Kamerstuk
| Datum publicatie | Organisatie | Vergaderjaar | Dossier- en ondernummer |
|---|---|---|---|
| Tweede Kamer der Staten-Generaal | 2025-2026 | 36800-XIV nr. 2 |
Zoals vergunningen, bouwplannen en lokale regelgeving.
Adressen en contactpersonen van overheidsorganisaties.
U bent hier:
| Datum publicatie | Organisatie | Vergaderjaar | Dossier- en ondernummer |
|---|---|---|---|
| Tweede Kamer der Staten-Generaal | 2025-2026 | 36800-XIV nr. 2 |
Figuur 1 Geraamde uitgaven verdeeld over beleidsartikelen en niet-beleidsartikelen (bedragen x € 1 mln.). Totaal € 4.263 mln.

Figuur 2 Geraamde ontvangsten verdeeld over beleidsartikelen en niet-beleidsartikelen (bedragen x € 1 mln.). Totaal € 104 mln.

Wetsartikel 1
De begrotingsstaten die onderdeel zijn van de Rijksbegroting, worden op grond van artikel 2.3, eerste lid, van de Comptabiliteitswet 2016 elk afzonderlijk bij de wet vastgesteld.
Het wetsvoorstel strekt ertoe om de onderhavige begrotingsstaat/begrotingsstaten voor het aangegeven jaar vast te stellen.
Alle voor dit jaar vastgestelde begrotingswetten tezamen vormen de Rijksbegroting voor dat jaar. Een toelichting bij de Rijksbegroting als geheel is opgenomen in de Miljoenennota.
Met de vaststelling van dit wetsartikel worden de uitgaven, verplichtingen en de ontvangsten vastgesteld. De in de begrotingsstaten opgenomen begrotingsartikelen worden in onderdeel B van deze memorie van toelichting toegelicht (de zogenoemde begrotingstoelichting).
Wetsartikel 2
Met de vaststelling van dit wetsartikel worden de baten en de lasten, het saldo van de baten en de lasten en de kapitaaluitgaven en -ontvangsten van de in de staat opgenomen baten-lastenagentschappen voor het onderhavige jaar vastgesteld en worden de verplichtingen, ontvangsten en uitgaven van verplichtingen-kasagentschappen voor het onderhavige jaar vastgesteld. De in die begrotingen opgenomen begrotingsartikelen worden toegelicht in onderdeel B (Begrotingstoelichting) van deze memorie van toelichting en wel in de paragraaf inzake de agentschappen.
De Minister van Landbouw, Visserij, Voedselzekerheid en NatuurF.M. Wiersma
Groeiparagraaf
In zowel de begroting als het jaarverslag wordt in de leeswijzer onder het kopje «Groeiparagraaf» kort aangegeven wat de belangrijkste verbeteringen in de begroting zijn ten opzichte van het vorige jaar. In dit onderdeel wordt dus niet vooruit gekeken naar nog te realiseren verbeteringen:
– Begrotingsstructuur
– Demissionaire staat
– Schrappen bijlagen
Nieuwe begrotingsstructuur
Vanaf de ontwerpbegroting 2026 zal LVVN een gewijzigde begrotingsstructuur hanteren. Er wijzigt niks aan de indeling in de vier beleidsartikelen en twee niet-beleidsartikelen. Wel is er binnen de beleidsartikelen een extra niveau toegevoegd, zodat duidelijk is voor welke doelen de verschillende middelen en instrumenten op de LVVN-begroting bestemd zijn.
Vervallen bijlagen
Besloten is dat vanaf 2026 rijksbreed een aantal bijlagen uit de departementale begrotingen komen te vervallen, en dat een aantal bijlagen alleen nog terug zullen komen in de bijlagen van het betreffende moederdepartement verantwoordelijk voor deze bijlagen. Omdat deze bijlagen wel in de begroting 2025 stonden, zullen ze zodoende wel nog opgenomen worden in het jaarverslag LVVN 2025.
Voor de LVVN-begroting betekent dit dat de volgende bijlagen niet meer zijn opgenomen:
– Verdiepingshoofdstuk
– Moties en toezeggingen
– Caribisch Nederland (terug te vinden in de begroting van BZK)
– Nationaal Groeifonds (terug te vinden in de begroting van NGF)
– Klimaatfonds (terug te vinden in de begroting KF)
Demissionaire staat kabinet
Op 3 juni 2025 is het kabinet Schoof-I gevallen. Dit betekent dat het kabinet demissionair doorgaat. Het kabinet zal deswege terughoudend zijn met nieuw beleid. De door het parlement vastgestelde lijst van controversiële onderwerpen is meegenomen in de totstandkoming van de begroting.
Motie Schouw
In juni 2011 is de motie Schouw ingediend en aangenomen. Deze motie zorgt er voor dat de landenspecifieke aanbevelingen van de Raad op grond van de nationale hervormingsprogramma's een eigenstandige plaats krijgen in de departementale begrotingen. In de beleidsagenda wordt ingegaan op de uitwerking van de aanbevelingen.
Het uitgangspunt is om de beleidsmatige en technische mutaties toe te lichten die groter zijn dan of gelijk zijn aan de ondergrens zoals deze in de Rijksbegrotingsvoorschriften 2025 is opgenomen, de zogenaamde staffel, te weten:
Omvang begrotingsartikel (stand ontwerpbegroting) in € miljoen | Beleidsmatige mutaties (ondergrens in € miljoen) | Technische mutaties (ondergrens in € miljoen) |
|---|---|---|
< 50 | 1 | 2 |
=> 50 en < 200 | 2 | 4 |
=> 200 < 1000 | 5 | 10 |
=> 1000 | 10 | 20 |
1. Inleiding
Het ministerie van Landbouw, Visserij, Voedselzekerheid en Natuur (LVVN) zet zich in voor een toekomstbestendig voedselsysteem waarin voedselzekerheid, innovatie en het verdienvermogen van Nederlandse boeren, tuinders en vissers centraal staan. Daarnaast werken we aan robuuste natuur, als basis voor ons welzijn en verweven met onze dagelijkse leefomgeving. Natuurherstel en voedselproductie gaan hand in hand in het werken aan een vitaal landelijk gebied. De uitdagingen waar we aan werken raken bovendien een breder domein van economie, woningbouw, de paraatheid van defensie, infrastructuur en verduurzaming. Het kabinet werkt daarom voortvarend aan deze urgente uitdagingen, ook in deze demissionaire periode.
De uitspraak van de Raad van State van vorig jaar heeft ingrijpende gevolgen gehad voor het kunnen verlenen van vergunningen. Het werd urgenter dan ooit om oplossingen te zoeken die de stikstofuitstoot verminderen en de natuur herstellen en daarmee meer ruimte geven voor vergunningverlening. Begin 2025 is de Ministeriële Commissie Economie en Natuurherstel daarmee aan de slag gegaan en heeft het kabinet een aantal besluiten genomen, waaronder een startpakket, waarvan verschillende elementen in 2026 tot uitvoering komen. Het pakket zet verschillende veranderingen in werking die de komende jaren nodig zijn op juridisch vlak, op het vlak van natuurbehoud en –herstel en ten aanzien van een perspectiefvolle verduurzaming van landbouw.
Het kabinet heeft oog voor de mogelijke gevolgen die deze veranderingen kunnen hebben voor het bedrijfsleven en agrarische ondernemers – zowel blijvers als stoppers – net als voor hun gezinnen.
Dit geldt ook voor PAS-melders, aan wie zo snel mogelijk een juridisch houdbare oplossing geboden moet worden. Daarom zal de overheid ondersteuning bieden bij deze veranderingen en zal zij ervoor zorgen dat beleid realistisch, haalbaar en duidelijk is. Tegelijkertijd hebben ondernemers, zoals boeren en tuinders, vaak oplossingen in handen die lokaal bijdragen aan de maatschappelijke opgaven. Door de samenwerking tussen overheden, bedrijven en kennisinstellingen te bevorderen is veel mogelijk.
Het kabinet ziet deze vraagstukken in het licht van ingrijpende mondiale ontwikkelingen. Er is veel in beweging. Oorlog op het Europese continent, onzekerheden op het gebied van mondiale handel, steeds meer voelbare impact van klimaatverandering en snelle ontwikkeling van kunstmatige intelligentie. Dit alles beïnvloedt de internationale voedselketens, en heeft zijn weerslag op de plekken waar boeren, tuinders en vissers iedere dag hun werk doen. Die hebben ook het vermogen om tot oplossingen te komen, dus daar wil het kabinet een goed klimaat voor scheppen.
Buiten kijf staat dat we voedselproductie nodig hebben. Om als land en als Europa op onze eigen benen te kunnen staan moeten we strategisch autonoom zijn. Daar is voedselzekerheid een belangrijk onderdeel van. Dat vraagt om innovatie en veranderkracht en creëert kansen voor ondernemers. Tegelijkertijd is het voor voedselproductie en voor onze gezondheid op de langere termijn nodig dat we de inspanningen combineren voor natuurherstel, schonere wateren en minder uitstoot van broeikasgassen. Dit draagt bij aan onze toekomstige welvaart en welzijn en is bovendien wettelijk verplicht. Het kabinet streeft daarom samen met natuurbeheerders en andere partijen naar een robuuste natuur, als basis voor ons welzijn en verweven met onze dagelijkse leefomgeving.
Leeswijzer
De beschrijving van de beleidsprioriteiten voor 2026 start met een toelichting op het maatregelenpakket van de Ministeriële Commissie voor Economie en Natuurherstel voor 2026. Daarna worden de plannen toegelicht voor een toekomstbestendig voedselsysteem en voor dierenwelzijn. Vervolgens komen de onderwerpen robuuste natuur, vitaal landelijk gebied en ruimtelijke inrichting aan de orde. Ten slotte volgen de overkoepelende onderwerpen EU en internationaal en kennis en innovatie en als laatste uitvoering en toezicht.
2. Nederland van het slot
Het jaar 2026 zal in het teken staan van het verder ‘van het slot’ halen van Nederland. Daarvoor is de Ministeriële Commissie Economie en Natuurherstel (MCEN) opgericht. Het kabinet werkt deels aan de uitvoering van maatregelen en zal verdere besluiten nemen om het proces te bespoedigen. Dit gebeurt met een viersporenaanpak, met aandacht voor: het aanpassen van het vergunningenstelsel in spoor 1; maatregelen die zorgen voor verminderen van de stikstofuitstoot en gericht zijn op natuurbehoud en -herstel in spoor 2; de maatschappelijke impact van de uitspraken van de rechter in spoor 3; en de inzet van het kabinet op Europees niveau in spoor 4. Deze vier sporen moeten samen zorgen dat vergunningverlening weer mogelijk wordt en Nederland daardoor ‘van het slot’ komt.
Het kabinet is gestart met een actieprogramma vergunningverlening waarin wordt gewerkt aan concrete oplossingen binnen en buiten de kaders van het huidige systeem (spoor 1). Het actieprogramma vergunningverlening is in 2025 van start gegaan; belangrijke elementen zullen in 2026 in uitvoering komen en tot resultaat gaan leiden. In dit programma wil het kabinet onder meer een rekenkundige ondergrens invoeren. Ook wil het kabinet de natuurdoelanalyses verbeteren via een aangepaste handreiking. Daarnaast werkt het kabinet aan spoed-AMVBs. Eén voor vrijstelling van vergunningplicht voor kleine uitstoters en een andere voor vrijstelling voor kleine, tijdelijke emissies die uiteindelijk zorgen voor een emissieafname. Ook werkt het kabinet aan een spoedwet met een juridisch houdbaar alternatief voor de doelen die zijn gebaseerd op de kritische depositiewaarden (KDW). Dit in combinatie met een wettelijk programma met geborgde maatregelen waarmee verslechtering van de natuur in Natura 2000-gebieden dusdanig wordt tegengegaan en voorkomen, dat vergunningverlening weer mogelijk wordt.
Wat betreft het terugdringen van de uitstoot van stikstof (spoor 2) bouwen we voort op de drie pijlers waarlangs het kabinet sinds zijn aantreden werkt: toewerken naar afrekenbare doelsturing op bedrijfsniveau, landelijke maatregelen en ondersteuning, en een gebiedsspecifieke aanpak.
Onder de eerste pijler werkt het kabinet verder aan de al eerder aangekondigde omslag naar doelsturing. Dit geeft boeren de vrijheid om zoveel mogelijk naar eigen kennis en kunde te ondernemen én geeft duidelijkheid over wat we van hen vragen. We stimuleren ondernemers om op bedrijfsniveau aan de slag te gaan met emissiereductie, bijvoorbeeld via technische en managementmaatregelen. Doelsturing draagt niet alleen bij aan emissiereductie van stikstof, maar ook aan de klimaatopgave en het verbeteren van de waterkwaliteit. Daarbij werken we toe naar haalbare, afrekenbare emissienormen voor stikstof, waterkwaliteit en klimaat in 2035 op bedrijfsniveau.
Onder de tweede pijler treft het kabinet landelijke maatregelen die gericht zijn op een structurele daling van stikstofemissies vooruitlopend op doelsturing, en op natuurbehoud en natuurherstel. Het startpakket van de MCEN bevat cruciale stappen voor de opgaven in het landelijk gebied, waarvan verschillende onderdelen in uitvoering gaan. Voor boeren die willen stoppen komt er een vrijwillige beëindigingsregeling, voor blijvers onder meer een extensiveringsregeling en extra stimulering van agrarisch natuurbeheer. Ten slotte zetten we met middelen uit het startpakket (tussen 2026 en 2030 € 100,0 mln. extra) in op natuurherstel en het voorkomen van verdere verslechtering van natuur.
Om de belangen van landbouw en natuur zo goed mogelijk op elkaar af te stemmen is een gebiedsspecifieke aanpak geboden. Deze derde pijler wordt onder meer ingevuld via een regionale maatwerkaanpak. Hiervoor maakt het kabinet voor de periode 2026-2028 € 600,0 mln. extra vrij voor de Veluwe en de Peel. Met deze aanpak werkt het kabinet samen met medeoverheden om de vergunningverlening op gang te brengen en ruimte te bieden voor blijvende agrarische ondernemers.
3. Een toekomstbestendig voedselsysteem
De belangen van voedselproductie weegt het kabinet af tegen de belangen van natuur en milieu. Geopolitieke ontwikkelingen vragen om oog te hebben voor een ander belang: de weerbaarheid van ons voedselsysteem. In 2025 is, mede in het licht van onze weerbaarheid, in kaart gebracht welke processen en aanbieders binnen de voedselketen onderdeel worden van de vitale infrastructuur. In 2026 wordt, samen met de NVWA, verder gewerkt aan de implementatie van de Cyberbeveiligingswet en de Wet weerbaarheid kritieke entiteiten voor de levensmiddelenindustrie. Daarnaast werkt LVVN aan een Landelijk Crisisplan Voedselzekerheid en een Nationale Voedselstrategie. Eind 2025 krijgt uw Kamer deze toegezonden. Prioritaire onderwerpen uit deze strategie krijgen in 2026 een nadere uitwerking in een actiegerichte uitvoeringsagenda. De strategische tafel landbouw en voedsel komt in 2026 minimaal vier keer bij elkaar, en bespreekt strategische onderwerpen over de landbouw en het voedselsysteem. Ook in 2026 zet LVVN onverminderd in op het tegengaan van voedselverspilling, onder andere door minder verspilling op het land. Dat gebeurt door de ontwikkeling van veerkrachtige gewassen en akkers.
In het hoofdlijnenakkoord is de terugkeer van rode diesel afgesproken om (financiële) ruimte te creëren voor boeren, tuinders en loonwerkers vanaf 2027. Na uitvoerig juridische en uitvoeringstechnisch onderzoek blijkt herinvoering van de oorspronkelijke fiscale regeling rode diesel complex te zijn. Om op een snelle manier middelen met eenzelfde doel uit te geven is dezelfde hoeveelheid financiële ruimte toegevoegd aan het uitgavenbudget op de begroting van LVVN. De middelen worden hier alsnog ingezet om de (financiële) positie van de boeren, tuinders en loonwerkers te versterken. Financiële ruimte creëren we onder meer door extra middelen voor het Gemeenschappelijk Landbouwbeleid (GLB) en het Groenfonds te reserveren, maar ook voor klimaatadaptatie en arbeidsbesparende innovatie via robotisering en digitalisering. Via psychosociale zorg waaronder Taboer hebben we oog voor agrarische ondernemers die het perspectief (tijdelijk) niet meer zien. En met BoerenPerspectief investeren we in de sociaal-economische begeleiding van agrarische ondernemers bij het krachtiger maken van hun eigen toekomstplannen voor het bedrijf.
Het inspelen op allerlei maatschappelijke eisen vraagt veel van agrariërs. Met ondernemerschap en kennis produceren zij onder deze uitdagende omstandigheden voedsel voor Nederland, Europa en de wereld. LVVN ondersteunt boeren door bij te dragen aan een ondernemersklimaat waarin essentiële productiefactoren toegankelijk zijn. In 2026 doet LVVN dit onder meer door de herziening van de pachtwetgeving, de ondersteuning bij financiering van duurzame investeringen door het Investeringsfonds Duurzame Landbouw of door de borgstellingsregeling bij kredietverlening, door het versterken van het verdienmodel door diversificatie zoals multifunctionele landbouw en door te anticiperen op een veranderende arbeidsmarkt. Wat de pachtregelgeving betreft zet LVVN in 2026 op een integrale herziening daarvan in het Burgerlijk Wetboek die aansluit bij de huidige behoeften in de samenleving en de landbouwsector, door bijvoorbeeld langjarige pachtovereenkomsten als norm te stellen en kortlopende pacht te ontmoedigen. Met aanpassing van het systeem van pachtvormen wordt ook de pachtprijssystematiek in het Pachtprijzenbesluit 2007 herzien. De regeling borgstelling bij kredietverlening is er vanaf 2026 ook voor visserij- en aquacultuurbedrijven en de toepassing van de regeling voor de grotere kredieten zal vereenvoudigd zijn.
Het kabinet heeft in het bijzonder aandacht voor jonge boeren en zij-instromers. LVVN investeert in de nieuwe generaties door met partijen in de sector kennis en advies rondom bedrijfsovernames aan te bieden in het Kennisplatform Bedrijfsovername. Verder is er steun via GLB-maatregelen (vestigingssteun en steun voor innovatieprojecten, ook in het kader van generatievernieuwing).
Energie- en klimaatbeleid vraagt om een voortdurende aanpassing door ondernemers in de glastuinbouw. Het kabinet wil daarom blijven investeren in verdienmodellen om in 2040 een klimaatneutrale en economisch rendabele glastuinbouwsector te bereiken met gezamenlijke uitwerking van het randvoorwaardenpakket energietransitie glastuinbouw, naast kennisontwikkeling en ondersteuning voor investeringen. Verder vormt de Voorjaarsnota 2026 een belangrijk ijkmoment voor de wijze waarop ETS2 opt-in en de Bijmengverplichting groen gas uitwerking kunnen krijgen voor de glastuinbouwsector, ter uitwerking van de prinicipebesluiten zoals verwoord in de «Toelichting op de besluitvorming en overzicht van klimaat en energiemaatregelen» (bijlage bij Kamerstuk 33043-114). Het ‘Convenant energietransitie glastuinbouw 2022-2030’ dat in 2022 met de glastuinbouwsector is gesloten en de bijbehorende randvoorwaarden blijven daarbij leidend.
Het kabinet en de glastuinbouwsector blijven daarnaast samenwerken aan ambities op het gebied van waterkwaliteit, circulariteit, robotisering en arbeidsomstandigheden. Richting een volledig circulaire sector in 2050 neemt het kabinet belemmeringen weg, ten behoeve van verminderde afhankelijkheid van primaire grondstoffen en het vinden van hoogwaardige toepassingen van eigen en externe reststromen.
Gewasbeschermingsmiddelen dragen bij aan voedselzekerheid door gewassen te beschermen tegen ziekten, plagen en onkruiden en daarmee oogstverlies te beperken. Deze middelen blijven voorlopig nodig en mogen op de markt worden gebracht, mits uit de wetenschappelijke risicobeoordeling is gebleken dat veilig gebruik mogelijk is, omdat er geen onaanvaardbare risico's zijn voor mens, dier en milieu. Hierbij steunt het kabinet op de aangewezen autoriteiten die deze wetenschappelijke beoordeling onafhankelijk uitvoeren, waaronder het College voor de toelating van gewasbeschermingsmiddelen en biociden (Ctgb) en de Europese Autoriteit voor Voedselveiligheid (EFSA). Het kabinet spant zich via onderzoek en innovatie in om te zorgen voor de ontwikkeling van alternatieven en de bredere toepassing hiervan. Dat vermindert de afhankelijkheid van chemisch-synthetische gewasbeschermingsmiddelen. In 2026 zet het kabinet in Europees verband in op het vereenvoudigen van het goedkeuring- en toelatingsbeleid voor biologische en laag-risico gewasbeschermingsmiddelen, zodat deze sneller beschikbaar komen. Ook ontwikkelt LVVN met de sector een monitorings- en benchmarkingsysteem om het gebruik van gewasbeschermingsmiddelen inzichtelijk en transparant te maken en telers te helpen in de overstap naar duurzamere gewasbescherming. Ten slotte zet LVVN in 2026 het meerjarig onderzoek door naar mogelijke gevolgen van de blootstelling van omwonenden aan gewasbeschermingsmiddelen en levert het via de sporen van toelating, toepassing en toezicht een bijdrage aan KRW-doelbereik voor gewasbeschermingsmiddelen.
Het verminderen van het gebruik van gewasbeschermingsmiddelen is ook een gevolg van meer biologische productie. Het kabinet gaat in 2026 door met het uitvoeren van het nationaal actieplan ‘groei van biologische productie en consumptie’, met als doel dat in 2030 vijftien procent van het landbouwareaal in gebruik is voor de productie van biologisch voedsel. Om de groei van de vraag van de consument en de markt te stimuleren vinden er in 2026 verschillende activiteiten plaats: een consumentencampagne, de uitvoering van de programma's voor de ontwikkeling van de markt (gericht op supermarkten en hun ketens), foodservices (gericht op horeca en catering en hun ketens) en inzet op beurzen als de Biofach en het bevorderen van de samenwerking in de keten. In 2026 wordt er een subsidieregeling opengesteld om de afzet te bevorderen en geeft LVVN uitvoering aan de strategieën voor de groei van dierlijke en plantaardige productie. Er komt een strategie voor de versterking van biologische landbouw in het agrarisch onderwijs.
Hoe boeren, tuinders en vissers hun bedrijf willen ontwikkelen rekening houdend met de maatschappelijke ontwikkelingen, is hoofdzakelijk hun eigen keuze, waarbij de overheid randvoorwaarden stelt en maatschappelijke belangen waarborgt. Het kabinet ondersteunt hen in hun zoektocht naar perspectief op allerlei manieren, zoals eerder beschreven. Een passend verdienmodel is immers nodig om alle inspanningen voor milieudoelen te kunnen plegen. Maar niet alleen de overheid heeft hierbij een rol te vervullen. De realisatie van dat verdienmodel is een gezamenlijke verantwoordelijkheid van ondernemers, de overheid en ketenpartijen, zoals supermarkten en banken. Het kabinet streeft ernaar de agrarische sector en ketenpartijen te helpen nieuwe markten en verdienmodellen te ontwikkelen en het verdienvermogen te versterken. Er zal onder andere blijvende inzet plaatsvinden op multifunctionele landbouw, het marktprogramma biologisch en het marktprogramma verduurzaming dierlijke producten. Daarnaast werken we samen met kennisinstellingen, de keten en de primaire sector aan een gemeenschappelijke systematiek voor KPI’s met een goede verbinding met doelsturing. Dit maakt het mogelijk om afspraken te maken over vergoedingen en verdienmodellen.
De vergoeding voor de producent verdient in dit samenspel van partijen bijzondere aandacht. De wijziging van de Europese Gemeenschappelijke Marktverordening (GMO) zal de positie van de boer in de keten versterken, onder andere door versterking van de samenwerking tussen landbouwers in producenten- en brancheorganisaties. LVVN waakt verder voor de positie van de boer in de keten door het monitoren van de margeverdeling in de keten. Daarnaast zet LVVN in op middelen voor (grensoverschrijdend) toezicht en handhaving via de Wet oneerlijke handelspraktijken en de Geschillencommissie voor meer laagdrempelige bemiddeling.
Als het om het behalen van doelen op milieugebied gaat, is het mestbeleid een van de meest urgente. Dit beleid stemt het gebruik van meststoffen af op de doelen voor de kwaliteit van het grond- en oppervlaktewater (in het kader van de verplichtingen uit de Nitraatrichtlijn en de doelen van de Kaderrichtlijn Water). Binnen dit kader start vanaf 1 januari 2026 de uitvoering van het 8e Actieprogramma Nitraatrichtlijn. In dit actieprogramma werkt het kabinet een vorm van bedrijfsgerichte doelsturing uit, waarbij agrarische ondernemers door zelf te meten inzicht krijgen in de waterkwaliteit op hun bedrijf en daarop kunnen sturen. Wat ook bijdraagt aan het terugdringen van het mestoverschot is het convenant van de sectorpartijen in de zuivelketen. Doel is het verlagen van het ruw eiwitgehalte in het rantsoen van melkvee, ook wel het voerspoor genoemd. LVVN ondersteunt het convenant in 2025 en 2026 door via een subsidie bij te dragen aan kennisdeling en communicatie over het verlagen van het ruw eiwitgehalte in het rantsoen.
Naast de maatregelen uit de Aanpak mestmarkt, blijft het kabinet inzetten op de toepassing van RENURE (bewerkte dierlijke mest) binnen de Europese Unie. Zodra de Europese besluitvorming hierover is afgerond, wil het kabinet de productie van RENURE in Nederland zo snel mogelijk faciliteren. Daarnaast stimuleert het kabinet via de subsidie mestaanwending innovatieve technieken om stikstofemissies naar de lucht te verlagen.
Een ander maatschappelijk thema waar de boer mee te maken heeft, is dierenwelzijn. Het kabinet werkt in nauwe samenwerking met de partijen van het convenant ‘Stappen naar een dierwaardige veehouderij’, aan de fasegewijze invoering van dierwaardige veehouderij 2040. Veehouders kunnen verantwoorde stappen zetten als de daarvoor benodigde randvoorwaarden (waaronder vergunningen, investeringen en verdienvermogen) worden ingevuld, dit ook in relatie tot alle overige doelen waar zij op hun erf mee van doen hebben. Een nog op te richten Autoriteit dierwaardige veehouderij monitort de ontwikkelingen en rapporteert periodiek. In een AMvB zijn regels opgenomen waar de veehouderijen in de loop van de tijd aan moeten gaan voldoen.
De zorg voor het dier raakt de burger niet minder dan de boer. Het welzijn van gezelschapsdieren moet verbeteren. Daarvoor richt LVVN zich op de diereigenaar. Die heeft immers een bepalende rol. Om verantwoord houderschap te stimuleren zetten we in 2026 in op (gedrags)onderzoek, een communicatiecampagne en goede informatievoorziening. Daarnaast focust het beleid zich op de behoeften van het dier; het dier moet een positief welzijn kunnen ervaren. In 2026 wordt het ingezette beleid tegen het fokken van en de handel in dieren met schadelijke uiterlijke kenmerken verder gebracht. Dat gebeurt met een houdverbod voor bepaalde typen dieren en een vertoningsverbod. Na de inwerkingtreding van de huis- en hobbydierenlijst voor zoogdieren in 2024, werken we verder aan een reptielenlijst. Hierbij wordt rekening gehouden met de behoeften van het dier en de veiligheid van mensen, waaronder risico’s op zoönose.
Een specifieke groep dieren waarvoor het welzijn geborgd moet zijn, zijn de proefdieren. Hun welzijn wordt geborgd met het zogenoemde 3V-beleid, ofwel: vervanging, vermindering en verfijning van dierproeven. Dit beleid is gericht op het vervangen van dierproeven waar dit al kan, het verminderen van het aantal dieren per onderzoeksproject en het borgen van het welzijn van proefdieren. Dit beleid is noodzakelijk zolang er dierproeven nodig zijn. Met de Transitie naar Proefdiervrije Innovatie (TPI) en via investering uit het Groeifonds in een Centrum Proefdiervrije Biomedische Translatie (CPBT) werkt het kabinet aan het versnellen van de ontwikkeling en toepassing van diervrije innovaties zodat, bij beschikbaarheid van geaccepteerde diervrije modellen, uitfasering van dierproeven binnen het wetenschappelijk onderzoek en wettelijk vereiste testen op termijn mogelijk wordt.
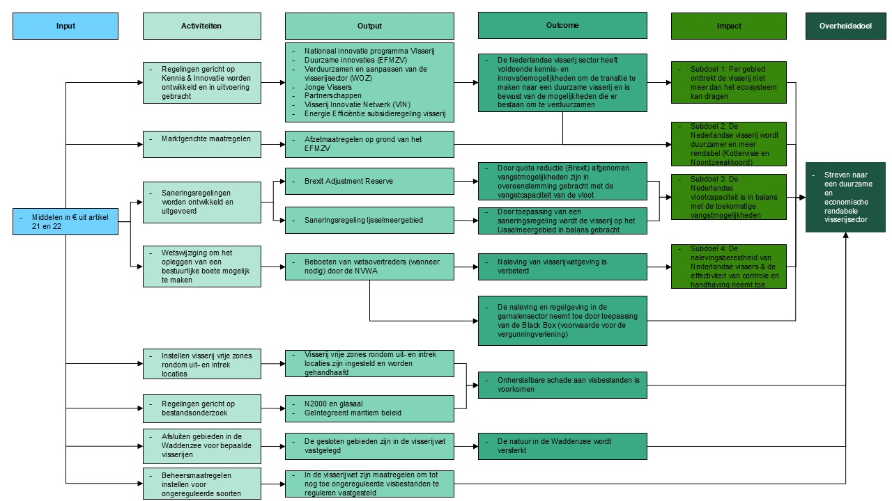
Niet alleen het land, maar ook het water brengt voedsel voort. Nederland heeft een rijke geschiedenis met voedselwinning uit zee en grote wateren. De visserij- en aquacultuursector draagt bij aan een gezonde en gevarieerde voedselvoorziening en daarmee aan voedselzekerheid. Tegelijkertijd staat de sector voor uitdagingen als gevolg van ruimtelijke vraagstukken, hoge brandstofprijzen, EU-regelgeving en spanning met natuuropgaven. Om het hoofd te bieden aan deze uitdagingen zet het kabinet in op het ondersteunen van de sector in de doorontwikkeling naar een economisch rendabele, ecologisch duurzame en innovatieve visserij. Samen met stakeholders werken we in 2026 verder aan de uitvoeringsagenda voor de visie ‘Voedsel uit zee en grote wateren’.
Juist voor het oplossen van de spanning tussen economie en ecologie, bieden innovaties uitkomst. Daarom heeft het kabinet stevige ambities op dit gebied en het daarmee mogelijk maken van gewenste technieken zoals de pulstechniek. Het kabinet blijft zich inzetten om voor deze en andere innovaties draagvlak te creëren in Europa door samenwerking met andere lidstaten en het schrappen van belemmerende EU-regelgeving. De Europese Commissie is een evaluatie van het Gemeenschappelijk Visserijbeleid (GVB) gestart die de mogelijkheid biedt om belemmerende EU-regelgeving en administratieve lasten te agenderen.
Het kabinet werkt verder aan een toekomstvisie voor de garnalenvisserij. Onderdeel hiervan is een vrijwillige saneringsregeling voor de garnalenvisserij die openstaat van november 2025 tot en met februari 2026.
Er moet voldoende ruimte beschikbaar zijn voor vissers om hun werk te doen. Daarom kijkt het kabinet bij het inpassen van nieuwe gebieden voor windenergie op zee eerst naar ruimte voor de visserij. In aangewezen natuurgebieden moet visserij mogelijk blijven binnen de randvoorwaarden voor Natura 2000. Het kabinet onderzoekt in 2026 verder wat de mogelijkheden voor actieve visserij in windparken zijn. Daarnaast wordt de mogelijke invulling van visakkers voor de bodem- en garnalenvisserij in 2026 verder uitgewerkt.
4. Robuuste natuur
De natuur is de basis van al het leven: zij levert ons bijvoorbeeld zuurstof, schoon drinkwater en een vruchtbare bodem om voedsel te kunnen verbouwen. Om de kwaliteit van de natuur te beschermen en waar nodig te verbeteren, werkt het kabinet aan de implementatie van de Natuurherstelverordening (NHV), die voortbouwt op onder meer de Europese Vogelrichtlijn en de Europese Habitatrichtlijn en op de bestaande natuurwetgeving. Daarvoor moet Nederland uiterlijk op 1 september 2026 een concept-Natuurplan aanleveren bij de Europese Commissie met daarin concrete maatregelen per ecosysteem voor 2030 en een strategische doorkijk naar 2050. Voor het definitieve Natuurplan doorlopen we in 2026 een milieueffectrapportage op basis van het concept-Natuurplan. Daarnaast werkt het kabinet aan uitvoeringswetgeving, waarmee de taken en verantwoordelijkheden worden vastgelegd binnen de departementen én tussen het Rijk en de decentrale overheden om effectieve uitvoering van de NHV te garanderen. In 2026 werken we daarnaast samen met provincies en uitvoerders verder aan natuurherstel via het Programma Natuur.
Het kabinet vindt het van belang om zoveel mogelijk te sturen op basis van de daadwerkelijke staat van de natuur. Daarom zet LVVN in op verbetering en intensivering van natuurmonitoring. Met het meerjarige Verbeterprogramma VHR-Monitoring (VVM) werkt LVVN samen met provincies aan meer, betere, meer uniforme en meer gebiedsspecifieke data binnen en buiten natuurgebieden, met meer inzicht in systeemherstel en effectiviteit van maatregelen. In 2026 zal als onderdeel van het VVM een volgende versie van het landelijke registratiesysteem voor natuurmaatregelen gelanceerd worden. We werken onder andere de mogelijkheden om via bodemmetingen de staat van de natuur verder inzichtelijk te maken nader uit. De producten uit het VVM zullen benut worden voor de vereiste monitoring van de NHV en voor het verbeteren en verbreden van de natuurdoelanalyses. Tot slot werken we samen met provincies verder aan de wettelijke verankering van het publiekelijk openstellen van de Nationale Databank Flora en Fauna (NDFF), die nu is opengesteld via een tijdelijke bestuursovereenkomst. Dit draagt bij aan transparanter natuurbeleid.
De doelen voor natuurherstel gaan verder dan natuurgebieden en de soorten die daar voorkomen. Door natuur sterker te verweven met onze dagelijkse leefomgeving en te werken aan een basiskwaliteit natuur, kunnen we natuurdoelen binnen bereik brengen. Voor de ecologische versterking van het landelijk gebied heeft het kabinet structureel budget beschikbaar gesteld voor uitbreiding van agrarisch natuurbeheer (ANB) om boeren beter te kunnen belonen en langjarig zekerheid te bieden en zo deelname aantrekkelijker te maken.
Onderdeel van het ANB is het Agrarisch Natuur- en Landschapsbeheer (ANLb), een al eerder bestaand instrument, uitgevoerd door de agrarische gebiedscollectieven onder regie van de provincies. In 2026 wil het kabinet de tarieven voor het ANLb actualiseren, waaronder de tarieven van ANLb-maatregelen ter bevordering van weidevogels, waaronder de grutto. Ook gaat het kabinet het areaal in ANLb-beheer uitbreiden, uitvoeringsorganisaties versterken, kennis ontwikkelen in GLB-pilots, monitoring verbeteren en het doelenkader voor het ANLb actualiseren.
Voor jacht en faunabeheer (zie Kamerstuk 36200-XIV, nr. 120) werkt LVVN samen met provincies en maatschappelijke organisaties aan een herziening van het bestaande stelsel. Daarbij staan jacht en faunabeheer in nauw verband met bredere natuurdoelen zoals actieve soortenbescherming, duurzame landschapsinrichting en herstel van de natuur. We streven ernaar om in 2026, als uit het traject van de stelselherziening blijkt dat dit nodig is, de procedure voor wijziging van de betreffende wet- en regelgeving in gang te zetten.
In 2026 werkt het kabinet samen met provincies ook verder aan de Landelijke Aanpak Wolven (Kamerstuk 33576, nr. 405) die loopt tot 2029. In 2026 wil LVVN onder andere aanvullende provinciale initiatieven ondersteunen voor het beschermen van vee tegen aanvallen van wolven. Ook werkt LVVN samen met provincies aan de ontwikkeling van een ruimtelijke visie op de wolf in Nederland en begeleiden we diverse onderzoeksprojecten om aanvullende kennis te vergaren voor een steviger beleid. Verder bouwt LVVN in 2026 het Landelijk Informatiepunt Wolven als centraal informatiepunt over wolven verder uit.
In 2026 werkt LVVN samen met provincies en andere overheden samen aan een verbeterde aanpak van invasieve exoten door de implementatie van prioritaire acties uit het Landelijk Aanvalsplan Invasieve Exoten, aangekondigd in de contourennota (Kamerstuk 26407, nr. 154). De nadruk ligt op het voorkomen dat invasieve exoten zich in de Nederlandse natuur kunnen verspreiden. En als ze er toch zijn pakken we ze vroeg aan. Met het programma Ontwikkeling Beheersingsaanpak Uitheemse Rivierkreeften werkt LVVN aan een effectieve aanpak van deze invasieve soort.
In het kader van de Programmatische Aanpak Grote Wateren investeren IenW en LVVN in de natuur- en waterkwaliteit van de grote wateren. In 2026 vindt een beleidsevaluatie plaats en wordt besluitvorming voorzien voor een vierde tranche projecten. In 2026 vindt de trilaterale regeringsconferentie over de Waddenzee plaats onder voorzitterschap van Denemarken in Esbjerg.
5. Vitaal landelijk gebied en robuuste ruimtelijke inrichting
In het landelijk gebied komen allerlei ontwikkelingen samen: boeren en tuinders verdienen daar hun brood, er liggen natuurgebieden en burgers recreëren daar. Dit naast allerlei andere claims op de ruimte. Het Rijk werkt daarom samen met de medeoverheden aan de opgave om een leefbaar landelijk gebied te realiseren, met oog voor de kracht van de regio's. Dit raakt ook de kabinetsbrede inzet voor het versterken van de brede welvaart voor burgers en ondernemers in de regio, zowel nu als voor latere generaties. LVVN werkt hiervoor nauw samen met andere ministeries, de medeoverheden en andere maatschappelijke partners. De opgaven waar onze ondernemers in het landelijk gebied voor staan zijn groot en vragen om een slagvaardige en uitvoeringsgerichte aanpak.
Dat het eigen karakter van de gebieden ertoe doet, blijkt uit de gebiedsspecifieke aanpak binnen de MCEN van de regionale maatwerkaanpak, en gaat over de Veluwe en de Peel. In deze gebieden zijn stevige inspanningen nodig om de vergunningverlening weer op gang te krijgen en te komen tot een balans tussen economische bedrijvigheid, robuuste natuur en leefbaarheid. Het kabinet wil specifiek inzetten op het reduceren van stikstofemissies door een maatwerkaanpak binnen stroken van 250 meter rond overbelaste gebieden.
Deze aanpak is verbonden met de uitvoering van de aanpak Ruimte voor Landbouw en Natuur (RLN) waaraan het kabinet in 2026 verder werkt. Met deze aanpak voert het kabinet meer regie op de ruimtelijke ontwikkelingen in het landelijk gebied en de grote ruimteclaims die daar liggen. De ruimtelijke keuzes die staan beschreven in de aanpak RLN vormen de input van LVVN in de Nota Ruimte, die in de eerste helft van 2026 na de inspraakprocedure wordt aangepast en vastgesteld.
De gebiedsspecifieke aanpak vraagt ook om gebiedsspecifieke inzet van middelen. Daarom zet het kabinet bij de aanpak RLN in op een effectieve besteding van beschikbare middelen om tot uitvoering te komen op locaties waar de gebiedsspecifieke opgaven en uitdagingen het grootst zijn. Daar willen we boeren die blijven ondernemen extra ondersteunen om samen te werken aan de doelen op het gebied van natuur, water en klimaat. In een aantal gebieden met urgente, meervoudige opgaven werkt het kabinet samen met de medeoverheden aan extra Rijksinzet voor gebieden en boerenerven. Het doel is om daar de uitvoering te versnellen, zoals beschreven in de Kamerbrief over de RLN-aanpak (Kamerstuk 36600-XIV, nr. 66). In 2026 gaat het kabinet verder met de uitvoering van deze extra Rijksinzet voor de eerste gebieden. Als onderdeel van de aanpak RLN willen we bovendien leren van eventuele knelpunten die ontstaan op het boerenerf en in de gebieden, zodat het beleid beter aansluit op de uitvoeringspraktijk. Ten slotte werkt het kabinet in 2026 verder aan de uitvoering van de sociaaleconomische actielijnen voor een toekomstbestendig landelijk gebied. Dit alles voor een vitaal platteland, waar het prettig wonen, werken en recreëren is.
Het omvattende ruimtelijk beleid is verwoord in de NOVEX-aanpak van het kabinet. Daarbinnen werkt LVVN ook aan de toekomst van het platteland. LVVN heeft een rol als Rijkstrekker voor de NOVEX-gebieden het Groene Hart, Arnhem-Nijmegen-Foodvalley en De Peel. Hier spelen complexe ruimtelijke opgaven, zoals het versterken van de leefomgeving en perspectief voor agrarische ondernemers, een dominante rol. In 2026 werken Rijk en medeoverheden samen met de gebiedspartijen aan het realiseren van de uitvoeringsagenda's voor deze gebieden.
Zoals gezegd, te midden van alle ontwikkelingen in het landelijk gebied, denken boeren na over de toekomst van hun bedrijf. Daarbij ondersteunt de overheid hen. Bij de implementatie van de regelingen uit het ‘Trappetje van Remkes’ zijn zaakbegeleiders ingezet om agrarische ondernemers bij het maken van hun keuzes te ondersteunen. Gezien de positieve ervaringen, zet het kabinet in 2026 in op verbreding van de inzet van zaakbegeleiding. De focus ligt op ondersteuning van agrarische ondernemers die voor ingrijpende keuzes staan en te maken hebben met een complexe menukaart aan instrumenten. Zaakbegeleiders bieden ook ondersteuning aan PAS-melders en bij de Maatregel Gebiedsgerichte Beëindiging (MGB). Verder verkennen we of zaakbegeleiding meerwaarde heeft bij de Vrijwillige beëindigingsregeling, de extra Rijksinzet van de RLN-aanpak en ter ondersteuning van de implementatie van het MCEN-pakket.
In 2026 zet het kabinet in op de verbreding van de maatwerkaanpak die in 2024 is gestart in het kader van het ‘Trappetje van Remkes’. Deze aanpak zetten we in als onderdeel van de instrumentenkoffer om doelbereik te realiseren en om met een doorbraakmethode in de praktijk oplossingen voor boeren en gebieden mogelijk te maken. Daarnaast zetten we ook in op de opschaling van de pilots voor ondernemingsplannen met als doel veehouders die hun onderneming verder willen ontwikkelen meer duidelijkheid en toekomstperspectief te bieden.
Voor het bereiken van doelen op regionaal niveau is het bevorderen van grondmobiliteit een kritische factor. Voor een toekomstbestendige bedrijfsvoering is vaak extra grond nodig, maar dit is voor startende ondernemers moeilijk te financieren. De Nationale Grondbank kan op verzoek van provincies grondaankopen doen. Die aangekochte gronden kunnen worden ingezet als ruilgrond, voor bedrijfsverplaatsing, extensivering of omschakeling. Met het oog hierop zet het kabinet in 2026 in op: het vergroten van de bekendheid van bestaande instrumenten, vervolgstappen naar aanleiding van de verkenning ‘actief grondbeleid’, inzet van Rijksgronden, herwaardering van gronden en kennisuitwisseling. Waar nodig focussen we deze inzet op gebieden met een grote opgave.
Een mondiale ontwikkeling met directe impact op regionaal en bedrijfsniveau is klimaatverandering. Droge periodes, overvloedige neerslag en in de kustregio’s ook verzilting, zijn daarvan voorbeelden. Met de inzet op klimaatadaptieve landbouw, doelsturing, extensivering, innovatie alsook in het natuurbeheer, de aanpak RLN, agrarisch natuurbeheer ,de bossenstrategie en de veenweidenstrategieën draagt het kabinet bij aan een klimaatweerbare landbouw, een sterke natuur en het in binnen bereik brengen van de klimaatdoelen voor de landbouw en het landgebruik voor 2030 en daarna. Ook de emissiereducties uit het MCEN-pakket, waaronder de inzet op vrijwillige beëindiging, dragen bij. Daarbovenop werken we in 2026 verder aan de uitvoering van de Routekaart Koolstofverwijdering die het kabinet heeft gepresenteerd en stimuleren we door de openstelling van een subsidieregeling innovaties, en de opschaling daarvan, voor het verduurzamen van landbouwvoertuigen.
6. EU en Internationaal
Voor de samenhang van voedselproductie en aanpassingen die klimaat, natuur- en milieubeleid vragen is Europese besluitvorming van grote betekenis. Veel van de wet- en regelgeving op LVVN-terrein komt in de EU tot stand. Het is daarom van belang om de Nederlandse prioriteiten goed onder de aandacht te (blijven) brengen in Brussel. Begin 2026 wordt een brief over de EU-Strategie aan de Kamer gestuurd. Deze zal leidend zijn voor de inzet in 2026 (cf. motie van Campen: Tweede Kamer, vergaderjaar 2022–2023, 36 200 XIV, nr. 27).
Het lopende Nationaal Strategisch Plan is de nationale invulling van het Gemeenschappelijk Landbouwbeleid (GLB). Het GLB wordt gezamenlijk met provincies uitgevoerd, waarbij LVVN in 2026 extra aandacht heeft voor generatievernieuwing en uitbreiding van het Agrarisch Natuur- en Landschapsbeheer (ANLb). De resultaten van de evaluatie in 2026 van het Derde Plattelandsontwikkelingsprogramma (POP 3) zullen input vormen voor het nieuwe GLB na 2027.
De inzet van het kabinet voor 2026 is om de rechtstreekse betalingen stabiel te houden. Met name kijken we naar mogelijkheden om te vereenvoudigen, mede naar aanleiding van vereenvoudiging in Europese GLB-regelgeving. Naar aanleiding van de grote belangstelling voor de eco-regeling, komt vanaf 2026 daarvoor extra budget beschikbaar. Dit zorgt ervoor dat de tarieven voor zowel de basisinkomenssteun als de eco-regeling zo veel mogelijk op peil blijven. In 2026 hebben harmonisatie van gerelateerd beleid zoals de extra middelen voor agrarisch natuurbeheer en de implementatie van het 8e Actieprogramma Nitraatrichtlijn prioriteit.
In 2028 gaat het nieuwe GLB van start. In 2026 zijn op Europees niveau de voorbereidingen hiervoor in volle gang. In de onderhandelingen richt LVVN zich op een marktgericht GLB met voedselzekerheid als uitgangspunt, waarbij er passende instrumenten zijn om de sector te helpen bij de verschillende uitdagingen in de lidstaten.
Relevante ontwikkelingen op natuurdossiers zijn er in 2026 ook in Europa en wereldwijd. Nederlandse inzet is in Europa bijvoorbeeld nodig voor de Natuurherstelverordening, zogeheten ‘nature credits’ (instrument om prestaties op gebied van natuur te belonen), Natura-2000 en soortenbescherming. Op mondiaal niveau vindt in 2026 de tweejaarlijkse VN-biodiversiteitstop COP17 plaats. Tijdens die top evalueren de lidstaten voor het eerst de wereldwijde voortgang van de uitvoering van de mondiale biodiversiteitsdoelen uit het Global Biodiversity Framework. Ook bespreken zij daar welke verdere acties nodig zijn om de natuur beter te beschermen.
Voor Caribisch Nederland geldt het Natuur-en Milieubeleidsplan 2020-2030 (NMBP) (Kamerstuk 33576, nr.355). Samen met de ministeries BZK en IenW én de Openbare Lichamen werkt LVVN aan het aanpakken van erosie en invasieve soorten, natuurbescherming en -herstel, koraalherstel en aanpak van sleutelhabitats en soorten, ook in 2026. Dit natuurbeleid bevordert de welvaart en cultuur op de BES-eilanden (Bonaire, Sint-Eustatius en Saba). Betere ecologische condities zorgen bovendien voor een productiever voedselsysteem.
Juist ook in geopolitiek onzekere tijden en in een onstuimige handelspolitieke omgeving blijft de inzet van het LVVN Attaché Netwerk (LAN) in samenwerking met Ministerie van Buitenlandse Zaken (BZ) voor de Nederlandse beleidsdoelen essentieel, zowel in de EU als mondiaal. De activiteiten vanuit LVVN zullen zich ook in 2026 richten op drie thema's: innovatie en een duurzaam verdienvermogen, inclusief gelijk speelveld voor land-, tuinbouw- en visserijsector; voedselzekerheid en klimaat; en biodiversiteit/water. Het LAN blijft actief in en met andere landen (en in multilateraal kader als de FAO, OESO, G20 etc.) werken aan een weerbaar en toekomstbestendig mondiaal voedselsysteem en een veerkrachtige natuur. Zo draagt het LAN ook bij aan de uitvoering van de internationale klimaatstrategie (Kamerstuk 31 793, nr. 252). Binnen de EU draagt het LAN, zowel in Brussel als in de andere lidstaten, bij aan het bevorderen van de Nederlandse prioriteiten en standpunten in Europese beleidsprocessen. Bij de invulling van de taakstelling zal worden ingezet om het LAN zo breed en effectief mogelijk te kunnen blijven benutten, maar zullen vanaf 2026 keuzes moeten worden gemaakt waar het LAN actief blijft. De reorganisatie binnen LVVN biedt kansen om de regie, sturing en samenhang op de internationale en EU-agenda vanuit LVVN verder te versterken.
7. Kennis en innovatie
Zoals in het regeerprogramma aangegeven, vormt innovatie een onmisbaar spoor om onze maatschappelijke doelen te halen. LVVN blijft daar fors op inzetten door het ontwikkelen van kennis voor beleid en samenleving, het verspreiden van werkende ideeën en oplossingen en de ingebruikname hiervan binnen het gehele domein van LVVN. LVVN investeert ook in de ontwikkeling van mensen, als dragers voor de vernieuwing, en in het realiseren van (technologische en sociale) innovatie in de praktijk.
Om «Nederland van het slot» te krijgen investeert LVVN in brede toepassing van robots, weerbare teeltsystemen en innovatieve stal- en managementmaatregelen. LVVN brengt, onder andere via het Actieprogramma Digitalisering, de randvoorwaarden op orde, om digitalisering beter in te kunnen zetten voor onze maatschappelijke opgaven. Met de start van de uitvoering van het innovatieprogramma ‘Robots naar de boerenpraktijk’ investeert LVVN mee in de nieuwste technologische ontwikkelingen op het gebied van robotica en drones. Dit programma is bedoeld om de ontwikkeling van automatisering te versnellen daarmee bij te dragen aan beleidsdoelstellingen als arbeidsbesparing, verduurzaming en nieuwe teeltsystemen en verdienmodellen. Met de inzet op gebiedsspecifieke experimenteerlocaties en het Nationaal Platform Experimenteerlocaties wordt gewerkt aan de doorontwikkeling en opschaling van kennis en innovaties, zodat deze beter aansluiten bij de dagelijkse praktijk van het boerenerf.
Het Nederlandse kennissysteem is essentieel voor onze wereldwijd competitieve sectoren. Om deze sectoren toekomstperspectief te kunnen blijven bieden, dienen de randvoorwaarden van ons kennissysteem op orde te zijn. Daarom investeren we in 2026 extra in kennisontwikkeling, om te zorgen voor een stevige kennisbasis. Dit helpt LVVN-beleid te onderbouwen of richting te geven, en knelpunten in de beleidsuitvoering op te lossen. Voorbeelden hiervan zijn: investeringen in onderzoeksfaciliteiten, het ontwikkelen van de verschillende (nieuwe) methodieken op het gebied van stikstof (vanuit het Nationaal Kennisprogramma Stikstof, kennisontwikkeling over natuur- en waterkwaliteit ten bate van de invoering van doelsturing en nieuwe hoogtechnologische productie- en analysetools, zodat innovaties bij agrarische bedrijven gerealiseerd kunnen worden.
Om te zorgen voor voldoende beschikbaar talent is inzet nodig op kennisverspreiding, onderwijs en educatie. Met de nieuwe fase van Groenpact, het voedseleducatieprogramma Jong Leren Eten en onze inzet in het interdepartementale initiatief Duurzame School zetten we in op bewustwording en versterking van de veerkracht en veranderkracht in onze sectoren en de bredere maatschappij.
8. Uitvoering en toezicht
De impact van beleid en regelgeving wordt voor een groot deel bepaald door de handhaafbaarheid en uitvoerbaarheid. LVVN werkt daarom samen met onder andere de Nederlandse Voedsel- en Warenautoriteit (NVWA) en de Rijksdienst voor Ondernemend Nederland (RVO) aan de uitvoering van en toezicht op beleid.
De NVWA werkt nauw samen met andere rijksinspecties onder de vlag van de Inspectieraad. De NVWA is betrokken bij rijksbrede ontwikkelingen zoals het opstellen van de Kaderwet op de rijkinspecties (WoRI) en het programma Werk aan Uitvoering.
Door LVVN is met de NVWA een pad afgesproken om te komen tot een alternatieve vorm van bekostiging waarbij de onafhankelijke uitoefening van (risicogericht) toezicht beter geborgd wordt. In 2026 werken we dan ook verder aan meerjarige prestatieafspraken inclusief passende financieringsafspraken. Om zich verder te ontwikkelen tot een toekomstbestendige en innovatieve toezichthouder zet de NVWA extra middelen in. Richting de laatste tranche in 2028 van de beschikbaarstelling van deze middelen zet de NVWA in op vernieuwing van het toezicht, zowel door de inzet van nieuwe toezichtmethoden (drones, apps en gedragsinterventies) als door de organisatie meer wendbaar te maken (flexibele inzet van inspecteurs) en door het datagerichte werken te versterken (data op orde).
Voor de NVWA is een stabiele financiering met een transparante verdeling van kosten tussen overheid en bedrijfsleven van belang. Met de sector wordt het effect van de NVWA-tarieven op de concurrentiepositie onderzocht en werken we in 2026 aan een gestandaardiseerde manier om de effecten van de wijzigingen in retributies te objectiveren.
Het takenpakket van de Rijksdienst voor Ondernemend Nederland (RVO) is de laatste jaren gegroeid als gevolg van de ontwikkelingen in de agrarische sector en natuur. De implementatie van het nieuwe Gemeenschappelijk Landbouwbeleid (GLB) vanaf 2028 vraagt de nodige aandacht en voor de aanpak stikstof zal verder moeten blijken wat dit betekent voor de uitvoering door RVO. RVO heeft haar organisatie vanaf 2025 opnieuw ingericht voor een toekomstbestendige uitvoering. Gelet op de gelimiteerde middelen voor de uitvoering en de schaarste op de arbeidsmarkt is de verwachting dat het takenpakket vanuit LVVN voor de RVO niet zal toenemen in de komende jaren. Er zal eerder gekeken worden naar de prioritering van het bestaande opdrachtenpakket.
9. Herstel- en Veerkrachtplan (HVP)
Op 1 juli 2025 heeft de Raad van de Europese Unie, in het kader van het Europees Semester, Nederland onder andere aanbevolen te zorgen voor een doeltreffende uitvoering van het herstel- en veerkrachtplan (HVP), met inbegrip van het REPowerEU-hoofdstuk én verdere inspanningen te leveren op het gebied van duurzame landbouw.
Het HVP, inclusief het REPowerEU-hoofdstuk, bestaat uit 131 mijlpalen en doelstellingen die zijn vastgelegd in het raadsuitvoeringsbesluit. Op 12 mei jl. is het gewijzigde raaduitvoeringsbesluit aangenomen door de Ecofinraad ( Kamerstuk II 21501-07). LVVN geeft uitvoering aan twee maatregelen uit het HVP met in totaal vijf doelstellingen: vier doelstellingen van het Programma Natuur en één van de Saneringsregeling Varkenshouderij (SRV).
De SRV is ingediend bij het tweede betaalverzoek aan de Europese Commissie dat in het najaar van 2024 is ingediend. Dit betaalverzoek is op 17 februari 2025 door de Europese Commissie positief beoordeeld. De vier doelstellingen uit het Programma Natuur zullen worden ingediend in het vijfde, en tevens laatste, betaalverzoek. Indiening van dit betaalverzoek staat gepland voor augustus 2026. Over de voortgang van de maatregelen binnen het HVP wordt de Kamer periodiek door de minister van Financiën geïnformeerd.
Artikelnummer | Uitgaven 2025 | Uitgaven 2026 | Uitgaven 2027 | Uitgaven 2028 | Uitgaven 2029 | Uitgaven 2030 | |
|---|---|---|---|---|---|---|---|
Stand begroting 2025 | 4.774.112 | 2.987.561 | 2.316.299 | 1.821.135 | 1.599.550 | 1.550.514 | |
Belangrijkste mutaties | |||||||
Eerste suppletoire begroting | ‒ 35.656 | 1.284.716 | 1.445.105 | 1.215.061 | 660.169 | 519.761 | |
Stikstofaanpak landbouw | 51 | 200.000 | 400.000 | ||||
Kasschuif stikstofaanpak landbouw | 51 | ‒ 200.000 | ‒ 288.888 | 110.932 | 377.956 | ||
Extensiveringsregeling melkveehouderij | 21 | 209.000 | 165.000 | 110.000 | 110.000 | 33.000 | |
Brede beëindigingsregeling | 21 | 150.000 | 450.000 | 150.000 | |||
Agrarisch Natuurbeheer | 22 | 223.000 | 238.629 | 235.202 | 235.781 | 218.417 | |
Natuurmonitoring | 22 | 12.500 | 12.500 | 12.500 | 12.500 | 12.500 | |
Doelsturing | 21 | 61.500 | 78.500 | 20.000 | 20.000 | 20.000 | |
Natuurherstel | 22 | 20.000 | 20.000 | 20.000 | 20.000 | 20.000 | |
Subsidieregeling grasland | 21 | 52.400 | |||||
In beslag genomen goederen | 21 | 5.750 | 5.500 | 5.250 | 4.750 | 0 | 0 |
Landelijke aanpak wolf | 22 | 5.100 | 7.300 | 7.300 | 5.000 | 4.400 | 0 |
Mestbeleid 2026 ‒ 2029 | 21 | 59.000 | 64.000 | 64.000 | 63.000 | 0 | |
Mestaanwending en RENURE | 21 | 10.000 | 30.000 | 30.000 | 40.000 | 15.000 | |
Robotisering en digitalisering | 23 | 5.000 | 12.500 | 17.500 | 20.000 | 20.000 | |
Dierwaardigheid | 21 | 8.100 | 7.600 | 9.200 | 12.700 | 12.700 | |
Verdienvermogen (eco-regeling) | 21 | 50.000 | 0 | 0 | 0 | 0 | |
Visserij | 22 | 5.000 | 10.200 | 10.100 | 5.100 | 19.600 | |
Experimenteerlocaties en pilots | 23 | 3.500 | 8.500 | 8.500 | 9.000 | 9.000 | |
Gewasbescherming | 21 | 5.000 | 5.000 | 5.000 | 5.000 | 5.000 | |
GLB voorbereiding nieuwe periode | 24 | 5.000 | 5.000 | 5.000 | 0 | 0 | |
Versterking positie boer in de keten | 21 | 1.920 | 2.880 | 3.300 | 3.300 | 3.300 | |
Vervanging Aerius | 22 | 3.188 | 3.832 | 4.132 | 0 | 0 | |
Onderzoeksinfrastructuur HCU | 23 | 2.000 | 3.000 | 30.000 | 0 | ||
Voedselbeleid | 21 | 2.000 | 2.000 | 2.000 | 2.000 | 2.000 | |
Kasschuif beëindigingsregelingen | 21 | ‒ 360.000 | 275.000 | 85.000 | |||
Overige mutaties | div | 52.094 | 96.096 | 173.482 | 117.921 | 144.388 | 162.244 |
Mutaties begroting 2026 | ‒ 408.235 | ‒ 8.522 | 536.303 | 686.102 | 1.750.521 | 1.856.533 | |
Robotisering en digitalisering | 23 | 34.300 | 34.300 | 34.400 | 34.400 | ||
Verduurzaming landbouwvoertuigen | 21 | 0 | 0 | 9.800 | 6.800 | ||
Nationaal Groenfonds | 21 | 91.900 | 43.900 | 0 | 0 | ||
Klimaatadaptatie en bodem | 21 | 12.800 | 12.800 | 12.800 | 12.800 | ||
BoerenPerspectief | 23 | 5.000 | 6.500 | 10.000 | 10.000 | ||
Mentale fitheid | 23 | 2.000 | 2.000 | 2.000 | 0 | ||
GLB vanaf 2028 | 21 | 0 | 46.500 | 77.000 | 82.000 | ||
De Veluwe & de Peel | 22 | 111.112 | 110.932 | 377.956 | |||
Kasschuif extensiveringsregeling melkveehouderij | 21 | ‒ 206.000 | 21.000 | 76.000 | 76.000 | 33.000 | 0 |
Reservering agrarisch sector en agrarisch natuurbeheer | 51 | 107.082 | 467.835 | 1.527.594 | 1.689.708 | ||
Overige mutaties | div | ‒ 202.235 | ‒ 140.634 | 96.289 | ‒ 381.689 | 43.927 | 20.825 |
Stand ontwerpbegroting 2026 | 4.330.221 | 4.263.755 | 4.297.707 | 3.722.298 | 4.010.240 | 3.926.808 |
Toelichting
Mutaties 1e suppletoire begroting
Stikstofaanpak Landbouw
Op artikel 51 is € 600,0 mln. toegevoegd ten behoeve van de stikstofaanpak landbouw voor de Veluwe en de Peel.
Kasschuif stikstofaanpak landbouw
De middelen voor de stikstofaanpak landbouw voor de Veluwe en de Peel worden in een realistisch ritme gezet, zodat er tijd is voor de uitwerking van het beleid.
Extensiveringsregeling melkveehouderij
De extensiveringsregeling heeft als doel om de emissies van broeikasgassen te verminderen en de mestproductie te verlagen. Dit verlaagt het risico op overschrijding van mestproductieplafonds. Met deze regeling wordt een subsidie verleend aan melkveehouders die op vrijwillige basis hun aantal melkkoeien verminderen. Deze middelen zijn overgeheveld vanaf de Aanvullende Post van het Ministerie van Financiën.
Brede beëindigingsregeling
Het hoofddoel van de brede beëindigingsregeling is het realiseren van een nationale reductie van ammoniakemissie. Belangrijke nevendoelen zijn de reductie van broeikasgasemissies en het verlichten van de druk op de mestmarkt. Deze middelen zijn overgeheveld vanaf de Aanvullende Post van het Ministerie van Financiën.
Agrarisch Natuurbeheer
Met deze middelen wordt ingezet op de uitbreiding van het Agrarisch Natuurbeheer (ANB). Hiermee vergroten we het aantal hectares, zodat het ANB een bijdrage kan leveren aan verschillende doelen op het gebied van milieu en klimaat. Deze middelen zijn overgeheveld vanaf de Aanvullende Post van het Ministerie van Financiën.
Doelsturing
Met deze middelen wordt er verder ingezet op het ontwikkelen van een KPI-systematiek en stoffenbalans om doelsturing op bedrijfsniveau mogelijk te maken. Deze systematiek draagt bij aan doelbereik op diversie milieu- en klimaatdoelen. Deze middelen zijn overgeheveld vanaf de Aanvullende Post van het Ministerie van Financiën.
Natuurherstel
Met deze middelen worden herstelmaatregelen gefinancierd die zich focussen op stikstofgevoelige natuurgebieden. Deze middelen zijn overgeheveld vanaf de Aanvullende Post van het Ministerie van Financiën.
Subsidieregeling grasland
In 2025 wordt het subsidieplafond van de subsidieregeling behoud grasland bij afbouw derogatie opgehoogd met € 52,4 mln. Dit is het gevolg van een ophoging van de Europese deminimisgrens, waardoor er een hoger bedrag per aanvrager kan worden uitgekeerd. Deze middelen zijn overgeheveld vanaf de Aanvullende Post van het Ministerie van Financiën.
In beslag genomen goederen
Jaarlijks worden er op grond van dierenwelzijn dieren in bewaring of in beslag genomen. Deze dieren komen in bewaring bij een opslaghouder die kosten maakt voor onder andere voer en medische zorg. De afgelopen jaren is een consequent hoger aantal dieren in beslag genomen wat heeft geleid tot financiële tegenvallers. Daarom wordt voor de jaren 2025-2028 aanvullend € 21,3 mln. beschikbaar gesteld.
Landelijke aanpak wolf
De provincies en LVVN intensiveren de samenwerking en gaan in versneld tempo te werken aan beleidsmaatregelen voor de wolf. In december 2024 hebben Rijk en provincies daarom een gezamenlijke Landelijke Aanpak Wolven vastgesteld. Voor de uitvoering van deze aanpak wordt cumulatief € 29,1 mln. beschikbaar gesteld voor de periode 2025-2029. Deze middelen worden overgeheveld vanaf de Aanvullende Post van het Ministerie van Financiën.
Mestbeleid 2026-2029
Uit de Hoofdlijnenakkoord (HLA) middelen wordt € 250 mln. beschikbaar gesteld voor het 8e Actieprogramma Nitraatrichtlijn en het mestbeleid, waaronder het Landelijk Meetnet effecten Mestbeleid, toezicht en handhaving van het mestbeleid en maatregelen voor de aanpak van de mestmarkt. Deze middelen zijn overgeheveld vanaf de Aanvullende Post van het Ministerie van Financiën.
Mestaanwending en RENURE
Uit de HLA middelen wordt, in anticipatie op goedkeuring vanuit de Europese Commissie, € 125 mln. beschikbaar gesteld voor subsidieregelingen voor het stimuleren van RENURE als kunstmestvervanger en voor emissiearme aanwendingstechnieken. Deze middelen zijn overgeheveld vanaf de Aanvullende Post van het Ministerie van Financiën.
Robotisering en digitalisering
In het HLA is een innovatieprogramma voor de land- en tuinbouw aangekondigd, voor robotisering gericht op het besparen van arbeidskrachten. Voor de introductie en opschaling van inzet van robots in de boerenpraktijk is een samenhangend innovatieprogramma vereist. De belangrijkste doelen van dit innovatieprogramma zijn arbeidsbesparing, verduurzaming, nieuwe verdienmodellen en het verhogen van de efficiëntie van voedselproductie. Deze middelen zijn overgeheveld vanaf de Aanvullende Post van het Ministerie van Financiën.
Dierwaardigheid
Het doel is om in 2040 dierwaardige veehouderij te bewerkstelligen. In wet- en regelgeving (AMvB) zullen de gedragsbehoeften van productiedieren worden aangewezen. In de periode 2025 ‒ 2030 zijn activiteiten voor voorbereiding, onderzoek en pilots voorzien. Hiervoor is uit de HLA middelen € 50,3 miljoen beschikbaar gesteld en overgeheveld vanaf de Aanvullende Post van het Ministerie van Financiën.
Verdienvermogen (eco-regeling)
Deze middelen worden ingezet om het budget voor de ecoregeling in 2026 te verhogen, zodat de vooraf gecommuniceerde bedragen voor goud, zilver en brons uitbetaald kunnen worden. Dit is een ambitie uit het HLA. Het borgt daarnaast de stap van agrariërs naar een meer duurzame vorm van landbouw en een stabiele uitvoering van deze regeling. Deze middelen zijn overgeheveld vanaf de Aanvullende Post van het Ministerie van Financiën.
Visserij
Voor de genoemde ambities voor de visserij in het Regeerprogramma is in totaal € 50 mln. beschikbaar gesteld uit de HLA-middelen voor de periode 2026 ‒ 2030. De middelen worden ingezet voor het stimuleren van innovatie, investeren in verduurzaming van de visserijsector, toekomstvisie garnalenvisserij, visakkers en een versterkte internationale inzet voor de Nederlandse belangen. Deze middelen zijn overgeheveld vanaf de Aanvullende Post van het Ministerie van Financiën.
Experimenteerlocaties en pilots
In het HLA wordt innovatie in de landbouw benoemd als ambitie. Het hoofddoel van de aanpak voor experimenteerlocaties is het ondersteunen van de verdere verduurzaming van de Nederlandse land- en tuinbouw met nieuwe kennis en baanbrekende innovatieve praktijken. De innovaties waarmee geëxperimenteerd wordt kunnen bijdragen aan het behalen van doelstellingen op het gebied van water- en bodemkwaliteit, stikstofreductie, klimaat en biodiversiteit. Deze middelen zijn overgeheveld vanaf de Aanvullende Post van het Ministerie van Financiën.
Gewasbescherming
De middelen voor deze ambitie uit het HLA zijn bedoeld om de afhankelijkheid van chemisch-synthetische gewasbeschermingsmiddelen te verminderen en ervoor te zorgen dat de toepassing veilig is voor mens, dier en milieu. Dit wordt onder anderen bereikt door meerjarig gezondheidsonderzoek en het verbeteren van de naleving van gebruiksvoorschriften, waarvoor € 25,0 mln. beschikbaar wordt gesteld. Deze middelen zijn overgeheveld vanaf de Aanvullende Post van het Ministerie van Financiën.
GLB voorbereiding nieuwe periode
Vanaf 2025 is er een intensief proces van (Europese) besluitvorming en de ontwikkeling voor een nieuw Gemeenschappelijk Landbouwbeleid (GLB) voor 2028-2034. Er wordt cumulatief € 15,0 mln. beschikbaar gesteld om de ICT-architectuur voor te bereiden en de systemen hiervoor in te richten. Daarnaast zijn er middelen beschikbaar om de onderhandelingen en beleidsontwikkeling te faciliteren.
Versterking positie boer in de keten
Voor de uitvoering van EU-wetgeving om de positie van de boer in de keten te versterken worden middelen beschikbaar gesteld. Met deze middelen wordt onder andere (grensoverschrijdende) handhaving op oneerlijke handelspraktijken verbeterd en de keten middels een bemiddelingsmechanisme versterkt.
Vervanging AERIUS
Een ambitie uit het HLA is de ontwikkeling van een alternatief systeem voor Aerius. Om dit te ontwikkelen wordt er € 11,2 mln. beschikbaar gesteld. Deze middelen zijn overgeheveld vanaf de Aanvullende Post van het Ministerie van Financiën.
Voedselbeleid
Voedselbeleid is een ambitie uit het HLA. Er wordt in totaal € 10,0 mln. beschikbaar gesteld in de periode 2026-2030 voor het tegengaan van voedselverliezen en voedselverspilling, het verhogen van transparantie in milieubelasting en voedselverbruik en het creëren van een volhoudbaar voedselsysteem. Deze middelen zijn overgeheveld vanaf de Aanvullende Post van het Ministerie van Financiën.
Kasschuif beëindigingsregelingen
De Landelijke beëindigingsregeling veehouderijen en de Landelijke beëindigingsregeling veehouderijen plus zijn grote subsidieregelingen waarvan de uitgaven afhankelijk zijn van diverse marktfactoren. Op basis van ramingen wordt het kasritme aangepast.
Mutaties begroting 2026
Robots en Digitalisering
Robots in de agrarische praktijk leiden tot een verhoging van de productiviteit en kwaliteit. Daarnaast maakt het precisietoepassingen mogelijk bij bemesting en het gebruik van gewasbescherming. Er wordt tot en met 20230 in totaal € 137,4 mln. aan de LVVN begroting toegevoegd, wat een verhoging is van de middelen die reeds beschikbaar zijn gesteld voor dit onderwerp. Met deze middelen kan de toepassing van robotica en digitale tools in de agrarische sector worden versneld.
Verduurzaming landbouwvoertuigen
Er wordt € 16,6 mln. beschikbaar gesteld voor het stimuleren van een machinepark met alternatieve aandrijving, zoals waterstof, biogas en elektriciteit.
Nationaal Groenfonds
Met deze middelen kan het Nationaal Groenfonds fondsen opzetten die boeren helpen om tegen gunstige voorwaarden te investeren in nieuwe techniek. Hiervoor wordt € 135,8 mln. beschikbaar gesteld.
Klimaatadaptatie en bodem
De agrarische sector wordt geraakt door toenemende weersextremen. Het beschikbaar stellen van middelen geeft de mogelijkheid om de risico’s van weersextremen en verzilting op het boerenbedrijf te verkleinen. Hiervoor wordt € 51,2 mln. beschikbaar gesteld.
BoerenPerspectief
Via het programma BoerenPerspectief kunnen agrarische ondernemers sociaal-economische begeleiding ontvangen bij het verkennen van de toekomst van hun onderneming. Er wordt € 31,5 mln. ter beschikking gesteld.
Mentale fitheid
Met dit programma wordt de aandacht voor de mentale kant van ondernemen in de agrarische sector vergroot. Dit draagt bij aan het toekomstperspectief binnen de agrarische sector. Er wordt € 6 mln. beschikbaar gesteld.
GLB vanaf 2028
Vanaf 2028 gaat de nieuwe periode van het Europese landbouwbeleid in. De middelen worden ingezet voor de uitvoering van een pakket van structurele regelingen die de agrarische sector ondersteunen en bijdragen aan innovaties. Naast perspectief in de agrarische sector dragen de maatregelen bij de klimaat- en waterkwaliteitsdoelen. Er wordt t/m 2030 in totaal € 205,5 mln. toegevoegd.
De Veluwe & de Peel
Het demissionaire kabinet stelt € 600 mln. beschikbaar voor de regionale maatwerkaanpak in de Veluwe & de Peel in de periode 2026 tot en met 2028. Hiermee worden maatregelen gefinancierd ten behoeve van natuurherstel en emissiereductie in de arealen die grenzen aan N2000 gebieden van de Veluwe en de Peel. Voor deze mutatie wordt de onderbouwing, het zogeheten kader Beleidskeuzes Uitgelegd (CW 3.1), spoedig verzonden.
Reservering agrarische sector en agrarisch natuurbeheer
Het demissionaire kabinet heeft in het kader van de Ministeriële Commissie Economie en Natuurherstel een reservering overgeheveld naar de LVVN-begroting. Dit betreft een reservering van € 2,6 mld. in de jaren 2028 t/m 2030 voor de Agrarische sector, en een structurele reservering oplopend naar € 287,5 mln. vanaf 2027 voor Agrarisch natuurbeheer. Zodra deze maatregelen verder zijn afgerond worden de middelen bij een volgende begrotingswijziging naar de beleidsartikelen overgeheveld.
Kasschuif extensiveringsregeling melkveehouderij
De regeling opent eind 2025. De betalingen zullen daardoor begin 2026 plaatsvinden. Doordat de reactie van de EC moest worden afgewacht is er vertraging opgelopen in de openstelling van deze regeling.
Artikelnummer | Ontvangsten 2025 | Ontvangsten 2026 | Ontvangsten 2027 | Ontvangsten 2028 | Ontvangsten 2029 | Ontvangsten 2030 | |
|---|---|---|---|---|---|---|---|
Stand begroting 2025 | 74.297 | 91.763 | 133.693 | 146.422 | 63.591 | 63.161 | |
Belangrijkste mutaties | |||||||
Eerste suppletoire begroting | 118.820 | 21.000 | ‒ 3.500 | ‒ 3.500 | ‒ 3.500 | ‒ 5.000 | |
Maatregel Gerichte Aankoop | 21 | 81.877 | |||||
Overige ontvangstenmutaties | div | 36.943 | 21.000 | ‒ 3.500 | ‒ 3.500 | ‒ 3.500 | ‒ 5.000 |
Mutaties begroting 2026 | 50.515 | ‒ 8.600 | 2.963 | 3.419 | 13.490 | 744 | |
Overige ontvangstenmutaties | div | 50.515 | ‒ 8.600 | 2.963 | 3.419 | 13.490 | 744 |
Stand begroting 2026 | 243.632 | 104.163 | 133.156 | 146.341 | 73.581 | 58.905 |
Toelichting
Maatregel gerichte aankoop
In 2020 is de Regeling provinciale aankoop veehouderijen nabij N2000- gebieden (Maatregel Gerichte Aankoop) opengesteld voor een gebiedsgerichte aanpak van het vrijwillig beëindigen van veehouderijlocaties. In latere jaren werden de generieke Lbv en Lbv-plus opengesteld die financieel aantrekkelijker zijn. Hierdoor is het budget voor de Maatregel Gerichte Aankoop gedeeltelijk onbesteed gebleven. De overgebleven middelen uit deze specifieke uitkering zijn door de provincies terugbetaald aan LVVN.
Context
Dit is de openbaarheidsparagraaf bij de begroting van 2026 van het ministerie van Landbouw, Visserij, Voedselkwaliteit en Natuur (LVVN) en de bijbehorende dienstonderdelen.1 Met deze openbaarheidsparagraaf laten we zien hoe we uitvoering gaan geven aan onze plannen op het gebied van actieve en passieve openbaarmaking ter uitvoering van de Wet open overheid (Woo) en het verbeteren van de informatiehuishouding. Daarbij is er een nauwe samenwerking tussen het kerndepartement en de verbonden dienstonderdelen. Met deze activiteiten maken we de omslag naar een meer open departement, dat zoveel mogelijk transparant is in haar handelen, besluitvorming en verantwoording. Deze omslag is een langdurig traject, waarin wij continu bijsturen en ons blijven ontwikkelen. De urgentie voor een transparante overheid blijft in 2026 onverminderd hoog. Zoals opgenomen in de ambtseed ligt er een sterkte nadruk op het werken in het algemeen belang van de samenleving met aandacht voor het zorgvuldig en open werken als ambtenaren. Het zorgvuldig omgaan met informatie en het bijdragen aan een open overheid zijn kernwaarden die ook doorklinken in de vormgeving van het beleid op openbaarheid en de bredere bewustwording hiervan bij de professionals binnen de Rijksoverheid.
Openbaarmaking
In 2026 werken we verder aan het terugdringen van de afhandeltermijnen van Woo-verzoeken en geven we meer prioriteit aan de inspannings- en resultaatverplichting voor het openbaar maken uit eigen beweging. We optimaliseren processen, uniformeren besluitvorming en zetten in op automatisering. Bij het organiseren van openbaarmaking is continu aandacht voor de verbanden tussen passieve en actieve openbaarmaking. Het doel daarbij is om processen en organisatorische aspecten die voor passieve en actieve openbaarmaking vergelijkbaar zijn zoveel mogelijk te harmoniseren en centraal te organiseren, zodat een efficiencyslag kan plaatsvinden. Bij het verder implementeren van de Woo en het doorvoeren van de maatregelen uit de kabinetsreactie op de Invoeringstoets Woo werken we door middel van interdepartementale werkgroepen (georganiseerd door BZK) samen met andere overheden. Op basis van de uitkomsten van de wetsevaluatie Woo (verwacht in de zomer van 2026) zullen we onze activiteiten verder aanscherpen. In 2026 werken we concreet aan de volgende activiteiten:
– Passieve openbaarmaking. Voor het sneller en beter afhandelen van Woo-verzoeken zetten we in op verdere centralisatie van het proces in de organisatie. Concrete voorbeelden hiervan zijn centraal zoeken en lakken door middel van informatiespecialisten en het werken met een Woo-regisseur. Daarnaast zetten we in op verdere automatisering (waar mogelijk en verantwoord met AI) en gerichter contact met de verzoeker om goed in te spelen op de informatiebehoefte. Tevens geven we uitvoering aan de uitkomsten van de interdepartementale werkgroepen m.b.t. een uniform Woo-proces, omvangrijke Woo-verzoeken, de Woo-contactpersoon en misbruik van de Woo.
– Resultaatsverplichting actieve openbaarmaking met 17 informatiecategorieën. Afhankelijk van de ontwikkelingen en tijdspaden rondom het publicatieplatform Rijk wordt in 2026 verder gewerkt aan de openbaarmaking van de verschillende tranches aan informatiecategorieën. Hiervoor zullen we binnen onze concerns een zorgvuldig implementatieproces doorlopen inclusief gedegen ondersteuning voor medewerkers.
– Inspanningsverplichting actieve openbaarmaking. In 2026 geven we verder vorm aan onze inspanningsverplichting op actieve openbaarmaking vanuit het principe van betekenisvolle actieve openbaarmaking. Daarbij kijken we naar welke informatie, in welke context, relevant en van toegevoegde waarde is om openbaar te maken. Op basis van een Rijksbrede richtlijn en de uitkomsten van de interdepartementale werkgroep op de inspanningsverplichting wordt afgewogen welke informatie in welke vorm in aanmerking komt voor proactieve openbaarmaking.
– Beslisnota’s. Afhankelijk van de uitkomsten van de evaluatie naar de actieve openbaarmaking van beslisnota’s (verwacht in 2025) zal het beleid worden aangepast en de uitvoering worden verbeterd.
– Implementatie strategisch opleidingsplan openbaarheid. Op basis van het ontwikkelde strategische opleidingsplan openbaarheid en de uitgevoerde pilots in 2025 wordt het opleidingsplan organisatiebreed geïmplementeerd. De eerste focus daarbij is het opleiden van beleidsmedewerkers zodat zij goed geëquipeerd zijn om openbaarheidsprocessen in de basis uit te voeren. Zowel in de ontwikkeling als implementatie is er aandacht voor de samenhang tussen informatiehuishouding en openbaarheid qua kennis en vaardigheden.
Verbetering van de informatiehuishouding
Het op orde zijn van de informatiehuishouding (IHH) is randvoorwaardelijk om te kunnen voldoen aan de wettelijke openbaarmakings- en archiveringsverplichtingen. LVVN heeft de ambitie om in 2027 informatie volledig, betrouwbaar en duurzaam toegankelijk te krijgen en te houden. Bij het kerndepartement wordt hier op ingezet door middel van het Groeiplan Informatiehuishouding met als doel een volwassenheidsniveau 3 te bereiken aan het einde van het jaar. Daarvoor worden de volgende activiteiten ondernomen vanuit de vier actielijnen van het Rijksbrede programma Open op Orde:
– Informatieprofessionals. We werken aan de verdere implementatie van een solide en efficiënte IHH-organisatie met voldoende kwantiteit en kwaliteit aan IHH-professionals. Met de uitrol van het strategische opleidingsplan IHH worden zowel beleidsmedewerkers als informatieprofessionals structureel opgeleid om hun taken in de IHH-keten goed uit te voeren. Zo zorgen we op medewerkersniveau dat iedereen vanuit zijn eigen rol het juiste handelingsperspectief heeft en wordt op organisatieniveau IHH als vak-specialisme goed geborgd.
– Volume en aard van de informatie. Het volume van de te verwerken informatie binnen de organisatie neemt al jaren in hoog tempo toe. Met behulp van informatiebeheerplannen is in 2025 hard gewerkt om inzichtelijk te maken waar informatie te vinden is, wie er toegang toe hebben en hoe er voor de informatie gezorgd wordt. In 2026 worden de verbeterplannen om sturing te kunnen geven aan deze levenscyclus van informatie verder geïmplementeerd. Archiving by design, een goede mappenstructuur, de juiste metadata en zoekprotocollen zijn hier onderdeel van. Met de beheerplannen zorgen we ervoor dat de juiste informatie bewaard blijft en dat informatie die niet bewaard hoeft te worden, vernietigd wordt.
– Informatiesystemen. We investeren in een verdere professionalisering op het gebied van doel-, applicatie-, proces- en informatiearchitectuur, zodat ICT-systemen zo goed mogelijk passen bij onze werkprocessen en de organisatie. Door tijdens de ontwikkeling en aanschaf van applicaties al rekening te houden met duurzame toegankelijkheid van overheidsinformatie (DUTO), worden medewerkers beter ondersteund in hun werk. Daarnaast zorgen we voor verdere borging van de archivering van e-mails, chatberichten en sociale media.
– Bestuur en naleving. In 2025 zijn de visie en governance op IHH ontwikkeld en vastgesteld, en is gestart met de implementatie hiervan. Er is daarmee een duidelijk beeld wie binnen de organisatie verantwoordelijk is voor de kwaliteit van de IHH en hoe gestuurd kan worden op het behalen van de gewenste resultaten. In 2026 gaan we verder met het implementeren van ons kwaliteitssysteem aan de hand van Kritische Prestatie Indicatoren (deze zijn in 2025 gekozen en vastgesteld). De informatie die nodig is om te kunnen sturen, komt in 2026 beschikbaar in een IHH-dashboard.
Dienstonderdelen werken aan dezelfde doelen en thema’s vanuit de vier rijksbrede actielijnen en hebben daarvoor een eigen aanpak.
Overkoepelende activiteiten
Naast de acties die we inzetten op openbaarmaking en het verbeteren van de informatiehuishouding, werken we ook aan overkoepelende activiteiten. Voorbeelden hiervan zijn:
– Netwerk informatiehuishouding, openbaarmaking en transparantie. We organiseren themabijeenkomsten ter bevordering van verbinding, kennisdeling, training, ontwikkeling en samenwerking. Afhankelijk van het thema ligt de focus op professionals die direct aan openbaarheid en informatiehuishouding werken of juist op de inhoudelijke beleidsmedewerkers en leidinggevenden die vanuit hun eigen rol ook verantwoordelijkheden hebben op deze thema’s. Het netwerk draagt bij aan meer bewustwording op het thema en biedt handvatten voor professionals om zorgvuldig en open te werken.
– In gesprek met externe stakeholders. In 2026 willen we verder voortbouwen op de dialoog met externe stakeholders op het gebied van openbaarheid. Hiermee kunnen we beleid, processen en de samenwerking verbeteren en verstevigen. Een voorbeeld is een Ronde Tafel met journalisten en belangenorganisaties. Deze hebben we reeds georganiseerd in 2025 en willen we uitbreiden.
Financiële toelichting
Bovenstaande activiteiten worden deels gefinancierd uit de POK-gelden en Woo-gelden. Naast deze gelden zijn er eigen/reguliere middelen en capaciteit vanuit de lijnorganisatie en ICT-investeringen. Het totale budget aan POK- en Woo-gelden voor 2026 bedraagt € 25,6 mln., waarvan € 8,4 mln. reeds gealloceerd aan de dienstonderdelen.
POK | Woo | Totaal | |
|---|---|---|---|
Kerndepartement | 1.119 | 16.067 | 17.186 |
Diensten | 5.691 | 2.712 | 8.403 |
Totaal | 6.810 | 18.779 | 25.589 |
De Strategische Evaluatie Agenda (SEA) laat zien hoe LVVN de komende jaren werkt aan het voortbrengen van inzichten over (voorwaarden voor) de doeltreffendheid en doelmatigheid van ons beleid. Door voldoende en passend evaluatieonderzoek te programmeren neemt het aantal bruikbare inzichten toe, en daarmee onze kennis over het bereiken van onze departementale missie en onderliggende doelstellingen. De huidige SEA kent vier thema’s, die voor een groot deel samenvallen met de huidige indeling van de begrotingsartikelen, namelijk Land- en tuinbouw, Natuur, Visserij en Kennis en innovatie. Conform afspraak met de Tweede Kamer wordt periodiek (indicatie 4-7 jaar) per thema verantwoording afgelegd over de doeltreffendheid en doelmatigheid van het gevoerde beleid. Dit gebeurt via een periodieke rapportage (voorheen: beleidsdoorlichting). Hieronder is de planning van deze syntheseonderzoeken opgenomen.
Thema/Periodieke rapportage | Eerstvolgende Periodieke rapportage | Begrotingsartikelen | |||
|---|---|---|---|---|---|
21 | 22 | 23 | 24 | ||
Land- en tuinbouw | 2025 | X | X | ||
Natuur | 2027 | X | X | ||
Visserij | 2030 | X | X | ||
Kennis en innovatie | 2031 | X |
Voor het meest recente overzicht van de realisatie van periodieke rapportages, klik op deze link: Status periodieke rapportages. Voor een overzicht van recent afgerond onderzoek, klik op deze link: Jaarverslag: Bijlage 3. Voor een verdere onderbouwing van de Strategische Evaluatie Agenda zie «Bijlage 4: Strategische Evaluatie Agenda».
(x 1000 euro) | Uitstaande | Geraamd | Geraamd | Uitstaande | Garantie- | Geraamd | Geraamd | Uitstaande | Garantie- | Totaal | |
|---|---|---|---|---|---|---|---|---|---|---|---|
garanties | te verlenen | te vervallen | garanties | plafond | te verlenen | te vervallen | garanties | plafond | plafond | ||
artikel | omschrijving | 2024 | 2025 | 2025 | 2025 | 2025 | 2026 | 2026 | 2026 | 2026 | |
21 | Borgstelling Landbouw en Visserijkredieten (BLV) | 231.302 | 14.280 | 18.909 | 226.673 | 85.000 | 23100 | 18.461 | 231.312 | 80.000 | 0 |
22 | Garantie voor natuurgebieden en landschappen | 208.270 | 0 | 18.656 | 189.614 | 0 | 17.636 | 171.978 | 208.270 | ||
22 | Klimaatfonds groenfonds garantie | 41.616 | 0 | 6.213 | 35.403 | 0 | 6.213 | 29.190 | 56.000 | ||
Totaal | 481.188 | 14.280 | 43.778 | 451.690 | 85.000 | 23.100 | 42.310 | 432.480 | 80.000 | 264.270 | |
(x 1000 euro) | Uitgaven | Ontvangsten | Stand risicovoorziening | Saldo | Uitgaven | Ontvangsten | Stand risicovoorziening | Saldo | Uitgaven | Ontvangsten | Stand risicovoorziening | Saldo | |
|---|---|---|---|---|---|---|---|---|---|---|---|---|---|
artikel | omschrijving | 2024 | 2024 | 2024 | 2024 | 2025 | 2025 | 2025 | 2025 | 2026 | 2026 | 2026 | 2026 |
21 | Borgstelling Landbouw en Visserijkredieten (BLV) | 210 | 737 | 49.091 | 527 | 3.000 | 706 | 46.821 | ‒ 2.270 | 2.000 | 700 | 45.551 | ‒ 1270 |
22 | Garantie voor natuurgebieden en landschappen | 0 | 0 | 0 | 0 | 0 | 0 | 0 | 0 | 0 | 0 | 0 | 0 |
22 | Klimaatfonds groenfonds garantie | 0 | 199 | 1.279 | 199 | 0 | 271 | 1.550 | 271 | 0 | 235 | 1.785 | 235 |
Totaal | 210 | 936 | 50.370 | 726 | 3.000 | 977 | 48.371 | ‒ 1.999 | 2.000 | 935 | 47.336 | ‒ 1035 | |
Toelichting risicoregelingen
Borgstelling Landbouw en Visserijkredieten (BLV)
Met deze garantieregeling kunnen financiers een borgstelling aan ondernemers in de sectoren land- en tuinbouw en vanaf 2026 ook aan ondernemers in de sectoren visserij en aquacultuur verstrekken, indien deze bedrijven voor leningen onvoldoende zekerheden bieden aan de bank. Het knelpunt dat met deze borgstelling wordt bestreden, is het verschijnsel dat in de kern gezonde bedrijven – met voldoende zicht op rentabiliteit en continuïteit – niet of onvoldoende in hun kredietbehoefte kunnen voorzien door een tekort aan zekerheden (onderpand). De borgstelling voor een onderneming kan maximaal 70% van € 2,5 mln. bedragen. De borgstellingslening is maximaal 2/3 van de benodigde investering, waardoor de borgstelling maximaal 46,6% (70% x 66,67% = 46,6%) van de benodigde financiering bedraagt. De borgstelling wordt alleen verleend voor ‘fresh money’, d.w.z. nieuwe leningen ten behoeve van de (door-)ontwikkeling of overname van een bedrijf.
De provisie voor deze BL modules bedraagt eenmalig 3% van het te lenen bedrag of 1% indien het een starter of een overnemer betreft. Jaarlijks worden de premieontvangsten/provisie-inkomsten en een bijdrage van LVVN in de begrotingsreserve Borgstellingsfaciliteit gestort. Het gereserveerde geld uit deze begrotingsreserve wordt gebruikt om mogelijke verliesdeclaraties (als gevolg van faillissement) te betalen. Het maximale bedrag waarvoor LVVN jaarlijks nieuwe garanties mag aangaan is € 120,0 mln.
De risicoreservering van de Borgstelling Landbouwkredieten (BL) wordt ook bij artikel 21 als aparte begrotingsreserve gepresenteerd (de Borgstellingsfaciliteit). De risicoreservering is ook voor nog lopende borgstellingen verleend onder de Garantstelling Landbouw (tot 2017) en de Borgstelling MLB-Landbouwkredieten (BL) in de periode 2017-2025. Per 2026 wordt de borgstelling ook opengesteld voor visserij- en. Deze sector kon eerder geen gebruikmaken van een rijksborgstellingsregeling voor MKB-bedrijven. Opnemen in de bestaande BL wordt geïmplementeerd tegelijk met de vereenvoudiging van de regeling naar aanleiding van de beleidsevaluatie. De Kamer is hierover in meerdere brieven geïnformeerd, zoals in de brief waarmee het Toetsingskader risicoregelingen is aangeboden (Kamerstuk 32637, nr. 699).
Garantie voor natuurgebieden en landschappen
Het betreft het garant staan voor de leningen die aangetrokken zijn via het Groenfonds voor het realiseren van de EHS-gronden (nieuwe natuur in de Ecologische Hoofdstructuur). Deze gronden zijn opgegaan in het Natuur Netwerk Nederland.
Klimaatfonds Groenfonds garantie
Met de Garantstelling van 80% van € 70,0 mln. aan het Nationaal Groenfonds trekt het Groenfonds extra geld aan voor de financiering van projecten die een bijdrage leveren aan de klimaatdoelstellingen van de sector Landbouw en Landgebruik. Nederland staat voor een grote maatschappelijke opgave op het terrein van klimaat. De uitstoot van broeikasgassen moet fors omlaag. Voor de sector Landbouw en Landgebruik ligt er een taakstelling van ten minste 3,5 Mton en een ambitie van 6 Mton broeikasgasemissiereductie in 2030. Voor het bereiken van de beoogde resultaten zijn innovatieve projecten wezenlijk; zij zorgen voor ‘vernieuwing van onderaf´ en zijn de successen van morgen. De financiering van deze projecten komt door marktfalen (te) beperkt van de grond. De projecten krijgen bij het reguliere bankwezen geen of zeer moeilijk financiering omdat ze voor banken (nog) te klein, te bewerkelijk/specialistisch en te nieuw (en daarmee te risicovol) zijn, en voor banken een te laag financieel rendement hebben. In dit markthiaat opereert de stichting Nationaal Groenfonds met haar klimaatfonds. Ze pakt economisch levensvatbare projecten op die banken laten liggen en verstrekt aan deze projecten onder marktconforme voorwaarden risicodragende financieringen (achtergestelde leningen). Door deze risicodragende financieringen daalt het risicoprofiel van de projecten naar een voor banken veelal acceptabel niveau waardoor deze bereid zijn te cofinancieren.
Overzicht verstrekte leningen
Overzicht verstrekte leningen aan Wageningen Research (Bedragen x € 1000) | |||||
|---|---|---|---|---|---|
Artikel | Omschrijving | Uitstaande lening per 31 dec. 2026 | Looptijd lening | Rente | Wijze van aflossing |
Artikel 23: Kennis en Innovatie | Wageningen Research | 5.554 | looptijd tot eind 2028 | 4,5% | Jaarlijks |
Wageningen Research | 3.587 | looptijd tot eind 2030 | 5,2% | Jaarlijks | |
Wageningen Research | 892 | looptijd tot eind 2031 | 5,0% | Jaarlijks |
Het Ministerie van LVVN heeft in het verleden leningen verstrekt aan Wageningen Research. Het betreft vier leningen met een looptijd van circa 30 jaar die zijn verstrekt in de periode van 1999 tot en met 2001. De leningen zijn verstrekt ten behoeve van gebouwen en terreinen die bij de verzelfstandiging van Wageningen Research (destijds Dienst Landbouwkundig Onderzoek, DLO) zijn overgedragen. Een van de leningen is in 2022 volledig afgelost, waardoor nog 3 resteren, zie bovenstaande tabel. Op de overige leningen (zie tabel) met een resterend uitstaand bedrag van € 17.921 per 31-12-2024 wordt conform afspraak in 2026 € 3.944 afgelost
De Minister van LVVN streeft naar een weerbaar, veerkrachtig en veilig functionerend land- en tuinbouw- en voedselsysteem, dat internationaal concurrerend is, met aandacht voor dierenwelzijn, waarbinnen zorgvuldig wordt omgegaan met natuurlijke hulpbronnen en waar opbrengsten en reststromen zo efficiënt en hoogwaardig mogelijk worden (her)benut.
De Minister is verantwoordelijk voor het zorgdragen voor een in ecologisch, maatschappelijk en economisch opzicht verantwoord functionerende land- en tuinbouw en voedselsector. Hiertoe stelt de Minister regels op en creëert zij voorwaarden die het mogelijk maken om vermijdbaar verbruik van grondstoffen terug te dringen en om de natuurlijke leefomgeving en de natuurlijke hulpbronnen (waaronder dierenwelzijn) te verbeteren.
De Minister is (mede)verantwoordelijk voor:
Stimuleren:
– Het versterken van de sociaaleconomische positie van de agrarische ondernemer als pijler onder een toekomstbestendige sector.
– Het stimuleren van de waardering van voedsel en de productiewijze en de herkomst.
– Het versterken van kringlopen in de land- en tuinbouw en het bevorderen van circulariteit.
– Het stimuleren van verduurzaming van de (dierlijke) productie en de consumptie van dierlijke en plantaardige producten door middel van nieuwe vormen van ketensamenwerking en nieuwe marktstrategieën.
– Het stimuleren van de verbetering van het dierenwelzijn.
– Het breder toepassen van geïntegreerde gewasbescherming door agrarische ondernemers, onder meer door het stimuleren van innovaties, niet-chemische maatregelen en het gebruik van laagrisico middelen.
– Het borgen en verbeteren van plant- en diergezondheid en dierenwelzijn, duurzaam bodembeheer en klimaatvriendelijk energiebeheer en -gebruik in de land- en tuinbouw.
– Het stimuleren van groene economische groei en het bevorderen van transparantie en ketenverantwoordelijkheid in de Nederlandse agro- en voedselketens.
– Het verduurzamen van het mondiale voedselsysteem door het benutten van de internationale positie van Nederland in de agro- en voedselsector.
– Het stimuleren van een adequate en duurzame voedselvoorziening, voedselzekerheid en voedselkwaliteit op Europees en mondiaal niveau, evenals het bijdragen aan het Europese en internationale landbouwbeleid.
– Het bieden van zekerheden aan agrarische bedrijven om leningen af te kunnen sluiten bij de bank.
– Het (mede)financieren van ontwikkelingen gericht op verdere verduurzaming van de land- en tuinbouw en veehouderij.
– Het borgen van diervoederveiligheid en tegelijkertijd bijdragen aan (een verdere) verduurzaming van diervoeders.
Regisseren:
– Het borgen van voedselveiligheid. Producenten en partijen uit de voedselketen zijn primair verantwoordelijk voor de veiligheid van hun producten en productiewijze. De Staatssecretaris Jeugd, Preventie en Sport is verantwoordelijk voor wetgeving voor voedselveiligheid, met uitzondering van wetgeving voor het slachten van dieren en het keuren en uitsnijden van vlees, waar de Minister van LVVN verantwoordelijk voor is.
– De coördinatie en het beheer van het Diergezondheidsfonds (DGF).
– Het stellen van regelgeving op het gebied van dier- en plantgezondheid, dierenwelzijn, mest, gewasbescherming, plantveredeling, biologische landbouw en voedselveiligheid.
– Het voeren van regie op de nationale inzet in EU-verband en op bi- en multilaterale samenwerkingen rond land- en tuinbouw en voedselkwaliteit.
– Het regisseren van de onderdelen landbouw en landgebruik van het Klimaatplan.
Borgstellingsfaciliteit
De Borgstelling MKB-Landbouwkredieten (BL) wordt per 1-1-2026 de Borgstelling voor MKB-Landbouw- en Visserijkredieten (BLV); de gewijzigde regeling is vanaf 2026 ook opengesteld voor de sectoren visserij en aquacultuur. Naar aanleiding van de bevindingen in de evaluatie van de BL in 2024 wordt de BLV eenvoudiger van opzet door het schrappen van modules met specifieke voorwaarden. De maximale hoogte van de rijksborgstelling aan een individueel bedrijf blijft € 2,5 mln.
Doelsturing
De landbouw staat voor grote opgaven op het gebied van onder andere klimaat, stikstofuitstoot en waterkwaliteit. Om maatwerk mogelijk te maken en het vakmanschap van de boer zo goed mogelijk te benutten bij de oplossing voor deze opgaven, werkt LVVN aan bedrijfsspecifieke doelsturing. Dat betekent: duidelijke normen stellen voor elk bedrijf, duidelijkheid over de bijdrage van doelsturing aan de totaalopgave en met ruimte voor de ondernemer om zelf te bepalen hoe hij deze bedrijfsspecifieke normen haalt. Melkveehouders en akkerbouwers zullen vanaf 2026 geïnformeerd worden over hun prestaties op de gestelde doelen op het gebied van stikstof, broeikasgasemissies en grondwaterkwaliteit. Op termijn worden deze doelen afrekenbaar gemaakt. Deze doelen worden afrekenbaar gemaakt op bedrijfsniveau. Daarom is het nodig om een doelsturingssysteem te ontwikkelen, waarmee afrekenbare sturing op doelen wordt ondersteund.
Dierenwelzijn
Eind 2026 worden door de Europese Commissie mogelijk nieuwe dierenwelzijnsvoorstellen over landbouwhuisdieren gepresenteerd, naast de in 2024 gepresenteerde voorstellen over diertransport en het welzijn en de traceerbaarheid van honden en katten. Nederland zal daarvoor haar onderhandelingsinzet bepalen in de vorm van een fiche Beoordeling Nieuwe Commissievoorstellen en langs die inzet aan de onderhandelingen in Brussel deelnemen. De inwerkingtreding van de European Pet Regulation in april 2026 verplicht identificatie van honden, katten, fretten en vogels. Daarnaast blijkt uit meerdere onderzoeken dat het belangrijk is mensen op het juiste moment van de juiste informatie te voorzien voordat zij een huisdier aanschaffen. Dit leidt in 2026 tot het uitbreiden van betrouwbare en onafhankelijke informatie aan (toekomstige) huisdiereigenaren. Er wordt ingezet op een communicatiecampagne die het effect moet hebben dat (toekomstige) houders van dieren betere kennis hebben over soorten dieren die veel gehouden worden.
Diergezondheid
Voor de implementatie van verplichtingen volgend uit de Europese verordening Diergeneesmiddelen (2019/06) zal voor het antibioticabeleid het aantal sectoren, waar het gebruik wordt gemonitord, worden uitgebreid. Dit vergt ontwikkeling van beleid en regelgeving evenals de ontwikkeling van ICT-systemen zoals de inrichting van databanken om in de verplichte datalevering van antibioticagebruik en -verkoop bij dieren aan de European Medicines Agency (EMA) te voorzien.
In 2026 wordt met de partijen in het veterinaire veld verder gewerkt aan de oprichting van een centrale beroepsorganisatie. Deze bevindt zich in de ontwerpfase. Deze organisatie zal verschillende taken uitvoeren, waaronder de ontwikkeling van professionele standaarden die bijdragen aan de kwaliteitsborging. Tevens wordt momenteel verkend wat de mogelijkheden zijn van verplichte herregistratie van diergeneeskundigen om de kwaliteitsborging in de veterinaire beroepsuitoefening te verbeteren. De op te richten centrale beroepsorganisatie zal hierin het private deel uitvoeren. Ook zal in 2026 gevolg worden gegeven aan de uitkomsten van het marktonderzoek van de Autoriteit Consument en Markt (ACM) naar de diergeneeskundige zorg.
De hoogpathogene aviaire influenza virusvariant H5N1 is de afgelopen jaren endemisch geworden in de wilde vogelpopulaties in Nederland en de rest van de wereld. In 2026 wordt het in 2023 opgestarte intensiveringsplan preventie vogelgriep verder uitgewerkt (Kamerstuk 28 807, nr. 296). Ook wordt gekeken naar de reactie van handelspartners op het feit dat in Nederland is gevaccineerd. Deze pilot is een eerste stap. In 2026 zal het Ministerie, in overleg met de sector, de volgende stappen zetten richting een grootschalige vaccinatiecampagne. De eerste resultaten van de pilot dit jaar zijn mede bepalend hoe die stappen er in 2026 uit zullen zien.
Goed verdienen met goed voedsel
Het kabinet streeft ernaar de agrarische sector en ketenpartijen te helpen nieuwe markten en verdienmodellen te ontwikkelen. Dit moet leiden tot extra inkomsten voor boeren. Voorbeelden hiervan zijn nieuwe afzetketens voor toepassingen van reststromen, zoals vezels van gewassen voor bio-based bouwmaterialen.
Agrarische ondernemers kunnen alleen emissies en (nutriënten)verliezen reduceren en grondstoffen optimaal benutten als zij een rendabel verdienmodel hebben. Dit is een gezamenlijke verantwoordelijkheid van ondernemers, de overheid en ketenpartijen zoals supermarkten en banken.
Positie boer in de keten
Voor het versterken van het verdienvermogen is het vergroten van de markt voor duurzaam geproduceerde kwaliteitsproducten noodzakelijk met een passende vergoeding voor de producent. Met de wijziging van de Gemeenschappelijke Marktordening (GMO) zal uitwerking worden gegeven aan de versterking van de positie van de boer in de keten, middels onder andere de versterking van de samenwerking tussen landbouwers in producenten- en brancheorganisaties. LVVN zet zich in voor het versterken van de positie van de boer in de keten door middel van het monitoren van de margeverdeling in de keten.
Daarnaast vindt inzet van middelen plaats voor het (grensoverstijgend) toezicht en handhaving van de Wet Oneerlijke Handelspraktijken en de Geschillencommissie voor laagdrempeligere bemiddeling.
Energietransitie glastuinbouw
In de voorjaarsbesluitvorming Klimaat zijn diverse maatregelen benoemd die effect hebben op de glastuinbouwsector. Eén daarvan is dat het kabinet € 200,0 mln. beschikbaar stelt uit het Klimaatfonds voor de randvoorwaarden om de glastuinbouw verder te helpen in de transitie met onder andere warmte en betaalbare elektriciteit. Het randvoorwaardenpakket is verder uitgewerkt met de sector en wordt snel na Prinsjesdag 2025 gepresenteerd.
Subsidieregeling verduurzaming landbouwwerktuigen
In 2026 komt er een stimuleringssubsidie voor de verduurzaming van landbouwwerktuigen. In totaal is hier € 77,0 mln. voor beschikbaar gesteld uit het Klimaatfonds, waarvan € 67,0 mln. gereserveerd staat. Richting 2030 zal het aantal elektrische landbouwvoertuigen en voertuigen die worden aangedreven op gas daardoor toenemen. De maatregel is deels bedoeld als compensatie voor stijgende kosten voor agrariërs naar aanleiding van de Emissions Trading System 2 (ETS2) opt-in. De dieselprijs stijgt als gevolg van deze opt-in, en duurzame alternatieven zijn nog erg duur en niet wijdverbreid.
NB: wegens het aanpassen van de begrotingsstructuur staan de bedragen in 2024 en 2025 op 0. De tabellen met de begrotingsstanden voor 2024 en 2025 zijn opgenomen in bijlage 8.
21 Land- en tuinbouw | bedragen x1.000 | |||||||
|---|---|---|---|---|---|---|---|---|
Art. | Omschrijving | 2024 | 2025 | 2026 | 2027 | 2028 | 2029 | 2030 |
Verplichtingen | 0 | 0 | 2.005.010 | 855.031 | 622.730 | 511.993 | 491.327 | |
Uitgaven | 0 | 0 | 1.736.107 | 1.791.991 | 889.438 | 553.771 | 410.144 | |
21.1 | Agrarisch ondernemerschap | |||||||
Subsidies (regelingen) | ||||||||
Verdienvermogen | 0 | 0 | 122.556 | 67.109 | 5.290 | 14.434 | 11.434 | |
Garanties | ||||||||
Verliesdeclaraties borgstellingskrediet | 0 | 0 | 1.805 | 1.805 | 1.805 | 1.805 | 1.805 | |
(Schade)vergoeding | ||||||||
PAS-melders | 0 | 0 | 9.000 | 9.000 | 6.783 | 1.000 | 0 | |
Opdrachten | ||||||||
Verdienvermogen | 0 | 0 | 9.284 | 12.504 | 12.866 | 10.116 | 9.516 | |
Bijdrage aan agentschappen | ||||||||
Rijksvastgoedsbedrijf t.b.v. Nationale Grondbank | 0 | 0 | 107.376 | 55.300 | 25.000 | 4.256 | 0 | |
Storting/onttrekking begrotingsreserve | ||||||||
Storting begrotingsreserve apurement | 0 | 0 | 2.500 | 2.500 | 2.500 | 2.500 | 2.500 | |
Storting begrotingsreserve borgstellingskrediet | 0 | 0 | 1.027 | 1.027 | 1.027 | 1.027 | 1.027 | |
21.2 | Agroketens | |||||||
Subsidies (regelingen) | ||||||||
Veehouderij en dierlijke ketens | 0 | 0 | 37.564 | 47.927 | 38.942 | 20.031 | 19.299 | |
Glastuinbouw | 0 | 0 | 109.565 | 104.833 | 115.087 | 118.447 | 143.533 | |
Plantaardige ketens | 0 | 0 | 19.788 | 31.721 | 31.322 | 30.767 | 19.540 | |
Vrijwillige beëindiging, verplaatsing en extensivering | 0 | 0 | 1.030.319 | 1.075.438 | 353.735 | 65.844 | 0 | |
Doelsturing | 0 | 0 | 36.000 | 42.500 | 18.000 | 18.000 | 18.000 | |
Overige subsidies GLB | 0 | 0 | 0 | 0 | 46.500 | 77.000 | 82.000 | |
Leningen | ||||||||
Investeringsfonds Duurzame Landbouw | 0 | 0 | 40.000 | 118.200 | 43.900 | 0 | 0 | |
Overige leningen | 0 | 0 | 7.200 | 9.000 | 8.000 | 3.000 | 2.000 | |
Opdrachten | ||||||||
Doelsturing | 0 | 0 | 19.000 | 26.500 | 2.000 | 2.000 | 2.000 | |
Bijdrage aan ZBO's/RWT's | ||||||||
College toelating gewasbeschermingsmiddelen en biociden | 0 | 0 | 1.886 | 1.498 | 1.492 | 1.484 | 1.484 | |
Raad voor de Plantenrassen | 0 | 0 | 1.522 | 1.514 | 1.507 | 1.499 | 1.499 | |
Keuringsdiensten | 0 | 0 | 9.838 | 10.650 | 7.614 | 7.185 | 7.785 | |
Bijdrage aan medeoverheden | ||||||||
Specifieke uitkeringen | 0 | 0 | 1.047 | 0 | 0 | 0 | 0 | |
Overige bijdrage aan medeoverheden | 0 | 0 | 4.000 | 0 | 0 | 0 | 0 | |
21.3 | Mestbeleid | |||||||
Subsidies (regelingen) | ||||||||
Aanpak mestmarkt | 0 | 0 | 89.562 | 102.455 | 99.262 | 108.314 | 21.647 | |
21.4 | Diergezondheid en dierenwelzijn | |||||||
Subsidies (regelingen) | ||||||||
Dierenwelzijn | 0 | 0 | 5.680 | 4.804 | 4.498 | 4.222 | 4.222 | |
Opdrachten | ||||||||
Diergezondheid | 0 | 0 | 7.125 | 5.712 | 5.961 | 5.966 | 5.966 | |
Dierenwelzijn | 0 | 0 | 23.824 | 21.598 | 19.138 | 17.915 | 17.928 | |
Bijdrage aan ZBO's/RWT's | ||||||||
Centrale Commissie Dierproeven | 0 | 0 | 2.554 | 2.540 | 2.527 | 2.515 | 2.515 | |
Bijdrage aan (andere) begrotingshoofdstukken | ||||||||
Diergezondheidsfonds | 0 | 0 | 11.190 | 11.505 | 11.235 | 11.505 | 11.505 | |
21.5 | Voedselbeleid | |||||||
Subsidies (regelingen) | ||||||||
Integraal voedselbeleid | 0 | 0 | 7.934 | 7.757 | 7.328 | 6.876 | 6.876 | |
Opdrachten | ||||||||
Integraal voedselbeleid | 0 | 0 | 5.734 | 5.814 | 5.714 | 5.614 | 5.614 | |
Bijdrage aan (inter-)nationale organisaties | ||||||||
FAO en overige contributies | 0 | 0 | 11.227 | 10.780 | 10.405 | 10.449 | 10.449 | |
Ontvangsten | 0 | 0 | 59.121 | 91.322 | 106.597 | 36.280 | 24.080 | |
21.1 | Agrarisch ondernemerschap | |||||||
Ontvangsten | ||||||||
Ontvangsten ZBO's/RWT's | 0 | 0 | 2.300 | 2.300 | 2.300 | 2.300 | 2.300 | |
Provisies borgstellingskrediet | 0 | 0 | 1.800 | 1.800 | 1.800 | 1.800 | 1.800 | |
Onttrekking begrotingsreserve borgstellingskrediet | 0 | 0 | 25.000 | 0 | 0 | 0 | 0 | |
Verkoop gronden Nationale Grondbank | 0 | 0 | 10.041 | 67.242 | 82.517 | 12.200 | 0 | |
Overige ontvangsten | 0 | 0 | 5.658 | 5.658 | 5.658 | 5.658 | 5.658 | |
21.2 | Agroketens | |||||||
Ontvangsten | ||||||||
Overige ontvangsten | 0 | 0 | 513 | 513 | 513 | 513 | 513 | |
21.3 | Mestbeleid | |||||||
Ontvangsten | ||||||||
Monitoring en handhaving mestbeleid | 0 | 0 | 2.209 | 2.209 | 2.209 | 2.209 | 2.209 | |
21.4 | Diergezondheid en dierenwelzijn | |||||||
Ontvangsten | ||||||||
Identificatie en Registratie | 0 | 0 | 5.200 | 5.200 | 5.200 | 5.200 | 5.200 | |
Ontvangsten ZBO's/RWT's | 0 | 0 | 500 | 500 | 500 | 500 | 500 | |
Overige ontvangsten | 0 | 0 | 5.900 | 5.900 | 5.900 | 5.900 | 5.900 | |
Budgetflexibiliteit
Geschatte budgetflexibiliteit | 2026 |
|---|---|
juridisch verplicht | 64,7% |
bestuurlijk gebonden | 33,5% |
beleidsmatig gereserveerd | 1,8% |
nog niet ingevuld/vrij te besteden | 0,0% |
21.1 Agrarisch ondernemerschap
Subsidies
Verdienvermogen
Het geraamde subsidiebudget voor «Verdienvermogen» in 2026 bedraagt € 122,6 mln.
In 2026 is € 1,9 mln. beschikbaar voor de flankerende maatregelen in het kader van de Wet verbod pelsdierhouderij. De middelen zijn bestemd voor de sloop- en ombouwregeling. Aanvullend zijn er in de begrotingsreserve landbouw middelen beschikbaar voor het flankerend beleid voor de pelsdierhouderij.
Vanuit het Klimaatfonds komt er € 9,5 mln. naar de LVVN-begroting voor de stimuleringssubsidie voor de verduurzaming van landbouwwerktuigen. Hiervoor staat nog € 67,0 mln. extra gereserveerd in het Klimaatfonds (totaal € 77,0 mln.). De maatregel is deels bedoeld als compensatie voor stijgende kosten voor agrariërs n.a.v. de ETS2 opt-in. De dieselprijs stijgt als gevolg van deze opt-in en duurzame alternatieven zijn nog erg duur en niet wijdverspreid.
Vestigingssteun jonge landbouwers: Het Nederlands Nationaal Strategisch Plan voor het Gemeenschappelijk Landbouwbeleid 2023–2027 beoogt jonge landbouwers te stimuleren om te kiezen voor een duurzaam agrarisch ondernemerschap. Met de interventie ‘Subsidie voor vestiging van jonge landbouwers’ worden ondernemers specifiek ondersteund in de fase van het overnemen of starten van een bedrijf. In de begroting 2026 is ruim € 40,0 mln. beschikbaar voor de top-up van de vestigingssteun jonge landbouwers. Samen met de Europese middelen die beschikbaar zijn kan een subsidiebedrag van € 80.000 per aanvrager worden verstrekt.
De eco-regeling is een belangrijk instrument in het GLB 2023-2027. Boeren kunnen hun inkomen nu aanvullen door het leveren van ecosysteemdiensten, die voorzien in maatschappelijke behoeften en de diverse opgaven die de overheid heeft geformuleerd voor aanvullende landbouw- en milieuzorg. Dat doen de boeren door een passende combinatie van eco-activiteiten uit te voeren op hun land. Voor de eco-regeling is afgelopen jaren aanzienlijk meer aangevraagd dan het beschikbare budget. Om boeren volgens de geplande subsidietarieven te kunnen betalen voor hun inspanningen, is € 50,0 mln. uit het transitiefonds gereserveerd.
Daarnaast wordt jaarlijks € 5,6 mln. beschikbaar gesteld voor landbouwers in de open teelten als gedeeltelijke tegemoetkoming voor de premie die zij betalen voor de Brede Weersverzekering. De Brede Weersverzekering verzekert landbouwers tegen schade aan gewassen door extreme en ongunstige weersomstandigheden, zoals storm, hagel, regenval of droogte. Voor een mogelijk benodigde beleidsbijstelling, als gevolg van het in lijn brengen van de subsidie met de Europese Verordening, is aanvullende nationale financiering gereserveerd. Hierdoor komt het budget voor 2026 op €17,7 mln. uit. Uitsluitsel of deze bijstelling nodig is, wordt voor 1 januari 2026 verwacht.
Garanties
Verliesdeclaraties borgstellingskrediet
Bij verliesdeclaraties borgstellingsfaciliteit worden uitgaven op afgegeven borgstellingen zichtbaar. Deze uitgaven doen zich voor wanneer een agrariër die gebruik maakt van de borgstellingsregeling, failliet gaat. Hiervoor is op de LVVN-begroting in 2026 € 1,8 mln. geraamd. Meer informatie over risicoregelingen en garanties is te vinden in paragraaf 2.5 Overzicht risicoregelingen.
(Schade)vergoeding
PAS-melders
Om schadeclaims van PAS-melders te behandelen, is in 2023 een onafhankelijke commissie ingericht. Voor de schadevergoedingen en de kosten van deze commissie is voor 2026 een bedrag van € 9,0 mln. geraamd.
Opdrachten
Verdienvermogen
Het geraamde opdrachtenbudget voor «Verdienvermogen» in 2026 bedraagt € 9,3 mln. Onderdeel hiervan is de inzet op vitale infrastructuur, waaronder de implementatie en uitvoering van de nieuwe Cyberbeveiligingswet en de Wet Weerbaarheid Kritieke Entiteiten die respectievelijk voortkomen uit de NIS2- en CER-richtlijnen en die beogen de digitale- en fysieke weerbaarheid van onder andere de levensmiddelenindustrie te vergroten. Daarnaast worden maatregelen genomen voor het verhogen van de maatschappelijke weerbaarheid van de voedselvoorziening. Ook worden activiteiten gefinancierd die bijdragen aan het verbeteren van het verdienvermogen van de boer en de inzet op het versterken van de positie van de boer in de keten, zoals de agro nutrimonitor en de uitvoering van de Wet Oneerlijke Handelspraktijken.
In het verbeteren van het verdienvermogen van de agrarische ondernemer is de bijdrage van ketenpartijen zoals toeleveranciers, verwerkende voedselindustrie, retail en banken (vanuit ieders taak en verantwoordelijkheid) van groot belang. Vandaar dat de huidige inzet op de ketenaanpak gecontinueerd wordt waaronder het maken van ketenafspraken over vergoedingen voor duurzaamheidsinitiatieven op het boerenerf en het ontwikkelen van een gemeenschappelijke taal over duurzaamheid in de keten.
Bijdrage aan agentschappen
Rijksvastgoedbedrijf t.b.v. Nationale Grondbank
In 2026 is er € 107,4 mln. begroot voor de bijdrage aan het Rijksvastgoedbedrijf. Voor het aankopen van gronden is € 87,0 mln. geraamd. Verder is voor de uitvoering van deze aankopen door het Rijksvastgoedbedrijf een bedrag beschikbaar van € 4,6 mln. Het betreft personele en materiele kosten, zoals taxaties, kadastrale kosten en onderzoek. Bij aankopen door de Nationale Grondbank is een budget voor afwaardering grond/afdekking financiële risico’s nodig. Indien gronden worden verkocht met gebruiksbeperking of een andere functie dan dient het waardeverschil te worden gefinancierd. Hiervoor is in 2026 een bedrag van € 15,7 mln. beschikbaar.
Storting begrotingsreserve
Storting begrotingsreserve apurement
Er wordt jaarlijks door het Rijk € 2,5 mln. in de Rijksbegrotingsreserve Apurement gestort voor eventuele financiële correcties zoals die in de toelichting op de reserve hieronder zijn beschreven.
Storting begrotingsreserve borgstellingskrediet
LVVN verleent via de borgstelling MKB-Landbouw- en Visserijkredieten (BLV) steun aan ondernemers in de primaire sector (land- en tuinbouw en visserij en aquacultuur). Dit gebeurt middels het gedeeltelijk borg staan voor leningen die banken en/of andere financiers verstrekken aan agrariërs. Hierdoor wordt de financiering mogelijk gemaakt van investeringen die in de markt niet vanzelfsprekend tot stand komen. De bijgestelde raming voor de benodigde LVVN-bijdrage aan de begrotingsreserve voor de borgstellingsfaciliteit betreft € 1,0 mln. per jaar, conform het Toetsingskader Risicoregelingen voor de BLV (Kamerstuk 32 637, nr. 699).
21.2 Agroketens
Subsidies
Veehouderij en dierlijke ketens
Voor Veehouderij en dierlijke ketens is in 2026 € 47,1 mln. beschikbaar. Voor de Subsidiemodules bewezen en niet-bewezen innovaties verduurzaming veehouderij (Sbv) is in 2026 circa € 29,7 mln. gereserveerd. Deze middelen zijn onder andere gereserveerd voor zowel de innovatie- als investeringsmodule van de Sbv, voor reeds aangegane verplichtingen uit eerdere openstellingen van zowel de innovatiemodule als de investeringsmodule. Daarnaast is er budget nodig voor ondersteuning van het Regieorgaan ‘Versnellen innovatie emissiereductie duurzame veehouderij’, waaronder het programmabureau en uitvoering van activiteiten uit het convenant. Toekomstige instrumenten voor het stimuleren van onderzoek naar, ontwikkelingen en investeringen in emissiereducerende maatregelen worden in 2026 nader uitgewerkt. Dit gebeurt op basis van besluitvorming in de Ministeriële Commissie Economie en Natuurherstel (MCEN) en de resultaten van de beleidsevaluatie van de Sbv-regeling.
Voor klimaatvriendelijke veehouderij is in 2026 circa € 5,0 mln. gereserveerd. Dit wordt beschikbaar gesteld voor onderzoek, pilots en netwerken van praktijkbedrijven om samen met de sector ervaringen op te doen op het boerenerf op gebied van emissiereductie en hiervoor concreet handelingsperspectief te ontwikkelen.Daarvan is er circa € 1,8 mln. beschikbaar voor diverse subsidies die als doel hebben het stimuleren van ketenbrede verduurzaming in alle veehouderijsectoren (varkens, geiten, schapen, kalveren, melkvee, pluimvee, konijnen, vleesvee, paarden en insecten). Het gaat om subsidies aan sector-, keten- en maatschappelijke partijen voor de uitvoering van projecten die ondersteunend zijn aan de beleidsontwikkeling op het gebied van de veehouderij.Daarnaast wordt er circa € 3,2 mln. beschikbaar gesteld voor de stimulering van het gebruik van emissiearm veevoer.
Glastuinbouw
Voor het programma Kas als Energiebron is € 109,6 mln. bestemd. Deze middelen zijn bedoeld om de glastuinbouw sector te verduurzamen. Dit programma ondersteunt de opschaling en vroege marktintroductie van integrale innovatieve teelt- en kas(techniek) concepten en gebiedsgerichte energie-innovaties in de glastuinbouw passend bij een klimaatneutrale toekomst. Het gaat hierbij in 2026 specifiek om 4 onderwerpen:
– Subsidie Warmte infrastructuur Glastuinbouw (SWIG): In 2026 is er circa € 34,8 mln. beschikbaar om via de SWIG de aanleg van warmte distributienetten te stimuleren en zo een transitie naar duurzamere energievoorziening te ondersteunen.
– Energie-efficiëntieglastuinbouw (EG): voor deze regeling is in 2026 circa € 52,9 mln. beschikbaar voor investeringen in energiebesparende maatregelen en aansluitingen op regionale warmte- en CO2-netten.
– Markintroducties energie-innovaties (MEI): voor deze regeling is een budget van € 9,7 mln. beschikbaar in 2026 met als doel investeringen in de vroege marktintroductie van energie-innovaties in de glastuinbouw te stimuleren.
– Innovatieagenda energie (€ 12,1 mln. in 2026): het programma Kas als Energiebron ondersteunt kennis- en innovatie-ontwikkeling, proof of principle-onderzoek en demonstraties voor verbreden en verdiepen van «Het nieuwe Telen» en klimaatneutrale(re) teeltsystemen en kassystemen. Hieruit wordt tevens bijgedragen aan de Tuinbouw Ondernemersprijs.
Plantaardige ketens
Van het geraamde subsidiebudget (€ 19,8 mln.) is € 12,0 mln. voor de stimulering van biologische landbouw, € 6,4 mln. voor subsidies op het gebied van gewasbescherming en plantgezondheid. en € 1,0 mln. voor bodem en klimaatadaptatie in de land- en tuinbouw.
Het kabinet gaat in 2026 door met het uitvoeren van het nationaal actieplan ‘groei van biologische productie en consumptie’. Het gaat onder andere om een consumenten campagne, de programma's voor de ontwikkeling van de markt (gericht op supermarkten en hun ketens), foodservices (gericht op horeca en catering en hun ketens) en het leveren van een bijdrage aan beurzen zoals de Biofach. Ook zal de samenwerking in de ketens verder worden gestimuleerd. In 2026 wordt verder uitvoering gegeven aan de strategieën voor de groei van dierlijke en plantaardige biologische productie. Specifieke overleggen van ketenpartijen worden opgezet om vraag en aanbod op elkaar af te stemmen. Waar nodig en mogelijk worden belemmeringen in regelingen weggenomen. Er wordt tevens uitvoering gegeven aan een strategie voor de versterking van biologische landbouw in het onderwijs.
Met de middelen voor gewasbescherming en plantgezondheid (€ 6,4 mln.) wordt vervolg gegeven aan het meerjarig gezondheidsonderzoek naar de blootstelling van omwonenden aan gewasbeschermingsmiddelen en het onderzoek naar een mogelijk verband tussen de ziekte van Parkinson en glyfosaat (Kamerstuk 27 858, nr. 653). Ook is dit bestemd voor meerjarige subsidies voor de ontwikkeling van een benchmarkingssysteem conform aangenomen moties (Kamerstuk 36 600 XIV, nr. 43 en Kamerstuk 27 858, nr. 694) en andere acties uit het Uitvoeringsprogramma Toekomstvisie Gewasbescherming 2030 (Kamerstuk 27 858, nr. 569). Tot slot wordt hiermee invulling gegeven aan diverse kleinere projecten op het gebied van gewasbescherming en op gebied van plantgezondheid.
De overige middelen van circa € 1,4 mln. hebben betrekking op een aantal kleinere projecten, waaronder projecten voor weerbare planten en teeltsystemen en het Nationaal Programma Landbouwbodems (€ 1,0 mln.). Weerbare teelten en duurzame landbouwbodems, zijn belangrijk voor de implementatie van het Actieprogramma klimaatadaptatie landbouw cruciaal voor het realiseren van klimaatweerbare land- en tuinbouw, waardoor deze sectoren beter met weersextremen en verzilting kunnen omgaan.
Vrijwillige beëindiging, verplaatsing en extensivering
realisatie | begroting | ||||||
|---|---|---|---|---|---|---|---|
Subsidieregeling | 2024 | 2025 | 2026 | 2027 | 2028 | 2029 | 2030 |
Landelijke beëindigingsregeling veehouderijlocaties (Lbv) | 136.413 | 286.934 | 242.148 | 323.282 | ‒ | ‒ | ‒ |
Landelijke beëindigingsregeling veehouderijlocaties met piekbelasting (Lbv-plus) | 319.700 | 1.030.064 | 330.196 | 74.218 | ‒ | ‒ | ‒ |
Landelijke beëindigingsregeling veehouderijlocaties kleinere sectoren (Lbv ks) | ‒ | 30.800 | 82.367 | 11.539 | 2.566 | ‒ | ‒ |
Landelijke verplaatsingsregeling veehouderijen met piekbelasting (Lvvp) | ‒ | 19.545 | 39.608 | 30.555 | 15.325 | ‒ | ‒ |
Tijdelijke extensiveringsregeling melkveehouderij (in voorbereiding) | ‒ | 3.000 | 186.000 | 185.844 | 185.844 | 65.844 | ‒ |
Vrijwillige beëindigingsregeling (in voorbereiding) | ‒ | ‒ | 150.000 | 450.000 | 150.000 | ‒ | ‒ |
Totaal | 456.113 | 1.370.343 | 1.030.319 | 1.075.438 | 351.013 | 65.844 | ‒ |
In 2023 zijn de Landelijke beëindigingsregeling veehouderijlocaties (Lbv) en de Lbv-plus opengesteld voor aanvragen. Deze regelingen bieden veehouders de mogelijkheid om hun veehouderijlocatie tegen een subsidie te beëindigen. Beide regelingen dragen bij aan het realiseren van de blijvende reductie van stikstofdepositie op stikstofgevoelige en overbelaste Natura 2000-gebieden. De Lbv kleinere sectoren is eind 2024 opengesteld en is bestemd voor veehouders met diersoorten die niet tot de doelgroep behoren van de Lbv(-plus). Voor de reglingen zijn de volgende bedragen beschikbaar in 2026: De Lbv € 242,1 mln., Lbv-plus € 330,2 mln. en Lbv kleinere sectoren € 82,4mln.
De Lvvp heeft voor 2026 een budget van € 39,6 mln. De regeling biedt financiële ondersteuning aan veehouders die hun bedrijf willen verplaatsen en met hun locatie voldoen aan de criteria van de ‘aanpak piekbelasting’. Module 1 van de Lvvp, haalbaarheidsonderzoek bedrijfsverplaatsing, is 2 december 2024 opengesteld en is 30 mei 2025 gesloten. Module 2 van de Lvvp, bedrijfsverplaatsing, is 6 januari 2025 opengesteld en sluit op 30 november 2027.
In 2026 is circa € 1,0 mld. gereserveerd voor de vermindering van stikstofdepositie door de beëindiging, verplaatsing of (tijdelijke) extensivering van veehouderijlocaties. Het kabinet werkt aan een tijdelijke, vrijwillige extensiveringsregeling voor de melkveehouderij waarbij permanente emissiereductie zal worden geborgd. Deze regeling is onderdeel van het startpakket MCEN. Deze regeling moet bijdragen aan het verlichten van de mestmarkt en het behalen van klimaat- en ammoniakdoelen. Hiervoor is in totaal € 627,0 mln. beschikbaar (waarvan in 2026 € 186,0 mln.). De inzet is om de regeling in het laatste kwartaal van 2025 te publiceren en open te stellen, onder voorbehoud van goedkeuring van de regeling door de Europese Commissie.
Het kabinet heeft als onderdeel van het startpakket MCEN een Vrijwillige beëindigingsregeling aangekondigd (totaal € 750,0 mln.). De regeling moet een geborgde bijdrage leveren aan het verminderen van de stikstofproblematiek en het van het slot halen van Nederland. Het voornemen is de regeling begin 2026 open te stellen, waarbij voor dat jaar een bedrag van € 150,0 mln. beschikbaar is.
Doelsturing
Het geraamde subsidiebudget voor «Doelsturing» in 2026 bedraagt € 36,0 mln. Hiervan is € 17,0 mln. voor doelsturing kwaliteit grondwater. Het doel van het project doelsturing waterkwaliteit is te komen tot een systeem van bedrijfsgerichte doelsturing op de grondwaterkwaliteit onder landbouwbedrijven. Dit doelsturingssysteem heeft ten doel om agrariërs te informeren over en op langere termijn te stimuleren en af te rekenen op de grondwaterkwaliteit onder hun bedrijf, aan de hand van gevalideerde indicatoren (N-mineraal en stikstofbodemoverschot). Het streven is een volledig afrekenbaar systeem van doelsturing in het 9e Actieprogramma (2030).
In 2026 wordt € 19,0 mln. uitgegeven aan overige subsidies in het kader van doelsturing. Hiermee worden agrariërs in 2026 op weg geholpen om de omslag te maken, worden kpi’s verder doorontwikkeld en worden eerste pilots gestart.
Leningen
Investeringsfonds Duurzame Landbouw
Het geraamde budget in 2026 van € 40,0 mln. is bestemd voor het structurele Investeringsfonds Duurzame Landbouw (IDL) om boeren te ondersteunen bij de omschakeling naar meer duurzame bedrijfsvoering. Met het Investeringsfonds Duurzame Landbouw (IDL) kunnen boeren een gunstige financiering (qua rente, aflossingsvrije periode, achterstelling) krijgen voor (de Tweede Kamer, vergaderjaar 2024–2025, 36 600 XIV, nr. 2 35) investeringen die zij doen bij een omschakeling. Het fonds is per juni 2024 opengesteld en heeft een initiële looptijd van 10 jaar tot 2034 met optie tot verlenging van 5 jaar (Kamerstuk 30 252, nr. 170).
Overige leningen
De overige leningen in 2026 bedragen € 7,2 mln. voor de stimulering van biobased teelt. Dit wordt met name ingezet door leningen via het Groenfonds, waarbij boeren in samenwerking via koolstofcertificaten extra inkomsten genereren als ze vezelgewassen telen die vervolgens als verwerkt product in de bouw langdurig CO2 opslaan. Koolstofcertificaten kunnen vervolgens door andere partijen worden opgekocht om hun CO2-uitstoot te verantwoorden.
Opdrachten
Doelsturing
In 2026 wordt € 19,0 mln. uitgegeven aan opdrachten in het kader van doelsturing. Hiermee wordt door RVO en NVWA gewerkt aan toezicht, handhaving en uitvoering van doelsturing, wordt gewerkt aan de opzet en uitrol van een data-ecosysteem voor doelsturing en wordt onderzoek verricht om doelsturing mogelijk te kunnen maken.
Bijdragen aan ZBO / RWT
College toelating gewasbeschermingsmiddelen en biociden
De ministeries van LVVN, IenW, SZW en VWS geven opdracht aan het Ctgb voor het geven van beleidsadviezen en het afhandelen van bezwaar- en beroepschriften en verzoeken in het kader van de Wet open overheid (Woo). Op de LVVN-begroting is in 2026 € 1,9 mln. gereserveerd voor de bijdrage aan het College voor de toelating van gewasbeschermingsmiddelen en biociden (Ctgb). De bijdragen van de ministeries van IenW, SZW en VWS worden gedurende het jaar toegevoegd aan dit budget.
Raad voor de Plantenrassen
Aan de Raad voor plantenrassen wordt in 2025 € 1,5 mln. ter beschikking gesteld om uitvoering te geven aan diverse wettelijke verplichtingen. Dit betreft onder meer het inrichten en uitgeven van rassenlijsten en methodiekontwikkeling voor het uitvoeren van proeven aan plantenrassen.
Keuringsdiensten
Dit betreft de LVVN-bijdrage van € 9,8 mln. aan diverse privaatrechtelijke zelfstandige bestuursorganen (COKZ, KCB, NAK, Naktuinbouw, SKAL). Het gaat dan met name om (tijdelijk) niet-retribueerbare kosten die ten laste komen van LVVN.
Bijdragen aan medeoverheden
Specifieke uitkeringen
Er is € 1,0 mln. geraamd voor de uitvoering van de Maatregel Gerichte Aankoop.
Overige bijdrage aan medeoverheden
Er is € 4,0 mln. geraamd voor overige bijdragen aan overheden. Deze middelen zijn bedoeld ter ondersteuning van de gemeenten bij de Maatregel Gerichte Beeindiging (MGB).
21.3 Mestbeleid
Subsidies
Aanpak mestmarkt
Het geraamde subsidiebudget voor «Mestbeleid» in 2026 bedraagt € 89,6 mln.
Voor het 8e Actieprogramma Nitraatrichtlijn en het reguliere mestbeleid is voor 2026 € 59 mln. beschikbaar. Dit bestaat uit:
– Uitvoering 8e Actieprogramma Nitraatrichtlijn 2026-2029 (€ 15,0 mln.). De Nitraatrichtlijn verplicht lidstaten tot het opstellen van actieprogramma’s. Het budget is bestemd voor de uitvoering van het mestbeleid om aan de Europese verplichtingen te kunnen blijven voldoen. Het 8e actieprogramma bevat een mix aan instrumenten, zoals doelsturing, regulerende (wet- en regelgeving) en stimulerende maatregelen, kennisontwikkeling- en verspreiding en (innovatief) onderzoek, inclusief (praktijk)pilots.
– Toezicht en handhaving mestbeleid (€ 17,0 mln.). Dit betreft de monitoring, toezicht en handhaving van ingezette maatregelen uit het 7e actieprogramma en de derogatiebeschikking, die worden doorgezet in het 8e actieprogramma. Toezicht en handhaving van deze maatregelen moet vanaf 2026 worden doorgezet. De opgenomen middelen zijn aanvullend op de structurele jaarplanmiddelen voor RVO/NVWA vanuit artikel 24 van de LVVN-begroting voor de reguliere uitvoering van de mestopdracht.
– Monitoring Nitraatrichtlijn: Landelijk Meetnet effecten Mestbeleid (LMM) (€ 17,5 mln.). Dit betreft de uitvoering van monitoring via het LMM door het RIVM en Wageningen Social & Economic Research (WEcR).
– Aanpak mestmarkt (€ 9,5 mln.). Vanwege de afbouw van de derogatie is er sprake van hoge mestafzetkosten. De aanpak mestmarkt is gericht op het verlichting brengen op de mestmarkt, opdat de mestafzetkosten dalen en de mestafzet voor boeren weer gemakkelijker wordt en daarmee de fraudeprikkel wordt verlaagd. In het kader van de aanpak mestmarkt is een Taskforce mestmarkt ingericht. Vanaf 2026 zal de inzet van deze Taskforce worden geïntensiveerd. Deze inzet is gericht op monitoring van de ontwikkeling van de mestmarkt en specifieke inzet van de uitvoeringspraktijk (RVO, NVWA en NVWA-IOD) en hierop gerichte handhaving.
Daarnaast is de subsidieregeling RENURE voor agrariërs reeds aangekondigd in de Kamerbrief aanpak mestmarkt (Kamerstuk 33037, nr. 559) en richt zich op het stimuleren van de productie van RENURE-producten (€ 7,5 mln.). Door de subsidieregeling precisiebemesting kunnen emissiearme aanwendingstechnieken aangejaagd worden (€ 2,5 mln.).
Mestaanpak (€ 7,5 mln.). De subsidieregeling hygiënisatie en korrelaars is reeds aangekondigd in de Kamerbrief aanpak mestmarkt en komt in 2026 tot uitbetaling (Kamerstuk 33 037, nr. 559).
Verder wordt in 2026 de regeling kunstmestvervanging en mestverwerking opengesteld (€ 6,9 mln.). Dit betreft een subsidieregeling voor de verwerkingsinstallaties die mest tot mestproducten verwerken en daarmee kunstmest vervangen. De nieuwe meststof heeft voordelen voor het reduceren van de emissie van broeikasgassen en stikstof. Deze regeling is ook relevant voor het stimuleren van de productie van Renure meststoffen.
Er is in 2026 € 6,2 mln. beschikbaar voor overige projecten nationaal mestbeleid. Met het nationale mestbeleid wordt invulling gegeven aan de verplichtingen die volgen uit de Nitraatrichtlijn (91/676/EEG). Ook wordt er een bijdrage geleverd aan de realisatie van de doelen van de Kaderrichtlijn Water (2000/60/EG). Het doel van het mestbeleid is het verbeteren van de kwaliteit van het grond- en oppervlaktewater door het bevorderen van een effectief en efficiënt gebruik van meststoffen in de landbouw.
21.4 Diergezondheid en dierenwelzijn
Subsidies
Dierenwelzijn
Het geraamde subsidiebudget voor «Diergezondheid en dierenwelzijn» in 2026 bedraagt € 5,7 mln. Om het dierenwelzijn van gezelschapsdieren en landbouwhuisdieren te bevorderen wordt door LVVN een bedrag van € 4,6 mln. aan subsidies ingezet. Met dit bedrag wordt onder andere de inzet van de Landelijke Inspectiedienst Dierenbescherming (€ 2,5 mln.) en het Adviescollege huis- en hobbydierenlijst (€ 0,2 mln.) bekostigd, evenals het Vertrouwens-loket welzijn landbouwhuisdieren (€ 0,3 mln.), het Landelijk Informatiecentrum Gezelschapsdieren (€ 0,2 mln.) en de uitwerking van het beleid rondom zorg voor jonge dieren (€ 0,4 mln.). Daarnaast wordt een aantal andere projecten gesubsidieerd die gericht zijn op het waarborgen van dierenwelzijn en verantwoord houderschap (€ 1,0 mln.). Het betreft onder andere honden- en kattenbeleid, beleid gericht op dieren die worden ingezet in de zorg en het bevorderen van de brandveiligheid van stallen. Op het gebied van diergezondheid wordt in 2026 een bedrag van € 0,5 mln. aan subsidie ingezet om het voorkomen van dierziekten en zoönosen in wilde dieren te monitoren. Het Dutch Wildlife Health Center voert deze monitoring al jaren uit en LVVN wil dit werk, samen met het Ministerie van Volksgezondheid, Welzijn en Sport (VWS) de komende jaren via een subsidie voortzetten. VWS draagt eenzelfde bedrag bij in 2026.
Opdrachten
Het geraamde opdrachtenbudget voor «Diergezondheid en dierenwelzijn» in 2026 bedraagt € 30,9 mln.
Diergezondheid
Het opdrachtenbudget voor Diergezondheid in 2026 is € 7,1 mln. Dit bestaat uit:
– Uitvoering van het intensiveringsplan preventie vogelgriep: maatregelen om de kans op vogelgriepuitbraken, evenals de impact daarvan, te verkleinen. LVVN stelt in 2026 € 1,3 mln. beschikbaar voor het traject waarmee wordt toegewerkt naar grootschalige vaccinatie van pluimvee en voor overige preventieve maatregelen.
– Bekostiging van de exploitatie van een wettelijk register voor diergeneeskundigen bij het Centraal Informatiepunt Beroepen Gezondheidszorg (CIBG). In 2026 trekt LVVN hier € 3,2 mln. voor uit.
– Early warning, monitoring en bewaking van andere dierziekten en zoönosen via bijdragen die mede namens VWS gedaan worden. Voor verschillende monitoring projecten levert LVVN een bijdrage van € 0,5 mln.
– De versterking van de veterinaire beroepsgroep en verbetering van de veterinaire kwaliteitsborging. In dit kader wordt gewerkt aan de opzet van een centrale beroepsorganisatie. Deze organisatie zal verschillende taken gaan uitvoeren, waaronder de ontwikkeling van professionele standaarden die bijdragen aan de private en publieke kwaliteitsborging en mogelijk de uitvoering van verplichte herregistratie die momenteel wordt verkend. Ook zal in 2026 – in samenwerking met het veterinaire veld, gevolg worden gegeven aan de uitkomsten van het marktonderzoek van de ACM naar de diergeneeskundige zorg. In 2026 stelt LVVN ter ondersteuning van onder andere de opstart en ontwikkeling van deze beroepsorganisatie, de ontwikkeling van professionele standaarden en de opvolging van het marktonderzoek van de ACM € 1,0 mln. beschikbaar.
– Het antibioticabeleid is sectorspecifiek en heeft een focus op terugdringen van hooggebruik en het verbeteren van diergezondheid in het algemeen. In 2026 is een totaalbedrag van € 0,8 mln. vrijgemaakt voor activiteiten voor onder andere monitoring en onderzoek, ondersteuning van richtlijnontwikkeling dierenartsen, implementatie van verplichtingen volgend uit de Verordening Diergeneesmiddelen, acties uit het Nederlands Actieplan voor het terugdringen van antimicrobiële resistentie (AMR) en cofinanciering van de Europese samenwerking Joint Action on Antimicrobial Resistance and Healthcare-Associated Infections (JAMRAI).
Dierenwelzijn
Het geraamde opdrachtenbudget voor 'Dierenwelzijn’ in 2026 bedraagt € 23,8 mln. Het kabinet werkt, in nauwe samenwerking met de partijen van het convenant ‘Stappen naar een dierwaardige veehouderij’, aan de fasegewijze invoering van dierwaardige veehouderij 2040. Het doel is te komen tot een veehouderij waarin dieren hun gedragsbehoeften kunnen uitoefenen. De stappen daartoe kunnen verantwoord worden gezet als de daarvoor benodigde randvoorwaarden (waaronder vergunningen, investeringen en verdienvermogen) worden ingevuld en worden bezien in relatie tot alle overige doelen waar het boerenerf mee van doen heeft. Een nog op te richten Autoriteit dierwaardige veehouderij monitort de ontwikkelingen en rapporteert periodiek. Het kabinet heeft in de Voorjaarsnotabesluitvorming € 56,4 mln. voor de periode 2026 ‒ 2030 vrijgemaakt ter ondersteuning van de te zetten stappen.
Met deze middelen worden de eerste stappen gezet naar een toekomstbestendige, nog meer dierwaardige veehouderij. De middelen worden aangewend om de uitvoering van de afspraken in het convenant en de maatregelen in de AMvB te ondersteunen. Dit gebeurt onder andere met behulp van onderzoek (op basis van de kennisagenda dierwaardige veehouderij), pilots en ketendeals en door het leveren van een bijdrage aan de oprichting van een Autoriteit dierwaardige veehouderij.
Voor de regie van het programma Transitie Proefdiervrije Innovatie en projecten in het kader van dierproeven en alternatieven is totaal circa € 1,1 mln. gereserveerd.
Voor het in beslag of in bewaring nemen van dieren is vanuit LVVN in 2026 € 10,0 mln. beschikbaar.
Bijdragen aan ZBO / RWT
Centrale Commissie Dierproeven
Voor de bijdrage aan de Centrale Commissie Dierproeven (CCD) wordt in 2026 circa € 2,6 mln. gereserveerd. CCD verstrekt vergunningen voor dierproeven op grond van de Wet op de dierproeven. Ook behandelt ze wijzigingsaanvragen en registreert ze meldingen.
De Wet op de dierproeven heeft als uitgangspunt dat er geen dierproeven worden uitgevoerd, tenzij hier goede redenen voor zijn en er geen andere mogelijkheden bestaan om de nodige gegevens te verkrijgen zonder gebruikmaking van dierproeven.
Bijdragen aan andere begrotingshoofdstukken
Diergezondheidsfonds
LVVN levert een bijdrage van € 11,2 mln. aan de begroting van het Diergezondheidsfonds (DGF) voor de bewaking en monitoring van, en voor voorzieningen bij, een dierziekte-uitbraak. Daarbij kan gedacht worden aan vaccins, destructiecapaciteit en bestrijdingsmaterialen. De bijdrage aan de Autoriteit diergeneesmiddelen is eveneens inbegrepen. Meer informatie over het DGF is opgenomen in het begrotingshoofdstuk van het DGF.
21.5 Voedselbeleid
Subsidies
Integraal voedselbeleid
In 2026 is € 7,9 mln. beschikbaar voor subsidies in het kader van het integraal voedselbeleid.
Van dit budget is € 6,4 mln. bestemd voor de verduurzaming en het toekomstbestendig maken van het voedselaanbod en het beleid op reststromen. Het integrale voedselbeleid is gericht op het verminderen van voedselverspilling, het realiseren van transparantie in de keten, de verduurzaming van het voedselaanbod (in lijn met de schijf van vijf) en het stimuleren van een gezonde en duurzame voedselconsumptie. Een belangrijk speerpunt blijft het verlagen van voedselverspilling bij de consument. Een bijdrage aan het Voedingscentrum vormt in het kader van het bovenstaande het grootste onderdeel van de geraamde uitgaven. Deze uitgaven zijn erop gericht om professionals en consumenten wetenschappelijk onderbouwde informatie te geven over voedsel.
Daarnaast is € 1,5 mln. bestemd voor bilaterale en multilaterale samenwerking op het gebied van duurzame economische- en landbouwontwikkeling en veerkrachtige voedselsystemen, mondiale voedselzekerheid en (internationale) partnerschappen.
Opdrachten
Integraal voedselbeleid
Het opdrachtenbudget voor integraal voedselbeleid in 2026 is € 5,7 mln. De middelen voor Programma Internationale Agroketens (PIA) (€ 2,6 mln.) worden ingezet voor het versterken van de internationale positie van de Nederlandse agro- en foodsector. De middelen zijn bestemd voor de financiering van diverse kleinschalige projecten wereldwijd, maar ook voor projecten in Nederland zoals voor inkomende handels- en overheidsmissies. Het LVVN-Attachhénetwerk vervult hierbij een belangrijke rol.
In 2026 is er voor de borging van voedselveiligheid een bedrag van € 2,0 mln. geraamd. Dit budget wordt ingezet voor de primaire productiefase van de voedselketen en draagt bij aan het verkleinen van de risico’s voor de volksgezondheid, het versterken van het vertrouwen van de consument in voedsel en het versterken van de (internationale) positie van de agrofoodketen. Vanuit dit budget wordt een bijdrage gedaan aan de coördinatie van Codex comités, specifiek voor het jaarlijkse Codex Alimentarius comité voor contaminanten in voedsel, waarvan Nederland organisator en permanent voorzitter is. Daarnaast is budget gereserveerd voor een opdracht aan het agentschap College ter Beoordeling van Geneesmiddelen/Bureau Diergeneesmiddelen (eigenaar VWS) voor beleidsadvisering met betrekking tot het diergeneesmiddelenbeleid.
Daarnaast is € 1,1 mln. beschikbaar voor overige kleine uitgaven.
Bijdragen aan (internationale) organisaties
FAO en overige contributies
Voor de jaarlijkse contributies voor internationale organisaties is er in 2026 € 11,2 mln. gereserveerd. De grootste contributie die hieruit bekostigd wordt is die aan de Food and Agriculture Organization of the United Nations (FAO) (€ 7,5 mln.). Daarnaast zijn er middelen gereserveerd voor kleinere contributies aan verschillende internationale organisaties, zoals het United Nations Environment Programme (UNEP).
Ontvangsten
21.1 Agrarisch ondernemerschap
De geraamde ontvangsten betreffen € 44,8 mln.
Ontvangsten ZBO's/ RWT's
Dit betreft een geraamde ontvangst van € 2,3 mln. uit door de Grondkamers geïnde leges. De Grondkamers hebben als doel om goede pachtverhoudingen te bevorderen tussen verpachters en pachters van landbouwgrond. Dit doen zij door nieuwe, gewijzigde of ontbonden pachtovereenkomsten van landbouwgrond te toetsen aan wet- en regelgeving. Hiervoor vragen de Grondkamers een lege voor de uitvoeringskosten.
Provisies borgstellingskrediet
Dit budget omvat ontvangsten uit door agrariërs betaalde provisies voor de door LVVN afgegeven garantstellingen aan banken. Voor 2026 worden de ontvangsten geraamd op € 1,8 mln.
Onttrekking begrotingsreserve borgstellingskrediet
Uit de evaluatie van de Borgstelling Landbouwkredieten is gebleken dat de risicoreserve voor deze regeling een kleinere omvang kan hebben, zonder significant risico op meer verliesdeclaraties dan dat de reserve toelaat. Daarom wordt in 2026 een eenmalige onttrekking à € 25,0 mln. uit de reserve uitgevoerd. Dit is een ontvangst ten gunste van de LVVN-begroting.
Verkoop gronden Nationale Grondbank
Voor verkoop gronden is er voor 2026 een ontvangst van € 10,0 mln. geraamd. Het gaat hier om verkoopopbrengsten van gronden in het bezit van de Nationale Grondbank.
Overige ontvangsten
De overige ontvangsten van circa € 5,6 mln. betreffen voornamelijk ontvangsten van vervallen waarborgsommen bij in- en uitvoercertificaten. RVO verstrekt deze in- en uitvoercertificaten op basis van de Gemeenschappelijke Marktordening. De ontvansgten vanuit de BES-eilanden betreffen € 0,2 mln.
21.2 Agroketens
De geraamde ontvangsten van € 0,5 mln. worden voor het grootste deel veroorzaakt door het terugvorderen van voorschotten op eerder afgegeven subsidiebeschikkingen.
21.3 Mestbeleid
De ontvangsten van € 2,2 mln. betreffen met name de boete-inkomsten voor de handhaving van het mestbeleid (€ 1,5 mln.). Daarnaast betreft het de bijdrage van bedrijven voor het derogatiemeetnet binnen het LMM.
21.4 Diergezondheid en dierenwelzijn
De geraamde ontvangsten betreffen € 11,6 mln.
Identificatie en Registratie
Voor de boete-inkomsten op grond van de Wet dieren is € 5,2 mln. geraamd.
Ontvangsten ZBO's/ RWT's
Ook is er een bedrag geraamd voor ontvangsten van de CCD voor de behandeling van vergunningaanvragen en wijzigingen (€ 0,5 mln.).
Overige ontvangsten
Verder zijn de overige ontvangsten op Diergezondheid en dierenwelzijn geraamd op € 5,9 mln.
Toelichting op de begrotingsreserves
Begrotingsreserve Landbouw
De Begrotingsreserve Landbouw is bestemd voor omvangrijke uitgaven op het gebied van landbouwbeleid waarvoor het lastig is om een kasritme vast te stellen.
Begrotingsreserve landbouw | ||||||
|---|---|---|---|---|---|---|
Stand per 1/1/2025 | Verwachte toevoegingen 2025 | Verwachte onttrekkingen 2025 | Verwachte stand per 1/1/2026 | Verwachte toevoegingen 2026 | Verwachte onttrekkingen 2026 | Verwachte stand per 31/12/2026 |
2.856 | 0 | 0 | 2.856 | 0 | 0 | 2.856 |
Begrotingsreserve Borgstellingsfaciliteit
De Begrotingsreserve Borgstellingsfaciliteit is gelinkt aan de Borgstelling MKB-Landbouw- en Visserijkredieten (BLV). De begrotingsreserve is bedoeld om verliesdeclaraties te betalen. Deze verliesdeclaraties (bijvoorbeeld als gevolg van faillissement) kunnen te zijner tijd voortkomen uit afgegeven garantstellingen op verstrekte kredieten waarmee innovatieve en duurzame investeringen in de landbouw worden gefaciliteerd. Om een garantstelling te krijgen, moet door de ondernemer een provisie worden betaald. Deze provisie-inkomsten plus een jaarlijkse bijdrage vanuit de LVVN-begroting worden in deze reserve gestort. Meer informatie over risicoregelingen en garanties is te vinden in de begrotingsparagraaf Overzicht risicoregelingen.
Op basis van het ingeschatte gebruik in de komende jaren is de benodigde omvang van de begrotingsreserve en de structurele jaarlijkse storting opnieuw geraamd. De jaarlijks benodigde storting is € 1,0 mln., conform het Toetsingskader Risicoregelingen voor de BLV (Kamerstuk 32 637, nr. 699).
Begrotingsreserve Borgstellingsfaciliteit | ||||||
|---|---|---|---|---|---|---|
Stand per 1/1/2025 | Verwachte toevoegingen 2025 | Verwachte onttrekkingen 2025 | Verwachte stand per 1/1/2026 | Verwachte toevoegingen 2026 | Verwachte onttrekkingen 2026 | Verwachte stand per 31/12/2026 |
49,1 | 3,6 | 0,0 | 52,7 | 1 | 25 | 28,7 |
Begrotingsreserve Apurement
De Begrotingsreserve Apurement heeft betrekking op correcties van de Europese Commissie (EC) vanwege niet EU-conforme uitvoering van EU-subsidieregelingen. Pas op het moment van ontvangst van een uitspraak van de EC is er sprake van een juridische verplichting.
De verwachte storting in 2026 betreft de LVVN-bijdrage van € 2,5 mln. en de afgesproken bijdrage van de provincies van € 1,0 mln. De onttrekking in 2026 hangt af van de afwikkeling van conformiteitsprocedures.
Stand per 1/1/2024 | Verwachte toevoegingen 2025 | Verwachte onttrekkingen 2025 | Verwachte stand per 1/1/2026 | Verwachte toevoegingen 2026 | Verwachte onttrekkingen 2026 | Verwachte stand per 31/12/2026 |
|---|---|---|---|---|---|---|
61,1 | 3,5 | 0,5 | 64,1 | 3,5 | 0,0 | 67,6 |
Extracomptabele fiscale regelingen
Naast de in dit begrotingsartikel genoemde instrumenten, zijn er fiscale regelingen die betrekking hebben op dit beleidsterrein. De Minister van Financiën is hoofdverantwoordelijk voor de wetgeving en uitvoering van deze regelingen en voor de budgettaire middelen. In onderstaande tabel is ter informatie het budgettaire belang van deze regelingen vermeld. De cijfers zijn ontleend aan de corresponderende bijlage ‘Fiscale regelingen’ in de Miljoenennota.
Voor een beschrijving van de regeling, de doelstelling, verwijzing naar de wettekst, verwijzing naar de laatst uitgevoerde evaluatie en de ramingsgrond wordt verwezen naar het hoofdstuk ‘Toelichting op de fiscale regelingen’ in de bijlage ‘Fiscale regelingen’ in de Miljoenennota.
2024 | 2025 | 2026 | |
|---|---|---|---|
Landbouwvrijstelling in de winstsfeer | 1.171 | 1.261 | 1.351 |
EB Verlaagd tarief glastuinbouw | 135 | 114 | 102 |
Btw Verlaagd tarief Sierteelt | 295 | 311 | 330 |
ASB Vrijstelling Brede Weersverzekering | 7 | 8 | 8 |
OVB Vrijstelling cultuurgrond | 268 | 279 | 290 |
De Minister van Landbouw, Visserij, Voedselzekerheid en Natuur (LVVN) streeft naar een sterke en veerkrachtige natuur, een duurzame en economisch rendabele visserijsector en voedselproductie op zee en in de grote wateren en draagt via gebiedsgericht werken bij aan het versterken van de brede welvaart.
– De Minister is verantwoordelijk voor het beschermen, versterken en duurzaam benutten van de natuur en biodiversiteit, mede in relatie tot de klimaat-, en stikstofdoelstellingen, in nationaal, EU- en mondiaal verband. Voor de natuurkwaliteit van de Rijkswateren en voor de internationale samenwerking op natuurgebied treedt de Minister als eerstverantwoordelijke op.
– De Minister is verantwoordelijk voor het versterken van de positie van de Nederlandse voedselproductie op zee en andere wateren en het bevorderen van duurzaamheid, transparantie en ketenverantwoordelijkheid in de Nederlandse visserij- en aquacultuurketen.
– De Minister is medeverantwoordelijk voor gebiedsgericht werken, waarbij de LVVN-opgaven in onderlinge samenhang met andere maatschappelijke en regionale opgaven optimaal worden opgepakt om te komen tot een optimale versterking van de brede welvaart.
– De Minister voert de regie over de aanpak van regionale knelpunten, in overleg met de Minister van BZK.
– De Minister is het aanspreekpunt voor wat betreft de betrokkenheid van het Rijk bij bodemdaling in het landelijke gebied in relatie tot landbouw, natuur en biodiversiteit en de vitaliteit van het platteland in bredere zin en voor landbouw en landgebruik als onderdeel van het Klimaatplan.
De Minister is op Rijksniveau verantwoordelijk voor de coördinatie op het gebied van natuurbrandbeheersing en het nationale stelsel van natuurbrandpreventie en -mitigatie.
De Minister is (mede)verantwoordelijk voor:
Stimuleren:
– Het stimuleren en versterken van de maatschappelijke betrokkenheid bij het beschermen, versterken en duurzaam benutten van natuur en biodiversiteit, op zowel nationaal als internationaal niveau.
– Het bevorderen van behoud en versterken van biodiversiteit in het agrarisch gebied en binnen agroketens.
– Het ondersteunen van het versterken van de positie van de nationale parken.
– Het stimuleren van de inzet van de Nederlandse bos-, natuur- en houtsector in het energie- en klimaatbeleid en het bevorderen van de duurzame bijdrage van bos en natuur aan de groene grondstoffenvoorziening.
– Het stimuleren van maatschappelijke initiatieven in lijn met de LVVN-visie, Nederland Natuurpositief, het Programma Natuur en het Natuur- en milieubeleidsplan Caribisch Nederland.
– Het bevorderen van een duurzame, innovatieve en rendabele visserij- en aquacultuursector binnen de kaders van het Gemeenschappelijk visserijbeleid (Europees Maritiem, Visserij en Aquacultuur Fonds 2021-2027 (EMFAF)).
Regisseren:
– Het inzetten, samen met medeoverheden en bedrijfsleven, op de totstandkoming van afspraken over het versterken van biodiversiteit, aansluitend op de afspraken uit de EU-Biodiversiteitsstrategie en het mondiale biodiversiteitsverdrag (Convention on Biological Diversity, CBD).
– Het tot uitvoering brengen van de uitvoeringsagenda van de Visie op Voedsel uit Zee en Grote Wateren, om te komen tot een duurzame en robuuste mariene voedselproductie.
Uitvoeren:
Het uitvoering geven aan het Nationaal Biodiversiteit Strategie- en actieplan (NBSAP) met het oog op de actiedoelen van het Kunming-Montreal Global Biodiversity Framework (KM-GBF).
– Het met provincies nakomen van afspraken die gemaakt zijn in het Natuurpact en samen met provincies en IenW/RWS monitoren van de toestand van de natuur en biodiversiteit en benutting van natuur op land en in het water.
– Het samen met de provincies opstellen van het gezamenlijke Programma Natuur, waarmee onder andere invulling wordt gegeven aan het ambitiedocument Nederland Natuurpositief en aan de langjarige financiële impuls in het natuurbeleid als gevolg van de stikstofaanpak.
– Het bieden van langjarige zekerheid aan boeren die groenblauwe diensten verlenen als onderdeel van een meer natuurinclusieve bedrijfsvoering
– Het onderhouden en handhaven van onder andere de Omgevingswet en de Wet grondslagen natuurbeheer- en bescherming Caribisch Nederland.
– Het voorbereiden en uitvoeren van internationale en in EU-verband gemaakte afspraken over de internationale handel in bedreigde dier- en plantsoorten.
– De implementatie van het Europese exotenbeleid. De provincies zijn verantwoordelijk voor het beheer van invasieve exoten.
– Het doen uitvoeren van regelingen en programma’s, zoals de natuuronderdelen van de Mariene Strategie waaronder het Noordzeeakkoord en het Programma Noordzee 2022-2027 en het beheer van Kroondomeinen
– Het samen met provincies uitwerken en uitvoeren van de bossenstrategie.
– Staatsbosbeheer in staat stellen om, in samenhang met haar maatschappelijke omgeving, uitvoering te kunnen geven aan haar (kern)taken, zoals bedoeld in de Wet verzelfstandiging Staatsbosbeheer en het Convenant LVVN/Staatsbosbeheer (2014).
Invasieve exoten
Invasieve exoten vormen een bedreiging voor de biodiversiteit. Een preventie aanpak, onder meer door voorlichting, handelsverboden en vroege detectie en verwijdering uit het milieu, voorkomt hogere kosten op een later moment. In 2026 is dit inzet van het ministerie van LVVN om (praktijkgericht) onderzoek te financieren in het kader van het programma Ontwikkeling Beheersingsaanpak Uitheemse Rivierkreeften (OBUR) en om meer inzet te gaan plegen op preventie zoals aangekondigd in de Contouren van het landelijk aanvalsplan invasieve exoten (Kamerstuk 26407, nr. 154). Beoogde effecten zijn meer bewustzijn bij burgers, ondernemers en overheden over de risico’s van invasieve exoten en wat zij kunnen doen om dat te beperken én vroegtijdige verwijdering van een aantal invasieve exoten uit de natuur.
Landelijke Aanpak Wolven
In de Landelijke Aanpak Wolven (2025-2029) hebben provincies en LVVN gezamenlijk acties geformuleerd om de urgente situatie met betrekking tot de wolven in Nederland het hoofd te bieden. De landelijke aanpak heeft tot doel om wolvenaanvallen op mensen, huisdieren en vee beter te voorkomen en om in die gevallen dat desondanks toch aanvallen plaatsvinden, effectief te kunnen optreden. De aanpak heeft ook tot doel het beheersen van de toenemende maatschappelijk onrust en het toewerken naar kaders die passend zijn voor Nederland als klein en dichtbevolkt land. In 2026 wordt ingezet op het beheer en doorontwikkeling van een Landelijk Informatiepunt Wolf (LIW). Daarnaast wordt ingezet op het geven van een impuls aan provincies voor het ondersteunen van houders van dieren bij het verlagen van risico’s van aanvallen door wolven op gehouden dieren. Beoogde effecten zijn een goed functionerend LIW en verlaging van het risico op wolvenaanvallen op gehouden dieren.
Veluwe en de Peel
In de MCEN is een regionale maatwerkaanpak geïntroduceerd die zich richt op de Veluwe en de Peel. In deze gebieden zijn stevige inspanningen nodig om te komen tot een balans tussen economische bedrijvigheid en natuur. In 2026 wordt gestart met een extra investering voor maatregelen ten behoeve van natuurherstel en emissiereductie in de arealen die grenzen aan N2000 gebieden van de Veluwe en Peel.
22 Natuur, visserij en landelijk gebied | bedragen x1.000 | |||||||
|---|---|---|---|---|---|---|---|---|
Art. | Omschrijving | 2024 | 2025 | 2026 | 2027 | 2028 | 2029 | 2030 |
Verplichtingen | 0 | 0 | 1.316.331 | 771.941 | 504.415 | 487.032 | 487.766 | |
Uitgaven | 0 | 0 | 1.248.058 | 1.062.004 | 1.158.722 | 718.804 | 692.181 | |
22.1 | Natuur en biodiversiteit | |||||||
Subsidies (regelingen) | ||||||||
Natuur en biodiversiteit op land | 0 | 0 | 322.499 | 329.327 | 314.242 | 295.747 | 273.809 | |
Natuur en biodiversiteit grote wateren | 0 | 0 | 300 | 300 | 0 | 0 | 0 | |
Natuur en maatschappij | 0 | 0 | 5.762 | 5.387 | 4.457 | 4.154 | 4.154 | |
Kroondomeinen | 0 | 0 | 761 | 761 | 761 | 761 | 761 | |
Leningen | ||||||||
Nationaal Groenfonds | 0 | 0 | 20.845 | 22.040 | 21.989 | 21.938 | 21.997 | |
Opdrachten | ||||||||
Natuur en biodiversiteit op land | 0 | 0 | 42.788 | 44.728 | 41.933 | 41.411 | 25.135 | |
Natuur en biodiversiteit grote wateren | 0 | 0 | 47.242 | 49.351 | 41.329 | 29.054 | 25.760 | |
Natuur en maatschappij | 0 | 0 | 4.827 | 0 | 0 | 0 | 0 | |
Internationale samenwerking | 0 | 0 | 2.670 | 2.670 | 2.670 | 2.670 | 2.670 | |
Bijdrage aan ZBO's/RWT's | ||||||||
Staatsbosbeheer | 0 | 0 | 33.267 | 32.618 | 32.459 | 32.300 | 32.300 | |
Bijdrage aan medeoverheden | ||||||||
Caribisch Nederland | 0 | 0 | 899 | 830 | 800 | 899 | 800 | |
Specifieke uitkeringen | 0 | 0 | 109.790 | 314.398 | 215.375 | 215.464 | 215.464 | |
Bijdrage aan (inter-)nationale organisaties | ||||||||
Internationale samenwerking | 0 | 0 | 1.840 | 1.840 | 1.840 | 1.840 | 1.840 | |
22.2 | Visserij | |||||||
Subsidies (regelingen) | ||||||||
Duurzame visserij | 0 | 0 | 30.675 | 20.000 | 0 | 0 | 0 | |
Europese fondsen visserij | 0 | 0 | 6.423 | 6.849 | 6.713 | 6.701 | 6.701 | |
Opdrachten | ||||||||
Duurzame visserij | 0 | 0 | 34.008 | 38.491 | 39.541 | 32.715 | 48.140 | |
Bijdrage aan agentschappen | ||||||||
Rijkswaterstaat | 0 | 0 | 14.135 | 14.435 | 14.480 | 14.436 | 14.436 | |
22.3 | Landelijk gebied | |||||||
Subsidies (regelingen) | ||||||||
Toekomst landelijk gebied | 0 | 0 | 12.220 | 16.534 | 3.205 | 2.505 | 2.505 | |
Opdrachten | ||||||||
Toekomst landelijk gebied | 0 | 0 | 48.205 | 32.178 | 22.912 | 16.170 | 15.670 | |
Bijdrage aan medeoverheden | ||||||||
Specifieke uitkeringen | 0 | 0 | 508.902 | 129.267 | 394.016 | 39 | 39 | |
Ontvangsten | 0 | 0 | 30.042 | 27.689 | 25.361 | 25.135 | 23.205 | |
22.1 | Natuur en biodiversiteit | |||||||
Ontvangsten | ||||||||
Landinrichtingsrente | 0 | 0 | 18.197 | 16.544 | 14.416 | 14.190 | 13.760 | |
Overige ontvangsten natuur | 0 | 0 | 2.089 | 2.089 | 1.889 | 1.889 | 1.889 | |
22.2 | Visserij | |||||||
Ontvangsten | ||||||||
Internationale ontvangsten | 0 | 0 | 7.296 | 6.096 | 6.096 | 6.096 | 6.096 | |
Overige ontvangsten visserij | 0 | 0 | 1.460 | 1.460 | 1.460 | 1.460 | 1.460 | |
Onttrekking begrotingsreserve visserij | 0 | 0 | 1.000 | 1.500 | 1.500 | 1.500 | 0 | |
Budgetflexibiliteit
Geschatte budgetflexibiliteit | 2026 |
|---|---|
juridisch verplicht | 57,9% |
bestuurlijk gebonden | 41,4% |
beleidsmatig gereserveerd | 0,7% |
nog niet ingevuld/vrij te besteden | 0,0% |
22.1 Natuur en biodiversiteit
Subsidies
Natuur en biodiversiteit op land
Het subsidiebudget «Natuur en biodiversiteit op land» in 2026 bedraagt € 322,5 mln. Dit betreft voornamelijk het budget van € 227,0 mln. dat geraamd is voor de uitbreiding van het Agrarisch Natuurbeheer in Nederland. De middelen zijn bedoeld voor de uitbreiding van het aantal beheerde hectares, voor het investeren in kennis, alsmede voor de versterking van de gehele keten die betrokken is bij het agrarische natuurbeheer. Daarnaast wordt er in 2026 € 49,4 mln. geraamd voor de uitvoering van de samenwerkingsmaatregel Veenweiden en overgangsgebieden N2000. Het gaat hier om de additionele middelen bovenop de EU-financiering uit het Gemeenschappelijk Landbouw Beleid (GLB). De regeling wordt bij de tweede openstelling gericht op reductie ammoniakemissie door extensivering van melkveehouderij en akkerbouwbedrijven in overgangsgebieden N2000. Het budget is voor ondersteuning van de samenwerking en voor een jaarlijkse vergoeding voor extensivering en voor de bekostiging van aanpassingen aan het watersysteem, die samenhangen met de peilverhoging. Voor de veenweiden is uit EU-middelen de tweede openstelling voorzien in een tegemoetkoming van de jaarlijkse kosten van geringe drooglegging (afgemeten aan de afstand tussen het maaiveld en het slootwaterpeil), aanleg waterinfiltratiesysteem en digitale grondwaterpeilbuizen met het oog op het terugdringen van CO2-uitstoot.
Daarnaast wordt er in 2026 € 16,7 mln. geraamd voor (inter)nationaal verplichte monitoring van natuurinformatie en voor de verbetering van het natuurmonitoringstelsel. Het verzamelen van gegevens over planten, dieren en habitats (monitoring) is nodig om de voortgang van het realiseren van (inter)nationale natuurdoelen te kunnen volgen. Daarnaast is deze informatie nodig voor het opstellen van de internationale rapportages op het gebied van natuur en biodiversiteit (waaronder de EU-richtlijnen, de Convention on Biological Diversity, Verdrag van Bern, Verdrag van Bonn en het Waddenverdrag) en om te kunnen voldoen aan de informatiebehoefte voor beoordeling van vergunningaanvragen. De gegevens worden vooral via het Netwerk Ecologische Monitoring (NEM) verzameld. Voor de subsidie voor het NEM is een bedrag van € 4,2 mln. begroot in 2026. Deze subsidie kent een looptijd van 2024 tot en met 2029 en bedraagt maximaal € 25,612 mln. Verder verstrekt LVVN een bijdrage aan het Centraal Bureau voor Statistiek voor de statistische bewerking van natuurgegevens en publicaties daarover in het Compendium voor de Leefomgeving. Tot slot verstrekt LVVN een subsidie aan BIJ12 voor het interbestuurlijke Verbeterprogramma VHR-Monitoring, gericht op betere, meer uniforme en gebiedsgerichte data binnen en buiten natuurgebieden, met meer inzicht in effectiviteit van maatregelen, systeemherstel en VHR-doelbereik. Deze subsidie kent een looptijd van 2026 tot en met 2030 en bedraagt maximaal € 40,500 mln.
Er wordt in 2026 € 13,6 mln. geraamd voor het opstellen van het concept-Natuurplan. Het opstellen van dit plan is een eis voortkomend uit de in werking getreden Natuurherstelverordening. Nederland dient binnen twee jaar (voor 1 september 2026) een concept-Natuurplan bij de Europese Commissie in te dienen conform de eisen uit de Natuurherstelverordening. De geraamde middelen zullen onder andere worden ingezet voor de verplichte, additionele natuurmonitoring, zodat daarmee mede kan worden bepaald welke herstelmaatregelen kunnen worden opgenomen in het Natuurplan.
Daarnaast wordt er € 7,5 mln. geraamd voor het Programma Veenweide. Deze middelen worden onder meer ingezet voor de uitvoering van het Nationaal Onderzoeksprogramma Broeikasgassen Veenweiden (NOBV) en onderzoek via het Veenweiden Innovatieprogramma Nederland (VIP-NL). Op basis hiervan vindt op diverse veenweide locaties onderzoek plaats.
Voor het Aanvalsplan Landschapselementen is er in 2026 € 2,8 mln. geraamd. Dit is onderdeel van een bredere impuls voor landschapselementen van in totaal € 13,9 mln. waarmee agrariërs de mogelijkheid krijgen landschapselementen zoals bomen, heggen, sloten en kruidenrijke weide- en akkerranden aan te leggen, ter bevordering van agrarische biodiversiteit, klimaatadaptatie, waterdoelen en cultuurhistorisch landschap.
Ook wordt er € 4,3 mln. geraamd voor de uitfinanciering van de Regeling versneld natuurherstel. Met deze regeling zet LVVN in op natuurherstelprojecten bij terrein beherende organisaties. De eerste tranche heeft in 2021 opengestaan en de tweede tranche in 2022. Hieruit zijn verschillende maatregelen gefinancierd waarvan het grootste gedeelte bestaat uit het verwijderen van bosopslag, toevoegen van steenmeel, hydrologische maatregelen, begrazing en plaggen en chopperen.
Tot slot wordt er € 0,3 mln. geraamd voor de uitfinanciering van de Tijdelijke regeling particulier natuurbeheer (Staatscourant 1998, nr. 163, 15298).
Natuur en Biodiversiteit Grote Wateren
Voor het subsidiebudget «Natuur en biodiversiteit grote wateren» is € 0,3 mln. in 2026 geraamd. In het kader van de energietransitie zijn er middelen begroot voor natuur in de Waddenzee, het «Ecologisch Impulspakket Waddenzee». Het subsidiebudget hiervoor bedraagt € 0,3 mln. Deze middelen worden onder andere ingezet voor het project Wij & Wadvogels, het project Waakvogels en het onderzoeksprogramma «Understanding complex pressures on the Wadden Sea & options for action».
Natuur en Maatschappij
Voor het subsidiebudget «Natuur en maatschappij» in 2026 is € 5,8 mln. geraamd. Hiervan is € 1,9 mln. beschikbaar voor natuurlijk kapitaal en de vergroening van de financiële sector. De middelen worden ingezet voor het ondersteunen en stimuleren van private partijen, financiële instellingen, overheden en andere maatschappelijke partijen om hiermee aan de slag te gaan en voor het ontwikkelen en ontsluiten van de hiervoor benodigde informatie, ook in internationaal verband. Daarnaast wordt € 2,0 mln. geraamd voor subsidies die gericht zijn op het beter gebruikmaken van de natuur bij de aanpak van maatschappelijke opgaven (nature based solutions). Het geraamde budget wordt ingezet voor de ondersteuning van kansrijke maatschappelijke initiatieven, de opbouw van kennis door ondersteuning van onderzoeken en pilots voor onderbouwing van beleidskeuzes. Daarnaast is er € 1,9 mln. aan subsidiebudget gereserveerd voor het beleidsprogramma Nationale Parken 2024-2030 en voor het uitfinancieren van een ondersteuningsregeling voor de parken voor natuureducatie.
Kroondomeinen
Het Loo is een landgoed van circa 10.400 hectare en bestaat uit twee deelgebieden: de Staatsdomeinen bij Het Loo en het eigenlijke Kroondomein. Bij de Staatsdomeinen bij Het Loo zijn de baten en lasten voor rekening van de Staat. Het eigenlijke Kroondomein (6.700 hectare) wordt, zoals is vastgelegd in de Wet op het Kroondomein, geëxploiteerd door de Kroondrager, waarbij alle baten en lasten voor zijn/haar rekening komen. Het juridisch eigendom berust bij de Staat. Het Rijk heeft voor de periode 2022-2027 een subsidie verstrekt aan de Kroondrager voor beheer- en inrichtingsmaatregelen van het Kroondomein. In 2026 wordt € 0,761 mln. beschikbaar gesteld aan Kroondomein Het Loo voor het natuurbeheer van het Kroondomein. Deze meerjarige subsidie bedraagt maximaal € 4,563 mln. in de periode 2022-2027.
Leningen
Nationaal Groenfonds
In 2026 is er € 20,8 mln. geraamd voor de betaling van de rente op en aflossing van leningen die LVVN heeft uitstaan. Deze leningen zijn in het verleden met tussenkomst van het Nationaal Groenfonds verstrekt voor de realisatie (verwerving en doorlevering van gronden) van het Natuurnetwerk Nederland (NNN, voorheen: Ecologische Hoofdstructuur). Door de decentralisatie van het natuurbeleid naar de provincies worden hiervoor geen nieuwe leningen meer aangegaan.
Opdrachten
Natuur en Biodiversiteit op land
Het geraamde opdrachtenbudget voor «Natuur en biodiversiteit op land» bedraagt € 42,8 mln.
Ten eerste wordt er € 12,5 mln. geraamd voor opdrachten in het kader van Programma Natuur. Hiermee wordt ingezet op het versterken van de natuur (Kamerstuk 35 334, nr. 82). LVVN heeft via het Programma Natuur meerjarige afspraken met provincies gemaakt. Het gaat daarbij onder andere om gebiedsgerichte maatregelen die nodig zijn om de instandhoudingsdoelstellingen te bereiken en om ervoor te zorgen dat de kwaliteit van de natuurlijke habitats van soorten niet verslechtert. De focus ligt hierbij op systeemherstel van overbelaste stikstofgevoelige natuur.
In 2026 wordt er € 10,7 mln. geraamd voor natuurbrandpreventie. Er wordt onder coördinatie van LVVN gewerkt aan de versterking van natuurbrandbeheersing in Nederland. Sinds 2024 worden er elk jaar investeringen gedaan die bijdragen aan de bescherming van mens en natuur tegen natuurbranden (Kamerstuk 30 821, nr. 229). In 2026 zal de besteding van de middelen focussen op de voortzetting van de ontwikkelingen die sinds 2024 in gang zijn gezet. Hiertoe behoort het ondersteunen van provincies en gemeenten bij het opstellen van integrale natuurbrandbeheersingsplannen. Dit gebeurt in samenwerking met terreinbeherende organisaties en veiligheidsregio’s. Hiernaast zullen de middelen worden gebruikt om terreinbeherende organisaties te ondersteunen bij het nemen van maatregelen in de natuur die bijdrage aan het voorkomen en beperken van natuurbranden. Ook zullen er middelen worden ingezet voor de oprichting van een nationaal expertisecentrum voor natuurbrandbeheersing.
Daarnaast wordt er € 7,3 mln. geraamd voor de uitvoering van de Landelijke Aanpak Wolven. Hiermee wordt ingezet op veebescherming, incidentenbestrijding en het delen van kennis over de wolf. Dit zal worden ingezet voor onder andere een landelijk informatiepunt wolf en het landelijk initiatief veebescherming. Een groot deel van deze middelen zal worden overgedragen aan provincies.
Voor invasieve exoten is voor 2026 € 4,6 mln. geraamd aan het opdrachtenbudget. Dit wordt ingezet voor preventie, vroege detectie en verwijdering van invasieve exoten uit het milieu. Een groot deel van deze middelen zal worden overgedragen aan provincies.
Voor het realiseren van een bijdrage aan de klimaatopgave voor Bomen, Bos en Natuur is € 3,1 mln. geraamd. Partijen in dit domein zetten zich gezamenlijk in voor maatregelen die in 2030 tot een klimaatwinst van 0,4 ‒ 0,8 Mton additionele koolstofvastlegging per jaar moeten leiden. Dit door het voorkomen van ontbossing, het vergroten van de vastlegging van koolstof in bestaande bossen en natuur en de uitbreiding van bos en landschap.
Ook is er € 1,3 mln. gereservereerd voor het opdrachtenbudget voor het Beleidsprogramma Nationale Parken 2024-2030. Deze middelen worden onder andere aangewend voor de opdracht aan Staatsbosbeheer voor het Nationale Parkenbureau.
Het overige opdrachtenbudget voor Natuur en biodiversiteit op land (€ 3,3 mln.) wordt ingezet voor verschillende activiteiten waarvoor LVVN systeemverantwoordelijk is gebleven na de decentralisatie van natuurtaken naar provincies. Zo worden middelen ingezet voor natuurwetgeving, natuurvergunningenverlening, Natura2000-gebieden en voor nationaal soortenbeleid.
Natuur en biodiversiteit Grote Wateren
In 2026 is er voor het opdrachtenbudget «Natuur en Biodiversiteit Grote Wateren» € 47,2 mln. geraamd. Het Rijk is verantwoordelijk voor het beschermen en versterken van natuur en biodiversiteit in de grote wateren (het Waddengebied, de Zuidwestelijke Delta, het IJsselmeergebied, de Noordzee, het kustgebied en het rivierengebied). LVVN zorgt ervoor dat het natuurbelang goed is gewaarborgd bij het gebruik en beheer van grote wateren en bij de uitvoering van projecten. Het budget is bestemd voor de volgende activiteiten:
– Versterking Noordzee ecosysteem (€ 29,2 mln.). Het kabinet streeft er naar de klimaatdoelen te verbinden aan de doelen van het Noordzee milieu- en ecosysteem. Daarmee wordt parallel aan de uitrol van windenergie op zee ingezet op de versterking van de draagkracht van het natuurlijke kapitaal van de Noordzee. Natuurversterkings-maatregelen zijn gericht op de ontwikkeling van soorten- en habitatherstel binnen en buiten windenergieparken, inclusief experimenten natuurinclusief bouwen; investeren in aanvullende natuurherstelmaatregelen binnen en buiten windenergieparken en gerichte versterking Natura 2000-gebieden. De uitvoering wordt opgepakt in samenwerking met stakeholders.
– Natuurcompensatie Voordelta (€ 10,2 mln.). Compensatie van de bij aanleg van de Tweede Maasvlakte verloren gegane natuur is wettelijk verplicht en urgent. Nadat het Toegangsbeperkend besluit voor Natura 2000-gebied Voordelta is gewijzigd en gepubliceerd, moet hierop worden gehandhaafd en wordt de ontwikkeling van het gebied gevolgd.
– Natuur en biodiversiteit grote wateren (€ 5,9 mln.). Om de natuur een bestendige plaats te geven te midden van ons intensieve gebruik, wordt geïnvesteerd in de veerkracht van het natuurlijk systeem. LVVN werkt gebiedsgericht samen met andere overheden, natuurorganisaties en bedrijven om deze veerkracht en Natura 2000-doelen in de grote wateren te realiseren en doet dat door uitvoering middels de Programmatische Aanpak Grote Wateren (PAGW).
– Wadden (€ 1,1 mln.). LVVN is onder meer verantwoordelijk voor de trilaterale samenwerking tussen Denemarken, Duitsland en Nederland voor de Waddenzee en is tevens de siteholder (voor Nederland) van dit internationale natuurlijk UNESCO Werelderfgoed. LVVN is systeem-verantwoordelijk voor Natura-2000 dat in het gemeenschappelijke Eems-Dollard gebied om bilaterale afstemming vraagt met Duitsland. Tevens is LVVN verantwoordelijk voor de Beheerautoriteit Waddenzee die middels een Integraal Beheerplan de samenhang van het natuur-, vis- en waterbeheer bevordert en versterkt, waarmee de natuurkwaliteit verbeterd wordt.
– Mariene strategie (€ 0,9 mln.). De natuurherstelopgave voor de Noordzee is groot, tegelijkertijd wordt de Noordzee steeds intensiever gebruikt. Het gebruik moet passen binnen de ecologische grenzen. De beleidskaders die moeten borgen dat de natuur herstelt en dat gebruik past binnen de draagkracht van het ecosyteem zijn OSPAR, Natura 2000, de Kaderrichtlijn Marine Strategie (KRM) en het Programma Noordzee 2022 ‒ 2027.
Natuur en Maatschappij
Het opdrachtenbudget van € 4,8 mln. in 2026 voor «Natuur en Maatschappij» is gereserveerd voor de Agenda Natuurinclusief. Dit dient ter ondersteuning van de maatschappelijke domeinen: bedrijventerreinen, bouw, energie, financiële sector, gezondheid, infrastructuur, landbouw, onderwijs, vrijetijdseconomie en water. Deze domeinen helpen natuurinclusiviteit in de eigen sector op te schalen en hierin vanuit de sector te investeren.
Internationale samenwerking
Voor het opdrachtenbudget voor «Internationale samenwerking» wordt € 2,7 mln. in 2026 begroot. Dit budget wordt ingezet voor de uitvoering van acties die zijn overeengekomen in internationale verdragen en Europese en internationale afspraken over biodiversiteit. Bijvoorbeeld het Global Biodiversity Framework, het CITES-verdrag, de Europese exotenverordening en de Convention on Migratory Species (CMS). Daarnaast wordt in 2026 verder gewerkt aan relevante EU-dossiers, zoals de zogeheten ‘nature credits’. Tot slot worden onder deze post ook de uitgaven geraamd voor de In Beslag genomen Goederen (IBG) voor de opslag en opvang van in beslag genomen goederen bij overtreding van de regels voor handel in bedreigde dier- en plantensoorten (€ 1,0 mln.).
Bijdragen aan ZBO/RWT
Staatsbosbeheer
Voor de Rijksbijdrage aan Staatsbosbeheer is in 2026 € 33,3 mln. geraamd. Dit wordt ingezet voor personeelskosten, huisvestingskosten en andere organisatiekosten van Staatsbosbeheer die niet kunnen worden verhaald op andere opdrachtgevers. Deze Rijksbijdrage is bedoeld als bijdrage aan organisatiekosten en aan het beheer van rijksmonumenten en voor specifieke opdrachten van het Rijk, zoals de organisatie van de Boomfeestdag. Voor het reguliere terreinbeheer ontvangt Staatsbosbeheer, net als andere natuurbeheerders, een subsidie van de provincies uit de Subsidieregeling Natuur en Landschap (SNL).
Bijdragen aan mede-overheden
Caribisch Nederland
Voor Caribisch Nederland is een budget voor 2026 van € 0,9 mln. geraamd. Dit budget wordt ingezet voor een aantal rijkstaken van het Ministerie van LVVN. Het betreft onder andere financiële bijdragen aan internationale verdragen, beleidsontwikkeling en monitoring en het beheren van het Sababank nationaal park.
Specifieke uitkering
Voor de aanpak van de stikstofproblematiek wordt € 109,8 mln. geraamd voor de uitfinanciering van de specifieke uitkering Programma Natuur 2e fase. Hiermee wordt ingezet op het versterken van de natuur (Kamerstuk 35 334, nr. 82). LVVN heeft via het Programma Natuur meerjarige afspraken met provincies gemaakt. Het gaat daarbij om gebiedsgerichte maatregelen die nodig zijn om de instandhoudingsdoelstellingen te bereiken en om ervoor te zorgen dat de kwaliteit van de natuurlijke habitats van soorten niet verslechtert. De focus ligt hierbij op systeemherstel van overbelaste stikstofgevoelige natuur.
Bijdragen aan (internationale) organisaties
Internationale samenwerking
In 2026 is er € 1,8 mln. geraamd voor internationale contributieverplichtingen en bijdragen op het terrein van natuur en biodiversiteit. Nederland is partij bij een aantal internationale verdragen die als doel hebben dat de mondiale biodiversiteit en de relatie die dit met de Nederlandse biodiversiteit heeft, behouden blijft. Ondertekening en toetreding bij een verdrag leidt tot contributieverplichting. Er wordt onder andere contributie betaald aan de CBD, CMS, de Convention on International Trade in Endangered Species of Wild Fauna and Flora (CITES) en de International Union for Conservation of Nature (IUCN).
22.2 Visserij
Subsidies
Duurzame visserij
Het subsidiebudget voor «Duurzame visserij» in 2026 bedraagt € 30,7 mln. Hiervan is € 28,7 mln. bestemd voor een vrijwillige saneringsregeling voor de garnalenvisserij. De saneringsregeling is een reactie op overbevissing en het vangen van garnalen voordat ze volgroeid zijn, wat de duurzaamheid van de visserijsector aantast. De regeling is bedoeld om een evenwicht te vinden tussen economisch haalbare visserij en bescherming van het mariene ecosysteem. Daarnaast is € 2,0 mln. Geraamd voor de energie-efficiëntieregeling schelpdiersector.
Europese fondsen visserij
Voor het subsidiebudget voor «Europese fondsen visserij» in 2026 is € 6,4 mln. geraamd. Dit betreft middelen voor de nationale cofinanciering van het European Maritime Fisheries and Aquaculture Fund (EMFAF). Het EMFAF-programma is verbonden met de bredere beleidsagenda voor visserij, aquacultuur en maritieme zaken. De grote uitdagingen zijn het bieden van toekomstperspectief voor de sector, de klimaatopgave en het beschermen van kwetsbare biodiversiteit op zee en andere wateren. De EMFAF-middelen dragen bij aan deze uitdagingen met een breed spectrum van activiteiten en maatregelen, waaronder het geven van steun aan innovaties, investeringen en onderzoek.
Opdrachten
Duurzame visserij
Voor het opdrachtenbudget voor «Duurzame visserij» is in 2026 € 34,0 mln. geraamd. Een groot deel hiervan, € 15,7 mln., wordt ingezet voor het verduurzamen en aanpassen van de visserijsector op de Noordzee. Hiervoor is voor de periode 2023-2030 € 199,0 mln. uit het Klimaatfonds in het kader van Wind op Zee beschikbaar gesteld (Kamerstuk 29 675 nr. 210). In 2026 vindt onderzoek en doorontwikkeling van verdere verduurzamingsopties, innovatie en digitalisering binnen de visserijsector plaats, evenals de ontwikkeling van medegebruik door (alternatieve vormen van) visserij en voedselproductie in windparken.
In 2026 is voor Duurzame Blauwe Economie (DBE) Medegebruik € 8,5 mln. begroot. Dit wordt ingezet voor pilots om medegebruik van de ruimte binnen windparken te realiseren en om de ecologische effecten van medegebruik te monitoren en voor onderzoek naar de beschikbare ruimte voor aquacultuur op zee. Ook de Community of Practice Noordzee wordt uit dit budget betaald.
Ook is er € 2,4 mln. geraamd voor een extra impuls volgend uit het Regeerprogramma voor innovatie, verduurzaming, de toekomstvisie garnalenvisserij, visakkers en het versterken van internationale inzet.
Daarnaast is er € 2,8 mln. gereserveerd voor uitgaven in het kader van het Noordzeeakkoord. Het volledige bedrag is gereserveerd voor innovatieve projecten in de visserij- en schelpdiersector en de uitvoering daarvan. Het Visserij Innovatie Netwerk (VIN) wordt ook bekostigd uit dit budget.
In 2026 zal de verdere implementatie van de controleverordening plaatsvinden. Daarvoor is € 1,3 mln. geraamd welke onder andere bestemd zijn voor capaciteitsuitbreiding bij RVO in verband met de uitbreiding van de controletaken. Daarnaast zal in 2026 de verdere uitrol van de bestuurlijke boete plaatsvinden. Er is € 1,1 mln. geraamd welke onder andere bestemd is voor de uitvoering door de NVWA en de behandeling van bezwaar en beroep bij zowel de NVWA, als de Raad van de Rechtspraak. In verband met het ingroeimodel dat wordt gehanteerd gaan de uitgaven tot en met 2029 geleidelijk omhoog, daarna zullen deze stabiel blijven.
Ook is in 2026 € 1,5 mln. begroot voor de uitvoering van de nadeelcompensatieregeling en de handhaving van de in te stellen visserijvrije zones bij vismigratiepunten. Om vismigratie te stimuleren is afgelopen jaren veel geïnvesteerd in vismigratievoorzieningen bij stuwen, sluizen en gemalen. Om vismigratie te beschermen zal op deze locaties een visserijvrije zone worden ingesteld.
Het resterende opdrachtbudget van € 0,6 mln. is bedoeld voor meerdere kleine onderzoeken en projecten ten behoeve van de visserijsector.
Bijdragen aan agentschappen
Rijkswaterstaat
In 2026 is er € 14,1 mln. geraamd voor de bijdrage aan de Rijksrederij, onderdeel van Rijkswaterstaat. Deze middelen zijn bestemd voor het uitvoeren van taken op het gebied van visserijonderzoek en het beheer en de inspectie voor natuur en visserij, welke voor een groot deel wettelijk verplicht zijn om uit te voeren.
22.3 Landelijk gebied
Subsidies
Toekomst landelijk gebied
Voor het subsidiebudget «Toekomst landelijk gebied» is € 12,2 mln. in 2026 geraamd. Hiervan is € 9,1 mln. gereserveerd voor maatwerk. Deze middelen zijn bestemd voor de ondersteuning van agrarische ondernemers die binnen de generieke regelingen onvoldoende perspectief of mogelijkheden vinden, maar waarbij zwaarwegende redenen bestaan om alternatieve oplossingen te overwegen. Sinds 2024 wordt onderzocht of in een aantal unieke/uitzonderijke casussen maatwerkoplossingen kunnen worden geboden om ook deze ondernemers te ondersteunen bij het reduceren van hun stikstofuitstoot.
Voor de Ecologische Autoriteit wordt € 3,1 mln. geraamd. De taak van de Ecologische Autoriteit is om te toetsen of, met het oog op de huidige en beoogde kwaliteit van de beschermde natuur, de essentiële ecologische informatie betrokken is bij de onderbouwing van te nemen besluiten door bevoegde gezagen over natuurdoelanalyses, gebiedsplannen en gebiedsprogramma’s én te adviseren over relevante wetenschappelijke inzichten voor besluitvorming ten aanzien van brede ecologische vraagstukken.
Opdrachten
Toekomst Landelijk gebied
Voor het opdrachtenbudget «Toekomst landelijk gebied» is € 48,2 mln. geraamd in 2026. Voor Aerius is in totaal € 11,6 mln. beschikbaar, waarvan € 8,4 mln. bestemd is voor structurele kosten zoals beheer, doorontwikkeling, advies en actualisatie. Ook is er € 3,2 mln. van dit budget gereserveerd voor de ontwikkeling van een alternatief voor Aerius, zoals is opgenomen in het hoofdlijnenakkoord.
Voor de uitvoering van een pilot ondernemingsplan is € 10,1 mln. geraamd. De pilot behelst een manier van werken waarbij overheden aangeven wat de opgave voor de natuur is, en ondernemers komen met een plan hoe ze hun bedrijfsvoering zo willen aanpassen dat toekomstperspectief ontstaat voor zowel ondernemer als de natuur. De pilots vinden plaats in de Peel en de Gelderse Vallei.
Voor de inzet van zaakbegeleiders is in 2026 een bedrag van € 9,1 mln. beschikbaar. Zaakbegeleiders worden gericht ingezet bij een ondernemersgerichte aanpak waarbij de uitvoering is vormgegeven inclusief persoonlijke begeleiding en specifieke kennis. Zaakbegeleiders worden ingezet bij de uitvoering aanpak piekbelasting die is gericht op het verminderen van de stikstofuitstoot van circa 3000 agrarische ondernemers die vallen onder de aanpak, bij de legalisatie van de PAS melders en bij de provinciale «Maatregel Gebiedsgerichte Beëindiging» (MGB), een uitkering voor provincies voor het beëindigen van veehouderijlocaties.
In 2026 is een bedrag van € 4,6 mln. beschikbaar voor een opdracht aan zes Rijksuitvoeringsorganisaties (RUO’s), te weten: Rijksdienst voor Ondernemend Nederland (RVO), Kadaster, Rijksvastgoedbedrijf (RVB), Rijkswaterstaat (RWS), Staatsbosbeheer en Rijksdienst voor Cultureel Erfgoed (RCE), gericht op het leveren van kennis, data en expertise en het instrumenteren van inzet in gebieden. Er is een bedrag van € 5,3 mln. beschikbaar voor diverse opdrachten ter ondersteuning van de gebiedsspecifieke en ondernemersgerichte aanpak.
Verder is er € 2,1 mln. beschikbaar voor de inzet van de RVO, die ondersteuning, advies en uitvoering biedt voor wettelijke regelingen. Voor de ontwikkeling en uitvoering van data en monitoring is € 2,1 mln. gealloceerd. € 2,0 mln. wordt beschikbaar gesteld voor het verstrekken van onderzoeksopdrachten. Verder wordt er € 1,3 mln. ingezet voor het Informatiepunt Stikstof, dat burgers, ondernemers en overheidsinstanties ondersteunt bij vragen over stikstof en de toepassing van nieuw beleid bij toestemmingsverlening.
Bijdrage aan mede-overheden
Specifieke uitkeringen
Er is € 508,9 mln. geraamd voor specifieke uitkeringen in 2026 op dit begrotingsonderdeel
– In april 2024 hebben de provincies maatregelpakketten ingediend die bijdragen aan het behalen van de (inter)nationale natuur-, water- en klimaatverplichtingen. De maatregelpakketten zijn door het Rijk integraal beoordeeld, waarna het kabinet middelen aan de provincies beschikbaar heeft gesteld voor de uitvoering van deze provinciale koplopermaatregelpakketten (Kamerbrief 35 334, nummer 192). Voor de maatregelpakketten van de provincies is in 2026 een bedrag van € 295,4 mln. beschikbaar. De maatregelpakketten bevatten maatregelen waarmee snel gestart kan worden, die no regret zijn en die aantoonbaar doelbereik hebben.
– Voor de regionale maatwerkaanpak in De Veluwe & De Peel wordt € 111,0 mln. beschikbaar gemaakt. In 2026 wordt gestart met een extra investering voor maatregelen ten behoeve van natuurherstel en emissiereductie in de arealen die grenzen aan N2000 gebieden van de Veluwe en de Peel.
– Voor de uitfinanciering van het Agroprogramma Groningen is in 2026 € 62,4 mln. gereserveerd. Deze specifieke uitkering betreft een aantal maatregelen van de provincie Groningen met als doel het bieden van toekomstperspectief aan agrariërs in het aardbevingsgebied die nadelige effecten van gaswinning uit het Groningenveld hebben ervaren. Het programma heeft een aantal subdoelen, namelijk: de begeleiding van agrariërs bij hun schadeherstel- en versterkingstraject en zaken gerelateerd daaraan, bijdragen aan een toekomstbestendige landbouwsector, voorzien in een financiële faciliteit voor agrarische ondernemingen voor investeringen.
– Er is € 40,0 mln. beschikbaar in het kader van de tweede tranche Regeling provinciale maatregelen PAS-melders. Deze regeling is bedoeld voor maatwerkoplossingen voor PAS-melders. Dit is een regeling voor een specifieke uitkering waarmee provincies, die individuele situaties van de PAS-melders in beeld hebben, oplossingen voor individuele PAS-melders kunnen bieden.
Ontvangsten
Natuur en Biodiversiteit
Landinrichtingsrente
De geraamde ontvangsten van € 18,2 mln. voor Landinrichtingsrente in 2026 zijn gebaseerd op geprognosticeerde inkomsten per landinrichtingsproject. Tot aan de start van het Investeringsbudget Landelijk Gebied (ILG) in 2007 werd wettelijke landinrichting uitgevoerd op basis van de Landinrichtingswet. Op grond van deze wet schiet het Rijk de kosten van een landinrichting voor en worden de kosten daarna door de gezamenlijke eigenaren terugbetaald. Dit gebeurt door middel van de zogenaamde landinrichtingsrente waarbij wordt voorzien dat het Rijk in een aflopende reeks nog circa 20 jaar landinrichtingsrente zal ontvangen.
Overige ontvangsten natuur
De geraamde ontvangsten van € 2,1 mln. betreffen onder andere de inkomsten als gevolg van het afsluiten van diverse projecten die via het Groenfonds zijn uitgevoerd, leges voor vergunningaanvragen op basis van de Wet natuurbescherming en terugontvangsten bij diverse subsidiebijdragen.
Visserij
Internationale ontvangsten
Het grootste deel van de ontvangsten in verband met visserij betreft de geraamde ontvangsten à € 7,3 mln. in het kader van de Europese visserijfondsen. Op de LVVN-begroting worden diverse uitgaven gedaan die vervolgens worden gedeclareerd in Europa en waarvan het Europese deel als ontvangst binnenkomt.
Overige ontvangsten visserij
De geraamde ontvangsten voor «Overige ontvangsten visserij» bedragen € 1,5 mln. Dit betreft voornamelijk de de huurinkomsten van mosselpercelen.
Onttrekking begrotingsreserve visserij
De raming voor ontvangsten uit het onttrekken begrotingsreserve bedraagt € 1,0 mln. in 2026. Dit bedrag wordt onttrokken uit de begrotingsreserve visserij voor uitgaven op het visserijdomein.
Toelichting op de begrotingsreserves
Begrotingsreserve Visserij
Overzicht geraamd verloop begrotingsreserve visserij (bedragen x € 1 mln) | ||||||
|---|---|---|---|---|---|---|
Stand per 1/1/2025 | Verwachte toevoegingen 2025 | Verwachte onttrekkingen 2025 | Verwachte stand per 1/1/2026 | Verwachte toevoegingen 2026 | Verwachte onttrekkingen 2026 | Verwachte stand per 31/12/2026 |
31,7 | 3,5 | 8,5 | 26,7 | 3,5 | 3,5 | 26,7 |
De begrotingsreserve Visserij is bestemd voor uitgaven op de regelingen van het Europees Maritiem, Visserij en Aquacultuur Fonds (EMFAF 2021-2027). Hiermee wordt zeker gesteld dat de nationale cofinanciering, die is vastgesteld in het Operationeel Programma, beschikbaar blijft bij vertragingen in de uitgaven.
Extracomptabele fiscale regelingen
Naast de in dit begrotingsartikel genoemde instrumenten, zijn er fiscale regelingen die betrekking hebben op dit beleidsterrein. De Minister van Financiën is hoofdverantwoordelijk voor de wetgeving en uitvoering van deze regelingen en voor de budgettaire middelen. In onderstaande tabel is ter informatie het budgettaire belang van deze regelingen vermeld. De cijfers zijn ontleend aan de corresponderende bijlage ‘Fiscale regelingen’ in de Miljoenennota. De fiscale regelingen die niet in onderstaande tabel zijn opgenomen, maar wel op dit beleidsartikel betrekking hebben, zijn:
– Vrijstelling bos- en natuurterreinen box 3
– Overdrachtsbelasting Vrijstelling inrichting landelijk gebied
– Overdrachtsbelasting Vrijstelling Bureau Beheer Landbouwgronden, is vervallen per 1 januari 2019.
– Overdrachtsbelasting Vrijstelling natuurgrond
Voor een beschrijving van de regeling, de doelstelling, verwijzing naar de wettekst, verwijzing naar de laatst uitgevoerde evaluatie en de ramingsgrond wordt verwezen naar het hoofdstuk ‘Toelichting op de fiscale regelingen’ in de bijlage ‘Fiscale regelingen’ in de Miljoenennota.
2024 | 2025 | 2026 | |
|---|---|---|---|
Fiscale faciliteiten Natuurschoonwet | 37 | 36 | 38 |
Vrijstelling vergoeding bos- en natuurbeheer | 11 | 11 | 11 |
Bosbouwvrijstelling | 109 | 118 | 126 |
Het hoofddoel van het kennis- en innovatiebeleid van de Minister van LVVN is het leveren van een bijdrage aan (1) het ontwikkelen van kennis en innovatie (voor beleid en samenleving) en (2) de verspreiding van kennis en van werkende ideeën en oplossingen, voor een toekomstbestendig voedselsysteem, een robuuste natuur en een vitaal platteland.
Rol:
– Er is een goed functionerende kennis-, innovatie en onderzoeksinfrastructuur op het terrein van land- en tuinbouw, visserij, voedsel, natuur en landelijk gebied.
– Er is voldoende kennis beschikbaar om kennisgedreven beleidsadvies te kunnen geven.
– Kennisontwikkeling, kennisbenutting, kennisverspreiding (waaronder via onderwijs en educatie) en (technologische en sociale) innovatie worden gerealiseerd.
De Minister is (mede) verantwoordelijk voor:
Stimuleren:
– Van de inzet en verspreiding van kennis en innovatie gericht op een toekomstbestendig voedselsysteem, een robuuste natuur, en een vitaal platteland.
– Van de inzet van het groen onderwijs voor de maatschappelijke opgaven: toekomstbestendig voedselsysteem, robuuste natuur, en een vitaal platteland. De Minister is hiervoor samen met de Minister van OCW als vakminister medeverantwoordelijk.
– Van voedsel-, natuur- en duurzaamheidseducatie richting scholen en breder in de samenleving.
– Van publiek-private samenwerking gericht op het opstellen en (laten) uitvoeren van meerjarige missiegedreven innovatieprogramma’s voor Landbouw, Water en Voedsel.
– Van internationale samenwerkingsprogramma’s voor onderzoek gericht op de maatschappelijke opgaven: toekomstbestendig voedselsysteem, robuuste natuur, en een vitaal platteland.
Tenslotte wordt door de Minister van LVVN de volgende (rand)voorwaarden gecreëerd om blijvend de doelen te realiseren en verantwoordelijkheden na te komen:
Regisseren:
– De Minister is als penvoerder verantwoordelijk voor de inhoudelijke programmering van Wageningen Research op basis van de Subsidieregeling instituten voor toegepast onderzoek.
– Uitvoeren van wettelijke onderzoekstaken door Wageningen Research gericht op genetische bronnen, voedselveiligheid, besmettelijke dierziekten, economische informatievoorziening, natuur en milieu en visserij.
– Regievoering op de subsidieverlening aan Wageningen Research en de opdrachtverlening RIVM voor het groene domein.
Financieren:
– Het financieren van de kennisbasis van Wageningen Research, op basis van de Subsidieregeling instituten voor toegepast onderzoek.
– Instandhouding van een groene kennis- en (basis)onderzoeksinfrastructuur voor het landbouw-, natuur- en voedseldomein.
Uitvoeren:
– Van interventies voor kennis en innovatie van het Gemeenschappelijk Landbouwbeleid voor het verspreiden van kennis, het ontwikkelen van praktijkgerichte innovaties in de landbouw en het versterken van het agrarisch kennis- en innovatiesysteem (AKIS).
De Kennis- en Innovatieagenda Landbouw, Water en Voedsel vormt het kader voor de kennis en innovatieprogrammering. Met de nieuwe governance van het missiegedreven innovatiebeleid wordt meer ingezet op koplopers en blijft de samenwerking met private partijen geborgd.
Vanuit de nieuwe aanpak «Ruimte voor Landbouw en Natuur» wordt het beleid ten aanzien van de opgaven in het landelijk gebied vormgegeven. Ook hierbij zijn innovatie en kennis(delen) belangrijke componenten om te komen tot specifieke maatregelen en oplossingen.
Naar aanleiding van de periodieke rapportage van artikel 23 (Berenschot, 2025) is de beschrijving van aangescherpt. De formulering van de stelselverantwoordelijkheid van LVVN voor kennis en innovatie is verduidelijkt, en de financiering van de basisinfrastructuur van de twee kennisinstituten met de grootste bijdrage is direct herleidbaar uit de begrotingstructuur.
23 Kennis en innovatie | bedragen x1.000 | |||||||
|---|---|---|---|---|---|---|---|---|
Art. | Omschrijving | 2024 | 2025 | 2026 | 2027 | 2028 | 2029 | 2030 |
Verplichtingen | 0 | 0 | 313.045 | 302.813 | 299.416 | 337.044 | 313.852 | |
Uitgaven | 0 | 0 | 380.740 | 395.385 | 371.580 | 389.359 | 344.634 | |
Subsidies (regelingen) | ||||||||
Beleidsondersteunend onderzoek (Wageningen Research) | 0 | 0 | 48.305 | 33.640 | 20.650 | 19.266 | 19.255 | |
Missiegedreven kennis- en innovatiebeleid (Wageningen Research) | 0 | 0 | 48.275 | 43.018 | 49.053 | 44.832 | 44.832 | |
Kennis- en innovatieketen | 0 | 0 | 61.423 | 106.630 | 100.663 | 127.722 | 90.208 | |
Onderwijs en educatie | 0 | 0 | 10.493 | 9.515 | 8.065 | 7.794 | 7.444 | |
Nationaal Groeifonds | 0 | 0 | 58.099 | 52.498 | 51.538 | 47.076 | 36.098 | |
Opdrachten | ||||||||
Kennis- en innovatieketen | 0 | 0 | 4.387 | 5.033 | 5.493 | 5.589 | 5.589 | |
Programmering RIVM | 0 | 0 | 6.746 | 3.755 | 3.140 | 3.125 | 3.746 | |
Bijdrage aan agentschappen | ||||||||
Rijksinstituut voor Volksgezondheid en Milieu | 0 | 0 | 8.692 | 6.178 | 6.323 | 6.465 | 7.409 | |
Bijdrage aan ZBO's/RWT's | ||||||||
Wageningen Research | 0 | 0 | 134.320 | 135.118 | 125.534 | 125.247 | 127.810 | |
ZonMw | 0 | 0 | 0 | 0 | 1.121 | 2.243 | 2.243 | |
Ontvangsten | 0 | 0 | 7.474 | 7.474 | 7.474 | 7.474 | 7.474 | |
Ontvangsten | ||||||||
Diverse ontvangsten | 0 | 0 | 7.474 | 7.474 | 7.474 | 7.474 | 7.474 | |
Budgetflexibiliteit
Geschatte budgetflexibiliteit | 2026 |
|---|---|
juridisch verplicht | 94,0% |
bestuurlijk gebonden | 0,0% |
beleidsmatig gereserveerd | 6,0% |
nog niet ingevuld/vrij te besteden | 0,0% |
De geschatte budgetflexibiliteit 2026 juridisch verplicht is 94%, bestuurlijk gebonden is 0%, beleidsmatig gereserveerd is 6%, nog niet ingevuld/vrij te besteden is 0%.
23.1 Kennis en innovatie
Subsidies
Beleidsondersteunend onderzoek (Wageningen Research)
Het geraamde subsidiebudget voor «Beleidsondersteunend onderzoek» in 2026 is € 48,3 mln. Deze middelen zijn bedoeld om LVVN-beleid te onderbouwen en knelpunten in de LVVN beleidsuitvoering op te lossen. Middels een subsidie onder de Toegepast onderzoek (TO2) regeling ontwikkelt Wageningen Research (WR) kennis op een groot aantal thema’s. Voor het beleidsondersteunend onderzoek zijn de zes missies (zie hieronder bij missiegedreven kennis- en innovatiebeleid WR) uit de Kennis- en Innovatieagenda Landbouw, Water en Voedsel (KIA LWV) richtinggevend. Het gaat hier veelal om middellange termijn en maatschappelijk urgente dossiers. Daarnaast zijn er meerjarige kennisprojecten voor:
– Toegepast onderzoek ter ondersteuning van doelbereik (natuur, water en klimaat) door boeren, tuinders en vissers,
– Toekomstgerichte bedrijfs- en marktconcepten voor een toekomstbestendig voedselsysteem en vitaal platteland,
– Toegepast onderzoek ten behoeve van het halen van natuurdoelen via integratie van natuur in de woon-en werkomgeving.
– En wordt onderzoek gedaan naar aanleiding van onder meer beleidsbrieven, internationale verplichtingen en bestuurlijke afspraken.
Missiegedreven kennis- en innovatiebeleid (Wageningen Research)
Voor het subsidiebudget «missiegedreven kennis- en innovatiebeleid» in 2026 is € 48,3 mln. geraamd. Deze middelen zijn bedoeld voor publiek-private samenwerking gericht op de realisatie van de Kennis en Innovatieagenda Landbouw, Water en Voedsel (KIA-LWV). In de programma’s werken kennis- en onderwijsinstellingen, private partijen, maatschappelijke organisaties en overheden samen aan de ontwikkeling, verspreiding en toepassing van kennis en innovatie om de missiedoelen te realiseren. Speciale aandacht gaat naar de verspreiding van kennis naar het midden- en kleinbedrijf. De KIA LWV 2024-2027 beslaat het hele LVVN-domein en relevante onderwerpen van de ministeries IenW en VWS. In de KIA staan de volgende 6 missies centraal:
– Veerkrachtige natuur
– Duurzame land- en tuinbouw
– Vitaal landelijk gebied in een klimaatbestendig Nederland
– Duurzaam en gewaardeerd voedsel, dat gezond, toegankelijk en veilig is
– Duurzaam en veilig gebruik van de Noordzee en andere grote wateren
– Veilige en weerbare delta
De missies krijgen ondersteuning van het sleuteltechnologieprogramma, met aandacht voor slimme technologieën (digitalisering, toepassing van kunstmatige intelligentie en robotisering) en veredelingstechnologie en fermentatie en bioconversie. Daarnaast wordt ingezet op cross-over onderwerpen met andere thema's, onder andere op de onderwerpen ‘voeding-gezondheid-leefomgeving’ en ICT.
Kennis- en innovatieketen
Voor het subsidiebudget «Kennis- en innovatieketen» in 2026 is € 61,4 mln. geraamd. Deze middelen zijn bestemd voor activiteiten op het terrein van kennis en innovatieverspreiding, -versnelling en implementatie. Hiermee worden een aantal activiteiten uitgevoerd, gericht op de ontwikkeling van de landbouw en de natuur in het landelijk gebied. Hieronder wordt een toelichting gegeven op activiteiten binnen de kennis en innovatieketen:
– Doelsturing: In 2026 is € 7,5 mln. beschikbaar voor doelsturing, meten en berekenen en het Nationaal Kennisprogramma Stikstof (NKS).
• Binnen doelsturing wordt gewerkt aan de verdere doorontwikkeling van de wetenschappelijke basis voor een landelijke set aan kritische prestatie indicatoren (KPI's) voor duurzame landbouw door het kennisconsortium van WUR en boerenverstand. Aanvullend wordt ondersteunend onderzoek gedaan door het kennisconsortium ten behoeve van de beleidsimplementatie van bedrijfsgerichte doelsturing op klimaat, stikstof en water.
• Binnen meten en berekenen wordt gewerkt aan continu kunnen meten met sensoren van stalemissies. Dit om veehouders te kunnen informeren over hun emissies, te stimuleren tot een lagere emissie of om tot een doelvoorschriftvergunning (vergunning met emissieplafond) te komen. Het programma maakt gebruik van initiatieven uit de regio's, koppelt ze aan elkaar, en bouwt deze waar nodig verder uit.
• In het NKS wordt onderzoek naar het meten en berekenen van stikstof uitgevoerd. Hiermee wordt de kennisbasis voor het bepalen en monitoren van de stikstofdruk meer en meer nauwkeurig en transparant. In 2026 gebeurt dat door op meer punten te meten, het verbeteren en onderhouden van stikstofmodellen en het in te zetten op gebruik van innovatieve meetmethoden in aanvulling op de bestaande meetnetten.
– Experimenteerlocaties: in 2025 zijn de eerste 3 experimenteerlocaties gestart, die ook in 2026 worden ondersteund. In 2026 zullen additionele experimenteerlocaties starten door middel van een tweede openstelling van de subsidieregeling experimenteerlocaties (SREL). Het platform experimenteerlocaties is gestart. Voor de SREL en het nationale platform is ca. € 6,1 mln. beschikbaar.
– Sociaal Economische Begeleiding (SEB): in 2026 is € 8,4 mln. beschikbaar voor het financieren van de in 2024 en 2025 reeds gestarte tien regionale knooppunten waar agrarische ondernemers zich kunnen melden voor meerjarige sociaal- economische begeleiding gericht op de behoeften van de ondernemers en de opgaven in het landelijk gebied.
– De Vereniging Agrarische Bedrijfsadviseurs (VAB) is door de minister van LVVN aangewezen als erkende beroepsorganisatie voor adviseurs in het kader van het bedrijfsadviseringssysteem als bedoeld in artikel 15 van Verordening (EU) nr. 2021/2115 en de Uitvoeringsregeling GLB 2023. Voor het beheer en doorontwikkeling van het bedrijfsadviseringssysteem (BAS register), het register voor permanente educatie voor BAS adviseurs en voorlichtingstaken en kennisverspreiding binnen het Agricultural Knowledge and Innovation System (AKIS) is in 2026 € 0,2 mln. beschikbaar gesteld.
– Kennisoverdracht naar het boerenerf: voor de subsidiemodule agrarische bedrijfsadvisering en educatie (SABE) is in 2026 € 3,7 mln. beschikbaar. Deze middelen worden samen met Europese middelen in het GLB aangewend voor agrarisch bedrijfsadvies en het opstellen van een bedrijfsplan voor toekomstbestendige landbouw.
– Actieprogramma Digitalisering: in 2026 is € 8,8mln. beschikbaar om grote kansen voor een toekomstbestendige landbouw, visserij, voedselproductie en robuuste natuur te benutten. Het gaat hierbij onder andere over het opzetten van een geschikte data-infrastructuur in samenhang met Programma Doelsturing, waarin afspraken worden gemaakt over datadelen en –standaarden. Daarnaast werkt LVVN aan het beschikbaar stellen van open (satelliet) data, zorgen voor voldoende digitale competenties bij de gebruikers, weerbaarheid tegen cybersecurity en waar nodig het ontwikkelen van nieuwe kennis of het faciliteren van investeringen.
– Innovatieprogramma ‘Robots naar het boerenerf’: in 2026 is € 6,2 mln. beschikbaar voor een koploperscampagne, ondersteunende digitale infrastructuur, robotica-educatie, vraaggestuurd toegepast onderzoek en internationalisering. Door de koploperscampagne kunnen telers op hun eigen bedrijf ervaring opdoen met robots voor arbeidsbesparing en verduurzaming. Met NWO en het onderwijsinstellingen worden educatieprogramma’s gestart over robotica en bijbehorende digitalisering en dienstverlening. Verder wordt in 2026 een regeling opengesteld voor vraaggestuurd onderzoek voor doorontwikkeling en integratie van robots op agrarische bedrijven.
– OBN Natuurkennis: voor het kennisnetwerk OBN Natuurkennis is in 2026 € 4,0 mln. beschikbaar voor natuurherstel en natuurbeheer. Deze middelen worden via een meerjarige subsidie aan VBNE verstrekt. OBN Natuurkennis is een onafhankelijk platform waar beheer, beleid en wetenschap samenwerken op het gebied van natuurherstel en natuurbeheer. Het kennisnetwerk ontwikkelt, bundelt en verspreidt kennis over strategieën en maatregelen voor het structureel herstel en beheer van natuurkwaliteit. De resultaten zijn bruikbaar voor zowel terreinbeheerders als provincie- en rijksambtenaren.
– De Stichting Dutch Agri Food Week organiseert jaarlijks in oktober De Week van Ons Eten. Met verschillende events, online en fysiek in heel Nederland, wordt de relatie boer/tuinder/visser/ voedselproducent en de consument versterkt, wordt de waardering voor duurzame Nederlandse producten vergroot en wordt het belang van deze sectoren voor de Nederlandse economie onder de aandacht gebracht. Daarnaast is er aandacht voor het werken en leren in de groene sectoren. Dit gebeurt op verschillende manieren door kennisoverdracht, dialoog, proeven, inspireren en beleven. Voor 2026 is er € 0,3 mln. beschikbaar.
Onderwijs en educatie
Voor het subsidiebudget «Onderwijs en educatie» in 2026 is € 10,5 mln. geraamd.
– Voor Groenpact is in 2026 € 4,6 mln. beschikbaar. In Groenpact werkt LVVN samen met onderwijs- en kennisinstellingen, het bedrijfsleven (werkgevers- en werknemersorganisaties) en maatschappelijke organisaties (waar onder jongerenorganisaties) in het groene domein. Gewerkt wordt aan de aansluiting tussen onderwijs en arbeidsmarkt, de vernieuwing van het onderwijs en innovaties in de beroepspraktijk. Met de nieuwe fase van Groenpact wordt ingezet op het versterken van de veerkracht en veranderkracht in het groene domein, met aandacht voor innovatie en arbeidsbesparing, de kracht van ondernemerschap en generatievernieuwing (boeren en tuinders), perspectief voor de visserij en regionale verbinding. Talent- en competentieontwikkeling en meer hybride aanpakken (van leren, werken en innoveren) staan daarbij centraal.
– In 2026 zet LVVN € 5,9 mln. in voor voedsel-, natuur- en duurzaamheidseducatie, via het onderwijs maar ook breder binnen de samenleving. LVVN is onderdeel van de rijksbrede werkgroep Duurzame School. Het programma Jong Leren Eten (JLE) werkt aan de verdere borging van voedseleducatie en zet in op de verdere ontwikkeling van educatieprogramma's voor specifieke doelgroepen (vmbo/ mbo/ hbo). Daarnaast wordt verkend hoe meer ingezet kan worden op sociale innovatie binnen het LVVN domein.
Nationaal Groeifonds (NGF)
LVVN is verantwoordelijk voor het uitvoeren van vijf NGF projecten. In 2026 is hiervoor € 58,1 mln. beschikbaar.
– Voor Cellulaire Agricultuur (kweekvlees en precisiefermentatie) is in 2026 € 10,0 mln. beschikbaar. Hierbij wordt er in samenwerking met bedrijven en kennisinstellingen gewerkt aan een integraal programma Cellulaire Agricultuur (CA). Het doel is om voldoende gekwalificeerd CA-personeel op te leiden, fundamentele en toegepaste CA-kennis te ontwikkelen en opschalingsfaciliteiten beschikbaar te maken voor CA-bedrijven. CA heeft de potentie om een kansrijke sector te worden die een significante bijdrage kan leveren aan het duurzame verdienvermogen van Nederland en kan een positieve impact hebben op milieu, klimaat en dierenwelzijn.
– Voor het programma CROP-XR is in 2026 € 5,2 mln. beschikbaar. Dit project behelst onderzoek op het snijvlak van plantenwetenschappen, datawetenschappen en kunstmatige intelligentie om te komen tot nieuwe ‘smart data’-methoden voor plantenveredeling. Daarnaast wordt ingezet op kennisverspreiding en een snelle vertaling van de ontwikkelde kennis naar commercialiseerbare gewassen.
– Voor het programma Regeneratieve Landbouw (Re-Ge-NL) is in 2026 € 18,0 mln. beschikbaar gesteld om samen met duizend Nederlandse boeren een toekomstbestendige landbouwsector te ontwikkelen waarbij landbouw samengaat met bodemverbetering, herstel van bodemleven en natuur. Daarnaast biedt het ook een goed verdienmodel voor boeren.
– Voor het nieuw op te richten nationaal Centrum voor Proefdiervrije Biomedische Translatie (CPBT) is in 2026 € 10,8 mln. beschikbaar. Met dit project wordt een nationaal centrum voor het valoriseren en dissemineren van proefdiervrije innovaties en expertise opgezet. Het centrum heeft als doel om de stap van nieuwe biomedische innovaties naar patiënt en gebruiker te verbeteren en te versnellen, met minder kosten en zonder proefdieren. Dit zorgt onder meer voor veiligere, effectievere en betere medicijnen met minder dierenleed.
– Voor het Holomicrobioom-programma is in 2026 € 14,0 mln. beschikbaar. In het Holomicrobioom-programma wordt voor het eerst onderzocht hoe microbiomen in alle delen van ons voedselsysteem samen één groot netwerk vormen: een 'holomicrobioom'. Het nieuw op te richten Holomicrobioom Instituut gaat innovatie in landbouw en veehouderij, in voedselproductie en gezondheidszorg, en in bodem- en waterbeheer in Nederland bijeenbrengen.
Opdrachten
Kennis- en innovatieketen
Het geraamde opdrachtenbudget voor «Kennis en innovatieketen» in 2026 is € 4,4 mln. Deze middelen zijn bedoeld voor de ontwikkeling van kennis, praktijkgerichte innovaties en activiteiten voor onderwijs en educatie. Hiervoor worden opdrachten uitgezet bij kennisinstellingen, anders dan Wageningen Research, die ook bijdragen aan de missies van het thema Landbouw, Water en Voedsel. Het gaat hier om projecten bedoeld om nieuw beleid te onderbouwen, knelpunten in de beleidsuitvoering op te lossen en perspectiefvolle oplossingsrichtingen aan te dragen, maar ook om nieuwe kennis over te dragen aan diverse doelgroepen. Voorbeelden hiervan zijn:
– Basisfinanciering van het Planbureau voor de Leefomgeving (PBL); hiervoor is in 2026 € 1,9 mln. beschikbaar. Het PBL verricht analyses, evaluaties en verkenningen over milieu, natuur en ruimte zoals de wettelijke taken uit de Omgevingswet voor de Landbouw en Natuurverkenning en de Omgevingsbalans.
– Doorlopende budgetbijdrage aan het Nederlands Polair Programma en het Polair Activiteiten Programma; hiervoor ontvangt Nederlandse Organisatie voor Wetenschappelijk Onderzoek (NWO) in 2026 € 0,4 mln. van het ministerie van LVVN.
– Het College van Rijksbouwmeester en Rijksadviseurs (CRa) adviseert vanuit een onafhankelijke positie als multidisciplinair team gevraagd en ongevraagd de Rijksoverheid over ruimtelijke opgaven zoals verstedelijking, landschap, natuur, landbouw, klimaatadaptie en waterbeheer.
Programmering RIVM
De bijdrage vanuit LVVN aan het RIVM-programmabudget in 2026 bedraagt € 6,7 mln. LVVN is coördinerend opdrachtgever voor het RIVM voor LVVN, EZ, KGG en VRO. Het RIVM voert onderzoek uit dat bijdraagt aan maatschappelijke doelen en verplichtingen, die onder andere voortkomen uit (Europese) wet- en regelgeving. Thema’s zijn:
– Veilig, gezond en duurzaam voedsel en alternatieven voor dierproeven;
– Plantaardige Agro, Milieu en Gezondheid met daarin onder andere het monitoringprogramma Landelijk meetnet effecten mestbeleid en Blootstelling gewasbeschermingsmiddelen en Gezondheid agrariërs en omwonenden;
– Stikstof en Natuur, met daarin onder andere het onderzoek naar meet- en modelsystematiek stikstof, ondersteuning, ontwikkeling en uitvoering stikstofbeleid, beleidsmonitoring stikstof, onderzoek naar Atlas natuurlijk kapitaal en de Biodiversiteit(planner);
– Opdrachten vanuit de ministeries van KGG, EZ en VRO over onder andere emissieregistratie, Kennisplatform Elektromagnetische Velden.
Bijdragen aan agentschappen
RIVM
De bijdrage apparaatsbudget aan het RIVM in 2026 is € 8,7 mln. betreft het apparaatsbudget ingezet voor de hierboven, bij opdrachten, beschreven thema’s voor o.a. beleidsondersteunend onderzoek, wettelijke taken en monitoringonderzoek bij het RIVM.
Bijdragen aan ZBO/RWT
Wageningen Research
De bijdrage aan Wageningen Research (WR) in 2026 is € 134,3 mln. De bijdrage bestaat uit vier onderdelen:
– Wettelijke onderzoekstaken (WOT): in 2026 is € 77,3 mln. beschikbaar voor de WOT programma's Besmettelijke Dierziekten (BD), Voedselveiligheid (VV), Genetische Bronnen (GB), Natuur en Milieu (N&M), Visserijonderzoek (VO) en Economische Informatievoorziening (EI). Deze programma's voorzien de overheid van kennis, expertise, methodieken, analyses en faciliteiten, die nodig zijn om te voldoen aan (inter)nationale wet- en regelgeving en andere overheidstaken van nationaal en/of algemeen belang. De programma’s zijn meerjarig en worden elke 5 jaar geëvalueerd. In 2026 wordt de WOT-Genetische Bronnen geëvalueerd.
– Kennisbasis (KB): Voor KB is in 2026 € 49,1 mln. beschikbaar. De KB van Wageningen Research vormt samen met fundamenteel onderzoek van Wageningen University en andere kennisinstellingen (bijv. RIVM, PBL) de strategische kennisbasis voor het agro- en natuurdomein. Daarmee is het een lange termijn pijler onder het LVVN-beleid. Vanaf 2025 is een nieuw Kennisbasisprogramma gestart met een looptijd tot en met 2028. De basis hiervoor ligt in het Strategisch Plan van Wageningen University & Research 2025-2028.
– Autonome bijdrage: Voor autonome bijdrage is in 2026 € 4,8 mln. beschikbaar. Dit is een lumpsum financiering aan Wageningen Research (WR) en houdt verband met de privatisering van de toenmalige Dienst Landbouwkundig Onderzoek (DLO, nu WR) eind jaren negentig van de vorige eeuw.
– HGIS beleidsondersteunend onderzoek: Voor HGIS beleidsondersteunend onderzoek is in 2026 € 3,1 mln. beschikbaar voor onderzoekprogrammering met focus op internationale voedselzekerheid.
Ontvangsten
Diverse ontvangsten
De geraamde ontvangsten van € 7,5 mln. in 2026 betreffen voornamelijk een taakstellende ontvangst van een jaarlijkse betaling van WR aan LVVN voor rente en aflossing op de leningen die bij de verzelfstandiging van de toenmalige Dienst Landbouwkundig Onderzoek (DLO en nu WR) eind jaren negentig werden aangegaan.
De Minister van LVVN streeft naar een doeltreffende uitvoering van het agro-, visserij- en natuurbeleid en een effectief en efficiënt stelsel voor handhaving en toezicht op deze beleidsterreinen.
De Minister is verantwoordelijk voor de uitvoering van het agro-, visserij- en natuurbeleid (onder meer de uitvoering van het Gemeenschappelijk Landbouw Beleid (GLB)) en belegt deze uitvoering jaarlijks bij de Rijksdienst voor Ondernemend Nederland (RVO). De uitvoering van de handhaving en het toezicht binnen deze domeinen is ondergebracht bij de Nederlandse Voedsel- en Warenautoriteit (NVWA), waarvoor de Minister niet alleen opdrachtgever is, maar ook de eigenaarsrol vervult.
De Minister is (mede)verantwoordelijk voor:
Stimuleren:
– Het versterken van de internationale positie van het Nederlandse agro-, visserij en natuurdomein via het Landbouwradennetwerk.
Uitvoeren:
– Het uitvoeren van een effectief beleid ter realisatie van de doelstellingen uit de Europese regelgeving.
– Het uitvoeren van adequaat veterinair en fytosanitair beleid.
– Het uitoefenen van toezicht en het handhaven van de regelgeving op het gebied van dier- en plantgezondheid, dierenwelzijn, mest, natuur en voedselveiligheid (primaire productie en slachterijfase).
– Het uitvoeren van het Gemeenschappelijk landbouw- en visserijbeleid en het zorgdragen voor een rechtmatige financiering aan agrarische ondernemers.
– Het uitvoeren van het klimaat- en stikstofbeleid op het terrein van landbouw, visserij en natuur.
– Het doen uitvoeren van de in de Wet natuurbescherming vastgelegde rijkstaken.
Er zijn geen beleidswijzigingen in 2026 t.o.v. het voorgaande jaar.
Begrotingsindicatoren
De onderstaande indicatoren geven inzicht in de doeltreffendheid van het totale opdrachtenpakket dat LVVN verstrekt aan de RVO.
Begrotingsindicatoren art. 24 – RVO | |||||||
|---|---|---|---|---|---|---|---|
Indicator | Toelichting | 2020 | 2021 | 2022 | 2023 | 2024 | Gemiddelde laatste 3 jaar |
% lumpsum = 80% | Indicator zegt iets over de doeltreffendheid van het opdrachtenpakket LVVN. De norm voor het aandeel lumpsumopdrachten binnen de totale opdracht voor het lopende jaar is 80%. | 71% | 74% | 61% | 46% | 47% | 51% |
% doorgeschoven werk = < 5 % | Doorgeschoven werk van vorig jaar in kaart brengen en afzetten tegen het totaal uitgevoerde werk uitgedrukt in euro's. Het gaat hier om alle opdrachten incl. meerwerk. | 4% | 5% | 4% | 4% | ||
% meerwerk = <12% | Indicator zegt iets over de effectiviteit van het opdrachtenpakket. Hoe meer meerwerk, hoe moeilijker planbaar het opdrachtenpakket waardoor de doeltreffendheid afneemt. | 9% | 16% | 6% | 12% | 5% | 8% |
KTO LVVN cijfer | Klanttevredenheid over de uitvoering van LVVN opdrachten door RVO | 7,1 | 6,8 | 7 | 7 | 6,6 | |
OTO LVVN | 2-jaarlijks Opdrachttevredenheidsonderzoek (OTO) van RVO die peilt in hoeverre de verschillende opdrachtgevers van RVO tevreden zijn met de samenwerking die zij met RVO hebben. Vanuit LVVN is deze indicator een waardevol peilmoment om te bezien in hoeverre LVVN als opdrachtgever tevreden is over de samenwerking die zij hebben met RVO om de uitvoering van beleid van voldoende kwaliteit te laten zijn. | 7,6 | 7,2 | ||||
24 Uitvoering en toezicht | bedragen x1.000 | |||||||
|---|---|---|---|---|---|---|---|---|
Art. | Omschrijving | 2024 | 2025 | 2026 | 2027 | 2028 | 2029 | 2030 |
Verplichtingen | 0 | 0 | 625.219 | 626.785 | 575.855 | 563.276 | 558.795 | |
Uitgaven | 0 | 0 | 625.219 | 626.785 | 575.855 | 563.276 | 558.795 | |
Bijdrage aan agentschappen | ||||||||
Nederlandse Voedsel- en Warenautoriteit | 0 | 0 | 332.674 | 340.102 | 344.388 | 338.513 | 337.547 | |
Rijksdienst voor Ondernemend Nederland | 0 | 0 | 271.973 | 267.141 | 212.877 | 206.276 | 202.754 | |
Rijksdienst voor Ondernemend Nederland t.b.v. attachénetwerk | 0 | 0 | 20.572 | 19.542 | 18.590 | 18.487 | 18.494 | |
Ontvangsten | 0 | 0 | 0 | 0 | 0 | 0 | 0 | |
Geschatte budgetflexibiliteit | 2026 |
|---|---|
juridisch verplicht | 96,8% |
bestuurlijk gebonden | 2,9% |
beleidsmatig gereserveerd | 0,3% |
nog niet ingevuld/vrij te besteden | 0,0% |
24.1 Uitvoering en toezicht
Bijdragen aan agentschappen
Bijdrage Nederlandse Voedsel- en Warenautoriteit (NVWA)
De bijdrage aan de Nederlandse Voedsel- en Warenautoriteit (NVWA) van € 332,7 mln. in 2026 is bestemd voor de financiering van het toezicht bij bedrijven en instellingen op de naleving van wetten en voorschriften op het gebied van dier- en plantgezondheid, visserij, duurzaamheid, dierenwelzijn, diervoeders, diergeneesmiddelen, dierlijke bijproducten, dierproeven, mest en de veiligheid van voedsel. Ook levert de NVWA een bijdrage aan de duurzame instandhouding van de biodiversiteit. Eind 2025 wordt het jaarplan NVWA voor 2026, met daarin een meer gedetailleerde beschrijving van alle voorgenomen activiteiten, vastgesteld en aan de Tweede Kamer gestuurd.
Bijdrage Rijksdienst voor Ondernemend Nederland (RVO)
De bijdrage aan de Rijksdienst voor Ondernemend Nederland (RVO) in 2026 van € 272,0 mln. is bestemd voor onder andere de uitvoering van het Gemeenschappelijk Landbouw- en Visserijbeleid, het mestbeleid, plant-, voedsel- en dierregistraties, natuur en biodiversiteit, klimaat- en stikstofbeleid. RVO voert onder de status van Europees betaalorgaan de Europese subsidies voor Nederland uit. Daarnaast verleent RVO vergunningen voor agrarische ondernemers en voor bezit en handel in beschermde plant- en diersoorten. Het goed en snel implementeren van regelingen, het beschikbaar stellen voor de doelgroep waarvoor de regeling is bedoeld en het uitvoeren van de maatregelen vraagt het nodige van de organisatie en haar medewerkers. LVVN en RVO werken aan een gezamenlijke aanpak om vanuit de maatschappelijke opgaven van LVVN te zorgen voor een evenwichtig opdrachtenpakket, in middelen en capaciteit.
Bijdrage RVO t.b.v het LVVN Attaché Netwerk
Naast de algemene bijdrage aan de RVO, draagt LVVN € 20,6 mln. bij ten benhoeve van de uitvoering van het LVVN Attaché Netwerk. Het LVVN Attaché Netwerk stimuleert wereldwijd de internationalisering van het Nederlandse agro- en natuurdomein en draagt daarmee bij aan het verdienvermogen van de Nederlandse economie en aan een duurzame voedselproductie.
A. Budgettaire gevolgen
50 Apparaat | bedragen x1.000 | |||||||
|---|---|---|---|---|---|---|---|---|
Art. | Omschrijving | 2024 | 2025 | 2026 | 2027 | 2028 | 2029 | 2030 |
Verplichtingen | 256.677 | 259.851 | 262.725 | 251.552 | 241.872 | 235.739 | 226.279 | |
Uitgaven | 256.677 | 259.851 | 262.725 | 251.552 | 241.872 | 235.739 | 226.279 | |
Personele uitgaven | ||||||||
Eigen personeel | 172.422 | 193.486 | 199.632 | 185.476 | 182.809 | 180.073 | 171.383 | |
Externe inhuur | 21.146 | 9.188 | 6.633 | 7.138 | 6.872 | 6.281 | 6.145 | |
Overige personele uitgaven | 2.611 | 2.381 | 2.449 | 2.449 | 2.449 | 2.449 | 2.449 | |
Materiële uitgaven | ||||||||
ICT | 503 | 0 | 0 | 0 | 0 | 0 | 0 | |
Bijdrage aan SSO's (exclusief DICTU) | 22.208 | 6.808 | 6.741 | 6.675 | 6.642 | 6.609 | 6.609 | |
SSO DICTU | 26.739 | 24.847 | 24.947 | 23.491 | 23.922 | 21.739 | 21.274 | |
Overige materiële uitgaven | 11.048 | 23.141 | 22.323 | 26.323 | 19.178 | 18.588 | 18.419 | |
Ontvangsten | 4.018 | 6.197 | 7.526 | 6.671 | 6.909 | 4.692 | 4.146 | |
Ontvangsten | ||||||||
Ontvangsten | 4.018 | 6.197 | 7.526 | 6.671 | 6.909 | 4.692 | 4.146 | |
B. Toelichting op de financiële instrumenten
Personele uitgaven
Dit betreft alle personeelsuitgaven voor het kerndepartement van het Ministerie van LVVN, inclusief het aan LVVN toegerekende deel van de uitgaven die worden gedaan voor de dienstonderdelen die worden gedeeld met de ministeries van EZ en KGG. Deze gezamenlijke onderdelen, waaronder de directies Bedrijfsvoering en Wetgeving en Juridische Zaken, vallen formeel onder het Ministerie van EZ. De enige uitzondering hierop vormt de Crisisorganisatie, die onder LVVN valt. De kosten van de gezamenlijke onderdelen worden volgens een verdeelsleutel aan de begrotingen van de ministeries van LVVN en EZ/KGG toebedeeld. Overschrijdingen, meevallers en taakstellingen bij deze onderdelen worden door beide departementen gezamenlijk gedragen.
Materiële uitgaven
Dit betreft de materiële uitgaven voor het kerndepartement LVVN. Net als bij de personele uitgaven, geldt ook hier dat de uitgaven inclusief het LVVN-deel van de uitgaven voor de gezamenlijke onderdelen zijn. Binnen de materiële uitgaven worden de ICT uitgaven geraamd onder de posten ICT en de bijdrage aan Shared Service Organisatie (SSO) DICTU.
Ontvangsten
De geraamde ontvangsten van het kerndepartement bestaan onder andere uit ontvangsten voor detacheringen en ontvangsten voor doorbelaste kosten.
Apparaatsbudget per beleidsterrein/DG
In onderstaande tabel staan de personele budgetten voor het kerndepartement van LVVN opgenomen. Onder het budget van de stafdirecties zijn ook de gezamenlijk gedeelde onderdelen met de ministeries van EZ, KGG en LVVN opgenomen. Onder personeelsgebonden kosten vallen onder andere uitgaven voor opleidingen, reis- en verblijfkosten en dergelijke. Omdat alle medewerkers van deze budgetten gebruik maken, is ervoor gekozen deze component uit te splitsen en niet onder Staf op te nemen.
Totaal budget eigen personeel | 199.632 |
|---|---|
DG Regieorganisatie Realisatie Transitie Landelijk gebied inclusief UAPB | 16.191 |
DG Natuur en Visserij | 29.472 |
DG Landelijk Gebied en Stikstof | 17.071 |
DG Agro inclusief PTV, Regieorganisatie GLB en Regieorgaan stalinnovaties | 37.032 |
HGIS | 1.960 |
Raad voor Dierenaangelegenheden | 893 |
Staf (DC, FEZ, BPZ, SKI en inclusief de gezamenlijke onderdelen van EZ/KGG/LVVN). | 76.949 |
Personeelsgebonden kosten | 20.061 |
C. Totaaloverzicht apparaatsuitgaven/kosten
2024 | 2025 | 2026 | 2027 | 2028 | 2029 | 2030 | |
|---|---|---|---|---|---|---|---|
Totaal apparaatsuitgaven ministerie | |||||||
Kerndepartement | 196.179 | 216.512 | 206.040 | 192.867 | 189.934 | 186.607 | 177.771 |
NVWA | 584.251 | 591.782 | 621.398 | 635.946 | 650.493 | 650.493 | 650.493 |
Vastgestelde begroting | |||||||
|---|---|---|---|---|---|---|---|
2024 | 2025 | 2026 | 2027 | 2028 | 2029 | 2030 | |
Totaal apparaatsuitgaven Agentschappen | |||||||
Nederlandse Voedsel- en Warenautoriteit | 584.251 | 591.782 | 621.398 | 635.946 | 650.493 | 650.493 | 650.493 |
Totaal apparaatskosten ZBO's en RWT's | |||||||
Staatsbosbeheer | 116.382 | 126.100 | |||||
Wageningen Research | 368.500 | ‒ | |||||
College voor de toelating van gewasbeschermingsmiddelen en biociden (Ctgb) | 18.719 | 23.111 | |||||
Stichting Nederlandse Algemene Kwaliteitsdienst Tuinbouw (Naktuinbouw) | 38.542 | 42.020 | |||||
Stichting Kwaliteits-Controle-Bureau (KCB) | 26.436 | 24.306 | |||||
Stichting Controle Orgaan Kwaliteits Zaken (COKZ) | 10.073 | 8.279 | |||||
Stichting Skal Biocontrole (Skal) | 13.193 | 21.425 | |||||
Gezondheidsdienst voor Dieren (GD) | 35.360 | ‒ | |||||
De bovenstaande twee tabellen geven de apparaatsuitgaven voor het kerndepartement en de apparaatskosten van de agentschappen en de begrotingsgefinancierde ZBO’s en RWT’s weer. Bij rijksdiensten zijn de apparaatsuitgaven de personele en materiële uitgaven. Bij agentschappen en ZBO’s/RWT’s omvatten de apparaatskosten de personele kosten en materiële kosten, exclusief afschrijvingskosten en overige lasten (zoals dotaties aan voorzieningen, rentelasten en andere lasten).
In de tabel zijn onder andere de personele en materiële apparaatskosten van de NVWA, ZBO’s en RWT’s vermeld. Deze apparaatskosten worden niet alleen door LVVN gefinancierd, maar ook door andere opdrachtgevende ministeries, decentrale overheden en derden. In de agentschapsparagraaf en in Bijlage 1 «Zelfstandige Bestuursorganen en Rechtspersonen met een Wettelijke Taak» wordt dit nader toegelicht. De apparaatskosten van de zelfstandige bestuursorganen zonder rechtspersoonlijkheid zijn vanwege hun beperkte omvang niet opgenomen in de tabel. Een groot deel van hun werkzaamheden is uitbesteed aan andere organisaties.
A. Budgettaire gevolgen
51 Nog onverdeeld | bedragen x1.000 | |||||||
|---|---|---|---|---|---|---|---|---|
Art. | Omschrijving | 2024 | 2025 | 2026 | 2027 | 2028 | 2029 | 2030 |
Verplichtingen | 0 | 5.477 | 10.906 | 170.390 | 485.231 | 1.549.291 | 1.694.775 | |
Uitgaven | 0 | 5.477 | 10.906 | 169.990 | 484.831 | 1.549.291 | 1.694.775 | |
Loonbijstelling | 0 | 228 | 1.239 | 2.035 | 2.789 | 2.092 | 0 | |
Nog te verdelen | 0 | 5.249 | 9.667 | 167.955 | 482.042 | 1.547.199 | 1.694.775 | |
Ontvangsten | 0 | 0 | 0 | 0 | 0 | 0 | 0 | |
B. Toelichting op de financiële instrumenten
Dit artikel is een administratief begrotingstechnisch artikel. Dit betekent dat er geen daadwerkelijke uitgaven ten laste van artikel 51 worden gedaan. Vanuit dit artikel vinden overboekingen van loon- en prijsbijstelling naar de loon- en prijsgevoelige artikelen binnen de begroting plaats. Ook worden er taakstellingen of middelen die nog niet aan de beleidsartikelen zijn toegevoegd op dit artikel geplaatst.
Op dit artikel staat een reservering van € 2,6 mld. in de jaren 2028 t/m 2030 voor de Agrarische sector, en een structurele reservering oplopend naar € 287,5 mln. vanaf 2027 voor Agrarisch natuurbeheer. Zodra deze maatregelen verder zijn afgerond worden de middelen bij een volgende begrotingswijziging naar de beleidsartikelen overgeheveld.
Vastgestelde begroting 2025 | 2026 | 2027 | 2028 | 2029 | 2030 | |
|---|---|---|---|---|---|---|
Baten | ||||||
Omzet | 659.161 | 692.589 | 707.589 | 722.589 | 722.589 | 722.589 |
- waarvan Toezicht | 444.457 | 465.898 | 480.898 | 495.898 | 495.898 | 495.898 |
- waarvan retribueerbare werkzaamheden | 168.000 | 174.086 | 174.086 | 174.086 | 174.086 | 174.086 |
- waarvan overig | 46.704 | 52.605 | 52.605 | 52.605 | 52.605 | 52.605 |
Financiële baten | 3.200 | 2.000 | 2.000 | 2.000 | 2.000 | 2.000 |
Overige baten | 16.291 | 15.181 | 15.181 | 15.181 | 15.181 | 15.181 |
Totaal baten | 678.652 | 709.770 | 724.770 | 739.770 | 739.770 | 739.770 |
Lasten | ||||||
Apparaatskosten | 591.782 | 621.398 | 635.946 | 650.493 | 650.493 | 650.493 |
- Personele kosten | 442.664 | 459.200 | 471.551 | 483.901 | 483.901 | 483.901 |
- waarvan eigen personeel | 396.458 | 414.168 | 425.948 | 437.728 | 437.728 | 437.728 |
- waarvan externe inhuur | 28.052 | 24.890 | 24.890 | 24.890 | 24.890 | 24.890 |
- waarvan overige personele kosten | 18.154 | 20.142 | 20.713 | 21.283 | 21.283 | 21.283 |
- Materiële kosten | 149.118 | 162.198 | 164.395 | 166.592 | 166.592 | 166.592 |
- waarvan apparaat ICT | 4.870 | 18.136 | 18.463 | 18.789 | 18.789 | 18.789 |
- waarvan bijdrage aan SSO's | 90.000 | 89.347 | 90.896 | 92.445 | 92.445 | 92.445 |
- waarvan overige materiële kosten | 54.248 | 54.715 | 55.037 | 55.358 | 55.358 | 55.358 |
Kosten uitbesteed werk en andere externe kosten | 75.985 | 77.659 | 78.111 | 78.564 | 78.564 | 78.564 |
Rentelasten | 409 | 400 | 400 | 400 | 400 | 400 |
Afschrijvingskosten | 6.440 | 6.027 | 6.027 | 6.027 | 6.027 | 6.027 |
- Materieel | 2.412 | 1.399 | 1.399 | 1.399 | 1.399 | 1.399 |
- waarvan apparaat ICT | 256 | 250 | 250 | 250 | 250 | 250 |
- Immaterieel | 4.028 | 4.628 | 4.628 | 4.628 | 4.628 | 4.628 |
Overige kosten | 4.036 | 4.285 | 4.285 | 4.285 | 4.285 | 4.285 |
- waarvan dotaties voorzieningen | 511 | 500 | 500 | 500 | 500 | 500 |
- waarvan bijzondere lasten | 3.525 | 3.785 | 3.785 | 3.785 | 3.785 | 3.785 |
Totaal lasten | 678.652 | 709.770 | 724.770 | 739.770 | 739.770 | 739.770 |
Saldo van baten en lasten gewone bedrijfsuitoefening | 0 | 0 | 0 | 0 | 0 | 0 |
Agentschapsdeel Vpb-lasten | 0 | 0 | 0 | 0 | 0 | 0 |
Saldo van baten en lasten | 0 | 0 | 0 | 0 | 0 | 0 |
Toelichting algemeen
De NVWA streeft naar effectief, doelmatig en efficiënt toezicht binnen de gegeven financiële kaders, met adequate beheersing van budgettaire en bedrijfsmatige risico’s waarbij gestreefd wordt naar een meerjarige stabiele formatieve omvang.
Aanpassing Rijksbegrotingsvoorschriften
Door de aanpassing van de Rijksbegrotingsvoorschriften in 2025 is de indeling van de staat van baten en lasten gewijzigd. De batenkant is ingedeeld op basis van activiteiten, voorheen was dat op basis van de herkomst van de baten. In onderstaande toelichting zullen we de herkomst wél weergeven.
Aan de lastenkant is de categorie «Kosten uitbesteed werk en andere externe kosten» toegevoegd. Voorheen vielen deze kosten onder de «overige materiële kosten».
De cijfers uit de begroting 2025 zijn ook volgens deze nieuwe indeling opgenomen.
Loon- en Prijsontwikkeling (LPO) en inflatie
In de meerjarenbegroting vanaf 2027 is geen rekening gehouden met LPO en inflatie.
Toelichting op de baten
Omzet Toezicht
Dit betreft de ureninzet voor het moederdepartement en de overige departementen. Onderstaande tabel laat de verdeling over het moederdepartement en de overige departementen zien.
De omzet Toezicht voor het moederdepartement stijgt ten opzichte van 2025 met € 26,8 mln. Deze stijging wordt onder meer veroorzaakt door de toekenning van extra Regeerakkoord-middelen in 2026 (€ 14 mln.), maar ook diverse andere toevoegingen aan het kader (o.a. LPO en meerwerk voor Controle Verordening (CoVo) Visserij, NIS-2 en de ontbossingsverordeningen) die voor in totaal € 19,5 mln. bijdragen aan deze stijging. Hier tegenover staan ook enkele dalingen van het kader, waaronder een lagere vergoeding voor het IV-ICT actieplan (€ 5,2 mln.) en de efficiencytaakstelling uit het Hoofdlijnenakkoord (HLA) (€ 1,5 mln.).
De omzet Toezicht bij de overige departementen daalt ten opzichte van 2025. Deze daling wordt veroorzaakt door een krimp van het takenpakket bij VWS (voor € 12 mln.). De toekenning van extra RA-middelen in 2026 (€ 4,2 mln.) en diverse andere toevoegingen aan het kader (o.a. LPO en meerwerk voor Vapes) voor in totaal € 2,4 mln. zorgen ervoor dat de daling per saldo € 5,4 mln. bedraagt.
Vastgestelde begroting 2025 | 2026 | 2027 | 2028 | 2029 | 2030 | |
|---|---|---|---|---|---|---|
Moederdepartement | 309.471 | 336.261 | 346.761 | 357.261 | 357.261 | 357.261 |
Overige dpt. | 134.986 | 129.637 | 134.137 | 138.637 | 138.637 | 138.637 |
Totaal | 444.457 | 465.898 | 480.898 | 495.898 | 495.898 | 495.898 |
Omzet retribueerbare werkzaamheden
Dit betreft opbrengsten vanuit het bedrijfsleven. De stijging ten opzichte van 2025 wordt veroorzaakt door ontwikkelingen in de markt waardoor er meer retribueerbare werkzaamheden zijn gepland dan in 2025, verdeeld over diverse categorieën.
Omzet overig
Dit betreft omzet uit werkzaamheden die aan derden worden uitbesteed (extern geoormerkte budgetten) zoals bijvoorbeeld aan Wageningen Food Safety Research en het RIVM. De financiering hiervan komt van het moederdepartement en overige departementen. De stijging ten opzichte van 2025 komt door hogere kosten voor het Extern Geoormerkte Budget (EGB) Real time Vervoersbewijs Dierlijke Meststoffen (eCert) en door (lichte) kostenstijgingen voor de inzet van externe partijen voor de andere EGB’n.
Onderstaande tabel laat de verdeling over het moederdepartement en de overige departementen zien.
Vastgestelde begroting 2025 | 2026 | 2027 | 2028 | 2029 | 2030 | |
|---|---|---|---|---|---|---|
Moederdepartement | 18.122 | 20.654 | 20.654 | 20.654 | 20.654 | 20.654 |
Overige dpt. | 28.582 | 31.951 | 31.951 | 31.951 | 31.951 | 31.951 |
Totaal | 46.704 | 52.605 | 52.605 | 52.605 | 52.605 | 52.605 |
Financiële baten
Dit betreft de rente op de uitstaande middelen op de rekening-courant bij het Ministerie van Financiën. In verband met de dalende rente zijn deze baten lager begroot dan in 2025.
Overige baten
Bijdragen van het moederdepartement aan de NVWA in het kader van door de Minister besloten demping van de door de NVWA berekende kostendekkende tarieven voor retribueerbare toezichtwerkzaamheden voor het bedrijfsleven worden onder de overige baten verantwoord.
In 2026 gaat het om compensatie voor de demping Reistijd=Werktijd (€ 8,6 mln.), demping BTW WFSR en practitioners (€ 5,2 mln.) en de demping voor de kleine slagers (€ 1,4 mln.)
Toelichting op de lasten
Personele kosten
De stijging van de kosten voor eigen personeel hangt samen met de groei van het aantal fte’s, nodig voor het realiseren van de aanvullende RA-opdrachten. Daardoor stijgen ook de overige personele kosten. Het streven is om meer te verambtelijken, waardoor de kosten voor externe inhuur vanaf 2026 lager zijn begroot.
Materiële kosten
De kosten voor Apparaat ICT stijgen fors, enerzijds door een verschuiving van kosten vanuit SSO’s, bijvoorbeeld voor Identity Access Management (IAM). Daarnaast door nieuwe kostendoorbelastingen vanuit het departement, bijvoorbeeld voor het lifecycle-management-traject (LCM) en Oracle Fusion.
De bijdrage aan SSO’s en de overige materiële kosten zijn vergelijkbaar in omvang aan de omvang van deze kosten in de begroting van 2025.
Kosten uitbesteed werk en andere externe kosten
Deze categorie is toegevoegd naar aanleiding van de aanpassing van de Rijksbegrotingsvoorschriften. Hierin zijn de kosten opgenomen voor de inhuur van externe partijen voor de extern geoormerkte budgetten, evenals de kosten voor inhuur van practitioners. Voorheen vielen deze kosten onder de «overige materiële kosten».
Rentelasten
De rentelasten zijn vergelijkbaar in omvang aan de rentelasten in de begroting van 2025.
Afschrijvingskosten materieel
Deze kosten liggen naar verwachting lager dan in 2025, doordat de investeringen in materiële activa de afgelopen jaren achterbleven bij de planning.
Afschrijvingskosten immaterieel
Deze kosten zullen naar verwachting hoger zijn dan in de begroting 2025, doordat er nieuwe projecten afgerond en geactiveerd zullen worden.
Dotaties aan voorzieningen
Voor (schade)claims wordt, net als in 2025, een bedrag van € 0,5 mln. aan de voorziening gedoteerd.
Bijzondere lasten
Er is voor € 3,8 mln. aan bijzondere lasten begroot. Dit betreft de niet-verrekenbare omzetbelasting die de NVWA betaalt voor de inzet van practitioners voor keuringswerkzaamheden, zoals dierenartsen of keuringsassistenten. Deze kunnen niet doorberekend worden aan het bedrijfsleven. De compensatie voor deze kosten wordt verantwoord onder de overige baten.
Stand Slotwet 2024 | Vastgestelde begroting 2025 | 2026 | 2027 | 2028 | 2029 | 2030 | ||
|---|---|---|---|---|---|---|---|---|
1 | Rekening courant RHB 1 januari (incl. deposito) | 65.740 | 66.230 | 85.587 | 84.979 | 83.432 | 79.759 | 75.802 |
+/+ totaal ontvangsten operationele kasstroom | 637.000 | 678.652 | 709.770 | 724.770 | 739.770 | 739.770 | 739.770 | |
-/- totaal uitgaven operationele kasstroom | -/- 593.809 | -/- 671.701 | -/- 703.243 | -/- 718.243 | -/- 733.242 | -/- 733.242 | -/- 733.242 | |
2 | Totaal operationele kasstroom | 43.191 | 6.951 | 6.527 | 6.527 | 6.528 | 6.528 | 6.528 |
-/- totaal investeringen | -/- 4.257 | -/- 11.750 | -/- 10.850 | -/- 10.850 | -/- 10.850 | -/- 10.850 | -/- 10.850 | |
+/+ totaal boekwaarde desinvesteringen | 1.374 | 0 | 0 | 0 | 0 | 0 | 0 | |
3 | Totaal investeringskasstroom | -/- 2.883 | -/- 11.750 | -/- 10.850 | -/- 10.850 | -/- 10.850 | -/- 10.850 | -/- 10.850 |
-/- eenmalige uitkering aan moederdepartement | 0 | 0 | 0 | 0 | 0 | 0 | 0 | |
+/+ eenmalige storting door moederdepartement | 6.494 | 0 | 0 | 0 | 0 | 0 | 0 | |
-/- aflossingen op leningen | -/- 5.994 | -/- 7.833 | -/- 7.135 | -/- 8.074 | -/- 10.201 | -/- 10.485 | -/- 10.621 | |
+/+ beroep op leenfaciliteit | 4.800 | 11.750 | 10.850 | 10.850 | 10.850 | 10.850 | 10.850 | |
4 | Totaal financieringskasstroom | 5.300 | 3.917 | 3.715 | 2.776 | 649 | 365 | 229 |
5 | Rekening courant RHB 31 december (incl. deposito) (=1+2+3+4) | 111.348 | 65.348 | 84.979 | 83.432 | 79.759 | 75.802 | 71.709 |
Toelichting op het kasstroomoverzicht
Rekening-courant per 1-1-2026
Dit betreft de rekening-courant stand per 31-12-2024 plus de verwachte kasstroom in 2025. In 2025 zal het teveel aan eigen vermogen per 31-12-2024 worden teruggestort, net als de te hoge compensatie voor de cao-stijging en de compensatie in verband met de kosten van de uitspraak van het College van Beroep voor het bedrijfsleven (CBb). Daarnaast zal in 2025 een deel van de leningen versneld worden afgelost om het saldo in lijn te brengen met de boekwaarde van de onderliggende activa.
Operationele kasstroom
De operationele kasstroom is in 2026 vergelijkbaar met de begroting van 2025.
Investeringskasstroom
De investeringskasstroom is in 2026 € 0,9 mln. kleiner dan in 2025, doordat er minder geïnvesteerd zal worden in inventaris/installaties.
Financieringskasstroom
De financieringskasstroom is in 2026 € 0,2 mln. lager dan in de begroting van 2025. Enerzijds zal er € 0,7 mln. minder worden afgelost aan leningen. Daar staat tegenover dat het beroep op de leenfaciliteit € 0,9 mln. lager zal zijn, doordat er minder geïnvesteerd zal worden.
Rekening courant
De verwachte stand rekening-courant neemt in 2026 af met € 0,6 mln. tot € 85,0 mln.
Stand slotwet 2024 | Vastgestelde begroting 2025 | 2026 | 2027 | 2028 | 2029 | 2030 | |
|---|---|---|---|---|---|---|---|
Tarieven | |||||||
Gemiddelde kostprijs (€/uur) | 144,65 | 146,78 | 152,15 | 152,15 | 152,15 | 152,15 | 152,15 |
Index 2012 = € 94,07 = 100 | 153,76 | 156,03 | 161,74 | 161,74 | 161,74 | 161,74 | 161,74 |
Omzet per productgroep ( in € mln.) | |||||||
Toezicht (moeder- en overige departementen) | 404,2 | 444,5 | 465,9 | 480,9 | 495,9 | 495,9 | 495,9 |
retribueerbare werkzaamheden (derden) | 126,7 | 168 | 174,1 | 174,1 | 174,1 | 174,1 | 174,1 |
Percentage meerwerk t.o.v. Jaarplan | -/- 0,39%* | 0,00% | 0,00% | 0,00% | 0,00% | 0,00% | 0,00% |
FTE | |||||||
Aantal FTE (excl. Externe inhuur) | 3.217 | 3.914 | 4.028 | 4.120 | 4.213 | 4.213 | 4.213 |
Verhouding FTE direct/indirect (exclusief externe inhuur) | 2.541/676 | 3.092/822 | 3.182/846 | 3.296/824 | 3.370/843 | 3.370/843 | 3.370/843 |
Salariskosten per fte | 102.882 | 101.291 | 102.825 | 103.378 | 103.908 | 103.908 | 103.908 |
Saldo van baten en lasten | |||||||
Saldo van baten en lasten als % van de totale baten | 3,39% | 0,00% | 0,00% | 0,00% | 0,00% | 0,00% | 0,00% |
Kwaliteit | |||||||
Afhandelsnelheid informatieverzoeken, klachten en meldingen | 85% | 90% | 90% | 90% | 90% | 90% | 90% |
Tijdig betaalde facturen (< 30 dagen) | 97% | 95% | 95% | 95% | 95% | 95% | 95% |
Leeswijzer
Het Diergezondheidsfonds (DGF) is een begrotingsfonds waaruit de kosten worden betaald die verband houden met de bestrijding, bewaking en preventie van besmettelijke dierziekten en zoönosen. Deze fondsbegroting bevat een inleidende paragraaf over de achtergronden van het fonds en plafondbedragen voor de maximale opbrengst van de diergezondheidsheffing. Aansluitend volgt de toelichting bij het enige artikel van het fonds, inclusief budgettaire tabel en de bijbehorende toelichting. Een toelichting op de saldosystematiek van het DGF volgt na de tabel budgettaire gevolgen van beleid.
Inleiding en achtergrond
Uitbraken van besmettelijke dierziekten kunnen een grote impact op de Nederlandse samenleving hebben als geheel en op de agrarische sector in het bijzonder. Voor dierziekten die zich in potentie snel verspreiden gelden speciale maatregelen die grotendeels in Europese regelgeving zijn voorgeschreven. Bij een aantal van deze dierziekten bevat de Europese regelgeving een plicht tot bestrijding. Daarnaast kan sprake zijn van een plicht tot het doen van onderzoek naar de aan- of afwezigheid van een dierziekte via het monitoren van dieren.
Het fonds wordt gevoed door jaarlijkse bijdragen vanuit de begroting van LVVN, heffingen betaald door de sector op grond van de Wet dieren en de middelen die de Europese Unie ter beschikking stelt in verband met het weren en bestrijden van besmettelijke dierziekten.
Financiering van het fonds
De verdeling welke activiteiten uit de heffingen bij de agrarische sector worden gefinancierd en welke uit de begroting van LVVN, is vastgelegd in een convenant tussen het Ministerie van LVVN en de betrokken sectorpartijen (Convenant financiering bestrijding besmettelijke dierziekten 2025–2029; Kamerstuk 29683, nr 287; Staatscourant, nr. 14198).
De kosten voor de bewaking van dierziekten en crisisparaatheid worden in beginsel voor 50% door LVVN en voor 50% uit de heffingen gefinancierd. Uitzondering hierop vormen de kosten van de monitoringsprogramma’s voor zoönotische en niet-zoönotische Salmonella, Newcastle disease, Mycoplasma, Leukose, de serologie-monitoring bij pluimvee voor aviaire influenza, en de beschikbaarheid van vaccins voor de ziekte van Aujeszky. Deze worden volledig uit de heffingen gefinancierd.
De financiering van de kosten van bestrijding van dierziekten, inclusief het afhandelen van verdenkingen, is afhankelijk van de dierziekte en diersoort. De kosten voor de bestrijding bij gehouden dieren waarvoor heffing betaald wordt, worden in beginsel voor 100% doorberekend aan de sectoren (tot een per diersoort afgesproken plafondbedrag). Boven de plafondbedragen draagt LVVN de resterende kosten. De kosten van de verdenkingendiagnostiek en bestrijding bij gehouden dieren waarvoor geen heffing hoeft te worden betaald, zoals bij kleinschalig gehouden vogels of houders met minder dan 25 schapen of geiten, worden gedragen door LVVN.
De plafondbedragen
De tarieven voor de diergezondheidsheffing welke in rekening worden gebracht aan de sectoren voor de jaren 2025 tot en met 2029 zijn gemaximeerd door middel van een totaal plafond en een plafond voor bestrijdingskosten. Deze zijn vastgelegd in het convenant en de bedragen voor de totaalplafonds zijn tevens opgenomen in het Besluit diergezondheid. Deze plafonds per sector zijn als volgt te specificeren:
Sector | Totaalplafond | Waarvan bestrijdingskosten maximaal |
|---|---|---|
Rundersector | 90.000 | 45.000 |
Pluimveesector | 130.000 | 97.800 |
Schapensector | 8.900 | 1.900 |
Geitensector | 9.700 | 2.500 |
Varkenssector | 85.000 | 61.700 |
Algemene doelstelling
Bewaking en bestrijding van specifieke dierziekten en voorkomen en verminderen van welzijnsproblemen.
Rol en verantwoordelijkheid
De Minister van LVVN is verantwoordelijk voor:
– Het bestrijden van dierziekten die op basis van (Europese) wetgeving verplicht moeten worden bestreden en indirect verantwoordelijk – houders van dieren zijn zelf primair verantwoordelijk – voor welzijnsaspecten bij de bestrijding.
– Het tijdig signaleren en afhandelen van verdenkingen en besmettingen door onderzoek naar en monitoring/bewaking van bepaalde dierziekten.
– Effectieve en doelmatige crisisorganisatie bij dierziektenuitbraken.
Beleidswijzigingen
Er zijn geen wijzigingen in het beleid ten opzichte van 2025.
Budgettaire gevolgen van beleid
2024 | 2025 | 2026 | 2027 | 2028 | 2029 | 2030 | |
|---|---|---|---|---|---|---|---|
Verplichtingen | 33.766 | 36.389 | 38.133 | 38.133 | 38.133 | 38.133 | 38.133 |
Uitgaven | 34.921 | 58.249 | 38.133 | 38.133 | 38.133 | 38.133 | 38.133 |
Waarvan juridisch verplicht | |||||||
Opdrachten | 13.532 | 14.529 | 7.737 | 7.737 | 7.737 | 7.737 | 7.737 |
Bewaking van dierziekten | 754 | 4.407 | 3.177 | 3.177 | 3.177 | 3.177 | 3.177 |
Crisisparaatheid | 5.267 | 7.787 | 2.889 | 2.889 | 2.889 | 2.889 | 2.889 |
Bestrijding van dierziekten | 6.081 | 1.175 | 500 | 500 | 500 | 500 | 500 |
Overig | 1.430 | 1.160 | 1.171 | 1.171 | 1.171 | 1.171 | 1.171 |
Subsidies | |||||||
Bewaking van dierziekten | 424 | 447 | 474 | 474 | 474 | 474 | 474 |
Overig | 424 | 447 | 474 | 474 | 474 | 474 | 474 |
(Schade)vergoedingen | 1.640 | 2.000 | 3.000 | 3.000 | 3.000 | 3.000 | 3.000 |
Bestrijding van dierziekten | 1.640 | 2.000 | 3.000 | 3.000 | 3.000 | 3.000 | 3.000 |
Bijdrage aan ZBO's / RWT's | 19.325 | 19.413 | 26.922 | 26.922 | 26.922 | 26.922 | 26.922 |
Bewaking van dierziekten | 18.396 | 17.493 | 19.357 | 19.357 | 19.357 | 19.357 | 19.357 |
Crisisparaatheid | 4.695 | 4.695 | 4.695 | 4.695 | 4.695 | ||
Bestrijding van dierziekten | 862 | 1.430 | 1.430 | 1.430 | 1.430 | 1.430 | |
Overig | 929 | 1.058 | 1.440 | 1.440 | 1.440 | 1.440 | 1.440 |
Ontvangsten | 54.687 | 54.437 | 39.182 | 40.009 | 38.133 | 38.133 | 38.133 |
Ontvangsten LVVN | 12.373 | 12.638 | 11.190 | 11.505 | 11.235 | 11.505 | 11.505 |
Dekking vanuit saldo LVVN in DGF | 988 | 1.500 | 1.500 | 1.500 | 1.500 | ||
Ontvangsten sector | 14.079 | 33.167 | 27.004 | 27.004 | 24.656 | 25.128 | 25.128 |
Ontvangsten EU | 419 | 1.209 | ‒ | ‒ | 742 | ‒ | ‒ |
Ontvangsten voor aanvullen crisisreserve | 4.687 | 7.423 | ‒ | ‒ | ‒ | ‒ | ‒ |
Saldo van de afgesloten rekeningen | 23.129 | ‒ | ‒ | ‒ | ‒ | ‒ | ‒ |
Toelichting bij de tabel budgettaire gevolgen van beleid
Budgetflexibiliteit
Er zijn doorlopende contracten met bedrijven om bewakingsprogramma’s uit te voeren en/of om beschikbaar te zijn voor dienstverlening tijdens crises (Crisisparaatheid), waardoor uitgaven meerjarig juridisch verplicht zijn. De overige verplichtingen zijn op basis van het convenant aan bestuurlijke afspraken gebonden.
Saldosystematiek DGF
In de systematiek van het DGF speelt het fondssaldo een belangrijke rol. Het fondssaldo is in feite het banksaldo van het fonds aan het einde van het jaar. Het fondssaldo bestaat uit de volgende onderdelen:
Crisisreserve
Via het fondssaldo worden de middelen gereserveerd voor onverwachte (grote) uitgaven die samenhangen met het uitbreken van een dierziektecrisis, dit betreft de crisisreserve. De crisisreserve die door elke sector moet worden aangehouden is vastgelegd in het Besluit Diergezondheid. De crisisreserve bedraagt eind 2024 € 7,5 mln. De pluimveesector had eind 2024 geen crisisreserve meer in het DGF. Het aanvullen van dit saldo is verwerkt in de heffingen 2025. De rundersector beheert haar crisisreserve buiten het DGF.
Saldo sectoren
De verschillen tussen ontvangsten en uitgaven per begrotingsjaar, verrekeningen uit voorgaande jaren en nieuwe activiteiten gedurende het boekjaar die niet zijn begroot leiden tot een positief of negatief saldo per sector. Positieve verschillen zijn dan een onderdeel van het fondssaldo. Dit saldo moet dan worden verrekend in het tarief voor de heffingen in het opvolgende jaar. Een negatief saldo (voorfinanciering door DGF) wordt eveneens verrekend in het tarief in het opvolgende jaar.
Nog te betalen bedragen voorgaand boekjaar
In de praktijk komt het voor dat uitgaven in 2026 betrekking hebben op geleverde prestaties in 2025. Het fonds heeft de verplichting om deze bedragen te betalen en moet dit via het fondssaldo reserveren.
Saldo LVVN
Het fondssaldo, verminderd met de crisisreserve, het saldo van de sectoren en nog te betalen bedragen voorgaand boekjaar, is het deel wat aan LVVN is toegerekend rekening houdend met eventuele voorschotten die van de EU afkomstig zijn.
In de begrotingcyclus en de berekening van de tarieven wordt de omvang en samenstelling van het fondssaldo meegenomen.
Ontwikkelingen fondssaldo
Het fondssaldo per 31 december 2024 sluit op een bedrag van € 23,1 mln. In dit saldo is begrepen de crisisreserve van de varkenssector ad € 7,4 mln. en de crisisreserve van de schapen- en geitensector ad € 0,1 mln.
Het saldo van sectoren gezamenlijk bedraagt eind 2024 € 13,3 mln. negatief (nog te ontvangen van de sectoren) en zal door het DGF worden verrekend in de tarieven. Dit saldo bestaat voor € 10,4 mln. Uit het saldo van de rundersector welke in 2025 tot en met 2027 zal worden ontvangen via de verrekening in de tarieven. Voorts is er eind 2024 een negatief saldo van de pluimveesector ad € 3,2 mln. welke is meegenomen in het tarief van 2025. Het restant betreft het saldo van de sectoren schaap, geit en varken waar het saldo relatief beperkt van omvang is.
Meerjarig beeld
In het meerjarig beeld is rekening gehouden met stijgende uitgaven die op dit moment kunnen worden voorzien en zijn afgestemd met de sectoren (indexatie is niet meegenomen). In de jaren 2028 tot en met 2030 zijn de inkomsten en uitgaven aan elkaar gelijk. In de volgende paragrafen worden de uitgaven per instrument nader toegelicht.
In 2025 tot en met 2027 zijn de ontvangsten hoger dan de uitgaven. De oorzaak is de verrekening van het saldo van de sectoren bij met name de pluimveesector en de rundersector. In 2025 is in het tarief van de pluimveesector tevens begrepen de opbouw van de crisisreserve welke in de voorgaande convenantperiode (2020-2024) volledig was gebruikt.
Toelichting op de financiële instrumenten
Uitgaven
Bewaking van dierziekten
Het signaleren van (mogelijke) dierziekten vindt plaats door houders van dieren, dierenartsen en/of medewerkers van laboratoria/onderzoeksinstellingen, hetzij op basis van klinische verschijnselen dan wel op basis van de uitkomsten van laboratoriumonderzoek. In het geval deze verschijnselen kunnen wijzen op een aangifteplichtige ziekte, dient dit onmiddellijk bij de Nederlandse Voedsel- en Warenautoriteit (NVWA) te worden gemeld. Naast de meldplicht worden in opdracht van LVVN bewakings- en monitoringsprogramma’s uitgevoerd die deels door de Europese Unie (EU) verplicht zijn gesteld ter behoud van de dierziektevrij-status.
Ook een vrijstatus voor de Wereldorganisatie voor diergezondheid (World Organisation for Animal Health (WOAH, voorheen OIE)) vereist voor sommige ziekten een monitoringsprogramma. Door bewakingsonderzoeken uit te voeren wordt het risico dat een ziekte niet of niet tijdig wordt opgemerkt gereduceerd.
Naast deze officiële vrijstatus zijn er andere redenen voor het uitvoeren van monitoringprogramma’s, zoals de volksgezondheid of nationale diergezondheidsbelangen. Zo is ervoor gekozen om een monitoringsprogramma uit te voeren op Q-koorts, Mycoplasma gallisepticum en Salmonella St./Se.
Voor een snelle opsporing van dierziekten is de overheid in sterke mate afhankelijk van de opmerkzaamheid van veehouders en dierenartsen en van hun bereidheid een eventuele verdenking te melden. Hiervoor worden in aanvulling op de monitoringsprogramma’s, waarbij een aangewezen aantal bedrijven wordt bemonsterd, zogenaamde ‘early warning’-programma’s uitgevoerd voor aviaire influenza (AI), Klassieke varkenspest (KVP) en Afrikaanse varkenspest (AVP). Deze early warning verplicht de dierhouder om bij zieke dieren, waarbij AI, KVP of AVP niet kan worden uitgesloten op basis van het klinische beeld, monsters op te sturen voor uitsluitingsdiagnostiek.
In onderstaande tabel wordt het budget voor de bewaking van dierziekten uitgesplitst naar verschillende activiteiten.
2026 | |||||||
|---|---|---|---|---|---|---|---|
Runderen | Schapen | Geiten | Varkens | Pluimvee | LVVN | Totaal | |
Basismonitoring | 2.794 | 384 | 384 | 1.429 | 1.204 | 4.975 | 11.170 |
Brucellose | 850 | 458 | 1.308 | ||||
BSE | 1.856 | 1.856 | 3.712 | ||||
Leukose | 431 | 431 | |||||
Blauwtong | 62 | 42 | 21 | 126 | 251 | ||
Brucella melitensis | 127 | 127 | 254 | 508 | |||
TSE | 100 | 100 | 200 | 400 | |||
Q-koorts | 111 | 332 | 442 | 885 | |||
KVP | 137 | 137 | 274 | ||||
KVP Wilde Zwijnen | 60 | 60 | 120 | ||||
Early Warning varkenspesttonsillen (AVP) | 104 | 104 | 208 | ||||
AI Early warning monsters (swabs) | 46 | 46 | 92 | ||||
AI Early warning hobbypluimvee en wilde/dode vogels | 92 | 92 | |||||
Monitoringsprogramma AI (serologie), NCD, Mycoplasma en niet-zoönotische Salmonella | 1.435 | 1.435 | |||||
diagnostiek AI (serologie) | 1.103 | 1.103 | |||||
Monstername en monitoring Zoönotische Salmonella | 545 | 545 | |||||
Totaal bewaking van dierziekten | 5.993 | 764 | 964 | 1.730 | 4.333 | 8.750 | 22.534 |
Crisisparaatheid
Crisisparaatheid omvat het treffen van voorzieningen om onmiddellijk te kunnen bestrijden op het moment dat een ziekte is vastgesteld. Het budget voor crisisparaatheid wordt onder meer ingezet voor de volgende activiteiten:
2026 | |||||||
|---|---|---|---|---|---|---|---|
Runderen | Schapen | Geiten | Varkens | Pluimvee | LVVN | Totaal | |
Waakvlamcontracten | 63 | 8 | 5 | 208 | 184 | 478 | 946 |
Crisiscapaciteit Rendac | 258 | 32 | 18 | 205 | 258 | 771 | 1.542 |
Vaccinbanken MKZ, KVP en ZvA | 179 | 58 | 31 | 905 | 746 | 1.919 | |
Sectordeel High Containment Unit | 1.061 | 105 | 105 | 845 | 1.061 | 3.177 | |
Totaal crisisparaatheid | 1.561 | 203 | 159 | 2.163 | 1.503 | 1.995 | 7.584 |
Toelichting tabel uitgaven crisisparaatheid
Zodra sprake is van een besmetting of hier vanuit moet worden gegaan, worden onmiddellijk bestrijdingsmaatregelen getroffen door de (permanente) crisisorganisatie van LVVN. Vertraging van de bestrijding leidt tot meer besmettingen en daarmee tot langdurige bestrijdingsmaatregelen.
Waakvlamcontracten omvatten vaste uitgaven in de vorm van een beschikbaarheidsvergoeding om ervoor te zorgen dat de benodigde partijen stand-by staan en direct in actie kunnen komen bij een besmetting welke acuut bestreden moet worden.
Bestrijding van dierziekten
Onder de bestrijding van dierziekten vallen:
Verdenkingen:
– Onderzoek naar verschijnselen die kunnen duiden op een aangifteplichtige dierziekte na een melding door een (vee)houder en/of door een dierenarts;
– Onderzoek van verdachte dieren;
Bestrijding:
– Bestrijding van besmettelijke dierziekten zoals tuberculose, brucellose, leukose, hoogpathogene vogelgriep (HPAI), Mond en klauwzeer (MKZ) en klassieke of Afrikaanse varkenspest (KVP en AVP).
Als veehouders verschijnselen signaleren bij hun dieren die kunnen duiden op een aangifteplichtige dierziekte, is melding daarvan verplicht. Ook een positief testresultaat van een aangifteplichtige ziekte moet door een laboratorium gemeld worden bij de NVWA. Het onderzoeken van deze meldingen is een belangrijke structurele taak van de NVWA. Indien een bevestigingstest positief is, wordt het bedrijf door de NVWA besmet verklaard. Als er sprake is van een bestrijdingsplichtige ziekte, wordt aansluitend tot bestrijding overgegaan.
Bestrijding vindt plaats volgens Europese bestrijdingsrichtlijnen. De aanpak is geregeld in diverse draaiboeken van het Ministerie. Op Rijksoverheid.nl staan de actuele bestrijdingsdraaiboeken.
In bepaalde gevallen kan de inzet van beschermende noodvaccinatie (vaccinatie ‘voor het leven’) een effectieve bestrijdingsmethode zijn. In plaats van het in grote aantallen preventief ruimen van dieren kan de uitbraak bij bepaalde dierziekten tot staan worden gebracht door vaccinatie, in een bepaald gebied rondom besmette bedrijven. Gezonde gevaccineerde dieren worden niet meer gedood. Op basis van de huidige EU-regelgeving is beschermende noodvaccinatie mogelijk bij de bestrijding van uitbraken van MKZ, KVP, Ziekte van Aujeszky (ZvA) en AI. Deze aanpak is alleen uitvoerbaar bij dierziekten waarvoor een effectief en praktisch toepasbaar vaccin beschikbaar is (het DGF heeft in het kader van de crisisparaatheid contracten voor MKZ, KVP en ZvA). De mogelijkheid van noodvaccinatie is beschreven in de betreffende beleidsdraaiboeken.
Voor de bestrijding van dierziekten staan onder andere de volgende instrumenten ter beschikking:
– wettelijke verplichting van houders van dieren en dierenartsen om verschijnselen die duiden op een aangifteplichtige dierziekte te melden;
– klinische inspectie door een zogenaamd deskundigenteam, bestaande uit dierenartsen (bedrijfsdierenarts van veehouder, dierenarts van de Gezondheidsdienst van Dieren en NVWA-dierenarts op bedrijven waar mogelijk sprake is van aangifteplichtige dierziekten);
– monsternames en diagnostisch onderzoek van afgenomen monsters bij verdachte dieren;
– instellen van stand-still, vervoersverboden en/of compartimenten;
– vaccineren van dieren;
– onderzoek van dieren op buurt-/contactbedrijven en andere relevante bedrijven;
– tracering van een besmetting (van en naar);
– doden van besmette dieren en van dieren die een reëel gevaar zijn voor verspreiding van de besmetting;
– destructie van gedode (besmette) dieren;
– reinigen en ontsmetten van bedrijven.
De grondslag voor de inzet van bovenstaande instrumenten zijn:
– EU-richtlijnen en EU-verordeningen;
– Wet Dieren;
– (Beleids-)draaiboeken;
– Crisisorganisatie en voorzieningen.
Het budget voor opdrachten voor verdenkingen en bestrijding wordt onder meer ingezet voor de volgende activiteiten:
2026 | |||||||
|---|---|---|---|---|---|---|---|
Runderen | Schapen | Geiten | Varkens | Pluimvee | LVVN | Totaal | |
Verdenkingen: | |||||||
AI | 400 | 400 | |||||
Salmonella | 100 | 100 | |||||
Overige verdenkingen | 131 | 15 | 15 | 109 | 460 | 730 | |
Bestrijding: | |||||||
Salmonella | 1.500 | 1.500 | |||||
HPAI | 1.500 | 1.500 | |||||
HPAI (screening en kadaverbemonstering) | 700 | 700 | |||||
Totaal bestrijding van dierziekten | 131 | 15 | 15 | 109 | 4.200 | 460 | 4.930 |
Toelichting bij de tabel bestrijding
Voor HPAI en Salmonella uitbraken is voor beide € 1,5 mln. begroot. In 2024 zijn de uitgaven van beide ziektes rond dit bedrag uitgekomen, voor de begroting 2026 zijn wij ervan uitgegaan dat deze lijn zich in 2026 zal voortzetten.
Tot slot is in de begroting voor de screening en kadavertonbemonstering een bedrag opgenomen van € 0,7 mln. Deze uitgaven vallen onder bestrijding en komen in de plaats van preventief ruimen.
Overig
Het budget 2026 voor overige activiteiten wordt ingezet voor de bijdrage aan de Stichting Diergeneesmiddelen Autoriteit voor € 0,5 mln., de uitvoeringskosten voor het innen van heffingen en voeren van de administratie van € 1,1 mln. en de overeenkomst met de Gezondheidsdienst voor Dieren voor veterinaire kennis (inclusief opleiding) en beleidsadvisering, deelname aan de zoönose structuur, helpdesk Paard, assistentie van de NVWA bij verdenkingen en de afhaaldienst voor onderzoek dode dieren (€ 1,4 mln.).
Ontvangsten
Ontvangsten LVVN
Dit betreft de LVVN-bijdrage aan de DGF-begroting voor met name de bewaking en monitoring en voor voorzieningen in geval van een dierziekte-uitbraak (zoals vaccins, waakvlamcontracten en bestrijdingsmaterialen). De bijdrage van LVVN is op de LVVN begroting terug te vinden op artikel 21 onder 'Bijdragen aan andere begrotingshoofdstukken'. Het wordt verantwoord geacht om de komende jaren de bijdrage van LVVN gedeeltelijk te financieren door in te teren op het saldo van LVVN in het DGF. Voor 2026 is de jaarlijkse storting van LVVN hiertoe met € 1,0 mln. verlaagd en vanaf 2027 met € 1,5 mln. per jaar waardoor de totale bijdrage 2026 van LVVN aan de DGF begroting € 11,2 mln. bedraagt.
Dekking vanuit saldo LVVN in DGF
Deze post is nieuw en zal vanaf begrotingsjaar 2026 in de begroting worden opgenomen omdat via deze post het aandeel van LVVN in het fondssaldo kan terugvloeien naar LVVN door de bijdrage te verlagen en het verschil te dekken vanuit het saldo LVVN in het DGF. De taakstelling LVVN wordt voor de duur van het convenant 2025-2029 gedekt uit het saldo LVVN in het DGF. Voor 2026 bedraagt de taakstelling € 1,0 mln.
Ontvangsten van de sector
De verwachte ontvangsten worden via heffingen aan de sectoren geïnd en zijn vastgelegd in het ‘Besluit tot wijziging van het Besluit diergezondheid in verband met de tarieven van de diergezondheidsheffing voor 2026’. Voor het bepalen van de hoogte van het tarief zijn de volgende componenten van belang:
– De begrote uitgaven voor het betreffende instrument per diersoort of diercategorie in het begrotingsjaar waarvoor het tarief wordt vastgesteld;
– De minimale omvang van de crisisreserve;
– Mogelijke overschotten of te korten op het saldo per sector, die zijn verrekend in de tarieven.
De verwachte ontvangsten zijn als volgt te specificeren:
Runderen | Varkens | Schapen | Geiten | Pluimvee | Totaal | |
|---|---|---|---|---|---|---|
Heffingen 2026 | 8.238 | 4.102 | 1.086 | 589 | 10.382 | 24.397 |
Verrekening sectorsaldo | 2.607 | 2.607 | ||||
Totaal verwachte ontvangsten | 10.845 | 4.102 | 1.086 | 589 | 10.382 | 27.004 |
De heffingen 2026 zijn gebaseerd op de begroting 2026 met de verdeling van uitgaven tussen LVVN en de sectoren conform het convenant 2025-2029.
De verrekening bij de rundsector betreft een correctie uit voorgaande jaren. Sinds 2019 loopt de rundsector een jaar achter met de heffingen waardoor het DGF structureel een jaar heeft voorgefinancierd. Hierdoor had de rundsector structureel een saldo tekort van € 7,8 mln. Met de sector is afgesproken dit tekort in drie jaar in te lopen. Daarnaast is het saldotekort bij runderen in 2024 opgelopen door extra uitgaven aan blauwtong-verdenkingen, met name diagnostiek.
Ontvangsten
De taakstelling LVVN wordt voor de duur van het convenant 2025-2029 gedekt uit het saldo LVVN in het DGF. Voor 2026 bedraagt de taakstelling € 1,0 mln.
Ontvangsten sector
De ontvangsten van de sector zijn gebaseerd op de vastgestelde tarieven en worden geïncasseerd middels heffingen welke vooraf zijn afgestemd met de sector. In 2026 zijn de ontvangsten hoger dan in voorgaande jaren als gevolg van verrekening van de sectorsaldo’s.
Ontvangsten EU
De EU draagt bij aan de uitgaven voor Salmonella, BSE/TSE en HPAI. In 2026 zal er naar verwachting nihil worden ontvangen van de EU, omdat de bevoorschotting van het programma in 2025-2027 al is ontvangen. Bijdragen van de EU aan de bestrijding van dierziekten zijn niet opgenomen in de begroting. De controle door de EU op de uitgaven en de besluitvorming over de toekenning van cofinanciering kan enkele jaren duren.
Bijdrage van sector aan crisisreserve
De crisisreserve zal naar verwachting voor alle sectoren op het minimale niveau uitkomen eind 2025 indien wij uitgaan van een beperkt aantal ruimingen in 2025. De crisisreserve van de sectoren rundvee-, schapen-, geiten- en varkenssector zijn reeds op het minimale niveau. Hierbij opgemerkt dat de rundveesector de crisisreserve in eigen beheer heeft. Voor de pluimveesector is in de tariefbepaling 2025 de minimale omvang van de crisisreserve opgenomen ad € 7,4 mln.
Naam organisatie | ZBO/RWT | Begrotingsartikel | Begrotingsramingen (X € 1.000) | Uitgevoerde evaluatie ZBO | Volgende evaluatie ZBO |
|---|---|---|---|---|---|
RWT | 21 | ‒ | Evaluatieplicht niet van toepassing | Evaluatieplicht niet van toepassing | |
ZBO | 21 | 1.522 | 2028 | ||
ZBO | 21 | 2.554 | 2025 | ||
College voor de toelating van gewasbeschermings-middelen en biociden (Ctgb) | ZBO en RWT | 21 | 1.886 | 2026 | |
ZBO en RWT | 22 | 33.267 | 2026 | ||
RWT | 23 | 134.320 | 2028 | ||
ZBO en RWT | 21 | 563 | 2027 | ||
Stichting Nederlandse Algemene Kwaliteitsdienst Tuinbouw (Naktuinbouw) | ZBO en RWT | 21 | 453 | 2027 | |
Stichting Nederlandse Algemene Keuringsdienst voor zaaizaad en pootgoed van landbouwgewassen (NAK) | ZBO en RWT | 21 | ‒ | 2027 | |
ZBO en RWT | 21 | ‒ | 2027 | ||
ZBO en RWT | 21 | 8.292 | 2028 | ||
ZBO en RWT | 21 | 443 | 20271 | ||
ZBO en RWT | 22 | ‒ | Evaluatieplicht niet van toepassing | Evaluatieplicht niet van toepassing | |
RWT | 21 | ‒ | Evaluatieplicht niet van toepassing | ||
ZBO en RWT | 21 | ‒ | 2026 | ||
ZBO | 21 | ‒ | Evaluatie wordt meegenomen bij de herziening van de pachtwetgeving | ||
ZBO | 22 | ‒ | Evaluatieplicht niet van toepassing | Evaluatieplicht niet van toepassing | |
Het voornemen bestaat om de plantaardige keuringsdiensten en COKZ in 2027 te evalueren. COKZ stond gepland voor 2025. Het betreft gelijksoortige organisaties.
Naam organisatie | Ministerie | ZBO/RWT | Begrotingsartikel | Begrotingsramingen |
|---|---|---|---|---|
Ministerie van Volksgezondheid, Welzijn en Sport | ZBO | 23 | 0 |
SiSa nr. | Onderdeel | Toelichting | 2025 | 2026 | 2027 | 2028 | 2029 | 2030 |
|---|---|---|---|---|---|---|---|---|
L18 | Agroprogramma Groningen | 62,4 | 62,4 | 18,3 | 16,0 | |||
Korte duiding | Het Agroprogramma Groningen is onderdeel van het programma Nij Begun. Hiermee wordt aan agrarische ondernemingen in groningen gewerkt aan toekomstperspectief na geleden aarbevingsschade. | |||||||
Juridische grondslag | Kaderwet EZK- en LNV-subsidies art. 2a, 1ste lid en onderdelen c en f | |||||||
Maatschappelijke effecten | Mogelijk maken van investeringen en begeleidingen voor een toekomstbestendige bedrijfsvoering in groningen. | |||||||
Ontvangende partijen | Provincie Groningen | |||||||
Artikel | 22 | |||||||
L23 | Programma Eems-Dollard 2050 Groningen | 0,1 | 0,1 | |||||
Korte duiding | Financiering van een deel van de programmakosten van het programma Eems-Dollard 2050 | |||||||
Juridische grondslag | Kaderwet EZK/LNV Subsidies | |||||||
Maatschappelijke effecten | Versterking van de natuur, economie en leefbaarheid in de Eems-Dollard | |||||||
Ontvangende partijen | Provincie Groningen | |||||||
Artikel | 22 | |||||||
L27 | Legalisatie PAS-melders | 92,0 | 40,0 | |||||
Korte duiding | Het legalisatie programma PAS-melders is gefocust op het vinden van maatwerk oplossingen voor PAS-melders die op dit moment een gedeelte van hun bedrijfsvoering onvergund uitvoeren. | |||||||
Juridische grondslag | Ministeriële regeling | |||||||
Maatschappelijke effecten | Provinciale maatwerkoplossingen die Juridisch houdbare oplossingen voor boeren die PAS-melder zijn geven. | |||||||
Ontvangende partijen | Provincies | |||||||
Artikel | 22 | |||||||
L32 | Regeling regionale uitvoeringsteams Aanpak Piekbelasters | 11,0 | ||||||
Korte duiding | Om de ca. 3000 bedrijven die vallen onder de aanpak piekbelasters persoonlijke begeleiding vanuit de overheid te kunnen bieden zijn er zogeheten zaakbegeleiders beschikbaar gemaakt. | |||||||
Juridische grondslag | Ministeriële regeling | |||||||
Maatschappelijke effecten | persoonlijke begeleiding van boeren voor toekomstbestendige landbouw vlakbij kwetsbare natuurgebieden | |||||||
Ontvangende partijen | Provincies | |||||||
Artikel | 22 | |||||||
L33 | Programma Natuur | 82,4 | 90,8 | 295,2 | 196,0 | 196,4 | 234,4 | |
Korte duiding | Programma Natuur omvat afspraken met provincies voor natuurherstel en stikstofreductie | |||||||
Juridische grondslag | Kaderwet EZK/LNV subsidies | |||||||
Maatschappelijke effecten | Gericht natuurherstel en stikstofreductie | |||||||
Ontvangende partijen | Provincies | |||||||
Artikel | 22 | |||||||
L35 | Financiering Maatregelpakketten (WEcR) | 359,7 | 295,4 | |||||
Korte duiding | Met dit programma worden provinciale maatregelpakketten gefinancierd die door Wageningen economic research als laag risico zijn getoetst. | |||||||
Juridische grondslag | Ministeriële regeling | |||||||
Maatschappelijke effecten | Wettelijke doelen voor o.a. natuurherstel | |||||||
Ontvangende partijen | Provincies | |||||||
Artikel | 22 | |||||||
L36 | Maatregel Gerichte Beëindiging | 140,0 | 0,0 | |||||
Korte duiding | Met de regeling kunnen provincies bedrijfslocaties van veehouders nabij stikstofgevoelige natuurgebieden die vrijwillig gedeeltelijk of geheel willen stoppen via een subsidie laten beëindigen. | |||||||
Juridische grondslag | Ministeriële regeling | |||||||
Maatschappelijke effecten | Gericht verlagen van de stikstofneerslag op kwetsbare natuurgebieden (Natura 2000-gebieden, veenweide en beekdalen) | |||||||
Ontvangende partijen | Provincies | |||||||
Artikel | 21 | |||||||
L38 | Convenant Visserijontwikkelplan | 28,6 | 0,0 | |||||
Korte duiding | Met het Visserijontwikkelplan zal er geïnvesteerd worden in visafslagen voor de versterking en verbreding van de verbindng van visclusters. Daarnaast wordt ook ingezet op het faciliteren van innovatie rondom de visserij. | |||||||
Juridische grondslag | Ministeriële regeling | |||||||
Maatschappelijke effecten | Behoud en ontwikkeling van toekomstbestendige landzijdige visclusters voor een kleinere, duurzamer en meer diverse aanvoersector. | |||||||
Ontvangende partijen | Provincies | |||||||
Artikel | 22 |
Begrotings-artikel | Subsidie | 2024 | 2025 | 2026 | 2027 | 2028 | 2029 | 2030 | Laatste evaluatie | Volgende evaluatie (jaartal) | Einddatum Subsidie (regeling) |
|---|---|---|---|---|---|---|---|---|---|---|---|
21 Land- en tuinbouw | |||||||||||
4.730 | 2.811 | 1.896 | 1.061 | 0 | 0 | 0 | 2026 | 2023 | |||
Subsidieregeling verduurzaming landbouwwerktuigen | 0 | 500 | 9.500 | 0 | 0 | 9.800 | 6.800 | ||||
5.586 | 5.600 | 17.654 | 17.644 | 5.050 | 4.634 | 4.634 | 2029 | ||||
Agro Economie (subsidies) | 48 | 141 | 350 | 250 | 240 | 0 | 0 | ||||
10.238 | 16.807 | 16.645 | 18.605 | 0 | 0 | 0 | |||||
95.032 | 2.550 | 50.000 | 0 | 0 | 0 | 0 | |||||
16.380 | 27.628 | 26.511 | 29.549 | 0 | 0 | 0 | |||||
Klimaatvriendelijke veehouderij | 1.501 | 745 | 1.822 | 8.605 | 8.605 | 8.449 | 7.693 | ||||
0 | 30.800 | 82.367 | 11.539 | 2.566 | 0 | 0 | 2027 | 2025 | |||
Veehouderij en dierlijke ketens | 1.409 | 2.494 | 1.803 | 1.911 | 1.912 | 1.912 | 1.936 | ||||
Partiële beëindiging/extensivering melkvee | 0 | 3.000 | 186.000 | 185.844 | 185.844 | 65.844 | 0 | ||||
3.134 | 22.665 | 26.570 | 32.932 | 25.560 | 9.610 | 9.610 | 2025 | 2025 | |||
0 | 19.545 | 39.608 | 30.555 | 15.325 | 0 | 0 | 2028 | 2027 | |||
319.700 | 1.030.064 | 330.196 | 74.218 | 0 | 0 | 0 | 2027 | 2024 | |||
136.413 | 286.934 | 242.148 | 323.282 | 0 | 0 | 0 | 2027 | 2023 | |||
Beëindigings- & Saneringsregeling | 14 | 78 | 76 | 71 | 65 | 60 | 60 | ||||
2.855 | 2.198 | 3.101 | 1.208 | 0 | 0 | 0 | 2024 | ||||
0 | 1.440 | 4.192 | 3.200 | 2.800 | 0 | 0 | |||||
Vrijwillige beëindigingsregeling | 0 | 0 | 150.000 | 450.000 | 150.000 | 0 | 0 | ||||
Projecten biologisch | 197 | 128 | 123 | 115 | 106 | 98 | 98 | ||||
Biologische landbouw | 4.422 | 4.579 | 11.971 | 11.852 | 11.535 | 11.327 | 0 | 2027 | 2029 | ||
47.672 | 19.488 | 28.105 | 8.969 | 5.233 | 4.246 | 8.859 | 2025 | ||||
Set aside-regeling | 0 | 22 | 21 | 19 | 18 | 17 | 17 | ||||
269 | 174 | 190 | 0 | 0 | 0 | 0 | |||||
Bodem en klimaatadaptatie | 463 | 957 | 1.035 | 13.811 | 13.750 | 13.413 | 13.413 | 2027 | |||
4.865 | 9.542 | 9.726 | 7.664 | 6.293 | 4.156 | 4.156 | 2025 | ||||
13.200 | 22.834 | 24.800 | 28.200 | 26.800 | 25.900 | 48.100 | 2025 | ||||
Innovatieagenda energie | 6.198 | 9.582 | 12.102 | 12.157 | 11.271 | 7.860 | 8.860 | ||||
34 | 11.992 | 34.832 | 47.843 | 65.490 | 76.285 | 73.558 | 2029 | 2030 | |||
Projecten Plantgezondheid | 271 | 787 | 794 | 758 | 719 | 681 | 681 | ||||
Projecten Gewasbescherming | 2.183 | 2.386 | 5.654 | 5.166 | 5.194 | 5.231 | 5.331 | ||||
6.041 | 5.994 | 6.907 | 6.548 | 3.355 | 3.079 | 3.079 | 2026 | 2030 | |||
Projecten mestbeleid | 3.033 | 11.257 | 75.155 | 95.907 | 95.907 | 105.235 | 18.568 | ||||
Mestaanpak | 5.000 | 7.500 | 2026 | ||||||||
79.614 | 160.180 | 0 | 0 | 0 | 0 | 0 | 2026 | 2025 | |||
Verbetering dierenwelzijn gezelschapsdieren | 3.663 | 3.136 | 4.195 | 3.609 | 3.337 | 3.063 | 3.063 | ||||
Projecten dierenwelzijn landbouwhuisdieren | 534 | 673 | 1.485 | 1.195 | 1.161 | 1.159 | 1.159 | ||||
Voedselzekerheid | 324 | 1.019 | 1.513 | 1.429 | 1.326 | 1.213 | 1.213 | ||||
Duurzaam voedsel (consumptie) | 6.511 | 7.218 | 6.421 | 6.328 | 6.002 | 5.663 | 5.663 | 2025 | |||
Doelsturing | 0 | 0 | 19.000 | 26.500 | 2.000 | 2.000 | 2.000 | ||||
Doelsturing waterkwaliteit | 0 | 1.000 | 17.000 | 16.000 | 16.000 | 16.000 | 16.000 | ||||
22 Natuur, visserij en landelijk gebied | |||||||||||
Natuurlijk kapitaal en vergroening financiële sector | 1.367 | 1.260 | 1.864 | 1.784 | 1.649 | 1.513 | 1.513 | 2024 | 2027 | ||
Natuurcombinaties | 2.437 | 1.850 | 1.614 | 1.862 | 1.730 | 1.651 | 1.651 | ||||
Natuurvisie | 0 | 0 | 418 | 0 | 0 | 0 | 0 | ||||
1.948 | 1.254 | 616 | 575 | 0 | 0 | 0 | 2026 | ||||
Natuureducatie | 1.252 | 1.819 | 1.250 | 1.166 | 1.078 | 990 | 990 | ||||
8.209 | 10.497 | 49.485 | 38.171 | 53.675 | 34.013 | 28.861 | 2029 | ||||
Programma Veenweide | 8.075 | 14.215 | 7.478 | 7.741 | 4.733 | 5.127 | 6.715 | 2026 | |||
Ecologische autoriteit | 2.493 | 2.371 | 3.102 | 2.505 | 2.505 | 2.505 | 2.505 | ||||
Maatwerkoplossingen piekbelasters | 3.315 | 2.435 | 9.118 | 14.029 | 700 | 0 | 0 | ||||
350 | 330 | 304 | 284 | 262 | 241 | 301 | 2030 | ||||
Agrarisch Natuur- en Landschapsbeheer | 1.386 | 13.940 | 226.869 | 251.439 | 235.701 | 236.507 | 219.143 | 2026 | |||
Aanvalsplan Landschapselementen | 6.003 | 5.031 | 2.844 | 0 | 0 | 0 | 0 | 2026 | |||
Overig/Uitv.kosten beheer (RVO) | 54 | 48 | 45 | 42 | 39 | 36 | 36 | ||||
Natuurherstelverordening | 0 | 4.334 | 13.556 | 13.459 | 0 | 0 | 0 | ||||
7.978 | 2.947 | 4.270 | 0 | 0 | 0 | 0 | 2025 | 2025 | |||
Wildopvang en dierenambulances | 900 | 900 | 900 | 900 | |||||||
746 | 753 | 761 | 761 | 761 | 761 | 761 | 2018 | 2025 | 2027 | ||
Noordzeeakkoord | 80 | 0 | 1.996 | ||||||||
0 | 0 | 28.679 | 20.000 | 0 | 0 | 0 | |||||
1.730 | 6.432 | 6.423 | 6.849 | 6.713 | 6.701 | 6.701 | 2024 | 2031 | 2031 | ||
Monitoring en evaluatie | 8.579 | 11.190 | 16.748 | 17.291 | 18.932 | 18.923 | 18.753 | ||||
0 | 300 | 300 | 300 | 0 | 0 | 0 | |||||
23 Kennis en innovatie | |||||||||||
75.121 | 55.447 | 48.305 | 33.640 | 20.650 | 19.266 | 19.255 | 2023 | ||||
47.638 | 49.109 | 48.275 | 43.018 | 49.053 | 44.832 | 44.832 | |||||
Onderzoeksprojecten | 4.396 | 2.669 | 2.100 | 1.548 | 942 | 1.655 | 1.655 | ||||
Innovatie | 0 | 2.915 | 6.183 | 50.326 | 60.360 | 89.969 | 59.377 | ||||
Transitie landbouw meten en berekenen | 9.893 | 6.545 | 10.190 | 1.397 | 1.645 | 1.645 | 0 | ||||
Transitie landbouw KPIs en bedrijfsmanagement | 2.022 | 2.453 | 1.422 | 0 | 0 | 0 | 0 | ||||
Transitie landbouw Digitalisering | 3.350 | 7.033 | 8.762 | 8.265 | 5.145 | 1.601 | 0 | ||||
Experimenteerlocaties | 4.092 | 1.015 | 0 | 0 | 0 | 0 | 0 | ||||
4.210 | 6.333 | 8.392 | 19.470 | 18.643 | 19.000 | 16.678 | |||||
Doelsturing | 0 | 2.119 | 7.500 | 9.500 | 0 | 0 | 0 | ||||
Innovatieprojecten | 2.199 | 2.261 | 2.968 | 3.228 | 2.822 | 2.536 | 2.536 | ||||
Vernieuwen onderzoeksinfrastructuur | 347 | 62 | 0 | 146 | 164 | 151 | 151 | ||||
Generatievernieuwing EIP | 0 | 140 | 176 | 202 | 129 | 0 | 0 | ||||
OBN | 1.977 | 3.797 | 4.002 | 1.615 | 1.245 | 1.285 | 991 | ||||
5.994 | 6.651 | 5.915 | 5.227 | 4.339 | 4.412 | 4.062 | 2021 | 2025 | 2027 | ||
Groeifonds – Crop XR | 2.672 | 4.838 | 5.220 | 2.401 | 2.231 | 0 | 0 | ||||
Groeifonds – Cellulaire agricultuur | 12.016 | 18.538 | 9.978 | 5.708 | 4.291 | 7.500 | 0 | ||||
Experimenteerlocaties | 1.075 | 4.918 | 6.068 | 8.670 | 8.648 | 9.780 | 8.720 | ||||
5.505 | 5.557 | 3.660 | 2.263 | 920 | 0 | 0 | 2020 | 2024 | 2027 | ||
Groeifonds - Re-Ge-NL | 3.440 | 17.129 | 18.049 | 18.049 | 18.049 | 18.049 | 36.098 | ||||
Groeifonds Centrum voor Proefdiervrije Biomedische Translatie (CPBT) | 0 | 10.399 | 10.812 | 12.300 | 12.809 | 8.227 | 0 | ||||
Groeifonds - Holomicrobioom | 0 | 4.300 | 14.040 | 14.040 | 14.158 | 13.300 | 0 | ||||
Aanvullende onderwijssubsidies | 2.280 | 4.255 | 4.578 | 4.288 | 3.726 | 3.382 | 3.382 | 2021 | 2025 | ||
Totaal | 1.020.763 | 2.034.337 | 2.064.203 | 2.109.003 | 1.232.811 | 942.493 | 730.218 | ||||
Art. | Naam Subsidie (regeling) | 2024 | 2025 | 2026 | 2027 | 2028 | 2029 | 2030 | Laatste evaluatie | Volgende evaluatie (jaartal) | Einddatum Subsidie (regeling) |
|---|---|---|---|---|---|---|---|---|---|---|---|
1 | Stichting Diergeneesmiddelenautoriteit | 423 | 434 | ||||||||
Totaal | 423 | 434 |
Inleiding en doelstelling
De Strategische Evaluatie Agenda (SEA) biedt een overzicht van de belangrijkste beleidsthema’s van een departement, een korte toelichting op de inzichtbehoefte en een daarbij passende agendering van evaluatieonderzoek. Deze SEA-bijlage is opgesteld om inzicht te bieden in de door LVVN verwachte inzichtbehoefte naar het onderliggende beleid dat de afgelopen jaren is uitgevoerd. Dit wordt geboden middels een evaluatieagenda en een toelichting hoe de agenda zich verhoudt tot de context van de onderliggende beleidsvelden.
Deze LVVN-SEA geeft aan hoe er de komende jaren inzichten verzameld worden over de (voorwaarden voor) doeltreffendheid en doelmatigheid van het beleid van LVVN of het functioneren van organisaties die uitvoering geven aan dat beleid. Door een omvangrijke evaluatieagenda te programmeren, neemt het aantal bruikbare beleidsinzichten toe en daarmee onze kennis over het bereiken van onze departementale missie en onderliggende doelstellingen.
Bij het opstellen van de SEA is gebruik gemaakt van de aanbevelingen en best practices uit het rapport ‘Eerste ervaringen met de Strategische Evaluatie Agenda’ van Berenschot (2022). Aan de hand daarvan is een traject ingezet om tot een SEA te komen waar een grondige witte vlekken-analyse en beleidstheorie (per thema) aan ten grondslag ligt. Het verwerken van de aanbevelingen heeft geholpen om vast te stellen op welke thema’s evaluaties toegevoegd konden worden aan de SEA en de transparantie van de verantwoording te vergroten door inzicht te bieden in welke evaluaties op welk moment door het Ministerie worden uitgevoerd. Ook wordt beoogd om op feiten gebaseerde besluitvorming te bevorderen door evaluaties op een logischer moment te programmeren en de analyses te gebruiken voor de ontwikkeling van nieuw beleid. Voor de vier thema’s op de SEA zijn daarom ook de beleidstheorieën toegevoegd.
Leeswijzer SEA/opbouw SEA
De SEA kent een gelaagde opbouw en bestaat uit vier verschillende treden. Elke volgende trede gaat in op een dieper detailniveau:
-Trede 1: departementale missie
-Trede 2: hoofdthema's
-Trede 3: centrale doelstellingen
-Trede 4: evaluatieonderzoek
Trede 1 - Departementale missie:
Het Ministerie van LVVN zet zich in voor een toekomstbestendig voedselsysteem waarin voedselzekerheid, innovatie en het verdienvermogen van Nederlandse boeren, tuinders en vissers centraal staan. Daarnaast werken we aan robuuste natuur, als basis voor ons welzijn en verweven met onze dagelijkse leefomgeving. Natuurherstel en voedselproductie gaan hand in hand in het werken aan een vitaal landelijk gebied.
Trede 2 - Thema's:
Onder de departementale missie onderscheiden we vier thema's. Dat zijn: (1) Land- en tuinbouw, (2) Natuur, (3) Visserij en (4) Kennis en innovatie. Conform afspraak met de Kamer wordt periodiek (elke 4 tot 7 jaar), per thema verantwoording afgelegd over de doeltreffendheid en doelmatigheid van het gevoerde beleid. Dit gebeurt via een periodieke rapportage (voorheen: beleidsdoorlichting).
Onder deze thema’s vallen evaluaties die meerdere doelen dienen. Zo zijn er activiteiten van LVVN die ook bijdragen aan de klimaatopgaves. Deze evaluaties volgen de handreiking klimaatevaluaties (opgesteld door het toenmalig Ministerie van Economische Zaken en Klimaat). De uitkomsten uit deze evaluatie worden meegenomen in de interdepartementale evaluatieonderzoeken naar de vordering van het klimaatbeleid.
Trede 3 - Centrale doelstellingen:
Elk thema kent een aantal centrale doelstellingen. Dit zijn de doelstellingen die opgenomen zijn in de onderliggende begrotingsartikelen. Om de relaties tussen de beleidsinstrumenten en deze doelen helder in kaart te brengen, is per thema een beleidstheorie opgesteld.
Een beleidstheorie is een momentopname (de beleidstheorie kan naar aanleiding van politieke keuzes of veranderend beleid over tijd veranderen) van de relaties tussen beleid en doelen. De beleidstheorie kan op het moment dat een thematische evaluatie plaatsvindt, gebruikt worden om een inschatting te maken van de samenhang van het beleid en daarmee of het overkoepelende beleid doeltreffend en doelmatig was. Daarnaast kan het gebruikt worden om de achterliggende beleidshypotheses te toetsen. Door per thema een beleidstheorie op te nemen, voldoet LVVN aan de aanbevelingen van de beleidsdoorlichtingen van het agro- en het natuurbeleid en de daaropvolgende kamerbrieven.23
Trede 4 - Evaluatieonderzoek:
Op het niveau van de centrale doelstellingen wordt relevant evaluatieonderzoek weergegeven. Evaluatieonderzoek wordt gebruikt om uitspraken te kunnen doen over het effect van beleid op de voortgang van doelstellingen. Het voorziet in benaderingen en methoden om valide en betrouwbare antwoorden te geven op vragen over de doeltreffendheid en doelmatigheid van beleid.
Toelichting inzichtbehoefte (overkoepelend)
De insteek achter de informatiebehoefte van LVVN is gebasseerd op twee uitgangspunten wat betreft evalueren: verantwoording en leren. Binnen LVVN wordt er vanuit een jaarlijkse cyclus gewerkt om de onderwerpen te verzamelen waar een verantwoordingsverplichting voor geldt, of een leerbehoefte bestaat. Aangezien deze twee uitgangspunten voor alle evaluaties gelden, kiest LVVN er voor om in deze toelichting uit een te zetten wat de algemene motivaties zijn voor verantwoorden of leren. Per evaluatie geven we aan of het om een verantwoordingsonderzoek gaat of een door beleid geïntieerde evaluatie gericht op een lerend proces.
Ter vereenvoudiging wordt in deze inleiding een harde scheidslijn gemaakt tussen verantwoordingsonderzoek en lerend evalueren. Deze scheidslijn is een sterke veralgemenisering van de praktijk, In de praktijk leiden veel verantwoordingsonderzoeken ook tot leereffecten en kunnen lerende evaluaties ook een verantwoordend effect hebben. Het onderscheid van opzet ligt vooral in de aanleiding en methodologische opzet van de evaluaties.
Waarom worden deze onderzoeken uitgevoerd?
Verantwoordingsonderzoek:
De Regeling periodiek evaluatieonderzoek (RPE) bepaalt dat beleid periodiek geëvalueerd moet worden om het doelbereik, de doeltreffendheid en doelmatigheid daarvan inzichteljk te maken. Deze verantwoordende evaluaties worden met de term ‘ex-post’ evaluatie aangeduid in deze SEA. Het doel van ex-post evalueren is om op regeling niveau kennis te verzamelen over de effectiviteit van het beleid en daaropvolgend voldoende informatie te hebben om overkoepelende beleidsthema’s periodiek door te lichten. Verantwoordingsonderzoek is van belang vanuit het oogpunt dat de Rijksoverheid inzichtelijk moet maken hoe belangrijke maatschappelijke doelen dichterbij worden gebracht. Daarnaast wordt de overheid geacht om spaarzaam om te gaan met de schaarse middelen die het tot de beschikking heeft. Daarbij is het van belang dat het beleid rechtvaardig, legitiem en zonder negatieve neveneffecten is.
Lerende evaluaties:
Bij aanvang van nieuw beleid of gedurende de looptijd van beleidsinstrumenten kan er de behoefte ontstaan om inzichten te verzamelen over de loop hiervan. Deze tussentijdse evaluaties worden in deze SEA getypeerd als ex-durante of ‘lerende evaluaties’s. Waar de ex-durante evaluaties vaak zowel een verantwoordende als lerende component hebben richten de lerende evaluaties zich vooral op de samenwerking tussen de belanghebbenden en de rol van de overheid binnen een beleidsveld. Lerende evaluaties geven vaak aanbevelingen over de aanpak richting complexe overheidsopgaven of dragen heel specifiek bij aan de doorontwikkeling van één van de beleidsinstrumenten van LVVN.
Verwachte kennisinzichten:
Voor alle verantwoordende evaluaties stelt LVVN de vraag of het beleid doeltreffend en doelmatig is geweest. Naast deze verplichte hoofdvraag wordt er per evaluatie een aantal beleidshypotheses opgesteld die per beleidsinstrument verschillen. Deze beleidshypotheses worden aan de hand van een aantal deelvragen beantwoord. De deelvragen beslaan onderwerpen zoals de interactie tussen uitvoering van beleid, de handhaafbaarheid van wet/regelgeving, de duurzaamheid van het beleid en in hoeverre het beleid doenbaar is. LVVN volgt een werkwijze waarin elke evaluatie wordt begeleid door een expert op het gebied van evaluaties. Daarnaast wordt er per evaluatie een specifieke methode ontwikkeld waardoor de kennisinzichten per beleidsinstrument zeer specifiek uitgevraagd kunnen worden.
Voor de lerende evaluaties ligt de kennisbehoefte vaak in het thema interberstuurlijke of maatschappelijke samenwerking. De evaluaties richten zich vaak op de rol van de overheid binnen bestaande netwerken of de rol die de overheid inneemt binnen een maatschappelijk vraagstuk. In lerende evaluaties wordt ook de ruimte genomen om te evalueëren of paradigma die gelden vanuit de overheidsaanpak nog valide zijn of dat er eventueel een herziene aanpak nodig is. Lerende evaluaties bieden goede inzichten in de kwaliteit van processen en aanbevelingen om samenwerkingsverbanden te versterken.
THEMA 1: Land- en tuinbouw
Het thema land- en tuinbouw omvat het beleid dat gericht is op de sociaal-economische positie van boeren, duurzame veehouderij, glastuinbouw, weerbare planten en teeltsystemen, mestbeleid, diergezondheid, dierenwelzijn, voedselzekerheid, internationale samenwerking (agro-domein) en overige bijdrages.
Dit beleid komt samen in het overkoepelende hoofddoel:
Een weerbaar, veerkrachtig en veilig functionerend land- en tuinbouw- en voedselsysteem, dat internationaal concurrerend is, met aandacht voor dierenwelzijn, waarbinnen zorgvuldig wordt omgegaan met natuurlijke hulpbronnen en waar opbrengsten en reststromen zo efficiënt en hoogwaardig mogelijk worden (her)benut.
Door beleid hierop te maken, draagt LVVN bij aan de volgende subdoelstellingen:
1. Het versterken van de concurrentiekracht van duurzame agroketens
2. Bevorderen van voedselzekerheid in de wereld
3. Borgen van voedselveiligheid en voedselkwaliteit
4. Vergroten maatschappelijke waardering van landbouw/voedsel
5. Verduurzaming productie en consumptie (door middel van kringlooplandbouw)
6. Bevorderen plantgezondheid
7. Bevorderen diergezondheid
8. Bevorderen dierenwelzijn
Vorige beleidsdoorlichting:
Volgende periodieke rapportage:
2025
Toelichting periodieke rapportage Land- en tuinbouw:
De periodieke rapportage (syntheseonderzoek) trekt op basis van de onderliggende beleidstheorie (figuur 3) en voortbordurend op de inzichten van de geprogrammeerde evaluaties, conclusies over de doeltreffendheid en doelmatigheid van het beleid dat onder dit thema valt. De belangrijkste bron voor deze periodieke rapportage zijn inzichten die worden opgedaan uit deze reeds geplande evaluatieonderzoeken. Aanvullend kan er gebruik worden gemaakt van de conclusies uit het syntheseonderzoek van artikel 23 (kennis en innovatie ‒ 2024). De vanaf 2019 opgeleverde en geplande evaluatieonderzoeken binnen het thema land- en tuinbouw worden hieronder per centrale doelstelling weergegeven.
Figuur 3 Beleidstheorie thema Land- en tuinbouw

Doelstelling | Evaluatieplanning | Type onderzoek | Afronding | Status | Begrotingsartikel(en) |
|---|---|---|---|---|---|
Versterken concurrentiekracht duurzame agroketens | Ex post | 2019 | Afgerond | 21, 24 | |
Ex post | 2020 | Afgerond | 21, 24 | ||
Ex post | 2022 | Afgerond | 21, 24 | ||
Ex durante/Fiscaal | 2024 | Afgerond | N.v.t. | ||
Ex durante/Fiscaal | 2024 | Afgerond | 21, 24 | ||
Ex post | 2025 | Afgerond | 21, 24 | ||
Ex post | 2025 | Afgerond | 21, 24 | ||
MEI/EG regelingen glastuinbouw | Ex post | 2025 | In uitvoering | 21, 24 | |
Bevorderen van voedselzekerheid in de wereld | Ex post | 2019 | Afgerond | 21, 24 | |
Borgen van voedselveiligheid en voedselkwaliteit | Ex post | 2020 | Afgerond | 21, 24 | |
Ex post | 2020 | Afgerond | 21, 24 | ||
Ex post | 2021 | Afgerond | 21, 24 | ||
Ex post | 2021 | Afgerond | 21, 24 | ||
Ex post | 2022 | Afgerond | 21, 24 | ||
Agentschaps-doorlichting | 2024 | Afgerond | 21, 24 | ||
Verduurzamen productie en consumptie | Wet gewasbeschermingsmiddelen/beleidsnota Gezonde Groei, Duurzame Oogst | Ex post | 2019 | Afgerond | 21, 24 |
Ex post | 2020 | Afgerond | 21, 24 | ||
Ex post | 2020 | Afgerond | 21, 24 | ||
Ex post | 2020 | Afgerond | 21, 24 | ||
Ex durante | 2021 | Afgerond | 22, 24 | ||
Ex ante | 2021 | Afgerond | 21, 24 | ||
Ex ante | 2021 | Afgerond | 21, 24 | ||
Ex post | 2021 | Afgerond | 21, 24 | ||
Ex durante | 2022 | Afgerond | 21, 24 | ||
Ex ante | 2022 | Afgerond | 21, 24 | ||
College ter beoordeling van gewasbeschermingsmiddelen en biociden | Ex post | 2022 | Afgerond | 21, 24 | |
Ex post | 2023 | Afgerond | 21, 24 | ||
Wet gewasbescherming en biociden | Ex post | 2025 | In uitvoering | 21, 24 | |
MEI/EG regelingen glastuinbouw | Ex post | 2025 | In uitvoering | 21, 24 | |
Subsidiemodules brongerichte verduurzaming stal- en managementmaatregelen (Sbv) | Ex post | 2025 | In uitvoering | 21, 24 | |
Geactualiseerd Nederlands actieplan duurzaam gebruik gewasbeschermingsmiddelen | Ex post | 2025 | Te starten | 21, 24 | |
Integrale aanpak methaan en ammoniak via het voer- en dierspoor | Ex post | 2025 | Te starten | 21, 24 | |
Regeling kunstmestvervanging en mestverwerking | Ex post | 2026 | Te starten | 21, 24 | |
Bossenstrategie | Ex post | 2026 | Te starten | 22, 24 | |
Evaluatie meststoffenwet | Ex post | 2027 | Te starten | 21, 24 | |
Landelijke beëindigingsregeling veehouderijlocaties (Lbv) | Ex post | 2027 | Te starten | 21, 24 | |
Landelijke beëindigingsregeling veehouderijlocaties met piekbelasting (Lbv-plus) | Ex post | 2027 | Te starten | 21, 24 | |
Evaluatie actieplan biologische landbouw | Ex durante | 2027 | Te starten | 21, 24 | |
Actieprogramma bodem en klimaatadaptatie | Ex post | 2027 | Te starten | 21, 24 | |
Investeringsfonds duurzame landbouw | Ex post | 2027 | Te starten | 21, 24 | |
Bevorderen plantgezondheid | Brede analyse | 2020 | Afgerond | 21, 24 | |
Handhavingsinstrumentarium Keuringsdiensten binnen de Zaaizaad en plantgoedwet | Ex post | 2022 | Afgerond | 21, 24 | |
Ex post | 2023 | Afgerond | 21, 24 | ||
Ex post | 2023 | Afgerond | 21, 24 | ||
Brede analyse | 2023 | Afgerond | 21, 24 | ||
Ex post | 2024 | Afgerond | 21, 24 | ||
Bevorderen diergezondheid | Ex post | 2019 | Afgerond | 21, 24 | |
Evaluatie van de uitbraak van Sars-Cov-2 in de nertsenhouderij | Ex post | 2021 | Afgerond | 21, 24 | |
Evaluatie van de vogelgriepuitbraken in het seizoen 2020/2021/2022 | Ex post | 2023 | Afgerond | 21, 24 | |
Evaluatie basismonitoring diergezondheid | Ex durante | 2025 | In uitvoering | 21, 24 | |
Bevorderen dierenwelzijn | Ex post | 2020 | Afgerond | 21, 24 | |
Ex post | 2021 | Afgerond | 21, 24 | ||
Inbeslaggenomen goederen (IBG) en Landelijke inspectiedienst dierenbescherming (LID) | Ex post | 2021 | Afgerond | 21, 24 | |
Ex post | 2021 | Afgerond | 21, 24 | ||
Ex post | 2021 | Afgerond | 21, 24 | ||
Ex post | 2022 | Afgerond | 21, 24 | ||
Ex post | 2022 | Afgerond | 21, 24 | ||
Effecten van de bestuurlijke boete Wet dieren in de praktijk | Ex post | 2023 | Afgerond | 21, 24 | |
Identificatie en registratie hond | Ex post | 2026 | Te starten | 21, 24 | |
Overige evaluaties | Onderzoeksrapporten van de Auditdienst Rijk (ADR) over de Nederlandse Voedsel- en Warenautoriteit | Onderzoek | 2019 | Afgerond | N.v.t. |
Onderzoek | 2020 | Afgerond | N.v.t. | ||
Fiscaal | 2021 | Afgerond | N.v.t. | ||
Brede evaluatie van het verlaagde btw-tarief (incl. sierteelt) | Fiscaal | 2023 | Afgerond | N.v.t. | |
Evaluatie tegemoetkomingsregelingen (COVID-19) | Ex post | 2025 | In uitvoering | 21, 24 | |
Brede evaluatie fiscale regelingen Bos/Natuur/Cultuur | Fiscaal | 2025 | In uitvoering | N.v.t. |
Toelichting per centrale doelstelling
1. Versterken van de concurrentiekracht van duurzame agroketens:
LVVN draagt door middel van verschillende activiteiten bij aan het versterken van de concurrentiekracht van duurzame agroketens. LVVN stimuleert duurzaam ondernemen, uitwisseling van kennis, samenwerking tussen verschillende ketenpartijen en neemt risico’s weg rondom financiering en onverwachte omstandigheden. Een deel van deze activiteiten valt onder dit thema en een deel wordt gedekt via het thema kennis en innovatie. Om een goed beeld te krijgen van de vooruitgang op deze doelstelling, worden door LVVN ingezette fiscale-, financiële- en risicomitigerende instrumenten geëvalueerd. Afgelopen jaar zijn in dit kader de Wet oneerlijke handelspraktijken en borgstelling MKB-Landbouwkredieten geëvalueerd.
2. Bevorderen voedselzekerheid in de wereld:
Het bevorderen van mondiale voedselzekerheid is een gezamenlijke opgave van de Ministeries van LVVN en Buitenlandse Zaken (BZ). De inzet van het Ministerie van LVVN richt zich vooral op de beleidsbeïnvloeding van en uitvoering door multilaterale organisaties, waaronder de Food and Agriculture Organization (FAO) en het Committee on World Food Security (CFS), en daarnaast op de bilaterale samenwerking tussen Nederland en landen waar een landbouwraad is geaccrediteerd. De internationale agenda van LVVN is hierbij leidend. Inhoudelijk ligt het accent op de thema’s: a) Transitie duurzaam voedselsysteem en circulaire landbouw; b) Opgaven klimaat en natuurlijke hulpbronnen; c) Internationale markten en duurzame, efficiënte ketens en d) Ontwikkelen van kennis en technologie op landbouwgebied. Na het afronden van de huidige periodieke rapportage zal worden bezien of het passend is om onderweg naar de volgende periodieke rapportage wederom een evaluatie naar voedselzekerheid te plannen.
3. Borgen van voedselveiligheid en voedselkwaliteit:
De voedselveiligheid en -kwaliteit wordt geborgd door inzet van meerdere (semi)-publieke organisaties. Het gewenste effect achter dit beleid is dat door middel van de uitvoering ervoor gezorgd wordt dat het voedselveiligheidsstelsel in Nederland waarborgt dat geproduceerd voedsel voldoet aan (Europese) veiligheidseisen. De voortdurende controle van de veiligheid en kwaliteit van voedsel biedt voldoende inzicht in de actuele stand van zaken. Zo is recent de agentschapsdoorlichting van de NVWA opgeleverd. Verder kan er voor deze doelstelling een beroep gedaan worden op de inzichten uit de evaluaties van de wettelijke onderzoekstaak Voedselveiligheid beleid (LVVN) en handhaving (NVWA).
4. Vergroten maatschappelijke waardering van landbouw/voedsel:
In de politiek-maatschappelijk vereiste transitie van de (Nederlandse) landbouw is het vergroten van maatschappelijke waardering van landbouw en voedsel van toenemend belang. Dit draagt bij aan het vergroten van waardering van de producenten van ons voedsel en het tegengaan van voedselverspilling. Ook biedt het handelingsperspectief aan consumenten om een duurzamere (en gezondere) keuze te maken ten aanzien van het voedselpatroon en biedt het een stimulans aan verduurzaming van het aanbod en de productie van duurzamere producten.
5. Verduurzaming productie en consumptie:
De randvoorwaarden (natuur en stikstof, klimaat, gewasbescherming en waterkwaliteit, o.a. via meststoffen) bepalen de ruimte waarbinnen de land- en tuinbouw economisch rendabel kan produceren. Het doel van dit beleid is om de ecologische ruimte voor land- en tuinbouw te bepalen, waarbij inzicht gewenst is in de effecten hiervan op zowel de beoogde doelen als de economische mogelijkheden voor betrokken ondernemers. De genoemde evaluaties dekken de verschillende domeinen (en instrumentering daarvan) en geven daarmee aanknopingspunten om tot een goede thematische evaluatie te komen. De komende jaren staan er meerdere evaluaties gepland om meer inzicht te bieden in de verduurzaming van productie en consumptie.
6. Bevorderen plantgezondheid:
Het Ministerie van LVVN heeft de Europese verplichting om plantgezondheid te bevorderen en borgen, zowel van in Nederland geteeld plantmateriaal als via Nederland doorgevoerd plantmateriaal. Dit vraagt om borging en handhaving van deze verplichtingen door verschillende (al dan niet onderling samenwerkende) uitvoeringsorganisaties zoals plantaardige keuringsdiensten. Evaluaties geven zicht op de werking van deze organisaties in relatie tot de gestelde taak én de realisatie van de EU verplichtingen, en geven zo nodig aanbevelingen om zwakke punten te verbeteren. Zo hebben de afgelopen jaren onder andere evaluaties plaatsgevonden naar de plantaardige keuringsdiensten en het handhavingsinstrumentarium binnen de Zaaizaad- en plantgoedwet.
7. Bevorderen diergezondheid:
Het doel van het beleid is om dierziekten zoveel mogelijk te voorkomen, vroegtijdig op te sporen en effectief te bestrijden waar noodzakelijk. Op het gebied van antibioticabeleid krijgt LVVN jaarlijks een rapportage van de onafhankelijke stichting Autoriteit Diergeneesmiddelen. Daarnaast is in 2021 een expert-rapport zoönosen verschenen, die samen met de evaluatie van de uitbraak van Sars-Cov-2 in de nertsenhouderij de basis vormt voor het Nationaal Actieplan Zoönosen. Ook staat dit jaar een evaluatie gepland naar de basismonitoring diergezondheid. De uitgevoerde en geplande evaluaties bieden momenteel voldoende inzicht in het beleidsterrein diergezondheid.
8. Bevorderen dierenwelzijn:
Veruit de meeste normen voor dierenwelzijn bij (landbouwhuis)dieren, transport voor dieren en het doden van landbouwhuisdieren zijn gebaseerd op EU-wetgeving. LVVN zet zich om het niveau van dierenwelzijn verder te verhogen. Voor gezelschapsdieren zijn relatief minder specifieke normen in (EU)-regelgeving opgenomen. In de praktijk worden problemen met dierenwelzijn bij gezelschapsdieren veelal veroorzaakt door gebrek aan kennis bij huisdiereigenaren over de lichamelijke en gedragsmatige behoeftes van de dieren. Daarom wordt naast wetgeving voor gezelschapsdieren voornamelijk ingezet op het instrument communicatie (Landelijk Informatiecentrum Gezelschapsdieren). Daarnaast is handhaving van belang, dat wordt uitgevoerd door de Landelijke Inspectiedienst Dierenbescherming (LID). De genoemde evaluaties geven zicht op de werking van het (regelgevend) instrumentarium, de handhaving, en geven aanbevelingen om (de uitvoering van) het instrumentarium in de praktijk zo nodig te versterken.
THEMA 2: Natuur
Het thema Natuur omvat het deel van het natuurbeleid waarvoor de Rijksoverheid verantwoordelijk is. De Rijksoverheid is systeemverantwoordelijke voor de natuur op land en zowel uitvoerend als systeemverantwoordelijke voor de natuur in de grote wateren. Onder dit thema vallen taken als het terugbrengen en voorkomen van invasieve exoten en het functioneren van Staatsbosbeheer.
De laatste doorlichting van het begrotingsartikel Natuur (voormalig begrotingsartikel 12) vond plaats in 2020/21 en is eind 2021 met de Kamer gedeeld. In de kamerbrief, volgend op de doorlichting, werd aangegeven dat er door LVVN een beleidstheorie opgesteld zou worden voor het overkoepelende natuurbeleid (Rijksrol) en dat er een verbeteringsslag moest plaatsvinden omtrent het tijdig in kaart brengen van witte vlekken. Deze aanbevelingen zijn door LVVN opgevolgd en de producten hieruit (beleidstheorie en witte vlekken-analyse) liggen ten grondslag aan de evaluaties die in dit thema genoemd worden. De grootste uitdaging waar in de vorige periodieke evaluatie tegenaan werd gelopen, was de scope van het onderzoek. Een vaak terugkomende vraag was: moet het gehele natuurbeleid worden meegenomen in het onderzoek of alleen het door het Rijk uitgevoerde beleid? In deze SEA is ervoor gekozen om voor de huidige periode het Rijksbeleid op te nemen, aangezien het naar de provincies gedecentraliseerde natuurbeleid een autonome bevoegdheid van provincies betreft waar het Rijk niet op kan sturen. Natuurlijk zijn er inhoudelijk wel raakvlakken. In 2025 wordt, op verzoek van het Interprovinciaal Overleg en LVVN gezamenlijk, een onderzoek uitgevoerd naar de balans tussen taken, middelen en uitvoeringskracht van het gedecentraliseerde natuurbeleid.
Uit de overkoepelende doelstelling van het Rijksnatuurbeleid en daaronder hangende subdoelstellingen komen de belangrijkste onderwerpen waarin de komende jaren inzicht moet worden verworven voor het in kaart brengen van de doeltreffendheid. Deze zijn gebaseerd op de doelen uit het Biodiversiteitsverdrag (CBD).
De centrale doelstelling van het Rijksnatuurbeleid is:
In 2050 is de natuur blijvend voldoende veerkrachtig om zichzelf in stand te houden en ecosysteem-diensten voor (inter)nationale maatschappelijke behoeften te leveren.
De daarbij behorende subdoelen zijn:
1. Meer en betere natuur
– De integriteit van ecosystemen wordt vergroot door groei van gebieden, connectiviteit, vermindering uitsterving en gezonde en genetisch diverse populaties (CBD).
– Voordelen van benutting van natuur zijn wereldwijd eerlijk verdeeld (CBD).
2. De transitie naar een natuurinclusieve samenleving
– Ecosysteemdiensten worden op de juiste waarde geschat en onderhouden.
– Er zijn voldoende financiële middelen, capaciteit, techniek en samenwerking beschikbaar voor de realisatie van het hoofddoel.
Vorige beleidsdoorlichting:
Volgende periodieke rapportage:
2027
Toelichting periodieke rapportage Natuur:
De voor 2027 geplande periodieke rapportage moet inzicht bieden in de mate waarin de natuurmaatregelen, die vanaf 2021 Rijksbreed genomen worden, bijdragen aan het dichterbij brengen van de centrale doelstelling. De rapportage moet inzicht bieden in de mate waarin de verschillende kernfactoren voor de versterking en instandhouding van de natuur en biodiversiteit door overheidsbeleid worden bediend. De periodieke rapportage kan in die zin inzicht bieden in de mate waarin het beleid doeltreffend bijdraagt aan het versterken van het biodiversiteitssysteem, en welke voorwaarden er nog missen om de natuur op een zo doelmatig mogelijke manier te versterken. De belangrijkste bron voor deze periodieke rapportage zijn inzichten die worden opgedaan uit relevante evaluatieonderzoeken. De beleidstheorie, de recent opgeleverde en geplande evaluatieonderzoeken binnen het thema Natuur zijn hieronder weergegeven.
Figuur 4 Beleidstheorie thema Natuur

Doelstelling | Evaluatieplanning | Type onderzoek | Afronding | Status | Begrotingsartikel(en) |
|---|---|---|---|---|---|
Zorgen voor de instandhouding van biodiversiteit | Programma natuurlijk ondernemen (waaronder Subsidieregeling innovatieve projecten biodiversiteit) | Ex post | 2018 | Afgerond | 22, 24 |
Beleidsevaluatie Programma aanpak Stikstof (PAS) en evaluatie Wetstraject PAS | Ex post | 2020 | Afgerond | 22, 24 | |
Ex durante | 2020 | Afgerond | 22, 24 | ||
Evaluatie collectief stelsel Agrarisch natuur en landschapsbeheer (ANLb) | Ex post | 2021 | Afgerond | 22, 24 | |
Ex post | 2022 | Afgerond | 22, 24 | ||
Ex post | 2022 | Afgerond | 22, 24 | ||
Ex post | 2023 | Afgerond | 22, 23 | ||
Lerende evaluatie | 2023 | Afgerond | 22, 24 | ||
Ex post | 2023 | Afgerond | 22, 24 | ||
Ex post | 2024 | Afgerond | 22, 24 | ||
Ex post | 2024 | Afgerond | 22, 24 | ||
Ex durante | 2025 | Afgerond | 22, 24 | ||
Ex post | 2025 | Afgerond | 22, 24 | ||
Aanpak Natuurlijk Kapitaal | Ex post | 2025 | In uitvoering | 22, 24 | |
Evaluatie Kroondomeinen | Ex durante | 2025 | In uitvoering | 22, 24 | |
Natuurbeleids- en koraal actieplan Caribisch Nederland 2020–2030 | Ex durante | 2025 | In uitvoering | 22, 24 | |
Natuurschoonwet | Ex durante | 2025 | Te starten | 22, 24 | |
Stelselwijziging jacht en faunabeheer | Ex post | 2026 | In uitvoering | 22, 24 | |
Bossenstrategie | Ex post | 2026 | Te starten | 22, 24 | |
Impuls natuurherstelmaatregelen | Ex post | 2026 | Te starten | 22, 24 | |
Veenweiden | Ex post | 2026 | Te starten | 22, 24 | |
Agrarisch natuurbeheer | Ex post | 2026 | Te starten | 22, 24 | |
Natuurinclusief 2.0 | Ex durante | 2028 | Te starten | 22, 24 | |
Evaluatie Natuurherstelplan | Ex durante | 2031 | Te starten | 22, 24 | |
Regie voeren over de instandhouding van de kwaliteit van het landelijk gebied en een vitale regio | Lerende evaluatie | 2021 | Afgerond | 22, 24 | |
Ex durante | 2024 | Afgerond | 22, 24 | ||
Ex ante | 2024 | Afgerond | 22, 24 | ||
Fiscale regelingen | Brede evaluatie fiscale regelingen Bos/Natuur/Cultuur | Fiscaal | 2025 | In uitvoering | N.v.t. |
Fiscale faciliteiten Natuurschoonwet | Fiscaal | 2033 | Te starten | N.v.t. | |
Overige evaluaties | IBO | 2023 | Afgerond | N.v.t. | |
IBO | 2023 | Afgerond | N.v.t. |
Toelichting bij de centrale doelstelling:
De evaluatieaanpak van het natuurbeleid is vormgegeven via twee subdoelen, die tegelijkertijd worden gerealiseerd:
1) Meer en betere natuur
2) De transitie naar een natuurinclusieve samenleving
Dit beleid wordt in nauwe samenspraak met provincies en andere natuur gerelateerde partijen gevoerd.
1. Meer en betere natuur
Onder deze subdoelstelling valt het beter en sneller doorvoeren van reeds ingezet en beoogd beleid om de natuur te beschermen en nieuwe natuur te ontwikkelen. Te denken valt hierbij aan het afmaken van het Natuurnetwerk Nederland in 2027, het beheer van de Natura 2000-gebieden, het uitvoeren programmatische aanpak grote wateren, het Noordzee-akkoord, de Bossenstrategie, Nationale Parken, het Programma Natuur en het verder vergroten van het natuurareaal.
In 2026 en latere jaren zal veel aandacht uitgaan naar de implementatie van de in 2024 in werking getreden EU-Natuurherstelverordening (NHV). Dit vereist onder meer het opstellen van een ‘basislijn’ voor de staat van de natuur in Nederland en het versterken van de natuurmonitoring.
2. De transitie naar een natuurinclusieve samenleving
Uit onderzoek, zowel nationaal als internationaal (onder meer het IPBES-rapport uit 2019) wordt steeds meer duidelijk dat het beschermen van de bestaande natuur en het uitbreiden van het areaal beschermde natuur niet voldoende is om de natuur en biodiversiteit duurzaam te versterken. Daarvoor is een transitie nodig naar een natuurinclusieve samenleving. Natuur moet een vanzelfsprekend onderdeel worden van alle maatschappelijke domeinen en ook het landschap buiten beschermde natuurgebieden dient natuurinclusief ingericht te worden. Denk hierbij aan de veranderingen in de landbouw naar kringlooplandbouw en natuurinclusieve landbouw, maar ook aan natuurinclusief bouwen en wonen, het vergroenen van infrastructuur en bedrijventerreinen en onze consumptie-en productiemechanismen (ecologische voetafdruk).
In 2025 verschijnt onder meer de (voor het eerst gezamenlijke) Landbouw- en Natuurverkenning van het Planbureau voor de Leefomgeving (PBL), alsmede de reguliere jaarlijkse Balans voor de Leefomgeving van het PBL. Ook de zesjaarlijkse rapportage aan de Europese Commissie verschijnt in 2025.
Door gebruik te maken van de SEA kan de samenhang van het natuurbeleid met andere beleidsdomeinen, zoals landbouw, klimaat en energie, inzichtelijk worden gemaakt en versterkt worden. Andere departementen kunnen putten uit onze SEA om interdepartementale periodieke rapportages te agenderen (zoals bij het klimaatbeleid). De behoefte aan meer integraliteit is verder versterkt door de ambities met betrekking tot het landelijk gebied. De grote uitdaging daarbij is om het natuurbeleid goed in te bedden in de transitie die het landelijk gebeid de komende jaren zal doormaken.
THEMA 3 - Visserij
Dit thema omvat het Rijksbeleid dat gericht is op de visserijsector. Het in stand houden van visbestanden en het reguleren van vangsten zijn, samen met het verduurzamen en toekomstbestendig maken van de visserijvloot, de belangrijkste taken voor de Rijksoverheid. De visserij- sector levert belangrijke hoogwaardige en gezonde voedingsmiddelen voor Nederland en andere EU-landen. Door actief beleid te voeren, wordt overbevissing voorkomen en steunt de overheid de sector in het (verduurzamen) innoveren van de vloot. Deze systeemtaken worden gerealiseerd door het ondersteunen van netwerken, het toepassen van wet- en regelgeving, subsidies en beheer/regie op de grote wateren.
De centrale doelstelling van dit beleid is:
De Rijksoverheid streeft naar de realisatie van een duurzame en economisch rendabele visserijsector
Hier vallen de volgende subdoelstellingen onder:
1. Per gebied onttrekt de visserij niet meer dan het ecosysteem kan dragen.
2. De Nederlandse visserij wordt duurzamer en meer rendabel (Kottervisie en Noordzeeakkoord).
3. De Nederlandse vlootcapaciteit is in balans met de toekomstige vangstmogelijkheden.
4. De nalevingsbereidheid van Nederlandse vissers en de effectiviteit van controle en handhaving neemt toe.
5. De garnalensector heeft een toekomstperspectief.
6. De natuur in de Nederlandse wateren wordt versterkt.
7. De visserij draagt bij aan de voedselzekerheid van Nederland.
Vorige periodieke rapportage:
Niet van toepassing
Volgende periodieke rapportage:
2030
Toelichting periodieke rapportage:
Het thema visserij is in de begroting 2024 voor het eerst als een afzonderlijk thema in de SEA opgenomen. In het verleden is het visserijbeleid meegenomen in de beleidsdoorlichtingen van het Agro beleid. Gelet op de complexiteit van de transities waarvoor de visserijsector op dit moment staat, past het beter om het thema visserij afzonderlijk als periodieke evaluatie in te plannen. Door in 2030 een periodieke rapportage uit te voeren, kan de evaluatieplanning grondig uitgevoerd worden. Daarnaast biedt het de kans om gedurende deze periode eventuele jaarlijkse indicatoren bij te houden om zo de ontwikkeling een duurzame en economische visserijsector in kaart te brengen.
Figuur 5 Beleidstheorie thema visserij

Doelstelling | Evaluatieplanning | Type onderzoek | Afronding | Status | Begrotingsartikel(en) |
|---|---|---|---|---|---|
Streven naar een duurzaam beheer visbestanden | Ex post | 2021 | Afgerond | 22 | |
Ex post | 2023 | Afgerond | 22, 23 | ||
Ex durante | 2023 | Afgerond | 22 | ||
Ex durante | 2024 | Afgerond | 22 | ||
Ex post | 2024 | Afgerond | 22 | ||
Ex durante | 2025 | Afgerond | 22 | ||
Ex durante | 2025 | Afgerond | 22 | ||
Review Visserij Ontwikkel Plan | Ex post | 2025 | In uitvoering | 22 | |
Brexit Adjustment Reserve | Ex post | 2025-2026 | In uitvoering | 22 | |
Programma Noordzee | Ex durante | 2025-2026 | In uitvoering | 22 | |
Energie Efficiëntie subsidieregeling visserij | Ex post | 2026 | Te starten | 22 | |
Bijdrage Rijksrederij | Ex durante | 2027 | Te starten | 22 | |
Visserij Ijsselmeer | Ex post | 2028 | Te starten | 22 | |
Wijziging Visserijwet | Ex durante | 2029 | Te starten | 22 |
Toelichting bij de centrale doelstelling:
European Maritime Fisheries and Aquaculture Fund (EMFAF)
Voor het Programma EMFAF is er een evaluatieplan opgesteld om de kwaliteit en de uitvoering van het programma te waarborgen, deze evaluatie is recent opgeleverd. Daarnaast staat er een evaluatie van de doeltreffendheid en doelmatigheid van de subsidieregelingen onder de Brexit Adjustment Reserve gepland.
Visserij Innovatie Netwerk (VIN)
In de Innovatieagenda is toegezegd dat het VIN onafhankelijk geëvalueerd zal worden. De eerste tussentijdse evaluatie is opgeleverd in juni 2024 en een nieuwe tussentijdse evaluatie is voorzien in 2026. Doelstelling van de evaluatie is om een reflectiemoment in te bouwen om te leren van de doorontwikkeling van het netwerk en om inzicht krijgen in de mate waarin het VIN heeft bijgedragen aan het stimuleren aan een positief innovatieklimaat in de visserijsector.
Programma Noordzee
Op dit moment vindt er een evaluatie plaats van het Programma Noordzee, uitgevoerd door het Ministerie van Infrastructuur en Waterstaat. Bij deze evaluatie wordt ook aandacht gegeven aan de visserij waardoor het van belang is voor dit beleidsthema. De evaluatie zal eventueel inzichten kunnen opleveren die ten goede komen aan de transitie van de visserij sector. Bevindingen zullen worden meegenomen in het nieuw op te stellen Programma Noordzee (2028 ‒ 2032)
Brexit Adjustment Reserve (BAR)
Het visserijspoor van de BAR zal worden geëvalueerd. Hierin zal met name gekeken worden naar de doeltreffendheid en doelmatigheid van de verschillende subsidieregelingen voor de visserij onder de BAR. Wanneer de resultaten van de evaluatie binnen zijn dan zal tezamen met de betrokken partijen bezien worden of de regelingen doeltreffender of doelmatiger hadden gekund en hoe dit voor vergelijkbare toekomstige regelingen kan worden gerealiseerd.
Visserij Ontwikkel Plan (VOP)
Evaluatie zal inzichten kunnen opleveren over de doeltreffendheid en doelmatigheid van de ingezette middelen van het VOP. In de toekomst kan de evaluatie gebruikt worden voor nieuwe projecten ten behoeve van visserijketens en -gemeenschappen.
THEMA 4 - Kennis en innovatie
LVVN stimuleert de kennisontwikkeling omtrent het verduurzamen en optimaliseren van de landbouw-, visserijsector en het landelijk gebied, alsmede het versnellen van de toepasbaarheid van innovaties voor agrarische ondernemers. Door het waarborgen van een hoogwaardige onderzoeksinfrastructuur, draagt LVVN bij aan het voldoen aan (een deel) van de randvoorwaarden om de doelen genoemd in thema 1, 2 en 3 dichterbij te brengen. Door in te zetten op het ontwikkelen, versnellen en verspreiden van kennis en innovatie, draagt LVVN bij aan de ontwikkeling van kennis op de LVVN-thema’s, en doorontwikkeling van innovatie op het gebied van landbouw, voedsel en natuurbeheer. Daarnaast heeft LVVN de taak om aan een aantal Europese verplichtingen te voldoen op maatschappelijke onderwerpen zoals voedselveiligheid, beheer van genetische bronnen en het voorkomen van uitbraken van besmettelijke dierziektes, deze taken worden ook in dit thema geëvalueerd.
De centrale doelstellingen die uit deze taakopgaves volgen zijn:
1. Het ontwikkelen van kennis en innovaties voor beleid en samenleving
2. De verspreiding van werkende ideeën en oplossingen, t.b.v. een volhoudbaar voedselsysteem, robuuste natuur, en een vitaal platteland
Terugblik afgelopen periodieke rapportage:
De rapportage van Berenschot gaat specifiek over de rol van het Kennis en Innovatie (K&I)-beleid binnen het kennissysteem en hoe het bijdraagt aan het behalen van de doelen zoals voorheen beschreven in artikel 23 van de LVVN-begroting. Berenschot doet op basis van bestaande evaluaties van K&I-beleidsinstrumenten en interviews met belanghebbenden uitspraken over de doeltreffendheid en doelmatigheid van het gehele K&I-beleid. Het rapport gaat in op de periode 2019–2023. Het onderzoek kijkt dus terug en geeft aanbevelingen om het huidige beleid te verbeteren.
Bevindingen, aanbevelingen en opvolging:
Doeltreffendheid: Het beleid is volgens Berenschot op hoofdlijnen doeltreffend. Veel K&I-beleidsinstrumenten dragen effectief bij aan de doelen en scheppen voorwaarden voor succes. De inrichting van het K&I-systeem) wordt als kwalitatief hoogstaand beoordeeld, met kennisinstellingen van hoog niveau.
Doelmatigheid: Wat betreft de doelmatigheid van het Kennis- en Innovatiebeleid (K&I-beleid) heeft Berenschot geconcludeerd dat de bestaande evaluaties onvoldoende bewijskracht bieden om tot een overkoepelend oordeel te komen. De onderliggende analyses zijn te fragmentarisch om uitspraken te kunnen doen over de efficiëntie van het beleid als geheel. Om die reden wordt in deze SEA een gestandaardiseerde en eenduidige aanpak voorgesteld voor het uitvoeren van doelmatigheidsanalyses, waarmee toekomstige evaluaties robuustere inzichten kunnen opleveren
Vorige periodieke rapportage:
Volgende periodieke rapportage:
2031
Toelichting periodieke rapportage:
De periodieke rapportage van het Kennis- en Innovatiebeleid moet inzichtelijk maken, in hoeverre LVVN op een doeltreffende en doelmatige manier bijdraagt aan het (behouden van) het ontwikkelen van kennis en innovaties voor beleid en samenleving, (2) en aan de verspreiding van werkende ideeën en oplossingen, t.b.v. Een volhoudbaar voedselsysteem, robuuste natuur, en een vitaal platteland. Verder gaat de periodieke rapportage in op het doelbereik van het instrumentarium en de algemene samenhang van de geëvalueerde beleidsinitiatieven. Ten slotte wordt het algehele doelbereik van het overkoepelende Wettelijke Onderzoekstaken (WOT)-instrumentarium geëvalueerd. De onderstaande beleidstheorie (figuur 6) en verderop beschreven inzichtbehoefte bieden een beeld van de informatie waarop de volgende periodieke rapportage zal worden gebaseerd.
Beleidstheorie Kennis en innovatie
Beschrijving beleidstheorie:
Het kennis- en innovatiebeleid van LVVN is gericht op het versterken van de kennis van beleid en in de samenleving om maatschappelijke opgaven toekomstgericht aan te pakken. Kennis en innovatie worden daarbij ingezet als strategische beleidsinstrumenten voor de ontwikkeling naar een volhoudbaar voedselsysteem, robuuste natuur en een vitaal platteland. Deze inzet vereist een samenhangende beleidslogica, waarin helder wordt hoe middelen (geld en inzet), activiteiten en beleidsinspanningen samen leiden tot zichtbare en meetbare maatschappelijke resultaten.
De financiering van dit beleid vindt primair plaats via begrotingsartikel 23. Dit artikel voorziet in de bekostiging van de kennisbasis van Wageningen Research (WR), de uitvoering van wettelijke onderzoekstaken (WOT), en de regie op onderzoeks- en innovatiesubsidies binnen het groene domein. Ook worden hieruit opdrachten aan het RIVM gefinancierd, evenals activiteiten op het snijvlak van onderwijs, kennisbenutting en praktijkontwikkeling.
Op basis van deze middelen worden diverse activiteiten uitgevoerd. De eerste pijler betreft de ontwikkeling van kennis en innovatie voor beleidsdoeleinden en maatschappelijke toepassing. Dit gebeurt onder meer via het BasisOnderzoek (BO), het Nationaal Kennisprogramma Stikstof, het Kennisnetwerk OBN en missiegedreven publiek-private programma’s (zoals MMIP’s). Een tweede pijler betreft de verspreiding en benutting van kennis via onder andere Gemeenschappelijk Landbouwbeleid (GLB)-interventies, Subsidiemodule Agrarische Bedrijfsadvisering en Educatie (SABE), Kennis op Maat en de ondersteuning van experimenteerlocaties. Daarnaast wordt ingezet op vernieuwing in onderwijs en praktijk, via Groenpact, Jong Leren Eten en duurzame leernetwerken, alsook op sociale innovatie, zoals de ondersteuning van bottom-up initiatieven, startups en innovatieve vormen van samenwerking. Tot slot behoren ook regievoering, monitoring en kennisinfrastructuur tot de kerntaken, die de randvoorwaarden scheppen voor een effectief kennis- en innovatiesysteem.
Deze activiteiten leiden tot output in de vorm van kennisproducten, praktijktoepassingen, beleidsadviezen, onderwijsmaterialen, innovatieve werkwijzen en samenwerkingsovereenkomsten. Dit vormt de basis voor structurele verbeteringen in de kennispositie van beleid, sector en samenleving.
De onderliggende beleidstheorie biedt hiermee een raamwerk om de effectiviteit en doelmatigheid van het beleid te volgen, te evalueren en waar nodig bij te sturen. Door de samenhang tussen input, activiteiten, output, outcome en impact expliciet te maken, wordt een basis gelegd voor evidence-informed beleidsontwikkeling en verantwoording.
Figuur 6 Beleidstheorie thema kennis en innovatie

Doelstelling | Evaluatieplanning | Type onderzoek | Afronding | Status | Begrotingsartikel(en) |
|---|---|---|---|---|---|
Het ontwikkelen van kennis en innovaties voor beleid en samenleving en verspreiding van werkende ideeën en oplossingen t.b.v. voldhoudbaar voedselsysteem, robuuste natuur en een vitaal platteland. | Thematische evaluatie kansengelijkheid | Ex ante | 2025 | In uitvoering | 23 |
Kennisprogramma Klimaat | Ex post | 2025 | In uitvoering | 23 | |
Thematische evaluatie opdrachten en tijdelijke subsidies K&I | Ex durante | 2026 | Te starten | 23 | |
NKS | Ex post | 2026 | Te starten | 23 | |
Biobased | Ex post | 2026 | Te starten | 23 | |
KIA | Ex durante | 2027 | Te starten | 23 | |
Subsidieregeling Re-Ge-NL voor deelname aan onderzoek | Ex post | 2027 | Te starten | 23 | |
Thematische evaluatie basisinfrastructuur K&I | Lerende evaluatie | 2028 | Te starten | 23 | |
Programma weerbare teeltsystemen | Ex durante | 2028 | Te starten | 23 | |
OBN | Ex post | 2029 | Te starten | 23 | |
Thematische evaluatie Kennis voor beleid | Lerende evaluatie | 2029 | Te starten | 23 | |
Actieprogramma Digitalisering | Ex post | 2029 | Te starten | 23 | |
Subsidieregeling Experimenteerlocaties | Ex post | 2030 | Te starten | 23 | |
Programma Robotisering | Ex post | 2030 | Te starten | 23 | |
Kennisprogramma dierwaardige veehouderij | Ex durante | 2030 | Te starten | 23 | |
Evaluatie SABE-regeling | Ex post | 2031 | Te starten | 23 | |
Realiseren (sociale) innovatie in de praktijk en groen onderwijs | Thematische evaluatie voedsel educatie (waaronder Jong leren eten) | Ex post | 2026-2027 | Te starten | 23 |
Thematische evaluatie opdrachten groen onderwijs | Ex durante | 2027 | Te starten | 23 | |
Groenpact | Ex durante | 2028 | Te starten | 23 | |
Sociale innovatie en Jong Leren Eten | Ex durante | 2028 | Te starten | 23 | |
Realiseren van (rand)voorwaarden voor effectief beleid | WOT Voedselveiligheid beleid | Ex post | 2025 | In uitvoering | 21, 23 |
WOT Genetische bronnen | Ex post | 2026 | Te starten | 21, 23 | |
WOT Besmettelijke dierziekten | Ex post | 2027 | Te starten | 21, 23 | |
WOT Economische informatievoorziening | Ex post | 2027 | Te starten | 21, 23 | |
WOT Visserijonderzoek | Ex post | 2028 | Te starten | 22, 23 | |
WOT Natuur en milieu | Ex post | 2028 | Te starten | 22, 23 |
Toelichting bij de centrale doelstelling:
1. Het ontwikkelen van kennis en innovaties voor beleid en samenleving:
De inzichtbehoefte voor de doelstelling ‘het ontwikkelen van kennis en innovaties voor beleid en samenleving’ is: In hoeverre slaagt het opgebouwde K&I-systeem erin om inzichten te leveren voor beleid en samenleving die bijdragen aan het versterken van een volhoudbaar voedselsysteem, robuuste natuur en een vitaal platteland? Voor deze inzichtbehoefte wordt kennis verzameld door middel van de evaluaties van meerjarige subsidies (deductief - vast stramien) en thematische evaluaties (mixed methods).
Evaluaties meerjarige subsidies
De evaluaties voor meerjarige subsidies volgen op hoofdlijn de vereisten vanuit de comptabiliteitswet, waarbij er in de evaluaties gestreefd wordt naar een zo hoog mogelijke mate van robuustheid op basis van de effectladder4. Daarnaast wordt er bij deze evaluaties een kader toegepast dat ontwikkeld is op basis van de vorige periodieke rapportage5 en het verantwoordingsonderzoek van de Algemene Rekenkamer6. Het kader bestaat uit een analysekader voor doeltreffendheid en doelmatigheid voor K&I instrumenten en een verantwoordingskader evaluatieonderzoek.
Het analysekader is afgestemd met de Beleidskwaliteit en Evaluatiecommissie (LVVN/EZ/KGG) het PBL en RVO, en intern beschikbaar. Het verantwoordingskader moet als bijlage bij elke evaluatie door het onderzoeksbureau ingevuld worden, om beknopt antwoord te geven op behoefte van de Algemene Rekenkamer (AR) om per evaluatie meer expliciete verantwoording af te geven over de methodologie en onafhankelijkheid. LVVN wil graag de AR tegemoet komen in deze wens, daarom is vanaf 2025 het aanleveren van dit kader bij elke K&I evaluatie verplicht.
Het verantwoordingskader bevat de volgende vragen:
-Wat was de afbakening van het beleid en tijdsperiode waarover het onderzoek ging?
-Hoe is de objectiviteit van het onderzoek gewaarborgd?
-Beschrijf de methode waar gebruik van werd gemaakt en waarom is er voor deze methode gekozen?
-Beschrijf waarom het onderzoek passend was bij de fase en context waarin het beleid zich bevindt en sluit aan op de kenmerken van het beleid dat wordt onderzocht (RPE Artikel 3.a).
-Wat zijn de doelen die zijn geëvalueerd?
-Hoe zag de beleidstheorie eruit en was deze al aangeleverd door LVVN?
-Welke financiële afbakening (rijksbegroting) had het instrument?
-Welke evaluatievragen moeten centraal staan om inzicht te geven in de (voorwaarden voor) doeltreffendheid en de doelmatigheid van het beleid?
2. Het realiseren van (sociale) innovatie in de praktijk en groen onderwijs:
Onder dit onderdeel vallen de activiteiten die gericht zijn op het versnellen en stimuleren van het sociale vermogen om te innoveren op de LVVN-thema’s en groen onderwijs. De evaluaties die hier geprogrammeerd staan moeten inzicht geven in het instandhouding van een groene kennisinfrastructuur ten behoeve van het landbouw-, natuur- en voedseldomein en de mate waarin kinderen en jongeren onderwijs krijgen waardoor zij gezond en bewust voedsel leren eten.
3. Borgen en benutten van een kwalitatief hoogwaardige kennis- en innovatie- en onderzoeksinfrastructuur:
Het Ministerie van LVVN heeft de Europese verplichting om zes wettelijke onderzoekstaken uit te laten voeren. Deze onderzoekstaken/systeemtaken worden namens LVVN door verschillende Wageningse instituten uitgevoerd. De evaluaties van deze wettelijke onderzoekstaken geven inzicht in hoeverre deze taken doeltreffend en doelmatig worden uitgevoerd. Het verschaft daarnaast per wettelijke onderzoekstaak specifieke inzichten in een variëteit aan thema’s zoals de interactie tussen de verschillende betrokken ministeries, Europese vergelijking (uitvoering van deze taken in verschillende landen) en de toekomstbestendigheid van de wettelijke onderzoekstaken (vergrijzing).
WOT-evaluaties:
De bestaande Wettelijke Onderzoekstaken dienen, volgens de geldende richtlijnen, elke vijf jaar geëvalueerd te worden. Om het leereffect van deze evaluaties te verbeteren, wordt aanbevolen de focus te verleggen naar de relevante veranderingen en vernieuwingen binnen de afgelopen periode. Aangezien veel WOTs over de jaren heen relatief stabiel blijven, kan een gerichtere aanpak bijdragen aan een kortere en kostenefficiëntere evaluatie, zonder dat dit ten koste gaat van de kwaliteit en het beoogde doel. De nadruk van deze evaluaties dient te liggen op de belangrijkste veranderingen ten opzichte van de vorige evaluatie, de implementatie en toepassing van eerdere aanbevelingen en specifieke verbeterpunten en toekomstige ontwikkelmogelijkheden.
Door deze gerichte aanpak kan het evaluatieproces worden geoptimaliseerd, terwijl de beleidsmatige en wetenschappelijke onderbouwing van de WOTs gewaarborgd blijft. Bij het uitvoeren van nieuwe evaluaties is het essentieel dat er wordt voortgebouwd op de vorige evaluaties. Het is de bedoeling dat de nieuwe evaluatie niet het werk gaat overdoen wat er in de evaluaties in de vorige periode is gedaan.
4. Thematische evaluaties
Kansengelijkheid:
Het Ministerie van LVVN streeft naar een inclusief en gelijkwaardig beleid, waarbij alle agrarische ondernemers – ongeacht geslacht – gelijke toegang hebben tot beleidsmaatregelen, subsidies en ondersteuningsprogramma’s. Het doel van deze evaluatie is om een Impact Assessment uit te voeren van het landbouwbeleid van LVVN inclusief subsidieregelingen en andere beleidsinstrumenten.
Kennis voor Beleid:
Één van de activiteiten binnen het K&I-beleid is het verzamelen van kennis ten behoeve van beleidsontwikkeling. In dit kader is de thematische evaluatie ‘Kennis voor beleid’ geagendeerd voor 2029. Deze agendering vloeit voort uit de vorige periodieke rapportage van het K&I-beleid, waarin onvoldoende duidelijk werd in hoeverre kennis daadwerkelijk bijdraagt aan beleidsontwikkeling en maatschappelijke effecten. Om in de volgende periodieke rapportage beter inzicht te kunnen bieden in dit aspect, is het noodzakelijk dat hierover gerichte kennis wordt ontwikkeld. LVVN zal deze thematische evaluatie vormgeven op basis van de principes van lerend en reflectief evalueren.
Voedseleducatie:
De Minister van LVVN stimuleert dat kinderen en jongeren educatie krijgen om op termijn gezonde en duurzame keuzes te kunnen maken in hun voedselconsumptie. De redenering daarachter is dat we dagelijks keuzes maken in onze voeding, maar dat een bewuste keuze voor gezond en/of duurzaam voedsel voor veel mensen niet vanzelfsprekend is. Om te werken aan een duurzame en gezonde toekomst is het programma Jong Leren Eten opgezet. Jong Leren Eten combineert educatie over gezond en duurzaam voedsel met natuur- en milieueducatie (samengevat als ‘voedseleducatie’).
Waarden en voorkeuren rond voedsel worden grotendeels gevormd op jonge leeftijd. Scholen zijn de meest effectieve plaats voor voedseleducatie, aangezien alle kinderen en jongeren naar school moeten. Naast het programma Jong Leren Eten zijn er meerdere initiatieven om een gezonde ontwikkeling te stimuleren, waar Jong Leren Eten intensief mee samenwerkt. Hieronder vallen onder meer de programma's van het Ministerie van Volksgezondheid, Welzijn en Sport: Gezonde School waar LVVN financieel aan bijdraagt en Jongeren Op Gezond Gewicht (JOGG). Daarnaast wordt onder andere samengewerkt met het Voedingscentrum die aanvullende informatie voor het ontwikkelen van een gezond en duurzaam voedingspatroon biedt en het Voedsel Educatie Platform (Smaaklessen, Wageningen University & Research).
De verschillende LVVN-beleidsinstrumenten zijn eerder in samenhang geëvalueerd ten tijde van de Voedselagenda (2021). Daaruit werd geconcludeerd dat de losse initiatieven doeltreffend waren, maar dat er geen sprake is geweest van een integraal voedselbeleid. De aanbeveling om hier meer integraliteit in te brengen is nog niet opgevolgd. Deze thematische evaluatie beoogd via reflectieve methodes aanknopingspunten te creëren, om alsnog recht te doen aan deze eerdere aanbeveling, en te streven naar samenhang in de ontwikkeling van dit beleidsveld.
Omdat de intentie is om het programma Jong Leren Eten in 2028 te beëindigen, en er nog onvoldoende zicht is op hoe opvolging wordt gegeven aan de ministeriële verantwoordelijkheid (zie onderdeel A en B van artikel 23) om ervoor te zorgen dat kinderen en jongeren onderwijs krijgen waardoor zij gezond en bewust leren eten, staat er voor 2026 een thematische evaluatie van voedseleducatie gepland. Deze thematische evaluatie heeft deels een verantwoordend en deels een lerend karakter. De evaluatie omvat een impact assessment van Jong Leren Eten, en een analyse van hoe het voedselonderwijs in bredere zin zich heeft ontwikkeld Ook richt het onderzoek zich op de toekomst van het beleidsveld voedseleducatie binnen LVVN.
Opdrachten portfolio groen onderwijs
De maatschappelijke opgaven waarop LVVN zich richt, vereisen naast structureel beleid ook maatwerk en incidentele oplossingen om de voortgang te versnellen. In samenwerking met partners in het veld levert LVVN via incidentele opdrachten een bijdrage aan de versterking van het groene onderwijs. Om zicht te krijgen op de effectiviteit van deze aanpak is er behoefte aan inzicht in de mate waarin deze losse opdrachten onderling samenhangen, en of het geheel aan incidentele financiering daadwerkelijk bijdraagt aan het bereiken van de onderliggende beleidsdoelen op een doeltreffende en doelmatige manier.
Hoewel de opdrachten buiten het Rijksbrede Programma Evaluatiebeleid (RPE) vallen en daardoor geen formele evaluatieverplichting kennen, vormt incidentele financiering een belangrijk onderdeel van het beleid op dit terrein. Daarom is ervoor gekozen om deze opdrachten gezamenlijk te evalueren als één portfolio. De opdrachten zijn gegund aan sleutelorganisaties binnen het groene onderwijsveld, zoals Aeres Hogeschool en Wageningen Universiteit.
Basisinfrastructuur
Deze thematische evaluatie zal zich richten op de laatste ‘outcome’ die in de beleidstheorie van het kennis- en innovatiebeleid is geformuleerd: een goed functionerende kennis-, innovatie- en onderzoeksinfrastructuur op het gebied van landbouw, tuinbouw, visserij, voedsel, natuur en het landelijk gebied. Binnen deze brede doelstelling ligt de nadruk specifiek op het fundament van deze infrastructuur: de basisinfrastructuur.
Onder de term basisinfrastructuur verstaat het Ministerie van LVVN het geheel aan infrastructuur voor onderzoek, kennisproductie en innovatie. Dit omvat kennisinstellingen en instituten met specifieke expertisegebieden en een beschikbare capaciteit aan onderzoekers die inzetbaar zijn op de thema’s van LVVN, inclusief hun fysieke onderzoeksfaciliteiten. Daarnaast vallen hieronder ook netwerkorganisaties en platforms die gericht zijn op innovatiebevordering en kennisdeling, met als doel de toepassing van kennis in de praktijk te stimuleren.
De evaluatie kent zowel een deductieve als een inductieve benadering. Een belangrijke vraag is of de huidige inrichting van aansturing en financiering op een doeltreffende en doelmatige wijze bijdraagt aan een goed functionerende basisinfrastructuur (deductief). Hierbij worden aspecten als governance, communicatie, digitalisering en de uitvoering van Europese verplichtingen meegenomen. Een tweede, meer inductieve component van het onderzoek richt zich op de vraag in hoeverre de huidige structuur ruimte biedt voor disruptief onderzoek, en of er sprake is van een heldere strategische visie op de toekomstige basisinfrastructuur.
Inleiding
Dit overzicht gaat in op diverse indicatoren en kengetallen. Deze zijn gecategoriseerd in de herkenbare thema's van de Strategische Evaluatie Agenda (zie Bijlage 4). Dit komt de samenhang tussen monitoring en evaluatieonderzoek ten goede. Indicatoren en kengetallen zijn meetbare grootheden die een belangrijke signalerende functie hebben. Kengetallen bieden met name belangrijke contextuele informatie. Indicatoren zijn vaker concreet gebonden aan de inzet van een beleidsmaatregel of doelen van beleid. Scores op indicatoren kunnen daarom aanleiding zijn om beleid bij te sturen. Om echter de daadwerkelijke effecten van het gevoerde beleid op de «scores» uit de indicatoren vast te kunnen stellen is nader evaluatieonderzoek nodig. De recent afgeronde evaluatieonderzoeken staan opgenomen in Bijlage 4 en op rijksfinancien.nl.
Doelstelling 1: Versterken concurrentiekracht duurzame agroketens.
Export van agrarische producten uit Nederland (Bron: WSER en CBS) | ||||||||
|---|---|---|---|---|---|---|---|---|
Land | 2017 | 2018 | 2019 | 2020 | 2021 | 2022 | 2023 | 2024 (raming) |
Duitsland | 22.905 | 22.688 | 23.579 | 24.496 | 26.100 | 29.300 | 29.500 | 32.000 |
België | 10.099 | 10.254 | 10.779 | 10.708 | 12.300 | 14.500 | 15.000 | 16.000 |
Frankrijk | 7.747 | 7.665 | 7.726 | 7.571 | 8.700 | 10.100 | 10.700 | 10.900 |
Verenigd Koninkrijk | 8.576 | 8.591 | 8.658 | 8.524 | 8.400 | 9.300 | 9.400 | 9.500 |
China | 2.400 | 2.400 | 3.100 | 3.800 | 3.700 | 4.300 | 3.200 | 2.800 |
Overige landen | 38.335 | 38.798 | 40.781 | 40.640 | 45.200 | 54.300 | 55.200 | 57.700 |
Totaal landen | 90.062 | 90.396 | 94.623 | 95.739 | 104.400 | 121.800 | 123.000 | 128.900 |
Kengetallen land- en tuinbouw bedrijven (bron: CBS) | |||||||||
|---|---|---|---|---|---|---|---|---|---|
Jaartal | 2000 | 2010 | 2015 | 2019 | 2020 | 2021 | 2022 | 2023 | 2024 |
Aantal land- en tuinbouw bedrijven | 97.390 | 72.320 | 63.910 | 53.233 | 52.700 | 52.110 | 50.975 | 50.900 | 50.181 |
Gemiddelde inkomen per onbetaalde aje in de primaire sector (€) | 41.400 | 46.800 | 71.400 | 52.100 | 83.500 | 113.600 | 119.000 | 109.000 | |
Aantal landbouwbedrijven met verbrede landbouw activiteiten | 22.000 | 24.434 | |||||||
Kengetallen toegevoegde waarde (bron: WSER) | |||||||
|---|---|---|---|---|---|---|---|
Jaartal | 2010 | 2015 | 2018 | 2019 | 2020 | 2021 | 2022 |
Toegevoegde waarde van het agrocomplex (mld. €) | 45 | 49 | 54 | 56 | 55,8 | 57,7 | 66 |
Waarvan gebaseerd op binnenlandse agrogrondstoffen (%) | 64% | 61% | 57% | 59% | 57% | 58% | 61% |
Werkgelegenheid in het agrocomplex | 545.000 | 529.000 | 570.000 | 573.000 | 583.000 | 600.000 | 605.000 |
Waarvan gebaseerd op binnenlandse agrogrondstoffen (%) | 68% | 67% | 66% | 67% | 63% | 63% | 64% |
Kengetallen bedrijfshoofd (bron: CBS) | |||||||
|---|---|---|---|---|---|---|---|
Kengetal bedrijfshoofd | 2000 | 2004 | 2008 | 2012 | 2016 | 2020 | 2023 |
Aantal bedrijven met een bedrijfshoofd van ≥ 55 jaar | 54.102 | 46.414 | 39.839 | 39.508 | 33.202 | 34.136 | 27.970 |
Waarvan zonder opvolging (%) | 59% | 64% | 72% | 66% | 62% | 60% | 57% |
Verhouding duurzame / totale investeringen (bron: WSER) | |||||||||||
|---|---|---|---|---|---|---|---|---|---|---|---|
Indicator | Referentie-waarde | Peildatum | Realisatie 2020 | Realisatie 2021 | Raming 2022 | Realisatie 2022 | Raming 2023 | Realisatie 2023 | Huidige schatting 2021 | Streefwaarde | Planning |
Verhouding duurzame / totale investeringen | 25% | 2017 | 18% | 27% | n.t.b. | 29 | n.b.t. | n.b.t. | 27% | 30% | 2025 |
Toelichting
1. Export van agrarische producten uit Nederland
Bovenstaande tabel toont de belangrijkste exportlanden (in waarde) van Nederland met betrekking tot agrarische producten en de totale (agrarische) exportwaarde van Nederland.
2. Aantal land- en tuinbouw bedrijven
Dit kengetal geeft het aantal land- en tuinbouw bedrijven weer dat actief is in Nederland. Deze gegevens worden verzameld in de Landbouwtelling en gepubliceerd door het Centraal Bureau voor de Statistiek (CBS). De landbouwtelling maakt deel uit van de gecombineerde opgave, die onder meer gebruikt wordt voor de uitvoering van het landbouwbeleid en handhaving van de Meststoffenwet.
3. Gemiddelde inkomen per onbetaalde aje in de primaire sector (€)
Dit kengetal geeft het gemiddelde inkomen uit bedrijf in de primaire landen tuinbouwsector weer in euro per onbetaalde arbeidsjaareenheid (aje). Deze gegevens worden verzameld door Wageningen Social & Economic Research via het Bedrijveninformatienet (BIN).
Wageningen Social & Economic Research berekent het agrarisch inkomen per onbetaalde aje. Agrarisch ondernemers en hun gezinsleden verrichten in de meeste sectoren nog het merendeel van de arbeid zelf, maar krijgen meestal geen salaris. Een arbeidskracht die in een jaar 2.000 uur of meer werkt, wordt gezien als één aje. Wie minder werkt, telt voor minder dan één aje. Wageningen Social & Economic Research deelt het inkomen uit bedrijf in deze situatie door het aantal onbetaalde aje. Op deze manier zijn de inkomens van verschillende bedrijfstypen beter met elkaar te vergelijken. Daarmee is het resultaat dus gekoppeld aan de hoeveelheid input.
4. Aantal landbouwbedrijven met verbrede landbouw activiteiten
Dit kengetal geeft het aantal land- en tuinbouwbedrijven weer dat een of meer verbredingsactiviteiten als aanvullende inkomstenbron heeft. De gegevens voor dit kengetal komen uit de landbouwtelling en worden gepubliceerd door het CBS. De landbouwtelling maakt deel uit van de gecombineerde opgave, die onder meer gebruikt wordt voor de uitvoering van het landbouwbeleid en handhaving van de Meststoffenwet. De verbredingscijfers op basis van de Landbouwtelling kunnen een onvolledig beeld geven, onder andere omdat steeds meer ondernemers hun bedrijven (als gevolg van bv. wetgeving, fiscale voordelen, of risicospreiding) splitsen in meerdere zelfstandige bedrijven met eigen rechtsvorm en boekhouding. Deze bedrijven komen mogelijk niet in beeld via de Landbouwtelling.
Onder verbredingsactiviteiten wordt verstaan: Verkoop aan huis, stalling van goederen of dieren, agrotoerisme, verwerking van landbouwproducten, zorglandbouw, aquacultuur, loonwerk voor derden, agrarisch natuur- en landschapsbeheer, agrarische kinderopvang, boerderij educatie en energieproductie (levering aan derden).
5. Toegevoegde waarde van het agrocomplex
Het agrocomplex bestaat uit het geheel van directe en indirecte activiteiten rond de agrarische sector die als een samenhangende keten kan worden gezien. Dit bestaat uit de agrarische sector - opgebouwd uit de sectoren landbouw, tuinbouw en visserij – plus de toeleverende partijen van goederen en diensten zoals veevoer, kunstmest, energie, machines, stallen, kassen, veterinaire en zakelijke diensten enerzijds en de verwerking, handel en distributie anderzijds.
Dit kengetal geeft de toegevoegde waarde van dit gehele complex weer in miljarden euro’s. Een deel van de activiteiten van het totale agrocomplex hangt samen met de verwerking van geïmporteerde agrarische grondstoffen, zoals cacao, granen, soja en tabak. De rest is gebaseerd op binnenlandse agrogrondstoffen. Bij dit kengetal is ook aangegeven welk percentage van de toegevoegde waarde is gebaseerd op binnenlandse agrogrondstoffen. Deze gegevens zijn gebaseerd op data van Wageningen Social & Economic Research.
6. Werkgelegenheid in het agrocomplex
Het agrocomplex bestaat uit het geheel van directe en indirecte activiteiten rond de agrarische sector die als een samenhangende keten kan worden gezien. Dit bestaat uit de agrarische sector - opgebouwd uit de sectoren landbouw, tuinbouw en visserij – plus de toeleverende partijen van goederen en diensten zoals veevoer, kunstmest, energie, machines, stallen, kassen, veterinaire en zakelijke diensten enerzijds en de verwerking, handel en distributie anderzijds.
Dit kengetal geeft de werkgelegenheid in dit gehele complex weer in het aantal arbeidsjaren. Een deel van de activiteiten van het totale agrocomplex hangt samen met de verwerking van geïmporteerde agrarische grondstoffen, zoals cacao, granen, soja en tabak. De rest is gebaseerd op binnenlandse agrogrondstoffen. Bij dit kengetal is ook aangegeven welk percentage van de werkgelegenheid is gebaseerd op binnenlandse agrogrondstoffen. Deze gegevens zijn gebaseerd op data van Wageningen Social & Economic Research.
7. Aantal bedrijven met een bedrijfshoofd van ≥ 55 jaar
Dit kengetal laat het aantal bedrijven zien dat een bedrijfshoofd heeft van 55 jaar of ouder. Ook wordt weergegeven welk percentage van deze bedrijven al een opvolger heeft. Deze gegevens worden verzameld in de Landbouwtelling en gepubliceerd door het CBS. De landbouwtelling maakt deel uit van de gecombineerde opgave, die onder meer gebruikt wordt voor de uitvoering van het landbouwbeleid en handhaving van de Meststoffenwet.
8. Verhouding duurzame / totale investeringen
Deze indicator drukt het bedrag aan duurzame investeringen uit ten opzichte van het bedrag van de totale investeringen in de landbouw.
Doelstelling 2: Borgen van voedselveiligheid en voedselkwaliteit
Voldoen controle vereisten HACCP (bron: NVWA) | |||||||||
|---|---|---|---|---|---|---|---|---|---|
Indicator | Referentie-waarde | Peil-datum | Raming 2022 | Realisatie 2022 | Raming 2023 | Realisatie 2023 | Realisatie 2024 | Raming 2025 | Streef-waarde |
Nalevings-niveau HACCP-verplichting | 80% | 9-Apr | 92% | 93% | 94% | 87% | 92% | 92%% | 100% |
Vertrouwen consument in veiligheid voedsel (bron: NVWA consumentenmonitor) | ||||||||||
|---|---|---|---|---|---|---|---|---|---|---|
Kengetal | 2016 | 2017 | 2018 | 2019 | 2020 | 2021 | 2022 | 2023 | 2024 | 2025 |
Mate van vertrouwen consumenten in voedsel | Geen meting | Geen meting | 3,2 | 3,2 | Geen meting | 3,34 | Geen meting | 3,36 | Geen meting | 3,27 |
Toelichting
1. Voldoen controlevereisten HACCP
Het betreft het percentage van het totale aantal gecontroleerde bedrijven met een wettelijk verplicht Hazard Analysis and Critical Control Points (HACCP)-systeem uit het eerste deel van de vleesketen (slachthuizen, uitsnijderijen en koel- en vrieshuizen) dat aan alle controle-items voor HACCP voldoet.
Voor de berekening van het nalevingspercentage HACCP (Hazard Analysis and Critical Control Points) is uitgegaan van de resultaten die tijdens volledige audits bij slachthuizen, wildbewerkingsinrichtingen, uitsnijderijen en koel- vrieshuizen zijn beoordeeld door auditoren van de NVWA. Voor 2024 is het op deze wijze berekende nalevingspercentage voor HACCP uitgekomen op 92,1%. Dit is ook de raming voor 2025 voor zover dat nu al in te schatten is. Dit percentage is net als in 2023 het geval was niet geheel te vergelijken met voorgaande jaren. Vanaf september 2023 is gestart met een nieuwe auditvragenlijst om de audits efficiënter in te richten. Waar voorheen alle auditvragen individueel werden beoordeeld op wel of geen overtreding, wordt dit nu alleen aan het eindoordeel gegeven. Dit geeft een meer transparant eindoordeel. De aanpassing van de vragenlijst en de extra aandacht voor het invullen is van invloed op het (niet) nalevingspercentage 2023, 2024 en 2025 ten opzichte van voorgaande jaren.
2. Vertrouwen consument in veiligheid voedsel
De NVWA meet op een schaal van 1–5 het vertrouwen van de consument in de veiligheid van voedsel. Deze meting vindt om de 2 jaar plaats. In 2024 is geen onderzoek uitgevoerd. In 2025 is wel weer een meting uitgevoerd.
De NVWA Consumentenmonitor 2025 laat zien dat het vertrouwen in het systeem van voedselveiligheid behoorlijk stabiel is. Dit vertrouwen wordt uitgedrukt in het kengetal: de representatie van de antwoorden op 1 algemene vraag: ‘Ik maak mij zorgen over de veiligheid van voedingsmiddelen’. Het kengetal wordt berekend door de schaal = 6 – [gemiddelde score op deze negatief gestelde vraag]. Het kengetal bedroeg in 2023 3,36 en in 2025 3,27, dat is een daling van 0,09. De stabiele tevredenheid over de veiligheid van voedingsmiddelen gaat gepaard met grote zorgen over voedingsmiddelen. In de periode 2021-2025 is het consumentenvertrouwen gedaald. Dit heeft ook te maken met de effecten van de recente gebeurtenissen rondom PFAS en blauwe bessen.
Doelstelling 3: Vergroten maatschappelijke waardering van landbouw/voedsel
Voedselverspilling (kiloton) (bron: Monitor voedselverspilling update 2009-2020, WFBR, 2023) | |||||||||
|---|---|---|---|---|---|---|---|---|---|
Kengetal | 2016 | 2017 | 2018 | 2019 | 2020 | 2021 | 2022 | 2023 | Meest recente jaar |
Voedsel-verspilling (kiloton) | min: 1.781 max: 2.466 | min: 1.814 max: 2.509 | min: 1.649 max: 2.568 | min: 1.514 max: 2.380 | 2811 (nieuwe methode nu incl. onvermijdbare restromen!) | 2.510 | 2.350 | 2.271 | 2023 |
Afgeleide voedselverspilling in kiloton (absoluut en percentage) (bron: Monitor voedselverspilling) | ||||||||||
|---|---|---|---|---|---|---|---|---|---|---|
2016 | 2017 | 2018 | 2019 | 2020 | 2021 | 2022 | 2023 | Meest recente jaar | Streefwaarde | |
Afgeleide voedsel-verspilling in kiloton (absoluut) | 2.124 | 2.162 | 2.109 | 1.947 | 2.811 (nieuwe methode) | 2.510 | 2.350 | 2.271 | 2023 | 1.081 (2030) |
Afgeleide voedsel-verspilling in % (relatief) | 98 | 100 | 98 | 90 | t.o.v. omgerekende cijfers: 103 | 92 | 86 | 83 | 2023 | 50 |
Duurzaam voedsel (consumentenbestedingen aan voor consumenten herkenbaar duurzamer geproduceerd voedsel) (bron: Monitor duurzaam voedsel, Wageningen University & Research) | ||||||
|---|---|---|---|---|---|---|
2019 | 2020 | 2021 | 2022 | 2023 | 2024 | |
Totale consumenten-bestedingen aan duurzaam voedsel (x€1.000.000.0000) | 7,6 | 8,5 | 9,5 | 10,8 | 12,6 | 14,3 |
Marktaandeel van bestedingen aan duurzaam voedsel in de totale bestedingen aan voedsel | 14% | 17% | 19% | 18% | 19% | 21% |
Toename bestedingen van consumenten aan duurzaam voedsel ten opzichte van het voorgaande jaar | 18% | 7% | 12% | 13% | 14% | 4% |
Toelichting
1. Voedselverspilling (kiloton)
Er is sprake van voedselverspilling als voedsel dat voor menselijke consumptie bedoeld is, hier niet voor wordt gebruikt. De Monitor voedselverspilling geeft de omvang van voedselresten in Nederland weer, gebaseerd op openbare cijfers. De totale hoeveelheid reststromen wordt uitgesplitst naar de bestemmingen voedselbank, veevoer, vergisten, composteren, verbranden en storten/lozen. Per hoofd van de bevolking bedroeg de voedselverspilling in 2023 127 kilogram, in totaal 2.271 kiloton. Dit is lager dan het voorgaande jaar, in 2022 was dat 2.350 kiloton.
De omvang van de voedselverspilling is vanwege de vergelijkbaarheid per hoofd van de bevolking omgerekend naar de omvang volgens de voormalige definitie (2020 en eerder): in 2023 is dat 91-110; 2022 is dat 99-117 kilogram; in 2021 is dat 99-116 kilogram; in 2020 is dat 97-123 kilogram; in 2019 was dit 88-136 kilogram per hoofd van de bevolking. Vanuit de voormalige Nederlandse definitie is de voedselverspilling in 2023 nagenoeg gelijk aan het voorgaande jaar.
2. Afgeleide voedselverspilling in kiloton
Nederland heeft zich gecommitteerd aan het realiseren van het Duurzame Ontwikkelingsdoel 12.3 van de Verenigde Naties (SDG 12.3). SDG 12.3 stelt dat in 2030 t.o.v. 2015 de hoeveelheid voedselverspilling gehalveerd dient te zijn. In de Monitor voedselverspilling werd tot en met 2019 de omvang van de voedselverspilling in Nederland niet als een absoluut getal weergegeven, maar aangeduid met een bandbreedte. De omvang van de voedselverspilling bedraagt tenminste de ondergrens van de bandbreedte (minimum) en ten hoogste de bovengrens van de bandbreedte (maximum). Hoewel het niet correct is om te stellen dat het ‘midden’ van de bandbreedte de hoeveelheid voedselverspilling aangeeft, was deze afgeleide voedselverspilling wel een indicatie van de ontwikkeling.
3. Duurzaam voedsel
De bovenstaande cijfers uit de Monitor Duurzaam Voedsel geven een overzicht van de consumentenbestedingen aan duurzaam voedsel. Duurzaam voedsel wordt in deze monitor gedefinieerd als voedsel waarbij tijdens de productie en verwerking meer rekening is gehouden met milieu, dierenwelzijn en/of sociale aspecten dan wettelijk verplicht is. Het gaat om de in Nederland geconsumeerde producten in de belangrijkste afzetkanalen voor duurzaam voedsel: supermarkten, foodservice en speciaalzaken voor duurzame voeding in Nederland. De gegevens zijn gebaseerd op de omzet van producten die zijn voorzien van een duurzaamheidskeurmerk met onafhankelijke controle. De voedingsmiddelen kunnen daarmee door consumenten op één of meer aspecten als duurzaam worden herkend.
4. Toename bestedingen van consumenten aan duurzaam voedsel ten opzichte van het voorgaande jaar
Voor elk jaar wordt berekend hoeveel er meer of minder is uitgegeven aan duurzaam voedsel dan het jaar ervoor. Omdat de rekenmethode elk jaar een beetje verandert en er soms correcties worden gedaan, wordt het cijfer van het vorige jaar steeds opnieuw berekend. Het cijfer waartegen de uitgave van dit jaar wordt afgezet kan dus afwijken van het cijfer van het vorige jaar zoals dat in deze tabel staat .
Doelstelling 4: Verduurzaming productie en consumptie (d.m.v. kringlooplandbouw)
Productie van dierlijke mest uitgedrukt in miljoen kg stikstof (bron: CBS) | ||||||
|---|---|---|---|---|---|---|
2019 | 2020 | 2021 | 2022 | 2023 | 2024 (realisatie) | |
Landelijk | 489,7 | 489,4 | 471 | 467,1 | 463,5 | 448,9 |
Melkvee | 279,9 | 286,5 | 273 | 269,2 | 273,8 | 265,2 |
Varkens | 93,7 | 91,8 | 88,9 | 88,6 | 81,7 | 80,1 |
Pluimvee* | 56 | 54,7 | 54,3 | 53,9 | 52,6 | 48,5 |
Productie van dierlijke mest uitgedrukt in miljoen kg fosfaat (bron: CBS) | ||||||
2019 | 2020 | 2021 | 2022 | 2023 | 2024 (realisatie) | |
Landelijk | 155,5 | 150,7 | 148 | 150,4 | 147,5 | 146,7 |
Melkvee | 75,5 | 73,6 | 74,2 | 77,2 | 75,6 | 76,7 |
Varkens | 36,8 | 36,7 | 34,5 | 34,4 | 32,8 | 32,3 |
Pluimvee* | 25,1 | 24,1 | 23,2 | 22,5 | 23 | 20,6 |
Gemiddelde nitraatconcencratie per liter in uitspoelend water onder landbouwbedrijven (bron: RIVM, Landelijk Meetnet Effecten Mestbeleid) | ||||
|---|---|---|---|---|
Bodemsoort | 2012-2015 | 2016-2019 | 2020-2023 | Streefwaarde |
Löss | 72 | 75 | 83 | gemiddeld <of=50 mg Nitraat/l uitspoeling uit wortelzone onder landbouwgrond |
Zand | 54 | 48 | 66 | gemiddeld <of=50 mg Nitraat/l uitspoeling uit wortelzone onder landbouwgrond |
Klei | 23 | 30 | 35 | gemiddeld <of=50 mg Nitraat/l uitspoeling uit wortelzone onder landbouwgrond |
Veen | 9 | 8 | 11 | gemiddeld <of=50 mg Nitraat/l uitspoeling uit wortelzone onder landbouwgrond |
Totale CO2-emissie glastuinbouw (bron: energiemonitor glastuinbouw WEcR) | ||||||||
|---|---|---|---|---|---|---|---|---|
Indicator | 2015 | 2019 | 2020 | 2021 | 2022 | 2023 | Meest recente jaar | Streefwaarde 2030 |
Totale broeikas-gasemissie glastuinbouw in CO2- equivalenten | 7,7 Mton | 7,9 Mton | 7,5 Mton | 8,2 Mton | 4,9 Mton | 5,1 Mton | 2023 | 4,3 Mton |
Toelichting
1. en 2. Productie van dierlijke mest uitgedrukt in miljoen kg stikstof en fosfaat
Om de kwaliteit van het grond- en oppervlaktewater te beschermen zijn er sinds 2006 maxima gesteld aan de hoeveelheid mest, uitgedrukt in stikstof en fosfaat, die de Nederlandse veehouderij mag produceren. Deze zogenoemde mestproductieplafonds waren tot aan 2022 gelijk aan de gerealiseerde mestproductie in 2002. Vanwege de derogatiebeschikking 2022-2025 is in 2022 eerst het landelijke mestproductieplafond aangepast en gelijkgesteld aan de gerealiseerde mestproductie in 2020; in 2024 zijn ook de sectorale mestproductieplafonds gelijkgesteld aan de gerealiseerde mestproductie in 2020. Met de wijziging van de Meststoffenwet die op 1 januari 2025 inwerking is getreden, is conform de derogatiebeschikking 2022-2025 het landelijke mestproductieplafond verder verlaagd en zijn de sectorale mestproductieplafonds hiermee in lijn gebracht.
De hoeveelheid geproduceerde mest is een indicator voor de mate waarin de Nederlandse veehouderij geopereerd heeft binnen de milieu-technische grenzen die gesteld zijn.
3. Gemiddelde nitraatconcentratie per liter in uitspoelend water onder landbouwbedrijven
Het mestbeleid geeft invulling aan de implementatie van de EU-Nitraatrichtlijn, gericht op het terugdringen van uit- en afspoeling van nutriënten uit de landbouw tot op of onder het niveau van 50mg Nitraat/l en het tegengaan van eutrofiëring, om verontreiniging van grond en oppervlaktewater te verminderen en te voorkomen. Elke lidstaat dient per vier jaar een actieprogramma te ontwikkelen dat moet leiden tot een nutriëntenuitspoeling op of onder het genoemde niveau. Het zevende Actieprogramma Nitraatrichtlijn loopt van 2022 tot en met 2025. Het achtste Actieprogramma Nitraatrichtlijn gaat lopen van 2026 tot en met 2029. Effecten van actieprogramma’s zijn vaak volledig zichtbaar enkele jaren (>vijf jaar) na afloop van het desbetreffende actieprogramma. Het mestbeleid draagt ook bij aan het bereiken van de doelen van de Kaderrichtlijn Water van chemisch schoon en ecologisch gezond water voor wat betreft nutriënten afkomstig uit de landbouw.
4. Broeikasgasemissie glastuinbouw in CO2-equivalenten
Voor de CO2-emissiecijfers wordt de jaarlijkse Energiemonitor Glastuinbouw van Wageningen Economic Research (WEcR) gerapporteerd. De Klimaat en Energieverkenning (KEV) rapporteert de totale broeikasgasemissie van de glastuinbouwsector. Deze broeikasgasemissie bestaat uit CO2 en methaanemissie en zijn te vinden in de bijlage van de KEV. In de Wet milieubeheer is vastgelegd dat de KEV- cijfers worden gebruikt voor wettelijke rapportages. In de Voorjaarsbesluitvorming klimaat 2023 (Kamerstuk 32813, nr.1230) is vastgelegd dat de broeikasgasrestemissiedoelstelling in 2030 voor de glastuinbouw 4,3 Mton CO2-equivalenten is.
Doelstelling 5: Bevorderen plantgezondheid
Raming 2024 | Realisatie 2024 | Raming 2025 | Raming 2026 |
10-15 projecten | 14 projecten | 16 projecten | 11 tot 12 projecten |
Toelichting
Het kwekersrecht stimuleert bedrijven om nieuwe plantenrassen met verbeterde eigenschappen te ontwikkelen. Verbeterde plantenrassen zijn van groot belang om de landbouw duurzamer te maken (meer productiviteit, minder chemische middelen). Nederland is actief via het "PVP Development Program» (PVP-toolbox) waarin Nederlandse kennis en ervaringen met het ontwikkelen, implementeren en ondersteunen van kwekersrecht wordt gedeeld met landen die kwekersrecht willen implementeren of verder ontwikkelen. De projecten lopen uiteen van het geven van voorlichting, het trainen van technici of beleidsmakers tot het ontvangen van delegaties om te laten zien hoe we een en ander hebben georganiseerd. Jaarlijks komen via onder andere landbouwattachés voorstellen voor projecten binnen. Deze worden door een internationale stuurgroep beoordeeld en geprioriteerd. Het aantal projecten loopt iets terug want het budget is de afgelopen jaren gelijk gebleven door het uitblijven van een inflatiecorrectie.
Doelstelling 6: Bevorderen diergezondheid
Indicator | Referentie-waarde | Peildatum | Realisatie 2023 | Realisatie 2024 | Streefwaarde | Planning |
|---|---|---|---|---|---|---|
Mate van afname van antibiotica-gebruik in de dierhouderij | Antibiotica verkoop in 2009 | 2009 | 76,40% | 75,5% | 70% reductie (ten opzichte van 2009) | Is nog niet bepaald |
Toelichting
De bovenstaande indicator betreft de reductie van het antibioticagebruik in de dierhouderij ten opzichte van 2009. De raming 2024 is afhankelijk van de uitwerking van de in 2019 afgesproken sectorspecifieke reductiedoel stellingen (zie ook Kamerstuk 29 683, nr. 247). Het streven is om antibioticumgebruik verder te reduceren door middel van sectorspecifieke reductiedoelstellingen en een reductie van hooggebruikende bedrijven per 2024. De gerealiseerde reductie in 2024 was 75,5%.
Doelstelling 7: Zorgen voor de instandhouding van biodiversiteit
Realisatie 2017 | Realisatie 2018 | Realisatie 2019 | Realisatie 2020 | Realisatie 2021 | Realisatie 2022 | Realisatie 2023 | Realisatie 2024 | Raming 2027 |
|---|---|---|---|---|---|---|---|---|
62.116 ha | 69.989 ha | 76.943 ha | 83.968 ha | 88.795 ha | 90.168 ha | 101.355 ha | 103.991 ha | 130.000 ha |
Startpunt 2021 | Tussendoelen in periode 2021-2030 | Streefdoel 2030 | |
|---|---|---|---|
Areaal bos in Nederland | 363.801 ha | 1.436 ha uitbreiding gerealiseerd | 37.400 ha uitbreiding |
Toelichting
1. Oppervlakte ANLb beheerd landbouwareaal
Het Agrarisch Natuur- en Landschapsbeheer maakt onderdeel uit van het Gemeenschappelijk Landbouwbeleid (GLB) en is een belangrijk instrument voor agrarische collectieven en provincies om biodiversiteit en waterkwaliteit in landelijk gebied te verbeteren. In het Nationaal Strategisch Plan (NSP) voor de GLB-periode 2023-2027 is een extra inzet opgenomen, waarbij het de doelstelling is dat het ANLb groeit van ruim 100.000 ha naar 130.000 ha in 2027. Het beschikbare budget om deze groei te realiseren groeit vanaf 2023 tot € 120,0 mln. in 2025.
De oppervlakte ANLb beheerd en betaald landbouwareaal is in 2024 toegenomen van 101.355 ha in 2023 naar 103.991 ha in 2024.
Het kengetal «oppervlakte ANLb beheerd landbouwareaal» illustreert de ontwikkeling van het areaal agrarisch gebied waarin natuur en landbouw met elkaar verbonden worden.
Het kengetal geeft weer op hoeveel areaal de ecologische randvoorwaarden worden verbeterd voor de diersoorten van internationaal belang (Vogel- en Habitatrichtlijn). Of de populaties van die soorten daadwerkelijk toenemen, hangt van meer factoren af.
2. Uitbreiding bossen in Nederland
In 2021 bedroeg de oppervlakte bos7 363.801 hectare. Daarmee bestaat het landoppervlak van Nederland voor 11% uit bos. Voor het jaar 2024 zijn vooralsnog geen nieuwe cijfers beschikbaar. Deze komen elke 5 jaar uit de nationale bosinventarisatie. In 2027 wordt opnieuw het areaal bos vastgesteld. Vanaf 2021 wordt via de Bossenstrategie werk gemaakt van een stevige stijging van het bosareaal, waardoor in 2030 er 37.400 hectare bos bij moet zijn gekomen. In de voortgangsrapportage natuur (VRN) wordt gerapporteerd over de voortgang van de bossenstrategie8. De meest recente VRN laat zien dat tot en met 2023 binnen en buiten het Natuurnetwerk Nederland (NNN) samen met de bovenwettelijke compensatie 1436 hectare bos is gerealiseerd. Het tempo van realisatie ligt daarmee ver achter op de gestelde doelen. In plaats van een noodzakelijke versnelling, laten de cijfers na een eerste voorzichtige start tot en met 2022, een stagnatie zien in 2023. Een belangrijke reden hiervoor is de aanhoudende onzekerheid over de financiering onder meer door het wegvallen van het transitiefonds. Nieuwe middelen voor financiering zijn (vooralsnog) niet voorzien.
Figuur 7

Bron: Compendium voor de Leefomgeving, Modelberekeningen condities voor doelbereik Vogel- en Habitatrichtlijn
De Nederlandse Bos Inventarisatie (NBI) rapporteert elke 5 jaar over de staat van het Nederlandse bos. In juni 2022 is de meest recente NBI verschenen en die rapporteert over de periode 2017-2021. In 2021 bedroeg de oppervlakte bos 363.801 hectare9. Het oppervlak bos in 2021 is beperkt gedaald ten opzichte van het bosareaal in 2017. Net als in de voorgaande periode is het areaal bos teruggelopen doordat bos verdwenen is voor andere natuurtypen en er tijdelijke bossen op agrarische grond zijn teruggezet naar landbouwareaal. Rijk en provincies hebben in de landelijke Bossenstrategie uit 2020 een ambitie gesteld om het areaal bos in Nederland met 10% te vergroten (37.400 hectare) tot en met 2030. De VRN rapporteert jaarlijks over de voortgang van de Bossenstrategie. In 2021 tot en met 2023 is in totaal 1463 ha bos gerealiseerd (Voortgangsrapportage Natuur, Kamerstuk 33576, nr. 416). Gegevens over de voortgang van de bossenstrategie in 2024 komen eind 2025 beschikbaar.
3. Condities VHR-doelbereik landnatuur
Om de potentiële effecten van het beleid te laten zien, gebruikt het Planbureau van de Leefomgeving (PBL) de indicator ‘Condities voor het doelbereik van de Vogel- en Habitatrichtlijn (VHR) van landnatuur’ (Compendium voor de Leefomgeving, 2024). Deze indicator wordt modelmatig berekend door het effect in te schatten van de stikstofdepositie, grondwaterstand, zuurgraad van de bodem en ruimtelijke condities (omvang en inrichting Natuurnetwerk Nederland) op de mogelijkheden voor duurzame instandhouding van VHR-soorten.
Het getal van 50% condities op orde voor VHR-doelbereik in 2024 betekent dat er naar schatting voor 50% van de VHR-soorten op land een duurzame instandhouding bereikt kan worden op basis van de bekeken condities. De berekende condities zijn in de periode 2015-2024 voorzichtig verbeterd.
Analyses met het model geven geen feitelijke veranderingen in de natuur buiten weer (het is geen monitoring), maar geven slechts een inschatting of VHR-soorten naar verwachting landelijk gezien duurzaam kunnen voorkomen op basis van de (eveneens ingeschatte) ruimte- en milieucondities. De indicator wordt daarom gebruikt om een landelijk beeld te schetsen in hoeverre voorgenomen beleidsmaatregelen de condities kunnen verbeteren bij optimale uitvoering van beleid, en hoe groot het gat naar 100% condities op orde dan nog is. De indicator wordt niet gebruikt bij vergunningverlening of om de lokale staat van de natuur aan af te meten. Het model omvat een beperkt aantal soorten (broedvogels, vaatplanten, dagvlinders) en niet alle beschermde VHR-soorten en habitattypen.
Recente wetenschappelijke inzichten over de gevoeligheid van de natuur voor stikstof laten wel zien dat eerdere schattingen te positief zijn geweest.
In deze modelberekening zijn actuele (meet)gegevens van het RIVM en de provincies gebruikt over stikstofdepositie, natuurinrichting en -uitbreiding. Actuele bodem- en grondwatercondities konden niet worden gebruikt door onvoldoende monitoring op dit vlak. De toename in condities voor VHR-doelbereik sinds 2015 komt vooral voort uit de realisatie van het Natuurnetwerk Nederland (NNN) door aankoop en inrichting van nieuwe natuur.
De indicator wordt door het PBL tweejaarlijks berekend in het kader van de evaluatie van het Programma Stikstofreductie en Natuurverbetering (PSN).
Figuur 8

*Het planpotentieel is het te verwachten effect in 2030 als het vastgesteld en concreet uitgewerkte voorgenomen beleid (Natuurpact, Uitvoeringsprogramma Natuur en regeling Versneld natuurherstel; Van Bussel & Hinsberg, 2024) volledig, zonder vertraging en ecologisch optimaal wordt uitgevoerd. Daarbij is dus geen rekening gehouden met de te lage realisatiesnelheid waarover in de tiende Voortgangsrapportage Natuur (Kamerstuk 33576, nr. 416) is gerapporteerd. In deze inschatting van het planpotentieel is rekening gehouden met de nieuwe inzichten over stikstofgevoeligheid.
4. Fauna van land en zoetwater
De ‘Fauna op land’ in figuur 9 is in figuur 10 verder toegelicht voor bos, open natuurgebieden, agrarisch gebied en broedvogels in stedelijk gebied.
Figuur 9

Bron: NEM (Soortenorganisaties, CBS (Living Planet Index Nederland, 1990-2023)
Figuur 10

Bron: NEM (Soortenorganisaties, CBS (Fauna van bos, 1990-2023; Fauna van open natuurgebieden, 1990-2023;Fauna van het agrarisch gebied, 1990-2023; Trend van vogels in het stedelijk gebied, 2007-2024)
Sinds 1990 is de populatieomvang van zoetwater- en moerassoorten sterk toegenomen. Dit is mede een gevolg van een sterk verbeterde waterkwaliteit, met name dankzij verbeterde rioolwaterzuiveringen en afname van meststoffen in het water. Ook zijn er natuurherstelmaatregelen genomen en is de oppervlakte moeras uitgebreid. Tenslotte zijn er relatief veel soorten die profiteren van de klimaatverandering en flink in aantal of verspreiding zijn toegenomen. Dit heeft ook een keerzijde: soorten die gevoelig zijn voor droogte of hittestress namen de laatste jaren juist af.
Voor de afname van de populatieomvang van landsoorten is onder meer een aantal soorten van open natuurgebieden (heide, duinen, schrale graslanden) verantwoordelijk. De hoge stikstofdepositie speelt bij die afname een belangrijke rol, naast verdroging, verminderde dynamiek en versnippering van leefgebieden.
Ook soorten van het agrarisch gebied zijn gemiddeld genomen aanzienlijk afgenomen, zoals de grutto en kievit. Een waaier aan oorzaken is hiervoor verantwoordelijk, waaronder intensivering van het agrarisch gebruik. Bossoorten daarentegen zijn gemiddeld juist iets toegenomen. Dit heeft vooral te maken met het ouder en gevarieerder worden van de bossen.
De trend van vogelsoorten in het stedelijk gebied daalt licht. De daling betreft vooral soorten van parken, struwelen en open groen. Watervogels en de slechtvalk gaan juist vooruit.
Overigens zijn er diverse indicatoren die (gezamenlijk) een beeld geven van de staat van de biodiversiteit (Kamerstuk 26407, nr. 159).
Doelstelling 8: Streven naar een duurzame en economisch rendabele visserijsector
Mate van duurzame bevissing | |||
|---|---|---|---|
Omschrijving | Basis- of Referentiewaarde en jaar | Huidige waarde en jaar | Streefwaarde en jaar |
Het percentage duurzaam bevist, van de door Nederlandse vissers gericht beviste bestanden. | Basiswaarde 2023 per vlootsegment:Pelagisch: 1,15Grootschalige boomkor: 0,55 | De laatst bekende waarde is 2023 | 1 (of lager) |
Toelichting
Voor het beoordelen of de Nederlandse vissersvloot afhankelijk is van overbeviste visbestanden en/of een biologisch risico vormt voor uitgeputte visbestanden wordt gebruik gemaakt van de duurzame oogst indicator. Indien deze indicator onder of gelijk is aan 1 is de oogst van het bestand in balans.
Doelstelling 9: Borgen en benutten van een kwalitatief hoogwaardige kennis- en innovatie- en onderzoeksinfrastructuur
Klanttevredenheid uitgevoerd onderzoek WR en Kennisbenutting uitgevoerd onderzoek WR (bron: Wageningen Research) | ||||||||
|---|---|---|---|---|---|---|---|---|
Indicator | Referentie-waarde | Peildatum | Raming 2023 | Realisatie 2023 | Raming 2024 | Realisatie 2024 | Streef-waarde | Planning |
Klanttevredenheid | 8,6 | 2020 | 8,5 | 8,8 | 8,5 | 8,7 | 8 | 2020 |
Kennisbenutting door beleid, bedrijfsleven en maatschappelijke organisaties | 93% | 2020 | >90% | 92% | >90% | 93% | >80% | 2020 |
Percentage innoverende agrarische bedrijven (bron: WSER) | |||||||||
|---|---|---|---|---|---|---|---|---|---|
Indicator | Referentie-waarde | Peildatum | Realisatie 2020 | Realisatie 2021 | Raming 2022 | Realisatie 2023 | Raming 2024 | Streef-waarde | Planning |
Percentage innoverende agrarische bedrijven | 8% | 2017 | 8,90% | 5,30% | 9 | n.b.t. | n.b.t. | 10% | 2025 |
Toelichting
1. Klanttevredenheid uitgevoerd onderzoek WR en 2. Kennisbenutting uitgevoerd onderzoek WR
In 2015 zijn alle TO2-instituten (waaronder Wageningen Research (WR)) overgegaan op een nieuwe, uniforme methode voor het meten van klant tevredenheid en kennisbenutting. De scores in bovenstaande tabel tonen de gerealiseerde waarden.
2. Percentage innoverende agrarische bedrijven
Dit geeft het percentage van de bedrijven weer dat product- of procesinnovaties heeft doorgevoerd. Het gaat hierbij zowel om bedrijven die als eerste bedrijf iets nieuws hebben doorgevoerd als om innovatieve volgers (vroege volgers).
3. Impact Missiegedreven innovaties voor landbouw, water en voedsel
LVVN monitort en evalueert de Kennis en Innovatie Agenda Landbouw Water Voedsel (KIA LWV) op verschillende niveaus van output, outcome en impact. Er wordt ook gewerkt aan een monitorings- en effectmeting voor de nieuwe KIA LWV 2024-27. Hierbij sluiten we aan op het topsector beleid van EZ.
– Output: we monitoren het aantal projecten en budget per jaar. Om te kwantificeren meten we de kern-kpi’s van de publiek-private samenwerkingsprojecten (PPS-projecten) zoals type partners (kennisinstelling, mkb en grote bedrijven), verhouding tussen publieke en private financiering.
– Outcome: kern-kpi’s worden ontwikkeld zoals aantal nieuwe of verbeterde producten/processen/diensten ontwikkeld, kennis en innovatie ontwikkeld voor maatschappelijke opgaven, opschaling, verspreiding en toepassing (valorisatie) zoals het aantal agrarische ondernemingen (land- en tuinbouw en agro food sector)
– Impact: kwalitatief gaan we evalueren hoe ontwikkelde innovatie en kennis in 4 jaar bijdraagt aan de beleidsagenda en hoe innovatie en kennis bijdraagt bij het oplossen van maatschappelijke vraagstukken. Daarbij rapporteren we over de inhoudelijke voortgang op de missiedoelen. De Theories of Change die voor elk Meerjarig Maatschappelijk Innovatie Programma (MMIP) zijn opgesteld, zijn het uitgangspunt.
Inleiding
Deze bijlage biedt inzicht in de Europese geldstromen die relevant zijn voor de beleidsterreinen van LVVN. Er wordt ingegaan op de uitvoering van het GLB voor de periode 2023-2027 conform het vastgestelde Meerjarig Financieel Kader.
Meerjarig Financieel Kader
Op 21 juli 2020 bereikte de Europese Raad overeenstemming over het MFK voor de periode 2021 ‒ 2027. Het akkoord betekent voor Nederland een totale bijdrage vanuit de Europese Commissie van € 5,6 mld. (ELGF: € 4,2 mld.; ELFPO: € 1,4 mld.; EMFAF: € 139 mln.).
De Europese Commissie heeft op 16 juli 2025 haar voorstel voor het volgende MFK gepubliceerd. In aanloop naar het nieuwe MFK werkt het ministerie van LVVN nauw samen met de andere departementen om de gezamenlijke Nederlandse inzet te bepalen.
De verschillende EU-programma’s en EU-fondsen
Voor de uitvoering in gedeeld beheer van het Europees beleid worden vanuit de Europese Commissie eisen gesteld aan de uitvoering door de lidstaten. Deze eisen zijn vastgelegd in EU-Verordeningen en zijn uitgewerkt in Gedelegeerde- en Uitvoeringshandelingen en bijbehorende richtsnoeren. De lidstaten zijn verantwoordelijk voor de geharmoniseerde en eenduidige uitvoering van het EU-beleid.
Voor de uitvoering van het EU-beleid stelt de Europese Commissie een aantal Europese fondsen aan de lidstaten beschikbaar. Voor LVVN zijn de volgende EU-fondsen relevant:
1. Gemeenschappelijk Landbouwbeleid (GLB) eerste pijler: het Europees Landbouwgarantiefonds (ELGF);
2. Gemeenschappelijk Landbouwbeleid (GLB) tweede pijler: het Europees Landbouwfonds voor Plattelandsontwikkeling (ELFPO);
3. Gemeenschappelijk Visserijbeleid (GVB): het European Maritime, Fisheries and Aquaculture Fund (EMFAF).
Gemeenschappelijk Landbouwbeleid (GLB)
Binnen het GLB zijn twee pijlers te onderscheiden. De eerste pijler bestaat uit inkomenssteun aan landbouwers en markt- en prijsbeleid. Met behulp van de basisinkomenssteun (BISS) richt deze pijler zich op het stabiliseren van landbouwinkomens en door middel van de eco-regeling wordt ingezet op een verduurzaming van de sector. De herverdelende inkomenssteun (CRISS) is een aanvullende subsidie die bedoeld is om kleinere en middelgrote landbouwbedrijven te steunen. De tweede pijler betreft het plattelandsbeleid. Financieringsinstrumenten uit deze pijler leveren een bijdrage aan de meeste EU-prioriteiten op het gebied van plattelandsontwikkeling waaronder kennisoverdracht en het bevorderen van de concurrentiepositie van de landbouw. Verder richt het zich op de kwaliteit en, via een vergrote inspanning, verduurzaming van alle plattelandsgebieden in de EU.
Nederland heeft op basis van de GLB-verordeningen een Nationaal Strategisch Plan (NSP) opgesteld, waarmee uitvoering wordt gegeven aan het GLB voor de periode 2023-2027.
1. GLB pijler 1: het Europees Landbouwgarantiefonds (ELGF)
Hieronder volgen de belangrijkste maatregelen van het Europese Landbouw garantiefonds (ELGF):
1a. Inkomenssteun voor boeren
Er geldt een vaste hectarebetaling als basisinkomenssteun die voor iedere landbouwer gelijk is. Voor alle hectarebetalingen moeten landbouwers voldoen aan de conditionaliteiten: randvoorwaarden waaraan de landbouwers moeten voldoen om in aanmerking te komen voor grondgebonden toeslagen (BISS,CRISS, eco-regeling en ANLb), de zogenaamde ‘base line’. De voorwaarden hebben betrekking op leefomgeving, klimaat, volksgezondheid, dier- en plantgezondheid en dierenwelzijn. Naast de basisinkomenssteun is er ter ondersteuning van de kleinere landbouwbedrijven de herverdelingssteun, waarbij alle landbouwers voor de eerste 40 hectaren een extra premie ontvangen. De Eco-regeling is een instrument dat doelgerichte betalingen voor inspanningen op het terrein van biodiversiteit, klimaat, bodem en lucht, water en landschap mogelijk maakt. Hiermee worden landbouwers gestimuleerd te investeren in een duurzame landbouw. In de periode 2023-2027 zal de basisinkomenssteun geleidelijk worden afgebouwd ten gunste van duurzaamheidsmaatregelen in de tweede pijler, door overheveling van budget uit de eerste pijler.
1b. Aanvullende inkomenssteun voor jonge boeren
De aanvullende inkomenssteun voor jonge boeren zal de komende jaren worden uitgefaseerd door deze alleen nog uit te betalen aan jonge boeren die in de vorige GLB-periode (2014-2022) een aanvraag hiervoor hebben gedaan en nog niet de volle vijfjaarsperiode hebben benut. In het huidige GLB is steun aan jonge boeren ondergebracht in de tweede pijler. Zie verder hieronder in de paragraaf over ELFPO.
1c. Markt- en prijsbeleid
Met de gemeenschappelijke ordening van de landbouwmarkten wordt beoogd een gelijk speelveld voor de landbouw in de EU te realiseren. Nederland meent dat marktoriëntatie het uitgangspunt moet zijn voor het realiseren van de doelen van het GLB, zoals het bevorderen van het optimale gebruik van productiefactoren, verwerven van een redelijk inkomen door landbouwers, en verzekeren van redelijke prijzen voor consumenten. In de GMO-verordening (Vo. 1308/2013) is een vangnet voorzien voor landbouwmarkten bestaande uit marktondersteunende instrumenten (bv. openbare interventie en steun voor particuliere opslag), uitzonderlijke crisismaatregelen en steun aan bepaalde sectoren. Voorafgaand aan een jaar is niet te zeggen of en zo ja hoeveel steun zal worden gegeven aan marktondersteunende en crisismaatregelen aangezien deze onvoorspelbaar zijn. Voor Nederland is voorts de financiering van zogenaamde operationele programma’s van producentenorganisaties in de groente- en fruitsector relevant. Een ander relevant voorbeeld betreft het bijenprogramma. Van belang voor Nederland is ook de steun die op grond van de GMO-verordening wordt gegeven voor het Europese programma voor schoolmelk en -groente en -fruit.
In het algemeen geldt dat subsidies in het kader van EU markt- en prijsbeleid, net als in het geval van directe betalingen, uitsluitend EU-middelen betreffen en er dus geen nationale middelen bij betrokken zijn. De schoolregeling wordt wel (waar nodig) met nationale middelen aangevuld om meer scholen te kunnen laten deelnemen. Dit bedraagt € 470.000 in totaal (€ 270.000 voor schoolgroente- en fruit, en € 200.000 voor schoolzuivel). Nederland draagt voorts de nationale uitvoeringskosten voor deze subsidies. Uitzondering hierop is het bijenprogramma. Hiervoor geldt 50% nationale cofinanciering.
2. GLB pijler 2: Europees Landbouwfonds voor Plattelandsontwikkeling (ELFPO)
Vanaf 1 januari 2023 maakt het plattelandsontwikkelingsprogramma (POP) integraal onderdeel uit van het Nationaal Strategisch Plan (GLB-NSP), dat samen met de provincies wordt uitgevoerd. Het programma bestaat uit de volgende interventies: Agrarisch Natuur- en Landschapsbeheer (ANLb), Productieve investeringen voor bedrijfsmodernisering op landbouwbedrijven, Niet-productieve investeringen voor landbouwbedrijven, Niet-productieve investeringen voor niet-landbouwbedrijven, Kennisverspreiding en informatie, Brede weersverzekering, Samenwerking voor gebiedsgerichte aanpak, Zeldzame Huisdierrassen, Veenweide, samenwerking voor generatievernieuwing, innovatie (EIP) en het versterken van het landelijk gebied (LEADER). De interventie Vestigingssteun jonge landbouwers en de interventie samenwerking voor generatievernieuwing zijn onder andere nieuw binnen het GLB-NSP. Met vestigingssteun wordt steun verleend aan een jonge landbouwer bij de start of overname van een bedrijf. Deze steun komt in de plaats van de aanvullende steun onder de eerste pijler van het GLB.
Anders dan onder het POP3- en POP3+-programma is de EU-bijdrage verlaagd van 50% naar 43%. De nationale cofinanciering is daarmee verhoogd naar 57%. Daarbij worden ook een aantal interventies onder (gedeelde) verantwoordelijkheid van de provincies uitgevoerd, die deze interventies ook van een (verplicht) co-financiering of top-up voorzien.
3. Gemeenschappelijk Visserijbeleid (GVB): European Maritime, Fisheries and Aquaculture Fund (EMFAF)
Het GVB is in de eerste plaats gericht op de ontwikkeling van een verantwoorde visserijketen waarmee een evenwichtige en duurzame exploitatie van de visstand wordt bevorderd. Hiertoe zijn in EU-verband regels opgesteld, zoals beperkingen voor bepaalde visserijmethoden. Tevens zijn afspraken gemaakt ten aanzien van controle & handhaving, datacollectie en ter bevordering van de stabiliteit van de vismarkt.
Ontwikkelingen EMFAF
Met het EMFAF ondersteunt Nederland het Gemeenschappelijk visserijbeleid (GVB) en in mindere mate het Europees Geïntegreerd Maritiem Beleid (GMB) (IenW). Het fonds loopt van 2021 tot en met 2027. Het EMFAF-programma is bedoeld voor de (middel)lange termijn en maakt middelen vrij om de uitdagingen voor deze periode aan te gaan. De hoofddoelen van het Nederlandse programma zijn:
– Het verder verduurzamen van de visserijvloot door innovatie;
– Rendementsverbetering en verduurzaming van de aquacultuurproductie en de verwerkende keten;
– Een bijdrage leveren aan natuuronderzoek en -behoud;
– Ervoor zorgen dat Nederland haar verplichtingen uit het GVB op het gebied van datacollectie en controle en handhaving nakomt.
Het EMFAF is inmiddels al ingezet voor een investeringsregeling voor de aanschaf van Mosselzaadinvanginstallaties (MZI’s), een investeringsregeling voor de aanschaf van een SCR-katalysator voor de garnalenvloot, een investeringsregeling voor de aanschaf van een blackbox-systeem voor de garnalenvisserij en innovatieregelingen voor visserij, aquacultuur en keten. De komende jaren zullen er onder meer middelen worden ingezet voor nieuwe innovatieregelingen. Daarnaast is er geld voor overheidsopdrachten, zoals datacollectie en controle, de uitzet van glas- en pootaal, fully documented fisheries en fishing for litter.
Financieel overzicht EMFAF
In 2022 is het EMFAF-programma goedgekeurd. De verdeling van de kosten van dit programma tussen overheid en begunstigden bedraagt in de meeste gevallen 50–50. Van het overheidsdeel komt gemiddeld 70% uit het EMFAF, de resterende 30% is nationale cofinanciering. Het daadwerkelijke kasritme van het EMFAF wordt ingegeven door het moment waarop Nederland uitgaven bij de EU declareert.
Afkorting | Betekenis |
ABBA | Algemene Beginselen Behoorlijk Afwegen |
ABD | Algemene Bestuursdienst |
AC | Audit Committee |
ACM | Autoriteit Consument en Markt |
ACOI | Adviescollege Openbaarheid en Informatiehuishouding |
ADR | Auditdienst Rijk |
AI | Aviaire Influenza |
AKIS | Agrarisch Kennis- en Innovatiesysteem |
AMR | Antimicrobiële Resistentie |
AMvB | Algemene Maatregel van Bestuur |
ANB | Agrarisch Natuurbeeher |
ANLb | Agrarisch natuur en landschapsbeheer |
AO | Algemeen Overleg |
AP | Actieprogramma |
APB | Algemene Politieke Beschouwingen |
APR | Annual Performance Review |
AR | Algemene Rekenkamer |
ASB | Assurantiebelasting |
ATCM | Antarctic Treaty Consultative Meeting |
AVG | Algemene Verordening Gegevensbescherming |
AVP | Afrikaanse Varkenspest |
BAR | Brexit Adjustment Reserve |
BAS | Bedrijfsadviseringssysteem |
BAW | Beheerautoriteit Waddenzee |
BBL | Bureau Beheer Landbouwgronden |
BBT | Beste Beschikbare Technieken |
BD | Besmettelijke Dierziekten |
BEC | Beleidskwaliteit en -Evaluatiecommissie |
BES | Bonaire, Sint Eustatius, Saba |
BHOS | Ministerie van Buitenlandse Handel en Ontwikkelingsamenwerking |
BIN | Bedrijven Informatie Netwerk |
BISS | Basisinkomenssteun |
BKD | Bloembollenkeuringsdienst |
BL | Borgstelling MKB Landbouwkredieten |
BLV | Borgstelling Landbouw en Visserijkredieten |
BMKB | Borgstelling MKB Kredieten |
BNC | Beoordeling Nieuwe Commissievoorstellen |
BNP | Bruto Nationaal Product |
BO | Beleidsondersteunend Onderzoek |
BPF | Bioprocess Pilot Facility |
BSE | Bovine Spongiforum Encephalopathy |
BT | Blauwtong |
BTW | Belasting toegevoegde waarde |
BVA | Beveiligingsautoriteit |
BVD | Bovine Virus Diarree |
BVP | Bedrijfsvoeringparagraaf |
BZ | Ministerie van Buitenlandse Zaken |
BZK | Ministerie van Binnenlandse Zaken en Koninkrijksrelaties |
CA | Cellulaire Agricultuur |
CBD | Convention on Biological Diversity |
CBPP | Contagieuze Bovine Pleuropneumonie |
CBS | Centraal Bureau voor Statistiek |
CCAMLR | Convention for the Conservation of Antarctic Marine Living Resources |
CCD | Centrale Commissie Dierproeven |
CD | Commissiedebat |
CDM | Commissie van Deskundigen Meststoffenwet |
CER | Critical Entities Resilience Directive |
CFS | Committee on World Food Security |
CGR | Global Research Alliance |
CIBBRiNA | Coordinated Development and Implementation of Best Practice in Bycatch Reduction in the North Atlanctic, Baltic and Mediterranean regions |
CIBG | Centraal Informatiepunt Beroepen Gezondsheidszorg |
CIO | Chief Innovation Officer |
CITES | Convention on International Trade in Endangered Species of Wild Flora and Fauna |
CJIB | Centraal Jusititieel Incassobureau |
CMS | Convention on the Conservation of Migratory Species of Wild Animals |
COGEM | Commissie Genetische Modificatie |
COKZ | Centraal Orgaan voor Kwaliteitsaangelegenheden in de Zuivel |
CPBT | Centrum voor Proefdiervrije Biomedische Translatie |
CRa | College van Rijksbouwmeesters en Rijksadviseurs |
CTGB | College Toelating Gewasbeschermingsmiddelen en biociden |
CVO | Centrum voor Visserij Onderzoek |
CW | Comptabiliteitswet |
DAW | Deltaplan Agrarisch Waterbeheer |
DBE | Duurzame Blauwe Economie |
DD | DuurzaamDoor |
DG | Directoraat-Generaal |
DGF | Diergezondheidsfonds |
DICTU | Dienst ICT Uitvoering |
DJI | Dienst Justitiele Inrichtingen |
DLO | Dienst Landbouwkunding Onderzoek |
DNB | De Nederlandse Bank |
DPC | Dienst Publiek en Communicatie |
DUTO | Duurzaam toegankelijke overheidsinformatie |
EA | Ecologische Autoriteit |
EB | Energiebelasting |
EC | Europese Commissie |
EFMZV | Europees Fonds voor Maritieme Zaken |
EFSA | Europese Autoriteit voor Voedselveiligheid |
EG | Energie-efficiëntie glastuinbouw (voorheen EHG) |
EGB | Extern Geoormerkt Budget |
EHG | Energie-efficiëntie en hernieuwbare energie glastuinbouw |
EHS | Ecologische Hoofdstructuur |
EI | Economische Informatievoorziening |
EIP | Europees Innovatie Partnerschap |
EK | Eerste Kamer der Staten-Generaal |
ELFPO | Europees Landbouwfonds voor Plattelandsontwikkeling |
ELGF | Europees Landbouwgarantiefonds |
EMA | European Medicines Agency |
EMFAF | European Maritime Fisheries and Aquaculture Fund |
ERK | Europese Rekenkamer |
ESR | Effort Sharing Regulation |
ESTEC | European Space Research and Technology Centre |
ETS2 | Emissions Trading System 2 |
EU | Europese Unie |
EZ | Ministerie van Economische Zaken, voorheen EZK |
EZK | Ministerie van Economische Zaken en Klimaat |
FAO | Food and Agriculture Organization of the United Nations |
FEZ | Directie Financieel Economische Zaken |
FLEGT | Forest Law Enforcement, Governance and Trade |
FTO | Faciliteitein Toegepast Onderzoek |
GB | Genetische Bronnen |
GBCS | Geïntegreerd beheers- en controlesysteem |
GD | Gezondheidsdienst voor Dieren |
GFRA | Global Forest Resources Assessment |
GGD | Gemeenschappelijke Gezondheidsdienst |
GK | Grondkamers |
GKN | Groen Kennisnet |
GL | Garantieregeling Landbouw |
GLB | Gemeenschappelijk Landbouwbeleid |
GMB | Europees Geïntegreerd Maritiem Beleid |
GMI | Garantstelling Marktintroductie Innovaties |
GMO | Gemeenschappelijke Marktordening |
GRI | Global Reporting Initiative |
GVB | Gemeenschappelijk Visserijbeleid |
GWD | Gezondsheids-en welzijnswet voor dieren |
HACCP | Hazard Analysis and Critical Control Points |
HBO | Hoger Beroeps Onderwijs |
HCU | High Containment Unit |
HEHW | Tijdelijke subsidieregeling hernieuwbare warmteprojecten |
HGIS | Homogene Groep Internationale Samenwerking |
HLA | Hoofdlijnakkoord |
HMB | Holomicrobioom |
HPAI | hoogpathogene vogelgriep |
HVP | Herstel- en Veerkrachtplan |
IBG | Inbeslaggenomen goederen |
IBO | Interdepartementaal Beleidsonderzoek |
IBP | Interbestuurlijk Programma |
ICT | Informatie- en communicatietechnologie |
IDL | Investeringsfonds Duurzame Landbouw |
IenW | Ministerie van Infrastructuur en Waterstaat |
IHH | Informatiehuishouding |
IKB | Individueel Keuzebudget |
ILG | Investeringsbudget Landelijk Gebied |
IPBES | Intergouvernementeel Platform voor Biodiversiteit en Ecosysteemdiensten |
IPO | Interprovinciaal Overleg |
ISB | Incidentele Suppletoire Begroting |
IUC | Inkoop Uitvoering Centrum |
IUCN | International Union for Conservation of Nature and Natural Resources |
JAMRAI | Joint Action on Antimicrobial Resistance and Healthcare-Associated Infections |
JLE | Jong Leren Eten |
JOGG | Jongeren Op Gezond Gewicht |
JPI | Joint Programming Initiatives |
KAL | Klimaatadaptatie Landbouw |
KCB | Kwaliteits-Controle-Bureau |
KDS | Kwaliteitskeuring Dierlijke Sector |
KDW | Kritische Depositiewaarde |
KEV | Klimaat en Energieverkenning |
KF | Klimaatfonds |
KGG | Ministerie van Klimaat en Groene Groei |
KIA | Kennis- en Innovatie Agenda |
KIC | Kennis- en Innovatieconvenant |
KM-GBF | Kunming-Montreal Global Biodiversity Framework |
KPI | Kritische Prestatie-indicatoren |
KRM | Kaderrichtlijn Mariene Strategie |
KRW | Kaderrichtlijn Water |
KVP | Klassieke Varkenspest |
LAN | Landbouwraden Netwerk |
LBI | Louis Bolk Instituut |
LBV | Landelijke beëindigingsregeling veehouderijlocaties |
LBV-plus | Landelijke beëindigingsregeling veehouderijlocaties met piekbelasting |
LEI | Landbouw-Economisch Instituut |
LETLG | Lerende Evaluatie van de Transitie Landelijk Gebied |
LICG | Landelijk informatiecentrum gezelschapdieren |
LID | Landelijke inspectiedienst dierenbescherming |
LIW | Landelijk Informatiepunt Wolf |
LMM | Landelijk Meetnet Mestbeleid |
LTP | Lange-Termijn-Programma |
LVR | Landbouw- en Visserijraad |
LVVN | Ministerie van Landbouw, Visserij, Voedselzekerheid en Natuur |
LWV | Landbouw, water, voedsel |
MAX | Maximaal |
MBO | Middelbaar beroepsonderwijs |
MC | Monitorcommissie |
MCEN | Ministeriële Commissie Economie en Natuurherstel |
MEI | Marktintroductie energie-innovaties |
MFIN | Minister van Financiën |
MFK | Meerjarig Financieel Kader |
MFL | Multifunctionele Landbouw |
MGA | Maatregel Gerichte Aankoop |
MGB | Maatregel Gerichte Beëindiging |
MKB | Midden- en kleinbedrijf |
MKMD | Meer Kenis met Minder Dieren |
MKZ | Mond-en-klauwzeer |
MMIP | Meerjarige Missiegedreven Innovatie Programma |
MVO | Maatschappelijk Verantwoord Ondernemen |
MVWS | Minister voor Volksgezondheid, Welzijn en Sport |
MZI | Mosselzaadinvanginstallaties |
MZS | Minister voor Medische Zorg en Sport |
NAJK | Nederlands Agrarisch Jongeren Kontakt |
NAM | Nederlandse Aardolie Maatschappij |
NBI | Nederlandse Bos Inventarisatie |
NBSAP | Nationaal Biodiversiteit Strategie- en Actieplan |
NCD | Newcastle Disease |
NDFF | Nationale Databank Flora en Fauna |
NEM | Netwerk Ecologische Monitoring |
NES | Nationale Eiwitstrategie |
NGB | Nationale Grondbank |
NGF | Nationaal Groeifonds |
NGO | Niet-gouvernementele organisatie |
NHV | EU-Natuurherstel Verordening |
NIPO | Nederlands Instituut voor Publieke Opinie |
NKS | Nationaal Kennisprogramma Stikstof |
NMBP | Natuur- en Milieubeleidsplan Caribisch Nederland |
NNBW | Nationaal Netwerk Brede Welvaart |
NNN | Natuurnetwerk Nederland |
NOBV | Nationaal Onderzoeksprogramma Broeikasgassen Veenweiden |
NOF | Programma Natuuroffensief |
NOVI | Nationale Omgevingsvisie |
NPL | Nationaal Programma Landbouwbodems |
NPLG | Nationaal Programma Landelijk Gebied |
NPPL | Nationale Proeftuin Precisielandbouw |
NSP | Nationaal Strategisch Plan |
NVIC | Nederlands Veterinair Incident- en Crisiscentrum |
NVWA | Nederlandse Voedsel- en Warenautoriteit |
NWO | Nederlandse Organisatie voor Wetenschappelijk Onderzoek |
OBN | Ontwikkeling en Beheer Natuurkwaliteit |
OBUR | Ontwikkeling Beheersingsaanpak Uitheemse Rivierkreeften |
OCR | Official Controls Regulation |
OCW | Ministerie van Onderwijs, Cultuur en Wetenschap |
ODA | Officieel erkende financiering ontwikkelingssamenwerking |
ODI | Rijksorganisatie voor Ontwikkeling, Digitalisering en Innovatie |
OESO | Organisatie voor Economische Samenwerking en Ontwikkeling |
OIE | Office international des Épizooties |
OLAF | antifraude-DG van de Europese Commissie |
OM | Openbaar Ministerie |
OTO | Opdrachttevredenheidsonderzoken |
OVB | Overdrachtsbelasting |
OVK | ongedekte vaste kosten land- en tuinbouwbedrijven |
PAGW | Programmatische Aanpak Grote Wateren |
PAS | Programma Aanpak Stikstof |
PAWOZ | Programma Aansluiting Wind Op Zee |
PBL | Planbureau voor de Leefomgeving |
PBO | Publiekrechtelijke bedrijfsorganisatie |
PGW | Plantgezondsheidswet |
PIA | Programma Internationale Agroketens |
PIT | Programma Informatiehuishouding van de Toekomst |
PLOOI | Platform Open Overheidsinformatie |
POK | Parlementaire ondervragingscommissie kinderopvangtoeslagen |
POP | Plattelandsontwikkelingsprogramma |
POV | Producentenorganisatie Varkenshouderij |
PPLG | Provinciale Programma’s Landelijk Gebied |
PPS | Publiek-private samenwerking |
PRRS | Porcine reproductive and respiratory syndrome virus |
PSAN | Provinciale Subsidieregeling Agrarisch Natuurbeheer |
PSN | Programma Stikstofreductie en Natuurverbetering |
RBL | Rijksorganisatie Beveiliging en logistiek |
RBV | Rijksbegrotingsvoorschriften |
RCE | Rijksdienst voor Cultureel Erfgoed |
RDI | Rijksinspectie Digitale Infrastructuur, voorheen Agentschap Telecom |
RIVM | Rijksinstituut voor Volksgezondheid en Milieu |
RLN | Ruimte voor Landbouw en Natuur |
RPE | Rijksbrede Programma Evaluatieonderzoek |
RUO | Rijksuitvoeringorganisaties |
RVB | Rijksvastgoedbedrijf |
RVO | Rijksdienst voor Ondernemend Nederland |
RWS | Rijkswaterstaat |
RWT | Rechtspersonen met een Wettelijke taak |
SBB | Staatsbosbeheer |
SBO | Strategisch Belangrijke Onderzoeksprogramma's |
SDA | Stichting Diergeneesmiddelen Autoriteit |
SDG | Sustainable Development Goal |
SEA | Strategische Evaluatie Agenda |
SEB | Programma Schoon en Emissieloos Bouwen |
SEIA | Sociaal Economische Impact Analyse |
SER | Sociaal Economische Raad |
SG | Secretaris-Generaal |
SKAL | Skal Biocontrole, voorheen Stichting Keur Alternatief voorgebrachte Landbouwproducten |
SNL | Subsidieregeling Natuur en Landschapsbeheer |
SPUK | Specifieke Uitkering |
SREL | subsidieregeling experimenteerlocaties |
SRL | Social Readiness Level |
SRV | Saneringsregeling Varkenshouderij |
SSC | Shares Service Center-ICT |
SSO | Shared Service Organisatie |
SSRS | Stikstofregistratiesysteem (Rijksbank) |
STV | Samen Tegen Voedselverspilling |
SVD | Swine Vesicular Disease (Blaasjesziekte) |
SWIG | Subsidieregeling Warmte-infrastructuur Glastuinbouw |
SZW | Ministerie van Sociale Zaken en Werkgelegenheid |
TK | Tweede Kamer der Staten-Generaal |
TMD | Tijdelijke Maatregel Dieren |
TO2 | Toegepast Onderzoeks Organisaties |
TPI | Transitie Proefdiervrije Innovaties |
TRL | Technological Readiness Level |
TSE | Transmissible Spongiform Encephalopathies |
TWT | Tijdelijke Wet Transitiefonds landelijk gebied en natuur |
UAPB | Uitvoering Aanpak Piekbelasters |
UBR | Uitvoeringsorganisatie Bedrijfsvoering Rijk |
UNEP | United Nations Environment Programme |
UNESCO | United Nations Educational, Scientific and Cultural Organization |
UNFCCC | United Nations Framework Convention on Climate Change |
VAMIL | Regeling Vervroegde Afschrijving Milieu-investeringen |
VBNE | Vereniging van Bos- en Natuurterreineigenaren |
VGI | Voedings- en genotmiddelenindustrie |
VHR | Vogel- en Habitatrichtlijn |
VHS | Versterkte Handhavingsstrategie |
VIN | Visserij Innovatie Netwerk |
VIP | Veenweiden Innovatieproramma |
VKO | Vereenvoudigde Kosten Opties |
VN | Verenigde Naties |
VNG | Vereniging Nederlandse Gemeenten |
VO | Visserijonderzoek |
VOP | Visserij Ontwikkel Plan |
VRN | Voortgangsrapportage Natuur |
VRO | Ministerie van Volkshuisvesting en Ruimtelijke Ordening |
VV | Voedselveiligheid |
VVK | Vermogens Versterkend Krediet |
VVM | Verbeterprogramma VHR-Monitoring |
VWS | Ministerie van Volksgezondheid, Welzijn en Sport |
WAU | Werk aan Uitvoering |
WBVR | Wageningen Bioveterinary Research |
WEcR | Wageningen Economic Research |
WFBR | Wageningen Food & Biobased Research |
WGB | Wet Gewasbeschermingsmiddelen en biociden |
WGO | Wetgevingsoverleg |
WNB | Wet Natuurbescherming |
WNT | Wet Normering Topinkomens |
WOAH | World Organisation for Animal Health |
WOT | Wettelijke onderzoekstaken |
WOZ | Wind Op Zee |
WR | Wageningen Research |
WRR | Wetenschappelijke Raad voor het Regeringsbeleid |
WUR | Wageningen University & Research |
ZBO | Zelfstandig Bestuursorgaan |
Met ingang van deze Ontwerpbegroting hebben de beleidsartikelen van de begroting van LVVN een nieuwe structuur. Dit is gedaan om de leesbaarheid en transparantie te verbeteren.
De conversietabellen voor beleidsartikelen 21, 22, 23 en 24 dienen om de overgang van de oude structuur naar de nieuwe structuur duidelijk te maken. Deze laten van de budgetten van de oude structuur zien waar deze in de nieuwe structuur onder vallen.
OUD | Omschrijving | NIEUW | Omschrijving | 2024 | 2025 | 2026 | 2027 | 2028 | 2029 | 2030 |
|---|---|---|---|---|---|---|---|---|---|---|
21.0 | Land- en tuinbouw | 942.957 | 2.010.369 | 0 | 0 | 0 | 0 | 0 | ||
21.0.5 | Subsidies (regelingen) | 806.717 | 1.756.862 | 0 | 0 | 0 | 0 | 0 | ||
21.0.5.1 | Sociaal economische positie boeren | 156.695 | 78.293 | 0 | 0 | 0 | 0 | 0 | ||
21.1 | Agrarisch ondernemerschap | 122.556 | 67.109 | 5.290 | 14.434 | 11.434 | ||||
21.1.5 | Subsidies | 122.556 | 67.109 | 5.290 | 14.434 | 11.434 | ||||
21.1.5.1 | Verdienvermogen | 122.556 | 67.109 | 5.290 | 14.434 | 11.434 | ||||
21.0.5.2 | Duurzame veehouderij | 465.795 | 1.399.963 | 0 | 0 | 0 | 0 | 0 | ||
21.2 | Agroketens | 1.067.883 | 1.123.365 | 392.677 | 85.875 | 19.299 | ||||
21.2.5 | Subsidies | 1.067.883 | 1.123.365 | 392.677 | 85.875 | 19.299 | ||||
21.2.5.1 | Veehouderij en dierlijke ketens | 37.564 | 47.927 | 38.942 | 20.031 | 19.299 | ||||
21.2.5.4 | Vrijwillige beëindiging, verplaatsing en extensivering | 1.030.319 | 1.075.438 | 353.735 | 65.844 | 0 | ||||
21.0.5.3 | Glastuinbouw en weerbare planten en teeltsystemen | 84.415 | 83.129 | 0 | 0 | 0 | 0 | 0 | ||
21.2 | Agroketens | 129.353 | 136.554 | 146.409 | 149.214 | 163.073 | ||||
21.2.5 | Subsidies | 129.353 | 136.554 | 146.409 | 149.214 | 163.073 | ||||
21.2.5.2 | Glastuinbouw | 109.565 | 104.833 | 115.087 | 118.447 | 143.533 | ||||
21.2.5.3 | Plantaardige ketens | 19.788 | 31.721 | 31.322 | 30.767 | 19.540 | ||||
21.0.5.4 | Mestbeleid | 88.688 | 182.431 | 0 | 0 | 0 | 0 | 0 | ||
21.3 | Mestbeleid | 89.562 | 102.455 | 99.262 | 108.314 | 21.647 | ||||
21.3.5 | Subsidies | 89.562 | 102.455 | 99.262 | 108.314 | 21.647 | ||||
21.3.5.2 | Aanpak mestmarkt | 89.562 | 102.455 | 99.262 | 108.314 | 21.647 | ||||
21.0.5.5 | Diergezondheid en dierenwelzijn | 4.197 | 3.809 | 0 | 0 | 0 | 0 | 0 | ||
21.4 | Diergezondheid en dierenwelzijn | 5.680 | 4.804 | 4.498 | 4.222 | 4.222 | ||||
21.4.5 | Subsidies | 5.680 | 4.804 | 4.498 | 4.222 | 4.222 | ||||
21.4.5.2 | Dierenwelzijn | 5.680 | 4.804 | 4.498 | 4.222 | 4.222 | ||||
21.0.5.6 | Voedselzekerheid en internationale agrarische samenwerking | 324 | 1.019 | 0 | 0 | 0 | 0 | 0 | ||
21.5 | Voedselbeleid | 1.513 | 1.429 | 1.326 | 1.213 | 1.213 | ||||
21.5.5 | Subsidies | 1.513 | 1.429 | 1.326 | 1.213 | 1.213 | ||||
21.5.5.1 | Integraal voedselbeleid | 1.513 | 1.429 | 1.326 | 1.213 | 1.213 | ||||
21.0.5.7 | Integraal voedselbeleid | 6.603 | 7.218 | 0 | 0 | 0 | 0 | 0 | ||
21.5 | Voedselbeleid | 6.421 | 6.328 | 6.002 | 5.663 | 5.663 | ||||
21.5.5 | Subsidies | 6.421 | 6.328 | 6.002 | 5.663 | 5.663 | ||||
21.5.5.1 | Integraal voedselbeleid | 6.421 | 6.328 | 6.002 | 5.663 | 5.663 | ||||
21.0.5.8 | Doelsturing | 0 | 1.000 | 0 | 0 | 0 | 0 | 0 | ||
21.2 | Agroketens | 36.000 | 42.500 | 18.000 | 18.000 | 18.000 | ||||
21.2.5 | Subsidies | 36.000 | 42.500 | 18.000 | 18.000 | 18.000 | ||||
21.2.5.5 | Doelsturing | 36.000 | 42.500 | 18.000 | 18.000 | 18.000 | ||||
21.0.5.9 | Overige subsidies GLB | 0 | 0 | 0 | 0 | 0 | 0 | 0 | ||
21.2 | Agroketens | 0 | 0 | 46.500 | 77.000 | 82.000 | ||||
21.2.5 | Subsidies | 0 | 0 | 46.500 | 77.000 | 82.000 | ||||
21.2.5.6 | Overige subsidies GLB | 0 | 0 | 46.500 | 77.000 | 82.000 | ||||
21.0.15 | Leningen | 27.296 | 41.918 | 0 | 0 | 0 | 0 | 0 | ||
21.0.15.1 | Lening Investeringsfonds Duurzame Landbouw | 27.296 | 40.000 | 0 | 0 | 0 | 0 | 0 | ||
21.2 | Agroketens | 40.000 | 118.200 | 43.900 | 0 | 0 | ||||
21.2.15 | Leningen | 40.000 | 118.200 | 43.900 | 0 | 0 | ||||
21.2.15.1 | Investeringsfonds Duurzame Landbouw | 40.000 | 118.200 | 43.900 | 0 | 0 | ||||
21.0.15.9 | Overige leningen | 0 | 1.918 | 0 | 0 | 0 | 0 | 0 | ||
21.2 | Agroketens | 7.200 | 9.000 | 8.000 | 3.000 | 2.000 | ||||
21.2.15 | Leningen | 7.200 | 9.000 | 8.000 | 3.000 | 2.000 | ||||
21.2.15.9 | Overige leningen | 7.200 | 9.000 | 8.000 | 3.000 | 2.000 | ||||
21.0.25 | Garanties | 210 | 1.805 | 0 | 0 | 0 | 0 | 0 | ||
21.0.25.2 | Verliesdeclaraties borgstellingsfaciliteit | 210 | 1.805 | 0 | 0 | 0 | 0 | 0 | ||
21.1 | Agrarisch ondernemerschap | 1.805 | 1.805 | 1.805 | 1.805 | 1.805 | ||||
21.1.25 | Garanties | 1.805 | 1.805 | 1.805 | 1.805 | 1.805 | ||||
21.1.25.1 | Verliesdeclaraties borgstellingskrediet | 1.805 | 1.805 | 1.805 | 1.805 | 1.805 | ||||
21.0.25.3 | Garanties aan ZBO's/RWT's | 0 | 0 | 0 | 0 | 0 | 0 | 0 | ||
21.2 | Agroketens | 0 | 0 | 0 | 0 | 0 | ||||
21.2.25 | Garanties | 0 | 0 | 0 | 0 | 0 | ||||
21.2.25.2 | Garanties aan ZBO / RWT | 0 | 0 | 0 | 0 | 0 | ||||
21.0.55 | Opdrachten | 22.569 | 26.126 | 0 | 0 | 0 | 0 | 0 | ||
21.0.55.1 | Sociaal economische positie boeren | 911 | 4.489 | 0 | 0 | 0 | 0 | 0 | ||
21.1 | Agrarisch ondernemerschap | 9.284 | 12.504 | 12.866 | 10.116 | 9.516 | ||||
21.1.55 | Opdrachten | 9.284 | 12.504 | 12.866 | 10.116 | 9.516 | ||||
21.1.55.1 | Verdienvermogen | 9.284 | 12.504 | 12.866 | 10.116 | 9.516 | ||||
21.2 | Agroketens | 0 | 0 | 0 | 0 | 0 | ||||
21.2.55 | Opdrachten | 0 | 0 | 0 | 0 | 0 | ||||
21.2.55.3 | Plantaardige ketens | 0 | 0 | 0 | 0 | 0 | ||||
21.0.55.2 | Duurzame veehouderij | 253 | 4.470 | 0 | 0 | 0 | 0 | 0 | ||
21.4 | Diergezondheid en dierenwelzijn | 12.654 | 10.652 | 8.692 | 12.219 | 12.232 | ||||
21.4.55 | Opdrachten | 12.654 | 10.652 | 8.692 | 12.219 | 12.232 | ||||
21.4.55.2 | Dierenwelzijn | 12.654 | 10.652 | 8.692 | 12.219 | 12.232 | ||||
21.0.55.4 | Mestbeleid | 0 | 93 | 0 | 0 | 0 | 0 | 0 | ||
21.3 | Mestbeleid | 0 | 0 | 0 | 0 | 0 | ||||
21.3.55 | Opdrachten | 0 | 0 | 0 | 0 | 0 | ||||
21.3.55.1 | Regulier mestbeleid | 0 | 0 | 0 | 0 | 0 | ||||
21.0.55.5 | Diergezondheid en dierenwelzijn | 15.887 | 9.111 | 0 | 0 | 0 | 0 | 0 | ||
21.4 | Diergezondheid en dierenwelzijn | 18.295 | 16.658 | 16.407 | 11.662 | 11.662 | ||||
21.4.55 | Opdrachten | 18.295 | 16.658 | 16.407 | 11.662 | 11.662 | ||||
21.4.55.1 | Diergezondheid | 7.125 | 5.712 | 5.961 | 5.966 | 5.966 | ||||
21.4.55.2 | Dierenwelzijn | 11.170 | 10.946 | 10.446 | 5.696 | 5.696 | ||||
21.0.55.6 | Voedselzekerheid en internationale agrarische samenwerking | 3.987 | 6.362 | 0 | 0 | 0 | 0 | 0 | ||
21.5 | Voedselbeleid | 3.755 | 3.755 | 3.655 | 3.555 | 3.555 | ||||
21.5.55 | Opdrachten | 3.755 | 3.755 | 3.655 | 3.555 | 3.555 | ||||
21.5.55.1 | Integraal voedselbeleid | 3.755 | 3.755 | 3.655 | 3.555 | 3.555 | ||||
21.0.55.7 | Integraal voedselbeleid | 1.531 | 1.601 | 0 | 0 | 0 | 0 | 0 | ||
21.5 | Voedselbeleid | 1.979 | 2.059 | 2.059 | 2.059 | 2.059 | ||||
21.5.55 | Opdrachten | 1.979 | 2.059 | 2.059 | 2.059 | 2.059 | ||||
21.5.55.1 | Integraal voedselbeleid | 1.979 | 2.059 | 2.059 | 2.059 | 2.059 | ||||
21.0.55.8 | Doelsturing | 0 | 0 | 0 | 0 | 0 | 0 | 0 | ||
21.2 | Agroketens | 19.000 | 26.500 | 2.000 | 2.000 | 2.000 | ||||
21.2.55 | Opdrachten | 19.000 | 26.500 | 2.000 | 2.000 | 2.000 | ||||
21.2.55.5 | Doelsturing | 19.000 | 26.500 | 2.000 | 2.000 | 2.000 | ||||
21.0.75 | Bijdrage aan ZBO's/RWT's | 21.261 | 12.571 | 0 | 0 | 0 | 0 | 0 | ||
21.0.75.1 | College toelating gewasbeschermingsmiddelen en biociden | 4.597 | 1.909 | 0 | 0 | 0 | 0 | 0 | ||
21.2 | Agroketens | 1.886 | 1.498 | 1.492 | 1.484 | 1.484 | ||||
21.2.75 | Bijdragen aan ZBO / RWT | 1.886 | 1.498 | 1.492 | 1.484 | 1.484 | ||||
21.2.75.1 | College toelating gewasbeschermingsmiddelen en biociden | 1.886 | 1.498 | 1.492 | 1.484 | 1.484 | ||||
21.0.75.2 | Centrale Commissie Dierproeven | 40 | 0 | 0 | 0 | 0 | 0 | 0 | ||
21.4 | Diergezondheid en dierenwelzijn | 2.554 | 2.540 | 2.527 | 2.515 | 2.515 | ||||
21.4.75 | Bijdragen aan ZBO / RWT | 2.554 | 2.540 | 2.527 | 2.515 | 2.515 | ||||
21.4.75.1 | Centrale Commissie Dierproeven | 2.554 | 2.540 | 2.527 | 2.515 | 2.515 | ||||
21.0.75.3 | Medebewind/voormalige productschappen | 513 | 187 | 0 | 0 | 0 | 0 | 0 | ||
21.2 | Agroketens | 87 | 87 | 87 | 87 | 687 | ||||
21.2.75 | Bijdragen aan ZBO / RWT | 87 | 87 | 87 | 87 | 687 | ||||
21.2.75.3 | Keuringsdiensten | 87 | 87 | 87 | 87 | 687 | ||||
21.0.75.4 | Raad voor de Plantenrassen | 1.832 | 1.544 | 0 | 0 | 0 | 0 | 0 | ||
21.2 | Agroketens | 1.522 | 1.514 | 1.507 | 1.499 | 1.499 | ||||
21.2.75 | Bijdragen aan ZBO / RWT | 1.522 | 1.514 | 1.507 | 1.499 | 1.499 | ||||
21.2.75.2 | Raad voor de Plantenrassen | 1.522 | 1.514 | 1.507 | 1.499 | 1.499 | ||||
21.0.75.5 | Keuringsdiensten | 14.279 | 8.931 | 0 | 0 | 0 | 0 | 0 | ||
21.2 | Agroketens | 9.751 | 10.563 | 7.527 | 7.098 | 7.098 | ||||
21.2.75 | Bijdragen aan ZBO / RWT | 9.751 | 10.563 | 7.527 | 7.098 | 7.098 | ||||
21.2.75.3 | Keuringsdiensten | 9.751 | 10.563 | 7.527 | 7.098 | 7.098 | ||||
21.0.85 | Bijdrage aan medeoverheden | 0 | 140.002 | 0 | 0 | 0 | 0 | 0 | ||
21.0.85.2 | Specifieke uitkeringen | 0 | 140.002 | 0 | 0 | 0 | 0 | 0 | ||
21.2 | Agroketens | 1.047 | 0 | 0 | 0 | 0 | ||||
21.2.85 | Bijdragen aan mede-overheden | 1.047 | 0 | 0 | 0 | 0 | ||||
21.2.85.2 | Specifieke uitkeringen | 1.047 | 0 | 0 | 0 | 0 | ||||
21.0.85.4 | Overige bijdrage aan medeoverheden | 0 | 0 | 0 | 0 | 0 | 0 | 0 | ||
21.2 | Agroketens | 4.000 | 0 | 0 | 0 | 0 | ||||
21.2.85 | Bijdragen aan mede-overheden | 4.000 | 0 | 0 | 0 | 0 | ||||
21.2.85.4 | Overige bijdrage aan medeoverheden | 4.000 | 0 | 0 | 0 | 0 | ||||
21.0.95 | Bijdrage aan (inter-)nationale organisaties | 11.166 | 11.320 | 0 | 0 | 0 | 0 | 0 | ||
21.0.95.1 | FAO en overige contributies | 11.166 | 11.320 | 0 | 0 | 0 | 0 | 0 | ||
21.5 | Voedselbeleid | 11.227 | 10.780 | 10.405 | 10.449 | 10.449 | ||||
21.5.95 | Bijdragen aan (internationale) organisaties | 11.227 | 10.780 | 10.405 | 10.449 | 10.449 | ||||
21.5.95.1 | FAO en overige contributies | 11.227 | 10.780 | 10.405 | 10.449 | 10.449 | ||||
21.0.96 | Storting/onttrekking begrotingsreserve | 41.207 | 7.127 | 0 | 0 | 0 | 0 | 0 | ||
21.0.96.1 | Storting begrotingsreserve landbouw | 1.428 | 0 | 0 | 0 | 0 | 0 | 0 | ||
21.1 | Agrarisch ondernemerschap | 0 | 0 | 0 | 0 | 0 | ||||
21.1.96 | Storting begrotingsreserve | 0 | 0 | 0 | 0 | 0 | ||||
21.1.96.1 | Storting begrotingsreserve landbouw | 0 | 0 | 0 | 0 | 0 | ||||
21.0.96.2 | Storting begrotingsreserve apurement | 35.500 | 3.500 | 0 | 0 | 0 | 0 | 0 | ||
21.1 | Agrarisch ondernemerschap | 2.500 | 2.500 | 2.500 | 2.500 | 2.500 | ||||
21.1.96 | Storting begrotingsreserve | 2.500 | 2.500 | 2.500 | 2.500 | 2.500 | ||||
21.1.96.2 | Storting begrotingsreserve apurement | 2.500 | 2.500 | 2.500 | 2.500 | 2.500 | ||||
21.0.96.3 | Storting begrotingsreserve borgstelling | 4.279 | 3.627 | 0 | 0 | 0 | 0 | 0 | ||
21.1 | Agrarisch ondernemerschap | 1.027 | 1.027 | 1.027 | 1.027 | 1.027 | ||||
21.1.96 | Storting begrotingsreserve | 1.027 | 1.027 | 1.027 | 1.027 | 1.027 | ||||
21.1.96.3 | Storting begrotingsreserve borgstellingskrediet | 1.027 | 1.027 | 1.027 | 1.027 | 1.027 | ||||
21.0.97 | Bijdrage aan (andere) begrotingshoofdstukken | 12.531 | 12.638 | 0 | 0 | 0 | 0 | 0 | ||
21.0.97.1 | Diergezondheidsfonds | 12.531 | 12.638 | 0 | 0 | 0 | 0 | 0 | ||
21.4 | Diergezondheid en dierenwelzijn | 11.190 | 11.505 | 11.235 | 11.505 | 11.505 | ||||
21.4.97 | Bijdragen aan andere begrotingshoofdstukken | 11.190 | 11.505 | 11.235 | 11.505 | 11.505 | ||||
21.4.97.1 | Diergezondheidsfonds | 11.190 | 11.505 | 11.235 | 11.505 | 11.505 |
OUD | Omschrijving | NIEUW | Omschrijving | 2024 | 2025 | 2026 | 2027 | 2028 | 2029 | 2030 |
|---|---|---|---|---|---|---|---|---|---|---|
22.0 | Natuur, visserij en gebiedsgericht werken | 1.797.260 | 929.641 | 0 | 0 | 0 | 0 | 0 | ||
22.0.5 | Subsidies (regelingen) | 89.088 | 97.338 | 0 | 0 | 0 | 0 | 0 | ||
22.0.5.1 | Vermaatschappelijking Natuur en Biodiversiteit | 10.101 | 8.883 | 0 | 0 | 0 | 0 | 0 | ||
22.1 | Natuur en biodiversiteit | 5.762 | 5.387 | 4.457 | 4.154 | 4.154 | ||||
22.1.5 | Subsidies | 5.762 | 5.387 | 4.457 | 4.154 | 4.154 | ||||
22.1.5.3 | Natuur en maatschappij | 5.762 | 5.387 | 4.457 | 4.154 | 4.154 | ||||
22.0.5.2 | Natuur en Biodiversiteit op land | 43.017 | 57.624 | 0 | 0 | 0 | 0 | 0 | ||
22.1 | Natuur en biodiversiteit | 305.751 | 312.036 | 295.310 | 276.824 | 255.056 | ||||
22.1.5 | Subsidies | 305.751 | 312.036 | 295.310 | 276.824 | 255.056 | ||||
22.1.5.1 | Natuur en biodiversiteit op land | 305.751 | 312.036 | 295.310 | 276.824 | 255.056 | ||||
22.3 | Landelijk gebied | 12.220 | 16.534 | 3.205 | 2.505 | 2.505 | ||||
22.3.5 | Subsidies | 12.220 | 16.534 | 3.205 | 2.505 | 2.505 | ||||
22.3.5.1 | Toekomst landelijk gebied | 12.220 | 16.534 | 3.205 | 2.505 | 2.505 | ||||
22.0.5.3 | Beheer Kroondomeinen | 746 | 753 | 0 | 0 | 0 | 0 | 0 | ||
22.1 | Natuur en biodiversiteit | 761 | 761 | 761 | 761 | 761 | ||||
22.1.5 | Subsidies | 761 | 761 | 761 | 761 | 761 | ||||
22.1.5.4 | Kroondomeinen | 761 | 761 | 761 | 761 | 761 | ||||
22.0.5.4 | Duurzame visserij | 19.291 | 17.242 | 0 | 0 | 0 | 0 | 0 | ||
22.2 | Visserij | 37.098 | 26.849 | 6.713 | 6.701 | 6.701 | ||||
22.2.5 | Subsidies | 37.098 | 26.849 | 6.713 | 6.701 | 6.701 | ||||
22.2.5.1 | Duurzame visserij | 30.675 | 20.000 | 0 | 0 | 0 | ||||
22.2.5.2 | Europese fondsen visserij | 6.423 | 6.849 | 6.713 | 6.701 | 6.701 | ||||
22.0.5.6 | Overige stelsel activiteiten | 8.579 | 11.190 | 0 | 0 | 0 | 0 | 0 | ||
22.1 | Natuur en biodiversiteit | 16.748 | 17.291 | 18.932 | 18.923 | 18.753 | ||||
22.1.5 | Subsidies | 16.748 | 17.291 | 18.932 | 18.923 | 18.753 | ||||
22.1.5.1 | Natuur en biodiversiteit op land | 16.748 | 17.291 | 18.932 | 18.923 | 18.753 | ||||
22.0.5.7 | Natuur en Biodiversiteit Grote Wateren | 7.354 | 1.646 | 0 | 0 | 0 | 0 | 0 | ||
22.1 | Natuur en biodiversiteit | 300 | 300 | 0 | 0 | 0 | ||||
22.1.5 | Subsidies | 300 | 300 | 0 | 0 | 0 | ||||
22.1.5.2 | Natuur en biodiversiteit grote wateren | 300 | 300 | 0 | 0 | 0 | ||||
22.0.15 | Leningen | 21.829 | 20.795 | 0 | 0 | 0 | 0 | 0 | ||
22.0.15.1 | Leningen rente en aflossing | 21.829 | 20.795 | 0 | 0 | 0 | 0 | 0 | ||
22.1 | Natuur en biodiversiteit | 20.845 | 22.040 | 21.989 | 21.938 | 21.997 | ||||
22.1.15 | Leningen | 20.845 | 22.040 | 21.989 | 21.938 | 21.997 | ||||
22.1.15.1 | Nationaal Groenfonds | 20.845 | 22.040 | 21.989 | 21.938 | 21.997 | ||||
22.0.25 | Garanties | 0 | 0 | 0 | 0 | 0 | 0 | 0 | ||
22.0.25.2 | Garantie Klimaatfonds | 0 | 0 | 0 | 0 | 0 | 0 | 0 | ||
22.1 | Natuur en biodiversiteit | 0 | 0 | 0 | 0 | 0 | ||||
22.1.25 | Garanties | 0 | 0 | 0 | 0 | 0 | ||||
22.1.25.1 | Garanties Klimaatfonds | 0 | 0 | 0 | 0 | 0 | ||||
22.0.50 | (Schade)vergoeding | 0 | 1.600 | 0 | 0 | 0 | 0 | 0 | ||
22.0.50.1 | Vermaatschappelijking natuur en biodiversiteit | 0 | 1.600 | 0 | 0 | 0 | 0 | 0 | ||
21.1 | Agrarisch ondernemerschap | 9.000 | 9.000 | 6.783 | 1.000 | 0 | ||||
21.1.50 | (schade)vergoedingen | 9.000 | 9.000 | 6.783 | 1.000 | 0 | ||||
21.1.50.1 | PAS-melders | 9.000 | 9.000 | 6.783 | 1.000 | 0 | ||||
22.0.55 | Opdrachten | 37.591 | 72.792 | 0 | 0 | 0 | 0 | 0 | ||
22.0.55.1 | Vermaatschappelijking Natuur en Biodiversiteit | 3.032 | 5.368 | 0 | 0 | 0 | 0 | 0 | ||
22.1 | Natuur en biodiversiteit | 1.337 | 4.980 | 4.980 | 4.980 | 3.980 | ||||
22.1.55 | Opdrachten | 1.337 | 4.980 | 4.980 | 4.980 | 3.980 | ||||
22.1.55.1 | Natuur en biodiversiteit op land | 1.337 | 4.980 | 4.980 | 4.980 | 3.980 | ||||
22.3 | Landelijk gebied | 19.096 | 20.301 | 19.965 | 16.170 | 15.670 | ||||
22.3.55 | Opdrachten | 19.096 | 20.301 | 19.965 | 16.170 | 15.670 | ||||
22.3.55.1 | Toekomst landelijk gebied | 19.096 | 20.301 | 19.965 | 16.170 | 15.670 | ||||
22.0.55.2 | Natuur en Biodiversiteit op land | 19.319 | 38.747 | 0 | 0 | 0 | 0 | 0 | ||
22.1 | Natuur en biodiversiteit | 43.190 | 36.938 | 34.143 | 33.621 | 18.345 | ||||
22.1.55 | Opdrachten | 43.190 | 36.938 | 34.143 | 33.621 | 18.345 | ||||
22.1.55.1 | Natuur en biodiversiteit op land | 38.363 | 36.938 | 34.143 | 33.621 | 18.345 | ||||
22.1.55.3 | Natuur en maatschappij | 4.827 | 0 | 0 | 0 | 0 | ||||
22.3 | Landelijk gebied | 29.109 | 11.877 | 2.947 | 0 | 0 | ||||
22.3.55 | Opdrachten | 29.109 | 11.877 | 2.947 | 0 | 0 | ||||
22.3.55.1 | Toekomst landelijk gebied | 29.109 | 11.877 | 2.947 | 0 | 0 | ||||
22.0.55.3 | Natuur en Biodiversiteit Grote Wateren | 5.621 | 15.079 | 0 | 0 | 0 | 0 | 0 | ||
22.1 | Natuur en biodiversiteit | 47.242 | 49.351 | 41.329 | 29.054 | 25.760 | ||||
22.1.55 | Opdrachten | 47.242 | 49.351 | 41.329 | 29.054 | 25.760 | ||||
22.1.55.2 | Natuur en biodiversiteit grote wateren | 47.242 | 49.351 | 41.329 | 29.054 | 25.760 | ||||
22.0.55.4 | Duurzame visserij | 1.871 | 8.239 | 0 | 0 | 0 | 0 | 0 | ||
22.2 | Visserij | 34.008 | 38.491 | 39.541 | 32.715 | 48.140 | ||||
22.2.55 | Opdrachten | 34.008 | 38.491 | 39.541 | 32.715 | 48.140 | ||||
22.2.55.1 | Duurzame visserij | 34.008 | 38.491 | 39.541 | 32.715 | 48.140 | ||||
22.0.55.6 | Internationale Samenwerking | 2.994 | 2.378 | 0 | 0 | 0 | 0 | 0 | ||
22.1 | Natuur en biodiversiteit | 2.670 | 2.670 | 2.670 | 2.670 | 2.670 | ||||
22.1.55 | Opdrachten | 2.670 | 2.670 | 2.670 | 2.670 | 2.670 | ||||
22.1.55.5 | Internationale samenwerking | 2.670 | 2.670 | 2.670 | 2.670 | 2.670 | ||||
22.0.55.8 | Klimaatimpuls Natuur en Biodiversiteit | 4.754 | 2.981 | 0 | 0 | 0 | 0 | 0 | ||
22.1 | Natuur en biodiversiteit | 3.088 | 2.810 | 2.810 | 2.810 | 2.810 | ||||
22.1.55 | Opdrachten | 3.088 | 2.810 | 2.810 | 2.810 | 2.810 | ||||
22.1.55.1 | Natuur en biodiversiteit op land | 3.088 | 2.810 | 2.810 | 2.810 | 2.810 | ||||
22.0.65 | Bijdrage aan agentschappen | 15.855 | 62.906 | 0 | 0 | 0 | 0 | 0 | ||
22.0.65.1 | Rijkswaterstaat | 14.623 | 14.879 | 0 | 0 | 0 | 0 | 0 | ||
22.2 | Visserij | 14.135 | 14.435 | 14.480 | 14.436 | 14.436 | ||||
22.2.65 | Bijdrage aan agentschappen | 14.135 | 14.435 | 14.480 | 14.436 | 14.436 | ||||
22.2.65.1 | Rijkswaterstaat | 14.135 | 14.435 | 14.480 | 14.436 | 14.436 | ||||
22.0.65.2 | Rijksvastgoedbedrijf | 457 | 47.350 | 0 | 0 | 0 | 0 | 0 | ||
21.1 | Agrarisch ondernemerschap | 107.376 | 55.300 | 25.000 | 4.256 | 0 | ||||
21.1.65 | Bijdrage aan agentschappen | 107.376 | 55.300 | 25.000 | 4.256 | 0 | ||||
21.1.65.1 | Rijksvastgoedsbedrijf t.b.v. Nationale Grondbank | 107.376 | 55.300 | 25.000 | 4.256 | 0 | ||||
22.0.65.3 | Overige agentschappen | 775 | 677 | 0 | 0 | 0 | 0 | 0 | ||
22.3 | Landelijk gebied | 0 | 0 | 0 | 0 | 0 | ||||
22.3.65 | Bijdrage aan agentschappen | 0 | 0 | 0 | 0 | 0 | ||||
22.3.65.9 | Overige agentschappen | 0 | 0 | 0 | 0 | 0 | ||||
22.0.75 | Bijdrage aan ZBO's/RWT's | 35.128 | 35.201 | 0 | 0 | 0 | 0 | 0 | ||
22.0.75.1 | Staatsbosbeheer | 33.082 | 33.811 | 0 | 0 | 0 | 0 | 0 | ||
22.1 | Natuur en biodiversiteit | 33.267 | 32.618 | 32.459 | 32.300 | 32.300 | ||||
22.1.75 | Bijdragen aan ZBO / RWT | 33.267 | 32.618 | 32.459 | 32.300 | 32.300 | ||||
22.1.75.1 | Staatsbosbeheer | 33.267 | 32.618 | 32.459 | 32.300 | 32.300 | ||||
22.0.75.2 | Overige ZBO's | 2.046 | 1.390 | 0 | 0 | 0 | 0 | 0 | ||
22.3 | Landelijk gebied | 0 | 0 | 0 | 0 | 0 | ||||
22.3.75 | Bijdragen aan ZBO / RWT | 0 | 0 | 0 | 0 | 0 | ||||
22.3.75.1 | Diverse zbo's | 0 | 0 | 0 | 0 | 0 | ||||
22.0.85 | Bijdrage aan medeoverheden | 1.592.348 | 637.168 | 0 | 0 | 0 | 0 | 0 | ||
22.0.85.1 | Caribisch Nederland | 1.087 | 979 | 0 | 0 | 0 | 0 | 0 | ||
22.1 | Natuur en biodiversiteit | 899 | 830 | 800 | 899 | 800 | ||||
22.1.85 | Bijdragen aan mede-overheden | 899 | 830 | 800 | 899 | 800 | ||||
22.1.85.1 | Caribisch Nederland | 899 | 830 | 800 | 899 | 800 | ||||
22.0.85.2 | Specifieke uitkering | 1.591.261 | 636.189 | 0 | 0 | 0 | 0 | 0 | ||
22.1 | Natuur en biodiversiteit | 109.790 | 314.398 | 215.375 | 215.464 | 215.464 | ||||
22.1.85 | Bijdragen aan mede-overheden | 109.790 | 314.398 | 215.375 | 215.464 | 215.464 | ||||
22.1.85.2 | Specifieke uitkeringen | 109.790 | 314.398 | 215.375 | 215.464 | 215.464 | ||||
22.2 | Visserij | 0 | 0 | 0 | 0 | 0 | ||||
22.2.85 | Bijdragen aan mede-overheden | 0 | 0 | 0 | 0 | 0 | ||||
22.2.85.2 | Specifieke uitkeringen | 0 | 0 | 0 | 0 | 0 | ||||
22.3 | Landelijk gebied | 508.902 | 129.267 | 394.016 | 39 | 39 | ||||
22.3.85 | Bijdragen aan mede-overheden | 508.902 | 129.267 | 394.016 | 39 | 39 | ||||
22.3.85.2 | Specifieke uitkeringen | 508.902 | 129.267 | 394.016 | 39 | 39 | ||||
22.0.95 | Bijdrage aan (inter-)nationale organisaties | 1.765 | 1.841 | 0 | 0 | 0 | 0 | 0 | ||
22.0.95.1 | Internationale Samenwerking | 1.765 | 1.841 | 0 | 0 | 0 | 0 | 0 | ||
22.1 | Natuur en biodiversiteit | 1.840 | 1.840 | 1.840 | 1.840 | 1.840 | ||||
22.1.95 | Bijdragen aan (internationale) organisaties | 1.840 | 1.840 | 1.840 | 1.840 | 1.840 | ||||
22.1.95.1 | Internationale samenwerking | 1.840 | 1.840 | 1.840 | 1.840 | 1.840 | ||||
22.0.96 | Storting/onttrekking begrotingsreserve | 3.656 | 0 | 0 | 0 | 0 | 0 | 0 | ||
22.0.96.1 | Storting begrotingsreserve visserij | 3.457 | 0 | 0 | 0 | 0 | 0 | 0 | ||
22.2 | Visserij | 0 | 0 | 0 | 0 | 0 | ||||
22.2.96 | Storting begrotingsreserve | 0 | 0 | 0 | 0 | 0 | ||||
22.2.96.1 | Begrotingsreserve visserij | 0 | 0 | 0 | 0 | 0 | ||||
22.0.96.3 | Storting begrotingsreserve natuur | 199 | 0 | 0 | 0 | 0 | 0 | 0 | ||
22.1 | Natuur en biodiversiteit | 0 | 0 | 0 | 0 | 0 | ||||
22.1.96 | Storting begrotingsreserve | 0 | 0 | 0 | 0 | 0 | ||||
22.1.96.1 | Risicovoorziening Nationaal Groenfonds | 0 | 0 | 0 | 0 | 0 |
OUD | Omschrijving | NIEUW | Omschrijving | 2024 | 2025 | 2026 | 2027 | 2028 | 2029 | 2030 |
|---|---|---|---|---|---|---|---|---|---|---|
23.0 | Kennis en innovatie | 348.224 | 396.288 | 0 | 0 | 0 | 0 | 0 | ||
23.0.5 | Subsidies (regelingen) | 188.616 | 218.607 | 0 | 0 | 0 | 0 | 0 | ||
23.0.5.1 | Beleidsondersteunend onderzoek | 75.473 | 55.571 | 0 | 0 | 0 | 0 | 0 | ||
23.0 | Kennis en innovatie | 48.305 | 33.640 | 20.650 | 19.266 | 19.255 | ||||
23.0.5 | Subsidies | 48.305 | 33.640 | 20.650 | 19.266 | 19.255 | ||||
23.0.5.1 | Beleidsondersteunend onderzoek (Wageningen Research) | 48.305 | 33.640 | 20.650 | 19.266 | 19.255 | ||||
23.0.5.2 | Missiegedreven topsectoren- en innovatiebeleid | 47.638 | 49.109 | 0 | 0 | 0 | 0 | 0 | ||
23.0 | Kennis en innovatie | 48.275 | 43.018 | 49.053 | 44.832 | 44.832 | ||||
23.0.5 | Subsidies | 48.275 | 43.018 | 49.053 | 44.832 | 44.832 | ||||
23.0.5.2 | Missiegedreven kennis- en innovatiebeleid (Wageningen Research) | 48.275 | 43.018 | 49.053 | 44.832 | 44.832 | ||||
23.0.5.3 | Kennisverspreiding en groen onderwijs | 65.505 | 113.927 | 0 | 0 | 0 | 0 | 0 | ||
23.0 | Kennis en innovatie | 130.015 | 168.643 | 160.266 | 182.592 | 133.750 | ||||
23.0.5 | Subsidies | 130.015 | 168.643 | 160.266 | 182.592 | 133.750 | ||||
23.0.5.3 | Kennis- en innovatieketen | 61.423 | 106.630 | 100.663 | 127.722 | 90.208 | ||||
23.0.5.4 | Onderwijs en educatie | 10.493 | 9.515 | 8.065 | 7.794 | 7.444 | ||||
23.0.5.5 | Nationaal Groeifonds | 58.099 | 52.498 | 51.538 | 47.076 | 36.098 | ||||
23.0.55 | Opdrachten | 15.925 | 18.331 | 0 | 0 | 0 | 0 | 0 | ||
23.0.55.1 | Kennisontwikkeling en innovatie | 15.925 | 18.331 | 0 | 0 | 0 | 0 | 0 | ||
23.0 | Kennis en innovatie | 11.133 | 8.788 | 8.633 | 8.714 | 9.335 | ||||
23.0.55 | Opdrachten | 11.133 | 8.788 | 8.633 | 8.714 | 9.335 | ||||
23.0.55.3 | Kennis- en innovatieketen | 4.387 | 5.033 | 5.493 | 5.589 | 5.589 | ||||
23.0.55.6 | Programmering RIVM | 6.746 | 3.755 | 3.140 | 3.125 | 3.746 | ||||
23.0.65 | Bijdrage aan agentschappen | 15.851 | 18.656 | 0 | 0 | 0 | 0 | 0 | ||
23.0.65.1 | Rijksinstituut voor Volksgezondheid en Milieu | 15.851 | 18.656 | 0 | 0 | 0 | 0 | 0 | ||
23.0 | Kennis en innovatie | 8.692 | 6.178 | 6.323 | 6.465 | 7.409 | ||||
23.0.65 | Bijdrage aan agentschappen | 8.692 | 6.178 | 6.323 | 6.465 | 7.409 | ||||
23.0.65.1 | RIVM | 8.692 | 6.178 | 6.323 | 6.465 | 7.409 | ||||
23.0.75 | Bijdrage aan ZBO's/RWT's | 127.832 | 140.694 | 0 | 0 | 0 | 0 | 0 | ||
23.0.75.1 | Wageningen Research | 127.832 | 140.694 | 0 | 0 | 0 | 0 | 0 | ||
23.0 | Kennis en innovatie | 134.320 | 135.118 | 125.534 | 125.247 | 127.810 | ||||
23.0.75 | Bijdragen aan ZBO / RWT | 134.320 | 135.118 | 125.534 | 125.247 | 127.810 | ||||
23.0.75.1 | Wageningen Research | 134.320 | 135.118 | 125.534 | 125.247 | 127.810 | ||||
23.0.75.2 | ZonMw | 0 | 0 | 0 | 0 | 0 | 0 | 0 | ||
23.0 | Kennis en innovatie | 0 | 0 | 1.121 | 2.243 | 2.243 | ||||
23.0.75 | Bijdragen aan ZBO / RWT | 0 | 0 | 1.121 | 2.243 | 2.243 | ||||
23.0.75.2 | ZonMw | 0 | 0 | 1.121 | 2.243 | 2.243 |
OUD | Omschrijving | NIEUW | Omschrijving | 2024 | 2025 | 2026 | 2027 | 2028 | 2029 | 2030 |
|---|---|---|---|---|---|---|---|---|---|---|
24.0 | Uitvoering en toezicht | 698.837 | 728.595 | 0 | 0 | 0 | 0 | 0 | ||
24.0.65 | Bijdrage aan agentschappen | 698.837 | 728.595 | 0 | 0 | 0 | 0 | 0 | ||
24.0.65.1 | Nederlandse Voedsel- en Warenautoriteit | 354.312 | 368.263 | 0 | 0 | 0 | 0 | 0 | ||
24.0 | Uitvoering en toezicht | 332.674 | 340.102 | 344.388 | 338.513 | 337.547 | ||||
24.0.65 | Bijdrage aan agentschappen | 332.674 | 340.102 | 344.388 | 338.513 | 337.547 | ||||
24.0.65.1 | NVWA | 332.674 | 340.102 | 344.388 | 338.513 | 337.547 | ||||
24.0.65.2 | Rijksdienst voor Ondernemend Nederland | 344.525 | 360.332 | 0 | 0 | 0 | 0 | 0 | ||
24.0 | Uitvoering en toezicht | 292.545 | 286.683 | 231.467 | 224.763 | 221.248 | ||||
24.0.65 | Bijdrage aan agentschappen | 292.545 | 286.683 | 231.467 | 224.763 | 221.248 | ||||
24.0.65.2 | RVO | 271.973 | 267.141 | 212.877 | 206.276 | 202.754 | ||||
24.0.65.3 | RVO t.b.v. LVVN attachénetwerk | 20.572 | 19.542 | 18.590 | 18.487 | 18.494 |
De volgende diensten schrijven een eigen openbaarheidsparagraaf bij hun begroting: College voor de toelating van gewasbeschermingsmiddelen en biociden en Staatsbosbeheer.
Koeman, N. en Koopmans, C. (2019), ‘de kwaliteit van beleidsdoorlichtingen’, Beleidsonderzoek online juli 2019
Kopieer de link naar uw clipboard
https://zoek.officielebekendmakingen.nl/kst-36800-XIV-2.html
De hier aangeboden pdf-bestanden van het Staatsblad, Staatscourant, Tractatenblad, provinciaal blad, gemeenteblad, waterschapsblad en blad gemeenschappelijke regeling vormen de formele bekendmakingen in de zin van de Bekendmakingswet en de Rijkswet goedkeuring en bekendmaking verdragen voor zover ze na 1 juli 2009 zijn uitgegeven. Voor pdf-publicaties van vóór deze datum geldt dat alleen de in papieren vorm uitgegeven bladen formele status hebben; de hier aangeboden elektronische versies daarvan worden bij wijze van service aangeboden.