Kamerstuk
| Datum publicatie | Organisatie | Vergaderjaar | Dossier- en ondernummer |
|---|---|---|---|
| Tweede Kamer der Staten-Generaal | 2025-2026 | 36898 nr. 3 |
Zoals vergunningen, bouwplannen en lokale regelgeving.
Adressen en contactpersonen van overheidsorganisaties.
U bent hier:
| Datum publicatie | Organisatie | Vergaderjaar | Dossier- en ondernummer |
|---|---|---|---|
| Tweede Kamer der Staten-Generaal | 2025-2026 | 36898 nr. 3 |
Internationale sanctiemaatregelen zijn een belangrijk instrument in de buitenlandpolitieke inzet van de Verenigde Naties en de Europese Unie. Sanctiemaatregelen dienen de handhaving of het herstel van de vrede, de ondersteuning van de democratische rechtsstaat, mensenrechten en de beginselen van het internationaal recht, en het voorkomen van conflicten, de versterking van de internationale veiligheid en de bestrijding van terrorisme. Vanuit de overkoepelende kabinetsdoelstelling om de veiligheid en weerbaarheid van Nederland te vergroten, werkt het kabinet aan het door-ontwikkelen en implementeren van sancties. Aanname van een nieuwe sanctiewet en het tegengaan van omzeiling zijn daarbij van groot belang.1 Gelet op de toename van het gebruik van het sanctie-instrument, de eisen die dit stelt aan de nationale naleving van sanctiemaatregelen en het belang om hier in Nederland effectief uitvoering aan te geven, moderniseert de regering het sanctiestelsel en stelt zij daartoe een nieuwe Wet internationale sanctiemaatregelen voor.
De opzet van deze memorie van toelichting is als volgt. Hoofdstuk 2 bespreekt de context van het wetsvoorstel. In dat hoofdstuk wordt ingegaan op de aanleiding tot de voorgenomen modernisering van het Nederlandse sanctiestelsel, de doelstelling van het wetsvoorstel, de oorsprong van sancties en de uitvoering ervan in Nederland. Hoofdstuk 3 bespreekt op hoofdlijnen de verschillende elementen van het wetsvoorstel. In dit hoofdstuk wordt ingegaan op de bestaande systematiek van het Nederlandse sanctiestelsel, zoals geïntroduceerd in de Sanctiewet 1977. Daarna volgt een thematisch overzicht van de elementen die met dit wetsvoorstel worden gemoderniseerd of geïntroduceerd. Hoofdstuk 4 gaat in op de verhouding van het wetsvoorstel tot hoger recht en in het bijzonder op de verhouding tot een aantal fundamentele rechten, de verhouding van het voorstel tot een aantal lopende Europese wetstrajecten en de verhouding tot de Rijkssanctiewet. Hoofdstuk 5 behandelt de verhouding van het voorstel tot andere nationale regelgeving en in hoofdstuk 6 wordt expliciet ingegaan op de rechtsbescherming. Hoofdstuk 7 gaat in op de uitvoering van het wetsvoorstel, en biedt een globaal schematisch overzicht van de organisaties die bij de uitvoering van sancties betrokken zijn op grond van de Sanctiewet 1977. Per organisatie wordt aangegeven wat dit voorstel voor hun deel in de uitvoering zal veranderen. Hoofdstuk 8 behandelt de gevolgen van het wetsvoorstel. Specifiek wordt daarin aandacht besteed aan de brede welvaartseffecten en de gevolgen van sanctienaleving voor de duurzame ontwikkelingsdoelen, de regeldrukeffecten van het wetsvoorstel, de financiële gevolgen en de gevolgen voor Caribisch Nederland. Tot slot gaat hoofdstuk 9 in op de inbreng van geconsulteerde partijen en op de wijze waarop gevolg is gegeven aan over het voorstel uitgebrachte adviezen.
Beperkende maatregelen (hierna: sancties) zijn een essentieel component van het EU-buitenlandbeleid en hebben de afgelopen jaren een steeds centralere rol ingenomen in de EU-externe beleidsgereedschapskist. Sancties zijn een instrument van het Gemeenschappelijk Buitenland- en Veiligheidsbeleid (GBVB), waarbij de primaire werkingssfeer ligt in beperkingen die gelden voor lidstaten, burgers en bedrijven binnen de Europese Unie (EU). EU-bedrijven mogen bijvoorbeeld geen zaken meer doen met gesanctioneerde personen of entiteiten, transacties mogen niet meer worden uitgevoerd door financiële instellingen in de EU ten behoeve van gesanctioneerde personen of entiteiten, en EU-bedrijven mogen bepaalde goederen of diensten niet langer exporteren naar specifieke landen. Om ervoor te zorgen dat sancties een maximaal effect hebben, is het verplicht voor eenieder om zich daaraan te houden. Door het naleven van sancties dragen bedrijven en burgers concreet bij aan de bevordering van de internationale rechtsorde. Door het ontzeggen van toegang tot de Europese markt of het grondgebied, wordt de betreffende gesanctioneerde persoon, entiteit of het land als geheel geconfronteerd met de gevolgen van zijn gedrag. Dit kan een krachtig signaal zijn, het kan het voortzetten van dat gedrag bemoeilijken, aanzetten tot gedragsverandering en anderen ontmoedigen hetzelfde gedrag te vertonen. De snelle evolutie die het sanctie-instrumentarium de afgelopen jaren in EU-verband heeft doorgemaakt (zie Figuur 1 met een ontwikkeling van het aantal gesanctioneerde personen en entiteiten) stelt daarbij in toenemende mate eisen aan de uitvoering en de naleving ervan.
Figuur 1: cumulatief aantal opgelegde EU-sancties die van kracht zijn1

1 Figuur: Matelly, S. «Understanding international sanctions», Infographic, Jacques Delors Institute, September 2024. Data: https://data.europa.eu/apps/eusanctionstracker/.
Illustratief voor deze evolutie zijn de sanctiepakketten die in EU-verband zijn vastgesteld naar aanleiding van de Russische aanvalsoorlog tegen Oekraïne en het grootschalige geweld tegen de Oekraïense burgerbevolking. Deze ongeëvenaarde sanctiemaatregelen stellen de nationale naleving voor nieuwe uitdagingen. De omvangrijke en snel wijzigende EU-sanctieverordeningen stellen telkens nieuwe eisen aan het toezicht en de handhaving van sancties in Nederland. Eén van de aanbevelingen van de Nationaal Coördinator Sanctienaleving en Handhaving uit mei 2022 (hierna: de Nationaal Coördinator) luidde dan ook om het sanctiestelsel te versterken en ervoor te zorgen dat wet- en regelgeving daarmee gelijke tred houdt.2 Het blijven werken aan het implementeren van sancties en de aanname van een nieuwe nationale sanctiewet zijn dan ook van groot belang voor het kabinet.3
De Sanctiewet 1977 is de schakel tussen internationale verplichtingen en afspraken en nationale uitvoering en is in het afgelopen decennium slechts beperkt gewijzigd terwijl de omvang en complexiteit van internationale sanctiemaatregelen sterk is toegenomen. De effectiviteit van sanctiemaatregelen kan alleen gewaarborgd worden als de wetgeving voldoende uitgerust is om toepassing te geven aan een steeds veranderend sanctielandschap. Zo hebben de internationale sanctieregimes gericht op het bestrijden van terrorisme als gevolg van de terroristische aanslagen van 11 september 2001 in de Verenigde Staten aanleiding gegeven tot wijziging van de Sanctiewet 1977 met het oog op een adequate uitvoering van internationale sanctiemaatregelen gericht op de bestrijding van terrorisme en de uitbreiding van het toezicht op de naleving van financiële sanctiemaatregelen.4 De internationale sanctiemaatregelen die zijn afgekondigd naar aanleiding van de Russische aanvalsoorlog in Oekraïne van 24 februari 2022 zijn een vergelijkbare aanleiding die noodzaakt tot een grondige herziening van de wetgeving.
De Sanctiewet 1977 is namelijk op een flink aantal punten verouderd. Specifiek gesignaleerde problemen betreffen onder andere ontbrekende of onvoldoende grondslagen om gegevens uit te wisselen, het ontbreken van de mogelijkheid om sanctieschendingen bestuursrechtelijk te handhaven, een niet-toereikend systeem voor beheer en bewind, en behoefte bij marktpartijen aan inzicht in mogelijke relaties met gesanctioneerde personen en entiteiten.5 Hiernaast kennen sanctiemaatregelen verschillende meldingsplichten, zoals de melding van bevroren tegoeden of de verplichting voor specifieke gesanctioneerde personen of entiteiten om hun tegoeden te melden. Het in ontvangst nemen van deze meldingen is momenteel verdeeld over verschillende meldpunten, wat tot een gefragmenteerd systeem leidt en voor verwarring kan zorgen bij meldingsplichtige instellingen. Het adresseren van deze aandachtspunten zou een omvangrijke wijziging van de Sanctiewet 1977 vergen, waardoor het in de rede ligt om een geheel nieuwe wet vast te stellen.6 Daarbij geldt dat afdeling 5 van de Sanctiewet 1977 nog tijdelijk in licht aangepaste vorm van kracht zal blijven. Dit betreft de onderdelen die zien op het sanctiewettoezicht op de bedrijfsvoering van financiële ondernemingen (zie hierover uitgebreid paragraaf 3.8).
Om de bovengenoemde problemen te adresseren bevat dit wetsvoorstel een aantal oplossingen. Zo stelt de regering voor om de mogelijkheden om gegevens uit te wisselen te verbeteren, bestuursrechtelijke handhaving van sanctieschendingen te introduceren, evenals een regeling voor het beheer van (langdurig) bevroren tegoeden en de mogelijkheid om in bepaalde openbare registers een aantekening te plaatsen bij een relatie met gesanctioneerde personen of entiteiten. De alternatieven die hierbij zijn overwogen komen aan bod in paragraaf 3 van deze memorie van toelichting. Deze onderwerpen vragen om een dusdanige aanpassing van het stelsel dat een nieuwe wet passender wordt geacht. Het overkoepelende doel daarvan is om nog beter te kunnen voldoen aan de eisen die gesteld worden vanuit internationale sanctiemaatregelen, en om de daarmee beoogde resultaten helpen te verwezenlijken. Hiermee geeft de regering opvolging aan de aanbeveling van de Nationaal Coördinator om het sanctiestelsel te versterken en te zorgen dat de wetgeving daar gelijke tred mee houdt.7 De Nationaal Coördinator deed voor de naleving van sancties en het toezicht daarop in het algemeen een aantal aanbevelingen voor de langere termijn om het wettelijke sanctiestelsel te herzien:
– Creëer een meldplicht voor notariaat, advocatuur en accountancy en zorg voor passend toezicht (aanbeveling 5);
– Creëer een meldpunt voor bevriezing van aandelenbelangen en aandeelhoudersrechten in rechtspersonen in handen van gesanctioneerden (aanbeveling 7);
– Kom tot een regeling voor het beheer van langdurig bevroren tegoeden (aanbeveling 9);
– Creëer een sterkere rechtsgrondslag voor gegevensuitwisseling (aanbeveling 10);
– Creëer een wettelijke grondslag voor het plaatsen van een aantekening in het Handelsregister van bevroren bezittingen van rechtspersonen.8
De regering heeft de aanbevelingen van de Nationaal Coördinator omarmd en aangekondigd het Nederlandse sanctiestelsel te moderniseren door aanpassing van de Sanctiewet 1977 en aanpalende wet- en regelgeving.9 De regering hecht er namelijk veel belang aan dat de sancties in Nederland effectief worden toegepast en gehandhaafd.
Nederland is een open samenleving en een handelsnatie pur sang. De regering staat voor onze democratische waarden, vrijheden en rechtsstatelijke normen. Met de modernisering van het sanctiestelsel geeft de regering gevolg aan de grondwettelijke opdracht om de ontwikkeling van de internationale rechtsorde te bevorderen,10 en de verplichting, mede op grond van het beginsel van Unietrouw,11 om het nuttig effect van EU-regelgeving te verzekeren en zorg te dragen voor een effectieve handhaving en uitvoering van het Unierecht.12 Het wetsvoorstel zorgt er namelijk voor dat internationale sanctiemaatregelen op een gedegen manier kunnen worden geïmplementeerd en uitgevoerd in Nederland. Dat draagt bij aan de effectiviteit van de internationale sanctiemaatregelen, en aan het doorbreken van criminele handels- en geldstromen. In een fragmenterende wereldorde is het bovendien te meer van belang dat Nederland zich sterk maakt voor een betere naleving van het buitenlands beleid van de Unie, waaronder de naleving van sancties.13
De grondwettelijk ingebedde bevordering van de internationale rechtsorde is niet alleen een doelstelling van buitenlandbeleid, maar plaatst de Nederlandse constitutionele orde in een bredere internationale rechtsorde van vrede en veiligheid. De internationale rechtsorde is daarmee van grote betekenis voor Nederlandse burgers en bedrijven.14 Op het gebied van sanctienaleving hebben burgers en bedrijven daarbij een bijzondere rol. Om de sancties een zo groot mogelijk effect te laten hebben, is het een belangrijke plicht voor eenieder om zich aan de sancties te houden, dat het toezicht op de naleving effectief is en dat wordt gehandhaafd op sanctieschendingen. Dit vraagt collectieve inspanningen van burgers, bedrijven en overheidspartijen. Deze inspanningen zijn nodig en plaatsen Nederlandse burgers, bedrijven en de overheidspartijen midden in de internationale rechtsorde als dragers van rechten én plichten. Door sancties na te leven draagt iedereen bij aan de ondersteuning van de beginselen van het internationaal recht, de handhaving van vrede, de voorkoming van conflicten en de versterking van de internationale veiligheid.
Sancties vinden hun oorsprong over het algemeen in VN- of EU-besluitvorming. Het VN-Handvest geeft de Veiligheidsraad de bevoegdheid om voor alle leden van de VN bindende maatregelen te nemen die nodig zijn om de internationale vrede en veiligheid te handhaven of te herstellen, wanneer er sprake is van een bedreiging van de vrede, een schending van de vrede of een daad van agressie.15 Op grond van het VN-Handvest ingestelde sancties omvatten een breed scala aan maatregelen die zich niet richten op het gebruik van gewapend geweld en dienen ter uitvoering van VN-besluiten.16 Sinds 1966 heeft de Veiligheidsraad 31 sanctieregimes ingesteld: in het toenmalige Zuid-Rhodesië, Zuid-Afrika, voormalig Joegoslavië (2), Haïti, Angola, Liberia (3), Eritrea/Ethiopië, Rwanda, Sierra Leone, Ivoorkust, Iran, Somalië/Eritrea, ten aanzien van ISIL (Daesh) en Al-Qaida, Irak (2), Democratische Republiek Congo, Soedan, Libanon, Noord-Korea, Libië (2), ten aanzien van de Taliban, Guinee-Bissau, Centraal Afrikaanse Republiek, Jemen, Zuid-Soedan en Mali. Sinds de totstandkoming van het VN-Handvest in 1945 hebben sancties van de Veiligheidsraad een aantal verschillende vormen aangenomen, met het oog op een verscheidenheid aan doelen. De maatregelen varieerden van alomvattende economische en handelssancties tot meer (persoons)gerichte maatregelen zoals wapenembargo's, reisverboden en financiële of grondstoffenbeperkingen. De Veiligheidsraad heeft sancties opgelegd om vreedzame machtsoverdrachten te ondersteunen, niet-grondwettelijke veranderingen (zoals machtsgrepen) af te schrikken, terrorisme te bestrijden, mensenrechten te beschermen en non-proliferatie te bevorderen.17 De huidige Sanctiewet 1977 is tot stand gebracht tegen de achtergrond van de toepassing van de in 1968 aangenomen VN-sancties tegen Zuid-Rhodesië,18 lang voor de instelling van het GBVB van de EU in 1993.
Naast sancties die hun oorsprong in VN-besluitvorming vinden, kan de EU in het kader van het GBVB ook autonoom sancties opleggen of VN-sancties versterken. In het algemeen worden sancties opgelegd om een verandering teweeg te brengen in het beleid of de activiteit van het betrokken land, een deel van het land, de regering, entiteiten of individuen om de doelstellingen van het GBVB te ondersteunen. De EU gebruikt sancties als onderdeel van een geïntegreerd en alomvattend beleid dat bestaat uit een politieke dialoog, aanvullende inspanningen en andere instrumenten waarover ze beschikt. Inmiddels zijn sancties een essentieel en niet meer weg te denken onderdeel van het buitenlands beleid van de EU voor het nastreven van haar doelstellingen in overeenstemming met de beginselen van het GBVB, waaronder:
• de bescherming van de waarden, fundamentele belangen en veiligheid van de EU;
• handhaving van de vrede;
• consolidering en ondersteuning van de democratie, de rechtsstaat, de mensenrechten en de beginselen van het internationaal recht;
• voorkoming van conflicten en versterking van de internationale veiligheid.19
EU-sancties en VN-sancties staan met elkaar in verband en er bestaan in de Europese context dan ook drie soorten sanctieregimes:
1. Omgezette VN-sancties: sancties die zijn opgelegd in VN-verband worden omgezet in EU-recht in het kader van het GBVB en in het belang van uniforme implementatie voor een gelijk speelveld op de interne markt en uitvoerbaarheid in de Schengenzone.20
2. Versterkte VN-sancties: sancties die zijn opgelegd in VN-verband kunnen door de EU worden versterkt door strengere en aanvullende beperkingen op te leggen, bijvoorbeeld naar aanleiding van een oproep daartoe in resoluties van de VN Veiligheidsraad of naar eigen inschatting van de EU (bijvoorbeeld ten aanzien van Noord-Korea).
3. Autonome sancties: sanctieregimes die de EU volledig autonoom instelt. Deze kunnen gericht zijn tegen regeringen van derde landen en tegen niet-statelijke entiteiten of personen (zoals terroristische organisaties en terroristen). Voorbeelden van autonome EU-sanctieregimes die momenteel gelden zijn de regimes gericht op Syrië, Venezuela, Rusland en Belarus.21
Bij sancties kan worden gedacht aan:
• wapenembargo’s;
• beperkingen op de toelating tot het grondgebied van de EU van op een lijst geplaatste personen;
• het bevriezen van tegoeden en economische middelen (zoals goederen) van op een lijst geplaatste personen of entiteiten evenals een verbod op het ter beschikking stellen van economische middelen aan deze personen of entiteiten;
• verschillende vormen van economische sancties, de zogeheten sectorale maatregelen (beperkingen met betrekking tot verschillende sectoren van economische bedrijvigheid, zoals een verbod op de invoer of uitvoer van bepaalde goederen, op investeringen, op het verrichten van bepaalde diensten).
Om dergelijke maatregelen op te leggen, is een specifieke wettelijke grondslag in de EU-verdragen noodzakelijk. Deze is te vinden in artikel 29 van het Verdrag betreffende de Europese Unie (VEU) wat betreft de sanctiebesluiten in het kader van het GBVB, waaronder dus het instellen van sancties. De toepasselijke stemprocedure staat in artikel 31 VEU: eenparigheid van stemmen, oftewel unanimiteit (eerste lid) of gekwalificeerde meerderheid wanneer uitvoering wordt gegeven aan een eerder besluit (tweede lid). Deze GBVB-besluiten hebben betrekking op derde landen en personen, maar scheppen verplichtingen voor EU-lidstaten en hun onderdanen. De lidstaten moeten rechtstreeks toepassing geven aan deze besluiten, bijvoorbeeld als het gaat om wapenembargo's en reisbeperkingen. Voor zover het gaat om sancties tegen natuurlijke personen en entiteiten moet het GBVB-besluit nauwkeurige en op het specifieke geval toegesneden criteria bevatten waarmee bepaald kan worden welke personen en entiteiten op de sanctielijst moeten komen (het zogenoemde «oplijsten» van personen of «listing») en wanneer zij er weer van verwijderd moeten worden («delisting»).
Om ervoor te zorgen dat de uitvoering van financiële en economische beperkingen eenvormig plaatsvindt, worden de maatregelen in GBVB-besluiten omgezet in EU-verordeningen. EU-verordeningen hebben een algemene strekking, zijn verbindend in al hun onderdelen en rechtstreeks toepasselijk in elke lidstaat.22 Een regeling uit een verordening is van toepassing op iedere situatie of op iedere persoon die aan de criteria voldoet (zoals fabrikanten, exporteurs, dienstverleners, banken, luchtvaartmaatschappijen). Deze verordeningen worden vastgesteld op basis van artikel 215 van het Verdrag betreffende de werking van de Europese Unie (VWEU). Het eerste lid is de grondslag voor een gehele of gedeeltelijke beperking van de economische en financiële betrekkingen met bepaalde landen. Het tweede lid is de grondslag voor sancties tegen natuurlijke personen, rechtspersonen en niet-statelijke groepen of entiteiten.23
Nederland kan als lidstaat van de EU unilateraal geen sancties opleggen. Dit zou immers de werking van de interne markt kunnen aantasten, het vrije verkeer beperken en een concurrentieverstorend effect hebben.24 Vrijwel alle sancties die in Nederland moeten worden uitgevoerd vinden hun oorsprong in resoluties van de VN Veiligheidsraad, en Europese sanctiebesluiten en -verordeningen. Het beste voorbeeld van de uitvoering van sancties die voortvloeien uit een resolutie van de Veiligheidsraad is de nationale terrorismelijst.25 De Minister van Buitenlandse Zaken kan in overeenstemming met de Ministers van Justitie en Veiligheid, en Financiën onder bepaalde voorwaarden een persoon op de nationale terrorismelijst plaatsen. Hierbij wordt uitvoering gegeven aan Resolutie 1373 van de Veiligheidsraad van 28 september 2001.26 Als een sanctiemaatregel besloten ligt in een EU-verordening is deze vooral gericht aan overheidsdiensten en economische operatoren om eenvormig uitvoering te geven aan sancties. Denk bijvoorbeeld aan handel en het internationale financiële verkeer. EU-besluiten richten zich daarentegen tot EU-lidstaten. Zij moeten uitvoering geven aan sancties die tot de taken van de lidstaten behoren, zoals inreisverboden.
Het onderscheid tussen sanctieverordeningen en -besluiten is cruciaal voor de wijze waarop Nederland als lidstaat gevolg moet geven aan het daarin bepaalde. Een verordening heeft een algemene strekking, is verbindend in al haar onderdelen en is rechtstreeks toepasselijk in elke lidstaat.27 Een regeling uit een verordening is van toepassing op iedere situatie of op iedere persoon die aan de abstracte criteria voldoet. «Rechtstreeks toepasselijk» betekent dat een verordening als zodanig geldt in de lidstaten en niet mag worden omgezet in nationale wetgeving («overschrijfverbod»).28 Een omzetting zou er namelijk toe kunnen leiden dat er verschillen ontstaan tussen de inhoudelijke betekenis van een verordening en de nationale regeling.
Nationale implementatiemaatregelen zijn wel noodzakelijk voor zover uit een EU-verordening een plicht of bevoegdheid voortvloeit tot het stellen van regels om verdere uitvoering te geven aan de verordening. Dit kan neergelegd zijn in een algemene opdracht in de verordening, maar daarnaast volgt uit het algemene beginsel van Unietrouw en de doctrine van nuttig effect dat lidstaten de noodzakelijke maatregelen moeten treffen voor de daadwerkelijke verwezenlijking van het door Europese regelgeving beoogde resultaat.29 De lidstaten moeten alles doen of nalaten wat voor de volledige en daadwerkelijke toepassing van het Europese recht in de nationale rechtsorde nodig is.30
Het wetsvoorstel laat de Sanctiewet 1977 grotendeels vervallen en laat daarvoor een geheel nieuwe Wet internationale sanctiemaatregelen in de plaats treden. Afdeling 5 van de Sanctiewet 1977 zal nog enige tijd blijven voortbestaan (zie paragraaf 3.8). Het wetsvoorstel moderniseert het Nederlandse sanctiestelsel daarbij op verschillende vlakken. De hoofdlijnen hiervan worden achtereenvolgens besproken:
• modernisering van de grondslagen om regels te stellen ter uitvoering van internationale sanctiemaatregelen (paragraaf 3.1);
• de introductie van bestuursrechtelijke handhaving van schendingen van sanctiemaatregelen in aanvulling op het strafrecht (paragraaf 3.2);
• de introductie van een bijzondere handhavingsbevoegdheid bij ernstige niet-naleving of ontduiking van sanctiemaatregelen (paragraaf 3.3);
• het mogelijk maken van beheer en bewind van (langdurig) bevroren tegoeden en economische middelen (paragraaf 3.4);
• het creëren van een grondslag om in verschillende openbare registers een koppeling te maken met sancties (paragraaf 3.5);
• het verder verbeteren van de mogelijkheden die bevoegde autoriteiten, zoals toezichthouders en handhavingsinstanties, hebben om gegevens uit te wisselen (paragraaf 3.6);
• het inrichten van een centraal meldpunt sancties (paragraaf 3.7);
• aanpassingen aan het toezicht op de bedrijfsvoering en uitbreiding van dat toezicht naar juridische beroepsgroepen (paragraaf 3.8).
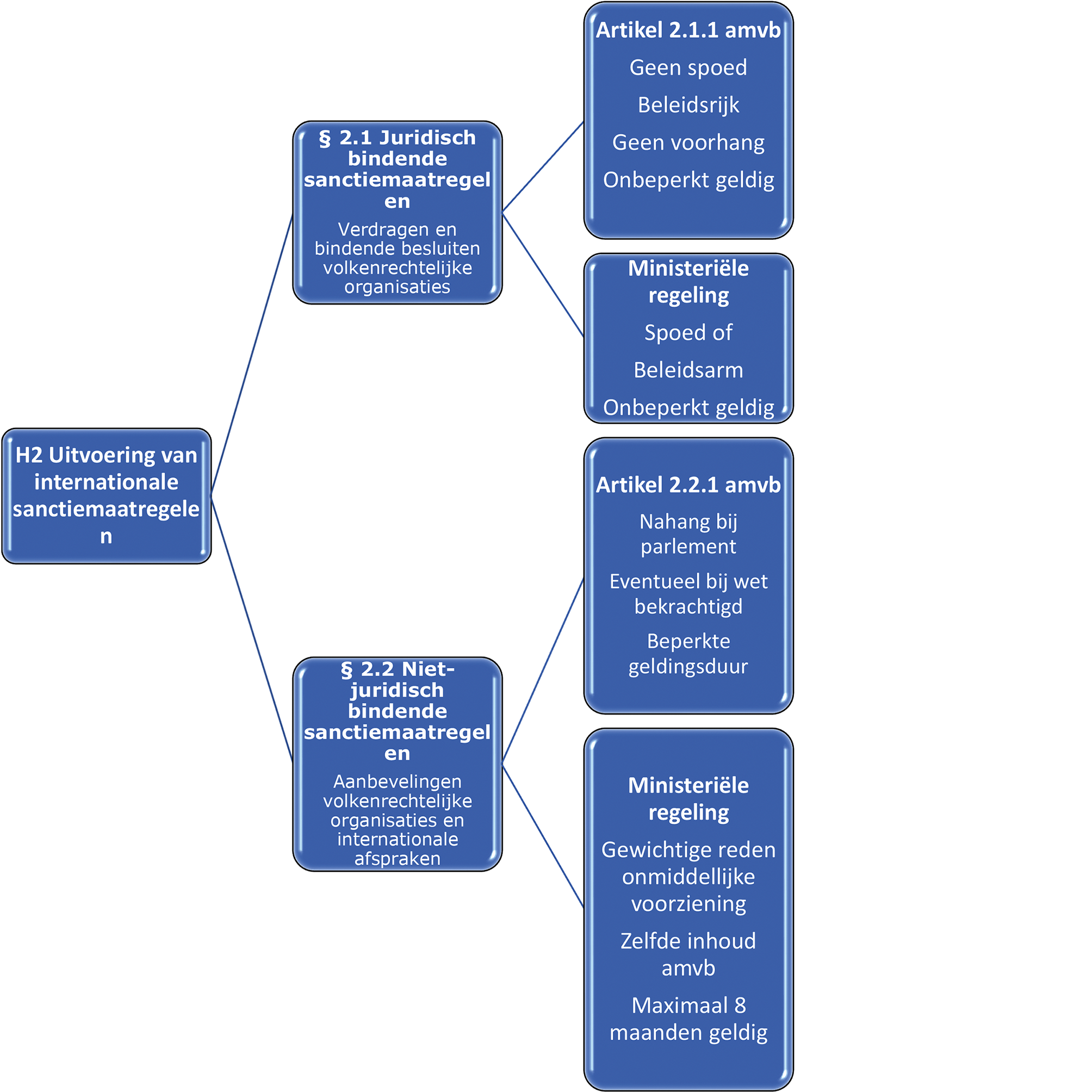
De Sanctiewet 1977 kent vier internationale grondslagen op basis waarvan in Nederland uitvoeringsregels kunnen worden gesteld, namelijk internationale sanctiemaatregelen uit (1) verdragen; (2) bindende besluiten van volkenrechtelijke organisaties; (3) aanbevelingen van volkenrechtelijke organisaties, en (4) internationale afspraken. Internationale sanctiemaatregelen die voortvloeien uit verdragen of besluiten van volkenrechtelijke organisaties zijn juridisch bindend. Daar kan uitvoering aan worden gegeven bij algemene maatregel van bestuur of bij ministeriële regeling, als de te stellen regels alleen strekken ter uitvoering van de verplichtingen in kwestie.31 Aanbevelingen van volkenrechtelijke organisaties en internationale afspraken (zoals internationale beleidsafspraken, zogenaamde Memoranda of Understanding) hebben weliswaar een politiek bindend karakter, maar geen juridisch bindend karakter. Uitvoeringsregels ter voldoening van deze aanbevelingen en internationale afspraken kunnen daarom in beginsel alleen bij algemene maatregel van bestuur worden gesteld.32
Zoals het kabinet in de hoofdlijnenbrief modernisering sanctiestelsel heeft aangegeven wordt (voor juridisch bindende internationale sanctiemaatregelen) geen afscheid genomen van de bestaande systematiek van het aanwijzen van bevoegdheden bij ministeriële regeling omdat dit de noodzakelijke flexibiliteit en snelheid biedt die onontbeerlijk is bij zichzelf snel opvolgende internationale of Europese ontwikkelingen.33 Het wetsvoorstel houdt vast aan de bovengenoemde vier grondslagen, maar voorziet daarbij wel in een nadere inkadering van de grondslagen. Zo bepaalt het wetsvoorstel dat bij de uitvoering van juridisch bindende internationale sanctiemaatregelen, voor ministeriële regelingen kan worden gekozen als er sprake is van spoed of als de internationale sanctiemaatregelen beperkt ruimte laten voor beleidsinhoudelijke keuzes. Dit kan daarom worden opgevat als een codificering van de huidige praktijk, waarbij internationale sanctiemaatregelen zoals EU-verordeningen zeer kort na publicatie in werking treden, waardoor snelle uitvoering nodig is. Daarnaast voorziet het wetsvoorstel in een verduidelijking en versterking van de waarborgen die gelden voor de uitvoering van internationale sanctiemaatregelen die zijn neergelegd in aanbevelingen van volkenrechtelijke organisaties of internationale afspraken, die niet-juridisch bindend van aard zijn.
De regering streeft ernaar om internationale sanctiemaatregelen vast te stellen op een internationaal zo breed mogelijk gedragen niveau, bij voorkeur in VN- of EU-verband, waarbij het gebruik van juridisch bindende instrumenten een sterke voorkeur heeft. In het bijzonder hecht de regering waarde aan een gemeenschappelijk EU-optreden, met het oog op de integriteit van de interne markt, een gelijk speelveld en het voorkomen van een ongecontroleerde toename aan verschillende internationale sanctiemaatregelen.34 Met het oog op de noodzaak om tot een zo toekomstbestendig mogelijke wet te komen kiest de regering daarbij bewust voor behoud van de grondslag om uitvoering te geven aan niet-juridisch bindende instrumenten (aanbevelingen van volkenrechtelijke organisaties en internationale afspraken). Bij aanbevelingen van volkenrechtelijke organisaties op het gebied van sancties kan bijvoorbeeld gedacht worden aan aanbevolen maatregelen van de Algemene Vergadering van de VN voor de vreedzame regeling van iedere situatie.35 Het sanctie-instrument blijft zich door-ontwikkelen en het is om die reden niet uit te sluiten dat zich ook in de toekomst situaties zullen voordoen die het in sommige gevallen wenselijk blijven maken om gebruik te maken van een niet-juridisch bindend instrument, zoals momenteel onder de Sanctiewet 1977 ook mogelijk is. De implementatie zal met voldoende waarborgen zijn omkleed, zoals in beginsel uitvoering bij algemene maatregel van bestuur, parlementaire betrokkenheid en een zo beperkt mogelijke werkingsduur.
Onderdelen die niet zijn overgenomen uit de Sanctiewet 1977
In artikel 3 van de huidige Sanctiewet 1977 is een opsomming opgenomen van de onderwerpen die de implementatie van internationale sanctiemaatregelen kan betreffen (dit artikel heeft zowel betrekking op de uitvoering van juridisch bindende als niet-juridisch bindende internationale sanctiemaatregelen). Bij wijziging van de Sanctiewet 1977 uit 2000, heeft de wetgever ervoor gekozen om deze opsomming van zijn limitatieve karakter te ontdoen, om ook de implementatie van destijds nog niet voorziene sanctieverplichtingen mogelijk te maken.36 Als gevolg daarvan is de meerwaarde van deze bepaling beperkt, in die zin dat het niet meer biedt dan een indicatie van het soort maatregelen dat kan worden getroffen. Het regelgevende karakter ontbreekt. De regering kiest er daarom voor om geen gelijkluidende bepaling over te nemen in dit wetsvoorstel.
Op grond van artikel 6, eerste lid, van de huidige Sanctiewet 1977 kan een algemene maatregel van bestuur ter uitvoering van internationale sanctiemaatregelen niet eerder in werking treden dan twee maanden na publicatie. Dit voorschrift is in de Sanctiewet 1977 opgenomen om ruimte te geven aan de in het huidige artikel 6, tweede lid, van de Sanctiewet 1977 neergelegde parlementaire betrokkenheid bij algemene maatregelen van bestuur (zij het dat de termijnen uit deze twee bepalingen abusievelijk uiteenlopen).37 Als echter naar het oordeel van de Minister vanwege gewichtige redenen een onmiddellijke voorziening vereist is, kan met de vaststelling van een ministeriële regeling alsnog worden geregeld dat de maatregelen direct, en dus niet pas na twee maanden gaan gelden (artikel 7). Omdat het de voorkeur heeft om uitvoeringsregels ter voldoening aan aanbevelingen van volkenrechtelijke organisaties en internationale afspraken bij algemene maatregel van bestuur vast stellen, komt met dit wetsvoorstel de tweemaandentermijn te vervallen. Hierdoor is het mogelijk om een dergelijke algemene maatregel van bestuur direct in werking te laten treden. Alleen als naar het oordeel van de Minister van Buitenlandse Zaken een gewichtige reden een onmiddellijke voorziening vereist kunnen vooruitlopend op de vaststelling van de algemene maatregel van bestuur regels bij ministeriële regeling worden vastgesteld.
Het overtreden van sanctieregelgeving is een vorm van financieel-economische criminaliteit,38 en de inspanningen van overheidswege om financieel-economische criminaliteit tegen te gaan omvatten dus eveneens het tegengaan van sanctieovertredingen. Sanctiemaatregelen worden momenteel alleen strafrechtelijk gehandhaafd. Dat is van oudsher het geval. Onder de Sanctiewet 1935 al werden overtredingen van op basis van die wet getroffen maatregelen als misdrijven bestraft met een jaar gevangenisstraf of een geldboete van hoogstens tienduizend gulden.39 Van 1980 tot 2002 waren opzettelijke overtredingen van de krachtens de Sanctiewet 1977 gestelde voorschriften misdrijven waartegen een strafbedreiging gold van twee jaar gevangenisstraf of een geldboete van de vierde categorie. In 2002 meende de wetgever dat deze strafmaat onvoldoende recht deed aan de ernst van dergelijke overtredingen. Daarop werd de strafmaat verhoogd naar een gevangenisstraf van hoogstens zes jaar of een geldboete van de vijfde categorie.40 De Sanctiewet 1977 voorziet echter niet in bestuursrechtelijke handhaving van materieelrechtelijke schendingen van sanctiemaatregelen. Wel is er bestuursrechtelijk toezicht en handhaving op de administratieve organisatie en interne controle van een specifieke lijst van financiële instellingen (hierna: Sanctiewet-instellingen).41 Het toezicht en de handhaving hierop worden uitgevoerd door de Nederlandsche Bank (DNB) en de Autoriteit Financiële Markten (AFM).42 Ook zijn er verscheidene toezichthouders en uitvoeringsorganisaties betrokken bij het tegengaan van materiële sanctieschendingen (zie paragraaf 7 voor een overzicht), maar zonder bestuursrechtelijk handhavingsinstrumentarium.
Overtredingen van sanctiebesluiten en sanctieregelingen zijn strafbaar gesteld als economisch delict.43 Wanneer opzettelijk begaan, is overtreding van de Sanctiewet 1977 een misdrijf. In alle andere gevallen is er in strafrechtelijke zin sprake van een overtreding.44 Voor Caribisch Nederland geldt hetzelfde stramien, zij het met een andere rechtsgrond.45 Als een partij in strijd handelt met geldende sanctiemaatregelen, bijvoorbeeld door het exporteren van goederen terwijl dit verboden is, is er een grondslag voor het Openbaar Ministerie om over te gaan tot strafrechtelijk onderzoek en eventuele strafvervolging.
De Nationaal Coördinator constateerde in zijn eindrapport dat bestuursrechtelijke handhaving van schendingen van sanctiemaatregelen door middel van bestuurlijke boetes of een last onder dwangsom een waardevolle aanvulling kan zijn op de bestaande strafrechtelijke handhaving.46 In de hoofdlijnenbrief is aangekondigd dat het kabinet voornemens is om nader te onderzoeken of en in welke gevallen, naast de strafrechtelijke handhaving van schendingen van sanctiemaatregelen, ook voorzien zou moeten worden in bestuursrechtelijke handhaving van schendingen.47 De regering heeft dit nader onderzocht en stelt de introductie voor van bestuursrechtelijke handhaving voor een deel van de sanctiemaatregelen. Dit betreft dus een toevoeging naast de bestaande strafrechtelijke handhaving en de bestaande bestuursrechtelijke handhaving van de bedrijfsvoeringseisen die gelden voor Sanctiewet-instellingen. Er wordt dus een gedeeltelijk duaal handhavingsstelsel voorgesteld.48
Een belangrijke reden voor de introductie van een duaal handhavingsstelsel is dat het strafrecht niet in alle gevallen voldoende proportioneel inzetbaar is gebleken bij schendingen waarbij de ernst en omvang gering is, of waar het handhavingsdoel vooral herstellend is. Om ervoor te zorgen dat schendingen met voldoende passende middelen kunnen worden afgedaan, is besloten tot de introductie van bestuursrechtelijke handhaving, namelijk de mogelijkheid om een last onder bestuursdwang, een last onder dwangsom of een bestuurlijke boete op leggen. Dit doet recht aan het karakter van het strafrecht als ultimum remedium en is temeer noodzakelijk nu het aantal schendingen, waarmee uitvoeringsorganisaties en toezichthouders te maken krijgen, toeneemt als gevolg van een toename in de inzet van het sanctie-instrument.
Het invoeren van een partieel duaal stelsel leidt tot meer flexibiliteit in de handhaving (op maat) en maakt het stelsel toekomstbestendig. Het strafrecht is nu de enige handhavingsmodaliteit, terwijl de inzet van het strafrecht voorbehouden moet blijven aan de meest serieuze overtredingen. Gelet op de (uiteenlopende) aard en ernst van normen die worden gesteld in Europese sanctieverordeningen biedt uitsluitend strafrechtelijke handhaving onvoldoende (passende) mogelijkheden voor effectieve en efficiënte handhaving van sanctienormen. Dit geldt met name voor zover sancties administratieve normen inhouden (zoals bijvoorbeeld meldingsplichten), dan wel geconstateerde schendingen relatief minder ernstig zijn.
De strafrechtketen ontbeert de capaciteit om te acteren op alle sanctieschendingen. Wanneer het strafrecht de enige handhavingsmodaliteit is, is er geen mogelijkheid voor herstelsancties en zal schaarse en kostbare opsporings- en vervolgingscapaciteit voor bestraffende sancties alleen ingezet worden voor de meest ernstige overtredingen. Zonder bestuursrechtelijke handhaving zal er dan ook altijd een (te) groot handhavingstekort blijven bestaan. De introductie van bestuursrechtelijke handhaving is dan ook noodzakelijk om sanctieschendingen effectief en efficiënt te kunnen handhaven, de pakkans te verhogen en het preventieve effect dat daarvan uitgaat te verhogen. Het strafrecht en de beperkte opsporings- en vervolgingscapaciteit kunnen daarbij gereserveerd blijven voor de meest ernstige overtredingen, als ultimum remedium.
Bij beperkte en milde schendingen is het wenselijk dat er de mogelijkheid is om bestuursrechtelijk op te treden. Via het bestuursrecht kunnen personen en bedrijven in voorkomende gevallen sneller en proportioneler gecorrigeerd worden. Tegelijkertijd is ook gebleken, uit overleg met het Openbaar Ministerie en betrokken uitvoeringsorganisaties, dat er soorten schendingen zijn waarbij juist de strafrechtelijke weg de juiste is. Dit komt omdat sommige soorten schendingen dermate ernstig zijn dat bestuursrechtelijke handhaving niet passend is. Dit is bijvoorbeeld in de regel het geval bij schendingen die betrekking hebben op militaire goederen.
Het wetsvoorstel regelt de invoering van bestuursrechtelijke handhaving door bestuursorganen aan te wijzen die bestuursrechtelijk handhavend kunnen optreden. Dit zijn de Douane, het Bureau Toetsing Investeringen (BTI) bij het Ministerie van Economische Zaken, het Bureau Financieel Toezicht (BFT) en de deken, bedoeld in artikel 45a, eerste lid, van de Advocatenwet. De aangewezen bestuursorganen oefenen hun bevoegdheden uit ten aanzien van de in het voorstel genoemde sectoren of handelingen. Omdat niet te voorspellen is welke sanctiemaatregelen in de toekomst worden getroffen, voorziet het wetsvoorstel ook in een grondslag om in sanctiebesluiten of -regelingen andere bestuursorganen aan te wijzen die zullen beschikken over het in het wetsvoorstel opgenomen bestuursrechtelijke handhavingsinstrumentarium. Hierdoor kan er snel ingespeeld worden op nieuwe sanctiemaatregelen. Omdat het hier om forse handhavende bevoegdheden gaat zal er na inwerkingtreding van een sanctiebesluit of sanctieregeling waarin die bestuursorganen worden aangewezen zo spoedig mogelijk een wetsvoorstel bij de Tweede Kamer worden ingediend. Deze niveaus van regelgeving sluiten aan bij de algemene uitgangspunten voor de wijze waarop uitvoering wordt gegeven aan internationale sanctiemaatregelen, waaronder het aanwijzen van bevoegde autoriteiten (zie paragraaf 3.1).
De Douane wordt bevoegd om bestuursrechtelijk te handhaven op de naleving van specifieke normen op het gebied van onder andere de inkoop, verkoop, invoer, uitvoer of doorvoer, direct of indirect, van goederen en diensten in strijd met geldende EU-sanctieverordeningen. De genoemde voorbeelden gelden daarbij uitdrukkelijk als voorbeeld, waarbij geldt dat de inzichten over welke handhavingsmodaliteit het meest passend is ook mettertijd kunnen veranderen.
Het BTI wordt bevoegd om bestuursrechtelijk te handhaven betreffende specifieke normen ten aanzien van de eigendom van of zeggenschap over (niet-beursgenoteerde) ondernemingen gevestigd in Nederland. Het kan hierbij gaan om het handhaven of afdwingen van de bevriezingsverplichting, de verplichting om voor bepaalde transacties met zo’n onderneming een voorafgaande ontheffing te hebben verkregen of de dienstverlening aan zo’n onderneming.
Het BFT wordt bevoegd om bestuursrechtelijk te handhaven op de naleving van specifieke normen uit de EU-sanctieverordeningen die betrekking hebben op de dienstverlening door notarissen (ook inbegrepen de kandidaat- en toegevoegd-notarissen), belastingadviseurs, externe registeraccountants en belastingconsulenten.49 De deken wordt bevoegd om bestuursrechtelijk te handhaven op de naleving van specifieke normen uit de EU-sanctieverordeningen die betrekking hebben op de dienstverlening door advocaten. In beginsel, behoudens uitzonderingen50, mogen juridische dienstverleners geen activiteiten aanbieden die verboden zijn op grond van de Europese sanctieverordeningen, waaronder activiteiten waarmee deze sanctiemaatregelen worden omzeild. Zo is het bijvoorbeeld verboden om tegoeden ter beschikking te stellen, in bepaalde gevallen juridische diensten aan te bieden en is het verboden om juridische constructies op te richten waarmee de sancties worden omzeild. De hier genoemde voorbeelden voor het BFT en de deken gelden daarbij uitdrukkelijk als voorbeeld, waarbij geldt dat de inzichten over welke handhavingsmodaliteit het meest passend is ook mettertijd kunnen veranderen.
De deken en het BFT zullen op grond van dit wetsvoorstel toezicht gaan houden op de bedrijfsvoeringsvoorschriften die gelden voor advocaten, respectievelijk notarissen en accountants (zie uitgebreider paragraaf 3.8). Het is noodzakelijk dat de deken en het BFT over bestuursrechtelijke handhavingsinstrumenten beschikken ten aanzien van de schending van de materiële sanctienormen. Het toezien en handhaven op de bedrijfsvoeringsnormen kan worden aangemerkt als preventief toezicht houden. Wanneer de hierboven genoemde beroepsgroepen op correcte wijze de normen voor de bedrijfsvoering naleven, de toezichthouders hierop toezien en handhaven, wordt de naleving van EU-sancties vergroot. De realiteit is echter dat naar alle waarschijnlijkheid daarmee schendingen van deze wet niet geheel voorkomen worden. Om die reden is er bij het BFT en de deken een behoefte om ook te kunnen toezien en handhaven op schending van de normen uit internationale sanctiemaatregelen; zij moeten ook reactief kunnen optreden als voornoemde toezichthouders bij de uitoefening van hun toezichtstaken een schending van de materiële normen constateren. Het bestuursrechtelijk kunnen handhaven op de materiële sanctienormen maakt effectief toezien en handhaven op de regels uit dit wetsvoorstel mogelijk.
Voor de Douane, BTI, BFT en de deken geldt dat zij al beschikken over een bestuursrechtelijk handhavingsinstrumentarium op grond van andere wetgeving, waaronder het kunnen opleggen van een bestuurlijke boete. Dit betekent dat deze organisaties al over de organisatorische randvoorwaarden beschikken, de nodige expertise, processen en middelen, om het bestuursrechtelijke handhavingsinstrumentarium in te zetten, naast eventuele capaciteits- en inhoudelijke uitbreiding hiervan als gevolg van dit wetsvoorstel.
Ook voor de Minister van Onderwijs, Cultuur en Wetenschap zal worden voorzien in de mogelijkheid om op grond van artikel 7.1.1 toezicht uit te oefenen op de naleving van verboden op het verlenen van technische bijstand door instellingen als bedoeld in de Wet op het Hoger Onderwijs en Wetenschappelijk onderzoek en deze verboden bestuursrechtelijk te handhaven. De vormgeving daarvan is nog onderwerp van een verkenning die tevens samenhangt met het wetsvoorstel screening kennisveiligheid. Dat wetsvoorstel voorziet al in toezicht en bestuursrechtelijke handhaving op een aantal van de verboden op technische bijstand in het kader van onderwijs en onderzoek door kennisinstellingen. Voor het deel van de verboden op technische bijstand in het kader van onderwijs en onderzoek door hoger onderwijsinstellingen dat niet onder de Wet screening kennisveiligheid komt te vallen, wordt verkend op welke wijze in toezicht en bestuursrechtelijke handhaving kan worden voorzien.
De keuze voor de organisaties die bestuursrechtelijke handhavingsbevoegdheden krijgen is mede ingegeven door het feit dat zij beschikken over bijzondere expertise met betrekking tot hun werkgebied.
Als alternatief is overwogen om één bestuursorgaan aan te wijzen dat belast is met de bestuursrechtelijke handhaving van alle soorten schendingen. Dit wordt om verschillende redenen niet haalbaar geacht. Gezien de brede reikwijdte van wat nu en in de toekomst onderwerp is van sanctiemaatregelen, is gebleken dat het niet mogelijk is om één bestuursorgaan te belasten met de handhaving van alle of verschillende soorten schendingen. Dit zou immers betekenen dat dit bestuursorgaan bekend zou moeten zijn met zowel financiële als goederenstromen alsook andere onderwerpen en in staat zou moeten zijn hierop toezicht en handhaving in te richten. Ook zou dit betekenen dat deze organisatie zich zou begeven op de toezichtterreinen van bestaande toezichthouders zoals AFM, DNB, de Douane en de Inspectie Leefomgeving en Transport (ILT) en in sommige gevallen hun werkzaamheden zou kunnen doorkruisen.
Ook is overwogen om op wetsniveau uitputtend bestuursorganen aan te wijzen die belast zijn met het bestuursrechtelijke toezicht op schendingen van sancties. Gezien het snel evoluerende karakter van het sanctie-instrument en de noodzaak tot spoedige implementatie wordt het opportuun geacht om in aanvulling op de in het wetsvoorstel aangewezen bestuursorganen, ook bij sanctiebesluit of sanctieregeling additionele bestuursorganen aan te kunnen wijzen, die over de in het wetsvoorstel opgenomen handhavingsbevoegdheden beschikken. Hierbij speelt ook dat het niet mogelijk is om te voorspellen welke sanctiemaatregelen in de toekomst worden genomen. Omdat het hier om forse handhavende bevoegdheden gaat zal er na inwerkingtreding van een sanctiebesluit of sanctieregeling waarin die bestuursorganen worden aangewezen zo spoedig mogelijk een wetsvoorstel bij de Tweede Kamer worden ingediend.
De introductie van bestuursrechtelijke handhaving betekent dat er een duaal handhavingsstelsel ontstaat. Dit is in lijn met het kabinetsbeleid inzake de keuze van een sanctiestelsel.51 Dit beleid houdt onder andere in dat het kabinet een duaal stelsel in beginsel niet geschikt acht als er sprake is van veel handhavende bestuursorganen met grote beleidsruimte of beleidsvrijheid vanwege noodzaak van een goede onderlinge afstemming en afstemming met het Openbaar Ministerie. Op dit punt worden geen problemen voorzien omdat de insteek is dat dezelfde norm niet door verschillende bestuursorganen bestuursrechtelijk zal kunnen worden gehandhaafd.
De introductie van een duaal stelsel moet aan een aantal vereisten voldoen: de bestuursrechtelijke boetemaxima mogen niet hoger zijn dan de strafrechtelijke boetemaxima en afstemming tussen de handhavingsinstanties en het Openbaar Ministerie is nodig om samenloop te voorkomen en omdat niemand twee keer voor hetzelfde feit mag worden bestraft.52 De afstemming tussen handhavingsinstanties en het Openbaar Ministerie behoeft geen nadere wettelijke regeling. Op grond van de Algemene wet bestuursrecht (Awb) is een bestuursorgaan namelijk al verplicht om, teneinde dubbele vervolging te voorkomen, ofwel per overtreding met het Openbaar Ministerie te overleggen of daarover in algemene zin afspraken te maken.53 De betrokken bestuursorganen en het Openbaar Ministerie zullen het boete- respectievelijk vervolgingsbeleid op elkaar moeten afstemmen en geregeld in overleg moeten treden.54 Afstemming en overleg is er ook op gericht om het voorkomen van samenloop van het bestuursrecht en strafrecht te bewaken en te zorgen dat de feitelijke toepassing consistent is.
Omdat bij een duaal sanctiestelsel de bestuurlijke boete niet hoger mag zijn dan de maximale strafrechtelijke boete, is ervoor gekozen om de bestuursrechtelijke boetemaxima gelijk te stellen aan de strafrechtelijke boetemaxima.
Ondernemingen in de EU die zelf niet onder sancties vallen, kunnen, al dan niet door statelijke actoren, worden ingezet als instrument voor de omzeiling van sancties, bijvoorbeeld voor transacties direct of indirect (via tussenpersonen in derde landen) met partijen gevestigd in bijvoorbeeld de Russische Federatie.55 Dergelijke inzet van rechtspersonen en entiteiten gevestigd in de EU is een van de bekende methodes van statelijke actoren om de bescherming van de nationale veiligheid via investeringstoetsing te omzeilen.56 Ook is het een bekend instrument om het systeem van exportcontrole te omzeilen.57 In zulke gevallen is het wenselijk om een dergelijk gebruik van in Nederland gevestigde ondernemingen te bestrijden en te voorkomen, waarbij het noodzakelijk kan zijn om de aansturing van de onderneming over te nemen.
Dit wetsvoorstel voorziet dan ook in een specifieke bevoegdheid voor de Minister van Economische Zaken in overeenstemming met de Minister die het mede aangaat om de effectieve werking van de sancties te bevorderen. Het betreft een bestuursrechtelijke handhavingsbevoegdheid die erop gericht is het gebruik van de onderneming om sanctiemaatregelen te omzeilen te beëindigen dan wel te voorkomen. Het is een bevoegdheid die ingezet kan worden om een voortdurende overtreding of omzeiling van de sanctiemaatregelen of het bijdragen daaraan door verbonden ondernemingen een halt toe te roepen. Dit instrument is onder meer nodig in de situatie dat een onderneming het ernstige risico neemt – bij bijvoorbeeld het verrichten van transacties, verlenen van diensten of de export van producten, al dan niet via een (buitenlandse) dochter – in strijd te handelen met de geldende sanctiemaatregelen en zo ten bate handelt van een agressor. Het is dan niet voldoende om te wachten tot dit risico zich daadwerkelijk heeft verwezenlijkt, want dan zou de schade in bijvoorbeeld Oekraïne immers al zijn aangericht met behulp van deze Nederlandse onderneming.
Doordat de bijzondere handhavingsbevoegdheid het doel heeft om ernstige niet-naleving of ontduiking direct te beëindigen of te voorkomen, heeft deze bevoegdheid meerwaarde naast een eventuele strafrechtelijke of andere punitieve maatregel. Zonder deze bevoegdheid kan – zelfs met het klassieke bestuursrechtelijke instrument van een last onder dwangsom wanneer voorzien is in bestuursrechtelijke handhaving – niet voorkomen worden dat de onderneming nog steeds bijdraagt aan de sanctie-ontduiking.
Een last onder bestuursdwang of onder dwangsom – wanneer daarin is voorzien – vereisen dat de overtreding en het feitelijk handelen waarvoor de last wordt afgegeven gericht worden benoemd, terwijl in onderhavig geval de gedraging die bestreden moet worden het gebruik van de onderneming als vehikel of instrument in zijn geheel betreft om actief de geldende sanctiemaatregelen te schenden. Door de aansturing van deze onderneming over te nemen, wordt de mogelijkheid om deze onderneming in te zetten voor sanctieontduiking voorkomen. Daarmee kan deze bevoegdheid een effectieve bijdrage leveren aan het bestrijden van sanctieontduiking door de inzet van ondernemingen. De keuze om niet direct over te gaan tot het regelen van bijvoorbeeld een stillegging van de onderneming is ingegeven door proportionaliteit: in de praktijk blijkt dat bij een deel van de ondernemingen die hiervoor gebruikt worden het merendeel van medewerkers en soms zelfs sommige bestuurders niet weten dat de onderneming aldus wordt gebruikt om de sanctiemaatregelen te ontduiken. Eventuele negatieve maatschappelijke gevolgen van het wegvallen van de onderneming kunnen hierdoor ook worden gemitigeerd. De maatschappelijke kosten van het wegvallen van de onderneming zou daarnaast niet in proportie zijn.
De bevoegdheid heeft gelijkenissen met de bevoegdheid om een persoon aan te wijzen zoals voorzien in het kader van beheer en bewind (zie paragraaf 3.4). Ook deze bevoegdheid kent de mogelijkheid om een persoon aan te wijzen die in de onderneming zelf kan handelen en als verlengde arm van de Minister gezien kan worden. Wel kent deze bijzondere handhavingsbevoegdheid een aantal belangrijke en wezenlijke verschillen.
De bevoegdheid kent in de eerste plaats andere gronden op basis waarvan deze bevoegdheid kan worden ingezet. Er moet sprake zijn van een niet-naleving van een sanctiemaatregel of andere voorschriften krachtens deze wet of een risico op ontduiking van een sanctiemaatregel of andere voorschriften bij of krachtens deze wet of op het actief bijdragen daaraan ten bate van andere ondernemingen die met de onderneming zijn verbonden. Hierbij is dus niet sprake van een breder publiek belang dat in het geding is door het effect van de sanctiemaatregel op de betrokken onderneming, maar juist een onderneming die in overtreding van de sanctiemaatregelen handelt of juist bijdraagt aan de overtreding door aan de betrokken onderneming verbonden ondernemingen.
In de tweede plaats is de bevoegdheid verstrekkender in die zin dat respectievelijk de bestuurder of het bestuur door de aangewezen persoon wordt vervangen. Daar waar bij artikel 5.3 een bewindvoerder naast het bestuur wordt gezet en de bewindvoerder aan het bestuur opdrachten geeft, wordt bij deze bevoegdheid het bestuur door de bewindvoerder uitgeoefend. De keuze voor dit verschil is ingegeven door de aannemelijkheid dat het zittende bestuur van de betrokken rechtspersoon actief meewerkt aan de ontduiking van de sanctiemaatregelen. Het bestuur voert immers de strategie en het beleid van de onderneming en draagt op zijn minst de volle verantwoordelijkheid voor het gedrag van de onderneming. Er kan derhalve niet vanuit worden gegaan dat betrokken bestuurder of bestuur daadwerkelijk zal meewerken aan de herijking van het gedrag van de onderneming. Eventuele negatieve maatschappelijke gevolgen van het wegvallen van de onderneming kunnen zodoende ook worden gemitigeerd, omdat dit door de vervanging van de bestuurder of het bestuur niet aan de orde hoeft te zijn.
In de derde plaats kan de Minister van Economische Zaken in overeenstemming met de Minister die het mede aangaat de kosten voor deze vorm van handhaving doorberekenen aan de betrokken onderneming. Daar waar in artikel 5.3 het inzetten van de bewindvoerder gericht is op het borgen van een breder publiek belang dat in beginsel voor rekening hoort te komen van de hoeder van het publiek belang die de overheid is, is hier sprake van actieve normovertreding. Dat legitimeert de doorberekening van de kosten die met de inzet van deze vergaande bevoegdheid gemoeid zijn. Dat deze kosten kunnen worden doorberekend is in lijn met het «veroorzaker betaalt-beginsel dat geldt bij de doorberekening van handhavingskosten.58
Ondernemingen in Nederland kunnen (indirect) worden geraakt door sancties, als de uiteindelijke eigenaar wordt gesanctioneerd. Daarbij bestaat het risico dat de Nederlandse onderneming in economisch isolement raakt, hetgeen kan leiden tot economische schade en ongewenste maatschappelijke gevolgen. Hierbij gaat het bijvoorbeeld om gevolgen voor de werkgelegenheid. Als een onderneming een aanzienlijk aantal werknemers heeft en geconfronteerd wordt met de gevolgen van een sanctiemaatregel, kan dat gevolgen hebben voor de werkgelegenheidssituatie en de sociale grondrechten van de werknemers. Daarnaast kan ook het (langdurig) bevriezen van bezit in Nederland, zoals vlieg-, vaartuigen en vastgoed tot praktische, financiële en maatschappelijke problemen leiden. In het rapport van de Nationaal Coördinator is aanbevolen om uit te zoeken of de overheid hier een regeling voor zou kunnen maken.59 Daarbij is gebleken dat het instrumentarium dat nu al bestaat, namelijk het aanvragen van ontheffingen door de gesanctioneerde zelf om bijvoorbeeld te voorzien in het (deels) kunnen beschikken over bevroren goederen, niet volstaat, omdat dit op transactieniveau werkt en daarmee geen oplossing is voor langdurige situaties of risicovolle situaties als gevolg van bijvoorbeeld achterstallig onderhoud die niet vallen onder de ontheffingsgronden. De betrokken onderneming moet namelijk wel zelf bereid zijn om het onderhoud te plegen en daar ook de financiële middelen voor hebben. Een dergelijke bereidheid is niet altijd aanwezig en financiële middelen kunnen over de tijd uitgeput raken. Daarnaast is de mogelijkheid om ontheffingen te verlenen gericht op het faciliteren van een specifieke incidentele transactie of handeling ten gunste van bijvoorbeeld een crediteur of het verrichten van onderhoud, maar deze bevoegdheid is maar in beperkte mate gericht op het beschermen of borgen van bredere maatschappelijke belangen, zeker wanneer deze belangen een structurele oplossing verlangen. Derhalve is hier sprake van publieke belangen die overheidsingrijpen rechtvaardigen. Dit geldt zeker waar de bijeffecten van sanctiemaatregelen raken aan sociale grondrechten, zoals de bevordering van voldoende werkgelegenheid, de bescherming en verbetering van het leefmilieu en de bevordering van voldoende woongelegenheid.60 Noch het bedrijfsleven zelf, noch de bestaande regelgeving kan voorzien in de borging van deze en andere publieke belangen. Omdat overheidsingrijpen ten aanzien van private ondernemingen een juridische grondslag vergt, is wetgeving hier het aangewezen instrument. Minder ingrijpende alternatieven zijn ook niet voorhanden. Met deze keuze en de wijze waarop deze is vormgegeven, geeft de regering bovendien opvolging aan de aanbevelingen van de Europese Commissie over het implementeren van zogeheten firewalls (zie uitgebreider paragraaf 3.4.1).61
Voorgesteld wordt om de ongewenste gevolgen van een bevriezing in Nederland op te vangen door overheidsingrijpen bij een onderneming, wanneer naleving van sancties tot uitzonderlijke economische en maatschappelijke impact leidt. Dit ingrijpen kan gericht zijn op het doorbreken van het economisch isolement van de onderneming door te zorgen dat de gesanctioneerde moederentiteit of persoon geen controle meer kan uitoefenen over die onderneming, waardoor die onderneming niet langer onder sancties valt. Dergelijk ingrijpen kan ook dienen voor het beheersen van de beschreven risico’s gerelateerd aan beheren van langdurig bevroren bezit in Nederland. Met dit wetsvoorstel wordt daarom voorzien in de volgende twee zaken:
• een regeling voor de continuïteit en afwikkeling van door sancties getroffen ondernemingen ingeval van negatieve maatschappelijke neveneffecten (paragraaf 3.4.1); en
• een regeling voor het beheer van registergoederen (paragraaf 3.4.2).
Internationale sanctiemaatregelen beogen actief economische schade toe te brengen als prikkel om beleidswijzigingen te bewerkstelligen. Deze internationale sanctiemaatregelen brengen via het instrument van de EU-verordeningen rechtstreeks verplichtingen met zich mee voor eenieder die valt onder de jurisdictie van de EU om te voldoen aan de internationale sanctiemaatregelen. De eigen verantwoordelijkheid staat voorop en verplicht eenieder om effectief gevolg te geven aan de sanctiemaatregelen, voor zover deze hen raken of op hen van toepassing zijn. Het gevolg is dan ook dat de beoogde economische schade zich direct voordoet binnen de kaders die de betrokken EU-verordeningen hebben gegeven.
Tegelijkertijd zijn er situaties waarbij in de EU gevestigde rechtspersonen en entiteiten die daadwerkelijke economische activiteiten ontplooien, niet voldoende in staat zijn om volledig effect te geven aan de internationale sanctiemaatregelen – zeker wanneer deze voor langere duur gelden – zonder dat hierdoor aanzienlijke (negatieve) sociaalmaatschappelijke gevolgen kunnen ontstaan zoals disruptie van leveranciersketens, tekorten aan grondstoffen, halffabricaten of eindproducten, verlies van werkgelegenheid en financiële moeilijkheden voor toeleveranciers of afnemers.
Hierbij kan bijvoorbeeld worden gedacht aan een in Nederland gevestigde onderneming die in Nederland winkels uitbaat en die (direct of indirect) voor meer dan 50% in handen is van een gesanctioneerde (rechts)persoon waarvoor een bevriezingsverplichting geldt. In zo’n geval zal de onderneming al snel geen nieuwe voorraden kunnen aanschaffen, werknemers aannemen of vervangingsinvesteringen kunnen verrichten en slechts met moeite – bijvoorbeeld via een ontheffing per transactie – aan bestaande verplichtingen kunnen voldoen zoals het betalen van salarissen, leveranciers, enzovoort. Een ander voorbeeld is een in Nederland gevestigde bank die een volle dochtermaatschappij is van een gesanctioneerde financiële instelling. Gevolg van de sancties tegen die (uiteindelijke) eigenaren is dat de tegoeden en economische middelen van die in Nederland gevestigde onderneming moeten worden bevroren en dat geen tegoeden en economische middelen nog aan die onderneming beschikbaar mogen worden gesteld, met uitzondering van incidentele ontheffingen. Zo wordt deze onderneming vergaand in haar functioneren gehinderd. Dit kan tot gevolg hebben dat reguliere rekeninghouders bij een dergelijke bank geen toegang meer hebben tot hun betaalrekeningen.
In de EU gevestigde rechtspersonen en entiteiten hebben beperkte mogelijkheden om met deze problemen om te gaan. Eén mogelijkheid is dat een onderneming noodgedwongen besluit de activiteiten te beëindigen en over te gaan tot ontbinding en liquidatie, al dan niet via een faillissement. Een andere mogelijkheid is dat het bestuur van de onderneming actief op zoek gaat naar een partij die de onderneming of diens activiteiten wil overnemen (een «witte ridder»): daarmee wordt de continuïteit van de onderneming en of diens activiteiten gewaarborgd, omdat de eigendoms- en zeggenschapsrelatie met de gesanctioneerde eigenaar van de dochtermaatschappij doorbroken wordt en de dochtermaatschappij niet meer onder de werking van de sancties valt. Een derde mogelijkheid is dat het bestuur van de onderneming samen met de moedermaatschappij of eigenaar van de ondernemingen zodanige maatregelen treffen dat de zeggenschapsrelatie tussen de dochteronderneming en de gesanctioneerde eigenaar of moedermaatschappij doorbroken wordt (een zogeheten «firewall»). Hetzelfde geldt voor het heronderhandelen van contractuele afspraken waardoor een gezamenlijke aansturing van een joint venture wordt aangepast. Ook dan kan de betrokken onderneming onttrokken worden aan de werking van de sancties. Al deze mogelijkheden hebben als gemeenschappelijke deler dat de gesanctioneerde eigenaar van de dochteronderneming bereid moet zijn en in staat is om mee te werken aan deze mogelijkheden. Al deze mogelijkheden vereisen immers een beperking of wijziging in de eigendoms- en zeggenschapsverhoudingen. Bovendien zijn er door de sanctiemaatregelen die op een gesanctioneerde eigenaar van toepassing zijn, beperkingen in de mogelijkheid voor de gesanctioneerde eigenaar om medewerking te verlenen aan deze veranderingen of de opbrengst van een eventuele verkoop te ontvangen. Soms zijn er ook nog aanvullende beperkingen of eisen opgelegd door de statelijke actor waar de gesanctioneerde eigenaar mee in verband is gebracht.62
Het bestuur van de onderneming kan dus proberen om de band met de (indirecte) eigenaar of partner te doorbreken, zodat de sanctionering van die eigenaar of partner niet langer van invloed is op de onderneming. In de praktijk zal een bestuur echter veelal slechts beperkt in staat zijn dit zelfstandig te bewerkstelligen, omdat bijvoorbeeld medewerking van de gesanctioneerde aandeelhouder nodig is. In voorkomend geval kan deze aandeelhouder of contractpartner proberen door uitoefening van de aandeelhoudersrechten dit te voorkomen door bijvoorbeeld het bestuur te ontslaan. Uit voorbeelden uit de praktijk blijkt dat dit wel degelijk voorkomt, zelfs in die gevallen waarin uitoefening van de stemrechten door de gesanctioneerde aandeelhouder verboden is krachtens de EU sanctieverordeningen. Bij joint-venture overeenkomsten die tot een gezamenlijk gedreven onderneming hebben geleid, zal de medewerking van de joint-venture partner nodig zijn om de gezamenlijk gedreven onderneming in rustiger vaarwater te brengen. Daarbij komt dat relevante derden – zoals banken en leveranciers – zekerheid zullen verlangen over bestaan en effectiviteit van zulke maatregelen, om vast te kunnen stellen dat sancties niet langer van toepassing zijn ten aanzien van de onderneming.
Nationale autoriteiten van een EU lidstaat kunnen op grond van de relevante internationale sanctiemaatregelen de mogelijk negatieve gevolgen van de sanctiemaatregelen beperkt mitigeren: naar gelang de toepasselijke verordening kunnen zij toestemming verlenen voor bepaalde transacties. Maar, de relevante bepalingen in de verordeningen zijn per definitie niet bedoeld om voortzetting van de bedrijfsvoering in dezelfde vorm mogelijk te maken, maar vooral gericht op bescherming van derden (bijvoorbeeld betaling van schulden ontstaan vóór sancties van kracht werden) en instandhouding van de onderneming als rechtspersoon (bijvoorbeeld betaling van belastingen) of het afwikkelen van lopende contracten met het oog op rechtszekerheid en het voorkomen van schade bij bijvoorbeeld klanten van de betrokken onderneming. In sommige sanctieverordeningen is inmiddels een mogelijkheid voor het verlenen van ontheffingen opgenomen die het mogelijk maakt om bepaalde transacties – binnen bepaalde termijnen – te verrichten waardoor de eigendomsbanden met de gesanctioneerde aandeelhouder of eigenaar doorbroken kunnen worden.63
Deze ontheffingsmogelijkheden zijn dus niet altijd geschikt of inzetbaar om de (ongehinderde) voortzetting van de economische activiteiten van de betrokken onderneming te faciliteren. Integendeel, het oogmerk van sancties is nu juist om deze voortzetting van economische activiteiten te beperken of zelfs te verhinderen waarmee de economie van het gesanctioneerde land of de economische belangen van de gesanctioneerde natuurlijke personen of rechtspersonen worden geschaad. De ontheffingsmogelijkheden zijn dan ook strikt ingekaderd.
Nationale autoriteiten kunnen ook overwegen financiële ondersteuning te bieden aan een onderneming die in moeilijkheden komt door de sancties die op de onderneming van toepassing zijn. Dit levert direct het risico op dat de gesanctioneerde persoon of entiteit financiële ondersteuning krijgt, terwijl dit als gevolg van de internationale sanctiemaatregelen verboden is64 of dat de gesanctioneerde persoon of entiteit nog wel degelijk verboden economische of financiële voordelen ontvangt.65 Ook kan er sprake zijn van een vorm van staatssteun die voorafgaand aan enige toekenning een goedkeuring van de Europese Commissie vereist.
Tot slot kunnen nationale autoriteiten van een EU lidstaat naar Europees recht zelf een «firewall» inrichten bij een bedrijf dat eigendom is of onder zeggenschap staat van een gesanctioneerde (rechts)persoon of entiteit. De Commissie beveelt ook aan dat lidstaten dit doen.66 Daarvoor is wel een nationale wettelijke grondslag vereist. Een dergelijke grondslag ontbreekt op dit moment in Nederland. In de huidige situatie kan onder omstandigheden wel gebruik worden gemaakt van bepaalde al bestaande sectorale wettelijke bevoegdheden, waaronder het aanwijzen van een bewindvoerder door de bevoegde Minister of toezichthouder, om in geval van zorgen over de continuïteit en stabiliteit van bepaalde ondernemingen in te grijpen.67 Deze bevoegdheden zijn niet toegespitst op het omgaan met de effecten van internationale sanctiemaatregelen, maar op het waarborgen van de continuïteit van het vitale proces of de stabiliteit van het financiële stelsel. Bovendien zijn deze bevoegdheden veelal gericht op een (nauw) afgebakende groep vitale aanbieders en dus niet breed inzetbaar. Hoe toekomstige sanctiemaatregelen er uit komen te zien is niet vooraf te voorspellen. Daarmee is ook niet te voorzien in welke sectoren ernstige maatschappelijke, economische of werkgelegenheidseffecten voor de Nederlandse samenleving als gevolg van die maatregelen zich kunnen voordoen. Om die reden is beperking van dit instrument tot bepaalde sectoren niet toereikend om deze effecten te mitigeren.
Dit alles leidt tot de constatering dat er een lacune bestaat in het mitigeren of voorkomen van ernstige maatschappelijke, economische of werkgelegenheidseffecten voor de Nederlandse samenleving die veroorzaakt kunnen worden door financiële stabiliteit of continuïteit van de onderneming die in het gedrang is gekomen door de toepassing van internationale sanctiemaatregelen op de betrokken onderneming. Het waarborgen van dit algemeen belang is – hoe zeer een bestuur van een onderneming rekening moet houden met bredere stakeholderbelangen – in de kern een verantwoordelijkheid van de overheid. Daarbij kan ook het best door de overheid een passende afweging worden gemaakt of het algemeen belang een vorm van ingrijpen vereist gelet op de negatieve maatschappelijke effecten, zelfs als het bestuur van de onderneming een andere afweging maakt.
Een aanvullende vorm van overheidsingrijpen is derhalve noodzakelijk. Daartoe voorziet dit wetsvoorstel in de mogelijkheid voor de Minister van Economische Zaken (steeds in overeenstemming met de Minister die het mede aangaat) om maatregelen te nemen gericht op (i) de naleving van sancties door de onderneming, en (ii) het beperken van de invloed die kan worden uitgeoefend door de gesanctioneerde eigenaar of samenwerkingspartner. Naar gelang de omstandigheden van het geval is het doel de continuïteit of in ultimo de ordelijke afwikkeling van de onderneming. Daarbij zullen de maatregelen altijd gericht zijn op het zoveel mogelijk beperken van negatieve maatschappelijke effecten, zoals verlies van werkgelegenheid en ontwrichting van economische processen in Nederland en de EU.
Niet iedere onderneming en niet iedere situatie zal onder de werking van deze bevoegdheid vallen. Het moet gaan om nadelige gevolgen voor de financiële stabiliteit of continuïteit van een onderneming die door een sanctiemaatregel zijn veroorzaakt en daarmee ernstige maatschappelijke, economische of werkgelegenheidseffecten voor de Nederlandse samenleving kan veroorzaken. Er moet dus een breder algemeen publiek belang in het geding zijn voordat de Minister van Economische Zaken gebruik kan maken van deze bevoegdheid. Het is bovendien een bevoegdheid die de Minister van Economische Zaken uit eigen beweging kan toepassen. Weliswaar kan de Minister van Economische Zaken door de betrokken onderneming, sanctietoezichthouder, klanten of toeleveranciers van de betrokken onderneming of zelfs door non-gouvernementele organisaties zoals vakbonden worden gewezen op de problematiek waarin de onderneming verkeert en de gevolgen die dat kan hebben, maar de bevoegdheid neergelegd in artikel 5.3 wordt niet op aanvraag uitgeoefend.
De inzet van deze bevoegdheid biedt de Minister van Economische Zaken de mogelijkheid om door middel van een ingreep in de bedrijfsvoering van de betrokken onderneming, de onderneming in staat te stellen zodanige tijdelijke maatregelen te treffen waardoor bijvoorbeeld de eigendoms- en zeggenschapsverhouding met de gesanctioneerde natuurlijke persoon, rechtspersoon of entiteit op zodanige wijze wordt geïsoleerd (een «firewall» / «brandgang») dat de betrokken onderneming niet langer onder de werking van de relevante sanctiemaatregel valt. Ook biedt deze bevoegdheid de mogelijkheid om de onderneming en diens activiteiten zodanig te herstructureren dat een onderneming bijvoorbeeld door andere toeleveranciers of nieuwe klanten de eigen activiteiten (in aangepaste) vorm kan voortzetten. Het biedt ook de mogelijkheid om tot een gecontroleerde afwikkeling van de onderneming over te gaan als er geen toekomstperspectief voor de onderneming is.
De bevoegdheid een persoon aan te wijzen als bewindvoerder is een figuur die in het financieel recht68 en in het energierecht69 al voorkomt en ook opgenomen is in de Wet veiligheidstoets investeringen, fusies en overnames.70 Het is ook een figuur die in de context van de tenuitvoerlegging van EU sanctiemaatregelen en de maatschappelijke effecten daarvan door zowel de Europese Commissie wordt aanbevolen71 alsook in andere EU lidstaten wordt gebruikt en/of momenteel wordt ingericht. Een goed voorbeeld hiervan is Duitsland waar de figuur van een «bewindvoerder» enkele malen in de energiesector is ingezet.72 Hiermee kan ook op operationeel vlak worden gewaarborgd dat de sancties feitelijk effectief zijn, zonder dat het bestuur van de doelonderneming vervangen hoeft te worden. Het is een model dat – weliswaar in een andere context – ook door de Algemene Rekenkamer wordt aangehaald als «overheidstrustee» die de belangen van de overheid waarborgt, zonder ambtenaren als bestuurder of commissaris te benoemen en zonder dat er enkel sprake is van een waarnemer zonder invloed.73
Tot slot zal de Minister van Economische Zaken bij het toepassen van deze bevoegdheid een afweging moeten maken tussen de publieke belangen die in het geding zijn, de belangen van de betrokken onderneming en diens stakeholders en de belangen van de aandeelhouders of eigenaren van de onderneming. De beginselen van behoorlijk bestuur en de bescherming van eigendomsrechten in combinatie met de aard en inhoud van de betrokken sanctiemaatregel zullen daarbij leidend zijn. Het wetsvoorstel voorziet daarbij in rechtsbescherming, zowel ten aanzien van het aanwijzen van de aangewezen persoon als tegen de opdrachten die de aangewezen persoon verstrekt. Voor beide staat bestuursrechtelijke rechtsbescherming open.
In dit wetsvoorstel worden mogelijkheden gecreëerd voor de overheid om beheer en bewind van bepaalde registergoederen, zoals onroerende zaken, luchtvaartuigen en schepen, over te nemen.74
In EU sanctieverordeningen is veelal het bevriezen van economische middelen opgenomen. Economische middelen zijn «activa van enigerlei aard, materieel of immaterieel, roerend of onroerend, die geen tegoeden zijn, maar kunnen worden gebruikt om tegoeden, goederen of diensten te verkrijgen».75 Het bevriezen van economische middelen houdt in dat wordt voorkomen dat deze middelen worden gebruikt om op enigerlei wijze tegoeden, goederen of diensten te verkrijgen, onder meer door deze te verkopen, te verhuren of te verhypothekeren.76 De eigenaar van een onroerende zaak mag dus geen nieuwe huurovereenkomsten afsluiten. Voor beheerhandelingen zoals onderhoud kan ontheffing worden gevraagd.77 De huidige interpretatie van de sanctieverordeningen is dat lopende huurovereenkomsten van bevroren vastgoed (met een ontheffing) mogen worden uitgediend.78 De opbrengsten moeten op een bevroren rekening worden gestort.
De bevriezing houdt een tijdelijke inperking van het eigendomsrecht in. Als de sancties worden opgeheven, of de gesanctioneerde van de sanctielijst wordt geschrapt dan vervalt de bevriezing en kan de eigenaar weer volledig over zijn eigendom beschikken. Op dat moment kan de eigenaar van verhuurd onroerend goed ook weer over de voorheen bevroren huurinkomsten beschikken, na aftrek van de beheervergoeding.
Het (langdurig) bevriezen van bezit in Nederland, zoals vlieg-, vaartuigen en vastgoed kan tot praktische, financiële en maatschappelijke problemen leiden. In het rapport van de Nationaal Coördinator is aanbevolen om uit te zoeken of de overheid hier een regeling voor zou kunnen maken. Daarbij is gebleken dat het instrumentarium dat nu al bestaat, namelijk het aanvragen van ontheffingen door de gesanctioneerde zelf om bijvoorbeeld te voorzien in onderhoud van bevroren goederen, niet volstaat, omdat dit op transactieniveau werkt en daarmee geen oplossing is voor langdurige situaties of risicovolle situaties die niet ondervangen worden door de ontheffingsgronden.
Bevriezing van onroerend goed kan ongewenste maatschappelijke effecten hebben. Zo kan in voorkomend geval noodzakelijk onderhoud onvoldoende worden uitgevoerd, waardoor niet wordt voldaan aan wettelijke eisen op bijvoorbeeld het gebied van milieu of (brand)veiligheid. Het opleggen van beperkingen aan schepen en luchtvaartuigen zonder het uitvoeren van reguliere veiligheids- en onderhoudscontroles en werkzaamheden kan daardoor op termijn gevaar opleveren voor de omgeving of het milieu. Dat geldt eveneens voor het onderhoud van woningen en gebouwen. Daarnaast kan leegstand optreden omdat de eigenaar geen nieuwe verhuurovereenkomsten mag sluiten. Om deze negatieve effecten van bevriezing te voorkomen respectievelijk te beperken maakt artikel 6.1 het mogelijk dat de Minister van Volkshuisvesting en Ruimtelijke Ordening voor wat betreft onroerende zaken of de Minister van Infrastructuur en Waterstaat voor wat betreft vaartuigen en luchtvaartuigen, een beheerder aanstelt voor bevroren registergoederen. Deze kan, voor de duur van de bevriezing, zo nodig zorgdragen voor noodzakelijke (milieu)veiligheid en het voorkomen van maatschappelijke schade door onvoldoende onderhoud of leegstand.
Bij een onroerende zaak waarop nog een huurovereenkomst van toepassing is die is afgesloten voordat de internationale sanctiemaatregelen van kracht werden, verricht de aangestelde beheerder de beheerhandelingen die noodzakelijk zijn om risico’s op maatschappelijke schade (veiligheidsrisico’s, onvoldoende onderhoud of leegstand) te voorkomen. Ook als het belang van de huurder geschaad wordt door de bevriezing van het gehuurde op grond van een sanctiemaatregel heeft de Minister de bevoegdheid om het beheer van het bevroren registergoed over te nemen. Het kan hier zowel gaan om de huur van onroerende zaken als om vaartuigen en luchtvaartuigen. De huur van vaartuigen en luchtvaartuigen speelt op dit moment niet, maar in het belang van toekomstbestendige wetgeving is er voor gekozen om de regeling ook te laten zien op vaartuigen en luchtvaartuigen.
Het beheer wordt overgenomen om de risico’s van negatieve bijeffecten van de sanctiemaatregel te beperken, of schade te voorkomen, te beperken of te herstellen. Dit brengt met zich dat geen ontheffingen nodig zijn voor alle afzonderlijke beheerhandelingen en betalingen. Na beëindiging van de bevriezing kunnen de huurontvangsten na aftrek van de beheervergoeding aan de (voormalige) gesanctioneerde worden overgemaakt. Als er geen of onvoldoende huurinkomsten ontvangen zijn zal de (voormalige) gesanctioneerde de beheervergoeding afzonderlijk aan de beheerder moeten overmaken. Zolang de sanctiemaatregel van kracht is, is daarvoor een ontheffing nodig.
Bij bevroren vastgoed waarvan de huurovereenkomst is verlopen is er een aantal mogelijkheden voor de beheerder. Zo kan de beheerder het vastgoed aan een nieuwe gebruiker in bruikleen geven, eventueel met alleen vergoeding van de kosten van nutsvoorzieningen als water en energie. Bruikleen is het om niet, oftewel gratis, in gebruik geven van een zaak.79 De bruikleenovereenkomst is tijdelijk en eindigt op een overeengekomen einddatum. Bruikleen is geen (ver)huur en bij bruikleen zijn dus niet de speciale huurregels uit Titel 4 van Boek 7 van het Burgerlijk Wetboek van toepassing.
De beheerder kan voor het vastgoed ook een nieuwe huurovereenkomst sluiten, rekening houdend met de beperkingen die horen bij bevroren vastgoed. Verhuur is een overeenkomst waarbij de ene partij, de verhuurder, een zaak in gebruik geeft aan de andere partij, de huurder, en waarbij de huurder zich aan een tegenprestatie verbindt voor het gebruik van de zaak.80 Op verhuur zijn de regels uit Titel 4 van Boek 7 van het Burgerlijk Wetboek van toepassing, waardoor de huur niet altijd beëindigd kan worden op de datum dat de beheerovername stopt.
Omdat vooraf onbekend is hoe lang de bevriezing zal duren worden in beginsel bij in gebruikgeving als woonruimte kortlopende bruikleencontracten gebruikt of tijdelijke huurcontracten. Bij verhuur van woonruimte is er beperkte huurbescherming voor de huurder bij tijdelijke huurcontracten voor een periode van maximaal 2 jaar als bedoeld in artikel 7:271, eerste lid van het Burgerlijk Wetboek; sinds de inwerkingtreding van Wet vaste huurcontracten (Stb. 2023, 480) kan dat alleen aan in het Besluit specifieke groepen tijdelijke huurovereenkomst aangewezen woningzoekenden.
Bij tijdelijke verhuur van maximaal 2 jaar als «middenstandsbedrijfsruimte» als bedoeld in artikel 7:290 van het Burgerlijk Wetboek (horeca, winkels, kampeerterreinen), heeft de huurder geen huurbescherming; bij verhuur voor een periode van meer dan 2 jaar heeft de huurder wel huurbescherming.
Bij tijdelijke verhuur als «overige bedrijfsruimte» als bedoeld in artikel 7:230a van het Burgerlijk Wetboek (bedrijfsruimte die geen horeca-functie, winkelfunctie of kampeerfunctie heeft; bijvoorbeeld fabrieken, loodsen, distributiecentra, kantoren, sportterreinen, onderwijsinstellingen, ziekenhuizen, gezondheidscentra, enzovoort), heeft de huurder geen huurbescherming maar wel nog ontruimingsbescherming op de dag dat het (tijdelijke) huurcontract afloopt: de huurder mag de ruimte dan nog twee maanden langer gebruiken en kan in die twee maanden bij de rechter een verzoek indienen voor nog langduriger ontruimingsbescherming.
De Woningwet kent een regeling voor een verplichte beheerovername van gebouwen, erven of open terreinen.81 Die voorziening is echter niet toepasbaar in situaties waar artikel 6.1 van het wetsvoorstel op ziet. Het bevoegd gezag (het college van burgemeester en wethouders) heeft met artikel 13b Woningwet de bevoegdheid om een eigenaar te verplichten het gebouw in beheer te geven aan het college van burgemeester en wethouders of een door hen aan te wijzen persoon of instantie als onder meer het gebruik en het in stand houden van bouwwerken of van voorschriften over het gebruik ervan gepaard gaat met een gevaar voor de gezondheid of de veiligheid, of een bedreiging vormt voor de leefbaarheid en een opgelegde last onder dwangsom niet tot het gewenste resultaat heeft geleid. Daarnaast kent de Leegstandwet de mogelijkheid om bij leegstand aan de eigenaar een gebruiker voor te dragen die het gebouw of de woning in gebruik neemt. Voor beide wetten geldt dat deze instrumenten pas worden ingezet als aan de eigenaar de mogelijkheid gegeven is om de ongewenste situatie te verhelpen.
Zo is de bevoegdheid uit de Woningwet opgenomen als ultimum remedium voor het geval een eigenaar specifieke wettelijke verplichtingen (namelijk de zorgplicht dat een gebouw geen gevaar is voor de veiligheid of gezondheid, of de geldende bouwvoorschriften) heeft overtreden, dan wel als het gebouw (of het erf) gesloten is in verband met verstoringen van de openbare orde (drugs, geweld) of gepaard gaat met een bedreiging van de leefbaarheid. Ook is vereist dat eerst een lichtere sanctie is toegepast (een last onder dwangsom) die niet effectief is gebleken. Dit maakt dat de beheerovername regeling op grond van de Woningwet niet goed toepasbaar is in de situaties waar dit wetsvoorstel op ziet: de gesanctioneerde eigenaar kán als gevolg van de bevriezing niet zelf handelen waardoor de last niet kan worden uitgevoerd. Er zou in dat geval altijd eerst een niet uit te voeren last moeten worden opgelegd, waarna daarna pas handelingsperspectief ontstaat. De Woningwet is daarmee niet passend op de situatie waarin iemand gesanctioneerd is, waarbij de kern van die sanctiemaatregel ook mede maakt dat deze persoon niet kan handelen, en dus ook geen lasten kan uitvoeren.
De Leegstandwet gaat er op zijn beurt vanuit dat er eerst een gesprek plaatsvindt tussen de eigenaar en het college van burgemeester en wethouders. Uiteindelijk kan er een gebruiker worden voorgedragen door het college. Daarnaast kan het college de eigenaar ook verplichten de noodzakelijke voorzieningen te treffen zodat het gebouw weer op redelijke wijze in gebruik kan worden genomen. Evenals bij de beheerovername op basis van de Woningwet, is het ook op basis van de Leegstandwet noodzakelijk dat de eigenaar actie onderneemt. Echter een gesanctioneerde eigenaar beschikt niet over de bevoegdheid om dergelijke voorzieningen te treffen. Omdat een gesanctioneerde geen rechtshandelingen mag aangaan, passen deze bestaande wettelijke instrumenten in de gegeven situatie niet.
Dat maakt dat een specifieke bevoegdheid, waarbij tot beheer kan worden overgegaan, zonder dat er eerst specifieke handelingen worden verwacht vanuit de eigenaar, passender is. Daarnaast is het ook van belang om de huurder te beschermen. Het is immers niet de zittende huurder die nadelen moet ondervinden van het feit dat zijn verhuurder is gesanctioneerd. Wanneer de verhuurder is gesanctioneerd geldt voor de verhuurder dat hij geen rechtshandelingen meer kan verrichten, terwijl het onderhouden van een pand en het handhaven van de aangeboden voorzieningen in een huurhuis vaak wel vergen dat een verhuurder moet kunnen handelen. Dit doel, het beschermen van een zittende huurder met betrekking tot deze aangelegenheden, wordt niet voldoende beschermd vanuit de huidige Woningwet en de Leegstandwet. Ook dat maakt dat een specifieke wettelijke bevoegdheid hier beter past. Tot slot is de omgang met betrekking tot gesanctioneerden en het uiteindelijk kunnen verhalen van de (beheer)kosten ook iets dat niet van gemeente tot gemeente moet verschillen en een meer landelijke aanpak behoeft met nationale prioriteit. Daarom is een specifieke bevoegdheid die wordt geattribueerd aan de Minister in de gegeven situatie passender.
De Minister van Volkshuisvesting en Ruimtelijke Ordening voor wat betreft onroerende zaken of de Minister van Infrastructuur en Waterstaat voor wat betreft vaartuigen en luchtvaartuigen, kan bij of na de beheerovername besluiten de feitelijke uitvoering van het beheer op basis van mandaat in handen te geven van een persoon die op grond van beroep of bedrijf op het terrein van het registergoed werkzaam is, dan wel aan een op dat terrein werkzame instelling. Dit mandaat impliceert dat de Minister van Volkshuisvesting en Ruimtelijke Ordening of de Minister van Infrastructuur en Waterstaat altijd eindverantwoordelijk blijft voor het overgenomen beheer, dat deze voorwaarden aan het mandaat kan verbinden en het mandaat in kan trekken, als dat nodig is. Voor de uitvoering van het beheer wordt een redelijke beheervergoeding vastgesteld bij mandaatbesluit.
Sanctieverordeningen bevatten veelal een uitsluiting van aansprakelijkheid voor eventuele schade als gevolg van de sanctiemaatregel.82 Dit principe is echter niet van toepassing op de uitvoering van de beheerovername op grond van het wetsvoorstel. Daarop zijn de algemene regels in het Burgerlijk Wetboek inzake aansprakelijkheid van toepassing. Dus bij schade aan een registergoed tijdens verhuur: als die veroorzaakt is door de huurder of gebruiker, dan is die aansprakelijk en is de schade voor zijn rekening. Schade ontstaan door onoordeelkundig uitgevoerd beheer (bijvoorbeeld onderhoudswerkzaamheden door beheerder) valt onder de verantwoordelijkheden en aansprakelijkheid van de beheerder (die deze eventueel kan verhalen op de uitvoerders).
De uitgebreide inzet van het sanctie-instrument heeft de noodzaak doen inzien om het voor bepaalde registers mogelijk te maken een link met sancties te kunnen aangeven. Deze noodzaak laat zich vooral sterk voelen ingeval van sancties waarbij er sprake is van een verplichte bevriezing van tegoeden en economische middelen.83 In relatie tot de Rusland- en Belarussancties is in de betreffende sanctieregelingen de bevoegdheid gecreëerd om aantekeningen te plaatsen in het Handelsregister en het Octrooiregister als er een relatie is tussen de onderwerpen van die registers en gesanctioneerde entiteiten en personen, en in de kadastrale registraties als er sprake is van bevroren registergoederen.84 Deze bevoegdheid was noodzakelijk in het kader van de effectieve tenuitvoerlegging van artikel 2 van Verordening (EU) nr. 269/2014.85 De namen en andere relevante data betreffende de personen en entiteiten wiens tegoeden en economische middelen op grond van die verordening bevroren behoren te zijn, moeten namelijk openbaar worden gemaakt.86 Daarmee is in brede zin gevolg gegeven aan de aanbeveling van de Nationaal Coördinator om een wettelijke grondslag te creëren voor het plaatsen van een aantekening in het Handelsregister.87 Deze bevoegdheid is op dit moment beperkt tot de Ruslandsancties, waardoor het plaatsen van aantekeningen in deze registers in het kader van andere sancties niet mogelijk is. Dit is echter wel wenselijk, mede omdat de verplichting tot openbaarmaking van de namen en andere relevante data over personen en entiteiten wiens tegoeden en economische middelen bevroren behoren te zijn, niet beperkt is tot de Ruslandsancties.88 De regering stelt dan ook voor deze aantekenbevoegdheden te verankeren in dit wetsvoorstel en daarbij uit te breiden naar een groter aantal registers. De bevoegdheid voor de beheerders van de betreffende registers zal van toepassing zijn op alle sanctieregimes en daarmee toekomstbestendig.
In het verlengde van de aanbevelingen en constateringen van de Nationaal Coördinator kan worden opgemerkt dat het plaatsen van een aantekening in een register bijdraagt aan de mogelijkheden voor toezichthouders en poortwachters, zoals notarissen, om zicht te houden op welke ondernemingen, registergoederen en andere vermogensbestanddelen die in registers zijn geregistreerd, verbonden zijn (direct of indirect) met krachtens door de EU vastgestelde sancties jegens natuurlijke personen, rechtspersonen en entiteiten. Het kan daarbij gaan om sancties waarbij er sprake is van een verplichte bevriezing van tegoeden en economische middelen,89 maar ook om meer gerichte economische maatregelen die economische beperkingen met zich meebrengen jegens bepaalde landen, regimes, ondernemingen of personen en entiteiten, zoals een verbod op het overdragen van intellectuele eigendomsrechten90 aan deze partijen of het verstrekken van financiering.91
Het plaatsen van een aantekening in een register draagt bij aan de mogelijkheid voor burgers, toezichthouders en bedrijven (waaronder poortwachters) om zicht te houden op welke ondernemingen, registergoederen en andere vermogensbestanddelen die in registers zijn geregistreerd, verbonden zijn (direct of indirect) met krachtens door de EU vastgestelde sancties jegens natuurlijke personen, rechtspersonen en entiteiten. Het opnemen van aantekeningen in registers draagt in die zin bij aan het doenvermogen92 van burgers en bedrijven. De aantekeningen stellen eenieder namelijk in staat om gemakkelijker te achterhalen of de partij waarmee zij handelen in verband kan worden gebracht met sanctiemaatregelen. De registers die het betreft zijn openbaar en goed toegankelijk voor partijen. Het verdient daarbij wel de opmerking dat een aantekening een hulpmiddel is om breder inzichtelijk te maken dat er sprake is van sanctionering. Het is dus een aanvullend middel om de wet te kunnen kennen en te kunnen naleven. Het naleven van sancties blijft de verantwoordelijkheid van burgers en bedrijven, zoals in het algemeen als rechtsbeginsel geldt dat iedereen geacht wordt de wet te kennen. De aantekening in een register is daarbij een hulpmiddel om het naleven van sancties makkelijker te maken. Ook als een aantekening niet aanwezig is, kan een natuurlijke persoon, rechtspersoon of entiteit nog steeds gesanctioneerd zijn. Het ontbreken van een aantekening ontslaat marktpartijen dus niet van de verplichting om zich te houden aan de wet- en regelgeving ter uitvoering van internationale sanctiemaatregelen. Hoe burgers en bedrijven dat doen, volgt in het algemeen niet uit de sanctiemaatregelen, onderzoeksverplichtingen voor bepaalde partijen niettegenstaande. Wel zal het zeker bij grensoverschrijdend zakendoen vaak verstandig en vanzelfsprekend zijn om als bedrijf zelf verder onderzoek te doen. In het bijzonder kan het voorkomen dat de noodzaak tot aantekeningen nog moet worden onderzocht en daarna verwerkt, nadat personen of entiteiten op internationale sanctielijsten worden geplaatst. In dit tijdsbestek moeten partijen zich ook aan de geldende sanctiemaatregelen houden.
Aantekeningen hebben niet altijd automatisch effect of betekenis, omdat de functie van aantekenen primair het leggen van een relatie is tussen internationale sanctiemaatregelen jegens natuurlijke personen, rechtspersonen en entiteiten en het geregistreerde gegeven. Afhankelijk van de aard van het register, het geregistreerde gegeven en de vorm van de aantekening, faciliteert dat marktpartijen in het bevriezen van tegoeden en economische middelen, het voorkomen of verbreken van contracten, het schorsen en ontslaan van bestuursleden of het voorkomen van de benoeming ervan of het starten van een diepgravend due diligence onderzoek. Marktpartijen moeten dan ook nog steeds zelf bepalen welk gevolg de internationale sanctiemaatregel en de aantekening heeft voor de eigen bedrijfsvoering. Dit is in lijn met de huidige regelingen in het kader van de Ruslandsancties. Een aantekening in het Handelsregister wijst bijvoorbeeld alleen op de bevriezing en het verbod financiële of economische betrekkingen aan te gaan. De gevolgen die daaraan verbonden moeten worden, volgen uit artikel 2 van Verordening (EU) nr. 269/2014.93 Daarin is bepaald dat er geen tegoeden of economische middelen ter beschikking gesteld mogen worden aan of ten behoeve van de in de lijst in bijlage I vermelde natuurlijke personen «of met hen verbonden natuurlijke personen of rechtspersonen, entiteiten of lichamen» en dat alle aan deze personen toebehorende tegoeden en economische middelen bevroren worden.94 De aantekening in de basisregistratie kadaster duidt op het van toepassing zijn van bevriezingsmaatregelen als bedoeld in artikel 2, eerste lid, van Verordening (EU) nr. 269/2014.95 Wat bevriezen inhoudt volgt vervolgens uit de verordening.96
Het wetsvoorstel regelt in de eerste plaats de bevoegdheid voor de beheerders van een aantal openbare registers om een aantekening aan te brengen bij de geregistreerde gegevens in het register (bijvoorbeeld bij een rechtspersoon of een registergoed) waaruit blijkt dat er een relatie is tussen een gesanctioneerde natuurlijke persoon, rechtspersoon, entiteit of lichaam en het voorwerp van de registratie. Deze bevoegdheid wordt door middel van wijzigingsbepalingen in de relevante sectorwetgeving opgenomen die deze registers instellen en regelen. Voorgesteld wordt om dit voor de volgende registers te regelen:
• het Handelsregister (waaronder het UBO-register);97
• het UBO-register trusts;98
• de basisregistratie kadaster (BRK), de registratie voor schepen en de registratie voor luchtvaartuigen (hierna gezamenlijk: de kadastrale registraties);99
• het register voor de depots van oorspronkelijke topografieën van halfgeleiderprodukten;100
• het Register ruimtevoorwerpen;101 en,
• het Nederlands rassenregister (m.b.t. plantenrassen).102
Door aan te sluiten bij deze bestaande registers, wordt recht gedaan aan het uitgangspunt dat de voor uitvoering van een regeling benodigde informatievoorziening wordt afgestemd op de wetten inzake de basisregistraties. Dit is zowel een juridische randvoorwaarde, alsook van belang voor het beperken van de regeldruk voor burgers en bedrijven. Een belangrijk uitgangspunt bij het inrichten van overheidsdienstverlening is dan ook dat van «eenmalig aanleveren, meervoudig gebruik» van gegevens. Oftewel: de overheid vraagt van burgers, bedrijven en instellingen geen gegevens waarover zij al beschikt.103 Er is daarbij wel steeds gekozen voor een geheel zelfstandige bepaling en niet het aansluiten bij al bestaande aantekenbevoegdheden. De reden hiervoor is dat de registers elk hun karakteristieken kennen met eigen beheerders die elk verschillende bevoegdheden en taken hebben en deze aantekenbevoegdheden veelal zien op het in onderzoek hebben van het geregistreerde goed of recht of daaraan verbonden informatie.104 De aantekenbevoegdheid die met dit wetsvoorstel wordt geïntroduceerd heeft een ander oogmerk. De aantekening is bedoeld een relatie kenbaar te maken tussen een gesanctioneerde natuurlijke persoon, rechtspersoon, entiteit of lichaam en het voorwerp van de registratie met het oogmerk een verhoogde en verbeterde nakoming van de verplichtingen die voortvloeien uit internationale sanctiemaatregelen.
Wat de registers waarvoor een aantekenbevoegdheid wordt voorgesteld gemeen hebben is dat de daarin opgenomen gegevens van belang zijn om te voorkomen dat burgers en bedrijven indirect zaken doen met personen of bedrijven die op een sanctielijst staan. Dat kan namelijk het geval zijn wanneer een burger of bedrijf «economische middelen» ter beschikking stelt aan bedrijven, die eigendom zijn of onder zeggenschap staan van personen of bedrijven op de sanctielijst. Bij het Handelsregister en de kadastrale registraties betreft het de verbreding van de bestaande mogelijkheden tot aantekening in het kader van de Rusland- en Belarussancties naar alle sanctieregimes.105 Aanvullend is de regering voornemens om ook in de Basisregistratie Voertuigen (Kentekenregister) en het Octrooiregister een mogelijke link met sancties inzichtelijk te kunnen maken.106 Voor het Kentekenregister is het voornemen om een tenaamstellingsblokkade mogelijk te maken voor voertuigen die op grond van internationale sanctiemaatregelen bevroren zijn. Dit heeft effectief tot gevolg dat deze voertuigen niet overgeschreven kunnen worden, en belemmert het verhandelen hiervan. Hiervoor is geen aanpassing op wetsniveau noodzakelijk, maar alleen aanpassing van het Kentekenreglement (een algemene maatregel van bestuur) die in een afzonderlijk traject zal worden voorbereid. Voor het Octrooiregister wil de regering eveneens een aantekenbevoegdheid creëren. Dit vereist aanpassing van de Rijksoctrooiwet 1995. Omdat de Rijksoctrooiwet 1995 een Rijkswet is, kan deze niet door het onderhavige wetsvoorstel worden aangepast. Het creëren van deze aantekenbevoegdheid vereist dan ook een separaat traject.
Het Handelsregister speelt daarbij een overkoepelende rol, gezien het tot doel heeft om de rechtszekerheid in het economisch verkeer te bevorderen en gegevens van algemene, feitelijke aard te verstrekken over de samenstelling van ondernemingen en rechtspersonen.107 Daarbij geldt wel dat door de veelheid van geregistreerde informatie en gegevens en de breedheid van het register, het Handelsregister wel aantekeningen kan aanbrengen, maar dat de aantekeningen naar hun aard onderling aanzienlijk kunnen verschillen. In het ene geval zal bijvoorbeeld de aantekening – op aangeven van bijvoorbeeld een toezichthouder – aangeven dat een natuurlijke persoon die als bestuurder optreedt van een in het Handelsregister geregistreerde onderneming een relatie heeft met een gesanctioneerde rechtspersoon gevestigd in bijvoorbeeld de Russische Federatie. In het andere geval zal de aantekening aangeven dat de aandelen van de in het Handelsregister geregistreerde kapitaalvennootschap bevroren zijn of dat een zogeheten firewall is aangebracht waardoor de relatie met de gesanctioneerde entiteit effectief is doorbroken. Deze veelheid aan mogelijkheden brengt met zich mee dat het Handelsregister de aantekening op dossierniveau van de geregistreerde rechtspersoon aanbrengt en niet op het niveau van ieder deelgegeven.
Een aantekening in de kadastrale registraties is van belang, zodat het voor de gebruikers van deze registraties duidelijk is dat een registergoed bevroren is. Het Kadaster draagt zorg voor een vergelijking van personen en entiteiten op de sanctielijst met personen en entiteiten in de kadastrale registraties en plaatst in het geval van een match een aantekening, zodat het voor een ieder duidelijk is aan welke registergoedtransacties geen medewerking mag worden verleend. De informatie over een relatie tussen een gesanctioneerde natuurlijke persoon, rechtspersoon, entiteit of lichaam en het voorwerp van de registratie in een register moet onomstotelijke duidelijkheid bieden, zodat de bewaarder van de kadastrale registraties geen twijfel heeft over de plaatsing van de aantekening in de kadastrale registratie. De aantekening dient om duidelijkheid te bieden of het registergoed bevroren is.
Het Register ruimtevoorwerpen, het Nederlands rassenregister en het register voor de depots van oorspronkelijke topografieën van halfgeleiderprodukten hebben gemeen dat zij gegevens bevatten over «economische middelen» die een aanzienlijke waarde kunnen hebben, zoals voertuigen en intellectuele eigendomsrechten. Economische middelen zijn activa van enigerlei aard, materieel of immaterieel, roerend of onroerend, die geen tegoeden zijn, maar kunnen worden gebruikt om tegoeden, goederen of diensten te verkrijgen. Bevriezing van economische middelen is erop gericht om te voorkomen dat deze worden gebruikt om op enigerlei wijze tegoeden, goederen of diensten te verkrijgen.108 Met de keuze voor deze registers zet de regering in op die economische middelen waarvan het vanwege hun waarde van het grootste belang is dat zij niet te gelde kunnen worden gemaakt wanneer zij onderwerp zijn van sancties. Voor het Nederlands rassenregister en het register voor de depots van oorspronkelijke topografieën van halfgeleiderprodukten geldt bovendien het volgende. Voor het kwekersrecht voor het ingeschreven ras en het depot oorspronkelijke topografieën van halfgeleiderprodukten, geldt dat de inschrijving in het register doorslaggevend is voor de bescherming van het betreffende intellectueel eigendomsrecht. Door het plaatsen van aantekeningen worden niet alleen de verleende rechten bevroren maar ook lopende aanvragen tot registratie. De Raad respectievelijk het bureau kunnen tot het plaatsen van een aantekening overgaan op grond van eigen onderzoek, of op basis van informatie die wordt gedeeld door bijvoorbeeld een toezichthouder die toeziet op de naleving van internationale sanctiemaatregelen.
Overwogen is om een aantekenbevoegdheid voor de Basisregistratie Personen (BRP) te regelen, zodat beter in beeld kan worden gebracht of inwoners van Nederland (ingezetenen) voorkomen op internationale sanctielijsten. Dit zou het voor bepaalde poortwachters, zoals notarissen, gemakkelijker maken om te controleren of een klant voorkomt op een internationale sanctielijst. De regering heeft echter afgezien van deze mogelijkheid. De reden hiervoor is dat dit in het licht van de grote juridische, organisatorische en technische gevolgen voor de BRP, naar ratio van de verwachte «hits» die naar verwachting beperkt is, niet proportioneel is. Voorts hebben de poortwachters in kwestie ook andere middelen tot hun beschikking om te controleren of hun klanten voorkomen op internationale sanctielijsten.
De reikwijdte van de aantekenbevoegdheid is grotendeels vergelijkbaar bij elk register waarbij de verschillen tussen de gekozen bevoegdheidsformuleringen samenhangen met het voorwerp van de registratie en de mate waarin bepaalde relaties tussen een gesanctioneerde natuurlijke persoon, rechtspersoon, entiteit of lichaam en het voorwerp van de registratie zich daadwerkelijk kunnen voordoen. Voor elk van deze aantekenbevoegdheden geldt dat als de relatie tussen de gesanctioneerde natuurlijke persoon, rechtspersoon, entiteit of lichaam en het voorwerp van de registratie zich niet langer voordoet, de aantekening wordt verwijderd.
Overkoepelend regelt het voorstel de verplichting voor bestuursorganen en toezichthouders die bij of krachtens de wet zijn belast met een taak ter uitvoering van sanctiemaatregelen om, als zij daarover beschikken, informatie over een relatie tussen een gesanctioneerde natuurlijke persoon, rechtspersoon, entiteit of lichaam en het voorwerp van de registratie in een register door te geven aan de beheerder van dat register. Daarmee worden de beheerders van de registers in staat gesteld de bevoegdheid uit te oefenen om een aantekening te plaatsen bij het voorwerp van de registratie en de daarmee samenhangende en geregistreerde informatie. De verwerking van persoonsgegevens die in dit kader plaatsvindt dient ertoe om eraan bij te dragen te voorkomen dat burgers en bedrijven onbedoeld internationale sanctiemaatregelen schenden. Het schenden van internationale sanctiemaatregelen kwalificeert als strafbaar feit. De verstrekkingsverplichting is daarmee een noodzakelijke en evenredige maatregel ter waarborging van de voorkoming van strafbare feiten.109 Weliswaar zal in diverse gevallen de beheerder van het register ook zelf een dergelijke relatie kunnen leggen (bijvoorbeeld wanneer de rechthebbende op bijvoorbeeld een kwekersrecht zelf op een lijst voorkomt van natuurlijke personen, rechtspersonen, entiteiten of lichamen waarvan de economische middelen en tegoeden bevroren moeten worden), maar in de meeste gevallen zal de beheerder van het register tot een aantekening overgaan, omdat er informatie van een bevoegde instantie, een toezichthouder of een ander register wordt ontvangen. Het is daarbij van belang te onderkennen dat in zulke gevallen de beheerder van het register niet zelfstandig tot een verificatie van de aangeleverde informatie overgaat, maar vertrouwt op de aangeleverde gegevens en inlichtingen.
Tot slot houdt het hier geregelde met betrekking tot het UBO-register en het UBO-register trusts waarin uiteindelijke belanghebbenden worden geregistreerd (Ultimate Benificial Ownership) verband met het Wijzigingswetsvoorstel beperking toegang tot UBO-registers. Het UBO-register en het UBO-register trusts zijn niet voor iedereen toegankelijk. In het Wijzigingswetsvoorstel beperking toegang tot UBO-registers wordt daarom geregeld dat ambtenaren, andere personen en rechtspersonen belast met het toezicht op de naleving van de Sanctiewet 1977 ook toegang krijgen tot de UBO-informatie. Op basis van de Sanctiewet 1977 en de Regeling toezicht Sanctiewet 1977 zijn financiële instellingen verplicht om te waarborgen dat zij op het gebied van de administratieve organisatie en interne controle maatregelen hebben getroffen ter naleving van de sanctieregelgeving. Hieronder valt onder andere een adequate controle van de administratie op het overeenkomen van de identiteit van relaties met een (rechts)persoon of entiteit als bedoeld in de sanctieregelgeving. Om te weten of een rechtspersoon of juridische constructie onder sancties valt, moeten deze instellingen weten wie de uiteindelijke belanghebbenden of UBO’s zijn van deze rechtspersoon of juridische constructie. Als een rechtspersoon of juridische constructie voor meer dan 50 procent eigendom is of gecontroleerd wordt door gesanctioneerde personen, valt deze rechtspersoon of juridische constructie zelfstandig ook onder sancties. Om dit onderzoek adequaat te kunnen verrichten is het van belang dat deze instellingen toegang hebben tot de informatie uit de UBO-registers. Dit geldt ook voor de autoriteiten die belast zijn met het toezicht op financiële instellingen ter uitvoering van internationale sanctiemaatregelen, namelijk de AFM en DNB. Ook voor een goede uitvoering van deze toezichtstaak is het noodzakelijk dat zij toegang hebben tot de informatie uit de UBO-registers. Dit wordt nader toegelicht in de memorie van toelichting bij het Wijzigingswetsvoorstel beperking toegang tot UBO-registers.
Een onderdeel van het effectief uitvoeren en naleven van sancties door overheidsinstellingen (zie paragraaf 7 voor een overzicht van de betrokken actoren) ziet op het vaststellen van verbondenheid van personen en entiteiten aan gesanctioneerde personen en entiteiten. Dit om ingewikkelde eigendomsconstructies en daarmee het bezit van gesanctioneerden, in kaart te brengen. Tot medio 2022 voerde elke bij de uitvoering betrokken organisatie apart onderzoek uit ten behoeve van sanctienaleving, waaronder het onderzoek naar de verbondenheid van personen en entiteiten gerelateerd aan gesanctioneerden. Door uitwisseling van gegevens op dit vlak kunnen betrokken instanties tot gezamenlijke inzichten komen.110 Het uitwisselen van gegevens is ook van belang voor andere voorbeelden van uitvoering van de sanctiemaatregelen, zoals het afgeven van financiële ontheffingen door bevoegde autoriteiten. Gegevensuitwisseling is daarmee een essentieel aspect van de uitvoering en naleving van internationale sanctiemaatregelen, en het toezicht daarop. De Nationaal Coördinator heeft terecht geconstateerd dat gegevensuitwisseling tussen instanties die betrokken zijn bij de implementatie van en het toezicht op sancties, de effectiviteit van sancties kan verhogen.111 Ook heeft hij benadrukt dat het voor iedere ketenpartner duidelijk moet zijn wat diens rol is in de informatie-uitwisseling en wat voor die rol de juridische grondslag voor uitwisseling van gegevens is.112
De Nationaal Coördinator heeft in dat licht aanbevolen om een sterkere rechtsgrondslag te creëren voor gegevensuitwisseling, bij voorkeur door aanpassing van de sanctieverordening en anders via nationale wet- en regelgeving.113 Daar wordt in dit wetsvoorstel aan tegemoet gekomen. Op de verwerking van persoonsgegevens bij de uitvoering van sanctiemaatregelen is de Algemene verordening gegevensbescherming (AVG)114 van toepassing. Artikel 6 AVG regelt de grondslagen op basis waarvan gegevensverwerking rechtmatig is. Voor dit wetsvoorstel is primair de grondslag van artikel 6, eerste lid, onderdeel c, AVG relevant.115 In dit onderdeel is bepaald dat de verwerking van persoonsgegevens rechtmatig is als de verwerking noodzakelijk is om te voldoen aan een wettelijke plicht die op de verwerkingsverantwoordelijke rust.
Voor sanctiemaatregelen geldt dat deze wettelijke plichten in de meeste gevallen voortvloeien uit het Unierecht of anders uit het recht van de lidstaat. Idealiter is dit geregeld in de Europese sanctieverordeningen, en in veel gevallen bieden deze al een voldoende grondslag om gegevens uit te kunnen wisselen tussen overheidsorganisaties. Ook zijn er voor toezichthouders al bestaande wettelijke grondslagen voor het uitwisselen van informatie, zoals voor de Douane op grond van de Algemene Douanewet.116 Dit laat ook onverlet de bestaande bevoegdheden van toezichthouders en handhavingsinstanties om inlichtingen en gegevens te vorderen.117 Voor de situaties dat dit voor instanties niet of niet voldoende is geregeld, is het noodzakelijk om een (aanvullende) grondslag te creëren in deze wet. Deze aanvullende grondslag dient ertoe om beter uitvoering te geven aan de sanctiemaatregelen. Zoals opgemerkt is dit ook aanbevolen door de Nationaal Coördinator. Ook voor de sanctieregimes die niet voortvloeien uit bindende besluiten van de EU is deze grondslag in deze wet nodig voor een nationale gegevensuitwisselingsgrondslag. Het voorstel voorziet daarin in artikel 8.2.5.
Tot slot verdient opmerking dat er bij de uitvoering van sanctiemaatregelen ook sprake kan zijn van het verwerken van bijzondere categorieën van persoonsgegevens en/of gegevens van strafrechtelijke aard. Bijzondere persoonsgegevens zijn bijvoorbeeld persoonsgegevens waaruit iemands politieke opvattingen blijken. De verwerking van bijzondere persoonsgegevens is in beginsel verboden.118 Dit verwerkingsverbod geldt op grond van de Uitvoeringswet Algemene verordening gegevensbescherming (UAVG) echter niet als de verwerking nodig is ter voldoening aan een volkenrechtelijke verplichting.119 Als die verwerking nodig is ter voldoening aan een volkenrechtelijke verplichting, mogen eveneens gegevens van strafrechtelijke aard worden verwerkt.120 Wanneer er sprake is van een juridisch bindende internationale sanctiemaatregel, is die volkenrechtelijke verplichting een gegeven. Als het ter voldoening aan een bindende internationale sanctiemaatregel nodig is om bijzondere persoonsgegevens of gegevens van strafrechtelijke aard te verwerken, is dit dus toegestaan op grond van de UAVG. Hierbij geldt wel dat wanneer de volkenrechtelijke verplichting de vorm heeft van een bindende EU-rechtshandeling, de AVG zelf al in de nodige uitzonderingsgronden voorziet. Wanneer de verwerking van bijzondere persoonsgegevens noodzakelijk is om redenen van zwaarwegend algemeen belang op grond van het Unierecht, dan is het verbod om bijzondere persoonsgegevens te verwerken niet van toepassing.121 Persoonsgegevens betreffende strafrechtelijke veroordelingen en strafbare feiten of daarmee verband houdende veiligheidsmaatregelen mogen alleen worden verwerkt onder toezicht van de overheid of als de verwerking is toegestaan bij Unierechtelijke of lidstaatrechtelijke bepalingen.122 Verwerkingsgrondslagen in EU-sanctieverordeningen zijn in de regel aan te merken als Unierechtelijke bepalingen die de verwerking van zulke strafrechtelijke gegevens toestaan. Een bepaling bijvoorbeeld die bevoegde autoriteiten verplicht om in het bijzonder vastgestelde gevallen van sanctieschendingen of -omzeiling uit te wisselen, staat de verwerking van strafrechtelijke gegevens toe. Nu de schending van EU-sancties een misdrijf is, zijn de persoonsgegevens met betrekking tot een vastgestelde schending daarvan per definitie persoonsgegevens betreffende strafbare feiten.
Naar aanleiding van de Nederlandse inzet in Brussel zijn, sinds de aanname van het 7de sanctiepakket tegen Rusland en Belarus, in de betreffende Europese sanctieverordeningen artikelen opgenomen die gegevensuitwisseling ten behoeve van sanctienaleving tussen bevoegde autoriteiten mogelijk maken.123 Inmiddels moeten bevoegde autoriteiten op basis daarvan gegevens uitwisselen met elkaar en met bevoegde autoriteiten in andere lidstaten, wanneer dit noodzakelijk is voor hun taken op grond van Verordening 269/2014.Het geniet de voorkeur van de regering om deze lijn te volgen en bepalingen over gegevensuitwisseling zoveel mogelijk op Europees niveau geregeld te zien, om op die manier een gelijk speelveld te creëren en Europese samenwerking te bevorderen. Dit is dan ook de standaard inzet van Nederland bij nieuwe sanctieregimes en herzieningen van bestaande regimes. Deze is in alle onderhandelingen gericht op het opnemen van gegevensuitwisselingsgrondslagen. Nederland hecht namelijk veel belang aan Europese bepalingen die gegevensuitwisseling tussen bevoegde autoriteiten mogelijk maken. Dit is essentieel voor de effectieve naleving van sancties en voor het voldoen aan de eisen die het privacy- en gegevensbeschermingsrecht op dit gebied stellen. Sinds de aanname van het bovengenoemde 7de sanctiepakket zijn zulke gegevensuitwisselingsgrondslagen dan ook opgenomen in andere sanctieregimes, zoals in ieder geval de regimes ten aanzien van de situatie in Iran, Haïti, Soedan, Niger en Guatemala. In algemene zin maakt Nederland zich, niet alleen in relatie tot nieuwe regimes en herzieningen maar ook voor oudere sanctieverordeningen, in EU-verband sterk voor technische verbeteringen die zorgen voor meer eenduidige interpretatie en naleving van sancties. Zeker waar sanctieverordeningen voorafgaand aan de inwerkingtreding van de AVG zijn vastgesteld, maakt opname van zulke gegevensuitwisselingsartikelen ook onderdeel uit van die inzet.
Hoewel de formuleringen van gegevensuitwisselingsgrondslagen in de verschillende sanctieregimes en -verordeningen soms nog uiteenlopen, is de grondslag in Verordening (EU) Nr. 269/2014 van de Raad illustratief (zie hieronder). Dit biedt op het moment van schrijven ook het geldende kader voor de Nederlandse bevoegde autoriteiten over gegevensuitwisseling voor de Rusland en Belarus sancties.
Gegevensuitwisseling op grond van Verordening (EU) 269/2014
Het uitwisselen van gegevens tussen bevoegde autoriteiten bij de Rusland en Belarus sancties wordt beheerst door Verordening (EU) 269/2014.124
Bevoegde autoriteiten moeten op grond daarvan onverwijld informatie verwerken en uitwisselen met andere bevoegde autoriteiten en met de Commissie, wanneer dit noodzakelijk is voor het uitvoeren van de taken van de verwerkende autoriteit of de ontvangende autoriteit op grond van de verordening.125
Bevoegde autoriteiten moeten in dat verband met name gegevens uitwisselen «wanneer zij gevallen vaststellen van een schending of omzeiling, of van pogingen tot schending of omzeiling, van de in deze verordening vastgestelde verbodsbepalingen».126
In Nederland zijn alle bevoegde autoriteiten die bij of krachtens de Sanctiewet 1977 zijn aangewezen hiertoe bevoegd.127 Deze autoriteiten moeten derhalve gegevens uitwisselen met elkaar en met bevoegde autoriteiten in andere lidstaten, wanneer dit noodzakelijk is voor hun taken op grond van de Verordening.
De verwerking van persoonsgegevens moet plaatsvinden overeenkomstig het in de verordening bepaalde, en overeenkomstig de Algemene Verordening Gegevensbescherming (AVG).128
Zoals de Autoriteit Persoonsgegevens in haar toets opmerkt, kunnen dit in beginsel ook bevoegde autoriteiten zijn waarvan de activiteiten normaal gesproken vallen onder de reikwijdte van de richtlijn politiegegevens.129 Als politiegegevens mogen worden verstrekt aan bevoegde autoriteiten of derden, maar niet ten behoeve van de uitvoering van de politietaak,130 zijn de gegevens vanaf de verstrekking geen gegevens meer onder het bereik van de richtlijn politiegegevens, maar is regulier de AVG op de verwerkingen van toepassing.
Zoals hierboven onder 3.6 is toegelicht, kan het ook gaan om de verwerking van strafrechtelijke gegevens.
Aanvullend op de Nederlandse inzet in Brussel, zijn de noodzaak en de mogelijkheid om nationale wet- en regelgeving aan te passen nader onderzocht. Wat er nationaalrechtelijk nog noodzakelijk en mogelijk is, verschilt per situatie. Deze verschillende situaties komen hierna aan de orde.
Als sprake is van een Europese sanctieverordening – de meest voorkomende situatie – dan wordt gegevensuitwisseling die nodig is ter uitvoering van de verordening, zoals gezegd, beheerst door de verordening. Dat Europese kader is dan ook leidend voor de Nederlandse partijen – ook in het kader van toezicht en handhaving op basis van artikel 10 van de Sanctiewet 1977 – die betrokken zijn bij de uitvoering van sanctieregelgeving (zie ook voorbeeld hierboven). Per verordening kan het verschillen welke specifieke gegevensverwerkingen hieronder kunnen vallen. Het kan gaan om gegevens die berusten bij de ene partij en die voor een goede uitvoering van de verordening door een andere partij noodzakelijk zijn. In sommige gevallen zal die andere partij om deze gegevens verzoeken, in andere gevallen kunnen er afspraken gemaakt worden over een automatische verstrekking. De gegevens die in het kader van de verordening uitgewisseld moeten worden beslaan een breed veld. Het gaat daarbij onder andere om persoonsgegevens, bijvoorbeeld om de verbondenheid vast te stellen van personen met entiteiten, om eigendomsconstructies in kaart te brengen of om het afgeven van financiële ontheffingen. Het Europees recht heeft voorrang op het nationale recht van de lidstaten. In het geval van strijdigheid tussen een bepaling uit een Europese sanctieverordening of -besluit en een bepaling van nationaal recht, heeft het EU-recht voorrang. Het nationale recht moet dan buiten toepassing blijven en de met een verordening strijdige regelgeving moet worden aangepast. Wanneer een sanctieverordening een gegevensuitwisselingsbepaling bevat is het niet nodig – en gelet op het overschrijfverbod ook niet mogelijk – om de gegevensuitwisseling in die gevallen eveneens nationaal te regelen. Wel kan het nodig zijn om nog uitvoeringsregels vast te stellen, bijvoorbeeld om de gegevensuitwisseling te concretiseren.131 Dit wetsvoorstel voorziet in een grondslag voor nadere regels, waarin die concretisering kan plaatsvinden (artikel 8.3.1). Voor die concretisering kan ook gebruik gemaakt worden van grondslagen in andere wetgeving, als de uit te wisselen gegevens daar aanleiding toe geven. Een voorbeeld illustreert dat. In het geval een bevoegde autoriteit zijn taak alleen goed kan uitvoeren wanneer deze beschikt over politiegegevens als bedoeld in artikel 1 van de Wet politiegegevens zou een algemene maatregel van bestuur op grond van artikel 18 van de Wet politiegegevens een grondslag voor de verstrekking van deze gegevens kunnen vormen.132
De situatie kan zich voordoen dat in Europese sanctieverordeningen geen grondslagen zijn opgenomen voor het uitwisselen van de noodzakelijke gegevens tussen verschillende instanties met een (publiekrechtelijke) rol in het sanctiestelsel of dat er ontoereikende grondslagen zijn opgenomen die niet uitputtend zijn geregeld. Voor die gevallen is een generieke nationaalrechtelijke grondslag opgenomen in artikel 8.2.5. Deze generieke grondslag geldt als een bevoegdheid om gegevens uit te wisselen van en tussen bevoegde autoriteiten in Nederland, maar ook daarbuiten.133 Vóór de daadwerkelijke verstrekking van gegevens moeten bevoegde autoriteiten altijd de evenredigheid en noodzakelijkheid van de gegevensuitwisseling afwegen. Dit is bij gegevensuitwisseling op grond van Europese sanctieverordeningen niet anders. In die afweging wordt onder andere gewogen in hoeverre de gegevens noodzakelijk zijn voor een goede uitvoering van de sanctiemaatregelen.134 Artikel 8.2.5, tweede lid, regelt dat de verstrekking van gegevens geen doorgang kan vinden als een van de criteria van dat lid is vervuld (zie verder de artikelsgewijze toelichting bij dat artikel). Hoewel artikel 8.2.5 weliswaar voorziet in een bevoegdheid om gegevens te verstrekken aan bepaalde ontvangers, moeten zij voor de ontvangst en verdere verwerking van deze gegevens gebruikmaken van andere, eigen, specifieke verwerkingsgrondslagen. Artikel 8.2.5 voorziet daar niet in. Voor de goede orde zij daarbij opgemerkt, dat de hier voorgestelde generieke grondslag bedoeld is als restgrondslag. Artikel 8.2.5 is niet van toepassing in geval de grondslag in een Europese sanctieverordening, toereikend of ontoereikend, uitputtend geregeld is, omdat toepassing van dat artikel in strijd zou zijn met hetgeen uitputtend is geregeld in de verordening. Primair moet de gegevensverwerking gebaseerd zijn op de Europese sanctieverordeningen en is de Nederlandse insteek om deze te laten aanpassen, wanneer de grondslagen daarin onvoldoende zijn. De aangepaste EU-verordening voldoet in dat voorkomende geval overigens ook aan het vereiste van de «behoudens bij of krachtens de wet te stellen beperkingen» uit artikel 10, eerste lid, van de Grondwet.135
Het kan ook voorkomen dat Europese sanctieverordeningen bevoegde autoriteiten verplichten om gegevens te verstrekken. Het tweede lid van artikel 8.1.1 verduidelijkt dat artikel 8.2.5 niet in de weg staat aan het uitvoeren van dergelijke rechtstreeks geldende sanctiebepalingen die opgenomen zijn in hoger recht. Om de uitwisselingsgronden in Europese sanctieverordeningen en de generieke grondslag nader toe te kunnen spitsen, voorziet dit wetsvoorstel met artikel 8.3.1 in de mogelijkheid om de verplichte gegevensdeling bij lagere regelgeving te concretiseren. Op grond van deze bepaling kunnen in een sanctiebesluit of sanctieregeling de relevante verstrekkende en ontvangende instanties worden gepreciseerd waar de Europese sanctieverordeningen dan wel artikel 8.2.5 dat op een abstracter niveau doen. Daarnaast kan ook geconcretiseerd worden welke gegevens er gedeeld moeten worden.
Als internationale sanctiemaatregelen zijn neergelegd in een verdrag of een bindend besluit van een volkenrechtelijke organisatie, anders dan een bindende rechtshandeling van de EU, heeft het – evenals bij EU-verordeningen en -besluiten – de voorkeur dat de gegevensuitwisseling op dat niveau toereikend is uitgewerkt. Omdat niet alle bindende internationale sanctiemaatregelen een gegevensuitwisselingsgrondslag bevatten, geldt de hierboven genoemde generieke grondslag in artikel 8.2.5 ook voor deze gevallen.
Als sprake is van niet-juridisch bindende internationale sanctiemaatregelen (aanbevelingen van volkenrechtelijke organisaties of internationale afspraken), en de uitvoering daarvan gegevensuitwisseling vereist dan is de internationale grondslag daarin hoe dan ook niet toereikend als gegevensuitwisselingsgrondslag, omdat het niet-juridisch bindende maatregelen betreffen. Voor deze categorie sanctiemaatregelen geldt dat de noodzakelijke gegevensuitwisselingsgrondslagen in de nationale regelgeving moeten worden neergelegd. Daarvoor geldt dat de noodzakelijke gegevensuitwisselingsgrondslagen zullen worden opgenomen in een algemene maatregel van bestuur of, als een onmiddellijke voorziening is vereist, in een ministeriële regeling die vervolgens binnen acht maanden moet worden vervangen door een algemene maatregel van bestuur. De wettelijke grondslag voor het vaststellen van deze algemene maatregel van bestuur is opgenomen in hoofdstuk 2 en artikel 8.3.2 van het wetsvoorstel.
De Europese sanctieregelgeving bevat diverse meldingsplichten.136 Het gaat bijvoorbeeld om meldingsplichten voor bevroren tegoeden en economische middelen. Deze meldingsplichten gelden voor de instellingen die bevriezen. Ook is er een meldingsplicht voor de gesanctioneerde instellingen en personen voor tegoeden en economische middelen die ze in de EU bezitten. Daarnaast bevat het Europese sanctieregime naar aanleiding van de agressie van Rusland tegen Oekraïne diverse andere meldingsplichten, bijvoorbeeld over deposito’s en oliecontracten. Deze meldingsplichten zijn op dit moment bij verschillende meldkanalen belegd. Zo worden bevroren tegoeden door financiële instellingen gemeld bij de DNB of de AFM, afhankelijk van waar de instelling onder toezicht valt. Voor het melden van tegoeden en economische middelen door gesanctioneerde personen en bedrijven (zelfmeldplicht) zijn er op dit moment in Nederland vijf verschillende meldkanalen.137 Er lijkt bovendien een ontwikkeling in EU-wetgeving gaande waarbij vaker meldingsplichten worden opgenomen in sanctieverordeningen, waaruit de behoefte spreekt om informatie samen te laten brengen en te laten analyseren.138 Zo is de in het sanctieregime tegen Rusland geïntroduceerde zelfmeldplicht nu ook opgenomen in diverse andere sanctieregimes.139
De huidige situatie brengt diverse knelpunten met zich mee. Zo is het voor de melders niet altijd duidelijk bij welk kanaal ze hun informatie moeten indienen. Bij de zelfmeldplicht kan het bijvoorbeeld zijn dat een gesanctioneerde zowel over een bankrekening, huis en jacht beschikt in Nederland. In dat geval moet bij drie verschillende meldpunten informatie worden aangereikt. Het risico is dat de meldingen daarmee niet meteen bij het juiste kanaal worden ingediend. Belanghebbenden geven dan ook aan dat er sprake is van een versnipperd landschap. Een ander knelpunt is dat bestaande meldpunten niet altijd de mogelijkheid hebben om meldingen op juistheid te controleren en verder te analyseren om patronen te ontdekken. De meldpunten zijn nu vooral een doorgeefluik, waarbij ze de informatie via door de EU opgezette ICT systemen doorgeven aan de Europese Commissie. Dit geldt zeker voor de meldpunten die nu bij beleidsdepartementen liggen. Niet alle gemelde informatie wordt daarmee voldoende effectief gebruikt voor zaken als sanctieontwikkeling, beleidsevaluatie en -analyse en sanctienaleving (waaronder anti-omzeiling). Ook wordt er vaak geen terugkoppeling gegeven richting melders over de ingediende meldingen. Verder is bij nieuwe meldingsplichten uit Europese sanctieverordeningen niet altijd meteen duidelijk welk meldpunt het meest geschikt is, waardoor het inrichten van meldingsplichten soms lang duurt.
Om ervoor te zorgen dat melders makkelijker aan hun meldingsplicht kunnen voldoen en dat de gemelde informatie beter wordt gebruikt, wordt voorzien in een centraal meldpunt sancties door het bestuursorgaan, dat op grond van artikel 3.1.1 in een sanctiebesluit of sanctieregeling wordt aangewezen om meldingen in ontvangst te nemen. In eerste instantie zal dat de Minister van Buitenlandse Zaken zijn. Het centraal meldpunt moet er voor zorgen dat op de juiste wijze opvolging wordt gegeven aan meldingen, op het gebied van verificatie en informatiehuishouding. Op een centrale plek kan er een completer beeld ontstaan van bevroren tegoeden en economische middelen, kunnen analyses worden gemaakt en patronen worden herkend en waar nodig, gesignaleerd voor handhaving. Deze analyses moeten van zodanige kwaliteit zijn dat bestuursrechtelijke en strafrechtelijke autoriteiten daar opvolging aan kunnen geven. De analyses moeten als dat nodig is de basis kunnen vormen voor de aanvang van een bestuursrechtelijke of strafrechtelijke procedure. Bestuursrechtelijke autoriteiten zullen ook zelf op basis van de analyses wellicht nog verdere informatie nodig hebben om bestuursrechtelijk te kunnen optreden. Ten aanzien van een eventuele strafrechtelijke procedure zal in veel gevallen nog opvolging plaats moeten vinden door een opsporingsinstantie om te zorgen dat er door aanvullingen van eventuele eigen informatie voldoende basis is voor het aanvangen van een strafrechtelijke procedure. Hiertoe wordt in de wet geregeld dat het meldpunt gegevens kan uitwisselen met de betrokken partijen, en vice versa.
Het inrichten van een centraal meldpunt heeft ook tot gevolg dat effectiever wordt voldaan aan de meldingsvereisten op grond van diverse EU-sanctieverordeningen, waaronder het snel en transparant kunnen beleggen van nieuwe meldingsplichten. Voorts kan de bij het centraal meldpunt gemelde informatie effectiever worden gebruikt omdat de analyses van het meldpunt een bijdrage kunnen leveren aan sanctieontwikkeling, beleidsevaluatie en -analyse en sanctienaleving (waaronder anti-omzeiling). Eveneens wordt gefaciliteerd dat meer informatie bij de juiste ketenpartij binnenkomt. Ook zorgt het centraal meldpunt ervoor dat het voor burgers en bedrijven zo makkelijk mogelijk is om in Nederland aan hun meldingsverplichtingen te voldoen, hetgeen bijdraagt aan het doenvermogen. Het in te richten centraal meldpunt krijgt dan ook de volgende voorziene taakstelling.
Het centraal meldpunt sancties is ontvangstpunt voor de meldingen voortkomend uit de (toekomstige en bestaande) meldingsplichten van de VN- en EU-sanctieregimes. Hierbij zal gelden dat een nieuwe meldingsplicht bij het centraal meldpunt wordt belegd, tenzij een ander meldpunt beter geschikt is voor het ontvangen van de meldingen omdat een soort melding het toezicht en de handhaving ten goede komt vanwege noodzakelijk specialistische kennis en aansluit bij bredere andere taken van het betreffende meldpunt. Dat geldt bijvoorbeeld voor meldingen die binnenkomen bij de Centrale Dienst In- en Uitvoer (CDIU) van de Douane. Dit zijn bijvoorbeeld meldingen die gedaan worden door exporteurs, om kenbaar te maken dat zij gebruik hebben gemaakt van een uitzonderingsbepaling om bepaalde goederen te mogen exporteren, zoals op humanitaire gronden. De meldingen zijn gerelateerd aan de im- en export van gesanctioneerde goederen en vallen daarom rechtstreeks onder het toezicht van de Douane. Daarnaast hebben deze meldingen een directe relatie met CDIU-werkzaamheden, zoals vergunning- of toestemmingsverlening. Het heeft daarom de voorkeur om deze bestaande situatie, die goed functioneert, te behouden. Het wetsvoorstel creëert een mogelijkheid om gegevens uit te wisselen tussen het centraal meldpunt en de CDIU. Als informatie uit een melding bij de CDIU relevant is voor het centraal meldpunt, dan kan de CDIU deze informatie dus delen. Dat geldt ook andersom. In een sanctieregeling wordt per soort melding de bevoegde autoriteit voor het ontvangen van meldingen vermeld. Dit betekent ook dat als er per abuis bij het verkeerde bestuursorgaan wordt gemeld, de melding op basis van de doorzendplicht naar het juiste orgaan wordt doorgezet.
Het centraal meldpunt beschikt over een uniform centraal meldformulier, ontvangt de meldingen, verstuurt een generieke ontvangstbevestiging, registreert en verifieert de meldingen, combineert deze meldingen in één overzicht en maakt vervolgens analyses van deze informatie. Dit totaaloverzicht van de meldingen deelt het centraal meldpunt met de relevante ministeries en de Europese Commissie. Om dit overzicht actueel te kunnen houden is het essentieel dat het meldpunt over alle relevante informatie beschikt en dat ook gemeld kan worden wanneer tegoeden en economische middelen niet langer bevroren zijn. Met het oog op het actueel houden van het overzicht is het ook essentieel dat andere bij sanctienaleving betrokken bestuursorganen gegevens met het meldpunt uitwisselen over bijvoorbeeld ontheffingen en de aanstelling van een bewindvoerder. Daarnaast deelt het centraal meldpunt op basis van de in dit voorstel opgenomen bevoegdheden op het gebied van gegevensuitwisseling, informatie over onder andere meldingen en patronen met de toezichthouders, openbare registers en handhavende instanties. Daarnaast heeft het centraal meldpunt een voorlichtingsfunctie over de invulling van de meldingsplicht. Dit helpt melders om beter zicht te hebben op wat een meldingsplicht inhoudt en dus ook om beter aan de meldingsplicht te voldoen. De beoordeling of een bepaalde partij onder sancties valt en er een melding gedaan moet worden blijft primair de verantwoordelijkheid van meldingsplichtigen zelf. Het meldpunt is ook bevoegd om informatie op te vragen bij toezichthouders (dit geldt vice versa) en om gegevens uit te wisselen met autoriteiten in EU-lidstaten. Daarnaast kan het informatie opvragen bij instellingen die onder toezicht staan in het kader van artikel 10 van de Sanctiewet 1977, bijvoorbeeld om meer duidelijkheid te krijgen over een ingediende melding. Ook regelt de wet de doorbreking van de geheimhoudingsplicht voor advocaten en notarissen om het doen van meldingen door deze groepen te faciliteren. Voorts zal het meldpunt in nauwe verbinding staan met andere organisaties zoals het BTI en de Douane, waaronder CDIU. De werkzaamheden van BTI en CDIU vallen niet onder de reikwijdte van het meldpunt maar er zal wel behoefte zijn aan gegevensuitwisseling over en weer. Als dat nodig is zullen samenwerkings- en gegevensuitwisselingsafspraken moeten worden gemaakt om elkaar te versterken.
Er zijn ook alternatieven onderzocht. Het eerste overwogen alternatief voor het inrichten van een centraal meldpunt betreft het in stand houden van de bestaande decentrale meldkanalen in combinatie met het ontwikkelen van een centraal digitaal meldformulier dat de melding automatisch doorzet naar de juiste ontvanger, en het verder verbeteren van de samenwerking en gegevensuitwisseling aan de achterkant. Dit alternatief zou tegemoet komen aan de roep voor één duidelijk meldkanaal, maar niet aan de wens om op een centrale plek de informatie te analyseren en patronen te herkennen. Ten tweede is een centraal meldpunt overwogen met beperktere bevoegdheden waaronder het ontvangen van meldingen, het verrichten van beperkte analyses om te bepalen of de informatie compleet is, voor welke organisatie die bestemd is en het registreren van de meldingen. Dit alternatief is niet gekozen omdat, alhoewel hiermee geborgd zou zijn dat de meldingen op een centraal punt in behandeling zouden worden genomen, wederom niet tegemoet wordt gekomen aan de wens om de ontvangen informatie zo optimaal mogelijk in te zetten, bijvoorbeeld ten behoeve van sanctieontwikkeling, beleidsevaluatie en -analyse en sanctienaleving. Ten slotte is ook aandacht besteed aan het verbreden van de werkzaamheden van het meldpunt naar onder andere het verlenen van ontheffingen (deze worden nu verleend door de verschillende bevoegde bewindspersonen), het zijn van een vraagbaak voor ondernemers met vragen over sancties (dit is momenteel onder andere belegd bij de Rijksdienst voor Ondernemend Nederland (RVO)) en bestuursrechtelijke handhaving door het centraal meldpunt sancties. Er is nu voor gekozen het meldpunt van een duidelijke, nauw omschreven taakstelling te voorzien om de totstandkoming zoveel mogelijk te bespoedigen. In een later stadium wordt bekeken of het gewenst is bovengenoemde of andere werkzaamheden toe te voegen. Dan zal ook worden bekeken of het centraal meldpunt blijft vallen onder de Minister van Buitenlandse Zaken of dat het meer in de rede ligt om een ander bestuursorgaan aan te wijzen.
Sinds 2002 voorziet de Sanctiewet 1977 in bestuursrechtelijk toezicht dat betrekking heeft op de controle van de administratieve organisatie en interne controle (hierna: sanctiewettoezicht op de bedrijfsvoering) voor bepaalde financiële instellingen.140 In het kort houdt dit toezicht in dat de partijen die daaronder vallen moeten waarborgen dat zij op het gebied van hun bedrijfsvoering maatregelen treffen ter naleving van de geldende sanctiemaatregelen en dat zij hierop worden gecontroleerd door een toezichthouder. Door nadere bedrijfsvoeringseisen te stellen aan private partijen die een belangrijke rol in het economische verkeer vervullen, de zogeheten poortwachtersrol, en daar risicogebaseerd en effectief toezicht op te houden, wordt ervoor gezorgd dat de mate van sanctienaleving wordt vergroot. Hiermee voorkomen private partijen dat zij zelf schendingen van sanctiemaatregelen begaan of dat zij faciliterend optreden bij schendingen door derden.
In de Kamerbrief hoofdlijnen modernisering van het Nederlandse sanctiestel van november 2022 is aangekondigd het toezicht op de bedrijfsvoering uit te breiden naar in ieder geval bepaalde juridische beroepsgroepen en de regels uit afdeling 5 van de Sanctiewet 1977, waaronder de bedrijfsvoeringsregels, te moderniseren. Door aanname van Europese wetgevende voorstellen op het terrein van het voorkomen van witwassen en terrorismefinanciering (hierna: het AML-pakket) op 19 juni 2024, dat uiterlijk 10 juli 2027 drie jaar na aanname inwerking treedt, wordt ten dele voorzien in de aangekondigde uitbreiding en modernisering.
Het AML-pakket bevat, naast regels over de voorkoming van witwassen en terrorismefinanciering, nadere bedrijfsvoeringsregels op het gebied van gerichte financiële sancties voor de partijen die onder de reikwijdte vallen. Deze bedrijfsvoeringsregels, die per verordening zijn geregeld, overlappen en vervangen deels de nationaal gestelde regels uit de Sanctiewet 1977, zowel wat betreft de reikwijdte aan groepen instellingen die eronder vallen als de regels waaraan zij zich moeten houden. Dit betekent dat het Europese AML-pakket het huidige bedrijfsvoeringstoezicht uit de Sanctiewet 1977 (en een eventuele modernisering daarvan) bij vankrachtwording deels buiten werking zal stellen.
Voor wat betreft de regels uit het AML-pakket die gaan over financiële sancties ligt het accent op de naleving van gerichte financiële sancties (kortgezegd, de bevriezingsmaatregelen en verboden op het ter beschikking stellen van tegoeden en economische middelen aan personen en entiteiten op de sanctielijst). Naast deze maatregelen, is er tegelijkertijd, in toenemende mate, sprake van een veel breder scala aan verschillende typen sancties. Het blijft daarom nodig om voor bepaalde groepen nadere regels te stellen om ervoor te zorgen dat zij in hun bedrijfsvoering beter rekening houden met al deze verschillende typen sancties, die verdergaan dan enkel de controle op sanctielijsten, waaronder bijvoorbeeld de sectorale sanctiemaatregelen. Van de huidige onder toezicht staande instellingen wordt nu al verwacht dat zij rekening houden met het brede scala aan verschillende typen sancties. In het licht van dit AML-pakket wordt daarom in een aparte tranche nader uitgewerkt hoe het nationale systeem van bedrijfsvoeringsregels zich moet verhouden tot de Europese regels. Het voornemen is dat de aparte tranche (hierna: tweede tranche) met noodzakelijke nationale bedrijfsvoeringsregels tegelijk in werking treedt met het AML-pakket.
Omdat het nog enige tijd duurt voordat het AML-pakket samen met de nationale noodzakelijke regels in werking treden, wordt voorgesteld om voor de tussentijd, dus de periode tussen aanname van dit wetsvoorstel en het van kracht worden van het pakket en de aanvullende regels, alleen de hoogstnodige wijzigingen aan te brengen in het huidige sanctiewettoezicht op de bedrijfsvoering uit de Sanctiewet 1977. Dit betekent dat de Sanctiewet 1977 voor wat betreft de onderdelen die zien op het sanctiewettoezicht zal worden aangepast en zal blijven gelden totdat de hiervoor omschreven tweede tranche in werking treedt. Onder hoogstnodige wijzigingen worden twee zaken verstaan: de uitbreiding van het toezicht op bepaalde (juridische) beroepsgroepen waaronder advocaten, notarissen, belastingadviseurs (en administratiekantoren) en accountants en wijzigingen om het bestaande toezicht op de bedrijfsvoering te versterken. De reden dat gekozen is om deze wijzigingen door te voeren in afdeling 5 van de Sanctiewet 1977 en Sanctiewet 1977 pas volledig in te trekken bij de vankrachtwording van de tweede tranche is dat de toezichthouders en de onder toezicht gestelde instellingen al zijn gewend om met deze afdeling te werken. In zowel beleidsuitingen van toezichthouders als beleid van de poortwachters zelf wordt ook verwezen naar deze regelgeving. Door de Sanctiewet 1977 voor dit onderdeel in stand te houden wordt geborgd dat er één verandermoment optreedt, namelijk met de tweede tranche. Afdeling 5 van de Sanctiewet 1977 blijft dus tijdelijk doorbestaan met het oog op uitvoerbaarheid en naleefbaarheid.
In het rapport van de Nationaal Coördinator is aanbevolen om, bij wet in formele zin, de groepen onder sanctiewettoezicht op de bedrijfsvoering uit te breiden met bepaalde juridische beroepsgroepen waaronder advocaten, notarissen en accountants. Om op een korte termijn nader invulling te geven aan deze aanbeveling wordt voorgesteld om deze groepen onder het bestaande sanctiewettoezicht op de bedrijfsvoering te brengen en toezichthouders aan te wijzen.
Het onderhavige wetsvoorstel strekt ertoe om notarissen, kandidaat-notarissen en toegevoegd-notarissen, (register) accountants en belastingadviseurs en advocaten onder de reikwijdte van het toezicht op de bedrijfsvoering te brengen.141 BFT (notarissen, kandidaat-notarissen en toegevoegd-notarissen, (register) accountants en belastingadviseurs) en de deken (advocaten) wordt hierbij aangewezen als toezichthoudende autoriteiten gezien zij al op grond van bestaande wet- en regelgeving, waaronder de Wet ter voorkoming van witwassen en financieren van terrorisme (hierna: Wwft), toezicht houden. Ook krijgen de toezichthoudende autoriteiten de bevoegdheid om nadere regels te stellen ten aanzien van de bedrijfsvoering van deze instellingen ter naleving van sancties. Ten slotte wordt voorzien in het doorbreken van de geheimhoudingsplicht in de relatie tussen het BFT, respectievelijk de deken, en de onder hun toezicht staande beroepsgroepen.
In aanvulling op de geïdentificeerde noodzaak uit het rapport van de Nationaal Coördinator ziet het BFT toegevoegde waarde om meer bevoegdheden te krijgen toe te zien op de naleving van sancties. Op dit moment kan effectief toezicht op de naleving van de bedrijfsvoeringsnormen door het BFT en de deken niet worden uitgeoefend, nu zij geen toezichthouder zijn op grond van de Sanctiewet 1977. Dit kan in de praktijk leiden tot knelpunten, nu deze instanties bij de uitoefening van hun toezichtstaken, die voortvloeit uit andere wetgeving zoals de Wwft, kunnen constateren dat de bedrijfsvoering van onder toezicht staande instellingen onvoldoende ingericht is om sanctiemaatregelen adequaat te kunnen naleven, maar de bevoegdheid of het instrumentarium om daar op te handhaven ontbreekt. Het ontbreken van het bedrijfsvoeringstoezicht vergroot bovendien het risico op schendingen van sanctiemaatregelen door de onder toezicht staande instellingen met het oog op de snelle internationale ontwikkelingen.
Op dit moment worden de bedrijfsvoeringsregels ten aanzien van de al onder toezicht gestelde instellingen (financiële sector, trustkantoren en aanbieders van cryptodiensten) bepaald door de toezichthouders AFM en DNB. Op grond van het huidige artikel 10f van de Sanctiewet 1977 en gezien de technische aard is de bevoegdheid voor de Minister van Financiën tot het stellen van regels overgedragen aan AFM en DNB. Op basis daarvan hebben AFM en DNB de Regeling toezicht Sanctiewet 1977 opgesteld die op dit moment geldt. Door dit voorstel wordt deze praktijk voortgezet en tijdelijke verankerd door op te nemen dat in plaats van de Minister de toezichthoudende autoriteiten nadere regels kunnen stellen, met goedkeuring van de Minister. Zoals hieronder is aangegeven, geldt dit laatste niet voor het college van toezicht dat nadere regels kan opstellen voor het toezicht op advocaten.
Om de mate van naleving van sanctiemaatregelen door (juridische) beroepsgroepen te vergroten en te voorkomen dat schendingen van sanctiemaatregelen plaatsvinden, kunnen nadere bedrijfsvoeringsregels worden gesteld door het BFT en het college van toezicht, een orgaan van de Nederlandse orde van advocaten. Mede gezien de technische aard van sanctienaleving en gezien er sprake is van een tijdelijke situatie tussen het van kracht worden van het AML-pakket en de hierboven omschreven tweede tranche, is er voor gekozen om deze regelgevende bevoegdheid tijdelijk bij de toezichthouders en het college van toezicht neer te leggen en zo de huidige systematiek van de Sanctiewet 1977 te handhaven. Het kunnen opstellen van nadere regels sluit aan bij de taak die het BFT en het college van toezicht op grond van de beroepswetten hebben en de huidige systematiek uit de Sanctiewet 1977 op basis waarvan AFM en DNB al een regeling (Regeling toezicht Sanctiewet) hebben opgesteld voor de sectoren onder hun toezicht. Tegelijkertijd wordt er een extra waarborg ingebouwd door de regels te laten goedkeuren door de betreffende Minister. Gezien de onafhankelijke positie van de advocatuur wordt de goedkeuring door de Staatssecretaris van Justitie en Veiligheid niet voorgeschreven en is er voor gekozen om de regelgevende bevoegdheid bij het college van toezicht te beleggen en niet bij de deken belast met het toezicht.
De nadere bedrijfsvoeringsregels zijn erop gericht dat (juridische) beroepsgroepen hun bedrijfsvoering dusdanig inrichten dat zij in staat zijn zich te houden aan de geldende sanctiemaatregelen. Te denken valt aan vereisten ten aanzien van het opstellen van beleid en procedures, het inschatten van risico’s op het overtreden van sancties, het op de hoogte blijven van relevante sanctie-ontwikkelingen, het controleren van hun klanten, diens uiteindelijke belanghebbenden en voor zover relevante (rechts)personen op overeenkomsten met sancties, het inzicht verwerven in de eigendoms- en zeggenschapsstructuur van de klant en nadere procedures ten aanzien van het adequaat kunnen uitvoeren van bevriezingen en uitvoering geven aan meldingsplichten uit de Europese sanctieverordeningen.
Bij het opstellen van nadere regels ligt het voor de hand deze regels zoveel als mogelijk aan te laten sluiten bij (de systematiek van) de bedrijfsvoeringsregels uit de Wwft waarmee (juridische) beroepsgroepen al bekend zijn. Dit vanwege de overeenkomsten in opzet en werking, alsook de thematische overlap op het gebied van terrorismefinanciering. Desalniettemin vraagt het naleven van sancties een zelfstandig kader waarin verschillen bestaan ten opzichte van de naleving van de Wwft. Het ligt verder ook voor de hand dat de toezichthouders en het college van toezicht in overleg zullen treden bij het opstellen of aanpassen van deze regels om zo gebruik te maken van de bestaande expertise en deze regels, waar mogelijk, op elkaar aan te laten sluiten. Ook is het goed gebruik om inspraak te organiseren vanuit de betrokken beroepsgroepen bij het vaststellen van de regels.
Ten slotte is het van belang dat er bij het opstellen van de regels voldoende oog is voor nadelige en onbedoelde effecten die kunnen ontstaan in de uitvoering daarvan. Te denken valt dan aan het uitsluiten van bepaalde klantgroepen en het risico op (ervaren) discriminatie. Zo heeft het College voor de Rechten van de Mens in een aantal oordelen aangegeven dat sanctiescreening in de praktijk tot indirecte discriminatie leidt.142 Hoewel het niet geheel is uit te sluiten dat klanten door bijvoorbeeld nadere vragen (tijdelijk) hinder ondervinden van sanctiemaatregelen, is het geenszins de bedoeling dat klanten uitgesloten worden wanneer zij geen onderwerp zijn van sanctiemaatregelen. Een voorbeeld is een klant met een naam die vergelijkbaar is met de naam van een persoon op een sanctielijst en daardoor allerlei vragen krijgt, met soms een dreiging om de dienstverlening te beëindigen. Dit past wat de regering betreft niet bij een zorgvuldige bedrijfsvoering. Dit sluit ook aan bij de genoemde oordelen van het College voor de Rechten van de Mens, waarbij het College aangeeft dat het voorkomen dat gesanctioneerde personen of entiteiten gebruik maken van Nederlandse (financiële) dienstverlening een legitiem doel is voor indirect onderscheid.143 Tegelijkertijd geeft het College aan dat er daarbij wel een objectieve rechtvaardiging moet zijn om indirect onderscheid te maken. Ook moet het middel om een sanctieschending te voorkomen in een redelijke verhouding staan tot het doel.144 De wijze van uitvoering, bijvoorbeeld de sanctiescreening, moet met andere woorden proportioneel zijn.
Naast het regelen van het toezicht op juridische beroepsgroepen wordt een aantal noodzakelijke wijzigingen ten aanzien van het bestaande bedrijfsvoeringstoezicht aangebracht. Dit zijn de wijzigingen die op termijn nodig zijn om het bestaande toezicht te versterken, in aanloop naar het in werking treden van het AML-pakket en de aanvullende nationale regels. Het gaat om het verankeren in de wet van een grondslag voor risicogebaseerd toezicht, het creëren van een grondslag voor de publicatie van handhavingsmaatregelen en het updaten en daarmee versterken van de gegevensuitwisselingsartikelen. Uitgangpunt hier is om zoveel als mogelijk aan te sluiten bij de systematiek uit de Wwft omdat de toezichthouders hier al goed bekend mee zijn en de inrichting en wijze van het toezicht een grote overlap kent.
Er wordt een nieuw artikel ingevoegd om de huidige praktijk van het houden van risicogebaseerd toezicht te verankeren, naar analogie van de Wwft. Op dit moment houden AFM en DNB al risicogebaseerd toezicht op grond van de Wwft en Sanctiewet 1977. Met dit artikel wordt deze werkwijze ten aanzien van de Sanctiewet 1977 bij wet verankerd voor de toezichthoudende autoriteiten, zodat zij een grondslag hebben om hun beperkte toezichtmiddelen zo effectief mogelijk in te kunnen zetten. De toezichthouder houdt risicogebaseerd en effectief toezicht en stemt haar prioriteiten af op de gepercipieerde risico’s onder haar toezichtspopulatie. De wijze waarop de toezichthouder dit doet bepaalt zij zelf. Dit kan bijvoorbeeld door gebruikmaking van vragenlijsten om de mate van naleving te kunnen inschatten en zo te bepalen hoe hun toezichtmiddelen in te zetten.
Verder wordt het bestaande toezicht versterkt doordat handhavingsmaatregelen kunnen worden gepubliceerd. Dit betekent dat handhavingsmaatregelen die door de toezichthoudende autoriteiten worden genomen op basis van de Sanctiewet 1977, onder specifieke voorwaarden, openbaar gemaakt worden. Met dit voorstel wordt aangesloten bij de publicatiesystematiek uit de Wwft, Wet op het financieel toezicht en de Wet toezicht trustkantoren 2018. De huidige toezichthouders AFM en DNB houden in het kader van hun integriteitstoezicht toezicht op de naleving van onder meer de Wet op het financieel toezicht, de Wwft en de Wet toezicht trustkantoren 2018 en deze wetten bevatten al een publicatieregime. Het publicatieregime uit de Wwft geldt ook voor de deken en het BFT die op basis hiervan genomen maatregelen publiceren. Door opname hiervan wordt dit nu gelijkgetrokken voor de Sanctiewet 1977 met gelijkluidende voorwaarden. De publicatie van deze handhavingsmaatregelen dient, net als bij de publicatieregimes in de Wet op het financieel toezicht, Wwft en de Wet toezicht trustkantoren 2018, het doel om het informeren van het publiek, versterken van de preventie door te waarschuwen en het geven van inzicht in de handhavingspraktijk.
Het openbaar maken van handhavingsmaatregelen draagt bij aan de kenbaarheid aan het publiek om kennis te kunnen nemen van het optreden van de toezichthouders en de gronden daarvoor. Ook zorgt deze openbaarmaking voor meer inzicht bij instellingen die onder toezicht staan, zodat zij weten welke gedragingen kunnen leiden tot handhaving en voor meer inzicht in de invulling die de toezichthouder aan bepaalde normen geeft (norminformerend). Verder wordt hiermee ook het belang van personen gediend die door een inbreuk schade hebben geleden, zodat zij eventueel hun rechten jegens de overtreder geldend kunnen maken. Bovendien is er een ontmoedigende werking op andere instellingen onder toezicht om overtredingen te begaan (preventieve werking).
Tot slot worden de huidige gegevensuitwisselingsartikelen, die inmiddels verouderd zijn, geactualiseerd en versterkt. Ook ten aanzien van deze artikelen wordt zeer nauw aangesloten bij de Wwft-systematiek. Dit houdt in dat er, net als in de huidige situatie, sprake zal zijn van een algemene geheimhoudingsplicht die ook geldt voor alle toezichthouders. Deze geheimhoudingsplicht kan door de AFM, DNB en het BFT (met uitzondering van toezicht op het notariaat) onder specifieke voorwaarden worden doorbroken bij het uitwisselen van gegevens met de in de wet genoemde instanties en toezichthouders. Aan de in de wet genoemde instanties worden ook verschillende Ministers toegevoegd gezien hun verantwoordelijkheden voor de naleving van sancties op hun deelgebieden.
Voor AFM en DNB wordt ook voorzien in het kunnen uitwisselen van gegevens met het organisatieonderdeel van DNB dat belast is met het vervullen van haar monetaire taak en haar taak als resolutie-autoriteit. Dit is noodzakelijk gezien ook deze organisatieonderdelen gehouden is de geldende sanctiemaatregelen na te leven en in deze hoedanigheid bijvoorbeeld rekeningen kan aanhouden voor banken.
Voor de deken en voor het toezicht van het BFT op het notariaat wordt niet voorzien in een doorbreking van hun geheimhoudingplicht als het gaat om het kunnen uitwisselen van gegevens met andere (toezichthoudende) instanties, conform de Wwft-systematiek. Dit hangt samen met het vertrouwelijke karakter van de gegevens die zij kunnen verkrijgen op grond van hun toezichthoudende rol uit deze afdeling.
De gegevens die onder voorwaarden uitgewisseld kunnen worden door AFM, DNB en BFT, zijn de gegevens die zij verkrijgen op grond van hun toezicht uit dit hoofdstuk. Het gaat dan bijvoorbeeld om gegevens over instellingen en de beoordeling van hun bedrijfsvoering en processen. Dit moet worden onderscheiden van andersoortige gegevens waarvoor gegevensuitwisselingsgrondslagen zijn opgenomen in hoofdstuk 3 van dit wetsvoorstel als het betrekking heeft op meldingsplichten en meldingen, hoofdstuk 8 van dit wetsvoorstel als het betrekking heeft op de algemene gegevensuitwisselingsgrondslagen en de bepalingen uit de Europese sanctieverordeningen. De gegevens uit dit hoofdstuk kunnen niet verder uitgewisseld worden dan de bepalingen toelaten. Door nauwe aansluiting bij de Wwft-systematiek wordt de geheimhoudingsplicht versterkt en wordt beter gespecificeerd met welke instanties en toezichthouders gegevens kunnen worden uitgewisseld. Ook wordt het voor de toezichthouders makkelijker om vast te stellen dat zij gegevens mogen uitwisselen.
Met de modernisering van het sanctiestelsel geeft de regering gevolg aan de grondwettelijke opdracht om de ontwikkeling van de internationale rechtsorde te bevorderen.145 De grondwettelijk ingebedde bevordering van de internationale rechtsorde is niet alleen een doelstelling van buitenlandbeleid, maar plaatst de Nederlandse constitutionele orde in een bredere internationale rechtsorde van vrede en veiligheid. De internationale rechtsorde is daarmee van grote betekenis voor Nederlandse burgers en bedrijven, als dragers van rechten én plichten.146 Door sancties na te leven draagt iedereen bij aan de ondersteuning van de beginselen van het internationaal recht, de handhaving van vrede, de voorkoming van conflicten en de versterking van de internationale veiligheid. Evenwel kunnen de totstandkoming en toepassing van sancties ook een beperking van bepaalde fundamentele rechten inhouden. In dit hoofdstuk wordt allereerst ingegaan op de verhouding tot deze fundamentele rechten in het algemeen, waarna wordt stilgestaan bij de verhouding van dit wetsvoorstel tot het eigendomsrecht en de vrijheid van ondernemerschap (paragraaf 4.1). Vervolgens komen de verhouding van het voorstel tot een aantal lopende Europese wetstrajecten en de Rijkssanctiewet aan de orde in paragraaf 4.2 en 4.3.
De toepassing van sancties kan gevolgen hebben voor de fundamentele rechten van een gesanctioneerde persoon of entiteit. De regering moet bij de uitvoering van internationale sanctiemaatregelen dan ook acht slaan op haar andere internationale verplichtingen, met name waar het de eerbiediging van fundamentele rechten betreft.147 Bij de totstandkoming van sancties in bijvoorbeeld EU-verband moet de Uniewetgever het Handvest van de Grondrechten van de Europese Unie (EU-Handvest) eerbiedigen.148
De sanctiemaatregelen die voortvloeien uit internationale sanctiemaatregelen vallen strikt genomen buiten de reikwijdte van de toelichting op het onderhavige wetsvoorstel, dat alleen de implementatie en uitvoering daarvan regelt. Internationale verdragen die mensenrechten waarborgen, waaronder in het bijzonder het Europees Verdrag tot Bescherming van de Rechten van de Mens en de Fundamentele Vrijheden (EVRM), het Internationaal Verdrag inzake burgerrechten en politieke rechten (IVBPR) en het EU-Handvest, voor zover uitvoering wordt gegeven aan EU-sancties,149 zijn van toepassing op dit wetsvoorstel. In het navolgende worden enkele fundamentele rechten besproken en worden de beperkingen op de fundamentele rechten door dit wetsvoorstel zelf gerechtvaardigd op basis van de relevante rechtvaardigheidsgronden.
Artikel 1 van het Eerste Protocol bij het EVRM bevat het recht op eigendom en het ongestoord genot daarvan.150 Het artikel is opgedeeld in drie regels: de eerste zin van de eerste alinea wijst op het recht op ongestoord eigendomsgenot. De tweede zin van de eerste alinea op bescherming tegen de ontneming van eigendom en de tweede alinea op de mogelijkheid van regulering van eigendom.151 De eerste regel is het algemene uitgangspunt, terwijl de twee volgende regels daarvan een uitwerking zijn. De Staat moet zich in eerste instantie ten opzichte van burgers en rechtspersonen onthouden van inbreuken op het eigendomsrecht, maar artikel 1 bevat uitdrukkelijk beperkingsgronden. Zo is in de eerste alinea van artikel 1 van het Eerste Protocol bij het EVRM opgenomen dat eigendomsontneming gerechtvaardigd kan zijn wanneer dit gebeurt in het algemeen belang en onder de voorwaarden voorzien in de wet en in de algemene beginselen van internationaal recht. Waar het gaat om de invulling van wat in het algemeen belang is en de keuze van de middelen om dit belang te dienen, komt de wetgever een ruime beoordelingsmarge toe.152 Eigendomsontneming kan beschouwd worden als de meest vergaande inbreuk op het recht op eigendom. Minder vergaand is de regulering van eigendom (de derde hoofdregel uit artikel 1 Eerste Protocol bij het EVRM), waarbij de gebruiksmogelijkheden van het eigendom beperkt worden zonder dat het beschikkingsrecht daarover geheel ontzegd wordt. In de tweede alinea van artikel 1 van het Eerste Protocol bij het EVRM is opgenomen dat de bepalingen over eigendomsontneming op geen enkele manier het recht aantasten dat een Staat heeft om die wetten toe te passen, die het noodzakelijk acht om het gebruik van eigendom te reguleren in overeenstemming met het algemeen belang. De tweede alinea ziet daarom meer specifiek op de regulering van het gebruik van eigendom. Er zijn eigendomsinmengingen denkbaar waarbij niet duidelijk is of deze onder ontneming of onder regulering vallen. Het EHRM past dan vaak de eerste hoofdregel toe, het algemene beginsel van ongestoord eigendomsgenot.
Wanneer er sprake is van een inmenging in het eigendomsrecht, moet getoetst worden of er een rechtvaardiging voor deze inmenging is. In de meer recente jurisprudentie van het Europees Hof voor de Rechten van de Mens (EHRM) is deze toets in beginsel voor alle soorten van inmenging vergelijkbaar. In alle gevallen moet een inbreuk op het eigendomsrecht bij wet zijn voorzien en een legitiem doel in het algemeen belang dienen. Verder is vereist dat in de regulering een redelijke mate van evenredigheid bestaat tussen de gebruikte middelen en het doel dat ermee nagestreefd wordt.153 Aan dit vereiste van proportionaliteit is niet voldaan, als er sprake is van een individuele en buitensporige last voor de betrokken persoon.154 Voorts speelt een rol of in strijd met eerder door de overheid gewekte verwachtingen wordt gehandeld.155 Er is sprake van strijd met artikel 1 Eerste Protocol bij het EVRM als niet wordt voldaan aan één of meer van de hiervoor onderscheiden rechtvaardigingsvereisten. Het EHRM laat in beginsel een ruime beoordelingsmarge toe bij de toetsing of voldaan is aan de rechtvaardigingsvereisten.
De inbreuk op het eigendomsrecht vindt plaats door de internationale sanctiemaatregel namelijk het bevriezen van economische middelen. Deze maatregel valt buiten de reikwijdte van dit wetsvoorstel, omdat de betreffende internationale sanctiemaatregel via het instrument van de EU-Verordening rechtstreeks verplichtingen met zich brengt. Het gaat bijvoorbeeld om het bevriezen van tegoeden en economische middelen die als «eigendom» gekwalificeerd kunnen worden onder het EVRM. Hierdoor wordt de eigenaar belemmerd in de vrije beschikking over zijn eigendom. De beperkende maatregel van «bevriezing» houdt geen onteigening in, in de zin van de tweede zin van de eerste alinea van artikel 1 van het Eerste Protocol bij het EVRM: het eigendom wordt niet ontnomen, maar de beschikkingsmacht wordt (tijdelijk) ingeperkt.156 Het is dus een vorm van regulering als bedoeld in artikel 1, tweede alinea, van het Eerste Protocol bij het EVRM. Dat deze tijdelijkheid soms langdurig kan zijn, doet hier niet aan af. De inbreuk op het eigendomsrecht die via een internationale sanctiemaatregel plaatsvindt wordt derhalve gewaarborgd op het niveau van de Unie. Omdat de nationale maatregelen die daar uitvoering aan geven vereist zijn door het EU-recht, genieten zulke maatregelen het vermoeden van gelijkwaardige bescherming met EVRM-rechten (Bosphorus-presumptie).157 Met deze presumptie wordt verondersteld dat het Unierecht dezelfde mate van bescherming biedt als het EVRM. Daarbij hebben de lidstaten op grond van de Kadi-rechtspraak de verplichting om internationale sanctiemaatregelen uit te voeren.
De benoeming van een bewindvoerder als bedoeld in hoofdstuk 5 van het wetsvoorstel is een inperking van het eigendomsrecht van de eigenaar of eigenaren van de onderneming of het betreffende registergoed.158 In dat geval kan immers de persoon die door de Minister wordt aangewezen feitelijke en rechtshandelingen stellen, die normaal alleen gesteld kunnen worden door de eigenaar. Deze inperking is echter relatief beperkt, omdat er al een beperking geldt op grond van een EU-sanctieverordening. Bovendien is het een tijdelijke maatregel die niet langer duurt dan nodig en in ieder geval niet langer dan de toepasselijkheid van de sanctiemaatregel. Ook de regeling over beheerovername van registergoederen, zoals in dit wetsvoorstel geregeld in artikel 6.1, kan worden beschouwd als een (tijdelijke en relatief beperkte) verdere inperking van de beschikkingsmacht van de eigenaar. De eigenaar moet namelijk, in voorkomend geval, aan Onze Minister van Volkshuisvesting en Ruimtelijke Ordening voor wat betreft onroerende zaken of Onze Minister van Infrastructuur en Waterstaat voor wat betreft vaartuigen en luchtvaartuigen, aan een persoon die op grond van beroep of bedrijf op het terrein van het registergoed werkzaam is of aan een op dat terrein werkzame instelling, verplicht het beheer van het betrokken registergoed overgeven. Als gevolg daarvan kan de eigenaar geen enkele beheermaatregel (zelf) nemen. Ook een dergelijke inmenging kwalificeert niet als onteigening, maar als een vorm van regulering. Het kenmerk van regulering van eigendom is dat niet elke mogelijkheid om over het eigendom te beschikken of haar (nuttig) te gebruiken verloren gaat, maar dat die beschikkingsmogelijkheid of gebruiksmogelijkheden enkel beperkt worden.159 Hierbij moet met betrekking tot het ingrijpen bij bedrijven in het oog gehouden worden dat op het moment dat een bedrijf dreigt om te vallen door de werking van een internationale sanctiemaatregel en dat wordt voorkomen door ingrijpen met een bewindvoerder, de eigenaar onder de streep beter af is in eigendomspositie door het ingrijpen in het eigendomsrecht. Gezien het cumulerende effect van de beperkingen moet worden bezien, is de totale inbreuk op het eigendomsrecht relatief beperkt te noemen. Daarbij geldt dat de (gesanctioneerde) eigenaar al weinig handelingsmogelijkheden heeft door de beperkende maatregel van bevriezing. Een bevriezing is immers een beperking van het eigendomsrecht, namelijk het gebod voor eenieder om te voorkomen dat de economische middelen en tegoeden van een gesanctioneerde persoon gebruikt of te gelde gemaakt kunnen worden. Dit geldt ook voor registergoederen, zij het daarbij dat geen sprake zal zijn van failleren maar van beschadigen en in het ergste geval tenietgaan.
Bij wet voorzien
Onder de toets of de inmenging bij wet is voorzien wordt begrepen dat deze ook niet in strijd mag komen met het rechtszekerheidsbeginsel en met het verbod van willekeur.160 De inmenging moet een voldoende precieze en toegankelijke nationale wettelijke basis hebben en moet voorzienbaar zijn.161 De wettelijke grondslag voor de beperking van het recht op een ongestoord genot van eigendom is de betreffende internationale sanctiemaatregel. Het onderwerp zijn van een internationale sanctiemaatregel is een beperking van het eigendomsrecht. In EU-besluiten en -verordeningen is bepaald welke inperking op de vrije beschikkingsbevoegdheid wordt opgelegd (de sancties, bevriezing van tegoeden en economische middelen) en aan welke entiteiten (lijst in de bijlage). Gegeven de rechtstreekse werking van de EU-verordeningen en de verplichting van de lidstaten tot effectieve controle op de naleving, vormen de betrokken bevoegdheden in het wetsvoorstel slechts een aanvullende wettelijke grondslag voor de inbreuk op het eigendomsrecht. De mogelijke inbreuk op het eigendomsrecht door de beheerovername of benoeming van een bewindvoerder is voorzienbaar en vooraf kenbaar door het opnemen van de bevoegdheid in een wet in formele zin. Daarmee is voldaan aan de voorwaarde dat de inbreuk bij wet voorzien is.
Legitiem doel in het algemeen belang
Het is aan de nationale autoriteiten om de eerste beoordeling te maken van het bestaan van een legitiem doel in het algemeen belang dat een maatregel van inmenging rechtvaardigt. Het oordeel van de nationale autoriteiten over wat in het algemeen belang is, zal het EHRM in beginsel accepteren, tenzij deze beoordeling kennelijk zonder enige redelijke grond is.162 Het begrip «algemeen belang» is noodzakelijkerwijs ook breed.163 Voorop staat de doelstelling van internationale sanctiemaatregelen: het tot stand brengen respectievelijk bevorderen van een beleidswijziging in een ander land of gedragsverandering van een entiteit, ter handhaving en bevordering van de vrede, de ondersteuning van de democratische rechtsstaat, mensenrechten en de beginselen van het internationaal recht, en ter voorkoming van conflicten, versterking van de internationale veiligheid en de bestrijding van terrorisme. De aanwijzing van gesanctioneerden die worden onderworpen aan de bedoelde inperkingen van hun eigendomsrecht, is gebaseerd op de conclusie dat deze hun (omvangrijke) tegoeden en economische middelen (kunnen) inzetten om het ongewenste beleid of gedrag in stand te houden.
De bevoegdheden tot benoeming van een bewindvoerder in hoofdstuk 5 van het wetsvoorstel hebben als doel om ernstige maatschappelijke, economische of werkgelegenheidseffecten van de sanctiemaatregel voor de Nederlandse samenleving te mitigeren. Hiermee kan in de praktijk ook de bescherming van (sociale) grondrechten van derden gemoeid zijn. Daarbij gaat het dan, afhankelijk van het individuele geval, bijvoorbeeld om de bevordering van voldoende werkgelegenheid (artikel 19, eerste lid, van de Grondwet), de bescherming en verbetering van het leefmilieu (artikel 21 van de Grondwet en artikel 37 van het EU-Handvest) en de bevordering van voldoende woongelegenheid (artikel 22, tweede lid, van de Grondwet). Het mitigeren van de genoemde ernstige effecten voor de Nederlandse samenleving is volgens de regering een legitiem doel.
De bevoegdheden inzake beheer, bedoeld in artikel 6.1 van het wetsvoorstel, hebben tot doel maatschappelijk ongewenste effecten van (langdurige) bevriezing te voorkomen. Zo kan bij gebrek aan onderhoud van vastgoed, het vastgoed zodanig verslechteren, dat niet (meer) wordt voldaan aan wettelijk gestelde minimum bouwveiligheidseisen, hetgeen onaanvaardbare risico’s oplevert voor de veiligheid en gezondheid van bewoners (in het geval van woningen) of gebruikers (in het geval van bedrijfsvastgoed), alsook voor de omgeving. Een combinatie van langdurige leegstand en achterstallig onderhoud brengt bovendien risico’s met zich mee als inbraak, vernieling, brandstichting en in meer algemene zin verloedering van de omgeving met de daarbij horende ongewenste gevolgen voor de leefbaarheid en veiligheid. Langdurige leegstand kan er ook toe leiden dat het gebouw wederrechtelijk in gebruik wordt genomen door krakers, waardoor vaak schade aan de eigendom ontstaat. Om deze negatieve effecten van bevriezing te voorkomen moet het mogelijk zijn dat (tijdelijk) beheer van het bevroren registergoed kan plaatsvinden. Dat is volgens de regering een legitiem doel. Per geval zal moeten worden afgewogen en beargumenteerd of sprake is van risico op maatschappelijke schade, of tijdelijk beheer geschikt is om dat risico te voorkomen en op welke wijze het beheer vervolgens ingevuld wordt.
Proportionaliteit
Artikel 1, tweede alinea, van het Eerste Protocol bij het EVRM, vereist dat er een evenwicht bestaat tussen het doel dat wordt nagestreefd en de ernst van de inbreuk op het eigendomsrecht. Er moet een duidelijke belangenafweging op nationaal niveau hebben plaatsgevonden, bij gebreke waarvan een schending van artikel 1 van het Eerste Protocol bij het EVRM zou kunnen worden vastgesteld. Vastgesteld wordt dat de inbreuk op het eigendomsrecht die wordt gemaakt door een beheerovername van bevroren registergoederen niet als heel ingrijpend wordt gekwalificeerd: de (gesanctioneerde) eigenaar heeft al weinig of geen handelingsmogelijkheden door de beperkende sanctiemaatregel van bevriezing. Een bevriezing is een beperking van het eigendomsrecht, namelijk het voorkomen dat economische middelen worden gebruikt om op enigerlei wijze tegoeden, goederen of diensten te verkrijgen, onder meer door deze te verkopen, te verhuren of te verhypothekeren.164 Een beheermaatregel op grond van dit wetsvoorstel is uitsluitend mogelijk als eerst een sanctiemaatregel is opgelegd waarbij de registergoederen bevroren zijn. Omdat ten gevolge van de beheermaatregel wel noodzakelijke kosten gemaakt kunnen worden ten aanzien van het bevroren eigendom die uiteindelijk voor rekening van de eigenaar komen, kan deze beheermaatregel ook wat dat betreft gezien worden als een beperking van het eigendomsrecht. Hierbij moet wel opgemerkt worden dat de inkomsten uit onder meer verhuur door de beheerder – na aftrek van de beheerkosten – op een bevroren rekening gestort worden waarover de eigenaar weer kan beschikken als de sanctiemaatregel wordt ingetrokken. In bepaalde gevallen kan door de beheermaatregel ook schade aan het vastgoed worden voorkomen. Uiteindelijk zorgt de beheermaatregel ervoor dat de bevroren registergoederen gebruikt kunnen worden en dat de negatieve gevolgen van de bevriezing voor de eigenaar, derden en de samenleving als geheel kunnen worden voorkomen. Daarmee is er bij de beheermaatregel een fair balance tussen de belangen van de eigenaar wiens registergoederen zijn bevroren en de algemene belangen van de leefbaarheid en veiligheid, alsmede de belangen van de gebruikers van de bevroren registergoederen.
In het kader van de proportionaliteit in een individueel geval heeft het EHRM geoordeeld dat personen die worden getroffen door een maatregel een redelijke rechtsbescherming moet worden geboden om hun zaak voor te leggen aan de verantwoordelijke autoriteiten en de maatregelen daadwerkelijk aan te vechten.165 Een beheermaatregel wordt vastgelegd in een besluit van de betrokken Minister. Dit is een besluit in de zin van de Awb waartegen belanghebbenden in bezwaar en beroep kunnen gaan. De Minister zal in het besluit tot oplegging van de beheermaatregel moeten onderbouwen waarom deze maatregel in het individuele geval proportioneel is. Hiertegen kan een belanghebbende bezwaar indienen en ials hij het niet eens is met de uitkomst van de bezwaarprocedure in twee instanties in beroep gaan bij de bestuursrechter.
Dezelfde redenering gaat op ten aanzien van de inzet van de bevoegdheden op het gebied van bewind in hoofdstuk 5. Er moet sprake zijn van nadelige gevolgen voor de financiële stabiliteit of continuïteit van de onderneming als gevolg van de toepassing van een sanctiemaatregel. Daarmee is er dus al sprake van een aantasting van de (eigendomsrechtelijke) belangen van de eigenaar van de betreffende onderneming. Verder geldt dat de bevoegdheden pas kunnen worden ingezet als de toepassing van de sanctiemaatregel ernstige nadelige consequenties voor anderen tot gevolg heeft. Nadelige consequenties bovendien die vaak ook gevolgen hebben voor de (sociale) grondrechten van anderen. Om die reden vindt de regering inmenging die inzet van de bevoegdheden oplevert in het algemeen proportioneel. Verder zal de evenredigheid van de inzet van de bevoegdheden ook steeds per geval moeten worden beoordeeld. Hierbij moet de Minister nagaan of de ernstige maatschappelijke, economische of werkgelegenheidseffecten de inzet van de bevoegdheden in het concrete geval rechtvaardigen.
De sancties van de EU bevatten in voorkomend geval ontheffingsmogelijkheden: de bevoegde autoriteiten in de lidstaat kunnen toestemming geven voor vrijgave van bevroren tegoeden of economische middelen, in bepaalde gevallen en onder gestelde voorwaarden.166 Dit kan mogelijk als een alternatieve en minder ingrijpende maatregel worden gezien dan de beheerovername of de benoeming van een bewindvoerder (bijvoorbeeld vrijgave als dit alleen bestemd is voor de betaling van honoraria of kosten voor alleen het aanhouden of beheren van bevroren tegoeden of economische middelen).167
De ontheffingsmogelijkheid is een voorziening met een ander doel en om diverse redenen geen geschikt alternatief. Als een gesanctioneerde eigenaar geen ontheffing vraagt, komt beheer of de aanstelling van een bewindvoerder of de inrichting van een andere vorm van een firewall niet tot stand, ook niet waar dat uit maatschappelijk oogpunt dringend gewenst is. De ontheffing is afhankelijk van de bereidwilligheid van de gesanctioneerde eigenaar, terwijl het algemeen belang dat in geding is, vereist dat ook beheer moet kunnen plaatsvinden als de eigenaar dat niet wil.
Met het vrijgeven is niet verzekerd dat het beheer op maatschappelijk verantwoorde wijze plaatsvindt: de ontheffing is gericht op bescherming van belangen van betrokken derden, niet op het publiek belang. Voorts bevat de ontheffingsmogelijkheid gebruikelijk een aantal voorwaarden waaraan een ontheffing moet voldoen, die in veel gevallen belemmerend zijn (zoals de voorwaarde dat de ontheffing niet ten goede komt aan een gesanctioneerde persoon, rechtspersoon, entiteit of lichaam). Daarbij is het zo dat het de verwachting is dat opeenvolgende ontheffingsprocedures tijdrovender, administratief meer belastend en minder efficiënt zouden zijn dan een eenmalige beheerovername. Ontheffingen moeten worden verleend voor afzonderlijke beheer- en betalingshandelingen. Tot slot wordt nog opgemerkt dat uit de jurisprudentie van het EHRM volgt dat de enkele omstandigheid dat minder belastende alternatieve maatregelen waarmee eenzelfde doel kan worden bereikt denkbaar zijn, op zichzelf geen grond oplevert voor het oordeel dat er geen evenwichtige verhouding is tussen het doel en de middelen om dat doel te bereiken zolang de beoordelingsmarge van de verdragspartij niet overschreden wordt.168
Artikel 16 van het EU-handvest bevat de vrijheid van ondernemerschap. Dit ziet met name op het recht voor elke onderneming om, binnen de grenzen van de aansprakelijkheid voor eigen handelingen, vrij te beschikken over de haar ter beschikking staande economische, technische en financiële middelen. De vrijheid van ondernemerschap heeft geen absolute gelding, maar moet in relatie tot haar maatschappelijke functie worden beschouwd.169 De mogelijkheid voor de Minister van Economische Zaken om een of meer personen aan te wijzen die opdrachten kan of kunnen verstrekken aan een onderneming, zoals voorzien in artikel 5.3 van het wetsvoorstel, grijpt in op de vrijheid van ondernemerschap. Het achterliggende doel van het aanstellen van een bewindvoerder is het ondervangen van risico’s op economische, fysieke en sociaalmaatschappelijke schade. De opdrachten van de bewindvoerder strekken ertoe de continuïteit van de onderneming te waarborgen of dienen de zorgvuldige afwikkeling van de activiteiten van de onderneming. Daarbij komt dat, na de aanstelling van de bewindvoerder, de Staat de aansprakelijkheid van de onderneming overneemt ten aanzien van de door de bewindvoerder verstrekte opdrachten. Dit alles komt ten bate van de betrokken onderneming. De potentiële inbreuk op de vrijheid van ondernemerschap is dan ook proportioneel indachtig het hierboven omschreven.
Het mogelijk maken en verder bestendigen van verdere gegevensuitwisseling ten behoeve van sanctienaleving tussen bevoegde autoriteiten (zie uitgebreider daarover paragraaf 3.6) moet voldoen aan de juridische randvoorwaarden op het gebied van privacy en de bescherming van persoonsgegevens. De versterkte gegevensuitwisseling moet zich hiertoe verhouden. Hieronder wordt in dat kader achtereenvolgens ingegaan op de verhouding van het wetsvoorstel tot het EVRM, het IVBPR, het EU-Handvest, de Grondwet, de AVG en de UAVG. Hierbij moet aangetekend worden dat de gegevensuitwisseling die mogelijk gemaakt wordt in dit wetsvoorstel uitdrukkelijk bedoeld is als aanvulling op de gegevensverwerkingsmogelijkheden op grond van Europese sanctieverordeningen (zie paragraaf 3.6.2). De gegevensuitwisselingsgrondslagen op basis van die verordeningen zullen in veel gevallen dan ook moeten volstaan. De mogelijkheden die er al zijn worden toegelicht in paragraaf 3.6.1.
Artikel 8 EVRM en artikel 17 IVBPR beschermen het recht op respect voor het privéleven. Artikel 8 EVRM bepaalt dat inmenging in de uitoefening van dit recht alleen is toegestaan voor zover dit bij wet is voorzien en in een democratische samenleving noodzakelijk is in het belang van de nationale veiligheid, de openbare veiligheid of het economisch welzijn van het land, het voorkomen van wanordelijkheden en strafbare feiten, de bescherming van de gezondheid of de goede zeden of voor de bescherming van de rechten en vrijheden van anderen. Artikel 7 van het EU-Handvest bevat het Unierechtelijke equivalent van dit grondrecht.
Artikel 10, eerste lid, van de Grondwet bepaalt dat een ieder, behoudens bij of krachtens de wet te stellen beperkingen, recht heeft op de eerbiediging van zijn persoonlijke levenssfeer. Voor zover er sprake is van een beperking, dan voldoet deze door de bepalingen hieromtrent in het wetsvoorstel aan de vereiste specifieke formeel-wettelijke grondslag. De Grondwet eist, met de bewoordingen «behoudens bij of krachtens de wet te stellen beperkingen», voor elke beperking een specifieke formeel-wettelijke grondslag.170 Delegatie van de beperkingsbevoegdheid is daarbij toegelaten. De regering gaf in de memorie van toelichting bij de grondwetsherziening aan dat in artikel 10, eerste lid, voor een «vrij ruim opgezette beperkingsbevoegdheid» is gekozen in verband met de omstandigheid dat het recht op eerbiediging van de persoonlijke levenssfeer op uiteenlopende gebieden aan de orde kan komen. Ook woog mee dat ten tijde van de totstandkoming van deze grondwetsbepaling niet volledig was te voorzien welke beperkingen noodzakelijk zouden zijn.171 Het vereiste van een specifieke formeel-wettelijke grondslag heeft sindsdien in de jurisprudentie nader inkleuring gekregen. Ten aanzien van het vereiste van specificiteit, is de rode draad in de jurisprudentie dat uit brede wettelijke taakstellingen niet allerlei specifieke privacy-beperkende bevoegdheden mogen worden afgeleid.172 De beperking moet voldoende kenbaar en voorzienbaar in de wet zijn omschreven, zo oordeelde de Hoge Raad in het arrest Zwolsman (1995).173 In 2017 heeft de Hoge Raad dit specificiteitscriterium nader ingekleurd aan de hand van de jurisprudentie van het Europese Hof van de Rechten van de Mens (EHRM): de burger moet uit het betreffende wettelijke voorschrift met voldoende precisie kunnen opmaken welke op zijn privéleven betrekking hebbende gegevens met het oog op de vervulling van een bepaalde overheidstaak kunnen worden verzameld en vastgelegd, en onder welke voorwaarden die gegevens met dat doel kunnen worden bewerkt, bewaard en gebruikt.174
Aan dat criterium wordt met de in het wetsvoorstel voorgestelde grondslagen op het gebied van gegevensverwerking, waarbij in ogenschouw moet worden gehouden dat bijvoorbeeld artikel 8.2.5 alleen een bevoegdheid geeft tot verdere verstrekking van gegevens die op basis van specifiekere bevoegdheden van de betreffende organisatie zijn verkregen. Voor de handhaving van de naleving van de internationale sanctiemaatregelen, wordt het door de regering van groot belang geacht dat die organisaties over dezelfde informatie beschikken. Dit is bijvoorbeeld van belang wanneer twee organisaties een ontheffingsverzoek behandelen van dezelfde verzoeker, of vanuit de rol van toezichthouder of handhavingsinstantie een casus hebben met hetzelfde bedrijf. Het wetsvoorstel bepaalt bovendien dat die informatie of gegevens niet mogen worden verstrekt als: – het doel waarvoor de gegevens zullen worden gebruikt onvoldoende bepaald is; – de verstrekking zich niet zou verdragen met de wet of de openbare orde; – de geheimhouding niet in voldoende mate is geborgd; – de verstrekking redelijkerwijs in strijd is of zou kunnen komen met de belangen die het wetsvoorstel beoogt te beschermen; of – onvoldoende is gewaarborgd dat de gegevens niet zullen worden gebruikt voor een ander doel dan waarvoor deze worden verstrekt. Deze extra waarborgen zijn in artikel 8.2.5, tweede lid, opgenomen.
Voorts biedt artikel 8.2.2 de grondslag voor de Minister van Economische Zaken om gegevens te verwerken voor zover dit noodzakelijk is om overeenkomstig dit wetsvoorstel de eigendomsverhoudingen van of zeggenschap over in Nederland gevestigde ondernemingen vast te stellen of te beoordelen ten aanzien van de verenigbaarheid met sanctiemaatregelen. Artikel 8.2.1 schept de mogelijkheid voor het centraal meldpunt sancties om gegevens over meldingen te verstrekken aan andere bevoegde autoriteiten. Artikel 8.2.5 biedt een generieke grondslag om gegevens uit te wisselen van en tussen bevoegde autoriteiten (zie uitgebreider paragraaf 3.6.2). Paragraaf 8.3 van het wetsvoorstel voorziet daarbij in de mogelijkheid om bij algemene maatregel van bestuur of ministeriële regeling nadere regels te stellen op het gebied van gegevensverwerking ter uitvoering van internationale sanctiemaatregelen. Dit past binnen de grondwettelijke mogelijkheid om de mogelijke beperking van artikel 10 van de Grondwet te delegeren en biedt daarvoor een voldoende specifieke formeelwettelijke grondslag. Overkoepelend moet hierbij opgemerkt worden dat de AVG-rechten in deze gevallen onverkort van toepassing zijn.
De inmenging in het privéleven die de gegevensverwerkingsgrondslagen op grond van dit wetsvoorstel mogelijk maken is gerechtvaardigd. De inmenging is immers bij de wet voorzien, waarbij opmerking verdient dat de Europese sanctieverordeningen leidend zijn en ook wet zijn in de zin van het EVRM. Voorts dient de inmenging het legitieme doel van het voorkomen van strafbare feiten. De schending van sanctiemaatregelen is immers een strafbaar feit. Indirect spelen hierbij ook de legitieme doeleinden die gediend worden met de sanctiemaatregelen zelf (zie paragraaf 1): de handhaving of het herstel van de vrede, de ondersteuning van de democratische rechtsstaat, mensenrechten, de beginselen van het internationaal recht, het voorkomen van conflicten, de versterking van de internationale veiligheid en de bestrijding van terrorisme. Deze doeleinden vallen deels samen met de legitieme belangen van nationale en openbare veiligheid in artikel 8 EVRM.
Het specifieke recht op bescherming van persoonsgegevens als grondrecht is daarnaast vastgelegd in artikel 8 van het EU-Handvest. Op basis van dit artikel moeten gegevens eerlijk worden verwerkt, voor bepaalde doeleinden en met toestemming van de betrokkene of op basis van een andere gerechtvaardigde grondslag. Dit wetsvoorstel voorziet in zo’n grondslag. Verder bepaalt dit artikel dat eenieder recht heeft op toegang tot de over hem verzamelde gegevens en op rectificatie daarvan en dat een onafhankelijke autoriteit toeziet op de naleving van de regels. Een inbreuk op dit grondrecht moet bij wet worden gesteld en de wezenlijke inhoud van die rechten en vrijheden eerbiedigen. Met inachtneming van het evenredigheidsbeginsel kunnen alleen beperkingen worden gesteld, als zij noodzakelijk zijn en daadwerkelijk beantwoorden aan door de Unie erkende doelstellingen van algemeen belang of aan de eisen van de bescherming van rechten en vrijheden van anderen.175 De vereisten die gelden op grond van het EU-Handvest worden nader ingevuld door de AVG en de UAVG, waarin regels worden vastgesteld ter bescherming van natuurlijke personen bij de verwerking van hun persoonsgegevens. Bij de verwerking van persoonsgegevens ter uitvoering van Europese sanctieverordeningen moet getoetst worden of de inbreuk op de grondrechten die dit met zich brengt noodzakelijk is. Daarnaast moet de inbreuk daadwerkelijk beantwoorden aan door de Unie erkende doelstellingen van algemeen belang of aan de eisen van de bescherming van rechten en vrijheden van anderen.176 Deze belangenafweging wordt gedaan door de partijen die de persoonsgegevens verwerken.
Tot slot is het niet zo dat de verwerking van persoonsgegevens op basis van dit wetsvoorstel – ter uitvoering van en in aanvulling op EU-sanctieverordeningen – waarschijnlijk een hoog risico inhoudt voor de rechten en vrijheden van natuurlijke personen.177 Er hoeft daarom geen gegevensbeschermingseffectbeoordeling (Data Protection Impact Assessment, hierna DPIA) te worden uitgevoerd op het wetsvoorstel als zodanig. Niettemin kan de uitvoering van internationale sanctiemaatregelen natuurlijk wel degelijk risico’s met zich brengen voor de rechten en vrijheden van natuurlijke personen. De regering acht het dan ook raadzaam dat uitvoeringsorganisaties DPIA’s uitvoeren voor de persoonsgegevensverwerkingen waarvoor zij verwerkingsverantwoordelijk zijn ter uitvoering van internationale sanctiemaatregelen in den brede. Die verwerkingen zullen immers veelal voortvloeien uit de rechtsgrondslagen in Europese sanctieverordeningen en zijn derhalve niet beperkt tot wat dit wetsvoorstel regelt (zie hierover uitgebreid paragraaf 3.6). Het verrichten van een uitvoeringsDPIA is in het bijzonder geboden als er sprake zou zijn van het verwerken van gevoelige gegevens of gegevens van zeer persoonlijke aard, of in voorkomend geval van matching of samenvoeging van datasets.178 Gezien de taken van het centraal meldpunt sancties (zie paragraaf 3.7), namelijk het ontvangen, delen en analyseren van informatie, zal het centraal meldpunt uitdrukkelijk een uitvoeringsDPIA moeten doen. Daarbij zal in ieder geval aan de orde moeten komen in hoeverre de gegevensverwerking door het centraal meldpunt sancties gepseudonimiseerd zal kunnen plaatsvinden. Bij dit alles geldt overkoepelend dat het in het algemeen doelmatig is om DPIA’s niet uit te voeren bij het ontwerpen van de wetgeving, maar na de vaststelling daarvan. Als een DPIA wordt uitgevoerd tijdens het opstellen van wetgeving die een rechtsgrond voor een verwerking biedt, zal die beoordeling waarschijnlijk moeten worden herzien voordat de verwerkingen worden uitgevoerd, aangezien de goedgekeurde wetgeving dusdanig van de voorgestelde wetgeving kan afwijken dat de afwijking gevolgen heeft voor privacy- en gegevensbeschermingskwesties. Bovendien zijn er op het moment dat de wetgeving wordt aangenomen mogelijk niet genoeg technische gegevens beschikbaar met betrekking tot de feitelijke verwerking, zelfs als deze gepaard ging met een DPIA. In dergelijke gevallen kan het nog steeds nodig zijn om een specifieke DPIA uit te voeren voordat de werkelijke verwerkingen worden uitgevoerd. Aldus de European Data Protection Board.179
Voor politie en justitie zijn in dit verband relevant de Wet politiegegevens en de Wet justitiële en strafvorderlijke gegevens. Deze wetten vloeien voort uit de Richtlijn gegevensbescherming bij rechtshandhaving.180 Waar de AVG geldt bij privaatrechtelijke en bestuursrechtelijke rechtsverhoudingen, gelden de Wet politiegegevens en de Wet justitiële en strafvorderlijke gegevens in het strafrechtelijke domein. Voor de strafrechtelijke handhaving van sanctiemaatregelen op grond van dit wetsvoorstel is de Wet politiegegevens van belang. De rollen die de Fiscale Inlichtingen- en Opsporingsdienst (FIOD) en de Financial Intelligence Unit Nederland (FIU-NL) hebben in het sanctielandschap vallen voor wat betreft de verwerking van persoonsgegevens onder het kader van de Wet politiegegevens. Politiegegevens kunnen op grond van de Wet politiegegevens alleen structureel worden verstrekt aan bevoegde autoriteiten buiten het politiedomein, als de Wet politiegegevens of het Besluit politiegegevens daarin voorziet. Dat is ten aanzien van de uitvoering van sancties slechts beperkt het geval, namelijk binnen de samenwerkingsverbanden Financieel Expertise Centrum (FEC) en de infobox Crimineel en Onverklaarbaar Vermogen (iCOV) (zie uitgebreider paragraaf 5.1). Wel kent de Wet politiegegevens de mogelijkheid om incidenteel aan derden politiegegevens te verstrekken, voor zover dit noodzakelijk is met het oog op een zwaarwegend algemeen belang, en in overeenstemming met het Openbaar Ministerie. Dit kan onder meer met het doel strafbare feiten te voorkomen en op te sporen, en ten behoeve van het uitoefenen van toezicht op het naleven van regelgeving.181 Deze mogelijkheid om incidenteel aan derden politiegegevens te verstrekken kan daarmee ook incidenteel benut worden met betrekking tot het toezicht op de naleving van sanctiemaatregelen en het voorkomen en opsporen van sanctieschendingen.
Zoals toegelicht in paragraaf 2.4 werken verordeningen rechtstreeks door in de nationale rechtsorde. Voor zover sanctieverordeningen geen uitdrukkelijke grondslag bieden voor de verwerking van persoonsgegevens, is het op basis van de delegatiegrondslagen in artikel 8.3.1 mogelijk om een specifieke gegevensverstrekking tussen bevoegde autoriteiten te verduidelijken en concretiseren in een sanctiebesluit of -regeling. Bij het benutten van die grondslag voor gedelegeerde regelgeving, moet de toelichting aandacht besteden aan de verenigbaarheid met het hogere recht (waaronder de grondrechten) van die concrete verwerkingen.
Verder is er overkoepelend een restgrondslag opgenomen in artikel 8.2.5 voor de verstrekking van gegevens aan bij de sanctieregelgeving betrokken instanties. Zoals ook toegelicht in paragraaf 3.6 en in de artikelsgewijze toelichting bij artikel 8.2.5, vindt hier de afweging voor de verenigbaarheid met het hogere recht plaats bij de concrete verstrekking.
Bij het vaststellen van zijn burgerlijke rechten en verplichtingen of bij het bepalen van de gegrondheid van een tegen hem ingestelde vervolging heeft eenieder recht op een eerlijke en openbare behandeling van zijn zaak, binnen een redelijke termijn, door een onafhankelijk en onpartijdig gerecht dat bij de wet is ingesteld (zie voor een bespreking van de rechtsbescherming meer in het algemeen, hoofdstuk 6).182 Eenieder tegen wie vervolging is ingesteld heeft daarbij het recht zichzelf te verdedigen of daarbij de bijstand te hebben van een raadsman naar eigen keuze. Als hij niet over de daarvoor benodigde middelen bezit, heeft hij het recht om kosteloos door een toegevoegd advocaat te kunnen worden bijgestaan, als de belangen van een behoorlijke rechtspleging dit vereisen.183 Uit de rechtspraak van het Europees Hof voor de Rechten van de Mens (EHRM) blijkt dat advocatuurlijke bijstand zonder overheidsinmenging hier onderdeel van uitmaakt. Het EHRM spreekt in dit kader in zijn rechtspraak over de «de onafhankelijkheid van de advocatuur ten opzichte van de staat».184 Vanuit het Toezicht op de Advocatuur is in de internetconsultatie ook op het belang hiervan gewezen. Gelet op de noodzakelijke onafhankelijkheid van de advocatuur wordt het niet als passend gezien dat advocatenkantoren onderwerp zouden kunnen zijn van bewind in de zin van dit wetsvoorstel (zie uitgebreid daarover paragraaf 3.4.1). Dit is ten opzichte van de geconsulteerde versie van het wetsvoorstel verduidelijkt. Dit instrumentarium zou ten aanzien van de advocatuur bovendien van minder waarde zijn, nu advocaten met de inwerkingtreding van dit wetsvoorstel onder de reikwijdte van het bestuursrechtelijk sanctiewettoezicht worden gebracht (zie paragraaf 3.8).
Het onderhavige wetsvoorstel is relevant in het licht van een aantal voorstellen die op dit moment worden behandeld binnen de EU, of waarvan de behandeling recentelijk is afgerond:
• de verordening over de voorkoming van het gebruik van het financiële stelsel voor het witwassen van geld of financieren van terrorisme (AMLR);
• de richtlijn over de door de lidstaten in te voeren mechanismen ter voorkoming van het gebruik van het financiële stelsel voor het witwassen van geld of financieren van terrorisme (AMLD6);
• de verordening betreffende bij geldovermakingen en overdrachten van bepaalde cryptoactiva te voegen informatie en tot wijziging van Richtlijn (EU) 2015/849;
• de verordening tot wijziging van Verordeningen (EU) nr. 260/2012 en (EU) 2021/1230 wat betreft instant-overmakingen in euro;
• de richtlijn strafbaarstelling schending van beperkende maatregelen van de EU;185
• de richtlijn ontneming en confiscatie van vermogensbestanddelen; en
• de mededeling en het voorstel voor een verordening tot vaststelling van een nieuw Douanewetboek van de Unie.
Het belang van de verhouding van dit wetsvoorstel tot bovengenoemde trajecten is tweeledig. Enerzijds moet het voorstel binnen de EU-rechtelijke kaders passen, zijnde hoger recht. Anderzijds bevatten deze Europese rechtshandelingen ook verplichtingen die zien op de uitvoering van internationale sanctiemaatregelen in het algemeen. Dat betekent dat deze niet (langer) in het onderhavige wetsvoorstel opgenomen kunnen of hoeven te worden.
De eerste drie hierboven genoemde voorstellen zijn aangenomen en onderdeel van het zogenoemde Anti-money laundering and countering the financing of terrorism pakket (AML/CFT-pakket). Vanwege hun onderlinge verwevenheid worden deze hieronder gezamenlijk behandeld.
Op 19 juni 2024 zijn de laatste twee onderdelen, AML-verordening en AML-richtlijn, van het Europese AML/CFT-pakket gepubliceerd in het Publicatieblad van de EU. De belangrijkste regels hieruit die verband houden met de naleving van sancties worden 10 juli 2027 van toepassing. Hierin zitten wijzigingen op het gebied van gerichte financiële sancties die raken aan de modernisering van de Sanctiewet 1977. De grootste wijziging, die relevant is voor de Sanctiewet 1977, is dat in de AML-verordening ook bedrijfsvoeringsregels zijn opgenomen over de naleving van gerichte financiële sancties door private partijen. Door het regelen van specifieke bedrijfsvoeringsregels in een Europese verordening wordt het bestaande Sanctiewet-toezicht op de bedrijfsvoering (uit de Sanctiewet 1977) deels vervangen vanaf 10 juli 2027. Tegelijkertijd wordt hiermee het toezicht op de naleving van sancties uitgebreid naar meer partijen, zullen toezichthouders moeten worden aangewezen en zijn de regels waaraan de private partijen zich moeten houden nader gemoderniseerd en geharmoniseerd.
Het AML/CFT-pakket beslaat echter niet het volledige terrein van de naleving van sancties. De bedrijfsvoeringsregels uit het AML/CFT-pakket zijn namelijk gericht op de naleving van gerichte financiële sancties. Naast gerichte financiële sancties zullen personen en bedrijven in Europa zich ook moeten vergewissen van sectorale maatregelen die direct kunnen raken aan de door hen uitgevoerde activiteiten. Het zal daarom nodig zijn om voor sommige groepen nationaal nadere regels te (blijven) stellen om ervoor te zorgen dat zij beter rekening houden met alle voor hen geldende sanctiemaatregelen in hun bedrijfsvoering. Er is voor gekozen om een tweede tranche wetgeving te starten als onderdeel van de Wet internationale sanctiemaatregelen waarin het huidige toezicht op de bedrijfsvoering uit de Sanctiewet 1977 wordt aangepast in het licht van de Europeesrechtelijke ontwikkelingen. Doordat deze verordening nadere eisen stelt aan onderdelen van de bedrijfsvoering is de ruimte en wenselijkheid beperkt om ten aanzien van hetgeen is bepaald nog nationaal nadere voorschriften uit te vaardigen. Daarbij is het van belang op te merken dat de Europese wetgever heeft aangegeven dat deze verordening niet de bestaande verplichtingen om cliënten te controleren in het kader van financiële sancties die voortvloeien uit andere EU-regels of nationale wetgeving vervangen.186
Ook de AML-richtlijn bevat regels over gerichte financiële sancties die geïmplementeerd moeten worden door de lidstaten. Deze zien onder andere op het (laten) uitvoeren van een national risk assessment, de rol van de UBO-registers, de Financial Intelligence Unit en het samenwerken tussen bevoegde autoriteiten. De regels uit het AML/CFT-pakket worden in een apart wetsvoorstel geïmplementeerd in Nederland.
Vooruitlopend op de aanname van de AMLR en AMLD nam de EU, als onderdeel van het AML/CFT-pakket, de Verordening betreffende bij geldovermakingen en overdrachten van bepaalde cryptoactiva te voegen informatie aan. Dit staat beter bekend onder de naam Transfer of Funds Regulation (TFR). Ook in deze verordening staan verplichtingen opgenomen die raken aan de naleving van sanctiemaatregelen voor de (intermediaire) betalingsdienstaanbieders en aanbieders van cryptoactivadiensten die hieronder vallen. Zo bevat het een verplichting om te beschikken over interne beleidsregels, procedures en controles ter uitvoering van beperkende maatregelen wanneer deze aanbieders geld overmaken of crypto-activa overdragen (zie paragraaf 5.4).
Op 8 april 2024 is Verordening (EU) 2024/886 wat betreft instantovermakingen in euro’s van kracht geworden.187 Deze verordening wijzigt, onder andere, de verordening betreffende de gemeenschappelijke eurobetalingsruimte (SEPA) van 2012 met betrekking tot standaardovermakingen in euro, door daaraan specifieke bepalingen toe te voegen voor instantovermakingen in euro. Hiermee wordt de onmiddellijke uitvoering van overmakingen in euro’s tussen betalingsdienstaanbieders binnen de Unie verder gereguleerd.
Om te voorkomen dat de onmiddellijke uitvoering van overmakingen tussen Europese betalingsdienstaanbieders wordt belemmerd, is bepaald dat geen sanctie-screening meer mag worden toegepast bij de onmiddellijke uitvoering van overmakingen. Tegelijkertijd worden er eisen gesteld aan de screening op gerichte financiële sancties die de betalingsdienstaanbieders moeten toepassen ten aanzien van hun betalingsdienstgebruikers. De ratio hierachter is dat elke afzonderlijke betalingsdienstaanbieder ervoor zorgt dat gerichte financiële sanctiemaatregelen effectief worden toegepast zodat de screening van onderlinge onmiddellijke geldovermakingen achterwege kan blijven. Doordat deze verordening nadere eisen stelt aan de screening is de ruimte en wenselijkheid beperkt om ten aanzien van hetgeen is bepaald nog nationaal nadere voorschriften uit te vaardigen. Tegelijkertijd heeft de Europese wetgever hierbij tevens aangegeven dat deze verordening moet worden toegepast onverminderd de nationale beperkende maatregelen en beperkende maatregelen van de Unie op basis waarvan passende maatregelen kunnen worden voorgeschreven.188
Op 28 november 2022 is schending van beperkende maatregelen van de Unie aangemerkt als vorm van bijzonder zware criminaliteit met een grensoverschrijdende dimensie.189 Hierdoor is het mogelijk om minimumvoorschriften vast te stellen betreffende de bepaling van strafbare feiten en sancties in verband met de schending van beperkende maatregelen van de Unie.190 Op grond daarvan is op 24 april 2024 de richtlijn strafbaarstelling schending beperkende maatregelen van de EU aangenomen (hierna: richtlijn strafbaarstelling).191 Nederland is vanaf het begin van de onderhandelingen een groot voorstander geweest van de EU-brede harmonisatie op dit terrein. Aanleiding voor de richtlijn zijn de grote verschillen tussen lidstaten in de mogelijkheid (strafrechtelijk) op te treden tegen overtreding van beperkende EU-maatregelen. Door harmonisatie van de strafbaarstelling wordt het risico op forumshopping beperkt. Daarnaast verbetert het voorstel mogelijkheden tot internationale samenwerking tussen lidstaten. Het voorstel moedigt stafrechtelijke handhaving aan maar sluit bestuursrechtelijke handhaving niet uit.192
Naast het voorzien in minimumvoorschriften en sancties, verplicht de richtlijn strafbaarstelling ook tot het nemen van de nodige maatregelen om de bevriezing en confiscatie van de opbrengsten van sanctieschendingen mogelijk te maken.193 Ook verplicht de richtlijn tot de nodige maatregelen om gesanctioneerde tegoeden of goederen te bevriezen en te confisqueren wanneer een gesanctioneerde persoon of een vertegenwoordiger van een gesanctioneerde entiteit beperkende maatregelen schendt.194 Voorts voegt de richtlijn de schending van EU-sancties toe aan de lijst met gronddelicten in de richtlijn voor de strafrechtelijke aanpak van witwassen (2018/1673), waardoor regels en bevoegdheden met betrekking tot die gronddelicten ook gelden voor de schending van EU-sancties.195 Tot slot verplicht de richtlijn om ervoor te zorgen dat er doeltreffende en evenredige onderzoeksmiddelen zijn om sanctieschendingen te onderzoeken en te vervolgen. Waar passend omvatten die middelen speciale onderzoeksmiddelen, zoals die welke worden ingezet bij de bestrijding van georganiseerde criminaliteit.196
In Nederland is de overtreding van internationale sanctiemaatregelen al strafbaar op grond van de Sanctiewet 1977 in combinatie met de Wet op de economische delicten. De Wet internationale sanctiemaatregelen blijft vasthouden aan deze systematiek. Op 28 april 2025 is mede in dat licht medegedeelddat de richtlijn is geïmplementeerd door middel van bestaande regelgeving.197
Op 24 april 2024 is ook de richtlijn betreffende ontneming en confiscatie van vermogensbestanddelen vastgesteld (hierna: Confiscatierichtlijn).198 Hoewel dit wetsvoorstel niet dient ter implementatie van de Confiscatierichtlijn, betreft de Confiscatierichtlijn deels het onderwerp sancties. Dat wordt hieronder kort toegelicht, ook om duidelijk te maken dat de daarin vervatte materie voor wat betreft sancties, dus niet in dit voorstel geregeld hoeft te worden. De Confiscatierichtlijn stelt minimumvoorschriften voor confiscatie in het kader van procedures in strafzaken en is ook van toepassing op de strafbare feiten die vallen onder de richtlijn strafbaarstelling. Hierdoor is het mogelijk om tegoeden te confisqueren van partijen die de EU-sancties niet naleven.199 Lidstaten moeten de nodige maatregelen nemen om de snelle opsporing en identificatie mogelijk te maken van goederen die het voorwerp zijn of worden van bevriezings- of confiscatiebevelen op grond van de richtlijn strafbaarstelling.200
Bureaus voor de ontneming van vermogensbestanddelen (ARO’s)
Krachtens het Kaderbesluit van 2007 van de Raad betreffende de bureaus voor de ontneming van vermogensbestanddelenmoeten de lidstaten bureaus voor de ontneming van vermogensbestanddelen (Asset Recovery Offices, hierna: ARO’s) oprichten.201 De Confiscatierichtlijn vervangt onder meer dat Kaderbesluit en bevat ook bepalingen over ARO’s. In aanvulling op de huidige regels krijgen ARO’s onder meer de taak gegevens uit te wisselen met ARO’s in andere lidstaten, ook in het kader van het voorkomen, opsporen en onderzoeken van de schending van EU-sancties. Om de opsporing van strafbare feiten die verband houden met de schending van EU-sancties te vergemakkelijken, krijgen ARO’s de bevoegdheid om goederen van gesanctioneerde personen op te sporen en te identificeren, als dat nodig is om de opsporing van sanctieschendingen te vergemakkelijken. Nationale bevoegde autoriteiten moeten daartoe een verzoek doen dat is gebaseerd op aanwijzingen en redelijke gronden om aan te nemen dat een dergelijk strafbaar feit is gepleegd.202 Voor hun taken op het gebied van sancties, moeten ARO’s ook toegang hebben tot bepaalde openbare registers.203 Voorts moeten ARO’s gegevens kunnen uitwisselen met ARO’s in andere lidstaten, ook met betrekking tot sanctieschendingen.204 In dat verband moeten ARO’s ook de bevoegdheid hebben onmiddellijk op te treden om goederen veilig te stellen met het oog op de tijdelijke bevriezing van het betrokken voorwerp.205 Het kabinet heeft de uitbreiding van de bevoegdheden van de ARO’s om sanctieovertredingen te kunnen detecteren en vermogen te kunnen bevriezen en confisqueren van partijen die sancties niet naleven verwelkomd. Dit is belangrijk om ervoor te zorgen dat sancties effect hebben.206
Geconfisqueerde goederen en het gebruik daarvan
De Confiscatierichtlijn moedigt lidstaten aan om de nodige maatregelen te treffen op basis waarvan geconfisqueerde goederen waar passend kunnen worden gebruikt voor het algemeen belang of maatschappelijke doeleinden.207 In dat kader biedt de Confiscatierichtlijn lidstaten ook de mogelijkheid om in verband met sanctieschendingen geconfisqueerde hulpmiddelen, opbrengsten of goederen te gebruiken om bij te dragen aan mechanismen ter ondersteuning van derde landen die getroffen zijn door situaties waarvoor beperkende maatregelen van de Unie zijn genomen. Het gaat dan met name om aanvalsoorlogen.208 De Commissie moet de samenwerking tussen de lidstaten onderling en met derde landen vergemakkelijken en kan richtsnoeren verstrekken over de meest doeltreffende procedures en financiële mechanismen die beschikbaar zijn om dergelijke derde landen te ondersteunen, teneinde het gebruik van geconfisqueerde hulpmiddelen, opbrengsten of goederen voor dat doel te bevorderen. 209
Bureaus voor vermogensbeheer (AMO’s)
Nadat vermogensbestanddelen zijn bevroren of geconfisqueerd moet elke lidstaat het beheer van dit vermogen onderbrengen bij een daarvoor aangewezen Bureau voor vermogensbeheer (Asset Management Office, hierna: AMO).210 AMO’s hebben onder meer tot taak om te zorgen voor een efficiënt beheer van bevroren en geconfisqueerde goederen, hetzij door die rechtstreeks te beheren, hetzij door steun en expertise te verlenen aan andere bevoegde autoriteiten die verantwoordelijk zijn voor het beheer van bevroren en geconfisqueerde goederen.211 Deze regels zijn ook van toepassing op voorwerpen die zijn geïdentificeerd in het kader van de uitvoering van beperkende maatregelen van de Unie, voor zover deze zijn bevroren in verband met strafrechtelijke onderzoeken, zoals de schending van EU-sancties.212 Lidstaten kunnen daarbij vereisen dat de kosten voor het beheer van bevroren goederen ten minste gedeeltelijk ten laste komen van de uiteindelijk begunstigde.213 Ook moeten lidstaten ervoor zorgen dat goederen die het voorwerp zijn van een bevriezingsbevel nog vóór een definitief confiscatiebevel kunnen worden overgedragen of verkocht als de opslag- of onderhoudskosten van de goederen niet in verhouding staan tot de marktwaarde ervan.214
In de uitvoering van internationale sancties is het toezicht van de Douane onderhevig aan de bevoegdheden en werkwijze die het Douanewetboek van de Unie voorschrijft. Op 17 mei 2023 heeft de Europese Commissie haar voorstel voor een hervorming van het Douanewetboek van de Unie gepubliceerd.215 Dit voorstel moet leiden tot een toekomstbestendige, eenvoudigere en meer data-gedreven douane-unie. Dit wetboek schept het kader waaronder de Douane kan handelen en haar toezicht kan regelen op de goederen die de douane-unie binnenkomen en verlaten. De handhaving van internationale sanctiemaatregelen is onderdeel van dit toezicht en douaneautoriteiten worden verplicht alle nodige maatregelen te nemen om aan EU-sancties te voldoen, rekening houdend met de richtsnoeren van de EU-douaneautoriteit.216
Risicoprioritering
In het voorstel krijgt de Commissie de rol om gemeenschappelijke prioritaire controlegebieden en gemeenschappelijke risicocriteria en -normen vast te stellen voor elk soort risico.217 De handhaving van sancties tegen Rusland wordt als een voorbeeld genoemd van een besluit over risicoprioritering.218
Samenwerking Douane met andere autoriteiten
Het voorstel bevat ook een kader voor de samenwerking tussen douaneautoriteiten en andere autoriteiten op nationaal niveau op het gebied van andere door de douaneautoriteiten toegepaste wetgeving.219 Ook kunnen douaneautoriteiten overeenkomstig de andere door de douaneautoriteiten toegepaste wetgeving, bepaalde maatregelen nemen. Deze omvatten onder meer het waarschuwen van andere autoriteiten voor risico’s die relevant zijn voor hun werkzaamheden, en het verrichten van follow-up wanneer het goederenverkeer inbreuk maakt op andere door de douaneautoriteiten toegepaste wetgeving.220 Dit is ook voor de uitvoering van sancties relevant.
Sanctie-taken EU-hub voor douanegegevens
De EU-hub voor douanegegevens biedt een beveiligde omgeving van elektronische diensten voor het gebruik van gegevens voor douanedoeleinden en heeft in die voorgestelde opzet ook een rol met betrekking tot het toezicht op handelssancties. Personen kunnen onder voorwaarden toegang krijgen tot de EU-hub voor douanegegevens opgeslagen gegevens. Eén van de voorwaarden voor toegang is om te voldoen aan de rapportageverplichtingen van die persoon uit hoofde van andere door de douaneautoriteiten toegepaste wetgeving.221 Hieronder vallen ook de rapportageverplichtingen met betrekking tot EU-handelssancties. Een douaneautoriteit kan de in de EU-hub voor douanegegevens opgenomen gegevens onder meer verwerken voor het vervullen van haar taken met betrekking tot de uitvoering van andere door de douaneautoriteiten toegepaste wetgeving.222 Ook de Commissie kan deze gegevens verwerken, voor zover dit noodzakelijk is voor het doel om toe te zien op de uitvoering en het waarborgen van de uniforme toepassing van andere door de douaneautoriteiten toegepaste wetgeving.223
Sanctie-taken EU-douaneautoriteit
Het voorstel voorziet in de oprichting van een EU-douaneautoriteit. Onderdeel van haar taken is het ondersteunen van de Commissie en de lidstaten in het tegengaan van sanctieomzeiling.224 De EU-douaneautoriteit krijgt meer algemeen de taak bij te dragen aan de correcte toepassing van EU-sancties, door toe te zien op de uitvoering ervan op de onder haar bevoegdheid vallende gebieden.225 Ook krijgt de EU-douaneautoriteit de bevoegdheid om de douaneautoriteiten passende richtsnoeren te verstrekken op het gebied van sancties.226 De douaneautoriteiten moeten tot slot de EU-douaneautoriteit, de Commissie en de nationale autoriteiten die bevoegd zijn voor de uitvoering van sancties, in kennis stellen van elk vermoeden en van elk geval van sanctieontwijking en van de risicobeperkende maatregelen die zij in dat verband hebben genomen.227
Sanctiemaatregelen van de EU werken niet automatisch door op grond van het EU-recht in de autonome landen van het Caribische deel van het Koninkrijk (Aruba, Curaçao en Sint Maarten). Om de eenheid van het buitenlandse beleid van het Koninkrijk te waarborgen, regelt de Rijkssanctiewet228 de toepassing van Europese sanctiemaatregelen in Aruba, Curaçao en Sint Maarten. De Rijkssanctiewet is op 1 januari 2017 in zijn geheel in werking getreden voor Curaçao en gedeeltelijk voor Aruba, Sint Maarten en Nederland.229
De gedeeltelijke inwerkingtreding voor Aruba, Sint Maarten en Nederland is beperkt tot de bepaling dat Aruba, Curaçao en Sint-Maarten betrokken worden bij de standpuntbepaling van Nederland met het oog op de totstandkoming van GBVB-besluiten en verordeningen.230
Voor Curaçao geldt aanvullend dat bestaande en toekomstige Europese sanctieverordeningen rechtstreeks van overeenkomstige toepassing zijn op Curaçao.231 Curaçao moet daarbij alle voorzieningen treffen die noodzakelijk zijn voor de uitvoering van Europese sanctieverordeningen (zoals handelsbeperkingen en bevriezing van tegoeden) en sanctiebesluiten (zoals wapenembargo’s en visumbeperkingen).232
De rechtstreekse overeenkomstige toepassing van Europese sanctieverordeningen geldt niet voor Aruba en Sint Maarten.233 Aruba en Sint Maarten voorzien derhalve in (eigen) nationale regelgeving op grond waarvan sanctiebesluiten en verordeningen daar van toepassing zijn. In Aruba gebeurt dit op basis van de Sanctieverordening 2006.234 In Sint Maarten is de wettelijke basis hiervoor de Sanctielandsverordening houdende regels om ter uitvoering van internationale verplichtingen beperkingen vast te stellen voor de betrekkingen met bepaalde staten, gebieden, individuele personen, groepen en organisaties.235
In dit hoofdstuk wordt aangeduid hoe het wetsvoorstel zich verhoudt tot aanverwante nationale regelgeving en regelgeving die op het moment van schrijven nog in voorbereiding is. Hierbij is de keuze gemaakt om in dit hoofdstuk alleen in te gaan op regelgeving die raakt aan het wetsvoorstel maar hierdoor niet gewijzigd wordt. Dit laatste komt aan de orde in hoofdstuk 10 van het artikelsgewijze deel van deze toelichting. De verhouding tot regelgeving in de openbare lichamen Bonaire, Sint Eustatius en Saba(BES) komt in paragraaf 8.3 van het algemeen deel van deze toelichting aan bod. De rechtsbeschermingsaspecten worden besproken in hoofdstuk 6.
Op 19 juni 2024 is de Wet gegevensverwerking door samenwerkingsverbanden (WGS) door de Eerste Kamer aangenomen. Deze wet strekt er toe om de verwerking van persoonsgegevens en andere gegevens door samenwerkingsverbanden van een adequate juridische basis te voorzien. In twee van deze samenwerkingsverbanden worden gezamenlijk gegevens verwerkt op het gebied van sancties: het Financieel-Expertisecentrum (FEC) en de Infobox Crimineel en Onverklaarbaar Vermogen (iCOV).
Het FEC is een samenwerkingsverband van diverse overheidsorganisaties dat als doel heeft de integriteit van de financiële sector te versterken. De deelnemers in het FEC treden gezamenlijk op tegen bedreigingen en risico’s ten aanzien van de integriteit van de financiële sector, houden toezicht op de naleving van de hiervoor relevante regelgeving of handhaven deze waar nodig. Deelnemers aan het FEC zijn het Openbaar Ministerie, de Politie, de Financial Intelligence Unit-Nederland (FIU), de Rijksbelastingdienst, de FIOD, de AFM, DNB en het BFT.
Verschillende leden van het FEC houden zich dus bezig met de handhaving van sancties. Het gaat bijvoorbeeld om de toezichtstaken van DNB en AFM op grond van de Sanctiewet 1977.236 Verder maakt de strafrechtelijke handhaving van sanctieschendingen onderdeel uit van de algemene taken en bevoegdheden van het Openbaar Ministerie, en de bijzondere opsporingstaak van de FIOD.237 Ook kunnen meldingen van ongebruikelijke transacties bij de FIU-NL betrekking hebben op financiële diensten of transacties waarbij gesanctioneerde personen of entiteiten betrokken zijn (zie ook paragraaf 6),238 waardoor ook die gegevens binnen het FEC verwerkt kunnen worden.239
De politie en de FIOD kunnen in dit verband ook politiegegevens verstrekken aan het FEC. Politiegegevens moeten verstrekt worden, voor zover noodzakelijk voor het doel van het FEC, tenzij zwaarwegende redenen zich daartegen verzetten.240 Het Openbaar Ministerie kan in dit kader ook justitiële en strafvorderlijke gegevens verstrekken, en moet dit doen voor zover noodzakelijk voor het doel van het FEC, tenzij zwaarwegende redenen zich daartegen verzetten.241
De iCOV is een samenwerkingsverband van diverse overheidsorganisaties, waaronder het Openbaar Ministerie, de politie, de Koninklijke Marechaussee, de FIU, de bijzondere opsporingsdiensten en DNB. De iCOV stelt rapportages samen die bijdragen aan de bestrijding van diverse vormen van financieel-economische criminaliteit. Het gaat daarbij voor het overgrote deel om verschijnselen die een ondermijnend karakter hebben en hun tentakels uitsteken tot diep in de verschillende sectoren van de samenleving. De rapportages van iCOV maken inzichtelijk waar het criminele of fiscale ontdoken vermogen wordt verborgen. Ze tonen tevens welke sleutelfiguren zich hiermee bezighouden. Het geldspoor volgen is daarbij van onschatbare waarde om de daadwerkelijk belanghebbenden te traceren en de modus operandi bloot te leggen. Dit is allereerst van belang bij het oplossen van strafrechtelijke, fiscale of bestuurlijke cases. Maar de rapportages dragen ook bij aan een meer strategisch inzicht over waar bepaalde problemen zich voordoen en wat de kenmerken hiervan zijn. Dit maakt een effectievere inzet van mensen en middelen mogelijk en zorgt dat barrières kunnen worden opgeworpen tegen (de facilitering van) criminele geldstromen. Er speelt nog een ander belang. Door crimineel of fiscaal ontdoken vermogen af te pakken, wordt de stimulans om met ondermijnende activiteiten door te gaan onaantrekkelijker gemaakt.
De deelname van DNB in de iCOV is expliciet mede vanuit de uitoefening van haar taak op grond van de Sanctiewet 1977.242 Voor de overige deelnemers geldt dat de uitoefening van hun bevoegdheden op sanctiegebied, onderdeel uitmaken van de taakuitoefening waarvoor ze aan de iCOV deelnemen. Zo maakt de strafrechtelijke handhaving van sanctieschendingen onderdeel uit van de algemene taken en bevoegdheden van het Openbaar Ministerie, en de bijzondere opsporingstaken van bijzondere opsporingsdiensten zoals de FIOD en de Inlichtingen- en Opsporingsdienst van de Inspectie Leefomgeving en Transport.243 Ook kunnen meldingen van ongebruikelijke transacties bij de FIU-NL een sanctiecomponent hebben,244 waardoor ook die gegevens binnen de iCOV verwerkt kunnen worden.245
De politie, de Koninklijke Marechaussee en de bijzondere opsporingsdiensten kunnen in dit verband ook politiegegevens verstrekken aan de iCOV. Politiegegevens moeten verstrekt worden, voor zover noodzakelijk voor het doel van de iCOV, tenzij zwaarwegende redenen zich daartegen verzetten.246 Het Openbaar Ministerie kan in dit kader ook justitiële en strafvorderlijke gegevens verstrekken, en moet dit doen voor zover noodzakelijk voor het doel van de iCOV, tenzij zwaarwegende redenen zich daartegen verzetten.247
Met de inwerkingtreding van de WGS is ook de Sanctiewet 1977 gewijzigd, door daarin een uitzonderingsbepaling op de geheimhoudingsplicht toe te voegen voor de verstrekking aan een samenwerkingsverband in de zin van de WGS.248 Dit maakt het mogelijk dat de AFM en DNB vanuit hun Sanctiewet-taken kunnen deelnemen aan samenwerkingsverbanden en dat zij gegevens die zij op grond van de Sanctiewet 1977 verkrijgen, ook kunnen uitwisselen in FEC en iCOV verband.249
De Wet coördinatie terrorismebestrijding en nationale veiligheid regelt een aantal taken van de Minister van Justitie en Veiligheid op het terrein van de bestrijding van terrorisme en bescherming van de nationale veiligheid en de daarmee gepaard gaande verwerking van (bijzondere) persoonsgegevens.250 Deze wet bevat ook een grondslag op basis waarvan overheidsorganisaties (persoons)gegevens kunnen verstrekken aan de Minister van Justitie en Veiligheid ten behoeve van zijn coördinatietaak op grond van de wet. De Minister van Buitenlandse Zaken kan in dat verband de (persoons)gegevens die worden verwerkt in verband met zijn taken en bevoegdheden op grond van de bij of krachtens de Sanctiewet 1977 gestelde regels aan de Minister van Justitie en Veiligheid verstrekken.251 Het doel van deze gegevensverstrekking moet verenigbaar zijn met het doel waarvoor deze gegevens zijn verzameld. Op zijn beurt kan de Minister van Justitie en Veiligheid ten behoeve van zijn coördinatietaak ook (persoons)gegevens verstrekken aan de Minister van Buitenlandse Zaken.252 De Minister van Justitie en Veiligheid kan hierbij ook bijzondere persoonsgegevens en persoonsgegevens van strafrechtelijke aard verwerken.253
De Afdeling advisering van de Raad van State heeft ten aanzien van de bepalingen omtrent de continuïteit en afwikkeling van ondernemingen geadviseerd de mogelijkheden die het burgerlijk recht thans al biedt in het kader van de enquêteprocedure te betrekken. De regering heeft dit nader bezien en concludeert dat het enquêterecht voor de bevoegde vennootschapsorganen geen alternatief biedt voor de bewindvoerder. Evenmin kan de mogelijkheid die de enquêteprocedure de advocaat-generaal (A-G) bij het ressortsparket254 biedt om een verzoek te doen tot het instellen van een onderzoek naar het beleid en de gang van zaken bij een rechtspersoon om redenen van openbaar belang een alternatief zijn voor de voorgestelde bewindvoerder.
Het gaat bij enquêteprocedures om een door de Ondernemingskamer (OK) gelast onderzoek naar het beleid en gang van zaken binnen een rechtspersoon. De OK kan een enquête gelasten wanneer blijkt van gegronde redenen om aan een juist beleid of juiste gang van zaken te twijfelen. Als de OK gegronde redenen aanwezig acht om aan juist beleid te twijfelen, gaat zij over tot de benoeming van een of meer onderzoekers. Een verzoek tot het houden van een enquête kan worden ingediend door degenen die daartoe binnen een rechtspersoon bevoegd zijn op grond van Boek 2 BW, zoals aandeelhouders, certificaathouders, de leden van een vereniging, coöperatie of onderlinge waarborgmaatschappij of de rechtspersoon zelf.255 Ook de A-G van het ressortspakket kan om een enquête verzoeken «om redenen van openbaar belang».256 Het enquêterecht is daarmee een van de civiele deelterreinen waar het Openbaar Ministerie als hoeder van het openbaar belang bevoegdheden heeft.
Als uit het verslag van de OK-onderzoekers van wanbeleid is gebleken, kan de OK op verzoek een of meer in de wet genoemde voorzieningen treffen.257 De OK kan eveneens bevelen tot voorlopige tenuitvoerlegging van dergelijke voorzieningen.258 Voorts kan de OK in elke stand van het geding een onmiddellijke voorziening treffen voor ten hoogste de duur van het geding, «indien gelet op de belangen van de rechtspersoon en degenen die krachtens de wet en de statuten bij zijn organisatie zijn betrokken een onmiddellijke voorziening vereist is in verband met de toestand van de rechtspersoon of in het belang van het onderzoek».259 Eén van de mogelijke voorzieningen is de tijdelijke aanstelling van een of meer bestuurders of commissarissen.260
De OK kan een enquêteverzoek alleen toewijzen, wanneer blijkt van gegronde redenen om aan een juist beleid of juiste gang van zaken te twijfelen.261 Dit kader geldt onverminderd wanneer het verzoek gedaan is door de A-G om redenen van openbaar belang. In de situatie waarvoor de in het wetsvoorstel voorgestelde aanwijzing van een bewindvoerder bedoeld is, hoeft geen sprake te zijn van redenen om aan een juist beleid of juiste gang van zaken bij de onderneming in kwestie te twijfelen. Hierbij valt bijvoorbeeld te denken aan een bedrijf met een Russische aandeelhouder dat tot 2022 zaken deed op een kundige en professionele wijze. Door de inval van Rusland in Oekraïne kan de aandeelhouder, geheel buiten de schuld van (de leiding van) het bedrijf, op de sanctielijst terecht komen. In een dergelijk geval is er geen reden om te twijfelen aan een juist beleid of juiste gang van zaken, maar ondervindt het bedrijf wel problemen als gevolg van de sanctiemaatregelen.
Voor de inzet van de bewindvoerder als voorzien in dit wetsvoorstel is vereist dat de toepassing van een sanctiemaatregel nadelige gevolgen voor de financiële stabiliteit of continuïteit van de onderneming met zich brengt en dat dit ernstige maatschappelijke, economische of werkgelegenheidseffecten voor de Nederlandse samenleving kan veroorzaken. Waar de enquêteprocedure ziet op een ingrijpen binnen de onderneming dat in de regel genoodzaakt is door een doen of nalaten binnen de onderneming (zoals het beleid van het bestuur) en ziet op het herstellen van een juiste gang van zaken en een juist beleid binnen de onderneming, is de aanwijzing van een bewindvoerder een ingrijpen bij een onderneming vanwege oorzaken die in de regel buiten de onderneming liggen. Verder staat bij de enquêteprocedure de gang van zaken binnen de onderneming centraal, waar het instrument van de bewindvoerder in dit wetsvoorstel bedoeld is om ernstige maatschappelijke, economische of werkgelegenheidseffecten voor de Nederlandse samenleving te mitigeren. De aard van de enquêteprocedure verschilt al met al wezenlijk van de met het wetsvoorstel voorgestelde figuur van de bewindvoerder en biedt derhalve ook geen passend instrument om de negatieve bijeffecten van de betreffende sanctiemaatregel tegen te gaan of te mitigeren. Het enquêterecht kan daarom niet als alternatief worden gezien voor hetgeen het wetsvoorstel op dit punt beoogt te regelen. Daarbij geldt dat het uitbreiden van de toegang tot de enquêteprocedure, bijvoorbeeld door de Minister van Economische Zaken een directe ingang tot de procedure te geven, evenmin een probaat alternatief zou zijn. De bovengenoemde verschillen tussen de enquêteprocedure en de figuur van de bewindvoerder zijn dusdanig wezenlijk, dat de enquêteprocedure hiervoor fundamenteel gewijzigd zou moeten worden. Dit acht de regering niet wenselijk.
Momenteel is ook het Wetsvoorstel personeelsbehoud bij crisis in voorbereiding. Dit wetsvoorstel heeft als doel om levensvatbare bedrijven in een crisis buiten het ondernemersrisico te ondersteunen bij het behouden van zoveel mogelijk werknemers. Een van de omstandigheden die door de Minister van Sociale Zaken en Werkgelegenheid (in overeenstemming met de Minister van Buitenlandse Zaken en de Staatssecretaris Buitenlandse Handel) op grond van dat wetsvoorstel als crisis kan worden aangewezen is «een door een buitenlandse overheid aan Nederland of in Nederland gevestigde ondernemingen opgelegde sanctie, voor zover het aanwijzen van de sanctie als crisis in overeenstemming is met het Nederlandse buitenlandbeleid». Aangezien de in het onderhavige wetsvoorstel omschreven sanctiemaatregelen (artikel 1.1) hier niet onder vallen, kunnen deze ook niet als crisis in de zin van het Wetsvoorstel personeelsbehoud bij crisis worden aangewezen. De internationale sanctiemaatregelen waaraan op grond van dit wetsvoorstel uitvoering kan worden gegeven, zijn immers geen door een buitenlandse overheid opgelegde sancties. De instrumenten uit het Wetsvoorstel personeelsbehoud bij crisis kunnen daarom niet worden ingezet op basis van een sanctiemaatregel in de zin van dit wetsvoorstel.
Begin 2025 zijn de Uitvoeringswet verordening cryptoactiva, de Uitvoeringswet verordening bij geldovermakingen en overdrachten van cryptoactiva te voegen informatie en het Uitvoeringsbesluit MiCA en TFR in werking getreden ter implementatie en uitvoering van Europese regelgeving die geldt voor aanbieders van cryptodiensten.
Als gevolg hiervan is de definitie van cryptoaanbieders aangepast in artikel 10 van de Sanctiewet 1977. Daarnaast is artikel 8 Wwft aangepast dat ziet op vereisten binnen het verscherpte cliëntenonderzoek door aanbieders van cryptoactivadiensten.
In deze paragraaf wordt overkoepelend ingegaan op de effecten van het wetsvoorstel op de rechtsbescherming. Ook zal in bredere zin worden stilgestaan bij de rechtsbescherming ten aanzien van internationale sanctiemaatregelen meer in het algemeen.262
EU-sanctiemaatregelen, in EU-sanctieverordeningen en -besluiten, dienen de nodige bepalingen over juridische waarborgen te bevatten.263 Deze zien onder meer op de mogelijkheid om herziening van de plaatsing op een EU-sanctielijst te verzoeken en informatie over de toepasselijke procedures. Tegen EU-besluiten op grond van artikel 29 VEU en EU-Verordeningen op grond van artikel 215 VWEU, kunnen natuurlijke en rechtspersonen beroep instellen bij het EU-Gerecht, en eventueel een hogere voorziening bij het EU-Hof.264
Door natuurlijke en rechtspersonen kan ook tegen nationale handelingen ter uitvoering van EU-sanctiemaatregelen beroep worden ingesteld bij de nationale rechter. De nationale rechter kan de genoemde nationale handelingen toetsen aan zowel nationale als EU-rechtsnormen. Ook kan de nationale rechter prejudiciële vragen stellen over de uitleg of geldigheid van deze sanctiemaatregelen aan het EU-Hof.265
Het EU-Hof toetst aan de eerbiediging van de grondrechten, zoals die binnen de EU gelden, zowel als het gaat om autonome EU-sancties en EU-sancties die uitvoering geven aan VN Veiligheidsraad-resoluties. Het EU-Hof heeft zich (namelijk) bevoegd verklaard om de EU-handelingen die uitvoering geven aan VN Veiligheidsraad-resoluties te toetsen aan de eerbiediging van de grondrechten. Het EU-Hof is niet bevoegd de rechtmatigheid van een VN Veiligheidsraad-resolutie zelf te toetsen.266
De EU-rechter moet kunnen nagaan of de gronden voor een plaatsing op een EU-sanctielijst gestaafd worden door informatie of bewijs en hij mag toetsen of de grondrechten (zoals de rechten van verdediging en effectieve rechterlijke bescherming) worden nageleefd. Ten minste één van de aangevoerde redenen voor de plaatsing op een EU-sanctielijst, moet als toereikende grondslag kunnen dienen voor dat plaatsingsbesluit. Dit wordt door de EU-rechter grondig getoetst, waarbij de aangevoerde redenen voor sanctionering voldoende nauwkeurig en concreet moeten zijn.267 Het onderhavige wetsvoorstel brengt hierin geen verandering.
Het is algemeen wetgevingsbeleid, dat in een bijzondere wet in beginsel geen bepalingen over bestuursrechtelijke rechtsbescherming worden opgenomen. In beginsel wordt volstaan met het in de Awb en de Wet administratieve rechtspraak BES (WarBES) neergelegde stelsel van rechtsbescherming.268 Zo staat de rechtsgang van bezwaar en beroep open tegen aanwijzingsbeschikkingen (artikel 7.1.3), besluiten tot het opleggen van een last onder bestuursdwang (artikel 7.1.4) of het opleggen van een bestuurlijke boete (artikel 7.1.5). Ook staat bestuursrechtelijke rechtsbescherming open tegen een besluit tot beheerovername van een registergoed. Overigens de afzonderlijke beheerhandelingen die een beheerder kan verrichten met betrekking tot het in beheer gekregen registergoed zijn alle handelingen die volgens het burgerlijk recht tot de rechten en plichten van een eigenaar behoren (zie artikel 6.1, vierde lid). Deze afzonderlijke beheerhandelingen zijn derhalve geen besluiten in de zin van de Awb. Voorts staat, voor het plaatsen van een aantekening in een register, de rechtsgang van bezwaar en beroep open. Als een belanghebbende bezwaar wil maken tegen een aantekening, moet hij dit kenbaar maken bij de beheerder van het register. De beheerder zal op grond van de doorzendplicht het bestuursorgaan dat de informatie heeft gedeeld op grond waarvan de aantekening is geplaatst hiervan onverwijld op de hoogte stellen, onder gelijktijdige mededeling daarvan aan de afzender.269 Dat bestuursorgaan zal de verdere behandeling ter hand nemen door de informatie die is gedeeld met het register te delen met de afzender, voorzien van een rechtsmiddelenclausule. Omdat de beheerder van het register waar oorspronkelijke topografieën van halfgeleiderprodukten worden geregistreerd zelf actief zorgdraagt voor een aantekening geldt de doorzendplicht niet voor hem.
Wel wijkt dit wetsvoorstel op twee punten af van het algemene kader van de Awb inzake rechtsbescherming. Dat betreft allereerst de rechterlijke competentieverdeling, waarbij voor afdeling 5 van de Sanctiewet 1977,270 de bestuursrechtelijke rechtsbescherming bij de rechtbank Rotterdam en het College van Beroep voor het bedrijfsleven (CBb) geconcentreerd blijft en voor bepalingen over de continuïteit en afwikkeling van ondernemingen voor dezelfde rechterlijke competentieverdeling wordt gekozen. Ook wordt ervoor gekozen om de bestuursrechtelijke rechtsbescherming bij de rechtbank Rotterdam en het CBb te concentreren als de Minister van Economische Zaken, in overeenstemming met de Minister die het mede aangaat, ingrijpt bij ontduiking of ondermijning (artikel 7.1.7). Ten tweede wordt bij de regels over de continuïteit en afwikkeling van ondernemingen administratief beroep opengesteld. Overigens verdient nog opmerking dat de strafrechtelijke handhaving op het gebied van sancties eveneens geconcentreerd is. Omdat de officier van justitie van het functioneel parket met de vervolging van sanctieschendingen is belast, zijn de rechtbank Amsterdam, de rechtbank Oost-Brabant, de rechtbank Overijssel en de rechtbank Rotterdam bevoegd.271
Er is in dit geval een goede reden om, in afwijking van de in de Awb opgenomen hoofdregel van bestuursprocesrecht, beroep bij een andere rechtbank dan volgens de regels over relatieve competentie mogelijk te maken en hoger beroep open te stellen bij een andere bestuursrechter dan de Afdeling bestuursrechtspraak van de Raad van State. Hier heeft ook de Raad voor de Rechtspraak toe geadviseerd. Uit het Toetsingskader wettelijke concentratie272 volgt dat concentratie van het beroep in eerste aanleg bij een specifieke rechtbank is aangewezen als er specifieke deskundigheid is vereist voor de behandeling van de beroepszaken en het gaat om een beperkt aantal zaken per jaar. Verder geldt dat ook voor het aanwijzen van de hogerberoepsrechter moet worden bezien of het wenselijk is niet de algemene maar een van de hogerberoepsrechters bevoegd te maken. De Raad voor de Rechtspraak heeft gelet hierop geadviseerd om te voorzien in een bijzondere bevoegdheidsregeling voor het beroep en het hoger beroep en in verband daarmee bijlage 2 bij de Awb aan te passen. Ten aanzien van de bestuursorganen die in het kader van dit wetsvoorstel bevoegdheden krijgen toebedeeld die vergelijkbaar zijn met die waarvoor in bijlage 2 van de Awb al in concentratie is voorzien, past het volgens de Raad om deze te concentreren bij de desbetreffende rechtbank en appelinstantie. Als voorbeeld noemde de Raad concentratie in eerste aanleg bij de rechtbank Rotterdam en in hoger beroep bij het CBb van besluiten van de AFM, DNB en BFT inzake dit wetsvoorstel.
Het is daarom wenselijk om ook hier te voorzien in een bijzondere competentie voor de rechtbank Rotterdam in eerste aanleg en in hoger beroep bij het CBb omdat er een samenhang bestaat met de Wet op het financieel toezicht en de Wet toezicht trustkantoren 2018 en ook met de Wet veiligheidstoets investeringen, fusies en overnames, waarvoor de rechtbank Rotterdam en het CBb al bevoegd zijn. Het zou onwenselijk zijn als er in het kader van dit wetsvoorstel een versnippering zou ontstaan van bevoegdheden en daarmee ook een verschil in expertise. De Raad wees er verder op dat in de Sanctiewet 1977 ook, en op goede gronden, al is gekozen voor deze rechtsgang.273 Nu de verwachting is dat dit wetsvoorstel niet tot een substantiële extra instroom van zaken zal leiden is ook aan de tweede voorwaarde van het hiervoor gemelde Toetsingskader voldaan, zodat er ook geen kwantitatieve belemmering is voor concentratie van het beroep bij één rechtbank.
In het kader van de regels met betrekking tot de continuïteit en afwikkeling van ondernemingen, wordt administratief beroep opengesteld. Uit het stelsel van de Awb en de WarBES volgt dat de bezwaarschriftprocedure regel en administratief beroep uitzondering is.274 Administratief beroep geldt alleen voor de opdrachten van een aangewezen persoon. Tegen het aanwijzingsbesluit kan gewoon bezwaar en beroep worden ingesteld.
Net als in het kader van de Wet veiligheidstoets investeringen, fusies en overnames die ook regels stelt over de continuïteit van ondernemingen, wordt ervoor gekozen om, voor besluiten met betrekking tot de continuïteit en afwikkeling van ondernemingen, de bestuursrechtelijke rechtsbescherming te concentreren bij de rechtbank Rotterdam en het CBb.
Voor zover er bezwaren bestaan tegen de opdrachten van een aangewezen persoon en het bestuur bijvoorbeeld van oordeel is dat een opdracht niet in het belang van de betrokken onderneming is, staat tegen opdrachten van een aangewezen persoon administratief beroep open bij de Minister van Economische Zaken (zie artikel 5.4, vierde lid). Hiermee komt tot uitdrukking dat de aangewezen persoon een bestuursorgaan is en dat een door deze persoon verstrekte opdracht een beschikking in de zin van de Awb is, waartegen rechtsbescherming open staat. De keuze voor administratief beroep als eerste stap in het kader van rechtsbescherming hangt samen met de aanwijzing die de Minister van Economische Zaken doet van de aangewezen persoon: door middel van administratief beroep wordt een vorm van toezicht op het handelen van de aangewezen persoon gerealiseerd. De aangewezen persoon fungeert immers als «vooruitgeschoven bestuursorgaan» dat binnen de onderneming op operationeel niveau aanwijzingen kan geven om de belangen die de Minister van Economische Zaken heeft geïdentificeerd te borgen en de negatieve maatschappelijke effecten die de Minister van Economische zaken onacceptabel vond te mitigeren. Het is dan ook voor de hand liggend dat als eerste de Minister van Economische Zaken, die de aangewezen persoon heeft aangewezen, in individuele gevallen kan corrigeren.
De AVG voorziet in de mogelijkheid om bepaalde rechten van betrokkenen te beperken, als dat gebeurt bij Unierecht of lidstatelijk recht die een noodzakelijke en evenredige maatregel vormt ter waarborging van enkele in de AVG vermelde belangen. Het beperken van de rechten van betrokkenen behoeft geen grondslag in dit wetsvoorstel, omdat de Uitvoeringswet Algemene verordening gegevensbescherming (UAVG) hiervoor de noodzakelijke grondslagen biedt. Allereerst biedt artikel 47 UAVG een algemene uitzondering op de rechten van betrokkene bij openbare registers. Het inzagerecht, recht op rectificatie, recht op beperking van de verwerking en de kennisgevingsplicht inzake rectificatie of wissing van persoonsgegevens of verwerkingsbeperking zijn niet van toepassing op bij de wet ingestelde openbare registers, als bij of krachtens die wet een bijzondere procedure voor de verbetering, aanvulling, verwijdering of afscherming van gegevens is geregeld.275 Het recht van bezwaar is geheel niet van toepassing op bij de wet ingestelde openbare registers.276
Ten tweede voorziet artikel 41 UAVG al in de mogelijkheid voor de verwerkingsverantwoordelijke om de rechten van betrokkene buiten toepassing te laten wanneer dit noodzakelijk en evenredig is ter waarborging van een aantal daar genoemde belangen. In het stelsel van de aantekeningen in registers gaat het om een taak op het gebied van toezicht, inspectie of regelgeving die (al dan niet incidenteel) verband houdt met de uitoefening van openbaar gezag ter waarborging van de nationale veiligheid, de landsverdediging, de voorkoming, het onderzoek, de opsporing en de vervolging van strafbare feiten, of andere belangrijke doelstellingen van algemeen belang van de EU of van Nederland.277 De verwerkingsverantwoordelijke kan zodoende op basis van de UAVG de rechten van betrokkene desnoods buiten toepassing laten. Naar het zich laat aanzien, zal er in de regel in ieder geval reden zijn om het inzagerecht buiten toepassing te verklaren. Het informatierecht en het recht op rectificatie daarentegen zullen in beginsel onverkort van toepassing kunnen blijven.
In dit hoofdstuk wordt ingegaan op de uitvoeringsaspecten van het wetsvoorstel, waaronder de financiële gevolgen. Duidelijk maken welke nationale instanties belast zijn met de uitvoering van bestaande en toekomstige internationale sanctiemaatregelen, is essentieel om nog beter te kunnen voldoen aan de eisen die gesteld worden vanuit internationale sanctiemaatregelen, en dus om de daarmee beoogde resultaten te verwezenlijken. Allereerst wordt ingegaan op wie de uitvoerders zijn. Vervolgens wordt ingegaan op de resultaten van de uitgevoerde uitvoeringstoetsen en wat daarmee is gedaan.
Op grond van de Sanctiewet 1977 zijn in sanctieregelingen verschillende bevoegde instanties aangewezen die uitvoering geven aan de verschillende EU-sanctieverordeningen en -besluiten. Zoals aangegeven blijft deze systematiek in stand. Met dit wetsvoorstel krijgt een aantal extra organisaties een rol bij de uitvoering van sancties en wordt een nieuw organisatieonderdeel, het centraal meldpunt sancties, ingericht (zie daarover paragraaf 3.7). Ook wordt de rol van een aantal organisaties die al betrokken zijn bij de uitvoering van internationale sanctiemaatregelen op enigerlei wijze aangepast. De volgende tabel bevat een vergelijking tussen de bestaande en de voorgestelde nieuwe rolverdeling binnen het Nederlandse sanctielandschap.278
|
Organisatie |
Huidige rol in het sanctiestelsel |
Verandering(en) bij modernisering |
|---|---|---|
|
Toezicht en handhaving |
||
|
Douane |
De Douane houdt toezicht op de in- en uitvoer van goederen en diensten, en controleert of goederen onder de sanctiemaatregelen vallen. |
De Douane zal aangewezen worden als bestuursrechtelijke handhavingsinstantie. |
|
Bureau Toetsing Investeringen (BTI) |
BTI is toezichthouder op de naleving van de Europese sancties voor zover het gaat om de eigendom van of zeggenschap over niet-beursgenoteerde in Nederland gevestigde ondernemingen. Het BTI ziet erop toe dat Nederlandse ondernemingen die in eigendom zijn van, onder zeggenschap staan van, of handelen op aanwijzing van een gesanctioneerde entiteit of persoon, geen (verboden) transacties kunnen uitvoeren met een gesanctioneerde moedermaatschappij of eigenaar of minderheidsaandeelhouder. Dit houdt bijvoorbeeld in dat zo’n onderneming geen dividend mag uitkeren aan een moedermaatschappij of gelden mag ontvangen voor hun bedrijfsactiviteiten. Ook betekent dit dat elke vorm van zeggenschap door gesanctioneerde partijen over een onderneming moet worden geblokkeerd. Ook is BTI meldpunt voor de eigendom en zeggenschap van niet-beursgenoteerde ondernemingen. |
Het BTI zal aangewezen worden als bestuursrechtelijke handhavingsinstantie. De meldingsplichten zullen overgaan naar het CMS. |
|
Koninklijke Marechaussee |
De Koninklijke Marechaussee voert onder verantwoordelijkheid van de Minister van Justitie en Veiligheid de grenscontroles aan de buitengrenzen uit. Personen die onder de sanctiemaatregelen vallen, mogen Nederland niet in. |
Geen |
|
Inspectie voor Leefomgeving en Transport (ILT) |
De ILT houdt toezicht op het naleven van sanctiemaatregelen op het gebied van luchtvaart en maritieme zaken. |
Geen |
|
Inspectie Overheidsinformatie en Erfgoed |
De Inspectie Overheidsinformatie en Erfgoed controleert samen met de Douane de import en export van kunst- en cultuurgoederen. |
Geen |
|
Toezicht op Sanctiewet-instellingen |
||
|
Autoriteit Financiële Markten (AFM) |
De AFM houdt toezicht op de naleving van de op grond van de Sanctiewet 1977 gestelde regels met betrekking tot het financieel verkeer door beheerders van beleggingsinstellingen, beleggingsondernemingen en aanbieders van cryptoactivadiensten. AFM ontvangt zogenoemde hit-meldingen.1 |
In het voorstel wordt beter aangesloten bij de definities uit de Wwft. Hierdoor wordt voorkomen dat beleggingsinstellingen of icbe’s die in Nederland gevestigd zijn buiten het toezicht vallen als hun beheerders in het buitenland gevestigd zijn. AFM ontvangt niet meer de hit-meldingen. Hit-meldingen van huidige en toekomstige groepen onder toezicht zullen naar het centraal meldpunt sancties gaan. |
|
De Nederlandsche Bank (DNB) |
DNB houdt toezicht op de naleving van de op grond van de Sanctiewet 1977 gestelde regels met betrekking tot het financieel verkeer door banken, wisselinstellingen, pensioenfondsen, verzekeraars, trustkantoren, elektronisch geldinstellingen, betaaldienstverleners en aanbieders van cryptodiensten. DNB ontvangt zogenoemde hit-meldingen. |
DNB ontvangt niet meer de hit-meldingen. Hit-meldingen van huidige en toekomstige groepen onder toezicht zullen naar het centraal meldpunt sancties gaan. |
|
Europese Centrale Bank (ECB) |
De ECB houdt als financieel toezichthouder toezicht op de belangrijke banken die inbreuk maken op rechtstreeks toepasselijk Unierecht of op besluiten of verordeningen van de ECB. |
Geen |
|
Bureau Financieel Toezicht (BFT) |
Geen |
BFT wordt toezichthouder op het bedrijfsvoeringstoezicht voor (kandidaat-)notarissen en toegevoegd-notarissen, (register-)accountants, en belastingadviseurs. Ook zal BFT aangewezen worden als bestuursrechtelijke handhavingsinstantie. |
|
De deken, bedoeld in artikel 45a, eerste lid, van de Advocatenwet |
Geen |
De deken zal worden aangewezen als toezichthouder op het bedrijfsvoeringstoezicht voor advocaten. |
|
Financial Intelligence Unit – Nederland (FIU-NL) |
De FIU-NL fungeert als meldpunt voor meldingen van ongebruikelijke transacties op grond van de Wwft. Financiële instellingen moeten verzoeken om financiële diensten of transacties waarbij gesanctioneerde personen of entiteiten betrokken zijn, op grond van het Besluit melding transacties financiering terrorisme ook melden bij de FIU-NL. Specifiek moeten financiële instellingen in het kader van het sanctieregime tegen Noord-Korea redelijke vermoedens van financiering van proliferatie melden bij de FIU-NL. |
Geen |
|
Strafrechtelijke handhaving |
||
|
Openbaar Ministerie (OM) |
Het OM geeft leiding aan strafrechtelijke onderzoeken naar vermeende overtredingen van sanctiemaatregelen en is belast met de vervolging daarvan. Daarvoor wordt samengewerkt met instanties zoals de politie, andere opsporingsdiensten en toezichthouders. |
Door de introductie van bestuursrechtelijke handhaving zullen het OM en de bestuursrechtelijke handhavingsinstanties het boete- respectievelijk vervolgingsbeleid op elkaar af moeten stemmen, om dubbele vervolging te voorkomen. |
|
Fiscale inlichtingen- en opsporingsdienst (FIOD) |
De FIOD legt zich als opsporingsdienst toe op de strafrechtelijke handhaving van de Sanctiewet 1977. De FIOD kan onder gezag van een officier van justitie strafrechtelijk onderzoek doen naar overtredingen van de Sanctiewet 1977. Dat betreft het hele spectrum van het sanctiedomein, zoals financiële sancties en onder de sanctiemaatregelen vallende goederenbewegingen of dienstverlening. Tijdens een opsporingsonderzoek kan de FIOD beslag leggen. De FIOD is niet belast met het bevriezen van tegoeden, maar kan wel beslag leggen als tijdens een onderzoek blijkt dat een tegoed ten onrechte niet is bevroren. |
Geen |
|
Overige rollen (o.a. meldingsplichten, ontheffingen, vergunningen en beheer en bewind) |
||
|
Minister van Financiën |
Bevoegd tot vrijgave of beschikbaarstelling van tegoeden of informatie van financiële aard. Bevoegd tot ontvangen bepaalde sanctiemeldingen. |
Niet langer bevoegd voor de sanctiemeldingen; deze meldingen worden bij het centraal meldpunt gedaan. |
|
Minister van Buitenlandse Zaken |
Bevoegd tot vrijgave of beschikbaarstelling van goederen of diensten en andere ontheffingen. Bevoegd tot ontvangen bepaalde sanctiemeldingen. |
De Minister van Buitenlandse Zaken krijgt de bevoegdheid om meldingen te ontvangen en daaraan verwante bevoegdheden uit te oefenen (centraal meldpunt sancties). |
|
Minister van Volkshuisvesting en Ruimtelijke Ordening (VRO) |
Bevoegd tot vrijgave of beschikbaarstelling van economische middelen of informatie anders dan van financiële aard voor zijn competentiegebied. Bevoegd tot ontvangen bepaalde sanctiemeldingen. |
De Minister van VRO krijgt de bevoegdheid om een onroerende zaak die is bevroren uit hoofde van een sanctiemaatregel in beheer te (laten) nemen. Niet langer bevoegd voor de sanctiemeldingen; deze meldingen worden bij het centraal meldpunt gedaan. |
|
Minister van Economische Zaken (EZ) |
Bevoegd tot vrijgave of beschikbaarstelling van economische middelen of informatie anders dan van financiële aard voor zijn competentiegebied. |
De Minister van EZ krijgt de bevoegdheid om (al dan niet op verzoek) een of meer personen aan te wijzen die opdrachten kunnen verstrekken aan een in Nederland gevestigde onderneming. |
|
Minister van Infrastructuur en Waterstaat (IenW) |
Bevoegd tot vrijgave of beschikbaarstelling van economische middelen of informatie anders dan van financiële aard voor zijn competentiegebied. Bevoegd tot ontvangen bepaalde sanctiemeldingen. |
De Minister van IenW krijgt de bevoegdheid om teboekgestelde schepen of luchtvaartuigen die zijn bevroren uit hoofde van een sanctiemaatregel in beheer te (laten) nemen. Niet langer bevoegd voor de sanctiemeldingen; deze meldingen worden bij het centraal meldpunt gedaan. |
|
Rijksdienst voor Ondernemend Nederland (RVO) |
RVO heeft een Sanctieloket Rusland dat is bedoeld voor ondernemers die te maken hebben met de sancties tegen Rusland en Belarus, en met andere gevolgen van de oorlog in Oekraïne. Het loket bevat informatie over de diverse sancties. Daarnaast heeft het Sanctieloket Rusland ook een apart telefoonnummer voor ondernemers die persoonlijk advies of steun nodig hebben. RVO verzorgt het voorportaal (front office) van het Loket Kennisveiligheid (de backoffice stemt af met vertegenwoordigers van de betrokken ministeries). |
Onderdeel van RVO is het Octrooicentrum Nederland. Het Octrooicentrum Nederland krijgt als beheerder van het register voor de depots van oorspronkelijke topografieën van halfgeleiderprodukten de bevoegdheid om een aantekening te maken van een relatie die bestaat tussen een chipsrecht en een gesanctioneerde persoon of entiteit. |
|
Beheerders van openbare registers |
||
|
Kamer van Koophandel (KvK) |
De KvK is bevoegd om bij in het Handelsregister ingeschreven onderneming of rechtspersoon een aantekening op te nemen van een relatie die bestaat tussen enig in het Handelsregister opgenomen gegeven over die onderneming of rechtspersoon en natuurlijke personen of rechtspersonen, entiteiten of lichamen, of met hen verbonden natuurlijke personen of rechtspersonen, entiteiten of lichamen, bedoeld in artikel 2 van Verordening (EU) nr. 269/2014. |
De bevoegdheid van de KvK wordt verbreed tot de bevoegdheid om bij een in het Handelsregister (waaronder het UBO-register) ingeschreven onderneming, rechtspersoon of uiteindelijk belanghebbende of in het UBO-trustregister geregistreerde trust of geregistreerde uiteindelijk belanghebbende van een trust een aantekening op te nemen van een relatie die bestaat tussen een in het Handelsregister opgenomen gegeven over die onderneming, rechtspersoon of uiteindelijk belanghebbende en gesanctioneerde entiteiten waarvan de tegoeden en economische middelen zijn bevroren of waarvan het aangaan of voortzetten van de economische of financiële betrekkingen beperkt of verboden is. |
|
De Dienst voor het Kadaster en de openbare registers |
De Dienst voor het Kadaster en de openbare registers is bevoegd om in de basisregistratie kadaster, de registratie voor schepen en de registratie voor luchtvaartuigen een aantekening te stellen als het een registergoed betreft dat bevroren moet worden op grond van artikel 2, eerste lid, van Verordening (EU) nr. 269/2014. |
De bevoegdheid van de Dienst voor het Kadaster en de openbare registers wordt verbreed tot de bevoegdheid om in de basisregistratie kadaster, de registratie voor schepen en de registratie voor luchtvaartuigen een aantekening te stellen als het een registergoed betreft dat bevroren is of moet worden op grond van een sanctiemaatregel. |
|
Minister van Economische Zaken (ruimtevoorwerpenregister) |
Geen |
De Minister van EZ krijgt als beheerder van het ruimtevoorwerpenregister de bevoegdheid daarin een aantekening op te nemen als er sprake is van een relatie tussen dat geregistreerd ruimtevoorwerp en gesanctioneerde entiteiten waarvan de tegoeden en economische middelen zijn bevroren of waarvan het aangaan of voortzetten van de economische of financiële betrekkingen beperkt of verboden is. |
|
De Raad voor Plantenrassen |
Geen |
De Raad voor Plantenrassen krijgt de bevoegdheid een aantekening op te nemen in het nationaal rassenregister bij het ras waarvoor een kwekersrecht is verleend, als er sprake is van een relatie tussen dat geregistreerde ras en kwekersrecht en gesanctioneerde entiteiten waarvan de tegoeden en economische middelen zijn bevroren of waarvan het aangaan of voortzetten van de economische of financiële betrekkingen beperkt of verboden is. |
Als een instelling constateert dat de identiteit van een relatie overeenkomt met een gesanctioneerde (rechts)persoon of entiteit, moet de instelling dit momenteel op grond van artikel 3 van de Regeling toezicht Sanctiewet 1977 onverwijld melden aan de toezichthouder.
Mede naar aanleiding van het rapport van de Nationaal Coördinator heeft het Ministerie van Buitenlandse Zaken de nationale coördinerende rol ten aanzien van sancties versterkt. Er is een nauwere Rijksbrede samenwerking opgebouwd waarin alle organisaties met een rol in sanctienaleving bijdragen vanuit hun eigen verantwoordelijkheid. Om een doeltreffend, geïntegreerd en samenhangend handhavingssysteem op het gebied van de uitvoering van sancties te bewerkstelligen, werken deze organisaties met elkaar samen in de uitvoering van hun sanctietaken. Daarvoor wisselen bevoegde autoriteiten ook onderling informatie uit voor operationele en strategische doeleinden (zie ook paragraaf 3.6). Daarbij gaat het bijvoorbeeld om het bewerkstelligen van effectieve handhaving bij overtredingen, effectieve (internationale) samenwerking op het gebied van opsporing, vervolging, het verlenen van ontheffingen en het opzetten van nieuwe vormen van samenwerking en uitvoering. Een voorbeeld van dit laatste is het door de ministerraad in november 2022 ingestelde Samenwerkingsplatform Sanctienaleving (SPS). In het SPS komen de overheidspartners met een rol in de sanctienalevingsketen regelmatig bijeen om casuïstiek te delen, dubbel werk te voorkomen en gegevensuitwisseling tussen de sanctiepartners te bevorderen. Tot slot werken veel van de betrokken instanties ook bilateraal samen en in andere bestaande verbanden, zoals het FEC en de iCOV (zie ook paragraaf 5.1).
Uitvoeringsorganisaties waarvoor het wetsvoorstel ingrijpende gevolgen heeft, zijn gevraagd een uitvoeringstoets te doen. De resultaten van de ontvangen uitvoeringstoetsen en wat hiermee is gedaan, worden hieronder besproken. Voor de financiële gevolgen geldt dat bij de Voorjaarsbesluitvorming 2025 structureel EUR 36,5 miljoen is vrijgemaakt voor de instandhouding en verdere versterking van de sanctienaleving in Nederland. Deze middelen zijn deels ook bedoeld voor al lopende financieringsbehoeften voor toezicht op en de handhaving van de sanctieverordeningen. De middelen zijn toegevoegd aan de begroting van het Ministerie van Buitenlandse Zaken, als coördinerend departement. Van deze middelen wordt oplopend tot structureel 31 miljoen euro overgeboekt naar andere departementen, grotendeels bedoeld voor lopende financieringsbehoeften en deels voor kosten als gevolg van het wetsvoorstel.279 Met de resterende middelen op de begroting van het Ministerie van Buitenlandse Zaken wordt het centraal meldpunt sancties ingericht. In het volgende overzicht is te zien (x 1.000) welk bedrag voor welke instantie beschikbaar komt en onder welke begroting dit valt. Het betreft alleen de middelen die bedoeld zijn voor uitvoering van het wetsvoorstel.
|
2025 |
2026 |
2027 |
2028 |
2029 |
2030 |
|
|---|---|---|---|---|---|---|
|
Bureau Financieel Toezicht (BFT) en Nederlandse Orde van Advocaten (NOvA) – (J&V) |
- |
€ 600 |
€ 2.200 |
€ 2.200 |
€ 2.200 |
€ 2.200 |
|
Bureau Toetsing Investeringen (BTI) – (EZ) |
- |
€ 280 |
€ 580 |
€ 580 |
€ 580 |
€ 580 |
|
Douane – (FIN) |
- |
- |
€ 393 |
€ 393 |
€ 393 |
€ 393 |
|
Fiscale Inlichtingen- Opsporingsdienst (FIOD) – (FIN) |
€ 430 |
- |
- |
- |
- |
- |
|
Centraal Meldpunt Sancties (CMS) – (BZ) |
€ 1.100 |
€ 1.100 |
€ 5.500 |
€ 5.500 |
€ 5.500 |
€ 5.500 |
|
Kamer van Koophandel (KvK) – (EZ) |
€ 512 |
€ 62 |
€ 62 |
€ 62 |
€ 62 |
€ 62 |
|
Organisatie |
Resultaten en opvolging uitvoeringstoetsen |
|---|---|
|
Autoriteit Financiële Markten (AFM) |
De AFM verwacht in staat te zijn zonder extra capaciteit uitvoering te kunnen geven aan het wetsvoorstel. Als een grotere inzet voor de uitvoering van het wetsvoorstel nodig mocht zijn, zal deze verhoogde inzet ten koste gaan van andere toezichtactiviteiten van de AFM op het terrein van de Wwft en de Sanctiewet 1977. |
|
Bureau Financieel Toezicht (BFT) |
Het BFT concludeert de uitbreiding van het toezicht uitvoerbaar, maar pleit tegen het opnemen van ontheffingsmogelijkheden vanwege praktische bezwaren. Hieraan is tegemoetgekomen. In artikel 10b, derde lid, van de Sanctiewet 1977 was een ontheffingsmogelijkheid opgenomen van de regels die zijn gesteld voor de bedrijfsvoering met betrekking tot de administratieve organisatie en interne controle. Deze ontheffingsmogelijkheid is geschrapt. |
|
Het BFT moet beschikken over voldoende middelen (ca 0,9 mln structureel) en capaciteit om de uitbreiding van de toezichtswerkzaamheden effectief uit te voeren. |
|
|
Bevorderen van compliant gedrag |
|
|
Om invulling te kunnen geven aan het bedrijfsvoeringstoezicht zullen regels worden vastgesteld conform artikel 10b van de Sanctiewet 1977, waarbij samenwerking met andere toezichthouders wordt nagestreefd voor een uniforme uitvoering. Daarnaast zal er voorlichting worden gegeven aan de onder toezicht staande instellingen. |
|
|
Toezichtsonderzoeken |
|
|
Het BFT zal risicogestuurde onderzoeken uitvoeren, waarbij gekeken wordt naar de naleving van de Sanctiewet 1977 op basis van eigen analyses en ontvangen signalen. Naast deze onderzoeken zullen schriftelijke en deelonderzoeken worden uitgevoerd die zich richten op specifieke aspecten van de wet. |
|
|
In het kader van de toezicht- en handhavingstaken zal het BFT gebruik gaan maken van de volgende interventie-instrumenten: onderzoeksrapporten (beoordeling van rapportages door de afdeling Juridische Zaken), formele afdoeningen (aanwijzingen aan instellingen die niet voldoen aan verplichtingen), lasten onder dwangsom en bestuurlijke boetes voor overtredingen, publicatie van sancties en procedures voor bezwaar en beroep, tuchtrechtelijke klachten (toezicht op notarissen en accountants, met mogelijkheid tot tuchtklachten) en informele afdoeningen (zoals normoverdragende gesprekken en waarschuwingen). |
|
|
BFT heeft aangegeven dat voor de uitvoering van het wetsvoorstel aanvullende capaciteit en financiële middelen benodigd zijn. Hierin is onderscheid gemaakt tussen éénmalige en structurele middelen. De eenmalige activiteiten betreffen personele inzet (opstellen van regelgeving/leidraad, herziening werkprocessen, opstellen voorlichtende documentatie, aanpassen van de website) en de ondersteunende werkzaamheden. Totaal wordt hiervoor in 2025 € 262.000 geraamd. |
|
|
De structurele activiteiten (vanaf 2027) voor de uitvoering van het wetsvoorstel worden begroot op tenminste 6,2 fte (€ 908.000/jaar). Dit betreft medewerkers voor voorlichting, analyse, onderzoek, handhaving en ondersteuning. In de praktijk zal er sprake zijn van gefaseerde groei. Het eerste jaar zal vooral gericht zijn op voorlichting, schriftelijke onderzoeken en informele handhavingsinterventies. Na verloop van tijd zullen de integrale onderzoeken en formele handhavingsinterventies toenemen. De extra geraamde gelden benodigd voor de nieuwe taak bedragen in 2025 € 545.000, in 2026 € 727.000 en in 2027 en volgende € 908.000. |
|
|
Voor het bepalen van de kosten is het vertrekpunt de Handleiding Overheidstarieven (HOT) 2024 (november 2023) van het Ministerie van Financiën én ramingen gebaseerd op de situatie in 2024. Ontwikkelingen vanaf 2025 (bijvoorbeeld loonstijgingen) zijn niet meegenomen. Wel zijn ontwikkelingen (bijvoorbeeld nieuwe CAO) in 2024 meegenomen. Zie onderstaande tabel voor de fte-verdeling vanaf 2027. ![]() |
|
|
Bureau Toetsing Investeringen (BTI) |
Het wetsvoorstel geeft aanvullende bestuursrechtelijke bevoegdheden aan de Minister van Economische Zaken en in het bijzonder aan de ambtenaren van BTI. Zij zullen daarmee naar het oordeel van BTI beter zijn toegerust om de taak van toezichthouder op de naleving van sancties te verrichten. Daarmee wordt de uitvoering en toezicht op de naleving van de internationale sanctieregimes verbeterd en versterkt. Het wetsvoorstel leidt tevens tot extra verantwoordelijkheden zoals bijvoorbeeld bij de verwerking van persoonsgegevens en bij de aanwijzing van bewindvoerders. Deze extra bevoegdheden en verantwoordelijkheden moeten worden geregeld, maar zijn beslist uitvoerbaar voor de Minister van Economische Zaken. |
|
Meldingen |
|
|
Het BTI verwacht dat meldingen die voorheen bij het BTI meldpunt sancties werden ingediend – bij het centraal meldpunt sancties zullen worden gedaan. Het gaat om een minimaal aantal meldingen (circa 10) dat een te verwaarlozen impact had op de omvang van de werkzaamheden van BTI. |
|
|
Continuïteit en afwikkeling van ondernemingen |
|
|
De Minister van Economische Zaken wijst een bewindvoerder aan bij een in Nederland gevestigde onderneming. Dit zal leiden tot nieuwe en aanvullende werkzaamheden voor het BTI Sanctieteam en de directie Wetgeving Juridische Zaken (WJZ) van het Ministerie van Economische Zaken. Het gaat hierbij om het beoordelen van verzoeken van ondernemingen, het adviseren daarover, het selecteren en aanwijzen van bewindvoerders en het scherp toezicht houden op geselecteerde ondernemingen. |
|
|
Aanwijzing van toezichthouders |
|
|
Momenteel zijn de ambtenaren van BTI op grond van de Regeling toezichthoudende ambtenaren Sanctiewet 1977 aangewezen om toezicht te houden op de naleving van de sancties voor zover het gaat om de eigendom van of zeggenschap over niet-beursgenoteerde ondernemingen. Het wetsvoorstel geeft nieuwe bevoegdheden aan toezichthouders zoals het geven van een aanwijzingsbeschikking, het opleggen van een last onder bestuursdwang of het opleggen van een bestuurlijke boete. Deze nieuwe taken zullen moeten worden geregeld in de bedrijfsvoering van BTI. |
|
|
Gegevensverwerking en -verstrekking |
|
|
De gegevensverwerking en verstrekking zijn nadrukkelijk van toepassing op het Ministerie van Economische Zaken en geven aan de ambtenaren van BTI meer duidelijkheid over bevoegdheden en verplichtingen. Het toepassen van deze bevoegdheden en het verwerken van gegevens leidt tot een extra beroep op de capaciteit van BTI. |
|
|
De inzet van het Ministerie van Economische Zaken en BTI gaat niet slechts om de huidige sanctieregimes tegen Rusland en Belarus, maar ook om andere sanctieregimes waarbij toezicht op eigendom en zeggenschap van Nederlandse ondernemingen geldt. Het wetsvoorstel zal leiden tot extra inzet op toezicht door BTI en tot extra coördinatie tussen BTI en Beleidsdirecties van het Ministerie van Economische Zaken. Ook vergt dit extra capaciteit van WJZ. |
|
|
In 2026 zal € 280.000 nodig zijn om voor te kunnen bereiden op de extra taken die het BTI in 2027 toebedeeld zal krijgen. |
|
|
Het Ministerie van Economische Zaken schat dat met ingang van het wetsvoorstel – waarbij is uitgegaan van uitvoering wettelijke verplichting per 2027 – structureel een intensivering ter waarde van ongeveer 580.000 EUR benodigd zal zijn (4 FTE). Deze intensivering betreft de uitvoering van additionele wettelijke taken: de uitbreiding van de bestuursrechtelijke bevoegdheden van het BTI, onderdeel sanctienaleving, waaronder bijvoorbeeld het aanstellen van bewindvoerders bij bedrijven. Om effectiviteit van de modernisering van de Sanctiewet 1977 en van de naleving van de sanctieverordeningen te vergroten, zal het BTI (onderdeel sanctienaleving) pro-actiever gaan toezicht houden (denk hierbij bijvoorbeeld aan het uitvoeren van quick-scans bij aankondiging van mogelijke nieuwe, voordat die in werking treden). Risico’s van onvoldoende intensivering zijn ondermijning van de effectiviteit van de sancties en mogelijke negatieve consequenties voor het Nederlandse bedrijfsleven. |
|
|
Centraal meldpunt sancties |
De benodigde kosten voor het centraal meldpunt sancties worden tijdens de aanloopperiode geschat op in totaal € 2,2 miljoen (€ 1,1 mln in 2025 en 2026, daarna (vanaf 2027) bedragen de jaarlijkse kosten naar verwachting € 5,5 miljoen. |
|
De Nederlandsche Bank (DNB) |
DNB concludeert dat het wetsvoorstel uitvoerbaar is en geen grote handhavingscomplicaties met zich brengt. DNB doet daarbij enkele inhoudelijke aanbevelingen, waaronder: verbreding van de reikwijdte van bepaalde artikelen in het wetsvoorstel, het opnemen van een duidelijke regeling voor het toezicht op de naleving van meldingsplichten, aanpassingen in de informatieverstrekking door het centraal meldpunt sancties aan DNB en wijzigingen in de meldingsplichten in bestaande regelgeving om het centraal meldpunt sancties als centraal meldpunt te integreren. Een aantal van deze punten is verwerkt in het wetsvoorstel. Verschillende punten over het centraal meldpunt sancties worden meegenomen in de uitwerking van dit meldpunt. |
|
Continuïteit en afwikkeling van ondernemingen |
|
|
DNB merkt op dat in de bepalingen over de continuïteit en afwikkeling van ondernemingen alleen de Wet op het financieel toezicht en de Wet toezicht trustkantoren 2018 worden genoemd. DNB adviseert ook relevante andere wetten, zoals de Pensioenwet en de Wet verplichte beroepspensioenregeling, op te nemen om de reikwijdte te verbreden. Hier is gevolg aan gegeven. |
|
|
Er wordt ook gesuggereerd dat de bevoegdheden van DNB en de Minister van Economische Zaken duidelijker gedefinieerd moeten worden, zodat er overeenstemming is over het uitoefenen van bevoegdheden met betrekking tot onder toezicht staande instellingen. Deze aanbeveling is overgenomen. |
|
|
Wijzigingen van de Sanctiewet 1977 |
|
|
De voorgestelde aanpassingen in het toezicht op de bedrijfsvoering verduidelijken volgens DNB haar rol als toezichthouder. DNB adviseert om de formulering in de wet zo aan te passen dat duidelijk wordt dat DNB verantwoordelijk is voor het toezicht op naleving van sancties in het financiële verkeer. Dit is opgepakt door in afdeling 5 van de Sanctiewet 1977 (die blijft doorbestaan tot de tweede tranche deze intrekt) zo aan te passen dat daaruit de verantwoordelijk toezichthouders blijken. |
|
|
De deken in het eigen arrondissement op grond van de Advocatenwet (de deken) |
De Nederlandse Orde van advocaten (hierna: «NOvA») heeft samen met de dekens (toezichthouder op de advocatuur) en met input van het college van toezicht (hierna: «CvT») een uitvoeringstoets opgesteld. In de geconsulteerde versie van dit wetsvoorstel werd eenn door de algemene raad van de Nederlandse orde van advocaten bij besluit aan te wijzen deken als toezichthouder aangewezen. |
|
Uit de uitvoeringstoets kan worden opgemaakt dat de nieuwe bevoegdheden en verplichtingen voortvloeiende uit het wetsvoorstel, leiden tot een toename van zowel personele als materiële kosten bij de toezichthouder, de NOvA en de advocatenkantoren tezamen. |
|
|
In de uitvoeringstoets werd aangegeven dat de regeldruk en de impact van dit wetsvoorstel op de advocatuur groot zou zijn. Het stevig aan te passen toezichtmodel (terwijl een transitie naar een nieuw toezicht op de advocatuur aanstaand lijkt), het nieuwe stelsel van bedrijfsvoeringsregels – waarbij het CvT een nieuwe rol erbij krijgt – en een nieuw centraal meldpunt, zullen extra kosten meebrengen |
|
|
Volgens de NOvA wijkt het wetsvoorstel fundamenteel af van het huidige systeem van toezicht dat is opgenomen in de Advocatenwet, door uit te gaan van aanwijzing van één deken die toezicht zal gaan houden, in plaats van de in de Advocatenwet huidige neergelegde systematiek van aanwijzing van de deken per arrondissement als toezichthouder. De deken van de Orde van Advocaten in het arrondissement waarbinnen een advocaat kantoor houdt, is immers de wettelijk toezichthouder.1 In reactie hierop is uiteindelijk gekozen om aan te sluiten bij de huidige systematiek van het toezicht. |
|
|
Daarnaast wordt in het voorgestelde artikel 10b van de Sanctiewet 1977 de regelgevende bevoegdheid ten aanzien van de bedrijfsvoering bij het CvT belegd. Deze regelgevingsbevoegdheid- strookt volgens de NOvA niet met de wettelijk verankerde verdeling van bevoegdheden. In deze verdeling heeft de NOvA als publiekrechtelijke beroepsorganisatie tot taak, door middel van verordeningen, voor advocaten verbindende regels te creëren en ziet de deken als toezichthouder toe op naleving van deze bepalingen.2 Het CvT is systeemtoezichthouder en kan vanuit die rol beleidsregels voor de uitoefening van het toezicht vaststellen. |
|
|
De dekens en de NOvA adviseren om het voorstel aan te laten sluiten bij de huidige systematiek van de Advocatenwet, door in het voorgestelde artikel 9a Sw de deken in de zin van artikel 22, tweede lid, Advocatenwet aan te wijzen als toezichthoudende instantie en het College van Afgevaardigden (CvA) de bevoegdheid te geven om nadere regels te stellen in het voorgestelde artikel 10b Sw. In reactie hierop is ervoor gekozen om aan te sluiten bij de Wwft systematiek. Op grond van artikel 28, vijfde lid, Advocatenwet is, kortgezegd, bepaald dat de CVA geen verordeningen vaststelt ten aanzien van de uitoefening van het Wwft-toezicht door de deken. In onderhavig wetsvoorstel wordt, gezien de samenhang tussen de naleving van de Wwft en de Sanctiewet 1977, deze lijn doorgetrokken. Om die reden is ervoor gekozen om de bevoegdheid nadere regels te stellen bij het CvT te beleggen. |
|
|
Toezichtstructuur |
|
|
In beginsel is gedurende consultatie uitgegaan van nalevingstoezicht door een door de algemene raad aan te wijzen deken en van bedrijfsvoeringsregels die door het CvT zijn opgesteld. Inmiddels in besloten dat de deken, bedoeld in artikel 45a, eerste lid, van de Advocatenwet is aangewezen voor het nalevingstoezicht. |
|
|
Naast het bestaande tuchtrecht heeft de deken toegang tot bestuursrechtelijke middelen en zal deze steeds vaker gebruiken. Op de toezichtstructuur zoals opgenomen tijdens consultatie werd in de uitvoeringstoets aangegeven dat in het geval één aangewezen deken de bevoegdheid zou krijgen dit toezicht uit te oefenen, rijst de vraag welke Raad van Discipline bevoegd is om de tuchtrechtelijke kwesties van deze deken te behandelen. Daarnaast rijst de vraag of de aangewezen deken mee kan klagen met een andere deken bij een cumulatieve normschending van de betrokken advocaat. Deze opmerkingen zijn niet meer van toepassing door de aansluiting op de huidige systematiek van de Advocatenwet. |
|
|
Wat betreft de wetgeving en beleid, moet de Advocatenwet worden aangepast om de nieuwe bevoegdheden van de deken en de samenwerking tussen verschillende arrondissementen te verduidelijken. |
|
|
Ten aanzien van de expertise op het gebied van de (veelal internationale) sanctieregelgeving en de toepassing ervan in het toezichtkader, zal een kenniscentrum moeten worden belegd bij de betreffende deken. Denkbaar is dat deze expertise centraal belegd wordt bij de Landelijke Organisatie Toezicht Advocatuur. |
|
|
Daarnaast zullen de huidige ICT-systemen aangepast moeten worden om de nieuwe toezichtsstructuren te ondersteunen, vooral om gegevens uit verschillende arrondissementen toegankelijk te maken voor de deken. |
|
|
De financiële gevolgen voor de arrondissementsdeken worden door de markt (advocatuur) bekostigd en komen derhalve niet ten laste van de Rijksbegroting. |
|
|
Douane |
De impact van het wetsvoorstel op de Douane is beperkt. Voor de Douane zijn met name de introductie van bestuursrechtelijke handhaving, het mogelijk maken van beheer en bewind van (langdurig) bevroren tegoeden en economische middelen en het verder verbeteren van de mogelijkheden om informatie uit te wisselen van belang. Het wetsvoorstel zoals dat aan de Douane ter toets was voorgelegd, bevatte de mogelijkheid om de Douane in een sanctiebesluit of sanctieregeling aan te wijzen als bestuursorgaan dat bestuursrechtelijk handhavend kan optreden tegen overtredingen van sanctiemaatregelen. Voordat deze mogelijkheid kan worden geëffectueerd, zal volgens de Douane eerst wel een aantal (implementatie-)vragen beantwoord moeten worden. Als de Douane als toezichthouder wordt aangewezen om bestuursrechtelijk te handhaven, zorgt dit volgens de Douane voor een structuurwijziging die 12–24 maanden vraagt. |
|
Mede op basis van deze uitvoeringstoets van de Douane en nader overleg tussen de Douane en het Ministerie van Buitenlandse Zaken, is de structuur van de bepalingen over bestuursrechtelijke handhaving aangepast. De Douane wordt in het wetsvoorstel direct aangewezen als bestuursrechtelijke handhavingsinstantie. |
|
|
De bepalingen ten aanzien van beheer en bewind en informatie-uitwisseling hebben geen wezenlijk effect op de Douane. |
|
|
Het wetsvoorstel brengt ook enige uitvoeringskosten voor de Douane met zich. |
|
|
Voor het opleggen van bestuurlijke boetes heeft de Douane 2 fte (€ 262.000) nodig vanaf 2027. Verder is voor het behandelen van bezwaren 1 fte (€ 131.000) benodigd vanaf 2027. |
|
|
De Dienst voor het Kadaster en de openbare registers (het Kadaster) |
Het wetsvoorstel is voor het Kadaster uitvoerbaar. De aantekenbevoegdheid van de bewaarder op grond van het wetsvoorstel past bij de aantekenbevoegdheden die de bewaarder (al) heeft op grond van de Kadasterwet. Verder zijn er vooralsnog geen wijzigingen of aanpassingen nodig in de ICT-systemen van het Kadaster en zijn de personele gevolgen te overzien. |
|
Van de Kamer van Koophandel (KvK) of de inspecteur en ontvanger (Belastingdienst) ontvangt de bewaarder informatie die het mogelijk maakt voor de bewaarder om een aantekening te plaatsen in de kadastrale registraties. De bewaarder hoeft zelf geen onderzoek (te) doen naar de juistheid van de informatie. Hij mag ontvangen informatie alleen gebruiken voor het stellen van een aantekening. De bewaarder mag (ook) op basis van de sanctielijsten zelf overgaan tot het plaatsen van een aantekening. |
|
|
Organisatorische aspecten (werkprocessen) |
|
|
Het wetsvoorstel heeft impact op de werkprocessen van het Kadaster. Hoewel de bewaarder inmiddels enigszins bekend is met het (kunnen) stellen van aantekeningen in de registraties naar aanleiding van de sancties tegen Rusland in verband met de oorlog in Oekraïne, zijn hierbij nog de volgende aandachtspunten te benoemen. |
|
|
Volgens het Kadaster zouden updates van sanctielijsten aan de bewaarder gemeld moeten worden door degene die hierover gaat. Dit zou centraal gecoördineerd moeten worden waardoor meteen alle betrokken instanties geïnformeerd zijn. De regering begrijpt deze wens, maar ziet zulke centrale coördinatie als een onnodige vertraging tussen de aanpassing van een sanctielijst en de doorvoering van de aanpassing door het Kadaster. De actualisaties van sanctielijsten zijn bovendien al centraal beschikbaar via het Publicatieblad van de EU. Naar het oordeel van de regering zou het Kadaster zich eenvoudig kunnen inschrijven voor notificaties van actualisaties van de zogenoemde consolidated list. |
|
|
Volgens het Kadaster zou het zo moeten zijn dat de bewaarder alleen informatie over rechtspersonen geleverd krijgt wanneer sprake is van een rechtspersoon waarin een gesanctioneerde een overwegend belang heeft en het onroerend goed van die rechtspersoon daardoor bevroren moet worden. Dan is duidelijk voor de bewaarder («zonder twijfel») dat als de informatie van de KvK/Belastingdienst een treffer oplevert in de registraties van het Kadaster, er terstond een aantekening gesteld moet worden. En dan zou het ook zo moeten zijn dat als er géén sprake meer is van een overwegend belang van een gesanctioneerde, dit aan de bewaarder wordt gemeld waardoor de aantekening terstond ongedaan gemaakt kan worden. |
|
|
In de toelichting staat dat als er geen sprake meer is van een bevroren registergoed, de aantekening wordt verwijderd. In het voorgelegde voorgestelde artikel 118b van de Kadasterwet was echter niet opgenomen op basis van welke informatie dit kan/moet plaatsvinden respectievelijk welke instantie hierover informatie doorgeeft aan de bewaarder zodat de aantekening kan worden verwijderd. Bovendien was in het betreffende artikel ook de bevoegdheid van de bewaarder om de aantekening te verwijderen, niet opgenomen. Dit was voor KvK en de beheerder van het UBO-register wel geregeld. Het Kadaster achtte het dan ook wenselijk dat de wetgever op dit punt het voorstel en/of de toelichting aanvult. Het voorgestelde artikel 118b van de Kadasterwet is aangepast om aan de bovenstaande kritiekpunten van het Kadaster op de eerdere versie van het wetsontwerp tegemoet te komen. |
|
|
Gegevensuitwisseling afnemers/ketenpartners |
|
|
Het wetsvoorstel heeft in beginsel geen consequenties voor de afnemers/ketenpartners van het Kadaster. In verband met komende wetgeving is voor de aantekening van bevroren registertegoeden nog wel een aandachtspunt. In de toelichting staat dat de aantekening bedoeld is om een relatie kenbaar te maken tussen een gesanctioneerde natuurlijke persoon, rechtspersoon, entiteit of lichaam en het voorwerp van de registratie met het oogmerk een verhoogde en verbeterde naleving van de verplichtingen die voortvloeien uit internationale sanctiemaatregelen. Die verplichtingen gelden in beginsel voor alle burgers, bedrijven en overheidspartijen. Met ingang van de voorgestelde wijziging van het Kadasterbesluit in verband met het beperken van de zoekingang op naam,3 is het op termijn niet meer voor eenieder mogelijk om in de registers van het Kadaster te kunnen zoeken op naam. Dit betekent dat het voor burgers en diverse bedrijven lastiger wordt om te ontdekken of een natuurlijke persoon met wie zij zaken willen doen, een gesanctioneerde is met een bevroren registergoed op naam, omdat zij aan de hand van de naam van een natuurlijke persoon, niet meer de registers van het Kadaster kunnen bevragen. Dit is naar het oordeel van de regering geen belemmering omdat de personen die het Kadaster ten behoeve van burgers en bedrijven raadplegen, zoals notarissen, deze toegang behouden. |
|
|
Gegevensverwerking (bescherming persoonsgegevens) |
|
|
Het Kadaster heeft een Privacy Risico Analyse uitgevoerd waarmee de privacy risico’s die de invoering van artikel 118b in de Kadasterwet oplevert voor de rechten en vrijheden van betrokkenen in kaart zijn gebracht. Het voornaamste risico op grond van de analyse ziet op het niet direct voldoen aan de verwerkingsbeginselen die volgen uit artikel 5 AVG. Navolgende privacy aangelegenheden moeten nader uitgedacht worden om de privacy van betrokkenen zo veel als mogelijk te kunnen borgen: |
|
|
– De wijze waarop persoonsgegevens worden uitgewisseld tussen partijen. Om datalekken te voorkomen en de kans hierop te verkleinen zullen technische en organisatorische maatregelen getroffen moeten worden. Hierbij ziet het belangrijkste risico op een (mogelijke) onveilige manier waarop gegevens vanuit de KvK en/of de Belastingdienst toekomen aan het Kadaster. Voor het Kadaster is niet duidelijk hoe de uitwisseling van gegevens gaat geschieden. |
|
|
– Het tijdig vernietigen van de aantekening zodra de bewaartermijn is verstreken. Niet helder is hoe het Kadaster binnen interne dossiers en de openbare registers wenst om te gaan met de situatie waarin de aantekening wordt verwijderd waardoor een registergoed niet meer bevroren is. Om het risico aangaande een tijdige en eenduidige vernietiging te mitigeren, zal de wetgever moeten besluiten op basis van welk signaal moet worden vernietigd door het Kadaster en hoe doorwerking tussen partijen onderling zich verhoudt. |
|
|
– Tot slot is dataminimalisatie een risico. Op grond van het huidige wetsvoorstel ontvangt de bewaarder regelmatig meer informatie dan nodig voor het behalen van het doel van deze verwerking. Vanuit privacy oogpunt levert het voorgaande strijdigheid op met artikel 5 AVG, omdat organisaties niet meer gegevens mogen verzamelen dan strikt noodzakelijk voor het beoogde doel. |
|
|
De regering onderkent het belang van deze resultaten van de door het Kadaster uitgevoerde Privacy Risico Analyse. Voorgestelde artikel 118b in de Kadasterwet is – mede ook naar aanleiding van de toets van de Autoriteit Persoonsgegevens – aangepast om hieraan tegemoet te komen (zie ook paragraaf 9.3.3 van het algemeen deel van deze toelichting). Daarbij zij opgemerkt dat het beperken van de privacyrisico’s deels ook in de praktijk zijn beslag zal moeten krijgen. |
|
|
Financial Intelligence Unit – Nederland (FIU-NL) |
De inschatting is dat de impact van het voorstel voor FIU-NL beperkt is en dat er geen beperkingen zijn voor de uitvoering daarvan. De FIU-NL heeft een aantal aspecten uit het wetsvoorstel geanalyseerd die mogelijk impact hebben op de FIU-NL. Het aspect gegevensverwerking door het centraal meldpunt sancties heeft daarbij volgens de FIU-NL weinig tot neutraal impact. Het centraal meldpunt sancties kan gegevens verstrekken aan aangewezen partijen bij sanctieregeling of -besluit, waaronder de FIU-NL. Hierdoor kan een kleine toename ontstaan aan meldingen bij de FIU-NL na de centralisatie van de meldingsplichten. Daarnaast zijn toezichthoudende autoriteiten bevoegd informatie te delen waarbij de geheimhouding uit artikel 10g van de Sanctiewet 1977 kan worden doorbroken. Deze informatie kan ook gedeeld worden met de FIU-NL. De toezichthouders op het wetsvoorstel kunnen informatie delen met de Minister van Justitie en Veiligheid en FIU-NL ten behoeve van haar taakstelling. De impact hiervan op FIU-NL is beperkt. De overige aspecten van het voorstel hebben weinig tot geen impact op de FIU-NL. |
|
Inspectie Overheidsinformatie en Erfgoed |
De Inspectie beschouwt het wetsvoorstel op dit moment als uitvoerbaar. Het introduceren van bestuursrechtelijke handhaving, het verbeteren van informatie-uitwisseling en het opzetten van een centraal meldpunt, kan volgens de Inspectie bijdragen aan effectiever toezicht en handhaving, en daarmee aan een betere bescherming van cultureel erfgoed. Het effect van toekomstige ontwikkelingen, zoals het aantal voor de Inspectie relevante sanctiemaatregelen, of de concrete invulling van nadere regelgeving, kan echter nog niet volledig worden ingeschat. |
|
Handhaving en capaciteitsinzet |
|
|
De Inspectie werkt samen met andere instanties, zoals de Douane en de politie, om gesanctioneerd internationaal verkeer in cultuurgoederen te controleren. De benodigde handhaving is afhankelijk van het aantal sancties dat specifiek cultuurgoederen betreft. De Inspectie beschikt momenteel over voldoende capaciteit om toezicht te houden. |
|
|
Beoordeling van handhavingsbevoegdheden |
|
|
Momenteel worden sanctiemaatregelen strafrechtelijk gehandhaafd via de Wet op de economische delicten. Het wetsvoorstel biedt de mogelijkheid om aanvullende bestuursrechtelijke handhavingsbevoegdheden in te voeren. Dit betekent dat aangewezen bestuursorganen meer bevoegdheden kunnen krijgen om sancties te handhaven. De Inspectie verwacht dat strafrechtelijke handhaving een belangrijke rol zal blijven spelen, vooral als het gaat om inbeslagneming van cultuurgoederen. Bestuursrechtelijke handhaving kan echter aanvullend zijn en biedt meer flexibiliteit bij het reageren op overtredingen. |
|
|
Centraal meldpunt en gegevensdeling |
|
|
Het voorstel voor een centraal meldpunt sancties wordt gezien als een belangrijke verbetering in het toezicht en de handhaving van sancties. Het zal de meldingsplicht stroomlijnen en efficiëntie bevorderen. Er moeten echter nog afspraken gemaakt worden over de samenwerking en de informatie-uitwisseling tussen de Inspectie en het meldpunt, vooral met betrekking tot de behandeling van bevroren goederen met culturele waarde. De Inspectie verwacht geen knelpunten in de gegevensverwerking en -uitwisseling, zolang dit goed is ingericht. |
|
|
Inspectie voor Leefomgeving en Transport (ILT) |
De ILT heeft een uitvoeringstoets uitgevoerd op het wetsvoorstel. Over het algemeen lijkt het wetsvoorstel voor de ILT grotendeels uitvoerbaar te zijn. Volgens de ILT lijkt het wetsvoorstel echter te stellen dat de ILT de taak wordt toebedeeld om onderhoud te plegen aan bevroren (lucht)vaartuigen die in het kader van de sanctiewetgeving bevroren zijn. Deze taak is zeer ongewenst aangezien de kosten voor onderhoud of het inhuren van een partij, erg hoog zijn. Daarnaast komt hierbij de rol van onafhankelijke toezichthouder in de knel die juist toezicht houdt op het onderhoud van toestellen. Volgens de ILT is het voorstel op dit punt niet uitvoerbaar als dit zo geïnterpreteerd moet worden. Artikel 6.1 van het wetsvoorstel voorziet in de bevoegdheid voor de Minister van Infrastructuur en Waterstaat voor wat betreft vaartuigen en luchtvaartuigen, om aan een eigenaar of degene die om een andere reden bevoegd is tot het in beheer of gebruik geven van een registergoed mede te delen dat het beheer van het registergoed over wordt genomen door die Minister, dan wel aan een persoon of instelling die door die Minister is aangewezen. Hoewel het dus mogelijk is om een beheerovername bij de ILT te beleggen, zal dit niet per definitie het geval zijn. |
|
Verder vraagt de ILT aandacht voor de manier van gegevensuitwisseling tussen organisaties. De invulling van de ministeriële regeling moet duidelijk maken in welke mate er gegevens uitgewisseld kunnen worden. Deze vraag lijkt uit te gaan van een verkeerd begrip van het wetsvoorstel. Dit onderwerp kan weliswaar in voorkomend geval bij ministeriële regeling worden geregeld, maar de hoofdregel is dat gegevensuitwisseling tussen bevoegde autoriteiten beheerst wordt door de Europese sanctieverordeningen (zie hierover uitgebreid paragraaf 3.6). |
|
|
Kamer van Koophandel (KvK) |
Het wetsvoorstel is uitvoerbaar voor de KvK op voorwaarde dat er tijdig voldoende duidelijke antwoorden zijn op de vragen over de invulling van deze wetgeving, zoals de mogelijkheid voor bezwaar en beroep. De impact van het wetsvoorstel op de stakeholders, klanten, IT-systemen en bedrijfsvoeringsprocessen is beperkt. |
|
De KvK heeft in het kader van de uitvoeringstoets een aantal punten opgesomd, inclusief de gevolgen voor de uitvoerbaarheid. De belangrijkste van deze punten zijn hier opgenomen en door de regering van een reactie voorzien. |
|
|
De KvK geeft in haar uitvoeringstoets aan dat er op dit moment geen openbare lijst op kvk.nl komt, omdat het wetsvoorstel spreekt van een aantekening inhet register. Het wetsvoorstel zou volgens de KvK niet voorzien in een openbare lijst omwille van privacyoverwegingen. De KvK beschouwt een openbare lijst niettemin als een transparante en eenvoudige oplossing voor alle doelgroepen en een extra manier om sanctie-aantekeningen te ontsluiten. De regering weerspreekt deze zienswijze en merkt te dien aanzien op dat het aantekeningenstelsel juist tot doel heeft om de openbaarheid van sanctiemaatregelen te vergroten. Het bijhouden van een openbare lijst is daarom niet in strijd met privacyoverwegingen en een keuze die door de betreffende registerbeheerder gemaakt kan worden. |
|
|
De KvK is ook de opvatting toegedaan dat de tekst van een sanctie-aantekening in het Handelsregister geen persoonsgevoelige gegevens zou mogen bevatten, omdat de relatie tot de gesanctioneerde persoon of entiteit op KvK-nummer is, en niet opgaat bij een natuurlijke persoon. Het gevolg is, volgens de KvK, een risico bij de eenpersoonsvennootschap. De regering ziet dit risico niet, omdat sancties die van toepassing zijn op personen immers openbaar zijn. Het plaatsen van een aantekening bij een eenpersoonsvennootschap laat enkel zien dat de betrokken persoon onderwerp is van sanctiemaatregelen. |
|
|
De KvK geeft voorts aan te willen realiseren dat de sanctie-aantekening voor het Handelsregister altijd leidt tot sanctie-aantekening voor het UBO-register en andersom. Daarvoor zou een wettelijke bepaling nodig zijn en opgeroepen wordt om dit in de toelichting te verduidelijken. De regering heeft het voorgestelde artikel 16c van de Handelsregisterwet opnieuw tegen het licht gehouden tegen de achtergrond van deze opmerking. De conclusie daarvan is dat deze bepaling de beheerder niet in de weg staat om aantekeningen simultaan in het Handelsregister (waaronder het UBO-register) op te nemen. |
|
|
De KvK geeft aan dat vooraf een limitatieve lijst zal worden bepaald met de verschillende soorten sanctie-aantekeningen die KvK kan plaatsen op alle producten. Het type sanctiemaatregel zou moeten worden aangeleverd door de bevoegde instantie. De KvK wil alleen verschillende teksten gebruiken als die uitputtend zijn beschreven in de wet of de toelichting. Het gevolg hiervan is dat als de KvK in de sanctie-aantekeningen moet aangeven wat de verbintenis is met de sanctie (zoals bestuurder staat op sanctielijst etc.) dit alleen uitvoerbaar is als in de wet of de toelichting de mogelijke typen sanctie-aantekening uitputtend staan benoemd. Aan deze opmerking heeft de regering gevolg gegeven door in het voorgestelde artikel 16c van de Handelsregisterwet te specificeren wat de precieze verbintenis tussen de gesanctioneerde entiteit en het onderwerp van het Handelregister moet zijn. |
|
|
KvK geeft aan geen handhavende inspanningen (controle) te zullen verrichten. Het gevolg is volgens de KvK dat de organisaties met bestuursrechtelijke handhavingsbevoegdheden al dan niet zullen moeten overgaan tot handhaving. Hieronder schaart de KvK het centraal meldpunt sancties. De regering merkt in reactie voor de goede orde op dat het centraal meldpunt sancties geen handhavende bevoegdheden zal krijgen aangaande meldingsplichten. |
|
|
KvK geeft aan geen controle/melding te doen bij de Afgifte van exportdocumenten voor een organisatie met een sanctie-aantekening. Het gevolg hiervan is volgens de KvK dat er een risico is dat exportdocumenten worden afgegeven voor een organisatie met een sanctie-aantekening. |
|
|
De KvK geeft aan niet actief de gegevens over sanctie-aantekeningen aan het RDW te verstrekken voor bevriezing van bezittingen. Volgens de KvK is er in het wetsvoorstel alleen verstrekking door KvK aan het Kadaster genoemd. De regering merkt in reactie hierop op dat op grond van de doorgifteplicht aan registers (artikel 8.2.4) ook voor de KvK geldt dat als dat relevant is de informatie wordt doorgestuurd aan de RDW. |
|
|
KvK is niet de instantie voor bezwaar en beroep over sanctie-aantekeningen. KvK kan alleen overgaan tot plaatsen van aantekeningen als duidelijk is wat de bezwaar- en beroepsprocedure is. Het gevolg hiervan is dat de KvK geen aantekeningen kan plaatsen zolang dit niet duidelijk is, wat de uitvoerbaarheid zeer beperkt. De regering merkt in reactie hierop op dat als een belanghebbende bezwaar wil maken tegen een aantekening, hij dit kenbaar moet maken bij de KvK. De KvK zal op grond van de doorzendplicht het bestuursorgaan dat de informatie heeft gedeeld op grond waarvan de aantekening is geplaatst hiervan onverwijld op de hoogte stellen, onder gelijktijdige mededeling daarvan aan de afzender.4 Dat bestuursorgaan zal de verdere behandeling ter hand nemen door de informatie die is gedeeld met het register te delen met de afzender, voorzien van een rechtsmiddelenclausule. |
|
|
De kosten voor registratie en verstrekking van een sanctie-aantekening in het Trustregister zijn erg hoog in verhouding tot het aantal registraties. Voor een kosten-efficiëntere inzage van sanctie-aantekeningen uit het UBO-register Trusts is volgens de KVK dan ook een andere oplossing wenselijk, zoals een wettelijke grondslag voor een openbare lijst. |
|
|
Het wetsvoorstel brengt een aantal aanvullende taken met zich voor de KvK. Deze vergen zowel structurele als incidentele middelen. Structureel is personele capaciteit nodig voor de handmatige (de-)registratie van sanctie-aantekeningen door een KvK-medewerker in het Handelsregister, UBO-register en UBO-register Trusts. Hierbij is uitgegaan van maximaal 10 aantekeningen per jaar. Dit vergt de volgende eenmalige werkzaamheden: |
|
|
– Het opstellen van processen en werkinstructies voor aanlevering, (de-)registratie en uitlevering van sanctie-aantekeningen. |
|
|
– UBO-autorisatie voor instanties die toezicht houden op de naleving van de Sanctiewet 1977. Als nieuwe instellingen bij algemene maatregel van bestuur tot sanctie-instelling worden aangewezen moet KvK die objectief kunnen herkennen voor het toekennen van UBO-autorisaties om autorisatie voor inzage te geven. |
|
|
– Security- en privacyaspecten, fraudebestendigheid en gegevensuitwisseling. Sanctie-aantekeningen bevatten privacygevoelige informatie, wat hoge eisen stelt aan de uitwisseling van deze data; dit geldt zowel de handmatige aanlevering vanuit de bevoegde instanties aan KvK als de aanlevering vanuit KvK aan het Kadaster. |
|
|
De kosten voor de benodigde aanpassingen zijn begroot op eenmalig € 450.000 en structureel € 62.000 per jaar. Bij deze berekening is gebruikgemaakt van de uurtarieven van de Rijksoverheid zoals die zijn vastgelegd in de Handleiding Overheidstarieven (HOT). Dit betreft een raming. De werkelijke kosten worden berekend op basis van nacalculatie binnen een bandbreedte van 10%. |
|
|
De Raad voor Plantenrassen |
De Raad voor Plantenrassen beoordeelt de uitvoerings- en financiële consequenties van het wetsvoorstel voor haar werkzaamheden als gering. Het plaatsen of verwijderen van een aantekening in het Nederlands Rassenregister op basis van aangiften van derden is technisch goed te doen. |
|
De Belastingdienst, inclusief de Fiscale Inlichtingen- en Opsporingsdienst (FIOD) |
De FIOD doet onderzoek naar schendingen van sancties en draagt daardoor bij aan een effectieve uitvoering van de internationale sanctiemaatregelen. Specifiek voor het wetsvoorstel concludeert de FIOD in de uitvoeringstoets dat het wetsvoorstel uitvoerbaar is. Wel merkte de FIOD op dat er geen zicht is op structurele financiering en na 2026 geen budget beschikbaar voor de continuering van de werkzaamheden op het gebied van sancties. Inmiddels is in structurele financiering voorzien. Met de Voorjaarsnota 2025 is structureel 36,5 miljoen euro vrijgemaakt voor versterken van de sanctienaleving in Nederland. Daarnaast acht de FIOD het van belang dat er duidelijkheid komt over het opdrachtgeverschap. Dit behoeft geen regeling bij wet, want dit kan besloten worden op basis van de Wet op de bijzondere opsporingsdiensten.5 |
|
Ook buiten de FIOD geldt voor de Belastingdienst dat het wetsvoorstel de mogelijkheden verbetert die bevoegde autoriteiten, zoals toezichthouders en handhavingsinstanties, hebben om informatie uit te wisselen. Tevens moet als gevolg van het wetsvoorstel op termijn een geautomatiseerde complexe beveiligde verbinding geïmplementeerd worden. De incidentele uitvoeringskosten die daarvoor nodig zijn en dus met de uitvoering van het wetsvoorstel samenhangen bedragen in 2025 eenmalig € 430.000. Dit is wenselijk in 2025 zodat het kan meelopen in de geplande activiteiten in het IV-portfolio. |
Naast de in hoofdstuk 3 beschreven gewenste effecten van het wetsvoorstel, is de verwachting dat deze nieuwe wet in bredere zin gevolgen zal hebben binnen en buiten Nederland. Voor Nederlandse burgers en bedrijven, en ook voor de duurzame ontwikkelingsdoelen (Sustainable Development Goals, hierna: SDG's) en brede welvaart. In dit hoofdstuk wordt achtereenvolgens stilgestaan bij de brede welvaartseffecten en de gevolgen van sanctienaleving voor de SDG’s. Vervolgens wordt ingegaan op de regeldrukeffecten van het wetsvoorstel, waarbij ook aandacht wordt besteed aan het doenvermogen van burgers. In paragraaf 8.3 worden de financiële gevolgen in kaart gebracht. Paragraaf 8.4 sluit af met de gevolgen voor Caribisch Nederland.
Het vanuit de brede welvaart en de SDG-doelen kijken naar wet- en regelgeving gaat erover dat keuzes die gemaakt worden om de welvaart in het «hier en nu» op peil te houden ook gevolgen hebben voor de welvaart van toekomstige generaties (later) en voor mensen in andere landen, met name ontwikkelingslanden (elders). Het is daarom belangrijk dat de manier waarop sanctienaleving in Nederland ingevuld wordt zoveel mogelijk dienstbaar is aan het verhogen van brede welvaart en het behalen van de Duurzame Ontwikkelingsdoelen (Sustainable Development Goals, SDG’s), in Nederland en wereldwijd.
Het instellen van sancties is een instrument dat kan worden ingezet wanneer met diplomatie en dialoog geen resultaten (meer) kunnen worden bereikt die wel essentieel zijn voor de veiligheid, goed bestuur, het naleven van mensenrechten en het tegengaan van geweld. In het algemeen kan dus gesteld worden dat sanctienaleving bijdraagt aan SDG 16 dat bovenstaande nastreeft.
In het bijzonder dient sanctienaleving subdoelen 16.3 en 16.4 door het bevorderen van de rechtsregels op nationaal en internationaal niveau en het indijken van onwettige financiële en wapenstromen.280 De noodzaak hiertoe wordt temeer onderstreept door de resultaten uit de laatste voortgangsrapportage over SDG 16 op mondiaal niveau. Het jaar 2022 zag een toename van meer dan 50 procent in het aantal conflict-gerelateerde burgerdoden, de grootste stijging sinds het aannemen van de 2030 agenda in 2015. 90 procent van de sterfgevallen vond daarbij plaats in Europa en Afrika ten zuiden van de Sahara, en 4 van de 10 burgerdoden vielen in Oekraïne.281
De uiteindelijke doelstelling van internationale sanctiemaatregelen is om gedragsverandering van de gesanctioneerde entiteit te bewerkstelligen. Het sanctie-instrumentarium draagt bij aan het beëindigen van geweld en conflicten en het handhaven van de vrede. Dit leidt tot een veiligere wereld die als fundament dient ter bevordering van de SDG’s.
De manier van sanctienaleving, timing en precisie is van belang om mogelijke onbedoelde neveneffecten zo klein mogelijk te houden. Deze effecten kunnen zowel in Nederland als in de landen waar sancties tegen gericht zijn plaatsvinden en hebben in het algemeen (bedoeld of onbedoeld) gevolgen voor SDG 8 dat gaat over economische groei en waardig werk. De regering zet zich er voor in dat de gevolgen van sancties voor de lokale bevolking in het gesanctioneerde land zo klein mogelijk blijven. In het geval van ernstige (maatschappelijke) gevolgen voor in Nederland geregistreerde ondernemingen kan de Staat ingrijpen om bijvoorbeeld de continuïteit en/of afwikkeling van de betrokken onderneming te managen.
De Monitor Brede Welvaart & SDG’s 2023 van het Centraal Bureau voor de Statistiek toont onder de brede welvaartsgevolgen voor mensen van andere landen (dimensie «elders») aan dat onder invloed van de geopolitieke spanningen (zoals de oorlog in Oekraïne) verschuivingen in handelsstromen zijn opgetreden.282
Naar verwachting heeft het wetsvoorstel zeer beperkte negatieve regeldrukeffecten. De Europese sanctieverordeningen waarin sanctiemaatregelen in de regel zijn vastgesteld werken immers rechtstreeks. Wel zijn er als gevolg van dit wetsvoorstel regeldrukeffecten voor ondernemingen die de Minister van Economische Zaken verzoeken om een bewindvoerder aan te stellen. Een onderneming is hier weliswaar niet toe verplicht, maar de kosten die voortkomen uit de wettelijke verplichtingen als gevolg van zo’n verzoek moeten worden beschouwd als regeldrukkosten. Verder is de verwachting dat de mogelijkheid om een aantekening te plaatsen in diverse openbare registers als er een relatie is tussen het onderwerp van het register en een gesanctioneerde persoon of entiteit, de ervaren regeldruk kan doen afnemen en het doenvermogen wordt verhoogd. Dit geldt ook voor het in het leven roepen van een centraal meldpunt sancties. Om dit op een inclusieve wijze te toetsen, zijn in aanloop naar dit wetsvoorstel verschillende contactmomenten geweest met de voorziene groep die gebruik zal gaan maken van het aantekeningenstelsel en het centraal meldpunt sancties. Daarnaast is de doenvermogencoördinator van het Ministerie van Buitenlandse Zaken geraadpleegd. Ten slotte zijn er regeldrukkosten voor de juridische beroepsgroepen waarvoor het toezicht op de bedrijfsvoering zal gaan gelden ter adequate naleving van sancties.
Internationale sanctiemaatregelen kunnen leiden tot lastendruk voor Nederlandse burgers en bedrijven, en daarmee tot kosten voor burgers en bedrijven om de verplichtingen die voortvloeien uit internationale sanctiemaatregelen correct na te leven. Aangezien eenieder wordt geacht zich aan de geldende sanctiemaatregelen te houden, doen deze ook een beroep op het doenvermogen van burgers. Het gaat dan bijvoorbeeld om informatieverplichtingen, zoals het moeten voldoen aan meldingsplichten uit Europese sanctieverordeningen.283 Ook worden er in financieel-rechtelijke verordeningen aan financiële marktpartijen extra eisen gesteld aan de bedrijfsvoering, bijvoorbeeld om beheersmaatregelen te nemen om het risico op schending of omzeiling van gerichte financiële sancties tegen te gaan.284 De snelheid waarmee sanctiepakketten elkaar soms opvolgen kan voor burgers en bedrijven bovendien tot meer dan gebruikelijke kennisnamekosten leiden. Ook bieden sanctieverordeningen in de regel de mogelijkheid voor bevoegde autoriteiten om toestemming te verlenen voor het verrichten van een in beginsel op grond van die verordening verboden handeling, bijvoorbeeld voor de vrijgave van bepaalde bevroren tegoeden of economische middelen.285 Deze niet-uitputtend bedoelde voorbeelden illustreren dat de naleving van sancties zeker niet zonder regeldrukeffecten is. De regeldrukeffecten van de sanctieverordeningen staan echter los van de regeldrukeffecten van dit wetsvoorstel.286 Voor het wetsvoorstel als zodanig geldt dat bedrijven die in hun werkzaamheden te maken hebben met internationale sanctiemaatregelen hier kennis van zullen willen nemen. Conform de Rijksbrede methodiek wordt de benodigde tijd voor deze eenmalige kennisname geschat op 60 minuten per bedrijf en 15 minuten per burger. Aannemende dat de kennisname bij de relevante bedrijven plaats zal vinden door hoogopgeleide medewerkers, die een intern uurtarief van € 54,– kennen, zijn de kosten per relevant bedrijf € 3.240. Omdat de wet in de praktijk niet voor alle bedrijven relevant zal zijn, is het niet mogelijk om een inschatting te geven van de totale eenmalige kennisnamekosten. De overige onderdelen van het wetsvoorstel brengen geen regeldruk met zich, omdat de normen alleen tot overheidspartijen zijn gericht, of de bestuursrechtelijke en strafrechtelijke handhaving van sanctiemaatregelen betreffen. Kosten die aan burgers en bedrijven zelf te wijten zijn, omdat zij de wet overtreden, worden niet meegenomen bij de berekening van de regeldruk.287
Het wetsvoorstel kent twee onderdelen die zien op het toegankelijker en eenvoudiger maken van informatie die betrekking heeft op de naleving van internationale sanctiemaatregelen, namelijk aantekeningen in registers en het centraal meldpunt sancties. Dit draagt bij aan het doenvermogen van de betrokken partijen. Om dit op een inclusieve wijze te toetsen, zijn in aanloop naar dit wetsvoorstel verschillende contactmomenten geweest met de partijen die gebruik zullen gaan maken van het aantekeningenstelsel en het centraal meldpunt sancties (het bedrijfsleven en poortwachters). Daarnaast is de doenvermogencoördinator van het Ministerie van Buitenlandse Zaken geraadpleegd.
Het plaatsen van een aantekening in een register draagt bij aan de mogelijkheid voor burgers, toezichthouders en bedrijven (waaronder poortwachters) om zicht te houden op welke ondernemingen, registergoederen en andere vermogensbestanddelen die in registers zijn geregistreerd, verbonden zijn (direct of indirect) met krachtens door de EU vastgestelde sancties jegens natuurlijke personen, rechtspersonen en entiteiten. Het opnemen van aantekeningen in registers draagt in die zin bij aan het doenvermogen288 van burgers en bedrijven. De aantekeningen stellen eenieder namelijk in staat om gemakkelijker te achterhalen of de partij waarmee zij handelen in verband kan worden gebracht met sanctiemaatregelen. De registers die het betreft zijn openbaar en goed toegankelijk voor partijen. Het verdient daarbij wel de opmerking dat een aantekening een hulpmiddel is om breder inzichtelijk te maken dat er sprake is van sanctionering. Het is dus een aanvullend middel om de wet te kunnen kennen en te kunnen naleven. Het naleven van sancties blijft de verantwoordelijkheid van burgers en bedrijven, zoals in het algemeen als rechtsbeginsel geldt dat iedereen geacht wordt de wet te kennen. De aantekening is daarbij een hulpmiddel om de naleving te vermakkelijken. Ook als een aantekening niet aanwezig is, kan een natuurlijke persoon, rechtspersoon of entiteit nog steeds gesanctioneerd zijn. Het ontbreken van een aantekening ontslaat marktpartijen dus niet van de verplichting om zich te houden aan de wet- en regelgeving ter uitvoering van internationale sanctiemaatregelen. Hoe burgers en bedrijven dat doen, volgt in het algemeen niet uit de sanctiemaatregelen, onderzoeksverplichtingen voor bepaalde partijen niettegenstaande. Wel zal het zeker bij grensoverschrijdend zakendoen vaak verstandig en vanzelfsprekend zijn om als bedrijf zelf verder onderzoek te doen. In het bijzonder kan het voorkomen dat de noodzaak tot aantekeningen nog moet worden onderzocht en daarna verwerkt, nadat personen of entiteiten op internationale sanctielijsten worden geplaatst. In dit tijdsbestek moeten partijen zich ook aan de geldende sanctiemaatregelen houden.
Het doen van zoekopdracht in een register kan worden uitgevoerd door administratief personeel (€ 39,– per uur) en kwalificeert als de handeling «verkrijgen van gegevens» (matig), waardoor dit gemiddeld tien minuten in beslag zal nemen.289 Dat komt uit op een gemiddeld kostenplaatje van € 6,50 per zoekopdracht.
In de preconsultatie (zie paragraaf 9.1) is door verschillende consultatiepartijen de wens uitgesproken om terecht te kunnen bij één loket voor het doen van meldingen over de naleving van internationale sanctiemaatregelen. Het gaat daarbij hoofdzakelijk om meldingsplichten uit EU-sanctieverordeningen waaraan burgers en bedrijven moeten voldoen. Omdat het Nederlandse sanctiestelsel in beginsel een decentraal karakter heeft, moeten deze meldingen vaak bij verschillende nationale autoriteiten worden gedaan. Ter illustratie, om in Nederland uitvoering te geven aan de zogenoemde «zelfmeldplicht» zijn vijf verschillende meldpunten ingericht bij vijf verschillende ministeries.290 Het kan daardoor voorkomen dat een meldingsplichtige bij meerdere meldpunten een meldingsformulier moet invullen om te kunnen voldoen aan zijn meldingsplicht. De regering komt tegemoet aan de wens tot meer centralisatie omtrent sanctiemeldingen door het inrichten van een centraal meldpunt sancties. Daarmee wordt voorzien in één loket voor het doen van huidige en toekomstige sanctiemeldingen. Dit vereenvoudigt het doen van meldingen voor het bedrijfsleven en burgers, omdat zij niet meer op zoek hoeven te gaan naar het juiste meldpunt en/of hun meldingen op verschillende punten hoeven in te dienen; zij kunnen voor al hun meldingen (met uitzondering van de meldingen bij CDIU van de Douane) terecht bij het centraal meldpunt sancties. Dit levert tijdswinst op voor meldingsplichtigen omdat zij niet langer hoeven uit te zoeken bij welk meldpunt zij precies hun melding(en) moeten doen. Daarnaast zou voor bepaalde meldingsplichten kunnen worden volstaan met het invullen van een enkel formulier, in plaats van meerdere formulieren bij verschillende meldpunten. Het doen van de melding wordt daarmee voor meldingsplichtigen vereenvoudigd hetgeen zal bijdragen aan het doenvermogen van burgers en bedrijven om te voldoen aan hun meldingsplichten, doordat het voorstel meer duidelijkheid biedt over waar zaken gemeld kunnen worden. Zo wordt het eenvoudiger en overzichtelijker om een melding te doen.
Dat neemt niet weg, dat het voor burgers en (mkb-)bedrijven die voor het eerst rekening moeten houden met internationale sanctiemaatregelen, belangrijk is om regelhulp te kunnen krijgen. De RVO zal de rol die het al heeft als Sanctieloket Rusland voor vragen van ondernemers, dan ook voortzetten. De website van de RVO biedt daarbij een overzicht van welke sancties er zijn, is gericht op ondernemers die willen weten of hun bedrijf met sancties te maken krijgt, biedt antwoord op een aantal veel gestelde vragen en verwijst zo nodig door naar de juiste organisatie.291 In bredere zin blijft de regering ook lopende het moderniseringstraject informatie over de naleving van sanctiemaatregelen voor burgers en bedrijven online beschikbaar stellen, zoals de door het Ministerie van Financiën opgestelde Leidraad Financiële Sanctieregelgeving, waarin het uitlegt hoe personen, bedrijven en organisaties om moeten gaan met financiële sancties. In dat verband wordt ook gewezen op een aantal specifieke handreikingen voor financiële sectorpartijen, zoals de door de AFM en DNB opgestelde Leidraden Wwft en Sw, en de Handreiking Sanctiewet voor Pensioenfondsen, de Q&A Sanctiewet voor schadeverzekeraars en de Q&A Sanctiecheck wisselinstellingen van DNB.292 Handelaren in en exporteurs van strategische goederen vinden in het Handboek strategische goederen en diensten van het Ministerie van Buitenlandse Zaken de nodige informatie, waaronder contactgegevens.293 Alle sanctiemaatregelen van de EU zijn per land of thema beschikbaar, via de Engelstalige website «EU Sanctions Map».294 Ten slotte stelt de Europese Commissie specifieke richtsnoeren beschikbaar betreffende de sancties die zijn vastgesteld naar aanleiding van de militaire agressie van Rusland tegen Oekraïne en de betrokkenheid van Belarus daarbij.295
Juridische beroepsgroepen moeten zich op dit moment al, net als elk ander bedrijf, houden aan de in Nederland geldende sanctiemaatregelen. Om de sanctiemaatregelen adequaat na te kunnen leven is het al nodig dat juridische beroepsgroepen begrijpen welke sanctiemaatregelen voor hen van toepassing zijn, welke risico’s zij lopen op het niet goed naleven en maatregelen te formuleren hoe binnen de kaders van de sanctiemaatregelen te handelen. De sanctiemaatregelen schrijven echter niet voor hoe zij nageleefd kunnen worden en welke maatregelen vereist zijn om een adequate naleving te realiseren. Door het toezicht op de bedrijfsvoering uit te breiden naar juridische beroepsgroepen (zie hierover uitgebreider paragraaf 3.8) krijgen zij een duidelijker handelingskader welke maatregelen te treffen om sanctiemaatregelen na te leven. Daarbij wordt aan het BFT en het college van toezicht van de Nederlandse orde van advocaten de bevoegdheid toegekend om bedrijfsvoeringsregels op te stellen. Hierop worden de juridische beroepsgroepen door de betreffende toezichthouders, respectievelijk BFT en de aan te wijzen deken, getoetst.
Het uitgangspunt bij het opstellen van deze bedrijfsvoeringsregels is dat deze nauw aansluiten bij de huidige (nalevings)praktijk van de betreffende juridische beroepsgroep. Dit betekent ook aansluiting bij de Wwft, waar deze juridische beroepsgroepen al onder vallen, zodat de inspanningen die op basis van die wet al verricht worden, ook ingezet worden voor de naleving van sanctiemaatregelen. Zo kan voor het opstellen van beleid en procedures en voor het doen van onderzoek naar klanten, worden geleund op de activiteiten die al worden ontplooid op grond van de Wwft. Voor wat betreft het voorkomen van terrorismefinanciering, dat expliciet binnen het bereik van de Wwft valt, geldt al dat het meenemen van de naleving van sanctiemaatregelen op deze gebieden een vereiste is.
Zowel de Nederlandse orde van advocaten als het BFT hebben een leidraad uitgevaardigd waarin uiteen is gezet op welke wijze de juridische beroepsgroepen zich moeten houden aan de verplichtingen die de Wwft aan hen stelt. In beide voornoemde leidraden wordt geadviseerd om daarbij ook de verplichtingen uit de Sanctiewet 1977 te betrekken, omdat eenieder zich al aan de naleving van deze wet moet houden.
Omdat juridische beroepsgroepen in de praktijk al handelingen moeten verrichten om te kunnen voldoen aan de geldende sanctiemaatregelen, en omdat er een synergie bestaat met de inspanningen onder de Wwft, zijn de regeldrukkosten voor de naleving van sancties beperkt. Vast staat wel dat, als gevolg van het geven van een duidelijker handelingskader, juridische beroepsgroepen hun bestaande beleid, procedures en maatregelen tegen het licht zullen moeten houden om dit in overeenstemming te brengen met de gestelde bedrijfsvoeringsregels. Dit brengt kennisnamekosten met zich.
Daarnaast zullen juridische beroepsgroepen structurele kosten maken om te voldoen aan verzoeken van de toezichthouder en, als zij geselecteerd worden voor een toezichtsonderzoek, tijd moeten vrijmaken voor een toezichtsbezoek en/of onderzoek. Dit zal echter voor het gros van de instellingen niet aan de orde zijn gezien het toezicht risicogebaseerd van aard is. Dat wil zeggen dat de toezichthouders de inzet van hun middelen afstemmen op de vastgestelde risico’s onder hun toezichtspopulatie. Ten slotte is het aannemelijk dat de toezichthouders het naleven van de Wwft en de sanctiemaatregelen zoveel als mogelijk in een onderzoek zullen onderbrengen gegeven de samenloop hiervan. Door deze samenloop zijn de regeldrukeffecten beperkter dan in het geval het kader meer af zou wijken van de Wwft.
De bovenstaande omschreven kennisnamekosten en kosten voor het toezicht brengen regeldrukkosten met zich mee voor twee groepen: juridische beroepsgroepen onder toezicht van BFT296 en advocaten onder toezicht van de aan te wijzen deken. Het gaat hierbij om respectievelijk 50.000 beroepsuitoefenaars en bedrijven in de eerste groep en 18.513 in de tweede groep.297
Voor wat betreft de kennisnamekosten wordt ingeschat dat de eenmalige kosten voor de herziening van beleid, procedures en maatregelen per bedrijf of beroepsuitoefenaar gemiddeld genomen € 1.512,– zullen bedragen. Daarbij wordt uitgegaan van een uurtarief van € 54,– en een tijdsbesteding van 28 uur voor het vernieuwen, afstemmen en implementeren van dit beleid en deze procedures en maatregelen.298
Ervaringscijfers op basis van de Wwft laten zien dat de toezichthouders ten aanzien van hun populaties ongeveer 120 onderzoeken voor wat betreft de eerste groep en 75 onderzoeken voor wat betreft de tweede groep uitvoeren in een jaar.299 Als dit aantal, gezien de samenhang tussen de Wwft en de naleving van sanctiemaatregelen, wordt doorgetrokken dan is de verwachting dat een select aandeel van de toezichtpopulatie te maken krijgt met een onderzoek. De kosten hiervan zullen afhangen van de omvang en diepgang van het betreffende onderzoek. De inschatting is dat op basis van een gemiddeld onderzoek, als een beroepsuitoefenaar of bedrijf wordt geselecteerd, € 486,– bedraagt. Hierbij wordt uitgegaan van een uurtarief van € 54,– en een tijdsbesteding van negen uur. Uitgaande van 195 onderzoeken in een jaar bedraagt dit € 94.770,– waarbij niet van te voren in te schatten is bij welke beroepsuitoefenaars of bedrijven deze kosten zullen landen.
Ten slotte zullen de juridische beroepsgroepen gehoor moeten geven aan verzoeken van de toezichthouder. Hierbij is het voorstelbaar, gezien de huidige risico gebaseerde praktijk, dat de toezichthouders periodiek schriftelijk vragen stellen over de mate van naleving van sanctiemaatregelen door bedrijven of beroepsuitoefenaars. Ook het invullen en beantwoorden van zulke vragen brengen structurele kosten met zich die mede afhankelijk zijn van de aard en complexiteit van de activiteiten van het betreffende bedrijf of beroepsuitoefenaar. Gemiddeld genomen wordt uitgegaan van een bedrag van € 162,– per jaar bij een uurtarief van € 54,– en een tijdsbesteding van drie uur.
De Caribische delen van het Koninkrijk hebben ook groot belang bij een functionerende internationale rechtsorde. De Sanctiewet 1977 is bij gelegenheid van de herziening van de Koninkrijksverhoudingen op 10 oktober 2010 ook van toepassing verklaard in de openbare lichamen Bonaire, Sint Eustatius en Saba (BES), met uitzondering van de normen die gelden voor Sw-instellingen.300 Hiervoor is indertijd gekozen om op overeenkomstige wijze als in Europees Nederland uitvoering te kunnen geven aan internationale sancties. De toepassingsverklaring zou omzetting van resoluties van de VN-Veiligheidsraad, die voor het gehele Koninkrijk verplichtingen met zich brengen, voor de BES vereenvoudigen. Vanuit het oogpunt van eenheid van buitenlandsbeleid werd het daarbij als wenselijk gezien om GBVB-besluiten en -verordeningen ook in de BES na te leven, ook al strekt het GBVB zich niet uit tot het Caribisch deel van het Koninkrijk.301 Omdat de Wet op de economische delicten niet van toepassing is in Caribisch Nederland, bevat de Sanctiewet 1977 voor de BES een aantal bepalingen van strafrechtelijke aard.302
De normen die gelden voor Sanctiewet-instellingen op grond van de Sanctiewet 1977 zijn als zodanig niet van toepassing op de BES. Op basis van sectorale wetgeving geldt een deel daarvan echter wél voor financiële sectorpartijen op de BES, dit vanwege de grote mate van verwevenheid van de financiële sector van de openbare lichamen met Curaçao en Sint Maarten.303 In het bijzonder geldt voor financiële ondernemingen op de BES momenteel ook al een sanctiemeldingsplicht bij de DNB op grond van de Wwft-BES.304 Deze ziet op tegoeden die op grond van de sanctiewetgeving bevroren moeten worden. In het Europese deel van Nederland is deze materie geregeld in de Regeling toezicht Sanctiewet 1977 op grond van de Sanctiewet 1977. Aangezien de bepaling met de desbetreffende grondslag in de Sanctiewet 1977 niet van kracht is in de openbare lichamen, is ervoor gekozen deze meldingsplicht te regelen in de Wwft-BES, zodat zowel de meldingsplicht voor ongebruikelijke transacties als de sanctiewetmeldingsplicht voor financiële ondernemingen in een regeling gebundeld zijn.305 Ook zijn de toezichtautoriteiten op grond van de Wet financiële markten BES (Wfm-BES) bevoegd tot intrekking van de vergunning als de vergunninghouder de bij of krachtens de Sanctiewet 1977 gestelde regels niet naleeft,306 en is de verplichte naleving van de van de bij of krachtens de Sanctiewet 1977 met betrekking tot het financieel verkeer gestelde regels onderdeel van de verplichte integere bedrijfsuitoefening.307 Op de naleving hiervan wordt toegezien door de AFM en DNB.
De regering stelt voor om dit wetsvoorstel ook van toepassing te laten zijn in de BES, met de bestaande uitzondering van de normen die gelden voor Sanctiewet-instellingen. Op dat onderwerp zullen de bestaande normen in de sectorale wetgeving van kracht blijven. Dit is in lijn met het uitgangspunt van «comply or explain»: alle Europees-Nederlandse beleidsintensiveringen en de daaruit voortvloeiende wetgeving en financiële gevolgen zijn van toepassing voor Caribisch Nederland, tenzij er redenen zijn om dat niet te doen.308 Zodoende zijn de voorgestelde wijzigingen onverkort van toepassing voor marktpartijen op de BES. De op grond van de Sanctiewet 1977 bevoegde opsporingsambtenaren en toezichthouders blijven ook op grond van dit wetsvoorstel ter zake bevoegd.
Op grond van artikel 209 van de Wet openbare lichamen Bonaire, Sint Eustatius en Saba zijn de bestuurscolleges hierover geconsulteerd. In reactie daarop heeft het Openbaar Lichaam Bonaire (OLB) aangegeven akkoord te zijn met de inhoud en de strekking van het wetsvoorstel. Het is het OLB gebleken dat het wetsvoorstel voornamelijk consequenties heeft voor Sanctiewet-instellingen, niet zijnde het OLB. Bovendien zijn de wijzigingen grotendeels al van kracht op de BES via andere wetgeving, waardoor de wijzigingen alleen maar meer in lijn zijn met de uitvoeringspraktijk. Dit ziet het OLB als positief.
Het wetsvoorstel is in preconsultatie gegeven van 14 juli 2023 tot en met 25 augustus 2023.309 Het betrof een beleidsnota met een aantal eerste voorstellen, inclusief concrete vragen voor respondenten. Hierop zijn 20 reacties ontvangen, waarvan 19 openbare reacties. Daarnaast heeft van 21 tot en met 24 augustus 2023 de Week van de Modernisering van het Nederlandse Sanctiestelsel plaatsgevonden. Op uitnodiging van het Ministerie van Buitenlandse Zaken kwamen verschillende experts en vertegenwoordigers van brancheorganisaties bij elkaar om te spreken over de modernisering van het Nederlandse sanctiestelsel en de voorstellen die daartoe al waren gepubliceerd tijdens de preconsultatie. De reacties op de preconsultatie en tijdens de Week van de Modernisering van het Nederlandse Sanctiestelsel waren zeer waardevol voor de verdere vormgeving van het wetsvoorstel.
In de beleidsnota is aangegeven dat de regering voornemens is om bestuursrechtelijke handhaving mogelijk te maken voor bepaalde sanctieschendingen, naast de bestaande mogelijkheden om strafrechtelijk te handhaven. Daarbij is vermeld dat daarvoor een, zo veel als mogelijk, flexibel systeem zal worden gehanteerd dat rekening houdt met toekomstige sanctieregels. De respondenten hebben aangegeven positief te staan tegenover het regelen van bestuursrechtelijke handhaving, mits duidelijkheid bestaat over de specifieke regels. Daarnaast is in deze toelichting op verzoek van een andere respondent aandacht voor het voorstel voor een richtlijn van december 2022 van het Europees Parlement en de Raad betreffende de definitie van strafbare feiten en sancties voor de schending van beperkende maatrelen van de Unie.310
Een aantal vragen in de beleidsnota ging over het onderwerp beheer en bewind van langdurig bevroren tegoeden en economische middelen. Bijna alle respondenten geven aan positief te zijn over een dergelijk mechanisme. De respondenten hebben de behoefte geuit aan een uitgebreide toelichting op dit onderwerp, om zo eventuele onduidelijkheid in de praktijk zo veel als mogelijk weg te nemen. Dit zag met name ook op de mogelijke situaties waarin beheer en bewind ingesteld zou kunnen worden. De regering heeft geprobeerd daaraan tegemoet te komen. Ook zijn er als onderdeel van de preconsultaties een aantal voorstellen gedaan (zoals de beheer en bewind systematiek inzetten voor het eventueel gebruiken van bevroren tegoeden voor wederopbouw Oekraïne, evenals het helpen van Nederlandse entiteiten bij doorbreken van banden met gesanctioneerde partijen), waarvan de regering de voorkeur geeft hier Europese mogelijkheden en oplossingen voor te zoeken. Het is daarom geen onderdeel van dit wetsvoorstel.311 Allerlaatst is door verschillende respondenten gewezen op de spanning tussen het stelsel van beheer en bewind en het eigendomsrecht. De regering heeft daar bijzondere aandacht voor gehad in dit wetsvoorstel.312
Een ander punt van aandacht tijdens de preconsultatie betrof het centraliseren van informatie, in het bijzonder sanctiemeldingen. Vrijwel alle respondenten zien meerwaarde in een dergelijke centralisatie. De respondenten geven daarbij aan dat centralisering van meldingen kan leiden tot effectievere naleving. De regering komt hieraan tegemoet en introduceert met dit wetsvoorstel een centraal meldpunt sancties.
Als laatste is in de beleidsnota aangegeven dat de regering voornemens is om de aantekenbevoegdheden die al bestaan in het kader van de Ruslandsancties te verankeren en uit te breiden naar een groter aantal registers. Het kabinet heeft daarbij expliciet gevraagd of aantekeningen in registers in de optiek van respondenten een geschikt middel zijn om de publieke kenbaarheid van sanctiemaatregelen te vergroten, en of de geïdentificeerde openbare registers daarvoor voldoende uitputtend zijn. De meeste respondenten hebben aangegeven dat deze aantekeningen bijdragen aan de openbare kenbaarheid van internationale sanctiemaatregelen. Er zijn geen aanvullende openbare registers gesuggereerd. Wel werd door een aantal respondenten aandacht gevraagd voor de kaders, randvoorwaarden en aanverwante ontwikkelingen. De regering heeft daar in de toelichting aandacht aan besteed.
Het wetsvoorstel is gepubliceerd op www.internetconsultatie.nl waarbij eenieder van 7 juni tot en met 9 augustus 2024 in de gelegenheid is gesteld zijn zienswijze over het ontwerp naar voren te brengen. Op het wetsvoorstel zijn in totaal 22 zienswijzen ontvangen. Voor zover deze reacties openbaar gemaakt mochten worden, zijn deze te vinden op de website www.internetconsultatie.nl. Tijdens de internetconsultatie zijn ook wederom op uitnodiging van het Ministerie van Buitenlandse Zaken experts en vertegenwoordigers van brancheorganisaties bij elkaar gebracht om inbreng op te halen. Ongeveer 80 genodigden namen op 5 augustus 2024 in dat verband deel aan de Dag van de Modernisering van het Sanctiestelsel. Tijdens deze dag is ook de bedrijfseffectentoets/MKB-toets verricht. Deze had de vorm van een panelgesprek, waarin deelnemers uit het bedrijfsleven gevraagd werd actief mee te denken over de vormgeving van het wetsvoorstel. De deelnemers konden op basis van praktijkervaring concreet aangeven of het wetsvoorstel werkbaar en uitvoerbaar is. Ook werden de deelnemers aangemoedigd om aan te geven waar eventuele knelpunten zitten en hoe de regeldruk zoveel mogelijk beperkt of voorkomen kan worden.
De reacties op zowel de internetconsultatie als tijdens de Dag van de Modernisering van het Sanctiestelsel hebben geleid tot wijziging van het wetsvoorstel en de memorie van toelichting. In het consultatieverslag dat openbaar zal worden gemaakt via www.internetconsultatie.nl wordt ingegaan op de ingebrachte zienswijzen. Dit deel van de toelichting beperkt zich tot de belangrijkste onderdelen waarop gereageerd is.
Meerdere partijen benadrukken het belang van de uitvoering en uitvoerbaarheid van internationale sanctiemaatregelen, net als het belang van het tegengaan van de negatieve maatschappelijke bijeffecten daarvan. Ook het belang van de modernisering van het sanctiestelsel respectievelijk het hebben van een adequaat sanctiestelsel wordt breed onderschreven. Een aantal partijen noemt in dit kader in het bijzonder het belang van een goede informatievoorziening.
Tegelijkertijd heeft een aantal partijen uitdrukkelijk aandacht gevraagd voor de negatieve bijeffecten die geldende internationale sanctiemaatregelen met zich kunnen brengen. Zo is vanuit het maatschappelijk middenveld gevraagd om een onafhankelijke periodieke meting van de gevolgen voor burgers (inclusief mkb) van het poortwachterstoezicht. Ook is door meerdere partijen aandacht gevraagd voor de discriminatie die burgers ervaren in hun contacten met banken en betaalinstellingen bij het vervullen van hun poortwachtersrol. Als er discriminatie plaatsvindt is dit eenvoudigweg onacceptabel. Artikel 1 van de Grondwet is hier duidelijk over: discriminatie is verboden. Dit is een breder vraagstuk waarop vanuit het Ministerie van Financiën en in samenwerking met de DNB en de Nederlandse Vereniging van Banken een aantal concrete actielijnen op lopen. Een daarvan is het verbeteren van de toepassing van de Wwft en de sanctiewetgeving. Tevens zal het kabinet aandacht houden voor het voorkomen van discriminatie bij de herziening van de sanctiewetgeving (tweede tranche).313
Ten slotte is door meerdere betrokkenen verzocht om meer helderheid te scheppen over de toepassing van internationale sanctiemaatregelen bij complexe eigendoms- en/of zeggenschapsstructuren van ondernemingen. Op dit vlak zal de bestaande praktijk gecontinueerd worden. Het Bureau Toezicht Investeringen (BTI) bij het Ministerie van Economische Zaken geeft op verzoek al bestuurlijke rechtsoordelen. BTI zal vaker een bestuurlijk rechtsoordeel opstellen, doch uitsluitend op verzoek van een onderneming, om te beoordelen wat de sanctiestatus van een onderneming is. Het oordeel kan vervolgens leiden tot een aantekening in het Handelsregister.
De reacties op de voorgenomen introductie van bestuursrechtelijke handhaving zijn eensluidend positief. Vanuit het bedrijfsleven (o.a. VNO-NCW en MKB-Nederland) wordt de introductie van bestuursrechtelijke handhaving verwelkomd. Wel is daarbij aandacht gevraagd voor de verhouding tussen strafrechtelijke en bestuursrechtelijke handhaving. De toelichting is op dit punt verduidelijkt. Een aantal consultatiereacties van meer gedetailleerde aard wordt uitgebreider besproken in het consultatieverslag.
Ten aanzien van de bijzondere handhavingsbevoegdheid bij ernstige niet-naleving of ontduiking van sanctiemaatregelen is er gevraagd om guidance over hoe om te gaan met een relatie die onderworpen is aan de bijzondere handhavingsbevoegdheid, is verzocht om aanvullende kaders voor wanneer de inzet van deze bevoegdheid gerechtvaardigd is, en is gevraagd naar de status van vervangend bestuurders en de verhouding van de bevoegdheid tot de mogelijkheid die het Openbaar Ministerie op basis van de Wet op de economische delicten heeft om voorlopige maatregelen op te leggen. Op deze punten is de toelichting verduidelijkt. Voor meer informatie zij verwezen naar het consultatieverslag.
Vanuit het bedrijfsleven is positief gereageerd op de introductie van het instrument van beheer van (langdurig) bevroren economische middelen. Eén van de geconsulteerde partijen heeft daarbij expliciet opgemerkt dat de maatregelen die een onderneming op grond van de internationale sanctiemaatregel zelf al moet nemen, zoals het bevriezen van dividenduitkeringen en het bevriezen van stemrechten van de desbetreffende aandeelhouder, onvoldoende zijn. De introductie van dit instrument wordt dan ook verwelkomd.
Wel wordt vanuit verschillende hoeken gepleit voor uitzonderingen dan wel aanvullingen op de personele reikwijdte van het instrument. Naar aanleiding van deze reacties heeft het kabinet het wetsontwerp op dit punt opnieuw tegen het licht gehouden, met de uitkomst dat de reikwijdte van het instrumentarium beperkt is. Voor financiële ondernemingen geldt kort gezegd dat er al verscheidene (sub)sectorale bevoegdheden zijn die qua karakter soortgelijk zijn aan het voorgestelde instrumentarium. Het bestaan van die bevoegdheden rechtvaardigt een aantal specifieke uitzonderingen en reikwijdtebepalingen die elders in de toelichting nader uiteen zijn gezet. Voor de advocatuur geldt dat de onafhankelijkheid van de juridische professie met zich brengt dat het niet passend wordt geacht om deze beroepsgroep onderhevig te kunnen laten zijn aan het voorgestelde instrumentarium.
Verscheidene partijen hebben bovendien verzocht de bevoegdheid tot het aanwijzen van een bewindvoerder voor ondernemingen neer te leggen bij één bewindspersoon. Hier is gevolg aan gegeven door te bepalen dat de Minister van Economische Zaken het besluit neemt en dit doet in overeenstemming met de bewindspersoon die het mede aangaat.
Verder is gevraagd om aandacht te besteden aan verschillende rechtsvormen en over de verhouding van de figuur van de bewindvoerder tot verschillende ondernemingsstructuren, respectievelijk vennootschapsorganen. Hierop wordt elders in deze toelichting en in het consultatieverslag ingegaan.
Partijen uit verschillende sectoren uiten zich positief over het voornemen om de mogelijkheid tot het plaatsen van aantekeningen uit te breiden naar alle sanctieregimes en een groter aantal openbare registers. Er wordt tegelijkertijd terecht gewezen op de mogelijke gevolgen van dergelijke aantekeningen. Het kabinet is zich hiervan bewust en wijst daarbij ook op de aard van de verschillende registers. In een aantal gevallen, zoals bij de kadastrale registraties, gaat het bijvoorbeeld om het kenbaar maken van een internationale bevriezingsmaatregel aan het bredere publiek. Een aantekening wordt in dat geval alleen geplaatst als onomstotelijk vaststaat dat het betrokken geregistreerde voorwerp bevroren is. In het geval van het Handelsregister kan ook een aantekening worden geplaatst zonder dat de ingeschreven onderneming als zodanig bevroren is. Met de aantekening wordt het dan mogelijk voor burgers en bedrijven om op eenvoudige wijze informatie in te winnen over de vraag of sprake is van een (rechts)relatie met een gesanctioneerde (verbonden) persoon, entiteit of lichaam.
Een onderwerp waar in dit kader ook aandacht voor wordt gevraagd is de noodzakelijke rechtsbescherming. Het is belangrijk dat belanghebbenden de mogelijkheid hebben om beroep aan te tekenen tegen een aantekening. Als een belanghebbende bezwaar wil maken tegen een aantekening, moet hij dit kenbaar maken bij de beheerder van het betreffende register. Deze zal, op grond van de doorzendplicht in het bestuursrecht, het bestuursorgaan dat de informatie heeft gedeeld op grond waarvan de aantekening is geplaatst hiervan onverwijld op de hoogte stellen, onder gelijktijdige mededeling daarvan aan de afzender. Dat bestuursorgaan zal de verdere behandeling ter hand nemen door de informatie die is gedeeld met het register te delen met de afzender, voorzien van een rechtsmiddelenclausule. Het kabinet wil er tot slot op wijzen dat aantekeningen in registers een hulpmiddel zijn voor eenieder om een goede naleving van internationale sanctiemaatregelen te vergemakkelijken. Hoewel het kabinet ernaar streeft dat de aantekeningen in de verschillende registers zo volledig mogelijk zijn, kan dit niet worden verzekerd. Dat zou een real-time verwerking van aantekeningen moeten betekenen en is op dit moment praktisch niet haalbaar.
Een groot aantal partijen verwelkomt de oprichting van het centraal meldpunt sancties. De komst van het centraal meldpunt sancties voorziet wat het kabinet betreft dus duidelijk in een behoefte. Enkele partijen werpen vragen op over hoe het meldpunt met de meldingen om zal gaan. Ook is aandacht gevraagd voor de taakverdeling tussen het centraal meldpunt en andere partijen, zoals de CDIU bij de Douane en de FIU-NL. Naar aanleiding van deze en andere vragen zijn zowel het wetsvoorstel als de toelichting aangepast.
Een aantal partijen roept op tot het verbreden van de taken van het centraal meldpunt sancties naar een centraal informatiepunt over sancties en/of een centrale sanctieautoriteit. Een bredere informatietaak is overwogen en heeft mogelijk ook meerwaarde gezien de centrale loketfunctie. Het geven van informatie is en blijft momenteel echter nog bij meerdere partijen belegd. Er is in dit stadium dus gekozen voor een gedeeltelijke centralisatie richting het centraal meldpunt. In de toekomst is het echter zonder deze wet te wijzigen mogelijk het centraal meldpunt sancties in taken uit te breiden, door de sanctieregelingen aan te passen. Als het gaat om de verbreding tot een centrale sanctieautoriteit, hangt die keuze samen met de keuze op dit moment niet één bestuursorgaan aan te wijzen dat belast is met de bestuursrechtelijke handhaving van alle soorten sanctieschendingen. Een ontwikkeling richting een meeromvattende autoriteit is voor de toekomst echter zeker niet uit te sluiten en hangt ook samen met de inrichtingskeuzes ten aanzien van aanpalende beleidsvelden. Het kabinet zal hiernaar in de komende periode onderzoek doen.
Het bedrijfsleven is een voorstander van de verbeterde gegevensuitwisseling waarin het wetsvoorstel voorziet omdat dit de rechtszekerheid voor bedrijven verbetert. Op enkele punten is gevraagd om een verduidelijking van de reikwijdte. Daarin is voorzien.
In de consultatiereacties onderschrijven alle partijen het belang van modernisering van het sanctiestelsel, maar worden vragen gesteld over de precieze invulling van het bedrijfsvoeringstoezicht. Financiële instellingen, waaronder de Nederlandse Vereniging van Banken, de Verenigde Betaalinstellingen Nederland en het Verbond van Verzekeraars, pleiten voor een risicogebaseerde benadering en vragen om nauwe aansluiting bij bestaande regelgeving in het kader van de Wwft en relevante Europese wetgeving. Zij benadrukken het belang van duidelijke definities van begrippen als «relatie» en «verbonden personen» om een eenduidige toepassing van de regelgeving te waarborgen. Tevens wordt gewezen op het risico van dubbele of inefficiënte controles als gevolg van overlappende regelgevende kaders en verschillende toezichthouders. Deze aandachtspunten worden onderkend en raken enerzijds aan de praktische inrichting van het toezicht, en anderzijds aan de nadere uitwerking van regelgeving door de AFM, DNB, het BFT en het College van Toezicht van de Nederlandse orde van advocaten.
De juridische beroepsgroepen, waaronder de Nederlandse Orde van advocaten, Netwerk Notarissen en de Koninklijke Nederlandse Beroepsorganisatie van Accountants, brengen aanvullende aandachtspunten in met betrekking tot de uitbreiding van het bedrijfsvoeringstoezicht naar hun sectoren. De Nederlandse orde van advocaten pleit voor aansluiting bij de bestaande toezichtsystematiek van de Advocatenwet, hetgeen is overgenomen.
De Nederlandse orde van advocaten en Netwerk Notarissen vragen om duidelijke waarborgen bij de doorbreking van de geheimhoudingsplicht. Voor de geheimhoudingsplicht sluit het wetsvoorstel aan voor het toezicht op de bedrijfsvoering bij de systematiek uit de Wwft: werkzaamheden die betrekking hebben op de bepaling van de rechtspositie, vertegenwoordiging en verdediging in rechte vallen buiten de reikwijdte van het toezicht. Daarnaast worden artikelen 45a, tweede lid, van de Advocatenwet en 111a, derde lid, van de Wet op het notarisambt, van overeenkomstige toepassing verklaard. Hierdoor zijn de advocaat en de notaris niet gehouden aan hun geheimhoudingsplicht ten behoeve van het toezicht door respectievelijk de deken en BFT.
De Koninklijke Nederlandse Beroepsorganisatie van Accountants wijst op mogelijke samenloop tussen sanctiewetgeving en de controleplicht van accountants. Gelet op het primaat van rechtstreeks werkende Europese sanctieverordeningen prevaleren dergelijke verboden boven nationale verplichtingen. Verder pleit de Koninklijke Nederlandse Beroepsorganisatie van Accountants voor uniforme definities tussen sanctieregelgeving en de Wwft en vraagt zij aandacht voor de uitvoerbaarheid, met name bij kleinere kantoren. Dit laatste wordt onderkend in die zin dat bij de invulling van het toezicht rekening gehouden wordt met de aard en omvang van de instellingen.
Ook vraagt de Koninklijke Nederlandse Beroepsorganisatie van Accountants om coördinatie van meldplichten via één centraal meldpunt en tijdige terugkoppeling bij meldingen. Zoals in het wetsvoorstel is gemotiveerd, is het de bedoeling dat meldingen centraal worden ontvangen bij het meldpunt. Daarbij wordt voorzien in een bevestiging van ontvangst richting meldende partijen. Het meldpunt krijgt tevens een voorlichtingsfunctie over de invulling van de meldingsplicht. Netwerk Notarissen vraagt daarnaast om verdere verduidelijking bij de beoordeling van complexe eigendoms- en zeggenschapsverhoudingen.
De overige punten die in bovenstaande alinea’s niet direct zijn geadresseerd, hangen samen met de nadere uitwerking van de bedrijfsvoeringsregels die door de AFM, DNB, het BFT en het College van Toezicht van de Nederlandse orde van advocaten zullen worden vastgesteld. Deze aandachtspunten zullen bij de betreffende toezichthouders en het College van Toezicht aan de orde worden gesteld. Daarnaast komen deze onderwerpen aan de orde bij de voorbereiding van de tweede tranche wetgeving met betrekking tot de bedrijfsvoering en het daarop gerichte toezicht.
Op 8 augustus 2024 heeft het Adviescollege toetsing regeldruk (ATR) advies uitgebracht over dit wetsvoorstel. Het ATR beoordeelt de regeldrukgevolgen aan de hand van het volgende toetsingskader:
1. Nuloptie (nut en noodzaak): is er een taak voor de overheid en is wetgeving het meest aangewezen instrument?
2. Zijn er minder belastende alternatieven mogelijk?
3. Is gekozen voor een uitvoeringswijze die werkbaar is voor de doelgroepen die de wetgeving moeten naleven?
4. Zijn de gevolgen voor de regeldruk volledig en juist in beeld gebracht?
De noodzaak van het voorstel beschouwt het ATR als gegeven door het feit dat de Sanctiewet 1977 verouderd is. Het nut van het voorstel ziet het ATR beschreven in de toelichting, waarin wordt beschreven hoe de voorgestelde maatregelen bijdragen aan de effectiviteit van internationale sanctiemaatregelen. Naar het oordeel van het ATR is de mate waarin de voorgestelde wijzigingen hieraan bijdragen echter niet duidelijk, waardoor in een evaluatie ook niet goed kan worden bepaald of de modernisering van het sanctiestelsel de gewenste effecten heeft. Het ATR heeft daarom geadviseerd om in de toelichting bij het voorstel inzicht te bieden in de mate waarin de effectiviteit van het sanctieregelgeving zal toenemen. De regering heeft dit adviespunt ter harte genomen en is naar aanleiding hiervan in de toelichting waar mogelijk uitgebreider ingegaan op de mate waarin de voorgestelde maatregelen bijdragen aan de effectiviteit van internationale sanctiemaatregelen. Ook is gepreciseerd welke aspecten in de wetsevaluatie aan bod moeten komen.
Met betrekking tot eventuele minder belastende alternatieven, heeft het ATR geconstateerd dat de toelichting hier aandacht aan besteedt. Zo is bij de uitbreiding van bestuursrechtelijk toezicht naar juridische beroepsgroepen aansluiting gezocht bij de Wwft en de toezichthouders van de Wwft. Ook bij het centraal meldpunt zijn minder centrale varianten overwogen maar verworpen. Voorts is overwogen om ontheffingen die nu door de verschillende Ministers worden verleend, te centraliseren. Hetzelfde geldt voor de vraagbaakfunctie en de bestuursrechtelijke handhaving. In dat licht adviseert het ATR zo veel mogelijk te kiezen voor één organisatie die niet alleen meldpunt is, maar ook de andere hierboven genoemde bevoegdheden krijgt. De regering volgt het ATR niet in dit advies, en is van opvatting dat de regeldruk daar ook niet mee geholpen zou zijn geweest. Bestuursrechtelijk toezicht brengt meer regeldruk met zich voor onder toezicht staande instellingen wanneer daarbij niet aangesloten wordt bij de Wwft-groepen (op termijn: AML-groepen). De synergetische voordelen van aansluiten bij de Wwft-toezichthouders worden ook al benoemd in de toelichting. Bestuursrechtelijke handhaving is voorts volgend en niet leidend bij de rol die een autoriteit binnen het sanctiestelsel heeft. Het ligt daarmee niet voor de hand om een centrale autoriteit bevoegd te maken tot het handhaven van normen, wanneer het toezicht op de naleving daarvan elders belegd is (bijvoorbeeld Douane en BFT). Het alternatief zou meer regeldruk met zich brengen voor bedrijven, doordat ze met twee verschillende overheidsorganisaties te maken krijgen op dezelfde norm. Ook zou dit voor toenemende afstemmingslasten leiden voor de betreffende overheidspartijen. Het in de toekomst beleggen van de vraagbaakfunctie bij het centraal meldpunt sancties houdt de regering op dit moment nog in overweging. Dat geldt ook voor het beleggen van de ontheffingsbevoegdheden. Dit kan in de toekomst gaande de bredere modernisering van het sanctiestelsel eventueel worden meegenomen.
Op het gebied van de werkbaarheid van het voorstel concludeert het ATR dat het onderwerp voldoende aandacht heeft gekregen. Zowel het centraal meldpunt als het uniforme meldformulier hebben niet alleen voordelen voor de overheid, maar maken toekomstige meldingen ook eenvoudiger. De mogelijkheid van een invoeringstoets was echter niet vermeld en het ATR heeft geadviseerd om een jaar na inwerkingtreding van het wetsvoorstel een invoeringstoets uit te voeren om na te gaan of het raadplegen van de registers, de meldingen en de aanvragen voor een bewindvoerder in de praktijk goed werkbaar zijn. De regering neemt dit adviespunt in dank over, met dien verstande dat het tijdstip waarop de invoeringstoets zal worden verricht nader bepaald zal moeten worden. Vastgehouden zal worden aan het uitgangspunt dat de invoeringstoets wordt uitgevoerd op het vroegst mogelijke moment waarop iets nuttigs gezegd kan worden over de werking van de regelgeving in de praktijk.314
Op het punt van de regeldrukkosten adviseert het ATR ten slotte om de regeldrukberekening op een aantal punten aan te vullen, overeenkomstig de Rijksbrede systematiek. Hier is in de regeldrukparagraaf gevolg aan gegeven.
Op 5 september 2024 heeft de Raad voor de Rechtspraak (hierna: de Raad) advies uitgebracht over het wetsvoorstel. De Raad maakt adviesopmerkingen over de grondslagen om uitvoering te geven aan internationale sanctiemaatregelen, over de bestuursrechtelijke rechtsbescherming en over de geheimhoudingsplicht voor juridische beroepsgroepen. De Raad verwacht op basis van het wetsvoorstel geen substantiële werklastverzwaring voor de rechterlijke macht.
Met betrekking tot de uitvoering van internationale sanctiemaatregelen wijst de Raad er in het kader van het legaliteitsbeginsel en in het belang van rechtszekerheid op, dat in het geval (met spoed) een ministeriële regeling wordt opgesteld, de inhoud van die regeling kenbaar en toegankelijk moet worden gemaakt voor degenen die het aangaat. Dat is noodzakelijk teneinde een (rechts)persoon (strafrechtelijk) aansprakelijk te kunnen stellen voor het overtreden van een voorschrift gesteld bij de ministeriële regeling in kwestie.
De regering onderschrijft het belang hiervan. Grondwettelijk kunnen deze ministeriële regelingen als zogeheten andere vanwege het Rijk vastgestelde algemeen verbindende voorschriften niet in werking treden voordat zij bekend zijn gemaakt.315 Op grond van de Bekendmakingswet worden bij ministeriële regeling vastgestelde algemeen verbindende voorschriften door plaatsing in de Staatscourant bekendgemaakt.316 Dat is voor sanctieregelingen niet anders en is dan ook vaste praktijk. Hierbij verdient nog aantekening dat het een wet in formele zin is waarin bepaald wordt dat de inhoud van sanctieregelingen strafbaar is. Dat wordt namelijk bepaald in de Wet op de economische delicten.317 De wet bepaalt ook de op te leggen straf.
De Raad maakt in dit verband ook een opmerking over artikel 7.1.2 van het wetsvoorstel. Deze bepaling bevat de grondslag om bestuursorganen met bepaalde handhavende bevoegdheden (artikel 7.1.2) aan te wijzen. De Raad vindt het minder passend de aanwijzing van het bevoegde bestuursorgaan pas bij nader besluit of regeling te laten plaatsvinden omdat hier sprake is van verstrekkende bevoegdheden, zoals bijvoorbeeld het opleggen van bestuurlijke boetes of het aanwijzen van personen die het bestuur van een onderneming overnemen. In theorie kan zo elk bestuursorgaan worden opgedragen deze verstrekkende bevoegdheden uit te oefenen, aldus de Raad. De Raad adviseert dan ook om in de wet in formele zin te regelen welke bestuursorganen bij nader besluit of regeling kunnen worden aangewezen als het bevoegde bestuursorgaan voor de betreffende sanctieregeling.
De regering volgt de Raad op dit punt ten dele. De bestuursorganen waarvan bij de voorbereiding van dit wetsvoorstel al duidelijk is dat zij een bestuursrechtelijke handhavingstaak zullen krijgen, zijn in het wetsvoorstel zelf opgenomen. Daarbij is de mogelijkheid behouden om bij sanctiebesluit of sanctieregeling aanvullende bestuursorganen aan te wijzen met bestuursrechtelijk handhavende bevoegdheden. Bij het aanwijzen van aanvullende bestuursorganen is mede naar aanleiding van de opmerking van de Afdeling advisering van de Raad van State ook de waarborg geïntroduceerd dat na een dergelijke aanwijzing een wetsvoorstel zal worden ingediend om de bevoegde bestuursorganen alsnog in de wet vast te leggen. Er geldt wel een aantal nuances bij de opmerking van de Raad. Allereerst is er, anders dan de Raad stelt, in artikel 7.1.2 geen sprake van het aanwijzen van een bestuursorgaan dat de bevoegdheid zou hebben om personen aan te wijzen die het bestuur van een onderneming kunnen overnemen. De grondslag is beperkt tot het aanwijzen van bestuursorganen die een bestuurlijke boete, aanwijzingsbeschikking of last onder bestuursdwang kunnen opleggen. In die zin was en is de bepaling beperkt tot de klassieke bestuursrechtelijke handhavingsbevoegdheden. Het is daarbij niet mogelijk om uitputtend op voorhand te bepalen welke bestuursorganen het best geëquipeerd zijn om uitvoering te geven aan (een onderdeel van) een bepaalde internationale sanctiemaatregel. Het is tot slot een misvatting om te denken dat het mogelijk is om voor een sanctieregeling een enkel bestuursorgaan aan te wijzen. De reden hiervoor is dat sanctieregelingen vaak uitvoering geven aan normen die verspreid liggen over de werkvelden van meerdere bestuursorganen.
Met betrekking tot de bestuursrechtelijke rechtsbescherming merkt de Raad op dat uit het Toetsingskader wettelijke concentratie318 volgt dat concentratie van het beroep in eerste aanleg bij een specifieke rechtbank is aangewezen als er specifieke deskundigheid is vereist voor de behandeling van de beroepszaken en het gaat om een beperkt aantal zaken per jaar. Verder geldt dat ook voor het aanwijzen van de hogerberoepsrechter moet worden bezien of het wenselijk is niet de algemene maar een van de bijzondere bestuursrechtelijke hogerberoepsrechters bevoegd te maken. De Raad adviseert gelet hierop om in het wetsvoorstel te voorzien in een bijzondere bevoegdheidsregeling voor het beroep en het hoger beroep en in verband daarmee bijlage 2 bij de Awb aan te passen. Ten aanzien van de bestuursorganen die in het kader van het wetsvoorstel bevoegdheden krijgen toebedeeld die vergelijkbaar zijn met die waarvoor in bijlage 2 van de Awb al in concentratie is voorzien, past het volgens de Raad om deze te concentreren bij de desbetreffende rechtbank en appelinstantie. De Raad acht het daarom wenselijk om ook hier te voorzien in een bijzondere competentie voor de rechtbank Rotterdam in eerste aanleg en in hoger beroep bij het College van Beroep voor het bedrijfsleven (CBb) omdat er vaak een samenhang bestaat met de Wet op het financieel toezicht en de Wet toezicht trustkantoren 2018, waarvoor de rechtbank Rotterdam en het CBb al bevoegd zijn. Het zou in de optiek van de Raad onwenselijk zijn als er in het kader van het wetsvoorstel een versnippering zou ontstaan van bevoegdheden en daarmee ook een verschil in expertise. De Raad wijst er verder op dat in de Sanctiewet 1977 ook, en op goede gronden, al is gekozen voor deze rechtsgang. De regering heeft het wetsvoorstel overeenkomstig dit adviespunt aangepast en voorgelegd aan de Raad voor de Rechtspraak voor een nadere werklastbeoordeling door het CBb. Uitkomst van de nadere werklastbeoordeling is dat de Raad geen significant werklasteffect ziet voor de Rechtspraak.
De Raad merkt op dat in artikel 3.2.2, eerste lid, een grondslag wordt gegeven voor doorbreking van de vertrouwelijkheid tussen advocaat en cliënt als ook tussen notaris en cliënt. Uit de toelichting blijkt volgens de Raad echter niet duidelijk of dit ook geldt in gevallen waarin sprake is van punitieve sancties. Categorie v van (het voorgestelde) artikel 10, tweede lid, onderdeel o, van de Sanctiewet 1977, te weten «werkzaamheden op fiscaal gebied die vergelijkbaar zijn met de werkzaamheden van de in onderdeel q beschreven beroepsgroepen», is naar opvatting van de Raad zodanig ruim geformuleerd dat daaronder ook fiscale sancties zouden kunnen vallen. Daarbij wordt opgemerkt dat het doorbreken van de vertrouwelijkheid als het om punitieve sancties gaat op gespannen voet staat met het bepaalde in artikel 6 EVRM. Geadviseerd wordt daarom om het wetsvoorstel op dit punt aan te vullen dan wel van een nadere toelichting te voorzien.
De regering merkt op dat het al dan niet doorbreken van de geheimhoudingsplicht niet volgt uit dit wetsvoorstel als zodanig, maar wordt beheerst door de toepasselijke Europese sanctieverordening. Zo geldt de doorbreking van de geheimhoudingsplicht alleen als dat in een juridisch bindende internationale sanctiemaatregel is bepaald, waarbij de doorbreking geldt voor meldingsplichten en het Sanctiewet-toezicht. Die meldingsplicht geldt voor beperkende maatregelen en maatregelen ten behoeve van de uitvoering daarvan, met betrekking tot de handhaving of het herstel van de internationale vrede en veiligheid, de bevordering van de internationale rechtsorde of de bestrijding van terrorisme. Deze maatregelen betreffen geen punitieve sancties.
Op 20 mei 2025 heeft de Autoriteit Persoonsgegevens (AP) haar toets uitgebracht over het wetsvoorstel. De AP onderschrijft de inzet op een helder gemoderniseerd kader voor onder andere de verwerking van persoonsgegevens in het verband van de uitvoering van internationale sanctiemaatregelen, maar had enkele aanmerkingen die om aanpassing van het concept vroegen. De opmerkingen van de AP en de wijze waarop de regering hieraan opvolging geeft staan in onderstaande tabel.
|
Opmerking |
Opvolging |
|---|---|
|
1.1 Delegatiegrondslagen De artikelen 2.1.1 en 2.2.1 bevatten delegatiegrondslagen voor het bij algemene maatregel van bestuur of ministeriële regeling stellen van regels ter uitvoering van internationale sanctiemaatregelen. Specifiek voor de verwerking van gegevens bepaalden de artikelen 8.3.1 en 8.3.2 van het aan de AP voorgelegde concept dat bij algemene maatregel van bestuur of ministeriële regeling regels gesteld kunnen worden over de verwerking van gegevens voor zover dat nodig is ter uitvoering van internationale sanctiemaatregelen. De AP begrijpt dat inherent hieraan is dat niet op voorhand vaststaat wat toekomstige internationale sanctiemaatregelen precies zullen inhouden, terwijl deze maatregelen, als ze eenmaal zijn aangenomen, doorgaans op zeer korte termijn geïmplementeerd moeten worden in de Nederlandse rechtsorde. Dit brengt mee dat wettelijke bepalingen ter uitvoering van internationale sanctiemaatregelen een voldoende ruime reikwijdte dienen te hebben, om zo de implementatie van internationale sanctiemaatregelen te kunnen faciliteren. De AP is desalniettemin van oordeel dat het bij de delegatie van regelgevende bevoegdheid wel mogelijk is om meer concreet en nauwkeurig aan te geven waarover in elk geval regels moeten worden gesteld betreffende de verwerking van persoonsgegevens. In de artikelsgewijze toelichting bij de artikelen 8.3.1 en 8.3.2 is immers al aangegeven dat in de nadere regeling nog nader invulling zal worden gegeven aan de doeleinden van de verwerking, dat daarin concrete gegevensverstrekkingen beschreven kunnen worden en dat regels kunnen worden gesteld over andere verwerkingen, zoals het bewaren en vernietigen van gegevens. De AP concludeerde dat het concept in de toepassing onvoldoende voorspelbaar was, zodat aanpassing van de wettekst nodig was in de zin dat de betreffende delegatiebepalingen imperatief geformuleerd moesten worden en daarin de onderwerpen benoemd zouden moeten worden waarvoor bij algemene maatregel van bestuur of ministeriële regeling in elk geval regels moeten worden gesteld. |
Het advies van de AP om de delegatiegrondslagen in de artikelen 8.3.1 en 8.3.2 imperatief te formuleren is overgenomen voor artikel 8.3.2, dat betrekking heeft op de uitvoering van internationale sanctiemaatregelen uit aanbevelingen van volkenrechtelijke organisaties en internationale afspraken. Voor deze niet-juridisch bindende sanctiemaatregelen geldt dat de noodzakelijke gegevensverwerkingsgrondslagen in de nationale regelgeving zullen worden neergelegd, om daarmee te voorzien in een rechtmatige verwerkingsgrondslag als bedoeld in artikel 6, eerste lid, onderdeel c, AVG. Op voorhand valt niet uitputtend vast te stellen welke regels over gegevensverwerking nodig zijn voor een goede uitvoering van de toepasselijke internationale sanctiemaatregelen. Wel ligt het voor de hand dat er in ieder geval regels worden gesteld over de doeleinden van de gegevensverwerking en over gegevensuitwisselingen die nodig zijn voor een gedegen uitvoering. Overeenkomstig het advies van de AP, wordt deze specificering neergelegd in artikel 8.3.2. Het advies van de AP is niet overgenomen voor artikel 8.3.1. Dit artikel heeft betrekking op internationale sanctiemaatregelen uit verdragen en bindende besluiten van volkenrechtelijke organisaties. Voor deze categorie geldt voor Nederland als uitgangspunt dat de grondslagen tot gegevensverwerking toereikend zijn opgenomen in het verdrag of bindende besluit. Nederland zal zich daar in internationaal verband telkens voor inspannen. De voorgestelde delegatiegrondslag in artikel 8.3.1 is bedoeld voor die gevallen waarin er geen grondslagen in het verdrag of bindende besluit zijn opgenomen. Daarnaast biedt de grondslag uit artikel 8.3.1 ruimte voor gevallen waarin de internationale grondslag weliswaar toereikend is, maar nadere concretisering wenselijk is, bijvoorbeeld om handelingsverlegenheid weg te nemen als de internationale grondslag in ruime zin is geformuleerd. Daarbij kan bijvoorbeeld worden gedacht aan een regeling waarin wordt geconcretiseerd welke gegevensuitwisselingen in ieder geval mogelijk zijn op basis van de grondslag uit het verdrag of bindende besluit. |
|
Het gebruik van de grondslag uit artikel 8.3.1 zal niet altijd nodig zijn. Om die reden is het advies van de AP om de grondslag imperatief te formuleren niet overgenomen voor artikel 8.3.1. Het advies om de onderwerpen te benoemen waarover regels worden gesteld is om eenzelfde reden niet overgenomen. De inhoud van de te stellen regels zal telkens afhankelijk zijn van de regels die al zijn opgenomen in het verdrag en bindende besluit. Het nader specificeren van de onderwerpen vergt dan ook maatwerk dat niet op wetsniveau kan worden geboden. Voor de volledigheid merkt de regering op dat de grondslagen in hoofdstuk 2 van het wetsvoorstel op zichzelf al voldoende ruimte bieden voor het stellen van regels over gegevensverwerking. Met de gespecificeerde grondslagen in artikelen 8.3.1 en 8.3.2 wordt een eerste invulling gegeven aan het doelbindingsvereiste van artikel 5, eerste lid, onderdeel b, AVG (zie ook de artikelsgewijze toelichting bij de artikelen 8.3.1 en 8.3.2) en wordt voor de gevallen waarin een internationale verwerkingsgrondslag ontbreekt of ontoereikend is, buiten twijfel gesteld dat sprake is van een rechtmatige verwerkingsgrondslag als bedoeld in artikel 6, eerste lid, onderdeel c, AVG. |
|
|
1.2 Bijzondere categorieën van persoonsgegevens en persoonsgegevens van strafrechtelijke aard De AP heeft geconstateerd dat het concept geen regeling bevatte voor het verwerken van bijzondere categorieën van persoonsgegevens of persoonsgegevens van strafrechtelijke aard ten behoeve van de uitvoering van internationale sanctiemaatregelen. Ook in de toelichting was hierover niets opgenomen. De AP was daarbij van oordeel dat het in algemene zin wel aannemelijk is dat bij de uitvoering van internationale sanctiemaatregelen in bepaalde mate verwerking van bijzondere categorieën van persoonsgegevens en/of persoonsgegevens van strafrechtelijke aard aan de orde zal zijn. De AP concludeerde dat aanpassing van de wettekst nodig is in de zin dat daarin een grondslag wordt opgenomen voor het verwerken van bijzondere categorieën van persoonsgegevens en/of persoonsgegevens van strafrechtelijke aard en de toelichting op dit punt moet worden aangevuld. |
Het algemeen deel van deze toelichting is aangevuld met een passage waarin wordt aangegeven dat er bij de uitvoering van sanctiemaatregelen inderdaad ook sprake kan zijn van het verwerken van bijzondere categorieën van persoonsgegevens en/of gegevens van strafrechtelijke aard. Er is niet voor gekozen om te voorzien in een specifieke grondslag, omdat het bij zulke verwerkingen ter uitvoering van internationale sanctiemaatregelen steeds gaat om verwerkingen ter voldoening aan volkenrechtelijke verplichtingen. De Uitvoeringswet AVG (UAVG) bevat op dit punt daarom al voldoende uitzonderingsgronden. Hierbij verdient het nog opmerking dat als de volkenrechtelijke verplichting de vorm heeft van een bindende EU-rechtshandeling, de AVG zelf al voorziet in de nodige uitzonderingsgronden in artikel 9, tweede lid, onderdeel g, en in artikel 10. Tot slot is naar aanleiding van deze opmerking voorzien in de mogelijkheid om ter uitvoering van een niet-bindende internationale sanctiemaatregel ook regels te stellen over de verwerking van bijzondere persoonsgegevens en gegevens van strafrechtelijke aard (zie uitgebreider: paragraaf 3.6). |
|
2. Centraal meldpunt sancties – gebruik persoonsgegevens voor analysetaak Het voorstel voorziet in de grondslag voor een bij het Ministerie van Buitenlandse Zaken in te richten centraal meldpunt sancties (CMS). De hoofdtaak van het CMS is het verzamelen, registreren, bewerken en analyseren van de gegevens die het CMS verkrijgt naar aanleiding van sanctiemeldingen om te bezien of deze gegevens van belang kunnen zijn voor de uitvoering en ontwikkeling van sanctiemaatregelen. Zo kunnen de analyses van het CMS een bijdrage leveren aan sanctieontwikkeling, beleidsevaluatie en -analyse en sanctienaleving (waaronder anti- omzeiling) en kunnen ze de basis vormen voor de aanvang van bestuursrechtelijke en strafrechtelijke procedures. Ook in EU-verband wordt belang gehecht aan het analyseren van meldingen, zoals ook blijkt uit de analyseplichten die in sanctieverordeningen kunnen zitten.1 Naar het oordeel van de AP was het doel van de in het concept voorgestelde analysetaak ruimer dan het doel van de in Europese dan wel internationale sanctiemaatregelen genoemde analysetaak. De AP was daarom van oordeel dat, voor zover het doel van de voorgestelde analysetaak inderdaad ruimer is dan in Europese dan wel internationale sanctiemaatregelen is voorgeschreven, op nationaal niveau moet worden voorzien in een op zichzelf staande onderbouwing van de noodzaak hiervoor. Daarnaast is het volgens de AP de vraag of voor het uitvoeren van analyses door het CMS verwerking van persoonsgegevens noodzakelijk is. Als verwerking van persoonsgegevens hiervoor inderdaad noodzakelijk is, moet deze noodzaak in de toelichting worden onderbouwd en moet daarbij worden ingegaan op de mogelijkheid om dit gepseudonimiseerd te doen. |
De onderbouwing voor de analyse taak van het CMS wordt gevonden in de noodzaak voor lidstaten om op effectieve wijze uitvoering te geven aan het EU-recht. Dit geldt zowel voor de uitvoering van het Gemeenschappelijk Buitenlands en Veiligheidsbeleid (GBVB),2 dus de naleving, als voor de bijdrage die Nederland als lidstaat levert aan de verdere ontwikkeling van het GBVB door bij te dragen aan de totstandkoming van EU-sancties.3 Zo kan uit analyse van meldingsinformatie het beeld naar voren komen van een bepaalde sector die voor sanctionering in aanmerking komt wegens omzeilingsrisico, of kan een persoon of entiteit in beeld komen als mogelijk onderwerp voor oplijsting. Dit heeft zich eerder voorgedaan in het kader van het Samenwerkingsplatform Sanctienaleving. De verwerking van persoonsgegevens is noodzakelijk om deze taak te kunnen vervullen. In geval van sectoren zal het naar verwachting mogelijk zijn dit gepseudonimiseerd te doen. |
|
3. Aantekeningen in registers |
|
|
3.1 Gegevensverstrekking aan beheerder De begrippen «relatie» en «verbonden» zijn onvoldoende concreet en de betekenis blijkt niet uit de wetstekst en de toelichting. Hierdoor is niet eenduidig vast te stellen of er al dan niet sprake is van een verplichting tot het verstrekken van gegevens. Aangezien beide begrippen randvoorwaarden zijn voor de toepassing van de wettelijke bepaling, is een eenduidige invulling van de termen – al dan niet in gedelegeerde regelgeving – cruciaal voor een voldoende voorspelbaarheid in de toepassing. De AP concludeert dat dit omwille van rechtszekerheid moet worden aangepast. |
Aan deze opmerking is waar mogelijk opvolging gegeven. De begrippen «relatie» en «verbondenheid» zijn vervangen door de begrippen «eigendom» en «zeggenschap» bij het Handelsregister (waaronder het UBO-register) en de kadastrale registraties. Met deze begripskeuze wordt nauwer aangesloten bij de formuleringen in de Europese sanctieverordeningen. In die registers waar de begrippen eigendom en zeggenschap niet zonder meer passend zijn, is vastgehouden aan de (bredere) begrippen «relatie» en «verbondenheid». Dat geldt ook voor de doorgifteplicht, omdat deze voor alle registers moet functioneren. De reden dat de begrippen eigendom en zeggenschap niet voor alle registers passend is, is omdat de relatie tussen een gesanctioneerde persoon of entiteit in sommige gevallen vanwege het onderwerp van het register naar de aard een andere is. Dit geldt specifiek voor het register voor de depots van oorspronkelijke topografieën van halfgeleiderprodukten, het ruimtevoorwerpenregister en het Nederlands rassenregister (m.b.t. plantenrassen). |
|
3.2 Verwerkingsverantwoordelijkheid De toelichting gaf naar het oordeel van de AP een diffuus beeld van de verwerkingsverantwoordelijkheidsverdeling in de relatie aanleveraar-beheerder. De AP concludeerde dat in de toelichting helder moest worden uiteengezet dat aanleveraars en beheerders verwerkingsverantwoordelijk zijn voor hun verwerkingen en wat daarvan de consequenties zijn. |
De verwerkingsverantwoordelijkheidsverdeling is in de artikelsgewijze toelichting steeds waar relevant verduidelijkt. In de kern komt het erop neer dat zowel de aanleverende partij als de beheerder allebei eigenstandig verwerkingsverantwoordelijke zijn in de zin van de AVG. De aanleverende partij is verwerkingsverantwoordelijke voor de informatie die geleverd wordt aan de beheerder en de verwerking van het aanleveren zelf. De beheerder die deze informatie ontvangt, bewaart en op basis daarvan een aantekening plaatst, is verwerkingsverantwoordelijke voor die verwerkingen. Er is dus geen sprake van een gezamenlijke verwerkingsverantwoordelijkheid in de zin van artikel 26 AVG. |
|
3.3 Juistheidsbeginsel |
|
|
3.3.1 – Mechanisme voor periodieke controle Naar het oordeel van de AP vereist het juistheidsbeginsel dat in het voorstel een mechanisme wordt opgenomen dat een periodieke controle van de juistheid van de aantekeningen verzekert. Zulk een mechanisme zou op verscheidene manieren kunnen worden vormgegeven. Zo zou bijvoorbeeld kunnen worden geregeld dat een aantekening na een bepaald aantal jaren komt te vervallen en dat de beheerder voor verlenging actuele gegevens aanlevert. Ook zou een periodieke onderzoeksplicht voor de verstrekker in het leven kunnen worden geroepen, waarin de verstrekker wordt verplicht na te gaan of de gelegde relatie nog bestaat. Tevens kunnen er regels worden gesteld ten aanzien van de termijn waarbinnen onjuiste aantekeningen dienen te worden verwijderd. De AP concludeerde dat de wetstekst op dit punt moest worden aangevuld. |
Aan deze opmerking is gevolg gegeven door te kiezen voor de door de AP gesuggereerde modaliteit van een periodieke onderzoeksplicht. Voor de invulling hiervan is gekozen voor een jaarlijkse onderzoeksplicht. Daarbij geldt dat er zoveel eerder onderzoek verricht wordt als er nieuwe informatie binnenkomt. |
|
3.3.2 – Verstrekkingsverplichting informatie die een relatie ontkracht De AP concludeert dat artikel 8.2.4, eerste lid, zou moeten worden aangepast in de zin dat verstrekkers van informatie die een relatie legt of bevestigt, worden verplicht om informatie waaruit blijkt dat die relatie zich niet langer voordoet, ook te verstrekken. |
Aan deze opmerking is gevolg gegeven door een derde lid toe te voegen aan artikel 8.2.4. |
|
3.4 Plaatsing aantekening Het voorstel bevat voor verschillende openbare registers een grondslag voor de beheerder om daarin aantekeningen op te nemen als er een relatie bestaat tussen het onderwerp van het register en een gesanctioneerde persoon of entiteit. Hiertoe worden artikelen ingevoegd in de sectorale regelgeving van elk register. Deze artikelen hebben telkens eenzelfde opbouw en grotendeels gelijke bewoordingen. Het tweede lid van de sectorale artikelen van het handelsregister en het UBO-register trusts had daarbij een afwijkende formulering. Die bepalingen luidden als volgt: «Een aantekening [...] wordt in ieder geval in het handelsregister opgenomen, indien de [beheerder] informatie ontvangt [...] die de relatie legt of bevestigt.» Alhoewel de woorden «in ieder geval» de suggestie wekken dat er ook andere gevallen bestaan, blijkt uit het concept noch uit de toelichting welke andere gevallen hier onder vallen. De AP concludeerde dat de wetsteksten moeten worden aangepast in de zin dat daarin duidelijk moet worden aangegeven in welke andere gevallen een aantekening in het register kan worden opgenomen. |
Aan deze opmerking is gevolg gegeven door in de betreffende bepalingen de woorden «in ieder geval» te schrappen. |
|
3.5 Verwijdering aantekening De AP constateerde dat tussen de verwijderingsbepalingen voor de verscheidene registers enkele verschillen bestaan. De redenen daarvoor bleken niet uit de toelichting. Bovendien merkte de AP op dat het mogelijk is dat een aantekening is geplaatst op basis van andere informatie dan die de beheerder van een dergelijke instantie heeft ontvangen, bijvoorbeeld als op eigen gezag een relatie wordt vastgesteld. Ook in dergelijke gevallen dient de aantekening te worden verwijderd zodra de relatie zich niet langer voordoet. In een dergelijk geval zal de beheerder echter geen informatie ontvangen van een «instantie als bedoeld in het tweede lid». De AP concludeerde dat de wettekst op dit punt moest worden aangepast. |
Op het eerste punt is de toelichting verrijkt. Het verschil in formulering zit hem erin dat er een tweedeling bestaat tussen bepalingen waarbij de beheerder op eigen gezag een aantekening plaatst en die bepalingen waarbij het alleen op basis van verstrekte informatie van een ander bestuursorgaan of toezichthouder gebeurt. Door het schrappen van de woorden «in ieder geval» uit de bepalingen waar dit in stond, is de tweede opmerking niet meer aan de orde. |
|
3.6 Verdere verwerking De AP acht het aannemelijk dat de verstrekkingsverplichting in het wetsvoorstel een noodzakelijke en evenredige maatregel kan vormen ter waarborging van «de voorkoming [...] van strafbare feiten»4 dan wel ter waarborging van «andere belangrijke doelstellingen van algemeen belang».5 Uit de toelichting blijkt echter niet op grond van welke afwegingen en motieven een verdere verwerking van gegevens ten behoeve van de uitvoer van de verstrekkingsverplichting, zodat aanvulling van de toelichting op dit punt nodig is, aldus de AP. |
Deze opmerking is opgevolgd door in het algemeen deel van deze toelichting de redenering over de functie van de figuur van aantekeningen in registers te completeren. Aantekeningen vormen een hulpmiddel om te voorkomen dat burgers en bedrijven onbedoeld sancties schenden. De gegevensverwerking die in dit kader plaatsvindt vormt daarmee een noodzakelijke en evenredige maatregel ter waarborging van de voorkoming van strafbare feiten. |
|
3.7 Beperking rechten van betrokkenen De AVG voorziet in de mogelijkheid om bepaalde rechten van betrokkenen te beperken, als dat gebeurt bij Unie- of lidstatelijk recht welke een noodzakelijke en evenredige maatregel vormt ter waarborging van enkele in de AVG vermelde belangen. Alhoewel van deze mogelijkheid geen gebruik hoeft te worden gemaakt, ligt het in het stelsel van de plaatsing van aantekeningen in openbare registers allicht voor de hand om enkele rechten van betrokkenen te beperken, aldus de AP. Dergelijke beperkingen vereisen een wettelijke bepaling en een motivering in de bijbehorende toelichting. Hier voorzag het concept niet in. De AP concludeerde dan ook dat als en voor zover beperkingen van de rechten van betrokkenen wel wenselijk zouden zijn, aanpassing van de wettekst en de toelichting gepast is. |
Naar aanleiding van deze opmerking is bezien of het wenselijk zou zijn om op dit punt de rechten van betrokkenen specifiek te beperken. De uitkomst hiervan is dat dit inderdaad wenselijk is, maar dat een aanpassing van de wettekst niet aan de orde hoeft te zijn. Zie hiervoor de toelichting bij paragraaf 6.3. |
Daarbij zij specifiek nog gewezen op artikel 24, derde lid, VEU. Daarin wordt bepaald dat lidstaten geven in een geest van loyaliteit en wederzijdse solidariteit hun actieve en onvoorwaardelijke steun geven aan het GBVB.
Waarvoor Nederland als lidstaat op grond van artikel 30, eerste lid, VEU initiatieven kan doen en voorstellen kan voorleggen.
Los van de bovenstaande toetsopmerkingen, is de AP verzocht om in te gaan op de verhouding tussen de brede gegevensdelingsgrondslagen in EU-verordeningen – die Nederland als lidstaat niet mag overschrijven of beperken – en de tegen die achtergrond voorgestelde generieke rechtsgrondslag in artikel 8.2.5. Daarbij wordt tevens gevraagd expliciet in te gaan op de verplichting dat verwerkingsdoeleinden welbepaald en uitdrukkelijk omschreven moeten zijn. Ten aanzien van dit punt merkte de AP op dat de regels in het voorstel strekken ter uitvoering van internationale sanctiemaatregelen, waaronder ook toekomstige internationale sanctiemaatregelen, en het daarom in dit geval gerechtvaardigd is dat wettelijke bepalingen ter uitvoering van internationale sanctiemaatregelen een voldoende ruime reikwijdte moeten hebben, om zo de implementatie van – mogelijk verstrekkende – internationale sanctiemaatregelen te kunnen faciliteren.
Voorafgaand aan de internetconsultatie is over een voorontwerp van dit wetsvoorstel gesproken met de Commissie vennootschapsrecht. Met de gemaakte opmerkingen is rekening gehouden. Hier wordt kort ingegaan op de belangrijkste daarvan. Allereerst is in overeenstemming met de Commissie vennootschapsrecht de verhouding van het beheer van (langdurig) bevroren economische middelen tot het enquêterecht toegelicht. De figuur van de bewindvoerder verhoudt zich goed tot de taken van bevoegdheid van de onderzoekers van de Ondernemingskamer (artikel 351 van Boek 2 van het Burgerlijk Wetboek) en de tijdelijke bestuurder(s) of commissaris(sen) die wegens wanbeleid wordt aangesteld (artikel 356, aanhef en onderdeel c, van Boek 2 van het burgerlijk Wetboek). Artikel 5.5, derde lid, van het wetsvoorstel is aangepast om dit buiten alle twijfel te stellen. Ten tweede is naar aanleiding van de bespreking in de Commissie vennootschapsrecht in goede afstemming met de Minister van Financiën en de financieel toezichthouders in een samenloopregeling voorzien in artikel 5.5. In het geval gebruik wordt gemaakt van artikel 1:76 van de Wet op het financieel toezicht wordt de benoeming van de bewindvoerder ingetrokken. Voorts is artikel 7.1.7 (bijzondere handhavingsbevoegdheid) nader toegelicht, en dat geldt ook voor het ondernemingsbegrip in artikel 1.1. en de verhouding daarvan tot verschillende rechtsvormen. Tot slot is naar aanleiding van de bespreking artikel 231, tweede tot en met vierde lid, van Boek 2 van het Burgerlijk Wetboek (de bepalingen over de algemene vergadering bij de Besloten Vennootschap) toegevoegd aan artikel 5.3, tweede lid.
Op 26 augustus 2024 heeft de Europese Centrale Bank (ECB) advies uitgebracht over het wetsvoorstel. De ECB verwelkomt de mogelijkheid dat DNB informatie met betrekking tot sancties direct met de ECB kan delen. Ook de versterking van de wettelijke basis en de verduidelijking van de toezichtbevoegdheden van DNB weegt de ECB als positief. De ECB geeft verder de volgende adviespunten mee.
De ECB doet de suggestie om bij de bepalingen over het beheer van bevroren economische tegoeden een verplichting op te nemen de ECB te informeren over genomen maatregelen, voor zover dergelijke maatregelen gevolgen kunnen hebben voor de prudentiële vereisten die van toepassing zijn op een instelling die onder ECB toezicht valt. De ECB adviseert om de samenloop tussen het aanstellen van een bewindvoerder bij een onderneming en de mogelijkheid van afwikkelingsmaatregelen beter uit te werken, door in het wetsvoorstel bijvoorbeeld rekening te houden met de rol van de gemeenschappelijke afwikkelingsraad (Single Resolution Board of SRB) binnen de bankenunie. Ook zou overwogen moeten worden dat de verantwoordelijke Minister verplicht wordt de gemeenschappelijke afwikkelingsraad en DNB te informeren. Daarnaast moet het wetsvoorstel in de opvatting van de ECB voorzien in het delen van informatie over internationale sanctiemaatregelen door DNB met de Gemeenschappelijke Afwikkelingsraad (Single Resolution Board of SRB) en de afwikkelingsfunctie binnen DNB, aangezien in het wetsvoorstel een grondslag voor het delen van dergelijke informatie ontbreekt. Tot slot adviseert de ECB om de betrokkenheid DNB van bij het beheer van bevroren economische tegoeden uit te breiden van alleen de toezichtstaak naar ook de taak van DNB als macroprudentiële autoriteit.
Deze punten zijn overgenomen door in artikel 5.6 van het wetsvoorstel ook te regelen dat de bewindvoerder aan AFM en DNB alle gegevens en inlichtingen verstrekt die nodig zijn voor de vervulling van hun taken. Dit omvat ook de rol van DNB als macroprudentiële autoriteit. Aan DNB verstrekt de bewindvoerder bovendien alle gegevens en inlichtingen die nodig zijn voor de vervulling van de taken op grond van de verordening gemeenschappelijk afwikkelingsmechanisme, de verordening herstel en afwikkeling centrale tegenpartijen en de verordening bankentoezicht. Op grond van een met dit wetsvoorstel voorgestelde aanpassing van de Wet op het financieel toezicht kan DNB die gegevens en inlichtingen vervolgens verstrekken aan onder meer de afwikkelingsraad en de ECB in haar hoedanigheid van toezichthoudende autoriteit.
Hoofdstuk 1. Inleidende bepalingen
Artikel 1.1 Begripsbepalingen
Internationale sanctiemaatregelen
Evenals de huidige Sanctiewet 1977, is de Wet internationale sanctiemaatregelen een kaderwet die het mogelijk maakt om uitvoering te geven aan maatregelen die Nederland in internationaal verband is overeengekomen (verwezen wordt naar de artikelsgewijze toelichting bij hoofdstuk 2 van dit wetsvoorstel). Maatregelen die zijn opgenomen in verdragen, bindende besluiten of aanbevelingen van volkenrechtelijke organisaties, of internationale afspraken, die betrekking hebben op de handhaving of het herstel van de internationale vrede en veiligheid, de bevordering van de internationale rechtsorde of de bestrijding van terrorisme, kwalificeren als internationale sanctiemaatregelen en kunnen daarmee de grondslag vormen voor het stellen van uitvoeringsregels op grond van dit wetsvoorstel. Het begrip internationale sanctiemaatregelen is dan ook bepalend voor het toepassingsbereik van de Wet internationale sanctiemaatregelen.
Het begrip «internationale sanctiemaatregelen» verwijst zowel naar de beperkende maatregelen die voorvloeien uit het betreffende verdrag, besluit, aanbeveling of afspraak, als naar maatregelen in het betreffende internationale instrument die betrekking hebben op de uitvoering daarvan. Voor de eerste categorie kan worden gedacht aan bevriezingsmaatregelen. Bij de laatste categorie kan worden gedacht aan maatregelen als meldingsplichten, die op zichzelf geen beperkende maatregelen betreffen, maar wel essentieel zijn voor een adequate uitvoering daarvan. Het begrip internationale sanctiemaatregelen is daarmee een overkoepelend begrip dat in beginsel verwijst naar alle maatregelen die in het betreffende internationale instrument zijn neergelegd.
Het gaat om maatregelen die betrekking hebben op de handhaving of het herstel van de internationale vrede en veiligheid, de bevordering van de internationale rechtsorde of de bestrijding van terrorisme.
De verwijzing naar de handhaving of het herstel van de internationale vrede en veiligheid, sluit aan bij artikel 39 van het VN-Handvest. Artikel 39 van het VN-Handvest wijst op de bevoegdheid van de Veiligheidsraad tot het doen van aanbevelingen en het nemen van maatregelen tot handhaving of herstel van de internationale vrede en veiligheid. Deze verwijzing sluit ook aan bij artikel 21 VEU, waarin de beginselen en doelstellingen van het gemeenschappelijk buitenlands en veiligheidsbeleid van de EU zijn uiteengezet.
Het begrip internationale sanctiemaatregelen is in lijn met de doelstellingen zoals opgenomen in artikel 21, tweede lid, VEU, waaronder:
– de bescherming van de waarden, fundamentele belangen en veiligheid van de EU;
– handhaving van de vrede;
– consolidering en ondersteuning van de democratie, de rechtsstaat, de mensenrechten en de beginselen van het internationaal recht;
– voorkoming van conflicten en versterking van de internationale veiligheid.
Het begrip internationale sanctiemaatregelen omvat daarmee dus in ieder geval alle maatregelen in besluiten genomen op grond van artikel 29 VEU, en alle maatregelen in verordeningen genomen op grond van artikel 215 VWEU.
Ten slotte is de verwijzing naar de bestrijding van terrorisme als doelstelling in de Sanctiewet 1977 opgenomen na de terroristische aanslagen van 11 september 2001 in de Verenigde Staten. Deze doelstelling wordt ook opgenomen in dit wetsvoorstel, omdat elke twijfel over de vraag of terrorismebestrijding de internationale rechtsorde aangaat moet worden voorkomen. Het geval kan zich namelijk voordoen dat een terroristische entiteit een overwegend lokaal actieradius heeft, maar haar activiteiten een zodanige impact hebben dat op haar internationale sancties van toepassing zijn. Met andere woorden: het terrorisme zelf hoeft geen internationaal element te hebben, maar in internationaal verband moet tegen het desbetreffende terrorisme worden opgetreden om onder dit wetsvoorstel te vallen.
Onderneming
Het begrip onderneming zoals opgenomen in deze definitiebepaling sluit aan bij het ondernemingsbegrip zoals dat in Europese regelgeving wordt uitgelegd. Als een onderneming in de zin van artikel 101, eerste lid, VWEU, wordt gezien elke eenheid die een economische activiteit uitoefent, ongeacht haar rechtsvorm en de wijze waarop zij wordt gefinancierd.319 Een economische activiteit bestaat uit het leveren van goederen of diensten op een bepaalde markt.320 Deze definitie is in lijn met het ondernemingsbegrip dat in Nederland wordt gebruikt in het kader van onder meer de Mededingingswet en subsidieregelgeving. Ook buitenlandse rechtsvormen kunnen hier dus onder vallen.
Sanctiebesluit en sanctieregeling
Met deze begrippen wordt verwezen naar respectievelijk algemene maatregelen van bestuur en ministeriële regelingen die regels bevatten ter uitvoering van internationale sanctiemaatregelen. Deze algemene maatregelen van bestuur en ministeriële regelingen vinden hun grondslag in de artikelen 2.1.1, 2.2.1 en 2.2.4 van dit wetsvoorstel. De begrippen verwijzen naar de instrumenten op zichzelf, en niet naar de maatregelen die daarin zijn opgenomen.
Sanctiemaatregelen
Het begrip sanctiemaatregelen verwijst naar internationale sanctiemaatregelen (zie de definitie van dat begrip) en de maatregelen die op grond van hoofdstuk 2 van dit wetsvoorstel ter implementatie van de internationale sanctiemaatregelen in een sanctiebesluit of sanctieregeling worden neergelegd. Daarmee is het begrip sanctiemaatregelen een overkoepelend begrip dat in beginsel verwijst naar alle internationale sanctiemaatregelen en alle maatregelen die zijn opgenomen in sanctiebesluiten en sanctieregelingen.
Aanvullende begripsbepalingen in hoofdstuk 5
In hoofdstuk 5 zijn aanvullende begripsbepalingen opgenomen. De betreffende begripsbepalingen worden in hoofdstuk 5 opgenomen in plaats van in artikel 1.1, omdat de betreffende definities alleen relevant zijn voor dat hoofdstuk. Dit komt de leesbaarheid van het wetsvoorstel ten goede.
Artikel 1.2 Openbare lichamen
Dit artikel regelt dat de Wet internationale sanctiemaatregelen mede van toepassing is in de openbare lichamen Bonaire, Sint Eustatius en Saba en dus voor het gehele grondgebied van Nederland geldt. Uitgezonderd zijn de artikelen uit hoofdstuk 4 en paragraaf 7.2, die respectievelijk zien op bedrijfsvoeringsvoorschriften voor zogenoemde Sanctiewet-instellingen en het toezicht op de naleving daarvan. Deze onderdelen, die met een tweede tranche worden toegevoegd aan de Wet internationale sanctiemaatregelen, zullen niet van toepassing zijn in de openbare lichamen. Voor een nadere toelichting wordt verwezen naar paragraaf 8.3 van het algemeen deel. Op een aantal (overige) onderdelen van dit wetvoorstel is het daarnaast noodzakelijk om voor Bonaire, Sint Eustatius en Saba andere regels te stellen dan voor het Europese deel van Nederland. Dit betreffen regels over de uitvoering van het toezicht en strafrechtelijke bepalingen, die noodzakelijk zijn omdat respectievelijk de Algemene wet bestuursrecht (Awb) en de Wet op de economische delicten niet van toepassing zijn in de openbare lichamen. Hoofdstuk 9 voorziet daarin.
Hoofdstuk 2. Uitvoering van internationale sanctiemaatregelen
Hoofdstuk 2 bevat grondslagen om regels te stellen ter uitvoering van internationale sanctiemaatregelen. Daarbij is net als in de huidige Sanctiewet 1977 een onderscheid gemaakt tussen de uitvoering van internationale sanctiemaatregelen die zijn neergelegd in juridisch bindende instrumenten, en internationale sanctiemaatregelen die zijn neergelegd in niet-juridisch bindende instrumenten. De eerste categorie ziet op internationale sanctiemaatregelen uit verdragen en bindende besluiten van volkenrechtelijke organisaties (paragraaf 2.1). De vraag of een volkenrechtelijke organisatie bevoegd is tot het nemen van bindende besluiten vloeit in beginsel voort uit het oprichtingsverdrag van de betreffende organisatie. De tweede categorie betreft internationale sanctiemaatregelen uit aanbevelingen van volkenrechtelijke organisaties of internationale afspraken (paragraaf 2.2). Uit deze maatregelen vloeien voor de betrokken staten geen verplichtingen voort die juridisch bindend van aard zijn.
In de huidige praktijk is voor Nederland met name de eerste categorie van belang. Het merendeel van de sanctiemaatregelen vloeit voort uit bindende besluiten van de Veiligheidsraad van de Verenigde Naties, die in de regel worden overgenomen door de EU, en (autonome) sanctiemaatregelen van de EU, uitgevaardigd door de Raad in samenwerking met de Europese Commissie. Voor een nadere toelichting wordt verwezen naar paragraaf 2.3 van het algemeen deel.
§ 2.1 Uitvoering van verdragen en bindende besluiten van volkenrechtelijke organisaties
Artikel 2.1.1 Uitvoeringsregels
Dit artikel biedt een grondslag om regels te stellen ter uitvoering van internationale sanctiemaatregelen uit verdragen en bindende besluiten van volkenrechtelijke organisaties. Het artikel regelt dat de implementatie kan geschieden bij of krachtens algemene maatregel van bestuur of bij ministeriële regeling.321 Daarbij is het gebruik van de ministeriële regeling geclausuleerd, in die zin dat dit instrument kan worden gebruikt als sprake is van spoed of beleidsarme implementatie.
Sinds de introductie van de mogelijkheid in de Sanctiewet 1977 om juridisch bindende internationale sanctiemaatregelen bij ministeriële regeling te kunnen implementeren,322 heeft de implementatie van dergelijke sanctiemaatregelen uitsluitend langs die weg plaatsgevonden.323 Dit wetsvoorstel brengt geen verandering in deze praktijk. Het verplichtende karakter van deze internationale sanctiemaatregelen en de spoedeisendheid die daar doorgaans mee gepaard gaat, maken de ministeriële regeling tot het aangewezen instrument voor de implementatie. Het is essentieel dat Nederland onmiddellijk na de totstandkoming van de internationale sanctiemaatregelen adequaat en slagvaardig kan optreden, mede om anticipatie op de maatregelen te voorkomen.324 Met een ministeriële regeling kan daarin worden voorzien.
Daarbij is van belang om in ogenschouw te blijven nemen dat in het algemeen terughoudendheid moet worden betracht met delegatie van regelgevende bevoegdheden aan een Minister.325 In de huidige Sanctiewet 1977 is het gebruik van dit instrument niet geclausuleerd. Er is – in geval van juridisch bindende internationale sanctiemaatregelen – een vrije keuze tussen implementatie bij algemene maatregel van bestuur of ministeriële regeling. Met het voorgestelde artikel 2.1.1 wordt de huidige praktijk gecodificeerd, in die zin dat de redenen die het gebruik van een ministeriële regeling rechtvaardigen worden neergelegd in de wet (tweede lid, onderdelen a en b). Deze redenen worden hierna nader toegelicht.
Implementatie bij ministeriële regeling is in de eerste plaats gerechtvaardigd als er sprake is van voorschriften die met spoed moeten worden vastgesteld (onderdeel a). Dit is, zoals hiervoor ook aangegeven, in de huidige praktijk altijd het geval. De ervaring heeft tot nu toe ook laten zien dat wijzigingen in internationale sanctiemaatregelen elkaar snel kunnen opvolgen, waardoor het noodzakelijk is om de nationale regels frequent, en tevens ook wederom met spoed, te kunnen wijzigen.326 Een rechtvaardiging voor implementatie bij ministeriële regeling kan in de tweede plaats worden gevonden in het gegeven dat de implementatie doorgaans beperkt is tot het stellen van regels die de Nederlandse wetgever weinig tot geen ruimte laat voor het maken van keuzes van beleidsinhoudelijke aard. Deze grond wordt neergelegd in het tweede lid, onderdeel b. De meeste implementatieregelingen zijn op dit moment beperkt tot het regelen van de strafbaarstelling van overtredingen van de internationale sanctiemaatregelen327 en het aanwijzen van bevoegde autoriteiten, bijvoorbeeld voor het ontvangen van meldingen of het verlenen van ontheffingen. Ook bij omzetting van internationale sanctiemaatregelen uit EU-raadsbesluiten is de beleidsruimte beperkt. Vanzelfsprekend kan op voorhand niet worden uitgesloten dat er internationale sanctiemaatregelen worden uitgevaardigd die veel beleidsruimte laten voor de noodzakelijke implementatie.328 De praktijk laat tot nu toe echter zien dat er vrijwel altijd sprake is van beleidsarme implementatie. De beleidskeuzes zijn dan al op het internationale niveau gemaakt.
Met de wettelijke verankering van deze gronden wordt nadrukkelijk geen wijziging van de huidige praktijk beoogd: het betreft een codificatie die de rechtszekerheid ten goede komt. Op basis van de huidige praktijk is de verwachting dat slechts in uitzonderlijke gevallen sprake zal zijn van situaties waarin het instrument van de algemene maatregel van bestuur moet worden ingezet.
Overwogen alternatief
Als alternatief is overwogen om in het wetsvoorstel te regelen dat de implementatie van juridisch bindende internationale sanctiemaatregelen altijd bij ministeriële regeling geschiedt en het gebruik van een algemene maatregel van bestuur dus categorisch uit te sluiten. Hier is niet voor gekozen, omdat niet kan worden uitgesloten dat een algemene maatregel van bestuur in een voorkomend geval wel het meest geëigende instrument zal zijn. Daarbij kan bijvoorbeeld worden gedacht aan een situatie waarin een juridisch bindende internationale sanctiemaatregel een ruimere implementatietermijn kent en er maatregelen getroffen moeten worden waarbij veel beleidsruimte geldt voor de (lid)staten. De regering kiest er daarom voor om implementatie bij algemene maatregel van bestuur open te houden en in de wet te verankeren in welke gevallen implementatie bij ministeriële regeling mogelijk is.
Inhoud van ministeriële regelingen en algemene maatregelen van bestuur
Over de inhoud van de op grond van artikel 2.1.1 tot stand te komen ministeriële regelingen en, in voorkomend geval, algemene maatregelen van bestuur, kan het volgende worden vermeld. Nederland heeft tot nu toe met name te maken met internationale sanctiemaatregelen vanuit de Veiligheidsraad van de Verenigde Naties, die in de regel worden overgenomen door de EU, en (autonome) sanctiemaatregelen vanuit de EU. De inhoud van de ministeriële regelingen die uitvoering geven aan deze internationale sanctiemaatregelen kunnen op hoofdlijnen als volgt worden samengevat, waarbij uitgegaan is van de huidige praktijk.
• Voor zover internationale sanctiemaatregelen zijn neergelegd in een EU-verordening hoeven deze niet omgezet te worden in Nederlandse regelgeving. Europese verordeningen hebben rechtstreekse werking in EU-lidstaten en zijn voor eenieder verbindend. Bij implementatie van internationale sanctiemaatregelen uit een EU-verordening kan doorgaans worden volstaan met bepalingen die voorzien in de strafbaarstelling van overtredingen van de daarvoor in aanmerking komende bepalingen van die verordening en de aanwijzing van bevoegde autoriteiten, bijvoorbeeld voor het ontvangen van meldingen of het verlenen van vergunningen of ontheffingen. Na inwerkingtreding van dit wetsvoorstel zal in aanvulling daarop in voorkomende gevallen, voor zover daar aanleiding toe is, onder meer worden voorzien in de aanwijzing andere bestuursorganen die handhavend kunnen optreden dan de bestuursorganen die al zijn aangewezen in hoofdstuk 7 van dit wetsvoorstel en zullen, als dat nodig is, nadere regels worden gesteld over gegevensverwerking (hoofdstuk 8 van dit wetsvoorstel).
• Voor internationale sanctiemaatregelen die uitsluitend zijn neergelegd in een EU-Raadsbesluit, en niet in een EU-verordening, is het nodig om deze volledig om te zetten in nationale regelgeving, in die zin dat de inhoud als het ware wordt overgeschreven in nationale regelgeving. Het gaat hierbij in de huidige praktijk bijvoorbeeld om het onderwijs en onderzoekembargo dat geldt voor Noord-Korea.
§ 2.2 Uitvoering van aanbevelingen van volkenrechtelijke organisaties en internationale afspraken
Artikel 2.2.1 Uitvoeringsregels
Dit artikel bevat een grondslag om regels te stellen ter uitvoering van internationale sanctiemaatregelen uit aanbevelingen van volkenrechtelijke organisaties of internationale afspraken. Het onderscheid met de internationale sanctiemaatregelen uit artikel 2.1.1, is dat de betrokken staten vanuit juridisch oogpunt niet gebonden zijn om uitvoering te geven aan de maatregelen. Vanwege het niet-juridisch bindende karakter, is het van belang dat de wijze waarop door het vaststellen van nationale regelgeving uitvoering wordt gegeven aan deze maatregelen, met voldoende waarborgen wordt omkleed.
De uitvoering van deze categorie internationale sanctiemaatregelen geschiedt in beginsel bij of krachtens algemene maatregel van bestuur.329 Vooruitlopend op een dergelijke algemene maatregel van bestuur, is het mogelijk om bij ministeriële regeling tijdelijk een onmiddellijke voorziening te treffen die in overeenstemming is met het in voorbereiding zijnde ontwerpbesluit. De eerste waarborg is gelegen in een maximale geldingsduur van acht maanden van deze regeling. Dit is uitgewerkt in artikel 2.2.4. Een tweede waarborg is gelegen in de parlementaire betrokkenheid bij de algemene maatregel van bestuur. Dit is uitgewerkt in artikel 2.2.2. Een derde waarborg is tot slot gelegen in een beperking van de werkingsduur van een dergelijke algemene maatregel van bestuur. Dit is uitgewerkt in artikel 2.2.3. Met deze waarborgen wordt grotendeels aangesloten bij de waarborgen die ook op basis van de huidige Sanctiewet 1977 gelden voor de uitvoering van deze categorie internationale sanctiemaatregelen.
Artikel 2.2.2 Parlementaire betrokkenheid
In dit artikel is voorzien in parlementaire betrokkenheid bij een algemene maatregel van bestuur die uitvoering geeft aan niet-juridisch bindende internationale sanctiemaatregelen. De keuze voor een vorm van parlementaire betrokkenheid houdt verband met de aard van niet-juridisch bindende sanctiemaatregelen. Na de totstandkoming van sanctiemaatregelen die zijn opgenomen in aanbevelingen van volkenrechtelijke organisaties of internationale afspraken is immers nog ruimte voor een nationale afweging over de opvolging en de invulling van de aanbeveling of afspraak. Met de voorgestelde regeling wordt zeker gesteld dat het parlement zich kan uitspreken over de keuze van de regering om uitvoering te geven aan de betreffende internationale aanbeveling of afspraak en de wijze waarop de regering dat beoogt te doen.
Artikel 2.2.2 regelt dat een algemene maatregel van bestuur waarin regels zijn neergelegd ter uitvoering van aanbevelingen van volkenrechtelijke organisaties of internationale afspraken, gedurende een termijn van vier weken wordt voorgelegd aan beide Kamers der Staten-Generaal. Binnen die termijn kan een van beide Kamers, of ten minste een vijfde deel van de leden van een van de Kamers, eisen dat het besluit wordt bekrachtigd bij wet. In dat geval wordt zo spoedig als mogelijk een daartoe strekkend voorstel van wet ingediend. Dit is dezelfde regeling die in artikel 6, tweede lid, van de huidige Sanctiewet 1977 is opgenomen voor de parlementaire betrokkenheid bij niet-juridisch bindende sanctiemaatregelen.
Als het voorstel van wet wordt ingetrokken of niet wordt aangenomen, schrijft het tweede lid van artikel 2.2.2 voor dat de algemene maatregel van bestuur door de regering wordt ingetrokken. Als het voorstel van wet tot bekrachtiging van de algemene maatregel van bestuur wordt aangenomen, blijft de algemene maatregel van bestuur in werking.
De overlegging van de algemene maatregel van bestuur aan de Kamers geschiedt na de vaststelling van de algemene maatregel van bestuur. Het is aan de regering om het moment van inwerkingtreding te bepalen. Daarbij geldt dat de voorschriften in deze situaties in de regel al in werking zullen treden voordat het parlement zich erover heeft uitgesproken. Dit zal doorgaans noodzakelijk zijn omdat bij opvolging van een niet-juridisch bindende internationale sanctiemaatregel, evenals bij juridisch bindende internationale sanctiemaatregelen, snelle interventie geboden is, en anticipatie op nieuwe maatregelen, bijvoorbeeld door middel van kapitaalvlucht, moet worden voorkomen.330 Het is aan de regering om daar een afgewogen keuze in te maken, daarbij rekenschap gevend van de mogelijkheid dat het parlement, binnen de vierwekentermijn waarin de algemene maatregel van bestuur wordt voorgelegd, de wens te kennen kan geven dat de algemene maatregel van bestuur bij wet moet worden bekrachtigd en het wetsvoorstel vervolgens verworpen kan worden, waardoor de in werking getreden maatregelen alleen voor een korte periode gelding hebben gehad.
Artikel 2.2.3 Werkingsduur algemene maatregel van bestuur
Dit artikel regelt dat een algemene maatregel van bestuur waarmee uitvoering wordt gegeven aan niet-juridisch bindende internationale sanctiemaatregelen, uiterlijk drie jaar na de inwerkingtreding van het besluit vervalt. Op deze wijze wordt verzekerd dat binnen deze termijn een herbeoordeling plaatsvindt van de noodzaak om uitvoering te geven aan de betreffende niet-juridisch bindende internationale sanctiemaatregelen en ook het parlement zich daarover kan uitspreken.
Het voorgestelde artikel komt op hoofdlijnen overeen met artikel 6, vierde lid, van de huidige Sanctiewet 1977. Op grond van dat artikel vervalt een algemene maatregel van bestuur die uitvoering geeft aan niet-juridisch bindende internationale sanctiemaatregelen drie jaar na inwerkingtreding van het besluit, tenzij bij nadere wet anders wordt bepaald. Deze bepaling is in de Sanctiewet 1977 opgenomen om de Staten-Generaal de gelegenheid te geven zich over de inhoud van het besluit uit te spreken als er aanleiding bestaat deze langer dan drie jaar toe te passen.331 Met het voorgestelde artikel 2.2.3 wordt de vervaltermijn van drie jaren overgenomen. Daarbij wordt eveneens verzekerd dat het parlement zich kan uitspreken over een eventuele verlenging van de maatregelen, zij het dat dit op grond van het tweede lid geschiedt volgens de procedure uit artikel 2.2.2, en dus geen nadere wet vereist wordt.
Het kan wenselijk zijn dat de algemene maatregel van bestuur op een eerder tijdstip dan drie jaar na inwerkingtreding vervalt, bijvoorbeeld als de regering, al dan niet na overleg in internationaal verband, vaststelt dat er geen noodzaak meer toe is. Het artikel regelt dat de Minister van Buitenlandse Zaken dan een vervaldatum kan vaststellen. Voor deze constructie is gekozen omdat het tijdstip waarop het besluit moet vervallen niet op voorhand kan worden vastgesteld.332
Als de regering het wenselijk acht dat het besluit na een termijn van drie jaar na inwerkingtreding in stand blijft, zal zij tijdig een nieuwe algemene maatregel van bestuur moeten vaststellen. Deze algemene maatregel van bestuur kan inhoudelijk van aard zijn, maar kan zich ook beperken tot een verlenging van de werkingsduur van het te verlengen besluit. In beide gevallen zal het parlement op grond van artikel 2.2.2 opnieuw in staat worden gesteld om zich uit te spreken over de wenselijkheid en inhoud van de (te verlengen) maatregelen.
Artikel 2.2.4 Onmiddellijke voorziening
Dit artikel regelt dat de Minister van Buitenlandse Zaken, vooruitlopend op een algemene maatregel van bestuur, tijdelijk een onmiddellijke voorziening kan treffen die in overeenstemming is met het in voorbereiding zijnde ontwerpbesluit. Dit is alleen mogelijk als naar het oordeel van de Minister van Buitenlandse Zaken «een gewichtige reden» een onmiddellijke voorziening vereist. Hoewel van de daarvoor bestaande mogelijkheid tot op heden geen gebruik is gemaakt, geldt onverkort dat ook ter uitvoering van internationale aanbevelingen of afspraken onmiddellijke voorzieningen noodzakelijk kunnen zijn,333 bijvoorbeeld om anticipatie op nieuwe maatregelen, bijvoorbeeld door middel van kapitaalvlucht, te voorkomen.334 Ook door de gewijzigde internationale context zal mogelijk vaker teruggevallen gaan worden op aanbevelingen van volkenrechtelijke organisaties of internationale afspraken waarbij onmiddellijke voorzieningen noodzakelijk kunnen zijn. De voordracht en vaststelling van de algemene maatregel van bestuur geschiedt zo spoedig mogelijk. De regeling heeft een maximale geldingsduur van acht maanden. In de Sanctiewet 1977 had een dergelijke regeling een geldingsduur van tien maanden. De reden dat de regeling een maximale geldingsduur heeft van acht maanden in plaats van de huidige tien maanden is dat de twee maanden «wachttijd» tussen de publicatie en inwerkingtreding van algemene maatregelen van bestuur ter uitvoering van niet-juridisch bindende sanctiemaatregelen is komen te vervallen.
Het bovenstaande kan worden samengevat in onderstaand figuur.

§ 2.3 Weigering toegang en verblijf vreemdeling en intrekking verblijfsvergunningen op grond van de Vreemdelingenwet 2000
Artikel 2.3.1 Weigering toegang en verblijf vreemdeling en intrekking verblijfsvergunningen
Dit artikel maakt het mogelijk vreemdelingen de toegang tot en het verblijf in Nederland te ontzeggen in afwijking van de regels die daarvoor gelden op grond van de Vreemdelingenwet 2000. In het bijzonder hoeft dus niet te worden vastgesteld dat de vreemdeling een gevaar vormt of oplevert voor de openbare orde of nationale veiligheid (artikelen 3, eerste lid, onderdeel b en 12, eerste lid, onderdeel d, van de Vreemdelingenwet 2000). Evenmin is daarvoor vereist dat de vreemdeling, die beschikt over een verblijfsvergunning als bedoeld in de artikelen 14 en 20 van de Vreemdelingenwet 2000, een gevaar voor de nationale veiligheid vormt (artikel 22, eerste lid, onderdeel c, van de Vreemdelingenwet 2000). Tegen de intrekking van een verblijfsvergunning kunnen rechtsmiddelen worden aangewend waarin de Vreemdelingenwet 2000 voorziet (artikel 19 respectievelijk artikel 22 van de Vreemdelingenwet 2000).
Hoofdstuk 3. Meldingsplichten
§ 3.1 Taken en bevoegdheden inzake meldingsplichten
Artikel 3.1.1 Aanwijzing bestuursorgaan inzake meldingsplichten
De Europese sanctieregelgeving bevat diverse meldingsplichten en deze zijn op dit moment bij verschillende meldkanalen belegd. Om ervoor te zorgen dat melders makkelijker aan hun meldingsplicht kunnen voldoen voorziet artikel 3.1.1 in een grondslag om in een sanctiebesluit of sanctieregeling een bestuursorgaan aan te wijzen dat belast is met de taken en bevoegdheden inzake meldingsplichten. In eerste instantie zal de Minister van Buitenlandse Zaken in de betreffende sanctiebesluiten of sanctieregelingen worden aangewezen om de taken en bevoegdheden, bedoeld in artikel 3.1.2, uit te voeren. De Minister van Buitenlandse Zaken zal een centraal meldpunt sancties inrichten dat ontvangstpunt wordt voor de meldingen voortkomend uit de (toekomstige en bestaande) meldingsplichten van VN- en EU-sanctieregimes. Als bijvoorbeeld een meldingsplicht in een sanctieverordening is opgenomen wordt in de betreffende sanctieregeling de Minister van Buitenlandse Zaken aangewezen om die meldingen in ontvangst te nemen, tenzij een ander meldpunt beter geschikt is voor het ontvangen van die meldingen. Als dat laatste het geval is dan wordt er in de betreffende sanctieregeling een ander meldpunt aangewezen. Dat meldingen bij een ander meldpunt moeten worden gedaan kan ook voortvloeien uit andere regelgeving. Het gaat in laatstgenoemd geval bijvoorbeeld om meldingen die bij de Centrale Dienst In- en Uitvoer (CDIU) van de Douane moeten worden gedaan, omdat deze zijn gerelateerd aan de import en export van gesanctioneerde goederen en daarom rechtstreeks vallen onder het toezicht van de Douane. De aanwijzing van de CDIU gebeurt op grond van de bestaande bevoegdheden van de CDIU en wordt niet gedaan op grond van dit artikel.
Artikel 3.1.2 Taken en bevoegdheden inzake meldingsplichten
In dit artikel zijn de taken en bevoegdheden van het bestuursorgaan, bedoeld in artikel 3.1.1, opgenomen inzake de meldingsplichten die voortvloeien uit sanctiemaatregelen. Zoals bij artikel 3.1.1 al aangegeven zal in eerste instantie de Minister van Buitenlandse Zaken hiervoor worden aangewezen. Voor de uitvoering van deze taken en bevoegdheden zal een centraal meldpunt sancties worden ingericht. De taken en bevoegdheden die in dit artikel zijn opgenomen zullen dus door het centraal meldpunt sancties, onder verantwoordelijkheid van de Minister van Buitenlandse Zaken, worden uitgevoerd. Voor de leesbaarheid zal hierna steeds gesproken worden van het centraal meldpunt sancties of centraal meldpunt in plaats van de Minister van Buitenlandse Zaken.
In de onderdelen a en b, is de taak neergelegd voor het centraal meldpunt om meldingen in ontvangst te nemen, de melder een ontvangstbevestiging te sturen en de gemelde informatie zo nodig te controleren. Het meldpunt zal onder andere nagaan of de meldingen inhoudelijk volledig, op de juiste wijze en tijdig gedaan zijn. Daarnaast kan het meldpunt in het kader van zijn analysetaak constateren dat gegevens niet kloppen. Deze gegevens kunnen zo nodig worden uitgewisseld met de toezichthouders en handhavers.
In onderdeel c is de hoofdtaak van het centraal meldpunt sancties opgenomen, namelijk het verzamelen, registreren, bewerken en analyseren van de gegevens die het verkrijgt teneinde te bezien of deze gegevens van belang kunnen zijn voor de uitvoering van sanctiemaatregelen en voor sanctieontwikkeling. Bij deze gegevens gaat het om meldingen door degenen op wie de meldingsplicht van toepassing is als bedoeld in artikel 3.2.1, eerste lid. Een belangrijke taak is dus het analyseren van de gegevens die het centraal meldpunt ontvangt. De analyses van het centraal meldpunt kunnen een bijdrage leveren aan sanctieontwikkeling, beleidsevaluatie en -analyse en sanctienaleving (waaronder anti-omzeiling) en kunnen de basis vormen voor de aanvang van een bestuursrechtelijke of strafrechtelijke procedure. Ook in EU-verband wordt er belang gehecht aan het analyseren van ontvangen meldingen. In het 12e sanctiepakket tegen Rusland is de plicht geïntroduceerd om de ontvangen informatie uit meldingen te analyseren. Deze analyseplicht is opgenomen in artikel 5 novodecies, derde lid, van Verordening (EU) nr. 2014/833.
Een andere taak van het centraal meldpunt sancties is om voorlichting te geven over de invulling van meldingsplichten (onderdeel d).
In onderdeel e is de taak opgenomen dat het centraal meldpunt sancties een actueel overzicht beheert van de ontvangen meldingen en een totaaloverzicht van bevroren tegoeden en economische middelen. Om het overzicht actueel te kunnen houden is het noodzakelijk dat als onderdeel van het melden van tegoeden en economische middelen die zijn bevroren, er door de melder wordt aangegeven als de betreffende tegoeden en economische middelen niet langer bevroren zijn. Om die reden bevat artikel 3.2.1 (meldingsplicht) de grondslag om, ter uitvoering van een meldingsplicht, nadere regels te stellen over de wijze waarop de melding geschiedt. Verder is het noodzakelijk dat de bevoegde autoriteiten gegevens over ontheffingen uitwisselen met het centraal meldpunt sancties.
Voor wat betreft de bevoegdheid van het centraal meldpunt sancties om gegevens aan de bevoegde autoriteiten te verstrekken over het meldgedrag van degenen die onder de meldingsplicht vallen, wordt verwezen naar hoofdstuk 8 waarin de bevoegdheden tot gegevensverstrekking zijn opgenomen.
§ 3.2 Meldingsplicht
Artikel 3.2.1 Meldingsplicht
In het eerste lid is de grondslag opgenomen om meldingen te doen bij het centraal meldpunt sancties als een meldingsplicht op grond van een sanctiemaatregel is opgelegd. Een voorbeeld van zo’n meldingsplicht is opgenomen in artikel 9, tweede lid, van Verordening (EU) nr. 269/2014, waarin is bepaald dat het voor personen en entiteiten op de sanctielijst verplicht is om de onder de jurisdictie van een lidstaat vallende tegoeden en economische middelen te melden.
De hoofdregel is dus dat meldingen bij het centraal meldpunt moeten worden gedaan tenzij bij sanctiebesluit of sanctieregeling anders is bepaald. Dit betekent dat de mogelijkheid bestaat om bepaalde meldingsplichten bij een ander meldpunt te beleggen, omdat dat meldpunt beter geschikt is voor het ontvangen van die meldingen. Dat geldt bijvoorbeeld voor meldingen over import en export die zullen blijven binnenkomen bij de CDIU van de Douane.
Het eerste lid biedt dus de grondslag om meldingen te doen bij het centraal meldpunt sancties. Ervan uitgaande dat in een sanctiemaatregel wordt bepaald welke gegevens bij een melding moeten worden aangeleverd, is ervoor gekozen om dit niet nader uit te werken in het eerste lid en alleen te bepalen dat de benodigde gegevens moeten worden aangeleverd.
Als het nodig is voor een goede uitvoering van het eerste lid, biedt het tweede lid de mogelijkheid om bij sanctiebesluit of sanctieregeling regels te stellen over de wijze waarop de melding geschiedt en de gegevens die worden verstrekt.
Artikel 3.2.2 Doorbreking geheimhouding in verband met de meldingsplicht
Dit artikel regelt de verhouding tussen de geheimhoudingsplicht voor advocaten en notarissen en de meldingsplicht op grond van artikel 3.2.1. Advocaten en notarissen vallen onder de reikwijdte van afdeling 5 van de Sanctiewet 1977 die met dit wetsvoorstel wordt gewijzigd, voor zover zij de in artikel 10, tweede lid, onderdeel o, respectievelijk onderdeel p, van de Sanctiewet 1977, bedoelde werkzaamheden verrichten. In artikel 10, tweede lid, van de Sanctiewet 1977, is daarnaast een uitzondering neergelegd, die ertoe strekt dat advocaten en notarissen niet onder de reikwijdte van afdeling 5 van die wet vallen voor zover zij bepaalde werkzaamheden verrichten voor een cliënt, waaronder werkzaamheden betreffende de bepaling van de rechtspositie van de cliënt.
Als een advocaat of notaris werkzaamheden verricht als bedoeld in artikel 10, tweede lid, onderdeel o, respectievelijk onderdeel p, van de Sanctiewet 1977 en de uitzondering van het tweede lid, niet van toepassing is, dan geldt de meldingsplicht uit artikel 3.2.1 onverkort. Het voorgestelde artikel 3.2.2 regelt ten behoeve van deze meldingsplicht een doorbreking van de geheimhoudingsplicht voor advocaten in artikel 11a van de Advocatenwet en voor notarissen in artikel 22 van de Wet op het notarisambt, voor zover dat in een sanctiemaatregel is bepaald. Het regelt dat de advocaat of notaris in afwijking van zijn geheimhoudingsplicht de voor de melding benodigde informatie moet verstrekken aan het centraal meldpunt sancties. Artikel 3.3.2 regelt daarnaast dat het centraal meldpunt sancties, voor de uitvoering van zijn taak, gegevens kan opvragen bij een advocaat of notaris als het centraal meldpunt van oordeel is dat de betreffende advocaat of notaris beschikt over gegevens die relevant zijn voor het analyseren van de gegevens die het centraal meldpunt verkrijgt naar aanleiding van een melding.
De doorbreking van de geheimhoudingsplicht houdt verband met verordeningen waarin dit is geregeld. Een goed voorbeeld is Verordening (EU) 2022/1273 van de Raad van 21 juli 2022 tot wijziging van Verordening (EU) nr. 269/2014 betreffende beperkende maatregelen met betrekking tot acties die de territoriale integriteit, soevereiniteit en onafhankelijkheid van Oekraïne ondermijnen of bedreigen. Artikel 8, eerste lid, van deze verordening bevat sinds 21 juli 2022 de verplichting om alle informatie die de naleving van de verordening vergemakkelijkt, onverwijld te verstrekken aan de bevoegde autoriteit. Deze verplichting geldt «niet tegenstaande de geldende voorschriften inzake rapportage, vertrouwelijkheid en beroepsgeheim» en is thans ook van toepassing op advocaten en notarissen.
De meldingsplicht voor advocaten en notarissen geldt alleen voor zover in een verdrag of bindend besluit van een volkenrechtelijke organisatie wordt bepaald dat de geheimhoudingsplicht wordt doorbroken.
§ 3.3 Gegevensverwerking inzake meldingen
Artikel 3.3.1 Verwerking van gegevens
Het centraal meldpunt sancties verwerkt voor zijn taken en bevoegdheden gegevens, waaronder persoonsgegevens. Bij de verwerking van persoonsgegevens kan worden gedacht aan het beheren van een actueel overzicht van bevroren tegoeden en economische middelen en verleende ontheffingen en het gebruik van persoonsgegevens bij het onderzoek van ontvangen meldingen.
Artikel 3.3.2 Verstrekking van gegevens
Het eerste lid voorziet in de mogelijkheid voor het centraal meldpunt sancties om nadere gegevens op te vragen, naar aanleiding van een ontvangen melding. Het centraal meldpunt kan deze gegevens opvragen bij degene die de melding heeft gedaan. Ook heeft het centraal meldpunt de bevoegdheid om naar aanleiding van een melding gegevens op te vragen bij een instelling als bedoeld in artikel 10, tweede lid, van de Sanctiewet 1977 (zogenoemde Sanctiewet-instellingen) die naar het oordeel van het centraal meldpunt beschikt over gegevens die relevant zijn voor het analyseren van de gegevens die door de melder zijn verstrekt.
Op grond van het tweede lid is de melder aan wie de gegevens worden gevraagd verplicht om deze te verstrekken. Hij moet deze gegevens onverwijld in schriftelijke vorm verstrekken of mondeling als er sprake is van een spoedeisend geval.
Hoofdstuk 4. Bepalingen betreffende de bedrijfsprocessen van instellingen
Dit hoofdstuk zal met een tweede tranche worden toegevoegd aan de Wet internationale sanctiemaatregelen en wordt daarom aangeduid als gereserveerd. Voor een nadere toelichting wordt verwezen naar paragraaf 3.8 van het algemeen deel.
Hoofdstuk 5. Bepalingen over de continuïteit en afwikkeling van ondernemingen
Artikel 5.1 Begripsbepalingen
Dit artikel bevat een aantal definities die nodig zijn om zowel de werking van de in hoofdstuk 5 geregelde bevoegdheden te kunnen begrijpen in verhouding tot de Wet op het financieel toezicht, de Wet toezicht trustkantoren 2018, de Wet toezicht accountantsorganisaties, de Pensioenwet, de Wet verplichte beroepspensioenregeling en de Wet financiële markten BES als de bevoegdheden van de financiële toezichthouders en de Europese Centrale Bank zoals voorzien in artikel 5.5 van dit wetsvoorstel. De definities van «verordening bankentoezicht», «verordening gemeenschappelijk afwikkelingsmechanisme» en «verordening herstel en afwikkeling centrale tegenpartijen» verwijzen naar de relevante EU-wetgevingsinstrumenten waarin de bevoegdheden zijn voorzien voor de toezichthouders op de financiële markten.
De definitie van opdracht beoogt duidelijk te maken dat het niet gaat om een overheidsopdracht als bedoeld in de Aanbestedingswet 2012, maar gezien moet worden als een instructie die door de aangewezen persoon wordt gegeven aan het bestuur of sleutelfunctionarissen van een onderneming. Deze opdrachten zijn dwingend en moeten opgevolgd worden (zie bijvoorbeeld artikel 5.4, eerste lid, van dit wetsvoorstel) en doorbreken op deelaspecten daarmee de bevoegdheid van het bestuur om de strategie en het beleid van de onderneming te voeren.
Artikel 5.2 Uitoefening taken en bevoegdheden
Omdat de Minister van Economische Zaken in het kader van zijn competenties al taken en bevoegdheden uitoefent op het gebied van beheer van ondernemingen is ervoor gekozen om voor dit hoofdstuk de Minister van Economische Zaken aan te wijzen als bevoegde Minister. Vervolgens regelt deze bepaling dat de Minister van Economische Zaken de taken en bevoegdheden op grond van dit hoofdstuk uitoefent in overeenstemming met de Minister(s) die het mede aangaat. Komt bijvoorbeeld door een sanctiemaatregel de continuïteit van een onderneming in gevaar waarbij ernstige werkgelegenheidseffecten kunnen optreden, dan oefent de Minister van Economische Zaken de taken en bevoegdheden uit in overeenstemming met de Minister van Sociale Zaken en Werkgelegenheid. In de artikelen 5.3 tot en met 5.6 wordt dus alleen verwezen naar de Minister van Economische Zaken, maar door middel van deze bepaling moet hierin tevens worden gelezen «in overeenstemming met de Minister(s) die het mede aangaat». De bepaling over het administratief beroep is hiervan uitgezonderd (artikel 5.4, vierde lid). Voor deze bepaling geldt dat alleen de Minister van Economische Zaken bevoegd is.
Artikel 5.3 Ambtshalve aanwijzing van een bewindvoerder
De bevoegdheid vastgelegd in artikel 5.3 is erop gericht de Minister van Economische Zaken de mogelijkheid te bieden om mogelijke ernstige negatieve maatschappelijke, economische of werkgelegenheidseffecten te beperken als door de toepassing van een sanctiemaatregel de financiële stabiliteit of continuïteit van een onderneming in gevaar komt. De bevoegdheid zoals bepaald in het eerste lid is dubbel geclausuleerd en kan pas worden uitgeoefend als 1) de financiële stabiliteit of continuïteit van de onderneming in het geding is en 2) vervolgens dat weer mogelijke ernstige negatieve maatschappelijke, economische of werkgelegenheidseffecten voor de Nederlandse samenleving met zich mee kan brengen. De bevoegdheid is enkel van toepassing op in Nederland gevestigde ondernemingen, waaronder ondernemingen gevestigd op de BES,335 en dus niet op ondernemingen gevestigd in andere landen van het Koninkrijk.
De Minister van Economische Zaken kan een persoon aanwijzen die feitelijk de rol gaat vervullen van een bewindvoerder. De Minister van Economische Zaken wijst daarbij op grond van het tweede lid alleen personen aan met kennis en ervaring op het gebied van het beheren, herstructureren of afwikkelen van ondernemingen. De groep personen waaruit geselecteerd zal worden, kan in veel gevallen samenvallen met de groep personen en kantoren die worden ingeschakeld als herstructureringsdeskundige in het kader van de Wet Homologatie Onderhands Akkoord, of als bewindvoerder bij surséance van betaling of als curator bij een faillissement. In voorkomend geval zal ook buiten deze groep een persoon kunnen worden aangewezen als er sprake is van een zeer specialistische onderneming waarvoor bijzondere kennis is vereist. Het is zelfs mogelijk dat de Minister van Economische Zaken voor de desbetreffende onderneming meerdere personen aanwijst. De kosten verbonden aan de inschakeling van deze aangewezen persoon komen voor rekening van de rijksbegroting, omdat met deze inschakeling een publiek belang wordt gediend.
Het derde lid van artikel 5.3 maakt, in samenhang met artikel 5.4, duidelijk dat de opdrachten die de aangewezen persoon kan uitvaardigen moeten voldoen aan de doelbinding neergelegd in het derde lid: de opdrachten moeten gericht zijn op enerzijds het waarborgen van de effectiviteit van de naleving van sanctiemaatregelen en anderzijds het beperken van de mogelijke negatieve maatschappelijke effecten onder het gelijktijdig streven naar de financiële stabiliteit of continuïteit van de onderneming of de zorgvuldige afwikkeling ervan. Hiermee wordt kleur gegeven aan wat de aard en het doel van deze opdrachten moet zijn, waarbij het (deel)belang van de onderneming niet losstaat van het maatschappelijk belang.
In het vierde lid wordt de mogelijkheid van de Minister van Economische Zaken opgenomen om bij de aanwijzing van de bewindvoerder te bepalen dat de bewindvoerder de rechtspersoon die de onderneming drijft kan vertegenwoordigen. Ook kan de Minister van Economische Zaken bepalen dat de bewindvoerder het bestuur of de leiding van de onderneming vervangt. Dit zijn verdergaande ingrepen in de structuur en governance van de onderneming. Om die reden wordt ervoor gekozen te regelen dat de Minister van Economische Zaken dit alleen doet als dat vereist is. Op die manier gaat de ingreep in andere gevallen, waarin het bestuur niet vervangen wordt en de bewindvoerder niet de vertegenwoordigingsbevoegdheid krijgt, niet verder dan nodig. Verder wordt in het vijfde lid bepaald dat de aangewezen persoon die het bestuur of de leiding van een onderneming vervangt zich richt naar het belang van de onderneming, voor zover dat verenigbaar is met het nastreven van de doelen waarop de opdrachten van de bewindvoerder gericht moeten zijn op grond van het derde lid.
Het zesde lid, voorziet in een eindigheid van de aanwijzing. Deze wordt door de Minister van Economische Zaken ingetrokken wanneer de noodzaak van de aanwijzing is komen te vervallen. De intrekking vindt in ieder geval plaats als de verplichting op grond van een sanctiemaatregel niet meer van toepassing is op de onderneming. Dit kan bijvoorbeeld het geval zijn als de aandelen in de onderneming verkocht zijn waardoor de band met een gesanctioneerde natuurlijke persoon niet langer aanwezig is. Ook kan hier sprake van zijn als de betrokken onderneming bijvoorbeeld een herijking van de activiteiten heeft gerealiseerd waardoor alle activiteiten in een land waarvoor sanctiemaatregelen zijn ingesteld zijn beëindigd.
Het besluit dat strekt tot de aanwijzing door de Minister van Economische Zaken wordt door middel van plaatsing in de Staatscourant openbaar gemaakt op grond van het zesde lid. Daarmee heeft het besluit ook externe kenbaarheid en werking en is inschrijving van de aangewezen persoon in het Handelsregister niet nodig. De bevoegdheden van de aangewezen persoon zijn vastgelegd in dit wetsvoorstel en niet afhankelijk van de inschrijving in het Handelsregister. De aangewezen persoon is zelf geen bestuurder, maar een persoon aangesteld krachtens publiekrecht met een wettelijke taak die geconcretiseerd is door het aanwijzingsbesluit en de eventueel daaraan verbonden voorschriften (vergelijk artikel 5.3, eerste lid, laatste zin).
De persoon wordt aangewezen bij besluit van de Minister en is dus met openbaar gezag bekleed. De primaire relatie tussen de Minister en de aangewezen persoon is dus publiekrechtelijk van aard en dat verklaart ook waarom het handelen van de aangewezen persoon (dat wil zeggen de opdrachten aan het bestuur, tenzij het gaat om feitelijk handelen) vatbaar is voor administratief beroep. Wel zal naast het aanwijzingsbesluit een overeenkomst gesloten moeten worden waarin betaling van kosten, informatie-uitwisseling etc. nader geregeld worden. Dat is een overeenkomst die eigenlijk kwalificeert als een «uitvoeringsovereenkomst» en in de kern een overeenkomst tot dienstverlening is tussen de Staat (de Minister) en de desbetreffende persoon. De aangewezen persoon is met openbaar gezag bekleed en is om die reden geen medewerker van de onderneming waarvoor de persoon wordt aangewezen. Ook is er jegens de Staat geen sprake van een werkgever – werknemer situatie: dit wetsvoorstel attribueert rechtstreeks wettelijke taken en bevoegdheden aan de aangewezen persoon zodra deze is aangewezen krachtens besluit zoals nader uitgewerkt in een overeenkomst tot dienstverlening. De aangewezen persoon handelt binnen de grenzen van de wet en het besluit (inclusief voorschriften van het besluit), maar handelt niet in mandaat namens de Minister. De aanwijzing noch de overeenkomst zijn aanbestedingsplichtig, omdat hier sprake is van de uitoefening van openbaar gezag. De wettekst is in lijn gebracht met artikel 32 van de Wet veiligheidstoets investeringen, fusies en overnames om het karakter van de aanwijzing goed tot uitdrukking te brengen. De betaling geschiedt altijd vanuit de Staat. Hiervoor zal incidenteel de budgettaire dekking ten laste van de Rijksbegroting gevonden moeten worden.
Omdat de eigen beroepsregels van advocaten en notarissen al voorzien in een instrument waar dit artikel op ziet is in het achtste lid bepaald dat dit artikel niet van toepassing is op ondernemingen die als advocaat, notaris, toegevoegd notaris of kandidaat-notaris werkzaamheden verrichten.
Toezicht op de advocatuur is vanwege de rol en positie van de advocaten onafhankelijk van de Staat vormgegeven. Juist vanwege deze rol en positie van de advocaat is het niet verenigbaar dat door de Minister van Economische Zaken kan worden ingegrepen in de bedrijfsvoering of praktijkuitoefening van een advocatenkantoor door een bij de Minister aangewezen persoon of personen. Daarnaast heeft de advocaat een wettelijke geheimhoudingsplicht en verschoningsrecht van al hetgeen de advocaat op grond van zijn beroepsuitoefening kennis neemt (artikel 11a Advocatenwet). De Advocatenwet heeft voldoende instrumenten die door de toezichthouder kunnen worden ingezet mocht blijken dat een advocaat niet handelt zoals een behoorlijk advocaat betaamt. Gelijkelijk daaraan, moeten ook notarissen worden uitgezonderd van dit artikel. Notarissen hebben ook een wettelijke geheimhoudingsplicht en verschoningsrecht en daarmee is niet te verenigen dat een derde wordt aangewezen om het bestuur van de onderneming over te nemen of anderszins wordt ingegrepen in de bedrijfs- of praktijkuitoefening. Ook de beroepsregels van notarissen regelen al een dergelijk instrument als waar dit artikel op ziet. De toezichthouder op het notariaat, het Bureau Financieel Toezicht (BFT) of de Koninklijke Notariële Beroepsorganisatie kan een verzoek doen bij de kamer voor het notariaat (=tuchtrechter) om een stille bewindvoerder aan te wijzen als de continuïteit van de praktijk in gevaar dreigt te komen (artikel 25b Wet op het notarisambt). De kamer voor het notariaat kan dit ook ambtshalve doen.
Artikel 5.4 Regels over opdrachten van de bewindvoerder
Dit artikel regelt de verhouding tussen enerzijds de onderneming, de bestuurders, commissarissen, feitelijke leidinggevenden en andere werknemers en anderzijds de aangewezen persoon.336 Oogmerk van de bevoegdheid neergelegd in artikel 5.3 is de effectiviteit van de sanctiemaatregel veilig te stellen, terwijl de negatieve maatschappelijke effecten worden geminimaliseerd door de continuïteit van de betrokken onderneming te waarborgen of de beëindiging en afwikkeling van de betrokken onderneming zorgvuldig te laten plaatsvinden. In beginsel bemoeit de aangewezen persoon zich dus niet met de dagelijkse gang van zaken van de doelonderneming en grijpt hij alleen in via gerichte opdrachten, als er (rechts)handelingen worden verricht die – in het licht van de geldende sanctiemaatregelen – leiden tot negatieve maatschappelijke effecten, omdat de financiële stabiliteit en de continuïteit van de betrokken onderneming in het geding is. Ook kan de aangewezen persoon opdrachten verstrekken om een «firewall» te realiseren of de onderneming tot herstructurering over te laten gaan of tot een ordentelijke afwikkeling (zie paragraaf 3.4.1 van het algemeen deel van de toelichting). De opdrachten kunnen er dus toe strekken dat bijvoorbeeld een bestuurder wordt verplicht bepaalde feitelijke handelingen of rechtshandelingen te verrichten of zich juist daarvan moet onthouden. Het middel is het aanstellen van één of meer personen die dergelijke bindende opdrachten kunnen verstrekken aan bestuurders, commissarissen, feitelijk leidinggevenden en andere werknemers van de betrokken onderneming. Zij zijn verplicht alle informatie en medewerking te verstrekken aan een aangewezen persoon (zie het eerste lid van artikel 5.4).
Dat betekent dat in beginsel het bestuur, de raad van commissarissen en sleutelfunctionarissen onverminderd hun rol kunnen vervullen zoals in het Nederlandse ondernemingsrecht is voorzien, binnen de grenzen die de opdrachten van de aangewezen persoon stelt. Er is daarbij voorzien in een bescherming van bestuurders, commissarissen, feitelijk leidinggevenden en andere werknemers van de betrokken onderneming tegen aansprakelijkheid als zij de opdrachten van een aangewezen persoon opvolgen. Ze zijn wettelijk daartoe verplicht zelfs als wettelijk, statutair of contractueel een voorafgaande instemming van de houders van aandelen nodig zou zijn (zie artikel 5.4, tweede lid). Dit laatste, de beperking van de aandeelhoudersrechten, is ontleend aan artikel 370, vijfde lid, van de Faillissementswet. Hoewel de publiekrechtelijke medewerkingsverplichting al uit het eerste lid van artikel 5.4 voortvloeit, is mede op grond van ontvangen reacties vanuit de juridische adviseurs van het bedrijfsleven op de preconsultatie gekozen om doorbreking van deze instemmingsverplichting te regelen. Daarmee wordt voorkomen dat bestuurders en commissarissen in juridische procedures verzeild raken, omdat zij aan de wettelijke verplichtingen krachtens deze wet voldoen.
Om de effectiviteit van de medewerkingsverplichting neergelegd in het eerste en tweede lid van artikel 5.4 veilig te stellen, is met artikel 5.4, derde lid, voorzien in de vernietigbaarheid van rechtshandelingen in strijd met de opdrachten van de aangewezen persoon. Zijn in strijd met een opdracht van de aangewezen persoon rechtshandelingen gedaan, dan kunnen zowel de aangewezen persoon zelf als de Minister van Economische Zaken deze rechtshandelingen laten vernietigen. Hiervoor gelden de regels van het burgerlijk (proces)recht.
Voor zover er bezwaren bestaan tegen de opdrachten en het bestuur bijvoorbeeld van oordeel is dat een opdracht niet in het belang van de betrokken onderneming is, staat tegen opdrachten van een aangewezen persoon administratief beroep open bij de Minister van Economische Zaken (zie artikel 5.4, vierde lid). Hiermee komt tot uitdrukking dat de aangewezen persoon een bestuursorgaan is en dat een door deze persoon verstrekte opdracht een beschikking in de zin van de Awb is, waartegen rechtsbescherming open staat. De keuze voor administratief beroep als eerste stap in het kader van rechtsbescherming hangt samen met de aanwijzing die de Minister van Economische Zaken doet van de aangewezen persoon: door middel van administratief beroep wordt een vorm van toezicht op het handelen van de aangewezen persoon gerealiseerd. De aangewezen persoon fungeert immers als «vooruitgeschoven bestuursorgaan» dat binnen de onderneming op operationeel niveau aanwijzingen kan geven om de belangen die de Minister van Economische Zaken heeft geïdentificeerd te borgen en de negatieve maatschappelijke effecten die de Minister van Economische zaken onacceptabel vond te mitigeren. Het is dan ook voor de hand liggend dat als eerste de Minister van Economische Zaken, die de aangewezen persoon heeft aangewezen, in individuele gevallen kan corrigeren.
Tot slot is in artikel 5.4, vijfde lid, voorzien in een maatregel die de effectiviteit van deze bevoegdheid waarborgt: de aangewezen persoon is niet aansprakelijk voor de schade ten gevolge van de door hem verstrekte opdrachten. Daarmee kan de aangewezen persoon zijn werk effectief doen zonder dreiging van grote schadeclaims. Tegelijkertijd handelt de aangewezen persoon krachtens publiekrecht en wordt hij aangewezen door de Minister van Economische Zaken. Om duidelijk te maken dat dergelijke schade wel verhaald kan worden op de Staat, is gekozen voor het expliciteren van de staatsaansprakelijkheid voor de handelingen van de aangewezen persoon. Dergelijke aansprakelijkheid van de Staat brengt het risico met zich mee dat de Staat verplicht zou kunnen worden tot het betalen van schadevergoeding voor de handeling van de bewindvoerder. De regering acht deze risico’s echter aanvaardbaar in het licht van het beoogde doel. De aanwijzing van een bewindvoerder kan immers alleen plaatsvinden als de onverkorte toepassing van de sanctiemaatregel nadelige gevolgen voor de financiële stabiliteit of de continuïteit van de onderneming met zich brengt. Zonder handelen van de Staat zou de onderneming dus in zwaar weer komen of in ieder geval schade ondervinden als gevolg van de toepassing van de sanctiemaatregel. De opdrachten die de bewindvoerder geeft moeten, krachtens artikel 5.3, derde lid, gericht zijn op het naleven van deze wet en het beperken van de nadelige maatschappelijke gevolgen van de sanctiemaatregel, waarbij gelijktijdig gestreefd moet worden naar de financiële stabiliteit of continuïteit van de onderneming of de zorgvuldige afwikkeling van de activiteiten van de onderneming. In die omstandigheden acht de regering het risico beperkt dat de opdrachten van de bewindvoerder aanvullende schade aanrichten, bovenop de gevolgen van de al geldende sanctiemaatregel. De eventuele schade waarvoor de Staat aansprakelijk zou kunnen zijn, is om die reden in elk geval beperkt.
Artikel 5.5 Aanwijzing bewindvoerder in de financiële sector
Financiële ondernemingen, trustkantoren, accountantsorganisaties, (beroeps)pensioenfondsen, aanbieders van cryptoactiva en aanbieders van cryptoactivadiensten staan onder toezicht van De Nederlandsche Bank (DNB) en de Autoriteit Financiële Markten (AFM) op grond van (achtereenvolgens) de Wet op het financieel toezicht, de Wet toezicht trustkantoren 2018, de Wet toezicht accountantsorganisaties, de Pensioenwet, de Wet verplichte beroepspensioenregeling en de verordening cryptoactiva. De grootste banken staan voorts onder toezicht van de Europese Centrale Bank. Dit toezicht kan onder meer zien op markttoegang (toestemming om in Nederland actief te mogen zijn) en afwikkeling (bevoegdheid tot ingrijpen om de continuïteit van de kritieke financiële en economische functies van een falende onderneming te waarborgen en de gevolgen van het falen van de onderneming te beperken).
In artikel 5.5 is de verhouding geregeld tussen de bevoegdheden van de Minister van Economische Zaken op grond van dit hoofdstuk en de bedoelde bevoegdheden van die toezichthouders. De Minister van Economische Zaken kan zijn bevoegdheden ten aanzien van dergelijke ondernemingen alleen uitoefenen in overeenstemming met de relevante toezichthouder. Dit laat ruimte voor die toezichthouder om de aanvaardbaarheid van de aan te wijzen personen te beoordelen en om te beoordelen of inzet van de eigen bevoegdheden de voorkeur verdient. Dit is geregeld in artikel 5.5, eerste lid.
In het tweede lid is geregeld dat waar de toezichthouder al heeft besloten tot afwikkeling van de onderneming, de Minister van Economische Zaken zijn bevoegdheden op grond van dit hoofdstuk niet uitoefent. In dat geval zullen de doeleinden van dit hoofdstuk al zijn gediend met die vergaande maatregelen door de toezichthouder.
Zoals benoemd in het algemeen deel van de toelichting doen de maatregelen door de Minister van Economische Zaken op grond van dit hoofdstuk niet af aan de bevoegdheden van de toezichthouders. Dit is geregeld in het derde lid. In het verlengde hiervan is ook een terugtred voorzien als een toezichthouder optreedt: in het vierde lid is geregeld dat de Minister van Economische Zaken in beginsel een aanwijzing op grond van dit hoofdstuk intrekt, als een toezichthouder naderhand zelf ingrijpt bij de onderneming. Het gaat hier bijvoorbeeld om bevoegdheden die de toezichthouder toekomen om een curator of bewindvoerder aan te stellen. Deze kunnen slechts in uitzonderlijke omstandigheden worden ingezet, zoals de situaties omschreven in de artikel 1:76 en 1:76a van de Wet op het financieel toezicht. Zo kan een curator bijvoorbeeld worden aangewezen als een adequate functionering van de financiële onderneming ernstig in gevaar is en de financiële onderneming voorafgaand haar zienswijze naar voren heeft kunnen brengen.
Op bovenstaande geldt een uitzondering: de Minister van Economische kan ervoor kiezen om de aanwijzing niet in te trekken, als de relevante toezichthouder hiermee instemt. Een dergelijke situatie zou zich voor kunnen doen als de belangen van het aanwijzen van een bewindvoerder onvoldoende worden ondervangen door de handhavingsinstrumenten genoemd in het vierde lid en tegelijkertijd het aanhouden van de bewindvoerder er niet aan in de weg staat dat de handhavingsinstrumenten op een juiste manier worden ingezet.
Verder moeten personen aangewezen op grond van dit hoofdstuk medewerking verlenen aan de toezichtmedewerkers van DNB en AFM en aan de personen die door DNB worden belast met de afwikkeling van financiële ondernemingen, bij de uitoefening van hun bevoegdheden op grond van de hiervoor genoemde wetten. Op basis van de algemene medewerkingsverplichting uit artikel 5:20 Awb is eenieder verplicht om aan een toezichthouder binnen een door hem redelijk gestelde termijn alle medewerking te verlenen die deze redelijkerwijs kan vorderen bij de uitoefening van zijn bevoegdheden. Deze medewerkingsverplichting geldt ook jegens de personen die op grond van dit hoofdstuk als bewindvoerder zijn aangesteld.
Voor de bedoelde toezichtmedewerkers volgt dit uit hun hoedanigheid van «personen, bij of krachtens wettelijk voorschrift belast met het houden van toezicht op de naleving van het bepaalde bij of krachtens enig wettelijk voorschrift» in de zin van artikel 5:11 Awb. Zij beschikken om die reden over de toezichtbevoegdheden van afdeling 5.2 Awb (uitgezonderd de bevoegdheden genoemd in de artikelen 5:18 en 5:19 van die wet337). De medewerkingsplicht is geregeld in artikel 5:20 van die wet. In artikel 3A:8 van de Wet op het financieel toezicht is geregeld dat ook de personen die door DNB worden belast met de afwikkeling van financiële ondernemingen beschikken over die toezichtbevoegdheden, en dat jegens hen de medewerkingsplicht van overeenkomstige toepassing is.
Die medewerkingsplicht geldt verder ten aanzien van DNB en AFM zelf, waar zij op grond van de hiervoor genoemde wetten beschikken over bepaalde toezichtbevoegdheden – met name de bevoegdheid inlichtingen te vragen – en ook de medewerkingsplicht van artikel 5:20 Awb van overeenkomstige toepassing is verklaard.
Artikel 5.6 Gegevensbescherming bij bewindvoering in de financiële sector
In aanvulling op de hiervoor bedoelde medewerkingsplicht is in artikel 5.6 geregeld dat de bewindvoerder die is aangewezen met inachtneming van dit artikel eigener beweging of desgevraagd aan de Minister van Economische Zaken en aan AFM en DNB alle gegevens verstrekt die nodig zijn voor de vervulling van hun taken. Aan DNB verstrekt de bewindvoerder bovendien alle gegevens die nodig zijn voor de vervulling van de taken op grond van de verordeningen, genoemd in artikel 5.5, derde lid, van de bestuursorganen, genoemd in artikel 1:90, zevende en achtste lid, van de Wet op het financieel toezicht. Dit betreft onder meer de afwikkelingsraad, bedoeld in de verordening gemeenschappelijk afwikkelingsmechanisme, en de Europese Centrale Bank in haar hoedanigheid van toezichthoudende autoriteit. DNB kan die gegevens vervolgens op grond van de Wet op het financieel toezicht verstrekken aan die bestuursorganen. Zo is geborgd dat AFM en DNB kunnen beschikken over alle gegevens van de bewindvoerder bij een onderneming waar zij toezicht op houden. Dit is met name van belang waar de onderneming een bank betreft, met het oog op eventuele afwikkeling.
Artikel 5.5 ziet op de aanstelling van een bewindvoerder bij een onderneming die onder toezicht staat op grond van de in artikel 5.5, eerste lid, genoemde wetten. In artikel 5.6, derde lid, is geregeld dat het geheimhoudingsregime van de wet op grond waarvan de onderneming onder toezicht staat van overeenkomstige toepassing is op die bewindvoering. Ten aanzien van gegevens die bestuurders en andere betrokkenen op grond van artikel 5.4 moeten verstrekken aan de bewindvoerder gelden zodoende dezelfde waarborgen als ten aanzien van gegevens die zij op grond van de toepasselijke toezichtwet moeten verstrekken aan hun toezichthouder.
Hoofdstuk 6. Bepalingen over het beheer van registergoederen
Artikel 6.1 Beheerovername registergoederen
Met dit artikel wordt aan de Minister van Volkshuisvesting en Ruimtelijke Ordening voor wat betreft onroerende zaken en de Minister van Infrastructuur en Waterstaat voor wat betreft vaartuigen en luchtvaartuigen, de bevoegdheid gegeven om aan een eigenaar of degene die om een andere reden bevoegd is tot het in beheer of gebruik geven van een registergoed mede te delen dat het beheer van het registergoed over wordt genomen door die Minister, dan wel aan een persoon of instelling die door die Minister is aangewezen. De Minister heeft deze bevoegdheid alleen als er sprake is van een bevroren registergoed en er naar het oordeel van de Minister sprake is van risico’s op maatschappelijke schade met betrekking tot dat registergoed. Voorbeelden van maatschappelijke schade zijn gevolgen voor de leefbaarheid, de veiligheid en gezondheid en schade aan het milieu door onder meer langdurige leegstand of achterstallig onderhoud. Ook als het belang van de huurder geschaad wordt door de bevriezing van het gehuurde op grond van een sanctiemaatregel heeft de Minister de bevoegdheid om het beheer van het bevroren registergoed over te nemen. Het kan hier zowel gaan om de huur van onroerende zaken als om vaartuigen en luchtvaartuigen. De huur van vaartuigen en luchtvaartuigen speelt op dit moment niet, maar in het belang van toekomstbestendige wetgeving is ervoor gekozen om het tweede lid, onderdeel b, ook te laten zien op vaartuigen en luchtvaartuigen.
Het beheer wordt overgenomen om de risico’s van de sanctiemaatregel te beperken, of schade te voorkomen, te beperken of te herstellen.
Mogelijk worden persoonsgegevens verwerkt in het kader van de beheerovername. Dit betreffen uitsluitend persoonsgegevens die degene aan wie het beheer is opgedragen nodig heeft voor de uitvoering van het beheer. Hierbij kan gedacht worden aan persoonsgegevens van huurders of andere gerechtigden. Dit zijn persoonsgegevens die noodzakelijk zijn voor de uitoefening van de wettelijke taak die aan de beheerder is opgedragen. De verwerking van deze persoonsgegevens is gerechtvaardigd op basis van artikel 6, eerste lid, onderdeel c, van de Algemene verordening gegevensbescherming, op grond waarvan de verwerking van persoonsgegevens rechtmatig is als de verwerking noodzakelijk is om te voldoen aan een wettelijke verplichting die op de verwerkingsverantwoordelijke rust. De beheerder moet bij de verwerking van deze persoonsgegevens uiteraard voldoen aan alle eisen die uit deze verordening voortvloeien.
Registergoederen zijn op grond van artikel 10 van Boek 3 van het Burgerlijk Wetboek goederen waarvoor inschrijving in het daartoe bestemde register noodzakelijk is voor de overdracht of vestiging, zoals onroerende zaken en teboekgestelde schepen en luchtvaartuigen. De regeling heeft betrekking op registergoederen die als gevolg van een sanctiemaatregel zijn bevroren. Voor een onderbouwing van het in beheer nemen van registergoederen wordt verwezen naar paragraaf 3.4.2 van het algemeen deel van deze memorie van toelichting.
Met het vierde lid wordt bepaald wat in dit hoofdstuk onder beheer wordt verstaan. Met beheer wordt in dit hoofdstuk bedoeld het verrichten van alle handelingen met betrekking tot een registergoed die volgens het burgerlijk recht tot de rechten en plichten van een eigenaar behoren, voor zover die rechten en plichten zien op het wegnemen van de risico’s op maatschappelijke schade. Het vervreemden en bezwaren van het registergoed valt niet onder beheer. Onder beheer vallen bijvoorbeeld wel alle plichten die voortvloeien uit milieueisen, veiligheidseisen, etc. Ook het innen van huurpenningen namens de eigenaar of het aan derden in gebruik geven van het registergoed valt hieronder. De beheerhandelingen moeten wel zien op het wegnemen van de risico’s op maatschappelijke schade die de reden zijn geweest voor de beheerovername.
Voor dit artikel is zoveel mogelijk aangesloten bij artikel 13b van de Woningwet, een artikel dat het college van burgemeester en wethouders de bevoegdheid geeft het beheer van een gebouw, open erf of terrein over te nemen als er bijvoorbeeld sprake is van overtreding van op grond van artikel 4.3 van de Omgevingswet gestelde voorschriften.
Uit het vijfde lid van artikel 6.1 volgt dat de Minister voorwaarden kan stellen aan de uitvoering van het beheer van het registergoed. Hierbij kan gedacht worden aan voorwaarden omtrent het beschikbaar stellen van een onroerende zaak voor een bepaald doel. Per geval zal moeten worden afgewogen of tijdelijk beheer geschikt is om ongewenste maatschappelijke effecten zoals verloedering te voorkomen en welke doelgroep geschikt is voor tijdelijk gebruik.
De eigenaar van het registergoed kan zelf geen beheerhandelingen verrichten ten aanzien van het registergoed, zolang het in beheer is genomen. Dit volgt uit het zesde lid. De bevoegdheid om het beheer over te nemen eindigt zodra een registergoed niet meer bevroren is op grond van een sanctiemaatregel of als naar het oordeel van de Minister er geen sprake meer is van het risico op maatschappelijke schade met betrekking tot dat registergoed. Uit het zevende lid volgt dat de beheerovername dan wordt beëindigd door de Minister.
Artikel 6.2 Kostenverhaal beheerovername
Voor het beheer en alle daarbij behorende handelingen wordt een beheervergoeding vastgesteld. De eigenaar van het in beheer genomen registergoed moet deze beheervergoeding betalen aan de Minister die heeft besloten tot de beheerovername. Uit het tweede lid van dit artikel volgt dat de beheervergoeding kostendekkend is voor de uitvoering van het beheer. Als het in beheer genomen registergoed verhuurd wordt en de beheerder de huurpenningen int namens de eigenaar, kan de beheervergoeding betaald worden uit die huurpenningen (als de huurpenning hoger is dan de beheervergoeding). Als die mogelijkheid er niet is, zal de gesanctioneerde eigenaar een ontheffing moeten krijgen om de beheervergoeding te mogen betalen. Als nodig kan de Minister, op grond van het derde lid van dit artikel, de beheervergoeding invorderen bij dwangbevel, ook na het aflopen van de sanctiemaatregel.
Hoofdstuk 7. Toezicht en handhaving
§ 7.1 Toezicht en handhaving ter naleving van sanctiemaatregelen
Paragraaf 7.1 regelt het toezicht- en handhavingsinstrumentarium voor de naleving van sanctiemaatregelen. Het betreft de naleving van internationale sanctiemaatregelen en de voorschriften die op grond van hoofdstuk 2 ter implementatie van deze maatregelen worden gesteld. Voor de naleving van de bij of krachtens hoofdstuk 4 gestelde regels voor Sanctiewet-instellingen, die met een tweede tranche aan de wet worden toegevoegd, zal met de tweede tranche in paragraaf 7.2 worden voorzien in een apart instrumentarium. De aard van die regels vraagt om een specifiek instrumentarium, waarbij op onderdelen aansluiting zal worden gezocht bij financiële toezichtwetgeving.
§ 7.1.1 Aanwijzing toezichthouders
Artikel 7.1.1 Aanwijzing toezichthouders
Artikel 7.1.1 voorziet in het eerste lid in een grondslag om toezichthouders aan te wijzen die belast zijn met het toezicht op de naleving van sanctiemaatregelen. De bevoegdheid om toezichthouders aan te wijzen komt op grond van het eerste lid, onderdeel a, in de eerste plaats toe aan de Minister van Buitenlandse Zaken, in overeenstemming met de Ministers die het mede aangaat. De toezichthouders die op grond van dit onderdeel worden aangewezen betreffen bijvoorbeeld personen die werkzaam zijn bij autoriteiten die in een sanctiebesluit of sanctieregeling zijn aangewezen als bevoegde autoriteit, en voor een adequate uitvoering van hun taken over toezichtbevoegdheden dienen te beschikken.
Het eerste lid, onderdeel b, regelt daarnaast dat toezichthouders kunnen worden aangewezen door de bestuursorganen die na inwerkingtreding van dit wetsvoorstel op grond van artikel 7.1.2, eerste lid, onderdelen a en b, en tweede lid, over handhavende bevoegdheden beschikken. Dit zijn de Minister van Economische Zaken (Bureau Toetsing Investeringen) en het Bureau Financieel Toezicht, en, in voorkomende gevallen, bij sanctiebesluit of sanctieregeling aangewezen bestuursorganen (zie ook de toelichting bij artikel 7.1.2). In het eerste lid, onderdeel c, wordt de inspecteur, genoemd in artikel 1:3, eerste lid, onderdeel c, van de Algemene douanewet en artikel 1.1, onderdeel h, van de Douane- en Accijnswet BES (de Douane) aangewezen als toezichthouder. In het eerste lid, onderdeel d, wordt tot slot de deken, bedoeld in artikel 45a, eerste lid, van de Advocatenwet, aangewezen als toezichthouder. Het tweede lid schrijft voor dat een op grond van het eerste lid, onderdelen a en b, genomen besluit tot aanwijzing van toezichthouders wordt gepubliceerd in de Staatcourant.
Toezichthouders zijn natuurlijke personen. De personen die als toezichthouder worden aangewezen beschikken als gevolg van de aanwijzing als toezichthouder bij de uitoefening van hun taak over de bevoegdheden die zijn neergelegd in titel 5.2 Awb.338 Dit houdt onder meer in dat de aangewezen personen bevoegd zijn om ter vervulling van hun taak inlichtingen te vorderen (artikel 5:16 Awb), inzage te vorderen van zakelijke gegevens en bescheiden (artikel 5:17 Awb) en zaken en vervoermiddelen te onderzoeken (artikelen 5:18 en 5:19 Awb). Een toezichthouder maakt van zijn bevoegdheden slechts gebruik voor zover dat redelijkerwijs voor de vervulling van zijn taak nodig is (artikel 5:13 Awb). Daarnaast is het ook mogelijk dat de aan de toezichthouder toekomende bevoegdheden worden beperkt in het besluit waarin de toezichthouder wordt aangewezen (artikel 5:14 Awb). Eenieder is verplicht om alle medewerking te verlenen die een toezichthouder redelijkerwijs kan vorderen bij de uitoefening van zijn bevoegdheden (artikel 5:20 Awb).
Voor het toezicht dat wordt uitgeoefend door de Douane, wordt voor de volledigheid opgemerkt dat het toezicht op de naleving van deze wet overlap kan vertonen met het toezicht dat wordt uitgeoefend bij of krachtens de Algemene douanewet.339 In die gevallen volgt uit artikel 1:6 van de Algemene douanewet dat titel 5.2 Awb niet van toepassing is. Aangewezen toezichthouders beschikken dan over de bevoegdheden uit de Algemene douanewet, en niet over de toezichtbevoegdheden uit titel 5.2 Awb.
Caribisch Nederland
De Awb is niet van toepassing in de openbare lichamen Bonaire, Sint Eustatius en Saba. In hoofdstuk 9 van dit wetsvoorstel worden daarom aanvullende regels gesteld om ervoor te zorgen dat toezichthouders in Caribisch Nederland over toereikende bevoegdheden beschikken om uitvoering te geven aan hun toezichthoudende taken. Verwezen wordt naar de toelichting bij artikel 9.2.
Verhouding tot de Regeling toezichthoudende ambtenaren 1977
Op grond van artikel 10, eerste lid, van de huidige Sanctiewet 1977 zijn personen aangewezen die op dit moment toezicht houden op de naleving van de Sanctiewet 1977. Dit is neergelegd in de Regeling toezichthoudende ambtenaren 1977. Bij de voorbereiding van dit wetsvoorstel is bezien in hoeverre het wenselijk is dat de aanwijzing van deze ambtenaren als toezichthouder moet worden voortgezet na de inwerkingtreding van dit wetsvoorstel. Voor zover noodzakelijk, zal daar op het moment van inwerkingtreding van dit wetsvoorstel in worden voorzien. Voor een nadere toelichting wordt verwezen naar hoofdstuk 7 van het algemeen deel.
§ 7.1.2 Handhaving ter naleving van sanctiemaatregelen
Artikel 7.1.2 Aanwijzing bestuursorganen met handhavende bevoegdheden
Overtredingen van sanctiemaatregelen vormen in Nederland een economisch delict in de zin van de Wet op de economische delicten. Op grond van de huidige Sanctiewet 1977 worden na de totstandkoming van internationale sanctiemaatregelen, de noodzakelijke uitvoeringsmaatregelen doorgaans getroffen in een ministeriële regeling (zie ook de toelichting bij artikel 2.1.1). In deze ministeriële regeling wordt neergelegd dat het verboden is te handelen in strijd met de relevante internationale sanctiemaatregelen. Overtreding van deze verboden is strafbaar op grond van artikel 1, onderdeel 1°, van de Wet op de economische delicten. Met dit wetsvoorstel wordt deze systematiek van strafbaarstelling voortgezet. Dit betekent dat de strafrechtelijke weg open blijft staan voor overtredingen van sanctiemaatregelen.
Met de voorgestelde paragraaf 7.1.2 wordt daarnaast de mogelijkheid geïntroduceerd om, aanvullend op de mogelijkheden die het strafrecht biedt, bestuursrechtelijk handhavend op te kunnen treden tegen overtredingen van sanctiemaatregelen. Voor een nadere toelichting op de beleidsmatige overwegingen die hieraan ten grondslag liggen wordt verwezen naar paragraaf 3.2 van het algemeen deel.
In artikel 7.1.2, eerste lid, worden bestuursorganen aangewezen die bestuursrechtelijk handhavend kunnen optreden. Dit betreffen de Minister van Economische Zaken (Bureau Toetsing Investeringen), het Bureau Financieel Toezicht, de inspecteur, genoemd in artikel 1:3, eerste lid, onderdeel c, van de Algemene douanewet en artikel 1.1, onderdeel h, van de Douane- en Accijnswet BES en de deken, bedoeld in artikel 45a, eerste lid, van de Advocatenwet. De aangewezen bestuursorganen oefenen hun bevoegdheden uit ten aanzien van de sectoren of handelingen genoemd in de betreffende onderdelen van het eerste lid. Deze bestuursorganen beschikken over een bestuursrechtelijk handhavingsinstrumentarium op grond van andere wetgeving en derhalve over expertise om dit instrumentarium ook in te zetten ten aanzien van de schending van sanctiemaatregelen. Voor een nadere toelichting wordt verwezen naar paragraaf 3.2 van het algemeen deel.
Vanwege het primaat van de wetgever worden voorschriften over sancties van bestuursrechtelijke aard zoveel mogelijk in de wet opgenomen. Met de voorgestelde systematiek wordt het bestuursrechtelijke handhavingsinstrumentarium neergelegd op het niveau van de wet. Voor de bestuursorganen die worden aangewezen op het niveau van de wet geldt dat zij handhavend kunnen optreden tegen het overtreden van sanctiemaatregelen die zien op de sectoren of handelingen, bedoeld in artikel 7.1.1, eerste lid, onderdelen a tot en met d. Voor deze bestuursorganen wordt bij lagere regelgeving alleen nog bepaald dat zij bij overtreding van sanctiemaatregelen bestuursrechtelijk mogen handhaven.
Omdat niet te voorspellen is welke sanctiemaatregelen in de toekomst worden getroffen, geeft artikel 7.1.2, tweede lid, een grondslag om ook andere bestuursorganen aan te wijzen die zullen beschikken over het handhavingsinstrumentarium, opgenomen in de artikelen 7.1.3 tot en met 7.1.5. In het sanctiebesluit of de sanctieregeling zullen – vergelijkbaar met de (implementatie)systematiek die nu gehanteerd wordt voor de strafbaarstelling van sanctiemaatregelen – daarbij ook de bepalingen worden vermeld waartegen bestuursrechtelijk handhavend kan worden opgetreden. Dit betekent dat op het moment dat er (nieuwe) internationale sanctiemaatregelen worden uitgevaardigd, telkens zal worden bezien welke normen zich – naast de bestaande mogelijkheid tot strafrechtelijke handhaving – lenen voor bestuursrechtelijke handhaving en welk bestuursorgaan daartoe het beste geëquipeerd is.
Een aanwijzing van een bestuursorgaan op grond van artikel 7.1.2, tweede lid, geschiedt in een sanctiebesluit of sanctieregeling. Dit kan een algemene maatregel van bestuur betreffen, maar zal in de regel een ministeriële regeling zijn (zie ook de toelichting bij artikel 2.1.1). In het algemeen is van belang dat terughoudendheid wordt betracht bij delegatie van regelgevende bevoegdheden aan een Minister.340 De rechtvaardiging voor deze vorm van delegatie vloeit in dit geval voort uit de wijze waarop sanctiemaatregelen tot stand komen. Voor sanctiemaatregelen geldt dat de te handhaven voorschriften zijn opgenomen in een verdrag, een besluit of aanbeveling van een volkenrechtelijke organisatie, of in internationale afspraken, dan wel in regelgeving ter uitvoering daarvan. In de huidige praktijk zijn de normen doorgaans opgenomen in EU-verordeningen of EU-besluiten. Deze internationale sanctiemaatregelen zijn in beginsel tijdelijk van aard en aan wijzigingen onderhevig. Daarnaast is van belang dat na de totstandkoming van internationale sanctiemaatregelen, uitvoeringsvoorschriften met spoed worden vastgesteld, mede om anticipatie op de maatregelen te voorkomen. Om deze redenen is het niet werkbaar om op het niveau van de wet in formele zin alle bestuursorganen aan te wijzen die over handhavende bevoegdheden zullen beschikken en alle gedragingen aan te wijzen waartegen handhavend kan worden opgetreden. Evenals voor de huidige systematiek die gehanteerd wordt voor de strafbaarstelling van sanctiemaatregelen, wordt daarom voorzien in een systematiek die het mogelijk maakt om de te handhaven voorschriften bij lagere regeling aan te wijzen. Anders dan in het strafrecht, waar vervolging is voorbehouden aan het Openbaar Ministerie, is het daarnaast in voorkomende gevallen ook van belang om een bestuursorgaan aan te wijzen dat daartoe bevoegd is.
Omdat het hier om forse handhavende bevoegdheden gaat zal er na inwerkingtreding van een dergelijk sanctiebesluit of sanctieregeling zo spoedig mogelijk een wetsvoorstel bij de Tweede Kamer worden ingediend.
De bestuursorganen die op grond van artikel 7.1.2, eerste en tweede lid, zijn of worden aangewezen beschikken als gevolg daarvan over het handhavingsinstrumentarium dat is neergelegd in de artikelen 7.1.3 tot en met 7.1.5. Dit betekent dat zij een aanwijzingsbeschikking kunnen uitvaardigen en bevoegd zijn tot oplegging van een last onder bestuursdwang, een last onder dwangsom en een bestuurlijke boete. Ook wordt voorzien in de mogelijkheid om in het sanctiebesluit of de sanctieregeling te bepalen dat de oplegging van een bestuurlijke sanctie wordt gepubliceerd (artikel 7.1.6).
Artikel 7.1.3 Aanwijzingsbeschikking
Dit artikel voorziet in de bevoegdheid voor het bestuursorgaan om een aanwijzing te geven aan eenieder die niet voldoet aan een krachtens een sanctiemaatregel op hem rustende verplichting. Op deze wijze kan het bestuursorgaan concretiseren welke verplichtingen uit de norm voortvloeien.
De aanwijzingsbeschikking betreft een besluit in de zin van artikel 1:3 Awb. Bij de voorbereiding en bekendmaking van het besluit zijn daarom de toepasselijke bepalingen uit de Awb van toepassing. Dit vergt onder meer dat de aanwijzing berust op een deugdelijke motivering (artikel 3:46 Awb) en bekend wordt gemaakt conform de voorschriften in afdeling 3.6 Awb.
Artikel 7.1.4 Last onder bestuursdwang
Dit artikel geeft de aangewezen bestuursorganen de bevoegdheid om een last onder bestuursdwang op te leggen. Ingevolge artikel 5:32, eerste lid, Awb, beschikt het bestuursorgaan als gevolg daarvan ook over de bevoegdheid om een last onder dwangsom op te leggen. De bepalingen uit de afdelingen 5.3.1 en 5.3.2 Awb zijn van toepassing.
Voor de openbare lichamen Bonaire, Sint Eustatius en Saba worden in hoofdstuk 9 de nodige aanvullende regels gesteld ten behoeve van de bevoegdheid tot oplegging van een last onder bestuursdwang of dwangsom, aangezien de Awb niet van toepassing is in Caribisch Nederland.
Tegen een besluit tot oplegging van een last onder bestuursdwang of dwangsom staat in het Europees deel van Nederland bestuursrechtelijke rechtsbescherming open conform de voorschriften uit de Awb. Voor Caribisch Nederland geldt het in de Wet administratieve rechtspraak BES neergelegde stelsel van rechtsbescherming.
Artikel 7.1.5 Bestuurlijke boete
Op grond van dit artikel krijgen de aangewezen bestuursorganen de bevoegdheid om een bestuurlijke boete op te leggen ter handhaving van sanctiemaatregelen. In het tweede en derde lid wordt de maximumhoogte van de boete geregeld. Dit is conform artikel 5:46, eerste lid, Awb, waarin is voorgeschreven dat de maximale boetehoogte wordt neergelegd in de wet, en dus niet op een lager niveau van regelgeving.341 Bij het bepalen van de maximumhoogte geldt als uitgangspunt dat wordt aangesloten bij de boetehoogte die ten hoogste kan worden opgelegd als een overtreding strafrechtelijk wordt gehandhaafd. In dit geval betreft dat het maximum dat op grond van artikel 6, eerste lid, onder 1°, van de Wet op de economische delicten geldt voor opzettelijke overtredingen (misdrijven).
Het vierde lid regelt dat de op te leggen boete voor iedere overtreding kan worden geregeld in het sanctiebesluit of de sanctieregeling. In dat geval bepaalt de regering dan wel de Minister van Buitenlandse Zaken, in overeenstemming met Onze Minister(s) die het mede aangaat, welke boete voor een bepaalde overtreding als evenredig moet worden beschouwd. Het bestuursorgaan heeft dan in beginsel geen ruimte meer om een andere boete op te leggen, met uitzondering van de situatie, bedoeld in artikel 5:46, derde lid, Awb, op grond waarvan het bestuursorgaan in geval van een wettelijk gefixeerde boete niettemin een lagere boete oplegt als de overtreder aannemelijk maakt dat de wettelijk vastgestelde boete wegens bijzondere omstandigheden te hoog is. Bij het opstellen van een sanctiebesluit of sanctieregeling waarin de bestuursrechtelijke weg wordt geopend voor de handhaving van sanctiemaatregelen zal telkens worden bezien of er aanleiding is om een wettelijk gefixeerde boete op te nemen. Voor die gevallen waarin de boetehoogte niet in een sanctiebesluit of sanctieregeling wordt neergelegd, geldt dat het aan het bestuursorgaan is om een passende hoogte vast te stellen, met inachtneming van het in het tweede en derde lid neergelegde maximum. Daartoe kan een bestuursorgaan beleidsregels vaststellen.
De oplegging van een bestuurlijke boete geschiedt volgens de regels die zijn neergelegd in titel 5.4 Awb. Hieronder begrepen zijn voorschriften die relevant zijn voor duale stelsels waarin overtredingen zowel strafrechtelijk als bestuursrechtelijk kunnen worden gehandhaafd. Zo vloeit uit artikel 5:44, eerste lid, Awb voort dat een bestuursorgaan geen bestuurlijke boete oplegt als tegen de overtreder wegens dezelfde gedraging een strafvervolging is ingesteld en het onderzoek ter terechtzitting is begonnen. De bestuursrechtelijke weg is in dat geval afgesloten. Artikel 5:44, tweede en derde lid, Awb regelt dat er overleg plaats moet vinden tussen het Openbaar Ministerie en het bevoegde bestuursorgaan. Uit deze bepalingen volgt dat het mogelijk is om elke gedraging apart voor te leggen of algemene afspraken te maken. Het Openbaar Ministerie en het bestuursorgaan kunnen bijvoorbeeld gezamenlijk criteria formuleren op basis waarvan in individuele gevallen de keuze kan worden gemaakt tussen de bestuursrechtelijke of strafrechtelijke weg. Deze criteria kunnen worden vastgelegd in een convenant of vervolgingsrichtlijnen van het Openbaar Ministerie.
In hoofdstuk 9 worden aanvullende regels gesteld voor de uitoefening van de bevoegdheid tot het opleggen van een bestuurlijke boete in Caribisch Nederland, waar de Awb niet van toepassing is.
Tegen een besluit tot oplegging van een bestuurlijke boete staat rechtsbescherming open conform de voorschriften uit de Awb, of, voor Caribisch Nederland, de Wet administratieve rechtspraak BES.
Artikel 7.1.6 Publicatie besluit tot oplegging bestuurlijke sanctie
Met dit artikel wordt voorzien in de mogelijkheid om in een sanctiebesluit of sanctieregeling voor te schrijven dat besluiten tot oplegging van een bestuurlijke sanctie door het bestuursorgaan openbaar worden gemaakt. De publicatie kan verschillende doelen dienen, zoals het informeren of waarschuwen van marktpartijen en burgers, generale en specifieke preventie, of het geven van inzicht in de handhavingspraktijk van het betrokken bestuursorgaan. De publicatie van sanctiebesluiten is ingrijpend en kan verstrekkende gevolgen hebben voor de overtreder. Het is daarom van belang dat een publicatieplicht met voldoende waarborgen is omgeven. Het eerste lid regelt dat de openbaarmaking pas geschiedt nadat het besluit onherroepelijk is geworden. Als een voorlopige voorziening wordt verzocht om openbaarmaking te voorkomen, regelt het tweede lid dat de openbaarmaking wordt opgeschort totdat de voorzieningenrechter uitspraak heeft gedaan. Het derde lid regelt daarnaast dat in het sanctiebesluit of de sanctieregeling nadere regels worden gesteld over de openbaarmaking, en specificeert een aantal elementen die daarin moeten worden opgenomen.
§ 7.1.3 Bijzondere handhavingsbevoegdheid bij ernstige niet-naleving van sanctiemaatregelen of risico op ernstige ontduiking
Artikel 7.1.7 Ingrijpen bij ontduiking of ondermijning
De bevoegdheid neergelegd in artikel 7.1.7 is verdergaand dan de bevoegdheden neergelegd in de artikelen 5.2 tot en met 5.6 en is bedoeld voor situaties waar sprake is van een niet-naleving van sanctiemaatregelen of een duidelijk risico ontstaat of wordt vergroot op ontduiking van of het actief bijdragen aan omzeiling van sanctiemaatregelen door andere ondernemingen die met de betrokken onderneming verbonden zijn. In tegenstelling tot de bevoegdheid neergelegd in de artikelen 5.2 tot en met 5.6 van dit wetsvoorstel vervangt de aangewezen persoon het bestuur en stelt zich daarvoor in de plaats.
De aangewezen persoon heeft daarbij als hoofdtaak te waarborgen dat de onderneming handelt overeenkomstig hetgeen is geregeld bij of krachtens deze wet en de verplichtingen ingevolge de sanctiemaatregelen nakomt en niet bijdraagt aan de ontduiking ervan door andere ondernemingen die aan de betrokken onderneming verbonden zijn. Bij dit laatste kan het bijvoorbeeld gaan om een dochteronderneming die een sanctiemaatregel ontduikt. Er is voor gekozen om de inzet van dit instrument mogelijk te maken bij een risico op ernstige ontduiking omdat het voor de uitvoering van sanctiemaatregelen van groot belang is om ernstige ontduiking tegen te gaan. Ter illustratie valt op dit moment bijvoorbeeld te denken aan de situatie dat een onderneming het ernstige risico neemt bij de export van zijn producten, al dan niet via een (buitenlandse) dochter, dat deze ten bate komen van de Russische oorlogsmachine in strijd met de geldende sanctiemaatregelen. In die situatie is het voor een goede uitvoering van de sancties niet voldoende om te wachten tot dit risico zich daadwerkelijk heeft verwezenlijkt. In dat geval zou de schade in Oekraïne immers al zijn aangericht met behulp van deze Nederlandse onderneming. Er is sprake van een reparatoire handhavingsmaatregel die verdere overtredingen moet voorkomen en al verrichte overtredingen voor zover mogelijk ongedaan moet maken.
Voor zover dit past bij de hoofdtaak moet de aangewezen persoon zich ook richten naar het belang van de onderneming (zie artikel 7.1.7, vierde lid). Dit laatste betekent dat de aangewezen persoon ook rekening moet houden met de belangen van de stakeholders van de onderneming zoals (minderheids)aandeelhouders, klanten, toeleveranciers en werknemers. Het is juist bij deze stakeholders reëel dat (een deel) zich niet bewust is van de rol die de betrokken onderneming heeft gehad bij het ontduiken van sancties. Dat vergt van de aangewezen persoon voldoende inzet om voor zover mogelijk de belangen van deze stakeholders veilig te stellen.
Gelet op deze taakvervulling is het wenselijk dat de aan te wijzen persoon in ieder geval beschikt over kennis en ervaring op het gebied van controle op naleving van wettelijke voorschriften ten aanzien van sanctiemaatregelen. De aan te wijzen persoon kan bijvoorbeeld een achtergrond op het gebied van «compliance» hebben, waarbij ervaring met implementatie van sanctiemaatregelen in bedrijfsvoering relevant kan zijn. In de kern is er immers sprake van een aanzienlijk verscherpt toezicht van overheidswege via de aangewezen persoon op de gedragingen van de onderneming. Tegelijkertijd kan de aangewezen persoon de betrokkenen ook helpen bij het stabiliseren dan wel zorgvuldig afwikkelen van de betrokken onderneming.
Bij het toepassen van deze bevoegdheid zal de Minister van Economische Zaken in overeenstemming met de Minister(s) die het mede aangaat een afweging moeten maken tussen het publiek belang van de effectieve naleving van sanctiemaatregelen, de EU-verplichting tot bestrijding van omzeiling van sanctiemaatregelen, de belangen van de betrokken onderneming en diens stakeholders en de belangen van de aandeelhouders of eigenaren van de onderneming. De beginselen van behoorlijk bestuur en de bescherming van eigendomsrechten in combinatie met de aard en inhoud van de betrokken sanctiemaatregel zullen daarbij leidend zijn. Daarbij wordt de betrokkenheid van de onderneming bij het omzeilen of ontduiken van sancties uitdrukkelijk meegewogen. Het wetsvoorstel voorziet daarbij in rechtsbescherming – zowel ten aanzien van het aanwijzen van de aangewezen persoon als tegen de opdrachten die de aangewezen persoon verstrekt. In beide gevallen staat bestuursrechtelijke rechtsbescherming open.
Tot slot wordt in afwijking van de hoofdregel dat bij toezicht en handhaving de kosten ten laste komen van de algemene middelen, wel degelijk de kosten voor de inschakeling van de aangewezen persoon doorberekend aan de onderneming waarvoor hij wordt aangesteld (artikel 7.1.7, zesde lid). Overeenkomstig de kaders van het Rapport Maat Houden342 kan deze kostendoorberekening worden gerechtvaardigd door het «de veroorzaker betaalt»-beginsel: de vergaande reparatoire handhavingsmaatregel is noodzakelijk om voortzetting van de overtredingen van de sanctiemaatregelen snel en effectief te beëindigen door de (operationele) controle over de onderneming over te nemen. Juist het gedrag van de onderneming is aanleiding voor deze extra en complexe handhavingsinspanning en tasten de principes van goed toezicht niet aan. Ook leidt dit niet tot onaanvaardbare gevolgen voor het bedrijfsleven in algemene zin: het gaat hier niet om ondernemingen die een sanctiemaatregel (incidenteel) overtreden. Het gaat om een onderneming die actief gebruikt wordt als middel om sanctiemaatregelen te omzeilen of te ontduiken. Het verhoogt per saldo niet de regeldruk of de handhavingslasten, want is incidenteel. De gekozen opzet zorgt er ook voor dat financiële motieven ook niet leidend kunnen zijn voor de Minister.
In het zevende lid is een uitzondering opgenomen voor ondernemingen die onder toezicht staan op grond van de Wet op het financieel toezicht, de Wet toezicht trustkantoren 2018, de Wet toezicht accountantsorganisaties, de Pensioenwet, de Wet verplichte beroepspensioenregeling, de Wet financiële markten BES, en de verordening cryptoactiva. Op grond van deze wetten en verordening is al sprake van doorlopend toezicht, onder meer op integere bedrijfsvoering, door DNB en AFM. Vastgestelde sanctieschendingen kunnen worden meegewogen in dat doorlopende toezicht en bij de inzet van het toezichtinstrumentarium. DNB en AFM houden echter geen toezicht op individuele schendingen van sancties en stellen deze overtredingen ook niet vast. Bij de inzet van het toezichtinstrumentarium kan bijvoorbeeld worden gedacht aan het geven van een aanwijzing, het opleggen van een last onder dwangsom of bestuurlijke boete of het intrekken van de vergunning. Ook kunnen DNB en AFM overgaan tot hertoetsing van, bijvoorbeeld, een bestuurder of commissaris (of het gehele collectief) als daarvoor een redelijke aanleiding bestaat. Een redelijke aanleiding kan zich bijvoorbeeld voordoen in geval van overtreding van wet- en regelgeving.
Het hiervoor genoemde bestaande financieel toezicht met het bestaande toezichtinstrumentarium geeft voldoende aanleiding om de bevoegdheden tot interventie in deze sectoren te laten bij de bestaande toezichthouders. De reikwijdte van het toezicht van DNB en AFM blijft met dit artikel ongewijzigd.
Ook is een uitzondering opgenomen voor ondernemingen die als advocaat, notaris, toegevoegd notaris of kandidaat-notaris werkzaamheden verrichten (zevende lid, onderdeel b). Toezicht op de advocatuur is vanwege de rol en positie van de advocaten onafhankelijk van de Staat vormgegeven. Juist vanwege deze rol en positie van de advocaat is het niet verenigbaar dat door de Minister van Economische Zaken in overeenstemming met de Minister die het mede aangaat het bestuur of de leiding van een advocatenkantoor kan worden overgenomen door een bij de Minister aangewezen persoon of personen. Gelijkelijk daaraan, moeten ook notarissen worden uitgezonderd van dit artikel. Voor een nadere toelichting wordt verwezen naar de artikelsgewijze toelichting bij artikel 5.3, achtste lid.
§ 7.2 Toezicht en handhaving ter naleving van hoofdstuk 4
Deze paragraaf zal met een tweede tranche worden toegevoegd aan de Wet internationale sanctiemaatregelen en wordt daarom aangeduid als gereserveerd. Voor een nadere toelichting wordt verwezen naar paragraaf 3.8 van het algemeen deel.
§ 7.3 Strafrechtelijke handhaving
Artikel 7.3.1 Toepasselijkheid van de Nederlandse strafwet
Dit artikel regelt dat de Nederlandse strafwet ook van toepassing is op Nederlanders die zich buiten de Nederlandse landsgrenzen schuldig maken aan een bij of krachtens deze wet strafbaar gesteld feit. Het artikel is gelijk aan artikel 13 van de huidige Sanctiewet 1977. De achtergrond van dit artikel is gelegen in de aard van sanctieovertredingen, in die zin dat het bij overtredingen van sanctiemaatregelen niet altijd makkelijk is om na te gaan waar de verboden handelingen zijn gepleegd. Daarnaast is van belang dat voorkomen wordt dat sanctiemaatregelen worden ontdoken door verboden handelingen buiten de landsgrenzen te verrichten. Dit zou afbreuk doen aan de doelstellingen van sanctiemaatregelen.343
Met dit artikel wordt voldaan aan artikel 12, eerste lid, onderdeel c, van Richtlijn (EU) 2024/1226 inzake de strafbaarstelling van beperkende maatregelen,344 dat eisen stelt aan de vestiging van rechtsmacht ten aanzien van overtredingen van in EU-verband tot stand gekomen sanctiemaatregelen. Deze eisen houden verband met de wereldwijde activiteiten van daders, de grensoverschrijdende aard van de delicten en de mogelijkheid om grensoverschrijdend onderzoek uit te voeren.345 Op grond van artikel 12, eerste lid, onderdeel c, van de richtlijn, dienen lidstaten de nodige maatregelen te nemen om rechtsmacht te vestigen ten aanzien van de in de artikelen 3 en 4 van die richtlijn bedoelde strafrechtelijke delicten, als de dader onderdaan van die lidstaat is. Met het voorgestelde artikel 7.3.1 wordt aan deze verplichting voldaan. Tot aan het moment van inwerkingtreding van artikel 7.3.1 van dit wetsvoorstel wordt aan dit vereiste uit de richtlijn voldaan met artikel 13 van de huidige Sanctiewet 1977. Voor de volledigheid wordt opgemerkt dat artikel 12, eerste lid, van de richtlijn ook vereist dat lidstaten rechtsmacht vestigen als het strafrechtelijk delict werd gepleegd aan boord van een vaartuig of een vliegtuig dat in de betrokken lidstaat is geregistreerd of er de vlag van voert. Dit vloeit in Nederland voort uit artikel 3 van het Wetboek van Strafrecht.
Het begrip «Nederlander» omvat ook de Nederlandse rechtspersoon.346 Voor de volledigheid wordt opgemerkt dat dochterondernemingen die zelf een Nederlandse rechtspersoon zijn dus ook onder het bereik van dit artikel vallen. De vraag of een dochteronderneming gekwalificeerd moet worden als een Nederlandse rechtspersoon, is afhankelijk van verschillende criteria, die buiten het bereik van dit wetsvoorstel liggen.
Hoofdstuk 8. Gegevensverwerking
§ 8.1 Toepassingsbereik
Artikel 8.1.1 Toepassingsbereik
Hoofdstuk 8 van dit wetsvoorstel bevat regels over het verwerken van gegevens, ten behoeve van een effectieve naleving en uitvoering van sanctiemaatregelen. Artikel 8.1.1, eerste lid, bepaalt dat de regels uit dit hoofdstuk niet van toepassing zijn op gegevens die verwerkt worden door:
– een bewindvoerder bij een onderneming, aangewezen overeenkomstig artikel 5.5; en
– de AFM en DNB en de gegevens zijn ontvangen van een bewindvoerder als hiervoor bedoeld.
Voor de verwerking van gegevens verkregen bij bewindvoering bij een onderneming als bedoeld in artikel 5.5, bedoeld in het eerste en tweede aandachtsstreepje hierboven, zijn in artikel 5.6 de geheimhoudingsregimes van toepassing verklaard van de wetten en verordening op grond waarvan die ondernemingen onder toezicht staan.
Het tweede lid verduidelijkt dat verplichtingen tot het verstrekken van gegevens in internationale sanctiemaatregelen uit verdragen en bindende besluiten van volkenrechtelijke organisaties blijven gelden. Deze verplichtingen werken rechtstreeks en gaan voor op (eventueel conflicterende) nationale regels. Als bijvoorbeeld een Europese sanctieverordening voorziet in een expliciet voorschrift tot verstrekking, blijft artikel 8.2.5 – dat een generieke bevoegdheid voor gegevensverstrekking bevat – buiten toepassing. De voorwaarden genoemd in artikel 8.2.5, tweede lid, kunnen dan niet voor de voorgeschreven verstrekking worden tegengeworpen. Ditzelfde geldt ook voor de andere specifieke bepalingen over gegevensverstrekking zoals opgenomen in dit hoofdstuk. Een voorbeeld van een gegevensverwerkingsgrondslag in een Europese sanctieverordening is artikel 8, vierde lid, van Verordening 269/2014 (PbEU 2023, L 159I):
«4. De bevoegde autoriteiten van de lidstaten, met inbegrip van handhavingsautoriteiten, douaneautoriteiten in de zin van Verordening (EU) nr. 952/2013 van het Europees Parlement en de Raad, bevoegde autoriteiten in de zin van Verordening (EU) nr. 575/2013, Richtlijn (EU) 2015/849 van het Europees Parlement en de Raad en Richtlijn 2014/65/EU, alsmede beheerders van officiële registers waarin natuurlijke personen, rechtspersonen, entiteiten en lichamen alsmede onroerende of roerende goederen worden geregistreerd, verwerken onverwijld informatie, inclusief persoonsgegevens en, indien nodig, de in de leden 1 en 1 bis bedoelde informatie, en wisselen deze onverwijld uit met andere bevoegde autoriteiten van hun lidstaat of andere lidstaten, en met de Commissie, indien die verwerking en uitwisseling noodzakelijk zijn voor het uitvoeren van de taken van de verwerkende autoriteit of de ontvangende autoriteit uit hoofde van deze verordening, met name wanneer zij gevallen vaststellen van een schending of omzeiling, of van pogingen tot schending of omzeiling, van de in deze verordening vastgestelde verbodsbepalingen.»
In dit voorbeeld moet exclusief naar het artikel in de Europese verordening worden gekeken. Artikel 8.2.5 is dus niet van toepassing en dient daarmee ook niet om de bepalingen in de verordening verder in te vullen.
§ 8.2 Gegevensverwerking
Artikel 8.2.1 Gegevensverstrekking inzake meldingen
Dit artikel regelt de bevoegdheid voor het uitwisselen van gegevens tussen het bestuursorgaan, bedoeld in artikel 3.1.1 (lees: centraal meldpunt sancties), en de in dit artikel genoemde autoriteiten. Deze bevoegdheid geldt als de grondslagen in Europese sanctieverordeningen niet toereikend zijn voor het uitwisselen van de noodzakelijke gegevens tussen het centraal meldpunt sancties en de in dit artikel genoemde autoriteiten en niet uitputtend geregeld zijn.
Het centraal meldpunt sancties heeft als taak om de gegevens die het naar aanleiding van de meldingen ontvangt, te verzamelen, registreren, bewerken en analyseren. Om opvolging te kunnen geven aan de aanvang van een bestuursrechtelijke of strafrechtelijke procedure is het niet alleen nodig om de inhoud van de meldingen te delen met de in het eerste lid genoemde autoriteiten, maar ook de analyses die naar aanleiding van de meldingen door het centraal meldpunt sancties gemaakt worden.
In eerste instantie zal het centraal meldpunt sancties uitgaan van de informatie die, door degene op wie de meldingsplicht van toepassing is, bij de melding wordt gedaan. Als het centraal meldpunt het noodzakelijk acht voor een nadere analyse van een melding kan het op grond van het eerste lid gegevens opvragen bij de betreffende bevoegde autoriteit. Andersom geldt hetzelfde; als de betreffende bevoegde autoriteit daar aanleiding toe ziet kan hij, op grond van het tweede lid, gegevens uitwisselen met het centraal meldpunt.
Overigens is het niet noodzakelijk dat het centraal meldpunt sancties iedere melding doorstuurt naar de betreffende bevoegde autoriteit. Het centraal meldpunt kan de betreffende gegevens uitwisselen als daar aanleiding toe is.
Artikel 8.2.2 Gegevensverwerking vanwege onderzoek naar ondernemingen
In het eerste lid is de grondslag van de verwerking van gegevens opgenomen en deze grondslag is beperkt tot hetgeen noodzakelijk is voor een effectieve uitvoering van sanctiemaatregelen.
In het tweede lid is bepaald dat de Minister van Economische Zaken verwerkingsverantwoordelijke is. De Minister van Economische Zaken is niet de enige die in het kader van dit artikel en artikel 8.2.3 persoonsgegevens zal verwerken. Er worden afspraken gemaakt over de wijze van verwerking van persoonsgegevens, zodat deze op eenduidige wijze plaatsvindt, zowel door de verschillende bij de uitvoering van artikel 8.2.3 betrokken Ministers als door de instanties die informatie verstrekken. Deze afspraken zullen worden weergegeven in een privacy impact assessment van de uitvoering.
Artikel 8.2.3 Gegevensverstrekking vanwege onderzoek naar ondernemingen
In dit artikel is een uitgebreide grondslag opgenomen voor de Minister van Economische Zaken om als bevoegde autoriteit voor de eigendom van bedrijven te kunnen toetsen of en op welke wijze de directe of indirecte eigendom van bedrijven is gestructureerd en georganiseerd. Hiermee kan de Minister van Economische Zaken beoordelen of de personen, entiteiten en lichamen genoemd in Europese sanctieverordeningen op enigerlei wijze direct of indirect eigenaar zijn van of belangen hebben in bedrijven gevestigd in Nederland. Hoewel de UBO-registratie van ondernemingen en rechtspersonen in het Handelsregister een belangrijke eerste stap is in het achterhalen van deze eigendomsverhoudingen, leert de praktijk dat bij complexe structuren meer en diepgravend onderzoek nodig is. Met dit artikel wordt dit mogelijk gemaakt. De Minister van Economische Zaken maakt bij het verkrijgen van onafhankelijk van de meldingsplichtige aanwezige informatie in eerste instantie gebruik van de informatiebronnen opgenomen in het eerste lid. De Minister van Economische Zaken kan bijvoorbeeld gebruik maken van overige openbare registers bij de wet ingesteld. Hierbij kan gedacht worden aan de Meldingenregisters AFM, het Register Trustkantoren, het Centraal insolventieregister en het Centraal curatele- en bewindregister. Ook kan de Minister van Economische Zaken gebruik maken van openbare informatie. Dit kan van alles zijn, zoals jaarrekeningen en jaarverslagen en persberichten van ondernemingen, maar bijvoorbeeld ook berichtgeving in de media, die kan helpen bij het gerichter zoeken naar andere informatie.
In het tweede lid zijn de partijen opgesomd die desgevraagd alle informatie verstrekken die noodzakelijk is voor de uitvoering van dit artikel en artikel 8.2.2. Het gaat hierbij om informatie die niet met voldoende zekerheid uit openbare gegevens en registraties als het Handelsregister kan worden opgehaald. Het gaat hierbij altijd om gegevensvragen naar aanleiding van een specifieke casus die bij het BTI ligt. Het is nadrukkelijk niet de bedoeling om gegevens bij deze partijen op te vragen zonder dat er een casus aan ten grondslag ligt.
In het derde lid is bepaald dat de Minister van Economische Zaken een schriftelijk verzoek om mededeling kan doen aan de Minister van Binnenlandse Zaken en Koninkrijksrelaties of de Minister van Defensie, voor zover dit noodzakelijk is voor de uitvoering van dit artikel en artikel 8.2.2. In dat geval kunnen de diensten (AIVD en MIVD) de eigen systemen raadplegen om te bezien of relevante informatie beschikbaar is en gedeeld kan worden. Aldus is kenbaar dat ook informatie van beide diensten kan worden betrokken bij de uitvoering van dit artikel en artikel 8.2.2. Het betreft hier een verzoek om naslag en niet een verzoek van de Minister van Economische Zaken aan de dienst om een onderzoek te verrichten. De diensten zijn niet verplicht om aan een dergelijk verzoek gehoor te geven. Er kunnen immers redenen van nationale veiligheid zijn die aan een eventuele verstrekking in de weg staan. De naslagtaak van de diensten is in artikel 8, tweede lid, onderdeel f, en artikel 10, tweede lid, onderdeel g, van de Wet op de inlichtingen- en veiligheidsdiensten 2017 geregeld. De gevallen waarin naslag kan worden gedaan, zijn limitatief opgesomd in de daarop gebaseerde Regeling naslag Wiv 2017.
In het vierde lid is bepaald dat de notaris van tot zijn protocol behorende verklaringen van erfrecht, desgevraagd afschriften uitgeeft aan de Minister van Economische Zaken, voor zover dit noodzakelijk is voor de uitvoering van dit artikel en artikel 8.2.2. In artikel 49b van de Wet op het notarisambt is bepaald dat de notaris desverlangd afschriften uitgeeft van tot zijn protocol behorende verklaringen van erfrecht, aan degenen die daarbij belang hebben in verband met een rechtsverhouding waarin zij tot de erflater stonden. Artikel 8.2.3, vierde lid, is een aanvulling op deze verplichting. In het geval de Minister van Economische Zaken deze informatie nodig heeft voor de uitvoering van dit artikel en artikel 8.2.2 kan hij deze afschriften opvragen. Artikel 49b van de Wet op het notarisambt is van overeenkomstige toepassing verklaard, omdat de inkadering in dit artikel dat de verplichting uittreksels uit te geven alleen dat gedeelte van de akte betreft dat betrekking heeft op feiten als bedoeld in artikel 188 van Boek 4 van het Burgerlijk Wetboek, ook op artikel 8.2.3, vierde lid, van dit wetsvoorstel van toepassing is. Dat geldt ook voor de in artikel 49b opgenomen van overeenkomstige toepassing verklaring van artikel 49a van de Wet op het notarisambt. Dat de Minister van Economische Zaken deze informatie kan verkrijgen is noodzakelijk omdat er ook via een erfenis een overgang van zeggenschap of significante invloed kan optreden. In het vijfde lid is bepaald, dat de geheimhoudingsplicht die op grond van artikel 22 van de Wet op het notarisambt op de notaris en onder zijn verantwoordelijkheid werkzame personen rust, niet van toepassing is bij de naleving van de verplichting, bedoeld in het vierde lid. Een gelijkluidende verplichting als in het vierde lid staat met dezelfde reden in artikel 34, zesde lid, van de Wet veiligheidstoets investeringen, fusies en overnames.
In het zesde lid is opgenomen dat de gegevensverstrekking op basis van dit artikel kosteloos geschiedt. Een uitzondering wordt gemaakt voor de gegevens uit het Handelsregister en het kadaster (eerste lid, onderdelen a en b). Deze partijen mogen op basis van artikel 9, derde lid, van de Wet hergebruik van overheidsinformatie in samenhang met artikel 50, tweede lid, van de Handelsregisterwet 2007 en artikel 108, derde lid, van de Kadasterwet, kosten in rekening brengen.
In het zevende lid is bepaald dat de Minister van Economische Zaken, als blijkt dat er onduidelijkheid bestaat over de eigendomsstructuur en -verhoudingen binnen een onderneming, kan vragen om een uittreksel uit het door de onderneming gehouden aandeelhoudersregister. Het zevende lid is van toepassing op een onderneming, voor zover deze geen beursgenoteerde onderneming is.
Artikel 8.2.4 Doorgifteplicht aan registers
Dit artikel regelt de verplichting voor bestuursorganen en toezichthouders die bij of krachtens de wet zijn belast met een taak ter uitvoering van sanctiemaatregelen, om, als zij daarover beschikken, informatie over een relatie tussen een gesanctioneerde natuurlijke persoon, rechtspersoon, entiteit of lichaam en het voorwerp van de registratie in een register door te geven aan de beheerder van dat register. Daarmee worden de beheerders van de registers in staat gesteld de bevoegdheid uit te oefenen om een aantekening te plaatsen bij het voorwerp van de registratie en de daarmee samenhangende en geregistreerde informatie. Weliswaar zal in diverse gevallen de beheerder van het register ook zelf een dergelijke relatie kunnen leggen (bijvoorbeeld wanneer de rechthebbende op bijvoorbeeld een kwekersrecht zelf op een lijst voorkomt van natuurlijke personen, rechtspersonen, entiteiten of lichamen waarvan de economische middelen en tegoeden bevroren moeten worden), maar in de meeste gevallen zal de beheerder van het register tot een aantekening overgaan, omdat er informatie van een bestuursorgaan of toezichthouder wordt ontvangen. Het is daarbij van belang te onderkennen dat in zulke gevallen voor bepaalde registers geldt dat de beheerder van het register niet zelfstandig tot een verificatie van de aangeleverde informatie overgaat, maar vertrouwt op de aangeleverde gegevens.
Artikel 8.2.5 Bevoegdheid tot gegevensverstrekking
Dit artikel regelt een generieke bevoegdheid voor het uitwisselen van gegevens tussen bestuursorganen, toezichthouders en andere personen of entiteiten die bij of krachtens de wet zijn belast met een taak ter uitvoering van sanctiemaatregelen, onderling en in internationaal verband. Op basis van deze bepaling kan geen gegevensverstrekking plaatsvinden tussen private partijen, zoals Sanctiewet-instellingen. Deze generieke bevoegdheid geldt, als er geen grondslagen zijn opgenomen in Europese sanctieverordeningen of als er ontoereikende grondslagen zijn opgenomen die niet uitputtend zijn geregeld en ook de grondslagen in de artikelen 8.2.1 tot en met 8.2.4 niet toereikend zijn voor het uitwisselen van de noodzakelijke gegevens tussen de autoriteiten en toezichthouders die een rol hebben binnen het regime van de sanctiemaatregelen. In geval de grondslag, toereikend of ontoereikend, uitputtend geregeld is, vindt artikel 8.2.5 geen toepassing, omdat toepassing ervan in strijd zou zijn met hetgeen uitputtend is geregeld in de verordening. Zie voor een toelichting ook paragraaf 3.6 van het algemeen deel. Op grond van het tweede lid is verstrekking van gegevens aan beperkingen onderworpen.
In het eerste lid is de generieke bevoegdheid voor het uitwisselen van gegevens opgenomen die geldt voor de autoriteiten en toezichthouders die een rol hebben binnen het regime van de sanctiemaatregelen. De tabel in hoofdstuk 7 van het algemeen deel bevat een overzicht van de huidige toezichthouders en autoriteiten die op dit moment een taak hebben. Deze toezichthouders en autoriteiten vallen dus onder het bereik van deze bepaling. In de toekomst kunnen er ook andere toezichthouders en autoriteiten zijn die een taak zullen krijgen in het toezien op de naleving of de uitvoering van sanctiemaatregelen en daarmee ook onder deze bepaling kunnen vallen.
De ontvanger van de gegevens is een Nederlandse overheidsinstantie of een bij overheidswege aangewezen instantie. De ontvanger van de gegevens kan ook een buitenlandse of een buitenlandse van overheidswege aangewezen instantie zijn. In de regel zullen deze buitenlandse overheidsinstanties gevestigd zijn in de EU, omdat ze alleen gegevens kunnen ontvangen als ze belast zijn met de uitvoering van een sanctieverordening.347 Een bij overheidswege aangewezen instantie moet blijken uit een expliciete wettelijke bepaling, zoals een Europese sanctieverordening, deze wet, of een nadere regeling krachtens deze wet.
Bij de verstrekking van de gegevens gaat het altijd om gegevens die al rechtmatig in het bezit zijn van de bevoegde autoriteiten of toezichthouders. Dit betekent dat zij al een grondslag hebben voor de verwerking (waaronder het opslaan) van de gegevens. De verstrekkingsplicht is beperkt tot gegevens waarover deze autoriteiten en toezichthouders de beschikking hebben gekregen bij de vervulling van de hen bij of krachtens deze wet opgedragen taken. In veel gevallen zal de grondslag voor de verwerking van die gegevens gelegen zijn in de opdracht in een Europese sanctieverordening of bij of krachtens deze wet.
De verstrekking van gegevens op grond van dit artikel heeft het toezicht op de naleving of uitvoering van sanctiemaatregelen tot doel. Denk hierbij bijvoorbeeld aan gegevens die verbondenheid kunnen vaststellen van personen en entiteiten aan een gesanctioneerd persoon of gegevens die nodig zijn om een financiële ontheffing af te geven. In het tweede lid, onderdeel a, van dit artikel is opgenomen dat deze gegevens in ieder geval niet verstrekt mogen worden als dat doel onvoldoende bepaald is. Een instantie die om gegevens verzoekt, zal het doel van de gegevens dus nader moeten specificeren. Voor zover het gaat om persoonsgegevens geldt op grond van de AVG al dat het doeleinde van de gegevensverwerking «welbepaald uitdrukkelijk omschreven en gerechtvaardigd» moet zijn (artikel 5, eerste lid, onderdeel b, AVG). Het is aan de ontvanger, maar ook aan degene die op grond van dit artikel gegevens verstrekt, om te beoordelen of daaraan voldaan is. De verstrekte gegevens moeten ook voldoen aan artikel 5, eerste lid, onderdeel c, AVG en niet verder gaan dan noodzakelijk voor de doeleinden waarvoor deze worden verstrekt.
De afweging of de gegevens rechtmatig verstrekt kunnen worden ligt bij de verstrekkende partij. Het is belangrijk dat hierbij altijd een afweging wordt gemaakt tussen het doel van de gegevensverstrekking en de eventuele inbreuk op het grondrecht op de bescherming van persoonsgegevens. Voordat de verstrekking plaats kan vinden, moet de proportionaliteit van deze verstrekking in het licht van de belangen die daarmee gediend worden gewogen worden.
Tot gegevensverstrekking wordt in ieder geval niet overgegaan door de bevoegde autoriteit of de toezichthouder in de gevallen, bedoeld in het tweede lid, onderdelen a tot en met e. Het tweede lid, onderdeel a, is hierboven al toegelicht. Over het tweede lid, onderdelen b tot en met d, wordt het volgende opgemerkt.
In onderdeel b vallen onder «de wet» niet alleen verplichtingen die uit andere Nederlandse wet- en regelgeving volgen, maar ook verplichtingen voortvloeiend uit bindende internationale en Europese wet- en regelgeving. Een geheimhoudingsplicht op grond van hoger recht of een geheimhoudingsplicht waarop geen bij wet te bepalen uitzondering bestaat, staan dus aan verstrekking van de bedoelde gegevens in de weg. Strijd met de AVG valt ook onder deze weigeringsgrond.
Gelet op de groep van potentiële ontvangers van de gegevens, ligt het niet voor de hand dat bij verstrekking sprake zal zijn van schending van de openbare orde. Desalniettemin is ervoor gekozen dit wel mee te laten wegen. Het biedt enige ruimte om bijvoorbeeld gevaar voor goederen mee te wegen in de beslissing op een verzoek om gegevens, zonder dat meteen sprake hoeft te zijn van een schending van een wettelijk voorschrift.
In onderdeel c staat de mate waarin de geheimhouding van gegevens gewaarborgd moet worden in verhouding tot de gevoeligheid van gegevens. De ontvangende partij moet aannemelijk maken dat de maatregelen die hij neemt om de geheimhouding te waarborgen, passend zijn, gelet op de aard en gevoeligheid van deze gegevens.
Het opsporingsbelang is een voorbeeld van een belang in de zin van deze wet dat in onderdeel d in de weg kan staan aan gegevensverstrekking op grond van dit artikel.
§ 8.3 Nadere regels over gegevensverwerking
Artikelen 8.3.1 Nadere regels ter uitvoering van verdragen en bindende besluiten van volkenrechtelijke organisaties en 8.3.2 Nadere regels ter uitvoering van aanbevelingen van volkenrechtelijke organisaties en internationale afspraken
Op grond van hoofdstuk 2 van dit wetsvoorstel kunnen bij of krachtens algemene maatregel van bestuur of ministeriële regeling regels worden gesteld ter uitvoering van de betreffende internationale sanctiemaatregelen.348 Met de artikelen 8.3.1 en 8.3.2 worden grondslagen opgenomen voor het stellen van nadere regels over gegevensverwerking. Deze grondslagen zijn concreter dan die van hoofdstuk 2. Met deze grondslagen wordt een eerste invulling gegeven aan het vereiste van artikel 5, eerste lid, onderdeel b, AVG, dat de doeleinden van de verwerking van persoonsgegevens welbepaald en uitdrukkelijk omschreven moeten zijn. Bij het gebruik van deze grondslag in concrete gevallen, wordt aan dat beginsel nog nader invulling gegeven. Een dergelijke nadere regeling zal ook de noodzaak van de gegevensverwerking voor die concrete gevallen moeten beschrijven in het licht van die doeleinden.
De artikelen 8.3.1 en 8.3.2 bevatten grondslagen voor het stellen van nadere regels over gegevensverwerking, zodat in een sanctiebesluit of sanctieregeling concrete gegevensverstrekkingen beschreven kunnen worden.
Vanwege de verschillende implementatiesystematiek die geldt voor het stellen van regels ter uitvoering van juridisch bindende en niet-juridisch bindende internationale sanctiemaatregelen, is een onderscheid gemaakt tussen het stellen van nadere regels ter uitvoering van internationale sanctiemaatregelen uit verdragen en bindende besluiten van volkenrechtelijke organisaties (artikel 8.3.1) en het stellen van nadere regels ter uitvoering van internationale sanctiemaatregelen uit aanbevelingen van volkenrechtelijke organisaties en internationale afspraken (artikel 8.3.2).
Als van de mogelijkheid uit artikel 8.3.1 of 8.3.2 gebruik wordt gemaakt, bevat de gedelegeerde regelgeving een grondslag als bedoeld in artikel 6, eerste lid, onderdeel c, AVG. Bij deze regeling zal de AVG, en in het bijzonder artikel 5 ervan, in acht moeten worden genomen. Op grond van artikel 8.3.1 kan de grondslag om bij algemene maatregel van bestuur of ministeriële regeling de concrete gegevensverstrekking voor te schrijven, alleen benut worden als dat nodig is ter uitvoering van de relevante internationale sanctiemaatregelen. Deze noodzakelijkheid moet aannemelijk gemaakt worden. Als de grondslag op grond van artikel 8.3.2 van toepassing is dan is het noodzakelijk om regels over de verwerking van gegevens te stellen, omdat hierbij geen sprake is van juridisch bindende besluiten, maar van aanbevelingen van volkenrechtelijke organisaties en internationale afspraken. Vanwege het niet-juridisch bindende karakter, is het nodig om nadere regels bij of krachtens algemene maatregel van bestuur vast te leggen.349 Om die reden is in artikel 8.3.2, eerste lid, een grondslag opgenomen om gegevens te verwerken met inbegrip van bijzondere categorieën van persoonsgegevens en persoonsgegevens van strafrechtelijke aard. Als naar het oordeel van de Minister van Buitenlandse Zaken een gewichtige reden een onmiddellijke voorziening vereist, kunnen regels bij ministeriële regeling worden gesteld die vervolgens binnen acht maanden moet worden vervangen door een algemene maatregel van bestuur.
De grondslag voorziet in de mogelijkheid om concreet te beschrijven welke gegevens, door welke organisatie aan welke (andere) organisatie moeten worden verstrekt in welke gevallen. Een dergelijke concrete beschrijving kan daarom bijdragen aan het voorkomen van twijfel over de rechtmatigheid of noodzaak van de verwerking. Twijfel die anders tot handelingsverlegenheid kan leiden, waardoor essentiële gegevens niet of te laat bij een betrokken bevoegde autoriteit bekend worden gemaakt. Die handelingsverlegenheid kan in de weg staan aan een juiste uitvoering van de sanctiemaatregelen.
Naast verstrekking, kunnen regels worden gesteld over andere verwerkingen van gegevens. Te denken valt bijvoorbeeld aan de verplichting om bepaalde gegevens voor enige tijd te bewaren of juist te vernietigen.
Als van de bevoegdheid van artikel 8.3.1 gebruikgemaakt wordt, kan het nuttig zijn om in het besluit of de regeling op te nemen dat de daarin opgenomen regels verplichtingen van hoger recht die strekken tot verwerking onverlet laten. Het gaat in die gevallen immers om nadere regels ter uitvoering van internationale sanctiemaatregelen uit verdragen en bindende besluiten van volkenrechtelijke organisaties, die rechtstreekse werking hebben. Deze rechtstreeks werkende bepalingen worden door de nadere regeling op grond van dit artikel niet terzijde geschoven.
Hoofdstuk 9. Bonaire, Sint Eustatius en Saba
Artikel 9.1 Toepasselijkheid EU-rechtshandelingen
Bindende besluiten die door de EU worden genomen in het kader van het Gemeenschappelijk Buitenlands en Veiligheidsbeleid zijn in beginsel niet van toepassing in de openbare lichamen Bonaire, Saba en Sint Eustatius. Vanuit het oogpunt van eenheid van buitenlands beleid en eenheid van regelgeving is met de Aanpassingswet openbare lichamen Bonaire, Sint Eustatius en Saba (2010) de lijn ingezet dat het wenselijk is dat deze besluiten ook op de openbare lichamen worden nageleefd.350 Dit standpunt wordt voortgezet. Om die reden wordt met dit artikel in het eerste lid geregeld dat bindende besluiten van de EU voor de toepassing van dit wetsvoorstel ook voor de openbare lichamen gelden als bindende besluiten. Op deze wijze wordt buiten twijfel gesteld dat de grondslag in artikel 2.1.1, eerste lid, (ook) benut kan worden voor het vaststellen van uitvoeringsregels in Caribisch Nederland. De bepaling komt inhoudelijk overeen met het huidige artikel 14a van de Sanctiewet 1977.
In aanvulling op het voorgaande, wordt in het tweede lid geregeld dat bepalingen van EU-rechtshandelingen waarnaar wordt verwezen in op grond van deze wet vast te stellen (uitvoerings)regels, voor de toepassing van deze regels van overeenkomstige toepassing zijn in de openbare lichamen, tenzij uitdrukkelijk anders bepaald. Deze bepaling komt inhoudelijk overeen met het huidige artikel 1, tweede lid, Sanctieregeling BES en wordt met dit wetsvoorstel dus op het niveau van de wet vastgelegd. Regeling bij ministeriële regeling is daarmee niet langer nodig.
Artikel 9.2 Toezicht
Op grond van hoofdstuk 7 van dit wetsvoorstel kunnen personen worden aangewezen die belast zijn met het toezicht op de naleving van dit wetsvoorstel. De bevoegdheden waar de aangewezen toezichthouders over beschikken bij de uitvoering van hun taak zijn neergelegd in titel 5.2 Awb. De Awb is niet van toepassing in de openbare lichamen. Om te verzekeren dat toezichthouders in Caribisch Nederland over de benodigde bevoegdheden beschikken ter uitvoering van hun taak, wordt titel 5.2 Awb van overeenkomstige toepassing verklaard. De verwijzing in 5.16a Awb naar de Wet op de identificatieplicht wordt daarbij vervangen door een verwijzing naar de relevante bepaling uit de Wet op de identificatieplicht BES.
Artikel 9.3 Strafrechtelijke handhaving
Overtredingen van sanctiemaatregelen vormen in het Europese deel van Nederland economische delicten in de zin van de Wet op de economische delicten. De Wet op de economische delicten is niet van toepassing in de openbare lichamen. Met dit artikel worden daarom regels gesteld die de strafbaarstelling van overtredingen van sanctiemaatregelen in de openbare lichamen verzekeren. Het artikel is inhoudelijk gelijkluidend aan het huidige artikel 14c van de Sanctiewet 1977.
Daar waar mogelijk, wordt met dit artikel aangesloten bij de regels die voor het Europese deel van Nederland gelden op grond van de Wet op de economische delicten. Anders dan in het Europese deel van Nederland, komen de mogelijkheid tot oplegging van een taakstraf of verhoging van een geldboete niet voor in het Wetboek van Strafrecht BES. Deze mogelijkheden zijn daarom niet opgenomen in het voorgestelde artikel.
Artikel 9.4 Opsporingsbevoegdheden
Dit artikel is inhoudelijk gelijkluidend aan artikel 14b van de huidige Sanctiewet 1977. Het geeft de Minister van Justitie en Veiligheid de mogelijkheid om in overeenstemming met de Minister van Buitenlandse Zaken, ambtenaren aan te wijzen die in Caribisch Nederland belast zijn met de opsporing. Voor zover van deze bevoegdheid gebruik wordt gemaakt, zijn deze ambtenaren bevoegd naast de ambtenaren die hun bevoegdheden tot opsporing ontlenen aan artikel 184 van het Wetboek van Strafvordering BES.
Hoofdstuk 10. Wijzigingen van andere wetten
Artikel 10.1 Wijziging Advocatenwet
Artikel 10.1 voert enkele wijzigingen in de Advocatenwet door. Deze vloeien voort uit de wijziging van de Sanctiewet 1977 (artikel 10.8 van dit wetsvoorstel) waarin de deken van de orde in het arrondissement wordt aangewezen om toezicht te houden op de naleving van sanctiemaatregelen en houden verband met de huidige bepalingen in de Advocatenwet over toezicht en handhaving op grond van de Advocatenwet. Ten aanzien van het toezicht op de naleving en de handhaving van het bij en krachtens de Sanctiewet 1977 bepaalde, wordt in geval van advocaten dezelfde constructie gevolgd als waarvoor is gekozen bij het toezicht op advocaten in geval van naleving van de Wwft. Zo wordt een beslissing op grond van artikel 10c of 10d van de Sanctiewet 1977 tot oplegging aan een advocaat van een last onder dwangsom of een bestuurlijke boete verwerkt op het tableau, net als nu al het geval is bij dergelijke beslissingen op grond van de Advocatenwet en de Wwft. Ook over het toezicht door de deken op grond van dit wetsvoorstel stelt het college van afgevaardigden geen verordeningen vast. Het college van toezicht stelt daarover beleidsregels vast. Bij het college van toezicht berust de taak tot het houden van systeemtoezicht op het toezichthoudende werk van de deken. De deken van de algemene raad kan, net als bij het toezicht op grond van de Advocatenwet en de Wwft, aanwijzingen geven aan de deken, bedoeld in artikel 9a, onderdeel d, van de Sanctiewet 1977, met betrekking tot de uitoefening van de toezichtstaak.
Artikel 10.2 (wijziging Algemene douanewet), artikel 10.9 (wijziging Telecommunicatiewet), artikel 10.11 (wijziging Wet coördinatie terrorismebestrijding en nationale veiligheid), artikel 10.13 (wijziging Wet op de economische delicten), artikel 10.14 (wijziging Wet op de kansspelen), artikel 10.19 (wijziging Wet ter voorkoming van witwassen en financieren van terrorisme BES) en artikel 10.22 (wijziging Wet veiligheidstoets investeringen, fusies en overnames)
De wijzigingen van deze wetten zijn technisch van aard en strekken ertoe verwijzingen naar de Sanctiewet 1977 te vervangen door verwijzingen naar de Wet internationale sanctiemaatregelen. Vanwege de tijdelijke instandhouding van afdeling 5 van de huidige Sanctiewet 1977, is het voor een aantal wetten noodzakelijk om tijdelijk zowel te verwijzen naar de Wet internationale sanctiemaatregelen als naar de Sanctiewet 1977. Met de inwerkingtreding van de tweede tranche zullen de verwijzingen naar de Sanctiewet 1977 vervallen. De tweede tranche zal daarin voorzien.
Artikel 10.3 Wijziging Algemene wet bestuursrecht
De wijziging in onderdeel 1 van de onderdelen A en B is technisch van aard en strekt ertoe om aan te sluiten op de nieuwe nummering van de artikelen in afdeling 5 van de Sanctiewet 1977.
In onderdeel 2 van de onderdelen A en B wordt de Wet internationale sanctiemaatregelen ingevoegd in de artikelen 7 en 11 van bijlage 2 van de Awb. Hiermee wordt bepaald dat een beroepsprocedure in het kader van de continuïteit en afwikkeling van ondernemingen (hoofdstuk 5 van dit wetsvoorstel) plaatsvindt bij de rechtbank Rotterdam, en hoger beroep bij het College van Beroep voor het bedrijfsleven. Dit is in lijn met de bevoegdheidsverdeling op grond van de Wet veiligheidstoets investeringen, fusies en overnames.
Artikel 10.4 Wijziging Handelsregisterwet 2007
Onderdeel A (artikel 16c)
In het kader van de effectieve tenuitvoerlegging van sanctiemaatregelen is het noodzakelijk dat de Kamer van Koophandel op grond van ontvangen informatie in staat wordt gesteld om kenbaar te maken dat er een relatie is tussen een al bestaande (of nieuw) ingeschreven onderneming of rechtspersoon in het Handelsregister en een natuurlijke persoon of rechtspersoon, entiteit of lichaam, die is opgenomen in een sanctiemaatregel waarvoor een bevriezing van tegoeden en van economische middelen moet plaatsvinden.
Met het regelen van een dergelijke «aantekening» wordt het voor eenieder mogelijk om op eenvoudiger wijze informatie in te winnen over of sprake is van een (rechts)relatie met een persoon, entiteit of lichaam zoals is vastgelegd in de relevante sanctiemaatregelen. Het is een hulpmiddel dat bijdraagt aan de juiste naleving door eenieder van die sanctiemaatregelen, waarmee ook de rechtszekerheid in het economisch verkeer wordt gediend. Dit sluit aan bij de doelen van het Handelsregister (zie artikel 2, onderdelen a en c, van de Handelsregisterwet 2007).
De aantekening in de systemen van het Handelsregister zijn op dossierniveau en niet voorzien op het niveau van een individueel geregistreerd gegeven. De reden hiervoor ligt besloten in de kenmerken van het Handelsregister dat een veelheid aan informatie bevat waardoor op verschillende aspecten van geregistreerde gegevens er een mogelijke relatie met een gesanctioneerde natuurlijke persoon, rechtspersoon of entiteit gelegd kan worden. De aantekening heeft voorts geen derdenwerking zoals voorzien in de artikelen 24 en 25 van de Handelsregisterwet 2007: de aantekening wijst enkel op een relatie. De gevolgen die daaraan verbonden moeten worden, volgen rechtstreeks uit de toepasselijke internationale sanctiemaatregel.351
De figuur van een «aantekening» is in het kader van het Handelsregister bekend: op grond van artikel 16, tweede lid, en artikel 34, eerste lid, van de Handelsregisterwet 2007 brengt de Kamer een aantekening aan dat een gegeven in onderzoek is als de juistheid van het desbetreffende gegeven onzeker is. Deze bevoegdheid tot aanbrengen van een aantekening zoals neergelegd in de Handelsregisterwet 2007 is evenwel niet passend om te voorzien in de behoefte van effectieve tenuitvoerlegging van sanctiemaatregelen. De aard van de aantekening is namelijk anders. Daar waar de bestaande bevoegdheid tot het aanbrengen van een aantekening ziet op een gegeven waarvan de juistheid uiteindelijk door de Kamer op grond van verkregen en opgevraagde informatie wordt bepaald en zo nodig het gegeven wordt gecorrigeerd, is dat niet het geval bij de aantekening zoals voorzien in deze bepaling.
De aantekening zoals voorzien in het voorgestelde artikel 16c van de Handelsregisterwet 2007 heeft geen relatie tot een onderzoek door de Kamer zelf naar de juistheid van een gegeven. De Kamer gaat niet zelfstandig over tot een verificatie van de aangeleverde informatie, maar vertrouwt op de aangeleverde gegevens. De aantekening die de Kamer aanbrengt, zorgt enkel voor een feitelijke weergave en vastlegging in het Handelsregister van een relatie tussen een in het Handelsregister ingeschreven onderneming of rechtspersoon en daaraan verbonden gegevens en een natuurlijke persoon of rechtspersoon, entiteit of lichaam, zoals is vastgelegd in de relevante sanctiemaatregelen. Binnen de stand van de techniek van het Handelsregister zal de Kamer van Koophandel de aantekening opnemen en voor zover mogelijk reproduceren en doorgeven aan andere instanties.
De aanleverende partij en de Kamer zijn allebei eigenstandig verwerkingsverantwoordelijke in de zin van de AVG. De aanleverende partij is verwerkingsverantwoordelijke voor de informatie die geleverd wordt aan de Kamer en de verwerking van het aanleveren zelf. De Kamer die deze informatie ontvangt, bewaart en op basis daarvan een aantekening plaatst, is verwerkingsverantwoordelijke voor die verwerkingen. Er is dus geen sprake van een gezamenlijke verwerkingsverantwoordelijkheid in de zin van artikel 26 AVG.
De Kamer onderzoekt, behoudens andersluidende aanwijzingen, niet zelfstandig de juistheid van de aangeleverde informatie maar vertrouwt op de partijen die de informatie daarover hebben aangeleverd zoals de Nederlandse of buitenlandse overheidsinstanties dan wel van Nederlandse of buitenlandse van overheidswege aangewezen instanties die belast zijn met respectievelijk de uitvoering, het toezicht op de naleving van sanctiemaatregelen of de naleving van het bij of krachtens deze wet bepaalde. Het gevolg hiervan is ook dat de aantekening die geplaatst wordt krachtens deze bepaling geen authentiek gegeven is als bedoeld in artikel 30, eerste lid, van de Handelsregisterwet 2007.
Als een belanghebbende bezwaar wil maken tegen een aantekening, moet hij dit kenbaar maken bij de Kamer. De Kamer zal op grond van de doorzendplicht het bestuursorgaan dat de informatie heeft gedeeld op grond waarvan de aantekening is geplaatst hiervan onverwijld op de hoogte stellen, onder gelijktijdige mededeling daarvan aan de afzender.352 Dat bestuursorgaan zal de verdere behandeling ter hand nemen door de informatie die is gedeeld met het register te delen met de afzender, voorzien van een rechtsmiddelenclausule.
Jaarlijks wordt gecontroleerd of de informatie nog reden geeft tot het opnemen van een aantekening. De aantekening wordt verwijderd indien de relatie zich niet langer voordoet (derde en vierde lid).
Onderdelen B (artikel 22a) en C (artikel 28)
Vanwege de tijdelijke instandhouding van afdeling 5 van de huidige Sanctiewet 1977, is het voor de Handelsregisterwet 2007 noodzakelijk om tijdelijk zowel te verwijzen naar de Wet internationale sanctiemaatregelen als naar de Sanctiewet 1977. Met de inwerkingtreding van de tweede tranche zullen de verwijzingen naar de Sanctiewet 1977 komen te vervallen. De tweede tranche zal daarin voorzien.
Artikel 10.5 Wijziging Implementatiewet registratie uiteindelijk belanghebbenden van trusts en soortgelijke juridische constructies
Onderdeel A (artikel 7)
Vanwege de tijdelijke instandhouding van afdeling 5 van de huidige Sanctiewet 1977, is het voor de Implementatiewet registratie uiteindelijk belanghebbenden van trusts en soortgelijke juridische constructies noodzakelijk om tijdelijk zowel te verwijzen naar de Wet internationale sanctiemaatregelen als naar de Sanctiewet 1977. Met de inwerkingtreding van de tweede tranche zullen de verwijzingen naar de Sanctiewet 1977 komen te vervallen. De tweede tranche zal daarin voorzien.
Onderdeel B (artikel 15a)
Net als bij de aantekenbevoegdheid voor de Kamer bij het Handelsregister voorziet het voorgestelde artikel 15a van de Implementatiewet registratie uiteindelijke belanghebbenden van trusts en soortgelijke juridische constructies in een soortgelijke aantekenbevoegdheid voor de beheerder van het register voor het registreren van trusts en uiteindelijk belanghebbenden van trusts. Deze beheerder is de Kamer van Koophandel.
Ook hier draagt het regelen van een aantekenbevoegdheid bij aan de effectieve tenuitvoerlegging van sanctiemaatregelen. De beheerder van het register wordt in staat gesteld om op grond van ontvangen informatie kenbaar te maken dat er een relatie is tussen een al bestaande (of nieuw) ingeschreven trust of geregistreerde uiteindelijk belanghebbende van een trust en een natuurlijke persoon of rechtspersoon, entiteit of lichaam, die is opgenomen in een sanctiemaatregel waarvoor een bevriezing van tegoeden en van economische middelen moet plaatsvinden.
Met het regelen van een dergelijke «aantekening» wordt het voor eenieder mogelijk om op eenvoudiger wijze informatie in te winnen over of sprake is van een (rechts)relatie met een persoon, entiteit of lichaam zoals is vastgelegd in de relevante sanctiemaatregelen. Het is een hulpmiddel dat bijdraagt aan de juiste naleving door eenieder van die sanctiemaatregelen, waarmee ook de rechtszekerheid in het economisch verkeer wordt gediend. Het register heeft tot doel het voorkomen van het gebruik van het financiële stelsel voor witwassen en financieren van terrorisme.353 Het opnemen van de aantekening in het register past daarin: internationale sanctiemaatregelen zijn ook opgelegd aan niet-statelijke actoren of terroristische organisaties354 en trusts worden vaak gebruikt door gesanctioneerde personen en entiteiten om toepasselijke internationale sanctiemaatregelen te omzeilen of bepaalde banden met gesanctioneerde partijen te verhullen. Omgekeerd worden trusts en vergelijkbare juridische constructies ook gebruikt om op een effectieve wijze de banden met een gesanctioneerde persoon te doorbreken door het aanbrengen van een «firewall» tussen de gesanctioneerde persoon en diens eigendom zoals bijvoorbeeld aandelenbelangen. Beide typen gebruik van een trust en vergelijkbare juridische constructies in de context van internationale sanctiemaatregelen onderstrepen het belang van de bevoegdheid om aantekeningen te plaatsen in dit register.
De aantekening zoals voorzien in het voorgestelde artikel 15a van de Implementatiewet heeft geen relatie tot een onderzoek door de beheerder zelf naar de juistheid van een gegeven. De Kamer gaat niet zelfstandig over tot een verificatie van de aangeleverde informatie, maar vertrouwt op de aangeleverde gegevens. De aantekening die de beheerder aanbrengt, zorgt enkel voor een feitelijke weergave en vastlegging in het register van een relatie tussen de in het register ingeschreven trust of geregistreerde uiteindelijk belanghebbende en daaraan verbonden gegevens en een natuurlijke persoon of rechtspersoon, entiteit of lichaam, zoals is vastgelegd in de relevante sanctiemaatregelen.
De aanleverende partij en de Kamer zijn allebei eigenstandig verwerkingsverantwoordelijke in de zin van de AVG. De aanleverende partij is verwerkingsverantwoordelijke voor de informatie die geleverd wordt aan de Kamer en de verwerking van het aanleveren zelf. De Kamer die deze informatie ontvangt, bewaart en op basis daarvan een aantekening plaatst, is verwerkingsverantwoordelijke voor die verwerkingen. Er is dus geen sprake van een gezamenlijke verwerkingsverantwoordelijkheid in de zin van artikel 26 AVG.
De beheerder onderzoekt, behoudens andersluidende aanwijzingen, niet zelfstandig de juistheid van de aangeleverde informatie maar vertrouwt op de partijen die de informatie daarover hebben aangeleverd zoals de Nederlandse of buitenlandse overheidsinstanties dan wel van Nederlandse of buitenlandse van overheidswege aangewezen instanties die belast zijn met respectievelijk de uitvoering, het toezicht op de naleving van sanctiemaatregelen. Daarnaast volgt uit de Implementatiewet dat in ieder geval ook de Minister van Financiën en de Financiële inlichtingen eenheid relevante informatie kunnen verstrekken.
Als een belanghebbende bezwaar wil maken tegen een aantekening, moet hij dit kenbaar maken bij de beheerder. De beheerder zal op grond van de doorzendplicht het bestuursorgaan dat de informatie heeft gedeeld op grond waarvan de aantekening is geplaatst hiervan onverwijld op de hoogte stellen, onder gelijktijdige mededeling daarvan aan de afzender.355 Dat bestuursorgaan zal de verdere behandeling ter hand nemen door de informatie die is gedeeld met het register te delen met de afzender, voorzien van een rechtsmiddelenclausule.
Jaarlijks wordt gecontroleerd of de informatie nog reden geeft tot het opnemen van een aantekening. De aantekening wordt verwijderd indien de relatie zich niet langer voordoet (derde en vierde lid).
Artikel 10.6 Wijziging Kadasterwet
Met dit artikel wordt een nieuw artikel 118b toegevoegd aan de Kadasterwet. Hiermee krijgt de bewaarder van het kadaster en de openbare registers de bevoegdheid om een aantekening te plaatsen bij een registergoed in de basisregistratie kadaster, de registratie voor schepen en de registratie voor luchtvaartuigen als de rechthebbende van dat registergoed gesanctioneerd is op grond van een verdrag, een besluit van een volkenrechtelijke organisatie of een beperkende maatregel als bedoeld in artikel 215, tweede lid, VWEU. Hiervan kan sprake zijn als de geregistreerde rechthebbende (zowel natuurlijke personen als rechtspersonen) zelf voorkomt op een sanctielijst, maar ook als de geregistreerde rechthebbende zodanig verbonden is met een natuurlijke persoon, rechtspersoon, entiteit of lichaam op een sanctielijst dat ook de geregistreerde rechthebbende daarmee onder de sancties valt.
Het doel van de kadastrale registraties is onder meer het bevorderen van rechtszekerheid ten aanzien van registergoederen in het rechtsverkeer, in het economisch verkeer en in het bestuurlijk verkeer tussen burgers en bestuursorganen (artikel 2a, onderdeel a, van de Kadasterwet). Om die reden zal de bewaarder van het kadaster en de openbare registers alleen overgaan tot het plaatsen van een aantekening als onomstotelijk duidelijk is dat het een bevroren registergoed betreft. De bewaarder van het kadaster en de openbare registers kan deze informatie verkrijgen van de sanctielijsten zelf, van de Kamer van Koophandel en van de Belastingdienst. Voor die laatste twee verstrekkers van informatie is in het tweede respectievelijk het derde lid van het artikel een grondslag voor de gegevensverstrekking geregeld. De bewaarder van het kadaster en de openbare registers heeft geen zelfstandige onderzoeksbevoegdheid om geregistreerde rechthebbenden te onderzoeken. De bewaarder is dus afhankelijk van informatie van derden voor het kunnen plaatsen van een aantekening als een geregistreerde rechthebbende zodanig verbonden is met een natuurlijke persoon, rechtspersoon, entiteit of lichaam op een sanctielijst dat die rechthebbende daarmee onder de sancties valt. Alleen als die informatie tot geen twijfel leidt dat er sprake is van een bevroren registergoed, wordt overgegaan tot het plaatsen van een aantekening. Als geen sprake meer is van een bevroren registergoed, wordt de aantekening verwijderd.
Als een belanghebbende bezwaar wil maken tegen een aantekening, moet hij dit kenbaar maken bij de bewaarder. De bewaarder zal op grond van de doorzendplicht het bestuursorgaan dat de informatie heeft gedeeld op grond waarvan de aantekening is geplaatst hiervan onverwijld op de hoogte stellen, onder gelijktijdige mededeling daarvan aan de afzender.356 Dat bestuursorgaan zal de verdere behandeling ter hand nemen door de informatie die is gedeeld met het register te delen met de afzender, voorzien van een rechtsmiddelenclausule.
Jaarlijks wordt gecontroleerd of de informatie nog reden geeft tot het opnemen van een aantekening. De aantekening wordt verwijderd indien de relatie zich niet langer voordoet (vierde en vijfde lid).
Artikel 10.7 Wijziging Pensioenwet
Waar een onderneming door toepasselijkheid van sancties komt te verkeren in de omstandigheden van hoofdstuk 5 van dit wetsvoorstel, kan de Minister van Economische Zaken een bewindvoerder aanstellen. Ten aanzien van ondernemingen onder toezicht op grond van de Pensioenwet is daartoe van belang dat de toezichthouders toezichtvertrouwelijke informatie kunnen delen met die Minister. Dergelijke informatie kan nodig zijn voor de Minister om te beoordelen of toepasselijkheid van sancties op die onderneming ernstige maatschappelijke, economische of werkgelegenheidseffecten (artikel 5.3 van dit wetsvoorstel) kan veroorzaken.
Zulke informatie kan bijvoorbeeld zien op de investeringen en de clientèle van de onderneming en de financiële positie en stabiliteit van de onderneming. Verder kan informatie over eventuele incidenten die zich bij de onderneming hebben voorgedaan relevant zijn, bijvoorbeeld voor de voorschriften die de Minister aan de aanwijzing kan verbinden op grond van artikel 5.3, eerste lid, van dit wetsvoorstel. Daarnaast kan zulke informatie inzicht geven in eventuele maatregelen die de onderneming al neemt of heeft genomen op last van de toezichthouder om de gevolgen van sancties te beperken. Het delen van zulke informatie kan ook nodig zijn voor het bereiken van overeenstemming over die maatregel tussen de Minister en de relevante toezichthouder, zoals ten aanzien van zulke ondernemingen voorgeschreven in artikel 5.6 van dit wetsvoorstel. Om dit mogelijk te maken wordt voorgesteld in artikel 208, eerste lid, een grondslag op te nemen voor het delen van zulke informatie met de Minister van Economische Zaken ten behoeve van zijn taken op grond van hoofdstuk 5 van dit wetsvoorstel.
Artikel 10.8 Wijziging Sanctiewet 1977
Onderdelen B (artikel 9), C (artikel 9a) en L (artikel 10f)
De wijzigingen in deze artikelen zijn tweeledig. Ten eerste worden de bevoegdheden uit afdeling 5 die op dit moment toekomen aan de Minister van Financiën, toegekend aan AFM en DNB, die deze bevoegdheden op dit moment al uitoefenen als gevolg van de overdracht van deze bevoegdheden in het Overdrachtsbesluit Sanctiewet 1977. Ten tweede worden er twee nieuwe toezichthoudende autoriteiten aangewezen in de wet, vanwege de nieuwe categorieën instellingen die onder het bereik van afdeling 5 worden gebracht. Deze twee wijzigingen worden hierna nader toegelicht.
Het huidige artikel 10f regelt dat de bevoegdheden die de Minister van Financiën op grond van afdeling 5 toekomen, overgedragen kunnen worden aan een of meer rechtspersonen die op grond van artikel 10, tweede lid, zijn belast met het toezicht op de naleving van de krachtens afdeling 5 gestelde regels. Deze rechtspersonen zijn de AFM en DNB.357 Met het Overdrachtsbesluit Sanctiewet 1977 is van de mogelijkheid uit artikel 10f gebruik gemaakt. Als gevolg daarvan komen de bevoegdheden uit afdeling 5 van de Sanctiewet 1977 sinds 2002 toe aan AFM en DNB. Met de voorgestelde wijziging wordt deze huidige praktijk verankerd in de wet. Dit betekent dat de bevoegdheden in de wet worden toegekend aan AFM en DNB. Artikel 10f komt te vervallen.
Met het vervallen van de grondslag in artikel 10f komt ook het Overdrachtsbesluit Sanctiewet 1977 te vervallen. Ook het besluit Aanwijzing rechtspersonen Sanctiewet 1977, dat zijn grondslag vindt in het huidige artikel 10, tweede lid, en dat strekt tot de voornoemde aanwijzing van AFM en DNB als rechtspersonen die zijn belast met het toezicht op de naleving van afdeling 5, komt te vervallen.
Naast de voornoemde wijziging, worden twee (nieuwe) toezichthoudende autoriteiten aangewezen. Dit betreffen het BFT (onderdeel c) en de deken (onderdeel d). De aanwijzing van deze autoriteiten houdt verband met het uitbreiden van de categorieën instellingen die onder het bereik van de regels van afdeling 5 worden gebracht. Voor een nadere toelichting op deze keuze wordt verwezen naar paragraaf 3.8 van het algemeen deel.
Onderdeel D (artikel 10)
Eerste en vierde lid
De wijziging in het eerste lid voorziet erin dat de toezichthoudende autoriteiten toezichthouders kunnen aanwijzen die belast zijn met het toezicht op de naleving van de bij of krachtens afdeling 5 gestelde regels. De personen die als toezichthouder worden aangewezen beschikken als gevolg van de aanwijzing als toezichthouder bij de uitoefening van hun taak over de bevoegdheden die zijn neergelegd in titel 5.2 Awb. Dit houdt onder meer in dat de aangewezen personen bevoegd zijn om ter vervulling van hun taak inlichtingen te vorderen (artikel 5:16 Awb), inzage te vorderen van zakelijke gegevens en bescheiden (artikel 5:17 Awb) en zaken en vervoermiddelen te onderzoeken (artikelen 5:18 en 5:19 Awb). Een toezichthouder maakt van zijn bevoegdheden slechts gebruik voor zover dat redelijkerwijs voor de vervulling van zijn taak nodig is (artikel 5:13 Awb). Daarnaast is het ook mogelijk dat de aan de toezichthouder toekomende bevoegdheden worden beperkt in het besluit waarin de toezichthouder wordt aangewezen (artikel 5:14 Awb). Eenieder is verplicht om alle medewerking te verlenen die een toezichthouder redelijkerwijs kan vorderen bij de uitoefening van zijn bevoegdheden (artikel 5:20 Awb).
De aanwijzingsbesluiten die op grond van het eerste worden genomen dienen ingevolge het nieuwe vierde lid (nieuw) te worden gepubliceerd in de Staatscourant. De wijziging in het vierde lid is technisch van aard.
Tweede en derde lid
Het huidige artikel 10, eerste lid, kent de mogelijkheid om toezichthouders aan te wijzen uitsluitend toe aan de Minister van Buitenlandse Zaken, in overeenstemming met de Ministers die het mede aangaat. Op grond van deze bepaling zijn in de Regeling toezichthoudende ambtenaren Sanctiewet 1977 toezichthouders aangewezen. De in die regeling aangewezen toezichthouders houden toezicht op de naleving van sanctiemaatregelen zelf, en niet op de bedrijfsvoeringsvoorschriften die op grond van afdeling 5 worden gesteld. Het is niet nodig om deze bevoegdheid voor de Minister van Buitenlandse Zaken te behouden in afdeling 5 van de Sanctiewet 1977, omdat deze bevoegdheid separaat wordt opgenomen in hoofdstuk 7 van de Wet internationale sanctiemaatregelen, die met dit wetsvoorstel wordt vastgesteld. Op grond van die bepaling zal worden voorzien in de aanwijzing van de noodzakelijke toezichthouders die toezicht houden op de naleving van sanctiemaatregelen. Het nieuwe eerste lid in artikel 10 van de Sanctiewet 1977, beperkt zich dan ook tot de bevoegdheid van de toezichthoudende autoriteiten AFM, DNB en BFT om toezichthouders aan te wijzen alsmede de aanwijzing van de deken als toezichthouder, en heeft uitsluitend betrekking op het toezicht op de naleving van de bij of krachtens afdeling 5 van de Sanctiewet 1977 gestelde (bedrijfvoerings)regels.
In het tweede lid zijn de instellingen opgenomen waar afdeling 5 op van toepassing is. Met de voorgestelde wijziging worden de volgende categorieën instellingen toegevoegd: belastingadviseurs, accountants, advocaten en notarissen.
Voor de volledigheid wordt het volgende opgemerkt over aanbieders van cryptoactivadiensten. Met de Uitvoeringswet verordening bij geldovermakingen en overdrachten van cryptoactiva te voegen informatie (Uitvoeringswet TFR) wordt de reikwijdte van de Wwft uitgebreid naar negen categorieën aanbieders van cryptoactivadiensten.358 Als gevolg van dit voorstel komt ook het huidige onderdeel m van artikel 2, tweede lid, van de Sanctiewet 1977 te vervallen. De aanbieders van cryptoactivadiensten die onder de reikwijdte van de Wwft komen te vallen, worden met de Uitvoeringswet TFR ook onder de reikwijdte van afdeling 5 van de Sanctiewet 1977 gebracht door middel van een wijziging van artikel 10. Op het moment dat onderhavig voorstel van wet wordt ingediend bij de Tweede Kamer, zal zo nodig worden voorzien in een samenloopbepaling ten aanzien van deze wijziging van artikel 10.
Het huidige derde lid van artikel 10 vervalt, omdat het niet nodig is om uitdrukkelijk te bepalen dat de bepalingen uit afdeling 5.2 Awb van overeenkomstige toepassing zijn op aangewezen toezichthouders. Dit is niet nodig, omdat personen als gevolg van hun aanwijzing als toezichthouder zonder nadere regeling over de in de in titel 5.2 vermelde bevoegdheden beschikken.
Onderdeel E (artikel 10a)
Het huidige artikel 10a regelt dat de Minister van Financiën de (op dit moment) aangewezen rechtspersonen AFM en DNB in de gelegenheid kan stellen een zienswijze naar voren te brengen over de uitvoering van regels ter implementatie van internationale sanctiemaatregelen die het financiële verkeer betreffen. In de praktijk is geen noodzaak gebleken tot behoud van deze bevoegdheid. Artikel 10a komt daarom te vervallen.
Onderdeel F (artikel 10aa)
Met dit onderdeel wordt een nieuw artikel ingevoegd in afdeling 5. Artikel 10aa schrijft voor dat een toezichthoudende autoriteit haar taak op een risicogebaseerde en effectieve wijze uitvoert. Dit sluit aan bij de wijze waarop het toezicht op de Wwft wordt uitgeoefend (artikel 1d, zesde lid, van de Wwft). De aangewezen toezichthoudende autoriteiten zijn ook op grond van die wet belast met een toezichthoudende taak en zijn dan ook bekend met deze wijze van toezicht uitoefenen. Voor AFM en DNB geldt dat zij hun huidige bevoegdheden op grond van afdeling 5 op dit moment al op deze wijze uitvoeren en betreft dit dus een wettelijke verankering van de huidige werkwijze. Voor een nadere toelichting wordt verwezen naar paragraaf 3.8 van het algemeen deel.
Doorbreking geheimhoudingsplicht (artikel 10ab)
Dit artikel regelt dat artikel 45a, tweede lid, van de Advocatenwet en 111a, derde lid, van de Wet op het notarisambt van overeenkomstige toepassing zijn op het toezicht op de naleving door respectievelijk advocaten en notarissen. Voor advocaten betekent dit dat de advocaat, zijn medewerkers en personeel, alsmede andere personen die bij de beroepsuitoefening betrokken zijn, niet gehouden zijn aan de in artikel 11a van de Advocatenwet neergelegde geheimhoudingsplicht, voor zover het gaat om informatieverstrekking aan de deken, die op grond van afdeling 5 toezicht uitoefent. Voor notarissen betekent dit dat de notaris en de onder zijn verantwoordelijkheid werkzame personen, niet gehouden zijn aan de in artikel 22 van de Wet op het notarisambt neergelegde geheimhoudingsplicht, voor zover het gaat om informatieverstrekking aan de personen die op grond van afdeling 5 toezicht uitoefenen.
Onderdeel G (artikel 10b)
De wijzigingen in het eerste en tweede lid regelen dat de daarin genoemde bevoegdheden tot het stellen van regels toekomen aan de toezichthoudende autoriteiten (verwezen wordt ook naar de toelichting bij de artikelen 9, 9a en 10f). Dat geldt niet voor de deken. Met het beleggen van deze bevoegdheid bij het college van toezicht, bedoeld in artikel 36a van de Advocatenwet, is zoveel mogelijk aangesloten bij artikel 45h Advocatenwet. De bevoegdheid om regels te stellen is niet belegd bij het college van afgevaardigden omdat artikel 28, vijfde lid, Advocatenwet onder meer regelt dat het college van afgevaardigden geen verordeningen vaststelt met betrekking tot het uitoefenen van het toezicht. Voor AFM en DNB geldt dat deze verankering een voortzetting van de huidige praktijk betreft. Op grond van het huidige artikel 10f van de Sanctiewet 1977 is de bevoegdheid voor de Minister van Financiën tot het stellen van regels overgedragen aan AFM en DNB. Met de door AFM en DNB vastgestelde Regeling toezicht Sanctiewet 1977 is aan deze bevoegdheid invulling gegeven.
Het derde lid waarin de Minister van Financiën ontheffing of vrijstelling kan verlenen voor de te stellen regels over de bedrijfsvoering vervalt, omdat die bevoegdheid niet nodig is vanwege de keuze om risicogebaseerd toezicht te houden.
Regelgevende bevoegdheden worden slechts bij uitzondering toegekend aan zelfstandige bestuursorganen. Het derde lid (nieuw) en vierde lid voorzien daarom in ministeriële goedkeuring ten aanzien van de door AFM, DNB en BFT gestelde regels.359
Onderdeel H (artikel 10ba)
Met de wijziging in artikel 10ba wordt geregeld dat de aanwijzingsbevoegdheid (artikel 10ba) en de bevoegdheid tot oplegging van een last onder dwangsom (artikel 10c) toekomen aan de toezichthoudende autoriteiten. Voor AFM en DNB is dit een wettelijke verankering van de huidige praktijk, gelet op het Overdrachtsbesluit Sanctiewet 1977. Verwezen wordt ook naar de toelichting bij de artikelen 9, 9a en 10f.
Onderdeel I (artikel 10bb)
Met dit onderdeel wordt een nieuw artikel toegevoegd aan afdeling 5, op grond waarvan de toezichthoudende autoriteiten AFM, DNB en BFT als bestuursorgaan zelf inlichtingen kunnen vorderen. Deze bevoegdheid wordt verankerd in de wet, in aanvulling op de bevoegdheid waar de als toezichthouder aangewezen personen, in beginsel medewerkers van de toezichthoudende autoriteiten, op grond van artikel 5:16 Awb over beschikken. Aansluiting is gezocht bij artikel 1:74 van de Wet op het financieel toezicht. In het tweede lid zijn de artikelen 5:13 en 5:20, eerste en tweede lid, Awb van overeenkomstige toepassing verklaard. Uit deze bepalingen vloeit voort dat de toezichthoudende autoriteit slechts van zijn bevoegdheid gebruik maakt voor zover dat redelijkerwijs voor de vervulling van zijn taak nodig is en dat de medewerkingsplicht en geheimhoudingsregels uit respectievelijk artikel 5:20, eerste en tweede lid, gelden. Het derde lid van artikel 10bb regelt dat ook artikel 5:20, derde lid, Awb van overeenkomstige toepassing is. Als gevolg daarvan kunnen de toezichthoudende autoriteiten een last onder bestuursdwang, of een last onder dwangsom gelet op artikel 5:32, eerste lid, opleggen ter handhaving van de inlichtingenplicht uit artikel 10bb.
Artikel 10bb is niet van toepassing op de deken, bedoeld in artikel 45a, eerste lid, van de Advocatenwet, omdat de deken naast toezichthoudende autoriteit, ook de toezichthouder in de zin van de Awb is (artikel 10, eerste lid). De bepalingen in artikel 10bb hebben voor de deken dus geen meerwaarde.
Onderdeel K (artikel 10d)
Artikel 10d regelt de bevoegdheid tot oplegging van een bestuurlijke boete ter handhaving van de krachtens artikel 10b gestelde regels. Met de wijziging van het eerste lid wordt in de eerste plaats geregeld dat deze bevoegdheid toekomt aan de toezichthoudende autoriteiten (verwezen wordt ook naar de toelichting bij de artikelen 9, 9a en 10f). Daarnaast wordt geregeld dat de toezichthoudende autoriteit een bestuurlijke boete kan opleggen als niet wordt voldaan aan de medewerkingsplicht die is neergelegd in artikel 5:20, eerste lid, Awb, op grond waarvan eenieder verplicht is om aan een toezichthouder binnen de door hem gestelde redelijke termijn alle medewerking te verlenen die deze redelijkerwijs kan vorderen bij de uitoefening van zijn bevoegdheden. Ook wordt geregeld dat een bestuurlijke boete kan worden opgelegd ter handhaving van artikel 10bb, op grond waarvan inlichtingen kunnen worden gevorderd door de toezichthoudende autoriteiten AFM, DNB en BFT zelf.
Voor de volledigheid wordt opgemerkt dat toezichthoudende autoriteiten op grond van artikel 5:20, derde lid, in samenhang met artikel 5:32, eerste lid, Awb, ook over de bevoegdheid beschikken om een last onder dwangsom op te leggen als niet wordt voldaan aan de in artikel 5:20, eerste lid, Awb neergelegde medewerkingsplicht. Dit geldt ook voor gevallen waarin de inlichtingen op grond van artikel 10bb worden gevorderd door de toezichthoudende autoriteit zelf (zie ook de toelichting bij artikel 10bb, derde lid). De bevoegdheid tot oplegging van een last onder dwangsom voor overtredingen van de inlichtingenplicht behoeft daarom, anders dan de bevoegdheid tot oplegging van een bestuurlijke boete in een dergelijke situatie, geen nadere regeling.
In het huidige artikel 10d, tweede lid, is artikel 1:85 van de Wet op het financieel toezicht van overeenkomstige toepassing verklaard ten aanzien van de instellingen waar in dat lid naar wordt verwezen. In het huidige derde lid zijn verwijzingen opgenomen naar de artikelen 184 van de Pensioenwet en 179 van de Wet verplichte pensioensregeling, waarin eenzelfde regeling is opgenomen voor de pensioenfondsen en beroepspensioenfondsen. De voornoemde artikelen uit de Wet op het financieel toezicht, Pensioenwet en de Wet verplichte pensioensregelingen bevatten regels over de schorsing van de verplichting tot betaling van de bestuurlijke boete. Met de voorgestelde wijziging van artikel 10d worden regels over de schorsende werking van dergelijke besluiten opgenomen in het tweede en derde lid, waardoor een verwijzing naar de voornoemde wetten niet meer nodig is. De betreffende regeling wordt hierna inhoudelijk toegelicht. Voor de volledigheid wordt opgemerkt dat de verwijzingen naar de artikelen 183 van de Pensioenwet en 178 van de Wet verplichte beroepspensioenregeling in het huidige artikel 10d, derde lid, niet meer nodig zijn omdat de betreffende bepalingen zijn vervallen.
Uit artikel 4:87 Awb vloeit voort dat de betaling van een bestuurlijke boete geschiedt binnen zes weken nadat het besluit op de voorgeschreven wijze bekend is gemaakt, tenzij het besluit een later tijdstip vermeldt of bij wettelijk voorschrift anders is bepaald. Het instellen van bezwaar of beroep heeft in beginsel geen schorsende werking (artikel 6:16 Awb), waardoor de verplichting tot betaling blijft bestaan als een rechtsmiddel wordt ingesteld. Het voorgestelde artikel 10d, tweede lid, regelt dat de verplichting tot het betalen van een bestuurlijke boete die op grond van artikel 10d, eerste lid wordt opgelegd, wordt opgeschort als tegen het besluit tot oplegging van de boete een rechtsmiddel is ingesteld. Als bezwaar wordt gemaakt tegen het besluit, wordt de verplichting tot betaling opgeschort totdat de beroepstermijn is verstreken. Als tegen het besluit beroep of hoger beroep is ingesteld, wordt de verplichting tot betaling opgeschort totdat op het beroep dan wel hoger beroep is beslist. Deze regeling is wenselijk vanwege de relatief hoge boetes die op grond van artikel 10e kunnen worden opgelegd. Het derde lid regelt dat de instelling van een rechtsmiddel geen gevolgen heeft voor het moment waarop de berekening van de wettelijke rente aanvangt. Hiermee wordt voorkomen dat een rechtsmiddel wordt aangewend met de enkele reden om een rentevoordeel te behalen. Als in bezwaar of (hoger) beroep blijkt dat een al betaalde boete ten oprechte is opgelegd, wordt de boete inclusief de betaalde wettelijke rente terugbetaald aan de instelling.
Met dit artikel wordt aangesloten bij artikel 32b Wwft en artikel 1:85 van de Wet op het financieel toezicht. Op grond van het huidige artikel 10d, tweede lid, geldt de opschortende werking van deze betalingsverplichting al ten aanzien van de oplegging van een bestuurlijke boete aan de instellingen, genoemd in artikel 10, tweede lid, onderdelen a tot en met k.360 Voor de in artikel 10, eerste lid, onderdeel l, genoemde instellingen geldt deze regeling op dit moment niet. Dit betreft een omissie361 die met dit wetsvoorstel wordt hersteld.
Onderdelen M (artikelen 10g en 10h) en O (artikelen 10j, 10k en 10l)
De artikelen 10g, 10h, 10j en 10k vervangen de huidige informatie-uitwisselingssystematiek uit afdeling 5 van de Sanctiewet 1977. Het uitgangspunt is dat er een brede geheimhoudingsplicht geldt en dat er, onder specifieke voorwaarden, informatie gedeeld kan worden met andere, vooraf bepaalde, overheidsorganisaties door de toezichthouders. Hierbij wordt aangesloten bij de informatie-uitwisselingssystematiek uit paragraaf 3.5 (geheimhouding) van de Wwft, waarmee deze toezichthouders al bekend zijn. Het gelijktrekken van de systematiek maakt het voor de toezichthouders helderder en makkelijker om te bepalen wanneer informatie gedeeld kan worden en reduceert de kans op fouten.
Artikel 10g schrijft een algemene geheimhoudingsplicht voor ten aanzien van de informatie verkregen uit deze afdeling. Er wordt hierbij aangesloten bij artikel 22 Wwft. Het vierde lid uit het oude artikel 10g Sanctiewet 1977 is behouden gebleven met het oog op continuïteit.
Met artikel 10h wordt geregeld dat het BFT en toezichthouder, bedoeld in artikel 1, eerste lid, van de Wet toezicht trustkantoren 2018 onder voorwaarden informatie kunnen delen met vooraf bepaalde overheidsorganisaties overeenkomstig artikel 22a Wwft. Wat betreft de organisatie waarmee gedeeld kan worden zijn er een aantal verschillen met artikel 22a Wwft. Zo is toegevoegd dat ook informatie gedeeld kan worden met verschillende Ministers die verantwoordelijkheid dragen voor de verschillende beleidsterreinen op het gebied van sancties. Verder is het bestuursorgaan, bedoeld in artikel 3.1.1, opgenomen die, ter uitvoering van de taken en bevoegdheden inzake meldingsplichten een centraal meldpunt sancties zal inrichten. Het centraal meldpunt sancties zal een centrale rol gaan spelen tussen de verschillende overheidsorganisaties. Wat betreft de voorwaarden waaronder de gegevens gedeeld mogen worden wordt een-op-een aangesloten bij de Wwft. Ten opzichte van het huidige artikel 10h Sanctiewet 1977 levert dit een verscherping op van de voorwaarden omdat ook de voorwaarde is opgenomen, in het derde lid onderdeel b, dat het beoogde gebruik van de gegevens of inlichtingen moet passen in het kader van het toezicht op de naleving van sanctiemaatregelen als bedoeld in artikel 1.1 van de Wet internationale sanctiemaatregelen of het toezicht op de naleving van de krachtens deze afdeling gestelde regels. Daarmee wordt bedoeld dat het beoogde gebruik ook niet in mag druisen tegen het achterliggende doel waarmee de sanctiemaatregelen zijn ingesteld.
Artikel 10j regelt de specifieke informatie-uitwisselingsgrondslagen voor de AFM en DNB overeenkomstig artikel 22b Wwft. Gezien de taakstelling van deze organisaties is het noodzakelijk om nadere grondslagen te creëren. Ook wordt voorzien in een grondslag voor het kunnen verstrekken van informatie aan de DNB voor zover zij taken uitoefent anders dan als toezichthoudende autoriteit, om zo te borgen dat ook met andere organisatieonderdelen gedeeld kan worden. Daarnaast zijn er een aantal leden toegevoegd die samenhangen met de rol van de DNB als resolutie-autoriteit, zo kan onder andere informatie worden verstrekt aan het Depositogarantiefonds, het Afwikkelingsfonds, Stichting Beleggers Compensatiefonds, de Afwikkelingsraad en een bij afwikkeling betrokken instantie in een andere lidstaat. Tevens is aan dit artikel toegevoegd dat informatie gedeeld kan worden met verschillende Ministers die verantwoordelijkheid dragen voor de verschillende beleidsterreinen op het gebied van sancties.
Voor het BFT wordt, overeenkomstig artikel 22c Wwft, de grondslag gecreëerd in artikel 10k om informatie te verstrekken aan de AFM voor wat betreft het toezicht op belastingadviseurs en accountants uit artikel 10, tweede lid, van dit wijzigingsonderdeel.
Publicatiebevoegdheden (artikel 10l)
Met het voorgestelde artikel 10l worden de regels over de publicatie van bestuurlijke sancties uit de Wwft van overeenkomstige toepassing verklaard. Deze bevoegdheden worden hierna op hoofdlijnen toegelicht. Voor een nadere toelichting wordt verwezen naar de parlementaire geschiedenis van de betreffende artikelen uit de Wwft. Voor de volledigheid wordt opgemerkt dat de betreffende regels (ook) nauw aansluiten bij de publicatiebevoegdheden waar AFM en DNB over beschikken op grond van de Wet op het financieel toezicht.
Op grond van de van overeenkomstige toepassingsverklaring van artikel 32e Wwft kan de toezichthoudende autoriteit een waarschuwing of verklaring publiceren als sprake is van een overtreding die gerangschikt is in de tweede of derde boetecategorie (zie artikel 10e). Artikel 32f Wwft voorziet in de verplichting voor toezichthoudende autoriteiten om een besluit tot oplegging van een bestuurlijke sanctie openbaar te maken, behoudens de in artikel 32g van die wet opgenomen uitzonderingen. Het betreft de openbaarmaking van een besluit tot oplegging van een aanwijzing, last onder dwangsom, bestuurlijke boete of een last onder dwangsom die wordt opgelegd omdat niet wordt voldaan aan de in artikel 5:20, eerste lid, Awb neergelegde medewerkingsplicht. In artikel 32g Wwft zijn regels opgenomen over uitgestelde openbaarmaking, openbaarmaking in geanonimiseerde vorm en redenen die aanleiding vormen voor het achterwege laten van de publicatie. Artikel 32h Wwft bevat regels ten behoeve van de bescherming van persoonsgegevens. Verder bevat artikel 32i van die wet regels over onder meer het moment van publicatie en het beëindigen van het openbaar beschikbaar houden van betreffende gegevens. Artikel 32j Wwft bevat regels die de vertrouwelijkheid van een procedure van een voorlopige voorziening beogen te waarborgen.
Onderdeel N (artikel 10i)
De Wet gegevensverwerking door samenwerkingsverbanden heeft de Sanctiewet 1977 gewijzigd en een nieuw artikel 10i ingevoegd. Dit artikel wordt gewijzigd om aan te sluiten bij de wijzigingen van afdeling 5 van de Sanctiewet 1977.
Onderdeel P (artikel 15)
Dit artikel voorziet in overgangsrecht voor de voorgestelde aanpassing van afdeling 5. Het eerste lid regelt dat de publicatiebevoegdheden uit artikel 10l niet van toepassing zijn op overtredingen die hebben plaatsgevonden en zijn beëindigd voor het tijdstip van inwerkingtreding van artikel 10.8 van dit wetsvoorstel, dat voorziet in aanpassing van afdeling 5 van de Sanctiewet 1977. Het tweede lid regelt dat de door AFM en DNB vastgestelde Regeling toezicht Sanctiewet 1977 na inwerkingtreding van artikel 10.8 van dit wetsvoorstel berust op de juiste grondslag (artikel 10b, eerste lid) en wordt geacht te zijn voorzien van ministeriële goedkeuring, zoals wordt vereist door het voorgestelde artikel 10b, derde lid. Dit betekent dat de Regeling toezicht Sanctiewet 1977 in beginsel geen aanpassing behoeft en niet ter goedkeuring hoeft te worden voorgelegd aan de Minister van Financiën. Eventuele wijzigingen van de Regeling toezicht Sanctiewet 1977 moeten wel ter goedkeuring worden voorgelegd.
Artikel 10.10 Wijziging Wet bescherming oorspronkelijke topografieën van halfgeleiderprodukten
In verschillende internationale sanctiemaatregelen zijn bepalingen opgenomen die voorzien dat alle tegoeden en economische middelen bevroren zijn die toebehoren aan, eigendom zijn, in het bezit zijn of onder zeggenschap staan van alle in een relevante bijlage vermelde natuurlijke personen of rechtspersonen, entiteiten of lichamen.362 Intellectuele eigendomsrechten zoals octrooien zijn economische middelen als gedefinieerd in deze internationale sanctiemaatregelen en moeten dus ook bevroren worden.363 Daarnaast geldt krachtens sommige internationale sanctiemaatregelen ook expliciete verboden om intellectuele eigendomsrechten of fabrieksgeheimen op enige andere wijze te verkopen, in licentie te geven of over te dragen, alsmede rechten te verlenen op toegang tot of hergebruik van materiaal of informatie die door middel van intellectuele-eigendomsrechten wordt beschermd of die fabrieksgeheimen vormt in relatie tot goederen waarvoor een exportbeperking geldt.364
Topografieën van halfgeleiders zijn driedimensionale ontwerpen voor de inrichting en bouw van halfgeleiders. Degelijke topografieën zijn in feite de bouwtekening van microchips. In de EU is bijzondere wetgeving tot stand gekomen die een specifiek beschermingsregime in het leven roept voor deze topografieën: richtlijn 87/54/EEG betreffende de rechtsbescherming van topografieën van halfgeleiderproducten. Deze richtlijn introduceerde een «sui generis» bescherming van topografieën door middel van het verlenen van exclusieve rechten op deze topografieën (artikel 2 Richtlijn 87/54/EEG). Dit exclusieve recht omvat de mogelijkheid om als houder van het recht de volgende handelingen toe te staan of te verbieden: de reproductie van de beschermde topografie, de commerciële exploitatie, de invoer voor een dergelijke exploitatie, of de invoer van een halfgeleiderproduct dat met deze beschermde topografie is gemaakt (artikel 5, eerste lid, Richtlijn 87/54/EG). Om deze bescherming effectief te laten zijn, moet er een vorm van registratie per lidstaat plaatsvinden, opdat kenbaar is dat de topografie bescherming heeft (zie onder andere artikel 4 van de richtlijn). Zonder registratie is er geen beschermd intellectueel eigendomsrecht.
De beheerder van het register waar deze topografieën worden geregistreerd – Octrooicentrum Nederland – draagt zelf actief zorg voor de bevriezing van de economische middelen. Een geregistreerd recht (of een aanvraag tot registratie van een recht) dat op naam staat van een persoon of entiteit die onder het bevriezingsregime van een internationale sanctiemaatregel valt (een «bevroren recht»), blijft in stand zolang aan de normale voorwaarden daarvoor wordt voldaan. Wel wordt een aanvraag tot registratie opgeschort. Een verzoek om inschrijving van een overdracht, licentie, zekerheidsstelling met betrekking tot een bevroren recht wordt niet gehonoreerd.365 Een verzoek om inschrijving van een beslagrecht op een bevroren recht wordt wel gehonoreerd.
Gelet op de doorslaggevende betekenis van de registratie voor het bestaan van het recht dat op naam wordt geregistreerd, wordt met voorgesteld artikel 10a de beheerder van het register – Octrooicentrum Nederland – bevoegd om zowel op eigen initiatief een aantekening vast te leggen als op grond van informatie verkregen van Nederlandse of buitenlandse overheidsinstanties dan wel van Nederlandse of buitenlandse van overheidswege aangewezen instanties die belast zijn met respectievelijk de uitvoering en het toezicht op de naleving van internationale sanctiemaatregelen. Daarmee wordt effectief kenbaar gemaakt dat een topografie is bevroren en bepaalde handelingen met dit intellectuele eigendomsrecht niet meer mogelijk zijn. De regeling voorzien in artikel 10a wijkt af van de bepalingen omtrent de bevoegdheid van de Kamer van Koophandel ten aanzien van het Handelsregister en register voor het registreren van trusts en uiteindelijk belanghebbenden van trusts, omdat het Octrooicentrum Nederland zelf de rechthebbende identificeert, het recht (of de aanvraag) registreert en daarmee het bestaan van het economisch middel in het economisch verkeer brengt en kenbaar maakt. Dit brengt een andere rol voor het Octrooicentrum Nederland met zich mee, hetgeen op punten een afwijkende regeling noodzaakt.
Jaarlijks wordt gecontroleerd of de informatie nog reden geeft tot het opnemen van een aantekening. De aantekening wordt verwijderd indien de relatie zich niet langer voordoet (derde en vierde lid).
Artikel 10.12 Wijziging Wet financiële markten BES
Onderdelen A (artikel 2:14) en B (artikel 3:8)
Vanwege de tijdelijke instandhouding van afdeling 5 van de huidige Sanctiewet 1977, is het voor de Wet financiële markten BES noodzakelijk om tijdelijk zowel te verwijzen naar de Wet internationale sanctiemaatregelen als naar de Sanctiewet 1977. Met de inwerkingtreding van de tweede tranche zullen de verwijzingen naar de Sanctiewet 1977 komen te vervallen. De tweede tranche zal daarin voorzien.
Onderdeel C (artikel 1:21)
Waar een onderneming door toepasselijkheid van sancties komt te verkeren in de omstandigheden van hoofdstuk 5 van dit wetsvoorstel, kan de Minister van Economische Zaken een bewindvoerder aanstellen. Ten aanzien van ondernemingen onder toezicht op grond van de Wet financiële markten BES is daartoe van belang dat de toezichthouders toezichtvertrouwelijke informatie kunnen delen met die Minister. Dergelijke informatie kan nodig zijn voor de Minister om te beoordelen of toepasselijkheid van sancties op die onderneming ernstige maatschappelijke, economische of werkgelegenheidseffecten (artikel 5.3 van dit wetsvoorstel) kan veroorzaken.
Zulke informatie kan bijvoorbeeld zien op de investeringen en de clientèle van de onderneming en de financiële positie en stabiliteit van de onderneming. Verder kan informatie over eventuele incidenten die zich bij de onderneming hebben voorgedaan relevant zijn, bijvoorbeeld voor de voorschriften die de Minister aan de aanwijzing kan verbinden op grond van artikel 5.3, eerste lid, van dit wetsvoorstel. Daarnaast kan zulke informatie inzicht geven in eventuele maatregelen die de onderneming al neemt of heeft genomen op last van de toezichthouder om de gevolgen van sancties te beperken. Het delen van zulke informatie kan ook nodig zijn voor het bereiken van overeenstemming over die maatregel tussen de Minister en de relevante toezichthouder, zoals ten aanzien van zulke ondernemingen voorgeschreven in artikel 5.6 van dit wetsvoorstel. Om dit mogelijk te maken wordt voorgesteld in artikel 1:21, eerste lid, een grondslag op te nemen voor het delen van zulke informatie met de Minister van Economische Zaken ten behoeve van zijn taken op grond van hoofdstuk 5 van dit wetsvoorstel.
Artikel 10.15 Wijziging Wet op het financieel toezicht
Onderdeel A (artikel 1:93)
Waar een onderneming door toepasselijkheid van sancties komt te verkeren in de omstandigheden van hoofdstuk 5 van dit wetsvoorstel, kan de Minister van Economische Zaken een bewindvoerder aanstellen. Ten aanzien van ondernemingen onder toezicht op grond van de Wet op het financieel toezicht is daartoe van belang dat de toezichthouders toezichtvertrouwelijke informatie kunnen delen met die Minister. Dergelijke informatie kan nodig zijn voor de Minister om te beoordelen of toepasselijkheid van sancties op die onderneming ernstige maatschappelijke, economische of werkgelegenheidseffecten (artikel 5.3 van dit wetsvoorstel) kan veroorzaken.
Zulke informatie kan bijvoorbeeld zien op de investeringen en de clientèle van de onderneming en de financiële positie en stabiliteit van de onderneming. Verder kan informatie over eventuele incidenten die zich bij de onderneming hebben voorgedaan relevant zijn, bijvoorbeeld voor de voorschriften die de Minister aan de aanwijzing kan verbinden op grond van artikel 5.3, eerste lid, van dit wetsvoorstel. Daarnaast kan zulke informatie inzicht geven in eventuele maatregelen die de onderneming al neemt of heeft genomen op last van de toezichthouder om de gevolgen van sancties te beperken. Het delen van zulke informatie kan ook nodig zijn voor het bereiken van overeenstemming over die maatregel tussen de Minister en de relevante toezichthouder, zoals ten aanzien van zulke ondernemingen voorgeschreven in artikel 5.6 van dit wetsvoorstel. Om dit mogelijk te maken wordt voorgesteld een onderdeel toe te voegen aan artikel 1:93, eerste lid, met een grondslag voor het delen van zulke informatie met de Minister van Economische Zaken ten behoeve van zijn taken op grond van hoofdstuk 5 van dit wetsvoorstel.
Onderdeel B (artikel 1:104)
Vanwege de tijdelijke instandhouding van afdeling 5 van de huidige Sanctiewet 1977, is het noodzakelijk om tijdelijk zowel te verwijzen naar de Wet internationale sanctiemaatregelen als naar de Sanctiewet 1977. Met de inwerkingtreding van de tweede tranche zullen de verwijzingen naar de Sanctiewet 1977 komen te vervallen. De tweede tranche zal daarin voorzien.
Artikel 10.16 Wijziging Wet op het notarisambt
Artikel 10.16 voert enkele wijzigingen in de Wet op het notarisambt door. Deze vloeien voort uit de wijziging van de Sanctiewet 1977 (artikel 10.8 van dit wetsvoorstel) en houden verband met de huidige bepalingen in de Wet op het notarisambt over toezicht en handhaving op grond van die wet. Artikel 5, tweede lid, onderdeel l, van de Wet op het notarisambt bepaalt dat in het register voor het notariaat gegevens worden opgenomen over een onherroepelijke en onvoorwaardelijke oplegging van een bestuurlijke boete of een last onder dwangsom als bedoeld in artikel 111b, tweede lid, van de Wet op het notarisambt. Wordt een dergelijke boete of last opgelegd op grond van artikel 10c of 10d, van de Sanctiewet 1077, dan moet ook die daar – niet openbaar – worden geregistreerd. Dit is vergelijkbaar met de regeling voor overeenkomstige beslissingen die de deken neemt jegens advocaten en die worden verwerkt op het tableau (artikel 10.1, onderdeel A, van dit wetsvoorstel). Vergelijkbaar met de regeling voor advocaten (artikel 10.1, onderdeel I) worden notarissen ook aan tuchtrechtspraak onderworpen ter zake van inbreuken op het bepaalde bij of krachtens de Sanctiewet 1977, net als nu het geval is voor inbreuken op onder meer het bepaalde bij of krachtens de Wet op het notarisambt.
Artikel 10.17 Wijziging Wet open overheid
In de voorgestelde wijziging van de bijlage bij artikel 8.8 van de Wet open overheid wordt naast de al genoemde artikelen 10g en 10h, artikel 10j van de Sanctiewet 1977 toegevoegd. Dat betekent dat de artikelen 3.1, 3.3, 4.1, 5.1, eerste en tweede lid, en 5.2 van de Wet open overheid niet van toepassing zijn op de informatie waar in deze artikelen naar verwezen wordt.
Artikel 10g wordt gemoderniseerd. In dit artikel blijft alle informatie die verkregen is onder de geheimhoudingsplicht vallen, en valt daarmee buiten het regime van de Wet open overheid. Dit gaat bijvoorbeeld om de toezichtvertrouwelijke informatie waarover AFM en DNB beschikken op grond van hun toezichtstaak. Maar dit kan ook gaan om andere informatie verkregen door een bevoegde autoriteit in Nederland die enige taak vervult of heeft vervuld voor de naleving van sanctiemaatregelen.366
Omdat alleen het eerste lid van artikel 10g onder de geheimhoudingsplicht valt, wordt in de voorgestelde wijziging van de bijlage alleen 10g, eerste lid, opgenomen. Het tweede lid, dat gaat over het kunnen doen van algemene mededelingen, wordt niet opgenomen op de bijlage bij de Wet open overheid. Het regime van de Wet open overheid is op deze mededelingen dus wel van toepassing. Dat neemt niet weg dat herleidbare informatie, waar het eerste lid betrekking op heeft, niet valt onder het regime van de Wet open overheid – ook als deze de basis vormt voor het doen van een algemene mededeling.
In het aangepaste artikel 10h wordt, in tegenstelling tot het huidige artikel, uitgeschreven met wie de toezichthouders gegevens mogen uitwisselen (dit artikel is ontleend aan artikel 22a Wwft). Dezelfde redenering gaat ook op voor artikel 10j. In de oude situatie stond de Minister van Financiën vermeld als toezichthouder, dit is echter gewijzigd door het opnemen van de toezichthouders bij wet. Artikel 10j is nieuw op de bijlage. Aangezien dit net als artikel 10h ziet op de uitwisseling van de informatie waarvan geheimhouding gegarandeerd moet blijven, wordt dit op de bijlage bij de Wet open overheid opgenomen. Dit artikel is ontleend aan artikel 22b Wwft, maar ook voor dit artikel geldt dat er niet meer informatie op grond van de Sanctiewet 1977 mag worden uitgewisseld dan nu het geval is.
De enige inhoudelijke wijziging is dat er nieuwe toezichthouders (de deken en BFT) onder het stelsel worden gebracht en dit geheimhoudingsregime, met het oog op een gelijk speelveld, ook zal gelden voor deze nieuwe toezichthouders.
Artikel 10.18 Wijziging Wet ruimtevaartactiviteiten
Met artikel 10.18 wordt met een nieuw artikel 11a een bevoegdheidsgrondslag geïntroduceerd in de Wet ruimtevaartactiviteiten waarmee de Minister van Economische Zaken kan overgaan tot het plaatsen van aantekeningen in het register met gegevens betreffende ruimtevoorwerpen die gebruikt worden in het kader van ruimtevaartactiviteiten (artikel 11 van de Wet ruimtevaartactiviteiten).
In verschillende internationale sanctiemaatregelen zijn bepalingen opgenomen die voorzien dat alle tegoeden en economische middelen bevroren zijn die toebehoren aan, eigendom zijn, in het bezit zijn of onder zeggenschap staan van alle in een relevante bijlage vermelde natuurlijke personen of rechtspersonen, entiteiten of lichamen. Onder economische middelen valt ook het ter beschikking stellen van satellieten en het faciliteren van de exploitatie ervan. Door middel van het vergunningenstelsel neergelegd in artikel 3 van de Wet ruimtevaartactiviteiten kan worden voorkomen dat nieuwe ruimtevaartactiviteiten in of vanuit Nederland dan wel op of vanaf een Nederlands schip of Nederlands luchtvaartuig plaatsvinden die ten goede komen aan door internationale sanctiemaatregelen gesanctioneerde personen of entiteiten.
Tegelijkertijd geldt voor de ruimtevoorwerpen die al in gebruik zijn, dat juist de mogelijke relatie van het geregistreerde ruimtevoorwerp met een gesanctioneerde persoon of entiteit van betekenis is om het gebruik of ondersteuning van dit ruimtevoorwerp zoals een communicatie- of observatiesatelliet te verhinderen. Dat ook bij ruimtevoorwerpen er een risico bestaat op gebruik door gesanctioneerde personen en entiteiten is niet illusoir: bij de internationale sanctiemaatregelen jegens de Russische Federatie zijn beperkingen aangebracht jegens relevante Russische technologie-ondernemingen zoals Rostec die betrokken zijn bij de ontwikkeling van satellieten of juist afnemers van de diensten die door satellieten worden ondersteund.
Met het mogelijk maken van het plaatsen van aantekeningen wordt het voor andere partijen kenbaar dat een geregistreerd ruimtevoorwerp een relatie heeft met een gesanctioneerde persoon of entiteit. De informatie om tot een dergelijke aantekening te kunnen overgaan, is afkomstig hetzij uit de eigen informatie die de Minister heeft in het kader van voornoemde vergunningverlening, hetzij van Nederlandse of buitenlandse van overheidswege aangewezen instanties die belast zijn met respectievelijk de uitvoering, het toezicht op de naleving van internationale sanctiemaatregelen.
Als een belanghebbende bezwaar wil maken tegen een aantekening, moet hij dit kenbaar maken bij de Minister van Economische Zaken. De Minister zal op grond van de doorzendplicht het bestuursorgaan dat de informatie heeft gedeeld op grond waarvan de aantekening is geplaatst hiervan onverwijld op de hoogte stellen, onder gelijktijdige mededeling daarvan aan de afzender.367 Dat bestuursorgaan zal de verdere behandeling ter hand nemen door de informatie die is gedeeld met het register te delen met de afzender, voorzien van een rechtsmiddelenclausule.
Jaarlijks wordt gecontroleerd of de informatie nog reden geeft tot het opnemen van een aantekening. De aantekening wordt verwijderd indien de relatie zich niet langer voordoet (derde en vierde lid).
Artikel 10.20 Wijziging Wet toezicht accountantsorganisaties
Waar een onderneming door toepasselijkheid van sancties komt te verkeren in de omstandigheden van hoofdstuk 5 van dit wetsvoorstel, kan de Minister van Economische Zaken een bewindvoerder aanstellen. Ten aanzien van ondernemingen onder toezicht op grond van de Wet toezicht accountantsorganisaties is daartoe van belang dat de toezichthouders toezichtvertrouwelijke informatie kunnen delen met die Minister. Dergelijke informatie kan nodig zijn voor de Minister om te beoordelen of toepasselijkheid van sancties op die onderneming ernstige maatschappelijke, economische of werkgelegenheidseffecten (artikel 5.3 van dit wetsvoorstel) kan veroorzaken.
Zulke informatie kan bijvoorbeeld zien op de investeringen en de clientèle van de onderneming en de financiële positie en stabiliteit van de onderneming. Verder kan informatie over eventuele incidenten die zich bij de onderneming hebben voorgedaan relevant zijn, bijvoorbeeld voor de voorschriften die de Minister aan de aanwijzing kan verbinden op grond van artikel 5.3, eerste lid, van dit wetsvoorstel. Daarnaast kan zulke informatie inzicht geven in eventuele maatregelen die de onderneming al neemt of heeft genomen op last van de toezichthouder om de gevolgen van sancties te beperken. Het delen van zulke informatie kan ook nodig zijn voor het bereiken van overeenstemming over die maatregel tussen de Minister en de relevante toezichthouder, zoals ten aanzien van zulke ondernemingen voorgeschreven in artikel 5.6 van dit wetsvoorstel. Om dit mogelijk te maken wordt voorgesteld in artikel 63cc een lid toe te voegen met een grondslag voor het delen van zulke informatie met de Minister van Economische Zaken ten behoeve van zijn taken op grond van hoofdstuk 5 van dit wetsvoorstel.
Artikel 10.21 Wijziging Wet toezicht trustkantoren 2018
Onderdelen A (artikel 7), B (artikel 15) en C (artikel 56)
Vanwege de tijdelijke instandhouding van afdeling 5 van de huidige Sanctiewet 1977, is het voor de Wet toezicht trustkantoren 2018 noodzakelijk om tijdelijk zowel te verwijzen naar de Wet internationale sanctiemaatregelen als naar de Sanctiewet 1977. Met de inwerkingtreding van de tweede tranche zullen de verwijzingen naar de Sanctiewet 1977 komen te vervallen. De tweede tranche zal daarin voorzien.
Onderdeel D (artikel 57)
Waar een onderneming door toepasselijkheid van sancties komt te verkeren in de omstandigheden van hoofdstuk 5 van dit wetsvoorstel, kan de Minister van Economische Zaken een bewindvoerder aanstellen. Ten aanzien van ondernemingen onder toezicht op grond van de Wet toezicht trustkantoren 2018 is daartoe van belang dat de toezichthouders toezichtvertrouwelijke informatie kunnen delen met die Minister. Dergelijke informatie kan nodig zijn voor de Minister om te beoordelen of toepasselijkheid van sancties op die onderneming ernstige maatschappelijke, economische of werkgelegenheidseffecten (artikel 5.3 van dit wetsvoorstel) kan veroorzaken.
Zulke informatie kan bijvoorbeeld zien op de investeringen en de clientèle van de onderneming en de financiële positie en stabiliteit van de onderneming. Verder kan informatie over eventuele incidenten die zich bij de onderneming hebben voorgedaan relevant zijn, bijvoorbeeld voor de voorschriften die de Minister aan de aanwijzing kan verbinden op grond van artikel 5.3, eerste lid, van dit wetsvoorstel. Daarnaast kan zulke informatie inzicht geven in eventuele maatregelen die de onderneming al neemt of heeft genomen op last van de toezichthouder om de gevolgen van sancties te beperken. Het delen van zulke informatie kan ook nodig zijn voor het bereiken van overeenstemming over die maatregel tussen de Minister en de relevante toezichthouder, zoals ten aanzien van zulke ondernemingen voorgeschreven in artikel 5.6 van dit wetsvoorstel. Om dit mogelijk te maken wordt voorgesteld in artikel 57, eerste lid, een grondslag op te nemen voor het delen van zulke informatie met de Minister van Economische Zaken ten behoeve van zijn taken op grond van hoofdstuk 5 van dit wetsvoorstel.
Artikel 10.23 Wijziging Wet verplichte beroepspensioenregeling
Waar een onderneming door toepasselijkheid van sancties komt te verkeren in de omstandigheden van hoofdstuk 5 van dit wetsvoorstel, kan de Minister van Economische Zaken een bewindvoerder aanstellen. Ten aanzien van ondernemingen onder toezicht op grond van de Wet verplichte beroepspensioenregeling is daartoe van belang dat de toezichthouders toezichtvertrouwelijke informatie kunnen delen met die Minister. Dergelijke informatie kan nodig zijn voor de Minister om te beoordelen of toepasselijkheid van sancties op die onderneming ernstige maatschappelijke, economische of werkgelegenheidseffecten (artikel 5.3 van dit wetsvoorstel) kan veroorzaken.
Zulke informatie kan bijvoorbeeld zien op de investeringen en de clientèle van de onderneming en de financiële positie en stabiliteit van de onderneming. Verder kan informatie over eventuele incidenten die zich bij de onderneming hebben voorgedaan relevant zijn, bijvoorbeeld voor de voorschriften die de Minister aan de aanwijzing kan verbinden op grond van artikel 5.3, eerste lid, van dit wetsvoorstel. Daarnaast kan zulke informatie inzicht geven in eventuele maatregelen die de onderneming al neemt of heeft genomen op last van de toezichthouder om de gevolgen van sancties te beperken. Het delen van zulke informatie kan ook nodig zijn voor het bereiken van overeenstemming over die maatregel tussen de Minister en de relevante toezichthouder, zoals ten aanzien van zulke ondernemingen voorgeschreven in artikel 5.6 van dit wetsvoorstel. Om dit mogelijk te maken wordt voorgesteld in artikel 202, eerste lid, een grondslag op te nemen voor het delen van zulke informatie met de Minister van Economische Zaken ten behoeve van zijn taken op grond van hoofdstuk 5 van dit wetsvoorstel.
Artikel 10.24 Wijziging Zaaizaad- en plantgoedwet 2005
In verschillende internationale sanctiemaatregelen zijn bepalingen opgenomen die voorzien dat alle tegoeden en economische middelen bevroren zijn die toebehoren aan, eigendom zijn, in het bezit zijn of onder zeggenschap staan van alle in een relevante bijlage vermelde natuurlijke personen of rechtspersonen, entiteiten of lichamen.368 Intellectuele eigendomsrechten zoals octrooien zijn economische middelen als gedefinieerd in deze internationale sanctiemaatregelen en moeten dus ook bevroren worden.369 Kwekersrechten zijn ook intellectuele eigendomsrechten en vallen binnen het toepassingsbereik van deze internationale sanctiemaatregelen.370
Daarnaast geldt krachtens sommige internationale sanctiemaatregelen ook expliciete verboden om intellectuele eigendomsrechten of fabrieksgeheimen op enige andere wijze te verkopen, in licentie te geven of over te dragen, alsmede rechten te verlenen op toegang tot of hergebruik van materiaal of informatie die door middel van intellectuele-eigendomsrechten wordt beschermd of die fabrieksgeheimen vormt in relatie tot goederen waarvoor een exportbeperking geldt. Voor kwekersrechten is dit relevant, omdat de export van diverse levende planten, bollen, knollen en wortelstokken en daarmee samenhangende intellectuele eigendomsrechten is verboden.371
Gelet op de rechtstreeks werkende verplichtingen op grond van de internationale sanctiemaatregelen, draagt de Raad voor plantenrassen zelf zorg voor de bevriezing van de economische middelen in de vorm van geregistreerde kwekersrechten. Een geregistreerd kwekersrecht (of een aanvraag tot registratie van een recht) dat op naam staat van een persoon of entiteit die onder het bevriezingsregime van een internationale sanctiemaatregel valt (een «bevroren recht»), blijft in stand zolang aan de normale voorwaarden daarvoor wordt voldaan. Wel wordt een aanvraag tot registratie opgeschort.
In aanvulling hierop wordt met het voorgestelde artikel 56a van de Zaaizaad- en plantgoedwet 2005 de Raad een bevoegdheid verleend om zowel op eigen initiatief een aantekening vast te leggen als op grond van informatie verkregen van Nederlandse of buitenlandse overheidsinstanties dan wel van Nederlandse of buitenlandse van overheidswege aangewezen instanties die belast zijn met respectievelijk de uitvoering en het toezicht op de naleving van internationale sanctiemaatregelen. Daarmee wordt effectief extern kenbaar gemaakt dat een kwekersrecht is bevroren en bepaalde handelingen met dit intellectuele eigendomsrecht niet meer mogelijk zijn.
Als een belanghebbende bezwaar wil maken tegen een aantekening, moet hij dit kenbaar maken bij de Raad. De Raad zal op grond van de doorzendplicht het bestuursorgaan dat de informatie heeft gedeeld op grond waarvan de aantekening is geplaatst hiervan onverwijld op de hoogte stellen, onder gelijktijdige mededeling daarvan aan de afzender.372 Dat bestuursorgaan zal de verdere behandeling ter hand nemen door de informatie die is gedeeld met het register te delen met de afzender, voorzien van een rechtsmiddelenclausule.
Jaarlijks wordt gecontroleerd of de informatie nog reden geeft tot het opnemen van een aantekening. De aantekening wordt verwijderd indien de relatie zich niet langer voordoet (derde en vierde lid).
Deze regeling is inpasbaar in het systeem van registratie zoals voorzien in hoofdstuk 4 en hoofdstuk 7 van de Zaaizaad- en plantgoedwet 2005, omdat de Raad op grond van het Besluit werkzaamheden Raad voor plantenrassen ruimte heeft gegevens op te nemen die de Raad dienstig acht.373 Deze aanvullende grondslag vult deze mogelijkheid nader in met het oog op het verhogen van de effectieve naleving van sanctiemaatregelen.
Hoofdstuk 11. Slotbepalingen
Artikel 11.1 Evaluatie
Het is wenselijk om de doeltreffendheid van de wet, de (neven)effecten van de wet in de praktijk, de uitvoerbaarheid, en de afstemming op andere regelingen te evalueren. Bij de neveneffecten dient in het bijzonder aandacht te worden besteed aan eventuele negatieve bijeffecten voor burgers en (mkb-)bedrijven. De tweede tranche zal een eigenstandige evaluatiebepaling bevatten. Voor wat betreft de termijn wordt aangesloten bij de gebruikelijke termijn voor wetsevaluaties.374 Los van deze evaluatie zal ook een invoeringstoets worden verricht (zie hierover paragraaf 9.3.1).
Artikel 11.2 Integrale tekstpublicatie
Vanwege de omvang van dit wetsvoorstel, wordt gebruik gemaakt van een nummering van de artikelen met meerdere cijfers. Om die reden wordt met dit artikel voorgesteld om aan de Minister van Buitenlandse Zaken de opdracht te geven om voor de bekendmaking in het Staatsblad waar nodig over te gaan tot een vernummering en verlettering van artikelen, hoofdstukken en paragrafen. Hierdoor wordt voor de inwerkingtreding van de Wet internationale sanctiemaatregelen een nieuwe doorlopende nummering mogelijk gemaakt.
Artikel 11.3 Inwerkingtreding
Dit artikel regelt dat de inwerkingtreding van het wetsvoorstel geschiedt bij koninklijk besluit en voorziet daarbij in de mogelijkheid van gedifferentieerde inwerkingtreding. De vaste verandermomenten en minimuminvoeringstermijn worden in acht genomen, tenzij er redenen zijn die zich daartegen verzetten. Dat wordt op dit moment niet voorzien.
Voor de volledigheid wordt opgemerkt dat er geen aanleiding is tot het treffen van overgangsrecht, anders dan de overgangsrechtelijke bepalingen die met artikel 10.8 van dit wetsvoorstel worden opgenomen in de Sanctiewet 1977.
De Minister van Buitenlandse Zaken, D.M. van Weel
Bijlage bij Kamerstukken II 2021/22, 36 045, nr. 72 (Rapport van de nationaal coördinator sanctienaleving en handhaving).
Zie ook: Bijlage bij Kamerstukken II 2021/22, 36 045, nr. 72 (Rapport van de nationaal coördinator sanctienaleving en handhaving).
Bijlage bij Kamerstukken II 2021/22, 36 045, nr. 72 (Rapport van de nationaal coördinator sanctienaleving en handhaving).
Bijlage bij Kamerstukken II 2021/22, 36 045, nr. 72 (Rapport van de nationaal coördinator sanctienaleving en handhaving), p. 5–6.
Bijlage bij Kamerstukken II 2021/22, 36 045, nr. 72 (Rapport van de nationaal coördinator sanctienaleving en handhaving).
Wetenschappelijke Raad voor het Regeringsbeleid (2024) Nederland in een fragmenterende wereldorde, WRR-Rapport 109, Den Haag: WRR, p. 19 en p. 118.
De mogelijkheid van lidstaten van de EU om buiten EU-verband sanctiemaatregelen te treffen is overigens beperkt. Het EU-Hof heeft in de Kadi-zaak namelijk overwogen dat economische en financiële maatregelen de werking van de gemeenschappelijke markt kunnen aantasten. Zie EU-Hof, Zaak C-402/05 P en C-415/05 P, Kadi, paragraaf 230.
Specifieker geeft het eerste lid de Raad de bevoegdheid om op gezamenlijk voorstel van de hoge vertegenwoordiger van de Unie voor buitenlandse zaken en veiligheidsbeleid en de Commissie de nodige maatregelen vast te stellen wanneer in een GBVB-besluit is voorzien in de gehele of gedeeltelijke beperking van de economische en financiële betrekkingen met landen. Het tweede lid voorziet in de bevoegdheid voor de Raad om, wanneer een GBVB-besluit daarin voorziet, sancties vast te stellen tegen natuurlijke personen, rechtspersonen en niet-statelijke groepen of entiteiten.
Het Hof van Justitie van de Europese Unie overwoog hierover in de zaak Kadi I als volgt: «Indien economische en financiële maatregelen zoals die welke bij de litigieuze verordening zijn opgelegd, die bestaan in de – in beginsel algemene – bevriezing van alle tegoeden en andere economische middelen van de betrokken personen en entiteiten, eenzijdig door elke lidstaat werden opgelegd, zou een wildgroei van deze nationale maatregelen de werking van de gemeenschappelijke markt immers kunnen aantasten. Deze maatregelen zouden in het bijzonder invloed kunnen hebben op het verkeer tussen de lidstaten, met name op het kapitaal en het betalingsverkeer, alsook op de uitoefening door de ondernemingen van hun recht van vestiging. Bovendien zouden zij kunnen leiden tot verstoringen van de mededinging, aangezien eventuele verschillen tussen de eenzijdige maatregelen van de lidstaten de concurrentiepositie van bepaalde ondernemingen zouden kunnen verbeteren of verslechteren, zonder dat deze verbetering of verslechtering op economische gronden zou zijn gebaseerd». (Zaak C-402/05 P en C-415/05 P, paragraaf 230).
Ook wordt hiermee uitvoering gegeven aan het Gemeenschappelijk Standpunt van de Raad van de Europese Unie van 27 december 2001 (2001/930/GBVB) inzake terrorismebestrijding (Pb EG L 344). Dit valt onder de vier gronden op basis waarvan in Nederland sanctieregelingen kunnen worden opgesteld (zie daarover paragraaf 3.1).
Zie hierover HvJ EG, 7 februari 1973,:C-39/72 (Commissie t. Italië), Jur. 1973, p. 101, HvJ EG, 10 oktober 1973,C-34/73 (Variola t. Ammistrazione delle Finanze), Jur. 1973, p. 981 en HvJ EG, 31 januari 1978, C-94/77 (Zerbone), Jur. 1978, p. 99.
Zie onder meer HvJ EG, 21 september 1989, C-68/88 (Commissie v. Griekenland), Jur. 1989 p. 2965, HvJ EG, 18 december 1997,C-129/96 (Inter- Environnement Wallonie ASBL tegen Région wallonne), Jur. 1997 p. I-07411).
Artikel 2, eerste lid, en artikel 7 Sanctiewet 1977. De Sanctiewet 1977 biedt in artikel 7 de mogelijkheid om in geval van «gewichtige redenen» eerst een ministeriële regeling vast te stellen, die vervolgens binnen tien maanden moet worden vervangen door een algemene maatregel van bestuur. In het wetsvoorstel is, in plaats van tien maanden, voor een termijn van acht maanden gekozen. Verwezen wordt naar de artikelsgewijze toelichting bij artikel 2.2.4.
Dit beleid is niet nieuw. Bij de totstandkoming van de Sanctiewet 1977 gaf de regering al aan er naar te zullen streven «dat Nederland en die landen waarmede het nauwe economische en financiële betrekkingen onderhoudt, een zo gelijk mogelijk sanctiebeleid voeren, zulks teneinde de doeltreffendheid van dit beleid te bevorderen en een onevenwichtige lastenverdeling te voorkomen» (Kamerstukken II 1975/76, 14 006, nrs. 1–3. p. 8). De mogelijkheid van lidstaten van de EU om buiten EU-verband om sanctiemaatregelen te treffen is daarbij beperkt. Zo heeft het EU-Hof in de Kadi-zaak overwogen dat economische en financiële maatregelen de werking van de gemeenschappelijke markt kunnen aantasten. Zie EU-Hof, Zaak C-402/05 P en C-415/05 P, Kadi, paragraaf 230.
Artikel 14 VN-Handvest. Zie hierover uitgebreider: unu.edu/sites/default/files/2024-08/Assembly for Peace_GA Digital Handbook on Peace and Security.pdf, pp. 30–38.
Wet van 13 april 2000 tot wijziging van de Sanctiewet 1977 en van de In- en uitvoerwet tot vereenvoudiging van de implementatie van internationale verplichtingen (Stb. 2000, nr. 196). Zie voor een toelichting op de betreffende wijziging van artikel 3: Kamerstukken II 1999/2000, 26 872, nr. 3, p. 2.
Zie voor de motivering van de tweemaandentermijn: Kamerstukken II 1976/77, 14 006, nr. 6, p. 2. Bij een daaropvolgende aanpassing van de termijn aangaande de parlementaire betrokkenheid, bedoeld in artikel 6, tweede lid, van de Sanctiewet 1977, van twee maanden naar een maand, is de tweemaandentermijn voor de vertraagde inwerkingtreding van de algemene maatregel van bestuur abusievelijk niet dienovereenkomstig aangepast. Zie: Handelingen II 6 oktober 1977, p. 112–113. Voor algemene maatregelen van bestuur die uitvoering geven aan juridisch bindende internationale sanctiemaatregelen, is de parlementaire betrokkenheid komen te vervallen bij een eerdere wijziging van de Sanctiewet 1977 (Stb. 2000, 196). Als gevolg daarvan heeft de uitgestelde inwerkingtreding voor deze algemene maatregelen van bestuur sindsdien al geen meerwaarde meer. Voor niet-juridisch bindende internationale sanctiemaatregelen is deze uitgestelde termijn op dit moment nog wel van betekenis.
Artikel 10, eerste lid, van de Sanctiewet 1977. Hieronder vallen ook aanbieders van cryptodiensten en trustkantoren.
Bijlage bij Kamerstukken II 2021/22, 36 045, nr. 72 (Rapport van de nationaal coördinator sanctienaleving en handhaving), p. 14.
Een duaal handhavingsstelsel wil zeggen dat zowel bestuursrechtelijke als strafrechtelijke handhaving mogelijk is (Stcrt. 2018, 31269, p. 3).
Deze groepen komen overeen met de groepen waarop BFT al toezicht houdt op grond van de Wet ter voorkoming van witwassen en financieren van terrorisme.
Een belangrijke uitzondering is de juridische dienstverlening die noodzakelijk is voor de verdediging of vertegenwoordiging van een gesanctioneerde (rechts)persoon en met hen verbonden rechtspersonen in het kader of in verband met een rechtsgeding. Daaronder wordt ook begrepen de juridische dienstverlening die noodzakelijk is voor het bepalen van de rechtspositie of voor het instellen of vermijden van een rechtsgeding.
Dit betreft het zogenoemde ne bis in idem beginsel, dat gecodificeerd is in artikel 68, eerste lid, van het Wetboek van Strafrecht en artikel 50 van het Handvest voor de Grondrechten van de Europese Unie. In het verlengde van het ne bis in idem-beginsel ligt het una via-beginsel: als een gedraging zowel bestuursrechtelijk als strafrechtelijk kan worden afgedaan, moet gekozen worden voor ofwel bestuursrechtelijke ofwel strafrechtelijke handhaving.
Artikel 5:44, tweede en derde lid, Awb. In de richtlijn strafbaarstelling is de verplichting opgenomen voor lidstaten om een entiteit of lichaam aan te wijzen «die belast is met de coördinatie en samenwerking tussen de rechtshandhavingsautoriteiten». Deze coördinatie moet ten minste gericht zijn op «het waarborgen van gemeenschappelijke prioriteiten en het verband tussen strafrechtelijke en bestuursrechtelijke handhaving» (artikel 15, aanhef en onderdeel a).
Vaak komen de handhavingsafspraken waarmee hieraan gevolg wordt gegeven erop neer dat de inzet van het strafrecht beperkt blijft tot gevallen waarin het instrumentarium van het bestuursrecht ontoereikend is (bijvoorbeeld als de inzet van ingrijpende dwangmiddelen nodig is of gevangenisstraf is geïndiceerd). Daarnaast wordt het strafrecht veelal ingezet vanwege de ernst van de overtreding afgemeten aan bijvoorbeeld het behaalde voordeel of de zwaarte van de inbreuk op de door de wettelijke regeling beschermde rechtsgoederen. Ook de persoon van de verdachte kan nopen tot de inzet van het strafrecht. Te denken valt daarbij aan recidive, deelname aan een criminele organisatie of het misbruiken van een vertrouwenspositie. Zie stcrt-2018-31269.pdf (officielebekendmakingen.nl) p. 18 en de daar genoemde voorbeelden. Zie voor een voorbeeld van de afstemming van het boete- en vervolgingsbeleid: het Convenant ter voorkoming van ongeoorloofde samenloop van bestuurlijke en strafrechtelijke sancties (https://zoek.officielebekendmakingen.nl/stcrt-2009-665.html).
Zie in dit verband het Dreigingsbeeld Statelijke Actoren van 28 november 2022, p. 27, 32 en 40.
Zie voor een voorbeeld van een netwerk van bedrijven dat hiervoor kan worden ingezet: https://home.treasury.gov/news/press-releases/jy1241.
Zie in dit verband: https://www.aivd.nl/onderwerpen/massavernietigingswapens/methodes-omzeiling-exportcontroles eneen voorbeeld in een concreet geval: https://uitspraken.rechtspraak.nl/details?id=ECLI:NL:RBROT:2023:10071.
Bijlage bij Kamerstukken II 2021/22, 36 045, nr. 72 (Rapport van de nationaal coördinator sanctienaleving en handhaving).
Zie respectievelijk artikel 19, eerste lid, artikel 21 en artikel 22, tweede lid, van de Grondwet.
Guidance note – Implementation of firewalls in cases of EU entities owned or controlled by a designated person or entity, in het bijzonder p. 3 e.v.
Zie bijvoorbeeld de «Presidential decree of the Russian Federation of November 8, 2023 No. 844».
Zie bijvoorbeeld artikel 2 van Verordening (EU) nr. 359/2011 van de Raad van 12 april 2011 betreffende beperkende maatregelen tegen bepaalde personen, entiteiten en lichamen in verband met de situatie in Iran
Zie de aanbevelingen van de Commissie, eerder aangehaald: Guidance note – Implementation of firewalls in cases of EU entities owned or controlled by a designated person or entity.
Zie artikel 1:76 en artikel 1:76a van de Wet op het financieel toezicht en artikel 12b, vierde tot en met zevende lid, Warmtewet.
Zie de artikelen 1:76 en 1:76a van de Wet op het financieel toezicht, zie ook artikel 3:111a, tweede lid, onderdeel o, van die wet dat zelfs voorziet in voortdurende aanwezigheid van de toezichthouder.
Zie de artikelen 13, derde lid, en 13a Elektriciteitswet 1998 en de artikelen 5, derde lid, en 5a Gaswet en artikel 12b, vierde tot en met zevende lid, Warmtewet.
Zie Guidance on firewalls door de Europese Commissie gepubliceerd: https://finance.ec.europa.eu/publications/guidance-firewalls_en.
Zie bijvoorbeeld het geval Rosneft Germany: https://www.bundesnetzagentur.de/SharedDocs/Pressemitteilungen/EN/2022/20220916_Rosneft.html?nn=695790.
Zie Kamerbrief van de Algemene Rekenkamer van 26 juni 2020 «Steun aan grote bedrijven – Leren van het Verleden», les 16.
Een luchtvaartuig, zeeschip of binnenvaartschip is pas een registergoed als het teboekgesteld is (zie de artikelen 199 van Boek 8 van het Burgerlijk Wetboek voor een zeeschip, 790 van Boek 8 van het Burgerlijk Wetboek voor een binnenvaartschip en 1306 van Boek 8 van het Burgerlijk Wetboek voor een luchtvaartuig).
Zie bijvoorbeeld artikel 1, onderdeel d, van Verordening (EU) nr. 269/2014 van de Raad van 17 maart 2014 betreffende beperkende maatregelen met betrekking tot acties die de territoriale integriteit, soevereiniteit en onafhankelijkheid van Oekraïne ondermijnen of bedreigen.
Zie bijvoorbeeld artikel 1, onderdeel d, van Verordening (EU) nr. 269/2014 van de Raad van 17 maart 2014 betreffende beperkende maatregelen met betrekking tot acties die de territoriale integriteit, soevereiniteit en onafhankelijkheid van Oekraïne ondermijnen of bedreigen.
Zie bijvoorbeeld artikel 4, eerste lid, en onderdeel c, van Verordening (EU) nr. 269/2014 van de Raad van 17 maart 2014 betreffende beperkende maatregelen met betrekking tot acties die de territoriale integriteit, soevereiniteit en onafhankelijkheid van Oekraïne ondermijnen of bedreigen.
Dit volgt uit de uitzonderingen voor zogeheten prior contracts die in de sanctieverordeningen zijn opgenomen. Zie bijvoorbeeld artikel 6, eerste lid, van Verordening (EU) 269/2014.
Zie bijvoorbeeld artikel 10 van Verordening (EU) nr. 269/2014 van de Raad van 17 maart 2014 betreffende beperkende maatregelen met betrekking tot acties die de territoriale integriteit, soevereiniteit en onafhankelijkheid van Oekraïne ondermijnen of bedreigen.
Zie bijvoorbeeld Verordening (EU) nr. 269/2014 van de Raad van 17 maart 2014 betreffende beperkende maatregelen met betrekking tot acties die de territoriale integriteit, soevereiniteit en onafhankelijkheid van Oekraïne ondermijnen of bedreigen.
Zie respectievelijk de artikelen 2d, 2e en 2a van de Sanctieregeling territoriale integriteit Oekraïne 2014, en de artikelen 1ad, 1ae en 1aa van de Sanctieregeling Belarus 2006.
Overweging 9 van Verordening (EU) nr. 269/2014 van de Raad van 17 maart 2014 betreffende beperkende maatregelen met betrekking tot acties die de territoriale integriteit, soevereiniteit en onafhankelijkheid van Oekraïne ondermijnen of bedreigen.
Bijlage bij Kamerstukken II 2021/22, 36 045, nr. 72 (Rapport van de nationaal coördinator sanctienaleving en handhaving), p. 6 en 14.
Zie bijvoorbeeld overweging 4 van Verordening (EU) 2020/1998 van de Raad van 7 december 2020 betreffende beperkende maatregelen tegen ernstige schendingen van de mensenrechten.
Zie bijvoorbeeld Verordening (EU) nr. 269/2014 van de Raad van 17 maart 2014 betreffende beperkende maatregelen met betrekking tot acties die de territoriale integriteit, soevereiniteit en onafhankelijkheid van Oekraïne ondermijnen of bedreigen.
Zie bijvoorbeeld artikel 2bis van Verordening (EU) nr. 833/2014 van de Raad van 31 juli 2014 betreffende beperkende maatregelen naar aanleiding van de acties van Rusland die de situatie in Oekraïne destabiliseren.
Zie bijvoorbeeld artikel 13 van Verordening (EU) nr. 36/2012 van de Raad van 18 januari 2012 betreffende beperkende maatregelen in het licht van de situatie in Syrië en tot intrekking van Verordening (EU) nr. 442/2011.
«Doenvermogen is het vermogen om in actie te komen en vol te houden, zelfs bij tegenslagen. Het draait dan niet zozeer om mensen hun cognitieve vermogens zoals intelligentie of digitale vaardigheden, maar om hun niet-cognitieve vermogens» (Kenniscentrum voor beleid en regelgeving).
Er bestaan diverse indicatoren op basis waarvan verbondenheid kan worden vastgesteld, waarbij een
meerderheidsbelang van een gesanctioneerde partij in een rechtspersoon de meest gangbare is. Zie voor de verdere criteria op basis waarvan verbondenheid kan worden vastgesteld de passages over eigendom en zeggenschap in de meest recente versie van «Beste praktijken van de EU voor de doeltreffende implementatie van beperkende maatregelen» (Raadsdocument 11623/24). De aanname van verbondenheid op basis van de daarin genoemde criteria is een weerlegbaar rechtsvermoeden.
Zie artikel 1, onderdelen e en f, van Verordening (EU) 269/2014 voor de begripsbepaling van respectievelijk het bevriezen van economische middelen en het bevriezen van tegoeden.
Daarbij bestaan er verschillen in de formuleringen tussen de verscheidene bepalingen. Deze bestaat eruit dat er een tweedeling bestaat tussen bepalingen waarbij de beheerder op eigen gezag een aantekening plaatst en die bepalingen waarbij het alleen op basis van verstrekte informatie van een ander bestuursorgaan of toezichthouder gebeurt.
Op 1 juli 2022 is een wijzigingsregeling gepubliceerd waarmee de aantekenbevoegdheid van de Kamer van Koophandel is geregeld om een aantekening in het Handelsregister op te nemen in het kader van de tenuitvoerlegging van de Europese sancties tegen Rusland en Belarus. Ook is toen een aantekenbevoegdheid voor het Octrooicentrum Nederland geregeld. Met deze aantekenbevoegdheid kan het Octrooicentrum actief kenbaar maken dat bepaalde geregistreerde octrooien, aanvullende beschermingscertificaten of topografieën van halfgeleiderproducten – met inbegrip van aanvragen voor een dergelijke registratie – bevroren of geschorst zijn krachtens de Europese sanctieverordeningen (Kamerstukken II 2021/22, 36 045, nr. 104, p. 3–4).
Het mogelijk maken van een aantekenbevoegdheid in het Octrooiregister vereist aanpassing van de Rijksoctrooiwet 1995. Omdat de Rijksoctrooiwet 1995 een Rijkswet is, kan deze niet via de reguliere wetsprocedure worden aangepast. Dit vraagt derhalve om een afzonderlijk Rijkswetstraject.
Hieronder valt ook het UBO-register; het Handelsregister heeft ook tot doel om uiteindelijk belanghebbenden (ultimate beneficial owners; UBOs) te registreren ter voorkoming van het gebruik van het financiële stelsel voor het witwassen van geld en terrorismefinanciering (artikel 2, onderdeel d, van de Handelsregisterwet 2007). NB. het UBO-trustregister is afzonderlijk vormgegeven en staat los van het Handelsregister. Wel is de Kamer van Koophandel ook de beheerder van het UBO-trustregister, dat als doel heeft om te voorkomen dat het financiële stelsel gebruikt wordt voor witwassen en financieren van terrorisme (artikel 4, tweede lid, Implementatiewet registratie uiteindelijk belanghebbenden van trusts en soortgelijke juridische constructies).
Deze terminologie wordt in verscheidene sanctieregimes gebruikt. Zie bijvoorbeeld Verordening (EU) nr. 269/2014 van de Raad van 17 maart 2014 betreffende beperkende maatregelen met betrekking tot acties die de territoriale integriteit, soevereiniteit en onafhankelijkheid van Oekraïne ondermijnen of bedreigen.
Bijlage bij Kamerstukken II 2021/22, 36 045, nr. 72 (Rapport van de nationaal coördinator sanctienaleving en handhaving).
Bijlage bij Kamerstukken II 2021/22, 36 045, nr. 72 (Rapport van de nationaal coördinator sanctienaleving en handhaving).
Bijlage bij Kamerstukken II 2021/22, 36 045, nr. 72 (Rapport van de nationaal coördinator sanctienaleving en handhaving), p. 6.
Verordening (EU) 2016/679. De AVG is niet van toepassing als de verwerking geschiedt door «bevoegde autoriteiten als bedoeld in artikel 2, eerste lid, van de Richtlijn 2016/68/EU «met het oog op de voorkoming, het onderzoek, de opsporing of de vervolging van strafbare feiten of de tenuitvoerlegging van straffen, met inbegrip van de bescherming tegen en de voorkoming van gevaren voor de openbare veiligheid». Op grond van artikel 2, tweede lid, onderdeel d, AVG, wordt de gegevensverwerking dan beheerst door de Wet politiegegevens.
Niet uitgesloten is dat in sommige gevallen teruggevallen wordt op de grondslag van artikel 6, eerste lid, onderdeel e, AVG. Daarin is bepaald dat de verwerking noodzakelijk is voor de vervulling van een taak in het algemeen belang of voor de uitoefening van openbaar gezag.
Ook zij gewezen op eventuele toekomstige sectorale gegevensuitwisselingsbevoegdheden. Zo voorziet het in het Wetsvoorstel gegevensverstrekking douane voor uitvoering politie- of toezichtstaken voorgestelde artikel 1:40, tweede lid van de Algemene douanewet in de bevoegdheid voor de inspecteur om gegevens, waaronder persoonsgegevens, en inlichtingen met betrekking tot individuele gevallen aan de FIOD te verstrekken voor de strafrechtelijke handhaving van de rechtsorde en opsporing. Dit omsluit ook de strafrechtelijke handhaving van sancties.
Hierbij kan gedacht worden aan de inlichtingenvordering op grond van art. 5:16 Awb en de gegevensvorderingen op grond van art. 19, eerste lid, Wet op de economische delicten en bepaalde bijzondere opsporingsbevoegdheden op grond van het Wetboek van Strafvordering.
Artikel 23, aanhef en onderdeel a van de Uitvoeringswet Algemene Verordening Gegevensbescherming in samenhang met artikel 9, tweede lid, onderdeel g, van de Algemene Verordening Gegevensbescherming.
Artikel 32, aanhef en onderdeel e in samenhang met artikel 23, aanhef en onderdeel a van de Uitvoeringswet Algemene Verordening Gegevensbescherming.
Kamerstukken II 2022/23, 36200 V, nr. 56 | Overheid.nl > Officiële bekendmakingen (officielebekendmakingen.nl). Ook is daar waar dat nodig was met behulp van ministeriële regelingen op basis van de Sanctiewet 1977 gegevensverstrekking mogelijk gemaakt tussen betrokken instanties.
Verordening (EU) Nr. 269/2014 van de Raad van 17 maart 2014 betreffende beperkende maatregelen met betrekking tot acties die de territoriale integriteit, soevereiniteit en onafhankelijkheid van Oekraïne ondermijnen of bedreigen (PbEU L 078).
Artikel 8, vierde lid, van Verordening (EU) Nr. 269/2014: «De bevoegde autoriteiten van de lidstaten, met inbegrip van handhavingsautoriteiten, douaneautoriteiten in de zin van Verordening (EU) nr. 952/2013 van het Europees Parlement en de Raad, bevoegde autoriteiten in de zin van Verordening (EU) nr. 575/2013, Richtlijn (EU) 2015/849 van het Europees Parlement en de Raad en Richtlijn 2014/65/EU, alsmede beheerders van officiële registers waarin natuurlijke personen, rechtspersonen, entiteiten en lichamen alsmede onroerende of roerende goederen worden geregistreerd, verwerken onverwijld informatie, inclusief persoonsgegevens en, indien nodig, de in de leden 1 en 1 bis bedoelde informatie, en wisselen deze onverwijld uit met andere bevoegde autoriteiten van hun lidstaat of andere lidstaten, en met de Commissie, indien die verwerking en uitwisseling noodzakelijk zijn voor het uitvoeren van de taken van de verwerkende autoriteit of de ontvangende autoriteit uit hoofde van deze verordening, met name wanneer zij gevallen vaststellen van een schending of omzeiling, of van pogingen tot schending of omzeiling, van de in deze verordening vastgestelde verbodsbepalingen».
Artikel 8, vierde lid, van Verordening (EU) Nr. 269/2014. Onder bevoegde autoriteiten vallen ook handhavingsautoriteiten, beheerders van officiële registers douaneautoriteiten en de bevoegde autoriteiten op grond van de regelgeving inzake het voorkomen van witwassen en terrorismefinanciering (AMLD), het prudentieel toezicht op banken (CRR) en markten voor financiële instrumenten (MiFID).
Artikel 8, vijfde lid, van Verordening (EU) Nr. 269/2014: «Verwerking van persoonsgegevens geschiedt overeenkomstig deze verordening en met Verordeningen (EU) 2016/679 en (EU) 2018/1725 van het Europees Parlement en de Raad slechts voor zover dit nodig is voor de toepassing van deze verordening en om te zorgen voor doeltreffende samenwerking tussen de lidstaten en met de Commissie met het oog op de toepassing van deze verordening».
Autoriteit Persoonsgegevens (20 mei 2025), Wetgevingstoets conceptwetsvoorstel Wet internationale sanctiemaatregelen (Z2025-012338), p. 13.
Zo zullen bijvoorbeeld vaak de bevoegde autoriteiten worden aangewezen die bevoegd zijn tot het uitwisselen van gegevens op basis van een bepaalde sanctieverordening. Verordeningen treden namelijk niet in de procedurele autonomie van de lidstaten.
Naast de incidentele verstrekking van politiegegevens op grond van artikel 19 van de Wet politiegegevens.
Hierbij geldt dat op het moment dat gegevens worden doorgegeven naar een land zonder passend niveau van gegevensbescherming, voorzien moet worden in de vereiste noodzakelijke waarborgen zoals vereist in Hoofdstuk V van de AVG.
Deze noodzakelijkheidstoets volgt uit artikel 52, eerste lid, van het EU-Handvest en artikel 5 AVG. Bij deze beoordeling wordt betrokken of de verwerking van gegevens kan bijdragen aan een goede uitvoering van de sanctiemaatregelen. Tevens wordt beoordeeld of niet met een minder ingrijpende verwerking, bijvoorbeeld een beperktere set van gegevens, hetzelfde doel kan worden bereikt. Als de noodzakelijkheid niet voldoende aannemelijk is, is weigeringsgrond b van toepassing. Verstrekking zou dan onevenredig zijn en artikel 5 AVG schenden. Voorts wordt beoordeeld in de gevallen waarin de uitwisseling is gebaseerd op artikel 8.2.5, eerste lid, van dit wetsvoorstel, of een van de weigeringsgronden bedoeld in artikel 8.2.5, tweede lid, onderdelen a tot en met e, van toepassing is.
Vgl. wat over de verhouding tussen artikel 10 lid 2 en 3 Grondwet enerzijds en de AVG anderzijds is opgemerkt bij de totstandkoming van de UAVG:
Voor zover artikel 10, tweede en derde lid, van de Grondwet ertoe strekt om regels vast te stellen ter bescherming van de persoonlijke levenssfeer in verband met het vastleggen en verstrekken van persoonsgegevens en regels vast te stellen inzake de aanspraken van personen op kennisneming van over hen vastgelegde gegevens en van het gebruik dat daarvan wordt gemaakt, alsmede op verbetering van zodanige gegevens, die overlappen met de bepalingen uit de verordening die rechtstreeks gelden, dient deze opdracht aan de nationale wetgever buiten toepassing te blijven. Het is immers niet toegestaan om deze materie te regelen in een nationale formele wet, wanneer hier door een verordening in is voorzien (Kamerstukken II 2017/18, 34 851, nr. 8).
Hiernaast zijn op basis van de Sanctiewet 1977 zogenoemde Sanctiewet-instellingen verplicht om het te melden aan de toezichthouder wanneer de instelling constateert dat de identiteit van een relatie overeenkomt met een gesanctioneerde persoon of entiteit. Dit zijn de zogenoemde «hit»-meldingen.
Tegoeden worden gemeld bij het Ministerie van Financiën, schepen en vliegtuigen bij het Ministerie van Infrastructuur en Waterstaat, vastgoed bij het Ministerie van Volkshuisvesting en Ruimtelijke Ordening, kunst- en cultuurobjecten bij het Ministerie van Onderwijs, Cultuur en Wetenschap en bedrijfseigendommen bij het Ministerie van Economische Zaken.
Zie bijvoorbeeld artikel 5 novodecies van Verordening (EU) nr. 2014/833, dat is geïntroduceerd in het 12e sanctiepakket tegen Rusland.
Zie bijvoorbeeld Verordening (EU) 2023/1529 van de Raad van 20 juli 2023 betreffende beperkende maatregelen in het licht van de militaire steun van Iran aan de Russische aanvalsoorlog tegen Oekraïne en Verordening (EU) 2024/287 van de Raad van 12 januari 2024 betreffende beperkende maatregelen in het licht van de situatie in Guatemala.
De groepen die onder dit toezicht vallen is met de jaren uitgebreid en inmiddels vallen daar ook trustkantoren en aanbieders van cryptodiensten onder.
Het College volgt hierbij de toets van het EHRM onder artikel 14 van het EVRM: 1) is er een onderscheid in behandeling? 2) Zo ja, is dit onderscheid direct of indirect? Als er sprake is van een indirect onderscheid, is het aan verweerder om aan te tonen dat dit toelaatbaar is. Daarvoor moet er ten eerste sprake zijn van een legitiem doel (Molla Sali v. Greece [GC], 2018, § 135; Fabris v. France [GC], 2013, § 56). Er moet worden aangetoond dat er een «link» is «between the legitimate aim pursued and the differential treatment alleged by the applicant.» Ten tweede is onder artikel 14 EVRM vereist dat er een «fair balance» is «between the protection of the interests of the community and respect for the rights and freedoms of the individual (the Belgian linguistic case, 1968, § 10 of «the Law» part). Daarvoor is vereist dat er «a reasonable relationship of proportionality between the means employed and the aim sought to be realised» (Molla Sali v. Greece [GC], 2018, § 135; Fabris v. France [GC], 2013, § 56) bestaat.
Inleiding: internationale samenwerking onder druk - Jaarverslag 2021 (raadvanstate.nl). Zie in dit verband ook artikelen 93 en 94 van de Grondwet.
EHRM 23 september 1982, nrs. 7151/75 en 7152/75 (Sporrong en Lönnroth/Zweden), Serie A nr. 52, p. 26, paragraaf 61.
Zie bijvoorbeeld EHRM 29 april 1999 (Chassagnou e.a./Frankrijk), Rep. 1999-III p. 23–224, NJ 1999, 649, paragraaf 75; EHRM 26 september 2000 (Andrews/Verenigd Koninkrijk).
Zie bijvoorbeeld het arrest inzake Sporrong en Lönnroth/Zweden, Serie A nr. 52, p. 26, paragraaf 69, en EHRM 21 februari 1986, Serie A nr. 98 (James e.a.), p. 34, paragraaf 50.
Het verdient daarbij kanttekening dat een zeer langdurige tegoedenbevriezing onder omstandigheden wel kan kwalificeren als onteigening in de zin van artikel 1, Eerste Protocol bij het EVRM. Zo oordeelde het EHRM in Alisic and others v. Bosnia and Herzegovina, Croatia, Serbia, Slovenia and the Former Yugoslav Republic of Macedonia, par. 99, nr. 60642/08.
Deze redenering geldt ceteris paribus voor de bijzondere handhavingsbevoegdheid in § 7.1.3 van het wetsvoorstel.
Zie bijvoorbeeld EHRM 5 maart 2019 nrs. 19620/05, 41487/05, 17613/08 en 19316/08 (Uzan e.a./Turkije), paragraaf 194.
EHRM (GK) 25 oktober 2012, nr. 71243/01 (Vistiņš and Perepjolkins/Latvia) paragraaf 96; EHRM 13 juli 2021, nr. 28241/18 (Yel e.a./Turkije), paragraaf 89.
EHRM (GK) 11 december 2018, nr. 36480/07 (Lekić/Slovenië) paragraaf 95; EHRM (GK) 5 januari 2000 (Beyeler/Italië) paragraaf 109.
EHRM 21 februari 1986, Serie A nr. 98 (James e.a.), p. 34, paragrafen 40–46; EHRM (GK) 13 december 2016, nr. 53080/13 (Béláné Nagy/Hongarije) paragraaf 113.
EHRM, 28 juni 2018, G.I.E.M. S.R.L. e.a./Italië, zaaknummer 1828/06, r.o. 302; EHRM, 24 oktober 1986, AGOSI/Verenigd Koninkrijk, zaaknummer 9118/80, r.o. 55, 58–60; EHRM, 5 mei, 1995, Air Canada/Verenigd Koninkrijk, zaaknummer 18465/91, r.o. 46.
Zie bijvoorbeeld artikel 4 t/m 6 van Verordening (EU) nr. 269/2014 van de Raad van 17 maart 2014 betreffende beperkende maatregelen met betrekking tot acties die de territoriale integriteit, soevereiniteit en onafhankelijkheid van Oekraïne ondermijnen of bedreigen.
Artikel 4, eerste lid, onderdeel c, van Verordening (EU) nr. 269/2014 van de Raad van 17 maart 2014 betreffende beperkende maatregelen met betrekking tot acties die de territoriale integriteit, soevereiniteit en onafhankelijkheid van Oekraïne ondermijnen of bedreigen.
Zie EHRM 19 december 1989, Serie A nr. 169 (Mellacher e.a./Oostenrijk), p. 28, paragraaf 53, alsook EHRM 21 februari 1986, James e.a./Verenigd Koninkrijk, nr. 8793/79, paragraaf 51, en EHRM 7 mei 2013, Koufaki en Adedy/Griekland, nr. 57665/12, nr. 57657/12, paragraaf 48.
HvJEU 20 december 2017, ECLI:EU:C:2017:989, paragraaf 50 en aldaar aangehaalde rechtspraak.
Kamerstukken II 1975/76, 13 872, nr. 3, p. 41. Een specifieke grondslag is vereist, omdat bij de algehele grondwetsherziening van 1983 de leer van de algemene beperkingen is afgewezen. Iedere grondrechtenbeperking moet in beginsel herleidbaar zijn tot de in de grondwettelijke bepaling opgenomen clausulering (Kamerstukken II 1975/76, 13 872, nr. 3, p. 20–22).
Zie voornamelijk HR 19 december 1995, ECLI:NL:HR:1995:ZD0328 (Zwolsman) en de drie arresten van de belastingkamer van de Hoge Raad van 24 februari 2017 (ECLI:NL:HR:2017:286, ECLI:NL:HR:2017:287 en ECLI:NL:HR:2017:288).
Artikel 35, eerste lid, van Verordening (EU) nr. 2016/679 van het Europees Parlement en de Raad van 27 april 2016 betreffende de bescherming van natuurlijke personen in verband met de verwerking van persoonsgegevens en betreffende het vrije verkeer van die gegevens en tot intrekking van Richtlijn 95/46/EG (algemene verordening gegevensbescherming). Voor de beantwoording van de vraag of een verwerking waarschijnlijk een hoog risico inhoudt gelden de Richtsnoeren voor gegevensbeschermingseffectbeoordelingen en bepaling of een verwerking «waarschijnlijk een hoog risico inhoudt» van de European Data Protection Board.
Richtsnoeren voor gegevensbeschermingseffectbeoordelingen en bepaling of een verwerking «waarschijnlijk een hoog risico inhoudt» van de European Data Protection Board, p. 11–12. NB. er is hier geen sprake van een verwerking waarvoor op basis van het Besluit inzake lijst van verwerkingen van persoonsgegevens waarvoor een gegevensbeschermingseffectbeoordeling (DPIA) verplicht is van de Autoriteit Persoonsgegevens (Stcrt. 2019, 64418).
Richtlijn (EU) 2016/680 van het Europees Parlement en de Raad van 27 april 2016 betreffende de bescherming van natuurlijke personen in verband met de verwerking van persoonsgegevens door bevoegde autoriteiten met het oog op de voorkoming, het onderzoek, de opsporing en de vervolging van strafbare feiten of de tenuitvoerlegging van straffen, en betreffende het vrije verkeer van die gegevens en tot intrekking van Kaderbesluit 2008/977/JBZ van de Raad.
Zie o.a. EHRM 22 maart 2007, ECLI:CE:ECHR:2007:0322JUD005951900 (Staroszczyk t. Polen), par. 133; EHRM 19 december 1989, ECLI:CE:ECHR:1989:1219JUD000978382 (Kamasinski t. Oostenrijk), par. 65; EHRM 24 november 1993, ECLI:CE:ECHR:1993:1124JUD001397288 (Imbrioscia t. Zwitserland), par. 41, EHRM 21 april 1998, ECLI:CE:ECHR:1998:0421JUD002260093 (Daud t. Portugal), par. 38.
Zie EUR-Lex - 52021PC0420 - EN - EUR-Lex (europa.eu), EUR-Lex - 52021PC0423 - EN - EUR-Lex (europa.eu) en EUR-Lex - 52022PC0684 - EN - EUR-Lex (europa.eu).
Overweging 34 van Verordening (EU) 2024/1624, betreffende de voorkoming van witwassen en terrorismefinanciering (PB L 1624, 31.5.2024).
Verordening 2024/886 van het Europees Parlement en de Raad van 13 maart 2024 tot wijziging van Verordeningen (EU) nr. 260/2012 en (EU) 2021/1230 en Richtlijnen 98/26/EG en (EU) 2015/2366.
Overweging 18 van Verordening (EU) 2023/1113 van het Europees Parlement en de Raad van 31 mei 2023 betreffende bij geldovermakingen en overdrachten van bepaalde cryptoactiva te voegen informatie en tot wijziging van Richtlijn (EU) 2015/849 (Voor de EER relevante tekst), PB L 150 van 9.6.2023, p. 1.
Besluit (EU) 2022/2332 van de Raad van 28 november 2022 betreffende het aanmerken van de schending van beperkende maatregelen van de Unie als een vorm van criminaliteit die voldoet aan de in artikel 83, eerste lid, van het Verdrag betreffende de werking van de Europese Unie genoemde criteria (PbEU L 308/18).
Richtlijn (EU) 2024/1226 van het Europees Parlement en de Raad van 24 april 2024 betreffende de definitie van strafrechtelijke delicten en van sancties voor de schending van beperkende maatregelen van de Unie en tot wijziging van Richtlijn (EU) 2018/1673.
Zie hierover uitgebreider het BNC Fiche richtlijn strafbaarstelling schending van beperkende maatregelen van de EU (Kamerstukken II 2022/23, 22112, nr. 3597).
Zo moeten autoriteiten die bevoegd zijn op grond van richtlijn (EU) 2019/1153 tot gebruik van financiële en andere informatie voor het voorkomen, opsporen, onderzoeken of vervolgen van bepaalde strafbare feiten, op verzoek rechtshandhavingsinformatie verstrekken aan de FIU, wanneer die informatie nodig is voor het voorkomen, opsporen en bestrijden van witwassen, daaraan gerelateerde gronddelicten en terrorismefinanciering (artikel 8). Deze verplichting ziet dus ook op het schenden van EU-sancties.
Mededeling van de Minister van Justitie en Veiligheid van 15 april 2025, nr. 6308962, houdende bekendmaking van de implementatie van Richtlijn (EU) 2024/1226 van het Europees Parlement en de Raad van 24 april 2024 inzake de definitie van strafrechtelijke delicten en van sancties voor de schending van beperkende maatregelen van de Unie en tot wijziging van Richtlijn (EU) 2018/1673, Staatscourant 2025, nr. 12900, 28 april 2025.
Richtlijn (EU) 2024/1260 van het Europees Parlement en De Raad van 24 april 2024 betreffende ontneming en confiscatie van vermogensbestanddelen.
Besluit 2007/845/JBZ van de Raad van 6 december 2007 betreffende de samenwerking tussen de nationale bureaus voor de ontneming van vermogensbestanddelen op het gebied van de opsporing en identificatie van opbrengsten van misdrijven of andere vermogensbestanddelen die hun oorsprong vinden in misdrijven (PB L 332 van 18.12.2007, p. 103).
Artikel 11, tweede lid, van Richtlijn (EU) 2024/1260. Het gaat hier om bevriezing in strafrechtelijke zin, en niet om bevriezing op grond van beperkende maatregelen van de Unie.
Besluit van 15 november 2016 tot vaststelling van het tijdstip van inwerkingtreding van de Rijkssanctiewet (Stb. 2016, 452).
Aangezien artikel 1, eerste lid, van de Rijkssanctiewet voor beide Caribische landen niet in werking is getreden (Stb. 2016, 452).
Landsverordening houdende regels met betrekking tot het treffen van maatregelen ter voldoening aan of uitvoering van internationale verplichtingen (AB 2007 no. 24).
Landsverordening houdende regels om ter uitvoering van internationale verplichtingen beperkingen vast te stellen voor de betrekkingen met bepaalde staten, gebieden, individuele personen, groepen en organisaties (AB 2019, 25).
Artikel 2.3, eerste lid, onderdelen f en g, van de Wet gegevensverwerking door samenwerkingsverbanden.
Artikel 2.3, eerste lid, onderdelen a en e, van de Wet gegevensverwerking door samenwerkingsverbanden, in samenhang met respectievelijke artikel 124 van de Wet op de rechterlijke organisatie en artikel 3 van de Wet op de bijzondere opsporingsdiensten.
Artikel 2.3, eerste lid, onderdeel c, van de Wet gegevensverwerking door samenwerkingsverbanden, in samenhang met artikel 13 Wwft.
Artikel 20, derde lid, van de Wet politiegegevens. Zie ook: Kamerstukken II 2019/20, 35 447, nr. 3, p. 133–134.
Zie respectievelijk artikel 8b en artikel 39fa van de Wet justitiële en strafvorderlijke gegevens.
Artikel 2.11, eerste lid, onderdeel i, van de Wet gegevensverwerking door samenwerkingsverbanden.
Artikel 2.11, eerste lid, onderdelen a en g, van de Wet gegevensverwerking door samenwerkingsverbanden, in samenhang met respectievelijke artikel 124 van de Wet op de rechterlijke organisatie en de artikelen 2 en 3 van de Wet op de bijzondere opsporingsdiensten.
Artikel 2.10 van de Wet gegevensverwerking door samenwerkingsverbanden, in samenhang met artikel 13 Wwft.
Artikel 20, derde lid, van de Wet politiegegevens. Zie ook: Kamerstukken II 2019–2020, 35 447, nr. 3, p. 133–134.
Zie respectievelijk artikel 8b en artikel 39fa van de Wet justitiële en strafvorderlijke gegevens.
Artikel 10i van de Sanctiewet 1977. Dit artikel wordt in dit wetsvoorstel gewijzigd om aan te sluiten bij de wijzigingen van afdeling 5 van de Sanctiewet 1977 (artikel 10.8, onderdeel N).
Wet van 6 december 2023, houdende regels inzake de coördinatie ten aanzien van terrorismebestrijding en de bescherming van de nationale veiligheid ten behoeve van het verhogen van de weerbaarheid tegen dreigingen en risico’s (Stb. 2023, 454).
Artikel 6, aanhef en onderdeel a, van de Wet coördinatie terrorismebestrijding en nationale veiligheid.
Artikel 7, eerste lid en onderdeel a, van de Wet coördinatie terrorismebestrijding en nationale veiligheid.
Hiermee geeft de regering gevolg aan de door de Tweede Kamer unaniem aangenomen motie van het lid Van Nispen (SP) van 13 december 2023 om bij nieuwe wetgeving een specifieke rechtsbeschermingsparagraaf op te nemen (Kamerstukken II 2022/23, 29 279, nr. 750).
https://www.rechtspraak.nl/SiteCollectionDocuments/toetsingskader-wettelijke-concentratie.pdf
Voor een overzicht van alle Nederlandse bevoegde autoriteiten per sanctieverordening zie: file (overheid.nl).
Bijlage bij Kamerstukken II 2022/23, 34298, nr. 39 | Overheid.nl > Officiële bekendmakingen (officielebekendmakingen.nl).
Zie bijvoorbeeld artikel 8, eerste lid, van Verordening (EU) nr. 269/2014 van de Raad van 17 maart 2014 betreffende beperkende maatregelen met betrekking tot acties die de territoriale integriteit, soevereiniteit en onafhankelijkheid van Oekraïne ondermijnen of bedreigen (PbEU L 78/6).
Zie bijvoorbeeld artikel 38 van Verordening (EU) 2023/1113 van het Europees Parlement en de Raad van 31 mei 2023 betreffende bij geldovermakingen en overdrachten van bepaalde cryptoactiva te voegen informatie en tot wijziging van Richtlijn (EU) 2015/849 (PbEU L 150/32).
Zie bijvoorbeeld artikel 5 van Verordening (EU) nr. 269/2014 van de Raad van 17 maart 2014 betreffende beperkende maatregelen met betrekking tot acties die de territoriale integriteit, soevereiniteit en onafhankelijkheid van Oekraïne ondermijnen of bedreigen (PbEU L 78/6).
Ministerie van Economische Zaken en Klimaat, Bijlagen bij Handboek Meting Regeldrukkosten, p. 9.
«Doenvermogen is het vermogen om in actie te komen en vol te houden, zelfs bij tegenslagen. Het draait dan niet zozeer om mensen hun cognitieve vermogens zoals intelligentie of digitale vaardigheden, maar om hun niet-cognitieve vermogens» (Kenniscentrum voor beleid en regelgeving).
De zelfmeldplicht houdt in dat gesanctioneerde (rechts)personen, entiteiten of lichamen hun tegoeden of economische middelen binnen zes weken melden bij de bevoegde autoriteit van de lidstaat waar deze tegoeden of economische middelen zich bevinden. In Nederland zijn daartoe vijf meldpunten ingericht: Financiële tegoeden melden bij het Ministerie van Financiën; vastgoed bij het Ministerie van Volkshuisvesting en Ruimtelijke Ordening; niet-beursgenoteerde bedrijven bij het Ministerie van Economische Zaken; kunst- en cultuurobjecten bij het Ministerie van Onderwijs, Cultuur en Wetenschap; en vaartuigen en vliegtuigen bij het Ministerie van Infrastructuur en Waterstaat.
Zie https://www.dnb.nl/media/g23b1w3t/naleving-sanctiewet-voor-pensioenfondsen.pdf, Sanctiecheck (dnb.nl).
https://www.rijksoverheid.nl/onderwerpen/exportcontrole-strategische-goederen/documenten/rapporten/2006/10/23/handboek-strategische-goederen. Zie ook: https://www.belastingdienst.nl/wps/wcm/connect/bldcontentnl/belastingdienst/douane_voor_bedrijven/veiligheid_gezondheid_economie_en_milieu_vgem/cdiu/cdiu_sanctiemaatregelen/.
Het gaat om (kandidaat-)notarissen en toegevoegd notarissen, belastingadviseurs, registeraccountants en accountants-administratieconsulenten, dan wel degene die anderszins zelfstandig onafhankelijk beroeps- of bedrijfsmatig daarmee vergelijkbare activiteiten verricht, zoals administratiekantoren en bedrijfseconomisch adviseurs.
Cijfers op basis van de jaarverslagen 2023 van Bureau Financieel toezicht en de Nederlandse Orde van Advocaten.
Het gemiddeld uurloon is gebaseerd op het bruto uurloon voor hoogopgeleide kenniswerkers zoals opgenomen in bijlage 5 bij het Handboek meting regeldruk, versie d.d. 29 november 2023.
Inschatting op basis het jaarverslag van Bureau Financieel toezicht 2023 en het Jaarplan toezicht op de Advocatuur 2023. Het betreft hier verschillende type (deel)onderzoeken, waarbij er sprake is van een toezichtsbezoek of een schriftelijk onderzoek. Daarnaast zijn deze onderzoeken soms breder in reikwijdte waarbij ook wordt gekeken naar het gebruik van de derdengeldenrekening en de aanname contante betalingen.
Artikelen 14b en 14c Sanctiewet 1977. Zie uitgebreider: Kamerstukken II 2008/09, 31959, nr. 3 | Overheid.nl > Officiële bekendmakingen (officielebekendmakingen.nl).
Artikel 3:8, tweede lid, onderdeel b, Wfm BES en artikel 3:13 Besluit financiële markten BES.
Kamerstukken II 2023/24, 36 200 IV, nr. 85 (Toepassing van het principe comply or explain).
Zie EUR-Lex - 52021PC0420 - EN - EUR-Lex (europa.eu), EUR-Lex - 52021PC0423 - EN - EUR-Lex (europa.eu) en EUR-Lex - 52022PC0684 - EN - EUR-Lex (europa.eu). Inmiddels is dit voorstel tot richtlijn verheven.
https://www.rechtspraak.nl/SiteCollectionDocuments/toetsingskader-wettelijke-concentratie.pdf.
«Bij of krachtens algemene maatregel van bestuur» voorziet in de mogelijkheid om nadere regels te stellen in een ministeriële regeling. Dit laat – in overeenstemming met het algemeen wetgevingsbeleid – de ruimte om voorschriften van administratieve aard, uitwerking van de details van een regeling en voorschriften die dikwijls wijziging behoeven door te delegeren naar een ministeriële regeling (zie aanwijzing 2.24, eerste lid, van de Aanwijzingen voor de Regelgeving).
Wet van 13 april 2000 tot wijziging van de Sanctiewet 1977 en van de In- en uitvoerwet tot vereenvoudiging van de implementatie van internationale verplichtingen (Stb. 2000, nr. 196).
Een overzicht van de op dit moment geldende ministeriële regelingen kan worden geraadpleegd via www.wetten.nl.
Bijlage bij Kamerstukken II 2021/22, 36 045, nr. 72 (Rapport van de nationaal coördinator sanctienaleving en handhaving).
Aanwijzing 2.24 van de Aanwijzingen voor de regelgeving. Zie ook aanwijzing 9.8 inzake delegatie bij EU-implementatie.
In deze ministeriële regeling wordt neergelegd dat het verboden is te handelen in strijd met de betreffende artikelen uit de internationale sanctiemaatregel. Overtreding van deze verboden is strafbaar op grond van de Wet op de economische delicten.
De omstandigheid dat een sanctiemaatregel is opgenomen in een verdrag of een bindend besluit van een volkenrechtelijke organisatie, en aldus een verplichtend karakter heeft, betekent niet dat er geen sprake is van beleidsruimte.
«Bij of krachtens algemene maatregel van bestuur» voorziet in de mogelijkheid om nadere regels te stellen in een ministeriële regeling. Dit laat – in overeenstemming met het algemeen wetgevingsbeleid – de ruimte om voorschriften van administratieve aard, uitwerking van de details van een regeling en voorschriften die dikwijls wijziging behoeven door te delegeren naar een ministeriële regeling (zie aanwijzing 2.24, eerste lid, van de Aanwijzingen voor de Regelgeving).
Om dezelfde reden zal bij dergelijke algemene maatregelen van bestuur in de regel op grond van artikel 3.3, vijfde lid, onderdeel a, van de Wet open overheid worden besloten om de openbaarmaking van de ontwerpregeling, de bijbehorende adviesaanvraag en het daarop betrekking hebbende advies van de Afdeling advisering van de Raad van State uit te stellen.
Zie aanwijzing 5.71, eerste lid, onderdeel B, met toelichting, van de Aanwijzingen voor de regelgeving.
Om dezelfde reden zal bij dergelijke algemene maatregelen van bestuur in de regel op grond van artikel 3.3, vijfde lid, onderdeel a, van de Wet open overheid worden besloten om de openbaarmaking van de ontwerpregeling, de bijbehorende adviesaanvraag en het daarop betrekking hebbende advies van de Afdeling advisering van de Raad van State uit te stellen.
Dit artikel regelt dus niet de verhouding met de aandeelhouders. Daarvoor geldt dat onderscheid moet worden gemaakt tussen gesanctioneerde en niet-gesanctioneerde aandeelhouders. De algemene vergadering van aandeelhouders als orgaan van de onderneming als zodanig kan nog gewoon besluiten nemen, los van de beperkingen die het tweede lid stelt aan het instemmingsrecht. Er is ook geen reden om dit te beperken. De gesanctioneerde aandeelhouder zal zijn aandeelhoudersrechten echter niet kunnen uitoefenen, want hij/zij zal daarin beperkt zijn op grond van de van toepassing zijnde internationale sanctiemaatregelen. Dat behoeft dan ook geen regeling in dit wetsvoorstel.
Voor de volledigheid wordt opgemerkt dat de natuurlijke personen die op grond van artikel 7.1.1 worden aangewezen als toezichthouder, niet beschikken over handhavende bevoegdheden. Handhavende bevoegdheden worden uitgeoefend door het daartoe bevoegde bestuursorgaan. De aanwijzing als toezichthouder door de Minister van Buitenlandse Zaken op grond van artikel 7.1.1, eerste lid, onderdeel a, heeft daarnaast niet automatisch tot gevolg dat het bestuursorgaan waar deze persoon toe behoort of voor werkzaam is, over handhavende bevoegdheden beschikt in het kader van deze wet. Slechts die bestuursorganen die op grond van artikel 7.1.2 zijn of worden aangewezen kunnen handhavend optreden tegen overtredingen van sanctiemaatregelen, onder de voorwaarden die in de toepasselijke artikelen zijn opgenomen.
Zie de bijlage bij de artikelen 1:1 en 1:3 van de Algemene Douanewet, waarbij de Sanctiewet 1977 – en na inwerkingtreding van dit wetsvoorstel de Wet internationale sanctiemaatregelen – is genoemd in bijlage B.
Rapport van de interdepartementale werkgroep Herziening Maat houden (11 april 2014) https://zoek.officielebekendmakingen.nl/blg-333162.pdf.
Zie ter achtergrond de parlementaire geschiedenis van artikel 13 van de Sanctiewet 1977: Kamerstukken II 1977, 14 006, nr. 9, p. 2–3 en Kamerstukken I 1978/79, 14 006, nr. 34, p. 12.
Richtlijn (EU) 2024/1226 van het Europees Parlement en de Raad van 24 april 2024 betreffende de definitie van strafrechtelijke delicten en van sancties voor de schending van beperkende maatregelen van de Unie en tot wijziging van Richtlijn (EU) 2018/1673.
Voor zover verstrekking op grond van dit artikel neerkomt op doorgifte aan een derde land is hoofdstuk 5 van de AVG, respectievelijk hoofdstuk 5 van de Richtlijn 2016/680/EU, van toepassing.
«Bij of krachtens algemene maatregel van bestuur» voorziet in de mogelijkheid om nadere regels te stellen in een ministeriële regeling. Dit laat – in overeenstemming met het algemeen wetgevingsbeleid – de ruimte om voorschriften van administratieve aard, uitwerking van de details van een regeling en voorschriften die dikwijls wijziging behoeven door te delegeren naar een ministeriële regeling (zie aanwijzing 2.24, eerste lid, van de Aanwijzingen voor de Regelgeving).
«Bij of krachtens algemene maatregel van bestuur» voorziet in de mogelijkheid om nadere regels te stellen in een ministeriële regeling. Dit laat – in overeenstemming met het algemeen wetgevingsbeleid – de ruimte om voorschriften van administratieve aard, uitwerking van de details van een regeling en voorschriften die dikwijls wijziging behoeven door te delegeren naar een ministeriële regeling (zie aanwijzing 2.24, eerste lid, van de Aanwijzingen voor de Regelgeving).
Zie bijvoorbeeld artikel 2 van Verordening (EU) nr. 269/2014 en artikel 2 van Verordening (EG) nr. 765/2006.
Artikel 4, tweede, lid van de Implementatiewet registratie uiteindelijke belanghebbenden van trusts en soortgelijke juridische constructies.
Zie bijvoorbeeld verordening (EU) nr. 2016/1686 van de Raad van 20 september 2016 tot vaststelling van bijkomende beperkende maatregelen tegen ISIS (Da'esh) en Al Qaida en daarmee verbonden natuurlijke en rechtspersonen, entiteiten of lichamen.
Dit vloeit voor de onderdelen a, b, c, d, f, g, h, i, j en k voort uit artikel 10d, tweede lid, van de Sanctiewet 1977. Voor onderdeel e vloeit dit voort uit artikel 10d, derde lid, op grond waarvan de artikelen 184 van de Pensioenwet en 179 van de Wet verplichte pensioensregeling van overeenkomstige toepassing zijn verklaard.
Met de toevoeging van deze instellingen aan artikel 10, tweede lid, van de Sanctiewet 1977 (Stb. 2020, 146) is artikel 10d, tweede lid, abusievelijk niet gewijzigd.
Zie bijvoorbeeld artikelen 14 en 15 van Verordening (EU) nr. 36/2012 van de Raad van 18 januari 2012 betreffende beperkende maatregelen in het licht van de situatie in Syrië en tot intrekking van Verordening (EU) nr. 442/2011.
Zie artikel 2, tweede lid, onderdeel c, van Verordening (EU) nr. 833/2014 van de Raad van 31 juli 2014 betreffende beperkende maatregelen naar aanleiding van de acties van Rusland die de situatie in Oekraïne destabiliseren.
Daarmee zou bijvoorbeeld ook een schending van het verbod neergelegd in artikel 5 bis bis van Verordening (EU) nr. 833/2014 kunnen plaatsvinden als de beheerder van het register hieraan zou meewerken.
Tweede Kamer der Staten-Generaal, Wijziging van de Sanctiewet 1977 met het oog op de implementatie van internationale verplichtingen gericht op de bestrijding van terrorisme en uitbreiding van het toezicht op de naleving van financiële sanctiemaatregelen, Kamerstukken II 2001/02, 28 251, nr. 3 (MvT).
Zie bijvoorbeeld artikelen 14 en 15 van Verordening (EU) nr. 36/2012 van de Raad van 18 januari 2012 betreffende beperkende maatregelen in het licht van de situatie in Syrië en tot intrekking van Verordening (EU) nr. 442/2011.
Hoofdstuk 12, Intellectual Property Rights, Q&A nr.1, https://finance.ec.europa.eu/document/download/66e8fd7d-8057-4b9b-96c2-5e54bf573cd1_en?filename=faqs-sanctions-russia-consolidated_en.pdf.
Zie artikel 3 duodecies, tweede lid, onderdeel c, en bijlage XXIII van Verordening (EU) nr. 833/2014 van de Raad van 31 juli 2014 betreffende beperkende maatregelen naar aanleiding van de acties van Rusland die de situatie in Oekraïne destabiliseren.
Zie respectievelijk artikel 5, tweede lid, onderdeel f en artikel 6, tweede lid, onderdeel f, van het Besluit werkzaamheden Raad voor plantenrassen.
Bijlage bij Kamerstukken II 2021/22, 36 045, nr. 72 (Rapport van de nationaal coördinator sanctienaleving en handhaving).
Zie ook: Bijlage bij Kamerstukken II 2021/22, 36 045, nr. 72 (Rapport van de nationaal coördinator sanctienaleving en handhaving).
Bijlage bij Kamerstukken II 2021/22, 36 045, nr. 72 (Rapport van de nationaal coördinator sanctienaleving en handhaving).
Bijlage bij Kamerstukken II 2021/22, 36 045, nr. 72 (Rapport van de nationaal coördinator sanctienaleving en handhaving), p. 5–6.
Bijlage bij Kamerstukken II 2021/22, 36 045, nr. 72 (Rapport van de nationaal coördinator sanctienaleving en handhaving).
Wetenschappelijke Raad voor het Regeringsbeleid (2024) Nederland in een fragmenterende wereldorde, WRR-Rapport 109, Den Haag: WRR, p. 19 en p. 118.
De mogelijkheid van lidstaten van de EU om buiten EU-verband sanctiemaatregelen te treffen is overigens beperkt. Het EU-Hof heeft in de Kadi-zaak namelijk overwogen dat economische en financiële maatregelen de werking van de gemeenschappelijke markt kunnen aantasten. Zie EU-Hof, Zaak C-402/05 P en C-415/05 P, Kadi, paragraaf 230.
Specifieker geeft het eerste lid de Raad de bevoegdheid om op gezamenlijk voorstel van de hoge vertegenwoordiger van de Unie voor buitenlandse zaken en veiligheidsbeleid en de Commissie de nodige maatregelen vast te stellen wanneer in een GBVB-besluit is voorzien in de gehele of gedeeltelijke beperking van de economische en financiële betrekkingen met landen. Het tweede lid voorziet in de bevoegdheid voor de Raad om, wanneer een GBVB-besluit daarin voorziet, sancties vast te stellen tegen natuurlijke personen, rechtspersonen en niet-statelijke groepen of entiteiten.
Het Hof van Justitie van de Europese Unie overwoog hierover in de zaak Kadi I als volgt: «Indien economische en financiële maatregelen zoals die welke bij de litigieuze verordening zijn opgelegd, die bestaan in de – in beginsel algemene – bevriezing van alle tegoeden en andere economische middelen van de betrokken personen en entiteiten, eenzijdig door elke lidstaat werden opgelegd, zou een wildgroei van deze nationale maatregelen de werking van de gemeenschappelijke markt immers kunnen aantasten. Deze maatregelen zouden in het bijzonder invloed kunnen hebben op het verkeer tussen de lidstaten, met name op het kapitaal en het betalingsverkeer, alsook op de uitoefening door de ondernemingen van hun recht van vestiging. Bovendien zouden zij kunnen leiden tot verstoringen van de mededinging, aangezien eventuele verschillen tussen de eenzijdige maatregelen van de lidstaten de concurrentiepositie van bepaalde ondernemingen zouden kunnen verbeteren of verslechteren, zonder dat deze verbetering of verslechtering op economische gronden zou zijn gebaseerd». (Zaak C-402/05 P en C-415/05 P, paragraaf 230).
Ook wordt hiermee uitvoering gegeven aan het Gemeenschappelijk Standpunt van de Raad van de Europese Unie van 27 december 2001 (2001/930/GBVB) inzake terrorismebestrijding (Pb EG L 344). Dit valt onder de vier gronden op basis waarvan in Nederland sanctieregelingen kunnen worden opgesteld (zie daarover paragraaf 3.1).
Zie hierover HvJ EG, 7 februari 1973,:C-39/72 (Commissie t. Italië), Jur. 1973, p. 101, HvJ EG, 10 oktober 1973,C-34/73 (Variola t. Ammistrazione delle Finanze), Jur. 1973, p. 981 en HvJ EG, 31 januari 1978, C-94/77 (Zerbone), Jur. 1978, p. 99.
Zie onder meer HvJ EG, 21 september 1989, C-68/88 (Commissie v. Griekenland), Jur. 1989 p. 2965, HvJ EG, 18 december 1997,C-129/96 (Inter- Environnement Wallonie ASBL tegen Région wallonne), Jur. 1997 p. I-07411).
Artikel 2, eerste lid, en artikel 7 Sanctiewet 1977. De Sanctiewet 1977 biedt in artikel 7 de mogelijkheid om in geval van «gewichtige redenen» eerst een ministeriële regeling vast te stellen, die vervolgens binnen tien maanden moet worden vervangen door een algemene maatregel van bestuur. In het wetsvoorstel is, in plaats van tien maanden, voor een termijn van acht maanden gekozen. Verwezen wordt naar de artikelsgewijze toelichting bij artikel 2.2.4.
Dit beleid is niet nieuw. Bij de totstandkoming van de Sanctiewet 1977 gaf de regering al aan er naar te zullen streven «dat Nederland en die landen waarmede het nauwe economische en financiële betrekkingen onderhoudt, een zo gelijk mogelijk sanctiebeleid voeren, zulks teneinde de doeltreffendheid van dit beleid te bevorderen en een onevenwichtige lastenverdeling te voorkomen» (Kamerstukken II 1975/76, 14 006, nrs. 1–3. p. 8). De mogelijkheid van lidstaten van de EU om buiten EU-verband om sanctiemaatregelen te treffen is daarbij beperkt. Zo heeft het EU-Hof in de Kadi-zaak overwogen dat economische en financiële maatregelen de werking van de gemeenschappelijke markt kunnen aantasten. Zie EU-Hof, Zaak C-402/05 P en C-415/05 P, Kadi, paragraaf 230.
Artikel 14 VN-Handvest. Zie hierover uitgebreider: unu.edu/sites/default/files/2024-08/Assembly for Peace_GA Digital Handbook on Peace and Security.pdf, pp. 30–38.
Wet van 13 april 2000 tot wijziging van de Sanctiewet 1977 en van de In- en uitvoerwet tot vereenvoudiging van de implementatie van internationale verplichtingen (Stb. 2000, nr. 196). Zie voor een toelichting op de betreffende wijziging van artikel 3: Kamerstukken II 1999/2000, 26 872, nr. 3, p. 2.
Zie voor de motivering van de tweemaandentermijn: Kamerstukken II 1976/77, 14 006, nr. 6, p. 2. Bij een daaropvolgende aanpassing van de termijn aangaande de parlementaire betrokkenheid, bedoeld in artikel 6, tweede lid, van de Sanctiewet 1977, van twee maanden naar een maand, is de tweemaandentermijn voor de vertraagde inwerkingtreding van de algemene maatregel van bestuur abusievelijk niet dienovereenkomstig aangepast. Zie: Handelingen II 6 oktober 1977, p. 112–113. Voor algemene maatregelen van bestuur die uitvoering geven aan juridisch bindende internationale sanctiemaatregelen, is de parlementaire betrokkenheid komen te vervallen bij een eerdere wijziging van de Sanctiewet 1977 (Stb. 2000, 196). Als gevolg daarvan heeft de uitgestelde inwerkingtreding voor deze algemene maatregelen van bestuur sindsdien al geen meerwaarde meer. Voor niet-juridisch bindende internationale sanctiemaatregelen is deze uitgestelde termijn op dit moment nog wel van betekenis.
Artikel 10, eerste lid, van de Sanctiewet 1977. Hieronder vallen ook aanbieders van cryptodiensten en trustkantoren.
Bijlage bij Kamerstukken II 2021/22, 36 045, nr. 72 (Rapport van de nationaal coördinator sanctienaleving en handhaving), p. 14.
Een duaal handhavingsstelsel wil zeggen dat zowel bestuursrechtelijke als strafrechtelijke handhaving mogelijk is (Stcrt. 2018, 31269, p. 3).
Deze groepen komen overeen met de groepen waarop BFT al toezicht houdt op grond van de Wet ter voorkoming van witwassen en financieren van terrorisme.
Een belangrijke uitzondering is de juridische dienstverlening die noodzakelijk is voor de verdediging of vertegenwoordiging van een gesanctioneerde (rechts)persoon en met hen verbonden rechtspersonen in het kader of in verband met een rechtsgeding. Daaronder wordt ook begrepen de juridische dienstverlening die noodzakelijk is voor het bepalen van de rechtspositie of voor het instellen of vermijden van een rechtsgeding.
Dit betreft het zogenoemde ne bis in idem beginsel, dat gecodificeerd is in artikel 68, eerste lid, van het Wetboek van Strafrecht en artikel 50 van het Handvest voor de Grondrechten van de Europese Unie. In het verlengde van het ne bis in idem-beginsel ligt het una via-beginsel: als een gedraging zowel bestuursrechtelijk als strafrechtelijk kan worden afgedaan, moet gekozen worden voor ofwel bestuursrechtelijke ofwel strafrechtelijke handhaving.
Artikel 5:44, tweede en derde lid, Awb. In de richtlijn strafbaarstelling is de verplichting opgenomen voor lidstaten om een entiteit of lichaam aan te wijzen «die belast is met de coördinatie en samenwerking tussen de rechtshandhavingsautoriteiten». Deze coördinatie moet ten minste gericht zijn op «het waarborgen van gemeenschappelijke prioriteiten en het verband tussen strafrechtelijke en bestuursrechtelijke handhaving» (artikel 15, aanhef en onderdeel a).
Vaak komen de handhavingsafspraken waarmee hieraan gevolg wordt gegeven erop neer dat de inzet van het strafrecht beperkt blijft tot gevallen waarin het instrumentarium van het bestuursrecht ontoereikend is (bijvoorbeeld als de inzet van ingrijpende dwangmiddelen nodig is of gevangenisstraf is geïndiceerd). Daarnaast wordt het strafrecht veelal ingezet vanwege de ernst van de overtreding afgemeten aan bijvoorbeeld het behaalde voordeel of de zwaarte van de inbreuk op de door de wettelijke regeling beschermde rechtsgoederen. Ook de persoon van de verdachte kan nopen tot de inzet van het strafrecht. Te denken valt daarbij aan recidive, deelname aan een criminele organisatie of het misbruiken van een vertrouwenspositie. Zie stcrt-2018-31269.pdf (officielebekendmakingen.nl) p. 18 en de daar genoemde voorbeelden. Zie voor een voorbeeld van de afstemming van het boete- en vervolgingsbeleid: het Convenant ter voorkoming van ongeoorloofde samenloop van bestuurlijke en strafrechtelijke sancties (https://zoek.officielebekendmakingen.nl/stcrt-2009-665.html).
Zie in dit verband het Dreigingsbeeld Statelijke Actoren van 28 november 2022, p. 27, 32 en 40.
Zie voor een voorbeeld van een netwerk van bedrijven dat hiervoor kan worden ingezet: https://home.treasury.gov/news/press-releases/jy1241.
Zie in dit verband: https://www.aivd.nl/onderwerpen/massavernietigingswapens/methodes-omzeiling-exportcontroles eneen voorbeeld in een concreet geval: https://uitspraken.rechtspraak.nl/details?id=ECLI:NL:RBROT:2023:10071.
Bijlage bij Kamerstukken II 2021/22, 36 045, nr. 72 (Rapport van de nationaal coördinator sanctienaleving en handhaving).
Zie respectievelijk artikel 19, eerste lid, artikel 21 en artikel 22, tweede lid, van de Grondwet.
Guidance note – Implementation of firewalls in cases of EU entities owned or controlled by a designated person or entity, in het bijzonder p. 3 e.v.
Zie bijvoorbeeld de «Presidential decree of the Russian Federation of November 8, 2023 No. 844».
Zie bijvoorbeeld artikel 2 van Verordening (EU) nr. 359/2011 van de Raad van 12 april 2011 betreffende beperkende maatregelen tegen bepaalde personen, entiteiten en lichamen in verband met de situatie in Iran
Zie de aanbevelingen van de Commissie, eerder aangehaald: Guidance note – Implementation of firewalls in cases of EU entities owned or controlled by a designated person or entity.
Zie artikel 1:76 en artikel 1:76a van de Wet op het financieel toezicht en artikel 12b, vierde tot en met zevende lid, Warmtewet.
Zie de artikelen 1:76 en 1:76a van de Wet op het financieel toezicht, zie ook artikel 3:111a, tweede lid, onderdeel o, van die wet dat zelfs voorziet in voortdurende aanwezigheid van de toezichthouder.
Zie de artikelen 13, derde lid, en 13a Elektriciteitswet 1998 en de artikelen 5, derde lid, en 5a Gaswet en artikel 12b, vierde tot en met zevende lid, Warmtewet.
Zie Guidance on firewalls door de Europese Commissie gepubliceerd: https://finance.ec.europa.eu/publications/guidance-firewalls_en.
Zie bijvoorbeeld het geval Rosneft Germany: https://www.bundesnetzagentur.de/SharedDocs/Pressemitteilungen/EN/2022/20220916_Rosneft.html?nn=695790.
Zie Kamerbrief van de Algemene Rekenkamer van 26 juni 2020 «Steun aan grote bedrijven – Leren van het Verleden», les 16.
Een luchtvaartuig, zeeschip of binnenvaartschip is pas een registergoed als het teboekgesteld is (zie de artikelen 199 van Boek 8 van het Burgerlijk Wetboek voor een zeeschip, 790 van Boek 8 van het Burgerlijk Wetboek voor een binnenvaartschip en 1306 van Boek 8 van het Burgerlijk Wetboek voor een luchtvaartuig).
Zie bijvoorbeeld artikel 1, onderdeel d, van Verordening (EU) nr. 269/2014 van de Raad van 17 maart 2014 betreffende beperkende maatregelen met betrekking tot acties die de territoriale integriteit, soevereiniteit en onafhankelijkheid van Oekraïne ondermijnen of bedreigen.
Zie bijvoorbeeld artikel 1, onderdeel d, van Verordening (EU) nr. 269/2014 van de Raad van 17 maart 2014 betreffende beperkende maatregelen met betrekking tot acties die de territoriale integriteit, soevereiniteit en onafhankelijkheid van Oekraïne ondermijnen of bedreigen.
Zie bijvoorbeeld artikel 4, eerste lid, en onderdeel c, van Verordening (EU) nr. 269/2014 van de Raad van 17 maart 2014 betreffende beperkende maatregelen met betrekking tot acties die de territoriale integriteit, soevereiniteit en onafhankelijkheid van Oekraïne ondermijnen of bedreigen.
Dit volgt uit de uitzonderingen voor zogeheten prior contracts die in de sanctieverordeningen zijn opgenomen. Zie bijvoorbeeld artikel 6, eerste lid, van Verordening (EU) 269/2014.
Zie bijvoorbeeld artikel 10 van Verordening (EU) nr. 269/2014 van de Raad van 17 maart 2014 betreffende beperkende maatregelen met betrekking tot acties die de territoriale integriteit, soevereiniteit en onafhankelijkheid van Oekraïne ondermijnen of bedreigen.
Zie bijvoorbeeld Verordening (EU) nr. 269/2014 van de Raad van 17 maart 2014 betreffende beperkende maatregelen met betrekking tot acties die de territoriale integriteit, soevereiniteit en onafhankelijkheid van Oekraïne ondermijnen of bedreigen.
Zie respectievelijk de artikelen 2d, 2e en 2a van de Sanctieregeling territoriale integriteit Oekraïne 2014, en de artikelen 1ad, 1ae en 1aa van de Sanctieregeling Belarus 2006.
Overweging 9 van Verordening (EU) nr. 269/2014 van de Raad van 17 maart 2014 betreffende beperkende maatregelen met betrekking tot acties die de territoriale integriteit, soevereiniteit en onafhankelijkheid van Oekraïne ondermijnen of bedreigen.
Bijlage bij Kamerstukken II 2021/22, 36 045, nr. 72 (Rapport van de nationaal coördinator sanctienaleving en handhaving), p. 6 en 14.
Zie bijvoorbeeld overweging 4 van Verordening (EU) 2020/1998 van de Raad van 7 december 2020 betreffende beperkende maatregelen tegen ernstige schendingen van de mensenrechten.
Zie bijvoorbeeld Verordening (EU) nr. 269/2014 van de Raad van 17 maart 2014 betreffende beperkende maatregelen met betrekking tot acties die de territoriale integriteit, soevereiniteit en onafhankelijkheid van Oekraïne ondermijnen of bedreigen.
Zie bijvoorbeeld artikel 2bis van Verordening (EU) nr. 833/2014 van de Raad van 31 juli 2014 betreffende beperkende maatregelen naar aanleiding van de acties van Rusland die de situatie in Oekraïne destabiliseren.
Zie bijvoorbeeld artikel 13 van Verordening (EU) nr. 36/2012 van de Raad van 18 januari 2012 betreffende beperkende maatregelen in het licht van de situatie in Syrië en tot intrekking van Verordening (EU) nr. 442/2011.
«Doenvermogen is het vermogen om in actie te komen en vol te houden, zelfs bij tegenslagen. Het draait dan niet zozeer om mensen hun cognitieve vermogens zoals intelligentie of digitale vaardigheden, maar om hun niet-cognitieve vermogens» (Kenniscentrum voor beleid en regelgeving).
Er bestaan diverse indicatoren op basis waarvan verbondenheid kan worden vastgesteld, waarbij een
meerderheidsbelang van een gesanctioneerde partij in een rechtspersoon de meest gangbare is. Zie voor de verdere criteria op basis waarvan verbondenheid kan worden vastgesteld de passages over eigendom en zeggenschap in de meest recente versie van «Beste praktijken van de EU voor de doeltreffende implementatie van beperkende maatregelen» (Raadsdocument 11623/24). De aanname van verbondenheid op basis van de daarin genoemde criteria is een weerlegbaar rechtsvermoeden.
Zie artikel 1, onderdelen e en f, van Verordening (EU) 269/2014 voor de begripsbepaling van respectievelijk het bevriezen van economische middelen en het bevriezen van tegoeden.
Daarbij bestaan er verschillen in de formuleringen tussen de verscheidene bepalingen. Deze bestaat eruit dat er een tweedeling bestaat tussen bepalingen waarbij de beheerder op eigen gezag een aantekening plaatst en die bepalingen waarbij het alleen op basis van verstrekte informatie van een ander bestuursorgaan of toezichthouder gebeurt.
Op 1 juli 2022 is een wijzigingsregeling gepubliceerd waarmee de aantekenbevoegdheid van de Kamer van Koophandel is geregeld om een aantekening in het Handelsregister op te nemen in het kader van de tenuitvoerlegging van de Europese sancties tegen Rusland en Belarus. Ook is toen een aantekenbevoegdheid voor het Octrooicentrum Nederland geregeld. Met deze aantekenbevoegdheid kan het Octrooicentrum actief kenbaar maken dat bepaalde geregistreerde octrooien, aanvullende beschermingscertificaten of topografieën van halfgeleiderproducten – met inbegrip van aanvragen voor een dergelijke registratie – bevroren of geschorst zijn krachtens de Europese sanctieverordeningen (Kamerstukken II 2021/22, 36 045, nr. 104, p. 3–4).
Het mogelijk maken van een aantekenbevoegdheid in het Octrooiregister vereist aanpassing van de Rijksoctrooiwet 1995. Omdat de Rijksoctrooiwet 1995 een Rijkswet is, kan deze niet via de reguliere wetsprocedure worden aangepast. Dit vraagt derhalve om een afzonderlijk Rijkswetstraject.
Hieronder valt ook het UBO-register; het Handelsregister heeft ook tot doel om uiteindelijk belanghebbenden (ultimate beneficial owners; UBOs) te registreren ter voorkoming van het gebruik van het financiële stelsel voor het witwassen van geld en terrorismefinanciering (artikel 2, onderdeel d, van de Handelsregisterwet 2007). NB. het UBO-trustregister is afzonderlijk vormgegeven en staat los van het Handelsregister. Wel is de Kamer van Koophandel ook de beheerder van het UBO-trustregister, dat als doel heeft om te voorkomen dat het financiële stelsel gebruikt wordt voor witwassen en financieren van terrorisme (artikel 4, tweede lid, Implementatiewet registratie uiteindelijk belanghebbenden van trusts en soortgelijke juridische constructies).
Deze terminologie wordt in verscheidene sanctieregimes gebruikt. Zie bijvoorbeeld Verordening (EU) nr. 269/2014 van de Raad van 17 maart 2014 betreffende beperkende maatregelen met betrekking tot acties die de territoriale integriteit, soevereiniteit en onafhankelijkheid van Oekraïne ondermijnen of bedreigen.
Bijlage bij Kamerstukken II 2021/22, 36 045, nr. 72 (Rapport van de nationaal coördinator sanctienaleving en handhaving).
Bijlage bij Kamerstukken II 2021/22, 36 045, nr. 72 (Rapport van de nationaal coördinator sanctienaleving en handhaving).
Bijlage bij Kamerstukken II 2021/22, 36 045, nr. 72 (Rapport van de nationaal coördinator sanctienaleving en handhaving), p. 6.
Verordening (EU) 2016/679. De AVG is niet van toepassing als de verwerking geschiedt door «bevoegde autoriteiten als bedoeld in artikel 2, eerste lid, van de Richtlijn 2016/68/EU «met het oog op de voorkoming, het onderzoek, de opsporing of de vervolging van strafbare feiten of de tenuitvoerlegging van straffen, met inbegrip van de bescherming tegen en de voorkoming van gevaren voor de openbare veiligheid». Op grond van artikel 2, tweede lid, onderdeel d, AVG, wordt de gegevensverwerking dan beheerst door de Wet politiegegevens.
Niet uitgesloten is dat in sommige gevallen teruggevallen wordt op de grondslag van artikel 6, eerste lid, onderdeel e, AVG. Daarin is bepaald dat de verwerking noodzakelijk is voor de vervulling van een taak in het algemeen belang of voor de uitoefening van openbaar gezag.
Ook zij gewezen op eventuele toekomstige sectorale gegevensuitwisselingsbevoegdheden. Zo voorziet het in het Wetsvoorstel gegevensverstrekking douane voor uitvoering politie- of toezichtstaken voorgestelde artikel 1:40, tweede lid van de Algemene douanewet in de bevoegdheid voor de inspecteur om gegevens, waaronder persoonsgegevens, en inlichtingen met betrekking tot individuele gevallen aan de FIOD te verstrekken voor de strafrechtelijke handhaving van de rechtsorde en opsporing. Dit omsluit ook de strafrechtelijke handhaving van sancties.
Hierbij kan gedacht worden aan de inlichtingenvordering op grond van art. 5:16 Awb en de gegevensvorderingen op grond van art. 19, eerste lid, Wet op de economische delicten en bepaalde bijzondere opsporingsbevoegdheden op grond van het Wetboek van Strafvordering.
Artikel 23, aanhef en onderdeel a van de Uitvoeringswet Algemene Verordening Gegevensbescherming in samenhang met artikel 9, tweede lid, onderdeel g, van de Algemene Verordening Gegevensbescherming.
Artikel 32, aanhef en onderdeel e in samenhang met artikel 23, aanhef en onderdeel a van de Uitvoeringswet Algemene Verordening Gegevensbescherming.
Kamerstukken II 2022/23, 36200 V, nr. 56 | Overheid.nl > Officiële bekendmakingen (officielebekendmakingen.nl). Ook is daar waar dat nodig was met behulp van ministeriële regelingen op basis van de Sanctiewet 1977 gegevensverstrekking mogelijk gemaakt tussen betrokken instanties.
Verordening (EU) Nr. 269/2014 van de Raad van 17 maart 2014 betreffende beperkende maatregelen met betrekking tot acties die de territoriale integriteit, soevereiniteit en onafhankelijkheid van Oekraïne ondermijnen of bedreigen (PbEU L 078).
Artikel 8, vierde lid, van Verordening (EU) Nr. 269/2014: «De bevoegde autoriteiten van de lidstaten, met inbegrip van handhavingsautoriteiten, douaneautoriteiten in de zin van Verordening (EU) nr. 952/2013 van het Europees Parlement en de Raad, bevoegde autoriteiten in de zin van Verordening (EU) nr. 575/2013, Richtlijn (EU) 2015/849 van het Europees Parlement en de Raad en Richtlijn 2014/65/EU, alsmede beheerders van officiële registers waarin natuurlijke personen, rechtspersonen, entiteiten en lichamen alsmede onroerende of roerende goederen worden geregistreerd, verwerken onverwijld informatie, inclusief persoonsgegevens en, indien nodig, de in de leden 1 en 1 bis bedoelde informatie, en wisselen deze onverwijld uit met andere bevoegde autoriteiten van hun lidstaat of andere lidstaten, en met de Commissie, indien die verwerking en uitwisseling noodzakelijk zijn voor het uitvoeren van de taken van de verwerkende autoriteit of de ontvangende autoriteit uit hoofde van deze verordening, met name wanneer zij gevallen vaststellen van een schending of omzeiling, of van pogingen tot schending of omzeiling, van de in deze verordening vastgestelde verbodsbepalingen».
Artikel 8, vierde lid, van Verordening (EU) Nr. 269/2014. Onder bevoegde autoriteiten vallen ook handhavingsautoriteiten, beheerders van officiële registers douaneautoriteiten en de bevoegde autoriteiten op grond van de regelgeving inzake het voorkomen van witwassen en terrorismefinanciering (AMLD), het prudentieel toezicht op banken (CRR) en markten voor financiële instrumenten (MiFID).
Artikel 8, vijfde lid, van Verordening (EU) Nr. 269/2014: «Verwerking van persoonsgegevens geschiedt overeenkomstig deze verordening en met Verordeningen (EU) 2016/679 en (EU) 2018/1725 van het Europees Parlement en de Raad slechts voor zover dit nodig is voor de toepassing van deze verordening en om te zorgen voor doeltreffende samenwerking tussen de lidstaten en met de Commissie met het oog op de toepassing van deze verordening».
Autoriteit Persoonsgegevens (20 mei 2025), Wetgevingstoets conceptwetsvoorstel Wet internationale sanctiemaatregelen (Z2025-012338), p. 13.
Zo zullen bijvoorbeeld vaak de bevoegde autoriteiten worden aangewezen die bevoegd zijn tot het uitwisselen van gegevens op basis van een bepaalde sanctieverordening. Verordeningen treden namelijk niet in de procedurele autonomie van de lidstaten.
Naast de incidentele verstrekking van politiegegevens op grond van artikel 19 van de Wet politiegegevens.
Hierbij geldt dat op het moment dat gegevens worden doorgegeven naar een land zonder passend niveau van gegevensbescherming, voorzien moet worden in de vereiste noodzakelijke waarborgen zoals vereist in Hoofdstuk V van de AVG.
Deze noodzakelijkheidstoets volgt uit artikel 52, eerste lid, van het EU-Handvest en artikel 5 AVG. Bij deze beoordeling wordt betrokken of de verwerking van gegevens kan bijdragen aan een goede uitvoering van de sanctiemaatregelen. Tevens wordt beoordeeld of niet met een minder ingrijpende verwerking, bijvoorbeeld een beperktere set van gegevens, hetzelfde doel kan worden bereikt. Als de noodzakelijkheid niet voldoende aannemelijk is, is weigeringsgrond b van toepassing. Verstrekking zou dan onevenredig zijn en artikel 5 AVG schenden. Voorts wordt beoordeeld in de gevallen waarin de uitwisseling is gebaseerd op artikel 8.2.5, eerste lid, van dit wetsvoorstel, of een van de weigeringsgronden bedoeld in artikel 8.2.5, tweede lid, onderdelen a tot en met e, van toepassing is.
Vgl. wat over de verhouding tussen artikel 10 lid 2 en 3 Grondwet enerzijds en de AVG anderzijds is opgemerkt bij de totstandkoming van de UAVG:
Voor zover artikel 10, tweede en derde lid, van de Grondwet ertoe strekt om regels vast te stellen ter bescherming van de persoonlijke levenssfeer in verband met het vastleggen en verstrekken van persoonsgegevens en regels vast te stellen inzake de aanspraken van personen op kennisneming van over hen vastgelegde gegevens en van het gebruik dat daarvan wordt gemaakt, alsmede op verbetering van zodanige gegevens, die overlappen met de bepalingen uit de verordening die rechtstreeks gelden, dient deze opdracht aan de nationale wetgever buiten toepassing te blijven. Het is immers niet toegestaan om deze materie te regelen in een nationale formele wet, wanneer hier door een verordening in is voorzien (Kamerstukken II 2017/18, 34 851, nr. 8).
Hiernaast zijn op basis van de Sanctiewet 1977 zogenoemde Sanctiewet-instellingen verplicht om het te melden aan de toezichthouder wanneer de instelling constateert dat de identiteit van een relatie overeenkomt met een gesanctioneerde persoon of entiteit. Dit zijn de zogenoemde «hit»-meldingen.
Tegoeden worden gemeld bij het Ministerie van Financiën, schepen en vliegtuigen bij het Ministerie van Infrastructuur en Waterstaat, vastgoed bij het Ministerie van Volkshuisvesting en Ruimtelijke Ordening, kunst- en cultuurobjecten bij het Ministerie van Onderwijs, Cultuur en Wetenschap en bedrijfseigendommen bij het Ministerie van Economische Zaken.
Zie bijvoorbeeld artikel 5 novodecies van Verordening (EU) nr. 2014/833, dat is geïntroduceerd in het 12e sanctiepakket tegen Rusland.
Zie bijvoorbeeld Verordening (EU) 2023/1529 van de Raad van 20 juli 2023 betreffende beperkende maatregelen in het licht van de militaire steun van Iran aan de Russische aanvalsoorlog tegen Oekraïne en Verordening (EU) 2024/287 van de Raad van 12 januari 2024 betreffende beperkende maatregelen in het licht van de situatie in Guatemala.
De groepen die onder dit toezicht vallen is met de jaren uitgebreid en inmiddels vallen daar ook trustkantoren en aanbieders van cryptodiensten onder.
Het College volgt hierbij de toets van het EHRM onder artikel 14 van het EVRM: 1) is er een onderscheid in behandeling? 2) Zo ja, is dit onderscheid direct of indirect? Als er sprake is van een indirect onderscheid, is het aan verweerder om aan te tonen dat dit toelaatbaar is. Daarvoor moet er ten eerste sprake zijn van een legitiem doel (Molla Sali v. Greece [GC], 2018, § 135; Fabris v. France [GC], 2013, § 56). Er moet worden aangetoond dat er een «link» is «between the legitimate aim pursued and the differential treatment alleged by the applicant.» Ten tweede is onder artikel 14 EVRM vereist dat er een «fair balance» is «between the protection of the interests of the community and respect for the rights and freedoms of the individual (the Belgian linguistic case, 1968, § 10 of «the Law» part). Daarvoor is vereist dat er «a reasonable relationship of proportionality between the means employed and the aim sought to be realised» (Molla Sali v. Greece [GC], 2018, § 135; Fabris v. France [GC], 2013, § 56) bestaat.
Inleiding: internationale samenwerking onder druk - Jaarverslag 2021 (raadvanstate.nl). Zie in dit verband ook artikelen 93 en 94 van de Grondwet.
EHRM 23 september 1982, nrs. 7151/75 en 7152/75 (Sporrong en Lönnroth/Zweden), Serie A nr. 52, p. 26, paragraaf 61.
Zie bijvoorbeeld EHRM 29 april 1999 (Chassagnou e.a./Frankrijk), Rep. 1999-III p. 23–224, NJ 1999, 649, paragraaf 75; EHRM 26 september 2000 (Andrews/Verenigd Koninkrijk).
Zie bijvoorbeeld het arrest inzake Sporrong en Lönnroth/Zweden, Serie A nr. 52, p. 26, paragraaf 69, en EHRM 21 februari 1986, Serie A nr. 98 (James e.a.), p. 34, paragraaf 50.
Het verdient daarbij kanttekening dat een zeer langdurige tegoedenbevriezing onder omstandigheden wel kan kwalificeren als onteigening in de zin van artikel 1, Eerste Protocol bij het EVRM. Zo oordeelde het EHRM in Alisic and others v. Bosnia and Herzegovina, Croatia, Serbia, Slovenia and the Former Yugoslav Republic of Macedonia, par. 99, nr. 60642/08.
Deze redenering geldt ceteris paribus voor de bijzondere handhavingsbevoegdheid in § 7.1.3 van het wetsvoorstel.
Zie bijvoorbeeld EHRM 5 maart 2019 nrs. 19620/05, 41487/05, 17613/08 en 19316/08 (Uzan e.a./Turkije), paragraaf 194.
EHRM (GK) 25 oktober 2012, nr. 71243/01 (Vistiņš and Perepjolkins/Latvia) paragraaf 96; EHRM 13 juli 2021, nr. 28241/18 (Yel e.a./Turkije), paragraaf 89.
EHRM (GK) 11 december 2018, nr. 36480/07 (Lekić/Slovenië) paragraaf 95; EHRM (GK) 5 januari 2000 (Beyeler/Italië) paragraaf 109.
EHRM 21 februari 1986, Serie A nr. 98 (James e.a.), p. 34, paragrafen 40–46; EHRM (GK) 13 december 2016, nr. 53080/13 (Béláné Nagy/Hongarije) paragraaf 113.
EHRM, 28 juni 2018, G.I.E.M. S.R.L. e.a./Italië, zaaknummer 1828/06, r.o. 302; EHRM, 24 oktober 1986, AGOSI/Verenigd Koninkrijk, zaaknummer 9118/80, r.o. 55, 58–60; EHRM, 5 mei, 1995, Air Canada/Verenigd Koninkrijk, zaaknummer 18465/91, r.o. 46.
Zie bijvoorbeeld artikel 4 t/m 6 van Verordening (EU) nr. 269/2014 van de Raad van 17 maart 2014 betreffende beperkende maatregelen met betrekking tot acties die de territoriale integriteit, soevereiniteit en onafhankelijkheid van Oekraïne ondermijnen of bedreigen.
Artikel 4, eerste lid, onderdeel c, van Verordening (EU) nr. 269/2014 van de Raad van 17 maart 2014 betreffende beperkende maatregelen met betrekking tot acties die de territoriale integriteit, soevereiniteit en onafhankelijkheid van Oekraïne ondermijnen of bedreigen.
Zie EHRM 19 december 1989, Serie A nr. 169 (Mellacher e.a./Oostenrijk), p. 28, paragraaf 53, alsook EHRM 21 februari 1986, James e.a./Verenigd Koninkrijk, nr. 8793/79, paragraaf 51, en EHRM 7 mei 2013, Koufaki en Adedy/Griekland, nr. 57665/12, nr. 57657/12, paragraaf 48.
HvJEU 20 december 2017, ECLI:EU:C:2017:989, paragraaf 50 en aldaar aangehaalde rechtspraak.
Kamerstukken II 1975/76, 13 872, nr. 3, p. 41. Een specifieke grondslag is vereist, omdat bij de algehele grondwetsherziening van 1983 de leer van de algemene beperkingen is afgewezen. Iedere grondrechtenbeperking moet in beginsel herleidbaar zijn tot de in de grondwettelijke bepaling opgenomen clausulering (Kamerstukken II 1975/76, 13 872, nr. 3, p. 20–22).
Zie voornamelijk HR 19 december 1995, ECLI:NL:HR:1995:ZD0328 (Zwolsman) en de drie arresten van de belastingkamer van de Hoge Raad van 24 februari 2017 (ECLI:NL:HR:2017:286, ECLI:NL:HR:2017:287 en ECLI:NL:HR:2017:288).
Artikel 35, eerste lid, van Verordening (EU) nr. 2016/679 van het Europees Parlement en de Raad van 27 april 2016 betreffende de bescherming van natuurlijke personen in verband met de verwerking van persoonsgegevens en betreffende het vrije verkeer van die gegevens en tot intrekking van Richtlijn 95/46/EG (algemene verordening gegevensbescherming). Voor de beantwoording van de vraag of een verwerking waarschijnlijk een hoog risico inhoudt gelden de Richtsnoeren voor gegevensbeschermingseffectbeoordelingen en bepaling of een verwerking «waarschijnlijk een hoog risico inhoudt» van de European Data Protection Board.
Richtsnoeren voor gegevensbeschermingseffectbeoordelingen en bepaling of een verwerking «waarschijnlijk een hoog risico inhoudt» van de European Data Protection Board, p. 11–12. NB. er is hier geen sprake van een verwerking waarvoor op basis van het Besluit inzake lijst van verwerkingen van persoonsgegevens waarvoor een gegevensbeschermingseffectbeoordeling (DPIA) verplicht is van de Autoriteit Persoonsgegevens (Stcrt. 2019, 64418).
Richtlijn (EU) 2016/680 van het Europees Parlement en de Raad van 27 april 2016 betreffende de bescherming van natuurlijke personen in verband met de verwerking van persoonsgegevens door bevoegde autoriteiten met het oog op de voorkoming, het onderzoek, de opsporing en de vervolging van strafbare feiten of de tenuitvoerlegging van straffen, en betreffende het vrije verkeer van die gegevens en tot intrekking van Kaderbesluit 2008/977/JBZ van de Raad.
Zie o.a. EHRM 22 maart 2007, ECLI:CE:ECHR:2007:0322JUD005951900 (Staroszczyk t. Polen), par. 133; EHRM 19 december 1989, ECLI:CE:ECHR:1989:1219JUD000978382 (Kamasinski t. Oostenrijk), par. 65; EHRM 24 november 1993, ECLI:CE:ECHR:1993:1124JUD001397288 (Imbrioscia t. Zwitserland), par. 41, EHRM 21 april 1998, ECLI:CE:ECHR:1998:0421JUD002260093 (Daud t. Portugal), par. 38.
Zie EUR-Lex - 52021PC0420 - EN - EUR-Lex (europa.eu), EUR-Lex - 52021PC0423 - EN - EUR-Lex (europa.eu) en EUR-Lex - 52022PC0684 - EN - EUR-Lex (europa.eu).
Overweging 34 van Verordening (EU) 2024/1624, betreffende de voorkoming van witwassen en terrorismefinanciering (PB L 1624, 31.5.2024).
Verordening 2024/886 van het Europees Parlement en de Raad van 13 maart 2024 tot wijziging van Verordeningen (EU) nr. 260/2012 en (EU) 2021/1230 en Richtlijnen 98/26/EG en (EU) 2015/2366.
Overweging 18 van Verordening (EU) 2023/1113 van het Europees Parlement en de Raad van 31 mei 2023 betreffende bij geldovermakingen en overdrachten van bepaalde cryptoactiva te voegen informatie en tot wijziging van Richtlijn (EU) 2015/849 (Voor de EER relevante tekst), PB L 150 van 9.6.2023, p. 1.
Besluit (EU) 2022/2332 van de Raad van 28 november 2022 betreffende het aanmerken van de schending van beperkende maatregelen van de Unie als een vorm van criminaliteit die voldoet aan de in artikel 83, eerste lid, van het Verdrag betreffende de werking van de Europese Unie genoemde criteria (PbEU L 308/18).
Richtlijn (EU) 2024/1226 van het Europees Parlement en de Raad van 24 april 2024 betreffende de definitie van strafrechtelijke delicten en van sancties voor de schending van beperkende maatregelen van de Unie en tot wijziging van Richtlijn (EU) 2018/1673.
Zie hierover uitgebreider het BNC Fiche richtlijn strafbaarstelling schending van beperkende maatregelen van de EU (Kamerstukken II 2022/23, 22112, nr. 3597).
Zo moeten autoriteiten die bevoegd zijn op grond van richtlijn (EU) 2019/1153 tot gebruik van financiële en andere informatie voor het voorkomen, opsporen, onderzoeken of vervolgen van bepaalde strafbare feiten, op verzoek rechtshandhavingsinformatie verstrekken aan de FIU, wanneer die informatie nodig is voor het voorkomen, opsporen en bestrijden van witwassen, daaraan gerelateerde gronddelicten en terrorismefinanciering (artikel 8). Deze verplichting ziet dus ook op het schenden van EU-sancties.
Mededeling van de Minister van Justitie en Veiligheid van 15 april 2025, nr. 6308962, houdende bekendmaking van de implementatie van Richtlijn (EU) 2024/1226 van het Europees Parlement en de Raad van 24 april 2024 inzake de definitie van strafrechtelijke delicten en van sancties voor de schending van beperkende maatregelen van de Unie en tot wijziging van Richtlijn (EU) 2018/1673, Staatscourant 2025, nr. 12900, 28 april 2025.
Richtlijn (EU) 2024/1260 van het Europees Parlement en De Raad van 24 april 2024 betreffende ontneming en confiscatie van vermogensbestanddelen.
Besluit 2007/845/JBZ van de Raad van 6 december 2007 betreffende de samenwerking tussen de nationale bureaus voor de ontneming van vermogensbestanddelen op het gebied van de opsporing en identificatie van opbrengsten van misdrijven of andere vermogensbestanddelen die hun oorsprong vinden in misdrijven (PB L 332 van 18.12.2007, p. 103).
Artikel 11, tweede lid, van Richtlijn (EU) 2024/1260. Het gaat hier om bevriezing in strafrechtelijke zin, en niet om bevriezing op grond van beperkende maatregelen van de Unie.
Besluit van 15 november 2016 tot vaststelling van het tijdstip van inwerkingtreding van de Rijkssanctiewet (Stb. 2016, 452).
Aangezien artikel 1, eerste lid, van de Rijkssanctiewet voor beide Caribische landen niet in werking is getreden (Stb. 2016, 452).
Landsverordening houdende regels met betrekking tot het treffen van maatregelen ter voldoening aan of uitvoering van internationale verplichtingen (AB 2007 no. 24).
Landsverordening houdende regels om ter uitvoering van internationale verplichtingen beperkingen vast te stellen voor de betrekkingen met bepaalde staten, gebieden, individuele personen, groepen en organisaties (AB 2019, 25).
Artikel 2.3, eerste lid, onderdelen f en g, van de Wet gegevensverwerking door samenwerkingsverbanden.
Artikel 2.3, eerste lid, onderdelen a en e, van de Wet gegevensverwerking door samenwerkingsverbanden, in samenhang met respectievelijke artikel 124 van de Wet op de rechterlijke organisatie en artikel 3 van de Wet op de bijzondere opsporingsdiensten.
Artikel 2.3, eerste lid, onderdeel c, van de Wet gegevensverwerking door samenwerkingsverbanden, in samenhang met artikel 13 Wwft.
Artikel 20, derde lid, van de Wet politiegegevens. Zie ook: Kamerstukken II 2019/20, 35 447, nr. 3, p. 133–134.
Zie respectievelijk artikel 8b en artikel 39fa van de Wet justitiële en strafvorderlijke gegevens.
Artikel 2.11, eerste lid, onderdeel i, van de Wet gegevensverwerking door samenwerkingsverbanden.
Artikel 2.11, eerste lid, onderdelen a en g, van de Wet gegevensverwerking door samenwerkingsverbanden, in samenhang met respectievelijke artikel 124 van de Wet op de rechterlijke organisatie en de artikelen 2 en 3 van de Wet op de bijzondere opsporingsdiensten.
Artikel 2.10 van de Wet gegevensverwerking door samenwerkingsverbanden, in samenhang met artikel 13 Wwft.
Artikel 20, derde lid, van de Wet politiegegevens. Zie ook: Kamerstukken II 2019–2020, 35 447, nr. 3, p. 133–134.
Zie respectievelijk artikel 8b en artikel 39fa van de Wet justitiële en strafvorderlijke gegevens.
Artikel 10i van de Sanctiewet 1977. Dit artikel wordt in dit wetsvoorstel gewijzigd om aan te sluiten bij de wijzigingen van afdeling 5 van de Sanctiewet 1977 (artikel 10.8, onderdeel N).
Wet van 6 december 2023, houdende regels inzake de coördinatie ten aanzien van terrorismebestrijding en de bescherming van de nationale veiligheid ten behoeve van het verhogen van de weerbaarheid tegen dreigingen en risico’s (Stb. 2023, 454).
Artikel 6, aanhef en onderdeel a, van de Wet coördinatie terrorismebestrijding en nationale veiligheid.
Artikel 7, eerste lid en onderdeel a, van de Wet coördinatie terrorismebestrijding en nationale veiligheid.
Hiermee geeft de regering gevolg aan de door de Tweede Kamer unaniem aangenomen motie van het lid Van Nispen (SP) van 13 december 2023 om bij nieuwe wetgeving een specifieke rechtsbeschermingsparagraaf op te nemen (Kamerstukken II 2022/23, 29 279, nr. 750).
https://www.rechtspraak.nl/SiteCollectionDocuments/toetsingskader-wettelijke-concentratie.pdf
Voor een overzicht van alle Nederlandse bevoegde autoriteiten per sanctieverordening zie: file (overheid.nl).
Bijlage bij Kamerstukken II 2022/23, 34298, nr. 39 | Overheid.nl > Officiële bekendmakingen (officielebekendmakingen.nl).
Zie bijvoorbeeld artikel 8, eerste lid, van Verordening (EU) nr. 269/2014 van de Raad van 17 maart 2014 betreffende beperkende maatregelen met betrekking tot acties die de territoriale integriteit, soevereiniteit en onafhankelijkheid van Oekraïne ondermijnen of bedreigen (PbEU L 78/6).
Zie bijvoorbeeld artikel 38 van Verordening (EU) 2023/1113 van het Europees Parlement en de Raad van 31 mei 2023 betreffende bij geldovermakingen en overdrachten van bepaalde cryptoactiva te voegen informatie en tot wijziging van Richtlijn (EU) 2015/849 (PbEU L 150/32).
Zie bijvoorbeeld artikel 5 van Verordening (EU) nr. 269/2014 van de Raad van 17 maart 2014 betreffende beperkende maatregelen met betrekking tot acties die de territoriale integriteit, soevereiniteit en onafhankelijkheid van Oekraïne ondermijnen of bedreigen (PbEU L 78/6).
Ministerie van Economische Zaken en Klimaat, Bijlagen bij Handboek Meting Regeldrukkosten, p. 9.
«Doenvermogen is het vermogen om in actie te komen en vol te houden, zelfs bij tegenslagen. Het draait dan niet zozeer om mensen hun cognitieve vermogens zoals intelligentie of digitale vaardigheden, maar om hun niet-cognitieve vermogens» (Kenniscentrum voor beleid en regelgeving).
De zelfmeldplicht houdt in dat gesanctioneerde (rechts)personen, entiteiten of lichamen hun tegoeden of economische middelen binnen zes weken melden bij de bevoegde autoriteit van de lidstaat waar deze tegoeden of economische middelen zich bevinden. In Nederland zijn daartoe vijf meldpunten ingericht: Financiële tegoeden melden bij het Ministerie van Financiën; vastgoed bij het Ministerie van Volkshuisvesting en Ruimtelijke Ordening; niet-beursgenoteerde bedrijven bij het Ministerie van Economische Zaken; kunst- en cultuurobjecten bij het Ministerie van Onderwijs, Cultuur en Wetenschap; en vaartuigen en vliegtuigen bij het Ministerie van Infrastructuur en Waterstaat.
Zie https://www.dnb.nl/media/g23b1w3t/naleving-sanctiewet-voor-pensioenfondsen.pdf, Sanctiecheck (dnb.nl).
https://www.rijksoverheid.nl/onderwerpen/exportcontrole-strategische-goederen/documenten/rapporten/2006/10/23/handboek-strategische-goederen. Zie ook: https://www.belastingdienst.nl/wps/wcm/connect/bldcontentnl/belastingdienst/douane_voor_bedrijven/veiligheid_gezondheid_economie_en_milieu_vgem/cdiu/cdiu_sanctiemaatregelen/.
Het gaat om (kandidaat-)notarissen en toegevoegd notarissen, belastingadviseurs, registeraccountants en accountants-administratieconsulenten, dan wel degene die anderszins zelfstandig onafhankelijk beroeps- of bedrijfsmatig daarmee vergelijkbare activiteiten verricht, zoals administratiekantoren en bedrijfseconomisch adviseurs.
Cijfers op basis van de jaarverslagen 2023 van Bureau Financieel toezicht en de Nederlandse Orde van Advocaten.
Het gemiddeld uurloon is gebaseerd op het bruto uurloon voor hoogopgeleide kenniswerkers zoals opgenomen in bijlage 5 bij het Handboek meting regeldruk, versie d.d. 29 november 2023.
Inschatting op basis het jaarverslag van Bureau Financieel toezicht 2023 en het Jaarplan toezicht op de Advocatuur 2023. Het betreft hier verschillende type (deel)onderzoeken, waarbij er sprake is van een toezichtsbezoek of een schriftelijk onderzoek. Daarnaast zijn deze onderzoeken soms breder in reikwijdte waarbij ook wordt gekeken naar het gebruik van de derdengeldenrekening en de aanname contante betalingen.
Artikelen 14b en 14c Sanctiewet 1977. Zie uitgebreider: Kamerstukken II 2008/09, 31959, nr. 3 | Overheid.nl > Officiële bekendmakingen (officielebekendmakingen.nl).
Artikel 3:8, tweede lid, onderdeel b, Wfm BES en artikel 3:13 Besluit financiële markten BES.
Kamerstukken II 2023/24, 36 200 IV, nr. 85 (Toepassing van het principe comply or explain).
Zie EUR-Lex - 52021PC0420 - EN - EUR-Lex (europa.eu), EUR-Lex - 52021PC0423 - EN - EUR-Lex (europa.eu) en EUR-Lex - 52022PC0684 - EN - EUR-Lex (europa.eu). Inmiddels is dit voorstel tot richtlijn verheven.
https://www.rechtspraak.nl/SiteCollectionDocuments/toetsingskader-wettelijke-concentratie.pdf.
«Bij of krachtens algemene maatregel van bestuur» voorziet in de mogelijkheid om nadere regels te stellen in een ministeriële regeling. Dit laat – in overeenstemming met het algemeen wetgevingsbeleid – de ruimte om voorschriften van administratieve aard, uitwerking van de details van een regeling en voorschriften die dikwijls wijziging behoeven door te delegeren naar een ministeriële regeling (zie aanwijzing 2.24, eerste lid, van de Aanwijzingen voor de Regelgeving).
Wet van 13 april 2000 tot wijziging van de Sanctiewet 1977 en van de In- en uitvoerwet tot vereenvoudiging van de implementatie van internationale verplichtingen (Stb. 2000, nr. 196).
Een overzicht van de op dit moment geldende ministeriële regelingen kan worden geraadpleegd via www.wetten.nl.
Bijlage bij Kamerstukken II 2021/22, 36 045, nr. 72 (Rapport van de nationaal coördinator sanctienaleving en handhaving).
Aanwijzing 2.24 van de Aanwijzingen voor de regelgeving. Zie ook aanwijzing 9.8 inzake delegatie bij EU-implementatie.
In deze ministeriële regeling wordt neergelegd dat het verboden is te handelen in strijd met de betreffende artikelen uit de internationale sanctiemaatregel. Overtreding van deze verboden is strafbaar op grond van de Wet op de economische delicten.
De omstandigheid dat een sanctiemaatregel is opgenomen in een verdrag of een bindend besluit van een volkenrechtelijke organisatie, en aldus een verplichtend karakter heeft, betekent niet dat er geen sprake is van beleidsruimte.
«Bij of krachtens algemene maatregel van bestuur» voorziet in de mogelijkheid om nadere regels te stellen in een ministeriële regeling. Dit laat – in overeenstemming met het algemeen wetgevingsbeleid – de ruimte om voorschriften van administratieve aard, uitwerking van de details van een regeling en voorschriften die dikwijls wijziging behoeven door te delegeren naar een ministeriële regeling (zie aanwijzing 2.24, eerste lid, van de Aanwijzingen voor de Regelgeving).
Om dezelfde reden zal bij dergelijke algemene maatregelen van bestuur in de regel op grond van artikel 3.3, vijfde lid, onderdeel a, van de Wet open overheid worden besloten om de openbaarmaking van de ontwerpregeling, de bijbehorende adviesaanvraag en het daarop betrekking hebbende advies van de Afdeling advisering van de Raad van State uit te stellen.
Zie aanwijzing 5.71, eerste lid, onderdeel B, met toelichting, van de Aanwijzingen voor de regelgeving.
Om dezelfde reden zal bij dergelijke algemene maatregelen van bestuur in de regel op grond van artikel 3.3, vijfde lid, onderdeel a, van de Wet open overheid worden besloten om de openbaarmaking van de ontwerpregeling, de bijbehorende adviesaanvraag en het daarop betrekking hebbende advies van de Afdeling advisering van de Raad van State uit te stellen.
Dit artikel regelt dus niet de verhouding met de aandeelhouders. Daarvoor geldt dat onderscheid moet worden gemaakt tussen gesanctioneerde en niet-gesanctioneerde aandeelhouders. De algemene vergadering van aandeelhouders als orgaan van de onderneming als zodanig kan nog gewoon besluiten nemen, los van de beperkingen die het tweede lid stelt aan het instemmingsrecht. Er is ook geen reden om dit te beperken. De gesanctioneerde aandeelhouder zal zijn aandeelhoudersrechten echter niet kunnen uitoefenen, want hij/zij zal daarin beperkt zijn op grond van de van toepassing zijnde internationale sanctiemaatregelen. Dat behoeft dan ook geen regeling in dit wetsvoorstel.
Voor de volledigheid wordt opgemerkt dat de natuurlijke personen die op grond van artikel 7.1.1 worden aangewezen als toezichthouder, niet beschikken over handhavende bevoegdheden. Handhavende bevoegdheden worden uitgeoefend door het daartoe bevoegde bestuursorgaan. De aanwijzing als toezichthouder door de Minister van Buitenlandse Zaken op grond van artikel 7.1.1, eerste lid, onderdeel a, heeft daarnaast niet automatisch tot gevolg dat het bestuursorgaan waar deze persoon toe behoort of voor werkzaam is, over handhavende bevoegdheden beschikt in het kader van deze wet. Slechts die bestuursorganen die op grond van artikel 7.1.2 zijn of worden aangewezen kunnen handhavend optreden tegen overtredingen van sanctiemaatregelen, onder de voorwaarden die in de toepasselijke artikelen zijn opgenomen.
Zie de bijlage bij de artikelen 1:1 en 1:3 van de Algemene Douanewet, waarbij de Sanctiewet 1977 – en na inwerkingtreding van dit wetsvoorstel de Wet internationale sanctiemaatregelen – is genoemd in bijlage B.
Rapport van de interdepartementale werkgroep Herziening Maat houden (11 april 2014) https://zoek.officielebekendmakingen.nl/blg-333162.pdf.
Zie ter achtergrond de parlementaire geschiedenis van artikel 13 van de Sanctiewet 1977: Kamerstukken II 1977, 14 006, nr. 9, p. 2–3 en Kamerstukken I 1978/79, 14 006, nr. 34, p. 12.
Richtlijn (EU) 2024/1226 van het Europees Parlement en de Raad van 24 april 2024 betreffende de definitie van strafrechtelijke delicten en van sancties voor de schending van beperkende maatregelen van de Unie en tot wijziging van Richtlijn (EU) 2018/1673.
Voor zover verstrekking op grond van dit artikel neerkomt op doorgifte aan een derde land is hoofdstuk 5 van de AVG, respectievelijk hoofdstuk 5 van de Richtlijn 2016/680/EU, van toepassing.
«Bij of krachtens algemene maatregel van bestuur» voorziet in de mogelijkheid om nadere regels te stellen in een ministeriële regeling. Dit laat – in overeenstemming met het algemeen wetgevingsbeleid – de ruimte om voorschriften van administratieve aard, uitwerking van de details van een regeling en voorschriften die dikwijls wijziging behoeven door te delegeren naar een ministeriële regeling (zie aanwijzing 2.24, eerste lid, van de Aanwijzingen voor de Regelgeving).
«Bij of krachtens algemene maatregel van bestuur» voorziet in de mogelijkheid om nadere regels te stellen in een ministeriële regeling. Dit laat – in overeenstemming met het algemeen wetgevingsbeleid – de ruimte om voorschriften van administratieve aard, uitwerking van de details van een regeling en voorschriften die dikwijls wijziging behoeven door te delegeren naar een ministeriële regeling (zie aanwijzing 2.24, eerste lid, van de Aanwijzingen voor de Regelgeving).
Zie bijvoorbeeld artikel 2 van Verordening (EU) nr. 269/2014 en artikel 2 van Verordening (EG) nr. 765/2006.
Artikel 4, tweede, lid van de Implementatiewet registratie uiteindelijke belanghebbenden van trusts en soortgelijke juridische constructies.
Zie bijvoorbeeld verordening (EU) nr. 2016/1686 van de Raad van 20 september 2016 tot vaststelling van bijkomende beperkende maatregelen tegen ISIS (Da'esh) en Al Qaida en daarmee verbonden natuurlijke en rechtspersonen, entiteiten of lichamen.
Dit vloeit voor de onderdelen a, b, c, d, f, g, h, i, j en k voort uit artikel 10d, tweede lid, van de Sanctiewet 1977. Voor onderdeel e vloeit dit voort uit artikel 10d, derde lid, op grond waarvan de artikelen 184 van de Pensioenwet en 179 van de Wet verplichte pensioensregeling van overeenkomstige toepassing zijn verklaard.
Met de toevoeging van deze instellingen aan artikel 10, tweede lid, van de Sanctiewet 1977 (Stb. 2020, 146) is artikel 10d, tweede lid, abusievelijk niet gewijzigd.
Zie bijvoorbeeld artikelen 14 en 15 van Verordening (EU) nr. 36/2012 van de Raad van 18 januari 2012 betreffende beperkende maatregelen in het licht van de situatie in Syrië en tot intrekking van Verordening (EU) nr. 442/2011.
Zie artikel 2, tweede lid, onderdeel c, van Verordening (EU) nr. 833/2014 van de Raad van 31 juli 2014 betreffende beperkende maatregelen naar aanleiding van de acties van Rusland die de situatie in Oekraïne destabiliseren.
Daarmee zou bijvoorbeeld ook een schending van het verbod neergelegd in artikel 5 bis bis van Verordening (EU) nr. 833/2014 kunnen plaatsvinden als de beheerder van het register hieraan zou meewerken.
Tweede Kamer der Staten-Generaal, Wijziging van de Sanctiewet 1977 met het oog op de implementatie van internationale verplichtingen gericht op de bestrijding van terrorisme en uitbreiding van het toezicht op de naleving van financiële sanctiemaatregelen, Kamerstukken II 2001/02, 28 251, nr. 3 (MvT).
Zie bijvoorbeeld artikelen 14 en 15 van Verordening (EU) nr. 36/2012 van de Raad van 18 januari 2012 betreffende beperkende maatregelen in het licht van de situatie in Syrië en tot intrekking van Verordening (EU) nr. 442/2011.
Hoofdstuk 12, Intellectual Property Rights, Q&A nr.1, https://finance.ec.europa.eu/document/download/66e8fd7d-8057-4b9b-96c2-5e54bf573cd1_en?filename=faqs-sanctions-russia-consolidated_en.pdf.
Zie artikel 3 duodecies, tweede lid, onderdeel c, en bijlage XXIII van Verordening (EU) nr. 833/2014 van de Raad van 31 juli 2014 betreffende beperkende maatregelen naar aanleiding van de acties van Rusland die de situatie in Oekraïne destabiliseren.
Zie respectievelijk artikel 5, tweede lid, onderdeel f en artikel 6, tweede lid, onderdeel f, van het Besluit werkzaamheden Raad voor plantenrassen.
Kopieer de link naar uw clipboard
https://zoek.officielebekendmakingen.nl/kst-36898-3.html
De hier aangeboden pdf-bestanden van het Staatsblad, Staatscourant, Tractatenblad, provinciaal blad, gemeenteblad, waterschapsblad en blad gemeenschappelijke regeling vormen de formele bekendmakingen in de zin van de Bekendmakingswet en de Rijkswet goedkeuring en bekendmaking verdragen voor zover ze na 1 juli 2009 zijn uitgegeven. Voor pdf-publicaties van vóór deze datum geldt dat alleen de in papieren vorm uitgegeven bladen formele status hebben; de hier aangeboden elektronische versies daarvan worden bij wijze van service aangeboden.