Staatscourant van het Koninkrijk der Nederlanden
| Datum publicatie | Organisatie | Jaargang en nummer | Rubriek |
|---|---|---|---|
| Ministerie van Justitie en Veiligheid | Staatscourant 2025, 17667 | ander besluit van algemene strekking |
Zoals vergunningen, bouwplannen en lokale regelgeving.
Adressen en contactpersonen van overheidsorganisaties.
U bent hier:
| Datum publicatie | Organisatie | Jaargang en nummer | Rubriek |
|---|---|---|---|
| Ministerie van Justitie en Veiligheid | Staatscourant 2025, 17667 | ander besluit van algemene strekking |
De Staatssecretaris van Justitie en Veiligheid,
gelet op artikel 7 van de Archiefwet 1995, artikelen 2 en 6 van het Archiefbesluit 1995, artikel 26b van de Archiefregeling 2009, de Archiefbeheerregels Veiligheid en Justitie 2014 en de Uitvoeringsregeling Archiefbeheer Veiligheid en Justitie 2014;
besluit
Dit besluit heeft betrekking op de fysieke archiefbescheiden van de aanvraag als bedoeld in de Beleidsregel financiële nood als gevolg van de wateroverlast in juli 2021. Het betreft de fysieke archiefbescheiden uit categorie 13.5 van het geldende basisselectielijstdocument van het Ministerie van Justitie en Veiligheid 2021 (Staatscourant d.d. 24-01-2021 nr. 135) die door de Kredietbank Limburg zijn ontvangen ten behoeve van de beslissing op voormelde aanvraag.
De fysieke archiefbescheiden als bedoeld in artikel 1 worden digitaal vervangen en opgeslagen overeenkomstig het ‘Handboek vervanging archiefbescheiden Directoraat- Generaal Politie en Veiligheidsregio’s: Uitvoering Beleidsregel financiële nood als gevolg van de wateroverlast in juli 2021’.
De vervangen archiefbescheiden blijven in het bezit van de aanvrager als bedoeld in de Beleidsregel financiële nood als gevolg van de wateroverlast in juli 2021.
Dit besluit zal met de toelichting in de Staatscourant worden geplaatst.
De Staatssecretaris van Justitie en Veiligheid, I. Coenradie
De Beleidsregel financiële nood als gevolg van de wateroverlast in juli 2021 biedt een mogelijkheid voor het verstrekken van een eenmalige financiële bijdrage aan gedupeerden in financiële nood als gevolg van de wateroverlast in juli 2021. Gedupeerden dienen daartoe een aanvraag in te dienen. Dit besluit is opgesteld in het kader van die beleidsregel. In dit besluit is neergelegd dat de fysieke archiefbescheiden van de aanvraag digitaal worden vervangen en opgeslagen overeenkomstig de eisen in het ‘Handboek vervanging archiefbescheiden Directoraat-Generaal Politie en Veiligheidsregio’s: Uitvoering Beleidsregel financiële nood als gevolg van de wateroverlast in juli 2021’. De digitale vervanging wordt verricht door de Kredietbank Limburg. De vervangen archiefbescheiden blijven in het bezit van de aanvrager. Het Handboek is als bijlage bij dit besluit opgenomen.
Uitvoering Beleidsregel financiële nood als gevolg van de wateroverlast in juli 2021
|
1 |
INLEIDING |
3 |
|
2 |
WETTELIJKE KADERS |
4 |
|
2.1 |
DG PenV |
4 |
|
2.2 |
Kredietbank Limburg |
4 |
|
2.3 |
Stichting Sociale Banken Nederland |
4 |
|
3 |
KERNBEGRIPPEN EN VERVANGEN |
5 |
|
3.1 |
Digitaliseren en vervangen |
5 |
|
3.2 |
Documenten |
5 |
|
3.3 |
Reikwijdte |
5 |
|
4 |
BEHEERORGANISATIE |
6 |
|
4.1 |
Taken en verantwoordelijkheden |
6 |
|
5 |
LOGISTIEK PROCES |
7 |
|
6 |
KWALITEITSPROCEDURES |
7 |
|
7 |
TECHNISCHE GEGEVENS |
8 |
|
7.1 |
Hardware Samsung Galaxy Tab s9 Ultra |
8 |
|
7. 2 |
Software |
8 |
|
7.2.1 |
Software DMS/RMS |
9 |
|
7.3 |
Metadatering |
9 |
|
BIJLAGE 1 WERKINSTRUCTIE FINANCIELE NOOD VERSIE 1.1 |
10 |
|
Als uitvoeringsorganisatie behandelt de Kredietbank Limburg alle aanvragen die ingediend worden in het kader van de Beleidsregel financiële nood als gevolg van de wateroverlast in juli 2021. Stichting Sociale Banken Nederland heeft in haar informatiebeleid de keuze gemaakt haar archieven, voor de uitvoering van de Beleidsregel financiële nood als gevolg van de wateroverlast in Limburg 2021, digitaal op te slaan.
Om de fysieke binnengekomen aanvragen digitaal te kunnen afhandelen en digitale dossiers te kunnen vormen is het noodzakelijk een handboek vervanging op te stellen alvorens een vervangingsbesluit te kunnen nemen. Dit is van belang om het scan proces inzichtelijk en transparant te maken. Er is reeds een Handboekvervanging Kredietbank Limburg versie 2.1 juni 2018 revisie maart 2021 vastgesteld voor de ingekomen post van de gemeenschappelijke regeling ‘Kredietbank Limburg’. Elementen van de technische infrastructuur, toegepaste hard- en software en de verantwoordelijkheid voor het dagelijks informatiebeheer blijft vrijwel onveranderd. Wat afwijkt is het scanproces, de zorgdrager en de werkzaamheden als uitvoeringsorganisatie van Beleidsmaatregel wateroverlast juli 2021. Deze wordt niet uitgevoerd onder de verantwoordelijkheid van de archivaris van de gemeenschappelijke regeling ‘Kredietbank Limburg’, maar onder de verantwoordelijkheid van Stichting Sociale Banken Nederland als gemandateerde van de Minister van Justitie en Veiligheid.
Bij het scannen en digitaliseren van documenten spelen de volgende aspecten een belangrijke rol:
• Juistheid van de informatie:
De mate waarin de informatie een waarheidsgetrouwe afbeelding van de werkelijkheid vormt. Informatie moet waarheidsgetrouw zijn;
• Volledigheid van de informatie:
De mate waarin de informatie een volledige afbeelding van de werkelijkheid vormt. Informatie moet volledig zijn. Er mogen geen gegevens ontbreken en als er sprake is van relaties met andere informatie moet dat aangegeven zijn.
• Actualiteit van de informatie:
De mate waarin de informatie de werkelijkheid weergeeft zoals die is op het moment dat de informatie wordt opgeslagen. Informatie moet actueel zijn op het moment van inscannen.
• Nauwkeurigheid van de informatie:
De mate van gedetailleerdheid van de informatie. Informatie moet voldoende gedetailleerd zijn om bruikbaar te zijn. Er wordt alleen informatie vastgelegd die nodig is.
• Authenticiteit van de informatie:
De mate waarin de informatie betrouwbaar is en deze betrouwbaarheid gegarandeerd kan worden. Informatie moet authentiek zijn.
• Controleerbaarheid van de informatie:
Het gemak waarmee de juistheid en volledigheid van de informatie (in het verloop van de tijd) gecontroleerd kunnen worden. Informatie moet controleerbaar zijn.
Deze aspecten zijn overgenomen uit Informatiebeleid van Kredietbank Limburg.
|
Specifieke grondslag |
|
|---|---|
|
– Organieke grondslag. – art 7 en 9 van Archiefwet 1995. – art 2, 6 en 8 van het Archiefbesluit 1995. – art 26b van de Archiefregeling 2019; eisen aan het opstellen en toepassen van het handboek vervanging |
– Algemene Verordening Gegevensbescherming. – De selectielijst van Ministerie van JenV van 9 april 2021. |
Alle binnengekomen fysieke aanvragen worden gescand bij Kredietbank Limburg in Sittard-Geleen. De voorbereiding op de scanwerkzaamheden, de kwantitatieve controles en de technische specificaties van infrastructuur is grotendeels vastgelegd in Handboekvervanging Kredietbank Limburg versie 2.1 juni 2018 revisie maart 2021.
Dit handboek is de basis voor het besluit tot vervanging van de fysieke archiefbescheiden aanvragen van particulieren voor een éénmalige financiële compensatie. Vervanging betekent het vervangen van de archiefbescheiden door reproducties. In dit handboek maakt het papier plaats naar een digitale versie die de status krijgt van origineel.
Het DG Politie en Veiligheidsregio’s heeft de volgende beleidsportefeuilles:
• de portefeuille Politieorganisatie en -middelen en Staf
• de portefeuille Politieel Beleid en Taakuitvoering
• de portefeuille Veiligheidsregio’s, Crisisbeheersing en Meldkamer
• het Landelijk Operationeel Coördinatie Centrum (LOCC)
• het korps politie Bonaire, Sint Eustatius en Saba
• het brandweerkorps Bonaire, Sint Eustatius en Saba
Vanuit de portefeuille verantwoordelijk Crisisbeheersing is vanuit DG PenV de beleidsregel ‘Financiële Nood Wateroverlast Limburg 2021’ opgesteld, cq. DGPenV is als eindverantwoordelijke van de beleidsregel de ‘eigenaar’ van informatiehuishouding.
Kredietbank Limburg (KBL) is geen commerciële bank. Ze voeren de gemeentelijke Schuldhulpverlening (Wgs) uit en doen dit vanuit een gemeenschappelijke regeling (GR) voor de gemeenten:
○ Brunssum
○ Kerkrade
○ Landgraaf
○ Maastricht
○ Sittard-Geleen
Voor de uitvoering van de Beleidsregel financiële nood als gevolg van de wateroverlast in juli 2021 is een dienstverleningsovereenkomst afgesloten met Stichting Sociale Banken Nederland en Kredietbank Limburg. De aanvragen komen binnen en worden afgehandeld door de Kredietbank Limburg.
De beschikking wordt ondertekend door de programmadirecteur van Stichting Sociale Banken Nederland namens de Staatssecretaris van Justitie en Veiligheid. Zowel de Stichting Sociale Banken Nederland als de Kredietbank Limburg zijn beide verantwoordelijk voor de uitvoering van de beleidsmaatregel.
Stichting Sociale Banken Nederland (hierna SBN) is een jonge stichting die op 18 maart 2021 is opgericht door de Vereniging voor schuldhulpverlening en sociaal bankieren (hierna NVVK) om kredietbanken een platform te bieden om samenwerkingsinitiatieven in uitvoering te brengen. De huidige bestuurder van SBN is benoemd per 8 oktober 2021.
Doelstelling van SBN:
• Het stimuleren van de inzet van saneringskredieten in de aanpak van (problematische) schulden;
• Het stimuleren van efficiënte oplossingen en innovaties die bijdragen aan het oplossen van (problematische) schulden; en
• Al hetgeen met het vorenstaande in de ruimste zin verband houdt, daartoe behoort en/of daartoe bevorderlijk kan zijn.
Dit bereikt de SBN door:
• Het bieden van een landelijk dekkend netwerk van kredietbanken;
• Het bieden van een infrastructuur voor de uitvoering van samenwerking tussen kredietbanken in schuldhulpverlening en innovaties in de schuldhulpverlening.
SBN beoogt niet het maken van winst en werkt onder de gedragscode van de NVVK. De NVVK is initiatiefnemer van SBN en beoogt met SBN als aparte juridische entiteit een faciliteit te bieden aan haar leden, met name aan de aangesloten kredietbanken, om hen in staat te stellen gezamenlijk innovatieve initiatieven te kunnen ondernemen.
De activiteiten van SBN dienen wel de visie en missie van de NVVK te ondersteunen.
De strategie van SBN is derhalve onderdak te bieden aan programma’s en projecten van 23 samenwerkende kredietbanken, in consortia van wisselende aantallen, gedurende afgebakende periodes.
SBN heeft geen eigen medewerkers in dienst. Omdat SBN volledig gefinancierd wordt vanuit projecten op basis van werkelijk gemaakte kosten en daardoor geen eigen vermogen opbouwt, kan SBN geen financiële risico’s dragen van werkgeverschap. Om die reden is iedereen die voor SBN-projecten werkt extern ingehuurd, inclusief de bestuurder.
SBN werkt met een raad van toezicht model. De stichting heeft een bestuurder en een raad van toezicht bestaande uit drie personen. SBN heeft één programmadirectie waar twee programma’s in onder zijn gebracht.
Digitaliseren is het scannen van analoge documenten van de aanvragers die éénmalig gecompenseerd kunnen worden als gevolg van de wateroverlast in juli 2021. Vervanging is digitalisering met verplichting om de originele archiefbescheiden te vernietigen. Van vernietiging is hier geen sprake omdat de papieren archiefbescheiden bij de aanvrager blijven. Vanaf 1 september 2024 is het digitaal dossier leidend. Alle inkomende aanvragen die ingediend worden ter uitvoering van beleidsmaatregel financiële nood als gevolg van de wateroverlast in juli 2021 worden in primair systeem FN Portaal opgenomen. Het digitaliseren van alle inkomende documenten vanaf 1 september 2024 is een gevolg van de uit te voeren Beleidsmaatregel wateroverlast juni 2021.
Alle dossiers zijn volledig digitaal in het FN Portaal te raadplegen. Het FN Portaal is een cloudbased oplossing. Dit portaal is gelokaliseerd op de server van Azure (Microsoft). Daarvoor wordt een Handboek Vervanging DG PenV vastgesteld en een vervangingsbesluit genomen tot vervanging van archiefbescheiden van de ingekomen aanvragen in kader van financiële nood als gevolg van de wateroverlast in juli 2021.
Het besluit wordt met een terugwerkende kracht toegepast op alle fysieke binnenkomen aanvragen vanaf 1 september 2024.
In de praktijk betekent dit dat vanaf 1 september 2024 alle documenten met betrekking tot aanvragen wateroverlast juli 2021, uitsluitend digitaal worden afgehandeld en bewaard.
Het vervangingsbesluit betreft alle inkomende documenten voor het uitvoeren van de taken van de DG PenV met betrekking tot het uitvoeren van de beleidsmaatregel wateroverlast Limburg juli 2021 vanaf het moment dat het vervangingsbesluit in werking trad. Het digitale document krijgt de status van ‘officieel archiefstuk’ en is dan het originele document.
Er is geen sprake van een verplichte vernietiging van de originele bescheiden omdat de fysieke archiefbescheiden na het scanproces direct terug worden gegeven aan de aanvrager. Na het scanproces wordt het aanvraag- en behandelproces volledig digitaal afgehandeld.
Onder documenten wordt verstaan: alle fysieke objecten zoals brieven, facturen bonnetjes, verslagen en foto’s, maar ook ‘verwijzingen naar’. Documenten worden altijd ter plaatse bij de aanvrager gescand. Het is niet mogelijk om door de aanvrager documentatie via een USB-stick aan te bieden bij de Kredietbank Limburg.
De vervanging waarover in dit handboek gesproken wordt, betreft de vervanging van de binnengekomen fysieke aanvragen, van gedupeerden, die vanaf 1 september 2024 éénmalig gecompenseerd kunnen worden als gevolg van de wateroverlast in juli 2021.
Dossiergegevens (dossiernummer, geboortedata,) zijn opgenomen in FN Portaal. In een aanvraag dossier zitten de volgende documenten:
• Ondertekende aanvraagformulier
• Facturen
• Foto’s
• Beslisdocument
• Beschikking
Categorie selectielijst Ministerie van Justitie en Veiligheid 2021
|
Volgnummer 13.5 |
|
Werkproces Het uitvoeren van beleid op het gebied van financiën Grondslag GWR 2.0, proces 9.4 |
|
Product(en) Rapportage (o.a. auditing), contract, beschikking, (Europese) aanbesteding Waardering V7 Toelichting: Dit proces omvat het voeren van de boekhouding, het verrichten en ontvangen van betalingen en de administratieve verwerking daarvan, uitvoeren van de interne accountancy en inkoop. Voor huur-, koop- en verkoopcontract van panden: zie proces 13.8. Voor contract en (subsidie)beschikking in het kader van de uitvoering van activiteiten: zie proces 8.1 |
Er worden geen fysieke archiefbescheiden opgeslagen bij Kredietbank Limburg in Sittard-Geleen.
Het scan klaar maken van de documenten gebeurt op twee manieren:
i. Thuis bij de aanvrager/eigenaar van het vastgoedobject; de fysieke documenten blijven bij de aanvrager.
ii. Op locatie bij Kredietbank Limburg in Sittard/Geleen; de fysieke documenten blijven bij de aanvrager.
De consultant van Kredietbank Limburg dient erop toe te zien dat:
• Het aanvraagformulier volledig ingevuld en voorzien is van een fysieke handtekening van de aanvrager of het aanvraagformulier is gedigitaliseerd ondertekend.
• De volledigheid van de aangeleverde documenten behorend bij het aanvraagformulier om het aanvraagproces te kunnen starten.
Het proces vervangen bestaat uit het voorbereiden inclusief scan klaar maken van de te digitaliseren fysieke documenten. De fysieke documenten blijven bij de aanvrager na totstandkoming van de reproductie. Er is dan ook geen sprake van vernietiging van de te vervangen archiefbescheiden. De processtappen zijn op hoofdlijnen:
|
Processtap |
Toelichting |
|---|---|
|
Scannen dossier |
Ontvangst te scannen documenten aan huis van de betreffende aanvrager tevens eigenaar of op de locatie van Kredietbank Limburg in Sittard-Geleen. |
|
Technisch schonen (ontnieten, paperclips verwijderen) |
|
|
Bij scannen thuis ‘aan de keukentafel’ documenten in kleur middels Adobe scan op een tablet (mobiele computer) van de Kredietbank Limburg. |
|
|
Behandelaar controleert op locatie de gescande documenten op volledigheid, kwaliteit en leesbaarheid. |
|
|
Indien op locatie van de betreffende eigenaar van desbetreffende vastgoedobject de documenten worden gescand, blijven de analoge documenten bij de aanvrager. |
|
|
Indien de te scannen documenten op de locatie van de Kredietbank Limburg wordt ingeleverd worden deze gescand en worden de analoge gescande documenten weer aan de eigenaar van het vastgoedobject teruggegeven. |
|
|
Controle scanwerkzaamheden |
De ingescande documenten worden niet ingenomen door de medewerker van de Kredietbank maar blijven bij de gedupeerde. Daarom dient de controle direct op locatie plaats te vinden en is het niet mogelijk om later in het proces nog een controle te doen op de scan. De controle dient volledig plaats te vinden in de processtap ‘Scannen dossier’. |
|
Afronden vervanging |
De ingescande documenten worden niet ingenomen door de medewerker van de Kredietbank maar blijven bij de gedupeerde. |
De eigenaar van het proces is Kredietbank Limburg en tevens/tegelijkertijd verantwoordelijk voor het uitvoeren van het archiefbeheer. SBN is na mandaat van het Ministerie van Justitie en Veiligheid en daarmee eindverantwoordelijk voor het algemeen archiefbeheer.
In onderstaand schema zijn de rollen en verantwoordelijkheden beschreven ten aanzien van het vervangingsproces.
|
Rol in vervangingsproces |
Omschrijving verantwoordelijkheden |
Functienaam |
|---|---|---|
|
Bestuur SBN |
SBN is gemandateerd door Minister(ie) van Justitie en Veiligheid (Staatscourant Nr. 33919 25 oktober 2024) en is verantwoordelijk voor het uitvoeren van het vervangingsbesluit. De zorgdrager, Minister van Justitie en Veiligheid draagt zorg voor een overkoepelend beleidsprogramma voor informatie- en archiefmanagement, de organisatorische inbedding en voldoende middelen. Tenslotte is de portefeuillehouder verantwoordelijk voor periodieke monitoring en (zo nodig) correctie van de werking van het archief (in de brede zin) inclusief het vervangingsproces. |
Bestuurder |
|
Proceseigenaar vervangingsproces |
De proceseigenaar van het vervangingsproces is verantwoordelijk voor de juiste werking van zijn proces, de kwaliteit van de output, de documentatie van het vervangingsproces en is functioneel eigenaar van ondersteunende systemen, aangaande procesondersteuning. De proceseigenaar ondertekend de verklaring van vernietiging van alle archieven. |
Projectleider Kredietbank Limburg / Financiële Nood |
|
Informatiebeheerder |
De Informatiebeheerder is verantwoordelijk voor: • de steekproefsgewijze controle van het vervangingsproces; • het beheren van het vervangingsproces (incl. alle documentatie); • het beheersbaar doorvoeren van verbeteringen en wijzigingen in het vervangingsproces, waaronder alle documentatie en de uitvoering van het proces; • het begeleiden van medewerkers bij de uitvoering van het vervangingsproces; • initiëren van wijzigingsvoorstellen. |
Projectleider Kredietbank Limburg / FN |
|
Registratie medewerker |
De registratie medewerker is verantwoordelijk voor het registreren van digitale documenten, het uitvoeren van kwaliteitscontroles op de metadata en de gescande documenten, aanvullen van de metadata en het juist routeren van de documenten in het FN Portaal. |
Zaakbegeleider Kredietbank Limburg / FN |
|
Scanmedewerker |
De scanmedewerker is verantwoordelijk voor het volledig en juist scannen van de analoge documenten conform de eisen in de scanprocedure, het uitvoeren van de kwaliteitscontroles op de resultaten van de gescande documenten en het valideren van de automatisch toegekende metadata door de slimscanapplicatie DocYard. |
Zaakbegeleider Kredietbank Limburg / FN |
|
Behandelaar |
De behandelaar is verantwoordelijk voor het aan de ‘keukentafel van de aanvrager de archiefbescheiden te scannen. Dit zijn archiefbescheiden die van belang zijn om het aanvraagproces te kunnen doorlopen. De behandelaar is ook verantwoordelijk voor eindcontrole van de leesbaarheid en volledigheid van de gescande documenten. |
Alle functies die zich bezighouden met het primaire proces |
|
Afdeling ICT |
De afdeling ICT is verantwoordelijk voor het technisch functioneren van de applicaties en de onderliggende infrastructuur die nodig zijn voor de uitvoering van het vervangings- en informatiebeheerproces |
Functioneel beheerder |
Het scanklaar maken wordt uitgevoerd op locatie van de gedupeerde of op locatie van Kredietbank Limburg in Sittard Geleen.
Technisch schonen is onder andere het verwijderen van nietjes, paperclips, verwijderen van memostickers die voor het dossier niet van belang zijn. Indien deze wel van belang zijn en belangrijke informatie bevatten worden deze geplakt op een A4 vel om het wel te scannen of gescand via een tablet of iPhone.
Om de kwaliteit van de archiefbescheiden die vallen onder het vervangingsbesluit te waarborgen zijn enkele controlestappen ingevoerd. Deze controlestappen zijn vastgelegd in ‘Financiële Nood Werkinstructie 1.1’ Bij de dagelijkse standaard controles wordt er specifiek gekeken naar de kwaliteit van de gescande documenten. Bij de dagelijkse controles die worden uitgevoerd zijn drie aandachtspunten:
Juistheid
• Registratie van het juiste document
• Registratie van de juiste metadata wat aan het document is toegekend op basis van metadataschema. Dit schema is opgenomen in de werkinstructie ‘Financiële Nood Werkinstructie 1.1’
• Juistheid toepassing vervanging, mag het document vervangen worden.
Volledigheid
• Zijn alle documenten in z’n geheel vervangen.
• Controle per document of dit volledig digitaal beschikbaar is.
Leesbaarheid
• Zijn alle documenten in z’n geheel leesbaar.
• Controle op onregelmatigheden bij het scannen.
Om de kwaliteit van het vervangingsproces verder te waarborgen worden er ook algemene controleacties uitgevoerd.
1. Het proces wordt gemonitord door de informatiebeheerder van Kredietbank Limburg.
2. Maandelijks en bij aanpassing van scaninstelling cq wijziging van een profiel, controle van zowel de scanners als de scanapplicaties door de informatiebeheerder
Van deze algemene controles wordt door de informatiebeheerder een rapportage gemaakt en gedeeld met de locatiemanager en de medewerkers die het vervangingsproces uitvoeren.
Om vervanging toe te passen is het van belang dat digitale documenten zoveel mogelijk overeenkomen met het papieren origineel. Hiervoor is het belangrijk dat er goede apparatuur en software gebruiken. Ook is het belangrijk dat deze apparatuur en software goed ingesteld staat. Kredietbank Limburg heeft een Informatiebeleid en de risico’s en maatregelen ten aanzien van de technische inrichting benoemd zoals in RODIN staat beschreven. Er zijn overeenkomsten afgesloten voor ondersteuning en onderhoud van de hard- en software m.b.t. het DMS/RMS en de scanapparatuur.
Alle medewerkers van Kredietbank Limburg hebben toegang tot DMS/RMS middels single sign-on. Alle procesmedewerkers hebben hetzelfde gebruikersprofiel(medewerker cliënten administratie) met de daarbij bijhorende autorisaties en rechten. Verder zijn er aparte gebruikersprofielen voor:
– Medewerker Frontoffice/Key-user
– Informatiebeheerder
– Bestuur en managementondersteuning
– Planning & Control
– Functioneel beheer
– Directie & Secretariaat
– Medewerker Bestuur en Beleid
Het scanproces op de locatie in Sittard-Geleen is ondergebracht bij de teamleden van het project Financiële Nood. Alleen geautoriseerde medewerkers (zaakbegeleiders) kunnen gebruikmaken van de scanvoorziening.
Medewerkers hebben wel mogelijkheid om zelf documenten aan het FN portaal toe te voegen.
Daarnaast scannen de consultants ook thuis ‘aan de keukentafel’ via een computer-tablet met behulp van Adobe scan. Na het inscannen wordt het document geüpload in het FN Portaal bij het desbetreffende dossier.
De integriteit van de digitale archiefbescheiden is gewaarborgd in het FN Portaal. Doordat de documenten in PDF/A worden omgezet, is het ‘onmogelijk’ om de inhoud van de documenten te wijzigen. Er is een metadataschema dat is opgenomen in de werkinstructie Financiële Nood. Alle handelingen die in FN Portaal worden uitgevoerd worden gelogd en zijn middels een audittrail te volgen.
|
Server: |
NvT |
|
Functie: |
T.b.v. scannen en registreren van stukken bij de gedupeerden |
|
OS: |
Android 13 met One UI 6 |
|
Processor: |
Qualcomm SM8550-AC Snapdragon 8 |
|
Geheugen: |
12 GB RAM |
|
Disk: |
512 GB |
Kleurreproductie
We scannen alles in kleur. Hiermee wordt het risico vermeden dat documenten waarvan kleur onmisbaar is om deze correct te kunnen interpreteren, niet in kleur gescand worden. Ook worden hier kosten bespaard omdat er geen tijd besteedt hoeft te worden aan het maken van een selectie op kleur.
Resolutie
De standaardinstelling is 300 dpi. Als zwart/wit documenten door kleur scannen niet goed worden weergegeven wordt op zwart/wit 300 dpi gescand.
Bestandsformaat
Het bestandsformaat waarin de gescande documenten worden opgeslagen is PDF/A-1b. Hiermee wordt voldaan aan de eis in de Archiefregeling art. 26 eerste lid, dat digitale archiefbescheiden uiterlijk op het tijdstip van overbrenging, opgeslagen worden in een te valideren en volledig gedocumenteerd bestandsformaat dat voldoet aan een open standaard
Server Database name: FN Portaal – Cloudbased
Server Database version: Niet van toepassing.
Registratie van de juiste metadata wat aan het document is toegekend op basis van metadataschema. Dit schema is opgenomen in ‘Financiële Nood Werkinstructie 1.1’
Werkinstructie Financiële Nood Zaakbegeleider en beschikker
Datum versie: 1 oktober 2024
Versie: 1.1
|
LEESWIJZER |
10 |
||
|
1 |
REGELING FINANCIËLE NOOD |
11 |
|
|
1.1 |
Uitgangspunten regeling |
11 |
|
|
1.2 |
Doelgroep |
11 |
|
|
1.3 |
Definitie financiële nood |
12 |
|
|
2 |
WERKWIJZE |
12 |
|
|
2.1 |
Algemeen procesverloop |
12 |
|
|
2.2 |
Rollen in het proces |
13 |
|
|
2.3 |
Systeemrollen |
15 |
|
|
3 |
WERKAFSPRAKEN EN RICHTLIJNEN |
15 |
|
|
3.1 |
Definities in uitvoeringsproces |
15 |
|
|
3.2 |
Algemene werkafspraken |
16 |
|
|
3.3 |
Uitgangspunten |
17 |
|
|
3.4 |
Werkvoorraad verdeling |
18 |
|
|
3.5 |
Dossier verrijken |
19 |
|
|
4 |
UITWERKING PRIMAIR PROCES |
22 |
|
|
4.1 |
Aanmelding |
23 |
|
|
4.2 |
Informatiegesprek |
26 |
|
|
4.3 |
Intakegesprek (fysiek) |
29 |
|
|
4.4 |
Valideren en verrijken |
31 |
|
|
4.5 |
Schadeposten |
34 |
|
|
4.6 |
Beoordelen |
40 |
|
|
4.7 |
Beschikken |
41 |
|
|
4.8 |
Nabellen en afronden |
43 |
|
|
5 |
REKENMODEL ALGEMEEN |
44 |
|
|
5.1 |
Financiële middelen |
45 |
|
|
5.2 |
Dubbele woonlasten |
47 |
|
|
5.3 |
Herstelkosten |
48 |
|
|
5.4 |
Overrule bedrag |
48 |
|
|
6 |
UITWERKING SUBPROCESSEN |
49 |
|
|
6.1 |
Dossier aanmaken |
49 |
|
|
6.2 |
Contactmoment plannen |
51 |
|
|
6.3 |
Contactmoment registreren |
52 |
|
|
6.4 |
Poststukken, documenten inscannen en vernietigen |
52 |
|
|
6.5 |
Werkafspraken met aangesloten gemeenten |
52 |
|
|
6.6 |
Casuïstiek |
53 |
|
|
7 |
BIJLAGEN |
54 |
|
In deze werkinstructie staan de stappen beschreven voor de uitvoering van de regeling Financiële Nood als gevolg van de wateroverlast in juli 2021 (hierna: FN). Deze werkinstructie is opgesteld om zo volledig mogelijk weer te geven welke stappen er worden gezet bij het behandelen en beoordelen van een aanvraag binnen de regeling FN. In deze werkinstructie is het proces beschreven van de aanmelding van een aanvrager tot aan de beschikking en uitbetaling van de verstrekking.
Om de lezer zo goed mogelijk door de instructie te begeleiden, is hier een leeswijzer toegevoegd. De beschreven hoofdstukken kunnen individueel gelezen worden.
1. Het eerste hoofdstuk ‘Regeling Financiële Nood’ dient als een introductie voor de lezer op de inhoud van de beleidsregel en de procedure in hoofdlijnen. Hierin wordt de lezer meegenomen in het doel van de regeling en voor wie deze bedoeld is.
2. Het tweede hoofdstuk ‘Werkwijze’ is een beschrijving van hoe de regeling van begin tot einde verloopt in grote lijnen en welke rollen er in het proces voorkomen. Ook wordt ingegaan op de functionaliteiten van het systeem.
3. Het derde hoofdstuk ‘Werkafspraken en richtlijnen’ gaat in op de werkafspraken die van toepassing zijn op het hele proces of op specifieke onderdelen.
4. Het vierde hoofdstuk ‘Uitwerking primair proces’ wordt in detail ingegaan op elke afzonderlijke processtap aan de hand van stromingsdiagrammen. Dit is het meest centrale deel van de werkinstructie. Het primaire proces is opgesteld aan de hand van de verschillende statussen die een dossier doorloopt in het proces.
5. Het vijfde hoofdstuk ‘Rekenmodel algemeen’ geeft instructies voor het invullen van het rekenmodel en de werking hiervan.
6. Het zesde hoofdstuk ‘Uitwerking subprocessen’ gaat in op processen die onderdeel zijn van het primaire proces, maar ook op zichzelf staan en op verschillende momenten in het primaire proces terug kunnen komen.
7. Ten slotte zijn de bijlagen toegevoegd waarnaar wordt gerefereerd in de werkinstructie.
In deze werkinstructie wordt verwezen naar bijlagen. De bijlagen zijn niet integraal toegevoegd, maar zijn los te vinden in de Microsoft Teams omgeving ‘Financiële Nood Limburg’, onder de map ‘Kennisbank’. Indien je geen toegang hebt tot deze omgeving, neem contact op met Teun Janssen
Extreem veel neerslag in juli 2021 heeft in met name in de provincie Limburg geleid tot grote wateroverlast, met zeer veel schade en kosten tot gevolg. Het kabinet heeft diverse maatregelen getroffen om gedupeerden zo goed mogelijk te helpen.
Ondanks deze maatregelen zijn er particulieren die zich nog in een schrijnende situatie bevinden. Voor deze schrijnende situaties is de beleidsregel bedoeld, die aan het project Financiële Nood ten grondslag ligt. Beleidsregel financiële nood als gevolg van de wateroverlast in juli 2021, vanaf hier FN. Deze beleidsregel maakt het mogelijk om een eenmalige financiële bijdrage, een verstrekking, te geven ter leniging van financiële nood. Particulieren kunnen een aanvraag indienen vanaf 1 september 2024 tot 1 maart 2025.
Bij de regeling zijn onderstaande uitgangspunten van belang.
Schrijnende situatie
Er is sprake van een schrijnende situatie als de aanvrager door betaalde of nog te betalen dubbele woonlasten en/of herstelkosten als gevolg van de wateroverlast in juli 2021 op de peildatum, 31 december 2023, in financiële nood is.
Het enkele feit dat er sprake is van restschade (bijvoorbeeld aan de tuin) of financiële gevolgschade als gevolg van de wateroverlast, hoe vervelend dat ook kan zijn, betekent niet per definitie dat er sprake is van een schrijnende situatie.
Schadegebied
Het schadegebied voor de regeling Financiële Nood is gelijk aan het schadegebied welke van toepassing was voor de uitvoering van de Wts, Wet tegemoetkoming schade bij rampen. In bijlage A; Kaart schadegebied is de kaart opgenomen waarop het schadegebied zichtbaar is. Voor de uitvoering van de regeling Financiële Nood wordt er gewerkt met een door het Ministerie van Justitie en Veiligheid vastgestelde postcodelijst die gebaseerd is op deze kaart.
Het schadegebied loopt vanaf het zuiden van de provincie Limburg langs de bedding van de Maas tot aan de noordgrens van de provincie. Daarnaast vallen ook de beddingen van de Roer en die van Geleenbeek in het schadegebied en enkele zijbeken rond Sittard. Het gedeelte van Zuid-Limburg ten zuiden van de lijn Brunssum, Schinnen en Beek valt vrijwel in zijn geheel in het schadegebied, omdat hier meerdere (zij) beken en zijrivieren van de Maas ver buiten hun oevers zijn getreden. Aan weerzijden is steeds 1 kilometer als extra marge aan het schadegebied toegevoegd. De kaart is omgezet naar een postcodelijst voor de uitvoering van deze regeling.
Schadeperiode
Kosten voor dubbele woonlasten en/of herstel komen in aanmerking wanneer deze het gevolg zijn van de wateroverlast tijdens de schadeperiode; van 13 juli 2021 tot en met 20 juli 2021.
Peildatum
Bij de bepaling of een particulier in financiële nood verkeerd, wordt er in alle gevallen naar één en dezelfde datum gekeken. Hiervoor wordt de (financiële) situatie op 31 december 2023 in kaart gebracht.
Een particulier komt in aanmerking voor de regeling als de volgende voorwaarden op de particulier van toepassing zijn.
De particulier;
– Was eigenaar en bewoner van een woning gelegen in het schadegebied, gedurende de schadeperiode;
– Heeft onvoldoende eigen financiële middelen om deze kosten te betalen, of is schulden aangegaan om deze kosten in het verleden te betalen.
– Heeft dubbele woonlasten en/of herstelkosten gehad, heeft deze nog steeds, of moet deze nog betalen.
Voor de regeling kan niet alleen op basis van bijvoorbeeld het bankrekeningsaldo worden bepaald of er sprake is van financiële nood. Zo zijn bijvoorbeeld kosten, welke nog gemaakt moeten worden om schade te herstellen, onderdeel van deze bepaling. Deze kosten kunnen per woning verschillen en daardoor is het dus ook per particulier verschillend hoeveel eigen financiële middelen beschikbaar moeten zijn om die kosten te kunnen betalen.
Om te bepalen of er sprake is van financiële nood en om tot de hoogte van een eventuele verstrekking te komen is in de beleidsregel een rekenmethodiek opgenomen. Deze rekenmethodiek bestaat uit drie onderdelen, te weten:
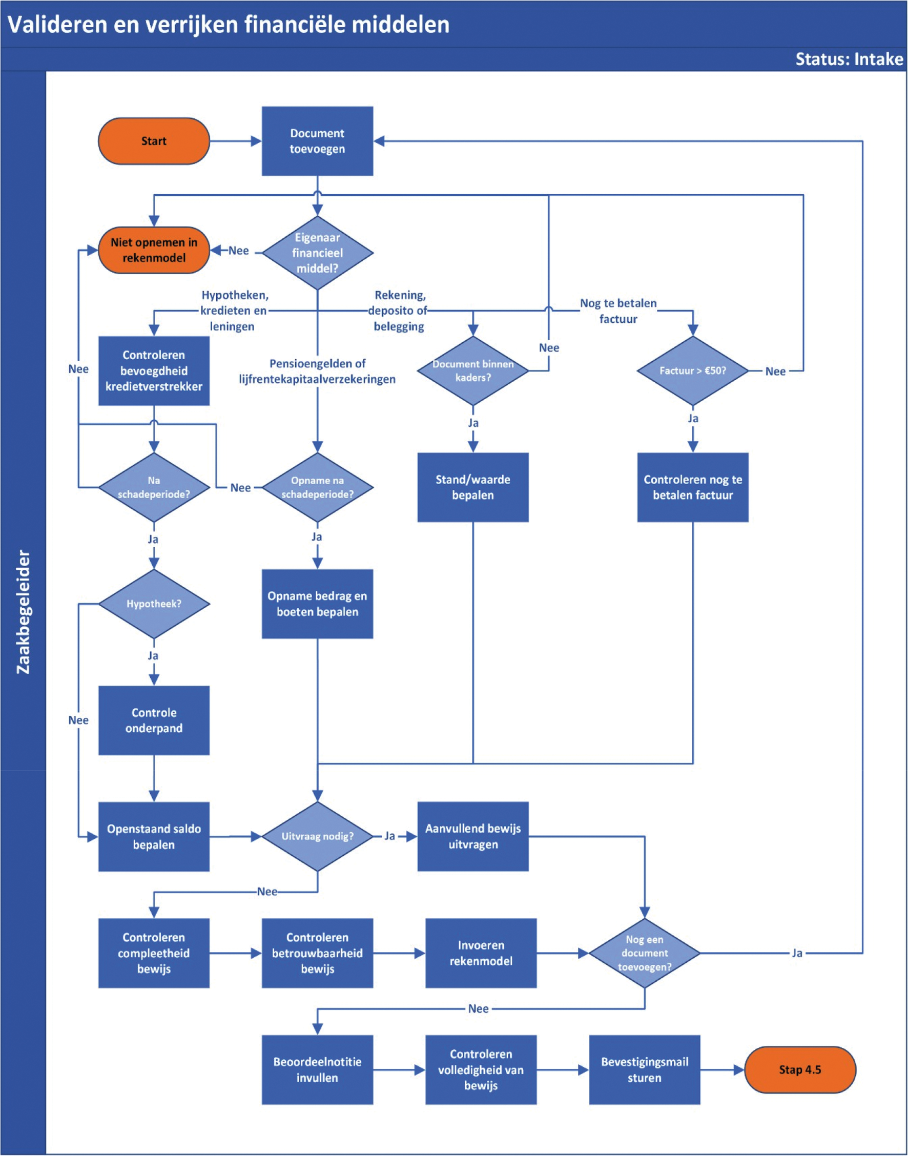
1. Financiële middelen
Onder financiële middelen wordt verstaan het saldo van bank- en spaarrekening(en), deposito’s en beleggingen, verminderd met openstaande saldi van hypotheken, kredieten en/of leningen en nog te betalen facturen.
2. Dubbele woonlasten
Kosten die samenhangen met de vervangende woonruimte die de particulier moest betrekken, omdat de eigen woning niet of slechts gedeeltelijk bewoonbaar was uit oogpunt van veiligheid en gezondheid. Deze zijn op te delen in reeds betaalde en, vanaf peildatum, nog te betalen kosten.
3. Herstelkosten
Kosten voor herstelwerkzaamheden van de gebruiksfunctie van de woning. Dit betreft zowel reeds betaalde kosten alsnog te betalen herstelkosten.
De onderdelen 2 en 3 afgezet tegen onderdeel 1 bepalen of er sprake is van financiële nood en indien van toepassing de hoogte van de verstrekking. In de beleidsregel is een volledige toelichting op de rekenmethodiek opgenomen.
Zie Hoofdstuk 4 Uitwerking primair proces voor een gedetailleerde beschrijving en de randvoorwaarden.
In het gehele uitvoeringsproces zijn verschillende partijen en rollen betrokken. Het gehele proces wordt vastgelegd in het systeem Herstel Financiële Nood (vanaf hier: het systeem), denk aan dossiervorming, planning van contactmomenten en voortgang van een aanmelding en aanvraag.
In dit hoofdstuk wordt ingegaan op het verloop van het proces (2.1 Algemeen procesverloop), welke rollen wanneer in het proces betrokken zijn (2.2 Rollen in het proces) en de toegang en functionaliteiten van deze rollen in het systeem (2.3 Systeemrollen).
In deze paragraaf is het algehele procesverloop beknopt beschreven; alle processtappen zijn in detail in hoofdstuk 4 beschreven.
Aanmelding
Een particulier kan zich vanaf 1 september 2024 aanmelden voor de regeling FN. Dit is mogelijk via een online formulier, postformulier of telefonisch, en kan uiterlijk tot 1 maart 2025.
Na de aanmelding wordt er telefonisch contact opgenomen door een zaakbegeleider om de aanmelding door te nemen. Er wordt gesproken over de inhoud van de regeling en er wordt mondeling vastgesteld of de particulier behoort tot de doelgroep. Hierbij wordt ingegaan op de woning (eigenaarschap en ligging), bewoning (woonachtig tijdens de schadeperiode) en type schadeposten (dubbele woonlasten en/of herstelkosten).
Na het doornemen van de regeling, het procesverloop en op basis van de informatie of de particulier in aanmerking komt, geeft de particulier aan of hij de aanvraag wil starten.
Start aanvraag
Als de aanvraag start, begint ook de maximale behandeltermijn van 26 weken. De aanvraag begint met een intakegesprek. Er wordt een fysieke afspraak gepland tussen de aanvrager en de zaakbegeleider. De zaakbegeleider voorziet de aanvrager vooraf van een overzicht van benodigde documenten en informatie, welke de aanvrager verzamelt en eventueel per email aanlevert ter voorbereiding op het gesprek.
Tijdens het gesprek haalt de zaakbegeleider informatie op door het stellen van vragen en worden aangeleverde en/of meegenomen documenten gezamenlijk doorgenomen.
Compleet maken dossier
Na het intakegesprek is er een periode voor het compleet maken van het dossier, voor zover nodig om door te gaan met de volgende processtap. Hierover zal contact zijn tussen de zaakbegeleider en de aanvrager.
Schadebezoek
Als alle benodigde informatie en documenten zijn aangeleverd, wordt er een schadebezoek gepland. De zaakbegeleider gaat samen met een schade-expert naar de schadewoning, hierbij zal ook de aanvrager aanwezig zijn. De schade-expert voert zijn vereiste werkzaamheden uit om een schaderapport op te kunnen stellen. Het schaderapport wordt aangeleverd aan de zaakbegeleider. Nadat het schaderapport is ontvangen kan de zaakbegeleider beginnen met de inhoudelijke beoordeling van de aanvraag.
Beoordeling
Op basis van alle ontvangen informatie kan de zaakbegeleider het rekenmodel gaan invullen. Het rekenmodel geeft als resultaat de hoogte van de verstrekking. De zaakbegeleider zal door middel van een notitie zijn/haar bevindingen motiveren voor de beschikker. Na de beoordeling door de zaakbegeleider zal de beschikker de beoordeling controleren om het 4-ogen principe te borgen.
Beschikking en betaling
Na akkoord van de beschikker zal de beschikking automatisch worden opgemaakt en verstuurd worden naar de aanvrager. Als er sprake is van een betaling, zal het betalingsproces worden opgestart,.
Nabellen
De zaakbegeleider zal één week na het versturen van de beschikking contact opnemen met de aanvrager om eventuele vragen naar aanleiding van de beschikking door te nemen en indien nodig en gewenst een warme overdracht naar schuldhulpverlening opstarten.
Medewerkers van Sociale Banken Nederland (hierna: SBN), Kredietbank Limburg (hierna: KBL), EMN en het Ministerie van Justitie en Veiligheid hebben uiteenlopende rollen in de uitvoering van de regeling. EMN is de gecontracteerde partner op het gebied van expertise in schade, zie 2.2.6 Schade-expert. Hieronder worden de rollen toegelicht.
De zaakbegeleider is werkzaam bij Kredietbank Limburg en;
– beantwoordt vragen van particulieren (die nog geen aanmelding of aanvraag hebben ingediend);
– is het aanspreekpunt voor de aanvrager. Hij informeert, adviseert en maakt afspraken met de aanvrager, zowel voor zichzelf als voor de schade-expert;
– ontvangt informatie en de bijbehorende documenten van de aanvrager en de schade-expert en legt dit vast in het systeem;
– controleert of het bewijsmateriaal juist, volledig, en rechtmatig is en beoordeelt de aanvraag op basis van het beleidskader;
– vult het rekenmodel in;
– voert IBAN controle uit met SurePay en legt de uitkomst vast in het dossier;
– beoordeelt of een dossier aangeboden moet worden bij de casuïstiektafel;
– is verantwoordelijk voor het nabellen en eventuele vervolgstappen;
– verwerkt de uitkomst van een bezwaar of beroep in het dossier van de aanvrager in het systeem.
De zaakbegeleider kan inloggen in het systeem met de systeemrol ‘Zaakbegeleider’.
De beschikker is werkzaam bij Kredietbank Limburg en;
– controleert het dossier op juistheid en volledigheid en de beoordeling van de zaakbegeleider (4-ogen principe);
– accordeert de beoordeling van de zaakbegeleider; of
– geeft mondeling en via notities in het systeem feedback aan de zaakbegeleider indien een beoordeling niet kan worden geaccordeerd. Bijvoorbeeld in verband met geconstateerde onduidelijkheid of ontbrekend bewijsmateriaal.
De beschikker kan inloggen in het systeem met de systeemrol ‘Beschikker’.
De casuïstiektafel bestaat uit meerdere leden, afkomstig van verschillende organisaties, die gezamenlijk de casuïstiektafel vertegenwoordigen. Zie Fout! Verwijzingsbron niet gevonden. voor toelichting op de casuïstiektafel.
Het casuïstiektafel lid;
– neemt aangedragen casussen en bijbehorende onderdelen van het dossier door;
– neemt, in gezamenlijkheid met casuïstiektafelleden, een besluit over de ingediende casus.
Het Casuïstiektafel lid kan inloggen in het systeem met de systeemrol ‘Casuïstiekmedewerker’.
De backoffice medewerker is werkzaam bij SBN en;
– is verantwoordelijk voor administratieve logging en verwerking/besluiten van casussen uit de notulen van de casuïstiektafel.
– maakt een herbeoordeling aan ten behoeve van gegronde uitspraken op bezwaar en beroep;
– voorziet de zaakbegeleider van terugkoppeling van het genomen besluit van de casuïstiektafel.
De backofficemedewerker kan inloggen in het systeem met de systeemrol ‘Backofficemedewerker’.
De projectleider is werkzaam bij Kredietbank Limburg en;
– informeert en instrueert de zaakbegeleiders en beschikkers;
– is het aanspreekpunt voor SBN en EMN;
– is verantwoordelijk voor de monitoring en aansturing van de zaakbegeleiders en beschikkers;
– monitort of de aanvragen aan de casuïstiektafel volledig en terecht zijn.
De projectleider heeft geen specifieke systeemrol, maar kan één of meerdere systeemrollen toegewezen krijgen.
De schade-expert is werkzaam bij EMN en;
– voert een schadebezoek uit, samen met de zaakbegeleider;
– stelt een schade rapport op naar aanleiding van het schadebezoek en de meetlat;
– is beschikbaar om vragen van de zaakbegeleiders en beschikkers over de ingevulde meetlat en/of het schaderapport te beantwoorden.
De schade-expert heeft geen toegang tot het systeem.
De medewerker van afdeling Finance en Control is werkzaam bij SBN en;
– voert een controle uit op de betalingen die klaar staan om naar Exact verzonden te worden;
– verwerkt betalingen in Exact.
De finance en control medewerker kan inloggen in het systeem met de systeemrol ‘Inzage’.
De beleidsexpert is werkzaam bij SBN en;
– is beschikbaar om vragen van de zaakbegeleiders en beschikkers over de beleidsregel en casuïstiekrichtlijnen te beantwoorden.
– Neemt deel aan de casuïstiektafel.
De beleidsexpert kan inloggen in het systeem met de systeemrol ‘Inzage’.
In het systeem zijn meerdere rollen beschikbaar, deze rollen worden op persoonsniveau toegewezen door SBN. Om in te loggen selecteert de medewerker via een drop-down menu de toegewezen rol (bijv. zaakbegeleider) en logt in met gebruik van eHerkenning.
In het systeem zijn vijf rollen beschikbaar: Zaakbegeleider, Beschikker, Casuïstiekmedewerker, Inzage en Backoffice.
Alle rollen in het systeem hebben de basis functionaliteiten. De basisfunctionaliteiten zijn: het toevoegen van documenten en notities, inzage, download van het gehele dossier (alleen lezen) en het inzien van de historie (audit trail) van het dossier. Tot slot kan een rol een document verwijderen die door diezelfde persoon is toegevoegd, het document is dan nog niet definitief verwijderd (soft delete)
Hieronder zijn alle rollen toegelicht.
|
Rol |
Functionaliteiten |
|---|---|
|
Zaakbegeleider |
Zoeken in alle dossiers en openen daarvan. Nieuw dossier aanmaken. Dossiergegevens bewerken (Persoons- en schade gegevens/bedragen en het rekenmodel). Contactmomenten plannen, aanpassen en annuleren. Notificaties toevoegen op het dossier. Dossier aanmelden voor de casuïstiektafel. Uitkomst rekenmodel handmatig aanpassen incl. besluit casuïstiektafel of bezwaarmedewerker. Herbeoordeling aanmaken op een dossier. |
|
Beschikker |
Zoeken in alle dossiers en openen daarvan. Beoordelingen accorderen, indien dossier is afgerond door zaakbegeleider. Notificaties toevoegen op het dossier. Dossier afronden. |
|
Casuïstiekmedewerker |
Zoeken in dossiers die aangemeld zijn voor de casuïstiektafel of dat zijn geweest. Kan dossier terugmelden naar zaakbegeleider zie paragraaf 6.6.3 Terugmelden casuïstiek. |
|
Backoffice |
Zoeken in alle dossiers en openen daarvan. Een document definitief verwijderen, nadat er een soft delete op het document is gedaan. |
|
Inzage |
Zoeken in alle dossiers en openen daarvan. Heeft alleen de basis functionaliteiten. |
In dit hoofdstuk wordt ingegaan op gehanteerde definities, werkafspraken en uitgangspunten.
de particulier die blijkens de basisregistratie personen gedurende de schadeperiode was ingeschreven als bewoner en eigenaar van een binnen het schadegebied gelegen woning en daarin ook woonachtig was gedurende de schadeperiode en die een aanvraag heeft gedaan.
ongehuwd, geen gezamenlijk huishouden voert en geen kinderen jonger dan 18 jaar.
een alleenstaande die de volledige zorg heeft voor één of meer ten laste komende kinderen jonger dan 18 jaar.
het op de peildatum bepaalde saldo van de in box 3 opgenomen lopende rekening(en), spaarrekening(en), deposito’s, alsmede de waarde van beleggingen waarbij buiten beschouwing worden gelaten de saldi op pensioenrekeningen, lijfrentekapitaalverzekeringen en hypotheekspaarrekeningen onder box 1.
onafhankelijk persoon of bedrijf dat financiële transacties organiseert en uitvoert namens een andere partij.
ook wel een spaardeposito, is een spaarvorm waarbij een bepaald bedrag voor een afgesproken periode vast is gezet bij een bank.
uitkomst van de berekening op de peildatum waarbij de banksaldi (A) worden verminderd met het op de bankrekening(en) aanwezige saldo voor zover dat minder bedraagt dan of gelijk is aan de van toepassing zijnde vermogensgrens en met schulden;
getrouwd of geregistreerd partnerschap, of een van de overige situaties zoals vermeld door de belastingdienst, op peildatum. In het kader van de belastingwetgeving worden bij de berekening van de financiële middelen de banksaldi en de eventuele schulden van beide partners betrokken. Was de huidige fiscaal partner dat nog niet op de peildatum, dan is dit gegeven niet relevant.
Als twee meerderjarige personen hun hoofdverblijf in dezelfde woning hebben en zorg dragen voor elkaar door middel van een bijdrage in de kosten van de huishouding of op andere wijze.
de persoon waarmee de zaakbegeleider communiceert, tenzij anders opgegeven door de hoofdaanvrager.
de hoofdaanvrager heeft de mogelijkheid een alternatief contactpersoon aan te dragen. In dit geval communiceert de zaakbegeleider met deze contactpersoon. Voorbeelden hiervan kunnen zijn een juridisch expert, schuldhulpverlener of een partner.
het kan zijn dat er naast de hoofdaanvrager een mede-aanvrager is, een persoon die ook voldoet aan de kaders en dus ook eigenaar is van dezelfde woning op het schade adres. Een fiscaal partner hoeft niet per definitie een mede aanvrager te zijn.
Facturen die op de peildatum nog niet zijn voldaan. Ook achterstallige betalingen (bijvoorbeeld: maandelijkse aflossing van hypotheek en rente) die op de peildatum voldaan hadden moeten zijn, maar niet zijn voldaan, vallen hieronder.
31 december 2023.
Bij de uitvoering van de regeling wordt een postcodelijst gehanteerd welke verstrekt is door het Ministerie van Justitie en Veiligheid, deze is gebaseerd op de schadekaart. Op basis van deze postcodelijst wordt vastgesteld of een particulier aanspraak kan maken op de regeling.
het adres van de woning waar schade aan is ontstaan tijdens de schadeperiode.
hieronder vallen de postcodes die zijn opgenomen op de postcodelijst die afgegeven is door het Ministerie J&V, deze is afgeleid van de schadekaart die is opgenomen in bijlage A; Kaart schadegebied.
de periode van 13 juli 2021 tot en met 20 juli 2021.
op de peildatum openstaande saldi van hypotheken, kredieten of leningen voor zover die zijn afgesloten of opgehoogd na de schadeperiode en op de peildatum nog te betalen facturen van € 50,– of meer (inclusief btw) per factuur.
zowel reeds gemaakte kosten die betrekking hebben op herstel van de gebruiksfunctie van de woning als nog te maken herstelkosten die betrekking hebben op herstel van de gebruiksfunctie van de woning.
kosten gerelateerd aan wonen, zoals huur en gas-, water- en lichtkosten.
er wordt gerekend met standaardbedragen, opgenomen in de participatiewet (artikel 34, derde lid). Aangezien de financiële middelen op de peildatum wordt vastgesteld, is in het rekenmodel de vermogensgrens opgenomen van 2023: voor een alleenstaande € 7.605,00 en voor een alleenstaande ouder of gezamenlijke huishouding € 15.210,00.
hieronder wordt mede verstaan woonwagen, woonark of woonschip.
• In de uitvoering van dit proces stellen we ons meedenkend en empathisch op. Wanneer tijdens het proces blijkt dat een particulier of aanvrager meer of andere hulp nodig heeft dan wij kunnen bieden binnen dit proces of emotioneel reageert, luister je naar de behoeften en verwijzen wede particulier/aanvrager door naar de juiste instantie in overleg met de projectleider.
• Kwaliteit en zorgvuldigheid staan voorop. Uiteraard streven we naar de kortst mogelijke doorlooptijd voor de aanvrager.
• Het beleid rondom Financiële Nood dient juridisch rechtmatig uitvoerbaar te zijn (incl. audittrail en accountantscontroles cf. verantwoordingsvereisten). Voor de accountant is het belangrijk dat alle gemaakte stappen zijn vastgelegd en onderbouwd middels bewijsstukken, een trail van het proces en notities met overwegingen als onderbouwing voor de getrokken conclusies.
• De doorlooptijd van een dossier is 26 weken. De doorlooptijd gaat in vanaf het moment dat de intake status is gestart. De intake status wordt gestart door op de knop ‘start intake’ in het systeem binnen het dossier te klikken. Een dossier kan na afloop van de termijn eenmalig met maximaal 6 maanden worden verlengd door de zaakbegeleider.
• Een dossier kan opgevraagd en ingezien worden door de hoofdaanvrager. Hiermee dient rekening te worden gehouden in de formulering en notitie door medewerkers in de dossiers. De formulering dient objectief te zijn.
• De zaakbegeleider die de intake status start, wordt door het systeem aan het dossier toegekend. Dit kan, indien nodig, gewijzigd worden door de claim over te nemen.
• Zaakbegeleiders kunnen in elkaars dossier werken, de toegewezen zaakbegeleider blijft ongewijzigd. Dit gebeurt enkel in overleg met de toegewezen zaakbegeleider. Binnen het systeem kan met elkaar worden gecommuniceerd middels notities. Notities zijn ten alle tijden voor alle rollen inzichtelijk.
• Als het niet mogelijk is om telefonisch contact op te nemen, wanneer dat in het proces wordt voorgeschreven, of als dat niet is gelukt na drie pogingen, dan verstuurt de zaakbegeleider een email (voorkeur) of brief. In het bericht wordt de particulier of aanvrager gevraagd of ze zelf telefonisch contact willen opnemen en met welk doel. Elke mislukte poging tot contact dient vastgelegd te worden in een contactmoment. Op deze manier wordt inzichtelijk hoeveel contactpogingen er zijn geweest.
• Een dossier kan gedurende het hele proces afgewezen worden door de zaakbegeleider middels de knop Dossier afwijzen. Dit gebeurt altijd in overleg met de projectleider. Dit kan voorkomen wanneer er bijvoorbeeld geen contact kan worden gelegd met de aanvrager, de aanvrager afspraken niet nakomt of niet komt opdagen bij fysieke afspraken. Bij het afwijzen van een dossier moet een reden opgegeven worden. Als er wordt afgewezen voordat een aanvraag is gestart wordt er automatisch een brief verstuurd naar de particulier. Is de aanvraag gestart, dan zal de afwijzing ter beoordeling bij de beschikker worden aangeboden. In het geval er wordt afgewezen voordat een aanmelding geaccepteerd of ingevoerd is, zal er niets automatisch worden verstuurd, er is immers nog geen dossier aangemaakt.
• Tussentijdse wijzingen in dossiers worden niet automatisch opgeslagen. De medewerker gebruikt hiervoor de knop Wijzigingen opslaan. Als er wijzingen zijn aangebracht in een dossier, geeft het systeem een melding voordat je het dossier verlaat ter herinnering aan het opslaan van de wijzigingen.
• Op het moment dat er een aanmelding is aangemaakt, cq dossier, kunnen er oa notities toegevoegd worden. Een online aanmelding moet eerst geaccepteerd worden door een zaakbegeleider voordat de aanmelding aangemaakt wordt. Als er geen dossier is om notities te maken, dan worden telefoongesprekken en verstuurde emails/brieven bijgehouden op de contact registratie lijst.
• Beschikkingen worden eens per week door het systeem aangemaakt, op maandag. Op datzelfde moment worden de gegenereerde beschikkingen aangeleverd bij Mailstreet.
Mailstreet maakt de beschikkingen klaar voor postverzending, ze worden in diezelfde week op vrijdag naar PostNL verzonden, waardoor ze aan het begin van de week daarop bezorgd worden.
• Als er vanuit het systeem automatisch een emailbericht wordt verstuurd dan is dit terug te vinden in de audittrail. Voor handmatige email of brief verzendingen is dit niet het geval, deze zullen toegevoegd moeten worden aan het dossier, alsmede een notitie van de verzending.
6.1.1.1 Dossier op schadeadres en hoofdaanvrager
Dossiervorming binnen het proces FN gebeurt op basis van het schadeadres. Per schadeadres kan er slechts één dossier aangemaakt worden. Per dossier is er sprake van één hoofdaanvrager. Dit is de persoon waarmee de zaakbegeleider communiceert, of een door de hoofdaanvrager aangedragen contactpersoon. Het kan zijn dat er naast de hoofdaanvrager een mede-aanvrager is.
Uitbetaling van de eventuele verstrekking wordt gedaan aan de hoofdaanvrager.
Indien er sprake is van een mede-aanvrager, vragen we de hoofdaanvrager om een volmacht, ondertekend door mede-aanvrager, in te leveren. De mede-aanvrager geeft daarmee toestemming aan de hoofdaanvrager om ook namens hem/haar de aanvraag in te dienen. Tevens is erin opgenomen dat ook aan de mede-aanvrager informatie verstrekt mag worden gedurende het proces. Zie bijlage B; Verklaring volmacht hoofdaanvrager.
Het proces en systeem is niet ingericht voor twee aanvragen op één schadeadres. Deze situatie is denkbaar wanneer de beide eigenaren van de schadewoning niet meer gezamenlijk leven en geen contact meer met elkaar hebben.
Mocht deze situatie zich voordoen, dan vindt er overleg plaats tussen de projectleider KBL en SBN.
6.1.1.2 Eenmalig een besluit op een aanvraag
Als in een dossier een aanvraag is gestart, dan wordt er eenmalig een beslissing genomen. Besluit de aanvrager bijvoorbeeld tijdens het behandelproces de aanvraag te willen stoppen, dan ontvangt deze een afwijzende beschikking. Hier kan de aanvrager tegen in bezwaar gaan, mocht de aanvrager het er niet mee eens zijn.
Als vanuit een aanmelding geen aanvraag wordt gestart, behoudt de particulier de mogelijkheid om alsnog de aanvraag te starten, zolang de regeling loopt.
De enige uitzondering is een herbeoordeling. Mochten er redenen zijn om het genomen besluit te herzien, dan kan een zaakbegeleider, in opdracht, op een afgerond dossier een herbeoordeling aanmaken. Hiermee kan het dossier opnieuw het behandelproces doorlopen.
6.1.1.3 Fiscaal partner
Indien de aanvrager op de peildatum een fiscaal partner in het kader van de belastingwetgeving heeft, worden bij de berekening van de financiële middelen de banksaldi en de eventuele schulden van beide partners betrokken.
Het is niet relevant of de fiscaal partner op peildatum ook eigenaar is of was van de schade woning.
In geval van beëindiging van het fiscaal partnerschap vraagt SBN aan de aanvrager of en zo ja, welke afspraken zijn gemaakt over de woning waarvoor een verstrekking wordt aangevraagd zie Fout! Verwijzingsbron niet gevonden. Hierbij dient gedacht te worden aan onder andere nog te betalen herstelkosten, nog te betalen dubbele woonlasten en reeds gedeelde herstelkosten en dubbele woonlasten. Als de aangeleverde informatie daartoe aanleiding geeft, dient de ex-partner deze
afspraken te bevestigen. De betaling vindt plaats aan de aanvrager, die vervolgens zorgt voor de eventuele betaling aan de ex-partner (voor het gedeelte waar de ex-partner recht op heeft).
In het systeem zit geen werkvoorraad prioritering ingebouwd. Alle dossiers die zijn aangemaakt, kunnen op ieder gewenst moment in behandeling worden genomen. Het doel is om steeds te starten met langst wachtende dossiers, oftewel FiFo, First in First Out, om de doorlooptijd per dossier zo kort mogelijk te houden.
Een dossier zal niet automatisch van status veranderen na het verstrijken van een bepaalde tijdsperiode; dit is altijd een handmatige handeling. De enige uitzondering is de overgang van beschikt naar nazorg.
De projectleider is verantwoordelijk voor de monitoring van de werkvoorraad en werkverdeling.
Werkvoorraad afspraken:
– Een aanmelding wordt uiterlijk twee weken na het aanmelden opgevolgd voor het eerste telefonisch gesprek. Dit kan het informatiegesprek zijn of een gesprek om het informatiegesprek te plannen.
– De projectleider bepaalt per week hoeveel nieuwe dossiers per zaakbegeleider in behandeling genomen kunnen worden.
– De projectleider heeft inzicht in het aantal dossiers per status per medewerker en bewaakt dat de doorlooptijden in deze dossiers niet onnodig oplopen.
– Een dossier staat maximaal een redelijke termijn op één status. De redelijke termijn is afhankelijk per situatie en wordt door de zaakbegeleider zelf ingeschat. Als deze termijn is overschreden dan gaat het dossier verder in het proces, ook als dat een afwijzing betekent. Bijvoorbeeld, er is meermaals om benodigde informatie gevraagd, maar er komt geen reactie vanuit de aanvrager, waardoor voor het dossier niet naar de status Schadeposten gebracht kan worden. Dan is er een moment waarop besloten wordt om het dossier te sluiten.
Inzicht in werkvoorraad
Op de startpagina van het systeem zijn verschillende overzichten beschikbaar. Op de afbeelding hieronder is bij nummer 1 te zien waar je kunt selecteren welk overzicht je wilt zien, de overzichten Contactmomenten en Notificaties worden in paragraaf 3.5 Dossier verrijking toegelicht.
– Aanmeldingen
In dit overzicht staan alle online aanmeldingen die nog niet geverifieerd en geaccepteerd zijn.
– Dossiers
In dit overzicht staan alle aanmeldingen die geverifieerd en geaccepteerd zijn. Een aangemaakt dossier door de zaakbegeleider in het systeem wordt gezien als een geverifieerde en geaccepteerde aanmelding.
Op beide overzichten zijn suboverzichten (nr. 2) gedefinieerd en zijn filters (nr. 3) beschikbaar om effectief en snel te kunnen zoeken.
Suboverzichten:
○ Mijn dossiers: Dossiers waarvan de zaakbegeleider de ingelogde medewerker is.
○ Openstaande dossiers: Dossiers die geen status beschikt of afgerond hebben.
○ Beroep/bezwaar: Dossier waarvoor een herbeoordeling is aangemaakt of is afgerond met de reden bezwaar of beroep.
○ Herbeoordeling: Dossiers waarvoor een herbeoordeling is aangemaakt of is afgerond met de reden herbeoordeling.
Voor zowel Herbeoordeling als Beroep/Bezwaar geldt dat dossiers die reeds een herbeoordeling hebben gehad zichtbaar blijven in het overzicht. In deze dossiers is een melding te zien met informatie inzake de herbeoordeling, zoals hieronder is afgebeeld.

Startpagina

Melding inzake herbeoordeling
Gedurende het proces kan het dossier op verschillende wijzen verrijkt worden, denk daarbij aan het maken van notities en het toevoegen van documenten. Het invullen van invoervelden in het systeem is ook een vorm van verrijking, deze worden besproken in hoofdstuk 4. In deze paragraaf wordt ingegaan op notities en toevoegen van documenten.
Reguliere notitie
Notities kunnen toegevoegd worden aan het dossier door middel van de knop ‘Notitie toevoegen’. Er dient een onderwerp ingevoerd te worden bij het aanmaken van de notitie. Notities zijn inzichtelijk voor verschillende rollen in het systeem. Gebruik notities om informatie te delen die voor meerdere rollen relevant is. Notities die specifiek van toepassing zijn op één contactmoment kunnen worden gemaakt bij het contactmoment zelf. Een notitie kan maximaal uit 2.000 tekens bestaan. Zijn er meer tekens nodig, splits de notitie dan op in twee delen en geef in het onderwerp aan dat de notities aan elkaar verwant zijn.
Let op dat de inhoud van de notities deel uitmaken van het dossier van deze aanvrager en dus ook opgevraagd kunnen worden in het kader van een bezwaarprocedure.
Beoordeelnotitie
Naast de reguliere notities kunnen er op het tabblad ‘Beoordelen’ in het rekenmodel beoordeelnotities ingevoerd worden.
Deze notities geven per onderdeel van het rekenmodel een reconstrueerbare beschrijving van het oordeel.
– Vermeld de beweegreden(en) hoe de beslissing tot stand is gekomen;
– Vermeld alleen de relevante informatie die benodigd is voor een reconstrueerbare beoordeling;
– Indien van toepassing, vermeld wat er ontbreekt in het rekenmodel en waarom het ontbreekt, bijvoorbeeld omdat het niet van toepassing is, of omdat er documenten ontbreken (na uitvraag) om het mee te kunnen nemen.

Per onderdeel in het rekenmodel kan de beoordeelnotitie geschreven worden door op het potloodje welke in het onderdeel staat te klikken.
Documenten worden toegevoegd aan het dossier door middel van de knop ‘Documenten toevoegen’. Alle geleverde documenten dienen toegevoegd te worden aan de dossiers. Onderscheid tussen de documenten wordt aangegeven middels de beschikbare folders. Deze staan hieronder toegelicht.
Bestandsnaam
Het is van belang om het aangeleverde document een duidelijke en uniforme bestandsnaam te geven. Dit brengt overzicht aan in de documenten en maakt ze gemakkelijker terug te vinden voor zowel de zaakbegeleider als de beschikker. Zo corresponderen de documenten bijvoorbeeld met de invoer in het rekenmodel, zie hiervoor ook hoofdstuk 5 Rekenmodel algemeen.

De richtlijnen voor de opbouw van de bestandsnaam zijn als volgt:
1. Datum van ontvangst van het stuk, JJMMDD.
2. Organisatie/bedrijf die betrekking heeft op het stuk. Dit mag afgekort worden, zolang voor zaakbegeleider en beschikker duidelijk is waar de afkorting voor staat.
3. Geleverd product/dienst van de organisatie of omschrijving van de inhoud van het stuk. Betreft het een rekening- of aandelenoverzicht, noteer dan de tenaamstelling en de laatste 3 cijfers van het rekening- of accountnummer
4. Eventueel de periode waar het stuk betrekking heeft.
Voorbeelden
|
Aangifte inkomstenbelasting |
= 240812_BD_aangifte 2023 |
|
Foto’s van wateroverlast |
= 240812_Prive_Foto keuken |
|
Mailwisseling met aannemer |
= 240812_Bouwbedrijf Tik_opdrachtverstrekking herstel |
|
Factuur dubbele huur |
= 240812_Omnia_huur_Feb2022 |
|
Jaaroverzicht spaarrekening |
= 240812_Rabo_onbekend 687 |
|
Jaaroverzicht spaarrekening1 |
= 240820_Rabo_P Berg 687 |
In dit voorbeeld geeft de bestandsnaam weer dat het om (ongeveer) hetzelfde stuk gaat, maar dat op een later moment een nieuw document is aangeleverd. Bij de eerste aanlevering was blijkbaar de naam van de rekeninghouder niet zichtbaar.
Beschikbare folders
Persoonlijk
Denk aan identificatiebewijs, aanmeldformulier, toestemmingverklaring, belastingaangifte, bewijsstuk met betrekking tot gezamenlijk huishouden e.d.
Banksaldi
Documenten gerelateerd aan het onderdeel banksaldi van het rekenmodel, bijvoorbeeld. financiële jaaroverzichten.
Schulden
Documenten gerelateerd aan het onderdeel schulden van het rekenmodel, bijvoorbeeld hypotheekofferte, overeenkomst met kredietverstrekker, en nog te betalen facturen.
Als het een nog te betalen factuur betreft met betrekking tot dubbele woonlasten, plaats deze dan in de folder dubbele woonlasten.
Pensioengelden
Documenten gerelateerd aan opgenomen pensioengelden of lijfrentekapitaalverzekeringen.
Correspondentie
stukken die niet in één van overige categorieën vallen, zoals bijvoorbeeld een verzonden email naar de aanvrager. Hieronder vallen verzonden en ontvangen emails en brieven. Ook kan het gaan om een ontvangen klacht en de afhandeling daarvan.
Beschikking
In deze folder staan enkel beschikkingen, deze worden automatisch aangemaakt.
Schadeherstel
In deze folder staan documenten gerelateerd aan schadeherstel. Dat kunnen foto’s en overige documenten zijn van de aanvrager die aantonen dat er schade is (geweest). Daarnaast wordt het schaderapport, aangeleverd door de schade-expert, ook hierin geplaatst.
Woonlasten
In deze folder staan documenten gerelateerd aan dubbele woonlasten.
Bezwaar/beroep
In deze folder kunnen bezwaarschriften en overig gerelateerde stukken aan bezwaar en beroep toegevoegd worden.
Casuïstiek
Hieronder vallen bijlage K en L; Casuïstiekformulier FN en Hardheidsclausule FN, evenals de terugkoppeling van de casuïstiektafel.

Notificaties kunnen worden toegevoegd aan een dossier als herinnering voor een actiepunt voor een medewerker. Door te klikken op ’Notificatie toevoegen’ open je een pop-up, zoals hiernaast weergeven. Hier dienen een datum en het notificatiebericht ingevuld te worden. Vanaf de ingevulde dag is de notificatie bovenin het dossier te zien. Door op het vinkje rechts te klikken, rond je de notificatie af. Let op: de inhoud van de notificatie is niet meer terug te vinden na het afronden. Leg daarom de tekst voor een notificatie ook altijd vast in een notitie.
Tot slot kan ’Alleen zichtbaar voor mijzelf’ aangevinkt worden om de notificatie alleen zichtbaar te maken voor de auteur.
Er zijn ook notificaties die door het systeem zelf worden aangemaakt, zoals bijvoorbeeld ‘Let op: de ingevoerde postcode ligt buiten het overstromingsgebied’. Deze notificatie zijn ten alle tijden zichtbaar en kunnen niet worden weg geklikt.
Onder het primaire proces verstaan we het afhandelen van een dossier in het systeem van aanmelding tot afronding. Een dossier krijgt een status toegewezen afhankelijk van waar in het proces de particulier zich bevindt. Het onderstaande overzicht is gestructureerd naar de acht statussen die een dossier kan hebben in het systeem. De acht statussen (‘Nieuw’, ‘Intake’, ‘Schadeposten’, ‘Beoordelen’, ‘Beschikken’, ‘Beschikt’, ‘Nazorg’ en ‘Afgerond’) zijn hieronder schematisch weergeven in een stroomdiagram. De statussen ‘Beschikken’ en ‘Beschikt’ zijn samengevoegd in één stap, en ‘Nazorg’ en ‘Afronden’ zijn ook samengevoegd. Bij het doorlopen van het proces gaan we ervanuit dat de zaakbegeleider of beschikker is ingelogd in het systeem (zie paragraaf 2.3 Systeemrollen). Nadere toelichting op de onderstaande processtappen vind je verderop in dit hoofdstuk.

Een particulier kan zich op drie manieren melden voor de regeling: via de post, telefonisch of via het webformulier. Aanmeldingen via het webformulier komen automatisch in het systeem, aanmeldingen via post of telefoon dienen handmatig toegevoegd te worden.
In deze werkinstructie wordt er gesproken over ‘particulier’ voor en tijdens de aanmelding, en over ‘aanvrager’ als de intake/aanvraag, is gestart.
De stappen in deze paragraaf worden uitgevoerd door de zaakbegeleider.

|
Actie |
Toelichting |
|---|---|
|
Aanmelding openen |
Ga naar het overzicht ‘Aanmeldingen’, zie paragraaf 3.4 Werkvoorraad verdeling. Hierin staan alle aanmeldingen die online zijn aangemaakt. De particulier heeft zelf de nodige informatie in het webformulier ingevuld. Open een nieuwe aanmelding. |
|
Schadeadres checken |
Check of het opgegeven adres uniek is. Het kan voorkomen dat er al een dossier bestaat in het systeem op het opgegeven adres. |
|
Contact opnemen met particulier |
Betreft het een aanmelding van een nieuwe particulier (niet bekend in het systeem) op een bestaand adres, neem dan telefonisch contact op om het schadeadres te verifiëren. |
|
Verifiëren schadeadres |
Mogelijk is er een typefout gemaakt door de particulier. Verifieer het adres telefonisch. Indien het inderdaad een typefout betreft, pas het adres aan en maak het dossier aan. Geeft de particulier aan dat het ingevulde adres klopt, vraag dan door. Was de particulier er gedurende de schadeperiode woonachtig en of hij/zij (gezamenlijk) eigenaar was? Op deze manier controleer je of de mede-eigenaar de persoon is die in het bestaande dossier is geregistreerd. Let op, hier mag je geen uitspraken over doen naar de particulier. Geef aan dat je voor nu voldoende hebt en nog contact op zult nemen voor het vervolg. |
|
Bespreken met projectleider |
Indien er geen oplossing kan worden gevonden binnen bovenstaande opties, bijvoorbeeld als er sprake is van een dubbel adres, bespreek de aanmelding met de projectleider. De projectleider zal deze aanmelding met het run team SBN bespreken om vervolgstappen te bepalen. In de tussentijd wordt ook het bestaande dossier on-hold gezet, dit kan zichtbaar worden gemaakt door het aanmaken van een notificatie, zie paragraaf 3.5.3 Notificaties toevoegen. |
|
Particulier terugbellen op een later moment |
Indien de particulier niet opneemt of aangeeft dat het geen goed moment is voor een gesprek, bel de particulier terug op een later moment. Dit kan middels een notificatie worden aangegeven in het dossier, zie paragraaf 3.5.3 Notificaties toevoegen. |
|
Aanmelding afwijzen |
Als er al een dossier is aangemaakt met het opgegeven schadeadres in de aanmelding, is er sprake van een dubbele aanmelding. In dat geval verschijnt er een melding in rode tekst. Het is niet mogelijk om meer dan één dossier per schadeadres aan te maken in het systeem. Het is in dit geval geen optie om een dossier aan te maken.
Is het een aanmelding op hetzelfde adres door dezelfde persoon als in het al bestaande dossier? Of is de aanmelding van iemand die in het bestaande dossier al is opgenomen als mede-aanvrager of fiscaal partner? In deze gevallen kan de aanmelding afgewezen worden. |
|
Aanmelding goedkeuren |
Als er geen bestaand dossier is op de opgegeven postcode en het huisnummer, kan de aanmelding doorgang vinden. Maak in dat geval het dossier aan door op ‘dossier aanmaken’ onderaan de pop-up te klikken. Het dossier is nu toegevoegd in het systeem. |

|
Actie |
Toelichting |
|---|---|
|
Aanmeldformulier checken |
Het is van belang dat er minimaal contactgegevens (telefoonnummer, mailadres of correspondentieadres) ingevuld zijn op het aanmeldformulier om de aanmelding in behandeling te nemen. Anders kan er geen contact opgenomen worden en kan de particulier niet worden bereikt. Controleer op het aanmeldformulier of de privacyverklaring is geaccepteerd. Als dit niet het geval is, maak daar dan een notitie van in het dossier nadat de aanmelding is aangemaakt. Zodat dit opgevolgd kan worden tijdens het intakegesprek, de verklaring zal dan ondertekend moeten worden. |
|
Inscannen per post ontvangen aanmelding |
Scan het ontvangen aanmeldformulier in. Zie paragraaf 6.4 Poststukken en documenten inscannen. |
|
Dossier aanmaken |
Maak op basis van het papieren aanmeldformulier een dossier aan. In het systeem zijn een aantal controles ingebouwd voordat een dossier aangemaakt kan worden, deze worden toegelicht in paragraaf 6.1 Dossier aanmaken. Als het dossier aangemaakt kan worden, vervolg dan het proces bij 4.2 informatiegesprek. Indien er sprake is van een dubbele aanvraag, volg dan de stappen uit paragraaf 4.1.1 Online aanmelding vanaf Schadeadres checken. |
|
Poststuk(ken) toevoegen aan dossier |
Na het aanmaken van het dossier voeg je het aanmeldingsformulier toe aan de documenten, zie paragraaf 3.5.1 Documenten toevoegen. Voeg ook eventuele andere stukken toe aan het dossier, indien van toepassing. |
|
Versturen bevestiging aanmelding |
Verstuur per email, of post, de bevestiging dat de aanmelding ontvangen is. Aangezien de particulier zich via de post heeft aangemeld is dit nodig om te bevestiging dat de aanmelding in goede orde is ontvangen en dat er binnenkort telefonisch contact zal worden opgenomen. |

|
Actie |
Toelichting |
|---|---|
|
Particulier belt |
De particulier belt en geeft aan zich aan te willen melden. |
|
Toelichting geven op aanmelding |
Geef aan dat er persoonlijke gegevens nodig zijn om de aanmelding te beginnen. De zaakbegeleider legt kort uit wat de randvoorwaarden voor deelname aan de regeling zijn en bespreekt kort het proces. De zaakbegeleider vraagt of hij de aanmelding mag maken voor de particulier. Als het antwoord ja is, wordt het dossier aangemaakt. Als het antwoord nee is, wordt het gesprek beëindigd en wordt er geen dossier aangemaakt. Het contactmoment wordt geregistreerd in de contact registratie lijst voor gesprekken zonder een dossier. |
|
Aanmelding afwijzen |
Indien de particulier niet wil deelnamen aan de regeling beëindig je het gesprek. |
|
Dossier aanmaken |
Zie paragraaf 6.1 Dossier aanmaken |
|
Komt het gelegen? |
Vraag aan de aanvrager of dit een geschikt moment is om het informatiegesprek te voeren. Als het voor zowel de zaakbegeleider als de particulier mogelijk is om direct te starten met het informatiegesprek, ga dan verder bij paragraaf 4.2 Informatiegesprek. |
|
Plannen informatiegesprek |
Indien het geen geschikt moment is om het informatiegesprek te voeren, plan dan het informatiegesprek als belmoment op een later tijdstip. Zie paragraaf 6.2 Contactmoment plannen |
|
Contactmoment registreren |
Zie paragraaf 6.3 Contactmoment registreren |
Tijdens het informatiegesprek wordt besproken of de aanvraag gestart wordt. Tijdens dit telefonische gesprek wordt persoonlijke informatie aangevuld, informatie opgehaald bij de aanvrager over zijn/haar situatie en het intakegesprek gepland. Bij het informatiegesprek maakt de zaakbegeleider gebruik van een belscript, zie bijlage E; Belscript informatiegesprek.
De stappen in deze paragraaf worden uitgevoerd door de zaakbegeleider.

|
Actie |
Toelichting |
|---|---|
|
Bellen particulier |
Bel de particulier, tenzij er al een gesprek loopt met de aanvrager naar aanleiding van stap 4.1 Aanmelding. Indien de particulier niet opneemt, noteer dit dan in een notitie, zodat er inzicht ontstaat in het aantal belpogingen. Zie paragraaf 3.5.1 Notitie toevoegen. Als het na drie belpogingen nog niet is gelukt om contact te leggen, stuur dan een email (indien emailadres bekend) of brief naar de particulier. In dit bericht staat aangegeven dat de zaakbegeleider van KBL contact probeert op te nemen om de aanmelding voor de regeling te bespreken. In het bericht wordt de particulier verzocht zelf contact op te nemen met KBL. Als er niet binnen vier weken op het verzoek wordt gereageerd, dan wordt de aanmelding stopgezet. |
|
Toelichting geven op de regeling |
Geef toelichting op de regeling en geef een kort overzicht van het proces. Voor dit onderdeel maakt de zaakbegeleider gebruik van het belscript in bijlage E; Belscript informatiegesprek. Vraag tijdens het gesprek aan de particulier of hij/zij de aanvraag wil starten. Indien de particulier door wil gaan met de regeling, klik op de knop ‘Start intake’, vanaf dat moment start de aanvraag en begint de beslistermijn te lopen. Het tabblad ‘Intake’ in het systeem kan vanaf dit moment ingevuld worden; zie volgende processtappen. Ter illustratie is een schermafbeelding van dit scherm toegevoegd onderaan deze paragraaf. Indien de particulier niet door wil gaan met de regeling én het informatiepakket nog niet heeft ontvangen, biedt aan om het informatiepakket te versturen. Als de particulier hierin geïnteresseerd is, maak dan een vervolgafspraak om opnieuw deelname aan de regeling te bespreken. Als de particulier volledig afziet van de aanmelding, wijs dan het dossier af. |
|
Contactmoment registreren |
Zie paragraaf 6.3 Contactmoment registeren |
|
Dossier afwijzen |
Wijs de aanmelding af. Ook geen reactie op het contactverzoek kan een reden voor afwijzing zijn. Rond het dossier af door op Dossier afwijzen te klikken. |
|
Gegevens verifiëren (Nr. 1) |
Verifieer de reeds ingevulde (contact)gegevens van de aanvrager en pas aan indien nodig. Vul ook de verwijzende instantie in. Tijdens het intakegesprek zal besproken worden op welke rekening de eventuele verstrekking betaald kan worden, dat veld zal dus pas later worden ingevuld. |
|
Uitvragen fiscaal partner (Nr. 2) |
Vraag of er sprake is van een fiscaal partner op peildatum en registreer dit in het dossier. Indien de aanvrager een fiscaal partner in het kader van de belastingwetgeving heeft of had op peildatum, worden bij de berekening van de financiële middelen de banksaldi en de eventuele schulden van beide personen betrokken. De eventuele financiële verstrekking wordt aan de hoofdaanvrager gedaan. Indien de betreffende fiscaal partner ook eigenaar en bewoner van dezelfde schadewoning was op peildatum als de hoofdaanvrager, dan is de verklaring in bijlage B; Verklaring volmacht hoofdaanvrager van toepassing. |
|
Contactpersoon registreren (Nr. 3) |
Een aanvrager kan aangeven niet de contactpersoon voor de aanvraag te willen zijn. In dat geval verloopt het contact over de aanvraag via een hulpverlener, zoals een juridisch expert of een hulpverlener. Selecteer de passende optie in het tabblad intake en vul de gegevens van de contactpersoon in. Als de aanvrager inderdaad iemand anders aanwijst als contactpersoon dat moet deze officieel gemachtigd worden door het ondertekenen van de verklaring in bijlage B; Verklaring volmacht hoofdaanvrager. In deze werkinstructie wordt, bij contactmomenten, standaard verwezen naar de aanvrager. In gevallen waar een alternatief contactpersoon is opgegeven, dient altijd met de contactpersoon gecommuniceerd te worden. |
|
Invullen schadeposten (Nr. 4) |
Vraag welke schadeposten van toepassing zijn, dubbele woonlasten en/of herstelkosten, en registreer dit. Bewijslast is hier nog niet van toepassing. Er moet minimaal sprake zijn van één van deze twee posten om deel te kunnen nemen aan deze regeling. Als er twijfel bestaat over of er wel of niet sprake is van dubbele woonlasten en/of herstelkosten gaat de aanvraag door en zal het bewijsmateriaal of schaderapport duidelijkheid moeten geven. Indien in het gesprek aan wordt gegeven dat er van beide schadeposten geen sprake is, wordt het dossier afgewezen en de aanvraag afgerond. De zaakbegeleider legt dit besluit uit en klikt op Dossier afwijzen. De aanvrager ontvangt automatisch een beschikking. |
|
Toelichting vragen op adres buiten postcodegebied |
Er kan een dossier aangemaakt worden voor een postcode buiten het postcodegebied, bijvoorbeeld omdat de aanvrager daarop stond of van mening is in aanmerking te komen. Bovenaan het dossier is continu duidelijk zichtbaar dat het adres buiten het postcodegebied valt. Vraag waarom aanvrager van mening is in aanmerking te komen voor de regeling. AIs deze toelichting volgens de zaakbegeleider aannemelijk is, vraag dan de aanvrager om informatie aan te leveren waaruit de aannemelijkheid blijkt, bijvoorbeeld foto’s. Maak een notitie van de mondelinge toelichting van de aanvrager en dat er om stukken is gevraagd. |
|
Overleggen met projectleider |
Overleg met de projectleider wanneer er voldoende informatie is ontvangen. Als de projectleider het eens is met de zaakbegeleider dat het aannemelijk is dat de aanvrager wel in aanmerking komt, zet het dossier door naar de casuïstiektafel zoals beschreven in paragraaf 6.6 Casuïstiek. Dien een hardheidsclausule in bij de casuïstiektafel. In afwachting van het besluit wordt het dossier niet verder in behandeling genomen. Indien de projectleider het niet eens is met de zaakbegeleider en de toelichting niet aannemelijk vindt wordt het dossier afgewezen. |
|
Plannen intakegesprek |
Plan het intakegesprek met de aanvrager. Deze afspraak vindt fysiek plaats op een locatie van een van de aangesloten gemeenten. Maak voor het intakegesprek een contactmoment aan, zodat de aanvrager er een bevestiging van ontvangt. Zie paragraaf 6.2 Contactmoment plannen. |
|
Informatiepakket versturen |
Na afloop van het informatiegesprek en het plannen van het intakegesprek verstuur je het informatiepakket naar de aanvrager, indien dit nog niet is gedaan. Dit kan via de knop Informatiepakket versturen. Hiermee wordt het informatiepakket automatisch naar het opgegeven e-mailadres in het dossier verstuurd. |
|
Contactmoment registreren |
Registreer het telefonische informatiegesprek, zie paragraaf 6.3 Contactmoment registreren. |
|
Ruimte reserveren binnen gemeente |
Reserveer een ruimte voor de dag en tijd van het geplande intakegesprek zoals beschreven in paragraaf 6.6 Werkafspraken met aangesloten gemeenten. |

Velden in te vullen tijdens het informatiegesprek. De nummers corresponderen met de processtappen
Het intakegesprek is de eerste fysieke afspraak tussen de aanvrager en de zaakbegeleider. Hier wordt de regeling besproken, bewijslast doorgenomen en worden vervolgafspraken gemaakt met de aanvrager.
De stappen in deze paragraaf worden uitgevoerd door de zaakbegeleider.

|
Actie |
Toelichting |
|---|---|
|
Intakegesprek voorbereiden |
Check voorafgaand aan het intakegesprek welke stukken al zijn aangeleverd door de aanvrager. Dit betreft zowel de stukken die reeds aan het dossier zijn toegevoegd als eventuele poststukken die nog moeten worden toegevoegd. Indien het laatste het geval is, voegt de zaakbegeleider deze toe aan het dossier. Zie paragraaf 3.5.2 Documenten toevoegen aan dossier Beoordeel of de stukken inhoudelijk relevant en toereikend zijn; zie hiervoor de beschrijving van de processtappen in paragraaf 4.4 Valideren en Verrijken financiële middelen. Hierdoor ontstaat er inzicht in welke stukken ontbreken en welke (nog) niet toereikend zijn. |
|
Ontvangen aanvrager op locatie |
Ontvang de aanvrager op gemeentehuis. Per locatie kan de invulling hiervan verschillen. Voor gemaakte afspraken met gemeenten zie paragraaf 6.6 Werkafspraken met aangesloten gemeenten. |
|
Identiteit van aanvrager vaststellen |
De aanvrager dient zichzelf te identificeren met een geldig identificatiebewijs. Dit mag een paspoort, ID-kaart of rijbewijs zijn. Controleer of het identificatiebewijs overeenkomt met de gegevens in het dossier. Maak een scan van het identificatiebewijs waarop de foto niet zichtbaar is, zie paragraaf 6.4 Poststukken en documenten inscannen. Dit document moet toegevoegd worden aan het dossier in de folder Persoonlijk, zie paragraaf 3.5.1 Document toevoegen. Als de identiteit van de aanvrager niet kan worden vastgesteld, moet er een nieuwe afspraak gemaakt te worden. Benadruk hierbij dat de aanvrager bij de vervolgafspraak wel een geldig identificatiebewijs meeneemt. |
|
Privacyverklaring ondertekenen |
Als de aanvrager zich telefonisch heeft aangemeld, dan heeft de aanvrager de privacyverklaring nog niet ondertekend. Dit kan mogelijk ook het geval zijn bij een aanmelding per post of email. Laat de aanvrager alsnog de privacyverklaring ondertekenen door het aanmeldformulier, zie bijlage M, in te vullen en te ondertekenen. |
|
Afspraak herplannen |
Plan een nieuwe afspraak in op een ander moment. De aanvrager ontvangt een afspraakbevestiging via email. Zie paragraaf 6.2 Contactmoment plannen |
|
Intakegesprek voeren |
Voer het intakegesprek met de aanvrager. Hiervoor gebruikt de zaakbegeleider het opgestelde leidraad en checklist, zie bijlage; F Leidraad intakegesprek en checklist. De volgende drie processtappen komen ook aan bod in de leidraad, maar zijn hier uitgebreider beschreven. |
|
Vaststellen eigendom en bewoning schade adres |
Als er nog geen (toereikend) document is aangeleverd om het eigendom en de bewoning van het schadeadres vast te stellen, vraag dan aan de aanvrager of ze dit tijdens het gesprek kunnen laten zien op Mijnoverheid.nl door in te loggen met DigID. De privacy van de aanvrager staat voorop. De DigiD wordt niet afgegeven. Er wordt alleen meegekeken op het scherm wanneer de relevante pagina in beeld is. Zie bijlage G; Bewijslast; Eigenaar en bewoner woning gedurende schadeperiode, voor de relevante pagina’s. Wanneer er meegekeken wordt, stel dan vast dat rechtsboven in de hoek de naam van de aanvrager staat. Lees de eigendomssituatie af en maak daar een screenshot van; in dit geval is het niet erg als de inlognaam niet op het screenshot staat, omdat al is vastgesteld dat de pagina tot de aanvrager behoort. Doet hetzelfde voor de pagina waarop de bewoning te vinden is. Wanneer de screenshots aan het dossier worden toegevoegd, noteer dan in de notitie dat het screenshot in bijzijn van de zaakbegeleider is gemaakt en dat is vastgesteld dat het om de gegevens van de aanvrager gaat. |
|
Type huishouden uitvragen |
In de berekening van de financiële middelen wordt er rekening gehouden met het feit dat niet alle beschikbare gelden kunnen worden ingezet voor dubbele woonlasten en/of herstelkosten, aangezien de aanvrager ook overige onvoorziene uitgaven moet kunnen opvangen. Dit wordt de vermogensgrens genoemd. Voor deze vermogensgrens wordt gerekend met standaard bedragen, opgenomen in de participatiewet (artikel 34, derde lid). Aangezien de financiële middelen op de peildatum worden vastgesteld, is in het rekenmodel de vermogensgrens van 2023 opgenomen: € 7.605 voor een alleenstaande en € 15.210 voor een alleenstaande ouder of gezamenlijke huishouding. In het rekenmodel staan twee opties. Selecteer de situatie welke van toepassing was voor de aanvrager op de peildatum: 1. Alleenstaand 2. Gezamenlijk huishouden (selecteer deze optie als de aanvrager alleenstaande ouder was of een gezamenlijk huishouden voerde). Indien de situatie ‘gezamenlijk huishouden’ van toepassing is, dan dient daarvoor onderbouwing opgenomen te worden in het dossier, in de folder persoonlijk. |
|
Saldo nog te betalen facturen op peildatum |
Vraag uit of er sprake is van Nog te betalen facturen op de peildatum, indien van toepassing ook van de fiscaal partner. En zoja, wat het ingeschatte totaal daarvan is. Let op, onder nog te betalen facturen vallen geen facturen gerelateerd aan dubbele woonlasten. Deze worden separaat opgenomen in het rekenmodel. Als het totaalbedrag van de nog te betalen facturen minder is dan € 1.000, wordt het door de aanvrager opgegeven bedrag zonder verdere onderbouwing overgenomen in het rekenmodel. De zaakbegeleider kan, indien daartoe aanleiding is, echter wel om een onderbouwing vragen. Is het ingeschatte bedrag meer dan € 1.000,–, dan zal minimaal van 75% aangetoond moeten worden dat de facturen niet zijn voldaan per 31 december 2023. |
|
Controleren en toevoegen nodige documenten |
Controleer geleverd bewijsmateriaal volgens de stappen beschreven in paragraaf 4.4 Valideren en verrijken financiële middelen. Scan de documenten in en voeg ze toe aan het dossier zoals beschreven in paragraaf 6.5 Documenten inscannen en paragraaf 3.5.2 Documenten toevoegen. Het zal niet altijd mogelijk, of wenselijk, zijn om deze stap tijdens het intakegesprek uit te voeren. In dat geval wordt deze stap na het afronden van het intakegesprek, op een ander moment uitgevoerd. Het is in dat geval wel van belang dat de documenten ter plaatse zijn gescand zodat ze niet ingenomen hoeven te worden. |
|
Gesprek afronden |
Rond het gesprek af. Als alle vragen beantwoord zijn en de benodigde informatie aangeleverd, geef dan aan wat de vervolgstappen zijn. Zijn nog niet alle vragen beantwoord en/of benodigde informatie aangeleverd. Geef dan een mondeling overzicht van de nog ontbrekende bewijslast. Indien gewenst stuur je dit overzicht ook per email naar de aanvrager. Aanvrager wordt gevraagd om de ontbrekende bewijslast via email of post aan te leveren. Geef aan dat de volgende stap in het proces het schadebezoek is. Deze afspraak zal worden gepland wanneer alle nodige bewijslast is geleverd. De aanvrager ontvangt bericht via email wanneer het dossier compleet is, nadat paragraaf 4.4 Valideren en verrijken financiële middelen is doorlopen. |
|
Contactmoment registreren |
Zie paragraaf 6.3 Contactmoment registeren |
De aanvrager levert bewijslast ter onderbouwing van de aanvraag aan. Banksaldi, ingezette pensioengelden, lijfrentekapitaalverzekeringen, schulden en type huishouden bepalen de hoogte van de financiële middelen. Tegen dat bedrag zullen later in het proces de dubbele woonlasten en/of herstelkosten afgezet worden om de hoogte van de verstrekking te bepalen. Alle informatie en bewijs voor de berekening van de financiële middelen moet aangeleverd zijn voordat het dossier overgaat naar de volgende status, schadeposten.
De stappen in deze paragraaf worden uitgevoerd door de zaakbegeleider.

|
het rekenmodel. Indien het document niet aan deze eisen voldoet, wordt het document niet opgenomen in het rekenmodel. |
|
|
Controleren eigenaar/ schuldenaar (Eigenaar financieel middel?) |
Controleer of het financiële middel of de factuur/betaalverplichting op naam van de aanvrager of fiscaal partner staat. Onder het tabblad ‘intake’ zijn de gevalideerde namen van zowel de aanvrager als de fiscaal partner in te zien. |
|
Controleren bevoegdheid kredietverstrekker |
Hypotheken, kredieten en leningen komen in aanmerking om op te nemen in het rekenmodel als deze zijn aangegaan bij een bevoegde kredietverstrekker, zijnde een kredietverstrekker met een vergunning van de Autoriteit Financiële Markten (AFM). Hiermee wordt bedoeld dat de primaire dienstverlening van het bedrijf gericht is op financiële producten. |
|
Controleren startdatum hypotheek, lening of krediet (Na schadeperiode?) |
De hypotheek, lening of krediet moet na de schadeperiode zijn aangegaan. In het geval een hypotheek is opgehoogd, dan gaat het om de datum waarop de ophoging heeft plaatsgevonden. |
|
Hypotheek? |
Gaat het om een hypotheek? |
|
Controle onderpand |
Een hypotheek komt in aanmerking om opgenomen te worden in het rekenmodel als deze toeziet op de woning van het schadeadres. Gaat het niet om een hypotheek maar om een krediet of lening, sla dan deze stap over. |
|
Openstaand saldo bepalen |
Voor hypotheken, leningen en kredieten wordt alleen het deel van de lening meegenomen welke op de peildatum nog open staat. Kortom, het deel wat al afgelost is wordt buiten beschouwing gelaten. Het deel van de hypotheek dat aantoonbaar niet is gebruikt voor het herstellen van de gebruiksfunctie komt ook niet in aanmerking. Om dit te bepalen wordt er gekeken of vanuit de aangeleverde bewijslast (bijvoorbeeld een hypotheek offerte en/of akte van notaris) op te maken is waarvoor de hypotheek is ingezet. Als duidelijk is dat er sprake is van een bouwdepot, vraag dan ook het bouwdepot overzicht op. Als op het bouwdepot overzicht werkzaamheden staan die niet gerelateerd zijn aan herstelkosten (bv. het plaatsen van een dakkapel), dan komt dat deel niet in aanmerking. Is het doel van de hypotheek niet gespecificeerd, dan komt het gehele openstaande deel in aanmerking. |
|
Validatie geoormerkte pensioengelden of lijfrentekapitaal- verzekeringen (Opname na schadeperiode? |
Indien de aanvrager geld opgenomen heeft van een pensioenspaarrekeningen, een andere vergelijkbaar bankproduct in box 1 of van een lijfrentekapitaalverzekeringen, dan zal deze inzet inclusief de betaalde boete opgenomen worden in de berekening voor de financiële middelen. De uitkomst is dat deze in mindering worden gebracht op de banksaldi. !Let op, dat hoef je niet zelf te doen, daar houdt het rekenmodel rekening mee in de berekening. Controleer of de opname na de schadeperiode, maar voor de peildatum heeft plaatsgevonden. Als dat het geval is, dan komt het opgenomen bedrag, plus eventueel betaalde boete, in aanmerking om in het rekenmodel op te nemen. |
|
Document binnen kaders? |
Zie bijlage D; Eisen bewijslast |
|
Stand/waarde bepalen |
De financiële middelen worden berekend op de peildatum; alleen de standen/waarden per 31-12-2023 worden opgenomen in het rekenmodel. Controleer of het document de stand van 31-12-2023 weergeeft. Indien dit niet het geval is, wordt het document niet opgenomen in het rekenmodel. !Let op dat het in te voeren bedrag bij deposito’s en beleggingen 95% van de waarde is. |
|
Factuur > € 50? |
Gaat het om een factuur van minimaal € 50,–? |
|
Controleren nog te betalen factuur |
In de beleidsregel is vastgelegd dat, indien het totaalbedrag van de ‘nog te betalen facturen’ hoger is dan € 1.000,–, minimaal van 75% aangetoond dient te worden dat de facturen niet zijn voldaan per 31 december 2023. Hierin worden alleen facturen meegenomen van boven de € 50,–. Om vast te stellen of de factuur op de peildatum niet is voldaan, moet door middel van een betaalbewijs (kopie bankafschrift) worden aangetoond dat de factuur na de peildatum is voldaan (hiermee wordt vastgesteld dat het bedrag openstond per peildatum). Als de factuur na de peildatum (nog) niet is voldaan, vraag aan de aanvrager om correspondentie (zoals een aanmaning, herinnering, mailverkeer o.i.d.) met de schuldeiser, waaruit blijkt dat de factuur nog niet is voldaan. Let op, bij ‘nog te betalen facturen’ mogen geen facturen worden opgevoerd die bij de dubbele woonlasten worden meegenomen. |
|
Aanvullend bewijs uitvragen |
Wanneer de bewijslast niet juist (oftewel niet in aanmerking komt), compleet of volledig is, neemt de zaakbegeleider telefonisch contact op om dit toe te lichten en verzoekt de aanvrager om dit alsnog (indien mogelijk), bij voorkeur per e-mail, aan te leveren. Als er meerdere bewijsstukken zijn om te beoordelen, probeer dan deze terugkoppeling in één keer te doen. Als het niet lukt om de aanvrager telefonisch te bereiken, dan wordt er via e-mail een terugkoppeling en verzoek verzonden. |
|
Controleren compleetheid bewijs |
Controleer aan de hand van de checklist eisen aan bewijslast in bijlage; C Eisen bewijslast of het document voldoet aan de minimale eisen. Het is ook van belang dat de digitale scan/kopie van een goede kwaliteit is; dit betekent dat het document goed leesbaar moet zijn. Als dit niet het geval is, wordt er aanvullend bewijs opgevraagd bij de aanvrager. |
|
Controleren betrouwbaarheid bewijs |
Ga na of het bewijs voldoende zekerheid biedt over de stand. Dit is een andere controle dan de controle op de compleetheid van het bewijs. De check op betrouwbaarheid verifieert of de informatie aannemelijk is. Gebruik voor deze processtap de controlevragen en voorbeelden uit bijlage H; M&O Indien de zaakbegeleider twijfelt over de het document overlegt hij/zij met de projectleider. Als de projectleider de twijfel deelt, wordt het dossier aangemeld bij de casuïstiektafel. |
|
Invoeren in rekenmodel |
Als het document gevalideerd is en de informatie kan in het rekenmodel opgenomen worden, ga dan naar het tabblad ‘Beoordeling’ en vul de uitkomst in bij het betreffende onderdeel. Zie hoofdstuk 5 Rekenmodel algemeen voor instructies en richtlijnen voor het invullen van het rekenmodel. |
|
Beoordeelnotitie invullen |
Per onderdeel in het rekenmodel wordt er een beoordeelnotitie gemaakt. Deze kan per toevoeging of aanpassing in het rekenmodel weer aangevuld of aangepast worden. Zie paragraaf 3.5.1 Notities voor richtlijnen van de beoordeelnotitie. |
|
Niet opnemen in het rekenmodel |
Als is vastgesteld dat een document niet in aanmerking komt om ingevoerd te worden in het rekenmodel, omdat deze niet voldoet aan het normenkader. Omdat bijvoorbeeld de lening afgesloten is voor de schadeperiode, noteer deze conclusie dan in een (reguliere) notitie en verwijs naar de bestandsnaam van het document. |
|
Controle volledigheid van bewijs |
Voordat de volgende fase opgestart kan worden, het plannen van een schadebezoek, zal het dossier tot op dit punt minimaal onderstaande onderdelen moeten bevatten. Controleer of dit het geval is, zo niet vraag dan aanvullend bewijs op bij de aanvrager. – Bewijs eigenaarschap en bewoning schadeadres gedurende schadeperiode. – Belastingaangifte, of andere bron waardoor vastgesteld kan worden of de aanvrager een fiscaal partner had op peildatum. – Bewijs voor vaststellen van financiële middelen. Gebruik de belastingaangifte om te toetsen of alle banksaldi en bezittingen zijn aangeleverd. Staat er nog een rekening op de belastingaangifte op naam van aanvrager of fiscaal partner, vraag dan aanvullend bewijs op. – Bewijs gezamenlijk huishouden, in het geval hier sprake van was op de peildatum. – Bankrekeningnummer waarop de eventuele verstrekking betaald mag worden. |
|
Bevestigingsmail sturen |
Stuur een bevestigingsmail naar de aanvrager waarin wordt aangegeven dat de informatie aan het dossier is toegevoegd en het schadebezoek gepland zal worden (indien van toepassing). Of breng de aanvrager hiervan telefonisch op de hoogte. Dit markeert de afronding van de intake status. De zaakbegeleider klikt op Start schadeposten. |
In deze stap wordt het schadebezoek uitgevoerd, waarna een schaderapport wordt opgesteld aan de hand van de meetlat.
Onder gebruiksfunctie wordt verstaan de functie om te kunnen verblijven, slapen, koken en sanitaire voorzieningen van de opstal als woonhuis. Overige opstal (waaronder garage) komt alleen in aanmerking voor herstel als de schade daarvan ertoe leidt dat de woning niet veilig kan worden gebruikt; in dat geval wordt het onderdeel van het herstel om de woning weer te kunnen gebruiken.
Schade aan tuinen, (tuin)paden, opritten komt niet aanmerking voor een verstrekking. De beleidsregel spreekt over woning en niet over perceel. Een woning met een bedrijfsfunctie valt niet binnen de beleidsregel.
Voor reeds betaalde herstelkosten van de gebruiksfunctie van de woning geldt dat deze moeten worden aangetoond. Het bepalen van nog te betalen herstelkosten wordt gedaan middels het schaderapport opgesteld door EMN aan de hand van de meetlat. In deze rapportage is een beschrijving opgenomen van de noodzakelijke werkzaamheden om de gebruikersfunctie te herstellen en een actuele kostenopgave van die werkzaamheden.
De stappen in deze paragraaf worden uitgevoerd door de zaakbegeleider en de schade-expert. Per stap is aangegeven op wie het betrekking heeft.

|
Actie |
Toelichting |
|---|---|
|
Opvragen bewijs schadeherstel |
In het geval dat er al schade is hersteld, moet door de schade-expert aannemelijk worden gemaakt dat herstel heeft plaatsgevonden. Om die reden wordt de aanvrager gevraagd om informatie te leveren waaruit blijkt dat er schade was als gevolg van de wateroverlast, dit kunnen bijvoorbeeld foto’s, facturen of offertes zijn. Daarnaast wordt er gevraagd wanneer het reeds verrichte herstel is gedaan. Dit kan betrekking hebben op de aankoop van het materiaal en/of de volledige uitbesteding. Dit is relevant om vast te kunnen stellen of het reeds gedane herstel voor of na de peildatum is verricht, met het oog op de rekenmethodiek. Zie bijlage C; Lijst bewijslast voor mogelijke stukken die aangeleverd kunnen worden. Heeft de aanvrager deze informatie al aangeleverd, dan kan het proces vervolgd worden. |
|
Zaakbegeleider neemt contact op met EMN |
Plaats het inputformulier (zie bijlage I; Invulformulier voorbereiding schadebezoek) en eventueel overige informatie op Sharepoint. Verstuur vervolgens een email naar EMN, Ramona Hermans en Marion Maenen, (ramona.hermans@emn.nl; marion.maenen@emn.nl). Hierin geef je aan dat er een nieuw verzoek voor een schadebezoek is en verwijs naar Sharepoint voor de informatie. |
|
Plannen schadebezoek met EMN |
De EMN medewerker zal vervolgens contact opnemen om een afspraak in te plannen in afstemming met de zaakbegeleider. Het is niet mogelijk om een exact tijdstip aan te geven, er wordt een bandbreedte van twee uur gehanteerd. |
|
Schadebezoek plannen in dossier |
Maak in het dossier de afspraak aan, zodat ook de aanvrager op de hoogte wordt gesteld van de afspraak. Ga hiervoor naar het tabblad Schadeposten en klik op ‘plan afspraak’. Er verschijnt een pop-up, vergelijkbaar met het aanmaken van een contactmoment, zie paragraaf 6.2 Contactmoment plannen voor meer informatie.
Er wordt automatisch een afspraakbevestiging naar de aanvrager gestuurd. In de afspraakbevestiging staat aangegeven dat de aanvrager telefonisch contact kan opnemen indien er vragen zijn. Vul bij het tijdstip de vroegste tijd in waarbinnen de afspraak plaats zal vinden, bijvoorbeeld 09.00 als de afspraak tussen 09 en 11 zal plaatsvinden. In de afspraakbevestiging zal de juiste bandbreedte worden aangegeven. |
|
Schadeadres bezoeken |
De zaakbegeleider en de schade-expert treffen elkaar op het te bezoeken schadeadres op het afgesproken tijdstip. Als de aanvrager niet thuis is wanneer de schade-expert en de zaakbegeleider arriveren op locatie, belt de zaakbegeleider de aanvrager. Als de aanvrager binnen een redelijke tijd alsnog thuis kan zijn zodat het schadebezoek kan doorgaan, wachten de zaakbegeleider en schade-expert. Zo niet, dan moet de afspraak opnieuw worden gepland. Neemt de aanvrager de telefoon niet op, dan wordt er maximaal 10 minuten gewacht op het schadeadres. Na deze 10 minuten wordt nog één keer geprobeerd telefonisch contact op te nemen. Kan het schadebezoek niet doorgaan, dan maakt de zaakbegeleider daarvan een notitie bij het contactmoment met de reden en registreert dat de afspraak niet heeft plaatsgevonden vanwege de afwezigheid van de aanvrager. |
|
Schadebezoek herplannen |
In het geval dat de aanvrager niet thuis was waardoor het schade bezoek geen doorgang kon vinden, wordt er een nieuwe afspraak gepland. Let op dat in het systeem de bestaande afspraak niet wordt overschreven, maar dat er een nieuwe afspraak wordt aangemaakt. |
|
Meting uitvoeren |
Tijdens het schadebezoek is de zaakbegeleider het aanspreekpunt voor de aanvrager met betrekking tot de beleidsregel. De zaakbegeleider noteert tijdens het bezoek vragen en opmerking van de aanvrager. De schade-expert is het aanspreekpunt voor de aanvrager met betrekking tot de meting en de resultaten hiervan. |
|
Afronden bezoek |
Wanneer alle nodige informatie is uitgewisseld om het schaderapport volledig op te kunnen stellen, wordt het bezoek afgerond. |
|
Contactmoment registreren |
Zie paragraaf 6.3 Contactmoment registreren |
|
Opstellen en versturen schaderapport |
De schade-expert stelt het schaderapport op; de zaakbegeleider speelt hierin geen rol. De schade-expert levert het schaderapport, de ingevulde meetlat en de getekende akkoordverklaring aan via de mail, op FNW2021@kblb.nl, binnen twee weken na het schadebezoek. Indien er meer dan twee weken verstreken zijn na het schadebezoek, neem dan contact op met de schade-expert. De aanvrager ontvangt niet het volledige schaderapport, maar wel een samenvatting van het rapport, de akkoordverklaring. Hierin staat het bedrag van reeds herstelde en nog te herstellen kosten volgens de meetlat, indien van toepassing een inschatting van het aantal maanden voordat de aanvrager weer terug kan keren naar de primaire woning, en/of de afschrijvingstermijn en het afschrijvingsbedrag (per maand) van de woonunit. |
|
Schaderapport toevoegen aan dossier |
Als schaderapport is ontvangen, kan het worden toegevoegd aan het dossier. Ga naar het tabblad Schadeposten, vul de uitkomst van het schaderapport in, en voeg het rapport zelf toe.
Neem in de velden voor bedragen de exacte waarden over vanuit het schaderapport. Noteer bij het document in de notitie de datum van ontvangst van het schaderapport; dit hoeft niet gelijk te zijn aan de datum van upload. |
|
Invoeren rekenmodel |
Ga naar het tabblad ‘Beoordeling’ en vul de uitkomst in bij het onderdeel herstelkosten. Herstelkosten voldaan tot en met peildatum: Herstelkosten worden voor het rekenmodel gezien als voldaan als het herstel voor de peildatum is betaald. Eerder is aan aanvrager gevraagd wanneer de kosten voor de herstelde schade zijn voldaan. Als de aanvrager heeft aangegeven dat dit voor 31-12- 2023 is geweest, vul dan de reeds voldane herstelkosten vanuit het schaderapport hier in. Zijn de kosten na de peildatum voldaan en is dit aangetoond door de aanvrager, dan telt het bedrag mee onder nog te betalen herstelwerkzaamheden. Herstelkosten na peildatum: Als het herstel nog moet worden uitgevoerd, vul dan de Nog te betalen herstelkosten vanuit het schaderapport op deze plek in. Daarnaast worden ook reeds betaalde herstelkosten hier ingevuld/bij opgeteld als de aanvrager het reeds gedane herstel na de peildatum heeft betaald. In het geval de aanvrager herstelkosten zowel voor als na de peildatum heeft betaald, bespreek dan het dossier met de projectleider om de vervolgacties te bepalen. Zie hoofdstuk 5 Rekenmodel algemeen voor instructies en richtlijnen voor het invullen van het rekenmodel. |
|
Beoordeelnotitie invullen |
Voer bij het onderdeel Herstelkosten in het rekenmodel de beoordeelnotitie in. Deze kan per toevoeging of aanpassing in het rekenmodel weer aangevuld of aangepast worden. Zie paragraaf 3.5.1 Notities voor richtlijnen van de beoordeelnotitie. |
|
Aantal maanden tot terugkeer bespreken |
Indien de aanvrager nog niet is teruggekeerd naar zijn primaire woning, wordt er contact opgenomen met de aanvrager om de inschatting, door de schade expert, van het aantal toekomstige maanden te bespreken. Toets of de aanvrager zich in de inschatting kan vinden. Indien dat niet het geval is, heeft de aanvrager de mogelijkheid om informatie aan te leveren waaruit blijkt dat het langer duurt voordat er kan worden teruggekeerd. Maak duidelijk aan de aanvrager dat die mogelijkheid bestaat, en leg vast of de aanvrager de indicatie van de schade-expert accepteert of zelf andere informatie zal aanleveren. |
|
Stap 4.5 |
Als alle velden zijn ingevuld op het tabblad schadeposten, kan de beoordeling worden gestart., Klik op ‘Naar beoordeling’. Let op, als de velden voor dubbele woonlasten van toepassing zijn, rond dan eerst de processtappen van dubbele woonlasten af. |
De dubbele woonlasten kunnen bestaan uit een hypotheekbedrag en een huursom, dubbele lasten voor gas, water en licht, dubbele gemeentelijke en waterschapsbelasting en een dubbele opstal- en inboedelverzekering.
Denkbaar is dat een vervangende woonruimte kleiner is dan de eigen woning en dat een deel van de inboedel tijdelijk in een opslag is geplaatst; de transport-, verzekerings- en opslagkosten vallen ook onder dubbele woonlasten. Daarnaast kunnen de woonlasten bestaan uit de aanschaf- en installatiekosten van een woonunit, waarbij een redelijke voor dit soort objecten gebruikelijke afschrijvingstermijn en -bedrag wordt gehanteerd voor de berekening van de dubbele woonlasten. Alleen de woonlasten die samenhangen met de vervangende woonruimte worden meegenomen in de berekening van de eenmalige verstrekking.
Dubbele woonlasten zijn onder te verdelen in drie categorieën, dit is relevant voor een juiste toepassing van de rekenmethodiek. Niet alle drie categorieën hoeven voor te komen, dat is afhankelijk van het moment van terugkeer naar primaire woning, het moment waarop de aanvrager niet meer verblijft in de vervangende woonruimte.
6.1.1.3.1 Al betaalde dubbele woonlasten
Betaalde kosten na schadeperiode en voor de peildatum.
6.1.1.3.2 Toekomstige gemaakte dubbele woonlasten
Kosten vanaf peildatum tot uiterlijk de datum start aanvraag (gelijk aan start intake).
6.1.1.3.3 Toekomstige ingeschatte dubbele woonlasten
Ingeschatte kosten, aangezien deze in de toekomst liggen, vanaf datum start aanvraag en tot uiterlijk 31 december 2025.

Het opvragen en valideren van documenten gerelateerd aan dubbele woonlasten, indien van toepassing, kan gelijktijdig plaatsvinden met de processtappen van het plannen en uitvoeren van het schadebezoek.
De stappen in deze paragraaf worden uitgevoerd door de zaakbegeleider.

|
Actie |
Toelichting |
|---|---|
|
Tijdelijke woonsituatie bepalen |
Breng de tijdelijke woonsituatie in kaart om te bepalen of er sprake is (geweest) van dubbele woonlasten die in aanmerking komen. Op welke adres of adressen is er tijdelijk gewoond, en van welke datum tot welke datum? Vraag dit in eerste instantie mondeling uit bij de aanvrager om een beeld te vormen. Op basis van dit beeld kunnen gerichte vervolgvragen worden gesteld en aanvullende stukken worden opgevraagd. Dubbele woonlasten komen in aanmerking wanneer deze betrekking hebben op het tijdelijke verblijf, dit kan ook een woonunit zijn. |
|
Benodigde bewijslast bepalen |
Vraag de aanvrager om aanvullende bewijslast te leveren met betrekking tot de dubbele woonlasten, zie bijlage C; Lijst bewijslast. Hieronder is voor verschillende situaties toegelicht welke bewijslast minimaal benodigd is. Periodieke dubbele woonlasten Hieronder verstaan we terugkerende kosten waarvoor een overeenkomst is afgesloten. Denk aan een huurovereenkomst of opslagcontract. Naast de overeenkomst is het voor deze kosten niet nodig om voor elke periodieke betaling een betaalbewijs te ontvangen. Om vast te stellen tot wanneer er sprake was van deze kosten, vraag je alleen een betaalbewijs van de laatste betaling. Dit kan dus ook de meest recente zijn, in het geval de kosten nog van toepassing zijn. Gas, water en elektra De jaarafrekening zal voldoende informatie bevatten om de beoordeling, de duur en de hoogte van de kosten te bepalen. Mocht dat niet het geval zijn, dan kan er aanvullende informatie opgevraagd worden, bijvoorbeeld betaalbewijzen. Overige betalingen Hiervoor kunnen zowel facturen als betaalbewijzen als bewijs dienen. De informatie op het bewijsstuk zal bepalen of één van beide toereikend is, of dat beide benodigd zijn. Toekomstige betalingen (vanaf datum aanvraag) Om de kosten voor toekomstige betalingen te bepalen, zullen de gemaakte kosten tot en met de datum van de aanvraag gebruikt worden. Samen met de inschatting van het aantal toekomstige maanden zal dit leiden tot een kosteninschatting per maand. Dit wordt verderop behandeld. |
|
Controleren relevantie |
Valideer of het document betrekking heeft op kosten in één van onderstaande categorieën, zo niet dan valideert deze niet als dubbele woonlasten. Bestaat er twijfel of de kostenpost wel kwalificeert als een dubbele woonlast, overleg dan met de beleidsexpert. Let op, deze kosten kunnen mogelijk wel als ‘Nog te betalen’ schulden worden opgevoerd. Zie daarvoor paragraaf 4.4 Valideren en verrijken financiële middelen voor de validatie stappen. 1. Hypotheek of huur 2. Kosten voor gas, water en elektra 3. Gemeentelijke en waterschapsbelasting 4. Opstal- en inboedelverzekering 5. Opslagkosten inboedel (transport-, verzekerings-, en opslagkosten) 6. Aanschaf- en installatiekosten woonunit |
|
Controleren geadresseerde/schuldenaar |
Valideer of het document (bijvoorbeeld huurovereenkomst) gericht is aan de aanvrager of de fiscaal partner. Onder het tabblad ‘intake’ zijn de gevalideerde namen van zowel de aanvrager als de fiscaal partner in te zien. Staat er een andere naam op het document, bespreek dan met de aanvrager waarom er een andere naam vermeld is. Mogelijk komt het document alsnog in aanmerking als er aanvullende/onderbouwende bewijsstukken worden aangeleverd. Is de toelichting niet toereikend, dan stopt het validatieproces en wordt het document niet meegenomen in het rekenmodel. |
|
Controleren factuuradres |
Controleer bij welke woonsituatie, zoals eerder in kaart gebracht, de kosten horen. Kosten horende bij de woning op het schade adres komen niet in aanmerking, met uitzondering van opslagkosten, deze documenten worden niet verder in behandeling genomen. Noteer in een notitie de conclusie. |
|
Betaaldatum bepalen |
Bij dubbele woonlasten (DW) is er in het rekenmodel een onderscheid tussen al betaalde dubbele woonlasten op de peildatum en nog te betalen (toekomstige) dubbele woonlasten op de peildatum. In de inleiding van deze paragraaf is toegelicht welke varianten er in de praktijk voor kunnen komen. Om te kunnen bepalen binnen welke periode de kosten vallen moet er informatie op het document staan om de periode te kunnen bepalen. Een kostenpost komt in aanmerking om ingevoerd te worden in het rekenmodel als de kostenpost toe ziet op een periode dat de aanvrager nog niet teruggekeerd was naar de primaire woning. Indien er dubbele woonlasten zijn die niet voor de terugkeer naar de primaire woning opgezegd konden worden (zoals bijvoorbeeld een contract die niet tussentijds opgezegd kon worden), dan worden deze ‘doorlopende dubbele woonlasten’ wel meegenomen. Periodieke betalingen – Voldaan t/m peildatum (al betaalde dubbele woonlasten) Betalingen die gedaan hadden moeten zijn, conform overeenkomst, tot en met 31-12-2023 maar uiterlijk tot de laatst aangetoonde betaling. – Kosten na peildatum (Toekomstige gemaakte dubbele woonlasten) Betalingen waarvan de aanvrager aan kan tonen dat een betaling niet uiterlijk 31-12-2023 is gedaan. Betalingen die gedaan hadden moeten zijn, conform overeenkomst, vanaf 1-1-2024, uiterlijk tot de laatst aangetoonde betaling. Gas, water en elektra Voor gas, water en elektra bereken je ten eerste het betaalde bedrag per maand, door het in rekening gebrachte termijnen bedrag te delen door het aantal maanden waar de jaarafrekening betrekking op heeft. – Voldaan t/m peildatum (al betaalde dubbele woonlasten) Het betaalde bedrag voor het aantal maanden t/m 31-12-2023. (vermenigvuldig het aantal maanden met het berekende gemiddelde bedrag). – Kosten na peildatum (Toekomstige gemaakte dubbele woonlasten) Het betaalde bedrag voor het aantal maanden vanaf 31-12-2023. (vermenigvuldig het aantal maanden met het berekende gemiddelde bedrag). Als er sprake is van een naheffing of terugbetaling dan verreken je dat bedrag in de periode (voor of na peildatum) van de geplande/uiterlijke betaaldatum. Bijvoorbeeld, de terugbetaling wordt automatisch gedaan rond 20 mei 2024, dan breng je dat bedrag in minder op het ingevoerde bedrag bij ‘Kosten na peildatum’. Overige betalingen – Voldaan t/m peildatum (al betaalde dubbele woonlasten) Betalingen die gedaan zijn, conform betaalbewijs, tot en met 31-12- 2023. – Kosten na peildatum (Toekomstige gemaakte dubbele woonlasten) Betalingen die gedaan zijn, conform betaalbewijs, vanaf 31-12-2023. Toekomstige betalingen worden later in het proces behandeld. |
|
Controleren compleetheid bewijs |
De zaakbegeleider controleert aan de hand van de checklist, eisen aan bewijslast, bijlage D; Eisen bewijslast, of het document voldoet aan de minimale eisen. Als dit niet het geval is, dan wordt er aanvullend bewijs opgevraagd bij de aanvrager. |
|
Controleren betrouwbaarheid bewijs |
De zaakbegeleider gaat na of het bewijs voldoende zekerheid biedt. De check op betrouwbaarheid verifieert of de informatie aannemelijk is. De zaakbegeleider gebruikt voor deze processtap de controlevragen en voorbeelden uit bijlage H; M&O. Indien de begeleider twijfelt over de schuld, overlegt hij/zij met de projectleider. Als de projectleider de twijfel deelt, meld het dossier dan aan bij casuïstiek. |
|
Invoeren in rekenmodel |
Als het document gevalideerd is, kan het in het rekenmodel opgenomen worden. Ga naar het tabblad ‘Beoordeling’ en vul de uitkomst in bij het betreffende onderdeel. Zie hoofdstuk 5 Rekenmodel algemeen voor instructies en richtlijnen voor het invullen van het rekenmodel. |
|
Beoordeelnotitie invullen |
Vul bij het onderdeel Dubbele woonlasten de beoordeelnotitie in het rekenmodel in. Deze kan per toevoeging of aanpassing in het rekenmodel weer aangevuld of aangepast worden. Zie paragraaf 3.5.1 Notities voor richtlijnen van de beoordeelnotitie. |
|
Invoeren startdatum dubbele woonlasten |
Op het tabblad ‘Schadeposten’ kan de totale periode van dubbele woonlasten ingevoerd worden. Vul bij startdatum de datum in van de oudste factuur horende bij dubbele woonlasten. Dat is het eerste, aantoonbare, moment dat er sprake was van dubbele woonlasten. |
|
Einddatum dubbele woonlasten |
Voer op het tabblad ‘Schadeposten’ de einddatum van de dubbele woonlasten in. Het aantal maanden dat er sprake is/was van dubbele woonlasten wordt hiermee zichtbaar.
De einddatum van de periode van dubbele woonlasten kan op drie verschillende manieren vastgesteld worden, dit is afhankelijk van de relevante situatie. 1. De aanvrager is teruggekeerd naar de primaire woning voordat de aanvraag werd gestart. De einddatum is in dit geval de datum van de meest recente factuur/betaling die betrekking heeft op dubbele woonlasten. De volgende twee beschrijvingen hebben betrekking op de situatie dat de aanvrager nog niet is teruggekeerd naar de primaire woning op het moment dat de aanvraag wordt gestart. 2. Indien de aanvrager akkoord is met het ingeschatte aantal maanden voordat er teruggekeerd kan worden naar de primaire woning, vul dan als einddatum de datum van opmaken van het schaderapport plus het aantal vermelde toekomstige maanden in. 3. De aanvrager heeft een andere onderbouwing aangeleverd van het aantal maanden voordat er teruggekeerd kan worden naar de primaire woning, ten opzichte van het schade rapport. Als deze schatting verschilt van de schatting gemaakt door de schade-expert overleg je met de projectleider of het aantal vermelde maanden aannemelijk is. Raadpleeg hiervoor ook de controlevragen in Bijlage D; Eisen bewijslast. Indien aannemelijk, vul dan als einddatum de datum van aanleveren van de onderbouwing plus het aantal vermelde toekomstige maanden in. Let op, de einddatum is uiterlijk 31 december 2025. |
|
Toekomstige ingeschatte dubbele woonlasten |
Als er sprake is van toekomstige dubbele woonlasten, waarvan het aantal maanden is ingeschat door de schade expert of een andere bron aangedragen door de aanvrager, zullen de bijbehorende kosten berekend moeten worden. Dit doe je door het ingevoerde totaal aan dubbele woonlasten, los van peildatum, te delen door het aantal maanden dat er sprake is geweest van dubbele woonlasten. Hier komt een gemiddeld bedrag per maand uit, dit bedrag vermenigvuldig je met het aantal toekomstige maanden om tot de bijbehorende kosten te komen. |
|
Maximum dubbele woonlasten |
Er geldt een maximumvergoeding van € 1.500 per maand voor dubbele woonlasten. Controleer of de opgegeven dubbele woonlasten binnen deze marge vallen. Dit doe je door het ingevoerde totaal aan dubbele woonlasten te delen door het aantal maanden dat er sprake is geweest van dubbele woonlasten. Als het maximum wordt overschreden, dan wordt het bedrag boven het maximum in mindering gebracht op één van de rekenregels. In de beoordeelnotitie wordt vastgelegd welk bedrag in mindering is gebracht en op welke regel. |
|
Afronden status schadeposten |
Wanneer alle velden op het tabblad schadeposten zijn ingevuld en alle relevante informatie is ontvangen ten aanzien van dubbele woonlasten kan de volgende status kan gestart worden. Klik op ‘Start beoordelen’. |
Tijdens voorgaande statussen is het rekenmodel mogelijk al geheel of gedeeltelijk ingevuld. In de status ’Beoordelen’ wordt de berekening definitief gemaakt. De zaakbegeleider controleert de invoer van het rekenmodel en de uitkomst, de verstrekking. Als de invoer volledig is en klopt, wordt het dossier afgerond door de zaakbegeleider en vervolge doorgezet naar de beschikker.

|
Actie |
Toelichting |
|---|---|
|
Start |
De status van het dossier is ‘Beoordelen’. |
|
Rekenmodel aanvullen |
Vanuit voorgaande stappen is het rekenmodel mogelijk al volledig ingevuld. Het kan echter ook zijn dat nog niet alle relevante waarden zijn aangevuld. Loop de ingevoerde gegevens in het rekenmodel na op juistheid. Controleer per rekenregel of de invoer, zowel omschrijving als bedrag, overeenkomt met de gegevens in het document die deze invoer aantonen. |
|
Invullen beoordeelnotitie |
Bekijk de gemaakte beoordeelnotitie per rekenonderdeel. Controleer hierbij of de notitie in het rekenmodel een volledige beschrijving geeft van de getrokken conclusie die heeft geleid tot de invoer in het rekenmodel. Vul eventueel ontbrekende informatie aan. |
|
SurePay controle |
Middels een SurePay check controleren we de IBAN-naam en of de juiste betaalgegevens van een aanvrager zijn opgegeven. Dit is om fraude, fouten en verkeerde betaling te voorkomen. De check levert een resultaat in een .PDF bestand. Upload dit bestand in het dossier in de folder Persoonlijk, zie paragraaf 3.5.2 Document toevoegen. Zaakbegeleiders hebben een account om de check te kunnen uitvoeren. Uitleg over het uitvoeren van de check staat in Bijlage J; Instructie SurePay. |
|
Contact opnemen met aanvrager |
Indien de SurePay check niet slaagt nemen we contact op met de aanvrager. Check of er typefouten zijn gemaakt. Indien de SurePay controle niet werkt na contact met de aanvrager, overleg met de projectleider. |
|
Versturen dossier naar beschikker |
Na de volledige invulling van het rekenmodel klik je op ‘Dossier goedkeuren’. Dit stuurt het dossier automatisch naar de beschikker en zet het dossier in alleen-lezen. |
De kern van het werk van de beschikker is het controleren van de rechtmatigheid, juistheid en volledigheid. De beschikker doet dit door de voorgenomen beslissing van de zaakbegeleider volledig te controleren.
Hierbij is het belangrijk om het verschil te benadrukken tussen het werk van de zaakbegeleider, deze verzamelt de benodigde informatie vanuit de documenten en vraagt zo nodig extra informatie op om tot een volledige berekening te komen. Op basis van de ontvangen informatie en documenten stelt de zaakbegeleider aan de hand van het rekenmodel de berekening op. De beschikker controleert of de zaakbegeleider alle relevante informatie en documentatie heeft opgevraagd en de berekening juist is uitgevoerd.
Voor onderstaande stappen moet de beschikker ingelogd zijn middels eHerkenning (zie 2.3 Systeemrollen).
De stappen in deze paragraaf worden uitgevoerd door de beschikker.

|
Actie |
Toelichting |
|---|---|
|
Openen dossier |
Op de startpagina zijn alleen de dossiers te vinden die klaar staan om beschikt te worden. Open het dossier met de kortste ‘resterende tijd’. Beschikken op een dossier is enkel mogelijk als er in het systeem is ingelogd op een andere naam dan de behandelende zaakbegeleider van het dossier. Dit is om te borgen dat de beoordeling en beschikking niet door dezelfde persoon kunnen worden gedaan. |
|
Beoordeling lezen |
Ten eerste wordt er bekeken welke uitkomst de zaakbegeleider aan het dossier heeft gegeven. Afgeronde beoordeling (inclusief ingevuld rekenmodel) Als de zaakbegeleider de uitkomst van het rekenmodel heeft ‘overruled’, controleer dan of er een casuïstiektafel besluit opgenomen is in het dossier en het ingevoerde bedrag overeenkomt. Ga vervolgens verder vanaf stap ‘Beoordeling controleren op volledigheid’. Is de uitkomst niet overruled, ga dan naar ‘Beoordeelnotitie raadplegen’. Afwijzing Betreft het een afwijzing, dan staat de reden voor afwijzing erbij vermeld. Bekijk in dit geval relevante onderdelen van het dossier, lees notities, bekijk eventueel geregistreerde contactmomenten en correspondenties. Afhankelijk van de afwijsreden. |
|
Beoordeelnotitie raadplegen |
Er wordt gestart bij het rekenmodel, open de beoordeelnotitie van een onderdeel van het rekenmodel. Lees de complete redenatie die tot de invoer heeft geleid. De vastlegging moet reconstrueerbaar zijn, ofwel de gehele redenatie moet zijn vastgelegd op een navolgbare manier. |
|
Documenten bekijken |
Per rekenregel binnen het onderdeel van het rekenmodel kunnen er meerdere documenten zijn ingeleverd. De omschrijvingen bij de rekenregels zijn op zo’n manier ingevuld door de zaakbegeleider dat deze corresponderen met de documentnamen. Ga naar de bijbehorende map bij documenten en open een document waarnaar verwezen is in de rekenregel. |
|
Beoordeling controleren op juistheid |
Het gaat bij deze stap om nauwkeurigheid van de gegevens van de beoordeling en of deze juist zijn overgenomen vanuit de gegevens die aangeleverd zijn. De vragen die hier centraal staan zijn: – Klopt de informatie genoteerd in de beoordeelnotitie met de informatie aanwezig op de bewijzen? – Staat in de beoordeelnotitie beschreven of het document past binnen de beleidsregel? En is deze conclusie door de beoordelaar juist? |
|
Beoordeling controleren op rechtmatigheid |
Vervolgens wordt er beoordeelt of er sprake is van rechtmatigheid en authenticiteit van de documentatie. Authenticiteit betekent dat er geen aanleiding is om te veronderstellen dat de documenten zijn gewijzigd nadat deze zijn opgemaakt door de partij van wie deze afkomstig zijn. Er mogen bijv. geen wijzigingen zijn aangebracht of relevante gegevens onleesbaar zijn gemaakt, het document mag niet onecht zijn en moet bij uitgifte door een bedrijf alle verplichte informatie (zoals KvK-nummer, BTW nummer) bevatten. Bekijk bijlage D; Eisen bewijslast voor de eisen aan een bewijsstuk. Mocht er aanleiding zijn om te twijfelen aan de authenticiteit van de geleverde bewijsstukken of andere feiten die leiden tot gerede twijfel, dan kan dit een signaal zijn dat er sprake is van onrechtmatigheid. Dit wordt verder beschreven in bijlage H; M&O. |
|
Beoordeling controleren op volledigheid |
De beschikker controleert of het dossier volledig is. Enerzijds wordt er gekeken of alle vereiste informatie en documenten aanwezig zijn en anderzijds of die documenten voldoen aan de gestelde eisen. Of het dossier volledig is wordt beoordeeld aan de hand van het normenkader: de schuld moet passen binnen de normen die zijn gesteld over o.a. eigenaarschap en bewoning van het schadeadres, is er sprake van schade naar aanleiding van de wateroverlast juli 2021 en is er sprake van financiële nood. Daarnaast wordt er gecontroleerd of er een SurePay controle is uitgevoerd voor de rekening waarop de verstrekking betaald zal worden. En of het bijbehorende bewijsstuk voldoet en opgenomen is in het dossier. Aan hand van de beoordeelcriteria en mogelijke notities hierover, wordt er gecontroleerd of de redenatie van de zaakbegeleider reconstrueerbaar is. Indien er afwijkingen gevonden zijn tijdens het afwerken van de beoordeelcriteria als deel van de beoordeling en het dossier bevat toch een verstrekking, dan moet de zaakbegeleider de redenen hiervoor hebben vastgelegd. De beschikker moet deze beoordeling kunnen reconstrueren om te beoordelen of de beoordeling volledig is. |
|
Eindoordeel |
Na de volledige controle van het dossier kan het eindoordeel worden geveld over de uitkomst van de zaakbegeleider. Zet alle bevindingen in een notitie. De beoordeling kan worden goedgekeurd of afgekeurd door de bijbehorende knop bovenaan aan de rechterkant van het scherm te gebruiken. Indien de uitkomst wordt goedgekeurd, is het voor de kwaliteitscontrole en de accountant belangrijk dat er vanuit het 4-ogen principe zichtbaar vastgelegd wordt wat eventuele bevindingen zijn, gebaseerd op de overwegingen van de zaakbegeleider o.b.v. feitelijke argumentatie en professional judgement. Indien de uitkomst wordt afgekeurd, popt er een notitiescherm op. Het notitieveld dwingt om te noteren wat de reden van afkeuren is. Geef hier een zo duidelijk mogelijke, compact doch compleet, en feitelijke uitleg over het afwijzen van de uitkomst. Aangezien dit een belangrijk element is voor het lerend vermogen van het gehele proces, is het goed om deze notitie zo informatief mogelijk te maken. |
|
Beschikking wordt verstuurd |
Als de beschikker de beoordeling accordeert wordt er een beschikking aangemaakt en automatisch aangeboden bij Mailstreet om verzonden te worden per post. De beschikking wordt automatisch toegevoegd onder documenten in de folder Beschikking. De status van het dossier verandert automatisch naar ‘Beschikt'. Beschikkingen worden eens per week aangemaakt/gegenereerd door het systeem. Dit wordt op maandag gedaan, keurt de beschikker een dossier goed op dinsdag, dan wordt dus de beschikking pas aangemaakt en verzonden op de eerstvolgende maandag. |
|
Betaalproces opstarten |
Als er sprake is van een betaling, zal het betalingsproces worden opgestart. Dit proces wordt uitgevoerd door SBN en is beschreven in Procesbeschrijving betalen verstrekking. |
Nadat de beschikking is verstuurd naar de aanvrager neemt de zaakbegeleider contact op met de aanvrager en verhelderd waar nodig de beschikking en beantwoord vragen. In het systeem wordt hier naar gerefereerd als nazorg.
De stappen in deze paragraaf worden door de zaakbegeleider uitgevoerd.

|
Actie |
Toelichting |
|---|---|
|
Start |
Eén week na het aanmaken van de beschikking krijgt het beschikte dossier automatisch de status Nazorg. Vanaf dat moment kunnen de volgende processtappen worden uitgevoerd. |
|
Voorbereiding nabellen |
De zaakbegeleider neemt de beschikking door en houdt de informatie paraat. |
|
Opening gesprek met aanvrager |
De zaakbegeleider belt de aanvrager. Hij/zij controleert of de beschikking is aangekomen. Indien de aanvrager de beschikking nog niet heeft ontvangen, bel je op een later moment terug en check je of de beschikking naar het juiste adres is verstuurd. Geef aan dat de beschikking per post onderweg is. Als de beschikking na twee keer bellen nog niet is aangekomen geef je dit aan bij de projectleider, zodat het verzendproces eventueel onderzocht kan worden. Daarnaast print de zaakbegeleider de beschikking handmatig uit en verstuurd deze per post (via eigen KBL proces). |
|
Beschikking doorlopen |
De zaakbegeleider neemt de beschikking desgewenst met de aanvrager door en beantwoordt vragen. In het geval de aanvrager, na het doen van een verstrekking, achterblijft met schulden, dan biedt de zaakbegeleider de mogelijkheid tot overdracht schuldhulpverlening. |
|
Afronden gesprek met aanvrager |
De zaakbegeleider rondt het gesprek af en geeft aan dat het dossier nu afgerond zal worden. |
|
Dossier afronden en contactmoment registreren |
De zaakbegeleider rond het dossier af als alle voorgaande stappen zijn doorlopen. Om het dossier af te ronden klikt de zaakbegeleider op ‘Dossier afronden’. De zaakbegeleider registreert het contactmoment, zie paragraaf 6.3. Contactmoment registeren. |
Alle aangeleverde informatie met betrekking tot financiële middelen, dubbele woonlasten en/of herstelkosten komen samen in het rekenmodel. Het rekenmodel kan vanaf het moment dat de aanvraag is gestart, ingevuld, aangevuld en aangepast worden. Tussentijds opslaan kan door in het actiemenu (rechterzijde in het systeem) op ‘Opslaan’ te drukken,
In het model is de rekenmethodiek, zoals de beleidsregel voorschrijft, verwerkt. Met andere woorden, door het invullen van de verschillende onderdelen wordt de verstrekking automatisch berekend.
Het rekenmodel is in verschillende onderdelen opgedeeld:
1. Financiële middelen
2. Dubbele woonlasten
3. Herstelkosten
In het rekenmodel wordt alleen informatie ingevoerd die van invloed is op de berekening. Bijvoorbeeld, het bezit van een vakantiewoning is niet relevant omdat het buiten de beleidsregel valt en wordt daarom niet ingevuld in het rekenmodel. Deze informatie wordt, als deze is aangeleverd, wel toegevoegd aan het dossier. Zowel in de vorm van een notitie als door het uploaden van eventuele documenten in de best passende folder, zie 3.5.2 Document toevoegen voor de beschikbare folders.
In elke regel dient een omschrijving en een bedrag ingevuld te worden. Het is mogelijk om meerdere regels toe te voegen onder één kopje.
Door te klikken op ‘+’ kunnen regels toegevoegd worden. Elke toegevoegde regel moet ingevuld worden voordat deze stap kan worden afgerond. Indien een regel is toegevoegd en deze niet ingevuld kan worden, moet de regel verwijderd worden om door te kunnen gaan naar de volgende stap. Dit kan door op de zwarte prullenbak rechts in de regel te klikken.
Dit onderdeel van het rekenmodel bepaalt de hoogte van de financiële middelen. Tegen dat bedrag zullen de dubbele woonlasten en/of herstelkosten afgezet worden om de hoogte van de verstrekking te bepalen.
Om de financiële middelen te kunnen berekenen, moeten een aantal zaken worden ingevuld: type huishouden, banksaldi, ingezette pensioengelden en schulden.
Banksaldi is een optelsom van lopende rekening(en), spaarrekening(en), deposito’s en beleggingen. Vul per onderdeel een regel in, een omschrijving en de waarde op de peildatum. Door middel van ‘+’ kunnen regels toegevoegd worden.
Zorg ervoor dat de omschrijving duidelijk weergeeft om welke rekening, deposito of belegging het gaat, en dat de omschrijving in het rekenmodel en de naamgeving van het bijbehorende document met elkaar corresponderen.
Hanteer de volgende omschrijving in het rekenmodel:
voor rekeningen en deposito’s:
Bank – laatste drie cijfers rekeningnummer – tenaamstelling rekening
voor beleggingen:
Bank/broker – laatste drie cijfers/tekens accountnummer – tenaamstelling
Deposito’s en beleggingen
Een deposito is voor een langere periode vastgezet, en kan niet vroegtijdig opgenomen worden zonder extra kosten of een boete te betalen. Dit kan tevens het geval zijn voor beleggingen.
Om deze reden wordt de waarde van deposito’s en beleggingen voor 95% opgenomen in het rekenmodel.
Let op, vul zelf 95% van de deposito stand in, het rekenmodel berekent dit niet zelf.

Rekenmodel, voorbeeld banksaldi
Als dit onderdeel van toepassing is voor de aanvrager, voer dan een optelsom in van het opgenomen bedrag en de betaalde boete. Binnen dit onderdeel van het rekenmodel worden zowel ingezette pensioengelden als lijfrentekapitaalverzekeringen ingevuld.
Hanteer de volgende omschrijving in het rekenmodel:
Organisatie – type product
Onder schulden verstaat de beleidsregel openstaande saldi van hypotheken, kredieten of leningen en nog te betalen facturen. Achterstallige betalingen (bijvoorbeeld: maandelijkse aflossing van hypotheek en rente) die op de peildatum voldaan hadden moeten zijn, maar niet zijn voldaan, maken ook onderdeel uit van de ‘post’ nog te betalen facturen.
Bij openstaande facturen kunnen zowel posten worden ingevuld waarvoor geen onderbouwing is opgevraagd als waarvoor wel onderbouwing is opgevraagd, in de vorm van bewijsstukken.
Voor het deel waarvoor bewijsstukken worden opgevraagd dient per bedrijf/dienstverlener een regel ingevoerd te worden. Zijn er bijvoorbeeld meerdere nog te betalen facturen voor het bedrijf Boels, tel deze bedragen dan bij elkaar op en voer ze op één regel in. Kortom, per bedrijf/dienstverlener, één regel.
Het bedrag waarvoor geen bewijsstukken worden opgevraagd, wordt op één regel als totaal ingevoerd.
Let op, bij schulden hoeven geen negatieve bedragen ingevuld te worden. Het rekenmodel verrekent de bedragen hier automatisch als schuld. Vul hier dus uitsluitend positieve bedragen in.
Hanteer de volgende omschrijving in het rekenmodel: Voor kredieten, leningen en hypotheken Organisatie – type product
Voor Openstaande facturen, waarvoor geen onderbouwing is opgevraagd.
De tekst: Uitvraag zonder onderbouwing
Voor Openstaande facturen, waarvoor wel onderbouwing is opgevraagd
Bedrijf (eventueel product/dienst)

Rekenmodel, voorbeeld schulden
Er zijn meerdere categorieën beschikbaar (huur, belasting, verzekering etc.) om in te vullen.
Per categorie kunnen er regels worden toegevoegd. Per regel wordt een cumulatief bedrag ingevuld, indien er meerdere facturen zijn van een organisatie die betrekking hebben op dezelfde dienstverlening of hetzelfde product.
Een voorbeeld hiervan is een optelling van alle reeds betaalde en nog te betalen huurlasten. Let op dat er zowel een cumulatief bedrag ingevuld kan worden bij ‘Reeds voldaan’ als bij ‘Nog te betalen’. Het totaal van beide kolommen moet gelijk zijn aan het totaal aangeleverde facturen/betalingen.
Toekomstige ingeschatte dubbele woonlasten worden op een eigen regel ingevoerd.
Hanteer de volgende omschrijving in het rekenmodel:
Voor Al betaalde dubbele woonlasten en Toekomstige gemaakte dubbele woonlasten:
Bedrijf – product/dienst – periode waar ingevuld bedrag op toeziet Voor toekomstige ingeschatte dubbele woonlasten (vul in onder overig) De tekst: Ingeschatte lasten voor X maanden

Rekenmodel, voorbeeld dubbele woonlasten
Het invullen van de herstelkosten gebeurt op basis van het schaderapport en bestaat uit twee opties. Reeds voldane en Nog te betalen herstelkosten.
Noteer in de omschrijving het schaderapport.

Rekenmodel, voorbeeld herstelkosten
In het rekenmodel zit de berekening van de verstrekking zoals de beleidsregel deze voorschrijft. Het kan zijn dat, in uitzonderingen, afgeweken moet worden van deze berekening.
Als de uitkomst van de berekening handmatig aangepast moet worden, dan kan dit via de knop Overrule berekend bedrag.
Deze optie kan alleen gebruikt worden als er door de casuïstiektafel een afwijkende verstrekking is vastgesteld ten opzichte van de uitkomst van het rekenmodel. Het besluit van de casuïstiektafel is opgenomen in een ingevuld casuïstiekformulier, dit document dien opgenomen te zijn in het dossier om de optie Overrule bedrag te gebruiken.

In dit hoofdstuk zijn de subprocessen beschreven. Onder subprocessen verstaan we processen die onderdeel zijn van het primaire proces, maar ook op zichzelf staan en op verschillende momenten in het primaire proces terug kunnen komen.
Om een nieuw dossier aan te maken dient er op de knop ‘Nieuw’ te worden geklikt rechtsboven in het overzicht, op de startpagina. Dit opent de hieronder afgebeelde pop-up. De velden dienen zo compleet mogelijk ingevuld te worden met beschikbare informatie, de velden gemarkeerd met een rode ster zijn verplicht om in te vullen.
Voer bij hoofdaanvrager de gegevens van de particulier in die aanspraak wil maken op de regeling. Eventuele gegevens van de contactpersoon, die bijvoorbeeld de aanvraag indient, kunnen later toegevoegd worden aan het dossier.
Indien het huidige woon/contactadres van de particulier niet (meer) het schadeadres is, vink dan de optie ‘Contactadres van hoofdaanvrager wijkt af van het schadeadres’ aan. Vul hier het huidige woon/contactadres in.
Door op ‘Dossier aanmaken’ te klikken, wordt het dossier aangemaakt in het systeem.

Pop-up registratie nieuw dossier
Wil je na het aanmaken van dit dossier direct weer een nieuw dossier invoeren, vink dan de optie ‘Creëer nog een dossier’ aan. Na het klikken op ‘Dossier aanmaken’ verschijnt er direct een nieuw leeg venster voor het aanmaken van een dossier.
Automatische systeemcontrole
Bij het aanmaken van een nieuw dossier voert het systeem automatisch twee controles uit.
1. Is er al een dossier aanwezig voor het schadeadres?
Deze controle wordt gedaan op basis van postcode en huisnummer. Als de zaakbegeleider een dossier wil aanmaken met een postcode en huisnummer die al voorkomen, dan is het niet mogelijk om nog een dossier aan te maken. Er wordt getoond welk dossier al bekend is op het adres.

Melding bestaand dossier op schade adres
Als het een nieuwe particulier betreft, de naam komt op het opgegeven adres nog niet voor, neem dan telefonisch contact op om het schadeadres te verifiëren. Mogelijk is er een typefout gemaakt. Indien van toepassing, pas het adres aan en maak het dossier aan. Geeft de particulier aan dat het ingevulde adres klopt, vraag dan door.
Was de particulier er gedurende de schadeperiode woonachtig en of hij/zij (gezamenlijk) eigenaar was? Op deze manier controleer je of de mede-eigenaar de persoon is die in het bestaande dossier is geregistreerd. Let op, hier mag je geen uitspraken over doen naar de particulier.
Geef aan dat je voor nu voldoende hebt en nog contact op zult nemen voor het vervolg.
Maak een notitie van de opgehaalde informatie en bespreek de aanmelding met de projectleider. De projectleider zal deze aanmelding met het run team SBN bespreken om vervolgstappen te bepalen.
In de tussentijd wordt ook het bestaande dossier on-hold gezet, dit kan zichtbaar worden gemaakt door het aanmaken van een notificatie, zie 3.5.3
2. Valt het schade adres binnen het schadegebied? Op de postcode wordt tevens gecontroleerd of deze binnen het schadegebied valt. Komt de postcode niet voor op de postcodelijst die het schadegebied representeert, dan verschijnt er een melding.

Melding schade adres valt buiten het schadegebied
Voordat het dossier aangemaakt kan worden, moet er eerst telefonisch contact worden opgenomen met de particulier, tenzij de zaakbegeleider op dat moment de particulier al aan de telefoon heeft. Er worden een aantal vragen met de particulier doorgenomen:
Heeft het opgegeven schadeadres van de particulier schade opgelopen naar aanleiding van de wateroverlast in juli 2021?
→ Nee, dan wordt toegelicht waarom de particulier niet in aanmerking komt, er wordt geen dossier aangemaakt.
→ Ja. Ligt het schadeadres, volgens de particulier, in of dichtbij het vastgestelde schadegebied?
→ Nee, dan wordt toegelicht waarom de particulier niet in aanmerking komt, er wordt geen dossier aangemaakt.
→ Ja. Maak het dossier aan, maak een notitie aan en vervolg het proces.
Staat de particulier erop dat de aanmelding in behandeling wordt genomen, maar is er geen aanleiding om aan te nemen dat het schadeadres in aanmerking komt, maak dan het dossier aan, voeg een notitie toe, en vervolg het proces.
Via de knop ‘Contactmoment registeren’ worden contactmomenten gepland én geregistreerd (zie paragraaf 6.3 Contactmoment registeren). Er zijn een aantal vaste punten in het proces waar een contactmoment dient te worden aangemaakt. Deze momenten staan beschreven in het primaire proces, zie hoofdstuk 4.
Contactmoment plannen
Wanneer de knop ‘Contactmoment registeren’ is gebruikt, verschijnt er een pop-up die ingevuld dient te worden. Hier registreer je de datum, tijd, locatie, het type afspraak, en eventueel een notitie om een afspraak te plannen. Klik op ‘Registreren’ ter afronding. De afspraak is vanaf dit moment terug te vinden in het contactmomentenoverzicht.
Er zijn twee optionele acties onderaan in de pop-up zichtbaar.
– Stuur een dag van tevoren een herinnering SMS.
– Stuur direct de gegevens van de afspraak via e-mail naar de aanvrager. (Vink je deze niet aan, dan ontvangt de aanvrager geen email)

Pop-up Contactmoment registreren
Als er een contactmoment voor in het verleden wordt aangemaakt, dan is het niet mogelijk om een sms ter versturen. De email kan wel alsnog verzonden worden.
Overzicht contactmomenten
Onderaan in het dossier staat de knop ‘Contactmomenten’. Hier vindt je een overzicht van alle geplande contactmomenten, inclusief datum, locatie, type contactmoment en eventuele notities. Elke contactmoment heeft een status; Gepland of Plaatsgevonden. Door Alleen toekomstige afspraken aan te vinken bepaal je welke afspraken er zichtbaar zijn in het overzicht. In dit overzicht kan ook een notitie toegevoegd of aangepast worden. Deze notities zijn niet terug te vinden bij de algemene notities in het dossier, maar zijn alleen te lezen wanneer desbetreffende contactmoment wordt geopend.

Contactmoment wijzigen, annuleren en verwijderen
Met gebruik van de knoppen rechts naast het contactmoment kan een contactmoment geannuleerd, gewijzigd of verwijderd worden. Na de annulering van een contactmoment blijft deze zichtbaar in het overzicht. Na verwijdering is de afspraak niet meer terug te vinden in het dossier. Bij zowel een annulering als een verwijdering kan een reden opgegeven worden.
|
Soort contactmoment |
Beschrijving |
|---|---|
|
Belmoment |
Telefonisch contact tussen de zaakbegeleider en de particulier. Belmomenten hebben geen vaste vorm of onderwerp. Er is geen maximum op het aantal belmomenten dat gepland kan worden per dossier. |
|
Intakemoment |
De fysieke afspraak op een van de gemeentehuizen in de regio tussen de zaakbegeleider en de aanvrager. Vind het intakegesprek, om wat voor reden dan ook, online of telefonisch plaats, selecteer dan ook deze optie. Dit is van belang voor de verzending van het juiste emailbericht en voor managementinformatie. Zie paragraaf 4.2 Intakemoment (fysiek) |
|
Schadebezoek |
De afspraak aan het schadeadres met de particulier, zaakbegeleider en schade-expert. Zie paragraaf 4.5 Schadeposten. |
Geplande contactmomenten
Na afloop van een contactmoment dient te worden geregistreerd dat het contactmoment heeft plaatsgevonden. Dit moet handmatig gebeuren. Door een contactmoment te selecteren in het overzicht onder Contactmomenten kan de status worden aangepast van Gepland naar Plaatsgevonden. Hierbij kan eventueel een notitie worden toegevoegd met informatie over het verloop van het contactmoment. Deze registratie vindt plaats na elk contactmoment.
Ongeplande contactmomenten
Het kan voorkomen dat een particulier contact opneemt met een zaakbegeleider zonder dat hiervoor een contactmoment gepland is. Een voorbeeld hiervan is een ongepland telefonisch gesprek. Deze contactmomenten dienen ook geregistreerd te worden. In dit geval dient er een nieuw contactmoment gepland te worden (zie 5.4 Contactmoment plannen in dossier). Wanneer hier een datum en tijd wordt ingevuld in het verleden verschijnt automatisch de optie Heeft plaatsgevonden. Vink deze optie aan om het contactmoment direct als Plaatsgevonden te registreren.
(Ter info: In het handboek bij het vervangingsbesluit komen instructies met betrekking tot digitaliseren van post. Dit handboek is in concept ontvangen, maar moet nog van terugkoppeling worden voorzien door SBN. Documenten zullen in ieder geval gescand kunnen/moeten worden met de tablet door gebruik van de Adobe Scan app. Deze app maakt kwalitatief hoogwaardige scans, dit is tevens aanbevolen door J&V).
Fysieke afspraken kunnen gemaakt worden op verschillende locaties bij aangesloten gemeenten. Het inplannen van afspraken is mogelijk vanaf 2-9-2024. Op maandag is de voorkeurslocatie Meerssen, op dinsdag is dit Gulpen-Wittem en op woensdag Valkenburg aan de Geul. Probeer bij het plannen rekening te houden met deze voorkeursdagen.
Gemeentehuis Valkenburg aan de Geul
Geneidestraat 4
6301HC Valkenburg
Telefoon; 14043
Praktische afspraken
– Open vanaf 09.00 uur
– Woensdagmorgen heeft de voorkeur voor afspraken, maandag en dinsdag ook mogelijk
– 4 spreekkamers, iedere spreekkamer voor maximaal 4 personen, mooie spreekkamers
– Afspraakblokken vooraf inplannen via de bodes (zie mailadres)
– Wanneer geen gebruik van de spreekkamers wordt gemaakt, tijdig annuleren
– 1 Badge voor de sluisdeuren, Hannah Kamps hierover informeren door SBN (email gestuurd naar Hannah)
– Koffiebekers ophalen in kantine
– Koffie en thee dicht bij de spreekkamers
– Parkeren via Q Parking op circa 250 meter afstand door SBN, beperkte parkeerruimte voor aanvragers aan voorzijde gemeentehuis
– Geen kosten voor gebruik spreekkamers
Gemeentehuis Gulpen-Wittem
Willem Vliegenstraat 12
6271DA Gulpen
Telefoon 14043
Praktische afspraken
– Open vanaf 09.00 uur tot 17.00 uur. Beschikbaarheid:
Maandag: 13.00 uur–17.00 uur.
Dinsdag: 09.00 tot 17.00 uur. (voorkeur)
Woensdag: 13.00 uur–17.00 uur.
Donderdag: 13.00 uur–17.00 uur.
Vrijdag: 09.00 tot 12.30 uur.
– 3 vergaderkamers, loket-tafels wat minder ruimte en beetje rommelig.
– Afspraakblokken vooraf inplannen in overleg met Simone of Bianca. Wanneer spreekkamers niet wordt gebruikt, tijdig annuleren via Simone of Bianca.
– Vergaderruimte toegankelijk via badge.
– Koffie en thee halen in de kantine.
– Parkeren aan voorzijde gemeentehuis ruimte.
– Hoogstwaarschijnlijk geen kosten
Woningcorporatie Wonen Meerssen
Bundestraat 28
6231 EL Meerssen
Telefoon 043-3664777
Praktische afspraken
– Open vanaf 08.45 uur-12.30 uur, s ‘middags toegang door aanbellen.
– Kan op alle dagen, voorkeur voor maandagen.
– 1 ruime vergaderkamer voor SBN gereserveerd op aanvraag.
– Afspraakblokken vooraf inplannen in overleg met Luc. Wanneer spreekkamer niet wordt gebruikt, tijdig annuleren.
– Vergaderruimte vrij toegankelijk.
– Koffie en thee halen in de kantine (dichtbij spreekkamer).
– Parkeren voor SBN aan de achterzijde, aanvragers aan de voorzijde.
– Kosten € 50,00 per dagdeel, Woonstichting maakt een bruikleenovereenkomst. SBN ontvangt factuur.
In geval van twijfel over toepassing van de beleidskaders of bij twijfel over een onrechtmatige daad of verwijtbaar gedrag kan de zaakbegeleider het dossier doorzetten naar de casuïstiektafel. Als een zaakbegeleider voornemens is om dit te doen, vindt er overleg plaats met de projectleider en vervolgens met de beleidsexpert.
De beleidsexpert, die ook deelneemt aan de Casuïstiektafel, is voor zaakbegeleiders en beschikkers bereikbaar voor uitleg inzake beleidsgerelateerde vraagstukken en adviseert de zaakbegeleiders om een casus wel of niet voor te leggen aan de casuïstiektafel.
Richtlijnen voor het indienen van een dossier met casuïstiekformulier
– Als er twijfel bestaat over het toepassen van de regeling op het dossier van de aanvrager;
– Als de zaakbegeleider na toepassing van de rekenmethodiek uitkomt op een verstrekking van € 25.000,– of hoger, wordt het dossier altijd voorgelegd aan de Casuïstiektafel. Dit bedrag kan, door de Casuïstiektafel, op basis van ingediende en afgehandelde casussen, bijgesteld worden.
Richtlijnen voor het indienen van een dossier met hardheidsclausule formulier
– Als de medewerker signaleert dat de aanvrager meer dan het maximum van € 1.500 aan dubbele woonlasten (in de regeling) heeft;
– Als de zaakbegeleider signaleert dat bij uitvoering van de regeling niet voldoende ondersteuning aan de aanvrager geboden kan worden en/of de aanvrager nog steeds geconfronteerd blijft met onevenredige financiële rest- en/of gevolgschade;
Wanneer het advies van de beleidsexpert is om een casus in te dienen, of omdat de richtlijn dit voorschrijft wordt het juiste formulier volledig ingevuld, zie bijlage K; Casuïstiekformulier FN of bijlage L; Hardheidsclausule FN. En toegevoegd aan het dossier, via de optie document toevoegen.
Vervolgens kan het dossier aangemeld worden voor casuïstiek, via de actieknop links in het menu.
Er verschijnt een pop up waarin beknopt de reden in wordt gevuld waarom het dossiers wordt ingediend. Op dat moment is het dossier direct beschikbaar in het systeem voor de casuïstiektafel.

Wanneer de casuïstiektafel het dossier heeft behandeld en een besluit heeft geformuleerd of een vervolgvraag heeft wordt het dossier in het systeem door een Casuïstiektafel lid afgemeld bij casuïstiek, nadat het document met de terugkoppeling toegevoegd is aan het dossier. Het dossier is dan weer beschikbaar voor de zaakbegeleider voor opvolging.
De bijlagen zijn opgenomen in de Kennisbank FN. Hieronder een overzicht van alle bijlagen:
A; Kaart schadegebied
B; Verklaring volmacht hoofdaanvrager
C; Lijst bewijslast
D; Eisen bewijslast
E; Belscript informatiegesprek
F; Leidraad intakegesprek en checklist
G; Bewijslast – eigenaar en bewoner gedurende schadeperiode
H; M&O
I; Invulformulier voorbereiding schadebezoek
J; Instructie SurePay
K; Casuïstiekformulier
L; Hardheidsclausule formulier
M; Aanmeldformulier
Kopieer de link naar uw clipboard
https://zoek.officielebekendmakingen.nl/stcrt-2025-17667.html
De hier aangeboden pdf-bestanden van het Staatsblad, Staatscourant, Tractatenblad, provinciaal blad, gemeenteblad, waterschapsblad en blad gemeenschappelijke regeling vormen de formele bekendmakingen in de zin van de Bekendmakingswet en de Rijkswet goedkeuring en bekendmaking verdragen voor zover ze na 1 juli 2009 zijn uitgegeven. Voor pdf-publicaties van vóór deze datum geldt dat alleen de in papieren vorm uitgegeven bladen formele status hebben; de hier aangeboden elektronische versies daarvan worden bij wijze van service aangeboden.