Staatscourant van het Koninkrijk der Nederlanden
| Datum publicatie | Organisatie | Jaargang en nummer | Rubriek |
|---|---|---|---|
| Ministerie van Infrastructuur en Milieu | Staatscourant 2017, 64327 | Overig |
Zoals vergunningen, bouwplannen en lokale regelgeving.
Adressen en contactpersonen van overheidsorganisaties.
U bent hier:
| Datum publicatie | Organisatie | Jaargang en nummer | Rubriek |
|---|---|---|---|
| Ministerie van Infrastructuur en Milieu | Staatscourant 2017, 64327 | Overig |

Datum: 25 oktober 2017
De Minister van Infrastructuur en Milieu,
M.H. Schultz van Haegen-Maas Geesteranus
|
1 |
Inleiding |
1 |
|---|---|---|
|
1.1 |
Aanleiding voor de Startbeslissing A4 Knooppunt Burgerveen – N14 |
1 |
|
1.2 |
Afbakening: projectgebied en studiegebied |
3 |
|
1.3 |
Leeswijzer |
3 |
|
2 |
Opgave en doelstelling |
4 |
|
2.1 |
De A4 is economisch van (inter)nationaal en regionaal belang |
4 |
|
2.2 |
Urgente bereikbaarheidsopgaven op de A4 |
4 |
|
2.3 |
Doelstelling van de verkenning is het verbeteren van de verkeersdoorstroming op de A4 tussen Knooppunt Burgerveen en de N14 |
5 |
|
2.4 |
Raakvlakken met andere projecten en ontwikkelingen zijn in beeld |
5 |
|
2.5 |
Draagvlak |
5 |
|
3 |
Aanpak, oplossingsrichtingen en procedure |
6 |
|
3.1 |
De MIRT-Verkenning bestaat uit vier fases |
6 |
|
3.2 |
‘Meekoppelkansen’ worden in beeld gebracht en onderzocht |
7 |
|
3.3 |
De Tracéwetprocedure zonder (sectorale) structuurvisie wordt gevolgd |
8 |
|
3.4 |
De planning tot aan realisatie |
8 |
|
4 |
Organisatie en communicatie |
9 |
|
4.1 |
Rijk en regio werken samen aan de MIRT-Verkenning |
9 |
|
4.2 |
Participatieproces is een belangrijke bouwsteen voor een succesvolle MIRT-Verkenning |
9 |
|
Bijlage A: Bronnenlijst |
11 |
|
|
Bijlage B: Betrokken stakeholders bij totstandkoming Startbeslissing |
12 |
|
|
Bijlage C: Participatieplan |
13 |
|
De A4 ter hoogte van Leiden kampt met structurele problemen. Verschillende delen van het wegtraject komen keer op keer voor in de dagelijkse file top 50. In de file top 50 over 2016 van Rijkswaterstaat neemt de A4 tussen Leidschendam en Zoeterwoude-Dorp in de richting van Amsterdam plek nummer 1 in. De tegengestelde richting, tussen het aquaduct Oude Rijn en Zoeterwoude-Rijndijk richting Den Haag, staat op plek nummer 13 van deze file top 50.
Ook blijft het traject voorkomen in de prognoses voor 2030 en 2040. Het traject A4 Knooppunt Burgerveen – N14 staat op plek nummer 4 van de file top 50 in het scenario 2030 Hoog en op plek nummer 9 in het scenario 2040 Hoog. Bij incidenten op de hoofdweg hebben omliggende gemeenten last van sluipverkeer, waardoor het onderliggend wegennet overbelast raakt.
Naar aanleiding van de huidige verkeersproblemen op de A4 bij Leiden (na de openstelling van het project A4 Burgerveen-Leiden) en de motie van de leden Visser en Hoogland (Kamerstuk 34 300-A, nr. 75), is verkeerskundig onderzoek verricht naar de effecten van het doortrekken van de bestaande 3e rijstrook op de hoofdrijbaan ter plaatste. Ook is gestudeerd op de vraag of een verlaging van de maximumsnelheid de problematiek kan verlichten.
Vanuit het verkeerskundig onderzoek naar de effecten van een verlaging van de maximumsnelheid kan worden geconcludeerd, dat het verlagen van de snelheid naar 80 km/h tot een verslechtering van de doorstroming leidt. Ook een snelheidsdeken van 90 km/h levert slechts een marginale bijdrage aan het verminderen van de fileproblematiek. Een verlaging van de maximumsnelheid op dit traject zal daarom niet worden doorgevoerd.
Daarnaast kan uit het eindrapport van het verkeerskundig onderzoek worden geconcludeerd, dat het doortrekken van de 3e rijstrook op de hoofdrijbaan van de A4 ter hoogte van Leiden het probleem niet oplost. Het doortrekken van de 3e rijstrook over een korte lengte betekent dat deze benedenstrooms komt te vervallen en dat daarmee het fileknelpunt slechts verplaatst wordt. Om deze reden zal deze variant niet verder in beschouwing worden genomen. Er is tevens een tweede, langere, variant onderzocht, waarbij een extra rijstrook eerder begint en langer doorloopt na de hoofd- en parallelbaanstructuur bij Leiden. In deze lange variant van Knooppunt Burgerveen tot de N14 verbetert de verkeersprestatie aanzienlijk. Het aantal voertuigverliesuren daalt met 37% tot 44%.
Op grond van deze onderzoeken heeft de Minister van IenM besloten om een Startbeslissing op te stellen voor het uitvoeren van een MIRT-Verkenning, mede gezien de forse problemen op de A4 en de verkeerskundige effecten van de lange variant. In deze MIRT-Verkenning zal verder worden gestudeerd op de vraag wat nodig is om de diverse filekiemen op het traject A4 Knooppunt Burgerveen-Den Haag effectief aan te pakken, waarna een Voorkeursbeslissing kan worden genomen. Als uitgangspunt voor deze MIRT-Verkenning geldt de aanleg van de Rijnlandroute, inclusief de verbreding van de A4 tussen het nieuwe Knooppunt Hofvliet en de N14. Deze projecten zijn reeds aanbesteed en worden de komende jaren gerealiseerd. Verder geldt de Planuitwerking van de A4 Passage Den Haag (alsmede de capaciteitsuitbreidingen van de zogenoemde ‘Inprikkers’ van Den Haag) als referentie voor deze MIRT-Verkenning.
In het kader van deze MIRT-Verkenning wordt de lange variant nader gedetailleerd en aangevuld met infrastructurele maatregelen, met name rond de aansluitingen, omdat uit het verkeerskundig onderzoek is gebleken dat de uitwisseling met het omliggende onderliggend wegennet (onder meer via de parallelstructuur) nog niet goed genoeg functioneert.
Daarbij worden ook maatregelen op het gebied van verkeersmanagement en Smart Mobility beschouwd. Ook worden mogelijke maatregelen op het onderliggend wegennet, en aanpassingen aan het huidige wegennet niet uitgesloten. Voor de problematiek op de A4 tussen de N14 en knooppunt Burgerveen is € 50 mln. gereserveerd vanuit de middelen die zijn vrijgekomen bij de verlenging van het Infrastructuurfonds van 2028 naar 2030.
In het kader van deze MIRT-Verkenning zal aandacht worden gegeven aan de effecten van het realiseren van een extra rijstrook op de doorstroming op aanpalende trajecten, met name op de A4 ten noorden van Knooppunt Burgerveen (richting Knooppunt De Hoek en de A10) en ten zuiden van de N14 (richting het Prins Clausplein). Verbetering van de verkeersdoorstroming op de trajecten ten noorden van Knooppunt Burgerveen en ten zuiden van de N14 is echter niet het doel van deze MIRT-Verkenning. Verbeteren van de verkeersdoorstroming op het traject vanaf de N14 naar het zuiden en op de N14 maakt deel uit van de MIRT-Planuitwerking A4 Passage Den Haag. Verbeteren van de verkeersdoorstroming op het traject vanaf Knooppunt Burgerveen naar het noorden zal moeten worden opgepakt in een op termijn te starten studie hiervoor.
Ook op de korte termijn worden maatregelen doorgevoerd die de doorstroming op de A4 N14 – Burgerveen zullen verbeteren. Het pakket van optimalisatiemaatregelen, waarover de Tweede Kamer eerder is geïnformeerd (Kamerstuk 34 300-A, nr. 61), is uitgevoerd, behoudens het opschuiven van het punt waarop de hoofdrijbaan van 3 naar 2 rijstroken gaat. De hiervoor benodigde Omgevingsvergunning is inmiddels afgegeven. De uitvoering zal nog dit jaar plaatsvinden. Deze optimalisatiemaatregelen richting zich vooral op nieuwe regelscenario’s voor betere verkeersafwikkeling, betere informatievoorziening en het verduidelijken van de verkeerssituatie. Verder is besloten om de capaciteitsuitbreidingen van de A4, die momenteel in het kader van de RijnlandRoute worden gerealiseerd, met voorrang uit te voeren. Dit betreft de verbreding van de A4 tussen de N14 en het nieuwe knooppunt Hofvliet in 2018/2019. De exacte fasering wordt momenteel door het project Rijnlandroute uitgewerkt. Door de verbreding wordt de flessenhals bij Leiderdorp in noordelijke rijrichting, waar de rijbaan in de huidige situatie overgaat van 3 naar 2 rijstroken, opgeheven.
De Startbeslissing is in de Tracéwet vastgelegd in artikel 2 lid 1. Deze Startbeslissing is genomen door de Minister van Infrastructuur en Milieu en is tot stand gekomen na consultatie van de provincies Noord-Holland en Zuid-Holland, de Metropoolregio Rotterdam Den Haag, de Vervoerregio Amsterdam, de regio Holland-Rijnland, de gemeenten Den Haag, Leiden, Leiderdorp, Zoeterwoude, Leidschendam-Voorburg, Kaag en Braassem en Haarlemmermeer en de Hoogheemraadschappen van Rijnland en Delfland. Hiermee wordt voldaan aan de in de Tracéwet gestelde vereiste om bij de voorbereiding van de Startbeslissing relevante bestuursorganen te betrekken. Deze Startbeslissing is gedeeld met de Tweede Kamer en geplaatst in de Staatscouran.
De scope van de verkenning A4 Knooppunt Burgerveen – N14 bestaat uit een projectgebied en een studiegebied. Het projectgebied (zie de blauwe stippellijn in figuur 1) betreft het traject van de A4 tussen de aansluiting met de N14 bij Den Haag en het Knooppunt Burgerveen (A4/A44), in beide richtingen met een lengte van circa 30 kilometer. De aansluitingen op dit traject en de parallelstructuur vallen binnen de scope. Het studiegebied reikt verder dan het projectgebied, naar huidig inzicht van Knooppunt De Hoek ten noorden van Knooppunt Burgerveen tot aan het Prins Clausplein ten zuiden van de N14.
De omvang van het studiegebied1 wordt bepaald door de te verwachten effecten van de te onderzoeken maatregelen. Het studiegebied zal daarom verschillen per te onderzoeken aspect.
Belangrijk voor de verkenningsfase is het besef dat de huidige situatie duidelijk verschilt van de te onderzoeken referentiesituatie. Als uitgangspunt geldt de aanleg van de Rijnlandroute, inclusief de verbreding van de A4 tussen het nieuwe Knooppunt Hofvliet en de N14. Verder geldt de Planuitwerking van de A4 passage Den Haag als referentie voor deze MIRT-Verkennin.
Deze Startbeslissing is als volgt opgebouwd. Dit hoofdstuk, hoofdstuk 1, beschrijft de aanleiding en afbakening van deze MIRT-Verkenning. Hoofdstuk 2 gaat in op het doel en de opgaven van deze verkenning en ruimtelijk relevante ontwikkelingen. Hoofdstuk 3 beschrijft de aanpak van de verkenning met aandacht voor het wettelijk kader en de te volgen procedure, het beoordelingskader, de te onderzoeken oplossingsrichtingen, potentiële ‘meekoppelkansen’, de bekostiging en een planning op hoofdlijnen. Tot slot geeft hoofdstuk 4 inzicht in de organisatie en het participatieproces.
Figuur 1: projectgebied
De Rijksweg 4, beter bekend als de A4, is een autosnelweg. De snelweg vormt één van de belangrijkste landelijke noord-zuidroutes door de Randstad en vormt de verbindingsschakel tussen de stedelijke regio’s Amsterdam, Den Haag en Rotterdam en de mainports Schiphol en Rotterdam. Zodoende is een goede verkeersdoorstroming op deze Rijksweg van (inter)nationaal belang.
Het Rijk investeert in (uitbreiding van) Rijksinfrastructuur als er sprake is van een knelpunt op nationaal niveau. In de Structuurvisie Infrastructuur en Ruimte (SVIR) zijn opgaven van nationaal belang opgenomen. Deze MIRT-verkenning sluit hierbij aan doordat het bijdraagt aan de versterking van de bereikbaarheid van onder meer Metropoolregio Amsterdam, Schiphol, de Metropoolregio Rotterdam Den Haag en de Mainport Rotterda.
Het toenemende verkeersaanbod en de toenemende congestie hebben als effect dat de bereikbaarheid van economisch belangrijke locaties steeds verder onder druk komt te staan. Dit geldt voor meerdere trajectdelen van de A4.
De A4 kent problemen met de verkeersdoorstroming ter hoogte van Den Haag. Daarom is de Planuitwerking van de A4 Passage Den Haag gestart, in vervolg op de Rijksstructuurvisie ‘A4 Passage Den Haag en Poorten & Inprikkers’. In dit kader zal de A4 extra rijstroken krijgen tussen de aansluiting met de N14 (noordzijde Den Haag) en de afslag Den Hoorn (zuidzijde Den Haag).
De A4 kent ook problemen met de verkeersdoorstroming ter hoogte van Leiden. Bekende voorbeelden hiervan zijn de problemen op de parallelbaan A4 richting het noorden tussen de N206 en de N11, de aansluiting Hoogmade bij afrit 6, en de doorstroming ter hoogte van het aquaduct bij Roelofarendsveen. De urgentie is daarnaast terug te zien in de NMCA 2017. In het scenario Laag in 2030 en 2040 op de plekken 28 en 42 respectievelijk 45 en 48. In het scenario Hoog in 2030 en 2040 op plek 4 respectievelijk.
Ondanks de al geplande capaciteitsuitbreidingen aan de A4 zullen doorstromingsproblemen blijven bestaan op de A4 bij Leiden, met een verminderde bereikbaarheid van diverse (economisch belangrijke) locaties in de Randstad en economische verlieskosten als gevolg.
Uit het verrichte verkeersonderzoek is gebleken, dat het doortrekken van de 3e rijstrook op de hoofdrijbaan tussen knooppunt Burgerveen en N14 in beide richtingen een forse reductie van het aantal voertuigverliesuren op het gehele netwerk, waaronder de A4 bij Leiden, zal betekenen. Tevens zal de betrouwbaarheid van de reistijd op het netwerk en de bereikbaarheid van het gebied verbetere.
De doelstelling van deze MIRT-Verkenning is het verbeteren van de verkeersdoorstroming (verminderen voertuigverliesuren/economische verlieskosten) op de A4 tussen Knooppunt Burgerveen en de N14 en daarmee het verbeteren van de bereikbaarheid van diverse (economisch belangrijke) locaties in de Randstad. Het verbeteren van de verkeersdoorstroming op de A4 bij Leiden zal minder overbelasting van het onderliggend wegennet bij congestie en incidenten als positief effect hebben.
Daarbij geldt als randvoorwaarde dat de verkeersdoorstroming op andere wegvakken (HWN en OWN) gewaarborgd moet blijven. Ook geldt als randvoorwaarde dat er geen sprake mag zijn van een (per saldo) toename van het aantal voertuigverliesuren op het gehele netwerk. Daarom zal onderzoek worden gedaan naar de effecten op de andere wegdelen en knooppunten in de nabijheid van het studiegebied in beide provincies. In deze MIRT-Verkenning zal om die reden aandacht worden gegeven aan lopende plannen in de omgevin.
In de (directe) omgeving van de A4 Knooppunt Burgerveen – N14 is sprake van de volgende relevante ontwikkelingen, plannen en projecten die (mogelijk) van invloed zijn op de opgave:
• Rotterdamsebaan (afgerond 2020);
• RijnlandRoute (openstelling rond 2022);
• A4 Vlietland – N14 (2022);
• A4 Passage Den Haag (2023-2026);
• MJPG ter hoogte van Kaag en Braassem;
• TenneT Noordring
• Leidse Ring Noord
• N207 Leimuiden – Alphen van provincie Zuid-Holland
• A44 vervanging en renovatie
• File aanpak 2020, bypass vrachtverkeer bij knooppunt Burgerveen
• Uitbreiding warmtenet Leiden
• Ikea Leiderdorp
• Ontwikkellocatie Meerburg (Zoeterwoude)
• Duinpolderweg
In deze MIRT-Verkenning wordt uitgewerkt hoe de raakvlakken met deze relevante ontwikkelingen en projecten worden beheerst. Deze zijn niet limitatief en worden tijdens de looptijd van deze verkenning aangevuld met opgedane inzichten. Mogelijk leveren deze ontwikkelingen ook ‘meekoppelkansen’ op.
Verbetering van de verkeersdoorstroming op de A4 is een sterke wens van de regionale overheden, weggebruikers en van de Tweede Kamer. De totstandkoming van deze Startbeslissing is besproken met vertegenwoordigers van de inliggende gemeenten, beide provincies, Regio Holland-Rijnland en de Hoogheemraadschappen van Rijnland en Delfland. De stakeholders met wie is gesproken onderkennen de problematiek en de bereikbaarheidsopgave voor dit deel van de A4 en hechten belang aan het goed in beeld brengen van oplossingsrichtingen en ‘meekoppelkansen’. Dit zal in het participatietraject gedurende de verkenning verder worden ingevuld. Ten aanzien van het doelbereik zijn de voertuigverliesuren de bepalende factor. Dit is de gehanteerde indicator voor economische verlieskosten als gevolg van congestie op het wegennet. Zowel het WLO-scenario Laag als Hoog zullen een rol spelen bij de effectbeoordeling en de op te stellen MKBA van het Voorkeursbesluit.
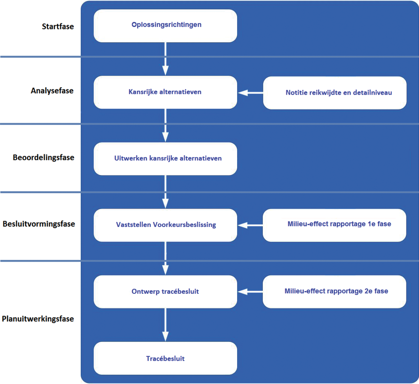
Deze MIRT-Verkenning bestaat uit vier fases (zie ook figuur 2):
1. Startfase, de vaststelling te onderzoeken maatregelen;
2. Analytische fase, het analyse en selecteren;
3. Beoordelingsfase, de doorrekening en beoordeling;
4. Besluitvorming, de vaststelling van de Voorkeursbeslissing uit te werken in het (O)TB/MER.
De eerst fase staat in het teken van het, in overleg met de betrokken instanties, verzamelen van ideeën en oplossingsrichtingen voor enerzijds de te treffen maatregelen rond de aansluitingen (en het functioneren parallelstructuur) en anderzijds het in beeld brengen van de ‘meekoppelkansen’. In de tweede fase worden deze ideeën en oplossingsrichtingen geanalyseerd en geselecteerd dan wel beargumenteerd afgewezen. In de derde fase worden de geselecteerde ideeën en oplossingsrichtingen doorgerekend en beoordeeld. In de vierde fase vindt de besluitvorming plaats. Met inachtneming van de resultaten van de eerdere fases, en na overleg met de betrokken bestuursorganen, stelt de Minister de in het (O)TB/MER (ontwerptracébesluit/MER en Tracébesluit) uit te werken variant vast. Deze Voorkeursbeslissing wordt aan de Tweede Kamer gezonden.
In het kader van deze MIRT-Verkenning zullen uiteraard de milieugevolgen van de in de tweede fase geselecteerde ideeën en oplossingsrichtingen in beeld worden gebracht doormiddel van het opstellen van een MER. Ook zullen deze milieugevolgen worden meegewogen in de besluitvorming over de voorkeursvariant. Voort zal de Tweede Kamer worden geïnformeerd over de analyse en selectie, de milieugevolgen en de kosten en baten van de geselecteerde ideeën en oplossingsrichtingen.
Naast de milieugevolgen zal er breder worden gekeken naar de gevolgen voor de welvaart en het welzijn van de samenleving als geheel. Hiervoor wordt een maatschappelijke kosten en batenanalyse (MKBA) opgesteld. Deze inventariseert de effecten van de oplossingsrichtingen, vergeleken met het nul-alternatief.
Op basis van de Voorkeursbeslissing kan de Planuitwerking worden gestart, met als
eerste stap het opstellen van het OTB (ontwerptracébesluit)/MER.
Figuur 2: processchema Verkenning
Bij ‘meekoppelkansen’ gaat het om het benutten van kansen die zich aandienen voor het bereiken van Rijksdoelstellingen dan wel regionale doelstellingen, het bereiken van meerwaarde of ‘werk-met-werk’ kunnen maken.
Het benoemen van ‘meekoppelkansen’ betekent niet dat de uitwerking of realisatie ervan in het kader van (het vervolg van) deze MIRT-Verkenning moet plaatsvinden. Betrokken partijen kunnen ook separaat afspraken maken over de uitwerking, bekostiging en/of realisatie van een ‘meekoppelkans’. Daarnaast kunnen ‘meekoppelkansen’ ingezet worden als mogelijk mitigerende of compenserende maatregel, als negatieve effecten van de alternatieven dat noodzakelijk zouden maken.
Potentiële ‘meekoppelkansen’ zullen in beeld worden gebracht. Ook uit de analyse naar ambities en kansen op het gebied van duurzaamheid kunnen nieuwe ‘meekoppelkansen’ naar voren komen. Ook is het mogelijk om zienswijzen in te dienen zodra er kennisgeving is geweest tot het opstellen van de MER. Zo kunnen meerdere `meekoppelkansen’ in beeld worden gebracht.
Tenslotte maakt duurzaamheid deel uit van het onderzoek dat wordt uitgevoerd in het kader van deze MIRT-Verkenning, zoals hieronder beschreven.
|
De rol van duurzaamheid in de verkenning Duurzaamheid maakt onderdeel uit van verschillende aspecten in het beoordelingskader. Echter, het gaat om meer dan alleen de beoordeling van effecten; mogelijk zijn er ambities en kansen die ‘meegekoppeld’ kunnen worden. Daarom zal hier apart aandacht aan besteed worden, zodat bij vaststelling van het voorkeursalternatief helder is wat meegenomen wordt in de opdracht voor de volgende planfase. Hiermee wordt duurzaamheid een integraal onderdeel van de te realiseren oplossing. In de verkenning worden drie stappen doorlopen: 1. Analyse vraag en ambities 2. Onderzoek kansen 3. Vastleggen ambities Bij het zorgvuldig doorlopen van deze stappen, maken de ambities uiteindelijk onderdeel uit van de opgaven en worden de duurzaamheidsprestaties zoveel mogelijk gekwantificeerd. |
Bij een (voornemen tot een) besluit tot verbreding van de A4 is de Tracéwet van toepassing. Deze wet beoogt een zorgvuldig proces voor de besluitvorming over de aanleg of het wijzigen van Hoofdinfrastructuur. De Minister van Infrastructuur en Milieu is bevoegd gezag en stelt het Tracébesluit vast.
De Tracéwet kent twee mogelijke procedures voor Tracéwetplichtige activiteiten. Een (sectorale) structuurvisie is verplicht bij een wegverbreding met meer dan twee rijstroken (beide richtingen bij elkaar opgeteld). De oplossingsrichtingen voor de A4 Knooppunt Burgerveen – N14 gaan niet uit van een verbreding met meer dan twee rijstroken. Daarom wordt de reguliere Tracéwetprocedure zonder structuurvisie doorlopen.
Het totale projectgebied A4 Knooppunt Burgerveen – N14 heeft een lengte van meer dan 10 km. De grens tussen m.e.r.-plichtig en m.e.r. beoordelingsplichtig ligt bij 10 km. Bij een m.e.r. beoordelingsplicht hoeft er pas een MER gemaakt te worden wanneer vaststaat dat er belangrijke nadelige gevolgen voor het milieu te verwachten zijn.
Omdat het traject de 10 km grens overschrijdt is ervoor gekozen om uit te gaan van een m.e.r.-plichtig project. In het MER bij het OTB zullen de milieugevolgen van de geselecteerde ideeën en oplossingsrichtingen worden beschreven. Het MER zal met het OTB ter visie worden gelegd, met de mogelijkheid voor het indienen van zienswijzen. De Planuitwerking eindigt met het publiceren van het vastgestelde Tracébesluit (TB). Hier is beroep tegen mogelijk bij de Raad van State. Het onherroepelijke Tracébesluit is de juridische basis voor de realisatie.
Deze MIRT-Verkenning zal vanwege het relatief eenvoudige karakter mogelijk sneller doorlopen kunnen worden dan de termijn van twee jaar conform Sneller & Beter. Vanaf nu tot aan 2028 staan veel werkzaamheden gepland in én rondom Amsterdam en in de regio Leiden/Den Haag. In de planning, die verder uitgewerkt zal worden in de Planuitwerkingfase, zal daarom niet alleen rekening moeten worden gehouden met de financiële beschikbaarheid, maar ook de beschikbaarheid van de netwerken.
|
Huidige planning MIRT-Verkenning: |
|
|
Verkenning tot en met de voorkeursbeslissing |
Medio 2019 |
|
Planuitwerking: |
|
|
Ontwerptracébesluit: |
Eind 2020 |
|
Tracébesluit: |
Medio 2021 |
|
Start realisatie: |
afhankelijk van beschikbaarheid van financiële middelen voor het project en beschikbaarheid van het netwerk (afstemming werkzaamheden in de regio’s Amsterdam / Schiphol en Den Haag). |
Zoals al aan de Tweede Kamer is aangegeven wordt de lange variant (het doortrekken van de 3e rijstrook op de hoofdrijbaan van de A4 tussen Knooppunt Burgerveen en de N14) nader gedetailleerd en aangevuld met infrastructurele maatregelen. Extra aandacht wordt gegeven aan de aansluitingen omdat uit het verkeerskundig onderzoek is gebleken dat de uitwisseling met het omliggende onderliggend wegennet (onder meer via de parallelstructuur) nog niet goed genoeg functioneert. Daarbij worden ook maatregelen op het gebied van verkeersmanagement en Smart Mobility overwogen. Deze MIRT-verkenning is daarmee sectoraal: verbetering van de doorstroming op de A4 met maatregelen op en aan de A4, mogelijk in combinatie met verkeersmanagement en/of Smart Mobility en/of het Onderliggend Wegennet.
De directeur Wegen en Verkeersveiligheid (WV) van het Directoraat-Generaal Bereikbaarheid (DGB) van het Ministerie van Infrastructuur en Milieu (IenM) is als opdrachtgever, namens de Minister van IenM, verantwoordelijk voor deze MIRT-Verkenning.
Het Directoraat-Generaal Rijkswaterstaat (RWS) heeft een belangrijke rol als kennisleverancier, opdrachtnemer van de latere Planuitwerking en als wegbeheerder. Het projectteam A4 Knooppunt Burgerveen – N14 voert de MIRT-Verkenning uit in opdracht van de directeur WV. Het projectteam rapporteert aan het hoofd van de afdeling Programmering Rijkswegen (PR) van WV, tevens plaatsvervangend directeur WV, die op zijn beurt de directeur WV adviseert.
Omdat Rijk en regio samen willen werken aan de MIRT-Verkenning maakt de regio deel uit van de Ambtelijke begeleidingsgroep (ABG) A4 Knooppunt Burgerveen – N14.
Het projectteam wordt geadviseerd door deze ABG.
De ABG heeft als belangrijkste taken het aandragen van mogelijke oplossingen (fase 1), het adviseren over de selectie van oplossingen (fase 2), het mede beoordelen van de informatie (fase 3) en het voorbereiden van de bestuurders.
Daarnaast heeft de ABG de taak het periodieke overleg van de Bestuurlijke Adviesgroep A4 Knooppunt Burgerveen – N14 (BAG) voor te bereiden.
In de BAG adviseren de deelnemende overheden de directeur WV over de MIRT-Verkenning.
Voor een succesvolle MIRT-Verkenning is, naast een solide projectorganisatie en afstemming met aanpalende projecten, de samenwerking met stakeholders onontbeerlijk. Om zowel deze MIRT-Verkenning als het uiteindelijke project goed te laten functioneren, is het belangrijk stakeholders in de juiste rol te betrekken. Het uitgangspunt daarbij is onderscheid maken in de rollen meeweten, meedenken, meepraten, meewerken en meebeslissen. Zowel overheden, publieke en maatschappelijke organisaties, alsook direct belanghebbenden, waaronder bewoners en bedrijven in de directe omgeving van het traject, zullen gedurende de verkenning en in de fases daarna worden betrokken.
De participatieaanpak wordt uitgewerkt in het Participatieplan.
Formele inspraak is mogelijk in het kader van de tervisielegging van het OTB/MER.
|
Publicatie |
Uitgever |
Status |
datum |
|---|---|---|---|
|
Tracéwet |
(geldend 1/1/2017) |
16-09-1993 |
|
|
Motie Visser / Hoogland |
|||
|
Rapport A4 Leiden Resultaten verkeersstudie |
RWS |
Definitief |
2 mei 2017 |
|
Verkeersstudie A4 Leiden Beschouwing aanpassing maximumsnelheid |
RWS |
Definitief |
27 oktober 2016 |
|
MIRT-spelregels |
|||
|
SVIR |
|||
|
Handreiking MIRT-Verkenning |
|||
|
Handreiking MKBA |
|||
|
Handreiking MER |
Deelnemers die zijn geconsulteerd bij de totstandkoming van deze Startbeslissing:
Gemeente Leiden
Gemeente Den Haag
Gemeente Leiderdorp
Gemeente Leidschendam-Voorburg
Gemeente Kaag en Braassem
Gemeente Haarlemmermeer
Gemeente Zoeterwoude
Provincie Zuid-Holland
Provincie Noord-Holland
Regio Holland-Rijnland
Metropoolregio Rotterdam Den Haag
Vervoerregio Amsterdam
Hoogheemraadschap van Rijnland
Hoogheemraadschap van Delfland
Het studiegebied kent geen harde grenzen. Afhankelijk van het onderzoek naar de effecten van maatregelen kan het studiegebied groter of kleiner worden.
Kopieer de link naar uw clipboard
https://zoek.officielebekendmakingen.nl/stcrt-2017-64327.html
De hier aangeboden pdf-bestanden van het Staatsblad, Staatscourant, Tractatenblad, provinciaal blad, gemeenteblad, waterschapsblad en blad gemeenschappelijke regeling vormen de formele bekendmakingen in de zin van de Bekendmakingswet en de Rijkswet goedkeuring en bekendmaking verdragen voor zover ze na 1 juli 2009 zijn uitgegeven. Voor pdf-publicaties van vóór deze datum geldt dat alleen de in papieren vorm uitgegeven bladen formele status hebben; de hier aangeboden elektronische versies daarvan worden bij wijze van service aangeboden.