Beleidsregels geluid Omgevingswet Diemen 2025

Het college van burgemeester en wethouders heeft in zijn vergadering van 11 maart 2025 de Beleidsregels geluid Omgevingswet Diemen 2025 vastgesteld. Deze beleidsregels hebben betrekking op het toelaten van nieuwe geluidgevoelige gebouwen, zoals bijvoorbeeld woningen, op locaties met een hogere geluidbelasting (geluidsaandachtsgebieden). Deze geluidbelasting wordt veroorzaakt door rijkswegen, gemeentewegen, hoofd- en lokale spoorwegen, industrieterreinen en/of luchtvaart. Bij overschrijding van de standaardwaarden uit de Omgevingswet is een zorgvuldige afweging nodig van de geluidbelasting en van de maatregelen die mogelijk zijn om deze geluidbelasting te beperken. Voor deze afweging heeft de gemeente Diemen ervoor gekozen om nieuwe beleidsregels op te stellen. De Beleidsregels geluid Omgevingswet Diemen 2025 vervangen de beleidsnota Hogere grenswaarde geluid uit 2011. De Beleidsregels geluid Omgevingswet Diemen 2025 zijn op de vragen via info@diemen.nl o.v.v. zaaknummer 2024-056644.

 

Samenvatting

De begrippen in de samenvatting zijn cursief weergegeven en nader uitgelegd in bijlage 1.

 

De blootstelling aan geluid van verkeer en industrie heeft een negatieve invloed op de gezondheid. Het effect neemt sterker toe als de ondervonden geluidniveaus hoger zijn. Voor het toelaten van woningen en andere geluidgevoelige gebouwen bevat de Omgevingswet regels die bescherming moeten bieden tegen het geluid. Deze geluidregels kennen standaardwaarden en grenswaarden voor nieuwe geluidgevoelige gebouwen. Bij overschrijding van standaardwaarden is een zorgvuldige belangenafweging nodig of de beoogde functies evenwichtig toegedeeld kunnen worden aan aangewezen locaties. Gemeenten hebben daarin een centrale rol bij (zie onder andere §2.2 van de toelichting op het aanvullingsbesluit geluid [link]). Gemeenten maken dan ook de belangenafweging bij de toelating van nieuw te realiseren geluidgevoelige gebouwen.

 

De gemeente Diemen heeft ervoor gekozen om voor deze belangenafweging beleidsregels geluid op te stellen. De gemeente heeft daarmee als doel om de gezondheid van haar inwoners te beschermen. In dit document wordt een uitwerking daarvan gegeven voor nieuw te realiseren woningen en andere geluidgevoelige gebouwen.

 

Kort samengevat betekent dit:

  • In Diemen zijn de wettelijke standaardwaarden en grenswaarden van kracht. Overschrijding van de standaardwaarde wordt zoveel mogelijk voorkomen;

  • In het Actieplan geluid 2024-2028 van de gemeente Diemen zijn plandrempels vastgesteld. Het streven is om daarbij de plandrempels niet te overschrijden. Overschrijding van de plandrempel is alleen mogelijk bij zwaarwegende economische belangen of zwaarwegende andere maatschappelijke belangen;

  • De keuze van locaties voor woningbouw en/of andere geluidgevoelige functies vindt plaats in het kader van de Omgevingsvisie en het Omgevingsplan voor Diemen;

  • Bij het ontwikkelen van nieuwbouw wordt ingezet op integraal (stedenbouwkundig) ontwerp waar beperken van geluid boven de standaardwaarde onderdeel van is;

  • Bij overschrijding van de standaardwaarde worden geluidbeperkende maatregelen zoals geluidreducerend wegdek en geluidschermen onderzocht. Op basis van de resultaten van dit onderzoek wordt besloten of deze worden meegenomen in het plan;

  • Pas daarna komen maatregelen aan het gebouw in beeld. Het op natuurlijke wijze ventileren van de woning moet daarbij mogelijk blijven, de inzet van dove gevels wordt zoveel mogelijk vermeden;

  • Iedere nieuwe woning heeft minstens één geluidluwe gevel, één geluidluwe buitenruimte en één slaapkamer aan de geluidluwe gevel;

  • Bij de beoordeling van gecumuleerd geluid zijn waarden boven 66 dB (zonder luchtvaart) onwenselijk.

1. Inleiding

1.1 Aanleiding

De blootstelling aan geluid van verkeer en industrie heeft een negatieve invloed op de gezondheid. Dat blijkt uit diverse wetenschappelijke studies. Het effect neemt sterker toe als de ondervonden geluidniveaus hoger zijn. Als mensen geluid horen kunnen ze daar bewust (geluidhinder) of onbewust last van hebben. Geluid kan ook ervoor zorgen dat mensen minder goed slapen en het kan de dagelijkse activiteiten verstoren. Verder kunnen mensen er stress van krijgen. Als mensen lange tijd aan veel geluid blootstaan, kan dat leiden tot chronische effecten, zoals verhoogde bloeddruk en verhoogde niveaus van het stresshormoon cortisol. Dit verhoogt het risico op hart- en vaatziekten en voortijdige sterfte. Ook kan geluid een negatieve invloed hebben op de leerprestaties van kinderen. Wetenschappers geven aan dat een rustige omgeving helpt om te herstellen van de negatieve effecten van geluid.

 

Met de invoering van de Omgevingswet op 1 januari 2024 zijn de geluidregels uit de Wet geluidhinder (Wgh) vervangen door nieuwe geluidregels. Het uitgangspunt bij deze nieuwe geluidregels is subsidiariteit (decentraal, tenzij). De geluidregels in de Omgevingswet bieden een basisbeschermingsniveau op nationaal niveau. Deze regels gelden onder andere voor het toelaten van woningen en andere geluidgevoelige gebouwen. Deze geluidregels kennen standaardwaarden en grenswaarden voor nieuwe geluidgevoelige gebouwen. Bij overschrijding van standaardwaarden is een zorgvuldige belangenafweging nodig of de beoogde functies evenwichtig toegedeeld kunnen worden aan aangewezen locaties. Gemeenten hebben daarin een centrale rol. Gemeenten maken de belangenafweging bij de toelating van nieuw te realiseren geluidgevoelige gebouwen. Dat is geregeld in de artikelen van § 5.1.4.2a.4. (Geluidgevoelige gebouwen in geluidaandachtsgebieden) van het Besluit kwaliteit leefomgeving [link]. Zie ook hiervoor de toelichting op het aanvullingsbesluit geluid [link]).

 

De gemeente Diemen ligt in een stedelijk gebied. Door de gemeente loopt de Rijksweg A1 en A9. Aan de rand ligt de A10. Tevens loopt door de gemeente tramlijn 19 naar Diemen Sniep, het hoofdspoor tussen Amsterdam en Weesp en de spoorverbinding tussen Diemen en Duivendrecht. Langs deze laatste verbinding loopt ook de metro naar Amsterdam Centraal. Verder loopt aan de noord-oostelijke zijde van Diemen het Amsterdam-Rijnkanaal en doorkruist de Weespertrekvaart de gemeente. Daarnaast liggen in Diemen de industrieterreinen Verrijn Stuart, Stammerdijk en De Sniep en de energiecentrale van Vattenfall. Diemen ligt deels binnen de geluidcontour van Schiphol. Door Diemen lopen verder nog diverse gebiedsontsluitingswegen van de gemeente. Nieuwbouw van woningen in Diemen heeft daarom veelal te maken met diverse geluidbronnen in de directe omgeving.

 

De geluidregels in de Omgevingswet kennen standaardwaarden en grenswaarden voor nieuwe geluidgevoelige gebouwen 1 . Bij overschrijding van standaardwaarden is een zorgvuldige weging nodig of de beoogde functies evenwichtig toegedeeld kunnen worden aan aangewezen locaties. De gemeente Diemen kiest ervoor om voor deze weging beleidsregels geluid op te stellen. Net zoals dat het geval was bij de Wet geluidhinder (Wgh). Daar waren de gemeentelijke beleidsregels geluid vastgelegd in het document ‘Hogere grenswaarde geluid – Beleid geldend voor herontwikkeling en nieuwbouw’ (22 november 2011).

 

Artikel 3.1 geluidgevoelige gebouwen uit het Besluit kwaliteit leefomgeving

  • 1.

    Een geluidgevoelig gebouw is een gebouw of een gedeelte van een gebouw met een:

    • a.

      woonfunctie en nevengebruiksfuncties daarvan;

    • b.

      onderwijsfunctie en nevengebruiksfuncties daarvan;

    • c.

      gezondheidszorgfunctie met bedgebied en nevengebruiksfuncties daarvan; of

    • d.

      bijeenkomstfunctie voor kinderopvang met bedgebied en nevengebruiksfuncties daarvan.

  • 2.

    Het eerste lid geldt niet voor een gedeelte van een gebouw als het omgevingsplan in dat gedeelte van het gebouw geen geluidgevoelige ruimten toelaat, tenzij het gebouw een woonschip of woonwagen is.

  • 3.

    Onder een geluidgevoelig gebouw wordt ook verstaan een geluidgevoelig gebouw dat nog niet aanwezig is, maar op grond van het omgevingsplan of een omgevingsvergunning voor een buitenplanse omgevingsplanactiviteit mag worden gebouwd.

Toelichting op dit artikel

Bij het eerste lid worden nevengebruiksfuncties genoemd. Daarbij kan worden gedacht aan:

  • de garage bij een woning,

  • de gemeenschappelijke ruimten in een woongebouw voor bijvoorbeeld 24-uurszorg zoals een verzorgingstehuis,

  • de gemeenschappelijke woonkamer van een studentenhuis, of

  • een gymnastieklokaal of een kantine bij een onderwijsfunctie;

Het hele gebouw is in beginsel beschermd. De Omgevingswet biedt de mogelijkheden om (op basis van het tweede lid) delen van het gebouw uit te sluiten. Dat kan als expliciet in het omgevingsplan is vastgelegd dat er geen geluidgevoelige ruimten mogen komen in dat deel van het gebouw. Artikel 3.22 van het Bkl [link] geeft aan wat geluidgevoelige ruimten zijn. Voor een woning zijn dat woonkamers, slaapkamers en keukens. Op basis daarvan kan bijvoorbeeld de garage expliciet worden uitgesloten van een woning. Als de garage wordt uitgesloten dan wordt de garage niet tot het geluidgevoelige gebouw gerekend.

 

Als het geluid boven de standaardwaarde komt moet de gemeente beoordelen of het gecumuleerde geluid aanvaardbaar is.

 

Dit document bevat de beleidsregels geluid van de gemeente Diemen voor het toelaten van nieuwe geluidgevoelige gebouwen. Daarbij is aangesloten bij de definitie zoals gegeven in art. 3.21 (Bkl). Een gebouw kan daarbij bestaan uit één geluidgevoelig gebouw (zoals bij een vrijstaande woning) of meerdere geluidgevoelige gebouwen (zoals bij een appartementencomplex). In een appartementencomplex wordt één appartement gezien als één geluidgevoelig gebouw. Bij geluidgevoelige gebouwen anders dan woningen gaat het om de delen waarin de geluidgevoelige ruimten zijn gevestigd. Bij een school gaat het bijvoorbeeld wel over de leslokalen en niet over de kantine.

 

Ook bij aanleg of wijziging van gemeentewegen of lokale spoorwegen (tram) en als uit de monitoring blijkt dat de basisgeluidemissie met meer dan 1,5 dB wordt overschreden heeft de gemeente beleidsruimte om het geluid boven de standaardwaarde te laten toenemen of niet. Beleidsregels over deze onderwerpen zijn niet in dit document opgenomen.

 

1.2 Doel van de beleidsregels geluid

Het doel van de beleidsregels geluid van de gemeente Diemen is de gezondheid van haar inwoners beschermen. Met dit doel geeft de gemeente Diemen invulling aan de maatschappelijke doelen van de Omgevingswet die zijn vastgelegd in artikel 1.3:

 

Deze wet is, met het oog op duurzame ontwikkeling, de bewoonbaarheid van het land en de bescherming en verbetering van het leefmilieu, gericht op het in onderlinge samenhang:

  • a.

    bereiken en in stand houden van een veilige en gezonde fysieke leefomgeving en een goede omgevingskwaliteit, ook vanwege de intrinsieke waarde van de natuur, en

  • b.

    doelmatig beheren, gebruiken en ontwikkelen van de fysieke leefomgeving ter vervulling van maatschappelijke behoeften.

In de Omgevingswet is in artikel 2.1 aangegeven dat een gemeente zijn taken en bevoegdheden uitoefent op grond van deze wet met het oog op de doelen van de wet, tenzij daarover specifieke regels zijn gesteld. Verder staat in dit artikel dat de uitwerking of begrenzing van de regels onder andere betrekking kan hebben op het beschermen van de gezondheid en een evenwichtige toedeling van functies aan locaties (ETFAL). Bij het stellen van regels voor een evenwichtige toedeling van functies wordt in ieder geval rekening houden met het belang van het beschermen van de gezondheid.

 

Het toelaten van een nieuw geluidgevoelig gebouw is een taak van gemeenten. In het Besluit kwaliteit leefomgeving (Bkl) is vastgelegd dat gemeenten daarbij invulling geven aan ten minste de volgende regels:

  • Geluid op een geluidgevoelig gebouw is aanvaardbaar (artikel 5.78s);

  • Als geluid hoger is dan standaardwaarde wordt de overschrijding zoveel mogelijk beperkt door het treffen van geluidbeperkende maatregelen2 (artikel 5.78u);

  • Geluidbeperkende maatregelen worden in aanmerking genomen als die financieel doelmatig zijn en daartegen geen overwegende bezwaren van stedenbouwkundige, verkeerskundige, vervoerskundige, landschappelijke of technische aard bestaan (artikel 5.78u);

  • Bij het toelaten van een nieuw geluidgevoelig gebouw boven de standaardwaarde wordt het belang van het beschermen van de gezondheid door een geluidluwe gevel betrokken (artikel 5.78ab);

  • Bij vervangende nieuwbouw, functiewijziging, bouwkundige maatregelen en/of situaties met zwaarwegende belangen boven de grenswaarde wordt rekening gehouden met het belang van het beschermen van de gezondheid door een geluidluwe gevel (artikel 5.78ab);

  • De aanvaardbaarheid van het gecumuleerde geluid op het geluidgevoelige gebouw wordt beoordeeld (artikel 5.78ac). In het Bkl is het gecumuleerde geluid niet genormeerd. Of de gemeente oordeelt of een hoog gecumuleerd geluidniveau aanvaardbaar is, is mede afhankelijk van de omstandigheden van het concrete geval. Bij de afweging die vooraf gaat aan zo’n oordeel, spelen naast het aspect geluid ook andere omstandigheden en belangen een rol. De te maken afweging speelt zich af op het complexe snijvlak van belangen van bijvoorbeeld hinder en gezondheid, woningbouw, economie en mobiliteit.

In de onderstreepte delen van de tekst is in de nationale wetgeving geen nadere invulling gegeven. De gemeente Diemen dient zelf te motiveren wat aanvaardbaar is, wanneer iets wel en niet kan, wat zoveel mogelijk is, wat financieel doelmatig is en wat betrekken en rekening houden met concreet betekent.

 

Dit document bevat de beleidsregels geluid bij het toelaten van nieuwe geluidgevoelige gebouwen in het geluidaandachtsgebied van rijkswegen, gemeentewegen, hoofd- en lokale spoorwegen, industrieterreinen en luchtvaart. In specifieke gevallen kan sprake zijn van geluidbronnen die niet in deze beleidsregels zijn opgenomen zoals evenementen, sportterreinen en stemgeluid op pleinen van kinderdagverblijven of scholen. In die gevallen zullen deze geluidbronnen ook moeten worden meegenomen in het onderzoek en de te maken afweging (zie §4.4.).

 

Besluitvorming door de gemeente Diemen over het toelaten van nieuwe geluidgevoelige gebouwen is niet enkel gebaseerd op deze beleidsregels geluid. De gemeente Diemen kent ook beleidsregels en beleidsdoelstellingen voor andere aspecten dan geluid, die bij zo’n besluit worden meegewogen. De regels of doelstellingen tezamen kunnen in elkaars verlengde liggen en daarmee elkaar versterken. Maar ze kunnen ook tegengesteld zijn. In dat geval dient bij het uiteindelijke besluit een keus gemaakt te worden in welke mate aan welk beleidsdoel wordt voldaan.

 

1.3 Leeswijzer

Dit document bevat in hoofdstuk 2 de ambitie waarop de geluidregels zijn gebaseerd. Daarbij worden eerst de uitgangspunten bij deze ambitie benoemd. Het streven is dat het geluid op de gevel niet hoger is dan de standaardwaarde. Als dat niet lukt dan wordt als bovengrens aangesloten bij de plandrempels uit het Actieplan geluid 2024 – 2028 van de gemeente Diemen.

 

Hoofdstuk 3 geeft het wettelijk een samenvatting van het wettelijk kader. In het wettelijk kader zijn geluidregels vooral vastgelegd in de Omgevingswet, het Besluit kwaliteit leefomgeving (Bkl) en het Besluit bouwwerken leefomgeving (Bbl).

 

De uitgangspunten bij het streven naar een gezond woon- en leefklimaat worden nader beschreven in hoofdstuk 4. Om dat te bereiken is het van belang dat geluid integraal wordt meegewogen vanaf de start van het ontwerp van ruimtelijke plannen. In hoofdstuk 4 staan ook regels voor geluid door activiteiten.

 

Als het geluid boven de standaardwaarde is, zijn nadere afwegingen nodig van maatregelen aan de bron, de overdracht en aan of nabij het gebouw. Dat staat beschreven in hoofdstuk 5. In uitzonderlijke situaties, als sprake is van een zwaarwegend belang, kan het mogelijk zijn om het geluid boven de plandrempel toe te laten. De afwegingen die daarbij horen staan ook in hoofdstuk 5. Tevens staan de uitzonderingen benoemd voor tijdelijke woningen.

 

Het document bevat verder nog zes bijlagen:

  • 1.

    Lijst met afkortingen en begrippen;

  • 2.

    Een nadere uitwerking van het doelmatigheidscriterium dat wordt ingezet bij de afweging van maatregelen aan de bron- of overdracht;

  • 3.

    Voorbeelden van de geluidluwe gevel en maatregelen;

  • 4.

    Tijdelijke regels voor geluid van industrieterreinen in het geval er nog een geen geluidproductieplafond en geluidaandachtsgebieden zijn vastgesteld;

  • 5.

    Nadere informatie over geluid door luchtvaart in de gemeente Diemen;

  • 6.

    Aanvraagvereisten voor geluidonderzoek.

2. Ambitie

2.1 Uitgangspunten

Bij nieuwbouw en herontwikkeling streeft de gemeente Diemen naar een gezond woon- en leefklimaat waarbij het geluid op de gevel in principe niet hoger is dan de standaardwaarde en is afgestemd op de mogelijkheden die de betreffende locatie biedt. De Omgevingswet biedt daarvoor geluidregels maar laat ook beleidsruimte voor gemeenten. Deze beleidsruimte is door de gemeente Diemen ingevuld met deze beleidsregels geluid.

 

De beleidsregels geluid van de gemeente Diemen kennen de volgende uitgangspunten:

  • In Diemen zijn de wettelijke standaardwaarden en grenswaarden van kracht. Overschrijding van de standaardwaarde wordt zoveel mogelijk voorkomen;

  • In het Actieplan geluid 2024-2028 van de gemeente Diemen zijn plandrempels vastgesteld. Het streven is om deze plandrempels niet te overschrijden. Overschrijding van de plandrempel uit het Actieplan geluid is alleen mogelijk bij zwaarwegende economische belangen of zwaarwegende andere maatschappelijke belangen;

  • De keuze van locaties voor woningbouw en/of andere geluidgevoelige functies vindt plaats in het kader van de Omgevingsvisie en het Omgevingsplan voor Diemen;

  • Bij het ontwikkelen van nieuwbouw wordt in de eerste plaats ingezet op integraal (stedenbouwkundig) ontwerp waar beperken van geluid boven de standaardwaarde onderdeel van is;

  • Bij overschrijding van de standaardwaarde worden in de tweede plaats geluidbeperkende maatregelen zoals geluidreducerend wegdek en geluidschermen onderzocht. Op basis van de resultaten van dit onderzoek wordt besloten of deze worden meegenomen in het plan;

  • Pas daarna komen in de derde plaats maatregelen aan het gebouw in beeld. Het op natuurlijke wijze ventileren van de woning moet daarbij mogelijk blijven en de inzet van dove gevels wordt zoveel mogelijk vermeden;

  • Iedere nieuwe woning heeft bij overschrijding van de standaardwaarde minstens één geluidluwe gevel, één geluidluwe buitenruimte en één slaapkamer aan de geluidluwe gevel;

  • Bij de beoordeling van gecumuleerd geluid zijn waarden boven 66 dB (zonder luchtvaart) onwenselijk.

2.2 Plandrempels

In dit verband zijn ook de plandrempels uit het Actieplan geluid van de gemeente Diemen relevant. In het Actieplan geluid 2024-2028 gaat het enkel om het terugdringen van het geluid in bestaande situaties. De plandrempels in dit Actieplan geluid zijn er voor de volgende geluidbronsoorten:

  • Gemeentewegen 58 dB Lden;

  • Rijkswegen 58 dB Lden;

  • Hoofdspoorwegen 65 dB Lden;

  • Lokale spoorwegen 65 dB Lden;

  • Luchtvaart 48 Lden;

  • Industrie 56 Lden.

Het gemeentelijk beleid voor het toelaten van nieuwe geluidgevoelige gebouwen is in hoofdstuk 4 en 5 nader uitgewerkt. Het streven is om daarbij de plandrempels niet te overschrijden. Door de aanwezigheid van gebiedsontsluitingswegen, hoofdspoorwegen en Rijkswegen is dit echter niet altijd mogelijk. In het navolgende hoofdstuk 3 wordt de wettelijke systematiek toegelicht.

3. Wettelijk kader

3.1 Normenstelsel

In de Omgevingswet, het Besluit kwaliteit leefomgeving (Bkl) en het Besluit bouwwerken leefomgeving (Bbl) zijn ter bescherming van de gezondheid voor nieuwe geluidgevoelige gebouwen een reeks geluidnormen en -regels opgenomen. De geluidnormen hangen af van de geluidbron en staan in

 

Tabel 1. De geluidwaarden worden getoetst aan de gevel van het nieuwe geluidgevoelige gebouw. Het gaat om jaargemiddelde geluidniveaus uitgedrukt in de dosismaat Lden (en voor industrielawaai ook Lnight). In de tabel zijn ook de plandrempels uit het gemeentelijk Actieplan geluid weergegeven.

 

Tabel 1 Wettelijke standaard- en grenswaarden (artikel 5.78t en 5.78u, Bkl ) en de plandrempel uit het Actieplan gemeente Diemen 2024-2028.

Geluidbronsoort

Standaardwaarde

Plandrempel

Grenswaarde

Rijks- en provinciale wegen

50 dB Lden

58 dB Lden

60 dB Lden

Gemeente- en waterschapswegen

53 dB Lden

58 dB Lden

70 dB Lden

Hoofd- en lokale spoorwegen

55 dB Lden

65 dB Lden

65 dB Lden

Industrieterreinen

50 dB Lden

56 dB Lden*

55 dB Lden

40 dB Lnight

-

45 dB Lnight

Luchtvaart

-

  • 48 B Lden

-

  • *

    De plandrempel van 56 dB Lden voor industrie komt qua hinderlijkheid overeen met de plandrempel van 58 dB Lden voor wegverkeer. Voor het toelaten van nieuwe geluidgevoelige gebouwen beperkt bij industrie de grenswaarde van 55 dB Lden de bovengrens. Dat komt omdat bij industrie de grenswaarde lager is dan de plandrempel. De plandrempel van 56 dB Lden voor industrie zoals opgenomen in het Actieplan geluid is gericht op bestaande geluidgevoelige gebouwen.

3.2 Toetsing

Niet op elke locatie hoeft een bouwplan voor een nieuw geluidgevoelig gebouw te worden getoetst aan deze normen. Op locaties buiten het zogenoemde geluidaandachtsgebied3 van een bepaalde geluidbron is toetsing niet nodig, omdat daar minder geluid dan de standaardwaarde aanwezig is. Deze geluidaandachts¬gebieden zijn per geluidbronsoort vastgesteld. Binnen deze gebieden is toetsing wel verplicht en die moet worden uitgevoerd aan de hand van een geluidberekening voor de betreffende bronsoort.

 

Wanneer het geluid voldoet aan alle standaardwaarden, geldt dat de leefomgeving wat betreft het aspect geluid van voldoende kwaliteit is. Er is dan geen afweging nodig voor geluidbeperkende maatregelen en geen onderzoek naar geluidwerende maatregelen.

 

3.3 Afweging geluidbeperkende maatregelen

Wanneer het geluid hoger is dan de standaardwaarde is een nadere afweging nodig. Daarbij moet onder meer de mogelijkheid worden onderzocht om geluidbeperkende maatregelen te treffen bij de geluidbron of tussen de geluidbron en het bouwplan. Voor een overschrijding van de standaardwaarde vanwege wegverkeer gaat het dan om bijvoorbeeld een lagere rijsnelheid, geluidreducerende wegdekken en geluidschermen. In het algemeen geldt dat geluidbeperkende maatregelen in aanmerking worden genomen als die financieel doelmatig zijn en daartegen geen overwegende bezwaren van stedenbouwkundige, verkeerskundige, vervoerskundige, landschappelijke of technische aard bestaan. De gemeente Diemen heeft hiervoor een criterium opgesteld (zie §5.2).

 

Wanneer er geen (doelmatige) geluidbeperkende maatregelen, of wanneer met de geluidbeperkende maatregelen de overschrijding niet geheel wordt weggenomen, kan het bevoegd gezag (gemeente) besluiten de nieuwbouw onder voorwaarden toe te laten na een beoordeling van de aanvaardbaarheid van het geluid.

 

3.4 Aanvaardbaarheid

Bij de beoordeling van de aanvaardbaarheid van het geluid van een nieuw geluidgevoelig gebouw boven de standaardwaarde is minimaal vereist dat:

  • een afweging heeft plaatsgevonden om met geluidbeperkende maatregelen zoveel mogelijk te streven naar het voldoen aan de standaardwaarde [link];

  • een afweging heeft plaatsgevonden om bij een overschrijding van de standaardwaarde de overschrijding zoveel mogelijk te beperken [link];

  • het gecumuleerde geluid is beoordeeld. Dat is het geluid van alle geluidbronsoorten en andere activiteiten4 tegelijk, opgeteld met correctie voor de verschillen in hinderlijkheid (zie ook bijlage 5 voor luchtvaartgeluid) [link];

  • het belang van het beschermen van de gezondheid door een geluidluwe gevel is betrokken of dat daarmee is rekening gehouden [link];

  • het gezamenlijke geluid is bepaald. Dat is het geluid van alle geluidbronsoorten en andere activiteiten tegelijk, energetisch opgeteld zonder correctie voor de verschillen in hinderlijkheid en wordt bepaald om de vereiste gevelisolatie te kunnen berekenen [link].

Deze beleidsregels geluid gaan over de nadere invulling van de gemeente Diemen voor de eerste vier hierboven genoemd punten.

 

3.5 Binnenwaarde

Als het geluid op de gevel hoger is dan de standaardwaarde gelden eisen voor de geluidwering. Die eisen gelden om te borgen dat het geluid in de woning niet boven de wettelijk vastgesteld waarde komt. De geluidwering van de gevel van een nieuw toe te laten geluidgevoelig gebouw moet voldoen aan de eisen voor die gelden voor het gezamenlijk geluid zoals genoemd in artikel 4.103 van het Bbl.

 

3.6 Binnenwaarde

In enkele gevallen mag het bevoegd gezag op grond van het Bkl ook geluidgevoelige gebouwen toelaten boven de grenswaarde, namelijk tot maximaal 5 dB boven de grenswaarde:

  • Vervangende nieuwbouw (art. 5.78v, Bkl). Daarvan is sprake wanneer bestaande geluidgevoelige gebouwen worden vervangen door nieuwe geluidgevoelige gebouwen. Als voorwaarde geldt dat het aantal geluidgevoelige gebouwen niet wezenlijk toeneemt.

  • Functiewijziging (art. 5.78w, Bkl). Daarvan is sprake wanneer het gaat om het toelaten van een geluidgevoelig gebouw door het wijzigen van de gebruiksfunctie van een bestaand gebouw, bijvoorbeeld de transformatie van een kantoorpand in een appartementsgebouw.

Ook mag het bevoegd gezag op grond van het Bkl geluidgevoelige gebouwen toelaten boven de grenswaarde, wanneer zwaarwegende economische belangen of zwaarwegende andere maatschappelijke belangen het rechtvaardigen (art. 5.78aa, Bkl).

 

Aanvullend mag het bevoegd gezag op grond van het Bkl geluidgevoelige gebouwen toelaten boven de grenswaarde (art. 5.78y, Bkl), wanneer aan de gevel bouwkundige maatregelen worden getroffen die:

  • bestaan uit een uitwendige scheidingsconstructie die geen te openen delen bevat anders dan als onderdeel van een gemeenschappelijke doorgang (de zogenaamde dove gevel); of

  • borgen dat het geluid op de te openen delen in de uitwendige scheidingsconstructie die direct grenzen aan een verblijfsgebied niet hoger is dan de grenswaarde.

Het bevoegd gezag kan op grond van het Bkl de artikelen 5.78v, 5.78w en 5.78y alleen toepassen als geen geluidbeperkende maatregelen kunnen worden getroffen om aan de grenswaarde te voldoen en de overschrijding van de grenswaarde door het treffen van geluidbeperkende maatregelen zoveel mogelijk wordt beperkt. Daarbij worden geluidbeperkende maatregelen in aanmerking genomen als die financieel doelmatig zijn en daartegen geen overwegende bezwaren van stedenbouwkundige, verkeerskundige, vervoerskundige, landschappelijke of technische aard bestaan (art. 5.78z, Bkl).

 

Ook voor de geluidwering van de gevel geldt een uitzonderingssituatie. In geval van functiewijziging (transformatie) kan de gemeente een maatwerkvoorschrift verlenen met een binnenwaarde eis die maximaal 5 dB hoger is. Dat kan wanneer de gevel van het bestaande gebouw enkel omwille van het geluid vervangen zou moeten worden. De standaard eis voor de binnenwaarde van 33 dB (art. 5.23, Bbl) wordt dan vervangen door de eis van 38 dB (art. 5.23a, Bbl).

4. Gezond woon- en leefklimaat

4.1 Inleiding

De gemeente Diemen streeft bij nieuwbouw en herontwikkeling naar een gezond woon- en leefklimaat met zo weinig mogelijk geluid op de gevel, afgestemd op de mogelijkheden die de betreffende locatie biedt. In dit hoofdstuk is nader beschreven welke aspecten daar van belang zijn:

  • Geluid in principe niet boven de standaardwaarde;

  • Geluid meenemen bij integraal ontwerp;

  • Kwetsbare groepen beschermen tegen geluid.

4.2 Geluid niet boven de standaardwaarde en integraal ontwerpen

Zoals in de voorgaande hoofdstukken is beschreven, maakt het bevoegd gezag een afweging als het geluid op de gevel tussen de standaardwaarde en de grenswaarde ligt. Bij deze afweging is het uitgangspunt om het geluid boven de standaardwaarde zoveel mogelijk te beperken. Om dat te bereiken is het van belang dat geluid integraal wordt meegewogen vanaf de start van het ontwerp van ruimtelijke plannen. Vooral indien de te ontwikkelen locatie is gelegen langs een drukke weg, spoorweg of industrieterrein, is een in akoestisch opzicht optimaal ontwerp van belang. Het vanaf de start van het ontwerp meewegen van geluid, en daarmee het optimaliseren van de gebiedsindeling en ontwerp van een gebouw, kan de noodzaak tot het treffen geluidbeperkende maatregelen en van bouwkundige maatregelen aan de gevel verminderen of voorkomen.

 

Als er bijvoorbeeld aan meerdere zijden sprake is van geluid boven de standaardwaarde kan met de vorm van het gebouw geluid worden afgeschermd. Met bijvoorbeeld een u-vorm of hofjesstructuur worden daarmee een geluidluwe gevel of buitenruimte gecreëerd. Met een variantenstudie kan de optimale verkavelingsvorm en gebouworiëntatie worden gevonden. Bij locaties waar aan meerdere zijden het geluid boven de standaardwaarde is, is bij zo’n variantenstudie én de besluitvorming het geluid een belangrijk onderdeel. Daarmee wordt geborgd dat de effectiviteit van de afscherming integraal in het ontwerpproces wordt beoordeeld. Figuur 1 laat zien hoe een geluidluwe gevel gecreëerd kan worden met verschillende gebouwvormen.

 

Figuur 1 De invloed van een stedenbouwkundig ontwerp en gebouwvormen op het creëren van een geluidluwe zijde.

 

4.3 Bescherming van bewoners in kleine woningen

De opgaaf voor nieuwe woningen bestaat in toenemende mate uit kleine woningen. Bewoners in kleine woningen hebben minder mogelijkheden om in de woning uit te wijken naar een verblijfsruimte met een geluidluwe zijde. Dat komt omdat er minder verblijfsruimten in zo’n woning zijn. De bescherming van de gezondheid tegen geluid van deze mensen is extra van belang. Dat is vertaald in de beleidsregels geluid van de gemeente Diemen. Een kleine woning is een woning met een gebruiksoppervlakte van niet meer dan 50 m2.

 

4.4 Geluid door activiteiten

Bij het toelaten van nieuwe woningen kan het geluid door (bedrijfs)activiteiten hinderlijk zijn. De nieuwe woningen kunnen echter ook beperkingen opleggen aan voor het toestaan van (bedrijfs)activiteiten. Een middel om binnen het omgevingsplan ervoor te zorgen dat sprake is van een evenwichtige toedeling van functies aan locaties (ETFAL) is milieuzonering. Milieuzonering zorgt voor ruimte voor (bedrijfs-)activiteiten met behoud van bescherming van de woon- en leefomgeving. Met milieuzonering kan een kader worden vastgelegd voor de toelating van deze activiteiten ten opzichte van gebieden waar wordt gewoond en waar andere milieugevoelige activiteiten aanwezig zijn. Daarbij wordt rekening gehouden met:

  • De bescherming van een goed woon- en leefklimaat; en

  • Het doelmatig benutten van de fysieke leefomgeving door (bedrijfs-)activiteiten.

De systematiek die hieronder is beschreven is gebaseerd op de ‘Handreiking Activiteiten en milieuzonering’ die in oktober 2024 is uitgegeven door de VNG [link].

 

De milieuzonering werkt met zones met milieuwaarden die de gebruiksruimte per activiteit begrenzen. Op basis van artikel 5.58, Bkl [link] is niet voor elke deelactiviteit afzonderlijk geluidruimte beschikbaar, maar wordt de geluidruimte van een activiteit bepaald voor alle deelactiviteiten binnen dezelfde locatie tezamen.

 

Bij het toelaten van nieuwe woningen nabij (bedrijfs)activiteiten is geluidonderzoek nodig. De mate en detaillering van het onderzoek is afhankelijk van de afstand van de nieuwe woningen tot de voorgenomen activiteit. Bij het toelaten van nieuwe woningen mag het geluid niet meer zijn dan de geluidwaarden in Tabel 2. Als het geluid hoger is dan deze waarden, dan wordt de aanvaardbaarheid van het toelaten van nieuwe woningen per situatie afwogen. In de afweging worden varianten met maatregelen meegenomen die het geluid terugbrengen tot de geluidwaarden en varianten die de overschrijding zoveel mogelijk beperkt.

 

Tabel 2 Geluidwaarden op een geluidgevoelige gebouw door een activiteit.

Geluid

07.00 – 19.00 uur

19.00 – 23.00 uur

23.00 – 07.00 uur

Langtijdgemiddelde beoordeling LAr,LT

50 dB(A)

45 dB(A)

40 dB(A)

Maximaal geluidniveau LAmax veroorzaakt door aandrijfgeluid van transportmiddelen

-

70 dB(A)

70 dB(A)

Maximaal geluidniveau LAmax veroorzaakt door andere piekgeluiden

70 dB(A)

65 dB(A)

65 dB(A)

 

De genoemde waarden voor geluid door activiteiten gelden niet voor onversterkt menselijk stemgeluid. Bij bepaalde activiteiten is menselijk stemgeluid bepalend. Denk daarbij aan sportterreinen, terrassen en speelpleinen (van kinderdagverblijven en scholen). Indien dit stemgeluid hoger is dan 55 dB dan wordt de toelaatbaarheid van de activiteit per situatie afwogen.

 

Ook gelden de waarden niet voor geluid vanwege de verkeersaantrekkende werking (verkeer van en naar de locatie waar de activiteit wordt verricht). Een goede verkeersontsluiting van het gebied waar de activiteit wordt verricht is daarom een apart aandachtpunt.

 

Om te voldoen aan een geluidluwe gevel dient het geluid door activiteiten niet hoger te zijn dan de geluidwaarden in Tabel 2. Het geluid door activiteiten wordt meegenomen bij de beoordeling van de aanvaardbaarheid van het gecumuleerde, als het geluid hoger is dan de geluidwaarden in Tabel 2.

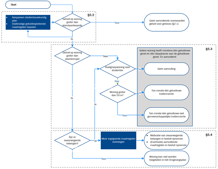
5. Geluid boven de standaardwaarde

5.1 Inleiding

In dit hoofdstuk worden de (aanvullende) beleidsregels van de gemeente Diemen uiteengezet. De beleidsregels beginnen bij maatregelen aan de bron- of in de overdracht. Daarna worden maatregelen aan of nabij het gebouw behandeld. Figuur 1 geeft een beknopte en schematische weergave van het proces én de geluideisen aan een nieuwe woning.

 

Figuur 1 Schematisch en beknopte weergave van proces en geluideisen aan nieuwe woningen.

 

Voor het geluid door industrieterreinen geldt onder de Omgevingswet een nieuwe systematiek. Deze systematiek is per 1 januari 2024 nog niet in werking, omdat de geluidszones uit de Wet geluidhinder nog niet zijn omgezet naar geluidproductieplafonds en naar geluidaandachtsgebieden. Vaststelling van geluidproductieplafonds en geluidaandachtsgebieden moet uiterlijk gedaan zijn in 2032. Om in de overgangsperiode een evenwichtige toedeling van functies aan locaties te borgen voor het aspect geluid met betrekking tot het industriegeluid zijn interim beleidsregels geluid ingevoegd. Deze interim beleidsregels geluid staan in bijlage 4. Deze beleidsregels komen te vervallen op het moment dat de geluidproductieplafonds en het geluidaandachtsgebieden voor de industrieterreinen zijn vastgesteld.

 

5.2 Maatregelen aan de bron- of in de overdracht

Als het geluid hoger is dan de standaardwaarde, wordt beoordeeld of geluidbeperkende maatregelen financieel doelmatig zijn. Geluidbeperkende maatregelen zijn maatregelen aan de bron zoals geluidreducerend wegdek of maatregelen in de overdracht zoals geluidschermen en -wallen. De gemeente Diemen heeft hiervoor een doelmatigheidscriterium opgesteld.

 

Het doelmatigheidscriterium is gebaseerd op een systeem met punten. Daarbij is in hoofdlijnen de systematiek aangehouden die geldt voor hoofdspoorwegen en rijkswegen en die is vastgelegd in het §3.5.4.4, Bkl [link]. Aanpassingen zijn gemaakt bij de reductiepunten. Daarbij is aangesloten bij de standaardwaarde en de plandrempel voor de andere geluidbronsoorten dan rijkswegen of hoofdspoorwegen. Tevens is de waarde van het aantal reductiepunten aangepast zodat de geschatte werkelijke kosten voor geluidmaatregelen per nieuw te bouwen woningen acceptabel zijn.

 

Als het geluid op een geluidgevoelig gebouw hoger is dan de standaardwaarde, worden aan het gebouw punten toegekend. Dit worden de reductiepunten genoemd. De reductiepunten van alle gebouwen samen worden opgeteld en vormen het fictief rekenbudget voor maatregelen. Aan geluidbeperkende maatregelen worden ook punten toegekend. Dit worden de maatregelpunten genoemd. De maatregelpunten van de geluidbeperkende maatregelen samen (bijvoorbeeld geluidreducerend wegdek en een scherm) worden ook opgeteld en vormen samen de kosten van de maatregel. Een maatregel is niet doelmatig als de maatregelpunten hoger zijn dan de reductiepunten.

 

De afweging van een maatregel aan de bron- of in de overdracht voor geluid door luchtvaart en industrie is niet opgenomen in het doelmatigheidscriterium. Bij luchtvaart zijn maatregelen aan de bron op basis van een besluit van de gemeente Diemen niet te implementeren. Niet gebouwgebonden maatregelen aan de overdracht van geluid zijn voor luchtvaart veelal niet mogelijk. Bij industrie gaat het vaak om maatregelen die zeer locatie specifiek zijn en daarom niet goed in het criterium zijn in te passen. Het is niet mogelijk om voor industrie een standaard aantal maatregelpunten toe te kennen aan bijvoorbeeld een geluiddemper.

 

Het kan zijn dat geluidbeperkende maatregelen waarmee voldaan kan worden aan de standaardwaarde, naar het oordeel van de gemeente niet financieel doelmatig zijn of dat daartegen overwegende bezwaren van stedenbouwkundige, verkeerskundige, vervoerskundige, landschappelijke of technische aard bestaan. In dat geval worden maatregelen aan het geluidgevoelige gebouw beoordeeld. De beleidsregels daarvoor staan in de volgende paragraaf.

 

5.3 Maatregelen aan of nabij de woning

Naast de beoordeling van geluidbeperkende maatregelen wordt ook beoordeeld of aanpassingen aan het (stedenbouwkundig) ontwerp en/of de situering van het nieuwe gebouw ervoor kan zorgen dat het geluid niet hoger is dan de standaardwaarde of dat een overschrijding van de standaardwaarde zoveel mogelijk kan worden beperkt. Hierna wordt onder ‘(nieuwe) woning’ ook een transformatie tot woning bedoeld.

 

Pas als dat niet mogelijk is worden maatregelen aan de woning of nabij de woning overwogen. En wordt gekeken naar de verdeling van de woningtypen zoals grote en kleine woningen binnen het gebouw. Dit hoofdstuk beschrijft welke beleidsregels geluid daarvoor gelden.

 

Geluidluwe gevel

Iedere woning moet beschikken over minimaal één geluidluwe gevel.

 

De gemeenten Diemen verstaat onder een geluidluwe gevel: Een gevel waarop het geluid per geluidbronsoort niet hoger is dan de standaardwaarden. De gevel betreft de volledige uitwendige scheidingsconstructie ter plaatse van de geluidgevoelige ruimte en niet een deel van de gevel van deze ruimte. Zie hiervoor ook de voorbeelden in bijlage 3. De gevel heeft een minimale afmeting (gemeten vanuit de binnenzijde van de geluidgevoelige ruimte) van 1,8 meter breed en 2,6 meter hoog. De geluidluwe gevel heeft ten minste één te openen geveldeel. De totale oppervlakte van de te openen geveldelen in de geluidluwe gevel is ten minste 1,0 m2.

 

Een grondgebonden woning heeft ten minste een geluidluwe gevel op de bouwlaag waar de buitenruimte aan grenst. Daarnaast gelden er eisen voor een geluidluwe gevel van één slaapkamer of twee slaapkamers. Deze zijn hieronder beschreven. In een gebouw met meerdere niet-grondgebonden woningen moet iedere woning een geluidluwe gevel hebben.

 

Als de geluidluwe gevel wordt gerealiseerd met een vliesgevel (zie situatie 6 in bijlage 3) dan ligt de door de vliesgevel afgeschermde buitenruimte geheel buiten de thermische schil van de woning. In deze afgeschermde buitenruimte heerst continu buitenluchtkwaliteit.

 

Bij de eisen die gelden voor continu buitenluchtkwaliteit worden de volgende situaties onderscheiden:

  • 1.

    De geluidluwe gevel is niet nodig om te voldoen aan de eisen voor spuien en wordt enkel gebruikt voor ventilatie van de woning;

  • 2.

    De geluidluwe gevel is wel nodig om te voldoen aan de eisen voor spuien en wordt ook gebruikt voor ventilatie van de woning.

Om te voldoen aan continu buitenluchtkwaliteit gelden de volgende eisen:

  • In de vliesgevel zijn de toe- en afvoeropeningen voor lucht gelijkmatig verdeeld, permanent geopend en niet afsluitbaar. Enkel deze toe- en afvoeropeningen zorgen voor luchtuitwisseling tussen de buitenlucht en de ruimte tussen de vliesgevel en de geluidluwe gevel;

  • Tussen de vliesgevel en de geluidluwe gevel zijn geen luchtvervuilende functies, activiteiten of installaties aanwezig;

  • De afstand tussen de geluidluwe gevel en de vliesgevel is tenminste 50 cm;

  • De genoemde toe- en afvoeropeningen voor lucht in combinatie met de luchtbuffer tussen de geluidluwe gevel en de vliesgevel, zijn zodanig gedimensioneerd dat ter plekke van de ramen en/of deuren in de geluidluwe gevel continu buitenluchtkwaliteit aanwezig is

    • 1.

      bij situatie 1 voor ventilatie van de woning;

    • 2.

      bij situatie 2 voor ventilatie en spuien van de woning.

Voor geluid door luchtvaart is in het Bkl geen standaardwaarde of grenswaarde opgenomen. Daarom wordt het geluid door luchtvaart niet meegenomen bij de beoordeling van een geluidluwe gevel. Wel wordt bij de beoordeling van het gecumuleerde geluid luchtvaartgeluid meegenomen als dit boven de 48 dB Lden is. Dat volgt uit de regels van het Bkl. In het zuidelijke deel van Diemen is het luchtvaartgeluid boven de 48 dB Lden (zie Figuur 11).

 

Geluidluwe buitenruimte

Iedere woning beschikt over minimaal één geluidluwe buitenruimte die tevens voldoet aan de eisen uit §4.5.6 (Buitenruimte) van het Besluit bouwwerken leefomgeving (Bbl).

 

Geluidluwe buitenruimte: Een buitenruimte waarop het geluid per bronsoort niet hoger is dan de standaardwaarden. De afmeting van de buitenruimte voldoet aan de eisen uit §4.5.6 (Buitenruimte) van het Besluit bouwwerken leefomgeving (Bbl).

 

Artikel 4.175 (Bbl) eist dat een woning een buitenruimte heeft. Als het een woning betreft met een gebruiksoppervlakte van meer dan 50 m2 dan betreft het een niet-gemeenschappelijke buitenruimte met een vloeroppervlakte van ten minste 4 m2 en een breedte van ten minste 1,5 m, die rechtstreeks bereikbaar is vanuit een niet-gemeenschappelijk verblijfsgebied van de woning.

 

Bij een woning van maximaal 50 m2 kan de buitenruimte gemeenschappelijke zijn als de vloeroppervlakte ten minste 1 m2 is per op die buitenruimte aangewezen woning, met een minimum van 4 m2 en een breedte van ten minste 1,3 m. De buitenruimte is rechtstreeks vanuit de woning bereikbaar of via gemeenschappelijke ruimten.

 

Als een woning van maximaal 50 m2 een buitenruimte heeft die niet nodig is om aan de eis van artikel 4.175 (Bbl) te voldoen, dan gelden voor deze buitenruimte de eisen voor geluidluw niet. De eisen gelden wel voor een buitenruimte die wordt gerealiseerd om wel aan de eis van artikel 4.175 (Bbl) te voldoen.

 

Net als bij de geluidluwe gevel wordt het geluid door luchtvaart niet meegenomen bij de beoordeling van een geluidluwe buitenruimte, omdat in het Bkl geen standaardwaarde of grenswaarde voor geluid door luchtvaart is opgenomen. Wel wordt bij een gemeenschappelijke geluidluwe buitenruimte rekening gehouden met het geluid door luchtvaart. Rekening houden met brengt de zwaarwegende positie van het belang voor een gemeenschappelijke geluidluwe buitenruimte tot uitdrukking, zonder dwingend te sturen op de uitkomst daarvan. Afwijken is alleen toegestaan als het gemeentebestuur daar goede redenen voor heeft en dit goed kan motiveren.

 

De eis van een geluidluwe buitenruimte wordt niet gesteld:

  • Bij een woonschip of een woonwagen omdat het geluid daar wordt getoetst op de begrenzing van de locatie voor het plaatsen van een woonschip of een woonwagen.

  • Bij een gebouw met een woonfunctie voor studenten omdat daar vanuit het Bbl (uit §4.5.6) ook geen eisen zijn voor de aanwezigheid van een buitenruimte.

  • Bij een tijdelijk gebouw (niet meer dan tien jaar toegelaten in het Omgevingsplan) met een woonfunctie of een gebouw met een woonfunctie waarin de totale duur van het huurcontract van een huurder (verlenging en hernieuwing inbegrepen) minder dan 10 jaar is. Dat zijn bijvoorbeeld huurcontracten voor personen die zijn genoemd in de AMvB bij de Wet vaste huurcontracten [link].

Als aan een woning geveldelen zijn voorzien die zorgen voor afscherming van geluid op de geluidluwe buitenruimte dan wordt de geluidreductie door deze geveldelen bepaald met de Rekenmethode GGG 97. Het geluid in de geluidluwe buitenruimte wordt bepaald op 1,5 meter boven het volledige vloeroppervlak van de buitenruimte inclusief reflectie van de achterliggende gevel(s).

 

Slaapkamer

Iedere woning moet beschikken over ten minste één slaapkamer met een geluidluwe gevel. In de geluidluwe gevel van deze slaapkamer zit ten minste één te openen raam. De oppervlakte van de te openen ramen in deze geluidluwe gevel is ten minste 1 m2. Bij een woning met drie of meer slaapkamers geldt deze eis voor ten minste twee slaapkamers.

 

Gevel zonder te openen delen (dove gevel)

Als het geluid op een gevel hoger is dan de grenswaarde kan deze bestaan uit een uitwendige scheidingsconstructie die geen te openen delen bevat anders dan als onderdeel van een gemeenschappelijke doorgang. Op zo’n zogenaamde dove gevel wordt het geluid niet getoetst.

 

Iedere woning waar een dove gevel nodig is heeft maximaal één dove gevel. Bijlage 1 geeft een nadere invulling van het begrip dove gevel.

 

Kleine woningen

De landelijke opgaaf voor nieuwe woningen tot en met 2030 bestaat in toenemende mate uit kleine (huur)woningen. De gemeente zet extra in op de bescherming van de gezondheid tegen geluid van mensen in deze woningen. Dat doet de gemeente omdat bewoners in kleine woningen minder ‘uitwijkmogelijkheden’ binnen de woning hebben en het feit dat deze woningen vaker enkelzijdig georiënteerd zijn. Daarom worden bij gemengde woonblokken met kleine en niet kleine woningen, de kleine woningen zoveel mogelijk op de locaties gesitueerd met de laagste geluid waarde of met geluid dat niet boven de standaardwaarde uitkomt.

 

Cumulatie van geluid

Vaak komt het voor dat het geluid op een locatie van meerdere geluidbronsoorten boven de standaardwaarde is. In dat geval is niet alleen het geluid van de afzonderlijke geluidbronsoorten van belang maar ook het gecumuleerde geluid (artikel 3.38, Bkl). In het algemeen is gecumuleerd geluid hoger dan 66 dB ongewenst (zonder luchtvaart). In situaties waar dat speelt dient in de beginfase van de planvorming beoordeeld te worden met welke varianten dat kan worden voorkomen. Daarbij worden ook niet-financieel doelmatige maatregelen in de beoordeling van varianten meegenomen.

 

In het verleden zijn diverse methoden gepubliceerd waarin het gecumuleerde geluid werd beoordeeld. Het gecumuleerde geluid van 66 dB wordt bij de methode Miedema beoordeeld als slecht en bij de GES score als onvoldoende.

 

In de voorbeelden die hieronder zijn uitgewerkt wordt inzicht gegeven in de cumulatie van geluid als het geluid van verschillende bronsoorten gelijk is aan de plandrempel (zie §2.2):

  • Het gecumuleerde geluid bij een situatie met drie verschillende wegen is 63 dB, als het geluid van de geluidbronsoorten gemeentewegen, provinciale wegen en rijkswegen ieder gelijk is aan 58 dB.

  • Het gecumuleerde geluid bij een situatie met drie verschillende wegen en twee verschillende spoorwegen is 65 dB, als het geluid van de geluidbronsoorten gemeentewegen, provinciale wegen en rijkswegen ieder gelijk is aan 58 dB en het geluid van hoofdspoorwegen en lokale spoorwegen ieder gelijk is aan 65 dB.

Een uitzondering geldt voor situaties waar geluid door luchtvaart dominant is. Bij cumulatie wordt luchtvaart geluid meegenomen als dat hoger is dan 48 dB Lden. Als het geluid door luchtvaart 48 dB of hoger is, geldt een verhoging van het maximaal wenselijk geachte gecumuleerde geluid van 66 dB Lden. Dit geldt voor de situatie dat artikel 3.25 Omgevingsregeling (Or) van toepassing is. Deze verhoging staat in Tabel 3 in de 2e kolom. Deze uitzondering geldt omdat er maar zeer beperkt mogelijkheden zijn om geluid door luchtvaart te verminderen. Tevens zijn er maar beperkte mogelijkheden voor nieuwbouw in Diemen, waarbij die mogelijkheden vooral in het deel liggen waar sprake is van vliegverkeer van en naar Schiphol.

 

Tabel 3 Uitzondering maximale waarde gecumuleerd geluid in het geval het geluid door luchtvaart 48 dB Lden of hoger is.

Geluid door luchtvaart [dB Lden]

Maximale waarde cumulatie [dB] op basis van artikel 3.25 (Or)

Maximale waarde cumulatie zonder luchtvaart [dB]

48

67

64,4

49

68

65,1

50

68

63,1

51

69

63,5

52

70

63,9

 

Met deze uitzondering vanwege luchtvaart is er enerzijds voor gekozen om een hogere waarde dan 66 dB Lden voor het gecumuleerde geluid toe te staan. Aan de andere kant beperkt (ter compensatie) de gekozen verhoging wel de hoogte van het gecumuleerde geluid zonder luchtvaart tot maximaal 63 tot 65 dB Lden. De uitzondering is onderdeel van deze beleidsregel om daarmee de regels toepasbaar te houden bij een eventuele toename van het geluid door luchtvaart.

 

Tijdelijk gelden in de Or afwijkende regels voor deze omrekening (artikel 17.3, Or). De uitzondering voor de gewenste maximale waarde van het gecumuleerde geluid zoals weergegeven in Tabel 3 geldt niet voor deze tijdelijke overgangssituatie. Dan blijft een maximum van 66 dB Lden gelden. Gekozen is om voor de tijdelijke overgangssituatie geen uitzondering vast te leggen. Dat is gedaan omdat in dat geval, bij een situatie dat geluid door luchtvaart relevant is, het maximaal gewenste gecumuleerde geluid van de andere bronnen met 1 dB wordt verlaagd.

 

5.4 Geluid boven de plandrempel bij zwaarwegende belangen

Het streven is om de plandrempels (zie §2.2 en 5.1) voor het geluid niet te overschrijden. Door de aanwezigheid van gebiedsontsluitingswegen, hoofdspoorwegen en rijkswegen is dit echter niet altijd mogelijk. Meer geluid dan de plandrempel wordt enkel toegelaten als zwaarwegende economische belangen of zwaarwegende andere maatschappelijke belangen dit rechtvaardigen. De plandrempels zijn lager dan de grenswaarde zoals opgenomen in de Omgevingswet. De plandrempels zijn ook benoemd in het Actieplan geluid 2024-2028 voor bestaande woningen. Dit actieplan moet elke vijf jaar worden opgesteld op grond van Europese en nationale regelgeving. Bij het toelaten van nieuwe woningen is de inzet vanuit gezondheidsoverwegingen om een overschrijding van de plandrempel te voorkomen. Dit voorkomt dat na verloop tijd, bij een volgend actieplan geluid, het alsnog nodig is om onderzoek uit te voeren en maatregelen af te wegen om de geluidbelasting in te perken.

 

Een besluit of zwaarwegende economische of zwaarwegende andere maatschappelijke belangen een overschrijding van de plandrempel rechtvaardigen, biedt de gemeente een mogelijkheid om nieuwe woningen toe te laten waar het geluid op de gevel hoger is dan de plandrempel. Om zo’n besluit te voorkomen moeten ook meer ingrijpende maatregelen worden overwogen die verder gaan dan de normale geluidbeperkende maatregelen. Daarbij kan worden gedacht aan geluidbeperkende maatregelen die niet financieel doelmatig zijn, maar wel het geluid terugbrengen tot de plandrempel. Dat kan zijn een hoger of langer geluidscherm, maar ook maatregelen zoals snelheidsverlaging of een andere routering van het autoverkeer. Een zwaarwegend maatschappelijk belang is bijvoorbeeld het grote tekort aan betaalbare woningen (sociale huur en middenhuur).

 

Een besluit of zwaarwegende economische of zwaarwegende andere maatschappelijke belangen een overschrijding van de plandrempel rechtvaardigen wordt genomen door het college van burgemeester en wethouders. Ter voorbereiding op dit college besluit worden de volgende stappen doorlopen:

  • 1.

    Toets in welke mate de woningen met een plandrempel overschrijding bijdragen een het beleid zoals vastgelegd in de Woonvisie Diemen.

  • 2.

    Toets in welke mate de woningen met een plandrempel overschrijding passen binnen de keuzes zoals vastgelegd in de Omgevingsvisie Diemen.

  • 3.

    Breng in beeld welke maatregelen nodig zijn om een overschrijding van de plandrempel te voorkomen. Loop hierbij systematisch de volgende opties af: andere locatie keuze voor het initiatief, aangepast (stedenbouwkundig) ontwerp van het initiatief, maatregelen bij de geluidbron (bijvoorbeeld snelheidsverlaging, geluidreducerend wegdek en verleggen van de weg), maatregelen in de overdracht, gebouwgebonden maatregelen en een andere indeling van het gebouw. Geeft van deze maatregelen een inschatting van de kosten, het geluideffect daarvan (geluidreductie en mate waarin deze de overschrijding van de plandrempel voorkomt of beperkt). Maak inzichtelijk welke zwaarwegende economische of zwaarwegende andere maatschappelijke belangen er tegen deze maatregelen zijn.

  • 4.

    Maak de zwaarwegende economische belangen inzichtelijk. Sluit bij de maatschappelijke belangen aan bij de Woonvisie en de Omgevingsvisie. Bekijk daarbij zowel maatregelen afzonderlijk als gezamenlijk;

  • 5.

    Werk op basis van de vorige stap één of meerdere varianten uit die kunnen worden voorgelegd aan het college van burgemeester en wethouders. Als in een variant woningen boven de plandrempel aanwezig zijn, motiveer dan waarom zwaarwegende economische of zwaarwegende andere maatschappelijke belangen in het besluit overwegend zijn aan het beschermen van bewoners van de nieuwe woningen tegen geluid boven de plandrempel. En daarmee een overschrijding van de plandrempel rechtvaardigen.

5.5 Geluid op tijdelijke woningen

Tijdelijke woningen zijn gewenst om op korte termijn aan de vraag naar betaalbare woningen te kunnen voldoen. Tijdelijke woningen zijn woningen die niet meer dan tien jaar zijn toegelaten in het Omgevingsplan. Voor tijdelijke woningen zijn de standaardwaarde en de grenswaarde geluid uit het Besluit kwaliteit leefomgeving niet van toepassing. Wel moet op basis van artikel 5.78 tweede lid, Bkl in een Omgevingsplan:

  • Rekening worden gehouden met het geluid door wegen, spoorwegen en industrieterreinen op geluidgevoelige gebouwen in een geluidaandachtsgebied;

  • Erin worden voorzien dat het geluid door een weg, spoorweg of industrieterrein op geluidgevoelige gebouwen in een geluidaandachtsgebied aanvaardbaar is.

Daarbij is het streven dat tijdelijke woningen een geluidluwe gevel hebben (zoals beschreven in §5.3) en dat de binnenwaarde voldoet aan de eis voor niet tijdelijke woningen. Voor de wettelijke eis inzake het geluid in de woning geldt artikel 4.105, Bbl [link]. Daarin is geregeld dat op een tijdelijke woning de artikelen 4.102 tot en met 4.104 van overeenkomstige toepassing zijn, waarbij wordt uitgegaan van een niveau van eisen dat 10 dB of dB(A) lager is dan het in die artikelen bedoelde niveau.

Literatuur  

  • [1]

    Ontwerp Actieplan geluid gemeente Diemen Periode 2024 – 2028, 11 juni 2024

  • [2]

    Omgevingswet (Ow) [link]

  • [3]

    Besluit kwaliteit leefomgeving (Bkl) [link].

  • [4]

    Besluit bouwwerken leefomgeving (Bbl) [link].

  • [5]

    Omgevingsvisie Diemen 2040 [link].

  • [6]

    Woonvisie gemeente Diemen 2024 [link].

Bijlage 1 Lijst van afkortingen en begrippen

 

Bbl

Besluit bouwwerken leefomgeving [link];

Bkl

Besluit kwaliteit leefomgeving [link];

Dove gevel

Uitwendige scheidingsconstructie die geen te openen delen bevat anders dan als onderdeel van een gemeenschappelijke doorgang. Een horizontaal gevelvlak (zoals een dak) telt wordt niet gezien als dove gevel;

Gecumuleerd geluid

Het geluid door geluidbronsoorten en andere activiteiten tegelijk, opgeteld met correctie voor de verschillen in hinderlijkheid, zoals bedoeld in het Bkl [link] en gedefinieerd in de Or [link];

Geluidbeperkende

maatregelen

Maatregel die het geluid op een geluidgevoelig gebouw verlaagt;

Geluidgevoelig gebouw

Maatregel die het geluid op een geluidgevoelig gebouw verlaagt;

Geluidgevoelig gebouw Een geluidgevoelig gebouw een gebouw of een gedeelte van een gebouw met een:

  • a.

    woonfunctie en nevengebruiksfuncties daarvan;

  • b.

    onderwijsfunctie en nevengebruiksfuncties daarvan;

  • c.

    gezondheidszorgfunctie met bedgebied en nevengebruiksfuncties daarvan; of

  • d.

    bijeenkomstfunctie voor kinderopvang met bedgebied en nevengebruiksfuncties daarvan.

De opsomming a tot en met d geldt niet voor een gedeelte van een gebouw als het omgevingsplan in dat gedeelte van het gebouw geen geluidgevoelige ruimten toelaat, tenzij het gebouw een woonschip of woonwagen is. De definitie is vastgelegd in het Bkl [link];

Geluidgevoelig ruimte

Een geluidgevoelige ruimte is een verblijfsruimte of verblijfsgebied van een:

  • e.

    woonfunctie of bijeenkomstfunctie die een nevengebruiksfunctie is van die woonfunctie;

  • f.

    onderwijsfunctie;

  • g.

    gezondheidszorgfunctie met bedgebied of bijeenkomstfunctie die een nevengebruiksfunctie is van die gezondheidszorgfunctie; of

  • h.

    bijeenkomstfunctie voor kinderopvang met bedgebied.

Ruimten in woonschepen en woonwagens worden niet als geluidgevoelig beschouwd. De definitie is vastgelegd in het Bkl [link];

Geluidwerende

maatregelen

Maatregel aan een geluidgevoelig gebouw ter beperking van het geluid in dat gebouw, zoals gedefinieerd in het Bkl [link];

Gezamenlijk geluid

Het geluid door geluidbronsoorten en andere activiteiten tegelijk, energetisch opgeteld zonder correctie voor de verschillen in hinderlijkheid, zoals bedoeld in het Bkl [link] en gedefinieerd in de Or [link];

GGG 97

Geluidwering Gevels Grote gemeente ’97;

Grenswaarde

Geluidgrens welke is vastgelegd in het Bkl [link]. Het Bkl is erop gericht dat het geluid niet hoger is dan de grenswaarde op de gevel.

Lden

Een Europese maat om de geluidsbelasting door omgevingslawaai over een heel etmaal uit te drukken. Daarbij staat den voor day-evening-night;

Or

Omgevingsregeling [link];

Ow

Omgevingswet [link];

Plandrempel

Geluidgrens welke is vastgelegd in het Actieplan geluid van de gemeente Diemen (zie ook §2.2);

Standaardwaarde

Geluidgrens welke is vastgelegd in het Bkl [link]. Zolang de standaardwaarde niet wordt overschreden zijn de gezondheidsrisico’s aanvaardbaar;

Uitwendige

scheidingsconstructie

Uitwendige scheidingsconstructie als bedoeld in bijlage I bij het Bbl [link];

Vliesgevel

(Veelal doorzichtige) gevel die voor de uitwendige scheidingsconstructie van een geluidgevoelig gebouw is geplaatst, die zorgt voor een reductie van het geluid op de uitwendige scheidingsconstructie.

Bijlage 2 Afweging geluidbeperkende maatregelen

 

B2.1 Hoofdregel doelmatigheidscriterium

Als het geluid hoger is dan de standaardwaarde, wordt beoordeeld of geluidbeperkende maatregelen financieel doelmatig zijn. Geluidbeperkende maatregelen zijn maatregelen aan de bron zoals geluidreducerend wegdek of maatregelen in de overdracht zoals geluidschermen en -wallen, of een combinatie van deze. Geluidbeperkende maatregelen zijn financieel doelmatig als:

  • a.

    het aantal maatregelpunten lager is dan het aantal reductiepunten voor het geluidgevoelige cluster waarvoor de maatregel is bedoeld; en

  • b.

    de maatregel leidt tot een significante afname van het geluid op het geluidgevoelige cluster.

B2.2 Minimum eis voor geluidreductie

Als een geluidbeperkende maatregel bestaat uit een bouwwerk zoals bijvoorbeeld een scherm of geluidwal dan wordt een minimum eis aan de afscherming gesteld. Deze minimum eis wordt gesteld omdat zo’n bouwwerk ook een ingreep is in de omgeving met invloed op de stedenbouwkundige of landschappelijke kwaliteit. Een geluidbeperkende maatregel dat bestaat uit een bouwwerk is enkel financieel doelmatig als deze, al dan niet in combinatie met maatregelen aan de bron, leidt tot een afname van het geluid op ten minste één geluidgevoelig gebouw met ten minste 5 dB.

 

B2.3 Relatief dure maatregelen voorkomen

Het kan voorkomen dat meerdere geluidbeperkende maatregelen het geluid reduceren. Bijvoorbeeld varianten van maatregelen die zich onderscheiden in de hoogte van het geluidscherm. Als er binnen de beschikbare reductiepunten meerdere varianten mogelijk zijn, dient voorkomen te worden dat de variant die veel meer kost en een klein beetje meer geluidreductie oplevert als de doelmatige wordt gekozen. Daarom is een geluidbeperkende maatregel niet financieel doelmatig als:

  • a.

    deze de grootste geluidreductie oplevert voor het geluidgevoelige cluster; en

  • b.

    het aantal maatregelpunten voor de maatregel hoger is dan het aantal maatregelpunten voor een andere geluidbeperkende maatregel die een gelijke of nagenoeg gelijke geluidreductie voor het geluidgevoelige cluster oplevert; en

  • c.

    de extra maatregelpunten in vergelijking met de andere geluidbeperkende maatregel niet in redelijke verhouding staan tot de extra geluidreductie die door de maatregel wordt bereikt.

B2.4 Sloop bestaande schermen voorkomen als deze bijna voldoende geluid reduceert

In sommige situaties is er al een geluidbeperkende maatregel bestaande uit een bouwwerk aanwezig, maar zorgt deze er niet voor dat de het geluid tot de standaardwaarde wordt teruggebracht. Er dient voorkomen te worden dat voor een geringe extra geluidreductie zo’n bestaande maatregel gesloopt dient te worden en daarna opnieuw en hoger wordt opgebouwd. Daarom is een geluidbeperkende maatregel bestaande uit een bouwwerk niet financieel doelmatig als met de nieuwe maatregel een bestaande geluidbeperkende maatregel bestaande uit een bouwwerk wordt vervangen die:

  • a.

    niet ouder is dan 20 jaar;

  • b.

    niet hoger kan worden gemaakt; en

  • c.

    een geluidreductie oplevert die nagenoeg gelijk is aan die van het nieuwe maatregel.

B2.5 Technische bezwaren voor bronmaatregelen

Het kan zijn dat een geluidreducerend wegdek stuit op overwegende bezwaren van technische aard. Dat is het geval indien geluidbeperkende maatregelen in de vorm van een geluidreducerend wegdek worden overwogen in een situatie met:

  • a.

    een maximum snelheid van 30 km/u of minder met een asfalt wegdekverharding;

  • b.

    een kruisingsvlak, rotonde, scherpe bocht, in-uitvoegstroken of opstelvakken bij verkeersregelinstallaties is;

  • c.

    een stalen brug of een beweegbare brug is;

  • d.

    autoverkeer dat deels gebruik maakt van het wegdeel waar de tramrails in liggen;

  • e.

    langsparkeervakken die worden gebruikt als laad/los locatie voor vrachtverkeer;

  • f.

    veel niet vlakgestelde, geboorde putstellen;

  • g.

    een wegbreedte minder dan 3,5 meter;

  • h.

    een percentage vrachtverkeer hoger dan 30%;

  • i.

    intensief gebruik voor ondergrondse infrastructuur onder het wegdek, zoals kabels en leidingen van nutsbedrijven (water, elektra, gas en data); of

  • j.

    een aaneengesloten lengte van het geluidreducerende wegdek die korter is dan 200 meter.

B2.6 Stedenbouwkundige of landschappelijke bezwaren geluidschermen

Het kan zijn dat een geluidbeperkende maatregel bestaande uit een bouwwerk stuit op overwegende bezwaren van stedenbouwkundige of landschappelijke aard. Dat is onder meer het geval indien deze liggen in de openbare ruimte, langs erftoegangswegen, een barrière vormen in een woonwijk of liggen in gebieden met een hoge natuurwaarde.

 

B2.7 Reductiepunten

De reductiepunten van een geluidgevoelig gebouw zijn weergegeven in Figuur 2 en Tabel 4. De reductiepunten zijn verschillend voor verschillende geluidbronsoorten. De reductiepunten hebben een waarde groter dan 0 als het geluid van de geluidbronsoort hoger is dan de standaardwaarde. Vervolgens is er een standaard verhoging van de reductiepunten. Deze standaard verhoging zorgt ervoor dat voor een situatie waar meer geluid gereduceerd moet worden (omdat er een grotere overschrijding is van de standaardwaarde) er meer rekenbudget beschikbaar is voor een meer uitgebreide maatregel. Als het geluid hoger is dan de plandrempel is er een extra verhoging. Deze extra verhoging zorgt ervoor dat voor zo’n situatie extra rekenbudget beschikbaar is en geeft daarmee meer mogelijkheden om het geluid in zo’n situatie te reduceren tot de plandrempel met geluidbeperkende maatregelen.

 

Figuur 2 Reductiepunten voor een geluidgevoelig gebouw door geluid door wegen en spoorwegen.

 

Reductiepunten per geluidgevoelig gebouw worden bepaald op basis het geluid op de gevel van het geluidgevoelig gebouw in de toekomstige situatie zonder aanvullende bron- of overdrachtsmaatregelen, ook in het geval deze wel al aanwezig zijn. Als deze al aanwezig zijn wordt een extra geluidberekening gedaan om de situatie zonder bestaande of toekomstige geluidmaatregelen te bepalen. De geluidbelasting bij deze variant wordt aangeduid met Lden,sak (standaard akoestische kwaliteit). Door de reductiepunten te bepalen op basis van de toekomstige situatie zonder aanvullende bron- of overdrachtsmaatregelen is het rekenbudget voor een situatie zonder of met een al aanwezige geluidbeperkende maatregel gelijk. Wel worden de maatregelpunten die gelden voor de bestaande maatregel (die behouden blijven) van het beschikbare rekenbudget aan reductiepunten afgetrokken. Wat overblijft is dan nog beschikbaar voor nieuwe of aanvullende maatregelen.

 

Voor wegdekken of spoorconstructies wordt bij deze standaard akoestische kwaliteit uitgegaan van een zekere referentie. Deze is per geluidbronsoort verschillend en is hieronder gegeven:

  • Gemeentewegen (met een verkeersintensiteit van meer dan 2.500 motorvoertuigen per etmaal): Dicht asfalt beton (DAB);

  • Waterschapswegen: Dicht asfalt beton (DAB);

  • Rijkswegen: Zeer open asfalt beton (ZOAB);

  • Provinciale wegen: Dicht asfalt beton (DAB);

  • Hoofdspoorwegen: Baan op betonnen mono- of duoblok dwarsliggers in ballastbed (bb=1);

  • Lokale spoorwegen: trambaan in asfalt (index bb=14).

Als er bij een geluidbronsoort een wegdek of spoorconstructie ligt dat meer geluid veroorzaakt dan het hierboven genoemde wegdek of spoorconstructie én er zijn technische bezwaren tegen de aanleg van het hierboven genoemde wegdek of spoorconstructie, dan word het geluid Lden,sak bepaald met het aanwezige wegdek of spoorconstructie. Dat is bijvoorbeeld het geval bij een stalen spoorbrug bij hoofdspoorwegen.

 

Tabel 4 Reductiepunten van een geluidgevoelige gebouw

Geluid

Gemeentewegen of waterschapswegen

Rijkswegen of provinciale wegen

Hoofd- en lokale spoorwegen

50

-

-

-

51

-

67

-

52

-

87

-

53

-

107

-

54

127

127

-

55

140

140

-

56

160

160

87

57

180

180

107

58

200

200

127

59

380

380

140

60

400

400

160

61

420

420

180

62

440

440

200

63

460

460

220

64

480

480

240

65

500

500

260

66

520

520

440

67

540

540

460

68

553

553

480

69

573

573

500

70

593

593

520

71

613

613

540

72

633

633

553

73

653

653

573

74

673

673

593

75

687

687

613

76

707

707

633

77

727

727

653

78

747

747

673

79

767

767

687

 

B2.8 Maatregelpunten

De maatregelpunten van een geluidbeperkende maatregel zijn weergegeven in twee tabellen. Tabel 5 geeft de maatregelpunten bij bronmaatregelen en Tabel 6 bij overdrachtsmaatregelen.

 

Tabel 5 Maatregelpunten voor bronmaatregelen

Nr

Huidig wegdektype

Bronmaatregel

Maatregelpunten

1

elementen­verharding

Referentiewegdek (=DAB)

5 per 10 m2

2

DAB

1L ZOAB

4 per 10 m2

3

DAB

2L ZOAB

26 per 10 m2

ZOAB

22 per 10 m2

4

DAB

SMA 0/5 (=SMA-NL5)

5 per 10 m2

5

DAB

SMA 0/8 (=SMA-NL8)

5 per 10 m2

6

DAB

Akoestisch geoptimaliseerd SMA

5 per 10 m2

7

elementen­verharding

Stille elementen-verharding

3 per 10 m2

8

DAB

Dunne deklagen A

13 per 10 m2

ZOAB

9 per 10 m2

elementen­verharding

16 per 10 m2

9

DAB

Dunne deklagen B

13 per 10 m2

ZOAB

9 per 10 m2

 

Tabel 6 Maatregelpunten voor overdrachtsmaatregelen

Schermhoogte / hoogte geluidwal

Maatregelpunten per strekkende meter

1 meter zonder fundering

26

1 meter

53

2 meter

93

3 meter

133

4 meter

173

5 meter

212

5 meter

251

7 meter

289

8 meter

327

Elke meter boven de 8 meter*

44

 

 

Diffractor op barrier (0,9 meter hoog)**

51

  • *

    Bij iedere extra meter komen er 44 punten bij. Zo is bijvoorbeeld een 9 meter hoog scherm 327 + 44 punten en een 10 meter hoog scherm 327 + 44 + 44 punten.

  • **

    De maatregelpunten zijn voor het 0,9 meter hoge scherm (zonder fundering) én de diffractor samen.

Randvoorwaarden:

  • Voor een geluidwal of geluidscherm moet voldoende ruimte zijn.

  • 1 m hoogte zonder fundering:

    • o

      voor situaties waarin schermen niet zettingsvrij moeten worden gefundeerd;

    • o

      voor situaties waar geen kabels en leidingen moeten worden verlegd.

  • Diffractor op barrier (0,9 meter hoog):

    • o

      voor situaties waarin de barrier niet zettingsvrij moeten worden gefundeerd;

    • o

      voor situaties waar geen kabels en leidingen moeten worden verlegd;

    • o

      voor situaties met geringe kans op vervuiling door bladval;

    • o

      voor situaties waar met regelmatig onderhoud (bijvoorbeeld 1 à 2 keer per jaar) voorkomen wordt dat vervuiling van de holle ruimte de geluidreductie van de maatregel nadelig beïnvloed.

Cluster

Een cluster bestaat uit één of meer bijeen gelegen geluidgevoelige gebouwen die een significante vermindering van het geluid door een weg of lokale spoorweg ondervinden door een aaneengesloten geluidbeperkende maatregel.

 

Als vuistregel kan daarbij de volgende methode gehanteerd worden. Woningen behoren tot eenzelfde cluster als de ‘akoestische zichthoeken’ vanuit de woning naar de (spoor)weg elkaar overlappen. De ‘akoestische zichthoek’ bij een weg is de hoek vanuit de woning naar de weg met een opening van 127°. Bij zo’n hoek is de lengte van de weg binnen de zichthoek 4 keer de afstand tussen de woning en de weg. De afstand tussen de woning en de weg wordt bepaald door de lengte van de loodlijn vanuit de woning naar een weg, dat eindigt op de dichtstbijzijnde rand van de wegdekverharding. Bij een spoorweg is het de loodlijn naar de dichtstbijzijnde spoorstaaf. De openingshoek bij een spoorweg is 90°.

 

Figuur 3 geeft een voorbeeld van een cluster bestaande uit twee woningen. Op het deel waar de zichthoeken bij de twee woningen overlappen profiteren de woningen van eenzelfde maatregel. Bij het bepalen van een cluster doen enkel woningen mee waar het geluid hoger is dan de standaardwaarde.

 

Figuur 3 Een cluster bestaande uit twee bij elkaar gelegen woningen aan dezelfde kant van de weg.

 

Figuur 4 geeft een voorbeeld van een situatie met twee woningen waar de zichthoeken bij de twee woningen niet overlappen. Deze woningen profiteren niet van eenzelfde maatregel. Bij deze situaties zijn er twee clusters met per cluster één woning.

 

Figuur 4 Twee bij elkaar gelegen woningen aan dezelfde kant van de weg die samen geen cluster vormen.

 

Figuur 5 geeft een voorbeeld van een situatie met twee woningen waar de zichthoeken bij de twee woningen die tegenover elkaar liggen overlappen. Deze woningen profiteren van eenzelfde bronmaatregel zoals een geluidreducerend wegdek, maar niet van eenzelfde overdrachtsmaatregel zoals een geluidscherm. Bij deze situatie is er één cluster met twee woningen bij de afweging van bronmaatregelen en zijn er twee clusters met per cluster één woning bij de afweging van een overdrachtsmaatregel.

 

Figuur 5 Een cluster bestaande uit twee bij elkaar gelegen woningen die aan verschillende kant van de weg liggen voor de afweging van een bronmaatregel.

 

Figuur 6 geeft een voorbeeld van een situatie met 40 woningen in een appartementencomplex. Van deze woningen overlappen de zichthoeken. In Figuur 6 is de zichthoek getekend vanuit de buitenste woningen in het cluster. Deze 40 woningen profiteren van eenzelfde maatregel. Bij deze situatie is er één clusters met 40 woningen.

 

Figuur 6 Een cluster bestaande uit 40 woningen in een appartementencomplex.

 

B2.9 Voorbeelden

Deze paragraaf beschrijft 3 voorbeelden van een situatie waarbij geluidmaatregelen worden afgewogen.

 

Situatie 1 Eén woning nabij een gemeenteweg met 57 dB

Nabij een gemeenteweg is een plan voorzien voor het toelaten van één nieuwe woning. De afstand van de nieuwe woning tot de weg (d) is 50 meter. Het geluid op de nieuwe woning in toekomstig maatgevende jaar is 57 dB. De gemeenteweg is voorzien van een DAB wegdekverharding en heeft een breedte van 7,0 meter.

 

 

Stap 1: Is het geluid hoger dan de standaardwaarde? Het geluid van 57 dB is hoger dan de standaardwaarde van 53 dB. Daarom is een afweging van maatregelen nodig.

Stap 2: Wat is het rekenbudget voor geluidbeperkende maatregelen? Op basis van Tabel 4 is het rekenbudget 1 x 180 = 180 maatregelpunten.

Stap 3: Van welke geluidbeperkende maatregelen is het aantal maatregelpunten niet hoger dan het rekenbudget? Een geluidbeperkende maatregel wordt getroffen over de gehele clusterbreedte van 4 x d. Dat is 4 x 50 meter is 200 meter. De maximale waarde om binnen het rekenbudget te blijven is 0,9 maatregelpunten per strekkende meter. Op basis van de maatregelpunten zoals genoemd in Tabel 4 en Tabel 5 zijn geen maatregelen beschikbaar.

 

Conclusie: Geluidbeperkende maatregelen zijn niet doelmatig.

 

Beschouwing: Ook bij een soortgelijke situatie met één woning en meer geluid zijn geluidbeperkende maatregelen niet doelmatig. Zo is bij een situatie waarbij het geluid 78 dB is, het rekenbudget 747 reductiepunten. Dat is 3,8 reductiepunten per strekkende meter. Ook daarvoor zijn geen maatregelen beschikbaar.

 

Situatie 2 Tien woningen nabij een gemeenteweg met 59 dB

Nabij een gemeenteweg is een plan voorzien voor het toelaten van tien nieuwe woningen. De afstand van de nieuwe woningen tot de weg (d) is 40 meter. Het geluid op de nieuwe woning in toekomstig maatgevende jaar is 59 dB. De gemeenteweg is voorzien van een DAB wegdekverharding en heeft een breedte van 7,0 meter.

 

 

Stap 1: Is het geluid hoger dan de standaardwaarde? Het geluid van 59 dB is hoger dan de standaardwaarde van 53 dB. Daarom is een afweging van maatregelen nodig.

Stap 2: Wat is het rekenbudget voor geluidbeperkende maatregelen? Op basis van Tabel 4 is het rekenbudget 10 x 380 = 3.800 maatregelpunten.

Stap 3: Van welke geluidbeperkende maatregelen is het aantal maatregelpunten niet hoger dan het rekenbudget? Een geluidbeperkende maatregel wordt getroffen over de gehele clusterbreedte van 4 x d. Dat is 4 x 40 meter is 160 meter. De maximale waarde om binnen het rekenbudget te blijven is 23,8 maatregelpunten per strekkende meter. Op basis van de maatregelpunten zoals genoemd in Tabel 4 en Tabel 5 zijn de volgende maatregelen beschikbaar:

  • Akoestisch geoptimaliseerd SMA (560 maatregelpunten);

  • Dunne deklaag A (1.456 maatregelpunten);

Daarbij is voor de minimale lengte van een wegvak met geluidreducerende asfalt 200 meter aangehouden (zie ‘Technische bezwaren voor bronmaatregelen’ in deze bijlage).

 

Conclusie: Op basis van een geluidberekening wordt het effect van de genoemde maatregelen bepaald. Bij de keuze wordt onder andere beoordeeld of de maatregel leidt tot een significante afname van het geluid en wordt rekening gehouden met technische beperkingen.

 

Beschouwing: Geluidschermen kosten 26 maatregelpunten of meer per meter. Dat is hoger dan het rekenbudget van 23,8 per strekkende meter. Geluidschermen zijn daarom niet doelmatig.

 

Situatie 3 Dertig woningen nabij een gemeenteweg met 61 dB

Nabij een gemeenteweg is een plan voorzien voor het toelaten van dertig nieuwe woningen. De afstand van de nieuwe woningen tot de weg (d) is 30 meter. Het bouwblok is in totaal 40 meter breed (l). Het geluid op de nieuwe woning in toekomstig maatgevende jaar is 61 dB. De gemeenteweg is voorzien van een DAB wegdekverharding en heeft een breedte van 7,0 meter.

 

 

Stap 1: Is het geluid hoger dan de standaardwaarde? Het geluid van 61 dB is hoger dan de standaardwaarde van 53 dB. Daarom is een afweging van maatregelen nodig.

Stap 2: Wat is het rekenbudget voor geluidbeperkende maatregelen? Op basis van Tabel 4 is het rekenbudget 40 x 420 = 16.800 maatregelpunten.

Stap 3: Van welke geluidbeperkende maatregelen is het aantal maatregelpunten niet hoger dan het rekenbudget? Een geluidbeperkende maatregel wordt getroffen over de gehele clusterbreedte van l + 4 x d. Dat is 40 + 4 x 40 meter is 200 meter. De maximale waarde om binnen het rekenbudget te blijven is 84 maatregelpunten per strekkende meter. Op basis van de maatregelpunten zoals genoemd in Tabel 4 en Tabel 5 zijn de volgende maatregelen beschikbaar:

  • Akoestisch geoptimaliseerd SMA (560 maatregelpunten);

  • Dunne deklaag A (1.456 maatregelpunten);

  • Scherm 1 meter zonder fundering (5.200 maatregelpunten);

  • Scherm 1 meter met fundering (10.600 maatregelpunten);

  • Diffractor op barrier (10.200 maatregelpunten).

Een 2 meter hoog scherm is niet doelmatig. Zo’n scherm kost 18.600 maatregelpunten en dat is meer dan het aantal reductiepunten van 16.800.

 

Conclusie: Op basis van een geluidberekening wordt het effect van de genoemde maatregelen bepaald. Bij de keuze wordt onder andere beoordeeld of de maatregel leidt tot een significante afname van het geluid en wordt rekening gehouden met technische beperkingen.

 

Beschouwing: Geluidschermen hoger dan 1 meter kosten 93 maatregelpunten of meer per meter. Dat is hoger dan het rekenbudget van 63 per strekkende meter. Hogere geluidschermen dan 1 meter zijn daarom niet doelmatig.

Bijlage 3 Voorbeelden van geluidluwe gevel en maatregelen

 

B3.1 Geluidluwe gevel

Deze bijlage bevat schematische voorbeelden van situaties met woningen met gevels met een geluidbelaste of geluidluwe zijde. Daarbij is geduid wat de gemeente Diemen wel en niet als een geluidluwe gevel ziet. Deze situaties met geluidluwe gevel zijn weergegeven met groene letters bij het woord situatie. Als situatie in rood is weergegeven wordt dat niet gezien als een geluidluwe gevel. Het begrip geluidluwe gevel wordt gebruikt binnen het geluidbeleid van de gemeente Diemen en wordt toegepast bij het ruimtelijk toelaten van nieuwe woningen binnen bijvoorbeeld het Omgevingsplan.

 

Bij het beoordelen van de situaties gelden de volgende uitgangspunten

  • In de buitenmuur is het mogelijk om een te openen raam te plaatsen.

  • Een geluidluwe gevel bevat een te openen raam.

  • Het geluid op de gevel wordt berekend op 2/3 van de verdiepingshoogte.

Situatie 7, 8 en 9 is oranje weergegeven. Deze situaties hebben weliswaar wel een geluidluwe gevel maar voldoen niet aan het gemeentelijke geluidbeleid omdat de geluidluwe gevel niet van de slaapkamer is. Bij de voorbeelden is de onderstaande legenda van toepassing.

 

 

B3.2 Maatregelen

Deze paragraaf bevat voorbeelden van maatregelen die zorgen voor een geluidluwe gevel en/of geluidluwe buitenruimte. In de voorbeelden worden aan de gevel van het geluidgevoelige gebouw bouwkundige maatregelen kunnen worden getroffen, die het geluid op de uitwendige scheidingsconstructie die direct grenzen aan een verblijfsgebied reduceert.

 

De voorbeelden zijn niet uitputtend. De ontwikkelingen in de afgelopen decennia laten zien dat mede op basis van geluidregels voor het toelaten van nieuwe woningen, nieuwe oplossingen (en daarmee nieuwe voorbeelden) ontstaan. Met deze oplossingen van maatregelen aan de woning of het gebouw wordt dan voldaan aan de geluidregels. Een deel van de oplossingen heeft een positief effect op het beschermen van de gezondheid van bewoners. Dat is niet bij alle oplossingen vastgesteld.

 

Vliesgevel of loggia

Een vliesgevel is een grotendeels transparante gevel die voor de uitwendige scheidingsconstructie wordt geplaatst. Figuur 7 bevat een voorbeeld van een vliesgevel. Een vliesgevel kan zorgen voor een geluidluwe gevel en/of een geluidluwe buitenruimte.

 

Figuur 7 Voorbeeld van een vliesgevel waarmee het geluid op uitwendige scheidingsconstructie wordt verminderd.

 

Een loggia kan worden uitgevoerd met een grotendeels transparante gevel die voor een deel van de uitwendige scheidingsconstructie wordt geplaatst. Figuur 8 bevat een voorbeeld van zo’n loggia. Hiermee wordt gezorgd voor een geluidluwe gevel en/of een geluidluwe buitenruimte.

 

Figuur 8 Voorbeeld van een loggia waarmee het geluid door wegverkeer op uitwendige scheidingsconstructie wordt verminderd.

 

Als bij meerzijdig georiënteerde woningen de keuze gemaakt wordt voor een vliesgevel of loggia met transparante gevel dan is veelal het geluid op alle gevels hoger dan de standaardwaarde. De vliesgevel of transparante gevel wordt dan bij voorkeur geplaatst op de gevel met de hoogste waarde voor geluid, zodat het geluid op de uitwendige scheidingsconstructie met de hoogste waarde voor geluid teruggaat naar de standaardwaarde.

 

Geluidscherm als onderdeel van het gebouw

Als alternatief voor een vliesgevel kan een geluidscherm als onderdeel van het gebouw ook de rest van het gebouw afschermen. Door bij het ontwerp de gebouwvorm en het scherm op een goed op elkaar te laten aansluiten kan het mogelijk zijn om een groot deel van de gevel daarachter geluidluw te maken. Voorbeelden van zo’n oplossing zijn weergegeven in Figuur 9 en Figuur 10.

 

Figuur 9 Twee voorbeelden van een geluidscherm als onderdeel van het gebouw waarmee een geluidluwe zijde wordt gecreëerd.

 

Figuur 10 Twee voorbeelden van een geluidscherm als onderdeel van het gebouw waarmee een geluidluwe zijde wordt gecreëerd. Links Gouda station en rechts A13 Delft.

 

Geluiddempende ventilatieroosters voor spuien van lucht

Een slaapkamer met een geluidluwe gevel stelt de bewoners in staat om verse lucht binnen te laten terwijl het geluid niet hoger is dan de standaardwaarde. Daarmee blijft het risico op negatieve gevolgen van geluid op de slaapverstoring (en daarmee de gezondheid) acceptabel.

 

De gemeente Diemen vindt het realiseren van omvangrijke gedempte ventilatieroosters in de uitwendige scheidingsconstructie voor spuien van lucht geen alternatief voor een geluidluwe gevel. Uit onderzoek5 van de GGD Amsterdam in 2024 blijkt dat geluiddempende ventilatieroosters met name op het gebied van geluiddemping gemiddeld een onvoldoende scoort. Minder dan de helft van de bewoners vindt dat het rooster overdag voldoende geluid dempt, en slechts een derde vindt het stil genoeg om te slapen met een open rooster. Hoewel de meeste respondenten tevreden zijn over de toevoer van frisse lucht via het rooster, ervaren velen nog steeds ernstige geluidhinder, vooral door piekgeluiden van het verkeer. Mede daarom is een geluiddempende ventilatieopening voor het spuien van lucht geen gelijkwaardige alternatief van een te openen raam in een geluidluwe gevel met een vrije lucht doorstroming.

 

Geluiddempende ventilatieroosters worden ook wel met andere benamingen genoemd. Het wordt bijvoorbeeld comfortbox, lamellenrooster of akoestisch rooster genoemd.

 

Groen gebied nabij

Ook de omgeving van een geluidgevoelig gebouw draagt bij aan een gezond woon- en leefklimaat. Bijvoorbeeld bij een groen gebied waar op verblijfsplekken het geluid niet hoger is dan de standaardwaarde. De nabijheid van zo’n gebied zoals een park speelt bij de beoordeling van geluid echter geen compenserende rol. De nadruk van de beleidsregels geluid liggen namelijk op het realiseren van een gezond woon- en leefklimaat bij de eigen woning of bij kleine woningen bij het eigen woongebouw.

Bijlage 4 Interimbeleid industrieterreinen

 

B4.1 Inleiding

Bij het toelaten van woningen en andere geluidgevoelige gebouwen onder de Omgevingswet kan het geluid van industrieterreinen relevant zijn. Als voor een industrieterrein nog geen geluidproductieplafond en geluidaandachtsgebieden zijn vastgesteld geldt het overgangsrecht zoals vastgelegd in artikel 3.6 van de Aanvullingswet geluid Omgevingswet [link]. Daarin is vastgelegd dat daarvoor de Wet geluidhinder onder de Omgevingswet dan nog van toepassing is. Onder de Wet geluidhinder (Wgh) bevatten industrieterreinen geen geluidaandachtsgebieden maar geluidzones. Onder de Wet geluidhinder worden geluidgevoelige gebouwen, geluidgevoelige bestemmingen genoemd.

 

B4.2 Geluidzones

Bij het toelaten van geluidgevoelige bestemmingen in geluidzones van industrieterreinen is de Wet geluidhinder onder de Omgevingswet van toepassing. De zonering van industrielawaai moet zijn vastgelegd voor industrieterreinen waar (in ieder geval deels) de vestiging van “grote lawaaimakers” planologisch mogelijk is. De grootte van de geluidzone is afhankelijk van de benodigde of gewenste geluidsruimte van het gezoneerde industrieterrein. De zone (die niet kleiner mag zijn dan de 50 dB(A)-contour) moet in het tijdelijk deel van het omgevingsplan worden vastgelegd. Dit wettelijk kader van de Wgh geldt niet voor de bedrijven die buiten een gezoneerd industrieterrein zijn gelegen.

 

B4.3 Hogere waarde industrielawaai (Wet geluidhinder onder de Omgevingswet)

Binnen de geluidzone rond industrieterreinen kunnen geluidgevoelige bestemmingen liggen of geprojecteerd worden waarvoor een hogere waarde kan worden vastgesteld. De Wgh biedt de mogelijkheid om af te wijken van de voorkeursgrenswaarde tot een ten hoogste toelaatbare waarde. De hoogte van de voorkeursgrenswaarde en de ten hoogste toelaatbare waarde (als onder de Wet geluidhinder onder de Omgevingswet) is onder andere afhankelijk van het soort geluidgevoelige bestemming en van nieuwbouw of bestaande bouw. In de Wgh zijn voor het geluid afkomstig van zogenaamde gezoneerde industrieterreinen de volgende geluidnormen van toepassing:

  • Voorkeursgrenswaarde: 50 dB(A);

  • Ten hoogst toelaatbare waarde: 55 – 60 dB(A).

Dit zogenaamde besluit om hogere waarden wordt genomen door het college van Burgemeester en Wethouders. Het vaststellen van hogere waarden mag alleen als maatregelen onvoldoende doeltreffend zijn, of als ze stedenbouwkundige, verkeerskundige, vervoerskundige, landschappelijke of financiële bezwaren hebben. Burgemeester en Wethouders moeten hun besluit motiveren.

 

B4.4 Vastgestelde hogere waardebesluiten (Wet geluidhinder onder de Omgevingswet)

Hogere waardebesluiten worden onderdeel van het tijdelijke deel omgevingsplan. Voor de vaststelling van de geluidwering van de gevel van een geluidgevoelig gebouw moet het bevoegd gezag uitgaan van de toegestane geluidbelasting op die gevel, zoals opgenomen in deze besluiten. Onderstaande grenswaarden voor het geluid in de woningen (binnenniveau) gelden voor de meeste geluidgevoelige gebouwen, zoals woningen:

  • Nieuwbouw woning/ vervangende nieuwbouwwoning: 35 dB(A);

  • Transformatie: Rechtens verkregen niveau.

B4.5 Meerdere geluidsbronsoorten

Het komt voor dat een geluidgevoelig gebouw zich nabij meerdere aparte geluidsbronnen bevindt, zoals in een geluidaandachtsgebied van een weg en binnen de geluidzone van een industrieterrein. In een dergelijke situatie is een onderzoek naar de gecumuleerde geluidbelasting noodzakelijk. Wordt een hogere-waardenprocedure (als bedoeld onder de Wgh onder de Omgevingswet) gevolgd, dan moet het bevoegd gezag motiveren dat de gecumuleerde geluidbelasting aanvaardbaar is.

Bijlage 5 Luchtvaartgeluid Schiphol

 

B5.1 Inleiding

In de gemeente Diemen komt een deel van het geluid door luchtvaart. Dit geluid komt van vliegtuigen van en naar Schiphol. Het luchtvaart geluid is voor een deel bepalend voor het gecumuleerde geluid. Als het geluid boven de standaardwaarde komt moet de gemeente beoordelen of het gecumuleerde geluid aanvaardbaar is. Deze bijlage bevat een overzicht van de waarde van het geluid door Schiphol. De gegevens voor de geluidcontouren zijn via InfoMil aangeleverd door het Ministerie van Infrastructuur en Waterstaat in het kader van de geluidsbelastingkaart 2022.

 

In Figuur 11 is de Lden waarde van het geluid weergegeven. In de gemeente Diemen varieert deze waar van 41 tot en met 52 dB. De contourlijn geeft het begin van de geluidwaarde weer. Zo is de 50 dB contour de lijn waar het geluid 50,50 dB is. Tussen de 50 en 51 dB contourlijn is het geluid afgerond 51 dB. De 51 dB contour de lijn waar het geluid 51,50 dB is. In het zuidelijke deel van Diemen komt het luchtvaartgeluid van Schiphol boven de plandrempel van 48 dB Lden.

 

Figuur 11 Geluid vanwege luchtvaart in Lden voor het jaar 2022 in stappen van 1 dB.

 

B5.2 Geluid hinder gecorrigeerd omgerekend

Onder de Omgevingswet is de berekening van het gecumuleerde geluid door luchtvaart gewijzigd. In Figuur 12 is de omgerekende waarde L*LL weergegeven. De omrekening is conform artikel 3.25, Omgevingsregeling. De waarde varieert van 55 tot en met 70 dB. Deze waarde is thans nog niet vigerend. Op een (door de Minister) nader te bepalen tijdstip wordt deze vigerend.

 

Figuur 12 Omgerekend geluid vanwege luchtvaart in L*LL voor het jaar 2022 op basis van artikel 3.25 Omgevingsregeling in stappen van 1 dB.

 

B5.3 Geluid hinder gecorrigeerd omgerekend (tijdelijke regeling)

In de periode voor de Omgevingswet waren andere regels van kracht voor het berekenen van van het gecumuleerde geluid door luchtvaart. Deze andere regels zijn via het Overgangsrecht nog tot een nader te bepalen tijdstip geldig. In Figuur 13 is de omgerekende waarde L*LL weergegeven volgens deze andere regels (conform artikel 17.2, Omgevingsregeling). De waarde varieert van 47 tot en met 58 dB.

 

Figuur 13 Omgerekend geluid vanwege luchtvaart in L*LL voor het jaar 2022 op basis van artikel 17.3 Omgevingsregeling in stappen van 1 dB.

 

Figuur 14 geeft de waarde van het omgerekende geluid bij verschillende Lden waarden. De x-as van deze grafiek geeft de Lden waarden van luchtvaartgeluid en geluid door wegen. En de y-as geeft de omgerekende waarde op basis van artikel 3.25 en 17.2, Omgevingsregeling. Wat uit deze grafiek duidelijk te zien is, is dat de omgerekende waarde altijd hoger is dan de Lden waarde. Dat komt omdat de geluidhinder door luchtvaart hoger is dan de geluidhinder door wegverkeer. Bij de omrekening is de geluidhinder door wegverkeer de referentie. Voor luchtvaart ligt de omgerekende waarde vanaf het nader te bepalen tijdstip (artikel 3.25) hoger dan de omgerekende waarde in de overgangssituatie (artikel 17.2). Het verschil is zo’n 9 tot en met 12 dB.

 

Figuur 14 Omgerekend geluid voor geluid door luchtvaart op basis van artikel 3.25 en 17.2, Omgevingsregeling.

Bijlage 6 Aanvraagvereisten voor geluidonderzoek

 

Deze bijlage bevat de vereisten die door de gemeente Diemen worden gesteld aan het geluidonderzoek dat onderdeel is van een besluit voor het toelaten van nieuwe geluidgevoelige gebouwen.

 

B6.1 Rapport geluidonderzoek

In het geluidonderzoek komen de volgende onderdelen terug:

  • Algemene gegevens: Naam opdrachtgever, naam instantie die het onderzoek heeft uitgevoerd, datum onderzoek en kenmerk en versienummer van het rapport;

  • Aanleiding: Dit kan bijvoorbeeld zijn: een (ontwerp)besluit tot het wijzigen van een omgevingsplan, een aanvraag om een omgevingsvergunning, een omgevingsplanactiviteit (OPA) of een buitenplanse omgevingsplanactiviteit (BOPA).

  • Algemeen:

    • o

      De begrenzing van de locatie op een kaart waar de nieuwe geluidgevoelige gebouwen worden toegelaten;

    • o

      Een kaart met de ingetekende gebouwhoogte(n);

    • o

      Het jaar waarin de nieuwe geluidgevoelige gebouwen zijn gerealiseerd.

  • Wettelijk kader:

    • o

      Een kaart met de locatie van de geluidgevoelige gebouwen die worden toegelaten inclusief de geluidaandachtsgebieden van de nabij gelegen geluidbronsoorten;

    • o

      Duiding van de andere geluidbronnen die relevant kunnen zijn. Denk daarbij aan scheepvaartlawaai of (bedrijfs)activiteiten;

    • o

      Regels uit bijvoorbeeld de Omgevingswet, het Bkl, het Bbl en de Omgevingsregeling die van toepassing zijn;

    • o

      Regels uit het Omgevingsplan die van toepassing zijn;

  • Uitgangspunten

    • o

      Rekenmethode zoals de wettelijk voorgeschreven methoden uit de Omgevingsregeling en de niet wettelijk voorgeschreven methoden, zoals bijvoorbeeld de methode waarmee de geluidreductie van gebouwgebonden maatregelen wordt bepaald;

    • o

      Het gebruikte softwarepakket en -versie waarmee gerekend is;

    • o

      Indien het een geluidbronsoort wegen of spoorwegen betreft zonder geluidproductieplafonds:

      • Verkeersgegevens in maatgevende jaar (snelheden en intensiteiten per dagdeel en voertuigcategorie) inclusief de trams;

      • Gegevens over de ligging van de geluidbron;

      • Gegevens over de infrastructuur (zoals wegdekverharding of bovenbouwconstructie);

      • Overige gegevens zoals hellingcorrectie, kruispunttoeslag, obstakeltoeslag, aantal reflecties en toeslag stalen kunstwerken.

    • o

      Voor geluidbronsoorten met een geluidproductieplafond: de gebruikte versie of datum van het geluidregister;

    • o

      De kenmerken van het gebruikte geluidmodel of de methode waarmee het geluid vanwege een gezoneerd industrieterrein zonder geluidproductieplafonds, is bepaald;

    • o

      De voor het aspect geluid relevante onderdelen uit vergunningen of maatwerkbeschikkingen van nabij gelegen (bedrijfs)activiteiten die niet liggen op een industrieterrein met een geluidzone of met geluidproductieplafonds;

    • o

      Omgevingskenmerken zoals bebouwing, bodemgebied, hoogtelijnen en geluidschermen;

    • o

      Vermelding van de gegevensbronnen (inclusief versienummer en datum) waarop het geluidmodel is gebaseerd. Denk hierbij aan bijvoorbeeld:

      • Basisregistratie Grootschalige Topgrafie (BGT);

      • Basisregistratie Adressen en Gebouwen (BAG);

      • Actueel Hoogtebestand van Nederland (AHN);

      • 3D-geluidmodel van Kadaster;

      • Verkeesrgegevens.

    • o

      Locatie en hoogte van de waarneempunten.

  • Resultaten

    • o

      Voor alle geluidgevoelige gebouwen inzicht het geluid van de relevante geluidbronsoorten en andere bronnen die relevant kunnen zijn;

    • o

      Toets van het geluid aan de standaardwaarde en de grenswaarde of andere geluidnormen die van toepassing zijn;

    • o

      Inzicht wat aan geluidmaatregelen nodig is om geluid boven de standaardwaarde te voorkomen (zie §4.2);

    • o

      Inzicht in de maatregelen aan de bron- en de overdracht om geluid boven de standaardwaarde te voorkomen;

    • o

      Inzicht in de afwegingen van geluidbeperkende maatregelen (zie §5.2 en bijlage 2) en de motivatie van de voorgestelde geluidbeperkende maatregelen waarmee geluid boven de standaardwaarde wordt voorkomen of wordt beperkt, evenals een motivatie waarom bepaalde geluidbeperkende maatregelen niet worden voorgesteld;

    • o

      Inzicht in de gebouwgebonden maatregelen (zie §5.3) waarmee geluid boven de standaardwaarde wordt voorkomen en/of een geluidluwe gevel en/of buitenruimte wordt gerealiseerd;

    • o

      Inzicht in de afwegingen van gebouwgebonden maatregelen (zie §5.3) en de motivatie van de voorgestelde gebouwgebonden maatregelen waarmee geluid boven de standaardwaarde wordt voorkomen of wordt beperkt, en/of waarmee een geluidluwe gevel en buitenruimte wordt gerealiseerd;

    • o

      Geluidgevoelige gebouwen op een overzichtelijke kaart met een overschrijding van de standaardwaarde of andere geluidnormen die van toepassing en/of waar niet voldaan wordt aan de beleidsregels geluid. Bij de overschrijding wordt geduid door welke geluidbronsoorten of geluidbronnen deze afkomstig is.

B6.2 Geluidmodel

De gemeente kan verzoeken om de relevante geluidmodellen te leveren die ten grondslag liggen aan het rapport van het akoestisch onderzoek. Dit model dient op verzoek geleverd te worden. Indien het model bestaat uit meerdere rekenvarianten dient een duidelijke relatie te zijn tussen deze varianten en de in het rapport vastgelegde rekenvarianten.

Naar boven