Geluidverdeelplan Eemshaven en Oostpolder

GEDEPUTEERDE STATEN VAN DE PROVINCIE GRONINGEN

 

ARTIKEL I

Op 8 juli 2025 hebben gedeputeerde staten van de provincie Groningen de volgende beleidsregel vastgesteld:

 

1 INLEIDING

Het industrieterrein “Eemshaven” en “Bedrijventerrein Oostpolder” zijn industrieterreinen in de zin van de Wet geluidhinder (Wgh). Rond deze terreinen en het terrein “Eemshaven Zuidoost” is op grond van hoofdstuk V Industrielawaai Wgh een zone vastgesteld, waarbuiten de geluidbelasting vanwege de terreinen niet meer mag bedragen dan 50 dB(A). Voor woningen binnen de zone zijn daarbij hogere grenswaarden vastgesteld. Deze grenswaarden moeten in acht genomen worden bij het verlenen van omgevingsvergunningen en het vaststellen van maatwerkvoorschriften voor geluid. De Wgh bewaakt op deze manier de totale vergunde geluidbelasting van de industrieterreinen op de omgeving.

 

De voor de industrieterreinen beschikbare geluidruimte is beperkt. Het is daarom noodzakelijk om zorgvuldig om te gaan met het uitgeven van geluidruimte. De gemeente Het Hogeland wenst daarom een instrument in handen te hebben om de geluidtoedeling op de verschillende kavels op de terreinen Eemshaven en Oostpolder te kunnen sturen. Het voorkomt dat één of meer bedrijven de beschikbare geluidruimte (dan wel meer dan een voor hen evenredig deel) opsouperen. Zo’n instrument geeft zekerheid aan de gemeente dat de overige kavels voor het beoogde doel beschikbaar blijven en het geeft zekerheid aan gevestigde bedrijven dat er op hun kavel voldoende geluidruimte beschikbaar blijft. Tot slot helpt dit instrument de gemeente in haar streven naar een geluidbelasting die niet hoger dan met toepassing van de beste beschikbare technieken nodig is. Dit instrument is gevonden in een geluidverdeelplan (GVP). In opdracht van de gemeente Het Hogeland en de provincie Groningen is dan ook door het Noordelijk Akoestisch Adviesburo een GVP opgesteld.

 

Voor dit doel is in het GVP op elke geluidkavel een geluidbudget gelegd. Dit budget blijft altijd op de kavel beschikbaar en bij toetsing van een aanvraag worden altijd de budgetten op de overige kavels van het terrein in acht genomen. De budgetten zijn iets lager dan de geluidruimte die een bepaalde categorie activiteiten gemiddeld nodig hebben. De resterende geluidruimte vormt samen een reserve. Uit deze reserve kan onder voorwaarden een grotere geluidruimte dan het kavelbudget worden toegestaan. Hiervoor is een omgevingsvergunning vereist. Het bevoegd gezag maakt hiervoor telkens een afweging.

 

Het GVP is verankerd door middel van de regels van het bestemmingsplan en het provinciaal inpassingsplan en door het opnemen van geluidbudgetten op geluidkavels en ligplaatsen in deze plannen. Op deze wijze is het plan juridisch adequaat geborgd.

 

Voorliggend GVP beschrijft de beleidsregels bij de toepassing van de planregels. De beleidsregels geven

  • uitleg over de wijze waarop volgens de gebruiksregels aan het geluidbudget wordt getoetst en uitleg over de in het GVP gebruikte begrippen en

  • uitleg over de manier waarop de gemeente en provincie beoordelen of en onder welke voorwaarden van die gebruiksregels kan worden afgeweken door met een omgevingsvergunning uit de reserve een grotere geluidruimte dan het geluidbudget toe te staan.

Het GVP geeft dus de beleidsregels met een toelichting daarop en vormt daarmee voor de toekomst het handvat voor de uitvoering van het beleid dat is verankerd via de planregels, met name voor het afwijken van de gebruiksregels van het plan.

 

Daarnaast gaan deze beleidsregels in op

  • de procedure volgens welke de geluidtoetsing plaatsvindt en de taken, bevoegdheden en verantwoordelijkheden van de hierbij betrokken partijen en

  • de manier waarop de gemeente de geluidverdeling monitort en evalueert, inclusief de manier waarop met op enig moment toegestane grotere geluidruimten wordt omgegaan.

Het GVP gaat uit van de geluidruimte die beschikbaar is binnen de Wgh grenswaarden zoals zij op dit moment gelden, dan wel naar verwachting door burgemeester en wethouders van de gemeente Het Hogeland zullen worden vastgesteld ten behoeve van het PIP Oostpolder. Deze ruimte en grenswaarden zijn beschreven in het rapport “Provinciaal inpassingsplan Oostpolder - Akoestisch rapport industriegeluid Wet geluidhinder”, met kenmerk 6918 PIP/NAA/jd/ft/7 d.d. 20 mei 2025, een bijlage bij de toelichting op dat plan (hierna: geluidrapport provinciaal inpassingsplan Oostpolder).

 

De beleidsregel kan worden gewijzigd naar aanleiding van gewijzigde inzichten. Daarom verwijzen het bestemmingsplan Eemshaven en het provinciaal inpassingsplan Bedrijventerrein Oostpolder via een dynamische verwijzing naar deze beleidsregel.

 

De voorlaatste versie van deze beleidsregel was het document met kenmerk 6559-GVP/NAA/jd/ft/11 d.d. 28 november 2023. Deze is op de volgende punten gewijzigd:

  • De in de Oostpolder uit te geven kavels zijn beperkt gewijzigd ten opzichte van het geluidrapport met kenmerk 6918 PIP/NAA/jd/ft/3 d.d. 22 november 2023 dat was gevoegd bij het ontwerp PIP. De wijzigingen zijn beschreven in het geluidrapport provinciaal inpassingsplan Oostpolder en betreffen in hoofdlijn de verplaatsing van de watergang en de invulling van de oost-west verkeerszone. De geluidkavels zijn hierop aangepast: de verkeerszone is nu ook ingevuld door middel van geluidkavels van de categorie middelzwaar.

  • Naar aanleiding van de nadere geluidanalyse voor het PIP Oostpolder (zie Aanvulling op het MER Oostpolder d.d. 1 april 2025, hoofdstuk 4 “Geluid”) zijn de standaard kavelbudgetten in dB(A)/m² in de Oostpolder gewijzigd.

  • Naar aanleiding van de nadere geluidanalyse voor de Eemshaven (zie Tweede aanvulling op het MER Eemshaven d.d. 24 maart 2025, hoofdstuk 2 “Geluid”) zijn de standaard kavelbudgetten in dB(A) in de Eemshaven gewijzigd.

  • In aanvulling op de hogere waarden die ten behoeve van het PIP Oostpolder worden vastgesteld op grond van de Wgh, worden via deze beleidsregel op de woningen aanvullend grenswaarden voor het geluidsniveau in de dag- en avondperiode vastgesteld, lager dan de Wgh grenswaarden. De geluidbudgetten en -reserves in deze perioden zijn hiertoe verlaagd.

  • De beleidsregels voor de toetsing zijn enigszins gewijzigd. Dit heeft onder meer gevolgen in geval een grotere geluidruimte is of wordt toegestaan (of bij het in werking treden van het plan al was toegestaan). Verder is de terminologie in de beleidsregels wat meer passend bij de procedures van de Omgevingswet (het toetsingskader blijft de Wgh).

  • Een verschrijving in § 3.2 is gecorrigeerd: de toelichting op de hoeveelheid geluidruimte die het industrieterrein Eemshaven inleverde voor Oostpolder is niet beschreven in hoofdstuk 7, maar in § 4.3 van het geluidrapport PIP Oostpolder.

Het GVP heeft betrekking op de plangebieden van het bestemmingsplan Eemshaven (hierna ook: bp Eemshaven) en het provinciaal inpassingsplan Bedrijventerrein Oostpolder (hierna ook: PIP Oostpolder). Het GVP geeft geen regels voor het toestaan van geluidruimte voor de activiteiten plaatsvindend op het industrieterrein Eemshaven Zuidoost: daarvoor zijn regels gegeven in het bestemmingsplan Eemshaven Zuidoost (2017). Het houdt wél rekening met de geluidruimte voor dat terrein en voor de toetsingsprocedure et cetera wordt zoveel mogelijk bij deze beleidsregel aangesloten.

 

Leeswijzer:

Hoofdstuk 2 geeft de beleidsregels. Hoofdstuk 3 geeft een algemene toelichting op de beleidsregels en hoofdstuk 4 een artikelsgewijze toelichting. Hoofdstuk 5 specificeert de geluidbudgetten. Hoofdstuk 6 geeft een toelichting op de overige inputgegevens van het geluidverdeelmodel.

 

Opmerkingen:

Het GVP reguleert alleen industriegeluid (het geluid afkomstig van gevestigde en nog te vestigen bedrijven), zoals hoofdstuk V van de Wgh dat definieert, en andere activiteiten zoals opslaglocaties voor elektrische energie en zonneparken. Windturbinegeluid valt hier niet onder. Ook regelt het GVP niets ten aanzien van bijvoorbeeld wegverkeersgeluid en bouwwerkzaamheden.

 

Voor het wettelijk kader dat van toepassing is op de geluidruimte van het industrieterrein Eemshaven en Bedrijventerrein Oostpolder wordt verwezen naar bijlage 1. Voor een akoestische beschrijving van het plangebied van de industrieterreinen wordt verwezen naar de volgende plannen:

  • het bestemmingsplan Eemshaven,

  • het provinciaal inpassingsplan Oostpolder en

  • het bestemmingsplan Eemshaven Zuidoost (2017).

2 REGELS

2.1 Begrippen

Artikel 1 Begripsbepaling

In deze beleidsregel wordt verstaan onder

 

Terreinen, plan, GVP

  • 1.

    terrein Eemshaven: het plangebied van het bestemmingsplan Eemshaven;

  • 2.

    terrein Eemshaven Zuidoost: het plangebied van het bestemmingsplan Eemshaven Zuidoost, vastgesteld 2017;

  • 3.

    terrein Oostpolder: het plangebied van het provinciaal inpassingsplan Bedrijventerrein Oostpolder;

  • 4.

    plan: als de activiteiten worden verricht binnen het terrein Eemshaven: het bestemmingsplan Eemshaven en als de activiteiten worden verricht binnen het terrein Oostpolder: het provinciaal inpassingsplan Bedrijventerrein Oostpolder;

  • 5.

    GVP: het Geluidverdeelplan Eemshaven en Bedrijventerrein Oostpolder als vervat in het bestemmingsplan Eemshaven en het provinciaal inpassingsplan Bedrijventerrein Oostpolder;

Geluidverdeelmodel

  • 6.

    geluidverdeelmodel: het rekenmodel behorend bij dit GVP. De invoergegevens bij het in werking treden van het plan zijn in hoofdstuk 6 gespecificeerd.

Zeeschepen

  • 7.

    coaster: een zeewaardig schip met een Gross Tonnage tot ca. 10.000 ton;

  • 8.

    zeeschip: een zeewaardig schip met een Gross Tonnage van ca. 10.000 ton of meer;

Geluidruimte, kavel- en nestgeluidruimte

  • 9.

    geluidruimte: het door bedrijfsactiviteiten veroorzaakte geluid bepaald als geluidimmissiewaarde (of kortweg) immissiewaarde op een beoordelingspunt

    • a.

      bij een representatieve bedrijfssituatie,

    • b.

      waarbij het geluid van windturbines welke duurzame energie opwekken en het geluid vanwege een internationaal racecircuit gedurende ten hoogste 12 dagen per kalenderjaar buiten beschouwing wordt gelaten;

  • 10.

    kavelgeluidruimte: het gedeelte van de geluidruimte niet omvattende de nestgeluidruimte;

  • 11.

    nestgeluidruimte: het gedeelte van de geluidruimte veroorzaakt door schepen;

Geluidkavel en ligplaats

  • 12.

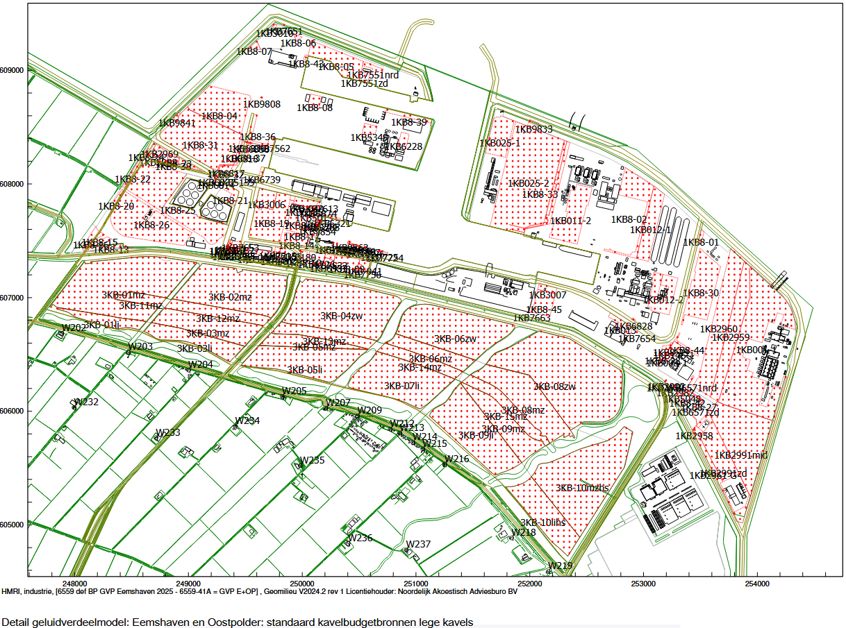
    geluidkavel: het oppervlak waarvoor een bepaald geluidbudget voor kavelgeluid beschikbaar is gesteld. De geluidkavels zijn gespecificeerd in § 5.1;

  • 13.

    ligplaats: de locatie waarop een bepaald geluidbudget voor nestgeluid beschikbaar is gesteld. De ligplaatsen zijn gespecificeerd in § 5.2;

Gebruikt kaveloppervlak

  • 14.

    gebruikt kaveloppervlak: het aaneengesloten gebied dat daadwerkelijk is ingericht voor bedrijfsactiviteiten, voor zover dat gebied deel uitmaakt van een geluidkavel;

Geluidbudgetten

  • 15.

    standaard geluidbudget: het standaard kavelbudget of het standaard nestbudget;

  • 16.

    standaard kavelbudget: de geluidemissiewaarden voor kavelgeluid in dB(A)/m² die aan een geluidkavel zijn toegekend op basis van het geluidverdeelmodel. De standaard kavelbudgetten zijn gespecificeerd in § 5.1;

  • 17.

    standaard nestbudget: de geluidemissiewaarden voor nestgeluid in dB(A) die aan een ligplaats zijn toegekend op basis van het geluidverdeelmodel. De standaard nestbudgetten zijn gespecificeerd § 5.2;

Grotere kavel- en nestgeluidruimte

  • 18.

    grotere kavelgeluidruimte: de kavelgeluidruimte groter dan het standaard kavelbudget op grond van geluidgrenswaarden in de aan een omgevingsvergunning verbonden voorschriften;

  • 19.

    grotere nestgeluidruimte: de nestgeluidruimte groter dan het standaard nestbudget op grond van geluidgrenswaarden in de aan een omgevingsvergunning verbonden voorschriften;

Beoordelingspunt

  • 20.

    beoordelingspunt: rekenpunt waarop de geluidimmissiewaarde wordt berekend en getoetst. De beoordelingspunten zijn gespecificeerd in § 6.1;

Geluidimmissiewaarde of kortweg immissiewaarde

  • 21.

    geluidimmissiewaarde of immissiewaarde: het langtijdgemiddeld beoordelingsniveau LAr,LT in dB(A) op een beoordelingspunt

    • a.

      berekend conform de meet- en rekenmethode industrielawaai voor complexe situaties (methode II), zoals beschreven in de Handleiding meten en rekenen industrielawaai 1999 (HMRI), onder de in deze handleiding bepaalde voorwaarden,

    • b.

      afzonderlijk bepaald voor de dag , avond en nachtperiode conform de periode-indeling van de Wet geluidhinder,

    • c.

      waarbij geen toeslagen voor impulsachtig, tonaal of muziekgeluid worden toegepast,

    • d.

      berekend in en volgens de modeluitganspunten en -parameters van het geluidverdeelmodel;

In acht te nemen geluidruimte overige terreinen

  • 22.

    in acht te nemen geluidruimte overige terreinen: de geluidruimte die bij toetsingen voor de industrieterreinen buiten het terrein waarop de (getoetste) bedrijfsactiviteiten plaatsvinden, in acht wordt genomen zoals beschreven in § 6.2;

Grenswaarde

  • 23.

    grenswaarde: de ten hoogste toelaatbare som van alle geluid van (bedrijfs)activiteiten op de terreinen Eemshaven, Eemshaven Zuidoost en Oostpolder op een beoordelingspunt. Het is de beschikbare geluidruimte voor de terreinen. De grenswaarden voor de dag , avond en nachtperiode zijn gespecificeerd in § 6.1;

Reserve

  • 24.

    reserve: op een beoordelingspunt op enig moment het verschil tussen:

    • de grenswaarde

      en

    • de som van de immissiewaarden van

      • binnen het terrein waarop de activiteiten plaatsvinden: de standaard kavelbudgetten, de standaard nestbudgetten en de grotere kavel- en nestgeluidruimten en

      • de in acht te nemen geluidruimte overige terreinen.

Betrokken partijen bij het zonebeheer

  • 25.

    zonebeheerteam: een team bestaande uit vertegenwoordigers van de gemeente Het Hogeland, de provincie Groningen, Groningen Seaports (GSP) en Samenwerkende Bedrijven Eemsregio (SBE) dat adviseert over de geluidverdeling industrielawaai binnen de Wgh geluidzone rond de terreinen Eemshaven, Eemshaven Zuidoost en Oostpolder;

  • 26.

    zonebeheerder: het college van burgemeester en wethouders van de gemeente Het Hogeland;

  • 27.

    technisch zonebeheerder: de door de gemeente Het Hogeland aangewezen akoestisch adviseur die de geluidruimte beheert en bewaakt.

2.2 Toepassingsgebied

Artikel 2 Toepassingsgebied

De beleidsregel is van toepassing op besluiten op aanvragen om vergunningen en meldingen binnen het terrein Eemshaven en het terrein Oostpolder ten aanzien van toetsing aan de specifieke gebruiksregels en het afwijken hiervan. Voor zover de regels van het bestemmingplan Eemshaven Zuidoost (2017) daarmee niet in strijd zijn, kunnen deze beleidsregels ook worden gehanteerd bij besluiten op aanvragen om vergunningen en meldingen op dit terrein.

 

2.3 Toetsing aan de gebruiksregels

Deze paragraaf is van toepassing op de toetsing aan de specifieke gebruiksregels in art. 19.4.2 onder a van het bestemmingsplan Eemshaven en in art. 11.2.2 onder a van het provinciaal inpassingsplan Bedrijventerrein Oostpolder.

Artikel 3 Wijze van toetsing

  • 1.

    De kavelgeluidruimte mag op enig beoordelingspunt niet groter zijn dan de immissiewaarde van het standaard kavelbudget over het gebruikt_kaveloppervlak.

  • 2.

    In afwijking van lid 1 mag, indien voor de te toetsten activiteiten een grotere kavelgeluidruimte is toegestaan, de kavelgeluidruimte niet groter zijn dan de grenswaarden in de geluidvoorschriften verbonden aan de vergunning.

  • 3.

    In afwijking van lid 2 wordt, indien toetsing aan de grenswaarden in de geluidvoorschriften verbonden aan de vergunning niet goed mogelijk is, een passende toetsing uitgevoerd.

  • 4.

    In aanvulling op het bepaalde in lid 2 wordt er naar gestreefd dat de kavelgeluidruimte op een aan het gebruikt_kaveloppervlak toegevoegd deel waarop géén grotere kavelruimte aanwezig is, niet groter is dan de immissiewaarde van het standaard kavelbudget behorend tot dat toegevoegd deel.

  • 5.

    De immissiewaarde van de nestgeluidruimte mag op enig beoordelingspunt niet groter zijn dan de immissiewaarde van het nog niet voor andere activiteiten vergunde deel van het standaard nestbudget.

  • 6.

    In afwijking van lid 5 mag, indien een grotere nestgeluidruimte is vergund, de nestgeluidruimte niet groter zijn dan is aangegeven in de geluidvoorschriften verbonden aan de vergunning. Het gestelde in lid 3 is van overeenkomstige toepassing.

  • 7.

    De reserve mag op enig beoordelingspunt niet kleiner zijn dan de actuele reserve.

  • 8.

    Het gestelde in lid 1 t/m 7 geldt afzonderlijk voor de dag-, avond- en nachtperiode.

  • 9.

    Bij de toetsing van lid 1, 4 en 5 worden de rekenregels van bijlage 8 gehanteerd.

Artikel 4 Beste beschikbare technieken

  • 1.

    In het geluidrapport bij de aanvraag is minimaal het bedrijfsscenario opgenomen dat voldoet aan de beste beschikbare technieken.

  • 2.

    Mocht blijken dat door technische ontwikkelingen tegen vergelijkbare kosten een hoger beschermingsniveau bereikt kan worden dan vastgestelde BBT-documenten dan wordt daaraan in het akoestisch onderzoek aandacht besteed.

 

2.4 Beoordeling bij afwijken van de gebruiksregels

Deze paragraaf is van toepassing op het afwijken van de specifieke gebruiksregels in art. 19.4.3 van het bestemmingsplan Eemshaven en in art. 11.2.3 van het provinciaal inpassingsplan Bedrijventerrein Oostpolder.

Artikel 5 Toestaan grotere kavelgeluidruimte

  • 1.

    Voor het toestaan van een grotere kavelgeluidruimte moet worden voldaan aan de volgende voorwaarden:

    • a.

      uit het advies van het zonebeheerteam blijkt dat de reserve niet onevenredig wordt aangetast en

    • b.

      in de aanvraag is aangetoond dat de extra geluidruimte nodig is ondanks toepassing van de beste beschikbare technieken en eventuele extra maatregelen.

  • 2.

    Voor onevenredige aantasting van de reserve spelen factoren als de mate van overschrijding van het standaard kavelbudget c.q. van de grotere kavelgeluidruimte en van de mate van verkleining van de reserve, op één beoordelingspunt, op meerdere beoordelingspunten of gemiddeld over alle beoordelingspunten een rol.

  • 3.

    Onder eventuele extra maatregelen wordt ook begrepen het toepassen van een qua geluidhinder optimale terreinindeling.

  • 4.

    Bij de omgevingsvergunning wordt de grotere kavelgeluidruimte in voorschriften vastgelegd.

Artikel 6 Toestaan grotere nestgeluidruimte

  • 1.

    Voor het toestaan van een grotere nestgeluidruimte moet worden voldaan aan de volgende voorwaarden:

    • a.

      uit het advies van het zonebeheerteam blijkt dat de reserve niet onevenredig wordt aangetast en

    • b.

      in de aanvraag is aangetoond dat de extra geluidruimte nodig is ondanks de mogelijkheid voor dan wel de planning van de aan te leggen walstroom.

  • 2.

    Voor onevenredige aantasting van de reserve spelen factoren als de mate van overschrijding van het standaard nestbudget, van de grotere nestgeluidruimte en van de mate van verkleining van de reserve een rol.

  • 3.

    Bij de omgevingsvergunning wordt de grotere nestgeluidruimte in voorschriften vastgelegd.

Artikel 7 Toestaan verkleining reserve

  • 1.

    Voor het toestaan van een verkleining van de reserve moet worden voldaan aan de volgende voorwaarden:

    • a.

      uit het advies van het zonebeheerteam blijkt dat de reserve niet onevenredig wordt aangetast en

    • b.

      in de aanvraag is aangetoond dat het verkleinen van de reserve niet kan worden voorkomen ondanks toepassing van maatregelen, waaronder een qua geluidhinder optimale terreinindeling.

  • 2.

    Het bepaalde in artikel 5 lid 2 is van overeenkomstige toepassing.

Artikel 8 Toestaan grotere geluidruimte

Onverminderd het gestelde in de artikelen 5, 6 en 7 betrekt het bevoegd gezag bij het toestaan van een grotere kavelgeluidruimte de volgende beleidsregels.

  • 1.

    Een grotere kavel- of nestgeluidruimte in de dag- en avondperiode zal worden toegestaan, als dat nodig is voor het beperken van het geluid in de nachtperiode. Een grotere geluidruimte in de dagperiode zal worden toegestaan, als dat nodig is voor het beperken van het geluid in de avondperiode.

  • 2.

    Een grotere kavelgeluidruimte op andere beoordelingspunten zal worden toegestaan, als dat nodig is voor het beperken van het geluid op de beoordelingspunten bij woningen.

  • 3.

    Gebouwen en bouwwerken worden zo veel mogelijk zo geplaatst, dat het geluid door de activiteiten en activiteiten bij andere bedrijven zoveel mogelijk naar de beoordelingspunten op woningen wordt afgeschermd.

  • 4.

    Gebouwen en bouwwerken worden zo veel mogelijk zo geplaatst, dat het geluid door de activiteiten en activiteiten bij andere bedrijven zo weinig mogelijk naar de beoordelingspunten op woningen wordt gereflecteerd.

  • 5.

    Zo veel mogelijk wordt vermeden dat bodemverharding leidt tot reflectie van het geluid door activiteiten naar de beoordelingspunten bij woningen.

  • 6.

    Geluidproductie ten zuiden van gebouwen die grenzen aan de groenstrook aan de zuidzijde van het terrein Oostpolder wordt zoveel mogelijk vermeden.

Artikel 9 Voorschriften omgevingsvergunning

Het bevoegd gezag legt de grotere geluidruimte vast in aan de omgevingsvergunning te verbinden voorschriften. Daarin wordt de grotere geluidruimte op advies van dan wel in overleg met de zonebeheerder op een zodanige wijze geborgd dat deze zo goed mogelijk aansluit bij de manier van toetsen aan het standaard kavel- en nestbudget in het GVP.

 

2.5 Toetsingsprocedure

Artikel 10 Toetsingsprocedure

  • 1.

    Een bedrijf doet bij het bevoegd gezag een aanvraag om een vergunning. In de aanvraag is een geluidrapport opgenomen. In bijzondere gevallen kan het bevoegd gezag bij de technisch zonebeheerder een pré-toets aanvragen.

  • 2.

    Het bevoegd gezag verifieert of de inhoud in overeenstemming is met de overige delen van de aanvraag, toetst de inhoud van het geluidrapport aan de algemene vereisten voor een geluidrapport, aan de milieuregelgeving waaronder de toepassing van de beste beschikbare technieken en aan de bepalingen van artikel 4 en stuurt de aanvraag, indien akkoord, vergezeld van zijn beoordeling voor een toets aan het GVP naar de technisch zonebeheerder.

  • 3.

    De technisch zonebeheerder toetst het rapport aan de Wgh grenswaarden en aan de regels van het GVP.

  • 4.

    Indien de aangevraagde geluidruimte voldoet aan de gebruiksregels van het GVP, zendt de technisch zonebeheerder de toetsrapportage naar de zonebeheerder en namens deze tevens naar het bevoegd gezag. Dit geldt dan als advies van de zonebeheerder aan het bevoegd gezag.

  • 5.

    Indien de aangevraagde geluidruimte niet voldoet aan de gebruiksregels van het GVP maar een afwijking daarvan nodig is:

    • a.

      toetst de technisch zonebeheerder de aangevraagde geluidruimte aan de afwijkingsregels van het GVP;

    • b.

      stuurt de technisch zonebeheerder de concept toetsrapportage naar het zonebeheerteam voor advies;

    • c.

      voegt de technisch zonebeheerder het advies van het zonebeheerteam toe aan de toetsrapportage en zendt deze naar de zonebeheerder;

    • d.

      zendt de zonebeheerder haar advies naar het bevoegd gezag.

  • 6.

    Het bevoegd gezag houdt bij haar beslissing rekening met het advies van de zonebeheerder.

  • 7.

    Het bevoegd gezag verbindt aan haar besluit geluidvoorschriften.

  • 8.

    Het bevoegd gezag zendt het besluit naar de zonebeheerder. Indien het zonebeheerteam een advies heeft gegeven, licht de zonebeheerder de overige leden van het zonebeheerteam in over het besluit. Het bevoegd gezag informeert de zonebeheerder omtrent eventueel ingestelde beroepen en onherroepelijk worden van het besluit.

  • 9.

    Zodra de omgevingsvergunning onherroepelijk is of het maatwerkvoorschrift is opgelegd, meldt het bevoegd gezag dit aan de technisch zonebeheerder. De technisch zonebeheerder maakt een definitieve mutatie in het zonebeheermodel.

Artikel 11 Bijzondere bepalingen

  • 1.

    Een bedrijf vraagt vooraf bij de technisch zonebeheerder een knip van het geluidverdeelmodel op, waarmee het geluidrapport wordt opgesteld. De technisch zonebeheerder verstrekt het kavel- en het nestbudget. Hij verstrekt ook de spelregels voor het gebruik van het geluidverdeelmodel en de specifieke eisen die ten behoeve van de toetsing aan het GVP aan de aanvraag en het geluidrapport worden gesteld.

  • 2.

    Het bevoegd gezag verzoekt de zonebeheerder in principe om een toetsing vóórdat de definitieve aanvraag wordt ingediend. In bijzondere gevallen kan het bevoegd gezag bij de zonebeheerder een pré-toets aanvragen.

  • 3.

    Indien de aangevraagde geluidruimte niet voldoet aan de gebruiksregels van het GVP, ontvangt de aanvrager eerst gelegenheid het geluidrapport aan te passen.

  • 4.

    De technisch zonebeheerder kan het bevoegd gezag advies geven ten aanzien van het bij de aanvraag om grotere geluidruimte gevoegde onderzoek. Indien het geluidrapport hierop niet (voldoende) wordt aangepast, neemt de technisch zonebeheerder zijn advies opnieuw op in zijn (concept) toetsrapportage.

  • 5.

    Wanneer het zonebeheerteam niet tot een unaniem advies kan komen, geeft de technisch zonebeheerder in de toetsrapportage de verschillende standpunten weer. De zonebeheerder geeft een eindadvies.

 

2.6 Monitoring en evaluatie

Artikel 12 Verkleining grotere kavel- en nestgeluidruimte

  • 1.

    Het bevoegd gezag verlangt van het bedrijf c.q. de eigenaar of gebruiker van de geluidkavel of ligplaats een onderzoek naar de benodigde kavel- c.q. nestgeluidruimte met toepassing van de beste beschikbare technieken

    • a.

      bij de aanvraag om revisie van de vergunning;

    • b.

      op grond van de evaluatievoorschriften verbonden aan de vergunning;

    • c.

      op basis van de wettelijke actualisatieplicht van vergunningen op basis van milieuwetgeving, zoals wijziging in de BREF en

    • d.

      op verzoek van de zonebeheerder.

  • 2.

    Het bevoegd gezag zal voor de in lid 1 bedoelde rapportage de volgende termijn stellen in de situaties genoemd onder lid 1:

    • a.

      bij de aanvraag;

    • b.

      de in het evaluatievoorschrift genoemde termijn;

    • c.

      de wettelijk bepaalde termijn en indien géén wettelijke termijn is gesteld 2 jaar na het ingaan van wettelijke actualisatieplicht;

    • d.

      2 jaar na het verzoek.

  • 3.

    Het bevoegd gezag verstrekt dit onderzoek vergezeld van zijn beoordeling aan het zonebeheerteam in de situaties genoemd in lid 1:

    • a.

      bij de aanvraag;

    • b.

      t/m d: binnen 3 maanden na ontvangst van de rapportage.

  • 4.

    De zonebeheerder adviseert omtrent aanpassing van de geluidruimte.

  • 5.

    Het bevoegd gezag past de geluidvoorschriften aan. Het gestelde in artikel 9 is van overeenkomstige toepassing.

Artikel 13 Verkleining grotere kavel- en nestgeluidruimte op verzoek eigenaar of gebruiker

De eigenaar of gebruiker van de geluidkavel of de ligplaats kan verzoeken de grotere kavel- of nestgeluidruimte te verkleinen.

Artikel 14 Monitoring

  • 1.

    De zonebeheerder stelt ten minste elke twee jaar een voortgangsrapport op over de ontwikkelingen op de terreinen en in de zone over de afgelopen kalenderjaren. Daarin wordt onder meer verslag gedaan van de in de voorgaande kalenderjaren uitgegeven geluidruimte en een overzicht van de nog resterende geluidruimte. Ten minste de samenvatting daarvan wordt openbaar gemaakt.

  • 2.

    Het zonebeheerteam evalueert het GVP ten minste elke vijf kalenderjaren. Als er wijzigingen nodig of gewenst zijn, adviseert het zonebeheerteam het college van burgemeester en wethouders over aanpassing. Bij deze aanpassing verwerkt het college in ieder geval de vergrotingen en verkleiningen van de grotere kavel- en nestbudgetten. Ook wordt bezien of de standaard kavelbudgetten, de standaard nestbudgetten, de grotere kavel- en nestgeluidruimten nog wel overeenkomen met de daadwerkelijke geluidproductie van gerealiseerde bedrijven om zodoende onnodige geluidreserveringen te voorkomen. Eerstvolgende reguliere evaluatie is in 2028.

Artikel 15 Zonebeheerteam

De zonebeheerder ziet erop toe dat het zonebeheerteam in beginsel 3x per jaar bijeenkomt voor het bespreken van de ontwikkelingen op de terreinen. Besproken worden in ieder geval:

  • 1.

    de in Artikel 10 bedoelde concept-toetsrapporten;

  • 2.

    het voortgangsrapport en het evaluatierapport zoals bedoeld in Artikel 14.

2.7 Specifieke afspraken

Artikel 16 Handhaven gebouwen

  • 1.

    In het geval een inrichting is gesloten en de vergunning is ingetrokken, blijven de bedrijfsobjecten van de gesloten inrichting in het geluidverdeelmodel gehandhaafd tot het moment waarop voor het slopen dan wel voor andere activiteiten een vergunning is verleend.

  • 2.

    In het geval een inrichting is vergund, maar niet is opgericht, worden bij het intrekken van de vergunning de bedrijfsobjecten uit het geluidverdeelmodel verwijderd.

Artikel 17 Splitsen grotere geluidruimte

Bij splitsing van activiteiten wordt een grotere geluidruimte in overleg door en tussen de bij de splitsing betrokken partijen en met advies van de zonebeheerder verdeeld. De splitsing moet in de aanvraag worden gedocumenteerd. Hieruit moet de instemming van alle bij de splitsing betrokken partijen blijken.

3 ALGEMENE TOELICHTING OP DE REGELS

3.1 Doel van het geluidverdeelplan

De Wgh bepaalt dat de geluidbelasting van alle bedrijven8F8Fop het industrieterrein samen wordt getoetst aan de zonegrenswaarde van 50 dB(A) en aan de grenswaarden op woningen in de zone. Volgens de Wgh mag bij die toetsingen alleen het vergunde geluid worden betrokken, toekomstige ontwikkelingen waarvoor nog geen vergunning is verleend, niet. Als een aanvrager meer geluidruimte aanvraagt dan gewenst, maar de aangevraagde geluidruimte samen met het al vergunde geluid op het industrieterrein wél voldoet aan de grenswaarden van de Wgh, kan het bevoegd gezag de vergunning niet weigeren om de reden dat er voor nog uit te geven kavels9F9 te weinig of zelfs géén geluidruimte meer overblijft. De Wgh borgt dus niet een evenredige uitgifte van geluidruimte op het industrieterrein.

 

Een geluidverdeling die juridisch via de regels van het bestemmingsplan is vastgelegd kan dat wel, omdat daarin harde regels worden gesteld over de maximale geluidtoedeling per kavel waaraan vergunningaanvragen moeten worden getoetst. Zo wordt bevorderd dat er voldoende geluidruimte beschikbaar blijft voor bedrijven die dat nodig hebben en gronden kunnen worden uitgegeven naar hun bestemming. Ook biedt zo’n geluidverdeling vastgelegd in een bestemmingsplan bestaande bedrijven bescherming, doordat het geluidbudget op hun kavel altijd wordt gehandhaafd.

 

Het belangrijkste doel van het geluidverdeelplan is dan ook:

  • Het borgen van een zorgvuldig omgaan met de beschikbare geluidruimte.

En daarmee:

  • Het bevorderen van de toekomstbestendigheid van bedrijvigheid op het industrieterrein.

Daarnaast hanteren de gemeente Het Hogeland en de provincie Groningen als aanvullend doel:

  • Het streven naar een geluidbelasting die niet hoger dan nodig is met toepassing van de beste beschikbare technieken.

Als aanvulling op deze geluidtoedeling zijn in deze beleidsregels o.a. de procedures en taken vastgelegd van de verschillende partijen die betrokken zijn bij de geluidruimte van een kavel, zoals de gemeente, het bevoegd gezag voor de milieuvergunning, de terreinbeheerder, een vertegenwoordiging van het bedrijfsleven e.d.

 

3.2 Geluidverdeelsystematieks in hoofdlijnen

De binnen de Wgh grenswaarden beschikbare geluidruimte is verdeeld over drie afzonderlijke ‘geluidpotten’ voor elk van de terreinen Eemshaven, Oostpolder en Eemshaven Zuidoost. Hoe deze ‘geluidpotten’ zijn vastgesteld is beschreven in de geluidrapporten voor de bestemmingsplannen en het PIP. De activiteiten op een terrein worden getoetst rekening houdend met de in acht te nemen geluidruimte voor de overige terreinen.

 

De doelen van het GVP zijn uitgewerkt via rechten (standaard geluidbudgetten), flexibiliteit (reserve) en een optimale geluid-ruimteverdeling. De beschikbare geluidruimte per terrein is verdeeld over standaard geluidbudgetten en reserve. De som van alleen de standaard geluidbudgetten is dus kleiner dan de per terrein beschikbare geluidruimte.

 

De standaard geluidbudgetten vormen een recht. Zolang de geluidruimte binnen het standaard geluidbudget past, wordt voldaan aan de gebruiksregels ten aanzien van de geluidverdeling van het bestemmingsplan. Door de mogelijkheid van toekenning van geluidruimte uit de reserve via een omgevingsvergunning voor een omgevingsplanactiviteit (OPA, voorheen een binnenplanse afwijking van het bestemmingsplan), is flexibiliteit gecreëerd: daar waar dat nodig is, is zo extra ruimte mogelijk.

 

De beschikbare geluidruimte is optimaal benut door een goede ruimtelijke verdeling van de standaard geluidbudgetten. Op kavels verder van woningen is de beschikbare ruimte per m² groter dan op kortere afstanden. Aan het eind van deze paragraaf worden de uitgangspunten voor deze optimale verdeling nog nader toegelicht.

 

Standaard geluidbudgetten

De standaard geluidbudgetten vormen een recht: de geluidruimte binnen standaard geluidbudgetten zijn in het plan bij recht beschikbaar. Het standaard geluidbudget is de hoeveelheid geluid die vanaf een geluidkavel of een ligplaats1 mag worden geëmitteerd. Het standaard geluidbudget is onafhankelijk van reflecterende en afschermende bebouwing en objecten rondom de geluidkavel.

 

Bij een toetsing worden de standaard geluidbudgetten gerespecteerd: hoeveel geluidruimte er ook op andere kavels of ligplaatsen op het industrieterrein wordt toegestaan, dit tast de standaard geluidbudgetten niet aan. Dit is via de planregels geborgd.

 

De geluidkavels en ligplaatsen en de standaard geluidbudgetten zijn opgenomen op de verbeelding van het bestemmingsplan en daarmee geborgd in het plan. Zij kunnen niet met een wijziging van de beleidsregel worden gewijzigd. Van het standaard geluidbudget kan gebruik worden gemaakt door de eigenaar/beheerder van de geluidkavel of de ligplaats en het ter plaatse gevestigde of te vestigen bedrijf c.q. gebruiker van de ligplaats.

 

Toestaan grotere geluidruimte

Wanneer een bedrijf meer geluidruimte nodig heeft dan het standaard geluidbudget, kan het bevoegd gezag dit bij omgevingsvergunning onder de voorwaarden van het bestemmingsplan toestaan. Bij de afweging hiervoor hanteert het bevoegd gezag de beleidsregels uit het GVP. De grotere geluidruimte die wordt toegestaan is gekoppeld aan de vergunde activiteiten. De grootte ervan wordt vastgelegd in de voorschriften verbonden aan die vergunning.

 

De toegestane grotere geluidruimte (kortweg: grotere geluidruimte) is géén blijvend recht. Net zomin als een vergunde milieuruimte dat onder het milieurecht is. In de beleidsregels zijn momenten aangegeven waarop het bevoegd gezag die grotere geluidruimte opnieuw beziet en zijn bepalingen en procedures opgenomen die het bevoegd gezag in acht neemt vóórdat een grotere geluidruimte wordt verkleind.

 

Wanneer zich op de geluidkavel een ander bedrijf vestigt dat geheel andere activiteiten gaat uitvoeren c.q. wanneer zo’n bedrijf van de ligplaats gebruik gaat maken, kan geen beroep meer worden gedaan op de grotere geluidruimte.

 

Bij het in werking treden van het geluidverdeelplan vinden op een aantal geluidkavels activiteiten plaats waarvoor aan het betreffende bedrijf een geluidruimte is toegestaan die groter is dan het standaard geluidbudget.

 

Reserve

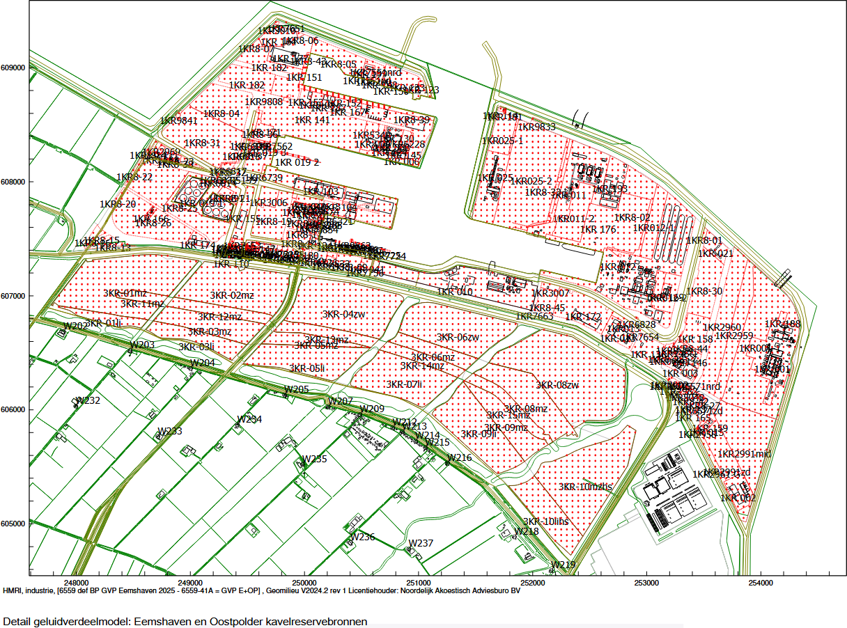
In het GVP is een reserve aanwezig. Het gaat om één totale, algemene reserve. De reserve is alle geluidruimte die op enig moment niet bij recht beschikbaar is. Het is dus de geluidruimte tussen:

  • de wettelijke grenswaarden en

  • de som van de standaard geluidbudgetten en grotere geluidruimten op het betreffende industrieterrein en

  • de geluidruimte voor de overige twee terreinen.

De grootte van de reserve verschilt per beoordelingspunt en varieert ook in de tijd.

 

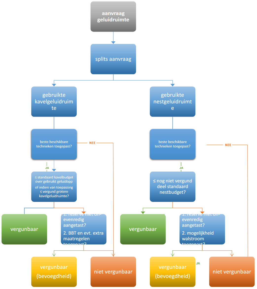
Werking

De zonebeheerder toetst bij een aanvraag voor geluidruimte die aangevraagde geluidruimte aan het standaard geluidbudget en indien van toepassing aan de grotere geluidruimte.

 

Blijft de aangevraagde geluidruimte hier binnen, dan wordt voldaan aan de planregels en is de gevraagde geluidruimte vanuit ruimtelijk oogpunt zonder meer beschikbaar. Is een grotere geluidruimte nodig, dan kan het bevoegd gezag dit via een omgevingsvergunning voor een omgevingsplanactiviteit (OPA) toestaan. Het toekennen van een grotere geluidruimte uit de reserve is aan voorwaarden verbonden. Het bevoegd gezag maakt hiervoor een afweging.

 

Bovenstaande laat onverlet dat het bevoegd gezag de beleidsregels voor monitoring en evaluatie in acht neemt. Bedoelde regels hebben betrekking op een grotere geluidruimte. Dit houdt bijvoorbeeld in dat het bevoegd gezag in het kader van een bepaalde aanvraag of op een bepaald moment een geluidonderzoek verlangt naar de noodzaak van die grotere geluidruimte.

 

De plan- en beleidsregels laten ook onverlet dat het bevoegd gezag een aanvraag toetst aan de milieuregels voor geluidemissie of -immissie en in dat kader bijvoorbeeld toetst aan de beste beschikbare technieken. Deze stap is opgenomen in de beleidsregels, maar de inhoudelijke milieuregels daarvoor maken géén deel uit van deze beleidsregels.

 

Op grond van de beleidsregels wordt onderscheid gemaakt tussen kavel- en nestgeluid. Onder nestgeluid wordt verstaan het nestgeluid vanwege bijvoorbeeld aggregaten voor noodzakelijke elektriciteit aan boord van schepen op een ligplaats, voor zover dat geluid aan de activiteiten is verbonden. Het kavelgeluid is het overige door de activiteiten veroorzaakte geluid. Het kavel- en het nestgeluid worden afzonderlijk getoetst aan de daarvoor in het plan opgenomen standaard geluidbudgetten.

 

Stroomdiagram

In het stroomdiagram in bijlage 2 is de toetssystematiek gevisualiseerd.

 

Uitgangspunt invulling Eemshaven en Oostpolder in de geluidverdeling

De geluidbudgetten in het GVP sluiten aan bij benodigde geluidruimte per kavel zoals die zijn vastgesteld in de aanvullende onderzoeken voor de in 2025 voorgenomen vaststelling van de bestemmingsplannen van Eemshaven en Oostpolder. Deze onderzoeken en de resultaten daarvan zijn uitvoerig beschreven in

  • het Akoestisch rapport industriegeluid Wet geluidhinder voor het PIP Oostpolder, kenmerk 6918 PIP/NAA/ad/jd/nk/7 d.d. 27 mei 2025;

  • de Tweede aanvulling op het MER Eemshaven d.d. 24 maart 2025, hoofdstuk 2: “Geluid” en

  • de Aanvulling op het MER Oostpolder d.d. 1 april 2025, hoofdstuk 4: “Geluid”.

4 ARTIKELSGEWIJZE TOELICHTING OP DE REGELS

4.1 Begrippen

Artikel 1 Begripsbepaling

Geluidruimte, kavel- en nestgeluidruimte

  • 9.

    Met de definitie wordt in de eerste plaats duidelijk gemaakt dat in het GVP uitsluitend het geluid vanwege (bedrijfs)activiteiten wordt beoordeeld en niet andere geluidsoorten als weg-, rail-, scheepvaart en/of vliegverkeer over openbare wegen, vaarwegen of via de lucht.

    Uitsluitend het geluid veroorzaakt bij een representatieve bedrijfssituatie wordt getoetst, niet het geluid veroorzaakt bij een regelmatige afwijking van de representatieve bedrijfssituatie of een incidentele bedrijfssituatie. Dit is in lijn met de Wgh, die ook alleen deze situatie toets aan de grenswaarden behorend tot de geluidzone. In lijn met artikel 1b lid 2 Wgh worden bepaalde bronnen of omstandigheden uitgesloten van toetsing, wat hier vooral relevant is voor windturbines. Volledigheidshalve is in de omschrijving de héle definitie uit dit wetsartikel opgenomen.

    Tot slot wordt uit de definitie duidelijk dat de geluidruimte wordt getoetst als immissiewaarde op de beoordelingspunten: toetsingen vinden plaats door vergelijking van deze immissiewaarden (zie de beleidsregels voor de toetsing). Het begrip immissiewaarde is afzonderlijk gedefinieerd.

    Bij de beoordeling in het GVP valt het beoordeelde geluid uiteen in twee delen: kavel- en nestgeluid, zie de hierna volgende begrippen.

  • 10.

    De kavelgeluidruimte is het deel van de geluidruimte veroorzaakt door de (bedrijfs)activiteiten minus het nestgeluid.

    Tot het kavelgeluid wordt ook gerekend het geluid vanwege bedrijfsactiviteiten die weliswaar buiten het eigen terrein plaatsvinden (zoals laden en lossen op de openbare weg), maar die toegerekend moeten worden aan de bedrijfsactiviteiten. Dit geldt ook voor het geluid door bedrijfsactiviteiten op schepen (niet zijnde nestgeluid). Kavelgeluid kan dus ook binnen de geografische grens van een ligplaats worden veroorzaakt.

  • 11.

    De nestgeluidruimte is het deel van de geluidruimte vanwege het geluid van aggregaten (met veelal een dieselmotor) en/of hoofd- en/of hulpmotoren op schepen. Deze aggregaten worden gebruikt voor het produceren van de noodzakelijke elektriciteit aan boord van het schip. Deze elektriciteit is nodig voor ventilatiesystemen voor bepaalde ruimten zoals de machinekamers. De installaties zijn in bedrijf op het moment dat de schepen in de haven aan de kade liggen.

    Dit geluid kan worden geproduceerd gedurende de tijd van laden en lossen van het schip of de periode dat het schip in een dok of eventueel op de kade ligt om daaraan of daarop werkzaamheden te verrichten. In dit geval is er een duidelijke binding tussen het schip en de kade van de inrichting (zoals onder de Wm en Wabo aangeduid) waaraan of waarop zij liggen en het betreft dan (zoals dat onder Wm en Wabo werd aangeduid als) het inrichtinggebonden nestgeluid, het wordt toegerekend aan de inrichting. Onder het GVP wordt uitsluitend dit inrichtinggebonden nestgeluid als nestgeluid beschouwd. Als regel zal het schip in dit geval ook liggen binnen de – in de vergunningaanvraag aangegeven - grens van de inrichting aan wiens kade het schip ligt. De geluidvoorschriften verbonden aan de (milieu-)vergunning dan wel de voorschriften voor een niet-vergunningplichtige inrichting behoren dit nestgeluid te omvatten.

    Er zijn ook schepen die in de haven liggen te wachten totdat ze (kunnen) worden geladen of gelost. Of na afloop nog liggen te wachten vóór zij weer vertrekken, bijvoorbeeld omdat een sluis richting de binnenwateren pas de volgende ochtend weer wordt bediend. Daarnaast schuilen in de haven ook schepen bijvoorbeeld vanwege ongunstige weersomstandigheden op zee of calamiteiten aan het schip. De havenmeester kan deze laatste schepen een plaats toewijzen. De schepen en het dan veroorzaakte nestgeluid behoren niet tot de inrichting (zoals dat onder de Wm of Wabo werd aangeduid) aan wiens kade zij liggen. Mogelijk liggen ze zelfs aan een kade, een steiger of palen die niet eens niet behoort tot een inrichting. Dit nestgeluid wordt onder het GVP niet beoordeeld. De geluidvoorschriften van de inrichting hebben géén betrekking op dit nestgeluid.

Er zijn twee bijzondere situaties a en b bij het onderscheid tussen kavel- en nestgeluid:

    • a.

      Het geluid van tankerschepen wordt (altijd) gerekend tot kavelgeluid. Deze schepen worden veelal gelost met pompen op het schip, waarvoor ook de generatoren op het schip in werking zijn.

      Voor het lossen zijn de pompen op het schip en de generatoren t.b.v. die pompen van het schip maatgevend. Dit moet in ieder geval worden beschouwd als kavelgeluid, omdat het hoort bij laden en lossen.

      De schepen worden vaak geladen met pompen in de inrichting. Het geluid van de aggregaten tijdens het laden zou kunnen worden beschouwd als nestgeluid, maar dan zou een schip op de ene dag kavelgeluid produceren en de andere dag nestgeluid. Daarom wordt het geluid van tankerschepen (altijd) gerekend tot kavelgeluid.

    • b.

      Het nestgeluid van schepen op een scheepswerf wordt als inrichtinggebonden beschouwd en dus onder het GVP beoordeeld gedurende de gehele periode dat op of aan het schip werkzaamheden bij of in het dok plaatsvinden. Als deze werkzaamheden bijvoorbeeld alleen gedurende de dagperiode plaatsvinden, wordt óók het nestgeluid gedurende de avonden en nachten ertussen beschouwd als inrichtinggebonden, vanaf de start tot het eind van de werkzaamheden op of aan het schip.

      Tot slot wordt het volgende opgemerkt. Het kan zijn dat op één ligplaats meerdere schepen liggen, waaraan of waarop echter niet gelijktijdig bedrijfsactiviteiten plaatsvinden, bijvoorbeeld omdat de voorzieningen aan een ligplaats slechts het laden of lossen van één schip gelijktijdig mogelijk maken. In het GVP wordt dan slechts rekening gehouden met het nestgeluid van dat ene schip, zelfs al is in omgevingsvergunningen van meerdere bedrijven het nestgeluid op die ligplaats vergund.

Geluidkavel en ligplaats

  • 12.

    In het bestemmingsplan worden via het begrip geluidkavel zowel de “grondkavels” als de ligplaatsen aangeduid. In de beleidsregels worden hiervoor de begrippen geluidkavel en ligplaats gebruikt. Dat er in de beleidsregel twee woorden voor worden gebruikt, is enkel en alleen met het oog op (vereenvoudigd) woordgebruik. Er is geen betekenisverschil.

    Geluidkavels zijn gelegd op oppervlakken waarop binnen het plan bedrijfsactiviteiten worden uitgevoerd of met welke voor de toekomst rekening is gehouden. Op elke geluidkavel is een standaard kavelbudget gelegd. Samen omvatten de geluidkavels het totale oppervlak met een standaard kavelbudget binnen het GVP.

  • 13.

    De ligplaatsen zijn bepaald op aangeven van het havenbedrijf Groningen Seaports, daar waarop binnen het plan nestgeluid wordt veroorzaakt of met welke voor de toekomst rekening is gehouden. Op elke ligplaats is een standaard nestbudget gelegd. Samen omvatten de ligplaatsen alle plaatsen met een standaard nestbudget binnen het GVP.

Gebruikt kaveloppervlak

  • 14.

    Het gebruikt kaveloppervlak, gebruikt voor c.q. daadwerkelijk ingericht voor bedrijfsactiviteiten, omvat naast de hoofd- ook de secundaire activiteiten van het bedrijf. Het omvat ook de wegen en parkeerterreinen op het bedrijfsterrein en het groen voor landschappelijke inpassing, maar tijdelijke zaken als bouwketen, bouwopslagen en tijdelijke wegen en parkeerterreinen niet.

    In veel gevallen zal het gebruikt kaveloppervlak gelijk zijn aan het bedrijfsperceel. Het kan echter ook voorkomen dat dat vooralsnog slechts een deel van de kavel daadwerkelijk wordt ingevuld met activiteiten en het resterende deel gereserveerd blijft voor toekomstige uit- of inbreidingen. Bij de toetsing zal worden getoetst aan het budget over dit gebruikt kaveloppervlak, dat dus netto kleiner kan zijn dan het bedrijfsperceel. Door op deze manier te toetsen, raakt niet ongemerkt het geluidbudget over het hele bedrijfsperceel op, waardoor voor uit- en inbreidingen geen budget meer beschikbaar is. Op deze manier wordt mede invulling gegeven aan het doel van het geluidverdeelplan. Die is immers de geluidproductie bij de uiteindelijke volledige invulling van het gebruikt kaveloppervlak zoveel mogelijk binnen het gebruikt kavelbudget te realiseren en reserve alleen in te zetten, waar dit beslist nodig is.

    Het gebruikt kaveloppervlak moet worden aangegeven in de aanvraag.

    Het gebruikt kaveloppervlak wordt begrensd door een lijn rondom deze activiteiten. Vaak zal de indeling van het terrein volgens de tekening bij de aanvraag als uitgangspunt kunnen gelden voor het gebruikt kaveloppervlak. Kleine nog niet met activiteiten ingevulde stukjes binnen deze lijn kunnen deel uitmaken van het gebruikt kaveloppervlak.

    Voorkomen moet worden dat het gebruikt kaveloppervlak er uitziet als een gatenkaas en de minste of geringste inbreiding leidt tot een verandering van het gebruikt kaveloppervlak.

    Soms zijn binnen het gebruikt kaveloppervlak groei, toekomstige ontwikkelingen, vergroting van de productiecapaciteit mogelijk of misschien worden die op moment van de aanvraag al verwacht. Voor zover die kunnen leiden tot een toename van de geluidproductie, kan dat aanleiding zijn om een overeenkomstig kleiner gebruikt kaveloppervlak aan te (moeten) houden. Het gebruikt kaveloppervlak is dan kleiner dan uit een terreintekening zou worden afgeleid. Dit geldt ook in het specifieke geval dat er activiteiten bóven elkaar plaatsvinden.

     

    Het zou in eveneens uitzonderlijke gevallen kunnen dat er activiteiten plaatsvinden op een gebied waarop bij vaststelling van het plan geen bedrijfsactiviteiten waren voorzien, dus geen deel uitmaakt van een geluidkavel en waarop daarom géén kavelbudget ligt. Dat kan bijvoorbeeld het geval zijn wanneer een deel van de openbare weg zou worden toegevoegd aan een bedrijfskavel. Het laatste deel van dit artikel maakt duidelijk dat hierop dan niet ‘opeens’ ook kavelbudget beschikbaar komt.

    Uiteraard kan het kaveloppervlak maar één keer worden gebruikt: voor zover het oppervlak al is gebruikt voor een nog geldende toestemming, kan dit niet nog eens voor een toetsing worden gebruikt.

    De bedrijven die al aanwezig waren op het moment dat dit GVP in werking treedt, hadden hun gebruikt kaveloppervlak nog niet expliciet aangegeven. Deze zijn voor de vaststelling van dit GVP door de zonebeheerder bepaald of zodanig gekozen, dat deze (zo goed mogelijk) overeenkomt met het door een bedrijf voor de feitelijke, daadwerkelijke activiteiten gebruikte deel van het bedrijfsterrein. Wanneer het gebruikt kaveloppervlak het héle bedrijfsperceel omvatte, zijn de grenzen van een geluidkavel aangehouden volgens een kadastrale grens of de grens van een (milieu) inrichting al dan niet verkregen uit de aanvraag. In andere gevallen is een begrenzing getrokken rond het voor bedrijfsactiviteiten ingerichte deel van het bedrijfsterrein. Het overige deel van het bedrijfsperceel is dan beschouwd als een nog in te vullen geluidkavel (waarvoor de geluidruimte ten opzichte van het GVP behorend tot de facetbeheersverordening Geluidverdeelplan Eemshaven 16 november 2022 uit de reserve is gehaald).

Geluidbudgetten

  • 15.

    Het standaard geluidbudget als bedoeld in de planregels wordt in deze beleidsregels aangeduid met twee begrippen, te weten het standaard kavelbudget voor een geluidkavel en het standaard nestbudget voor een ligplaats. Het ene begrip uit de planregels wordt in de beleidsregels dus aangeduid met twee afzonderlijke begrippen, maar er wordt exact hetzelfde mee bedoeld, op dezelfde wijze als het ene begrip geluidkavel in de beleidsregels uiteenvalt in geluidkavel en ligplaats.

  • 16.

    Het standaard kavelbudget is een geluidemissie van een standaard geluidbron volgens vaste kenmerken zoals bronhoogte en geluidspectrum gelijkmatig verdeeld over het oppervlak van de geluidkavel. Het is evenredig met de grootte van de kavel en wordt daarom uitgedrukt in een geluidsvermogenniveau LW in dB(A)/m².

    De geluidkavels en het daaraan toegekende standaard kavelbudget zijn opgenomen op de verbeelding van het bestemmingsplan. Zij zijn daarmee geborgd binnen het plan.

  • 17.

    Het standaard nestbudget is de combinatie van een geluidemissie van drie standaard geluidbronnen voor respectievelijk een binnenvaartschip, een coaster en een zeeschip. Het heeft vaste kenmerken per type schip. Het is uitsluitend afhankelijk van het aantal bedrijfsduren per type schip per etmaalperiode. Het is onafhankelijk van de grootte van de ligplaats en wordt uitgedrukt in een geluidsvermogenniveau LW in dB(A).

    De ligplaatsen en het daaraan toegekende standaard nestbudget zijn opgenomen op de verbeelding van het bestemmingsplan. Zij zijn daarmee geborgd binnen het plan.

Grotere kavel- en nestgeluidruimte

  • 18.

    In de planregels is aangegeven dat het geluidbudget mag worden overschreden door bedrijfsactiviteiten waarvoor een grotere geluidruimte met een omgevingsvergunning is toegestaan, die groter is dan het standaard geluidbudget.

    Een grotere geluidruimte geldt uitsluitend voor de betreffende activiteiten.

    Uitgangspunt voor de (grotere) geluidruimte in de vergunning is als regel de ruimte zoals gegeven in de geluidgrenswaarden opgenomen in de voorschriften verbonden aan die vergunning.

    In de afwijkingsregels is aangegeven onder welke voorwaarden zo’n grotere geluidruimte kan worden toegestaan. Met ‘grotere’ wordt aangeduid: de geluidruimte voor zover die groter is dan het standaard geluidbudget. Hiervan kan sprake zijn in één of meer etmaalperioden.

    Een grotere geluidruimte kan zijn of kan worden toegestaan voor zowel kavel- als voor nestgeluidruimte (zie ook de toelichting op art. 3 lid 2, 3 en 6). In dit artikel gaat het om het deel kavelgeluid.

    Bij het in werking treden van het plan is op een aantal gebruikte kaveloppervlakken een grotere geluidruimte toegestaan. Hierop wordt ingegaan § 5.3.

  • 19.

    Op dezelfde wijze als voor het kavelgeluid, kan voor het nestgeluid een grotere nestgeluidruimte zijn of worden toegestaan dan het standaard nestbudget.

    Bij het in werking treden van het plan is op geen enkele ligplaats een grotere nestgeluidruimte toegestaan.

Beoordelingspunt

  • 20.

    Toetsingen worden uitgevoerd op alle in de beleidsregel gespecificeerde rekenpunten. In uitzonderlijke gevallen kunnen voor een individuele toetsing nog beoordelingspunten worden toegevoegd. Dit kan bijvoorbeeld het geval zijn bij een mutatie gelegen op zeer korte afstand op woningen, waarbij een significante toename van de geluidbelasting ontstaat op woningen gelegen tussen twee beoordelingspunten.

Geluidimmissiewaarde of kortweg immissiewaarde

  • 21.

    Dit artikel borgt dat uit de emissie de immissie eenduidig en per etmaalperiode wordt berekend. De berekening van de immissie vindt plaats als de berekening van het langtijdgemiddeld beoordelingsniveau LAr,LT in dB(A) zoals aangegeven in de HMRI. Evenals de HMRI toepassing van de toeslagen voor een eventueel bijzonder karakter van het geluid voor toetsing aan de Wgh grenswaarden uitsluit, gebeurt dat ook in dit GVP.

In acht te nemen geluidruimte overige terreinen

  • 22.

    Voor een activiteit op terrein Eemshaven is de in acht gehouden geluidruimte overige terreinen dus de ruimte voor terrein Eemshaven Zuidoost plus die voor terrein Oostpolder, zoals die in het provinciaal inpassingsplan Oostpolder voor die terreinen is aangehouden. Op dezelfde manier is voor een activiteit op terrein Oostpolder de in acht gehouden geluidruimte overige terreinen dus de ruimte voor terrein Eemshaven plus die voor terrein Eemshaven Zuidoost, zoals die in het provinciaal inpassingsplan Oostpolder voor die terreinen is aangehouden.

Grenswaarde

  • 23.

    De grenswaarden komen voor de nachtperiode overeen met de geldende of vast te stellen Wgh grenswaarde minus 10 dB bij woningen in de zone en op de buitenste zonegrens. Voor de dag- en avondperiode komen ze overeen met de toelaatbare ruimte, zoals berekend en voorgesteld in het geluidrapport PIP Oostpolder.

Reserve

  • 24.

    Als het bevoegd gezag op enig moment moet beoordelen of een grotere geluidruimte kan worden toegestaan, speelt de reserve een belangrijke rol. Dit is alle geluidruimte binnen de grenswaarden die op dat moment niet in een recht is opgenomen.

    In dit GVP wordt voor elk van de drie terreinen een eigen ‘geluidpot’ aangehouden.

    De reserve omvat:

    • -

      alle standaard kavel- en nestbudgetten en de grotere kavel- en nestruimte op de overige kavels van het terrein waarop de activiteiten worden uitgevoerd. Op deze manier wordt geborgd dat op dat terrein altijd ten minste de budgetten op de overige kavels beschikbaar blijven voor toekomstige activiteiten. Plus

    • -

      de totale geluidruimte voor de overige twee terreinen. Zo wordt bij toekenning uit de reserve op het ene terrein de ‘geluidpot’ van de andere terreinen niet aangetast.

  • In het geluidverdeelmodel is voor het terrein Eemshaven en voor het terrein Oostpolder de in acht te nemen geluidruimte opgenomen, omvattend de kavel- en nestbudgetbronnen plus de bronnen die de reserve representeren. Voor het terrein Eemshaven Zuidoost is de beschikbare ruimte opgenomen conform het bestemmingsplan van 2017. Deze drie ‘geluidpotten’ samen vullen de grenswaarden op de beoordelingspunten zo goed mogelijk op. Alleen voor zover met deze bronnen samen de geluidbelasting op een beoordelingspunt kleiner blijft dan de grenswaarden, is de geluidruimte tussen de terreinen Eemshaven en Oostpolder uitwisselbaar.

    Het is duidelijk dat de reserve van beoordelingspunt tot beoordelingspunt en in de tijd kan variëren.

4.2 Toepassingsgebied

Artikel 2 Toepassingsgebied

De beleidsregel wordt in ieder geval gehanteerd bij de genoemde toetsingen en beoordelingen. Het gaat daarbij ten minste om aanvragen op grond van de Omgevingswet voor een bouwactiviteit (technisch), een bouwactiviteit (Omgevingsplan), een sloopactiviteit, aanvragen die betrekkingen hebben op een milieubelastende activiteit (MBA) en op IPPC installaties. Verder wordt deze op gelijke wijze gehanteerd bij meldingen, waaronder het verstrekken van informatie over bestaande activiteiten die niet eerder waren gemeld.

 

Opgemerkt wordt dat waar in de beleidsregel gesproken wordt over een aanvraag die in de meeste gevallen op overeenkomstige wijze van toepassing is op een melding. Aanvullend wordt de beleidsregel gebruikt voor de monitoring van de reserve en voor evaluatie-doeleinden van de terreinen.

 

4.3 Toetsing aan de gebruiksregels

Artikel 3 Wijze van toetsing

  • 1.

    De kavelgeluidruimte (de geluidruimte vanwege het door de bedrijfsactiviteiten geproduceerd geluid minus het nestgeluid) die moet worden getoetst (bijv. in verband met een aanvraag) wordt getoetst aan het standaard kavelbudget door deze op alle beoordelingspunten van het GVP te toetsen aan de immissiewaarde van het standaard kavelbudget over het gebruikt kaveloppervlak. Beide worden berekend in het geluidverdeelmodel. Op géén van de beoordelingspunten mag de kavelgeluidruimte groter zijn dan de immissiewaarde van het standaard kavelbudget over het gebruikt kaveloppervlak.

    Dat er wordt getoetst aan het standaard kavelbudget over het gebruikt kaveloppervlak heeft als consequentie dat ook het uitsluitend veranderen van het gebruikt kaveloppervlak leidt tot een verandering van de toetswaarden.

    Uitsluitend de totale geluidruimte wordt getoetst aan het totale standaard kavelbudget over het gebruikt kaveloppervlak. Er vindt géén toets per gedeelte plaats, bijvoorbeeld per geluidkavel in het geval de activiteiten verdeeld over meerdere geluidkavels plaatsvinden.

  • 2.

    Als voor de te toetsten activiteiten bij omgevingsvergunning een grotere geluidruimte dan het standaard kavelbudget is toegestaan, dan wordt getoetst aan de geluidruimte in die vergunning.

    Zoals de planregels duidelijk maken geldt die grotere ruimte uitsluitend voor de vergunde activiteiten. Bij een aanvraag om andere of nieuwe activiteiten wordt weer aan het standaard kavelbudget getoetst. Een grotere geluidruimte is dus verbonden met de vergunde activiteiten, niet met de geluidkavel of een gebruikt kaveloppervlak.

    Een bedrijf kan wel zijn grotere geluidruimte inzetten voor nieuwe of gewijzigde (deel)activiteiten. Dat inzetten kan bijvoorbeeld door het treffen van (extra) maatregelen aan bestaande geluidbronnen. Of door het inleveren van een evaluatierapport waaruit blijkt dat de (daadwerkelijke) geluidruimte kleiner is dan de grotere geluidruimte.

    Uitgangspunt voor de (grotere) geluidruimte in de vergunning is als regel de ruimte zoals gegeven in de grenswaarden in de geluidvoorschriften verbonden die vergunning. Het actuele reken- en beoordelingskader is namelijk nu niet anders dan ten tijde van vergunningverlening en berekening en toetsing van dezelfde geluidemissie nu zou niet leiden tot andere resultaten dan op het moment dat de vergunning werd verleend. Die berekening moet immers nog worden uitgevoerd volgens de HMRI en de beoordeling van de activiteiten is nog de regelgeving omtrent de representatieve bedrijfssituatie en het afwijken daarvan uit de Handreiking industrielawaai en vergunningverlening en daaraan gerelateerde regelgeving. Toetsing aan de grotere geluidruimte vindt dan ook als regel plaats door toetsing aan de voorschriften van die vergunning. De te toetsen immissieniveaus worden hierbij dan ook niet berekend in het geluidverdeelmodel, maar in het akoestisch model en met de versie van het rekenprogramma dat is gehanteerd voor het opstellen van de voorschriften van die vergunning.

  • 3.

    In sommige gevallen is toetsing aan de grenswaarden in de geluidvoorschriften verbonden aan de vergunning niet goed mogelijk. Bijvoorbeeld als er in de geldende vergunning geen grenswaarden zijn gesteld. Of deze niet passend blijken op de in die vergunning aangevraagde geluidruimte bijvoorbeeld doordat zij niet (correct) zijn afgestemd op het geluidrapport bij de aanvraag om die vergunning. Of de voorschriften de geluidruimte onvoldoende borgen, bijvoorbeeld door een te beperkt aantal toetspunten en/of de ligging daarvan. In deze gevallen kan het gebeuren dat de aangevraagde geluidruimte wél aan de voorschriften voldoet, maar tóch leidt tot een significante toename van het geluid op één of meer beoordelingspunten van het GVP. Of andersom er niet aan de voorschriften wordt voldaan, terwijl het geluid op de beoordelingspunten van het GVP niet hoger is. In deze gevallen wordt een passende toetsing gezocht, waarbij de verleende vergunning het uitgangspunt is. Als regel zal hiervoor dan het geluidrapport bij de aanvraag en het daartoe behorend geluidmodel de basis vormen.

  • 4.

    In een situatie als bedoeld in de laatste alinea van de toelichting op lid 2 kan in bepaalde gevallen voor die nieuwe of gewijzigde (deel)activiteiten – op een nieuw in gebruik genomen kaveloppervlak - een relatief grote geluidruimte ontstaan, bijvoorbeeld in het geval van een relatief kleine wijziging in geval van een groot bestaand bedrijf. Deze nieuwe of gewijzigde activiteiten worden uiteraard reeds getoetst aan BBT. Deze regel beoogt dat in zo’n geval voor de nieuwe of gewijzigde (deel)activiteiten voor zover redelijkerwijs mogelijk wordt gestreefd naar een geluidproductie die niet hoger is dan het standaard kavelbudget.

  • 5.

    De toetsing van de nestgeluidruimte verloopt grotendeels identiek. Op één onderdeel is het anders. Een ligplaats één geheel. Het nestgeluid van alle gebruikers op één ligplaats wordt samen getoetst.

    Het kan zijn dat meerdere bedrijven gelijktijdig, dat wil zeggen op hetzelfde moment binnen dezelfde etmaalperiode op dezelfde dag, gebruik maken van een ligplaats en de voorzieningen van die ligplaats die bedrijfsactiviteiten ook gelijktijdig mogelijk maken. Met de grotere nestgeluidruimte wordt daarom het verschil aangeduid met het nog niet aan het andere bedrijf vergunde deel van het nestbudget.

  • 6.

    Voor toetsing aan een grotere nestgeluidruimte geldt hetzelfde als voor toetsing aan een grotere kavelgeluidruimte als bepaald in lid 2 en 3.

    Op het moment dat het GVP in werking treedt, is in een aantal geldende vergunningen wel nestgeluid (via één of meer geluidbronnen) opgenomen, maar veelal niet met de geluidproductie volgens de richtlijnen in dit GVP. In zo’n geval zou toetsing van aan de geluidgrenswaarden in de vergunning nu wél tot andere resultaten leiden en moet dus een andere toetsing worden gehanteerd. Deze situaties zijn door ons bij het opstellen van het GVP met de ons beschikbare informatie zoveel mogelijk “vertaald” in geluidsbronnen volgens de richtlijnen in het GVP. Die vertaalde bronnen worden dan beschouwd als vergund nestgeluid.

    Op het moment dat het GVP in werking treedt, is in een aantal geldende vergunning het nestgeluid nog in het geheel niet betrokken, maar waren wel bedrijfsactiviteiten vergund die nestgeluid met zich mee zouden brengen. In dat geval is geen sprake van expliciet vergund nestgeluid, maar wel van impliciet vergund nestgeluid. Voor de toetsing betekent dit dan dat de nestgeluidruimte nog niet was vergund. Bij de afweging over de toelaatbaarheid van een grotere geluidruimte zal meespelen dat de bijbehorende activiteiten al wél waren vergund.

  • 7.

    De mutatie wordt ook getoetst op het effect op de geluidoverdracht van andere bedrijven. Immers realisatie of juist sloop van fysieke objecten kunnen vanwege het ontstaan van reflecties of wegvallen van afscherming leiden tot een toename van de geluidbelasting veroorzaakt door andere bedrijven. Hetzelfde geldt voor het toevoegen of verwijderen van een hard bodemgebied. Voor dergelijke mutaties wordt een toets uitgevoerd naar het effect op de reserve. Wanneer binnen het gebruikt kaveloppervlak geen relevante veranderingen zijn van fysieke objecten of bodemgesteldheid, kan deze toetsing vervallen.

  • 8.

    De toetsing vindt afzonderlijk plaats voor de dag-, avond- en nachtperiode.

  • 9.

    Bij de toetsing aan het standaard kavel- en nestbudget worden een aantal rekenregels gehanteerd. Deze voorkomen enerzijds dat marginaal grotere waarden direct leiden tot een overschrijding. Zij waarborgen anderzijds een consistente uitkomst.

Artikel 4 Beste beschikbare technieken

Bij de toetsing aan en het afwijken van de specifieke gebruiksregels (§ 2.3 en 2.4) gaat het om de ruimtelijke toets. Dit artikel maakt duidelijk dat daarnaast altijd sprake blijft van de verplichte milieutoetsing aan de beste beschikbare technieken (BBT). Er is niet automatisch aan BBT voldaan wanneer aan de gebruiksregels van het plan is voldaan. Dat geldt niet alleen voor een IPPC inrichting c.q. alleen voor toetsing aan BREF-documenten, maar voor alle inrichtingen. Dit betekent dat altijd de toets aan BBT in het aanvraagrapport aan de orde moet komen los van de ruimtelijke toets en dat daaruit kan voortvloeien dat een kleinere geluidruimte moet worden aangevraagd dan het kavelbudget.

Omgekeerd kan – ondanks toepassing van BBT en verdergaande maatregelen – een grótere geluidruimte dan het geluidbudget nodig zijn. Het al dan niet toestaan daarvan verloopt via afwijken van de gebruiksregels.

 

4.4 Beoordeling bij afwijken van de gebruiksregels

Artikel 5 Toestaan grotere kavelgeluidruimte

  • 1.

    Dit artikel is van toepassing wanneer niet wordt voldaan aan het criterium uit artikel 4 lid 1, 2 en 3.

    Over het algemeen zullen beide criteria van lid 1 in samenhang worden beoordeeld: hoe groter de aantasting van de reserve, hoe meer maatregelen mogelijk moeten worden verlangd, c.q. hoe verdergaand aangetoond zal moeten worden dat de geluidbelasting niet verder kan worden verlaagd.

    Voorwaarde a:

    De toetsing van vindt plaats op de beoordelingspunten, dus het al dan niet toestaan van een grotere geluidruimte wordt ook beoordeeld op het effect op de beoordelingspunten. Afhankelijk van de situatie, zoals de grootte van het gebruikt kaveloppervlak, de ligging ten opzichte van de beoordelingspunten en de richting van de geluiduitstraling, zal een grotere geluidruimte effect kunnen hebben op één maar vaak op meerdere beoordelingspunten. Bij de beoordeling zal hiermee rekening worden gehouden.

    Het onevenredig aantasten van de reserve moet worden voorkomen. In dat geval kunnen immers de gebruiksmogelijkheden van de overige kavels of ligplaatsen wanneer daar extra ruimte noodzakelijk is, of andere toekomstige ontwikkelingen onevenredig worden beperkt.

    Op het moment dat het plan in werking treedt, is het zonebeheerteam nog niet ingesteld. Zolang het zonebeheerteam nog niet is ingesteld, wordt gebruik gemaakt van het advies van de zonebeheerder.

    Voorwaarde b:

    Aan het aantonen dat de grotere kavelgeluidruimte nodig is, kan bijvoorbeeld invulling worden gegeven door te beschrijven welke maatregelen reeds zijn voorzien, aangevuld met een beschouwing van de mogelijkheden, de geluidreductie en de kosten en baten van het beperken van de geluidruimte tot het geldend kavelbudget dan wel tot de grotere kavelgeluidruimte).

    Wanneer het niet mogelijk is om aan het kavelbudget c.q. de grotere kavelgeluidruimte te voldoen, is het niet voldoende in de beschouwing met die constatering te volstaan. Er moet dan getracht worden de overschrijding zoveel mogelijk te beperken. Hiervoor kan nodig zijn meerdere varianten te bezien, bijvoorbeeld in stappen van bijvoorbeeld 0.5 of 1.0 dB geluidreductie.

    Bovenstaande beoordelingen borgen tevens dat de wettelijke bepalingen en grenswaarden van Wgh, Wabo en Wm in acht genomen worden. De totaal vergunde geluidruimte is immers altijd kleiner dan de totaal vergunde geluidruimte plus de budgetten en een reserve die nihil is.

    Het toestaan van de grotere kavelgeluidruimte door het bevoegd gezag leidt op het moment van haar besluit tot het ontstaan van een nieuwe dan wel een verandering van een al aanwezige grotere kavelgeluidruimte.

  • 2.

    De kavelbudgetten op Eemshaven en Oostpolder zijn zo gekozen dat zij circa 2 dB lager zijn dan de totale geluidruimte voor kavelgeluid. Het verschil is opgenomen in de reserve, die gebruikt kan worden voor kavel- en nestgeluid samen. Bij het in werking treden van het GVP is deze reserve voor Oostpolder uiteraard nog in zijn geheel beschikbaar. Voor Eemshaven geldt dat deze al gedeeltelijk is gebruikt voor bedrijfsactiviteiten in de vorm van een grotere kavel- en nestgeluidruimte. Deze gegevens bieden een eerste aanknopingspunt voor de beoordeling van het aspect onevenredige aantasting van de reserve.

    Of sprake is van onevenredig wordt beoordeeld onder andere in relatie tot de nog beschikbare reserve én tot de activiteit.

    Wanneer de reserve op een beoordelingspunt en in een bepaalde etmaalperiode nog groot is, kan er meer worden toegelaten dan wanneer deze al klein is.

    Een grote bedrijfsactiviteit zal en mag een grotere geluidimpact op de totale geluidbelasting kunnen hebben dan een kleine. De reserve zal door een grote activiteit ook sneller op meerdere beoordelingspunten worden aangetast. Of een bedrijfsactiviteit als groot of klein bestempeld wordt, hangt af van het gebruikt geluidoppervlak en het daarop liggend kavelbudget, maar kan ook van andere factoren afhangen. Bovenstaande impliceert dat ook van een onevenredige aantasting van de reserve sprake kan zijn bij grote overschrijdingen van het standaard kavelbudget over een klein gebruikt kaveloppervlak. In dat geval kan het effect op de totale geluidbelasting vanwege de industrieterreinen weliswaar zeer beperkt zijn, maar wordt in verhouding tot het gebruikt kaveloppervlak relatief veel geluidruimte in beslag genomen. Wanneer zoiets plaatsvindt op een geluidkavel met een relatief klein kavelbudget, moet wellicht worden geoordeeld dat deze locatie voor deze activiteit niet geschikt is.

    Op dit moment is het vrijwel onmogelijk om in de toekomst te kijken en een schatting te maken van de omvang van de in de toekomst voor bedrijven benodigde grotere geluidruimte. Met dit aspect kan daarom op dit moment bij de beoordeling nog geen rekening worden gehouden.

    Vooralsnog betrekken de gemeente en de provincie bij de beoordeling uitsluitend geluidargumenten. Een voorrangsbeleid ten aanzien van gewenste of minder gewenste bedrijven speelt hierbij géén rol.

  • 3.

    Via een optimale indeling van het terrein waarop de bedrijfsactiviteiten plaatsvinden, kan in sommige situaties reductie van de geluidimmissie worden bereikt. Dit artikel borgt dat dit aspect in de beoordeling van voorwaarde b wordt betrokken.

  • 4.

    De grotere kavelgeluidruimte wordt vastgelegd in de vergunning. Vastgelegd wordt de kavelgeluidruimte voor zover groter dan het standaard kavelbudget over het gebruikt kaveloppervlak. De immissiewaarden hiervan worden vastgelegd op de beoordelingspunten van het GVP, zoals berekend in het (actuele) geluidverdeelmodel.

Artikel 6 Toestaan grotere nestgeluidruimte

  • 1.

    Dit artikel is van toepassing wanneer niet wordt voldaan aan het criterium uit artikel 4 lid 5.

    Hiervoor geldt hetzelfde als voor het toestaan van een grotere kavelgeluidruimte.

    Voorwaarde b: Op dit moment is walstroom voor binnenvaartschepen technisch eigenlijk altijd mogelijk, maar voor zeeschepen en coasters niet altijd.

    Het toestaan van de grotere nestruimte door het bevoegd gezag leidt op het moment van haar besluit tot het ontstaan van een nieuwe dan wel een verandering van een al aanwezige groter nestgeluidruimte.

  • 2.

    De grotere nestgeluidruimte wordt vastgelegd in de vergunning. Hierop is hetzelfde van toepassing als op de grotere kavelgeluidruimte.

Artikel 7 Toestaan kleinere reserve

  • 1.

    Dit artikel is van toepassing wanneer niet wordt voldaan aan het criterium uit artikel 4 lid 6.

    Hiervoor geldt hetzelfde als voor het toestaan van een grotere kavelgeluidruimte.

    Voorwaarde b: De mogelijkheden om verkleining van de reserve te voorkomen, zullen veelal beperkt zijn. Soms is met een andere indeling of inrichting van het bedrijfsterrein het gewenste doel te benaderen. In het uiterste geval zullen afschermingen gehandhaafd moeten blijven of alternatieven worden opgericht, of verstrooiende absorberende maatregelen moeten worden genomen om ongewenste reflecties te voorkomen.

Artikel 8 Toestaan grotere geluidruimte

Via de beleidsregels van dit artikel wordt een aanvulling gegeven op de open normen van de beleidsregels uit de artikelen 5 t/m 7. Op deze manier ontstaat voor bedrijven meer zekerheid of en in welke mate de aangevraagde geluidruimte voldoet aan beleidsregels uit het vorige artikel en inzicht in de manier waarop zij kunnen werken in de richting van het voldoen daaraan. Zij treden er niet voor in de plaats. Het kan bijvoorbeeld nog steeds zo zijn dat de reserve op een of meer beoordelingspunten op de overige beoordelingspunten zoveel wordt aangetast dat dit als onevenredig moet worden beschouwd.

Artikel 9 Voorschriften omgevingsvergunning

Dit artikel sluit aan bij onderdeel d van de planregels voor het afwijken van d gebruiksregels.

Het bepaalt in de eerste plaats dat de grotere geluidruimte moet worden vastgelegd in de vergunning. Het bepaalt in de tweede plaats de manier waarop dit gebeurt. In het GVP wordt de geluidruimte getoetst aan het standaard kavel- en nestbudget als immissiewaarden op alle beoordelingspunten van het GVP en met in achtneming van een aantal rekenregels zoals omschreven in artikel 3. Er dient naar te worden gestreefd dat de voorschriften de grotere geluidruimte met een vergelijkbare nauwkeurigheid op deze beoordelingspunten borgen als een standaard kavel- of nestbudget.

Het doel van dit voorschrift is dus het ruimtelijk borgen van de geluidruimte als uitwerking van de in het plan vastgelegde geluidruimte. Toetsing hieraan zal via berekeningen plaatsvinden en niet via metingen. Dit doel is een ander dan voorkoming of beperking van hinder, nadelige gevolgen voor het milieu of met het oog op de gezondheid en het toezicht daarop en de handhaving daarvan. Voorschriften met het oog op dat laatste kunnen dan ook verschillen van de in dit GVP bedoelde ruimtelijke voorschriften.

 

4.5 Toetsingsprocedure

Artikel 10 Toetsingsprocedure

  • 1.

    Als regel moet bij de aanvraag een geluidrapport worden gevoegd. In sommige gevallen kan worden volstaan met het invullen van een akoestische checklist. De technisch zonebeheerder gebruikt hiervoor een aantal criteria. Het gaat hierbij om situaties met relatief lichte activiteiten, een gebruikte kavelgeluidruimte die op basis van de checklist eenvoudig en eenduidig kan worden vastgesteld en naar verwachting gering is in relatie tot het standaard kavelbudget en er geen nestgeluidruimte wordt gebruikt.

  • 2.

    Hiertoe behoort ook de beoordeling of de aantallen en bedrijfstijden per etmaalperiode in de representatieve bedrijfssituatie overeenstemmen met de aangevraagde bedrijfstijden en capaciteiten, alsook de vraag welke bedrijfssituaties tot de representatieve bedrijfssituatie moeten worden gerekend. Beoordeling van toepassing van de beste beschikbare toetsing is voor het bevoegd gezag. Daarom is toetsing aan de bepalingen van artikel 4 van dit GVP in eerste instantie ook aan het bevoegd gezag. Het bevoegd gezag maakt aan de zonebeheerder inzichtelijk hoe hij tot een (positieve) beoordeling is gekomen.

  • 3.

    De technisch zonebeheerder toetst aan de gebruiksregels van artikel 3 en alle aspecten die hiermee annex zijn.

  • 4.

    Als wordt voldaan aan de planregels, zijn geen specifieke acties nodig.

  • 5.

    Als niet wordt voldaan aan de planregels, stelt de zonebeheerder een advies voor het bevoegd gezag op over de beoordeling voor het afwijken van de planregels volgens de voorwaarden van het plan.

    Het opstellen van dit advies verloopt in stappen.

    Eerst toetst de technische zonebeheerder de aangevraagde geluidruimte aan de afwijkingsregels van het GVP en beoordeelt daarvoor of de reserve niet onevenredig wordt aangetast en of de noodzaak voor de grotere geluidruimte is aangetoond. De technisch zonebeheerder stuurt de concept toetsrapportage naar het zonebeheerteam voor advies. Het zonebeheerteam geeft advies en de technisch zonebeheerder voegt dat toe aan de toetsrapportage en zendt deze naar de zonebeheerder. De zonebeheerder zendt dit advies als haar advies naar het bevoegd gezag.

  • 6.

    Het bevoegd gezag houdt bij haar beslissing rekening met het advies van de zonebeheerder. Zij mag daarvan afwijken, maar heeft daarvoor een motiveringsplicht.

  • 7.

    Het bevoegd gezag legt de geluidruimte in voorschriften vast. Voor een grotere geluidruimte geldt het bepaalde in artikel 9.

  • 8.

    Dit lid heeft net als het volgende als doel het zonebeheermodel up to date te kunnen houden.

Artikel 11 Bijzondere bepalingen

  • 1.

    De initiatiefnemer heeft deze gegevens nodig om hiermee een geluidrapport te kunnen opstellen dat volgens de planregels kan worden getoetst. Om een goede toetsing te kunnen uitvoeren moeten in het geluidrapport ten minste worden aangegeven: het gebruikt kavelppervlak en de aangevraagde kavel- en nestgeluidruimte. Ook moet de initiatiefnemer zijn berekeningen uitvoeren in een knip van en volgens de regels van het geluidverdeelmodel. Anders leiden zijn berekeningen tot andere antwoorden en leidt het tot veel benodigde extra inspanningen voor de zonebeheerder en kans op fouten. Dergelijke berekeningen kunnen als regel niet worden getoetst. Wanneer in het geluidrapport zelf al een toetsing aan de gebruiksregels van het plan is opgenomen, zal dat het bevoegd gezag helpen om zelf al – vóór de toetsing door de zonebeheerder – een indruk te krijgen van het toetsresultaat.

  • 2.

    Een toetsing wordt normaliter uitgevoerd op het moment dat de concept aanvraag inhoudelijk door het bevoegd gezag is beoordeeld. Er zal naar gestreefd worden de toetsings- en adviseringsprocedure af te ronden vóór definitieve indiening van de aanvraag. Zo weet de initiatiefnemer vooraf of de aangevraagde geluidruimte kan worden vergund en kan hij in de gelegenheid worden gesteld om gegevens en uitgangspunten te corrigeren. In specifieke gevallen, bijvoorbeeld bij een grootschalig initiatief of wanneer het aspect geluid cruciaal is om te beoordelen of het initiatief doorgang kan vinden, kan al in een pril stadium van een ontwikkeling, een pré-toets worden uitgevoerd, bijvoorbeeld. Voor de “aangevraagde geluidruimte” wordt dan gelezen: de voor de ontwikkeling benodigde geluidruimte.

  • 3.

    Dit bevordert een snelle doorloop en voorkomt dat de gemeente wellicht onnodig moet adviseren.

  • 4.

    De technisch zonebeheerder kan bijvoorbeeld dit advies geven wanneer onvoldoende maatregelen lijken te worden getroffen in relatie tot de aantasting van de reserve. Op deze wijze kan vooraf een eventueel negatief advies van het zonebeheerteam c.q. de gemeente worden voorkomen.

 

4.6 Monitoring en evaluatie

Artikel 12 Verkleining grotere kavel- en nestgeluidruimte

Zoals al in hoofdstuk 3 aangegeven is een grotere geluidruimte geen blijvend recht.

In het GVP is getracht om de beschikbare geluidruimte optimaal te verdelen door een goede ruimtelijke verdeling van de geluidbudgetten. Een grotere geluidruimte doet dus een beroep op de reserve. Hoe groter die is, hoe groter dit beroep. Gelet op de doelen van het GVP zijn in deze paragraaf bepalingen opgenomen om activiteiten waarvoor een grotere geluidruimte is toegestaan met regelmaat tegen het licht te houden en te verkleinen wanneer die niet langer nodig is, zodat die niet onnodig voor onbepaalde tijd beslag blijft leggen op de reserve. Latent vergunde geluidruimte zou een onjuist beeld van de geluidsituatie kunnen weergeven en – ernstiger – ontwikkelingen onnodig in de weg zitten.

Veel activiteiten worden in de praktijk stiller of kunnen dat worden. Met de Omgevingswet heeft het bevoegd gezag de mogelijkheid om in te grijpen, als een bedrijf zijn milieuruimte 1 jaar lang niet heeft gebruikt. De bepalingen in deze paragraaf zijn opgenomen opdat in de praktijk ook concreet zal worden gewerkt aan het verminderen van onnodig gebruikte reserve, mede gelet op de verwachting is dat het aantal milieurevisieaanvragen met de Omgevingswet zal afnemen, en dit doel via milieurevisieaanvragen minder zal worden bereikt. Anderzijds vraagt dit wel om een zorgvuldige procedure: het is niet de bedoeling dat bedrijven op een willekeurig moment met een (onnodige) onderzoeksplicht worden geconfronteerd.

Een aanvraag voor activiteiten bevat altijd een toekomstvisie voor enkele jaren. Met het oog daarop kunnen de bepalingen uit het GVP bij het ontwerpplan dat een grotere geluidruimte nog voor ten hoogste 3 jaar kan worden vastgehouden, vervallen.

Artikel 13 Verkleining grotere kavel- en nestgeluidruimte op verzoek eigenaar of gebruiker

De eigenaar of gebruiker kan bijvoorbeeld een dergelijk verzoek indienen opdat voor een andere geluidkavel of ligplaats een grotere geluidruimte kan worden toegestaan.

 

4.7 Specifieke afspraken

Artikel 16 Handhaven gebouwen

  • 1.

    Uit de verdeelsystematiek is duidelijk dat een grotere kavel- en nestgeluidruimte vervallen, op het moment dat de vergunning wordt ingetrokken. Op dat moment vervallen ook de geluidbronnen, ook van een eventueel grotere kavelgeluidruimte. Intrekken van de (milieu)vergunning betekent echter niet dat ook de gebouwen mogen worden gesloopt. Deze kunnen ook door een andere inrichting weer worden gebruikt. Via dit artikellid wordt geborgd dat het afschermend en reflecterend effect van deze gebouwen op de geluidoverdracht van andere bedrijven in het geluidverdeelmodel blijft gehandhaafd tot het moment dat een sloopvergunning is verleend dan wel deze gebouwen mogen worden veranderd via een vergunning voor andere activiteiten.

  • 2.

    In afwijking van lid 1 wordt van niet gerealiseerde gebouwen het afschermend en reflecterend effect niet in het geluidverdeelmodel gehandhaafd.

Artikel 17 Splitsen grotere geluidruimte

Wanneer een activiteit over meerdere initiatiefnemers wordt verdeeld en een grotere geluidruimte was toegestaan, kan deze grotere geluidruimte worden meegenomen. Zoals al vaker opgemerkt: een grotere geluidruimte geldt alleen voor de vergunde activiteiten en kan niet worden meegenomen voor nieuwe.

In de praktijk zijn de geluidemitterende activiteiten en dus de geluidemissie niet evenredig over de geluidkavel verdeeld. Een evenredige splitsing naar gelang het gebruikt kaveloppervlak in m² zal daarom meestal niet mogelijk zijn. Daarnaast is een splitsing van een bestaande inrichting of activiteit qua verdeling van grond, gebouwen, installaties en ook geluidruimte een privaatrechtelijke aangelegenheid tussen de bij de splitsing betrokken partijen.

Bij de splitsing wordt de geluidruimte in overleg verdeeld door en tussen de bij de splitsing betrokken partijen. Dit kan gebeuren door splitsing in verdeelde activiteiten, heel soms evenredig splitsing naar gebruikt kaveloppervlak en soms op nog andere wijze. Het kan zijn dat het nodig is om hierbij de bestaande modelvorming te wijzigen. Voor de splitsing en de modelvorming daarvan leggen partijen een conceptsplitsing voor advies voor aan de zonebeheerder.

De partijen dienen te bedenken dat op elke geluidkavel altijd het standaard kavelbudget in dB(A) per m² ligt. Op elk gebruikt kaveloppervlak na splitsing ligt dus altijd dat standaard kavelbudget.

De verdeling is nodig opdat de zonebeheerder een toets kan uitvoeren. De splitsing moet dan ook in de aanvraag worden opgenomen en gedocumenteerd. De instemming van alle bij de splitsing betrokken partijen moet hieruit blijken.

Geven de betrokken partijen de verdeling niet aan, dan kan géén toets aan de planregels plaatsvinden, kan de splitsing dus niet worden toegestaan en kan een grotere geluidruimte niet worden toestaan.

Bovenstaande geldt hoofdzakelijk voor een grotere kavelgeluidruimte, maar is in principe ook van toepassing op een grotere nestgeluidruimte. Verschil is de opbouw van het nestbudget: dat is een vaste waarde per ligplaats. De geluidruimte van een ligplaats wordt op een andere wijze verdeeld.

5 GELUIDBUDGETTEN

5.1 Standaard kavelbudgetten

De geluidkavels en het daaraan toegekende standaard kavelbudget zijn opgenomen op de verbeelding van het bestemmingsplan en op de standaard kavelbudgettenkaart in bijlage 3.

 

De standaardkavelbudgetten liggen vast in het geluidverdeelmodel. De standaard kavelbudgetbronnen zijn opgenomen als oppervlaktebronnen met een LW per m². De eigenschappen van een standaard kavelbudgetbron zijn opgenomen in bijlage 9. In veel gevallen is een geluidkavel verdeeld over een aantal aangrenzende oppervlaktebronnen in het model. Bijlage 12 geeft de gegevens van de oppervlaktebronnen behorend tot de standaard kavelbudgetten. Tabel 1 geeft een overzicht van de standaard kavelbudgetten ingedeeld naar gebieden.

 

Tabel 1: Standaard kavelbudgetten per gebied

Gebied

Standaard kavelbudget Lw in dB(A)/m²

dagperiode

avondperiode

nachtperiode

Eemshaven

Noord (helihaven)

62,0

57,0

52,0

Noordoost

66,0

64,0

62,0

Noordwest

66,0

64,0

62,0

West

64,0

62,0

60,0

Zuid

67,0

64,0

60,0

Zuidoost

64,0

62,0

60,0

Zuidwest

63,0

60,0

58,0

Zuid West (Vopak inr)

50,0

47,0

45,0

Zuid West (Vopak losterminal)

75,9

73,9

71,9

Eemshaven ZO *)

Fase I

61,8

56,5

56,5

Fase II

61,5

53,6

53,6

Fase II rand

50,0

45,0

40,0

Gasunie compressorstation

65,3

65,3

65,2

Oostpolder

Zwaar

65,0

64,0

62,0

Middelzwaar

59,0

57,0

55,0

Licht

56,0

53,0

50,0

Middelzwaar-hs

59,0

58,0

56,0

Licht-hs

58,0

53,0

48,0

  • *)

    De vermelde budgetten in Eemshaven ZO zijn slechts ter informatie. Dit GVP wijzigt hieraan niets ten opzichte van het GVP Eemshaven ZO.

5.2 Standaard nestbudgetten

De standaardnestbudgetten liggen vast in het geluidverdeelmodel. De begrenzing van de ligplaatsen is conform de opgave van het havenbedrijf Groningen Seaports. Elk standaard nestbudget bestaat uit drie geluidbronnen, elk behorend bij een type schip (binnenvaartschip, coaster, zeeschip) met een totaal LW en een bijbehorende bedrijfsduur. Bijlage 13 geeft een overzicht van de drie geluidbronnen van het standaard nestbudget per ligplaats met de bedrijfsduurcorrecties en de bedrijfsduren per etmaalperiode. In het model is het totaal LW ingevoerd als oppervlaktebron en daarmee gelijkmatig verdeeld over de ligplaats.

 

De eigenschappen van deze drie typen bronnen zijn opgenomen in bijlage 10. De onderbouwing voor deze geluidemissies van de drie typen schepen is gegeven in bijlage 11.

 

De ligplaatsen zijn opgenomen op de verbeelding van het bestemmingsplan Eemshaven en op de standaard nestbudgettenkaart in bijlage 4. Hierbij is telkens één waarde weergegeven voor de dag , de avond en de nachtperiode. Dit is de som van de equivalente geluidproductie per etmaalperiode van deze drie bronnen afgerond op een hele waarde. De genoemde waarde dient uitsluitend de inzichtelijkheid. Voor de toetsing geldt de optelsom van de bijdragen van de drie afzonderlijke bronnen in bijlage 13.

 

Enkele ligplaatsen zijn verdeeld over twee delen. Het nestbudget dan gelijk verdeeld over beide ligplaatsdelen. Op de verbeelding en op de nestbudgettenkaart is in die gevallen voor elk deel 50% van het nestbudget weergegeven.

 

Tabel 2 geeft een overzicht van de standaard nestbudgetten.

 

Tabel 2: Standaard nestbudgetten

Ligplaats

Omschrijving

Standaard nestbudget LW in dB(A) in

dagperiode

avondperiode

nachtperiode

EBH10

EEM-BH WijnneBarends

107

107

107

EBH12

EEM-BH Openbare kade *)

109

109

109

EBH50

EEM-BH Zware kade

107

107

107

EBH80

EEM-BH DrSt EMO

0

0

0

EBH90

EEM-BH AG Ems

106

106

106

EBH99

EEM-BH Toekomst

108

0

0

EDK00

EEM-DGK overige

0

0

0

EDK20

EEM-DGK Lospalen

0

0

0

EEH20

EEM-EH DrSt Noord

0

0

0

EEH30

EEM-EH DrSt Zuid

0

0

0

EEH40

EEM-EH Dienststeiger

0

0

0

EEH50

EEM-EH Finco

99

99

99

EEH55

EEM-EH Drijvende steiger Amasus

0

0

0

EEH60

EEM-EH Sealane

106

106

106

EEH80

EEM-EH Lospalen

0

0

0

EJH10

EEM-JH Wagenborg *)

107

107

107

EJH20

EEM-JH Sealane *)

106

106

106

EJH40

EEM-JH ConroTerminal

110

110

110

EJH45

EEM-JH Vopak Jetty *)

0

0

0

EJH50

EEM-JH BTE

111

111

111

EJH60

EEM-JH Eco Fuels

110

110

110

EJH70

EEM-JH Holland Malt

107

107

107

EJH80

EEM-JH Cement Sales

106

106

106

EJH90

EEM-JH WijnneBarends

110

110

110

EWH30

EEM-WH Noordkade

110

110

110

EWH40

EEM-WH Bow Terminal

0

0

0

EWH50

EEM-WH Oostkade

107

107

107

EWH80

EEM-WH Zuidkade

110

110

110

EWH90

EEM-WH Losstoep

107

107

107

EWH99

EEM-WH toekomst

110

110

110

  • *)

    verdeeld over twee ligplaatsdelen

5.3 Actuele grotere geluidruimten

Op het moment dat het plan in werking treedt, is op een aantal geluidkavels in de Eemshaven een grotere kavelgeluidruimte toegestaan, overeenkomstig de geldende omgevingsvergunning.

 

Of sprake is van een kavelgeluidruimte groter dan het standaard kavelbudget en hoe groot deze is, is op dit moment niet exact berekend. Wel is van een aantal activiteiten duidelijk dat deze een grotere geluidruimte veroorzaken (en ook vergund gekregen hebben) dan het standaard kavelbudget. De grotere kavelgeluidruimte kan in alle richtingen verschillen.

 

Om globaal iets te kunnen zeggen over de grootte van de grotere kavelgeluidruimte, is de teruggerekend tot een ééngetalswaarde (een emissiekengetal). Het emissiekengetal dient uitsluitend de inzichtelijkheid en is zeer globaal.

 

De lijst in bijlage 14 geeft voor alle gebruikte kaveloppervlakken het (indicatieve) emissiekengetal in de dag-, avond- en nachtperiode bij het in werking treden van het plan2. Aangegeven zijn de data van de vergunning en het geluidrapport bij de bijbehorende aanvraag waarop deze ruimte is gebaseerd3. In de lijst zijn de kavels met een grotere kavelgeluidruimte gemarkeerd. De betreffende kavels zijn weergegeven op de kaart in bijlage 5.

 

Op het moment dat het plan in werking treedt, is op geen van de ligplaatsen in de Eemshaven een grotere nestgeluidruimte toegestaan.

6 INPUTGEGEVENS GELUIDVERDEELMODEL

6.1 Beoordelingspunten en grenswaarden

De beoordelingspunten liggen vast in het geluidverdeelmodel. De ligging ervan is weergegeven in bijlage 6. De coördinaten, hoogte en de grenswaarden voor de totale geluidruimte van de industrieterreinen samen op de beoordelingspunten voor de dag-, avond- en nachtperiode zijn gegeven in bijlage 7.

 

6.2 Uitgangspunt totale geluidruimte en geluidruimte per terrein

Zoals in de inleiding aangegeven gaat dit GVP uit van de geluidruimte die beschikbaar is binnen de Wgh grenswaarden zoals zij op dit moment gelden, dan wel naar verwachting door burgemeester en wethouders van de gemeente Het Hogeland zullen worden vastgesteld ten behoeve van het provinciaal inpassingsplan “Bedrijventerrein Oostpolder”.

 

Deze ruimte en grenswaarden zijn beschreven in het geluidrapport provinciaal inpassingsplan Oostpolder. Dat rapport geeft in hoofdstuk 4 ook weer met welke geluidruimte per terrein is gerekend. Voor de gegevens van de geluidbronnen die daarvoor zijn gehanteerd wordt verwezen naar dat rapport.

 

Zoals duidelijk gemaakt via de begrippen ‘in acht te nemen geluidruimte overige terreinen’ en ‘reserve’ wordt bij toetsingen deze ruimte op de andere beide terreinen telkens in acht genomen.

 

6.3 Basis voor geluidverdeelmodel

Basis voor het geluidverdeelmodel was dus het rekenmodel voor het provinciaal inpassingsplan “Bedrijventerrein Oostpolder”, zie vorige paragraaf. In dit model zijn op het terrein Eemshaven de verleende vergunningen en andere mutaties verwerkt tot en met circa medio 2023, waarbij de voor Eemshaven beschikbare geluidruimte in acht is genomen.

 

6.4 Gehanteerde reservebronnen

Op alle geluidkavels zijn behalve budgetbronnen reservebronnen met reserveruimte gelegd, zodanig dat deze de beschikbare geluidruimte per terrein volgens § 6.2 zo goed mogelijk opvullen. Opgemerkt wordt dat de reserveruimte volgens de geluidverdeelregels niet behoort tot de geluidkavel, het is één algemene reserve, maar door op elke geluidkavel reservebronnen te leggen, is deze wel zo goed mogelijk ruimtelijk verdeeld.

 

Op terrein Eemshaven zijn de reservebronnen initieel ruim 2 dB lager dan de kavelbudgetbronnen. Op deze manier is gerealiseerd dat de totale geluidruimte op elke geluidkavel 2 dB hoger is dan het standaard kavelbudget. Vanwege toegestane grotere geluidruimte dienen kavelreservebronnen uiteraard te worden verkleind.

 

Op terrein Oostpolder zijn de reservebronnen in het PIP eveneens ruim 2 dB lager dan de kavelbudgetbronnen: de totale geluidruimte op elke kavel is hier eveneens 2 dB hoger dan het standaard kavelbudget4.

 

6.5 Geluidverdeelmodel

Het geluidverdeelmodel is opgebouwd in Geomilieu. De actuele versie is 2024.21, deze kan worden geüpdatet.

Het geluidverdeelmodel omvat de standaard kavel- en nestbugetbronnen alsook de initiële kavelreservebronnen.

 

Bij de vaststelling van de geluiduitstraling in dB(A)/m2 is daarmee geen rekening gehouden. Voor de vaststelling van de totale geluidruimte in deze bestemmingsplannen is met deze onderlinge afscherming daarom ook geen rekening gehouden. Daarom zijn afschermende objecten op het industrieterrein niet opgenomen in de geluidmodellen behorend bij het bestemmingsplan Eemshaven en het PIP Oostpolder. De budget- en initiële kavelreservebronnen zijn dus zodanig bepaald dat in dit model de grenswaarden worden opgevuld.

 

Op het industrieterrein zijn bedrijven met gebouwen en andere afschermende objecten op het industrieterrein aanwezig en zijn en worden ook grotere geluidruimten vergund. In het geluidverdeelmodel zijn daarom deze gebouwen en objecten wel opgenomen.

 

De mutaties van de bedrijven worden telkens bijgehouden in het model. Wanneer een grotere geluidruimte wordt toegestaan, wordt nagegaan of en welke kavelreservebronnen hiervoor geheel of gedeeltelijk moeten worden ingeleverd. Op deze wijze wordt het model actueel gehouden en is er actueel inzicht in de nog aanwezige reserve.

 

In verband met o.a. de privacy van de aanwezige bedrijven zijn van de vergunde geluidruimte in bijlage 14 van dit rapport wél de gebruikte kaveloppervlakken en de data van de vergunningen en geluidrapporten opgenomen, maar worden niet alle geluidbronnen en gebouwen en objecten van die bedrijven vermeld. De wél genoemde gegevens zijn voldoende om te bepalen of van de juiste actuele situatie is uitgegaan.

 

De aangehouden bodemfactoren zijn als volgt. Deze zijn geheel in overeenstemming met de geluidrapporten voor het bestemmingsplan Eemshaven en het PIP Oostpolder.

  • Industrieterrein Eemshaven en Eemshaven Zuidoost: bodemgebieden met een bodemfactor van 0.2 (grotendeels hard).

  • industrieterrein Oostpolder: uit te geven terrein: bodemgebieden met bodemfactor grotendeels hard (bf=0.5). Bestemde watergangen: 80% van het oppervlak hard, dus gemiddeld 80% hard (bf=0.2), bestemde wadi: klein deel oppervlak gedurende beperkt deel van het jaar nat, water; gemiddeld 20% hard (bf=0.8) en bestemd groen: absorberend (bf = 1).

  • Waddenzee: bodemgebied met een bodemfactor (bf) van 0. De kleine, met enige regelmaat droogvallende gedeelten een gemiddelde bodemfactor van 0.2.

  • Landgebieden: bodemfactor 1.0. Wegen zoals N33 en N46: hard (bf=0). Ballastbed spoorlijn: absorberend (bf=1) conform reken- en meetvoorschrift railverkeerslawaai. Overige landgebieden: conform de PDOK bodemvlakken: bodemfactor 0.0. Uitzondering: een aantal woongebieden inclusief het daarbij behorende groen (waaronder de kern van Oudeschip) die in de PDOK bodemgebieden als akoestisch hard (bf=0) zijn aangehouden, zijn gewijzigd in akoestisch grotendeels absorberend (bf=0.7). De erven van boerderijen: conform PDOK bodemfactor 0.0.

Ter plaatse van de zeedijken en binnendijken en hoger gelegen kruisingen van wegen zijn hoogtelijnen dan wel schermen (wallen) in het model aanwezig. De rekenhoogten op de beoordelingspunten zijn gegeven in bijlage 6.

 

Bijlage 15 geeft grafische weergaven van het actuele geluidverdeelmodel. Bijlage 16 geeft enkele overige relevante invoergegevens van het actuele geluidverdeelmodel.

 

ARTIKEL II

Deze beleidsregel treedt inwerking met ingang van de dag na bekendmaking in het provinciaal blad.

Groningen, 8 juli 2025

Gedeputeerde Staten van Groningen:

René Paas, voorzitter

Hans Schrikkema, secretaris

Bijlage 1 SAMENVATTING WETTELIJK KADER

 

In deze bijlage wordt eerst ingegaan op wat de Wgh voorschrijft ten aanzien van de geluidruimte voor industrieterreinen. Daarna wordt specifiek ingegaan op het aspect nestgeluid. Tot slot wordt nog een doorkijkje gegeven naar de toekomstige Omgevingswet.

 

Hoofdstuk industriegeluid Wet geluidhinder

In de bestemmingsplannen van de industrieterreinen Eemshaven en Eemshaven Zuidoost hebben deze in hoofdzaak een bestemming industrie die in ieder geval voor een deel van het terrein de mogelijkheid insluit van bedrijven die in belangrijke mate geluidhinder kunnen veroorzaken5. Daarmee zijn de terreinen industrieterreinen als bedoeld in de Wet geluidhinder (hierna: Wgh). Op dergelijke terreinen is hoofdstuk V (“Zones rond industrieterreinen”) van de Wgh van toepassing. Het terrein Oostpolder krijgt deze bestemming en de Wgh wordt hierop van toepassing.

 

Hieronder volgt een korte eenvoudige toelichting op de wettelijke bepalingen.

 

Rond de industrieterreinen is een geluidzone6 vastgesteld. Het gebied van de zone is in de bestemmings- plannen voor het omliggend gebied vastgelegd. De Wgh bepaalt het volgende over de geluidbelasting:

  • Buiten de zone mag de “geluidbelasting” niet meer bedragen dan 50 dB(A).

  • Voor elk van de woningen binnen de zone geldt een specifieke grenswaarde voor de “geluidbelasting”.

  • De grenswaarden gelden voor het geluid van alle inrichtingen op het gezoneerde industrieterrein samen.

De “geluidbelasting” is op grond van art. 1 Wgh voor industriegeluid een “etmaalwaarde”. Dat is de hoogste waarde van:

  • het equivalente (dat is gemiddelde) geluidsniveau LAeq over de dagperiode van 07.00 tot 19.00 uur;

  • het equivalente geluidsniveau LAeq over de avondperiode van 19.00 tot 23.00 uur +5 dB;

  • het equivalente geluidsniveau LAeq over de nachtperiode van 23.00 tot 07.00 uur +10 dB7.

Het gaat hierbij om de geluidbelasting vanwege alle inrichtingen samen zoals ze in werking (kunnen) zijn bij een representatieve bedrijfssituatie: dit is het geluidsniveau van de inrichtingen zoals ze dat globaal ten hoogste produceren in de dag-, de avond- en de nachtperiode. Het betreft de maximale waarden van de vergunning of voor de inrichting geldende algemene regels (uit het Activiteitenbesluit milieubeheer, Abm). Het (extra) geluid dat ze volgens de vergunning gedurende enkele dagen per jaar in incidentele of afwijkende bedrijfssituaties mogen produceren, wordt niet meegeteld. Binnen de zone moet ten minste deze vergunde geluidruimte zijn opgenomen. Daarnaast kan in de geluidzone rekening gehouden worden met toekomstig geluid van nog te vestigen bedrijven of uitbreidingen van bestaande bedrijven.

 

Behalve voor woningen gelden de wettelijke grenswaarden ook voor andere geluidsgevoelige gebouwen (zoals scholen) en geluidsgevoelige terreinen in de zone. Binnen de zone rond de terreinen Eemshaven, Eemshaven zuidoost en Oostpolder liggen echter alleen woningen.

 

De bedoeling van de zonering is om een ruimtelijke scheiding aan te brengen tussen het industrieterrein en woningen die hierdoor gehinderd kunnen worden. De zonering waarborgt dat woningen buiten het industrieterrein niet blootgesteld worden aan meer geluid dan de vastgestelde grenswaarden. Andersom biedt de zonering bescherming aan bedrijven: er mogen niet zomaar woningen binnen de zone worden gebouwd.

 

Overheden, burgers en bedrijven krijgen te maken met deze zone in de volgende situaties:

  • De Wet algemene bepalingen omgevingsrecht (Wabo) verplicht dat bij het verlenen van vergunningen op grond van deze wet voor een milieu-inrichting op het terrein de grenswaarden van de Wgh in acht worden genomen.

  • Bij het vaststellen van maatwerkvoorschriften aan bedrijven op het terrein die onder de werkingssfeer van het Abm vallen moeten de grenswaarden worden gerespecteerd.

  • Bij het toestaan van bouwplannen van woningen en dergelijke in de zone die afwijken van het bestemmingsplan moeten de geldende grenswaarden (de geluidruimte) van het industrieterrein in acht genomen worden. Zo nodig moet de overheid (meestal de gemeente) hiervoor een zogenaamde hogere waarde voor de geluidbelasting vaststellen.

  • Bij het bouwen van geluidsgevoelige gebouwen binnen de zone moeten op grond van het Bouwbesluit zo nodig zodanige voorzieningen aan de gevel worden getroffen dat ten minste de grenswaarde voor het geluidsniveau in de geluidgevoelige ruimten in acht genomen wordt.

De Wgh staat toe de zone en de grenswaarden op woningen binnen de zone te wijzigen bij vaststelling van een bestemmingsplan. Hiervoor stelt de Wgh voorwaarden. Allereerst moet worden onderzocht of een verhoging van de grenswaarden op woningen niet kan worden voorkomen door het treffen van geluidsreducerende maatregelen. Wanneer deze maatregelen redelijkerwijs niet mogelijk zijn of stuiten op wettelijk gedefinieerde bezwaren, kunnen de grenswaarden tot een zeker maximum worden verhoogd. Hiervoor gelden voorwaarden: zo mag de totale geluidbelasting (samen met geluid van weg- en railverkeer en luchtvaart) niet onaanvaardbaar hoog zijn en moet binnen de geluidgevoelige ruimten van de woning de grenswaarde voor het binnengeluidsniveau in acht genomen wordt, indien nodig door het treffen van maatregelen aan de gevel.

 

Nestgeluid

De Wgh grenswaarden gelden dus voor het vergunde geluid van alle inrichtingen samen. Dat is inclusief het nestgeluid (de hotelfunctie van schepen), oftewel het geluid van (diesel)aggregaten op en/of hoofdmotoren van schepen voor het produceren van elektriciteit.

 

In de uitspraak 201807456-1-A1, Schiedam (ECLI:NL:RVS:2020:205) d.d. 22 jan 2020 deed de Afdeling Bestuursrechtspraak van de Raad van State een belangrijke uitspraak over nestgeluid van schepen. De Afdeling overwoog dat het ontbreken van duidelijkheid in de aanvraag over de omvang van de inrichting, specifiek over of afgemeerde schepen binnen of buiten de grens van de inrichting liggen, in samenhang met andere aspecten, een goede beoordeling van de milieugevolgen in de weg staan. De afdeling oordeelde: “Zijn de voor werkzaamheden aan de kade af te meren schepen feitelijk onderdeel van de inrichting, maar liggen deze buiten de grenzen van de inrichting zoals deze nu is vergund, dan mogen de schepen niet aan de kade afmeren zonder dat eerst vergunning is verleend voor uitbreiding van de inrichting. Liggen de afgemeerde schepen binnen de grenzen van de inrichting zoals deze nu is vergund, dan is de geldende omgevingsvergunning ook van toepassing op de milieugevolgen van de zogenoemde hotelfunctie van die schepen en zal het geluid veroorzaakt door die functie aan de daarin gestelde geluidvoorschriften moeten voldoen.”

 

Toekomstige Omgevingswet

Het is de bedoeling van de Minister van Infrastructuur en Milieu om per 1 januari 2024 de Omgevingswet te lateningaan. In deze wet worden 26 wetten, waaronder de Wet ruimtelijke ordening (hierna: Wro) en de Wgh, vervangen door één wet. De kaders voor het geluid van gezoneerde industrieterreinen zijn inmiddels grotendeels duidelijk en geregeld via de Aanvullingswet geluid Omgevingswet (19 februari 2020), het Aanvullingsbesluit geluid Omgevingswet (9 december 2020) en de Aanvullingsregeling geluid Omgevingswet (19 maart 2021). Voor industriegeluid is via deze wet, dit besluit en deze regeling veel vastgelegd in het Besluit kwaliteit leefomgeving (Bkl).

 

Als belangrijkste punten uit de nieuwe wetgeving en wijzigingen ten opzichte van de huidige wetgeving noemen wij:

  • Het begrip “inrichting” wordt verlatenen vervangen door “activiteit”.

  • Het geluid van het industrieterrein zal worden bewaakt door middel van Geluid Productie Plafond grenswaarden (GPP’s) op GPP-punten rond het industrieterrein. Deze vervangen de toetsing op woningen en andere geluidsgevoelige gebouwen en terreinen. Het systeem van vaststelling van hogere waarden en de eerder vastgestelde hogere waarden komen te vervallen. Op deze manier wordt een scheiding aangebracht tussen (ontwikkelingen op het) industrieterrein en (bij) woningen: zo kan bouw van nieuwe woningen in de zone bijvoorbeeld nooit meer leiden tot een beperking van het geluid van het industrieterrein.

  • De bewaking van de geluidbelasting op de (buitengrens van de 50 dB(A)) zone komt te vervallen. De zone wordt aandachtsgebied. Bij de bouw van nieuwe woningen in het aandachtsgebied moet rekening gehouden worden met het industriegeluid.

  • Het systeem van grenswaarden op woningen wordt vereenvoudigd: er is nog sprake van één standaard waarde (vergelijk de huidige voorkeurswaarde) en één maximale waarde. Het bevoegd gezag krijgt meer ruimte voor maatwerk en afweging omtrent de toelaatbare geluidbelasting. Die afweging zal belangrijker worden.

  • In Wabo vergunningen zal nog steeds het Ldag, Lavond en Lnacht worden vastgelegd. Maar voor de cumulatieve belasting van een industrieterrein zullen in plaats van de huidige etmaalwaarde Letmaal in dB(A) (zie § 3.1) de jaargemiddelde geluidbelasting Lden en de jaargemiddelde nachtwaarde Lnight in dB op basis van een jaargemiddelde bedrijfssituatie (JBS) als maat gelden. Het Lden is het gewogen gemiddelde over de dagperiode, de avondperiode + 5 dB en de nachtperiode +10 dB gemiddeld over het jaar. Afwijkende situaties (regelmatige afwijkingen van de representatieve bedrijfssituatie en incidentele situaties) tellen in het Lden en het Lnight mee. Bij de jaarmiddeling wordt alleen rekening gehouden met minder bedrijfsdagen per jaar, voor zover dat in de vergunning is vastgelegd8.

  • Het nestgeluid van schepen voor zover die niet tot een inrichting behoren, bijvoorbeeld schepen die schuilen in de haven, dan wel schepen die voorafgaand of na laden en lossen of werkzaamheden op of aan het schip in de haven liggen te wachten, mag bij bepaling van het geluid door een industrieterrein niet buiten beschouwing worden gelaten en moet ook worden getoetst aan de grenswaarden op de GPP punten. Voor zover dat nodig is, kan het bevoegd gezag de grenswaarden op de GPP punten éénmalig verhogen met de geluidsbijdrage van het nestgeluid, voor zover dit geluid niet eerder bij het vaststellen van de grenswaarden Wgh was betrokken9.

De gemeenteraad dan wel provinciale staten moeten bij Omgevingsplan de GPP’s als omgevingswaarden vaststellen. Voor dit bestaande industrieterrein moet dat uiterlijk op een nog bij koninklijk besluit te bepalen tijdstip (art. 3.6 lid 2 en 3 Aanvullingswet geluid Omgevingswet). Tot dat moment blijft het recht zoals dat gold vóór in werking treden van de Omgevingswet van kracht (lid 1 van voornoemd artikel).

 

Het geluid vanwege inrichtingen inclusief nestgeluid zal dus moeten worden beoordeeld conform de Wgh, totdat bij Omgevingsplan onder de Omgevingswet de GPP’s zijn vastgesteld. Tot dat moment wijzigt de komst van de Omgevingswet niets aan de manier van beoordelen van het geluid van de industrieterreinen.

Bijlage 2 STROOMDIAGRAM TOETSSYSTEMATIEK

 

Bijlage 3 STANDAARD KAVELBUDGETTENKAART

 

Bijlage 4 STANDAARD NESTBUDGETTENKAART

 

Bijlage 5 INDICATIEVE KAART GROTERE KAVEL

 

Bijlage 6 LIGGING BEOORDELINGSPUNTEN GELUIDVERDEELPLAN

 

Bijlage 7 GRENSWAARDEN TOTALE GELUIDRUIMTE TERREINEN OP DE BEOORDELINGSPUNTEN

 

Bijlage 8 REKENREGELS

 

Rekenregels

 

Toetsing aan standaard kavelbudget

 

Bepaling gebruikt  kaveloppervlak

Bepaal dit oppervlak volgens de beleidsregel: definitie in hoofdstuk 2 en toelichting in hoofdstuk 4.

 

Bepaling standaard kavelbudget over gebruikt kaveloppervlak

Dit is een oppervlaktebron met de kenmerken van een standaard kavelbudgetbron als in een bijlage bij het GVP weergegeven ter grootte van het gebruikt kaveloppervlak. De onderlinge puntbronafstand bedraagt:

 

Gebruikt kaveloppervlak in m²

Puntbronafstand x maal y in m

<= 10.000 m²

5 x 5

> 10.000 en <=50.000 m²

10 x 10

> 50.000 en <=500.000 m²

20 x 20

> 500.000 m²

50 x 50

 

Toetsing

De kavelgeluidruimte mag op de beoordelingspunten niet groter zijn dan de immissiewaarde van het standaard kavelbudget over het gebruikt kaveloppervlak met inachtneming van onderstaande toetsingsmarge:

 

Gebruikt kaveloppervlak in m²

Toetsingsmarge als % van de Wgh grenswaarde op het beoordelingspunt

<= 10.000

0.01%

> 10.000 en < 100.000

Oppervlak in m²/10.000 * 0.01%

>= 100.000

0.10%

 

Toetsing aan standaard nestbudget

 

Bepaling reeds vergund deel nestbudget

Ga na welk deel van het nestbudget op de betreffende ligplaats al is vergund voor andere activiteiten (bijvoorbeeld voor andere bedrijven) die gelijktijdig op dezelfde ligplaats plaatsvinden.

 

Bepaling standaard nestbudget

Dit is een oppervlaktebron met de kenmerken van een standaard nestbudgetbron als in een bijlage bij het GVP weergegeven ter grootte van de ligplaats. De onderlinge puntbronafstand bedraagt:

 

Ligplaatsoppervlak in m²

Puntbronafstand x maal y in m

<= 10.000

5 x 5

> 10.000

10 x 10

 

Toetsing

De nestgeluidruimte mag op de beoordelingspunten niet groter zijn dan de immissiewaarde van het standaard nestbudget, met inachtneming van onderstaande toetsingsmarge:

 

Ligplaats

Toetsingsmarge als % van de Wgh grenswaarde op het beoordelingspunt

Alle

0.01%

 

Algemeen: toeslag op de geluidruimte vóór toetsing

 

Afhankelijk van de wijze waarop de (aangevraagde, te toetsen) geluidruimte in een vergunning wordt vast- gelegd, dient deze met een toeslag te worden verhoogd, alvorens deze aan de immissiewaardenvan het standaard kavel en nestbudget wordt getoetst. Deze toeslag zal kunnen liggen tussen 0.00 en 1.00 dB.

 

Algemeen: te gebruiken model, nauwkeurigheid en afrondingen

 

De toetsing van de geluidruimte aan de immissiewaarden van het standaard kavel- en nestbudget vindt plaats in het geluidverdeelmodel.

 

De geluidruimte en de immissiewaarden van het standaard kavel- en nestbudget en het verschil daartussen worden berekend in dB(A) en afgerond op 2 decimalen (dus op 0.01 dB).

 

Een overschrijding (toename) wordt berekend in % van de Wgh grenswaarde. De toename en de toetsings- marge in % worden afgerond op 2 decimalen (dus op 0.01% van de Wgh grenswaarde).

Bijlage 9 BRONKENMERKEN STANDAARD KAVELBUDGETBRONNEN

 

Kenmerken standaard kavelbudgetbronnen

 

Oppervlaktebron

Bronhoogte (m)

Octaafbandmiddenfrequenties (Hz)

Totaal dB(A)/m²

31,5

63

125

250

500

1k

2k

4k

8k

Spectrum relatief t.o.v. 0 dB

5

-33.9

-23.9

-12.9

-8.9

-6.9

-4.9

-6.9

-10.9

-20.9

0,0

 

  • Totaal LW in dB(A)/m²: afhankelijk van het standaard kavelbudget en de totale ruimte op de kavel

  • Cb dag/avond/nachtperiode: zodanig dat het totaal LW dB(A)/m² wordt gecorrigeerd tot hetstandaard kavelbudget van de geluidkavel in dB(A)/m²

 

Bijlage 10 BRONKENMERKEN STANDAARD NESTBUDGETBRONNEN

 

Kenmerken standaard nestbudgetbronnen

 

Schip

Bronhoogte (m)

Octaafbandmiddenfrequenties (Hz)

Totaal dB(A)

31,5

63

125

250

500

1k

2k

4k

8k

Binnenvaartschip

8

63,1

80,1

89,1

90,1

93,1

93,1

91,1

87,1

83,1

99,0

Coaster

8

70,1

87,1

96,1

97,1

100,1

100,1

98,1

94,1

90,1

106,0

Zeeschip

18

73,6

90,6

99,6

100,6

103,6

103,6

101,6

97,6

93,6

109,5

 

Cb dag/avond/nachtperiode: correctie voor het aantal uren per etmaalperiode van 1 schip

 

Bijlage 11 ONDERBOUWING NESTBUDGETBRONNEN

 

Onderbouwing geluidvermogenniveaus nestbudgetbronnen

 

Voor de bepaling van het geluidsvermogenniveau ende bronhoogte afhankelijk van het schip is gebruik gemaakt van de volgende bronnen:

  • 1.

    Publicatie “Geluidseffecten scheepvaartlawaai – metingen, literatuurstudie en ontwikkeling rekentool”, met kenmerk PV.W3629.R01, een onderzoek van DHV Ruimte en Mobiliteit BV in opdracht van ministerie van Verkeer en Waterstaat, Adviesdienst Verkeer en Vervoer d.d. december 200410.

  • 2.

    Rapport “Milieutechnisch onderzoek walstroom, geluid; effecten van walstroom op het milieu in Westpoort met betrekking tot geluid”, rapportnummer I.2009.1641.00.R001 van dgmr d.d. 20 mei 2010 (versie 001 definitief) opgesteld in opdracht van Royal Haskoning11.

  • 3.

    Rapport “Zeetoegang IJmond - Deelrapport Geluid” dossier BB3986-109-110, registratienummer MD- AF20140071/PO versie 1 Openbaar, januari 2014 definitief van Royal HaskoningDHV, opgesteld in opdracht van Rijkswaterstaat West-Nederland Noord12.

  • 4.

    Rapport “Uitbreiding geluidzone industrieterrein HoogTij te Westzaan – akoestisch onderzoek”, kenmerk O 15327-1-RA-008 d.d. 11 augustus 201 van Peutz. Dit rapport is gevoegd bij het “Inpassingsplan Aanpassing Geluidzones Westpoort en HoogTij”, provincie Noord-Holland.

  • 5.

    Rapport “Geluidsruimteregeling Westpoort schepen”, kenmerk M.2016.0488.01.R001 van dgmr d.d. 20 december 2017 (versie 4 definitief)13. Dit rapport is gevoegd bij bestemmingsplan: Geluidverdeelplan Westpoort NL.IMRO.0363.B1702BPGST-VG0114.

  • 6.

    Geluidsmetingen aan tankers en containerschepen (zeeschepen) uitgevoerd in het kader van het project “Neptunes” in opdrachtvan de gemeente Rotterdam. Een uittreksel uit de meetresultaten gepresenteerd op de conferentie d.d. 28 maart 2019 is opgenomen op de volgende pagina’s.

  • 7.

    Enkele pagina’s uit een eindconcept 1 november 2021 van het akoestisch onderzoek van dgmr voor ZHD Stevedores te Dordrecht. Daarin wordt onder meer verslag gedaan van gedetailleerde geluidsmetingen aan enkele coasters en zeeschepen.

De schepen in de havens van Delfzijl hebben de volgende groottes (in ton):

  • Binnenvaartschepen: 1 tot ca. 4.500 ton

  • Zeeschepen: 1 tot ca. 30.000 ton.

In de havens van Amsterdam en Rotterdam liggen gemiddeld grotere schepen dan in Delfzijl . De geluids- brongegevens voor zeeschepen uit bovengenoemde rapporten hebben dan ook veelal op de (subcategorie) zeeschepen (en niet op coasters) betrekking, met uitzondering van een beperkte set brongegevens in het laatstgenoemde rapport.

 

Het geluidspectrum is aangehouden op basis van bron [1]. Aan de hand van de gemiddelde tonnage per type schip is conform bron [2] de gemiddelde bronhoogte per type schip aangehouden.

 

 

Bijlage 12 INVOERGEGEVENS STANDAARD KAVELBUDGETTEN IN GELUIDVERDEELMODEL

 

Bijlage 13 INVOERGEGEVENS STANDAARD NESTBUDGETTEN IN GELUIDVERDEELMODEL

 

Bijlage 14 EMISSIEKENGETAL ACTUELE RUIMTE VERSUS STANDAARD KAVELBUDGETTEN

 

Bijlage 15 GRAFISCHE WEERGAVEN GELUIDVERDEELMODEL

 

Bijlage 16 OVERIGE INVOERGEGEVENS GELUIDVERDEELMODEL

 

Naar boven