Kamerstuk
| Datum publicatie | Organisatie | Vergaderjaar | Dossier- en ondernummer |
|---|---|---|---|
| Tweede Kamer der Staten-Generaal | 2024-2025 | 26448 nr. 849 |
Zoals vergunningen, bouwplannen en lokale regelgeving.
Adressen en contactpersonen van overheidsorganisaties.
U bent hier:
| Datum publicatie | Organisatie | Vergaderjaar | Dossier- en ondernummer |
|---|---|---|---|
| Tweede Kamer der Staten-Generaal | 2024-2025 | 26448 nr. 849 |
Aan de Voorzitter van de Tweede Kamer der Staten-Generaal
Den Haag, 11 juli 2025
Voor een zekerder en begrijpelijker stelsel van inkomensondersteuning waarin (meer) werken loont, is het noodzakelijk het stelsel te verbeteren en te vereenvoudigen. In het Regeerprogramma heeft het kabinet daarom een Hervormingsagenda inkomensondersteuning aangekondigd. Met deze brief geven we invulling aan de eerdere toezegging om de Kamer in het voorjaar te informeren over de Hervormingsagenda.
In deze brief gaan we eerst in op de aanleiding en aanpak van de Hervormingsagenda inkomensondersteuning: een werkagenda voor de sociale zekerheid richting 2035 met een jaarlijks proces richting de budgettaire voorjaarsbesluitvorming. Vervolgens gaan we in op de zeven inhoudelijke sporen van de Hervormingsagenda op het terrein van SZW. Daarbij lichten we per spoor toe wat de ambities op korte, middellange en lange termijn zijn: de Routekaart. De uitdaging waar we voor staan is fors en veel regelingen in de sociale zekerheid zijn gebaat bij vereenvoudiging. Om hierop voortgang te behouden kiest het kabinet ervoor om de Hervormingsagenda te versturen, ondanks de demissionaire status. De concrete uitwerking op de sporen volgt nog stapsgewijs. De voorstellen moeten vervolgens politiek worden gewogen in het (volgende) kabinet en de Kamer.
De ambtelijke adviezen en onderzoeken van het afgeronde programma Vereenvoudiging inkomensondersteuning voor mensen (VIM) zijn meegenomen in deze agenda en worden via de bijlagen aan de Kamer aangeboden.
Waarom hervorming nodig is
In de brief van 19 november 2024 heeft het kabinet beschreven welke problemen mensen hebben binnen het stelsel van inkomensondersteuning1. Uit gesprekken met mensen, professionals en stakeholders komt naar voren dat het huidige stelsel van inkomensondersteuning voor groepen mensen onbegrijpelijk is. En ook dat het daarmee tot onzekerheid en onrechtvaardige uitkomsten kan leiden.
Het kabinet baseert zich daarbij ook op verschillende rapporten die de afgelopen jaren zijn verschenen, zoals het IBO Vereenvoudiging sociale zekerheid en de rapporten van de Commissie sociaal minimum en de Staatscommissie Rechtsstaat. Zij hebben inzicht gegeven in waar regelingen en het stelsel onvoorspelbaar of ontoegankelijk zijn voor mensen. Zij wijzen bovendien stuk voor stuk op de onbedoelde effecten van complexe wetgeving en de maatschappelijke kosten die complexiteit met zich meebrengt2. Daarbij gaat het om kosten in brede zin. Want inkomensondersteuning heeft niet alleen effect op de financiële situatie en bestaanszekerheid van mensen, maar ook op hun kwaliteit van leven3. Daarnaast is duidelijk dat de publieke dienstverleners als UWV, SVB en ook de gemeenten tegen de grenzen aan lopen van uitvoerbaarheid van het stelsel. Door toenemende internationalisering neemt de druk op de internationale dienstverlening toe, in het bijzonder voor de SVB. De SVB kan daardoor de kwaliteit en tijdigheid niet meer borgen op het niveau dat past bij een moderne dienstverlener. Dat creëert toenemende onzekerheid en onvoorspelbaarheid voor mensen. Dit heeft de SVB in haar vierde knelpuntenbrief in 2024 geagendeerd. Ook voor UWV is het duidelijk dat de uitvoerbaarheid, bijvoorbeeld van het stelsel van ziekte en arbeidsongeschiktheid, al lange tijd onder druk staat en dat de wet- en regelgeving complex is geworden. UWV benoemt dit ook in hun knelpuntenbrieven van de afgelopen jaren. Fundamentele vereenvoudiging in beleid en regelgeving is nodig om bestaanszekerheid van mensen te kunnen blijven garanderen en het stelsel toekomstbestendig te houden voor mensen en uitvoering. Deze kennis fundeert de overtuiging dat het stelsel van inkomensondersteuning dringend aan hervorming toe is.
Werken centraal
Het stelsel van inkomensondersteuning vormt een aanvulling op hetgeen mensen zelf verdienen of dient als vangnet wanneer de verdiencapaciteit (tijdelijk) ontbreekt. Het benutten van wat mensen zelf kunnen, oftewel werk en participatie zo veel mogelijk centraal zetten, is daarom een essentieel uitgangspunt in de vormgeving van de sociale zekerheid. Daarmee borgen we niet alleen het draagvlak voor en de financiële houdbaarheid van het stelsel, maar doen we mensen ook recht. Want werk is niet alleen een bron van inkomen, maar draagt ook bij aan eigenwaarde, sociale contacten en maatschappelijke participatie.
Het is dan ook belangrijk dat regelingen binnen de sociale zekerheid voldoende activerend werken en geen armoedeval veroorzaken. Tegelijk is het van belang dat we mensen voldoende inkomenszekerheid en voorspelbaarheid bieden, en ondersteunen in de toeleiding naar werk. Want onzekerheid staat vaak in de weg van participatie of meer uren werk. Voor dit samenspel hebben we binnen de hervorming van de sociale zekerheid voortdurend aandacht. Dit komt daarom ook terug in de zeven inhoudelijke sporen.
Voor mensen in een uitkeringssituatie, die de stap naar werk maken of meer uren willen werken is ook de vormgeving van het stelsel van fiscaliteit en toeslagen erg van belang. Want juist in de samenloop tussen deze domeinen moet werk voldoende lonen.
Daarnaast moet betere dienstverlening aan mensen en werkgevers eraan bijdragen dat mensen de weg naar de arbeidsmarkt (weer) weten te vinden. In spoor 7 ligt hierop de focus. Met de hervorming van de arbeidsmarktinfrastructuur beogen we bijvoorbeeld dat er in iedere arbeidsmarktregio een Werkcentrum is, waar mensen en werkgevers terecht kunnen met vragen over werk en ontwikkeling. En met de verbeteringen in de banenafspraak willen we mensen met een arbeidsbeperking beter ondersteunen richting werk.
Ook blijft het essentieel om drempels weg te nemen die mensen belemmeren om (meer) te gaan werken, zoals onvoldoende passende kinderopvang, gebrek aan ontwikkelmogelijkheden of onzekerheid over het arbeidscontract. Werken moet niet alleen financieel lonen, maar ook praktisch haalbaar en aantrekkelijk zijn. Hierop lopen verschillende beleidstrajecten, die niet allen onderdeel zijn van de Hervormingsagenda inkomensondersteuning.
Hervormingsagenda inkomensondersteuning: scope en aanpak
De hervorming van inkomensondersteuning beslaat een groot deel van de sociale zekerheid. De Hervormingsagenda richt zich op trajecten die bijdragen aan een zekerder en begrijpelijker stelsel voor mensen waarin (meer) werken loont. In deze brief ligt de focus op de sociale zekerheid.
Complexiteit ontstaat ook deels door samenloop van deze regelingen. Veel mensen met een sociale uitkering zijn ook afhankelijk van een of meerdere toeslagen om rond te komen. De vormgeving van de toeslagen beïnvloedt daarmee direct de effectiviteit van het beleid in de sociale zekerheid: zowel de inkomenszekerheid als de stap naar werk. Maar mensen hebben ook simpelweg met meerdere regelingen tegelijkertijd te maken, waar verschillende begrippen en regels voor gelden. Verschillende onderwerpen zijn domeinoverstijgend en daaraan werken de (demissionair) Minister van SZW, de Staatssecretaris Participatie en Integratie, de Staatssecretaris van Herstel en Toeslagen en de Staatssecretaris van Fiscaliteit, Belastingdienst en Douane met elkaar samen. Dit betreft de volgende onderwerpen die ook terugkomen in deze brief: het harmoniseren van betaalmomenten, het vereenvoudigen van begrippen, de kindregelingen en het verminderen van keteneffecten door nabetalingen.
Werkagenda sociale zekerheid richting 2035 met jaarlijkse besluitvorming
Deze Hervormingsagenda richt zich op de korte, middellange en lange termijn en heeft een looptijd tot 2035, en beslaat dus meerdere kabinetsperiodes. De uitdaging waar we voor staan is fors en veel regelingen in de sociale zekerheid zijn gebaat bij vereenvoudiging. De regie ligt bij individuele trajecten waarin de uitwerking moet plaatsvinden. Voorbeelden daarvan zijn de trajecten Participatiewet in Balans en hervorming van de WIA. In de Hervormingsagenda worden de trajecten op het gebied van de sociale zekerheid samengebracht in zeven sporen, zodat de samenhang tussen trajecten beter wordt geborgd dan in het verleden het geval was. Bij mensen komen de regelingen namelijk samen. Per spoor is in deze brief opgenomen wat het probleem is voor mensen, de ambitie op het thema, en welke stappen hierin de komende jaren gezet kunnen worden. Daarbij is niet alles tegelijk mogelijk. Deze Routekaart geeft inzicht in de prioritering van trajecten binnen de sociale zekerheid, en de fasering in de tijd. In het prioriteren van trajecten is de impact op mensen het leidende criterium.
Hoewel dit een proces is van de lange adem, is ook belangrijk om steeds stappen te blijven zetten in de richting van een eenvoudiger stelsel. Dit is een werkagenda met ambitie, waarvan concrete uitwerking op de sporen stapsgewijs komt. De haalbaarheid en uitvoerbaarheid zullen per stap worden getoetst, en de voorstellen moeten vervolgens gewogen worden in het (volgende) kabinet en de Kamer, inclusief de budgettaire randvoorwaarden. Voor de indicatieve planning van de wetsvoorstellen in deze Routekaart geldt dan ook het voorbehoud: indien hiertoe wordt besloten, inclusief dekking van eventuele budgettaire gevolgen. Jaarlijks zal de stand worden opgemaakt binnen welke trajecten vereenvoudigingsopties gereed zijn voor besluitvorming. Zo kunnen die opties in het politiek gewogen worden tijdens de voorjaarsbesluitvorming. De Kamer zal jaarlijks voor de zomer geïnformeerd worden over de voortgang en implementatie van de vereenvoudigingsopties binnen deze agenda.
Hierbij is de samenwerking met de publieke dienstverleners, sociale partners, lokale overheden, maatschappelijke organisaties en de mensen om wie het gaat cruciaal. We werken samen op de ontwikkeling van beleidsopties en de voortgang van de agenda. Zodat er breed draagvlak ontstaat waar dit kabinet en volgende kabinetten op kunnen voortbouwen.
Politieke keuzes en maatschappelijke kosten en baten
Hervorming en vereenvoudiging gaan gepaard met politieke keuzes. Het is niet gratis, omdat vereenvoudiging in veel gevallen zal betekenen dat regelingen minder gericht worden. Afhankelijk van de uitwerking gaan daar negatieve inkomenseffecten of budgettaire effecten mee gepaard. In de concrete uitwerking van beleidsopties voor verschillende wetten zullen deze keuzes zorgvuldig in kaart worden gebracht en aan de Kamer worden voorgelegd. Daaruit zal duidelijk worden dat er mogelijkheden zijn, maar voor hervorming ook keuzes dienen te worden gemaakt.
De huidige complexe wetgeving brengt grote maatschappelijke kosten met zich mee: kosten in brede zin, omdat inkomensondersteuning niet alleen effect heeft op inkomenszekerheid van mensen maar ook op hun kwaliteit van leven. Dat betekent dat vereenvoudigingen ook maatschappelijke baten met zich meebrengen. Deze baten zijn vaak onderbelicht, omdat voordelen van vereenvoudiging lastig kwantificeerbaar zijn en eventuele budgettaire opbrengsten vaak niet één-op-één herleidbaar zijn naar die vereenvoudigingen. Door vereenvoudiging kunnen de kosten voor de overheid op den duur afnemen, maar dit vraagt vaak intensivering aan de voorkant. Kosten kunnen bijvoorbeeld op korte termijn toenemen doordat de voorzieningen beter worden gevonden (minder niet-gebruik). En vereenvoudiging voor mensen staat niet per se gelijk aan vereenvoudiging voor de uitvoering. Op lange termijn kunnen hier weer brede baten tegenover staan, zoals gezondheidseffecten door minder financiële stress. Die baten kunnen ook deels bij de samenleving en de overheid neerslaan.
Aan vereenvoudiging zijn dus zowel maatschappelijke baten als kosten verbonden. Het stelsel is echter zo complex geworden dat de voordelen (de gerichtheid) van het huidige stelsel niet meer opwegen tegen de nadelen (stress en onzekerheid, onuitvoerbaarheid). De realiteit laat bovendien zien dat de complexiteit die volgt uit een zo gericht mogelijke regeling, er juist voor kan zorgen dan mensen niet krijgen wat ze nodig hebben. Ons uitgangspunt is dan ook: hervorming en vereenvoudiging is nodig. De opdracht is dat zo vorm te geven dat de baten daarvan hoger zijn dan de kosten.
We streven er daarom naar om bij voorstellen die worden overwogen, de brede kosten en baten zo goed mogelijk in beeld te brengen4.
Routekaart: de zeven sporen van de Hervormingsagenda richting 2035
In deze brief wordt per spoor ingegaan op de maatschappelijke opgave, de ambitie op de opgave, en welke stappen hierin de komende jaren gezet kunnen worden. Per spoor worden gerelateerde trajecten in samenhang opgepakt. Daarin staat het perspectief van mensen centraal. De voorstellen die onder de sporen worden uitgewerkt, moeten bijdragen aan een beter functionerend stelsel voor mensen in 2035. De voorstellen worden uitgewerkt in de volgende zeven sporen:
1. Borgen van een toereikend en toegankelijk sociaal minimum
2. Zekere en begrijpelijke regelingen als vangnet en bij werkloosheid
3. Vereenvoudiging gegevensdeling, begrippen en overgangsrecht
4. Een zekere en begrijpelijke regeling voor arbeidsongeschiktheid
5. Zekere en begrijpelijke financiële ondersteuning voor ouders
6. Een voorspelbaar inkomen, door het voorkomen en verminderen van negatieve effecten van fouten, nabetalingen en terugvorderingen
7. Betere toeleiding naar werk: via werk in inkomen voorzien

Borgen van een toereikend en toegankelijk sociaal minimum (spoor 1)
Het sociaal minimum vormt de ondergrens in het stelsel van sociale zekerheid. Om mensen in hun bestaanszekerheid te voorzien, is het streven een toereikend en toegankelijk stelsel voor het sociaal minimum dat naadloos aansluit op alle andere regelingen in de sociale zekerheid.
Daarvoor moet het stelsel in de eerste plaats eenvoudiger: het aantal regelingen moet omlaag, regelingen moeten begrijpelijker en toegankelijker worden gemaakt en beter op elkaar aansluiten. Op dit moment moeten mensen soms te veel landelijke en gemeentelijke regelingen stapelen om rond te komen, en bovendien zijn veel regelingen te ingewikkeld voor mensen. Als gevolg daarvan komen te veel mensen uit op een inkomen onder de armoedegrens. Dit wordt uitgewerkt door in spoor 1 de analyse over de toereikendheid van het sociaal minimum te actualiseren, te werken aan het vereenvoudigen van gemeentelijke regelingen en de «mazen» in het stelsel op te sporen en daarvoor voorstellen te maken.
Niet alleen moeten de regelingen en de interactie ertussen eenvoudiger, ook de dienstverlening hiertoe moet beter: de overheid moet meer moeite doen om te zorgen dat mensen daadwerkelijk ontvangen waar zij recht op hebben. Automatisch waar dat kan, met persoonlijk contact waar nodig. Daarnaast is het cruciaal dat de overheid werkt aan vertrouwen. Dat betekent onder meer dat de overheid levert wat ze belooft. Want zolang er mensen zijn die geen vertrouwen hebben in de overheid en als gevolg daarvan een regeling niet aanvragen, lukt het niet om mensen daadwerkelijk te geven waar zij recht op hebben.
Toereikendheid van het inkomen op sociaal minimum
De Tweede Kamer heeft het kabinet met de motie-Welzijn c.s. verzocht om in het kader van de Hervormingsagenda in beeld te brengen wat ervoor nodig is om te komen tot een dekkend sociaal minimum5. Het kabinet heeft daarom de analyse van de toereikendheid van het inkomen op het sociaal minimum, van de Commissie sociaal minimum uit 2023 geactualiseerd6 op basis van de nieuwe armoededefinitie van het CBS, Nibud en SCP en de onderliggende minimum voorbeeldbegrotingen7. Daarbij is ook het sinds die tijd ingezette beleid meegenomen. Conform de toezegging aan de heer Flach gaat de analyse ook in op éénoudergezinnen.8
Uit de analyse blijkt dat huishoudens in principe voldoende inkomen hebben voor minimaal noodzakelijke uitgaven, als zij de uren werken waar zij toe in staat zijn, alle landelijke regelingen aanvragen waar zij recht op hebben, goed met geld kunnen omgaan en geen onvermijdbare hoge uitgaven hebben. Een aantal huishoudtypen heeft ook enige ruimte om tegenvallers op te vangen, al is deze ruimte beperkt. De financiële situatie van veel huishoudens rond het sociaal minimum is verbeterd ten opzichte van 2023, mede door de verhogingen van het kindgebonden budget en de huurtoeslag in de afgelopen jaren. Om rond te komen zijn deze huishoudens wel sterk afhankelijk van toeslagen.
Het aandeel toeslagen in het totale inkomen uit landelijke regelingen is minimaal 25 procent, en kan zelfs oplopen tot ongeveer 60 procent. Daarmee zijn mensen voor een groot deel afhankelijk van inkomen waarvan het definitieve recht pas na afloop van het jaar wordt vastgesteld. De mogelijke terugvorderings- en nabetalingsproblematiek die daarbij ontstaat voor mensen is groot. Bovendien maakt een grotere toeslagafhankelijkheid werk minder lonend. Er is dus sprake van sterke samenhang met het belasting- en toeslagenstelsel en met de hoogte van het minimumloon.
Ondanks de uitkomst dat het besteedbaar inkomen op het sociaal minimum (inclusief toeslagen) in principe toereikend is voor minimaal noodzakelijke uitgaven, zijn er toch veel situaties in de praktijk waarin mensen niet rond kunnen komen. Dit betreft ook werkenden met een laag inkomen. We krijgen hierover ook signalen van maatschappelijke organisaties, zoals het Armoedefonds, SUNN, het Rode Kruis, Kinderhulp en de Voedselbank. Ook de snelle uitputting van het Tijdelijk Noodfonds Energie kan een indicatie zijn dat groepen mensen moeilijk kunnen rondkomen. Deze situaties kunnen ontstaan doordat het inkomen lager is dan het sociaal minimum, bijvoorbeeld doordat mensen regelingen waar zij recht op hebben, niet gebruiken (onder andere omdat zij de overheid niet vertrouwen, bang zijn voor terugvorderingen of omdat zij regelingen niet kunnen vinden). Maar ook doordat het sociaal minimum niet toereikend is vanwege (hoge) onvermijdbare uitgaven, bijvoorbeeld wanneer mensen in een slecht geïsoleerd huis wonen, hoge zorgkosten hebben, schulden moeten aflossen of reiskosten maken voor werk. Voor een deel van deze oorzaken bestaan op dit moment al regelingen, maar dat geldt niet voor alle hoge onvermijdbare uitgaven. Daarnaast wordt doorgaans slechts een deel van de hogere uitgaven daarmee gedekt. Bovendien maakt het huidige stelsel mensen afhankelijk van een groot aantal landelijke en lokale regelingen om rond te kunnen komen, en speelt hier ook het probleem van niet-gebruik.
De uitkomsten van deze analyse zijn voor het kabinet een bevestiging om te blijven werken aan het vereenvoudigen van het stelsel van inkomensondersteuning (terugdringen van complexiteit en afhankelijkheid van regelingen), het beter bereiken van kwetsbare groepen (terugdringen niet-gebruik) met bijzondere aandacht voor werkenden met een laag inkomen en het stimuleren van financiële onafhankelijkheid en kansengelijkheid, bijvoorbeeld door, waar mogelijk, meer uren te werken en de inzet op participatie. De analyse naar de toereikendheid van het inkomen op het sociaal minimum kan periodiek herhaald worden op basis van de voorgenomen vierjaarlijkse herijking van het pakket aan minimale levensbehoeften van het Nibud.
Verbetering en vereenvoudiging van het armoedebeleid en inkomensregelingen Participatiewet – landelijk en lokaal
De afgelopen tijd zijn er verschillende rapporten verschenen over het sociaal minimum, het gemeentelijke armoedebeleid en het minimale bedrag dat mensen nodig hebben om van te kunnen leven. Zowel de Commissie sociaal minimum, het Nibud, de FNV als het Instituut voor Publieke Economie (IPE) hebben hier aandacht voor gevraagd. Het gaat om hoe hoog dit minimum moet zijn. Daarnaast onderstrepen de rapporten het belang van vereenvoudiging, zowel op landelijk als lokaal niveau. Daarbij speelt ook de verhouding tussen regels van het Rijk en regels van gemeenten een rol.
De rapporten laten ook zien dat het gemeentelijke armoedebeleid versnipperd is. Bovendien zijn er soms grote verschillen tussen gemeenten. Het kabinet vindt dit niet wenselijk en heeft op dit terrein stappen aangekondigd, waaronder het streven om een aantal regelingen te verminderen in overleg met gemeenten.
We willen de landelijke regels eenvoudiger maken en zo het armoedebeleid verbeteren. Het kabinet heeft hierbij een stelselverantwoordelijkheid en werkt aan een vereenvoudiging van de inkomensondersteuning. Uitgangspunt daarbij is dat het Rijk de inkomensbasis goed regelt, zodat mensen voor hun inkomen niet afhankelijk zijn van gemeentelijke armoederegelingen.
Het kabinet wil daarnaast er samen met gemeenten voor zorgen dat het beleid om (kinder)armoede aan te pakken verbetert, mede in navolging van de Europese kindergarantie. We willen komen tot oplossingen die de complexiteit en (ervaren) rechtsongelijkheid verminderen én die ruimte bieden voor gemeentelijke beleidsvrijheid en mogelijkheden tot maatwerk. SZW werkt hierin als stelselverantwoordelijke nauw samen met de VNG en Divosa. De VNG en Divosa doen een nadere verkenning om te komen tot een eenvoudiger, eenduidiger en overzichtelijker en meer integraal gemeentelijk (kinder-)armoedebeleid. De verkenning is naar verwachting in het najaar van 2025 afgerond en vormt de basis voor het verdere gesprek. We willen dat gemeenten van elkaar leren over wat goed werkt (effectief bewezen bestanddelen) en ook oog hebben voor de positie van werkenden. Het kabinet vindt het van belang om de groep werkenden met een laag inkomen beter te bereiken en ondersteunen. In het Nationaal Programma Armoede en Schulden zijn daarom maatregelen aangekondigd om het bereik te vergroten, onder meer via werkgevers en via een communicatiecampagne.
Ook werkt het kabinet uit hoe het armoedebeleid en de inkomensregelingen in de Participatiewet landelijk beter georganiseerd kunnen worden. Zodat het geheel eenvoudiger, integraler, effectiever en eenduidiger wordt en er minder rechtsongelijkheid wordt ervaren. Dit doet het kabinet in overleg met de VNG en Divosa en mede op basis van de aanbevelingen van de Commissie Sociaal Minimum en IPE. Hierbij zal ook oog zijn voor het uitgangspunt dat werken moet lonen.
Bij de uitwerking willen we kijken naar de relatie met de hoogte van het sociaal minimum (welke regelingen zijn primair gericht op inkomensondersteuning en zijn ontstaan om te waarborgen dat iemand kan rondkomen). Deze regelingen komen potentieel in aanmerking voor landelijke uitvoering of landelijke kaders. Verder streven we naar een eenvoudig en overzichtelijk aanbod van voorzieningen, ook om niet-gebruik tegen te gaan. Daarbij is het van belang dat gemeenten ruimte houden voor maatwerk om in te kunnen spelen op lokale en persoonlijke omstandigheden.
Afhankelijk van de uitkomsten van de verkenning en rekening houdend met de aanvaarde Kamermoties over dit onderwerp bepalen we gezamenlijk de vervolgstappen. We zetten hierbij in op concrete producten, zoals het vaststellen van een model-beleidskader voor gemeenten, waarbinnen gemeenten het armoedebeleid kunnen vormgeven. Indien dit onvoldoende resultaat sorteert, wordt in lijn met de motie De Kort/Inge van Dijk9 verkend hoe wetgeving vormgegeven zou kunnen worden.
Met bovenstaande activiteiten geven we ook invulling aan de motie Van Eijk (over een onderzoek naar aard en omvang van de gemeentelijke minimaregelingen en het effect daarvan op de armoedeval en marginale druk)10 en de motie Ceder (over inzetten op het versimpelen van gemeentelijke regelingen).11 Tevens wordt uitgewerkt of de inkomensregelingen in de Participatiewet kunnen worden vereenvoudigd zoals de studietoeslag, de individuele inkomenstoeslag, de gemeentepolis en de bijzondere bijstand.
Om het sociaal minimum te borgen, is het van belang dat voorzieningen beter en eenvoudiger toegankelijk worden. Via het Nationaal Programma Armoede en Schulden zetten we in op fysieke en digitale hulp voor mensen met geldvragen en geldzorgen. Door een breed aanbod, zowel fysiek als digitaal, kunnen mensen informatie en hulp vinden die past bij hun situatie en doenvermogen. Denk aan de Geldfit website en bellijn, aan vrijwilligers die mensen aan de keukentafel ondersteunen en aan laagdrempelige inlooppunten waar mensen worden geholpen om te kijken waar zij recht op hebben, bijvoorbeeld via de Voorzieningenwijzer of de Potjescheck.
Als mensen te maken hebben met problematische schulden, heeft dat direct effect op de bestaanszekerheid van mensen en kan dat leiden tot een lager besteedbaar inkomen. De inzet van het kabinet is dan ook om problematische schulden te voorkomen. En als er schulden ontstaan, moeten drie dingen beter: een kleine vordering moet klein blijven, mensen met schulden moeten overzicht houden, en er moet snelle en goede schuldhulpverlening beschikbaar zijn. De nadere invulling van deze inzet komt terug in het Nationaal Programma Armoede en Schulden.
Sluitend vangnet
Zelfs als mensen gebruik maken van alle beschikbare regelingen, kan het voorkomen dat ze minder krijgen dan de bedoeling is. Een onbedoelde uitkomst van wisselwerking tussen verschillende regelingen, zoals bijvoorbeeld het geval was bij alleenverdienershuishoudens met een Toeslagenwetuitkering, kan daar de oorzaak van zijn. Op korte termijn onderzoeken we welke groepen uitkomen op een inkomen lager dan het besteedbaar inkomen op sociaal minimum en waardoor dit komt. Het vinden en verhelpen van deze mazen in het stelsel doen we aan de hand van casuïstiek en signalen uit de praktijk. We hebben hierbij onder meer aandacht voor de Toeslagenwet, Aio, bijzondere bijstand, alleenverdienersproblematiek, energiearmoede en de beslagvrije voet. We streven ernaar dat er geen situaties zijn waarin mensen een ontoereikend inkomen hebben doordat regelingen tegen elkaar inwerken.
Proactieve dienstverlening
Proactieve dienstverlening draagt bij aan het tegengaan van het niet-gebruik van uitkeringen en andere sociale voorzieningen, zodat mensen krijgen waarop ze recht hebben. Op korte termijn werken UWV, SVB en gemeenten samen in fysieke en digitale adviesloketten aan het faciliteren van (vooringevulde) aanvragen voor inkomensondersteuning. Op korte termijn is de inzet gegevensdeling mogelijk te maken voor proactieve dienstverlening bij regelingen met een hoog niet-gebruik, zoals de Aio, Participatiewet en schuldhulpverlening. En er komen experimenten met gegevensdeling voor betere (proactieve) dienstverlening in gemeenten die koploper willen zijn en bij UWV en de SVB, passend binnen hun capaciteit.
Op middellange termijn streven we ernaar de goede mogelijkheden voor gegevensuitwisseling voor proactieve dienstverlening te vergroten met andere publieke dienstverleners, zoals de Belastingdienst, Dienst Toeslagen, DUO en waterschappen. Op middellange termijn verkennen we ook waar automatische toekenning mogelijk en wenselijk is, te beginnen met gemeentelijke minimaregelingen, de Toeslagenwet en de kwijtschelding van de lokale belastingen. Specifiek voor de kwijtschelding van lokale belastingen voor mensen met een Wajong- of WIA-uitkering is aan lokale overheden gevraagd de eerder gecommuniceerde, tijdelijke oplossing te continueren. Over een eventuele structurele oplossing vindt overleg plaats tussen alle betrokken departementen (SZW, BZK, IenW en FIN) en de betrokken medeoverheden (VNG en Unie van Waterschappen).
Op lange termijn blijven we werken aan betere datakwaliteit en meer datadeling. We verkennen welke stappen mogelijk zijn in de richting van persoonsgerichte proactieve dienstverlening en automatische toekenning als eindbeeld. Minder regelingen en minder voorwaarden in het stelsel dragen daaraan bij. Essentieel is ook dat bij het (her)ontwerp van regelingen gekeken wordt naar de benodigde gegevens en de beschikbaarheid daarvan. En dat aan mensen zo mogelijk slechts eenmaal gevraagd wordt om hun gegevens en die vervolgens hergebruikt worden voor meerdere processen als dat nodig is. De andere sporen van deze Hervormingsagenda moeten daar dan ook aan gaan bijdragen.

Zekere en begrijpelijke regelingen als vangnet en bij werkloosheid (spoor 2)
In Nederland bestaat er een solide stelsel van sociale zekerheid, dat onder meer bestaat uit werknemersverzekeringen, volksverzekeringen en sociale voorzieningen. Dit stelsel moet bestaanszekerheid bieden, ook wanneer iemand (tijdelijk) zonder werk zit. De basis van dit stelsel is een vangnet dat ervoor moet zorgen dat iedereen in de noodzakelijke bestaanskosten kan voorzien.
Maar ook is het belangrijk om een zeker én begrijpelijk stelsel van inkomensondersteuning in te richten, waarbij mensen erop kunnen vertrouwen dat het daadwerkelijk loont, wanneer zij (meer) gaan werken. Waar nodig bieden we passende ondersteuning om mensen uiteindelijk de stap naar werk te kunnen zetten. Hierbij streven we naar meer eenduidigheid en een meer toegankelijke dienstverlening in de ondersteuning aan werkgevers, werkzoekenden en werkenden.
Dit vangnet bestaat uit verschillende regelingen op het niveau van het sociaal minimum, zoals de Participatiewet, de Toeslagenwet en de aanvullende inkomensvoorziening ouderen (Aio). Mensen kunnen hier alleen beroep op doen als zij niet zelf in hun inkomen kunnen voorzien en ook geen beroep kunnen doen op andere inkomensregelingen zoals een werknemersverzekering of volksverzekering. Tegelijkertijd is er sprake van een hoog niet-gebruik van de Participatiewet en potentieel ook voor de Toeslagenwet. Een deel van de mensen moet bovendien zowel beroep doen op de Participatiewet, Toeslagenwet als een UWV-uitkering om rond te komen.12 Daarnaast kennen we in Nederland een werkloosheidsverzekering (WW) en een nabestaandenverzekering (Anw), waarna een deel van beide groepen uitstroomt in de Participatiewet. Ook hebben deze sociale uitkeringen, hoewel oorspronkelijk voortkomend uit eigen vormgeving (voorziening, werknemersverzekering en volksverzekering) met vergelijkbare voorwaarden en vraagstukken te maken. In spoor 2 wordt daarom de basisvormgeving van deze landelijke sociale uitkeringen bezien: de vangnet- en werkloosheidsregelingen op zichzelf en in samenhang.
Participatiewet
De Participatiewet wordt in drie parallelle sporen herzien. Het eerste spoor bestaat uit het wetsvoorstel dat reeds door de Kamer is behandeld, het tweede beoogt de Participatiewet fundamenteel te herzien. Hierin staan vertrouwen, menselijke maat, vereenvoudiging en passende ondersteuning naar participatie en werk centraal. Op basis van een probleemanalyse13 werken we beleidsopties uit, om de Participatiewet te vereenvoudigen, om mensen zonder arbeidsvermogen beter te ondersteunen en om meer passende ondersteuning te bieden naar werk en participatie. Voor werkgevers willen we het eenvoudiger maken om mensen de stap naar werk te laten zetten. We onderzoeken onder meer hoe werkgevers eerder betrokken kunnen worden bij de re-integratie en matching. Goede dienstverlening aan werkgevers is cruciaal om mensen aan het werk te helpen. Bij werkgevers is er een grote behoefte aan meer eenduidigheid in het instrumentarium. Tegelijkertijd is de ruimte die gemeenten hebben om aan te sluiten bij wat mensen nodig hebben ook waardevol. Om tegemoet te komen aan de behoefte aan duidelijkheid en rechtszekerheid, zijn er verschillende opties. Zo kan er in meer detail worden vastgelegd welke dienstverlening werkgevers van een gemeente kunnen verwachten en kan er harmonisering of uniformering worden aangebracht in de werkvoorzieningen. Het is ook van belang dat er goede voorzieningen zijn waarmee mensen goed in beeld komen bij werkgevers. Dat draagt bij aan een snellere matching. Daarbij blijft de bijstand een vangnet voor hen die niet in de noodzakelijke kosten van het bestaan kunnen voorzien.
Dat betekent dat de bijstand het noodzakelijke niet te boven gaat en dat (meer) werken loont. Uitgangspunt is ook dat we blijven inzetten op (arbeids)participatie voor wie dat mogelijk is. We hebben de Kamer onlangs geïnformeerd over de verkenning naar beleidsopties voor deze fundamentele herziening in een separate brief. Het derde spoor van het programma brengt de verandering al in de praktijk door de vakkundigheid in de uitvoering te versterken.
Toeslagenwet (TW)
De Toeslagenwet biedt aanvullende inkomensondersteuning als een loondervingsuitkering (zoals WW of WIA) of een Wajonguitkering minder is dan het sociaal minimum. Hiermee wordt voor veel mensen een inkomen ter hoogte van het sociaal minimum geborgd. Echter, de Toeslagenwet is een moeilijke wet voor mensen om te begrijpen en voor UWV om uit te voeren. Er is sprake van een potentieel hoog niet-gebruik waardoor mensen niet de aanvulling krijgen waar zij recht op hebben en zij potentieel onnodig onder het sociaal minimum leven.
Er wordt gewerkt aan vereenvoudiging van de Toeslagenwet op middellange termijn. Het doel van mogelijke aanpassingen is verbetering van de begrijpelijkheid, uitvoerbaarheid en voorspelbaarheid van het inkomen vanuit de Toeslagenwet. Momenteel voert het kabinet een verkenning uit naar mogelijke vereenvoudigingen van de Toeslagenwet. Hierbij kijken we naar verschillende voorwaarden voor het recht op deze aanvullende toeslag en de wijze van inkomstenverrekening. In de loop van 2025 informeren wij de Kamer over de beleidsopties van deze verkenning.
Algemene nabestaandenwet (Anw)
De Anw biedt inkomensondersteuning aan nabestaanden. Nabestaanden die aan de voorwaarden voldoen met minderjarige kinderen hebben recht op een Anw-uitkering totdat het jongste kind 18 is. Uit eerdere onderzoeken is gebleken dat de zelfredzaamheid en (arbeids)participatie van deze Anw-doelgroep over de jaren is toegenomen14. Op korte termijn doen wij onderzoek naar de inkomenspositie van Anw-ontvangers en naar het niet-gebruik van de Anw. In 2027 wordt de Anw geëvalueerd, waarna de Kamer in 2028 wordt geïnformeerd over de mogelijke beleidsopties voor de hervorming en vereenvoudiging.
Werkloosheidswet (WW)
De WW biedt een vangnet bij tijdelijk inkomensverlies vanwege onvrijwillige werkloosheid. Hoewel de wet voor de meerderheid van de uitkeringsgerechtigden doenlijk is en doet wat ze beoogt, ervaart een deel van de WW-gerechtigden knelpunten15. Deze knelpunten gaan over informatievoorziening en persoonlijke dienstverlening, maar ook over de wet- en regelgeving en uitvoeringsvraagstukken. Deze inzichten bieden een goede basis om gericht verder te werken aan vereenvoudiging van de WW, zodat de wet zekerder en begrijpelijker wordt. De focus binnen de WW ligt eerst op de hervorming van de WW, voortkomend uit het Hoofdlijnenakkoord. Daarom heeft het kabinet de vereenvoudiging van de WW gedeprioriteerd. De Kamer kan in de loop van 2027 worden geïnformeerd over beleidsopties voor vereenvoudiging van de WW.
In de tussentijd worden wel beleidsopties uitgewerkt voor separate knelpunten die voor WW-gerechtigden en UWV prioriteit hebben, zoals het knelpunt calamiteitenverlof buitenland en het knelpunt beëindiging op eigen initiatief van de uitkering.
Modernisering sociale zekerheid Caribisch Nederland
Voor inwoners van Bonaire, Sint Eustatius en Saba geldt een sociaal zekerheidsstelsel dat qua beschermingsniveau achterloopt op Europees Nederland. De ambitie is om op termijn naar een gelijkwaardig stelsel toe te groeien, conform het principe van comply or explain. Wij werken daar hard aan. Met de Wijzigingswet SZW-wetten BES 2024 wordt een eerste forse stap gezet. De komende jaren blijven we stappen zetten met onder andere de verdere ontwikkeling van het ICT-landschap en de verkenning naar een WW-regeling en een inkomensafhankelijke kindregeling. De opgave om het stelsel verder te moderniseren en completeren is aanzienlijk en kan niet anders dan gefaseerd worden gerealiseerd. De uitdaging hierbij is lokaal maatwerk te bieden en eenvoudige en toegankelijke regelingen in te richten. Het halfjaarlijks wetgevingsoverzicht met de meest prioritaire wetgeving voor Caribisch Nederland geeft inzicht in de voor de korte en middellange termijn tot stand te brengen maatregelen.

Vereenvoudiging gegevensdeling, begrippen en overgangsrecht (spoor 3)
De sociale zekerheid heeft zich afgelopen decennia ontwikkeld tot een zeer gericht en fijn vertakt stelsel. Er bestaan verschillende regelingen met vaak dezelfde begrippen die soms verschillende achterliggende betekenissen en voorwaarden kennen. Deze verschillen maken het recht en gebruik voor mensen complex, vooral bij samenloop van regelingen. Ook kunnen door overgangsrecht van nog bestaande regelingen (die geen nieuwe instroom meer kennen), meerdere regelingen naast elkaar bestaan die andere uitkomsten hebben voor mensen in eenzelfde situatie.
De uitkomsten en beslissingen van de overheid zijn hierdoor soms lastig te volgen. Bovendien maakt het de uitvoering complex: in de regelingen wordt vaak niet aangesloten bij de bestaande definities in basisregistraties, waardoor mensen zelf nog veel gegevens aan moeten leveren en de uitvoering regelmatig individueel handwerk moet doen. Ook gegevensdeling kan namelijk eenvoudiger, indien bij het (her)ontwerp van regelingen beter aangesloten wordt bij de huidige informatiehuishouding van de overheid. Daarnaast vergt betere gegevensdeling, het moderniseren van de grondslagen voor gegevensverwerking in de stelselwetgeving.
Voor mensen en de uitvoering is het van belang om zoveel mogelijk (onderdelen) van regelingen te harmoniseren en standaardiseren. Daarom wordt er aan een voorstel voor eenvoudiger gegevensdeling gewerkt en worden mogelijkheden verkend tot vereenvoudiging van begrippen en een andere omgang met het overgangsrecht. Als bovengenoemde randvoorwaarden in het stelsel eenduidiger worden, wordt het voor mensen ook duidelijker wat de consequenties zijn als mensen (meer) gaan werken. Een zeker en voorspelbaar inkomen zorgt ervoor dat de stap naar (meer) werk gemakkelijker kan worden gezet.
Modernisering grondslagen gegevensverwerking
Zoals ook aangegeven in de Voortgangsbrief over de Werkagenda SUWI16 werken we aan een wetsvoorstel om de grondslagen voor het verwerken van gegevens specifieker te maken en een inzichtelijke en eenduidige opbouw te geven. Daarmee bieden we meer duidelijkheid aan mensen en professionals welke organisaties in het domein van werk en inkomen persoonsgegevens verwerken en waarom. Dit sluit ook aan bij de ambitie in het Regeerprogramma om mensen meer inzicht te geven in hoe besluiten tot stand komen en om wetgeving te vereenvoudigen. Bij het moderniseren van de grondslagen houden we rekening met de wendbaarheid van de dienstverlening. De ervaring leert dat het ontbreken van grondslagen voor gegevensverwerking soms een belemmering vormt voor UWV, SVB en gemeenten om nieuwe vormen van publieke dienstverlening voor mensen te ontwikkelen of snel te acteren op onvoorziene maatschappelijke situaties. Om goed in te spelen op nieuwe beleidswensen voor de praktijk is het wenselijk dat er sneller aanpassingen aan de grondslagen kunnen worden gedaan. Daar moet de nieuwe opbouw aan bijdragen.
Vereenvoudiging van de begrippen inkomen, vermogen en partner
Het kabinet verkent binnen het stelsel van inkomensondersteuning (sociale zekerheid, toeslagen en fiscaliteit) mogelijkheden tot vereenvoudiging van de begrippen inkomen, vermogen en partner via standaardisatie en harmonisatie. Dit sluit aan bij de aanbeveling van de Parlementaire Enquêtecommissie Fraudebeleid en Dienstverlening, om relevante begrippen eenduidig te definiëren en te harmoniseren14. Het kabinet werkt aan een voorstel voor een beperkt aantal definities. Het streven is dat deze definities in de toekomst zoveel mogelijk leidend worden voor nieuwe wet- en regelgeving en aanpassingen aan bestaande wet- en regelgeving. In de eerste helft van 2026 wordt de Kamer nader geïnformeerd.
Het idee is dat deze standaarddefinities worden gebruikt bij het maken van nieuwe wet- en regelgeving. Standaarddefinities zouden ook moeten leiden tot een eenvoudigere toepassing in de uitvoering en makkelijkere gegevensdeling tussen bestuursorganen, zonder dat mensen telkens opnieuw gegevens zelf moeten aanleveren. Het vraagt ook om een nieuwe geïntegreerde werkwijze binnen de overheid. Voor duurzame vereenvoudiging is essentieel dat de nieuwe standaarddefinities ook in de toekomst gebruikt worden en dat in de loop van de tijd zo min mogelijk domeingerelateerde aanpassingen worden gemaakt. Dit zal soms knellen met specifieke beleidswensen voor verdere precisiering of uitzonderingen.
Vereenvoudiging partnerbegrip AOW
Het kabinet heeft in dit kader al vereenvoudiging en harmonisatie van het partnerbegrip in de AOW verkend. Het huidige begrip sluit niet goed meer aan bij de veranderde samenleving, kan onduidelijk en onvoorspelbaar zijn en door mensen als inbreuk op de persoonlijke levenssfeer worden ervaren. Met een verandering van het partnerbegrip conform de verkenning zou een nieuw AOW-partnerbegrip aansluiten op het Awir-partnerbegrip voor de toeslagen. Op deze manier zou ook het knelpunt duurzaam gescheiden leven kunnen worden opgelost. Belangrijk is om niet alleen te kijken naar vereenvoudiging van de wet, maar ook naar de brede maatschappelijke effecten. We laten daarom een maatschappelijke kosten-baten analyse (MKBA) uitvoeren naar het effect van het huidige en het eenvoudiger partnerbegrip op de domeinen wonen en zorg. Daarna kan een vereenvoudiging van het AOW-partnerbegrip ter besluitvorming aan de politiek worden voorgelegd.
Vereenvoudiging kostendelersnorm
De kostendelersnorm (onder andere in de Participatiewet, Aio, Anw en Toeslagenwet) zorgt voor veel mensen voor complexiteit en onzekerheid over de hoogte van de uitkering(en). Ook wordt de kostendelersnorm binnen de sociale zekerheid op verschillende manieren toegepast. Nagegaan wordt of de kostendelersnorm kan worden vereenvoudigd. Het kabinet verkent daarom de gevolgen van aanpassing of afschaffing en welk effect dit heeft op woningdelen. De eerste uitkomsten van deze verkenning zijn eind 2025 voorzien en het eindrapport begin 2026.
Overgangsrecht
Het kabinet verkent een andere omgang met overgangsrecht binnen de sociale zekerheid, via begrenzing en normering. Door overgangsrecht bestaan meerdere uitkeringsregimes vaak langere tijd naast elkaar. Daardoor ontstaat een niet eenduidige situatie voor mensen en complexiteit voor de uitvoering. Enerzijds zorgt overgangsrecht ervoor dat door nieuwe wet- en regelgeving of door een wetswijziging, mensen hun rechten behouden. Anderzijds, zorgt overgangsrecht ervoor dat mensen in een vergelijkbare levenssituatie, onder verschillende regelingen vallen. Langdurig overgangsrecht is daarnaast voor de dienstverleners niet houdbaar. Het doel is om – waar dat mogelijk is en zonder dat het te grote nadelen voor betrokkenen heeft – niet langer tientallen jaren twee (of meer) regimes in de lucht te houden.
Er worden voorstellen uitgewerkt voor beperking van overgangsrecht in de tijd als gevolg van nieuwe regelingen (maximaal één of twee jaar). Ook is het voornemen voorstellen uit te werken voor het huidige lopende overgangsrecht om te bezien waar inkorting mogelijk is, zodat regelingen minder lang naast elkaar lopen. De Stand van de uitvoering sociale zekerheid juni 2024 bevat een overzicht van dergelijke regelingen, zoals de WAO, WAZ, Wajong (oWajong en Wajong2010), AWW en de AOW-partnertoeslag.

Een zekere en begrijpelijke regeling voor arbeidsongeschiktheid (spoor 4)
Wanneer mensen langdurig ziek of arbeidsongeschikt raken is dat bijzonder ingrijpend. Het is een gebeurtenis die iedereen kan overkomen, maar die bijna niemand alleen kan dragen. Daarom is het van groot belang dat mensen weten dat zij in zo’n geval kunnen terugvallen op inkomensondersteuning. We hebben in Nederland een stelsel dat hierin voorziet. Echter verschillen de regelingen voor verscheidene groepen mensen, bijvoorbeeld omdat iemand wel of geen werkgever heeft of omdat iemand duurzaam arbeidsongeschikt is. Ook binnen regelingen zijn er regels die maken dat de specifieke situatie waarin iemand zich op een bepaald moment bevindt, veel impact kan hebben op waar iemand precies recht op heeft. Dit alles maakt het geheel aan regelingen bij ziekte en arbeidsongeschiktheid complex en soms moeilijk uitlegbaar.
Het is moeilijk voor mensen die ervan afhankelijk zijn, om de regels goed te doorgronden. Dit kan leiden tot onzekerheid, bijvoorbeeld over hun inkomen in de toekomst. Dat kan ook participatie, waar dat nog wel mogelijk is, in de weg staan. Daarnaast heeft de complexiteit negatieve impact op de uitvoerbaarheid van de regelingen. Dit signaal geeft UWV als dienstverlener af en dit is ook zichtbaar in de ontstane achterstanden bij sociaal-medische beoordelingen en speelt ook mee bij de problemen met de kwaliteit van de beoordelingen.
Om deze redenen is de wens toe te werken naar een eindbeeld waarin mensen die langdurig ziek of arbeidsongeschiktheid zijn, in een goed passende regeling terecht komen. Een regeling die hen inkomensondersteuning biedt wanneer dat nodig is, begeleiding terug naar werk biedt wanneer dat kan en waarin (meer) gaan werken vanuit de uitkeringssituatie loont. Daarbij wordt onderzocht waar de samenhang tussen bestaande regelingen versterkt kan worden. Daarnaast is het van belang de verschillen die er zijn, beter uitlegbaar te maken. Dat zou er uiteindelijk aan bij kunnen dragen dat de precieze omstandigheden waaronder iemand ziek wordt of arbeidsongeschikt raakt, minder gevolgen hebben op de ondersteuning die iemand krijgt.
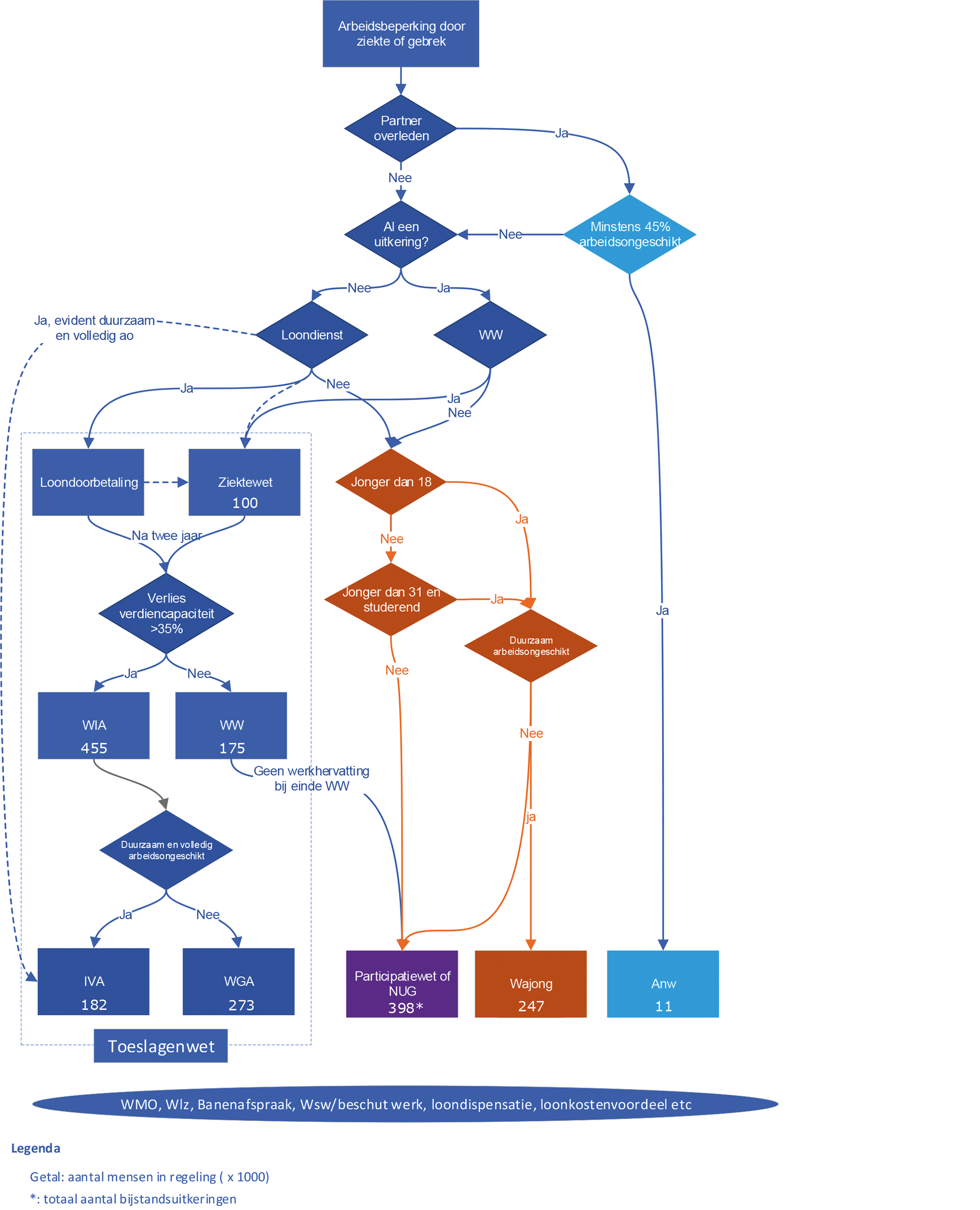
In figuur 1 is inzichtelijk gemaakt met welke regelingen mensen op dit moment te maken krijgen wanneer ze langdurig ziek of arbeidsongeschikt raken17. De hierboven beschreven ambitie raakt uiteindelijk dit geheel aan regelingen en wetten. Hieronder volgt een uiteenzetting van de problemen die we met prioriteit oppakken en de bredere ambities die we op dit spoor hebben.
Figuur 1. Regelingen bij langdurige ziekte en arbeidsongeschiktheid

Verbetering en vereenvoudiging van de Wet werk en inkomen naar arbeidsvermogen (WIA)
Werkenden in loondienst die tijdelijk of voor altijd arbeidsongeschikt zijn, kunnen na twee jaar ziekte aanspraak maken op de Wet werk en inkomen naar arbeidsvermogen (WIA). De WIA is een verzekering waar iedereen die in loondienst werkt aan deelneemt en waarvoor werkgeverspremies afdragen. Het vorige kabinet heeft een onafhankelijke commissie (OCTAS) gevraagd oplossingsrichtingen voor te stellen voor een toekomstig arbeidsongeschiktheidsstelsel, waarin minder hardheden worden ervaren en dat beter uitvoerbaar is. In de Kamerbrief van januari 2025 heeft de Minister van SZW aangegeven hoe hij opvolging zou willen geven aan de adviezen van OCTAS. Bij het oplossen van de problemen in de WIA staat het verminderen van de complexiteit centraal. In de brief in januari schetste de Minister dat het terugbrengen van het aantal regelingen in de WIA een manier zou zijn om een vereenvoudigingsslag te maken. Tijdens de financiële besluitvorming in het voorjaar van 2025, zijn middelen gereserveerd waarmee een beperkt aantal maatregelen kan worden gefinancierd, waarmee we een eerste stap zetten in het verlichten van de huidige druk op de uitvoering. Dat gaat om het structureel invoeren van praktisch beoordelen en om het voorstel om het advies van de bedrijfsarts leidend te maken van de toets op de re-integratieinspanningen (RIV-toets). Ook met deze maatregelen zullen de achterstanden op sociaal-medische beoordelingen fors gaan toenemen.
In het IBO WIA wordt nader onderzocht welke verklaringen er zijn voor de stijgende instroom in de arbeidsongeschiktheidsregelingen en worden aanbevelingen gedaan om de instroom in deze regelingen te verlagen. Voor de langere termijn werken we opties uit voor een meer fundamentele herziening van de WIA. Er zitten ideeën in varianten 2 en 3 die interessant zijn om verder uit te werken. Het gaat dan om het idee van een stelsel dat aanvankelijk gericht is op re-integratie en minder op de (medische) beoordeling, en het idee om regelingen voor verschillende groepen werkenden in meer of mindere mate te harmoniseren. We zullen bij de uitwerking van lange termijn opties ook breder kijken dan de ideeën uit OCTAS. Aanvullend op de hier beschreven ambities is het belangrijk UWV goed te blijven ondersteunen en ervoor te zorgen dat nieuwe beleidskeuzes de druk op het UWV in elk geval niet vergroten.
Herziening dagloonsystematiek
Hieraan gelieerd onderzoeken we samen met UWV welke vereenvoudigingen in de dagloonsystematiek mogelijk zijn. Dat betreft zowel de WIA als de Werkloosheidswet (WW), de Ziektewet (ZW) als de Wet arbeid en zorg (WAZO). Wijzigingen aan deze systematiek betreffen een langdurig traject, waarbij oog moet zijn voor de effecten op de verschillende betrokken partijen (uitkeringsgerechtigden, uitvoerder en (ex-)werkgever), begrijpelijkheid, financiële effecten en geldende juridische verplichtingen uit bijvoorbeeld internationale verdragen en jurisprudentie. Voor de dagloonvaststelling is essentieel dat we gebruik maken van gegevens die tijdig en volledig genoeg zijn om op basis daarvan beslissingen te nemen.
Structureel geen arbeidsvermogen zonder arbeidsongeschiktheidsverzekering
Ook in andere regelingen, zoals in de Participatiewet is er een groep mensen die niet kan werken door ziekte of handicap. Het kabinet werkt aan een fundamentele herziening van de Participatiewet.
Eén van de vraagstukken in deze herziening is hoe mensen die structureel geen arbeidsvermogen hebben, beter kunnen worden ondersteund. In de Kamer wordt breed gedragen dat de Participatiewet niet passend is voor mensen bij wie arbeidsvermogen structureel ontbreekt. De Staatssecretaris van Participatie en Integratie heeft dan ook in lijn met de moties Ceder c.s.18 en Rikkers-Oosterkamp19 aan de Kamer toegezegd de mogelijkheden te onderzoeken om de ondersteuning van deze mensen buiten het regime van de bijstand te organiseren. Hierover heeft hij de Kamer onlangs via een brief over de fundamentele herziening van de Participatiewet geïnformeerd. Het is voor het kabinet van belang dat een regeling niet te ruim is, niet te gemakkelijk leidt tot grote instroom, uitvoerbaar is in de praktijk, op een manier die recht doet aan de situatie van mensen. Waar mensen met een arbeidsbeperking met ondersteuning wel kunnen werken, willen we zo veel mogelijk stimuleren dat mensen meedoen op de arbeidsmarkt door het bieden van meer en betere ondersteuning. Afhankelijk van de keuzes die gemaakt moeten worden, zal het verbeteren van de Participatiewet gepaard gaan met aanzienlijke financiële effecten. Het is daarbij goed om te vermelden dat er op dit moment geen middelen beschikbaar zijn. In een vervolg kan ook de relatie tot het stelsel (waaronder de Wajong) worden bezien.
Daarnaast werkt het kabinet aan het wetsvoorstel Wet Basisverzekering Arbeidsongeschiktheid Zelfstandigen, dat een verplichte arbeidsongeschiktheidsverzekering voor zelfstandig ondernemers introduceert. Dit draagt bij aan een gelijker speelveld tussen werknemers en zelfstandigen en meer bescherming tegen inkomensterugval door arbeidsongeschiktheid voor mensen die hiertegen nu niet (verplicht) zijn verzekerd.
Wajong
Met de Wet vereenvoudiging Wajong zijn de inkomensregelingen in de Wajong in het verleden vereenvoudigd. Er zijn nu twee regimes, waarbij voor Wajongers die werken met loondispensatie geldt dat berekening van hun uitkering afwijkt van het regime voor mensen met arbeidsvermogen. Uit de invoeringstoets blijkt dat mensen in de Wajong deze wijzigingen ook als vereenvoudiging hebben ervaren. Met de periodieke evaluatie Wajong wordt gelijktijdig de Wet vereenvoudiging Wajong geëvalueerd. Daarbij wordt ook gekeken naar de rekenregels in de Wajong. In het kader harmonisatie van instrumenten voor de doelgroep banenafspraak verkennen we de mogelijkheden voor het vervangen van loondispensatie door het instrument loonkostensubsidie conform de Participatiewet. Het vervangen van loondispensatie door loonkostensubsidie kan voor een verdere vereenvoudiging van de verrekenregels zorgen in de Wajong.
Algemene nabestaandenwet (Anw)
Via de Anw wordt aan nabestaanden die arbeidsongeschikt zijn tot aan de pensioenleeftijd een uitkering verstrekt, omdat deze mensen niet zelfstandig in hun inkomen kunnen voorzien. Hier zijn de voorwaarden weer net anders dan bijvoorbeeld in de WIA. De voorwaarden waaraan moet worden voldaan verschillen voor de Anw en de andere uitkeringsregelingen. Zo kent de Anw een uitkering toe vanaf 45% arbeidsongeschiktheid (in de WIA ligt deze grens op 35%) en is de Anw niet gericht op participatie.
De samenhang tussen verschillende uitkeringsregelingen werken we verder uit naast de beleidsopties voor de Anw in spoor 2.

Zekere en begrijpelijke financiële ondersteuning voor ouders (spoor 5)
De financiële ondersteuning van ouders20 met minderjarige kinderen komt voort uit de maatschappelijke wens om ouders in staat te stellen goed voor hun kinderen te zorgen en dit beiden met arbeid te kunnen combineren. In de kern zijn er drie grote regelingen: de kinderbijslag, het kindgebonden budget en de kinderopvangtoeslag. De overheid ondersteunt ouders gedeeltelijk in de kosten die het hebben van kinderen met zich meebrengt, en levert een bijdrage aan het besteedbaar inkomen van ouders die er door het krijgen van kinderen financieel op achteruit kunnen gaan. Indirect worden kinderen door deze ondersteuning van ouders in staat gesteld om gezond en veilig op te groeien.
Voor de meeste ouders werken de regelingen goed. De kinderbijslag is een eenvoudige en heldere regeling. Het aanvragen, verwerken van wijzigingen en het contact met de SVB verlopen zonder grote problemen. De inkomensonafhankelijkheid van de kinderbijslag biedt veel zekerheid: ouders weten wat ze krijgen en kunnen ervan uitgaan dat ze niets hoeven terug te betalen. Ook het aanvragen en ontvangen van het kindgebonden budget levert voor de meeste ouders geen problemen op. Ouders krijgen het kindgebonden budget automatisch als zij al een andere toeslag ontvangen. De inkomensafhankelijkheid van het kindgebonden budget en de daarmee samenhangende voorschotsystematiek heeft voordelen; ouders ontvangen inkomensondersteuning wanneer dat nodig is. Echter voor een deel van de ouders is het kindgebonden budget en de kinderopvangtoeslag ingewikkeld, met name wanneer zich grote veranderingen in het leven voordoen.
Voor het kindgebonden budget en de kinderopvangtoeslag is het van belang dat ouders tijdig wijzigingen doorgeven. Als dat niet (tijdig) lukt, kunnen zij te veel toeslag ontvangen en moeten zij dit terugbetalen. Daar komt voor de kinderopvangtoeslag bij dat deze niet alleen afhangt van het inkomen maar ook van het tarief en aantal gebruikte uren kinderopvang. Ook dragen beide regelingen voor sommige ouders bij aan een hoge marginale druk, waardoor werken minder loont. Dat wil zeggen dat meer werken leidt tot een beperkte stijging van het inkomen naast onzekerheid over mogelijke terugvorderingen, omdat ouders (deels) het recht op deze toeslagen verliezen en soms ook meer uren opvang moeten afnemen.
Ook zijn er nog andere groepen ouders voor wie de kindregelingen ingewikkeld kunnen zijn. Voor sommige ouders die gaan scheiden en beiden voor de kinderen blijven zorgen, is niet altijd duidelijk hoe de uitbetaling van kinderbijslag en kindgebonden budget verloopt. Ouders met kinderen die intensieve zorg krijgen of die hogere kosten maken om onderwijsredenen, hebben daarnaast mogelijk recht op een dubbele kinderbijslag. Het aanvraagproces voor dubbele kinderbijslag vanwege intensieve zorg is complex en tijdrovend als er een inhoudelijke beoordeling van die zorg moet plaatsvinden. Daarnaast kunnen ouders die deze dubbele kinderbijslag ontvangen onder bepaalde voorwaarden recht hebben op een extra bedrag aan kinderbijslag (AKW+). Ook deze regeling is echter complex, de afbakening van de doelgroep is moeilijk uitlegbaar en de voorschotsystematiek zorgt voor problemen.
De internationale uitvoering van de kindregelingen is zeer complex. Grenswerkers en arbeidsmigranten kunnen naast de Nederlandse gezinstoeslagen ook aanspraak hebben op buitenlandse gezinstoeslagen. Dit leidt tot soms ingewikkelde situaties afhankelijk van welk land voorgaat met uitbetaling. Ouders hebben daardoor naast de SVB en Dienst Toeslagen, ook met een buitenlands orgaan te maken. In situaties waarin zich wijzigingen voordoen in het land van voorrang, leidt dit tot ingewikkelde berekeningen en betalingen voor zowel de uitvoerders als de ouders.
De hierboven genoemde knelpunten gelden voor Europees Nederland. Voor Caribisch Nederland ligt er een opgave om de bestaanszekerheid te vergroten voor kinderen in gezinnen in Caribisch Nederland die dit het hardst nodig hebben.
Een integrale benadering van de kindregelingen
De kinderbijslag en het kindgebonden budget, vormen samen het fundament voor de bestaanszekerheid voor kinderen. Verschillende andere regelingen voor gezinnen en kinderen dragen verder bij aan de bestaanszekerheid van deze groep. Het kabinet heeft de ambitie om ouders met minderjarige kinderen op een overzichtelijke manier financieel te ondersteunen. Zekerheid, voorspelbaarheid, begrijpelijkheid van rechten en toegankelijkheid van dienstverlening staat daarin voorop. Dit zorgt ervoor dat mensen minder financiële stress ervaren en makkelijker de stap naar (meer) werk kunnen zetten.
Begin 2024 heeft het toenmalige kabinet de Kamer geïnformeerd over een mogelijke structurele oplossing voor eerdergenoemde knelpunten door te komen tot één vereenvoudigde regeling (kindgebonden budget en kinderbijslag) met één wettelijk kader21.
De vormgeving van de financiële ondersteuning aan ouders hangt samen met de vormgeving van het belasting- en toeslagenstelsel. Het kindgebonden budget en de kinderopvangtoeslag zijn immers onderdeel van het toeslagenstelsel waarvan de noodzaak tot een hervorming breed wordt gedragen. Voor de kinderopvangtoeslag wordt een geheel nieuw stelsel geïntroduceerd: directe, inkomensonafhankelijke financiering van de kinderopvangorganisaties. Eventuele hervorming van het kindgebonden budget dient in samenhang te worden bezien met de vormgeving van het belasting- en toeslagenstelsel. Het voorkomen van terugvorderingen, het aanpakken van knelpunten in de internationale uitvoering en vereenvoudiging van de kinderbijslag inclusief het proces van de dubbele kinderbijslagen, is iets waar we nu mee aan de slag kunnen gaan. Vanuit het perspectief van ouders en toegankelijke dienstverlening kan worden onderzocht of we op termijn de (financiële) ondersteuning van ouders en kinderen zoveel mogelijk op één centraal punt samen kunnen brengen, in bijvoorbeeld een «ouder-kindportaal». Met één centraal punt en een goede en zorgvuldige gegevensuitwisseling kan de overheid een beter beeld krijgen van kinderen die steun behoeven. Ook zou op deze wijze overzicht voor ouders en kinderen ontstaan, waarmee niet-gebruik van regelingen en voorzieningen kan worden bestreden.
Herziening financieringsstelsel kinderopvang
Voor de kinderopvangtoeslag heeft het kabinet al richting bepaald. In 2029 wordt een nieuwe financieringssystematiek ingevoerd die eenvoudiger en zekerder is voor ouders. In plaats van een inkomensafhankelijke toeslag komt er voor werkende ouders een inkomensonafhankelijke vergoeding voor kinderopvang die rechtstreeks naar kinderopvangorganisaties gaat. Dit betekent dat het inkomen niet meer bepaalt hoe hoog de tegemoetkoming is, waardoor (meer) werken voor minder onzekerheid zorgt. Als gevolg van de vereenvoudigingen en het verschuiven van de geldstroom van ouders naar kinderopvangorganisaties wordt er in de nieuwe financieringssystematiek niet meer teruggevorderd bij ouders. Naar verwachting is het wetsvoorstel in 2026 afgerond. In 2029 gaat de nieuwe financiering in.
Inkomensondersteuning ouders Caribisch Nederland
Voor Caribisch Nederland is onze ambitie om ouders gelijkwaardig aan ouders in Europees Nederland financieel te ondersteunen. De vormgeving kan verschillen, maar verschillen moeten uitlegbaar zijn (comply or explain). Zo kan de andere uitgangsituatie bij het huidige stelsel van inkomensondersteuning in Caribisch Nederland zorgen tot andere keuzes in de vormgeving. Om deze ambitie waar te maken, is meer nodig dan alleen vereenvoudiging. Zo werken we samen met de Openbare Lichamen en betrokken ministeries aan het financieel toegankelijk maken van de kinderopvang in Caribisch Nederland voor alle ouders. Kinderopvangorganisaties kunnen sinds juli 2020 via de tijdelijke subsidieregeling financiering kinderopvang BES subsidie ontvangen voor het uitvoeren van kinderopvang. Ouders betalen een beperkte inkomensonafhankelijke eigen bijdrage, waardoor kinderopvang financieel toegankelijk wordt voor alle ouders, met name voor vrouwen en alleenstaande ouders. Met de aanstaande inwerkingtreding van de Wet Kinderopvang BES wordt deze financiering structureel gemaakt. Voor Caribisch Nederland ligt er daarnaast een opgave om de bestaanszekerheid te vergroten voor ouders met lage inkomens via een inkomensafhankelijke kindregeling. De opgave is om die zo eenvoudig mogelijk vorm te geven. Het is van belang de lokale context en mogelijkheden hierbij mee te wegen.

Een voorspelbaar inkomen, door het voorkomen en verminderen van negatieve effecten van fouten, nabetalingen en terugvorderingen (spoor 6)
Zoals eerder beschreven komt complexiteit voort uit het aantal regelingen, de vele voorwaarden in regelingen zelf en de samenhang ertussen. Hierdoor worden fouten gemaakt en komen definitief vastgestelde bedragen niet altijd overeen met eerder verstrekte voorschotten. Zo leidt het huidige stelsel tot veel terugvorderingen en nabetalingen. Dat mensen niet weten of uitgekeerde bedragen wel kloppen, is slecht voor het vertrouwen en kan een drempel vormen om (meer) te werken of een uitkering aan te vragen. Dit is onwenselijk. Het streven is een voorspelbaarder stelsel waarbij mensen meer zekerheid hebben dat uitgekeerde bedragen kloppen, en de baten van meer werken duidelijk zijn. We willen terugvorderingen het liefst voorkomen. Evenwel blijven terugvorderingen bij een onrechtmatige verstrekking van overheidsgelden van belang voor het maatschappelijk draagvlak voor de sociale zekerheid22. De zoektocht is hier naar balans tussen het maatschappelijk belang en het individueel belang van de uitkeringsgerechtigde met aandacht voor de menselijke maat.
Herijking handhaving
Speerpunt bij een betrouwbare sociale zekerheid is een meer passende handhaving waarbij rekening wordt gehouden met de omstandigheden en met de mogelijke impact op mensen. Vertrouwen is het uitgangspunt en een vergissing moet dus niet direct leiden tot een boete. Het wetsvoorstel Handhaving sociale zekerheid biedt voldoende handhavingsinstrumenten en geeft de uitvoering meer ruimte om rekening te houden met de persoonlijke situatie van mensen. Zo krijgen UWV, SVB en gemeenten ruimte om mensen niet automatisch te straffen bij een foutje tijdens de aanvraag of gedurende de looptijd van een regeling, waarmee het vergisrecht een plek krijgt in het wettelijk stelsel van de sociale zekerheid.
Preventie
Om de noodzaak tot handhaving te voorkomen, werken we aan duidelijker rechten en plichten. We onderzoeken veelvoorkomende fouten en doen voorstellen voor aanpassing in wet- en regelgeving of dienstverlening. Om risico’s op fouten in te schatten wordt geleerd van ervaringen van mensen. Het continu meewegen van hun ervaringen moet leiden tot begrijpelijkere regels en dus minder fouten en terugvorderingen.
Verminderen drempel arbeidsparticipatie
Mensen gaan er doorgaans op vooruit als ze vanuit een uitkeringssituatie gaan werken. Toch ervaren sommige mensen een drempel om (meer) te gaan werken vanuit een uitkering vanwege onzekerheid over de gevolgen voor hun uitkering en toeslagen. Het beter benutten van bestaande gegevensbronnen binnen de overheid, zoals de polisadministratie kan deze onzekerheid temperen en mensen beter begeleiden naar werk. Binnen de sociale zekerheid worden hiertoe stappen gezet via het wetsvoorstel Proactieve dienstverlening sociale zekerheid. De Staatssecretaris van Financiën, Herstel en Toeslagen zet in dit kader in op het delen en beter benutten van informatie en proactieve dienstverlening. Zij werkt aan een wetsvoorstel dat zij in 2026 wil indienen bij de Kamer23. Het streven is om ook gegevensuitwisseling tussen domeinen (sociale zekerheid, fiscaliteit en toeslagen) te verbeteren met het uiteindelijke doel dat mensen eerder het juiste bedrag krijgen.
Modernisering vorderingenbeleid en netto terugvorderen
Terugvorderingen zijn niet geheel te voorkomen. Om negatieve effecten tegen te gaan verkent het kabinet een modernisering van het vorderingenbeleid in de sociale zekerheid. In de tweede helft van 2025 informeren we de Kamer over de resultaten van het onderzoek naar de effecten van het vorderingenbeleid en eventuele vervolgstappen. Onderdeel hiervan is ook de bruto-netto problematiek. Dit houdt in dat over bruto uitkeringen loonheffing wordt ingehouden door de uitkeringsinstantie en afgedragen aan de Belastingdienst; de uitkeringsgerechtigde ontvangt het netto bedrag. Het gebeurt zo’n 60.000 keer per jaar dat een uitkeringsinstantie een bedrag terugvordert nadat het kalenderjaar is overschreden. Een terugvordering is dan hoger dan wat iemand te veel op zijn rekening heeft gekregen. De uitkeringsgerechtigde kan meestal een bedrag ter hoogte van deze loonheffing terugkrijgen via de aangifte inkomstenbelasting. Dit is echter lastig uit te leggen, kan leiden tot liquiditeitsproblemen en niet iedereen krijgt dit bedrag terug24. Het kabinet heeft tot 2029 31 miljoen euro per jaar vrijgemaakt voor een oplossing op de korte termijn. Met dit geld worden terugvorderingen gematigd tot het bedrag dat mensen te veel op hun rekening hebben ontvangen. De precieze invulling verschilt door de aard van regelingen per uitkeringsinstantie. Daarnaast verkent het kabinet een structurele oplossing.
Verminderen keteneffecten bij nabetalingen
Ook nabetalingen kunnen leiden tot problemen, vooral als deze uit eerdere jaren voortkomen en relatief hoog zijn. Een nabetaling leidt tot een plotselinge verhoging van het inkomen die doorwerkt in allerlei inkomensafhankelijke regelingen. Mensen houden daardoor (veel) minder over dan waar zij recht op hadden gehad als de uitkering wel direct goed was vastgesteld. Soms leidt het per saldo zelfs tot een negatief bedrag.
Over het jaar 2023 zijn door UWV en SVB circa 16.000 nabetalingen uitgekeerd, die betrekking hadden op eerdere kalenderjaren en boven de 1.000 euro bedroegen. Het kabinet heeft oplossingsrichtingen verkend met als uitgangspunten het voorkomen van negatieve financiële gevolgen en het wegnemen van onzekerheid voor mensen. Dit zijn het uitzonderen van de nabetaling op het toetsingsinkomen van inkomensafhankelijke regelingen of het toepassen van eindheffing. De problematiek bij nabetalingen zien we ook in het kader van de Verbeteraanpak WIA-kwaliteit25. Deze verbeteraanpak betreft een eenmalige corrigeeractie die aan nadere voorwaarden moet voldoen.
Harmoniseren betaaldata
Tot slot is het wenselijk om mensen duidelijkheid te bieden over wanneer ze hoeveel geld te besteden hebben. Het kabinet denkt hierbij aan één vaste periode in de maand waarin alle inkomsten, inclusief inkomstenondersteuning binnenkomen en vervolgens alle vaste lasten worden afgeschreven. Dit moet bijdragen aan een voorspelbaar besteedbaar inkomen en geeft mensen meer grip op hun uitgaven. Het kabinet werkt middels een onderzoek een concreet voorstel uit, dat politiek gewogen kan worden. Dit onderzoek verwachten we begin 2026 aan de Kamer aan te bieden.

Betere toeleiding naar werk: via werk in inkomen voorzien (spoor 7)
Werk is belangrijk voor mensen. Het leidt tot zingeving, waardigheid, onderlinge verbondenheid en inkomen. Daarom gaat onze inzet op inkomenszekerheid hand in hand met het doel om mensen naar de arbeidsmarkt te begeleiden. Veel mensen vinden uit zichzelf hun weg op de arbeidsmarkt en sommigen hebben onze ondersteuning nodig bij het vinden van een duurzame plek op de arbeidsmarkt. Een baan waarbij hun kwaliteiten, eventueel met de benodigde ondersteuning, optimaal tot hun recht komen. Wij werken aan een arbeidsmarkt met meer arbeidsparticipatie van mensen die langs de kant staan, of meer uren willen werken.
We nemen drempels weg om te participeren. We brengen vraag en aanbod beter bij elkaar door dienstverlening op het gebied van werk en scholing via een Werkcentrum per regio aan te bieden. En daar waar vaardigheden niet aansluiten op wat de arbeidsmarkt vraagt, bieden we de mogelijkheid voor omscholing via Ontwikkelpaden. Om deelname aan scholing en leren op het werk te stimuleren, investeren we in onze leven lang ontwikkelen agenda in een sterke leercultuur. Daarnaast willen we met verbeteringen in de banenafspraak, dat mensen met een arbeidsbeperking de weg naar werk beter kunnen vinden.
Een Werkcentrum in iedere arbeidsmarktregio
Het kabinet neemt met de hervorming van de arbeidsmarktinfrastructuur maatregelen om de dienstverlening toegankelijker te maken en samenwerking in de arbeidsmarktregio’s te versterken (Kamerbrief 29 april 2024). In iedere arbeidsmarktregio komt één toegangspoort voor werkzoekenden- en werkgeversdienstverlening: het Werkcentrum. Ook komt er één Landelijk Beraad en in iedere arbeidsmarktregio een Regionaal Beraad. Partijen maken afspraken in een Landelijke Meerjarenagenda en per arbeidsmarktregio in een Regionale Meerjarenagenda. Welke sectoren hebben mensen nodig? Welke mensen zijn beschikbaar? Voor welke mensen is een match te maken na een ontwikkeltraject? Het belangrijkste doel van de meerjarenagenda is om mensen in een kwetsbare positie te begeleiden naar (ander) werk. In het kader van de proactieve dienstverlening zal worden verkend of proactieve dienstverlening ook betrekking kan hebben op werkenden die nog gebruik moeten maken van een vorm van inkomensondersteuning.
De samenwerking in de arbeidsmarktregio is een publiek-private netwerksamenwerking die zich richt op werkzoekenden, werknemers en werkgevers. UWV en gemeenten helpen werkzoekenden in de toeleiding naar werk. Voor de werknemers werken sociale partners aan een meer dekkend van-werk-naar-werk stelsel. Werkgevers zorgen voor banen en bieden mensen zo kansen. Verbetering van de dienstverlening aan werkgevers is een belangrijk onderdeel van de hervorming en maakt werkgevers wegwijs in de veelheid aan regelingen. Onderwijsinstellingen zorgen voor (arbeidsmarktgerichte) scholing om zo tot duurzame matches te komen. Ook andere partijen als uitzendbureaus en sociaal ontwikkelbedrijven spelen een belangrijke rol in de toeleiding naar werk.
Om uitvoering te geven aan de diverse maatregelen ter versterking van de arbeidsmarktinfrastructuur, is wijziging van wet- en regelgeving nodig. Een voorgenomen wetswijziging van wet SUWI creëert grondslagen en taken waarmee de (regionale) publiek-private samenwerking wordt versterkt en belemmeringen voor passende dienstverlening worden weggenomen. Het conceptwetsvoorstel zal naar verwachting begin 2026 aan de Kamer worden toegezonden. Om de samenwerking in de dienstverlening een impuls te geven, komt er tot en met 2030 jaarlijks ongeveer 50 miljoen euro beschikbaar voor versterking van de dienstverlening.
Ontwikkelpaden: via scholing aan het werk
Onderdeel van het instrumentarium van gemeenten en UWV om werkzoekenden toe te leiden naar werk is scholing. Scholing is een middel om de mismatch tussen beschikbare en benodigde vaardigheden te overbruggen. Naar schatting heeft de helft van de bijstandsgerechtigden geen startkwalificatie en daarmee een structurele achterstand op de arbeidsmarkt. Vooral praktijkgerichte scholing biedt voor hen uitkomst. Het combineren van werken met leren, is een van de meest effectieve re-integratie instrumenten.
SZW en OCW werken in co-creatie met sectoren aan het ontwikkelen en implementeren van sectorale Ontwikkelpaden. In een Ontwikkelpad staat beschreven hoe een (beoogd) werknemer zich stapsgewijs met praktijkgerichte scholing kan ontwikkelen op verschillende functies, waaronder instapbanen waaraan geen kwalificatievereisten zijn verbonden en die geschikt zijn voor mensen met een afstand tot de arbeidsmarkt om via scholing op in te stromen. Ontwikkelpaden worden gemaakt door sociale partners en worden door de Minister van SZW erkend op grond van de SLIM-regeling. De eerste Ontwikkelpaden zijn gemaakt voor de sectoren zorg en welzijn, kinderopvang, techniek, bouw en energie, en groen. Voor deze sectoren zijn ook nieuwe Ontwikkelpaden in de maak. Dat geldt ook voor de sectoren onderwijs, ICT, luchtvaart, schoonmaak, retail, hospitality en transport en logistiek.
De Ontwikkelpaden worden in gebruik genomen door sectoren en werkgevers zelf en tevens geïmplementeerd in de arbeidsmarktregio’s (onder meer als onderdeel van de meerjarenagenda’s). Tot en met 2027 kan SLIM-scholingssubsidie worden verkregen voor bekostiging van opleidingen uit de Ontwikkelpaden van maatschappelijk cruciale sectoren (kinderopvang, onderwijs, zorg, techniek, bouw en energie, ICT en groen) voor instroom van werkzoekenden en doorstroom of overstappen van werkenden. Hiervoor is ruim 73 miljoen euro beschikbaar.
Momenteel wordt verkend hoe de inzet op scholing, en specifiek praktijkgerichte scholing, door gemeenten en UWV beter verankerd kan worden in wet- en regelgeving. En daar waar mogelijk geharmoniseerd kan worden om de gezamenlijke inzet op scholing in de arbeidsmarktregio te vergemakkelijken en te verstevigen. Zo wordt in het kader van spoor 2 van Participatiewet in balans, dat ziet op een fundamentele herziening van de wet, hiertoe een beleidsoptie uitgewerkt. Voor jongeren krijgt een verstevigde inzet op scholing, reeds een plek in de nieuwe wet- en regelgeving van school naar duurzaam werk, waarmee ook de Participatiewet wordt gewijzigd. Voor hen gaan terugkeer naar het initieel onderwijs en praktijkgerichte scholing (leerwerktraject genaamd) bij het ontbreken van een startkwalificatie voor op toeleiding naar werk.
Tevens worden nadere regels gesteld over wat wordt verstaan onder praktijkgerichte scholing om de civiele waarde ervan, de bijdrage aan de inzetbaarheid op de arbeidsmarkt en de mogelijkheden voor verdere ontwikkeling, te waarborgen. Dat betreft OCW-erkend onderwijs en door branches gewaardeerde opleidingen uit sectorale Ontwikkelpaden. Tot slot verkent het Ministerie van SZW samen met het Ministerie van OCW of sectorale Ontwikkelpaden kansen bieden voor werkzoekenden en kwetsbare werkenden om basisvaardigheden te leren tijdens het werk of als onderdeel van een voorschakeltraject in aanloop naar werk.
Versterking sociale infrastructuur
Voor mensen die niet of niet direct kunnen werken bij een reguliere werkgever, zijn er sociaal ontwikkelbedrijven. Deze bedrijven maken werk mogelijk voor mensen voor wie dit niet vanzelfsprekend is. Als opstap naar werk, als een plek waar je in een beschutte omgeving kunt werken en als een plek waarop je kunt terugvallen als het even niet lukt bij een reguliere werkgever. Het kabinet wil ervoor zorgen dat sociaal ontwikkelbedrijven ook in de toekomst banen kunnen blijven bieden aan mensen voor wie werk niet vanzelfsprekend is. Daarom neemt het kabinet diverse maatregelen om de infrastructuur van sociaal ontwikkelbedrijven te versterken. Vanaf 2025 is er een impulsbudget beschikbaar dat start met een budget van € 35 miljoen en afloopt naar € 19,8 miljoen in 2034. Dit budget is bedoeld om gemeenten en sociaal ontwikkelbedrijven financieel te ondersteunen bij de noodzakelijke transitie en transformatie van de sociale infrastructuur. In totaal is er € 289,7 miljoen beschikbaar als impulsbudget. Ook komt er een structurele basisfinanciering voor de bedrijfskosten van sociaal ontwikkelbedrijven. Deze basisfinanciering bedraagt € 19,8 miljoen in 2025 en loopt op naar € 35,9 in de structurele situatie vanaf 2035. Verder is een ondersteuningsprogramma voorbereid dat in 2025 van start gaat. Dit programma bestaat uit handreikingen, een ondersteuningsteam en een lerend netwerk.
Verbeteringen banenafspraak
Juist voor mensen met een arbeidsbeperking is aan het werk gaan en blijven nog niet altijd vanzelfsprekend. En ook voor werkgevers ligt het lang niet altijd voor de hand om mensen met een arbeidsbeperking in dienst te hebben. Dat moet veranderen. We moeten als maatschappij blijven kijken naar wat mensen wél kunnen.
We streven naar een nieuwe banenafspraak voor mensen met een arbeidsbeperking, waarin de ondersteuningsbehoefte leidend is. In de brief van 19 juni 2025 gaat de Staatssecretaris van Participatie en Integratie uitgebreid in op de langetermijnvisie op de banenafspraak. In samenspraak met sociale partners, (vertegenwoordigers van) ervaringsdeskundigen, gemeenten en UWV zijn we tot een aantal uitganspunten gekomen. In de langetermijnvisie zijn in ieder geval nog drie fundamentele keuzes te maken: 1) de afbakening van de doelgroep, 2) de precieze doelstelling en 3) de wijze waarop werkgevers gemotiveerd worden. Het verder uitwerken van het langetermijnperspectief gebeurt in samenspraak met mensen om wie het gaat, sociale partners, gemeenten, Cedris en UWV. De komende maanden zetten we verdere stappen om een aantal concrete varianten verder uit te werken. De Kamer wordt begin 2026 verder geïnformeerd over de verschillende uitgewerkte opties.
De ontwikkeling van een langetermijnvisie betekent niet dat we stoppen met het verbeteren van de huidige banenafspraak. Afgelopen periode zijn er verschillende stappen gezet om de doelgroep te verbreden. Het gaat om een beperkte verbreding, waarbij groepen mensen worden toegevoegd die dezelfde kenmerken en ondersteuningsbehoefte hebben als mensen die al tot de doelgroep banenafspraak behoren. Per 1 januari 2026 worden de volgende groepen toegevoegd aan het doelgroepregister:
• Mensen met een Wajong-uitkering die duurzaam geen arbeidsvermogen hebben en die werken bij een reguliere werkgever;
• Mensen met een IVA-uitkering die werken met loondispensatie
Daarnaast wordt gewerkt aan een wetsvoorstel waarmee mensen in de WIA en de WW die niet zelfstandig het wettelijk minimumloon (WML) kunnen verdienen, opgenomen kunnen worden in het doelgroepregister banenafspraak. Ook is de bedoeling met datzelfde wetsvoorstel loonkostensubsidie beschikbaar te maken in de WIA en de WW, zodat UWV dit instrument ook in kan zetten. De intentie is om de conceptwetgeving in het najaar te bespreken met sociale partners en belangenvertegenwoordigers. Tot slot zijn we met UWV in gesprek over een uitvoerbare oplossing voor (het schrappen van) de leeftijdsgrens die nu nog wordt gehanteerd voor de groep mensen die alleen dankzij een voorziening, het WML kan verdienen.

Hervormingsagenda vraagt om keuzes van kabinet en Kamer
Zoals aangegeven in de inleiding van deze brief zal deze Hervormingsagenda met politieke keuzes gepaard gaan, die veelal aan volgende kabinetten zijn. Hervorming en vereenvoudiging is niet gratis, omdat vereenvoudiging in veel gevallen zal betekenen dat regelingen minder gericht worden. Afhankelijk van de uitwerking gaan daar inkomenseffecten of budgettaire effecten mee gepaard, die van financiële dekking zullen moeten worden voorzien. Maar het levert ook iets op. Een stelsel wat meer zekerheid een voorspelbaarheid biedt, geeft mensen ook grip terug op hun leven. En het maakt de stap naar werk en meer uren werk eenvoudiger. Voor het draagvlak voor en de houdbaarheid van onze sociale zekerheid is daarbij essentieel dat werken voldoende loont. Dit blijft daarom een belangrijk uitgangspunt in de hervormingsagenda.
In de concrete uitwerking van beleidsopties voor verschillende wetten zal de haalbaarheid en uitvoerbaarheid worden getoetst en zullen de keuzes zorgvuldig in kaart gebracht worden en aan de Kamer worden voorgelegd. Daaruit zal duidelijk worden dat er mogelijkheden zijn, maar voor hervorming ook keuzes dienen te worden gemaakt. Met het jaarlijkse proces van de Hervormingsagenda richting budgettaire besluitvorming worden deze keuzes gefaciliteerd. De Hervormingsagenda is een werkagenda voor de sociale zekerheid met ambitie, waarvan concrete uitwerking op de sporen stapsgewijs komt en vervolgens politiek gewogen moet worden, inclusief de budgettaire randvoorwaarden. Met de organisatie van een jaarlijks proces streven wij naar realisatie van voorstellen die bijdragen aan een betere bestaanszekerheid voor mensen en een houdbare uitvoering van de sociale zekerheid.
De Minister van Sociale Zaken en Werkgelegenheid, Y.J. van Hijum
De Staatssecretaris van Sociale Zaken en Werkgelegenheid, J.N.J. Nobel
Het programma VIM is in juli 2023 gestart voor de duur van twee jaar met als doel domein overstijgend de inkomensondersteuning voor mensen te vereenvoudigen. VIM heeft gewerkt aan oplossingen voor knelpunten waarvan de oorzaak ligt in de doorwerking van verschillende domeinen en regelingen op elkaar (toeslagen, fiscaliteit, inkomen uit werk, sociale zekerheid, eigen bijdragen voor de zorg):
• Keteneffecten door nabetalingen door een overheidsinstantie
• Bruto terugvorderingen van netto uitbetaalde uitkeringen
• Drempel arbeidsparticipatie: terugvorderingen van inkomensondersteuning, zoals toeslagen, als men halverwege het kalenderjaar meer of vanuit de uitkering gaat werken
• Doorwerking draagkrachtverhogende uitkeringen
• Besteedbaar inkomen bij meerkosten in verband met een beperking
• Vrijwilligersvergoeding
Daarnaast werkte het programma aan voorstellen voor harmonisering van de begrippen inkomen, vermogen en partner over de verschillende regelingen en domeinen heen. De ambtelijke adviezen van het programma worden meegenomen in de Hervormingsagenda inkomensondersteuning. Deze adviezen worden overgedragen om verder uit te werken en integraal te wegen tijdens de geijkte besluitvormingsmomenten.
Keteneffecten door nabetalingen door een overheidsinstantie
Het komt geregeld voor dat mensen een nabetaling ontvangen van een (overheids)organisatie, bijvoorbeeld door een correctie van de uitkering of een toekenning met terugwerkende kracht (door een beslissing na een beroepsprocedure). Nabetalingen kunnen tot lastige en soms problematische situaties leiden. Door een nabetaling ontstaat immers een plotselinge verhoging van het inkomen. Deze verhoging werkt vervolgens (voor langere tijd) door in allerlei inkomensondersteunende regelingen (zogenoemde «keteneffecten»). Door de keteneffecten kunnen situaties ontstaan waarin mensen (veel) minder overhouden van de nabetaling dan waar zij recht op hadden gehad als de uitkering wel direct goed was vastgesteld, waarbij opgemerkt dat in die periode mensen mogelijk meer toeslagen hebben ontvangen, waardoor dit financiële effect kleiner wordt. Soms komt het zelfs voor dat het bedrag van de keteneffecten groter is dan het bedrag van de nabetaling zelf. Daarnaast duurt het vaak lang voordat alle keteneffecten in beeld komen, waardoor mensen lang in onzekerheid zitten en het inzetten van dempingroutes (zoals schadevergoeding) lang kunnen duren. Het programma VIM heeft een structurele oplossing verkend die financiële gevolgen en de onzekerheid bij een nabetaling voor mensen wegneemt. Daartoe is een aantal opties onderzocht, waaronder het toepassen van de eindheffing met forfaitaire berekening op de nabetaling en het uitzonderen van de nabetaling op het inkomensbegrip.
De implementatie van een structurele oplossing kost tijd vanwege wetgevingstrajecten en het aanpassen van systemen. Dit vergt nadere uitwerking. Het verdient aanbeveling om zo snel mogelijk met de oplossing te starten waarbij rekening moet worden gehouden met de uitvoerbaarheid, inpasbaarheid en de aanpassing van de wetgeving.
Na dit implementatietraject is het streven om in 2028 met deze maatregel te starten. In de tussenliggende periode is het belangrijk om wel alvast verbeteringen aan te brengen in de keten, want mensen ervaren nu keteneffecten door nabetalingen. Het is van belang om bekendheid te geven aan de bestaande dempingroutes. Zo is er een handreiking opgesteld over dempingsroutes voor uitvoeringsorganisaties en sociaal raadslieden. Een handreiking zorgt op de korte termijn voor meer inzicht in wat nu al mogelijk is om keteneffecten te verminderen dan wel weg te nemen.
Het bovenstaande traject heeft raakvlakken met de Verbeteraanpak WIA-kwaliteit26, maar staat er ook los van. De Verbeteraanpak van UWV is namelijk een eenmalige correctieoperatie die op korte termijn ingezet dient te worden. De oplossing van het programma VIM ziet op de structurele oplossing bij keteneffecten van nabetalingen door alle uitkerende instanties.
Bruto terugvorderingen van netto uitbetaalde uitkeringen
Als mensen te veel uitkering hebben ontvangen, dienen zij dit terug te betalen. Terugvorderingen kunnen een grote impact hebben op mensen. Bijkomend probleem hierbij is dat uitkeringen netto, na afdracht van loonheffing, worden uitgekeerd, maar als de jaargrens wordt gepasseerd bruto, inclusief loonheffing, worden teruggevorderd. Zo is een terugvordering dus hoger dan wat iemand in eerste instantie te veel op zijn rekening heeft gekregen. Dit is voor mensen lastig te begrijpen en kan leiden tot liquiditeitsproblemen. De meeste mensen krijgen een bedrag ter hoogte van dit verschil terug door terugbetalingen op te geven als negatief inkomen bij de belastingaangifte. Het komt soms echter voor dat mensen minder terugkrijgen. Dit geldt bijvoorbeeld voor mensen die geen belastingaangifte (kunnen) doen of voor mensen met een lager marginaal tarief in het jaar van terugbetalen dan het jaar van ontvangen.
Het feit dat bruto wordt teruggevorderd wordt al jaren gezien als knelpunt: het is in de knelpuntenbrief UWV benoemd en er is een motie aangenomen om dit probleem op te lossen27. Eerder uitgewerkte oplossingsrichtingen bleken om uiteenlopende redenen niet uitvoerbaar of uitlegbaar. Dit kabinet heeft eerder 31 miljoen euro per jaar vrijgemaakt tot 2029. Door tot 2029 31 miljoen euro vrij te maken, wil dit kabinet inzetten op een korte termijn oplossing. Hiermee kunnen terugvorderingen worden gematigd tot het bedrag dat mensen te veel op hun rekening hebben ontvangen. Per uitkeringsinstantie wordt dit verschillend ingevuld vanwege de verschillende aard van regelingen en uitvoering. Geadviseerd wordt om een structurele oplossing te verkennen.
Drempel arbeidsparticipatie: terugvorderingen van inkomensondersteuning, zoals toeslagen, als men halverwege het kalenderjaar meer of vanuit de uitkering gaat werken
Mensen gaan er doorgaans op vooruit als ze vanuit een uitkeringssituatie gaan werken. Toch ervaren sommige mensen een drempel om (meer) te gaan werken vanuit een (bijstands-)uitkering omdat ze onzeker zijn over de gevolgen van (meer) gaan werken voor hun uitkering en toeslagen. Ze zijn dan bang voor hoge terugvorderingen of om hun toeslagen te verliezen. Deze onzekerheid komt vaak omdat mensen de doorwerking niet doorzien, maar ook omdat de overheid achteraf het definitieve recht op inkomensondersteuning kan vaststellen. Belangrijke complicerende factoren zijn het ontbreken van actuele en van kwalitatief goede gegevens, uniforme begrippen en de beperkte gegevensuitwisseling tussen uitvoerders.
Publieke dienstverleners zoals lokale overheden, het UWV en Dienst Toeslagen proberen deze onzekerheid al weg te nemen door mensen zo goed mogelijk te informeren over de gevolgen van een inkomenswijziging. Om dit nog beter te kunnen doen, hebben de uitvoeringsorganisaties een betere gegevenspositie nodig, met als doel om meer in de actualiteit te kunnen werken. Ook ontbreken sommige inkomensgegevens, bijvoorbeeld van ondernemers en zelfstandigen. Het kabinet heeft daarom in het Regeerprogramma de ambitie uitgesproken om te werken aan een verbeterde inkomensregistratie. Daarnaast is het hiervoor nodig dat de gegevensuitwisseling tussen uitvoerders, en vooral tussen domeinen (sociale zekerheid en toeslagen), wordt verbeterd. Het gaat om gegevensuitwisseling waar dat nu al mag en kan. Maar ook het realiseren van juridische grondslagen, zodat uitwisseling tussen regelingen en domeinen mogelijk is.28
In de komende periode wordt voor de toeslagen onderzocht of (meer) uitgegaan kan worden van een situatie waarbij sprake is van «hebben is houden» en mensen niet meer te maken hebben met terugvorderingen. Zo heeft de Staatssecretaris Herstel en Toeslagen, aangegeven meer definitieve toekenning in de actualiteit te willen onderzoeken29. Ongeacht volgende stappen zijn dekkende, betrouwbare gegevens en een goede gegevenspositie van de uitvoering noodzakelijk om mensen zoveel mogelijk juiste en tijdige ondersteuning te bieden en daarmee drempels voor arbeidsparticipatie als gevolg van onzekerheden aan te pakken.
Doorwerking van de verhoging van arbeidsongeschiktheidsuitkering bij hulpbehoevendheid (draagkrachtverhogende uitkering)
De arbeidsongeschiktheidsuitkering (WIA, Wajong, WAZ, WAO) kan vanwege blijvende hulpbehoevendheid (compensatie in de kosten vanwege persoonlijke verzorging en/of oppassing) worden verhoogd naar 85% of 100% van de grondslag. Deze verhoging wordt meegerekend bij het verzamelinkomen en is belast. Daarnaast werkt deze verhoging door in toeslagen en het recht op (landelijke en lokale) voorzieningen en eigen bijdragen. Hierdoor blijft er voor een deel van de mensen netto weinig tot niets over, afhankelijk van hun marginale druk. De verhoging draagt daarom beperkt bij aan de hoge kosten die mensen maken vanwege blijvende hulpbehoevendheid. De doorwerking op andere regelingen zorgt tevens voor grote verschillen tussen de verhoging van de uitkering binnen deze doelgroep. Dit is vanuit het perspectief van mensen moeilijk uitlegbaar, omdat het een vergoeding voor de kosten is en de kosten niet afhankelijk zijn van het voormalige inkomensniveau.
Er is een beleidsoptie verkend om de vergoeding inkomensonafhankelijk te maken. Mensen die aan de voorwaarden voldoen, ontvangen dan naast de arbeidsongeschiktheidsuitkering een vaste (forfaitaire) kostenvergoeding. Een forfaitaire kostenvergoeding past beter bij het doel van de regeling, namelijk dat mensen tegemoet worden gekomen in de kosten.
Een forfaitair bedrag is een tegemoetkoming in noodzakelijke kosten, maar kwalificeert vanwege het forfaitaire karakter in principe als belast inkomen. Omdat in feite sprake is van een kostenvergoeding, kan overwogen worden om dit forfaitaire bedrag vrij te stellen van inkomen, waardoor het niet meer doorwerkt op inkomensafhankelijke regelingen en belastingen.
Besteedbaar inkomen bij meerkosten in verband met een beperking
Mensen met een chronische ziekte en/of een beperking krijgen te maken met meerkosten als gevolg van hun ziekte of beperking. Ook kan de ziekte of beperking de mogelijkheden tot betaald werk verslechteren. Meerkosten in combinatie met een lager inkomen kunnen financiële problemen veroorzaken, ondanks de inkomensondersteunende regelingen waar mensen met een chronische ziekte en/of beperking gebruik van kunnen maken. Het Nibud gaat hier in haar onderzoek meerkosten van het leven met een beperking op in.
Ervaringsdeskundigen en belangenorganisaties benoemen drie problemen met daarbij een sterke roep om het stelsel te vereenvoudigen en hun inkomenspositie te verbeteren. Dit zijn:
1. Onoverzichtelijkheid. Mensen hebben geen overzicht van de regelingen waar ze recht op hebben.
2. Hoge administratieve lasten. Het kost veel tijd en moeite om een beperkt bedrag aan te vragen.
3. Ontoereikendheid. Het Nibud constateert dat chronisch zieken en gehandicapten in bepaalde situaties maandelijks geld tekort komen. Het gebrek aan overzicht op waar de doelgroep recht op heeft leidt, in combinatie met de hoge administratielast per regeling, tot hoge complexiteit en een hoog niet-gebruik. Dit niet-gebruik vergroot de ontoereikendheid van de tegemoetkoming.
De veelheid aan regelingen en het controleren van de bewijslast zonder medische kennis leiden bovendien tot hoge uitvoeringslasten. Door afbakeningsproblematiek en een ontoereikende gegevenspositie is het zeer beperkt mogelijk regelingen te richten op specifiek de doelgroep mensen met een chronische ziekte en/of een beperking. Regelingen zijn daardoor soms ongericht en worden onjuist gebruikt.
Er is dus voldoende aanleiding om te verkennen of het mogelijk is het stelsel van inkomensondersteunende regelingen voor mensen met een chronische ziekte en/of beperking te vereenvoudigen. Mede naar aanleiding van de analyse van het programma VIM wordt als eerste stap een «foto» gemaakt van alle vergoedingen en eigen bijdragen voor meerkosten. Deze foto is nodig om tot zicht op de complexiteit en uiteindelijke vereenvoudiging te komen. Het onderzoek en de vervolgstappen maken ook onderdeel uit van de werkagenda van het VN-verdrag Handicap.
Vrijwilligersvergoeding
De vrijwilligersregeling biedt de mogelijkheid om de kosten die een vrijwilliger maakt (forfaitair) onbelast te vergoeden zonder dat daarvoor betalingsbewijzen moeten worden overlegd. Tot € 2.100 per jaar en € 210 per maand wordt verondersteld dat de vrijwilligersvergoeding gemaakte kosten dekt. Bij een hoger bedrag moet de vrijwilliger alle gemaakte onkosten kunnen aantonen.
Een knelpunt betreft de situatie dat een vrijwilliger een hogere vergoeding heeft ontvangen dan het maximale forfaitaire bedrag, zonder dat kan worden aangetoond dat de vergoeding gemaakte kosten betreft. Dan wordt het gehele bedrag als belastbaar inkomen gezien. Dat is in lijn met het uitgangspunt dat over een beloning die wordt ontvangen voor het verrichten van arbeid in principe loon-/inkomstenbelasting verschuldigd is. Voor werkenden telt in die situatie de gehele vrijwilligersvergoeding mee voor de inkomstenbelasting en het vaststellen van het recht op en de hoogte van toeslagen. Bij bijstandsgerechtigden wordt het bedrag boven het forfait verrekend met de bijstandsuitkering. Voor de bijstandsgerechtigde geldt wel dat de gehele vrijwilligersvergoeding meetelt voor de inkomstenbelasting en het vaststellen van het recht op en de hoogte van toeslagen. Bij werknemersverzekeringen wordt de gehele vrijwilligersvergoeding verrekend met de uitkering. Het kan voorkomen dat een vrijwilliger weinig tot niets overhoudt van de vergoeding en kan hierdoor als gevolg van terugvorderingen zelfs in financiële problemen komen. LCR heeft de knelpunten bij de vrijwilligersvergoeding geagendeerd in de knelpuntenbrief 2023.
De problematiek is geanalyseerd en er zijn gesprekken gevoerd met LCR/Iederin, de Ministeries van Financiën, VWS en SZW en de publieke dienstverleners UWV en SVB om de hardheden en mogelijke oplossingen in kaart te brengen. De gezichtspunten van stakeholders zijn verzameld en gewogen. Het is aan het volgende kabinet om hier keuzes in te maken.
Harmonisatie en standaardisatie van begrippen
Er is een maatschappelijke wens dat een deel van de inkomensondersteuning regelingen in Nederlandse afhankelijk is van het inkomen, vermogen en/of het partnerschap (huishouden) van mensen. Dit vanuit de wens dat inkomensondersteuning alleen gaat naar de mensen die het nodig hebben. Meer dan 20 inkomensondersteunende maatregelen zijn afhankelijk van het inkomen van mensen, 8 regelingen van het vermogen en meer dan 15 regelingen kennen een partnerbegrip. Een groot deel van de complexiteit van het stelsel komt voort uit de manier waarop we inkomen, vermogen en partnerschap proberen vast te stellen. Het is ingewikkeld om dat goed en tijdig te doen. Bovendien zien we dat dit in verschillende wetten op verschillende manieren gebeurt. Dit kan zorgen voor verwarring, onduidelijkheid en uiteindelijk terugvorderingen, nabetalingen en (onbedoelde) overtredingen van de inlichtingenplicht.
De mogelijkheden voor het harmoniseren en verbeteren van de begrippen vermogen, inkomen en partner worden verder uitgewerkt. Dit gebeurt in de vorm van het toewerken naar een standaard menukaart/begrippenlijst waarin definities worden vastgelegd, geordend naar het beleidsdoel, die in de toekomst gebruikt kunnen worden voor nieuwe wetgeving en voor aanpassingen aan bestaande wetgeving. Dit sluit aan bij de aanbeveling van de Parlementaire enquêtecommissie fraudebeleid en dienstverlening, om relevante begrippen in de sociale zekerheid eenduidig te definiëren en harmoniseren. Hierdoor ontstaat een beter uitlegbaar, doenlijk en uitvoerbaar stelsel.
Het idee is dat deze standaard definities – net zoals een set concept-beleidsregels – gebruikt zouden kunnen worden bij het maken van wet- en regelgeving. Ook zouden er dan concept-handreikingen gebruikt kunnen worden voor de vertaling naar systemen in de uitvoering (om te zorgen voor gelijke beoordeling). Dit zou ertoe moeten leiden dat de begrippen zo eenvoudig mogelijk kunnen worden toegepast.
Deze uniformering zou het ook makkelijker kunnen maken om te regelen dat bestuursorganen gegevens kunnen delen, zonder dat mensen telkens opnieuw gegevens zelf moeten aanleveren. Het draagt bij aan vereenvoudiging als er bijvoorbeeld straks één manier is om partnerschap vast te stellen, deze manier wordt gebruikt bij alle inkomensondersteunende regelingen waarbij een partnerschap relevant is, alle uitvoerders dit begrip op dezelfde manier vaststellen, en dit bijna geheel op basis van reeds beschikbare gegevens doen. En mensen zelf zo goed als niets hoeven aan te leveren. Deze manier zou tevens de nieuwe standaard kunnen worden voor eventuele nieuwe inkomensondersteunende maatregelen. Bijkomend voordeel is dat hierdoor vooraf bekend is of deze onderdelen van de regeling goed uitvoerbaar zullen zijn.
Geadviseerd wordt om bij het harmoniseren van begrippen behalve beleidskeuzes om tot geharmoniseerde begrippen te komen, ook te kijken naar een nieuwe geïntegreerde werkwijze binnen de overheid. Voor duurzame vereenvoudiging is het essentieel dat de nieuwe standaarddefinities ook in de toekomst gebruikt worden en dat in de loop van de tijd zo min mogelijk domeingerelateerde aanpassingen worden gemaakt. Hierbij geldt dat de opbrengsten (een beter uitvoerbaar en doenlijker stelsel in zijn geheel) soms zullen knellen met specifieke beleidswensen voor verdere precisiering of uitzonderingen.
Stand van zaken
Er zijn per begrip uitgebreide wetsvergelijkingen en beleidsanalyses uitgevoerd. Op basis hiervan worden er eerste voorstellen voor een nieuwe «menukaart» met standaardbegrippen uitgewerkt. Dit betreft ten eerste voorstellen voor inhoudelijke keuzes voor definities, ten tweede worden er voorstellen gedaan voor het verbeteren van de gegevenspositie en gegevensdeling, om definities goed en tijdig vast te kunnen stellen. De mogelijke inhoudelijke richtingen worden in 2025 ambtelijk verder uitgewerkt waarbij de gevolgen van voorstellen in kaart worden gebracht voor de doelgroep, financieel, uitvoeringstechnisch en waar mogelijk ten aanzien van de maatschappelijke impact. Daarnaast worden mogelijkheden voor verbeterde gegevens verder onderzocht. De beleidsmatige uitwerking, de verkenning naar de gevolgen en de concrete voorstellen voor gegevensverzameling en deling zullen in de eerste helft van 2026 met de Kamer worden gedeeld.
Gesprekken gevoerd met mensen en ervaringsdeskundigen bevestigen dit beeld nog eens. Zie ook de uitgevoerde onderzoeken door Muzus in bijlagen 2–4. De complexiteit van het stelsel is nog eens geïllustreerd in persona’s die als bijlage 5 aan deze brief zijn toegevoegd.
WRR (2023), Grip. Het maatschappelijk belang van persoonlijke controle en SER (2023), Gezond opgroeien, wonen en werken. Naar een structurele gezondheidsaanpak en bestrijding van sociaaleconomische gezondheidsverschillen.
Onderzoeksbureau SEO heeft daartoe al een eerste aanzet gegeven met het rapport «De impact van eenvoud» (bijlage 6) waarin de maatschappelijke kosten en baten van vereenvoudigingen in kaart worden gebracht. Het onderzoek geeft een kwantitatieve onderbouwing van de gevolgen van verschillende varianten van vereenvoudigingen.
Toezegging TZ202506-026 tijdens Commissiedebat Armoede- en schuldenbeleid van 22 mei 2025 (Kamerstuk 24 515, nr. 800)
Deze samenloop van uitkeringen is onderdeel geweest van de verkenning naar de vereenvoudiging van de Toeslagenwet. In de Voorjaarsnota zijn middelen vrijgemaakt om vereenvoudigingen in de Toeslagenwet door te voeren. De Kamer wordt in de loop van 2025 nader geïnformeerd over het pakket aan maatregelen.
Dit blijkt uit het onderzoeksrapport «Waar knelt de WW». Zie Bijlage bij Kamerstukken II, 2023/24, 26 448, nr. 736
Nota bene: dit schema biedt een eerste overzicht van de meest voorkomende regelingen, maar mist nog bepaalde nuances en details.
Motivaction (2023). Het burgerperspectief op de herijking van het handhavingsbeleid in de sociale zekerheid
Dit geldt bijvoorbeeld voor mensen die geen belastingaangifte (kunnen) doen, bijstandsgerechtigden of voor mensen met een lager marginaal tarief in het jaar van terugbetalen dan het jaar van ontvangen.
Een voorbeeld hiervan is het Wetsvoorstel proactieve dienstverlening sociale zekerheid. Dit wetsvoorstel is in februari 2025 aangeboden aan de Raad van State voor consultatie.
Kopieer de link naar uw clipboard
https://zoek.officielebekendmakingen.nl/kst-26448-849.html
De hier aangeboden pdf-bestanden van het Staatsblad, Staatscourant, Tractatenblad, provinciaal blad, gemeenteblad, waterschapsblad en blad gemeenschappelijke regeling vormen de formele bekendmakingen in de zin van de Bekendmakingswet en de Rijkswet goedkeuring en bekendmaking verdragen voor zover ze na 1 juli 2009 zijn uitgegeven. Voor pdf-publicaties van vóór deze datum geldt dat alleen de in papieren vorm uitgegeven bladen formele status hebben; de hier aangeboden elektronische versies daarvan worden bij wijze van service aangeboden.