Beleids- en beheerplan waterpartijen 2025-2029

Samenvatting

 

De gemeente Nieuwkoop is eigenaar van ca. 125 km water met bijbehorende elementen zoals beschoeiing en stuwen. Dit areaal moet worden onderhouden zodat het water blijft voldoen aan de diverse functies en waarmee wij blijven voldoen aan de geldende wet- en regelgeving. Om dit beheer efficiënt en planmatig goed te organiseren wordt elke vijf jaar een beleids- en beheerplan waterpartijen opgesteld.

 

Visie & ambitie

Waterbeheer moet er voor zorgen dat het watersysteem en bijbehorende kunstwerken functioneren. Dit betekent dat een watergang zorgt voor de afvoer van water in perioden met veel regen en de aanvoer ervan in droge tijden, maar ook een oeverbeschoeiing die de grond (oever) op zijn plek houdt.

Daarnaast wordt met gerichte beheermaatregelen een bijdrage geleverd aan een klimaatadaptieve, waterrobuuste en biodiverse openbare ruimte.

 

Beheer & onderhoud

De gemeente hanteert voor het beheer en onderhoud van de waterpartijen de door de waterschappen vastgestelde kwaliteit. Zij hebben eisen voor de technische kwaliteit van de watergangen en waterstaatkundige kunstwerken vastgesteld.

Het onderhoud bestaat uit zogeheten dagelijks onderhoud en groot onderhoud. Dagelijks onderhoud bestaat uit werkzaamheden die jaarlijks terugkeren. Groot onderhoud bestaat uit terugkerende werkzaamheden die eens in de zoveel jaar worden uitgevoerd, zoals baggeren van de watergangen en het vervangen van oeverwerken en stuwen.

De watergangen binnen onze gemeente slibben snel dicht. Dit komt door de vaak veenachtige gronden in combinatie met kwelgevoelig gebied en hoge waterstanden. Om te blijven voldoen aan de eisen van de waterschappen zal daarom eerder, om de 10 jaar, gebaggerd moeten worden.

 

Financiën

De benodigde budgetten zijn doorgerekend. Het budget voor Publiekrechtelijke heffingen en Energie blijft gelijk. Voor het Overig onderhoud is ten opzichte van de begroting 2024 jaarlijks extra €45.470 budget nodig. En komt op een totaal uit van €244.300.

 

Het totale benodigde budget voor baggeren en peilregulerende werken in de periode 2025-2035 is €4.740.912. Verdeeld over deze jaren wordt er elk jaar €444.808 in de voorziening gestort. Dit is €347.808 meer dan in het vorige beheerplan.

De belangrijkste redenen voor de toename van de kosten zijn:

  • Toename stortkosten vervuilde bagger van €18 in 2020 naar €80 in 2024;

  • Aangescherpt wetgeving, waardoor bagger nu sneller als vervuild wordt aangemerkt en de stortkosten hoger worden;

  • Toename van areaal sinds 2020 met 20%;

  • Inflatie van 2020 tot en met 2024 met ongeveer 30%;

  • Baggercyclus van 12 jaar naar 10 jaar.

Voor elk type oeverwerk is een berekening gemaakt voor de afschrijving per jaar. Vervolgens is op basis van het aanlegjaar en de levensduur het bestedingsplan opgesteld. Door de verschillende aanlegjaren verschilt het benodigde budget per jaar.

 

1 Inleiding

Aanleiding

Het vorige beleids- en beheerplan waterpartijen is in 2020 vastgesteld voor de looptijd tot en met 2024. Om een actueel beeld te hebben van het waterbeheer wordt het beheerplan geactualiseerd.

 

Doel

Met dit beleids- en beheerplan Waterpartijen kan de gemeente doelgericht, efficiënt en professioneel het waterbeheer uitvoeren. Het plan geeft een visie op de waterpartijen, onze ambities voor de komende jaren en de beleidskaders waarbinnen het beheer wordt uitgevoerd. Daarnaast geeft het plan inzicht in de huidige en de gewenste kwaliteit. In dit plan wordt uiteengezet hoe de gewenste kwaliteit wordt bereikt. Als laatste is op basis van de gewenste kwaliteit een berekening voor de onderhoudskosten gemaakt.

 

Totstandkoming

Voor het opstellen van dit beleids- en beheerplan is een evaluatie over de periode 2020 tot en met 2024 uitgevoerd. Hiervoor zijn door een extern adviesbureau inspecties uitgevoerd aan de kunstwerken, zoals bijvoorbeeld aan de stuwen. Ook zijn de inspectierapporten van de Omgevingsdienst van het gemeentelijk baggerdepot gebruikt.

Daarnaast zijn de ervaringen van de buitendienst en de binnendienst gebruikt voor het aanscherpen en actualiseren van dit beleids- & beheerplan Waterpartijen.

Als laatste zijn ook de meldingen en vragen die via Verbeter de buurt, telefonisch en per post binnen zijn gekomen meegenomen.

 

Leeswijzer

Hoofdstuk 2 beschrijft onze visie en ambitie voor waterpartijen en het waterbeheer. Hierbij houden wij ook rekening met de integrale samenwerking met de andere beheergebieden, zoals riolering, wegen en openbaar groen.

In hoofdstuk 3 wordt het beheer onderhoud voor de komende jaren beschreven. Daarnaast is in dit hoofdstuk de financiële consequenties aangegeven.

Hoofdstuk 4 geeft een korte evaluatie van de afgelopen beheerperiode, van 2020 tot en met 2024.

 

Na de genummerde hoofdstukken is een verklarende woordenlijst opgenomen. Hierin staan de gebruikte vaktermen nader toegelicht. Ook vindt u achter in het rapport de bronvermelding en de bijlagen.

 

 

Figuur 1 Blauwe reiger heeft een visje gevangen

2 Visie & ambitie

De gemeente Nieuwkoop ligt midden in het Groene Hart. Het heeft dan ook alle kenmerken die hierbij horen. Een veen- en kleigebied met een omvangrijk buitengebied en veel water. Van het totaal oppervlak van de gemeente is 14% water. Dit komt door de vele watergangen, maar vooral ook door de Nieuwkoopse Plassen en Langeraarse Plassen.

In dit hoofdstuk worden de ambitie en visie van de gemeente Nieuwkoop met betrekking tot de gemeentelijke waterpartijen beschreven.

 

2.1 Waterbeheer

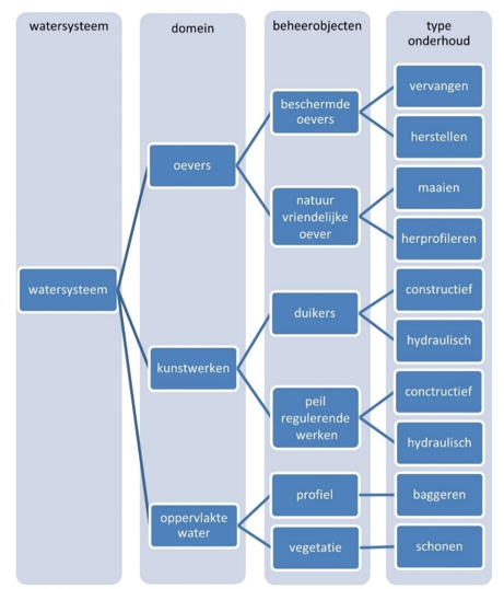
Waterbeheer moet ervoor zorgen dat het watersysteem functioneert. Een watersysteem is een samenhangend geheel van een of meer oppervlaktewaterlichamen met bijbehorende kunstwerken en oevers, die elk een eigen domein zijn. Elk domein heeft weer verschillende beheerobjecten met bijbehorende type onderhoud. Zie hiervoor ook Figuur 2 ‘Organigram waterbeheer’.

Onder beschermde oevers vallen alle rechte walkanten met een beschoeiing of damwand. Natuurvriendelijke oevers kunnen ook een beschoeiing onder water hebben, maar de walkant heeft hier een geleidelijke overgang van nat naar droog. In de gemeente Nieuwkoop hebben de meeste natuurvriendelijke oevers een onderwaterbeschoeiing. Doen we dit niet dan zakken de oevers in.

De peilregulerende werken bestaan uit verschillende voorzieningen waarmee het waterpeil geregeld kan worden. Dit zijn stuwen, waterinlaten en waterpompen. Het onderhoud hieraan bestaat uit onderhoud van de constructie en hydraulisch onderhoud. Dit laatste bestaat uit het onderhoud van het oppervlaktewater rondom de constructie. Dit is bijvoorbeeld het plantenvrij maken van een stuw zodat water kan stromen, maar ook het doorspuiten van een waterinlaat.

 

 

Figuur 2 Organigram waterbeheer

 

2.2 Ambitie

De watergangen en waterstaatkundige kunstwerken voldoen aan de eisen van de waterschappen en hun functie. Dit betekent onder ander dat een watergang zorgt voor de afvoer van water in perioden met veel regen en de aanvoer van water in droge tijden, maar ook een oeverbeschoeiing die de grond (oever) op zijn plek houdt.

Daarnaast wordt met gerichte beheermaatregelen een bijdrage geleverd aan een klimaatadaptieve, waterrobuuste en biodiverse openbare ruimte.

 

2.3 Watergangen & kunstwerken

De waterschappen stellen eisen aan watergangen, zodat de watergangen blijven voldoen aan hun functie. Dit is zorgen voor afvoer van water in perioden met veel regen en de aanvoer ervan in droge tijden.

Naast deze hoofdfunctie hebben watergangen ook nevenfuncties. De eerste is de ecologische functie. Water en oevers leveren een positieve bijdrage aan de biodiversiteit. Met name natuurvriendelijke oevers en waterplanten zorgen voor een beschutte leefomgeving voor insecten, kikkers, padden, kleine zoogdieren, vogels en vissen. De oever- en waterplanten zijn een prima plek om te schuilen, op te groeien, voort te planten en voedsel te vinden. Sommige natuurvriendelijke oeverplanten verbeteren daarnaast de waterkwaliteit, wat weer goed is voor andere flora en fauna in en naast het water.

De tweede nevenfunctie is die van de recreatie. Water en oevers zijn aangenaam om naar te kijken en langs het water kan men wandelen en fietsen. Daarnaast is het leuk om te varen en met water te spelen.

Deze nevenfuncties worden ook door de waterschappen onderkend. Daarom staan de waterschappen, mits de doorgang van water niet wordt belemmerd, waterplanten toe.

 

 

Figuur 3 Niet goed functionerende stuw, verzakt en lek

 

De waterschappen maken onderscheid in de watergangen naar belangrijkheid voor het watersysteem. De primaire watergangen zijn de hoofdverbindingen in het watersysteem voor de aan- en afvoer van water. De overige watergangen hebben voornamelijk lokaal een bergende en transporterende functie. Het onderhoud van de primaire watergangen wordt door de waterschappen zelf uitgevoerd. De overige watergangen door de aangelanden of de kadastrale eigenaren, waar de gemeente hier een van is.

 

Aan de civiele kunstwerken, waaronder stuwen en beschoeiingen, hebben de waterschappen eisen gesteld. Deze eisen zijn opgesteld zodat zij ondersteunen in het garanderen van de functie van de watergangen, aan- en afvoer van water.

Ingezakte oevers zorgen ervoor dat de watergang versmalt en ondieper wordt, wat de doorstroming belemmert. Een stuw of dam die lek is en het water niet tegenhoudt, heeft als gevolg dat het water niet hoog genoeg blijft in een gebied. Daar staat tegenover dat een stuw of duiker welke verstopt is juist voor te veel water in een gebied zorgt.

 

2.4 Klimaatbestendig & waterrobuust

In oktober 2024 heeft het KNMI vier klimaatscenario’s in het rapport KNMI’23 klimaatscenario’s voor Nederland gepresenteerd. In dit rapport (KNMI, 2023) is berekend wat klimaatverandering voor Nederland betekent. Wat vast staat is dat in alle scenario’s het klimaat verandert, alleen de grootte van de verandering verschilt per scenario. In Figuur 4 staan de gevolgen weergegeven.

 

Het veranderende klimaat zorgt ervoor dat we de openbare ruimte van de gemeente anders moeten inrichten om de gevolgen hiervan op te vangen. Daarom houden we in alle nieuwbouw én renovatie plannen rekening met de mogelijke gevolgen van klimaatverandering. Door middel van de juiste inrichting en beheer kunnen we met het oppervlakte water een bijdrage leveren aan het verminderen van de gevolgen van klimaatverandering. Klimaatadaptieve maatregelen zijn dan ook altijd opgenomen in nieuwbouw en renovatie plannen.

Hieronder worden de verschillende gevolgen van klimaatverandering beschreven en aangegeven welke maatregelen wij nemen om die gevolgen te verminderen. Ook wordt de relatie met en afhankelijkheid van andere beheerdisciplines beschreven.

 

 

Figuur 4 Gevolgen klimaatverandering (KNMI, 2023

 

Wateroverlast & watertekort

De afgelopen jaren hebben we al te maken gehad met extreme zomerbuien. Dit zal de komende jaren door klimaatverandering toenemen. Dit in zowel aantal, maar ook in hoeveelheid neerslag per bui. Dit kan voor wateroverlast zorgen, waaronder ondergelopen straten en huizen.

Daarnaast hebben we de afgelopen jaren ook met watertekort te maken gehad door het in langere periodes uitblijven van neerslag en de hoge temperaturen.

In het Gemeentelijk Rioleringsplan Nieuwkoop 2021-2024 (Gemeente Nieuwkoop, 2020) zijn verschillende maatregelen opgenomen om wateroverlast en watertekort te voorkomen en tegen te gaan. Een aantal maatregelen uit dit GRP is van invloed op het waterbeheer.

 

 

Figuur 6 Met riet dicht gegroeide watergang

 

Zo wordt het hemelwater in steeds meer wijken afgekoppeld van het vuilwaterriool. Dit hemelwater wordt via een rioolstelsel afgevoerd naar het oppervlakte water. Het is daarbij van belang dat het water vrij uit de bakken kan stromen en er geen vuil of waterplanten voor staan. Bij een aantal uitstroombakken is het noodzakelijk om ook in de zomer de waterplanten te verwijderen. Dit geldt ook voor de stuwen en wateraflaten. Het water moet hier weg kunnen stromen om stijging van het water te voorkomen.

 

Niet al het hemelwater voeren we direct naar het oppervlakte water af. In een aantal woonwijken hebben we wadi’s aangelegd. Dit is een verlaging in het maaiveld waar het water van de wegen tijdelijk in wordt opgevangen. Het onderhoud van de wadi’s is bij groenbeheer belegd.

 

 

Figuur 7 Wateroverlast op straat, Blaasbalg in Nieuwkoop

 

Droogte & bodemdaling

Bodemdaling kan een gevolg zijn van belasting op de bodem en/of van verdroging van de veenbodem. De gemeente Nieuwkoop bestaat voor een groot deel uit bodems met veen waardoor in grote delen sprake is van bodemdaling. Door klimaatverandering, langere drogere periodes, wordt de bodemdaling versterkt.

Bodemdaling kan verminderd worden door het veen vochtig te houden. De waterschappen werken hier samen met verschillende partijen aan. Ook de gemeente kan hier een bijdrage in leveren door de neerslag die valt zoveel mogelijk in de grond te laten infiltreren. Daarvoor is het nodig zo min mogelijk verhard oppervlak te hebben. Daarnaast legt de gemeente wadi’s aan. Hier kan het water gebufferd worden en langzaam de grond inzakken. Het onderhoud hiervan is vanuit groenbeheer geregeld.

Vanuit waterbeheer is het belangrijk dat de watergangen voldoende vrij van obstakels zijn zodat water aangevoerd kan worden. Ook is het hierbij van belang dat stuwen en waterinlaten functioneren.

 

2.5 Communicatie & participatie

Voor elk type onderhoudswerk wat in de buitenruimte wordt uitgevoerd kunnen bewoners in meer of mindere mate participeren, meedenken en/of meebeslissen over de uitvoering. Dit is echter niet in alle gevallen mogelijk, zo ook binnen waterbeheer. Watergangen, oeverbeschermingen en kunstwerken moeten voldoen aan wettelijke eisen, waardoor er geen keuzemogelijkheden zijn.

Voor het groot onderhoud informeren wij onze inwoners via verschillende kanalen. Bij de vervanging van beschoeiing, damwanden en stuwen ontvangen de direct aanwonenden een bewonersbrief. Hierin vertellen we wat we gaan doen, waarom, wanneer en bij wie ze voor vragen moeten zijn.

Voor baggerwerkzaamheden en het schonen van de watergangen in het najaar worden de inwoners geïnformeerd via onze website, Nieuwkoops Nieuws en sociale media. Daarnaast ontvangen de direct aanwonenden van het baggerwerk een brief.

 

2.6 Nieuwe ontwikkelingen

De komende jaren zijn er een aantal ontwikkelingen die invloed hebben op het waterbeheer. Het zijn vooral ontwikkelingen op het gebied van nieuwbouw, kaderrichtlijn water en hoogwatervoorzieningen. Hieronder worden deze toegelicht.

 

Nieuwbouwlocaties

De komende jaren worden verschillende woningbouwprojecten opgeleverd waarbij de openbare ruimte aan de gemeente wordt overgedragen. Dit zijn zowel bouwontwikkelingen van de gemeente zelf als ook van particuliere ontwikkelaars. Hierdoor neemt het areaal te onderhouden oppervlaktewater en oeverbescherming toe.

Voor de komende beheerplanperiode staan onder andere de in figuur 7 opgenomen werken op de planning om overgedragen te worden aan beheer.

 

Project

Verwachtte overdracht

Noordse Buurt

2025

Buytewech-Noord

2026

Lindenlaan

2025

Tochtpad Noordeinde

2026

Teylerspark fase 2

2025

Figuur 8 Overdracht nieuwbouwlocaties

 

De areaaluitbreiding voor dagelijks onderhoud wordt elk jaar in de kadernota bijgeraamd. De kosten voor groot onderhoud worden bij een nieuw beheerplan opgenomen. Dit doen we omdat na aanleg van een watergang meteen waterplanten verwijderd moeten worden, maar het vervangen van een beschoeiing en baggeren gebeurt over meerdere jaren.

 

Kaderrichtlijn water

Vanuit de kaderrichtlijn water gaan de waterschappen de komende jaren verschillende maatregelen nemen om de waterkwaliteit te verbeteren. Bij de werkzaamheden die de waterschappen uitvoeren bij deze wateren hebben wij overleg en afstemming. Daarnaast haken wij waar mogelijk aan bij de projecten van het waterschap, en de waterschappen bij de gemeente. Daarbij proberen wij zoveel mogelijk werkzaamheden te combineren.

De komende jaren staat bij Rijnland de Vaarten polder Nieuwkoop op de planning. Het versneld aanleggen van natuurvriendelijke oevers met Rijnland zijn hier onderdeel van. Beschoeide oevers die nog niet einde levensduur zijn vormen we om naar natuurvriendelijke oevers. Als gemeente voeren wij het werk uit en Rijnland betaald alle kosten.

De andere twee waterschappen hebben aangegeven op dit moment geen grote concrete projecten op de planning te hebben.

 

Baggeren waterschappen

De waterschappen zijn verantwoordelijk voor het op diepte houden van de primaire watergangen. Hierbij hanteren alle drie de waterschappen het beleid dat de aangelanden ontvangstplichtig zijn voor de bagger uit de watergangen. Op meerdere locaties is de gemeente Nieuwkoop aangelande. Dit betekent dat wij de bagger op onze oever moeten ontvangen. Als wij dit niet willen of dit niet mogelijk is, dan moet de gemeente de kosten voor het afvoeren hiervan betalen aan het waterschap. Het gaat hierbij om schone bagger, die vanuit de wetgeving op de grond verspreid mag worden.

 

Hoogwatervoorzieningen

De gemeente Nieuwkoop is vergunninghouder van meerdere hoogwatervoorzieningen. Dit zijn gebieden waarin een hoger waterpeil geldt dan in de omliggende polder. Dit hogere waterpeil wordt in stand gehouden door stuwen en waterinlaten. Als vergunninghouder moeten wij de stuwen en waterinlaten onderhouden.

Een aantal hoogwatervoorzieningen beslaan gehele woonkernen, wat betekent dat veel mensen er belang bij hebben dat het waterpeil wordt gehandhaafd. Op basis van de wettelijke taken van gemeenten en waterschappen moeten hoogwatervoorzieningen waar veel mensen belang bij hebben worden beheerd door het waterschap. Het is dan ook de bedoeling om deze van de gemeente over te dragen aan de waterschappen. We gaan de komende beheerperiode de overdracht van deze hoogwatervoorzieningen projectmatig uitvoeren. Na overdracht zijn de bijbehorende waterinlaten en stuwen van het waterschap. En daarmee ook het onderhoud en de kosten.

3 Beheer & Onderhoud

Om ervoor te zorgen dat watergangen en bijbehorende kunstwerken blijvend voldoen aan hun functie moet er onderhoud worden uitgevoerd. Bij het onjuist of niet uitvoeren van het onderhoud wordt bijvoorbeeld de levensduur van oeverbeschoeiingen verkort of zelfs teniet gedaan. Ook het niet tijdig baggeren en verwijderen van waterplanten kan ervoor zorgen dat de aan- en afvoer van water onvoldoende is. Het is dan ook van essentieel belang dat het onderhoud uitgevoerd wordt door vakbekwame mensen. Dit geldt zowel voor de medewerkers van de eigen buitendienst, als ook voor de ingehuurde aannemers.

Ook voor klimaatadaptatie en biodiversiteit is het belangrijk dat onderhoud goed wordt uitgevoerd. Grotere verbeteringen voor klimaatadaptatie en biodiversiteit worden meegenomen bij renovaties. Dit doen wij onder andere door het aanleggen van natuurvriendelijke oevers.

 

3.1 Arealen

In onderstaande tabel zijn de arealen per 1 januari 2024 weergegeven.

 

watergang

m1

124.623

schottenbeschoeiing

m1

45.659

damwand

m1

3.455

natuurvriendelijke oever

m1

4.629

halfopen palenrij

m1

5.689

gesloten palenrij

m1

767

golfbrekers

m1

271

stuwen

stuks

18

inlaten

stuks

8

pompen

stuks

6

fonteinen

stuks

4

duikers

stuks

262

Figuur 9 Arealen per 1 januari 2024

 

3.2 Kwaliteit

De gemeente hanteert voor het beheer en onderhoud van de waterpartijen de door de waterschappen vastgestelde kwaliteit. In de verschillende leggers staan de eisen voor de technische kwaliteit van de watergangen en waterstaatkundige kunstwerken. Het komt erop neer dat watergangen en bijbehorende kunstwerken aan hun functie van afvoer van water in perioden met veel regen en de aanvoer ervan in droge tijden moet voldoen.

 

3.3 Dagelijks onderhoud

Binnen het onderhoud maken wij onderscheid in jaarlijks of meerjaarlijks terugkerende werkzaamheden en werkzaamheden die eens in de zoveel jaar worden uitgevoerd. De eerste wordt dagelijks onderhoud genoemd en de tweede groot onderhoud.

De werkzaamheden voor dagelijks onderhoud bestaan onder andere uit:

  • het verwijderen van (overtollige) waterplanten;

  • het verwijderen van drijfvuil en zwerfafval;

  • het ophalen van de ingezakte en ingetrapte oevers;

  • ingevallen bladeren, in het water hangende takken en alle andere voorwerpen die de aan- en afvoer en berging van water hinderen;

  • het schoonhouden van duikers;

  • kleine reparaties aan beschoeiingen, damwanden en stuwen.

Figuur 10 Watergang voor en na schonen van waterplanten

 

In de vorige beheerplanperiode hebben we de frequentie van een aantal werkzaamheden opgeschaald. Op meerdere plekken worden in de zomer in watergangen en uitstroombakken van de hemelwaterafvoer de waterplanten een keer extra verwijderd. Dit moet ervoor zorgen dat het water bij hevige buien niet op de staat blijft staan en goed afgevoerd wordt. Dit blijven wij de komende beheerplanperiode doen. Daarnaast zal het aantal locaties toenemen door nieuwe aanleg, maar ook door noodzaak vanuit klimaatadaptieve openbare ruimte.

 

Vanuit groenbeheer worden de bermen ecologisch gemaaid. Dit betekent dat het maaisel afgeruimd wordt om de voedselrijkdom en groeikracht af te laten nemen en de bloemrijkheid te laten toenemen. Als wij hier vervolgens het slootvuil op deponeren wordt de inzet voor biodiversiteit teniet gedaan. Daarom voeren wij het slootvuil vrijwel overal af. Dit blijven wij doen.

 

Op grond van de regels van de waterschappen zijn wij ontvangstplichtig voor het slootvuil uit de primaire watergangen die langs onze grond liggen. Dit houdt in dat als een waterschap de waterplanten uit haar hoofdwatergang haalt zij dit op de kant neerleggen. In overleg met de aannemer van het waterschap wordt dit slootvuil bij de ecologische bermen op kosten van de gemeente verwijderd.

 

3.4 Groot onderhoud

Onder groot onderhoud vallen alle werkzaamheden die niet elk jaar terugkomen. Deze werkzaamheden worden tussen de cyclisch uitgevoerd. Groot onderhoud betreft onder andere het baggeren van watergangen en het vervanging van beschoeiingen, damwanden en stuwen.

 

Baggeren

Om de aan- en afvoer van water te garanderen moeten watergangen voldoende diep en breed zijn. De waterschappen hebben dit per watergang in de legger Oppervlaktewateren vastgesteld. Als gemeente wachten wij niet totdat de watergang niet meer voldoet aan de legger, maar baggeren daarvoor al in een cyclus.

De afgelopen 10 jaar hebben wij ondervonden dat de in het vorige beheerplan vastgestelde cyclus van eens in de 12 jaar niet meer voldoende is. In een aantal gebieden, maar ook individuele locaties, slibben de watergangen sneller dicht. Dit komt door de vaak veenachtige gronden in combinatie met kwelgevoelig gebied en hoge waterstanden. Om aan- en afvoerproblemen en ad hoc baggerwerk te voorkomen gaan we de watergangen om de 10 jaar baggeren. De ad hoc te baggeren watergangen worden hiermee minder, maar zijn niet geheel uit te sluiten.

 

De gemeente baggert de watergangen waar wij vanuit de waterschappen voor aangewezen onderhoudsplichtige zijn. Wij baggeren de gehele sloot, ook waarvan wij gedeeltelijk maar onderhoudsplichtig van zijn. Dit op voorwaarde dat de hoeveelheid bagger (vierkante meters waterbodem) waar een andere partij onderhoudsplichtig voor is, niet meer is dan waar de gemeente verantwoordelijk voor is.

 

Bij het dagelijks onderhoud (paragraaf 3.3) is aangegeven dat wij vanuit het oogpunt van duurzaamheid en biodiversiteit op meerdere plekken het slootvuil afvoeren. Aansluitend hierop is het dan ook niet wenselijk dat op deze bermen bagger wordt gestort. De bagger wordt hier afgevoerd.

Daarnaast wordt bagger binnen de kernen ook afgevoerd. Dit omdat er vaak geen ruimte is om de bagger op de kant te zetten vanwege struiken, maar ook vanwege smalle bermen.

Voor het afvoeren van de bagger blijven we gebruik maken van ons eigen baggerdepot. Als de kwaliteit van de bagger het toelaat, wordt de bagger hergebruikt binnen de gemeente.

 

Vervanging van oeverwerken en stuwen

We houden vast aan onze ambitie om meer natuurvriendelijke oevers aan te leggen. Bij renovatie van beschoeiingen is het uitgangspunt dat wij deze vervangen voor natuurvriendelijke oevers. Is dit door ruimtegebrek en/of bestaande bomen niet mogelijk, dan wordt de beschoeiing vervangen. Als het een lang stuk met hoge beschoeiing is wordt er een faunatrapje aan de beschoeiing gemaakt. Met dit trapje kunnen verschillende dieren, zoals kikkers, egels en jonge eendjes, uit het water klimmen.

Elk type kunstwerk heeft zijn eigen levensduur en daarmee afschrijvingstermijn. Hieronder is de levensduur per type oeverwerk en kunstwerk weergegeven.

 

Type

Materiaal

Levensduur (jaar)

Damwand

hout

30

Damwand

kunststof

50

Damwand

schanskorf

50

Damwand

staal

100

Damwand

steen

50

Golfbreker

schanskorf

50

Golfbreker

steen

100

Natuuroever

hout

25

Palenrij (gesloten)

hout

30

Palenrij (gesloten)

kunststof

50

Palenrij (open)

hout

30

Schotten beschoeiing

asbestcement

50

Schotten beschoeiing

hout

30

Schotten beschoeiing

kunststof

50

Stuwen

hout

30

Waterinlaat

divers

30

Figuur 11 Levensduur oeverwerken en kunstwerken

 

3.5 Financiële consequenties

De in de vorige paragraven eisen en wensen hebben consequenties voor het benodigde geld. Per type onderhoud is in sub-paragraven aangegeven hoeveel geld er nodig is voor de komende jaren.

3.5.1 Huidig budget

De financiële middelen die beschikbaar zijn voor het onderhoud van de waterpartijen zijn verdeeld over drie kostensoorten:

  • Dagelijks onderhoud;

  • Voorziening baggeren;

  • Vervanging oeverwerken en stuwen.

Hieronder wordt per soort ingegaan op de huidige stand van middelen.

 

Dagelijks onderhoud

In onderstaande tabel is het beschikbare budget in 2024 voor de jaarlijks terugkerende werkzaamheden weergegeven.

 

Categorie

2025

Publiekrechtelijke heffingen

€ 500

Energie

€ 3.830

Overig onderhoud

€ 198.830

Figuur 12 Beschikbaar budget dagelijks onderhoud begroting 2025

 

Voorziening baggeren

Het baggeren van watergangen wordt bekostigd uit de Voorziening onderhoud waterpartijen en baggeren. De beginstand van de Voorziening bedroeg in 2020 €687.620. De jaarlijkse storting in de voorziening is €97.000 geweest. Per 31 december 2025 is de verwachtte eindstand van de voorziening €292.829.

 

begroot

werkelijk

jaar

stand per 1 jan

storting

onttrekking

stand per 1 jan

storting

onttrekking

2019

€ 687.408

€ 97.000

€ 113.031

€ 684.620

€ 97.000

€ 99.788

2020

€ 671.377

€ 97.000

€ 341.193

€ 566.095

€ 97.000

€ 215.525

2021

€ 427.184

€ 97.000

€ 207.243

€ 406.741

€ 97.000

€ 256.354

2022

€ 316.941

€ 97.000

€ 40.043

€ 416.274

€ 97.000

€ 87.467

2023

€ 373.897

€ 97.000

€ 34.144

€ 479.130

€ 97.000

€ 65.276

2024

€ 436.753

€ 97.000

€ 224.803

€ 447.997

€ 97.000

€ 252.168

Figuur 13 Voorziening baggeren begroot en werkelijk

 

Vervanging oeverwerken (investeringen)

De oeverwerken en stuwen zijn kapitaalgoederen. De totale boekwaarde per 1 januari 2024 is €89.0610. Elk jaar is er €75.000 in de Reserve herwaardering investeringen maatschappelijk nut gestort. Afhankelijk van de geplande werkzaamheden met bijbehorende begrootte bedragen is er geld uit de reserve gehaald. In onderstaande figuur is het verloop van de kapitaallasten (afschrijvingskosten) per 1 januari van dat jaar weergegeven.

 

jaar

2020

2021

2022

2023

2024

lasten

€ 6.497

€ 9.748

€ 16.941

€ 20.586

€ 26.236

Figuur 14 Kapitaallasten oeverwerken en stuwen 2020-2024

3.5.2 Benodigd budget

Van de drie kostensoorten zijn de benodigde financiële middelen doorgerekend voor de beheerperiode 2025-2029. Dit is gedaan op basis van de huidige arealen, inspectierapport peilregulerende kunstwerken (Westenberg, 2024) en de huidige marktconforme prijzen voor materialen en uitbesteed werk. De nog op te leveren projecten zijn niet verwerkt.

Op het moment dat een project wordt overgedragen aan de gemeente Nieuwkoop, team Beheer, worden de bijbehorende kosten voor dagelijks onderhoud in de begroting bijgeraamd. De beheerkosten voor het baggeren en vervanging van oeverwerken en stuwen worden pas bij de actualisatie van het nieuwe beheerplan bijgeraamd.

De reden hiervan is dat na aanleg een aantal beheerwerkzaamheden direct noodzakelijk zijn, waaronder waterplanten verwijderen. Dit in tegenstelling tot het vervangen van beschoeiingen en baggeren van watergangen.

 

Dagelijks onderhoud

Het dagelijks onderhoud is opgedeeld in drie verschillende budgetten. De publiekrechtelijke heffingen zijn de waterschapsbelastingen. De energie is de benodigde stroom voor de fonteinen en pompen. Het overige dagelijkse beheer wordt uit Overig onderhoud betaald.

Het benodigde budget voor Publiekrechtelijke heffingen en Energie blijft gelijk. Voor het Overig onderhoud is ten opzichte van de begroting 2024 jaarlijks extra €45.470 budget nodig.

Begin 2025 wordt het slootwerk opnieuw aanbesteed. En de verwachting is dat het benodigde budget hoger wordt door inflatie op uitvoering en toegenomen stortkosten voor riet.

 

Categorie

2025 en verder

Publiekrechtelijke heffingen

€ 500

Energie

€ 3.830

Overig onderhoud

€ 244.300

Figuur 15 Benodigd budget dagelijks onderhoud begroting 2025 en verder

 

Voorziening baggeren en peilregulerende kunstwerken

Voor dit nieuwe beheerplan komen de peilregulerende kunstwerken bij de voorziening. Het gaat dan om stuwen en waterinlaten. De beschoeiingen blijven een investering.

De peilregulerende kunstwerken zijn door een extern bureau geïnspecteerd in 2024. Op basis hiervan is een onderhoudsplan en bestedingsplan opgesteld tot 2075.

De kosten voor het baggeren van de watergangen is voor 1 gehele beheercyclus van 10 jaar, doorgerekend. In onderstaande tabel is het bestedingsplan weergegeven.

 

Jaar

Baggeren

Onderzoeken

Baggerdepot

Kunstwerken

Totaal

2025

€ 311.866

€ 24.940

€ 141.834

€ 16.856

€ 495.496

2026

€ 276.285

€ 20.365

€ 78.946

€ 0

€ 375.596

2027

€ 225.599

€ 9.745

€ 71.821

€ 14.945

€ 322.111

2028

€ 107.956

€ 38.980

€ 61.672

€ 0

€ 208.608

2029

€ 431.816

€ 0

€ 38.116

€ 3.045

€ 472.977

2030

€ 0

€ 53.200

€ 102.964

€ 22.155

€ 178.319

2031

€ 589.346

€ 40.934

€ 0

€ 0

€ 630.280

2032

€ 453.462

€ 41.964

€ 134.506

€ 26.656

€ 656.589

2033

€ 464.880

€ 56.504

€ 107.298

€ 8.575

€ 637.256

2034

€ 625.944

€ 28.152

€ 109.584

€ 0

€ 763.680

2035

€ 311.866

€ 24.940

€ 141.834

€ 28.364

€ 507.004

Figuur 16 Bestedingsplan baggeren en peilregulerende werken 2025-2035 (bedragen zijn excl. BTW, prijscompensatie en VAT-kosten)

 

De gehele voorziening is dusdanig doorgerekend dat deze gedurende de cyclus van het baggeren positief blijft en de eindstand in 2035 op €0 staat. Het benodigde budget voor onderhoud in de periode 2025-2035 is €4.740.912. Verdeeld over 10 jaren wordt er elk jaar €444.808 in de voorziening gestort. Dit is €347.808 meer dan in het vorige beheerplan.

De belangrijkste redenen voor de toename van de kosten zijn:

  • Toename stortkosten vervuilde bagger van €18 in 2020 naar €80 in 2024;

  • Aangescherpt wetgeving, waardoor bagger nu sneller als vervuild wordt aangemerkt en de stortkosten hoger worden;

  • Toename van areaal sinds 2020 met 20%;

  • Inflatie van 2020 tot en met 2024 met ongeveer 30%;

  • Baggercyclus van 12 jaar naar 10 jaar.

In onderstaande tabel is het verloop van de voorziening weergegeven

 

jaar

stand per 1 jan

storting

onttrekking

2024

€ 447.998

€ 97.000

€ 252.168

2025

€ 292.829

€ 444.808

€ 495.496

2026

€ 242.141

€ 444.808

€ 375.596

2027

€ 311.354

€ 444.808

€ 322.111

2028

€ 434.051

€ 444.808

€ 208.608

2029

€ 670.251

€ 444.808

€ 472.977

2030

€ 642.082

€ 444.808

€ 178.319

2031

€ 908.572

€ 444.808

€ 630.280

2032

€ 723.100

€ 444.808

€ 656.589

2033

€ 511.320

€ 444.808

€ 637.256

2034

€ 318.872

€ 444.808

€ 763.680

2035

€ 0

€ 444.808

€ 507.004

Figuur 17 Verloop voorziening baggeren en peilregulerende kunstwerken 2024-2035

 

Investeringen oeverwerken

De afschrijving per jaar voor oeverwerken is afhankelijk van de levensduur en vervangingskosten hiervan. Voor elk type oeverwerk is een berekening gemaakt voor de afschrijving per jaar. Vervolgens is op basis van het aanlegjaar en de levensduur het bestedingsplan opgesteld. Door de verschillende aanlegjaren verschilt het benodigde budget per jaar. In onderstaande figuren is het bestedingsplan en de bijbehorende afschrijvingen weergegeven.

 

2025

2026

2027

2028

2029

€ 209.772

€ 300.428

€ 209.772

€ 209.772

€ 209.772

Figuur 18 Bestedingsplan oeverwerken 2025-2029 (bedragen zijn excl. BTW, prijscompensatie en VAT-kosten)

 

2025

2026

2027

2028

2029

€ 0

€ 6.992

€ 15.798

€ 22.790

€ 29.783

Figuur 19 Afschrijvingen oeverwerken 2025-2029 (bedragen zijn exclusief prijscompensatie)

 

Door de jaarlijkse investering ontstaat een stapeling van kapitaallasten, waardoor de exploitatie in toenemende mate wordt belast. De per jaar toenemende kapitaallasten worden gedekt uit de Reserve herwaardering investeringen maatschappelijk nut. De reserve wordt gevoed door een jaarlijkse storting ten laste van het product Openbaar Water op de exploitatie.

 

Natuurvriendelijke oevers

Het omvormen van schottenbeschoeiing naar natuurvriendelijke oever geeft geen extra kosten in dagelijks onderhoud en investeringen. Bij het omvormen wordt een bestaande beschoeiing die aan het einde van zijn levensduur is naar beneden gedrukt en/of afgezaagd. Het deel hout wat onder water zit is namelijk nog voldoende stevig om de oever vast te houden. Door dit te doen wordt de afschrijvingstermijn weer met 25 jaar verlengt.

De kosten voor omvorming zijn vrijwel gelijk aan het vervangen van een schottenbeschoeiing.

Daarnaast wordt het droge land omgevormd van gazon naar bloemrijk gras. De financiële impact van het veranderen van (twee) wekelijks maaien naar 1 á 2 keer per jaar maaien is nihil. Het onderhoud van het droge valt onder groenbeheer. Dit nieuwe onderhoud is specialistischer, maar de kostenvermindering van gazonmaaien dekt dit af. Dit is dus een financiële verschuiving binnen product Openbaar groen.

4 Evaluatie beheerplanperiode 2020-2024

Om te weten waar we nu staan is het belangrijk om de vorige beheerplanperiode te evalueren. In dit hoofdstuk wordt hierop ingegaan. Een uitgebreidere evaluatie is in Bijlage 2 opgenomen.

 

Dagelijks onderhoud

Wat betreft het verwijderen van waterplanten en onderhoud aan waterstaatkundige kunstwerken voldoen we aan de regels van de waterschappen. Als een watergang niet voldoet worden we door het waterschap aangeschreven. En het aantal aanschrijvingen is nihil.

 

Baggeren

De baggerplanning uit het vorige beheerplan is volledig uitgevoerd. Op basis van onze eigen dieptemetingen en meldingen van waterschappen hebben we geconstateerd dat watergangen sneller dichtslibben. Dit komt door de vaak veenachtige gronden in combinatie met kwelgevoelig gebied en hoge waterstanden. Om te kunnen blijven voldoen aan de eisen van de waterschappen zal er daarom eerder gebaggerd moeten worden. Van om de 12 jaar naar om de 10 jaar.

 

Vervanging oeverwerken & stuwen

De werkzaamheden voor vervanging van oeverwerken en stuwen is volgens planning en eisen van de waterschappen uitgevoerd. De vervangingskosten voor oeverwerken en stuwen zijn gestegen door toegenomen materiaal- en personeelskosten.

Om de waterkwaliteit in de Polder Nieuwkoop te verbeteren hebben we versneld natuurvriendelijk oevers aangelegd. Dit hebben we in samenwerking met het Hoogheemraadschap van Rijnland uitgevoerd.

 

Personeel

Het uitgangspunt voor het onderhoud van oppervlaktewater en bijbehorende kunstwerken is dat we dit zo veel mogelijk zelf doen. Onze eigen buitendienst voert kleinere reparaties aan beschoeiingen, stuwen en waterpompen uit. Grotere reparaties en vervangingen worden door de binnendienst voorbereid en door een aannemer uitgevoerd.

 

Areaaluitbreiding

Vergeleken met 2019 zijn de arealen van de te beheren watergangen en kunstwerken voor water toegenomen. Dit komt door de aanleg van nieuwe woonwijken en het opnieuw inrichten van bestaande woonwijken.

 

Financiën

De kosten voor het waterbeheer zijn in de begroting over drie verschillende kostensoorten verdeeld. Dit zijn dagelijks onderhoud, baggeren watergangen en het vervangen van oeverwerken en stuwen.

De geplande te baggeren watergangen en te vervangen beschoeiingen en stuwen zijn allemaal binnen het geraamde budget uitgevoerd. Voor wat betreft het dagelijks onderhoud waren er in 2021 en 2022 nagekomen lasten van werkzaamheden die in het voorgaande jaar uitgevoerd waren.

 

Verklarende woordenlijst

 

Aangelande

aanliggend perceeleigenaar. Dit is degene die krachtens eigendom, bezit of beperkt recht het genot hebben van aan het oppervlakteweter grenzende percelen. Conform de jurisprudentie is dat degene die binnen een halve meter van de insteek de perceeleigenaar is

Areaal

totaal aantal stuks en m2 water en civiele kunstwerken.

Baggeren

modder van de waterbodem halen

Beheergroep

verzameling van één type civiel kunstwerk, die op dezelfde manier wordt onderhouden

Beschoeiing

materiaal waarmee een wal is bekleed

Boezem

het stelsel van met elkaar in open verbinding staande vaarten en kanalen waarop aanliggende polders en hoger gelegen boezemland het overtollige water kunnen lozen

Damwand

wand die als waterkering dient langs een oever

Duiker

kokervormige constructie, die twee waterlopen met elkaar verbindt

Duurzaam beheer

in dit plan heeft duurzaam betrekking op de levenscyclus van het openbaar groen. Bij duurzaam beheer worden onderhoudsmaatregelen toegepast die de natuurlijke levenscyclus mogelijk maken

Hemelwaterafvoer

stelsel van buizen om het regenwater dat op de straten valt af te voeren

Hittestress

een sterk verhoogde gevoelstemperatuur optreedt, die onaangenaam en zelfs schadelijk kan zijn voor mens en dier

Hoogwatervoorziening

gebied waarin een hoger waterpeil is dan in het omliggende peilvak. Het bestaat uit een stelsel van watergangen, die niet in open verbinding staat met het polderpeil

Instandhouding

geheel van onderhoudsmaatregelen om de groenelementen in de openbare ruimte voor een zo lang mogelijke periode functioneel in stand te houden

Kapitaalgoederen

spullen die de gemeente nodig heeft om de diensten en goederen die zij levert aan inwoners te kunnen produceren. Daarbij gaat het om grotere zaken zoals wegen, riolering, water en gebouwen

Keur

Een verordening met de regels die een waterschap hanteert bij de bescherming van waterkeringen, watergangen en bijbehorende civiele kunstwerken

Klimaatbestendig

beschermd tegen de effecten van klimaatverandering

Kunstwerk

alle werken die een functie hebben in het functioneren van het waterstaatkundig systeem

Kwel

grondwater dat omhoog komt en zichtbaar is op het maaiveld

Legger

openbaar register van een waterschap, waarin de onderhoudsplicht en de gewenste of vereiste (onderhouds)toestand van wateren, waterkeringen en andere waterhuishoudkundige werken en voorzieningen zijn aangegeven, evenals de keurbegrenzingen

Levenscyclus

maximale levensduur van een type civiel kunstwerk

Natuurvriendelijke oever

oevers die ten behoeve van de ecologie en (natte) natuurwaarden zijn ingericht met een ondiepe 'natte' zone die oever- en watervegetatie de kans bieden zich te ontwikkelen

Onderbemaling

het plaatselijk lager houden van het waterpeil, dan het waterpeil dat het waterschap voor het betreffende peilgebied heeft vastgesteld of hanteert

Onderhoud

maatregelen om de functionele kwaliteit in stand te houden of te herstellen en dus de levensduur van een (object)onderdeel te realiseren c.q. te verlengen

Onderhoudsplicht

de aansprakelijkheid voor onderhoud van bij het waterschap in beheer zijnde objecten, zoals in de legger of in voorschriften bij ontheffingen is aangegeven

Oppervlaktewater(lichaam)

samenhangend geheel van vrij aan het aardoppervlak voorkomend water, met de daarin aanwezige stoffen, alsmede de bijbehorende bodem, oevers en, voor zover uitdrukkelijk aangewezen krachtens deze wet, drogere oevergebieden, alsmede flora en fauna. De term ‘oppervlaktewaterlichaam’ is de formele term uit de Waterwet. In dit beheerplan is de verkorte term 'oppervlaktewater' gebruikt

Peilbesluit

een door het waterschap opgesteld besluit waarin de streefpeilen voor het oppervlaktewatersysteem zijn vastgelegd

Peilregulerend kunstwerk

civiel technisch kunstwerk voor het regelen van het waterpeil. Dit zijn onder ander een stuwen waar water over loopt

Peilscheidend kunstwerken

civiel technische kunstwerk voor het scheiden van twee verschillende waterpeilen. Dit zijn onder andere dammen

Schonen (watergang)

het verwijderen van (overtollige) waterplanten uit de sloten

Schouw

de controle die het waterschap een aantal keren per jaar uitvoert om te kijken of de waterkeringen en de watergangen goed onderhouden zijn

Stuw

een waterbouwkundig kunstwerk dat als doel heeft om water in een watergang op te stuwen (tegen te houden). Stuwen kunnen vast of regelbaar zijn

VAT kosten

kosten voor voorbereiding, administratie en toezicht

Waterinlaat

constructie waarmee water in een watersysteem gelaten kan worden

Waterrobuust

bestendig tegen droogte, wateroverlast en gevolgen van overstromingen

Watersysteem

samenhangend geheel van een of meer oppervlaktewaterlichamen met bijbehorende kunstwerken en oevers

 

Bronvermelding

 

CROW. (2018). Kwaliteitscatalogus openbare ruimte 2018, Standaardkwaliteitsniveaus voor onderhoud. Ede: CROW.

Gemeente Nieuwkoop. (2020). Beleidskader Duurzaamheid Gemeente Nieuwkoop. Nieuwveen: Gemeente Nieuwkoop. Opgehaald van https://zoek.officielebekendmakingen.nl/gmb-2023-127692.html

Gemeente Nieuwkoop. (2020). Gemeentelijk Rioleringsplan Nieuwkoop 2021 - 2025. Beheer openbare ruimte. Gemeente Nieuwkoop. Opgeroepen op 2023, van https://lokaleregelgeving.overheid.nl/CVDR661839/1

Gemeente Nieuwkoop. (2021). Omgevingsvisie gemeente Nieuwkoop Wat drijft ons? Samen werken aan de toekomst van de gemeente Nieuwkoop. . Nieuwveen: Gemeente Nieuwkoop. Opgehaald van https://www.ruimtelijkeplannen.nl/documents/NL.IMRO.0569.OmevingsVNieukoop-va01/d_NL.IMRO.0569.OmevingsVNieukoop-va01.pdf

Gemeente Nieuwkoop. (2022). Aan de slag met Nieuwkoop; Met lef uitvoeren. Nieuwveen: Gemeente Nieuwkoop. Opgehaald van https://cuatro.sim-cdn.nl/nieuwkoop/uploads/collegeprogramma_2022-2026.pdf?cb=Ju-GPTX4

Hoogheemraadschap de Stichtse Rijnlanden. (2022). KRW-maatregelenplan 2022-2027; Technische onderbouwing actualisatie KRW-maatregelen en -doelen. Houten: Hoogheemraadschap de Stichtse Rijnlanden. Opgehaald van https://www.hdsr.nl/publish/pages/127115/krw_maatregelenplan_2022_2027.pdf

Hoogheemraadschap van Rijnland. (2023). Kaderrichtlijn Water. Opgeroepen op 2023, van Hoogheemraadschap van Rijnland: https://www.rijnland.net/regels-op-een-rij/richtlijnen-en-akkoorden/kaderrichtlijn-water/

KNMI. (2023). KNMI’23-klimaatscenario’s voor Nederland. De Bilt: KNMI. Opgehaald van https://cdn.knmi.nl/system/data_center_publications/files/000/071/901/original/KNMI23_klimaatscenarios_gebruikersrapport_23-03.pdf

Ministerie van Landbouw, Natuur en Voedselkwaliteit. (2023). Nieuwkoopse Plassen & De Haeck. Opgeroepen op 2023, van Natura 2000: https://www.natura2000.nl/gebieden/zuid-holland/nieuwkoopse-plassen-de-haeck

Provincie Zuid-Holland. (2015). Nieuwkoopse Plassen en De Haeck; Beheerplan Natura 2000-gebied; Periode 2015-2021; Bijlagen voorbereidend onderzoek beheerplan. Den Haag: Provincie Zuid-Holland.

Provincie Zuid-Holland;. (2015). Nieuwkoopse Plassen en De Haeck; Beheerplan Natura 2000-gebied; Periode 2015-2021. Den Haag: Provincie Zuid-Holland.

Rijnstreekberaad. (2010). Landschapsontwikkelingsplan Rijn- en Veenstreek Visie. Alphen a/d Rijn: Rijnstreekberaad.

Rijnstreekberaad. (2010). LOP Rijn- en Veenstreek Uitvoeringsprogramma. Alphen a/d Rijn: Rijnstreekberaad.

Stichting steenbreek. (2023). Beeldbank.

Tauw B.V. (2020, december). Klimaatstresstest viewer gemeente Nieuwkoop, 3.0. Opgeroepen op 2023, van https://tauw.maps.arcgis.com/apps/MapSeries/index.html?appid=c2dd81fe89dd4ed5b92b0e645bcddd9e

Waterschap Amstel, Gooi en Vecht. (2022). Waterbeheerprogramma Amstel, Gooi en Vecht 2022-2027; Samen werken aan een toekomstbestendig watersysteem. Amsterdam: Amstel, Gooi en Vecht. Opgehaald van https://www.agv.nl/siteassets/wbp-2022-2027/waterbeheer-programma-agv-2022-2027.pdf

Westenberg. (2024). Rapportage instandhoudingsinspectie 32 kunstwerken, Gemeente Nieuwkoop. Harderwijk: Westenberg.

Bijlage 1 Verdeling waterschappen

 

Bijlage 2 Evaluatie beheerplanperiode 2020-2024

 

Dagelijks onderhoud

De gemeente hanteert voor het beheer en onderhoud van de watergangen en bijbehorende kunstwerken de door de waterschappen vastgestelde kwaliteitseisen. Op het moment dat wij als onderhoudsplichtige niet voldoen aan deze eisen krijgen wij een brief met hierin de geconstateerde gebreken. Dit is bijvoorbeeld het geval wanneer de sloot in de zomer, voor de najaarsschouw, te veel waterplanten bevat. Wij laten deze dan meteen verwijderen en bij een hercontrole voldoet de sloot weer. Het aantal locaties dat niet voldoet na de eerste controle is laag en na hercontrole is dit nihil. Hieruit valt te concluderen dat de kwaliteit van de watergangen en bijbehorende kunstwerken op orde is.

Wel hebben we geconstateerd dat de massa aan waterplanten toeneemt en dat een aantal sloten zeer snel dichtgroeit. Om de aan- en afvoer in deze sloten te garanderen, en dan met name ook de hemelwaterafvoer, wordt er extra geschoond. Als er te veel planten voor de uitstroombakken van de hemelwaterafvoer staan, kan het water niet snel genoeg van de staat stromen. Daarom laten we op een aantal locaties de watergang in de zomer een keer extra schoonmaken. De verwachting is dat het aantal locaties toe zal nemen.

 

Baggeren

Het baggeren van de watergangen wordt planmatig in een cyclus van 12 jaar uitgevoerd. Hierbij wordt elk jaar een deel van de gemeente gebaggerd.

 

Figuur 20 Baggeren met boot en afvoeren bagger

 

Op basis van onze eigen dieptemetingen en meldingen van bewoners en waterschappen hebben we geconstateerd dat de cyclus van 12 jaar te lang is. De watergangen slibben in onze gemeente sneller dicht. Dit komt door de vaak veenachtige gronden in combinatie met kwelgevoelig gebied en hoge waterstanden. Om te kunnen blijven voldoen aan de eisen van de waterschappen zal er daarom eerder, maximaal om de 10 jaar, gebaggerd moeten worden.

 

De bagger die uit de watergangen vrijkomt wordt waar mogelijk op de kant verwerkt en anders naar ons eigen baggerdepot aan de Electronweg in Nieuwkoop gebracht. Hier laten we het drogen waarna de kwaliteit nogmaals wordt gecontroleerd. De afgelopen beheerperiode hebben wij de schone bagger uit het baggerdepot kunnen gebruiken in onze eigen projecten van de gemeente. Dit was ongeveer 2.000 kuub en hiermee hebben we geen afvoerkosten hoeven te betalen. Daarmee hebben we de afgelopen beheerperiode ongeveer €15.000 aan afvoerkosten bespaard. De overige kuubs bagger zijn afgevoerd naar een erkende verwerker. Dit omdat deze te vuil was om toe te passen binnen onze projecten.

Het baggerdepot moet voldoen aan Het Activiteitenbesluit milieubeheer (Activiteitenbesluit), de Activiteitenregeling milieubeheer (Regeling) en Besluit Bodemkwaliteit. Omgevingsdienst West-Holland houdt hier toezicht op. Bij de controles van 2020, 2021 en 2022 zijn er geen overtredingen geconstateerd en kregen we de complimenten voor onze huishouding.

 

In 2019 zijn de landelijke regels rondom PFAS in grond, water en bagger aangescherpt. Hierdoor zijn landelijk veel baggerwerkzaamheden stil komen te liggen, zo ook in de gemeente Nieuwkoop. Later dat jaar was er een tijdelijk handelingskader voor PFAS van kracht. Doordat wij een eigen baggerdepot hebben, was het voor ons mogelijk om in 2020 binnen de regels van dit handelingskader te baggeren.

Doordat in de rest van Nederland al het baggerwerk stil lag, hadden aannemers minder werk. Ze waren al blij met onze opdracht, waardoor we het werk in 2020 goedkoper hebben laten uitvoeren.

Inmiddels is er een definitief landelijk beleid rondom PFAS vastgesteld. Uit de onderzoeken voor de baggerclusters van 2021 en 2023 blijkt dat de hoeveelheid PFAS vrijwel in gehele gemeente onder de norm ligt. Hierdoor hebben wij geen problemen met het baggeren en het afvoeren hiervan.

 

De waterschappen verzorgen het verwijderen van waterplanten en het baggeren van de hoofdwatergangen. De aangelanden zijn echter wel ontvangstplichtig voor het slootvuil en de bagger. Dit betekent dat het slootvuil en de bagger in beginsel op een aantal plekken op onze grond wordt gedeponeerd. Vanuit ecologisch bermbeheer, bebouwde kom en fysieke ruimte willen we dit niet overal op onze grond. In overleg met het waterschap en de betreffende aannemer maken we afspraken over het afvoeren. Hier zijn altijd kosten voor ons aan verbonden. De kosten voor het afvoeren van slootvuil is gedekt vanuit bermbeheer. Voor het afvoeren van de bagger is op dit moment geen budget gereserveerd.

Doordat de waterschappen zich vaak te laat, na het vaststellen van de gemeentebegroting, met hun baggerwerk bij ons melden, worden we soms geconfronteerd met extra kosten die niet begroot waren. Tot nu toe kon het (soms met bijraming) betaald worden vanuit openbaar water.

Inmiddels hebben we de drie waterschappen om een planning gevraagd zodat we hier rekening mee kunnen houden in de begroting.

 

Vervanging oeverwerken en stuwen

De werkzaamheden voor het vervangen van de oeverwerken en stuwen is met wat kleine wijzigingen volgens planning uitgevoerd. Alle stuwen die in het vorige beheerplan op de planning stonden zijn vervangen, te weten:

  • 2 stuwen Roggeveldweg in Nieuwveen, bij parkje;

  • 1 stuw Haagwinde 20 in Zevenhoven;

  • 2 stuwen Vijfbruggenpad tussen Zevenhoven en Noordeinde;

  • 1 stuw Leliestraat in Noorden.

Daarnaast zijn een tweetal grotere oeverwerken gerenoveerd. Deze stonden op de planning voor vervanging, maar na beoordeling bleek dit niet nodig.

Gemeentevaart noord- en zuidzijde stond op de planning. Hierbij is voor de zuidzijde besloten dat er geen nieuwe beschoeiing meer nodig is. De keien, beplanting en bestaande damwand geven voldoende bescherming voor het land. Het gereserveerde budget is gebruikt om de oeverbescherming aan de zuidzijde plaatselijk te repareren. Aan het oudste deel van de damwand waren een aantal gordingen afgebroken en deze zijn vervangen.

Langs de noordzijde van het Meijepad lagen drijfpalen als golfbreker. Met de aanleg van het vlonderpad in het water waren deze niet meer nodig. Daarom zijn de drijfpalen verwijderd.

Naast bovenstaande grote kunstwerken zijn er beschoeiingen vervangen en deels omgevormd tot natuurvriendelijke oevers. In onderstaande tabel is het aantal meters per jaar weergegeven.

 

2019

2020

2021

2022

2023

2024

Totaal

Schottenbeschoeiing

55

125

1.008

1.210

740

202

3.340

Damwand

84

0

0

0

26

0

110

Omvorming schottenb. -> Natruuroever

0

0

95

38

0

480

613

Stuw

0

0

6

12

7

0

25

Figuur 21 Uitgevoerde werk beschoeiingen in meters 2019-2024

 

De kosten voor inhuur personeel en materialen, waaronder hardhout, is de afgelopen jaren enorm gestegen. Hierdoor zijn de vervangingskosten voor oeverwerken en stuwen ook gestegen. In sommige gevallen waren we bijvoorbeeld bijna het dubbele kwijt van wat begroot is voor het vervangen van een stuw.

 

De waterschappen zijn druk bezig met de uitvoering van de kader richtlijn water, maar dat kunnen ze niet alleen. Daarom heeft het Hoogheemraadschap van Rijnland ons in 2022 gevraagd om versneld natuurvriendelijke oevers in de Polder Nieuwkoop aan te leggen. Hiervoor hebben wij een overeenkomst afgesloten dat Rijnland de kosten op zich neemt en de gemeente de aanleg regelt. In het voorjaar van 2024 is het werk naar grote tevredenheid afgerond. Dit leidt er toe dat we in 2025 samen op nog meer locaties natuurvrienelijke oevers aanleggen. Hierbij neemt Rijnland de kosten op zich en wij verzorgen de voorbereidingen en de aanleg.

Het omvormen naar natuurvriendelijk oevers is niet alleen goed voor natuur en waterkwaliteit, maar ook voor de financiën. Door het omvormen is het na 30 jaar vervangen van een beschoeiing niet meer nodig. De de levensduur van de beschoeiing wordt met nog eens 30 jaar verlengd, waardoor de afschrijving op 60 jaar uit komt.

 

Figuur 22 Ondertekening Samenwerkingsovereenkomst natuurvriendelijke oevers, Antoinette Ingwersen (wethouder Nieuwkoop) & Waldo von Faber (heemraad Rijnland)

 

Zowel bij nieuwe werken als bij vervanging komen de waterschappen als het werk klaar is controleren of dit volgens hun regels is. Bij alle door ons uitgevoerde vervangingen zijn geen gebreken geconstateerd. Daarmee voldoen we aan de eisen van de waterschappen.

 

Personeel

Het uitgangspunt voor het onderhoud van oppervlaktewater en bijbehorende kunstwerken is dat we dit zelf doen. Uitzonderingen hierop zijn als hier specialistische kennis of machines voor nodig zijn. In de voorbereiding van het werk betekent dit dat het team Werkvoorbereiding en uitvoering de sloot-, bagger- en beschoeiingbestekken opstelt. Wegens tekort aan personele capaciteit is het opstellen van het baggerbestek twee keer uitbesteed aan een adviesbureau. Inmiddels is de capaciteit van medewerkers weer voldoende en stellen wij het baggerbestek weer zelf op.

Onze eigen buitendienst voert kleinere reparaties aan beschoeiingen, stuwen en waterpompen uit. Grotere reparaties en vervangingen worden door de binnendienst voorbereid en door een aannemer uitgevoerd.

 

Figuur 23 Doorspuiten waterinlaat door eigen buitendienst

 

Areaaluitbreiding

Vergeleken met 2019 zijn de arealen van de te beheren watergangen en kustwerken voor water toegenomen. Dit komt door de aanleg van nieuwe woonwijken en het opnieuw inrichten van bestaande woonwijken. Daarnaast is er een verschuiving in de type beschoeiing. In totaal is in de afgelopen beheerperiode 133 meter schottenbeschoeiing omgevormd tot natuurvriendelijke oever.

 

Financiën

De financiële middelen die beschikbaar zijn voor het onderhoud van de waterpartijen zijn verdeeld over drie kostensoorten:

  • Dagelijks onderhoud;

  • Voorziening baggeren;

  • Vervanging oeverwerken en stuwen.

Dagelijks onderhoud

In de afgelopen beheerplanperiode zijn er in 2020 en 2022 nagekomen lasten geweest. Dit komt door werk dat het jaar ervoor uitgevoerd is en het jaar erna betaald wordt. In 2020 was dit vanwege meerwerk wat op het schonen van de sloten is uitgevoerd. In 2022 ging het om het verwijderen van gemeentelijke palenbeschoeiing langs het Kerkpad in de Langeraarse Plassen door Hoogheemraadschap van Rijnland. Zij hebben de rekening hiervoor in 2022 pas verstuurd.

De overschrijding op de publiekrechtelijke heffingen komt doordat de waterschappen achterlopen met de facturering van de waterschapsbelasting. In 2022 zijn ook de waterschapsbelastingen over 2020 gefactureerd. Hierdoor is in 2020 minder en in 2022 meer uitgegeven.

 

Kosten soort

421000

438000

438029

438064

Publiek- rechtelijk heffingen

Energie

Overig onderhoud

Nagekomen lasten

Totaal

2020

Begroot

€ 500

€ 3.487

€ 152.250

€ 0

€ 156.237

Werkelijk

€ 50

€ 2.825

€ 9.355

€ 5.770

€ 18.000

Saldo

€ 450

€ 662

€ 142.895

€ -5.770

€ 138.237

2021

Begroot

€ 500

€ 3.487

€ 155.150

€ 0

€ 159.137

Werkelijk

€ 498

€ 2.807

€ 147.343

€ 0

€ 150.648

Saldo

€ 2

€ 680

€ 7.807

€ 0

€ 8.489

2022

Begroot

€ 500

€ 3.487

€ 158.322

€ 0

€ 162.309

Werkelijk

€ 866

€ 302

€ 147.256

€ 8.264

€ 156.688

Saldo

€ -366

€ 3.185

€ 11.066

€ -8.264

€ 5.621

2023

Begroot

€ 500

€ 3.597

€ 163.232

€ 0

€ 167.329

Werkelijk

€ 0

Saldo

€ 500

€ 3.597

€ 163.232

€ 0

€ 167.329

2024

Begroot

€ 500

€ 3.597

€ 163.232

€ 0

€ 167.329

Werkelijk

€ 0

Saldo

€ 500

€ 3.597

€ 163.232

€ 0

€ 167.329

Figuur 24 Budget dagelijks onderhoud 2020-2023

 

Baggeren watergangen (voorziening)

Voor het baggeren van de watergangen is een voorziening gemaakt. In het waterbeheerplan 2020-2024 is vastgesteld dat jaarlijks €97.000 gestort moet worden om te voorkomen dat het saldo binnen 12 jaar negatief wordt. Dit bedrag is de afgelopen beheerperiode dan ook elk jaar in de voorziening gestort.

Voor elk jaar is in het Beleids- en beheerplan Waterpartijen 2020-2024 bepaald wat de jaarlijkse onttrekking uit de voorziening moet zijn om de baggercluster uit te voeren. In Figuur 24 is de begrootte en werkelijke onttrekking uit de voorziening weergegeven. Op alle posten behalve 2021 Baggeren is budget over gehouden. Deze bedragen zijn weer teruggevloeid naar de voorziening. Hierdoor is de eindstand van de voorziening per 31 december 2023 iets hoger dan begroot is. Het verloop van de voorziening van 1 januari 2019 tot en met 1 januari 2025 is in hierna weergegeven.

 

begroot

werkelijk

jaar

stand per 1 jan

storting

onttrekking

stand per 1 jan

storting

onttrekking

2019

€ 687.408

€ 97.000

€ 113.031

€ 684.620

€ 97.000

€ 99.788

2020

€ 671.377

€ 97.000

€ 341.193

€ 566.095

€ 97.000

€ 215.525

2021

€ 427.184

€ 97.000

€ 207.243

€ 406.741

€ 97.000

€ 256.354

2022

€ 316.941

€ 97.000

€ 40.043

€ 416.274

€ 97.000

€ 87.467

2023

€ 373.897

€ 97.000

€ 34.144

€ 479.130

€ 97.000

€ 65.276

2024

€ 436.753

€ 97.000

€ 224.803

€ 447.997

€ 97.000

€ 252.168

Figuur 25 Voorziening baggeren begroot en werkelijk

 

Begroot

Werkelijk

Saldo

9150212

Waterpartijen (BHP2019)

€ 162.314

€ 160.989

€ 1.325

9150213

BHP 2020 Waterpartijen

€ 341.193

€ 280.254

€ 60.939

9150214

2021-Baggeren

€ 207.243

€ 211.874

€ -4.631

9150215

2022 - Onderhoud baggerdepot

€ 40.043

€ 6.299

€ 33.744

9150216

2023 Groot onderhoud Baggerdepot

€ 34.144

€ 11.000

€ 23.144

Totaal

€ 784.937

€ 670.416

€ 114.521

Figuur 26 Budget Voorziening baggeren 2020-2023

 

Vervanging van oeverwerken en stuwen (kapitaallasten)

Het bekostigen van de vervanging van de oeverwerken en stuwen is door middel van kapitaallasten geregeld. In het vorige beheerplan is een bestedingsplan met afschrijvingskosten per jaar berekend. De beschikbaar gestelde budgetten zijn bekostigd vanuit de Reserve herwaardering investeringen maatschappelijk nut. Deze reserve wordt gevoed door een jaarlijkse storting ten laste van het product Openbaar Water op de exploitatie. Dit was conform het vorige beheerplan €75.000 per jaar.

Afhankelijk van de geplande werkzaamheden met bijbehorende begrootte bedragen is er geld uit de reserve gehaald. In onderstaande figuur is het verloop van de kapitaallasten (afschrijvingskosten) per 1 januari van dat jaar weergegeven.

 

jaar

2020

2021

2022

2023

2024

lasten

€ 6.497

€ 9.748

€ 16.941

€ 20.586

€ 26.236

Figuur 28 Kapitaallasten oeverwerken en stuwen 2020-2024

 

Voor wat betreft de uitgaven van de afgelopen jaren zien we dat vrijwel alle werken binnen het budget zijn gebleven, Figuur 27.

 

Begroot

Werkelijk

Saldo

8150205

Dam- en schottenbesch. (BHP2020)

€ 114.295

€ 114.295

€ 0

8150207

Damwand hout Gemeentevaart BHP 2021

€ 122.400

€ 122.400

8150208

Beschoeiing hout (BHP 2021) (afs30jr)

€ 100.741

€ 101.491

€ -750

8150209

Beschoeiing Meijepad Noord BHP 2021

€ 32.500

€ 0

€ 0

8150212

Damwanden/ Schottenbesch. 2022

€ 108.381

€ 98.527

€ 9.854

8150213

2022 - Stuw Roggeveld-weg (2x)

€ 7.560

€ 7.560

€ 0

8150214

2022 - Natuur- vriendelijke oever

€ 4.293

€ 2.725

€ 1.568

8150215

2023 - Beschoeiing 30 jaar

€ 108.000

€ 108.000

8150216

2023 - Natuur-vriendelijke oever 50 jaar

€ 4.000

€ 4.000

Totaal

€ 602.170

€ 357.098

€ 245.072

Figuur 29 Budget kapitaallasten Vervanging van oeverwerken en stuwen

Bijlage 3 Bestedingsplan baggeren

 

Alle bedragen zijn exclusief BTW, prijscompensatie en VAT kosten

 

jaar

Baggeren

Onderzoeken

Baggerdepot

Totaal

2025

€ 311.866

€ 24.940

€ 141.834

€ 478.640

2026

€ 276.285

€ 20.365

€ 78.946

€ 375.596

2027

€ 225.599

€ 9.745

€ 71.821

€ 307.166

2028

€ 107.956

€ 38.980

€ 61.672

€ 208.608

2029

€ 431.816

€ 0

€ 38.116

€ 469.932

2030

€ 0

€ 53.200

€ 102.964

€ 156.164

2031

€ 589.346

€ 40.934

€ 0

€ 630.280

2032

€ 453.462

€ 41.964

€ 134.506

€ 629.933

2033

€ 464.880

€ 56.504

€ 107.298

€ 628.681

2034

€ 625.944

€ 28.152

€ 109.584

€ 763.680

2035

€ 311.866

€ 24.940

€ 141.834

€ 478.640

Bijlage 4 Bestedingsplan peilregulerende kunstwerken

 

Alle bedragen zijn exclusief BTW, prijscompensatie en VAT-kosten

 

jaar

bedrag

 

jaar

bedrag

2025

€ 16.856

2051

8575

2026

2052

2027

€ 14.945

2053

2028

2054

12005

2029

€ 3.045

2055

13440

2030

€ 22.155

2056

2031

2057

15365

2032

€ 26.656

2058

2033

€ 8.575

2059

3045

2034

2060

22155

2035

€ 28.364

2061

2036

€ 8.575

2062

27496

2037

2063

8575

2038

€ 4.410

2064

2039

€ 8.575

2065

30590

2040

€ 4.865

2066

8575

2041

2067

2042

€ 8.575

2068

4410

2043

2069

8575

2044

€ 13.881

2070

4340

2045

€ 23.681

2071

2046

2072

2047

2073

2048

€ 8.575

2074

2049

€ 12.348

2075

420

2050

€ 9.450

Bijlage 5 Bestedingsplan & afschrijving oeverwerken

 

Alle bedragen zijn exclusief BTW, prijscompensatie en VAT-kosten

 

Bestedingsplan 2025-2029

Oeverwerk

Materiaal

2025

2026

2027

2028

2029

Damwand

hout

€ 42.570

€ 42.570

€ 42.570

€ 42.570

€ 42.570

Damwand

kunststof

Damwand

schanskorf

Damwand

staal

Damwand

steen

Golfbreker

schanskorf

Golfbreker

steen

Natuuroever

hout

Palenrij (gesloten)

hout

Palenrij (gesloten)

kunststof

Palenrij (open)

hout

Schotten beschoeiing

asbestcement

€ 90.656

Schotten beschoeiing

hout

€ 167.202

€ 167.202

€ 167.202

€ 167.202

€ 167.202

Schotten beschoeiing

kunststof

Totale kosten

€ 209.772

€ 300.428

€ 209.772

€ 209.772

€ 209.772

 

Afschrijvingen bestedingsplan 2025-2029

Oeverwerk

Materiaal

2025

2026

2027

2028

2029

Damwand

hout

€ 1.419

€ 2.838

€ 4.257

€ 5.676

Damwand

kunststof

€ 0

€ 0

€ 0

€ 0

Damwand

schanskorf

€ 0

€ 0

€ 0

€ 0

Damwand

staal

€ 0

€ 0

€ 0

€ 0

Damwand

steen

€ 0

€ 0

€ 0

€ 0

Golfbreker

schanskorf

€ 0

€ 0

€ 0

€ 0

Golfbreker

steen

€ 0

€ 0

€ 0

€ 0

Natuuroever

hout

€ 0

€ 0

€ 0

€ 0

Palenrij (gesloten)

hout

€ 0

€ 0

€ 0

€ 0

Palenrij (gesloten)

kunststof

€ 0

€ 0

€ 0

€ 0

Palenrij (open)

hout

€ 0

€ 0

€ 0

€ 0

Schotten beschoeiing

asbestcement

€ 0

€ 1.813

€ 1.813

€ 1.813

Schotten beschoeiing

hout

€ 5.573

€ 11.147

€ 16.720

€ 22.294

Schotten beschoeiing

kunststof

€ 0

€ 0

€ 0

€ 0

Totale afschrijving

€ 0

€ 6.992

€ 15.798

€ 22.790

€ 29.783

Naar boven