Nota parkeernormen 2024

Nota parkeernormen 2024

1. Inleiding

 

In een grote stad als Eindhoven nemen mobiliteit en parkeren veel ruimte in beslag. Dagelijks verplaatsen inwoners en bezoekers zich via het uitgebreide netwerk van infrastructuur in de stad. En nadat iemand zijn of haar verplaatsing heeft gemaakt, heeft het gebruikte voertuig ook stilstaand nog een plek nodig. Met gemeentelijk mobiliteitsbeleid wordt dit zo veel mogelijk in goede banen geleid. Gezien de behoefte aan woningen en de werkgelegenheidsontwikkeling in de Brainportregio gaat de mobiliteitsvraag in de toekomst alleen nog maar verder toenemen. Eindhoven heeft te maken met een grote verdichtingsopgave en tegelijkertijd wordt geprobeerd om de stad goed bereikbaar te houden. Om te voorkomen dat de groei van de stad leidt tot problemen op het gebied van bereikbaarheid en leefbaarheid, is het nodig dat ook bij nieuwe initiatieven bijbehorende mobiliteit goed wordt georganiseerd. Het gaat daarbij niet alleen om parkeerplaatsen, maar ook om duurzame alternatieve vervoerswijzen zoals fietsen, het openbaar vervoer en deelmobiliteit.

Om te waarborgen dat een ruimtelijk plan een goede mobiliteitsoplossing realiseert, hanteert de gemeente parkeernormen. Een plan moet in de basis voldoen aan de vereisten op het gebied van parkeren voor auto’s en fietsen om gerealiseerd te kunnen worden. De parkeernormen en de bijbehorende rekensystematiek zijn vastgelegd in deze nota.

1.1 Doelstelling parkeernormennota

Welke mobiliteitsbehoefte een ruimtelijk plan exact met zich meebrengt, is per definitie onbekend. De eindgebruiker is er immers nog niet. Het plan moet evenwel voorzien in een adequate mobiliteitsoplossing. Om de mobiliteitsbehoefte wel zo goed mogelijk in te schatten worden parkeernormen gebruikt. Dit zijn theoretische normen die gestoeld zijn op de gemiddelde behoefte aan (fiets)parkeerplaatsen bij functies van gebouwen en voorzieningen in de Nederlandse praktijk, aangevuld met lokale gegevens. Door uit te gaan van deze normen zal de parkeer/mobiliteitsoplossing van een plan tegemoet komen aan de mobiliteitsvraag van dat plan.

Het oorspronkelijke doel van parkeernormen is het voorkomen van parkeerproblemen als gevolg van nieuwbouwplannen. Een bouwplan mag niet leiden tot parkeeroverlast in de omgeving. Inmiddels is de parkeernormensystematiek ook gericht op minimalisatie van het autoverkeer dat een plan met zich meebrengt. Naast het voorkomen van parkeeroverlast is het doel van deze nota parkeernormen daarom ook plannen zo veel mogelijk te sturen op de gewenste mobiliteitstransitie in het belang van een bereikbare en leefbare stad. De parkeernormen dragen hiermee bij aan de doelstellingen voor een autoluw centrum en aan de verdichtingsopgave in de hele stad en maken het daarom ook mogelijk om plannen in het centrum te realiseren zonder de aanleg van parkeerplaatsen (nulnorm) voor auto’s. De groei van de stad vereist efficiënt ruimtegebruik en slimme mobiliteit, waar met de parkeernormen zoveel mogelijk naartoe wordt gestreefd.

 

1.2 Scope

De parkeernormering heeft betrekking op het parkeren van auto’s en fietsen. In de systematiek wordt ook ingezet op n ook duurzame alternatieve vervoerswijzen, zoals fietsen en openbaar vervoer (OV). Dit is onder meer uitgewerkt in de vorm de verplichte reductie bij Hoogwaardig OV en het stimuleren van deelmobiliteit en mobiliteitshubs. De parkeernormen en bijbehorende systematiek zijn gebaseerd op de volgende uitgangspunten:

  • De parkeernormen voor woningen zijn gebaseerd op het daadwerkelijke autobezit in Eindhoven in 2022. De parkeernormen voor niet-woonfuncties hebben de meest recente CROW-parkeerkencijfers als basis.

  • Er wordt gestreefd naar efficiënt ruimtegebruik. Onbenutte parkeercapaciteit mag worden aangewend om de aanleg van nieuwe (extra) parkeerplaatsen te voorkomen.

  • Parkeerregulering heeft een aanzienlijke invloed op parkeerbehoefte- en gedrag. Het streven is dat het gebied binnen de Ring van Eindhoven volledig betaald parkeren wordt, aangezien zowel de parkeer- als ruimtelijke druk op dit gebied het grootst is.

  • Met name voor grootschalige ontwikkelingen is een adequate mix van parkeren en mobiliteitsdiensten gewenst, zodat de mobiliteitsbehoefte optimaal en op een duurzame manier ingevuld kan worden.

  • Het beleid is erop gericht in het centrumgebied geen nieuwe parkeerplaatsen voor auto’s toe te voegen (“nulnorm”). Dit draagt bij aan de realisatie van de doelstellingen voor een autoluw centrum dat primair het domein van de voetganger en fietser is. De mobiliteitsvoorzieningen zijn in het centrum optimaal met ook veel voorzieningen op loopafstand. Voor plannen binnen het centrumgebied is het alleen mogelijk voor de woonfunctie nog parkeerplaatsen te realiseren. De oplossing voor het bezoekersparkeren bestaat uit de bestaande parkings en in Park+Ride voorzieningen op afstand van het centrum. Buiten het centrum zijn de reductiemogelijkheden beperkter.

Niet tot de scope behoort:

  • Het parkeren van vrachtwagens en bedrijfsvoertuigen. Dit behoort tot de bedrijfsvoering. De benodigde ruimte hiervoor moet zijn opgenomen in het bouwprogramma, wat op eigen terrein wordt gerealiseerd.

  • Logistiek/laden en lossen. Met name in grotere plannen is logistiek een onderwerp waarin voorzien moet worden, maar daar zijn in deze nota geen normen voor opgenomen. Uitgangspunt is dat logistiek op eigen terrein wordt georganiseerd.

  • Luchthavenparkeren. Het parkeren van luchthavenpassagiers bij Eindhoven Airport is een specifieke vorm van parkeren waar de nota parkeernormen geen norm voor geeft. Voor airportparkeren wordt het kader gegeven door de Gebiedsvisie Eindhoven Airport District (november 2021) en zijn de parkeercijfers en prognoses van de luchthaven richtinggevend.

  •  

1.3 Samenhang met andere beleidskaders

Parkeren is een onderdeel van het grotere beleidsveld mobiliteit. De doorvertaling van Eindhoven op weg (2013; actualisatie 2022) is neergelegd in het Masterplan Mobiliteit 2050 ‘Wij gaan vooruit’ Masterplan Mobiliteit. Hierin zijn met de stad en stakeholders 7 dromen voor de mobiliteit van de toekomst uitgewerkt en vertaald naar richtinggevende keuzes en acties voor de komende jaren, met een doorkijk naar 2030. Het masterplan gaat uit van een versterkte inzet op een autoluw centrum met meer actieve vormen van mobiliteit (lopen en fietsen) en de verdere uitbouw van het fietsnetwerk en hoogwaardig openbaar vervoernetwerk, deelmobiliteit en hubs als integraal onderdeel van het mobiliteits-systeem voor de stad. Deze parkeernota sluit hierop aan.

Andere relevante (sub)beleidsthema’s zijn:

NEN-norm 2443 parkeren en stallen op terreinen en in garages

 

De systematiek voor autoparkeren wordt toegelicht in hoofdstuk 2 (parkeerbehoefte) en 3 (parkeeroplossing). Hoofdstuk 4 gaat over het fietsparkeren. Het laatste hoofdstuk beschrijft de juridische aspecten aangaande de normering en bijbehorende rekensystematiek. In de bijlagen zijn de parkeernormen opgenomen en nadere informatie met betrekking tot de toepassing van de nota parkeernormen. De laatste bijlage (11) bevat het stappenplan van de systematiek van deze nota.

 

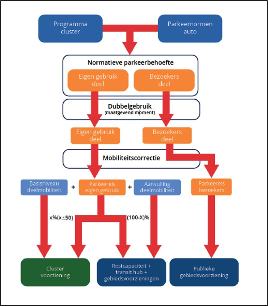
2. Van parkeernorm naar parkeereis

 

 

Functies/voorzieningen/activiteiten kennen een bepaalde parkeerbehoefte voor auto’s en voor fietsen. Afhankelijk van het type functie is deze behoefte voor zowel de auto als de fiets hoger of lager. Ook is deze per gebied anders. In centrumgebieden, die ontsloten worden door goede OV- en fietsvoorzieningen en een hogere mate van functiemenging is er minder behoefte aan autoparkeerplaatsen dan in meer monofunctionele gebieden met minder OV. In dit hoofdstuk wordt toegelicht hoe voor een planontwikkeling in Eindhoven de normatieve parkeerbehoefte voor auto’s wordt bepaald en hoe deze leidt tot de parkeereis die uiteindelijk wordt gesteld.

2.1 Parkeernormen als vertrekpunt

Om vooraf een zo goed mogelijke inschatting te kunnen maken van de initiële, normatieve parkeerbehoefte worden parkeernormen gebruikt. Parkeernormen geven per eenheid functie of voorziening (bijvoorbeeld per 100 m2) de te verwachte parkeerbehoefte. In Eindhoven zijn de parkeernormen voor woningen gebaseerd op een analyse van het daadwerkelijke autobezit (onderzoek Goudappel Coffeng maart 2023). De parkeernormen voor niet-woonfuncties zijn gebaseerd op de meest recente parkeerkencijfers van CROW. Hierbij wordt geen bandbreedte gehanteerd; per functie geldt maar één norm.

Bij het berekenen van de parkeerbehoefte van een plan aan de hand van de normen (de normatieve parkeerbehoefte) wordt onderscheid gemaakt in drie gebiedsnormeringen: centrum, de schilwijken en het restgebied. De gebiedsindeling wordt weergegeven in bijlage 1. Hierin is de gebiedsontwikkeling Fellenoord als apart gebied weergegeven, omdat er (behalve voor het bepalen van de normatieve parkeerbehoefte) voor de berekening en invulling van de parkeereis andere regels van toepassing zijn dan voor de rest van het gebied centrum.

De parkeernormen beschikken (vaak) over een bezoekersaandeel. Dit geeft het deel van de parkeernorm aan dat beschikbaar en toegankelijk moet zijn voor bezoekers van de functie.

2.2 Berekening normatieve parkeerbehoefte

Bepalen normatieve parkeerbehoefte (stap 1)

Bij elke planontwikkeling wordt eerst berekend welke normatieve parkeerbehoefte geldt. Per functie/voorziening/activiteit wordt het normatieve aantal parkeerplaatsen van het betreffende plan berekend op basis van de geldende normen per eenheid van de betreffende voorziening. De parkeernormen zijn opgenomen in bijlage 2.

Dubbelgebruik en salderen (stap 2)

Als binnen een ontwikkeling verschillende functies/voorzieningen/activiteiten worden gerealiseerd, is het mogelijk om bij berekening van de parkeerbehoefte rekening te houden met dubbelgebruik van parkeerplaatsen, bijvoorbeeld overdag door werknemers en ’s avonds door bewoners. Hierdoor kan volstaan worden met minder parkeerplaatsen dan de som van de parkeernorm van de verschillende functies.

Voorwaarde voor de dubbelgebruikscorrectie is dat de voor dubbelgebruik meegerekende parkeercapaciteit ook daadwerkelijk door de beoogde doelgroepen beschikbaar is en de parkeerplaatsen uitwisselbaar zijn. Dit is een punt van aandacht bij de eventuele afsluiting van parkeerfaciliteiten. Als dat betekent dat de parkeerplaatsen niet door alle functies gebruikt kunnen worden, vervalt de mogelijkheid tot dubbelgebruik. Parkeerplaatsen die exclusief voor één functie/voorziening/activiteit worden bestemd/gereserveerd, bijvoorbeeld parkeerplaatsen voor bewoners op eigen terrein of parkeerplaatsen die worden verkocht of verhuurd aan specifieke gebruikers, moeten buiten het dubbelgebruik worden gehouden.

Dubbelgebruik wordt berekend volgens de gangbare methodiek van CROW (Kenniscentrum voor Verkeer en Vervoer), gebruik makend van aanwezigheidspercentages zoals deze zijn opgenomen in bijlage 4. Met de aanwezigheidspercentages wordt per functie/voorziening/acti-viteit in tijd uitgezet wat de parkeerbehoefte per moment van de week is.

Salderen

De parkeernorm is gericht op de toekomstige parkeerbehoefte van plannen die nog gerealiseerd moeten worden. Als een plan in de plaats komt van een bestaande functie, is er al sprake van een bestaande parkeerbehoefte. In de berekening kan ook de parkeerbehoefte worden meegenomen van de bestaande functies/voorzieningen/activiteiten die komen te vervallen (bij verbouwing of sloop-nieuwbouw). Dit heet salderen. Het principe salderen geldt alleen als bestaande parkeerplaatsen opnieuw kunnen worden ingezet om de parkeerbehoefte van de nieuwe functie(s) op te lossen. Bestaande parkeerplaatsen die bij een herontwikkeling komen te vervallen tellen dus niet mee. Salderen is niet verplicht.

Het aantal te salderen parkeerplekken kan worden bepaald op basis van de actuele parkeernorm of worden vastgesteld aan de hand van gebruik in de praktijk. Hiervoor is dan een parkeeronderzoek vereist waarin de bezetting op verschillende momenten in beeld is gebracht. Het aantal parkeerplaatsen dat op het drukste moment bezet is, kan dan gesaldeerd worden. In de berekening van de parkeerbehoefte wordt het salderingsdeel afgetrokken.

Als er in de bestaande situatie sprake is van parkeren in de openbare ruimte, mogen deze parkeerplaatsen ook in de nieuwe situatie weer worden ingezet tot het maximum volgens de norm of op basis van de parkeerbehoefte in de praktijk. Het is niet noodzakelijk deze parkeerbehoefte ook binnen het plan op te lossen, aangezien dat kan leiden tot overbodige capaciteit en een hogere druk op een plan. Saldering is evenwel niet verplicht. Het is een keuze om toch de gehele parkeerbehoefte in de bouwontwikkeling te faciliteren.

Salderen is mogelijk tot een maximale termijn van vijf jaar. Als een gebouw of terrein meer dan vijf jaar ongebruikt is gebleven, wordt de parkeerbehoefte van de bestaande situatie geacht nihil te zijn. Tijdelijk gebruik ter overbrugging van een permanent gebruik wordt (als het niet langer dan vijf jaar heeft geduurd) buiten beschouwing gelaten.

Op de berekende normatieve parkeerbehoefte inclusief eventueel dubbelgebruik en saldering zijn reducties mogelijk dan wel verplicht. Deze mobiliteitscorrectie leidt tot een lagere parkeereis.

2.3 Mobiliteitscorrectie

HOV-correctie (stap 3a)

De bereikbaarheid van een plan wordt onder andere bepaald door de aanwezigheid van OV. HOV betekent snel, hoogfrequent, betrouwbaar en comfortabel OV. In Eindhoven wordt dat naast de twee stations aangeboden op het HOV-netwerk waar de bus zoveel mogelijk over vrije infrastructuur beschikt en prioriteit bij verkeerslichten krijgt. Het centraal station is de multimodale knoop van de stad met frequente verbindingen naar treinstations in de regio en naar andere steden van het land. Op de overige HOV-haltes geldt een minimum frequentie overdag van 4x per uur.

Het aandeel van het OV is hoger bij functies die nabij hoogwaardig openbaar vervoer (HOV) liggen dan op locaties waar geen of beperkt OV aanwezig is. De aanwezigheid van HOV heeft daarom invloed op de behoefte aan parkeerruimte. Functies in de ruime omgeving van Eindhoven Centraal profiteren van de kwaliteit van het centraal station in de nabijheid. Station Strijp-S en busstation WoensXL zijn de twee andere knooppunten in het OV-netwerk van Eindhoven met een kleiner invloedsgebied.

Eindhoven streeft er naar zo veel mogelijk te verdichten in de buurt van HOV-locaties. Op de verdichtingslocaties is de mobiliteitstransitie essentieel, waar ook een lagere parkeercapaciteit aan bijdraagt. Op grond hiervan is een HOV-correctie van toepassing. Deze is gekoppeld aan de ligging van een ontwikkeling in de buurt van het HOV-netwerk. De reducties zijn als volgt:

Een ontwikkelende partij hoeft geen maatregelen te nemen om in aanmerking te komen voor de reductie. De HOV-correctie is verplicht als een plan binnen de genoemde afstand wordt gerealiseerd.

Inzet deel mobiliteit (stap 3b)

De parkeerbehoefte kan ook lager worden als een plan voorziet in alternatief vervoer. Dit is geen verplichting maar beleidsmatig wenselijk, zeker in grotere (verdichtings)plannen. Een reductie is bij woonfuncties mogelijk op basis van de inzet van deelauto’s en/of de inrichting van een mobiliteitshub met meerdere vervoersopties binnen de acceptabele loopafstanden volgens bijlage 6.

Deelauto

Een deelauto is een auto die gebruikt wordt door meerdere gebruikers. Zo is het mogelijk over een auto te beschikken zonder er zelf een te bezitten. Het delen van een auto kan informeel gebeuren binnen de sociale kring, tussen particulieren (veelal via internetplatforms) en er zijn commerciële aanbieders van deelauto’s waar via een abonnement gebruik van gemaakt kan worden.

Mobiliteitshub

Een mobiliteitshub brengt mobiliteitsvormen samen op één plek. De hub moet verschillende soorten deelvervoer aanbieden zoals een elektrische fiets of een (elektrische) bakfiets. Het plan moet voorzien in de benodigde (stallings)ruimte voor het vervoeraanbod in de hub. Een mobiliteitshub die naast minimaal één deelauto voorziet in een mix van in ieder geval deelfietsen, deelscooters en deelbakfietsen met minimaal 6 deeltweewielers, vervangt (bovenop de correctie voor de deelauto) maximaal 4 parkeerplaatsen met een maximum van 20% van de parkeerbehoefte. De hub moet op eigen terrein worden gesitueerd.

Nieuwe mobiliteitsconcepten

De markt voor mobiliteit is continu in beweging. Er komen nieuwe mobiliteitsdiensten op de markt en er worden nieuwe vervoersconcepten uitgeprobeerd, zoals free-floating deelauto’s. Dergelijke nieuwe mobiliteit kan ook invloed hebben op de behoefte aan parkeergelegenheid. Indien een planontwikkeling een slim mobiliteitsconcept heeft, dat onderbouwd effect heeft op de parkeerbehoefte, dan wordt de mogelijkheid geboden hier ook een mobiliteitscorrectie op toe te passen. In een mobiliteitsplan moet de nieuwe mobiliteitsdienst worden uitgewerkt. Of de correctie reëel is en wat de exacte reductie dan is, wordt bepaald door de gemeente (maatwerk).

Reductiefactoren

De inzet van deelmobiliteit leidt tot een lagere parkeerbehoefte. Een onderbouwing voor de reducties bij het toepassen van een deelauto is weergegeven in bijlage 8 en 9. De correctie voor de mobiliteitshub is gebaseerd op de mobiliteitshubs in een duurzame wijk in Eindhoven waar deze vorm van mobiliteit breed is ingevoerd. Deze stap volgt na de reductie op basis van de aanwezigheid van HOV in de omgeving van het plan. De reductiefactoren zijn als volgt:

Buiten het centrum is toepassing van deze correctie beperkt tot een deel van de parkeereis ten einde zorg te dragen voor een passende mobiliteitsoplossing. Voorkomen moet worden dat de eindgebruikers bij onvoldoende belangstelling voor het deelvervoersaanbod alsnog in de omgeving parkeren. In de schilwijken en zeker in de rest van de stad zijn er minder of geen geschikte mogelijkheden om dit uitwijkgedrag te voorkomen. Op grond hiervan is de mobiliteitscorrectie hier ingeperkt tot de genoemde 40% in de schilwijk en 20% in het restgebied (waarbij afronden naar boven op basis van aantal deelauto’s is toegestaan).

Borging

Voor deze mobiliteitscorrectie is borging van de alternatieve mobiliteitsdiensten een vereiste. Bij inzet van deelauto’s en/of mobiliteitshub is een mobiliteitsplan vereist waarin wordt onderbouwd hoe de mobiliteitsoplossing tot stand wordt gebracht en duurzaam beschikbaar blijft. Hierbij wordt ook een intentieverklaring van een aanbieder van deelmobiliteit verlangd. Binnen drie maanden na oplevering van het plan moeten de deelauto’s beschikbaar zijn. De ontwikkelende partij meldt dit aan de gemeente en moet verder bij de aanbieder van deelmobiliteit bedingen dat deze het gebruik ervan jaarlijks aan de gemeente rapporteert.

 

2.4 De parkeereis

De normatieve parkeerbehoefte (stap 1), het eventueel toe te passen dubbelgebruik en salderen (stap 2), de verplichte HOV-reductie (stap 3a) en de facultatieve reductie van de inzet van deelmobiliteit (stap 3b) resulteert in de parkeereis.

3 Invullen parkeereis

De parkeereis uit hoofdstuk 2 kan op verschillende manieren worden ingevuld. De gemeente Eindhoven streeft naar efficiënt ruimtegebruik door bestaande parkeercapaciteit beter te benutten. Het is daarom niet per se noodzakelijk (volledig) op eigen terrein in de parkeereis te voorzien. Er moet voldaan worden aan de parkeereis om het plan te mogen realiseren. Het is niet toegestaan om meer parkeerplaatsen dan de parkeereis te realiseren, behalve bij een parkeerfaciliteit op eigen terrein die (vrijwillig) ook een oplossing biedt voor een parkeervraagstuk in de omgeving.

3.1 Voldoen aan de parkeereis

Alternatieve private parkeeroplossing (stap 4a)

De parkeereis kan worden opgelost op een privaat terrein of in een private parkeervoorziening buiten de grenzen van het bouwplan. Aangetoond moet worden dat deze parkeerplaatsen ten behoeve van het betreffende bouwplan kunnen worden aangewend. De externe parkeergelegenheid moet binnen acceptabele loopafstand van het plan (conform bijlage 6) zijn gelegen en de initiatiefnemer moet kunnen aantonen dat de parkeervoorziening langjarig beschikbaar is voor het plan door:

  • een onderbouwing van het gebruik van de parkeerplaatsen aan te leveren en aan te tonen dat er voldoende restcapaciteit beschikbaar is (parkeerbezetting);

  • een overeenkomst te overleggen met daarop het overeengekomen gebruik van het aantal plaatsen en de eventueel daarbij behorende voorwaarden. Deze overeenkomst moet zijn vastgelegd voor minimaal 10 jaar met een kettingbeding en boeteclausule voor eventuele rechtsopvolgers van de initiatiefnemer. Na afloop van de contractperiode moet in de parkeerbehoefte blijven worden voorzien.

Een eventuele private parkeeroplossing op grotere afstand van het plan kan worden ingebracht als voorzien wordt in vervoer en het realistisch is dat deze oplossing gebruikt gaat worden (op basis van reistijd, parkeerregulering, parkeertarief e.d.), ter beoordeling aan de gemeente. Openbaar toegankelijke parkeervoorzieningen zoals parkeergarages/terreinen met een slagboom behoren ook tot deze oplossing.

Benutten restcapaciteit/openbare ruimte (stap 4b)

Als er in de omgeving van een plan buiten het centrum ruimte is om de desbetreffende parkeerbehoefte geheel of gedeeltelijk op te vangen, dan wordt de mogelijkheid geboden om daar gebruik van maken. Dit draagt bij aan efficiënt ruimtegebruik doordat voorkomen wordt dat er nieuwe parkeerplaatsen worden gerealiseerd terwijl daar al ruimte voor is. Het gaat hierbij enkel om restcapaciteit in de openbare ruimte (op straat of openbaar parkeerterrein en niet om openbaar toegankelijke parkeervoorzieningen, zoals (commerciële) parkeergarages of andere parkeerfaciliteiten achter een slagboom).

Of er voldoende restcapaciteit in de omgeving is om de extra parkeerbehoefte te kunnen faciliteren, wordt bepaald door de aanwezige parkeerdruk. De bezetting mag inclusief de parkeereis op het maatgevende moment niet hoger worden dan 90% binnen de acceptabele loopafstand van het plan (conform bijlage 6). Als grens wordt 90% gehanteerd om het zoeken naar een parkeerplaats in de omgeving binnen de perken te houden. Daarbij moet gekeken worden naar de beschikbare restcapaciteit op verschillende momenten, waaronder in ieder geval het maatgevende moment van het plan en het piekmoment van de parkeerdruk in de omgeving.

De inzet van openbare parkeercapaciteit is niet onbeperkt mogelijk. De ruimtelijke context van een plan en andere doeleinden voor de openbare ruimte kunnen, naast de bestaande parkeerdruk, van invloed zijn in hoeverre openbare capaciteit door een plan benut kan worden. Om te voorkomen dat een plan parkeren te veel afwentelt op de openbare ruimte, geldt het volgende:

  • In het centrum is het uitgangspunt dat de parkeerbehoefte in de openbaar toegankelijke parkeergarages wordt opgevangen, uitgezonderd desgewenst het bewonersdeel van de woonfuncties. Het is in het centrum niet mogelijk om parkeerplaatsen in de openbare ruimte voor nieuwe ontwikkelingen in te zetten.

  • Buiten het centrum is het bij voldoende restcapaciteit mogelijk om 10 parkeerplaatsen in de openbare ruimte voor een plan in te zetten. Dit aantal kan opgehoogd worden met 20% van de parkeereis zolang de bezetting onder de 90% blijft (zowel op het maatgevende moment van het plan als op het piekmoment van de parkeerdruk in de omgeving) met een maximum van 25 parkeerplaatsen in totaal.

  • Binnen het schilgebied kan het gehele bezoekersaandeel worden toebedeeld aan het openbare aanbod als daarvoor voldoende capaciteit (bezetting blijft onder de 90%) beschikbaar is met een maximum van 25 parkeerplaatsen. In de schil kan het bewonersdeel niet met deze stap worden opgelost in verband met de uitsluiting van (nieuw)bouwplannen voor een parkeervergunning van de gemeente.

Het is uiteindelijk aan de gemeente Eindhoven om aan te geven of de door de initiatiefnemer benoemde parkeerplaatsen geschikt en beschikbaar zijn om (een deel van) de parkeereis te faciliteren. De gemeente heeft daarbij altijd het recht om het toekennen van bestaande overcapaciteit op openbare parkeerplaatsen als oplossing geheel of gedeeltelijk te weigeren. Hierbij wordt onder andere gekeken naar de relatie met andere (voorziene) planontwikkelingen, de ontwikkeling van het autobezit en de wens voor ontharding.

Bij toepassing van deze stap moet onafhankelijk parkeeronderzoek door een deskundig bureau/adviseur worden uitgevoerd. De eisen waaraan een dergelijk parkeeronderzoek moet voldoen zijn opgenomen in bijlage 6. Indien een plan er op basis van dit onderzoek voor kiest gebruik te maken van bestaande capaciteit in de openbare ruimte in de omgeving van de ontwikkeling, moet dat deel van de parkeereis worden afgekocht met een financiële bijdrage aan het mobiliteitsfonds (zie bijlage 5). Woningbouwcorporaties worden vrijgesteld van de afkoopsom in deze stap.

Deelauto’s in de openbare ruimte

Deelauto’s kunnen ook in de openbare aanbod worden geplaatst. Voor deelauto’s met een vaste plek geldt een maximum van (parkeerplaatsen voor) twee deelauto’s in de openbare ruimte per project. Deelauto’s in de openbare ruimte moeten door eenieder (met een deelautoabonnement) gebruikt kunnen worden. Een eventueel hoger aandeel deelauto’s in de openbare ruimte is mogelijk met zone-floating deelauto’s. Dit zijn deelauto’s die geen vaste parkeerplek hebben, maar altijd binnen een bepaalde zone geparkeerd moeten worden. Indien de ontwikkelaar hier gebruik van wenst te maken, dient de afspraak met de deelauto-aanbieder en de beoogde zone-vergunningsaanvraag toegelicht te worden in het mobiliteitsplan. Voor deelauto’s in het centrum is een afkoopbedrag van toepassing conform bijlage 5.

Nieuwe parkeercapaciteit in de openbare ruimte

Het faciliteren van nieuwe parkeerbehoefte als gevolg van een (bouw)plan is geen verant-woordelijkheid van de gemeente. De gemeente legt zelf ook geen nieuwe parkeercapaciteit aan. Wel kan sprake zijn van uitbreiding van het openbare parkeerareaal als gevolg van overdracht van de openbare ruimte rond nieuwbouw (inclusief parkeerplaatsen) aan de gemeente. Daarnaast kan de gemeente de aanleg van parkeerplaatsen in de openbare ruimte toestaan als betere invulling van het gebruik van bestaande openbare ruimte, bijvoorbeeld door parkeervakken aan te leggen ter vervanging van parkeren op de rijbaan.

In deze gevallen gaat het niet om benutting van bestaande parkeercapaciteit maar om nieuwe openbare plaatsen die binnen de projectgrens door het plan tot stand wordt gebracht. De afkoopbedragen zijn hierop niet van toepassing aangezien de parkeervoorziening in het plan wordt gerealiseerd. Een randvoorwaarde is dat de gemeente bereid is de parkeerplaatsen in beheer te nemen. Binnen het schilgebied zijn de mogelijkheden voor nieuwe parkeerplaatsen beperkt tot het bezoekersaandeel, aangezien bewoners niet in aanmerking komen voor een parkeervergunning. De gemeente maakt de (integrale) afweging of deze oplossing wordt toegestaan.

Parkeeroplossing op eigen terrein (stap 5)

De parkeereis (inclusief parkeerplaatsen voor deelauto’s) kan ook geheel of gedeeltelijk op eigen terrein worden opgelost. Hiertoe worden de benodigde parkeerplaatsen binnen de eigendomsgrenzen van het plan aangelegd die ook duurzaam voor de functie beschikbaar moeten blijven. Dat betekent dat deze parkeerplaatsen niet voor een ander doel of externe doelgroepen mogen worden gebruikt, behalve als dit leidt tot een betere benutting van parkeerruimte zonder dat de hoofdfunctie hierdoor benadeeld wordt (bijv. bewonersparkeren bij kantoor buiten werktijden). Als er parkeerplaatsen aan de gemeente worden overgedragen, is geen sprake van parkeren op eigen terrein maar van nieuwe openbare capaciteit. Voor de bruikbaarheid van de parkeeroplossing is een aantal uitgangspunten m.b.t. afmeting en inrichting van toepassing zoals opgenomen in bijlage 6.

 

Een plan mag niet meer parkeerplaatsen aanleggen dan de parkeereis. Hierop kan een uitzondering worden gemaakt als een plan ook kan voorzien in de (bestaande of geplande) parkeerbehoefte in de omgeving. Middels een mobiliteitsplan moet worden onderbouwd waar de extra capaciteit op gebaseerd is en ook daarvoor daadwerkelijk ingezet zal worden.

Afkoop mobiliteitsfonds (stap 6)

Als bestaande en/of nieuwe parkeercapaciteit geen gewenste en/of haalbare invulling van de parkeereis is, bestaat de mogelijkheid van afkoop van de parkeereis. Hierbij wordt de afkoopsom ingelegd in het mobiliteitsfonds waarmee stadsbrede mobiliteitsvoorzieningen kunnen worden gerealiseerd. Dit fonds is bestemd voor (co)financiering van voorzieningen als openbare fietsenstallingen, mobiliteitshubs/P+R en OV.

Behalve in het centrum is de afkoopmogelijkheid begrensd tot maximaal 10 parkeerplaatsen. Afkoop van een groot deel van de parkeereis kan namelijk leiden tot parkeeroverlast doordat de eindgebruikers geen beperking hebben om toch de auto in de omgeving te parkeren. Dit speelt niet in het centrum waar er op loopafstand geen uitwijkmogelijkheden zijn, maar wel in het restgebied en (in mindere mate) in de schilwijken. Aangezien nieuwe parkeergelegenheid in het centrum alleen mogelijk is voor de functie wonen, heeft een plan in het centrum voor het bezoekersdeel altijd te maken met een deel afkoop in deze stap.

De afkoopoptie is bedoeld als sluitstuk van de invulling van de parkeereis voor het geval het niet lukt deze in de voorgaande stappen helemaal passend te maken. Bij toepassing van deze stap moet gemotiveerd worden dat er hierdoor geen parkeerproblemen ontstaan of te verwachten zijn door inzet van bepaalde mobiliteitsmaatregelen.

Nulnorm in het centrum mogelijk

In het centrum is afkoop van de (vrijwel) volledige parkeereis wel mogelijk met het oog op de doelstellingen voor een autoluw centrum en de verdichtingsopgave. In het centrum is het toevoegen van nieuwe parkeercapaciteit daarom niet gewenst of nodig. Gezien de nabijheid van de centrumvoorzieningen en het hoogwaardige mobiliteitsaanbod kan een plan ook aan de parkeereis voldoen zonder parkeerplaatsen binnen het plan te realiseren of in de omgeving te gebruiken. Dit is mogelijk omdat de eindgebruiker (bewoner) in het centrum geen (gratis) uitwijkmogelijkheid heeft om zijn of haar auto kosteloos in de omgeving te parkeren als gevolg van de aanwezige parkeerregulering (betaald parkeren) en het plan niet leidt tot parkeeroverlast aangezien er geen parkeervergunningen aan nieuwe plannen worden uitgegeven.

Mobiliteitsplan

Om ervoor te zorgen dat in ruimtelijke plannen wordt nagedacht over de extra mobiliteit die een plan met zich meebrengt en daarvoor in een adequate oplossing wordt voorzien, wordt gewerkt met een mobiliteitsplan. Hierin is uitgewerkt hoe parkeren, het stallen van fietsen en het aanbod van mobiliteitsdiensten wordt geregeld. Bij de omgevingsvergunningsaanvraag moeten in het plan de 10 aspecten uit bijlage 7 worden behandeld (voor zover van toepassing). Een mobiliteitsplan is verplicht voor alle plannen met een parkeereis van 20 parkeerplaatsen of meer in het centrum en binnen het schilgebied en voor elk plan binnen de gemeente waarin gebruik wordt gemaakt van de mobiliteitscorrectie met deelmobiliteit of innovatieve vervoerconcepten.

3.2 Gebiedsontwikkeling Fellenoord

Een bijzondere grote ontwikkeling in Eindhoven is het gebied ten noorden van het centraal station. Dit gebied, Fellenoord, wordt getransformeerd in een aantrekkelijk stedelijk milieu in het hart van de Brainportregio waarin onder meer zo’n 7000 woningen moet verrijzen. In de Ontwikkelvisie Fellenoord (raad, 16 maart 2021) zijn de ambities voor de gebiedsontwikkeling vastgelegd. Hierin neemt mobiliteit een belangrijke plaats in. Gezien de directe nabijheid van het Eindhoven Centraal en de gewenste kwaliteitsslag voor het gebied kan en moet er anders met mobiliteit en parkeren worden omgegaan. De ambities zijn onder andere een autoluwe boulevard Fellenoord en mobiliteitstransitie (minder auto, meer ander vervoer dan wel werken langs de strategielijn STOMP (Stappen, Trappen, OV, MaaS, Privé-auto). Omdat de stad groeit, de ruimte beperkt en haalbaarheid belangrijk is, wordt er gebiedsgericht gestuurd op ruimte-efficiëntie en gebruiksefficiëntie in de mobiliteitsoplossingen, daarbij zoveel mogelijk aansluitend op stadsbrede afspraken voor parkeernormen en deelmobiliteit.

Om op een gebiedsgerichte manier die ambities te bereiken wordt de toepassing van de Nota Parkeernormen verbijzonderd voor het ontwikkelgebied Fellenoord. Daarvoor gelden de volgende specifieke regels. Dit betreft een verbijzondering op het stappenplan uit deze nota parkeernormen. Hieronder is per stap aangegeven wat toegepast moet worden voor de gebiedsontwikkeling Fellenoord. Op stap 1 en stap 2 is geen verbijzondering van toepassing, maar deze zijn wel van toepassing. Omdat op deze stappen geen verbijzondering van toepassing is, zijn ze hieronder niet opgenomen

  • 1.

    Het stappenplan parkeernormensystematiek (bijlage 11) wordt voor de Ontwikkelvisie Fellenoord op (deel)clusterniveau toegepast met daarbij de volgende verbijzonderingen:

  • a.

    De mobiliteitsreductie van 50% (stap 3a) geldt voor het gehele ontwikkelgebied Fellenoord;

  • b.

    Het aandeel bezoek te faciliteren in openbare gebiedsgerichte parkeergarages binnen het gebied Fellenoord;

  • c.

    Als tegenprestatie te eisen dat ieder (deel)cluster om niet parkeer- en stalcapaciteit (mini-hub) beschikbaar stelt voor het plaatsen en opladen van elektrische deelvoertuigen (auto’s, tweewielers, LEV’s);

  • d.

    Daarbij de volgende rekenregel voor de ruimtereservering te hanteren:

  • functie Wonen: 1 parkeerplaats voor een deelauto en 2 stalplaatsen voor overig deelaanbod per 20 woningen

  • andere functies: 1 parkeerplaats voor een deelauto en 2 stalplaatsen voor overig deelaanbod per 10 parkeerplaatsen reductie (eigen gebruik)

  • e.

    Van iedere ontwikkelaar een eenmalige bijdrage te vragen voor het Mobiliteitsfonds Knoop XL. Die middelen zijn nodig voor het organiseren van een ‘Fellenoord’ toegespitst aanbod van deelmobiliteit, zowel op clusterniveau als op gebiedsniveau;

  • f.

    De hoogte van deze bijdrage als volgt te laten bedragen:

  • functie Wonen: € 1.000,- per woning

  • andere functies: € 12.000,- per 10 parkeerplaatsen reductie (eigen gebruik c.q. exclusief bezoekersaandeel)

  • g.

    Minimaal de helft van de parkeereis voor het (deel)cluster op te vangen in een gebiedsvoorziening. Hiervan mag alleen worden afgeweken als:

  • er niet voldoende capaciteit aanwezig is in de gebiedsvoorziening, of

  • de resterende parkeereis voor meer dan de helft kan worden gerealiseerd binnen een te handhaven bestaande gebouwde parkeervoorziening op eigen terrein

  • h.

    Voor de (niet zelf-gerealiseerde) parkeerplaatsen die in een gebiedsvoorziening worden opgevangen de volgende bijdrage te vragen voor het Parkeerfonds Knoop XL:

  • eerste 50%: € 12.000,- per parkeerplaats

  • tweede 50%: € 24.000,- per parkeerplaats

  • i.

    Parkeerplaatsen worden maximaal efficiënt ingezet voor dubbelgebruik. Rechtstreekse reservering/verhuur/verkoop van parkeerplaatsen aan woningen en/of functies wordt niet toegepast.

  •  

  • 2.

    De gebiedsentiteit in oprichting en/of de gemeente richt een gebiedsgerichte mobiliteitsorganisatie (Mobility XL) op voor de regie op het aanbod en verdeling van parkeerrechten (abonnementen) in de gebiedsgerichte voorzieningen en een vraaggericht aanbod van deelmobiliteit in de hubs in elk cluster.

  • 3.

    Mobility XL levert het gebiedsgericht parkeeraanbod op acceptabele loopafstand van de woningen; dan wel door restcapaciteit te huren bij bestaande publieke en/of private parkeervoorzieningen, dan wel door deze zelf te realiseren

3.3 Afwijken van de parkeereis

In de volgende gevallen kan afgeweken worden van de parkeereis:

  • 1.

    Parkeereis is één of twee parkeerplaatsen

Wanneer bij nieuwe initiatieven de parkeereis één of twee parkeerplaatsen bedraagt, wordt vrijstelling van de parkeereis verleend. Er vindt in deze gevallen geen aanvullende toetsing aan de parkeernormensystematiek plaats. Er is dan ook geen financiële bijdrage aan het mobiliteitsfonds aan de orde, maar het plan wordt wel toegevoegd op de AUP-lijst (Adressenlijst Uitsluiting Parkeervergunningen).

  • 2.

    Van norm naar nodig

Omdat de daadwerkelijke parkeerbehoefte in de praktijk anders kan blijken te zijn dan de norm en door de tijd heen ook kan veranderen, kan het wenselijk zijn om de parkeereis niet volledig te realiseren maar door middel van ruimtereservering aan de parkeereis te voldoen. Deze optie is beperkt tot maximaal 20% van de parkeereis. In het plan moet duidelijk zijn waar de parkeerplaatsen op een later moment alsnog kunnen worden aangelegd als de parkeerbehoefte na oplevering hoger blijkt te zijn dan de initiële capaciteit. Hiervoor moet de initiatiefnemer jaarlijks het gebruik van de parkeervoorziening meten en aan de gemeente rapporteren. Als de bezetting boven de 90% ligt en/of er duidelijke signalen van parkeeroverlast uit de omgeving zijn als gevolg van het plan, dan moeten de voorbereidingen voor aanleg van de resterende parkeerplaatsen worden opgestart. Een mobiliteitsplan is hierbij verplicht om afspraken over het activeren van de ruimtereservering vast te leggen.

  • 3.

    Bijzondere situaties en gebieden

In bijzondere situaties of gebieden kan bij uitzondering op basis van een besluit van het college van burgemeester en wethouders worden afgeweken van de parkeernormen en de bijbehorende systematiek. Er moet sprake zijn van een bijzondere situatie waarbij het toepassen van de parkeernormen(systematiek) afbreuk doet aan een of meer van planaspecten op het gebied van bereikbaarheid, (financiële) haalbaarheid, ruimtelijke kwaliteit, woningbouw-opgave, verblijfskwaliteit en klimaat/milieu.

  • 4.

    Gebiedsontwikkelingen

Ruimtelijke ontwikkelingen in de stad zijn er van groot tot klein en de ruimtelijke context van plannen kan sterk verschillen. Met name (grotere) gebiedsontwikkelingen binnen de gemeente kunnen vragen om anders om te gaan met de invulling van de parkeereis. Gebiedsontwikke-lingen kenmerken zich door de schaal van de planvorming, samenvoeging van meerdere bouwplannen en/of (her)inrichting van een groter gebied inclusief de openbare ruimte. Door de schaal en bundeling kan het (ruimte)gebruik van parkeren en mobiliteitsdiensten gemaximaliseerd worden. Het kan zowel gaan om nieuwe gebiedsontwikkelingen als om (grotere) sloop-nieuwbouw of herstructureringsprojecten.

Bij dergelijke ontwikkelingen kan door de initiatiefnemer(s) in samenwerking met de gemeente een gebieds- of ontwikkelkader voor het betreffende gebied worden opgesteld, waarin onder meer een specifieke aanpak voor de bereikbaarheid van het gebied wordt vastgelegd. In een mobiliteitsvisie worden, in samenspraak met de ontwikkelende partijen, de uitgangspunten vastgelegd om te voorzien in de (toekomstige) parkeereis, gericht op een bijdrage aan de mobiliteitstransitie en het voorkomen van parkeeroverlast. De afwijkende uitgangspunten en/of parkeernormen worden voor de betreffende gebiedsontwikkeling dan in het omgevingsplan vastgelegd.

 

4 Fietsparkeerbehoefte en -eis

4.1 Fietsparkeernormen als vertrekpunt

Eindhoven heeft een grote verdichtingsopgave en duidelijke mobiliteitsambities waarin duurzame alternatieven meer gebruikt moeten worden als alternatief voor de auto. De fiets speelt hierbij een prominente rol. Om ervoor te zorgen dat nieuwe ruimtelijke ontwikkelingen de fiets een goede (stallings)plek geven, bevat het beleid ook normen voor fietsparkeren.

De fietsparkeernormen zorgen voor duidelijkheid in het aantal benodigde fietsparkeerplaatsen bij ontwikkelingen. Voldoende goede fietsparkeervoorzieningen zijn essentieel om de mobiliteit die een plan met zich meebrengt, goed te organiseren. Er moet daarom een inschatting worden gemaakt van de toekomstige behoefte aan fietsparkeren. Hiervoor worden fietsparkeernormen gebruikt. Hiermee wordt ervoor gezorgd dat gebruikers hun fiets (vlak)bij het plan kunnen stallen. Ook wordt hiermee voorkomen dat er overlast van gestalde fietsen in de omgeving van een plan ontstaat.

De fietsparkeernormen zijn opgenomen in bijlage 3 en gelden voor de hele stad. Er wordt bij fietsparkeren geen onderscheid gemaakt in parkeernormen op basis van de ligging ten opzichte van het centrum. Door de beperkte afstanden in de stad en de goede fietsvoorzieningen is de fiets een snel en makkelijk alternatief voor alle bestemmingen in de stad. Ook worden fiets en e-bike veel gebruikt vanuit de regio richting Eindhoven. Goede fietsparkeervoorzieningen zijn dan ook voor nieuwe plannen essentieel.

De fietsparkeernormen bij woningen zijn gebaseerd op de Amsterdamse Bouwbrief voor fietsparkeren. Deze normen zijn gecorrigeerd voor de Eindhovense situatie, omdat bekend is dat een Amsterdamse woning gemiddeld gezien meer inwoners heeft dan een Eindhovense woning. Daarmee heeft een Amsterdamse woning in de basis ook een hogere fietsparkeerbehoefte dan een Eindhovense woning. De fietsparkeernormen van de overige functies zijn gebaseerd op de meest actuele fietsparkeerkencijfers van CROW.

Voor woningen kan het fietsparkeren worden opgelost met bergingen van minimaal 5 m2 conform het Besluit Bouwwerken Leefomgeving. Voor woningen zonder deze berging en overige functies zijn de fietsparkeernormen in deze nota bepalend voor het benodigde aantal fietsparkeerplaatsen waar een plan in Eindhoven in moet voorzien.

4.2 Berekening fietsparkeerbehoefte

Bepalen normatieve fietsparkeerbehoefte

Bij elke planontwikkeling wordt eerst berekend welke normatieve fietsparkeerbehoefte er geldt. Per functie/voorziening/activiteit wordt het normatieve aantal fietsparkeerplaatsen van het betreffende plan berekend op basis van de geldende fietsparkeernormen per eenheid van de betreffende functie/voorziening/activiteit.

Salderen

Als bestaande functies behouden blijven of worden uitgebreid, dan hoeft een mogelijk tekort aan fietsparkeerplaatsen in de huidige situatie niet te worden opgelost. Het is wel een vereiste dat de reeds aanwezige fietsparkeerplaatsen voor de bestaande of uit te breiden functies in de toekomstige situatie behouden blijven.

4.3 Voldoen aan de fietsparkeereis

Een plan voldoet aan de fietsparkeereis als minimaal het aantal fietsparkeerplekken wordt gerealiseerd dat het plan volgens de norm nodig heeft. De fietsparkeervoorziening moet op eigen terrein worden gerealiseerd. Voor inpandige fietsenstallingen geldt een marge van 5% op de parkeereis in het geval er sprake is van een ruimtelijke beperking (bijvoorbeeld bij een kelder waar de footprint van het gebouw een beperkende factor is). Voor de effectieve bruikbaarheid van de fietsparkeeroplossing zijn de kwaliteitseisen fietsenstallingen van toepassing.

 

4.4 Afwijken van de fietsparkeereis

Vrijstelling fietsparkeereis

Er wordt vrijstelling van de fietsparkeereis verleend voor:

  • (her)ontwikkelingen waarbij het verschil tussen de normatieve behoefte van de oude situatie en de nieuwe functie 5 fietsparkeerplaatsen of minder voor de totale ontwikkeling bedraagt

  • het bezoekersdeel van plannen in het centrumgebied tot een maximum van 5 fietsparkeerplekken. Voor (kleinere) plannen in het centrum kan het ingewikkeld zijn om zelf ook in het bezoekersdeel te voorzien. Bovendien zijn er in het centrum openbare fietsenstallingen aanwezig waar de bezoekers in de praktijk vanzelf al gebruik van gaan maken.

Afkoop fietsparkeereis (bezoekersdeel)

Indien een plan niet (volledig) kan voorzien in het realiseren van de benodigde stallingsplekken voor bezoekers en er is in de directe omgeving in de openbare ruimte (binnen 150 m hemelsbreed) wel plek voor fietsparkeren, dan is het mogelijk dit deel van de fietsparkeereis af te kopen. De afkoop is beperkt tot maximaal 20 fietsparkeerplekken, behalve niet-woonfuncties in het voetgangersgebied waar het gehele bezoekersdeel kan worden afgekocht. Het afkoopbedrag is opgenomen in bijlage 5.

Gelijkwaardigheid bergingen

Het Besluit bouwwerken leefomgeving (art. 4.171) regelt dat een woonfunctie over een afsluitbare bergruimte moet beschikken voor het stallen van fietsen, beschermd tegen weer en wind van ten minste 5 m2 met een breedte van minimaal 1,8m en hoogte van 2,3m. Bij woningen t/m 50 m2 mag hiervan worden afgeweken als er voorzien is in een gemeenschappelijke bergruimte met ten minste 1,5m2 per woonfunctie.

De gemeente Eindhoven beschouwt een gezamenlijke fietsenstalling die voldoet aan de kwaliteitseisen inpandige fietsenstallingen als gelijkwaardig mits de benodigde aantallen conform de fietsparkeernormen uit bijlage 3 worden ingepast.

5 Juridisch-planologische kader

 

5.1 Toetsing middels omgevingsplan en omgevingsvergunning

Ten behoeve van de bereikbaarheid en leefbaarheid van de stad en in het belang van een evenwichtige toedeling van functies aan locaties hanteert de gemeente Eindhoven in de ruimtelijke procedure voor plannen normen ten aanzien van parkeren voor auto’s en fietsen. Het tijdelijk deel van het omgevingsplan gemeente Eindhoven omvat onder andere alle bestemmingsplannen. In veel bestemmingsplannen en in het paraplubestemmingsplan Parkeren, kamerverhuur en woningsplitsing is een parkeerregeling opgenomen, veelal via een dynamische verwijzing naar de meest recente nota parkeernormen.

De definitieve toetsing van een ruimtelijk plan op parkeren vindt plaats bij het verlenen van de omgevingsvergunning.

5.2 Beleidsregels

De Nota Parkeernormen bevat het beleid voor planontwikkeling ten aanzien van parkeren voor personenauto’s en fietsen binnen het grondgebied van de gemeente Eindhoven. Er bestaan geen landelijk voorgeschreven normen voor parkeren. Wel zijn er landelijke richtlijnen voor de hoogte en het toepassen van parkeerkencijfers. Deze zijn opgenomen in de CROW publicatie 381 Toekomstbestendig parkeren. De gemeente Eindhoven hanteert deze richtlijnen in combinatie met eigen inzicht in de parkeervraag ten behoeve van effectieve parkeernormen. De parkeernormen voor woningen zijn gebaseerd op het daadwerkelijke autobezit per woningtype in Eindhoven in 2022.

Als beleidsregels wordt de nota parkeernormen gebruikt bij de invulling van bevoegdheden op grond van de Omgevingswet.

5.3 Juridische verankering mobiliteitscorrectie

De nota parkeernormen gaat in de basis om parkeren, maar stuurt ook op andere mobiliteitsoplossingen ten behoeve van de mobiliteitstransitie en verdichting van de stad. Het brede gemeentelijke mobiliteitsbeleid is gericht op minder autoverkeer in de stad en meer gebruik van actieve en duurzame vormen van vervoer. Om deze ambitie juist ook in nieuwbouwplannen te verwezenlijken wordt in de nota parkeernormen de mogelijkheid geboden om minder parkeerruimte dan de theoretische norm te realiseren. Middels de stappen uit deze nota geeft een plan invulling aan deze ambitie waar de (deels verplichte) mobiliteitscorrectie in stap 3a en 3b integraal onderdeel van uitmaakt. De mobiliteitscorrectie wordt toegepast op de normatieve parkeerbehoefte wat leidt tot de uiteindelijke parkeereis voor de desbetreffende ontwikkeling.

5.4 Mobiliteitsfonds

Ten behoeve van deze nota is een fonds ingesteld dat bestemd is voor het (mede) realiseren van vervoersalternatieven. Dit mobiliteitsfonds wordt gevuld met de afkoopbedragen die voldaan moeten worden in geval van de inzet van parkeerplaatsen in de openbare ruimte als (al dan niet gedeeltelijke) invulling van de parkeereis en/of afkoop van de parkeereis op basis van stap 6. Met de middelen in het fonds wordt bijgedragen aan een netwerk van stadsbrede mobiliteitsvoorzieningen. De middelen komen de stad en daarmee ook het plan ten goede, maar er mag evenwel geen parkeeroverlast in de omgeving ontstaan als gevolg van de afkoop. De afkoopbedragen zijn opgenomen in bijlage 5.

5.5 Hardheidsclausule

De in deze nota beschreven parkeernormen en werkwijze zijn van toepassing op alle toekomstige ruimtelijke ontwikkelingen, uitgezonderd ontwikkelingen waarvoor in het (tijdelijk deel van het) Omgevingsplan gemeente Eindhoven bij uitzondering een andere parkeernorm en/of systematiek van toepassing is. Het bestuursorgaan handelt overeenkomstig de beleidsregel, tenzij dat voor een of meer belanghebbenden gevolgen zou hebben die wegens bijzondere omstandigheden onevenredig zijn in verhouding tot de met de beleidsregel te dienen doelen (Awb art. 4:84).

 

5.6 Overgangsregeling

Er is een overgangsregeling van toepassing voor de volgende gevallen:

  • concept aanvragen omgevingsvergunningen die zijn ingediend vóór 20 april 2024;

  • initiatieven Intake die in voorbereiding van een aanvraag zijn en zijn ingediend vóór 20 april 2024;

  • (voor) ontwerp bestemmingsplannen die zijn ingediend, dan wel in procedure zijn, vóór 20 april 2024.

Deze gevallen kunnen tot en met 19 april 2025 nog een beroep doen op de Actualisatie nota parkeernormen 2019 door binnen deze termijn een aanvraag omgevingsvergunning in te dienen.

Bijlage 1 Gebiedsindeling

 

Voor de parkeernormering worden drie gebieden onderscheiden:

  • Centrumnorm: het gebied dat begrensd wordt door Fellenoord, Boschdijk, Pastoor Petersstraat, Veldmaarschalk Montgomerylaan, Vincent van de Heuvellaan, John F. Kennedylaan, Prof. Dr. Dorgelolaan, Dommel, Vestdijk, Hertogstraat, P Czn Hooftlaan, Wal, Dommel, Edenstraat, Mauritsstraat en de Vonderweg. Ook Strijp-S valt onder de centrumnorm.

  • Schilwijk: de wijken buiten het centrum maar binnen de Ring. Ook Stadshart Woensel, Strijp-T en het gebied van de Ontwikkelas ZW volgen de schilnorm.

  • Restgebied: de rest van het grondgebied van de gemeente

De scheidslijn tussen de gebieden loopt over de as van de genoemde straten en wegen (ook in het geval van de Ring). Het HOV-netwerk is opgenomen in verband met de HOV-correctie in de omgeving van de haltes op dit net en ook de gebiedsontwikkeling Fellenoord is weergegeven. De exacte grenzen van Fellenoord zijn opgenomen in bijlage 10.

 

Bijlage 2 Parkeernormen auto

 

Per functie is de parkeernorm weergegeven in aantallen parkeer¬plaatsen per eenheid. Tevens is het aandeel bezoekers aangegeven. Dit aandeel is in de weergegeven parkeernormen opgenomen. De eenheden zijn in m2 bvo (bruto vloeroppervlak). Voor de woonfunctie is het mogelijk uit te gaan van gvo (gebruiksoppervlak), tenzij daartussen een groot verschil zit (meer dan 20%).

Een grondgebonden woning is een woning met de toegang op maaiveld. Er is sprake van een appartement als de woning onderdeel uitmaakt van een gebouw en/of er sprake is van een gezamenlijke entree. Woningen in een wooncomplex die een eigen toegang op maaiveld hebben, worden ook als appartement gerekend.

Mantelzorgwoningen of kangoeroewoningen (meerdere min of meer gescheiden huishoudens in één woning) moeten worden beschouwd als één woning met bijbehorende parkeernorm. Deze woningen hebben ook één adres en zijn kadastraal niet gesplitst. Dat geldt ook voor friendswoningen, waarbij vrienden/bekenden een woning delen.

Bovenstaande normen zijn ook van toepassing op flexwonen (verplaatsbare woningen), tijdelijke woonconcepten en seniorenwoningen.

 

Bijlage 3 Fietsparkeernormen

 

Per functie is de fietsparkeernorm weergegeven in aantallen fietsparkeer¬plaatsen per eenheid. Voor de woon-,werk- en onderwijsfuncties is het bezoekersdeel apart weergegeven. Voor andere functies zijn dezelfde percentages voor autoparkeren van toepassing. De eenheden zijn in m2 bvo (bruto vloeroppervlak). Voor de woonfunctie is het mogelijk uit te gaan van gvo (gebruiksoppervlak), tenzij er sprake is van een groot verschil tussen beide (meer dan 20%).

 

 

Bijlage 4 Aanwezigheidspercentages autoparkeren

 

De aanwezigheidspercentages bepalen de mogelijkheden van dubbelgebruik van parkeer-plaatsen en worden verrekend in de parkeereis.

Voorwaarde voor de dubbelgebruikscorrectie is dat de voor dubbelgebruik meegerekende parkeercapaciteit ook daadwerkelijk voor de beoogde doelgroepen beschikbaar is en de parkeerplaatsen uitwisselbaar zijn. Als de parkeerplaatsen (op eigen terrein) niet door alle functies gebruikt kunnen worden, vervalt de mogelijkheid tot dubbelgebruik. Parkeerplaatsen die exclusief voor één functie/voorziening worden bestemd/gereserveerd, bijvoorbeeld parkeerplaatsen voor individuele woningen of parkeerplaatsen die worden verkocht of verhuurd aan specifieke gebruikers, moeten buiten het dubbelgebruik worden gehouden. De aanwezigheidspercentages zijn dan op (dat deel van) de parkeerbehoefte niet van toepassing.

 

Bijlage 5 Afkoopregeling parkeereis

 

Bij inzet van de openbare ruimte als invulling van de parkeereis (stap 4b) of gebruik van de optie mobiliteitsfonds (stap 6) zijn de volgende afkoopbedragen per parkeerplaats van toepassing. Deze zijn bestemd voor het mobiliteitsfonds voor stadsbrede mobiliteitsvoorzieningen.

Met openbare parkeercapaciteit worden parkeerplaatsen in de openbare ruimte bedoeld. Parkeerfaciliteiten zoals parkeerterreinen met een slagboom of parkeergarages zijn wel openbaar toegankelijk maar geen openbare ruimte.

De afkoopbedragen voor openbare parkeercapaciteit zijn ook van toepassing als er sprake is van het vervallen van een parkeerplaats ten behoeve van een uitrit.

 

Bijlage 6 Uitvoeringsregels parkeren auto

 

Loopafstanden

Parkeerplaatsen (inclusief die voor deelauto’s) die voor een plan worden gebruikt, moeten binnen acceptabele afstand van het plan zijn gelegen. Als richtlijn worden de volgende afstanden gehanteerd, hemelsbreed tussen de parkeerfaciliteit en de entree van het plan:

  • Wonen centrum maximaal 400 meter

  • Wonen schilwijk maximaal 200 meter

  • Wonen restgebied maximaal 100 meter

  • Werklocaties maximaal 1000 meter

  • Bezoekers en overige functies maximaal 400 meter

Parkeerplaatsen op eigen terrein direct om een plan gelegen worden geacht allemaal binnen de acceptabele loopafstand te liggen, ook als een individuele parkeerplaats en een individuele woning of entree daarbinnen feitelijk op grotere afstand van elkaar zijn gelegen. Als een plan meerdere entrees heeft en maar één parkeervoorziening, is de afstand tot de verste entree maatgevend. Er mag gemeten worden vanaf de buitengrens van een parkeerfaciliteit.

Als de hemelsbrede afstand ver afwijkt van de looproute door de aanwezigheid van onoverbrugbare barrières (zoals een kanaal, een niet-oversteekbare weg, een groot bouwblok of spoorlijn), dan is de loopafstand acceptabel tot die barrière.

Als een parkeerlocatie buiten deze richtlijnen valt, kan in de volgende gevallen worden afgeweken van deze loopafstanden, mits de stad leefbaar en bereikbaar blijft en er geen parkeeroverlast ontstaat en aangetoond wordt hoe de oplossing voor het plan effectief gebruikt kan worden:

  • 1.

    In geval de parkeervoorziening niet binnen de loopafstand valt maar wel in de omgeving van het plan is gelegen waar parkeerregulering van toepassing is.

  • 2.

    In geval de parkeervoorziening op een grote afstand is gelegen van het plan en vervoer ingezet wordt dan wel aanwezig is om het plan te bereiken vanaf de parkeervoorziening.

Correctie parkeercapaciteit bij grondgebonden woningen

Als een plan voor grondgebonden woningen parkeergelegenheid op eigen terrein realiseert in de vorm van een garage, oprit of carport, tellen niet alle parkeerplaatsen mee voor het bepalen van de parkeercapaciteit, omdat deze niet altijd voor parkeren gebruikt worden. In onder-staande tabel staan de berekeningsaantallen weergegeven van de parkeervoorzieningen op eigen terrein. Aan de hand hiervan kan de gecorrigeerde capaciteit voor parkeren op eigen terrein worden bepaald.

Afmetingen en inrichting van parkeerplaatsen

Op parkeervoorzieningen met 20 of meer plaatsen is de NEN-norm 2443 over het parkeren en stallen van personenauto’s op terreinen en in garages van toepassing. Deze bevat functionele eisen en aanbevelingen voor het ontwerp van parkeervoorzieningen. De minimale maat voor een parkeerplaats op eigen terrein is 5,5m x 2,5 m, tenzij de omstandigheden (zoals een oprit voor een garage) om een langere lengte vragen, en de minimale breedte van een uitrit is 3,25 m.

Parkeeronderzoeken

Parkeeronderzoeken die worden uitgevoerd in verband met de inzet van openbare parkeercapaciteit moeten een representatief beeld geven van de parkeerdruk in de omgeving van een plan. Daarbij moet rekening worden gehouden met het volgende:

  • Het onderzoek moet in een representatieve periode worden uitgevoerd (geen vakantie en/ of feestdagen).

  • Het onderzoek moet de parkeerdruk op maatgevende momenten in beeld brengen (op basis van de aanwezigheidspercentages). De functies binnen de loopafstand van het gebied zijn bepalend voor de maatgevende momenten. Voor een woonomgeving heeft de werkdagnacht doorgaans de hoogste parkeerdruk, bij werklocaties is dat een werkdag overdag en bij winkelfuncties is dat meestal het weekend. Als richtsnoer voor een meting kan worden aangehouden: werkdagnacht 22-1 uur, werkdag tussen 10 en 16 uur en weekenddag 13-16 uur.

  • Het gebied waarin het onderzoek moet plaatsvinden, wordt bepaald op basis van bovenstaande (hemelsbrede) loopafstanden.

  • Voor een compleet beeld moet er op verschillende dagen en meerdere tijdstippen worden gemeten. Het minimum aantal metingen is drie, waar in ieder geval het maatgevende moment moet zitten en een ander moment.

  • Een parkeeronderzoek mag niet langer dan twee jaar geleden zijn uitgevoerd.

Parkeerdrukmetingen die de gemeente zelf heeft (binnen gereguleerd gebied), kunnen ter beschikking worden gesteld.

Laadinfrastructuur elektrische auto’s

Op basis van het Besluit bouwwerken leefomgeving geldt dat bij woningbouw met meer dan 10 parkeerplaatsen alle parkeerplaatsen moeten worden voorbereid op de aanleg van laadpunten. Bij andere functies moet minimaal één laadpunt aanwezig zijn en minimaal één parkeerplaats per vijf op laden zijn voorbereid.

Gehandicapten parkeerplaatsen

Bij publieke voorzieningen met een parkeereis van 20 parkeerplaatsen of meer moet 2% van de parkeereis worden aangelegd als algemene gehandicapten parkeerplaats. Het is mogelijk deze parkeerplek(ken) aanvullend op de parkeereis te realiseren, aangezien deze alleen door deze doelgroep gebruikt kunnen worden.

Beschikbaarheid externe parkeer- en deelauto-oplossing

Als de parkeereis (deels) buiten het plan wordt ingevuld, moet worden aangetoond dat deze oplossing beschikbaar is of komt en beschikbaar blijft. Hiertoe moet bij de omgevingsvergunningverlening een contract/overeenkomst worden overhandigd waaruit blijkt dat de parkeervoorziening door het plan langdurig gebruikt kan worden. Voor de inzet van deelauto’s wordt er een intentieverklaring verlangt van een aanbieder die in het aanbod kan voorzien.

Registratie adressen t.b.v. uitsluiting parkeervergunningen

Een nieuwbouwplan worden geplaatst op de Adressenlijst Uitsluiting Parkeervergunningen (AUP-lijst). De gebruikers van het bouwplan komen op basis daarvan niet in aanmerking voor een parkeervergunning van de gemeente.

 

Bijlage 7 Opzet mobiliteitsplan

 

Voor nieuwe ontwikkelingen met een parkeereis van 20 parkeerplaatsen of meer in het centrum en in de schil en stadsbreed voor projecten waarin gebruik wordt gemaakt van de mobiliteits-correctie met deelmobiliteit of innovatieve vervoersconcepten wordt een mobiliteitsplan verlangd. Het mobiliteitsplan moet bij het omgevingsplan (VOSP) op hoofdlijnen zijn uitgewerkt, waarmee inzichtelijk wordt gemaakt hoe de parkeerbehoefte wordt opgelost en de verkeersafwikkeling wordt gewaarborgd. Bij de omgevingsvergunning (DOSP) is een volledig mobiliteitsplan noodzakelijk vanwege de toetsing aan de nota parkeernormen. In een mobiliteitsplan zijn tenminste de volgende 10 onderdelen uitgewerkt:

  • 1.

    Inzicht geven in de mobiliteitseffecten van het voorgestelde bouwprogramma conform het STOMP-principe: Stappen, Trappen, Openbaar Vervoer, Mobility as a Service en Privé auto.

  • 2.

    Aansluiting voor verduurzaming van het werknemersvervoer op Brainport Bereikbaar.

  • 3.

    Uitwerking van de parkeerbalans voor fietsparkeren volgens de nota parkeernormen 2024 (gebruik de rekentool Parkeernormen Portaal Gemeente Eindhoven).

  • 4.

    Aantonen dat de deelmobiliteitsoplossingen voldoen aan het beleid qua herkenbaarheid, zichtbaarheid, aantrekkelijkheid en toegankelijkheid.

  • 5.

    Uitwerking van de parkeerbalans voor autoparkeren volgens de 6 stappen uit de nota parkeernormen 2024 (gebruik de rekentool Parkeernormen Portaal Gemeente Eindhoven).

  • 6.

    De inrichting van een inpandige fietsenstallingen moet voldoen aan de Kwaliteitseisen inpandige fietsenstallingen. De inrichting van parkeergarages en parkeerterreinen (≥ 20 parkeerplaatsen) voor gemotoriseerd verkeer moet voldoen aan de NEN-norm 2443 parkeren en stallen op terreinen en in garages.

  • 7.

    Onderbouwing van de gekozen mobiliteitsoplossingen (STOMP-principe). Het gaat hierbij om de potentie van deelmobiliteit en het betrekken van toekomstige bewoners bij de mobiliteitsambities.

  • 8.

    Op basis van het bouwprogramma en het parkeeraanbod (10% lagere parkeernorm = 7,5% minder autoritten) de verkeersgeneratie voor het nieuwbouwproject bepalen. Minimaal voor het autoverkeer, multimodaal als dat qua intensiteiten relevant is.

  • 9.

    Aanleveren van representatieve verkeersstromen (planhorizon 10 jaar) voor de omliggende wegvakken en kruispunten, waarmee de verkeersafwikkeling kan worden getoetst.

  • 10.

    Indicatie van de ruimteclaims voor een efficiënte afhandeling van calamiteiten, goederen(expeditie), verhuizen en afvalinzameling e.d.

 

Bijlage 8 Onderbouwing mobiliteitscorrectie deelauto’s

 

Eindhoven is volop in ontwikkeling. De regio groeit hard en de vraag naar woningen is dan ook hoog. De komende jaren bouwt de stad daarom hard aan het behalen van de doelstellingen rondom woningbouw. Binnen het Stedelijk Gebied Eindhoven (SGE) is er richting 2040 sprake van een woningbouwopgave van circa 62.000 woningen en een groei van 72.000 fte aan arbeidsplaatsen. Een groot deel van deze groei wordt in (binnen)-stedelijk gebied gerealiseerd. Hier is de ruimte schaars maar zijn voorzieningen en mobiliteitsalternatieven zoals openbaar vervoer in ruime mate aanwezig. Dat maakt wonen in de stad juist aantrekkelijk voor velen. Door het gebrek aan ruimte is geen plek om te voorzien in parkeerruimte voor alle nieuwe bewoners. Bovendien is het gebruik van de auto in de stad ongewenst wegens de negatieve verkeers- en milieueffecten. Dit wordt ook beschreven in de geactualiseerde visie van Eindhoven op weg uit 2022.

In het kader van duurzame verstedelijking krijgt daarom lang niet iedereen meer recht op een parkeerplaats. Daarmee wordt autobezit ontmoedigt en worden alternatieven zoals openbaar vervoer, fietsen en lopen gestimuleerd. Om voor enkele situaties toch een auto te kunnen gebruiken kan deelmobiliteit worden ingezet. Het principe van bijvoorbeeld autodelen is dat men wel een auto kan gebruiken maar deze niet hoeft te bezitten. Wanneer bij gebiedsontwikkeling deelauto’s worden aangeboden wordt het nog aantrekkelijker om in de (binnen)stad te gaan wonen en geen auto te bezitten. Zodoende leidt de inzet van deelauto’s tot een lagere parkeerbehoefte van bewoners binnen een gebieds- of locatieontwikkeling.

 

De gemeente Eindhoven biedt in haar parkeerbeleid van 2019 al de mogelijkheid om deelauto’s in te zetten bij ontwikkelingen met een verlagend effect op de parkeerbehoefte. Het effect van een deelauto verschilt per gebied:

  • in het centrum vervangt een deelauto 10 reguliere parkeerplaatsen

  • in de schilwijk vervangt een deelauto 7 reguliere parkeerplaatsen

  • in de rest bebouwde kom vervangt een deelauto 4 reguliere parkeerplaatsen

Hieronder volgt een onderbouwing over of en waarom de reducties uit het parkeerbeleid van Eindhoven ten aanzien van deelmobiliteit passend aangaande de schilwijken en restgebied. Het centrum komt aan de orde in bijlage 9.

Effecten van deelmobiliteit

De publicatie ‘Deelauto- en deelfietsmobiliteit in Nederland: Ontwikkelingen, effecten en potentie’ uit oktober 2021 van het Kennisinstituut voor Mobiliteitsbeleid (KiM) geeft een uitgebreid overzicht met het aanbod, het gebruik, de effecten en de potentie van deelauto- en deelfietsmobiliteit in Nederland.

In deze publicatie concludeert het KiM: Het autobezit van autodelers die incidenteel een deelauto gebruiken (5 keer per jaar of minder) via een B2C-platform [ruim de helft van het totaal B2C-autodelers], is afgenomen met gemiddeld 27% ten opzichte van de situatie voordat ze een deelauto gingen gebruiken. Bij frequentere B2C-autodelers neemt het autobezit sterker af. Het KiM schat een afname van 61% bij mensen die een deelauto 5-30 keer per jaar gebruiken tot een afname van 70% bij mensen die een deelauto meer dan 30 keer per jaar gebruiken.

Deze conclusie is gebaseerd op een aantal elementen. In hoofdstuk 5 van de publicatie beschrijft het KiM dat de laagfrequente deelautogebruikers gemiddeld iets minder dan 1 auto per 2 huishoudens bezaten. Nadat zij een deelauto gingen gebruiken nam het autobezit met 0,11 auto’s (27%) af.

Het KiM vervolgt: Bij gebruikers die vaker dan 5 keer per jaar een deelauto gebruiken neemt het autobezit sterker af, met ongeveer een kwart tot een derde auto per huishouden. Deze huishoudens bezaten ongeveer evenveel auto’s als de laagfrequente autodelers voor ze begonnen met autodelen en leidde tot een daling van het autobezit van deze gebruikersgroepen van respectievelijk 61% (middelfrequent) en 70% (hoogfrequent). Het effect op het autobezit is dus groter bij hoogfrequente dan bij middelfrequente B2C-autodelers. Daarnaast beschrijft het KiM dat het effect samenhangt met de kwaliteit van het aanbod aan deelauto’s en de ruimtelijke context (parkeerbeleid en beschikbaarheid van openbaar vervoer en fietsfaciliteiten).

Het KiM beschrijft verder dat de relatief grote interesse in autodelen onder alleenstaanden (12% van hen ziet het als perfecte oplossing voor hen, 88% niet) een kans kan zijn voor het opschalen van autodelen. Vooral jongeren tot 30 jaar hebben relatief veel interesse in autodelen, terwijl de interesse daalt naarmate de leeftijd toeneemt. Ook mensen die in een appartement wonen of geen auto bezitten staan relatief positief tegen over autodelen. De kans van opschaling van deelautomobiliteit wordt versterkt door investering in het openbaar vervoer en de mobiliteit voor de fiets en voetganger.

Nieuwe mobiliteitskeuzen bij veranderingen in de persoonlijke levenssfeer

Het KiM stelde al eerder: ‘grote veranderingen in de persoonlijke levenssfeer, zoals samenwonen, een scheiding, een nieuwe baan, of het krijgen van een kind, zijn vaak aanleiding om ingesleten mobiliteitskeuzes te heroverwegen’ (Mijn auto, jouw auto, onze auto - Deelautogebruik in Nederland , 2015). Juist het verhuizen naar een nieuwe woning in de stad betekent dat de bewoners een nieuwe mobiliteitskeuze moeten maken. Dit wordt

ondersteund door statistieken van het CBS, waaruit blijkt dat mensen de auto vaker wegdoen wanneer zij verhuizen (zie ook figuur 1).

Het beschikbaar stellen van deelauto’s kan juist de stimulans zijn om de eigen auto weg te doen. CROW/KpVV stelt in haar factsheet autodelen dat een deelauto 8 tot 13 auto’s vervangt. Daarbij gaat het om 4 tot 6 auto’s die daadwerkelijk verkocht worden plus 5 tot 7 auto’s die niet worden aangeschaft. Daarnaast leidt de aanwezigheid van regulering in de omgeving tot een grotere stimulans voor het gebruik van de deelauto. Het is ook belangrijk dat er voldoende deelauto´s beschikbaar zijn.

Effect van deelauto’s is overal te zien

Het toenemende gebruik van deelauto’s in Nederland is vooral te zien in de grote steden, maar ook in minder stedelijke gebieden neemt het aantal deelauto’s toe. Het grootste gedeelte van de deelauto’s is te danken aan carsharing platforms, waar particulieren hun auto te huur aanbieden. In grote steden zijn er logischerwijs meer auto’s beschikbaar en is de kans op een goed functionerend deelautosysteem groter dan in minder stedelijke gebieden. Het succes van deelauto’s hangt ook samen met de parkeerdruk in wijken, die over het algemeen hoger is in stedelijke gebieden. Het CROW noemt een aantal effecten van het toenemende deelautogebruik:

  • Deelauto’s zijn nieuwer en schoner dan het gemiddelde wagenpark in Nederland. Ook zijn deelauto’s vaker elektrisch. Dit heeft tot gevolg dat de uitstoot per gereden kilometer met een deelauto lager zal zijn dan het Nederlands gemiddelde.

  • Naast de milieuvoordelen heeft het toenemende deelautogebruik ook tot gevolg dat er ruimte vrijkomt waar anders auto’s geparkeerd stonden. Volgens MoMo Car-Sharing vervangt elke deelauto tussen de 4 en 8 personenauto’s. Projectontwikkelaars bieden steeds vaker een deelauto aan om het aantal parkeerplaatsen te kunnen verminderen.

  • Door de hoge aanschafkosten van een auto is er geen prikkel om bij elke rit een afweging tussen verschillende modaliteiten te maken. Bij autodelen hangen de kosten bijna volledig af van het gebruik en niet van het bezit. Dit heeft tot gevolg dat het gebruik van de fiets (14%) en het openbaar vervoer (trein: 36%, bus: 28%) toeneemt bij het gebruik van een deelauto.

  • Uit onderzoek blijkt dat elke klassieke deelauto (een eigen vloot deelauto’s met vaste parkeerplaats die 24 uur per dag beschikbaar is zonder tussenkomst van een persoon) 15 tot 18 gebruikers heeft.

  • Het gebruik van een deelauto is goedkoper voor mensen die weinig rijden (<10.000 km per jaar). Nederlanders rijden gemiddeld 9.000 km per jaar, waardoor er dus een grote groep is waarvoor autodelen een kostenbesparing oplevert.

  • Autodelen kan bijdragen aan een vermindering van vervoersarmoede. Niet alle plaatsen zijn even goed met het openbaar vervoer te bereiken, waardoor het gebruik van een auto noodzakelijk kan zijn om de arbeidsmarkt te bereiken. Een deelauto biedt een alternatief voor het kopen van een auto, wat niet voor iedereen een mogelijkheid is.

  • Openbaar vervoer en autodelen kunnen elkaar ook complementeren, de eerste en laatste (kilo)meters van een reis met het openbaar vervoer zorgen vaak voor een grote stijging van de reistijd. Een deelauto kan de reistijd met het openbaar vervoer flink verminderen, vooral als de toegang tot een deelauto eenvoudig is (denk bijvoorbeeld aan MaaS).

Deelauto’s tot nu toe nog vooral in planvorming

De inzet van deelauto’s bij ontwikkelingen gebeurt tot nu toe nog vooral in planvorming en niet alleen in de grote gemeenten, maar ook in plaatsen als Haarlem, Delft, Nieuwegein, Houten en Zeist worden als gevolg van de inzet van deelauto’s minder parkeerplaatsen gerealiseerd. De laatste jaren zijn op verschillende locaties ook daadwerkelijk deelauto’s geplaatst en in gebruik genomen. Het ontbreekt het nog aan goede openbare evaluatiedata en effecten op de langere termijn. Door verschillende aanbieders wordt van andere aantallen uitgegaan. Veelkomende vervangingsfactoren in de adviespraktijk zijn:

  • een deelauto vervangt 8 tot 13 auto’s (CROW)

  • een deelauto vervangt 4 tot 8 personenauto’s (MOMO-Carsharing)

  • een deelauto vervangt 13 personenauto’s (aanbieder Hely)

  • een deelauto vervangt 4 tot 8 privéauto’s (aanbieder Mobeazy)

  • een deelauto vervangt 5 personenauto’s (aanbieder WeDriveSolar)

  • een deelauto vervangt 7 personenauto’s (evaluatie door Samen Slim Reizen Zeist)

Succesfactoren van deelmobiliteit

Om de inzet van deelmobiliteit te laten slagen zijn er meerdere factoren die een rol spelen en die het succes van deelmobiliteit bepalen. Dit zijn onder andere:

  • Doelgroep: iedere doelgroep heeft een andere kijk op (deel)mobiliteit. Zo staat met name de groep jongvolwassenen positief tegenover het gebruik van deelmobiliteit en is deze groep in grotere mate bereid om de eigen auto weg te doen in ruil voor het gebruiken van een deelauto. Bij bijvoorbeeld senioren is de bereidheid om auto te delen waarschijnlijk lager, omdat zij minder bekend zijn met het concept. De mate van succes bij de inzet van deelmobiliteit hangt daarmee ook samen met de doelgroep die beoogd is bij de ontwikkeling.

  •  

  • Alternatieven: het aanbod van alternatieve vervoerswijzen bepaalt hoe eenvoudig autoritten verruild kunnen worden door andere modaliteiten. Hoe beter de alternatieven zijn, hoe eerder mensen bereid zijn om hun eigen auto te verruilen voor het gebruiken van een deelauto. Met het Centraal Station en HOV-net heeft Eindhoven goed openbaar vervoer en door de uitgebreide fietsnetwerk is de hele stad en de rest van de agglomeratie goed per fiets of e-bike bereikbaar. Op de isochronenkaarten hieronder wordt duidelijk hoeveel inwoners en arbeidsplaatsen bereikt kunnen worden vanaf Eindhoven Centraal. Dit drukt de noodzaak van een eigen auto en verhoogt de kansen voor een deelauto als alternatief voor een verplaatsing waar fiets en OV niet concurrerend zijn.

  •  

  • Nabijheid voorzieningen: de nabijheid van voorzieningen bepaalt in hoeverre bewoners moeten reizen om tot dagelijkse voorzieningen te komen zoals supermarkten, en scholen. In de binnenstad van Eindhoven is een (zeer) uitgebreid aanbod van voorzieningen met detailhandel, leisure (zoals bioscopen), scholen (voor alle leeftijden) en supermarkten. Ook in de schil rondom het centrum zijn diverse (dagelijkse) voorzieningen aanwezig. Het uitgebreide voorzieningenaanbod op korte afstand maakt wonen in de stad aantrekkelijk en maakt het bezit van een eigen auto minder noodzakelijk.

  •  

  • Parkeerregulering: een belangrijke succesfactor is de aanwezigheid van parkeerregulering. Met de aanwezigheid van parkeerregulering is vrij parkeren niet mogelijk. Vrijwel het gehele centrum van Eindhoven is een betaald parkeren gebied. Voor bewoners is het daarom niet mogelijk om (gratis) uit te wijken naar openbare parkeergelegenheden in de omgeving. Hierdoor wordt parkeeroverlast voor de buurt voorkomen en kan de juiste doelgroep van de nieuwe woningen worden aangetrokken. Iemand die wel per se een auto wil bezitten en geen parkeerrecht krijgt, overweegt dan om elders te wonen (aan de rand van de stad) waar wel ruimte is om de auto te parkeren. Door het uitsluiten van parkeervergunningen voor nieuwe bewoners is in de praktijk sprake van een parkeernorm van 0 (indien op eigen terrein 0 parkeerplaatsen aangelegd zouden worden). In uitgebreide sterk gereguleerde gebieden zoals in het centrum van Eindhoven is dit mogelijk doordat het niet aannemelijk is dat bewoners uitwijkgedrag voorkomen. Zo wordt de juiste doelgroep aangetrokken en wordt bijgedragen aan de mobiliteitstransitie.

Potentie van deelmobiliteit in Eindhoven

  • In de Actualisatie Nota Parkeernormen 2019 is een nieuwe parkeernormering voor het centrum vastgelegd, waarbij specifiek in het centrum/stationsomgeving een strenge mobiliteitsreductie wordt toegepast op de parkeereis. Daarnaast is er voor elke nieuwbouwproject binnen de Ring een verplichting tot opstellen van een mobiliteitsplan, inclusief deelmobiliteit.

  • In de gemeentelijke Agenda Deelmobiliteit staan de definitie, verschijningsvormen en gekozen strategie en rol(len) beschreven op basis waarvan de gemeente samen met aanbieders het aanbod van deelmobiliteit vorm geeft. Deze agenda bevat eveneens het actieprogramma waarin benoemd is welke acties sinds 2019 zijn ondernomen om deelmobiliteit verder te stimuleren en op een goede manier te organiseren.

  • Momenteel wordt, als onderdeel van het Masterplan Stedelijke Mobiliteit, uitwerking gegeven aan een vervolg van de Agenda Deelmobiliteit. De inzet is gericht op het verder uitwerken van een stadsbreed dekkend netwerk met hoogwaardig aanbod van deelmobiliteit.

  • In de Actualisatie Eindhoven op Weg (2022); is specifiek t.a.v. deelmobiliteit een nieuwe categorie weggebruikers ('nieuwe mobilisten') toegevoegd. Met de inzet van deelmobiliteit wordt de transitie ingezet van bezit naar (deel)gebruik. Het streven is een nieuwe, schone en toegankelijke reismogelijkheid de beste mogelijkheden te geven.

  • Bewoners van nieuwbouw komen niet in aanmerking voor een parkeervergunning op straat. Bij het vaststellen van de parkeereis bij het verlenen van de omgevingsvergunning wordt het project daartoe op de AUP-lijst (Adressenlijst Uitsluiting Parkeervergunningen) geplaatst.

  • In het centrum en een groot deel van het gebied binnen de Ring is betaald parkeren van kracht. Voor parkeren zonder parkeervergunning op straat geldt een minimaal tarief van € 2,10,-/uur. Het dagtarief bedraagt miimaal € 6,90,-/dag. Het parkeertarief geldt van 9 tot 21 uur en ook in het weekend. Concreet is het parkeren van de eigen auto in de openbare ruimte in de directe omgeving niet realistisch. Een abonnement bij een van de commercieel geëxploiteerde parkeergarages bedraagt enkele duizenden euro's per jaar. Deze prijsregulering maakt het minder aantrekkelijk om een eigen auto te bezitten en bevordert het gebruik van alternatieven.

  • Veel inwoners in het centrum hebben al geen eigen auto, omdat ze daar bewust voor kiezen. Dat aandeel groeit. Het autobezit van bewoners in het centrum van Eindhoven daalt al een aantal jaren, zoals in alle andere grote steden. Met name onder de jongere doelgroepen. In 2016 was er sprake van 0,9 personenauto per huishouden. Dat is in 2021 inmiddels al gedaald naar 0,4.

Veel van de genoemde punten uit voorgaande toelichting hebben betrekking op Eindhoven in het algemeen. Er zijn echter ook verschillen binnen de stad die hun impact hebben op deelautogebruik/deelauto potentie. Daarom wordt hierna ingegaan op de uitgangspunten die gelden bij de schilwijk en restgebied (het centrum wordt behandeld in bijlage 9).

Schilwijk

Alle gebieden die binnen de Ring en maar buiten het centrum vallen behoren tot de schil. Dit zijn relatief oude wijken met veel grondgebonden woningen in een hoge dichtheid. Het grootste deel van de schil is gereguleerd maar sommige delen nog niet. Het plan is om het hele gebied binnen de Ring te reguleren. Met de aanwezigheid van parkeerregulering is er een sturingsmechanisme. Zoals eerder toegelicht is er dan geen risico op uitwijkgedrag en is er daardoor meer potentie voor deelmobiliteit. Daarom is het mogelijk de vervangingswaarde van 1 op 7 te hanteren binnen het gehele schilgebied, echter gemaximaliseerd tot een reductie van 40% van de parkeerbehoefte aangezien er in de wijken rond het centrum een hoger autobezit te verwachten is. Zodoende dient in het schilgebied minimaal 60% van de oorspronkelijke parkeereis opgelost te worden met een andere parkeeroplossing.

Restgebied

De rest bebouwde kom bestaat uit het hele gebied buiten de Ring. In dit gebied zijn de woonwijken jonger dan binnen de Ring het geval is. Het overgrote deel van de rest bebouwde kom is niet gereguleerd. Daarom is er geen sturingsmechanisme om deelmobiliteit 100% te laten slagen. Om die reden zijn de vervangingswaarde en reductiefactor van deelmobiliteit lager. Als vervangingswaarde is het advies 1 op 4 te hanteren, zoals in de vigerende parkeernota het geval is. Echter maakt het parkeerbeleid uit 2019 een reductie van 100% mogelijk, terwijl dit in de praktijk niet realistisch is. Daarom is in het restgebied maximaal 20% van de parkeerbehoefte te reduceren als gevolg van de inzet van deelmobiliteit. Deelmobiliteit vormt hier een aanvulling op het bezitten van een eigen auto, maar geen volledige vervanging. De ligging aan de rand van de stad met meer ruimte voor de auto en minder voorzieningen nabij zorgt ervoor dat inwoners sneller geneigd zijn om een eigen auto te (blijven) bezitten.

Conclusies

De randvoorwaarden voor deelmobiliteit zijn aanwezig in Eindhoven. Het bezit van een eigen auto is vaak niet noodzakelijk door de goede alternatieven en de nabijheid van voorzieningen. Het betaald parkeerregime dat grotendeels binnen de Ring aanwezig is en zal worden gecompleteerd, heeft hier ook invloed op. De vervangingswaarde in de schilwijk is lager dan het centrum, omdat in deze woonwijken een hoger autobezit verwacht wordt. Echter door de aanwezige of geplande parkeerregulering kan uitwijkgedrag worden voorkomen en het gebruik van deelauto’s interessanter worden. Op basis hiervan is een vervangingswaarde van 1 op 7 passend, waarbij de reductie op basis van deelmobiliteit is begrensd tot maximaal 40% van de parkeerbehoefte in verband met het hogere autobezit in deze wijken.

De vervangingswaarde in het restgebied bedraagt 1 op 4 met een maximale reductie op de parkeerbehoefte van 20%. Dit is passend omdat in het overgrote deel van de rest bebouwde kom geen parkeerregulering aanwezig is. Daarmee bestaat er een risico op uitwijkgedrag wanneer er te weinig parkeerplaatsen op eigen terrein worden aangelegd. Zodoende kan de omgeving te maken krijgen met een parkeerprobleem als gevolg van een ontwikkeling. Dit is niet gewenst waardoor de vervangingswaarde en maximale reductie enigszins conservatief zijn opgesteld.

Voor alle gebieden geldt overigens dat monitoring van het gebruik van deelmobiliteit van groot belang is. Zodoende heeft de gemeente Eindhoven inzicht in de effectiviteit ervan en kan er op tijd bijgestuurd worden indien nodig. Wanneer blijkt dat de deelauto’s zeer goed gebruikt worden kunnen er extra deelauto’s gestald worden, om te voorkomen dat bewoners misgrijpen.

 

 

Bijlage 9 Onderbouwing mobiliteitscorrectie deelauto’s centrum

 

  • 1.

    Inleiding

Gezien de hoogwaardige mobiliteitsvoorzieningen in het centrum kan het aanbod van een deelauto in een plan in het centrum maximaal 10 parkeerplaatsen voor auto’s van de bewoners vervangen. Omdat deze deelauto ook een parkeerplaats nodig heeft, is de reductie op de parkeereis effectief maximaal 9 parkeerplaatsen. De nadere onderbouwing van de reductiefactor voor deelauto’s in het centrum is door de Afdeling bestuursrechtspraak van de Raad van State akkoord bevonden (ECLI:NL:RVS:2023:2204) en is als volgt.

  • 2.

    Mobiliteitsbeleid 2013

De gemeente heeft in 2013 haar masterplan voor mobiliteitsbeleid vastgesteld (Eindhoven op weg). Daarin is de keuze gemaakt voor een autoluwere ontwikkeling voor het stedelijk gebied binnen de Ring en specifiek voor het centrum en stationsgebied. Verplaatsen te voet, op de fiets of met het openbaar vervoer wordt sindsdien gestimuleerd. Ook de inrichting en het beheer van de openbare ruimte wordt daar meer en meer op afgestemd. Minder ruimte voor rijdend en stilstaand motorvoertuigenverkeer, meer ruimte voor de voetgangers, fietsers, busvervoer. Voor het klimaat meer ontharding en meer groen. In maart 2022 is deze visie geactualiseerd op de uitwerkingen sinds 2013 (Actualisatie Eindhoven op weg 2022). Onder meer specifiek de toevoeging van deelmobiliteit als apart hoofdvervoerwijze, vanwege de ontwikkeling daarvan in de laatste jaren. Het recent aangetreden nieuwe college heeft deze actualisatie in haar bestuursakkoord aangenomen voor een verdere uitwerking in een Masterplan binnenstedelijke mobiliteit.

  • 3.

    Brainportregio

In het integraal MIRT onderzoek naar Verstedelijking en Bereikbaarheid Brainportregio hebben Rijk en regio beschreven wat de urgentie, aard, omvang, onderbouwing en aanpak van de samenhangende opgaven op het gebied van verstedelijking en bereikbaarheid is. Binnen het Stedelijk Gebied Eindhoven is er richting 2040 sprake van een woningbouwopgave van ca. 62.000 woningen en een groei van 72.000 fte aan arbeidsplaatsen. Besloten is dat deze groei vooral in Eindhoven landt. In lijn met de eerder ontwikkelde plannen (Ontwikkelperspectief Centrum, Eindhoven op Weg en Internationale Knoop XL) is geconcludeerd dat deze verstedelijkingsopgave alleen gerealiseerd kan worden wanneer ook geïnvesteerd wordt in randvoorwaarden zoals groen, openbare ruimte, energie en een bijpassend mobiliteitssysteem.

  • 4.

    De potentie van deelmobiliteit

Autodelen is een innovatief concept. Dat betekent dat de ervaringscijfers zich naar mate de toepassing vordert zich uitbreiden en het inzicht wordt vergroot. Onder andere voor wat betreft de reductiefactor voor een deelauto. Bij het opstellen van de nota parkeernormen 2019 waren er enkele onderzoeken bekend. De eerste onderzoeken hadden vooral een voorspellende insteek op basis van consumentenonderzoek en nog niet-gerealiseerde projecten. Recent zijn nieuwe onderzoeken gepubliceerd die inzicht geven in het gebruik, de effecten én de randvoorwaarden voor succes.

  • 1.

    Spark 2016

Door Spark is in 2016 het gebruik van deelauto’s onderzocht. Spark geeft aan dat 1 deelauto 3 tot 22 auto’s kan vervangen (SPARK-parkeren_UPDATE45.pdf).

  • 2.

    CROW 2018

Uit de CROW publicatie 381 Toekomstbestendig parkeren (2018), paragraaf 12.1 volgt, op basis van toen bekende kennis (Mijn auto, jouw auto, onze auto | Document (onderzoekspublicatie) | Kennisinstituut voor Mobiliteitsbeleid (kimnet.nl)), dat 1 deelauto 4 tot 8 auto’s kan vervangen.

  • 3.

    Greenwheels 2019

Greenwheels is als aanbieder actief op de deelautomarkt sinds 1995. Dit bedrijf heeft in 2019 een onderzoek (greenwheels_rapport_2019.pdf (vananaare.nl)) onder haar gebruikers laten uitvoeren door Goudappel Coffeng. Daaruit bleek dat 30% van de Greenwheels gebruikers de eigen auto heeft ingeleverd. Ook is op basis van het onderzoek geconcludeerd dat één geplaatste Greenwheels auto betekent dat er 11 auto’s minder in de buurt zijn.

  • 4.

    CROW / TU Eindhoven 2019

Ook uit onderzoek van CROW en de TU Eindhoven (2021K-D108-Wat-is-het-effect-van-deelauto’s-op-autobezit.pdf.aspx (crow.nl)) blijkt dat in ideale situaties – alternatieven op orde (toegankelijk, betaalbaar) én restrictief parkeerbeleid - tot wel 70% van de nieuwe inwoners bereid is geen auto mee te nemen bij verhuizing naar een binnenstedelijke omgeving. Vooral een hoogwaardig (divers, beschikbaarheidsgarantie, gebruiksgemak, nabij en betaalbaar) aanbod van deelmobiliteit en goed openbaar vervoer en fietsnetwerk blijken sleutels tot succes.

  • 5.

    Kennisinstituut voor Mobiliteit (2021)

In dit onderzoek naar de ontwikkeling en potenties van deelmobiliteit van KIM (2021 Deelauto- en deelfietsmobiliteit in Nederland: ontwikkelingen, effecten en potentie (update 13-10 *) | Document (onderzoekspublicatie) | Kennisinstituut voor Mobiliteitsbeleid (kimnet.nl)) wordt geschetst dat bij een succesvolle toepassing van deelmobiliteit er bij gebruikers van deelauto’s (5 tot 30 keer per jaar) een afname van 61% van autobezit is. Bij mensen die zeer frequent gebruik maken van deelauto’s (meer dan 30 keer per jaar) is de afname van autobezit 70%. Daarnaast is aangegeven dat Shaheen et al. (2019) in Europese studies van round-trip autodelen zien dat tussen de 15% en 67% van de autodelers een auto wegdoet, en dat tussen de 14% en 34% de aankoop van een auto voorkomt. Samen leidt dit tot een reductie van het autobezit van 4 à 11 auto’s per deelauto. In het geval van free-floating autodelen (Free floating wil zeggen dat auto’s geen vaste parkeerplaats hebben en op iedere gewenste plek kunnen worden teruggezet) zijn deze effecten respectievelijk 4-23% (auto weg doen) en 14-30% (aankoop voorkomen), met een reductie van op autobezit van 3 à 11 auto’s per deelauto.

  • 5.

    De potentie van deelmobiliteit in Eindhoven

In het bovengenoemde door het KIM in 2021 gepubliceerde onderzoek naar de ontwikkeling en potenties van deelmobiliteit schetst KIM een aantal toekomstscenario’s. KIM concludeert dat een scenario waarin én actief op deelmobiliteit én actief op reductie van de reguliere auto wordt ingezet het meest kansrijk is voor een succesvolle toepassing van deelmobiliteit.

Gesteld mag worden dat Eindhoven zich ontwikkelt binnen dit kansrijke scenario. Dit uit zich in de volgende elementen:

  • In de Actualisatie Nota Parkeernormen 2019 is een nieuwe parkeernormering voor het centrum vastgelegd, waarbij specifiek in het centrum/stationsomgeving een strenge mobiliteitsreductie wordt toegepast op de parkeereis. Daarnaast is er voor elke nieuwbouwproject binnen de Ring een verplichting tot opstellen van een mobiliteitsplan, inclusief deelmobiliteit.

  • In de gemeentelijke Agenda Deelmobiliteit staan de definitie, verschijningsvormen en gekozen strategie en rol(len) beschreven op basis waarvan de gemeente samen met aanbieders het aanbod aan deelmobiliteit vorm geeft. Deze agenda bevat eveneens het actieprogramma waarin benoemd is welke acties we sinds 2019 ondernemen om deelmobiliteit verder te stimuleren en op een goede manier te organiseren.

  • Momenteel wordt, als onderdeel van het Masterplan Stedelijke Mobiliteit, uitwerking gegeven aan een vervolg van de Agenda Deelmobiliteit. De inzet is gericht op het verder uitwerken van een stadsbreed dekkend netwerk met hoogwaardig aanbod van deelmobiliteit.

  • In de Actualisatie Eindhoven op Weg (2022); is specifiek t.a.v. deelmobiliteit een nieuwe categorie weggebruikers (‘nieuwe mobilisten’) toegevoegd. Met de inzet van deelmobiliteit wordt de transitie ingezet van bezit naar (deel)gebruik. Het streven is een nieuwe, schone en toegankelijke reismogelijkheid de beste mogelijkheden te geven.

  • Bewoners van nieuwbouw komen niet in aanmerking voor een parkeervergunning op straat. Bij het vaststellen van de parkeereis bij het verlenen van de omgevingsvergunning wordt het project daartoe op de POET-lijst geplaatst (Parkeren Op Eigen Terrein).

  • In het complete centrum is betaald parkeren van kracht. Voor parkeren zonder parkeervergunning op straat geldt een minimaal tarief van € 2,60,-/uur. Op enkele locaties is er een dagtarief mogelijke van minimaal € 10,-/dag. Het parkeertarief geldt tot 21 uur en ook in het weekend. Concreet is het parkeren van de eigen auto in de openbare ruimte in de directe omgeving niet realistisch. Een abonnement bij een van de commercieel geëxploiteerde parkeergarages in het centrum bedraagt enkele duizenden euro’s per jaar (bv P-Mathildelaan; € 360,-/mnd). Deze prijsregulering maakt het minder aantrekkelijk om in het centrum een eigen auto te bezitten en bevordert het gebruik van alternatieven.

  • In het centrum zijn hoogwaardige alternatieven beschikbaar voor de eigen auto, namelijk het intercity station Eindhoven Centraal, stads- en regionaal busstation Neckerspoel en bushaltes die onderdeel zijn van het Hoogwaardig Openbaar Vervoer of de stads- en streeklijnen. Er is een goed fietsnetwerk met snelle verbindende routes naar belangrijke locaties dat bovendien steeds verder uitgebreid wordt. Ook is in het centrum reeds een groot en divers aanbod van deelvoertuigen aanwezig. Stadsbreed worden mobiliteitshubs ontwikkeld, met een divers op de vraag afgestemd aanbod aan deelvervoermiddelen (deelfiets, -scooter, -bakfiets, -auto). De digitale toegankelijkheid van het aanbod wordt verbeterd. In totaal komt er voor alle bewoners een hoogwaardig aanbod aan deelmobiliteit beschikbaar.

  • Veel inwoners in het centrum hebben al geen eigen auto, omdat ze daar voor kiezen. Dat aandeel groeit. Het autobezit van bewoners in het centrum van Eindhoven (https://eindhoven.incijfers.nl/Jive?workspace_guid=4dca5060-27b8-44b3-8e52-621948bf9f80) daalt al een aantal jaren, zoals in alle andere grote steden. Met name onder de jongere doelgroepen. In 2016 was er sprake van 0,9 personenauto per huishouden. Dat is in 2021 inmiddels al gedaald naar 0,4.

 

  • 6.

    Eindhoven in relatie tot de ‘Benchmark autodelen in gebiedsontwikkeling’ (Overmorgen/RWS, 2021)

Inmiddels is er ook onderzoek dat de ingezette lijn van de gemeente Eindhoven voor deelauto’s onderschrijft, op basis van daadwerkelijke ervaringen in de praktijk bij ruimtelijke ontwikkelingen. Een actueel onderzoek is de ‘Benchmark autodelen in gebiedsontwikkeling (Overmorgen, 2021, opdrachtgever: RWS 210311-Eindrapport-Benchmark-Deelmobiliteit-in-Gebiedsontwikkeling.pdf (dutchmobilityinnovations.com))’, waarbij gerealiseerde situaties met deelmobiliteit zijn onderzocht op hun effectiviteit. De resultaten hiervan geven aan dat:

  • vooral bij Intercity stationsomgevingen een hoogwaardig aanbod van deelmobiliteit de mogelijkheid geeft om met een hoge ambitie het parkeeraanbod af te schalen en toch in de mobiliteitsbehoefte van de bewoners te voorzien. De deelauto-ratio van gerealiseerde projecten (Zwolle, Rotterdam, Den Bosch, Apeldoorn) ligt tussen de 1 op 8 tot 1 op 13.

  • Samen met een aanvullend aanbod van deel e-bikes, deelbakfietsen en e-scooters is er voor iedere verplaatsing een alternatief voor de eigen auto beschikbaar.

  • In de helft van de gevallen worden ook collectieve stallingsvoorzieningen voor fietsen gerealiseerd.

 

  • 7.

    Conclusie: Eindhoven Centrum voldoet aan de randvoorwaarden voor de inzet van deelmobiliteit met een hoge ambitie

Voor een succesvolle inzet op het terugdringen van regulier autobezit – resulterend in een beperktere parkeeromvang - blijkt dat zowel een actieve inzet op deelmobiliteit áls een actieve inzet op het terugdringen van regulier autobezit en gebruik nodig is. Eindhoven zet in op realisatie van een hoogwaardig aanbod van deelmobiliteit (zie Agenda deelmobiliteit Agenda deelmobiliteit - Bijlage 1 Rapportage Agenda Deelmobiliteit (notubiz.nl)) en het zo min mogelijk toevoegen van parkeerplaatsen in en rondom het centrum (zie Nota Parkeernormen 2019).

Uit de verschillende onderzoeken(zie hoofdstuk 4) blijkt dat er bandbreedtes zijn voor het vervangen van het aantal auto’s door deelauto’s. Grofweg wordt gesproken over een reductie van 4 tot 13 auto’s per deelauto. De benchmark op gerealiseerde ruimtelijke projecten met deelmobiliteit in nabijheid van IC stations geeft de hoogste waarden; 1 op 8 tot 1 op 13. De Eindhovense reductiefactor deelauto’s voor het centrum zit op het gemiddelde hiervan. Dit is de reductie die maximaal wordt toegepast, minder mag ook.

Gelet op het vorenstaande is het toepassen van een reductiefactor voor het centrumgebied en het stationsgebied van maximaal 10 auto’s per deelauto in de Actualisatie Nota Parkeernormen 2019 alleszins redelijk.

  • 8.

    Monitoren

Het gebruik van deelauto’s wordt overigens in samenwerking met de aanbieders gemonitord. In Eindhoven is het aantal deelauto’s de afgelopen jaren gestegen. Dat blijkt uit de enquête onder het Eindhovense Digipanel (april 2021): afgelopen jaar heeft 8% van de respondenten dagelijks/wekelijks, 11% van de respondenten maandelijks en 23% enkele keren een deelauto gebruikt. De aanbieders van deelauto’s monitoren het gebruik van de deelauto’s en het aantal abonnees per wijk. In 2019 waren in Eindhoven 20 deelauto’s op vaste standplaatsen aanwezig. Anno 2022 zijn er ca 170 deelauto’s in de stad waaronder deelauto’s met een vaste standplaats (Greenwheels en MyWheels) en deelauto’s zonder een vaste standplaats (van Amber en MyWheels). Hierbij gaat het om zowel zone-floating deelauto’s (MyWheels) als free floating deelauto’s (Amber).

  • 9.

    Onafhankelijke toets onderbouwing mobiliteitscorrectie

Door Empaction is een onafhankelijke toets uitgevoerd inzake bovenstaande onderbouwing. Kort gezegd heeft Empaction geconcludeerd dat de reductie van 10 parkeerplaatsen bij de inzet van één deelauto in het centrum van Eindhoven gerechtvaardigd is. Zoals hierboven al aangegeven is dit ook door de Afdeling bestuursrechtspraak van de Raad van State akkoord bevonden (ECLI:NL:RVS:2023:2204

 

 

Bijlage 10 Schema parkeren/deelmobiliteit gebiedsontwikkeling Fellenoord

 

Voor de gebiedsontwikkeling Fellenoord is een verbijzondering van de parkeernormen-systematiek van toepassing, welke hieronder schematisch wordt weergegeven (zie par. 3.2).

Deze regels gelden binnen de grenzen van de gebiedsontwikkeling zoals aangegeven op de kaart op de volgende pagina.

Begrenzing gebiedsontwikkeling Fellenoord

 

 

Bijlage 11 Schema stappenplan parkeernormensystematiek

 

Naar boven