Uitvoeringsafspraken voor de omgang met (vermoedens van) integriteitsschendingen

Inleiding

 

De integriteit van het openbaar bestuur is verankerd in wetgeving en in door het algemeen bestuur vastgestelde gedragscodes. Politieke ambtsdragers dragen zowel collectief als individueel verantwoordelijkheid voor de integriteit van het bestuur. Regels en beginselen die integer gedrag van politieke ambtsdragers borgen liggen daarmee vast en geven richting. Toch kan het gebeuren dat een politieke ambtsdrager gedrag vertoont dat bij anderen vragen oproept over de integriteit van dat gedrag. Op dat moment kan er sprake zijn van een vermoeden van een integriteitsschending.

 

Vertrekpunt van deze uitvoeringsafspraken is dat bestuurders van ons waterschap, zijnde collegeleden, algemeen bestuursleden en commissieleden die verder in deze uitvoeringsafspraken politieke ambtsdragers worden genoemd, elkaar aanspreken en aanspreekbaar zijn op voorgenomen of getoond gedrag wanneer over dat gedrag vragen of twijfels bestaan. Het maakt daarbij niet uit of het nu gaat om gedrag van zichzelf of dat van een ander. Zo’n aanspreekbare en open houding draagt eraan bij dat makkelijker het gesprek kan worden aangegaan over integriteitskwesties. Waar dit mogelijk is, verdient het aanbeveling om dat gesprek ook daadwerkelijk met elkaar aan te gaan.

 

Als sprake is van een vermoeden van een integriteitsschending, wordt daar zorgvuldig mee omgegaan. Deze uitvoeringsafspraken beschrijven hoe te kunnen handelen bij een vermoedelijke integriteitsschending. Duidelijke en eenduidige uitvoeringsafspraken zijn van belang voor iedereen die betrokken is bij een dergelijk vermoeden. Het gaat dan om degene die het vermoeden uit (hierna: de melder), degene over wie een melding wordt gedaan en de verschillende functionarissen die betrokken zijn bij de afhandeling zoals de dijkgraaf en het algemeen bestuur.

 

De uitvoeringsafspraken drukken uit dat de politieke ambtsdragers van waterschap Vallei en Veluwe bij een vermoeden van een integriteitsschending belang hechten aan zorgvuldigheid en onpartijdigheid. In die gevallen waarin het tot een onderzoek komt staat waarheidsvinding daarbij centraal. Individuele of partijpolitieke opvattingen zijn daaraan ondergeschikt. Op deze wijze wordt invulling gegeven aan een proces dat zich kenmerkt als procedureel rechtvaardig.

 

Definities

 

Een signaal: een waarneming van een persoon ten aanzien van een bepaalde situatie. Het kan daarbij gaan over twijfel over het eigen handelen of het handelen van een ander.

 

Een melding: een signaal over een vermoedelijke integriteits- schending, met als doel het signaal in behandeling te nemen.

 

De melder: degene die een melding doet.

 

De beschuldigde: de politieke ambtsdrager die niet-integer gedrag wordt verweten.

 

Betrokkenen: personen die kennis hebben van de vermoedelijke integriteitsschending of die uit hoofde van hun functie een rol spelen bij de opvolging van een melding.

 

De externe integriteitsdeskundige: de deskundige die door de dijkgraaf kan worden geraadpleegd om te adviseren over integriteitsvraagstukken en die kan dienen als klankbord. Deze deskundige is bijvoorbeeld het Steunpunt Integriteitsonderzoek Politieke Ambtsdragers. Dit steunpunt is onderdeel van Stichting Centrum voor Arbeidsverhoudingen Overheidspersoneel (CAOP). Voor het helpen bij het duiden van signalen die kunnen wijzen op strafbare gedragingen zoals omkoping, schending van geheimhouding, fraude of witwassen kunnen zowel ambtenaren als politieke ambtsdragers terecht bij de Rijksrecherche.1

 

De politieke ambtsdrager: leden van het algemeen bestuur, commissieleden, leden van het dagelijks bestuur, de dijkgraaf.

 

Een integriteitsschending: een gedraging van een politieke ambtsdrager die in strijd is met het handelen als ‘goed bestuurder’ of ‘goed volksvertegenwoordiger’. Het kan gaan om feiten die wettelijk strafbaar zijn, maar ook om handelingen in strijd met ongeschreven of geschreven regels, waaronder de gedragscodes van het waterschap. Om te weten of sprake is van een integriteitsschending is het goed om te weten wat als schending wordt gezien. Voorbeelden van schendingen zijn:

 

 

Bovenstaand overzicht is niet uitputtend en ook wordt uiteraard niet aan elke schending eenzelfde gewicht toegekend. Ook de context en de intentie van het gedrag is verschillend. Er kan sprake zijn van een opzettelijke schending, maar ook van een schending uit onbekendheid of naïviteit. Het kan gaan om een eenmalige misser of om stelselmatig laakbaar gedrag.2

 

Leeswijzer

 

In onderdeel A zijn de beginselen en uitgangspunten geformuleerd die het algemeen bestuur van het waterschap als leidend ziet bij meldingen over vermeende integriteitsschendingen.

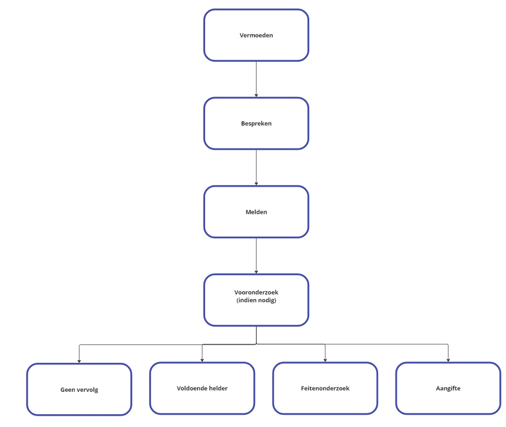
In onderdeel B is beschreven hoe concreet opvolging wordt gegeven aan een vermoeden van een integriteits- schending. Daarbij worden vijf fases onderscheiden:

 

  • 1.

    het bespreken van twijfel;

  • 2.

    het ontvangen van een melding en de keuze voor opvolging;

  • 3.

    het uitvoeren van een vooronderzoek;

  • 4.

    het uitvoeren van een feitenonderzoek;

  • 5.

    het afronden van de behandeling van een melding.

Of deze vijf fases daadwerkelijk alle worden doorlopen, hangt af van de kwestie waarover melding wordt gedaan. Het achtereenvolgens doorlopen van deze vijf fases is dus niet vanzelfsprekend, maar ter beoordeling van de dijkgraaf en afhankelijk van de situatie.

 

In het afsluitende onderdeel C wordt ingegaan op het belang van nazorg.

 

A Beginselen en uitgangspunten

Voor deze uitvoeringsafspraken en bij een vermoeden van een integriteitsschending wordt een aantal beginselen en uitgangspunten gehanteerd, die leidend zijn voor de behandeling van dat vermoeden.

 

Beginselen

 

Beginsel: niet onveranderlijk

Waarden en normen zijn geen statisch en onveranderlijk geheel, zij passen zich aan de omstandigheden zoals tijd en plaats aan. Ook deze uitvoeringsafspraken zijn geen statisch product. Met enige regelmaat worden de uitvoeringsafspraken dan ook ter bespreking geagendeerd, om te bezien of de uitvoeringsafspraken nog up-to-date zijn. Over de uitvoeringsafspraken vindt in elk geval in elke zittingstermijn van het algemeen bestuur beraadslaging plaats, waarna het (hernieuwd) wordt vastgesteld.

 

Beginsel: proportionaliteit, zo groot als nodig, zo klein als mogelijk

Een melding van een mogelijke integriteitsschending is ingrijpend voor alle betrokkenen: voor de melder, voor de beschuldigde maar ook voor de betrokken functionarissen en voor de organisatie. Daarom staat bij de opvolging van de melding zorgvuldigheid voorop. Onder zorgvuldigheid wordt ook verstaan het oog hebben voor de betrokkenen en hun belangen. Het uitgangspunt in deze uitvoeringsafspraken is daarom dat de stappen die gezet worden steeds in verhouding staan tot het gemelde gedrag. De stappen zijn zo groot als nodig, maar tevens zo klein als mogelijk.

 

Beginsel: onpartijdigheid en onafhankelijkheid

Van alle politieke ambtsdragers mag verwacht worden dat zij bij de behandeling van een vermeende integriteitsschending het algemeen belang leidend laten zijn en boven de partijen staan.

 

Bij de behandeling van een melding zorgen betrokkenen ervoor dat er geen sprake is van eventuele verstrengeling van belangen. De betrokken functionarissen handelen onbevooroordeeld, neutraal en autonoom en laten zich niet oneigenlijk beïnvloeden door derden. In het geval een politieke ambtsdrager geen werkzaamheden uitoefent in afwachting van het onderzoek, is het belangrijk dat er afspraken worden gemaakt over het contact tussen de politieke ambtsdrager en de ambtelijke organisatie.

 

Beginsel: zorgvuldigheid en zorgzaamheid

Alle betrokkenen bij een vermeende integriteitsschending hebben het recht op een zorgvuldige behandeling ervan. Zorgvuldigheid komt bijvoorbeeld tot uitdrukking door:

 

  • het toepassen van hoor en wederhoor;

  • een discrete omgang met informatie;

  • de keuze voor een passende onderzoeksmethode;

  • deskundigheid bij de behandeling van een melding;

  • een respectvolle bejegening van en door alle betrokkenen;

  • adequate ondersteuning.

Ook zorgzaamheid weegt zwaar bij de behandeling van vermeende integriteitsschendingen. Zorgzaamheid komt tot uiting door oog te hebben voor alle betrokkenen.

 

Melder, slachtoffer of beschuldigde maar ook andere betrokkenen reageren elk op een andere manier op een vermeende integriteitsschending. Zij hebben daarbij in de verschillende fasen van het proces ieder eigen behoeften en mogelijk ook een hulpvraag, of behoefte aan nazorg. Het ligt bijvoorbeeld in de rede dat het waterschap zorgdraagt voor een adequate ondersteuning aan de melder en de beschuldigde politieke ambtsdrager. Zij kunnen zich hiervoor wenden tot de dijkgraaf. De dijkgraaf maakt een afweging over adequate ondersteuning. Afspraken hierover kunnen het beste worden gemaakt alvorens het integriteitsonderzoek start en worden schriftelijk vastgelegd. Door die behoefte te onderkennen en hier zo goed als mogelijk op in te spelen wordt zorgzaam omgegaan met alle betrokkenen.

 

Uitgangspunten

 

Uitgangspunt: regierol voor de dijkgraaf

Op grond van artikel 94 lid 2 van de Waterschapswet bevordert de voorzitter, de dijkgraaf, de bestuurlijke integriteit van het eigen waterschap.3 Vanuit deze verantwoordelijkheid vervult de dijkgraaf een belangrijke rol bij de behandeling van vermeende integriteitsschendingen in het waterschap. De dijkgraaf geeft regie aan het proces dat volgt op een melding. Ongeacht de aard van de melding, de persoon van de melder of de ambtsdrager waarop de melding betrekking heeft, handhaaft de dijkgraaf de toepassing van deze uitvoeringsafspraken. Als de dijkgraaf zelf betrokken is bij een vermeende integriteitsschending, dan geeft in plaats van de dijkgraaf de loco-dijkgraaf regie aan het proces. Als de eerste loco-dijkgraaf betrokken is bij de casus, wordt de rol vervuld door de tweede loco-dijkgraaf.

 

De dijkgraaf kan zich laten bijstaan door de, de secretaris-directeur, bestuursadviseur met griffietaken of een andere ambtenaar, zoals een integriteitscoördinator of juridisch adviseur. Als dit het geval is verlenen zij die bijstand elk vanuit hun eigen rol en verantwoordelijkheid binnen het waterschap. Bij de omgang met een melding van een (vermeende) integriteitschending kan de dijkgraaf te rade gaan bij de commissaris van de Koning of diens Kabinetschef.

 

Uitgangspunt: terughoudendheid bij communicatie

Het is van belang dat betrokkenen bij een integriteitsschending terughoudend zijn met het doen van publieke uitspraken voordat feiten zijn vastgesteld. Voorkomen moet worden dat vermoedens afkomstig uit de media en/of van social media als vaststaande feiten worden gepresenteerd voordat aan waarheidsvinding is gedaan.

 

Dit betekent ook dat tijdens het proces dat wordt doorlopen om die feiten vast te stellen centrale regie wordt gevoerd op de te voeren communicatie. De dijkgraaf draagt in voorkomend geval zorg voor interne en externe communicatie over een melding, een onderzoek en de uitkomsten daarvan. De kring van geïnformeerde personen wordt zo klein als mogelijk gehouden. Alleen (een woordvoerder van) de dijkgraaf spreekt zo nodig met de pers tijdens het doorlopen van het proces. Indien er een melding is gedaan over of onderzoek plaats vindt naar de dijkgraaf, wordt deze rol vervuld door de loco-dijkgraaf. Als de eerste loco-dijkgraaf betrokken is bij de casus, wordt de rol vervuld door de tweede loco-dijkgraaf.

 

Uitgangspunt: aangifte is soms een keuze, soms verplicht

Als er in enige fase van de behandeling van de melding een redelijk vermoeden is dat een strafbaar feit is begaan, kan de dijkgraaf hiervan aangifte doen. Gaat het om een redelijk vermoeden van een ambtsmisdrijf, dan is de dijkgraaf hiertoe verplicht4. Tijdens de afhandeling van de aangifte wordt de werking van deze uitvoeringsafspraken voor de betreffende melding opgeschort.

 

Uitgangspunt: werkingssfeer van deze uitvoeringsafspraken

Iedereen die in een relatie staat tot het waterschap kan twijfel hebben over het waargenomen gedrag van een politieke ambtsdrager. Of het nu gaat om inwoners, ondernemers, ambtenaren en andere mede- werkers, leveranciers of politieke ambtsdragers, elk van hen kan twijfel over een vermoeden van een schending bespreken met de dijkgraaf, de secretaris-directeur of de bestuursadviseur met griffietaken. Het melden van een vermoeden van een integriteits-schending gebeurt bij de dijkgraaf. Indien het vermoeden betrekking heeft op de dijkgraaf kan de melder terecht bij de loco-dijkgraaf.

 

Deze bieden houvast en richting voor het handelen bij vermoedens van integriteitsschendingen door volksvertegenwoordigers, leden van het college van dijkgraaf en heemraden en de dijkgraaf. De uitvoeringsafspraken worden niet toegepast bij vermoedens van integriteitsschendingen door functionarissen die in een arbeidsverhouding staan tot het waterschap, zoals de secretaris-directeur, de bestuursadviseur met griffietaken of andere ambtenaren. Voor hen gelden de ambtelijke regelingen.

 

Uitgangspunt: afwijken van de uitvoeringsafspraken kan

Deze uitvoeringsafspraken bieden inzicht in de omgang met een vermoeden van een integriteitsschending. De uitvoeringsafspraken vormen een basis voor het handelen van functionarissen bij de omgang met een vermoeden van een integriteitsschending. Hoewel de uitvoeringsafspraken richting geven, vormt het geen vrijbrief om tijdens het te volgen proces niet zelf te reflecteren op wat nodig is. Als dat in het belang is van het waterschap of van een of meer van de betrokkenen, kan de dijkgraaf dan ook besluiten af te wijken van de uitvoeringsafspraken. De dijkgraaf is duidelijk over de argumenten daarvoor en legt hierover achteraf verantwoording af aan het algemeen bestuur.

B Werkwijze

In dit onderdeel is beschreven hoe in het waterschap concreet opvolging wordt gegeven aan een vermoeden van een integriteitsschending die betrekking heeft op een politieke ambtsdrager. Daarbij worden vijf fases onderscheiden:

 

  • 1.

    het bespreken van onzekerheden, twijfels of aarzelingen die rijzen rond de gedraging;

  • 2.

    het ontvangen van de melding en de keuze voor opvolging;

  • 3.

    het uitvoeren van een vooronderzoek;

  • 4.

    het uitvoeren van een feitenonderzoek;

  • 5.

    het afronden van de behandeling van een melding.

Of deze vijf fases daadwerkelijk worden doorlopen, hangt af van de kwestie waarover melding wordt gedaan. Het doorlopen van al deze fases zal niet altijd nodig zijn en is dus niet vanzelfsprekend, maar ter beoordeling van de dijkgraaf.

 

Fase 1: Aarzelingen of twijfel over een gedraging bespreken

 

Wat niet-integer handelen is, is niet altijd volstrekt duidelijk. Het kan zijn dat een politieke ambtsdrager twijfels of vragen heeft over de juistheid van (voorgenomen) handelen van zichzelf of van een ander. Het is verstandig die twijfels en vragen zo vroeg mogelijk te bespreken met anderen, zoals hieronder verder aangegeven. Daarnaast wordt bespreking van dilemma’s in meer algemene zin periodiek geagendeerd voor bespreking door het algemeen bestuur.

 

Een dilemma

Twijfels of vragen of een mogelijk integriteitsdilemma over het (voorgenomen) handelen van zichzelf of een ander kunnen door de politieke ambtsdrager ter advisering besproken worden met de secretaris-directeur of de bestuursadviseur met griffietaken. Daarbij kan een extern integriteitsdeskundige worden ingezet om te adviseren. Bij een dilemma is nog geen sprake van een schending maar wordt advies gevraagd over hoe te handelen. Als de politieke ambtsdrager en zijn adviseur er samen niet uitkomen kunnen zij de kwestie voorleggen aan de dijkgraaf. Het advies van de dijkgraaf kan schriftelijk worden vastgelegd. Het is aan de politieke ambtsdrager of deze het advies al dan niet opvolgt en om hierover transparant te zijn.

 

Ook als degene die een dilemma waarneemt zelf geen politieke ambtsdrager is, kan diegene zich wenden tot secretaris-directeur of de bestuursadviseur met griffietaken.

 

In deze fase kunnen de genoemde functionarissen uitleggen hoe een bepaald vraagstuk in elkaar steekt of wijzen op de procedure zoals neergelegd in deze uitvoeringsafspraken. Het ligt niet in de rede om in deze fase een inhoudelijk oordeel te geven over waargenomen gedragingen van bestuurders en commissieleden.

 

Een vermoeden

Bij een vermoeden van een integriteitsschending begaan door een ander, spreekt degene die het vermoeden heeft in beginsel eerst zelf de betreffende politieke ambtsdrager aan. Dit om meer duidelijkheid te krijgen over de kwestie en daarover het gesprek aan te gaan. Door zo’n gesprek kan in sommige gevallen al een gezamenlijke oplossing worden gevonden, zonder dat verdergaande stappen zoals een onderzoek nodig zijn. Wellicht was er sprake van onwetendheid of is er sprake van een misverstand. In deze fase is het belangrijk om open en op een respectvolle wijze het gesprek met elkaar aan te gaan. Dat vergt om (eerste) oordelen achterwege te laten, maar ook om de bereidheid te hebben aangesproken te worden.

 

Afhankelijk van de uitkomst van het hierboven beschreven gesprek kunnen twijfels en vragen over een vermoeden van een integriteitsschending ter advisering worden besproken met de secretaris-directeur of de bestuursadviseur met griffietaken. Aandachtspunt hierbij is dat alleen een als zodanig aangestelde (externe) vertrouwenspersoon gehouden is aan geheimhouding, andere functionarissen kunnen uit hoofde van hun rol of verantwoordelijkheid niet altijd volledige geheimhouding over het besprokene garanderen. De secretaris-directeur of bestuursadviseur met griffietaken informeert degene die zich tot hen wendt over de mate waarin zij de vertrouwelijkheid kunnen verzekeren.

 

Er kunnen zwaarwegende redenen zijn om het gesprek over een vermoeden niet aan te gaan. Bijvoorbeeld omdat de melder zich in een hiërarchische relatie of afhankelijkheidsrelatie bevindt tot de ander. Een andere reden om niet direct in gesprek te gaan kan zijn dat de onderlinge verhoudingen van dien aard zijn dat aanspreken niet in de rede ligt. Ook kan het risico bestaan dat aanspreken de opvolging van de melding (bijvoorbeeld de waarheidsvinding) schaadt; in dat geval moet er wel sprake zijn van een vermoeden van een ernstige schending van de integriteit. Advies hierover kan gevraagd worden aan de dijkgraaf.

 

In bepaalde gevallen kan een gesprek wel aangewezen zijn en soms ook bijdragen aan de oplossing van een kwestie, bijvoorbeeld als de kwestie met name te maken heeft met verstoorde persoonlijke ver- houdingen. Een mogelijke uitkomst van een gesprek kan zijn dat een vermoeden van een integriteitsschending (gedeeltelijk) uit de wereld is geholpen, bijvoorbeeld omdat een en ander berustte op een misverstand. Ook kan het zijn dat er wel iets speelt, maar dat hierover in het gesprek goede afspraken kunnen worden gemaakt, naar tevredenheid van beide partijen. In die gevallen is het doorlopen van de hierna genoemde fasen niet altijd nodig. Als een gesprek niet mogelijk is of niet tot een gezamenlijke oplossing leidt, kan over worden gegaan naar het daadwerkelijk doen van een melding.

 

Fase 2: De melding

 

De feitelijke melding

Een melding van een vermoeden van een integriteitsschending wordt gedaan bij de dijkgraaf of loco-dijkgraaf als het de dijkgraaf betreft.5 Dit gebeurt vertrouwelijk. Bij meldingen over zowel leden van het algemeen bestuur als leden van het college van dijkgraaf en heemraden ondersteunt de secretaris-directeur of een andere daartoe aangewezen ambtelijke functionaris de (loco-)dijkgraaf.

 

De dijkgraaf kan ook zelf op basis van eigen waarnemingen of externe berichtgeving een vermoeden van een integriteitsschending hebben. De dijkgraaf doet dan eigenstandig melding van het vermoeden. Dit doet hij/zij dan door tussenkomst van zijn/haar loco-dijkgraaf of de secretaris-directeur bij zichzelf.

 

Eisen aan de melding

De melding wordt schriftelijk ingediend en moet over een op redelijke gronden gebaseerd vermoeden gaan.

 

Een melding van een mogelijke integriteitsschending bevat in ieder geval:

 

  • de naam en functie van de politieke ambtsdrager op wie de melding betrekking heeft;

  • de naam, functie en contactgegevens van de melder;

  • een korte beschrijving van de mogelijke schending:

    • de aard van de mogelijke schending;

    • de door de melder waargenomen feiten en omstandigheden van het gebeurde.

Als aan deze vereisten niet wordt voldaan stelt de dijkgraaf de melder gedurende vijf werkdagen in de gelegenheid de melding met de vereiste informatie aan te vullen. Meldingen die na deze periode niet aan de vormvereisten voldoen, worden door de dijkgraaf niet in behandeling genomen. De melder wordt hierover schriftelijk geïnformeerd.

 

Te zetten stappen na een melding

 

  • 1.

    Na ontvangst van een melding stuurt de dijkgraaf de melder binnen vijf werkdagen een schriftelijke bevestiging van ontvangst.

  • 2.

    In de ontvangstbevestiging wordt de melder uitgenodigd voor een gesprek met de dijkgraaf over de melding. Dit persoonlijke gesprek met de melder wordt zo spoedig mogelijk gevoerd. In dit gesprek vraagt de dijkgraaf om een toelichting op de melding en wat de melder beoogt te bereiken met de melding. Ook stelt de dijkgraaf vast of er een dringende reden is om de identiteit van de melder niet bekend te maken. Tot slot informeert de dijkgraaf de melder over de inhoud van deze uitvoeringsafspraken.

  • 3.

    Na ontvangst van de melding en het persoonlijke gesprek wordt de melding door de dijkgraaf beoordeeld. De dijkgraaf laat zich bij deze beoordeling bijstaan door de secretaris-directeur. Het ligt tevens in de rede om de bestuursadviseur met griffietaken op de hoogte stellen van de gedane melding. Bij de beoordeling van de melding kijkt de dijkgraaf naar de volgende toetsingscriteria:

    • a.

      Aard van het de vermeende schending: wat is er aan de hand? Is er wellicht sprake van een integriteitsschending, en zo ja, wat voor soort integriteitsschending is het? Is het een strafbaar feit, is er een geschonden norm aan te wijzen? Is de melding voldoende concreet?

    • b.

      Ontvankelijkheid: valt de vermeende gedraging binnen de (invloeds-)sfeer van het bestuursorgaan? Is het bestuursorgaan in staat om hier een oordeel over te geven of onderzoek naar uit te voeren?

    • c.

      Ernst van de zaak: hoe ernstig is het vermoeden? Hierbij wordt gelet op het vermoeden zelf, de omstandigheden, de (functie van de) persoon op wie de melding betrekking heeft en op eventueel acuut gevaar of de maatschappelijke en/of politieke gevoeligheid. Hoe valt de weging van een onderzoek uit tegenover de eventuele gevolgen ervan? Is het op een andere manier op te lossen om daarmee de schade zoveel mogelijk te beperken?

    • d.

      Valideerbaarheid: zijn de feiten en omstandigheden naar verwachting goed controleerbaar? Zijn er voldoende aanknopingspunten en is de informatie voldoende gedetailleerd? Zijn er bijvoorbeeld nog interne mogelijkheden om meer zicht te krijgen op de relevante feiten?

    • e.

      Positie of persoon van de bron: heeft de melder voldoende kennis over het gebeurde? Hoe betrouwbaar is de bron? Spelen er mogelijk politieke belangen mee?

    • f.

      Positie of persoon van de ambtsdrager op wie de melding betrekking heeft: kan de eventuele schending zijn gepleegd door de politieke ambtsdrager in kwestie? Was het bijvoorbeeld wel plausibel dat de ambts- drager daartoe in de positie verkeerde op het moment van de vermeende schending?

    • g.

      Waarschijnlijkheid: is er een logisch verband tussen het vermoeden uit de melding en andere bekende feiten?

    • h.

      Actualiteit: hoe spoedeisend is de melding? Betreft het een zittende politieke ambtsdrager of een voormalig ambtsdrager?

  • 4.

    De beoordeling als hiervoor beschreven kan leiden tot de volgende conclusies:

    • a.

      De melding krijgt geen vervolg, bijvoorbeeld omdat de melding niet over integriteit gaat of er overduidelijk geen sprake is van een integriteitsschending. De melder krijgt dan een gemotiveerd bericht dat de melding geen verdere opvolging krijgt. Indien van toepassing wordt de melder doorverwezen naar een ander orgaan.

    • b.

      De feiten zijn voldoende helder en eenduidig vast te stellen. De dijkgraaf informeert zo nodig (afhankelijk van feiten en omstandigheden van het geval) het algemeen bestuur en betreffende politieke ambtsdrager over de melding en het feitencomplex. Bezien wordt of en op welke wijze opvolging wordt gegeven aan de melding.

    • c.

      Er is een vooronderzoek nodig om de melding te beoordelen (zie fase 3).

    • d.

      De dijkgraaf concludeert dat er een feitenonderzoek nodig is (zie fase 4). De dijkgraaf besluit hiertoe en informeert zo nodig (afhankelijk van feiten en omstandigheden van het geval) het algemeen bestuur en betreffende politieke ambtsdrager over de beslissing om een feiten- onderzoek uit te laten voeren.

Wel of niet informeren politieke ambtsdrager bij feitenonderzoek?

 

In sommige situaties is het beter de persoon in kwestie niet onmiddellijk te informeren over het op handen zijnde feitenonderzoek, bijvoorbeeld als diegene dan mogelijk bewijsmateriaal kan of zal vernietigen. In een dergelijk geval worden eerst maatregelen genomen zodat mogelijk relevant bewijs niet verdwijnt. Deze beschermingsmaatregelen zijn het veiligstellen van dossiers, bestanden, stukken etc. Bij het veiligstellen hiervan draagt de dijkgraaf er zorg voor dat de informatie beschikbaar blijft voor de beschuldigde zodat deze er desgewenst gebruik van kan maken bij diens verweer.

 

Fase 3: Vooronderzoek

 

Uitvoering vooronderzoek

De dijkgraaf kan besluiten tot een vooronderzoek. Het vooronderzoek heeft tot doel om meer informatie in te winnen over de gemelde situatie of om een inschatting te maken van het benodigde vervolg.

 

  • 1.

    De dijkgraaf voert in ieder geval een gesprek met de melder en met de politieke ambtsdrager in kwestie. De dijkgraaf kan besluiten ook met andere betrokkene(n), waaronder begrepen mogelijke getuigen, in gesprek te gaan.

  • 2.

    De gesprekspartners ontvangen voor aanvang van het gesprek een schriftelijke uitnodiging en deze uitvoeringsafspraken. In de uitnodiging staat een korte omschrijving van de aard van de melding en de aard van het te voeren gesprek. De betrokken politieke ambtsdrager ontvangt een kopie van de schriftelijke melding.

  • 3.

    Van de gesprekken worden gespreksverslagen gemaakt. Deze worden ter accordering voorgelegd aan de personen met wie is gesproken.

  • 4.

    De dijkgraaf komt tot een gemotiveerde schriftelijke beoordeling van de melding. Hierbij hanteert de dijkgraaf ten minste de volgende criteria: aard van het feit; ontvankelijkheid; ernst van de zaak; valideerbaarheid; positie of persoon van de bron; positie of persoon van de ambtsdrager op wie de melding betrekking heeft; waarschijnlijkheid; actualiteit.

  • 5.

    Bij de beoordeling legt de dijkgraaf schriftelijk het advies over het vervolg op het vooronderzoek vast. De conclusies naar aanleiding van het advies kunnen luiden:

    • a.

      de melding behoeft geen vervolg, omdat er geen sprake is van een schending;

    • b.

      de feiten zijn voldoende helder en eenduidig vast te stellen;

    • c.

      de melding bevat een redelijk vermoeden van een strafbaar feit, aangifte ligt in de rede of is wettelijk vereist;

    • d.

      de melding behoeft een vervolg door middel van een uitgebreid onderzoek, omdat er sprake is van een redelijk vermoeden van een schending. De dijkgraaf stelt een concept onderzoeksopdracht op. Zie hierover onder fase 4 feitenonderzoek.

  • 6.

    De dijkgraaf beslist op basis van de uitkomst van het vooronderzoek over de verdere opvolging van de melding.

  • 7.

    De dijkgraaf informeert de betreffende politieke ambtsdrager en de melder over het advies en de wijze waarop er opvolging aan wordt gegeven. Dit tenzij er een zwaarwegend belang is een of meer van deze personen niet te informeren. Tevens besluit de dijkgraaf of het algemeen bestuur wordt geïnformeerd (afhankelijk van feiten en omstandigheden van het geval) en zo ja, op welke wijze.

Afhandeling als er geen feitenonderzoek nodig is

Concludeert de dijkgraaf na de eerste screening of op basis van het vooronderzoek dat er geen uitgebreid onderzoek nodig is, dan stelt de dijkgraaf een verslag op. Dit wordt gedeeld met de melder en de betrokken politieke ambtsdrager. Bij voorkeur wordt dit verslag persoonlijk met hen besproken.

 

Als sprake is van een vooronderzoek, maakt de beoordeling daarvan onderdeel uit van het verslag. De melder en de betrokken ambtsdrager mogen binnen twee weken na ontvangst van het verslag verzoeken om alsnog een uitgebreid onderzoek uit te laten voeren. De dijkgraaf informeert en hoort zo nodig het college van dijkgraaf en heemraden en/of het algemeen bestuur over dit verzoek en laat zich adviseren door de secretaris-directeur. Gehoord deze functionarissen, neemt de dijkgraaf het besluit om al dan niet een uitgebreider feitenonderzoek in te stellen.

 

Fase 4: Feitenonderzoek

 

Als wordt besloten dat er een feitenonderzoek nodig is, formuleert de dijkgraaf een concept onderzoeksopdracht. De dijkgraaf bespreekt zo nodig dit concept ver trouwelijk in een overleg met het college van dijkgraaf en heemraden en/of het algemeen bestuur. Hierna verleent de dijkgraaf een (externe) adviseur of onderzoeker de opdracht tot uitvoering van het onderzoek.

 

Een feitenonderzoek bestaat uit de volgende stappen:

 

  • 1.

    De dijkgraaf komt met de onderzoeker(s) een schriftelijke onderzoeksopdracht overeen. De onderzoeksopdracht bestaat in elk geval uit:

    • een beschrijving van de aanleiding voor het onderzoek;

    • de opdracht zelf (wat moet worden onderzocht, met een duidelijke afbakening);

    • de onderzoeksvragen;

    • het normatieve kader dat wordt gebruikt als leidraad. Vaste onderdelen zijn de wettelijke integriteitsnormen en de gedragscodes voor college van dijkgraaf en heemraden en het algemeen bestuur van het waterschap. Het normatieve kader kan echter ook breder zijn dan alleen de normen die volgen uit de wet en de gedragscodes;

    • een verwachting t.a.v. de onderzoeksmethode(n) en respondenten waarmee in ieder geval gesproken dient te worden;

    • onderzoekscapaciteit (wie voert het onderzoek uit);

    • aanwijzingen ten aanzien van de borging van hoor- en wederhoor;

    • een onderzoeksplanning en tijdspad. Het is zinvol om af te spreken binnen welke termijn het onderzoek gereed moet zijn. Indien uit het onderzoek blijkt dat er geen sprake is van een integriteitsschending, dan kan de politieke ambtsdrager zo snel als mogelijk de werkzaamheden weer oppakken mocht hij of zij die hebben neergelegd;

    • communicatie met de opdrachtgever tijdens en na het onderzoek.

  • 2.

    In overleg met de onderzoekers wordt ervoor gezorgd dat relevante gegevens worden veiliggesteld.

  • 3.

    De dijkgraaf informeert per brief de betrokken politieke ambtsdrager, de melder en zo nodig het college van dijkgraaf en heemraden en/of het algemeen bestuur dat er een onderzoek wordt ingesteld. Vaste onderdelen in deze brief zijn: de aanleiding voor het onderzoek, het onderzoeksprotocol en de contactgegevens van de onderzoeker(s).

  • 4.

    Er wordt door de dijkgraaf zorgvuldig afgewogen welke andere personen geïnformeerd moeten worden over het onderzoek. Het uitgangspunt hierbij is dat de groep geïnformeerde personen zo klein mogelijk wordt gehouden.

  • 5.

    Tijdens de uitvoering van het onderzoek kunnen zowel personen op ambtelijk en bestuurlijk niveau binnen het waterschap alsook externe partijen worden benaderd voor een interview. Deze interviews worden door ten minste twee personen gevoerd. Desgewenst kunnen geïnterviewden zich laten bijstaan.

  • 6.

    Van de interviews worden gespreksverslagen gemaakt. Deze worden ter accordering voorgelegd aan de gesproken personen. De gesprekspartner heeft de mogelijkheid om binnen vijf werkdagen schriftelijk te reageren op feitelijke onjuistheden in het verslag. Als de gesprekspartner accordering weigert, wordt hier melding van gemaakt in het verslag. Desgewenst kan een schriftelijke weergave van de afwijkende mening van de gesprekspartner bij het verslag worden gevoegd. De gespreksverslagen blijven in het bezit van de onderzoeker(s) en worden niet gedeeld met het waterschap.

  • 7.

    De dijkgraaf bewaakt de voortgang van het onderzoek.

  • 8.

    De betrokken politieke ambtsdrager krijgt de mogelijkheid om te reageren op de feitelijke bevindingen. Ook de dijkgraaf krijgt de rapportage voor een controle op de feitelijke bevindingen.

     

    Onderdelen rapport feitenonderzoek

     

    Het rapport van het feitenonderzoek bestaat uit de volgende onderdelen:

    • de onderzoeksopdracht en eventuele latere wijzigingen;

    • een onderzoeksverantwoording metdaarin:

    • een beschrijving vande gebruikte onderzoeksmiddelen en de manier waarop deze zijn ingezet;

      • een weergave van de bevindingen op grond van het onderzoek: de feiten, omstandigheden, percepties en overige waarnemingen die betrekking hebben op de vermoedelijke integriteitsschending en de contextwaarbinnen deze zou hebben plaatsgevonden;

      • een overzicht van relevante wet- en regelgeving (van toepassing zijnde wettelijke voorschriften, procedures, beleidstukken et cetera);

      • een overzicht van geraadpleegde bronnen;

      • de eventuele overige uitkomsten die op grond van het onderzoek naar voren zijn gekomen.

    • De onderzoekers geven in hun rapport een zo feitelijke en objectief mogelijke weergave van gebeurtenissen enonthouden zich van uitspraken over personele en/of organisatorische implicaties van de bevindingen.

    • In een onderzoeksrapport worden geen persoonsgegevens of herleidbare persoonlijke gegevens opgenomen tenzij daar toestemming voor is gegeven door betrokkenen. De onderzoeker duidt medewerkers van het waterschap in het onderzoeksrapport uitsluitend aan met hun functie.

    • Letterlijke citaten van gesprekspartners worden zover als mogelijk niet tot het individu herleidbaar opgenomen in de rapportage. Letterlijke citaten worden voorafgaand aan opname in de rapportage ter verificatie aan de geciteerdevoorgelegd waarbij geciteerde wordt gevraagd in te stemmen met opname van het citaat in het onderzoeksrapport. Parafraseringen van citaten worden alleen ter verificatie voorgelegd aan degene die geparafraseerd wordt.

  • 10.

    De beschuldigde politiek ambtsdrager mag in het kader van hoor- en wederhoor binnen een termijn van vijftien werkdagen een zienswijze geven op het eindrapport, feiten, overige bevindingen, conclusies en aanbevelingen. Deze zienswijze wordt opgenomen in het rapport.

  • 11.

    Wanneer het feitenonderzoek is afgerond, leveren de onderzoeker(s) het onderzoeksrapport op aan de dijkgraaf.

Fase 5: Afronding

 

De dijkgraaf stelt het rapport van het feitenonderzoek ter beschikking aan de onderzochte politiek ambtsdrager. Afhankelijk van de uitkomst van het onderzoek besluit de dijkgraaf over het verdere vervolg.

  • Als uit het rapport blijkt dat geen sprake is van een integriteitsschending worden de personen die door het voor- en/of feitenonderzoek al op de hoogte waren van de melding geïnformeerd over de uitkomst van het feitenonderzoek.

  • Als wel sprake is van een vastgestelde integriteitsschending legt de dijkgraaf in een besloten bijeenkomst het rapport voor aan het algemeen bestuur. In deze bijeenkomst wordt besloten over de consequenties die aan de uitkomst van het onderzoek worden verbonden en wordt besloten over openbaarmaking ervan.

C Nazorg

Ongeacht de uitkomst van de behandeling van een melding is het bieden van nazorg van belang. Zowel voor de betrokkenen als voor het waterschap. De dijkgraaf gaat daarom met de melder in gesprek over de afdoening van de melding. De dijkgraaf evalueert ook met de politieke ambtsdrager die onderwerp is (geweest) van de melding het doorlopen proces en maakt zo nodig afspraken voor de toekomst.

 

Onderdeel van de nazorg is ook het leren van een integriteitsschending. Integriteitskwesties dragen bij aan de vorming van de eigen mores. De dijkgraaf stimuleert na afronding van de afdoening van een kwestie dat tijd en ruimte wordt genomen om van die kwestie te leren.

 

Opzettelijk valse melding

Als de dijkgraaf het vermoeden heeft dat er sprake is geweest van een opzettelijk valse melding, kan de dijkgraaf onderzoek instellen naar de melder. Daarop is de werkwijze zoals beschreven in fases 2, 3 en 4 van deze uitvoeringsafspraken van toepassing.

 

Rapportage

Jaarlijks brengt de voorzitter verslag uit aan het algemeen bestuur over het aantal meldingen en uitgevoerde onderzoeken op het gebied van bestuurlijke integriteit.

 

Naar boven