Staatscourant van het Koninkrijk der Nederlanden
| Datum publicatie | Organisatie | Jaargang en nummer | Rubriek | Datum ondertekening |
|---|---|---|---|---|
| Ministerie van Onderwijs, Cultuur en Wetenschap | Staatscourant 2025, 5024 | ander besluit van algemene strekking |
Zoals vergunningen, bouwplannen en lokale regelgeving.
Adressen en contactpersonen van overheidsorganisaties.
U bent hier:
| Datum publicatie | Organisatie | Jaargang en nummer | Rubriek | Datum ondertekening |
|---|---|---|---|---|
| Ministerie van Onderwijs, Cultuur en Wetenschap | Staatscourant 2025, 5024 | ander besluit van algemene strekking |
Wij Willem Alexander, bij de Gratie Gods, Koning der Nederlanden, Prins van Oranje-Nassau, enz. enz. enz.
Op voordracht van Onze Minister van Onderwijs, Cultuur en Wetenschap van 20 januari 2025, nr. NA/50012559, afdeling Kennis en Advies (NA);
Gelet op artikel 5, 2e lid, onder a, van de Archiefwet 1995;
Hebben goedgevonden en verstaan:
De Selectielijst van de Algemene Rekenkamer vanaf 1 januari 1993 wordt vastgesteld zoals deze is opgenomen in de bijlage bij dit besluit.
De met dit besluit vastgestelde selectielijst vervangt de volgende selectielijst met betrekking tot de Tweede Kamer der Staten-Generaal, welke derhalve komt te vervallen:
• Basisselectiedocument Algemene Rekenkamer – beleidsterrein Algemene Rekenkamer 1945–2005 (“Selectielijst voor de Algemene Rekenkamer over de periode vanaf 1945”, Stcrt. 2008, 108, vastgesteld op 23 april 2008 en gepubliceerd op 9 juni 2008)
Onze Minister van Onderwijs, Cultuur en Wetenschap is belast met de uitvoering van dit besluit dat met de bijbehorende bijlage en nota van toelichting in de Staatscourant zal worden geplaatst.
’s-Gravenhage, 24 januari 2025
Willem-Alexander
De Minister van Onderwijs, Cultuur en Wetenschap, E.E.W. Bruins
|
Opsteller |
Denny Schouten (BECIS | DIOR) |
|
Vastgesteld |
Staatscourant [datum], nr […] |
|
Leeswijzer |
|||
|
1. |
Inleiding |
||
|
1.1 |
Aanleiding |
||
|
1.2 |
Reikwijdte |
||
|
1.3 |
Ingangsdatum en intrekken selectielijsten |
||
|
2. |
Verantwoording voor de selectielijst |
||
|
2.1 |
Selectiedoelstelling en -methodiek |
||
|
2.2 |
Verhouding tot de Algemene Verordening Gegevensbescherming (AVG) |
||
|
2.3 |
Verantwoording voor de waarderingen |
||
|
2.3.1 |
Systeemanalyse |
||
|
2.3.2 |
Risicoanalyse |
||
|
2.3.3 |
Hotspots en uitzonderingen |
||
|
2.4 |
Verslag van de vaststellingsprocedure |
||
|
2.5 |
Afspraken en vooruitkijken |
||
|
3. |
Contextuele informatie |
||
|
3.1 |
Taken en organisatie |
||
|
3.1.1 |
Ontstaan en ontwikkeling van de organisatie |
||
|
3.1.2 |
Organisatiestructuur vanaf 1993 |
||
|
3.1.3 |
Missie, doelstelling en kerntaken van de organisatie |
||
|
3.1.4 |
Besluitvormende overlegstructuren |
||
|
3.2 |
Relaties met andere organisaties |
||
|
3.3 |
Het onderzoeksproces |
||
|
3.4 |
Archieven en registraties |
||
|
3.4.1 |
Ordening van de archieven |
||
|
3.4.2 |
Registers |
||
|
4. |
Categorieën te bewaren en te vernietigen archiefbescheiden |
||
|
4.1 |
College |
||
|
4.2 |
President |
||
|
4.3 |
Onderzoek |
||
|
4.4 |
Ondersteuning onderzoeksproces |
||
|
4.5 |
Samenwerking |
||
|
4.6 |
Overige taken |
||
|
4.7 |
Bedrijfsvoeringstaken |
||
|
4.7.1 |
Personeel |
||
|
4.7.2 |
Informatievoorziening |
||
|
4.7.3 |
Organisatie en beleid |
||
|
4.7.4 |
Financiën, planning en control |
||
|
4.7.5 |
Automatisering |
||
|
4.7.6 |
Communicatie, voorlichting en informatieverstrekking aan derden |
||
|
4.7.7 |
Huisvesting en facilitaire zaken |
||
|
4.8 |
Medezeggenschap |
||
|
Bijlage 1 Gebruikte afkortingen |
|||
|
Bijlage 2 Leeswijzer voor de procesblokken |
|||
|
Bijlage 3 Concordans |
|||
|
Bijlage 4 Verslag overleg conform Archiefbesluit 1995 |
|||
|
Selectiedoelstelling en belangen |
|||
|
Organisatie van het overleg |
|||
|
Verslag van het overleg |
|||
Deze selectielijst bestaat uit een aantal onderdelen.
In hoofdstuk 1 is de aanleiding, reikwijdte en het afsluiten of intrekken van oude selectielijsten geformuleerd.
Hoofdstuk 2 documenteert de totstandkoming van de selectielijst. Het bevat een verantwoording van de waardering, waarbij de bewaartermijn van informatie wordt vastgelegd. Informatie van permanente waarde is 'blijvend te bewaren'.
Hoofdstuk 3 beschrijft de taken, bevoegdheden en verantwoordelijkheden van de organisatie.
Hoofdstuk 4 vormt het feitelijke “hart” van de selectielijst, namelijk de waarderingen van de processen. Voor elk proces vermeldt de selectielijst een:
• uniek volgnummer;
• omschrijving:
• producten;
• informatie over eventuele persoonsgegevens die in het proces voorkomen
• waardering en grondslag voor de waardering
• toelichting op het proces en waardering en eventuele voorbeelden.
De waardering “SA-B” betekent ‘blijvend bewaren’ en overbrengen naar de archiefbewaarplaats. Het bijhorende nummer verwijst naar het Systeem Analyse – Bewaarcriterium dat van toepassing is. Dit wordt nader uitgelegd in hoofdstuk 2. De waardering “V x jaar” moet (tenzij anders aangegeven) gelezen worden als “vernietigen x jaar na sluiting van het desbetreffend dossier’’. Bij sommige processen kan de waardering “V x jaar na…” staan. De bewaartermijn start dan na de betreffende aanduiding in de selectielijst.
De producten die genoemd worden in de beschrijving van het proces zijn niet uitputtend. De namen van producten die een proces oplevert kunnen namelijk veranderen in de loop der tijd. Gezien de werkingstijd van de selectielijst, archief gevormd na 1993, kunnen gebruikte productnamen gedateerd overkomen. Daarnaast is het mogelijk dat een proces een product oplevert dat bij het opstellen van de lijst (nog) niet bekend was. Ook kunnen er nieuwe producten ontstaan of juist verdwijnen, bijvoorbeeld door veranderende wet- en regelgeving.
Voor u ligt de selectielijst van de Algemene Rekenkamer. In de tekst meestal Rekenkamer genoemd, zoals gebruikelijk is binnen de organisatie en zoals de website ook getiteld is. Als er verduidelijking nodig is, is de organisatie volledig genoemd.
Overheidsorganisaties zijn wettelijk verplicht te beschikken over een actuele selectielijst.1 Met behulp van een selectielijst selecteert een organisatie overheidsinformatie voor vernietiging of overbrenging naar de archiefbewaarplaats. In een selectielijst is aangegeven welke archiefbescheiden voor vernietiging of voor blijvende bewaring in aanmerking komen. Ook geeft een selectielijst de termijnen aan, waarna vernietiging moet plaatsvinden.
Onder “archiefbescheiden” worden niet alleen papieren documenten verstaan, maar alle bescheiden, ongeacht hun vorm, door de overheidsorganen ontvangen of opgemaakt en naar hun aard bestemd daaronder te berusten. 2 Ook digitaal vastgelegde overheidsinformatie valt dus onder de archiefwet- en regelgeving. Het gaat dus om alle informatie die de Rekenkamer zelf maakt of ontvangt bij het uitvoeren van haar taken.
De voorliggende selectielijst is opgesteld omdat het bestaande Basisselectiedocument (BSD) voor de Rekenkamer verouderd was en niet meer actueel was. Wijzigingen in taken op basis van nieuwe of aangepaste wet- en regelgeving konden niet onder een bestaande handeling worden opgenomen. De oude lijst was dus niet meer volledig en dekkend. Daarnaast was ook het privacy-aspect onvoldoende opgenomen in de oude lijst. Ook zijn er processen/handelingen samengevoegd om de lijst beter toepasbaar te maken. In de concordans (bijlage 3) zijn deze aanpassingen terug te vinden. Daarin is aangegeven welke handelingen uit de oude lijst zijn komen te vervallen of onder welk proces deze nu zouden moeten vallen. Daarmee is een link gelegd tussen de nieuwe selectielijst en het oude BSD.
Het opstellen van deze selectielijst vormt een onderdeel van het bredere programma Open op Orde van de Algemene Rekenkamer dat is gericht op het realiseren van duurzaam toegankelijke overheidsinformatie.
De Algemene Rekenkamer is een Hoog College van Staat en de taken van de organisatie vallen daarom geheel onder de Archiefwet 1995. De Rekenkamer heeft een eigen rechtspersoonlijkheid en is daarom de zorgdrager in de zin van de Archiefwet. Concreet houdt dit in dat het college van de Algemene Rekenkamer zorgdrager (bestuurlijk verantwoordelijk) is voor de informatie van de Rekenkamer.
De taken rond personeelszaken vallen slechts gedeeltelijk onder de reikwijdte van deze selectielijst. De administratieve taken rond personeelsbeheer zijn sinds 2008 ondergebracht bij P-Direkt, dat sinds 1 januari 2023 Organisatie en Personeel (O&P) Rijk heet. Voor deze taken geldt het Basisselectie-document (BSD) ‘P-dossiers is Mens-en-werk’ uit 2016, dat geldig is met terugwerkende kracht tot 1945.
Deze selectielijst geldt voor alle dossiers en stukken opgemaakt en ontvangen door de Rekenkamer vanaf 1 januari 1993 – en is vanaf publicatie in de Staatscourant maximaal 20 jaar geldig. De huidige selectielijst “Basisselectiedocument Algemene Rekenkamer – beleidsterrein Algemene Rekenkamer 1945–2005” werd op 23 april 2008 door de algemene rijksarchivaris namens de Staatssecretaris van Onderwijs, Cultuur en Wetenschappen vastgesteld. Deze beschikking is gepubliceerd in de Staatscourant (Stcrt. 2008, nr 108, d.d. 09.06.2008). Deze selectielijst wordt afgesloten op het moment dat de nieuwe Selectielijst in werking treedt voor de documenten die zijn opgesteld en ontvangen voor 1 januari 1993 en ingetrokken voor documenten die zijn opgesteld en ontvangen vanaf 1 januari 1993.
In het Basis Selectie Document dat is vastgesteld in 2008 kreeg aangeleverde onderzoeksinformatie de waardering vernietigen na x jaar. De inzichten hierover zijn inmiddels anders. Transparantie en controleerbaarheid zijn maatschappelijk belangrijker geworden. De keuze is nu dat alle aangeleverde onderzoeksinformatie waarnaar verwezen wordt in publicaties van de Algemene Rekenkamer wordt bewaard. Er heeft echter al vernietiging plaats- gevonden op basis van het oude Basis Selectie Document. Dit is niet te herstellen, wat betekent dat deze informatie niet meer te reconstrueren is en dus ook niet meer ingezien kan worden.
De selectiedoelstelling voor blijvend te bewaren archief is in 2010 in een Kamerbrief3 als volgt geformuleerd:
Waardering, selectie en acquisitie van archieven heeft tot doel het bijeenbrengen en veiligstellen van bronnen die het voor individuen, organisaties en maatschappelijke groeperingen mogelijk maken hun geschiedenis te ontdekken en het verleden van staat en samenleving (en hun interactie) te reconstrueren. Daartoe dienen de archieven of onderdelen van archieven veilig gesteld te worden die:
1. representatief zijn voor wat in de samenleving is vastgelegd;
2. representatief zijn voor de activiteiten van de leden (personen en organisaties) van een samenleving;
3. door waarnemers als belangrijk, bijzonder of uniek worden beschouwd omdat ze de belangrijke, bijzondere en unieke maatschappelijke ontwikkelingen, activiteiten, personen en organisaties in een bepaalde periode weerspiegelen.
Het Nationaal Archief heeft met het oog op de operationalisering van deze nieuwe selectiedoelstelling een nieuwe waarderingsmethodiek (NWM) ontwikkeld, die in 2015 vorm kreeg in de handreiking Belangen in Balans (BiB). De nieuwe aanpak omvat de toepassing van drie instrumenten:
• Systeemanalyse
• Risicoanalyse
• Hotspotmonitor
Ieder instrument hanteert een eigen invalshoek. De resultaten van de systeemanalyse en de risico-analyse zijn vastgelegd in de voorliggende selectielijst. Deze selectielijst wordt aangevuld met een periodiek en afzonderlijk gepubliceerd hotspotlijst, het resultaat van de uitvoering van de hotspot-monitor.
Op 25 mei 2018 is de Algemene Verordening Gegevensbescherming van kracht geworden. De AVG gaat uit van het principe van doelbinding: persoonsgegevens mogen enkel verwerkt worden voor uitdrukkelijk omschreven en gerechtvaardigde doeleinden en niet zomaar voor andere doeleinden. De AVG maakt daarbij een onderscheid tussen gewone persoonsgegevens, bijzondere persoons-gegevens en strafrechtelijke gegevens.
Voor blijvend te bewaren gegevens geldt ‘archivering in het algemeen belang’. Archivering in het algemeen belang is in de AVG beperkt tot overheidsinstanties of openbare- of particuliere organen die wettelijk verplicht zijn om archiefbescheiden te beheren. Het uitgangspunt is dat archiefvormers ‘archivering in het algemeen belang’ al toepassen tijdens het verzamelen van persoonsgegevens en dus niet alleen ná overbrenging naar een archiefbewaarplaats. In het kader van ‘archivering in het algemeen belang’ is het permanent bewaren van persoonsgegevens verenigbaar met de oorspronkelijke rechtmatige doeleinden waarvoor ze zijn verzameld. De belangenafweging en motivatie tot het permanent bewaren moet zijn neerslag vinden in de selectielijst, waarover, desgevraagd, verantwoording moet kunnen worden afgelegd.
Concreet vermeldt de selectielijst voor elk proces of en, zo ja, welke categorie persoonsgegevens wordt verwerkt (gewone persoonsgegevens, bijzondere persoonsgegevens en/of strafrechtelijke gegevens). Voor alle persoonsgegevens wordt vervolgens met de hieronder opgesomde cijfers aangeduid welke grondslag – en in het geval van bijzondere- of strafrechtelijke persoonsgegevens ook welke uitzonderingsgrond – van toepassing is:
• Voor gewone persoonsgegevens met de hieronder opgesomde cijfers aangeduid welke grondslag(en) van toepassing is of zijn (maximum 2).
• Voor bijzondere persoonsgegevens met de hieronder opgesomde cijfers de grondslag(en) voor gewone persoonsgegevens aangeduid (maximum 2) én de uitzonderingsgrond(en) voor bijzondere persoonsgegevens (maximum 2).
• Voor strafrechtelijke persoonsgegevens met de hieronder opgesomde cijfers de belangrijkste grondslag voor gewone persoonsgegevens aangeduid én de uitzonderingsgrond voor strafrechtelijke persoonsgegevens.
|
Grondslag |
Gewone persoonsgegevens |
|---|---|
|
1 |
Toestemming van de betrokken persoon |
|
2 |
De gegevensverwerking is noodzakelijk voor de uitvoering van een overeenkomst |
|
3 |
De gegevensverwerking is noodzakelijk voor het nakomen van wettelijke verplichtingen |
|
4 |
De gegevensverwerking is noodzakelijk ter bescherming van vitale belangen |
|
5 |
De gegevensverwerking is noodzakelijk voor de vervulling van een taak van algemeen belang of uitoefening van openbaar gezag |
|
6 |
De gegevensverwerking is noodzakelijk voor de behartiging van de gerechtvaardigde belangen |
|
Uitzondering |
Bijzondere persoonsgegevens De verwerking van bijzondere persoonsgegevens is verboden. Tenzij u zich kunt beroepen op een wettelijke uitzondering én op één van de grondslagen voor het verwerken van ‘gewone’ persoonsgegevens. In de praktijk vallen sommige van die grondslagen samen. |
|---|---|
|
BP-1 |
De uitdrukkelijke toestemming van de betrokken persoon |
|
BP-2 |
De verwerking is noodzakelijk met het oog op de uitvoering van verplichtingen en de uitoefening van specifieke rechten van u of betrokken persoon. Dit op het gebied van het arbeidsrecht en het sociale zekerheids- en sociale beschermingsrecht |
|
BP-3 |
De verwerking is noodzakelijk ter bescherming van de vitale belangen van de betrokken persoon of van een andere natuurlijke persoon. Dit geldt alleen wanneer diegene fysiek of juridisch niet in staat is om zijn toestemming te geven |
|
BP-4 |
De verwerking wordt gedaan door een stichting, een vereniging of een andere instantie zonder winstoogmerk die op politiek, levensbeschouwelijk, godsdienstig of vakbondsgebied werkzaam is. Die organisatie verwerkt gegevens in het kader van gerechtvaardigde activiteiten en met passende waarborgen |
|
BP-5 |
De verwerking heeft betrekking op persoonsgegevens die kennelijk door betrokkene openbaar zijn gemaakt |
|
BP-6 |
De verwerking is noodzakelijk voor de instelling, uitoefening of onderbouwing van een rechtsvordering. Of wanneer gerechten handelen in het kader van hun rechtsbevoegdheid |
|
BP-7 |
De verwerking is noodzakelijk vanwege een zwaarwegend algemeen belang |
|
BP-8 |
De verwerking is noodzakelijk voor doeleinden van preventieve of (arbeids)geneeskundige aard |
|
BP-9 |
De verwerking is noodzakelijk om redenen van algemeen belang op het gebied van de volksgezondheid |
|
BP-10 |
De verwerking is noodzakelijk met het oog op de archivering in het algemeen belang, wetenschappelijk of historisch onderzoek of statistische doeleinden |
|
Uitzondering |
Strafrechtelijke persoonsgegevens De verwerking van strafrechtelijke persoonsgegevens is verboden. Tenzij u zich kunt beroepen op een specifieke wettelijke uitzondering én op één van de grondslagen voor het verwerken van ‘gewone’ persoonsgegevens. |
|---|---|
|
SP-1 |
De verwerking moet onder toezicht van de overheid staan óf |
|
SP-2 |
De verwerking is toegestaan bij nationaal recht. Het gaat dan om Unierechtelijke of lidstaatrechtelijke bepalingen die passende waarborgen bieden voor de rechten en vrijheden van betrokken personen |
Daarbij aansluitend wordt aangegeven welke persoonsgegevens (BSN, NAW-gegevens, medische gegevens, IP-adressen, enzovoort) worden verwerkt en de wettelijke grondslag op basis waarvan de organisatie de gegevens oorspronkelijk heeft verwerkt. Een beslissing tot blijvende bewaring wordt uiteindelijk gemotiveerd in de systeemanalyse. De uitzonderingsgrond BP-10 “archivering in het algemeen belang” moet bijgevolg niet expliciet benoemd worden.
Voor de Rekenkamer geldt dat de onderzoeksprocessen worden uitgevoerd op basis van een wettelijke taak en algemeen belang. De in deze processen voorkomende persoonsgegevens vallen onder grondslag 3 en 5. De overige processen worden uitgevoerd op basis van een overeenkomst of een wettelijke taak en vallen onder grondslagen 2 en 3. Voor de soort persoonsgegevens wordt verwezen naar het AVG-verwerkingsregister van de Rekenkamer. Dit register is niet openbaar.
Met behulp van de systeemanalyse wordt bepaald welke processen in aanmerking komen voor blijvende bewaring (B). De systeemanalyse brengt de structuren (relaties tussen actoren, functies en documenten) in kaart om de wezenlijke informatie te identificeren die nodig is om de activiteiten van een organisatie te kunnen reconstrueren. De systeemanalyse en de hotspotmonitor vullen elkaar aan.
Welke processen beschouwd worden als kerntaak wordt bepaald door de missie en kerntaken van een organisatie als uitgangspunt te nemen. Om dit te kunnen bepalen zijn vijf Systeem Analyse – Bewaarcriteria (SA-B) geformuleerd.
|
Selectiecriterium |
Toelichting |
|---|---|
|
SA-B1 Processen die betrekking hebben op de besluitvorming |
Hieronder wordt verstaan de neerslag van de belangrijkste besluitvormings-organen en -routes die betrekking hebben op de kerntaken/ doelen van de organisatie en de inrichting van de organisatie. Denk daarbij aan structurele overleggen op het hoogste niveau binnen de organisatie, maar ook aan cruciale besluitvorming die langs andere wegen verloopt, bijvoorbeeld via ambtelijke voorportalen. Niet alle besluitvormingsorganen komen in aanmerking voor bewaring. Alleen besluitvorming op de hoogste politieke en ambtelijke niveaus komt in aanmerking voor blijvende bewaring. In het algemeen geldt dat besluitvormingsorganen in aanmerking komen voor blijvende bewaring als: • ze van belang zijn om het handelen van de organisatie op hoofdlijnen te kunnen reconstrueren; • sprake is van een belangrijk informatieknooppunt. NB: Voor overleggen geldt dat de besluitvorming alleen gereconstrueerd kan worden als ook de stukken op grond waarvan de besluiten zijn genomen als onderdeel van het proces gearchiveerd worden. Juist de aanwezigheid van deze stukken maakt dat een overleg beschouwd kan worden als informatieknooppunt. |
|
SA-B2 Processen die betrekking hebben op de besluitvorming die de organisatie overstijgt |
Een deel van de besluitvorming ligt buiten de organisatie, maar wordt wel binnen de organisatie voorbereid of door de organisatie geadministreerd. Voorbeelden zijn: • overleg tussen organisaties: wanneer de organisatie het secretariaat voert en het gaat om overleg op hoog ambtelijk niveau komt het overleg in aanmerking voor blijvende bewaring. • internationale besluitvorming: de voorbereiding van besluitvorming binnen de Benelux, EU, NAVO en VN komt in aanmerking voor bewaring als een organisatie verantwoordelijk is voor de coördinatie van de Nederlandse inbreng. NB: de vergaderstukken van sommige internationale gremia mogen niet bewaard worden. |
|
SA-B3 Processen die betrekking hebben op (tijdelijke) cruciale ontwikkelingen cq. procedures |
Hieronder wordt verstaan de (tijdelijke) processen die als cruciaal worden beschouwd, omdat ze een goed beeld geven van nieuwe initiatieven, koerswijzigingen en belangrijke ontwikkelingen. Hierbij kan gedacht worden aan beleid op bepaalde terreinen (kerntaken), wet- en regelgeving op bepaalde terreinen, bijzondere commissies en werkgroepen, reorganisatietrajecten, enz. Uitvoerende, repeterende processen zullen niet in aanmerking komen voor bewaring. |
|
SA-B4 Processen die betrekking hebben op verslaglegging en planvorming |
Verslagen en plannen die een goed beeld geven van de ontwikkeling en planvorming op een van de beleidsterreinen van de organisatie of de ontwikkeling binnen de organisatie zelf. In geaggregeerde vorm wordt in verslaglegging en planvorming vaak veel vastgelegd over het actuele functioneren, de inrichting en de doelen van de organisatie. Niet alle rapportages en plannen komen in aanmerking voor bewaring, maar alleen die verslagen en plannen die betrekking hebben op de hele of een groot deel van de organisatie, op een kerntaak of een belangrijk beleidsterrein. Daarbij dient te worden bepaald of alleen het eindproduct in aanmerking komt voor blijvende bewaring of heel het proces. Met name bij planvorming op een bepaald beleidsterrein zal het proces mogelijk ook van belang zijn. |
|
SA-B5 Processen die betrekking hebben op de (Basis)-registraties |
Hieronder wordt verstaan de grootschalige registraties die een waardevolle bron zijn voor toekomstig historisch onderzoek, statistische analyse enzovoort. Basisregistraties komen altijd in aanmerking voor bewaring. Voor andere registraties kan het zijn dat deze zulke waardevolle en unieke informatie bevatten dat deze eveneens voor blijvende bewaring in aanmerking komen. Wanneer het gaat om registraties waarin persoonsgegevens voorkomen, wordt op voorhand bepaald of de data als dusdanig of in geanonimiseerde of gepseudonimiseerde vorm bewaard worden. Dat is afhankelijk van andere wetgeving. Dat een register persoonsgegevens bevat is op zich geen reden om het te vernietigen. Het is wel reden om met de beschikbaarstelling van deze informatie zeer zorgvuldig om te gaan. |
De systeemanalyse heeft de volgende inzichten opgeleverd over de Rekenkamer:
De Rekenkamer onderzoekt of de rijksoverheid publiek geld zinnig, zuinig en zorgvuldig uitgeeft. De wettelijke taak van de Rekenkamer is het controleren van de inkomsten en uitgaven van het Rijk en het rapporteren van de resultaten aan de Tweede Kamer en de Eerste Kamer. Dit gebeurt op Verantwoordingsdag, de derde woensdag van mei. Op basis van het oordeel van de Rekenkamer besluit het parlement om al dan niet décharge te verlenen aan het Kabinet. Naast dit verantwoordings- of rechtmatigheidsonderzoek onderzoekt en rapporteert de Rekenkamer ook de doelmatigheid van overheidsuitgaven.
Alle primaire werkzaamheden van de Rekenkamer zijn gericht op het doen van onderzoek naar de financiën van de rijksoverheid en overige organisaties en instellingen die door het Rijk worden gefinancierd. Ook Europese geldstromen kunnen door de Rekenkamer (mede)onderzocht worden. Het grootste deel van de neerslag rond deze processen wordt blijvend bewaard. Dat geldt ook voor de stukken die het college van de Algemene Rekenkamer (college) behandeld. Het college is dan ook het belangrijkste informatieknooppunt van de Rekenkamer.
De Algemene Rekenkamer werkt nauw samen met rekenkamers en rekencommissies binnen het Koninkrijk der Nederlanden en binnen Europa. De neerslag van processen die hiermee te maken hebben, worden ook grotendeels bewaard.
De president van de Rekenkamer heeft verschillende bijzondere taken binnen het Staatsbestel, zoals het mede-uitoefenen van de voogdij over het minderjarig staatshoofd en het benoemen van de Nationale ombudsman. Deze taken zijn in de Grondwet en in specifieke wetten opgenomen. De meeste neerslag uit deze processen wordt ook blijvend bewaard.
Met name de secundaire processen (bedrijfsvoering) komen in aanmerking voor vernietiging. Alleen als een secundair proces over verantwoording gaat, of procedureel of beleidsmatig van aard is met externe werking of werking voor de Rekenkamer als geheel, kan de neerslag van dit proces voor blijvende bewaring in aanmerking komen.
Met de risicoanalyse wordt bepaald hoe lang de informatie ten minste bewaard dient te blijven alvorens de informatie kan worden vernietigd. Het doel van een risicoanalyse is niet alleen om een bewaartermijn vast te stellen, maar vooral ook om het belang vast te stellen van een bedrijfsproces en de informatie die daarin omgaat. Dit gebeurt vanuit het perspectief van de proceseigenaar, vanuit de verantwoordelijk-heid die hij heeft om alle belangen bij informatie te dienen. Dat geldt ook voor het te lang bewaren van informatie.
Bij elk proces is met proceseigenaren en/of kenners van het proces besproken hoe lang het overheids-orgaan de informatie nodig heeft voor de taakuitvoering. Daarnaast is per categorie gekeken naar de politieke, financiële, juridische en maatschappelijke (jegens de recht- en bewijszoekende burger) belangen. Ook de werking van de AVG is hierin meegenomen, evenals overige geldende, relevante wetgeving. Dit is voor de Algemene Rekenkamer met name de Comptabiliteitswet. Daarna is gekeken naar gangbare termijnen voor bedrijfsvoeringsprocessen. Gezamenlijk is gekomen tot een bewaartermijn voor de informatie van elk werkproces.
Op grond van artikel 5, lid 1, sub e, van het Archiefbesluit 1995 kunnen in bijzondere gevallen archiefstukken die in de selectielijst zijn gewaardeerd als te vernietigen alsnog worden gewaardeerd als te bewaren. De nieuwe waarderingsmethodiek voorziet een periodieke hotspotmonitor. Daarnaast kunnen andere uitzonderingsvoorwaarden benoemd worden.
Hotspots
Een hotspot is een gebeurtenis of kwestie die zorgt voor een opvallende of intensieve interactie tussen overheid en burgers en/of burgers onderling. Het gaat dus om zaken die veel maatschappelijke beroering veroorzaken. Een hotspot voldoet aan een of meer van de volgende criteria:
• Er is sprake van een (schokkende) gebeurtenis of reeks van gebeurtenissen die voor veel maatschappelijke beroering zorgt en waarvoor uitzonderlijk veel aandacht bestaat in de media.
• Er is sprake van een gebeurtenis of kwestie die belangrijke principiële tegenstellingen tussen burgers aan het licht brengt, het debat over de kwestie maakt veel emoties los.
• Er is sprake van een gebeurtenis of kwestie die aanleiding is voor een intensief publiek debat over het functioneren van de Nederlandse overheid.
• Er is sprake van een politieke kwestie waardoor de positie van de Minister of het Kabinet ernstig is bedreigd.
De hotspotmonitor is gericht is op het identificeren van gebeurtenissen en kwesties in de samenleving die grote invloed hebben uitgeoefend op de activiteiten van de organisatie die de selectielijst opstelt. Het doel van de periodieke hotspotmonitor is om er voor te zorgen dat de informatieobjecten die betrekking hebben op deze hotspots worden aangewezen voor blijvende bewaring, ongeacht de waardering van deze archiefstukken in de selectielijst.
Het resultaat van de periodiek uitgevoerde hotspotmonitor wordt niet keer op keer vastgelegd in een herziene selectielijst, maar in een afzonderlijk gepubliceerd hotspotlijst. In de selectielijst wordt louter beschreven en vastgelegd welke procedure wordt gevolgd en welke criteria worden gehanteerd voor het maken van uitzonderingen.
Andere uitzonderingen
Op grond van artikel 5, lid 1, sub e van het Archiefbesluit kunnen informatieobjecten en dossiers die normaal gesproken voor vernietiging in aanmerking komen, worden uitgezonderd van vernietiging. Het gaat daarbij om de volgende klassieke uitzonderingen:
• Het betreft zaken of gebeurtenissen met een voor de eigen organisatie of werkveld uniek of bijzonder karakter.
• Het betreft personen die op enig gebied van bijzondere betekenis zijn of zijn geweest voor het werkgebied of de organisatie.
• Kopieën of afschriften van informatieobjecten die als blijvend te bewaren zijn aangemerkt, maar die teloor gegaan zijn.
• Archiefbescheiden, die bij daadwerkelijke vernietiging de logische samenhang van de te bewaren archiefbescheiden zouden verstoren.
Te volgen procedure voor het aanwijzen van hotspots en uitzonderingen
De meeste informatie uit de primaire processen van de Rekenkamer wordt blijvend bewaard. Daarin zitten ook de trends en ontwikkelingen die grote invloed hebben op de maatschappij en de Rekenkamer zelf. Er is daarom geen procedure vastgesteld voor het aanwijzen van hotspots en uitzonderingen. De Rekenkamer zal rijksbrede hotspots, zoals aangewezen door het Nationaal Archief, volgen.
In mei 2024 is de conceptselectielijst ingediend bij het Nationaal Archief met het verzoek om de selectielijst vast te stellen. Dit concept werd in juni 2024 voorgelegd aan een externe deskundige, in overeenstemming met artikel 3, lid 1, sub d, van het Archiefbesluit 1995. Van het overleg over de selectielijst in de periode van mei 2023 tot september 2024 is een verslag opgesteld (zie bijlage 3).
Vanaf 2 december 2024 lag de selectielijst gedurende zes weken ter publieke inzage bij de registratiebalie van de studiezaal en op de website van het Nationaal Archief, hetgeen was aangekondigd in de Staatscourant. Van (historische) organisaties of individuele burgers is geen commentaar ontvangen.
De voorliggende selectielijst is zoveel mogelijk tijdsonafhankelijk opgesteld, maar indien noodzakelijk moet deze in overleg met het Nationaal Archief bijgewerkt worden op grond van wettelijke wijzigingen, wijziging in taken, spoedeisende bepalingen of vanwege termijnen die op basis van jurisprudentie of de dagelijkse praktijk problematisch blijken te zijn.
In dit hoofdstuk wordt nader ingegaan op de taken van de Rekenkamer en de inrichting van de organisatie.
Het instituut ‘Rekenkamer’ is een eeuwenoud begrip. Frankrijk had al een rekenkamer aan het begin van de 14e eeuw in. Het Bourgondische Rijk creëerde een centrale rekenkamer in Brussel. Doel was het krijgen van grip op de belastinginkomsten. De eerste Hollandse Rekenkamer (ook wel Grafelijkheidskamer) bestond al voor 1444 en was gevestigd in Den Haag. Bij het ontstaan van het Koninkrijk der Nederlanden in 1814 richtte Koning Willem I de huidige Algemene Rekenkamer op. Sinds 1868 is het kantoor van de Rekenkamer gevestigd op het Lange Voorhout 8, waar de Rekenkamer nog altijd zetelt. Waar de Algemene Rekenkamer vanaf 1814 alleen verantwoording meedeelde aan de Koning, veranderde dit in 1841 met de introductie van de Instructiewet, waarin onder andere de verslaglegging aan het parlement werd geregeld.
Vanaf 1927 valt de werking van de Rekenkamer grotendeels onder de Comptabiliteitswet. Toen werd ook de Instructiewet ingetrokken. Tot op heden is de Comptabiliteitswet de belangrijkste wet op basis waarvan de Rekenkamer werkt. Een bijzondere periode is de Tweede Wereldoorlog, toen er twee Rekenkamers actief waren: één in bezet Nederland (waar de bestaande Rekenkamer de werkzaamheden zo goed als mogelijk bleef uitvoeren) en één in Londen (de Buitengewone Algemene Rekenkamer). Na de oorlog zijn de taken van de Buitengewone Algemene Rekenkamer weer ondergebracht bij de Algemene Rekenkamer (per koninklijk besluit van 14 september 1946).
Na de Tweede Wereldoorlog heeft er een verschuiving plaatsgevonden in het soort onderzoek dat de Rekenkamer doet. Waar er eerst vooral sprake was van verantwoordings- ofwel rechtmatigheids-onderzoek, ontstond er door de explosieve ontwikkeling van de overheidsfinanciën steeds meer behoefte aan doelmatigheidsonderzoek. Deze trend is tot op heden zichtbaar. Uiteraard vindt nog altijd het verantwoordingsonderzoek plaats, als kerntaak van de Rekenkamer. Daarnaast is er steeds meer aandacht voor de rapportages: deze worden uitgebreider en duidelijker. Vanaf de jaren ’90 van de twintigste eeuw komt er ook aandacht voor de besteding van Europese geldstromen in Nederland, via het EU-verdrag (voorheen EG-verdrag).
In de jaren ’90 van de twintigste eeuw maakte de Rekenkamer roerige tijden door. Dit had vooral te maken met de tijdelijke verhuizing naar een ander pand. Tussen 1993 en 1997 is de nieuwbouw op de locatie aan het Lange Voorhout gebouwd en opgeleverd. Daarnaast werd in 1995 een ingrijpende reorganisatie afgerond, waarover in de volgende paragraaf meer.
In de 21e eeuw doet de Rekenkamer nog steeds onderzoek naar de rechtmatige en doelmatige besteding van overheidsgelden van de Nederlandse overheid. De samenwerking met de Europese Rekenkamer en de rekenkamers van de lidstaten van de Europese Unie wordt ook steeds verder uitgebreid en geformaliseerd. De Rekenkamer bevindt zich in een dynamische omgeving, waarin de nadruk op doelmatigheid een steeds grotere rol speelt.4
De Algemene Rekenkamer bestaat in feite uit twee onderdelen: het college, bestaande uit de president en de collegeleden, en de ambtelijke organisatie. De Algemene Rekenkamer wordt binnen de eigen organisatie ‘Rekenkamer’ genoemd. Dit is ook de benaming van de website (www.rekenkamer.nl). Dit is ook de term die in deze selectielijst zo wordt gebruikt. Wanneer dit verwarrend werkt, wordt de term Algemene Rekenkamer gebruikt.
Het college staat aan het hoofd van de organisatie en bestaat uit de president (voorzitter) en twee leden. Deze zijn alle drie voor het leven benoemd. Het college gaat uit van collegiaal bestuur en neemt daarom besluiten als geheel. Wel is elk collegelid rapporteur voor een deel van de onderzoeken van de Rekenkamer. De president houdt ook toezicht op de ambtelijke organisatie. Daarnaast kunnen maximaal drie leden in buitengewone dienst worden benoemd in het college.
Het college stelt een secretaris aan, die eindverantwoordelijk is voor de ambtelijke organisatie van de Rekenkamer. De secretaris wordt benoemd per koninklijk besluit.
De ambtelijke organisatie wordt onderverdeeld in directies en stafafdelingen. De exacte samenstelling verschilt per periode. Een belangrijke reorganisatie vond in 1995 plaats: de organisatiestructuur werd gestroomlijnd en de interne lijnen werden korter gemaakt. Van de medewerkers veranderde ruim de helft van functie of van werkplek. De herstructurering van de organisatie vormde de basis voor een andere wijze van functioneren. Met de introductie van een nieuw managementconcept werd de verdeling van de bevoegdheden verduidelijkt en zijn beheersmatige en inhoudelijke verantwoordelijk-heden gescheiden. Dit zorgde voor verdere professionalisering van de Rekenkamer, beginnend bij de verbetering van het management en de flexibilisering van de organisatie. Ook werd veel aandacht besteed aan strategische beleidsontwikkeling en de informatisering en digitalisering. Het organogram zag er als volgt uit:

Deze inrichting heeft geruime tijd zo bestaan, er werd niet veel aan de basisstructuur veranderd. Wel kwam er meer aandacht voor diversiteit middels een doelgroepenbeleid. In de ondersteuning kwam wel een kleine organisatiewijziging in deze jaren. Naast de drie onderzoeksdirecties kwam er een staf-directie Bedrijfsvoering en een Stafdirectie Beleid en Communicatie.
In 2013–2014 vond er een reorganisatie plaats van de twee stafdirecties, die werden samengevoegd tot één directie. Doel van deze reorganisatie was onder andere om de positie rond automatisering te versterken en het aantal managers te verkleinen. Ook werd de projectplanning verplaatst naar de projectleiders in de onderzoeksdirecties en werd de secretariaatsfunctie versterkt.
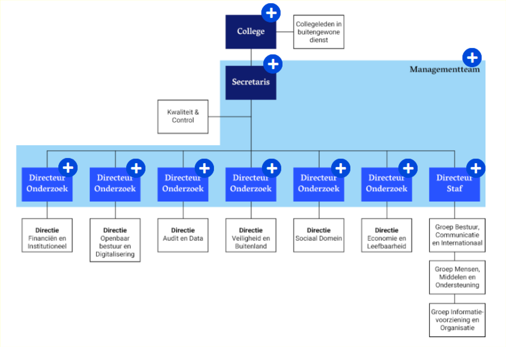
Een volgende reorganisatie vond plaats in 2017. Op 1 juli 2017 is deze nieuwe organisatie van start gegaan. De managementstructuur werd aangepast om te komen tot een plattere, minder hiërarchische organisatie met kortere lijnen. In de onderzoeksdirecties werd het middenmanagement uitgefaseerd. De aansturing gebeurde nu door zes onderzoeksdirecteuren. Daarnaast kwam er één stafdirecteur, ondersteund door vijf middenmanagers. Deze structuur is sinds 2017 nauwelijks meer aangepast. Bij het opstellen van deze selectielijst in 2023 zag de organisatie van de Rekenkamer er als volgt uit:

De ambtelijke organisatie van de Rekenkamer is nu ingericht op onderzoeksdirecties, die worden ondersteund door de Stafdirectie. Daarnaast bestaat er het Audit Advisory Committee (AAC). Dit comité adviseert de president en de secretaris over de dagelijkse leiding van de organisatie. Het advies kan zowel betrekking hebben op het bedrijfsvoeringsbeleid als op de uitvoering van de bedrijfsvoering. Het AAC bestaat uit drie leden en heeft een adviesfunctie. Het is geen toezichthoudend orgaan. Het AAC wordt benoemd door het college en vergadert tenminste éénmaal per jaar met het college.
De Rekenkamer heeft als missie ‘bijdragen aan het verbeteren van het functioneren en presteren van de rijksoverheid en de daarmee verbonden organen. Daartoe gaat de Rekenkamer na of de rijks-overheid haar geld zinnig, zuinig en zorgvuldig besteedt’. De Rekenkamer controleert de inning en besteding van publiek geld. Elke paar jaar stelt de Rekenkamer een nieuwe strategie vast, die gedurende enkele jaren de leidraad wordt bij controles.
Concreet houdt dit in dat de Rekenkamer doorlopend onderzoek pleegt naar overheidsfinanciën. Dat is dan ook de kerntaak van de organisatie. De organisatie heeft, als Hoog College van Staat, een grondwettelijke taak, die nader is uitgewerkt in de Comptabiliteitswet:
• Onderzoek naar de rechtmatigheid (verantwoordingsonderzoek)
• Onderzoek naar de doelmatigheid en doeltreffendheid
Als Hoog College van Staat is de Rekenkamer een onafhankelijk instituut en is geen onderdeel van de regering of het parlement. De Rekenkamer bepaalt zelf, binnen de wettelijke taken, wat er wordt onderzocht en hoe en wanneer daarover wordt gepubliceerd. De Eerste en Tweede Kamer of bewindspersonen kunnen de Rekenkamer ook verzoeken onderzoek te verrichten, maar kunnen daar geen opdracht toe geven. De Rekenkamer beslist hier zelf over.
Daarnaast werkt de Rekenkamer samen met de Europese Rekenkamer en andere vergelijkbare instanties in het buitenland. Ook binnen het Koninkrijk der Nederlanden wordt samengewerkt met rekenkamers en rekenkamercommissies van gemeenten en rijksdelen. De Rekenkamer is bijvoorbeeld lid van:
• EUROSAI: de internationale organisatie van 50 nationale rekenkamers in Europa en de Europese Rekenkamer;
• Het Contact Comité: het overlegorgaan van presidenten van rekenkamers van EU-landen en de Europese Rekenkamer;
• INTOSAI: de internationale organisatie van 195 nationale rekenkamers wereldwijd.
De Rekenkamer werkt ook samen in programma’s met nationale rekenkamers om hun institutionele ontwikkeling te begeleiden. Dit gebeurt altijd op verzoek van de betreffende nationale rekenkamer en wordt extern gefinancierd. Deze programma’s lopen vaak meerdere jaren.
Het belangrijkste besluitvormende orgaan is het college. Het college vergadert wekelijks over alle belangrijke zaken die de Rekenkamer aangaan. Daarnaast is er een managementteam, bestaande uit de secretaris van de Rekenkamer en de directeuren.
De Rekenkamer heeft een Ondernemingsraad die ook overleg voert, zowel onderling als met de secretaris van de Rekenkamer in de functie van bestuurder. Daarnaast bestaat het Georganiseerd Overleg waarin ook de vakbonden aansluiten.
De Rekenkamer heeft relaties met veel verschillende organisaties. Het betreft in elk geval alle gecontroleerde organisaties, zoals die in de Comptabiliteitswet en sommige specifieke wetten zijn opgenomen. Dit gaat om organisaties binnen de rijksoverheid, zelfstandig bestuursorganen (ZBO’s) en overige organisaties die met rijksgeld worden gefinancierd en waar de Rekenkamer onderzoek uitvoert op basis van de genoemde wetten.
Daarnaast heeft de Rekenkamer relaties met de Hoge Colleges van Staat en diverse internationale samenwerkingsorganisaties. Ook zijn er relaties met andersoortige organisaties binnen en buiten Nederland. Dit betreft bijvoorbeeld:
• De Eerste en Tweede Kamer der Staten-Generaal
• De Raad van State
• De Nationale ombudsman
• De Europese Rekenkamer
• European Organisation of Supreme Audit Institutions (EUROSAI)
• Contact Comité
• International Organisation of Supreme Audit Institutions (INTOSAI)
• International Congress of Supreme Audit Institutions (INCOSAI)
• Rekenkamers en rekenkamercommissies van de Nederlandse gemeenten
• Rekenkamers binnen het Koninkrijk der Nederlanden
• Universiteiten
• NBA (Koninklijke Nederlandse Beroepsorganisatie van Accountants, voorheen NIVRA)
Deze lijst is niet compleet, maar dit geeft een beeld van de breedte van de relaties en de samenwerking met andere organisaties.
Het belangrijkste proces dat de Rekenkamer uitvoert, is het doen van onderzoek naar de ontvangsten en uitgaven van het Rijk en daarmee verbonden organen (de inning en besteding van publiek geld). In deze paragraaf wordt nader uitgelegd hoe de Rekenkamer dit onderzoek doet. De Rekenkamer doet onderzoek op basis van de grondwettelijke taak zoals is uitgewerkt in de Comptabiliteitswet.
Het onderzoek naar de rechtmatigheid van de financiën van de rijksoverheid vindt jaarlijks plaats. Dit wordt ook wel het verantwoordingsonderzoek genoemd. De Rekenkamer onderzoekt dan of de ministeries hun geld volgens de regels (rechtmatig dus) hebben besteed. Ook kijkt de Rekenkamer naar de bedrijfsvoering bij de ministeries en agentschappen en wordt gekeken of het beleid de gewenste resultaten heeft gehad. Deze onderzoeken worden dus uitgevoerd als onderdeel van de verantwoording voer de publieke middelen aan de Tweede Kamer. Hier geldt dat uiterlijk op 31 maart de Minister van Financiën de verslagen van de ministeries aanbiedt bij de Rekenkamer, inclusief de rapporten opgesteld door de Auditdienst Rijk. Het financiële jaarverslag van het Rijk wordt aangeboden met het rapport door de Auditdienst Rijk uiterlijk op 21 april. Op de derde woensdag van mei biedt de Minister van Financiën de financiële jaarverslagen aan aan de Tweede Kamer. Op diezelfde dag worden ook de rapporten van de Rekenkamer aangeboden aan de Tweede Kamer. In overleg met de voorzitter van de Tweede Kamer en de president van de Rekenkamer kan dit verlaat worden naar uiterlijk 1 juni, in geval van een reces of feestdag ten tijde van de derde woensdag van mei.
Doelmatigheidsonderzoek is onderzoek naar de effecten die het bestede overheidsgeld hebben opgeleverd. Dit onderzoek kan op elk moment starten en wordt op initiatief van de Rekenkamer uitgevoerd, op basis van de onderzoekstrategie die om de paar jaar wordt herzien. Daarnaast is het mogelijk dat een Minister, de Eerste Kamer of de Tweede Kamer zelf vraagt om een onderzoek. De Rekenkamer beslist of zij een dergelijk verzoek honoreert.
De Rekenkamer verricht niet alleen onderzoek bij ministeries en bij andere organisaties binnen het Rijk, zoals de rechterlijke macht en de Hoge Colleges van Staat, maar ook
• bij instellingen die met publiek geld een in de wet geregelde taak uitvoeren (zogenaamde ‘rechtspersonen met een wettelijke taak’);
• bij organisaties die een financiële binding hebben met her Rijk, bijvoorbeeld omdat zij subsidies, leningen of garanties ontvangen;
• bij ondernemingen waarin de rijksoverheid aandelen heeft (zogenaamde ‘staatsdeelnemingen’) en
• naar bijdragen uit de begroting van de Europese Unie (EU-begroting).
Bij de rijksoverheid en de hierboven genoemde organisaties heeft de Rekenkamer toegang tot alle informatie die zij nodig acht om haar taken te vervullen.
De Rekenkamer heeft geen onderzoeksbevoegdheid bij gemeenten, provincies, waterschappen en bij de Openbare Lichamen Bonaire, Sint Eustatius en Saba. Zij kan deze overheden wel vragen om mee te werken aan haar onderzoek.
Ook bij openbare lichamen en gemeenschappelijke organen die zijn ingesteld krachtens de Wet gemeenschappelijke regelingen is de Rekenkamer niet bevoegd onderzoek te doen, tenzij het Rijk deelnemer is aan zo’n orgaan. Tot slot is de Rekenkamer niet bevoegd onderzoek te doen bij openbare lichamen voor beroep en bedrijf en bij financiële ondernemingen en elektronischgeldinstellingen.
In sommige gevallen voert de Rekenkamer ook kortere doelmatigheidsonderzoeken uit, het zogenaamde focusonderzoek. Een focusonderzoek is een manier om sneller onderzoeksresultaten te kunnen delen door middel van een kort, feitelijk en helder rapport met één duidelijke vraagstelling. Het onderzoek kent een kortere doorlooptijd dan ander onderzoek van de Rekenkamer. Het focus-onderzoek is actueel, snel, gefocust, feitelijk, kort en beeldend, maar valt verder geheel onder het proces ‘doelmatigheidsonderzoeken’. Dit geldt ook voor onderzoeken naar specifieke thema’s (‘thema-onderzoek’). Ook dit valt geheel onder de doelmatigheidsonderzoeken.
Hoe onderzoeken precies worden uitgevoerd, verschilt door de tijd heen. Er is wel een aantal stappen te benoemen, die gezamenlijk het onderzoek vormen. Er is in feite sprake van twee fases: de onderzoeksfase en de rapportage- en publicatiefase. In de onderzoeksfase worden de volgende stappen doorlopen:
• Opstellen onderzoeksplan
• Aankondigen van het onderzoek
• Verzamelen van informatie (de gecontroleerde instantie levert deze onderzoeksinformatie aan)
• Opstellen van de conceptnota van bevindingen
• Houden van ambtelijk wederhoor
• Opstellen van de definitieve nota van bevindingen
In de rapportage- en publicatiefase volgen nog drie stappen:
• Opstellen van de conceptrapportage
• Houden van bestuurlijk wederhoor
• Vaststellen van de publicatie
Daarna wordt het rapport aangeboden aan het parlement, aan de betrokken bewindsperso(o)n(en), de eventuele onderzochte instelling(en) en een aantal vaste adressanten. In het rapport is de reactie van de Minister opgenomen met een nawoord van de Rekenkamer.
De informatie waarop het onderzoek wordt gebaseerd, wordt aangeleverd door de gecontroleerde instantie. Dit materiaal bestaat uit documenten, maar ook steeds vaker uit ruwe data. Deze data wordt geanalyseerd en verwerkt in een document. Dit document beschrijft stap voor stap hoe men tot de conclusies is gekomen. Voor reconstructie van het onderzoek volstaat dit document. De ruwe data worden nog enige tijd bewaard, en daarna vernietigd.
Het archief is gevormd en beheerd door de Rekenkamer. Archivering vond tot 2019 formeel op papier plaats. Sinds 2019 heeft de Rekenkamer een vervangingsbesluit, waardoor de oorspronkelijke, papieren archiefstukken, conform de wettelijke voorschriften worden vervangen door (digitale) reproducties. Het vervangingsbesluit is niet van toepassing op archiefstukken uit het geheim archief.
Het archief uit de periode 1993 tot en met 2003 werd gevormd volgens een verbaalstelsel: archiefvorming vond plaats op basis van een chronologisch systeem. Dat houdt in dat de ingekomen brieven, rapporten en dergelijke werden geregistreerd voor de zogenaamde Rode Agenda (geregistreerde binnenkomende post ter kennisneming van het college) in chronologische volgorde met behulp van een doorlopende dagnummering.
Een groot deel van het archief van de Rekenkamer werd gevormd door de bijlagen tot de notulen. Als stukken in de collegevergadering waren behandeld, werden ze ‘afgedaan’ en kregen een afdoenings-nummer met datum van de betreffende collegevergadering. Als het om uitgaande brieven van de Rekenkamer ging, werd achter het afdoeningsnummer een ‘R’ geplaatst.
Het geheim archief van het college wordt beheerd door de secretaris van de Rekenkamer. De stukken zijn voorzien van een littera (La A, La B enz.) en zijn chronologisch opgeborgen. Een deel van het geheim archief is gerubriceerd. Dit betreft vooral aangelegenheden van personele aard en defensie.
De stukken die door het college werden ‘aangetekend’ voor het jaarverslag van de Rekenkamer, werden gevormd tot zogenaamde ‘verslagdossiers’. Een verslagdossier bestond uit de belangrijkste stukken die tot een bepaalde rapportage hadden geleid, zoals correspondentie met de verantwoordelijke bewindspersoon. Ook stukken die ter gelegenheid van bepaalde evenementen werden bijeengebracht, werden tot dossier gevormd.
Vanaf 2004 is met de aanschaf van een nieuw documentmanagementsysteem een ordeningsplan voor de archiefvorming geïmplementeerd en zijn alle geregistreerde stukken geordend in een dossier.
Heden ten dage wordt gewerkt via het principe van ‘archiving by design’, waarbij al bij de inrichting van een systeem wordt gekeken naar de dossiervorming en gekoppelde bewaartermijnen. Er wordt bovendien onder architectuur gewerkt, waarbij afspraken worden vastgelegd over processen, de betekenis van begrippen en metadatering. Elk onderzoek krijgt een vaste indeling en wordt volledig digitaal afgehandeld. Dit geldt ook voor bedrijfsvoeringsprocessen. Ook hier wordt vooraf bepaald welke metadata moeten worden gebruikt en hoe het dossier er uit komt te zien. Het betreft dus een meer zaaksgewijze ordening.
De Rekenkamer houdt zelf geen registers bij. Wel maakt de president van het college van de Rekenkamer jaarlijks een overzicht van de nevenfuncties van de collegeleden bekend. Dit wordt gepubliceerd in de Staatscourant.
De processen worden beschreven in blokken. Een leeswijzer is opgenomen in bijlage 2.
(1.)
|
Proces: |
Het benoemen en ontslaan, (tijdelijk) ontheffen en schorsen van de leden en de leden in buitengewone dienst van het college. |
|
Periode: |
1993– |
|
Grondslag: |
Grondwet, Comptabiliteitswet, Reglement van Orde van de Algemene Rekenkamer |
|
Product: |
Melding van een vacature aan de Tweede Kamer, profielschets, aanbevelingslijst, publicatie van de aanbeveling, koninklijk besluit, benoeming, voordracht, eed/ verklaring en belofte, ontslagverzoek, correspondentie, beschikking |
|
Opmerking: |
De Algemene Rekenkamer bestaat uit drie leden in gewone dienst die tezamen het college van de Algemene Rekenkamer vormen, alsmede uit ten hoogste drie leden in buitengewone dienst. De president wordt uit de gewone leden benoemd bij koninklijk besluit. Bij een vacature stelt het college een aanbevelingslijst op met ten minste vier kandidaten die aan de Tweede Kamer wordt opgestuurd. Leden kunnen zelf om ontslag verzoeken. Ontslag volgt ook bij het bereiken van de leeftijd van 70 jaar. De Hoge Raad kan leden ontslaan of schorsen. |
|
Waardering: |
B (SA-B1) V 4 weken na einde procedure: sollicitatiegegevens niet benoemde personen |
(2.)
|
Proces: |
Het voeren van overleg door het college. |
|
Periode: |
1993– |
|
Grondslag: |
Comptabiliteitswet, Reglement van Orde van de Algemene Rekenkamer |
|
Product: |
Agenda, notulen, verslag, vergaderstukken, besluit |
|
Opmerking: |
Het college vergadert wekelijks, er kan ook een buitengewone vergadering worden gehouden. Ook wordt er jaarlijks minimaal één keer met het Audit Advisory Committee overlegd. Er is een verschoningsplicht: indien een collegelid (al dan niet in buitengewone dienst) of de secretaris te nauw betrokken is bij een onderwerp dat in het college wordt besproken, dan verschoont dit lid zich van betrokkenheid bij dit onderwerp. Toepassing van de verschoningsplicht wordt vermeld op de website van de Rekenkamer en in het verslag. |
|
Waardering: |
B (SA-B4) |
(3.)
|
Proces: |
Het vaststellen van een Reglement van Orde van de Algemene Rekenkamer. |
|
Periode: |
1993– |
|
Grondslag: |
Comptabiliteitswet |
|
Product: |
Reglement van Orde van de Algemene Rekenkamer, publicatie Staatscourant |
|
Waardering: |
B (SA-B1) |
(4.)
|
Proces: |
Het instellen, bemensen en opheffen van het Audit Advisory Committee. |
|
Periode: |
1993– |
|
Grondslag: |
Regeling Audit Advisory Committee, Beschikking van de Algemene Rekenkamer inzake de instelling van een Audit Committee van de Algemene Rekenkamer |
|
Product: |
Instellingsbesluit, opheffingsbesluit, profielschets, benoeming, schorsing, ontslag, sollicitatiegegevens |
|
Opmerking: |
Tot 2006 heette het Audit Advisory Committee (AAC) het Audit Committee. Het comité adviseert de president bij het toezicht dat hij uitoefent op de werkzaamheden van de Rekenkamer, adviseert de secretaris over de uitvoering van de dagelijkse leiding van de ambtelijke organisatie en overlegt minimaal eenmaal per jaar met het college over de algehele gang van zaken bij de Rekenkamer. |
|
Waardering: |
B (SA-B1) V 4 weken na einde procedure: sollicitatiegegevens niet benoemde personen |
(5.)
|
Proces: |
Het benoemen, schorsen en ontslaan van de secretaris van de Rekenkamer. |
|
Periode: |
1993– |
|
Grondslag: |
Comptabiliteitswet, Reglement van Orde van de Algemene Rekenkamer |
|
Product: |
Curriculum vitae, voordracht, koninklijk besluit, beschikking, opzegging |
|
Opmerking: |
Naast de benoeming vindt ook de opzegging van de arbeidsovereenkomst plaats via een koninklijk besluit. De benoeming en ontslag vinden plaats via voordracht van het college. Alle overige personeelsstukken, zoals functioneringsverslagen, verzuim-gegevens etc. worden opgenomen in het personeelsdossier en vallen niet onder de werking van deze selectielijst. |
|
Waardering: |
B (SA-B1) V 4 weken na einde procedure: sollicitatiegegevens niet benoemde personen |
(6.)
|
Proces: |
Het vaststellen van het besluit taak, mandaat en volmacht van de secretaris en de overige daaruit voortvloeiende ondermandaten en volmachten. |
|
Periode: |
1993– |
|
Grondslag: |
Comptabiliteitswet, Reglement van Orde van de Algemene Rekenkamer, Besluit taak, mandaat en volmacht secretaris Algemene Rekenkamer |
|
Product: |
Besluit taak, mandaat en volmacht secretaris Algemene Rekenkamer, mandaat(besluit), ondermandaat, volmacht, instructie, register, regeling Audit Advisory Committee, waarnemersregeling |
|
Waardering: |
B (SA-B1) |
(7.)
|
Proces: |
Het verstrekken van mededelingen aan de betrokken Minister(s), de Minister van Financiën en de Staten-Generaal en het eventueel plegen van nader overleg. |
|
Periode: |
1993– |
|
Grondslag: |
Comptabiliteitswet |
|
Product: |
Correspondentie, notitie, verslag |
|
Opmerking: |
De president en/of het college kunnen algemene mededelingen doen over bijvoorbeeld het begrotingsproces of over bevindingen uit onderzoeken. Dit kan thematisch zijn, maar dat hoeft niet. Deze algemene mededelingen zijn bedoeld om de kwaliteit van de overheidsfinanciën en het gevoerde overheidsbeleid te vergroten. |
|
Waardering: |
B (SA-B3) |
(8.)
|
Proces: |
Het oproepen van leden in buitengewone dienst van het college. |
|
Periode: |
1993– |
|
Grondslag: |
Grondwet, Comptabiliteitswet, Reglement van Orde van de Algemene Rekenkamer |
|
Product: |
Oproep aan een lid in buitengewone dienst, lijst |
|
Opmerking: |
De president kan leden in buitengewone dienst oproepen om deel te nemen aan bepaalde werkzaamheden. De neerslag is meestal opgenomen in het vergaderdossier van het college. |
|
Waardering: |
B (SA-B1) |
(9.)
|
Proces: |
Het (tijdelijk) ontheffen en schorsen van de leden en de leden in buitengewone dienst van het college. |
|
Periode: |
1993– |
|
Grondslag: |
Grondwet, Comptabiliteitswet, Reglement van Orde van de Algemene Rekenkamer |
|
Product: |
Voordracht voor schorsing disciplinaire maatregel, beschikking, correspondentie, schriftelijke waarschuwing, lijst |
|
Waardering: |
B (SA-B1) |
(10.)
|
Proces: |
Het openbaar maken van de betrekkingen die de (buiten)gewone leden en de secretaris buiten hun ambt vervullen. |
|
Periode: |
1993– |
|
Grondslag: |
Comptabiliteitswet |
|
Product: |
Advies, publicatie Staatscourant, publicatie website |
|
Opmerking: |
Dit overzicht wordt jaarlijks openbaar gemaakt in de Staatscourant (t/m 2012) en wordt op de eigen website gepubliceerd. De adviezen zijn opgenomen bij de college-vergaderingen, waar zij besproken worden. |
|
Waardering: |
B (SA-B5) |
(11.)
|
Proces: |
Het in gezamenlijk overleg met de Vice-President van de Raad van State en de president van de Hoge Raad der Nederlanden opmaken van een aanbeveling voor de benoeming van de Nationale ombudsman. |
|
Periode: |
1993– |
|
Grondslag: |
Wet Nationale ombudsman |
|
Product: |
Correspondentie, curriculum vitae, aanbeveling, sollicitatiegegevens |
|
Opmerking: |
Wanneer er een procedure wordt gestart voor de benoeming van een nieuwe Ombudsman, dan komt er een Commissie Aanbeveling Nationale ombudsman (CANO), die bij elke aanbevelingsprocedure een secretariaat aanwijst. |
|
Waardering: |
B (SA-B2): indien de Rekenkamer het secretariaat voert V 5 jaar: indien de Rekenkamer het secretariaat niet voert V 4 weken na einde procedure: sollicitatiegegevens niet benoemde kandidaten |
(12.)
|
Proces: |
Het als lid van de Raad van Voogdij mede-uitoefenen van de voogdij over een minderjarige Koning. |
|
Periode: |
1993– |
|
Grondslag: |
Grondwet, Wet van 10 juni 1981, houdende benoeming van een voogd en regeling van de voogdij over de minderjarige Koning |
|
Product: |
Correspondentie, verslag |
|
Opmerking: |
De wet is nog niet toegepast omdat er sinds de inwerkingtreding geen minderjarige Koning is geweest. |
|
Waardering: |
B (SA-B3) |
(13.)
|
Proces: |
Het doen van verantwoordingsonderzoek in de vorm van het controleren van de (financiële) jaarverslagen van het Rijk en de afzonderlijke ministeries, inclusief de begrotingsfondsen en agentschappen. |
|
Periode: |
1993– |
|
Grondslag: |
Comptabiliteitswet |
|
Product: |
Financieel Jaarverslag, toets aan de onderzoekscriteria, slotverschillen, review, rapport Auditdienst Rijk, verklaring van goedkeuring, correspondentie, rapport, aangeleverde onderzoeksinformatie, nota van bevindingen inclusief informatie waar deze op gebaseerd is, verklaring van goedkeuring, reactie, correspondentie, kennisgeving, (inbreuk)notitie, (voorlopig) rapport, rapportagevoorstel, schriftelijke reactie, stukken betreffende de behandeling in de Tweede en Eerste Kamer, (risico)analyse, verslag, onderzoeksvoorstel |
|
Opmerking: |
Uiterlijk op 31 maart biedt de Minister van Financiën de verslagen van de ministeries aan bij de Rekenkamer, met de rapporten opgesteld door de Auditdienst Rijk. Het financiële jaarverslag van het Rijk wordt aangeboden met het rapport door de Auditdienst Rijk uiterlijk op 21 april. Op de derde woensdag van mei biedt de Minister van Financiën de financiële jaarverslagen aan aan de Tweede Kamer. In overleg met de voorzitter van de Tweede Kamer en de president van de Rekenkamer kan dit verlaat worden naar uiterlijk 1 juni, in geval van een reces of feestdag ten tijde van de derde woensdag van mei. |
|
Waardering: |
B (SA-B3) V 10 jaar: ruwe data en niet gebruikte aangeleverde onderzoeksinformatie |
(14.)
|
Proces: |
Het uitvoeren van de bezwaarprocedure naar aanleiding van het onderzoek. |
|
Periode: |
1993– |
|
Grondslag: |
Comptabiliteitswet |
|
Product: |
Bezwaarbrief, mededeling aan de Minister, reactie, eindbeslissing, correspondentie, mededeling aan de Minister van Financiën, mededeling aan de Tweede Kamer, overzicht tekortkomingen die als bezwaar kunnen worden gezien, verbeterplan |
|
Opmerking: |
De Rekenkamer kan bezwaar maken tegen het financieel beheer, de materiële bedrijfsvoering of de verantwoording daarover. Het is bedoeld als signaal aan de Minister (en later ook de Staten-Generaal) dat maatregelen dringend nodig zijn. Het besluit tot het al dan niet maken van bezwaar wordt jaarlijks genomen na afronding van het verantwoordingsonderzoek. Er wordt alleen bezwaar gemaakt in bijzondere situaties. De Minister wordt geacht binnen een maand een verbeterplan op te stellen om geconstateerde tekortkomingen op te lossen. In geval van een onrechtmatigheid kan het bezwaar worden opgeheven via een indemniteitswet. Daarin vraagt de Minister de Tweede Kamer om de verplichtingen, uitgaven of ontvangsten, ondanks het bezwaar van de Algemene Rekenkamer toch goed te keuren. |
|
Waardering: |
B (SA-B3) |
(15.)
|
Proces: |
Het doen van doelmatigheidsonderzoek naar het beheer, de organisatie en het gevoerde beleid van het Rijk en de afzonderlijke ministeries, inclusief de begrotingsfondsen en agentschappen. |
|
Periode: |
1993– |
|
Grondslag: |
Comptabiliteitswet |
|
Product: |
Onderzoeksvoorstel, aankondiging, projectplan, toets aan de onderzoekscriteria, kennisgeving, (strategische) startnotitie, (inbreuk)notitie, verslag, aangeleverde onderzoeksinformatie, nota van bevindingen inclusief informatie waar deze op gebaseerd is, (concept-)rapport, (bestuurlijke) reactie, correspondentie, afdoening, publicatie, documenten betreffende de nazorg |
|
Opmerking: |
De bevindingen worden vastgelegd in een Nota van Bevindingen, voorzien van verwijzingen naar bronmateriaal. Onderzoeksbevindingen kunnen op verschillende manieren worden gepubliceerd: in een rapport, in een Kamerbrief, beide al of niet vertrouwelijk of met vertrouwelijke bijlage, geheim, in een webdossier of andere webpublicatie of anderszins. De Nota van Bevindingen bevat alle bevindingen, in de uiteindelijke publicatie zijn die bevindingen overgenomen, die nodig zijn voor de onderbouwing van de bestuurlijke boodschap met eventuele oordelen. |
|
Waardering: |
B (SA-B3) V 10 jaar: ruwe data en niet gebruikte aangeleverde onderzoeksinformatie |
(16.)
|
Proces: |
Het onderzoeken van geheime uitgaven en ontvangsten. |
|
Periode: |
1993– |
|
Grondslag: |
Comptabiliteitswet, Regeling financieel beheer van met infiltratie en storefronts gegenereerde ontvangsten |
|
Product: |
Rapport, aangeleverde onderzoeksinformatie, nota van bevindingen inclusief informatie waar deze op gebaseerd is, conclusies, reactie, correspondentie, kennisgeving |
|
Opmerking: |
Dit type onderzoek vindt met name plaats bij het Ministerie van Defensie en het Ministerie van BZK. Dit is een exclusieve taak voor het college. Bij het onderzoek mag het college zich laten bijstaan door de ambtelijke ondersteuning. Tot 2016 werd dit proces alleen uitgevoerd door de president van de Rekenkamer. Het geheim archief wordt apart bijgehouden en is niet in de reguliere series opgenomen. Controle op criminele verdiensten (ontvangsten) en de specifieke uitgaven inzake infiltratie-operaties valt ook onder dit proces. |
|
Waardering: |
B (SA-B3) V 10 jaar: ruwe data en niet gebruikte aangeleverde onderzoeksinformatie |
(17.)
|
Proces: |
Het doen van onderzoek op verzoek. |
|
Periode: |
1993– |
|
Grondslag: |
Comptabiliteitswet |
|
Product: |
Verzoek, (strategische) startnotitie, onderzoeksvoorstel, aankondiging, projectplan, toets aan de onderzoekscriteria, kennisgeving, (inbreuk)notitie, verslag, aangeleverde onderzoeksinformatie, nota van bevindingen inclusief informatie waar deze op gebaseerd is, (concept-)rapport, (bestuurlijke) reactie, correspondentie, afdoening, publicatie, documenten betreffende de nazorg |
|
Opmerking: |
Een onderzoek kan plaats vinden op verzoek van de Eerste Kamer, de Tweede Kamer of op verzoek van een Minister. Voordat het eventuele onderzoek start, wordt met de verzoeker overlegd om tot een onderzoeksvoorstel te komen. Het kan ook gaan om een visitatie op verzoek of een onderzoek van een zusterinstelling in het buitenland. Dit proces leidt met name tot doelmatigheidsonderzoeken, maar het kan ook om verantwoordingsonderzoek gaan. De Rekenkamer bepaalt zelf of het verzoek wordt gehonoreerd. |
|
Waardering: |
B (SA-B3) V 10 jaar: ruwe data en niet gebruikte aangeleverde onderzoeksinformatie |
(18.)
|
Proces: |
Het onderzoeken van instellingen op afstand van het Rijk. |
|
Periode: |
1993– |
|
Grondslag: |
Comptabiliteitswet, diverse specifieke wetgeving |
|
Product: |
Onderzoeksvoorstel, (strategische) startnotitie, aankondiging, projectplan, toets aan de onderzoekscriteria, kennisgeving, (inbreuk)notitie, verslag, aangeleverde onderzoeksinformatie, nota van bevindingen inclusief informatie waar deze op gebaseerd is, (concept-)rapport, (bestuurlijke) reactie, correspondentie, afdoening, publicatie, documenten betreffende de nazorg |
|
Opmerking: |
Een groot deel van het rijksbeleid wordt niet uitgevoerd door ministeries of agentschappen van een ministerie, maar door instellingen op afstand van de rijksoverheid. Veel van deze instellingen worden gedeeltelijk of geheel betaald met publiek geld. Er zijn verschillende typen instellingen op afstand. Een grote groep organisaties vormen de zogenoemde rechtspersonen met een wettelijke taak. De Rekenkamer kan bij deze instellingen onderzoek uitvoeren om na te gaan of het publieke geld volgens afspraak is besteed en of publieke taken goed worden uitgevoerd. Ook ZBO’s vallen onder dit proces. Agentschappen vallen onder processen 13 en 15, omdat zij niet op afstand staan van het Rijk. Hieronder valt ook de Koninklijke Nederlandse Munt die per 15 juni 1994 is verzelfstandigd. In de periode 1993-15 juni 1994 kon de Rekenkamer ter plekke op kantoor van het Staatsmuntbedrijf onderzoek doen naar de boekhouding van dat bedrijf. |
|
Waardering: |
B (SA-B3) V 10 jaar: ruwe data en niet gebruikte aangeleverde onderzoeksinformatie |
(19.)
|
Proces: |
Het onderzoeken van openbare lichamen en gemeenschappelijke organen. |
|
Periode: |
1993– |
|
Grondslag: |
Comptabiliteitswet, diverse specifieke wetgeving |
|
Product: |
Onderzoeksvoorstel, (strategische) startnotitie, aankondiging, projectplan, toets aan de onderzoekscriteria, kennisgeving, (inbreuk)notitie, verslag, aangeleverde onderzoeksinformatie, nota van bevindingen inclusief informatie waar deze op gebaseerd is, (concept-)rapport, (bestuurlijke) reactie, correspondentie, afdoening, publicatie, documenten betreffende de nazorg |
|
Opmerking: |
Dit betreft openbare lichamen en gemeenschappelijke organen waaraan vanwege het Rijk wordt deelgenomen. Gemeenten, Provincies, Waterschappen, de Openbare Lichamen Bonaire, Sint Eustatius en Saba, de openbare lichamen voor beroep en bedrijf, financiële ondernemingen en elektronischgeldinstellingen en openbare lichamen en gemeenschappelijke organen die zijn ingesteld krachtens de Wet gemeenschappelijke regelingen, zijn uitgezonderd van dit onderzoek. |
|
Waardering: |
B (SA-B3) V 10 jaar: ruwe data en niet gebruikte aangeleverde onderzoeksinformatie |
(20.)
|
Proces: |
Het onderzoeken van staatsdeelnemingen. |
|
Periode: |
1993– |
|
Grondslag: |
Comptabiliteitswet |
|
Product: |
Onderzoeksvoorstel, (strategische) startnotitie, aankondiging, projectplan, toets aan de onderzoekscriteria, kennisgeving, (inbreuk)notitie, verslag, aangeleverde onderzoeksinformatie, nota van bevindingen inclusief informatie waar deze op gebaseerd is, (concept-)rapport, (bestuurlijke) reactie, correspondentie, afdoening, publicatie, documenten betreffende de nazorg |
|
Waardering: |
B (SA-B3) V 10 jaar: ruwe data en niet gebruikte aangeleverde onderzoeksinformatie |
(21.)
|
Proces: |
Het onderzoeken, controleren en verantwoorden van de staatsschuld en overige schulden. |
|
Periode: |
1993– |
|
Grondslag: |
Comptabiliteitswet |
|
Product: |
Statuten van rentebewijzen, rentebewijs, verantwoording, registraties, aangeleverde onderzoeksinformatie, toets aan de onderzoekscriteria, controleverklaring, goedkeuring, beschikking, verklaring van vernietiging, schuldbewijzen van leningen |
|
Opmerking: |
Het onderzoeken van de staatsschuld maakt deel uit van het verantwoordings-onderzoek. Het is de Rekenkamer ook toegestaan hier apart onderzoek naar doet. Dat wordt hier bedoeld. In de praktijk komt dit type onderzoek niet veel voor. |
|
Waardering: |
B (SA-B3) V 10 jaar: ruwe data en niet gebruikte aangeleverde onderzoeksinformatie |
(22.)
|
Proces: |
Het onderzoeken van bijdragen aan en ontvangsten uit de EU-begroting en de doorwerking van wet- en regelgeving uit de EU bij de Nederlandse Overheid. |
|
Periode: |
2002– |
|
Grondslag: |
Comptabiliteitswet |
|
Product: |
Verklaring van bestedingen, eigen middelen besluit, bevindingen inclusief informatie waar deze op gebaseerd zijn, toets aan de onderzoekscriteria, verslag, aanbiedings-notitie, rapportagevoorstel, onderzoeksinformatie, (concept-)rapport, afdoening, reactie, correspondentie, publicatie, nazorgdocument, stukken betreffende de behandeling in de Tweede Kamer en de Eerste Kamer, evaluatie |
|
Opmerking: |
Het onderzoeken van de door de Minister van Financiën opgestelde verklaring over de bestedingen van de Europese Middelen in gedeeld beheer door de lidstaat Nederland valt hier ook onder. Deze verklaring gaat ook naar de Europese Commissie en, na het onderzoek door de Rekenkamer, naar de Tweede Kamer. |
|
Waardering: |
B (SA-B3) V 10 jaar: ruwe data en niet gebruikte aangeleverde onderzoeksinformatie |
(23.)
|
Proces: |
Het ontwikkelen van het kwaliteitsbeheersingssysteem en andere methoden, technieken, normen, richtlijnen, handelingen of andere producten voor de uitvoering van de taken van de Rekenkamer. |
|
Periode: |
1993– |
|
Grondslag: |
Internationale standaarden |
|
Product: |
Kwaliteitsbeheersingssysteem, procesbeschrijving, protocol, werkwijze, richtlijn, correspondentie, onderzoekscirkel, format, kwaliteitscriteria |
|
Opmerking: |
Om de kwaliteit van de onderzoeken van de Rekenkamer te kunnen waarborgen en te verbeteren worden verschillende instrumenten ingezet. Gezamenlijk vormt dit het Kwaliteitsbeheersingssysteem van de Rekenkamer. Daarnaast kunnen er andere methoden etc. worden ontwikkeld om het werk van de Rekenkamer te verbeteren, zoals wiki's en dashboards. |
|
Waardering: |
B (SA-B4): eindproducten V 7 jaar: overige neerslag |
(24.)
|
Proces: |
Het laten uitvoeren van externe reviews op onderzoeken door de Rekenkamer. |
|
Periode: |
1993– |
|
Grondslag: |
Internationale standaarden |
|
Product: |
Correspondentie, rapport, analyse, advies |
|
Opmerking: |
De Rekenkamer voldoet aan internationale standaarden voor goed onderzoek. Onderdeel daarvan is het door middel van peer review doorlichten van het onderzoeksproces en de rapporten van de Rekenkamer door zusterorganisaties. Ook laat de Rekenkamer regelmatig universitair onderzoek doen naar de kwaliteit van de rapporten. |
|
Waardering: |
B (SA-B3) |
(25.)
|
Proces: |
Het opstellen en vaststellen van instructies voor de planning en vooronderzoeken, alsmede de programmering van het werkprogramma van de Rekenkamer. |
|
Periode: |
1993– |
|
Product: |
Notulen, werkprogramma, afdoening, rapportage, correspondentie |
|
Waardering: |
B (SA-B1) |
(26.)
|
Proces: |
Het over een langere periode monitoren van aanbevelingen uit onderzoeken en de toezeggingen hierop. |
|
Periode: |
2005– |
|
Grondslag: |
Comptabiliteitswet |
|
Product: |
Correspondentie, rapport, rapportage, advies |
|
Waardering: |
B (SA-B3) |
(27.)
|
Proces: |
Het signaleren, identificeren en monitoren van belangrijke ontwikkelingen in de omgeving van de Rekenkamer. |
|
Periode: |
1993– |
|
Product: |
Analyse, rapport, advies, evaluatie, correspondentie, risicoanalyse |
|
Waardering: |
B (SA-B4): eindproducten V 7 jaar: overige neerslag |
(28.)
|
Proces: |
Het beantwoorden van Kamervragen en het op verzoek incidenteel informeren van de Eerste Kamer of de Tweede Kamer. |
|
Periode: |
1993– |
|
Grondslag: |
Grondwet |
|
Product: |
Correspondentie, notitie, beantwoording |
|
Opmerking: |
Dit kan ook aan een commissie uit de Eerste Kamer of Tweede Kamer zijn. |
|
Waardering: |
B (SA-B4) |
(29.)
|
Proces: |
Het overleggen of overeenstemmen met de betrokken Minister op basis van verplichtingen van specifieke wetgeving, voor zover daarvoor geen apart proces is opgenomen in deze selectielijst. |
|
Periode: |
1993– |
|
Grondslag: |
Comptabiliteitswet, specifieke wetgeving |
|
Product: |
Correspondentie |
|
Opmerking: |
Een voorbeeld hiervan is het overeenstemmen met de betrokken Minister bij het aanwijzen van een accountant, die wordt belast met de controle van de jaarrekening van de Nederlandse Organisatie voor toegepast-natuurwetenschappelijk onderzoek (TNO), op basis van de TNO-wet en het TNO besluit. In alle gevallen berust de archivering bij het betrokken ministerie. Als er een specifiek proces is benoemd in deze selectielijst, dan vallen de producten onder dat proces (bijvoorbeeld stukken rond de benoeming van de Nationale ombudsman). |
|
Waardering: |
V 10 jaar |
(30.)
|
Proces: |
Het overleggen met de vakministers over het stellen van regels bij rijkswet omtrent de samenwerking binnen het Koninkrijk. |
|
Periode: |
1993– |
|
Grondslag: |
Comptabiliteitswet |
|
Product: |
Correspondentie, verslag |
|
Waardering: |
B (SA-B2) |
(31.)
|
Proces: |
Het samenwerken met de Algemene Rekenkamers binnen het Koninkrijk der Nederlanden. |
|
Periode: |
2000– |
|
Grondslag: |
Comptabiliteitswet, Het Protocol van 24 november 2000 inzake samenwerking tussen de Algemene Rekenkamers binnen het Koninkrijk der Nederlanden |
|
Product: |
Protocol, rapport, afdoening, correspondentie, samenwerkingsovereenkomst |
|
Opmerking: |
Het is niet toegestaan gegevens, bevindingen of conclusies die naar hun aard vertrouwelijk zijn te verstrekken aan de rekenkamers. |
|
Waardering: |
B (SA-B2) |
(32.)
|
Proces: |
Het onderhouden van contacten met lokale en regionale rekenkamers en rekenkamercommissies. |
|
Periode: |
2000– |
|
Grondslag: |
Verslag 2000 Algemene Rekenkamer, Verslag 2004 Algemene Rekenkamer |
|
Product: |
Correspondentie, verslag, agenda, notulen, vergaderstukken |
|
Opmerking: |
Het voeren van het secretariaat van de Nederlandse Vereniging van Rekenkamers en Rekenkamercommissies (NVRR) behoorde ook tot dit proces. Dit is inmiddels geen taak meer. Dit archief is overgedragen aan en wordt volledig bijgehouden door de NVRR. Jaarlijks reikt de NVRR een prijs uit voor de het beste rekenkamerrapport, de Goudvink. Voor inhoudelijke beoordeling van de inzendingen worden medewerkers van lokale rekenkamers en van de Rekenkamer ingezet. |
|
Waardering: |
B (SA-B3): oprichtingsstukken NVRR V 7 jaar: overige stukken |
(33.)
|
Proces: |
Het begeleiden en ondersteunen van onderzoeken van de Europese Rekenkamer in Nederland. |
|
Periode: |
1993– |
|
Grondslag: |
EG-Verdrag, Verdrag betreffende de werking van de Europese Unie |
|
Product: |
Correspondentie, rapport, verslag |
|
Opmerking: |
Dit omvatte tot ca 2016–2017 ook het doorsturen van afschriften aan betrokkenen van brieven van de Europese Rekenkamer en de nationale departementen inzake de door de Europese Rekenkamer uit te voeren controles. Inmiddels verlopen deze contacten rechtstreeks. De Rekenkamer kan wel aanwezig zijn bij bezoeken van de Europese Rekenkamer aan Nederlandse instanties. Dit is geen verplichting. |
|
Waardering: |
B (SA-B3) |
(34.)
|
Proces: |
Het voorbereiden van de samenwerking van de presidenten van de rekenkamers van de EU-lidstaten en de Europese Rekenkamer in het Contact Comité en deelnemen aan werkgroepen van dit Comité. |
|
Periode: |
1993– |
|
Grondslag: |
EG-Verdrag, Verdrag betreffende de werking van de Europese Unie |
|
Product: |
Vergaderstuk, verslag, rapport, presentatie, Nederlandse inbreng, speech, correspondentie, verslag |
|
Opmerking: |
Het Contact Comité is het formele overleg van de presidenten van de rekenkamers binnen de Europese Unie. Hier worden formeel ook de bij de onderzoeken naar Europese geldstromen te hanteren normen en criteria vastgesteld. Onder het Contact Comité wordt gewerkt met werkgroepen op thema of onderwerp. De Rekenkamer heeft een vast liaison voor het Contact Comité. De door de Rekenkamer daadwerkelijk uit te voeren onderzoeken vallen onder proces 22. |
|
Waardering: |
B (SA-B2) |
(35.)
|
Proces: |
Het in samenwerking met de rekenkamer(s) van (de leden van de) Europese Unie opstellen van gezamenlijke rapporten. |
|
Periode: |
1993– |
|
Grondslag: |
EG-Verdrag, Verdrag betreffende de werking van de Europese Unie |
|
Product: |
Terms of reference, rapporten/rapportages van rekenkamers, Nederlandse inbreng, eindrapport, verslag |
|
Opmerking: |
De rekenkamer van één land is eindverantwoordelijk voor het op te leveren rapport. Soms kunnen dat ook twee landen zijn. De eindverantwoordelijke is ook beheerder van het dossier (het secretariaatsarchief). Het is niet toegestaan gegevens, bevindingen of conclusies die naar hun aard vertrouwelijk zijn te verstrekken aan de rekenkamers. |
|
Waardering: |
B (SA-B2): terms of reference, Nederlandse inbreng, eindrapport, secretariaatsarchief V 7 jaar: overige neerslag |
(36.)
|
Proces: |
Het uitvoeren van internationale projecten en programma's om kennis rond controle op de overheidsfinanciën te vergroten. |
|
Periode: |
1993– |
|
Grondslag: |
Comptabiliteitswet |
|
Product: |
Correspondentie, verslag, presentatie, memorandum of understanding, projectvoorstel, terms of reference, contract, afdoening, rapport, de Nederlandse inbreng, secretariaatsarchief, reisverslag, voortgang, begroting, speech, publicatie, evaluatie |
|
Opmerking: |
Het gaat om bilaterale en multilaterale contacten met andere rekenkamers, zoals vaktechnische kennisuitwisseling tussen zusterinstellingen. Het initiatief hiervoor kan uitgaan van de Rekenkamer zelf, maar komt vaak voort uit internationale koepelorganisaties, zoals EUROSAI en INTOSAI. Ook het Shiraka programma valt hieronder, waarbij de aandacht is gericht op maatschappelijke ontwikkeling van het Midden-Oosten en Noord-Afrika. |
|
Waardering: |
B (SA-B2) V 7 jaar: Correspondentie, vergaderstukken van overleg waarbij de Rekenkamer geen secretariaat heeft gevoerd |
(37.)
|
Proces: |
Het voeren van overleg met toezichthouders, Hoge Colleges van Staat en overige instellingen. |
|
Periode: |
1993– |
|
Product: |
Agenda, notulen, verslag, vergaderstukken |
|
Opmerking: |
De Rekenkamer overlegt bijvoorbeeld op regelmatige basis met de Raad van State en de Staten-Generaal, maar ook met de Autoriteit Persoonsgegevens. De Rekenkamer zelf is onafhankelijk en heeft zelf geen toezichthoudende instantie boven of naast zich. |
|
Waardering: |
B (SA-B2): indien de Rekenkamer het secretariaat voert V 7 jaar: overige neerslag |
(38.)
|
Proces: |
Het uitvoeren van audits op verzoek van en als gevolg van het Nederlandse lidmaatschap van een organisatie. |
|
Periode: |
1993– |
|
Grondslag: |
Verschillende verdragen |
|
Product: |
(Concept-)rapport, aangeleverde onderzoeksinformatie, bevindingen inclusief informatie waar deze op gebaseerd zijn, toets aan de onderzoekscriteria, conclusies, reactie, correspondentie, kennisgeving, (inbreuk)notitie, rapportagevoorstel, verslag, afdoening, onderzoeksvoorstel, aanbiedingsnotitie, publicatie, nazorgdocumenten |
|
Opmerking: |
Bij dit type onderzoek treedt de Rekenkamer op als external auditor op verzoek van organisaties waarvan de Rekenkamer lid is, met name EUROSAI en INTOSAI, European Peace Facilty (EPF) etc. Dit zijn onderzoeken die niet onder de werking van de Europese Unie vallen. |
|
Waardering: |
B (SA-B3) V 10 jaar: ruwe data en niet gebruikte aangeleverde onderzoeksinformatie |
(39.)
|
Proces: |
Het overleggen met de betrokken Minister over wet- en regelgeving die betrekking heeft op de taken en bevoegdheden van de Rekenkamer en bij of krachtens de Comptabiliteitswet te stellen regels. |
|
Periode: |
1993– |
|
Grondslag: |
Comptabiliteitswet |
|
Product: |
Verslag, correspondentie, beoordelingsstukken |
|
Opmerking: |
Hieronder valt ook het maken van afspraken met de Minister van BZK over het begrotingsbeheer van de Rekenkamer. |
|
Waardering: |
B (SA-B2) |
(40.)
|
Proces: |
Het overleggen met de betrokken Minister over ontwerpregelgeving van de Europese Unie die betrekking heeft over de positie, taken en bevoegdheden van de nationale rekenkamers |
|
Periode: |
2018– |
|
Grondslag: |
Comptabiliteitswet |
|
Product: |
Verslag, correspondentie, beoordelingsstukken |
|
Waardering: |
B (SA-B2) |
(41.)
|
Proces: |
Het overleggen met de betrokken Minister over een voornemen tot het (mede)oprichten of doen oprichten van een privaatrechtelijk rechtspersoon. |
|
Periode: |
1993– |
|
Grondslag: |
Comptabiliteitswet |
|
Product: |
Verslag, correspondentie, voorstel, beoordelingsstukken |
|
Opmerking: |
Dit overleg moet binnen redelijke termijn plaatsvinden. De Minister van Financiën is hier altijd bij betrokken. |
|
Waardering: |
B (SA-B2) |
(42.)
|
Proces: |
Het doen van intern onderzoek naar aanleiding van een klokkenluidersmelding, een datalek of een interne klacht. |
|
Periode: |
1993– |
|
Grondslag: |
Algemene Verordening Gegevensbescherming |
|
Product: |
Melding, correspondentie, verslag, rapport, aangifte, rechtbankstukken |
|
Opmerking: |
Dit betreft bijvoorbeeld klachten over bejegening door een collega of een integriteits-klacht. In extreme gevallen kan dit leiden tot een aangifte en behandeling voor een rechtbank. |
|
Waardering: |
B (SA-B3): Onderzoek op basis van een klokkenluider V 5 jaar: Onderzoek op basis van een datalek of interne klacht |
(43.)
|
Proces: |
Het vergoeden van de collegeleden in buitengewone dienst en de leden van het Audit Advisory Committee. |
|
Periode: |
1993– |
|
Grondslag: |
Wet rechtspositie Raad van State, Algemene Rekenkamer en Nationale ombudsman, Besluit rechtspositie Raad van State, Algemene Rekenkamer en Nationale ombudsman, Besluit rechtspositionele voorschriften leden Raad van State en Algemene Rekenkamer, Wet bezoldiging Raad van State en Algemene Rekenkamer, Besluit regeling van de vergoeding voor leden in buitengewone dienst van de Algemene Rekenkamer |
|
Product: |
Declaratie, factuur |
|
Opmerking: |
De collegeleden in buitengewone dienst en de leden van het Audit Advisory Committee ontvangen vacatiegelden op declaratiebasis. De president en de permanente collegeleden ontvangen een bezoldiging en geen salaris. De bezoldiging loopt via O&P Rijk, voorheen P-Direkt en valt daarmee niet onder deze selectielijst. |
|
Waardering: |
V 7 jaar |
(44.)
|
Proces: |
Het laten opnemen van specifieke arbeidsvoorwaarden voor ambtenaren van de Rekenkamer in de collectieve arbeidsovereenkomst. |
|
Periode: |
1993– |
|
Grondslag: |
Comptabiliteitswet |
|
Product: |
Correspondentie |
|
Opmerking: |
Deze taak wordt in de comptabiliteitswet specifiek toegekend aan de secretaris van de Rekenkamer. In de praktijk komt dit niet of nauwelijks voor en wordt volledig aangesloten bij de CAO Rijk. |
|
Waardering: |
B (SA-B1) |
(45.)
|
Proces: |
Het coördineren en (laten) uitvoeren van opleidingen, trainingen en workshops. |
|
Periode: |
1993– |
|
Product: |
Cursusdossier, rooster, overzicht, opleidingsprogramma |
|
Opmerking: |
De opleidingsgerelateerde stukken bestemd voor de personeelsdossiers vallen onder de selectielijst voor personeelsdossiers. |
|
Waardering: |
V 5 jaar |
(46.)
|
Proces: |
Het coördineren en (laten) uitvoeren van het personeelsbeleid, arbodienstverlening, bedrijfshulpverlening en EHBO. |
|
Periode: |
1993– |
|
Grondslag: |
Arbowet |
|
Product: |
Correspondentie, (overleg)verslag, Risico Inventarisatie en Evaluatie (RI&E), advies, plan, document betreffende training en oefening, overeenkomst, rapportage, jaarrapportage Arbodienst, verslag, vergadering |
|
Opmerking: |
De stukken voor het personeelsdossier vallen onder de selectielijst voor personeelsdossiers. De Rekenkamer heeft een Commissie Integriteit, die trends en ontwikkelingen op integriteitsgebied signaleert en het integriteitsbeleid uitdraagt binnen de organisatie. De uitvoering van het integriteitsbeleid valt ook onder dit proces. |
|
Waardering: |
V 5 jaar |
(47.)
|
Proces: |
Het organiseren van activiteiten en ondersteuning voor en door medewerkers van de Rekenkamer. |
|
Periode: |
1993– |
|
Product: |
Statuten, notulen, correspondentie, reglementen, oprichtingsstukken, offertes, facturen, ledenadministratie |
|
Opmerking: |
Dit betreft bijvoorbeeld het Sociaal Fonds 'Stichting Personeelsfonds Algemene Rekenkamer, de ontspanningsverenging SONAR, discussie- en debatplatform Forum Voorhout en vereniging voor jonge ambtenaren van de Rekenkamer YoHoCo. |
|
Waardering: |
B (SA-B3): notulen en reglementen, oprichtingsstukken, jaarverslag V 7 jaar: overige neerslag |
(48.)
|
Proces: |
Het opstellen van (archiefwettelijke) instrumenten voor archief- en informatiebeheer. |
|
Periode: |
1993– |
|
Grondslag: |
Archiefwet, Archiefbesluit, Archiefregeling, Algemene Verordening Gegevens-bescherming, Wet bescherming persoonsgegevens, Wet open overheid |
|
Product: |
Selectielijst, inventaris, thesaurus, metadatamodel, bestandsoverzicht, plaatsingslijst, handboek, verklaring van vernietiging, verklaring van overbrenging, besluit tot vervanging, archiefverordening, archiefbesluit, verwerkingsregister AGV, informatiearchitectuur, instructies voor de Rekenkamer als geheel |
|
Opmerking: |
De Rekenkamer heeft nooit onder de Wet openbaarheid van bestuur gevallen, daarom is deze wet hier niet opgenomen bij de grondslag. |
|
Waardering: |
B (SA-B5) |
(49.)
|
Proces: |
Het uitvoeren van het archief- en informatiebeheer. |
|
Periode: |
1993– |
|
Grondslag: |
Archiefwet, Archiefbesluit, Archiefregeling, Algemene Verordening Gegevens-bescherming, Wet bescherming persoonsgegevens, Wet open overheid |
|
Product: |
Checklist, correspondentie, rapport ongediertebestrijding, inspectierapport, monitoring, werkinstructies op lager niveau etc. |
|
Opmerking: |
De Rekenkamer heeft nooit onder de Wet openbaarheid van bestuur gevallen, daarom is deze wet hier niet opgenomen bij de grondslag. Het beantwoorden van verzoeken op basis van de Wet open overheid of in het kader van de privacy vallen onder proces 73. |
|
Waardering: |
V 10 jaar |
(50.)
|
Proces: |
Het opstellen, vaststellen en evalueren van beleid en procedures met externe werking. |
|
Periode: |
1993– |
|
Product: |
Missie, notulen, evaluatie, procedure, beleidsstuk, klachtenregeling |
|
Opmerking: |
De uiteindelijke vaststelling van het beleid vindt plaats in het Strategisch Beraad (college en managementteam) of in een collegevergadering en wordt daar bewaard. Dit proces betreft intern (bedrijfsvoerings)beleid dat effect heeft op partijen buiten de Rekenkamer, zoals een klachtenregeling, een onderzoeksprocedure of het beleid voor maatschappelijk verantwoord ondernemen. Hieronder valt expliciet ook het beleid van de Rekenkamer op internationaal terrein. |
|
Waardering: |
B (SA-B2) |
(51.)
|
Proces: |
Het opstellen, vaststellen en evalueren van intern beleid en regelgeving op het gebied van de bedrijfsondersteuning. |
|
Periode: |
1993– |
|
Product: |
Rapport, advies, analyse, notitie, memo, beleidsstuk, integraal veiligheidsplan, procesarchitectuur, personeelsplan, formatie- en functiebeheerplan, personeelsreglement, functiehuis, reorganisatieplan, opleidingsplan, arboregeling; integriteitsbeleid, regeling interne klachtenbehandeling / seksuele intimidatie / discriminatie / agressie en geweld / integriteit, privacyreglement, privacybeleid, openbaarheidsreglement, procedure datalekken, statistische gegevens, communicatiebeleid, beleid en regels buitenlandse dienstreizen, communicatieplan, huisvestingsplan, crisishandboek, dashboard |
|
Waardering: |
B (SA-B4): Definitieve plannen en adviezen voor de Rekenkamer als geheel, procedures, reglementen en personeels- en reorganisatieplannen V 5 jaar na vervanging of intrekking: overige neerslag |
(52.)
|
Proces: |
Het aansturen en beheersen van programma's en projecten ten aanzien van de bedrijfsondersteuning. |
|
Periode: |
1993– |
|
Product: |
Agenda, verslag, startdocument, PID, Plan van aanpak, evaluatie, vergaderstuk |
|
Opmerking: |
Dit proces betreft bijvoorbeeld het archief van een stuurgroep of de projectleider zelf. Het uitvoeren van de projecten valt onder de specifieke bedrijfsvoeringsprocessen waar de projecten betrekking op hebben. |
|
Waardering: |
B (SA-B4) |
(53.)
|
Proces: |
Het voeren van overleg op het hoogste niveau. |
|
Periode: |
1993– |
|
Product: |
Agenda, vergaderstuk, verslag, actielijst |
|
Opmerking: |
Dit betreft overleg op het niveau van de directeuren en/of het Managementteam. Op dit niveau vindt beleids- en besluitvorming plaats voor de gehele organisatie. Het Strategisch Beraad tussen het college en het Managementteam valt hier ook onder, evenals het Bedrijfsvoeringsoverleg en het Onderzoeksberaad. |
|
Waardering: |
B (SA-B4) |
(54.)
|
Proces: |
Het voeren van overleg op lager niveau en werkoverleg. |
|
Periode: |
1993– |
|
Product: |
Agenda, vergaderstuk, verslag, actielijst |
|
Opmerking: |
Dit betreft overleg op een lager niveau dan de directie en/of het Managementteam. Zie voor dat overleg proces 53. Voorbeelden van dit overleg zijn teamoverleggen, het overleg van de CIO-werkgroep en het Change Advisory Board (beiden sinds 2013). |
|
Waardering: |
V 5 jaar |
(55.)
|
Proces: |
Het voeren van overleg door het Audit Advisory Committee. |
|
Periode: |
1993– |
|
Grondslag: |
Regeling Audit Advisory Committee, Beschikking van de Algemene Rekenkamer inzake de instelling van een Audit Committee van de Algemene Rekenkamer |
|
Product: |
Agenda, vergaderstuk, verslag, advies, aanbeveling |
|
Opmerking: |
Het Audit Advisory Committee stuurt van elk overleg een verslag aan de president en de secretaris van de Rekenkamer. |
|
Waardering: |
B (SA-B4) |
(56.)
|
Proces: |
Het opstellen en bijstellen van de begroting volgens de voorschriften voor de Rijksbegroting. |
|
Periode: |
1993– |
|
Grondslag: |
Comptabiliteitswet, Reglement van Orde van de Algemene Rekenkamer, Besluit taak, mandaat en volmacht secretaris Algemene Rekenkamer |
|
Product: |
Begroting, voorjaarsnota, najaarsnota, raming, aanschrijving, wijziging, correspondentie, rapportage |
|
Opmerking: |
Op basis van de begroting wordt een jaarplan opgesteld (zie proces 57). Tevens is een raming voor de komende jaren opgenomen in de begroting. De begroting kan worden bijgesteld via de voorjaarnota en de najaarsnota. Onder dit proces valt ook het overleggen met de Minister van BZK over de raming en de begroting. |
|
Waardering: |
B (SA-B4) |
(57.)
|
Proces: |
Het opstellen van jaarplannen, meerjarenplannen en (meerjaren)strategieën op basis van de begroting en de raming. |
|
Periode: |
1993– |
|
Grondslag: |
Besluit taak, mandaat en volmacht secretaris Algemene Rekenkamer |
|
Product: |
Jaarplan, meerjarenplan, (afdelings)strategie, rapportage |
|
Waardering: |
B (SA-B4): voor de Rekenkamer als geheel V 7 jaar: op lager niveau en voorbereidingsstukken |
(58.)
|
Proces: |
Het opstellen en vaststellen van het financiële jaarverslag volgens de voorschriften voor de Rijksbegroting. |
|
Periode: |
1993– |
|
Grondslag: |
Comptabiliteitswet |
|
Product: |
Jaarverslag inclusief de jaarrekening, accountantsverklaring, aanschrijving, besluit, conceptwetsvoorstel, correspondentie, saldibalans, toelichting, rapportage, review accountantscontrole, verslag, rapport van de Auditdienst Rijk |
|
Opmerking: |
De bijzondere positie die de Algemene Rekenkamer heeft als Hoog College van Staat, brengt mee dat het beheer van de begroting van de Algemene Rekenkamer op enige afstand wordt uitgevoerd door de Minister van Binnenlandse Zaken en Koninkrijksrelaties. De controle bij de Algemene Rekenkamer wordt verricht door de Auditdienst Rijk. Tot 2004 was de praktijk dat een accountant van de Rekenkamer optrad als interne accountant. Deze gaf voor het college en het Audit Advisory Committee van de Algemene Rekenkamer een accountantsverklaring af, tezamen met een accountantsrapport. Met ingang van het begrotingsjaar 2004 is de interne accountantscontrole bij de Rekenkamer uitbesteed aan een accountantskantoor. |
|
Waardering: |
B (SA-B4) |
(59.)
|
Proces: |
Het opstellen en aanbieden van het Verslag van werkzaamheden van de Rekenkamer. |
|
Periode: |
1993– |
|
Grondslag: |
Comptabiliteitswet |
|
Product: |
Verslag van werkzaamheden, geïntegreerd Verslag, correspondentie |
|
Opmerking: |
De Rekenkamer is een Hoog College van Staat en moet conform de Comptabiliteitswet een Verslag van Werkzaamheden (kortweg 'het Verslag') opstellen. Dit Verslag wordt jaarlijks uiterlijk op 1 april aangeboden aan de Eerste Kamer, de Tweede Kamer en de Koning. Naast het Verslag maakt de Rekenkamer sinds 2019 ook een Geïntegreerd Verslag, dat publicitaire doelen heeft. |
|
Waardering: |
B (SA-B4) V7 jaar: voorbereidende stukken |
(60.)
|
Proces: |
Het uitvoeren van audits op de bedrijfsvoering en opstellen van periodieke verslagen over het uitvoeren van het (financiële) beleid. |
|
Periode: |
1993– |
|
Grondslag: |
Comptabiliteitswet |
|
Product: |
Jaarverslag, kwartaalverslag, maandverslag, sociaal jaarverslag, financiële tussenrapportage, formatieoverzicht, bezettingsoverzicht, ziekteverzuim, budgetrealisatie, audit, verslag, correspondentie, (concepten van) adviezen aan het College, notulen, correspondentie, verslag budgethoudersoverleg |
|
Opmerking: |
Het eindproduct wordt aangeboden aan het college en wordt daar bewaard. |
|
Waardering: |
B (SA-B4): voor de Rekenkamer als geheel V 7 jaar: op lager niveau en voorbereidingsstukken |
(61.)
|
Proces: |
Het voeren van de financiële administratie. |
|
Periode: |
1993– |
|
Grondslag: |
Comptabiliteitswet |
|
Product: |
Bank(rekening)gegevens, crediteuren- en debiteurenadministratie, personele vergoedingen, facturen, doorbelastingen, proceskostenadministratie, verslag |
|
Waardering: |
V 7 jaar na sluiting boekjaar |
(62.)
|
Proces: |
Het bespreken en vaststellen van de bestuurskosten van het college en de secretaris. |
|
Periode: |
1993– |
|
Grondslag: |
Reglement van Orde van de Algemene Rekenkamer |
|
Product: |
Begroting, verslag |
|
Opmerking: |
Dit vindt jaarlijks plaats in juli en in januari, maar dit staat niet vast. Sinds 2023 wordt dit actief openbaar gemaakt. |
|
Waardering: |
B (SA-B4) |
(63.)
|
Proces: |
Het inkopen en (Europees) aanbesteden van goederen en diensten. |
|
Periode: |
1993– |
|
Grondslag: |
Aanbestedingswet |
|
Product: |
Offerte, behoeftestelling, concurrentiestelling, beoordeling en gunning, overeenkomst, prestatieverklaring |
|
Waardering: |
V 7 jaar na einde overeenkomst V 2 jaar: niet gegunde offertes en aanbiedingen |
(64.)
|
Proces: |
Het inbesteden van taken bij andere organisatie binnen de rijksoverheid. |
|
Periode: |
1993– |
|
Product: |
Dienstverleningsovereenkomst, Service Level Agreement, correspondentie |
|
Opmerking: |
Dit betreft bijvoorbeeld het uitbesteden van de personeels- en salarisadministratie aan P-Direkt, nu O&P Rijk. |
|
Waardering: |
B (SA-B1) V 7 jaar: correspondentie |
(65.)
|
Proces: |
Het beheren van contracten voor goederen en diensten. |
|
Periode: |
1993– |
|
Product: |
Aanbieding, contract inzake koop, huur of lease van goederen en diensten, prestatieverklaring, orderbon, gegevens voorraadbeheer |
|
Opmerking: |
Het beheren van materialen en voorraden vallen ook onder deze handeling. Het in dienst nemen van tijdelijke medewerkers (inhuurkrachten) valt onder het BSD 'Personeelsdossiers'. Het contractbeheer rond de inhuur valt wel onder dit proces. |
|
Waardering: |
V 7 jaar na einde contract/overeenkomst V 5 jaar: orderbonnen en gegevens voorraadbeheer |
(66.)
|
Proces: |
Het financieren van wetenschappelijk onderzoek. |
|
Periode: |
1993– |
|
Product: |
Voorstel, rekening, declaratie |
|
Opmerking: |
Eventuele besluitvorming hierover vindt plaats op minimaal directeurenniveau en wordt bewaard in hun vergaderdossier. |
|
Waardering: |
V 7 jaar |
(67.)
|
Proces: |
Het ontwerpen, invoeren, onderhouden en evalueren van de IT-infrastructuur, de IT-architectuur en geautomatiseerde (informatie)systemen. |
|
Periode: |
1993– |
|
Product: |
Programma van eisen, vergaderstuk, ontwerp, broncode, beschrijving, licentie-overeenkomst, IT-architectuur, Service Level Agreement, change, algoritme, gebruiksaanwijzing |
|
Waardering: |
B (SA-B5): programma van eisen, vergaderstuk, ontwerp, broncode, algoritme, architectuur V 5 jaar: overige neerslag, na uitfasering of afloop geldigheid |
(68.)
|
Proces: |
Het coördineren en uitvoeren van functioneel beheer, applicatiebeheer, gebruikersondersteuning en beheersondersteuning op het gebied van automatisering. |
|
Periode: |
1993– |
|
Product: |
Gegevens incidentafhandeling, handboek, gebruikerscursus, uitleen apparatuur, servicerapport, vergaderverslag, rapport, melding, afhandeling melding, wijzigingsvoorstel, overzicht van alle in gebruik zijnde IT-middelen |
|
Waardering: |
V 5 jaar V 2 jaar: melding, afhandeling melding |
(69.)
|
Proces: |
Het zorgdragen voor de informatiebeveiliging. |
|
Periode: |
1993– |
|
Product: |
Informatiebeveiligingsplan, overlegverslag, overzichtslijst, rapport, werkplan m.b.t. maatregelen van preventieve, detectieve, repressieve en correctieve aard, procedurebeschrijving, procesbeschrijving, login gegevens |
|
Opmerking: |
Het gaat om maatregelen die de beschikbaarheid, exclusiviteit en integriteit van informatie binnen de Rekenkamer garanderen, met als doel de continuïteit van de informatie en de informatievoorziening te waarborgen en de eventuele gevolgen van beveiligingsincidenten tot een acceptabel, vooraf bepaald niveau te beperken. |
|
Waardering: |
V 10 jaar: informatiebeveiligingsplan na vervanging V 5 jaar: overige neerslag V 180 dagen of na afhandeling van een incident: login gegevens |
(70.)
|
Proces: |
Het verzorgen van publieksvoorlichting, persvoorlichting, woordvoering, corporate communicatie en interne communicatie. |
|
Periode: |
1993– |
|
Product: |
Persbericht, publicatie, beeldmateriaal, social-media uiting, presentatie, internetsite/website, intranetsite, personeelsblad, huisstijl, knipselkrant, brochure, folder, briefing, persvraag, correspondentie, speech |
|
Opmerking: |
Het betreft hier (beeld)materiaal vanuit de afdeling communicatie ten behoeve van het laten zien van de werkzaamheden en ten behoeve van het informeren van medewerkers en burgers. |
|
Waardering: |
B (SA-B3): eindproducten, huisstijl, website, beantwoording persvraag V 2 jaar: voorbereiding van eindproducten en huisstijl, overige stukken |
(71.)
|
Proces: |
Het organiseren van (internationale) congressen, conferenties, tentoonstellingen, educatieve activiteiten, lezingen, voordrachten en evenementen en het verzorgen van rondleidingen. |
|
Periode: |
1993– |
|
Product: |
Programma, verslag, factsheet, lesmateriaal, toespraak, lezing, presentatie, draaiboek, deelnemerslijst, e-learning, nazorg, scriptieprijs |
|
Waardering: |
B (SA-B3): eindproducten en definitieve teksten, voor tentoonstellingen ook inhoudelijke opzet, ontwerp, plan, opdracht en catalogus V 5 jaar: voorbereiding van eindproducten en definitieve teksten voor internationale evenementen etc. V 2 jaar: voorbereiding van eindproducten en huisstijl, overige stukken |
(72.)
|
Proces: |
Het beantwoorden van vragen en informatieverzoeken van burgers, bedrijven en instellingen |
|
Periode: |
1993– |
|
Product: |
Vraag, beantwoording, correspondentie |
|
Waardering: |
V 3 jaar |
(73.)
|
Proces: |
Het beantwoorden van verzoeken in het kader van de Wet open overheid en regelgeving in het kader van de privacy, inclusief de bezwaar- en beroepsprocedures. |
|
Periode: |
1993– |
|
Grondslag: |
Wet open overheid, Wet bescherming persoonsgegevens, Algemene Verordening Gegevensbescherming |
|
Product: |
Verzoek, beantwoording, besluit, bezwaar tegen besluit, correspondentie |
|
Opmerking: |
Informatie die is verzameld in het kader van de wettelijke taakuitoefening van de Rekenkamer valt buiten de Wet open overheid. De Rekenkamer heeft nooit onder de Wet openbaarheid van bestuur gevallen. |
|
Waardering: |
V 7 jaar na onherroepelijk worden besluit |
(74.)
|
Proces: |
Het behandelen van klachten van burgers, bedrijven en instellingen tegen de behandeling van of bejegening door de ambtelijke organisatie of het college. |
|
Periode: |
1993– |
|
Product: |
Klacht, correspondentie, beoordeling, bezwaar tegen afhandeling klacht |
|
Waardering: |
V 5 jaar na definitief worden afhandeling |
(75.)
|
Proces: |
Het inrichten van gebouwen, installaties en terreinen. |
|
Periode: |
1993– |
|
Product: |
Inrichtingsplan, vlekkenplan, correspondentie, wegwijzer, ontwerp bewegwijzering, plattegrond, energiegegevens, vergunning, investeringsplan, inventarislijst |
|
Opmerking: |
Betreft o.m. de inrichting van kantoren (ook bij renovaties) alsmede de voorzieningen voor evenementen en het vaststellen van het gebruik van ruimtes. Ook duurzaamheid van het pand valt hieronder, evenals de gebruikers-, activiteiten- en bouwvergunningen. Het Rijksvastgoedbedrijf is hier in grote mate bij betrokken en beheert hier ook dossiers over. |
|
Waardering: |
B (SA-B4): plattegrond, ontwerp bewegwijzering, inrichtingsplan, vergunning, investeringsplan, programma van eisen V 7 jaar: overige stukken |
(76.)
|
Proces: |
Het (laten) uitvoeren van gebouwenbeheer. |
|
Periode: |
1993– |
|
Product: |
Correspondentie, beheersplan asbest, onderhoudsgegevens, keuringsrapport, revisiegegevens, tekening, handleiding |
|
Opmerking: |
Betreft o.m. het technisch onderhoud en het onderhoud aan beveiligingsinstallaties. Het Rijksvastgoedbedrijf is hier in grote mate bij betrokken en beheert hier ook dossiers van. |
|
Waardering: |
V 50 jaar: beheersplan asbestV 7 jaar: overige stukkenV 5 jaar na sloop installatie: revisiegegevens, tekening, handleiding |
(77.)
|
Proces: |
Het verlenen van facilitaire diensten. |
|
Periode: |
1993– |
|
Product: |
Correspondentie, registratiegegevens, afspraken, verzendlijst, programma, uitnodiging, correspondentie, lijsten, uitgifteformulier, inleverformulier |
|
Opmerking: |
Hieronder valt bijvoorbeeld: aanvragen voor visitekaartjes, vervoer, kantoor-benodigdheden, interne verhuizingen, vergaderfaciliteiten voor het college en de ambtelijke ondersteuning, parkeerplaatsen, receptie- en telefoniediensten, reproductie, interne postvoorziening, transport etc. Het gaat ook om het coördineren en uitvoeren van de werkzaamheden. |
|
Waardering: |
V 7 jaar na retournering: gegevens over uitgifte en inlevering van bedrijfsmiddelen V 2 jaar: overige neerslag |
(78.)
|
Proces: |
Het beheren van de kunstcollectie. |
|
Periode: |
1993– |
|
Product: |
Correspondentie, overeenkomst, registratiegegevens |
|
Opmerking: |
Hieronder vallen: kunstcollectiebeheer, het in bruikleen geven of ontvangen van kunst, restauratie etc. |
|
Waardering: |
B (SA-B5): kunstregistratiesysteem, stukken betreffende de herkomst V 7 jaar na einde overeenkomst of uit collectie name: overige documenten |
(79.)
|
Proces: |
Het samenwerken met facilitaire diensten van de Hoge Colleges van Staat. |
|
Periode: |
1993–ca. 2015 |
|
Product: |
Notitie, contract, correspondentie |
|
Opmerking: |
Dit proces werd uitgevoerd, maar er is weinig neerslag van. Sinds ongeveer 2015 voert de Rekenkamer facilitaire zaken via inbesteding en inkoop uit. Dit valt onder de processen 63 en 64. |
|
Waardering: |
V 7 jaar |
(80.)
|
Proces: |
Het opstellen en (doen) uitvoeren van beveiligings- en ontruimingsplannen. |
|
Periode: |
1993– |
|
Product: |
Beveiligingsplan, ontruimingsplan, risicoanalyse, draaiboek, veiligheidsboek, beveiligingsvoorschriften, correspondentie, goedkeuring, gegevens uitgifte of inlevering Rijkspas, Rijkspas, bezoekersgegevens, camerabeelden |
|
Waardering: |
V 5 jaar na vervanging V 5 jaar na inlevering van de Rijkspas: gegevens uitgifte of inlevering Rijkspas V 4 weken: bezoekersgegevens en camerabeelden V direct na inlevering: Rijkspas |
(81.)
|
Proces: |
Het overdragen van overtollige rijksgoederen aan de dienst Domeinen. |
|
Periode: |
1993– |
|
Grondslag: |
Besluit beheer overtollige rijksgoederen |
|
Product: |
Correspondentie |
|
Waardering: |
V 2 jaar |
(82.)
|
Proces: |
Het functioneren van de Ondernemingsraad (OR) en Georganiseerd Overleg (GO). |
|
Periode: |
1993– |
|
Grondslag: |
Wet op de ondernemingsraden, Circulaire AD1999/U90264 dd 21 oktober 1999 van BZK |
|
Product: |
Advies, instemming, initiatiefvoorstel, nieuwsbrief, reglement, vergaderstuk, convenant, correspondentie, uitslag, proces-verbaal |
|
Opmerking: |
Dit betreft neerslag van het handelen van de Ondernemingsraad zelf. De vergaderstukken van het overleg tussen de organisatie en de Ondernemingsraad vallen onder proces 83. |
|
Waardering: |
B (SA-B4): agenda, notulen, vergaderstukken, protocol/proces-verbaal van de verkiezingsuitslag, samenstelling van de OR, nieuwsbrief V 7 jaar: overige neerslag V 3 maanden: stukken van de OR-verkiezingen |
(83.)
|
Proces: |
Het voeren van overleg door de bestuurder met de Ondernemingsraad (OR) en Georganiseerd Overleg (GO). |
|
Periode: |
1993– |
|
Grondslag: |
Wet op de ondernemingsraden, Circulaire AD1999/U90264 dd 21 oktober 1999 van BZK |
|
Product: |
Verslag, vergaderstuk |
|
Waardering: |
B (SA-B3 en SA-B4) |
|
AAC |
Audit Advisory Committee |
|
AVG |
Algemene Verordening Gegevensverordening |
|
BiB |
Belangen in Balans |
|
BSD |
Basis Selectie Document |
|
BSN |
Burgerservicenummer |
|
BZK |
(Ministerie van) Binnenlandse Zaken en Koninkrijksrelaties |
|
CANO |
Commissie van Aanbeveling Nationale ombudsman |
|
CIO |
Chief Information Officer |
|
EEG |
Europese Economische Gemeenschap |
|
EG |
Europese Gemeenschap |
|
EPF |
European Peace Facility |
|
EU |
Europese Unie |
|
EUROSAI |
European Organisation of Supreme Audit Institutions |
|
GO |
Georganiseerd Overleg |
|
INCOSAI |
International Congress of Supreme Audit Institutions |
|
INTOSAI |
International Organisation of Supreme Audit Institutions |
|
IP |
Internet Protocol |
|
NAW |
Naam, adres, woonplaats |
|
NVRR |
Nederlandse Vereniging van Rekenkamers en Rekenkamercommissies |
|
NWM |
Nieuwe waarderingsmethodiek |
|
O&P Rijk |
Organisatie en Personeel Rijk |
|
OCW |
(Ministerie van) Onderwijs, Cultuur en Wetenschap |
|
OR |
Ondernemingsraad |
|
PID |
Project Initiatie Document |
|
Stcrt |
Staatscourant |
|
TNO |
Nederlandse Organisatie voor Toegepast Natuurwetenschappelijk Onderzoek |
|
ZBO |
Zelfstandig Bestuursorgaan |
In de procesblokken komt de volgende informatie voor:
|
(X.) |
Dit is het volgnummer van het proces. |
|
Proces: |
Dit is een complex van activiteiten die een actor verricht ter vervulling van een taak of op grond van een bevoegdheid. |
|
Periode: |
Hier staat het tijdvak vermeld gedurende welke jaren de processen zijn uitgevoerd. Wanneer er geen eindjaar staat vermeld wordt het proces nog steeds uitgevoerd. |
|
Grondslag: |
Dit is de wettelijke basis op grond waarvan het proces wordt uitgevoerd. Wanneer er geen wettelijke grondslag voor een proces bestaat, kan de bron worden genoemd waarin het betreffende proces staat vermeld. Wanneer er geen grondslag is benoemd, wordt dit gedeelte weggelaten in de omschrijving. |
|
Product: |
Hier staat het product vermeld waarin het proces resulteert of zou moeten resulteren. Opsommingen geven een indicatie van de producten en zijn niet altijd uitputtend. Vaak wordt volstaan met een algemeen omschreven eindproduct. |
|
Opmerking: |
Deze aanvullende informatie wordt slechts vermeld wanneer de strekking van het proces toelichting behoeft. |
|
Waardering: |
Waardering is het vaststellen van de bewaartermijn van een document. Te bewaren archiefbescheiden worden aangeduid met een ‘B’. Omdat voor het identificeren van te bewaren archiefbescheiden gebruik is gemaakt van een systeemanalyse wordt de afkorting ‘SA-B’ gebruikt, aangevuld met het bewaarcriterium. Voor meer informatie over de systeemanalyse wordt verwezen naar paragraaf 2.3.1. De afkorting ‘V’ staat voor ‘vernietigen (op termijn)’, oftewel ‘niet overbrengen’. Daar wordt de vernietigingstermijn aan toegevoegd (bijvoorbeeld: V 7 jaar). Deze termijn betreft het aantal volle jaren dat dient te zijn verlopen sinds het einde van het jaar waarin een archiefbestanddeel (dossier, register, databestand) is afgesloten. |
In onderstaand schema is de relatie tussen werkprocesnummers uit het vroegere Basis Selectie Document met de nummers in de nieuwe selectielijst weergegeven. In sommige gevallen zijn werkprocessen samengevoegd. In die gevallen zijn alle oude nummers opgenomen in de tweede kolom. Het kan ook voorkomen dat oude handelingen uiteen zijn getrokken in twee of meer processen. Dan komt de oude handeling meerdere keren voor.
De processen die nu door O&P Rijk worden uitgevoerd (nummers 149 en 182 in de oude lijst) zijn hier verder niet opgenomen. Dat geldt ook voor processen die in 1993 reeds waren afgesloten.
|
Nieuw procesnummer |
Handeling (oud) uit het BSD Algemene Rekenkamer (2008) |
Handeling (oud) uit Selectielijst Cultuurbeheer (2006) |
|---|---|---|
|
1 |
110, 112, 114 |
|
|
2 |
137, 179, 180 |
|
|
3 |
115 |
|
|
5 |
111 |
|
|
6 |
116, 154, 171 |
|
|
7 |
106 |
|
|
8 |
178 |
|
|
9 |
181 |
|
|
11 |
176 |
|
|
12 |
177 |
|
|
13 |
13, 14, 15, 16, 17, 18, 20, 21, 22, 23, 24, 51, 105 |
|
|
14 |
48, 49, 50 |
|
|
15 |
76, 77, 78, 79, 80, 81, 82, 105 |
|
|
16 |
174, 175 |
|
|
17 |
104, 128 |
|
|
18 |
52, 54, 85, 86, 87, 88, 89, 117 |
|
|
19 |
117 |
|
|
20 |
85 |
|
|
21 |
61, 62, 64, 66, 67, 69, 70, 119 |
|
|
22 |
90, 91, 92, 94, 95, 122 |
|
|
23 |
166 |
|
|
25 |
141, 142 |
|
|
26 |
165 |
|
|
27 |
167 |
|
|
28 |
146, 147 |
|
|
29 |
118 |
|
|
30 |
123 |
|
|
31 |
124, 125 |
|
|
32 |
129, 130 |
|
|
33 |
131 |
|
|
34 |
93, 132, 133, 185 |
|
|
36 |
127, 128 |
|
|
38 |
126 |
|
|
39 |
109, 168 |
|
|
41 |
108 |
|
|
43 |
135 |
|
|
46 |
162 |
|
|
48 |
354, 355, 364, 375, 380, 385, 391, 392, 394, 404, 425,427, 438, 440, 442, 612, 613 |
|
|
50 |
143, 144 |
|
|
51 |
134, 143, 144 |
|
|
52 |
163 |
|
|
56 |
19, 169, 172 |
|
|
58 |
19, 172 |
|
|
59 |
19, 107, 145 |
|
|
60 |
173 |
|
|
61 |
160, 170 |
|
|
63 |
153, 160 |
|
|
65 |
161 |
|
|
66 |
152 |
|
|
67 |
163 |
|
|
68 |
164 |
|
|
70 |
150, 151, 186 |
|
|
71 |
150, 151, 186 |
|
|
72 |
148 |
|
|
73 |
148 |
|
|
75 |
157, 158, 159 |
|
|
77 |
161 |
|
|
78 |
156 |
7, 27, 33, 43, 33, 49, 51 |
|
79 |
136 |
|
|
81 |
155 |
|
|
82 |
138, 139, 140 |
|
|
83 |
140 |
Verslag van het ingevolge artikel 5, eerste lid sub d. van het Archiefbesluit 1995 gevoerde overleg tussen de Algemene Rekenkamer en het Nationaal Archief met betrekking tot de selectielijst, zoals bedoeld in artikel 2, eerste lid, van het Archiefbesluit 1995, voor de archiefbescheiden van de Algemene Rekenkamer vanaf 1 januari 1993.
Selectiedoelstelling en belangen
Tijdens het opstellen van de selectielijst en tijdens het gevoerde overleg is rekening gehouden met de in artikel 2, sub c van het Archiefbesluit 1995 genoemde waarde van de archiefbescheiden als bestanddeel van het cultureel erfgoed en het onder sub d van hetzelfde artikel genoemde belang van de in de archiefbescheiden voorkomende gegevens voor overheidsorganen, voor recht- of bewijszoekenden en voor historisch onderzoek.
Als uitgangspunt van het overleg gold de selectiedoelstelling voor blijvend te bewaren archief, die in 2010 als volgt is geformuleerd:
Waardering, selectie en acquisitie van archieven heeft tot doel het bijeenbrengen en veiligstellen van bronnen die het voor individuen, organisaties en maatschappelijke groeperingen mogelijk maken hun geschiedenis te ontdekken en het verleden van staat en samenleving (en hun interactie) te reconstrueren. Daartoe dienen de archieven of onderdelen van archieven veilig gesteld te worden die:
a. representatief zijn voor wat in de samenleving is vastgelegd;
b. representatief zijn voor de activiteiten van de leden (personen en organisaties) van een samenleving;
c. door waarnemers als belangrijk, bijzonder of uniek worden beschouwd omdat ze de belangrijke, bijzondere en unieke maatschappelijke ontwikkelingen, activiteiten, personen en organisaties in een bepaalde periode weerspiegelen.
(Kamerbrief van OCW en BZK aangaande selectieaanpak archieven, 17 december 2010).
Organisatie van het overleg
Het overleg over de concept-selectielijst tussen de vertegenwoordigers van de zorgdrager en de vertegenwoordiger van de algemene rijksarchivaris vond mondeling en schriftelijk plaats in de periode mei 2023 tot september 2024. De concept-selectielijst werd tevens voorgelegd aan een externe deskundige, in overeenstemming met artikel 3, lid 1, sub d, van het per 1 januari 2013 gewijzigde Archiefbesluit 1995. De externe deskundige die bij dit overleg werd betrokken was prof. dr. mr. M.A.P. Bovens, hoogleraar Bestuurskunde bij het departement Bestuurs- en Organisatiewetenschap van de Universiteit Utrecht
Verslag van het overleg
Reikwijdte van de selectielijst
De voorliggende selectielijst geldt voor de periode vanaf 1 januari 1993.
Het “Basisselectiedocument Algemene Rekenkamer – beleidsterrein Algemene Rekenkamer 1945–2005” dat in 2008 is vastgesteld wordt afgesloten op het moment dat de voorliggende selectielijst in werking treedt voor de documenten die zijn opgesteld en ontvangen voor 1 januari 1993 en ingetrokken voor documenten die zijn opgesteld en ontvangen vanaf 1 januari 1993.
Selectiedoelstelling en waarderingsgrondslag
Waardering en selectie vindt tegenwoordig plaats in het kader van de hierboven opgenomen, in 2010 geformuleerde selectiedoelstelling, en met behulp van de in 2015 door het Nationaal Archief geïntroduceerde nieuwe waarderingsmethodiek (zie de publicatie Belangen in balans, een handreiking voor waardering en selectie van archiefbescheiden in de digitale tijd), waarbij waarderingen tot stand zijn gekomen na uitvoering van een systeemanalyse en een risicoanalyse. De nieuwe waarderingsmethodiek is verder uitgewerkt door het gebruik van vijf Systeem Analyse – Bewaarcriteria (SA-B).
Deze bewaarcriteria worden aangevuld met de mogelijkheden tot uitzondering van vernietiging van archiefbescheiden op basis van artikel 5, eerste lid, sub e, van het Archiefbesluit 1995: deze worden omschreven in onderdeel 2.3.3 op pagina 9-10 van de selectielijst.
Opmerkingen bij de toelichtende tekst
Op vraag van de vertegenwoordigers van de algemene rijksarchivaris verduidelijken de vertegenwoordigers van de zorgdrager de uitgevoerde risicoanalyse in paragraaf 2.3.2 en wordt de wettelijke grondslag vermeld op basis waarvan de bewaartermijnen zijn bepaald.
Ten aanzien van de te volgen procedure voor het aanwijzen van hotspots en uitzonderingen in paragraaf 2.3.3 merken de vertegenwoordigers van de algemene rijksarchivaris op dat de gebeurtenissen die de Algemene Rekenkamer signaleert niet alleen grote invloed dienen te hebben op de maatschappij maar ook specifiek op de Algemene Rekenkamer. De passage wordt overeenkomstig aangepast.
De vertegenwoordigers van de algemene rijksarchivaris en de vertegenwoordigers van de zorgdrager bespreken de afspraken en het moment van vooruitkijken met betrekking tot de voorliggende selectielijst (paragraaf 2.5). Vaak wordt een selectielijst na vijf jaar geëvalueerd, al naar gelang de noodzaak op grond van (wettelijke) wijzigingen of behoefte in uitvoering. Op voorstel van de vertegenwoordigers van de zorgdrager blijft de formulering behouden zonder deze te koppelen aan een termijn.
Na overleg met de vertegenwoordigers van de algemene rijksarchivaris werken de vertegenwoordigers van de zorgdrager de passage over de huidige ordening van het digitale archief in paragraaf verder uit.
De vertegenwoordigers van de zorgdrager en de vertegenwoordigers van de algemene rijksarchivaris voeren overleg over de opname van een concordans (bijlage 3). Op advies van de vertegenwoordigers van de algemene rijksarchivaris wordt een concordans opgenomen omdat de selectielijst “Basisselectiedocument Algemene Rekenkamer – beleidsterrein Algemene Rekenkamer 1945–2005” in gebruik blijft voor de waardering uit van het archief uit de periode 1945-1993. De vertegenwoordigers van de zorgdrager stemmen hiermee in.
De externe deskundige is van mening dat de selectielijst uitstekend is gestructureerd en helder inzicht biedt in de achtergrond van deze exercitie en in de algemene overwegingen die aan de keuzes ten grondslag liggen. Voor zover hij kan nagaan is er een zeer adequate omschrijving van alle relevante werkprocessen en bijbehorende producten. De waardering ervan is goed navolgbaar. Er is vrijwel overal gekozen voor een ruimhartig bewaarregime.
In de jaren na de vaststelling van de vorige lijst in 2008, zijn er de nodige veranderingen geweest in de context van het werk van de Algemene Rekenkamer, zoals de invoering van de AVG en een steeds verder voortschrijdende digitalisering.
Met name de overgang naar volledig digitale werkprocessen bij de Algemene Rekenkamer heeft de nodige gevolgen voor archivering. Enerzijds positieve, omdat dit het fysiek mogelijk maakt om veel meer aangeleverde onderzoeksgegevens te bewaren. De keuze die is gemaakt om vanaf nu alle aangeleverde onderzoeksinformatie waarnaar verwezen wordt in publicaties van de Algemene Rekenkamer te bewaren, is wat de externe deskundige betreft zeer te waarderen. Voor onderzoekers biedt dat in de toekomst een belangrijke extra vindplaats van informatie over het reilen en zeilen van de rijksdienst, zeker in die gevallen waarin de onderzochte overheidsinstantie wellicht zelf niet alle archivering op orde heeft.
Digitalisering van gegevens en werkprocessen brengt echter haar eigen uitdagingen met zich mee. Gegevensdragers en informatiesystemen hebben een hoge omloopsnelheid en zijn beperkt compatibel. Hierdoor komt de vindbaarheid en raadpleegbaarheid van gegevens op lange termijn in gevaar. In hoeverre hierin is voorzien kon de externe deskundige niet achterhalen. Het kan zijn dat de lange-termijn raadpleegbaarheid van digitale data de verantwoordelijkheid is van het Nationaal Archief en dat daar de nodige voorzieningen worden getroffen. De externe deskundige zou zich echter kunnen voorstellen dat er ook enige algemene woorden worden gewijd aan de wijze waarop de Algemene Rekenkamer gegevens bewaart en overdraagt.
De vertegenwoordigers van de zorgdrager merken op dat de langetermijnraadpleegbaarheid, oftewel de duurzame toegankelijkheid, primair de verantwoordelijkheid is van de Algemene Rekenkamer zelf. De uitdagingen van de digitalisering die de externe deskundige terecht noemt mitigeert de Algemene Rekenkamer door enerzijds het vaststellen van beleid in de vorm van een metadatamodel, een op een digitaal werkende organisatie toegesneden informatieverordening en de nieuwe selectielijst en anderzijds door de modernisering van het applicatielandschap waarbij principes uit de informatiearchitectuur worden toegepast.
Naar aanleiding van het advies van de externe deskundige hebben de vertegenwoordigers van de zorgdrager bij paragraaf 1.1. Aanleiding aangegeven dat de nieuwe selectielijst onderdeel vormt van een breder programma van de Algemene Rekenkamer gericht op het realiseren van duurzaam toegankelijke overheidsinformatie.
De externe deskundige vraagt zich in dat verband ook af hoe ver het begrip ‘producten’ reikt. Zijn uitingen via sociale media ook inbegrepen onder ‘stukken’ of ‘correspondentie’? Denk aan berichten van de Algemene Rekenkamer via X, Instagram of LinkedIn of via Whatsapp en email. In dat verband is de parallel met de Wet open overheid (Woo) interessant. Deze wet, die ook geldt voor de Algemene Rekenkamer, strekt zich, behoudens sommige uitzonderingen, ook uit tot uitingen via een reeks van sociale media. Wordt bijvoorbeeld het professionele WhatsApp- of email-verkeer van de Algemene Rekenkamer ook gearchiveerd? Bij de Algemene Rekenkamer zou dat relevant kunnen zijn voor een reconstructie van de interne besluitvorming rondom benoemingen, spannende onderzoeksprojecten, klachten, of samenwerking met andere instellingen.
De vertegenwoordigers van de zorgdrager merken op dat voor de Archiefwet geldt dat documenten ‘ongeacht hun vorm’ archiefbescheiden zijn. Hieronder vallen dus ook uitingen via sociale media, e-mails en chatberichten. Voor deze archiefbescheiden treft de Algemene Rekenkamer maatregelen om de informatie geautomatiseerd veilig te stellen.
De externe deskundige is ook benieuwd of het feit dat de Algemene Rekenkamer tegenwoordig onder de Woo valt, terwijl zij niet onder de Wet openbaarheid van bestuur (Wob) viel, nog gevolgen heeft voor het algemene archiveringsbeleid (naast hetgeen vermeld staat bij de processen 49 en 73).
De vertegenwoordigers van de zorgdrager geven aan dat de komst van de Woo bijdraagt aan de urgentie om de informatiehuishouding te verbeteren. Enerzijds door informatie beter vindbaar te maken zodat het voldoen aan Woo-verzoeken minder tijd kost en anderzijds door informatie waarvan de bewaartermijn is verstreken daadwerkelijk te vernietigen.
Bespreking van afzonderlijke werkprocessen
Werkproces 4: Het instellen, bemensen en opheffen van het Audit Advisory Committee
De vertegenwoordigers van de zorgdrager stellen in een eerste concept de waardering ‘B, SA-B3 en V, 4 weken na einde procedure: sollicitatiegegevens niet benoemde personen’ voor. Zij bevestigen op vraag van de vertegenwoordigers van de algemene rijksarchivaris dat de waardering SA-B1 ook mogelijk is en passen de waardering overeenkomstig aan.
Werkproces 11: Het in gezamenlijk overleg met de Vice-President van de Raad van State en de president van de Hoge Raad der Nederlanden opmaken van een aanbeveling voor de benoeming van de Nationale ombudsman
De vertegenwoordigers van de zorgdrager stellen in een eerste concept de waardering ‘B: SA-B3 en SA-B4 indien de Rekenkamer het secretariaat voert; V: V 5 jaar overige neerslag en V: V 4 weken na einde procedure: sollicitatiegegevens niet benoemde kandidaten’ voor. Zij bevestigen op vraag van de vertegenwoordigers van de algemene rijksarchivaris dat de waardering SA-B2 ook mogelijk is en passen de waardering overeenkomstig aan. De waardering ‘V 5 jaar’ wordt uitgebreid met de toevoeging ‘indien de Rekenkamer het secretariaat niet voert’.
Werkproces 13: Het doen van verantwoordingsonderzoek in de vorm van het controleren van de financiële jaarverslagen van het Rijk en de afzonderlijke ministeries, inclusief de begrotingsfondsen en agentschappen
De vertegenwoordigers van de zorgdrager lichten in het eerste concept toe dat in dit werkproces voor de reconstructie van verantwoordingsonderzoek gebruik wordt gemaakt van (ruwe) data. Deze data vormt de basis van onderzoek en analyses die op hun beurt weer ten grondslag liggen aan de nota van bevindingen. Ruwe data en niet gebruikte onderzoeksinformatie krijgt de waardering V 10 jaar. De vertegenwoordigers van de algemene rijksarchivaris vragen of in de praktijk een duidelijk onderscheid gemaakt kan worden tussen gebruikte en niet gebruikte onderzoeksinformatie. Met terugwerkende kracht blijkt dit onderscheid moeilijk te maken. Op basis van de waardering van dit product (V 7 jaar) in de selectielijst die is vastgesteld in 2008 zijn delen al vernietigd. Sinds de introductie van ‘archiving by design’ registreert een aantal afdelingen in het digitale systeem welke informatie is gebruikt voor het onderzoek en welke niet.
Werkproces 36: Het uitvoeren van internationale projecten en programma’s om kennis rond controle op de overheidsfinanciën te vergroten
De vertegenwoordigers van de zorgdrager stellen in een eerste concept de waardering ‘B: SA-B2 en V: V 5 jaar correspondentie, vergaderstukken van overleg waarbij de Rekenkamer geen secretariaat heeft gevoerd’ voor. De vertegenwoordigers van de algemene rijksarchivaris vragen waarom is gekozen voor deze bewaartermijn. Er is overeenstemming dat aan gelijksoortige informatie een gelijksoortige bewaartermijn wordt toegekend. Na afstemming met de afdeling is de waardering gewijzigd in V 7 jaar voor correspondentie en vergaderstukken van overleg waarbij de Rekenkamer geen secretariaat heeft gevoerd.
Werkproces 42: Het doen van intern onderzoek naar aanleiding van een klokkenluidersmelding, een datalek of een interne klacht.
De externe deskundige vraagt zich af waar de overige neerslag, die een bewaartermijn heeft van 5 jaar, uit bestaat. Hij merkt op dat dat niet veel kan zijn, gezien het feit dat alle correspondentie onder de producten valt. Bovendien kan het om historische redenen wellicht relevant zijn om die overige stukken toch te bewaren, bijvoorbeeld als het gaat om interne stukken, mediaberichten of om interne of externe uitingen op sociale media.
De vertegenwoordigers van de zorgdrager geven aan dat dit proces gaat over klokkenluidersmeldingen en andere klachten. In het geval van een klokkenluider wordt alles bewaard in verband met het historische belang. Bij de rest (gewone klachten) is de bewaartermijn onder andere vanwege de privacy 5 jaar. Naar aanleiding van het advies van de externe deskundige hebben de vertegenwoordigers van de zorgdrager en de vertegenwoordigers van de algemene rijksarchivaris ‘overige neerslag’ vervangen door het specifiekere ‘onderzoek op basis van een datalek of interne klacht’.
Werkproces 76: Het (laten) uitvoeren van gebouwenbeheer
De vertegenwoordigers van de algemene rijksarchivaris vragen of de bewaartermijn ‘V 50 jaar: beheersplan asbest’ lang genoeg is voor de afhandeling van eventuele ziekteclaims. De vertegenwoordigers van de zorgdrager lichten toe dat de bewaartermijn van dit beheersplan is afgestemd met de adviseur HRM en dat deze de vrij standaard bewaartermijn van V 40 jaar voor asbestclaims zelfs overstijgt. Er wordt besloten vast te houden aan de bewaartermijn van V 50 jaar.
Werkproces 80: Het opstellen en (doen) uitvoeren van beveiligings- en ontruimingsplannen
De vertegenwoordigers van de zorgdrager stellen voor de producten van dit werkproces de waardering ‘V 5 jaar na vervanging; V 5 jaar na inlevering van de Rijkspas: gegevens uitgifte of inlevering Rijkspas; V 4 weken: bezoekersgegevens en camerabeelden; Direct na inlevering: Rijkspas’ voor. Op vraag van de vertegenwoordigers van de algemene rijksarchivaris worden de waarderingen van nadere context voorzien. Om misverstanden te voorkomen wordt de formulering ‘Direct na inlevering: Rijkspas’ gewijzigd in ‘V direct na inlevering: Rijkspas’.
Verder is een aantal werkprocessen naar aanleiding van vragen van de vertegenwoordigers van de algemene rijksarchivaris nader verduidelijkt of toegelicht.
Over de formulering en waardering van de overige werkprocessen waren de betrokken partijen het eens.
Verslag van het Strategisch Informatieoverleg
In het Strategisch Informatieoverleg (SIO) op 12 november 2024 hebben de Algemene Rekenkamer, de algemene rijksarchivaris en de externe deskundige van de Algemene Rekenkamer deze selectielijst besprokene en geaccordeerd. Tijdens het overleg is zowel het proces als het eindresultaat besproken. Dit leidde niet tot andere inzichten of aanpassingen.
Dit besluit strekt tot vaststelling en inwerkingtreding van de nieuwe selectielijst voor de Algemene Rekenkamer. De desbetreffende selectielijst wordt afgesloten op het moment dat de nieuwe Selectielijst in werking treedt voor de documenten die zijn opgesteld en ontvangen voor 1 januari 1993 en ingetrokken voor documenten die zijn opgesteld en ontvangen vanaf 1 januari 1993.
In de onderhavige selectielijst wordt vastgelegd welke informatie in aanmerking komt voor permanente bewaring en welke na verloop van tijd wordt vernietigd.
De Minister van Onderwijs, Cultuur en Wetenschap E.E.W. Bruins
Voor een meer gedetailleerde geschiedenis van de Algemene Rekenkamer wordt verwezen naar Rapport Institutioneel Onderzoek (RIO) “Van ‘afhoren’ naar ‘onderzoeken’, een institutioneel onderzoek naar de Algemene Rekenkamer 1945–2005”, PIVOT-rapport nummer 161, Den Haag, 2007
Kopieer de link naar uw clipboard
https://zoek.officielebekendmakingen.nl/stcrt-2025-5024.html
De hier aangeboden pdf-bestanden van het Staatsblad, Staatscourant, Tractatenblad, provinciaal blad, gemeenteblad, waterschapsblad en blad gemeenschappelijke regeling vormen de formele bekendmakingen in de zin van de Bekendmakingswet en de Rijkswet goedkeuring en bekendmaking verdragen voor zover ze na 1 juli 2009 zijn uitgegeven. Voor pdf-publicaties van vóór deze datum geldt dat alleen de in papieren vorm uitgegeven bladen formele status hebben; de hier aangeboden elektronische versies daarvan worden bij wijze van service aangeboden.