Staatscourant van het Koninkrijk der Nederlanden
| Datum publicatie | Organisatie | Jaargang en nummer | Rubriek |
|---|---|---|---|
| RDW (Dienst Wegverkeer) | Staatscourant 2025, 41444 | beleidsregel |
Zoals vergunningen, bouwplannen en lokale regelgeving.
Adressen en contactpersonen van overheidsorganisaties.
U bent hier:
| Datum publicatie | Organisatie | Jaargang en nummer | Rubriek |
|---|---|---|---|
| RDW (Dienst Wegverkeer) | Staatscourant 2025, 41444 | beleidsregel |
Zoetermeer, 12 november 2025
JBZ.25.0099195
De directie van de Dienst Wegverkeer,
Gelet op de Wegenverkeerswet 1994, het Besluit erkenningen wegverkeer, het Kentekenreglement, het Besluit voertuigen, de Regeling erkenningen wegverkeer, de Regeling tachografen en artikel 4:81 van de Algemene wet bestuursrecht;
Besluit:
In deze beleidsregel wordt verstaan onder:
de natuurlijke persoon die namens hemzelf of als tekenbevoegde van een rechtspersoon een erkenning of een overname van een erkenning aanvraagt bij de RDW.
een brief of opmerking in een rapportage om u bewust te maken van een bepaalde situatie zodat u maatregelen kunt nemen om te voorkomen dat u een overtreding begaat of om een overtreding ongedaan te maken. Dit heeft geen gevolgen voor uw erkenning.
een concrete aanwijzing die wordt gegeven of een maatregel die wordt genomen ter voorkoming van een overtreding, om een bepaald doel te bereiken of een situatie te beheersen. Onderneemt u geen of niet voldoende actie dan kan dit gevolgen hebben voor uw erkenning.
het officiële adres waar uw bedrijf is gevestigd. Dit adres wordt geregistreerd bij de Kamer van Koophandel (KvK) als bezoekadres en dient in beginsel als de formele locatie voor de activiteiten die u uitvoert ten behoeve van de specifieke erkenning.
Certificaat van Overeenstemming
de door de RDW verleende toestemming om handelingen als bedoeld in artikel 4aud van de Wegenverkeerswet alsmede handelingen met betrekking tot tachografen te mogen verrichten.
de natuurlijke persoon of rechtspersoon aan wie een erkenning is verleend.
het plegen of trachten te plegen van valsheid in geschrifte, bedrog, benadeling van rechthebbenden of verduistering met het doel een betaling of ander voordeel te verkrijgen waarop hij geen recht heeft of kan hebben.
een verleende erkenning geheel of gedeeltelijk beëindigen wegens het niet naleven van wettelijke voorschriften of erkenningsvoorwaarden.
als kentekenplaat wordt beschouwd: een plaat die op een kentekenplaat lijkt. Dit houdt in dat een plaat met een formaat gelijkend aan een kentekenplaat en voorzien van een kenteken of van een combinatie van cijfers en letters die op een kenteken lijkt, een kentekenplaat is. Ongeacht of de plaat voorzien is van de benodigde merken, lamineercode en EU-logo en ongeacht de kleur en het materiaal van de plaat.
de natuurlijke persoon die beschikt over het diploma APK keurmeester van de Stichting VAM (IBKI) en aan wie de bevoegdheid is verleend voertuigen aan een keuring te onderwerpen als bedoeld in artikel 4aue van de Wegenverkeerswet.
de natuurlijke persoon die beschikt over het diploma LPG-technicus van de Stichting VAM (IBKI) en aan wie de bevoegdheid is verleend om gasinstallaties die in voertuigen zijn ingebouwd te keuren als bedoeld in artikel 4aue van de Wegenverkeerswet.
de verplichting als bedoeld in artikel 5:20, eerste lid, van de Algemene wet bestuursrecht (Awb) om medewerking te verlenen die een toezichthouder redelijkerwijs kan vorderen bij de uitoefening van zijn bevoegdheden als bedoeld in artikel 5:15 tot en met 5:19 van de Awb.
de publiekrechtelijke rechtspersoon Dienst Wegverkeer.
een maatregel die wordt opgelegd bij overtreding van de erkenningsregels of het toezichtbeleid van de RDW.
een maatregel die wordt opgelegd aan een keurmeester of technicus bij het overschrijden van de maximale cusumstand van 10 punten. Bij het behalen van de toets wordt uw bevoegdheid om te keuren weer vrijgezet.
een verleende erkenning gedurende een bepaalde termijn opschorten wegens het niet naleven van wettelijke voorschriften of erkenningsvoorwaarden. De schorsing kan worden opgeheven door binnen de gestelde termijn aantoonbaar te voldoen aan de eisen en voorwaarden van de erkenning.
de herkeuring tachografen en gasinstallaties.
de steekproefsgewijze herkeuring APK als bedoeld in artikel 86 van de Wegenverkeerswet, de steekproefsgewijze herkeuring Tachograaf als bedoeld in artikel 5:1 van de Regeling tachografen of de steekproefsgewijze herkeuring Gasinstallatie.
de natuurlijke persoon die beschikt over het diploma Tachograaftechnicus van de Stichting VAM (IBKI) en aan wie de bevoegdheid is verleend voertuigen van een tachograaf te voorzien als bedoeld in artikel 2:5 van de Regeling tachografen.
de werkzaamheden die een toezichthouder verricht om na te gaan of wet- en regelgeving wordt nageleefd.
de daartoe aangewezen ambtenaren van de RDW.
is een termijn die vanaf een bepaald moment begint te lopen. Na afloop van deze termijn is er sprake van verjaring.
intensiever toezicht op de naleving van wet- en regelgeving gericht op verbetering van de naleving. Verscherpt toezicht kan bestaan uit één of meerdere extra bezoeken naar aanleiding van een constatering. Verscherpt toezicht kan ook bestaan uit extra controles van de data van de RDW.
door het plaatsen van een verstrekkingsvoorbehoud wordt de tenaamstellingscode niet door de RDW naar de kentekenhouder gestuurd. Een verstrekkingsvoorbehoud kan worden geplaatst door de erkenninghouder Voorbehoud en Verplichtingen die eigenaar is van het voertuig. Deze ontvangt de tenaamstellingscode van de RDW.
een maatregel die bedoeld is om een bepaalde situatie te regelen, herstellen of voorkomen, zonder dat het direct gevolgen heeft voor de erkenning.
De RDW houdt toezicht op de verleende erkenningen op grond van artikel 4b lid 1 onderdeel k van de Wegenverkeerswet 1994.
1. De hoofdstukken 1 tot en met 5 bevatten algemene informatie die voor iedere erkenninghouder van toepassing is. De hoofdstukken 6 tot en met 22 en 26 bevatten informatie die voor de erkenning voor specifieke handelingen van toepassing is. Voor het toezichtbeleid dat bij uw erkenning(en) hoort, leest u de hoofstukken 1 tot en met 5 én het hoofdstuk dat betrekking heeft op uw erkenning voor specifieke handelingen.
De hoofdstukken 5 tot en met 22 zijn niet van toepassing op de bevoegdheden APK keurmeester, LPG- of Tachograaf technici. Voor het toezichtbeleid met betrekking tot deze bevoegdheden hoeft u alleen de hoofdstukken 1 tot en met 4 en hoofdstuk 23 voor de APK Keurmeester, hoofdstuk 24 voor de Tachograaf- technicus of hoofdstuk 25 voor de LPG-technicus te lezen.
2. Het toezicht wordt uitgevoerd door daartoe door de RDW aangewezen ambtenaren.
3. U en uw medewerkers zijn bekend met de eisen en voorwaarden van de Basiserkenning en de aan u afgegeven specifieke erkenning(en). Dit gaat om eisen en voorwaarden in wet- en regelgeving en in beleid.
4. De gevolgen van het niet (voldoende) instrueren van uw medewerkers komen voor uw rekening en risico. Ook fouten die door uw medewerkers zijn gemaakt als gevolg van het niet (voldoende) instrueren van uw medewerkers, komen voor uw rekening en risico.
5. U beschikt over de voor de Basiserkenning en specifieke erkenning verplicht gestelde documentatie.
6. Uw bedrijf is ingeschreven bij de Nederlandse Kamer van Koophandel (KvK). Voor zover er sprake is van een uitzondering op dit vereiste is dit opgenomen bij de specifieke erkenning.
7. Communicatie in het kader van uw erkenning(en) met de RDW vindt plaats langs elektronische weg waarbij uw digitale identiteit verifieerbaar is. U maakt daarbij alleen gebruik van de door de RDW toegestane authenticatiemiddelen en handelt overeenkomstig de bijbehorende gebruikersvoorwaarden. U bent verantwoordelijk voor de handelingen die door u of namens u worden verricht.
8. Op het bezoekadres waar uw erkenning is afgegeven, bevindt zich ook het pand, de woonwagen als bedoeld in artikel 7:235 en 7:236 van het Burgerlijk Wetboek of de kantoorunit van waar u de erkenningshandelingen uitvoert.
9. Ter bescherming van alle op het bezoekadres aanwezige personen moet u tijdens de werkzaamheden voldoen aan de wettelijke verplichtingen, zoals de Arbeidsomstandighedenwet. U bent daarom ook verantwoordelijk voor een gezonde en veilige werkplek van de medewerker van de RDW. Voor verlichting en verwarming geldt dat de ruimte waar de werkzaamheden worden uitgevoerd voldoende verlicht en verwarmd zijn. Voor deugdelijke faciliteiten geldt dat de ruimte op het bezoekadres zodanig is uitgerust dat werkzaamheden die de toezichthouder verricht op een veilige manier uitgevoerd kunnen worden. De ruimte op het bezoekadres waar de werkzaamheden worden uitgevoerd is opgeruimd en hygiënisch. Ook beschikt u op het bezoekadres over een hygiënische inrichting voor het wassen van handen en een toilet.
10. U zorgt ervoor dat geschikte verwarming aanwezig is. U mag alleen gebruik maken van een gesloten verwarmingssysteem. Dat betekent dat de invoer van lucht van op een deugdelijke manier van buiten aangevoerd wordt en de uitlaatgassen op een deugdelijke manier naar buiten worden afgevoerd. Open vuur is niet toegestaan. Dit houdt onder andere in dat de verwarmingsapparaten waarin een brander of gloeispiraal is gemonteerd, deze brander of gloeispiraal niet direct van buitenaf te benaderen mag zijn.
11. Per specifieke erkenning kunnen aanvullende eisen dan de eisen die genoemd zijn in lid 9 en 10 aan het bezoekadres, de keuringsruimte of de werkplaats worden gesteld. Zie hiervoor het hoofdstuk dat betrekking heeft op uw erkenning(en).
12. Het door de RDW verstrekte muurschild is zichtbaar vanaf de buitenzijde van uw bij de KvK ingeschreven bezoekadres.
13. U voldoet aan uw financiële verplichtingen. Dit geldt voor alle kosten die u als erkenninghouder moet voldoen. Voldoet u niet aan uw financiële verplichtingen, dan wordt de desbetreffende erkenning in beginsel voor de duur van 6 weken geschorst.
14. U voldoet bij voortduring aan de eisen of voorschriften die aan de Basiserkenning en de aan u afgegeven specifieke erkenning(en) zijn verbonden. Voldoet u niet aan (een van) deze eisen dan wordt de desbetreffende erkenning geschorst voor een periode van 6 of 12 weken.
15. Een schorsing gaat in beginsel per direct in. In verband met de vereiste spoed kan worden afgezien van het horen.
16. Heeft u gedurende de termijn van de schorsing niet aangetoond dat u weer voldoet aan de gestelde eisen of voorschriften óf heeft u niet aan u financiële verplichting voldaan dan wordt uw erkenning ingetrokken voor onbepaalde tijd.
17. Naast het toezichtbeleid dat is beschreven in dit document, zijn de volgende beleidsregels en documenten onlosmakelijk onderdeel van het toezichtbeleid van de RDW:
a) de beleidsregel toepassing Wet bevordering integriteitsbeoordelingen door het openbaar bestuur door het openbaar bestuur (Bibob) door de Dienst Wegverkeer;
b) de beleidsregel inzake bestuurlijke boete (per 1 juli 2026);
c) de beleidsregel inzake last onder dwangsom;
d) de Informatiemap voor de Voertuigbranche;
e) de Toelichting inrichting keuringsruimte, werkplaats en apparatuur;
f) het Certification Practice Statement1.
18. U heeft als RDW-erkenninghouder een eigen wettelijke taak en verwerkt persoonsgegevens in opdracht van de burger. Daarmee zijn de verplichtingen die gelden voor verwerkingsverantwoordelijken op basis van de AVG op u van toepassing. Dit betekent onder andere dat u datalekken moet registreren en indien nodig melden bij de Autoriteit Persoonsgegevens.
1. De RDW houdt toezicht door het uitvoeren van administratieve controles, registercontroles, steekproeven, audits en bezoeken.
2. De RDW bezoekt uw bedrijf mede naar aanleiding van:
a) een steekproef na een melding door middel van datacommunicatie tussen de RDW en de erkenninghouder, of een steekproef op andere wijze;
b) risico gestuurd toezicht;
c) administratieve controle/ registercontrole;
d) een externe melding van bijvoorbeeld de Belastingdienst, een voertuigeigenaar of de politie;
e) Mystery guest en/of Mystery vehicle.
3. De RDW kondigt de bezoeken in beginsel kort van tevoren aan.
4. U moet bereikbaar zijn voor de RDW. Dit betekent dat u moet zorgen dat de RDW over uw juiste telefoonnummer beschikt om een bezoek aan te kondigen. De toezichthouder belt met nummerherkenning. Hieraan kunt u geen rechten ontlenen of het telefoonnummer gebruiken voor het stellen van vragen of het reageren op brieven die u van de RDW ontvangt. Misbruik van het telefoonnummer kan gevolgen hebben voor uw erkenning(en).
5. De RDW heeft het recht om uw bedrijf onaangekondigd te bezoeken om toezicht uit te oefenen. U bent verplicht om uw werkzaamheden binnen de door de toezichthouder opgegeven tijd af te ronden of over te dragen zodat u of een daartoe bevoegde medewerker de toezichthouder te woord kan staan.
6. Voor de erkenningen bedoeld in de hoofdstukken 12 tot en met 22 geldt dat de toezichthouder verspreid over verschillende dagen maximaal (in totaal) drie pogingen doet om het bezoek aan te kondigen. Kan een bezoek niet aangekondigd worden dan bezoekt de toezichthouder uw bedrijf onaangekondigd. Is bij uw bedrijf niemand aanwezig om medewerking aan de controle te verlenen dan ontvangt u een formulier waarop u door het invullen van maximaal drie telefoonnummers verklaart dat u of een door u aangewezen persoon in de toekomst door het bellen van (een van) telefoonnummers binnen 15 minuten medewerking kan verlenen aan het toezicht. Het niet invullen en binnen de daarvoor gestelde termijn terugsturen naar de RDW van dit formulier of het aanbrengen van wijzigingen of toevoegingen op het formulier, kan leiden tot een schorsing van uw erkenning(en) voor de duur van zes weken. Na ontvangst van het ingevulde en ondertekende formulier zal de toezichthouder uw bedrijf onaangekondigd bezoeken. Als medewerking dan niet binnen 15 minuten na het bellen van de opgegeven telefoonnummers mogelijk is, beschouwt de RDW dit als geen medewerking verlenen aan toezicht en kan uw erkenning voor de duur van 6 weken worden ingetrokken.
1. De RDW houdt toezicht door middel van controlebezoeken die in beginsel 1 keer per 3 jaar plaatsvinden.
2. Indien daar naar het oordeel van de RDW aanleiding voor is kan een controlebezoek vaker plaatsvinden. Hierbij kijkt de RDW naar risico’s voor voertuigveiligheid, milieu en rechtszekerheid.
1. U en uw medewerkers moeten binnen de door de toezichthouder gestelde termijn alle medewerking verlenen aan de uitoefening van het toezicht door de RDW. Het niet meewerken aan toezicht leidt tot een sanctie.
2. Onder medewerking wordt onder meer verstaan dat u verplicht bent om inzage in alle gevraagde bescheiden en alle inlichtingen aan de toezichthouder te geven. Dit houdt tevens in dat u de toezichthouder in de gelegenheid stelt om van de gegevens en bescheiden kopieën dan wel foto’s te maken.
3. Wanneer u, uw medewerker of een bij het toezicht aanwezige persoon zijn of haar emoties richt op de persoon van de RDW-medewerker door middel van verbale agressie (uitschelden), discriminatie, intimidatie of seksuele intimidatie in uw bedrijf of via de telefoon, sociale media of e-mail, volgt een intrekking voor onbepaalde tijd van de erkenning en, indien van toepassing, een wachttijd van 30 maanden. Onder intimidatie valt ook het filmen en/of geluidsopnamen maken van toezichthouders van de RDW zonder dat daarvoor een gerechtvaardigd belang is.
4. Wanneer u, uw medewerker of een bij het toezicht aanwezige persoon fysiek geweld toepast of dreigt met fysiek geweld tegen een RDW-medewerker volgt een intrekking voor onbepaalde tijd van de erkenning en wordt aangifte gedaan door de RDW ten behoeve van strafrechtelijke vervolging.
5. U verleent in het kader van het toezicht alle medewerking aan de daartoe aangewezen ambtenaren van de RDW. Hieronder wordt in ieder geval verstaan het direct opvolgen van aanwijzingen door de betreffende ambtenaar.
1. Een overtreding kan onder andere worden vastgesteld:
a) tijdens een controlebezoek;
b) tijdens een steekproefcontrole;
c) naar aanleiding van een administratieve-/ registercontrole;
d) naar aanleiding van een klacht;
e) naar aanleiding van een melding door onder andere:
• Douane;
• Politie;
• Belastingdienst;
• Inspectie Leefomgeving en Transport (ILT);
• Ministerie van Infrastructuur en Waterstaat (IenW);
• andere overheden.
2. Een overtreding is ondergebracht in vier categorieën, te weten:
Categorie I tot en met IV, waarbij categorie I de lichtere overtredingen betreft en categorie IV de zwaarst mogelijke overtredingen betreft.
3. Onderaan dit hoofdstuk staat een stroomschema. Hierin ziet u welke sancties kunnen worden opgelegd. Het schema houdt rekening met hoe ernstig een overtreding is en hoe vaak u een overtreding heeft begaan. U kunt zelf zien welke sanctie u kunt verwachten.
Voor sommige erkenningen of overtredingen geldt een ander stroomschema. Als dat zo is, dan staat dat schema bij het hoofdstuk dat daarbij hoort. Staat er geen ander schema dat past bij uw erkenning of bevoegdheid dan geldt het stroomschema uit dit hoofdstuk.
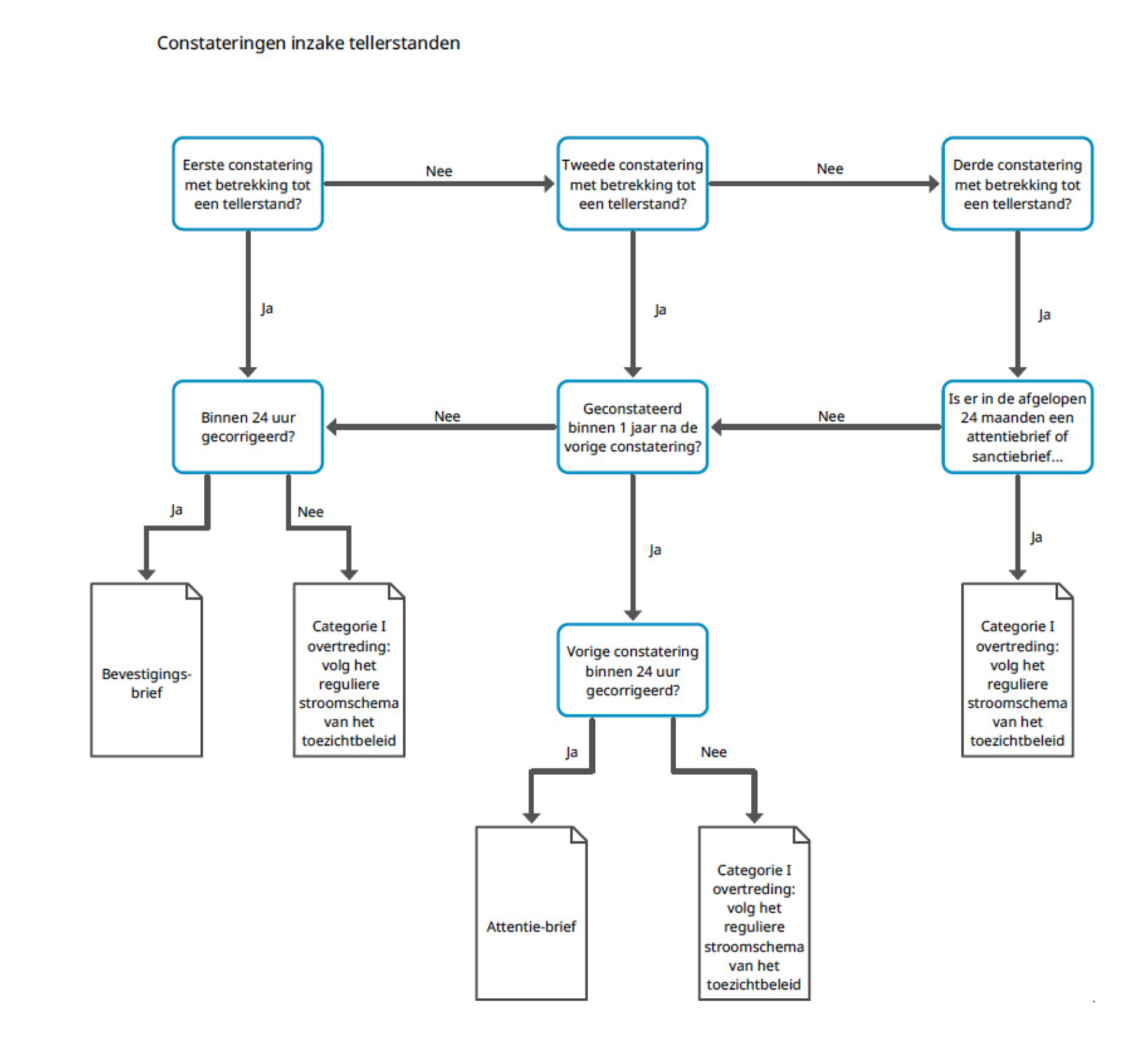
4. Voor overtredingen van het opgeven van tellerstanden bij de erkenning tenaamstellen bedrijfsvoorraad of importeursvoorraad, de erkenning export, de erkenning bedrijfsvoorraad en de erkenning inschrijven met onderzoek geldt een apart stroomschema. Dit stroomschema staat onderaan dit hoofdstuk.
5. In het hoofdstuk dat over uw specifieke erkenning gaat, staan voorbeelden van overtredingen van categorie I, II, III en IV beschreven. Het is mogelijk dat u een overtreding begaat, die niet specifiek als voorbeeld benoemd is. De RDW heeft het recht deze overtreding te categoriseren en te sanctioneren.
6. De volgende overtredingen van categorie IV zijn voor alle erkenningen hetzelfde. De overtredingen zijn:
• Het ondermijnen van toezicht zoals:
− het niet verlenen van toegang tot uw bedrijf;
− het weigeren om medewerking te verlenen;
− verbaal en/of (fysiek) geweld of de dreiging daarmee;
− intimidatie in welke vorm dan ook.
• Fraude.
In de hoofdstukken die betrekking hebben op uw specifieke erkenning of bevoegdheid kunnen voorbeelden staan van categorie IV overtredingen die behoren bij die erkenning.
7. Een overtreding van de categorie IV zoals benoemd in het vierde lid, leidt altijd tot intrekking van de desbetreffende erkenning.
1. De hoogte van een sanctie wordt in beginsel bepaald door de categorie waarin een overtreding is ingedeeld. Daarnaast is uw sanctiehistorie mede van belang bij het bepalen van de hoogte van een sanctie.
2. De RDW kent de volgende sancties:
a) Waarschuwing
b) Intrekking voor bepaalde tijd
c) Intrekking voor onbepaalde tijd
d) Last onder dwangsom
e) Bestuursdwang
f) Bestuurlijke boete
3. Een sanctie als bedoeld in het tweede lid onder a en b kan in combinatie met verscherpt toezicht worden opgelegd. Verscherpt toezicht wordt in ieder geval opgelegd als er sprake is van:
a) de kans op herhaling van een overtreding van dezelfde categorie;
b) twee (2) overtredingen van categorie I en/of II; of
c) om na te gaan of u gemaakte afspraken voor verbetering van uw processen bent nagekomen.
4. Een sanctie als bedoeld in het tweede lid onder b kan worden opgelegd voor een periode van vier weken, zes weken, twaalf weken of zes maanden.
5. Een sanctie als bedoeld in het tweede lid onder b kan gedeeltelijk voorwaardelijk worden opgelegd.
6. Ook gedurende de periode dat uw erkenning is ingetrokken als bedoeld in het tweede lid onder b moet u aan alle voorschriften die verbonden zijn aan de erkenning voldoen.
7. Een sanctie als bedoeld in het tweede lid onder d tot en met f is beschreven in de beleidsregel(s) die gaan over de bestuurlijke boete en de last onder dwangsom.
8. Een sanctie wordt schriftelijk aan u bekend gemaakt.
9. Uitbreiding of wijziging van een erkenning is niet mogelijk indien een overtreding is geconstateerd waarvoor aan u bekend is gemaakt dat er een voornemen is om aan u een sanctie op te leggen, een sanctie is opgelegd en ten tijde van de effectuering van de sanctie.
1. Wanneer tijdens één bedrijfsbezoek verschillende overtredingen worden geconstateerd, is er sprake van een meervoudige overtreding. Hierbij geldt als uitgangspunt dat bij minder dan vier overtredingen een sanctie conform de categorie behorend bij de zwaarste overtreding wordt opgelegd.
2. Worden er vier of meer overtredingen geconstateerd waarvan ten minste 1 overtreding valt in categorie III, dan leidt dit tot een intrekking van de erkenning voor onbepaalde tijd.
3. Als u na een meervoudige overtreding als bedoeld in het eerste lid een volgende overtreding begaat, dan wordt de zwaarste overtreding van de meervoudige overtreding als historie aangemerkt.
1. Een sanctie treedt direct in werking.
2. Een uitzondering op het eerste lid vormt een besluit met als sanctie een intrekking voor bepaalde tijd. Deze treedt in beginsel 1 week na dagtekening van het besluit in werking. Deze termijn is gesteld, zodat u uw eerstkomende afspraken met klanten kunt nakomen.
3. Is er sprake van meer dan één intrekking voor bepaalde tijd van een specifieke erkenning dan worden de sancties opvolgend ten uitvoer gelegd.
1. Als grondslag voor de verjaringstermijn geldt de datum van constatering van de overtreding.
2. Voor sancties en aanwijzingen wordt een maximale verjaringstermijn van 24 maanden gehanteerd. Dit betekent dat bij het opleggen van een (volgende) sanctie gedurende deze termijn eerdere overtredingen worden meegewogen.
Voor overtredingen van categorie I geldt een verjaringstermijn van 12 maanden.
Voor overtredingen van categorie II geldt een verjaringstermijn van 18 maanden.
Voor overtredingen van categorie III geldt een verjaringstermijn van 24 maanden.
3. De verjaringstermijn geldt in alle gevallen.
4. Dat u vóór de verjaringstermijn de regelgeving heeft nageleefd, geen overtredingen heeft begaan of geen sancties zijn opgelegd, geldt niet als bijzonder feit of omstandigheid.
5. De verjaringstermijn van het voorwaardelijke deel is zes maanden.
Begaat u binnen de verjaringstermijn van zes maanden opnieuw een overtreding van dezelfde categorie dan wordt uw erkenning/bevoegdheid alsnog voor de duur van het voorwaardelijke deel van de sanctie, ingetrokken. U moet er rekening mee houden dat in dat geval naast het voorwaardelijke deel van de sanctie ook een sanctie behorende bij de nieuwe overtreding(en) wordt opgelegd.
Het voorwaardelijke deel van de intrekking en de sanctie ten gevolge van de nieuwe overtreding(en) worden opeenvolgend ten uitvoer gelegd.
6. Indien een bezwaarschrift wordt ingediend tegen een intrekking voor bepaalde tijd van 4, 6 of 12 weken en dat voldoet aan alle wettelijke vereisten, wordt de sanctie opgeschort. De opschorting geldt tevens voor de verjaringstermijn van 6 maanden die gekoppeld is aan het voorwaardelijke deel van de sanctie als bedoeld in lid 5. De verjaringstermijn gaat weer in op de dag waarop de beslissing op bezwaar in werking treedt.
7. Indien een bezwaarschrift wordt ingediend dat voldoet aan alle wettelijke vereisten dan geldt de opschorting tevens voor de verjaringstermijn van 6 maanden die gekoppeld is aan het voorwaardelijke deel van de sanctie als bedoeld in lid 5.
1. Bij een overtreding van de categorie IV of ondermijning van het toezicht of fraude, kan een wachttijd van 30 maanden voor het indienen van een aanvraag van een Basiserkenning dan wel een specifieke erkenning worden opgelegd.
2. Wanneer aan u voor een specifieke erkenning in de afgelopen 24 maanden vier keer eerder een maatregel en/of sanctie is opgelegd, volgt bij een volgende overtreding een intrekking van de erkenning voor onbepaalde tijd en kan een wachttijd van 12 maanden voor het indienen van de aanvraag worden opgelegd.
3. Bij beëindiging van de Basiserkenning of een erkenning voor specifieke handelingen op eigen verzoek, wordt teruggekeken in uw historie als erkenninghouder. Indien er sprake is van een nog niet (volledig) geëffectueerde sanctie, wordt deze sanctie eerst volledig geëffectueerd voordat de erkenning wordt beëindigd. Verder geldt dat indien in de 24 maanden voorafgaand aan de datum van het verzoek om beëindiging overtredingen zijn geconstateerd waarvoor een sanctie met rechtsgevolg is opgelegd, een wachttijd van 12 weken geldt alvorens aan u opnieuw een erkenning kan worden verleend. Een verzoek tot overname van een of meerdere erkenningen geldt hierbij ook als een beëindiging op eigen verzoek.
4. Wanneer uw erkenning in de afgelopen 24 maanden is ingetrokken omdat u niet (volledig) aan uw financiële verplichtingen heeft voldaan, wordt pas op uw aanvraag beslist als u eerst de aanvraagkosten heeft voldaan.
5. Uw aanvraag voor een erkenning wordt afgewezen als in de 12 weken daarvoor eenzelfde erkenning is ingetrokken. Is eenzelfde erkenning in de 30 maanden vóór uw aanvraag twee keer of vaker ingetrokken dan kunt u pas weer een aanvraag doen vanaf 6 maanden na de laatste intrekking.
Stroomschema

Stroomschema inzake overtredingen van tellerstanden behorend bij de erkenningen tenaamstellen voertuigen bedrijfsvoorraad of importeursvoorraad, de erkenning export, de erkenning bedrijfsvoorraad en de erkenning inschrijven met onderzoek:

1. Na constatering van een overtreding krijgt u in beginsel de gelegenheid om uw zienswijze te uiten. In uw zienswijze kunt u alle feiten en omstandigheden weergeven, met name ook specifiek voor u geldende en aantoonbare bijzondere feiten of omstandigheden. De RDW neemt uw zienswijze mee bij het al dan niet opleggen van een sanctie en de zwaarte van de sanctie.
2. In verband met de vereiste spoed zal uw zienswijze niet worden gevraagd in geval er sprake is van agressie, intimidatie, seksuele intimidatie of discriminatie dan wel dreiging daarmee tegen een RDW-medewerker in uw bedrijf door daar aanwezige personen, ongeacht in welke vorm deze geuit wordt. Dit geldt ook indien agressie, intimidatie, seksuele intimidatie of discriminatie dan wel dreiging daarmee, ongeacht in welke vorm deze geuit wordt tegen een RDW- medewerker, buiten uw bedrijf plaatsvindt.
1. Op grond van de Algemene wet bestuursrecht kunt u tegen een sanctiebesluit bezwaar indienen bij de RDW. U moet dit binnen zes weken na de dag van verzending van het sanctiebesluit doen, door een gemotiveerd bezwaarschrift in te dienen. Dit kan digitaal via www.rdw.nl of schriftelijk bij de directie van de RDW, Postbus 777, 2700 AT Zoetermeer. Nadere informatie met betrekking tot de vereisten waaraan uw bezwaarschrift moet voldoen, kunt u vinden op www.rdw.nl.
2. Als u bezwaar aantekent tegen een besluit van de RDW krijgt u in beginsel de gelegenheid uw bezwaarschrift mondeling toe te lichten. Dit is op het kantoor van de RDW of telefonisch. U ontvangt hiervoor een uitnodiging na ontvangst van uw bezwaarschrift. U mag zich altijd laten vertegenwoordigen door een raadsman of advocaat. Als u iemand die geen advocaat is machtigt om namens u het woord te doen en u komt zelf niet naar de hoorzitting, dan moet u een schriftelijke verklaring meegeven. Hierin geeft u aan dat deze persoon gemachtigd is om u te vertegenwoordigen. Als u zelf ook naar de hoorzitting komt, is dit niet nodig.
3. Als u bezwaar aantekent tegen een besluit met als sanctie een intrekking voor bepaalde tijd van maximaal 12 weken die wordt opgelegd naar aanleiding van een geconstateerde overtreding dan wordt de inwerkingtreding van het besluit opgeschort totdat het bezwaarschrift is afgehandeld.
4. Als u bezwaar aantekent tegen een besluit met als sanctie een intrekking voor bepaalde tijd, waarvan een deel voorwaardelijk, dan wordt de sanctie in zijn geheel opgeschort. Dat wil zeggen dat ook de verjaringstermijn die gekoppeld is aan het voorwaardelijke deel van de sanctie wordt opgeschort.
5. De beslissing op bezwaar treedt in beginsel in werking twee weken nadat de beslissing op het bezwaarschrift is verstuurd.
6. De RDW behoudt zich het recht voor om geen opschortende werking te verlenen of deze te beëindigen. In dat geval wordt u hierover geïnformeerd.
7. Als een intrekking voor onbepaalde tijd of een intrekking voor 6 maanden wordt opgelegd, verleent de RDW bij een bezwaarprocedure geen opschortende werking aan de sanctie. Hiervoor kunt u een voorlopige voorziening bij de Rechtbank aanvragen.
8. Tegen een waarschuwing kan geen bezwaar worden gemaakt. Wanneer deze waarschuwing binnen de verjaringstermijn leidt tot een vervolgsanctie in de vorm van een op rechtsgevolg gericht besluit, dan kunt u uw bezwaren tegen de waarschuwing in de bezwaarprocedure van dat sanctiebesluit kenbaar maken.
1. Als de RDW een beslissing heeft genomen op uw bezwaarschrift, kunt u ongeacht het resultaat daartegen in beroep gaan bij de rechtbank. Onderaan de beslissing op uw bezwaar vindt u de clausule waarin beschreven staat hoe u in beroep kunt gaan.
2. Als u in beroep gaat, wordt de werking van de beslissing op uw bezwaar niet opgeschort. Hiervoor kunt u een voorlopige voorziening bij de Rechtbank aanvragen.
3. Bent u het niet eens met het resultaat van een steekproef APK, Tachograaf of Gasinstallaties dan kunt u ter plekke in beroep gaan of een second opinion aanvragen door dit aan te geven bij de steekproefcontroleur. Het beroep of de second opinion kan terstond kenbaar worden gemaakt door de erkenninghouder, de keurmeester, de technicus of een belanghebbende van het betrokken voertuig.
Wanneer er geen sprake is van een opschortende werking dan kunt u een voorlopige voorziening bij de rechtbank aanvragen. Bij een voorlopige voorziening geldt als vereiste dat de zaak een spoedeisend karakter heeft. Als u een verzoek om een voorlopige voorziening wilt indienen bij de rechtbank, kunt u hiervoor contact opnemen met de griffier. De contactgegevens van de rechtbank kunt u vinden op www.overheid.nl/ via ‘contactgegevens overheden’ > ‘alle overheidsorganisaties’ > ‘rechtbank’.
De Basiserkenning is de eerste laag in het erkenningenstelsel. Met deze erkenning wordt getoetst of u en uw bedrijf voldoen aan de basiseisen die worden gesteld voor het hebben en mogen uitvoeren van één of meer specifieke erkenningen in de tweede laag. Pas wanneer uw bedrijf voldoet aan deze algemene eisen en op grond daarvan een Basiserkenning krijgt, kan u erkend worden voor één of meer specifieke erkenningen.
Dit hoofdstuk is van toepassing bij alle erkenningen. U moet dus naast dit hoofdstuk ook het hoofdstuk dat betrekking heeft op uw erkenning lezen.
1. De Basiserkenning is zowel gebonden aan de rechtspersoon als aan een specifieke vestiging. Als een bedrijf meerdere vestigingen heeft waar bedrijfsactiviteiten plaatsvinden, kunnen deze nevenvestigingen door middel van een apart bedrijfsnummer onder de Basiserkenning wordt gebracht. Dit wordt een deel-Basiserkenning genoemd.
2. Per vestiging moet een aanvraag worden ingediend bij de RDW.
3. De vestiging moet als zodanig ingeschreven staan in het handelsregister van de Kamer van Koophandel en voldoen aan de overige erkenningseisen.
4. Als een ernstige overtreding wordt geconstateerd bij een vestiging, zoals agressie, zal in beginsel de deel-Basiserkenning van de betreffende vestiging worden ingetrokken. Daarmee komen alle specifieke erkenningen van de betreffende vestiging te vervallen. De specifieke erkenningen van de andere vestigingen blijven geldig.
5. Alleen in geval de Basiserkenning van de rechtspersoon wordt ingetrokken (in gevallen als bedoeld in artikel 4auh, eerste lid van de Wegenverkeerswet 1994), komen de deel-Basiserkenning(en) en daarmee ook de specifieke erkenningen van alle vestigingen te vervallen.
1. Voor het aanvragen en het behoud van de Basiserkenning moet u een Verklaring Omtrent Gedrag (hierna: VOG) overleggen.
2. In de volgende gevallen moet u (opnieuw) een geldige VOG overleggen:
a) Bij aanvraag van de Basiserkenning;
b) Na afgifte van de Basiserkenning elke drie jaar;
c) Bij toetreding van een nieuw lid tot het bestuur van een rechtspersoon;
d) Wanneer daar aanleiding toe bestaat als gevolg van een melding van een overheidsinstantie, een rechterlijke uitspraak of berichtgeving in de media die van invloed kan zijn op de verleende Basiserkenning en/of specifieke erkenning.
3. De aangeleverde VOG moet origineel zijn en mag niet ouder zijn dan twee maanden na de datum waarop deze door Dienst Justis is afgegeven.
4. Wanneer u als erkenninghouder of een bestuurder van een rechtspersoon niet in Nederland woonachtig of gevestigd bent, moet naast de VOG van de rechtspersoon, een verklaring voor die betreffende bestuurder(s) te worden overgelegd die wordt gelijkgesteld met de VOG zoals deze in Nederland wordt afgegeven. Het moet daarbij gaan om een verklaring die is afgegeven door een daartoe bevoegde instantie in een andere lidstaat van de Europese Unie of, als het land geen lidstaat van de Europese Unie betreft, die partij is bij een daartoe strekkend of mede daartoe strekkend verdrag dat Nederland bindt, op basis van onderzoekingen of documenten die een beschermingsniveau bieden dat ten minste gelijkwaardig is aan het beschermingsniveau dat met de nationale onderzoekingen of documenten wordt geboden.
De verklaring moet in het Nederlands zijn geschreven of een goede vertaling in het Engels bevatten.
5. Wanneer een in Nederland woonachtige bestuurder toetreedt tot de rechtspersoon wordt een nieuwe VOG van de gehele rechtspersoon opgevraagd. In dat geval kan niet worden volstaan met een VOG Natuurlijke Personen van de toetredende bestuurder(s). U moet dit zelf onmiddellijk nadat de bestuurder is toegetreden melden aan de RDW.
6. Indien één of meerdere niet in Nederland woonachtige bestuurders toetreden tot de rechtspersoon, dient voor die (niet in Nederland woonachtige) bestuurder een verklaring als bedoeld in het vierde lid te worden overgelegd. Er hoeft in dat geval geen nieuwe VOG voor de gehele rechtspersoon te worden overgelegd, daar deze nieuwe, niet in Nederland woonachtige bestuurder niet kan worden gescreend bij de afgifte van een VOG). U moet dit zelf onmiddellijk nadat de bestuurder is toegetreden melden aan de RDW.
Zie hiervoor de Beleidsregel toepassing Wet bevordering integriteitsbeoordelingen door het openbaar bestuur(Bibob) door de Dienst Wegverkeer.
Zie hiervoor de Beleidsregel van De Dienst Wegverkeer over bestuurlijke boetes, last onder dwangsom en last onder bestuursdwang in het kader van de Wegenverkeerswet.
Met deze erkenning levert u een bijdrage aan de kwaliteit van het Nederlandse wagenpark. Deze erkenning brengt dus een grote verantwoordelijkheid met zich mee. Daarom houdt de RDW toezicht op uw erkenning APK.
De erkenningen APK 1 (motorrijtuigen of aanhangwagens met een toegestane maximummassa van meer dan 3.500 kg.), APK 2 (motorrijtuigen met een toegestane maximummassa van minder dan 3.500 kg.) en APK 3 (landbouwvoertuigen) mogen alleen worden uitgevoerd op de keuringsplaats.
U bent verantwoordelijk voor de keuringen en andere handelingen die de keurmeester uitvoert. De keurmeester werkt onder uw leiding en namens uw bedrijf. Ook als de keurmeester een fout maakt, kunt u daarvoor verantwoordelijk worden gehouden. Dit kan gevolgen hebben voor uw erkenning APK.
Voor de aanvraag en het behouden van de erkenning APK moet u blijvend beschikken over:
a) een actuele inschrijving in het handelsregister van de Kamer van Koophandel waaruit blijkt dat u exploitant bent van een onderneming die bedrijfsmatig voertuigen inspecteert, keurt of onderhoudt.
b) een keuringsruimte die aan de eisen voldoet waarin een door de RDW erkend keurmeester voertuigen voor APK mag keuren.
c) de juiste en in deugdelijke staat verkerende apparatuur, meetmiddelen en gereedschappen zoals vermeld in de wettelijke regelingen en Toelichting inrichting keuringsruimte, werkplaats en apparatuur.
1. U richt uw bedrijfsvoering dusdanig in dat aan alle verplichtingen wordt voldaan.
2. Onverminderd artikel 2.1 lid 10 van deze beleidsregel moet u als erkenninghouder beschikken over een verwarming in de keuringsruimte die voldoet aan de arbo-eisen, goed verwarmd, behoorlijk af te sluiten en goed verlicht is. Voor een keuringsruimte of werkplaats is voor een juiste werking van (meet)apparatuur minimaal 10 graden Celsius vereist. De verwarming moet een dusdanige capaciteit hebben dat de ruimte ook met geopende deuren voldoende verwarmd is en blijft. Nadere eisen en uitleg wat de RDW verstaat onder deugdelijkheid met betrekking tot deze voorzieningen vindt u de Toelichting inrichting keuringsruimte, werkplaats en apparatuur.
3. De volledige keuring wordt door de keurmeester uitgevoerd. Dit houdt in dat u vooraf de voertuiggegevens heeft geraadpleegd, het voertuig daadwerkelijk volledig heeft gekeurd en onmiddellijk na de keuring het afmeldproces is uitgevoerd. Het niet of niet volledig uitvoeren van deze stappen wordt gezien als een onvolledige keuring.
4. U draagt er als erkenninghouder zorg voor dat het gebruik van het voorgeschreven authenticatiemiddel van een keurmeester persoonsgebonden is en blijft.
5. Zowel de keurmeester als het voertuig zijn gedurende het gehele keuringsproces in de keuringsruimte aanwezig.
6. Als een voertuig de keuringsruimte verlaat voordat de steekproef kan worden uitgevoerd, dan:
a) geeft u geen keuringsrapport af,
b) wijst u de klant er op dat de goedkeuring vervalt, en
c) meldt het verlaten van het voertuig direct telefonisch bij het ACN kantoor te Zwolle van de RDW (tel.nr. 088 008 74 77) en niet pas bij aankomst van de steekproefcontroleur.
Het nakomen van de verplichtingen maakt de overtreding niet ongedaan.
7. U beschikt digitaal of op papier over de Nederlandstalige handleidingen en certificaten van de vereiste meetmiddelen.
1. Het toezicht vindt plaats door middel van steekproeven en bedrijfsbezoeken.
2. De frequentie van het toezicht is met name afhankelijk van het aantal door u uitgevoerde APK-keuringen en de resultaten van de herkeuringen (steekproeven). Dit wordt bijgehouden in het cusumsysteem.
3. Het cusumsysteem Erkenninghouder APK 2017 wordt toegepast bij herkeuringen ten behoeve van het meten van de kwaliteit bij het toepassen van de keuringseisen. Hiervoor wordt een stroomschema gebruikt dat afwijkt van het stroomschema in hoofdstuk 3. Het stroomschema dat voor u geldt, staat onderaan dit hoofdstuk.
4. Vanaf het moment dat een steekproef wordt aangekondigd totdat de steekproef is beëindigd zijn het voertuig, de keurmeester en het keuringsrapport blijvend aanwezig in de keuringsruimte. Als er in afwachting van de steekproef geen ruimte is om het voertuig in de keuringsruimte beschikbaar te houden dan is het toegestaan dat het voertuig geplaatst wordt in de onmiddellijke nabijheid van de keuringsruimte. Hierbij is in ieder geval niet toegestaan dat het voertuig zich buiten de keuringsplaats bevindt.
5. U stelt de keuringsruimte en deugdelijk functionerende apparatuur ter beschikking aan de steekproefcontroleur.
6. De keurmeester verleent direct assistentie aan de steekproefcontroleur.
7. U stelt de steekproefcontroleur in staat om binnen 15 minuten na aankomst met de uitvoering van het technische gedeelte van de steekproef te beginnen.
8. Tussen het afmelden van het voertuig en de komst van de steekproefcontroleur (de zogeheten quarantainetijd) worden geen handelingen zoals sleutelen, het aanbrengen van wijzigingen of metingen meer aan het voertuig verricht.
9. Gedurende de steekproef worden geen wijzigingen in of aan het voertuig aangebracht zonder toestemming van de steekproefcontroleur of tijdens een herkeuring in beroep zonder toestemming van de Toezichthouder Bedrijven van de RDW.
1. Het goedkeuringsdocument van een Taxi / OV-auto of het kentekenbewijs van een voertuig met een AA-, BN-, GN-, CD-, CDJ- of ZZ-kenteken ontbreekt.
2. U heeft het voertuig niet juist geïdentificeerd. Het gevolg is dat het ingeslagen VIN in het gekeurde voertuig niet overeenkomt met het VIN in het kentekenregister waardoor het verkeerde kenteken is gemeld.
3. Het steekproefcontrolerapport is niet door de keurmeester ondertekend.
1. U heeft een voertuig gekeurd maar niet afgemeld bij de RDW.
1. U heeft een voertuig gekeurd en afgemeld terwijl u niet beschikte over de vereiste ruimte, erkenning en/of (meet-)apparatuur om de keuring uit te voeren.
2. U heeft een voertuig gekeurd en afgemeld terwijl de minimaal vereiste hefhoogte van de hefinrichting niet is bereikt.
3. U heeft een keuring van een voertuig niet volledig uitgevoerd.
4. U heeft aan een voertuig gesleuteld, metingen verricht of wijzigingen aangebracht in quarantainetijd of dit door een ander laten doen.
5. U heeft geen of onvoldoende medewerking verleend, zoals:
a) Het voertuig was niet aanwezig;
b) De keurmeester was niet aanwezig;
c) U heeft de vereiste apparatuur niet ter beschikking gesteld;
d) Tijdens de steekproef zonder toestemming van de RDW-medewerker wijzigingen aanbrengen of aan laten brengen aan het voertuig.
6. Er is onbevoegd gebruik gemaakt van het authenticatiemiddel van de keurmeester.
7. U heeft gebruik gemaakt van niet-gecertificeerde apparatuur.
8. Een onbevoegde heeft een keuringsrapport ondertekend.
Stroomschema

Met deze erkenning kunt u werkzaamheden verrichten voor het installeren, controleren, inspecteren of repareren van tachografen in voertuigen. Door uw handelen kan het registeren van de arbeidstijden van uw klanten worden beïnvloed. Deze erkenning brengt dus een grote verantwoordelijkheid met zich mee. Daarom houdt de RDW toezicht op uw erkenning Tachografen.
De erkenning tachografen wordt uitgevoerd vanuit een vaste werkplaats.
Heeft u een erkenning Tachografen voor meerdere werkplaatsen? Dan wordt de kwaliteit in beginsel per werkplaats beoordeeld. Als er een overtreding is geconstateerd dan krijgt die werkplaats een sanctie.
U bent verantwoordelijk voor de handelingen die de tachograaftechnicus uitvoert. De tachograaftechnicus werkt onder uw leiding en namens uw bedrijf. Ook als de tachograaftechnicus een fout maakt, kunt u daarvoor verantwoordelijk worden gehouden. Dit kan gevolgen hebben voor uw erkenning Tachografen.
Voor het aanvragen en behouden van de erkenning Tachografen moet u blijvend beschikken over:
a) Een actuele inschrijving in het handelsregister van de Kamer van Koophandel waaruit blijkt dat u exploitant bent van een onderneming waar u voertuigen onderhoudt en repareert;
b) een werkplaats die voldoet aan de arbo-eisen, goed verwarmd, behoorlijk af te sluiten en goed verlicht is;
c) de juiste en in deugdelijke staat verkerende apparatuur, meetmiddelen en gereedschappen zoals vermeld in de wettelijke regelingen en Toelichting inrichting keuringsruimte, werkplaats en apparatuur.
1. De werkzaamheden worden uitgevoerd door een bevoegde tachograaftechnicus. Deze tachograaftechnicus beschikt over een geldige bevoegdheidspas en bij werkzaamheden aan een digitale tachograaf over een geldige werkplaatskaart.
2. U maakt actief gebruik van de erkenning Tachografen. Dit houdt onder andere in dat u structureel werkzaamheden tachograaf meldt in het RDW-register.
3. U moet alle werkplaatskaarten van de afgelopen drie jaar kunnen tonen en deze liggen bij geen gebruik in de afsluitbare voorziening.
4. De werkzaamheden worden uitgevoerd in de door u opgegeven werkplaats.
5. U zorgt ervoor dat in de werkplaats geschikte verwarming aanwezig is. U mag alleen gebruik maken van een gesloten verwarmingssysteem. Dat betekent dat de invoer van lucht van op een deugdelijke manier van buiten aangevoerd wordt en de uitlaatgassen op een deugdelijke manier naar buiten worden afgevoerd. Open vuur is niet toegestaan. De verwarming van de werkplaats moet geschikt zijn voor gebruik in een werkplaats en op een veilige manier geïnstalleerd zijn. Dit houdt onder andere in dat de verwarmingsapparaten waarin een brander of gloeispiraal is gemonteerd, deze brander of gloeispiraal niet direct van buitenaf te benaderen mag zijn
6. Voorafgaand aan de werkzaamheden aan een bepaald voertuig stelt u aan de hand van de website van de RDW (Webdirect) vast of het VIN overeenkomt met het kenteken van het voertuig en raadpleegt u de datum eerste toelating van het voertuig.
7. Gaat het om een niet Nederlands gekentekend voertuig dan raadpleegt u in afwijking van het zesde lid het originele buitenlandse kentekenbewijs om vast te stellen of het VIN overeenkomt met het voertuig en de datum eerste toelating te bepalen. Een melding van een niet Nederlands gekentekend voertuig gebeurt uitsluitend door gebruikmaking van het volledige identificatienummer van het voertuig.
8. Gaat het om een niet gekentekend voertuig dan stelt u vast of het VIN van het voertuig overeenkomt met het originele Certificaat van overeenstemming (CVO).
9. Is de datum eerste toelating van het voertuig niet vast te stellen dan moet de laatste generatie en versie tachograaf voorzien van de juiste verplichte software aanwezig zijn.
10. De tachograaftechnicus voert een manipulatiecontrole uit met gebruik van de vereiste documenten, apparatuur en gereedschappen. Stelt u vast dat sprake is van manipulatie of aanwezigheid van manipulatieapparatuur dan meldt u dit voorafgaand aan de goedkeurmelding aan de RDW door middel van het manipulatiemeldingsformulier op de door de RDW voorgeschreven wijze.
11. Heeft u vastgesteld dat er sprake is van manipulatie of de aanwezigheid van manipulatieapparatuur dan onderzoekt, herstelt en kalibreert de tachograaftechnicus de installatie.
12. Na goedkeuring van de installatie verzegelt de tachograaftechnicus de tachograaf en sluit hij de werkzaamheden af met een proefrit om te controleren of de tachograaf goed functioneert. Daarna volgt een goedkeurmelding in RDW-register.
13. Als u een digitale tachograaf buiten bedrijf stelt of als de tachograaf in een ander voertuig wordt geïnstalleerd, stelt u de gegevens direct veilig.
14. Als het niet mogelijk is om bij vervanging van de tachograaf de gegevens veilig te stellen dan meldt u of de tachograaftechnicus dit direct aan de RDW op de vastgestelde wijze. U doet dit voorafgaand aan de melding van goedkeuring in het register van de RDW.
15. U stelt vast dat de tachograaf goed is afgesteld en verzegeld en voert een zorgvuldige eindcontrole uit.
16. U of de tachograaftechnicus meldt het voertuig alleen af op de door de RDW opgegeven tijdstippen op de door de RDW vastgestelde wijze.
17. U controleert of het nieuwe installatieplaatje voldoet aan de gestelde eisen en deze brengt u direct na de melding van goedkeuring op het voertuig aan, maar niet voordat door de RDW is meegedeeld dat:
a) de melding niet leidt tot een steekproefsgewijze controle; of
b) de melding leidt tot een steekproefsgewijze controle, maar dat deze steekproef niet binnen 90 minuten na de melding wordt begonnen; of
c) de melding leidt tot een steekproefsgewijze controle en deze controle heeft geleid tot goedkeuring van de desbetreffende werkzaamheden.
1. Het toezicht vindt plaats door middel van steekproeven en bedrijfsbezoeken.
2. De frequentie van het toezicht is met name afhankelijk van het aantal door u uitgevoerde werkzaamheden en de resultaten van de steekproefsgewijze controle (steekproeven). Dit wordt bijgehouden in het cusumsysteem.
3. Voor de erkenning Tachografen wordt een stroomschema gebruikt dat afwijkt van het schema in hoofdstuk 3. Het stroomschema dat voor u geldt, staat onderaan dit hoofdstuk.
4. Het Cusumsysteem erkenninghouder tachografen 2022 wordt toegepast bij controles ten behoeve van het meten van de kwaliteit van de werkzaamheden aan tachografen. Hiervoor wordt een stroomschema gebruikt dat afwijkt van het stroomschema in hoofdstuk 3. Het stroomschema dat voor u geldt, staat onderaan dit hoofdstuk.
5. Bij een wijziging van de erkenning wordt naast een schouwing een controle uitgevoerd. Hierbij worden onder andere de gegevens van de werkplaatskaarten van de voorgaande drie jaar uitgelezen en beoordeeld.
6. Bij een wijziging van de erkenning moet een nieuwe werkplaatskaart met de nieuwe gegevens van de erkenning aangeschaft worden. Hiervoor geldt een overgangstermijn van vier weken.
7. De nieuwe werkplaatskaart mag u pas gebruiken als de software van de fabrikant of importeur van de tachograaf overeenkomt met de gegevens van de RDW.
8. U draagt er zorg voor dat vanaf het moment dat een steekproef wordt aangekondigd totdat de steekproef is beëindigd, het voertuig en de tachograaftechnicus die de werkzaamheden heeft uitgevoerd, blijvend aanwezig in de werkplaats zijn. Als er in afwachting van de steekproef geen ruimte is om het voertuig in de werkplaats beschikbaar te houden dan is het toegestaan dat het voertuig geplaatst wordt in de onmiddellijke nabijheid van de werkplaats.
9. Als ondanks alle genomen maatregelen een voertuig toch de werkplaats verlaat, voordat de steekproef kon worden uitgevoerd, dan meldt u dit direct telefonisch bij het ACN kantoor te Zwolle van de RDW (tel.nr. 088 008 74 77) en niet pas bij aankomst van de steekproefcontroleur. Het nakomen van de verplichtingen maakt de overtreding niet ongedaan.
10. U stelt de steekproefcontroleur in staat om binnen 15 minuten na aankomst met de uitvoering van het technische gedeelte van de steekproef te beginnen. Deze tijd is uitdrukkelijk niet bedoeld om de tachograaftechnicus van elders, buiten de werkplaats, te (laten) komen.
11. U stelt de werkplaats en deugdelijk functionerende apparatuur ter beschikking aan de steekproefcontroleur.
12. De tachograaftechnicus die de werkzaamheden heeft verricht, verleent direct assistentie aan de steekproefcontroleur en stelt onder meer zijn onmiddellijk werkplaatskaart ter beschikking.
13. Tussen het afmelden van het voertuig en de komst van de steekproefcontroleur (de zogeheten quarantainetijd) worden geen handelingen zoals sleutelen, het aanbrengen van wijzigingen of metingen meer aan het voertuig verricht.
14. Gedurende de steekproef worden geen wijzigingen in of aan het voertuig aangebracht zonder toestemming van de steekproefcontroleur of tijdens een second opinion zonder toestemming van de toezichthouder van de RDW.
15. U stelt alle overige gevraagde informatie ter beschikking aan de Steekproefcontroleur en de Toezichthouder Bedrijven.
16. Als tijdens de steekproef blijkt dat de vereiste apparatuur kapot is of niet aanwezig is dan wordt uw erkenning per direct geheel of gedeeltelijk geschorst. Deze schorsing wordt beëindigd zodra u zelf kunt aantonen dat de vereiste apparatuur aanwezig of weer hersteld is en voldoet aan de gestelde eisen.
1. U heeft wijzigingen die van belang zijn voor de erkenning niet vooraf doorgegeven.
2. U kunt het certificaat van undownloadability (CoU) niet tonen.
3. U heeft het beheer van de werkplaatskaarten niet op orde.
4. U heeft niet gecontroleerd of het ingeslagen VIN van het gekeurde voertuig overeenkomt met het VIN in het kentekenregister buitenlands kentekenbewijs of originele CVO.
1. U kunt de registerkaart en / of de installatieplaat niet tonen.
2. De registergegevens op de registerkaart zijn onvolledig, onjuist of ontbreken.
3. niet aanwezig zijn van de testregistratiebladen of dataprints bij de registerkaart.
4. U kunt het zegelverbrekingsformulier (niet conform Verordening EU nr. 165/2014) niet tonen.
5. U kunt de back-up van de registergegevens niet tonen.
1. Er zijn door u of onder uw verantwoordelijkheid werkzaamheden of metingen verricht aan het voertuig dat in de steekproef is gevallen binnen de quarantainetijd.
2. U heeft geen of onvoldoende medewerking verleend tijdens een steekproef. Hieronder wordt in ieder geval verstaan dat:
a) het voertuig niet aanwezig is;
b) de tachograaftechnicus niet aanwezig is bij de steekproefcontrole;
c) de vereiste apparatuur niet ter beschikking is gesteld;
d) tijdens de steekproef zonder toestemming van de RDW-medewerker wijzigingen aanbrengen of aan laten brengen aan het voertuig.
3. U heeft het voertuig en/of de werkzaamheden niet gemeld aan de RDW.
4. U kunt de (oude) werkplaatskaart niet tonen. Deze is niet aanwezig of dusdanig beschadigd waardoor deze niet te analyseren is.
5. Onder uw verantwoordelijkheid zijn werkzaamheden uitgevoerd door een onbevoegde persoon.
6. Door u of onder uw verantwoordelijkheid is er onbevoegd gebruikt gemaakt van de werkplaatskaart, bevoegdheidspas en/of het authenticatiemiddel.
7. U of de tachograaftechnicus heeft de voorgeschreven apparatuur niet gebruikt.
8. U kunt geen download van het massageheugen of van het Certificate van undownloadability (CoU) overleggen.
9. U heeft de werkzaamheden niet volledig uitgevoerd.
10. Er is aantoonbaar vastgestelde manipulatie aanwezig en u heeft dit niet (op de juiste wijze) gemeld aan de RDW.
11. U heeft een onjuist kenmerkteken van de werkplaats gebruikt.
12. U heeft de controle op de fabrieksverzegelingen niet, niet volledig of onjuist gedaan. De fabrieksverzegelingen zijn onjuist, ontbreken of zijn ernstig beschadigd.
1. U heeft de tachograaf aantoonbaar met banden en/of wielen gekalibreerd die niet tot dat voertuig behoren.
2. U heeft opzettelijk parameters aangepast die afwijken van de kalibratiegegevens.
Stroomschema

Stroomschema

Met deze erkenning mag u LPG-gastinstallaties keuren in voertuigen die in Nederland zijn geregistreerd. Uw handelen is direct van invloed op de veiligheid van de gasinstallaties. Deze erkenning brengt dus een grote verantwoordelijkheid met zich mee. Daarom houdt de RDW toezicht op uw erkenning Gasinstallaties.
Heeft u een erkenning Gasinstallaties voor meerdere keuringsplaatsen? Dan wordt de kwaliteit per keuringsplaats beoordeeld. Als er een overtreding is geconstateerd dan krijgt in beginsel die keuringsplaats een sanctie.
U bent verantwoordelijk voor de keuringen en andere handelingen die de LPG-technicus uitvoert. De LPG-technicus werkt onder uw leiding en namens uw bedrijf. Ook als de LPG-technicus een fout maakt, kunt u daarvoor verantwoordelijk worden gehouden. Dit kan gevolgen hebben voor uw erkenning Gasinstallaties.
Voor het aanvragen en behouden van de erkenning Gasinstallatie moet u blijvend beschikken over:
a) een geldige bevoegdheid als technicus gasinstallaties. U beschikt hier zelf over of iemand van uw personeel;
b) een actuele inschrijving in het handelsregister van de Kamer van Koophandel waaruit blijkt dat u voertuigen inspecteert, keurt of onderhoudt;
c) een keuringsruimte die voldoet aan de arbo-eisen, goed verwarmd, behoorlijk af te sluiten en goed verlicht is;
d) de juiste en in deugdelijke staat verkerende apparatuur, meetmiddelen en gereedschappen zoals vermeld in de wettelijke regelingen en Toelichting inrichting keuringsruimte, werkplaats en apparatuur.
1. De werkzaamheden worden uitgevoerd door een bevoegde LPG-technicus. De LPG-technicus beschikt over een bevoegdheidspas en authenticatiemiddel. U bent er mede voor verantwoordelijk dat het gebruik van de bevoegdheidspas en authenticatiemiddel die aan de LPG-technicus is verstrekt, alleen door deze persoon gebruikt wordt. Voor misbruik hiervan, kan u mede aansprakelijk worden gesteld.
2. De keuring wordt uitgevoerd in de door u opgegeven keuringsruimte.
3. U zorgt ervoor dat in de keuringsruimte geschikte verwarming aanwezig is. U mag alleen gebruik maken van een gesloten verwarmingssysteem. Dat betekent dat de invoer van lucht van op een deugdelijke manier van buiten aangevoerd wordt en de uitlaatgassen op een deugdelijke manier naar buiten worden afgevoerd. Open vuur is niet toegestaan. De verwarming van de keuringsruimte moet geschikt zijn voor gebruik in een werkplaats en op een veilige manier geïnstalleerd zijn. Dit houdt onder andere in dat de verwarmingsapparaten waarin een brander of gloeispiraal is gemonteerd, deze brander of gloeispiraal niet direct van buitenaf te benaderen mag zijn.
4. Voorafgaand aan het technische deel van de keuring van het voertuig controleert u of de LPG-technicus of het voertuig overeenstemt met de voertuiggegevens (kenteken, VIN, en datum eerste toelating) in het kentekenregister.
5. Voorafgaand aan de keuring controleert u of de LPG-technicus of de betreffende gasinstallatie voor het specifieke merk en type voertuig is toegestaan.
6. U of uw LPG-technicus keurt de installatie met behulp van de voorgeschreven apparatuur.
7. Direct nadat de keuring is voltooid, meldt de LPG-technicus die de keuring heeft uitgevoerd, de goedkeuring op de door de RDW voorgeschreven wijze.
8. De LPG-technicus controleert dat de juiste gegevens op de opnamekaart staan en ondertekent deze.
1. De frequentie van het toezicht is met name afhankelijk van het aantal door u uitgevoerde keuringen van LPG-gasinstallaties en de resultaten van de herkeuringen (steekproeven). Dit wordt bijgehouden in het cusumsysteem.
2. Het cusumsysteem Erkenninghouder Gasinstallaties 2017 wordt toegepast bij herkeuringen ten behoeve van het meten van de kwaliteit bij het toepassen van de keuringseisen. Hiervoor wordt een stroomschema gebruikt dat afwijkt van het stroomschema in hoofdstuk 3. Het stroomschema dat voor u geldt, staat onderaan dit hoofdstuk.
3. U draagt er zorg voor dat vanaf het moment dat een steekproef wordt aangekondigd totdat de steekproef is beëindigd, het voertuig en de LPG-technicus die de werkzaamheden heeft uitgevoerd, blijvend aanwezig in de keuringsruimte zijn. Als er in afwachting van de steekproef geen ruimte is om het voertuig in de keuringsruimte beschikbaar te houden dan is het toegestaan dat het voertuig geplaatst wordt in de onmiddellijke nabijheid van de keuringsruimte. Hierbij is in ieder geval niet toegestaan dat het voertuig zich buiten de keuringsplaats bevindt.
4. Als ondanks alle genomen maatregelen een voertuig toch de keuringsruimte verlaat, voordat de steekproef kon worden uitgevoerd, dan meldt u dit direct telefonisch bij het ACN kantoor te Zwolle (tel.nr. 088 008 74 77) van de RDW en niet pas bij aankomst van de steekproefcontroleur. U geeft geen opnamekaart gasinstallatie af en wijst de klant erop dat de goedkeuring vervalt. Het nakomen van deze verplichtingen maakt de overtreding niet ongedaan.
5. U stelt de steekproefcontroleur in staat om binnen 15 minuten na aankomst met de uitvoering van het technische gedeelte van de steekproef te beginnen. Deze tijd is uitdrukkelijk niet bedoeld om de LPG-technicus van elders, buiten de keuringsruimte, te (laten) komen.
6. U stelt de keuringsruimte en deugdelijk functionerende apparatuur ter beschikking aan de steekproefcontroleur.
7. De LPG-technicus die de werkzaamheden heeft verricht, verleent direct assistentie aan de steekproefcontroleur.
8. Tussen het afmelden van het voertuig en de komst van de steekproefcontroleur (de zogeheten quarantainetijd) worden geen handelingen zoals sleutelen, het aanbrengen van wijzigingen of metingen meer aan het voertuig verricht.
9. Gedurende de steekproef worden geen wijzigingen in of aan het voertuig aangebracht zonder toestemming van de steekproefcontroleur of tijdens een herkeuring in beroep zonder toestemming van de Toezichthouder Bedrijven van de RDW. Overtreding van deze regel wordt aangemerkt als een overtreding van categorie III.
10. Als tijdens de steekproef blijkt dat de vereiste apparatuur kapot is of niet aanwezig is dan wordt uw erkenning per direct geschorst. Deze schorsing wordt beëindigd zodra u zelf kunt aantonen dat de vereiste apparatuur aanwezig of weer hersteld is en voldoet aan de gestelde eisen.
1. U heeft wijzigingen die van belang zijn voor de erkenning niet vooraf doorgegeven.
2. U of de LPG-technicus heeft het voorgeschreven apparatuur niet gebruikt.
Er zijn geen voorbeelden van categorie II overtredingen.
1. U heeft aan een voertuig gesleuteld, metingen verricht of wijzigingen aangebracht in quarantainetijd of dit door een ander laten doen.
2. U heeft tijdens de steekproefcontrole, inclusief de eventuele second opinion, zonder toestemming van de steekproefcontroleur wijzigingen aangebracht aan het voertuig.
3. U heeft geen of onvoldoende medewerking verleend tijdens een steekproef. Hieronder wordt in ieder geval verstaan dat:
a) het voertuig niet aanwezig is;
b) de LPG-technicus niet aanwezig is bij de steekproefcontrole;
c) de vereiste apparatuur niet ter beschikking is gesteld;
d) onbevoegd gebruik van het authenticatiemiddel.
4. U heeft gebruik gemaakt of onder uw verantwoording is gebruik gemaakt van niet-gecertificeerde apparatuur.
5. De opnamekaart gasinstallatie is niet ondertekend door LPG-technicus.
6. U heeft de keuring is niet of niet volledig uitgevoerd of laten uitvoeren.
7. U heeft of onder uw verantwoording is een gasinstallatie in een voertuig gekeurd en afgemeld terwijl de minimaal vereiste hefhoogte van de hefinrichting niet wordt bereikt.
Stroomschema

Met deze erkenning mag u boordcomputers voor taxivoertuigen die in Nederland zijn geregistreerd inbouwen, onderzoeken en activeren. Deze erkenning kan u in uw dienstverlening naar de klant grote voordelen opleveren. U kunt zo een volledig pakket aan diensten verlenen. De erkenning brengt een grote verantwoordelijkheid met zich mee. Door uw handelen, kan het toezicht op de arbeidstijden van uw klanten worden beïnvloed. Daarom houdt de RDW toezicht op uw erkenning Boordcomputer Taxi.
De erkenning boordcomputer taxi wordt uitgevoerd in een vaste werkplaats (niet-mobiel). Heeft u een erkenning Boordcomputer Taxi voor meerdere werkplaatsen? Dan wordt in beginsel de kwaliteit per werkplaats beoordeeld. Als er een overtreding is geconstateerd dan krijgt die werkplaats een sanctie.
Uitbreiding of wijziging van een erkenning is niet mogelijk indien een overtreding is geconstateerd waarvoor een sanctie wordt opgelegd. Dit geldt eveneens als de sanctie is opgelegd en ten tijde van de effectuering van de sanctie.
Voor het aanvragen en behouden van de erkenning Boordcomputer Taxi moet u blijvend beschikken over:
a) een actuele inschrijving in het handelsregister van de Kamer van Koophandel waaruit blijkt dat u bedrijfsmatig voertuigen inspecteert, keurt of onderhoudt;
b) een werkplaats met een administratieve ruimte;
c) een werkplaats is verwarmd, overdekt, goed verlicht en goed af te sluiten. Een voertuig in de werkplaats moet van alle kanten goed bereikbaar zijn;
d) de juiste en in deugdelijke staat verkerende apparatuur, meetmiddelen en gereedschappen zoals vermeld in de wettelijke regelingen en Toelichting inrichting keuringsruimte, werkplaats en apparatuur.
1. Voorafgaand aan de werkzaamheden controleert u of het voertuigidentificatienummer en kenteken van de auto overeenstemmen met de gegevens uit het kentekenregister van de RDW.
2. U controleert of de inbouw van de boordcomputer deugdelijk is uitgevoerd.
3. U controleert de omstandigheden van de auto waarin de boordcomputer wordt geactiveerd zoals de onbelaste rijklare toestand (het voldoen aan de APK eisen van de banden), de bandenmaat en -spanning.
4. U voert handelingen uit ten behoeve van de activering en de-activering van de boordcomputer.
5. Na afronding van de werkzaamheden aan de boordcomputer taxi legt u de relevante gegevens vast op de registerkaart en geeft u de tellerstand aan de RDW door op de door de RDW vastgestelde wijze.
6. U bewaart de gegevens op de registerkaart ten minste twee jaar vanaf datum van registratie.
7. Na de-activering van een boordcomputer taxi bewaart u de gegevens 6 maanden na overdracht van de gegevens op de externe gegevensdrager.
8. U stelt de gegevens uit het geheugen van een defecte en te vervangen boordcomputer taxi veilig. Wanneer dit niet mogelijk is, geeft u een ‘certificaat van onmogelijkheid van gegevensoverdracht’ (COU) af. Hiervoor vraagt u een certificaatnummer aan bij de RDW.
9. U houdt een administratie bij van de door u uitgegeven ‘certificaten van onmogelijkheid van gegevensoverdracht’.
10. De veiliggestelde data en de afgegeven certificaten als bedoelt in lid 9 bewaart u minimaal twee jaar. De data bewaart u twee jaar vanaf de registratie. De afgegeven certificaten bewaart u twee jaar vanaf de datum van afgifte.
De RDW houdt toezicht op de erkenninghouder boordcomputer taxi naar aanleiding van meldingen of klachten. De frequentie van het toezicht wordt bepaald door de meldingen.
1. Het niet of niet volledig vastleggen van de gegevens in het register.
Er zijn geen voorbeelden van categorie II overtredingen.
1. U heeft geen of onvoldoende medewerking verleend.
2. De keuringskaart is niet aanwezig.
3. Het onterecht afgeven of het onterecht niet afgeven van een certificaat van onmogelijkheid van gegevensoverdracht.
Met de erkenning Wijziging Goedkeuring Voertuigen (WGV) kan een onderneming geregistreerde voertuigen seriematig wijzigen op basis van een door de RDW verleende toestemming. Voor het verkrijgen en behouden van de erkenning is het beschikken over ten minste één geldige toestemming vereist.
De RDW kent bij verlening van een toestemming een WGV-nummer toe. De erkenning brengt voor de houder een grote verantwoordelijkheid met zich mee. Om de integriteit van het stelsel te waarborgen, houdt de RDW toezicht op de naleving.
Voor het aanvragen en behouden van een WGV-erkenning moet u blijvend beschikken over:
a) een actuele inschrijving in het handelsregister van de Kamer van Koophandel waaruit blijkt dat u exploitant bent van een onderneming die bedrijfsmatig wijzigingen uitvoert aan de goedkeuring van voertuigen. In afwijking van artikel 2.1, lid 6 van deze beleidsregel overlegt u een met het bewijs van inschrijving in het handelsregister gelijkwaardig document, afgegeven in het land van vestiging voor zover uw bedrijf is gevestigd in het buitenland;
b) een werkplaats die voldoet aan de eisen van wet- en regelgeving, waaronder een doelmatige inspectieput of hefinrichting, verlichting, verwarming en afsluitbaarheid;
c) de juiste en in deugdelijke staat verkerende apparatuur, meetmiddelen en gereedschappen zoals bepaald in wet- en regelgeving en beleid, inclusief waar nodig een geldig ijkcertificaat;
d) ten minste één geldige toestemming tot seriematige wijziging.
e) een adequaat systeem van maatregelen en procedures voor een effectieve controle van de werkzaamheden.
1. Technische veranderingen in de seriematige wijziging waarvoor toestemming is verleend worden vooraf gemeld aan de RDW.
2. U bent verantwoordelijk voor het invoeren en op peil houden van het kwaliteitssysteem.
3. U legt een voornemen tot een technische verandering in een seriematige wijziging vooraf ter beoordeling aan de RDW voor.
4. U stelt per voertuig vast dat de aangebrachte wijzigingen volledig overeenstemmen met de verleende toestemming.
5. U vult na wijziging van een voertuig de door de RDW vastgestelde ombouwverklaring volledig en naar waarheid in en zendt deze onmiddellijk aan de RDW.
6. U zorgt dat voorschriften, specificaties en documentatie binnen het bedrijf beschikbaar en toegankelijk zijn.
7. U zorgt dat de administratie doelmatig en deugdelijk is en voldoende inzicht biedt in alle fasen van de wijziging.
8. U bewaart de administratie ten minste tien jaar.
9. Indien door de aangebrachte wijzigingen een situatie ontstaat waarin voertuigen niet conform zijn aan de verleende toestemming of waarin een ernstig risico voor de veiligheid bestaat, neemt u adequate corrigerende maatregelen en stelt de RDW daarvan onmiddellijk op de hoogte. Ter herkenning en borging van dergelijke situaties legt u marktdeelnemers en klachten gestructureerd vast.
1. Wijzigingen in bedrijfsgegevens, contactpersonen of werkplaatslocaties worden onverwijld, doch uiterlijk binnen vijf werkdagen, aan de RDW gemeld.
2. De erkenning is niet overdraagbaar. Bij fusie of wijziging van rechtsvorm moet een nieuwe of aangepaste aanvraag worden ingediend.
1. De RDW houdt toezicht door middel van documentbeoordelingen, audits en steekproeven.
2. De frequentie en intensiteit van het toezicht worden risicogericht bepaald, waarbij onder meer eerdere bevindingen, klachten en de aard van de werkzaamheden in aanmerking worden genomen.
3. De RDW kan te allen tijde tussentijds toezicht uitvoeren.
4. Toezicht kan, indien passend, worden uitgevoerd met inschakeling van door de RDW aangewezen partners.
5. Correspondentie is in beginsel in het Nederlands. Engelstalige communicatie kan worden toegestaan. In bezwaar en beroep geldt uitsluitend het Nederlands.
6. Naast op de hoofdvestiging kan toezicht ook plaatsvinden op uw andere bij de RDW bekende productielocaties.
1. Bij overtredingen past de RDW een escalatieladder toe: waarschuwing, schorsing of intrekking van de erkenning, afhankelijk van ernst en verwijtbaarheid.
2. Bij schorsing kan een hersteltermijn worden gesteld van ten hoogste twaalf weken, waarna wijziging of intrekking volgt.
3. De RDW kan de reikwijdte van de erkenning beperken tot specifieke voertuigen, categorieën of locaties.
1. U heeft wijzigingen in bedrijfsgegevens onvolledig of te laat gemeld.
2. Kleine administratieve onvolkomenheden zonder gevolgen voor de technische conformiteit van voertuigen waarbij er sprake is van herstelbare fouten zonder risico voor veiligheid, milieu of rechtszekerheid en er geen benadeling van derden heeft plaatsgevonden.
Voorbeelden hiervan zijn:
a) u heeft de ombouwverklaring volledig en tijdig verzonden, maar bent vergeten te ondertekenen;
b) u heeft een typefout gemaakt in de voertuiggegevens (bijv. één cijfer verkeerd in chassisnummer), maar de gegevens zijn correct traceerbaar via overige gegevens;
c) u heeft het dossier enkele dagen te laat gearchiveerd, terwijl de RDW de ombouwverklaring al heeft ontvangen;
d) u heeft een oud formulier voor de ombouwverklaring gebruikt, terwijl alle verplichte gegevens correct zijn ingevuld;
e) u heeft bij digitale archivering de verkeerde bestandsnaam of een verkeerd dossiernummer gebruikt, zonder dat inhoud ontbreekt.
1. U heeft een overtreding begaan die geen direct veiligheidsrisico betreft, maar deze heeft wél effect op rechtszekerheid of het uitvoeren van toezicht.
2. U heeft een ombouwverklaring niet onmiddellijk naar de RDW gestuurd, maar de ingestuurde ombouwverklaring is alsnog volledig en correct.
3. U heeft (delen van) uw kwaliteitssysteem niet of onvolledig op orde.
4. U maakt gebruik van verouderde apparatuur zonder direct veiligheidsrisico.
5. U administratie van een batch voertuigen is incompleet waardoor de RDW tijdelijk geen volledig overzicht heeft.
6. U heeft niet binnen de gestelde termijn een wijziging in uw bedrijfsgegevens of contactpersonen aan de RDW doorgegeven, maar deze is wel achteraf gecorrigeerd.
7. De apparatuur voor meting aanwezig, maar het ijkcertificaat is verlopen zonder dat dit invloed had op feitelijke werkzaamheden.
8. U heeft geen actuele versie van de relevante technische documentatie beschikbaar tijdens een controlebezoek.
1. U heeft een overtreding begaan die bestaat uit een ernstige tekortkoming of niet-naleving van de voorschriften waarbij er sprake is van een directe belemmering voor conformiteit, toezicht of rechtszekerheid. Hierbij is herstel vereist.
2. U heeft structurele tekortkomingen in uw administratie waardoor voertuigen niet traceerbaar zijn.
3. U heeft de meldplicht bij technische veranderingen in een seriematige wijziging niet nageleefd.
4. U kunt de overeenstemming per voertuig met de verleende toestemming niet tonen.
5. U kunt niet aantonen dat een voertuig conform de verleende toestemming is aangepast.
6. U heeft gebruik gemaakt van apparatuur die niet geschikt of defect is, met mogelijk foutieve resultaten tot gevolg.
7. Onjuiste of ontbrekende ombouwverklaring voor één of meer voertuigen in een batch.
8. U heeft tijdens toezicht voertuigen of documentatie niet ter beschikking gesteld. U had hiervoor geen geldige reden.
1. U heeft een overtreding begaan waarbij sprake is van opzettelijk of structureel handelen in strijd met de regels.
2. U heeft ombouwverklaringen opzettelijk of herhaaldelijk onjuist ingevuld of gemanipuleerd.
3. U heeft fraude gepleegd met voertuigen of documenten.
4. U heeft seriematige wijzigingen uitgevoerd zonder geldige toestemming van de RDW.
5. U bent willens en wetens afgeweken van de goedgekeurde seriematige wijziging (bijv. andere onderdelen toepassen) en heeft dit niet aan de RDW gemeld.
6. U heeft bij de aanvraag of het toezicht bewust gegevens achtergehouden of vervalst.
7. U heeft goedkeuringen of verklaringen van wijzigingen afgetekend die feitelijk niet door u zelf zijn uitgevoerd.
8. U heeft een seriematige wijziging op een voertuig toegepast op een voertuig dat niet is geregistreerd.
Als erkenninghouder tenaamstellen voertuigen voor derden kunt u met uw landelijk dekkend netwerk van loketten, diensten voor derden aanbieden. Hierbij vervult u een loketfunctie voor burgers en bedrijven voor de volgende RDW diensten:
a) Het tenaamstellen van kentekens
b) Het schorsen van voertuigverplichtingen
c) Het opheffen van de schorsing van voertuigverplichtingen
U heeft de mogelijkheid om de registratie ten aanzien van voertuigverplichtingen te wijzigen. Deze erkenning brengt dus een grote verantwoordelijkheid met zich mee. Daarom houdt de RDW toezicht op uw erkenning.
Voor het aanvragen en behouden van de erkenning tenaamstelling moet:
a) u blijvend beschikken over een actuele inschrijving in het handelsregister van de Kamer van Koophandel;
b) u bij de aanvraag van de erkenning voorzien in een loket in ten minste 80% van de gemeenten met meer dan 10.000 inwoners. In gemeenten waar u geen loket heeft, voorziet u in een loket in de naastgelegen gemeente. Vanaf 2 jaar na verlening van de erkenning voorziet u in ten minste 90% van de gemeenten met meer dan 10.000 inwoners in een loket. Bij gemeenten met minder dan 10.000 inwoners, moet in de naastgelegen gemeente een loket zijn;
c) u blijvend beschikken over een kwaliteitsmanagementsysteem. De wijze waarop het kwaliteitsmanagementsysteem is geïmplementeerd, wordt omschreven in een kwaliteitshandboek. In het kwaliteitsmanagementsysteem wordt in ieder geval invulling gegeven aan de gestelde voorschriften over de landelijke dekking, omgaan met gegevens, de gebruikersidentificatie, de opleiding van de personen die de transacties uitvoeren en de beveiligingsrichtlijnen;
d) u de goede toegankelijkheid van uw loketten garanderen. U heeft hiertoe aantoonbare voorzieningen of maatregelen getroffen waardoor uw loketten toegankelijk zijn voor mindervaliden;
e) u zorgt voor een zekerheidsstelling ter grootte van de (geschatte) omzet van de (te verlenen) tenaamstellingen en schorsingen over 2 maanden. Onder omzet wordt verstaan het totale bedrag dat u aan de RDW verschuldigd bent. Een voorbeeld van een zekerheidsstelling is een bankgarantie.
1. U bent verantwoordelijk voor de uitvoering van de dienstverlening. Dit betekent dat u de dienst uitvoert voor eigen rekening en risico.
2. Ten behoeve van de herkenbaarheid van een loket als een locatie waar men terecht kan voor voertuigtenaamstellingen, schorsingen en opheffen van schorsingen van de voertuigverplichtingen ontvangt u een erkenningssticker van de RDW. U moet deze zichtbaar vanaf de buitenzijde van het loket bevestigen.
3. U draagt er zorg voor dat elk loket ten minste 5 dagen in de week, 3 uur aaneengesloten geopend is, met uitzondering van nationale feestdagen.
4. U beschikt over een uitwijkplan in het geval een loket langer dan 24 uur uitvalt. In het uitwijkplan staat beschreven hoe u voor dat loket binnen 48 uur na de (tijdelijke) sluiting, in dezelfde of aangrenzende gemeente de dienst hervat. Bij uitval van een loket, bent u verplicht het uitwijkplan uit te voeren.
5. U draagt er zorg voor dat u op een uniforme en door de RDW voorgeschreven wijze aansluit en aangesloten blijft op de RDW ICT infrastructuur met geschikte datacommunicatieapparatuur, waarbij voldaan wordt aan de eisen en voorwaarden die de RDW daaraan stelt. Deze zijn dat:
a) u beschikt over een door de RDW verstrekt certificaat om een vertrouwde communicatie verbinding met de RDW tot stand te kunnen brengen;
b) u elke onder uw certificaat uitgevoerde transactie kunt herleiden tot de medewerker die de transactie volgens het systeem heeft uitgevoerd. Het vereiste beveiligingsniveau is daarbij minimaal gelijk aan het niveau van een gebruikersnaam en wachtwoord combinatie;
c) u de gebruikersidentificatie (bijvoorbeeld medewerkers ID) meestuurt bij iedere transactie;
d) u het loket waar de transactie wordt uitgevoerd als een uniek gegeven (locatie ID) meestuurt bij iedere transactie.
6. De gegevens en informatie die u in het kader van de uitvoering van de diensten van deze erkenning verwerkt dan wel waar u inzage in heeft, gebruikt u uitsluitend voor de verlening van de desbetreffende dienst. Dit geldt voor u als erkenninghouder, uw loketten en andere, onder uw verantwoordelijkheid vallende en door u ingezette partijen.
7. U voldoet aan de volgende beveiligingseisen:
a) u zorgt ervoor dat de documenten met gevoelige informatie die zijn achtergebleven bij een loket, direct na de transactie worden vernietigd. Wanneer dit niet mogelijk is dan vernietigt u de documenten zo snel mogelijk na de transactie maar in elk geval dezelfde dag;
b) u beschikt over beveiligingsrichtlijnen voor medewerkers, waaronder instructies veilig gebruik applicaties, veilig gebruik wachtwoorden, omgang met RDW informatie en herkenning/melding van beveiligingsincidenten. Deze richtlijnen zijn aan de medewerkers van de loketten bekend gemaakt;
c) veiligheidsincidenten met betrekking tot de transacties meldt u onmiddellijk aan de RDW.
8. U bent verplicht om de RDW leges afzonderlijk op de factuur voor de klant te vermelden. U mag voor het uitvoeren van de tenaamstellings- en schorsingshandelingen naast de leges die u verschuldigd bent aan de RDW, kosten in rekening brengen aan de klant tot het maximaal vastgestelde bedrag dat als zodanig is gepubliceerd in de Regeling tarieven van de RDW.
9. U moet voldoende beheersingsmaatregelen inrichten om de integriteit van de uitvoering van de dienstverlening te borgen. Dit houdt in dat u moet handelen in overeenstemming met het goedgekeurde kwaliteitshandboek.
10. U moet iedere wijziging met betrekking tot het voldoen aan de criteria voor uitvoering van de dienstverlening direct na bekend worden, aan de RDW te melden. Dit geldt ook bij substantiële wijziging(en) van het kwaliteitshandboek.
11. Jaarlijks, binnen 2 maanden na afronding van het kalenderjaar, laat u een door u aangewezen registeraccountant (RA) een rapport verstrekken aan de RDW waarin staat aangegeven of u voldoet aan de eisen en voorschriften zoals vermeld in dit hoofdstuk.
12. Het rapport van de accountant over het voorgaande kalenderjaar dient ieder jaar uiterlijk op 1 april door de RDW te zijn ontvangen.
13. U bent verantwoordelijk voor de kwaliteit van de dienstverlening en draagt er zorg voor dat de medewerkers die de transacties verrichten aantoonbare kennis hebben op het gebied van documentherkenning en identiteitsvaststelling. Ter ondersteuning hierbij stelt de RDW een e-learning module aan u beschikbaar over documentherkenning en identiteitsvaststelling
14. Bij elk loket is actuele documentatie beschikbaar over de tenaamstellingsapplicatie, procedures en handleidingen ten behoeve van de geautoriseerde medewerkers van een loket.
15. De documentatie als bedoelt in lid 16 wordt bij geen gebruik opgeborgen in een afsluitbare voorziening.
1. Het toezicht vindt plaats door middel van de controle van het rapport van de accountant, administratieve controles en indien nodig fysieke controles.
2. U stelt de relevante administratie binnen de door de RDW gestelde termijn ter beschikking aan de RDW. Dit houdt onder andere in dat:
a) u een door u aangewezen registeraccountant (RA) een rapport laat verstrekken aan de RDW waarin met voldoende toelichting staat aangegeven of u voldoet aan de criteria zoals vermeld onder dit hoofdstuk. Een steekproefomvang van minimaal 5% van de loketten, verspreid door heel Nederland en verschillend in omvang gedaan is. Deze omvang is bedoeld om met een redelijke mate van zekerheid vast te kunnen stellen of u voldoet aan de gestelde voorschriften.
b) criteria zoals de landelijke dekking in zijn geheel worden gecontroleerd.
Als uit het rapport van de accountant blijkt dat u aan één of meerdere criteria niet voldoet, dan moet u binnen de door de RDW aangegeven termijn aantoonbaar maatregelen treffen om dit te herstellen, zodat u wel voldoet aan de gestelde eisen en voorschriften. Uiteindelijk kan het niet voldoen aan de eisen en voorschriften gevolgen hebben voor uw erkenning.
c) u naar aanleiding van een schriftelijk verzoek van de RDW binnen één week na dagtekening van dat verzoek het loket aanspreekt waar een handeling is uitgevoerd die niet in lijn is met de afspraken. RDW ontvangt hiervan een terugkoppeling.
d) u op verzoek van de RDW een actueel Excel bestand van loketten met minimaal kolommen met locatie ID, plaatsnaam, straatnaam met huisnummer en postcode kunt overleggen. De RDW kan hiermee een controle uitvoeren of u (nog) voldoet aan de landelijke dekkingseis.
e) u op verzoek van de RDW kunt aantonen dat een zekerheidsstelling ter grootte van de omzet over 2 maanden (te weten 1 facturerings- plus 1 betaaltermijn) aanwezig is.
3. Als de RDW op basis van geconstateerde fouten u aangeeft direct passende maatregelen te nemen om het geconstateerde te herstellen dan wel herhaling te voorkomen dan dient u hier gehoor aan te geven. U bent verplicht om de genomen maatregelen op verzoek aan de RDW te tonen.
4. U moet medewerking verlenen aan een Toezichthouder Bedrijven van de RDW bij een bezoek aan u of één van uw loketten.
Voor overtredingen geldt dat er geen indeling in categorieën wordt toegepast. Voor de erkenning Tenaamstellen voertuigen voor derden wordt een stroomschema gebruikt dat afwijkt van het stroomschema in hoofdstuk 3. Het stroomschema dat voor u geldt, staat onderaan dit hoofdstuk.
Voorbeelden van overtredingen zijn:
1. De misprinten van vrijwaringsbewijzen, tenaamstellingsverslagen en/of schorsingsverslagen zijn niet vernietigd.
2. Het ontvangen machtigingsformulier is niet meteen na de tenaamstelling teruggegeven aan de klant die aan de balie staat.
3. De tenaamstelling heeft niet op het loket (dat door de erkenninghouder is aangewezen) plaatsgevonden.
4. Het uitvoeren van een tenaamstelling terwijl het machtigingsformulier niet was ondertekend.
5. Het uitvoeren van een tenaamstelling zonder dat de persoon op wiens naam het voertuig is tenaamgesteld daar toestemming of goedkeuring voor heeft verleend.
6. Indien bij het voertuig een papieren kentekenbewijs aanwezig is: Het doen van een tenaamstelling zonder dat bijbehorend deel IB (tenaamstellingsbewijs of bedrijfsvoorraad deel 1B) en/of deel II (kopie deel III/ overschrijvingsbewijs) aanwezig is.
7. Indien bij het voertuig een papieren kentekenbewijs aanwezig is: Het tenaamstellingsbewijs of bedrijfsvoorraad deel 1B en het deel II (kopie deel III/overschrijvingsbewijs) zijn niet ontwaard en/of teruggegeven.
8. Indien bij het voertuig een kentekencard aanwezig is: De kentekencard is niet ontwaard en/of teruggegeven.
9. Tenaamstellingsverslag en/of vrijwaringsbewijs is niet overhandigd aan de aanvrager.
10. Het schorsingsverslag is niet overhandigd aan de aanvrager van de schorsing.
11. Het rijbewijs van de aanvrager is niet gecontroleerd.
12. Bij de tenaamstelling is de dienstenpas van het gemachtigde erkende bedrijf niet gecontroleerd.
13. Uit het rapport van de registeraccountant blijkt dat u aan één of meerdere criteria niet voldoet en u heeft niet binnen de door de RDW aangegeven termijn aantoonbaar maatregelen heeft getroffen zodat u wel voldoet aan de gestelde eisen en voorschriften.
Stroomschema

Met deze erkenning kunt u voertuigen tenaamstellen die in uw bedrijfsvoorraad staan of die tot een importeursvoorraad behoren. Dit betekent dat u na de verkoop van een voertuig uit uw bedrijfsvoorraad of een voertuig dat nog niet is tenaamgesteld en behoort tot een importeursvoorraad, een kenteken op naam van de nieuwe eigenaar/houder (natuurlijke – en rechtspersonen) kunt overschrijven.
U controleert het legitimatiebewijs, stelt een machtiging of wilsverklaring op, ziet erop toe dat deze door de juiste persoon wordt ondertekend en vraagt namens deze persoon een tenaamstelling van een voertuig aan bij de RDW. Door de tenaamstelling wordt de nieuwe eigenaar/houder verantwoordelijk voor het voertuig en kan daarmee ook verantwoordelijk zijn voor voertuigverplichtingen zoals het betalen van de motorrijtuigenbelasting, verzekering van het voertuig of dat het voertuig APK goedgekeurd is. Deze erkenning brengt dus een grote verantwoordelijkheid met zich mee. Daarom houdt de RDW toezicht op uw erkenning Tenaamstellen voertuigen bedrijfsvoorraad of importeursvoorraad.
Voor de aanvraag en het behouden van de erkenning tenaamstellen voertuigen bedrijfsvoorraad of importeursvoorraad moet u blijvend beschikken over:
a) een actuele inschrijving in het handelsregister van de Kamer van Koophandel waaruit blijkt dat u handelsactiviteiten met betrekking tot voertuigen verricht;
b) uw bedrijf is gevestigd in Nederland;
c) een goed afsluitbare voorziening op uw bedrijfsadres die voldoende bescherming biedt tegen inbraak, diefstal en brand en niet eenvoudig verplaatst kan worden voor het bewaren van de ondertekende wilsverklaringen en machtigingen. Dit mag ook een digitale opslagmogelijkheid zijn die dusdanig beveiligd is dat onbevoegden geen toegang hebben tot de digitale bewaarplaats, er een recente back-up beschikbaar is, de back-up beveiligd is zodat onbevoegden geen toegang hebben tot de gegevens, de wilsverklaring goed leesbaar is, de handtekening duidelijk herkenbaar is;
d) een printer die A-4 formaat kan printen. De printer gebruikt u voor het printen van de digitale machtigingen/wilsverklaringen, tenaamstellingsverslagen en vrijwaringsbewijzen.
1. Een deelerkenning tenaamstellen voertuigen bedrijfsvoorraad of importeursvoorraad kan worden aangevraagd om een nevenvestiging als zelfstandig bedrijfsonderdeel onder de werking van de erkenning tenaamstellen voertuigen bedrijfsvoorraad of importeursvoorraad te brengen. Per vestiging moet een aanvraag ingediend worden.
2. De nevenvestiging moet als zodanig staan ingeschreven bij de Kamer van Koophandel. Uit de inschrijving moet blijken dat de vestiging onder rechtstreeks beheer van de hoofdvestiging valt.
3. De nevenvestiging moet voldoen aan alle overige erkenningseisen.
4. De Toezichthouder Bedrijven van de RDW informeert op de deel-erkende nevenvestiging naar de voertuigen die daar zijn tenaamgesteld en naar de administratie die betrekking heeft op de deel-erkenning van deze vestiging.
5. In beginsel wordt een sanctie van een deel-erkende vestiging alleen aan de desbetreffende vestiging opgelegd.
1. U stelt alleen voertuigen op naam die tot een importeursvoorraad behoren of uw bedrijfsvoorraad.
2. Voorafgaand aan de tenaamstelling van een voertuig voor een natuurlijke persoon controleert u het geldige originele Nederlandse rijbewijs van de persoon die het voertuig op naam krijgt.
3. Na controle van het originele Nederlandse rijbewijs en voorafgaand aan de tenaamstelling van een voertuig op naam van een natuurlijke persoon, maakt u de wilsverklaring op en tekent de persoon deze onder uw toeziend oog.
4. Voorafgaand aan de tenaamstelling van een voertuig voor een rechtspersoon controleert u het Nederlandse rijbewijs van de tekenbevoegde van de rechtspersoon en het uittreksel van de KvK om na te gaan of deze persoon bevoegd is om namens de rechtspersoon de tenaamstelling aan te vragen.
5. Na controle van het originele Nederlandse rijbewijs en voorafgaand aan de tenaamstelling van een voertuig op naam van een rechtspersoon maakt u de machtiging op en tekent de tekenbevoegde persoon de machtiging.
6. U verricht de tenaamstelling niet eerder dan dat u de ingevulde en ondertekende wilsverklaring dan wel machtiging in uw bezit heeft.
7. U geeft bij de tenaamstelling de tellerstand van het voertuig op zoals deze op het moment van de tenaamstelling is af te lezen in het voertuig. Ook in het geval er bijvoorbeeld sprake is van een lege accu die opgeladen moet worden of (tijdelijk) vervangen, moet u zorgen dat u voor de tenaamstelling alsnog de juiste tellerstand kunt aflezen en in het scherm kunt invullen.
8. Nadat de tenaamstelling heeft plaatsgevonden overhandigt u het tenaamstellingsverslag aan de nieuwe eigenaar/houder. Bent u zelf de eigenaar/houder van het voertuig dan kunt het overhandigen van het tenaamstellingsverslag achterwege laten.
9. Heeft u een Opdracht tot Tenaamstelling van een erkenninghouder Voorbehoud en Verplichtingen ontvangen dan gebruikt u deze bij het opmaken van de wilsverklaring dan wel de machtiging.
10. U bewaart de wilsverklaringen en machtigingen in de afsluitbare voorziening op uw bezoekadres. Wilsverklaringen en machtigingen die via een digitale dienst van de RDW zijn ondertekend hoeven niet bewaard te worden.
11. Als u de wilsverklaringen en machtigingen digitaal bewaart dan is de digitale opslag dusdanig beveiligd dat onbevoegden geen toegang hebben tot de digitale bewaarplaats, er een recente back-up beschikbaar is, de back-up beveiligd is zodat onbevoegden geen toegang hebben tot de gegevens, de wilsverklaring goed leesbaar is, de handtekening duidelijk herkenbaar is en de gevraagde wilsverklaring of machtiging binnen redelijke termijn aan de Toezichthouder Bedrijven getoond kan worden.
12. U bewaart de wilsverklaringen en machtigingen minimaal 1 jaar en maximaal 2 jaar. Na die periode vernietigt u de documenten op een zodanige wijze dat persoonsgegevens niet meer te achterhalen zijn.
1. Tijdens de controle moet u van alle tenaamstellingen de relevante administratie, wilsverklaringen, machtigingen en alle overige gevraagde informatie ter beschikking stellen aan de Toezichthouder Bedrijven.
1. U heeft een tenaamstelling uitgevoerd zonder het originele Nederlandse rijbewijs te controleren.
2. U heeft de wilsverklaringen of machtigingen die niet met DigiD of eHerkenning zijn ondertekend niet bewaard gedurende 1 jaar na de tenaamstelling. Hieronder valt ook dat u de wilsverklaring of machtiging niet aan de Toezichthouder Bedrijven kunt tonen.
3. U heeft de wilsverklaring of machtiging niet opgeborgen in de afsluitbare voorziening of, als er sprake is van digitale opslag, voldoet de opslag niet aan de gestelde eisen.
4. U heeft de wilsverklaringen of machtigingen niet direct na de bewaarperiode van 2 jaar vernietigd of niet vernietigd op een zodanige wijze dat de persoonsgegevens niet meer te herleiden zijn.
5. U heeft het tenaamstellingsverslag niet direct overhandigd aan de nieuwe eigenaar/houder van het voertuig.
6. U heeft niet binnen 1 werkdag (waarbij wordt uitgegaan van 24 uur na het bezoek van de toezichthouder) een correctieverzoek ingediend bij een constatering dat u een onjuiste tellerstand of onterecht geen tellerstand heeft opgegeven.
1. Uw administratie is niet aanwezig of is onoverzichtelijk waardoor controle niet mogelijk is of onnodig veel tijd in beslag neemt.
2. De wilsverklaring of machtiging is niet voorafgaand aan de tenaamstelling voorgelegd dan wel ondertekend door de nieuwe eigenaar/houder van het voertuig.
3. De wilsverklaring of machtiging is ondertekend door een ander dan de nieuwe eigenaar/houder, tekenbevoegde of diens gemachtigde.
Er zijn geen voorbeelden van categorie III overtredingen
Met deze erkenning kunt u voertuigen vanaf uw bedrijfsadres online aan de RDW melden voor export. U controleert het (buitenlandse) legitimatiebewijs, geeft een kenteken deel II af en vernietigt de bij het voertuig behorende kentekenplaten volgens de voorschriften. Deze erkenning brengt dus een grote verantwoordelijkheid met zich mee. Daarom houdt de RDW toezicht op uw erkenning Export.
De erkenning export is een samenvoeging van de bevoegdheid OREH en de erkenning ED (voor 2026). Bij het bepalen van de sanctie wordt gekeken naar de laatste overtreding in de afgelopen 24 maanden.
De erkenning mag alleen vanaf een adres dat is gelegen in Nederland worden uitgevoerd.
Voor de aanvraag en het behouden van de erkenning Export moet u blijvend beschikken over:
a) een actuele inschrijving in het handelsregister van de Kamer van Koophandel (KvK) waaruit blijkt dat u de registratie export regelt.
b) een bedrijfsadres dat in Nederland is gelegen waar u klanten kunt ontvangen. Hier doet u de registratie van export en bewaart u uw administratie.
c) een goedgekeurde kluis. De kluis is geschikt voor opslag van blanco kentekenbewijzen deel II (A-4 formaat) en voldoet aantoonbaar minimaal aan de Europese norm EN 14 450 Securitylevel 1.
d) een goed werkende printer waarmee u A4-formaat papier kan printen.
1. Een deelerkenning Export kan worden aangevraagd om een nevenvestiging als zelfstandig bedrijfsonderdeel onder de werking van de erkenning te brengen. Per vestiging moet een aanvraag ingediend worden.
2. De nevenvestiging moet als zodanig staan ingeschreven bij de Kamer van Koophandel. Uit de inschrijving moet blijken dat de vestiging onder rechtstreeks beheer van de hoofdvestiging valt.
3. De nevenvestiging moet voldoen aan alle overige erkenningseisen.
4. De Toezichthouder Bedrijven van de RDW informeert op de deel-erkende nevenvestiging naar de voertuigen die daar voor export aangemeld zijn en naar de administratie die betrekking heeft op de deel-erkenning van deze vestiging.
5. In beginsel wordt een sanctie van een deel-erkende vestiging alleen aan de desbetreffende vestiging opgelegd.
6. Als de erkenning van een hoofd- of nevenvestiging voor bepaalde tijd wordt ingetrokken, mogen daar tijdens die periode geen activiteiten plaatsvinden die te maken hebben met de erkenning export. Dit betekent dat u de blanco kentekendelen II die aan de ingetrokken vestiging zijn verstrekt niet op andere vestigingen van uw bedrijf mag gebruiken.
1. U voert de werkzaamheden alleen uit vanaf het bezoekadres zoals dit bij de Kamer van Koophandel is ingeschreven. U wordt er met klem op gewezen dat u de erkenning niet ‘onderweg’ mag uitvoeren. Dit betekent dat personen die door u een export willen (laten) melden, met hun originele legitimatiebewijs, de kentekenplaten en het kentekenbewijs van het voertuig persoonlijk op uw bedrijfsadres verschijnen.
2. U controleert het originele legitimatiebewijs van de persoon die het voertuig naar het buitenland brengt (exporteur) door de foto op het legitimatiebewijs te vergelijken met de aanvrager die voor u staat.
3. U vult alle gegevens correct in. Dit geldt ook voor de lamineercode van de kentekenplaten voor zover u de verplichting van de RDW heeft gekregen om deze op te geven en de tellerstand van het voertuig.
4. U geeft bij de melding voor export de tellerstand van het voertuig op zoals deze op het moment van de aanmelding is af te lezen in het voertuig. Ook in het geval er bijvoorbeeld sprake is van een lege accu die opgeladen moet worden of (tijdelijk) vervangen, moet u zorgen dat u voor de aanmelding voor export alsnog de juiste tellerstand kunt aflezen en in het scherm kunt invullen.
5. U haalt het blanco kentekenbewijs deel II niet eerder uit de kluis dan dat u na de controle van het legitimatiebewijs en de ontvangst van het kentekenbewijs en de bij het voertuig behorende kentekenplaten, het voertuig voor export meldt.
6. U geeft het originele kentekenbewijs deel II altijd mee aan de persoon die op het kenteken deel II staat. Dit doet u direct nadat u het voertuig heeft gemeld voor export.
7. U stuurt een digitale kopie van een verkeerd geprint kentekenbewijs delen II onmiddellijk naar de RDW en vernietigt het verkeerd geprinte kentekenbewijs deel II daarna onmiddellijk.
8. U maakt de kentekenplaten onmiddellijk onbruikbaar op de door de RDW voorgeschreven wijze nadat het voertuig voor export is gemeld.
9. U bewaart de doorgeknipte kentekenplaten van de laatste 10 exportmeldingen op de door de RDW voorgeschreven wijze en toont deze op verzoek van de toezichthouder.
10. U bewaart de doorgeknipte kentekenplaten op een niet voor anderen toegankelijke plaats op uw bedrijfsadres.
11. U geeft het ontwaarde kentekenbewijs en het vrijwaringsbewijs mee aan degene die op het kentekenbewijs deel II staat.
12. U stuurt alle nog niet gebruikte kentekendelen II naar de RDW als uw erkenning is beëindigd.
1. Tijdens de controle moet u de doorgeknipte kentekenplaten van de laatste 10 exportmeldingen, de blanco kentekendelen II, de relevante administratie en alle overige gevraagde informatie ter beschikking stellen aan de Toezichthouder Bedrijven.
2. Als daartoe aanleiding bestaat kan de RDW van u eisen dat u voor de periode van 3 maanden de lamineercodes van de ingenomen kentekenplaten opgeeft. Dit is het geval wanneer is geconstateerd dat u kentekenplaten niet heeft ingenomen en vernietigd of niet kan tonen waardoor de indruk bestaat dat u de kentekenplaten niet heeft ingenomen en vernietigd.
1. U heeft de erkenning Export op een niet (deel-)erkende vestiging van uw bedrijf gebruikt.
2. U heeft de export van voertuigen niet op uw bedrijfsadres gemeld.
3. U heeft het kopie proces-verbaal van diefstal van kentekenplaten niet maximaal 3 jaar na de exportmelding vernietigd.
4. U heeft de kentekenplaat niet op de voorgeschreven wijze onbruikbaar gemaakt.
5. U heeft bij de melding voor export niet de tellerstand van het voertuig opgegeven zoals deze op het moment van de aanmelding is af te lezen in het voertuig. Ook in het geval er bijvoorbeeld sprake is van een lege accu die opgeladen moet worden of (tijdelijk) vervangen, moet u zorgen dat u voor de aanmelding voor export alsnog de juiste tellerstand kunt aflezen en in het scherm kunt invullen.
1. Uw administratie is niet aanwezig of is onoverzichtelijk waardoor controle niet mogelijk is of onnodig veel tijd in beslag neemt.
2. U heeft een voertuig voor export aangemeld terwijl de bij het voertuig behorende kentekenplaat of kentekenplaten niet bij het voertuig aanwezig waren.
3. U heeft niet meteen na het aanmelden voor export de kentekenplaten onbruikbaar gemaakt.
4. U kunt de te bewaren onbruikbaar gemaakte kentekenplaat niet tonen. Hieronder valt ook het verkeerd bewaren van de onbruikbaar gemaakte kentekenplaten, waardoor tijdens een controle niet meteen duidelijk is welke delen van de kentekenplaten bij elkaar horen.
5. De kentekenplaten of een kopie proces-verbaal van diefstal van kentekenplaten waren/was niet aanwezig bij aanmelding voor export.
6. U kunt de kopie proces-verbaal van diefstal kentekenplaten dat korter dan 2 jaar geleden voor export is gemeld niet tonen.
7. U heeft het kenteken deel II voor export niet meegegeven aan degene die op het kenteken deel II staat.
8. U heeft niet alle delen van het papieren kentekenbewijs (deel I A en tenaamstellingsbewijs/bedrijfsvoorraad deel I B) of de kentekencard meegegeven aan degene die het voertuig naar het buitenland brengt.
9. U heeft de blanco kentekendelen II die door de RDW aan u zijn verstrekt niet opgeborgen in de afgesloten kluis.
10. U heeft een of meerdere blanco kentekendelen II die door de RDW aan u zijn verstrekt uitgeleend.
11. U heeft gebruik gemaakt van blanco kentekendelen II die niet door de RDW aan u zijn verstrekt.
12. U heeft de digitale kopie van een verkeerd geprint kentekenbewijs delen II niet onmiddellijk naar de RDW gestuurd.
13. U heeft het verkeerd geprinte kentekenbewijs deel II niet onmiddellijk na het insturen van het verkeerd geprinte kentekenbewijs deel II naar de RDW, vernietigd.
14. U heeft bij de opgelegde verplichting om bij de aanmelding voor export de lamineercode(s) op te geven een lamineercode ingevoerd die niet overeenkomt met de lamineercode van de bij het voertuig behorende kentekenplaat.
1. U heeft een voertuig voor export gemeld terwijl u weet of behoorde te weten dat het voertuig gedemonteerd is of gedemonteerd wordt.
2. U heeft de vermissing van een blanco kentekendeel II niet aan de RDW gemeld.
3. U heeft de opgelegde verplichting om bij de aanmelding voor export de lamineercode(s) van de bij het voertuig behorende kentekenplaten op te geven, niet opgevolgd.
1. U heeft opzettelijk gegevens op het kentekendeel II opgenomen of op dusdanige wijze aangepast waardoor de indruk wordt gewekt dat het om een geldig kenteken gaat.
Met deze erkenning mag u met een voertuig uit uw bedrijfsvoorraad of importeursvoorraad op de openbare weg rijden voor bijvoorbeeld een proefrit. Dit mag ook als u in opdracht van een klant een voertuig haalt, brengt of test bij bijvoorbeeld een reparatie of poetsbeurt. Het handelaarskenteken moet verzekerd zijn. Een uitzondering hierop is het handelaarskenteken voor aanhangwagens/opleggers omdat deze zijn verzekerd achter het trekkende voertuig. Naast grote voordelen brengt een handelaarskenteken dus een grote verantwoordelijkheid met zich mee. Daarom houdt de RDW toezicht op uw handelaarskenteken.
U kunt de erkenning handelaarskenteken krijgen als uw voldoet aan de eisen en voorwaarden.
Gebruikers van het handelaarskentekenbewijs zijn in twee categorieën ingedeeld:
1. Voor bedrijven die een handelaarskenteken bezitten maar die GEEN erkenning bedrijfsvoorraad, erkenning inschrijven zonder onderzoek of erkenning inschrijven met onderzoek hebben, geldt dat u heeft aangetoond dat u exploitant bent van een onderneming waarin reparaties, herstelwerkzaamheden of poetswerkzaamheden aan voertuigen kunnen worden uitgevoerd. U mag uw handelaarskentekenbewijs alleen gebruiken voor:
a) het halen en brengen van voertuigen voor herstel of poetsen;
b) het beoordelen of het herstel goed is uitgevoerd.
2. Voor de bedrijven die een handelaarskenteken bezitten en die WEL een erkenning bedrijfsvoorraad, een erkenning inschrijven zonder onderzoek of een erkenning inschrijven met onderzoek hebben, geldt dat u het handelaarskenteken alleen mag gebruiken voor voertuigen uit uw bedrijfsvoorraad of importeursvoorraad. Dit betekent dat u het handelaarskentekenbewijs alleen mag gebruiken voor:
a) een proefrit ten behoeve van verkoop van het voertuig waarop het handelaarskenteken gevoerd wordt;
b) het ophalen of brengen van een voertuig dat is bestemd voor verhuur of lease en dat in uw bedrijfsvoorraad is opgenomen;
c) het ophalen van een voertuig in Nederland, België of Luxemburg dat u aantoonbaar heeft gekocht voor uw eigen bedrijfsvoorraad of importeursvoorraad;
d) het aantoonbaar afleveren van een voertuig uit uw bedrijfsvoorraad in Nederland, België of Luxemburg dat u aantoonbaar gaat verkopen;
e) het aantoonbaar halen en brengen van een voertuig dat in uw bedrijfsvoorraad is of importeursvoorraad is opgenomen naar bijvoorbeeld de autospuiter, poetser of garage.
1. Een deelerkenning Handelaarskenteken kan worden aangevraagd om een nevenvestiging als zelfstandig bedrijfsonderdeel onder de werking van de erkenning handelaarskenteken te brengen. Hiermee kunt u een handelaarskenteken gebruiken vanaf de vestiging waaraan het handelaarskenteken is afgegeven. Per vestiging moet een aanvraag ingediend worden.
2. De nevenvestiging moet als zodanig staan ingeschreven bij de Kamer van Koophandel. Uit de inschrijving moet blijken dat de vestiging onder rechtstreeks beheer van de hoofdvestiging valt.
3. De nevenvestiging moet voldoen aan alle overige erkenningseisen.
4. De Toezichthouder Bedrijven van de RDW informeert op de deel-erkende nevenvestiging naar het afgegeven handelaarskentekenbewijs en de bijbehorende -kentekenplaten en naar de administratie die betrekking heeft op de deel-erkenning van deze vestiging.
5. In beginsel wordt een sanctie van een deel-erkende vestiging alleen aan de desbetreffende vestiging opgelegd.
Voor de aanvraag en het behouden van de erkenning handelaarskenteken moet u blijvend beschikken over:
a) een actuele inschrijving in het handelsregister van de Kamer van Koophandel waaruit blijkt dat uw bedrijf in Nederland is gevestigd en u voertuigen bedrijfsmatig in- en verkoopt, verhuurt of in lease geeft aan anderen (als u ook een erkenning bedrijfsvoorraad, een erkenning inschrijven met onderzoek of een erkenning zonder onderzoek heeft) of waaruit blijkt dat u voertuigen repareert, hersteld of poetst in opdracht van iemand anders (als u geen erkenning bedrijfsvoorraad heeft);
b) een goed afsluitbare voorziening op uw bedrijfsadres die voldoende bescherming biedt tegen inbraak, diefstal en brand en niet eenvoudig verplaatst kan worden voor het bewaren van uw handelaarskentekenbewijs en de bijbehorende kentekenplaten.
Beschikt u niet over een erkenning bedrijfsvoorraad, een erkenning inschrijven met onderzoek of een erkenning inschrijven zonder onderzoek dan moet u naast de eisen die gesteld worden onder a en b, op dit bedrijfsadres ook een overdekte en af te sluiten ruimte hebben waar u onder alle weersomstandigheden de werkzaamheden waarvoor u het handelaarskenteken heeft, kunt uitvoeren.
1. U gebruikt het handelaarskenteken uitsluitend voor het doel dat u aan de RDW heeft opgegeven.
2. U heeft alleen handelaarskentekenplaten in bezit die voldoen aan de eisen die gesteld worden in de bijlage bij de Regeling kentekens en kentekenplaten.
3. U heeft het handelaarskenteken voor motorvoertuigen verzekerd.
4. U gebruikt het handelaarskenteken uitsluitend vanaf het bezoekadres waarop u bij de Kamer van Koophandel bent ingeschreven. Het is dus niet toegestaan om het handelaarskenteken op een ander adres zoals bijvoorbeeld een stallingslocatie te bewaren.
5. Bij geen gebruik bergt u het handelaarskenteken en bijbehorende kentekenbewijs op in de afsluitbare voorziening op uw bedrijfsadres.
6. U gebruikt het handelaarskenteken uitsluitend op voertuigen die voldoen aan de permanente eisen zoals beschreven in de Regeling Voertuigen (hoofdstuk 5).
7. U gebruikt het handelaarskenteken uitsluitend op voertuigen die in uw bedrijfsvoorraad of importeursvoorraad zijn opgenomen of die door derden aan u ter beschikking zijn gesteld voor herstel, reparatie of poetsen.
8. Bij gebruik van de handelaarskentekenplaat of -platen zorgt u ervoor dat het originele handelaarskentekenbewijs in of bij het voertuig aanwezig is.
9. Bij gebruik bevestigt u de kentekenplaten op de daarvoor bestemde plaats op of aan het voertuig. U gebruikt het model kentekenplaat die voor dat voertuig is toegestaan.
10. Bij gebruik van het handelaarskenteken vervoert u geen goederen of mensen tenzij dit aantoonbaar gebeurt in het kader van beproeving van het desbetreffende voertuig.
11. U parkeert een voertuig dat is voorzien van handelaarskentekenplaten niet op de openbare weg.
12. Bij vermissing, diefstal of verlies van een handelaarskentekenplaat of een handelaarskentekenbewijs maakt u onmiddellijk melding bij de RDW op de door de RDW voorgeschreven wijze. U maakt daarna geen gebruik meer van dit handelaarskenteken.
13. Bij vermissing, diefstal of verlies van één of meerdere handelaarskentekenplaten stuurt u het daarbij behorende handelaarskentekenbewijs onmiddellijk terug naar de RDW en vernietigt de overige bij dit kenteken behorende kentekenplaten.
14. Bij vermissing, diefstal of verlies van het handelaarskentekenbewijs vernietigt u onmiddellijk alle bij dit kenteken behorende kentekenplaten.
15. U leent uw handelaarskentekenbewijs en/of -kentekenplaten niet uit aan anderen.
16. U maakt geen gebruik van een aan u uitgeleend handelaarskentekenbewijs en/of -kentekenplaten.
17. U heeft niet meer dan het aantal toegestane handelaarskentekenplaten.
1. Tijdens de controle toont u de aan u afgegeven handelaarskentekenbewijzen en de bijbehorende -kentekenplaten.
2. Als tijdens de controle een of meerdere handelaarskentekenbewijzen en bijbehorende -kentekenplaten gebruikt worden dan toont u aan welk voertuig hiervan gebruik maakt en in het kader van welke bedrijfsactiviteit.
3. De erkenning handelaarskenteken kan worden geschorst of voor bepaalde tijd ingetrokken. Hierdoor zijn alle aan u afgegeven handelaarskentekens tijdelijk niet geldig en mogen niet gebruikt worden. Maakt u gedurende de schorsing of de intrekking toch gebruik van een aan u afgegeven handelaarskenteken dan wordt uw erkenning handelaarskenteken ingetrokken voor onbepaalde tijd. Wordt de erkenning handelaarskenteken voor onbepaalde tijd ingetrokken dan worden alle aan u afgegeven handelaarskentekens ongeldig verklaard.
1. U bent in het bezit van meer dan het aantal toegestane handelaarskentekenplaten.
2. U bent in het bezit van onjuiste kentekenplaten met daarop het handelaarskentekennummer.
1. Uw administratie is niet aanwezig of is onoverzichtelijk waardoor controle niet mogelijk is of onnodig veel tijd in beslag neemt.
2. U kunt het handelaarskentekenbewijs niet tonen op het bedrijfsadres waaraan het handelaarskenteken is afgegeven terwijl er geen gebruik van wordt gemaakt vanwege de bedrijfsactiviteiten.
3. U heeft het handelaarskentekenbewijs en/of de handelaarskentekenplaten niet in de afgesloten afsluitbare voorziening op uw bedrijfsadres opgeborgen terwijl er geen gebruik van wordt gemaakt.
4. U heeft de vermissing, het verlies of de diefstal van het handelaarskentekenbewijs en/of de handelaarskentekenplaten niet onmiddellijk aan de RDW gemeld.
5. U heeft het handelaarskentekenbewijs en/of de handelaarskentekenplaten uitgeleend aan een andere erkenninghouder of aan een andere (deel erkende) vestiging van uw bedrijf.
6. U heeft gebruik gemaakt van het handelaarskentekenbewijs en/of de handelaarskentekenplaten die u heeft geleend van een andere erkenninghouder of van een andere (deel erkende) vestiging van uw bedrijf.
7. U heeft het handelaarskentekenbewijs niet meegeven terwijl de handelaarskentekenplaten zijn gebruikt.
8. U heeft een voertuig voorzien van handelaarskentekenplaten geparkeerd op de openbare weg.
1. U heeft het handelaarskenteken gebruikt voor zaken die niet worden gedaan in het kader van de bedrijfsactiviteiten waarvoor het handelaarskenteken is afgegeven.
2. U heeft het handelaarskenteken gebruikt op een voertuig dat niet tot uw bedrijfsvoorraad behoort.
3. U heeft het handelaarskenteken gebruikt op een voertuig dat niet ter bewerking, herstel of poetsen aan u is aangeboden door een ander.
1. U bent in het bezit en hebt gebruik gemaakt van onjuiste kentekenplaten met daarop het handelaarskentekennummer en u vernietigt deze niet onmiddellijk op verzoek van de Toezichthouder Bedrijven.
2. U heeft ondanks de aanwijzing van de RDW uw handelaarskenteken(s) voor motorvoertuigen niet verzekerd.
3. U heeft ondanks de aanwijzing van de RDW dat u uw handelaarskenteken(s) tijdelijk niet mocht gebruiken omdat uw erkenning is geschorst of tijdelijk is ingetrokken, toch gebruik gemaakt van een handelaarskenteken.
Met deze erkenning kunt u voertuigen waarvan u bedrijfsmatig eigendom heeft (ook gefinancierde voertuigen waarbij de eigendom bij de financieringsmaatschappij ligt) of waarover u bedrijfsmatig het wagenparkbeheer voert en die bestemd zijn voor verkoop, verhuur of lease opnemen in uw bedrijfsvoorraad.
Over de voertuigen die zijn opgenomen in uw bedrijfsvoorraad betaalt u geen motorrijtuigenbelasting, de voertuigen hoeven niet APK goedgekeurd te zijn en de verzekeringsplicht kan geregeld zijn met een polis die alle voertuigen in uw bedrijfsvoorraad dekt. De voertuigen mogen niet op de openbare weg staan of rijden, tenzij u voor bedrijfsactiviteiten die direct aan het desbetreffende voertuig zijn gerelateerd, gebruik maakt van een aan u afgegeven handelaarskenteken.
Naast grote voordelen brengt deze erkenning dus een grote verantwoordelijkheid met zich mee. Daarom houdt de RDW toezicht op deze erkenning.
De erkenning bedrijfsvoorraad kan ook worden aangevraagd door de Domeinen Roerende Zaken van het Ministerie van Financiën, een verzekeringsmaatschappij, een gemeente of een waterschap.
Voor de aanvraag en het behouden van de erkenning bedrijfsvoorraad moet u blijvend beschikken over:
a) een actuele inschrijving in het handelsregister van de Kamer van Koophandel waaruit blijkt dat uw bedrijf in Nederland is gevestigd en u voertuigen in- en verkoopt of die bestemd zijn om te verhuren of leasen;
b) een locatie voor het stallen van uw bedrijfsvoorraadvoertuigen niet zijnde de openbare weg. Is deze locatie niet gelegen op uw bezoekadres dan overlegt u een koop- of huurovereenkomst waaruit blijkt dat u uw voertuigen daar kunt stallen.
Bent u een verzekeringsmaatschappij dan kunt u de erkenning bedrijfsvoorraad aanvragen om voertuigen die als gestolen in het Kentekenregister gemeld staan in uw bedrijfsvoorraad op te nemen om uw verzekerde schadeloos te stellen. Om de erkenning bedrijfsvoorraad aan te vragen en te behouden moet u blijvend beschikken over een geldige vergunning als bedoeld in artikel 2:27, eerste lid, 2.36, eerste lid, of 2:40, eerste lid, van de Wet op het financieel toezicht.
1. Een deelerkenning Bedrijfsvoorraad kan worden aangevraagd om een nevenvestiging als zelfstandig bedrijfsonderdeel onder de werking van de erkenning bedrijfsvoorraad te brengen. Per vestiging moet een aanvraag ingediend worden.
2. De nevenvestiging moet als zodanig staan ingeschreven bij de Kamer van Koophandel. Uit de inschrijving moet blijken dat de vestiging onder rechtstreeks beheer van de hoofdvestiging valt.
3. De nevenvestiging moet voldoen aan alle overige erkenningseisen.
4. De Toezichthouder Bedrijven van de RDW informeert op de deel-erkende nevenvestiging naar de voertuigen die daar in bedrijfsvoorraad aangemeld zijn en naar de administratie die betrekking heeft op de deel-erkenning van deze vestiging.
5. In beginsel wordt een sanctie van een deel-erkende vestiging alleen aan de desbetreffende vestiging opgelegd.
6. Als de erkenning van een hoofd- of nevenvestiging voor bepaalde tijd wordt ingetrokken, mogen daar tijdens die periode geen activiteiten plaatsvinden die te maken hebben met de erkenning bedrijfsvoorraad. U wordt er met klem op gewezen dat het niet is toegestaan dat voertuigen uit de bedrijfsvoorraad van een andere vestiging van uw bedrijf op het terrein of in de directe omgeving van de ingetrokken vestiging aanwezig zijn. Dit wordt de quarantaineregeling genoemd. Als u dit voorschrift overtreedt, kan dit leiden tot intrekking van de erkenning bedrijfsvoorraad van de gehele onderneming.
1. U zorgt ervoor dat met de voertuigen die in uw bedrijfsvoorraad staan of daartoe behoren omdat ze nog niet zijn ingeschreven of voertuigen die zijn ingeschreven maar nog niet zijn tenaamgesteld, geen gebruik wordt gemaakt van de openbare weg.
2. U moet aantonen dat het voertuig in uw bedrijfsvoorraad uw eigendom is. Als dit niet het geval is, moet u kunnen aantonen dat het voertuig is gefinancierd en dat de financieringsmaatschappij een eigendomsvoorbehoud heeft gemaakt.
Ook is het toegestaan dat het voertuig aantoonbaar deel uitmaakt van een wagenpark dat u namens een derde beheert. Hieronder wordt expliciet verstaan dat u op bedrijfsmatige wijze het beheer over voertuigen wordt gevoerd ten behoeve van een ander, waarbij het beheer onder meer ziet op de brandstofadministratie, verzekeringsbemiddeling, het namens de rechtspersoon waarvoor u het beheer voert aan- en verkopen van de voertuigen en het zorgdragen voor het onderhoud van de voertuigen.
Het is nadrukkelijk niet toegestaan om voertuigen die u in consignatie2 heeft op te nemen in uw bedrijfsvoorraad. Evenmin is het toegestaan een voertuig op te nemen met als doel gebruik te maken van een andere erkenning, zoals de erkenning voor het tenaamstellen van voertuigen in de bedrijfsvoorraad of de importeursvoorraad.
3. Het voertuig in uw bedrijfsvoorraad is bestemd voor verkoop, verhuur of lease.
4. Een bromfiets die bestemd is om te worden gedemonteerd mag niet langer dan 4 aaneengesloten weken in uw bedrijfsvoorraad staan. De bromfiets mag alleen worden overhandigd aan een erkend demontagebedrijf.
5. Bij opname in bedrijfsvoorraad en gedurende de periode dat het voertuig in uw bedrijfsvoorraad staat, is het voertuig voorzien van de bij het voertuig behorende kentekenplaten.
6. Een voertuig dat is voorzien van een verbod voor het rijden op de weg zoals bedoeld in artikel 38, eerste lid, aanhef en onder b, van het Kentekenreglement hoeft niet te zijn voorzien van de bij het voertuig behorende platen. U draagt er zorg voor dat het voertuig wordt voorzien van de juiste kentekenplaten als het verbod voor het rijden op de weg wordt opgeheven of eerder voorafgaand aan de tenaamstelling als het voertuig wordt verkocht aan een persoon die of een bedrijf dat niet beschikt over de erkenning bedrijfsvoorraad.
7. Een voertuig dat is voorzien van lichtblauwe kentekenplaten bestemd voor een taxi mag u alleen in de bedrijfsvoorraad opnemen als dit voertuig niet in de bedrijfsvoorraad van een ander bedrijf staat.
8. Een voertuig dat is voorzien van lichtblauwe kentekenplaten bestemd voor een taxi voorziet u van gele of donkerblauwe kentekenplaten als het voertuig wordt tenaamgesteld op naam van een persoon of bedrijf. Dit geldt ook als u het voertuig verkoopt aan een ander erkend bedrijf bedrijfsvoorraad.
9. U geeft bij opname in bedrijfsvoorraad de tellerstand van het voertuig op zoals deze op het moment van de aanmelding is af te lezen in het voertuig. Ook in het geval er bijvoorbeeld sprake is van een lege accu die opgeladen moet worden of (tijdelijk) vervangen, moet u zorgen dat u voor de aanmelding in uw bedrijfsvoorraad alsnog de juiste tellerstand kunt aflezen en in het scherm kunt invullen.
10. Bij verkoop, verhuur of lease zorgt u dat het voertuig wordt tenaamgesteld.
11. U draagt er zorg voor dat uw dienstenpas niet gebruikt wordt door onbevoegden. Ook maakt u zelf geen gebruik van een dienstenpas die aan een ander is verstrekt.
12. Wordt uw erkenning ingetrokken of zegt u uw erkenning vrijwillig op dan zorgt u ervoor dat de voertuigen die op het moment van intrekking nog in uw bedrijfsvoorraad staan, worden tenaamgesteld binnen 3 maanden na datum van intrekking van de erkenning.
1. Tijdens de controle moet u van alle voertuigen die tot uw bedrijfsvoorraad behoren, de relevante administratie (zoals in- en verkoopfacturen en de bijbehorende financiële administratie) en alle overige gevraagde informatie en inlichtingen ter beschikking stellen aan de Toezichthouder Bedrijven.
2. Tijdens de controle toont u alle door de Toezichthouder Bedrijven gevraagde voertuigen. Staat een voertuig niet op uw bezoekadres dan geeft u op verzoek direct aan waar het voertuig zich bevindt.
3. Tijdens de controle stelt u de Toezichthouder Bedrijven in staat om de tellerstand en het VIN van het voertuig te onderzoeken. U zorgt ervoor dat de sleutels van het voertuig beschikbaar zijn en de accu van het voertuig is opgeladen.
4. U bent ervoor verantwoordelijk dat de Toezichthouder Bedrijven ook de voertuigen kan controleren die op een stallingslocatie staan. U verleent daartoe toegang tot de locatie en de voertuigen. Dit houdt tevens in dat de Toezichthouder Bedrijven de tellerstand en het VIN van het voertuig kan controleren.
1. U heeft een voertuig gekocht van een ander erkend bedrijf bedrijfsvoorraad. U heeft dit voertuig niet direct aangemeld in uw bedrijfsvoorraad, maar wel binnen 5 werkdagen.
2. U heeft bij aanmelding van een voertuig in de bedrijfsvoorraad geen tellerstand of een onjuiste tellerstand opgegeven.
1. Uw administratie is niet aanwezig of is onoverzichtelijk waardoor controle niet mogelijk is of onnodig veel tijd in beslag neemt.
2. U heeft een voertuig dat in bedrijfsvoorraad staat op de openbare weg geparkeerd, gestald of gereden zonder dat een handelaarskenteken is gevoerd.
3. U heeft geen vrijwaringsbewijs afgegeven aan de vorige eigenaar/houder terwijl u het voertuig in de bedrijfsvoorraad heeft aangemeld.
4. U heeft een voertuig in de bedrijfsvoorraad aangemeld met lichtblauwe kentekenplaten bestemd voor een taxi terwijl het voertuig eerder in de bedrijfsvoorraad van een ander bedrijf stond.
5. U heeft een voertuig in de bedrijfsvoorraad aangemeld met lichtblauwe kentekenplaten bestemd voor een taxi. De kentekenplaten zijn niet omgewisseld voor gele of donkerblauwe kentekenplaten voordat de registratie in uw bedrijfsvoorraad is beëindigd.
6. U kunt van een voertuig in de bedrijfsvoorraad waarvoor geen verbod voor het rijden op de openbare weg is opgelegd, de kentekenplaat of kentekenplaten die bij het voertuig horen, niet tonen.
7. U heeft geen kentekenplaat of kentekenplaten aangeschaft voor een voertuig in uw bedrijfsvoorraad, terwijl dat wel moest. Dit was omdat het verbod voor het rijden op de openbare weg was opgeheven of omdat u het voertuig had verkocht aan iemand die geen erkend bedrijf bedrijfsvoorraad is.
8. U heeft een voertuig dat in de bedrijfsvoorraad staat uitgeleend, verhuurt, in lease aan een ander gegeven of gebruikt als demovoertuig zonder de registratie in bedrijfsvoorraad te beëindigen.
9. U heeft een voertuig in de bedrijfsvoorraad aangemeld terwijl het geldige papieren kentekendeel II (overschrijvingsbewijs / kopie deel III) niet aanwezig was.
10. U heeft een voertuig niet direct in uw bedrijfsvoorraad aangemeld waardoor de vorige eigenaar/houder onterecht aansprakelijk is gebleven voor de voertuigverplichtingen.
11. U heeft een voertuig gekocht van een ander erkend bedrijf bedrijfsvoorraad. U heeft dit voertuig niet direct aangemeld in uw bedrijfsvoorraad, maar pas na meer dan 5 werkdagen of u heeft het voertuig helemaal niet aangemeld in de bedrijfsvoorraad.
12. U heeft een voertuig in de bedrijfsvoorraad dat niet aantoonbaar bestemd is om te verkopen, voor lease aan te bieden of te verhuren.
13. U heeft een aanvraag voor inschrijving van een voertuig in de bedrijfsvoorraad gedaan terwijl het voertuig niet aantoonbaar bestemd is om te verkopen, voor lease aan te bieden of te verhuren.
14. U heeft de registratie van een voertuig in uw bedrijfsvoorraad niet onmiddellijk beëindigd nadat het voertuig is verkocht, verleaset, verhuurd, gedemonteerd of geëxporteerd.
15. U heeft de registratie van een bromfiets in uw bedrijfsvoorraad dat is bestemd voor demontage niet na vier aaneengesloten weken beëindigd.
1. U heeft een voertuig in de bedrijfsvoorraad aangemeld terwijl u (als erkende bedrijf) geen eigenaar van dit voertuig bent en het ook niet gaat om een gefinancierd voertuig of een voertuig waarover u het wagenparkbeheer voert.
2. U heeft aanvraag voor inschrijving in de bedrijfsvoorraad gedaan van een voertuig terwijl u (als erkende bedrijf) geen eigenaar van dit voertuig bent en het ook niet gaat om een gefinancierd voertuig ten behoeve van uw bedrijfsvoorraad of wagenparkbeheer van dit voertuig.
3. U kunt een voertuig dat in de bedrijfsvoorraad staat niet tonen op uw bedrijfsadres of op een verifieerbare stallingslocatie.
4. U heeft misbruik gemaakt van de erkenning bedrijfsvoorraad voor andere toepassingen waarvoor de erkenning niet bedoeld is.
Met deze erkenning kunt u voertuigen die voorgoed buiten gebruik worden gesteld in verband met demontage direct aan de RDW melden. Door de melding vervalt de tenaamstelling en wordt de vorige eigenaar/houder gevrijwaard. Het voertuig moet daarna volgens de geldende regels worden gedemonteerd. Naast grote voordelen brengt deze erkenning dus een grote verantwoordelijkheid met zich mee. Daarom houdt de RDW toezicht op deze erkenning.
Voor de aanvraag en het behouden van de erkenning demontage moet u blijvend beschikken over:
a) een actuele inschrijving in het handelsregister van de Kamer van Koophandel waaruit blijkt dat uw bedrijf is gevestigd in Nederland en u voertuigen inneemt of inkoopt die bestemd zijn om te demonteren;
b) een omgevingsvergunning als bedoeld in artikel 3.153 of 3.186 van het Besluit activiteiten leefomgeving; of
c) als er geen vergunning als bedoeld in onderdeel b vereist is, een bewijs waaruit blijkt dat de melding aan het Omgevingsloket als bedoeld in artikel 4.574, eerste lid, van het Besluit activiteiten leefomgeving is gedaan.
1. Een deelerkenning Demontage kan worden aangevraagd om een nevenvestiging als zelfstandig bedrijfsonderdeel onder de werking van de erkenning demontage te brengen. Per vestiging moet een aanvraag ingediend worden.
2. De nevenvestiging moet als zodanig staan ingeschreven bij de Kamer van Koophandel. Uit de inschrijving moet blijken dat de vestiging onder rechtstreeks beheer van de hoofdvestiging valt.
3. De nevenvestiging moet voldoen aan alle overige erkenningseisen.
4. De Toezichthouder Bedrijven van de RDW informeert op de deel-erkende nevenvestiging naar de voertuigen die daar voor demontage gemeld zijn en naar de administratie die betrekking heeft op de deel-erkenning van deze vestiging.
5. In beginsel wordt een sanctie van een deel-erkende vestiging alleen aan de desbetreffende vestiging opgelegd.
6. Als de erkenning van een hoofd- of nevenvestiging voor bepaalde tijd wordt ingetrokken, mogen daar tijdens die periode geen activiteiten plaatsvinden die te maken hebben met de erkenning demontage.
1. U meldt alleen voertuigen aan die bestemd zijn voor demontage.
2. U meldt elk voertuig dat voor demontage wordt aangeboden tenzij de capaciteit in uw bedrijf redelijkerwijs niet voldoende is tot het aanbod. Dit kunt u desgevraagd aantonen.
3. U meldt het voertuig voor demontage na overhandiging van het bij het voertuig behorende kentekenbewijs. Als degene die het voertuig overdraagt niet beschikt over het kentekenbewijs of het kentekenbewijs is niet compleet dan wijst u diegene erop dat er een demontagecode bij de RDW aangevraagd moet worden.
4. Als u namens degene die het voertuig aan u overdraagt een demontagecode bij de RDW aanvraagt dan meldt u het kenteken en de meldcode van het voertuig. Tevens meldt u de legitimatiegegevens van deze persoon. De legitimatiegegevens neemt u over van het originele Nederlandse legitimatiebewijs van deze persoon. Indien deze persoon bijvoorbeeld een ambtenaar van politie of een chauffeur van een bergingsbedrijf is dan neemt u de naam van het politiekorps of van het bergingsbedrijf over en vult de gegevens in bij de aanvraag voor een demontagecode.
5. U vernietigt de aanwezige bij het voertuig behorende kentekenplaten binnen 5 werkdagen na de melding voor demontage of eerder bij aankomst van het voertuig op uw bedrijfsadres
6. Na aanmelding voor demontage overhandigt u het vrijwaringsbewijs aan degene die het voertuig aan u overdraagt en vernietigt u, voor zover aanwezig, het kentekenbewijs.
7. De voertuigen die voor demontage zijn gemeld maken geen gebruik van de openbare weg.
8. De demontage wordt uitgevoerd op uw bedrijfsadres. U houdt zich daarbij aan alle gelden veiligheids- en milieuvoorschriften die voorvloeien daarvoor bedoelde wetgeving. De RDW kan hiervan tevens melding doen aan de bevoegde instantie.
1. Tijdens de controle moet u van alle voertuigen die door u voor demontage zijn gemeld, de relevante administratie (zoals in- en verkoopfacturen en de bijbehorende financiële administratie) en alle overige gevraagde informatie en inlichtingen ter beschikking stellen aan de Toezichthouder Bedrijven.
1. Uw administratie is niet aanwezig of is onoverzichtelijk waardoor controle niet mogelijk is of onnodig veel tijd in beslag neemt.
2. U heeft de erkenning Demontage op een niet (deel-)erkende vestiging van uw bedrijf gebruikt.
1. Uw administratie is niet aanwezig of is onoverzichtelijk waardoor controle niet mogelijk is of onnodig veel tijd in beslag neemt.
2. U heeft niet binnen 5 werkdagen na de melding voor demontage of eerder bij aankomst op het terrein van het erkende bedrijf de bij het voertuig behorende aanwezige kentekenplaten vernietigt.
3. U heeft niet onmiddellijk een vrijwaringsbewijs afgegeven aan de vorige eigenaar/houder terwijl voertuig voor demontage is aangemeld.
4. U heeft niet onmiddellijk de registratie beëindigd van het voertuig dat voor demontage is aangeboden waardoor de vorige eigenaar/houder onterecht aansprakelijk is gebleven voor de voertuigverplichtingen.
5. U heeft niet (delen van) het papieren kentekenbewijs of de kentekencard ontwaard, terwijl deze ook niet was/waren opgeborgen in de afgesloten afsluitbare voorziening.
1. Het aanmelden van een voertuig voor demontage terwijl het niet de bedoeling is om het voertuig te demonteren.
2. U heeft een voertuig dat voor demontage werd aangeboden niet aangenomen en gevrijwaard, terwijl u niet heeft aangetoond dat de capaciteit in uw bedrijf redelijkerwijs niet voldoende is.
Met deze erkenning kunt u snel inschrijvingen aanvragen voor nieuwe en ongebruikte voertuigen die u bedrijfsmatig invoert of zelf fabriceert zonder dat er afzonderlijk onderzoek aan het voertuig hoeft plaats te vinden. Naast grote voordelen brengt deze bevoegdheid dus een grote verantwoordelijkheid met zich mee. Daarom houdt de RDW toezicht op deze erkenning.
Voor de aanvraag en het behouden van de erkenning Inschrijven zonder onderzoek moet u blijvend beschikken over:
a) een actuele inschrijving in het handelsregister van de Kamer van Koophandel waaruit blijkt dat uw bedrijf in Nederland is gevestigd en u bedrijfsmatig aanvragen voor de inschrijving van voertuigen indient;
b) een afschrift van de aan u afgegeven geldige vergunning als bedoeld in artikel 8 ‘Wet op de Belasting personenauto’s en motorrijwielen 1992’. Dit is echter alleen nodig als u de inschrijving wil aanvragen van BPM-plichtige voertuigen;
c) een afschrift van uw overeenkomst met Stichting Auto Recycling Nederland (ARN). Deze overeenkomst moet geldig zijn. Dit is echter alleen nodig voor personenauto’s en lichte bedrijfsauto’s;
d) een locatie voor het stallen van uw importeursvoorraad niet zijnde de openbare weg. Is deze locatie niet gelegen op uw bezoekadres dan overlegt u een koop- of huurovereenkomst waaruit blijkt dat u uw voertuigen daar kunt stallen.
1. Een deelerkenning Inschrijven zonder onderzoek kan worden aangevraagd om een nevenvestiging als zelfstandig bedrijfsonderdeel onder de werking van de erkenning inschrijven zonder onderzoek te brengen. Per vestiging moet een aanvraag ingediend worden.
2. De nevenvestiging moet als zodanig staan ingeschreven bij de Kamer van Koophandel. Uit de inschrijving moet blijken dat de vestiging onder rechtstreeks beheer van de hoofdvestiging valt.
3. De nevenvestiging moet voldoen aan alle overige erkenningseisen.
4. De Toezichthouder Bedrijven van de RDW informeert op de deel-erkende nevenvestiging naar de voertuigen die daar ingeschreven zijn en naar de administratie die betrekking heeft op de deel-erkenning van deze vestiging.
5. In beginsel wordt een sanctie van een deel-erkende vestiging alleen aan de desbetreffende vestiging opgelegd.
1. U vraagt alleen een inschrijving aan voor een voertuig dat conform de typegoedkeuring volledig is afgebouwd (compleet voertuig). Het voertuig komt geheel overeen met de nationale- of Europese typegoedkeuring.
2. U vraagt alleen een inschrijving aan voor een voertuig dat nieuw en ongebruikt is. Een nieuw en ongebruikt voertuig is een voertuig dat nog nergens ter wereld is ingeschreven.
3. U controleert voorafgaand aan de aanvraag voor inschrijving of het voertuig overeenkomt met de gegevens op het CVO.
4. Bij het indienen van de aanvraag van een inschrijving bent u in het bezit van het originele papieren CVO of een digitale kopie van het originele CVO of maakt u gebruik van een eCvO.
5. Bij de aanvraag voor inschrijving verstrekt u alle gegevens van het voertuig en het CVO of het eCvO.
6. U stelt het kenteken onmiddellijk op naam bij verkoop van het voertuig aan een particulier of bedrijf die niet in het bezit is van een erkenning bedrijfsvoorraad.
7. Bij verkoop aan een erkenninghouder bedrijfsvoorraad kan het voertuig zonder tenaamstelling worden overgedragen in de importeursvoorraad van dat bedrijf. Maakt u hiervan geen gebruik dan blijft u alsnog verantwoordelijk dat het kenteken bij verkoop aan een particulier of bedrijf dat niet erkend is op naam wordt gezet.
8. U draagt er zorg voor dat met voertuigen die nog niet zijn ingeschreven alsmede met voertuigen die zijn ingeschreven in het kentekenregister van de RDW zonder tenaamstelling, geen gebruik wordt gemaakt van de openbare weg zonder dat gebruik wordt gemaakt van een aan u opgegeven handelaarskenteken.
1. Naast de periodieke controlebezoeken, houdt de RDW toezicht door middel van administratieve bezoeken en steekproeven
2. Bij een administratieve controle vraagt de RDW maximaal 10 CVO’s per maand bij u op, waarbij de omvang evenredig is naar het aantal aanvragen. Hiermee controleren wij de aanwezigheid en doen wij een controle tussen het kentekenregister en het (e)CVO. Als er onregelmatigheden worden aangetroffen dan kan een sanctie worden opgelegd. De RDW behoudt zich het recht voor om wanneer daar aanleiding toe is, bijvoorbeeld ingeval van een melding van een andere instantie, maandelijks meerdere (e)CVO’s op te vragen en/of meer dan 10 aanvragen per keer te controleren.
Sinds 1 januari 2016 vindt de inschrijving van een voertuig zonder afzonderlijk onderzoek plaats op basis van het (e)CVO. De RDW zal op basis van een digitaal aangeleverd CVO een voertuig inschrijven en dit digitale CVO met behulp van controleprocessen toetsen op juistheid en echtheid. In geval van twijfel kan de RDW ter controle alsnog het papieren CVO opvragen. Indien uit de controle afwijkingen in het CVO worden geconstateerd, is de aanvraag niet ingediend met het juiste CVO. Indien het digitale CVO niet bij de RDW aanwezig is, zullen alle gegevens van het CVO aan de RDW moeten worden opgegeven via de daarvoor bestemde applicatie. In deze situatie zal de RDW het CVO bij u opvragen om de aanwezigheid van het CVO en de juistheid van de aangeleverde gegevens te kunnen toetsen.
3. Steekproeven worden gehouden wanneer bij een administratieve controle één of meer onregelmatigheden worden aangetroffen. Hierop worden in de periode van enkele maanden 3 fysieke steekproeven gehouden. Een steekproef is als volgt ingericht. Na de aanvraag van een inschrijving ontvangt de aanvrager binnen 24 uur een terugmelding dat het voertuig in de steekproef is gevallen. Hierbij neemt een medewerker van de RDW telefonisch contact op met de aanvrager waarna deze aangeeft waar en op welk dagdeel het voertuig binnen vijf werkdagen kan worden gecontroleerd. De RDW kijkt intern of er een Toezichthouder Bedrijven beschikbaar is en neemt opnieuw telefonisch contact op met de aanvrager om aan te geven of de steekproef doorgang zal vinden. Eerst op dit moment telt de controle als steekproef. Vervolgens vindt de afgesproken fysieke controle plaats. De aanvrager is er voor verantwoordelijk dat het voertuig en het bijbehorende (e)CVO kunnen worden gecontroleerd.
Bij de controle wordt tevens nagegaan of bij de aanvraag de juiste gegevens zijn verstrekt. De Toezichthouder Bedrijven kijkt aan de hand van het (e)CVO en de bij de aanvraag verschafte gegevens of het VIN, het typegoedkeuringsnummer en de extensie, merk, variant en uitvoering overeenkomen met het voertuig. Ook kijkt de Toezichthouder Bedrijven of de gegevens op het (e)CVO overeenkomen met de gegevens die bij de aanvraag zijn verstrekt.
4. Op verzoek van de toezichthouder bedrijven toont u het voertuig en het bijbehorende certificaat van overeenstemming (CVO).
5. Op verzoek stuurt u onmiddellijk alle gevraagde CVO’s naar de RDW.
6. Voor de erkenning Inschrijven zonder onderzoek wordt een stroomschema gebruikt dat afwijkt van het schema in hoofdstuk 3. Het stroomschema dat voor u geldt, staat onderaan dit hoofdstuk.
1. U kunt de voertuigen en/of (e)CVO’s, waarvoor een inschrijving is aangevraagd, niet tonen aan de Toezichthouder Bedrijven bij een fysieke controle.
2. U heeft een aanvraag voor inschrijving ingediend terwijl het voertuig niet volledig was afgebouwd conform typegoedkeuring op het moment dat de aanvraag van een inschrijving wordt ingediend.
3. U heeft voor een voertuig een inschrijving aangevraagd terwijl het (e)CVO en/of het voertuig niet aanwezig was op het moment van de aanvraag.
4. U heeft een aanvraag voor inschrijving ingediend maar de gegevens van het voertuig, de op het CVO vermelde gegevens of de gegevens die bij de aanvraag zijn verstrekt, zijn niet met elkaar in overeenstemming.
1. Uw administratie is niet aanwezig of is onoverzichtelijk waardoor controle niet mogelijk is of onnodig veel tijd in beslag neemt.
2. U heeft voor een voertuig een inschrijving aangevraagd terwijl het voertuig niet nieuw en ongebruikt was. Het voertuig had al een datum eerste toelating (DET) in een ander land.
3. U heeft bij verkoop aan een ander dan een RDW erkend bedrijf van een voertuig waarvoor u een inschrijving heeft aangevraagd, er niet op toegezien dat het voertuig is tenaamgesteld. Voorgaande is niet van toepassing als u de verantwoordelijkheid voor het voertuig in het kentekenregister heeft overgedragen aan een erkend bedrijf bedrijfsvoorraad.
4. U heeft een voertuig dat in uw importeursvoorraad staat op de openbare weg geparkeerd, gestald of gereden zonder dat een handelaarskenteken is gevoerd.
Er zijn geen voorbeelden van categorie III overtredingen.
Stroomschema

Met deze erkenning kunt u online inschrijvingen aanvragen van door de RDW te bepalen voertuigcategorieën waarbij de RDW onderzoekt of het voertuig daadwerkelijk kan worden ingeschreven. Het kan gaan om voertuigen die u in wilt laten schrijven ten behoeve van een ander of ten behoeve van uw eigen bedrijfsvoorraad. Naast grote voordelen brengt deze erkenning dus een grote verantwoordelijkheid met zich mee. Daarom houdt de RDW toezicht op deze erkenning.
Voor de aanvraag en het behouden van de erkenning inschrijven met onderzoek moet u blijvend beschikken over:
a) een actuele inschrijving in het handelsregister van de Kamer van Koophandel waaruit blijkt dat uw bedrijf in Nederland is gevestigd en u bedrijfsmatig aanvragen voor de inschrijving van voertuigen indient;
b) een locatie voor het stallen van uw bedrijfsvoorraadvoertuigen niet zijnde de openbare weg. Is deze locatie niet gelegen op uw bezoekadres dan overlegt u een koop- of huurovereenkomst waaruit blijkt dat u uw voertuigen daar kunt stallen;
c) een goed afsluitbare voorziening op uw bedrijfsadres die voldoende bescherming biedt tegen inbraak, diefstal en brand en niet eenvoudig verplaatst kan worden voor het bewaren van de buitenlandse kentekenbewijzen.
1. Een deelerkenning Inschrijven met onderzoek kan worden aangevraagd om een nevenvestiging als zelfstandig bedrijfsonderdeel onder de werking van de erkenning inschrijven met onderzoek te brengen. Per vestiging moet een aanvraag ingediend worden.
2. De nevenvestiging moet als zodanig staan ingeschreven bij de Kamer van Koophandel. Uit de inschrijving moet blijken dat de vestiging onder rechtstreeks beheer van de hoofdvestiging valt.
3. De nevenvestiging moet voldoen aan alle overige erkenningseisen.
4. De Toezichthouder Bedrijven van de RDW informeert op de deel-erkende nevenvestiging naar de voertuigen die daar ingeschreven zijn en naar de administratie die betrekking heeft op de deel-erkenning van deze vestiging.
5. In beginsel wordt een sanctie van een deel-erkende vestiging alleen aan de desbetreffende vestiging opgelegd.
1. U vraagt alleen een inschrijving aan voor de volgende voertuigcategorieën:
a) personenauto (M1);
b) lichte bedrijfsauto (N1);
c) lichte aanhangwagen (O2);
d) twee of driewieler (L1e-L7e).
2. Het voertuig moet een complete of voltooide Europese typegoedkeuring hebben en daarmee overeenkomen.
3. De personen- of bedrijfsauto (M1 of N1) heeft een maximumconstructiesnelheid van meer dan 25 km per uur.
4. Het voertuig heeft geen schade of herstelde schade.
5. Het voertuig moet eerder geregistreerd zijn in een EU-lidstaat/EVA land, anders dan in Nederland.
6. U bent in het bezit van het voertuig.
7. U bent in het bezit van het laatst uitgegeven compleet, origineel buitenlandse EU/EVA kentekenbewijs dat hoort bij het voertuig.
8. U stuurt duidelijke foto’s en bestanden van het desbetreffende voertuig en de bij het voertuig behorende documenten mee. De foto’s en bestanden zijn in kleur, goed leesbaar en scherp.
9. De voertuiggegevens die getoond worden, moeten in overeenstemming zijn met het voertuig. De ontbrekende gegevens mogen alleen aangevuld worden met gegevens die afkomstig zijn van het CVO of het kentekenbewijs.
10. Op verzoek van de RDW stuurt u het originele buitenlandse kentekenbewijs op naar de RDW binnen de door de RDW gestelde termijn op een door de RDW te bepalen wijze.
11. Op verzoek van de RDW stelt u het voertuig en het buitenlandse kentekenbewijs voor onderzoek ter beschikking binnen de door de RDW gestelde termijn op de door de RDW aangewezen locatie.
1. Tijdens de controle moet u van alle voertuigen die waarvoor u een inschrijving heeft aangevraagd, de relevante administratie (zoals in- en verkoopfacturen en de bijbehorende financiële administratie) en alle overige gevraagde informatie en inlichtingen ter beschikking stellen aan de Toezichthouder Bedrijven.
2. Tijdens de controle toont u alle door de Toezichthouder Bedrijven gevraagde voertuigen waarvoor u een aanvraag voor inschrijving heeft ingediend maar die nog niet zijn overgedragen. Staat een voertuig niet op uw bezoekadres dan geeft u op verzoek direct aan waar het voertuig zich bevindt en draagt er zorg voor dat het voertuig daar onmiddellijk aan de Toezichthouder Bedrijven getoond wordt.
3. Tijdens de controle stelt u de Toezichthouder Bedrijven in staat om de tellerstand en het VIN van het voertuig waarvoor u een inschrijving heeft aangevraagd maar dat nog niet is overgedragen, te onderzoeken. U zorgt ervoor dat de sleutels van het voertuig beschikbaar zijn en de accu van het voertuig is opgeladen. Ook in het geval er bijvoorbeeld sprake is van een lege accu die opgeladen moet worden of (tijdelijk) vervangen, zorgt u ervoor dat de toezichthouder alsnog de tellerstand kan aflezen tijdens het controlebezoek.
4. U bent ervoor verantwoordelijk dat de Toezichthouder Bedrijven ook de voertuigen kan controleren die op een stallingslocatie staan. U verleent daartoe toegang tot de locatie en de voertuigen. Dit houdt tevens in dat de Toezichthouder Bedrijven de tellerstand en het VIN van het voertuig kan controleren.
1. Uw administratie is niet aanwezig of is onoverzichtelijk waardoor controle niet mogelijk is of onnodig veel tijd in beslag neemt.
2. U heeft het originele, complete buitenlandse kentekenbewijs van het voertuig waarvoor u een inschrijving heeft aangevraagd niet opgestuurd naar de RDW.
1. U heeft een voertuig waarvoor een inschrijving wordt of is aangevraagd op de openbare weg geparkeerd, gestald of gereden zonder dat een handelaarskenteken is gevoerd.
1. U heeft bij de aanvraag voor inschrijving niet aangeven dat het voertuig schade heeft.
Als erkenninghouder foliefabrikant kunt u folie voor Nederlandse kentekenplaten fabriceren en leveren. Per productieplaats wordt slechts één erkenning foliefabrikant afgegeven. Naast de voordelen brengt deze erkenning dus een grote verantwoordelijkheid met zich mee. Daarom houdt de RDW toezicht op uw erkenning foliefabrikant.
Voor de aanvraag en het behouden van de erkenning foliefabrikant moet u blijvend beschikken over:
a) een actuele inschrijving in het handelsregister van KvK of in een gelijkwaardig buitenlands register in het land van vestiging, waaruit blijkt dat u exploitant bent van een productieplaats waar u folie vervaardigd. In afwijking van artikel 2.1, lid 6 van deze beleidsregel overlegt u een met het bewijs van inschrijving in het handelsregister gelijkwaardig document, afgegeven in het land van vestiging voor zover uw bedrijf is gevestigd in het buitenland.
b) een goed afsluitbare ruimte, welke voldoende bescherming biedt om beschadiging, diefstal of achteruitgang van de folie te voorkomen.
1. U produceert de folie volgens de voorwaarden.
2. U zorgt ervoor dat de folie die u levert voldoet aan de daarvoor gestelde eisen.
3. Tot aflevering van de folie bewaart u de folie in de afsluitbare ruimte om beschadiging, diefstal of achteruitgang van de folie te voorkomen.
4. U meldt diefstal van folie onmiddellijk bij de RDW.
5. U levert alleen folie aan een erkende lamineerder.
6. U voorziet de folie bij aflevering van een document. Dit document voldoet aan de gestelde eisen.
7. U bewaart een kopie van het afleveringsdocument gedurende twee jaar.
1. Op verzoek moet u een testrapport van een door de RDW aangewezen onderzoeksinstelling overleggen waaruit blijkt dat de geteste folie aan de eisen voldoen.
2. Op verzoek van de RDW toont u de kopieën van de afleveringsdocumenten van de folie die u heeft afgeleverd.
1. U kunt de kopie van het afleveringsdocument niet tonen of niet volledig tonen.
2. U heeft de folie niet opgeborgen in de afsluitbare voorziening.
3. U heeft onjuiste folie geleverd.
1. U heeft diefstal van folie niet onmiddellijk aan de RDW gemeld.
1. U heeft folie aan een onbevoegde geleverd.
Als erkenninghouder lamineerder kunt u blanco-kentekenplaten fabriceren en leveren. Per productieplaats wordt slechts één erkenning lamineerder afgegeven. Naast grote voordelen brengt deze erkenning dus een grote verantwoordelijkheid met zich mee. Daarom houdt de RDW toezicht op uw erkenning Lamineerder.
Voor de aanvraag en het behouden van de erkenning lamineerder moet u blijvend beschikken over:
a) een actuele inschrijving in het handelsregister van KvK of in een gelijkwaardig buitenlands register in het land van vestiging, waaruit blijkt dat u exploitant bent van een productieplaats waar u blanco-kentekenplaten vervaardigd. In afwijking van artikel 2.1, lid 6 van deze beleidsregel overlegt u een met het bewijs van inschrijving in het handelsregister gelijkwaardig document, afgegeven in het land van vestiging voor zover uw bedrijf is gevestigd in het buitenland;
b) een overdekte, goed af te sluiten, verlichte en verwarmde ruimte voor de productie;
c) een goed afsluitbare ruimte op de productieplaats die voldoende bescherming biedt tegen inbraak, diefstal en brand waarin de grondstoffen, blanco-kentekenplaten, en afgekeurde blanco-kentekenplaten kunnen worden bewaard.
1. U fabriceert blanco-kentekenplaten alleen op de productieplaats waaraan de erkenning is verleend.
2. U heeft voor de productie van blanco-kentekenplaten alleen folie in uw bezit die afkomstig is van een erkende foliefabrikant en die voorzien is van een foliefabrikantwaarmerk, indien een waarmerk is voorgeschreven en is vergezeld van een document van de foliefabrikant die aan de gestelde eisen voldoet.
3. U vernietigt de folie die niet aan de gestelde eisen voldoet binnen één week na constatering en maakt hiervan rapport op. Dit rapport voldoet aan de gestelde eisen.
4. U draagt er zorg voor dat de folie die u in het bezit heeft en die bedoeld is om blanco-kentekenplaten te maken niet beschadigt of achteruitgaat.
5. U bewaart de folie die bedoeld is om blanco-kentekenplaten te maken en de gemaakte blanco-kentekenplaten in de afsluitbare ruimte op dusdanige wijze dat achteruitgang van de folie en blanco-kentekenplaten wordt voorkomen.
6. U vernietigt blanco-kentekenplaten die niet aan de eisen voldoen binnen 1 week na constatering en maakt hiervan rapport op. Dit rapport voldoet aan de gestelde eisen.
7. U levert alleen blanco-kentekenplaten aan erkende kentekenplaatfabrikanten tenzij u blanco-kentekenplaten doorlevert aan een andere erkende lamineerder.
8. Voorafgaand aan de levering van blanco-kentekenplaten die zijn voorzien van een lamineercode meldt u de vereiste gegevens op de door de RDW vastgestelde wijze.
9. U bent ervoor verantwoordelijk dat de blanco-kentekenplaten die u levert voldoen aan de daarvoor gesteld eisen.
10. U voorkomt gebruik van folie en blanco-kentekenplaten voor een ander doel dan waarvoor het bedoeld is.
11. U doet aangifte van diefstal van folie of blanco-kentekenplaten, en meldt de diefstal onmiddellijk aan de RDW. U deelt onmiddellijk met de RDW het proces-verbaal van de aangifte of een gelijkwaardig buitenlands document nadat u dit heeft gekregen.
12. Voorafgaand aan de doorlevering van blanco-kentekenplaten aan een andere erkende lamineerder registreert u de vereiste gegevens.
13. U registreert de vereiste gegevens bij de inontvangstneming van de doorgeleverde blanco-kentekenplaten.
14. U levert ontvangen doorgeleverde blanco-kentekenplaten niet opnieuw aan een andere erkende lamineerder.
15. U levert alleen blanco-kentekenplaten (door) die aan de gestelde eisen voldoen.
16. U bewaart de volgende bescheiden gedurende twee jaar:
a) leveringsdocument folie van foliefabrikant;
b) rapport van vernietiging afgekeurde folie;
c) rapport van vernietiging afgekeurde blanco-kentekenplaten;
d) registratie blanco-kentekenplaten die door u zijn doorgeleverd;
e) registratie blanco-kentekenplaten die u van een andere erkende lamineerder heeft ontvangen.
1. Op verzoek moet u een testrapport van een door de RDW aangewezen onderzoeksinstelling overleggen waaruit blijkt dat de geteste kentekenplaten aan de eisen voldoen.
2. Tijdens controle toont u de door u in ontvangst genomen folie, hologrammen en blanco-kentekenplaten die nog niet geleverd zijn aan een kentekenplaatfabrikant.
3. Tijdens controle toont u het rapport of de rapporten die u heeft opgemaakt van de afgekeurde en vernietigde folie.
4. Tijdens controle toont u het rapport of de rapporten die u heeft opgemaakt van de vernietiging van blanco-kentekenplaten.
5. Op verzoek van de RDW stelt u een gedeelte van de door u in ontvangst genomen folie voor onderzoek ter beschikking aan de RDW.
1. U kunt het document van de foliefabrikant betreffende de geleverde folie niet tonen of niet volledig tonen.
2. U kunt de in ontvangst genomen folie niet tonen.
3. U heeft de folie niet opgeborgen in de afsluitbare ruimte.
4. U kunt het rapport van de vernietigde folie niet tonen of het rapport is niet volledig.
5. U heeft folie in ontvangst genomen dat niet voorzien is van het foliewaarmerk (terwijl deze folie voorzien had moeten zijn van het foliewaarmerk).
6. De fabricage van blanco-kentekenplaten vindt niet plaats op de productieplaats waarvoor de erkenning is verleend.
7. U kunt het rapport van de vernietigde blanco-kentekenplaten niet tonen of het rapport is niet volledig.
8. U heeft blanco-kentekenplaten niet opgeborgen in een afsluitbare voorziening.
9. U heeft afgekeurde folie niet of niet tijdig vernietigd.
10. U heeft afgekeurde blanco-kentekenplaten niet of niet tijdig vernietigd.
11. U heeft de levering van blanco-kentekenplaten aan een erkende kentekenplaatfabrikant niet of niet tijdig geregistreerd.
12. U heeft onjuiste blanco-kentekenplaten (door)geleverd.
13. U heeft bij diefstal van folie of blanco-kentekenplaten niet onmiddellijk het proces-verbaal van aangifte of een gelijkwaardig buitenlands document met de RDW gedeeld.
1. U heeft de levering van blanco-kentekenplaten aan een andere lamineerder niet of niet volledig geregistreerd.
2. U heeft de ontvangst van blanco-kentekenplaten van een andere lamineerder niet of niet volledig geregistreerd.
3. U heeft bij diefstal van folie of blanco-kentekenplaten niet onmiddellijk aangifte gedaan en/of de diefstal niet onmiddellijk aan de RDW gemeld.
4. U heeft folie in ontvangstgenomen die niet afkomstig is van een erkende foliefabrikant.
1. U heeft blanco-kentekenplaten aan een onbevoegde geleverd.
Als erkenninghouder kentekenplaatfabrikant kunt u kentekenplaten fabriceren en afgeven. Per productieplaats wordt slechts één erkenning kentekenplaatfabrikant afgegeven. Naast grote voordelen brengt deze erkenning dus een grote verantwoordelijkheid met zich mee. Daarom houdt de RDW toezicht op uw erkenning Kentekenplaatfabrikant.
1. Voor de aanvraag en het behouden van de erkenning kentekenplaatfabrikant moet u blijvend beschikken over:
a) een actuele inschrijving in het handelsregister van KvK waaruit blijkt dat u exploitant bent van een productieplaats waar kentekenplaten kunnen worden vervaardigd;
b) een overdekte, goed af te sluiten, verlichte en verwarmde ruimte en afsluitbare voorziening waarin de halffabricaten, kentekenplaten, en afgekeurde kentekenplaten kunnen worden bewaard, moet in de ruimte aanwezig zijn. Dit kan bijvoorbeeld een kast zijn die op slot kan. De afsluitbare voorziening is niet voorzien van wieltjes en is ook niet draagbaar;
c) een matrijzenset, een pers, een apparaat voor het plaatsen van een keurmerk en een hotprintmachine of verfwals op de productieplaats. Deze zijn in goede staat van onderhoud en goed functionerend.
1. U fabriceert kentekenplaten alleen op de productieplaats waaraan de erkenning is verleend.
2. U heeft alleen blanco-kentekenplaten in uw bezit die zijn voorzien van een lamineerderswaarmerk, indien een lamineerderswaarmerk is voorgeschreven.
3. U meldt de ontvangst van blanco-kentekenplaten met lamineercode bij de RDW binnen één week na ontvangst.
4. U levert blanco-kentekenplaten alleen door aan een andere erkende kentekenplaatfabrikant of lamineerder als de RDW u toestemming geeft.
5. U voorkomt gebruik van (blanco-)kentekenplaten voor een ander doel dan waarvoor het bedoeld is.
6. U draagt er zorg voor dat de blanco-kentekenplaten die u in het bezit heeft niet beschadigen of achteruitgaan.
7. U dient aan te kunnen geven waar de droogstempels van uw bedrijf zich bevinden. Deze droogstempels worden gebruikt voor het plaatsen van RDW GAIK in een taxiverklaring.
8. U maakt de afgekeurde (blanco-)kentekenplaten binnen één week na afkeuring onbruikbaar op de door de RDW voorgeschreven wijze waardoor tijdens controle direct duidelijk is welke delen van de kentekenplaten bij elkaar horen. Dit betekent dat de (blanco-)kentekenplaat doormidden is geknipt waarbij de lamineercode nog leesbaar is. De vernietiging meldt u onmiddellijk bij de RDW.
9. U maakt de kentekenplaten die in het kader van omwisseling zijn ingenomen binnen één dag onbruikbaar op de door de RDW voorgeschreven wijze waardoor tijdens controle direct duidelijk is welke delen van de kentekenplaten bij elkaar horen. Dit betekent dat de kentekenplaat doormidden is geknipt waarbij de lamineercode nog leesbaar is.
10. U bewaart de vernietigde kentekenplaten van de laatste tien meldingen van afgekeurde (blanco-)kentekenplaten en van de laatste tien meldingen waarbij kentekenplaten zijn ingenomen in het kader van omwisseling.
11. U bent ervoor verantwoordelijk dat de kentekenplaten in goede staat worden afgeleverd.
12. U geeft alleen kentekenplaten af of levert alleen kentekenplaten door als aan de voorgeschreven eisen is voldaan. Dit betekent bijvoorbeeld dat u alleen kentekenplaten afgeeft of doorlevert die aan de eisen voldoen, dat u niet meer kentekenplaten afgeeft of doorlevert dan is toegestaan voor het kenteken, dat u de voorgeschreven documenten controleert bij afgifte en dat de u de juiste modellen kentekenplaten afgeeft of doorlevert.
13. U geeft geen kentekenplaten af of levert door als de RDW meldt dat afgifte van kentekenplaten niet mag voor het kenteken.
14. Bij doorlevering van kentekenplaten aan een andere erkende kentekenplaatfabrikant levert u alleen kentekenplaten die u mag doorleveren en met duplicaatcode als dit van toepassing is. U voorziet de kentekenplaten niet van uw keurmerk. Bij de doorlevering registreert u de voorgeschreven gegevens.
15. U voorziet de doorgeleverde kentekenplaten bij afgifte van uw keurmerk. U levert de doorgeleverde kentekenplaten niet opnieuw door.
16. Bij omwisseling voorziet u de af te geven kentekenplaat van hetzelfde kenteken en dezelfde duplicaatcode als van de in te nemen kentekenplaat en geeft u de kentekenplaat pas af als u de om te wisselen kentekenplaat heeft ontvangen en heeft geregistreerd. U geeft niet meer kentekenplaten af dan u inneemt. Als u taxikentekenplaten inneemt of afgeeft dan mag omwisseling alleen als u twee kentekenplaten inneemt en twee kentekenplaten afgeeft.
17. U geeft bij vervanging kentekenplaten af die voorzien zijn van de duplicaatcode die de RDW heeft gemeld.
18. Geeft u kentekenplaten met lamineercode af op uw productieplaats dan meldt u bij afgifte de voorgeschreven gegevens.
19. Geeft u kentekenplaten met lamineercode af op een andere locatie dan op uw productieplaats dan meldt u vooraf de voorgeschreven gegevens. Op de dag van de afgifte meldt u de voorgeschreven gegevens voor de afgifte.
20. U doet aangifte van diefstal van (blanco-)kentekenplaten en meldt de diefstal onmiddellijk aan de RDW. U deelt onmiddellijk met de RDW het proces-verbaal van de aangifte nadat u dit heeft gekregen.
1. Tijdens de controle moet u de ontvangen blanco-kentekenplaten, kentekenplaten die u nog niet heeft afgeven of die u niet die dag op een andere locatie gaat afgeven, de onbruikbaar gemaakt (blanco-)kentekenplaten, de relevante administratie en alle overige gevraagde informatie ter beschikking stellen aan de Toezichthouder Bedrijven.
1. U heeft de gegevens van de ontvangen blanco-kentekenplaten niet binnen één week na ontvangst van de blanco-kentekenplaten gemeld aan de RDW.
2. U heeft de gegevens van de ontvangen blanco-kentekenplaten niet gemeld aan de RDW.
3. U heeft niet binnen één week na constatering van een onregelmatigheid, de (blanco-) kentekenplaten onbruikbaar gemaakt.
4. U heeft de afgekeurde (blanco-) kentekenplaten niet onbruikbaar gemaakt.
5. U heeft niet onmiddellijk de vernietiging van de (blanco-)kentekenplaat gemeld bij de RDW.
6. U heeft de vernietiging van de (blanco-)kentekenplaat niet gemeld bij de RDW.
7. U heeft de (blanco-) kentekenplaten niet opgeborgen in de afsluitbare voorziening.
8. U kunt de droogstempels RDW GAIK niet tonen.
9. U heeft de taxiverklaring niet voorzien van de droogstempel RDW GAIK.
10. U heeft doorgeleverde kentekenplaten niet voorafgaand aan de doorlevering gemeld aan de RDW.
11. U heeft doorgeleverde kentekenplaten niet gemeld aan de RDW.
12. U heeft onjuiste gegevens gemeld bij doorlevering.
13. U heeft onjuiste kentekenplaten doorgeleverd (bijvoorbeeld als de kentekenplaten voorzien zijn van een keurmerk of niet aan de eisen voldoen).
14. U heeft voorafgaand aan de afgifte van kentekenplaten op een andere locatie dan de productielocatie, de kentekenplaten niet gemeld als zijnde gemaakt.
15. U heeft onjuiste gegevens gemeld voorafgaand aan de afgifte van kentekenplaten op een andere locatie dan de productielocatie.
16. U heeft de afgekeurde of ingenomen (blanco-)kentekenplaten niet op de correcte wijze onbruikbaar gemaakt.
17. U kunt de te bewaren onbruikbaar gemaakte (blanco-)kentekenplaat niet tonen.
18. U heeft bij diefstal van (blanco-)kentekenplaten het proces-verbaal van aangifte niet met de RDW gedeeld of niet onmiddellijk met de RDW gedeeld.
1. U voert geen volledige administratie.
2. U kunt de (blanco-)kentekenplaten niet tonen.
3. U heeft de afgifte van kentekenplaten niet tijdig gemeld aan de RDW.
4. U heeft de afgifte van kentekenplaten niet gemeld aan de RDW.
5. U heeft kentekenplaten doorgeleverd die u niet mag doorleveren.
6. U heeft kentekenplaten gefabriceerd buiten de productieplaats waarvoor de erkenning is verleend.
7. U heeft de afgifte van kentekenplaten geregistreerd zonder dat de afgifte heeft plaatsgevonden.
8. U heeft onjuiste gegevens gemeld na afgifte op een andere locatie of bij afgifte op de productieplaats.
9. U heeft diefstal van (blanco-)kentekenplaten niet onmiddellijk aan de RDW gemeld.
10. U heeft diefstal van (blanco-)kentekenplaten niet aan de RDW gemeld.
11. U heeft geen aangifte gedaan bij diefstal van (blanco-)kentekenplaten.
12. U heeft onterecht kentekenplaten afgegeven (bijvoorbeeld als bij afgifte de benodigde documenten niet zijn getoond, de te vervangen kentekenplaten niet zijn ingenomen of de RDW heeft gemeld dat de kentekenplaten niet mogen worden afgegeven).
13. U heeft onjuiste kentekenplaten afgegeven (bijvoorbeeld als de kentekenplaten voorzien zijn van een onjuist kenteken).
14. U heeft kentekenplaten afgegeven van het verkeerde model.
15. U heeft meer dan het toegestane aantal kentekenplaten afgegeven.
16. U heeft de ingenomen kentekenplaten niet binnen een dag na inontvangstneming onbruikbaar gemaakt.
17. U heeft de ingenomen kentekenplaten niet onbruikbaar gemaakt.
18. U heeft platen met een lamineercode voor andere doeleinden gebruikt (bijvoorbeeld als de platen voorzien zijn van tekst in plaats van een kenteken).
1. U heeft onterecht blanco-kentekenplaten doorgeleverd.
2. U heeft blanco-kentekenplaten ontvangen die niet van een erkende lamineerder komen.
Als erkenninghouder Voorbehoud en Verplichtingen kunt u als financierings- of leasemaatschappij van voertuigen in het kentekenregister op naam van de lessee (berijder), aangeven wie in beginsel de voertuigverplichtingen voldoet. Ook kunt u een verstrekkingsvoorbehoud plaatsen. Hierdoor wordt de tenaamstellingscode niet aan de kentekenhouder, maar aan de erkenninghouder Voorbehoud en Verplichtingen verstrekt. Daarnaast wordt in een apart register opgenomen tot welke lease- of financieringsmaatschappij de voertuigen behoren.
Naast grote voordelen brengt deze erkenning dus een grote verantwoordelijkheid met zich mee. Daarom houdt de RDW toezicht op deze erkenning.
Voor de aanvraag en het behouden van de erkenning voorbehoud en verplichtingen moet u blijvend beschikken over een actuele inschrijving in het handelsregister van de Kamer van Koophandel waaruit blijkt dat uw bedrijf in Nederland is gevestigd en uw activiteiten zich richten op lease of financiering van voertuigen.
1. Een deelerkenning Voorbehoud en Verplichtingen kan worden aangevraagd om een nevenvestiging als zelfstandig bedrijfsonderdeel onder de werking van de erkenning Voorbehoud en Verplichtingen te brengen. Per vestiging moet een aanvraag ingediend worden.
2. De nevenvestiging moet als zodanig staan ingeschreven bij de Kamer van Koophandel. Uit de inschrijving moet blijken dat de vestiging onder rechtstreeks beheer van de hoofdvestiging valt.
3. De nevenvestiging moet voldoen aan alle overige erkenningseisen.
4. De Toezichthouder Bedrijven van de RDW informeert op de deel-erkende nevenvestiging naar de administratie die betrekking heeft op de deel-erkenning van deze vestiging.
5. In beginsel wordt een sanctie van een deel-erkende vestiging alleen aan de desbetreffende vestiging opgelegd.
1. U draagt er zorg voor dat uit de lease- of financieringsovereenkomst blijkt dat de tenaamgestelde rechtspersoon heeft ingestemd om het voertuig op naam te krijgen.
2. U heeft aantoonbaar de eigendom van de voertuigen waarvoor u een verstrekkingsvoorbehoud in het kentekenregister plaatst. Voertuigen waarvan u niet het eigendom heeft, mag u niet voorzien van een verstrekkingsvoorbehoud.
3. U draagt er zorg voor dat de kentekenhouder schriftelijk en aantoonbaar op de hoogte is gesteld en instemming heeft verleend dat u de motorrijtuigenbelasting voldoet, de gemeentelijke parkeerbelasting voldoet, boetes voldoet, de attendering van de APK ontvangt of de attendering van de verplichting tot verzekering ontvangt.
4. U stelt de kentekenhouder schriftelijk op de hoogte dat de instemming als bedoeld in het derde lid onverlet laat dat de houder de verplichtingen moet nakomen als u deze niet meer nakomt.
5. Als de instemming als bedoeld in het derde lid is vervallen, stopt u onmiddellijk het overnemen van de verplichtingen.
6. U draagt er zorg voor dat de kentekenhouder schriftelijk en aantoonbaar op de hoogte is gesteld en akkoord is gegaan om een verstrekkingsvoorbehoud in het kentekenregister op te nemen waardoor de tenaamstellingscode van het voertuig door de RDW aan u wordt verstrekt en door u wordt bewaard.
7. U verwijdert het verstrekkingsvoorbehoud onmiddellijk als de instemming is vervallen en maakt de tenaamstellingscode onmiddellijk kenbaar aan de kentekenhouder.
1. Tijdens de controle moet u van alle voertuigen waarbij u aantekening van een voertuigverplichting heeft geplaatst of een verstrekkingsvoorbehoud heeft geplaatst kunnen aantonen dat de kentekenhouder voorafgaand aan de plaatsing in het kentekenregister schriftelijk toestemming heeft gegeven. Verder verstrekt u alle relevante administratie en informatie aan de Toezichthouder Bedrijven.
2. Tijdens de controle toont u van de voertuigen waarbij u een verstrekkingsvoorbehoud heeft geplaatst aan dat u de eigendom van deze voertuigen heeft.
Er zijn geen voorbeelden van categorie I overtredingen
1. U kunt niet aantonen dat de kentekenhouder heeft ingestemd met het plaatsen, wijzigen of verwijderen tot het voldoen van één of meerdere voertuigverplichtingen.
2. U kunt niet aantonen dat de kentekenhouder zijnde een rechtspersoon heeft ingestemd met de tenaamstelling van het voertuig.
1. U heeft een verstrekkingsvoorbehoud geplaatst van een voertuig terwijl u geen eigenaar van dit voertuig bent.
2. U heeft verzuimd het verstrekkingsvoorbehoud te beëindigen na het vervallen van de grondslag van het plaatsen van het verstrekkingsvoorbehoud.
Als APK-keurmeester vervult u een belangrijke rol in het waarborgen van de verkeersveiligheid. U bent bevoegd om voertuigen te keuren volgens de regels van de Algemene Periodieke Keuring (APK). Naast grote voordelen brengt deze bevoegdheid dus een grote verantwoordelijkheid met zich mee. Daarom houdt de RDW toezicht op uw bevoegdheid.
De keuringsbevoegdheid APK- keurmeester bestaat uit drie categorieën:
• voertuigen met een toegestane maximale massa meer dan 3.500 kg (APK 1);
• voertuigen met een toegestane maximale massa tot en met 3.500 kg (APK 2);
• Landbouwvoertuigen (APK 3).
1. U verkrijgt uw bevoegdheid uitsluitend na het behalen van het examen bij Stichting VAM (IBKI).
2. Uw bevoegdheid is persoonsgebonden. Het uitlenen van uw pas of authenticatiemiddel is ten strengste verboden.
3. U bent verplicht iedere twee jaar een toets af te leggen om uw bevoegdheid te behouden.
4. U moet zelf controleren of uw bevoegdheid geldig is vóór iedere keuring.
1. U controleert vooraf of de keuringsruimte en documentatie voldoen aan de eisen. Dit betekent dat u kijkt naar de geschiktheid van de keuringsruimte voor het te keuren voertuig (let hierbij op de voertuigcategorie, de hoogte in verband met te bereiken hoogte van de hefbrug en blijvend functioneren van de afrijbeveiliging, de putdiepte en /of de brandstofsoort), de deugdelijkheid van de apparatuur en voorzieningen en de bij de apparatuur behorende handleidingen en geldige ijkcertificaten.
2. U controleert voorafgaand aan het technische deel van de keuring van het voertuig of het voertuig overeenstemt met de voertuiggegevens (kenteken, VIN, en datum eerste toelating) in het kentekenregister.
3. U beoordeelt zelf alle keuringsaspecten tijdens het uitvoeren van de keuring.
4. U maakt daarbij alleen gebruik van de door de RDW toegestane authenticatiemiddelen en handelt overeenkomstig de bijbehorende gebruikersvoorwaarden.
5. Onmiddellijk na de keuring wordt het resultaat door de APK-keurmeester gemeld aan de Dienst Wegverkeer.
6. U vult het keuringsrapport volledig in, ook bij afkeur, en ondertekent het keuringsrapport persoonlijk.
7. U bent verplicht aanwezig te zijn in de keuringsruimte tijdens de keuring.
1. Het toezicht vindt plaats door middel van steekproeven.
2. De frequentie van het toezicht is met name afhankelijk van het aantal door u uitgevoerde APK-keuringen en de resultaten van de herkeuringen (steekproeven). Dit wordt bijgehouden in het cusumsysteem.
3. Voor de bevoegdheid Keurmeester APK wordt een stroomschema gebruikt dat afwijkt van het schema in hoofdstuk 3. Het stroomschema dat voor u geldt, staat onderaan dit hoofdstuk.
4. Het cusumsysteem Keurmeester APK 2017 wordt toegepast bij herkeuringen ten behoeve van het meten van de kwaliteit bij het toepassen van de keuringseisen. Hiervoor wordt een stroomschema gebruikt dat afwijkt van het stroomschema in hoofdstuk 3. Het stroomschema dat voor u geldt, staat onderaan dit hoofdstuk.
5. Vanaf het moment dat een steekproef wordt aangekondigd totdat de steekproef is beëindigd bent u als keurmeester en zijn het voertuig en het keuringsrapport blijvend aanwezig in de keuringsruimte. Als er in afwachting van de steekproef geen ruimte is om het voertuig in de keuringsruimte beschikbaar te houden dan is het toegestaan dat het voertuig geplaatst wordt in de onmiddellijke nabijheid van de keuringsruimte. Hierbij is in ieder geval niet toegestaan dat het voertuig zich buiten de keuringsplaats bevindt.
6. U verleent direct assistentie aan de steekproefcontroleur. Tijdens de steekproef verleent u volledige medewerking.
7. U stelt de steekproefcontroleur in staat om binnen 15 minuten na aankomst met de uitvoering van het technische gedeelte van de steekproef te beginnen. Deze periode van 15 minuten is uitdrukkelijk niet bedoeld om van elders, buiten de keuringsruimte, te komen.
8. Tussen het afmelden van het voertuig en de komst van de steekproefcontroleur (de zogeheten quarantainetijd) worden geen handelingen zoals sleutelen, het aanbrengen van wijzigingen of metingen meer aan het voertuig verricht.
9. Gedurende de steekproef worden geen wijzigingen in of aan het voertuig aangebracht zonder toestemming van de steekproefcontroleur of tijdens een herkeuring in beroep zonder toestemming van de Toezichthouder Bedrijven van de RDW.
10. Als ondanks alle genomen maatregelen een voertuig toch de keuringsruimte verlaat, voordat de steekproef kon worden uitgevoerd, dan meldt u dit direct telefonisch bij het ACN kantoor te Zwolle (tel.nr. 088 008 74 77) van de RDW en niet pas bij aankomst van de steekproefcontroleur. U geeft geen keuringsrapport af en wijst de klant erop dat de goedkeuring vervalt. Het nakomen van deze verplichtingen maakt de overtreding niet ongedaan.
11. Uw afwezigheid, het ontbreken van het voertuig of apparatuur, of het niet ondertekenen van het steekproefcontrolerapport wordt als overtreding aangemerkt.
12. Intimidatie, agressie of obstructie richting RDW-medewerkers leidt tot onmiddellijke intrekking van uw bevoegdheid voor 12 maanden en strafrechtelijke aangifte.
1. Het goedkeuringsdocument taxi, OV-auto of kentekenbewijs van een voertuig met een BN-, GN-, CD, CDJ of ZZ- kenteken ontbreekt.
2. U heeft een voertuig gekeurd waarbij het ingeslagen Voertuig Identificatie Nummer (VIN) niet overeenkomt met het VIN in het kentekenregister.
3. U heeft het steekproefcontrolerapport niet ondertekend.
1. U heeft een voertuig gekeurd maar niet afgemeld bij de RDW.
1. U heeft een voertuig gekeurd of afgemeld dat niet voldoet aan de eisen zoals beschreven in wet- en regelgeving. We noemen dat keuren buiten de erkenning.
2. U heeft een voertuig gekeurd en afgemeld, terwijl de minimaal vereiste hefhoogte van de hefinrichting niet wordt bereikt.
3. U heeft aan een voertuig gesleuteld, metingen verricht of wijzigingen aangebracht in quarantainetijd of dit door een ander laten doen.
4. U heeft geen of onvoldoende medewerking aan het toezicht verleend, zoals onder andere dat:
a) het voertuig niet aanwezig was.
b) u als verantwoordelijk keurmeester niet aanwezig was.
c) u de vereiste apparatuur niet ter beschikking heeft gesteld;
d) u tijdens de steekproef zonder toestemming van de RDW-medewerker wijzigingen heeft aangebracht of aan laten brengen aan het voertuig.
5. U heeft iemand anders onbevoegd gebruik laten maken van uw authenticatiemiddel
6. U heeft gebruik gemaakt van niet-gecertificeerde apparatuur.
7. U heeft het keuringsrapport laten ondertekenen door een onbevoegde.
8. U heeft de keuring niet of niet volledig uitgevoerd.
1. Het ondermijnen van toezicht zoals:
– het niet verlenen van toegang tot uw bedrijf;
– het weigeren om medewerking te verlenen;
– verbaal en/of (fysiek) geweld of de dreiging daarmee;
– intimidatie in welke vorm dan ook.
2. Fraude.
Bij een overtreding van categorie IV wordt uw keuringsbevoegdheid ingetrokken voor 12 maanden, in combinatie met een sanctietoets.
Stroomschema

Stroomschema

Als Tachograaftechnicus kunt u werkzaamheden verrichten voor installeren, controleren, inspecteren of repareren van tachografen in voertuigen. Door uw handelen vervult u een belangrijke rol in het waarborgen van de rij- en rusttijden van beroepschauffeurs. Naast grote voordelen brengt deze bevoegdheid dus een grote verantwoordelijkheid met zich mee. Daarom houdt de RDW toezicht op uw bevoegdheid.
1. U verkrijgt uw bevoegdheid uitsluitend na het behalen van het examen bij Stichting VAM (IBKI).
2. Uw bevoegdheid wordt door de RDW verleend en is persoonsgebonden. Het uitlenen van uw pas of authenticatiemiddel is ten strengste verboden.
3. U bent verplicht iedere vier jaar een toets af te leggen om uw bevoegdheid te behouden.
4. U heeft een geldige werkplaatskaart van KIWA. Deze kaart hoort bij de werkplaats waar u werkt en moet te allen tijde in de werkplaats aanwezig zijn.
5. U moet telkens vóór de uit te voeren werkzaamheden zelf controleren of uw bevoegdheid en de werkplaatskaart geldig en correct zijn.
1. U controleert vooraf of de werkplaats, apparatuur en de documentatie voldoen aan de eisen. Dit betekent dat u kijkt naar de geschiktheid van de werkplaats, de deugdelijkheid van de apparatuur en voorzieningen en de bij de apparatuur behorende handleidingen en geldige ijkcertificaten.
2. Voorafgaand aan de werkzaamheden aan een bepaald voertuig stelt u aan de hand van de website van de RDW (Webdirect) vast of het VIN overeenkomt met het kenteken van het voertuig en raadpleegt u de datum eerste toelating van het voertuig.
3. Gaat het om een niet Nederlands gekentekend voertuig dan raadpleegt u in afwijking van het tweede lid het originele buitenlandse kentekenbewijs om vast te stellen of het VIN overeenkomt met het voertuig en de datum eerste toelating te bepalen. Een melding van een niet Nederlands gekentekend voertuig gebeurt uitsluitend door gebruikmaking van het volledige identificatienummer van het voertuig.
4. Gaat het om een niet gekentekend voertuig dan stelt u vast of het VIN van het voertuig overeenkomt met het originele CVO.
5. Is de datum eerste toelating van het voertuig niet vast te stellen dan moet de laatste generatie en versie tachograaf met de juiste softwareversie aanwezig zijn.
6. U voert een manipulatiecontrole uit met gebruik van de vereiste documenten, apparatuur en gereedschappen. Stelt u vast dat sprake is van manipulatie of aanwezigheid van manipulatieapparatuur dan meldt u dit voorafgaand aan de goedkeurmelding aan de RDW door middel van het manipulatiemeldingsformulier op de door de RDW voorgeschreven wijze.
7. Heeft u vastgesteld dat er sprake is van manipulatie of de aanwezigheid van manipulatieapparatuur dan onderzoekt, herstelt en kalibreert u de installatie.
8. Na goedkeuring van de installatie verzegelt u de tachograaf en sluit u de werkzaamheden af met een proefrit om te controleren of de tachograaf goed functioneert. Daarna volgt een goedkeurmelding in RDW-register.
9. Als u een digitale tachograaf buiten bedrijf stelt of als de tachograaf in een ander voertuig wordt geïnstalleerd, stelt u de gegevens van de laatste 90 dagen direct veilig.
10. Als het niet mogelijk is om bij vervanging van de tachograaf de gegevens veilig te stellen dan meldt u of de tachograaftechnicus dit direct aan de RDW op de vastgestelde wijze. U doet dit voorafgaand aan de melding van goedkeuring in het register van de RDW.
11. U voert een eindcontrole uit en stelt vast dat de tachograaf goed is afgesteld en verzegeld.
12. U maakt daarbij alleen gebruik van de door de RDW toegestane authenticatiemiddelen en handelt overeenkomstig de bijbehorende gebruikersvoorwaarden.
13. U meldt het voertuig alleen af op de door de RDW opgegeven tijdstippen op de door de RDW vastgestelde wijze.
14. U controleert of het nieuwe installatieplaatje voldoet aan de gestelde eisen en deze brengt u direct na de melding van goedkeuring op het voertuig aan, maar niet voordat u het oude installatieplaatje heeft verwijderd en door de RDW is meegedeeld dat:
a) de melding niet leidt tot een steekproefsgewijze controle; of
b) de melding leidt tot een steekproefsgewijze controle, maar dat deze steekproef niet binnen 90 minuten na de melding wordt begonnen; of
c) leidt tot een steekproefsgewijze controle en deze controle heeft geleid tot goedkeuring van de desbetreffende werkzaamheden; of
d) zonder toestemming van de RDW-medewerker wijzigingen aanbrengen of aan laten brengen aan het voertuig.
15. U vult indien nodig een zegelverbrekingsformulier of CoU in.
1. Het toezicht vindt plaats door middel van steekproeven en bedrijfsbezoeken.
2. De frequentie van het toezicht is met name afhankelijk van het aantal door u uitgevoerde werkzaamheden en de resultaten van de steekproeven. Dit wordt bijgehouden in het cusumsysteem.
3. Voor de bevoegdheid tachograaftechnicus wordt een stroomschema gebruikt dat afwijkt van het schema in hoofdstuk 3. Het stroomschema dat voor u geldt, staat onderaan dit hoofdstuk.
4. Het Cusumsysteem Tachograaftechnicus 2022 wordt toegepast bij controles ten behoeve van het meten van de kwaliteit van de werkzaamheden aan tachografen. Hiervoor wordt een stroomschema gebruikt dat afwijkt van het stroomschema in hoofdstuk 3. Het stroomschema dat voor u geldt, staat onderaan dit hoofdstuk.
5. Vanaf het moment dat een steekproef wordt aangekondigd totdat de steekproef is beëindigd bent u als tachograaftechnicus en is het voertuig blijvend aanwezig in de werkplaats. Als er in afwachting van de steekproef geen ruimte is om het voertuig in de werkplaats beschikbaar te houden dan is het toegestaan dat het voertuig geplaatst wordt in de onmiddellijke nabijheid van de werkplaats.
6. U verleent direct assistentie aan de steekproefcontroleur. Tijdens de steekproef verleent u volledige medewerking.
7. U stelt de steekproefcontroleur in staat om binnen 15 minuten na aankomst met de uitvoering van het technische gedeelte van de steekproef te beginnen. Deze periode van 15 minuten is uitdrukkelijk niet bedoeld om van elders, buiten de werkplaats, te komen.
8. Tussen het afmelden van het voertuig en de komst van de steekproefcontroleur (de zogeheten quarantainetijd) worden geen handelingen zoals sleutelen, het aanbrengen van wijzigingen of metingen meer aan het voertuig verricht.
9. Gedurende de steekproef worden geen wijzigingen in of aan het voertuig aangebracht zonder toestemming van de steekproefcontroleur of tijdens een second opinion zonder toestemming van de Toezichthouder Bedrijven van de RDW.
10. Als ondanks alle genomen maatregelen een voertuig toch de keuringsruimte verlaat, voordat de steekproef kon worden uitgevoerd, dan meldt u dit direct telefonisch bij het ACN kantoor te Zwolle (tel.nr. 088 008 74 77) van de RDW en niet pas bij aankomst van de steekproefcontroleur. U geeft geen keuringsrapport af en wijst de klant erop dat de goedkeuring vervalt. Het nakomen van deze verplichtingen maakt de overtreding niet ongedaan.
11. Uw afwezigheid, het ontbreken van het voertuig of apparatuur, of het niet ondertekenen van het steekproefcontrolerapport wordt als overtreding aangemerkt.
12. Intimidatie, agressie of obstructie richting RDW-medewerkers leidt tot onmiddellijke intrekking van uw bevoegdheid voor 12 maanden en strafrechtelijke aangifte.
1. U heeft het steekproefcontrolerapport niet ondertekend.
2. U kunt het certificaat van undownloadability niet tonen.
1. U kunt de registerkaart en / of de installatieplaat niet tonen.
2. De registergegevens op de registerkaart zijn onvolledig, onjuist of ontbreken.
3. niet aanwezig zijn van de testregistratiebladen of dataprints bij de registerkaart.
4. U kunt het zegelverbrekingsformulier (niet conform Verordening EU nr. 165/2014) niet tonen.
1. Er zijn door u of onder uw verantwoordelijkheid werkzaamheden of metingen verricht aan het voertuig dat in de steekproef is gevallen binnen de quarantainetijd.
2. U heeft werkzaamheden uitgevoerd zonder geldige bevoegdheid.
3. U heeft de verplichte apparatuur niet gebruikt.
4. U heeft geen of onvoldoende medewerking verleend tijdens een steekproef. Hieronder wordt in ieder geval verstaan dat:
a) het voertuig is niet aanwezig; of
b) u niet aanwezig was bij de steekproefcontrole.
5. U heeft het voertuig en/of de werkzaamheden niet afgemeld.
6. U kunt de geldige werkplaatskaart niet tonen.
7. Er is onbevoegd gebruik gemaakt van uw werkplaatskaart, bevoegdheidspas en/of authenticatiemiddel.
8. U kunt geen download van het massageheugen of van het Certificate van undownloadability (CoU) overleggen.
9. U heeft de werkzaamheden niet volledig uitgevoerd.
10. Er is aantoonbaar vastgestelde manipulatie aanwezig en u heeft dit niet (op de juiste wijze) gemeld aan de RDW.
11. U heeft een onjuist kenmerkteken van de werkplaats gebruikt.
12. U heeft de controle op de fabrieksverzegelingen niet, niet volledig of onjuist gedaan. De fabrieksverzegelingen zijn onjuist, ontbreken of zijn ernstig beschadigd.
1. U heeft aantoonbaar met banden en/of wielen gekalibreerd die niet tot dat voertuig behoren.
2. U heeft opzettelijk parameters aangepast die afwijken van kalibratiegegevens.
3. Het ondermijnen van toezicht zoals:
– het niet verlenen van toegang tot uw bedrijf;
– het weigeren om medewerking te verlenen;
– verbaal en/of (fysiek) geweld of de dreiging daarmee;
– intimidatie in welke vorm dan ook.
4. Fraude.
Bij een overtreding van categorie IV wordt de keuringsbevoegdheid ingetrokken voor 12 maanden, in combinatie met een sanctietoets.
Stroomschema

Stroomschema

Als LPG-technicus kunt u LPG-gasinstallaties keuren in voertuigen die in Nederland zijn geregistreerd. Uw handelen is direct van invloed op de veiligheid van de gasinstallaties. Deze erkenning brengt dus een grote verantwoordelijkheid met zich mee. Daarom houdt de RDW toezicht op uw bevoegdheid LPG-technicus.
1. U verkrijgt uw bevoegdheid uitsluitend na het behalen van het examen bij Stichting VAM (IBKI).
2. Uw bevoegdheid wordt door de RDW verleend en is persoonsgebonden. Het uitlenen van uw pas of authenticatiemiddel is ten strengste verboden.
3. U bent verplicht iedere vier jaar een toets af te leggen om uw bevoegdheid te behouden.
4. U moet zelf controleren of uw bevoegdheid geldig is vóór iedere keuring.
1. U controleert vooraf of de keuringsruimte, apparatuur en de documentatie voldoen aan de eisen. Dit betekent dat u kijkt naar de geschiktheid van de keuringsruimte, de deugdelijkheid van de apparatuur en voorzieningen en de bij de apparatuur behorende handleidingen en geldige certificaten.
2. U controleert voorafgaand aan het technische deel van de keuring van het voertuig of het voertuig overeenstemt met de voertuiggegevens (kenteken, VIN, en datum eerste toelating) in het kentekenregister.
3. Voorafgaand aan de keuring controleert u of de betreffende gasinstallatie voor het specifieke merk en type voertuig is toegestaan.
4. U beoordeelt zelf alle keuringsaspecten tijdens het uitvoeren van de keuring.
5. U maakt daarbij alleen gebruik van de door de RDW toegestane authenticatiemiddelen en handelt overeenkomstig de bijbehorende gebruikersvoorwaarden.
6. Onmiddellijk na de keuring wordt het resultaat door de LPG technicus gemeld aan de Dienst Wegverkeer.
7. U controleert de opnamekaart, en ondertekent de opnamekaart persoonlijk.
8. U bent verplicht aanwezig te zijn in de keuringsruimte tijdens de keuring.
1. Het toezicht vindt plaats door middel van steekproeven.
2. De frequentie van het toezicht is met name afhankelijk van het aantal door de LPG-technicus uitgevoerde keuringen van LPG-installaties en de resultaten van de herkeuringen (steekproeven).
3. Vanaf het moment dat een steekproef wordt aangekondigd totdat de steekproef is beëindigd bent u als LPG-technicus, het voertuig en de opnamekaart blijvend aanwezig in de keuringsruimte. Als er in afwachting van de steekproef geen ruimte is om het voertuig in de keuringsruimte beschikbaar te houden dan is het toegestaan dat het voertuig geplaatst wordt in de onmiddellijke nabijheid van de keuringsruimte. Hierbij is in ieder geval niet toegestaan dat het voertuig zich buiten de keuringsplaats bevindt.
4. Als ondanks alle genomen maatregelen een voertuig toch de keuringsruimte verlaat, voordat de steekproef kon worden uitgevoerd, dan meldt u dit direct telefonisch bij het ACN kantoor te Zwolle (tel.nr. 088 008 74 77) van de RDW en niet pas bij aankomst van de steekproefcontroleur. U geeft geen opnamekaart gasinstallatie af en wijst de klant erop dat de goedkeuring vervalt. Het nakomen van deze verplichtingen maakt de overtreding niet ongedaan.
5. U stelt de steekproefcontroleur in staat om binnen 15 minuten na aankomst met de uitvoering van het technische gedeelte van de steekproef te beginnen. Deze periode van 15 minuten is uitdrukkelijk niet bedoeld om van elders, buiten de keuringsruimte, te komen.
6. U stelt de keuringsruimte en deugdelijk functionerende apparatuur ter beschikking aan de steekproefcontroleur.
7. U verleent direct assistentie aan de steekproefcontroleur. Tijdens de steekproef verleent u volledige medewerking.
8. Tussen het afmelden van het voertuig en de komst van de steekproefcontroleur (de zogeheten quarantainetijd) worden geen handelingen zoals sleutelen, het aanbrengen van wijzigingen of metingen meer aan het voertuig verricht.
9. Gedurende de steekproef worden geen wijzigingen in of aan het voertuig aangebracht zonder toestemming van de steekproefcontroleur of tijdens een second opinion zonder toestemming van de Toezichthouder Bedrijven van de RDW.
10. Uw afwezigheid, het ontbreken van het voertuig of apparatuur, of het niet ondertekenen van het steekproefcontrolerapport wordt als overtreding aangemerkt.
11. Intimidatie, agressie of obstructie richting RDW-medewerkers leidt tot onmiddellijke intrekking van uw bevoegdheid voor 12 maanden en strafrechtelijke aangifte.
1. U heeft het steekproefcontrolerapport niet ondertekend.
Er zijn geen voorbeelden van categorie II overtredingen.
1. U heeft een voertuig gekeurd en afgemeld terwijl de minimaal vereiste hefhoogte van de hefinrichting niet wordt bereikt.
2. U heeft een keuring van een voertuig niet volledig uitgevoerd.
3. U heeft aan een voertuig gesleuteld, metingen verricht of wijzigingen aangebracht in quarantainetijd of dit door een ander laten doen.
1. Het ondermijnen van toezicht zoals:
− het niet verlenen van toegang tot de keuringsruitme;
− het weigeren om medewerking te verlenen;
− verbaal en/of (fysiek) geweld of de dreiging daarmee;
− intimidatie in welke vorm dan ook.
2. Fraude.
Bij een overtreding van categorie IV wordt de keuringsbevoegdheid ingetrokken voor 12 maanden, in combinatie met een sanctietoets.
Het Certification Practice Statement is opgesteld als raamwerk voor de toepassing van certificaten die worden uitgegeven door de RDW.
Consignatie is het in opdracht van een ander verkopen van een voertuig (mogelijk tegen een bepaald bedrag of percentage van de verkoopprijs). Het eigendom van en de verantwoordelijkheid over het voertuig blijft bij de persoon die u de opdracht tot verkoop van het voertuig geeft.
Kopieer de link naar uw clipboard
https://zoek.officielebekendmakingen.nl/stcrt-2025-41444.html
De hier aangeboden pdf-bestanden van het Staatsblad, Staatscourant, Tractatenblad, provinciaal blad, gemeenteblad, waterschapsblad en blad gemeenschappelijke regeling vormen de formele bekendmakingen in de zin van de Bekendmakingswet en de Rijkswet goedkeuring en bekendmaking verdragen voor zover ze na 1 juli 2009 zijn uitgegeven. Voor pdf-publicaties van vóór deze datum geldt dat alleen de in papieren vorm uitgegeven bladen formele status hebben; de hier aangeboden elektronische versies daarvan worden bij wijze van service aangeboden.