Staatscourant van het Koninkrijk der Nederlanden
| Datum publicatie | Organisatie | Jaargang en nummer | Rubriek |
|---|---|---|---|
| Ministerie van Sociale Zaken en Werkgelegenheid | Staatscourant 2025, 21777 | beleidsregel |
Zoals vergunningen, bouwplannen en lokale regelgeving.
Adressen en contactpersonen van overheidsorganisaties.
U bent hier:
| Datum publicatie | Organisatie | Jaargang en nummer | Rubriek |
|---|---|---|---|
| Ministerie van Sociale Zaken en Werkgelegenheid | Staatscourant 2025, 21777 | beleidsregel |
De Minister van Sociale Zaken en Werkgelegenheid,
Gelet op de artikelen 6, eerste lid, 33, eerste en tweede lid en 34, tiende lid, van de Arbeidsomstandighedenwet, 13.25, 13.26 en 13.27 van het Omgevingsbesluit, 9.9c en 9.9d van het Arbeidsomstandighedenbesluit en 8.29a van de Arbeidsomstandighedenregeling en 4:81, eerste lid, van de Algemene wet bestuursrecht;
Besluit:
1. In deze beleidsregel wordt verstaan onder:
een overtreding die in de Tabellen 1 of 2 van Bijlage 1 als ZO is aangemerkt en waarvoor direct een boete wordt opgelegd;
een overtreding die in de Tabellen 1 of 2 van Bijlage 1 als ODB is aangemerkt en waarvoor direct een boete wordt opgelegd;
i. na ommekomst van de gegeven hersteltermijn de overtreding niet ongedaan is gemaakt; of
ii. dezelfde of soortgelijke overtreding opnieuw wordt geconstateerd.
2. Hiernaast geldt in deze beleidsregel als overtreding met directe boete de overtreding die de directe aanleiding is geweest voor een zwaar ongeval als bedoeld in Bijlage I bij artikel 1.1 van het Besluit activiteiten leefomgeving of artikel 2.2 van het Arbeidsomstandighedenbesluit.
1. De hoogte van de bestuurlijke boete wordt bepaald aan de hand van het boetenormbedrag dat op de betreffende overtreding van toepassing is en het bepaalde in dit artikel.
2. De boetenormbedragen, bedoeld in het eerste lid, zijn:
a. de bedragen die zijn opgenomen in de Tabellen 1 en 2 van Bijlage 1 bij deze beleidsregel voor de artikelen, leden en onderdelen die bestuurlijk beboetbaar zijn volgens artikel 13.27, tweede lid, van het Omgevingsbesluit, artikel 9.9d van het Arbeidsomstandighedenbesluit en artikel 8.29a van de Arbeidsomstandighedenregeling met uitzondering van de artikelen 4.9, eerste lid en 4.11, eerste en derde lid, van het Besluit activiteiten leefomgeving, 2.5, derde lid en 2.5a, eerste lid, van het Arbeidsomstandighedenbesluit, en 2.0a en 2.0c van de Arbeidsomstandighedenregeling;
b. de overeenkomstig Bijlage 2 bij deze beleidsregel berekende bedragen, voor zover het overtredingen van de verplichtingen zijn, die niet onder onderdeel a vallen.
3. De boetenormbedragen, bedoeld in het tweede lid, zijn uitgangspunt voor de berekening van de op te leggen bestuurlijke boete voor werkgevers met 150 of meer werknemers. In de overige gevallen geldt het volgende:
a. voor zelfstandigen wordt het boetenormbedrag 10 procent;
b. bij werkgevers die de arbeid zelf verrichten of werkgevers met minder dan 10 werknemers wordt het boetenormbedrag 25 procent;
c. bij werkgevers met 10 of meer maar minder dan 40 werknemers wordt het boetenormbedrag 40 procent;
d. bij werkgevers met 40 of meer maar minder dan 70 werknemers wordt het boetenormbedrag 55 procent;
e. bij werkgevers met 70 of meer maar minder dan 100 werknemers wordt het boetenormbedrag 70 procent;
f. bij werkgevers met 100 of meer maar minder dan 150 werknemers wordt het boetenormbedrag 85 procent.
4. Voor de boeteberekening van een of meer overtredingen geconstateerd op locaties, vestigingen of in filialen, wordt als bedrijfsgrootte het aantal werknemers van de gehele juridische eenheid gehanteerd dat in Nederland werkzaam is.
5. Het boetenormbedrag wordt in geval van een zwaar ongeval vermenigvuldigd met een factor 2.
6. Meerdere overtredingen van hetzelfde artikel, artikellid of onderdeel, zijn aparte beboetbare feiten.
Bedrijven of inrichtingen, die zowel onder de Seveso-paragraaf van het Besluit activiteiten leefomgeving als onder afdeling 2 van hoofdstuk 2 van het Arbeidsomstandighedenbesluit en hoofdstuk 2 van de Arbeidsomstandighedenregeling vallen, en waar een feit is geconstateerd dat zowel op grond van het Omgevingsbesluit als het Arbeidsomstandighedenbesluit of de Arbeidsomstandighedenregeling een beboetbare overtreding is, worden beboet op grond van de artikelen 13.25 en 13.27 van het Omgevingsbesluit.
1. Bij de vaststelling of sprake is van herhaling van dezelfde of soortgelijke overtredingen wordt bij zelfstandig opererende nevenvestigingen van rechtspersonen gehandeld alsof deze afzonderlijke ondernemingen zijn.
2. Het eerste lid is niet van toepassing op ernstige overtredingen als bedoeld in artikel 13.27, tweede lid, van het Omgevingsbesluit en artikel 9.10b van het Arbeidsomstandighedenbesluit.
1. Er is sprake van recidive, als overtreding van dezelfde of soortgelijke verplichtingen en verboden, als bepaald in artikel 13.27, derde lid, van het Omgevingsbesluit, aan de orde is, mits het te hanteren boetenormbedrag bij elk van deze overtredingen hoger is dan € 12.500,00.
2. In afwijking van het eerste lid, is bij overtreding van de in artikelen 4.9, eerste lid en 4.11, eerste en derde lid, van het Besluit activiteiten leefomgeving vervatte verplichtingen sprake van recidive in het volgende geval.
Als het te hanteren boetenormbedrag, als opgenomen in Tabel 1 van Bijlage 1, van de volgende overtreding binnen dezelfde boetecategorie valt als het boetenormbedrag, als opgenomen in Tabel 1 van Bijlage 1, van de eerdere overtreding. De boetecategorieën voor het bepalen van recidive van deze overtredingen zijn:
a. € 125.000 – € 249.999;
b. € 250.000 – € 499.999;
c. ≥ € 500.000.
3. Er is sprake van recidive, als overtreding van dezelfde of soortgelijke verplichtingen en verboden, als bepaald in artikel 8.29c van de Arbeidsomstandighedenregeling aan de orde is.
4. In afwijking van het derde lid, is bij overtreding van de in artikelen 2.5, derde lid, en 2.5a, eerste lid, van het Arbeidsomstandighedenbesluit en de artikelen 2.0a en 2.0c van de Arbeidsomstandighedenregeling vervatte verplichtingen sprake van recidive in het volgende geval.
Als het te hanteren boetenormbedrag, als opgenomen in Tabel 2 van Bijlage 1, van de volgende overtreding binnen dezelfde boetecategorie valt als het boetenormbedrag, als opgenomen in Tabel 2 van Bijlage 1, van de eerdere overtreding. De boetecategorieën voor het bepalen van recidive van deze overtredingen zijn:
a. € 125.000 – € 249.999;
b. € 250.000 – € 499.999;
c. ≥ € 500.000.
De totale bij een boetebeschikking op te leggen bestuurlijke boete bestaat, in geval er sprake is van meer dan één overtreding, uit de som van de per overtreding berekende boetebedragen.
1. De Minister stelt handhavingsbeleid vast voor de bepalingen waarop deze beleidsregel betrekking heeft. Het beleid is uniform en gelijk voor alle bedrijven, die vallen onder de hiervoor bedoelde bepalingen.
2. De Minister zorgt dat de Seveso-handhavingsstrategie met dit beleid in overeenstemming wordt gebracht.
3. De Minister draagt zorg voor de openbaarmaking van het handhavingsbeleid en dat eenieder van dit beleid kennis kan nemen.
Deze beleidsregel zal met de toelichting en de bijlagen in de Staatscourant worden geplaatst.
Den Haag, 19 juni 2025
De Staatssecretaris van Sociale Zaken en Werkgelegenheid, J.N.J. Nobel
In Tabel 1 of 2 staan de artikelen, die volgens artikel 13.27, eerste lid, van het Omgevingsbesluit, artikel 9.9d van het Arbeidsomstandighedenbesluit en artikel 8.29a van de Arbeidsomstandighedenregeling, bestuurlijk beboetbaar zijn. Er wordt in de tabellen vermeld welke type overtreding het betreft en het boetenormbedrag van elk artikel, lid of onderdeel.
Indien er in Tabel 1 of 2 meerdere type overtredingen zijn opgenomen bij een artikel, artikellid of onderdeel, dan kunnen in Tabel 3, 4, 5 en 6 de zware overtredingen of overtredingen met een directe boete specifiek benoemd zijn voor de Seveso-paragraaf of de ARIE-regeling.
ZO staat voor een zware overtreding, ODB voor een overtreding met een directe boete en OO voor overige overtreding.
Seveso-paragraaf
De in Tabel 1 gegeven boetenormbedragen voor de artikelen 4.9, eerste lid en 4.11, eerste en derde lid, van het Besluit activiteiten leefomgeving worden aangepast op basis van de beoordelingssystematiek, vermeld in Bijlage 2.
|
Artikel Bal |
Lid |
Onderdeel |
Boetenormbedrag |
Type overtreding |
|---|---|---|---|---|
|
4.4 |
2 |
€ 250.000,– |
ODB |
|
|
€ 250.000,– |
OO |
|||
|
4.5 |
1 |
€ 125.000,– |
ODB |
|
|
a |
€ 15.000,– |
ODB |
||
|
€ 15.000,– |
OO |
|||
|
b |
€ 25.000,– |
ODB |
||
|
€ 25.000,– |
OO |
|||
|
c |
€ 25.000,– |
ODB |
||
|
€ 25.000,– |
OO |
|||
|
d |
€ 25.000,– |
ODB |
||
|
€ 25.000,– |
OO |
|||
|
e |
€ 10.000,– |
ODB |
||
|
€ 10.000,– |
OO |
|||
|
f |
€ 10.000,– |
ODB |
||
|
€ 10.000,– |
OO |
|||
|
3 |
€ 250.000,– |
OO |
||
|
4.6 |
1 |
€ 125.000,– |
ODB |
|
|
€ 125.000,– |
OO |
|||
|
a |
€ 125.000,– |
ODB |
||
|
€ 125.000,– |
OO |
|||
|
b |
€ 125.000,– |
ODB |
||
|
€ 125.000,– |
OO |
|||
|
c |
€ 125.000,– |
ODB |
||
|
€ 125.000,– |
OO |
|||
|
d |
€ 125.000,– |
ODB |
||
|
€ 125.000,– |
OO |
|||
|
e |
€ 15.000,– |
ODB |
||
|
€ 15.000,– |
OO |
|||
|
f |
€ 15.000,– |
ODB |
||
|
€ 15.000,– |
OO |
|||
|
4.7 |
1 |
€ 500.000,– |
ODB |
|
|
a |
€ 125.000,– |
ODB |
||
|
€ 125.000,– |
OO |
|||
|
b |
€ 125.000,– |
ODB |
||
|
€ 125.000,– |
OO |
|||
|
c |
€ 125.000,– |
ODB |
||
|
€ 125.000,– |
OO |
|||
|
d |
€ 125.000,– |
ODB |
||
|
€ 125.000,– |
OO |
|||
|
e |
€ 125.000,– |
ODB |
||
|
€ 125.000,– |
OO |
|||
|
f |
€ 25.000,– |
ODB |
||
|
€ 25.000,– |
OO |
|||
|
2 |
€ 250.000,– |
ODB |
||
|
4.9 |
1 |
€ 500.000,– |
ZO1 |
|
|
€ 250.000,– |
OO |
|||
|
2 |
€ 500.000,– |
ODB |
||
|
4.10 |
1 |
€ 500.000,– |
ZO |
|
|
€ 250.000,– |
OO |
|||
|
2 |
a |
€ 125.000,– |
OO |
|
|
b |
€ 125.000,– |
OO |
||
|
c |
€ 125.000,– |
OO |
||
|
3 |
a |
€ 250.000,– |
OO |
|
|
b |
€ 250.000,– |
OO |
||
|
c |
€ 250.000,– |
OO |
||
|
d |
€ 250.000,– |
OO |
||
|
4.11 |
1 |
€ 500.000,– |
ZO |
|
|
€ 250.000,– |
OO |
|||
|
Onderdeel a van bijlage III van de richtlijn |
€ 250.000,– |
OO |
||
|
Onderdeel b van bijlage III van de richtlijn |
||||
|
i |
€ 125.000,– |
OO |
||
|
ii |
€ 500.000,– |
ZO |
||
|
€ 250.000,– |
OO |
|||
|
iii |
€ 250.000,– |
OO |
||
|
iv |
€ 125.000,– |
OO |
||
|
v |
€ 125.000,– |
OO |
||
|
vi2 |
€ 125.000,– |
OO |
||
|
vii |
€ 125.000,– |
OO |
||
|
2 |
€ 125.000,– |
OO |
||
|
3 |
€ 500.000,– |
ODB |
||
|
a |
€ 250.000,– |
OO |
||
|
b |
€ 125.000,– |
OO |
||
|
c |
€ 125.000,– |
OO |
||
|
4.12 |
1 |
€ 250.000,– |
OO |
|
|
2 |
€ 125.000,– |
OO |
||
|
4.13 |
1 |
€ 125.000,– |
OO |
|
|
2 |
€ 125.000,– |
OO |
||
|
4.14 |
1 |
€ 500.000,– |
ZO |
|
|
€ 250.000,– |
OO |
|||
|
2 |
€ 125.000,– |
OO |
||
|
Onderdeel 1 van bijlage II van de richtlijn |
€ 125.000,– |
OO |
||
|
Onderdeel 2 van bijlage II van de richtlijn |
€ 125.000,– |
OO |
||
|
Onderdeel 3 van bijlage II van de richtlijn |
€ 250.000,– |
OO |
||
|
Onderdeel 4 van bijlage II van de richtlijn |
€ 250.000,– |
OO |
||
|
Onderdeel 5 van bijlage II van de richtlijn |
€ 125.000,– |
OO |
||
|
a |
€ 250.000,– |
OO |
||
|
b |
€ 500.000,– |
OO |
||
|
c |
€ 250.000,– |
OO |
||
|
3 |
a |
€ 250.000,– |
OO |
|
|
b |
€ 125.000,– |
OO |
||
|
c |
€ 500.000,– |
OO |
||
|
4 |
€ 250.000,– |
OO |
||
|
4.15 |
1 |
€ 250.000,– |
OO |
|
|
2 |
€ 250.000,– |
OO |
||
|
3 |
€ 250.000,– |
OO |
||
|
a |
€ 125.000,– |
OO |
||
|
b |
€ 50.000,– |
OO |
||
|
c |
€ 125.000,– |
OO |
||
|
4 |
€ 250.000,– |
OO |
||
|
4.18 |
a |
€ 125.000,– |
OO |
|
|
b |
€ 125.000,– |
OO |
||
|
c |
€ 250.000,– |
OO |
||
|
d |
€ 250.000,– |
OO |
||
|
4.19 |
€ 250.000,– |
OO |
||
|
a |
€ 125.000,– |
OO |
||
|
b |
€ 250.000,– |
OO |
||
|
c |
€ 250.000,– |
OO |
||
|
d |
€ 250.000,– |
OO |
||
|
4.20 |
€ 250.000,– |
ODB |
||
|
4.22 |
1 |
€ 500.000,– |
ZO |
|
|
€ 250.000,– |
OO |
|||
|
a |
€ 125.000,– |
OO |
||
|
b |
€ 125.000,– |
OO |
||
|
c |
€ 125.000,– |
OO |
||
|
2 |
Bijlage IV van de richtlijn |
€ 125.000,– |
OO |
|
|
1a |
€ 125.000,– |
OO |
||
|
1b |
€ 125.000,– |
OO |
||
|
1c |
€ 125.000,– |
OO |
||
|
1d |
€ 125.000,– |
OO |
||
|
1e |
€ 125.000,– |
OO |
||
|
1f |
€ 125.000,– |
OO |
||
|
1g |
€ 125.000,– |
OO |
||
|
3 |
€ 250.000,– |
OO |
||
|
4 |
€ 125.000,– |
OO |
||
|
4.23 |
1 |
€ 250.000,– |
OO |
|
|
a |
€ 125.000,– |
OO |
||
|
b |
€ 125.000,– |
OO |
||
|
2 |
€ 125.000,– |
OO |
||
|
3 |
€ 500.000,– |
OO |
||
|
a |
€ 125.000,– |
OO |
||
|
b |
€ 125.000,– |
OO |
||
|
c |
€ 125.000,– |
OO |
||
|
d |
€ 125.000,– |
OO |
||
|
e |
€ 125.000,– |
OO |
||
|
f |
€ 125.000,– |
OO |
||
|
4.24 |
1 |
€ 125.000,– |
OO |
|
|
2 |
€ 125.000,– |
OO |
||
|
3 |
€ 125.000,– |
OO |
||
|
4 |
€ 125.000,– |
OO |
||
|
4.26 |
€ 125.000,– |
ODB |
||
|
4.27 |
€ 125.000,– |
ODB |
||
|
4.28 |
€ 125.000,– |
ODB |
Het niet treffen van maatregelen zoals bedoeld in artikel 4.9, eerste lid, van het Besluit activiteiten leefomgeving kan resulteren in ernstig gevaar voor personen. In dat geval volgt een stillegging als bedoeld in artikel 28 van de Arbeidsomstandighedenwet. Indien het een stillegging met directe boete betreft wordt in overleg met het Openbaar Ministerie bepaald of naast de stillegging een proces-verbaal wordt opgemaakt, of dat direct een bestuurlijke boete volgt.
In onderdeel vi van bijlage III van de Seveso III richtlijn (2012/18/EU) zijn veiligheidprestatieindicatoren (safety performance indicators – SPI) opgenomen. In het Besluit activiteiten leefomgeving is het verplicht gesteld om alle elementen te hebben dus ook alle optionele onderdelen te hebben ingevuld.
ARIE-regeling
De in Tabel 2 gegeven boetenormbedragen voor de artikelen 2.5, derde lid en, 2.5a, eerste lid van het Arbeidsomstandighedenbesluit en de artikelen 2.0a en 2.0c van de Arbeidsomstandighedenregeling worden aangepast op basis van de beoordelingssystematiek, vermeld in Bijlage 2.
|
Artikel ARIE |
Lid |
Onderdeel |
Boetenormbedrag |
Type overtreding |
|---|---|---|---|---|
|
Arbobesluit |
||||
|
2.5 |
1 |
€ 500.000,– |
ZO |
|
|
€ 250.000,– |
OO |
|||
|
2 |
a |
€ 500.000,– |
ZO |
|
|
€ 250.000,– |
OO |
|||
|
b |
€ 250.000,– |
OO |
||
|
3 |
€ 500.000,– |
ZO |
||
|
€ 250.000,– |
OO |
|||
|
4 |
€ 500.000,– |
ODB |
||
|
5 |
€ 250.000,– |
OO |
||
|
2.5a |
1 |
€ 500.000,– |
ZO |
|
|
€ 250.000,– |
OO |
|||
|
2.5b |
1 |
€ 500.000,– |
ZO |
|
|
€ 250.000,– |
OO |
|||
|
3 |
€ 250.000,– |
OO |
||
|
4 |
€ 125.000,– |
OO |
||
|
2.5c |
1 |
a |
€ 250.000,– |
OO |
|
b |
€ 125.000,– |
OO |
||
|
c |
€ 125.000,– |
OO |
||
|
2 |
€ 125.000,– |
OO |
||
|
2.5d |
1 |
a |
€ 125.000,– |
OO |
|
b |
€ 125.000,– |
OO |
||
|
c |
€ 125.000,– |
OO |
||
|
d |
€ 250.000,– |
OO |
||
|
e |
€ 125.000,– |
OO |
||
|
f |
€ 125.000,– |
OO |
||
|
2.5e |
€ 250.000,– |
ODB |
||
|
€ 250.000,– |
OO |
|||
|
2.5g |
2 |
€ 125.000,– |
OO |
|
|
2.5h |
1 |
€ 250.000,– |
ODB |
|
|
a |
€ 15.000,– |
ODB |
||
|
€ 15.000,– |
OO |
|||
|
b |
€ 15.000,– |
ODB |
||
|
€ 15.000,– |
OO |
|||
|
c |
€ 15.000,– |
ODB |
||
|
€ 15.000,– |
OO |
|||
|
d |
€ 25.000,– |
ODB |
||
|
€ 25.000,– |
OO |
|||
|
e |
€ 25.000,– |
ODB |
||
|
€ 25.000,– |
OO |
|||
|
f |
€ 25.000,– |
ODB |
||
|
€ 25.000,– |
OO |
|||
|
g |
€ 25.000,– |
ODB |
||
|
€ 25.000,– |
OO |
|||
|
h |
€ 15.000,– |
ODB |
||
|
€ 15.000,– |
OO |
|||
|
2 |
a voor 2.5h lid 1 sub a t/m c |
€ 25.000,– |
ODB |
|
|
€ 25.000,– |
OO |
|||
|
a voor 2.5h lid 1 sub d t/m h |
€ 125.000,– |
ODB |
||
|
€ 125.000,– |
OO |
|||
|
b |
€ 125.000,– |
ODB |
||
|
€ 125.000,– |
OO |
|||
|
c |
€ 125.000,– |
ODB |
||
|
€ 125.000,– |
OO |
|||
|
d |
€ 125.000,– |
ODB |
||
|
€ 125.000,– |
OO |
|||
|
2.5i |
1 |
€ 500.000,– |
ODB |
|
|
a |
€ 125.000,– |
ODB |
||
|
€ 125.000,– |
OO |
|||
|
b |
€ 125.000,– |
ODB |
||
|
€ 125.000,– |
OO |
|||
|
c |
€ 125.000,– |
ODB |
||
|
€ 125.000,– |
OO |
|||
|
d |
€ 125.000,– |
ODB |
||
|
€ 125.000,– |
OO |
|||
|
e |
€ 125.000,– |
ODB |
||
|
€ 125.000,– |
OO |
|||
|
2 |
€ 250.000,– |
ODB |
||
|
Arboregeling |
||||
|
2.0 |
a |
€ 250.000,– |
OO |
|
|
b |
€ 250.000,– |
OO |
||
|
c |
€ 250.000,– |
OO |
||
|
d |
€ 250.000,– |
OO |
||
|
2.0a |
1 |
€ 500.000,– |
ODB |
|
|
a |
€ 250.000,– |
OO |
||
|
b |
€ 125.000,– |
OO |
||
|
c |
€ 125.000,– |
OO |
||
|
2 |
€ 125.000,– |
OO |
||
|
3 |
€ 125.000,– |
OO |
||
|
2.0b |
1 |
€ 500.000,– |
OO |
|
|
2 |
Bijlage Ia |
€ 250.000,– |
OO |
|
|
1 |
€ 125.000,– |
OO |
||
|
2 |
€ 50.000,– |
OO |
||
|
3 |
€ 125.000,– |
OO |
||
|
2.0c |
Bijlage Ib |
|||
|
a |
€ 250.000,– |
OO |
||
|
b |
€ 125.000,– |
OO |
||
|
c |
€ 500.000,– |
ZO |
||
|
€ 250.000,– |
OO |
|||
|
d |
€ 250.000,– |
OO |
||
|
e |
€ 125.000,– |
OO |
||
|
f |
€ 125.000,– |
OO |
||
|
g |
€ 125.000,– |
OO |
||
|
h |
€ 125.000,– |
OO |
||
|
2.0d |
Bijlage Ic |
|||
|
a |
€ 125.000,– |
OO |
||
|
b |
€ 125.000,– |
OO |
||
|
c |
€ 125.000,– |
OO |
||
|
d |
€ 125.000,– |
OO |
||
|
e |
€ 125.000,– |
OO |
||
|
f |
€ 125.000,– |
OO |
||
|
g |
€ 125.000,– |
OO |
||
|
Artikel |
lid |
Onderdeel |
Zware overtreding |
|---|---|---|---|
|
4.9 |
1 |
Het zodanig inrichten, in gebruik hebben of werken op arbeidsplaatsen, waarbij wanden, vloeren, plafonds, constructies of installaties in zodanige staat verkeren, dat ernstig gevaar bestaat voor instorten, verschuiven, omvallen of kantelen waardoor een zwaar ongeval kan ontstaan dan wel de gevolgen van een zwaar ongeval niet beperkt kunnen worden. |
|
|
Het ontbreken van doeltreffende maatregelen om het ontstaan van een explosieve atmosfeer op de arbeidsplaats te voorkomen. |
|||
|
Het, indien het voorkomen van het ontstaan van een explosieve atmosfeer gezien de aard van het werk niet mogelijk is, niet nemen van maatregelen om: a. de ontsteking van explosieve atmosferen te voorkomen, waarbij ook rekening wordt gehouden met elektrostatische ontladingen die van werknemers of de arbeidsplaats als ladingsdrager of ladingsproducent kunnen uitgaan; b. de schadelijke gevolgen van een explosie te beperken. |
|||
|
Het ontbreken van de volgende maatregelen in de gevarenzones, bedoeld in artikel 3.5d, vijfde lid, van het Arbeidsomstandighedenbesluit: a. vrijkomende gassen, dampen, nevels of brandbaar stof die explosiegevaar kunnen doen ontstaan, worden op passende wijze afgevoerd en onschadelijk gemaakt; b. indien een explosieve atmosfeer meerdere soorten brandbare stoffen bevat, wordt bij de veiligheidsmaatregelen uitgegaan van het grootste mogelijke risico. |
|||
|
Het in de gevarenzones niet gebruiken en toepassen van apparaten en beveiligingssystemen overeenkomstig de apparatencategorie als bedoeld in artikel 1, eerste lid van het Warenwetbesluit explosieveilig materieel 2016 volgens de navolgende principes: 1°. gevarenzone 0 of 20: categorie 1-apparatuur; 2°. gevarenzone 1 of 21: categorie 1- of categorie 2-apparatuur; 3°. gevarenzone 2 of 22: categorie 1-, categorie 2- of categorie 3-apparatuur. |
|||
|
Het aanwezig hebben van een effectieve ontstekingsbron in een gevarenzone zoals bedoeld in artikel 3.5d, vijfde lid, van het Arbeidsomstandighedenbesluit. |
|||
|
Het niet nemen van doeltreffende maatregelen indien er sprake is van gevaar voor verstikking, bedwelming, vergiftiging, brand of explosie op een plaats of in een ruimte waar een werknemer (of de zelfstandige of de werkgever die de arbeid zelf verricht) zich bevindt. |
|||
|
Het ontbreken van een doeltreffende vluchtweg op arbeidsplaatsen waarbij ernstig gevaar bestaat op brand, explosie of plotselinge blootstelling aan gevaarlijke stoffen. |
|||
|
Het, indien op de arbeidsplaats ernstig gevaar bestaat getroffen of geraakt te worden door vloeistoffen of gassen, niet nemen van doeltreffende maatregelen om zulks te voorkomen. |
|||
|
Het niet of onvoldoende treffen van maatregelen bij het gebruik van een arbeidsmiddel waardoor ernstig gevaar bestaat getroffen of geraakt te worden door vloeistoffen of gassen. |
|||
|
4.10 |
1 |
Het volledig ontbreken van een preventiebeleid. |
|
|
4.11 |
1 |
Het volledig ontbreken van het veiligheidsbeheerssysteem. |
|
|
4.11 |
1 |
b, onder ii van bijlage III van de richtlijn |
Het volledig ontbreken van de procedures voor de systematische identificatie van de gevaren van zware ongevallen. |
|
In zijn geheel niet toepassen van de aangenomen procedures voor de systematische identificatie van de gevaren van zware ongevallen. |
|||
|
4.14 |
1 |
Het niet hebben van een veiligheidsrapport. |
|
|
4.22 |
1 |
Het volledig ontbreken van een intern noodplan. |
|
Artikel |
lid |
Onderdeel |
Zware overtreding |
|---|---|---|---|
|
Arbobesluit |
|||
|
2.5 |
1 |
Het volledig ontbreken van een beleid inzake de beheersing van de risico's van zware ongevallen |
|
|
2.5 |
2 |
a |
In zijn geheel niet uitvoeren van systematische identificatie en evaluatie van gevaren en risico's van zware ongevallen |
|
2.5 |
3 |
Het zodanig inrichten, in gebruik hebben of werken op arbeidsplaatsen, waarbij wanden, vloeren, plafonds, constructies of installaties in zodanige staat verkeren, dat ernstig gevaar bestaat voor instorten, verschuiven, omvallen of kantelen waardoor een zwaar ongeval kan ontstaan dan wel de gevolgen van een zwaar ongeval niet beperkt kunnen worden. |
|
|
Het ontbreken van doeltreffende maatregelen om het ontstaan van een explosieve atmosfeer op de arbeidsplaats te voorkomen. |
|||
|
Het, indien het voorkomen van het ontstaan van een explosieve atmosfeer gezien de aard van het werk niet mogelijk is, niet nemen van maatregelen om: a. de ontsteking van explosieve atmosferen te voorkomen, waarbij ook rekening wordt gehouden met elektrostatische ontladingen die van werknemers of de arbeidsplaats als ladingsdrager of ladingsproducent kunnen uitgaan; b. de schadelijke gevolgen van een explosie te beperken. |
|||
|
Het ontbreken van de volgende maatregelen in de gevarenzones, bedoeld in artikel 3.5d, vijfde lid, van het Arbeidsomstandighedenbesluit: a. vrijkomende gassen, dampen, nevels of brandbaar stof die explosiegevaar kunnen doen ontstaan, worden op passende wijze afgevoerd en onschadelijk gemaakt; b. indien een explosieve atmosfeer meerdere soorten brandbare stoffen bevat, wordt bij de veiligheidsmaatregelen uitgegaan van het grootste mogelijke risico. |
|||
|
Het in de gevarenzones niet gebruiken en toepassen van apparaten en beveiligingssystemen overeenkomstig de apparatencategorie als bedoeld in artikel 1, eerste lid van het Warenwetbesluit explosieveilig materieel 2016 volgens de navolgende principes: 1°. gevarenzone 0 of 20: categorie 1-apparatuur; 2°. gevarenzone 1 of 21: categorie 1- of categorie 2-apparatuur; 3°. gevarenzone 2 of 22: categorie 1-, categorie 2- of categorie 3-apparatuur. |
|||
|
Het aanwezig hebben van een effectieve ontstekingsbron in een gevarenzone zoals bedoeld in artikel 3.5d, vijfde lid, van het Arbeidsomstandighedenbesluit. |
|||
|
Het niet nemen van doeltreffende maatregelen indien er sprake is van gevaar voor verstikking, bedwelming, vergiftiging, brand of explosie op een plaats of in een ruimte waar een werknemer (of de zelfstandige of de werkgever die de arbeid zelf verricht) zich bevindt. |
|||
|
Het ontbreken van een doeltreffende vluchtweg op arbeidsplaatsen waarbij ernstig gevaar bestaat op brand, explosie of plotselinge blootstelling aan gevaarlijke stoffen. |
|||
|
Het, indien op de arbeidsplaats ernstig gevaar bestaat getroffen of geraakt te worden door vloeistoffen of gassen, niet nemen van doeltreffende maatregelen om zulks te voorkomen. |
|||
|
Het niet of onvoldoende treffen van maatregelen bij het gebruik van een arbeidsmiddel waardoor ernstig gevaar bestaat getroffen of geraakt te worden door vloeistoffen of gassen. |
|||
|
2.5a |
1 |
Het volledig ontbreken van een veiligheidsbeheerssysteem. |
|
|
2.5b |
1 |
Het volledig ontbreken van een intern noodplan. |
|
|
Arboregeling |
|||
|
2.0c |
Bijlage Ib, onderdeel c |
Volledig ontbreken van procedures voor de identificatie en evaluatie van de gevaren en risico’s van zware ongevallen. |
|
|
Artikel |
Lid |
Onderdeel |
Omschrijving |
|---|---|---|---|
|
4.4 |
2 |
Het ontbreken van de bewuste samenwerking tussen de personen uit het eerste lid en schriftelijke vastlegging op welke wijze zal worden samengewerkt en op welke wijze toezicht zal worden uitgeoefend |
|
|
4.5 |
1 |
Het niet op tijd verstrekken van alle gegevens en bescheiden genoemd onder a, b, c, d, e en f |
|
|
a |
Het niet op tijd verstrekken van gegevens en bescheiden zoals genoemd in dit onderdeel |
||
|
b |
Het niet op tijd verstrekken van gegevens en bescheiden zoals genoemd in dit onderdeel |
||
|
c |
Het niet op tijd verstrekken van gegevens en bescheiden zoals genoemd in dit onderdeel |
||
|
d |
Het niet op tijd verstrekken van gegevens en bescheiden zoals genoemd in dit onderdeel |
||
|
e |
Het niet op tijd verstrekken van gegevens en bescheiden zoals genoemd in dit onderdeel |
||
|
f |
Het niet op tijd verstrekken van gegevens en bescheiden zoals genoemd in dit onderdeel |
||
|
4.6 |
1 |
Het niet op tijd verstrekken van alle gegevens en bescheiden genoemd onder a, b, c, d, e en f |
|
|
a |
Het niet op tijd verstrekken van gegevens en bescheiden zoals genoemd in dit onderdeel |
||
|
b |
Het niet op tijd verstrekken van gegevens en bescheiden zoals genoemd in dit onderdeel |
||
|
c |
Het niet op tijd verstrekken van gegevens en bescheiden zoals genoemd in dit onderdeel |
||
|
d |
Het niet op tijd verstrekken van gegevens en bescheiden zoals genoemd in dit onderdeel |
||
|
e |
Het niet op tijd verstrekken van gegevens en bescheiden zoals genoemd in dit onderdeel |
||
|
f |
Het niet op tijd verstrekken van gegevens en bescheiden zoals genoemd in dit onderdeel |
||
|
4.7 |
1 |
Het niet zo spoedig mogelijk melden van een zwaar ongeval dat heeft plaatsgevonden |
|
|
a |
Het niet zo spoedig mogelijk verstrekken van gegevens en bescheiden in dit onderdeel |
||
|
b |
Het niet zo spoedig mogelijk verstrekken van gegevens en bescheiden in dit onderdeel |
||
|
c |
Het niet zo spoedig mogelijk vertrekken van gegevens in en bescheiden dit onderdeel |
||
|
d |
Het niet zo spoedig mogelijk verstrekken van gegevens in en bescheiden dit onderdeel |
||
|
e |
Het niet zo spoedig mogelijk verstrekken van gegevens in en bescheiden dit onderdeel |
||
|
f |
Het niet zo spoedig mogelijk verstrekken van gegevens in en bescheiden dit onderdeel |
||
|
2 |
Het overtreden van dit artikellid. |
||
|
4.9 |
2 |
Het overtreden van dit artikellid |
|
|
4.11 |
3 |
Het volledig ontbreken van alle onderdelen a, b en c in de procedures voor de systematische identificatie van de gevaren van zware ongevallen |
|
|
4.20 |
Het overtreden van dit artikel |
||
|
4.26 |
Het overtreden van dit artikel |
||
|
4.27 |
Het overtreden van dit artikel |
||
|
4.28 |
Het overtreden van dit artikel |
|
Artikel |
Lid |
Onderdeel |
Omschrijving |
|---|---|---|---|
|
Arbobesluit |
|||
|
2.5 |
4 |
Het overtreden van dit artikellid |
|
|
2.5e |
Het ontbreken van de bewuste samenwerking tussen de personen uit het eerste lid en schriftelijke vastlegging op welke wijze zal worden samengewerkt en op welke wijze toezicht zal worden uitgeoefend |
||
|
2.5h |
1 |
Het niet zo spoedig mogelijk doen van de melding. |
|
|
a |
Het niet zo spoedig mogelijk melden van gegevens in dit onderdeel |
||
|
b |
Het niet zo spoedig mogelijk melden van gegevens in dit onderdeel |
||
|
c |
Het niet zo spoedig mogelijk melden van gegevens in dit onderdeel |
||
|
d |
Het niet zo spoedig mogelijk melden van gegevens in dit onderdeel |
||
|
e |
Het niet zo spoedig mogelijk melden van gegevens in dit onderdeel |
||
|
f |
Het niet zo spoedig mogelijk melden van gegevens in dit onderdeel |
||
|
g |
Het niet zo spoedig mogelijk melden van gegevens in dit onderdeel |
||
|
h |
Het niet zo spoedig mogelijk melden van gegevens in dit onderdeel |
||
|
2 |
a |
Het niet zo spoedig mogelijk melden van wijziging van gegevens zoals bedoeld in artikel 2.5h lid 1 sub a t/m c |
|
|
Het niet zo spoedig mogelijk melden van wijziging van gegevens zoals bedoeld in artikel 2.5h lid 1 sub d t/m h |
|||
|
b |
Het niet zo spoedig mogelijk melden van gegevens in dit onderdeel |
||
|
c |
Het niet zo spoedig mogelijk melden van gegevens in dit onderdeel |
||
|
d |
Het niet zo spoedig mogelijk melden van gegevens in dit onderdeel |
||
|
2.5i |
1 |
Het niet direct melden van een zwaar ongeval dat heeft plaatsgevonden |
|
|
a |
Het niet direct melden van gegevens in dit onderdeel |
||
|
b |
Het niet direct melden van gegevens in dit onderdeel |
||
|
c |
Het niet direct melden van gegevens in dit onderdeel |
||
|
d |
Het niet direct melden van gegevens in dit onderdeel |
||
|
e |
Het niet direct melden van gegevens in dit onderdeel |
||
|
2 |
Het overtreden van dit artikellid. |
||
|
Arboregeling |
|||
|
2.0a |
1 |
Het volledig ontbreken van de onderdelen a, b en c in de procedures voor de systematische identificatie en evaluatie van de gevaren en risico’s van zware ongevallen. |
|
Bij de berekening van een bestuurlijke boete als bedoeld in artikel 13.27 Omgevingsbesluit, artikel 9.9d Arbeidsomstandighedenbesluit en artikel 8.29a van de Arbeidsomstandighedenregeling, wordt voor een overtreding van de artikelen 4.9, eerste lid en 4.11, eerste en derde lid, van het Besluit activiteiten leefomgeving, de artikelen 2.5, derde lid, 2.5a, eerste lid van het Arbeidsomstandighedenbesluit en de artikelen 2.0a en 2.0c van de Arbeidsomstandighedenregeling eerst onderstaande beoordelingssystematiek toegepast op het in Bijlage 1, Tabellen 1 of 2 opgenomen boetenormbedrag.
De in Tabel 3 van deze bijlage opgenomen bedragen zijn de boetenormbedragen, die voor de verdere berekening van de bestuurlijke boete worden gebruikt.
De beoordelingssystematiek is van toepassing op het beoordelen van zowel technische als organisatorische en procedurele maatregelen.
De beoordelingssystematiek is op de volgende drie beoordelingsgronden gestoeld:
1. Implementatie
Bij implementatie gaat het om aanwezigheid en toepassing van de maatregel(en) (technisch respectievelijk organisatorisch en procedureel) om het beoogde doel te bereiken.
2. Geschiktheid
Bij geschiktheid gaat het om het passend zijn en passend houden van de maatregel(en) (technisch respectievelijk organisatorisch en procedureel) voor de aangetroffen situatie om het beoogde doel te bereiken.
3. Documentatie
Bij documentatie gaat het om beschrijving van de maatregel(en) (technisch respectievelijk organisatorisch en procedureel) en de beoogde doel(en).
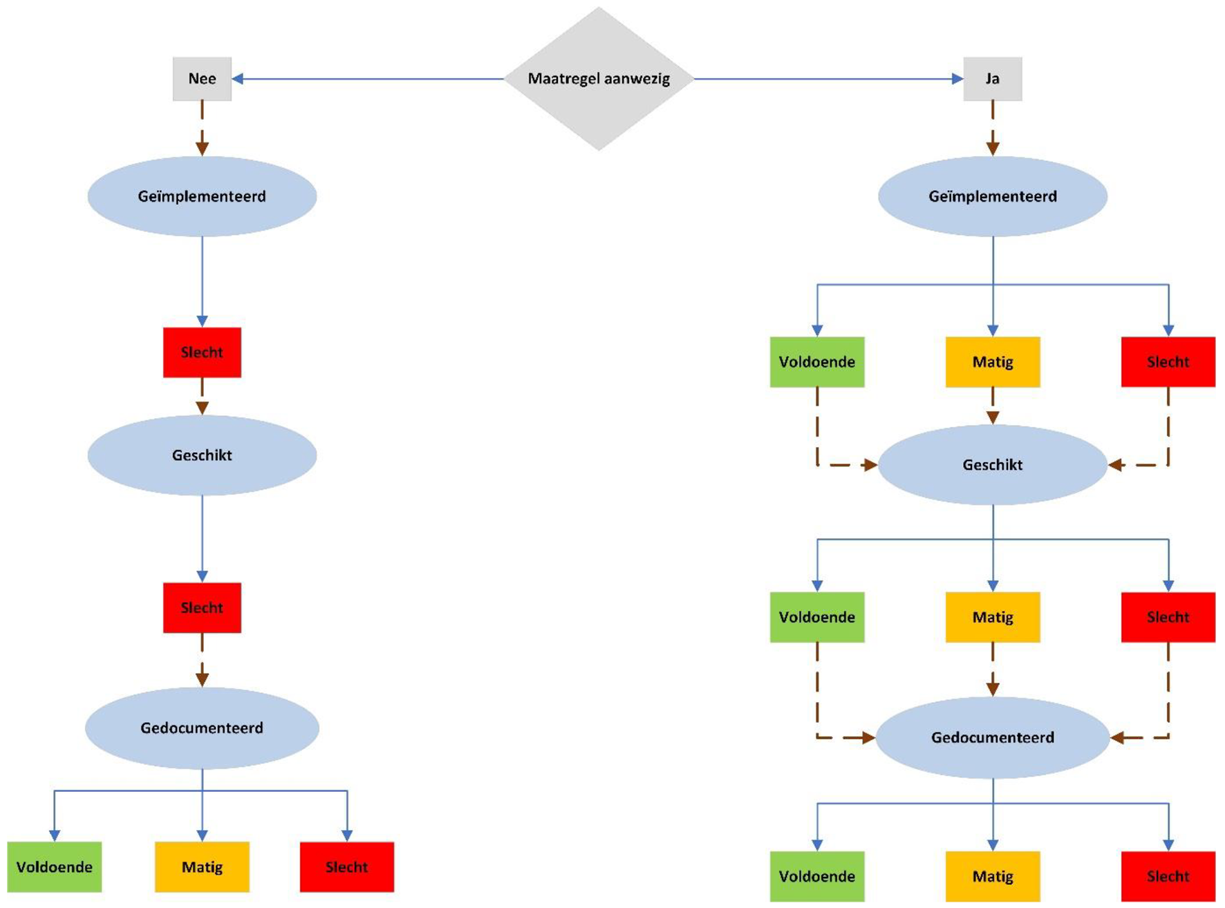
De beoordelingsmethodiek beoogt te komen tot een gelijke waardering in vergelijkbare situaties. Om dat te bereiken wordt op elk van de genoemde drie beoordelingsgronden een waardering gegeven aan technische respectievelijk procedurele en organisatorische maatregelen. De waardering wordt voor elke overtreding uitgevoerd op basis van Tabel 1 bij deze bijlage. De volgorde van de waardering loopt, zoals in onderstaande Tabel 1 terug te vinden is, van geïmplementeerd naar geschikt en vervolgens naar gedocumenteerd.
|
Beoordelingsgrond |
Waardering technische maatregel |
||
|---|---|---|---|
|
Voldoende |
Matig |
Slecht |
|
|
Geïmplementeerd: Dit betekent dat de maatregel aanwezig en toegepast is om het beoogde doel te bereiken. |
Als de waardering niet matig of slecht is dan is deze voldoende. |
De maatregel is of aanwezig maar is slechts deels toegepast, of de maatregel is deels aanwezig en is als zodanig (deels)toegepast, waardoor het beoogde doel onvoldoende wordt bereikt. Hierdoor wordt een zwaar ongeval onvoldoende voorkomen dan wel worden de gevolgen daarvan onvoldoende beperkt. |
De maatregel is niet aanwezig of is niet toegepast waardoor het beoogde doel niet wordt bereikt. Hierdoor wordt een zwaar ongeval niet voorkomen dan wel worden de gevolgen daarvan niet beperkt. |
|
Geschikt: Dit betekent dat de maatregel passend en passend gehouden is voor de aangetroffen situatie om het beoogde doel te bereiken. |
Als de waardering niet matig of slecht is dan is deze voldoende. |
De maatregel is onvoldoende passend of onvoldoende passend gehouden voor de aangetroffen situatie waardoor het beoogde doel slecht deels kan worden bereikt. Hierdoor wordt een zwaar ongeval onvoldoende voorkomen dan wel worden de gevolgen daarvan onvoldoende beperkt. |
De maatregel is niet passend of niet passend gehouden voor de aangetroffen situatie waardoor het beoogde doel niet kan worden bereikt. Hierdoor wordt een zwaar ongeval niet voorkomen dan wel worden de gevolgen daarvan niet beperkt. |
|
Gedocumenteerd: Dit betekent dat de maatregel en het beoogde doel is beschreven. |
Als de waardering niet matig of slecht is dan is deze voldoende. |
De maatregel of het beoogde doel zijn onvoldoende beschreven. |
De maatregel of het beoogde doel zijn niet beschreven. |
|
Beoordelingsgrond |
Waardering organisatorische en procedurele maatregel |
||
|
Voldoende |
Matig |
Slecht |
|
|
Geïmplementeerd: Dit betekent dat de maatregel aanwezig en toegepast is om het beoogde doel te bereiken. |
Als de waardering niet matig of slecht is dan is deze voldoende. |
De maatregel is of aanwezig maar is slechts deels toegepast, of de maatregel is deels aanwezig en is als zodanig (deels)toegepast, waardoor het beoogde doel onvoldoende wordt bereikt. |
De maatregel is niet aanwezig of is niet toegepast waardoor het beoogde doel niet wordt bereikt. |
|
Geschikt: Dit betekent dat de maatregel passend en passend gehouden is voor de aangetroffen situatie om het beoogde doel te bereiken. |
Als de waardering niet matig of slecht is dan is deze voldoende. |
De maatregel is onvoldoende passend of onvoldoende passend gehouden voor de aangetroffen situatie waardoor het beoogde doel slecht deels kan worden bereikt. |
De maatregel is niet passend of niet passend gehouden voor de aangetroffen situatie waardoor het beoogde doel niet kan worden bereikt. |
|
Gedocumenteerd: Dit betekent dat de maatregel en het beoogde doel is beschreven. |
Als de waardering niet matig of slecht is dan is deze voldoende. |
De maatregel of het beoogde doel zijn onvoldoende beschreven. |
De maatregel of het beoogde doel zijn niet beschreven. |
Na waardering van de drie beoordelingsgronden zoals opgenomen in Tabel 1 wordt aan elke bepaalde waardering op basis van Tabel 2 een getalswaarde gekoppeld.
|
Beoordelingsgrond |
Waardering |
Getalswaarde |
|---|---|---|
|
Geïmplementeerd |
Voldoende |
0 |
|
Matig |
4 |
|
|
Slecht |
8 |
|
|
Geschikt |
Voldoende |
0 |
|
Matig |
3 |
|
|
Slecht |
6 |
|
|
Gedocumenteerd |
Voldoende |
0 |
|
Matig |
1 |
|
|
Slecht |
2 |
De getalswaarden van alle drie de beoordelingsgronden worden bij elkaar opgeteld, en de uitkomst daarvan vormt de teller. De maximale uitkomst is 16, namelijk 3x slecht (8 + 6 + 2), en dit is de noemer. Door de teller te delen door de noemer wordt de correctiefactor verkregen waarmee het boetenormbedrag, zoals opgenomen in Tabel 1 of 2 van Bijlage 1, per overtreding wordt gecorrigeerd.
Voor de relevante boetenormbedragen is dit verder uitgewerkt in onderstaande Tabel 3.
|
Correctiefactor |
Boetenormbedrag € 125.000 |
Boetenormbedrag € 250.000 |
Boetenormbedrag € 500.000 |
|---|---|---|---|
|
1/16 |
€ 7.812,50 |
€ 15.625,– |
€ 31.250,– |
|
2/16 |
€ 15.625,– |
€ 31.250,– |
€ 62.500,– |
|
3/16 |
€ 23.437,50 |
€ 46.875,– |
€ 93.750,– |
|
4/16 |
€ 31.250,– |
€ 62.500,– |
€ 125.000,– |
|
5/16 |
€ 39.062,50 |
€ 78.125,– |
€ 156.250,– |
|
6/16 |
€ 46.875,– |
€ 93.750,– |
€ 187.500,– |
|
7/16 |
€ 54.687,50 |
€ 109.375,– |
€ 218.750,– |
|
8/16 |
€ 62.500,– |
€ 125.000,– |
€ 250.000,– |
|
9/16 |
€ 70.312,50 |
€ 140.625,– |
€ 281.250,– |
|
10/16 |
€ 78.125,– |
€ 156.250,– |
€ 312.500,– |
|
11/16 |
€ 85.937,50 |
€ 171.875,– |
€ 343.750,– |
|
12/16 |
€ 93.750,– |
€ 187.500,– |
€ 375.000,– |
|
13/16 |
€ 101.562,50 |
€ 203.125,– |
€ 406.250,– |
|
14/16 |
€ 109.375,– |
€ 218.750,– |
€ 437.500,– |
|
15/16 |
€ 117.187,50 |
€ 234.375,– |
€ 468.750,– |
|
16/16 |
€ 125.000,– |
€ 250.000,– |
€ 500.000,– |
Artikel 6 van de Arbeidsomstandighedenwet is de grondslag voor de Aanvullende Risico-Inventarisatie en -Evaluatie (hierna: ARIE) regeling en de Seveso-bepalingen in de Omgevingswetgeving.
Op 1 januari 2024 zijn de Omgevingswet, de vier omgevingswetgevingsbesluiten en de Omgevingsregeling in werking getreden. De Seveso-paragrafen in de Omgevingswetgeving betreft de implementatie van Richtlijn 2012/18/EU van het Europees parlement en de Raad van 4 juli 2012 betreffende de beheersing van de gevaren van zware ongevallen waarbij gevaarlijke stoffen zijn betrokken, houdende wijziging en vervolgens intrekking van Richtlijn 96/82/EG van de Raad (PbEU 2012, L 197) (hierna: Seveso richtlijn). Voor 2024 was de implementatie opgenomen in het Besluit risico’s zware ongevallen 2015 (Brzo).
De ARIE-regeling is op 1 januari 2023 in werking getreden. De ARIE-regeling is opgenomen in Hoofdstuk 2, Afdeling 2 van het Arbeidsomstandighedenbesluit (hierna: Arbobesluit) en in Hoofdstuk 2 van de Arbeidsomstandighedenregeling (hierna: Arboregeling). De ARIE-regeling is net als de Seveso richtlijn een uitwerking van het International Labour Organization (ILO) Verdrag betreffende het voorkomen van zware industriële ongevallen van 22 juni 1993.
Zowel de Seveso-paragrafen als de ARIE-regeling beogen het voorkomen van een zwaar ongeval en het beperken van de gevolgen ervan. Een zwaar ongeval betreft een gebeurtenis, waarbij een of meer Seveso-, of ARIE-stof(fen) is (zijn) betrokken, als gevolg van onbeheerste ontwikkelingen tijdens de bedrijfsuitoefening in een Seveso-inrichting of ARIE-bedrijf, waardoor hetzij onmiddellijk, hetzij na verloop van tijd ernstig gevaar voor de menselijke gezondheid of het milieu, binnen of buiten de inrichting kan ontstaan. Voorbeelden zijn een brand, explosie of het (onbeheerst) vrijkomen van een gevaarlijke stof.
Met onbeheerste ontwikkelingen wordt onder meer bedoeld het ongewild of onbedoeld vrijkomen van een gevaarlijke stof naar de lucht, op of in de grond, of in het water. Alle gevaarlijke stoffen die in de ARIE-regeling of in de Seveso-paragrafen zijn opgenomen, hebben de potentie tot het geven van schade voor de menselijke gezondheid of het milieu. Wanneer deze gevaarlijke stoffen onbeheerst vrijkomen kan daarom onmiddellijk, of na verloop van tijd ernstig gevaar voor de menselijke gezondheid, of het milieu ontstaan.
Dit kan het geval zijn ondanks getroffen maatregelen om een zwaar ongeval te voorkomen, of de gevolgen te beperken. Ook wanneer het mogelijke zware ongeval nog nooit is voorgekomen of dat de gevaarlijke stoffen niet makkelijk ontbranden, gaan emitteren of exploderen, kan onmiddellijk of na verloop van tijd ernstig gevaar voor de menselijke gezondheid of het milieu ontstaan.
Bij het bepalen of er een zwaar ongeval kan optreden of heeft plaatsgevonden, is daarom het potentieel ontstaan van gevaar voor de menselijke gezondheid, of het milieu van belang. De Seveso III-richtlijn definieert gevaar als de intrinsieke eigenschap van een gevaarlijke stof of van een fysische situatie, die potentieel tot schade voor de menselijke gezondheid of het milieu kan leiden. De intrinsieke eigenschappen van een gevaarlijke stof, zoals bijvoorbeeld de toxiciteit of brandbaarheid, spelen een belangrijke rol.
De gevaarlijke stof zal de potentie moeten hebben om, vanuit het oogpunt van arbeidsveiligheid en -gezondheid, tot schade aan de menselijke gezondheid te leiden op korte of lange termijn. Een toxische stof kan potentieel tot vergiftiging leiden. De fysische situatie is ook van belang. Bijvoorbeeld bij een brand is dit de warmte en bij een explosie de drukgolf.
Dit geldt ook zo voor de ARIE-regeling. Bij de ARIE-regeling zijn ook stoffen opgenomen met corrosieve eigenschappen. Bij een emissie van corrosieve stoffen is ernstig gevaar aanwezig zoals het risico op verbranding van luchtwegen door de dampen of verbranding van het lichaam met als gevolg chemische brandwonden. Het gevolg kan permanente schade of zelf het overlijden zijn.
Aangezien zware ongevallen niet altijd te voorkomen zijn, bevat de Seveso richtlijn ook bepalingen om de gevolgen voor de menselijke gezondheid en het milieu te beperken als zich een zwaar ongeval toch plaatsvindt. Ook voor de ARIE-regeling zijn deze eisen hetzelfde.
Op 1 februari 2024 is een nog niet volledige Beleidsregel Artikel 6 in werking getreden. Zo ontbraken tabellen voor de overtredingen met directe boete (ODB). Die zijn in deze nieuwe versie opgenomen in de Tabellen 5 en 6 van Bijlage 1. Ook zijn enkele boetenormbedragen gewijzigd. De oude versie van de beleidsregel wordt ingetrokken aangezien deze niet compleet is.
De Beleidsregel handhaving- en sanctioneringkader Besluit risico’s zware ongevallen 2015 blijft wel nog van toepassing voor reeds opgelegde bestuurlijke boetes en overtredingen. Die beleidsregel wordt pas over enkele jaren ingetrokken.
Om de beleidsregel eenvoudiger en duidelijker te maken zijn er minder boetenormbedragen opgenomen. Per type overtreding is een vast boetenormbedrag bepaald. Ook is de beoordelingssystematiek in Bijlage 2 aangepast om deze eenvoudiger en duidelijker te maken.
Veel boetenormbedragen zijn anders dan in de vorige beleidsregels. Met de vorige beleidsregel (beleidsregel artikel 6) zijn de boetenormbedragen verhoogd. Dat is gebeurd vanwege het belang van het beheersen van de (ernstige) gevaren van zware ongevallen voor de menselijke gezondheid. De boetenormbedragen zijn toen ook verhoogd om deze meer in lijn te brengen met de algemene prijsontwikkelingen sinds de introductie van de bestuurlijke boete in het kader van artikel 6 Arbowet.
De Seveso richtlijn beoogt dat lering wordt getrokken uit zware ongevallen en regelt de internationale uitwisseling van informatie over zware ongevallen die aanleiding kunnen geven tot verbeteringen van de uitvoering en eventueel tot aanpassing van de richtlijn. Het op tijd melden van een zwaar ongeval is daarom cruciaal en het niet tijdig melden wordt daarom beboet.
Er is voor gekozen om de beleidsregel volledig opnieuw te publiceren zodat het een geheel en compleet verhaal betreft.
In artikel 1 wordt in het eerste lid uitgelegd dat er onderscheid wordt gemaakt tussen drie typen overtredingen, namelijk de zware overtreding (ZO), de overtreding met directe boete (ODB) en de overige overtreding (OO). Dit komt overeen met de drie typen overtredingen in de Beleidsregel boeteoplegging arbeidsomstandighedenwetgeving.
In Tabel 1 en 2 van Bijlage 1 van deze beleidsregel is per beboetbaar artikel of artikellid of onderdeel aangegeven of het een zware overtreding (ZO), een overtreding met directe boete (ODB) of een overige overtreding (OO) is.
Als in Tabel 1 of 2 van Bijlage 1 van deze beleidsregel in de kolom type overtreding de term ZO of ODB is opgenomen, dan betreft dit een overtreding van het gehele artikel, artikellid of onderdeel waarbij direct een boete wordt opgelegd. Als er sprake is van de noodzaak om maatregelen te treffen om de overtreding op te heffen, kan naast het opmaken van een boeterapport bestuursdwang worden toegepast.
De zware overtreding (ZO) betreft de werkzaamheden en situaties die doorgaans ernstig gevaar (kunnen) opleveren voor personen of waardoor er een kans is dat een zwaar ongeval kan plaatsvinden. In die gevallen heeft de toezichthouder de werkzaamheden of situatie stil gelegd, op grond van artikel 28 Arbowet. Ook het ontbreken van minimaal één van de basisbepalingen van de Seveso-paragraaf (§ 4.2 van het Bal) of de ARIE-regeling, betreft een zware overtreding.
Het veiligheidsbeheersysteem, preventiebeleid, veiligheidsrapport en het interne noodplan vormen de basis van de systematische doelstelling waar zowel de Seveso richtlijn als de ARIE-regeling op gestoeld zijn. Het ontbreken van één van die onderdelen betekent dat de doelstelling niet gevolgd wordt om een zwaar ongeval te voorkomen of de gevolgen van een zwaar ongeval te beperken.
In Tabel 3 is voor de Seveso-paragraaf de lijst met zware overtredingen opgenomen. Voor de ARIE-regeling is in Tabel 4 de lijst van zware overtredingen opgenomen.
Overtredingen die niet tot de categorie zware overtreding (ZO) kunnen worden gerekend, maar waarvoor bij niet-naleving toch een directe sanctie moet worden opgelegd en ook (direct) maatregelen moeten worden getroffen, zijn een overtreding met een directe boete (ODB). Het gaat om belangrijke overtredingen waarvoor naar huidige inzichten het eerst geven van een waarschuwing of het eerst stellen van een eis als inadequaat is te beschouwen.
Dit zijn onder andere het ontbreken van een onderdeel van één van de basisbepalingen (veiligheidsbeheersysteem, preventiebeleid, veiligheidsrapport en het interne noodplan), die als deze deels of volgens de toezichthouder onvoldoende ingevuld zijn, tot een directe overtreding leiden. Als een basisbepalingen (veiligheidsbeheersysteem, preventiebeleid, veiligheidsrapport en het interne noodplan) volledig ontbreken dan is dit een zware overtreding (ZO).
Verder zijn ook de overtredingen direct beboetbaar als een overtreding met een directe boete (ODB) van feiten met betrekking tot:
• het nagelaten hebben van bepaalde risico verminderende handelingen en/of maatregelen in risicovolle situaties;
• het nagelaten hebben van verplichte meldingen aan de Nederlandse Arbeidsinspectie;
• bepaalde onmisbare basisvoorzieningen.
Dergelijke overtredingen die enerzijds de onveiligheid van werknemers vergroten en anderzijds het werk van de Nederlandse Arbeidsinspectie ernstig belemmeren, leiden tot het direct corrigeren van werkgevers. In voorkomende gevallen wordt direct overgegaan tot het aanzeggen van een boete.
Als er sprake is van de noodzaak om maatregelen te treffen om de overtreding op te heffen, kan naast het opmaken van een boeterapport bestuursdwang worden toegepast.
Wanneer over de toezichthouder wordt gesproken, dan betreft dit de door de Minister van Sociale Zaken en Werkgelegenheid aangewezen toezichthouder als bedoeld in artikel 1 van de Arbeidsomstandighedenwet. Deze is aangewezen via de Aanwijzingsregeling toezichthoudende ambtenaren en ambtenaren met specifieke uitvoeringstaken op grond van SZW-wetgeving. Voor zowel de Seveso-bedrijven als de bedrijven die vallen onder de ARIE-regeling betreft dit altijd de Nederlandse Arbeidsinspectie. Voor de bedrijven die naast de Seveso richtlijn en de ARIE-regeling ook onder de Mijnbouwwetgeving vallen, is ook het Staatstoezicht op de Mijnen aangewezen als toezichthouder die deze overtredingen kan constateren.
In Tabel 5 staat de lijst met overtredingen met een directe boete (ODB’s) die alleen voor de Seveso-paragrafen gelden. Voor alleen de ARIE-regeling staat in Tabel 6 van Bijlage 1 de lijst van overtredingen met een directe boete (ODB’s).
Als de term overige overtreding (OO) is opgenomen dan kan er niet meteen, dit betekent de eerste keer van het constateren van die overtreding, een boete worden opgelegd. Er wordt bij de eerste constatering eerst een waarschuwing of een kennisgeving eis tot naleving opgelegd.
Als volgens de toezichthouder de overtreding niet opgeheven is, dan wordt daarna een boete opgelegd. Via een bezoek van de toezichthouder (of via een andere door de toezichthouder gekozen methode om de eis of waarschuwing te controleren) wordt bepaald of de eis opgevolgd is en of de waarschuwing ter harte is genomen. Als volgens de toezichthouder de overtreding nog bestaat, dan wordt een boeterapport opgesteld. Waarnaar beoordeeld wordt of er een bestuurlijke boete wordt opgelegd.
Het tweede lid bepaalt dat overtredingen die de directe oorzaak zijn van een zwaar ongeval als een overtreding met een directe boete wordt gezien tenzij deze al als zware overtredingen zijn bepaald.
Dit betekent dat er een boeterapport opgemaakt wordt en geen eis tot naleving opgelegd kan worden of een waarschuwing kan worden gegeven.
Het eerste lid bepaalt dat de hoogte voor de op te leggen bestuurlijke boete begint met het boetenormbedrag dat voor een artikel, artikellid of onderdeel is bepaald en de overige bepalingen in dit artikel.
In het tweede lid is bepaald wat het boetenormbedrag is.
In Tabel 1 en 2 van Bijlage 1 van deze beleidsregel is per artikel of artikellid of onderdeel aangegeven wat het boetenormbedrag is voor een zware overtreding (ZO), een overtreding met directe boete (ODB) of een overige overtreding (OO).
Het derde lid regelt de evenredigheid. In het kader van de evenredigheid is ervoor gekozen om te corrigeren op basis van het aantal werknemers dat bij de werkgever in dienst is, ter beschikking is gesteld of onder gezag werkt. Het aantal werknemers geeft de draagkracht van de werkgever weer en het mogelijke aantal personen die geraakt kunnen worden. Hoe groter het aantal werknemers is, des te groter de draagkracht van de werkgever. Op basis van het aantal werknemers vindt een correctie plaats van het boetenormbedrag. Het gaat daarbij dus om het totaal aantal vaste, tijdelijke, ingeleende en onder gezag werkende werknemers van de werkgever.
Als uitgangspunt bij bepaling van de bedrijfsgrootte van de werkgever voor de correctie van de boetenormbedragen, wordt uitgegaan van hetgeen de werkgever ten overstaan van de toezichthouder verklaart over het aantal werknemers.
In het vierde lid is bepaald hoe om te gaan met het berekenen van het aantal werknemers in geval van een werkgever met vestigingen. Er wordt het aantal werknemers van de gehele juridische eenheid gehanteerd dat in Nederland werkzaam is.
Naast een verlaging van de boetenormbedragen via de correctie op het aantal werknemers, kan een boetenormbedrag ook verhoogd worden. Dit is opgenomen in het vijfde lid. De verhogingsfactor voor een zwaar ongeval wordt toegepast nadat het boetenormbedrag mogelijk is gecorrigeerd op het aantal werknemers als bepaald in het derde lid.
Een andere verzwarende factor is de kwalificatie van een overtreding als een zware overtreding. Dat is inde Tabellen 1 en 2 van Bijlage 1 verwerkt. Het boetenormbedrag is dan twee keer zo hoog als die van een overtreding met een directe boete of een overige overtreding.
Het zesde lid regelt dat als er meerdere overtredingen zijn, de op te leggen bestuurlijke boete bestaat uit de optelsom van de per overtreding berekende boetebedragen.
De meeste bedrijven, die vallen onder de Seveso-bepalingen in de omgevingswetgeving, zijn ook een ARIE-bedrijf. Om te voorkomen dat er onduidelijkheid is over het feit waarop in eerste instantie wordt gehandhaafd, is dit artikel opgenomen.
Op een bedrijf, die zowel onder de ARIE-regeling als onder de Seveso-bepalingen vallen, wordt door de toezichthouder gehandhaafd via de Seveso-bepalingen. Ook de beboeting zal dan op de Seveso-bepalingen plaatsvinden. Alleen als het een niet-Seveso-stof betreft of dat een lage drempel Seveso-bedrijf niet aan alle ARIE-bepalingen voldoet die overeenkomen met de verplichtingen van een hoge drempel Seveso-bedrijf, dan wordt op de ARIE-regeling gehandhaafd. Dit omdat die verplichtingen niet op die manier vanuit de Seveso-bepalingen in de omgevingswetgeving aan deze bedrijven worden gesteld.
Dit artikel bepaalt dat bij de vaststelling van herhaling van een overtreding wordt gekeken naar het organisatorisch verband, waar de overtredingen hebben plaatsgevonden, het zogenoemde ‘locatiebeginsel’. Dit is gebaseerd op de uitleg van het begrip onderneming in de Wet op de ondernemingsraden. Vestigingen van rechtspersonen kunnen zelfstandig opereren ten opzichte van de hoofdvestiging.
De nevenvestiging is als zodanig opgenomen in het handelsregister van de Kamer van Koophandel.
Van een zelfstandig opererende nevenvestiging is alleen sprake, indien binnen deze nevenvestiging structureel is voorzien in leiding en gezag. Er dient aldus sprake te zijn van een eigen bevoegdheid tot het aansturen van personeel voor die vestiging en/of het uitvoeren van het personeelsbeleid.
De rechtspersoon (hoofdvestiging) wordt formeel aangesproken als overtreder, maar bij de bepaling of sprake is van herhaling, wordt gekeken naar de nevenvestiging waar de overtreding heeft plaatsgevonden. Alleen indien een overtreding zich herhaalt bij dezelfde nevenvestiging is er sprake van herhaling. Voor werkgevers die arbeid laten verrichten op een andere locatie, zoals uitzendbureaus en schoonmaakbedrijven, wordt daarmee gekeken naar de vestiging waar vandaan gewerkt wordt en niet de locatie waarop gewerkt wordt.
Als er sprake is van een ernstige overtreding, wordt, gelet op die ernst van de overtreding dit zogenoemde ‘locatiebeginsel’ niet toegepast.
Dit artikel regelt wanneer er sprake is van recidive en hoe de recidiveaanpak wordt toegepast bij werkgevers (rechtspersonen) met één of meerdere vestigingen.
In de Arbowet is bepaald dat er sprake is van recidive bij een onherroepelijke veroordeling wegens overtreding van eenzelfde of soortgelijke verplichtingen en verboden (soortgelijke overtredingen). In artikel 13.27, derde en vierde lid, van het Omgevingsbesluit is voor de Bal-bepalingen uitgewerkt wanneer er sprake is van soortgelijke overtredingen.
In artikel 8.29c van de Arboregeling is voor de ARIE-bepalingen uitgewerkt wanneer er sprake is van soortgelijke overtredingen.
Om te voorkomen dat bij elke herhaling van een soortgelijke overtreding altijd sprake is van recidive, is er in het tweede lid voor gekozen om te werken met boetecategorieën als er sprake is van overtredingen van de artikelen 4.9, eerste lid, en 4.11, eerste en derde lid, van het Bal. Het vierde lid regelt hetzelfde, maar dan voor de artikelen 2.5, derde lid en 2.5a, eerste lid, van het Arbobesluit, en 2.0a en 2.0c van de Arboregeling in het kader van de ARIE-regeling.
Aangezien er bij recidive sprake is van herhaling van de overtreding, is het locatiebeginsel van artikel 4 ook bij het bepalen hiervan van toepassing.
Dit artikel regelt dat indien er meerdere overtredingen zijn, de op te leggen bestuurlijke boete bestaat uit de optelsom van de per overtreding berekende boetebedragen.
De Minister zal via de door de Minister van Sociale Zaken en Werkgelegenheid aangewezen toezichthouder als bedoeld in artikel 1 van de Arbeidsomstandighedenwet, zorgen dat er een uniform, landelijk handhavingsbeleid is. Het huidige handhavingsbeleid wordt zo spoedig als mogelijk aangepast nadat deze beleidsregel gepubliceerd is.
Dit beleid is voor eenieder inzichtelijk doordat dit openbaar wordt gemaakt na de vaststelling.
Ook zorgt de Minister via de aangewezen toezichthouder dat de gezamenlijke handhavingsstrategie in overeenstemming is met deze beleidsregel en het handhavingsbeleid. De toezichthouder zorgt dat de zo snel als mogelijk na publicatie van het handhavingsbeleid dat de gezamenlijke handhavingsstrategie wordt aangepast waar nodig.
De Beleidsregel treedt in werking de dag na publicatie van de beleidsregel.
De Beleidsregel inzake het handhavings- en sanctioneringskader van artikel 6 van de Arbeidsomstandighedenwet (Beleidsregel artikel 6) van 23 januari 2024 met nummer 2023-0000586968 wordt ingetrokken. De Beleidsregel artikel 6 was geldend sinds 1 februari 2024.
De citeertitel van de Beleidsregel inzake het handhavings- en sanctioneringskader van Artikel 6 van de Arbeidsomstandighedenwet wordt de Beleidsregel boeteoplegging artikel 6 Arbeidsomstandighedenwet.
In Bijlage 1 zijn in de Tabellen 1 en 2 de boetenormbedragen per artikel, lid en onderdeel bepaald.
In Tabel 1 zijn de Seveso-bepalingen vanuit het Bal opgenomen.
In Tabel 2 staan de bepalingen vanuit het Arbobesluit en de Arboregeling. In beide tabellen zijn per beboetbaar artikel of artikellid of onderdeel aangegeven of het een zware overtreding (ZO), een overtreding met directe boete (ODB) of een overige overtreding (OO) betreft. Diverse artikelen, leden of onderdelen kunnen twee type overtreding zijn dus zowel een ZO en ODB, ZO en OO of een ODB en OO zijn.
In Tabel 3 is voor de Seveso-paragraaf de lijst met zware overtredingen opgenomen. Voor de ARIE-regeling is in Tabel 4 de lijst van zware overtredingen opgenomen.
De zware overtreding betreft de werkzaamheden en situaties die doorgaans ernstig gevaar (kunnen) opleveren voor personen of waardoor er een kans is dat een zwaar ongeval kan plaatsvinden.
De zware overtredingen betreffen voornamelijk:
a. werkzaamheden en situaties die doorgaans ernstig gevaar (kunnen) opleveren voor personen;
b. het niet naleven van de cruciale systeemverplichtingen ten behoeve van beheersing van risico’s van zware ongevallen.
Als eerste gaat het om werkzaamheden die doorgaans ernstig gevaar opleveren of kunnen opleveren voor personen. Als een dergelijke werkzaamheid of situatie wordt geconstateerd, dan zal in de meeste gevallen, naast het opstellen van een boeterapport, ook worden overgegaan tot stillegging van de werkzaamheden vanwege ernstig gevaar voor personen op grond van artikel 28 van de Arbowet.
Indien de feiten zoals geformuleerd door een inspecteur worden geconstateerd is er sprake van ‘heterdaad’. Behalve het geven van een bevel tot stillegging bij gevaar, zegt de inspecteur direct een boete aan.
Treft de inspecteur situaties aan die naar zijn redelijke oordeel potentieel zouden kunnen leiden tot ernstig gevaar, terwijl er op het moment van constateren niet wordt gewerkt, dan is deze bevoegd op basis van artikel 28 Arbowet te bevelen dat werkzaamheden niet mogen worden aangevangen zolang het potentiële gevaar aanwezig is. In dergelijke situaties wordt echter geen boete aangezegd tenzij de situatie een ODB betreft.
Als tweede betreft het, het niet naleven van de cruciale systeemverplichtingen ten behoeve van beheersing van risico’s van zware ongevallen.
Indien een dergelijke situatie wordt geconstateerd wordt door de inspecteur overgegaan tot het opstellen van een boeterapport. Als cruciale systeemverplichting wordt gezien:
• het preventiebeleid;
• het veiligheidsbeheerssysteem;
• de identificatie van gevaren en beoordeling van risico’s;
• het veiligheidsrapport; en
• het intern noodplan.
In deze gevallen zal de Nederlandse Arbeidsinspectie nagaan of er ook sprake is van het niet naleven van het exploitatieverbod zoals opgenomen in artikel 4.9, derde lid, van het Bal of 2.5j van het Arbobesluit.
In Tabel 5 is de lijst met reeds bepaalde ODB’s die alleen voor de Seveso-paragraaf gelden opgenomen. In Tabel 6 staat voor de ARIE-regeling de lijst van reeds bepaalde ODB’s.
De lijst van overtredingen met een directe boete in Tabel 5 en 6 zijn opgesteld met de volgende gedachte. Er bestaat een aantal overtredingen in:
• het Bal, Seveso-paragrafen;
• het Arbobesluit; en
• de Arboregeling
dat niet tot de categorie ZO kan worden gerekend, maar waarvoor bij niet-naleving toch een directe sanctie moet worden opgelegd en in een aantal gevallen ook (direct) maatregelen moeten worden getroffen. Het gaat om belangrijke overtredingen waarvoor naar huidige inzichten het eerst geven van een waarschuwing of het eerst stellen van een eis als inadequaat is te beschouwen. Het gaat hierbij onder meer om feiten met betrekking tot:
• het nagelaten hebben van bepaalde risico-verminderende handelingen en/of maatregelen in risicovolle situaties;
• het nagelaten hebben van verplichte meldingen;
• bepaalde onmisbare basisvoorzieningen.
Bijlage 2 van de beleidsregel is ten opzichte van de vorige beleidsregels aangepast om zoveel mogelijk onduidelijkheid en interpretatieverschillen te voorkomen. De hier beschreven beoordelingssystematiek is gebaseerd op de beoordelingssystematiek die in voorgaande versies was opgenomen. Omwille van duidelijkheid is deze beoordelingssystematiek op onderdelen vereenvoudigd.
Deze methodiek wordt alleen gehanteerd voor de vaststelling van op te leggen bestuurlijke boetes voor overtreding van de artikelen 4.9, eerste lid en 4.11, eerste en derde lid, van het Besluit activiteiten leefomgeving, de artikelen 2.5, derde lid, 2.5a, eerste lid van het Arbeidsomstandighedenbesluit en de artikelen 2.0a en 2.0c van de Arbeidsomstandighedenregeling.
Daar waar in de tekst gesproken wordt over een maatregel kan dat een technische of een procedurele en organisatorische maatregel zijn. Het nemen van maatregelen is van groot belang om te zorgen dat werknemers nu of in de toekomst geen schade kunnen oplopen van het werk. Dit is het uiteindelijke doel van de arbeidsomstandighedenregelgeving. Daarbij is ook van belang dat technische maatregelen de voorkeur hebben ten opzichte van organisatorische en procedurele maatregelen.
Maatregelen voldoen minimaal aan de stand van de wetenschap of techniek. Het kan voorkomen dat de stand van de wetenschap anders is dan de stand van de techniek, dan dient de maatregel getroffen te worden die de meeste bescherming biedt aan de werknemers.
Toelichting op de beoordelingssystematiek
De beoordelingssystematiek is van toepassing op het beoordelen van zowel technische als organisatorische en procedurele maatregelen. Maatregelen op grond van het Veiligheidsbeheerssysteem worden beoordeeld of als technische maatregel of als organisatorische en procedurele maatregel, zoals opgenomen in Tabel 1.
De beoordelingssystematiek maakt onderscheid naar drie beoordelingsgronden, namelijk geïmplementeerd, geschikt, en gedocumenteerd. Voor elk van deze beoordelingsgronden moet een waardering toegekend worden, namelijk voldoende, matig of slecht.
Deze waardering wordt uitgevoerd door de door de Minister aangewezen toezichthouder, namelijk van de Nederlandse Arbeidsinspectie of van het Staatstoezicht op de Mijnen.
De drie beoordelingsgronden kennen een onderlinge samenhang. De waardering van de beoordelingsgronden verloopt in een bepaalde volgorde, namelijk van geïmplementeerd naar geschikt en vervolgens naar gedocumenteerd.
De waardering van de drie beoordelingsgronden wordt toegepast per overtreding.
Op basis van de waardering volgens Tabel 1 wordt aan elk van de drie beoordelingsgronden een getalswaarde toegekend die vervolgens bij elkaar opgeteld worden. Dit getal vormt de teller van de correctiefactor. De maximale uitkomst is 16, namelijk 3x slecht (8 + 6 + 2) en dat vormt de noemer. De correctiefactor wordt vervolgens bepaald door de teller te delen door de noemer. De hoogte van de boete, per overtreding, wordt berekend aan de hand van het boetenormbedrag, zoals opgenomen in Tabel 1 of 2 van Bijlage 1, vermenigvuldigd met de correctiefactor.
Toelichting waardering van beoordelingsgronden
Zoals eerder genoemd wordt elke maatregel op alle drie beoordelingsgronden gewaardeerd in de volgorde geïmplementeerd, geschikt en gedocumenteerd, zoals te zien is in het schema in onderstaande figuur.
Figuur 1 – waardering beoordelingsgronden

Zoals in Figuur 1 te zien is, wordt een maatregel die niet aanwezig is op de beoordelingsgronden geïmplementeerd en geschikt altijd als slecht gewaardeerd. De waardering voor beoordelingsgrond gedocumenteerd zal in de meeste gevallen als slecht of eventueel als matig worden gewaardeerd.
Indien een maatregel aanwezig is, wordt deze op de drie beoordelingsgronden gewaardeerd in de volgorde zoals dat ook is weergegeven in Figuur 1.
Bij de waardering van de beoordelingsgrond “geschikt” dient ook rekening te worden gehouden met het onderhouden van de maatregel. Het onderhouden van een maatregel is immers van belang bij het passend houden ervan.
Als voor een overtreding een eis gesteld is en de geëiste maatregel(en) niet is (zijn) getroffen, maar er wel een alternatieve maatregel(en) is (zijn) genomen waarbij een vergelijkbaar of hoger beschermingsniveau van de veiligheid en gezondheid van de werknemers is bereikt, is er geen sprake meer van een overtreding.
Als de alternatieve maatregel(en) die is (zijn) getroffen niet een vergelijkbaar beschermingsniveau van de veiligheid en gezondheid van de werknemers biedt(en), wordt(en) de geëiste maatregel(en) als uitgangspunt genomen voor de waardering op de drie beoordelingsgronden.
Den Haag, 19 juni 2025
De Staatssecretaris van Sociale Zaken en Werkgelegenheid, J.N.J. Nobel
Kopieer de link naar uw clipboard
https://zoek.officielebekendmakingen.nl/stcrt-2025-21777.html
De hier aangeboden pdf-bestanden van het Staatsblad, Staatscourant, Tractatenblad, provinciaal blad, gemeenteblad, waterschapsblad en blad gemeenschappelijke regeling vormen de formele bekendmakingen in de zin van de Bekendmakingswet en de Rijkswet goedkeuring en bekendmaking verdragen voor zover ze na 1 juli 2009 zijn uitgegeven. Voor pdf-publicaties van vóór deze datum geldt dat alleen de in papieren vorm uitgegeven bladen formele status hebben; de hier aangeboden elektronische versies daarvan worden bij wijze van service aangeboden.