Staatscourant van het Koninkrijk der Nederlanden
| Datum publicatie | Organisatie | Jaargang en nummer | Rubriek |
|---|---|---|---|
| Ministerie van Sociale Zaken en Werkgelegenheid | Staatscourant 2024, 7047 | algemeenverbindendverklaring van cao-bepalingen |
Zoals vergunningen, bouwplannen en lokale regelgeving.
Adressen en contactpersonen van overheidsorganisaties.
U bent hier:
| Datum publicatie | Organisatie | Jaargang en nummer | Rubriek |
|---|---|---|---|
| Ministerie van Sociale Zaken en Werkgelegenheid | Staatscourant 2024, 7047 | algemeenverbindendverklaring van cao-bepalingen |
Bouw & Infra 2024
Verbindendverklaring cao-bepalingen
MINISTERIE VAN SOCIALE ZAKEN EN WERKGELEGENHEID
De Minister van Sociale Zaken en Werkgelegenheid;
Gelezen het verzoek van het Technisch Bureau Bouw en Infra namens partijen bij bovengenoemde collectieve arbeidsovereenkomst, strekkende tot algemeenverbindendverklaring van bepalingen van deze collectieve arbeidsovereenkomst;
Partijen ter ener zijde: Bouwend Nederland, de vereniging van bedrijven in de sectoren Bouw en infrastructuur, Bond van Aannemers van Tegelwerken in Nederland (Bovatin), Vereniging van Steiger-, Hoogwerk- en Betonbekistingbedrijven (VSB), Vereniging van Infrabedrijven MKB INFRA, Boorinfo Branche Vereniging, Ondernemersorganisatie MKB Bouw, Vereniging Wapeningsstaal Nederland (VWN), Vereniging voor aannemers in de sloop (VERAS), Noordelijke Vereniging Burgerlijke- en Utiliteitsbouw (NVBU), Straatwerk Nederland, Vereniging Gebouwschil Nederland, secties Metselen en Voegen, WoningBouwersNL; Vereniging van Waterbouwers en Vereniging van Erkende Na-Isolatiebedrijven in Nederland (VENIN);
Partijen ter andere zijde: FNV en CNV Vakmensen.nl.
Gelet op de artikelen 2, 4 en 5 van de Wet op het algemeen verbindend en het onverbindend verklaren van bepalingen van collectieve arbeidsovereenkomsten;
Besluit:
Verklaart algemeen verbindend de navolgende bepalingen van bovengenoemde collectieve arbeidsovereenkomst, zulks met inachtneming van hetgeen in de dicta II, III, IV, V en VI is bepaald:
• Een intredekeuring is bedoeld om vast te stellen of een kandidaat-werknemer medisch geschikt is voor de functie die hij wil gaan vervullen.
• De keuring wordt uitgevoerd door een gecertificeerde arbodienst die een samenwerkingsovereenkomst heeft met Volandis.
• Bij de intredekeuring maakt de arbodienst gebruik van de uitvoeringsprocedures, beroepsbeschrijvingen, beoordelingsrichtlijnen en het preventiezorgportaal van Volandis.
• De intredekeuring is verplicht voor functies die bijzondere eisen stellen aan de medische geschiktheid van de kandidaat-werknemer. Dit zijn de functies waar in bijlage 1.1, bijlage 1.2 of bijlage 1.3 een asterisk (*) bij staat.
• De intredekeuring is niet verplicht als de kandidaat-werknemer de afgelopen drie jaar als werknemer in de bouw & infra heeft gewerkt en in deze periode voor een vergelijkbare functie reeds een intredekeuring heeft plaatsgevonden.
• De intredekeuring is niet verplicht als het gaat om een kandidaat-werknemer die wordt begeleid door een arbodienst of een uitvoeringsinstelling zoals een gemeente of UWV.
• De werkgever en de arbodienst/uitvoeringsinstelling leggen hun afspraken over de inzet van deze kandidaat-werknemer schriftelijk vast. Dit doen zij vóór het afsluiten van de arbeidsovereenkomst.
• De uitslag is: ‘geschikt’, ‘geschikt onder voorwaarden’ of ‘ongeschikt’.
• De arbodienst maakt de uitslag bekend aan de kandidaat-werknemer. Als de werknemer daarmee expliciet instemt, informeert de arbodienst ook de werkgever over de uitslag.
• Is de uitslag ‘geschikt’? Dan mag de werkgever een arbeidsovereenkomst met de kandidaat-werknemer sluiten.
• Is de uitslag ‘geschikt onder voorwaarden’? Dan mag de werkgever met de kandidaat-werknemer een arbeidsovereenkomst sluiten, nadat hij schriftelijk met de arbodienst/uitvoeringsinstelling heeft afgesproken hoe de gestelde voorwaarden worden vervuld.
• Is de uitslag ‘ongeschikt’? Dan mag de werkgever voor die functie geen arbeidsovereenkomst met de kandidaat-werknemer sluiten.
• De bouwplaatswerknemer wordt ingedeeld in een functie uit bijlage 1.1 of bijlage 1.2. Dit gebeurt door de werkgever.
• Iedere functie behoort tot een bepaalde functiegroep. De functiegroep bepaalt het garantieloon waar de werknemer recht op heeft. Dit geldt niet:
– voor de werknemer van 16 tot en met 20 jaar,
– tijdens het volgen van een opleiding via de beroepsbegeleidende leerweg (bbl) of
– als de starttabel uit 4.5 van toepassing is.
De garantielonen staan in hoofdstuk 4.
• Komt de functie van de werknemer niet voor in de bijlagen 1.1 of 1.2? Dan kunnen de werkgever en/of de werknemer cao-partijen vragen een uitspraak te doen over de functie-indeling. In afwachting van die uitspraak bepaalt de werkgever volgens welke functiegroep de werknemer voorlopig wordt betaald. Hij kiest de functiegroep met – naar zijn mening – vergelijkbare functies.
• De uta-werknemer wordt ingedeeld in de functiestructuur van bijlage 1.3. Dit gebeurt door de werkgever.
• De werkgever deelt de werknemer in op grond van de aard van de werkzaamheden. Hij houdt zich hierbij aan de procedure van bijlage 1.3.
• Het functieniveau bepaalt het salaris waar de uta-werknemer recht op heeft. Dit geldt niet als de starttabel van toepassing is. De salarissen staan in hoofdstuk 4.
• De werkgever maakt aan de werknemer bekend hoe hij invulling geeft aan de salarisstructuur.
• Heeft de onderneming minder dan vijf uta-werknemers? Dan kan de werkgever deze werknemers onder de cao-bepalingen voor bouwplaatswerknemers brengen. De functie en het salaris van de uta-werknemers veranderen hierdoor niet.
• Deze omzetting is alleen toegestaan als alle betrokken uta-werknemers ermee instemmen.
• De werknemer die het niet eens is met zijn functie-indeling, gaat eerst in overleg met de werkgever.
• Leidt dit niet tot een oplossing van het meningsverschil? Dan kan hij een beroep doen op zijn werknemersorganisatie. De werkgever kan van zijn kant een beroep doen op zijn werkgeversorganisatie.
• Leidt dit ook niet tot een oplossing? Dan kunnen de werkgever en/of de werknemer cao-partijen vragen een uitspraak te doen over dit geschil. Zie 10.12 en bijlage 10.
• Tijdens al deze stappen mag de werkgever zijn functie-indeling handhaven.
• Een arbeidsovereenkomst wordt schriftelijk aangegaan. Een voorbeeld is te vinden in bijlage 2.
• In de arbeidsovereenkomst staan in ieder geval:
– naam en woonplaats van de werknemer en werkgever,
– de begindatum van de arbeidsovereenkomst,
– of het een overeenkomst is voor onbepaalde of bepaalde tijd,
– bij een overeenkomst voor bepaalde tijd: de einddatum of de duur van de overeenkomst,
– (indien van toepassing) dat er sprake is van een oproepovereenkomst met urengarantie,
– de eventuele proeftijd,
– de procedure, inclusief opzegtermijnen, die de werkgever en de werknemer moeten volgen als de arbeidsovereenkomst wordt beëindigd1,
– de arbeidsduur per dag of per week,
– regelingen in verband met arbeid buiten de normale dagelijkse of wekelijkse arbeidstijd en het loon daarvoor en (indien van toepassing) alle regelingen over het wisselen van diensten2,
– de functienaam en functie-indeling,
– de standplaats of als er geen vaste standplaats is, de vermelding dat de werknemer zijn arbeid op verschillende plaatsen verricht of vrij is zijn werkplek te bepalen,
– de hoogte en de samenstelling van het vast overeengekomen loon of het salaris per betalingsperiode,
– de wijze en frequentie van uitbetaling van het vast overeengekomen loon of het salaris3,
– de namen van de instellingen waar de sociale zekerheidspremies aan afgedragen worden4 en
– eventuele afspraken over secundaire arbeidsvoorwaarden.
• Nulurencontracten zijn niet toegestaan.
• Dit geldt ook voor oproepcontracten zonder urengarantie.
|
duur arbeidsovereenkomst |
specificatie |
maximale proeftijd |
|
|---|---|---|---|
|
bouwplaats |
uta |
||
|
onbepaalde tijd |
n.v.t. |
2 maanden |
2 maanden |
|
bepaalde tijd |
6 maanden of korter |
geen proeftijd |
geen proeftijd |
|
langer dan 6 maanden, korter dan 1 jaar |
2 weken |
1 maand |
|
|
1 tot 2 jaar |
1 maand |
1 maand |
|
|
2 jaar of langer |
2 maanden |
2 maanden |
|
|
niet eindigend op een specifieke datum1 |
1 maand |
||
• Een proeftijd geldt alleen als die in de arbeidsovereenkomst is vastgelegd.
• Hoe lang een proeftijd mag duren, hangt af van de duur van de arbeidsovereenkomst. Zie tabel 1.3.3.
• Een keten van arbeidsovereenkomsten bestaat conform artikel 7:668a BW uit:
– meerdere, elkaar opvolgende arbeidsovereenkomsten voor bepaalde tijd,
– met een eventuele tussenliggende periode van maximaal zes maanden per keer.
• Heeft een keten meer dan 36 maanden geduurd? Dan geldt met ingang van de eerstvolgende dag na die 36 maanden de laatste arbeidsovereenkomst uit de keten als arbeidsovereenkomst voor onbepaalde tijd.
• Bestaat een keten uit meer dan drie arbeidsovereenkomsten voor bepaalde tijd? Dan is de vierde een arbeidsovereenkomst voor onbepaalde tijd.
• Uitzondering: gaat het om een arbeidsovereenkomst met een werknemer die de AOW-gerechtigde leeftijd heeft bereikt? Dan geldt conform artikel 7:668a lid 12 BW het volgende:
– Heeft een keten meer dan 48 maanden geduurd? Dan geldt met ingang van de eerstvolgende dag na die 48 maanden de laatste arbeidsovereenkomst uit de keten als arbeidsovereenkomst voor onbepaalde tijd.
– Bestaat een keten uit meer dan zes arbeidsovereenkomsten voor bepaalde tijd? Dan is de zevende een arbeidsovereenkomst voor onbepaalde tijd.
Voor de keten tellen alleen de arbeidsovereenkomsten voor bepaalde tijd mee die zijn aangegaan na het bereiken van de AOW-leeftijd.
• Uitzondering: in afwijking van de eerste alinea van 1.3.4 geldt voor een aantal functies dat een keten van arbeidsovereenkomsten bestaat uit:
– meerdere, elkaar opvolgende arbeidsovereenkomsten voor bepaalde tijd,
– met een eventuele tussenliggende periode van maximaal drie maanden per keer.
Dit zijn functies waarin de werknemer als gevolg van klimatologische omstandigheden maximaal negen maanden per jaar kan werken. Het gaat om de volgende bouwplaatsfuncties uit bijlage 1.1:
– asfaltwerker (functie 15),
– balkman (functie 87),
– machinist met diploma (functie 122),
– wegmarkeerder I (functie 85), II (functie 59) en III (functie 14).
• Kan de werkgever een arbeidsovereenkomst voor bepaalde tijd verlengen, zonder dat dit leidt tot een arbeidsovereenkomst voor onbepaalde tijd? Maar besluit hij dit niet te doen? Dan mag hij voor hetzelfde werk geen uitzend- of payrollkracht inlenen.
• Uitzondering: dit verbod geldt niet als de arbeidsovereenkomst niet is verlengd omdat de werknemer aantoonbaar disfunctioneerde.
• Neemt de werkgever een bouwplaatswerknemer in dienst die nog niet eerder in de bouw & infra heeft gewerkt? Dan laat hij hem een eendaagse basiscursus veilig en gezond werken volgen. De werkgever betaalt de kosten.
• Deze verplichting geldt niet als het om een leerlingwerknemer gaat.
• De bouwplaatswerknemer voert de opgedragen werkzaamheden zo goed mogelijk uit. Dit doet hij volgens de voorschriften van de werkgever. De werkgever houdt hierbij rekening met de functie van de werknemer.
• Voor zover en zolang de werknemer zijn eigen functie niet kan uitoefenen, is hij verplicht ander werk te doen dat bij zijn functie past.
• De werknemer gedraagt zich als goed werknemer.
• In de volgende gevallen is de bouwplaatswerknemer die daar geen gegronde bezwaren tegen heeft, verplicht te werken in een andere onderneming dan die van de werkgever:
– in incidentele gevallen, voor korte tijd en
– bij tijdelijke hulpverlening van de ene aan de andere onderneming.
Hierbij gelden ten minste dezelfde voorwaarden als wanneer de werknemer in de onderneming van de werkgever werkt.
• De werkgever mag de werknemer ook in een verwante onderneming laten werken. Bijvoorbeeld een dochteronderneming. Hierbij gelden de volgende regels.
– De arbeidsvoorwaarden van de werknemer blijven ten minste gelijk.
– De arbeidsovereenkomst met de uitlenende werkgever blijft bestaan. Dit geldt niet als schriftelijk is afgesproken dat die arbeidsovereenkomst eindigt. Voor een nieuwe arbeidsovereenkomst met de verwante onderneming gelden dan dezelfde voorwaarden.
• De bouwplaatswerknemer mag in zijn vrije tijd geen beroepsarbeid voor anderen doen, als:
– hij daardoor volgens de Arbeidstijdenwet onvoldoende rusttijd overhoudt of
– dit het belang van de werkgever aantoonbaar schaadt.
• Uitzondering: het mag wel als de werkgever daar vooraf schriftelijk toestemming voor heeft gegeven.
• De werkgever mag de bouwplaatswerknemer voor maximaal een week schorsen, zonder doorbetaling van loon als er sprake is van een dringende reden, zoals bedoeld in artikel 7:678 BW. De werkgever informeert de werknemer schriftelijk over de redenen en de duur van de schorsing.
• De werkgever houdt altijd de mogelijkheid de werknemer op staande voet te ontslaan op grond van artikel 7:677 BW.
• De uta-werknemer is verplicht:
– de opgedragen werkzaamheden die bij zijn functie passen zo goed mogelijk uit te voeren,
– dit te doen op een door de werkgever in redelijkheid te bepalen plaats en
– in bijzondere omstandigheden ander werk te doen. De werkgever voert daar eerst redelijk overleg over met de werknemer.
• In de volgende gevallen is de uta-werknemer die daar geen gegronde bezwaren tegen heeft, verplicht te werken in een andere onderneming dan die van de werkgever:
– de andere onderneming is een werkmaatschappij, een dochteronderneming of het moederbedrijf van de werkgever;
– de andere onderneming is een combinatie waar de werkgever bij betrokken is, al dan niet via een werkmaatschappij, een dochteronderneming of het moederbedrijf;
– in bijzondere gevallen, zoals bij tijdelijke hulpverlening van de ene aan de andere onderneming.
• Hierbij gelden de volgende regels.
– De arbeidsovereenkomst met de uitlenende werkgever blijft bestaan en de arbeidsvoorwaarden blijven ten minste gelijk. Dit geldt niet als de uitlenende werkgever en de werknemer daar schriftelijk andere afspraken met elkaar over hebben gemaakt.
– De uitlenende werkgever betaalt de eventuele extra reis- en verblijfkosten van de werknemer. Hij stelt daar een regeling voor vast.
• Veranderen uta-functies door technologische vernieuwingen? Dan geeft de werkgever bij het vervullen van deze functies bij voorkeur voorrang aan uta-werknemers die al bij hem in dienst zijn.
• De uta-werknemer mag in zijn vrije tijd geen beroepsarbeid voor anderen doen, als:
– hij daardoor volgens de Arbeidstijdenwet onvoldoende rusttijd overhoudt of
– dit het belang van de werkgever aantoonbaar schaadt.
• Uitzondering: het mag wel als de werkgever daar vooraf schriftelijk toestemming voor heeft gegeven.
• De werkgever mag de uta-werknemer voor maximaal een week schorsen, zonder doorbetaling van loon als er sprake is van een dringende reden, zoals bedoeld in artikel 7:678 BW. De werkgever informeert de werknemer schriftelijk over de redenen en de duur van de schorsing.
• De werkgever houdt altijd de mogelijkheid de werknemer op staande voet te ontslaan op grond van artikel 7:677 BW.
|
duur arbeidsovereenkomst |
opzegtermijn werkgever |
opzegtermijn werknemer |
|---|---|---|
|
korter dan 5 jaar |
1 maand |
1 maand |
|
5 tot 10 jaar |
2 maanden |
1 maand |
|
10 tot 15 jaar |
3 maanden |
1 maand |
|
15 jaar of langer |
4 maanden |
1 maand |
• Bij beëindiging van de arbeidsovereenkomst gelden de wettelijke opzegtermijnen. Zie tabel 1.6.1.
• AOW-leeftijd: heeft de werknemer de AOW-gerechtigde leeftijd bereikt? Dan geldt conform artikel 7:672 lid 3 BW voor de werkgever een opzegtermijn van een maand.
• Ontslagvergunning UWV: heeft de werkgever een ontslagvergunning van UWV? Dan wordt de opzegtermijn verkort met de tijd die de UWV-procedure heeft geduurd. Dit gebeurt volgens de regels van artikel 7:672 BW. UWV vermeldt de proceduretijd in de ontslagvergunning. De opzegtermijn wordt in dit geval nooit korter dan een maand.
• Bouwplaatswerknemer: vallen in de opzegtermijn van de bouwplaatswerknemer vakantiedagen van de aaneengesloten zomervakantie? Dan wordt de opzegtermijn met dit aantal dagen verlengd.
• De werkgever of de werknemer die de arbeidsovereenkomst wil opzeggen, doet dit schriftelijk.
• Bouwplaatswerknemer: bij deze werknemer gebeurt de opzegging tegen het einde van een kalenderweek. De feitelijke beëindiging van de arbeidsovereenkomst vindt – met inachtneming van de opzegtermijn – plaats op een maandag. Eindigt de opzegtermijn op een maandag, dan vindt de feitelijke beëindiging plaats op de maandag daarna.
• Uta-werknemer: bij deze werknemer gebeurt de opzegging tegen het einde van een betalingsperiode. De feitelijke beëindiging van de arbeidsovereenkomst vindt – met inachtneming van de opzegtermijn – plaats na afloop van de laatste dag van een betalingsperiode. Dit kan een andere dag zijn als de werkgever en de werknemer dit schriftelijk zijn overeengekomen of als dit gebruikelijk is.
• Heeft de werknemer een arbeidsovereenkomst voor zes maanden of langer? En is het einde van die arbeidsovereenkomst bepaald op een kalenderdatum? Dan is de werkgever verplicht de werknemer schriftelijk te laten weten of hij de overeenkomst wil voortzetten en zo ja, onder welke voorwaarden. Dit doet hij uiterlijk een maand voor de einddatum.
• Doet de werkgever dit niet? Dan is hij verplicht de werknemer de wettelijke aanzegvergoeding te betalen.
• Bij overlijden van de werknemer betaalt de werkgever de gezamenlijke nagelaten betrekkingen van de werknemer een eenmalige overlijdensuitkering. Die is gelijk aan het vast overeengekomen loon of het salaris van de werknemer over de periode van de dag van overlijden tot het eind van die maand en de twee maanden daarna. Dit in afwijking van artikel 7:674 BW.
• Overlijden door een ongeval: zie 7.6.
• Bouwplaatswerknemer: overlijdt deze werknemer in het woon-werkverkeer of tijdens zijn werk? Dan betaalt de werkgever het vervoer van het stoffelijk overschot naar de woonplaats. Uitzonderingen: dit geldt niet als die woonplaats buiten Nederland ligt of als de kosten uit een wettelijke regeling worden vergoed.
|
arbeidsvoorwaarde/onderwerp |
specificatie |
manier van verrekenen |
|---|---|---|
|
loon-/salariscomponenten |
bijv. overwerkuren, reisuren en vakantietoeslag |
bij de loon-/salarisbetaling |
|
vakantie |
nog niet opgenomen dagen |
uitbetalen1 of de werknemer neemt deze op voor het eind van de arbeidsovereenkomst |
|
te veel opgenomen dagen |
verrekenen toegestaan |
|
|
roostervrij |
nog niet opgenomen dagen |
voor het eind van de arbeidsovereenkomst opnemen, na overleg met de werkgever (zie 1.7.2) |
|
te veel opgenomen dagen |
niet verrekenen, tenzij...(zie 1.7.2) |
|
|
extra roostervrij ouderen |
nog niet opgenomen dagen |
uitbetalen of de werknemer neemt deze op voor het eind van de arbeidsovereenkomst |
|
te veel opgenomen dagen |
verrekenen toegestaan |
|
|
versterking arbeidsmarktpositie |
n.v.t. |
verrekenen met transitievergoeding toegestaan (zie 1.7.3) |
Dit geldt niet voor de bovenwettelijke vakantiedagen die reeds via het tijdspaarfonds zijn uitbetaald.
• In tabel 1.7 staat hoe de werkgever en de werknemer met elkaar afrekenen bij het einde van de arbeidsovereenkomst.
• Afrekenen koopdagen na een vierdaagse werkweek 55-plus: zie 6.5.6.
• Heeft de werknemer op het moment dat de werkgever failliet gaat roostervrije dagen over? Dan worden ze behandeld als dagen die ook tijdens de opzegtermijn niet worden opgenomen, tenzij ze aantoonbaar al waren ingeroosterd.
• Te veel opgenomen roostervrije dagen mogen wel worden verrekend:
– als de werknemer zelf ontslag neemt of
– bij ontslag op staande voet op grond van artikel 7:677 BW.
• Heeft de werkgever tijdens de arbeidsovereenkomst geïnvesteerd in het versterken van de arbeidsmarktpositie van de werknemer? Bijvoorbeeld door het betalen van omscholing naar een andere functie? Dan kan de werkgever die investering in mindering brengen op de transitievergoeding. Dit mag hij uitsluitend doen als is voldaan aan het ‘Besluit voorwaarden in mindering brengen kosten op transitievergoeding’.
• De werkgever mag het bedrag dat hij heeft betaald voor het individueel budget van de werknemer niet in mindering brengen op de transitievergoeding.
• De basisregeling arbeidsduur en werktijden (verder te noemen ‘basisregeling’) geldt voor alle werknemers. De basisregeling gaat uit van een gemiddelde arbeidsduur per dag en per week. Zie 2.2.
• De kaderregeling arbeidsduur en werktijden (verder te noemen ‘kaderregeling’) maakt het mogelijk de grenzen van de basisregeling op onderdelen te verruimen. Binnen de onderneming kunnen de werkgever en de werknemers daar afspraken over maken. Zie 2.2 en 2.3.
• Aanvullende mogelijkheden om binnen de onderneming maatwerkafspraken te maken over de arbeidsduur en/of werktijden zijn:
– verschoven uren infra (zie 2.4),
– onderhoudswerk op zaterdag (zie 2.5),
– ploegendienst (zie 2.6),
– beschikbaarheidsdienst (zie 2.7) en
– spaarurenmodel (zie 2.9).
|
onderwerp |
basisregeling voor alle werknemers |
kaderregeling grenzen voor het afwijken van de basisregeling |
|---|---|---|
|
Normale arbeidsduur |
Gemiddeld 40 uur per werkweek en gemiddeld 8 uur per dag. |
|
|
Beide gemiddelden gemeten over een periode van 13 weken. |
Beide gemiddelden gemeten over een periode van maximaal 26 weken (infra: maximaal 52 weken). |
|
|
Werkweek/ werkdagen |
– Maandag t/m vrijdag. – 5 dagen. |
– Maandag t/m zaterdag. – Niet meer dan gemiddeld 5 dagen, gemeten over een periode van 4 weken. |
|
Werktijd per dag |
Maximaal 9 uur volgens rooster. |
– Maximaal 10 uur volgens rooster. – 16 en 17 jaar: maximaal 9 uur volgens rooster. |
|
Dagvenster bouw- plaatswerknemer |
– Tussen 07.00 uur en 19.00 uur (bij tijwerk: 06.00 uur–19.00 uur). – Het rooster blijft binnen dit dagvenster. |
– Tussen 06.00 uur en 19.00 uur. – Inroosteren buiten het dagvenster is toegestaan. – De toeslag bijzondere uren geldt op maandag t/m vrijdag alleen buiten het dagvenster (zie 5.3). |
|
Werken op zaterdag |
– Zaterdag is geen normale werkdag. – De werkgever kan werken op maximaal 5 zaterdagen per jaar verplicht stellen. De werkweek blijft uit 5 werkdagen bestaan. |
De werkgever kan werken op zaterdag verplicht stellen. |
|
De toeslag bijzondere uren geldt voor alle gewerkte uren (zie 5.3). |
||
|
Werken op zondag1 |
– Zondag is geen normale werkdag. – Werken op zondag is niet verplicht. – De toeslag bijzondere uren geldt voor alle gewerkte uren (zie 5.3). |
|
|
Overwerk |
– Overwerk is op een dag meer werken dan volgens het rooster. – Overwerktoeslag: zie 5.7. |
|
|
Rooster: algemeen |
De werkgever stelt de dagelijkse en wekelijkse werk- en rusttijden vast. Hij houdt zich hierbij aan de volgende voorwaarden: – vooraf redelijk overleg met de werknemer; – rekening houden met de persoonlijke omstandigheden van de werknemer; – zoveel mogelijk zorgen voor een regelmatig en voorspelbaar werkpatroon; – een rooster maken dat voldoet aan de eisen van de basisregeling of (indien van toepassing) de kaderregeling; – in het rooster duidelijk de begin- en eindtijd van de werkdag aangeven; – het rooster ten minste 14 dagen vooraf aan de werknemer beschikbaar stellen; dit mag alleen later gebeuren als de werknemer daarmee instemt. |
|
|
Rooster: verschillen |
De werkgever geeft in het rooster ook het begin en eind aan van de 13 wekenperiode voor de gemiddelde arbeidsduur. |
De werkgever geeft in het rooster ook het begin en eind aan van de periode van maximaal 26 weken voor de gemiddelde arbeidsduur (voor de infra: periode van maximaal 52 weken). |
|
Spaarurenmodel bouwplaatswerk-nemer |
De werkgever kan de werknemer per kalenderjaar 80 spaaruren laten opbouwen (zie 2.9). |
|
|
Voor de infra: maximaal 160 spaaruren per kalenderjaar, waarvan maximaal 128 verplichte extra uren per kalenderjaar en maximaal 5 per week. |
||
|
Overige kenmerken |
– Nadere voorwaarden staan in 2.2.1 t/m 2.2.3. – Voor onderdelen van de werk- en rusttijden die daar niet zijn benoemd, geldt bijlage 3. |
– Nadere voorwaarden staan in 2.2.1 t/m 2.2.3 en 2.3. – Voor onderdelen van de werk- en rusttijden die daar niet zijn benoemd, geldt bijlage 3. |
De werknemer in de burgerlijke & utiliteitsbouw die op zondag werkt, heeft recht op ten minste acht vrije zondagen per dertien weken.
In tabel 2.2 staan de belangrijkste kenmerken van de basis- en de kaderregeling.
• In beide regelingen is de arbeidsduur uitgedrukt in een gemiddeld aantal uren per werkweek. De werkgever betaalt echter het vast overeengekomen loon of het salaris over ten minste de in de arbeidsovereenkomst overeengekomen gemiddelde arbeidsduur per werkweek.
• Uitzondering: heeft de werknemer in een week verlof zonder recht op loondoorbetaling? Dan brengt de werkgever deze verlofuren in mindering op het uit te betalen aantal uren.
• De werktijd, voorgeschreven pauze(s) en werkelijke reistijd van de werknemer mogen samen niet langer duren dan twaalf uur per dag. Zo nodig wordt de werktijd ingekort om binnen deze grens te blijven. De reisuren die daardoor in werktijd vallen, worden als gewerkte uren betaald.
• Uitzondering: als de bouwplaatswerknemer overwerkt, geldt een maximum van dertien uur per dag.
• De werkgever mag onder de volgende voorwaarden een kaderregeling hanteren.
• Nadat hij daarover schriftelijk overeenstemming heeft bereikt met:
– het medezeggenschapsorgaan en
– ten minste 70% van de betrokken werknemers (dit kan niet via individuele arbeidsovereenkomsten worden geregeld).
• De werkgever organiseert de raadpleging van het medezeggenschapsorgaan en de betrokken werknemers. Het medezeggenschapsorgaan kan zich laten bijstaan door een of meer vakbondsvertegenwoordigers.
• De looptijd van een overeengekomen kaderregeling wordt in de regeling vermeld. De looptijd is nooit langer dan die van deze cao. Stilzwijgende verlenging van de regeling is niet toegestaan.
• De werkgever informeert cao-partijen over de gemaakte afspraken. Dit gebeurt via het digitaal loket van het Technisch Bureau Bouw & Infra (www.tbbouw.nl). Hij voegt daar bewijzen aan toe van de vereiste overeenstemming met het medezeggenschapsorgaan en de werknemers.
• Zolang een kaderregeling niet is gemeld bij het Technisch Bureau Bouw & Infra, geldt in de onderneming de basisregeling.
• De werkgever evalueert de uitvoering van de gemaakte afspraken. Hij informeert cao-partijen op hun verzoek over de uitkomsten. Dit doet hij via het Technisch Bureau Bouw & Infra.
• Wil de werkgever afspraken maken die verder gaan dan de grenzen van de kaderregeling toelaten? Dan mag hij dit pas doen nadat:
– de werknemersorganisaties FNV en CNV Vakmensen daarmee hebben ingestemd en
– hij cao-partijen over de gemaakte afspraken heeft geïnformeerd; dit doet hij via het Technisch Bureau Bouw & Infra.
• De regeling verschoven uren infra geldt voor de bouwplaatswerknemer.
• Bij de regeling gaat het om:
– vernieuwing, onderhoud en reparatie van infrastructurele werken (werk aan wegen, spoorwegen, riolerings- en kabelnetten en kunstwerken),
– waarbij de basisregeling wordt verruimd binnen de grenzen van 2.4.2 en 2.4.3.
• Werken in verschoven uren infra wordt tot het hoogst noodzakelijke beperkt. En het mag alleen als de opdrachtgever dit in het bestek eist.
• Moet in dit verband asfalt worden geproduceerd? Dan volgen de werknemers in de asfaltcentrales hetzelfde arbeidspatroon. Hierbij is 2.4 in zijn geheel van toepassing.
• Normale arbeidsduur: gemiddeld 40 uur per kalenderweek, gemeten over een periode van 13 weken.
• Dagvenster: werken buiten de grenzen van het dagvenster uit de basisregeling is toegestaan als de werkgever en de werknemer dit schriftelijk hebben afgesproken.
• Zaterdag en/of zondag: dit zijn geen normale werkdagen. Maar werken op zaterdag en/of zondag is toegestaan. Daarbij gelden de voorwaarden van de regeling verschoven uren infra.
• Toeslagen: de toeslag verschoven uren infra uit 5.15 is van toepassing; de toeslag voor werken op bijzondere uren niet.
• Rooster: in onvoorziene omstandigheden mag de werkgever zonder overleg afwijken van de regel dat hij het rooster ten minste 14 dagen tevoren aan de werknemer beschikbaar moet stellen.
• Voor werken in verschoven uren infra gelden verder de volgende regels.
– Vierdaagse werkweek.
Een vierdaagse werkweek van maximaal tien uur per dag is toegestaan als alle diensten na 20.00 uur beginnen. Deze vierdaagse werkweek mag niet leiden tot een lagere beloning of een lagere rechtenopbouw in bedrijfstakfondsen dan bij een vijfdaagse werkweek.
– Rusttijden.
– De werknemer heeft recht op een onafgebroken rusttijd van 48 uur per week. Om de week valt in die rusttijd de periode van zaterdag 06.00 uur tot zondag 21.00 uur.
– Gaat de werknemer tijdens de werkweek over van werken op normale werktijden naar werken in verschoven uren? Dan heeft hij tussendoor recht op ten minste tien uur rusttijd. Eventuele reisuren in het woon-werkverkeer komen daarbij. Om dit mogelijk te maken, mag hij de dag ervoor eerder ophouden met werken. De werkgever betaalt het vast overeengekomen loon door.
– Is de werktijd na 20.00 uur begonnen en neemt de werknemer één of meer collega’s in zijn auto mee terug? Dan heeft hij recht op een half uur rusttijd voordat hij naar huis gaat.
– Roostervrije en feestdagen.
Gaat het om een kalenderweek waarin roostervrije dagen en/of feestdagen vallen? Dan wordt de arbeidstijd van degene die in verschoven uren werkt evenveel verkort als van degene die in normale uren werkt.
– Oudere werknemers.
De werknemer van 57 jaar of ouder hoeft in beginsel per kalenderjaar niet meer dan 30 weken in verschoven uren te werken.
• De werkgever mag de werknemer op zaterdag onderhouds- en reparatiewerk laten doen aan bewoonde en in gebruik zijnde gebouwen. Bijvoorbeeld woningen, kantoren, ziekenhuizen en industriële ondernemingen.
• De opdrachtgever eist in de voorwaarden dat het werk op zaterdag wordt gedaan.
• De werknemer is niet verplicht op zaterdag te werken.
• De werkzaamheden vinden plaats binnen het dagvenster van de basisregeling.
• De werknemer heeft recht op de toeslag bijzondere uren uit 5.3. Daarnaast compenseert de werkgever hem ook in tijd. De werknemer mag een vaste vrije dag kiezen in de periode van maandag tot en met vrijdag. Over die dag betaalt de werkgever geen loon.
• Bij ploegendienst volgens dienstrooster gelden de volgende regels voor de arbeidsduur en het dagvenster.
– Bij tweeploegendienst is de arbeidsduur maximaal 80 uur per twee weken. Bij drieploegendienst is deze maximaal 120 uur per drie weken.
– Het dagvenster loopt van maandagochtend 00.00 uur tot vrijdagavond 24.00 uur.
• De regeling beschikbaarheidsdienst geldt voor de bouwplaatswerknemer.
• De werknemer die beschikbaarheidsdienst heeft, is buiten het rooster beschikbaar om werk te doen dat niet tot de volgende werkdag kan wachten.
• Beschikbaarheidsdienst is verplicht als dit bij de functie hoort en het bij het aanvaarden van de functie is afgesproken.
• De werknemer die beschikbaarheidsdienst heeft, heeft recht op de toeslag voor beschikbaarheidsdienst uit 5.2.
• Wordt de werknemer tijdens zijn beschikbaarheidsdienst opgeroepen om te werken? Dan gelden de gewerkte uren als overwerk. De overwerktoeslag uit 5.7 is van toepassing.
• De werkgever stelt in overleg met de werknemer een schema op voor de beschikbaarheidsdienst. Dit moet voldoen aan de eisen van bijlage 3.
• Werkt de werknemer tijdens zijn beschikbaarheidsdienst op een in deze cao erkende feestdag? En is dit een dag van zijn normale werkweek? Dan mag de werknemer voor die feestdag een andere dag vrij nemen.
• Overwerk is op een dag meer werken dan volgens het rooster dat is vastgesteld volgens deze cao. Verplichte extra uren uit het spaarurenmodel zijn geen overwerk.
• De werknemer is niet verplicht over te werken.
• Overwerktoeslag: zie 5.7.
• Voor overwerk door de bouwplaatswerknemer gelden de volgende voorwaarden.
– Uitsluitend in bijzondere gevallen, wanneer de omstandigheden het vereisen.
– Instemming van ten minste 70% van de betrokken werknemers.
– De werktijd, voorgeschreven pauze(s) en werkelijke reistijd mogen samen niet langer duren dan dertien uur per dag. Zo nodig wordt de werktijd ingekort om binnen deze grens te blijven. De reisuren die daardoor in werktijd vallen, worden als gewerkte uren betaald.
– De werkgever houdt per project een overwerklijst bij. Daarop noteert hij per werknemer het aantal overwerkuren per week en de keuze van de werknemer voor een vergoeding in tijd of in geld (zie 5.7). De werkgever geeft deze lijsten eenmaal per jaar aan het medezeggenschapsorgaan. Is er geen medezeggenschapsorgaan? En gaat het om een onderneming met tien of meer werknemers? Dan bespreekt de werkgever het onderwerp overwerk eenmaal per jaar met de werknemers. Hij stelt de overwerklijsten voor dit overleg beschikbaar.
– Laat de werkgever meer dan 25% van zijn werknemers op een project overwerken? En duurt dit overwerk langer dan een week? Dan vraagt hij daar advies over aan het medezeggenschapsorgaan. Is er geen medezeggenschapsorgaan? Dan vraagt hij advies aan de betrokken werknemers.
– Structureel overwerk is verboden. In bijzondere gevallen kunnen cao-partijen ontheffing van dit verbod verlenen.
– Een jongere tot 18 jaar mag niet overwerken.
• Het spaarurenmodel geldt voor de bouwplaatswerknemer. Spaaruren bestaan uit verplichte extra uren en/of reisuren.
• Het model heeft als doel om pieken en dalen in de productie op te vangen. In perioden waarin er veel werk is (vaak is dit in de maanden april tot en met oktober), bouwt de werknemer spaaruren op. In perioden waarin er minder werk is (vaak van november tot en met maart), mag de werkgever spaaruren inzetten om de werknemer minder dagen te laten werken.
• De financiële afwikkeling verloopt via het tijdspaarfonds. Dit gebeurt volgens de regels van 4.15 en bijlage 4.
• De werkgever kan de bouwplaatswerknemer verplichten tot deelname aan het spaarurenmodel.
• Uitzonderingen: voor de volgende personen is deelname niet verplicht:
– de bouwplaatswerknemer die jonger is dan 18 jaar of
– de bouwplaatswerknemer die in deeltijd werkt of
– de persoon die niet bij de werkgever in dienst is, zoals een uitzendkracht.
• De werkgever kan de werknemer ieder kalenderjaar verplichten maximaal 80 spaaruren op te bouwen. De opbouw mag worden gespreid over in totaal 26 weken. Gaat het om infrawerkzaamheden waarbij de kaderregeling wordt toegepast? Dan ligt het maximum op 160 spaaruren.
• Verplicht extra uren werken gebeurt in eenheden van minstens een half uur. Hierbij gelden maxima van 3 uur per week en 64 uur per kalenderjaar. Gaat het om infrawerkzaamheden waarbij de kaderregeling wordt toegepast? Dan gelden maxima van 5 uur per week en 128 uur per kalenderjaar. Om aan het maximum aantal spaaruren per jaar te komen, kan de werknemer ook reisuren inleggen.
• De werkgever rekent de verplichte extra uren en de reisuren om naar het aantal spaaruren.
– Eén verplicht extra uur is gelijk aan één spaaruur plus het voor dat uur geldende toeslagpercentage volgens tabel 2.9.4.
– De omrekening van reisuren naar spaaruren gaat als volgt. Is het garantieloon van de werknemer gelijk aan het garantieloon in functiegroep A of lager? Dan is één reisuur gelijk aan één spaaruur. Is zijn garantieloon hoger? Dan deelt de werkgever het garantieloon van functiegroep A door het garantieloon van de werknemer. In het laatste geval levert één reisuur dus minder op dan één spaaruur. De werkgever mag dit niet compenseren met verplichte extra uren. Tabel 2.9.3 laat bij wijze van voorbeeld zien hoe de omrekening van reisuren in spaaruren uitpakt voor de werknemer met een garantieloon volgens tabel 4.2.
• De werkgever mag spaaruren inzetten in perioden waarin er minder werk is. Dit gebeurt uitsluitend in hele dagen.
• De werkgever geeft de werknemer een overzicht waaruit is af te lezen wanneer hij hoeveel spaaruren gaat inzetten. Dit doet hij ten minste zeven dagen vooraf. De werkgever bewaart het overzicht in zijn administratie.
• De werkgever heeft jaarlijks tot 1 april de tijd om opgebouwde spaaruren in te zetten. Zijn er op die datum nog spaaruren over? Dan vervallen die, tenzij de werknemer ervoor heeft gekozen ze over te hevelen naar de volgende spaarurenperiode. In dat laatste geval kan de werkgever deze uren inzetten tot 1 april van het volgende kalenderjaar.
|
functiegroep |
1 reisuur = |
|---|---|
|
A |
1,00 spaaruur |
|
B |
0,95 spaaruur |
|
C |
0,89 spaaruur |
|
D |
0,83 spaaruur |
|
E |
0,79 spaaruur |
• De werkgever stort het loon over de verplichte extra uren en de ingelegde reisuren op de rekening van de werknemer bij het tijdspaarfonds. Per verplicht extra uur gaat het om één uur vast overeengekomen loon plus het voor dat uur geldende toeslagpercentage volgens tabel 2.9.4. Per reisuur is het één uur garantieloon met een maximum van het garantieloon in functiegroep A.
• De werkgever die spaaruren inzet, hoeft over die dagen niet opnieuw loon te betalen. De werknemer kan dit loon van zijn rekening bij het tijdspaarfonds halen. Daarom is het belangrijk dat hij dit deel van zijn tegoed bij het tijdspaarfonds niet voor andere doelen gebruikt, zolang hij nog spaaruren heeft die de werkgever kan inzetten.
|
soort uren |
toeslag |
|---|---|
|
de eerste drie verplichte extra uren per dag, direct voorafgaand aan of aansluitend op de normale werkdag |
25% |
|
overige verplichte extra uren tussen maandag 05.00 uur en zaterdag 21.00 uur |
50% |
|
verplichte extra uren tussen zaterdag 21.00 uur en maandag 05.00 uur |
100% |
|
verplichte extra uren op een in deze cao erkende feestdag |
100% |
• De werktijd, voorgeschreven pauze(s) en werkelijke reistijd mogen samen niet langer duren dan 13 uur per dag. Zo nodig wordt de werktijd ingekort om binnen deze grens te blijven. De reisuren die daardoor in werktijd vallen, worden als gewerkte uren betaald.
• Zolang de werknemer nog spaaruren over heeft, mag de werkgever hem niet ontslaan. Een uitzondering geldt voor ontslag op staande voet op grond van artikel 7:677 BW.
• Zet de werkgever spaaruren in om werknemers vrij te roosteren? En blijkt er toch werk te zijn? Dan vraagt de werkgever eerst de vrijgeroosterde werknemers of zij dit werk willen doen.
• Een afwijkend spaarurenmodel mag alleen worden toegepast na instemming van de werknemersorganisaties FNV en CNV Vakmensen. De werkgever stuurt een kopie van de met deze organisaties gemaakte afspraken aan het Technisch Bureau Bouw & Infra.
|
leeftijd |
tot 18 jaar |
18 jaar en ouder |
|
|---|---|---|---|
|
bouwplaats |
uta |
bouwplaats en uta |
|
|
totaal |
29 |
27 |
25 |
|
– waarvan wettelijk |
20 |
20 |
20 |
|
– waarvan bovenwettelijk |
9 |
7 |
5 |
• In tabel 3.1 staat het aantal vakantiedagen dat de werknemer per kalenderjaar opbouwt. De werknemer krijgt één extra vakantiedag in elk jaar waarin tussen Kerstmis en Nieuwjaar vijf werkdagen vallen.
• De aantallen uit tabel 3.1 gelden voor de werknemer:
– die het hele kalenderjaar bij de werkgever in dienst is en
– dat hele jaar binnen de voor hem geldende leeftijdscategorie valt.
• Is de werknemer slechts een deel van het jaar bij de werkgever in dienst? Dan heeft hij recht op het aantal vakantiedagen naar rato van de duur van zijn arbeidsovereenkomst in dat jaar.
• Wordt de werknemer tijdens het kalenderjaar 18 jaar? Dan heeft hij recht op het aantal dagen naar rato van het deel van het jaar dat hij jonger was, respectievelijk 18 jaar is.
• Werkt de werknemer in deeltijd? Dan heeft hij recht op het aantal dagen naar rato van zijn arbeidsduur.
• Over een vakantiedag betaalt de werkgever het loon zoals bedoeld in artikel 7:639 BW. Voor vijf bovenwettelijke vakantiedagen gebeurt dit via het individueel budget.
• Dit loon bestaat uit de looncomponenten die de werkgever voor de overeengekomen werkzaamheden aan de werknemer zou hebben moeten betalen als de werknemer op de vakantiedag had gewerkt. Onder vakantieloon vallen niet vergoedingen voor kosten die de werknemer bij de uitvoering van zijn werkzaamheden maakt.
• De opbouw van bovenwettelijke vakantiedagen eindigt na zes maanden ziekte. Werkt de zieke werknemer na die tijd voor een deel van zijn normale aantal uren? Dan bouwt hij over de gewerkte uren wel bovenwettelijke vakantiedagen op.
• Is de werknemer langer dan zes maanden ziek geweest? En heeft hij daardoor onvoldoende vakantiedagen opgebouwd voor een collectieve bedrijfssluiting in de zomer? Dan betaalt de werkgever de ontbrekende dagen door tot een maximum van 2,5 dagen.
• Is de werknemer op een vastgestelde vakantiedag ziek? Dan mag hij die dag op een ander moment alsnog opnemen.
• Kan de werknemer geen gebruik maken van een of meer vakantiedagen om redenen zoals bedoeld in artikel 7:635 BW? En heeft hij dit vooraf aan de werkgever gemeld? Dan geeft de werkgever hem op een ander moment alsnog de gelegenheid die dag of dagen op te nemen. Op welk tijdstip dit gebeurt, bepaalt de werkgever in overleg met de werknemer.
• Het uitgangspunt is dat eerst de wettelijke en daarna de bovenwettelijke dagen worden opgenomen.
• De werkgever stelt de vakantiedata vast. Hij volgt hierbij de wensen van de werknemer. De werkgever mag daar alleen van afwijken als:
– die vakantie de continuïteit van het bedrijfsproces in gevaar zou brengen en
– hij dit de werknemer schriftelijk heeft laten weten, binnen twee weken nadat de werknemer zijn wensen schriftelijk bekend heeft gemaakt.
• Voor de bouwplaatswerknemer geldt – naast 3.1.4 – het volgende.
– Deze werknemer heeft recht op drie weken aaneengesloten zomervakantie. Dit geldt alleen als hij daar voldoende vakantiedagen voor heeft opgebouwd. De werkgever stelt de data van deze vakantie voor zover mogelijk vast vóór 1 december van het voorafgaande jaar. Dit doet hij op verzoek van de werknemer.
– Moet de bouwplaatswerknemer meedoen aan een bedrijfssluiting? Dan mag hij daarnaast een aaneengesloten vakantie van drie weken opnemen. Dit geldt alleen als hij daarvoor voldoende vakantie- en roostervrije dagen heeft opgebouwd.
|
werknemer |
aantal roostervrije dagen /uren |
wijze van betaling1 |
|||
|---|---|---|---|---|---|
|
totaal |
waarvan collectief2 |
waarvan vrij opneembaar |
loon/salaris |
individueel budget |
|
|
bouwplaats |
20 dagen (160 uren) |
10 dagen (80 uren) |
10 dagen (80 uren) |
10 dagen (80 uren) collectief |
10 dagen (80 uren) vrij opneembaar |
|
uta |
15 dagen (120 uren) |
0 dagen (0 uren) |
15 dagen (120 uren) |
10 dagen (80 uren) |
5 dagen (40 uren) |
• In tabel 3.2 staat hoeveel roostervrije dagen de werknemer per kalenderjaar opbouwt en hoe de betaling over die dagen plaatsvindt. Op roostervrije dagen werkt de werknemer niet.
• De aantallen dagen uit tabel 3.2 gelden voor de werknemer die het hele kalenderjaar bij de werkgever in dienst is. Is de werknemer slechts een deel van het jaar bij de werkgever in dienst? Dan heeft hij recht op het aantal dagen naar rato van de duur van zijn arbeidsovereenkomst in dat jaar.
• Werkt de werknemer in deeltijd? Dan heeft hij recht op het aantal dagen naar rato van zijn arbeidsduur.
• Over een roostervrije dag betaalt de werkgever het vast overeengekomen loon of het salaris. Zoals blijkt uit tabel 3.2 gebeurt dit voor een aantal roostervrije dagen via het individueel budget.
• Vrij opneembare roostervrije dagen worden vastgesteld volgens de wensen van de werknemer. De werkgever mag daar alleen van afwijken als:
– dit de continuïteit van het bedrijfsproces in gevaar zou brengen en
– hij dit de werknemer schriftelijk heeft laten weten, binnen twee weken nadat de werknemer zijn wensen schriftelijk bekend heeft gemaakt.
• Collectieve roostervrije dagen gelden alleen voor de bouwplaatswerknemer. Het vaststellen daarvan gebeurt door de werkgever, in goed en vroegtijdig overleg met de ondernemingsraad. Is er geen ondernemingsraad? Dan gebeurt het in overleg met de betrokken werknemers of – als zij dit willen – een door hen gekozen delegatie van werknemers.
• Collectieve roostervrije dagen kunnen ook in uren worden vastgesteld.
• De werkgever legt de data/uren waarop de werknemer collectief roostervrij is, per kalenderjaar vast in een overzicht. Hij geeft dit overzicht ten minste tien dagen voor het begin van het kalenderjaar aan de werknemer. Als dit vooraf is afgesproken, mag het een overzicht zijn voor een kortere periode dan een kalenderjaar.
• Levert de werkgever zo’n overzicht niet? Ook niet nadat de werknemer(s) of een van de werknemersorganisaties dit hebben geëist? Dan zorgen cao-partijen er samen voor dat dit alsnog gebeurt.
• Niet opgenomen roostervrije dagen vervallen aan het eind van het kalenderjaar.
• Tijdens ziekte bouwt de werknemer roostervrije dagen op.
• Is de werknemer op een vastgestelde roostervrije dag ziek? Dan heeft hij niet het recht die dag later alsnog op te nemen.
• De werkgever kan echter in goed overleg met de werknemer besluiten die dag later alsnog te laten opnemen.
|
geboortejaar |
aantal extra dagen |
|
|---|---|---|
|
bouwplaats |
uta |
|
|
1955 of eerder |
13 |
11 |
|
1956–1961 |
10 |
9 |
|
1962 |
9 |
8 |
|
1963 |
8 |
7 |
|
1964 |
7 |
6 |
|
1965 |
6 |
5 |
• In tabel 3.3 staat hoeveel extra roostervrije dagen de oudere werknemer per kalenderjaar opbouwt. Dit zijn geen vakantiedagen zoals bedoeld in artikel 7:634 BW.
• De aantallen dagen uit tabel 3.3 gelden voor de werknemer die het hele kalenderjaar bij de werkgever in dienst is. Is de werknemer slechts een deel van het jaar bij de werkgever in dienst? Dan heeft hij recht op het aantal dagen naar rato van de duur van zijn arbeidsovereenkomst in dat jaar.
• Werkt de werknemer in deeltijd? Dan heeft hij recht op het aantal dagen naar rato van zijn arbeidsduur.
• Neemt de werknemer een extra roostervrije dag op? Dan betaalt de werkgever over die dag het vast overeengekomen loon of het salaris.
• De werkgever kan in aanmerking komen voor een tegemoetkoming in de loonkosten van opgenomen extra roostervrije dagen. De voorwaarden zijn:
– dat het om een bouwplaatswerknemer gaat en
– dat is voldaan aan de eisen van het reglement overgangsregeling extra roostervrije dagen oudere werknemers van het Aanvullingsfonds Bouw & Infra. Dit reglement maakt deel uit van de cao BTER Bouw & Infra.
De werkgever kan bij dit fonds een declaratie indienen.
• De werknemer neemt zijn extra roostervrije dagen op in het jaar waarin hij ze opbouwt. De werkgever stelt hem hiertoe in staat.
• Niet opgenomen extra roostervrije dagen vervallen aan het eind van het kalenderjaar.
• De opbouw van extra roostervrije dagen eindigt na zes maanden ziekte. Werkt de zieke werknemer na die tijd voor een deel van zijn normale aantal uren? Dan bouwt hij over die uren wel extra roostervrije dagen op.
• Is de werknemer op een vastgestelde extra roostervrije dag ziek? Dan mag hij die dag op een ander moment alsnog opnemen. Dit doet hij in overleg met de werkgever.
• De werknemer heeft recht op betaald verlof op nieuwjaarsdag, tweede paasdag, Koningsdag, Hemelvaartsdag, tweede pinksterdag, de beide kerstdagen en eens in de vijf jaar op 5 mei (in 2025, 2030 enz.).
• De werkgever betaalt over deze feestdagen het vast overeengekomen loon of het salaris.
• Werkt de werknemer op een in de cao erkende feestdag in ploegendienst? Dan geeft de werkgever hem op een andere dag betaald verlof.
• De werknemer heeft recht op verlof voor de stervensbegeleiding van een terminaal ziek familielid.
• Het gaat om tien dagen betaald verlof in een periode van twaalf maanden. Deze periode van twaalf maanden gaat in vanaf de eerste verlofdag.
• Werkt de werknemer in deeltijd? Dan heeft hij recht op het aantal verlofdagen naar rato van zijn arbeidsduur.
• Het verlof geldt voor de volgende familieleden: echtgenoten, kinderen (inclusief pleeg- en schoonkinderen), ouders (inclusief stief- en schoonouders), broers en zussen (inclusief halfbroers en halfzussen).
• Naast betaald verlof kan de werknemer voor dit doel onbetaald verlof opnemen. Dit is het wettelijk langdurend zorgverlof.
• De werknemer heeft recht op tien dagen betaald rouwverlof bij het overlijden van een familielid zoals bedoeld in 3.5.1.
• Werkt de werknemer in deeltijd? Dan heeft hij recht op het aantal verlofdagen naar rato van zijn arbeidsduur.
• Het verlof begint in beginsel direct aansluitend op het overlijden.
• Bij het betaald verlof, zoals bedoeld in 3.5.1 en 3.5.2, betaalt de werkgever het vast overeengekomen loon of het salaris.
• Heeft de werknemer gebruik gemaakt van betaald cao-verlof zoals bedoeld in 3.5.1 en/of 3.5.2? En neemt hij binnen twaalf maanden na het begin van dit verlof wettelijk kortdurend zorgverlof op? Dan hoeft de werkgever over dat kortdurend verlof geen loon te betalen. Dit in afwijking van de wet.
In afwijking van de Wet arbeid en zorg geldt het volgende.
• De werknemer heeft recht op onbetaald verlof voor:
– feestelijke gebeurtenissen in de familiekring, zoals ondertrouw, een huwelijk(sfeest), doop of (dienst)jubileum en
– andere bijzondere omstandigheden in de familiekring, zoals ziekte of overlijden van de echtgenoot, een huisgenoot, een (pleeg)kind, een ander(e) familielid of aanverwante.
• De werknemer heeft recht op onbetaald verlof voor:
– noodzakelijk bezoek aan de tandarts, huisarts of specialist,
– poliklinische behandeling,
– periodiek arbeidsgezondheidskundig onderzoek en
– ziekenhuisopname en -ontslag van een huisgenoot.
• De werknemer heeft ook recht op onbetaald verlof voor:
– religieuze niet-christelijke feestdagen,
– keuring of herkeuring (bijvoorbeeld een medische of een militaire keuring),
– verhuizing,
– examens (dit geldt niet voor de leerlingwerknemer; die heeft bij een examen recht op betaald verlof; zie 6.1.4),
– bijeenkomsten van de werknemersorganisaties, voor zover de werknemer daar als lid persoonlijk voor is uitgenodigd,
– inschrijving als werkzoekende bij UWV en het solliciteren nadat ontslag is aangekondigd,
– een voorbereidingscursus voor pensionering,
– uitoefening van het kiesrecht en
– verplichtingen die de wet de werknemer persoonlijk oplegt.
• Bij situaties omschreven in 3.6.1, 3.6.2 en 3.6.3 betaalt de werkgever geen loon of salaris. Dit in afwijking van de wet. Als compensatie ontvangt de werknemer – via zijn individueel budget – de geldwaarde van 24 uren per kalenderjaar. Werkt de werknemer in deeltijd? Dan heeft hij recht op het aantal uren naar rato van zijn arbeidsduur. Hoeveel uren onbetaald verlof de werknemer feitelijk opneemt, maakt niet uit.
• Uitzondering: is de werknemer chronisch ziek of heeft hij een ernstig ongeval gehad? En is te voorzien dat hij als gevolg hiervan in een jaar méér dan 24 uur onbetaald verlof zal moeten opnemen? Dan zoeken de werkgever en de werknemer daar samen een passende oplossing voor. Als de betrokken werknemer onder behandeling van een arts of therapeut staat, geldt in ieder geval het volgende. Met ingang van het 25ste uur dat hij voor zijn behandeling verlof moet opnemen, betaalt de werkgever ten minste 50% van het vast overeengekomen loon of het salaris.
• Heeft de werknemer te maken met een noodsituatie thuis? En gaat het om een situatie die niet is genoemd in 3.6.1, 3.6.2 of 3.6.3? Bijvoorbeeld een gesprongen waterleiding of brand? Dan geeft de wet hem recht op betaald calamiteitenverlof.
• Dit verlof is beperkt tot het aantal uren dat in redelijkheid nodig is om de noodsituatie op te lossen.
• De werkgever betaalt het vast overeengekomen loon of het salaris.
• Bij bevalling van de partner heeft de werknemer recht op één dag betaald verlof. De werkgever betaalt het vast overeengekomen loon of het salaris.
• Daarnaast heeft de werknemer recht op wettelijk geboorteverlof. Dit bestaat uit twee delen.
– Verlof van eenmaal het aantal werkuren per week. De werkgever betaalt het vast overeengekomen loon of het salaris.
– Aanvullend verlof van maximaal vijfmaal het aantal werkuren per week. UWV betaalt een uitkering van 70% van het dagloon.
• Bij verlof zoals bedoeld in 3.6 gelden de volgende regels.
– Het verlof wordt vastgesteld in overleg met de werkgever.
– De werknemer informeert de werkgever ten minste één dag tevoren. Kan dit niet, dan doet de werknemer het zo snel mogelijk.
– De werknemer geeft aan om welke reden hij verlof opneemt. De werkgever kan om bewijsstukken vragen.
– Gaat het om een bouwplaatswerknemer die ver van huis moet werken, zoals bedoeld in 5.13.1? Dan heeft hij bij opname van dit verlof recht op een vergoeding van de reiskosten die hij daarvoor moet maken. Als maximum gelden de reiskosten naar zijn woonplaats en terug, berekend volgens 5.9.
Bouwplaatswerknemer
|
functiegroep |
1/1/2024 (periode 1) |
1/7/2024 (periode 8) |
|---|---|---|
|
A |
16,56 |
17,43 |
|
B |
17,52 |
18,42 |
|
C |
18,60 |
19,54 |
|
D |
19,87 |
20,86 |
|
E |
20,85 |
21,87 |
|
leeftijd |
diploma bbl? |
1/1/2024 (periode 1) |
1/7/2024 (periode 8) |
|---|---|---|---|
|
16 |
geen diploma |
6,79 |
7,32 |
|
17 |
geen diploma |
7,62 |
8,18 |
|
diploma bbl 2 |
9,77 |
10,40 |
|
|
18 |
geen diploma |
9,23 |
9,84 |
|
diploma bbl 2 |
11,49 |
12,18 |
|
|
diploma bbl 3 |
14,52 |
15,32 |
|
|
19 |
geen diploma |
10,86 |
11,53 |
|
diploma bbl 2 |
13,22 |
13,97 |
|
|
diploma bbl 3 |
16,86 |
17,74 |
|
|
20 |
geen diploma |
12,49 |
13,22 |
|
diploma bbl 2 |
15,38 |
16,21 |
|
|
diploma bbl 3 |
19,26 |
20,22 |
• In tabel 4.3 staat het garantieloon dat geldt voor de volgende groepen bouwplaatswerknemers van 16 tot en met 20 jaar:
– geen diploma: deze werknemer is niet bezig met een van de hierna genoemde opleidingen en heeft daar ook geen diploma voor behaald of
– diploma bbl 2 of bbl 3: deze werknemer heeft een bbl-diploma behaald voor een bbl 2 of bbl 3 opleiding in het domein:
• Bouw en infra,
• Afbouw, hout en onderhoud of
• Techniek en procesindustrie.
• Tijdens bbl: is de bouwplaatswerknemer bezig met een opleiding bbl 2 of bbl 3? Zie dan 4.4.
• Niet in opleiding, toch extra loon: bestaat er geen bbl-opleiding voor het beroep dat de werknemer uitoefent? Of bestaat zo’n opleiding wel, maar is hij niet in de gelegenheid die te volgen? En levert deze werknemer goede prestaties? Dan kan de werkgever hem het garantieloon uit tabel 4.3 betalen dat geldt voor een werknemer die een jaar ouder is.
• Starttabel: heeft de werknemer nog niet eerder in de bouw & infra gewerkt? Zie dan 4.5.
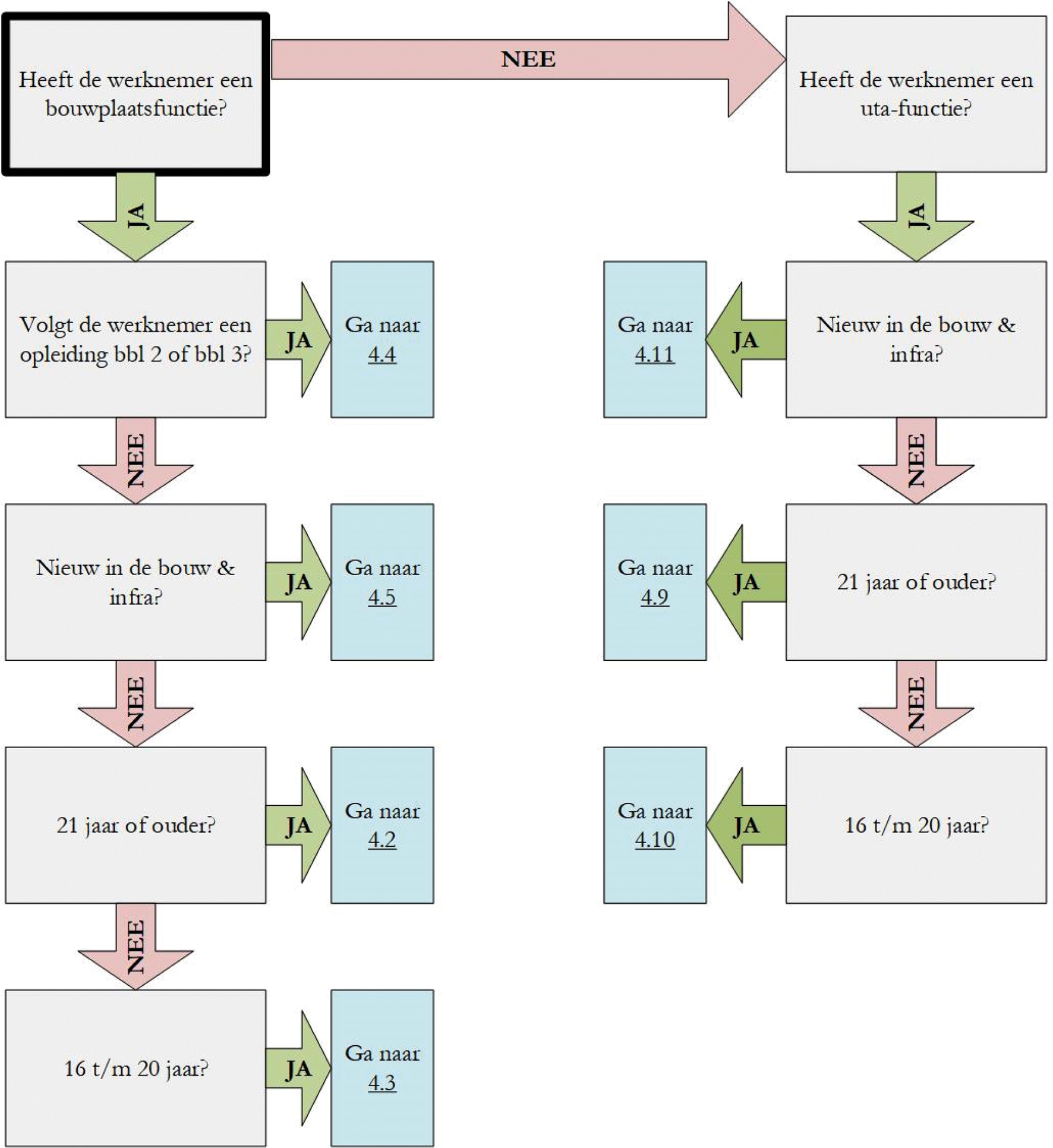
Stroomschema 4.4 Snel naar het juiste leerlingloon

• De leerlingwerknemer werkt ten minste 32 uur per week. Over de gewerkte uren ontvangt hij loon. Over de dagen waarop hij naar school gaat, ontvangt hij geen loon.
• Heeft de leerlingwerknemer zich aangemeld voor een opleiding bbl 2 of bbl 3, maar begint die pas na de zomervakantie? Dan ontvangt hij over zijn gewerkte uren het loon waar hij recht op heeft als hij aan zijn opleiding begint.
|
leeftijd |
tijdens bbl 2 of tweejarig bbl 3 |
1/1/2024 (periode 1) |
1/7/2024 (periode 8) |
|---|---|---|---|
|
16 |
bbl 2 |
5,68 |
6,17 |
|
bbl 3, 1e jaar |
6,41 |
6,92 |
|
|
bbl 3, 2e jaar |
7,18 |
7,72 |
|
|
17 |
bbl 2 |
6,51 |
7,03 |
|
bbl 3, 1e jaar |
7,31 |
7,86 |
|
|
bbl 3, 2e jaar |
8,15 |
8,73 |
|
|
18 |
bbl 2 |
7,43 |
7,98 |
|
bbl 3, 1e jaar |
8,35 |
8,93 |
|
|
bbl 3, 2e jaar |
9,37 |
9,99 |
|
|
19 |
bbl 2 |
8,55 |
9,14 |
|
bbl 3, 1e jaar |
9,56 |
10,18 |
|
|
bbl 3, 2e jaar |
10,74 |
11,41 |
|
|
20 |
bbl 2 |
9,99 |
10,63 |
|
bbl 3, 1e jaar |
11,15 |
11,83 |
|
|
bbl 3, 2e jaar |
12,53 |
13,26 |
|
|
21 of ouder |
bbl 2 |
14,37 |
15,16 |
|
bbl 3, 1e jaar |
15,44 |
16,27 |
|
|
bbl 3, 2e jaar |
16,06 |
16,91 |
• In tabel 4.4.2 staat het garantieloon dat geldt voor de leerlingwerknemer die een bbl 2 opleiding of een tweejarige opleiding bbl 3 volgt in het domein:
– Bouw en infra,
– Afbouw, hout en onderhoud of
– Techniek en procesindustrie.
|
leeftijd |
tijdens driejarig bbl 3 |
1/1/2024 (periode 1) |
1/7/2024 (periode 8) |
|---|---|---|---|
|
16 |
1e jaar |
5,68 |
6,17 |
|
2e jaar |
6,41 |
6,92 |
|
|
3e jaar |
7,18 |
7,72 |
|
|
17 |
1e jaar |
6,51 |
7,03 |
|
2e jaar |
7,31 |
7,86 |
|
|
3e jaar |
8,15 |
8,73 |
|
|
18 |
1e jaar |
7,43 |
7,98 |
|
2e jaar |
8,35 |
8,93 |
|
|
3e jaar |
9,37 |
9,99 |
|
|
19 |
1e jaar |
8,55 |
9,14 |
|
2e jaar |
9,56 |
10,18 |
|
|
3e jaar |
10,74 |
11,41 |
|
|
20 |
1e jaar |
9,99 |
10,63 |
|
2e jaar |
11,15 |
11,83 |
|
|
3e jaar |
12,53 |
13,26 |
|
|
21 of ouder |
1e jaar |
14,37 |
15,16 |
|
2e jaar |
15,44 |
16,27 |
|
|
3e jaar |
16,06 |
16,91 |
• In tabel 4.4.3 staat het garantieloon dat geldt voor de leerlingwerknemer die een driejarige opleiding bbl 3 volgt in het domein:
– Bouw en infra,
– Afbouw, hout en onderhoud of
– Techniek en procesindustrie.
|
leeftijd |
max. duur |
1/1/2024 (periode 1) |
1/7/20241 (periode 8) |
|---|---|---|---|
|
16 |
1e halfjaar |
5,13 |
nntb |
|
2e halfjaar |
5,69 |
nntb |
|
|
17 |
1e halfjaar |
5,84 |
nntb |
|
2e halfjaar |
6,43 |
nntb |
|
|
18 |
1e halfjaar |
7,29 |
nntb |
|
2e halfjaar |
7,94 |
nntb |
|
|
19 |
1e halfjaar |
8,69 |
nntb |
|
2e halfjaar |
9,41 |
nntb |
|
|
20 |
1e halfjaar |
11,09 |
nntb |
|
2e halfjaar |
11,56 |
nntb |
|
|
21 of ouder |
1e halfjaar |
14,09 |
nntb |
|
2e halfjaar |
14,92 |
nntb |
Bedragen zijn afhankelijk van het wettelijk minimum(jeugd)loon (Wml).
Het Wml per 1 juli 2024 is nog niet bekend.
• In tabel 4.5 staat het garantieloon voor de bouwplaatswerknemer die nog niet eerder in de bouw & infra heeft gewerkt. De starttabel geldt maximaal een jaar.
• Uitzondering: de starttabel geldt niet tijdens een opleiding bbl 2 of 3 en ook niet na het behalen van een diploma voor die opleiding.
• Het eerste halfjaar is het garantieloon gelijk aan het wettelijk minimum(jeugd)loon (Wml) plus 25% van het verschil tussen het garantieloon van:
– tabel 4.2, functiegroep A (21 jaar of ouder) of
– tabel 4.3, geen diploma (16 tot en met 20 jaar)
en dit Wml.
• Het tweede halfjaar is het garantieloon gelijk aan het wettelijk minimum(jeugd)loon (Wml) plus 50% van het genoemde verschil.
• De werkgever mag bovenop het voor de bouwplaatswerknemer geldende garantieloon een prestatietoeslag betalen.
• De prestatietoeslag kan worden gekoppeld aan een prestatiebevorderend systeem. De werkgever mag zo’n systeem alleen toepassen als de werknemer het daarmee eens is. De gemaakte afspraken worden schriftelijk vastgelegd.
• De werknemer die jonger is dan 18 jaar mag niet in tarief werken.
• De werkgever kiest voor de bouwplaatswerknemer een betalingsperiode van vier weken of een maand.
• De betaling aan de bouwplaatswerknemer gebeurt uiterlijk vijf werkdagen na afloop van iedere betalingsperiode.
• Heeft de werkgever het loon acht werkdagen na afloop van de betalingsperiode nog niet betaald? En is dit de werkgever aan te rekenen? Dan heeft de werknemer aanspraak op een verhoging wegens vertraging. Dit is geregeld in artikel 7:625 BW.
• Bij elke loonbetaling geeft de werkgever de bouwplaatswerknemer een loonspecificatie. Dit kan in digitale vorm of in de vorm van een loonstrook.
• De loonspecificatie vermeldt ten minste de volgende gegevens:
– het brutoloon, onderverdeeld in het garantieloon en de relevante vergoedingen, toeslagen, inhoudingen en premies,
– TSF Dagen, TSF Vakantietoeslag en TSF Duurzame inzetbaarheid;
– TSF Verplichte extra uren (waarde), TSF Reisuren (waarde) en de storting TSF Spaaruren;
– naam van de werkgever en van de werknemer;
– de periode waarover het loon is berekend;
– de overeengekomen arbeidsduur;
– of sprake is van een schriftelijke arbeidsovereenkomst voor onbepaalde tijd;
– of sprake is van een oproepovereenkomst met urengarantie.
• Daarnaast verstrekt de werkgever bij elke loonbetaling een opgave van:
– het saldo van de bovenwettelijke vakantiedagen en roostervrije dagen die onderdeel zijn van het individueel budget (zie 4.14.2),
– het saldo van de vakantiedagen en roostervrije dagen die geen onderdeel zijn van het individueel budget en van de extra roostervrije dagen oudere werknemers en
– het aantal opgebouwde en ingezette spaaruren en het saldo spaaruren.
Uta-werknemer
• Voor de uta-werknemer zijn in deze cao maandsalarissen opgenomen.
• De omrekening van een maandsalaris naar een vierwekensalaris gaat als volgt: vermenigvuldig het maandsalaris met twaalf en deel de uitkomst door dertien.
• De bedragen in de salaristabellen 4.9, 4.10 en 4.11 gelden voor de uta-werknemer met een normale arbeidsduur volgens tabel 2.2.
• Werkt de uta-werknemer in deeltijd? Dan heeft hij recht op een bedrag naar rato van zijn arbeidsduur. Vanaf 1 januari 2024 geldt een wettelijk minimumuurloon. Bij de berekening van het bedrag naar rato geldt dat voor ieder arbeidsuur ten minste het wettelijk minimumloon wordt berekend.
|
functieniveau |
1/1/2024 (periode 1) |
1/7/2024 (periode 8) |
||
|---|---|---|---|---|
|
minimum |
maximum |
minimum |
maximum |
|
|
1 |
2.389,14 |
3.127,85 |
2.522,76 |
3.287,32 |
|
2 |
2.621,20 |
3.481,21 |
2.762,94 |
3.653,05 |
|
3 |
2.918,51 |
3.925,01 |
3.070,66 |
4.112,39 |
|
4 |
3.306,80 |
4.512,07 |
3.472,54 |
4.719,99 |
|
5 |
3.812,73 |
5.275,08 |
3.996,18 |
5.509,71 |
|
6 |
4.470,33 |
6.263,33 |
4.676,79 |
6.532,55 |
• De uta-werknemer van 21 jaar of ouder heeft recht op het salaris uit tabel 4.9 dat hoort bij het functieniveau waarop hij is ingedeeld. Zie 1.2.
• Uitzondering: heeft deze werknemer nog niet eerder in de bouw & infra gewerkt? Zie dan 4.11.
|
leeftijd |
functieniveau |
1/1/2024 (periode 1) |
1/7/2024 (periode 8) |
||
|---|---|---|---|---|---|
|
minimum |
maximum |
minimum |
maximum |
||
|
16 |
1 |
868,69 |
1.127,26 |
949,09 |
1.216,71 |
|
2 |
949,89 |
1.250,93 |
1.033,14 |
1.344,71 |
|
|
17 |
1 |
985,66 |
1.281,13 |
1.070,16 |
1.375,97 |
|
2 |
1.078,48 |
1.422,45 |
1.166,23 |
1.522,24 |
|
|
18 |
1 |
1.219,56 |
1.588,95 |
1.312,24 |
1.694,56 |
|
2 |
1.335,63 |
1.765,61 |
1.432,38 |
1.877,41 |
|
|
19 |
1 |
1.511,94 |
1.973,66 |
1.614,86 |
2.092,74 |
|
2 |
1.657,00 |
2.194,51 |
1.765,00 |
2.321,32 |
|
|
3 |
1.842,81 |
2.471,89 |
1.957,31 |
2.608,41 |
|
|
20 |
1 |
1.854,96 |
2.358,40 |
1.969,88 |
2.490,94 |
|
2 |
1.978,37 |
2.623,40 |
2.097,61 |
2.765,22 |
|
|
3 |
2.201,39 |
2.956,28 |
2.328,44 |
3.109,75 |
|
Vaste maandsalarissen op WML-niveau kunnen bij individuele werknemers alleen toegepast worden wanneer er sprake is van een vaste overeengekomen arbeidsduur per week. Aan de individuele werknemer wordt ten minste het minimumuurloon dat geldt in het betreffende tijdvak over het gemiddeld aantal arbeidsuren van de betreffende maand, afgeleid van het totaal aantal arbeidsuren van de individuele werknemer in dat kalenderjaar, betaald.
|
leeftijd |
1/1/2024 (periode 1) |
1/7/2024 (periode 8) |
||
|---|---|---|---|---|
|
16 |
799,97 |
877,97 |
||
|
17 |
915,25 |
997,29 |
||
|
18 |
1.159,79 |
1.250,38 |
||
|
19 |
1.390,35 |
1.489,01 |
||
|
20 |
1.854,96 |
1.969,88 |
||
|
1e halfjaar |
2e halfjaar |
1e halfjaar2 |
2e halfjaar3 |
|
|
21 of ouder |
2.322,39 |
2.344,64 |
nntb |
nntb |
Vaste maandsalarissen op WML-niveau kunnen bij individuele werknemers alleen toegepast worden wanneer er sprake is van een vaste overeengekomen arbeidsduur per week. Aan de individuele werknemer wordt ten minste het minimumuurloon dat geldt in het betreffende tijdvak over het gemiddeld aantal arbeidsuren van de betreffende maand, afgeleid van het totaal aantal arbeidsuren van de individuele werknemer in dat kalenderjaar, betaald.
Bedragen zijn afhankelijk van het wettelijk minimum(jeugd)loon (Wml). Het Wml per 1 juli 2024 is nog niet bekend.
Bedragen zijn afhankelijk van het wettelijk minimum(jeugd)loon (Wml). Het Wml per 1 juli 2024 is nog niet bekend.
• In tabel 4.11 staat het salaris voor de uta-werknemer die nog niet eerder in de bouw & infra heeft gewerkt. De starttabel geldt maximaal een jaar.
• Het salaris volgens de starttabel wordt voor de uta-werknemer van 21 jaar of ouder als volgt berekend:
– het eerste halfjaar is het maandsalaris gelijk aan het wettelijk minimumloon (Wml) plus 25% van het verschil tussen het minimum van functieniveau 1 in tabel 4.9 en dit Wml en
– het tweede halfjaar is het maandsalaris gelijk aan het wettelijk minimumloon (Wml) plus 50% van het genoemde verschil.
Voor iedere werknemer
|
structureel |
betalingsperiode |
uitbetaling |
|---|---|---|
|
3,5% |
maand |
m.i.v. 1 januari 2024 |
|
€ 50,00 |
||
|
3,5% |
vier weken |
m.i.v. loonperiode 01-2024 |
|
€ 46,15 |
|
structureel |
betalingsperiode |
uitbetaling |
|---|---|---|
|
3,5% |
maand |
m.i.v. 1 juli 2024 |
|
€ 50,00 |
||
|
3,5% |
vier weken |
m.i.v. loonperiode 08-2024 |
|
€ 46,15 |
• De werkgever past de in tabel 4.12 genoemde structurele verhoging toe op de feitelijke beloning van de werknemer. Dit is het vast overeengekomen loon of het salaris.
• De structurele verhoging van € 50 per maand is omgerekend € 0,29 per uur.
• Werkt de werknemer in deeltijd? Dan heeft hij recht op het bedrag van € 50 per maand naar rato van zijn arbeidsduur.
• Als de datum van de verhoging valt in de eerste twee weken van een loonperiode, gaat de verhoging in met ingang van de lopende loonperiode. Als de datum van de verhoging valt in de laatste twee weken van een loonperiode, is dit met ingang van de eerstvolgende loonperiode.
• De werknemer heeft recht op een vakantietoeslag van 8% van het vast overeengekomen loon of het salaris.
• De toeslag is nooit minder dan die volgens artikel 16 lid 2 van de Wet minimumloon en minimumvakantiebijslag.
• De vakantietoeslag is een onderdeel van het individueel budget van de werknemer. Voor de betaling zie 4.14.
• Iedere werknemer heeft een individueel budget.
• De werkgever betaalt iedere betalingsperiode een bedrag voor dit budget.
• Het individueel budget bestaat uit drie onderdelen, ieder met een eigen bestedingsdoel.
• Duurzame inzetbaarheid: de werknemer gebruikt dit deel van zijn budget voor zaken die eraan bijdragen dat hij gezond en gemotiveerd kan blijven werken. Dit zijn onder meer:
– investeringen naar aanleiding van een Duurzame Inzetbaarheidsanalyse (DIA; zie 6.4.2),
– (verdere) opleiding en scholing en
– het kopen van extra verlofdagen.
• Dagen: dit onderdeel bestaat uit het loon of salaris over vijf bovenwettelijke vakantiedagen, drie compensatiedagen voor kort verzuim uit 3.6.4 en een aantal roostervrije dagen: tien voor de bouwplaatswerknemer en vijf voor de uta-werknemer. Met dit geld kan de werknemer zijn inkomen op peil houden als hij de genoemde dagen opneemt.
• Vakantietoeslag.
• Wat de werkgever op jaarbasis voor het individueel budget betaalt, staat in tabel 4.14.3. De rekenregels hiervoor staan in het reglement tijdspaarfonds. Zie bijlage 4.2.
• Uitzonderingen.
– Bij een leerlingwerknemer betaalt de werkgever niet voor het onderdeel Duurzame inzetbaarheid. Dat is namelijk al verwerkt in het brutoloon van deze werknemer.
– Is de werknemer 55 jaar of ouder en maakt hij gebruik van een vierdaagse werkweek 55-plus? Dan betaalt de werkgever voor het onderdeel Dagen uitsluitend het loon over de drie compensatiedagen voor kort verzuim uit 3.6.4.
|
doelen |
bouwplaatswerknemer (vast overeengekomen loon) |
uta-werknemer (salaris) |
|---|---|---|
|
duurzame inzetbaarheid |
4,36% |
2,18% |
|
dagen |
18 dagen |
13 dagen |
|
vakantietoeslag |
8,00% |
8,00% |
• De werkgever betaalt het bedrag voor het individueel budget gelijkmatig gespreid over alle betalingsperioden van het jaar. Hij houdt daar belasting en premies over in.
• De werkgever stort het bedrag op de rekening van de werknemer bij het tijdspaarfonds. Dit gebeurt binnen veertien dagen na afloop van de betalingsperiode.
• Voor de uta-werknemer die niet aan het tijdspaarfonds deelneemt, geldt het volgende.
– De werkgever betaalt het bedrag tegelijk met het salaris. Op de loonstrook laat hij de onderverdeling zien naar Duurzame inzetbaarheid, Dagen en Vakantietoeslag.
– Aan deze uta-werknemer mag de werkgever het onderdeel Vakantietoeslag jaarlijks ineens betalen. De betaling vindt dan uiterlijk in juni plaats en bedraagt 8% van het in de voorgaande twaalf maanden ontvangen salaris. Een jaarlijkse betaling is niet toegestaan als de werknemer schriftelijk heeft aangegeven dat hij de toeslag per betalingsperiode wil ontvangen.
• De werknemer heeft het recht de dagen waarvan het loon of salaris via het individueel budget wordt betaald, vóór het eind van het kalenderjaar op te nemen. De werkgever maakt dit mogelijk.
• Heeft de werknemer aan het eind van het kalenderjaar van die dagen over? Dan mag hij ze niet meenemen naar het volgende jaar.
• Iedere bouwplaatswerknemer heeft een individuele rekening bij het tijdspaarfonds. De uta-werknemer kan op vrijwillige basis aan het tijdspaarfonds deelnemen.
• Op www.bter-bouw.nl/tijdspaarfonds kan de werknemer zien hoeveel er op zijn rekening staat.
• De werkgever stort op de rekening van de werknemer bij het tijdspaarfonds:
– zijn betalingen voor het individueel budget (zie 4.14) en
– alleen voor de bouwplaatswerknemer die deelneemt aan het spaarurenmodel uit 2.9: het loon over de verplichte extra uren en de ingelegde reisuren.
Dit doet hij bij binnen veertien dagen na afloop van elke betalingsperiode.
• Bij zijn storting maakt de werkgever een onderverdeling naar TSF Duurzame inzetbaarheid, TSF Dagen, TSF Vakantietoeslag en TSF Spaaruren. Dezelfde omschrijvingen gebruikt hij op de loonstrook van de werknemer.
• De werkgever houdt zich hierbij aan de statuten en het reglement van het tijdspaarfonds. Zie bijlage 4.
• De werknemer kan altijd geld opnemen van zijn rekening bij het tijdspaarfonds. De bouwplaatswerknemer doet dit via een vakbondsconsulent van FNV of CNV Vakmensen. De uta-werknemer doet dit via www.bter-bouw.nl/tijdspaarfonds.
• De tegoeden TSF Duurzame inzetbaarheid en TSF Spaaruren blijven op de rekening staan totdat de werknemer die opneemt.
• Heeft de werknemer op 1 mei nog een tegoed TSF Vakantietoeslag en/of TSF Dagen op zijn rekening staan? Dan betaalt het tijdspaarfonds dat in die maand uit. Dit gebeurt automatisch.
• Wil de werknemer het resterende tegoed TSF Vakantietoeslag en/of TSF Dagen op zijn rekening laten staan? Dan moet hij dit vooraf laten weten. De bouwplaatswerknemer doet dit via een vakbondsconsulent van FNV of CNV Vakmensen. De uta-werknemer doet dit via www.bter-bouw.nl/tijdspaarfonds.
|
na schadevrij rijden gedurende |
toeslag/bonus |
|
|---|---|---|
|
1/1/2024 |
1/7/2024 |
|
|
1 kwartaal |
€ 12,02 toeslag per kwartaal |
€ 12,44 toeslag per kwartaal |
|
2 kwartalen |
€ 13,43 toeslag per kwartaal |
€ 13,90 toeslag per kwartaal |
|
3 of meer kwartalen |
€ 14,69 toeslag per kwartaal |
€ 15,20 toeslag per kwartaal |
|
3 of meer jaren |
€ 20,70 bonus per jaar (bovenop de toeslag) |
€ 21,42 bonus per jaar (bovenop de toeslag) |
• Is de bouwplaatswerknemer werkzaam in de chauffeursfunctie 23, 65 of 93 uit de functielijst van bijlage 1.1? En rijdt hij schadevrij? Dan heeft hij recht op de toeslag en bonus uit tabel 5.1.
• Werkt de werknemer in deeltijd? Dan heeft hij recht op deze toeslag en bonus naar rato van zijn arbeidsduur.
• De chauffeur heeft schadevrij gereden als het voertuig geen schade heeft opgelopen of als een eventuele schade niet zijn schuld was.
• Heeft het voertuig schade opgelopen en is dit wel de schuld van de werknemer? Dan vervallen zijn toeslag en bonus over dat kwartaal. Het kwartaal daarna begint de opbouw opnieuw.
|
dagen |
minimum toeslag (per dag) |
|
|---|---|---|
|
1/1/2024 |
1/7/2024 |
|
|
maandag tot en met vrijdag |
€ 14,78 |
€ 15,30 |
|
zaterdag |
€ 22,74 |
€ 23,54 |
|
zondag of in deze cao erkende feestdag |
€ 29,56 |
€ 30,59 |
• De toeslag beschikbaarheidsdienst is een toeslag voor de bouwplaatswerknemer die zich beschikbaar moet houden voor werk buiten het rooster.
• De werkgever en de bouwplaatswerknemer stellen de hoogte van de toeslag in overleg met elkaar vast. De minimumbedragen per dag staan in tabel 5.2.
• De overige regels voor beschikbaarheidsdienst staan in 2.7.
|
tijdstip |
00.00–07.00 uur1 |
07.00–19.00 uur1 |
19.00–24.00 uur |
|---|---|---|---|
|
dag van de week |
|||
|
maandag |
100% |
– |
30% |
|
dinsdag |
30% |
– |
30% |
|
woensdag |
30% |
– |
30% |
|
donderdag |
30% |
– |
30% |
|
vrijdag |
30% |
– |
50% |
|
zaterdag |
50% |
35% |
75% |
|
zondag |
75% |
100% |
100% |
Bij toepassing van de kaderregeling is dit 00.00–06.00 uur, respectievelijk 06.00–19.00 uur.
• De bouwplaatswerknemer werkt op bijzondere uren als hij:
– op een doordeweekse dag buiten het dagvenster werkt,
– op een zaterdag werkt en/of
– op een zondag werkt.
• De werknemer die op bijzondere uren werkt, heeft recht op een toeslag volgens tabel 5.3. De toeslag voor werken op bijzondere uren wordt berekend over het vast overeengekomen uurloon van de werknemer.
• Zaterdag als verplichte werkdag: volgens de basisregeling mag de werkgever maximaal vijf zaterdagen per jaar als verplichte werkdag aanwijzen. In afwijking van tabel 5.3 geldt op die zaterdagen binnen het dagvenster een toeslag van 20% in plaats van 35%.
• Overwerk: doet de werknemer overwerk op bijzondere uren? En is de toeslag bijzondere uren hoger dan de overwerktoeslag? Dan geldt de toeslag bijzondere uren in plaats van de overwerktoeslag.
• Verschoven uren infra: werkt de werknemer in verschoven uren infra? Dan geldt voor de werknemer niet de toeslag voor bijzondere uren, maar die voor verschoven uren infra. Zie 5.15.
• Tijwerk: doet de bouwplaatswerknemer tijwerk op maandag tot en met vrijdag vóór 06.00 uur of na 19.00 uur? En gaat het daarbij om ingeroosterde uren? Dan geldt in afwijking van tabel 5.3 voor die uren een toeslag van 25% over het garantieuurloon. Bij tijwerk in ploegendienst geldt in plaats hiervan de toeslag ploegendienst. Zie 5.8.
• Werkt de uta-werknemer op bijzondere uren? Dan laat de werkgever hem schriftelijk weten hoe dit wordt gecompenseerd. Zolang de werkgever dit niet heeft gedaan, geldt ook voor de uta-werknemer tabel 5.3.
• Uitzondering: volgens de basisregeling mag de werkgever per jaar maximaal vijf zaterdagen als verplichte werkdagaanwijzen. Op die zaterdagen geldt voor de uta-werknemer de volgende toeslag voor werken op bijzondere uren:
– tussen 00.00 uur en 07.00 uur: 50%,
– tussen 07.00 uur en 19.00 uur: 20% en
– tussen 19.00 uur en 24.00 uur: 75%.
• Heeft de werknemer een erkend EHBO- of BHV-diploma behaald? En heeft hij dit op verzoek van de werkgever gedaan? Dan betaalt of vergoedt de werkgever het lesgeld, de examen- en diplomakosten en de kosten van het cursusmateriaal.
• Heeft deze werknemer de EHBO- of BHV-cursus buiten werktijd gevolgd? Dan betaalt de werkgever hem bovendien een eenmalig bedrag van € 169,78 en € 175,72 vanaf 1 juli 2024 en een vergoeding voor gemaakte reiskosten volgens 5.9.
• Een EHBO-diploma blijft twee jaar geldig; een BHV-diploma één jaar. Volgt de werknemer een herhalingscursus die nodig is om het diploma geldig te houden? En doet hij dit op verzoek van de werkgever? Dan betaalt of vergoedt de werkgever de kosten van het lesgeld en de verlenging van het diploma.
• Gaat het om een werknemer met zowel EHBO als BHV? En voldoet hij voor beide trajecten aan de bovengenoemde criteria? Dan ontvangt hij de vergoedingen voor beide trajecten.
• Moet de timmerman, straatmaker, metselaar of tegelzetter eigen handgereedschap gebruiken? Dan heeft hij recht op een gereedschapvergoeding volgens 5.5.2.
• Dit recht vervalt als de werkgever het gereedschap verstrekt of ter beschikking stelt.
|
vanaf datum |
algemeen (per week) |
steigerbouw (per week) |
|---|---|---|
|
1 januari 2024 |
€ 77,76 |
€ 38,56 |
|
1 juli 2024 |
€ 80,48 |
€ 40,08 |
• Is de bouwplaatswerknemer leermeester of instructeur? En begeleidt hij daadwerkelijk één of meer leerlingen? Dan heeft hij recht op de leermeestertoeslag uit tabel 5.6.
• Is deze werknemer ingedeeld in een functie die behoort tot de functiegroepen A tot en met D of ingedeeld in de functie van machinist met diploma (functiegroep E)? Dan heeft hij recht op de toeslag in de kolom ‘algemeen’.
• Is hij ingedeeld in de functie van voorman steigerbouw (functiegroep E)? Dan geldt voor hem de toeslag in de kolom ‘steigerbouw’.
• Is de leermeester ook voorman? Dan krijgt hij slechts één toeslag: de leermeestertoeslag of de voormantoeslag (tabel 5.16). De hoogte van deze toeslagen is gelijk.
• Werkt de werknemer in deeltijd? Dan heeft hij recht op deze toeslag naar rato van zijn arbeidsduur.
• Voor elk uur overwerk krijgt de bouwplaatswerknemer het vast overeengekomen uurloon.
• Voor elk uur overwerk boven de normale arbeidsduur krijgt deze werknemer een toeslag volgens tabel 5.7.1. De overwerktoeslag wordt berekend over het vast overeengekomen uurloon.
• De werkgever betaalt het overwerk bij de eerstvolgende loonbetaling uit. Hij wacht daarmee niet tot het einde van het rooster.
|
soort overwerkuur (boven de normale arbeidsduur) |
toeslag |
|---|---|
|
de eerste drie overwerkuren per dag, direct voorafgaand aan of aansluitend op de normale werkdag |
25% |
|
overige overwerkuren tussen maandag 05.00 uur en zaterdag 21.00 uur |
50% |
|
overwerkuren tussen zaterdag 21.00 uur en maandag 05.00 uur |
100% |
|
overwerkuren op een in deze cao erkende feestdag |
100% |
• De bouwplaatswerknemer kan er voor kiezen de overwerktoeslag – in plaats van in geld – in vrije tijd te laten uitkeren. Deze keuze heeft de werknemer ook voor zijn overwerkuren.
• Hij vertelt de werkgever binnen drie werkdagen na het overwerk welke vorm van compensatie hij kiest.
• Kiest de werknemer voor compensatie in vrije tijd? Dan neemt hij die op in overleg met de werkgever. Over de opgenomen uren betaalt de werkgever het vast overeengekomen loon.
• Doet de bouwplaatswerknemer overwerk op bijzondere uren, zoals bedoeld in 5.3? En is de toeslag bijzondere uren hoger dan de overwerktoeslag? Dan geldt de toeslag bijzondere uren in plaats van de overwerktoeslag.
• Voor overwerk bij tijwerk geldt voor de bouwplaatswerknemer een overwerktoeslag volgens tabel 5.7.3.
|
soort overwerkuur |
toeslag |
|---|---|
|
van maandag 05.00 uur tot vrijdag 22.00 uur: – tussen 05.00 uur en 22.00 uur – tussen 22.00 uur en 05.00 uur |
25% 50% |
|
van vrijdag 22.00 uur tot zaterdag 21.00 uur |
50% |
|
van zaterdag 21.00 uur tot maandag 05.00 uur |
100% |
• Doet de uta-werknemer overwerk van aanmerkelijke omvang? En gebeurt dit in opdracht van de werkgever? Dan laat hij de werknemer schriftelijk weten hoe hij dit compenseert.
• Heeft de werkgever dit niet gedaan? Of is de compensatie per uur lager dan het uursalaris? Dan heeft de werknemer met een functie tot en met niveau 3 ten minste recht op een uur vrije tijd of een uur salaris per uur overwerk.
• Indien de werkgever de uta-werknemer van 21 jaar en ouder in functieniveau 4, 5 en 6 een salaris betaalt dat minimaal 7% hoger ligt dan het minimum in schaal 4, 5 en 6 inclusief doorgroei in salaris zoals genoemd in 4.9.2 dan wordt dit beschouwd als:
– De werkgever heeft de werknemer schriftelijk laten weten hoe hij dit compenseert, namelijk dat de vergoeding voor overuren en de toeslag bijzondere uren wordt geacht in het salaris te zijn inbegrepen.
– Heeft de werkgever de werknemer in functieniveau 4, 5 en 6 niet schriftelijk laten weten hoe hij dit compenseert? En is het salaris per maand lager dan het minimum in schaal 4, 5 en 6 inclusief doorgroei in salaris zoals genoemd in 4.9.2 plus 7%, dan heeft de werknemer met functieniveau 4, 5 en 6 recht op een uur tijd voor tijd of een uur salaris per uur overwerk.
|
algemene regeling |
toeslag |
|---|---|
|
tweeploegendienst |
10% |
|
drieploegendienst |
15% |
|
industriële bouw |
toeslag |
|
bij begin voor 06.00 uur of einde na 19.00 uur (exclusief overwerkuren): |
|
|
– uren tussen 06.00 uur en 19.00 uur |
5% |
|
– uren tussen 19.00 uur en 06.00 uur |
25% |
• Werkt de bouwplaatswerknemer in ploegendienst? Dan heeft hij recht op een toeslag ploegendienst volgens tabel 5.8. De toeslag wordt berekend over het vast overeengekomen loon.
• Bij overwerk in ploegendienst wordt de overwerktoeslag berekend over het vast overeengekomen loon inclusief de toeslag ploegendienst.
• De overige regels voor ploegendienst staan in 2.6.
• De bouwplaatswerknemer heeft recht op een reiskostenvergoeding volgens tabel 5.9.1 als hij:
– voor het woon-werkverkeer in totaal meer dan 15 kilometer per dag moet reizen,
– tijdens zijn werk moet reizen,
– tijdens vorstverlet op verzoek van de werkgever reist en
– bij ziekte de arbodienst moet bezoeken.
|
vervoermiddel |
maatstaf |
vergoeding |
|---|---|---|
|
openbaar vervoer |
klasse 2 |
100% |
|
fiets |
per dag |
€ 0,80 |
|
bromfiets |
per km |
€ 0,07 |
|
per dag (minimum) |
€ 0,89 |
|
|
motor |
per km |
€ 0,22 |
|
auto |
per km |
€ 0,32 |
• De werkgever bepaalt welk vervoermiddel uit tabel 5.9.1 de bouwplaatswerknemer gebruikt.
• Het woon-werkverkeer gebeurt zoveel mogelijk groepsgewijs.
• De werkgever kan met de ondernemingsraad een afwijkende regeling overeenkomen. Zie 10.9.
• De bouwplaatswerknemer heeft recht op een bestuurderstoeslag uit tabel 5.9.3 als hij:
– op de heen- en terugreis één of meer collega’s in zijn auto meeneemt,
– deze auto niet door de werkgever ter beschikking is gesteld en
– hij de collega(’s) op verzoek van de werkgever vervoert of ten minste twee weken lang de collega(’s) heeft vervoerd.
• De toeslag geldt voor elke werkdag waarop de werknemer één of meer collega’s meeneemt.
• Uitbetaling gebeurt aan het eind van iedere betalingsperiode.
|
afstand per dag (enkele reis) |
toeslag (per dag) |
|---|---|
|
0–30 km |
€ 6,– |
|
31–65 km |
€ 9,– |
|
meer dan 65 km |
€ 12,– |
• Voor zijn woon-werkverkeer heeft de uta-werknemer recht op een vergoeding van € ,23 per km.
• Uitzonderingen.
– Deze vergoeding geldt niet als de werkgever bedrijfsvervoer of een OV-kaart voor de werknemer heeft geregeld.
– Verhuist de werknemer op eigen initiatief? En wordt de afstand van zijn woon-werkverkeer daardoor langer? Dan krijgt hij die extra kilometers niet vergoed.
• Vindt de werkgever dat de uta-werknemer zakelijke ritten met een eigen auto of motor moet maken? Dan heeft de werknemer recht op een kilometervergoeding van € ,32 (auto) of € ,22 (motor).
• Is de werkgever van mening dat de werknemer per openbaar vervoer (OV) moet reizen? Dan vergoedt hij de kosten volgens het voordeligste OV-tarief.
• Reisuren zijn de uren die de bouwplaatswerknemer besteedt aan het reizen van de woning naar het werk en terug.
• De bouwplaatswerknemer die buiten zijn woongemeente werkt, heeft recht op een reisurenvergoeding.
• De vergoeding geldt voor reizen met een eigen vervoermiddel, met een vervoermiddel dat door de werkgever ter beschikking is gesteld, per openbaar vervoer of te voet.
• De vergoeding geldt niet voor het eerste reisuur per dag, behalve als de werknemer een auto bestuurt waarin hij één of meer collega’s meeneemt.
• De werkgever legt het aantal kilometers en de reisurenvergoeding per werknemer schriftelijk vast.
• De reisurenvergoeding per uur is gelijk aan het garantieloon van de werknemer. Hierbij geldt als maximum het garantieloon van groep A in tabel 4.2.
• Uitbetaling gebeurt aan het eind van iedere betalingsperiode.
• Voor het vaststellen van het aantal uit te betalen reisuren geldt een normregeling. Per vervoermiddel ziet deze regeling er als volgt uit.
– Auto: zie tabel 5.10.3. Voor het af te leggen aantal kilometers wordt uitgegaan van de snelste route. Tot een afstand van 50 km (enkele reis) geldt hierbij als norm een gemiddelde snelheid van 60 kilometer per uur.
– Openbaar vervoer: de reistijd volgens de dienstregeling.
– Andere vervoermiddelen: als norm geldt dat de werknemer per uur het volgende aantal kilometers kan afleggen: lopend 5 km, fiets 15 km, bromfiets 25 km en motor 40 km.
Tabel 5.10.3 Normregeling woon-werkverkeer bij autogebruik bouwplaatswerknemer
|
aantal km enkele reis |
uit te betalen reisuren per dag |
aantal km enkele reis |
uit te betalen reisuren per dag |
||
|---|---|---|---|---|---|
|
meerijder of alleen rijdende werknemer |
werknemer die collega(’s) vervoert (bestuurder) |
meerijder of alleen rijdende werknemer |
werknemer die collega(’s) vervoert (bestuurder) |
||
|
1 |
0,00 |
0,03 |
29 |
0,00 |
0,97 |
|
2 |
0,00 |
0,07 |
30 |
0,50 |
1,00 |
|
3 |
0,00 |
0,10 |
31 |
0,52 |
1,03 |
|
4 |
0,00 |
0,13 |
32 |
0,53 |
1,07 |
|
5 |
0,00 |
0,17 |
33 |
0,55 |
1,10 |
|
6 |
0,00 |
0,20 |
34 |
0,57 |
1,13 |
|
7 |
0,00 |
0,23 |
35 |
0,58 |
1,17 |
|
8 |
0,00 |
0,27 |
36 |
0,60 |
1,20 |
|
9 |
0,00 |
0,30 |
37 |
0,62 |
1,23 |
|
10 |
0,00 |
0,33 |
38 |
0,63 |
1,27 |
|
11 |
0,00 |
0,37 |
39 |
0,65 |
1,30 |
|
12 |
0,00 |
0,40 |
40 |
0,67 |
1,33 |
|
13 |
0,00 |
0,43 |
41 |
0,68 |
1,37 |
|
14 |
0,00 |
0,47 |
42 |
0,70 |
1,40 |
|
15 |
0,00 |
0,50 |
43 |
0,72 |
1,43 |
|
16 |
0,00 |
0,53 |
44 |
0,73 |
1,47 |
|
17 |
0,00 |
0,57 |
45 |
0,75 |
1,50 |
|
18 |
0,00 |
0,60 |
46 |
0,77 |
1,53 |
|
19 |
0,00 |
0,63 |
47 |
0,78 |
1,57 |
|
20 |
0,00 |
0,67 |
48 |
0,80 |
1,60 |
|
21 |
0,00 |
0,70 |
49 |
0,83 |
1,66 |
|
22 |
0,00 |
0,73 |
50 t/m 59 |
1,00 |
2,00 |
|
23 |
0,00 |
0,77 |
60 t/m 70 |
1,20 |
2,20 |
|
24 |
0,00 |
0,80 |
71 t/m 81 |
1,40 |
2,40 |
|
25 |
0,00 |
0,83 |
82 t/m 92 |
1,50 |
2,50 |
|
26 |
0,00 |
0,87 |
93 t/m 105 |
1,80 |
2,80 |
|
27 |
0,00 |
0,90 |
106 of meer |
werkelijke reistijd minus 1 uur; minimum vergoeding is 1,8 reisuren |
werkelijke reistijd; minimum vergoeding is 2,8 reisuren |
|
28 |
0,00 |
0,93 |
|||
• Is het onwerkbaar weer zoals bedoeld in de cao Onwerkbaar weer Bouw & Infra? Dan heeft de werknemer die van zijn woning naar het werk en terug reist, recht op de reisurenvergoeding. Dit geldt niet als het hem redelijkerwijs duidelijk moet zijn geweest dat hij niet zou kunnen werken.
• Doet de bouwplaatswerknemer steenzetterswerk aan strandhoofden langs de Noordzeekust? Of doet hij dit werk ergens anders onder vergelijkbare omstandigheden? Dan heeft hij recht op een toeslag van € 8,99 per week en € 9,30 per week vanaf 1 juli 2024. Deze toeslag geldt ook voor de werknemer die buitengaats rijswerk doet.
• Werkt de werknemer in deeltijd? Dan heeft hij recht op de toeslag naar rato van zijn arbeidsduur.
• Van verafgelegen werken is sprake als het werk zo ver van de woning van de bouwplaatswerknemer is gelegen, dat dagelijks huiswaarts keren onredelijk zou zijn.
• Hierbij gelden de bepalingen 5.13.2 tot en met 5.13.6.
• Bij verafgelegen werken heeft de bouwplaatswerknemer recht op een vergoeding van zijn reiskosten en reisuren volgens 5.9 en 5.10.
• Dit geldt in de volgende gevallen.
– Bij het reizen tussen het werk en de tijdelijke verblijfplaats.
– Bij het eenmaal per week van en naar de woning reizen. In afwijking van 5.9 en 5.10 vergoedt de werkgever alle reiskosten en reisuren die de werknemer hiervoor moet maken. De reisuren die in werktijd vallen, worden als gewerkte uren betaald.
• Tijdens de afwezigheid van huis komen de voeding, behoorlijke huisvesting en een vergoeding voor de verdere noodzakelijke verblijfkosten van de bouwplaatswerknemer voor rekening van de werkgever.
• Dit geldt niet als de werkgever een naar behoorlijke maatstaven uitgeruste verblijfsgelegenheid ter beschikking stelt en ter tegemoetkoming in de kosten voor voeding een toelage verstrekt van € 7,56 per dag en € 7,82 per dag vanaf 1 juli 2024.
• Het recht op een vergoeding voor de verdere noodzakelijke verblijfkosten komt te vervallen als de zaken waarop deze kosten betrekking hebben in natura worden verstrekt.
• Is de bouwplaatswerknemer ziek? En is het medisch verantwoord hem naar zijn woonplaats te laten vervoeren? Dan mag de werkgever dit op zijn kosten doen. Is het vervoer medisch noodzakelijk? Dan moet de werkgever dit doen.
• Is de werknemer door ziekte niet in staat om eenmaal per week van en naar zijn woning te reizen? Dan biedt de werkgever zijn gezinsleden of ouders eenmaal per week de gelegenheid de werknemer te bezoeken. De werkgever vergoedt hun reiskosten.
• Zolang de zieke werknemer verblijft in de plaats waar hij te werk is gesteld, houdt hij recht op vrije voeding en logies.
• Deze bepaling geldt voor de bouwplaatswerknemer die ver van huis tijwerk doet.
• Laat de werkgever hem niet in een hotel, bed & breakfast of iets dergelijks verblijven, maar bijvoorbeeld op een vaartuig? Dan heeft de werknemer per nacht die hij daar doorbrengt recht op een toeslag van € 4,40 en € 4,55 vanaf 1 juli 2024.
• De werkgever kan met de ondernemingsraad een afwijkende regeling voor bouwplaatswerknemers overeenkomen. Zie 10.9.
• Moet de uta-werknemer zo ver van zijn standplaats werken dat hij ’s avonds niet naar huis kan gaan? En verhuist hij niet naar zijn nieuwe standplaats? Dan betaalt de werkgever hem een redelijke vergoeding voor de extra reis- en verblijfkosten. Op verzoek van de werkgever tekent de werknemer voor ontvangst van de vergoeding.
• De werknemer mag in de regel eenmaal per week naar huis gaan. De werkgever vergoedt de reiskosten van de heen- en terugreis.
|
gewerkte uren |
toeslag |
|---|---|
|
vóór 07.00 uur en na 20.00 uur tussen maandag 20.00 uur en vrijdag 07.00 uur |
30% |
|
tussen vrijdag 20.00 uur en zaterdag 20.00 uur |
50% |
|
tussen zaterdag 20.00 uur en zondag 07.00 uur |
75% |
|
tussen zondag 07.00 uur en maandag 07.00 uur |
100% |
|
op in deze cao erkende feestdagen |
100% |
• Werkt de bouwplaatswerknemer in verschoven uren infra? Dan heeft hij recht op een toeslag volgens tabel 5.15. De toeslag verschoven uren infra wordt berekend over het vast overeengekomen uurloon.
• Werkt de werknemer in een periode van dertien weken uitsluitend in verschoven uren? En werkt hij daarbij minder dan gemiddeld veertig uur per kalenderweek? Dan betaalt de werkgever hem over de ontbrekende uren het vast overeengekomen loon en een toeslag verschoven uren infra van 30%.
|
vanaf datum |
algemeen (per week) |
steigerbouw (per week) |
|---|---|---|
|
1 januari 2024 |
€ 77,76 |
€ 38,56 |
|
1 juli 2024 |
€ 80,48 |
€ 40,08 |
• Een voorman is een bouwplaatswerknemer die leiding geeft aan ten minste vijf andere werknemers. Hij heeft recht op de voormantoeslag uit tabel 5.16.
• Is deze werknemer ingedeeld in een functie die behoort tot de functiegroepen A tot en met D? Dan heeft hij recht op de toeslag in de kolom ‘algemeen’.
• Is hij ingedeeld in de functie van voorman steigerbouw (functiegroep E)? Dan geldt voor hem de toeslag in de kolom ‘steigerbouw’.
• Is de voorman ook leermeester? Dan krijgt hij slechts één toeslag: de voormantoeslag of de leermeestertoeslag (tabel 5.6). De hoogte van deze toeslagen is gelijk.
• Werkt de werknemer in deeltijd? Dan heeft hij recht op deze toeslag naar rato van zijn arbeidsduur.
Tabel 5.17 Vergoeding werkkleding bouwplaatswerknemer
|
soort werkkleding |
netto per gewerkte dag |
|
|---|---|---|
|
1/1/2024 |
1/7/2024 |
|
|
werkkleding |
€ 0,98 |
€ 1,01 |
|
idem, voor het heibedrijf |
€ 1,08 |
€ 1,12 |
|
laarzen |
€ 0,60 |
€ 0,62 |
|
indien uitsluitend knielaarzen |
€ 0,49 |
€ 0,51 |
|
laarzen en oliegoed kust- en oeverwerken |
€ 1,26 |
€ 1,30 |
• De kosten van de noodzakelijke werkkleding zijn voor de werkgever.
• De werkgever kan deze werkkleding aan de bouwplaatswerknemer verstrekken of die aan hem ter beschikking stellen.
• Doet hij dit niet? Dan heeft de werknemer recht op een werkkledingvergoeding volgens tabel 5.17.
• De werknemer met een aanvullende zorgverzekering heeft recht op een maandelijkse vergoeding van de werkgever van € 9,90 en € 20,60 vanaf 1 juli 2024.
• Als voorwaarde geldt dat de basisverzekering en de aanvullende verzekering van de werknemer samen in ieder geval de kosten dekken van fysiotherapie, ergotherapie en psychologische zorg.
• Volgt de werknemer een opleiding bbl 2, bbl 3 of bbl 4 in het domein
– Bouw en infra,
– Afbouw, hout en onderhoud of
– Techniek en procesindustrie?
• En heeft de werknemer gedurende deze opleiding minimaal 6 maanden een arbeidsovereenkomst en beroepspraktijkvormingsovereenkomst gehad met de werkgever waar hij deze opleiding heeft gevolgd?
• Dan betaalt de werkgever waar de werknemer deze opleiding heeft gevolgd op het moment van behalen van het diploma een eenmalige diplomabonus ter hoogte van € 2.500 bruto aan de werknemer.
• De werknemer overhandigt de werkgever hiervoor een afschrift van het diploma.
• Behaalt de werknemer het diploma machinist bol 3 van het SOMA College? En treedt hij binnen zes maanden na diplomadatum in dienst bij een werkgever?
• Dan heeft de werknemer recht op een eenmalige intredebonus van € 2.500 bruto. Werkt de werknemer in deeltijd? Dan heeft hij recht op dit bedrag naar rato van zijn arbeidsduur.
• De werknemer overhandigt de werkgever hiervoor een afschrift van het diploma.
• De werknemer heeft geen recht op de intredebonus als hij deze al eerder heeft ontvangen.
• Start de werknemer een opleiding bbl 3 in het domein:
– Bouw & infra;
– Afbouw, hout en onderhoud of
– Techniek en procesindustrie?
• En heeft de werknemer een bbl 2 diploma in bovengenoemd domein behaald?
• Dan betaalt de werkgever na drie maanden na de start van de opleiding bbl 3 een eenmalige doorleerbonus ter hoogte van € 500 bruto aan de werknemer.
• De werknemer overhandigt de werkgever hiervoor een afschrift van het bbl 2 diploma.
• De werknemer heeft geen recht op de doorleerbonus als hij deze al eerder heeft ontvangen.
• De werkgever stelt zijn werknemers zoveel mogelijk in de gelegenheid een bbl-opleiding te volgen in het domein Bouw en infra.
• Gaat het om een werknemer tot en met 22 jaar die zo’n opleiding wil volgen? Dan is de werkgever verplicht dit mogelijk te maken.
• De werkgever sluit met de deelnemer aan bbl 2 en bbl 3 een beroepspraktijkvormingsovereenkomst (bpvo) voor de duur van de opleiding. Hij mag dit alleen doen met iemand met wie hij een arbeidsovereenkomst heeft gesloten voor ten minste 32 uur per week en voor ten minste de duur van de opleiding.
• De beloning van deze leerlingwerknemer is geregeld in 4.4.
• Is de leerlingwerknemer ontslag aangezegd? En is dit gebeurd om redenen buiten zijn schuld? Dan zoekt de werkgever eerst een nieuwe werkgever bij wie de leerlingwerknemer zijn opleiding kan afmaken. Tot het zover is, blijft de arbeidsovereenkomst in stand.
• Is een opleidingsbedrijf de werkgever? En wordt de bpvo verbroken? Dan eindigt daarmee ook de arbeidsovereenkomst. De bij het opleidingsbedrijf betrokken werkgevers helpen bij het herplaatsen van de leerlingwerknemer.
• Bij het begin van de opleiding wordt in kaart gebracht welk opleidingsniveau voor de leerlingwerknemer haalbaar is en welke leerroute daarbij past. Dit gebeurt door het roc in samenwerking met het opleidingsbedrijf. Hierbij wordt gebruik gemaakt van een onafhankelijke diagnostische toets. De werkgever en de leerlingwerknemer maken afspraken over de bijbehorende (arbeids)voorwaarden.
• Heeft de leerlingwerknemer zijn opleiding bbl 2 bij de werkgever afgerond? En was volgens de begintoets ook niveau bbl 3 voor hem haalbaar? Dan is die zelfde werkgever verplicht op verzoek van de leerlingwerknemer een arbeidsovereenkomst en een bpvo te sluiten voor de duur van de opleiding bbl 3. Betwijfelt de werkgever op dat moment of het niveau bbl 3 haalbaar is? Dan wordt opnieuw een onafhankelijke diagnostische toets uitgevoerd. Blijkt daaruit dat de twijfel van de werkgever terecht is? Dan hoeft hij met deze leerlingwerknemer geen arbeidsovereenkomst en bpvo voor een opleiding bbl 3 aan te gaan.
• De werkgever stelt de leerlingwerknemer in de gelegenheid het theorieonderwijs van de bbl te volgen. De werknemer tot en met 22 jaar volgt dit onderwijs overdag, op een doordeweekse dag. De schooldag wordt niet betaald. Volgt de leerlingwerknemer avondonderwijs? Dan mag hij op lesdagen zoveel eerder stoppen met werken, als nodig is om op tijd op school te komen. De werknemer doet dit in overleg met de werkgever. De hierdoor niet gewerkte uren worden niet betaald.
• De werkgever stelt de leerlingwerknemer in de gelegenheid in beroepspraktijkvormingstijd examens af te leggen. Hij betaalt het loon over deze uren door. Dit geldt ook voor andere activiteiten die volgens de onderwijsinstelling in werktijd moeten worden uitgevoerd.
• De werkgever is niet verplicht het loon over Samengestelde Praktijk Toets-dagen door te betalen.
• De werkgever die een bpvo met een leerlingwerknemer sluit, is verplicht een leermeester aan te wijzen. Hij wijst een leermeester aan die:
– als werknemer bij hem in dienst is en
– een diploma heeft voor het beroep waarvoor de leerlingwerknemer wordt opgeleid of
– ten minste vijf jaar werkervaring in dat beroep heeft.
• De werkgever stelt de leermeester in de gelegenheid de leermeestercursus en de verplichte tweejaarlijkse nascholing van Volandis te volgen. De werkgever betaalt de cursus- en verletkosten. Is de leermeester een bouwplaatswerknemer? Dan ontvangt de werkgever van Volandis een vergoeding voor de door hem betaalde cursus- en verletkosten.
• De werkgever stelt de leermeester in de gelegenheid een deel van de normale werktijd te gebruiken voor het uitoefenen van de leermeestertaken. Hoeveel tijd dit is, hangt af van het aantal te begeleiden leerlingwerknemers:
– bij één leerlingwerknemer: gemiddeld 5% van de werktijd en
– bij twee of drie leerlingwerknemers: gemiddeld 10% van de werktijd.
• De werkgever betaalt de bouwplaatswerknemer die als leermeester één of meer leerlingwerknemers begeleidt, de leermeestertoeslag. Zie 5.6.
• De werkgever stelt de instructeur in de gelegenheid de leermeestercursus en de verplichte tweejaarlijkse nascholing van Volandis te volgen. De werkgever betaalt de cursus- en verletkosten.
• De instructeur is vrijgesteld van de cursus en de nascholing als hij:
– een docentopleiding heeft of
– een bijgehouden portfolio waaruit zijn deskundigheid blijkt.
• Het individueel leerbedrijf kan een begeleidend vakman aanwijzen. Een begeleidend vakman is een werknemer van het individueel leerbedrijf. Tijdens zijn dagelijkse productieve werk begeleidt hij één of meer leerlingwerknemers. Hij draagt praktische vaardigheden over en geeft instructies. Het beoordelen van de leerlingwerknemer(s) is geen taak van de begeleidend vakman.
• Het vervullen van de rol van begeleidend vakman mag geen nadelige gevolgen hebben voor het loon van deze werknemer. De werkgever geeft hem voldoende tijd en ruimte om de leerlingwerknemer(s) goed te begeleiden.
• Scholing voor behoud van vakmanschap is functiegerichte scholing. Dat wil zeggen: scholing die noodzakelijk is om de werknemer zijn functie goed te laten uitoefenen.
• De werkgever ontwikkelt een opleidings- en scholingsbeleid en voert dit uit. Ieder kalenderjaar stelt hij een scholingsplan vast. Bij het opstellen daarvan houdt hij rekening met de wensen van de werknemers. Drie maanden voordat hij het plan vaststelt, informeert hij de werknemers over de inhoud.
• De werkgever stelt de werknemer in staat functiegerichte scholing te volgen. Komt de functie van de werknemer te vervallen? Of is de werknemer niet meer in staat zijn functie te vervullen? Dan stelt de werkgever hem in staat scholing te volgen die het mogelijk maakt de arbeidsovereenkomst voort te zetten. Dit laatste voor zover dit redelijkerwijs van de werkgever verlangd kan worden. Hiermee voldoet de werkgever aan zijn wettelijke scholingsplicht van artikel 7:611a lid 1 BW.
• De werkgever betaalt alle kosten van deze scholing. Hij mag die kosten niet verrekenen met de transitievergoeding.
• De werknemer volgt de functiegerichte scholing indien mogelijk tijdens werktijd. Als dit niet mogelijk is, wordt de tijd dat de scholing wordt gevolgd gezien als arbeidstijd.
• Heeft de werknemer na overleg met de werkgever een cursus voor lasser of monteur gevolgd? En heeft hij daar een certificaat voor behaald? Dan geeft de werkgever hem een kopie van dit certificaat. Bij het einde van de arbeidsovereenkomst geeft de werkgever hem het origineel.
• Het is belangrijk dat de werknemer duurzaam inzetbaar is. Dat wil zeggen: gemotiveerd en gezond kan blijven deelnemen aan het arbeidsproces.
• De werknemer en de werkgever zijn daar samen verantwoordelijk voor.
• De Duurzame inzetbaarheidsanalyse (DIA) bestaat uit:
– het periodiek arbeidsgezondheidskundig onderzoek (PAGO) en
– een adviesgesprek met een DIA-adviseur.
Uit de DIA blijkt wat de werknemer kan doen om duurzaam inzetbaar te blijven.
• Van de werknemer wordt verwacht dat hij eenmaal in de vier jaar aan de DIA deelneemt. Om te beginnen op de leeftijd van 20 jaar en vervolgens op de leeftijden van 24, 28, 32, 36, 40, 44, 48, 52, 56, 60 en 64 jaar.
• Volandis roept de werknemer daarvoor op. De werkgever stelt de werknemer in de gelegenheid eraan deel te nemen.
• De DIA leidt tot een onafhankelijk advies. Als het advies daar aanleiding toe geeft, stellen de werknemer en de DIA-adviseur een persoonlijk actieplan op.
• De werknemer betaalt de acties die hij naar aanleiding van de DIA onderneemt. Dit doet hij uit het onderdeel Duurzame inzetbaarheid van zijn individueel budget (zie 4.14). Afhankelijk van de individuele situatie kan het zijn dat de werkgever en/of de bedrijfstak meebetalen.
• De DIA is een voorziening uit het individugericht pakket preventiezorg (zie 7.1). Meer informatie is te vinden op www.volandis.nl.
• De werkweek van een werknemer van 55 jaar of ouder kan op zijn verzoek worden teruggebracht tot vier dagen met een gemiddelde arbeidsduur van 32 uur per week.
• De vierdaagse werkweek 55-plus kan ingaan vanaf het moment dat de werknemer 55 jaar is geworden. De werknemer is vrij om deze vierdaagse werkweek op enig moment te stoppen en weer terug te gaan naar een vijfdaagse werkweek van gemiddeld 40 uur.
• De werknemer die gebruik wil maken van de vierdaagse werkweek 55-plus, dient een schriftelijk verzoek in bij de werkgever.
• De werkgever gaat met dit verzoek akkoord, tenzij zwaarwegende bedrijfs- of dienstbelangen zich daar tegen verzetten. De werkgever maakt zijn beslissing binnen vier weken schriftelijk aan de werknemer bekend.
• Gaat de werkgever akkoord? Dan stelt hij na overleg met de werknemer de werktijden vast. Wijst hij het verzoek af? Dan geeft hij aan om welke redenen dit gebeurt.
• Om de vierdaagse werkweek mogelijk te maken, gebruikt de werknemer de volgende soorten dagen.
– In deze cao erkende feestdagen die op werkdagen vallen.
– Vakantiedagen, rekening houdend met zijn recht op drie weken aaneengesloten zomervakantie.
– Roostervrije dagen. De opbouw van deze dagen gebeurt op basis van een volledige werkweek van vijf dagen. De opname gebeurt in goed overleg met de werkgever. Voor de bouwplaatswerknemer geldt dit laatste in afwijking van 3.2.3, tweede alinea.
– Extra roostervrije dagen voor oudere werknemers.
• Heeft de werknemer te weinig dagen om het hele jaar vier dagen per week te kunnen werken? Dan kan hij een aantal weken per jaar vijf dagen werken en/of extra dagen van de werkgever kopen.
• De waarde van het aantal dagen dat de werknemer koopt, wordt uitgedrukt in een aankoopbedrag per jaar. De berekening van het aankoopbedrag gaat als volgt:
– neem 0,4% van het vast overeengekomen jaarloon of het jaarsalaris bij een vijfdaagse werkweek van veertig uur en
– vermenigvuldig dit met het aantal koopdagen.
• De werkgever houdt het aankoopbedrag in op het brutoloon of -salaris. Dit gebeurt in gelijke delen per betalingsperiode. Deze inhouding vindt ook plaats bij ziekte van de werknemer. Bij de inhouding van het aankoopbedrag moet de werkgever voldoen aan de eisen van artikel 7:631 BW.
• De berekening van de vakantietoeslag, pensioenpremies en de premies voor bedrijfstakeigen regelingen gebeurt vóór aftrek van het aankoopbedrag.
• Is de werknemer op een koopdag ziek? Dan heeft hij geen recht op een vervangende vrije dag.
• De werkgever legt de invulling van de vierdaagse werkweek in een schema vast. Hij geeft dit aan de werknemer. Dit doet hij ten minste een maand voor invoering of voor het begin van een nieuw kalenderjaar.
• Dit schema wordt als volgt opgezet.
– De ingezette vrije dagen en koopdagen worden gelijkmatig over het jaar gespreid. Dit gebeurt in overleg tussen de werkgever en de werknemer.
– In een werkweek met een in deze cao erkende feestdag of (voor bouwplaatswerknemers) een in de onderneming vastgestelde roostervrije dag, geldt die dag voor de betrokken werknemer als zijn vrije dag van die week.
• Bij beëindiging van de arbeidsovereenkomst berekent de werkgever het saldo van de gekochte en opgenomen koopdagen.
• De koopdagen die de werknemer nog niet voor zijn vierdaagse werkweek heeft opgenomen, worden door de werkgever uitbetaald. Heeft de werknemer meer koopdagen opgenomen dan hij heeft gekocht? Dan verrekent de werkgever het verschil met het loon of salaris.
• Iedere werknemer heeft recht op de voorzieningen van het individugericht pakket preventiezorg. Het doel hiervan is uitval van de werknemer te voorkomen.
• Deze voorzieningen worden uitgevoerd door een arbodienst. Dit moet een gecertificeerde arbodienst zijn die een samenwerkingsovereenkomst heeft met Volandis.
• Het individugericht pakket preventiezorg bestaat uit de voorzieningen van 7.1.2 tot en met 7.1.8.
• Bij de uitvoering van het individugericht pakket preventiezorg maakt de arbodienst gebruik van de uitvoeringsprocedures, de werkwijzers preventiezorg en het preventiezorgportaal van Volandis.
• De werknemer in de leeftijd tot 19 jaar kan op vrijwillige basis aan dit onderzoek deelnemen. Het onderzoek vindt plaats een jaar nadat hij in de bedrijfstak is komen werken.
• De belasting van het werk en de belastbaarheid van de werknemer worden tegen elkaar afgewogen. De werknemer krijgt advies over een gezonde en veilige invulling van zijn functie.
• Het PAGO is bedoeld om tijdens de loopbaan regelmatig een afweging te maken tussen de belasting van het werk en de belastbaarheid van de werknemer.
• Als onderdeel van de DIA vindt op de volgende leeftijden het PAGO plaats: 20, 24, 28, 32, 36, 40, 44, 48, 52, 56, 60 en 64 jaar.
• Daarnaast wordt van de werknemer verwacht dat hij aan het PAGO deelneemt op de leeftijden van 42, 46, 50, 54, 58, 62 jaar en daarna individueel op indicatie.
• Van de bouwplaatswerknemer in de steigerbouw wordt verwacht dat hij ieder jaar waarin geen DIA plaatsvindt, aan het PAGO deelneemt.
• Sommige werknemers hebben – in aanvulling op de DIA of het PAGO – recht op het GPO. Dit onderzoek is toegespitst op specifieke beroepen of werkzaamheden.
• Hierbij gaat het om de volgende werknemers.
– Machinisten van een torenkraan, mobiele kraan of heistelling: elke twee jaar of vaker op indicatie. Vanaf het 40e levensjaar kan het GPO als onderdeel van de DIA of het PAGO worden uitgevoerd.
– Werknemers die werken op terreinen van de chemische industrie: elk jaar.
– Werknemers die werken in of met verontreinigde grond en verontreinigd (grond)water: elk jaar.
– Werknemers die werken met persluchtapparatuur: tot het 50e levensjaar eens per twee jaar, daarna elk jaar.
– Werknemers die werken met asbest: voordat zij beginnen met werk waarbij blootstelling aan asbest boven het actieniveau mogelijk is. Vervolgens tot het 40elevensjaar: eens per twee jaar. Vanaf het 40e levensjaar kan het GPO als onderdeel van de DIA of het PAGO worden uitgevoerd.
– Werknemers die werken met overdruk: voordat zij beginnen met dit werk en vervolgens jaarlijks.
– Werknemers in de offshore: tot het 40e levensjaar eens per twee jaar, daarna elk jaar.
– Werknemers die werken met tweecomponenten PU-producten: voordat zij beginnen met dit werk en vervolgens jaarlijks.
• Is het niet mogelijk het GPO te combineren met de DIA of het PAGO? Dan maakt de werkgever een afspraak met de arbodienst voor het uitvoeren van het GPO. In dat geval betaalt hij de kosten van dit onderzoek.
• De werkgever voert in de onderneming een arbo- en verzuimbeleid. Dit voldoet ten minste aan de volgende bepalingen van 7.2.
• Het arbo- en verzuimbeleid heeft tot doel:
– het bevorderen van de veiligheid en het beschermen van de gezondheid van de werknemers in verband met het werk, als integraal onderdeel van het ondernemingsbeleid en
– het terugdringen van het ziekteverzuim, met name door preventieve maatregelen.
• Het arbo- en verzuimbeleid wordt vastgesteld op basis van het volgende.
– De wettelijk verplichte risico-inventarisatie en -evaluatie (RI&E). Hiermee brengt de werkgever in kaart of het werk gevaar kan opleveren of schade kan veroorzaken aan de veiligheid, de gezondheid en/of het welzijn van de werknemers.
– Een analyse van het ziekteverzuim in de onderneming.
• In het wettelijk verplichte plan van aanpak beschrijft de werkgever:
– welke maatregelen hij zal nemen om de risico’s uit de RI&E te voorkomen of te verminderen,
– welke technische en/of organisatorische maatregelen hij zal nemen voor de veiligheid en gezondheid en – voor zover die maatregelen niet afdoende zijn – de te gebruiken persoonlijke beschermingsmiddelen,
– hoe de voorlichting en scholing van de werknemers op het gebied van veilig en gezond werken is georganiseerd, met speciale aandacht voor de begeleiding van werknemers tot en met 21 jaar en
– hoe de werknemers gebruik kunnen maken van het individugericht pakket preventiezorg, zoals bedoeld in 7.1.
• De wettelijk verplichte toetsing van de RI&E geldt niet voor de werkgever die:
– maximaal 40 uur per week arbeid laat verrichten door al zijn werknemers bij elkaar of
– maximaal 25 werknemers in dienst heeft.
• Voor de werkgever die maximaal 25 werknemers in dienst heeft, geldt hierbij als voorwaarde dat hij gebruik heeft gemaakt van de RI&E Bouwnijverheid of een ander model dat door cao-partijen is goedgekeurd en geregistreerd bij www.rie.nl.
• De werkgever stelt één of meer preventiemedewerkers aan.
• De preventiemedewerker heeft de volgende taken.
– Ondersteunen bij de uitvoering van de RI&E.
– Adviseren aan en nauw samenwerken met het medezeggenschapsorgaan bij de ontwikkeling en uitvoering van arbomaatregelen. Is er geen medezeggenschapsorgaan? Dan doet hij dit met de betrokken werknemers.
• De preventiemedewerker heeft voldoende deskundigheid, ervaring en uitrusting om zijn taken uit te voeren. Hij voldoet ten minste aan het competentieprofiel van de door cao-partijen goedgekeurde RI&E Bouwnijverheid. Zie www.rie.nl.
• De werkgever mag gecertificeerde deskundigen inschakelen voor:
– de begeleiding van zieke werknemers en
– de wettelijk verplichte toetsing van de RI&E.
• Hierbij gelden twee voorwaarden:
– schriftelijke overeenstemming met het medezeggenschapsorgaan en
– de deskundigen werken niet bij een arbodienst.
• Geeft de werkgever de uta-werknemer opdracht taken uit te voeren voor het arbo- en verzuimbeleid? En zijn dit taken die voortvloeien uit de zorg van de werkgever voor de naleving van de wet en/of de cao? Dan informeert hij deze werknemer schriftelijk over de verantwoordelijkheden en bevoegdheden die hij hem in dit verband geeft.
• De uitvoerder kan elk jaar deelnemen aan een eendaagse voorlichtings- en instructiebijeenkomst over het bevorderen van goede arbeidsomstandigheden op de bouwplaats. Hij doet dit nadat de werkgever hem daar toestemming voor heeft gegeven.
• De werkgever neemt uitvoeringsmaatregelen op het gebied van veiligheid en hygiëne. Dit doet hij in redelijk overleg met de betrokken werknemers.
• De werkgever geeft bij de toegang van de bouwplaats duidelijk aan of het verplicht is een veiligheidshelm te dragen.
• De hoofdaannemer stelt voldoende keetruimte ter beschikking.
• De kosten van de in de Arbowetgeving bedoelde persoonlijke beschermingsmiddelen zijn voor de werkgever. Bijvoorbeeld een veiligheidshelm, veiligheidsschoenen, werkhandschoenen, werkkleding met UV-bescherming en gehoorbescherming.
• De werkgever verstrekt de noodzakelijke persoonlijke beschermingsmiddelen aan de werknemer of stelt die aan hem ter beschikking. Doet de werkgever dit niet? Dan mag de werknemer niet op de bouwplaats werken. Dit heeft geen gevolgen voor zijn loon.
• Gebruikt de werknemer de persoonlijke beschermingsmiddelen niet? Dan kan de werkgever hem van de bouwplaats wegsturen. De werkgever betaalt het loon over de niet gewerkte uren niet door. Zie artikel 7:628 BW.
• Werkt de werknemer tijdens vorst? Dan heeft hij recht op doelmatige winterkleding.
• De kosten van deze winterkleding zijn voor de werkgever. Hij verstrekt deze kleding aan de werknemer of stelt die aan hem ter beschikking.
• De werknemer gebruikt deze kleding. Is die kapot of versleten? Dan ontvangt hij van de werkgever een nieuw exemplaar.
• Maakt de infrawerkgever op de bouwplaats gebruik van eigen materieel dat uitlaatgassen produceert? Dan zijn de uitlaten van dit materieel verticaal naar boven gericht.
• Voordat de werknemer wegwerkzaamheden mag uitvoeren, heeft hij een cursus veilig werken gevolgd.
• Voor wegwerkzaamheden in de avond en nacht gelden de volgende regels.
– De geldende veiligheidsvoorschriften worden voor het begin van het werk aan de werknemer verstrekt en mondeling toegelicht.
– Zonder veiligheidsvest voert de werknemer geen werkzaamheden uit.
– Bij wegwerkzaamheden waarbij het verkeer kan doorgaan, worden uitsluitend wegafbakeningsystemen gebruikt die het te bewerken weggedeelte als geheel afzetten.
– Tijdens nachtvorst wordt niet gewerkt; een uitzondering geldt voor spoedwerkzaamheden, waarbij de veiligheidsvoorschriften en de gezondheid van de werknemers zijn geborgd.
• Tillen.
– Verpakkingseenheden cement of andere grondstoffen, zwaarder dan 25 kilo worden niet op het werk gebruikt.
– Metsel- en lijmblokken van 14 kilo of meer worden alleen met mechanische hulpmiddelen verwerkt.
– Glooiingsstenen met een lengte van meer dan 30 centimeter worden alleen verwerkt met een daarvoor geschikte hijsinstallatie.
• Gevaarlijke stoffen.
– Worden op de bouwplaats veiligheids- en gezondheidsbedreigende stoffen en producten gebruikt? Dan moet de uitvoerder beschikken over een lijst van deze stoffen en producten en van te nemen voorzorgsmaatregelen.
– Teer mag niet worden verwerkt. Uitzondering: teerhoudend asfalt mag thermisch worden gereinigd.
– Oplosmiddelrijke producten worden niet gebruikt in afgesloten ruimten of bij binnenwerk. Dit in verband met het risico op het Organo Psycho Syndroom (OPS).
• Vervuilend werk. Geeft de werkgever opdracht sterk vervuilend werk te doen? En heeft hij onvoldoende maatregelen getroffen om de werknemer en/of de omgeving te beschermen? Dan mag de werknemer weigeren dit werk uit te voeren.
• Bodemonderzoek. Is voor een bouwplaats een analyserapport bodemonderzoek opgesteld? Dan heeft de werknemer die op die bouwplaats moet werken recht op inzage in dat rapport.
• Tochtvrij binnenwerk. Moet in de periode tussen 1 september en 1 mei in een tochtige ruimte binnenwerk worden gedaan? Dan maakt de werkgever die werkruimte zo goed mogelijk tochtvrij. Een ruimte is tochtvrij als deze rondom met glas of ander materiaal is afgedicht.
• Personenlift.
– De werkgever is verplicht een personenlift te plaatsen bij gebouwen en woningen waarvan de hoogste verdiepingsvloer 15 meter of meer boven het aansluitend terrein ligt. Als hoogste verdiepingsvloer wordt niet beschouwd de dakvloer, de vloer van een technische ruimte of vloeren van steigers en andere hulpconstructies.
– Deze verplichting geldt niet als:
– de hoogste verdiepingsvloer 15 tot 25 meter boven het aansluitend terrein ligt,
– op één van de tussenliggende verdiepingen schaft- en toiletvoorzieningen zijn aangebracht en
– de afstand tussen deze voorzieningen en het aansluitend terrein, respectievelijk de hoogste verdiepingsvloer maximaal 15 meter is.
– De werkgever kan voor deze verplichting met de ondernemingsraad een afwijkende regeling volgens 10.9 overeenkomen als:
– er bijzondere omstandigheden zijn die een goede toepassing van de verplichting in de weg staan of
– als het toepassen van de verplichting niet bijdraagt aan het beperken van de fysieke belasting.
• Torenkranen. Een torenkraan is voorzien van een machinistenlift als:
– de cabine zich twee maanden of langer op een hoogte van 30 meter of meer bevindt en
– de montage van zo’n lift technisch mogelijk is.
• Hijswerkzaamheden. Moet de werknemer lasten aanslaan? Of geeft hij daar aanwijzingen voor? Dan bevordert de werkgever dat hij een daarvoor bedoelde cursus volgt.
• Steigerbouw. De werknemer die steigers monteert, moet beschikken over een door de overheid en branche erkend diploma op mbo-niveau of een geldig persoonscertificaat (ISO 17024). Deze verplichting geldt voor de functies van hulpmonteur steigerbouw, monteur steigerbouw, 1e monteur steigerbouw en voorman steigerbouw. De diploma’s en certificaten worden geregistreerd in het centraal diplomaregister van de Stichting Samenwerking voor Veiligheid. Dit gebeurt door de Stichting Veilig Werken Op Hoogte.
• Hitte. De werkgever is verplicht om zonnecrème op de bouwplaats beschikbaar te stellen. De werknemer moet hier ook gebruik van maken of van een zonnecrème die hij zelf heeft meegenomen.
• De werknemer tot 18 jaar mag niet:
– in tarief werken;
– bij heistellingen werken, tenzij dit gebeurt onder toezicht van een leermeester;
– zelfstandig werken als kraanbestuurder of machinist, zoals bedoeld in de functielijst bouwplaatswerknemers van bijlage 1.1 onder de nummers 33, 35, 72, 96, 99, 100 en 101.
• De werknemer van 18 of 19 jaar mag uitsluitend zelfstandig in de bovengenoemde functies van kraanbestuurder en machinist werken als hij:
– in opleiding is voor het diploma machinist gww of dit diploma heeft behaald en
– werkt onder toezicht van een uitvoerder of een werknemer van 22 jaar of ouder met een zelfde functie.
• De werknemer van 20 of 21 jaar mag uitsluitend zelfstandig in de bovengenoemde functies van kraanbestuurder en machinist werken als hij het diploma machinist bbl 3 heeft behaald.
• Dreigt de werknemer door werkdruk uit te vallen? Of is hij daardoor al uitgevallen? Dan heeft hij recht op advies en begeleiding.
• De bedrijfstak heeft daar een voorziening voor getroffen. De werknemer kan er kosteloos gebruik van maken. Meer informatie is te vinden op www.volandis.nl.
• Cao-partijen adviseren werkgevers om werkdruk en andere vormen van psychosociale arbeidsbelasting bespreekbaar te maken, zowel in de gesprekken met de ondernemingsraad als in de individuele gesprekken tussen werkgever en werknemer.
• Er is een cao Onwerkbaar weer Bouw & Infra. De cao Onwerkbaar weer Bouw & Infra is een verlengstuk van de cao Bouw & Infra.
• In de cao Onwerkbaar weer Bouw & Infra staat:
– welke regels bij onwerkbaar weer gelden en
– wanneer de werkgever bij onwerkbaar weer voor de werknemer een WW-uitkering kan aanvragen.
• Krijgt de werknemer in werktijd of tijdens het woon-werkverkeer een ongeval? En leidt dit ertoe dat hij blijvend invalide wordt of komt te overlijden? Dan kan recht bestaan op een uitkering uit de collectieve ongevallenregeling.
• De collectieve ongevallenregeling is te vinden in de cao BTER Bouw & Infra.
• De werknemersorganisaties worden in staat gesteld om:
– contacten te onderhouden met hun leden,
– contacten tussen de leden onderling te organiseren en
– de leden van de ondernemingsraad in hun werk te ondersteunen.
• De cao-bepalingen van 8.1 maken dit mogelijk.
• De werknemersorganisaties kunnen ieder binnen elke onderneming een vakbondscontactpersoon aanwijzen. Dit kunnen zij ook doen binnen elk project dat daarvoor in aanmerking komt.
• De vakbondscontactpersoon is werknemer van de onderneming en lid van de organisatie die hem aanwijst.
• De werknemersorganisatie meldt de werkgever wie als vakbondscontactpersoon is aangewezen.
• Ziet het ernaar uit dat een bouwcombinatie langer dan een jaar zal bestaan? Dan wordt binnen die combinatie een vertegenwoordigend overleg ingesteld.
• Het vertegenwoordigend overleg bespreekt onderwerpen die te maken hebben met veiligheid en gezondheid. Daarbij worden ook de arbeidstijden betrokken.
• De voorschriften van 8.4.2 zijn van toepassing als:
– de werkgever overweegt een fusie aan te gaan zoals bedoeld in de SER-Fusiegedragsregels 2015;
– de werkgever overweegt zijn onderneming over te dragen (anders dan door een fusie) of zijn onderneming dan wel een bedrijfsonderdeel te sluiten; dit geldt alleen als het gaat om een onderneming met in de regel 25 of meer werknemers.
• Uitzondering: de voorschriften van 8.4.2 gelden niet voor:
– het aangaan of beëindigen van een bouwcombinatie en
– het beëindigen van een bouwproject.
• Algemeen.
De werkgever betrekt de sociale gevolgen van de fusie, bedrijfsoverdracht of bedrijfssluiting bij zijn beslissing. Bij een fusie houdt de werkgever zich bovendien aan de SER-Fusiegedragsregels 2015.
• Informatieplicht.
– Gaat het om een fusie? En ziet het ernaar uit dat die zal doorgaan? Dan informeert de werkgever cao-partijen daar onmiddellijk over. Hij stuurt cao-partijen zo snel mogelijk daarna een schriftelijke bevestiging.
– Gaat het om een bedrijfsoverdracht of -sluiting? En ziet het ernaar uit dat die zal doorgaan? Dan informeert hij onmiddellijk de werkgevers- en werknemersorganisaties. Hij stuurt deze organisaties zo snel mogelijk daarna een schriftelijke bevestiging.
• Rol vakbonden.
Aansluitend bespreekt de werkgever met de betrokken werknemersorganisaties:
– de maatregelen die hij overweegt te nemen,
– de gevolgen daarvan voor alle werknemers of een groot deel van de werknemers en
– het tijdstip en de manier waarop alle werknemers worden geïnformeerd.
• Rol ondernemingsraad.
De werkgever informeert de eventuele ondernemingsraad over:
– zijn voorgenomen besluit tot fusie, bedrijfsoverdracht of -sluiting,
– de redenen daarvoor,
– de te verwachten gevolgen voor de werknemers en
– de maatregelen die hij naar aanleiding daarvan van plan is te nemen.
Daarna stelt hij de ondernemingsraad in de gelegenheid advies uit te brengen over zijn voorgenomen besluit.
• Geheimhouding.
Voor de werkgevers- en werknemersorganisaties geldt in dit verband een geheimhoudingsplicht. Die duurt tot een met de werkgever af te spreken tijdstip. Voor de ondernemingsraad geldt de geheimhoudingsplicht op grond van de Wet op de ondernemingsraden.
• Meldt de werknemer zich ziek? Dan moet hij thuisblijven totdat een eerste verzuimcontrole heeft plaatsgevonden.
• In een onderneming kunnen andere afspraken worden gemaakt over ziekmelden. Bijvoorbeeld in een verzuimreglement.
• Voor het bezoeken van een arts mag de zieke werknemer van huis gaan.
• Bij ziekte heeft de werknemer recht op loondoorbetaling volgens artikel 7:629 BW.
• In plaats daarvan betaalt de werkgever, als dit tot een hoger bedrag leidt:
– gedurende het eerste ziektejaar: 100% van het vast overeengekomen loon of het salaris en
– gedurende het tweede ziektejaar: 70% van het vast overeengekomen loon of het salaris.
• AOW-leeftijd.
Heeft de werknemer de AOW-gerechtigde leeftijd bereikt? Dan heeft de werknemer bij ziekte recht op loondoorbetaling volgens 9.1.2 gedurende zes weken.
• Wachtdagen.
Meldt de werknemer zich in een kalenderjaar voor de tweede of derde keer ziek? Dan hoeft de werkgever over de eerste ziektedag geen loon te betalen.
• Bouwplaatswerknemer.
Is de werknemer ziek geworden door het uitvoeren van bouw- en infra-activiteiten voor anderen dan zijn werkgever? En heeft hij dit werk zonder toestemming van zijn werkgever gedaan? Dan hoeft de werkgever hem gedurende de eerste drie maanden van deze ziekte slechts het wettelijk verplichte deel van zijn loon door te betalen. Zie artikel 7:629 BW.
• Uta-werknemer.
Doet de zieke werknemer werk voor anderen dan zijn werkgever? Dan hoeft de werkgever hem slechts het wettelijk verplichte deel van zijn loon door te betalen. Zie artikel 7:629 BW. Dit geldt ook als de werknemer gedeeltelijk arbeidsgeschikt is.
• De werkgever is verplicht voor de re-integratie van een zieke werknemer een re-integratiebedrijf in te schakelen. Dit in aanvulling op de verplichtingen van de Wet verbetering poortwachter.
• Het re-integratiebedrijf moet het Blik op Werk keurmerk hebben of een kwaliteitsniveau dat aantoonbaar gelijkwaardig is.
• Heeft de werkgever veertien weken na het begin van de ziekte nog niet aan zijn verplichting voldaan? Dan mag de werknemer zelf een dergelijk re-integratiebedrijf inschakelen voor opleiding, begeleiding en bemiddeling. De kosten worden in dat geval betaald door het Aanvullingsfonds Bouw & Infra. Het fonds verhaalt de kosten op de werkgever. Dit is geregeld in het reglement re-integratie van dit fonds. Dit reglement maakt deel uit van de cao BTER Bouw & Infra.
• Leidt het re-integratietraject tot werkhervatting bij een andere werkgever? Dan neemt het re-integratiebedrijf in de eerste zes maanden twee keer contact met de werknemer op om naar zijn situatie te informeren. Heeft de werknemer behoefte aan een of meer gesprekken met het re-integratiebedrijf? Dan zijn de kosten daarvan voor rekening van de oorspronkelijke werkgever.
• Degene met een WIA- of WAO-uitkering heeft recht op een eindejaarsuitkering van het Aanvullingsfonds Bouw & Infra als hij:
– het voorafgaande kalenderjaar ook recht had op een eindejaarsuitkering van dit fonds en
– voldoet aan de eisen van het reglement aanvullingen en uitkeringen van dit fonds. Dit reglement maakt deel uit van de cao BTER Bouw & Infra.
• Heeft de werknemer direct aansluitend op zijn arbeidsovereenkomst met de werkgever recht op een WW- of Ziektewetuitkering? Dan betaalt het Aanvullingsfonds Bouw & Infra de voortzetting van zijn pensioenopbouw. Dit gebeurt vanaf het begin van de uitkering en voor de duur van die uitkering, met een maximum van zes maanden.
• Hierbij geldt als voorwaarde dat de werknemer voldoet aan de eisen van het reglement aanvullingen en uitkeringen van het Aanvullingsfonds Bouw & Infra. Dit reglement maakt deel uit van de cao BTER Bouw & Infra.
B
• Bbl (beroepsbegeleidende leerweg): leerweg binnen het middelbaar beroepsonderwijs volgens de Web voor leerlingen met zowel een arbeids- als een onderwijsovereenkomst. De leerling volgt de praktijkopleiding bij een erkend leerbedrijf. Voor het theorieonderwijs gaat hij gemiddeld een dag per week naar het roc.
• Bbl 2: een beroepsopleiding via de bbl op niveau 2.
• Bbl 3: een beroepsopleiding via de bbl op niveau 3.
• Betalingsperiode: het tijdvak van vier weken of een kalendermaand waarover de werkgever aan de werknemer het vast overeengekomen loon of het salaris betaalt, evenals de vergoedingen en toeslagen waar de werknemer recht op heeft.
• Bol (beroepsopleidende leerweg): leerweg binnen het middelbaar beroepsonderwijs volgens de Web voor leerlingen met uitsluitend een onderwijsovereenkomst. De leerling volgt de opleiding op het roc. Van tijd tot tijd loopt hij praktijkstage bij een erkend leerbedrijf.
• Bouw- en infraondernemingen: zie 10.2.2.
• Bouw- en infrawerken/-activiteiten: zie 10.2.2.
• Bouwcombinatie: een samenwerkingsverband tussen:
– twee of meer bouw- en infraondernemingen of
– één of meer bouw- en infraondernemingen en één of meer andere ondernemingen,
met (onder meer) als doel gezamenlijk één of meer bouw- en infrawerken tot stand te brengen. Onder samenwerkingsverband wordt mede verstaan het samen als (middellijk) bestuurder, (middellijk) aandeelhouder en/of (middellijk) vennoot betrokken zijn bij of deel uit maken van dezelfde rechtspersoon en/of vennootschap.
• Bouwplaats: elke plaats waar bouw- en infrawerken/-activiteiten worden uitgevoerd en/of tot stand worden gebracht.
• Bouwplaatswerknemer: de werknemer die werkzaam is in een functie uit bijlage 1.1, bijlage 1.2 dan wel in een gelijksoortige functie.
• bpfBOUW: Stichting Bedrijfstakpensioenfonds voor de Bouwnijverheid.
• Bpvo (beroepspraktijkvormingsovereenkomst): de overeenkomst die bij aanvang van de bbl-opleiding wordt gesloten tussen de leerlingwerknemer, het opleidingsbedrijf of individueel leerbedrijf en de betrokken onderwijsinstelling. In de bpvo zijn de rechten en plichten rondom de uitvoering van de beroepspraktijkvorming vastgelegd.
• BW: Burgerlijk Wetboek.
C
• Cao: met ‘de cao’ of ‘deze cao’ wordt bedoeld de cao Bouw & Infra.
• Cao BTER Bouw & Infra: de cao Bedrijfstakeigen Regelingen Bouw & Infra.
• Cao-partijen: de werkgevers- en werknemersorganisaties die deze cao hebben afgesloten.
D
• Deeltijd(werk): een arbeidsduur die op basis van de individuele arbeidsovereenkomst korter is dan de normale arbeidsduur zoals bedoeld in tabel 2.2.
E
• Echtgenoot/echtgenote: de persoon met wie de werknemer gehuwd is. Met deze persoon wordt gelijkgesteld de ongehuwde partner met wie de werknemer een gezamenlijke huishouding voert, voor zover dit door middel van een notarieel vastgestelde samenlevingsovereenkomst en/of partnerregistratie aan de werkgever bekend is gemaakt.
G
• Garantieloon: het minimum functieloon waar de bouwplaatswerknemer volgens de cao recht op heeft.
I
• Individueel budget: zie 4.14.
• Individueel leerbedrijf: een werkgever die met een leerlingwerknemer een bpvo en een arbeidsovereenkomst sluit en daarbij optreedt als leerbedrijf overeenkomstig de Web.
• Instructeur: de werknemer van een opleidingsbedrijf die verantwoordelijk is voor de opleiding, scholing, beoordeling en begeleiding van de deelnemer binnen de opleidingswerkplaats.
• Intredekeuring: aanstellingskeuring in de zin van de Wet op de medische keuringen (Wmk).
L
• Leerlingwerknemer: de bouwplaatswerknemer die deelneemt aan een bbl 2 of bbl 3 opleiding in het domein:
– Bouw en infra,
– Afbouw, hout en onderhoud of
– Techniek en procesindustrie.
• Leermeester: de werknemer die:
– een geldige leermeesterpas van Volandis heeft,
– in opdracht van zijn werkgever vakkennis overdraagt aan leerlingwerknemers in het leerbedrijf, hen begeleidt en beoordeelt en
– naast deze leermeestertaken – in de eventueel resterende tijd – productieve arbeid verricht.
M
• Medezeggenschapsorgaan: de ondernemingsraad of personeelsvertegenwoordiging zoals bedoeld in de Wet op de ondernemingsraden.
O
• Opleidingsbedrijf: Zie 10.2.5.
• Overwerk: op een dag meer werken dan volgens het rooster dat is vastgesteld volgens deze cao.
• Overwerk, structureel: overwerk dat met een vaste frequentie en gedurende meerdere weken wordt uitgevoerd.
P
• Payrolling: het ter beschikking stellen van een payrollkracht aan een werkgever zoals bedoeld in 10.2.1.
• Payrollkracht: de arbeidskracht met een arbeidsovereenkomst die op basis van artikel 1 lid 1 onder d Wet allocatie arbeidskrachten door intermediairs (Waadi) ter beschikking is gesteld aan een werkgever zoals bedoeld in 10.2.1.
• Persoonlijke beschermingsmiddelen: uitrustingsstukken of -middelen die bestemd zijn om door een persoon te worden gedragen of vastgehouden als bescherming tegen een of meer gevaren die een bedreiging kunnen vormen voor zijn gezondheid of veiligheid.
R
• Roc: regionaal opleidingencentrum volgens de Web.
S
• Salaris: het tussen de uta-werknemer en de werkgever overeengekomen vaste brutobedrag dat de uta-werknemer van de werkgever ontvangt als loon voor zijn werkzaamheden in de door hem uitgeoefende functie. Dit bedrag is exclusief vakantietoeslag, vaste en/of variabele gratificaties, eindejaarsuitkeringen, uitkeringen ineens en alle andere toeslagen.
• Schooldag: de dag waarop de leerlingwerknemer onder verantwoordelijkheid van het roc onderwijs volgt.
T
• Tijdspaarfonds: Stichting Tijdspaarfonds Bouw & Infra.
• Tijwerk: werkzaamheden die onderhevig zijn aan de invloed van getijden (hoog en laag water als gevolg van eb en vloed).
U
• Uitzendonderneming: de werkgever zoals bedoeld in artikel 7:690 BW.
• Uitzendkracht: de werknemer zoals bedoeld in artikel 7:690 BW.
• Uta-werknemer: de werknemer die werkzaam is in een uitvoerende, technische of administratieve functie uit bijlage 1.3 dan wel in een gelijksoortige functie.
V
• Vast overeengekomen loon: het garantieloon plus de eventueel met de bouwplaatswerknemer overeengekomen prestatietoeslag.
• Volandis: het kennis- en adviescentrum op het gebied van duurzame inzetbaarheid voor alle werknemers en werkgevers in de bouw & infra. Volandis heeft de opdracht om op collectief en individueel niveau:
– informatie te verzamelen, bewerken en ontsluiten en
– duurzame inzetbaarheid te faciliteren en bevorderen.
W
• WagwEU: Wet arbeidsvoorwaarden gedetacheerde werknemers in de Europese Unie (Wet van 1 juni 2016 (Staatsblad 2016, 219), laatstelijk gewijzigd bij wet van 8 november 2023 (Staatsblad 2023, 417)).
• Web: Wet educatie en beroepsonderwijs (Wet van 31 oktober 1995 (Staatsblad 1995, 501), laatstelijk gewijzigd bij wet van 10 mei 2023 (Staatsblad 2023, 183)).
• Werkgever: zie 10.2.1.
• Werkkleding: kleding die (nagenoeg) uitsluitend bestemd is om tijdens het werk te dragen. Onder werkkleding wordt ook verstaan (knie)laarzen en laarzen, evenals oliegoed voor een werknemer die tijwerk doet.
• Werknemer: zie 10.2.1.
Z
• Ziekte: door een lichamelijke of geestelijke aandoening of gebrek niet in staat zijn de overeengekomen arbeid te verrichten.
• Deze cao is van toepassing op ondernemingen, op werkgevers en werknemers, in de bouw & infra.
• Een werkgever is iedere natuurlijke persoon, rechtspersoon, vennootschap en maatschap,
die in Nederland door één of meer werknemers arbeid laat verrichten, zoals bedoeld in 10.2.2 tot en met 10.2.5.
• Een werknemer is degene die in Nederland bij een werkgever arbeid verricht:
– op basis van een arbeidsovereenkomst in de zin van artikel 7:610 BW, artikel 7:610a BW en artikel 7:610b BW of
– op basis van een overeenkomst tot aanneming van werk, tenzij hij zelf ondernemer is, of
– als hulp van de aannemer van werk, zoals bedoeld in het vorige gedachtestreepje.
• Ondernemingen in de bouw & infra zijn:
– bouw- en infraondernemingen, zoals bedoeld in 10.2.2,
– ondernemingen die bouwen in eigen beheer, zoals bedoeld in 10.2.3,
– uitzendondernemingen, zoals bedoeld in 10.2.4 en
– opleidingsbedrijven, zoals bedoeld in 10.2.5.
• Bouw- en infraondernemingen zijn ondernemingen waarvan het bedrijf is gericht op productie voor en/of dienstverlening aan derden op het gebied van:
– het geheel of gedeeltelijk uitvoeren van bouw- en infrawerken/-activiteiten;
– het op de bouwplaats uitvoeren van onderdelen van bouw- en infrawerken; het elders vervaardigen van deze onderdelen wordt hiermee gelijkgesteld, indien de onderneming die de onderdelen vervaardigt tevens zorg draagt voor de verwerking daarvan in het bouw- en infrawerk;
– het uitvoeren van verbouwingen en/of onderhoudswerk aan (onderdelen van) bouw- en infrawerken;
– het verlenen van diensten op bouwplaatsen;
– elders dan op de bouwplaats verrichte werkzaamheden ter voorbereiding van de bouw, indien zij worden verricht door de onderneming die het bouw- en infrawerk op de bouwplaats tot stand brengt;
– het verhuren van machines met bedienend personeel voor het verrichten van werkzaamheden bij de uitvoering van hierboven genoemde werken.
• Bouw- en infrawerken/-activiteiten zijn of met bouw- en infrawerken/-activiteiten worden gelijkgesteld:
– aanleg, montage en onderhoud van ondergrondse kabels en buisleidingen, alsmede aanleg, montage en onderhoud van bovengrondse kabels en buisleidingen ten behoeve van de te verrichten bouw- en infra-activiteiten;
– afgraven van verontreinigde grond;
– asbestverwijdering;
– asfaltproductie;
– betonbekisting, betonboren en vlechtwerk;
– betonreparatie van constructieve aard en betoninjectering;
– bouwkundige voorzieningen voor land-, water- en luchtverkeer;
– dakbedekkingen;
– droge zandwinning;
– egalisatie van terreinen, bouwrijp maken, funderingen;
– funderingswerkzaamheden;
– grondborings-, bronbemalings-, sondeer- en buizenlegwerken;
– grondwerken ten behoeve van civieltechnische bestemmingen;
– heiwerkzaamheden: het in de grond storten of indrijven respectievelijk uittrekken van palen en damwanden en/of het uitvoeren van drainerings-, grondverdichtings- en grondinjecteringswerken;
– industriële bouw: het overwegend met gebruikmaking van grote, fabrieksmatig vervaardigde elementen van beton, steen of kunststof bouwwerken tot stand brengen;
– kust- en oeverwerken;
– metsel-, voeg-, en lijmwerk;
– ontwerpen, aanleggen, veranderen, herstellen, onderhouden of ontstoppen en/of bedrijfsvaardig opleveren van de openbare riolering vanaf het overnamepunt van het waterkwaliteitsbeheer tot aan de perceelgrens alsmede hierbij opgedragen werkzaamheden aan de buitenriolering vanaf de perceelgrens tot 0,5 meter buiten de gevel;
– opbouwen en/of plaatsen van verplaatsbare verblijfsruimten (units bedoeld voor tijdelijke behuizing), voor zover het plaatsen gemeten naar de loonsom niet slechts een uitvloeisel is van de fabricage van deze verblijfsruimten;
– ovenbouw en schoorsteenbouw;
– riolerings- en kabelnetten;
– sloopwerken;
– spoorwerken;
– steigerbouw: monteren/construeren en demonteren van steigerelementen;
– steigerbouw, industriële: steigerbouw ten behoeve van het onderhoud aan industriële fabrieksinstallaties;
– tegel- en kitwerk;
– waterbouwkundige (kunst)werken;
– wegenbouw en bestratingswerkzaamheden, waaronder het aanbrengen van wegmarkeringen en aanleg, montage, onderhoud en sloop van geluidsweringen en voorzieningen ter bevordering van de verkeersveiligheid;
– woningen, gebruiks- of bedrijfsgebouwen dan wel andere constructies van bouwkundige aard;
– zinkers, doorpersingen en regeninstallaties;
– overige werken/activiteiten die naar hun aard tot het bouwbedrijf moeten worden gerekend;
– grondverzetwerken ten behoeve van een van de hiervoor genoemde bouw- en infrawerken/-activiteiten.
• Ondernemingen die bouwen in eigen beheer zijn ondernemingen die:
– voor eigen rekening bouwen met het doel het gebouwde aan derden te verkopen, te verhuren of op andere wijze ter beschikking te stellen;
– bouw- en infrawerken of verbouwingen in eigen beheer doen uitvoeren met het doel het gebouwde voor zichzelf of voor de eigen onderneming in gebruik te nemen, dan wel ter beschikking te stellen van personeelsleden;
– verbouwingen en onderhoudswerken in eigen beheer doen uitvoeren aan gebouwen die zij in eigendom bezitten of in beheer hebben.
• In de twee laatstgenoemde gevallen geldt deze cao niet voor werknemers op wie een andere collectieve arbeidsovereenkomst van toepassing is.
• Alle bepalingen van deze cao zijn van toepassing op:
– uitzendondernemingen die voor meer dan 50% van de Nederlandse loonsom op jaarbasis arbeidskrachten ter beschikking stellen aan werkgevers zoals bedoeld in 10.2.1 en die geen lid zijn van de ABU of de NBBU,
– uitzendondernemingen die onderdeel zijn van een concern dat tevens bestaat uit een of meer ondernemingen zoals bedoeld in 10.2.1 en
– paritair afgesproken arbeidspools die arbeidskrachten ter beschikking stellen aan werkgevers zoals bedoeld in 10.2.1.
Met ‘Nederlandse loonsom’ wordt hier bedoeld: de loonsom van de arbeidskrachten van de uitzendonderneming, voor zover die in Nederland arbeid verrichten.
• Een opleidingsbedrijf is een door meerdere werkgevers opgerichte, landelijk of regionaal werkende rechtspersoon zonder winstoogmerk die:
– met leerlingwerknemers een bpvo en een arbeidsovereenkomst sluit,
– daarbij optreedt als leerbedrijf overeenkomstig de Web en
– een opleidingswerkplaats heeft ingericht en onderhoudt voor de uitvoering van het praktijkdeel van de beroepsopleiding in het domein Bouw en infra.
• De cao is van toepassing op de in Nederland gevestigde bouwplaatswerknemer die in dienst van een Nederlandse werkgever tijdelijk in België arbeid verricht. Dit in afwijking van 10.2.1 en 10.7.1.
• Van tijdelijk in België arbeid verrichten is sprake zolang de Nederlandse sociale verzekeringswetgeving op de werknemer van toepassing is.
• Is op deze werknemer een algemeen verbindend verklaarde cao of wet in België van toepassing? Dan geldt die als ondergrens.
• Zolang de werknemer tijdelijk in België werkt, heeft hij recht op een toeslag. Deze toeslag bedraagt 9% van het garantieloon voor functiegroep A in tabel 4.2.
• De cao is van toepassing op de in Nederland gevestigde bouwplaatswerknemer die in dienst van een Nederlandse werkgever tijdelijk in Duitsland arbeid verricht. Dit in afwijking van 10.2.1 en 10.7.1.
• Van tijdelijk in Duitsland arbeid verrichten is sprake zolang de Nederlandse sociale verzekeringswetgeving op de werknemer van toepassing is.
• De werkgever draagt voor deze werknemer premies af aan de Urlaubs- und Lohnausgleichskasse der Bauwirtschaft (ULAK). Deze premies komen in de plaats van zijn bijdragen Dagen en Vakantietoeslag aan het tijdspaarfonds. De eventuele afdracht Vakantietoeslag over spaaruren blijft in stand.
• Zolang de werknemer tijdelijk in Duitsland werkt, heeft hij recht op een ULAK-toeslag. Dit is een bruto toeslag per betalingsperiode. Deze toeslag maakt geen deel uit van het vast overeengekomen loon.
• De hoogte van de ULAK-toeslag is zodanig, dat het nettoloon van de werknemer ten minste gelijk is aan zijn nettoloon bij volledige afdracht aan het tijdspaarfonds.
• Deze cao is niet van toepassing op ondernemingen, waarvan het bedrijf in overwegende mate is gericht op productie voor en/of dienstverlening aan derden op de hieronder genoemde gebieden.
• Of sprake is van ‘in overwegende mate’, wordt bepaald door een vergelijking van de in elke productie en/of dienstverlening verloonde bedragen.
• Het gaat om de volgende gebieden:
– baggerwerken;
– betonmortel en betonmorteltransport;
– betonwaren;
– centrale verwarmingsinstallaties;
– cultuurtechnische werkzaamheden die vallen binnen de werkingssfeer van de cao Groen, Grond en Infrastructuur, zoals omschreven in het besluit tot algemeenverbindendverklaring van de bepalingen van de cao Groen, Grond en Infrastructuur van 24 maart 2022 (Stcrt. 2022, nr. 6048), laatstelijk gewijzigd bij besluit van 27 februari 2023 (Stcrt. 2023, nr. 4099). De definitie van cultuurtechnische werkzaamheden staat in bijlage 8 van de cao Bouw & Infra. De verplichtingen voor de onderaannemer voortvloeiend uit 10.5 van deze cao, gelden niet voor ondernemingen die vallen onder de werkingssfeer van de cao Groen, Grond en Infrastructuur;
– dakbedekkingen, zijnde bitumineuze of van aluminium, kunststof, zink, lood of koper;
– elektrotechnische verbindingen tussen kabels van kabelnetten maken;
– fabrieksmatig timmerwerk;
– interieurbetimmeringen;
– isolatiebedrijf, waaronder wordt verstaan het door de onderneming zelf aanbrengen, herstellen, bekleden, afwerken en/of onderhouden van isolerende materialen ter voorkoming of beperking van warmte- of koudeverlies en/of tegen vuur, vocht, geluid en/of vibratie, bij industrieën, aan technische installaties en aan boord van schepen, zoals apparaten, kanalen, leidingen, tanks en dergelijke, voorts in ruimten, zoals koel- en vriescellen, ketel- en machineruimten, studio’s en dergelijke;
– loodgieters- en fittersbedrijf;
– natuursteen;
– ovenbouw en schoorsteenbouw, voor zover onderdeel van isolatiewerkzaamheden;
– parketvloeren;
– railinfrastructurele werkzaamheden die vallen binnen de werkingssfeer van de cao Railinfrastructuur, zoals omschreven in het besluit tot algemeenverbindendverklaring van de bepalingen van de cao Railinfrastructuur van 28 augustus 2023 (Stcrt. 2023, nr. 22085);
– schilderen en afwerken;
– sloop van objecten die (nagenoeg) geheel bestaan uit metaal, waarbij het aantal arbeidsuren van de in dienst zijnde werknemers die bij de werkzaamheden worden ingezet groter is dan het aantal overeengekomen arbeidsuren bij de overige te verrichten werkzaamheden van alle in dienst zijnde werknemers gemeten over de periode van een kalenderjaar;
– staalskeletbouw en het uitvoeren van werken geheel of nagenoeg geheel in staal;
– steen, houtgraniet en kunststeen;
– stukadoors-, afbouw- en terrazzo-/vloerenbedrijf;
– verhuren van mobiele kranen;
– overige werken die naar hun aard niet tot het bouwbedrijf moeten worden gerekend.
• Deze cao is niet van toepassing op een afzonderlijke afdeling, waarvan het bedrijf in overwegende mate is gericht op productie voor en/of dienstverlening aan derden op de in 10.3.1 genoemde gebieden.
• Een afzonderlijke afdeling wordt geacht aanwezig te zijn als de bedrijfsuitoefening feitelijk als zelfstandige eenheid is georganiseerd. Of sprake is van ‘in overwegende mate’, wordt bepaald door een vergelijking van de in elke productie en/of dienstverlening verloonde bedragen.
• Niet als werknemer worden beschouwd de:
– vakantiewerker;
– stagiair;
– directeur-grootaandeelhouder van de naamloze vennootschap en/of besloten vennootschap met beperkte aansprakelijkheid die:
– . persoonlijk houder is van aandelen die ten minste een tiende deel van het geplaatste kapitaal van de vennootschap van de werkgever vertegenwoordigen of
– . indirect persoonlijk houder is van aandelen die ten minste een tiende deel van het geplaatste kapitaal van de vennootschap van de werkgever vertegenwoordigen of
– . houder is van certificaten van aandelen, uitgegeven door tussenkomst van een administratiekantoor waarvan hij voor ten minste een tiende deel in het bestuur vertegenwoordigd is, die ten minste een tiende deel van het geplaatste kapitaal van de vennootschap vertegenwoordigen.
• Een aantal algemeen verbindend verklaarde bepalingen van deze cao geldt ook voor de werknemer die:
– in het kader van transnationale dienstverrichting, zoals bedoeld in artikel 1, lid 1 van de WagwEU,
– tijdelijk in Nederland arbeid verricht en
– van wie de arbeidsovereenkomst wordt beheerst door een ander recht dan het Nederlandse recht.
• Voor deze werknemer geldt in ieder geval het volgende.
– Gedurende de eerste twaalf maanden: de bepalingen uit bijlage 6 van deze cao.
– Met ingang van de dertiende maand: alle algemeen verbindend verklaarde bepalingen van deze cao. Dit geldt niet voor de bepalingen over procedures, formaliteiten en voorwaarden voor het sluiten en beëindigen van de arbeidsovereenkomst en over aanvullende bedrijfspensioenregelingen.
De Wet AVV maakt het – onder voorwaarden – mogelijk de termijn van twaalf maanden te verlengen tot maximaal achttien maanden.
• In bijlage 6 staan bepalingen met betrekking tot:
a. maximale werktijden en minimale rusttijden;
b. het minimale aantal vakantiedagen, gedurende welke de verplichting van de werkgever om loon te betalen bestaat;
c. beloning, waartoe in ieder geval behoren:
1. het geldende periodeloon in de schaal;
2. de van toepassing zijnde arbeidsduurverkorting per week, maand, jaar of periode;
3. toeslagen voor overwerk, verschoven uren en onregelmatigheid, met inbegrip van feestdagentoeslag en ploegentoeslag;
4. tussentijdse loonsverhoging;
5. kostenvergoeding: toeslagen of vergoeding van uitgaven voor de kosten die noodzakelijk zijn vanwege de uitoefening van de functie, waaronder begrepen reis-, maaltijd- en verblijfkosten voor werknemers die beroepshalve van huis zijn;
6. periodieken;
7. eindejaarsuitkeringen;
8. extra vergoedingen in verband met vakantie.
Tot de beloning behoren niet:
– bijdragen aan pensioenen als bedoeld in artikel 1 van de Pensioenwet dan wel artikel 1, eerste lid, van de Wet verplichte beroepspensioenregeling;
– bovenwettelijke socialezekerheidsaanspraken;
– toeslagen die worden uitgekeerd als vergoeding van daadwerkelijk in verband met de detachering gemaakte kosten, zoals reis-, maaltijd- en verblijfkosten.
d. voorwaarden voor het ter beschikking stellen van werknemers;
e. gezondheid, veiligheid en hygiëne op het werk;
f. beschermende maatregelen met betrekking tot de arbeidsvoorwaarden en arbeidsomstandigheden van kinderen, jongeren en van zwangere of pas bevallen werknemers;
g. gelijke behandeling van mannen en vrouwen, alsmede andere bepalingen ter voorkoming en bestrijding van discriminatie; en
h. voorwaarden van huisvesting van werknemers, indien de dienstontvanger zoals bedoeld in artikel 1, eerste lid, van de WagwEU huisvesting ter beschikking stelt aan werknemers die zich niet op hun gewone werkplaats in Nederland bevinden.
• Onder het begrip werknemer, zoals vermeld in de eerste en tweede alinea van 10.4.1, valt ook de uitzendkracht met een arbeidsovereenkomst naar buitenlands recht in dienst van een uitzendonderneming die voor meer dan 50% van de Nederlandse loonsom op jaarbasis arbeidskrachten ter beschikking stelt aan werkgevers zoals bedoeld in 10.2.1 en die geen lid is van de ABU of de NBBU. Met ‘Nederlandse loonsom’ wordt hier bedoeld: de loonsom van de arbeidskrachten van de dienstverrichter, voor zover die in Nederland arbeid verrichten. Het maakt daarbij niet uit of de arbeid gewoonlijk of tijdelijk in Nederland wordt verricht.
• De inlenende werkgever aan wie een werknemer met een arbeidsovereenkomst naar buitenlands recht ter beschikking wordt gesteld, vergewist zich ervan dat de werkgever van deze werknemer, de dienstverrichter, de geldende bepalingen uit de tweede alinea van 10.4.1 naleeft. De inlenende werkgever maakt hiertoe een afspraak in de overeenkomst met de dienstverrichter dan wel verzekert zich er van dat voornoemde afspraak in de overeenkomst met de dienstverrichter wordt opgenomen. Indien sprake is van onderaanneming, is ook 10.5 van toepassing.
• Voor zover een uitzendkracht niet onder deze cao valt, vergewist de inlenende werkgever zich ervan dat de werkgever van deze uitzendkracht, de dienstverrichter, de bepalingen in bijlage 7 naleeft. De inlenende werkgever maakt hiertoe een afspraak in de overeenkomst met de dienstverrichter dan wel verzekert zich er van dat voornoemde afspraak in de overeenkomst met de dienstverrichter wordt opgenomen. Indien sprake is van onderaanneming, is ook 10.5 van toepassing.
• Van onderaanneming in de zin van 10.5 is sprake als de werkgever in de rol van opdrachtgever een overeenkomst sluit met een andere onderneming (hierna te noemen: onderaannemer), met het doel een bouwwerk te realiseren en/of bouw- en infra-activiteiten te laten uitvoeren (hierna te noemen: overeenkomst).
• Sluit de werkgever zo’n overeenkomst met een zelfstandige zonder personeel, een uitzendonderneming of een daarmee vergelijkbare onderneming? Dan is ook sprake van onderaanneming.
• Is de onderaannemer een uitzendonderneming? Dan zijn naast 10.5 ook 10.6.2 en 10.6.3 van toepassing. Is de onderaannemer de werkgever van een payrollkracht? Dan is naast 10.5 ook 10.6.4 van toepassing.
• De werkgever schakelt alleen een zelfstandige zonder personeel in als dit een natuurlijk persoon is die:
– geen personeel in dienst heeft,
– staat ingeschreven in het Handelsregister van de Kamer van Koophandel en
– een overeenkomst tot aanneming van werk of een overeenkomst van opdracht met de opdrachtgever wil sluiten waarin een resultaatverplichting is opgenomen. Een resultaatverplichting betekent hier dat het werk of de uit te voeren werkzaamheden in de overeenkomst zijn vastgelegd voordat de werkzaamheden beginnen.
• De werkgever ziet er op toe dat de feitelijke situatie waaronder de zelfstandige zonder personeel wordt ingeschakeld, overeenstemt met de inhoud van de overeenkomst.
• De werkgever bepaalt in de overeenkomst met de onderaannemer:
– dat de onderaannemer de voor hem geldende bepalingen van deze cao naleeft (dit betekent onder meer dat hij dit doet ten aanzien van alle individuele arbeidsovereenkomsten waarop deze cao betrekking heeft) en
– dat de onderaannemer ditzelfde vastlegt in de overeenkomst die hij op zijn beurt aangaat met een andere onderaannemer en dat dit in alle daaropvolgende overeenkomsten wordt vastgelegd, tot aan het einde van de keten van onderaanneming (doorgeefverplichting).
• Uitzondering: dit geldt niet als voor de onderaannemer een andere (algemeen verbindend verklaarde) cao geldt.
• De werkgever vergewist zich ervan dat zijn onderaannemer zich houdt en blijft houden aan de afspraken van 10.5.3.
• Is de onderaannemer van de werkgever een onderneming die de bouw- en infra-activiteiten niet met haar eigen werknemers en/of de eigen organisatie uitvoert? Dan oefent de werkgever de vergewisplicht uit op de eerstvolgende lagere schakel in de uitbestedingsketen waar het personeel dat de bouw- en infra-activiteiten uitvoert in dienst is.
• Is de werkgever betrokken bij of maakt hij deel uit van een bouwcombinatie? En is deze bouwcombinatie geen werkgever in de zin van deze cao? Dan vergewist de werkgever zich ervan dat de onderaannemer van deze bouwcombinatie zich houdt en blijft houden aan de afspraken van 10.5.3.
• Is de onderaannemer van deze bouwcombinatie een onderneming die de bouw- en infra-activiteiten niet met haar eigen werknemers en/of de eigen organisatie uitvoert? Dan oefent de werkgever die betrokken is bij of deel uitmaakt van de bouwcombinatie de vergewisplicht uit op de eerstvolgende lagere schakel in de uitbestedingsketen waar het personeel dat de bouw- en infra-activiteiten uitvoert in dienst is.
• De wettelijke regeling voor aansprakelijkheid voor het verschuldigde loon (artikel 7:616a BW e.v.) is onverkort van toepassing. De bepalingen van 10.5 gelden in aanvulling op de wet. Voor zover 10.5 daar voor de werknemer in negatieve zin van afwijkt, gaat de wettelijke regeling voor.
• Lijdt de werknemer van een onderaannemer schade omdat die onderaannemer zich niet houdt aan de voor hem geldende cao-bepalingen? Dan is de werkgever voor deze schade aansprakelijk. Dit geldt alleen als het om een onderaannemer gaat waarop de werkgever het toezicht uitoefent, zoals bedoeld in 10.5.4 en 10.5.5. De werkgever heeft het recht deze kosten op de onderaannemer te verhalen.
• Als cao-partijen daarom vragen, geeft de werkgever inzage in de manier waarop hij zijn vergewisplicht heeft uitgevoerd.
• Heeft de werkgever op de door cao-partijen voorgeschreven manier voldaan aan de vergewisplicht zoals bedoeld in 10.5.4 of 10.5.5? Dan is hij gevrijwaard van de aansprakelijkheid, zoals bedoeld in 10.5.6, tweede alinea. Deze vrijwaring geldt alleen voor de cao-bepalingen die aantoonbaar op de voorgeschreven manier zijn meegenomen in de vergewisplicht.
• Uitzondering: deze vrijwaring geldt niet voor zover de werkgever weet of redelijkerwijze kan vermoeden dat de onderaannemer zich niet houdt aan de voor hem geldende bepalingen van deze cao.
• De werkgever leent alleen uitzendkrachten in van gecertificeerde uitzendondernemingen in het Register Normering Arbeid. Zie www.normeringarbeid.nl.
• Deze verplichting geldt niet voor:
– (collegiaal) in- en uitlenen door bouw- en infraondernemingen of opleidingsbedrijven;
– uitzendondernemingen die deel uitmaken van bouw- en infraondernemingen of opleidingsbedrijven.
• De inlenende werkgever vergewist zich er te allen tijde van dat de uitzendonderneming de volgende bepalingen van de cao Bouw & Infra naleeft ten aanzien van de individuele arbeidsovereenkomsten van de uitzendkrachten die hij inleent.
– Gaat het om een uitzendonderneming die op grond van 10.2.4 de gehele cao Bouw & Infra moet toepassen? Dan vergewist de inlenende werkgever zich ervan dat dit gebeurt.
– Gaat het om een andere uitzendonderneming? Dan vergewist de inlenende werkgever zich van de naleving van bijlage 7.
– Gaat het om een uitzendkracht met een arbeidsovereenkomst naar buitenlands recht? Dan vergewist de inlenende werkgever zich ervan dat de dienstverrichter, de werkgever van deze uitzendkracht, bijlage 6 of bijlage 7 van deze cao naleeft conform de bepalingen van 10.4.1.
• De inlenende werkgever bepaalt in de inleenovereenkomst met de uitzendonderneming dat de uitzendonderneming deze cao-bepalingen naleeft.
• De inlenende werkgever verstrekt de uitzendonderneming informatie over de geldende cao-bepalingen. Dit gebeurt schriftelijk of elektronisch en voorafgaand aan de inlening.
• De inlenende werkgever vergewist zich ervan dat:
– de uitzendkracht beschikt over een uitzendbevestiging en
– dat daarin de beloning5 is opgenomen waar de uitzendkracht recht op heeft.
Met uitzendbevestiging wordt bedoeld de schriftelijke bevestiging uit artikel 16 lid 6 van de ABU- en de NBBU-CAO voor Uitzendkrachten 2023.
• Is sprake van onderaanneming zoals bedoeld in 10.5? Dan is naast 10.6.2 en 10.6.3 ook 10.5 van toepassing.
• Is de inlener een bouwcombinatie? En is deze bouwcombinatie geen werkgever in de zin van deze cao? Dan gelden de in 10.6.2 en 10.6.3 genoemde verplichtingen voor de werkgever die betrokken is bij of deel uitmaakt van deze bouwcombinatie.
• De inlenende werkgever vergewist zich er te allen tijde van dat de werkgever van de payrollkrachten alle bepalingen van deze cao naleeft ten aanzien van de individuele arbeidsovereenkomsten van de payrollkrachten die hij inleent.
• De inlenende werkgever bepaalt in de inleenovereenkomst met de werkgever van de payrollkrachten dat de laatstgenoemde werkgever deze cao-bepalingen naleeft.
• De inlenende werkgever verstrekt de werkgever van de payrollkrachten informatie over de geldende cao-bepalingen. Dit gebeurt schriftelijk of elektronisch en voorafgaand aan de inlening.
• Is sprake van onderaanneming zoals bedoeld in 10.5? Dan is naast 10.6.4 ook 10.5 van toepassing.
• Is de inlener een bouwcombinatie? En is deze bouwcombinatie geen werkgever in de zin van deze cao? Dan gelden de in 10.6.4 genoemde verplichtingen voor de werkgever die betrokken is bij of deel uitmaakt van deze bouwcombinatie.
• Verricht de bouwplaatswerknemer tijdelijk arbeid in het buitenland? Dan kan de werkgever er voor kiezen de cao te blijven toepassen.
• Van tijdelijk arbeid verrichten in het buitenland is sprake zolang de Nederlandse sociale verzekeringswetgeving op de werknemer van toepassing is.
• Uitzonderingen: zie 10.2.6 en 10.2.7.
• Een werkingssfeeronderzoek is een onderzoek naar de vraag of de werkzaamheden die een onderneming verricht of gaat verrichten vallen onder de werkingssfeer van deze cao, de cao Onwerkbaar weer Bouw & Infra, de cao BTER Bouw & Infra en het verplichtstellingsbesluit tot deelneming in bpfBOUW.
• In het reglement werkingssfeer staan de regels voor werkingssfeeronderzoeken. Dit reglement maakt deel uit van de cao BTER Bouw & Infra.
• In deze cao is op de volgende plaatsen aangegeven dat de werkgever met de ondernemingsraad een afwijkende regeling kan overeenkomen: 2.7.4, 5.5.3, 5.9.2, 5.10.5, 5.13.6, 5.17.2 en 7.3.5 (personenlift).
• Naast de Wet op de ondernemingsraden geldt in die gevallen 10.9.2.
• De werkgever heeft met de ondernemingsraad overeenstemming bereikt over de afwijkende regeling. Zolang dit niet is gebeurd, geldt de cao-regeling.
• De ondernemingsraad kan zich laten bijstaan door vertegenwoordigers van de werkgevers- en werknemersorganisaties die deze cao hebben afgesloten.
• Is er een voorgenomen besluit om een afwijkende regeling te treffen? Dan raadpleegt de ondernemingsraad de betrokken werknemers over dit besluit en de gevolgen daarvan. Dit gebeurt vroegtijdig en op een zodanige manier, dat het draagvlak kan worden getoetst.
• De afwijkende regeling is per saldo ten minste gelijkwaardig aan de cao-regeling. Dit geldt niet voor een afwijkende regeling voor de personenlift. Zie 7.3.5.
• De afwijkende regeling duurt uiterlijk tot het eind van de looptijd van deze cao. Stilzwijgende verlenging is niet toegestaan.
• Een dispensatieverzoek is een verzoek tot ontheffing van de verplichting om een of meer bepalingen van deze cao, de cao Onwerkbaar weer Bouw & Infra en/of de cao BTER Bouw & Infra toe te passen.
• De hiervoor geldende regels staan in het reglement dispensatie. Zie bijlage 9.
• Een nalevingsonderzoek is een onderzoek naar de vraag of een werkgever de bepalingen van deze cao, de cao Onwerkbaar weer Bouw & Infra en de cao BTER Bouw & Infra naleeft.
• De werkgever is verplicht mee te werken aan een schriftelijk nalevingsonderzoek. Op hem rust de bewijslast om aan te tonen dat hij de cao naleeft.
• Wanneer de werkgever de cao niet naleeft, moet hij een vergoeding betalen. Zie het reglement naleving.
• In het reglement naleving staan de regels voor nalevingsonderzoeken. De werkgever is verplicht de bepalingen van dit reglement na te leven. Het maakt deel uit van de cao BTER Bouw & Infra.
• Een geschil is een verschil van mening tussen een werkgever en een werknemer over de toepassing van een of meer bepalingen van deze cao, de cao Onwerkbaar weer Bouw & Infra en/of de cao BTER Bouw & Infra.
• De hiervoor geldende regels staan in het reglement geschillen. Zie bijlage 10.
• Deze cao is een minimum-cao. Dit betekent dat de onderneming van de cao mag afwijken als dit gunstiger is voor de werknemer.
• Gunstiger aanspraken op basis van eerdere cao’s eindigen met ingang van deze cao.
• Gaat het om gunstiger aanspraken op basis van individuele afspraken? Dan houdt de werknemer recht op die gunstiger aanspraken. Dit geldt niet als deze gunstiger aanspraken zijn gebaseerd op:
– een arbeidsovereenkomst waarin staat dat de cao geheel of gedeeltelijk van toepassing is;
– eerdere besluiten tot algemeenverbindendverklaring.
• Werkgever/werknemer.
Van deze begrippen wordt in de cao de mannelijke vorm gebruikt. Het kan echter zowel om mannen als om vrouwen gaan.
• Geldbedragen.
Alle bedragen in deze cao zijn brutobedragen, tenzij uitdrukkelijk is vermeld dat het om een nettobedrag gaat.
• Voltijd en deeltijd.
Deze cao gaat uit van de werknemer met een normale arbeidsduur (de werknemer die in voltijd werkt). Voor de werknemer die in deeltijd werkt, zijn de bepalingen van deze cao onverkort van toepassing. Dit geldt niet voor cao-bepalingen waarin uitdrukkelijk van dit uitgangspunt wordt afgeweken.
• Prestatiebevorderend systeem en loon over niet gewerkte dagen.
Werkt een bouwplaatswerknemer in een prestatiebevorderend systeem? En is de werkgever verplicht hem over een niet gewerkte dag het vast overeengekomen loon te betalen? Dan wordt de gemiddelde prestatietoeslag over de in die loonperiode gewerkte dagen meegenomen in het vast overeengekomen loon per niet gewerkte dag. Heeft de werknemer de hele betalingsperiode niet gewerkt? Dan geldt de gemiddelde prestatietoeslag over de voorgaande betalingsperiode als maatstaf.
• Er is een cao BTER Bouw & Infra. De cao BTER Bouw & Infra is een verlengstuk van de cao Bouw & Infra.
• In die cao staan regels voor de uitvoering van de regelingen van het Opleidings- en Ontwikkelingsfonds Bouw & Infra en het Aanvullingsfonds Bouw & Infra.
De indeling van functies in de groepen A tot en met E is gebaseerd op functie-eisen met betrekking tot opleiding, ervaring, veiligheid en gezondheid, belastende fysieke arbeidsomstandigheden, leiding geven en de mate waarin zelfstandig beslissingen genomen moeten worden. Bij het aangaan van een dienstverband dienen werkgever en werknemer gezamenlijk na te gaan wat de aard van de te verrichten werkzaamheden zal zijn. Aan de hand van deze analyse wordt de werknemer ingedeeld in de juiste functie, en de daarbij behorende functiegroep vastgesteld. Wanneer een werknemer een functie vervult die niet in de functielijst voorkomt, kan cao-partijen worden verzocht uitspraak te doen inzake de indeling van deze werknemer. Zie 1.2.1 van de cao.
De vermelding van het Romeinse cijfer I, II of III achter de functienaam heeft betrekking op het niveau van de functie in de desbetreffende functiefamilie. Tot een functiefamilie behoren functies uit eenzelfde vakgebied.
De vermelding van het teken * achter de functienaam betekent dat voor de desbetreffende functie een intredekeuring verplicht is, zoals bedoeld in 1.1 van de cao.
De functielijst is in 1981 tot stand gekomen.
GROEP A
1. Asfalteerder buisleidingen*
Het aanbrengen van bekledingsmateriaal op buisverbindingen en armaturen alsmede het repareren van beschadiging aan bestaande bekledingen volgens de daarvoor geldende voorschriften.
2. Assistent springmeester*
Het onder verantwoordelijkheid en toezicht van de springmeester verrichten van alle voorkomende springwerkzaamheden. De werknemer die deze functie vervult, moet ten minste 18 jaar zijn en voldoende op de hoogte zijn van de gevaren die aan het werken met springstof en ontstekingsmiddelen zijn verbonden.
3. Bakschipper*
Het verrichten van alle werkzaamheden verband houdende met het varen op en verankeren van gesleepte bakken en dekschuiten.
4. Bediener van een portaal- of loopkatkraan*
Het door middel van knoppen op een bedieningspaneel bedienen van een eenvoudige portaal- of loopkatkraan.
5. Bouwvakhelper*
Het verrichten van eenvoudige werkzaamheden in de sectoren burger-, utiliteits-, grond-, water-, spoor- en wegenbouw, waarvoor geen speciale kennis is vereist.
Toelichting bij functie Bouwvakhelper
Onder de benaming Bouwvakhelper zijn de volgende functies welke in de voorgaande cao’s afzonderlijk in de functielijst waren opgenomen bijeengebracht, te weten:
|
Afkorter |
Klipsenman |
|
Afplakker |
Koppensneller |
|
Afplakker asfalteerder |
Laboratoriumbediende |
|
Baggeraar |
Lierdrijver |
|
Bediende algemene dienst |
Machinehulp |
|
Betonafwerker II |
Machineman |
|
Betonboorder/-zager |
Magazijnbediende II |
|
Betonwerker-opperman |
Molenhulp |
|
Bouwvakhelper |
Olie-cementspuiter |
|
Bouwvaksjouwer |
Olieman |
|
Corveeër |
Opruimer |
|
Elementenstapelaar |
Palentransporteur |
|
Elementenwerker |
Schijfschuurder |
|
Grondwerker |
Sjouwer |
|
Grondwerker-stortarbeider |
Sjouwerman |
|
Handlanger |
Smalspoorlegger |
|
Helper |
Specialist-rachelaar |
|
Hulparbeider |
Specialist-vloerder |
|
Hulparbeider bij de betonmolen |
Spoorwerker |
|
Hulpheier |
Steenbikker |
|
Hulpkabelwerker |
Stelleur-aluminiumgevels |
|
Hulpmolenbaas |
Stoker II |
|
Hulpmonteur-systeembouw |
Transportarbeider |
|
Hulpopsluiter |
Transportwerker |
|
Hulpriool- en drainagewerker |
Voegwerker |
|
Hulpstraler |
Wegenbouwhelper |
|
Hulpvlechter |
IJzervlechter |
|
Hulpijzervlechter |
Zandpalenwerker |
6. Buisleidingenlegger III*
Het onder leiding van de buisleidingenlegger I verrichten van werkzaamheden verband houdend met het leggen, verbinden en repareren van ondergrondse buisleidingen.
7. Heier II*
Het behulpzaam zijn bij het opstellen, verplaatsen, bedrijfsklaar houden, strijken en vervoeren van de stelling alsmede het behulpzaam zijn bij het verrichten van diverse werkzaamheden bij en onder de heistelling.
8. Kabelwerker*
Het verrichten van alle werkzaamheden verbonden aan het leggen en afdichten van kabels of het aanbrengen van bovengrondse kabels.
9. Leerling machinist hei-installatie of funderingsinstallatie*
Het behulpzaam zijn bij werkzaamheden van de machinist van een hei-installatie of funderingsinstallatie zoals bijvoorbeeld schroef- en boorpalenstelling, groutankermachine enzovoorts.
10. Magazijnbediende*
Het beheren van een eenvoudig magazijn op een object of het behulpzaam zijn van de magazijnmeester met het opbergen en uitgeven van magazijnartikelen, het verrichten van eenvoudige reparaties aan gereedschappen.
11. Monteur bronbemalingsinstallaties III*
Het onder leiding van de monteur bronbemalingsinstallaties I installeren en na gebruik wederom verwijderen van bronbemalingsinstallaties en het verrichten van hiervoor noodzakelijke bijkomende werkzaamheden.
12. Sondeerassistent II*
Het assisteren bij het opstellen en bedienen van apparatuur voor het uitvoeren van technisch bodemonderzoek.
13. Vorkheftruckbestuurder*
Het bedienen van een vorkheftruck en het verrichten van het dagelijks onderhoud daaraan.
14. Wegmarkeerder III*
Het verrichten van eenvoudige hulpwerkzaamheden, waarvoor geen speciale kennis vereist is, rond het aanbrengen van alle voorkomende markeringswerkzaamheden.
GROEP B
15. Asfaltafwerker*
Het verrichten van alle werkzaamheden bij het lossen, spreiden en profileren van asfaltspecie bij de aanleg van verhardingen ten behoeve van wegen, taluds en dijken en de goede afwerking daarvan. Hiervoor is minimaal drie jaar ervaring vereist.
16. Assistent bankwerker lasser*
Het verrichten van las- en/of bank- en/of smeedwerkzaamheden alsmede het assisteren bij constructiewerkzaamheden.
17. Bediener van een betonmenginstallatie*
Het mengen van grondstoffen voor de diverse betonsamenstellingen in de juiste verhoudingen met behulp van eenvoudig te transporteren betonmenginstallatie en het verrichten van het dagelijks onderhoud daaraan.
18. Betonboorder III*
Het onder begeleiding verrichten van bij het betonboren en sleuvenzagen voorkomende eenvoudige werkzaamheden met standaard boorlengtes.
19. Betonwerker II*
Het verrichten van alle voorkomende werkzaamheden bij de fabricage van betonelementen, het afwerken van betonconstructies inclusief het aanbrengen van slijtlagen, alsmede het verrichten van technisch niet ingewikkelde reparaties aan deze constructies en elementen.
20. Boorassistent*
Het assisteren bij het bedienen van boorinstallaties voor het uitvoeren van grondboringen en het maken van pompputten dan wel het bedienen van boorinstallaties voor het uitvoeren van technisch niet ingewikkelde grondboringen en pompputten.
21. Buisleidingenlegger II*
Het verrichten van werkzaamheden verband houdende met het leggen en verbinden van hoofd- en dienstleidingen alsmede het verrichten van reparatie aan al of niet onder druk staande leidingen, een en ander met uitzondering van autogenisch en elektrisch laswerk.
22. Buizensteller*
Het op juiste hoogte, onderlinge afstand en in de juiste richting stellen van buizen.
23. Chauffeur III*
In het bezit van wettelijk rijbewijs. Het vervoeren van goederen en materieel met een auto of vrachtauto waarvan het ledig gewicht, vermeerderd met het laadvermogen niet meer bedraagt dan 7.500 kg. Werkt mee aan het laden en lossen en is verantwoordelijk voor een juiste belading. Heft kleine storingen op en verricht het dagelijks onderhoud aan dit voertuig overeenkomstig de bedrijfsinstructies.
24. Dakdekker II*
Het volgens aanwijzingen zelfstandig uitvoeren van de meest voorkomende dakdekkerswerkzaamheden, ongeacht het soort bedekking.
25. Palenboorder/Funderingswerker II*
Het onder toezicht en conform aanwijzingen uitvoeren van werkzaamheden welke betrekking hebben op het boren en vullen van palen en op funderingstechnieken, anders dan heien. Hieronder begrepen werkzaamheden verband houdende met diepwanden, groutankers, grout-ankerpalen, verdichten en schroef- en boorpalen etcetera.
26. Gevelbekleder lasser (aluminiumgevels)*
Het verrichten van alle werkzaamheden verband houdende met de maatvoering en het uitrichten van al het aluminiumwerk in gevels en dergelijke.
27. Grondwerker wegenbouw*
Het verrichten van alle voorkomende grondwerkzaamheden, alsmede het afwerken van bermen, taluds en aardebanen, waarvoor minimaal twee jaar ervaring in de sector wegenbouw is vereist.
28. Heier I*
Het verrichten van onderhoud en controle op onderdelen in de top van de heistelling. Het opstellen van de stelling compleet met hei- of trilblok, het plaatsen van de heibuis, paal of damwand op de juiste plaats. Bij geheide in de grond gevormde palen, het vullen van de heibuis met betonspecie, het afhangen van de wapening en het gereed maken voor het trekken van de heibuis.
29. (PUR) Isoleerder*
Het zelfstandig verrichten van isolatiewerkzaamheden aan bestaande gebouwen door het mechanisch inbrengen van vulstoffen in spouwmuren. Het onderhouden van de voor deze werkzaamheden benodigde apparatuur en gereedschappen.
30. Kabellasser II*
Het maken van diverse kabelverbindingen en het waterdicht maken van deze verbindingen.
31. Kitter*
Het in het werk aanbrengen van de juiste kitten en primers op diverse ondergronden.
32. Kozijnmonteur*
Het plaatsen, richten, vastzetten en afdichten van kozijnen in gevelelementen.
33. Kraanbestuurder*
Het zelfstandig verrichten van werkzaamheden verband houdende met het bedienen van een eenvoudige bouwkraan, waarvoor geen bewijs van deskundigheid of speciale vakkennis is vereist, alsmede het verrichten van onderhoudswerkzaamheden.
34. Machinaal houtbewerker bouwplaats*
Het verrichten van eenvoudige houtbewerkingen op de bouwplaats.
35. Machinist eenvoudig bedienbaar materieel*
Het verrichten van alle werkzaamheden verband houdende met het bedienen en het dagelijks onderhoud van motorisch aangedreven en/of voortbewogen eenvoudig bedienbaar materieel, waarvoor door opleiding en ervaring geen bijzondere vakopleiding vereist is, zoals eenvoudig bedienbare graafmachines, handtrilwalsen, smalspoorlocomotieven enzovoorts.
36. Machinist ketelhuis*
Het bedienen en bedrijfsklaar houden van de fabrieksketelhuisinstallatie en het verrichten van eenvoudige reparaties.
37. Machinist verdichtingen*
Het bedienen en onderhouden van de verdichtingsinstallatie en de daarbij behorende mobiele hijsinrichting.
38. Malleninstallateur*
Het monteren en demonteren van mallen met daarbij behorende werkzaamheden.
39. Matroos motordrijver*
Het assisteren bij het varen met sleepboten of andere door motorkracht voortbewogen schepen, voor zover deze vaartuigen een waterverplaatsing van meer dan 25 ton hebben; het smeren van motoren, lieren en pompen en het verrichten van onderhoudswerkzaamheden aan genoemde vaartuigen zowel aan dek als in de machinekamer overeenkomstig de bedrijfsinstructies.
40. Mechanisch stamper*
Het op dichtheid stampen van opgevulde sleuven tot op de juiste hoogte met behulp van een mechanische stamper, alsmede het zelfstandig verrichten van het dagelijks onderhoud en het uitvoeren van kleine reparaties aan de stamper.
41. Metselaar II*
Het op aanwijzing van een vakman verrichten van eenvoudig schoon metselwerk. Het zelfstandig verrichten van vuil metselwerk, voeg- en raapwerk.
42. Molenbaas*
Het verrichten van alle werkzaamheden verbonden aan het installeren en bedienen van een betonmolen alsmede het dagelijks onderhoud.
43. Monteur bronbemalingsinstallaties II*
Het al dan niet aan de hand van tekeningen zelfstandig installeren van technisch niet ingewikkelde bronbemalingen.
44. Opperman*
Het verrichten van alle werkzaamheden verbonden aan het mengen van grondstoffen voor het verkrijgen van metselspecie in de juiste verhoudingen met behulp van een eenvoudig te transporteren en te bedienen metselspeciemenginstallatie en het verrichten van het dagelijks onderhoud daarvan. Het aanvoeren van metselspecie en stenen ten behoeve van metselwerkzaamheden op de bouwplaats. Het eventueel verlenen van hand- en spandiensten op de bouwplaats.
45. Opperman bestratingen*
Het verrichten van alle voorkomende werkzaamheden verband houdende met bestratingswerkzaamheden, zoals het grondwerk en het aanvoeren van stenen, blokken en trottoirbanden.
46. Opperman-steigermaker*
Het maken van normale steigers, het maken van specie en het zorgen voor de materiaalvoorziening ten behoeve van metselaars.
47. Schilder II*
Het verrichten van eenvoudige schilderswerkzaamheden en het verlenen van hulp bij de uitvoering van minder eenvoudige schilderswerkzaamheden of het ontroesten (bikken en grit-stralen), meniën, gronden en afschilderen van constructies, werktuigen en materieel.
48. Sloper II*
Het onder toezicht van sloper I verrichten van alle voorkomende sloopwerkzaamheden en het behulpzaam zijn bij het onderhouden van machines en gereedschappen.
49. Sondeerassistent I*
Het zelfstandig maken van technisch niet ingewikkelde sonderingen en proefboringen, alsmede het assisteren bij gecompliceerde sonderingen en proefboringen.
50. Spanmonteur*
Het verrichten van alle werkzaamheden verband houdende met het voor- en naspannen van kabels ten behoeve van betonconstructies.
51. Spoorlegger-wisselbouwer II*
Het onder leiding leggen, bouwen, opbreken en onderhouden van normaalspoor en wissels.
52. Springmeester II*
Het voorbereiden en met behulp van springstoffen uitvoeren van sloopwerk aan bouwwerken of delen daarvan alsmede het verzorgen van aanvoer, opslag, gebruik en afvoer van de voor deze springwerken geëigende materialen en apparatuur. Een en ander met inachtneming van de daarvoor geldende wettelijke voorschriften. Om deze functie te mogen vervullen moet de werknemer ten minste 21 jaar oud en in het bezit van het door de Arbeidsinspectie erkende basisdiploma springmeester zijn.
53. Stelleur II*
Het verrichten van alle voorkomende werkzaamheden bij het aanvoeren, stellen en monteren van elementen op de bouwplaats en het assisteren van de stelleur I.
54. Straatmaker II*
Het verrichten van alle voorkomende eenvoudige bestratingswerkzaamheden.
55. Tegelzetter III*
Het onder begeleiding verrichten van bij het tegelzetten voorkomende eenvoudige werkzaamheden.
56. Timmerman II*
Het aan de hand van tekeningen en op aanwijzingen van een vakman maken en stellen van de meest voorkomende bekistingen en verrichten van technisch niet ingewikkelde stel- en timmerwerkzaamheden.
57. Transportwerker*
Het verrichten van alle werkzaamheden verband houdende met het laden, lossen, opslaan en transporteren van elementen en materialen en de regeling daarvan.
58. Voeger*
Het met handgereedschap of mechanische hulpmiddelen verrichten van alle voorkomend voegwerk en de daarbij behorende werkzaamheden.
59. Wegmarkeerder II*
Het onder leiding van een wegmarkeerder I met behulp van mechanische hulpmiddelen aanbrengen van wegmarkeringen zoals verkeersstrepen en figuraties. Het behulpzaam zijn bij alle noodzakelijke werkzaamheden, zoals het uitzetten van markeringen, het plaatsen en in stand houden van wegafzettingen, het aanbrengen van verkeerspunaises en voorgevormde plakstrepen, het afstrooien met parels en/of krijt van wegmarkeringen.
60. IJzervlechter II*
Het verrichten van buig- en ijzervlechtwerkzaamheden en het behulpzaam zijn bij het in het werk brengen van het vlechtwerk.
GROEP C
61. Betonboorder II*
Het zelfstandig verrichten van bij het betonboren voorkomende werkzaamheden, met onbeperkte boorlengtes alsmede het zagen in vloeren en het plaatsen van ankers met standaard zettingsdieptes.
62. Betonwerker I*
Het zelfstandig verrichten van alle werkzaamheden verband houdende met het boren, zagen, injecteren dan wel repareren van beton, alsmede het bedienen en onderhouden van de voor deze werkzaamheden benodigde machines en gereedschappen.
63. Betonspuiter*
Het zelfstandig hanteren van hogedrukpistool, kruipslang/lans en dergelijke van een hogedrukinstallatie.
64. Boormeester II*
Het met behulp van boorinstallaties zelfstandig maken van grondboringen en het in samenhang met de doorboorde aardlagen afwerken hiervan tot pompput.
65. Chauffeur II*
In bezit van wettelijk rijbewijs met een geldige code 95, tenzij daarvoor dispensatie is verleend. Heeft minimaal 2 jaar ervaring. Voert normale transporten uit met behulp van alle soorten vrachtauto’s (inclusief vrachtautocombinaties en dergelijke). Werkt mee aan het laden, lossen en is verantwoordelijk voor de belading. Heft kleine storingen op en verricht het dagelijks onderhoud aan de vrachtauto, overeenkomstig de bedrijfsinstructies.
66. Dakdekker I*
Het zelfstandig verrichten van alle bij het dakdekken voorkomende werkzaamheden en zo nodig geven van instructies aan dakdekker II.
67. Elektromonteur II*
Het assisteren bij of onder toezicht verrichten van werkzaamheden ten behoeve van de aanleg, het onderhoud en het herstel van elektrische geleidingen, alsmede het opheffen van eenvoudig te lokaliseren storingen aan elektrische apparatuur.
68. Kabellasser I*
Het zelfstandig verrichten van alle werkzaamheden, verband houdende met het maken van kabelverbindingen, zoals het monteren en ombouwen van aansluitingen voor hoog- en laagspanning, telefoon en centrale antenne-inrichtingen. Hiervoor is op basis van opleiding en/of ervaring een bijzondere vakbekwaamheid vereist.
69. Lasser buisleidingen*
Het verrichten van alle voorkomende laswerkzaamheden aan buisleidingen, zowel boven als ondergronds.
70. Machinaal metaalbewerker II*
Het op aanwijzing, zo nodig volgens tekening vervaardigen van machineonderdelen met behulp van metaalbewerkingsmachines (zoals draaibank, freesmachine, sterkarmschaafbank, radiaalboormachine) enzovoorts.
71. Machinemonteur II*
Het opheffen van eenvoudig te lokaliseren storingen bij de in het bouwbedrijf in gebruik zijnde machines en/of voertuigen en het assisteren en onder toezicht verrichten van reparatie- en revisiewerkzaamheden daaraan.
72. Machinist kleine hei-installatie of funderingsinstallatie*
Het verrichten van alle werkzaamheden verband houdende met het bedienen en dagelijks onderhouden van kleine hei-installaties niet werkend met een valblok, waarvan de capaciteit niet meer bedraagt dan 35 kNm (3,50 tonmeter), of het verrichten van alle werkzaamheden verband houdende met het dagelijks bedienen en onderhouden van kleine funderingsinstallaties zoals bijvoorbeeld schroef- en boorpalenstelling, groutankermachine, enzovoorts.
73. Machinist kettingsleuvengraafmachine*
Het op juiste diepte en in de juiste richting machinaal graven van sleuven voor kabels en buizen, alsmede het zelfstandig verrichten van dagelijks onderhoud en het uitvoeren van kleine reparaties aan de sleuvengraver.
74. Monteur steigers II*
Met inachtneming van de geldende veiligheidsvoorschriften en bedrijfsinstructies, het aan de hand van tekeningen of volgens aanwijzingen zelfstandig uitvoeren van een technisch niet ingewikkelde steigerconstructie, alsmede het onder leiding uitvoeren van alle soorten steiger- en ondersteuningsconstructies op iedere voorkomende hoogte (zie bijlage 1.2).
75. Palenboorder/Funderingswerker I*
Het verrichten van alle werkzaamheden verband houdende met het boren en vullen van palen en met funderingstechnieken.
76. Remmingwerker*
Het maken, afwerken en repareren van remmingwerken.
77. Rijswerker*
Het verrichten van alle voorkomende werkzaamheden voor het maken van rijsbeslag en zinkwerken.
78. Sloper I*
Het verrichten van alle voorkomende sloopwerkzaamheden met inbegrip van het zagen, boren en branden en het onderhouden van de voor deze werkzaamheden benodigde machines en gereedschappen.
79. Sondeermeester II*
Het zelfstandig maken van sonderingen en de proefboringen en het vastleggen van de verzamelde gegevens.
80. Spoorlegger-wisselbouwer I*
Het zelfstandig leggen, vernieuwen, opbreken, onderhouden en repareren van sporen en wissels.
81. Stelleur I*
Het stellen en monteren van elementen op de bouwplaats, het zorgen voor de juiste maatvoering en het geven van aanwijzingen aan assistenten.
82. Stortbaas (natte stort)*
Het meewerken aan alle werkzaamheden welke voorkomen op het natte stort en het houden van toezicht op de werknemers die hem daarbij assisteren, alsmede het aflezen van de hoogte van het stort met behulp van een waterpastoestel.
83. Tegelzetter II*
Het zelfstandig verrichten van alle bij het tegelzetten voorkomende standaardwerkzaamheden.
84. Vakman GWW*
Het in de sector grond-, water-, spoor- en wegenbouw verrichten van minder eenvoudige werkzaamheden zoals: aan de hand van tekeningen of op aanwijzing uitzetten naar richting en hoogte van onder andere rioleringen, verhardingen en grondwerken; inritsen, afwerken en bekleden van taluds; leggen van rioolbuizen en het stellen van duikerelementen; zelfstandig repareren van wegen; op juiste diepte en afschot brengen van sleufbodems; dichten van sleuven; stellen van stalen bekistingsrails; snoeien van bomen; bedienen van hulpwerktuigen en het verrichten van kleine reparaties daaraan.
85. Wegmarkeerder I*
Het zelfstandig – zo nodig aan de hand van tekeningen – uitzetten en met behulp van mechanische hulpmiddelen aanbrengen van wegmarkeringen zoals verkeersstrepen en figuraties. Het treffen van alle noodzakelijke verkeersmaatregelen. Het verrichten van onderhoudswerk en het verhelpen van kleine storingen aan de mechanische hulpmiddelen. Het geven van leiding aan de bij de werkzaamheden betrokken werknemers en het bijhouden van de werkadministratie (productieopnamen en dergelijke).
GROEP D
86. All-round lasser buisleidingen*
Het zelfstandig verrichten van alle laswerkzaamheden onder strenge keur aan hogedrukleidingen zowel boven- als ondergronds.
87. Balkman*
Het bedienen van de verwarmde strijkbalk op een asfaltafwerkmachine bij het spreiden, profileren en afwerken van asfalt. Het in voorkomende gevallen vervangen van de machinist groot materieel. Voor deze functie is op basis van opleiding en/of ervaring een bijzondere vakbekwaamheid vereist.
88. Bankwerker/lasser*
Het zelfstandig verrichten – zo nodig aan de hand van tekeningen – van alle voorkomende las- en/of bank- en/of constructiewerkzaamheden.
89. Betonboorder specialist I*
Het zelfstandig verrichten van bij het betonboren voorkomende werkzaamheden, met onbeperkte boorlengtes en diameters alsmede het zagen in vloeren en wanden en het plaatsen van ankers met alle zettingsdieptes.
90. Boormeester I*
Het met behulp van boorinstallaties zelfstandig maken van grondboringen, volgens meerdere gebruikelijke boorsystemen al of niet met toepassing van boorspoelingen en het in samenhang met de doorboorde aardlagen afwerken hiervan tot pompput.
91. Boormeester palen*
Het volgens tekening en/of aanwijzing verrichten van alle voorkomende werkzaamheden, zoals het construeren en aanbrengen van de verankering en belasting, het opstellen en bedienen van de vijzel(s), het uitpulsen van de paalkoker, het slaan van de betonnen voet en het vullen van de paal met betonspecie.
92. Buisleidingenlegger I*
Het zelfstandig verrichten van alle werkzaamheden verband houdende met leggen, verbinden en repareren van leidingen (uitgezonderd laswerk), waarbij tevens leiding wordt gegeven aan andere daarbij betrokken werknemers en de bijbehorende administratie wordt verricht.
93. Chauffeur I*
In het bezit van wettelijk rijbewijs met een geldige code 95, tenzij daarvoor dispensatie is verleend. Heeft minimaal 5 jaar ervaring overeenkomend met de functie van chauffeur. Voert met alle soorten vrachtauto’s (inclusief vrachtautocombinaties en dergelijke) speciale transporten uit zoals van groot materieel/materiaal, van verontreinigde grond en andere vracht, alsmede zo nodig normale transporten. Werkt mee aan het laden en lossen en is verantwoordelijk voor de lading. Heft kleine storingen op en verricht het dagelijks onderhoud aan de vrachtauto, overeenkomstig de bedrijfsinstructies.
94. Dakloodgieter*
Het zelfstandig verrichten van alle bij het dakdekken voorkomende loodgieterswerkzaamheden, waaronder het aanbrengen van zinken daken en goten en HWA-afvoeren.
95. Elektromonteur I*
In het bezit van het diploma sterkstroom uitgereikt door VEV. Het zelfstandig aan de hand van schema’s en/of tekeningen installeren, onderhouden en repareren van elektrische installaties en apparaten.
96. Machinist Torenkranen*
Het zelfstandig verrichten van werkzaamheden verband houdende met het bedienen van een bouwkraan, alsmede het opsporen en opheffen van storingen, het verrichten van onderhoudswerkzaamheden en eenvoudige reparaties, overeenkomstig de bedrijfsinstructies. Het wettelijk voorgeschreven bewijs van deskundigheid is vereist.
97. Machinaal metaalbewerker I*
Het zelfstandig, eventueel volgens tekening, vervaardigen van machine-onderdelen of constructies met behulp van de gebruikelijke metaalbewerkingsmachines. Zo nodig het reviseren/repareren van machines of repareren van constructies.
98. Machinemonteur I*
Het opsporen en opheffen van alle voorkomende storingen bij de in het bouwbedrijf in gebruik zijnde machines en/of voertuigen alsmede het verrichten van reparatie- en revisiewerkzaamheden daaraan. Geeft in voorkomende gevallen leiding aan de werkzaamheden van de machinemonteur II.
99. Machinist wegenbouw-, grondverzet-, graaf- en spoorwegbouwmachines*
Het zelfstandig verrichten van alle werkzaamheden verband houdende met het bedienen en dagelijks onderhoud van wegenbouw-, grondverzet-, graaf- en spoorwegbouwmachines waarvoor op basis van opleiding en/of ervaring een bijzondere vakbekwaamheid is vereist. Ook het verrichten van sloop en/of opruimwerkzaamheden met behulp van deze machines valt hieronder.
100. Machinist mobiele hei-installatie of funderinginstallatie*
Het zelfstandig verrichten van alle werkzaamheden verband houdende met het bedienen en onderhouden van hei-installaties, niet werkende met een valblok, of funderingsinstallaties (zoals bijvoorbeeld schroefpalen- en boorpalenstelling, enzovoorts) waarvoor op basis van opleiding en/of ervaring een bijzondere vakbekwaamheid is vereist.
NB: Indien tevens gefungeerd wordt als heibaas, dan is de beloning conform die van de heibaas.
101. Machinist mobiele kraan*
Het zelfstandig verrichten van alle werkzaamheden verband houdende met het bedienen en onderhouden van een mobiele kraan. Hiervoor is op basis van opleiding en/of ervaring een bijzondere vakbekwaamheid vereist. Het lokaliseren van storingen en het verrichten van kleine reparaties aan de machine zelf, de motor en de hydraulische pneumatische en elektrische systemen overeenkomstig de bedrijfsinstructie. Het in alle situaties kunnen beoordelen van de juiste en veilige opstelling van de kraan. Het rijden met de kraan over de openbare weg.
102. Menger*
Het zelfstandig verrichten van alle technische en toezichthoudende werkzaamheden verband houdende met het bedienen van een menginstallatie van een betoncentrale of asfaltcentrale.
103. Metselaar I*
Het zelfstandig verrichten en repareren van alle soorten metselwerk, voegwerk en eenvoudig raapwerk; het leggen of herstellen van rioleringen alsmede herstellen of vernieuwen van tegelvloeren, wanden of pannendaken.
104. Modelmaker/mallenbouwer*
Het aan de hand van tekeningen zelfstandig verrichten van alle voorkomende werkzaamheden verbonden aan de nieuw- en verbouw, onderhoud en reparatie, van mallen respectievelijk maltafels en/of lijsten ten behoeve van de fabrieksmatige productie van elementen voor de industriële bouw. De betrokken werknemer is daarbij verantwoordelijk voor een exacte maatvoering.
105. Monteur bronbemalingsinstallaties I*
Het zelfstandig installeren en boren van alle voorkomende bronbemalingen, alsmede het leidinggeven aan andere daarbij betrokken werknemers en het verrichten van administratieve werkzaamheden.
106. Monteur steigers I*
Met inachtneming van de geldende veiligheidsvoorschriften en bedrijfsinstructies, het aan de hand van tekeningen of volgens aanwijzingen zelfstandig maken van alle voorkomende steiger- en ondersteuningsconstructies op iedere voorkomende hoogte, alsmede het leidinggeven aan ten hoogste 3 monteurs steigers II (zie bijlage 1.2).
107. Ovenbouwer*
Het metselen van of het verrichten van reparaties aan industrie- en andere ovens, alsmede het uitmetselen van industrieschoorstenen en ketelaanlagen.
108. Schilder I*
Het verrichten van alle voorkomende schilderswerkzaamheden, decoratieschilderen en letterzetten, waarbij eventueel mechanische hulpmiddelen kunnen worden gebruikt.
109. Schipper*
Het varen met een door motorkracht voortgedreven schip of sleepboot met een waterverplaatsing van meer dan 25 ton. Houdt toezicht op en draagt zorg voor de juiste belading en heeft kennis van de vaarreglementen.
110. Sondeermeester I*
Het zelfstandig verrichten van technisch bodemonderzoek met behulp van alle voorkomende apparatuur, alsmede het inmeten en waterpassen van sondeer- en boorlocaties.
111. Springmeester I*
Het zelfstandig voorbereiden en verrichten van sloopwerk met behulp van springstoffen aan bouwwerken. Het verzorgen van aanvoer, opslag, gebruik en afvoer van de hiervoor benodigde materialen en apparatuur. Dient op de hoogte te zijn van de hiervoor geldende wettelijke voorschriften en dient deze in acht te nemen. Voor deze functie is het bezit van het diploma springmeester met aantekening ‘Gebouwen en hoge bouwwerken’ en ‘onder water’ vereist en geldt een minimum leeftijd van 21 jaar.
112. Steenzetter*
Het volgens voorschriften verrichten van alle voorkomende steenzetterswerkzaamheden.
113. Straatmaker I*
Het zelfstandig verrichten van alle voorkomende bestratingswerkzaamheden. Voor deze functie is op basis van opleiding en/of ervaring een bijzondere vakbekwaamheid vereist.
114. Tegelzetter I*
Het zelfstandig verrichten van alle bij het tegelzetten voorkomende specialistische werkzaamheden.
115. Timmerman I*
Het aan de hand van tekeningen zelfstandig maken en stellen van alle voorkomende bekistingen en het zelfstandig verrichten van alle voorkomende stel- en timmerwerkzaamheden zowel in de nieuwbouw, vernieuwings-, als onderhoudssector.
116. Werkplaatstimmerman*
Het in een timmerwerkplaats aan de hand van tekeningen zelfstandig verrichten van alle voorkomende werkzaamheden met of zonder machines.
117. IJzervlechter I*
Het aan de hand van tekeningen zelfstandig verrichten van alle voorkomende buig-, knip- en vlechtwerkzaamheden, maatvoering en het maken van buigstaten.
GROEP E
118. Funderingsspecialist
Medewerker belast met de dagelijkse leiding van werkzaamheden op het gebied van alle typen funderingen, anders dan heien, hetzij op een klein object of onderdeel van een groot object. Verantwoordelijk voor de juiste uitvoering van het werk overeenkomstig aanwijzingen en/of voorschriften en/of tekeningen of andere gegevens en voor juist gebruik en dagelijks onderhoud van voor de toe te passen techniek geëigend materieel. Houdt werkadministratie bij en onderhoudt werkcontacten met opdrachtgevers en eigen bedrijfsleiding.
119. Heibaas*
Werkt mee en geeft leiding aan een ploeg belast met heiwerk of het aanbrengen van in de grond gevormde palen. Het opstellen en verplaatsen, strijken en vervoeren van de stelling. Deze werkzaamheden kunnen worden uitgevoerd met heistelling met trilblok, mechanische heiblokinstallatie (met trekhamer of mechanisch trekblok) of drijvende hei-installaties met een capaciteit boven 500 k p/m.
120. Hoofdboormeester diepboringen*
Het met behulp van boorinstallaties zelfstandig maken van grondboringen naar grote diepte, volgens gebruikelijke boorsystemen en het afwerken van de doorboorde aardlagen tot pompput. Voor deze functie is op basis van opleiding en/of ervaring een bijzondere vakbekwaamheid vereist.
121. Machinemonteur specialist*
Het zelfstandig opsporen en opheffen van alle voorkomende storingen bij de in het bouwbedrijf in gebruik zijnde machines en/of voertuigen, alsmede het zelfstandig verrichten van reparatie- en revisiewerkzaamheden daaraan. Eventueel toezicht houden op, of leiding geven aan werkzaamheden van machinemonteur I en/of machinemonteur II. Voor deze functie is het bezit van het diploma ‘machinemonteur GWSW’ verplicht.
122. Machinist met diploma*
De in functiegroep D onder de functienummers 96, 99, 100 en 101 genoemde machinisten welke in het bezit zijn van het diploma machinist SBW (Stichting Beroepsopleidingen Weg- en waterbouw) respectievelijk het diploma Bouwradius of het diploma Middelbaar Technische Machinistenschool (SOMA).
Onderstaande functieomschrijvingen voor werknemers werkzaam in de steigerbouw zijn tot stand gekomen in 2000.
Voor de met * gemerkte functies geldt de verplichte intredekeuring. Zie 1.1 van deze cao.
GROEP A
1. Hulpsteigerbouwer*
Het verrichten van eenvoudige (transport)werkzaamheden ter ondersteuning van de montage van steigers. Hiervoor is geen speciale kennis vereist.
GROEP B
2. Monteur steigers III*
Het construeren van normale steigers. Om deze functie te mogen vervullen is het wenselijk dat de werknemer in het bezit is van het Certificaat A steigerbouw.
GROEP C
3. Monteur steigers II*
Met inachtneming van de geldende veiligheidsvoorschriften en bedrijfsinstructies, het aan de hand van tekeningen of volgens aanwijzingen zelfstandig uitvoeren van een technisch niet ingewikkelde steigerconstructie, alsmede het onder leiding uitvoeren van alle soorten steiger- en ondersteuningsconstructies op elke voorkomende hoogte. Om deze functie te mogen vervullen moet de werknemer ten minste 1 jaar ervaring hebben. De hulpsteigerbouwer, de opperman-steigermaker en de monteurs steigers II zijn verantwoordelijk en bevoegd tot:
• veilig werken, gebruik maken van de van toepassing zijnde persoonlijke beschermingsmiddelen en milieubewust werken;
• werken volgens de procedures en instructies;
• melding van tekortkomingen, gevaren (onveilige situaties), bijna-ongevallen en ongevallen aan de directe leidinggevende;
• actief meewerken aan verbeteringen op alle gebied;
• meewerken aan goed overleg.
GROEP D
4. Monteur steigers I*
Met inachtneming van de geldende veiligheidsvoorschriften en bedrijfsinstructies, het aan de hand van tekeningen of volgens aanwijzingen zelfstandig maken van alle voorkomende steiger- en ondersteuningsconstructies op iedere voorkomende hoogte, alsmede het leidinggeven aan ten hoogste drie monteurs steigers II. Het leiding geven dient een structureel karakter te hebben. Om deze functie te mogen vervullen moet de werknemer in het bezit zijn van het Certificaat B steigerbouw. De monteur steigers I is in nauwe samenwerking met de voorman verantwoordelijk voor en bevoegd tot:
• het in ontvangst nemen van de mondelinge en schriftelijke instructies van de voorman;
• bespreken van het werk met de ter beschikking gestelde eigen en ingeleende medewerkers, inclusief de veiligheidsaspecten daarbij;
• het verzorgen van de benodigde materialen en werkinstructies;
• het melden van afwijkingen en tekortkomingen aan de voorman en de uitvoering van passende corrigerende maatregelen, met inbegrip van het, in voorkomend geval, informeren van de veiligheidskundige;
• het, in overleg met de voorman, treffen van preventieve maatregelen teneinde afwijkingen of tekortkomingen in de toekomst te voorkomen;
• het, in overleg met de voorman uitvoeren van ontvangst- en eindcontroles met registratie van resultaten;
• uitvoeren van de eindinspecties, met registratie van de resultaten en aftekenen door klant;
• het melden van klachten van klanten aan de voorman, alsmede het verzorgen van een snelle correctie van eventuele tekortkomingen;
• het voeren van de uren- en steigerregistratie;
• actief meewerken aan het uitvoeren van werkoverleg;
• het ter beschikking stellen van de nodige persoonlijke beschermingsmiddelen.
GROEP E
5. Voorman
De voorman is verantwoordelijk voor en bevoegd tot het op de toegewezen werklocaties ondersteunen van de projectleider in alle voorkomende zaken. Indien er geen projectleider is aangesteld, dan verricht hij zelfstandig de taken. Hij rapporteert aan de projectleider of rechtstreeks aan de operations manager. De werknemer dient tien jaar werkervaring te hebben opgedaan alvorens hij/zij de functie van voorman mag vervullen. De voorman is in overleg met de projectleider of zelfstandig verantwoordelijk voor en bevoegd tot:
• het in ontvangst nemen van de projectgevers van toegewezen steigerwerken, planningen en mondelinge instructies en het controleren van deze gegevens op volledigheid en ondubbelzinnigheid;
• het zekerstellen dat ter beschikking gestelde, eigen en ingeleende medewerkers adequaat zijn opgeleid voor hun taak, inclusief de veiligheidsaspecten daarbij;
• het verzorgen van passende werkinstructies op de werkplek;
• het registreren van afwijkingen en tekortkomingen en de uitvoering van passende corrigerende maatregelen, met inbegrip van het, in voorkomend geval, informeren van de veiligheidskundige;
• het treffen van preventieve maatregelen teneinde afwijkingen en tekortkomingen in de toekomst te voorkomen;
• het uitvoeren van ontvangst- en eindcontroles met registratie van resultaten;
• het opleveren van het steigerwerk aan de klant na uitvoering van de eindinspecties, met registratie van de resultaten en aftekenen door de klant;
• het registreren van klachten van klanten, alsmede het verzorgen van een snelle correctie van eventuele tekortkomingen;
• uitvoeren van werkoverleg conform de gestelde eisen en frequentie;
• het beheer van de orderadministratie op de werklocatie;
• het voeren van de uren- en steigerregistratie;
• het ter beschikking stellen van de benodigde persoonlijke beschermingsmiddelen.
Gebruiksinstructies
Stap 1: Ga na welke de belangrijkste werkzaamheden zijn die regelmatig in de functie voorkomen.
Stap 2: Kies voor de in te delen functie de overeenkomstige ladder.
Stap 3: Lees deze ladder helemaal door.
Stap 4: Zoek in deze ladder het niveau dat het meest met de in te delen functie overeenkomt.
Stap 5: Stel vast dat de karakteristiek op de hogere trede ook duidelijk hoger en die op de lagere trede ook duidelijk lager is dan het niveau van de desbetreffende functie.
• NB 1: Lukken stappen 4 en 5 niet, ga dan na of er sprake is van een combinatiefunctie. Splits deze dan op en volg de stappen 4 en 5 voor de afzonderlijke delen. In zo’n geval geldt de hoogste trede als het niveau van de functie, mits de werkzaamheden op dit hoogste niveau voor meer dan 20% van de tijd worden uitgeoefend.
• NB 2: Voor medewerkers in opleiding wordt geen apart functieniveau onderscheiden. Deze medewerkers worden tijdelijk één trede lager ingedeeld dan de functie waarvoor zij in opleiding zijn.
Stap 6: Ken een salaris toe dat past binnen de aangegeven grenzen.
Stap 7: Deel uw beslissing mee aan medewerker en PZ-medewerker en het middenkader.
Nadere toelichting
In de ladders worden diverse aanduidingen gebruikt om de omvang van de onderneming of de projecten die zij uitvoert, aan te geven. Deze omvang is een indicatie voor de wijze waarop leiding wordt gegeven, respectievelijk waarop beheer plaatsvindt. Het komt dus niet aan op een tiental medewerkers meer of minder, hetgeen ook bij het gebruik van de ladders zal blijken.
Er worden drie bedrijfsgrootten onderscheiden.
• Klein bedrijf: onderneming of werkmaatschappij met niet meer dan 25 medewerkers op de werken.
• Middelgroot bedrijf: onderneming of werkmaatschappij met tussen de 25 en 100 medewerkers op de werken, dan wel een concern met één of meer werkmaatschappijen van deze omvang.
• Groot bedrijf: concern met doorgaans meer dan één werkmaatschappij, waarvan één of meer werkmaatschappijen méér dan 100 medewerkers op de werken hebben.
Met het aantal ‘medewerkers op de werken’ wordt bedoeld de gemiddelde bezetting van de uitvoering over het jaar, inclusief de personeelsleden van derden, zoals vakonderaannemers, installateurs e.a.
Er worden vier projectgrootten onderscheiden.
• Kleine (wegen)bouwprojecten: circa 10 medewerkers op het project.
• Middelgrote (wegen)bouwprojecten: circa 20 medewerkers op het project.
• Grote woningbouw-, wegenbouw- of middelgrote utiliteitsbouwprojecten: tussen de 20 en 100 medewerkers op het project.
• Grote utiliteitsbouwprojecten: meer dan 100 medewerkers op het project.
Met ‘kosten onder de streep’ en ‘staartposten’ wordt in ladder 4 (Calculatie) bedoeld: alle indirecte kosten, bijvoorbeeld kosten verbonden aan de inrichting van het bouwterrein, gebruik van bouwkranen, uitvoerings- en stafpersoneel op de bouwplaats, reservering voor risico’s, winst en andere commerciële kosten, alsmede de algemene kosten die betrekking hebben op centrale diensten en het kantoor.
De niveaus in de ladders zijn gebaseerd op het functiewaarderingssysteem USF’78 van Berenschot.
De vermelding van het teken * achter de functienaam betekent dat voor de desbetreffende functie een intredekeuring verplicht is. Zie 1.1 van deze cao.
Functieniveaumatrix
In de functieniveaumatrix zijn de functieladders en de niveaus die per ladder bestaan aangegeven.
|
functieladders |
functieniveau |
|||||
|---|---|---|---|---|---|---|
|
1 |
2 |
3 |
4 |
5 |
6 |
|
|
1. Uitvoering* |
• |
• |
• |
• |
||
|
2. Bedrijfsbureau |
• |
• |
• |
• |
• |
|
|
3. Werkvoorbereiding |
• |
• |
• |
• |
||
|
4. Calculatie |
• |
• |
• |
• |
• |
|
|
5. Planontwikkeling, constructiebureau en tekenkamer |
• |
• |
• |
• |
||
|
6. Marketing, verkoop |
• |
• |
• |
|||
|
7. Inkoop |
• |
• |
• |
• |
||
|
8. Beheer van materieel en bouwmateriaal |
• |
• |
• |
• |
• |
• |
|
9. Onderhoud materieel |
• |
• |
• |
• |
||
|
10. Kwaliteitscontrole asfalt en/of beton |
• |
• |
• |
• |
• |
|
|
11. Administratie algemeen |
• |
• |
• |
• |
• |
|
|
12. Werkenadministratie |
• |
• |
• |
• |
||
|
13. Salaris- en loonadministratie |
• |
• |
• |
• |
||
|
14. Boekhouding |
• |
• |
• |
• |
• |
• |
|
15. Geautomatiseerde administratie |
• |
• |
• |
• |
• |
• |
|
16. Computerbediening |
• |
• |
• |
• |
• |
|
|
17. Programmering en systeemanalyse |
• |
• |
• |
|||
|
18. Personeelszaken |
• |
• |
• |
• |
||
|
19. Secretariaat |
• |
• |
• |
• |
• |
|
|
20. Tekstverwerking |
• |
• |
• |
• |
||
|
21. Reproductie |
• |
• |
• |
• |
• |
|
|
22. Receptie, telefoon, telex |
• |
• |
||||
|
23. Interne dienst |
• |
• |
• |
• |
• |
• |
|
24. Kwaliteit/arbeidsomstandigheden en milieu |
• |
• |
||||
|
25. Maatvoering |
• |
|||||
Functieladders
Functieladder 1 Uitvoering*
Functieniveaukarakteristiek
|
6 |
Geeft via enkele uitvoerders en/of voorlieden leiding aan de uitvoering van één of meer middelgrote (wegen)bouwprojecten of een onderdeel van een groot project met circa 25 medewerkers op het werk (bij strak geprogrammeerde bouwstromen tot 50 medewerkers). Onderhoudt vooral de contacten met leveranciers, onderaannemers en opzichter(s). Wordt eventueel geassisteerd door een hulpuitvoerder of assistent voor bijvoorbeeld bouwplaatsorganisatie, maatvoering en werkadministratie. |
|
5 |
Geeft, via voorlieden of rechtstreeks aan vaklieden, leiding aan de uitvoering van kleine (wegen)bouwprojecten of delen, respectievelijk fases van grote projecten met minder dan 20 medewerkers. Roept materiaal af, koopt kleine hoeveelheden zelf in. Verzorgt zelf planning- en kostenbewaking. Woont bouwvergaderingen bij ter assistentie van de bouwplaatsleiding. Verwerft in overleg met de directie opdrachten voor onderhoud en kleine verbouwingen op de lokale markt. |
|
4 |
Geeft leiding aan een ploeg vaklieden met minder dan 10 medewerkers, eventueel met een meewerkend voorman, belast met de uitvoering van een of enkele kleine (deel)projecten. Verwerft in overleg met de directie soms kleine opdrachten op de lokale markt en regelt de personeelsvoorziening op het werk. Verzorgt bij wegenbouw maatvoering en marketing of opmeten van gebouwen en terreinen. Geeft meetgegevens door aan de afdeling Calculatie. Assisteert hoofduitvoerders en uitvoerders op grote projecten. |
|
3 |
Assisteert uitvoerders bij de dagelijkse werkzaamheden op kleine en middelgrote projecten met bouwplaatsorganisatie, helpt bij maatvoering, verleent administratieve assistentie, neemt de stand van het werk op e.d. |
|
2 |
|
|
1 |
Functieladder 2 Bedrijfsbureau
Functieniveaukarakteristiek
|
6 |
Geeft leiding aan een bedrijfsbureau met 5 à 10 medewerkers, belast met bijvoorbeeld werkvoorbereiding en calculatie en eventueel inkoop voor merendeels middelgrote utiliteitsbouwprojecten of bijvoorbeeld werkvoorbereiding voor grote woning- of wegenbouwprojecten. |
|
5 |
Geeft leiding aan een bedrijfsbureau met enkele medewerkers die werkvoorbereiding en/of calculatie verzorgen voor middelgrote (wegen)-bouwprojecten, met in totaal maximaal 100 medewerkers op de werken. |
|
Zet bij de aanvang van een project de planning- en kostenbewaking op. Legt in overleg met de commerciële leiding bezoeken af voor het verwerven van kleine en middelgrote projecten, met hoofdzakelijk technische problematiek. |
|
|
Overlegt met opdrachtgevers over de prijs. Koopt soms materialen in of verricht arbeidskundige studies en adviseert de bedrijfsleiding met betrekking tot werkmethoden, bouwsystemen e.d. Bewaakt mede de bouwkosten en neemt initiatieven tot bijsturing. |
|
|
4 |
Levert specialistische assistentie op grond van opleiding of uitgebreide ervaring bij het voorbereiden en uitvoeren van grote/middelgrote projecten, levert specialistische bijdragen op het gebied van bijvoorbeeld calculatie, netwerkplanning, bijzonder bouwkundig tekenwerk (zoals tunnelbekisting), bouwplaatsinrichting en voortgangs- en kostenbewaking. |
|
3 |
Assisteert bij calculatie of werkvoorbereiding, zoals berekening van meer- en minderwerk, materiaal afroepen of bestellen, in detail uittrekken van bestek en tekeningen, werkenadministratie en transportplanning. Is bijvoorbeeld belast met de coördinatie van maatvoering van sparingen op tekeningen of controleert activiteiten aan de hand van een draaiboek. |
|
2 |
Tekent schema’s, codeert urenbriefjes en dergelijke, verleent assistentie op aanwijzingen van zijn chef. |
|
1 |
PM: Zie ook Werkvoorbereiding en Calculatie.
Functieladder 3 Werkvoorbereiding
Functieniveaukarakteristiek
|
6 |
Geeft leiding aan een afdeling met 5 à 10 medewerkers (soms in combinatie met Calculatie) voor het opzetten en up-to-date houden van overall-plan en afgeleide deel- en capaciteitstoewijzingsplannen van grote bouwprojecten. Bepaalt de kostenstand van het werk. Laat afwijkingen signaleren aan de desbetreffende projectleiding en levert alternatieven voor bijstelling van het plan. Onderzoekt alternatieve bouwmethoden. |
|
5 |
Zet bij de aanvang van projecten het projectbewakingssysteem op. Ziet vervolgens toe op overname van de werkzaamheden door een of enkele assistenten. Signaleert op grond van de planning de voortgang en de kosten van middelgrote tot grote werken. Signaleert de knelpunten. Onderzoekt alternatieve werkmethoden. Maakt manuren-begroting, materieelplan, bouwplaatsinrichtingsplan ter bewaking van onderaannemers e.d. |
|
4 |
Verricht (soms bijgestaan door een enkele assistent) de werkvoorbereiding van grote projecten. Is daartoe gedetacheerd op het werk. Verzorgt de planning en de voortgangssignalering of de kostenbewaking. Stelt voor kleine projecten planningen en manurenbegrotingen op. Signaleert aan de leiding de stand van het werk en de toeleveringen, verzorgt soms een deel van de materiaalbestellingen en de calculatie of de werkenadministratie. |
|
3 |
Stelt voor een klein of middelgroot bouwproject een stroken-planningsschema op volgens aanwijzingen van zijn chef en/of de bouwplaatsleiding. Codeert urenbriefjes voor computerverwerking. Stelt termijnbetalingsschema’s op aan de hand van gegevens. Maakt detailtekeningen en kozijnenstaat op aanwijzingen. |
|
2 |
|
|
1 |
PM: Zie ook Bedrijfsbureau en Calculatie.
Functieladder 4 Calculatie
Functieniveaukarakteristiek
|
6 |
Bepaalt in overleg met de verantwoordelijken voor commerciële zaken de bijstelling van posten ‘onder de streep’6 op de inschrijvingsbegroting. Onderhandelt op aanwijzingen van de directie of productieleiding over de prijs. Geeft leiding aan 5 à 10 medewerkers van Calculatie, Werkvoorbereiding en eventueel Inkoop. Voert exploitatieberekeningen uit voor woningbouwprojecten die in eigen beheer worden gebouwd en verkocht. |
|
5 |
Overlegt met architect en/of constructeur over alternatieve bouwwijzen. Stelt de staartposten6 in de begroting op. Prijst de posten boven de streep af. Beslist over aanpassing van calculatienormen. Regelt met leveranciers en onderaannemers materiaalleveranties en dienstverlening en bedingt kortingen op de prijs. Geeft eventueel leiding aan enkele calculatoren. Voert exploitatieberekeningen uit voor projecten die in opdracht van projectontwikkelaars zullen worden uitgevoerd. |
|
4 |
Stelt begrotingsposten op; weegt daarbij alternatieve werkmethoden af. Prijst hoeveelhedenstaten. Stelt elementenbegroting op op basis van een globaal ontwerp. Verricht op aanwijzingen onderzoek naar aanpassing van calculatienormen. Maakt opstellingen voor meer- en minderwerk. Vraagt offertes aan bij leveranciers en onderaannemers. Bezoekt ‘Inlichtingen’ of ‘Aanwijzingen’ van kleine en middelgrote werken om toelichting te krijgen op bestek en tekeningen. Stelt voor kleine projecten normen vast op grond van veel ervaring. Verricht soms neventaken in werkvoorbereiding en/of administratie. Ziet eventueel toe op de werkzaamheden van een of enkele assistenten. |
|
3 |
Trekt materiaalhoeveelheden uit aan de hand van bestek en tekeningen. Stelt standaardbegrotingsposten op met behulp van normen. Vult staartposten in voor zover standaard. |
|
2 |
Stelt nacalculaties op aan de hand van de administratie. Vraagt prijsopgave van materialen of huurmaterieel en bijkomende dienstverlening bij leveranciers. |
|
1 |
PM: Zie ook Bedrijfsbureau en Werkvoorbereiding.
Functieladder 5 Planontwikkeling, Constructiebureau en Tekenkamer
Functieniveaukarakteristiek
|
6 |
Maakt bebouwingsplannen in het kader van uitbreidingsplannen of bouwkundig ontwerp voor de utiliteitsbouw. Ontwerpt en berekent constructies in beton en staal. Coördineert de bijdragen van derden en zorgt voor inpassing van bijvoorbeeld technische installaties in het bouwkundig ontwerp. Voert besprekingen voor het verkrijgen van vergunningen en dergelijke met overheidsinstanties en met de opdrachtgever over de aard van het ontwerp. Geeft leiding aan enkele tekenaars/constructeurs. |
|
5 |
Ziet toe op en werkt zelf mee aan het uitwerken van bouwkundige ontwerpen voor woningbouw en kleine utiliteitsbouw. Levert zelf ontwerpschets en aanwijzingen. Maakt het bestek. Overlegt over het ontwerp met de opdrachtgever en de constructeur en woont de bouwteamvergaderingen bij. Voert beton- en staalconstructietekenwerk en -rekenwerk uit voor kleine utiliteitsbouw en woningbouw. |
|
4 |
Werkt vormtekeningen met hoofdmaten uit in bouwkundige detailtekeningen. Vervaardigt bestek en tekeningen voor verbouwingen, woningbouw of fabriekshallen op aanwijzingen. Maakt daarvoor staalconstructie- en betonwapeningstekeningen en voert de daarvoor noodzakelijke berekeningen uit. |
|
3 |
Maakt vormtekeningen voor de constructeur of bekistingstekeningen. Maakt eenvoudige detailtekeningen en bouwkundige werktekeningen, matenplannen, kozijnenstaten etc. op aanwijzingen. |
|
2 |
|
|
1 |
Functieladder 6 Marketing en Verkoop
Functieniveaukarakteristiek
|
6 |
Levert technische en/of financiële ondersteuning bij verkoopactiviteiten. Overlegt met potentiële opdrachtgevers en hun adviseurs over de realiseerbaarheid van hun wensen. Maakt na intern overleg een prijsindicatie of geeft technische oplossingen voor bouwkundige problemen. Begeleidt de start van het ontwerpproces en schakelt Calculatie in. Verkoopt zelf kleine tot middelgrote projecten met vooral technische aspecten, zoals wegenaanleg en fabrieksuitbreidingen. |
|
5 |
Levert een technische en/of calculatorische bijdrage voor verkoopgesprekken. Geeft technische oplossingen voor bouwkundige problemen en geeft kostenconsequenties aan. Beoordeelt de technische en financiële haalbaarheid van wijzigingsvoorstellen. Levert bijdragen in marktonderzoeken door onderzoeksresultaten samen te vatten en te analyseren. Behandelt een deel van de vragenlijsten voor selectieprocedures voor samenstelling van bouwteams. Presenteert voor belangstellenden de mogelijkheden van het bedrijf. |
|
4 |
Beheert (computer)bestanden met gegevens over de eigen onderneming, over uitgevoerde projecten en gegevens over de markt. Werkt deze bestanden bij aan de hand van interne bronnen en voornamelijk literatuur. Maakt overzichten ten behoeve van de verkoopbevordering. Verstrekt op aanvraag informatie over het eigen bedrijf en over uitgevoerde of in uitvoering zijnde projecten. Verkoopt in overleg met de directie of commerciële leiding op de lokale markt kleine, onderhands uit te voeren verbouwingen, uitbreidingen, kleine restauraties e.d. |
|
3 |
|
|
2 |
|
|
1 |
PM: Zie ook Administratie algemeen.
Functieladder 7 Inkoop
Functieniveaukarakteristiek
|
6 |
Verzorgt in samenwerking met een assistent de inkoop van bouwmaterialen, materieel en diensten van derden voor een middelgroot bedrijf of deel van een groot bedrijf. Laat prijsoffertes aanvragen. Sluit na intern overleg jaarcontracten af voor omvangrijke leveranties van bepaalde bouwmaterialen (betonijzer etc.). Voert prijsonderhandelingen en regelt bestellingen en opdrachtverlening aan leveranciers en onderaannemers. |
|
5 |
Koopt gereedschappen, afbouwmaterialen en kantoorbenodigdheden in. Verwerft opties op zandwinning ten behoeve van eventueel uit te voeren wegenbouwprojecten. Onderhoudt de contacten met leveranciers. Overlegt met directie of commerciële leiding over de te bedingen leveringscondities en leverancierskeuze. Verzamelt en bewerkt niet rechtstreeks toegankelijke marktinformatie. |
|
4 |
Koopt bouwmaterialen en -materieel in op aanwijzingen van zijn chef. Heeft frequent contact met leveranciers over prijzen en leverdata. Verstrekt prijsinformatie aan calculators, zorgt voor materiaalmonsters en overlegt met Uitvoering over hoeveelheden en levertijden. |
|
3 |
Roept materialen af op basis van raamcontracten. Koopt kleine hoeveelheden materialen in aan de hand van prijslijsten en prijsopgaven van leveranciers, ter aanvulling van magazijnvoorraden. Verzorgt de bijbehorende administratie. |
|
2 |
|
|
1 |
PM: Zie ook Administratie Algemeen.
Functieladder 8 Beheer van materiaal en bouwmateriaal
Functieniveaukarakteristiek
|
6 |
Coördineert de inzet van bedieningspersoneel. Geeft leiding aan onderhoudspersoneel, dat onderhoud aan het materieel uitvoert in een werkplaats, op het materieelerf of op de bouwplaats. Ziet toe op de inzet van materieel en bedieningspersoneel. Bewaakt onderhoudskosten en signaleert de status van het materieel. Adviseert bij aankoop of vervanging van materieel. Besteedt specialistisch onderhoud uit aan derden. |
|
5 |
Regelt de inzet van materieel en bedieningspersoneel op een of meer middelgrote tot grote (wegen)bouwprojecten. Regelt inhuur en verhuur van groot materieel met derden en stelt daarbij de huurprijzen vast op basis van richtlijnen. Adviseert met betrekking tot bouwplaatsinrichting, inzet materieel, aanschaf, afstoten en ontwikkeling van materieel. Bewaakt energieverbruik, afschrijving materieel en materieelkosten per werk. Houdt toezicht op enige assistenten. |
|
4 |
Behandelt materieelaanvragen. Stelt schema’s op voor inzet materieel en transporten van materialen (asfalt, beton, elementen e.d.). Regelt inhuur van materieel en transporten voor derden. Verstrekt informatie over verhuur materieel. Zorgt voor reparatie en preventief onderhoud. Houdt daartoe enige kleine administraties bij. Houdt eventueel toezicht op assistenten. |
|
3 |
Beheert een klein magazijn. Verzorgt administratieve voorraadbewaking en bestelt hulpmaterieel. Ziet toe op de werkzaamheden van een magazijnbediende of verzorgt met een ploeg werfpersoneel de opslag en afvoer van materieel en materialen. Regelt de belading van de vrachtwagens overeenkomstig laad- en transportschema’s. Zorgt voor een doelmatige indeling van het terrein en een verantwoorde opslag. Ziet erop toe dat het nodige onderhoud wordt verricht, alsook eenvoudige reparatiewerkzaamheden aan materieel. Verricht een aantal eenvoudige administratieve werkzaamheden. |
|
2 |
Verzorgt de uitgifte van onderdelen, materialen en/of gereedschappen. Controleert de aangevoerde goederen en materialen en signaleert wanneer aanvullingen nodig zijn. Draagt zorg voor een doelmatige indeling en opslag in het magazijn en houdt een eenvoudige magazijnadministratie bij. |
|
1 |
Assisteert bij uitpakken, controleren, tellen, sorteren, coderen, opbergen en uitgeven van goederen in het magazijn, alsmede bij het verzend gereed maken en laden en lossen van voertuigen. |
Functieladder 9 Onderhoud materiaal
Functieniveaukarakteristiek
|
6 |
|
|
5 |
Geeft leiding aan een groep van (circa 10 medewerkers) onderhoudspersoneel, werkzaam in een werkplaats, op het materieelerf of op de bouwplaats. Ziet toe op het onderhoud van bijvoorbeeld bouwkranen, wegenbouwmachines, asfaltinstallaties en vrachtwagens. Besteedt een deel van het werk uit en bewaakt dit. |
|
4 |
Houdt toezicht op enkele medewerkers en werkt zelf mee aan het onderhoud van materieel op de bouwplaats, op het materieelerf of in de werkplaats. Besteedt eventueel onderhoudswerk uit, koopt hulpmaterialen en onderdelen in volgens richtlijnen. Verzorgt werkvoorbereiding en taakverdeling. Verricht op grond van uitgebreide opleiding en/of veel ervaring al het voorkomende onderhoud en montagewerk of een deel van het gespecialiseerde onderhoud aan bijvoorbeeld kranen, wegenbouwmachines en vrachtwagens. |
|
3 |
Verricht allerlei vakkundig onderhoud en montagewerk aan (wegen)bouwmaterieel, op aanwijzingen. |
|
2 |
Assisteert vaklieden bij het onderhoud van (wegen)bouwmaterieel. Verricht eenvoudige demontage. Voert smeerbeurten uit. Heft kleine mechanische storingen op. Vervangt onderdelen, etc. |
|
1 |
Functieladder 10 Kwaliteitscontrole asfalt en/of beton
Functieniveaukarakteristiek
|
6 |
Geeft leiding aan beton- of asfaltproductie, alsmede aan een kwaliteitscontrolelaboratorium (totaal 5 à 10 medewerkers). Ontwikkelt receptuur, organiseert de kwaliteitsbewaking van grondstoffen en halffabrikaat. Beheert de apparatuur in fabriek en laboratorium. Kiest grondstoffenleveranciers en onderhandelt met hen over leveringscondities. |
|
5 |
Geeft leiding aan een kwaliteitscontrolelaboratorium (met circa 5 medewerkers) voor asfalt en/of beton. Stelt de kwaliteitsnormen vast en bepaalt de onderzoeksprocedures. Stelt volgens receptuur of op basis van bestekeisen asfaltmengsels samen en onderzoekt of deze mengsels aan de gestelde eisen voldoen aan de hand van proefnemingen. Onderhoudt externe contacten met materiaaldeskundigen en deskundigen van opdrachtgevers over materiaalproblematiek. Adviseert de bedrijfsleiding in dezen. |
|
4 |
Verricht alle voorkomende laboratoriumonderzoeken naar kwaliteit en samenstelling van grondstoffen en halffabrikaten, alsmede boorkernonderzoek van eindproducten. Ziet toe op de werkzaamheden van enkele assistenten. Rapporteert via chef aan belanghebbenden. Geeft receptuur af aan de fabriek. Bestelt grondstoffen op basis van raamcontract. |
|
3 |
Verricht volgens vastgestelde procedures onderzoek ten aanzien van grondstoffen en eindproducten van asfalt en/of beton. Analyseert onderzoeksresultaten en geeft op grond van richtlijnen advies over goed- of afkeuring van grondstoffen, aanpassingen in receptuur en condities bij het productieproces. |
|
2 |
Assisteert bij de uitvoering van onderzoeken naar kwaliteit en samenstelling van grondstoffen, halffabrikaten en eindproducten, zoals het nemen en transporteren van materiaalmonsters en voorbereiden en uitvoeren van eenvoudige proeven op aanwijzingen. |
|
1 |
Functieladder 11 Administratie algemeen
Functieniveaukarakteristiek
|
6 |
Geeft leiding aan administratieve werkzaamheden, zoals productieadministratie, risicoverrekening, factuurcontrole en dergelijke, verdeeld over afdelingen met in totaal 10 à 20 medewerkers. Bewaakt dergelijke administratieve procedures, voert vernieuwingen in na overleg. Laat overzichten per project maken en analyseert en beoordeelt deze, rapporteert analyseresultaten aan de bedrijfsleiding. |
|
5 |
Geeft leiding aan maximaal 10 medewerkers belast met kosten- en/of tijdbewaking, nacalculatie van projecten of inkoopadministratie. Stelt de te volgen procedures vast. Controleert en analyseert de gegevens, draagt oplossingen aan voor de gesignaleerde administratieve problemen. Adviseert bij het uitbrengen van offertes, respectievelijk de keuze van leveranciers. Assisteert bij prijsonderhandelingen. Bewaakt de afhandeling van risicoregelingen. |
|
4 |
Controleert administratieve werkzaamheden van anderen. Maakt samenvattingen van gegevens en analyseert deze. Signaleert afwijkingen van budgetten, planning en dergelijke en geeft toelichting. Neemt intern en extern contact op voor het uitzoeken van administratieve verschillen of onduidelijkheden. Stelt aanvragen voor offertes op. Bewaakt de levertijden. Stelt op en onderhoudt contacten met de leverancier. Behandelt schademeldingen, klachten van gebruikers, juridische aangelegenheden en dergelijke volgens richtlijnen. Signaleert probleemgevallen aan zijn chef. |
|
3 |
Verzamelt en verwerkt administratieve gegevens volgens vaste procedures ten behoeve van registraties of periodieke overzichten. Controleert administratieve gegevens door interne vergelijking, externe navraag van gegevens, berekeningen, e.d. Splitst gegevens of stelt deze samen volgens diverse vaste sleutels. Stelt eenvoudige correspondentie op, verricht alle soorten typewerk, controleert voorraden, budgetten en dergelijke en signaleert afwijkingen. |
|
2 |
Voert controles op facturen uit door vergelijkingen met staten. Maakt tellingen van bedragen. Codeert facturen, bonnen en dergelijke volgens vaste voorschriften. Voert administratieve mutaties uit. Verricht correspondentietypewerk aan de hand van concept en archiveert facturen en correspondentie. |
|
1 |
PM: Zie ook Werkenadministratie, Salaris- en loonadministratie, Boekhouding en Geautomatiseerde administratie.
Functieladder 12 Werkenadministratie
Functieniveaukarakteristiek
|
6 |
|
|
5 |
Zet bij de aanvang van middelgrote en grote projecten de werkenadministratie op. Geeft leiding aan maximaal 10 medewerkers, belast met werkenadministratie. Maakt periodiek financiële overzichten per werk en bespreekt deze periodiek met de leiding van de uitvoering. Controleert loonberekening, facturering, verrekeningen van risico’s en meer- en minderwerk e.d. |
|
4 |
Administreert volgens voorschriften het onderhanden werk. Verzamelt gegevens voor nacalculatie, bepaalt de voortgang van het werk en signaleert afwijkingen van het budget. Maakt volgens voorschrift periodiek een kostenoverzicht met meer- en minderwerk en doorberekeningen volgens de risicoregeling per project, ter voorbereiding van de automatische administratie of handboekhouding. Heeft de eindcontrole op facturen ter voorbereiding van betaalbaarstelling. |
|
3 |
Verwerkt materiaalbonnen, materieelbonnen, urenbriefjes en dergelijke voor het opstellen van weekrapporten en periodieke overzichten. Berekent lonen aan de hand van urenbriefjes, ziekmeldingen, e.d. Typt verslagen van vergaderingen en afrekeningstaten. Controleert facturen aan de hand van computerlijsten en zoekt verschillen uit door navraag bij de leverancier. |
|
2 |
Verzamelt en controleert bonnen, facturen en dergelijke door tellingen en vergelijking van bedragen; zoekt intern verschillen uit. |
|
1 |
PM: Zie ook Administratie algemeen, Salaris- en loonadministratie, Boekhouding en Geautomatiseerde administratie.
Functieladder 13 Salaris- en loonadministratie
Functieniveaukarakteristiek
|
6 |
Geeft leiding aan de salaris- en loonadministratie. Ontwikkelt richtlijnen voor de toepassing van de cao. Stelt regelingen op inzake aanvullende arbeidsvoorwaarden. Verricht bijvoorbeeld bij reorganisaties of fusies voorbereidende werkzaamheden ten dienste van overleg met de werknemersorganisaties. Maakt het cijfermatige gedeelte van het sociaal jaarverslag. |
|
Onderhoudt werkcontacten met sociale instellingen, computercentrum en dergelijke. |
|
|
5 |
Verzorgt met een assistent de loon- en salarisadministratie. Verwerkt personeelsmutaties. Maakt salaris- en loonberekeningen in geval van mutaties. Verzorgt mutaties in de basisgegevens van de computerinput. Zorgt voor het doorgeven van gegevens aan de bedrijfsvereniging, het computercentrum en dergelijke. Controleert computeroutput. Controleert uitkeringen. Maakt en/of controleert de desbetreffende journaalposten voor het grootboek. Maakt cijfermatige overzichten. Behandelt klachten van het personeel betreffende loon of salaris of vervult soms de rol van personeelsfunctionaris; behandelt dan diverse personeelsproblemen of verwijst door naar externe instanties, bedrijfsleiding of directie. Assisteert bij belastingaangifte. Assisteert bij werving bouwplaatswerknemers. |
|
4 |
Verzamelt urengegevens van de werken. Voert delen van de personeels- en/of loonadministratie uit. Maakt de desbetreffende journaalposten voor het grootboek. Richt dossiers in, maakt loonberekeningen. Geeft ziekmeldingen door. Behandelt klachten over het loon of verwijst door. Onderhoudt werkcontacten met een computercentrum. Beheert een kas. |
|
3 |
Verzamelt, codeert en verwerkt urenbriefjes en berekent cao-lonen. Verricht diverse secretariaats- en administratieve taken ter assistentie in de afdeling of op het werk. |
|
2 |
|
|
1 |
PM: Zie ook Administratie algemeen, Werkenadministratie, Boekhouding en Geautomatiseerde administratie.
Functieladder 14 Boekhouding
Functieniveaukarakteristiek
|
6 |
Geeft leiding aan de weinig of niet-geautomatiseerde boekhouding en administratie met 10 tot 20 medewerkers, onder andere de afdelingen Boekhouding, Loonadministratie, soms Werkenadministratie, Interne Dienst, e.d. Behandelt zelf complexe of vertrouwelijke zaken, zoals salarisadministratie en onderzoek en verbetering van de procedures. Behandelt problemen met betalingen, het afstemmen van rekeningen en de waardering van activa op grond van richtlijnen e.d. Geeft via zijn chef toelichting aan directie en externe accountant. Controleert de afdrachten van premies en belastingen. Stelt periodieke balansen en winst- en verliesrekeningen op. Bewaakt en signaleert de kosten- en liquiditeitsontwikkeling. Stemt de verslagleggingen van enkele kleine werkmaatschappijen op elkaar af. |
|
5 |
Verricht de boekhoudkundige werkzaamheden voor een kleine bouwonderneming of kleine werkmaatschappijen; wordt daarin eventueel bijgestaan door assistenten. Verzorgt de loonadministratie en de loonuitbetaling. Houdt subadministraties bij, zowel debiteuren, crediteuren, kas, bank en giro. Houdt het grootboek bij. Maakt periodiek liquiditeitsoverzichten voor de directie. Beheert de kas. Onderhoudt contacten met klanten, leveranciers, sociale instellingen e.d. Geeft toelichting ter verklaring van de jaarstukken aan directie en accountant. |
|
4 |
Geeft leiding aan een deeladministratie met routinematig werk, uitgevoerd door 5 tot 10 medewerkers. Controleert de boekingen. Behandelt zelf de probleemgevallen en onderhoudt daartoe ook contacten met bijvoorbeeld klanten en leveranciers. Maakt overzichten en weet hierop toelichting te geven. Voert registraties en opgaven uit volgens wettelijke regelingen, zoals afdrachten van premies en ziekmeldingen. Voert eventueel complete boekhouding voor kleine werkeenheden, zoals timmerfabriek en asfalt- of betoninstallatiebedrijf. |
|
3 |
Ziet toe op en werkt zelf mee aan het bijhouden van subadministraties (kas, bank, giro, debiteuren en crediteuren). Behandelt onjuiste of incomplete gegevens, neemt daartoe eventueel contact op met klanten, leveranciers en anderen ter verificatie van (betalings)gegevens. Vraagt om assistentie, als dit problemen oplevert. Maakt loonberekeningen op aanwijzing. Stelt complexe facturen samen en stelt specificaties op. |
|
2 |
Sorteert, splitst en codeert factuurbedragen naar het rekeningenstelsel. Splitst kosten over kostensoorten en kostenplaatsen, een en ander volgens nauwkeurige voorschriften. Verricht boekhoudingen in sub- en grootboek. Controleert tellingen en corrigeert boekingsverschillen na interne verificatie. Vraagt bij probleemgevallen om assistentie. |
|
1 |
Sorteert en codeert facturen, controleert gegevens door vergelijking met staten. |
PM: Zie ook Administratie algemeen, Werkenadministratie, Salaris- en loonadministratie en Geautomatiseerde administratie.
Functieladder 15 Geautomatiseerde administratie
Functieniveaukarakteristiek
|
6 |
Geeft leiding aan geautomatiseerde administratie met maximaal 10 medewerkers, op basis van standaardprogrammatuur voor werkenadministratie, boekhouding, voorraadbeheer, budgetbewaking en dergelijke. Verzorgt de totale financiële verslaglegging van een middelgrote onderneming. Past de interne informatieprocedures en werkregeling aan op het systeem in overleg met de leverancier of besteedt de computerverwerking uit aan een computerservicebureau. Zorgt voor onderhoud en verbeteren van computerprogramma’s door eigen medewerkers en levert een belangrijke bijdrage in de systeemanalyse. |
|
5 |
Verricht, eventueel met enkele assistenten en een minicomputer, de complete boekhouding voor een klein bedrijf of een werkmaatschappij, of een grote deeladministratie, zoals werkenadministratie, voor een middelgroot tot groot bedrijf of besteedt dergelijke werkzaamheden uit aan een computerservicebureau. Maakt zelf analyses van de gegevens en geeft toelichting op bijvoorbeeld de jaarstukken. Onderhoudt contacten met het computerservicebureau, met leveranciers, met klanten e.a. Beheert een kas. |
|
4 |
Geeft leiding aan 10 tot 20 datatypisten. Verzorgt de werkregeling en de doorbelasting van verwerkingskosten aan computergebruikers. Behandelt problemen met gebruikers. Parametreert nieuwe toepassingen. Verzorgt de invoer van diverse niet-voorgecodeerde gegevens in een geautomatiseerde administratie, bijvoorbeeld complete boekhouding, personeels- en/of salarisadministratie, e.d. Controleert output en zoekt fouten uit in overleg met het computercentrum of servicebureau. |
|
3 |
Verdeelt werk over datatypisten. Assisteert hen bij bedieningsproblemen. Controleert en verbetert fouten, ook door rechtstreeks ingrijpen via controlebeeldscherm. Bewaakt de productiestroom en zorgt voor tijdige aflevering. Springt in bij storingen. |
|
2 |
Voert gecodeerde gegevens en controlegegevens in volgens vaste procedures. Voert controles uit en verbetert fouten of signaleert problemen. Assisteert bij werkverdeling. Springt in bij storingen. Verricht ter afwisseling diverse sorteer- en controletaken op administratieve afdelingen. |
|
1 |
Voert gecodeerde en gestandaardiseerde gegevens in met een (beeld scherm)terminal. |
PM: Zie ook Administratie algemeen, Werkenadministratie, Salaris- en loonadministratie en Boekhouding.
Functieladder 16 Computerbediening
Functieniveaukarakteristiek
|
6 |
Geeft leiding aan een klein computercentrum, inclusief het beheer van hard- en software, met maximaal 10 medewerkers. Koopt hard- en software op basis van goedgekeurde automatiseringsplannen. Signaleert herhaalde storingen aan de leverancier en overlegt hoe deze te voorkomen. Ontwikkelt procedures voor gebruik en beveiliging, bestanden, e.d. Zorgt voor opleiding van bedieningspersoneel. |
|
5 |
Geeft leiding aan een ploeg van circa 5 computeroperators. Stelt aan de hand van prioriteiten de werkvolgorde en de procesgang vast en draagt zorg voor de optimale benutting van computer en randapparatuur. Bedient zelf de controleprocessor bij niet-routinematige procesgangen. Behandelt incidenten en storingen met belanghebbenden en leveranciers. Rapporteert over aanhoudende problemen. Zorgt voor het in goede staat houden van de apparatuur en een correcte dienstverlening. |
|
4 |
Ziet toe op en werkt zelf mee aan de bediening van een middelgroot computersysteem door enkele operators. Grijpt in bij storingen en tracht deze te verhelpen. Signaleert duurzame storingen aan de leiding en aan de leverancier. Verzorgt de werkregeling op de computer. Overlegt met gebruikers bij stagnaties in de verwerking. Houdt bezettingsoverzichten bij. Voert doorbelastingen van de kosten uit. |
|
3 |
Bedient computerapparatuur, zowel randapparatuur als centrale processor op aanwijzingen. Zorgt bij storingen voor veiligstelling van apparatuur en gegevens. Signaleert storingen. |
|
2 |
Assisteert bij de bediening van computerrandapparatuur. Vult kettingformulieren bij. Sorteert output en maakt deze verzend gereed. |
|
1 |
Functieladder 17 Programmering en systeemanalyse
Functieniveaukarakteristiek
|
6 |
Geeft leiding aan de uitvoering van systeemanalyse in het kader van automatiseringsprojecten en treedt incidenteel op als projectleider of als informatieanalist. Coördineert het up-to-date houden van het totale softwarebestand. Geeft richtlijnen voor technisch systeemontwerp en systeemspecificaties, opdat deelsystemen op elkaar aansluiten en een optimale procesgang wordt bereikt. Ziet toe op het testen en invoeren van nieuwe onderdelen van het systeem. Zorgt voor toegankelijkheid en beveiliging van de informatie. Ontwikkelt procedures voor het gebruik van het systeem. |
|
5 |
Het in samenwerking met een informatieanalist vaststellen van de informatiebehoefte, het maken van een systeemontwerp en specificaties, de verwerking van procedures, controles, e.d. Het leidinggeven bij het programmeren van systeemontwerpen en zorgen voor coördinatie bij updating van programmatuur. Het begeleiden van systeemtests, het opsporen van de oorzaken van storingen of fouten en het coördineren van dergelijke assistentie bij de invoering. |
|
4 |
Het opzetten van computerprogramma’s in één of andere programmeertaal aan de hand van stroomschema’s of specificaties. Het testen van programma’s en het uitzoeken van fouten en storingen, het aanbrengen van verbeteringen. Incidenteel het aanbrengen van modificaties in machinetaal. Het verzamelen en vastleggen van programmadocumentatie en het assisteren bij de invoering van nieuwe onderdelen van het systeem. |
|
3 |
|
|
2 |
|
|
1 |
Functieladder 18 Personeelszaken
Functieniveaukarakteristiek
|
6 |
Verzorgt de werving en selectie, introductie en opleiding van het kader- en/of cao-personeel. Adviseert personeelsleden bij persoonlijke problemen of verwijst hen door naar interne of externe instanties. Ontwikkelt in overleg richtlijnen, bijvoorbeeld voor de personeelsvervanging bij ziekte, verlof, vakantie en dergelijke of met betrekking tot veiligheid op de bouwplaats. |
|
5 |
Verzorgt de opleiding van het kader- en het cao-personeel in overleg met de leiding. Verzamelt informatie over externe opleidingen, onderhoudt contacten met opleidingsinstituten, gaat subsidiemogelijkheden na, bewaakt een opleidingsbudget en adviseert belangstellenden inzake studiemogelijkheden. |
|
4 |
Voert een personeelssecretariaat met dossierstelsel en correspondentiearchief. Verzamelt en bewerkt allerlei personeelsgegevens ter voorbereiding van personeelsbeleid, sociaal jaarverslag e.d. Geeft personeelsgegevens door aan interne en externe instanties, verzorgt de externe correspondentie en ziet toe op de werkzaamheden van enkele assistenten. |
|
3 |
Assisteert op een personeelsafdeling met het bijhouden van dossiers en archieven. Behandelt daarbij vertrouwelijke informatie. Typt brieven van concept. Staat bezoekers te woord en verwijst hen door. |
|
2 |
|
|
1 |
PM: Zie ook Salaris- en loonadministratie.
Functieladder 19 Secretariaat
Functieniveaukarakteristiek
|
6 |
|
|
5 |
Verricht de secretariaatswerkzaamheden voor de directie. Behandelt vertrouwelijke correspondentie. Behandelt in voorkomende gevallen een deel van de salarisadministratie, maakt afspraken, selecteert informatie en bezoekers, verwijst eventueel door. Notuleert directiebesprekingen en loopt de daarbij vastgelegde afspraken na. Houdt het directiearchief bij. Houdt eventueel toezicht op een of meer assistenten. |
|
4 |
Verricht secretariaatswerkzaamheden, bijvoorbeeld voor de directie of voor een afdeling(schef). Houdt agenda’s bij, maakt afspraken op aanwijzingen en loopt deze na. Verslaat vergaderingen, neemt correspondentie op in steno en werkt deze uit, ook eventueel in moderne talen. Houdt een archief bij en eventueel het kantoorbenodigdhedenmagazijn. Heeft wellicht enige nevenactiviteiten in de afdeling. |
|
3 |
Verricht algemeen en vertrouwelijk typewerk (bijvoorbeeld personeelsinformatie), ook in de moderne talen. Beheert een klein archief of kantoorbenodigdhedenmagazijn. Houdt agenda’s bij, maakt afsprakenlijstjes tijdens vergaderingen, geeft afspraken door. Houdt een lijst voor bereikbaarheid van personen bij. Verricht eventueel enkele administratieve taken met controle voor vergelijking van gegevens uit verschillende bronnen. Verricht receptie- en telefooncentralewerkzaamheden met veel buitenlandse contacten. |
|
2 |
Verricht allerhande typewerk in het Nederlands; bedient telex; behandelt inkomende en uitgaande post; bedient een telefooncentrale; ontvangt bezoekers en verwijst deze door. Houdt eventueel een correspondentiearchief bij. Voert diverse gegevens op aanwijzingen in computer in via terminal. Maakt fotokopieën. |
|
1 |
Typt facturen aan de hand van lijsten, verricht invoer van getallenreeksen in computer via terminal, distribueert correspondentie. |
Functieladder 20 Tekstverwerking
Functieniveaukarakteristiek
|
6 |
|
|
5 |
|
|
4 |
Geeft leiding aan tekstverwerking door circa 10 medewerkers. Verzorgt de werkregeling en instructie. Controleert mede het werk voor aflevering. Bestelt apparatuur en materiaal en zorgt voor onderhoud. Zorgt voor opleiding van de medewerkers. Weet moderne tekstverwerkende apparatuur te programmeren. |
|
3 |
Levert vertrouwelijk typewerk en/of typewerk in de moderne talen. Houdt toezicht op aankomende typisten. Controleert typewerk. Kent het gebruik van moderne tekstverwerkingsapparatuur en instrueert anderen daarin. |
|
2 |
Typt Nederlands en één der moderne talen van concept; typt tabellen, formulieren, correspondentie, e.d. Kán werken met dictafoon en moderne tekstverwerkende apparatuur. |
|
1 |
Typt Nederlandse correspondentie van concept en brengt op aanwijzingen correcties aan. |
Functieladder 21 Reproductie
Functieniveaukarakteristiek
|
6 |
|
|
5 |
Geeft leiding aan het reproduceren van tekeningen, offsetdrukken, fotokopiëren en allerlei afwerking in een grote reproductieafdeling met 5 tot 10 medewerkers. Verzorgt de werkvoorbereiding en voortgangscontrole, lost technische problemen op bij meerkleurendruk, storingen in apparatuur, e.d. Onderhoudt contacten met leveranciers en beheert de diverse grondstoffen en hulpmaterialen. |
|
4 |
Geeft leiding aan Reproductie, Postkamer, Kantoorbenodigdhedenmagazijn met totaal circa 5 medewerkers. Zorgt voor tijdige aflevering van materialen en onderhoud van de apparatuur of verricht zelf meerkleurenoffsetdrukwerk. Vervaardigt zelf de platen, kiest kleuren en materialen, adviseert ten aanzien van combinaties, verhelpt eenvoudige storingen in de apparatuur. |
|
3 |
Heeft toezicht op en werkt mee aan lichtdruk, fotokopieer- en stencilwerkzaamheden. Beheert de apparatuur. Verhelpt zelf kleine storingen in de apparatuur. Neemt eventueel contact op met de leverancier. Zorgt voor voldoende materiaal in voorraad. Ziet toe op juiste distributie van fotokopieën en de archivering van originelen. |
|
2 |
Bedient offsetpers voor intern drukwerk of fotokopieerapparatuur; verricht afwerkwerkzaamheden, alsmede op aanwijzing onderhoud en kleine reparaties aan de apparatuur. Archiveert originelen, geeft kantoorbenodigdheden uit, signaleert stand van voorraden aan zijn chef. |
|
1 |
Maakt lichtdrukken, fotokopieën, stencils en dergelijke op diverse apparatuur. Vult papier en chemicaliën bij op aanwijzingen. Werkt lichtdrukwerk af door snijden, nieten, e.d. |
Functieladder 22 Receptie, telefoon, telex
Functieniveaukarakteristiek
|
6 |
|
|
5 |
|
|
4 |
|
|
3 |
Bedient telefooncentrale, telex, teletraceapparatuur en dergelijke, eventueel in de moderne talen aan de hand van uitgewerkt concept. Ontvangt bezoekers en verwijst hen door. Verzorgt reservering van vergaderzalen en geeft boodschappen door of verricht andere neventaken, zoals het beheer van een kleine kas; beheert de kantoorbenodigdheden, e.d. |
|
2 |
Bedient een telefooncentrale en ontvangt bezoekers en verwijst hen door. Weet zich uit te drukken in één of enkele moderne talen. |
|
1 |
Functieladder 23 Interne dienst
Functieniveaukarakteristiek
|
6 |
Geeft leiding aan de Interne Dienst met maximaal 50 medewerkers, verdeeld over bijvoorbeeld Gebouweninrichting en Onderhoud, Reproductie, Postkamer, Magazijn, Receptie, Telefoon, Tekstverwerking en Kantine. Treedt op als coördinator, belast met de uitvoering bij interne verhuizingen en verbouwingen. Koopt na intern overleg meubilair en kantoormachines. Onderhoudt het zakelijke contact met leveranciers en schoonmaakdienst. Stemt de diverse werkafspraken en procedures van de afdelingen van de Interne Dienst op elkaar af en legt een en ander vast in interne regelingen. |
|
5 |
Geeft leiding aan de Interne Dienst met maximaal 30 medewerkers, verdeeld over bijvoorbeeld Gebouweninrichting en Onderhoud, Reproductie, Postkamer, Magazijn, Receptie, Telefoon, Kantine. Organiseert interne verhuizingen; koopt na intern overleg meubilair, kantoormachines, kantoorbenodigdheden, e.d. Maakt afleveringsafspraken met leveranciers, onderhoudt het werkcontact met bijvoorbeeld een schoonmaakbedrijf, een en ander in overleg met Inkoop of Directie, of geeft leiding aan een afdeling in de Interne Dienst met circa 10 geschoolde vaklieden, zoals huisdrukkerij, elektromechanisch onderhoud en garage. |
|
4 |
Verricht gespecialiseerd technisch onderhoud aan installaties in gebouwen, zoals liften, airconditioning en roltrappen. Wordt daarbij geassisteerd door één of enkele assistenten, of heeft leiding van een aantal afdelingen van de Interne Dienst, met circa 10 medewerkers in Kantine, Receptie, Telefooncentrale, Reproductie en dergelijke of heeft leiding van een dergelijke afdeling als onderdeel van een grotere interne dienst. |
|
3 |
Verricht vakkundig onderhoud, zoals timmerwerk, metselwerk, stukadoorswerk, bank-, las- en constructiewerk. Onderhoudt machines en elektrische installaties volgens voorschriften van de leverancier. Vervangt onderdelen en voert kleine reparaties uit aan machines en installaties of beschadigd meubilair. Geeft leiding aan afdelingscombinaties met bijvoorbeeld Postkamer, Kantine en Magazijn, met in totaal maximaal 10 medewerkers. |
|
2 |
Verricht onderhoudswerk, zoals het olie verversen, het opheffen van kleine mechanische storingen, het vervangen van onderdelen in apparaten, het schilderwerk; verplaatst binnenwanden, richt vergaderzalen in, regelt interne verhuizingen, e.d. Heeft leiding in een kantine, koopt grondstoffen in, rekent verkochte maaltijden af. Heeft leiding van een postkamer. Transporteert goederen en documenten met een personen- of bestelauto. Verzorgt de uitgifte van een kantoorbenodigdhedenmagazijn. |
|
1 |
Verricht eenvoudig onderhoudswerk, zoals vervangen van lampen, het reinigen van apparatuur, het schoonhouden van kantine, gangen en trappen. Zet en serveert koffie en thee in kantoor en kantine. Bereidt eenvoudige gerechten, zoals soep en kroketten. Brengt inkomende post rond en maakt uitgaande post verzend gereed. |
Functieladder 24 Kwaliteit, arbeidsomstandigheden en milieu
Functieniveaukarakteristiek
|
6 |
|
|
5 |
Opzetten, beheren en onderhouden van zorgsystemen op het terrein van kwaliteit en/of arbeidsomstandigheden en/of milieu. Coördineert activiteiten op deze terreinen. Draagt zorg voor opstellen van het KAM en/of Arbo en/of milieu jaarplan en jaarverslag. Bewaakt de uitvoering van het jaarplan. Registreert, analyseert (bijna) ongevallen en risico’s en neemt naar aanleiding daarvan actie. Voert overleg met deskundigen en begeleidt audits. Adviseert gevraagd en ongevraagd de directie en andere leidinggevenden. Geeft in voorkomende gevallen leiding aan medewerkers. |
|
4 |
Beheren en onderhouden van zorgsystemen op het terrein van kwaliteit en/of arbeidsomstandigheden en/of milieu. Coördineert activiteiten op deze terreinen binnen de vestiging. Draagt mede zorg voor opstellen van het KAM en/of Arbo en/of milieu jaarplan en jaarverslag. Bewaakt de uitvoering van het jaarplan op vestigingsniveau. Registreert, analyseert (bijna)ongevallen en risico’s. Geeft resultaten door aan de arbocoördinator en neemt naar aanleiding daarvan actie. Voert overleg met deskundigen en begeleidt audits. Adviseert gevraagd en ongevraagd de directie en andere leidinggevenden. |
|
3 |
|
|
2 |
|
|
1 |
Functieladder 25 Maatvoering
Functieniveaukarakteristiek
|
6 |
|
|---|---|
|
5 |
|
|
4 |
Realiseert zelfstandig de maatvoering bij bouwprojecten. Zet op basis van (digitale) werktekeningen en met behulp van de Total Station o.a. het palenplan ten behoeve van de fundering en een assenstelsel ten behoeve van diverse verdiepingslagen uit. Signaleert afwijkingen door middel van controles en meldt deze bij de uitvoerder. |
|
3 |
|
|
2 |
|
|
1 |
1. ..... hierna te noemen werkgever, en
2. ..... hierna te noemen werknemer,
verklaren te hebben gesloten een arbeidsovereenkomst, waarbij de werknemer zich verbindt met ingang van ................................... in dienst van de werkgever arbeid te verrichten.
De dienstbetrekking wordt aangegaan voor: ......7)
De werknemer wordt aangenomen voor de functie van .....
Deze functie behoort tot de functiegroep/functieladder .....
(Duur eventuele proeftijd: .....)
Het daarbij behorende garantieloon/salaris is: € ..... bruto per .....
Het vast overeengekomen loon voor de bouwplaatswerknemer bedraagt € ..... bruto per ..... en is als volgt samengesteld:
a. garantieloon zoals bovenvermeld;
b. de voor zover overeengekomen individuele toeslag conform 4.6 van de cao zijnde € ..... bruto per ..... voor de duur van .....8)
De arbeidsduur bedraagt gemiddeld ..... uur per werkweek en gemiddeld..... per dag, gemeten over een periode van 13 weken. De arbeidstijden en rusttijden worden vastgesteld in een rooster.
Indien een intredekeuring zoals bedoeld in 1.1 van de cao van toepassing is, dient de volgende passage in de arbeidsovereenkomst te worden opgenomen: ‘De arbeidsovereenkomst wordt aangegaan onder de ontbindende voorwaarde van een geschiktheidsverklaring, zoals bedoeld in 1.1.4 van de cao. Indien de werkgever die verklaring op de beoogde ingangsdatum van deze arbeidsovereenkomst nog niet heeft ontvangen, vangt het dienstverband aan op de eerstvolgende werkdag nadat dit alsnog is gebeurd en de eventuele opzegtermijn van de werknemer bij de vorige werkgever is verstreken.’
(Toevoegen eventueel nader overeengekomen voorwaarden)
Aldus in tweevoud opgemaakt te ..... d.d...... -.....- 20.....
De werkgever: .....
De werknemer: .....
|
onderwerp |
basisregeling |
kaderregeling |
|---|---|---|
|
minimum rusttijden |
||
|
wekelijkse rust |
36 uur (aaneengesloten) of 60 uur per periode van 9 x 24 (1 x per 5 weken in te korten tot 32 uur) |
36 uur (aaneengesloten) of 72 uur per 14 dagen (te splitsen in stukken van minimaal 32 uur) |
|
dagelijkse rust |
11 uur (aaneengesloten) (1 x per week in te korten tot 8 uur) |
11 uur (aaneengesloten) (1x per week: 8 uur, indien noodzakelijk i.v.m. aard arbeid of bedrijfsomstandigheden) |
|
aanvullende regels indien er sprake is van nachtdiensten (arbeid tussen 00.00 en 06.00 uur) |
||
|
minimum rust na een nachtdienst die eindigt na 02.00 uur |
14 uur |
14 uur (1 x per week: 8 uur, indien noodzakelijk in verband met soort werk of bedrijfsomstandigheden) |
|
minimum rust na een reeks nachtdiensten |
48 uur |
46 uur (na 3 of meer nachtdiensten) |
|
maximum arbeidstijd per nachtdienst |
8 uur |
10 uur 12 uur, mits: – rust na dienst 12 uur – 5 x per 2 weken – maximaal 22 x per 52 weken |
|
maximum aantal nachtdiensten |
10 per 4 weken en 25 per 13 weken (16 per 4 weken indien de nachtdiensten voor of op 02.00 uur eindigen) |
per 16 weken maximaal 36 nachtdiensten die eindigen na 02.00 uur |
|
maximum aantal achtereenvolgende nachtdiensten |
5 (6 indien de nachtdiensten voor of op 02.00 uur eindigen) |
7 (als minimaal één van de diensten uit de reeks een nachtdienst is) |
|
aanvullende regels bij overwerk indien er sprake is van nachtdiensten |
||
|---|---|---|
|
maximum arbeidstijd per nachtdienst |
9 uur |
10 uur (maximaal 5 x per 14 x 24 uur en 22 x per 52 weken te verlengen tot 12 uur onder gelijktijdige inkorting van de rust na die verlengde nachtdienst tot minimaal 12 uur) |
|
maximum arbeidstijd per 13 weken |
gemiddeld 40 uur per week (520 uur) |
per 16 weken gemiddeld 40 uur per week indien sprake is van 16 of meer nachtdiensten in die periode |
|
pauze (tijdruimte van minimaal ¼ uur) |
||
|
arbeidstijd per dienst > 5 ½ uur |
½ uur |
½ uur |
|
arbeidstijd per dienst > 8 uur |
¾ uur, waarvan ½ uur aaneengesloten |
|
|
arbeidstijd per dienst > 10 uur |
1 uur, waarvan ½ uur aaneengesloten |
¾ uur |
|
consignatie/bereikbaarheidsdienst (afwijking rusttijd en pauze) |
||
|
periode zonder consignatie |
per 4 weken 2 tijdruimten van elk minimaal 7 x 24 uur |
– 14 consignatie-vrije dagen per 4 weken – 2 x 2 dagen per 4 weken geen consignatie en geen arbeid |
|
consignatie voor en na een nachtdienst |
niet toegestaan |
11 uur voor en 14 uur na een nachtdienst niet toegestaan |
|
maximum arbeidstijd per 24 uur |
13 uur |
13 uur |
|
maximum arbeidstijd per 13 weken |
gemiddeld 45 uur per week (585 uur) |
geen norm |
|
maximum arbeidstijd indien de consignatie geheel of gedeeltelijk de periode tussen 00.00 uur en 06.00 uur omvat |
per 13 weken gemiddeld 40 uur per week (520 uur) |
– gemiddeld 40 uur (per 16 weken) of – gemiddeld 45 uur (per 16 weken), mits: 8 uur onafgebroken rust vóór aanvang nieuwe dienst (in geval van laatste oproep tussen 00.00 en 06.00 uur) hetzij gedurende 8 uur onafgebroken rust in de 18 uur volgend op 06.00 uur (als laatste oproep tussen 00.00 en 06.00 uur plaatsvond en direct gevolgd wordt door een nieuwe dienst) |
|
minimum arbeidstijd bij oproep in consignatie |
½ uur |
½ uur |
|
onderwerp |
basisregeling |
kaderregeling |
|---|---|---|
|
minimum rusttijden |
||
|
wekelijkse rust |
36 uur per periode van 7 x 24 uur |
36 uur |
|
dagelijkse rust |
12 uur per 24 uur, waarin de periode tussen hetzij 22.00 en 06.00 uur, hetzij 23.00 en 07.00 uur is begrepen |
12 uur, waarin de periode tussen 23.00 en 06.00 uur is begrepen |
|
pauze |
||
|
arbeidstijd per dienst > 4 ½ uur |
½ uur aaneengesloten |
½ uur aaneengesloten |
|
arbeidstijd per dienst > 8 uur |
¾ uur, waarvan ½ uur aaneengesloten |
|
1. De stichting draagt de naam: Stichting Tijdspaarfonds Bouw & Infra.
2. De stichting is statutair gevestigd te Harderwijk.
In deze statuten wordt verstaan onder:
het bedrag dat de werkgever verschuldigd is aan het tijdspaarfonds.
het bestuur zoals bedoeld in artikel 5 van de statuten.
de werkgevers- en werknemersorganisaties die deze cao hebben afgesloten.
de bouwplaatswerknemer die verplicht deelneemt aan het tijdspaarfonds of de uta-werknemer die vrijwillig deelneemt aan het tijdspaarfonds.
de cao Bouw & Infra.
een reglement zoals bedoeld in artikel 8 van de statuten.
de Stichting Technisch Bureau Bouw & Infra, statutair gevestigd te Harderwijk.
de in artikel 1 genoemde stichting.
APG Rechtenbeheer NV, statutair gevestigd te Heerlen, alsmede haar rechtsopvolger(s).
de werkgever zoals bedoeld in deze cao.
de werknemer zoals bedoeld in deze cao.
Het tijdspaarfonds heeft ten doel in overeenstemming met de desbetreffende bepalingen in de cao en overeenkomstig bij reglement vast te stellen bepalingen, het individueel budget van deelnemers te beheren en uitvoering te geven aan het spaarurenmodel. Op bij reglement te bepalen voorwaarden keert het tijdspaarfonds het tegoed uit aan deelnemers.
1. De geldmiddelen van de stichting bestaan uit:
a. afdrachten door werkgevers;
b. hetgeen door erfstelling, legaat of schenking is verkregen, met dien verstande dat alle erfstellingen zullen worden aanvaard onder het voorrecht van boedelbeschrijving;
c. eventuele andere verkrijgingen en baten.
2. Ter uitvoering van het doel worden de door cao-partijen vast te stellen bedragen voor de afdrachten door de werkgever aan het tijdspaarfonds betaald.
3. De opbrengsten uit de beleggingen worden gebruikt ter financiering van de uitvoeringskosten.
4. Het bestuur beslist over de bestemming van mogelijke opbrengsten die het niveau van de kosten overstijgen.
5. Indien in enig boekjaar de opbrengst van de in het eerste lid van dit artikel bedoelde middelen kleiner is dan het totaal van de uitgaven van de stichting dan wordt het nadelig verschil ten laste van het volgend boekjaar gebracht.
6. De afgedragen stortingen zullen door het bestuur worden belegd op zodanige wijze dat een zo optimaal mogelijk rendement wordt verkregen en zonder dat een belangrijk risico van blijvende vermogensverliezen wordt gelopen.
1. Het bestuur van de stichting bestaat uit tien natuurlijke personen.
2. Bouwend Nederland benoemt, schorst en ontslaat vijf bestuursleden. Deze vijf bestuursleden worden aangeduid als de ‘wg-bestuursleden’.
3. FNV benoemt, schorst en ontslaat drie bestuursleden. CNV Vakmensen benoemt, schorst en ontslaat twee bestuursleden. Deze vijf bestuursleden worden aangeduid als de ‘wn-bestuursleden’.
4. Van nieuw te benoemen bestuursleden dient door de benoemende organisatie een Verklaring Omtrent het Gedrag (VOG) overgelegd te worden aan het bestuur.
5. Het bestuur benoemt uit zijn midden twee voorzitters: één van werkgeverszijde en één van werknemerszijde. Om beurten treden de voorzitters voor de tijd van een kalenderjaar als voorzitter en als tweede voorzitter op.
6. De bestuursleden worden benoemd voor een periode van drie jaar en zijn onbeperkt herbenoembaar. Het bestuur stelt een rooster van aftreden op. In onvoorziene omstandigheden kan hiervan worden afgeweken.
7. In tussentijdse vacatures wordt zo spoedig mogelijk voorzien.
8. Bij de vervulling van hun taak richten de bestuursleden zich naar het belang van de stichting en de met haar verbonden organisatie.
9. De organisatie die een bestuurslid overeenkomstig dit artikel heeft benoemd, kan het door hem benoemde bestuurslid te allen tijde schorsen en ontslaan.
Het lidmaatschap van het bestuur eindigt tevens:
a. door overlijden van het bestuurslid;
b. ingeval het bestuurslid het vrije beheer en de vrije beschikking over zijn vermogen verliest;
c. door vrijwillig aftreden (bedanken) van het bestuurslid;
d. door ontslag door de rechtbank.
10. Voor zover uit de wet niet anders voortvloeit, worden aan het bestuurslid vergoed:
a. de redelijke kosten van het voeren van verdediging tegen aanspraken wegens handelen of nalaten in de uitoefening van zijn functie als lid van het bestuur;
b. eventuele schadevergoedingen of boetes die hij verschuldigd is wegens een hierboven onder a. vermeld handelen of nalaten;
c. de redelijke kosten van het optreden in andere rechtsgedingen waarin het bestuurslid als lid of als voormalig lid van het bestuur is betrokken met uitzondering van de gedingen waarin de bestuurder hoofdzakelijk een eigen vordering geldend maakt.
11. Het bestuurslid heeft geen aanspraak op de vergoeding als hiervoor bedoeld indien en voor zover:
a. door de Nederlandse rechter bij gewijsde is of wordt vastgesteld dat het handelen of nalaten van het bestuurslid kan worden gekenschetst als opzettelijk of bewust roekeloos tenzij uit de wet anders voortvloeit of zulks in de gegeven omstandigheden naar maatstaven van redelijkheid en billijkheid onaanvaardbaar zou zijn; of
b. hij de stichting niet zo spoedig als praktisch mogelijk schriftelijk in kennis heeft gesteld van de omstandigheid die tot de kosten of het vermogensverlies kan leiden respectievelijk van de kosten of het vermogensverlies; of
c. de kosten of het vermogensverlies van het bestuurslid is gedekt door een verzekering en de verzekeraar deze kosten of dit vermogensverlies heeft uitbetaald.
12. Redelijke kosten en vermogensverlies worden door de stichting vergoed terstond na ontvangst van facturen of enig ander document waaruit de redelijke kosten of het vermogensverlies van het bestuurslid blijkt. Indien en voor zover door de Nederlandse rechter bij gewijsde is vastgesteld dat het bestuurslid geen aanspraak heeft op de vergoeding als hiervoor bedoeld, is hij gehouden de door de stichting vergoede bedragen terstond terug te betalen. De stichting kan van het bestuurslid adequate zekerheid verlangen voor deze terugbetalingsverplichting.
13. Het bestuurslid dient instructies van de stichting in verband met de wijze van verdediging op te volgen en de wijze van verdediging vooraf af te stemmen met de stichting. Deze afstemming door het bestuurslid met de stichting ziet onder andere, maar niet uitsluitend, op de kosten van de juridische vertegenwoordiging van het bestuurslid en de vraag tot aan welke rechtsinstantie een eventueel rechtsgeding wordt voorgelegd. Het bestuurslid zal niet: (i) persoonlijke aansprakelijkheid erkennen, (ii) afzien van verweer en (iii) een schikking aangaan, zonder voorafgaande schriftelijke toestemming van de stichting.
14. De stichting kan ten behoeve van het bestuurslid verzekeringen tegen aansprakelijkheid afsluiten.
15. Bestuursleden genieten geen bezoldiging ten laste van de stichting. Het bestuur treft een regeling inzake vacatiegelden en vergoeding van reis- en verblijfkosten.
1. De vergaderingen van het bestuur worden gehouden op de plaats als bij de oproeping is bepaald. De oproeping tot een vergadering geschiedt met inachtneming van een oproeptermijn van ten minste vijf werkdagen, de dag van de oproeping en die van de vergadering niet meegerekend. De agenda voor de vergaderingen van het bestuur wordt met eventuele bijlagen door het bestuurssecretariaat aan de leden toegezonden.
2. Vergaderingen van het bestuur kunnen ook worden gehouden door middel van telefonische- of videoconferenties, of door middel van enig ander communicatiemiddel, mits elke deelnemende bestuurder door alle anderen gelijktijdig kan worden gehoord.
3. De vergaderingen worden geleid door de voorzitter. Indien deze afwezig is, wordt de vergadering geleid door de tweede voorzitter. Indien deze afwezig is, voorzien de aanwezige bestuursleden in de leiding van de vergadering.
Van de beraadslagingen en besluiten in de vergadering van het bestuur worden notulen gehouden, welke notulen worden vastgesteld door de volgende vergadering.
4. In een vergadering van het bestuur mogen geen besluiten worden genomen, als niet ten minste vier bestuursleden aanwezig zijn, waarvan twee wg-bestuursleden en twee wn-bestuursleden.
5. In de vergaderingen van het bestuur heeft ieder bestuurslid één stem. Een besluit komt slechts tot stand indien zowel binnen de categorie van wg-bestuursleden als binnen de categorie van wn-bestuursleden de meerderheid van de uitgebrachte stemmen ten gunste van het betreffende voorstel is uitgebracht.
6. Indien de stemmen staken, wordt de beslissing tot de volgende vergadering uitgesteld. Indien op die vergadering opnieuw de stemmen staken, wordt het voorstel geacht te zijn afgewezen.
7. Het bestuur kan besluiten over de aanwezigheid van derden tijdens de bestuursvergaderingen.
8. Een bestuurslid neemt niet deel aan de beraadslaging en besluitvorming indien hij/zij daarbij een direct of indirect persoonlijk belang heeft dat tegenstrijdig is met het belang van de stichting en de met haar verbonden organisatie. Wanneer hierdoor geen bestuursbesluit zou kunnen worden genomen, wordt het besluit desalniettemin genomen door het bestuur onder schriftelijke vastlegging van de overwegingen die aan het besluit ten grondslag liggen.
9. In geval van ontstentenis of belet van één of meer bestuursleden is het (zijn de) overblijvende bestuurslid (bestuursleden) met het gehele bestuur belast. In geval van ontstentenis of belet van alle bestuursleden of van het enige bestuurslid wordt de stichting tijdelijk bestuurd door een persoon die daartoe door het bestuur steeds moet zijn aangewezen. Van ontstentenis is sprake wanneer een bestuurslid niet langer in functie is. Onder belet wordt in deze statuten in ieder geval verstaan de omstandigheid dat een bestuurslid gedurende een periode van meer dan zeven dagen onbereikbaar is door ziekte of andere oorzaken.
10. Bij uitzondering kunnen, in spoedeisende gevallen ofwel in gevallen waarin geen twijfel mogelijk is, door beide voorzitters gezamenlijk voorlopige beslissingen en maatregelen worden genomen, die in de eerstvolgende vergadering van het bestuur ter bekrachtiging worden voorgedragen.
1. Het bestuur is belast met het besturen van de zaken van de stichting, het beheer van haar vermogen, alsmede het innen van de gelden en het doen van uitkeringen. Het bestuur is bevoegd, met inachtneming van het in deze statuten bepaalde, tot alle rechtshandelingen, met inbegrip van het besluiten tot het aangaan van overeenkomsten:
a. tot het verkrijgen, vervreemden of bezwaren van registergoederen;
b. waarbij de stichting zich als borg of hoofdelijk medeschuldenaar verbindt;
c. waarbij de stichting zich voor een derde sterk maakt;
d. waarbij de stichting zich tot zekerheidstelling voor de schuld van een derde verbindt.
2. Het bestuur is belast met het beheer van het fondsvermogen.
3. De kosten van beheer met betrekking tot een boekjaar komen ten laste van de rekening van baten en lasten over dat boekjaar.
4. De stichting wordt vertegenwoordigd door het bestuur, dan wel door de beide voorzitters gezamenlijk.
1. Het bestuur kan voor de uitvoering van zijn taak een of meer reglementen vaststellen.
2. De reglementen mogen geen bepalingen bevatten welke in strijd zijn met deze statuten.
Het bestuur kan uitdrukkelijk omschreven bevoegdheden mandateren aan het Technisch Bureau Bouw & Infra dan wel aan de uitvoeringsorganisatie en/of aan door het bestuur, al dan niet geheel uit haar midden, benoemde paritaire commissies waarbij toestemming kan worden verleend, volgens door het bestuur te stellen richtlijnen, een deel van deze bevoegdheden weer over te dragen aan het Technisch Bureau Bouw & Infra c.q. de relevante werkmaatschappijen van APG Groep NV. De gemandateerde bevoegdheden worden uitgeoefend onder toezicht en verantwoordelijkheid van het bestuur.
1. Het bestuur laat zich bij het uitvoeren van haar taak terzijde staan door het Technisch Bureau Bouw & Infra.
2. De administratie wordt onder verantwoordelijkheid van het bestuur verricht door de uitvoeringsorganisatie.
3. De opdracht tot administratie aan de uitvoeringsorganisatie wordt schriftelijk verstrekt.
1. De middelen worden besteed aan de genoemde doelen van de stichting. De beleggingen zullen door het bestuur op een zodanige wijze geschieden, dat:
a. een redelijke spreiding naar aard en risico van de bezittingen en interesses wordt verkregen;
b. een optimaal rendement wordt verkregen;
c. geen belangrijk risico van blijvende vermogensverliezen wordt gelopen.
2. De aan de stichting toebehorende zaken worden, als zij niet ten kantore worden gehouden, in bewaring gegeven bij een ingevolge de Wet Toezicht Kredietwezen geregistreerde instelling.
1. Voorafgaand aan ieder boekjaar stelt het bestuur een begroting voor het eerstvolgende boekjaar vast.
2. De begroting is ingericht en gespecificeerd volgens de in artikel 3 van de statuten omschreven bestedingsdoelen. Onderdeel van deze begroting is een raming van de beleggingsinkomsten en uitvoeringskosten.
3. De begroting is op aanvraag beschikbaar voor de bij het fonds betrokken werkgevers en werknemers.
1. Het boekjaar van de stichting is gelijk aan het kalenderjaar.
2. Het bestuur van de stichting stelt jaarlijks een jaarrekening op die een getrouw beeld geeft van de grootte en de samenstelling van het vermogen van het fonds en van de ontwikkeling daarvan gedurende het boekjaar en een bestuursverslag waarin het bestuur rekenschap aflegt van het gevoerde beleid.
3. De jaarrekening moet zijn gespecificeerd overeenkomstig de in artikel 3 van de statuten omschreven bestedingsdoelen en voorzien van een controleverklaring door een registeraccountant of accountants-administratieconsulent met certificerende bevoegdheid, waaruit moet blijken dat de uitgaven conform de in artikel 3 van de statuten omschreven bestedingsdoelen zijn gedaan.
4. De jaarrekening, het bestuursverslag en de controleverklaring worden ter inzage van de bij het fonds betrokken werkgevers en werknemers neergelegd ten kantore van het fonds en op een of meer door de Minister van SZW aan te wijzen plaatsen.
5. De jaarrekening, het bestuursverslag en de controleverklaring worden op aanvraag aan de bij het fonds betrokken werkgevers en werknemers toegezonden (tegen betaling van de daaraan verbonden kosten).
1. Het bestuur is bevoegd tot wijziging van de statuten. Voor een besluit tot statutenwijziging is goedkeuring vereist van de organisaties die op grond van artikel 5 de bestuursleden van de stichting benoemen.
2. De wijziging van de statuten moet bij notariële akte tot stand komen. Ieder bestuurslid is bevoegd tot het passeren van die notariële akte.
3. Een authentiek afschrift van de wijziging en de gewijzigde statuten wordt neergelegd ten kantore van het Handelsregister.
4. De reglementen, alsmede de in de statuten en in de reglementen aangebrachte wijzigingen, treden in werking zodra een volledig exemplaar van die stukken onderscheidenlijk van de wijzigingen daarin, door het bestuur ondertekend, voor een ieder ter inzage is neergelegd ter griffie van de rechtbank in het arrondissement waarin het fonds is gevestigd.
1. De stichting kan worden ontbonden middels een besluit van het bestuur.
2. In geval van ontbinding is het bestuur belast met de uitvoering van de liquidatie en alle daarbij behorende zaken, waaronder de bestemming van een eventueel batig saldo.
3. De te bepalen bestemming van het eventuele batig saldo dient zo nauw mogelijk aan te sluiten bij de doelstelling van de stichting, daarbij zoveel mogelijk in aanmerking nemend de bronnen en de daarbij behorende bedoelingen, waaruit het batig saldo is ontstaan.
In dit reglement worden geacht te zijn opgenomen de definities omschreven in artikel 2 van de statuten. Verder wordt verstaan onder:
het tijdvak van vier weken of een kalendermaand waarover de werkgever aan de werknemer het vast overeengekomen loon of het salaris betaalt, evenals de vergoedingen en toeslagen waar de werknemer recht op heeft.
55% van de volledige storting.
het vast overeengekomen loon voor bouwplaatswerknemers.
het tussen de uta-werknemer en de werkgever overeengekomen vaste brutobedrag dat de uta-werknemer van de werkgever ontvangt als loon voor zijn werkzaamheden in de door hem uitgeoefende functie. Dit bedrag is exclusief vakantietoeslag, vaste en/of variabele gratificaties, eindejaarsuitkeringen, uitkeringen ineens en alle andere toeslagen.
de rekening die op naam van de deelnemer bij de uitvoeringsorganisatie wordt geopend ten behoeve van de stortingen aan en uitbetalingen van het tijdspaarfonds.
de volledige afdrachten per betalingsperiode van vier weken of een maand.
1. Voor de bouwplaatswerknemer worden op jaarbasis 5 bovenwettelijke vakantiedagen, 10 roostervrije dagen en 3 kortverzuimdagen in het tijdspaarfonds gestort.
2. Voor de uta-werknemer die te kennen heeft gegeven deel te willen nemen aan het tijdspaarfonds worden op jaarbasis 5 bovenwettelijke vakantiedagen, 5 roostervrije dagen en 3 kortverzuimdagen in het tijdspaarfonds gestort.
3. Voor de bouwplaatswerknemer van 55 jaar of ouder die gebruik maakt van de mogelijkheid van een vierdaagse werkweek, worden op jaarbasis uitsluitend 3 kortverzuimdagen in het tijdspaarfonds gestort. Het staat hem echter vrij om daarnaast ook de 5 bovenwettelijke vakantiedagen en 10 roostervrije dagen in het tijdspaarfonds te laten storten.
4. De uta-werknemer van 55 jaar of ouder die gebruik maakt van de mogelijkheid van een vierdaagse werkweek kan ervoor kiezen om toch deel te nemen in het tijdspaarfonds. In dat geval worden op jaarbasis uitsluitend 3 kortverzuimdagen in het tijdspaarfonds gestort. Het staat hem echter vrij om daarnaast ook de 5 bovenwettelijke vakantiedagen en 5 roostervrije dagen in het tijdspaarfonds te laten storten.
5. De afdracht Dagen wordt berekend via de volgende formule:
UL = het vast overeengekomen loon per uur, vermeerderd met de resultaten van een prestatiebevorderend systeem, de toeslag ploegendienst, de leermeestertoeslag, de voormantoeslag, de toeslag verschoven uren infra alsmede vermeerderd met andere toeslagen en vergoedingen mits die loon zijn zoals bedoeld in artikel 7:639 BW; voor uta-werknemers moet het maandloon zoals bedoeld in artikel 7:639 BW worden teruggerekend naar een uurloon.
AD = het voor de desbetreffende deelnemer geldende totaal van het aantal vakantie-, kortverzuim- en roostervrije dagen op jaarbasis, waarvan de geldswaarde wordt gestort in het tijdspaarfonds. Het aantal dagen dat geldt voor werknemers van 55 jaar en ouder die een vierdaagse werkweek hebben op grond van 6.5 van de cao, is gebaseerd op een volledige werkweek van vijf dagen.
AB = het aantal betalingsperioden per jaar (12 of 13).
1. Voor de deelnemer wordt op jaarbasis 8% vakantietoeslag in het tijdspaarfonds gestort.
2. De afdracht Vakantietoeslag wordt berekend door het vast overeengekomen loon of het salaris per betalingsperiode te verhogen met het bedrag afdracht Dagen uit dezelfde betalingsperiode en het vervolgens verkregen bedrag te vermenigvuldigen met 8%.
1. De afdracht Duurzame inzetbaarheid wordt berekend via de volgende formule:
UL = vast overeengekomen loon per uur; voor uta-werknemers moet het maandsalaris worden teruggerekend naar een uursalaris.
% = voor bouwplaatswerknemers 4,36%. Voor uta-werknemers 2,18%.
De afdracht Duurzame inzetbaarheid is niet van toepassing voor leerlingwerknemers, omdat die is opgenomen in het brutoloon.
AB = het aantal betalingsperioden per jaar (12 of 13).
Voor werknemers die in deeltijd werken moet op de uitkomst van deze formule nog de deeltijdfactor worden toegepast. Dit geldt niet voor werknemers van 55 jaar en ouder die een vierdaagse werkweek hebben op grond van 6.5 van de cao.
2. De afdracht Duurzame inzetbaarheid betreft in alle gevallen een volledige storting.
1. De afdracht Spaaruren voor bouwplaatswerknemers wordt berekend door toepassing van de volgende vier rekenregels:
− overwerkuren: aantal overwerkuren x (vast overeengekomen uurloon + overwerktoeslag);
− reisuren: aantal reisuren x garantieuurloon. Hierbij geldt als maximum het garantieuurloon van groep A van tabel 4.2 van de cao;
− vakantietoeslag: opgebouwde spaaruren x vast overeengekomen uurloon x 8%.
De uitkomst van de eerste twee berekeningen vormen samen de afdracht Spaaruren. De vakantietoeslag spaaruren wordt samen met de reguliere vakantietoeslag gestort.
2. De afdracht Spaaruren betreft in alle gevallen een gedeeltelijke storting.
1. De deelnemer kan kiezen voor een volledige of een gedeeltelijke storting. Dit geldt niet voor de afdracht Spaaruren en de afdracht Duurzame inzetbaarheid. De afdracht Spaaruren betreft in alle gevallen een gedeeltelijke storting en de afdracht Duurzame inzetbaarheid betreft in alle gevallen een volledige storting.
2. De afdrachten Dagen, Vakantietoeslag, Duurzame inzetbaarheid en Spaaruren worden apart door de werkgever berekend en binnen 14 dagen na afloop van elke betalingsperiode op de tijdspaarrekening van de werknemer overgemaakt.
3. Bij de afdracht vermeldt de werkgever de loonperiode waarop de afdracht betrekking heeft. De uitvoeringsorganisatie zal deze periode overnemen en vermelden bij de storting op de rekening van de werknemer. Het is de werkgever niet toegestaan bij de afdracht loonperiodes samen te voegen.
4. Over de afdrachten zijn dezelfde heffingen verschuldigd als bij loon- of salarisbetalingen uit arbeidsovereenkomst. De heffingen over de afdrachten houdt de werkgever in bij de loon- of salarisbetaling. De uit te betalen bedragen uit het tijdspaarfonds aan de deelnemer zijn nettobedragen.
5. Indien de betaling niet tijdig heeft plaatsgevonden, is de werkgever in verzuim. Het bestuur is bevoegd vanaf de datum van verzuim rente te vorderen over de achterstallige betalingen. Deze rente is gelijk aan de wettelijke rente.
1. De gestorte afdrachten zijn vrij opneembaar.
2. De werknemer kan tussentijds geld van zijn rekening in het tijdspaarfonds opnemen. Op aanvraag van de deelnemer worden gestorte afdrachten door de uitvoeringsorganisatie aan hem uitbetaald. Hij moet daartoe via een vakbondsconsulent van FNV of CNV Vakmensen opdracht geven.
3. Gestorte afdrachten van de uta-werknemer worden op aanvraag via internet (www.bter-bouw.nl/tijdspaarfonds) door de uitvoeringsorganisatie tussentijds aan hem uitbetaald.
4. De uitbetaling heeft plaats op het bankrekeningnummer van de werknemer dat bij de uitvoeringsorganisatie bekend is.
5. De gestorte afdrachten Vakantietoeslag en Dagen die niet tussentijds zijn opgenomen, worden in de maand mei van elk kalenderjaar door de uitvoeringsorganisatie aan de werknemer uitbetaald zonder dat daarvoor een aanvraag behoeft te worden gedaan. Echter, de deelnemer kan via internet (www.bter-bouw.nl/tijdspaarfonds) aangeven dat hij het geld op de tijdspaarrekening wil laten staan.
1. De werkgever verstrekt aan de uitvoeringsorganisatie desgevraagd alle gegevens die nodig zijn om op naam van de deelnemer de afdrachten te kunnen administreren.
2. De uitvoeringsorganisatie verstrekt de werkgever via internet (www.bter-bouw.nl/tijdspaarfonds) tijdig instructie wanneer en op welke wijze de gegevens moeten worden aangeleverd en hoe de betaling dient te geschieden.
1. De werkgever en deelnemer zijn verplicht aan het bestuur of een schriftelijk door hem gemachtigd persoon van de uitvoeringsorganisatie alle opgaven en inlichtingen te verstrekken die van hen worden verlangd ten behoeve van een goede administratie van het tijdspaarfonds.
2. Het tijdspaarfonds stelt via een beveiligde internettoepassing aan iedere deelnemer gegevens beschikbaar die betrekking hebben op de tijdspaarrekening van die deelnemer.
|
toe te passen cao-regels |
titel / onderwerp |
tekstaanpassingen |
|---|---|---|
|
1.2 |
Functie-indeling |
– 1.2.1: Aan de eerste alinea toevoegen: ‘De werkgever doet dit op basis van de werkzaamheden die de werknemer in Nederland moet uitvoeren.’ – 1.2.2: De tweede alinea wordt vervangen door: ‘De werkgever deelt de werknemer in op basis van de werkzaamheden die de werknemer in Nederland moet uitvoeren. Hij houdt zich aan de procedure van bijlage 1.3. In plaats van de stappen 6 en 7 van de gebruiksinstructie in die bijlage geldt het volgende: Stap 6: Vergelijk het minimum van deze schaal met het huidige salaris van de werknemer en ken het hoogste salaris toe. Stap 7: Deel uw beslissing mee aan de werknemer.’ – 1.2.3: Vervalt. – 1.2.4: Vervalt. |
|
1.7 |
Afrekenen bij beëindiging arbeidsovereenkomst |
– Tabel 1.7.: De regel ‘versterking arbeidsmarktpositie’ vervalt. – 1.7.1: De tweede alinea vervalt. – 1.7.2: Deze bepaling wordt vervangen door: ‘Uitzondering bij het afrekenen van roostervrije dagen: te veel opgenomen roostervrije dagen mogen wel worden verrekend (a) als de werknemer zelf ontslag neemt of (b) bij ontslag met als reden zeer verwijtbaar gedrag van de werknemer.’ – 1.7.3: Vervalt. |
|
2.2 |
Basisregeling en kaderregeling |
– De verwijzingen naar het spaarurenmodel vervallen. – Als de inlenende werkgever een kaderregeling hanteert, geldt deze ook voor de werknemer. |
|
2.3 |
Kaderregeling: nadere voorwaarden |
– 2.3.1: ‘medezeggenschapsorgaan’ wordt vervangen door: ‘orgaan door middel waarvan werknemers van de werkgever inspraak hebben’. |
|
2.4 |
Verschoven uren infra |
|
|
2.5 |
Onderhoudswerk op zaterdag |
|
|
2.6 |
Ploegendienst |
|
|
2.7 |
Beschikbaarheidsdienst |
|
|
2.8 |
Overwerk |
– 2.8.1: In de eerste alinea vervalt de laatste zin. |
|
3.1 |
Vakantie |
– 3.1.2: In de eerste alinea vervalt de laatste zin. |
|
3.2 |
Roostervrij |
– Tabel 3.2: De kolommen onder ‘wijze van betaling’ vervallen. De betaling van opgenomen roostervrije tijd gebeurt uitsluitend via het loon/salaris. – 3.2.2: De laatste zin vervalt. – 3.2.3: In de tweede alinea wordt met ‘werknemers’ bedoeld ‘werknemers van de inlenende werkgever’. |
|
3.3 |
Extra roostervrij oudere werknemers (overgangsregeling) |
– 3.3.2: De tweede alinea vervalt. |
|
3.4 |
Feestdagen |
|
|
3.6 |
Kort verzuim |
– Inleidende zin: Vervangen door ‘In de gevallen van 3.6.1 t/m 3.6.3 heeft de werknemer recht op betaald verlof gedurende in totaal maximaal 24 uren per kalenderjaar. De werkgever betaalt over deze uren het vast overeengekomen loon of het salaris.’ – 3.6.1 t/m 3.6.3: ‘Onbetaald verlof’ wordt ‘betaald verlof’. – 3.6.4: De eerste alinea vervalt. – 3.6.5: Vervalt. – 3.6.6: Vervalt. |
|
4.2 |
Garantieloon 21 jaar of ouder |
– 4.2.2: De eerste alinea vervangen door ‘Is de bouwplaatswerknemer bezig met een beroepsopleiding in de bouw & infra? Dan geldt tabel 6.3.2 van bijlage 6.3.’ |
|
4.3 |
Garantieloon 16 t/m 20 jaar |
– In plaats van 4.3 geldt tabel 6.3.1 van bijlage 6.3. |
|
4.4 |
Garantieloon leerlingwerknemer |
– In plaats van 4.4 geldt tabel 6.3.2 van bijlage 6.3. |
|
4.5 |
Starttabel bouwplaatswerknemer |
– 4.5.1: De tweede alinea vervangen door ‘Uitzondering: de starttabel geldt niet tijdens een beroepsopleiding in de bouw & infra en ook niet na het behalen van een diploma voor zo‘n opleiding.‘ – 4.5.2: In de eerste alinea ‘tabel 4.3’ vervangen door ‘tabel 6.3.1 van bijlage 6.3’. |
|
4.6 |
Prestatietoeslag |
|
|
4.7 |
Regels voor de loonbetaling |
– 4.7.2, tweede alinea: Het tweede en derde gedachtestreepje vervallen. – 4.7.2: De derde alinea, derde gedachtestreepje, vervalt. |
|
4.8 t/m 4.11 |
Salaris uta-werknemer |
|
|
4.12 |
Loon- en salarisverhogingen |
|
|
4.13 |
Vakantietoeslag |
– 4.13.1, eerste alinea: De volgende zin wordt toegevoegd ‘De betaling gebeurt per betalingsperiode.’ – 4.13.1: De derde alinea vervalt. |
|
5.1 |
Beroepschauffeur |
|
|
5.2 |
Beschikbaarheidsdienst |
|
|
5.3 |
Bijzondere uren |
|
|
5.5 |
Handgereedschap |
|
|
5.7 |
Overwerk |
|
|
5.8 |
Ploegendienst |
|
|
5.9 |
Reiskosten |
– Met ‘woon-werkverkeer’ wordt in 5.9.1 en 5.9.2 bedoeld: het reizen van de tijdelijke verblijfplaats in Nederland naar het werk en weer terug. – 5.9.4: De tweede alinea, tweede gedachtestreepje, vervalt. |
|
5.10 |
Reisuren |
– Met ‘woning’ wordt in 5.10 bedoeld: de tijdelijke verblijfplaats in Nederland. Met ‘woongemeente’ wordt bedoeld: de Nederlandse gemeente waar de werknemer tijdelijk verblijft. |
|
5.11 |
Steenzetters- en rijswerk |
|
|
5.13 |
Verafgelegen werken |
– 5.13.2: Voor het eenmaal per week reizen van de woning naar het werk en terug, geldt niet de reisurenvergoeding. – 5.13.6: Vervalt. – 5.13.7: Vervalt. |
|
5.15 |
Verschoven uren infra |
|
|
5.16 |
Voorman |
– 5.16.1: De vierde alinea vervalt. |
|
5.17 |
Werkkleding |
|
|
7.2 |
Arbo- en verzuimbeleid in de onderneming |
– 7.2.1 t/m 7.2.5: Vervallen. – 7.2.6: In de eerste alinea ‘de wet en/of de cao’ vervangen door ‘de wet’. |
|
7.3 |
Arbeidsomstandigheden op de bouwplaats |
– 7.3.6: Tweede en derde alinea vervangen door: – De werknemer van 18 of 19 jaar mag uitsluitend zelfstandig in de bovengenoemde functies van kraanbestuurder en machinist werken als hij: – in opleiding is voor of in het bezit is van een diploma van een opleiding tot machinist en – werkt onder toezicht van een uitvoerder of een werknemer van 22 jaar of ouder met een zelfde functie. – De werknemer van 20 of 21 jaar mag uitsluitend zelfstandig in de bovengenoemde functies van kraanbestuurder en machinist werken als hij in het bezit is van een diploma van een opleiding tot machinist. |
|
10.1 |
Definities en begrippen |
|
|
10.11 |
Nalevingsonderzoek |
|
|
10.13.4 |
Terminologie en uitgangspunten |
|
leeftijd |
beroepsopleiding in de bouw & infra? |
1/1/2024 (periode 1) |
1/7/2024 (periode 8) |
|---|---|---|---|
|
16 |
geen diploma |
6,79 |
7,32 |
|
17 |
geen diploma |
7,62 |
8,18 |
|
diploma behaald |
9,77 |
10,40 |
|
|
18 |
geen diploma |
9,23 |
9,84 |
|
diploma behaald |
11,49 |
12,18 |
|
|
19 |
geen diploma |
10,86 |
11,53 |
|
diploma behaald |
13,22 |
13,97 |
|
|
20 |
geen diploma |
12,49 |
13,22 |
|
diploma behaald |
15,38 |
16,21 |
|
leeftijd |
1/1/2024 (periode 1) |
1/7/2024 (periode 8) |
|---|---|---|
|
16 |
5,68 |
6,17 |
|
17 |
6,51 |
7,03 |
|
18 |
7,43 |
7,98 |
|
19 |
8,55 |
9,14 |
|
20 |
9,99 |
10,63 |
|
21 of ouder |
14,37 |
15,16 |
• Gaat het om een uitzendkracht met een arbeidsovereenkomst waar de ABU-CAO voor Uitzendkrachten of de NBBU-CAO voor Uitzendkrachten op van toepassing is? Dan is deze bijlage van toepassing overeenkomstig de eerste alinea, tweede gedachtestreepje, van 10.6.3 van deze cao.
• Gaat het om een uitzendkracht met een arbeidsovereenkomst naar buitenlands recht waar de ABU-CAO voor Uitzendkrachten op van toepassing is? Dan is deze bijlage van toepassing overeenkomstig de zesde alinea van 10.4.1 van deze cao.
• Gaat het om een uitzendkracht met een arbeidsovereenkomst naar buitenlands recht waar de cao Bouw & Infra op van toepassing is? Dan is niet deze bijlage van toepassing, maar 10.4.1 van deze cao (met uitzondering van de zesde alinea).
• De cao-bepalingen die van toepassing zijn, staan in bijlage 7.2, onder de kolom ‘toe te passen cao-regels’. Ze zijn volledig van toepassing, tenzij in de kolom ‘tekstaanpassingen’ is vermeld dat delen ervan niet of in gewijzigde vorm van toepassing zijn.
• Omdat het om uitzendwerk gaat, krijgen de volgende cao-begrippen een andere invulling, tenzij anders is aangegeven:
– ‘de werknemer’ wordt ‘de uitzendkracht’;
– ‘de bouwplaatswerknemer’ wordt ‘de uitzendkracht in een bouwplaatsfunctie’;
– ‘de uta-werknemer’ wordt ‘de uitzendkracht in een uta-functie’;
– ‘de werkgever’ wordt ‘de inlenende werkgever’.
|
toe te passen cao-regels |
titel / onderwerp |
tekstaanpassingen |
|---|---|---|
|
1.2 |
Functie-indeling |
– Met ‘de werkgever’ wordt hier bedoeld ‘de uitzendonderneming’. – 1.2.2: De laatste alinea vervalt. – 1.2.3: Vervalt. – 1.2.4: Vervalt. |
|
1.7 |
Afrekenen bij beëindiging arbeidsovereenkomst |
Deze bepaling vervangen door: – Stopt de uitzendkracht met het werk voor de inlenende werkgever? Dan rekenen de uitzendonderneming en de uitzendkracht de (extra) roostervrije dagen als volgt met elkaar af. – Roostervrij: De uitzendkracht neemt het restant voor die tijd op na overleg met de inlenende werkgever. Heeft hij te veel roostervrije dagen opgenomen? Dan mag de uitzendonderneming die alleen met hem verrekenen als de uitzendkracht de werkzaamheden op eigen initiatief beëindigt. – Extra roostervrij ouderen: Het restant of tekort wordt verrekend in tijd of in geld. |
|
2.2 |
Basisregeling en kaderregeling |
– De verwijzingen naar het spaarurenmodel vervallen. |
|
2.4 |
Verschoven uren infra |
|
|
2.5 |
Onderhoudswerk op zaterdag |
|
|
2.6 |
Ploegendienst |
|
|
2.7 |
Beschikbaarheidsdienst |
– 2.7.4: Vervalt. |
|
2.8 |
Overwerk |
– 2.8.1: In de eerste alinea vervalt de laatste zin. |
|
3.2 |
Roostervrij |
– Tabel 3.2: In afwijking van de tabel heeft de uitzendkracht in een uta-functie recht op 17 roostervrije dagen (136 uren) per kalenderjaar, waarvan 15 dagen betaalde vrije tijd en 2 dagen vergoed in geld. – Tabel 3.2: De kolommen onder ‘wijze van betaling’ vervallen. De betaling van opgenomen roostervrije tijd gebeurt uitsluitend via het loon/salaris. – 3.2.2: Met ‘de werkgever’ wordt hier bedoeld ‘de uitzendonderneming’. – 3.2.2: De laatste zin vervalt. – 3.2.2: Een tweede alinea wordt toegevoegd: ‘Per roostervrije dag die in geld wordt vergoed, geldt een adv-compensatie van 0,4%.’ – 3.2.3: In de tweede alinea wordt met ‘werknemers’ bedoeld ‘werknemers van de inlenende werkgever’. – 3.2.5: Vervalt. |
|
3.3 |
Extra roostervrij oudere werknemers (overgangsregeling) |
– 3.3.2: Met ‘de werkgever’ wordt in de eerste alinea bedoeld ‘de uitzendonderneming’. – 3.3.2: De tweede alinea vervangen door: ‘Per extra roostervrije dag die in geld wordt vergoed, geldt een adv-compensatie van 0,4%.’ – 3.3.4: De eerste alinea vervalt. |
|
4.2 t/m 4.5 |
Garantieloon bouwplaatswerknemer |
Voor de uitzendkracht met een arbeidsovereenkomst naar buitenlands recht gelden de volgende aanpassingen: – 4.2.2: De eerste alinea vervangen door ‘Is de uitzendkracht in een bouwplaatsfunctie bezig met een beroepsopleiding in de bouw & infra? Dan geldt tabel 7.3.2 van bijlage 7.3.’ – 4.3: In plaats hiervan geldt tabel 7.3.1 van bijlage 7.3. – 4.4: In plaats hiervan geldt tabel 7.3.2 van bijlage 7.3. – 4.5.1: De tweede alinea vervangen door ‘Uitzondering: de starttabel geldt niet tijdens een beroepsopleiding in de bouw & infra en ook niet na het behalen van een diploma voor zo’n opleiding.’ – 4.5.2: In de eerste alinea ‘tabel 4.3’ vervangen door ‘tabel 7.3.1 van bijlage 7.3’. |
|
4.6 |
Prestatietoeslag |
– 4.6.1: Deze bepaling vervangen door: – Betaalt de inlenende werkgever eigen bouwplaatswerknemers in de onderneming of op een project een prestatietoeslag? Dan heeft de uitzendkracht in een bouwplaatsfunctie daar ook recht op.’ |
|
4.8 t/m 4.11 |
Salaris uta-werknemer |
|
|
4.12 |
Loon- en salarisverhogingen |
|
|
– |
||
|
5.1 |
Beroepschauffeur |
|
|
5.2 |
Beschikbaarheidsdienst |
|
|
5.3 |
Bijzondere uren |
– 5.3.3: Met ‘de werkgever’ wordt in de eerste alinea bedoeld ‘de uitzendonderneming’. |
|
5.5 |
Handgereedschap |
|
|
5.7 |
Overwerk |
– Met ‘de werkgever’ wordt hier bedoeld ‘de uitzendonderneming’. |
|
5.8 |
Ploegendienst |
|
|
5.9 |
Reiskosten |
– 5.9.3: Vervalt. |
|
5.10 |
Reisuren |
|
|
5.11 |
Steenzetters- en rijswerk |
|
|
5.13 |
Verafgelegen werken |
– Met ‘de werkgever’ wordt hier bedoeld ‘de uitzendonderneming’. – 5.13.6: Vervalt. |
|
5.15 |
Verschoven uren infra |
– Met ‘de werkgever’ wordt hier bedoeld ‘de uitzendonderneming’. |
|
5.16 |
Voorman |
– 5.16.1: De vierde alinea vervalt. |
|
5.17 |
Werkkleding |
|
|
5.18 |
Zorgverzekering |
– Met ‘de werkgever’ wordt hier bedoeld ‘de uitzendonderneming’. – Vervalt voor de uitzendkracht met een arbeidsovereenkomst naar buitenlands recht. |
|
6.5 |
Vierdaagse werkweek 55-plus |
– 6.5.2: Vervalt. – 6.5.3: Deze bepaling vervangen door: – Om de vierdaagse werkweek mogelijk te maken, gebruikt de uitzendkracht: vakantiedagen, roostervrije dagen en extra roostervrije dagen voor oudere werknemers. – Heeft hij onvoldoende dagen om (de rest van) het kalenderjaar vier dagen per week te werken? Dan kan hij daar op eigen kosten extra dagen voor inzetten of een aantal weken vijf dagen per week werken. – 6.5.4: Vervalt. – 6.5.5: ‘koopdagen’ wordt: ‘extra dagen die de uitzendkracht op eigen kosten inzet’. – 6.5.6: Vervalt. |
|
7.2 |
Arbo- en verzuimbeleid in de onderneming |
– 7.2.1 t/m 7.2.5: Vervallen. |
|
7.3 |
Arbeidsomstandigheden op de bouwplaats |
Voor de uitzendkracht met een arbeidsovereenkomst naar buitenlands recht gelden de volgende aanpassingen: – 7.3.6: Tweede en derde alinea vervangen door: – De uitzendkracht van 18 of 19 jaar mag uitsluitend zelfstandig in de bovengenoemde functies van kraanbestuurder en machinist werken als hij: – in opleiding is voor of in het bezit is van een diploma van een opleiding tot machinist en – werkt onder toezicht van een uitvoerder of een werknemer van 22 jaar of ouder met een zelfde functie. – De uitzendkracht van 20 of 21 jaar mag uitsluitend zelfstandig in de bovengenoemde functies van kraanbestuurder en machinist werken als hij in het bezit is van een diploma van een opleiding tot machinist. |
|
10.13.4 |
Terminologie en uitgangspunten |
|
leeftijd |
beroepsopleiding in de bouw & infra? |
1/1/2024 (periode 1) |
1/7/2024 (periode 8) |
|---|---|---|---|
|
16 |
geen diploma |
6,79 |
7,32 |
|
17 |
geen diploma |
7,62 |
8,18 |
|
diploma behaald |
9,77 |
10,40 |
|
|
18 |
geen diploma |
9,23 |
9,84 |
|
diploma behaald |
11,49 |
12,18 |
|
|
19 |
geen diploma |
10,86 |
11,53 |
|
diploma behaald |
13,22 |
13,97 |
|
|
20 |
geen diploma |
12,49 |
13,22 |
|
diploma behaald |
15,38 |
16,21 |
|
leeftijd |
1/1/2024 (periode 1) |
1/7/2024 (periode 8) |
|---|---|---|
|
16 |
5,68 |
6,17 |
|
17 |
6,51 |
7,03 |
|
18 |
7,43 |
7,98 |
|
19 |
8,55 |
9,14 |
|
20 |
9,99 |
10,63 |
|
21 of ouder |
14,37 |
15,16 |
Uit 10.2 en 10.3 van deze cao blijkt dat:
• civieltechnische werkzaamheden vallen onder de werkingssfeer van deze cao;
• dit niet het geval is voor cultuurtechnische werkzaamheden die vallen binnen de werkingssfeer van de cao Groen, Grond en Infrastructuur.
In de praktijk is het onderscheid tussen civieltechnische en cultuurtechnische werkzaamheden niet altijd eenvoudig te maken. Daarom is in paragraaf 2 van deze bijlage de definitie van beide begrippen opgenomen. In paragraaf 3 worden beide begrippen aan de hand van voorbeelden toegelicht.
• Civieltechnische werkzaamheden: de aanleg van verhardingen, rioleringen en gebouwen en dergelijke waarvoor een bouw- of aanlegvergunning is vereist, alsmede het hiermee samenhangende onderhoud.
• Cultuurtechnische werkzaamheden: werkzaamheden met, aan of door machines en werktuigen ten behoeve van de aanleg van groenvoorzieningen, de daarmee samenhangende drainage en grondwerken (bovenste grondlaag), alsmede het hiermee samenhangende onderhoud, met uitsluiting van baggerwerkzaamheden met specifiek baggermaterieel. Van de hiervoor genoemde cultuurtechnische werkzaamheden is eerst sprake, indien en voor zover geen bouw-/aanlegvergunning is vereist, met uitzondering van de vergunningen betrekking hebbend op de feitelijke plantaardige en dierlijke productie en/of de aanleg van groenvoorzieningen.
• De aanleg van buisleidingen in eigen beheer voor drainage ten behoeve van landbouw, bewerking van grond en zand ten behoeve van een agrarische bestemming en de incidentele aanleg van duikers ten behoeve van ontsluiting van een landbouwperceel, welke als cultuurtechnische werkzaamheden opgevat moeten worden.
• Het aanleggen, verbeteren of onderhouden van sportvelden en andere recreatieobjecten alsmede alle andere grondwerken ten behoeve van cultuurtechnische, civieltechnische sport-, recreatie- en andere objecten, beplantingen en groenstroken langs wegen. Hierbij is het uitgangspunt dat, indien er een bouw-/aanlegvergunning vereist is, het civieltechnische werkzaamheden zijn, met uitzondering van de aanleg en het onderhoud van het groen alsmede drainage en de bovenste grondlaag ten behoeve van het groen, welke cultuurtechnische activiteiten zijn.
• De te onderscheiden cultuurtechnische werkzaamheden bij inpoldering en ruilverkaveling; de ontsluiting van gronden en ruilverkaveling dienen als cultuurtechnische werkzaamheden opgevat te worden, indien er sprake is van daarmee samenhangende grondbewerking (ploegen, eggen, zaaien, egaliseren van de toplaag van de grond ten behoeve van de plantaardige bestemming etc.) en als civieltechnische werkzaamheden indien er sprake is van grondverwerking in de zin van landinrichting (de aanleg van wegen, watergangen en gemalen).
In dit reglement wordt verstaan onder:
de Stichting Technisch Bureau Bouw & Infra, kantoorhoudende te Harderwijk (Postbus 1128, 3840 BC Harderwijk).
de werkgevers- en werknemersorganisaties die de cao hebben afgesloten.
de commissie naleving.
de cao Bouw & Infra. Daaronder wordt mede verstaan de cao Onwerkbaar weer Bouw & Infra en de cao BTER Bouw & Infra.
een verzoek tot dispensatie van een of meer bepalingen van de cao.
de werkgever zoals bedoeld in de cao.
de werknemer zoals bedoeld in de cao.
1. Cao-partijen doen uitspraken over dispensatieverzoeken.
2. De commissie naleving is namens cao-partijen beslissingsbevoegd om uitspraken te doen.
1. Het bureau legt dispensatieverzoeken – voorzien van een aanbeveling – voor aan de commissie naleving.
2. De commissie bestaat uit 3 vertegenwoordigers van werkgeverszijde en 3 vertegenwoordigers van werknemerszijde van cao-partijen.
3. De werkgeversleden worden benoemd door Bouwend Nederland. Twee werknemersleden worden benoemd door FNV en één werknemerslid wordt benoemd door CNV Vakmensen.
4. De commissie wordt ondersteund door een of meer medewerkers van het bureau.
5. Het secretariaat wordt gevoerd door het bureau.
6. Besluitvorming vindt plaats bij gewone meerderheid. Medewerkers van het bureau hebben geen stemrecht.
7. Voor het nemen van besluiten moeten ten minste één lid van werkgeverszijde en ten minste één lid van werknemerszijde aanwezig zijn.
8. Indien in een commissievergadering meer werkgeversleden aanwezig zijn dan werknemersleden – of omgekeerd – dan brengen de leden van de groep met de meeste aanwezigen samen evenveel stemmen uit als de andere groep leden.
9. Indien de commissie niet tot besluitvorming komt nadat een dispensatieverzoek twee keer is behandeld, wordt de zaak aan cao-partijen voorgelegd.
Alle betrokkenen bij een dispensatieverzoek zijn gehouden geheimhouding te bewaren ten aanzien van al datgene wat hen uit hoofde van hun betrokkenheid ter kennis komt.
1. Een dispensatieverzoek kan worden ingediend door iedere werkgever of werknemer dan wel groepen werkgevers en werknemers die menen dat de toepassing van bepalingen van de cao voor hem/haar/hun om gegronde redenen onmogelijk dan wel onwenselijk is.
2. De commissie is terughoudend in het verlenen van dispensatie. De commissie kan een dispensatieverzoek geheel of gedeeltelijk toewijzen indien ten minste voldaan is aan de volgende criteria a t/m d.
a. de situatie van de verzoeker is naar het oordeel van de commissie (tijdelijk) zo afwijkend van hetgeen in de bedrijfstak gebruikelijk is, dat het naar het oordeel van de commissie in redelijkheid niet van verzoeker kan worden gevergd dat (een deel van) de cao(-bepalingen) onverkort word(t)(en) toegepast;
b. het afwijkende arbeidsvoorwaardenpakket is tot stand gekomen tussen partijen die naar het oordeel van de commissie voldoende representatief zijn en onafhankelijk van elkaar;
c. het afwijkende arbeidsvoorwaardenpakket is tot stand gekomen in samenspraak met ten minste een van de werknemersorganisaties die rechtstreeks betrokken zijn bij de cao dan wel met een werknemersorganisatie die aangesloten is bij dezelfde vakcentrales als die waarbij werknemersorganisaties betrokken bij de cao zijn aangesloten;
d. het gehele arbeidsvoorwaardenpakket is naar het oordeel van de commissie ten minste gelijkwaardig aan het arbeidsvoorwaardenpakket van de cao.
3. Het verzoek wordt schriftelijk ingediend bij het bureau onder vermelding van ‘Dispensatie’.
4. Het verzoek dient ten minste te vermelden:
a. naam en adres van de verzoeker;
b. ondertekening door de verzoeker;
c. een nauwkeurige beschrijving van de aard en het bereik van het dispensatieverzoek, met in ieder geval vermelding van de cao-bepaling(en) waarop het verzoek zich richt;
d. een nauwkeurige omschrijving van de feiten en van de argumenten van verzoeker waarom dispensatie zou moeten worden verleend;
e. een concreet en gemotiveerd voorstel inzake de na de dispensatie van toepassing zijnde arbeidsvoorwaarden en de gelijkwaardigheid daarvan aan de cao;
f. de dagtekening.
5. De verzoeker verschaft desgevraagd binnen een daartoe aangegeven termijn (aanvullende) gegevens en bescheiden die voor de beoordeling van het verzoek nodig zijn en waarover hij of zij redelijkerwijs de beschikking kan krijgen.
6. De verzoeker kan zich door een gemachtigde laten bijstaan of vertegenwoordigen. Van een gemachtigde kan een schriftelijke machtiging worden verlangd, tenzij de gemachtigde advocaat is.
Een verzoek wordt niet in behandeling genomen wanneer, nadat de verzoeker in de gelegenheid is gesteld om het verzoek aan te vullen, de verstrekte gegevens en bescheiden onvoldoende zijn voor de beoordeling van het verzoek.
De verzoeker ontvangt van het bureau binnen twee weken na ontvangst van het verzoek dan wel na ontvangst van de (aanvullende) gevraagde gegevens en bescheiden, bericht van het in behandeling nemen van het verzoek en ontvangt daarbij een exemplaar van dit reglement.
1. De commissie doet zo spoedig mogelijk, doch uiterlijk binnen acht weken nadat het verzoek in behandeling is genomen, uitspraak. De commissie kan deze termijn eenmaal met acht weken verlengen. De commissie kan het dispensatieverzoek geheel of gedeeltelijk toewijzen indien, naar het oordeel van de commissie, is voldaan aan alle criteria zoals genoemd in artikel 5 lid 2 van dit reglement. De commissie kan nadere voorwaarden verbinden aan een toewijzing van een dispensatieverzoek. Indien het dispensatieverzoek geheel of gedeeltelijk wordt toegewezen, kan de commissie bepalen voor welke periode de verzoeker wordt gedispenseerd. Het bureau deelt de uitspraak schriftelijk en gemotiveerd mee aan de verzoeker.
2. De uitspraak is bindend.
1. Wanneer de dispensatieverzoeker zich niet kan vinden in de gevolgde procedure, kan de dispensatieverzoeker hierover een klacht indienen.
2. De klacht wordt schriftelijk ingediend bij het bureau onder vermelding van ‘Klacht dispensatieprocedure’ en dient ten minste te vermelden:
a. naam en adres van de indiener;
b. ondertekening door de indiener;
c. een onderbouwing van de klacht over de gevolgde procedure;
d. de dagtekening.
3. De termijn voor het indienen van een klacht bedraagt zes weken. Deze termijn vangt aan met ingang van de dag na die waarop de uitspraak schriftelijk bekend is gemaakt zoals bedoeld in artikel 8. Een na afloop van deze termijn ingediende klacht, is niet-ontvankelijk en wordt derhalve niet in behandeling genomen.
4. Een klacht kan tevens niet ontvankelijk worden verklaard indien deze niet voldoet aan de eisen zoals gesteld in lid 2 van dit artikel, mits de indiener van de klacht nog eenmaal de gelegenheid heeft gehad het verzuim te herstellen binnen een termijn van vier weken. Nader uitstel wordt niet verleend.
5. De klacht zal door cao-partijen binnen acht weken nadat deze aan de eisen zoals gesteld in lid 2 van dit artikel voldoet, worden afgehandeld. Cao-partijen kunnen deze termijn eenmaal met acht weken verlengen. Het bureau deelt het besluit van cao-partijen schriftelijk en gemotiveerd mee aan de indiener van de klacht.
1. Aan het indienen van een verzoek en de behandeling ervan zijn voor de verzoeker geen kosten verbonden.
2. De verzoeker draagt de eigen kosten en komt niet in aanmerking voor vergoeding daarvan jegens de commissie, het bureau of cao-partijen.
Een verleende dispensatie kan door de commissie worden ingetrokken indien niet meer wordt voldaan aan een of meer criteria als genoemd in artikel 5 lid 2 en/of niet meer wordt voldaan aan een of meer voorwaarden als genoemd in artikel 8 lid 1 van dit reglement. Het bureau deelt het besluit tot intrekking schriftelijk en gemotiveerd mee aan de verzoeker van de dispensatie.
In dit reglement wordt verstaan onder:
de Stichting Technisch Bureau Bouw & Infra, kantoorhoudende te Harderwijk (Postbus 1128, 3840 BC Harderwijk).
de werkgevers- en werknemersorganisaties die de cao hebben afgesloten.
de commissie naleving.
de cao Bouw & Infra. Daaronder wordt mede verstaan de cao Onwerkbaar weer Bouw & Infra en de cao BTER Bouw & Infra.
geschillen tussen werkgever en werknemer over de toepassing van een of meer bepalingen van de cao.
de werkgever zoals bedoeld in de cao.
de werknemer zoals bedoeld in de cao.
1. Cao-partijen doen uitspraken over geschillen die hun oorsprong vinden in de cao.
2. De commissie naleving is namens cao-partijen beslissingsbevoegd om uitspraken te doen.
1. Het bureau legt geschillen – voorzien van een aanbeveling – voor aan de commissie naleving.
2. De commissie bestaat uit 3 vertegenwoordigers van werkgeverszijde en 3 vertegenwoordigers van werknemerszijde van cao-partijen.
3. De werkgeversleden worden benoemd door Bouwend Nederland. Twee werknemersleden worden benoemd door FNV en één werknemerslid wordt benoemd door CNV Vakmensen.
4. De commissie wordt ondersteund door een of meer medewerkers van het bureau.
5. Het secretariaat wordt gevoerd door het bureau.
6. Besluitvorming vindt plaats bij gewone meerderheid. Medewerkers van het bureau hebben geen stemrecht.
7. Voor het nemen van besluiten moeten ten minste één lid van werkgeverszijde en ten minste één lid van werknemerszijde aanwezig zijn.
8. Indien in een commissievergadering meer werkgeversleden aanwezig zijn dan werknemersleden – of omgekeerd – dan brengen de leden van de groep met de meeste aanwezigen samen evenveel stemmen uit als de andere groep leden.
9. Indien de commissie niet tot besluitvorming komt nadat een geschil twee keer is behandeld, wordt de zaak aan cao-partijen voorgelegd.
10. Bij de behandeling van een geschil kan de commissie besluiten zich door een deskundige bij te laten staan. De commissie besluit wie als deskundige wordt gevraagd en conformeert zich aan het oordeel van de deskundige.
Alle betrokkenen bij een geschil zijn gehouden geheimhouding te bewaren ten aanzien van al datgene wat hen uit hoofde van hun betrokkenheid ter kennis komt.
1. Een verzoek om een uitspraak te doen in een geschil kan door iedere werknemer en werkgever die door het geschil rechtstreeks in zijn belang is getroffen, worden ingediend.
2. Een verzoek wordt schriftelijk ingediend bij het bureau onder vermelding van ‘Geschil’.
3. Het verzoek dient ten minste te vermelden:
a. naam en adres van de verzoeker;
b. ondertekening door de verzoeker;
c. naam en adres van degene op wie het verzoek betrekking heeft;
d. een nauwkeurige beschrijving van het geschil en de argumenten van verzoeker;
e. of om een bindend advies of niet-bindend advies wordt verzocht;
f. de dagtekening.
4. De verzoeker verschaft desgevraagd (aanvullende) gegevens en bescheiden die voor de beoordeling van het verzoek nodig zijn en waarover hij of zij redelijkerwijs de beschikking kan krijgen.
5. De verzoeker en degene op wie het verzoek betrekking heeft, kunnen zich door een gemachtigde laten bijstaan of vertegenwoordigen. Van een gemachtigde kan een schriftelijke machtiging worden verlangd, tenzij de gemachtigde advocaat is.
Een verzoek wordt niet in behandeling genomen wanneer:
a. reeds een gerechtelijke procedure is gestart, tenzij de commissie anders besluit;
b. over het geschil reeds een gerechtelijke uitspraak is gedaan;
c. het verzoek later dan zes maanden na de einddatum van het dienstverband wordt ingediend;
d. het geschil betrekking heeft op een periode langer dan vijf jaar voor het verzoek is ingediend;
e. nadat de verzoeker in de gelegenheid is gesteld om het verzoek aan te vullen, de verstrekte gegevens en bescheiden onvoldoende zijn voor de beoordeling van het verzoek;
f. de verzoeker en de partij waarop het verzoek betrekking heeft geen of onvoldoende inspanning hebben verricht om eerst tot een oplossing te komen.
1. De verzoeker ontvangt van het bureau bericht van het in behandeling nemen van het verzoek.
2. De partij waarop het verzoek betrekking heeft, wordt door het bureau schriftelijk in kennis gesteld van de ontvangst van het verzoek en wordt daarbij in de gelegenheid gesteld om binnen drie weken na dagtekening van deze kennisgeving schriftelijk te reageren.
3. Een tweede ronde van hoor en wederhoor kan worden toegepast, waarbij termijnen van twee weken worden gesteld.
4. Beide partijen ontvangen een exemplaar van dit reglement.
1. Het bureau deelt de uitspraak schriftelijk mee aan beide partijen.
2. De uitspraak van de commissie wordt gedaan in de vorm van een niet-bindend advies, tenzij beide partijen hebben verzocht om een bindende uitspraak.
1. Aan het indienen van een verzoek en de behandeling ervan zijn voor de verzoeker en de partij waarop het verzoek betrekking heeft geen kosten verbonden.
2. De indiener van een verzoek en de partij waarop het verzoek betrekking heeft, dragen ieder de eigen kosten en komen niet in aanmerking voor vergoeding daarvan jegens elkander, de commissie, het bureau of cao-partijen.
De in dictum I opgenomen bepalingen zijn algemeen verbindend verklaard tot en met 31 december 2024.
Voor zover de in dictum I opgenomen bepalingen strijdig zijn met bij of krachtens de wet gestelde of te stellen regelen, prevaleren deze regelen.
Dit betekent in het licht van de gelijke behandelingswetgeving dat ten aanzien van bepalingen waarin onderscheid wordt gemaakt terwijl daarvoor een objectieve rechtvaardiging vereist is, partijen in de uitvoeringspraktijk moeten zorgen voor een legitiem doel waarbij de ingezette middelen voor het bereiken van dat doel passend en noodzakelijk zijn.
Voor gewijzigde wet- en regelgeving door de inwerkingtreding van de Wet invoering minimumuurloon per 1 januari 2024 geldt ook dat bij strijdigheid genoemde gewijzigde wet- en regelgeving prevaleert zoals de regelen in de Wet minimumloon en minimumvakantiebijslag en boek 7 van het Burgerlijk Wetboek. Dit betekent onder andere dat indien de salarisbedragen per 1 januari 2024 lager zijn dan het wettelijk minimum(uur)loon, de nieuwe wettelijke bedragen van toepassing zijn en dat per 1 januari 2024 in de loonopgave ook melding gemaakt moet worden van het voor desbetreffende werknemer van toepassing zijnde minimumuurloon.
Voor zover in de in dictum I opgenomen bepalingen wordt verwezen naar informatie die gepubliceerd is op een website, geldt dat de informatie zoals opgenomen op die website geen onderdeel uit maakt van dit besluit tot algemeenverbindendverklaring. Deze informatie wordt aangemerkt als toepassingspraktijk van cao-bepalingen, zoals bedoeld in paragraaf 3.1. van het Toetsingskader AVV. De inhoud van deze informatie valt niet onder de verantwoordelijkheid van de Minister van Sociale Zaken en Werkgelegenheid. Uitgezonderd zijn de verwijzingen die wettelijk zijn toegestaan.
Op grond van een daartoe strekkend verzoek van cao-partijen is dit besluit niet van toepassing op werkgevers die op het moment van de inwerkingtreding van dit besluit direct gebonden zijn aan de eigen rechtsgeldige cao voor Hellende Daken.
Deze informatie mag ook op een andere wijze dan in de arbeidsovereenkomst, schriftelijk of, met uitdrukkelijke instemming van de werknemer, elektronisch conform artikel 7:655 BW aan de werknemer worden verstrekt.
Deze informatie mag ook op een andere wijze dan in de arbeidsovereenkomst, schriftelijk of, met uitdrukkelijke instemming van de werknemer, elektronisch conform artikel 7:655 BW aan de werknemer worden verstrekt.
Deze informatie mag ook op een andere wijze dan in de arbeidsovereenkomst, schriftelijk of, met uitdrukkelijke instemming van de werknemer, elektronisch conform artikel 7:655 BW aan de werknemer worden verstrekt.
Deze informatie mag ook op een andere wijze dan in de arbeidsovereenkomst, schriftelijk of, met uitdrukkelijke instemming van de werknemer, elektronisch conform artikel 7:655 BW aan de werknemer worden verstrekt.
Als met deze bepaling ten nadele van uitzendkrachten wordt afgeweken van de essentiële arbeidsvoorwaarden als bedoeld in artikel 8 lid 1 van de Waadi, dan moet dit nadeel volledig worden gecompenseerd met andere essentiële arbeidsvoorwaarden als bedoeld in dat artikellid (HvJEU 15-12-2022, C-311/21).
Afhankelijk van de gemaakte afspraak kiezen tussen:
a. onbepaalde tijd
b. bepaalde tijd en wel van............... tot............................
c. het verrichten van werkzaamheden voor de duur van het object (object nader omschrijven)
Afhankelijk van de gemaakte afspraak kiezen tussen:
a. het dienstverband;
b. de periode van............................ tot.............................
c. het werkobject (nader omschrijven)..................................
Kopieer de link naar uw clipboard
https://zoek.officielebekendmakingen.nl/stcrt-2024-7047.html
De hier aangeboden pdf-bestanden van het Staatsblad, Staatscourant, Tractatenblad, provinciaal blad, gemeenteblad, waterschapsblad en blad gemeenschappelijke regeling vormen de formele bekendmakingen in de zin van de Bekendmakingswet en de Rijkswet goedkeuring en bekendmaking verdragen voor zover ze na 1 juli 2009 zijn uitgegeven. Voor pdf-publicaties van vóór deze datum geldt dat alleen de in papieren vorm uitgegeven bladen formele status hebben; de hier aangeboden elektronische versies daarvan worden bij wijze van service aangeboden.