Staatscourant van het Koninkrijk der Nederlanden
| Datum publicatie | Organisatie | Jaargang en nummer | Rubriek | Datum ondertekening |
|---|---|---|---|---|
| Ministerie van Economische Zaken | Staatscourant 2013, 32478 | algemeen verbindend voorschrift (ministeriële regeling) |
Zoals vergunningen, bouwplannen en lokale regelgeving.
Adressen en contactpersonen van overheidsorganisaties.
U bent hier:
| Datum publicatie | Organisatie | Jaargang en nummer | Rubriek | Datum ondertekening |
|---|---|---|---|---|
| Ministerie van Economische Zaken | Staatscourant 2013, 32478 | algemeen verbindend voorschrift (ministeriële regeling) |
De Minister van Economische Zaken, de Minister van Sociale Zaken en Werkgelegenheid en de Minister van Volksgezondheid, Welzijn en Sport;
Gelet op Richtlijn 96/29/Euratom van de Raad van 13 mei 1996 tot vaststelling van de basisnormen voor de bescherming van de gezondheid der bevolking en der werkers tegen de aan ioniserende straling verbonden gevaren (PbEG 1996, L 159), Richtlijn 97/43/Euratom van de Raad van 30 juni 1997 betreffende de bescherming van personen tegen de gevaren van ioniserende straling in verband met medische blootstelling en tot intrekking van Richtlijn 84/466/Euratom (PbEG 1996, L 180), Richtlijn 90/641/Euratom van de Raad van 4 december 1990 inzake de praktische bescherming van externe werkers die gevaar lopen aan ioniserende straling te worden blootgesteld tijdens hun werk in een gecontroleerde zone (PbEG 1990, L 349) en Richtlijn 2003/122/Euratom van de Raad van 22 december 2003 inzake de controle op hoogactieve ingekapselde radioactieve bronnen en weesbronnen (PbEU 2003, L 346) en de artikelen 3, eerste en tweede lid, 7b, tweede lid, 7e, tweede en derde lid, 11, vierde lid, 12, eerste lid, 12a, tweede lid, 18, 19, 20d, derde lid, 25, vijfde tot en met achtste lid, 26, tweede lid, 28, onderdelen e en f, 29, derde lid, 37, achtste lid, 40, tweede lid, 43, eerste lid, 44, tweede lid, 107, vierde lid, 108, vierde lid, 109, 110, eerste en tweede lid, 120, derde lid, 120a, tweede lid, 121, vierde lid, en 132, eerste lid, van het Besluit stralingbescherming;
Besluiten:
In deze regeling wordt verstaan onder:
een effectieve dosis die het gevolg is van het gebruik van een gebied buiten de locatie waarbij rekening wordt gehouden met het feitelijke huidige gebruik van de omgeving;
het Besluit stralingsbescherming;
de Minister van Economische Zaken;
een effectieve dosis die het gevolg is van het gebruik van een gebied buiten de locatie op zodanige wijze dat dit tot de hoogst mogelijke dosis aanleiding geeft;
de Kernenergiewet.
1. Bijlage 1.1 bevat de activiteiten en activiteitsconcentraties van radionucliden ter bepaling van vrijstellingsgrenzen en vrijgavegrenzen voor handelingen en werkzaamheden, alsmede de vrijgavewaarden voor lozingen in water en lucht van radionucliden ten gevolge van werkzaamheden in GBq per kalenderjaar.
2. Bijlage 1.2 geeft de methode waarmee activiteitsconcentraties en activiteiten worden gewogen en getoetst en wijst de radionucliden aan die hierbij zijn vrijgesteld van sommatie.
3. Bijlage 1.3 bevat de waarden van de activiteit waaraan wordt getoetst of een ingekapselde bron voldoet aan de definitie van hoogactieve bron.
De bepaling van de effectieve doses geschiedt op de wijze, vermeld in bijlage 1.4.
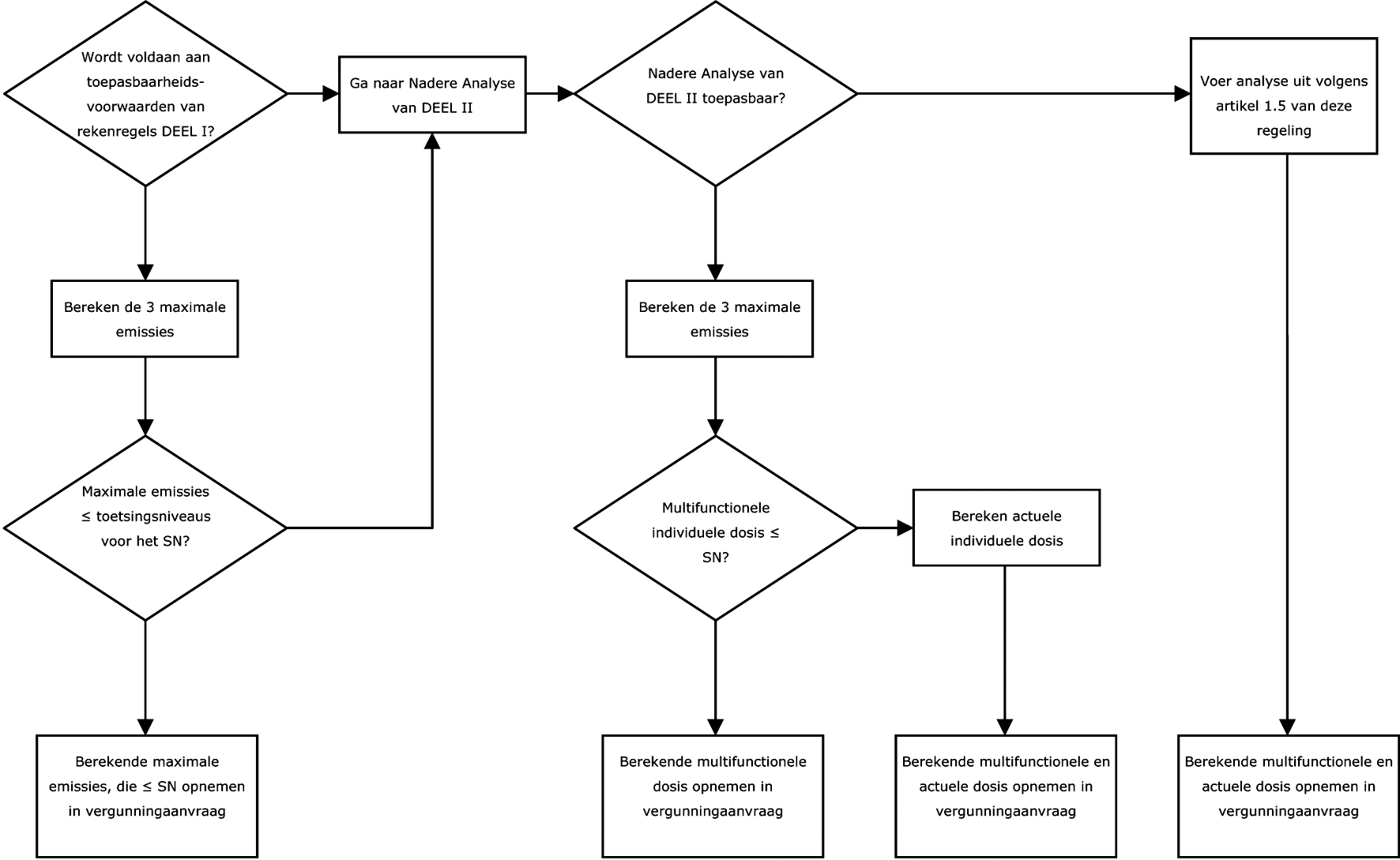
Bij de bepaling van de omgevingsdosisequivalenten, de equivalente en de effectieve doses, bedoeld in artikel 3, eerste lid van het besluit, wordt gebruik gemaakt van de rekenregels, opgenomen in de hoofdstukken 2, 3 en 4 van bijlage 1.5 en, in gevallen als aangegeven in paragraaf 5.1 van bijlage 1.5, in de hoofdstukken 5 en 6 van bijlage 1.5.
In afwijking van artikel 1.4 kunnen, indien de minister daarmee instemt, andere dan de in bijlage 1.5 voorgeschreven methoden, parameters of parametervoorwaarden worden toegepast, indien een situatie in belangrijke mate afwijkt van de aannames waarvan in 1.5 bijlage is uitgegaan.
De omgevingsdosisequivalenten, de equivalente en de effectieve doses, bedoeld in artikel 3, eerste lid, van het besluit worden getoetst aan de doses, genoemd in de artikelen 6, tweede lid, en 48 van het besluit, overeenkomstig de methoden die zijn aangegeven in de paragrafen 3.3, 4.3, 4.4 en de hoofdstukken 5, 6 en 7 van bijlage 1.5.
Het meldpunt, bedoeld in artikel 12a van het besluit, is de Inspectie Leefomgeving en Transport.
De artikelen 2.2 tot en met 2.4, 2.9, 5.8en 5.9 zijn van overeenkomstige toepassing op werkzaamheden.
In dit hoofdstuk wordt verstaan onder:
een administratie als bedoeld in artikel 120 van het besluit;
een stralingsbeschermingseenheid als bedoeld in artikel 12 van het besluit;
vergunning voor handelingen als bedoeld in § 4.2 van het besluit en voor het zich ontdoen van radioactieve stoffen als bedoeld in § 4.4 van het besluit.
1. Een stralingsbeschermingseenheid is aanwezig in een onderneming en op locaties indien in verschillende organisatie-onderdelen of op verschillende plaatsen door de ondernemer verschillende handelingen met in totaal meer dan 100 bronnen waarvoor een vergunning is vereist worden verricht.
2. Een stralingsbeschermingseenheid is aanwezig binnen inrichtingen als bedoeld in artikel 15, onder b, van de wet, waarvoor het Besluit kerninstallaties, splijtstoffen en ertsen van toepassing is.
3. De vergunning van een andere soort ondernemer dan die een onderneming heeft als bedoeld in het eerste en tweede lid kan het voorschrift bevatten van de aanwezigheid van een stralingsbeschermingseenheid, indien in zijn onderneming:
a. handelingen worden verricht die overeenkomen met die in de in het eerste en tweede lid bedoelde ondernemingen of op de in het eerste lid bedoelde locaties; en
b. naar het oordeel van de minister een beheersysteem is vereist, dat vergelijkbaar is met dat in de ondernemingen, bedoeld in het eerste en tweede lid.
Indien een stralingsbeschermingseenheid is voorgeschreven, beschikt de ondernemer over een interne regeling stralingshygiëne, waarin in ieder geval is vastgelegd:
a. de doelstellingen en uitgangspunten van het beheersysteem;
b. het werkingsgebied;
c. de stralingsbeschermingsorganisatie, met een omschrijving van de verantwoordelijkheden, taken, bevoegdheden van de bij het verrichten van handelingen betrokken organisatie-onderdelen en werknemers, alsmede het interne toezicht en de rapportage daarover;
d. de formatieve omvang, de vereiste deskundigen en de aanvullend benodigde administratieve of technische ondersteuning;
e. een verbod om zonder interne toestemming handelingen te verrichten;
f. een beheersysteem van interne toestemmingen;
g. werkwijzen en procedures voor handelingen inclusief de toelatingseisen voor blootgestelde werknemers, registratieverplichtingen en periodieke controles;
h. een afvalplan voor de inzameling, de opslag en de overdracht van radioactief afval;
i. een calamiteitenregeling voor incidenten of ongevallen met bronnen.
De algemeen coördinerend deskundige in de stralingsbeschermingseenheid heeft tot taak:
a. het voorbereiden en opstellen van het stralingshygiënisch beleid en het adviseren over dit beleid;
b. het voorbereiden en indien daartoe gemandateerd verlenen van interne toestemmingen;
c. het houden van intern toezicht op de naleving van de wettelijke bepalingen en van de voorschriften in de interne regeling, in de stralingsbeschermingsvoorschriften en in de interne toestemmingen;
d. het melden van de nieuwe toepassingen aan de minister, voorzover deze melding volgt uit een voorschrift in de vergunning;
e. het beheren en onderhouden van een deugdelijke administratie van relevante gegevens die betrekking hebben op de stralingshygiëne, op de stralingstoepassingen en de bronnen;
f. het jaarlijks zorgdragen voor een rapportage over de stralingshygiëne aan de ondernemer en de minister.
1. De melding, bedoeld in artikel 21 van het besluit, bevat in ieder geval:
a. de naam en het adres van degene die de melding ondertekent;
b. de naam en het adres van de ondernemer;
c. het adres van de locatie van de bron;
d. een omschrijving van de aan te melden bronnen:
e. de maximale hoogspanning, uitdrukt in kilovolt indien de bron een toestel is;
f. de radionuclide en de maximale activiteit, indien de bron een radioactieve stof is;
g. een omschrijving van de toepassing waarvoor de bron wordt gebruikt;
h. een verklaring dat de maximale effectieve dosis die een persoon per kalenderjaar buiten de locatie kan ontvangen ten gevolge van handelingen met die bron minder bedraagt dan 10 microsievert.
2. De verklaring, bedoelt in het eerste lid, onder h, kan worden vervangen door:
a. een opgave van de werkelijke maximale effectieve dosis en
b. informatie over de wijze waarop recht wordt gedaan aan artikel 5 van het besluit voor personen buiten de locatie.
3. De melding, bedoeld in artikel 22 van het besluit bevat in ieder geval:
a. de naam en het adres van degene die de melding ondertekent;
b. de naam en het adres van de ondernemer;
c. het adres van de locatie van de bron;
d. een omschrijving van de afgemelde bronnen;
e. de maximale hoogspanning, uitdrukt in kilovolt indien de bron een toestel is;
f. de radionuclide en de maximale activiteit, indien de bron een radioactieve stof is;
g. indien van toepassing de wijze waarop de ondernemer zich van de bron ontdoet.
1. Een aanvraag voor een vergunning voor handelingen bevat in ieder geval:
a. de naam en het adres van degene die de aanvraag ondertekent;
b. de naam en het adres van de ondernemer;
c. een omschrijving van de locatie en het adres of de kadastrale gegevens daarvan, bij wisselende locaties wordt een zo goed mogelijke aanduiding hiervan gegeven;
d. een omschrijving van de handeling waarvoor de vergunning wordt gevraagd en het doel daarvan;
e. de maximale totale effectieve dosis zowel ten gevolge van lozingen als ten gevolge van externe straling op basis van omgevingsdosisequivaltenten, die een persoon in een kalenderjaar kan ontvangen op enig punt buiten de locatie van alle meldings- en vergunningplichtige handelingen tezamen binnen de locatie waarop de vergunningaanvraag van toepassing is;
f. de maximale effectieve of equivalente dosis die de bij de handelingen betrokken werknemers in een kalenderjaar kunnen ontvangen;
g. een beschrijving van de stralingsbeschermingsorganisatie en van de aanwezige deskundigheid met betrekking tot de handeling;
h. een opgave van de tijdsduur van de handeling;
i. een overzicht van alle meldingsplichtige en vergunningplichtige handelingen binnen de locatie, gespecificeerd naar aard en omvang.
2. Indien de aanvraag betrekking heeft op een handeling met een toestel, bevat zij voorts een beschrijving van het toestel onder vermelding van de gegevens betreffende de ioniserende straling die het toestel kan uitzenden.
3. Indien de aanvraag betrekking heeft op een handeling met radioactieve stoffen, bevat zij voorts:
a. een opgave van de radionucliden, waarvoor vergunning wordt gevraagd;
b. een opgave van de ten gevolge van alle vergunningplichtige handelingen maximaal in de lucht, in het openbaar riool, het oppervlaktewater, of in de bodem te lozen radiotoxiteitsequivalenten voor de locatie waarop de aanvraag betrekking heeft, uitgedrukt in radiotoxiteitsequivalenten voor inhalatie, respectievelijk ingestie en gewogen voor inhalatie en ingestie;
c. de radiotoxoteitsequivalenten waarvoor de vergunning om te lozen wordt aangevraagd.
4. Indien de aanvraag betrekking heeft op een handeling met een ingekapselde bron, bevat zij voorts een opgave van de chemische en fysische toestand en vorm waardoor deze radioactieve stoffen een ingekapselde bron vormen alsmede een aanduiding van de constructie en de kwaliteit van de bron.
5. Indien de aanvraag een handeling met radioactieve stoffen betreft, bevat zij voorts een opgave van de overeenkomstig bijlage 1.2 gewogen en gesommeerde activiteit op enig moment van de radionucliden in de radioactieve stoffen, die op de in het eerste lid onder c, bedoelde locatie ten hoogste aanwezig zal zijn.
6. Indien de aanvraag betrekking heeft op een handeling met een hoogactieve bron, bevat zij voorts:
a. informatie over het volume van de bron, de bronhouder en de vaste afscherming van die bron;
b. schriftelijk bewijs dat de krachtens artikel 20, eerste lid, van het besluit vereiste financiële zekerheid is gesteld.
7. Indien de omgevingsdosisequivalent, bedoeld in het eerste lid, onder e, hoger is dan 10 microsievert, of de radiotoxiteitsequivalenten van de geloosde activiteiten een dosis vertegenwoordigen die gelijk aan of hoger is dan 1 microsievert, in een kalenderjaar op enig punt buiten de locatie, bevat de aanvraag tevens een beschrijving van de maatregelen ter voorkomen van en bescherming tegen schade in en buiten de locatie.
1. De ondernemer verstrekt de minister binnen twee weken na het verwerven van een hoogactieve bron de in bijlage 2.1 genoemde gegevens. Hij gebruikt daarvoor het in die bijlage opgenomen formulier.
2. De ondernemer verstrekt de minister telkens binnen twee weken na de aanvang van een kalenderjaar en na het tijdstip waarop hij de hoogactieve bron niet langer in zijn bezit heeft:
a. het identificatienummer van de hoogactieve bron;
b. de naam van de ondernemer;
c. de locatie van de hoogactieve bron en de plaats waar deze bron zich binnen deze locatie bevindt, met de mededeling of sprake is van vast gebruik of van opslag vanwege mobiel gebruik;
d. het nummer van de vergunning;
e. het soort radionuclide;
f. de activiteit van de hoogactieve bron op de datum van productie of, indien deze activiteit onbekend is, de activiteit op de datum dat de bron voor het eerst op de markt is gebracht;
g. de in onderdeel f bedoelde datum van productie, onderscheidenlijk de datum waarop de bron voor het eerst op de markt is gebracht.
3. Bij wijziging van overeenkomstig het tweede lid verstrekte gegevens verstrekt de ondernemer de minister de gewijzigde gegevens binnen twee weken na die wijziging.
4. Indien een hoogactieve bron aan een ander is overgedragen, verstrekt de ondernemer, tezamen met de gegevens die hij hiervoor op grond van het tweede lid verstrekt, de naam van degene aan wie hij de bron heeft overgedragen.
5. Indien de ondernemer geen enkele hoogactieve bron meer in zijn bezit heeft, maakt hij daarvan melding bij het verstrekken van de gegevens, bedoeld in het tweede lid.
6. De ondernemer verstrekt op verzoek aan de minister de in artikel 2.8, derde lid, bedoelde gegevens.
1. Een administratie bevat naast de gegevens, genoemd in artikel 120, tweede lid, van het besluit in ieder geval:
a. de gegevens over de blootgestelde werknemers, bedoeld in artikel 90 van het besluit;
b. de medisch dossiers, bedoeld in artikel 100 van het besluit.
2. Bij handelingen met toestellen als bedoeld in artikel 21 van het besluit bevat de administratie voorts:
a. merk, type en bouwjaar van de generator en van het aangesloten statief;
b. de maximale output die het systeem kan leveren, uitgedrukt als functie van de maximale hoogspanning van de röntgenbuis en de spanning die de generator kan leveren;
c. plaats en aard van de toepassing;
d. de naam en deskundigheid van degene die een controle heeft verricht;
e. datum en resultaat van verrichte controles.
3. Bij handelingen met hoogactieve bronnen bevat een administratie voor elke hoogactieve bron tevens:
a. de in de bijlage 2.2 genoemde gegevens op het in deze bijlage opgenomen formulier, en
b. de door de fabrikant of leverancier van de bron verstrekte kleurenfoto van het ontwerp van die bron en van de daarbij behorende broncontainer.
1. De gegevens in een administratie worden ten minste gedurende vijf jaar na het kalenderjaar waarop zij betrekking hebben bewaard.
2. De gegevens genoemd in artikel 2.8, eerste lid, onder b, worden bewaard voor de duur en op de wijze als aangegeven in artikel 100, tweede lid, van het besluit.
1. De administratie, bedoeld in artikel 121, eerste lid, van het besluit bevat:
a. de naam van de houder van de vergunning en het nummer van de voor de betrokken handelingen verleende vergunning;
b. het tijdstip waarop of de periode binnen een kalenderjaar waarin de handelingen zijn verricht;
c. de plaats, de aard en de omvang van de handelingen;
d. de aan de handelingen toe te rekenen maximale toename van de effectieve dosis die personen op enig punt buiten de locatie kunnen ontvangen.
2. Indien degene die binnen een locatie opnamen maakt of industriële radiografie toepast in het kader van niet destructief onderzoek wordt in de administratie, bedoeld in het eerste lid, tevens het totaal aantal opnamen en uren industriële radiografie binnen dezelfde locatie vermeld. Voor de toepassing van deze bepaling wordt het aantal opnamen gelijk gesteld aan het aantal voor dat doel gebruikte films.
In dit hoofdstuk wordt verstaan onder:
een diploma, certificaat of ander getuigschrift, bedoeld in de Tijdelijke regeling erkenning opleidingen deskundigen radioactieve stoffen en toestellen of de Regeling erkenning opleidingen deskundigen radioactieve stoffen zoals deze regeling luidde tot 20 juli 2003;
het register, bedoeld in artikel 7b, eerste lid, van het besluit.
Registratie, herregistratie of buitengewone registratie van een persoon in het register vindt plaats door de minister indien is voldaan aan de voorwaarden die krachtens dit hoofdstuk aan de registratie, herregistratie of buitengewone registratie worden gesteld.
1. Degene die wordt geregistreerd als algemeen coördinerend deskundige bezit een diploma op niveau 2.
2. Degene die wordt geregistreerd als coördinerend deskundige bezit een diploma op minimaal niveau 3.
3. Registratie in het register is eenmalig en kent een duur van maximaal vijf jaar.
1. Degene die als algemeen coördinerend deskundige wordt hergeregistreerd:
a. bezit een diploma op niveau 2.
b. beschikt over een werkgeversverklaring die aantoont dat diegene in de vijf jaar voorafgaande aan de datum van de aanvraag minimaal 500 uur per jaar werkzaam is geweest binnen het toepassingsgebied van ioniserende straling en
c. heeft in de vijf jaar voorafgaande aan de aanvraag conform onderdeel A van bijlage 3.1, 200 punten verdiend met kennisonderhoud binnen het toepassingsgebied van ioniserende straling.
2. Een herregistratie in het register kent een duur van maximaal vijf jaar.
1. Degene die als coördinerend deskundige wordt hergeregistreerd:
a. bezit een diploma op niveau 3.
b. beschikt over een werkgeversverklaring die aantoont dat diegene in de vijf jaar voorafgaande aan de datum van de aanvraag minimaal 250 uur per jaar werkzaam is geweest binnen het toepassingsgebied van ioniserende straling en
c. heeft in de vijf jaar voorafgaande aan de aanvraag conform onderdeel A van bijlage 3.1, 120 punten verdiend met kennisonderhoud binnen het toepassingsgebied van ioniserende straling.
2. Artikel 3.4, tweede lid, is van overeenkomstige toepassing.
1. Degene die als algemeen coördinerend deskundige, buitengewoon wordt geregistreerd:
a. is eenmaal geregistreerd in het register,
b. bezit een diploma op niveau 3 en
c. voldoet aan de kerncompetenties, bedoeld in onderdeel B van bijlage 3.1.
2. Een buitengewone registratie in het register kent een duur van maximaal vijf jaar.
1. Degene die als coördinerend deskundige, buitengewoon wordt geregistreerd:
a. is eenmaal geregistreerd in het register,
b. bezit een diploma op niveau 3 en
c. voldoet aan de kerncompetenties, bedoeld in onderdeel C van bijlage 3.1.
2. Artikel 3.6, tweede lid, is van overeenkomstige toepassing.
Een diploma, bedoeld in de artikelen 3.3, eerste en tweede lid, 3.4, eerste lid, onderdeel a, 3.5, eerste lid, onderdeel a, 3.6, eerste lid, onderdeel b, en 3.7, eerste lid, onderdeel b, dient te zijn afgegeven gedurende een periode waarin de betreffende opleiding die het diploma, certificaat of ander getuigschrift heeft afgegeven, ingevolge artikel 7f of 132 van het besluit is erkend.
1. De aanvraag voor registratie of herregistratie bevat in ieder geval:
a. de naam en het adres van de aanvrager;
b. het niveau waarop de aanvrager wenst te worden geregistreerd;
c. een kopie van het diploma afgegeven door een erkende opleiding als bedoeld in de artikel 7f of 132 van het besluit, waaruit blijkt dat stralingsdeskundigheid op niveau 2 of niveau 3, of daaraan gelijkwaardig, is verkregen.
2. De aanvraag om herregistratie bevat daarnaast:
a. een bewijs waaruit blijkt dat de benodigde werkervaring is opgedaan;
b. een bewijs waaruit blijkt dat de benodigde bij- of nascholing is gevolgd.
De datum, bedoeld in artikel 132, eerste lid, van het besluit is 1 januari 2014.
Dit hoofdstuk is uitsluitend van toepassing op meldingsplichtige bronnen als bedoeld in artikel 21 van het besluit.
In dit hoofdstuk wordt verstaan onder:
ruimte die uitsluitend wordt gebruikt voor de opslag van radioactieve stoffen;
controle van een oppervlak of een voorwerp, niet zijnde een ingekapselde bron, op radioactieve besmetting, waarbij het volgende in aanmerking wordt genomen:
1°. het oppervlak dat wordt afgewreven bedraagt circa 5 cm2;
2°. de detectielimiet van de meting bedraagt voor alle nucliden maximaal 2 becquerel;
document van de producent van de ingekapselde waarin ten minste de activiteit, de nuclide, de gegevens van de capsule, de classificatie volgens Internationale standaard ISO 2919:1999 of recenter en het serienummer zijn vermeld;
een diploma, certificaat of ander getuigschrift, bedoeld in de Tijdelijke regeling erkenning opleidingen deskundigen radioactieve stoffen en toestellen of de Regeling erkenning opleidingen deskundigen radioactieve stoffen zoals deze regeling luidde tot 20 juli 2003;
toestel dat is ontworpen om blootstelling aan de primaire bundel bij gebruik ervan zoveel als mogelijk te voorkomen en is voorzien van beveiligingen die het toestel direct uitschakelen indien deze beveiligingen worden verbroken;
het verplaatsen van radioactieve stoffen, splijtstoffen of ertsen binnen een inrichting of een locatie, of tussen twee locaties binnen een inrichting, indien het vervoer onderworpen is aan regelgeving die op de inrichting van toepassing is en het vervoer niet via de openbare weg plaatsvindt;
een bron waarbij een afgewreven activiteit van meer dan 185 becquerel is vastgesteld;
een controle van de behuizing van een radioactieve stof op radioactieve besmetting;
een alfa besmetting van 0,4 becquerel of meer per cm2 of een bèta/gamma besmetting van 4 becquerel of meer per cm2;
waarschuwingsteken als bedoeld in artikel 20, eerste lid, van het besluit.
1. Een ondernemer zorgt ervoor dat:
a. handelingen plaatsvinden door of onder toezicht van een toezichthoudend deskundige die beschikt over een diploma op niveau 5a;
b. de onder a genoemde toezichthoudend deskundige schriftelijk gemandateerd is voor deze verantwoordelijkheid en dat deze zo vaak als nodig, maar ten minste eenmaal per kalenderjaar, verantwoording aan hem aflegt door middel van een rapportage;
c. degenen die handelingen uitvoeren met bronnen ten minste beschikken over een diploma op het volgende niveau van stralingsdeskundigheid:
1°. voor handelingen waarbij de bron in een vrij stralende positie komt: niveau 5A;
2°. voor het verwijderen uit, dan wel het plaatsen van de ingekapselde bron in de bronhouder of in het apparaat: niveau 5A;
3°. voor het aanbrengen of verwijderen van de ingekapselde bron uit de bronhouder of vaste meetopstelling anders dan door een leverancier: niveau 4A;
4°. verantwoordelijkheid voor besmettingscontrole: niveau 3.
2. De rapportage bedoeld in het eerste lid, onderdeel b, bevat een opsomming van de activiteiten in dat kalenderjaar in het kader van stralingsbescherming en de resultaten daarvan.
3. De rapportage wordt opgeslagen in het beheersysteem en bevat:
a. een overzicht van de in de onderneming aanwezige bronnen en eventuele mutaties daarin, met vermelding van plaats en aard van de toepassing;
b. mutaties in de organisatie van de stralingsbescherming;
c. controlewerkzaamheden; en
d. calamiteiten en stralingsincidenten.
Een ondernemer zorgt ervoor dat, indien van toepassing, de door de gemelde en vergunde handelingen veroorzaakte bijdrage aan de effectieve dosis buiten de locatie is zo laag als redelijkerwijs mogelijk is, waarbij de multifunctionele individuele dosis in geen geval de waarde van 10 microsievert per kalenderjaar overschrijdt.
1. Een ondernemer zorgt ervoor dat:
a. een binnenkomende zending met een ingekapselde bron op een door de toezichthoudend deskundige aangewezen plaats wordt uitgepakt en gecontroleerd;
b. indien de verpakking beschadigd is of wanneer tijdens het transport een stralingsincident heeft plaatsgevonden, de toezichthoudend deskundige wordt geïnformeerd en een besmettingscontrole plaatsvindt op de verpakking voorafgaand aan het uitpakken;
c. wanneer een zending met een ingekapselde bron buiten werktijd wordt afgeleverd, de toezichthoudend deskundige hierover onmiddellijk wordt geïnformeerd en de bron direct wordt opgeslagen in een bergplaats;
d. de retouremballage van een zending met een ingekapselde bron, alvorens zij de locatie verlaat, zowel in- als uitwendig wordt ontdaan van radioactieve besmetting, waarbij tevens aanduidingen of waarschuwingstekens van radioactiviteit hierop worden verwijderd of onleesbaar worden gemaakt;
e. de constructie van een ingekapselde bron voldoet aan de eisen die daaraan gesteld zijn in de International Standard ISO 2919:1999 of recenter;
f. de ingekapselde bron vergezeld gaat van het broncertificaat dat voor deze bron is afgegeven;
g. de omstandigheden waaronder het feitelijk gebruik van de ingekapselde bron plaatsvindt, niet zwaarder zijn dan waarvoor deze is ontworpen;
h. de ingekapselde bron niet lek is;
i. de gegevens van de ingekapselde bron bekend zijn en de ingekapselde bron, indien praktisch mogelijk, voorzien is van een serienummer;
j. de ingekapselde bron of de bronhouder, indien praktisch mogelijk, is voorzien van een waarschuwingsteken.
1. Een ondernemer zorgt ervoor dat:
a. maatregelen worden genomen om te voorkomen dat een ingekapselde bron door een onbevoegde of onbedoeld in de stralingspositie kan worden gebracht;
b. de ingekapselde bron zich alleen in de stralingspositie bevindt, indien met apparatuur wordt gewerkt, waarbij aan de buitenzijde van de bronhouder te allen tijde duidelijk waarneembaar is, zo nodig met behulp van geschikte meetapparatuur, of de ingekapselde bron zich in de stralingspositie bevindt;
c. de werklocatie niet, of althans niet zonder nadere waarschuwing toegankelijk is voor personen die niet direct bij de handelingen betrokken zijn;
d. in de nabijheid van de ingekapselde bron geen brandbare, brandbevorderende of explosieve stoffen aanwezig zijn, tenzij hun aanwezigheid voor de bedrijfsvoering noodzakelijk is;
e. een ingekapselde bron, behoudens een ingekapselde bron die wordt toegepast in een vaste meetopstelling, na gebruik wordt opgeborgen in een bergplaats;
f. een ingekapselde bron, die wordt toegepast in een vaste meetopstelling, in een bergplaats wordt opgeborgen indien:
1°. de meetopstelling definitief buiten gebruik is gesteld, of,
2°. dit vanuit stralingshygiënisch oogpunt noodzakelijk is.
2. In afwijking van het eerste lid, onderdeel f, hoeft de bronhouder met de ingekapselde bron niet uit de vaste meetopstelling te worden verwijderd, indien:
a. het productieproces tijdelijk wordt gestaakt,
b. gedurende de staking van het productieproces de bronhouder met de ingekapselde bron is vergrendeld en
c. de toezichthoudend deskundige toestemming heeft gegeven.
1. Een ondernemer zorgt ervoor dat:
a. ingekapselde bronnen periodiek worden gecontroleerd, waarbij er tenminste een maal per kalenderjaar een visuele controle van de ingekapselde bron en, indien deze wordt toegepast, de bronhouder plaatsvindt;
b. de ingekapselde bron, de bronhouder of de meetopstelling ten minste een maal per kalenderjaar volgens een schriftelijk vastgelegde procedure wordt gecontroleerd op een lek, een radioactieve besmetting en op het omgevingsdosisequivalenttempo aan de buitenzijde van de bronhouder, waarbij beschadiging van de ingekapselde bron wordt voorkomen;
c. de resultaten van de controles, bedoeld onder a en b, worden geregistreerd, onder vermelding van:
1°. de datum van de controle,
2°. het serienummer van de bron die is gecontroleerd,
3°. de wijze waarop de controle werd uitgevoerd,
4°. de naam van de deskundige die de controle verrichtte en
5°. de resultaten van de controle.
2. In afwijking van het eerste lid, hoeft de lektest of besmettingscontrole genoemd in het eerste lid, hoeft niet te worden uitgevoerd bij:
a. ingekapselde bronnen met een activiteit van minder dan 1 MBq en van minder dan 0,02 Reinh en
b. bij gasvormige ingekapselde bronnen.
3. Een ondernemer zorgt ervoor dat wanneer de ingekapselde bron, bedoeld in het eerste lid, definitief niet meer wordt gebruikt, er bij deze, voordat ze wordt opgeslagen in de bergplaats of wordt overgedragen, volgens een schriftelijk vastgelegde procedure een lektest wordt uitgevoerd.
De ondernemer zorgt ervoor dat:
a. het omgevingsdosisequivalenttempo aan de buitenzijde van de in ieder geval op geen enkel punt op 0,1 meter afstand van het oppervlak van de bergplaats een omgevingsdosisequivalenttempo wordt gemeten van meer dan 1 microsievert per uur;
b. de buitenzijde van de bergplaats is voorzien van een duidelijk leesbaar en onuitwisbaar opschrift ‘RADIOACTIEVE STOFFEN’ en van een duidelijk zichtbaar waarschuwingsteken;
c. de bergplaats deugdelijk is afgesloten en uitsluitend geopend kan worden door de ondernemer of door personen die daartoe van hem de bevoegdheid hebben gekregen;
d. de constructie van de bergplaats, al dan niet deel uitmakend van een gebouw, voldoet aan de eis dat de brandwerendheid niet lager is dan 60 minuten;
e. de bergplaats aantoonbaar bekend is bij de brandweer;
f. in een speciaal daarvoor bestemd register, dat zich in of nabij de bergplaats bevindt, de hoeveelheid radioactiviteit die zich in de bergplaats bevindt wordt aangetekend, waarbij deze registratie minimaal plaatsvindt gespecificeerd naar nuclide en activiteit. Tevens wordt elke uitgifte of ontvangst van een ingekapselde bron uit of in de bergplaats meteen in dit register aangetekend, waarbij bij uitgifte bovendien de bestemming wordt aangetekend;
g. wanneer de bergplaats eenvoudig te verplaatsen is, ze wordt geplaatst in een afsluitbare ruimte of kast, die deugdelijk is afgesloten en uitsluitend geopend kan worden door de ondernemer of door personen die daartoe van hem de bevoegdheid hebben gekregen.
1. De ondernemer zorgt ervoor dat met betrekking tot inherent veilige toestellen:
a. het toestel zodanig in een apparaat is ingebouwd dat het niet in werking kan zijn of treden wanneer het apparaat geopend is. De omkasting van het toestel is daartoe, indien mogelijk, met schakelaars welke mechanisch gedwongen verbreken beveiligd;
b. het toestel uitsluitend gebruikt wordt wanneer de beveiligingen die op het apparaat zijn aangebracht ter beperking van de stralingsniveaus buiten het apparaat, in goede staat functioneren;
c. op geen enkel punt op 0,1 meter afstand van een bereikbare buitenzijde van het apparaat een dosisequivalenttempo gemeten kan worden van meer dan 1 microsievert per uur;
d. de bediening van het toestel geschiedt op een plaats waar de effectieve dosis minder bedraagt dan 1 millisievert per jaar;
e. het apparaat is voorzien van een waarschuwingsteken.
2. De ondernemer zorgt ervoor dat met betrekking tot andere toestellen dan bedoeld in het eerste lid:
a. een zodanige afscherming is aangebracht dat de straling die naar buiten treedt, uitgezonderd op de plaats van de opening bestemd voor het naar buiten treden van de nuttige stralenbundel, zo weinig als redelijkerwijs mogelijk schade kan toebrengen;
b. een tubus of een ander middel dat de grootte van de nuttige stralenbundel bepaalt, dezelfde mate van bescherming tegen straling waarborgt als het omhulsel van een toestel;
c. een toestel en de bijbehorende hulp- en beveiligingsmiddelen zodanig zijn opgesteld en afgeschermd dat personen zich niet aan de primaire stralenbundel behoeven bloot te stellen, tenzij zij een radiologische verrichting ondergaan;
d. maatregelen worden getroffen ten aanzien van de opstelling en werkwijze van een toestel om te voorkomen dat door verstrooide straling schade wordt toegebracht;
e. een toestel niet door onbevoegden in werking kan worden gesteld;
f. maatregelen zijn genomen om te voorkomen dat personen onbevoegd de ruimte of plaats kunnen betreden wanneer het toestel in werking is;
g. het toestel is voorzien van een waarschuwingsteken.
3. De afschermingseisen bedoeld in het tweede lid, onder a, gelden niet:
a. voor het testen van een toestel,
b. voor röntgenbuizen indien deze worden gebruikt in een speciaal daarvoor ingerichte ruimte of plaats, of
c. tijdens reparatie, onderhoud of onderzoek met röntgenbuizen opgesteld in laboratoria of beproevingsruimten, mits maatregelen zijn genomen waardoor schade ten gevolge van uitwendige bestraling zoveel als redelijkerwijs mogelijk wordt voorkomen.
De ondernemer zorgt ervoor dat:
a. ruimte en gebruik van het toestel in stralingshygiënisch opzicht op elkaar zijn afgestemd;
b. de effectieve dosis voor personen op de plaats van bediening van het toestel en buiten de ruimte of plaats waar het toestel wordt gebruikt niet meer bedraagt dan 1 millisievert per jaar;
c. in de ruimte voorzieningen aanwezig zijn om de blootstelling van werknemers te beperken;
d. aanvullend organisatorische maatregelen worden genomen indien de benodigde dosisbeperking niet met bouwkundige maatregelen gerealiseerd kan worden.
1. De ondernemer zorgt ervoor dat:
a. het toestel en de beveiligingen ten minste eenmaal per jaar door een toezichthoudend deskundige op haar deugdelijke werking worden gecontroleerd;
b. de afscherming en het lekstralingsniveau buiten het toestel of apparaat waarin het toestel is ingebouwd ten minste eenmaal per jaar worden gecontroleerd;
c. na elke relevante demontage of reparatie van een toestel een controle op de goede werking, bedoeld in onderdelen a een b, van het toestel plaatsvindt.
2. De ondernemer zorgt ervoor dat voor toestellen in het beheersysteem:
a. aantekening wordt gehouden van alle aanwezige toestellen, gespecificeerd naar:
1°. merk, type en bouwjaar,
2°. maximale hoogspanning van de generator, en
3°. de plaats en aard van de toepassing.
b. de resultaten van de in het eerste lid genoemde controles worden geregistreerd, onder vermelding van:
1°. de datum van de controle,
2°. de naam van de deskundige die de controle heeft uitgevoerd,
3°. eventuele gebreken en daarop volgende reparaties, en
4°. lekstralingsniveaus buiten het toestel.
c. aantekening wordt gehouden van elke demontage of reparatie aan het toestel onder vermelding van:
1°. de datum en het tijdstip van aanvang en beëindiging van elke relevante demontage dan wel reparatie van het toestel,
2°. de naam van de deskundige die de demontage of de reparatie heeft uitgevoerd,
3°. eventuele gebreken en aard van de reparaties, en
4°. de resultaten van de controle op de goede werking van het toestel, de beveiligingen en de afscherming, na de demontage of de reparatie.
Deze paragraaf is van toepassing op aanwijsinstrumenten waaraan voor verlichtingsdoeleinden radioactieve stoffen zijn toegevoegd.
Het waarschuwingsteken voor ioniserende straling als bedoeld in artikel 28, onderdeel e, van het besluit, is afgebeeld in bijlage 5.1.
1. Bij het controleren of aanwijsinstrumenten na de toevoeging van radioactieve stoffen voldoen aan de bij of krachtens de artikelen 28, onderdeel d, en 29, derde lid, van het besluit gestelde voorschriften met betrekking tot de constructie worden ten minste de in bijlage 5.2 beschreven tests uitgevoerd.
2. De resultaten van de test, bedoeld onder II van bijlage 5.2 en de controle, bedoeld onder III van bijlage 5.2, worden door de ondernemer vastgelegd in een daartoe bestemde administratie.
3. De administratie, bedoeld in het tweede lid, bevat tenminste de volgende gegevens:
a. het merk, het type en de productiedatum van het aanwijsinstrument of indien dat niet mogelijk is een omschrijving van het aanwijsinstrument;
b. de datum en plaats waarop de test of controle heeft plaatsgevonden;
c. de wijze waarop de test en de controle is uitgevoerd;
d. de resultaten van de test en de controle.
1. De ondernemer controleert na het voor verlichtingsdoeleinden toevoegen van radioactieve stoffen aan aanwijsinstrumenten of deze aanwijsinstrumenten voldoen aan de bij of krachtens de artikelen 28 of 29 van het besluit gestelde voorschriften en de krachtens artikel 5.3 gestelde constructie-eisen.
2. De ondernemer tekent de uitvoering van de in het eerste lid bedoelde controles en de resultaten daarvan aan in een daartoe bestemde administratie.
3. De minister kan van de in het eerste en tweede lid gestelde verplichtingen ontheffing verlenen, indien de ondernemer ten genoegen van de minister aantoont dat de in het eerste en tweede lid bedoelde controles en administratie door een ander worden uitgevoerd.
4. Een ondernemer die beschikt over een ontheffing als bedoeld in het derde lid:
a. neemt de naam en het adres van de andere ondernemer, bedoeld in het derde lid, op in zijn administratie en
b. beschikt over een schriftelijke overeenkomst met deze andere ondernemer over het uitvoeren van de controles en het voeren van de administratie, bedoeld in het eerste en tweede lid.
5. De in het tweede lid bedoelde administratie wordt ten minste vijf jaar bewaard.
De ondernemer zorgt ervoor dat op een aanwijsinstrument waaraan H-3 in lichtcellen of Pm-147 in lichtgevende verf voor verlichtingsdoeleinden is toegevoegd, op een vanaf de buitenzijde van het instrument zichtbare plaats is aangebracht:
a. het waarschuwingsteken, bedoeld in artikel 5.2;
b. indien het betreft een aanwijsinstrument als bedoeld in artikel 5.4 het merkteken voor T 1 GBq of Pm 10 MBq voor onderscheidenlijk H-3 in lichtcellen en Pm-147 in lichtgevende verf.
De ondernemer zorgt ervoor dat na herstel- of onderhoudswerkzaamheden aan een aanwijsinstrument waaraan radioactieve stoffen voor verlichtingsdoeleinden zijn toegevoegd:
a. ten gevolge van die herstel- en onderhoudswerkzaamheden geen afwijkingen van de bij en krachtens de artikelen 27 tot en met 29 van het besluit gestelde voorschriften zijn ontstaan;
b. het krachtens artikel 5.2 vastgestelde waarschuwingsteken voor ioniserende straling is aangebracht op een vanaf de buitenzijde van het instrument zichtbare plaats;
c. het in artikel 5.5, onderdeel b, genoemde merkteken is aangebracht.
Handelingen die een beperkt risico van blootstelling van mensen tot gevolg hebben en waarvoor de verboden, bedoeld in de artikelen 23, 24 en 25, eerste lid, van het besluit niet gelden zijn vermeld in bijlage 5.3.
Handelingen met producten als bedoeld in artikel 24, onderdeel b, van het besluit, waarbij de aan deze producten toegevoegde radioactieve stoffen niet worden betrokken bij een sommatie als bedoeld in artikel 25, vierde lid, van het besluit, zijn vermeld in bijlage 5.4 bij deze regeling.
In deze paragraaf wordt verstaan onder:
ionisatierookmelder met een radioactieve stof;
melder als genoemd in bijlage 5.5.
Het verbod, bedoeld in artikel 29 van de wet, in samenhang met artikel 26, eerste lid, van het besluit, geldt niet voor:
a. het voorhanden hebben voor opslag, mits het totaal aantal melders, al dan niet in combinatie met andere merken en typen dan in bijlage 5.5 zijn aangewezen, dat op dezelfde plaats in opslag wordt gehouden, niet meer dan 500 stuks bedraagt;
b. het voorhanden hebben en toepassen van een goedgekeurde melder;
c. het voorhanden hebben en toepassen in verband met het aanbrengen, verwijderen en demonstreren van een goedgekeurde melder;
d. het zich door afgifte aan een ander ontdoen van een goedgekeurde melder in gevallen waarin deze overeenkomstig deze regeling zonder vergunning voorhanden wordt gehouden.
1. Een ieder die een goedgekeurde melder binnen Nederlands grondgebied brengt of doet brengen, zorgt ervoor dat:
a. een goedgekeurde melder aan de buitenzijde is voorzien van een aanduiding van het type, vermeld in bijlage 5.5;
b. in de melder een aanduiding is aangebracht, waaruit de aanwezigheid van een radioactieve stof duidelijk blijkt;
c. de melder aan de buitenzijde is voorzien van de in bijlage 5.6 opgenomen aanduiding, zichtbaar ook na montage, waaruit de aanwezigheid van een radioactieve stof duidelijk blijkt.
2. Een ieder die binnen Nederland een goedgekeurde melder aan gebruikers aflevert of doet afleveren, zorgt ervoor dat bij elke leverantie aan een gebruiker:
a. de melder aan de buitenzijde is voorzien van de in bijlage 5.6 opgenomen aanduiding, zichtbaar ook na montage, waaruit de aanwezigheid van een radioactieve stof duidelijk blijkt;
b. schriftelijke informatie is bijgevoegd, waarin melding wordt gedaan van de aanwezigheid van een radioactieve stof in de melder en waarin de handelingen met de melder worden aangegeven die tot besmetting kunnen leiden en derhalve worden ontraden.
In dit hoofdstuk wordt verstaan onder:
radioactieve stof die is aangewezen als categorie 1 in bijlage 6.1 of die op grond van de in die bijlage genoemde voorwaarden behoort tot categorie 1;
radioactieve stof die is aangewezen als categorie 2 in bijlage 6.1 of die op grond van de in die bijlage genoemde voorwaarden behoort tot categorie 2;
radioactieve stof die is aangewezen als categorie 3 in bijlage 6.1 of die op grond van de in die bijlage genoemde voorwaarden behoort tot categorie 3;
houder van een vergunning als bedoeld in artikel 24 of 25 van het besluit voor het verrichten van handelingen met categorie 1-, 2-, of 3-stoffen, met uitzondering van de houder van een vergunning uitsluitend voor het vervoeren, het voorhanden hebben bij opslag in verband met vervoer of het binnen of buiten Nederlands grondgebied brengen of doen brengen.
Een vergunninghouder treft de beveiligingsmaatregelen die noodzakelijk zijn om categorie 1-, 2-, of 3-stoffen redelijkerwijs te beveiligen tegen diefstal of misbruik.
1. Een vergunninghouder houdt op persoonlijke of elektronische wijze toezicht op categorie 1-, 2-, of 3-stoffen.
2. Diegene die persoonlijk toezicht houdt, is hiertoe geautoriseerd door de vergunninghouder.
Wanneer categorie 1-, 2-, of 3-stoffen niet onder persoonlijk toezicht staan, zijn de beveiligingsmaatregelen van een vergunninghouder zodanig dat elektronische detectie van een poging tot diefstal of misbruik plaatsvindt en dat vanaf dat moment maatregelen werkzaam zijn die leiden tot:
a. ten minste 10 minuten vertraging in de tijd die iemand nodig heeft om wederrechtelijk beschikking te krijgen over een categorie 1-stof;
b. ten minste 5 minuten vertraging in de tijd die iemand nodig heeft om wederrechtelijk beschikking te krijgen over een categorie 2-stof;
c. ten minste 3 minuten vertraging in de tijd die iemand nodig heeft om wederrechtelijk beschikking te krijgen over een categorie 3-stof.
De beveiligingsmaatregelen, bedoeld in de artikelen 6.2, 6.3 en 6.4 worden afgestemd op:
a. de aard van de categorie 1-, 2-, of 3-stof;
b. de manier waarop de categorie 1-, 2-, of 3-stof wordt gebruikt of opgeslagen;
c. de verplaatsbaarheid van de categorie 1-, 2-, of 3-stof;
d. de mogelijke gevolgen voor mensen, dieren, planten en goederen door blootstelling aan ioniserende straling of het vrijkomen van de categorie 1-, 2-, of 3-stof in geval van diefstal of misbruik;
e. de maatregelen die zijn of worden getroffen om de nadelige gevolgen van ioniserende straling voor mensen, dieren, planten en goederen te voorkomen of te beperken.
1. Een vergunninghouder beschikt over een beveiligingsplan met een beschrijving van de wijze waarop de categorie 1-, 2-, of 3-stof wordt beveiligd.
2. Het beveiligingsplan bevat ten minste een beschrijving van:
a. de categorie-indeling van de te beveiligen radioactieve stoffen overeenkomstig de bijlage 6.1;
b. de manier waarop de categorie 1-, 2-, of 3-stof wordt gebruikt of opgeslagen;
c. de plaats waar de categorie 1-, 2-, of 3-stof wordt gebruikt of opgeslagen;
d. de getroffen en te treffen beveiligingsmaatregelen;
e. diegenen die geautoriseerd zijn persoonlijk toezicht te houden als bedoeld in artikel 6.3;
f. de taken en bevoegdheden van de medewerkers, belast met de beveiliging van de categorie 1-, 2-, of 3-stof;
g. de procedures die de medewerkers, belast met de beveiliging van de categorie 1-, 2-, of 3-stof moeten volgen, waarbij in ieder geval wordt beschreven hoe zij moeten handelen in geval van diefstal of misbruik van de categorie 1-, 2-, of 3-stof of een poging daartoe;
h. afspraken met de politie of met een particuliere beveiligingsdienst;
i. een evaluatieprogramma om de beveiligingsmaatregelen te beoordelen.
3. Een vergunninghouder handelt in overeenstemming met het beveiligingsplan.
1. Een vergunninghouder zorgt ervoor dat van het beveiligingsplan, bedoeld in artikel 6.6, slechts kennis nemen de personen voor wie dit noodzakelijk is voor het goed uitvoeren van hun functie.
2. Een vergunninghouder zorgt ervoor dat deze personen, alvorens zij kennis nemen van het beveiligingsplan, een verklaring omtrent het gedrag of een verklaring als bedoeld in artikel 1, eerste lid, onderdeel b, van de Wet veiligheidsonderzoeken overleggen.
1. Een vergunninghouder voert jaarlijks en na elke inbreuk op de beveiliging het evaluatieprogramma, bedoeld in artikel 6.6, tweede lid, onder i, uit. Daarbij worden in ieder geval de beveiligingsmaatregelen gecontroleerd en getest en wordt het beveiligingsplan in een oefening toegepast.
2. Een vergunninghouder wijzigt het beveiligingsplan voor zover de resultaten van het evaluatieprogramma, daartoe aanleiding geven.
In dit hoofdstuk wordt verstaan onder:
aanwezigheid op het oppervlak van een object dat bestaat uit niet-radioactieve vaste stoffen, van niet-afwrijfbare of afwrijfbare natuurlijke bronnen met een gemiddelde massa per oppervlakte van minder dan 1 g/cm2;
1°. het bereikbaar oppervlak van een object zonder nader of destructief ingrijpen in dat object of
2°. het oppervlak van een object dat bereikbaar is indien dat object geopend of uit elkaar genomen is voor gebruik, onderhoud of reparatie, voor product- of materiaalgebruik of voor product- of materiaalhergebruik;
bestemming waarvan door de minister of de ondernemer voorzien is dat een natuurlijke bron daar gedurende meer dan twee jaar zal verblijven, indien voor die bron geen andere bestemming is voorzien.
De lijst van werkzaamheden waarbij mogelijk de in bijlage 1.1, tabel 1 en 2, vermelde waarden worden overschreden, is vermeld in bijlage 7.1.
1. De activiteiten of activiteitsconcentraties van natuurlijke bronnen worden gewogen en gesommeerd ten behoeve van de toetsing aan de in bijlage 1.1, tabel 1 of 2, vermelde waarden, volgens de methode, aangegeven in bijlage 7.2, onder 1A en 1B.
2. De omgevingsdosisequivalenten, de equivalente en de effectieve doses ten gevolge van werkzaamheden worden bepaald met artikel 1.4 volgens de methode aangegeven in bijlage 7.2, onder 2.
3. De doses met betrekking tot werkzaamheden worden getoetst volgens de methode, aangegeven in bijlage 7.2, onder 3.
Werkzaamheden waarvoor een verplichting tot melding geldt overeenkomstig artikel 103, eerste lid, van het besluit, worden verricht met inachtneming van de in bijlage 7.3 opgenomen voorschriften.
1. De schade ten gevolge van werkzaamheden in gevallen, waarin de activiteitsconcentratie in combinatie met de activiteit geen juiste indicatie geeft van de nadelige gevolgen ten gevolge van blootstelling aan straling door de werkzaamheden, wordt bepaald en getoetst door:
a. de bepaling, onderscheidenlijk de toetsing van de oppervlaktebesmetting van enig bereikbaar oppervlak of
b. de bepaling, onderscheidenlijk de toetsing van de externe straling ten gevolge van de besmetting van enig niet-bereikbaar oppervlak.
2. In gevallen als bedoeld in het eerste lid, onderdeel a, geldt met het oog op stralingsbescherming in afwijking van artikel 107, tweede lid, van het besluit, het in het eerste lid van dat artikel gestelde verbod voor werkzaamheden met natuurlijke bronnen indien de oppervlaktebesmetting een totale bèta-activiteit heeft, die gelijk is aan of hoger dan 4 Bq/cm².
3. De oppervlaktebesmetting van een materiaal wordt gemeten volgens de methode aangegeven in bijlage 7.4.
4. Het eerste lid, onderdeel a, is niet van toepassing in gevallen waarin de in het tweede lid bedoelde meetmethode niet kan worden toegepast.
5. In gevallen als bedoeld in het eerste lid, onderdeel b, geldt met het oog op de stralingsbescherming dat, indien de externe straling onder normale bedrijfsomstandigheden op 0,1 meter afstand van enig bereikbare buitenzijde van een bron een hoger omgevingsdosisequivalenttempo veroorzaakt dan 10 µSv per uur, zodanige maatregelen worden genomen dat voor die werkzaamheden een dosisbeperking van 1 mSv effectieve dosis in een kalenderjaar wordt gehanteerd.
In de gevallen waarin de effectieve doses voor leden van de bevolking ten gevolge van water- of luchtlozingen hoger kunnen zijn dan 10 µSv per kalenderjaar, geldt met het oog op de stralingsbescherming, in afwijking van artikel 108, tweede lid, van het besluit, het in het eerste lid van dat artikel gestelde verbod.
1. Het is verboden radioactieve afvalstoffen van natuurlijke bronnen, in de gevallen bedoeld in artikel 110, tweede lid, van het besluit als eindbestemming op te slaan anders dan in een daartoe door de ministers krachtens artikel 37, achtste lid, van het besluit aangewezen instelling.
2. De opslag van radioactieve afvalstoffen van natuurlijke bronnen als bedoeld in het eerste lid, die aan de waarden bedoeld in artikel 107, tweede lid, van het besluit voldoen, wordt verricht met inachtneming van de in bijlage 7.3 opgenomen voorschriften.
1. Het mengen van natuurlijke bronnen, niet zijnde afvalstoffen, met andere natuurlijke bronnen of met andere stoffen is toegestaan, mits deze bronnen zijn bestemd voor een nuttige toepassing.
2. In gevallen waarin bij het voorhanden hebben of toepassen van natuurlijke bronnen of het product- of materiaalhergebruik daarvan in grond-, weg- of waterbouw de activiteitsconcentratie in combinatie met de totale activiteit van de betrokken natuurlijke bronnen hoger is dan de in bijlage 1.1, tabel 1, aangegeven waarden, worden de bronnen, indien dit redelijkerwijs mogelijk is, zodanig gemengd met andere materialen dat de activiteitsconcentratie in de uiteindelijk toe te passen bouwstof lager wordt dan de in bijlage 1.1, tabel 1, aangegeven waarden.
3. In gevallen, bedoeld in het tweede lid, waarbij de menging van bronnen met andere materialen redelijkerwijs niet mogelijk is, is de werkzaamheid niet toegestaan indien de dosis voor leden van de bevolking hoger is dan 0,3 mSv effectieve dosis in een jaar.
Het melden van werkzaamheden, en van beëindigen daarvan, wordt gedaan op een formulier waarvan het model is opgenomen in bijlage 7.5.
1. Een ondernemer is vrijgesteld van het melden van werkzaamheden, indien een andere ondernemer deze meldt op een formulier waarvan het model is opgenomen in bijlage 7.6.
2. Een ondernemer in de grond-, weg- of waterbouw is vrijgesteld van het melden van werkzaamheden indien:
a. een andere ondernemer meldt dat de natuurlijke bron een eindproduct in de grond-, weg-, of waterbouw is en een schatting van de effectieve dosis, uitgedrukt in multifunctionele individuele dosis en actuele individuele dosis in een jaar ten gevolge van eindbestemming voor leden van de bevolking geeft en
b. door de ketenmelder een certificaat bij de bronnen wordt meegeleverd waarop vermeld staat dat het radioactief materiaal betreft dat voor deze eindbestemming gebruikt mag worden.
3. De melding bevat de gegevens die in het formulier in bijlage 7.6 zijn aangegeven.
4. In een geval als bedoeld in het eerste lid, deelt de ondernemer een wijziging van de gemelde gegevens ten minste zes weken voor de aanvang van de wijziging schriftelijk mede aan de ondernemer die de melding gedaan heeft.
Een aanvraag om een vergunning voor werkzaamheden wordt ingediend op een formulier, waarvan het model is opgenomen in bijlage 7.7.
1. Voor het aanwezig zijn van natuurlijke bronnen in werken van grond-, weg- of waterbouw buiten een inrichting, die zijn verricht of daadwerkelijk een aanvang hebben genomen voor 26 september 2004, gelden de in artikel 103, eerste lid, van het besluit gestelde verplichting, het in artikel 107, eerste lid, van het besluit gestelde verbod en artikel 7.8, tweede lid, van deze regeling niet.
2. Het eerste lid is van overeenkomstige toepassing op stortplaatsen van radioactieve afvalstoffen die voor 26 september 2004 zijn ingericht.
3. Het eerste lid is van overeenkomstige toepassing op werkzaamheden in de grond-, weg- of waterbouw binnen een inrichting, indien:
a. de effectieve dosis voor werknemers binnen de locatie de 1 mSv in een kalenderjaar niet overschrijdt en
b. buiten de inrichting een actuele individuele dosis voor leden van de bevolking van 0,1 mSv in een kalenderjaar niet wordt overschreden.
De inrichtingen voor het storten van gevaarlijke afvalstoffen zijn een instelling voor de ontvangst van radioactieve afvalstoffen van natuurlijke bronnen van ioniserende straling, waarin:
a. de activiteit van de betrokken natuurlijke bronnen op enig moment gelijk is aan of hoger is dan de in bijlage 1.1, tabel 1, vermelde waarde en
b. de activiteitsconcentratie van de betrokken natuurlijke bronnen gelijk is aan of hoger is dan de in bijlage 1.1, tabel 1, vermelde waarde en lager is dan tien maal die waarde.
Het minimumbedrag waarvoor financiële zekerheid dient te worden gesteld, als bedoeld in artikel 20d, derde lid, van het besluit bedraagt € 120 per dm3, of gedeelte daarvan, af te voeren materiaal.
1. De Regeling gebruiksartikelen stralingsbescherming wordt ingetrokken.
2. De Regeling radionucliden bevattende aanwijsintrumenten wordt ingetrokken.
3. De Regeling goedgekeurde ionisatie-rookmelders 2004 wordt ingetrokken.
4. De Regeling analyse gevolgen ioniserende straling voor het milieu wordt ingetrokken.
5. De Regeling natuurlijke bronnen van ioniserende straling 2008 wordt ingetrokken.
6. De Regeling administratieve en organisatorische maatregelen stralingsbescherming wordt ingetrokken.
7. De Regeling hoogactieve bronnen wordt ingetrokken.
8. De Regeling beveiliging radioactieve stoffen wordt ingetrokken.
9. De Regeling van de Staatssecretaris van Volkshuisvesting, Ruimtelijke Ordening en Milieubeheer en de Staatssecretaris van Sociale Zaken en Werkgelegenheid van 9 juni 2005, nr. SAS2005090776, inzake de aanwijzing van inrichtingen voor het storten van gevaarlijke afvalstoffen als instelling voor de ontvangst van radioactieve afvalstoffen (Stcrt. 2005, 111) wordt ingetrokken.
Na artikel 5 van de Tijdelijke regeling erkenning opleidingen deskundigen radioactieve stoffen en toestellen wordt een artikel ingevoegd, luidende:
Deze regeling zal met de toelichting in de Staatscourant worden geplaatst.
’s-Gravenhage, 18 oktober 2013
De Minister van Economische Zaken, H.G.J. Kamp
De Minister van Sociale Zaken en Werkgelegenheid, L.F. Asscher
De Minister van Volksgezondheid, Welzijn en Sport, E.I. Schippers
Bij het toepassen van tabel 1 is het volgende van belang:
1. Nucliden met het achtervoegsel «+» of «sec» in tabel 1 stellen moedernucliden voor, die in evenwicht zijn met hun dochternucliden zoals vermeld in aanhangsel A bij tabel 1. In dit geval hebben de in tabel 1 vermelde waarden betrekking op het moedernuclide, maar zijn de dochternucliden die ingroeien daarin reeds verdisconteerd. Dat wil zeggen dat er bij evenwicht uitsluitend getoetst wordt aan de waarde voor het moedernuclide.
2. Tabel 1 geeft de waarden voor de activiteitsconcentraties en totale activiteit voor circa 800 verschillende radionucliden. Daarvan waren circa 400 radionucliden niet opgenomen in de richtlijn 96/29 of in de Mededelingen van de Commissie, maar zijn berekend door de National Radiological Protection Board (NRPB) uit het Verenigd Koninkrijk (UK) (NRPB-R306) en volledigheidshalve toegevoegd. Ook aanhangsel A bij tabel 1 is om die reden uitgebreid. De waarden voor de activiteitsconcentratie en de totale activiteit zijn evenzeer van kracht voor de toepassing van de artikelen 25, 26, 37, 103 en 107 van het Besluit stralingsbescherming.
3. In bijlage 1.2 zijn enige natuurlijke radionucliden uit deze tabel genoemd die in Nederland bij de toetsing van natuurlijke bronnen vrijgesteld zijn van sommatie. Zij behoeven derhalve ook niet bepaald te worden.
4. In de toelichting bij de bijlagen is een toelichting opgenomen waarin wordt ingegaan op de reden waarom de vrijstellingswaarden hetzelfde zijn als de vrijgave waarden.
5. Terwille van de leesbaarheid zijn de machten van de waarden in de tabel aangegeven met de notatie 1 E, dat wil zeggen dat bijvoorbeeld 10-4 en 104 vermeld staan als 1E-4 respectievelijk 1E+4.
6. Indien een radionuclide niet in tabel 1 is opgenomen, is dit radionuclide vrijgesteld van de meldings- of vergunningsplicht en ook van de in bijlage 1.2 gegeven gewogen sommatie van activiteiten, activiteitsconcentraties of enige andere grootheid als bedoeld in artikel 25, zevende lid van het Besluit stralingsbescherming.
Bij het toepassen van tabel 2 is het volgende van belang:
1. Tabel 2 geeft de waarden voor de totale activiteit voor lozingen in water en lucht van radionucliden ten gevolge van werkzaamheden. Deze waarden zijn uitsluitend van kracht voor toepassing van artikel 108 van het Besluit stralingsbescherming.
|
Radionuclide |
Activiteitsconcentratie (Bq g- 1) |
Activiteit (Bq) |
|---|---|---|
|
H-3 (incl. OBT1) |
1E+6 |
1E+9 |
|
Elementair H-3 |
1E+6 |
1E+9 |
|
Be-7 |
1E+3 |
1E+7 |
|
Be-10 |
1E+4 |
1E+6 |
|
C-11 |
1E+1 |
1E+6 |
|
C-11 monoxide |
1E+1 |
1E+9 |
|
C-11 dioxide |
1E+1 |
1E+9 |
|
C-14 |
1E+4 |
1E+7 |
|
C-14 monoxide |
1E+8 |
1E+11 |
|
C-14 dioxide |
1E+7 |
1E+11 |
|
N-13 |
1E+2 |
1E+9 |
|
Ne-19 |
1E+2 |
1E+9 |
|
O-15 |
1E+2 |
1E+9 |
|
F-18 |
1E+1 |
1E+6 |
|
Na-22 |
1E+1 |
1E+6 |
|
Na-24 |
1E+1 |
1E+5 |
|
Mg-28+ |
1E+1 |
1E+5 |
|
Al-26 |
1E+1 |
1E+5 |
|
Si-31 |
1E+3 |
1E+6 |
|
Si-32 |
1E+3 |
1E+6 |
|
P-32 |
1E+3 |
1E+5 |
|
P-33 |
1E+5 |
1E+8 |
|
S-35 |
1E+5 |
1E+8 |
|
S-35 (organisch) |
1E+5 |
1E+8 |
|
S-35 (damp) |
1E+6 |
1E+9 |
|
Cl-36 |
1E+4 |
1E+6 |
|
Cl-38 |
1E+1 |
1E+5 |
|
Cl-39 |
1E+1 |
1E+5 |
|
Ar-37 |
1E+6 |
1E+8 |
|
Ar-39 |
1E+7 |
1E+4 |
|
Ar-41 |
1E+2 |
1E+9 |
|
K-40 |
1E+2 |
1E+6 |
|
K-42 |
1E+2 |
1E+6 |
|
K-43 |
1E+1 |
1E+6 |
|
K-44 |
1E+1 |
1E+5 |
|
K-45 |
1E+1 |
1E+5 |
|
Ca-41 |
1E+5 |
1E+7 |
|
Ca-45 |
1E+4 |
1E+7 |
|
Ca-47 |
1E+1 |
1E+6 |
|
Sc-43 |
1E+1 |
1E+6 |
|
Sc-44 |
1E+1 |
1E+5 |
|
Sc-44m |
1E+2 |
1E+7 |
|
Sc-46 |
1E+1 |
1E+6 |
|
Sc-47 |
1E+2 |
1E+6 |
|
Sc-48 |
1E+1 |
1E+5 |
|
Sc-49 |
1E+3 |
1E+5 |
|
Ti-44+ |
1E+1 |
1E+5 |
|
Ti-45 |
1E+1 |
1E+6 |
|
V-47 |
1E+1 |
1E+5 |
|
V-48 |
1E+1 |
1E+5 |
|
V-49 |
1E+4 |
1E+7 |
|
Cr-48 |
1E+2 |
1E+6 |
|
Cr-49 |
1E+1 |
1E+6 |
|
Cr-51 |
1E+3 |
1E+7 |
|
Mn-51 |
1E+1 |
1E+5 |
|
Mn-52 |
1E+1 |
1E+5 |
|
Mn-52m |
1E+1 |
1E+5 |
|
Mn-53 |
1E+4 |
1E+9 |
|
Mn-54 |
1E+1 |
1E+6 |
|
Mn-56 |
1E+1 |
1E+5 |
|
Fe-52 |
1E+1 |
1E+6 |
|
Fe-55 |
1E+4 |
1E+6 |
|
Fe-59 |
1E+1 |
1E+6 |
|
Fe-60+ |
1E+2 |
1E+5 |
|
Co-55 |
1E+1 |
1E+6 |
|
Co-56 |
1E+1 |
1E+5 |
|
Co-57 |
1E+2 |
1E+6 |
|
Co-58 |
1E+1 |
1E+6 |
|
Co-58m |
1E+4 |
1E+7 |
|
Co-60 |
1 |
1E+5 |
|
Co-60m |
1E+3 |
1E+6 |
|
Co-61 |
1E+2 |
1E+6 |
|
Co-62m |
1E+1 |
1E+5 |
|
Ni-56 |
1E+1 |
1E+6 |
|
Ni-57 |
1E+1 |
1E+6 |
|
Ni-59 |
1E+4 |
1E+8 |
|
Ni-63 |
1E+5 |
1E+8 |
|
Ni-65 |
1E+1 |
1E+6 |
|
Ni-66 |
1E+4 |
1E+7 |
|
Cu-60 |
1E+1 |
1E+5 |
|
Cu-61 |
1E+1 |
1E+6 |
|
Cu-64 |
1E+2 |
1E+6 |
|
Cu-67 |
1E+2 |
1E+6 |
|
Zn-62 |
1E+2 |
1E+6 |
|
Zn-63 |
1E+1 |
1E+5 |
|
Zn-65 |
1E+1 |
1E+6 |
|
Zn-69 |
1E+4 |
1E+6 |
|
Zn-69m |
1E+2 |
1E+6 |
|
Zn-71m |
1E+1 |
1E+6 |
|
Zn-72 |
1E+2 |
1E+6 |
|
Ga-65 |
1E+1 |
1E+5 |
|
Ga-66 |
1E+1 |
1E+5 |
|
Ga-67 |
1E+2 |
1E+6 |
|
Ga-68 |
1E+1 |
1E+5 |
|
Ga-70 |
1E+3 |
1E+6 |
|
Ga-72 |
1E+1 |
1E+5 |
|
Ga-73 |
1E+2 |
1E+6 |
|
Ge-66 |
1E+1 |
1E+6 |
|
Ge-67 |
1E+1 |
1E+5 |
|
Ge-68+ |
1E+1 |
1E+5 |
|
Ge-69 |
1E+1 |
1E+6 |
|
Ge-71 |
1E+4 |
1E+8 |
|
Ge-75 |
1E+3 |
1E+6 |
|
Ge-77 |
1E+1 |
1E+5 |
|
Ge-78 |
1E+2 |
1E+6 |
|
As-69 |
1E+1 |
1E+5 |
|
As-70 |
1E+1 |
1E+5 |
|
As-71 |
1E+1 |
1E+6 |
|
As-72 |
1E+1 |
1E+5 |
|
As-73 |
1E+3 |
1E+7 |
|
As-74 |
1E+1 |
1E+6 |
|
As-76 |
1E+2 |
1E+5 |
|
As-77 |
1E+3 |
1E+6 |
|
As-78 |
1E+1 |
1E+5 |
|
Se-70 |
1E+1 |
1E+6 |
|
Se-73 |
1E+1 |
1E+6 |
|
Se-73m |
1E+2 |
1E+6 |
|
Se-75 |
1E+2 |
1E+6 |
|
Se-79 |
1E+4 |
1E+7 |
|
Se-81 |
1E+3 |
1E+6 |
|
Se-81m |
1E+3 |
1E+7 |
|
Se-83 |
1E+1 |
1E+5 |
|
Br-74 |
1E+1 |
1E+5 |
|
Br-74m |
1E+1 |
1E+5 |
|
Br-75 |
1E+1 |
1E+6 |
|
Br-76 |
1E+1 |
1E+5 |
|
Br-77 |
1E+2 |
1E+6 |
|
Br-80 |
1E+2 |
1E+5 |
|
Br-80m |
1E+3 |
1E+7 |
|
Br-82 |
1E+1 |
1E+6 |
|
Br-83 |
1E+3 |
1E+6 |
|
Br-84 |
1E+1 |
1E+5 |
|
Kr-74 |
1E+2 |
1E+9 |
|
Kr-76 |
1E+2 |
1E+9 |
|
Kr-77 |
1E+2 |
1E+9 |
|
Kr-79 |
1E+3 |
1E+5 |
|
Kr-81 |
1E+4 |
1E+7 |
|
Kr-81m |
1E+3 |
1E+10 |
|
Kr-83m |
1E+5 |
1E+12 |
|
Kr-85 |
1E+5 |
1E+4 |
|
Kr-85 2 |
1E+5 |
1E+10 |
|
Kr-85m |
1E+32 |
1E+10 |
|
Kr-87 |
1E+2 |
1E+9 |
|
Kr-88 |
1E+2 |
1E+9 |
|
Rb-79 |
1E+1 |
1E+5 |
|
Rb-81 |
1E+1 |
1E+6 |
|
Rb-81m |
1E+3 |
1E+7 |
|
Rb-82m |
1E+1 |
1E+6 |
|
Rb-83+ |
1E+2 |
1E+6 |
|
Rb-84 |
1E+1 |
1E+6 |
|
Rb-86 |
1E+2 |
1E+5 |
|
Rb-87 |
1E+4 |
1E+7 |
|
Rb-88 |
1E+1 |
1E+5 |
|
Rb-89 |
1E+1 |
1E+5 |
|
Sr-80 |
1E+3 |
1E+7 |
|
Sr-81 |
1E+1 |
1E+5 |
|
Sr-82+ |
1E+1 |
1E+5 |
|
Sr-83 |
1E+1 |
1E+6 |
|
Sr-85 |
1E+2 |
1E+6 |
|
Sr-85m |
1E+2 |
1E+7 |
|
Sr-87m |
1E+2 |
1E+6 |
|
Sr-89 |
1E+3 |
1E+6 |
|
Sr-90+ |
1E+2 |
1E+4 |
|
Sr-91 |
1E+1 |
1E+5 |
|
Sr-92 |
1E+1 |
1E+6 |
|
Y-86 |
1E+1 |
1E+5 |
|
Y-86m |
1E+2 |
1E+7 |
|
Y-87+ |
1E+1 |
1E+6 |
|
Y-88 |
1E+1 |
1E+6 |
|
Y-90 |
1E+3 |
1E+5 |
|
Y-90m |
1E+1 |
1E+6 |
|
Y-91 |
1E+3 |
1E+6 |
|
Y-91m |
1E+2 |
1E+6 |
|
Y-92 |
1E+2 |
1E+5 |
|
Y-93 |
1E+2 |
1E+5 |
|
Y-94 |
1E+1 |
1E+5 |
|
Y-95 |
1E+1 |
1E+5 |
|
Zr-86 |
1E+2 |
1E+7 |
|
Zr-88 |
1E+2 |
1E+6 |
|
Zr-89 |
1E+1 |
1E+6 |
|
Zr-93+ |
1E+3 |
1E+7 |
|
Zr-95 |
1E+1 |
1E+6 |
|
Zr-97+ |
1E+1 |
1E+5 |
|
Nb-88 |
1E+1 |
1E+5 |
|
Nb-89 (2.03 h) |
1E+1 |
1E+5 |
|
Nb-89 (1.01 h) |
1E+1 |
1E+5 |
|
Nb-90 |
1E+1 |
1E+5 |
|
Nb-93m |
1E+4 |
1E+7 |
|
Nb-94 |
1E+1 |
1E+6 |
|
Nb-95 |
1E+1 |
1E+6 |
|
Nb-95m |
1E+2 |
1E+7 |
|
Nb-96 |
1E+1 |
1E+5 |
|
Nb-97 |
1E+1 |
1E+6 |
|
Nb-98 |
1E+1 |
1E+5 |
|
Mo-90 |
1E+1 |
1E+6 |
|
Mo-93 |
1E+3 |
1E+8 |
|
Mo-93m |
1E+1 |
1E+6 |
|
Mo-99 |
1E+2 |
1E+6 |
|
Mo-101 |
1E+1 |
1E+6 |
|
Tc-93 |
1E+1 |
1E+6 |
|
Tc-93m |
1E+1 |
1E+6 |
|
Tc-94 |
1E+1 |
1E+6 |
|
Tc-94m |
1E+1 |
1E+5 |
|
Tc-95 |
1E+1 |
1E+6 |
|
Tc-95m+ |
1E+1 |
1E+6 |
|
Tc-96 |
1E+1 |
1E+6 |
|
Tc-96m |
1E+3 |
1E+7 |
|
Tc-97 |
1E+3 |
1E+8 |
|
Tc-97m |
1E+3 |
1E+7 |
|
Tc-98 |
1E+1 |
1E+6 |
|
Tc-99 |
1E+4 |
1E+7 |
|
Tc-99m |
1E+2 |
1E+7 |
|
Tc-101 |
1E+2 |
1E+6 |
|
Tc-104 |
1E+1 |
1E+5 |
|
Ru-94 |
1E+2 |
1E+6 |
|
Ru-97 |
1E+2 |
1E+7 |
|
Ru-103 |
1E+2 |
1E+6 |
|
Ru-105 |
1E+1 |
1E+6 |
|
Ru-106+ |
1E+2 |
1E+5 |
|
Rh-99 |
1E+1 |
1E+6 |
|
Rh-99m |
1E+1 |
1E+6 |
|
Rh-100 |
1E+1 |
1E+6 |
|
Rh-101 |
1E+2 |
1E+7 |
|
Rh-101m |
1E+2 |
1E+7 |
|
Rh-102 |
1E+1 |
1E+6 |
|
Rh-102m |
1E+2 |
1E+6 |
|
Rh-103m |
1E+4 |
1E+8 |
|
Rh-105 |
1E+2 |
1E+7 |
|
Rh-106m |
1E+1 |
1E+5 |
|
Rh-107 |
1E+2 |
1E+6 |
|
Pd-100 |
1E+2 |
1E+7 |
|
Pd-101 |
1E+2 |
1E+6 |
|
Pd-103 |
1E+3 |
1E+8 |
|
Pd-107 |
1E+5 |
1E+8 |
|
Pd-109 |
1E+3 |
1E+6 |
|
Ag-102 |
1E+1 |
1E+5 |
|
Ag-103 |
1E+1 |
1E+6 |
|
Ag-104 |
1E+1 |
1E+6 |
|
Ag-104m |
1E+1 |
1E+6 |
|
Ag-105 |
1E+2 |
1E+6 |
|
Ag-106 |
1E+1 |
1E+6 |
|
Ag-106m |
1E+1 |
1E+6 |
|
Ag-108m+ |
1E+1 |
1E+6 |
|
Ag-110m |
1E+1 |
1E+6 |
|
Ag-111 |
1E+3 |
1E+6 |
|
Ag-112 |
1E+1 |
1E+5 |
|
Ag-115 |
1E+1 |
1E+5 |
|
Cd-104 |
1E+2 |
1E+7 |
|
Cd-107 |
1E+3 |
1E+7 |
|
Cd-109 |
1E+4 |
1E+6 |
|
Cd-113 |
1E+3 |
1E+6 |
|
Cd-113m |
1E+3 |
1E+6 |
|
Cd-115 |
1E+2 |
1E+6 |
|
Cd-115m |
1E+3 |
1E+6 |
|
Cd-117 |
1E+1 |
1E+6 |
|
Cd-117m |
1E+1 |
1E+6 |
|
In-109 |
1E+1 |
1E+6 |
|
In-110 (4.9 h) |
1E+1 |
1E+6 |
|
In-110 (69.1 min) |
1E+1 |
1E+5 |
|
In-111 |
1E+2 |
1E+6 |
|
In-112 |
1E+2 |
1E+6 |
|
In-113m |
1E+2 |
1E+6 |
|
In-114 |
1E+3 |
1E+5 |
|
In-114m |
1E+2 |
1E+6 |
|
In-115 |
1E+3 |
1E+5 |
|
In-115m |
1E+2 |
1E+6 |
|
In-116m |
1E+1 |
1E+5 |
|
In-117 |
1E+1 |
1E+6 |
|
In-117m |
1E+2 |
1E+6 |
|
In-119m |
1E+2 |
1E+5 |
|
Sn-110 |
1E+2 |
1E+7 |
|
Sn-111 |
1E+2 |
1E+6 |
|
Sn-113 |
1E+3 |
1E+7 |
|
Sn-117m |
1E+2 |
1E+6 |
|
Sn-119m |
1E+3 |
1E+7 |
|
Sn-121 |
1E+5 |
1E+7 |
|
Sn-121m+ |
1E+3 |
1E+7 |
|
Sn-123 |
1E+3 |
1E+6 |
|
Sn-123m |
1E+2 |
1E+6 |
|
Sn-125 |
1E+2 |
1E+5 |
|
Sn-126+ |
1E+1 |
1E+5 |
|
Sn-127 |
1E+1 |
1E+6 |
|
Sn-128 |
1E+1 |
1E+6 |
|
Sb-115 |
1E+1 |
1E+6 |
|
Sb-116 |
1E+1 |
1E+6 |
|
Sb-116m |
1E+1 |
1E+5 |
|
Sb-117 |
1E+2 |
1E+7 |
|
Sb-118m |
1E+1 |
1E+6 |
|
Sb-119 |
1E+3 |
1E+7 |
|
Sb-120 (5.76 d) |
1E+1 |
1E+6 |
|
Sb-120 (15.89 m) |
1E+2 |
1E+6 |
|
Sb-122 |
1E+2 |
1E+4 |
|
Sb-124 |
1E+1 |
1E+6 |
|
Sb-124m |
1E+2 |
1E+6 |
|
Sb-125 |
1E+2 |
1E+6 |
|
Sb-126 |
1E+1 |
1E+5 |
|
Sb-126m |
1E+1 |
1E+5 |
|
Sb-127 |
1E+1 |
1E+6 |
|
Sb-128 (9.01 h) |
1E+1 |
1E+5 |
|
Sb-128(10.4 min) |
1E+1 |
1E+5 |
|
Sb-129 |
1E+1 |
1E+6 |
|
Sb-130 |
1E+1 |
1E+5 |
|
Sb-131 |
1E+1 |
1E+6 |
|
Te-116 |
1E+2 |
1E+7 |
|
Te-121 |
1E+1 |
1E+6 |
|
Te-121m |
1E+2 |
1E+6 |
|
Te-123 |
1E+3 |
1E+6 |
|
Te-123m |
1E+2 |
1E+7 |
|
Te-125m |
1E+3 |
1E+7 |
|
Te-127 |
1E+3 |
1E+6 |
|
Te-127m |
1E+3 |
1E+7 |
|
Te-129 |
1E+2 |
1E+6 |
|
Te-129m |
1E+3 |
1E+6 |
|
Te-131 |
1E+2 |
1E+5 |
|
Te-131m |
1E+1 |
1E+6 |
|
Te-132 |
1E+2 |
1E+7 |
|
Te-133 |
1E+1 |
1E+5 |
|
Te-133m |
1E+1 |
1E+5 |
|
Te-134 |
1E+1 |
1E+6 |
|
I-120 |
1E+1 |
1E+5 |
|
I-120m |
1E+1 |
1E+5 |
|
I-121 |
1E+2 |
1E+6 |
|
I-123 |
1E+2 |
1E+7 |
|
I-124 |
1E+1 |
1E+6 |
|
I-125 |
1E+3 |
1E+6 |
|
I-126 |
1E+2 |
1E+6 |
|
I-128 |
1E+2 |
1E+5 |
|
I-129 |
1E+2 |
1E+5 |
|
I-130 |
1E+1 |
1E+6 |
|
I-131 |
1E+2 |
1E+6 |
|
I-132 |
1E+1 |
1E+5 |
|
I-132m |
1E+2 |
1E+6 |
|
I-133 |
1E+1 |
1E+6 |
|
I-134 |
1E+1 |
1E+5 |
|
I-135 |
1E+1 |
1E+6 |
|
Xe-120 |
1E+2 |
1E+9 |
|
Xe-121 |
1E+2 |
1E+9 |
|
Xe-122+ |
1E+2 |
1E+9 |
|
Xe-123 |
1E+2 |
1E+9 |
|
Xe-125 |
1E+3 |
1E+9 |
|
Xe-127 |
1E+3 |
1E+5 |
|
Xe-129m |
1E+3 |
1E+4 |
|
Xe-131m |
1E+4 |
1E+4 |
|
Xe-133m |
1E+3 |
1E+4 |
|
Xe-133 |
1E+3 |
1E+4 |
|
Xe-135m |
1E+2 |
1E+9 |
|
Xe-135 |
1E+3 |
1E+10 |
|
Xe-138 |
1E+2 |
1E+9 |
|
Cs-125 |
1E+1 |
1E+4 |
|
Cs-127 |
1E+2 |
1E+5 |
|
Cs-129 |
1E+2 |
1E+5 |
|
Cs-130 |
1E+2 |
1E+6 |
|
Cs-131 |
1E+3 |
1E+6 |
|
Cs-132 |
1E+1 |
1E+5 |
|
Cs-134 |
1E+1 |
1E+4 |
|
Cs-134m |
1E+3 |
1E+5 |
|
Cs-135 |
1E+4 |
1E+7 |
|
Cs-135m |
1E+1 |
1E+6 |
|
Cs-136 |
1E+1 |
1E+5 |
|
Cs-137+ |
1E+1 |
1E+4 |
|
Cs-138 |
1E+1 |
1E+4 |
|
Ba-126 |
1E+2 |
1E+7 |
|
Ba-128 |
1E+2 |
1E+7 |
|
Ba-131 |
1E+2 |
1E+6 |
|
Ba-131m |
1E+2 |
1E+7 |
|
Ba-133 |
1E+2 |
1E+6 |
|
Ba-133m |
1E+2 |
1E+6 |
|
Ba-135m |
1E+2 |
1E+6 |
|
Ba-137m |
1E+1 |
1E+6 |
|
Ba-139 |
1E+2 |
1E+5 |
|
Ba-140+ |
1E+1 |
1E+5 |
|
Ba-141 |
1E+1 |
1E+5 |
|
Ba-142 |
1E+1 |
1E+6 |
|
La-131 |
1E+1 |
1E+6 |
|
La-132 |
1E+1 |
1E+6 |
|
La-135 |
1E+3 |
1E+7 |
|
La-137 |
1E+3 |
1E+7 |
|
La-138 |
1E+1 |
1E+6 |
|
La-140 |
1E+1 |
1E+5 |
|
La-141 |
1E+2 |
1E+5 |
|
La-142 |
1E+1 |
1E+5 |
|
La-143 |
1E+2 |
1E+5 |
|
Ce-134 |
1E+3 |
1E+7 |
|
Ce-135 |
1E+1 |
1E+6 |
|
Ce-137 |
1E+3 |
1E+7 |
|
Ce-137m |
1E+3 |
1E+6 |
|
Ce-139 |
1E+2 |
1E+6 |
|
Ce-141 |
1E+2 |
1E+7 |
|
Ce-143 |
1E+2 |
1E+6 |
|
Ce-144+ |
1E+2 |
1E+5 |
|
Pr-136 |
1E+1 |
1E+5 |
|
Pr-137 |
1E+2 |
1E+6 |
|
Pr-138m |
1E+1 |
1E+6 |
|
Pr-139 |
1E+2 |
1E+7 |
|
Pr-142 |
1E+2 |
1E+5 |
|
Pr-142m |
1E+7 |
1E+9 |
|
Pr-143 |
1E+4 |
1E+6 |
|
Pr-144 |
1E+2 |
1E+5 |
|
Pr-145 |
1E+3 |
1E+5 |
|
Pr-147 |
1E+1 |
1E+5 |
|
Nd-136 |
1E+2 |
1E+6 |
|
Nd-138 |
1E+3 |
1E+7 |
|
Nd-139 |
1E+2 |
1E+6 |
|
Nd-139m |
1E+1 |
1E+6 |
|
Nd-141 |
1E+2 |
1E+7 |
|
Nd-147 |
1E+2 |
1E+6 |
|
Nd-149 |
1E+2 |
1E+6 |
|
Nd-151 |
1E+1 |
1E+5 |
|
Pm-141 |
1E+1 |
1E+5 |
|
Pm-143 |
1E+2 |
1E+6 |
|
Pm-144 |
1E+1 |
1E+6 |
|
Pm-145 |
1E+3 |
1E+7 |
|
Pm-146 |
1E+1 |
1E+6 |
|
Pm-147 |
1E+4 |
1E+7 |
|
Pm-148 |
1E+1 |
1E+5 |
|
Pm-148m+ |
1E+1 |
1E+6 |
|
Pm-149 |
1E+3 |
1E+6 |
|
Pm-150 |
1E+1 |
1E+5 |
|
Pm-151 |
1E+2 |
1E+6 |
|
Sm-141 |
1E+1 |
1E+5 |
|
Sm-141m |
1E+1 |
1E+6 |
|
Sm-142 |
1E+2 |
1E+7 |
|
Sm-145 |
1E+2 |
1E+7 |
|
Sm-146 |
1E+1 |
1E+5 |
|
Sm-147 |
1E+1 |
1E+4 |
|
Sm-151 |
1E+4 |
1E+8 |
|
Sm-153 |
1E+2 |
1E+6 |
|
Sm-155 |
1E+2 |
1E+6 |
|
Sm-156 |
1E+2 |
1E+6 |
|
Eu-145 |
1E+1 |
1E+6 |
|
Eu-146 |
1E+1 |
1E+6 |
|
Eu-147 |
1E+2 |
1E+6 |
|
Eu-148 |
1E+1 |
1E+6 |
|
Eu-149 |
1E+2 |
1E+7 |
|
Eu-150 (34.2 a) |
1E+1 |
1E+6 |
|
Eu-150 (12.6 h) |
1E+3 |
1E+6 |
|
Eu-152 |
1E+1 |
1E+6 |
|
Eu-152m |
1E+2 |
1E+6 |
|
Eu-154 |
1E+1 |
1E+6 |
|
Eu-155 |
1E+2 |
1E+7 |
|
Eu-156 |
1E+1 |
1E+6 |
|
Eu-157 |
1E+2 |
1E+6 |
|
Eu-158 |
1E+1 |
1E+5 |
|
Gd-145 |
1E+1 |
1E+5 |
|
Gd-146+ |
1E+1 |
1E+6 |
|
Gd-147 |
1E+1 |
1E+6 |
|
Gd-148 |
1E+1 |
1E+4 |
|
Gd-149 |
1E+2 |
1E+6 |
|
Gd-151 |
1E+2 |
1E+7 |
|
Gd-152 |
1E+1 |
1E+4 |
|
Gd-153 |
1E+2 |
1E+7 |
|
Gd-159 |
1E+3 |
1E+6 |
|
Tb-147 |
1E+1 |
1E+6 |
|
Tb-149 |
1E+1 |
1E+6 |
|
Tb-150 |
1E+1 |
1E+6 |
|
Tb-151 |
1E+1 |
1E+6 |
|
Tb-153 |
1E+2 |
1E+7 |
|
Tb-154 |
1E+1 |
1E+6 |
|
Tb-155 |
1E+2 |
1E+7 |
|
Tb-156 |
1E+1 |
1E+6 |
|
Tb-156m (24.4 h) |
1E+3 |
1E+7 |
|
Tb-156m (5 h) |
1E+4 |
1E+7 |
|
Tb-157 |
1E+4 |
1E+7 |
|
Tb-158 |
1E+1 |
1E+6 |
|
Tb-160 |
1E+1 |
1E+6 |
|
Tb-161 |
1E+3 |
1E+6 |
|
Dy-155 |
1E+1 |
1E+6 |
|
Dy-157 |
1E+2 |
1E+6 |
|
Dy-159 |
1E+3 |
1E+7 |
|
Dy-165 |
1E+3 |
1E+6 |
|
Dy-166 |
1E+3 |
1E+6 |
|
Ho-155 |
1E+2 |
1E+6 |
|
Ho-157 |
1E+2 |
1E+6 |
|
Ho-159 |
1E+2 |
1E+6 |
|
Ho-161 |
1E+2 |
1E+7 |
|
Ho-162 |
1E+2 |
1E+7 |
|
Ho-162m |
1E+1 |
1E+6 |
|
Ho-164 |
1E+3 |
1E+6 |
|
Ho-164m |
1E+3 |
1E+7 |
|
Ho-166 |
1E+3 |
1E+5 |
|
Ho-166m |
1E+1 |
1E+6 |
|
Ho-167 |
1E+2 |
1E+6 |
|
Er-161 |
1E+1 |
1E+6 |
|
Er-165 |
1E+3 |
1E+7 |
|
Er-169 |
1E+4 |
1E+7 |
|
Er-171 |
1E+2 |
1E+6 |
|
Er-172 |
1E+2 |
1E+6 |
|
Tm-162 |
1E+1 |
1E+6 |
|
Tm-166 |
1E+1 |
1E+6 |
|
Tm-167 |
1E+2 |
1E+6 |
|
Tm-170 |
1E+3 |
1E+6 |
|
Tm-171 |
1E+4 |
1E+8 |
|
Tm-172 |
1E+2 |
1E+6 |
|
Tm-173 |
1E+2 |
1E+6 |
|
Tm-175 |
1E+1 |
1E+6 |
|
Yb-162 |
1E+2 |
1E+7 |
|
Yb-166 |
1E+2 |
1E+7 |
|
Yb-167 |
1E+2 |
1E+6 |
|
Yb-169 |
1E+2 |
1E+7 |
|
Yb-175 |
1E+3 |
1E+7 |
|
Yb-177 |
1E+2 |
1E+6 |
|
Yb-178 |
1E+3 |
1E+6 |
|
Lu-169 |
1E+1 |
1E+6 |
|
Lu-170 |
1E+1 |
1E+6 |
|
Lu-171 |
1E+1 |
1E+6 |
|
Lu-172 |
1E+1 |
1E+6 |
|
Lu-173 |
1E+2 |
1E+7 |
|
Lu-174 |
1E+2 |
1E+7 |
|
Lu-174m |
1E+2 |
1E+7 |
|
Lu-176 |
1E+2 |
1E+6 |
|
Lu-176m |
1E+3 |
1E+6 |
|
Lu-177 |
1E+3 |
1E+7 |
|
Lu-177m |
1E+1 |
1E+6 |
|
Lu-178 |
1E+2 |
1E+5 |
|
Lu-178m |
1E+1 |
1E+5 |
|
Lu-179 |
1E+3 |
1E+6 |
|
Hf-170 |
1E+2 |
1E+6 |
|
Hf-172+ |
1E+1 |
1E+6 |
|
Hf-173 |
1E+2 |
1E+6 |
|
Hf-175 |
1E+2 |
1E+6 |
|
Hf-177m |
1E+1 |
1E+5 |
|
Hf-178m |
1E+1 |
1E+6 |
|
Hf-179m |
1E+1 |
1E+6 |
|
Hf-180m |
1E+1 |
1E+6 |
|
Hf-181 |
1E+1 |
1E+6 |
|
Hf-182 |
1E+2 |
1E+6 |
|
Hf-182m |
1E+1 |
1E+6 |
|
Hf-183 |
1E+1 |
1E+6 |
|
Hf-184 |
1E+2 |
1E+6 |
|
Ta-172 |
1E+1 |
1E+6 |
|
Ta-173 |
1E+1 |
1E+6 |
|
Ta-174 |
1E+1 |
1E+6 |
|
Ta-175 |
1E+1 |
1E+6 |
|
Ta-176 |
1E+1 |
1E+6 |
|
Ta-177 |
1E+2 |
1E+7 |
|
Ta-178 |
1E+1 |
1E+6 |
|
Ta-179 |
1E+3 |
1E+7 |
|
Ta-180 |
1E+1 |
1E+6 |
|
Ta-180m |
1E+3 |
1E+7 |
|
Ta-182 |
1E+1 |
1E+4 |
|
Ta-182m |
1E+2 |
1E+6 |
|
Ta-183 |
1E+2 |
1E+6 |
|
Ta-184 |
1E+1 |
1E+6 |
|
Ta-185 |
1E+2 |
1E+5 |
|
Ta-186 |
1E+1 |
1E+5 |
|
W-176 |
1E+2 |
1E+6 |
|
W-177 |
1E+1 |
1E+6 |
|
W-178+ |
1E+1 |
1E+6 |
|
W-179 |
1E+2 |
1E+7 |
|
W-181 |
1E+3 |
1E+7 |
|
W-185 |
1E+4 |
1E+7 |
|
W-187 |
1E+2 |
1E+6 |
|
W-188+ |
1E+2 |
1E+5 |
|
Re-177 |
1E+1 |
1E+6 |
|
Re-178 |
1E+1 |
1E+6 |
|
Re-181 |
1E+1 |
1E+6 |
|
Re-182 (64 h) |
1E+1 |
1E+6 |
|
Re-182 (12.7 h) |
1E+1 |
1E+6 |
|
Re-184 |
1E+1 |
1E+6 |
|
Re-184m |
1E+2 |
1E+6 |
|
Re-186 |
1E+3 |
1E+6 |
|
Re-186m |
1E+3 |
1E+7 |
|
Re-187 |
1E+6 |
1E+9 |
|
Re-188 |
1E+2 |
1E+5 |
|
Re-188m |
1E+2 |
1E+7 |
|
Re-189+ |
1E+2 |
1E+6 |
|
Os-180 |
1E+2 |
1E+7 |
|
Os-181 |
1E+1 |
1E+6 |
|
Os-182 |
1E+2 |
1E+6 |
|
Os-185 |
1E+1 |
1E+6 |
|
Os-189m |
1E+4 |
1E+7 |
|
Os-191 |
1E+2 |
1E+7 |
|
Os-191m |
1E+3 |
1E+7 |
|
Os-193 |
1E+2 |
1E+6 |
|
Os-194+ |
1E+2 |
1E+5 |
|
Ir-182 |
1E+1 |
1E+5 |
|
Ir-184 |
1E+1 |
1E+6 |
|
Ir-185 |
1E+1 |
1E+6 |
|
Ir-186 (15.8 h) |
1E+1 |
1E+6 |
|
Ir-186 (1.75 h) |
1E+1 |
1E+6 |
|
Ir-187 |
1E+2 |
1E+6 |
|
Ir-188 |
1E+1 |
1E+6 |
|
Ir-189+ |
1E+2 |
1E+7 |
|
Ir-190 |
1E+1 |
1E+6 |
|
Ir-190m(3.10 h) |
1E+1 |
1E+6 |
|
Ir-190m (1.2 h) |
1E+4 |
1E+7 |
|
Ir-192 |
1E+1 |
1E+4 |
|
Ir-192m |
1E+2 |
1E+7 |
|
Ir-193m |
1E+4 |
1E+7 |
|
Ir-194 |
1E+2 |
1E+5 |
|
Ir-194m |
1E+1 |
1E+6 |
|
Ir-195 |
1E+2 |
1E+6 |
|
Ir-195m |
1E+2 |
1E+6 |
|
Pt-186 |
1E+1 |
1E+6 |
|
Pt-188+ |
1E+1 |
1E+6 |
|
Pt-189 |
1E+2 |
1E+6 |
|
Pt-191 |
1E+2 |
1E+6 |
|
Pt-193 |
1E+4 |
1E+7 |
|
Pt-193m |
1E+3 |
1E+7 |
|
Pt-195m |
1E+2 |
1E+6 |
|
Pt-197 |
1E+3 |
1E+6 |
|
Pt-197m |
1E+2 |
1E+6 |
|
Pt-199 |
1E+2 |
1E+6 |
|
Pt-200 |
1E+2 |
1E+6 |
|
Au-193 |
1E+2 |
1E+7 |
|
Au-194 |
1E+1 |
1E+6 |
|
Au-195 |
1E+2 |
1E+7 |
|
Au-198 |
1E+2 |
1E+6 |
|
Au-198m |
1E+1 |
1E+6 |
|
Au-199 |
1E+2 |
1E+6 |
|
Au-200 |
1E+2 |
1E+5 |
|
Au-200m |
1E+1 |
1E+6 |
|
Au-201 |
1E+2 |
1E+6 |
|
Hg-193 |
1E+2 |
1E+6 |
|
Hg-193m |
1E+1 |
1E+6 |
|
Hg-194+ |
1E+1 |
1E+6 |
|
Hg-195 |
1E+2 |
1E+6 |
|
Hg-195m+ (organisch) |
1E+2 |
1E+6 |
|
Hg-195m+ (anorganisch) |
1E+2 |
1E+6 |
|
Hg-197 |
1E+2 |
1E+7 |
|
Hg-197m (organisch) |
1E+2 |
1E+6 |
|
Hg-197m (anorganisch) |
1E+2 |
1E+6 |
|
Hg-199m |
1E+2 |
1E+6 |
|
Hg-203 |
1E+2 |
1E+5 |
|
Tl-194 |
1E+1 |
1E+6 |
|
Tl-194m |
1E+1 |
1E+6 |
|
Tl-195 |
1E+1 |
1E+6 |
|
Tl-197 |
1E+2 |
1E+6 |
|
Tl-198 |
1E+1 |
1E+6 |
|
Tl-198m |
1E+1 |
1E+6 |
|
Tl-199 |
1E+2 |
1E+6 |
|
Tl-200 |
1E+1 |
1E+6 |
|
Tl-201 |
1E+2 |
1E+6 |
|
Tl-202 |
1E+2 |
1E+6 |
|
Tl-204 |
1E+4 |
1E+4 |
|
Pb-195m |
1E+1 |
1E+6 |
|
Pb-198 |
1E+2 |
1E+6 |
|
Pb-199 |
1E+1 |
1E+6 |
|
Pb-200 |
1E+2 |
1E+6 |
|
Pb-201 |
1E+1 |
1E+6 |
|
Pb-202 |
1E+3 |
1E+6 |
|
Pb-202m |
1E+1 |
1E+6 |
|
Pb-203 |
1E+2 |
1E+6 |
|
Pb-205 |
1E+4 |
1E+7 |
|
Pb-209 |
1E+5 |
1E+6 |
|
Pb-210+ |
1E+2 |
1E+4 |
|
Pb-211 |
1E+2 |
1E+6 |
|
Pb-212+ |
1E+1 |
1E+5 |
|
Pb-214 |
1E+2 |
1E+6 |
|
Bi-200 |
1E+1 |
1E+6 |
|
Bi-201 |
1E+1 |
1E+6 |
|
Bi-202 |
1E+1 |
1E+6 |
|
Bi-203 |
1E+1 |
1E+6 |
|
Bi-205 |
1E+1 |
1E+6 |
|
Bi-206 |
1E+1 |
1E+5 |
|
Bi-207 |
1E+1 |
1E+6 |
|
Bi-210 |
1E+3 |
1E+6 |
|
Bi-210m+ |
1E+1 |
1E+5 |
|
Bi-212+ |
1E+1 |
1E+5 |
|
Bi-213 |
1E+2 |
1E+6 |
|
Bi-214 |
1E+1 |
1E+5 |
|
Po-203 |
1E+1 |
1E+6 |
|
Po-205 |
1E+1 |
1E+6 |
|
Po-206 |
1E+1 |
1E+6 |
|
Po-207 |
1E+1 |
1E+6 |
|
Po-208 |
1E+1 |
1E+4 |
|
Po-209 |
1E+1 |
1E+4 |
|
Po-210 |
1E+2 |
1E+4 |
|
At-207 |
1E+1 |
1E+6 |
|
At-211 |
1E+3 |
1E+7 |
|
Fr-222 |
1E+3 |
1E+5 |
|
Fr-223 |
1E+2 |
1E+6 |
|
Rn-220+ |
1E+4 |
1E+7 |
|
Rn-222+ |
1E+1 |
1E+8 |
|
Ra-223+ |
1E+2 |
1E+5 |
|
Ra-224+ |
1E+1 |
1E+5 |
|
Ra-225 |
1E+2 |
1E+5 |
|
Ra-226+ |
1 |
1E+4 |
|
Ra-227 |
1E+2 |
1E+6 |
|
Ra-228+ |
1 |
1E+5 |
|
Ac-224 |
1E+2 |
1E+6 |
|
Ac-225+ |
1E+1 |
1E+4 |
|
Ac-226 |
1E+2 |
1E+5 |
|
Ac-227+ |
1 |
1E+3 |
|
Ac-228 |
1E+1 |
1E+6 |
|
Th-226+ |
1E+3 |
1E+7 |
|
Th-227 |
1E+1 |
1E+4 |
|
Th-228+ |
1 |
1E+4 |
|
Th-229+ |
1 |
1E+3 |
|
Th-230 |
1 |
1E+4 |
|
Th-231 |
1E+3 |
1E+7 |
|
Th-232 |
1E+1 |
1E+4 |
|
Th-232sec |
1 |
1E+3 |
|
Th-234+ |
1E+3 |
1E+5 |
|
Pa-227 |
1E+3 |
1E+6 |
|
Pa-228 |
1E+1 |
1E+6 |
|
Pa-230 |
1E+1 |
1E+6 |
|
Pa-231 |
1 |
1E+3 |
|
Pa-232 |
1E+1 |
1E+6 |
|
Pa-233 |
1E+2 |
1E+7 |
|
Pa-234 |
1E+1 |
1E+6 |
|
U-230+ |
1E+1 |
1E+5 |
|
U-231 |
1E+2 |
1E+7 |
|
U-232+ |
1 |
1E+3 |
|
U-233 |
1E+1 |
1E+4 |
|
U-234 |
1E+1 |
1E+4 |
|
U-235+ |
1E+1 |
1E+4 |
|
U-235sec |
1 |
|
|
U-236 |
1E+1 |
1E+4 |
|
U-237 |
1E+2 |
1E+6 |
|
U-238+ |
1E+1 |
1E+4 |
|
U-238 sec |
1 |
1E+3 |
|
U-239 |
1E+2 |
1E+6 |
|
U-240 |
1E+3 |
1E+7 |
|
U-240+ |
1E+1 |
1E+6 |
|
Np-232 |
1E+1 |
1E+6 |
|
Np-233 |
1E+2 |
1E+7 |
|
Np-234 |
1E+1 |
1E+6 |
|
Np-235 |
1E+3 |
1E+7 |
|
Np-236 (1.15 10 5 a) |
1E+2 |
1E+5 |
|
Np-236 (22.5 h) |
1E+3 |
1E+7 |
|
Np-237+ |
1 |
1E+3 |
|
Np-238 |
1E+2 |
1E+6 |
|
Np-239 |
1E+2 |
1E+7 |
|
Np-240 |
1E+1 |
1E+6 |
|
Pu-234 |
1E+2 |
1E+7 |
|
Pu-235 |
1E+2 |
1E+7 |
|
Pu-236 |
1E+1 |
1E+4 |
|
Pu-237 |
1E+3 |
1E+7 |
|
Pu-238 |
1 |
1E+4 |
|
Pu-239 |
1 |
1E+4 |
|
Pu-240 |
1 |
1E+3 |
|
Pu-241 |
1E+2 |
1E+5 |
|
Pu-242 |
1 |
1E+4 |
|
Pu-243 |
1E+3 |
1E+7 |
|
Pu-244 |
1 |
1E+4 |
|
Pu-245 |
1E+2 |
1E+6 |
|
Pu-246 |
1E+2 |
1E+6 |
|
Am-237 |
1E+2 |
1E+6 |
|
Am-238 |
1E+1 |
1E+6 |
|
Am-239 |
1E+2 |
1E+6 |
|
Am-240 |
1E+1 |
1E+6 |
|
Am-241 |
1 |
1E+4 |
|
Am-242 |
1E+3 |
1E+6 |
|
Am-242m+ |
1 |
1E+4 |
|
Am-243+ |
1 |
1E+3 |
|
Am-244 |
1E+1 |
1E+6 |
|
Am-244m |
1E+4 |
1E+7 |
|
Am-245 |
1E+3 |
1E+6 |
|
Am-246 |
1E+1 |
1E+5 |
|
Am-246m |
1E+1 |
1E+6 |
|
Cm-238 |
1E+2 |
1E+7 |
|
Cm-240 |
1E+2 |
1E+5 |
|
Cm-241 |
1E+2 |
1E+6 |
|
Cm-242 |
1E+2 |
1E+5 |
|
Cm-243 |
1 |
1E+4 |
|
Cm-244 |
1E+1 |
1E+4 |
|
Cm-245 |
1 |
1E+3 |
|
Cm-246 |
1 |
1E+3 |
|
Cm-247 |
1 |
1E+4 |
|
Cm-248 |
1 |
1E+3 |
|
Cm-249 |
1E+3 |
1E+6 |
|
Cm-250 |
E-1 |
1E+3 |
|
Bk-245 |
1E+2 |
1E+6 |
|
Bk-246 |
1E+1 |
1E+6 |
|
Bk-247 |
1 |
1E+4 |
|
Bk-249 |
1E+3 |
1E+6 |
|
Bk-250 |
1E+1 |
1E+6 |
|
Cf-244 |
1E+4 |
1E+7 |
|
Cf-246 |
1E+3 |
1E+6 |
|
Cf-248 |
1E+1 |
1E+4 |
|
Cf-249 |
1 |
1E+3 |
|
Cf-250 |
1E+1 |
1E+4 |
|
Cf-251 |
1 |
1E+3 |
|
Cf-252 |
1E+1 |
1E+4 |
|
Cf-253 |
1E+2 |
1E+5 |
|
Cf-254 |
1 |
1E+3 |
|
Es-250 |
1E+2 |
1E+6 |
|
Es-251 |
1E+2 |
1E+7 |
|
Es-253 |
1E+2 |
1E+5 |
|
Es-254 |
1E+1 |
1E+4 |
|
Es-254m |
1E+2 |
1E+6 |
|
Fm-252 |
1E+3 |
1E+6 |
|
Fm-253 |
1E+2 |
1E+6 |
|
Fm-254 |
1E+4 |
1E+7 |
|
Fm-255 |
1E+3 |
1E+6 |
|
Fm-257 |
1E+1 |
1E+5 |
|
Md-257 |
1E+2 |
1E+7 |
|
Md-258 |
1E+2 |
1E+5 |
1 OBT = inclusief organisch gebonden tritium.
2 Voor de activiteit van Kr-85 gelden twee verschillende waarden. De waarde 1E+10 in deze regel geldt uitsluitend bij sommatie van gebruiksartikelen zoals lampen en starters waaraan Kr-85 in kleine hoeveelheid, maximaal 1E+4 Bq, is toegevoegd en waarbij bij normaal gebruik een huiddosis van 50 mSv in een jaar niet kan worden overschreden.
(De waarde tussenhaakjes is de fractie die naar dat nuclide vervalt.)
|
Moedernuclide |
Dochternuclide(n) |
|---|---|
|
Mg 28 + |
Al 28 |
|
Ti 44 + |
Sc 44 |
|
Fe 60 + |
Co 60m |
|
Ge 68 + |
Ga 68 |
|
Rb 83 + |
Kr 83m |
|
Sr 80 + |
Rb 80 |
|
Sr 82 + |
Rb 82 |
|
Sr 90 + |
Y 90 |
|
Y 87 + |
Sr 87m |
|
Zr 93 + |
Nb 93m |
|
Zr 97 + |
Nb 97 |
|
Tc 95m + |
Tc 95 (0,04) |
|
Ru 106 + |
Rh 106 |
|
Ag 108m + |
Ag 108 (0,089) |
|
Sn 121m + |
Sn 121 (0,776) |
|
Sn 126 + |
Sb 126m |
|
Xe 122 + |
I 122 |
|
Cs 137 + |
Ba 137m |
|
Ba 140 + |
La 140 |
|
Ce 134 + |
La 134 |
|
Ce 144 + |
Pr 144 |
|
Gd 146 + |
Eu 146 |
|
Pm 148m + |
Pm 148 (0,046) |
|
Hf 172 + |
Lu 172 |
|
W 178 + |
Ta 178 |
|
W 188 + |
Re 188 |
|
Pt 188 + |
Ir 188 |
|
Ir 189 + |
Os 189m |
|
Re 189 + |
Os 189m (0,241) |
|
Os 194 + |
Ir 194 |
|
Hg 194 + |
Au 194 |
|
Hg 195m + |
Hg 195 (0,542) |
|
Pb 210 + |
Bi 210, Po 210 |
|
Pb 212 + |
Bi 212, Tl 208 (0,36), Po 212 (0,64) |
|
Bi 210m + |
Tl 210 |
|
Bi 212 + |
Tl 208 (0,36), Po 212 (0,64) |
|
Rn 220 + |
Po 216 |
|
Rn 222 + |
Po 218, Pb 214, Bi 214, Po 214 |
|
Ra 223 + |
Rn 219, Po 215, Pb 211, Bi 211, Tl 207 |
|
Ra 224 + |
Rn 220, Po 216, Pb 212, Bi 212, Tl 208 (0,36), Po 212 (0,64) |
|
Ra 226 + |
Rn 222, Po 218, Pb 214, Bi 214, Po 214,Pb 210, Bi 210, Po 210 |
|
Ra 228 + |
Ac 228 |
|
Ac 225 + |
Fr 221, At 217, Bi 213, Po 213 (0 978), Tl 209(0 0216), Pb 209 (0 978) |
|
Ac 227 + |
Fr 223(0 0138) |
|
Th 226 + |
Ra 222, Rn 218, Po 214 |
|
Th 228 + |
Ra 224, Rn 220, Po 216, Pb 212, Bi 212, Tl 208 (0,36), Po 212 (0,64) |
|
Th 229 + |
Ra 225, Ac 225, Fr 221, At 217, Bi 213, Po 213 (0,978), Pb 209 (0,978) |
|
Th 232sec |
Ra 228, Ac 228, Th 228, Ra 224, Rn 220, Po 216, Pb 212, Bi 212, Tl 208 (0,36), Po 212 (0,64) |
|
Th 234 + |
Pa 234m |
|
U 230 + |
Th 226, Ra 222, Rn 218, Po 214 |
|
U 232 + |
Th 228, Ra 224, Rn 220, Po 216, Pb 212, Bi 212, Tl 208 (0,36), Po 212 (0,64) |
|
U 235 + |
Th 231 |
|
U 238 + |
Th 234, Pa 234m |
|
U 238sec |
Th 234, Pa 234m, U 234, Th 230, Ra 226, Rn 222, Po 218, Pb 214, Bi 214, Po 214, Pb 210, Bi 210, Po 210 |
|
U 240 + |
Np 240m |
|
Np 237 + |
Pa 233 |
|
Am 242m + |
Am 242 |
|
Am 243 + |
Np 239 |
De in de tabel hieronder genoemde radionucliden hebben dochters met halveringstijden van 10 dagen of minder, die voor 10% of meer bijdragen aan de dosis en die niet zijn meegenomen bij de annex 1 van richtlijn 96/29 en dus ook niet bij tabel 1.
Deze dochters zijn ook niet meegenomen bij de evenwichten als opgenomen in aanhangsel A bij tabel 1. Zij dienen derhalve bij dosisberekeningen in de sommatie meegenomen te worden. Voorts is de ratio tussen de moeder en dochter bij evenwicht gegeven.
|
Moedernuclide |
Dochter |
Ratio |
|---|---|---|
|
Sc-44m |
Sc-44 |
0,986 |
|
Zn-72 |
Ga-72 |
1 |
|
Se-81m |
Se-81 |
1 |
|
Br-80m |
Br-80 |
1 |
|
Tc-95m |
Tc-95 |
1 |
|
Pd-100 |
Rh-100 |
1 |
|
Cd-117 |
In-117m |
0,92 |
|
In-117 |
0,5124 |
|
|
Cd-117m |
In-117 |
1 |
|
In-117m |
0,01 |
|
|
In-117m |
In-117 |
0,47 |
|
Sn-110 |
In-110 (short half-life) |
1 |
|
Sn-128 |
Sb-128 |
1 |
|
Sb-127 |
Te-127 |
0,824 |
|
Sb-129 |
Te-129 |
0,775 |
|
Te-116 |
Sb-116 |
1 |
|
Ce-137m |
Ce-137 |
0,99 |
|
Nd-136 |
Pr-136 |
1 |
|
Nd-139m |
Pr-139 |
1 |
|
Nd-139 |
0,12 |
|
|
Ho-164m |
Ho-164 |
1 |
|
Er-161 |
Ho-161 |
1 |
|
Yb-166 |
Tm-166 |
1 |
|
Yb-178 |
Lu-178 |
1 |
|
Lu-177m |
Lu-177 |
0,21 |
|
Os-182 |
Re-182 |
|
|
Ir-195m |
Ir-195 |
0,04 |
|
Pt-200 |
Au-200 |
1 |
|
Au-200m |
Au-200 |
0,18 |
|
Pb-211 |
Bi-211 |
1 |
|
Pb-214 |
Bi-214 |
1 |
|
Po-214 |
1 |
|
|
At-207 |
Bi-203 |
0,1 |
|
Fr-222 |
Ra-222 |
1 |
|
Ac-226 |
Th-226 |
0,828 |
|
Ra-222 |
0,828 |
|
|
Pa-227 |
Ac-223 |
0,85 |
|
Fr-219 |
0,85 |
|
|
At-215 |
0,85 |
|
|
Bi-211 |
0,85 |
|
|
Tl-207 |
0,85 |
|
|
Pa-228 |
Ac-224 |
0,02 |
|
Pu-245 |
Am-245 |
1 |
|
Pu-246 |
Am-246 |
1 |
|
Am-240 |
Np-236 |
1 |
|
Cm-238 |
Am-238 |
0,9 |
|
Cm-250 |
Bk-250 |
0,14 |
|
Radionuclide |
Activiteit waterlozingen GBq/jaar |
Activiteit luchtlozingen GBq/jaar |
|---|---|---|
|
Pb-210+ |
10 |
10 |
|
Po-210 |
10 |
10 |
|
Rn-222+ |
10.000 |
|
|
Ra-223+ |
1.000 |
|
|
Ra-224+ |
1.000 |
|
|
Ra-226+ |
10 |
10 |
|
Ra-228+ |
100 |
1 |
|
Ac-227+ |
100 |
10 |
|
Th-227 |
1.000 |
|
|
Th-228+ |
1.000 |
1 |
|
Th-230 |
100 |
1 |
|
Th-232sec |
100 |
1 |
|
Th-234 |
10.000 |
|
|
Pa-231 |
10.000 |
0,1 |
|
U-234 |
1.000 |
10 |
|
U-235+ |
1.000 |
10 |
|
U-238sec |
1.000 |
10 |
In deze bijlage wordt de methode gegeven waarmee activiteiten en activiteitsconcentraties gewogen moeten worden gesommeerd en getoetst conform artikel 25, derde lid en vierde lid van het Besluit stralingsbescherming.
Deze sommatie met betrekking tot de totale activiteit op enig moment aanwezig binnen een locatie dient op de volgende wijze te geschieden:
waarin:
Ai is totale activiteit van radionuclide i, waarmee een handeling verricht wordt [Bq]
Av,i is de vrijstellings- of vrijgavewaarde voor de totale activiteit voor radionuclide i [Bq]. Voor de waarden A v dienen de tabellen 1 of 2 van bijlage 1.1 voor handelingen respectievelijk werkzaamheden gehanteerd te worden.
Met betrekking tot de activiteitsconcentratie, dienen de radioactieve stoffen die bij afzonderlijke handelingen respectievelijk werkzaamheden betrokken zijn afzonderlijk in samenhang met hun totale activiteit bezien te worden.
Indien zowel de activiteitsconcentratie als de totale activiteit van een van die stoffen boven de vrijstellings- of vrijgave waarde uitkomt is er vergunningplicht (of bij werkzaamheden soms meldingsplicht).
De sommatie met betrekking tot de activiteitsconcentraties van verschillende radionucliden in één radioactieve stof, dient op de volgende wijze te geschieden:
waarin:
Ci is activiteitsconcentratie van radionuclide i in een radioactieve stof [Bq/g].
Cv,i is de vrijstellings- of vrijgavewaarde voor de activiteitsconcentratie voor radionuclide i [Bq/g].
Voor de waarden van Cv dient tabel 1 van bijlage 1.1 voor handelingen respectievelijk werkzaamheden gehanteerd te worden.
De activiteitsconcentratie en daarmee ook de activiteit van vele natuurlijke radionucliden komen steeds in een vaste verhouding met die van andere radionucliden voor. Indien nu de berekende vrijstellingswaarde of vrijgavewaarde van een der radionucliden veel hoger is dan volgens deze vaste verhouding voor zou kunnen komen, is het niet nuttig om de activiteitsconcentratie van dat radionuclide vast te stellen of mee te nemen bij de sommatie.
Onze Ministers hebben daarom bepaald dat de totale activiteit, de activiteitsconcentratie of enige andere grootheid, bedoeld in artikel 25, zevende lid, van het Besluit stralingsbescherming, van de radionucliden Th-234, U-234, U-235, Ra-223, Ra-224, Th-227 en Pa-231 niet bij de sommatie, bedoeld in artikel 25, derde en vierde lid, van het Besluit stralingsbescherming behoeven te worden meegenomen en derhalve ook niet behoeven te worden bepaald.
Voor radionucliden die niet in de onderstaande tabel zijn opgenomen, geldt als activiteitsniveau een waarde van één honderdste van de corresponderende A1-waarde die wordt gegeven in de ‘IAEA Regulations for the safe transport of radioactive materials’1.
|
Element (Atoomnummer) |
Radionuclide |
Activiteitsniveau (Bq) |
|---|---|---|
|
IJzer (26) |
Fe-55 |
4 x 1011 |
|
Kobalt (27) |
Co-60 |
4 x 109 |
|
Seleen (34) |
Se-75 |
3 x 1010 |
|
Krypton (36) |
Kr-85 |
1 x 1011 |
|
Strontium (38) |
Sr-90 (a) |
3 x 109 |
|
Palladium (46) |
Pd-103 (a) |
4 x 1011 |
|
Jood (53) |
I-125 |
2 x 1011 |
|
Cesium (55) |
Cs-137 (a) |
2 x 1010 |
|
Promethium (61) |
Pm-147 |
4 x 1011 |
|
Gadolinium (64) |
Gd-153 |
1 x 1011 |
|
Thulium (69) |
Tm-170 |
3 x 1010 |
|
Iridium (77) |
Ir-192 |
1 x 1010 |
|
Thallium (81) |
Tl-204 |
1 x 1011 |
|
Radium (88) |
Ra-226 (b) |
2 x 109 |
|
Plutonium (94) |
Pu-238 (a) |
1 x 1011 |
|
Americium (95) |
Am-241 (b) |
1 x 1011 |
|
Californium (98) |
Cf-252 |
5 x 108 |
(a) In het activiteitsniveau zijn de bijdragen meegerekend van dochternucliden met een halveringstijd van minder dan tien dagen.
(b) Met inbegrip van neutronenbronnen met beryllium.
Gegevens voor de bepaling van de effectieve volgdosis (E(τ)) na uitwendige bestraling of inname van een radioactieve stof met behulp van de tabellen in bijlage 3 van richtlijn 96/29 en in bijlage 2 van de Mededelingen van de Commissie betreffende de toepassing van richtlijn 96/29, van 23 februari 1998. De effectieve dosis ten gevolge van externe bestraling wordt bepaald met behulp van ICRP-publicatie 74 en ICRU-publicatie 57.
Tenzij anders aangegeven gelden de voorschriften ten aanzien van doses voor de som van de doses tengevolge van de uitwendige blootstelling over een bepaalde periode en van de volgdoses voor 50 jaar (voor kinderen tot de leeftijd van 70 jaar) ten gevolge van inname tijdens diezelfde periode. De betreffende periode is de periode die is aangegeven in de artikelen 9 en 13 van de richtlijn 96/29 in verband met de dosislimieten.
Over het algemeen wordt de effectieve dosis E die een individu van de leeftijdsgroep g ontvangt overeenkomstig onderstaande formule berekend:
waarin: Eextern de effectieve dosis is ten gevolge van externe blootstelling;
• e(g)j,ing en e(g)j,inh zijn de effectieve volgdoses per via ingestie of inhalatie ingenomen activiteit van radionuclide j voor leeftijdsgroep g (Sv Bq- 1). Deze zijn gegeven in de tabellen onder punt D van deze bijlage.
• Aj,ing en Aj,inh zijn de binnengekregen activiteit via ingestie, respectievelijk inhalatie van het radionuclide j (Bq).
In tabel 1 en 2 wordt aangegeven wat de effectieve volgdosis per via ingestie en inhalatie ingenomen activiteit (Bq) radionuclide is voor leden van de bevolking in verschillende leeftijdsklassen. Omdat in tabel 4 alleen gegevens voor volwassen werknemers worden gegeven, kan kolom ‘12–17a’ ook worden gebruikt voor het bepalen van de dosis voor leerlingen en studerenden van 16 en 17 jaar. Hierbij kan het nuttig zijn om in sommige situaties na te gaan of de voor de leden van de bevolking gehanteerde standaardparameters toepasselijk zijn voor de fysische en chemische vormen waarin de radionucliden op het werk voorkomen. De dochternucliden van radon (Rn-222) en thoron (Rn-220) blijven daarbij buiten beschouwing.
Wat betreft blootstelling van leden van de bevolking zijn in tabel 1 voor ingestie de waarden verwerkt die overeenkomen met de verschillende factoren f1 voor opname via de darmwand bij zuigelingen en ouderen. Wat betreft blootstelling van leden van de bevolking zijn in tabel 2 voor inhalatie de waarden verwerkt voor de verschillende soorten longretentie, met passende waarden f1 voor dat gedeelte van de inname dat wordt afgevoerd via het maag-darmkanaal. Indien informatie over deze waarden beschikbaar is, wordt de passende waarde gehanteerd; zo niet dan wordt de meest restrictieve waarde aangehouden. De longabsorptietypen hiervoor zijn gegeven in tabel 3.
In tabel 4 wordt aangegeven wat de effectieve volgdosis per via ingestie en inhalatie ingenomen Bq radionuclide is voor blootgestelde werknemers en voor leerlingen en studerenden van 18 jaar en ouder; de dochternucliden van radon en thoron blijven daarbij buiten beschouwing. In tabel 5 is die gegeven voor oplosbare of reactieve gassen en dampen en in tabel 6 voor edelgassen.
Wat beroepsblootstelling betreft zijn in tabel 4 de waarden voor ingestie verwerkt die overeenkomen met de verschillende factoren f1 voor opname via de darmwand alsmede de waarden voor inhalatie voor de verschillende soorten longretentie, met passende waarden f1 voor dat gedeelte van de inname dat wordt afgevoerd via het maag-darmkanaal.
In tabel 7 staan de factoren f1 voor opname via de darmwand per element en verbinding daarvan voor werknemers en leden van de bevolking bij opname via ingestie. In tabel 8 staan de longabsorptietypen en de factoren f1 voor opname via de darmwand per element en per verbinding daarvan voor blootgestelde werknemers, leerlingen en studerenden van 18 jaar en ouder en leden van de bevolking bij inname via inhalatie.
Voor leden van de bevolking dient bij de longabsorptietypen en de factoren f1 voor opname via de darmwand aan de hand van de beschikbare internationale richtsnoeren rekening te worden gehouden met de chemische vorm van het element. In het algemeen dient bij ontbreken van informatie over deze parameters de meest conservatieve waarde te worden gehanteerd.
Voor dochternucliden van radon (Rn-222) en thoron (Rn-220) gelden de volgende conventionele omrekeningsfactoren, effectieve dosis per eenheid potentiële blootstelling aan alfa-energie (Sv per Jhm-3):
|
Omrekeningsfactoren in effectieve dosis per eenheid potentiële blootstelling aan alfa-energie (Sv per Jhm- 3) |
|
|---|---|
|
Radon in huis |
1,1 |
|
Radon op werk |
1,4 |
|
Thoron op werk |
0,5 |
Potentiële alfa-energie (van dochternucliden van radon en thoron) is de uiteindelijk afgegeven totale energie tijdens het verval van dochternucliden van radon en thoron in de gehele vervalcyclus tot, maar niet met inbegrip van 210Pb voor dochternucliden van 222Rn en tot stabiel 208Pb voor dochternucliden van 220Rn. De eenheid is J (joule). Voor blootstelling aan een gegeven concentratie gedurende een gegeven tijd is de eenheid Jhm-3.
Overgenomen uit bijlage III van richtlijn 96/29 en de Mededeling van de Commissie der EG, 23 februari 1998, PbEG 1998, C 133.
Tabel nummers:
1. Ingestiedosiscoëfficiënten voor leden van de bevolking.
2. Inhalatiedosiscoëfficiënten voor leden van de bevolking.
3. Longabsorptietypen, gebruikt voor de berekening van de inhalatiedosiscoëfficiënt voor aan deeltjesaerosolen of gassen en dampen blootgestelde leden van de bevolking.
4. Inhalatie- en ingestiedosiscoëfficiënten voor werknemers.
5. Effectieve volgdosis e(g) per via inhalatie opgenomen eenheid van inname (Sv Bq-1) voor oplosbare of reactieve gassen en dampen, voor > 17 jaar zowel voor werknemers als voor leden van de bevolking
6. Effectieve dosis per eenheid van geïntegreerde luchtconcentratie (Sv d-1/Bq m-3) ten gevolge van blootstelling van volwassenen (werknemers of leden van de bevolking) aan edelgassen
7. Verbindingen en f1-waarden, gebruikt voor de berekening van ingestiedosiscoëfficiënten
8. Verbindingen, longabsorptietypen en f1-waarden, gebruikt voor de berekening van inhalatiedosiscoëfficiënten
|
Effectieve volgdosis per via ingestie opgenomen eenheid (Sv Bq-1) voor leden van de bevolking |
|||||||||
|---|---|---|---|---|---|---|---|---|---|
|
Leeftijd ≤ 1 a |
Leeftijd > 1 a |
||||||||
|
Nuclide |
Halveringstijd |
f1 voor g ≤ 1 a |
e(g) |
f1 voor g >1 a |
1–2 a e(g) |
2–7 a e(g) |
7–12 a e(g) |
12–17 a e(g) |
> 17 a e(g) |
|
Waterstof |
|||||||||
|
Tritiumhoudend water |
12,3 a |
1,000 |
6,4 E-11 |
1,000 |
4,8 E-11 |
3,1 E-11 |
2,3 E-11 |
1,8 E-11 |
1,8 E-11 |
|
OBT |
12,3 a |
1,000 |
1,2 E-10 |
1,000 |
1,2 E-10 |
7,3 E-11 |
5,7 E-11 |
4,2 E-11 |
4,2 E-11 |
|
Beryllium |
|||||||||
|
Be-7 |
53,3 d |
0,020 |
1,8 E-10 |
0,005 |
1,3 E-10 |
7,7 E-11 |
5,3 E-11 |
3,5 E-11 |
2,8 E-11 |
|
Be-10 |
1,60 E+6 a |
0,020 |
1,4 E-8 |
0,005 |
8,0 E-9 |
4,1 E-9 |
2,4 E-9 |
1,4 E-9 |
1,1 E-9 |
|
Koolstof |
|||||||||
|
C-11 |
0,340 h |
1,000 |
2,6 E-10 |
1,000 |
1,5 E-10 |
7,3 E-11 |
4,3 E-11 |
3,0 E-11 |
2,4 E-11 |
|
C-14 |
5,73 E+3 a |
1,000 |
1,4 E-9 |
1,000 |
1,6 E-9 |
9,9 E-10 |
8,0 E-10 |
5,7 E-10 |
5,8 E-10 |
|
Fluor |
|||||||||
|
F-18 |
1,83 h |
1,000 |
5,2 E-10 |
1,000 |
3,0 E-10 |
1,5 E-10 |
9,1 E-11 |
6,2 E-11 |
4,9 E-11 |
|
Natrium |
|||||||||
|
Na-22 |
2,60 a |
1,000 |
2,1 E-8 |
1,000 |
1,5 E-8 |
8,4 E-9 |
5,5 E-9 |
3,7 E-9 |
3,2 E-9 |
|
Na-24 |
15,0 h |
1,000 |
3,5 E-9 |
1,000 |
2,3 E-9 |
1,2 E-9 |
7,7 E-10 |
5,2 E-10 |
4,3 E-10 |
|
Magnesium |
|||||||||
|
Mg-28 |
20,9 h |
1,000 |
1,2 E-8 |
0,500 |
1,4 E-8 |
7,4 E-9 |
4,5 E-9 |
2,7 E-9 |
2,2 E-9 |
|
Aluminium |
|||||||||
|
Al-26 |
7,16 E+5 a |
0,020 |
3,4 E-8 |
0,010 |
2,1 E-8 |
1,1 E-8 |
7,1 E-9 |
4,3 E-9 |
3,5 E-9 |
|
Silicium |
|||||||||
|
Si-31 |
2,62 h |
0,020 |
1,9 E-9 |
0,010 |
1,0 E-9 |
5,1 E-10 |
3,0 E-10 |
1,8 E-10 |
1,6 E-10 |
|
Si-32 |
4,50 E+2 a |
0,020 |
7,3 E-9 |
0,010 |
4,1 E-9 |
2,0 E-9 |
1,2 E-9 |
7,0 E-10 |
5,6 E-10 |
|
Fosfor |
|||||||||
|
P-32 |
14,3 d |
1,000 |
3,1 E-8 |
0,800 |
1,9 E-8 |
9,4 E-9 |
5,3 E-9 |
3,1 E-9 |
2,4 E-9 |
|
P-33 |
25,4 d |
1,000 |
2,7 E-9 |
0,800 |
1,8 E-9 |
9,1 E-10 |
5,3 E-10 |
3,1 E-10 |
2,4 E-10 |
|
Zwavel |
|||||||||
|
S-35 (anorg.) |
87,4 d |
1,000 |
1,3 E-9 |
1,000 |
8,7 E-10 |
4,4 E-10 |
2,7 E-10 |
1,6 E-10 |
1,3 E-10 |
|
S-35 (org.) |
87,4 d |
1,000 |
7,7 E-9 |
1,000 |
5,4 E-9 |
2,7 E-9 |
1,6 E-9 |
9,5 E-10 |
7,7 E-10 |
|
Chloor |
|||||||||
|
Cl-36 |
3,01 E+5 a |
1,000 |
9,8 E-9 |
1,000 |
6,3 E-9 |
3,2 E-9 |
1,9 E-9 |
1,2 E-9 |
9,3 E-10 |
|
Cl-38 |
0,620 h |
1,000 |
1,4 E-9 |
1,000 |
7,7 E-10 |
3,8 E-10 |
2,2 E-10 |
1,5 E-10 |
1,2 E-10 |
|
Cl-39 |
0,927 h |
1,000 |
9,7 E-10 |
1,000 |
5,5 E-10 |
2,7 E-10 |
1,6 E-10 |
1,1 E-10 |
8,5 E-11 |
|
Kalium |
|||||||||
|
K-40 |
1,28 E+9 a |
1,000 |
6,2 E-8 |
1,000 |
4,2 E-8 |
2,1 E-8 |
1,3 E-8 |
7,6 E-9 |
6,2 E-9 |
|
K-42 |
12,4 h |
1,000 |
5,1 E-9 |
1,000 |
3,0 E-9 |
1,5 E-9 |
8,6 E-10 |
5,4 E-10 |
4,3 E-10 |
|
K-43 |
22,6 h |
1,000 |
2,3 E-9 |
1,000 |
1,4 E-9 |
7,6 E-10 |
4,7 E-10 |
3,0 E-10 |
2,5 E-10 |
|
K-44 |
0,369 h |
1,000 |
1,0 E-9 |
1,000 |
5,5 E-10 |
2,7 E-10 |
1,6 E-10 |
1,1 E-10 |
8,4 E-11 |
|
K-45 |
0,333 h |
1,000 |
6,2 E-10 |
1,000 |
3,5 E-10 |
1,7 E-10 |
9,9 E-11 |
6,8 E-11 |
5,4 E-11 |
|
Calcium 1 |
|||||||||
|
Ca-41 |
1,40 E+5 a |
0,600 |
1,2 E-9 |
0,300 |
5,2 E-10 |
3,9 E-10 |
4,8 E-10 |
5,0 E-10 |
1,9 E-10 |
|
Ca-45 |
163 d |
0,600 |
1,1 E-8 |
0,300 |
4,9 E-9 |
2,6 E-9 |
1,8 E-9 |
1,3 E-9 |
7,1 E-10 |
|
Ca-47 |
4,53 d |
0,600 |
1,3 E-8 |
0,300 |
9,3 E-9 |
4,9 E-9 |
3,0 E-9 |
1,8 E-9 |
1,6 E-9 |
|
Scandium |
|||||||||
|
Sc-43 |
3,89 h |
0,001 |
1,8 E-9 |
1,0 E-4 |
1,2 E-9 |
6,1 E-10 |
3,7 E-10 |
2,3 E-10 |
1,9 E-10 |
|
Sc-44 |
3,93 h |
0,001 |
3,5 E-9 |
1,0 E-4 |
2,2 E-9 |
1,2 E-9 |
7,1 E-10 |
4,4 E-10 |
3,5 E-10 |
|
Sc-44m |
2,44 d |
0,001 |
2,4 E-8 |
1,0 E-4 |
1,6 E-8 |
8,3 E-9 |
5,1 E-9 |
3,1 E-9 |
2,4 E-9 |
|
Sc-46 |
83,8 d |
0,001 |
1,1 E-8 |
1,0 E-4 |
7,9 E-9 |
4,4 E-9 |
2,9 E-9 |
1,8 E-9 |
1,5 E-9 |
|
Sc-47 |
3,35 d |
0,001 |
6,1 E-9 |
1,0 E-4 |
3,9 E-9 |
2,0 E-9 |
1,2 E-9 |
6,8 E-10 |
5,4 E-10 |
|
Sc-48 |
1,82 d |
0,001 |
1,3 E-8 |
1,0 E-4 |
9,3 E-9 |
5,1 E-9 |
3,3 E-9 |
2,1 E-9 |
1,7 E-9 |
|
Sc-49 |
0,956 h |
0,001 |
1,0 E-9 |
1,0 E-4 |
5,7 E-10 |
2,8 E-10 |
1,6 E-10 |
1,0 E-10 |
8,2 E-11 |
|
Titaan |
|||||||||
|
Ti-44 |
47,3 a |
0,020 |
5,5 E-8 |
0,010 |
3,1 E-8 |
1,7 E-8 |
1,1 E-8 |
6,9 E-9 |
5,8 E-9 |
|
Ti-45 |
3,08 h |
0,020 |
1,6 E-9 |
0,010 |
9,8 E-10 |
5,0 E-10 |
3,1 E-10 |
1,9 E-10 |
1,5 E-10 |
|
Vanadium |
|||||||||
|
V-47 |
0,543 h |
0,020 |
7,3 E-10 |
0,010 |
4,1 E-10 |
2,0 E-10 |
1,2 E-10 |
8,0 E-11 |
6,3 E-11 |
|
V-48 |
16,2 d |
0,020 |
1,5 E-8 |
0,010 |
1,1 E-8 |
5,9 E-9 |
3,9 E-9 |
2,5 E-9 |
2,0 E-9 |
|
V-49 |
330 d |
0,020 |
2,2 E-10 |
0,010 |
1,4 E-10 |
6,9 E-11 |
4,0 E-11 |
2,3 E-11 |
1,8 E-11 |
|
Chroom |
|||||||||
|
Cr-48 |
23,0 h |
0,200 |
1,4 E-9 |
0,100 |
9,9 E-10 |
5,7 E-10 |
3,8 E-10 |
2,5 E-10 |
2,0 E-10 |
|
0,020 |
1,4 E-9 |
0,010 |
9,9 E-10 |
5,7 E-10 |
3,8 E-10 |
2,5 E-10 |
2,0 E-10 |
||
|
Cr-49 |
0,702 h |
0,200 |
6,8 E-10 |
0,100 |
3,9 E-10 |
2,0 E-10 |
1,1 E-10 |
7,7 E-11 |
6,1 E-11 |
|
0,020 |
6,8 E-10 |
0,010 |
3,9 E-10 |
2,0 E-10 |
1,1 E-10 |
7,7 E-11 |
6,1 E-11 |
||
|
Cr-51 |
27,7 d |
0,200 |
3,5 E-10 |
0,100 |
2,3 E-10 |
1,2 E-10 |
7,8 E-11 |
4,8 E-11 |
3,8 E-11 |
|
0,020 |
3,3 E-10 |
0,010 |
2,2 E-10 |
1,2 E-10 |
7,5 E-11 |
4,6 E-11 |
3,7 E-11 |
||
|
Mangaan |
|||||||||
|
Mn-51 |
0,770 h |
0,200 |
1,1 E-9 |
0,100 |
6,1 E-10 |
3,0 E-10 |
1,8 E-10 |
1,2 E-10 |
9,3 E-11 |
|
Mn-52 |
5,59 d |
0,200 |
1,2 E-8 |
0,100 |
8,8 E-9 |
5,1 E-9 |
3,4 E-9 |
2,2 E-9 |
1,8 E-9 |
|
Mn-52m |
0,352 h |
0,200 |
7,8 E-10 |
0,100 |
4,4 E-10 |
2,2 E-10 |
1,3 E-10 |
8,8 E-11 |
6,9 E-11 |
|
Mn-53 |
3,70 E+6 a |
0,200 |
4,1 E-10 |
0,100 |
2,2 E-10 |
1,1 E-10 |
6,5 E-11 |
3,7 E-11 |
3,0 E-11 |
|
Mn-54 |
312 d |
0,200 |
5,4 E-9 |
0,100 |
3,1 E-9 |
1,9 E-9 |
1,3 E-9 |
8,7 E-10 |
7,1 E-10 |
|
Mn-56 |
2,58 h |
0,200 |
2,7 E-9 |
0,100 |
1,7 E-9 |
8,5 E-10 |
5,1 E-10 |
3,2 E-10 |
2,5 E-10 |
|
IJzer 2) |
|||||||||
|
Fe-52 |
8,28 h |
0,600 |
1,3 E-8 |
0,100 |
9,1 E-9 |
4,6 E-9 |
2,8 E-9 |
1,7 E-9 |
1,4 E-9 |
|
Fe-55 |
2,70 a |
0,600 |
7,6 E-9 |
0,100 |
2,4 E-9 |
1,7 E-9 |
1,1 E-9 |
7,7 E-10 |
3,3 E-10 |
|
Fe-59 |
44,5 d |
0,600 |
3,9 E-8 |
0,100 |
1,3 E-8 |
7,5 E-9 |
4,7 E-9 |
3,1 E-9 |
1,8 E-9 |
|
Fe-60 |
1,00 E+5 a |
0,600 |
7,9 E-7 |
0,100 |
2,7 E-7 |
2,7 E-7 |
2,5 E-7 |
2,3 E-7 |
1,1 E-7 |
|
Kobalt 3 |
|||||||||
|
Co-55 |
17,5 h |
0,600 |
6,0 E-9 |
0,100 |
5,5 E-9 |
2,9 E-9 |
1,8 E-9 |
1,1 E-9 |
1,0 E-9 |
|
Co-56 |
78,7 d |
0,600 |
2,5 E-8 |
0,100 |
1,5 E-8 |
8,8 E-9 |
5,8 E-9 |
3,8 E-9 |
2,5 E-9 |
|
Co-57 |
271 d |
0,600 |
2,9 E-9 |
0,100 |
1,6 E-9 |
8,9 E-10 |
5,8 E-10 |
3,7 E-10 |
2,1 E-10 |
|
Co-58 |
70,8 d |
0,600 |
7,3 E-9 |
0,100 |
4,4 E-9 |
2,6 E-9 |
1,7 E-9 |
1,1 E-9 |
7,4 E-10 |
|
Co-58m |
9,15 h |
0,600 |
2,0 E-10 |
0,100 |
1,5 E-10 |
7,8 E-11 |
4,7 E-11 |
2,8 E-11 |
2,4 E-11 |
|
Co-60 |
5,27 a |
0,600 |
5,4 E-8 |
0,100 |
2,7 E-8 |
1,7 E-8 |
1,1 E-8 |
7,9 E-9 |
3,4 E-9 |
|
Co-60m |
0,174 h |
0,600 |
2,2 E-11 |
0,100 |
1,2 E-11 |
5,7 E-12 |
3,2 E-12 |
2,2 E-12 |
1,7 E-12 |
|
Co-61 |
1,65 h |
0,600 |
8,2 E-10 |
0,100 |
5,1 E-10 |
2,5 E-10 |
1,4 E-10 |
9,2 E-11 |
7,4 E-11 |
|
Co-62m |
0,232 h |
0,600 |
5,3 E-10 |
0,100 |
3,0 E-10 |
1,5 E-10 |
8,7 E-11 |
6,0 E-11 |
4,7 E-11 |
|
Nikkel |
|||||||||
|
Ni-56 |
6,10 d |
0,100 |
5,3 E-9 |
0,050 |
4,0 E-9 |
2,3 E-9 |
1,6 E-9 |
1,1 E-9 |
8,6 E-10 |
|
Ni-57 |
1,50 d |
0,100 |
6,8 E-9 |
0,050 |
4,9 E-9 |
2,7 E-9 |
1,7 E-9 |
1,1 E-9 |
8,7 E-10 |
|
Ni-59 |
7,50 E+4 a |
0,100 |
6,4 E-10 |
0,050 |
3,4 E-10 |
1,9 E-10 |
1,1 E-10 |
7,3 E-11 |
6,3 E-11 |
|
Ni-63 |
96,0 a |
0,100 |
1,6 E-9 |
0,050 |
8,4 E-10 |
4,6 E-10 |
2,8 E-10 |
1,8 E-10 |
1,5 E-10 |
|
Ni-65 |
2,52 h |
0,100 |
2,1 E-9 |
0,050 |
1,3 E-9 |
6,3 E-10 |
3,8 E-10 |
2,3 E-10 |
1,8 E-10 |
|
Ni-66 |
2,27 d |
0,100 |
3,3 E-8 |
0,050 |
2,2 E-8 |
1,1 E-8 |
6,6 E-9 |
3,7 E-9 |
3,0 E-9 |
|
Koper |
|||||||||
|
Cu-60 |
0,387 h |
1,000 |
7,0 E-10 |
0,500 |
4,2 E-10 |
2,2 E-10 |
1,3 E-10 |
8,9 E-11 |
7,0 E-11 |
|
Cu-61 |
3,41 h |
1,000 |
7,1 E-10 |
0,500 |
7,5 E-10 |
3,9 E-10 |
2,3 E-10 |
1,5 E-10 |
1,2 E-10 |
|
Cu-64 |
12,7 h |
1,000 |
5,2 E-10 |
0,500 |
8,3 E-10 |
4,2 E-10 |
2,5 E-10 |
1,5 E-10 |
1,2 E-10 |
|
Cu-67 |
2,58 d |
1,000 |
2,1 E-9 |
0,500 |
2,4 E-9 |
1,2 E-9 |
7,2 E-10 |
4,2 E-10 |
3,4 E-10 |
|
Zink |
|||||||||
|
Zn-62 |
9,26 h |
1,000 |
4,2 E-9 |
0,500 |
6,5 E-9 |
3,3 E-9 |
2,0 E-9 |
1,2 E-9 |
9,4 E-10 |
|
Zn-63 |
0,635 h |
1,000 |
8,7 E-10 |
0,500 |
5,2 E-10 |
2,6 E-10 |
1,5 E-10 |
1,0 E-10 |
7,9 E-11 |
|
Zn-65 |
244 d |
1,000 |
3,6 E-8 |
0,500 |
1,6 E-8 |
9,7 E-9 |
6,4 E-9 |
4,5 E-9 |
3,9 E-9 |
|
Zn-69 |
0,950 h |
1,000 |
3,5 E-10 |
0,500 |
2,2 E-10 |
1,1 E-10 |
6,0 E-11 |
3,9 E-11 |
3,1 E-11 |
|
Zn-69m |
13,8 h |
1,000 |
1,3 E-9 |
0,500 |
2,3 E-9 |
1,2 E-9 |
7,0 E-10 |
4,1 E-10 |
3,3 E-10 |
|
Zn-71m |
3,92 h |
1,000 |
1,4 E-9 |
0,500 |
1,5 E-9 |
7,8 E-10 |
4,8 E-10 |
3,0 E-10 |
2,4 E-10 |
|
Zn-72 |
1,94 d |
1,000 |
8,7 E-9 |
0,500 |
8,6 E-9 |
4,5 E-9 |
2,8 E-9 |
1,7 E-9 |
1,4 E-9 |
|
Gallium |
|||||||||
|
Ga-65 |
0,253 h |
0,010 |
4,3 E-10 |
0,001 |
2,4 E-10 |
1,2 E-10 |
6,9 E-11 |
4,7 E-11 |
3,7 E-11 |
|
Ga-66 |
9,40 h |
0,010 |
1,2 E-8 |
0,001 |
7,9 E-9 |
4,0 E-9 |
2,5 E-9 |
1,5 E-9 |
1,2 E-9 |
|
Ga-67 |
3,26 d |
0,010 |
1,8 E-9 |
0,001 |
1,2 E-9 |
6,4 E-10 |
4,0 E-10 |
2,4 E-10 |
1,9 E-10 |
|
Ga-68 |
1,13 h |
0,010 |
1,2 E-9 |
0,001 |
6,7 E-10 |
3,4 E-10 |
2,0 E-10 |
1,3 E-10 |
1,0 E-10 |
|
Ga-70 |
0,353 h |
0,010 |
3,9 E-10 |
0,001 |
2,2 E-10 |
1,0 E-10 |
5,9 E-11 |
4,0 E-11 |
3,1 E-11 |
|
Ga-72 |
14,1 h |
0,010 |
1,0 E-8 |
0,001 |
6,8 E-9 |
3,6 E-9 |
2,2 E-9 |
1,4 E-9 |
1,1 E-9 |
|
Ga-73 |
4,91 h |
0,010 |
3,0 E-9 |
0,001 |
1,9 E-9 |
9,3 E-10 |
5,5 E-10 |
3,3 E-10 |
2,6 E-10 |
|
Germanium |
|||||||||
|
Ge-66 |
2,27 h |
1,000 |
8,3 E-10 |
1,000 |
5,3 E-10 |
2,9 E-10 |
1,9 E-10 |
1,3 E-10 |
1,0 E-10 |
|
Ge-67 |
0,312 h |
1,000 |
7,7 E-10 |
1,000 |
4,2 E-10 |
2,1 E-10 |
1,2 E-10 |
8,2 E-11 |
6,5 E-11 |
|
Ge-68 |
288 d |
1,000 |
1,2 E-8 |
1,000 |
8,0 E-9 |
4,2 E-9 |
2,6 E-9 |
1,6 E-9 |
1,3 E-9 |
|
Ge-69 |
1,63 d |
1,000 |
2,0 E-9 |
1,000 |
1,3 E-9 |
7,1 E-10 |
4,6 E-10 |
3,0 E-10 |
2,4 E-10 |
|
Ge-71 |
11,8 d |
1,000 |
1,2 E-10 |
1,000 |
7,8 E-11 |
4,0 E-11 |
2,4 E-11 |
1,5 E-11 |
1,2 E-11 |
|
Ge-75 |
1,38 h |
1,000 |
5,5 E-10 |
1,000 |
3,1 E-10 |
1,5 E-10 |
8,7 E-11 |
5,9 E-11 |
4,6 E-11 |
|
Ge-77 |
11,3 h |
1,000 |
3,0 E-9 |
1,000 |
1,8 E-9 |
9,9 E-10 |
6,2 E-10 |
4,1 E-10 |
3,3 E-10 |
|
Ge-78 |
1,45 h |
1,000 |
1,2 E-9 |
1,000 |
7,0 E-10 |
3,6 E-10 |
2,2 E-10 |
1,5 E-10 |
1,2 E-10 |
|
Arseen |
|||||||||
|
As-69 |
0,253 h |
1,000 |
6,6 E-10 |
0,500 |
3,7 E-10 |
1,8 E-10 |
1,1 E-10 |
7,2 E-11 |
5,7 E-11 |
|
As-70 |
0,876 h |
1,000 |
1,2 E-9 |
0,500 |
7,8 E-10 |
4,1 E-10 |
2,5 E-10 |
1,7 E-10 |
1,3 E-10 |
|
As-71 |
2,70 d |
1,000 |
2,8 E-9 |
0,500 |
2,8 E-9 |
1,5 E-9 |
9,3 E-10 |
5,7 E-10 |
4,6 E-10 |
|
As-72 |
1,08 d |
1,000 |
1,1 E-8 |
0,500 |
1,2 E-8 |
6,3 E-9 |
3,8 E-9 |
2,3 E-9 |
1,8 E-9 |
|
As-73 |
80,3 d |
1,000 |
2,6 E-9 |
0,500 |
1,9 E-9 |
9,3 E-10 |
5,6 E-10 |
3,2 E-10 |
2,6 E-10 |
|
As-74 |
17,8 d |
1,000 |
1,0 E-8 |
0,500 |
8,2 E-9 |
4,3 E-9 |
2,6 E-9 |
1,6 E-9 |
1,3 E-9 |
|
As-76 |
1,10 d |
1,000 |
1,0 E-8 |
0,500 |
1,1 E-8 |
5,8 E-9 |
3,4 E-9 |
2,0 E-9 |
1,6 E-9 |
|
As-77 |
1,62 d |
1,000 |
2,7 E-9 |
0,500 |
2,9 E-9 |
1,5 E-9 |
8,7 E-10 |
5,0 E-10 |
4,0 E-10 |
|
As-78 |
1,51 h |
1,000 |
2,0 E-9 |
0,500 |
1,4 E-9 |
7,0 E-10 |
4,1 E-10 |
2,7 E-10 |
2,1 E-10 |
|
Selenium |
|||||||||
|
Se-70 |
0,683 h |
1,000 |
1,0 E-9 |
0,800 |
7,1 E-10 |
3,6 E-10 |
2,2 E-10 |
1,5 E-10 |
1,2 E-10 |
|
Se-73 |
7,15 h |
1,000 |
1,6 E-9 |
0,800 |
1,4 E-9 |
7,4 E-10 |
4,8 E-10 |
2,5 E-10 |
2,1 E-10 |
|
Se-73m |
0,650 h |
1,000 |
2,6 E-10 |
0,800 |
1,8 E-10 |
9,5 E-11 |
5,9 E-11 |
3,5 E-11 |
2,8 E-11 |
|
Se-75 |
120 d |
1,000 |
2,0 E-8 |
0,800 |
1,3 E-8 |
8,3 E-9 |
6,0 E-9 |
3,1 E-9 |
2,6 E-9 |
|
Se-79 |
6,50 E+4 a |
1,000 |
4,1 E-8 |
0,800 |
2,8 E-8 |
1,9 E-8 |
1,4 E-8 |
4,1 E-9 |
2,9 E-9 |
|
Se-81 |
0,308 h |
1,000 |
3,4 E-10 |
0,800 |
1,9 E-10 |
9,0 E-11 |
5,1 E-11 |
3,4 E-11 |
2,7 E-11 |
|
Se-81m |
0,954 h |
1,000 |
6,0 E-10 |
0,800 |
3,7 E-10 |
1,8 E-10 |
1,1 E-10 |
6,7 E-11 |
5,3 E-11 |
|
Se-83 |
0,375 h |
1,000 |
4,6 E-10 |
0,800 |
2,9 E-10 |
1,5 E-10 |
8,7 E-11 |
5,9 E-11 |
4,7 E-11 |
|
Broom |
|||||||||
|
Br-74 |
0,422 h |
1,000 |
9,0 E-10 |
1,000 |
5,2 E-10 |
2,6 E-10 |
1,5 E-10 |
1,1 E-10 |
8,4 E-11 |
|
Br-74m |
0,691 h |
1,000 |
1,5 E-9 |
1,000 |
8,5 E-10 |
4,3 E-10 |
2,5 E-10 |
1,7 E-10 |
1,4 E-10 |
|
Br-75 |
1,63 h |
1,000 |
8,5 E-10 |
1,000 |
4,9 E-10 |
2,5 E-10 |
1,5 E-10 |
9,9 E-11 |
7,9 E-11 |
|
Br-76 |
16,2 h |
1,000 |
4,2 E-9 |
1,000 |
2,7 E-9 |
1,4 E-9 |
8,7 E-10 |
5,6 E-10 |
4,6 E-10 |
|
Br-77 |
2,33 d |
1,000 |
6,3 E-10 |
1,000 |
4,4 E-10 |
2,5 E-10 |
1,7 E-10 |
1,1 E-10 |
9,6 E-11 |
|
Br-80 |
0,290 h |
1,000 |
3,9 E-10 |
1,000 |
2,1 E-10 |
1,0 E-10 |
5,8 E-11 |
3,9 E-11 |
3,1 E-11 |
|
Br-80m |
4,42 h |
1,000 |
1,4 E-9 |
1,000 |
8,0 E-10 |
3,9 E-10 |
2,3 E-10 |
1,4 E-10 |
1,1 E-10 |
|
Br-82 |
1,47 d |
1,000 |
3,7 E-9 |
1,000 |
2,6 E-9 |
1,5 E-9 |
9,5 E-10 |
6,4 E-10 |
5,4 E-10 |
|
Br-83 |
2,39 h |
1,000 |
5,3 E-10 |
1,000 |
3,0 E-10 |
1,4 E-10 |
8,3 E-11 |
5,5 E-11 |
4,3 E-11 |
|
Br-84 |
0,530 h |
1,000 |
1,0 E-9 |
1,000 |
5,8 E-10 |
2,8 E-10 |
1,6 E-10 |
1,1 E-10 |
8,8 E-11 |
|
Rubidium |
|||||||||
|
Rb-79 |
0,382 h |
1,000 |
5,7 E-10 |
1,000 |
3,2 E-10 |
1,6 E-10 |
9,2 E-11 |
6,3 E-11 |
5,0 E-11 |
|
Rb-81 |
4,58 h |
1,000 |
5,4 E-10 |
1,000 |
3,2 E-10 |
1,6 E-10 |
1,0 E-10 |
6,7 E-11 |
5,4 E-11 |
|
Rb-81m |
0,533 h |
1,000 |
1,1 E-10 |
1,000 |
6,2 E-11 |
3,1 E-11 |
1,8 E-11 |
1,2 E-11 |
9,7 E-12 |
|
Rb-82m |
6,20 h |
1,000 |
8,7 E-10 |
1,000 |
5,9 E-10 |
3,4 E-10 |
2,2 E-10 |
1,5 E-10 |
1,3 E-10 |
|
Rb-83 |
86,2 d |
1,000 |
1,1 E-8 |
1,000 |
8,4 E-9 |
4,9 E-9 |
3,2 E-9 |
2,2 E-9 |
1,9 E-9 |
|
Rb-84 |
32,8 d |
1,000 |
2,0 E-8 |
1,000 |
1,4 E-8 |
7,9 E-9 |
5,0 E-9 |
3,3 E-9 |
2,8 E-9 |
|
Rb-86 |
18,7 d |
1,000 |
3,1 E-8 |
1,000 |
2,0 E-8 |
9,9 E-9 |
5,9 E-9 |
3,5 E-9 |
2,8 E-9 |
|
Rb-87 |
4,70 E+10 a |
1,000 |
1,5 E-8 |
1,000 |
1,0 E-8 |
5,2 E-9 |
3,1 E-9 |
1,8 E-9 |
1,5 E-9 |
|
Rb-88 |
0,297 h |
1,000 |
1,1 E-9 |
1,000 |
6,2 E-10 |
3,0 E-10 |
1,7 E-10 |
1,2 E-10 |
9,0 E-11 |
|
Rb-89 |
0,253 h |
1,000 |
5,4 E-10 |
1,000 |
3,0 E-10 |
1,5 E-10 |
8,6 E-11 |
5,9 E-11 |
4,7 E-11 |
|
Strontium 4 |
|||||||||
|
Sr-80 |
1,67 h |
0,600 |
3,7 E-9 |
0,300 |
2,3 E-9 |
1,1 E-9 |
6,5 E-10 |
4,2 E-10 |
3,4 E-10 |
|
Sr-81 |
0,425 h |
0,600 |
8,4 E-10 |
0,300 |
4,9 E-10 |
2,4 E-10 |
1,4 E-10 |
9,6 E-11 |
7,7 E-11 |
|
Sr-82 |
25,0 d |
0,600 |
7,2 E-8 |
0,300 |
4,1 E-8 |
2,1 E-8 |
1,3 E-8 |
8,7 E-9 |
6,1 E-9 |
|
Sr-83 |
1,35 d |
0,600 |
3,4 E-9 |
0,300 |
2,7 E-9 |
1,4 E-9 |
9,1 E-10 |
5,7 E-10 |
4,9 E-10 |
|
Sr-85 |
64,8 d |
0,600 |
7,7 E-9 |
0,300 |
3,1 E-9 |
1,7 E-9 |
1,5 E-9 |
1,3 E-9 |
5,6 E-10 |
|
Sr-85m |
1,16 h |
0,600 |
4,5 E-11 |
0,300 |
3,0 E-11 |
1,7 E-11 |
1,1 E-11 |
7,8 E-12 |
6,1 E-12 |
|
Sr-87m |
2,80 h |
0,600 |
2,4 E-10 |
0,300 |
1,7 E-10 |
9,0 E-11 |
5,6 E-11 |
3,6 E-11 |
3,0 E-11 |
|
Sr-89 |
50,5 d |
0,600 |
3,6 E-8 |
0,300 |
1,8 E-8 |
8,9 E-9 |
5,8 E-9 |
4,0 E-9 |
2,6 E-9 |
|
Sr-90 |
29,1 a |
0,600 |
2,3 E-7 |
0,300 |
7,3 E-8 |
4,7 E-8 |
6,0 E-8 |
8,0 E-8 |
2,8 E-8 |
|
Sr-91 |
9,50 h |
0,600 |
5,2 E-9 |
0,300 |
4,0 E-9 |
2,1 E-9 |
1,2 E-9 |
7,4 E-10 |
6,5 E-10 |
|
Sr-92 |
2,71 h |
0,600 |
3,4 E-9 |
0,300 |
2,7 E-9 |
1,4 E-9 |
8,2 E-10 |
4,8 E-10 |
4,3 E-10 |
|
Yttrium |
|||||||||
|
Y-86 |
14,7 h |
0,001 |
7,6 E-9 |
1,0 E-4 |
5,2 E-9 |
2,9 E-9 |
1,9 E-9 |
1,2 E-9 |
9,6 E-10 |
|
Y-86m |
0,800 h |
0,001 |
4,5 E-10 |
1,0 E-4 |
3,1 E-10 |
1,7 E-10 |
1,1 E-10 |
7,1 E-11 |
5,6 E-11 |
|
Y-87 |
3,35 d |
0,001 |
4,6 E-9 |
1,0 E-4 |
3,2 E-9 |
1,8 E-9 |
1,1 E-9 |
7,0 E-10 |
5,5 E-10 |
|
Y-88 |
107 d |
0,001 |
8,1 E-9 |
1,0 E-4 |
6,0 E-9 |
3,5 E-9 |
2,4 E-9 |
1,6 E-9 |
1,3 E-9 |
|
Y-90 |
2,67 d |
0,001 |
3,1 E-8 |
1,0 E-4 |
2,0 E-8 |
1,0 E-8 |
5,9 E-9 |
3,3 E-9 |
2,7 E-9 |
|
Y-90m |
3,19 h |
0,001 |
1,8 E-9 |
1,0 E-4 |
1,2 E-9 |
6,1 E-10 |
3,7 E-10 |
2,2 E-10 |
1,7 E-10 |
|
Y-91 |
58,5 d |
0,001 |
2,8 E-8 |
1,0 E-4 |
1,8 E-8 |
8,8 E-9 |
5,2 E-9 |
2,9 E-9 |
2,4 E-9 |
|
Y-91m |
0,828 h |
0,001 |
9,2 E-11 |
1,0 E-4 |
6,0 E-11 |
3,3 E-11 |
2,1 E-11 |
1,4 E-11 |
1,1 E-11 |
|
Y-92 |
3,54 h |
0,001 |
5,9 E-9 |
1,0 E-4 |
3,6 E-9 |
1,8 E-9 |
1,0 E-9 |
6,2 E-10 |
4,9 E-10 |
|
Y-93 |
10,1 h |
0,001 |
1,4 E-8 |
1,0 E-4 |
8,5 E-9 |
4,3 E-9 |
2,5 E-9 |
1,4 E-9 |
1,2 E-9 |
|
Y-94 |
0,318 h |
0,001 |
9,9 E-10 |
1,0 E-4 |
5,5 E-10 |
2,7 E-10 |
1,5 E-10 |
1,0 E-10 |
8,1 E-11 |
|
Y-95 |
0,178 h |
0,001 |
5,7 E-10 |
1,0 E-4 |
3,1 E-10 |
1,5 E-10 |
8,7 E-11 |
5,9 E-11 |
4,6 E-11 |
|
Zirkonium |
|||||||||
|
Zr-86 |
16,5 h |
0,020 |
6,9 E-9 |
0,010 |
4,8 E-9 |
2,7 E-9 |
1,7 E-9 |
1,1 E-9 |
8,6 E-10 |
|
Zr-88 |
83,4 d |
0,020 |
2,8 E-9 |
0,010 |
2,0 E-9 |
1,2 E-9 |
8,0 E-10 |
5,4 E-10 |
4,5 E-10 |
|
Zr-89 |
3,27 d |
0,020 |
6,5 E-9 |
0,010 |
4,5 E-9 |
2,5 E-9 |
1,6 E-9 |
9,9 E-10 |
7,9 E-10 |
|
Zr-93 |
1,53 E+6 a |
0,020 |
1,2 E-9 |
0,010 |
7,6 E-10 |
5,1 E-10 |
5,8 E-10 |
8,6 E-10 |
1,1 E-9 |
|
Zr-95 |
64,0 d |
0,020 |
8,5 E-9 |
0,010 |
5,6 E-9 |
3,0 E-9 |
1,9 E-9 |
1,2 E-9 |
9,5 E-10 |
|
Zr-97 |
16,9 h |
0,020 |
2,2 E-8 |
0,010 |
1,4 E-8 |
7,3 E-9 |
4,4 E-9 |
2,6 E-9 |
2,1 E-9 |
|
Niobium |
|||||||||
|
Nb-88 |
0,238 h |
0,020 |
6,7 E-10 |
0,010 |
3,8 E-10 |
1,9 E-10 |
1,1 E-10 |
7,9 E-11 |
6,3 E-11 |
|
Nb-89 |
2,03 h |
0,020 |
3,0 E-9 |
0,010 |
2,0 E-9 |
1,0 E-9 |
6,0 E-10 |
3,4 E-10 |
2,7 E-10 |
|
Nb-89 |
1,10 h |
0,020 |
1,5 E-9 |
0,010 |
8,7 E-10 |
4,4 E-10 |
2,7 E-10 |
1,8 E-10 |
1,4 E-10 |
|
Nb-90 |
14,6 h |
0,020 |
1,1 E-8 |
0,010 |
7,2 E-9 |
3,9 E-9 |
2,5 E-9 |
1,6 E-9 |
1,2 E-9 |
|
Nb-93m |
13,6 a |
0,020 |
1,5 E-9 |
0,010 |
9,1 E-10 |
4,6 E-10 |
2,7 E-10 |
1,5 E-10 |
1,2 E-10 |
|
Nb-94 |
2,03 E+4 a |
0,020 |
1,5 E-8 |
0,010 |
9,7 E-9 |
5,3 E-9 |
3,4 E-9 |
2,1 E-9 |
1,7 E-9 |
|
Nb-95 |
35,1 d |
0,020 |
4,6 E-9 |
0,010 |
3,2 E-9 |
1,8 E-9 |
1,1 E-9 |
7,4 E-10 |
5,8 E-10 |
|
Nb-95m |
3,61 d |
0,020 |
6,4 E-9 |
0,010 |
4,1 E-9 |
2,1 E-9 |
1,2 E-9 |
7,1 E-10 |
5,6 E-10 |
|
Nb-96 |
23,3 h |
0,020 |
9,2 E-9 |
0,010 |
6,3 E-9 |
3,4 E-9 |
2,2 E-9 |
1,4 E-9 |
1,1 E-9 |
|
Nb-97 |
1,20 h |
0,020 |
7,7 E-10 |
0,010 |
4,5 E-10 |
2,3 E-10 |
1,3 E-10 |
8,7 E-11 |
6,8 E-11 |
|
Nb-98 |
0,858 h |
0,020 |
1,2 E-9 |
0,010 |
7,1 E-10 |
3,6 E-10 |
2,2 E-10 |
1,4 E-10 |
1,1 E-10 |
|
Molybdeen |
|||||||||
|
Mo-90 |
5,67 h |
1,000 |
1,7 E-9 |
1,000 |
1,2 E-9 |
6,3 E-10 |
4,0 E-10 |
2,7 E-10 |
2,2 E-10 |
|
Mo-93 |
3,50 E+3 a |
1,000 |
7,9 E-9 |
1,000 |
6,9 E-9 |
5,0 E-9 |
4,0 E-9 |
3,4 E-9 |
3,1 E-9 |
|
Mo-93m |
6,85 h |
1,000 |
8,0 E-10 |
1,000 |
5,4 E-10 |
3,1 E-10 |
2,0 E-10 |
1,4 E-10 |
1,1 E-10 |
|
Mo-99 |
2,75 d |
1,000 |
5,5 E-9 |
1,000 |
3,5 E-9 |
1,8 E-9 |
1,1 E-9 |
7,6 E-10 |
6,0 E-10 |
|
Mo-101 |
0,244 h |
1,000 |
4,8 E-10 |
1,000 |
2,7 E-10 |
1,3 E-10 |
7,6 E-11 |
5,2 E-11 |
4,1 E-11 |
|
Technetium |
|||||||||
|
Tc-93 |
2,75 h |
1,000 |
2,7 E-10 |
0,500 |
2,5 E-10 |
1,5 E-10 |
9,8 E-11 |
6,8 E-11 |
5,5 E-11 |
|
Tc-93m |
0,725 h |
1,000 |
2,0 E-10 |
0,500 |
1,3 E-10 |
7,3 E-11 |
4,6 E-11 |
3,2 E-11 |
2,5 E-11 |
|
Tc-94 |
4,88 h |
1,000 |
1,2 E-9 |
0,500 |
1,0 E-9 |
5,8 E-10 |
3,7 E-10 |
2,5 E-10 |
2,0 E-10 |
|
Tc-94m |
0,867 h |
1,000 |
1,3 E-9 |
0,500 |
6,5 E-10 |
3,3 E-10 |
1,9 E-10 |
1,3 E-10 |
1,0 E-10 |
|
Tc-95 |
20,0 h |
1,000 |
9,9 E-10 |
0,500 |
8,7 E-10 |
5,0 E-10 |
3,3 E-10 |
2,3 E-10 |
1,8 E-10 |
|
Tc-95m |
61,0 d |
1,000 |
4,7 E-9 |
0,500 |
2,8 E-9 |
1,6 E-9 |
1,0 E-9 |
7,0 E-10 |
5,6 E-10 |
|
Tc-96 |
4,28 d |
1,000 |
6,7 E-9 |
0,500 |
5,1 E-9 |
3,0 E-9 |
2,0 E-9 |
1,4 E-9 |
1,1 E-9 |
|
Tc-96m |
0,858 h |
1,000 |
1,0 E-10 |
0,500 |
6,5 E-11 |
3,6 E-11 |
2,3 E-11 |
1,6 E-11 |
1,2 E-11 |
|
Tc-97 |
2,60 E+6 a |
1,000 |
9,9 E-10 |
0,500 |
4,9 E-10 |
2,4 E-10 |
1,4 E-10 |
8,8 E-11 |
6,8 E-11 |
|
Tc-97m |
87,0 d |
1,000 |
8,7 E-9 |
0,500 |
4,1 E-9 |
2,0 E-9 |
1,1 E-9 |
7,0 E-10 |
5,5 E-10 |
|
Tc-98 |
4,20 E+6 a |
1,000 |
2,3 E-8 |
0,500 |
1,2 E-8 |
6,1 E-9 |
3,7 E-9 |
2,5 E-9 |
2,0 E-9 |
|
Tc-99 |
2,13 E+5 a |
1,000 |
1,0 E-8 |
0,500 |
4,8 E-9 |
2,3 E-9 |
1,3 E-9 |
8,2 E-10 |
6,4 E-10 |
|
Tc-99m |
6,02 h |
1,000 |
2,0 E-10 |
0,500 |
1,3 E-10 |
7,2 E-11 |
4,3 E-11 |
2,8 E-11 |
2,2 E-11 |
|
Tc-101 |
0,237 h |
1,000 |
2,4 E-10 |
0,500 |
1,3 E-10 |
6,1 E-11 |
3,5 E-11 |
2,4 E-11 |
1,9 E-11 |
|
Tc-104 |
0,303 h |
1,000 |
1,0 E-9 |
0,500 |
5,3 E-10 |
2,6 E-10 |
1,5 E-10 |
1,0 E-10 |
8,0 E-11 |
|
Ruthenium |
|||||||||
|
Ru-94 |
0,863 h |
0,100 |
9,3 E-10 |
0,050 |
5,9 E-10 |
3,1 E-10 |
1,9 E-10 |
1,2 E-10 |
9,4 E-11 |
|
Ru-97 |
2,90 d |
0,100 |
1,2 E-9 |
0,050 |
8,5 E-10 |
4,7 E-10 |
3,0 E-10 |
1,9 E-10 |
1,5 E-10 |
|
Ru-103 |
39,3 d |
0,100 |
7,1 E-9 |
0,050 |
4,6 E-9 |
2,4 E-9 |
1,5 E-9 |
9,2 E-10 |
7,3 E-10 |
|
Ru-105 |
4,44 h |
0,100 |
2,7 E-9 |
0,050 |
1,8 E-9 |
9,1 E-10 |
5,5 E-10 |
3,3 E-10 |
2,6 E-10 |
|
Ru-106 |
1,01 a |
0,100 |
8,4 E-8 |
0,050 |
4,9 E-8 |
2,5 E-8 |
1,5 E-8 |
8,6 E-9 |
7,0 E-9 |
|
Rodium |
|||||||||
|
Rh-99 |
16,0 d |
0,100 |
4,2 E-9 |
0,050 |
2,9 E-9 |
1,6 E-9 |
1,0 E-9 |
6,5 E-10 |
5,1 E-10 |
|
Rh-99m |
4,70 h |
0,100 |
4,9 E-10 |
0,050 |
3,5 E-10 |
2,0 E-10 |
1,3 E-10 |
8,3 E-11 |
6,6 E-11 |
|
Rh-100 |
20,8 h |
0,100 |
4,9 E-9 |
0,050 |
3,6 E-9 |
2,0 E-9 |
1,4 E-9 |
8,8 E-10 |
7,1 E-10 |
|
Rh-101 |
3,20 a |
0,100 |
4,9 E-9 |
0,050 |
2,8 E-9 |
1,6 E-9 |
1,0 E-9 |
6,7 E-10 |
5,5 E-10 |
|
Rh-101m |
4,34 d |
0,100 |
1,7 E-9 |
0,050 |
1,2 E-9 |
6,8 E-10 |
4,4 E-10 |
2,8 E-10 |
2,2 E-10 |
|
Rh-102 |
2,90 a |
0,100 |
1,9 E-8 |
0,050 |
1,0 E-8 |
6,4 E-9 |
4,3 E-9 |
3,0 E-9 |
2,6 E-9 |
|
Rh-102m |
207 d |
0,100 |
1,2 E-8 |
0,050 |
7,4 E-9 |
3,9 E-9 |
2,4 E-9 |
1,4 E-9 |
1,2 E-9 |
|
Rh-103m |
0,935 h |
0,100 |
4,7 E-11 |
0,050 |
2,7 E-11 |
1,3 E-11 |
7,4 E-12 |
4,8 E-12 |
3,8 E-12 |
|
Rh-105 |
1,47 d |
0,100 |
4,0 E-9 |
0,050 |
2,7 E-9 |
1,3 E-9 |
8,0 E-10 |
4,6 E-10 |
3,7 E-10 |
|
Rh-106m |
2,20 h |
0,100 |
1,4 E-9 |
0,050 |
9,7 E-10 |
5,3 E-10 |
3,3 E-10 |
2,0 E-10 |
1,6 E-10 |
|
Rh-107 |
0,362 h |
0,100 |
2,9 E-10 |
0,050 |
1,6 E-10 |
7,9 E-11 |
4,5 E-11 |
3,1 E-11 |
2,4 E-11 |
|
Palladium |
|||||||||
|
Pd-100 |
3,63 d |
0,050 |
7,4 E-9 |
0,005 |
5,2 E-9 |
2,9 E-9 |
1,9 E-9 |
1,2 E-9 |
9,4 E-10 |
|
Pd-101 |
8,27 h |
0,050 |
8,2 E-10 |
0,005 |
5,7 E-10 |
3,1 E-10 |
1,9 E-10 |
1,2 E-10 |
9,4 E-11 |
|
Pd-103 |
17,0 d |
0,050 |
2,2 E-9 |
0,005 |
1,4 E-9 |
7,2 E-10 |
4,3 E-10 |
2,4 E-10 |
1,9 E-10 |
|
Pd-107 |
6,50 E+6 a |
0,050 |
4,4 E-10 |
0,005 |
2,8 E-10 |
1,4 E-10 |
8,1 E-11 |
4,6 E-11 |
3,7 E-11 |
|
Pd-109 |
13,4 h |
0,050 |
6,3 E-9 |
0,005 |
4,1 E-9 |
2,0 E-9 |
1,2 E-9 |
6,8 E-10 |
5,5 E-10 |
|
Zilver |
|||||||||
|
Ag-102 |
0,215 h |
0,100 |
4,2 E-10 |
0,050 |
2,4 E-10 |
1,2 E-10 |
7,3 E-11 |
5,0 E-11 |
4,0 E-11 |
|
Ag-103 |
1,09 h |
0,100 |
4,5 E-10 |
0,050 |
2,7 E-10 |
1,4 E-10 |
8,3 E-11 |
5,5 E-11 |
4,3 E-11 |
|
Ag-104 |
1,15 h |
0,100 |
4,3 E-10 |
0,050 |
2,9 E-10 |
1,7 E-10 |
1,1 E-10 |
7,5 E-11 |
6,0 E-11 |
|
Ag-104m |
0,558 h |
0,100 |
5,6 E-10 |
0,050 |
3,3 E-10 |
1,7 E-10 |
1,0 E-10 |
6,8 E-11 |
5,4 E-11 |
|
Ag-105 |
41,0 d |
0,100 |
3,9 E-9 |
0,050 |
2,5 E-9 |
1,4 E-9 |
9,1 E-10 |
5,9 E-10 |
4,7 E-10 |
|
Ag-106 |
0,399 h |
0,100 |
3,7 E-10 |
0,050 |
2,1 E-10 |
1,0 E-10 |
6,0 E-11 |
4,1 E-11 |
3,2 E-11 |
|
Ag-106m |
8,41 d |
0,100 |
9,7 E-9 |
0,050 |
6,9 E-9 |
4,1 E-9 |
2,8 E-9 |
1,8 E-9 |
1,5 E-9 |
|
Ag-108m |
127 a |
0,100 |
2,1 E-8 |
0,050 |
1,1 E-8 |
6,5 E-9 |
4,3 E-9 |
2,8 E-9 |
2,3 E-9 |
|
Ag-110m |
250 d |
0,100 |
2,4 E-8 |
0,050 |
1,4 E-8 |
7,8 E-9 |
5,2 E-9 |
3,4 E-9 |
2,8 E-9 |
|
Ag-111 |
7,45 d |
0,100 |
1,4 E-8 |
0,050 |
9,3 E-9 |
4,6 E-9 |
2,7 E-9 |
1,6 E-9 |
1,3 E-9 |
|
Ag-112 |
3,12 h |
0,100 |
4,9 E-9 |
0,050 |
3,0 E-9 |
1,5 E-9 |
8,9 E-10 |
5,4 E-10 |
4,3 E-10 |
|
Ag-115 |
0,333 h |
0,100 |
7,2 E-10 |
0,050 |
4,1 E-10 |
2,0 E-10 |
1,2 E-10 |
7,7 E-11 |
6,0 E-11 |
|
Cadmium |
|||||||||
|
Cd-104 |
0,961 h |
0,100 |
4,2 E-10 |
0,050 |
2,9 E-10 |
1,7 E-10 |
1,1 E-10 |
7,2 E-11 |
5,4 E-11 |
|
Cd-107 |
6,49 h |
0,100 |
7,1 E-10 |
0,050 |
4,6 E-10 |
2,3 E-10 |
1,3 E-10 |
7,8 E-11 |
6,2 E-11 |
|
Cd-109 |
1,27 a |
0,100 |
2,1 E-8 |
0,050 |
9,5 E-9 |
5,5 E-9 |
3,5 E-9 |
2,4 E-9 |
2,0 E-9 |
|
Cd-113 |
9,30 E+15 a |
0,100 |
1,0 E-7 |
0,050 |
4,8 E-8 |
3,7 E-8 |
3,0 E-8 |
2,6 E-8 |
2,5 E-8 |
|
Cd-113m |
13,6 a |
0,100 |
1,2 E-7 |
0,050 |
5,6 E-8 |
3,9 E-8 |
2,9 E-8 |
2,4 E-8 |
2,3 E-8 |
|
Cd-115 |
2,23 d |
0,100 |
1,4 E-8 |
0,050 |
9,7 E-9 |
4,9 E-9 |
2,9 E-9 |
1,7 E-9 |
1,4 E-9 |
|
Cd-115m |
44,6 d |
0,100 |
4,1 E-8 |
0,050 |
1,9 E-8 |
9,7 E-9 |
6,9 E-9 |
4,1 E-9 |
3,3 E-9 |
|
Cd-117 |
2,49 h |
0,100 |
2,9 E-9 |
0,050 |
1,9 E-9 |
9,5 E-10 |
5,7 E-10 |
3,5 E-10 |
2,8 E-10 |
|
Cd-117m |
3,36 h |
0,100 |
2,6 E-9 |
0,050 |
1,7 E-9 |
9,0 E-10 |
5,6 E-10 |
3,5 E-10 |
2,8 E-10 |
|
Indium |
|||||||||
|
In-109 |
4,20 h |
0,040 |
5,2 E-10 |
0,020 |
3,6 E-10 |
2,0 E-10 |
1,3 E-10 |
8,2 E-11 |
6,6 E-11 |
|
In-110 |
4,90 h |
0,040 |
1,5 E-9 |
0,020 |
1,1 E-9 |
6,5 E-10 |
4,4 E-10 |
3,0 E-10 |
2,4 E-10 |
|
In-110 |
1,15 h |
0,040 |
1,1 E-9 |
0,020 |
6,4 E-10 |
3,2 E-10 |
1,9 E-10 |
1,3 E-10 |
1,0 E-10 |
|
In-111 |
2,83 d |
0,040 |
2,4 E-9 |
0,020 |
1,7 E-9 |
9,1 E-10 |
5,9 E-10 |
3,7 E-10 |
2,9 E-10 |
|
In-112 |
0,240 h |
0,040 |
1,2 E-10 |
0,020 |
6,7 E-11 |
3,3 E-11 |
1,9 E-11 |
1,3 E-11 |
1,0 E-11 |
|
In-113m |
1,66 h |
0,040 |
3,0 E-10 |
0,020 |
1,8 E-10 |
9,3 E-11 |
6,2 E-11 |
3,6 E-11 |
2,8 E-11 |
|
In-114m |
49,5 d |
0,040 |
5,6 E-8 |
0,020 |
3,1 E-8 |
1,5 E-8 |
9,0 E-9 |
5,2 E-9 |
4,1 E-9 |
|
In-115 |
5,10 E+15 a |
0,040 |
1,3 E-7 |
0,020 |
6,4 E-8 |
4,8 E-8 |
4,3 E-8 |
3,6 E-8 |
3,2 E-8 |
|
In-115m |
4,49 h |
0,040 |
9,6 E-10 |
0,020 |
6,0 E-10 |
3,0 E-10 |
1,8 E-10 |
1,1 E-10 |
8,6 E-11 |
|
In-116m |
0,902 h |
0,040 |
5,8 E-10 |
0,020 |
3,6 E-10 |
1,9 E-10 |
1,2 E-10 |
8,0 E-11 |
6,4 E-11 |
|
In-117 |
0,730 h |
0,040 |
3,3 E-10 |
0,020 |
1,9 E-10 |
9,7 E-11 |
5,8 E-11 |
3,9 E-11 |
3,1 E-11 |
|
In-117m |
1,94 h |
0,040 |
1,4 E-9 |
0,020 |
8,6 E-10 |
4,3 E-10 |
2,5 E-10 |
1,6 E-10 |
1,2 E-10 |
|
In-119m |
0,300 h |
0,040 |
5,9 E-10 |
0,020 |
3,2 E-10 |
1,6 E-10 |
8,8 E-11 |
6,0 E-11 |
4,7 E-11 |
|
Tin |
|||||||||
|
Sn-110 |
4,00 h |
0,040 |
3,5 E-9 |
0,020 |
2,3 E-9 |
1,2 E-9 |
7,4 E-10 |
4,4 E-10 |
3,5 E-10 |
|
Sn-111 |
0,588 h |
0,040 |
2,5 E-10 |
0,020 |
1,5 E-10 |
7,4 E-11 |
4,4 E-11 |
3,0 E-11 |
2,3 E-11 |
|
Sn-113 |
115 d |
0,040 |
7,8 E-9 |
0,020 |
5,0 E-9 |
2,6 E-9 |
1,6 E-9 |
9,2 E-10 |
7,3 E-10 |
|
Sn-117m |
13,6 d |
0,040 |
7,7 E-9 |
0,020 |
5,0 E-9 |
2,5 E-9 |
1,5 E-9 |
8,8 E-10 |
7,1 E-10 |
|
Sn-119m |
293 d |
0,040 |
4,1 E-9 |
0,020 |
2,5 E-9 |
1,3 E-9 |
7,5 E-10 |
4,3 E-10 |
3,4 E-10 |
|
Sn-121 |
1,13 d |
0,040 |
2,6 E-9 |
0,020 |
1,7 E-9 |
8,4 E-10 |
5,0 E-10 |
2,8 E-10 |
2,3 E-10 |
|
Sn-121m |
55,0 a |
0,040 |
4,6 E-9 |
0,020 |
2,7 E-9 |
1,4 E-9 |
8,2 E-10 |
4,7 E-10 |
3,8 E-10 |
|
Sn-123 |
129 d |
0,040 |
2,5 E-8 |
0,020 |
1,6 E-8 |
7,8 E-9 |
4,6 E-9 |
2,6 E-9 |
2,1 E-9 |
|
Sn-123m |
0,668 h |
0,040 |
4,7 E-10 |
0,020 |
2,6 E-10 |
1,3 E-10 |
7,3 E-11 |
4,9 E-11 |
3,8 E-11 |
|
Sn-125 |
9,64 d |
0,040 |
3,5 E-8 |
0,020 |
2,2 E-8 |
1,1 E-8 |
6,7 E-9 |
3,8 E-9 |
3,1 E-9 |
|
Sn-126 |
1,00 E+5 a |
0,040 |
5,0 E-8 |
0,020 |
3,0 E-8 |
1,6 E-8 |
9,8 E-9 |
5,9 E-9 |
4,7 E-9 |
|
Sn-127 |
2,10 h |
0,040 |
2,0 E-9 |
0,020 |
1,3 E-9 |
6,6 E-10 |
4,0 E-10 |
2,5 E-10 |
2,0 E-10 |
|
Sn-128 |
0,985 h |
0,040 |
1,6 E-9 |
0,020 |
9,7 E-10 |
4,9 E-10 |
3,0 E-10 |
1,9 E-10 |
1,5 E-10 |
|
Antimoon |
|||||||||
|
Sb-115 |
0,530 h |
0,200 |
2,5 E-10 |
0,100 |
1,5 E-10 |
7,5 E-11 |
4,5 E-11 |
3,1 E-11 |
2,4 E-11 |
|
Sb-116 |
0,263 h |
0,200 |
2,7 E-10 |
0,100 |
1,6 E-10 |
8,0 E-11 |
4,8 E-11 |
3,3 E-11 |
2,6 E-11 |
|
Sb-116m |
1,00 h |
0,200 |
5,0 E-10 |
0,100 |
3,3 E-10 |
1,9 E-10 |
1,2 E-10 |
8,3 E-11 |
6,7 E-11 |
|
Sb-117 |
2,80 h |
0,200 |
1,6 E-10 |
0,100 |
1,0 E-10 |
5,6 E-11 |
3,5 E-11 |
2,2 E-11 |
1,8 E-11 |
|
Sb-118m |
5,00 h |
0,200 |
1,3 E-9 |
0,100 |
1,0 E-9 |
5,8 E-10 |
3,9 E-10 |
2,6 E-10 |
2,1 E-10 |
|
Sb-119 |
1,59 d |
0,200 |
8,4 E-10 |
0,100 |
5,8 E-10 |
3,0 E-10 |
1,8 E-10 |
1,0 E-10 |
8,0 E-11 |
|
Sb-120 |
5,76 d |
0,200 |
8,1 E-9 |
0,100 |
6,0 E-9 |
3,5 E-9 |
2,3 E-9 |
1,6 E-9 |
1,2 E-9 |
|
Sb-120 |
0,265 h |
0,200 |
1,7 E-10 |
0,100 |
9,4 E-11 |
4,6 E-11 |
2,7 E-11 |
1,8 E-11 |
1,4 E-11 |
|
Sb-122 |
2,70 d |
0,200 |
1,8 E-8 |
0,100 |
1,2 E-8 |
6,1 E-9 |
3,7 E-9 |
2,1 E-9 |
1,7 E-9 |
|
Sb-124 |
60,2 d |
0,200 |
2,5 E-8 |
0,100 |
1,6 E-8 |
8,4 E-9 |
5,2 E-9 |
3,2 E-9 |
2,5 E-9 |
|
Sb-124m |
0,337 h |
0,200 |
8,5 E-11 |
0,100 |
4,9 E-11 |
2,5 E-11 |
1,5 E-11 |
1,0 E-11 |
8,0 E-12 |
|
Sb-125 |
2,77 a |
0,200 |
1,1 E-8 |
0,100 |
6,1 E-9 |
3,4 E-9 |
2,1 E-9 |
1,4 E-9 |
1,1 E-9 |
|
Sb-126 |
12,4 d |
0,200 |
2,0 E-8 |
0,100 |
1,4 E-8 |
7,6 E-9 |
4,9 E-9 |
3,1 E-9 |
2,4 E-9 |
|
Sb-126m |
0,317 h |
0,200 |
3,9 E-10 |
0,100 |
2,2 E-10 |
1,1 E-10 |
6,6 E-11 |
4,5 E-11 |
3,6 E-11 |
|
Sb-127 |
3,85 d |
0,200 |
1,7 E-8 |
0,100 |
1,2 E-8 |
5,9 E-9 |
3,6 E-9 |
2,1 E-9 |
1,7 E-9 |
|
Sb-128 |
9,01 h |
0,200 |
6,3 E-9 |
0,100 |
4,5 E-9 |
2,4 E-9 |
1,5 E-9 |
9,5 E-10 |
7,6 E-10 |
|
Sb-128 |
0,173 h |
0,200 |
3,7 E-10 |
0,100 |
2,1 E-10 |
1,0 E-10 |
6,0 E-11 |
4,1 E-11 |
3,3 E-11 |
|
Sb-129 |
4,32 h |
0,200 |
4,3 E-9 |
0,100 |
2,8 E-9 |
1,5 E-9 |
8,8 E-10 |
5,3 E-10 |
4,2 E-10 |
|
Sb-130 |
0,667 h |
0,200 |
9,1 E-10 |
0,100 |
5,4 E-10 |
2,8 E-10 |
1,7 E-10 |
1,2 E-10 |
9,1 E-11 |
|
Sb-131 |
0,383 h |
0,200 |
1,1 E-9 |
0,100 |
7,3 E-10 |
3,9 E-10 |
2,1 E-10 |
1,4 E-10 |
1,0 E-10 |
|
Telluur |
|||||||||
|
Te-116 |
2,49 h |
0,600 |
1,4 E-9 |
0,300 |
1,0 E-9 |
5,5 E-10 |
3,4 E-10 |
2,1 E-10 |
1,7 E-10 |
|
Te-121 |
17,0 d |
0,600 |
3,1 E-9 |
0,300 |
2,0 E-9 |
1,2 E-9 |
8,0 E-10 |
5,4 E-10 |
4,3 E-10 |
|
Te-121m |
154 d |
0,600 |
2,7 E-8 |
0,300 |
1,2 E-8 |
6,9 E-9 |
4,2 E-9 |
2,8 E-9 |
2,3 E-9 |
|
Te-123 |
1,00 E+13 a |
0,600 |
2,0 E-8 |
0,300 |
9,3 E-9 |
6,9 E-9 |
5,4 E-9 |
4,7 E-9 |
4,4 E-9 |
|
Te-123m |
120 d |
0,600 |
1,9 E-8 |
0,300 |
8,8 E-9 |
4,9 E-9 |
2,8 E-9 |
1,7 E-9 |
1,4 E-9 |
|
Te-125m |
58,0 d |
0,600 |
1,3 E-8 |
0,300 |
6,3 E-9 |
3,3 E-9 |
1,9 E-9 |
1,1 E-9 |
8,7 E-10 |
|
Te-127 |
9,35 h |
0,600 |
1,5 E-9 |
0,300 |
1,2 E-9 |
6,2 E-10 |
3,6 E-10 |
2,1 E-10 |
1,7 E-10 |
|
Te-127m |
109 d |
0,600 |
4,1 E-8 |
0,300 |
1,8 E-8 |
9,5 E-9 |
5,2 E-9 |
3,0 E-9 |
2,3 E-9 |
|
Te-129 |
1,16 h |
0,600 |
7,5 E-10 |
0,300 |
4,4 E-10 |
2,1 E-10 |
1,2 E-10 |
8,0 E-11 |
6,3 E-11 |
|
Te-129m |
33,6 d |
0,600 |
4,4 E-8 |
0,300 |
2,4 E-8 |
1,2 E-8 |
6,6 E-9 |
3,9 E-9 |
3,0 E-9 |
|
Te-131 |
0,417 h |
0,600 |
9,0 E-10 |
0,300 |
6,6 E-10 |
3,5 E-10 |
1,9 E-10 |
1,2 E-10 |
8,7 E-11 |
|
Te-131m |
1,25 d |
0,600 |
2,0 E-8 |
0,300 |
1,4 E-8 |
7,8 E-9 |
4,3 E-9 |
2,7 E-9 |
1,9 E-9 |
|
Te-132 |
3,26 d |
0,600 |
4,8 E-8 |
0,300 |
3,0 E-8 |
1,6 E-8 |
8,3 E-9 |
5,3 E-9 |
3,8 E-9 |
|
Te-133 |
0,207 h |
0,600 |
8,4 E-10 |
0,300 |
6,3 E-10 |
3,3 E-10 |
1,6 E-10 |
1,1 E-10 |
7,2 E-11 |
|
Te-133m |
0,923 h |
0,600 |
3,1 E-9 |
0,300 |
2,4 E-9 |
1,3 E-9 |
6,3 E-10 |
4,1 E-10 |
2,8 E-10 |
|
Te-134 |
0,696 h |
0,600 |
1,1 E-9 |
0,300 |
7,5 E-10 |
3,9 E-10 |
2,2 E-10 |
1,4 E-10 |
1,1 E-10 |
|
Jodium |
|||||||||
|
I-120 |
1,35 h |
1,000 |
3,9 E-9 |
1,000 |
2,8 E-9 |
1,4 E-9 |
7,2 E-10 |
4,8 E-10 |
3,4 E-10 |
|
I-120m |
0,883 h |
1,000 |
2,3 E-9 |
1,000 |
1,5 E-9 |
7,8 E-10 |
4,2 E-10 |
2,9 E-10 |
2,1 E-10 |
|
I-121 |
2,12 h |
1,000 |
6,2 E-10 |
1,000 |
5,3 E-10 |
3,1 E-10 |
1,7 E-10 |
1,2 E-10 |
8,2 E-11 |
|
I-123 |
13,2 h |
1,000 |
2,2 E-9 |
1,000 |
1,9 E-9 |
1,1 E-9 |
4,9 E-10 |
3,3 E-10 |
2,1 E-10 |
|
I-124 |
4,18 d |
1,000 |
1,2 E-7 |
1,000 |
1,1 E-7 |
6,3 E-8 |
3,1 E-8 |
2,0 E-8 |
1,3 E-8 |
|
I-125 |
60,1 d |
1,000 |
5,2 E-8 |
1,000 |
5,7 E-8 |
4,1 E-8 |
3,1 E-8 |
2,2 E-8 |
1,5 E-8 |
|
I-126 |
13,0 d |
1,000 |
2,1 E-7 |
1,000 |
2,1 E-7 |
1,3 E-7 |
6,8 E-8 |
4,5 E-8 |
2,9 E-8 |
|
I-128 |
0,416 h |
1,000 |
5,7 E-10 |
1,000 |
3,3 E-10 |
1,6 E-10 |
8,9 E-11 |
6,0 E-11 |
4,6 E-11 |
|
I-129 |
1,57 E+7 a |
1,000 |
1,8 E-7 |
1,000 |
2,2 E-7 |
1,7 E-7 |
1,9 E-7 |
1,4 E-7 |
1,1 E-7 |
|
I-130 |
12,4 h |
1,000 |
2,1 E-8 |
1,000 |
1,8 E-8 |
9,8 E-9 |
4,6 E-9 |
3,0 E-9 |
2,0 E-9 |
|
I-131 |
8,04 d |
1,000 |
1,8 E-7 |
1,000 |
1,8 E-7 |
1,0 E-7 |
5,2 E-8 |
3,4 E-8 |
2,2 E-8 |
|
I-132 |
2,30 h |
1,000 |
3,0 E-9 |
1,000 |
2,4 E-9 |
1,3 E-9 |
6,2 E-10 |
4,1 E-10 |
2,9 E-10 |
|
I-132m |
1,39 h |
1,000 |
2,4 E-9 |
1,000 |
2,0 E-9 |
1,1 E-9 |
5,0 E-10 |
3,3 E-10 |
2,2 E-10 |
|
I-133 |
20,8 h |
1,000 |
4,9 E-8 |
1,000 |
4,4 E-8 |
2,3 E-8 |
1,0 E-8 |
6,8 E-9 |
4,3 E-9 |
|
I-134 |
0,876 h |
1,000 |
1,1 E-9 |
1,000 |
7,5 E-10 |
3,9 E-10 |
2,1 E-10 |
1,4 E-10 |
1,1 E-10 |
|
I-135 |
6,61 h |
1,000 |
1,0 E-8 |
1,000 |
8,9 E-9 |
4,7 E-9 |
2,2 E-9 |
1,4 E-9 |
9,3 E-10 |
|
Cesium |
|||||||||
|
Cs-125 |
0,750 h |
1,000 |
3,9 E-10 |
1,000 |
2,2 E-10 |
1,1 E-10 |
6,5 E-11 |
4,4 E-11 |
3,5 E-11 |
|
Cs-127 |
6,25 h |
1,000 |
1,8 E-10 |
1,000 |
1,2 E-10 |
6,6 E-11 |
4,2 E-11 |
2,9 E-11 |
2,4 E-11 |
|
Cs-129 |
1,34 d |
1,000 |
4,4 E-10 |
1,000 |
3,0 E-10 |
1,7 E-10 |
1,1 E-10 |
7,2 E-11 |
6,0 E-11 |
|
Cs-130 |
0,498 h |
1,000 |
3,3 E-10 |
1,000 |
1,8 E-10 |
9,0 E-11 |
5,2 E-11 |
3,6 E-11 |
2,8 E-11 |
|
Cs-131 |
9,69 d |
1,000 |
4,6 E-10 |
1,000 |
2,9 E-10 |
1,6 E-10 |
1,0 E-10 |
6,9 E-11 |
5,8 E-11 |
|
Cs-132 |
6,48 d |
1,000 |
2,7 E-9 |
1,000 |
1,8 E-9 |
1,1 E-9 |
7,7 E-10 |
5,7 E-10 |
5,0 E-10 |
|
Cs-134 |
2,06 a |
1,000 |
2,6 E-8 |
1,000 |
1,6 E-8 |
1,3 E-8 |
1,4 E-8 |
1,9 E-8 |
1,9 E-8 |
|
Cs-134m |
2,90 h |
1,000 |
2,1 E-10 |
1,000 |
1,2 E-10 |
5,9 E-11 |
3,5 E-11 |
2,5 E-11 |
2,0 E-11 |
|
Cs-135 |
2,30 E+6 a |
1,000 |
4,1 E-9 |
1,000 |
2,3 E-9 |
1,7 E-9 |
1,7 E-9 |
2,0 E-9 |
2,0 E-9 |
|
Cs-135m |
0,883 h |
1,000 |
1,3 E-10 |
1,000 |
8,6 E-11 |
4,9 E-11 |
3,2 E-11 |
2,3 E-11 |
1,9 E-11 |
|
Cs-136 |
13,1 d |
1,000 |
1,5 E-8 |
1,000 |
9,5 E-9 |
6,1 E-9 |
4,4 E-9 |
3,4 E-9 |
3,0 E-9 |
|
Cs-137 |
30,0 a |
1,000 |
2,1 E-8 |
1,000 |
1,2 E-8 |
9,6 E-9 |
1,0 E-8 |
1,3 E-8 |
1,3 E-8 |
|
Cs-138 |
0,536 h |
1,000 |
1,1 E-9 |
1,000 |
5,9 E-10 |
2,9 E-10 |
1,7 E-10 |
1,2 E-10 |
9,2 E-11 |
|
Barium 5 |
|||||||||
|
Ba-126 |
1,61 h |
0,600 |
2,7 E-9 |
0,200 |
1,7 E-9 |
8,5 E-10 |
5,0 E-10 |
3,1 E-10 |
2,6 E-10 |
|
Ba-128 |
2,43 d |
0,600 |
2,0 E-8 |
0,200 |
1,7 E-8 |
9,0 E-9 |
5,2 E-9 |
3,0 E-9 |
2,7 E-9 |
|
Ba-131 |
11,8 d |
0,600 |
4,2 E-9 |
0,200 |
2,6 E-9 |
1,4 E-9 |
9,4 E-10 |
6,2 E-10 |
4,5 E-10 |
|
Ba-131m |
0,243 h |
0,600 |
5,8 E-11 |
0,200 |
3,2 E-11 |
1,6 E-11 |
9,3 E-12 |
6,3 E-12 |
4,9 E-12 |
|
Ba-133 |
10,7 a |
0,600 |
2,2 E-8 |
0,200 |
6,2 E-9 |
3,9 E-9 |
4,6 E-9 |
7,3 E-9 |
1,5 E-9 |
|
Ba-133m |
1,62 d |
0,600 |
4,2 E-9 |
0,200 |
3,6 E-9 |
1,8 E-9 |
1,1 E-9 |
5,9 E-10 |
5,4 E-10 |
|
Ba-135m |
1,20 d |
0,600 |
3,3 E-9 |
0,200 |
2,9 E-9 |
1,5 E-9 |
8,5 E-10 |
4,7 E-10 |
4,3 E-10 |
|
Ba-139 |
1,38 h |
0,600 |
1,4 E-9 |
0,200 |
8,4 E-10 |
4,1 E-10 |
2,4 E-10 |
1,5 E-10 |
1,2 E-10 |
|
Ba-140 |
12,7 d |
0,600 |
3,2 E-8 |
0,200 |
1,8 E-8 |
9,2 E-9 |
5,8 E-9 |
3,7 E-9 |
2,6 E-9 |
|
Ba-141 |
0,305 h |
0,600 |
7,6 E-10 |
0,200 |
4,7 E-10 |
2,3 E-10 |
1,3 E-10 |
8,6 E-11 |
7,0 E-11 |
|
Ba-142 |
0,177 h |
0,600 |
3,6 E-10 |
0,200 |
2,2 E-10 |
1,1 E-10 |
6,6 E-11 |
4,3 E-11 |
3,5 E-11 |
|
Lanthaan |
|||||||||
|
La-131 |
0,983 h |
0,005 |
3,5 E-10 |
5,0 E-4 |
2,1 E-10 |
1,1 E-10 |
6,6 E-11 |
4,4 E-11 |
3,5 E-11 |
|
La-132 |
4,80 h |
0,005 |
3,8 E-9 |
5,0 E-4 |
2,4 E-9 |
1,3 E-9 |
7,8 E-10 |
4,8 E-10 |
3,9 E-10 |
|
La-135 |
19,5 h |
0,005 |
2,8 E-10 |
5,0 E-4 |
1,9 E-10 |
1,0 E-10 |
6,4 E-11 |
3,9 E-11 |
3,0 E-11 |
|
La-137 |
6,00 E-4 a |
0,005 |
1,1 E-9 |
5,0 E-4 |
4,5 E-10 |
2,5 E-10 |
1,6 E-10 |
1,0 E-10 |
8,1 E-11 |
|
La-138 |
1,35 E+11 a |
0,005 |
1,3 E-8 |
5,0 E-4 |
4,6 E-8 |
2,7 E-9 |
1,9 E-9 |
1,3 E-9 |
1,1 E-9 |
|
La-140 |
1,68 d |
0,005 |
2,0 E-8 |
5,0 E-4 |
1,3 E-9 |
6,8 E-9 |
4,2 E-9 |
2,5 E-9 |
2,0 E-9 |
|
La-141 |
3,93 h |
0,005 |
4,3 E-9 |
5,0 E-4 |
2,6 E-9 |
1,3 E-9 |
7,6 E-10 |
4,5 E-10 |
3,6 E-10 |
|
La-142 |
1,54 h |
0,005 |
1,9 E-9 |
5,0 E-4 |
1,1 E-9 |
5,8 E-10 |
3,5 E-10 |
2,3 E-10 |
1,8 E-10 |
|
La-143 |
0,237 h |
0,005 |
6,9 E-10 |
5,0 E-4 |
3,9 E-10 |
1,9 E-10 |
1,1 E-10 |
7,1 E-11 |
5,6 E-11 |
|
Cerium |
|||||||||
|
Ce-134 |
3,00 d |
0,005 |
2,8 E-8 |
5,0 E-4 |
1,8 E-8 |
9,1 E-9 |
5,5 E-9 |
3,2 E-9 |
2,5 E-9 |
|
Ce-135 |
17,6 h |
0,005 |
7,0 E-9 |
5,0 E-4 |
4,7 E-9 |
2,6 E-9 |
1,6 E-9 |
1,0 E-9 |
7,9 E-10 |
|
Ce-137 |
9,00 h |
0,005 |
2,6 E-10 |
5,0 E-4 |
1,7 E-10 |
8,8 E-11 |
5,4 E-11 |
3,2 E-11 |
2,5 E-11 |
|
Ce-137m |
1,43 d |
0,005 |
6,1 E-9 |
5,0 E-4 |
3,9 E-9 |
2,0 E-9 |
1,2 E-9 |
6,8 E-10 |
5,4 E-10 |
|
Ce-139 |
138 d |
0,005 |
2,6 E-9 |
5,0 E-4 |
1,6 E-9 |
8,6 E-10 |
5,4 E-10 |
3,3 E-10 |
2,6 E-10 |
|
Ce-141 |
32,5 d |
0,005 |
8,1 E-9 |
5,0 E-4 |
5,1 E-9 |
2,6 E-9 |
1,5 E-9 |
8,8 E-10 |
7,1 E-10 |
|
Ce-143 |
1,38 d |
0,005 |
1,2 E-8 |
5,0 E-4 |
8,0 E-9 |
4,1 E-9 |
2,4 E-9 |
1,4 E-9 |
1,1 E-9 |
|
Ce-144 |
284 d |
0,005 |
6,6 E-8 |
5,0 E-4 |
3,9 E-8 |
1,9 E-8 |
1,1 E-8 |
6,5 E-9 |
5,2 E-9 |
|
Praseodymium |
|||||||||
|
Pr-136 |
0,218 h |
0,005 |
3,7 E-10 |
5,0 E-4 |
2,1 E-10 |
1,0 E-10 |
6,1 E-11 |
4,2 E-11 |
3,3 E-11 |
|
Pr-137 |
1,28 h |
0,005 |
4,1 E-10 |
5,0 E-4 |
2,5 E-10 |
1,3 E-10 |
7,7 E-11 |
5,0 E-11 |
4,0 E-11 |
|
Pr-138m |
2,10 h |
0,005 |
1,0 E-9 |
5,0 E-4 |
7,4 E-10 |
4,1 E-10 |
2,6 E-10 |
1,6 E-10 |
1,3 E-10 |
|
Pr-139 |
4,51 h |
0,005 |
3,2 E-10 |
5,0 E-4 |
2,0 E-10 |
1,1 E-10 |
6,5 E-11 |
4,0 E-11 |
3,1 E-11 |
|
Pr-142 |
19,1 h |
0,005 |
1,5 E-8 |
5,0 E-4 |
9,8 E-9 |
4,9 E-9 |
2,9 E-9 |
1,6 E-9 |
1,3 E-9 |
|
Pr-142m |
0,243 h |
0,005 |
2,0 E-10 |
5,0 E-4 |
1,2 E-10 |
6,2 E-11 |
3,7 E-11 |
2,1 E-11 |
1,7 E-11 |
|
Pr-143 |
13,6 d |
0,005 |
1,4 E-8 |
5,0 E-4 |
8,7 E-9 |
4,3 E-9 |
2,6 E-9 |
1,5 E-9 |
1,2 E-9 |
|
Pr-144 |
0,288 h |
0,005 |
6,4 E-10 |
5,0 E-4 |
3,5 E-10 |
1,7 E-10 |
9,5 E-11 |
6,5 E-11 |
5,0 E-11 |
|
Pr-145 |
5,98 h |
0,005 |
4,7 E-9 |
5,0 E-4 |
2,9 E-9 |
1,4 E-9 |
8,5 E-10 |
4,9 E-10 |
3,9 E-10 |
|
Pr-147 |
0,227 h |
0,005 |
3,9 E-10 |
5,0 E-4 |
2,2 E-10 |
1,1 E-10 |
6,1 E-11 |
4,2 E-11 |
3,3 E-11 |
|
Neodymium |
|||||||||
|
Nd-136 |
0,844 h |
0,005 |
1,0 E-9 |
5,0 E-4 |
6,1 E-10 |
3,1 E-10 |
1,9 E-10 |
1,2 E-10 |
9,9 E-11 |
|
Nd-138 |
5,04 h |
0,005 |
7,2 E-9 |
5,0 E-4 |
4,5 E-9 |
2,3 E-9 |
1,3 E-9 |
8,0 E-10 |
6,4 E-10 |
|
Nd-139 |
0,495 h |
0,005 |
2,1 E-10 |
5,0 E-4 |
1,2 E-10 |
6,3 E-11 |
3,7 E-11 |
2,5 E-11 |
2,0 E-11 |
|
Nd-139m |
5,50 h |
0,005 |
2,1 E-9 |
5,0 E-4 |
1,4 E-9 |
7,8 E-10 |
5,0 E-10 |
3,1 E-10 |
2,5 E-10 |
|
Nd-141 |
2,49 h |
0,005 |
7,8 E-11 |
5,0 E-4 |
5,0 E-11 |
2,7 E-11 |
1,6 E-11 |
1,0 E-11 |
8,3 E-12 |
|
Nd-147 |
11,0 d |
0,005 |
1,2 E-8 |
5,0 E-4 |
7,8 E-9 |
3,9 E-9 |
2,3 E-9 |
1,3 E-9 |
1,1 E-9 |
|
Nd-149 |
1,73 h |
0,005 |
1,4 E-9 |
5,0 E-4 |
8,7 E-10 |
4,3 E-10 |
2,6 E-10 |
1,6 E-10 |
1,2 E-10 |
|
Nd-151 |
0,207 h |
0,005 |
3,4 E-10 |
5,0 E-4 |
2,0 E-10 |
9,7 E-11 |
5,7 E-11 |
3,8 E-11 |
3,0 E-11 |
|
Promethium |
|||||||||
|
Pm-141 |
0,348 h |
0,005 |
4,2 E-10 |
5,0 E-4 |
2,4 E-10 |
1,2 E-10 |
6,8 E-11 |
4,6 E-11 |
3,6 E-11 |
|
Pm-143 |
265 d |
0,005 |
1,9 E-9 |
5,0 E-4 |
1,2 E-9 |
6,7 E-10 |
4,4 E-10 |
2,9 E-10 |
2,3 E-10 |
|
Pm-144 |
363 d |
0,005 |
7,6 E-9 |
5,0 E-4 |
4,7 E-9 |
2,7 E-9 |
1,8 E-9 |
1,2 E-9 |
9,7 E-10 |
|
Pm-145 |
17,7 a |
0,005 |
1,5 E-9 |
5,0 E-4 |
6,8 E-10 |
3,7 E-10 |
2,3 E-10 |
1,4 E-10 |
1,1 E-10 |
|
Pm-146 |
5,53 a |
0,005 |
1,0 E-8 |
5,0 E-4 |
5,1 E-9 |
2,8 E-9 |
1,8 E-9 |
1,1 E-9 |
9,0 E-10 |
|
Pm-147 |
2,62 a |
0,005 |
3,6 E-9 |
5,0 E-4 |
1,9 E-9 |
9,6 E-10 |
5,7 E-10 |
3,2 E-10 |
2,6 E-10 |
|
Pm-148 |
5,37 d |
0,005 |
3,0 E-8 |
5,0 E-4 |
1,9 E-8 |
9,7 E-9 |
5,8 E-9 |
3,3 E-9 |
2,7 E-9 |
|
Pm-148m |
41,3 d |
0,005 |
1,5 E-8 |
5,0 E-4 |
1,0 E-8 |
5,5 E-9 |
3,5 E-9 |
2,2 E-9 |
1,7 E-9 |
|
Pm-149 |
2,21 d |
0,005 |
1,2 E-8 |
5,0 E-4 |
7,4 E-9 |
3,7 E-9 |
2,2 E-9 |
1,2 E-9 |
9,9 E-10 |
|
Pm-150 |
2,68 h |
0,005 |
2,8 E-9 |
5,0 E-4 |
1,7 E-9 |
8,7 E-10 |
5,2 E-10 |
3,2 E-10 |
2,6 E-10 |
|
Pm-151 |
1,18 d |
0,005 |
8,0 E-9 |
5,0 E-4 |
5,1 E-9 |
2,6 E-9 |
1,6 E-9 |
9,1 E-10 |
7,3 E-10 |
|
Samarium |
|||||||||
|
Sm-141 |
0,170 h |
0,005 |
4,5 E-10 |
5,0 E-4 |
2,5 E-10 |
1,3 E-10 |
7,3 E-11 |
5,0 E-11 |
3,9 E-11 |
|
Sm-141m |
0,377 h |
0,005 |
7,0 E-10 |
5,0 E-4 |
4,0 E-10 |
2,0 E-10 |
1,2 E-10 |
8,2 E-11 |
6,5 E-11 |
|
Sm-142 |
1,21 h |
0,005 |
2,2 E-9 |
5,0 E-4 |
1,3 E-9 |
6,2 E-10 |
3,6 E-10 |
2,4 E-10 |
1,9 E-10 |
|
Sm-145 |
340 d |
0,005 |
2,4 E-9 |
5,0 E-4 |
1,4 E-9 |
7,3 E-10 |
4,5 E-10 |
2,7 E-10 |
2,1 E-10 |
|
Sm-146 |
1,03 E+8 a |
0,005 |
1,5 E-6 |
5,0 E-4 |
1,5 E-7 |
1,0 E-7 |
7,0 E-8 |
5,8 E-8 |
5,4 E-8 |
|
Sm-147 |
1,06 E+11 a |
0,005 |
1,4 E-6 |
5,0 E-4 |
1,4 E-7 |
9,2 E-8 |
6,4 E-8 |
5,2 E-8 |
4,9 E-8 |
|
Sm-151 |
90,0 a |
0,005 |
1,5 E-9 |
5,0 E-4 |
6,4 E-10 |
3,3 E-10 |
2,0 E-10 |
1,2 E-10 |
9,8 E-11 |
|
Sm-153 |
1,95 d |
0,005 |
8,4 E-9 |
5,0 E-4 |
5,4 E-9 |
2,7 E-9 |
1,6 E-9 |
9,2 E-10 |
7,4 E-10 |
|
Sm-155 |
0,368 h |
0,005 |
3,6 E-10 |
5,0 E-4 |
2,0 E-10 |
9,7 E-11 |
5,5 E-11 |
3,7 E-11 |
2,9 E-11 |
|
Sm-156 |
9,40 h |
0,005 |
2,8 E-9 |
5,0 E-4 |
1,8 E-9 |
9,0 E-10 |
5,4 E-10 |
3,1 E-10 |
2,5 E-10 |
|
Europium |
|||||||||
|
Eu-145 |
5,94 d |
0,005 |
5,1 E-9 |
5,0 E-4 |
3,7 E-9 |
2,1 E-9 |
1,4 E-9 |
9,4 E-10 |
7,5 E-10 |
|
Eu-146 |
4,61 d |
0,005 |
8,5 E-9 |
5,0 E-4 |
6,2 E-9 |
3,6 E-9 |
2,4 E-9 |
1,6 E-9 |
1,3 E-9 |
|
Eu-147 |
24,0 d |
0,005 |
3,7 E-9 |
5,0 E-4 |
2,5 E-9 |
1,4 E-9 |
8,9 E-10 |
5,6 E-10 |
4,4 E-10 |
|
Eu-148 |
54,5 d |
0,005 |
8,5 E-9 |
5,0 E-4 |
6,0 E-9 |
3,5 E-9 |
2,4 E-9 |
1,6 E-9 |
1,3 E-9 |
|
Eu-149 |
93,1 d |
0,005 |
9,7 E-10 |
5,0 E-4 |
6,3 E-10 |
3,4 E-10 |
2,1 E-10 |
1,3 E-10 |
1,0 E-10 |
|
Eu-150 |
34,2 a |
0,005 |
1,3 E-8 |
5,0 E-4 |
5,7 E-9 |
3,4 E-9 |
2,3 E-9 |
1,5 E-9 |
1,3 E-9 |
|
Eu-150 |
12,6 h |
0,005 |
4,4 E-9 |
5,0 E-4 |
2,8 E-9 |
1,4 E-9 |
8,2 E-10 |
4,7 E-10 |
3,8 E-10 |
|
Eu-152 |
13,3 a |
0,005 |
1,6 E-8 |
5,0 E-4 |
7,4 E-9 |
4,1 E-9 |
2,6 E-9 |
1,7 E-9 |
1,4 E-9 |
|
Eu-152m |
9,32 h |
0,005 |
5,7 E-9 |
5,0 E-4 |
3,6 E-9 |
1,8 E-9 |
1,1 E-9 |
6,2 E-10 |
5,0 E-10 |
|
Eu-154 |
8,80 a |
0,005 |
2,5 E-8 |
5,0 E-4 |
1,2 E-8 |
6,5 E-9 |
4,1 E-9 |
2,5 E-9 |
2,0 E-9 |
|
Eu-155 |
4,96 a |
0,005 |
4,3 E-9 |
5,0 E-4 |
2,2 E-9 |
1,1 E-9 |
6,8 E-10 |
4,0 E-10 |
3,2 E-10 |
|
Eu-156 |
15,2 d |
0,005 |
2,2 E-8 |
5,0 E-4 |
1,5 E-8 |
7,5 E-9 |
4,6 E-9 |
2,7 E-9 |
2,2 E-9 |
|
Eu-157 |
15,1 h |
0,005 |
6,7 E-9 |
5,0 E-4 |
4,3 E-9 |
2,2 E-9 |
1,3 E-9 |
7,5 E-10 |
6,0 E-10 |
|
Eu-158 |
0,765 h |
0,005 |
1,1 E-9 |
5,0 E-4 |
6,2 E-10 |
3,1 E-10 |
1,8 E-10 |
1,2 E-10 |
9,4 E-11 |
|
Gadolinium |
|||||||||
|
Gd-145 |
0,382 h |
0,005 |
4,5 E-10 |
5,0 E-4 |
2,6 E-10 |
1,3 E-10 |
8,1 E-11 |
5,6 E-11 |
4,4 E-11 |
|
Gd-146 |
48,3 d |
0,005 |
9,4 E-9 |
5,0 E-4 |
6,0 E-9 |
3,2 E-9 |
2,0 E-9 |
1,2 E-9 |
9,6 E-10 |
|
Gd-147 |
1,59 d |
0,005 |
4,5 E-9 |
5,0 E-4 |
3,2 E-9 |
1,8 E-9 |
1,2 E-9 |
7,7 E-10 |
6,1 E-10 |
|
Gd-148 |
93,0 a |
0,005 |
1,7 E-6 |
5,0 E-4 |
1,6 E-7 |
1,1 E-7 |
7,3 E-8 |
5,9 E-8 |
5,6 E-8 |
|
Gd-149 |
9,40 d |
0,005 |
4,0 E-9 |
5,0 E-4 |
2,7 E-9 |
1,5 E-9 |
9,3 E-10 |
5,7 E-10 |
4,5 E-10 |
|
Gd-151 |
120 d |
0,005 |
2,1 E-9 |
5,0 E-4 |
1,3 E-9 |
6,8 E-10 |
4,2 E-10 |
2,4 E-10 |
2,0 E-10 |
|
Gd-152 |
1,08 E+14 a |
0,005 |
1,2 E-6 |
5,0 E-4 |
1,2 E-7 |
7,7 E-8 |
5,3 E-8 |
4,3 E-8 |
4,1 E-8 |
|
Gd-153 |
242 d |
0,005 |
2,9 E-9 |
5,0 E-4 |
1,8 E-9 |
9,4 E-10 |
5,8 E-10 |
3,4 E-10 |
2,7 E-10 |
|
Gd-159 |
18,6 h |
0,005 |
5,7 E-9 |
5,0 E-4 |
3,6 E-9 |
1,8 E-9 |
1,1 E-9 |
6,2 E-10 |
4,9 E-10 |
|
Terbium |
|||||||||
|
Tb-147 |
1,65 h |
0,005 |
1,5 E-9 |
5,0 E-4 |
1,0 E-9 |
5,4 E-10 |
3,3 E-10 |
2,0 E-10 |
1,6 E-10 |
|
Tb-149 |
4,15 h |
0,005 |
2,4 E-9 |
5,0 E-4 |
1,5 E-9 |
8,0 E-10 |
5,0 E-10 |
3,1 E-10 |
2,5 E-10 |
|
Tb-150 |
3,27 h |
0,005 |
2,5 E-9 |
5,0 E-4 |
1,6 E-9 |
8,3 E-10 |
5,1 E-10 |
3,2 E-10 |
2,5 E-10 |
|
Tb-151 |
17,6 h |
0,005 |
2,7 E-9 |
5,0 E-4 |
1,9 E-9 |
1,0 E-9 |
6,7 E-10 |
4,2 E-10 |
3,4 E-10 |
|
Tb-153 |
2,34 d |
0,005 |
2,3 E-9 |
5,0 E-4 |
1,5 E-9 |
8,2 E-10 |
5,1 E-10 |
3,1 E-10 |
2,5 E-10 |
|
Tb-154 |
21,4 h |
0,005 |
4,7 E-9 |
5,0 E-4 |
3,4 E-9 |
1,9 E-9 |
1,3 E-9 |
8,1 E-10 |
6,5 E-10 |
|
Tb-155 |
5,32 d |
0,005 |
1,9 E-9 |
5,0 E-4 |
1,3 E-9 |
6,8 E-10 |
4,3 E-10 |
2,6 E-10 |
2,1 E-10 |
|
Tb-156 |
5,34 d |
0,005 |
9,0 E-9 |
5,0 E-4 |
6,3 E-9 |
3,5 E-9 |
2,3 E-9 |
1,5 E-9 |
1,2 E-9 |
|
Tb-156m |
1,02 d |
0,005 |
1,5 E-9 |
5,0 E-4 |
1,0 E-9 |
5,6 E-10 |
3,5 E-10 |
2,2 E-10 |
1,7 E-10 |
|
Tb-156m |
5,00 h |
0,005 |
8,0 E-10 |
5,0 E-4 |
5,2 E-10 |
2,7 E-10 |
1,7 E-10 |
1,0 E-10 |
8,1 E-11 |
|
Tb-157 |
150 a |
0,005 |
4,9 E-10 |
5,0 E-4 |
2,2 E-10 |
1,1 E-10 |
6,8 E-11 |
4,1 E-11 |
3,4 E-11 |
|
Tb-158 |
150 a |
0,005 |
1,3 E-8 |
5,0 E-4 |
5,9 E-9 |
3,3 E-9 |
2,1 E-9 |
1,4 E-9 |
1,1 E-9 |
|
Tb-160 |
72,3 d |
0,005 |
1,6 E-8 |
5,0 E-4 |
1,0 E-8 |
5,4 E-9 |
3,3 E-9 |
2,0 E-9 |
1,6 E-9 |
|
Tb-161 |
6,91 d |
0,005 |
8,3 E-9 |
5,0 E-4 |
5,3 E-9 |
2,7 E-9 |
1,6 E-9 |
9,0 E-10 |
7,2 E-10 |
|
Dysprosium |
|||||||||
|
Dy-155 |
10,0 h |
0,005 |
9,7 E-10 |
5,0 E-4 |
6,8 E-10 |
3,8 E-10 |
2,5 E-10 |
1,6 E-10 |
1,3 E-10 |
|
Dy-157 |
8,10 h |
0,005 |
4,4 E-10 |
5,0 E-4 |
3,1 E-10 |
1,8 E-10 |
1,2 E-10 |
7,7 E-11 |
6,1 E-11 |
|
Dy-159 |
144 d |
0,005 |
1,0 E-9 |
5,0 E-4 |
6,4 E-10 |
3,4 E-10 |
2,1 E-10 |
1,3 E-10 |
1,0 E-10 |
|
Dy-165 |
2,33 h |
0,005 |
1,3 E-9 |
5,0 E-4 |
7,9 E-10 |
3,9 E-10 |
2,3 E-10 |
1,4 E-10 |
1,1 E-10 |
|
Dy-166 |
3,40 d |
0,005 |
1,9 E-8 |
5,0 E-4 |
1,2 E-8 |
6,0 E-9 |
3,6 E-9 |
2,0 E-9 |
1,6 E-9 |
|
Holmium |
|||||||||
|
Ho-155 |
0,800 h |
0,005 |
3,8 E-10 |
5,0 E-4 |
2,3 E-10 |
1,2 E-10 |
7,1 E-11 |
4,7 E-11 |
3,7 E-11 |
|
Ho-157 |
0,210 h |
0,005 |
5,8 E-11 |
5,0 E-4 |
3,6 E-11 |
1,9 E-11 |
1,2 E-11 |
8,1 E-12 |
6,5 E-12 |
|
Ho-159 |
0,550 h |
0,005 |
7,1 E-11 |
5,0 E-4 |
4,3 E-11 |
2,3 E-11 |
1,4 E-11 |
9,9 E-12 |
7,9 E-12 |
|
Ho-161 |
2,50 h |
0,005 |
1,4 E-10 |
5,0 E-4 |
8,1 E-11 |
4,2 E-11 |
2,5 E-11 |
1,6 E-11 |
1,3 E-11 |
|
Ho-162 |
0,250 h |
0,005 |
3,5 E-11 |
5,0 E-4 |
2,0 E-11 |
1,0 E-11 |
6,0 E-12 |
4,2 E-12 |
3,3 E-12 |
|
Ho-162m |
1,13 h |
0,005 |
2,4 E-10 |
5,0 E-4 |
1,5 E-10 |
7,9 E-11 |
4,9 E-11 |
3,3 E-11 |
2,6 E-11 |
|
Ho-164 |
0,483 h |
0,005 |
1,2 E-10 |
5,0 E-4 |
6,5 E-11 |
3,2 E-11 |
1,8 E-11 |
1,2 E-11 |
9,5 E-12 |
|
Ho-164m |
0,625 h |
0,005 |
2,0 E-10 |
5,0 E-4 |
1,1 E-10 |
5,5 E-11 |
3,2 E-11 |
2,1 E-11 |
1,6 E-11 |
|
Ho-166 |
1,12 d |
0,005 |
1,6 E-8 |
5,0 E-4 |
1,0 E-8 |
5,2 E-9 |
3,1 E-9 |
1,7 E-9 |
1,4 E-9 |
|
Ho-166m |
1,20 E+3 a |
0,005 |
2,6 E-8 |
5,0 E-4 |
9,3 E-9 |
5,3 E-9 |
3,5 E-9 |
2,4 E-9 |
2,0 E-9 |
|
Ho-167 |
3,10 h |
0,005 |
8,8 E-10 |
5,0 E-4 |
5,5 E-10 |
2,8 E-10 |
1,7 E-10 |
1,0 E-10 |
8,3 E-11 |
|
Erbium |
|||||||||
|
Er-161 |
3,24 h |
0,005 |
6,5 E-10 |
5,0 E-4 |
4,4 E-10 |
2,4 E-10 |
1,6 E-10 |
1,0 E-10 |
8,0 E-11 |
|
Er-165 |
10,4 h |
0,005 |
1,7 E-10 |
5,0 E-4 |
1,1 E-10 |
6,2 E-11 |
3,9 E-11 |
2,4 E-11 |
1,9 E-11 |
|
Er-169 |
9,30 d |
0,005 |
4,4 E-9 |
5,0 E-4 |
2,8 E-9 |
1,4 E-9 |
8,2 E-10 |
4,7 E-10 |
3,7 E-10 |
|
Er-171 |
7,52 h |
0,005 |
4,0 E-9 |
5,0 E-4 |
2,5 E-9 |
1,3 E-9 |
7,6 E-10 |
4,5 E-10 |
3,6 E-10 |
|
Er-172 |
2,05 d |
0,005 |
1,0 E-8 |
5,0 E-4 |
6,8 E-9 |
3,5 E-9 |
2,1 E-9 |
1,3 E-9 |
1,0 E-9 |
|
Thulium |
|||||||||
|
Tm-162 |
0,362 h |
0,005 |
2,9 E-10 |
5,0 E-4 |
1,7 E-10 |
8,7 E-11 |
5,2 E-11 |
3,6 E-11 |
2,9 E-11 |
|
Tm-166 |
7,70 h |
0,005 |
2,1 E-9 |
5,0 E-4 |
1,5 E-9 |
8,3 E-10 |
5,5 E-10 |
3,5 E-10 |
2,8 E-10 |
|
Tm-167 |
9,24 d |
0,005 |
6,0 E-9 |
5,0 E-4 |
3,9 E-9 |
2,0 E-9 |
1,2 E-9 |
7,0 E-10 |
5,6 E-10 |
|
Tm-170 |
129 d |
0,005 |
1,6 E-8 |
5,0 E-4 |
9,8 E-9 |
4,9 E-9 |
2,9 E-9 |
1,6 E-9 |
1,3 E-9 |
|
Tm-171 |
1,92 a |
0,005 |
1,5 E-9 |
5,0 E-4 |
7,8 E-10 |
3,9 E-10 |
2,3 E-10 |
1,3 E-10 |
1,1 E-10 |
|
Tm-172 |
2,65 d |
0,005 |
1,9 E-8 |
5,0 E-4 |
1,2 E-8 |
6,1 E-9 |
3,7 E-9 |
2,1 E-9 |
1,7 E-9 |
|
Tm-173 |
8,24 h |
0,005 |
3,3 E-9 |
5,0 E-4 |
2,1 E-9 |
1,1 E-9 |
6,5 E-10 |
3,8 E-10 |
3,1 E-10 |
|
Tm-175 |
0,253 h |
0,005 |
3,1 E-10 |
5,0 E-4 |
1,7 E-10 |
8,6 E-11 |
5,0 E-11 |
3,4 E-11 |
2,7 E-11 |
|
Ytterbium |
|||||||||
|
Yb-162 |
0,315 h |
0,005 |
2,2 E-10 |
5,0 E-4 |
1,3 E-10 |
6,9 E-11 |
4,2 E-11 |
2,9 E-11 |
2,3 E-11 |
|
Yb-166 |
2,36 d |
0,005 |
7,7 E-9 |
5,0 E-4 |
5,4 E-9 |
2,9 E-9 |
1,9 E-9 |
1,2 E-9 |
9,5 E-10 |
|
Yb-167 |
0,292 h |
0,005 |
7,0 E-11 |
5,0 E-4 |
4,1 E-11 |
2,1 E-11 |
1,2 E-11 |
8,4 E-12 |
6,7 E-12 |
|
Yb-169 |
32,0 d |
0,005 |
7,1 E-9 |
5,0 E-4 |
4,6 E-9 |
2,4 E-9 |
1,5 E-9 |
8,8 E-10 |
7,1 E-10 |
|
Yb-175 |
4,19 d |
0,005 |
5,0 E-9 |
5,0 E-4 |
3,2 E-9 |
1,6 E-9 |
9,5 E-10 |
5,4 E-10 |
4,4 E-10 |
|
Yb-177 |
1,90 h |
0,005 |
1,0 E-9 |
5,0 E-4 |
6,8 E-10 |
3,4 E-10 |
2,0 E-10 |
1,1 E-10 |
8,8 E-11 |
|
Yb-178 |
1,23 h |
0,005 |
1,4 E-9 |
5,0 E-4 |
8,4 E-10 |
4,2 E-10 |
2,4 E-10 |
1,5 E-10 |
1,2 E-10 |
|
Lutetium |
|||||||||
|
Lu-169 |
1,42 d |
0,005 |
3,5 E-9 |
5,0 E-4 |
2,4 E-9 |
1,4 E-9 |
8,9 E-10 |
5,7 E-10 |
4,6 E-10 |
|
Lu-170 |
2,00 d |
0,005 |
7,4 E-9 |
5,0 E-4 |
5,2 E-9 |
2,9 E-9 |
1,9 E-9 |
1,2 E-9 |
9,9 E-10 |
|
Lu-171 |
8,22 d |
0,005 |
5,9 E-9 |
5,0 E-4 |
4,0 E-9 |
2,2 E-9 |
1,4 E-9 |
8,5 E-10 |
6,7 E-10 |
|
Lu-172 |
6,70 d |
0,005 |
1,0 E-8 |
5,0 E-4 |
7,0 E-9 |
3,9 E-9 |
2,5 E-9 |
1,6 E-9 |
1,3 E-9 |
|
Lu-173 |
1,37 a |
0,005 |
2,7 E-9 |
5,0 E-4 |
1,6 E-9 |
8,6 E-10 |
5,3 E-10 |
3,2 E-10 |
2,6 E-10 |
|
Lu-174 |
3,31 a |
0,005 |
3,2 E-9 |
5,0 E-4 |
1,7 E-9 |
9,1 E-10 |
5,6 E-10 |
3,3 E-10 |
2,7 E-10 |
|
Lu-174m |
142 d |
0,005 |
6,2 E-9 |
5,0 E-4 |
3,8 E-9 |
1,9 E-9 |
1,1 E-9 |
6,6 E-10 |
5,3 E-10 |
|
Lu-176 |
3,60 E+10 a |
0,005 |
2,4 E-8 |
5,0 E-4 |
1,1 E-8 |
5,7 E-9 |
3,5 E-9 |
2,2 E-9 |
1,8 E-9 |
|
Lu-176m |
3,68 h |
0,005 |
2,0 E-9 |
5,0 E-4 |
1,2 E-9 |
6,0 E-10 |
3,5 E-10 |
2,1 E-10 |
1,7 E-10 |
|
Lu-177 |
6,71 d |
0,005 |
6,1 E-9 |
5,0 E-4 |
3,9 E-9 |
2,0 E-9 |
1,2 E-9 |
6,6 E-10 |
5,3 E-10 |
|
Lu-177m |
161 d |
0,005 |
1,7 E-8 |
5,0 E-4 |
1,1 E-8 |
5,8 E-9 |
3,6 E-9 |
2,1 E-9 |
1,7 E-9 |
|
Lu-178 |
0,473 h |
0,005 |
5,9 E-10 |
5,0 E-4 |
3,3 E-10 |
1,6 E-10 |
9,0 E-11 |
6,1 E-11 |
4,7 E-11 |
|
Lu-178m |
0,378 h |
0,005 |
4,3 E-10 |
5,0 E-4 |
2,4 E-10 |
1,2 E-10 |
7,1 E-11 |
4,9 E-11 |
3,8 E-11 |
|
Lu-179 |
4,59 h |
0,005 |
2,4 E-9 |
5,0 E-4 |
1,5 E-9 |
7,5 E-10 |
4,4 E-10 |
2,6 E-10 |
2,1 E-10 |
|
Hafnium |
|||||||||
|
Hf-170 |
16,0 h |
0,020 |
3,9 E-9 |
0,002 |
2,7 E-9 |
1,5 E-9 |
9,5 E-10 |
6,0 E-10 |
4,8 E-10 |
|
Hf-172 |
1,87 a |
0,020 |
1,9 E-8 |
0,002 |
6,1 E-9 |
3,3 E-9 |
2,0 E-9 |
1,3 E-9 |
1,0 E-9 |
|
Hf-173 |
24,0 h |
0,020 |
1,9 E-9 |
0,002 |
1,3 E-9 |
7,2 E-10 |
4,6 E-10 |
2,8 E-10 |
2,3 E-10 |
|
Hf-175 |
70,0 d |
0,020 |
3,8 E-9 |
0,002 |
2,4 E-9 |
1,3 E-9 |
8,4 E-10 |
5,2 E-10 |
4,1 E-10 |
|
Hf-177m |
0,856 h |
0,020 |
7,8 E-10 |
0,002 |
4,7 E-10 |
2,5 E-10 |
1,5 E-10 |
1,0 E-10 |
8,1 E-11 |
|
Hf-178m |
31,0 a |
0,020 |
7,0 E-8 |
0,002 |
1,9 E-8 |
1,1 E-8 |
7,8 E-9 |
5,5 E-9 |
4,7 E-9 |
|
Hf-179m |
25,1 d |
0,020 |
1,2 E-8 |
0,002 |
7,8 E-9 |
4,1 E-9 |
2,6 E-9 |
1,6 E-9 |
1,2 E-9 |
|
Hf-180m |
5,50 h |
0,020 |
1,4 E-9 |
0,002 |
9,7 E-10 |
5,3 E-10 |
3,3 E-10 |
2,1 E-10 |
1,7 E-10 |
|
Hf-181 |
42,4 d |
0,020 |
1,2 E-8 |
0,002 |
7,4 E-9 |
3,8 E-9 |
2,3 E-9 |
1,4 E-9 |
1,1 E-9 |
|
Hf-182 |
9,00 E+6 a |
0,020 |
5,6 E-8 |
0,002 |
7,9 E-9 |
5,4 E-9 |
4,0 E-9 |
3,3 E-9 |
3,0 E-9 |
|
Hf-182m |
1,02 h |
0,020 |
4,1 E-10 |
0,002 |
2,5 E-10 |
1,3 E-10 |
7,8 E-11 |
5,2 E-11 |
4,2 E-11 |
|
Hf-183 |
1,07 h |
0,020 |
8,1 E-10 |
0,002 |
4,8 E-10 |
2,4 E-10 |
1,4 E-10 |
9,3 E-11 |
7,3 E-11 |
|
Hf-184 |
4,12 h |
0,020 |
5,5 E-9 |
0,002 |
3,6 E-9 |
1,8 E-9 |
1,1 E-9 |
6,6 E-10 |
5,2 E-10 |
|
Tantaal |
|||||||||
|
Ta-172 |
0,613 h |
0,010 |
5,5 E-10 |
0,001 |
3,2 E-10 |
1,6 E-10 |
9,8 E-11 |
6,6 E-11 |
5,3 E-11 |
|
Ta-173 |
3,65 h |
0,010 |
2,0 E-9 |
0,001 |
1,3 E-9 |
6,5 E-10 |
3,9 E-10 |
2,4 E-10 |
1,9 E-10 |
|
Ta-174 |
1,20 h |
0,010 |
6,2 E-10 |
0,001 |
3,7 E-10 |
1,9 E-10 |
1,1 E-10 |
7,2 E-11 |
5,7 E-11 |
|
Ta-175 |
10,5 h |
0,010 |
1,6 E-9 |
0,001 |
1,1 E-9 |
6,2 E-10 |
4,0 E-10 |
2,6 E-10 |
2,1 E-10 |
|
Ta-176 |
8,08 h |
0,010 |
2,4 E-9 |
0,001 |
1,7 E-9 |
9,2 E-10 |
6,1 E-10 |
3,9 E-10 |
3,1 E-10 |
|
Ta-177 |
2,36 d |
0,010 |
1,0 E-9 |
0,001 |
6,9 E-10 |
3,6 E-10 |
2,2 E-10 |
1,3 E-10 |
1,1 E-10 |
|
Ta-178 |
2,20 h |
0,010 |
6,3 E-10 |
0,001 |
4,5 E-10 |
2,4 E-10 |
1,5 E-10 |
9,1 E-11 |
7,2 E-11 |
|
Ta-179 |
1,82 a |
0,010 |
6,2 E-10 |
0,001 |
4,1 E-10 |
2,2 E-10 |
1,3 E-10 |
8,1 E-11 |
6,5 E-11 |
|
Ta-180 |
1,00 E+13 a |
0,010 |
8,1 E-9 |
0,001 |
5,3 E-9 |
2,8 E-9 |
1,7 E-9 |
1,1 E-9 |
8,4 E-10 |
|
Ta-180m |
8,10 h |
0,010 |
5,8 E-10 |
0,001 |
3,7 E-10 |
1,9 E-10 |
1,1 E-10 |
6,7 E-11 |
5,4 E-11 |
|
Ta-182 |
115 d |
0,010 |
1,4 E-8 |
0,001 |
9,4 E-9 |
5,0 E-9 |
3,1 E-9 |
1,9 E-9 |
1,5 E-9 |
|
Ta-182m |
0,264 h |
0,010 |
1,4 E-10 |
0,001 |
7,5 E-11 |
3,7 E-11 |
2,1 E-11 |
1,5 E-11 |
1,2 E-11 |
|
Ta-183 |
5,10 d |
0,010 |
1,4 E-8 |
0,001 |
9,3 E-9 |
4,7 E-9 |
2,8 E-9 |
1,6 E-9 |
1,3 E-9 |
|
Ta-184 |
8,70 h |
0,010 |
6,7 E-9 |
0,001 |
4,4 E-9 |
2,3 E-9 |
1,4 E-9 |
8,5 E-10 |
6,8 E-10 |
|
Ta-185 |
0,816 h |
0,010 |
8,3 E-10 |
0,001 |
4,6 E-10 |
2,3 E-10 |
1,3 E-10 |
8,6 E-11 |
6,8 E-11 |
|
Ta-186 |
0,175 h |
0,010 |
3,8 E-10 |
0,001 |
2,1 E-10 |
1,1 E-10 |
6,1 E-11 |
4,2 E-11 |
3,3 E-11 |
|
Wolfram |
|||||||||
|
W-176 |
2,30 h |
0,600 |
6,8 E-10 |
0,300 |
5,5 E-10 |
3,0 E-10 |
2,0 E-10 |
1,3 E-10 |
1,0 E-10 |
|
W-177 |
2,25 h |
0,600 |
4,4 E-10 |
0,300 |
3,2 E-10 |
1,7 E-10 |
1,1 E-10 |
7,2 E-11 |
5,8 E-11 |
|
W-178 |
21,7 d |
0,600 |
1,8 E-9 |
0,300 |
1,4 E-9 |
7,3 E-10 |
4,5 E-10 |
2,7 E-10 |
2,2 E-10 |
|
W-179 |
0,625 h |
0,600 |
3,4 E-11 |
0,300 |
2,0 E-11 |
1,0 E-11 |
6,2 E-12 |
4,2 E-12 |
3,3 E-12 |
|
W-181 |
121 d |
0,600 |
6,3 E-10 |
0,300 |
4,7 E-10 |
2,5 E-10 |
1,6 E-10 |
9,5 E-11 |
7,6 E-11 |
|
W-185 |
75,1 d |
0,600 |
4,4 E-9 |
0,300 |
3,3 E-9 |
1,6 E-9 |
9,7 E-10 |
5,5 E-10 |
4,4 E-10 |
|
W-187 |
23,9 h |
0,600 |
5,5 E-9 |
0,300 |
4,3 E-9 |
2,2 E-9 |
1,3 E-9 |
7,8 E-10 |
6,3 E-10 |
|
W-188 |
69,4 d |
0,600 |
2,1 E-8 |
0,300 |
1,5 E-8 |
7,7 E-9 |
4,6 E-9 |
2,6 E-9 |
2,1 E-9 |
|
Renium |
|||||||||
|
Re-177 |
0,233 h |
1,000 |
2,5 E-10 |
0,800 |
1,4 E-10 |
7,2 E-11 |
4,1 E-11 |
2,8 E-11 |
2,2 E-11 |
|
Re-178 |
0,220 h |
1,000 |
2,9 E-10 |
0,800 |
1,6 E-10 |
7,9 E-11 |
4,6 E-11 |
3,1 E-11 |
2,5 E-11 |
|
Re-181 |
20,0 h |
1,000 |
4,2 E-9 |
0,800 |
2,8 E-9 |
1,4 E-9 |
8,2 E-10 |
5,4 E-10 |
4,2 E-10 |
|
Re-182 |
2,67 d |
1,000 |
1,4 E-8 |
0,800 |
8,9 E-9 |
4,7 E-9 |
2,8 E-9 |
1,8 E-9 |
1,4 E-9 |
|
Re-182 |
12,7 h |
1,000 |
2,4 E-9 |
0,800 |
1,7 E-9 |
8,9 E-10 |
5,2 E-10 |
3,5 E-10 |
2,7 E-10 |
|
Re-184 |
38,0 d |
1,000 |
8,9 E-9 |
0,800 |
5,6 E-9 |
3,0 E-9 |
1,8 E-9 |
1,3 E-9 |
1,0 E-9 |
|
Re-184m |
165 d |
1,000 |
1,7 E-8 |
0,800 |
9,8 E-9 |
4,9 E-9 |
2,8 E-9 |
1,9 E-9 |
1,5 E-9 |
|
Re-186 |
3,78 d |
1,000 |
1,9 E-8 |
0,800 |
1,1 E-8 |
5,5 E-9 |
3,0 E-9 |
1,9 E-9 |
1,5 E-9 |
|
Re-186m |
2,00 E+5 a |
1,000 |
3,0 E-8 |
0,800 |
1,6 E-8 |
7,6 E-9 |
4,4 E-9 |
2,8 E-9 |
2,2 E-9 |
|
Re-187 |
5,00 E+10 a |
1,000 |
6,8 E-11 |
0,800 |
3,8 E-11 |
1,8 E-11 |
1,0 E-11 |
6,6 E-12 |
5,1 E-12 |
|
Re-188 |
17,0 h |
1,000 |
1,7 E-8 |
0,800 |
1,1 E-8 |
5,4 E-9 |
2,9 E-9 |
1,8 E-9 |
1,4 E-9 |
|
Re-188m |
0,310 h |
1,000 |
3,8 E-10 |
0,800 |
2,3 E-10 |
1,1 E-10 |
6,1 E-11 |
4,0 E-11 |
3,0 E-11 |
|
Re-189 |
1,01 d |
1,000 |
9,8 E-9 |
0,800 |
6,2 E-9 |
3,0 E-9 |
1,6 E-9 |
1,0 E-9 |
7,8 E-10 |
|
Osmium |
|||||||||
|
Os-180 |
0,366 h |
0,020 |
1,6 E-10 |
0,01 |
9,8 E-11 |
5,1 E-11 |
3,2 E-11 |
2,2 E-11 |
1,7 E-11 |
|
Os-181 |
1,75 h |
0,020 |
7,6 E-10 |
0,01 |
5,0 E-10 |
2,7 E-10 |
1,7 E-10 |
1,1 E-10 |
8,9 E-11 |
|
Os-182 |
22,0 h |
0,020 |
4,6 E-9 |
0,01 |
3,2 E-9 |
1,7 E-9 |
1,1 E-9 |
7,0 E-10 |
5,6 E-10 |
|
Os-185 |
94,0 d |
0,020 |
3,8 E-9 |
0,01 |
2,6 E-9 |
1,5 E-9 |
9,8 E-10 |
6,5 E-10 |
5,1 E-10 |
|
Os-189m |
6,00 h |
0,020 |
2,1 E-10 |
0,01 |
1,3 E-10 |
6,5 E-11 |
3,8 E-11 |
2,2 E-11 |
1,8 E-11 |
|
Os-191 |
15,4 d |
0,020 |
6,3 E-9 |
0,01 |
4,1 E-9 |
2,1 E-9 |
1,2 E-9 |
7,0 E-10 |
5,7 E-10 |
|
Os-191m |
13,0 h |
0,020 |
1,1 E-9 |
0,01 |
7,1 E-10 |
3,5 E-10 |
2,1 E-10 |
1,2 E-10 |
9,6 E-11 |
|
Os-193 |
1,25 d |
0,020 |
9,3 E-9 |
0,01 |
6,0 E-9 |
3,0 E-9 |
1,8 E-9 |
1,0 E-9 |
8,1 E-10 |
|
Os-194 |
6,00 a |
0,020 |
2,9 E-8 |
0,01 |
1,7 E-8 |
8,8 E-9 |
5,2 E-9 |
3,0 E-9 |
2,4 E-9 |
|
Iridium |
|||||||||
|
Ir-182 |
0,250 h |
0,020 |
5,3 E-10 |
0,01 |
3,0 E-10 |
1,5 E-10 |
8,9 E-11 |
6,0 E-11 |
4,8 E-11 |
|
Ir-184 |
3,02 h |
0,020 |
1,5 E-9 |
0,01 |
9,7 E-10 |
5,2 E-10 |
3,3 E-10 |
2,1 E-10 |
1,7 E-10 |
|
Ir-185 |
14,0 h |
0,020 |
2,4 E-9 |
0,01 |
1,6 E-9 |
8,6 E-10 |
5,3 E-10 |
3,3 E-10 |
2,6 E-10 |
|
Ir-186 |
15,8 h |
0,020 |
3,8 E-9 |
0,01 |
2,7 E-9 |
1,5 E-9 |
9,6 E-10 |
6,1 E-10 |
4,9 E-10 |
|
Ir-186 |
1,75 h |
0,020 |
5,8 E-10 |
0,01 |
3,6 E-10 |
2,1 E-10 |
1,3 E-10 |
7,7 E-11 |
6,1 E-11 |
|
Ir-187 |
10,5 h |
0,020 |
1,1 E-9 |
0,01 |
7,3 E-10 |
3,9 E-10 |
2,5 E-10 |
1,5 E-10 |
1,2 E-10 |
|
Ir-188 |
1,73 d |
0,020 |
4,6 E-9 |
0,01 |
3,3 E-9 |
1,8 E-9 |
1,2 E-9 |
7,9 E-10 |
6,3 E-10 |
|
Ir-189 |
13,3 d |
0,020 |
2,5 E-9 |
0,01 |
1,7 E-9 |
8,6 E-10 |
5,2 E-10 |
3,0 E-10 |
2,4 E-10 |
|
Ir-190 |
12,1 d |
0,020 |
1,0 E-8 |
0,01 |
7,1 E-9 |
3,9 E-9 |
2,5 E-9 |
1,6 E-9 |
1,2 E-9 |
|
Ir-190m |
3,10 h |
0,020 |
9,4 E-10 |
0,01 |
6,4 E-10 |
3,5 E-10 |
2,3 E-10 |
1,5 E-10 |
1,2 E-10 |
|
Ir-190m |
1,20 h |
0,020 |
7,9 E-11 |
0,01 |
5,0 E-11 |
2,6 E-11 |
1,6 E-11 |
1,0 E-11 |
8,0 E-12 |
|
Ir-192 |
74,0 d |
0,020 |
1,3 E-8 |
0,01 |
8,7 E-9 |
4,6 E-9 |
2,8 E-9 |
1,7 E-9 |
1,4 E-9 |
|
Ir-192m |
2,41 E+2 a |
0,020 |
2,8 E-9 |
0,01 |
1,4 E-9 |
8,3 E-10 |
5,5 E-10 |
3,7 E-10 |
3,1 E-10 |
|
Ir-193m |
11,9 d |
0,020 |
3,2 E-9 |
0,01 |
2,0 E-9 |
1,0 E-9 |
6,0 E-10 |
3,4 E-10 |
2,7 E-10 |
|
Ir-194 |
19,1 h |
0,020 |
1,5 E-8 |
0,01 |
9,8 E-9 |
4,9 E-9 |
2,9 E-9 |
1,7 E-9 |
1,3 E-9 |
|
Ir-194m |
171 d |
0,020 |
1,7 E-8 |
0,01 |
1,1 E-8 |
6,4 E-9 |
4,1 E-9 |
2,6 E-9 |
2,1 E-9 |
|
Ir-195 |
2,50 h |
0,020 |
1,2 E-9 |
0,01 |
7,3 E-10 |
3,6 E-10 |
2,1 E-10 |
1,3 E-10 |
1,0 E-10 |
|
Ir-195m |
3,80 h |
0,020 |
2,3 E-9 |
0,01 |
1,5 E-9 |
7,3 E-10 |
4,3 E-10 |
2,6 E-10 |
2,1 E-10 |
|
Platina |
|||||||||
|
Pt-186 |
2,00 h |
0,020 |
7,8 E-10 |
0,01 |
5,3 E-10 |
2,9 E-10 |
1,8 E-10 |
1,2 E-10 |
9,3 E-11 |
|
Pt-188 |
10,2 d |
0,020 |
6,7 E-9 |
0,01 |
4,5 E-9 |
2,4 E-9 |
1,5 E-9 |
9,5 E-10 |
7,6 E-10 |
|
Pt-189 |
10,9 h |
0,020 |
1,1 E-9 |
0,01 |
7,4 E-10 |
3,9 E-10 |
2,5 E-10 |
1,5 E-10 |
1,2 E-10 |
|
Pt-191 |
2,80 d |
0,020 |
3,1 E-9 |
0,01 |
2,1 E-9 |
1,1 E-9 |
6,9 E-10 |
4,2 E-10 |
3,4 E-10 |
|
Pt-193 |
50,0 a |
0,020 |
3,7 E-10 |
0,01 |
2,4 E-10 |
1,2 E-10 |
6,9 E-11 |
3,9 E-11 |
3,1 E-11 |
|
Pt-193m |
4,33 d |
0,020 |
5,2 E-9 |
0,01 |
3,4 E-9 |
1,7 E-9 |
9,9 E-10 |
5,6 E-10 |
4,5 E-10 |
|
Pt-195m |
4,02 d |
0,020 |
7,1 E-9 |
0,01 |
4,6 E-9 |
2,3 E-9 |
1,4 E-9 |
7,9 E-10 |
6,3 E-10 |
|
Pt-197 |
18,3 h |
0,020 |
4,7 E-9 |
0,01 |
3,0 E-9 |
1,5 E-9 |
8,8 E-10 |
5,1 E-10 |
4,0 E-10 |
|
Pt-197m |
1,57 h |
0,020 |
1,0 E-9 |
0,01 |
6,1 E-10 |
3,0 E-10 |
1,8 E-10 |
1,1 E-10 |
8,4 E-11 |
|
Pt-199 |
0,513 h |
0,020 |
4,7 E-10 |
0,01 |
2,7 E-10 |
1,3 E-10 |
7,5 E-11 |
5,0 E-11 |
3,9 E-11 |
|
Pt-200 |
12,5 h |
0,020 |
1,4 E-8 |
0,01 |
8,8 E-9 |
4,4 E-9 |
2,6 E-9 |
1,5 E-9 |
1,2 E-9 |
|
Goud |
|||||||||
|
Au-193 |
17,6 h |
0,200 |
1,2 E-9 |
0,100 |
8,8 E-10 |
4,6 E-10 |
2,8 E-10 |
1,7 E-10 |
1,3 E-10 |
|
Au-194 |
1,65 h |
0,200 |
2,9 E-9 |
0,100 |
2,2 E-9 |
1,2 E-9 |
8,1 E-10 |
5,3 E-10 |
4,2 E-10 |
|
Au-195 |
183 d |
0,200 |
2,4 E-9 |
0,100 |
1,7 E-9 |
8,9 E-10 |
5,4 E-10 |
3,2 E-10 |
2,5 E-10 |
|
Au-198 |
2,69 d |
0,200 |
1,0 E-8 |
0,100 |
7,2 E-9 |
3,7 E-9 |
2,2 E-9 |
1,3 E-9 |
1,0 E-9 |
|
Au-198m |
2,30 d |
0,200 |
1,2 E-8 |
0,100 |
8,5 E-9 |
4,4 E-9 |
2,7 E-9 |
1,6 E-9 |
1,3 E-9 |
|
Au-199 |
3,14 d |
0,200 |
4,5 E-9 |
0,100 |
3,1 E-9 |
1,6 E-9 |
9,5 E-10 |
5,5 E-10 |
4,4 E-10 |
|
Au-200 |
0,807 h |
0,200 |
8,3 E-10 |
0,100 |
4,7 E-10 |
2,3 E-10 |
1,3 E-10 |
8,7 E-11 |
6,8 E-11 |
|
Au-200m |
18,7 h |
0,200 |
9,2 E-9 |
0,100 |
6,6 E-9 |
3,5 E-9 |
2,2 E-9 |
1,3 E-9 |
1,1 E-9 |
|
Au-201 |
0,440 h |
0,200 |
3,1 E-10 |
0,100 |
1,7 E-10 |
8,2 E-11 |
4,6 E-11 |
3,1 E-11 |
2,4 E-11 |
|
Kwik |
|||||||||
|
Hg-193 |
3,50 h |
1,000 |
3,3 E-10 |
1,000 |
1,9 E-10 |
9,8 E-11 |
5,8 E-11 |
3,9 E-11 |
3,1 E-11 |
|
(org.) |
0,800 |
4,7 E-10 |
0,400 |
4,4 E-10 |
2,2 E-10 |
1,4 E-10 |
8,3 E-11 |
6,6 E-11 |
|
|
Hg-193 (anorg.) |
3,50 h |
0,040 |
8,5 E-10 |
0,020 |
5,5 E-10 |
2,8 E-10 |
1,7 E-10 |
1,0 E-10 |
8,2 E-11 |
|
Hg-193m |
11,1 h |
1,000 |
1,1 E-9 |
1,000 |
6,8 E-10 |
3,7 E-10 |
2,3 E-10 |
1,5 E-10 |
1,3 E-10 |
|
(org.) |
0,800 |
1,6 E-9 |
0,400 |
1,8 E-9 |
9,5 E-10 |
6,0 E-10 |
3,7 E-10 |
3,0 E-10 |
|
|
Hg-193m (anorg.) |
11,1 h |
0,040 |
3,6 E-9 |
0,020 |
2,4 E-9 |
1,3 E-9 |
8,1 E-10 |
5,0 E-10 |
4,0 E-10 |
|
Hg-194 |
260 a |
1,000 |
1,3 E-7 |
1,000 |
1,2 E-7 |
8,4 E-8 |
6,6 E-8 |
5,5 E-8 |
5,1 E-8 |
|
(org.) |
0,800 |
1,1 E-7 |
0,400 |
4,8 E-8 |
3,5 E-8 |
2,7 E-8 |
2,3 E-8 |
2,1 E-8 |
|
|
Hg-194 (anorg.) |
260 a |
0,040 |
7,2 E-9 |
0,020 |
3,6 E-9 |
2,6 E-9 |
1,9 E-9 |
1,5 E-9 |
1,4 E-9 |
|
Hg-195 |
9,90 h |
1,000 |
3,0 E-10 |
1,000 |
2,0 E-10 |
1,0 E-10 |
6,4 E-11 |
4,2 E-11 |
3,4 E-11 |
|
(org.) |
0,800 |
4,6 E-10 |
0,400 |
4,8 E-10 |
2,5 E-10 |
1,5 E-10 |
9,3 E-11 |
7,5 E-11 |
|
|
Hg-195 (anorg.) |
9,90 h |
0,040 |
9,5 E-10 |
0,020 |
6,3 E-10 |
3,3 E-10 |
2,0 E-10 |
1,2 E-10 |
9,7 E-11 |
|
Hg-195m |
1,73 d |
1,000 |
2,1 E-9 |
1,000 |
1,3 E-9 |
6,8 E-10 |
4,2 E-10 |
2,7 E-10 |
2,2 E-10 |
|
(org.) |
0,800 |
2,6 E-9 |
0,400 |
2,8 E-9 |
1,4 E-9 |
8,7 E-10 |
5,1 E-10 |
4,1 E-10 |
|
|
Hg-195m (anorg.) |
1,73 d |
0,040 |
5,8 E-9 |
0,020 |
3,8 E-9 |
2,0 E-9 |
1,2 E-9 |
7,0 E-10 |
5,6 E-10 |
|
Hg-197 |
2,67 d |
1,000 |
9,7 E-10 |
1,000 |
6,2 E-10 |
3,1 E-10 |
1,9 E-10 |
1,2 E-10 |
9,9 E-11 |
|
(org.) |
0,800 |
1,3 E-9 |
0,400 |
1,2 E-9 |
6,1 E-10 |
3,7 E-10 |
2,2 E-10 |
1,7 E-10 |
|
|
Hg-197 (anorg.) |
2,67 d |
0,040 |
2,5 E-9 |
0,020 |
1,6 E-9 |
8,3 E-10 |
5,0 E-10 |
2,9 E-10 |
2,3 E-10 |
|
Hg-197m) |
23,8 h |
1,000 |
1,5 E-9 |
1,000 |
9,5 E-10 |
4,8 E-10 |
2,9 E-10 |
1,8 E-10 |
1,5 E-10 |
|
(org.) |
0,800 |
2,2 E-9 |
0,400 |
2,5 E-9 |
1,2 E-9 |
7,3 E-10 |
4,2 E-10 |
3,4 E-10 |
|
|
Hg-197m (anorg.) |
23,8 h |
0,040 |
5,2 E-9 |
0,020 |
3,4 E-9 |
1,7 E-9 |
1,0 E-9 |
5,9 E-10 |
4,7 E-10 |
|
Hg-199m |
0,710 h |
1,000 |
3,4 E-10 |
1,000 |
1,9 E-10 |
9,3 E-11 |
5,3 E-11 |
3,6 E-11 |
2,8 E-11 |
|
(org.) |
0,800 |
3,6 E-10 |
0,400 |
2,1 E-10 |
1,0 E-10 |
5,8 E-11 |
3,9 E-11 |
3,1 E-11 |
|
|
Hg-199m (anorg.) |
0,710 h |
0,040 |
3,7 E-10 |
0,020 |
2,1 E-10 |
1,0 E-10 |
5,9 E-11 |
3,9 E-11 |
3,1 E-11 |
|
Hg-203 |
46,6 d |
1,000 |
1,5 E-8 |
1,000 |
1,1 E-8 |
5,7 E-9 |
3,6 E-9 |
2,3 E-9 |
1,9 E-9 |
|
(org.) |
0,800 |
1,3 E-8 |
0,400 |
6,4 E-9 |
3,4 E-9 |
2,1 E-9 |
1,3 E-9 |
1,1 E-9 |
|
|
Hg-203 (anorg.) |
46,6 d |
0,040 |
5,5 E-9 |
0,020 |
3,6 E-9 |
1,8 E-9 |
1,1 E-9 |
6,7 E-10 |
5,4 E-10 |
|
Thallium |
|||||||||
|
Tl-194 |
0,550 h |
1,000 |
6,1 E-11 |
1,000 |
3,9 E-11 |
2,2 E-11 |
1,4 E-11 |
1,0 E-11 |
8,1 E-12 |
|
Tl-194m |
0,546 h |
1,000 |
3,8 E-10 |
1,000 |
2,2 E-10 |
1,2 E-10 |
7,0 E-11 |
4,9 E-11 |
4,0 E-11 |
|
Tl-195 |
1,16 h |
1,000 |
2,3 E-10 |
1,000 |
1,4 E-10 |
7,5 E-11 |
4,7 E-11 |
3,3 E-11 |
2,7 E-11 |
|
Tl-197 |
2,84 h |
1,000 |
2,1 E-10 |
1,000 |
1,3 E-10 |
6,7 E-11 |
4,2 E-11 |
2,8 E-11 |
2,3 E-11 |
|
Tl-198 |
5,30 h |
1,000 |
4,7 E-10 |
1,000 |
3,3 E-10 |
1,9 E-10 |
1,2 E-10 |
8,7 E-11 |
7,3 E-11 |
|
Tl-198m |
1,87 h |
1,000 |
4,8 E-10 |
1,000 |
3,0 E-10 |
1,6 E-10 |
9,7 E-11 |
6,7 E-11 |
5,4 E-11 |
|
Tl-199 |
7,42 h |
1,000 |
2,3 E-10 |
1,000 |
1,5 E-10 |
7,7 E-11 |
4,8 E-11 |
3,2 E-11 |
2,6 E-11 |
|
Tl-200 |
1,09 d |
1,000 |
1,3 E-9 |
1,000 |
9,1 E-10 |
5,3 E-10 |
3,5 E-10 |
2,4 E-10 |
2,0 E-10 |
|
Tl-201 |
3,04 d |
1,000 |
8,4 E-10 |
1,000 |
5,5 E-10 |
2,9 E-10 |
1,8 E-10 |
1,2 E-10 |
9,5 E-11 |
|
Tl-202 |
12,2 d |
1,000 |
2,9 E-9 |
1,000 |
2,1 E-9 |
1,2 E-9 |
7,9 E-10 |
5,4 E-10 |
4,5 E-10 |
|
Tl-204 |
3,78 a |
1,000 |
1,3 E-8 |
1,000 |
8,5 E-9 |
4,2 E-9 |
2,5 E-9 |
1,5 E-9 |
1,2 E-9 |
|
Lood 6) |
|||||||||
|
Pb-195m |
0,263 h |
0,600 |
2,6 E-10 |
0,200 |
1,6 E-10 |
8,4 E-11 |
5,2 E-11 |
3,5 E-11 |
2,9 E-11 |
|
Pb-198 |
2,40 h |
0,600 |
5,9 E-10 |
0,200 |
4,8 E-10 |
2,7 E-10 |
1,7 E-10 |
1,1 E-10 |
1,0 E-10 |
|
Pb-199 |
1,50 h |
0,600 |
3,5 E-10 |
0,200 |
2,6 E-10 |
1,5 E-10 |
9,4 E-11 |
6,3 E-11 |
5,4 E-11 |
|
Pb-200 |
21,5 h |
0,600 |
2,5 E-9 |
0,200 |
2,0 E-9 |
1,1 E-9 |
7,0 E-10 |
4,4 E-10 |
4,0 E-10 |
|
Pb-201 |
9,40 h |
0,600 |
9,4 E-10 |
0,200 |
7,8 E-10 |
4,3 E-10 |
2,7 E-10 |
1,8 E-10 |
1,6 E-10 |
|
Pb-202 |
3,00 E+5 a |
0,600 |
3,4 E-8 |
0,200 |
1,6 E-8 |
1,3 E-8 |
1,9 E-8 |
2,7 E-8 |
8,8 E-9 |
|
Pb-202m |
3,62 h |
0,600 |
7,6 E-10 |
0,200 |
6,1 E-10 |
3,5 E-10 |
2,3 E-10 |
1,5 E-10 |
1,3 E-10 |
|
Pb-203 |
2,17 d |
0,600 |
1,6 E-9 |
0,200 |
1,3 E-9 |
6,8 E-10 |
4,3 E-10 |
2,7 E-10 |
2,4 E-10 |
|
Pb-205 |
1,43 E+7 a |
0,600 |
2,1 E-9 |
0,200 |
9,9 E-10 |
6,2 E-10 |
6,1 E-10 |
6,5 E-10 |
2,8 E-10 |
|
Pb-209 |
3,25 h |
0,600 |
5,7 E-10 |
0,200 |
3,8 E-10 |
1,9 E-10 |
1,1 E-10 |
6,6 E-11 |
5,7 E-11 |
|
Pb-210 |
22,3 a |
0,600 |
8,4 E-6 |
0,200 |
3,6 E-6 |
2,2 E-6 |
1,9 E-6 |
1,9 E-6 |
6,9 E-7 |
|
Pb-211 |
0,601 h |
0,600 |
3,1 E-9 |
0,200 |
1,4 E-9 |
7,1 E-10 |
4,1 E-10 |
2,7 E-10 |
1,8 E-10 |
|
Pb-212 |
10,6 h |
0,600 |
1,5 E-7 |
0,200 |
6,3 E-8 |
3,3 E-8 |
2,0 E-8 |
1,3 E-8 |
6,0 E-9 |
|
Pb-214 |
0,447 h |
0,600 |
2,7 E-9 |
0,200 |
1,0 E-9 |
5,2 E-10 |
3,1 E-10 |
2,0 E-10 |
1,4 E-10 |
|
Bismut |
|||||||||
|
Bi-200 |
0,606 h |
0,100 |
4,2 E-10 |
0,050 |
2,7 E-10 |
1,5 E-10 |
9,5 E-11 |
6,4 E-11 |
5,1 E-11 |
|
Bi-201 |
1,80 h |
0,100 |
1,0 E-9 |
0,050 |
6,7 E-10 |
3,6 E-10 |
2,2 E-10 |
1,4 E-10 |
1,2 E-10 |
|
Bi-202 |
1,67 h |
0,100 |
6,4 E-10 |
0,050 |
4,4 E-10 |
2,5 E-10 |
1,6 E-10 |
1,1 E-10 |
8,9 E-11 |
|
Bi-203 |
11,8 h |
0,100 |
3,5 E-9 |
0,050 |
2,5 E-9 |
1,4 E-9 |
9,3 E-10 |
6,0 E-10 |
4,8 E-10 |
|
Bi-205 |
15,3 d |
0,100 |
6,1 E-9 |
0,050 |
4,5 E-9 |
2,6 E-9 |
1,7 E-9 |
1,1 E-9 |
9,0 E-10 |
|
Bi-206 |
6,24 d |
0,100 |
1,4 E-8 |
0,050 |
1,0 E-8 |
5,7 E-9 |
3,7 E-9 |
2,4 E-9 |
1,9 E-9 |
|
Bi-207 |
38,0 a |
0,100 |
1,0 E-8 |
0,050 |
7,1 E-9 |
3,9 E-9 |
2,5 E-9 |
1,6 E-9 |
1,3 E-9 |
|
Bi-210 |
5,01 d |
0,100 |
1,5 E-8 |
0,050 |
9,7 E-9 |
4,8 E-9 |
2,9 E-9 |
1,6 E-9 |
1,3 E-9 |
|
Bi-210m |
3,00 E+6 a |
0,100 |
2,1 E-7 |
0,050 |
9,1 E-8 |
4,7 E-8 |
3,0 E-8 |
1,9 E-8 |
1,5 E-8 |
|
Bi-212 |
1,01 h |
0,100 |
3,2 E-9 |
0,050 |
1,8 E-9 |
8,7 E-10 |
5,0 E-10 |
3,3 E-10 |
2,6 E-10 |
|
Bi-213 |
0,761 h |
0,100 |
2,5 E-9 |
0,050 |
1,4 E-9 |
6,7 E-10 |
3,9 E-10 |
2,5 E-10 |
2,0 E-10 |
|
Bi-214 |
0,332 h |
0,100 |
1,4 E-9 |
0,050 |
7,4 E-10 |
3,6 E-10 |
2,1 E-10 |
1,4 E-10 |
1,1 E-10 |
|
Polonium |
|||||||||
|
Po-203 |
0,612 h |
1,000 |
2,9 E-10 |
0,500 |
2,4 E-10 |
1,3 E-10 |
8,5 E-11 |
5,8 E-11 |
4,6 E-11 |
|
Po-205 |
1,80 h |
1,000 |
3,5 E-10 |
0,500 |
2,8 E-10 |
1,6 E-10 |
1,1 E-10 |
7,2 E-11 |
5,8 E-11 |
|
Po-207 |
5,83 h |
1,000 |
4,4 E-10 |
0,500 |
5,7 E-10 |
3,2 E-10 |
2,1 E-10 |
1,4 E-10 |
1,1 E-10 |
|
Po-210 |
138 d |
1,000 |
2,6 E-5 |
0,500 |
8,8 E-6 |
4,4 E-6 |
2,6 E-6 |
1,6 E-6 |
1,2 E-6 |
|
Astaat |
|||||||||
|
At-207 |
1,80 h |
1,000 |
2,5 E-9 |
1,000 |
1,6 E-9 |
8,0 E-10 |
4,8 E-10 |
2,9 E-10 |
2,4 E-10 |
|
At-211 |
7,21 h |
1,000 |
1,2 E-7 |
1,000 |
7,8 E-8 |
3,8 E-8 |
2,3 E-8 |
1,3 E-8 |
1,1 E-8 |
|
Francium |
|||||||||
|
Fr-222 |
0,240 h |
1,000 |
6,2 E-9 |
1,000 |
3,9 E-9 |
2,0 E-9 |
1,3 E-9 |
8,5 E-10 |
7,2 E-10 |
|
Fr-223 |
0,363 h |
1,000 |
2,6 E-8 |
1,000 |
1,7 E-8 |
8,3 E-9 |
5,0 E-9 |
2,9 E-9 |
2,4 E-9 |
|
Radium 7) |
|||||||||
|
Ra-223 |
11,4 d |
0,600 |
5,3 E-6 |
0,200 |
1,1 E-6 |
5,7 E-7 |
4,5 E-7 |
3,7 E-7 |
1,0 E-7 |
|
Ra-224 |
3,66 d |
0,600 |
2,7 E-6 |
0,200 |
6,6 E-7 |
3,5 E-7 |
2,6 E-7 |
2,0 E-7 |
6,5 E-8 |
|
Ra-225 |
14,8 d |
0,600 |
7,1 E-6 |
0,200 |
1,2 E-6 |
6,1 E-7 |
5,0 E-7 |
4,4 E-7 |
9,9 E-8 |
|
Ra-226 |
1,60 E+3 a |
0,600 |
4,7 E-6 |
0,200 |
9,6 E-7 |
6,2 E-7 |
8,0 E-7 |
1,5 E-6 |
2,8 E-7 |
|
Ra-227 |
0,703 h |
0,600 |
1,1 E-9 |
0,200 |
4,3 E-10 |
2,5 E-10 |
1,7 E-10 |
1,3 E-10 |
8,1 E-11 |
|
Ra-228 |
5,75 a |
0,600 |
3,0 E-5 |
0,200 |
5,7 E-6 |
3,4 E-6 |
3,9 E-6 |
5,3 E-6 |
6,9 E-7 |
|
Actinium |
|||||||||
|
Ac-224 |
2,90 h |
0,005 |
1,0 E-8 |
5,0 E-4 |
5,2 E-9 |
2,6 E-9 |
1,5 E-9 |
8,8 E-10 |
7,0 E-10 |
|
Ac-225 |
10,0 d |
0,005 |
4,6 E-7 |
5,0 E-4 |
1,8 E-7 |
9,1 E-8 |
5,4 E-8 |
3,0 E-8 |
2,4 E-8 |
|
Ac-226 |
1,21 d |
0,005 |
1,4 E-7 |
5,0 E-4 |
7,6 E-8 |
3,8 E-8 |
2,3 E-8 |
1,3 E-8 |
1,0 E-8 |
|
Ac-227 |
21,8 a |
0,005 |
3,3 E-5 |
5,0 E-4 |
3,1 E-6 |
2,2 E-6 |
1,5 E-6 |
1,2 E-6 |
1,1 E-6 |
|
Ac-228 |
6,13 h |
0,005 |
7,4 E-9 |
5,0 E-4 |
2,8 E-9 |
1,4 E-9 |
8,7 E-10 |
5,3 E-10 |
4,3 E-10 |
|
Thorium |
|||||||||
|
Th-226 |
0,515 h |
0,005 |
4,4 E-9 |
5,0 E-4 |
2,4 E-9 |
1,2 E-9 |
6,7 E-10 |
4,5 E-10 |
3,5 E-10 |
|
Th-227 |
18,7 d |
0,005 |
3,0 E-7 |
5,0 E-4 |
7,0 E-8 |
3,6 E-8 |
2,3 E-8 |
1,5 E-8 |
8,8 E-9 |
|
Th-228 |
1,91 a |
0,005 |
3,7 E-6 |
5,0 E-4 |
3,7 E-7 |
2,2 E-7 |
1,5 E-7 |
9,4 E-8 |
7,2 E-8 |
|
Th-229 |
7,34 E+3 a |
0,005 |
1,1 E-5 |
5,0 E-4 |
1,0 E-6 |
7,8 E-7 |
6,2 E-7 |
5,3 E-7 |
4,9 E-7 |
|
Th-230 |
7,70 E+4 a |
0,005 |
4,1 E-6 |
5,0 E-4 |
4,1 E-7 |
3,1 E-7 |
2,4 E-7 |
2,2 E-7 |
2,1 E-7 |
|
Th-231 |
1,06 d |
0,005 |
3,9 E-9 |
5,0 E-4 |
2,5 E-9 |
1,2 E-9 |
7,4 E-10 |
4,2 E-10 |
3,4 E-10 |
|
Th-232 |
1,40 E+10 a |
0,005 |
4,6 E-6 |
5,0 E-4 |
4,5 E-7 |
3,5 E-7 |
2,9 E-7 |
2,5 E-7 |
2,3 E-7 |
|
Th-234 |
24,1 d |
0,005 |
4,0 E-8 |
5,0 E-4 |
2,5 E-8 |
1,3 E-8 |
7,4 E-9 |
4,2 E-9 |
3,4 E-9 |
|
Protactinium |
|||||||||
|
Pa-227 |
0,638 h |
0,005 |
5,8 E-9 |
5,0 E-4 |
3,2 E-9 |
1,5 E-9 |
8,7 E-10 |
5,8 E-10 |
4,5 E-10 |
|
Pa-228 |
22,0 h |
0,005 |
1,2 E-8 |
5,0 E-4 |
4,8 E-9 |
2,6 E-9 |
1,6 E-9 |
9,7 E-10 |
7,8 E-10 |
|
Pa-230 |
17,4 d |
0,005 |
2,6 E-8 |
5,0 E-4 |
5,7 E-9 |
3,1 E-9 |
1,9 E-9 |
1,1 E-9 |
9,2 E-10 |
|
Pa-231 |
3,27 E+4 a |
0,005 |
1,3 E-5 |
5,0 E-4 |
1,3 E-6 |
1,1 E-6 |
9,2 E-7 |
8,0 E-7 |
7,1 E-7 |
|
Pa-232 |
1,31 d |
0,005 |
6,3 E-9 |
5,0 E-4 |
4,2 E-9 |
2,2 E-9 |
1,4 E-9 |
8,9 E-10 |
7,2 E-10 |
|
Pa-233 |
27,0 d |
0,005 |
9,7 E-9 |
5,0 E-4 |
6,2 E-9 |
3,2 E-9 |
1,9 E-9 |
1,1 E-9 |
8,7 E-10 |
|
Pa-234 |
6,70 h |
0,005 |
5,0 E-9 |
5,0 E-4 |
3,2 E-9 |
1,7 E-9 |
1,0 E-9 |
6,4 E-10 |
5,1 E-10 |
|
Uranium |
|||||||||
|
U-230 |
20,8 d |
0,040 |
7,9 E-7 |
0,020 |
3,0 E-7 |
1,5 E-7 |
1,0 E-7 |
6,6 E-8 |
5,6 E-8 |
|
U-231 |
4,20 d |
0,040 |
3,1 E-9 |
0,020 |
2,0 E-9 |
1,0 E-9 |
6,1 E-10 |
3,5 E-10 |
2,8 E-10 |
|
U-232 |
72,0 a |
0,040 |
2,5 E-6 |
0,020 |
8,2 E-7 |
5,8 E-7 |
5,7 E-7 |
6,4 E-7 |
3,3 E-7 |
|
U-233 |
1,58 E+5 a |
0,040 |
3,8 E-7 |
0,020 |
1,4 E-7 |
9,2 E-8 |
7,8 E-8 |
7,8 E-8 |
5,1 E-8 |
|
U-234 |
2,44 E+5 a |
0,040 |
3,7 E-7 |
0,020 |
1,3 E-7 |
8,8 E-8 |
7,4 E-8 |
7,4 E-8 |
4,9 E-8 |
|
U-235 |
7,04 E+8 a |
0,040 |
3,5 E-7 |
0,020 |
1,3 E-7 |
8,5 E-8 |
7,1 E-8 |
7,0 E-8 |
4,7 E-8 |
|
U-236 |
2,34 E+7 a |
0,040 |
3,5 E-7 |
0,020 |
1,3 E-7 |
8,4 E-8 |
7,0 E-8 |
7,0 E-8 |
4,7 E-8 |
|
U-237 |
6,75 d |
0,040 |
8,3 E-9 |
0,020 |
5,4 E-9 |
2,8 E-9 |
1,6 E-9 |
9,5 E-10 |
7,6 E-10 |
|
U-238 |
4,47 E+9 a |
0,040 |
3,4 E-7 |
0,020 |
1,2 E-7 |
8,0 E-8 |
6,8 E-8 |
6,7 E-8 |
4,5 E-8 |
|
U-239 |
0,392 h |
0,040 |
3,4 E-10 |
0,020 |
1,9 E-10 |
9,3 E-11 |
5,4 E-11 |
3,5 E-11 |
2,7 E-11 |
|
U-240 |
14,1 h |
0,040 |
1,3 E-8 |
0,020 |
8,1 E-9 |
4,1 E-9 |
2,4 E-9 |
1,4 E-9 |
1,1 E-9 |
|
Neptunium |
|||||||||
|
Np-232 |
0,245 h |
0,005 |
8,7 E-11 |
5,0 E-4 |
5,1 E-11 |
2,7 E-11 |
1,7 E-11 |
1,2 E-11 |
9,7 E-12 |
|
Np-233 |
0,603 h |
0,005 |
2,1 E-11 |
5,0 E-4 |
1,3 E-11 |
6,6 E-12 |
4,0 E-12 |
2,8 E-12 |
2,2 E-12 |
|
Np-234 |
4,40 d |
0,005 |
6,2 E-9 |
5,0 E-4 |
4,4 E-9 |
2,4 E-9 |
1,6 E-9 |
1,0 E-9 |
8,1 E-10 |
|
Np-235 |
1,08 a |
0,005 |
7,1 E-10 |
5,0 E-4 |
4,1 E-10 |
2,0 E-10 |
1,2 E-10 |
6,8 E-11 |
5,3 E-11 |
|
Np-236 |
1,15 E+5 a |
0,005 |
1,9 E-7 |
5,0 E-4 |
2,4 E-8 |
1,8 E-8 |
1,8 E-8 |
1,8 E-8 |
1,7 E-8 |
|
Np-236 |
22,5 h |
0,005 |
2,5 E-9 |
5,0 E-4 |
1,3 E-9 |
6,6 E-10 |
4,0 E-10 |
2,4 E-10 |
1,9 E-10 |
|
Np-237 |
2,14 E+6 a |
0,005 |
2,0 E-6 |
5,0 E-4 |
2,1 E-7 |
1,4 E-7 |
1,1 E-7 |
1,1 E-7 |
1,1 E-7 |
|
Np-238 |
2,12 d |
0,005 |
9,5 E-9 |
5,0 E-4 |
6,2 E-9 |
3,2 E-9 |
1,9 E-9 |
1,1 E-9 |
9,1 E-10 |
|
Np-239 |
2,36 d |
0,005 |
8,9 E-9 |
5,0 E-4 |
5,7 E-9 |
2,9 E-9 |
1,7 E-9 |
1,0 E-9 |
8,0 E-10 |
|
Np-240 |
1,08 h |
0,005 |
8,7 E-10 |
5,0 E-4 |
5,2 E-10 |
2,6 E-10 |
1,6 E-10 |
1,0 E-10 |
8,2 E-11 |
|
Plutonium |
|||||||||
|
Pu-234 |
8,80 h |
0,005 |
2,1 E-9 |
5,0 E-4 |
1,1 E-9 |
5,5 E-10 |
3,3 E-10 |
2,0 E-10 |
1,6 E-10 |
|
Pu-235 |
0,422 h |
0,005 |
2,2 E-11 |
5,0 E-4 |
1,3 E-11 |
6,5 E-12 |
3,9 E-12 |
2,7 E-12 |
2,1 E-12 |
|
Pu-236 |
2,85 a |
0,005 |
2,1 E-6 |
5,0 E-4 |
2,2 E-7 |
1,4 E-7 |
1,0 E-7 |
8,5 E-8 |
8,7 E-8 |
|
Pu-237 |
45,3 d |
0,005 |
1,1 E-9 |
5,0 E-4 |
6,9 E-10 |
3,6 E-10 |
2,2 E-10 |
1,3 E-10 |
1,0 E-10 |
|
Pu-238 |
87,7 a |
0,005 |
4,0 E-6 |
5,0 E-4 |
4,0 E-7 |
3,1 E-7 |
2,4 E-7 |
2,2 E-7 |
2,3 E-7 |
|
Pu-239 |
2,41 E+4 a |
0,005 |
4,2 E-6 |
5,0 E-4 |
4,2 E-7 |
3,3 E-7 |
2,7 E-7 |
2,4 E-7 |
2,5 E-7 |
|
Pu-240 |
6,54 E+3 a |
0,005 |
4,2 E-6 |
5,0 E-4 |
4,2 E-7 |
3,3 E-7 |
2,7 E-7 |
2,4 E-7 |
2,5 E-7 |
|
Pu-241 |
14,4 a |
0,005 |
5,6 E-8 |
5,0 E-4 |
5,7 E-9 |
5,5 E-9 |
5,1 E-9 |
4,8 E-9 |
4,8 E-9 |
|
Pu-242 |
3,76 E+5 a |
0,005 |
4,0 E-6 |
5,0 E-4 |
4,0 E-7 |
3,2 E-7 |
2,6 E-7 |
2,3 E-7 |
2,4 E-7 |
|
Pu-243 |
4,95 h |
0,005 |
1,0 E-9 |
5,0 E-4 |
6,2 E-10 |
3,1 E-10 |
1,8 E-10 |
1,1 E-10 |
8,5 E-11 |
|
Pu-244 |
8,26 E+7 a |
0,005 |
4,0 E-6 |
5,0 E-4 |
4,1 E-7 |
3,2 E-7 |
2,6 E-7 |
2,3 E-7 |
2,4 E-7 |
|
Pu-245 |
10,5 h |
0,005 |
8,0 E-9 |
5,0 E-4 |
5,1 E-9 |
2,6 E-9 |
1,5 E-9 |
8,9 E-10 |
7,2 E-10 |
|
Pu-246 |
10,9 d |
0,005 |
3,6 E-8 |
5,0 E-4 |
2,3 E-8 |
1,2 E-8 |
7,1 E-9 |
4,1 E-9 |
3,3 E-9 |
|
Americium |
|||||||||
|
Am-237 |
1,22 h |
0,005 |
1,7 E-10 |
5,0 E-4 |
1,0 E-10 |
5,5 E-11 |
3,3 E-11 |
2,2 E-11 |
1,8 E-11 |
|
Am-238 |
1,63 h |
0,005 |
2,5 E-10 |
5,0 E-4 |
1,6 E-10 |
9,1 E-11 |
5,9 E-11 |
4,0 E-11 |
3,2 E-11 |
|
Am-239 |
11,9 h |
0,005 |
2,6 E-9 |
5,0 E-4 |
1,7 E-9 |
8,4 E-10 |
5,1 E-10 |
3,0 E-10 |
2,4 E-10 |
|
Am-240 |
2,12 d |
0,005 |
4,7 E-9 |
5,0 E-4 |
3,3 E-9 |
1,8 E-9 |
1,2 E-9 |
7,3 E-10 |
5,8 E-10 |
|
Am-241 |
432 a |
0,005 |
3,7 E-6 |
5,0 E-4 |
3,7 E-7 |
2,7 E-7 |
2,2 E-7 |
2,0 E-7 |
2,0 E-7 |
|
Am-242 |
16,0 h |
0,005 |
5,0 E-9 |
5,0 E-4 |
2,2 E-9 |
1,1 E-9 |
6,4 E-10 |
3,7 E-10 |
3,0 E-10 |
|
Am-242m |
152 a |
0,005 |
3,1 E-6 |
5,0 E-4 |
3,0 E-7 |
2,3 E-7 |
2,0 E-7 |
1,9 E-7 |
1,9 E-7 |
|
Am-243 |
7,38 E+3 a |
0,005 |
3,6 E-6 |
5,0 E-4 |
3,7 E-7 |
2,7 E-7 |
2,2 E-7 |
2,0 E-7 |
2,0 E-7 |
|
Am-244 |
10,1 h |
0,005 |
4,9 E-9 |
5,0 E-4 |
3,1 E-9 |
1,6 E-9 |
9,6 E-10 |
5,8 E-10 |
4,6 E-10 |
|
Am-244m |
0,433 h |
0,005 |
3,7 E-10 |
5,0 E-4 |
2,0 E-10 |
9,6 E-11 |
5,5 E-11 |
3,7 E-11 |
2,9 E-11 |
|
Am-245 |
2,05 h |
0,005 |
6,8 E-10 |
5,0 E-4 |
4,5 E-10 |
2,2 E-10 |
1,3 E-10 |
7,9 E-11 |
6,2 E-11 |
|
Am-246 |
0,650 h |
0,005 |
6,7 E-10 |
5,0 E-4 |
3,8 E-10 |
1,9 E-10 |
1,1 E-10 |
7,3 E-11 |
5,8 E-11 |
|
Am-246m |
0,417 h |
0,005 |
3,9 E-10 |
5,0 E-4 |
2,2 E-10 |
1,1 E-10 |
6,4 E-11 |
4,4 E-11 |
3,4 E-11 |
|
Curium |
|||||||||
|
Cm-238 |
2,40 h |
0,005 |
7,8 E-10 |
5,0 E-4 |
4,9 E-10 |
2,6 E-10 |
1,6 E-10 |
1,0 E-10 |
8,0 E-11 |
|
Cm-240 |
27,0 d |
0,005 |
2,2 E-7 |
5,0 E-4 |
4,8 E-8 |
2,5 E-8 |
1,5 E-8 |
9,2 E-9 |
7,6 E-9 |
|
Cm-241 |
32,8 d |
0,005 |
1,1 E-8 |
5,0 E-4 |
5,7 E-9 |
3,0 E-9 |
1,9 E-9 |
1,1 E-9 |
9,1 E-10 |
|
Cm-242 |
163 d |
0,005 |
5,9 E-7 |
5,0 E-4 |
7,6 E-8 |
3,9 E-8 |
2,4 E-8 |
1,5 E-8 |
1,2 E-8 |
|
Cm-243 |
28,5 a |
0,005 |
3,2 E-6 |
5,0 E-4 |
3,3 E-7 |
2,2 E-7 |
1,6 E-7 |
1,4 E-7 |
1,5 E-7 |
|
Cm-244 |
18,1 a |
0,005 |
2,9 E-6 |
5,0 E-4 |
2,9 E-7 |
1,9 E-7 |
1,4 E-7 |
1,2 E-7 |
1,2 E-7 |
|
Cm-245 |
8,50 E+3 a |
0,005 |
3,7 E-6 |
5,0 E-4 |
3,7 E-7 |
2,8 E-7 |
2,3 E-7 |
2,1 E-7 |
2,1 E-7 |
|
Cm-246 |
4,73 E+3 a |
0,005 |
3,7 E-6 |
5,0 E-4 |
3,7 E-7 |
2,8 E-7 |
2,2 E-7 |
2,1 E-7 |
2,1 E-7 |
|
Cm-247 |
1,56 E+7 a |
0,005 |
3,4 E-6 |
5,0 E-4 |
3,5 E-7 |
2,6 E-7 |
2,1 E-7 |
1,9 E-7 |
1,9 E-7 |
|
Cm-248 |
3,39 E+5 a |
0,005 |
1,4 E-5 |
5,0 E-4 |
1,4 E-6 |
1,0 E-6 |
8,4 E-7 |
7,7 E-7 |
7,7 E-7 |
|
Cm-249 |
1,07 h |
0,005 |
3,9 E-10 |
5,0 E-4 |
2,2 E-10 |
1,1 E-10 |
6,1 E-11 |
4,0 E-11 |
3,1 E-11 |
|
Cm-250 |
6,90 E+3 a |
0,005 |
7,8 E-5 |
5,0 E-4 |
8,2 E-6 |
6,0 E-6 |
4,9 E-6 |
4,4 E-6 |
4,4 E-6 |
|
Berkelium |
|||||||||
|
Bk-245 |
4,94 d |
0,005 |
6,1 E-9 |
5,0 E-4 |
3,9 E-9 |
2,0 E-9 |
1,2 E-9 |
7,2 E-10 |
5,7 E-10 |
|
Bk-246 |
1,83 d |
0,005 |
3,7 E-9 |
5,0 E-4 |
2,6 E-9 |
1,4 E-9 |
9,4 E-10 |
6,0 E-10 |
4,8 E-10 |
|
Bk-247 |
1,38 E+3 a |
0,005 |
8,9 E-6 |
5,0 E-4 |
8,6 E-7 |
6,3 E-7 |
4,6 E-7 |
3,8 E-7 |
3,5 E-7 |
|
Bk-249 |
320 d |
0,005 |
2,2 E-8 |
5,0 E-4 |
2,9 E-9 |
1,9 E-9 |
1,4 E-9 |
1,1 E-9 |
9,7 E-10 |
|
Bk-250 |
3,22 h |
0,005 |
1,5 E-9 |
5,0 E-4 |
8,5 E-10 |
4,4 E-10 |
2,7 E-10 |
1,7 E-10 |
1,4 E-10 |
|
Californium |
|||||||||
|
Cf-244 |
0,323 h |
0,005 |
9,8 E-10 |
5,0 E-4 |
4,8 E-10 |
2,4 E-10 |
1,3 E-10 |
8,9 E-11 |
7,0 E-11 |
|
Cf-246 |
1,49 d |
0,005 |
5,0 E-8 |
5,0 E-4 |
2,4 E-8 |
1,2 E-8 |
7,3 E-9 |
4,1 E-9 |
3,3 E-9 |
|
Cf-248 |
334 d |
0,005 |
1,5 E-6 |
5,0 E-4 |
1,6 E-7 |
9,9 E-8 |
6,0 E-8 |
3,3 E-8 |
2,8 E-8 |
|
Cf-249 |
350 a |
0,005 |
9,0 E-6 |
5,0 E-4 |
8,7 E-7 |
6,4 E-7 |
4,7 E-7 |
3,8 E-7 |
3,5 E-7 |
|
Cf-250 |
13,1 a |
0,005 |
5,7 E-6 |
5,0 E-4 |
5,5 E-7 |
3,7 E-7 |
2,3 E-7 |
1,7 E-7 |
1,6 E-7 |
|
Cf-251 |
898 a |
0,005 |
9,1 E-6 |
5,0 E-4 |
8,8 E-7 |
6,5 E-7 |
4,7 E-7 |
3,9 E-7 |
3,6 E-7 |
|
Cf-252 |
2,64 a |
0,005 |
5,0 E-6 |
5,0 E-4 |
5,1 E-7 |
3,2 E-7 |
1,9 E-7 |
1,0 E-7 |
9,0 E-8 |
|
Cf-253 |
17,8 d |
0,005 |
1,0 E-7 |
5,0 E-4 |
1,1 E-8 |
6,0 E-9 |
3,7 E-9 |
1,8 E-9 |
1,4 E-9 |
|
Cf-254 |
60,5 d |
0,005 |
1,1 E-5 |
5,0 E-4 |
2,6 E-6 |
1,4 E-6 |
8,4 E-7 |
5,0 E-7 |
4,0 E-7 |
|
Einsteinium |
|||||||||
|
Es-250 |
2,10 h |
0,005 |
2,3 E-10 |
5,0 E-4 |
9,9 E-11 |
5,7 E-11 |
3,7 E-11 |
2,6 E-11 |
2,1 E-11 |
|
Es-251 |
1,38 d |
0,005 |
1,9 E-9 |
5,0 E-4 |
1,2 E-9 |
6,1 E-10 |
3,7 E-10 |
2,2 E-10 |
1,7 E-10 |
|
Es-253 |
20,5 d |
0,005 |
1,7 E-7 |
5,0 E-4 |
4,5 E-8 |
2,3 E-8 |
1,4 E-8 |
7,6 E-9 |
6,1 E-9 |
|
Es-254 |
276 d |
0,005 |
1,4 E-6 |
5,0 E-4 |
1,6 E-7 |
9,8 E-8 |
6,0 E-8 |
3,3 E-8 |
2,8 E-8 |
|
Es-254m |
1,64 d |
0,005 |
5,7 E-8 |
5,0 E-4 |
3,0 E-8 |
1,5 E-8 |
9,1 E-9 |
5,2 E-9 |
4,2 E-9 |
|
Fermium |
|||||||||
|
Fm-252 |
22,7 h |
0,005 |
3,8 E-8 |
5,0 E-4 |
2,0 E-8 |
9,9 E-9 |
5,9 E-9 |
3,3 E-9 |
2,7 E-9 |
|
Fm-253 |
3,00 d |
0,005 |
2,5 E-8 |
5,0 E-4 |
6,7 E-9 |
3,4 E-9 |
2,1 E-9 |
1,1 E-9 |
9,1 E-10 |
|
Fm-254 |
3,24 h |
0,005 |
5,6 E-9 |
5,0 E-4 |
3,2 E-9 |
1,6 E-9 |
9,3 E-10 |
5,6 E-10 |
4,4 E-10 |
|
Fm-255 |
20,1 h |
0,005 |
3,3 E-8 |
5,0 E-4 |
1,9 E-8 |
9,5 E-9 |
5,6 E-9 |
3,2 E-9 |
2,5 E-9 |
|
Fm-257 |
101 d |
0,005 |
9,8 E-7 |
5,0 E-4 |
1,1 E-7 |
6,5 E-8 |
4,0 E-8 |
1,9 E-8 |
1,5 E-8 |
|
Mendelevium |
|||||||||
|
Md-257 |
5,20 h |
0,005 |
3,1 E-9 |
5,0 E-4 |
8,8 E-10 |
4,5 E-10 |
2,7 E-10 |
1,5 E-10 |
1,2 E-10 |
|
Md-258 |
55,0 d |
0,005 |
6,3 E-7 |
5,0 E-4 |
8,9 E-8 |
5,0 E-8 |
3,0 E-8 |
1,6 E-8 |
1,3 E-8 |
|
Effectieve volgdosis per via inhalatie opgenomen eenheid (Sv Bq-1) voor leden van de bevolking |
||||||||||
|---|---|---|---|---|---|---|---|---|---|---|
|
Leeftijd ≤ 1 a |
Leeftijd > 1 a |
|||||||||
|
Nuclide |
Halveringstijd |
Type1 |
f1 |
e(g) |
f1 |
1–2 a e(g) |
2–7 a e(g) |
7–12 a e(g) |
12–17 a e(g) |
> 17 a e(g) |
|
Waterstof |
||||||||||
|
Tritiumhoudend water |
12,3 a |
F |
1,000 |
2,6 E-11 |
1,000 |
2,0 E-11 |
1,1 E-11 |
8,2 E-12 |
5,9 E-12 |
6,2 E-12 |
|
M |
0,200 |
3,4 E-10 |
0,100 |
2,7 E-10 |
1,4 E-10 |
8,2 E-11 |
5,3 E-11 |
4,5 E-11 |
||
|
S |
0,020 |
1,2 E-9 |
0,010 |
1,0 E-9 |
6,3 E-10 |
3,8 E-10 |
2,8 E-10 |
2,6 E-10 |
||
|
Beryllium |
||||||||||
|
Be-7 |
53,3 d |
M |
0,020 |
2,5 E-10 |
0,005 |
2,1 E-10 |
1,2 E-10 |
8,3 E-11 |
6,2 E-11 |
5,0 E-11 |
|
S |
0,020 |
2,8 E-10 |
0,005 |
2,4 E-10 |
1,4 E-10 |
9,6 E-11 |
6,8 E-11 |
5,5 E-11 |
||
|
Be-10 |
1,60 E+6 a |
M |
0,020 |
4,1 E-8 |
0,005 |
3,4 E-8 |
2,0 E-8 |
1,3 E-8 |
1,1 E-8 |
9,6 E-9 |
|
S |
0,020 |
9,9 E-8 |
0,005 |
9,1 E-8 |
6,1 E-8 |
4,2 E-8 |
3,7 E-8 |
3,5 E-8 |
||
|
Koolstof |
||||||||||
|
C-11 |
0,340 h |
F |
1,000 |
1,0 E-10 |
1,000 |
7,0 E-11 |
3,2 E-11 |
2,1 E-11 |
1,3 E-11 |
1,1 E-11 |
|
M |
0,200 |
1,5 E-10 |
0,100 |
1,1 E-10 |
4,9 E-11 |
3,2 E-11 |
2,1 E-11 |
1,8 E-11 |
||
|
S |
0,020 |
1,6 E-10 |
0,010 |
1,1 E-10 |
5,1 E-11 |
3,3 E-11 |
2,2 E-11 |
1,8 E-11 |
||
|
C-14 |
5,73 E+3 a |
F |
1,000 |
6,1 E-10 |
1,000 |
6,7 E-10 |
3,6 E-10 |
2,9 E-10 |
1,9 E-10 |
2,0 E-10 |
|
M |
0,200 |
8,3 E-9 |
0,100 |
6,6 E-9 |
4,0 E-9 |
2,8 E-9 |
2,5 E-9 |
2,0 E-9 |
||
|
S |
0,020 |
1,9 E-8 |
0,010 |
1,7 E-8 |
1,1 E-8 |
7,4 E-9 |
6,4 E-9 |
5,8 E-9 |
||
|
Fluor |
||||||||||
|
F-18 |
1,83 h |
F |
1,000 |
2,6 E-10 |
1,000 |
1,9 E-10 |
9,1 E-11 |
5,6 E-11 |
3,4 E-11 |
2,8 E-11 |
|
M |
1,000 |
4,1 E-10 |
1,000 |
2,9 E-10 |
1,5 E-10 |
9,7 E-11 |
6,9 E-11 |
5,6 E-11 |
||
|
S |
1,000 |
4,2 E-10 |
1,000 |
3,1 E-10 |
1,5 E-10 |
1,0 E-10 |
7,3 E-11 |
5,9 E-11 |
||
|
Natrium |
||||||||||
|
Na-22 |
2,60 a |
F |
1,000 |
9,7 E-9 |
1,000 |
7,3 E-9 |
3,8 E-9 |
2,4 E-9 |
1,5 E-9 |
1,3 E-9 |
|
Na-24 |
15,0 h |
F |
1,000 |
2,3 E-9 |
1,000 |
1,8 E-9 |
9,3 E-10 |
5,7 E-10 |
3,4 E-10 |
2,7 E-10 |
|
Magnesium |
||||||||||
|
Mg-28 |
20,9 h |
F |
1,000 |
5,3 E-9 |
0,500 |
4,7 E-9 |
2,2 E-9 |
1,3 E-9 |
7,3 E-10 |
6,0 E-10 |
|
M |
1,000 |
7,3 E-9 |
0,500 |
7,2 E-9 |
3,5 E-9 |
2,3 E-9 |
1,5 E-9 |
1,2 E-9 |
||
|
Aluminium |
||||||||||
|
Al-26 |
7,16 E+5 a |
F |
0,020 |
8,1 E-8 |
0,010 |
6,2 E-8 |
3,2 E-8 |
2,0 E-8 |
1,3 E-8 |
1,1 E-8 |
|
M |
0,020 |
8,8 E-8 |
0,010 |
7,4 E-8 |
4,4 E-8 |
2,9 E-8 |
2,2 E-8 |
2,0 E-8 |
||
|
Silicium |
||||||||||
|
Si-31 |
2,62 h |
F |
0,020 |
3,6 E-10 |
0,010 |
2,3 E-10 |
9,5 E-11 |
5,9 E-11 |
3,2 E-11 |
2,7 E-11 |
|
M |
0,020 |
6,9 E-10 |
0,010 |
4,4 E-10 |
2,0 E-10 |
1,3 E-10 |
8,9 E-11 |
7,4 E-11 |
||
|
S |
0,020 |
7,2 E-10 |
0,010 |
4,7 E-10 |
2,2 E-10 |
1,4 E-10 |
9,5 E-11 |
7,9 E-11 |
||
|
Si-32 |
4,50 E+2 a |
F |
0,020 |
3,0 E-8 |
0,010 |
2,3 E-8 |
1,1 E-8 |
6,4 E-9 |
3,8 E-9 |
3,2 E-9 |
|
M |
0,020 |
7,1 E-8 |
0,010 |
6,0 E-8 |
3,6 E-8 |
2,4 E-8 |
1,9 E-8 |
1,7 E-8 |
||
|
S |
0,020 |
2,8 E-7 |
0,010 |
2,7 E-7 |
1,9 E-7 |
1,3 E-7 |
1,1 E-7 |
1,1 E-7 |
||
|
Fosfor |
||||||||||
|
P-32 |
14,3 d |
F |
1,000 |
1,2 E-8 |
0,800 |
7,5 E-9 |
3,2 E-9 |
1,8 E-9 |
9,8 E-10 |
7,7 E-10 |
|
M |
1,000 |
2,2 E-8 |
0,800 |
1,5 E-8 |
8,0 E-9 |
5,3 E-9 |
4,0 E-9 |
3,4 E-9 |
||
|
P-33 |
25,4 d |
F |
1,000 |
1,2 E-9 |
0,800 |
7,8 E-10 |
3,0 E-10 |
2,0 E-10 |
1,1 E-10 |
9,2 E-11 |
|
M |
1,000 |
6,1 E-9 |
0,800 |
4,6 E-9 |
2,8 E-9 |
2,1 E-9 |
1,9 E-9 |
1,5 E-9 |
||
|
Zwavel |
||||||||||
|
S-35 |
87,4 d |
F |
1,000 |
5,5 E-10 |
0,800 |
3,9 E-10 |
1,8 E-10 |
1,1 E-10 |
6,0 E-11 |
5,1 E-11 |
|
(anorg.) |
M |
0,200 |
5,9 E-9 |
0,100 |
4,5 E-9 |
2,8 E-9 |
2,0 E-9 |
1,8 E-9 |
1,4 E-9 |
|
|
S |
0,020 |
7,7 E-9 |
0,010 |
6,0 E-9 |
3,6 E-9 |
2,6 E-9 |
2,3 E-9 |
1,9 E-9 |
||
|
Chloor |
||||||||||
|
Cl-36 |
3,01 E+5 a |
F |
1,000 |
3,9 E-9 |
1,000 |
2,6 E-9 |
1,1 E-9 |
7,1 E-10 |
3,9 E-10 |
3,3 E-10 |
|
M |
1,000 |
3,1 E-8 |
1,000 |
2,6 E-8 |
1,5 E-8 |
1,0 E-8 |
8,8 E-9 |
7,3 E-9 |
||
|
Cl-38 |
0,620 h |
F |
1,000 |
2,9 E-10 |
1,000 |
1,9 E-10 |
8,4 E-11 |
5,1 E-11 |
3,0 E-11 |
2,5 E-11 |
|
M |
1,000 |
4,7 E-10 |
1,000 |
3,0 E-10 |
1,4 E-10 |
8,5 E-11 |
5,4 E-11 |
4,5 E-11 |
||
|
Cl-39 |
0,927 h |
F |
1,000 |
2,7 E-10 |
1,000 |
1,8 E-10 |
8,4 E-11 |
5,1 E-11 |
3,1 E-11 |
2,5 E-1Q |
|
M |
1,000 |
4,3 E-10 |
1,000 |
2,8 E-10 |
1,3 E-10 |
8,5 E-11 |
5,6 E-11 |
4,6 E-11 |
||
|
Kalium |
||||||||||
|
K-40 |
1,28 E+9 a |
F |
1,000 |
2,4 E-8 |
1,000 |
1,7 E-8 |
7,5 E-9 |
4,5 E-9 |
2,5 E-9 |
2,1 E-9 |
|
K-42 |
12,4 h |
F |
1,000 |
1,6 E-9 |
1,000 |
1,0 E-9 |
4,4 E-10 |
2,6 E-10 |
1,5 E-10 |
1,2 E-10 |
|
K-43 |
22,6 h |
F |
1,000 |
1,3 E-9 |
1,000 |
9,7 E-10 |
4,7 E-10 |
2,9 E-10 |
1,7 E-10 |
1,4 E-10 |
|
K-44 |
0,369 h |
F |
1,000 |
2,2 E-10 |
1,000 |
1,4 E-10 |
6,5 E-11 |
4,0 E-11 |
2,4 E-11 |
2,0 E-11 |
|
K-45 |
0,333 h |
F |
1,000 |
1,5 E-10 |
1,000 |
1,0 E-10 |
4,8 E-11 |
3,0 E-11 |
1,8 E-11 |
1,5 E-11 |
|
Calcium 2) |
||||||||||
|
Ca-41 |
1,40 E+5 a |
F |
0,600 |
6,7 E-10 |
0,300 |
3,8 E-10 |
2,6 E-10 |
3,3 E-10 |
3,3 E-10 |
1,7 E-10 |
|
M |
0,200 |
4,2 E-10 |
0,100 |
2,6 E-10 |
1,7 E-10 |
1,7 E-10 |
1,6 E-10 |
9,5 E-11 |
||
|
S |
0,020 |
6,7 E-10 |
0,010 |
6,0 E-10 |
3,8 E-10 |
2,4 E-10 |
1,9 E-10 |
1,8 E-10 |
||
|
Ca-45 |
163 d |
F |
0,600 |
5,7 E-9 |
0,300 |
3,0 E-9 |
1,4 E-9 |
1,0 E-9 |
7,6 E-10 |
4,6 E-10 |
|
M |
0,200 |
1,2 E-8 |
0,100 |
8,8 E-9 |
5,3 E-9 |
3,9 E-9 |
3,5 E-9 |
2,7 E-9 |
||
|
S |
0,020 |
1,5 E-8 |
0,010 |
1,2 E-8 |
7,2 E-9 |
5,1 E-9 |
4,6 E-9 |
3,7 E-9 |
||
|
Ca-47 |
4,53 d |
F |
0,600 |
4,9 E-9 |
0,300 |
3,6 E-9 |
1,7 E-9 |
1,1 E-9 |
6,1 E-10 |
5,5 E-10 |
|
M |
0,200 |
1,0 E-8 |
0,100 |
7,7 E-9 |
4,2 E-9 |
2,9 E-9 |
2,4 E-9 |
1,9 E-9 |
||
|
S |
0,020 |
1,2 E-8 |
0,010 |
8,5 E-9 |
4,6 E-9 |
3,3 E-9 |
2,6 E-9 |
2,1 E-9 |
||
|
Scandium |
||||||||||
|
Sc-43 |
3,89 h |
S |
0,001 |
9,3 E-10 |
1,0 E-4 |
6,7 E-10 |
3,3 E-10 |
2,2 E-10 |
1,4 E-10 |
1,1 E-10 |
|
Sc-44 |
3,93 h |
S |
0,001 |
1,6 E-9 |
1,0 E-4 |
1,2 E-9 |
5,6 E-10 |
3,6 E-10 |
2,3 E-10 |
1,8 E-10 |
|
Sc-44m |
2,44 d |
S |
0,001 |
1,1 E-8 |
1,0 E-4 |
8,4 E-9 |
4,2 E-9 |
2,8 E-9 |
1,7 E-9 |
1,4 E-9 |
|
Sc-46 |
83,8 d |
S |
0,001 |
2,8 E-8 |
1,0 E-4 |
2,3 E-8 |
1,4 E-8 |
9,8 E-9 |
8,4 E-9 |
6,8 E-9 |
|
Sc-47 |
3,35 d |
S |
0,001 |
4,0 E-9 |
1,0 E-4 |
2,8 E-9 |
1,5 E-9 |
1,1 E-9 |
9,2 E-10 |
7,3 E-10 |
|
Sc-48 |
1,82 d |
S |
0,001 |
7,8 E-9 |
1,0 E-4 |
5,9 E-9 |
3,1 E-9 |
2,0 E-9 |
1,4 E-9 |
1,1 E-9 |
|
Sc-49 |
0,956 h |
S |
0,001 |
3,9 E-10 |
1,0 E-4 |
2,4 E-10 |
1,1 E-10 |
7,1 E-11 |
4,7 E-11 |
4,0 E-11 |
|
Titaan |
||||||||||
|
Ti-44 |
47,3 a |
F |
0,020 |
3,1 E-7 |
0,010 |
2,6 E-7 |
1,5 E-7 |
9,6 E-8 |
6,6 E-8 |
6,1 E-8 |
|
M |
0,020 |
1,7 E-7 |
0,010 |
1,5 E-7 |
9,2 E-8 |
5,9 E-8 |
4,6 E-8 |
4,2 E-8 |
||
|
S |
0,020 |
3,2 E-7 |
0,010 |
3,1 E-7 |
2,1 E-7 |
1,5 E-7 |
1,3 E-7 |
1,2 E-7 |
||
|
Ti-45 |
3,08 h |
F |
0,020 |
4,4 E-10 |
0,010 |
3,2 E-10 |
1,5 E-10 |
9,1 E-11 |
5,1 E-11 |
4,2 E-11 |
|
M |
0,020 |
7,4 E-10 |
0,010 |
5,2 E-10 |
2,5 E-10 |
1,6 E-10 |
1,1 E-10 |
8,8 E-11 |
||
|
S |
0,020 |
7,7 E-10 |
0,010 |
5,5 E-10 |
2,7 E-10 |
1,7 E-10 |
1,1 E-10 |
9,3 E-11 |
||
|
Vanadium |
||||||||||
|
V-47 |
0,543 h |
F |
0,020 |
1,8 E-10 |
0,010 |
1,2 E-10 |
5,6 E-11 |
3,5 E-11 |
2,1 E-11 |
1,7 E-11 |
|
M |
0,020 |
2,8 E-10 |
0,010 |
1,9 E-10 |
8,6 E-11 |
5,5 E-11 |
3,5 E-11 |
2,9 E-11 |
||
|
V-48 |
16,2 d |
F |
0,020 |
8,4 E-9 |
0,010 |
6,4 E-9 |
3,3 E-9 |
2,1 E-9 |
1,3 E-9 |
1,1 E-9 |
|
M |
0,020 |
1,4 E-8 |
0,010 |
1,1 E-8 |
6,3 E-9 |
4,3 E-9 |
2,9 E-9 |
2,4 E-9 |
||
|
V-49 |
330 d |
F |
0,020 |
2,0 E-10 |
0,010 |
1,6 E-10 |
7,7 E-11 |
4,3 E-11 |
2,5 E-11 |
2,1 E-11 |
|
M |
0,020 |
2,8 E-10 |
0,010 |
2,1 E-10 |
1,1 E-10 |
6,3 E-11 |
4,0 E-11 |
3,4 E-11 |
||
|
Chroom |
||||||||||
|
Cr-48 |
23,0 h |
F |
0,200 |
7,6 E-10 |
0,100 |
6,0 E-10 |
3,1 E-10 |
2,0 E-10 |
1,2 E-10 |
9,9 E-11 |
|
M |
0,200 |
1,1 E-9 |
0,100 |
9,1 E-10 |
5,1 E-10 |
3,4 E-10 |
2,5 E-10 |
2,0 E-10 |
||
|
S |
0,200 |
1,2 E-9 |
0,100 |
9,8 E-10 |
5,5 E-10 |
3,7 E-10 |
2,8 E-10 |
2,2 E-10 |
||
|
Cr-49 |
0,702 h |
F |
0,200 |
1,9 E-10 |
0,100 |
1,3 E-10 |
6,0 E-11 |
3,7 E-11 |
2,2 E-11 |
1,9 E-11 |
|
M |
0,200 |
3,0 E-10 |
0,100 |
2,0 E-10 |
9,5 E-11 |
6,1 E-11 |
4,0 E-11 |
3,3 E-11 |
||
|
S |
0,200 |
3,1 E-10 |
0,100 |
2,1 E-10 |
9,9 E-11 |
6,4 E-11 |
4,2 E-11 |
3,5 E-11 |
||
|
Cr-51 |
27,7 d |
F |
0,200 |
1,7 E-10 |
0,100 |
1,3 E-10 |
6,3 E-11 |
4,0 E-11 |
2,4 E-11 |
2,0 E-11 |
|
M |
0,200 |
2,6 E-10 |
0,100 |
1,9 E-10 |
1,0 E-10 |
6,4 E-11 |
3,9 E-11 |
3,2 E-11 |
||
|
S |
0,200 |
2,6 E-10 |
0,100 |
2,1 E-10 |
1,0 E-10 |
6,6 E-11 |
4,5 E-11 |
3,7 E-11 |
||
|
Mangaan |
||||||||||
|
Mn-51 |
0,770 h |
F |
0,200 |
2,5 E-10 |
0,100 |
1,7 E-10 |
7,5 E-11 |
4,6 E-11 |
2,7 E-11 |
2,3 E-11 |
|
M |
0,200 |
4,0 E-10 |
0,100 |
2,7 E-10 |
1,2 E-10 |
7,8 E-11 |
5,0 E-11 |
4,1 E-11 |
||
|
Mn-52 |
5,59 d |
F |
0,200 |
7,0 E-9 |
0,100 |
5,5 E-9 |
2,9 E-9 |
1,8 E-9 |
1,1 E-9 |
9,4 E-10 |
|
M |
0,200 |
8,6 E-9 |
0,100 |
6,8 E-9 |
3,7 E-9 |
2,4 E-9 |
1,7 E-9 |
1,4 E-9 |
||
|
Mn-52m |
0,352 h |
F |
0,200 |
1,9 E-10 |
0,100 |
1,3 E-10 |
6,1 E-11 |
3,8 E-11 |
2,2 E-11 |
1,9 E-11 |
|
M |
0,200 |
2,8 E-10 |
0,100 |
1,9 E-10 |
8,7 E-11 |
5,5 E-11 |
3,4 E-11 |
2,9 E-11 |
||
|
Mn-53 |
3,70 E+6 a |
F |
0,200 |
3,2 E-10 |
0,100 |
2,2 E-10 |
1,1 E-10 |
6,0 E-11 |
3,4 E-11 |
2,9 E-11 |
|
M |
0,200 |
4,6 E-10 |
0,100 |
3,4 E-10 |
1,7 E-10 |
1,0 E-10 |
6,4 E-11 |
5,4 E-11 |
||
|
Mn-54 |
312 d |
F |
0,200 |
5,2 E-9 |
0,100 |
4,1 E-9 |
2,2 E-9 |
1,5 E-9 |
9,9 E-10 |
8,5 E-10 |
|
M |
0,200 |
7,5 E-9 |
0,100 |
6,2 E-9 |
3,8 E-9 |
2,4 E-9 |
1,9 E-9 |
1,5 E-9 |
||
|
Mn-56 |
2,58 h |
F |
0,200 |
6,9 E-10 |
0,100 |
4,9 E-10 |
2,3 E-10 |
1,4 E-10 |
7,8 E-11 |
6,4 E-11 |
|
M |
0,200 |
1,1 E-9 |
0,100 |
7,8 E-10 |
3,7 E-10 |
2,4 E-10 |
1,5 E-10 |
1,2 E-10 |
||
|
IJzer 3 |
||||||||||
|
Fe-52 |
8,28 h |
F |
0,600 |
5,2 E-9 |
0,100 |
3,6 E-9 |
1,5 E-9 |
8,9 E-10 |
4,9 E-10 |
3,9 E-10 |
|
M |
0,200 |
5,8 E-9 |
0,100 |
4,1 E-9 |
1,9 E-9 |
1,2 E-9 |
7,4 E-10 |
6,0 E-10 |
||
|
S |
0,020 |
6,0 E-9 |
0,010 |
4,2 E-9 |
2,0 E-9 |
1,3 E-9 |
7,7 E-10 |
6,3 E-10 |
||
|
Fe-55 |
2,70 a |
F |
0,600 |
4,2 E-9 |
0,100 |
3,2 E-9 |
2,2 E-9 |
1,4 E-9 |
9,4 E-10 |
7,7 E-10 |
|
M |
0,200 |
1,9 E-9 |
0,100 |
1,4 E-9 |
9,9 E-10 |
6,2 E-10 |
4,4 E-10 |
3,8 E-10 |
||
|
S |
0,020 |
1,0 E-9 |
0,010 |
8,5 E-10 |
5,0 E-10 |
2,9 E-10 |
2,0 E-10 |
1,8 E-10 |
||
|
Fe-59 |
44,5 d |
F |
0,600 |
2,1 E-8 |
0,100 |
1,3 E-8 |
7,1 E-9 |
4,2 E-9 |
2,6 E-9 |
2,2 E-9 |
|
M |
0,200 |
1,8 E-8 |
0,100 |
1,3 E-8 |
7,9 E-9 |
5,5 E-9 |
4,6 E-9 |
3,7 E-9 |
||
|
S |
0,020 |
1,7 E-8 |
0,010 |
1,3 E-8 |
8,1 E-9 |
5,8 E-9 |
5,1 E-9 |
4,0 E-9 |
||
|
Fe-60 |
1,00 E+5 a |
F |
0,600 |
4,4 E-7 |
0,100 |
3,9 E-7 |
3,5 E-7 |
3,2 E-7 |
2,9 E-7 |
2,8 E-7 |
|
M |
0,200 |
2,0 E-7 |
0,100 |
1,7 E-7 |
1,6 E-7 |
1,4 E-7 |
1,4 E-7 |
1,4 E-7 |
||
|
S |
0,020 |
9,3 E-8 |
0,010 |
8,8 E-8 |
6,7 E-8 |
5,2 E-8 |
4,9 E-8 |
4,9 E-8 |
||
|
Kobalt 4 |
||||||||||
|
Co-55 |
17,5 h |
F |
0,600 |
2,2 E-9 |
0,100 |
1,8 E-9 |
9,0 E-10 |
5,5 E-10 |
3,1 E-10 |
2,7 E-10 |
|
M |
0,200 |
4,1 E-9 |
0,100 |
3,1 E-9 |
1,5 E-9 |
9,8 E-10 |
6,1 E-10 |
5,0 E-10 |
||
|
S |
0,020 |
4,6 E-9 |
0,010 |
3,3 E-9 |
1,6 E-9 |
1,1 E-9 |
6,6 E-10 |
5,3 E-10 |
||
|
Co-56 |
78,7 d |
F |
0,600 |
1,4 E-8 |
0,100 |
1,0 E-8 |
5,5 E-9 |
3,5 E-9 |
2,2 E-9 |
1,8 E-9 |
|
M |
0,200 |
2,5 E-8 |
0,100 |
2,1 E-8 |
1,1 E-8 |
7,4 E-9 |
5,8 E-9 |
4,8 E-9 |
||
|
S |
0,020 |
2,9 E-8 |
0,010 |
2,5 E-8 |
1,5 E-8 |
1,0 E-8 |
8,0 E-9 |
6,7 E-9 |
||
|
Co-57 |
271 d |
F |
0,600 |
1,5 E-9 |
0,100 |
1,1 E-9 |
5,6 E-10 |
3,7 E-10 |
2,3 E-10 |
1,9 E-10 |
|
M |
0,200 |
2,8 E-9 |
0,100 |
2,2 E-9 |
1,3 E-9 |
8,5 E-10 |
6,7 E-10 |
5,5 E-10 |
||
|
S |
0,020 |
4,4 E-9 |
0,010 |
3,7 E-9 |
2,3 E-9 |
1,5 E-9 |
1,2 E-9 |
1,0 E-9 |
||
|
Co-58 |
70,8 d |
F |
0,600 |
4,0 E-9 |
0,100 |
3,0 E-9 |
1,6 E-9 |
1,0 E-9 |
6,4 E-10 |
5,3 E-10 |
|
M |
0,200 |
7,3 E-9 |
0,100 |
6,5 E-9 |
3,5 E-9 |
2,4 E-9 |
2,0 E-9 |
1,6 E-9 |
||
|
S |
0,020 |
9,0 E-9 |
0,010 |
7,5 E-9 |
4,5 E-9 |
3,1 E-9 |
2,6 E-9 |
2,1 E-9 |
||
|
Co-58m |
9,15 h |
F |
0,600 |
4,8 E-11 |
0,100 |
3,6 E-11 |
1,7 E-11 |
1,1 E-11 |
5,9 E-12 |
5,2 E-12 |
|
M |
0,200 |
1,1 E-10 |
0,100 |
7,6 E-11 |
3,8 E-11 |
2,4 E-11 |
1,6 E-11 |
1,3 E-11 |
||
|
S |
0,020 |
1,3 E-10 |
0,010 |
9,0 E-11 |
4,5 E-11 |
3,0 E-11 |
2,0 E-11 |
1,7 E-11 |
||
|
Co-60 |
5,27 a |
F |
0,600 |
3,0 E-8 |
0,100 |
2,3 E-8 |
1,4 E-8 |
8,9 E-9 |
6,1 E-9 |
5,2 E-9 |
|
M |
0,200 |
4,2 E-8 |
0,100 |
3,4 E-8 |
2,1 E-8 |
1,5 E-8 |
1,2 E-8 |
1,0 E-8 |
||
|
S |
0,020 |
9,2 E-8 |
0,010 |
8,6 E-8 |
5,9 E-8 |
4,0 E-8 |
3,4 E-8 |
3,1 E-8 |
||
|
Co-60m |
0,174 h |
F |
0,600 |
4,4 E-12 |
0,100 |
2,8 E-12 |
1,5 E-12 |
1,0 E-12 |
8,3 E-13 |
6,9 E-13 |
|
M |
0,200 |
7,1 E-12 |
0,100 |
4,7 E-12 |
2,7 E-12 |
1,8 E-12 |
1,5 E-12 |
1,2 E-12 |
||
|
S |
0,020 |
7,6 E-12 |
0,010 |
5,1 E-12 |
2,9 E-12 |
2,0 E-12 |
1,7 E-12 |
1,4 E-12 |
||
|
Co-61 |
1,65 h |
F |
0,600 |
2,1 E-10 |
0,100 |
1,4 E-10 |
6,0 E-11 |
3,8 E-11 |
2,2 E-11 |
1,9 E-11 |
|
M |
0,200 |
4,0 E-10 |
0,100 |
2,7 E-10 |
1,2 E-10 |
8,2 E-11 |
5,7 E-11 |
4,7 E-11 |
||
|
S |
0,020 |
4,3 E-10 |
0,010 |
2,8 E-10 |
1,3 E-10 |
8,8 E-11 |
6,1 E-11 |
5,1 E-11 |
||
|
Co-62m |
0,232 h |
F |
0,600 |
1,4 E-10 |
0,100 |
9,5 E-11 |
4,5 E-11 |
2,8 E-11 |
1,7 E-11 |
1,4 E-11 |
|
M |
0,200 |
1,9 E-10 |
0,100 |
1,3 E-10 |
6,1 E-11 |
3,8 E-11 |
2,4 E-11 |
2,0 E-11 |
||
|
S |
0,020 |
2,0 E-10 |
0,010 |
1,3 E-10 |
6,3 E-11 |
4,0 E-11 |
2,5 E-11 |
2,1 E-11 |
||
|
Nikkel |
||||||||||
|
Ni-56 |
6,10 d |
F |
0,100 |
3,3 E-9 |
0,050 |
2,8 E-9 |
1,5 E-9 |
9,3 E-10 |
5,8 E-10 |
4,9 E-10 |
|
M |
0,100 |
4,9 E-9 |
0,050 |
4,1 E-9 |
2,3 E-9 |
1,5 E-9 |
1,1 E-9 |
8,7 E-10 |
||
|
S |
0,020 |
5,5 E-9 |
0,010 |
4,6 E-9 |
2,7 E-9 |
1,8 E-9 |
1,3 E-9 |
1,0 E-9 |
||
|
Ni-57 |
1,50 d |
F |
0,100 |
2,2 E-9 |
0,050 |
1,8 E-9 |
8,9 E-10 |
5,5 E-10 |
3,1 E-10 |
2,5 E-10 |
|
M |
0,100 |
3,6 E-9 |
0,050 |
2,8 E-9 |
1,5 E-9 |
9,5 E-10 |
6,2 E-10 |
5,0 E-10 |
||
|
S |
0,020 |
3,9 E-9 |
0,010 |
3,0 E-9 |
1,5 E-9 |
1,0 E-9 |
6,6 E-10 |
5,3 E-10 |
||
|
Ni-59 |
7,50 E+4 a |
F |
0,100 |
9,6 E-10 |
0,050 |
8,1 E-10 |
4,5 E-10 |
2,8 E-10 |
1,9 E-10 |
1,8 E-10 |
|
M |
0,100 |
7,9 E-10 |
0,050 |
6,2 E-10 |
3,4 E-10 |
2,1 E-10 |
1,4 E-10 |
1,3 E-10 |
||
|
S |
0,020 |
1,7 E-9 |
0,010 |
1,5 E-9 |
9,5 E-10 |
5,9 E-10 |
4,6 E-10 |
4,4 E-10 |
||
|
Ni-63 |
96,0 a |
F |
0,100 |
2,3 E-9 |
0,050 |
2,0 E-9 |
1,1 E-9 |
6,7 E-10 |
4,6 E-10 |
4,4 E-10 |
|
M |
0,100 |
2,5 E-9 |
0,050 |
1,9 E-9 |
1,1 E-9 |
7,0 E-10 |
5,3 E-10 |
4,8 E-10 |
||
|
S |
0,020 |
4,8 E-9 |
0,010 |
4,3 E-9 |
2,7 E-9 |
1,7 E-9 |
1,3 E-9 |
1,3 E-9 |
||
|
Ni-65 |
2,52 h |
F |
0,100 |
4,4 E-10 |
0,050 |
3,0 E-10 |
1,4 E-10 |
8,5 E-11 |
4,9 E-11 |
4,1 E-11 |
|
M |
0,100 |
7,7 E-10 |
0,050 |
5,2 E-10 |
2,4 E-10 |
1,6 E-10 |
1,0 E-10 |
8,5 E-11 |
||
|
S |
0,020 |
8,1 E-10 |
0,010 |
5,5 E-10 |
2,6 E-10 |
1,7 E-10 |
1,1 E-10 |
9,0 E-11 |
||
|
Ni-66 |
2,27 d |
F |
0,100 |
5,7 E-9 |
0,050 |
3,8 E-9 |
1,6 E-9 |
1,0 E-9 |
5,1 E-10 |
4,2 E-10 |
|
M |
0,100 |
1,3 E-8 |
0,050 |
9,4 E-9 |
4,5 E-9 |
2,9 E-9 |
2,0 E-9 |
1,6 E-9 |
||
|
S |
0,020 |
1,5 E-8 |
0,010 |
1,0 E-8 |
5,0 E-9 |
3,2 E-9 |
2,2 E-9 |
1,8 E-9 |
||
|
Koper |
||||||||||
|
Cu-60 |
0,387 h |
F |
1,000 |
2,1 E-10 |
0,500 |
1,6 E-10 |
7,5 E-11 |
4,6 E-11 |
2,8 E-11 |
2,3 E-11 |
|
M |
1,000 |
3,0 E-10 |
0,500 |
2,2 E-10 |
1,0 E-10 |
6,5 E-11 |
4,0 E-11 |
3,3 E-11 |
||
|
S |
1,000 |
3,1 E-10 |
0,500 |
2,2 E-10 |
1,1 E-10 |
6,7 E-11 |
4,2 E-11 |
3,4 E-11 |
||
|
Cu-61 |
3,41 h |
F |
1,000 |
3,1 E-10 |
0,500 |
2,7 E-10 |
1,3 E-10 |
7,9 E-11 |
4,5 E-11 |
3,7 E-11 |
|
M |
1,000 |
4,9 E-10 |
0,500 |
4,4 E-10 |
2,1 E-10 |
1,4 E-10 |
9,1 E-11 |
7,4 E-11 |
||
|
S |
1,000 |
5,1 E-10 |
0,500 |
4,5 E-10 |
2,2 E-10 |
1,4 E-10 |
9,6 E-11 |
7,8 E-11 |
||
|
Cu-64 |
12,7 h |
F |
1,000 |
2,8 E-10 |
0,500 |
2,7 E-10 |
1,2 E-10 |
7,6 E-11 |
4,2 E-11 |
3,5 E-11 |
|
M |
1,000 |
5,5 E-10 |
0,500 |
5,4 E-10 |
2,7 E-10 |
1,9 E-10 |
1,4 E-10 |
1,1 E-10 |
||
|
S |
1,000 |
5,8 E-10 |
0,500 |
5,7 E-10 |
2,9 E-10 |
2,0 E-10 |
1,3 E-10 |
1,2 E-10 |
||
|
Cu-67 |
2,58 d |
F |
1,000 |
9,5 E-10 |
0,500 |
8,0 E-10 |
3,5 E-10 |
2,2 E-10 |
1,2 E-10 |
1,0 E-10 |
|
M |
1,000 |
2,3 E-9 |
0,500 |
2,0 E-9 |
1,1 E-9 |
8,1 E-10 |
6,9 E-10 |
5,5 E-10 |
||
|
S |
1,000 |
2,5 E-9 |
0,500 |
2,1 E-9 |
1,2 E-9 |
8,9 E-10 |
7,7 E-10 |
6,1 E-10 |
||
|
Zink |
||||||||||
|
Zn-62 |
9,26 h |
F |
1,000 |
1,7 E-9 |
0,500 |
1,7 E-9 |
7,7 E-10 |
4,6 E-10 |
2,5 E-10 |
2,0 E-10 |
|
M |
0,200 |
4,5 E-9 |
0,100 |
3,5 E-9 |
1,6 E-9 |
1,0 E-9 |
6,0 E-10 |
5,0 E-10 |
||
|
S |
0,020 |
5,1 E-9 |
0,010 |
3,4 E-9 |
1,8 E-9 |
1,1 E-9 |
6,6 E-10 |
5,5 E-10 |
||
|
Zn-63 |
0,635 h |
F |
1,000 |
2,1 E-10 |
0,500 |
1,4 E-10 |
6,5 E-11 |
4,0 E-11 |
2,4 E-11 |
2,0 E-11 |
|
M |
0,200 |
3,4 E-10 |
0,100 |
2,3 E-10 |
1,0 E-10 |
6,6 E-11 |
4,2 E-11 |
3,5 E-11 |
||
|
S |
0,020 |
3,6 E-10 |
0,010 |
2,4 E-10 |
1,1 E-10 |
6,9 E-11 |
4,4 E-11 |
3,7 E-11 |
||
|
Zn-65 |
244 d |
F |
1,000 |
1,5 E-8 |
0,500 |
1,0 E-8 |
5,7 E-9 |
3,8 E-9 |
2,5 E-9 |
2,2 E-9 |
|
M |
0,200 |
8,5 E-9 |
0,100 |
6,5 E-9 |
3,7 E-9 |
2,4 E-9 |
1,9 E-9 |
1,6 E-9 |
||
|
S |
0,020 |
7,6 E-9 |
0,010 |
6,7 E-9 |
4,4 E-9 |
2,9 E-9 |
2,4 E-9 |
2,0 E-9 |
||
|
Zn-69 |
0,950 h |
F |
1,000 |
1,1 E-10 |
0,500 |
7,4 E-11 |
3,2 E-11 |
2,1 E-11 |
1,2 E-11 |
1,1 E-11 |
|
M |
0,200 |
2,2 E-10 |
0,100 |
1,4 E-10 |
6,5 E-11 |
4,4 E-11 |
3,1 E-11 |
2,6 E-11 |
||
|
S |
0,020 |
2,3 E-10 |
0,010 |
1,5 E-10 |
6,9 E-11 |
4,7 E-11 |
3,4 E-11 |
2,8 E-11 |
||
|
Zn-69m |
13,8 h |
F |
1,000 |
6,6 E-10 |
0,500 |
6,7 E-10 |
3,0 E-10 |
1,8 E-10 |
9,9 E-11 |
8,2 E-11 |
|
M |
0,200 |
2,1 E-9 |
0,100 |
1,5 E-9 |
7,5 E-10 |
5,0 E-10 |
3,0 E-10 |
2,4 E-10 |
||
|
S |
0,020 |
2,2 E-9 |
0,010 |
1,7 E-9 |
8,2 E-10 |
5,4 E-10 |
3,3 E-10 |
2,7 E-10 |
||
|
Zn-71m |
3,92 h |
F |
1,000 |
6,2 E-10 |
0,500 |
5,5 E-10 |
2,6 E-10 |
1,6 E-10 |
9,1 E-11 |
7,4 E-11 |
|
M |
0,200 |
1,3 E-9 |
0,100 |
9,4 E-10 |
4,6 E-10 |
2,9 E-10 |
1,9 E-10 |
1,5 E-10 |
||
|
S |
0,020 |
1,4 E-9 |
0,010 |
1,0 E-9 |
4,9 E-10 |
3,1 E-10 |
2,0 E-10 |
1,6 E-10 |
||
|
Zn-72 |
1,94 d |
F |
1,000 |
4,3 E-9 |
0,500 |
3,5 E-9 |
1,7 E-9 |
1,0 E-9 |
5,9 E-10 |
4,9 E-10 |
|
M |
0,200 |
8,8 E-9 |
0,100 |
6,5 E-9 |
3,4 E-9 |
2,3 E-9 |
1,5 E-9 |
1,2 E-9 |
||
|
S |
0,020 |
9,7 E-9 |
0,010 |
7,0 E-9 |
3,6 E-9 |
2,4 E-9 |
1,6 E-9 |
1,3 E-9 |
||
|
Gallium |
||||||||||
|
Ga-65 |
0,253 h |
F |
0,010 |
1,1 E-10 |
0,001 |
7,3 E-11 |
3,4 E-11 |
2,1 E-11 |
1,3 E-11 |
1,1 E-11 |
|
M |
0,010 |
1,6 E-10 |
0,001 |
1,1 E-10 |
4,8 E-11 |
3,1 E-11 |
2,0 E-11 |
1,7 E-11 |
||
|
Ga-66 |
9,40 h |
F |
0,010 |
2,8 E-9 |
0,001 |
2,0 E-9 |
9,2 E-10 |
5,7 E-10 |
3,0 E-10 |
2,5 E-10 |
|
M |
0,010 |
4,5 E-9 |
0,001 |
3,1 E-9 |
1,5 E-9 |
9,2 E-10 |
5,3 E-10 |
4,4 E-10 |
||
|
Ga-67 |
3,26 d |
F |
0,010 |
6,4 E-10 |
0,001 |
4,6 E-10 |
2,2 E-10 |
1,4 E-10 |
7,7 E-11 |
6,4 E-11 |
|
M |
0,010 |
1,4 E-9 |
0,001 |
1,0 E-9 |
5,0 E-10 |
3,6 E-10 |
3,0 E-10 |
2,4 E-10 |
||
|
Ga-68 |
1,13 h |
F |
0,010 |
2,9 E-10 |
0,001 |
1,9 E-10 |
8,8 E-11 |
5,4 E-11 |
3,1 E-11 |
2,6 E-11 |
|
M |
0,010 |
4,6 E-10 |
0,001 |
3,1 E-10 |
1,4 E-10 |
9,2 E-11 |
5,9 E-11 |
4,9 E-11 |
||
|
Ga-70 |
0,353 h |
F |
0,010 |
9,5 E-11 |
0,001 |
6,0 E-11 |
2,6 E-11 |
1,6 E-11 |
1,0 E-11 |
8,8 E-12 |
|
M |
0,010 |
1,5 E-10 |
0,001 |
9,6 E-11 |
4,3 E-11 |
2,8 E-11 |
1,8 E-11 |
1,6 E-11 |
||
|
Ga-72 |
14,1 h |
F |
0,010 |
2,9 E-9 |
0,001 |
2,2 E-9 |
1,0 E-9 |
6,4 E-10 |
3,6 E-10 |
2,9 E-10 |
|
M |
0,010 |
4,5 E-9 |
0,001 |
3,3 E-9 |
1,6 E-9 |
1,0 E-9 |
6,5 E-10 |
5,3 E-10 |
||
|
Ga-73 |
4,91 h |
F |
0,010 |
6,7 E-10 |
0,001 |
4,5 E-10 |
2,0 E-10 |
1,2 E-10 |
6,4 E-11 |
5,4 E-11 |
|
M |
0,010 |
1,2 E-9 |
0,001 |
8,4 E-10 |
4,0 E-10 |
2,6 E-10 |
1,7 E-10 |
1,4 E-10 |
||
|
Germanium |
||||||||||
|
Ge-66 |
2,27 h |
F |
1,000 |
4,5 E-10 |
1,000 |
3,5 E-10 |
1,8 E-10 |
1,1 E-10 |
6,7 E-11 |
5,4 E-11 |
|
M |
1,000 |
6,4 E-10 |
1,000 |
4,8 E-10 |
2,5 E-10 |
1,6 E-10 |
1,1 E-10 |
9,1 E-11 |
||
|
Ge-67 |
0,312 h |
F |
1,000 |
1,7 E-10 |
1,000 |
1,1 E-10 |
4,9 E-11 |
3,1 E-11 |
1,8 E-11 |
1,5 E-11 |
|
M |
1,000 |
2,5 E-10 |
1,000 |
1,6 E-10 |
7,3 E-11 |
4,6 E-11 |
2,9 E-11 |
2,5 E-11 |
||
|
Ge-68 |
288 d |
F |
1,000 |
5,4 E-9 |
1,000 |
3,8 E-9 |
1,8 E-9 |
1,1 E-9 |
6,3 E-10 |
5,2 E-10 |
|
M |
1,000 |
6,0 E-8 |
1,000 |
5,0 E-8 |
3,0 E-8 |
2,0 E-8 |
1,6 E-8 |
1,4 E-8 |
||
|
Ge-69 |
1,63 d |
F |
1,000 |
1,2 E-9 |
1,000 |
9,0 E-10 |
4,6 E-10 |
2,8 E-10 |
1,7 E-10 |
1,3 E-10 |
|
M |
1,000 |
1,8 E-9 |
1,000 |
1,4 E-9 |
7,4 E-10 |
4,9 E-10 |
3,6 E-10 |
2,9 E-10 |
||
|
Ge-71 |
11,8 d |
F |
1,000 |
6,0 E-11 |
1,000 |
4,3 E-11 |
2,0 E-11 |
1,1 E-11 |
6,1 E-12 |
4,8 E-12 |
|
M |
1,000 |
1,2 E-10 |
1,000 |
8,6 E-11 |
4,1 E-11 |
2,4 E-11 |
1,3 E-11 |
1,1 E-11 |
||
|
Ge-75 |
1,38 h |
F |
1,000 |
1,6 E-10 |
1,000 |
1,0 E-10 |
4,3 E-11 |
2,8 E-11 |
1,7 E-11 |
1,5 E-11 |
|
M |
1,000 |
2,9 E-10 |
1,000 |
1,9 E-10 |
8,9 E-11 |
6,1 E-11 |
4,4 E-11 |
3,6 E-11 |
||
|
Ge-77 |
11,3 h |
F |
1,000 |
1,3 E-9 |
1,000 |
9,5 E-10 |
4,7 E-10 |
2,9 E-10 |
1,7 E-10 |
1,4 E-10 |
|
M |
1,000 |
2,3 E-9 |
1,000 |
1,7 E-9 |
8,8 E-10 |
6,0 E-10 |
4,5 E-10 |
3,7 E-10 |
||
|
Ge-78 |
1,45 h |
F |
1,000 |
4,3 E-10 |
1,000 |
2,9 E-10 |
1,4 E-10 |
8,9 E-11 |
5,5 E-11 |
4,5 E-11 |
|
M |
1,000 |
7,3 E-10 |
1,000 |
5,0 E-10 |
2,5 E-10 |
1,6 E-10 |
1,2 E-10 |
9,5 E-11 |
||
|
Arseen |
||||||||||
|
As-69 |
0,253 h |
M |
1,000 |
2,1 E-10 |
0,500 |
1,4 E-10 |
6,3 E-11 |
4,0 E-11 |
2,5 E-11 |
2,1 E-11 |
|
As-70 |
0,876 h |
M |
1,000 |
5,7 E-10 |
0,500 |
4,3 E-10 |
2,1 E-10 |
1,3 E-10 |
8,3 E-11 |
6,7 E-11 |
|
As-71 |
2,70 d |
M |
1,000 |
2,2 E-9 |
0,500 |
1,9 E-9 |
1,0 E-9 |
6,8 E-10 |
5,0 E-10 |
4,0 E-10 |
|
As-72 |
1,08 d |
M |
1,000 |
5,9 E-9 |
0,500 |
5,7 E-9 |
2,7 E-9 |
1,7 E-9 |
1,1 E-9 |
9,0 E-10 |
|
As-73 |
80,3 d |
M |
1,000 |
5,4 E-9 |
0,500 |
4,0 E-9 |
2,3 E-9 |
1,5 E-9 |
1,2 E-9 |
1,0 E-9 |
|
As-74 |
17,8 d |
M |
1,000 |
1,1 E-8 |
0,500 |
8,4 E-9 |
4,7 E-9 |
3,3 E-9 |
2,6 E-9 |
2,1 E-9 |
|
As-76 |
1,10 d |
M |
1,000 |
5,1 E-9 |
0,500 |
4,6 E-9 |
2,2 E-9 |
1,4 E-9 |
8,8 E-10 |
7,4 E-10 |
|
As-77 |
1,62 d |
M |
1,000 |
2,2 E-9 |
0,500 |
1,7 E-9 |
8,9 E-10 |
6,2 E-10 |
5,0 E-10 |
3,9 E-10 |
|
As-78 |
1,51 h |
M |
1,000 |
8,0 E-10 |
0,500 |
5,8 E-10 |
2,7 E-10 |
1,7 E-10 |
1,1 E-10 |
8,9 E-11 |
|
Selenium |
||||||||||
|
Se-70 |
0,683 h |
F |
1,000 |
3,9 E-10 |
0,800 |
3,0 E-10 |
1,5 E-10 |
9,0 E-11 |
5,1 E-11 |
4,2 E-11 |
|
M |
0,200 |
6,5 E-10 |
0,100 |
4,7 E-10 |
2,3 E-10 |
1,4 E-10 |
8,9 E-11 |
7,3 E-11 |
||
|
S |
0,020 |
6,8 E-10 |
0,010 |
4,8 E-10 |
2,3 E-10 |
1,5 E-10 |
9,4 E-11 |
7,6 E-11 |
||
|
Se-73 |
7,15 h |
F |
1,000 |
7,7 E-10 |
0,800 |
6,5 E-10 |
3,3 E-10 |
2,1 E-10 |
1,0 E-10 |
8,0 E-11 |
|
M |
0,200 |
1,6 E-9 |
0,100 |
1,2 E-9 |
5,9 E-10 |
3,8 E-10 |
2,4 E-10 |
1,9 E-10 |
||
|
S |
0,020 |
1,8 E-9 |
0,010 |
1,3 E-9 |
6,3 E-10 |
4,0 E-10 |
2,6 E-10 |
2,1 E-10 |
||
|
Se-73m |
0,650 h |
F |
1,000 |
9,3 E-11 |
0,800 |
7,2 E-11 |
3,5 E-11 |
2,3 E-11 |
1,1 E-11 |
9,2 E-12 |
|
M |
0,200 |
1,8 E-10 |
0,100 |
1,3 E-10 |
6,1 E-11 |
3,9 E-11 |
2,5 E-11 |
2,0 E-11 |
||
|
S |
0,020 |
1,9 E-10 |
0,010 |
1,3 E-10 |
6,5 E-11 |
4,1 E-11 |
2,6 E-11 |
2,2 E-11 |
||
|
Se-75 |
120 d |
F |
1,000 |
7,8 E-9 |
0,800 |
6,0 E-9 |
3,4 E-9 |
2,5 E-9 |
1,2 E-9 |
1,0 E-9 |
|
M |
0,200 |
5,4 E-9 |
0,100 |
4,5 E-9 |
2,5 E-9 |
1,7 E-9 |
1,3 E-9 |
1,1 E-9 |
||
|
S |
0,020 |
5,6 E-9 |
0,010 |
4,7 E-9 |
2,9 E-9 |
2,0 E-9 |
1,6 E-9 |
1,3 E-9 |
||
|
Se-79 |
6,50 E+4 a |
F |
1,000 |
1,6 E-8 |
0,800 |
1,3 E-8 |
7,7 E-9 |
5,6 E-9 |
1,5 E-9 |
1,1 E-9 |
|
M |
0,200 |
1,4 E-8 |
0,100 |
1,1 E-8 |
6,9 E-9 |
4,9 E-9 |
3,3 E-9 |
2,6 E-9 |
||
|
S |
0,020 |
2,3 E-8 |
0,010 |
2,0 E-8 |
1,3 E-8 |
8,7 E-9 |
7,6 E-9 |
6,8 E-9 |
||
|
Se-81 |
0,308 h |
F |
1,000 |
8,6 E-11 |
0,800 |
5,4 E-11 |
2,3 E-11 |
1,5 E-11 |
9,2 E-12 |
8,0 E-12 |
|
M |
0,200 |
1,3 E-10 |
0,100 |
8,5 E-11 |
3,8 E-11 |
2,5 E-11 |
1,6 E-11 |
1,4 E-11 |
||
|
S |
0,020 |
1,4 E-10 |
0,010 |
8,9 E-11 |
3,9 E-11 |
2,6 E-11 |
1,7 E-11 |
1,5 E-11 |
||
|
Se-81m |
0,954 h |
F |
1,000 |
1,8 E-10 |
0,800 |
1,2 E-10 |
5,4 E-11 |
3,4 E-11 |
1,9 E-11 |
1,6 E-11 |
|
M |
0,200 |
3,8 E-10 |
0,100 |
2,5 E-10 |
1,2 E-10 |
8,0 E-11 |
5,8 E-11 |
4,7 E-11 |
||
|
S |
0,020 |
4,1 E-10 |
0,010 |
2,7 E-10 |
1,3 E-10 |
8,5 E-11 |
6,2 E-11 |
5,1 E-11 |
||
|
Se-83 |
0,375 h |
F |
1,000 |
1,7 E-10 |
0,800 |
1,2 E-10 |
5,8 E-11 |
3,6 E-11 |
2,1 E-11 |
1,8 E-11 |
|
M |
0,200 |
2,7 E-10 |
0,100 |
1,9 E-10 |
9,2 E-11 |
5,9 E-11 |
3,9 E-11 |
3,2 E-11 |
||
|
S |
0,020 |
2,8 E-10 |
0,010 |
2,0 E-10 |
9,6 E-11 |
6,2 E-11 |
4,1 E-11 |
3,4 E-11 |
||
|
Broom |
||||||||||
|
Br-74 |
0,422 h |
F |
1,000 |
2,5 E-10 |
1,000 |
1,8 E-10 |
8,6 E-11 |
5,3 E-11 |
3,2 E-11 |
2,6 E-11 |
|
M |
1,000 |
3,6 E-10 |
1,000 |
2,5 E-10 |
1,2 E-10 |
7,5 E-11 |
4,6 E-11 |
3,8 E-11 |
||
|
Br-74m |
0,691 h |
F |
1,000 |
4,0 E-10 |
1,000 |
2,8 E-10 |
1,3 E-10 |
8,1 E-11 |
4,8 E-11 |
3,9 E-11 |
|
M |
1,000 |
5,9 E-10 |
1,000 |
4,1 E-10 |
1,9 E-10 |
1,2 E-10 |
7,5 E-11 |
6,2 E-11 |
||
|
Br-75 |
1,63 h |
F |
1,000 |
2,9 E-10 |
1,000 |
2,1 E-10 |
9,7 E-11 |
5,9 E-11 |
3,5 E-11 |
2,9 E-11 |
|
M |
1,000 |
4,5 E-10 |
1,000 |
3,1 E-10 |
1,5 E-10 |
9,7 E-11 |
6,5 E-11 |
5,3 E-11 |
||
|
Br-76 |
16,2 h |
F |
1,000 |
2,2 E-9 |
1,000 |
1,7 E-9 |
8,4 E-10 |
5,1 E-10 |
3,0 E-10 |
2,4 E-10 |
|
M |
1,000 |
3,0 E-9 |
1,000 |
2,3 E-9 |
1,2 E-9 |
7,5 E-10 |
5,0 E-10 |
4,1 E-10 |
||
|
Br-77 |
2,33 d |
F |
1,000 |
5,3 E-10 |
1,000 |
4,4 E-10 |
2,2 E-10 |
1,3 E-10 |
7,7 E-11 |
6,2 E-11 |
|
M |
1,000 |
6,3 E-10 |
1,000 |
5,1 E-10 |
2,7 E-10 |
1,6 E-10 |
1,1 E-10 |
8,4 E-11 |
||
|
Br-80 |
0,290 h |
F |
1,000 |
7,1 E-11 |
1,000 |
4,4 E-11 |
1,8 E-11 |
1,2 E-11 |
6,9 E-12 |
5,9 E-12 |
|
M |
1,000 |
1,1 E-10 |
1,000 |
6,5 E-11 |
2,8 E-11 |
1,8 E-11 |
1,1 E-11 |
9,4 E-12 |
||
|
Br-80m |
4,42 h |
F |
1,000 |
4,3 E-10 |
1,000 |
2,8 E-10 |
1,2 E-10 |
7,2 E-11 |
4,0 E-11 |
3,3 E-11 |
|
M |
1,000 |
6,8 E-10 |
1,000 |
4,5 E-10 |
2,1 E-10 |
1,4 E-10 |
9,3 E-11 |
7,6 E-11 |
||
|
Br-82 |
1,47 d |
F |
1,000 |
2,7 E-9 |
1,000 |
2,2 E-9 |
1,2 E-9 |
7,0 E-10 |
4,2 E-10 |
3,5 E-10 |
|
M |
1,000 |
3,8 E-9 |
1,000 |
3,0 E-9 |
1,7 E-9 |
1,1 E-9 |
7,9 E-10 |
6,3 E-10 |
||
|
Br-83 |
2,39 h |
F |
1,000 |
1,7 E-10 |
1,000 |
1,1 E-10 |
4,7 E-11 |
3,0 E-11 |
1,8 E-11 |
1,6 E-11 |
|
M |
1,000 |
3,5 E-10 |
1,000 |
2,3 E-10 |
1,1 E-10 |
7,7 E-11 |
5,9 E-11 |
4,8 E-11 |
||
|
Br-84 |
0,530 h |
F |
1,000 |
2,4 E-10 |
1,000 |
1,6 E-10 |
7,1 E-11 |
4,4 E-11 |
2,6 E-11 |
2,2 E-11 |
|
M |
1,000 |
3,7 E-10 |
1,000 |
2,4 E-10 |
1,1 E-10 |
6,9 E-11 |
4,4 E-11 |
3,7 E-11 |
||
|
Rubidium |
||||||||||
|
Rb-79 |
0,382 h |
F |
1,000 |
1,6 E-10 |
1,000 |
1,1 E-10 |
5,0 E-11 |
3,2 E-11 |
1,9 E-11 |
1,6 E-11 |
|
Rb-81 |
4,58 h |
F |
1,000 |
3,2 E-10 |
1,000 |
2,5 E-10 |
1,2 E-10 |
7,1 E-11 |
4,2 E-11 |
3,4 E-11 |
|
Rb-81m |
0,533 h |
F |
1,000 |
6,2 E-11 |
1,000 |
4,6 E-11 |
2,2 E-11 |
1,4 E-11 |
8,5 E-12 |
7,0 E-12 |
|
Rb-82m |
6,20 h |
F |
1,000 |
8,6 E-10 |
1,000 |
7,3 E-10 |
3,9 E-10 |
2,3 E-10 |
1,4 E-10 |
1,1 E-10 |
|
Rb-83 |
86,2 d |
F |
1,000 |
4,9 E-9 |
1,000 |
3,8 E-9 |
2,0 E-9 |
1,3 E-9 |
7,9 E-10 |
6,9 E-10 |
|
Rb-84 |
32,8 d |
F |
1,000 |
8,6 E-9 |
1,000 |
6,4 E-9 |
3,1 E-9 |
2,0 E-9 |
1,2 E-9 |
1,0 E-9 |
|
Rb-86 |
18,7 d |
F |
1,000 |
1,2 E-8 |
1,000 |
7,7 E-9 |
3,4 E-9 |
2,0 E-9 |
1,1 E-9 |
9,3 E-10 |
|
Rb-87 |
4,70 E+10 a |
F |
1,000 |
6,0 E-9 |
1,000 |
4,1 E-9 |
1,8 E-9 |
1,1 E-9 |
6,0 E-10 |
5,0 E-10 |
|
Rb-88 |
0,297 h |
F |
1,000 |
1,9 E-10 |
1,000 |
1,2 E-10 |
5,2 E-11 |
3,2 E-11 |
1,9 E-11 |
1,6 E-11 |
|
Rb-89 |
0,253 h |
F |
1,000 |
1,4 E-10 |
1,000 |
9,3 E-11 |
4,3 E-11 |
2,7 E-11 |
1,6 E-11 |
1,4 E-11 |
|
Strontium 5 |
||||||||||
|
Sr-80 |
1,67 h |
F |
0,600 |
7,8 E-10 |
0,300 |
5,4 E-10 |
2,4 E-10 |
1,4 E-10 |
7,9 E-11 |
7,1 E-11 |
|
M |
0,200 |
1,4 E-9 |
0,100 |
9,0 E-10 |
4,1 E-10 |
2,5 E-10 |
1,5 E-10 |
1,3 E-10 |
||
|
S |
0,020 |
1,5 E-9 |
0,010 |
9,4 E-10 |
4,3 E-10 |
2,7 E-10 |
1,6 E-10 |
1,4 E-10 |
||
|
Sr-81 |
0,425 h |
F |
0,600 |
2,1 E-10 |
0,300 |
1,5 E-10 |
6,7 E-11 |
4,1 E-11 |
2,4 E-11 |
2,1 E-11 |
|
M |
0,200 |
3,3 E-10 |
0,100 |
2,2 E-10 |
1,0 E-10 |
6,6 E-11 |
4,2 E-11 |
3,5 E-11 |
||
|
S |
0,020 |
3,4 E-10 |
0,010 |
2,3 E-10 |
1,1 E-10 |
6,9 E-11 |
4,4 E-11 |
3,7 E-11 |
||
|
Sr-82 |
25,0 d |
F |
0,600 |
2,8 E-8 |
0,300 |
1,5 E-8 |
6,6 E-9 |
4,6 E-9 |
3,2 E-9 |
2,1 E-9 |
|
M |
0,200 |
5,5 E-8 |
0,100 |
4,0 E-8 |
2,1 E-8 |
1,4 E-8 |
1,0 E-8 |
8,9 E-9 |
||
|
S |
0,020 |
6,1 E-8 |
0,010 |
4,6 E-8 |
2,5 E-8 |
1,7 E-8 |
1,2 E-8 |
1,1 E-8 |
||
|
Sr-83 |
1,35 d |
F |
0,600 |
1,4 E-9 |
0,300 |
1,1 E-9 |
5,5 E-10 |
3,4 E-10 |
2,0 E-10 |
1,6 E-10 |
|
M |
0,200 |
2,5 E-9 |
0,100 |
1,9 E-9 |
9,5 E-10 |
6,0 E-10 |
3,9 E-10 |
3,1 E-10 |
||
|
S |
0,020 |
2,8 E-9 |
0,010 |
2,0 E-9 |
1,0 E-9 |
6,5 E-10 |
4,2 E-10 |
3,4 E-10 |
||
|
Sr-85 |
64,8 d |
F |
0,600 |
4,4 E-9 |
0,300 |
2,3 E-9 |
1,1 E-9 |
9,6 E-10 |
8,3 E-10 |
3,8 E-10 |
|
M |
0,200 |
4,3 E-9 |
0,100 |
3,1 E-9 |
1,8 E-9 |
1,2 E-9 |
8,8 E-10 |
6,4 E-10 |
||
|
S |
0,020 |
4,4 E-9 |
0,010 |
3,7 E-9 |
2,2 E-9 |
1,3 E-9 |
1,0 E-9 |
8,1 E-10 |
||
|
Sr-85m |
1,16 h |
F |
0,600 |
2,4 E-11 |
0,300 |
1,9 E-11 |
9,6 E-12 |
6,0 E-12 |
3,7 E-12 |
2,9 E-12 |
|
M |
0,200 |
3,1 E-11 |
0,100 |
2,5 E-11 |
1,3 E-11 |
8,0 E-12 |
5,1 E-12 |
4,1 E-12 |
||
|
S |
0,020 |
3,2 E-11 |
0,010 |
2,6 E-11 |
1,3 E-11 |
8,3 E-12 |
5,4 E-12 |
4,3 E-12 |
||
|
Sr-87m |
2,80 h |
F |
0,600 |
9,7 E-11 |
0,300 |
7,8 E-11 |
3,8 E-11 |
2,3 E-11 |
1,3 E-11 |
1,1 E-11 |
|
M |
0,200 |
1,6 E-10 |
0,100 |
1,2 E-10 |
5,9 E-11 |
3,8 E-11 |
2,5 E-11 |
2,0 E-11 |
||
|
S |
0,020 |
1,7 E-10 |
0,010 |
1,2 E-10 |
6,2 E-11 |
4,0 E-11 |
2,6 E-11 |
2,1 E-11 |
||
|
Sr-89 |
50,5 d |
F |
0,600 |
1,5 E-8 |
0,300 |
7,3 E-9 |
3,2 E-9 |
2,3 E-9 |
1,7 E-9 |
1,0 E-9 |
|
M |
0,200 |
3,3 E-8 |
0,100 |
2,4 E-8 |
1,3 E-8 |
9,1 E-9 |
7,3 E-9 |
6,1 E-9 |
||
|
S |
0,020 |
3,9 E-8 |
0,010 |
3,0 E-8 |
1,7 E-8 |
1,2 E-8 |
9,3 E-9 |
7,9 E-9 |
||
|
Sr-90 |
29,1 a |
F |
0,600 |
1,3 E-7 |
0,300 |
5,2 E-8 |
3,1 E-8 |
4,1 E-8 |
5,3 E-8 |
2,4 E-8 |
|
M |
0,200 |
1,5 E-7 |
0,100 |
1,1 E-7 |
6,5 E-8 |
5,1 E-8 |
5,0 E-8 |
3,6 E-8 |
||
|
S |
0,020 |
4,2 E-7 |
0,010 |
4,0 E-7 |
2,7 E-7 |
1,8 E-7 |
1,6 E-7 |
1,6 E-7 |
||
|
Sr-91 |
9,50 h |
F |
0,600 |
1,4 E-9 |
0,300 |
1,1 E-9 |
5,2 E-10 |
3,1 E-10 |
1,7 E-10 |
1,6 E-10 |
|
M |
0,200 |
3,1 E-9 |
0,100 |
2,2 E-9 |
1,1 E-9 |
6,9 E-10 |
4,4 E-10 |
3,7 E-10 |
||
|
S |
0,020 |
3,5 E-9 |
0,010 |
2,5 E-9 |
1,2 E-9 |
7,7 E-10 |
4,9 E-10 |
4,1 E-10 |
||
|
Sr-92 |
2,71 h |
F |
0,600 |
9,0 E-10 |
0,300 |
7,1 E-10 |
3,3 E-10 |
2,0 E-10 |
1,0 E-10 |
9,8 E-11 |
|
M |
0,200 |
1,9 E-9 |
0,100 |
1,4 E-9 |
6,5 E-10 |
4,1 E-10 |
2,5 E-10 |
2,1 E-10 |
||
|
S |
0,020 |
2,2 E-9 |
0,010 |
1,5 E-9 |
7,0 E-10 |
4,5 E-10 |
2,7 E-10 |
2,3 E-10 |
||
|
Yttrium |
||||||||||
|
Y-86 |
14,7 h |
M |
0,001 |
3,7 E-9 |
1,0 E-4 |
2,9 E-9 |
1,5 E-9 |
9,3 E-10 |
5,6 E-10 |
4,5 E-10 |
|
S |
0,001 |
3,8 E-9 |
1,0 E-4 |
3,0 E-9 |
1,5 E-9 |
9,6 E-10 |
5,8 E-10 |
4,7 E-10 |
||
|
Y-86m |
0,800 h |
M |
0,001 |
2,2 E-10 |
1,0 E-4 |
1,7 E-10 |
8,7 E-11 |
5,6 E-11 |
3,4 E-11 |
2,7 E-11 |
|
S |
0,001 |
2,3 E-10 |
1,0 E-4 |
1,8 E-10 |
9,0 E-11 |
5,7 E-11 |
3,5 E-11 |
2,8 E-11 |
||
|
Y-87 |
3,35 d |
M |
0,001 |
2,7 E-9 |
1,0 E-4 |
2,1 E-9 |
1,1 E-9 |
7,0 E-10 |
4,7 E-10 |
3,7 E-10 |
|
S |
0,001 |
2,8 E-9 |
1,0 E-4 |
2,2 E-9 |
1,1 E-9 |
7,3 E-10 |
5,0 E-10 |
3,9 E-10 |
||
|
Y-88 |
107 d |
M |
0,001 |
1,9 E-8 |
1,0 E-4 |
1,6 E-8 |
1,0 E-8 |
6,7 E-9 |
4,9 E-9 |
4,1 E-9 |
|
S |
0,001 |
2,0 E-8 |
1,0 E-4 |
1,7 E-8 |
9,8 E-9 |
6,6 E-9 |
5,4 E-9 |
4,4 E-9 |
||
|
Y-90 |
2,67 d |
M |
0,001 |
1,3 E-8 |
1,0 E-4 |
8,4 E-9 |
4,0 E-9 |
2,6 E-9 |
1,7 E-9 |
1,4 E-9 |
|
S |
0,001 |
1,3 E-8 |
1,0 E-4 |
8,8 E-9 |
4,2 E-9 |
2,7 E-9 |
1,8 E-9 |
1,5 E-9 |
||
|
Y-90m |
3,19 h |
M |
0,001 |
7,2 E-10 |
1,0 E-4 |
5,7 E-10 |
2,8 E-10 |
1,8 E-10 |
1,1 E-10 |
9,5 E-11 |
|
S |
0,001 |
7,5 E-10 |
1,0 E-4 |
6,0 E-10 |
2,9 E-10 |
1,9 E-10 |
1,2 E-10 |
1,0 E-10 |
||
|
Y-91 |
58,5 d |
M |
0,001 |
3,9 E-8 |
1,0 E-4 |
3,0 E-8 |
1,6 E-8 |
1,1 E-8 |
8,4 E-9 |
7,1 E-9 |
|
S |
0,001 |
4,3 E-8 |
1,0 E-4 |
3,4 E-8 |
1,9 E-8 |
1,3 E-8 |
1,0 E-8 |
8,9 E-9 |
||
|
Y-91m |
0,828 h |
M |
0,001 |
7,0 E-11 |
1,0 E-4 |
5,5 E-11 |
2,9 E-11 |
1,8 E-11 |
1,2 E-11 |
1,0 E-11 |
|
S |
0,001 |
7,4 E-11 |
1,0 E-4 |
5,9 E-11 |
3,1 E-11 |
2,0 E-11 |
1,4 E-11 |
1,1 E-11 |
||
|
Y-92 |
3,54 h |
M |
0,001 |
1,8 E-9 |
1,0 E-4 |
1,2 E-9 |
5,3 E-10 |
3,3 E-10 |
2,0 E-10 |
1,7 E-10 |
|
S |
0,001 |
1,9 E-9 |
1,0 E-4 |
1,2 E-9 |
5,5 E-10 |
3,5 E-10 |
2,1 E-10 |
1,8 E-10 |
||
|
Y-93 |
10,1 h |
M |
0,001 |
4,4 E-9 |
1,0 E-4 |
2,9 E-9 |
1,3 E-9 |
8,1 E-10 |
4,7 E-10 |
4,0 E-10 |
|
S |
0,001 |
4,6 E-9 |
1,0 E-4 |
3,0 E-9 |
1,4 E-9 |
8,5 E-10 |
5,0 E-10 |
4,2 E-10 |
||
|
Y-94 |
0,318 h |
M |
0,001 |
2,8 E-10 |
1,0 E-4 |
1,8 E-10 |
8,1 E-11 |
5,0 E-11 |
3,1 E-11 |
2,7 E-11 |
|
S |
0,001 |
2,9 E-10 |
1,0 E-4 |
1,9 E-10 |
8,4 E-11 |
5,2 E-11 |
3,3 E-11 |
2,8 E-11 |
||
|
Y-95 |
0,178 h |
M |
0,001 |
1,5 E-10 |
1,0 E-4 |
9,8 E-11 |
4,4 E-11 |
2,8 E-11 |
1,8 E-11 |
1,5 E-11 |
|
S |
0,001 |
1,6 E-10 |
1,0 E-4 |
1,0 E-10 |
4,5 E-11 |
2,9 E-11 |
1,8 E-11 |
1,6 E-11 |
||
|
Zirkonium |
||||||||||
|
Zr-86 |
16,5 h |
F |
0,020 |
2,4 E-9 |
0,002 |
1,9 E-9 |
9,5 E-10 |
5,9 E-10 |
3,4 E-10 |
2,7 E-10 |
|
M |
0,020 |
3,4 E-9 |
0,002 |
2,6 E-9 |
1,3 E-9 |
8,4 E-10 |
5,2 E-10 |
4,2 E-10 |
||
|
S |
0,020 |
3,5 E-9 |
0,002 |
2,7 E-9 |
1,4 E-9 |
8,7 E-10 |
5,4 E-10 |
4,3 E-10 |
||
|
Zr-88 |
83,4 d |
F |
0,020 |
6,9 E-9 |
0,002 |
8,3 E-9 |
5,6 E-9 |
4,7 E-9 |
3,6 E-9 |
3,5 E-9 |
|
M |
0,020 |
8,5 E-9 |
0,002 |
7,8 E-9 |
5,1 E-9 |
3,6 E-9 |
3,0 E-9 |
2,6 E-9 |
||
|
S |
0,020 |
1,3 E-8 |
0,002 |
1,2 E-8 |
7,7 E-9 |
5,2 E-9 |
4,3 E-9 |
3,6 E-9 |
||
|
Zr-89 |
3,27 d |
F |
0,020 |
2,6 E-9 |
0,002 |
2,0 E-9 |
9,9 E-10 |
6,1 E-10 |
3,6 E-10 |
2,9 E-10 |
|
M |
0,020 |
3,7 E-9 |
0,002 |
2,8 E-9 |
1,5 E-9 |
9,6 E-10 |
6,5 E-10 |
5,2 E-10 |
||
|
S |
0,020 |
3,9 E-9 |
0,002 |
2,9 E-9 |
1,5 E-9 |
1,0 E-9 |
6,8 E-10 |
5,5 E-10 |
||
|
Zr-93 |
1,53 E+6 a |
F |
0,020 |
3,5 E-9 |
0,002 |
4,8 E-9 |
5,3 E-9 |
9,7 E-9 |
1,8 E-8 |
2,5 E-8 |
|
M |
0,020 |
3,3 E-9 |
0,002 |
3,1 E-9 |
2,8 E-9 |
4,1 E-9 |
7,5 E-9 |
1,0 E-8 |
||
|
S |
0,020 |
7,0 E-9 |
0,002 |
6,4 E-9 |
4,5 E-9 |
3,3 E-9 |
3,3 E-9 |
3,3 E-9 |
||
|
Zr-95 |
64,0 d |
F |
0,020 |
1,2 E-8 |
0,002 |
1,1 E-8 |
6,4 E-9 |
4,2 E-9 |
2,8 E-9 |
2,5 E-9 |
|
M |
0,020 |
2,0 E-8 |
0,002 |
1,6 E-8 |
9,7 E-9 |
6,8 E-9 |
5,9 E-9 |
4,8 E-9 |
||
|
S |
0,020 |
2,4 E-8 |
0,002 |
1,9 E-8 |
1,2 E-8 |
8,3 E-9 |
7,3 E-9 |
5,9 E-9 |
||
|
Zr-97 |
16,9 h |
F |
0,020 |
5,0 E-9 |
0,002 |
3,4 E-9 |
1,5 E-9 |
9,1 E-10 |
4,8 E-10 |
3,9 E-10 |
|
M |
0,020 |
7,8 E-9 |
0,002 |
5,3 E-9 |
2,8 E-9 |
1,8 E-9 |
1,1 E-9 |
9,2 E-10 |
||
|
S |
0,020 |
8,2 E-9 |
0,002 |
5,6 E-9 |
2,9 E-9 |
1,9 E-9 |
1,2 E-9 |
8,9 E-10 |
||
|
Niobium |
||||||||||
|
Nb-88 |
0,238 h |
F |
0,020 |
1,8 E-10 |
0,010 |
1,3 E-10 |
6,3 E-11 |
3,9 E-11 |
2,4 E-11 |
1,9 E-11 |
|
M |
0,020 |
2,5 E-10 |
0,010 |
1,8 E-10 |
8,5 E-11 |
5,3 E-11 |
3,3 E-11 |
2,7 E-11 |
||
|
S |
0,020 |
2,6 E-10 |
0,010 |
1,8 E-10 |
8,7 E-11 |
5,5 E-11 |
3,5 E-11 |
2,8 E-11 |
||
|
Nb-89 |
2,03 h |
F |
0,020 |
7,0 E-10 |
0,010 |
4,8 E-10 |
2,2 E-10 |
1,3 E-10 |
7,4 E-11 |
6,1 E-11 |
|
M |
0,020 |
1,1 E-9 |
0,010 |
7,6 E-10 |
3,6 E-10 |
2,2 E-10 |
1,4 E-10 |
1,1 E-10 |
||
|
S |
0,020 |
1,2 E-9 |
0,010 |
7,9 E-10 |
3,7 E-10 |
2,3 E-10 |
1,5 E-10 |
1,2 E-10 |
||
|
Nb-89 |
1,10 h |
F |
0,020 |
4,0 E-10 |
0,010 |
2,9 E-10 |
1,4 E-10 |
8,3 E-11 |
4,8 E-11 |
3,9 E-11 |
|
M |
0,020 |
6,2 E-10 |
0,010 |
4,3 E-10 |
2,1 E-10 |
1,3 E-10 |
8,2 E-11 |
6,8 E-11 |
||
|
S |
0,020 |
6,4 E-10 |
0,010 |
4,4 E-10 |
2,1 E-10 |
1,4 E-10 |
8,6 E-11 |
7,1 E-11 |
||
|
Nb-90 |
14,6 h |
F |
0,020 |
3,5 E-9 |
0,010 |
2,7 E-9 |
1,3 E-9 |
8,2 E-10 |
4,7 E-10 |
3,8 E-10 |
|
M |
0,020 |
5,1 E-9 |
0,010 |
3,9 E-9 |
1,9 E-9 |
1,3 E-9 |
7,8 E-10 |
6,3 E-10 |
||
|
S |
0,020 |
5,3 E-9 |
0,010 |
4,0 E-9 |
2,0 E-9 |
1,3 E-9 |
8,1 E-10 |
6,6 E-10 |
||
|
Nb-93m |
13,6 a |
F |
0,020 |
1,8 E-9 |
0,010 |
1,4 E-9 |
7,0 E-10 |
4,4 E-10 |
2,7 E-10 |
2,2 E-10 |
|
M |
0,020 |
3,1 E-9 |
0,010 |
2,4 E-9 |
1,3 E-9 |
8,2 E-10 |
5,9 E-10 |
5,1 E-10 |
||
|
S |
0,020 |
7,4 E-9 |
0,010 |
6,5 E-9 |
4,0 E-9 |
2,5 E-9 |
1,9 E-9 |
1,8 E-9 |
||
|
Nb-94 |
2,03 E+4 a |
F |
0,020 |
3,1 E-8 |
0,010 |
2,7 E-8 |
1,5 E-8 |
1,0 E-8 |
6,7 E-9 |
5,8 E-9 |
|
M |
0,020 |
4,3 E-8 |
0,010 |
3,7 E-8 |
2,3 E-8 |
1,6 E-8 |
1,3 E-8 |
1,1 E-8 |
||
|
S |
0,020 |
1,2 E-7 |
0,010 |
1,2 E-7 |
8,3 E-8 |
5,8 E-8 |
5,2 E-8 |
4,9 E-8 |
||
|
Nb-95 |
35,1 d |
F |
0,020 |
4,1 E-9 |
0,010 |
3,1 E-9 |
1,6 E-9 |
1,2 E-9 |
7,5 E-10 |
5,7 E-10 |
|
M |
0,020 |
6,8 E-9 |
0,010 |
5,2 E-9 |
3,1 E-9 |
2,2 E-9 |
1,9 E-9 |
1,5 E-9 |
||
|
S |
0,020 |
7,7 E-9 |
0,010 |
5,9 E-9 |
3,6 E-9 |
2,5 E-9 |
2,2 E-9 |
1,8 E-9 |
||
|
Nb-95m |
3,61 d |
F |
0,020 |
2,3 E-9 |
0,010 |
1,6 E-9 |
7,0 E-10 |
4,2 E-10 |
2,4 E-10 |
2,0 E-10 |
|
M |
0,020 |
4,3 E-9 |
0,010 |
3,1 E-9 |
1,7 E-9 |
1,2 E-9 |
1,0 E-9 |
7,9 E-10 |
||
|
S |
0,020 |
4,6 E-9 |
0,010 |
3,4 E-9 |
1,9 E-9 |
1,3 E-9 |
1,1 E-9 |
8,8 E-10 |
||
|
Nb-96 |
23,3 h |
F |
0,020 |
3,1 E-9 |
0,010 |
2,4 E-9 |
1,2 E-9 |
7,3 E-10 |
4,2 E-10 |
3,4 E-10 |
|
M |
0,020 |
4,7 E-9 |
0,010 |
3,6 E-9 |
1,8 E-9 |
1,2 E-9 |
7,8 E-10 |
6,3 E-10 |
||
|
S |
0,020 |
4,9 E-9 |
0,010 |
3,7 E-9 |
1,9 E-9 |
1,2 E-9 |
8,3 E-10 |
6,6 E-10 |
||
|
Nb-97 |
1,20 h |
F |
0,020 |
2,2 E-10 |
0,010 |
1,5 E-10 |
6,8 E-11 |
4,2 E-11 |
2,5 E-11 |
2,1 E-11 |
|
M |
0,020 |
3,7 E-10 |
0,010 |
2,5 E-10 |
1,2 E-10 |
7,7 E-11 |
5,2 E-11 |
4,3 E-11 |
||
|
S |
0,020 |
3,8 E-10 |
0,010 |
2,6 E-10 |
1,2 E-10 |
8,1 E-11 |
5,5 E-11 |
4,5 E-11 |
||
|
Nb-98 |
0,858 h |
F |
0,020 |
3,4 E-10 |
0,010 |
2,4 E-10 |
1,1 E-10 |
6,9 E-11 |
4,1 E-11 |
3,3 E-11 |
|
M |
0,020 |
5,2 E-10 |
0,010 |
3,6 E-10 |
1,7 E-10 |
1,1 E-10 |
6,8 E-11 |
5,6 E-11 |
||
|
S |
0,020 |
5,3 E-10 |
0,010 |
3,7 E-10 |
1,8 E-10 |
1,1 E-10 |
7,1 E-11 |
5,8 E-11 |
||
|
Molybdeen |
||||||||||
|
Mo-90 |
5,67 h |
F |
1,000 |
1,2 E-9 |
0,800 |
1,1 E-9 |
5,3 E-10 |
3,2 E-10 |
1,9 E-10 |
1,5 E-10 |
|
M |
0,200 |
2,6 E-9 |
0,100 |
2,0 E-9 |
9,9 E-10 |
6,5 E-10 |
4,2 E-10 |
3,4 E-10 |
||
|
S |
0,020 |
2,8 E-9 |
0,010 |
2,1 E-9 |
1,1 E-9 |
6,9 E-10 |
4,5 E-10 |
3,6 E-10 |
||
|
Mo-93 |
3,50 E+3 a |
F |
1,000 |
3,1 E-9 |
0,800 |
2,6 E-9 |
1,7 E-9 |
1,3 E-9 |
1,1 E-9 |
1,0 E-9 |
|
M |
0,200 |
2,2 E-9 |
0,100 |
1,8 E-9 |
1,1 E-9 |
7,9 E-10 |
6,6 E-10 |
5,9 E-10 |
||
|
S |
0,020 |
6,0 E-9 |
0,010 |
5,8 E-9 |
4,0 E-9 |
2,8 E-9 |
2,4 E-9 |
2,3 E-9 |
||
|
Mo-93m |
6,85 h |
F |
1,000 |
7,3 E-10 |
0,800 |
6,4 E-10 |
3,3 E-10 |
2,0 E-10 |
1,2 E-10 |
9,6 E-11 |
|
M |
0,200 |
1,2 E-9 |
0,100 |
9,7 E-10 |
5,0 E-10 |
3,2 E-10 |
2,0 E-10 |
1,6 E-10 |
||
|
S |
0,020 |
1,3 E-9 |
0,010 |
1,0 E-9 |
5,2 E-10 |
3,4 E-10 |
2,1 E-10 |
1,7 E-10 |
||
|
Mo-99 |
2,75 d |
F |
1,000 |
2,3 E-9 |
0,800 |
1,7 E-9 |
7,7 E-10 |
4,7 E-10 |
2,6 E-10 |
2,2 E-10 |
|
M |
0,200 |
6,0 E-9 |
0,100 |
4,4 E-9 |
2,2 E-9 |
1,56 E-9 |
1,1 E-9 |
8,9 E-10 |
||
|
S |
0,020 |
6,9 E-9 |
0,010 |
4,8 E-9 |
2,4 E-9 |
1,7 E-9 |
1,2 E-9 |
9,9 E-10 |
||
|
Mo-101 |
0,244 h |
F |
1,000 |
1,4 E-10 |
0,800 |
9,7 E-11 |
4,4 E-11 |
2,8 E-11 |
1,7 E-11 |
1,4 E-11 |
|
M |
0,200 |
2,2 E-10 |
0,100 |
1,5 E-10 |
7,0 E-11 |
4,5 E-11 |
3,0 E-11 |
2,5 E-11 |
||
|
S |
0,020 |
2,3 E-10 |
0,010 |
1,6 E-10 |
7,2 E-11 |
4,7 E-11 |
3,1 E-11 |
2,6 E-11 |
||
|
Technetium |
||||||||||
|
Tc-93 |
2,75 h |
F |
1,000 |
2,4 E-10 |
0,800 |
2,1 E-10 |
1,1 E-10 |
6,7 E-11 |
4,0 E-11 |
3,2 E-11 |
|
M |
0,200 |
2,7 E-10 |
0,100 |
2,3 E-10 |
1,2 E-10 |
7,5 E-11 |
4,4 E-11 |
3,5 E-11 |
||
|
S |
0,020 |
2,8 E-10 |
0,010 |
2,3 E-10 |
1,2 E-10 |
7,6 E-11 |
4,5 E-11 |
3,5 E-11 |
||
|
Tc-93m |
0,725 h |
F |
1,000 |
1,2 E-10 |
0,800 |
9,8 E-11 |
4,9 E-11 |
2,9 E-11 |
1,8 E-11 |
1,4 E-11 |
|
M |
0,200 |
1,4 E-10 |
0,100 |
1,1 E-10 |
5,4 E-11 |
3,4 E-11 |
2,1 E-11 |
1,7 E-11 |
||
|
S |
0,020 |
1,4 E-10 |
0,010 |
1,1 E-10 |
5,4 E-11 |
3,4 E-11 |
2,1 E-11 |
1,7 E-11 |
||
|
Tc-94 |
4,88 h |
F |
1,000 |
8,9 E-10 |
0,800 |
7,5 E-10 |
3,9 E-10 |
2,3 E-10 |
1,4 E-10 |
1,1 E-10 |
|
M |
0,200 |
9,8 E-10 |
0,100 |
8,1 E-10 |
4,2 E-10 |
2,6 E-10 |
1,6 E-10 |
1,2 E-10 |
||
|
S |
0,020 |
9,9 E-10 |
0,010 |
8,2 E-10 |
4,3 E-10 |
2,7 E-10 |
1,6 E-10 |
1,3 E-10 |
||
|
Tc-94m |
0,867 h |
F |
1,000 |
4,8 E-10 |
0,800 |
3,4 E-10 |
1,6 E-10 |
8,6 E-11 |
5,2 E-11 |
4,1 E-11 |
|
M |
0,200 |
4,4 E-10 |
0,100 |
3,0 E-10 |
1,4 E-10 |
8,8 E-11 |
5,5 E-11 |
4,5 E-11 |
||
|
S |
0,020 |
4,3 E-10 |
0,010 |
3,0 E-10 |
1,4 E-10 |
8,8 E-11 |
5,6 E-11 |
4,6 E-11 |
||
|
Tc-95 |
20,0 h |
F |
1,000 |
7,5 E-10 |
0,800 |
6,3 E-10 |
3,3 E-10 |
2,0 E-10 |
1,2 E-10 |
9,6 E-11 |
|
M |
0,200 |
8,3 E-10 |
0,100 |
6,9 E-10 |
3,6 E-10 |
2,2 E-10 |
1,3 E-10 |
1,0 E-10 |
||
|
S |
0,020 |
8,5 E-10 |
0,010 |
7,0 E-10 |
3,6 E-10 |
2,3 E-10 |
1,4 E-10 |
1,1 E-10 |
||
|
Tc-95m |
61,0 d |
F |
1,000 |
2,4 E-9 |
0,800 |
1,8 E-9 |
9,3 E-10 |
5,7 E-10 |
3,6 E-10 |
2,9 E-10 |
|
M |
0,200 |
4,9 E-9 |
0,100 |
4,0 E-9 |
2,3 E-9 |
1,5 E-9 |
1,1 E-9 |
8,8 E-10 |
||
|
S |
0,020 |
6,0 E-9 |
0,010 |
5,0 E-9 |
2,7 E-9 |
1,8 E-9 |
1,5 E-9 |
1,2 E-9 |
||
|
Tc-96 |
4,28 d |
F |
1,000 |
4,2 E-9 |
0,800 |
3,4 E-9 |
1,8 E-9 |
1,1 E-9 |
7,0 E-10 |
5,7 E-10 |
|
M |
0,200 |
4,7 E-9 |
0,100 |
3,9 E-9 |
2,1 E-9 |
1,3 E-9 |
8,6 E-10 |
6,8 E-10 |
||
|
S |
0,020 |
4,8 E-9 |
0,010 |
3,9 E-9 |
2,1 E-9 |
1,4 E-9 |
8,9 E-10 |
7,0 E-10 |
||
|
Tc-96m |
0,858 h |
F |
1,000 |
5,3 E-11 |
0,800 |
4,1 E-11 |
2,1 E-11 |
1,3 E-11 |
7,7 E-12 |
6,2 E-12 |
|
M |
0,200 |
5,6 E-11 |
0,100 |
4,4 E-11 |
2,3 E-11 |
1,4 E-11 |
9,3 E-12 |
7,4 E-12 |
||
|
S |
0,020 |
5,7 E-11 |
0,010 |
4,4 E-11 |
2,3 E-11 |
1,5 E-11 |
9,5 E-12 |
7,5 E-12 |
||
|
Tc-97 |
2,60 E+6 a |
F |
1,000 |
5,2 E-10 |
0,800 |
3,7 E-10 |
1,7 E-10 |
9,4 E-11 |
5,6 E-11 |
4,3 E-11 |
|
M |
0,200 |
1,2 E-9 |
0,100 |
1,0 E-9 |
5,7 E-10 |
3,6 E-10 |
2,8 E-10 |
2,2 E-10 |
||
|
S |
0,020 |
5,0 E-9 |
0,010 |
4,8 E-9 |
3,3 E-9 |
2,2 E-9 |
1,9 E-9 |
1,8 E-9 |
||
|
Tc-97m |
87,0 d |
F |
1,000 |
3,4 E-9 |
0,800 |
2,3 E-9 |
9,8 E-10 |
5,6 E-10 |
3,0 E-10 |
2,7 E-10 |
|
M |
0,200 |
1,3 E-8 |
0,100 |
1,0 E-8 |
6,1 E-9 |
4,4 E-9 |
4,1 E-9 |
3,2 E-9 |
||
|
S |
0,020 |
1,6 E-8 |
0,010 |
1,3 E-8 |
7,8 E-9 |
5,7 E-9 |
5,2 E-9 |
4,1 E-9 |
||
|
Tc-98 |
4,20 E+6 a |
F |
1,000 |
1,0 E-8 |
0,800 |
6,8 E-9 |
3,2 E-9 |
1,9 E-9 |
1,2 E-9 |
9,7 E-10 |
|
M |
0,200 |
3,5 E-8 |
0,100 |
2,9 E-8 |
1,7 E-8 |
1,2 E-8 |
1,0 E-8 |
8,3 E-9 |
||
|
S |
0,020 |
1,1 E-7 |
0,010 |
1,1 E-7 |
7,6 E-8 |
5,4 E-8 |
4,8 E-8 |
4,5 E-8 |
||
|
Tc-99 |
2,13 E+5 a |
F |
1,000 |
4,0 E-9 |
0,800 |
2,5 E-9 |
1,0 E-9 |
5,9 E-10 |
3,6 E-10 |
2,9 E-10 |
|
M |
0,200 |
1,7 E-8 |
0,100 |
1,3 E-8 |
8,0 E-9 |
5,7 E-9 |
5,0 E-9 |
4,0 E-9 |
||
|
S |
0,020 |
4,1 E-8 |
0,010 |
3,7 E-8 |
2,4 E-8 |
1,7 E-8 |
1,5 E-8 |
1,3 E-8 |
||
|
Tc-99m |
6,02 h |
F |
1,000 |
1,2 E-10 |
0,800 |
8,7 E-11 |
4,1 E-11 |
2,4 E-11 |
1,5 E-11 |
1,2 E-11 |
|
M |
0,200 |
1,3 E-10 |
0,100 |
9,9 E-11 |
5,1 E-11 |
3,4 E-11 |
2,4 E-11 |
1,9 E-11 |
||
|
S |
0,020 |
1,3 E-10 |
0,010 |
1,0 E-10 |
5,2 E-11 |
3,5 E-11 |
2,5 E-11 |
2,0 E-11 |
||
|
Tc-101 |
0,237 h |
F |
1,000 |
8,5 E-11 |
0,800 |
5,6 E-11 |
2,5 E-11 |
1,6 E-11 |
9,7 E-12 |
8,2 E-12 |
|
M |
0,200 |
1,1 E-10 |
0,100 |
7,1 E-11 |
3,2 E-11 |
2,1 E-11 |
1,4 E-11 |
1,2 E-11 |
||
|
S |
0,020 |
1,1 E-10 |
0,010 |
7,3 E-11 |
3,3 E-11 |
2,2 E-11 |
1,4 E-11 |
1,2 E-11 |
||
|
Tc-104 |
0,303 h |
F |
1,000 |
2,7 E-10 |
0,800 |
1,8 E-10 |
8,0 E-11 |
4,6 E-11 |
2,8 E-11 |
2,3 E-11 |
|
M |
0,200 |
2,9 E-10 |
0,100 |
1,9 E-10 |
8,6 E-11 |
5,4 E-11 |
3,3 E-11 |
2,8 E-11 |
||
|
S |
0,020 |
2,9 E-10 |
0,010 |
1,9 E-10 |
8,7 E-11 |
5,4 E-11 |
3,4 E-11 |
2,9 E-11 |
||
|
Ruthenium |
||||||||||
|
Ru-94 |
0,863 h |
F |
0,100 |
2,5 E-10 |
0,050 |
1,9 E-10 |
9,0 E-11 |
5,4 E-11 |
3,1 E-11 |
2,5 E-11 |
|
M |
0,100 |
3,8 E-10 |
0,050 |
2,8 E-10 |
1,3 E-10 |
8,4 E-11 |
5,2 E-11 |
4,2 E-11 |
||
|
S |
0,020 |
4,0 E-10 |
0,010 |
2,9 E-10 |
1,4 E-10 |
8,7 E-11 |
5,4 E-11 |
4,4 E-11 |
||
|
Ru-97 |
2,90 d |
F |
0,100 |
5,5 E-10 |
0,050 |
4,4 E-10 |
2,2 E-10 |
1,3 E-10 |
7,7 E-11 |
6,2 E-11 |
|
M |
0,100 |
7,7 E-10 |
0,050 |
6,1 E-10 |
3,1 E-10 |
2,0 E-10 |
1,3 E-10 |
1,0 E-10 |
||
|
S |
0,020 |
8,1 E-10 |
0,010 |
6,3 E-10 |
3,3 E-10 |
2,1 E-10 |
1,4 E-10 |
1,1 E-10 |
||
|
Ru-103 |
39,3 d |
F |
0,100 |
4,2 E-9 |
0,050 |
3,0 E-9 |
1,5 E-9 |
9,3 E-10 |
5,6 E-10 |
4,8 E-10 |
|
M |
0,100 |
1,1 E-8 |
0,050 |
8,4 E-9 |
5,0 E-9 |
3,5 E-9 |
3,0 E-9 |
2,4 E-9 |
||
|
S |
0,020 |
1,3 E-8 |
0,010 |
1,0 E-8 |
6,0 E-9 |
4,2 E-9 |
3,7 E-9 |
3,0 E-9 |
||
|
Ru-105 |
4,44 h |
F |
0,100 |
7,1 E-10 |
0,050 |
5,1 E-10 |
2,3 E-10 |
1,4 E-10 |
7,9 E-11 |
6,5 E-11 |
|
M |
0,100 |
1,3 E-9 |
0,050 |
9,2 E-10 |
4,5 E-10 |
3,0 E-10 |
2,0 E-10 |
1,7 E-10 |
||
|
S |
0,020 |
1,4 E-9 |
0,010 |
9,8 E-10 |
4,8 E-10 |
3,2 E-10 |
2,2 E-10 |
1,8 E-10 |
||
|
Ru-106 |
1,01 a |
F |
0,100 |
7,2 E-8 |
0,050 |
5,4 E-8 |
2,6 E-8 |
1,6 E-8 |
9,2 E-9 |
7,9 E-9 |
|
M |
0,100 |
1,4 E-7 |
0,050 |
1,1 E-7 |
6,4 E-8 |
4,1 E-8 |
3,1 E-8 |
2,8 E-8 |
||
|
S |
0,020 |
2,6 E-7 |
0,010 |
2,3 E-7 |
1,4 E-7 |
9,1 E-8 |
7,1 E-8 |
6,6 E-8 |
||
|
Rodium |
||||||||||
|
Rh-99 |
16,0 d |
F |
0,100 |
2,6 E-9 |
0,050 |
2,0 E-9 |
9,9 E-10 |
6,2 E-10 |
3,8 E-10 |
3,2 E-10 |
|
M |
0,100 |
4,5 E-9 |
0,050 |
3,5 E-9 |
2,0 E-9 |
1,3 E-9 |
9,6 E-10 |
7,7 E-10 |
||
|
S |
0,100 |
4,9 E-9 |
0,050 |
3,8 E-9 |
2,2 E-9 |
1,3 E-9 |
1,1 E-9 |
8,7 E-10 |
||
|
Rh-99m |
4,70 h |
F |
0,100 |
2,4 E-10 |
0,050 |
2,0 E-10 |
1,0 E-10 |
6,1 E-11 |
3,5 E-11 |
2,8 E-11 |
|
M |
0,100 |
3,1 E-10 |
0,050 |
2,5 E-10 |
1,3 E-10 |
8,0 E-11 |
4,9 E-11 |
3,9 E-11 |
||
|
S |
0,100 |
3,2 E-10 |
0,050 |
2,6 E-10 |
1,3 E-10 |
8,2 E-11 |
5,1 E-11 |
4,0 E-11 |
||
|
Rh-100 |
20,8 h |
F |
0,100 |
2,1 E-9 |
0,050 |
1,8 E-9 |
9,1 E-10 |
5,6 E-10 |
3,3 E-10 |
2,6 E-10 |
|
M |
0,100 |
2,7 E-9 |
0,050 |
2,2 E-9 |
1,1 E-9 |
7,1 E-10 |
4,3 E-10 |
3,4 E-10 |
||
|
S |
0,100 |
2,8 E-9 |
0,050 |
2,2 E-9 |
1,2 E-9 |
7,3 E-10 |
4,4 E-10 |
3,5 E-10 |
||
|
Rh-101 |
3,20 a |
F |
0,100 |
7,4 E-9 |
0,050 |
6,1 E-9 |
3,5 E-9 |
2,3 E-9 |
1,5 E-9 |
1,4 E-9 |
|
M |
0,100 |
9,8 E-9 |
0,050 |
8,0 E-9 |
4,9 E-9 |
3,4 E-9 |
2,8 E-9 |
2,3 E-9 |
||
|
S |
0,100 |
1,9 E-8 |
0,050 |
1,7 E-8 |
1,1 E-8 |
7,4 E-9 |
6,2 E-9 |
5,4 E-9 |
||
|
Rh-101m |
4,34 d |
F |
0,100 |
8,4 E-10 |
0,050 |
6,6 E-10 |
3,3 E-10 |
2,0 E-10 |
1,2 E-10 |
9,7 E-11 |
|
M |
0,100 |
1,3 E-9 |
0,050 |
9,8 E-10 |
5,2 E-10 |
3,5 E-10 |
2,5 E-10 |
1,9 E-10 |
||
|
S |
0,100 |
1,3 E-9 |
0,050 |
1,0 E-9 |
5,5 E-10 |
3,7 E-10 |
2,7 E-10 |
2,1 E-10 |
||
|
Rh-102 |
2,90 a |
F |
0,100 |
3,3 E-8 |
0,050 |
2,8 E-8 |
1,7 E-8 |
1,1 E-8 |
7,9 E-9 |
7,3 E-9 |
|
M |
0,100 |
3,0 E-8 |
0,050 |
2,5 E-8 |
1,5 E-8 |
1,0 E-8 |
7,9 E-9 |
6,9 E-9 |
||
|
S |
0,100 |
5,4 E-8 |
0,050 |
5,0 E-8 |
3,5 E-8 |
2,4 E-8 |
2,0 E-8 |
1,7 E-8 |
||
|
Rh-102m |
207 d |
F |
0,100 |
1,2 E-8 |
0,050 |
8,7 E-9 |
4,4 E-9 |
2,7 E-9 |
1,7 E-9 |
1,5 E-9 |
|
M |
0,100 |
2,0 E-8 |
0,050 |
1,6 E-8 |
9,0 E-9 |
6,0 E-9 |
4,7 E-9 |
4,0 E-9 |
||
|
S |
0,100 |
3,0 E-8 |
0,050 |
2,5 E-8 |
1,5 E-8 |
1,0 E-8 |
8,2 E-9 |
7,1 E-9 |
||
|
Rh-103m |
0,935 h |
F |
0,100 |
8,6 E-12 |
0,050 |
5,9 E-12 |
2,7 E-12 |
1,6 E-12 |
1,0 E-12 |
8,6 E-13 |
|
M |
0,100 |
1,9 E-11 |
0,050 |
1,2 E-11 |
6,3 E-12 |
4,0 E-12 |
3,0 E-12 |
2,5 E-12 |
||
|
S |
0,100 |
2,0 E-11 |
0,050 |
1,3 E-11 |
6,7 E-12 |
4,3 E-12 |
3,2 E-12 |
2,7 E-12 |
||
|
Rh-105 |
1,47 d |
F |
0,100 |
1,0 E-9 |
0,050 |
6,9 E-10 |
3,0 E-10 |
1,8 E-10 |
9,6 E-11 |
8,2 E-11 |
|
M |
0,100 |
2,2 E-9 |
0,050 |
1,6 E-9 |
7,4 E-10 |
5,2 E-10 |
4,1 E-10 |
3,2 E-10 |
||
|
S |
0,100 |
2,4 E-9 |
0,050 |
1,7 E-9 |
8,0 E-10 |
5,6 E-10 |
4,5 E-10 |
3,5 E-10 |
||
|
Rh-106m |
2,20 h |
F |
0,100 |
5,7 E-10 |
0,050 |
4,5 E-10 |
2,2 E-10 |
1,4 E-10 |
8,0 E-11 |
6,5 E-11 |
|
M |
0,100 |
8,2 E-10 |
0,050 |
6,3 E-10 |
3,2 E-10 |
2,0 E-10 |
1,3 E-10 |
1,1 E-10 |
||
|
S |
0,100 |
8,5 E-10 |
0,050 |
6,5 E-10 |
3,3 E-10 |
2,1 E-10 |
1,4 E-10 |
1,1 E-10 |
||
|
Rh-107 |
0,362 h |
F |
0,100 |
8,9 E-11 |
0,050 |
5,9 E-11 |
2,6 E-11 |
1,7 E-11 |
1,0 E-11 |
9,0 E-12 |
|
M |
0,100 |
1,4 E-10 |
0,050 |
9,3 E-11 |
4,2 E-11 |
2,8 E-11 |
1,9 E-11 |
1,6 E-11 |
||
|
S |
0,100 |
1,5 E-10 |
0,050 |
9,7 E-11 |
4,4 E-11 |
2,9 E-11 |
1,9 E-11 |
1,7 E-11 |
||
|
Palladium |
||||||||||
|
Pd-100 |
3,63 d |
F |
0,050 |
3,9 E-9 |
0,005 |
3,0 E-9 |
1,5 E-9 |
9,7 E-10 |
5,8 E-10 |
4,7 E-10 |
|
M |
0,050 |
5,2 E-9 |
0,005 |
4,0 E-9 |
2,2 E-9 |
1,4 E-9 |
9,9 E-10 |
8,0 E-10 |
||
|
S |
0,050 |
5,3 E-9 |
0,005 |
4,1 E-9 |
2,2 E-9 |
1,5 E-9 |
1,0 E-9 |
8,5 E-10 |
||
|
Pd-101 |
8,27 h |
F |
0,050 |
3,6 E-10 |
0,005 |
2,9 E-10 |
1,4 E-10 |
8,6 E-11 |
4,9 E-11 |
3,9 E-11 |
|
M |
0,050 |
4,8 E-10 |
0,005 |
3,8 E-10 |
1,9 E-10 |
1,2 E-10 |
7,5 E-11 |
5,9 E-11 |
||
|
S |
0,050 |
5,0 E-10 |
0,005 |
3,9 E-10 |
2,0 E-10 |
1,2 E-10 |
7,8 E-11 |
6,2 E-11 |
||
|
Pd-103 |
17,0 d |
F |
0,050 |
9,7 E-10 |
0,005 |
6,5 E-10 |
3,0 E-10 |
1,9 E-10 |
1,1 E-10 |
8,9 E-11 |
|
M |
0,050 |
2,3 E-9 |
0,005 |
1,6 E-9 |
9,0 E-10 |
5,9 E-10 |
4,5 E-10 |
3,8 E-10 |
||
|
S |
0,050 |
2,5 E-9 |
0,005 |
1,8 E-9 |
1,0 E-9 |
6,8 E-10 |
5,3 E-10 |
4,5 E-10 |
||
|
Pd-107 |
6,50 E+6 a |
F |
0,050 |
2,6 E-10 |
0,005 |
1,8 E-10 |
8,2 E-11 |
5,2 E-11 |
3,1 E-11 |
2,5 E-11 |
|
M |
0,050 |
6,5 E-10 |
0,005 |
5,0 E-10 |
2,6 E-10 |
1,5 E-10 |
1,0 E-10 |
8,5 E-11 |
||
|
S |
0,050 |
2,2 E-9 |
0,005 |
2,0 E-9 |
1,3 E-9 |
7,8 E-10 |
6,2 E-10 |
5,9 E-10 |
||
|
Pd-109 |
13,4 h |
F |
0,050 |
1,5 E-9 |
0,005 |
9,9 E-10 |
4,2 E-10 |
2,6 E-10 |
1,4 E-10 |
1,2 E-10 |
|
M |
0,050 |
2,6 E-9 |
0,005 |
1,8 E-9 |
8,8 E-10 |
5,9 E-10 |
4,3 E-10 |
3,4 E-10 |
||
|
S |
0,050 |
2,7 E-9 |
0,005 |
1,9 E-9 |
9,3 E-10 |
6,3 E-10 |
4,6 E-10 |
3,7 E-10 |
||
|
Zilver |
||||||||||
|
Ag-102 |
0,215 h |
F |
0,100 |
1,2 E-10 |
0,050 |
8,6 E-11 |
4,2 E-11 |
2,6 E-11 |
1,5 E-11 |
1,3 E-11 |
|
M |
0,100 |
1,6 E-10 |
0,050 |
1,1 E-10 |
5,5 E-11 |
3,4 E-11 |
2,1 E-11 |
1,7 E-11 |
||
|
S |
0,020 |
1,6 E-10 |
0,010 |
1,2 E-10 |
5,6 E-11 |
3,5 E-11 |
2,2 E-11 |
1,8 E-11 |
||
|
Ag-103 |
1,09 h |
F |
0,100 |
1,4 E-10 |
0,050 |
1,0 E-10 |
4,9 E-11 |
3,0 E-11 |
1,8 E-11 |
1,4 E-11 |
|
M |
0,100 |
2,2 E-10 |
0,050 |
1,6 E-10 |
7,6 E-11 |
4,8 E-11 |
3,2 E-11 |
2,6 E-11 |
||
|
S |
0,020 |
2,3 E-10 |
0,010 |
1,6 E-10 |
7,9 E-11 |
5,1 E-11 |
3,3 E-11 |
2,7 E-11 |
||
|
Ag-104 |
1,15 h |
F |
0,100 |
2,3 E-10 |
0,050 |
1,9 E-10 |
9,8 E-11 |
5,9 E-11 |
3,5 E-11 |
2,8 E-11 |
|
M |
0,100 |
2,9 E-10 |
0,050 |
2,3 E-10 |
1,2 E-10 |
7,4 E-11 |
4,5 E-11 |
3,6 E-11 |
||
|
S |
0,020 |
2,9 E-10 |
0,010 |
2,4 E-10 |
1,2 E-10 |
7,6 E-11 |
4,6 E-11 |
3,7 E-11 |
||
|
Ag-104m |
0,558 h |
F |
0,100 |
1,6 E-10 |
0,050 |
1,1 E-10 |
5,5 E-11 |
3,4 E-11 |
2,0 E-11 |
1,6 E-11 |
|
M |
0,100 |
2,3 E-10 |
0,050 |
1,6 E-10 |
7,7 E-11 |
4,8 E-11 |
3,0 E-11 |
2,5 E-11 |
||
|
S |
0,020 |
2,4 E-10 |
0,010 |
1,7 E-10 |
8,0 E-11 |
5,0 E-11 |
3,1 E-11 |
2,6 E-11 |
||
|
Ag-105 |
41,0 d |
F |
0,100 |
3,9 E-9 |
0,050 |
3,4 E-9 |
1,7 E-9 |
1,0 E-9 |
6,4 E-10 |
5,4 E-10 |
|
M |
0,100 |
4,5 E-9 |
0,050 |
3,5 E-9 |
2,0 E-9 |
1,3 E-9 |
9,0 E-10 |
7,3 E-10 |
||
|
S |
0,020 |
4,5 E-9 |
0,010 |
3,6 E-9 |
2,1 E-9 |
1,3 E-9 |
1,0 E-9 |
8,1 E-10 |
||
|
Ag-106 |
0,399 h |
F |
0,100 |
9,4 E-11 |
0,050 |
6,4 E-11 |
2,9 E-11 |
1,8 E-11 |
1,1 E-11 |
9,1 E-12 |
|
M |
0,100 |
1,4 E-10 |
0,050 |
9,5 E-11 |
4,4 E-11 |
2,8 E-11 |
1,8 E-11 |
1,5 E-11 |
||
|
S |
0,020 |
1,5 E-10 |
0,010 |
9,9 E-11 |
4,5 E-11 |
2,9 E-11 |
1,9 E-11 |
1,6 E-11 |
||
|
Ag-106m |
8,41 d |
F |
0,100 |
7,7 E-9 |
0,050 |
6,1 E-9 |
3,2 E-9 |
2,1 E-9 |
1,3 E-9 |
1,1 E-9 |
|
M |
0,100 |
7,2 E-9 |
0,050 |
5,8 E-9 |
3,2 E-9 |
2,1 E-9 |
1,4 E-9 |
1,1 E-9 |
||
|
S |
0,020 |
7,0 E-9 |
0,010 |
5,7 E-9 |
3,2 E-9 |
2,1 E-9 |
1,4 E-9 |
1,1 E-9 |
||
|
Ag-108m |
127 a |
F |
0,100 |
3,5 E-8 |
0,050 |
2,8 E-8 |
1,6 E-8 |
1,0 E-8 |
6,9 E-9 |
6,1 E-9 |
|
M |
0,100 |
3,3 E-8 |
0,050 |
2,7 E-8 |
1,7 E-8 |
1,1 E-8 |
8,6 E-9 |
7,4 E-9 |
||
|
S |
0,020 |
8,9 E-8 |
0,010 |
8,7 E-8 |
6,2 E-8 |
4,4 E-8 |
3,9 E-8 |
3,7 E-8 |
||
|
Ag-110m |
250 d |
F |
0,100 |
3,5 E-8 |
0,050 |
2,8 E-8 |
1,5 E-8 |
9,7 E-9 |
6,3 E-9 |
5,5 E-9 |
|
M |
0,100 |
3,5 E-8 |
0,050 |
2,8 E-8 |
1,7 E-8 |
1,2 E-8 |
9,2 E-9 |
7,6 E-9 |
||
|
S |
0,020 |
4,6 E-8 |
0,010 |
4,1 E-8 |
2,6 E-8 |
1,8 E-8 |
1,5 E-8 |
1,2 E-8 |
||
|
Ag-111 |
7,45 d |
F |
0,100 |
4,8 E-9 |
0,050 |
3,2 E-9 |
1,4 E-9 |
8,8 E-10 |
4,8 E-10 |
4,0 E-10 |
|
M |
0,100 |
9,2 E-9 |
0,050 |
6,6 E-9 |
3,5 E-9 |
2,4 E-9 |
1,9 E-9 |
1,5 E-9 |
||
|
S |
0,020 |
9,9 E-9 |
0,010 |
7,1 E-9 |
3,8 E-9 |
2,7 E-9 |
2,1 E-9 |
1,7 E-9 |
||
|
Ag-112 |
3,12 h |
F |
0,100 |
9,8 E-10 |
0,050 |
6,4 E-10 |
2,8 E-10 |
1,7 E-10 |
9,1 E-11 |
7,6 E-11 |
|
M |
0,100 |
1,7 E-9 |
0,050 |
1,1 E-9 |
5,1 E-10 |
3,2 E-10 |
2,0 E-10 |
1,6 E-10 |
||
|
S |
0,020 |
1,8 E-9 |
0,010 |
1,2 E-9 |
5,4 E-10 |
3,4 E-10 |
2,1 E-10 |
1,7 E-10 |
||
|
Ag-115 |
0,333 h |
F |
0,100 |
1,6 E-10 |
0,050 |
1,0 E-10 |
4,6 E-11 |
2,9 E-11 |
1,7 E-11 |
1,5 E-11 |
|
M |
0,100 |
2,5 E-10 |
0,050 |
1,7 E-10 |
7,6 E-11 |
4,9 E-11 |
3,2 E-11 |
2,7 E-11 |
||
|
S |
0,020 |
2,7 E-10 |
0,010 |
1,7 E-10 |
8,0 E-11 |
5,2 E-11 |
3,4 E-11 |
2,9 E-11 |
||
|
Cadmium |
||||||||||
|
Cd-104 |
0,961 h |
F |
0,100 |
2,0 E-10 |
0,050 |
1,7 E-10 |
8,7 E-11 |
5,2 E-11 |
3,1 E-11 |
2,4 E-11 |
|
M |
0,100 |
2,6 E-10 |
0,050 |
2,1 E-10 |
1,1 E-10 |
6,9 E-11 |
4,2 E-11 |
3,4 E-11 |
||
|
S |
0,100 |
2,7 E-10 |
0,050 |
2,2 E-10 |
1,1 E-10 |
7,0 E-11 |
4,4 E-11 |
3,5 E-11 |
||
|
Cd-107 |
6,49 h |
F |
0,100 |
2,3 E-10 |
0,050 |
1,7 E-10 |
7,4 E-11 |
4,6 E-11 |
2,5 E-11 |
2,1 E-11 |
|
M |
0,100 |
5,2 E-10 |
0,050 |
3,7 E-10 |
2,0 E-10 |
1,3 E-10 |
8,8 E-11 |
8,3 E-11 |
||
|
S |
0,100 |
5,5 E-10 |
0,050 |
3,9 E-10 |
2,1 E-10 |
1,4 E-10 |
9,7 E-11 |
7,7 E-11 |
||
|
Cd-109 |
1,27 a |
F |
0,100 |
4,5 E-8 |
0,050 |
3,7 E-8 |
2,1 E-8 |
1,4 E-8 |
9,3 E-9 |
8,1 E-9 |
|
M |
0,100 |
3,0 E-8 |
0,050 |
2,3 E-8 |
1,4 E-8 |
9,5 E-9 |
7,8 E-9 |
6,6 E-9 |
||
|
S |
0,100 |
2,7 E-8 |
0,050 |
2,1 E-8 |
1,3 E-8 |
8,9 E-9 |
7,6 E-9 |
6,2 E-9 |
||
|
Cd-113 |
9,30 E+15 a |
F |
0,100 |
2,6 E-7 |
0,050 |
2,4 E-7 |
1,7 E-7 |
1,4 E-7 |
1,2 E-7 |
1,2 E-7 |
|
M |
0,100 |
1,2 E-7 |
0,050 |
1,0 E-7 |
7,6 E-8 |
6,1 E-8 |
5,7 E-8 |
5,5 E-8 |
||
|
S |
0,100 |
7,8 E-8 |
0,050 |
5,8 E-8 |
4,1 E-8 |
3,0 E-8 |
2,7 E-8 |
2,6 E-8 |
||
|
Cd-113m |
13,6 a |
F |
0,100 |
3,0 E-7 |
0,050 |
2,7 E-7 |
1,8 E-7 |
1,3 E-7 |
1,1 E-7 |
1,1 E-7 |
|
M |
0,100 |
1,4 E-7 |
0,050 |
1,2 E-7 |
8,1 E-8 |
6,0 E-8 |
5,3 E-8 |
5,2 E-8 |
||
|
S |
0,100 |
1,1 E-7 |
0,050 |
8,4 E-8 |
5,5 E-8 |
3,9 E-8 |
3,3 E-8 |
3,1 E-8 |
||
|
Cd-115 |
2,23 d |
F |
0,100 |
4,0 E-9 |
0,050 |
2,6 E-9 |
1,2 E-9 |
7,5 E-10 |
4,3 E-10 |
3,5 E-10 |
|
M |
0,100 |
6,7 E-9 |
0,050 |
4,8 E-9 |
2,4 E-9 |
1,7 E-9 |
1,2 E-9 |
9,8 E-10 |
||
|
S |
0,100 |
7,2 E-9 |
0,050 |
5,1 E-9 |
2,6 E-9 |
1,8 E-9 |
1,3 E-9 |
1,1 E-9 |
||
|
Cd-115m |
44,6 d |
F |
0,100 |
4,6 E-8 |
0,050 |
3,2 E-8 |
1,5 E-8 |
1,0 E-8 |
6,4 E-9 |
5,3 E-9 |
|
M |
0,100 |
4,0 E-8 |
0,050 |
2,5 E-8 |
1,4 E-8 |
9,4 E-9 |
7,3 E-9 |
6,2 E-9 |
||
|
S |
0,100 |
3,9 E-8 |
0,050 |
3,0 E-8 |
1,7 E-8 |
1,1 E-8 |
8,9 E-9 |
7,7 E-9 |
||
|
Cd-117 |
2,49 h |
F |
0,100 |
7,4 E-10 |
0,050 |
5,2 E-10 |
2,4 E-10 |
1,5 E-10 |
8,1 E-11 |
6,7 E-11 |
|
M |
0,100 |
1,3 E-9 |
0,050 |
9,3 E-10 |
4,5 E-10 |
2,9 E-10 |
2,0 E-10 |
1,6 E-10 |
||
|
S |
0,100 |
1,4 E-9 |
0,050 |
9,8 E-10 |
4,8 E-10 |
3,1 E-10 |
2,1 E-10 |
1,7 E-10 |
||
|
Cd-117m |
3,36 h |
F |
0,100 |
8,9 E-10 |
0,050 |
6,7 E-10 |
3,3 E-10 |
2,0 E-10 |
1,1 E-10 |
9,4 E-11 |
|
M |
0,100 |
1,5 E-9 |
0,050 |
1,1 E-9 |
5,5 E-10 |
3,6 E-10 |
2,4 E-10 |
2,0 E-10 |
||
|
S |
0,100 |
1,5 E-9 |
0,050 |
1,1 E-9 |
5,7 E-10 |
3,8 E-10 |
2,6 E-10 |
2,1 E-10 |
||
|
Indium |
||||||||||
|
In-109 |
4,20 h |
F |
0,040 |
2,6 E-10 |
0,020 |
2,1 E-10 |
1,0 E-10 |
6,3 E-11 |
3,6 E-11 |
2,9 E-11 |
|
M |
0,040 |
3,3 E-10 |
0,020 |
2,6 E-10 |
1,3 E-10 |
8,4 E-11 |
5,3 E-11 |
4,2 E-11 |
||
|
In-110 |
4,90 h |
F |
0,040 |
8,2 E-10 |
0,020 |
7,1 E-10 |
3,7 E-10 |
2,3 E-10 |
1,3 E-10 |
1,1 E-10 |
|
M |
0,040 |
9,9 E-10 |
0,020 |
8,3 E-10 |
4,4 E-10 |
2,7 E-10 |
1,6 E-10 |
1,3 E-10 |
||
|
In-110 |
1,15 h |
F |
0,040 |
3,0 E-10 |
0,020 |
2,1 E-10 |
9,9 E-11 |
6,0 E-11 |
3,5 E-11 |
2,8 E-11 |
|
M |
0,040 |
4,5 E-10 |
0,020 |
3,1 E-10 |
1,5 E-10 |
9,2 E-11 |
5,8 E-11 |
4,7 E-11 |
||
|
In-111 |
2,83 d |
F |
0,040 |
1,2 E-9 |
0,020 |
8,6 E-10 |
4,2 E-10 |
2,6 E-10 |
1,5 E-10 |
1,3 E-10 |
|
M |
0,040 |
1,5 E-9 |
0,020 |
1,2 E-9 |
6,2 E-10 |
4,1 E-10 |
2,9 E-10 |
2,3 E-10 |
||
|
In-112 |
0,240 h |
F |
0,040 |
4,4 E-11 |
0,020 |
3,0 E-11 |
1,3 E-11 |
8,7 E-12 |
5,4 E-12 |
4,7 E-12 |
|
M |
0,040 |
6,5 E-11 |
0,020 |
4,4 E-11 |
2,0 E-11 |
1,3 E-11 |
8,7 E-12 |
7,4 E-12 |
||
|
In-113m |
1,66 h |
F |
0,040 |
1,0 E-10 |
0,020 |
7,0 E-11 |
3,2 E-11 |
2,0 E-11 |
1,2 E-11 |
9,7 E-12 |
|
M |
0,040 |
1,6 E-10 |
0,020 |
1,1 E-10 |
5,5 E-11 |
3,6 E-11 |
2,4 E-11 |
2,0 E-11 |
||
|
In-114m |
49,5 d |
F |
0,040 |
1,2 E-7 |
0,020 |
7,7 E-8 |
3,4 E-8 |
1,9 E-8 |
1,1 E-8 |
9,3 E-9 |
|
M |
0,040 |
4,8 E-8 |
0,020 |
3,3 E-8 |
1,6 E-8 |
1,0 E-8 |
7,8 E-9 |
6,1 E-9 |
||
|
In-115 |
5,10 E+15 a |
F |
0,040 |
8,3 E-7 |
0,020 |
7,8 E-7 |
5,5 E-7 |
5,0 E-7 |
4,2 E-7 |
3,9 E-7 |
|
M |
0,040 |
3,0 E-7 |
0,020 |
2,8 E-7 |
2,1 E-7 |
1,9 E-7 |
1,7 E-7 |
1,6 E-7 |
||
|
In-115m |
4,49 h |
F |
0,040 |
2,8 E-10 |
0,020 |
1,9 E-10 |
8,4 E-11 |
5,1 E-11 |
2,8 E-11 |
2,4 E-11 |
|
M |
0,040 |
4,7 E-10 |
0,020 |
3,3 E-10 |
1,6 E-10 |
1,0 E-10 |
7,2 E-11 |
5,9 E-11 |
||
|
In-116m |
0,902 h |
F |
0,040 |
2,5 E-10 |
0,020 |
1,9 E-10 |
9,2 E-11 |
5,7 E-11 |
3,4 E-11 |
2,8 E-11 |
|
M |
0,040 |
3,6 E-10 |
0,020 |
2,7 E-10 |
1,3 E-10 |
8,5 E-11 |
5,6 E-11 |
4,5 E-11 |
||
|
In-117 |
0,730 h |
F |
0,040 |
1,4 E-10 |
0,020 |
9,7 E-11 |
4,5 E-11 |
2,8 E-11 |
1,7 E-11 |
1,5 E-11 |
|
M |
0,040 |
2,3 E-10 |
0,020 |
1,6 E-10 |
7,5 E-11 |
5,0 E-11 |
3,5 E-11 |
2,9 E-11 |
||
|
In-117m |
1,94 h |
F |
0,040 |
3,4 E-10 |
0,020 |
2,3 E-10 |
1,0 E-10 |
6,2 E-11 |
3,5 E-11 |
2,9 E-11 |
|
M |
0,040 |
6,0 E-10 |
0,020 |
4,0 E-10 |
1,9 E-10 |
1,3 E-10 |
8,7 E-11 |
7,2 E-11 |
||
|
In-119m |
0,300 h |
F |
0,040 |
1,2 E-10 |
0,020 |
7,3 E-11 |
3,1 E-11 |
2,0 E-11 |
1,2 E-11 |
1,0 E-11 |
|
M |
0,040 |
1,8 E-10 |
0,020 |
1,1 E-10 |
4,9 E-11 |
3,2 E-11 |
2,0 E-11 |
1,7 E-11 |
||
|
Tin |
||||||||||
|
Sn-110 |
4,00 h |
F |
0,040 |
1,0 E-9 |
0,020 |
7,6 E-10 |
3,6 E-10 |
2,2 E-10 |
1,2 E-10 |
9,9 E-11 |
|
M |
0,040 |
1,5 E-9 |
0,020 |
1,1 E-9 |
5,1 E-10 |
3,2 E-10 |
1,9 E-10 |
1,6 E-10 |
||
|
Sn-111 |
0,588 h |
F |
0,040 |
7,7 E-11 |
0,020 |
5,4 E-11 |
2,6 E-11 |
1,6 E-11 |
9,4 E-12 |
7,8 E-12 |
|
M |
0,040 |
1,1 E-10 |
0,020 |
8,0 E-11 |
3,8 E-11 |
2,5 E-11 |
1,6 E-11 |
1,3 E-11 |
||
|
Sn-113 |
115 d |
F |
0,040 |
5,1 E-9 |
0,020 |
3,7 E-9 |
1,8 E-9 |
1,1 E-9 |
6,4 E-10 |
5,4 E-10 |
|
M |
0,040 |
1,3 E-8 |
0,020 |
1,0 E-8 |
5,8 E-9 |
4,0 E-9 |
3,2 E-9 |
2,7 E-9 |
||
|
Sn-117m |
13,6 d |
F |
0,040 |
3,3 E-9 |
0,020 |
2,2 E-9 |
1,0 E-9 |
6,1 E-10 |
3,4 E-10 |
2,8 E-10 |
|
M |
0,040 |
1,0 E-8 |
0,020 |
7,7 E-9 |
4,6 E-9 |
3,4 E-9 |
3,1 E-9 |
2,4 E-9 |
||
|
Sn-119m |
293 d |
F |
0,040 |
3,0 E-9 |
0,020 |
2,2 E-9 |
1,0 E-9 |
6,0 E-10 |
3,4 E-10 |
2,8 E-10 |
|
M |
0,040 |
1,0 E-8 |
0,020 |
7,9 E-9 |
4,7 E-9 |
3,1 E-9 |
2,6 E-9 |
2,2 E-9 |
||
|
Sn-121 |
1,13 d |
F |
0,040 |
7,7 E-10 |
0,020 |
5,0 E-10 |
2,2 E-10 |
1,3 E-10 |
7,0 E-11 |
6,0 E-11 |
|
M |
0,040 |
1,5 E-9 |
0,020 |
1,1 E-9 |
5,1 E-10 |
3,6 E-10 |
2,9 E-10 |
2,3 E-10 |
||
|
Sn-121m |
55,0 a |
F |
0,040 |
6,9 E-9 |
0,020 |
5,4 E-9 |
2,8 E-9 |
1,6 E-9 |
9,4 E-10 |
8,0 E-10 |
|
M |
0,040 |
1,9 E-8 |
0,020 |
1,5 E-8 |
9,2 E-9 |
6,4 E-9 |
5,5 E-9 |
4,5 E-9 |
||
|
Sn-123 |
129 d |
F |
0,040 |
1,4 E-8 |
0,020 |
9,9 E-9 |
4,5 E-9 |
2,6 E-9 |
1,4 E-9 |
1,2 E-9 |
|
M |
0,040 |
4,0 E-8 |
0,020 |
3,1 E-8 |
1,8 E-8 |
1,2 E-8 |
9,5 E-9 |
8,1 E-9 |
||
|
Sn-123m |
0,668 h |
F |
0,040 |
1,4 E-10 |
0,020 |
8,9 E-11 |
3,9 E-11 |
2,5 E-11 |
1,5 E-11 |
1,3 E-11 |
|
M |
0,040 |
2,3 E-10 |
0,020 |
1,5 E-10 |
7,0 E-11 |
4,6 E-11 |
3,2 E-11 |
2,7 E-11 |
||
|
Sn-125 |
9,64 d |
F |
0,040 |
1,2 E-8 |
0,020 |
8,0 E-9 |
3,5 E-9 |
2,0 E-9 |
1,1 E-9 |
8,9 E-10 |
|
M |
0,040 |
2,1 E-8 |
0,020 |
1,5 E-8 |
7,6 E-9 |
5,0 E-9 |
3,6 E-9 |
3,1 E-9 |
||
|
Sn-126 |
1,00 E+5 a |
F |
0,040 |
7,3 E-8 |
0,020 |
5,9 E-8 |
3,2 E-8 |
2,0 E-8 |
1,3 E-8 |
1,1 E-8 |
|
M |
0,040 |
1,2 E-7 |
0,020 |
1,0 E-7 |
6,2 E-8 |
4,1 E-8 |
3,3 E-8 |
2,8 E-8 |
||
|
Sn-127 |
2,10 h |
F |
0,040 |
6,6 E-10 |
0,020 |
4,7 E-10 |
2,3 E-10 |
1,4 E-10 |
7,9 E-11 |
6,5 E-11 |
|
M |
0,040 |
1,0 E-9 |
0,020 |
7,4 E-10 |
3,7 E-10 |
2,4 E-10 |
1,6 E-10 |
1,3 E-10 |
||
|
Sn-128 |
0,985 h |
F |
0,040 |
5,1 E-10 |
0,020 |
3,6 E-10 |
1,7 E-10 |
1,0 E-10 |
6,1 E-11 |
5,0 E-11 |
|
M |
0,040 |
8,0 E-10 |
0,020 |
5,5 E-10 |
2,7 E-10 |
1,7 E-10 |
1,1 E-10 |
9,2 E-11 |
||
|
Antimoon |
||||||||||
|
Sb-115 |
0,530 h |
F |
0,200 |
8,1 E-11 |
0,100 |
5,9 E-11 |
2,8 E-11 |
1,7 E-11 |
1,0 E-11 |
8,5 E-12 |
|
M |
0,020 |
1,2 E-10 |
0,010 |
8,3 E-11 |
4,0 E-11 |
2,5 E-11 |
1,6 E-11 |
1,3 E-11 |
||
|
S |
0,020 |
1,2 E-10 |
0,010 |
8,6 E-11 |
4,1 E-11 |
2,6 E-11 |
1,7 E-11 |
1,4 E-11 |
||
|
Sb-116 |
0,263 h |
F |
0,200 |
8,4 E-11 |
0,100 |
6,2 E-11 |
3,0 E-11 |
1,9 E-11 |
1,1 E-11 |
9,1 E-12 |
|
M |
0,020 |
1,1 E-10 |
0,010 |
8,2 E-11 |
4,0 E-11 |
2,5 E-11 |
1,5 E-11 |
1,3 E-11 |
||
|
S |
0,020 |
1,2 E-10 |
0,010 |
8,5 E-11 |
4,1 E-11 |
2,6 E-11 |
1,6 E-11 |
1,3 E-11 |
||
|
Sb-116m |
1,00 h |
F |
0,200 |
2,6 E-10 |
0,100 |
2,1 E-10 |
1,1 E-10 |
6,6 E-11 |
4,0 E-11 |
3,2 E-11 |
|
M |
0,020 |
3,6 E-10 |
0,010 |
2,8 E-10 |
1,5 E-10 |
9,1 E-11 |
5,9 E-11 |
4,7 E-11 |
||
|
S |
0,020 |
3,7 E-10 |
0,010 |
2,9 E-10 |
1,5 E-10 |
9,4 E-11 |
6,1 E-11 |
4,9 E-11 |
||
|
Sb-117 |
2,80 h |
F |
0,200 |
7,7 E-11 |
0,100 |
6,0 E-11 |
2,9 E-11 |
1,8 E-11 |
1,0 E-11 |
8,5 E-12 |
|
M |
0,020 |
1,2 E-10 |
0,010 |
9,1 E-11 |
4,6 E-11 |
3,0 E-11 |
2,0 E-11 |
1,6 E-11 |
||
|
S |
0,020 |
1,3 E-10 |
0,010 |
9,5 E-11 |
4,8 E-11 |
3,1 E-11 |
2,2 E-11 |
1,7 E-11 |
||
|
Sb-118m |
5,00 h |
F |
0,200 |
7,3 E-10 |
0,100 |
6,2 E-10 |
3,3 E-10 |
2,0 E-10 |
1,2 E-10 |
9,3 E-11 |
|
M |
0,020 |
9,3 E-10 |
0,010 |
7,6 E-10 |
4,0 E-10 |
2,5 E-10 |
1,5 E-10 |
1,2 E-10 |
||
|
S |
0,020 |
9,5 E-10 |
0,010 |
7,8 E-10 |
4,1 E-10 |
2,5 E-10 |
1,5 E-10 |
1,2 E-10 |
||
|
Sb-119 |
1,59 d |
F |
0,200 |
2,7 E-10 |
0,100 |
2,0 E-10 |
9,4 E-11 |
5,5 E-11 |
2,9 E-11 |
2,3 E-11 |
|
M |
0,020 |
4,0 E-10 |
0,010 |
2,8 E-10 |
1,3 E-10 |
7,9 E-11 |
4,4 E-11 |
3,5 E-11 |
||
|
S |
0,020 |
4,1 E-10 |
0,010 |
2,9 E-10 |
1,4 E-10 |
8,2 E-11 |
4,5 E-11 |
3,6 E-11 |
||
|
Sb-120 |
5,76 d |
F |
0,200 |
4,1 E-9 |
0,100 |
3,3 E-9 |
1,8 E-9 |
1,1 E-9 |
6,7 E-10 |
5,5 E-10 |
|
M |
0,020 |
6,3 E-9 |
0,010 |
5,0 E-9 |
2,8 E-9 |
1,8 E-9 |
1,3 E-9 |
1,0 E-9 |
||
|
S |
0,020 |
6,6 E-9 |
0,010 |
5,3 E-9 |
2,9 E-9 |
1,9 E-9 |
1,4 E-9 |
1,1 E-9 |
||
|
Sb-120 |
0,265 h |
F |
0,200 |
4,6 E-11 |
0,100 |
3,1 E-11 |
1,4 E-11 |
8,9 E-12 |
5,4 E-12 |
4,6 E-12 |
|
M |
0,020 |
6,6 E-11 |
0,010 |
4,4 E-11 |
2,0 E-11 |
1,3 E-11 |
8,3 E-12 |
7,0 E-12 |
||
|
S |
0,020 |
6,8 E-11 |
0,010 |
4,6 E-11 |
2,1 E-11 |
1,4 E-11 |
8,7 E-12 |
7,3 E-12 |
||
|
Sb-122 |
2,70 d |
F |
0,200 |
4,2 E-9 |
0,100 |
2,8 E-9 |
1,4 E-9 |
8,4 E-10 |
4,4 E-10 |
3,6 E-10 |
|
M |
0,020 |
8,3 E-9 |
0,010 |
5,7 E-9 |
2,8 E-9 |
1,8 E-9 |
1,3 E-9 |
1,0 E-9 |
||
|
S |
0,020 |
8,8 E-9 |
0,010 |
6,1 E-9 |
3,0 19-9 |
2,0 E-9 |
1,4 E-9 |
1,1 E-9 |
||
|
Sb-124 |
60,2 d |
F |
0,200 |
1,2 E-8 |
0,100 |
8,8 E-9 |
4,3 E-9 |
2,6 E-9 |
1,6 E-9 |
1,3 E-9 |
|
M |
0,020 |
3,1 E-8 |
0,010 |
2,4 E-8 |
1,4 E-8 |
9,6 E-9 |
7,7 E-9 |
6,4 E-9 |
||
|
S |
0,020 |
3,9 E-8 |
0,010 |
3,1 E-8 |
1,8 E-8 |
1,3 E-8 |
1,0 E-8 |
8,6 E-9 |
||
|
Sb-124m |
0,337 h |
F |
0,200 |
2,7 E-11 |
0,100 |
1,9 E-11 |
9,0 E-12 |
5,6 E-12 |
3,4 E-12 |
2,8 E-12 |
|
M |
0,020 |
4,3 E-11 |
0,010 |
3,1 E-11 |
1,5 E-11 |
9,6 E-12 |
6,5 E-12 |
5,4 E-12 |
||
|
S |
0,020 |
4,6 E-11 |
0,010 |
3,3 E-11 |
1,6 E-11 |
1,0 E-11 |
7,2 E-12 |
5,9 E-12 |
||
|
Sb-125 |
2,77 a |
F |
0,200 |
8,7 E-9 |
0,100 |
6,8 E-9 |
3,7 E-9 |
2,3 E-9 |
1,5 E-9 |
1,4 E-9 |
|
M |
0,020 |
2,0 18-8 |
0,010 |
1,6 E-8 |
1,0 E-8 |
6,8 E-9 |
5,8 E-9 |
4,8 E-9 |
||
|
S |
0,020 |
4,2 E-8 |
0,010 |
3,8 E-8 |
2,4 E-8 |
1,6 E-8 |
1,4 E-8 |
1,2 E-8 |
||
|
Sb-126 |
12,4 d |
F |
0,200 |
8,8 E-9 |
0,100 |
6,6 E-9 |
3,3 E-9 |
2,1 E-9 |
1,2 E-9 |
1,0 E-9 |
|
M |
0,020 |
1,7 E-8 |
0,010 |
1,3 E-8 |
7,4 E-9 |
5,1 E-9 |
3,5 E-9 |
2,8 E-9 |
||
|
S |
0,020 |
1,9 E-8 |
0,010 |
1,5 E-8 |
8,2 E-9 |
5,0 E-9 |
4,0 E-9 |
3,2 E-9 |
||
|
Sb-126m |
0,317 h |
F |
0,200 |
1,2 E-10 |
0,100 |
8,2 E-11 |
3,8 E-11 |
2,4 E-11 |
1,5 E-11 |
1,2 E-11 |
|
M |
0,020 |
1,7 E-10 |
0,010 |
1,2 E-10 |
5,5 E-11 |
3,5 E-11 |
2,3 E-11 |
1,9 E-11 |
||
|
S |
0,020 |
1,8 E-10 |
0,010 |
1,2 E-10 |
5,7 E-11 |
3,7 E-11 |
2,4 E-11 |
2,0 E-11 |
||
|
Sb-127 |
3,85 d |
F |
0,200 |
5,1 E-9 |
0,100 |
3,5 E-9 |
1,6 E-9 |
9,7 E-10 |
5,2 E-10 |
4,3 E-10 |
|
M |
0,020 |
1,0 E-8 |
0,010 |
7,3 E-9 |
3,9 E-9 |
2,7 E-9 |
2,1 E-9 |
1,7 E-9 |
||
|
S |
0,020 |
1,1 E-8 |
0,010 |
7,9 E-9 |
4,2 E-9 |
3,0 E-9 |
2,3 E-9 |
1,9 E-9 |
||
|
Sb-128 |
9,01 h |
F |
0,200 |
2,1 E-9 |
0,100 |
1,7 E-9 |
8,3 E-10 |
5,1 E-10 |
2,9 E-10 |
2,3 E-10 |
|
M |
0,020 |
3,3 E-9 |
0,010 |
2,5 E-9 |
1,2 E-9 |
7,9 E-10 |
5,0 E-10 |
4,0 E-10 |
||
|
S |
0,020 |
3,4 E-9 |
0,010 |
2,6 E-9 |
1,3 E-9 |
8,3 E-10 |
5,2 E-10 |
4,2 E-10 |
||
|
Sb-128 |
0,173 h |
F |
0,200 |
9,8 E-11 |
0,100 |
6,9 E-11 |
3,2 E-11 |
2,0 E-11 |
1,2 E-11 |
1,0 E-11 |
|
M |
0,020 |
1,3 E-10 |
0,010 |
9,2 E-11 |
4,3 E-11 |
2,7 E-11 |
1,7 E-11 |
1,4 E-11 |
||
|
S |
0,020 |
1,4 E-10 |
0,010 |
9,4 E-11 |
4,4 E-11 |
2,8 E-11 |
1,8 E-11 |
1,5 E-11 |
||
|
Sb-129 |
4,32 h |
F |
0,200 |
1,1 E-9 |
0,100 |
8,2 E-10 |
3,8 E-10 |
2,3 E-10 |
1,3 E-10 |
1,0 E-10 |
|
M |
0,020 |
2,0 E-9 |
0,010 |
1,4 E-9 |
6,8 E-10 |
4,4 E-10 |
2,9 E-10 |
2,3 E-10 |
||
|
S |
0,020 |
2,1 E-9 |
0,010 |
1,5 E-9 |
7,2 E-10 |
4,6 E-10 |
3,0 E-10 |
2,5 E-10 |
||
|
Sb-130 |
0,667 h |
F |
0,200 |
3,0 E-10 |
0,100 |
2,2 E-10 |
1,1 E-10 |
6,6 E-11 |
4,0 E-11 |
3,3 E-11 |
|
M |
0,020 |
4,5 E-10 |
0,010 |
3,2 E-10 |
1,6 E-10 |
9,8 E-11 |
6,3 E-11 |
5,1 E-11 |
||
|
S |
0,020 |
4,6 E-10 |
0,010 |
3,3 E-10 |
1,6 E-10 |
1,0 E-10 |
6,5 E-11 |
5,3 E-11 |
||
|
Sb-131 |
0,383 h |
F |
0,200 |
3,5 E-10 |
0,100 |
2,8 E-10 |
1,4 E-10 |
7,7 E-11 |
4,6 E-11 |
3,5 E-11 |
|
M |
0,020 |
3,9 E-10 |
0,010 |
2,6 E-10 |
1,3 E-10 |
8,0 E-11 |
5,3 E-11 |
4,4 E-11 |
||
|
S |
0,020 |
3,8 E-10 |
0,010 |
2,6 E-10 |
1,2 E-10 |
7,9 E-11 |
5,3 E-11 |
4,4 E-11 |
||
|
Telluur |
||||||||||
|
Te-116 |
2,49 h |
F |
0,600 |
5,3 E-10 |
0,300 |
4,2 E-10 |
2,1 E-10 |
1,3 E-10 |
7,2 E-11 |
5,8 E-11 |
|
M |
0,200 |
8,6 E-10 |
0,100 |
6,4 E-10 |
3,2 E-10 |
2,0 E-10 |
1,3 E-10 |
1,0 E-10 |
||
|
S |
0,020 |
9,1 E-10 |
0,010 |
6,7 E-10 |
3,3 E-10 |
2,1 E-10 |
1,4 E-10 |
1,1 E-10 |
||
|
Te-121 |
17,0 d |
F |
0,600 |
1,7 E-9 |
0,300 |
1,4 E-9 |
7,2 E-10 |
4,6 E-10 |
2,9 E-10 |
2,4 E-10 |
|
M |
0,200 |
2,3 E-9 |
0,100 |
1,9 E-9 |
1,0 E-9 |
6,8 E-10 |
4,7 E-10 |
3,8 E-10 |
||
|
S |
0,020 |
2,4 E-9 |
0,010 |
2,0 E-9 |
1,1 E-9 |
7,2 E-10 |
5,1 E-10 |
4,1 E-10 |
||
|
Te-121m |
154 d |
F |
0,600 |
1,4 E-8 |
0,300 |
1,0 E-8 |
5,3 E-9 |
3,3 E-9 |
2,1 E-9 |
1,8 E-9 |
|
M |
0,200 |
1,9 E-8 |
0,100 |
1,5 E-8 |
8,8 E-9 |
6,1 E-9 |
5,1 E-9 |
4,2 E-9 |
||
|
S |
0,020 |
2,3 E-8 |
0,010 |
1,9 E-8 |
1,2 E-8 |
8,1 E-9 |
6,9 E-9 |
5,7 E-9 |
||
|
Te-123 |
1,00 E+13 a |
F |
0,600 |
1,1 E-8 |
0,300 |
9,1 E-9 |
6,2 E-9 |
4,8 E-9 |
4,0 E-9 |
3,9 E-9 |
|
M |
0,200 |
5,6 E-9 |
0,100 |
4,4 E-9 |
3,0 E-9 |
2,3 E-9 |
2,0 E-9 |
1,9 E-9 |
||
|
S |
0,020 |
5,3 E-9 |
0,010 |
5,0 E-9 |
3,5 E-9 |
2,4 E-9 |
2,1 E-9 |
2,0 E-9 |
||
|
Te-123m |
120 d |
F |
0,600 |
9,8 E-9 |
0,300 |
6,8 E-9 |
3,4 E-9 |
1,9 E-9 |
1,1 E-9 |
9,5 E-10 |
|
M |
0,200 |
1,8 E-8 |
0,100 |
1,3 E-8 |
8,0 E-9 |
5,7 E-9 |
5,0 E-9 |
4,0 E-9 |
||
|
S |
0,020 |
2,0 E-8 |
0,010 |
1,6 E-8 |
9,8 E-9 |
7,1 E-9 |
6,3 E-9 |
5,1 E-9 |
||
|
Te-125m |
58,0 d |
F |
0,600 |
6,2 E-9 |
0,300 |
4,2 E-9 |
2,0 E-9 |
1,1 E-9 |
6,1 E-10 |
5,1 E-10 |
|
M |
0,200 |
1,5 E-8 |
0,100 |
1,1 E-8 |
6,6 E-9 |
4,8 E-9 |
4,3 E-9 |
3,4 E-9 |
||
|
S |
0,020 |
1,7 E-8 |
0,010 |
1,3 E-8 |
7,8 E-9 |
5,8 E-9 |
5,3 E-9 |
4,2 E-9 |
||
|
Te-127 |
9,35 h |
F |
0,600 |
4,3 E-10 |
0,300 |
3,2 E-10 |
1,4 E-10 |
8,5 E-11 |
4,5 E-11 |
3,9 E-11 |
|
M |
0,200 |
1,0 E-9 |
0,100 |
7,3 E-10 |
3,6 E-10 |
2,4 E-10 |
1,6 E-10 |
1,3 E-10 |
||
|
S |
0,020 |
1,2 E-9 |
0,010 |
7,9 E-10 |
3,9 E-10 |
2,6 E-10 |
1,7 E-10 |
1,4 E-10 |
||
|
Te-127m |
109 d |
F |
0,600 |
2,1 E-8 |
0,300 |
1,4 E-8 |
6,5 E-9 |
3,5 E-9 |
2,0 E-9 |
1,5 E-9 |
|
M |
0,200 |
3,5 E-8 |
0,100 |
2,6 E-8 |
1,5 E-8 |
1,1 E-8 |
9,2 E-9 |
7,4 E-9 |
||
|
S |
0,020 |
4,1 E-8 |
0,010 |
3,3 E-8 |
2,0 E-8 |
1,4 E-8 |
1,2 E-8 |
9,8 E-9 |
||
|
Te-129 |
1,16 h |
F |
0,600 |
1,8 E-10 |
0,300 |
1,2 E-10 |
5,1 E-11 |
3,2 E-11 |
1,9 E-11 |
1,6 E-11 |
|
M |
0,200 |
3,3 E-10 |
0,100 |
2,2 E-10 |
9,9 E-11 |
6,5 E-11 |
4,4 E-11 |
3,7 E-11 |
||
|
S |
0,020 |
3,5 E-10 |
0,010 |
2,3 E-10 |
1,0 E-10 |
6,9 E-11 |
4,7 E-11 |
3,9 E-11 |
||
|
Te-129m |
33,6 d |
F |
0,600 |
2,0 E-8 |
0,300 |
1,3 E-8 |
5,8 E-9 |
3,1 E-9 |
1,7 E-9 |
1,3 E-9 |
|
M |
0,200 |
3,5 E-8 |
0,100 |
2,6 E-8 |
1,4 E-8 |
9,8 E-9 |
8,0 E-9 |
6,6 E-9 |
||
|
S |
0,020 |
3,8 E-8 |
0,010 |
2,9 E-8 |
1,7 E-8 |
1,2 E-8 |
9,6 E-9 |
7,9 E-9 |
||
|
Te-131 |
0,417 h |
F |
0,600 |
2,3 E-10 |
0,300 |
2,0 E-10 |
9,9 E-11 |
5,3 E-11 |
3,3 E-11 |
2,3 E-11 |
|
M |
0,200 |
2,6 E-10 |
0,100 |
1,7 E-10 |
8,1 E-11 |
5,2 E-11 |
3,5 E-11 |
2,8 E-11 |
||
|
S |
0,020 |
2,4 E-10 |
0,010 |
1,6 E-10 |
7,4 E-11 |
4,9 E-11 |
3,3 E-11 |
2,8 E-11 |
||
|
Te-131m |
1,25 d |
F |
0,600 |
8,7 E-9 |
0,300 |
7,6 E-9 |
3,9 E-9 |
2,0 E-9 |
1,2 E-9 |
8,6 E-10 |
|
M |
0,200 |
7,9 E-9 |
0,100 |
5,8 E-9 |
3,0 E-9 |
1,9 E-9 |
1,2 E-9 |
9,4 E-10 |
||
|
S |
0,020 |
7,0 E-9 |
0,010 |
5,1 E-9 |
2,6 E-9 |
1,8 E-9 |
1,1 E-9 |
9,1 E-10 |
||
|
Te-132 |
3,26 d |
F |
0,600 |
2,2 E-8 |
0,300 |
1,8 E-8 |
8,5 E-9 |
4,2 E-9 |
2,6 E-9 |
1,8 E-9 |
|
M |
0,200 |
1,6 E-8 |
0,100 |
1,3 E-8 |
6,4 E-9 |
4,0 E-9 |
2,6 E-9 |
2,0 E-9 |
||
|
S |
0,020 |
1,5 E-8 |
0,010 |
1,1 E-8 |
5,8 E-9 |
3,8 E-9 |
2,5 E-9 |
2,0 E-9 |
||
|
Te-133 |
0,207 h |
F |
0,600 |
2,4 E-10 |
0,300 |
2,1 E-10 |
9,6 E-11 |
4,6 E-11 |
2,8 E-11 |
1,9 E-11 |
|
M |
0,200 |
2,0 E-10 |
0,100 |
1,3 E-10 |
6,1 E-11 |
3,8 E-11 |
2,4 E-11 |
2,0 E-11 |
||
|
S |
0,020 |
1,7 E-10 |
0,010 |
1,2 E-10 |
5,4 E-11 |
3,5 E-11 |
2,2 E-11 |
1,9 E-11 |
||
|
Te-133m |
0,923 h |
F |
0,600 |
1,0 E-9 |
0,300 |
8,9 E-10 |
4,1 E-10 |
2,0 E-10 |
1,2 E-10 |
8,1 E-11 |
|
M |
0,200 |
8,5 E-10 |
0,100 |
5,8 E-10 |
2,8 E-10 |
1,7 E-10 |
1,1 E-10 |
8,7 E-11 |
||
|
S |
0,020 |
7,4 E-10 |
0,010 |
5,1 E-10 |
2,5 E-10 |
1,6 E-10 |
1,0 E-10 |
8,4 E-11 |
||
|
Te-134 |
0,696 h |
F |
0,600 |
4,7 E-10 |
0,300 |
3,7 E-10 |
1,8 E-10 |
1,0 E-10 |
6,0 E-11 |
4,7 E-11 |
|
M |
0,200 |
5,5 E-10 |
0,100 |
3,9 E-10 |
1,9 E-10 |
1,2 E-10 |
8,1 E-11 |
6,6 E-11 |
||
|
S |
0,020 |
5,6 E-10 |
0,010 |
4,0 E-10 |
1,9 E-10 |
1,3 E-10 |
8,4 E-11 |
6,8 E-11 |
||
|
Jodium |
||||||||||
|
I-120 |
1,35 h |
F |
1,000 |
1,3 E-9 |
1,000 |
1,0 E-9 |
4,8 E-10 |
2,3 E-10 |
1,4 E-10 |
1,0 E-10 |
|
M |
0,200 |
1,1 E-9 |
0,100 |
7,3 E-10 |
3,4 E-10 |
2,1 E-10 |
1,3 E-10 |
1,0 E-10 |
||
|
S |
0,020 |
1,0 E-9 |
0,010 |
6,9 E-10 |
3,2 E-10 |
2,0 E-10 |
1,2 E-10 |
1,0 E-10 |
||
|
I-120m |
0,883 h |
F |
1,000 |
8,6 E-10 |
1,000 |
6,9 E-10 |
3,3 E-10 |
1,8 E-10 |
1,1 E-10 |
8,2 E-11 |
|
M |
0,200 |
8,2 E-10 |
0,100 |
5,9 E-10 |
2,9 E-10 |
1,8 E-10 |
1,1 E-10 |
8,7 E-11 |
||
|
S |
0,020 |
8,2 E-10 |
0,010 |
5,8 E-10 |
2,8 E-10 |
1,8 E-10 |
1,1 E-10 |
8,8 E-11 |
||
|
I-121 |
2,12 h |
F |
1,000 |
2,3 E-10 |
1,000 |
2,1 E-10 |
1,1 E-10 |
6,0 E-11 |
3,8 E-11 |
2,7 E-11 |
|
M |
0,200 |
2,1 E-10 |
0,100 |
1,5 E-10 |
7,8 E-11 |
4,9 E-11 |
3,2 E-11 |
2,5 E-11 |
||
|
S |
0,020 |
1,9 E-10 |
0,010 |
1,4 E-10 |
7,0 E-11 |
4,5 E-11 |
3,0 E-11 |
2,4 E-11 |
||
|
I-123 |
13,2 h |
F |
1,000 |
8,7 E-10 |
1,000 |
7,9 E-10 |
3,8 E-10 |
1,8 E-10 |
1,1 E-10 |
7,4 E-11 |
|
M |
0,200 |
5,3 E-10 |
0,100 |
3,9 E-10 |
2,0 E-10 |
1,2 E-10 |
8,2 E-11 |
6,4 E-11 |
||
|
S |
0,020 |
4,3 E-10 |
0,010 |
3,2 E-10 |
1,7 E-10 |
1,1 E-10 |
7,6 E-11 |
6,0 E-11 |
||
|
I-124 |
4,18 d |
F |
1,000 |
4,7 E-8 |
1,000 |
4,5 E-8 |
2,2 E-8 |
1,1 E-8 |
6,7 E-9 |
4,4 E-9 |
|
M |
0,200 |
1,4 E-8 |
0,100 |
9,3 E-9 |
4,6 E-9 |
2,5 E-9 |
1,6 E-9 |
1,2 E-9 |
||
|
S |
0,020 |
6,2 E-9 |
0,010 |
4,4 E-9 |
2,2 E-9 |
1,4 E-9 |
9,4 E-10 |
7,7 E-10 |
||
|
I-125 |
60,1 d |
F |
1,000 |
2,0 E-8 |
1,000 |
2,3 E-8 |
1,5 E-8 |
1,1 E-8 |
7,2 E-9 |
5,1 E-9 |
|
M |
0,200 |
6,9 E-9 |
0,100 |
5,6 E-9 |
3,6 E-9 |
2,6 E-9 |
1,8 E-9 |
1,4 E-9 |
||
|
S |
0,020 |
2,4 E-9 |
0,010 |
1,8 E-9 |
1,0 E-9 |
6,7 E-10 |
4,8 E-10 |
3,8 E-10 |
||
|
I-126 |
13,0 d |
F |
1,000 |
8,1 E-8 |
1,000 |
8,3 E-8 |
4,5 E-8 |
2,4 E-8 |
1,5 E-8 |
9,8 E-9 |
|
M |
0,200 |
2,4 E-8 |
0,100 |
1,7 E-8 |
9,5 E-9 |
5,5 E-9 |
3,8 E-9 |
2,7 E-9 |
||
|
S |
0,020 |
8,3 E-9 |
0,010 |
5,9 E-9 |
3,3 E-9 |
2,2 E-9 |
1,8 E-9 |
1,4 E-9 |
||
|
I-128 |
0,416 h |
F |
1,000 |
1,5 E-10 |
1,000 |
1,1 E-10 |
4,7 E-11 |
2,7 E-11 |
1,6 E-11 |
1,3 E-11 |
|
M |
0,200 |
1,9 E-10 |
0,100 |
1,2 E-10 |
5,3 E-11 |
3,4 E-11 |
2,2 E-11 |
1,9 E-11 |
||
|
S |
0,020 |
1,9 E-10 |
0,010 |
1,2 E-10 |
5,4 E-11 |
3,5 E-11 |
2,3 E-11 |
2,0 E-11 |
||
|
I-129 |
1,57 E+7 a |
F |
1,000 |
7,2 E-8 |
1,000 |
8,6 E-8 |
6,1 E-8 |
6,7 E-8 |
4,6 E-8 |
3,6 E-8 |
|
M |
0,200 |
3,6 E-8 |
0,100 |
3,3 E-8 |
2,4 E-8 |
2,4 E-8 |
1,9 E-8 |
1,5 E-8 |
||
|
S |
0,020 |
2,9 E-8 |
0,010 |
2,6 E-8 |
1,8 E-8 |
1,3 E-8 |
1,1 E-8 |
9,8 E-9 |
||
|
I-130 |
12,4 h |
F |
1,000 |
8,2 E-9 |
1,000 |
7,4 E-9 |
3,5 E-9 |
1,6 E-9 |
1,0 E-9 |
6,7 E-10 |
|
M |
0,200 |
4,3 E-9 |
0,100 |
3,1 E-9 |
1,5 E-9 |
9,2 E-10 |
5,8 E-10 |
4,5 E-10 |
||
|
S |
0,020 |
3,3 E-9 |
0,010 |
2,4 E-9 |
1,2 E-9 |
7,9 E-10 |
5,1 E-10 |
4,1 E-10 |
||
|
I-131 |
8,04 d |
F |
1,000 |
7,2 E-8 |
1,000 |
7,2 E-8 |
3,7 E-8 |
1,9 E-8 |
1,1 E-8 |
7,4 E-9 |
|
M |
0,200 |
2,2 E-8 |
0,100 |
1,5 E-8 |
8,2 E-9 |
4,7 E-9 |
3,4 E-9 |
2,4 E-9 |
||
|
S |
0,020 |
8,8 E-9 |
0,010 |
6,2 E-9 |
3,5 E-9 |
2,4 E-9 |
2,0 E-9 |
1,6 E-9 |
||
|
I-132 |
2,30 h |
F |
1,000 |
1,1 E-9 |
1,000 |
9,6 E-10 |
4,5 E-10 |
2,2 E-10 |
1,3 E-10 |
9,4 E-11 |
|
M |
0,200 |
9,9 E-10 |
0,100 |
7,3 E-10 |
3,6 E-10 |
2,2 E-10 |
1,4 E-10 |
1,1 E-10 |
||
|
S |
0,020 |
9,3 E-10 |
0,010 |
6,8 E-10 |
3,4 E-10 |
2,1 E-10 |
1,4 E-10 |
1,1 E-10 |
||
|
I-132m |
1,39 h |
F |
1,000 |
9,6 E-10 |
1,000 |
8,4 E-10 |
4,0 E-10 |
1,9 E-10 |
1,2 E-10 |
7,9 E-11 |
|
M |
0,200 |
7,2 E-10 |
0,100 |
5,3 E-10 |
2,6 E-10 |
1,6 E-10 |
1,1 E-10 |
8,7 E-11 |
||
|
S |
0,020 |
6,6 E-10 |
0,010 |
4,8 E-10 |
2,4 E-10 |
1,6 E-10 |
1,1 E-10 |
8,5 E-11 |
||
|
I-133 |
20,8 h |
F |
1,000 |
1,9 E-8 |
1,000 |
1,8 E-8 |
8,3 E-9 |
3,8 E-9 |
2,2 E-9 |
1,5 E-9 |
|
M |
0,200 |
6,6 E-9 |
0,100 |
4,4 E-9 |
2,1 E-9 |
1,2 E-9 |
7,4 E-10 |
5,5 E-10 |
||
|
S |
0,020 |
3,8 E-9 |
0,010 |
2,9 E-9 |
1,4 E-9 |
9,0 E-10 |
5,3 E-10 |
4,3 E-10 |
||
|
I-134 |
0,876 h |
F |
1,000 |
4,6 E-10 |
1,000 |
3,7 E-10 |
1,8 E-10 |
9,7 E-11 |
5,9 E-11 |
4,5 E-11 |
|
M |
0,200 |
4,8 E-10 |
0,100 |
3,4 E-10 |
1,7 E-10 |
1,0 E-10 |
6,7 E-11 |
5,4 E-11 |
||
|
S |
0,020 |
4,8 E-10 |
0,010 |
3,4 E-10 |
1,7 E-10 |
1,1 E-10 |
6,8 E-11 |
5,5 E-11 |
||
|
I-135 |
6,61 h |
F |
1,000 |
4,1 E-9 |
1,000 |
3,7 E-9 |
1,7 E-9 |
7,9 E-10 |
4,8 E-10 |
3,2 E-10 |
|
M |
0,200 |
2,2 E-9 |
0,100 |
1,6 E-9 |
7,8 E-10 |
4,7 E-10 |
3,0 E-10 |
2,4 E-10 |
||
|
S |
0,020 |
1,8 E-9 |
0,010 |
1,3 E-9 |
6,5 E-10 |
4,2 E-10 |
2,7 E-10 |
2,2 E-10 |
||
|
Cesium |
||||||||||
|
Cs-125 |
0,750 h |
F |
1,000 |
1,2 E-10 |
1,000 |
8,3 E-11 |
3,9 E-11 |
2,4 E-11 |
1,4 E-11 |
1,2 E-11 |
|
M |
0,200 |
2,0 E-10 |
0,100 |
1,4 E-10 |
6,5 E-11 |
4,2 E-11 |
2,7 E-11 |
2,2 E-11 |
||
|
S |
0,020 |
2,1 E-10 |
0,010 |
1,4 E-10 |
6,8 E-11 |
4,4 E-11 |
2,8 E-11 |
2,3 E-11 |
||
|
Cs-127 |
6,25 h |
F |
1,000 |
1,6 E-10 |
1,000 |
1,3 E-10 |
6,9 E-11 |
4,2 E-11 |
2,5 E-11 |
2,0 E-11 |
|
M |
0,200 |
2,8 E-10 |
0,100 |
2,2 E-10 |
1,1 E-10 |
7,3 E-11 |
4,6 E-11 |
3,6 E-11 |
||
|
S |
0,020 |
3,0 E-10 |
0,010 |
2,3 E-10 |
1,2 E-10 |
7,6 E-11 |
4,8 E-11 |
3,8 E-11 |
||
|
Cs-129 |
1,34 d |
F |
1,000 |
3,4 E-10 |
1,000 |
2,8 E-10 |
1,4 E-10 |
8,7 E-11 |
5,2 E-11 |
4,2 E-11 |
|
M |
0,200 |
5,7 E-10 |
0,100 |
4,6 E-10 |
2,4 E-10 |
1,5 E-10 |
9,1 E-11 |
7,3 E-11 |
||
|
S |
0,020 |
6,3 E-10 |
0,010 |
4,9 E-10 |
2,5 E-10 |
1,6 E-10 |
9,7 E-11 |
7,7 E-11 |
||
|
Cs-130 |
0,498 h |
F |
1,000 |
8,3 E-11 |
1,000 |
5,6 E-11 |
2,5 E-11 |
1,6 E-11 |
9,4 E-12 |
7,8 E-12 |
|
M |
0,200 |
1,3 E-10 |
0,100 |
8,7 E-11 |
4,0 E-11 |
2,5 E-11 |
1,6 E-11 |
1,4 E-11 |
||
|
S |
0,020 |
1,4 E-10 |
0,010 |
9,0 E-11 |
4,1 E-11 |
2,6 E-11 |
1,7 E-11 |
1,4 E-11 |
||
|
Cs-131 |
9,69 d |
F |
1,000 |
2,4 E-10 |
1,000 |
1,7 E-10 |
8,4 E-11 |
5,3 E-11 |
3,2 E-11 |
2,7 E-11 |
|
M |
0,200 |
3,5 E-10 |
0,100 |
2,6 E-10 |
1,4 E-10 |
8,5 E-11 |
5,5 E-11 |
4,4 E-11 |
||
|
S |
0,020 |
3,8 E-10 |
0,010 |
2,8 E-10 |
1,4 E-10 |
9,1 E-11 |
5,9 E-11 |
4,7 E-11 |
||
|
Cs-132 |
6,48 d |
F |
1,000 |
1,5 E-9 |
1,000 |
1,2 E-9 |
6,4 E-10 |
4,1 E-10 |
2,7 E-10 |
2,3 E-10 |
|
M |
0,200 |
1,9 E-9 |
0,100 |
1,5 E-9 |
8,4 E-10 |
5,4 E-10 |
3,7 E-10 |
2,9 E-10 |
||
|
S |
0,020 |
2,0 E-9 |
0,010 |
1,6 E-9 |
8,7 E-10 |
5,6 E-10 |
3,8 E-10 |
3,0 E-10 |
||
|
Cs-134 |
2,06 a |
F |
1,000 |
1,1 E-8 |
1,000 |
7,3 E-9 |
5,2 E-9 |
5,3 E-9 |
6,3 E-9 |
6,6 E-9 |
|
M |
0,200 |
3,2 E-8 |
0,100 |
2,6 E-8 |
1,6 E-8 |
1,2 E-8 |
1,1 E-8 |
9,1 E-9 |
||
|
S |
0,020 |
7,0 E-8 |
0,010 |
6,3 E-8 |
4,1 E-8 |
2,8 E-8 |
2,3 E-8 |
2,0 E-8 |
||
|
Cs-134m |
2,90 h |
F |
1,000 |
1,3 E-10 |
1,000 |
8,6 E-11 |
3,8 E-11 |
2,5 E-11 |
1,6 E-11 |
1,4 E-11 |
|
M |
0,200 |
3,3 E-10 |
0,100 |
2,3 E-10 |
1,2 E-10 |
8,3 E-11 |
6,6 E-11 |
5,4 E-11 |
||
|
S |
0,020 |
3,6 E-10 |
0,010 |
2,5 E-10 |
1,3 E-10 |
9,2 E-11 |
7,4 E-11 |
6,0 E-11 |
||
|
Cs-135 |
2,30 E+6 a |
F |
1,000 |
1,7 E-9 |
1,000 |
9,9 E-10 |
6,2 E-10 |
6,1 E-10 |
6,8 E-10 |
6,9 E-10 |
|
M |
0,200 |
1,2 E-8 |
0,100 |
9,3 E-9 |
5,7 E-9 |
4,1 E-9 |
3,8 E-9 |
3,1 E-9 |
||
|
S |
0,020 |
2,7 E-8 |
0,010 |
2,4 E-8 |
1,6 E-8 |
1,1 E-8 |
9,5 E-9 |
8,6 E-9 |
||
|
Cs-135m |
0,883 h |
F |
1,000 |
9,2 E-11 |
1,000 |
7,8 E-11 |
4,1 E-11 |
2,4 E-11 |
1,5 E-11 |
1,2 E-11 |
|
M |
0,200 |
1,2 E-10 |
0,100 |
9,9 E-11 |
5,2 E-11 |
3,2 E-11 |
1,9 E-11 |
1,5 E-11 |
||
|
S |
0,020 |
1,2 E-10 |
0,010 |
1,0 E-10 |
5,3 E-11 |
3,3 E-11 |
2,0 E-11 |
1,6 E-11 |
||
|
Cs-136 |
13,1 d |
F |
1,000 |
7,3 E-9 |
1,000 |
5,2 E-9 |
2,9 E-9 |
2,0 E-9 |
1,4 E-9 |
1,2 E-9 |
|
M |
0,200 |
1,3 E-8 |
0,100 |
1,0 E-8 |
6,0 E-9 |
3,7 E-9 |
3,1 E-9 |
2,5 E-9 |
||
|
S |
0,020 |
1,5 E-8 |
0,010 |
1,1 E-8 |
5,7 E-9 |
4,1 E-9 |
3,5 E-9 |
2,8 E-9 |
||
|
Cs-137 |
30,0 a |
F |
1,000 |
8,8 E-9 |
1,000 |
5,4 E-9 |
3,6 E-9 |
3,7 E-9 |
4,4 E-9 |
4,6 E-9 |
|
M |
0,200 |
3,6 E-8 |
0,100 |
2,9 E-8 |
1,8 E-8 |
1,3 E-8 |
1,1 E-8 |
9,7 E-9 |
||
|
S |
0,020 |
1,1 E-7 |
0,010 |
1,0 E-7 |
7,0 E-8 |
4,8 E-8 |
4,2 E-8 |
3,9 E-8 |
||
|
Cs-138 |
0,536 h |
F |
1,000 |
2,6 E-10 |
1,000 |
1,8 E-10 |
8,1 E-11 |
5,0 E-11 |
2,9 E-11 |
2,4 E-11 |
|
M |
0,200 |
4,0 E-10 |
0,100 |
2,7 E-10 |
1,3 E-10 |
7,8 E-11 |
4,9 E-11 |
4,1 E-11 |
||
|
S |
0,020 |
4,2 E-10 |
0,010 |
2,8 E-10 |
1,3 E-10 |
8,2 E-11 |
5,1 E-11 |
4,3 E-11 |
||
|
Barium 6 |
||||||||||
|
Ba-126 |
1,61 h |
F |
0,600 |
6,7 E-10 |
0,200 |
5,2 E-10 |
2,4 E-10 |
1,4 E-10 |
6,9 E-11 |
7,4 E-11 |
|
M |
0,200 |
1,0 E-9 |
0,100 |
7,0 E-10 |
3,2 E-10 |
2,0 E-10 |
1,2 E-10 |
1,0 E-10 |
||
|
S |
0,020 |
1,1 E-9 |
0,010 |
7,2 E-10 |
3,3 E-10 |
2,1 E-10 |
1,3 E-10 |
1,1 E-10 |
||
|
Ba-128 |
2,43 d |
F |
0,600 |
5,9 E-9 |
0,200 |
5,4 E-9 |
2,5 E-9 |
1,4 E-9 |
7,4 E-10 |
7,6 E-10 |
|
M |
0,200 |
1,1 E-8 |
0,100 |
7,8 E-9 |
3,7 E-9 |
2,4 E-9 |
1,5 E-9 |
1,3 E-9 |
||
|
S |
0,020 |
1,2 E-8 |
0,010 |
8,3 E-9 |
4,0 E-9 |
2,6 E-9 |
1,6 E-9 |
1,4 E-9 |
||
|
Ba-131 |
11,8 d |
F |
0,600 |
2,1 E-9 |
0,200 |
1,4 E-9 |
7,1 E-10 |
4,7 E-10 |
3,1 E-10 |
2,2 E-10 |
|
M |
0,200 |
3,7 E-9 |
0,100 |
3,1 E-9 |
1,6 E-9 |
1,1 E-9 |
9,7 E-10 |
7,6 E-10 |
||
|
S |
0,020 |
4,0 E-9 |
0,010 |
3,0 E-9 |
1,8 E-9 |
1,3 E-9 |
1,1 E-9 |
8,7 E-10 |
||
|
Ba-131m |
0,243 h |
F |
0,600 |
2,7 E-11 |
0,200 |
2,1 E-11 |
1,0 E-11 |
6,7 E-12 |
4,7 E-12 |
4,0 E-12 |
|
M |
0,200 |
4,8 E-11 |
0,100 |
3,3 E-11 |
1,7 E-11 |
1,2 E-11 |
9,0 E-12 |
7,4 E-12 |
||
|
S |
0,020 |
5,0 E-11 |
0,010 |
3,5 E-11 |
1,8 E-11 |
1,2 E-11 |
9,5 E-12 |
7,8 E-12 |
||
|
Ba-133 |
10,7 a |
F |
0,600 |
1,1 E-8 |
0,200 |
4,5 E-9 |
2,6 E-9 |
3,7 E-9 |
6,0 E-9 |
1,5 E-9 |
|
M |
0,200 |
1,5 E-8 |
0,100 |
1,0 E-8 |
6,4 E-9 |
5,1 E-9 |
5,5 E-9 |
3,1 E-9 |
||
|
S |
0,020 |
3,2 E-8 |
0,010 |
2,9 E-8 |
2,0 E-8 |
1,3 E-8 |
1,1 E-8 |
1,0 E-8 |
||
|
Ba-133m |
1,62 d |
F |
0,600 |
1,4 E-9 |
0,200 |
1,1 E-9 |
4,9 E-10 |
3,1 E-10 |
1,5 E-10 |
1,8 E-10 |
|
M |
0,200 |
3,0 E-9 |
0,100 |
2,2 E-9 |
1,0 E-9 |
6,9 E-10 |
5,2 E-10 |
4,2 E-10 |
||
|
S |
0,020 |
3,1 E-9 |
0,010 |
2,4 E-9 |
1,1 E-9 |
7,6 E-10 |
5,8 E-10 |
4,6 E-10 |
||
|
Ba-135m |
1,20 d |
F |
0,600 |
1,1 E-9 |
0,200 |
1,0 E-9 |
4,6 E-10 |
2,5 E-10 |
1,2 E-10 |
1,4 E-10 |
|
M |
0,200 |
2,4 E-9 |
0,100 |
1,8 E-9 |
8,9 E-10 |
5,4 E-10 |
4,1 E-10 |
3,3 E-10 |
||
|
S |
0,020 |
2,7 E-9 |
0,010 |
1,9 E-9 |
8,6 E-10 |
5,9 E-10 |
4,5 E-10 |
3,6 E-10 |
||
|
Ba-139 |
1,38 h |
F |
0,600 |
3,3 E-10 |
0,200 |
2,4 E-10 |
1,1 E-10 |
6,0 E-11 |
3,1 E-11 |
3,4 E-11 |
|
M |
0,200 |
5,4 E-10 |
0,100 |
3,5 E-10 |
1,6 E-10 |
1,0 E-10 |
6,6 E-11 |
5,6 E-11 |
||
|
S |
0,020 |
5,7 E-10 |
0,010 |
3,6 E-10 |
1,6 E-10 |
1,1 E-10 |
7,0 E-11 |
5,9 E-11 |
||
|
Ba-140 |
12,7 d |
F |
0,600 |
1,4 E-8 |
0,200 |
7,8 E-9 |
3,6 E-9 |
2,4 E-9 |
1,6 E-9 |
1,0 E-9 |
|
M |
0,200 |
2,7 E-8 |
0,100 |
2,0 E-8 |
1,1 E-8 |
7,6 E-9 |
6,2 E-9 |
5,1 E-9 |
||
|
S |
0,020 |
2,9 E-8 |
0,010 |
2,2 E-8 |
1,2 E-8 |
8,6 E-9 |
7,1 E-9 |
5,8 E-9 |
||
|
Ba-141 |
0,305 h |
F |
0,600 |
1,9 E-10 |
0,200 |
1,4 E-10 |
6,4 E-11 |
3,8 E-11 |
2,1 E-11 |
2,1 E-11 |
|
M |
0,200 |
3,0 E-10 |
0,100 |
2,0 E-10 |
9,3 E-11 |
5,9 E-11 |
3,8 E-11 |
3,2 E-11 |
||
|
S |
0,020 |
3,2 E-10 |
0,010 |
2,1 E-10 |
9,7 E-11 |
6,2 E-11 |
4,0 E-11 |
3,4 E-11 |
||
|
Ba-142 |
0,177 h |
F |
0,600 |
1,3 E-10 |
0,200 |
9,6 E-11 |
4,5 E-11 |
2,7 E-11 |
1,6 E-11 |
1,5 E-11 |
|
M |
0,200 |
1,8 E-10 |
0,100 |
1,3 E-10 |
6,1 E-11 |
3,9 E-11 |
2,5 E-11 |
2,1 E-11 |
||
|
S |
0,020 |
1,9 E-10 |
0,010 |
1,3 E-10 |
6,2 E-11 |
4,0 E-11 |
2,6 E-11 |
2,2 E-11 |
||
|
Lanthaan |
||||||||||
|
La-131 |
0,983 h |
F |
0,005 |
1,2 E-10 |
5,0 E-4 |
8,7 E-11 |
4,2 E-11 |
2,6 E-11 |
1,5 E-11 |
1,3 E-11 |
|
M |
0,005 |
1,8 E-10 |
5,0 E-4 |
1,3 E-10 |
6,4 E-11 |
4,1 E-11 |
2,8 E-11 |
2,3 E-11 |
||
|
La-132 |
4,80 h |
F |
0,005 |
1,0 E-9 |
5,0 E-4 |
7,7 E-10 |
3,7 E-10 |
2,2 E-10 |
1,2 E-10 |
1,0 E-10 |
|
M |
0,005 |
1,5 E-9 |
5,0 E-4 |
1,1 E-9 |
5,4 E-10 |
3,4 E-10 |
2,0 E-10 |
1,6 E-10 |
||
|
La-135 |
19,5 h |
F |
0,005 |
1,0 E-10 |
5,0 E-4 |
7,7 E-11 |
3,8 E-11 |
2,3 E-11 |
1,3 E-11 |
1,0 E-11 |
|
M |
0,005 |
1,3 E-10 |
5,0 E-4 |
1,0 E-10 |
4,9 E-11 |
3,0 E-11 |
1,7 E-11 |
1,4 E-11 |
||
|
La-137 |
6,00 E+4 a |
F |
0,005 |
2,5 E-8 |
5,0 E-4 |
2,3 E-8 |
1,5 E-8 |
1,1 E-8 |
8,9 E-9 |
8,7 E-9 |
|
M |
0,005 |
8,6 E-9 |
5,0 E-4 |
8,1 E-9 |
5,6 E-9 |
4,0 E-9 |
3,6 E-9 |
3,6 E-9 |
||
|
La-138 |
1,35 E+11 a |
F |
0,005 |
3,7 E-7 |
5,0 E-4 |
3,5 E-7 |
2,4 E-7 |
1,8 E-7 |
1,6 E-7 |
1,5 E-7 |
|
M |
0,005 |
1,3 E-7 |
5,0 E-4 |
1,2 E-7 |
9,1 E-8 |
6,8 E-8 |
6,4 E-8 |
6,4 E-8 |
||
|
La-140 |
1,68 d |
F |
0,005 |
5,8 E-9 |
5,0 E-4 |
4,2 E-9 |
2,0 E-9 |
1,2 E-9 |
6,9 E-10 |
5,7 E-10 |
|
M |
0,005 |
8,8 E-9 |
5,0 E-4 |
6,3 E-9 |
3,1 E-9 |
2,0 E-9 |
1,3 E-9 |
1,1 E-9 |
||
|
La-141 |
3,93 h |
F |
0,005 |
8,6 E-10 |
5,0 E-4 |
5,5 E-10 |
2,3 E-10 |
1,4 E-10 |
7,5 E-11 |
6,3 E-11 |
|
M |
0,005 |
1,4 E-9 |
5,0 E-4 |
9,3 E-10 |
4,3 E-10 |
2,8 E-10 |
1,8 E-10 |
1,5 E-10 |
||
|
La-142 |
1,54 h |
F |
0,005 |
5,3 E-10 |
5,0 E-4 |
3,8 E-10 |
1,8 E-10 |
1,1 E-10 |
6,3 E-11 |
5,2 E-11 |
|
M |
0,005 |
8,1 E-10 |
5,0 E-4 |
5,7 E-10 |
2,7 E-10 |
1,7 E-10 |
1,1 E-10 |
8,9 E-11 |
||
|
La-143 |
0,237 h |
F |
0,005 |
1,4 E-10 |
5,0 E-4 |
8,6 E-11 |
3,7 E-11 |
2,3 E-11 |
1,4 E-11 |
1,2 E-11 |
|
M |
0,005 |
2,1 E-10 |
5,0 E-4 |
1,3 E-10 |
6,0 E-11 |
3,9 E-11 |
2,5 E-11 |
2,1 E-11 |
||
|
Cerium |
||||||||||
|
Ce-134 |
3,00 d |
F |
0,005 |
7,6 E-9 |
5,0 E-4 |
5,3 E-9 |
2,3 E-9 |
1,4 E-9 |
7,7 E-10 |
5,7 E-10 |
|
M |
0,005 |
1,1 E-8 |
5,0 E-4 |
7,6 E-9 |
3,7 E-9 |
2,4 E-9 |
1,5 E-9 |
1,3 E-9 |
||
|
S |
0,005 |
1,2 E-8 |
5,0 E-4 |
8,0 E-9 |
3,8 E-9 |
2,5 E-9 |
1,6 E-9 |
1,3 E-9 |
||
|
Ce-135 |
17,6 h |
F |
0,005 |
2,3 E-9 |
5,0 E-4 |
1,7 E-9 |
8,5 E-10 |
5,3 E-10 |
3,0 E-10 |
2,4 E-10 |
|
M |
0,005 |
3,6 E-9 |
5,0 E-4 |
2,7 E-9 |
1,4 E-9 |
8,9 E-10 |
5,9 E-10 |
4,8 E-10 |
||
|
S |
0,005 |
3,7 E-9 |
5,0 E-4 |
2,8 E-9 |
1,4 E-9 |
9,4 E-10 |
6,3 E-10 |
5,0 E-10 |
||
|
Ce-137 |
9,00 h |
F |
0,005 |
7,5 E-11 |
5,0 E-4 |
5,6 E-11 |
2,7 E-11 |
1,6 E-11 |
8,7 E-12 |
7,0 E-12 |
|
M |
0,005 |
1,1 E-10 |
5,0 E-4 |
7,6 E-11 |
3,6 E-11 |
2,2 E-11 |
1,2 E-11 |
9,8 E-12 |
||
|
S |
0,005 |
1,1 E-10 |
5,0 E-4 |
7,8 E-11 |
3,7 E-11 |
2,3 E-11 |
1,3 E-11 |
1,0 E-11 |
||
|
Ce-137m |
1,43 d |
F |
0,005 |
1,6 E-9 |
5,0 E-4 |
1,1 E-9 |
4,6 E-10 |
2,8 E-10 |
1,5 E-10 |
1,2 E-10 |
|
M |
0,005 |
3,1 E-9 |
5,0 E-4 |
2,2 E-9 |
1,1 E-9 |
6,7 E-10 |
5,1 E-10 |
4,1 E-10 |
||
|
S |
0,005 |
3,3 E-9 |
5,0 E-4 |
2,3 E-9 |
1,0 E-9 |
7,3 E-10 |
5,6 E-10 |
4,4 E-10 |
||
|
Ce-139 |
138 d |
F |
0,005 |
1,1 E-8 |
5,0 E-4 |
8,5 E-9 |
4,5 E-9 |
2,8 E-9 |
1,8 E-9 |
1,5 E-9 |
|
M |
0,005 |
7,5 E-9 |
5,0 E-4 |
6,1 E-9 |
3,6 E-9 |
2,5 E-9 |
2,1 E-9 |
1,7 E-9 |
||
|
S |
0,005 |
7,8 E-9 |
5,0 E-4 |
6,3 E-9 |
3,9 E-9 |
2,7 E-9 |
2,4 E-9 |
1,9 E-9 |
||
|
Ce-141 |
32,5 d |
F |
0,005 |
1,1 E-8 |
5,0 E-4 |
7,3 E-9 |
3,5 E-9 |
2,0 E-9 |
1,2 E-9 |
9,3 E-10 |
|
M |
0,005 |
1,4 E-8 |
5,0 E-4 |
1,1 E-8 |
6,3 E-9 |
4,6 E-9 |
4,1 E-9 |
3,2 E-9 |
||
|
S |
0,005 |
1,6 E-8 |
5,0 E-4 |
1,2 E-8 |
7,1 E-9 |
5,3 E-9 |
4,8 E-9 |
3,8 E-9 |
||
|
Ce-143 |
1,38 d |
F |
0,005 |
3,6 E-9 |
5,0 E-4 |
2,3 E-9 |
1,0 E-9 |
6,2 E-10 |
3,3 E-10 |
2,7 E-10 |
|
M |
0,005 |
5,6 E-9 |
5,0 E-4 |
3,9 E-9 |
1,9 E-9 |
1,3 E-9 |
9,3 E-10 |
7,5 E-10 |
||
|
S |
0,005 |
5,9 E-9 |
5,0 E-4 |
4,1 E-9 |
2,1 E-9 |
1,4 E-9 |
1,0 E-9 |
8,3 E-10 |
||
|
Ce-144 |
284 d |
F |
0,005 |
3,6 E-7 |
5,0 E-4 |
2,7 E-7 |
1,4 E-7 |
7,8 E-8 |
4,8 E-8 |
4,0 E-8 |
|
M |
0,005 |
1,9 E-7 |
5,0 E-4 |
1,6 E-7 |
8,8 E-8 |
5,5 E-8 |
4,1 E-8 |
3,6 E-8 |
||
|
S |
0,005 |
2,1 E-7 |
5,0 E-4 |
1,8 E-7 |
1,1 E-7 |
7,3 E-8 |
5,8 E-8 |
5,3 E-8 |
||
|
Praseodymium |
||||||||||
|
Pr-136 |
0,218 h |
M |
0,005 |
1,3 E-10 |
5,0 E-4 |
8,8 E-11 |
4,2 E-11 |
2,6 E-11 |
1,6 E-11 |
1,3 E-11 |
|
S |
0,005 |
1,3 E-10 |
5,0 E-4 |
9,0 E-11 |
4,3 E-11 |
2,7 E-11 |
1,7 E-11 |
1,4 E-11 |
||
|
Pr-137 |
1,28 h |
M |
0,005 |
1,8 E-10 |
5,0 E-4 |
1,3 E-10 |
6,1 E-11 |
3,9 E-11 |
2,4 E-11 |
2,0 E-11 |
|
S |
0,005 |
1,9 E-10 |
5,0 E-4 |
1,3 E-10 |
6,4 E-11 |
4,0 E-11 |
2,5 E-11 |
2,1 E-11 |
||
|
Pr-138m |
2,10 h |
M |
0,005 |
5,9 E-10 |
5,0 E-4 |
4,5 E-10 |
2,3 E-10 |
1,4 E-10 |
9,0 E-11 |
7,2 E-11 |
|
S |
0,005 |
6,0 E-10 |
5,0 E-4 |
4,7 E-10 |
2,4 E-10 |
1,5 E-10 |
9,3 E-11 |
7,4 E-11 |
||
|
Pr-139 |
4,51 h |
M |
0,005 |
1,5 E-10 |
5,0 E-4 |
1,1 E-10 |
5,5 E-11 |
3,5 E-11 |
2,3 E-11 |
1,8 E-11 |
|
S |
0,005 |
1,6 E-10 |
5,0 E-4 |
1,2 E-10 |
5,7 E-11 |
3,7 E-11 |
2,4 E-11 |
2,0 E-11 |
||
|
Pr-142 |
19,1 h |
M |
0,005 |
5,3 E-9 |
5,0 E-4 |
3,5 E-9 |
1,6 E-9 |
1,0 E-9 |
6,2 E-10 |
5,2 E-10 |
|
S |
0,005 |
5,5 E-9 |
5,0 E-4 |
3,7 E-9 |
1,7 E-9 |
1,1 E-9 |
6,6 E-10 |
5,5 E-10 |
||
|
Pr-142m |
0,243 h |
M |
0,005 |
6,7 E-11 |
5,0 E-4 |
4,5 E-11 |
2,0 E-11 |
1,3 E-11 |
7,9 E-12 |
6,6 E-12 |
|
S |
0,005 |
7,0 E-11 |
5,0 E-4 |
4,7 E-11 |
2,2 E-11 |
1,4 E-11 |
8,4 E-12 |
7,0 E-12 |
||
|
Pr-143 |
13,6 d |
M |
0,005 |
1,2 E-8 |
5,0 E-4 |
8,4 E-9 |
4,6 E-9 |
3,2 E-9 |
2,7 E-9 |
2,2 E-9 |
|
S |
0,005 |
1,3 E-8 |
5,0 E-4 |
9,2 E-9 |
5,1 E-9 |
3,6 E-9 |
3,0 E-9 |
2,4 E-9 |
||
|
Pr-144 |
0,288 h |
M |
0,005 |
1,9 E-10 |
5,0 E-4 |
1,2 E-10 |
5,0 E-11 |
3,2 E-11 |
2,1 E-11 |
1,8 E-11 |
|
S |
0,005 |
1,9 E-10 |
5,0 E-4 |
1,2 E-10 |
5,2 E-11 |
3,4 E-11 |
2,1 E-11 |
1,8 E-11 |
||
|
Pr-145 |
5,98 h |
M |
0,005 |
1,6 E-9 |
5,0 E-4 |
1,0 E-9 |
4,7 E-10 |
3,0 E-10 |
1,9 E-10 |
1,6 E-10 |
|
S |
0,005 |
1,6 E-9 |
5,0 E-4 |
1,1 E-9 |
4,9 E-10 |
3,2 E-10 |
2,0 E-10 |
1,7 E-10 |
||
|
Pr-147 |
0,227 h |
M |
0,005 |
1,5 E-10 |
5,0 E-4 |
1,0 E-10 |
4,8 E-11 |
3,1 E-11 |
2,1 E-11 |
1,8 E-11 |
|
S |
0,005 |
1,6 E-10 |
5,0 E-4 |
1,1 E-10 |
5,0 E-11 |
3,3 E-11 |
2,2 E-11 |
1,8 E-11 |
||
|
Neodymium |
||||||||||
|
Nd-136 |
0,844 h |
M |
0,005 |
4,6 E-10 |
5,0 E-4 |
3,2 E-10 |
1,6 E-10 |
9,8 E-11 |
6,3 E-11 |
5,1 E-11 |
|
S |
0,005 |
4,8 E-10 |
5,0 E-4 |
3,3 E-10 |
1,6 E-10 |
1,0 E-10 |
6,6 E-11 |
5,4 E-11 |
||
|
Nd-138 |
5,04 h |
M |
0,005 |
2,3 E-9 |
5,0 E-4 |
1,7 E-9 |
7,7 E-10 |
4,8 E-10 |
2,8 E-10 |
2,3 E-10 |
|
S |
0,005 |
2,4 E-9 |
5,0 E-4 |
1,8 E-9 |
8,0 E-10 |
5,0 E-10 |
3,0 E-10 |
2,5 E-10 |
||
|
Nd-139 |
0,495 h |
M |
0,005 |
9,0 E-11 |
5,0 E-4 |
6,2 E-11 |
3,0 E-11 |
1,9 E-11 |
1,2 E-11 |
9,9 E-12 |
|
S |
0,005 |
9,4 E-11 |
5,0 E-4 |
6,4 E-11 |
3,1 E-11 |
2,0 E-11 |
1,3 E-11 |
1,0 E-11 |
||
|
Nd-139m |
5,50 h |
M |
0,005 |
1,1 E-9 |
5,0 E-4 |
8,8 E-10 |
4,5 E-10 |
2,9 E-10 |
1,8 E-10 |
1,5 E-10 |
|
S |
0,005 |
1,2 E-9 |
5,0 E-4 |
9,1 E-10 |
4,6 E-10 |
3,0 E-10 |
1,9 E-10 |
1,5 E-10 |
||
|
Nd-141 |
2,49 h |
M |
0,005 |
4,1 E-11 |
5,0 E-4 |
3,1 E-11 |
1,5 E-11 |
9,6 E-12 |
6,0 E-12 |
4,8 E-12 |
|
S |
0,005 |
4,3 E-11 |
5,0 E-4 |
3,2 E-11 |
1,6 E-11 |
1,0 E-11 |
6,2 E-12 |
5,0 E-12 |
||
|
Nd-147 |
11,0 d |
M |
0,005 |
1,1 E-8 |
5,0 E-4 |
8,0 E-9 |
4,5 E-9 |
3,2 E-9 |
2,6 E-9 |
2,1 E-9 |
|
S |
0,005 |
1,2 E-8 |
5,0 E-4 |
8,6 E-9 |
4,9 E-9 |
3,5 E-9 |
3,0 E-9 |
2,4 E-9 |
||
|
Nd-149 |
1,73 h |
M |
0,005 |
6,8 E-10 |
5,0 E-4 |
4,6 E-10 |
2,2 E-10 |
1,5 E-10 |
1,0 E-10 |
8,4 E-11 |
|
S |
0,005 |
7,1 E-10 |
5,0 E-4 |
4,8 E-10 |
2,3 E-10 |
1,5 E-10 |
1,1 E-10 |
8,9 E-11 |
||
|
Nd-151 |
0,207 h |
M |
0,005 |
1,5 E-10 |
5,0 E-4 |
9,9 E-11 |
4,6 E-11 |
3,0 E-11 |
2,0 E-11 |
1,7 E-11 |
|
S |
0,005 |
1,5 E-10 |
5,0 E-4 |
1,0 E-10 |
4,8 E-11 |
3,1 E-11 |
2,1 E-11 |
1,7 E-11 |
||
|
Promethium |
||||||||||
|
Pm-141 |
0,348 h |
M |
0,005 |
1,4 E-10 |
5,0 E-4 |
9,4 E-11 |
4,3 E-11 |
2,7 E-11 |
1,7 E-11 |
1,4 E-11 |
|
S |
0,005 |
1,5 E-10 |
5,0 E-4 |
9,7 E-11 |
4,4 E-11 |
2,8 E-11 |
1,8 E-11 |
1,5 E-11 |
||
|
Pm-143 |
265 d |
M |
0,005 |
6,2 E-9 |
5,0 E-4 |
5,4 E-9 |
3,3 E-9 |
2,2 E-9 |
1,7 E-9 |
1,5 E-9 |
|
S |
0,005 |
5,5 E-9 |
5,0 E-4 |
4,8 E-9 |
3,1 E-9 |
2,1 E-9 |
1,7 E-9 |
1,4 E-9 |
||
|
Pm-144 |
363 d |
M |
0,005 |
3,1 E-8 |
5,0 E-4 |
2,8 E-8 |
1,8 E-8 |
1,2 E-8 |
9,3 E-9 |
8,2 E-9 |
|
S |
0,005 |
2,6 E-8 |
5,0 E-4 |
2,4 E-8 |
1,6 E-8 |
1,1 E-8 |
8,9 E-9 |
7,5 E-9 |
||
|
Pm-145 |
17,7 a |
M |
0,005 |
1,1 E-8 |
5,0 E-4 |
9,8 E-9 |
6,4 E-9 |
4,3 E-9 |
3,7 E-9 |
3,6 E-9 |
|
S |
0,005 |
7,1 E-9 |
5,0 E-4 |
6,5 E-9 |
4,3 E-9 |
2,9 E-9 |
2,4 E-9 |
2,3 E-9 |
||
|
Pm-146 |
5,53 a |
M |
0,005 |
6,4 E-8 |
5,0 E-4 |
5,9 E-8 |
3,9 E-8 |
2,6 E-8 |
2,2 E-8 |
2,1 E-8 |
|
S |
0,005 |
5,3 E-8 |
5,0 E-4 |
4,9 E-8 |
3,3 E-8 |
2,2 E-8 |
1,9 E-8 |
1,7 E-8 |
||
|
Pm-147 |
2,62 a |
M |
0,005 |
2,1 E-8 |
5,0 E-4 |
1,8 E-8 |
1,1 E-8 |
7,0 E-9 |
5,7 E-9 |
5,0 E-9 |
|
S |
0,005 |
1,9 E-8 |
5,0 E-4 |
1,6 E-8 |
1,0 E-8 |
6,8 E-9 |
5,8 E-9 |
4,9 E-9 |
||
|
Pm-148 |
5,37 d |
M |
0,005 |
1,5 E-8 |
5,0 E-4 |
1,0 E-8 |
5,2 E-9 |
3,4 E-9 |
2,4 E-9 |
2,0 E-9 |
|
S |
0,005 |
1,5 E-8 |
5,0 E-4 |
1,1 E-8 |
5,5 E-9 |
3,7 E-9 |
2,6 E-9 |
2,2 E-9 |
||
|
Pm-148m |
41,3 d |
M |
0,005 |
2,4 E-8 |
5,0 E-4 |
1,9 E-8 |
1,1 E-8 |
7,7 E-9 |
6,3 E-9 |
5,1 E-9 |
|
S |
0,005 |
2,5 E-8 |
5,0 E-4 |
2,0 E-8 |
1,2 E-8 |
8,3 E-9 |
7,1 E-9 |
5,7 E-9 |
||
|
Pm-149 |
2,21 d |
M |
0,005 |
5,0 E-9 |
5,0 E-4 |
3,5 E-9 |
1,7 E-9 |
1,1 E-9 |
8,3 E-10 |
6,7 E-10 |
|
S |
0,005 |
5,3 E-9 |
5,0 E-4 |
3,6 E-9 |
1,8 E-9 |
1,2 E-9 |
9,0 E-10 |
7,3 E-10 |
||
|
Pm-150 |
2,68 h |
M |
0,005 |
1,2 E-9 |
5,0 E-4 |
7,9 E-10 |
3,8 E-10 |
2,4 E-10 |
1,5 E-10 |
1,2 E-10 |
|
S |
0,005 |
1,2 E-9 |
5,0 E-4 |
8,2 E-10 |
3,9 E-10 |
2,5 E-10 |
1,6 E-10 |
1,3 E-10 |
||
|
Pm-151 |
1,18 d |
M |
0,005 |
3,3 E-9 |
5,0 E-4 |
2,5 E-9 |
1,2 E-9 |
8,3 E-10 |
5,3 E-10 |
4,3 E-10 |
|
S |
0,005 |
3,4 E-9 |
5,0 E-4 |
2,6 E-9 |
1,3 E-9 |
7,9 E-10 |
5,7 E-10 |
4,6 E-10 |
||
|
Samarium |
||||||||||
|
Sm-141 |
0,170 h |
M |
0,005 |
1,5 E-10 |
5,0 E-4 |
1,0 E-10 |
4,7 E-11 |
2,9 E-11 |
1,8 E-11 |
1,5 E-11 |
|
Sm-141m |
0,377 h |
M |
0,005 |
3,0 E-10 |
5,0 E-4 |
2,1 E-10 |
9,7 E-11 |
6,1 E-11 |
3,9 E-11 |
3,2 E-11 |
|
Sm-142 |
1,21 h |
M |
0,005 |
7,5 E-10 |
5,0 E-4 |
4,8 E-10 |
2,2 E-10 |
1,4 E-10 |
8,5 E-11 |
7,1 E-11 |
|
Sm-145 |
340 d |
M |
0,005 |
8,1 E-9 |
5,0 E-4 |
6,8 E-9 |
4,0 E-9 |
2,5 E-9 |
1,9 E-9 |
1,6 E-9 |
|
Sm-146 |
1,03 108 a |
M |
0,005 |
2,7 E-5 |
5,0 E-4 |
2,6 E-5 |
1,7 E-5 |
1,2 E-5 |
1,1 E-5 |
1,1 E-5 |
|
Sm-147 |
1,06 1011 a |
M |
0,005 |
2,5 E-5 |
5,0 E-4 |
2,3 E-5 |
1,6 E-5 |
1,1 E-5 |
9,6 E-6 |
9,6 E-6 |
|
Sm-151 |
90,0 a |
M |
0,005 |
1,1 E-8 |
5,0 E-4 |
1,0 E-8 |
6,7 E-9 |
4,5 E-9 |
4,0 E-9 |
4,0 E-9 |
|
Sm-153 |
1,95 d |
M |
0,005 |
4,2 E-9 |
5,0 E-4 |
2,9 E-9 |
1,5 E-9 |
1,0 E-9 |
7,9 E-10 |
6,3 E-10 |
|
Sm-155 |
0,368 h |
M |
0,005 |
1,5 E-10 |
5,0 E-4 |
9,9 E-11 |
4,4 E-11 |
2,9 E-11 |
2,0 E-11 |
1,7 E-11 |
|
Sm-156 |
9,40 h |
M |
0,005 |
1,6 E-9 |
5,0 E-4 |
1,1 E-9 |
5,8 E-10 |
3,5 E-10 |
2,7 E-10 |
2,2 E-10 |
|
Europium |
||||||||||
|
Eu-145 |
5,94 d |
M |
0,005 |
3,6 E-9 |
5,0 E-4 |
2,9 E-9 |
1,6 E-9 |
1,0 E-9 |
6,8 E-10 |
5,5 E-10 |
|
Eu-146 |
4,61 d |
M |
0,005 |
5,5 E-9 |
5,0 E-4 |
4,4 E-9 |
2,4 E-9 |
1,5 E-9 |
1,0 E-9 |
8,0 E-10 |
|
Eu-147 |
24,0 d |
M |
0,005 |
4,9 E-9 |
5,0 E-4 |
3,7 E-9 |
2,2 E-9 |
1,6 E-9 |
1,3 E-9 |
1,1 E-9 |
|
Eu-148 |
54,5 d |
M |
0,005 |
1,4 E-8 |
5,0 E-4 |
1,2 E-8 |
6,8 E-9 |
4,6 E-9 |
3,2 E-9 |
2,6 E-9 |
|
Eu-149 |
93,1 d |
M |
0,005 |
1,6 E-9 |
5,0 E-4 |
1,3 E-9 |
7,3 E-10 |
4,7 E-10 |
3,5 E-10 |
2,9 E-10 |
|
Eu-150 |
34,2 a |
M |
0,005 |
1,1 E-7 |
5,0 E-4 |
1,1 E-7 |
7,8 E-8 |
5,7 E-8 |
5,3 E-8 |
5,3 E-8 |
|
Eu-150 |
12,6 h |
M |
0,005 |
1,6 E-9 |
5,0 E-4 |
1,1 E-9 |
5,2 E-10 |
3,4 E-10 |
2,3 E-10 |
1,9 E-10 |
|
Eu-152 |
13,3 a |
M |
0,005 |
1,1 E-7 |
5,0 E-4 |
1,0 E-7 |
7,0 E-8 |
4,9 E-8 |
4,3 E-8 |
4,2 E-8 |
|
Eu-152m |
9,32 h |
M |
0,005 |
1,9 E-9 |
5,0 E-4 |
1,3 E-9 |
6,6 E-10 |
4,2 E-10 |
2,4 E-10 |
2,2 E-10 |
|
Eu-154 |
8,80 a |
M |
0,005 |
1,6 E-7 |
5,0 E-4 |
1,5 E-7 |
9,7 E-8 |
6,5 E-8 |
5,6 E-8 |
5,3 E-8 |
|
Eu-155 |
4,96 a |
M |
0,005 |
2,6 E-8 |
5,0 E-4 |
2,3 E-8 |
1,4 E-8 |
9,2 E-9 |
7,6 E-9 |
6,9 E-9 |
|
Eu-156 |
15,2 d |
M |
0,005 |
1,9 E-8 |
5,0 E-4 |
1,4 E-8 |
7,7 E-9 |
5,3 E-9 |
4,2 E-9 |
3,4 E-9 |
|
Eu-157 |
15,1 h |
M |
0,005 |
2,5 E-9 |
5,0 E-4 |
1,9 E-9 |
8,9 E-10 |
5,9 E-10 |
3,5 E-10 |
2,8 E-10 |
|
Eu-158 |
0,765 h |
M |
0,005 |
4,3 E-10 |
5,0 E-4 |
2,9 E-10 |
1,3 E-10 |
8,5 E-11 |
5,6 E-11 |
4,7 E-11 |
|
Gadolinium |
||||||||||
|
Gd-145 |
0,382 h |
F |
0,005 |
1,3 E-10 |
5,0 E-4 |
9,6 E-11 |
4,7 E-11 |
2,9 E-11 |
1,7 E-11 |
1,4 E-11 |
|
M |
0,005 |
1,8 E-10 |
5,0 E-4 |
1,3 E-10 |
6,2 E-11 |
3,9 E-11 |
2,4 E-11 |
2,0 E-11 |
||
|
Gd-146 |
48,3 d |
F |
0,005 |
2,9 E-8 |
5,0 E-4 |
2,3 E-8 |
1,2 E-8 |
7,8 E-9 |
5,1 E-9 |
4,4 E-9 |
|
M |
0,005 |
2,8 E-8 |
5,0 E-4 |
2,2 E-8 |
1,3 E-8 |
9,3 E-9 |
7,9 E-9 |
6,4 E-9 |
||
|
Gd-147 |
1,59 d |
F |
0,005 |
2,1 E-9 |
5,0 E-4 |
1,7 E-9 |
8,4 E-10 |
5,3 E-10 |
3,1 E-10 |
2,6 E-10 |
|
M |
0,005 |
2,8 E-9 |
5,0 E-4 |
2,2 E-9 |
1,1 E-9 |
7,5 E-10 |
5,1 E-10 |
4,0 E-10 |
||
|
Gd-148 |
93,0 a |
F |
0,005 |
8,3 E-5 |
5,0 E-4 |
7,6 E-5 |
4,7 E-5 |
3,2 E-5 |
2,6 E-5 |
2,6 E-5 |
|
M |
0,005 |
3,2 E-5 |
5,0 E-4 |
2,9 E-5 |
1,9 E-5 |
1,3 E-5 |
1,2 E-5 |
1,1 E-5 |
||
|
Gd-149 |
9,40 d |
F |
0,005 |
2,6 E-9 |
5,0 E-4 |
2,0 E-9 |
8,0 E-10 |
5,1 E-10 |
3,1 E-10 |
2,6 E-10 |
|
M |
0,005 |
3,6 E-9 |
5,0 E-4 |
3,0 E-9 |
1,5 E-9 |
1,1 E-9 |
9,2 E-10 |
7,3 E-10 |
||
|
Gd-151 |
120 d |
F |
0,005 |
6,3 E-9 |
5,0 E-4 |
4,9 E-9 |
2,5 E-9 |
1,5 E-9 |
9,2 E-10 |
7,8 E-10 |
|
M |
0,005 |
4,5 E-9 |
5,0 E-4 |
3,5 E-9 |
2,0 E-9 |
1,3 E-9 |
1,0 E-9 |
8,6 E-10 |
||
|
Gd-152 |
1,08 1014 a |
F |
0,005 |
5,9 E-5 |
5,0 E-4 |
5,4 E-5 |
3,4 E-5 |
2,4 E-5 |
1,9 E-5 |
1,9 E-5 |
|
M |
0,005 |
2,1 E-5 |
5,0 E-4 |
1,9 E-5 |
1,3 E-5 |
8,9 E-6 |
7,9 E-6 |
8,0 E-6 |
||
|
Gd-153 |
242 d |
F |
0,005 |
1,5 E-8 |
5,0 E-4 |
1,2 E-8 |
6,5 E-9 |
3,9 E-9 |
2,4 E-9 |
2,1 E-9 |
|
M |
0,005 |
9,9 E-9 |
5,0 E-4 |
7,9 E-9 |
4,8 E-9 |
3,1 E-9 |
2,5 E-9 |
2,1 E-9 |
||
|
Gd-159 |
18,6 h |
F |
0,005 |
1,2 E-9 |
5,0 E-4 |
8,9 E-10 |
3,8 E-10 |
2,3 E-10 |
1,2 E-10 |
1,0 E-10 |
|
M |
0,005 |
2,2 E-9 |
5,0 E-4 |
1,5 E-9 |
7,3 E-10 |
4,9 E-10 |
3,4 E-10 |
2,7 E-10 |
||
|
Terbium |
||||||||||
|
Tb-147 |
1,65 h |
M |
0,005 |
6,7 E-10 |
5,0 E-4 |
4,8 E-10 |
2,3 E-10 |
1,5 E-10 |
9,3 E-11 |
7,6 E-11 |
|
Tb-149 |
4,15 h |
M |
0,005 |
2,1 E-8 |
5,0 E-4 |
1,5 E-8 |
9,6 E-9 |
6,6 E-9 |
5,8 E-9 |
4,9 E-9 |
|
Tb-150 |
3,27 h |
M |
0,005 |
1,0 E-9 |
5,0 E-4 |
7,4 E-10 |
3,5 E-10 |
2,2 E-10 |
1,3 E-10 |
1,1 E-10 |
|
Tb-151 |
17,6 h |
M |
0,005 |
1,6 E-9 |
5,0 E-4 |
1,2 E-9 |
6,3 E-10 |
4,2 E-10 |
2,8 E-10 |
2,3 E-10 |
|
Tb-153 |
2,34 d |
M |
0,005 |
1,4 E-9 |
5,0 E-4 |
1,0 E-9 |
5,4 E-10 |
3,6 E-10 |
2,3 E-10 |
1,9 E-10 |
|
Tb-154 |
21,4 h |
M |
0,005 |
2,7 E-9 |
5,0 E-4 |
2,1 E-9 |
1,1 E-9 |
7,1 E-10 |
4,5 E-10 |
3,6 E-10 |
|
Tb-155 |
5,32 d |
M |
0,005 |
1,4 E-9 |
5,0 E-4 |
1,0 E-9 |
5,6 E-10 |
3,4 E-10 |
2,7 E-10 |
2,2 E-10 |
|
Tb-156 |
5,34 d |
M |
0,005 |
7,0 E-9 |
5,0 E-4 |
5,4 E-9 |
3,0 E-9 |
2,0 E-9 |
1,5 E-9 |
1,2 E-9 |
|
Tb-156m |
1,02 d |
M |
0,005 |
1,1 E-9 |
5,0 E-4 |
9,4 E-10 |
4,7 E-10 |
3,3 E-10 |
2,7 E-10 |
2,1 E-10 |
|
Tb-156m |
5,00 h |
M |
0,005 |
6,2 E-10 |
5,0 E-4 |
4,5 E-10 |
2,4 E-10 |
1,7 E-10 |
1,2 E-10 |
9,6 E-11 |
|
Tb-157 |
150 a |
M |
0,005 |
3,2 E-9 |
5,0 E-4 |
3,0 E-9 |
2,0 E-9 |
1,4 E-9 |
1,2 E-9 |
1,2 E-9 |
|
Tb-158 |
150 a |
M |
0,005 |
1,1 E-7 |
5,0 E-4 |
1,0 E-7 |
7,0 E-8 |
5,1 E-8 |
4,7 E-8 |
4,6 E-8 |
|
Tb-160 |
72,3 d |
M |
0,005 |
3,2 E-8 |
5,0 E-4 |
2,5 E-8 |
1,5 E-8 |
1,0 E-8 |
8,6 E-9 |
7,0 E-9 |
|
Tb-161 |
6,91 d |
M |
0,005 |
6,6 E-9 |
5,0 E-4 |
4,7 E-9 |
2,6 E-9 |
1,9 E-9 |
1,6 E-9 |
1,3 E-9 |
|
Dysprosium |
||||||||||
|
Dy-155 |
10,0 h |
M |
0,005 |
5,6 E-10 |
5,0 E-4 |
4,4 E-10 |
2,3 E-10 |
1,5 E-10 |
9,6 E-11 |
7,7 E-11 |
|
Dy-157 |
8,10 h |
M |
0,005 |
2,4 E-10 |
5,0 E-4 |
1,9 E-10 |
9,9 E-11 |
6,2 E-11 |
3,8 E-11 |
3,0 E-11 |
|
Dy-159 |
144 d |
M |
0,005 |
2,1 E-9 |
5,0 E-4 |
1,7 E-9 |
9,6 E-10 |
6,0 E-10 |
4,4 E-10 |
3,7 E-10 |
|
Dy-165 |
2,33 h |
M |
0,005 |
5,2 E-10 |
5,0 E-4 |
3,4 E-10 |
1,6 E-10 |
1,1 E-10 |
7,2 E-11 |
6,0 E-11 |
|
Dy-166 |
3,40 d |
M |
0,005 |
1,2 E-8 |
5,0 E-4 |
8,3 E-9 |
4,4 E-9 |
3,0 E-9 |
2,3 E-9 |
1,9 E-9 |
|
Holmium |
||||||||||
|
Ho-155 |
0,800 h |
M |
0,005 |
1,7 E-10 |
5,0 E-4 |
1,2 E-10 |
5,8 E-11 |
3,7 E-11 |
2,4 E-11 |
2,0 E-11 |
|
Ho-157 |
0,210 h |
M |
0,005 |
3,4 E-11 |
5,0 E-4 |
2,5 E-11 |
1,3 E-11 |
8,0 E-12 |
5,1 E-12 |
4,2 E-12 |
|
Ho-159 |
0,550 h |
M |
0,005 |
4,6 E-11 |
5,0 E-4 |
3,3 E-11 |
1,7 E-11 |
1,1 E-11 |
7,5 E-12 |
6,1 E-12 |
|
Ho-161 |
2,50 h |
M |
0,005 |
5,7 E-11 |
5,0 E-4 |
4,0 E-11 |
2,0 E-11 |
1,2 E-11 |
7,5 E-12 |
6,0 E-12 |
|
Ho-162 |
0,250 h |
M |
0,005 |
2,1 E-11 |
5,0 E-4 |
1,5 E-11 |
7,2 E-12 |
4,8 E-12 |
3,4 E-12 |
2,8 E-12 |
|
Ho-162m |
1,13 h |
M |
0,005 |
1,5 E-10 |
5,0 E-4 |
1,1 E-10 |
5,8 E-11 |
3,8 E-11 |
2,6 E-11 |
2,1 E-11 |
|
Ho-164 |
0,483 h |
M |
0,005 |
6,8 E-11 |
5,0 E-4 |
4,5 E-11 |
2,1 E-11 |
1,4 E-11 |
9,9 E-12 |
8,4 E-12 |
|
Ho-164m |
0,625 h |
M |
0,005 |
9,1 E-11 |
5,0 E-4 |
5,9 E-11 |
3,0 E-11 |
2,0 E-11 |
1,3 E-11 |
1,2 E-11 |
|
Ho-166 |
1,12 d |
M |
0,005 |
6,0 E-9 |
5,0 E-4 |
4,0 E-9 |
1,9 E-9 |
1,2 E-9 |
7,9 E-10 |
6,5 E-10 |
|
Ho-166m |
1,20 103 a |
M |
0,005 |
2,6 E-7 |
5,0 E-4 |
2,5 E-7 |
1,8 E-7 |
1,3 E-7 |
1,2 E-7 |
1,2 E-7 |
|
Ho-167 |
3,10 h |
M |
0,005 |
5,2 E-10 |
5,0 E-4 |
3,6 E-10 |
1,8 E-10 |
1,2 E-10 |
8,7 E-11 |
7,1 E-11 |
|
Erbium |
||||||||||
|
Er-161 |
3,24 h |
M |
0,005 |
3,8 E-10 |
5,0 E-4 |
2,9 E-10 |
1,5 E-10 |
9,5 E-11 |
6,0 E-11 |
4,8 E-11 |
|
Er-165 |
10,4 h |
M |
0,005 |
7,2 E-11 |
5,0 E-4 |
5,3 E-11 |
2,6 E-11 |
1,6 E-11 |
9,6 E-12 |
7,9 E-12 |
|
Er-169 |
9,30 d |
M |
0,005 |
4,7 E-9 |
5,0 E-4 |
3,5 E-9 |
2,0 E-9 |
1,5 E-9 |
1,3 E-9 |
1,0 E-9 |
|
Er-171 |
7,52 h |
M |
0,005 |
1,8 E-9 |
5,0 E-4 |
1,2 E-9 |
5,9 E-10 |
3,9 E-10 |
2,7 E-10 |
2,2 E-10 |
|
Er-172 |
2,05 d |
M |
0,005 |
6,6 E-9 |
5,0 E-4 |
4,7 E-9 |
2,5 E-9 |
1,7 E-9 |
1,4 E-9 |
1,1 E-9 |
|
Thulium |
||||||||||
|
Tm-162 |
0,362 h |
M |
0,005 |
1,3 E-10 |
5,0 E-4 |
9,6 E-11 |
4,7 E-11 |
3,0 E-11 |
1,9 E-11 |
1,6 E-11 |
|
Tm-166 |
7,70 h |
M |
0,005 |
1,3 E-9 |
5,0 E-4 |
9,9 E-10 |
5,2 E-10 |
3,3 E-10 |
2,2 E-10 |
1,7 E-10 |
|
Tm-167 |
9,24 d |
M |
0,005 |
5,6 E-9 |
5,0 E-4 |
4,1 E-9 |
2,3 E-9 |
1,7 E-9 |
1,4 E-9 |
1,1 E-9 |
|
Tm-170 |
129 d |
M |
0,005 |
3,6 E-8 |
5,0 E-4 |
2,8 E-8 |
1,6 E-8 |
1,1 E-8 |
8,5 E-9 |
7,0 E-9 |
|
Tm-171 |
1,92 a |
M |
0,005 |
6,8 E-9 |
5,0 E-4 |
5,7 E-9 |
3,4 E-9 |
2,0 E-9 |
1,6 E-9 |
1,4 E-9 |
|
Tm-172 |
2,65 d |
M |
0,005 |
8,4 E-9 |
5,0 E-4 |
5,8 E-9 |
2,9 E-9 |
1,9 E-9 |
1,4 E-9 |
1,1 E-9 |
|
Tm-173 |
8,24 h |
M |
0,005 |
1,5 E-9 |
5,0 E-4 |
1,0 E-9 |
5,0 E-10 |
3,3 E-10 |
2,2 E-10 |
1,8 E-10 |
|
Tm-175 |
0,253 h |
M |
0,005 |
1,6 E-10 |
5,0 E-4 |
1,1 E-10 |
5,0 E-11 |
3,3 E-11 |
2,2 E-11 |
1,8 E-11 |
|
Ytterbium |
||||||||||
|
Yb-162 |
0,315 h |
M |
0,005 |
1,1 E-10 |
5,0 E-4 |
7,9 E-11 |
3,9 E-11 |
2,5 E-11 |
1,6 E-11 |
1,3 E-11 |
|
S |
0,005 |
1,2 E-10 |
5,0 E-4 |
8,2 E-11 |
4,0 E-11 |
2,6 E-11 |
1,7 E-11 |
1,4 E-11 |
||
|
Yb-166 |
2,36 d |
M |
0,005 |
4,7 E-9 |
5,0 E-4 |
3,5 E-9 |
1,9 E-9 |
1,3 E-9 |
9,0 E-10 |
7,2 E-10 |
|
S |
0,005 |
4,9 E-9 |
5,0 E-4 |
3,7 E-9 |
2,0 E-9 |
1,3 E-9 |
9,6 E-10 |
7,7 E-10 |
||
|
Yb-167 |
0,292 h |
M |
0,005 |
4,4 E-11 |
5,0 E-4 |
3,1 E-11 |
1,6 E-11 |
1,1 E-11 |
7,9 E-12 |
6,5 E-12 |
|
S |
0,005 |
4,6 E-11 |
5,0 E-4 |
3,2 E-11 |
1,7 E-11 |
1,1 E-11 |
8,4 E-12 |
6,9 E-12 |
||
|
Yb-169 |
32,0 d |
M |
0,005 |
1,2 E-8 |
5,0 E-4 |
8,7 E-9 |
5,1 E-9 |
3,7 E-9 |
3,2 E-9 |
2,5 E-9 |
|
S |
0,005 |
1,3 E-8 |
5,0 E-4 |
9,8 E-9 |
5,9 E-9 |
4,2 E-9 |
3,7 E-9 |
3,0 E-9 |
||
|
Yb-175 |
4,19 d |
M |
0,005 |
3,5 E-9 |
5,0 E-4 |
2,5 E-9 |
1,4 E-9 |
9,8 E-10 |
8,3 E-10 |
6,5 E-10 |
|
S |
0,005 |
3,7 E-9 |
5,0 E-4 |
2,7 E-9 |
1,5 E-9 |
1,1 E-9 |
9,2 E-10 |
7,3 E-10 |
||
|
Yb-177 |
1,90 h |
M |
0,005 |
5,0 E-10 |
5,0 E-4 |
3,3 E-10 |
1,6 E-10 |
1,1 E-10 |
7,8 E-11 |
6,4 E-11 |
|
S |
0,005 |
5,3 E-10 |
5,0 E-4 |
3,5 E-10 |
1,7 E-10 |
1,2 E-10 |
8,4 E-11 |
6,9 E-11 |
||
|
Yb-178 |
1,23 h |
M |
0,005 |
5,9 E-10 |
5,0 E-4 |
3,9 E-10 |
1,8 E-10 |
1,2 E-10 |
8,5 E-11 |
7,0 E-11 |
|
S |
0,005 |
6,2 E-10 |
5,0 E-4 |
4,1 E-10 |
1,9 E-10 |
1,3 E-10 |
9,1 E-11 |
7,5 E-11 |
||
|
Lutetium |
||||||||||
|
Lu-169 |
1,42 d |
M |
0,005 |
2,3 E-9 |
5,0 E-4 |
1,8 E-9 |
9,5 E-10 |
6,3 E-10 |
4,4 E-10 |
3,5 E-10 |
|
S |
0,005 |
2,4 E-9 |
5,0 E-4 |
1,9 E-9 |
1,0 E-9 |
6,7 E-10 |
4,8 E-10 |
3,8 E-10 |
||
|
Lu-170 |
2,00 d |
M |
0,005 |
4,3 E-9 |
5,0 E-4 |
3,4 E-9 |
1,8 E-9 |
1,2 E-9 |
7,8 E-10 |
6,3 E-10 |
|
S |
0,005 |
4,5 E-9 |
5,0 E-4 |
3,5 E-9 |
1,8 E-9 |
1,2 E-9 |
8,2 E-10 |
6,6 E-10 |
||
|
Lu-171 |
8,22 d |
M |
0,005 |
5,0 E-9 |
5,0 E-4 |
3,7 E-9 |
2,1 E-9 |
1,2 E-9 |
9,8 E-10 |
8,0 E-10 |
|
S |
0,005 |
4,7 E-9 |
5,0 E-4 |
3,9 E-9 |
2,0 E-9 |
1,4 E-9 |
1,1 E-9 |
8,8 E-10 |
||
|
Lu-172 |
6,70 d |
M |
0,005 |
8,7 E-9 |
5,0 E-4 |
6,7 E-9 |
3,8 E-9 |
2,6 E-9 |
1,8 E-9 |
1,4 E-9 |
|
S |
0,005 |
9,3 E-9 |
5,0 E-4 |
7,1 E-9 |
4,0 E-9 |
2,8 E-9 |
2,0 E-9 |
1,6 E-9 |
||
|
Lu-173 |
1,37 a |
M |
0,005 |
1,0 E-8 |
5,0 E-4 |
8,5 E-9 |
5,1 E-9 |
3,2 E-9 |
2,5 E-9 |
2,2 E-9 |
|
S |
0,005 |
1,0 E-8 |
5,0 E-4 |
8,7 E-9 |
5,4 E-9 |
3,6 E-9 |
2,9 E-9 |
2,4 E-9 |
||
|
Lu-174 |
3,31 a |
M |
0,005 |
1,7 E-8 |
5,0 E-4 |
1,5 E-8 |
9,1 E-9 |
5,8 E-9 |
4,7 E-9 |
4,2 E-9 |
|
S |
0,005 |
1,6 E-8 |
5,0 E-4 |
1,4 E-8 |
8,9 E-9 |
5,9 E-9 |
4,9 E-9 |
4,2 E-9 |
||
|
Lu-174m |
142 d |
M |
0,005 |
1,9 E-8 |
5,0 E-4 |
1,4 E-8 |
8,6 E-9 |
5,4 E-9 |
4,3 E-9 |
3,7 E-9 |
|
S |
0,005 |
2,0 E-8 |
5,0 E-4 |
1,5 E-8 |
9,2 E-9 |
6,1 E-9 |
5,0 E-9 |
4,2 E-9 |
||
|
Lu-176 |
3,60 1010 a |
M |
0,005 |
1,8 E-7 |
5,0 E-4 |
1,7 E-7 |
1,1 E-7 |
7,8 E-8 |
7,1 E-8 |
7,0 E-8 |
|
S |
0,005 |
1,5 E-7 |
5,0 E-4 |
1,4 E-7 |
9,4 E-8 |
6,5 E-8 |
5,9 E-8 |
5,6 E-8 |
||
|
Lu-176m |
3,68 h |
M |
0,005 |
8,9 E-10 |
5,0 E-4 |
5,9 E-10 |
2,8 E-10 |
1,9 E-10 |
1,2 E-10 |
1,1 E-10 |
|
S |
0,005 |
9,3 E-10 |
5,0 E-4 |
6,2 E-10 |
3,0 E-10 |
2,0 E-10 |
1,2 E-10 |
1,2 E-10 |
||
|
Lu-177 |
6,71 d |
M |
0,005 |
5,3 E-9 |
5,0 E-4 |
3,8 E-9 |
2,2 E-9 |
1,6 E-9 |
1,4 E-9 |
1,1 E-9 |
|
S |
0,005 |
5,7 E-9 |
5,0 E-4 |
4,1 E-9 |
2,4 E-9 |
1,7 E-9 |
1,5 E-9 |
1,2 E-9 |
||
|
Lu-177m |
161 d |
M |
0,005 |
5,8 E-8 |
5,0 E-4 |
4,6 E-8 |
2,8 E-8 |
1,9 E-8 |
1,6 E-8 |
1,3 E-8 |
|
S |
0,005 |
6,5 E-8 |
5,0 E-4 |
5,3 E-8 |
3,2 E-8 |
2,3 E-8 |
2,0 E-8 |
1,6 E-8 |
||
|
Lu-178 |
0,473 h |
M |
0,005 |
2,3 E-10 |
5,0 E-4 |
1,5 E-10 |
6,6 E-11 |
4,3 E-11 |
2,9 E-11 |
2,4 E-11 |
|
S |
0,005 |
2,4 E-10 |
5,0 E-4 |
1,5 E-10 |
6,9 E-11 |
4,5 E-11 |
3,0 E-11 |
2,6 E-11 |
||
|
Lu-178m |
0,378 h |
M |
0,005 |
2,6 E-10 |
5,0 E-4 |
1,8 E-10 |
8,3 E-11 |
5,6 E-11 |
3,8 E-11 |
3,2 E-11 |
|
S |
0,005 |
2,7 E-10 |
5,0 E-4 |
1,9 E-10 |
8,7 E-11 |
5,8 E-11 |
4,0 E-11 |
3,3 E-11 |
||
|
Lu-179 |
4,59 h |
M |
0,005 |
9,9 E-10 |
5,0 E-4 |
6,5 E-10 |
3,0 E-10 |
2,0 E-10 |
1,2 E-10 |
1,1 E-10 |
|
S |
0,005 |
1,0 E-9 |
5,0 E-4 |
6,8 E-10 |
3,2 E-10 |
2,1 E-10 |
1,3 E-10 |
1,2 E-10 |
||
|
Hafnium |
||||||||||
|
Hf-170 |
16,0 h |
F |
0,020 |
1,4 E-9 |
0,002 |
1,1 E-9 |
5,4 E-10 |
3,4 E-10 |
2,0 E-10 |
1,6 E-10 |
|
M |
0,020 |
2,2 E-9 |
0,002 |
1,7 E-9 |
8,7 E-10 |
5,8 E-10 |
3,9 E-10 |
3,2 E-10 |
||
|
Hf-172 |
1,87 a |
F |
0,020 |
1,5 E-7 |
0,002 |
1,3 E-7 |
7,8 E-8 |
4,9 E-8 |
3,5 E-8 |
3,2 E-8 |
|
M |
0,020 |
8,1 E-8 |
0,002 |
6,9 E-8 |
4,3 E-8 |
2,8 E-8 |
2,3 E-8 |
2,0 E-8 |
||
|
Hf-173 |
24,0 h |
F |
0,020 |
6,6 E-10 |
0,002 |
5,0 E-10 |
2,5 E-10 |
1,5 E-10 |
8,9 E-11 |
7,4 E-11 |
|
M |
0,020 |
1,1 E-9 |
0,002 |
8,2 E-10 |
4,3 E-10 |
2,9 E-10 |
2,0 E-10 |
1,6 E-10 |
||
|
Hf-175 |
70,0 d |
F |
0,020 |
5,4 E-9 |
0,002 |
4,0 E-9 |
2,1 E-9 |
1,3 E-9 |
8,5 E-10 |
7,2 E-10 |
|
M |
0,020 |
5,8 E-9 |
0,002 |
4,5 E-9 |
2,6 E-9 |
1,8 E-9 |
1,4 E-9 |
1,2 E-9 |
||
|
Hf-177m |
0,856 h |
F |
0,020 |
3,9 E-10 |
0,002 |
2,8 E-10 |
1,3 E-10 |
8,5 E-11 |
5,2 E-11 |
4,4 E-11 |
|
M |
0,020 |
6,5 E-10 |
0,002 |
4,7 E-10 |
2,3 E-10 |
1,5 E-10 |
1,1 E-10 |
9,0 E-11 |
||
|
Hf-178m |
31,0 a |
F |
0,020 |
6,2 E-7 |
0,002 |
5,8 E-7 |
4,0 E-7 |
3,1 E-7 |
2,7 E-7 |
2,6 E-7 |
|
M |
0,020 |
2,6 E-7 |
0,002 |
2,4 E-7 |
1,7 E-7 |
1,3 E-7 |
1,2 E-7 |
1,2 E-7 |
||
|
Hf-179m |
25,1 d |
F |
0,020 |
9,7 E-9 |
0,002 |
6,8 E-9 |
3,4 E-9 |
2,1 E-9 |
1,2 E-9 |
1,1 E-9 |
|
M |
0,020 |
1,7 E-8 |
0,002 |
1,3 E-8 |
7,6 E-9 |
5,5 E-9 |
4,8 E-9 |
3,8 E-9 |
||
|
Hf-180m |
5,50 h |
F |
0,020 |
5,4 E-10 |
0,002 |
4,1 E-10 |
2,0 E-10 |
1,3 E-10 |
7,2 E-11 |
5,9 E-11 |
|
M |
0,020 |
9,1 E-10 |
0,002 |
6,8 E-10 |
3,6 E-10 |
2,4 E-10 |
1,7 E-10 |
1,3 E-10 |
||
|
Hf-181 |
42,4 d |
F |
0,020 |
1,3 E-8 |
0,002 |
9,6 E-9 |
4,8 E-9 |
2,8 E-9 |
1,7 E-9 |
1,4 E-9 |
|
M |
0,020 |
2,2 E-8 |
0,002 |
1,7 E-8 |
9,9 E-9 |
7,1 E-9 |
6,3 E-9 |
5,0 E-9 |
||
|
Hf-182 |
9,00 106 a |
F |
0,020 |
6,5 E-7 |
0,002 |
6,2 E-7 |
4,4 E-7 |
3,6 E-7 |
3,1 E-7 |
3,1 E-7 |
|
M |
0,020 |
2,4 E-7 |
0,002 |
2,3 E-7 |
1,7 E-7 |
1,3 E-7 |
1,3 E-7 |
1,3 E-7 |
||
|
Hf-182m |
1,02 h |
F |
0,020 |
1,9 E-10 |
0,002 |
1,4 E-10 |
6,6 E-11 |
4,2 E-11 |
2,6 E-11 |
2,1 E-11 |
|
M |
0,020 |
3,2 E-10 |
0,002 |
2,3 E-10 |
1,2 E-10 |
7,8 E-11 |
5,6 E-11 |
4,6 E-11 |
||
|
Hf-183 |
1,07 h |
F |
0,020 |
2,5 E-10 |
0,002 |
1,7 E-10 |
7,9 E-11 |
4,9 E-11 |
2,8 E-11 |
2,4 E-11 |
|
M |
0,020 |
4,4 E-10 |
0,002 |
3,0 E-10 |
1,5 E-10 |
9,8 E-11 |
7,0 E-11 |
5,7 E-11 |
||
|
Hf-184 |
4,12 h |
F |
0,020 |
1,4 E-9 |
0,002 |
9,6 E-10 |
4,3 E-10 |
2,7 E-10 |
1,4 E-10 |
1,2 E-10 |
|
M |
0,020 |
2,6 E-9 |
0,002 |
1,8 E-9 |
8,9 E-10 |
5,9 E-10 |
4,0 E-10 |
3,3 E-10 |
||
|
Tantaal |
||||||||||
|
Ta-172 |
0,613 h |
M |
0,010 |
2,8 E-10 |
0,001 |
1,9 E-10 |
9,3 E-11 |
6,0 E-11 |
4,0 E-11 |
3,3 E-11 |
|
S |
0,010 |
2,9 E-10 |
0,001 |
2,0 E-10 |
9,8 E-11 |
6,3 E-11 |
4,2 E-11 |
3,5 E-11 |
||
|
Ta-173 |
3,65 h |
M |
0,010 |
8,8 E-10 |
0,001 |
6,2 E-10 |
3,0 E-10 |
2,0 E-10 |
1,3 E-10 |
1,1 E-10 |
|
S |
0,010 |
9,2 E-10 |
0,001 |
6,5 E-10 |
3,2 E-10 |
2,1 E-10 |
1,4 E-10 |
1,1 E-10 |
||
|
Ta-174 |
1,20 h |
M |
0,010 |
3,2 E-10 |
0,001 |
2,2 E-10 |
1,1 E-10 |
7,1 E-11 |
5,0 E-11 |
4,1 E-11 |
|
S |
0,010 |
3,4 E-10 |
0,001 |
2,3 E-10 |
1,1 E-10 |
7,5 E-11 |
5,3 E-11 |
4,3 E-11 |
||
|
Ta-175 |
10,5 h |
M |
0,010 |
9,1 E-10 |
0,001 |
7,0 E-10 |
3,7 E-10 |
2,4 E-10 |
1,5 E-10 |
1,2 E-10 |
|
S |
0,010 |
9,5 E-10 |
0,001 |
7,3 E-10 |
3,8 E-10 |
2,5 E-10 |
1,6 E-10 |
1,3 E-10 |
||
|
Ta-176 |
8,08 h |
M |
0,010 |
1,4 E-9 |
0,001 |
1,1 E-9 |
5,7 E-10 |
3,7 E-10 |
2,4 E-10 |
1,9 E-10 |
|
S |
0,010 |
1,4 E-9 |
0,001 |
1,1 E-9 |
5,9 E-10 |
3,8 E-10 |
2,5 E-10 |
2,0 E-10 |
||
|
Ta-177 |
2,36 d |
M |
0,010 |
6,5 E-10 |
0,001 |
4,7 E-10 |
2,5 E-10 |
1,5 E-10 |
1,2 E-10 |
9,6 E-11 |
|
S |
0,010 |
6,9 E-10 |
0,001 |
5,0 E-10 |
2,7 E-10 |
1,7 E-10 |
1,3 E-10 |
1,1 E-10 |
||
|
Ta-178 |
2,20 h |
M |
0,010 |
4,4 E-10 |
0,001 |
3,3 E-10 |
1,7 E-10 |
1,1 E-10 |
8,0 E-11 |
6,5 E-11 |
|
S |
0,010 |
4,6 E-10 |
0,001 |
3,4 E-10 |
1,8 E-10 |
1,2 E-10 |
8,5 E-11 |
6,8 E-11 |
||
|
Ta-179 |
1,82 a |
M |
0,010 |
1,2 E-9 |
0,001 |
9,6 E-10 |
5,5 E-10 |
3,5 E-10 |
2,6 E-10 |
2,2 E-10 |
|
S |
0,010 |
2,4 E-9 |
0,001 |
2,1 E-9 |
1,3 E-9 |
8,3 E-10 |
6,4 E-10 |
5,6 E-10 |
||
|
Ta-180 |
1,00 1013 a |
M |
0,010 |
2,7 E-8 |
0,001 |
2,2 E-8 |
1,3 E-8 |
9,2 E-9 |
7,9 E-9 |
6,4 E-9 |
|
S |
0,010 |
7,0 E-8 |
0,001 |
6,5 E-8 |
4,5 E-8 |
3,1 E-8 |
2,8 E-8 |
2,6 E-8 |
||
|
Ta-180 m |
8,10 h |
M |
0,010 |
3,1 E-10 |
0,001 |
2,2 E-10 |
1,1 E-10 |
7,4 E-11 |
4,8 E-11 |
4,4 E-11 |
|
S |
0,010 |
3,3 E-10 |
0,001 |
2,3 E-10 |
1,2 E-10 |
7,9 E-11 |
5,2 E-11 |
4,2 E-11 |
||
|
Ta-182 |
115 d |
M |
0,010 |
3,2 E-8 |
0,001 |
2,6 E-8 |
1,5 E-8 |
1,1 E-8 |
9,5 E-9 |
7,6 E-9 |
|
S |
0,010 |
4,2 E-8 |
0,001 |
3,4 E-8 |
2,1 E-8 |
1,5 E-8 |
1,3 E-8 |
1,0 E-8 |
||
|
Ta-182m |
0,264 h |
M |
0,010 |
1,6 E-10 |
0,001 |
1,1 E-10 |
4,9 E-11 |
3,4 E-11 |
2,4 E-11 |
2,0 E-11 |
|
S |
0,010 |
1,6 E-10 |
0,001 |
1,1 E-10 |
5,2 E-11 |
3,6 E-11 |
2,5 E-11 |
2,1 E-11 |
||
|
Ta-183 |
5,10 d |
M |
0,010 |
1,0 E-8 |
0,001 |
7,4 E-9 |
4,1 E-9 |
2,9 E-9 |
2,4 E-9 |
1,9 E-9 |
|
S |
0,010 |
1,1 E-8 |
0,001 |
8,0 E-9 |
4,5 E-9 |
3,2 E-9 |
2,7 E-9 |
2,1 E-9 |
||
|
Ta-184 |
8,70 h |
M |
0,010 |
3,2 E-9 |
0,001 |
2,3 E-9 |
1,1 E-9 |
7,5 E-10 |
5,0 E-10 |
4,1 E-10 |
|
S |
0,010 |
3,4 E-9 |
0,001 |
2,4 E-9 |
1,2 E-9 |
7,9 E-10 |
5,4 E-10 |
4,3 E-10 |
||
|
Ta-185 |
0,816 h |
M |
0,010 |
3,8 E-10 |
0,001 |
2,5 E-10 |
1,2 E-10 |
7,7 E-11 |
5,4 E-11 |
4,5 E-11 |
|
S |
0,010 |
4,0 E-10 |
0,001 |
2,6 E-10 |
1,2 E-10 |
8,2 E-11 |
5,7 E-11 |
4,8 E-11 |
||
|
Ta-186 |
0,175 h |
M |
0,010 |
1,6 E-10 |
0,001 |
1,1 E-10 |
4,8 E-11 |
3,1 E-11 |
2,0 E-11 |
1,7 E-11 |
|
S |
0,010 |
1,6 E-10 |
0,001 |
1,1 E-10 |
5,0 E-11 |
3,2 E-11 |
2,1 E-11 |
1,8 E-11 |
||
|
Wolfram |
||||||||||
|
W-176 |
2,30 h |
F |
0,600 |
3,3 E-10 |
0,300 |
2,7 E-10 |
1,4 E-10 |
8,6 E-11 |
5,0 E-11 |
4,1 E-11 |
|
W-177 |
2,25 h |
F |
0,600 |
2,0 E-10 |
0,300 |
1,6 E-10 |
8,2 E-11 |
5,1 E-11 |
3,0 E-11 |
2,4 E-11 |
|
W-178 |
21,7 d |
F |
0,600 |
7,2 E-10 |
0,300 |
5,4 E-10 |
2,5 E-10 |
1,6 E-10 |
8,7 E-11 |
7,2 E-11 |
|
W-179 |
0,625 h |
F |
0,600 |
9,3 E-12 |
0,300 |
6,8 E-12 |
3,3 E-12 |
2,0 E-12 |
1,2 E-12 |
9,2 E-13 |
|
W-181 |
121 d |
F |
0,600 |
2,5 E-10 |
0,300 |
1,9 E-10 |
9,2 E-11 |
5,7 E-11 |
3,2 E-11 |
2,7 E-11 |
|
W-185 |
75,1 d |
F |
0,600 |
1,4 E-9 |
0,300 |
1,0 E-9 |
4,4 E-10 |
2,7 E-10 |
1,4 E-10 |
1,2 E-10 |
|
W-187 |
23,9 h |
F |
0,600 |
2,0 E-9 |
0,300 |
1,5 E-9 |
7,0 E-10 |
4,3 E-10 |
2,3 E-10 |
1,9 E-10 |
|
W-188 |
69,4 d |
F |
0,600 |
7,1 E-9 |
0,300 |
5,0 E-9 |
2,2 E-9 |
1,3 E-9 |
6,8 E-10 |
5,7 E-10 |
|
Renium |
||||||||||
|
Re-177 |
0,233 h |
F |
1,000 |
9,4 E-11 |
0,800 |
6,7 E-11 |
3,2 E-11 |
1,9 E-11 |
1,2 E-11 |
9,7 E-12 |
|
M |
1,000 |
1,1 E-10 |
0,800 |
7,9 E-11 |
3,9 E-11 |
2,5 E-11 |
1,7 E-11 |
1,4 E-11 |
||
|
Re-178 |
0,220 h |
F |
1,000 |
9,9 E-11 |
0,800 |
6,8 E-11 |
3,1 E-11 |
1,9 E-11 |
1,2 E-11 |
1,0 E-11 |
|
M |
1,000 |
1,3 E-10 |
0,800 |
8,5 E-11 |
3,9 E-11 |
2,6 E-11 |
1,7 E-11 |
1,4 E-11 |
||
|
Re-181 |
20,0 h |
F |
1,000 |
2,0 E-9 |
0,800 |
1,4 E-9 |
6,7 E-10 |
3,8 E-10 |
2,3 E-10 |
1,8 E-10 |
|
M |
1,000 |
2,1 E-9 |
0,800 |
1,5 E-9 |
7,4 E-10 |
4,6 E-10 |
3,1 E-10 |
2,5 E-10 |
||
|
Re-182 |
2,67 d |
F |
1,000 |
6,5 E-9 |
0,800 |
4,7 E-9 |
2,2 E-9 |
1,3 E-9 |
8,0 E-10 |
6,4 E-10 |
|
M |
1,000 |
8,7 E-9 |
0,800 |
6,3 E-9 |
3,4 E-9 |
2,2 E-9 |
1,5 E-9 |
1,2 E-9 |
||
|
Re-182 |
12,7 h |
F |
1,000 |
1,3 E-9 |
0,800 |
1,0 E-9 |
4,9 E-10 |
2,8 E-10 |
1,7 E-10 |
1,4 E-10 |
|
M |
1,000 |
1,4 E-9 |
0,800 |
1,1 E-9 |
5,7 E-10 |
3,6 E-10 |
2,5 E-10 |
2,0 E-10 |
||
|
Re-184 |
38,0 d |
F |
1,000 |
4,1 E-9 |
0,800 |
2,9 E-9 |
1,4 E-9 |
8,6 E-10 |
5,4 E-10 |
4,4 E-10 |
|
M |
1,000 |
9,1 E-9 |
0,800 |
6,8 E-9 |
4,0 E-9 |
2,8 E-9 |
2,4 E-9 |
1,9 E-9 |
||
|
Re-184m |
165 d |
F |
1,000 |
6,6 E-9 |
0,800 |
4,6 E-9 |
2,0 E-9 |
1,2 E-9 |
7,3 E-10 |
5,9 E-10 |
|
M |
1,000 |
2,9 E-8 |
0,800 |
2,2 E-8 |
1,3 E-8 |
9,3 E-9 |
8,1 E-9 |
6,5 E-9 |
||
|
Re-186 |
3,78 d |
F |
1,000 |
7,3 E-9 |
0,800 |
4,7 E-9 |
2,0 E-9 |
1,1 E-9 |
6,6 E-10 |
5,2 E-10 |
|
M |
1,000 |
8,7 E-9 |
0,800 |
5,7 E-9 |
2,8 E-9 |
1,8 E-9 |
1,4 E-9 |
1,1 E-9 |
||
|
Re-186 m |
2,00 105 a |
F |
1,000 |
1,2 E-8 |
0,800 |
7,0 E-9 |
2,9 E-9 |
1,7 E-9 |
1,0 E-9 |
8,3 E-10 |
|
M |
1,000 |
5,9 E-8 |
0,800 |
4,6 E-8 |
2,7 E-8 |
1,8 E-8 |
1,4 E-8 |
1,2 E-8 |
||
|
Re-187 |
5,00 1010 a |
F |
1,000 |
2,6 E-11 |
0,800 |
1,6 E-11 |
6,8 E-12 |
3,8 E-12 |
2,3 E-12 |
1,8 E-12 |
|
M |
1,000 |
5,7 E-11 |
0,800 |
4,1 E-11 |
2,0 E-11 |
1,2 E-11 |
7,5 E-12 |
6,3 E-12 |
||
|
Re-188 |
17,0 h |
F |
1,000 |
6,5 E-9 |
0,800 |
4,4 E-9 |
1,9 E-9 |
1,0 E-9 |
6,1 E-10 |
4,6 E-10 |
|
M |
1,000 |
6,0 E-9 |
0,800 |
4,0 E-9 |
1,8 E-9 |
1,0 E-9 |
6,8 E-10 |
5,4 E-10 |
||
|
Re-188m |
0,310 h |
F |
1,000 |
1,4 E-10 |
0,800 |
9,1 E-11 |
4,0 E-11 |
2,1 E-11 |
1,3 E-11 |
1,0 E-11 |
|
M |
1,000 |
1,3 E-10 |
0,800 |
8,6 E-11 |
4,0 E-11 |
2,7 E-11 |
1,6 E-11 |
1,3 E-11 |
||
|
Re-189 |
1,01 d |
F |
1,000 |
3,7 E-9 |
0,800 |
2,5 E-9 |
1,1 E-9 |
5,8 E-10 |
3,5 E-10 |
2,7 E-10 |
|
M |
1,000 |
3,9 E-9 |
0,800 |
2,6 E-9 |
1,2 E-9 |
7,6 E-10 |
5,5 E-10 |
4,3 E-10 |
||
|
Osmium |
||||||||||
|
Os-180 |
0,366 h |
F |
0,020 |
7,1 E-11 |
0,010 |
5,3 E-11 |
2,6 E-11 |
1,6 E-11 |
1,0 E-11 |
8,2 E-12 |
|
M |
0,020 |
1,1 E-10 |
0,010 |
7,9 E-11 |
3,9 E-11 |
2,5 E-11 |
1,7 E-11 |
1,4 E-11 |
||
|
S |
0,020 |
1,1 E-10 |
0,010 |
8,2 E-11 |
4,1 E-11 |
2,6 E-11 |
1,8 E-11 |
1,5 E-11 |
||
|
Os-181 |
1,75 h |
F |
0,020 |
3,0 E-10 |
0,010 |
2,3 E-10 |
1,1 E-10 |
7,0 E-11 |
4,1 E-11 |
3,3 E-11 |
|
M |
0,020 |
4,5 E-10 |
0,010 |
3,4 E-10 |
1,8 E-10 |
1,1 E-10 |
7,6 E-11 |
6,2 E-11 |
||
|
S |
0,020 |
4,7 E-10 |
0,010 |
3,6 E-10 |
1,8 E-10 |
1,2 E-10 |
8,1 E-11 |
6,5 E-11 |
||
|
Os-182 |
22,0 h |
F |
0,020 |
1,6 E-9 |
0,010 |
1,2 E-9 |
6,0 E-10 |
3,7 E-10 |
2,1 E-10 |
1,7 E-10 |
|
M |
0,020 |
2,5 E-9 |
0,010 |
1,9 E-9 |
1,0 E-9 |
6,6 E-10 |
4,5 E-10 |
3,6 E-10 |
||
|
S |
0,020 |
2,6 E-9 |
0,010 |
2,0 E-9 |
1,0 E-9 |
6,9 E-10 |
4,8 E-10 |
3,8 E-10 |
||
|
Os-185 |
94,0 d |
F |
0,020 |
7,2 E-9 |
0,010 |
5,8 E-9 |
3,1 E-9 |
1,9 E-9 |
1,2 E-9 |
1,1 E-9 |
|
M |
0,020 |
6,6 E-9 |
0,010 |
5,4 E-9 |
2,9 E-9 |
2,0 E-9 |
1,5 E-9 |
1,3 E-9 |
||
|
S |
0,020 |
7,0 E-9 |
0,010 |
5,8 E-9 |
3,6 E-9 |
2,4 E-9 |
1,9 E-9 |
1,6 E-9 |
||
|
Os-189m |
6,00 h |
F |
0,020 |
3,8 E-11 |
0,010 |
2,8 E-11 |
1,2 E-11 |
7,0 E-12 |
3,5 E-12 |
2,5 E-12 |
|
M |
0,020 |
6,5 E-11 |
0,010 |
4,1 E-11 |
1,8 E-11 |
1,1 E-11 |
6,0 E-12 |
5,0 E-12 |
||
|
S |
0,020 |
6,8 E-11 |
0,010 |
4,3 E-11 |
1,9 E-11 |
1,2 E-11 |
6,3 E-12 |
5,3 E-12 |
||
|
Os-191 |
15,4 d |
F |
0,020 |
2,8 E-9 |
0,010 |
1,9 E-9 |
8,5 E-10 |
5,3 E-10 |
3,0 E-10 |
2,5 E-10 |
|
M |
0,020 |
8,0 E-9 |
0,010 |
5,8 E-9 |
3,4 E-9 |
2,4 E-9 |
2,0 E-9 |
1,7 E-9 |
||
|
S |
0,020 |
9,0 E-9 |
0,010 |
6,5 E-9 |
3,9 E-9 |
2,7 E-9 |
2,3 E-9 |
1,9 E-9 |
||
|
Os-191m |
13,0 h |
F |
0,020 |
3,0 E-10 |
0,010 |
2,0 E-10 |
8,8 E-11 |
5,4 E-11 |
2,9 E-11 |
2,4 E-11 |
|
M |
0,020 |
7,8 E-10 |
0,010 |
5,4 E-10 |
3,1 E-10 |
2,1 E-10 |
1,7 E-10 |
1,4 E-10 |
||
|
S |
0,020 |
8,5 E-10 |
0,010 |
6,0 E-10 |
3,4 E-10 |
2,4 E-10 |
2,0 E-10 |
1,6 E-10 |
||
|
Os-193 |
1,25 d |
F |
0,020 |
1,9 E-9 |
0,010 |
1,2 E-9 |
5,2 E-10 |
3,2 E-10 |
1,8 E-10 |
1,6 E-10 |
|
M |
0,020 |
3,8 E-9 |
0,010 |
2,6 E-9 |
1,3 E-9 |
8,4 E-10 |
5,9 E-10 |
4,8 E-10 |
||
|
S |
0,020 |
4,0 E-9 |
0,010 |
2,7 E-9 |
1,3 E-9 |
9,0 E-10 |
6,4 E-10 |
5,2 E-10 |
||
|
Os-194 |
6,00 a |
F |
0,020 |
8,7 E-8 |
0,010 |
6,8 E-8 |
3,4 E-8 |
2,1 E-8 |
1,3 E-8 |
1,1 E-8 |
|
M |
0,020 |
9,9 E-8 |
0,010 |
8,3 E-8 |
4,8 E-8 |
3,1 E-8 |
2,4 E-8 |
2,1 E-8 |
||
|
S |
0,020 |
2.6 E-7 |
0,010 |
2,4 E-7 |
1,6 E-7 |
1,1 E-7 |
8,8 E-8 |
8,5 E-8 |
||
|
Iridium |
||||||||||
|
Ir-182 |
0,250 h |
F |
0,020 |
1,4 E-10 |
0,010 |
9,8 E-11 |
4,5 E-11 |
2,8 E-11 |
1,7 E-11 |
1,4 E-11 |
|
M |
0,020 |
2,1 E-10 |
0,010 |
1,4 E-10 |
6,7 E-11 |
4,3 E-11 |
2,8 E-11 |
2,3 E-11 |
||
|
S |
0,020 |
2,2 E-10 |
0,010 |
1,5 E-10 |
6,9 E-11 |
4,4 E-11 |
2,9 E-11 |
2,4 E-11 |
||
|
Ir-184 |
3,02 h |
F |
0,020 |
5,7 E-10 |
0,010 |
4,4 E-10 |
2,1 E-10 |
1,3 E-10 |
7,6 E-11 |
6,2 E-11 |
|
M |
0,020 |
8,6 E-10 |
0,010 |
6,4 E-10 |
3,2 E-10 |
2,1 E-10 |
1,4 E-10 |
1,1 E-10 |
||
|
S |
0,020 |
8,9 E-10 |
0,010 |
6,6 E-10 |
3,4 E-10 |
2,2 E-10 |
1,4 E-10 |
1,2 E-10 |
||
|
Ir-185 |
14,0 h |
F |
0,020 |
8,0 E-10 |
0,010 |
6,1 E-10 |
2,9 E-10 |
1,8 E-10 |
1,0 E-10 |
8,2 E-11 |
|
M |
0,020 |
1,3 E-9 |
0,010 |
9,7 E-10 |
4,9 E-10 |
3,2 E-10 |
2,2 E-10 |
1,8 E-10 |
||
|
S |
0,020 |
1,4 E-9 |
0,010 |
1,0 E-9 |
5,2 E-10 |
3,4 E-10 |
2,3 E-10 |
1,9 E-10 |
||
|
Ir-186 |
15,8 h |
F |
0,020 |
1,5 E-9 |
0,010 |
1,2 E-9 |
5,9 E-10 |
3,6 E-10 |
2,1 E-10 |
1,7 E-10 |
|
M |
0,020 |
2,2 E-9 |
0,010 |
1,7 E-9 |
8,8 E-10 |
5,8 E-10 |
3,8 E-10 |
3,1 E-10 |
||
|
S |
0,020 |
2,3 E-9 |
0,010 |
1,8 E-9 |
9,2 E-10 |
6,0 E-10 |
4,0 E-10 |
3,2 E-10 |
||
|
Ir-186 |
1,75 h |
F |
0,020 |
2,1 E-10 |
0,010 |
1,6 E-10 |
7,7 E-11 |
4,8 E-11 |
2,8 E-11 |
2,3 E-11 |
|
M |
0,020 |
3,3 E-10 |
0,010 |
2,4 E-10 |
1,2 E-10 |
7,7 E-11 |
5,1 E-11 |
4,2 E-11 |
||
|
S |
0,020 |
3,4 E-10 |
0,010 |
2,5 E-10 |
1,2 E-10 |
8,1 E-11 |
5,4 E-11 |
4,4 E-11 |
||
|
Ir-187 |
10,5 h |
F |
0,020 |
3,6 E-10 |
0,010 |
2,8 E-10 |
1,4 E-10 |
8,2 E-11 |
4,6 E-11 |
3,7 E-11 |
|
M |
0,020 |
5,8 E-10 |
0,010 |
4,3 E-10 |
2,2 E-10 |
1,4 E-10 |
9,2 E-11 |
7,4 E-11 |
||
|
S |
0,020 |
6,0 E-10 |
0,010 |
4,5 E-10 |
2,3 E-10 |
1,5 E-10 |
9,7 E-11 |
7,9 E-11 |
||
|
Ir-188 |
1,73 d |
F |
0,020 |
2,0 E-9 |
0,010 |
1,6 E-9 |
8,0 E-10 |
5,0 E-10 |
2,9 E-10 |
2,4 E-10 |
|
M |
0,020 |
2,7 E-9 |
0,010 |
2,1 E-9 |
1,1 E-9 |
7,5 E-10 |
5,0 E-10 |
4,0 E-10 |
||
|
S |
0,020 |
2,8 E-9 |
0,010 |
2,2 E-9 |
1,2 E-9 |
7,8 E-10 |
5,2 E-10 |
4,2 E-10 |
||
|
Ir-189 |
13,3 d |
F |
0,020 |
1,2 E-9 |
0,010 |
8,2 E-10 |
3,8 E-10 |
2,4 E-10 |
1,3 E-10 |
1,1 E-10 |
|
M |
0,020 |
2,7 E-9 |
0,010 |
1,9 E-9 |
1,1 E-9 |
7,7 E-10 |
6,4 E-10 |
5,2 E-10 |
||
|
S |
0,020 |
3,0 E-9 |
0,010 |
2,2 E-9 |
1,3 E-9 |
8,7 E-10 |
7,3 E-10 |
6.0 E-10 |
||
|
Ir-190 |
12,1 d |
F |
0,020 |
6,2 E-9 |
0,010 |
4,7 E-9 |
2,4 E-9 |
1,5 E-9 |
9,1 E-10 |
7,7 E-10 |
|
M |
0,020 |
1,1 E-8 |
0,010 |
8,6 E-9 |
4,4 E-9 |
3,1 E-9 |
2,7 E-9 |
2,1 E-9 |
||
|
S |
0,020 |
1,1 E-8 |
0,010 |
9,4 E-9 |
4,8 E-9 |
3,5 E-9 |
3,0 E-9 |
2,4 E-9 |
||
|
Ir-190m |
3,10 h |
F |
0,020 |
4,2 E-10 |
0,010 |
3,4 E-10 |
1,7 E-10 |
1,0 E-10 |
6,0 E-11 |
4,9 E-11 |
|
M |
0,020 |
6,0 E-10 |
0,010 |
4,7 E-10 |
2,4 E-10 |
1,5 E-10 |
9,9 E-11 |
7,9 E-11 |
||
|
S |
0,020 |
6,2 E-10 |
0,010 |
4,8 E-10 |
2,5 E-10 |
1,6 E-10 |
1.0 E-10 |
8,3 E-11 |
||
|
Ir-190m |
1,20 h |
F |
0,020 |
3,2 E-11 |
0,010 |
2,4 E-11 |
1,2 E-11 |
7,2 E-12 |
4,3 E-12 |
3,6 E-12 |
|
M |
0,020 |
5,7 E-11 |
0,010 |
4,2 E-11 |
2.0 E-11 |
1,4 E-11 |
1,2 E-11 |
9,3 E-12 |
||
|
S |
0,020 |
5,5 E-11 |
0,010 |
4,5 E-11 |
2,2 E-11 |
1,6 E-11 |
1,3 E-11 |
1,0 E-11 |
||
|
Ir-192 |
74,0 d |
F |
0,020 |
1,5 E-8 |
0,010 |
1,1 E-8 |
5,7 E-9 |
3,3 E-9 |
2,1 E-9 |
1,8 E-9 |
|
M |
0,020 |
2,3 E-8 |
0,010 |
1,8 E-8 |
1,1 E-8 |
7,6 E-9 |
6,4 E-9 |
5,2 E-9 |
||
|
S |
0,020 |
2,8 E-8 |
0,010 |
2,2 E-8 |
1,3 E-8 |
9,5 E-9 |
8,1 E-9 |
6,6 E-9 |
||
|
Ir-192m |
241 a |
F |
0,020 |
2,7 E-8 |
0,010 |
2,3 E-8 |
1,4 E-8 |
8,2 E-9 |
5,4 E-9 |
4,8 E-9 |
|
M |
0,020 |
2,3 E-8 |
0,010 |
2,1 E-8 |
1,3 E-8 |
8,4 E-9 |
6,6 E-9 |
5,8 E-9 |
||
|
S |
0,020 |
9,2 E-8 |
0,010 |
9,1 E-8 |
6,5 E-8 |
4,5 E-8 |
4,0 E-8 |
3,9 E-8 |
||
|
Ir-193m |
11,9 d |
F |
0,020 |
1,2 E-9 |
0,010 |
8,4 E-10 |
3,7 E-10 |
2,2 E-10 |
1,2 E-10 |
1,0 E-10 |
|
M |
0,020 |
4,8 E-9 |
0,010 |
3,5 E-9 |
2,1 E-9 |
1,5 E-9 |
1,4 E-9 |
1,1 E-9 |
||
|
S |
0,020 |
5,4 E-9 |
0,010 |
4,0 E-9 |
2,4 E-9 |
1,8 E-9 |
1,6 E-9 |
1,3 E-9 |
||
|
Ir-194 |
19,1 h |
F |
0,020 |
2,9 E-9 |
0,010 |
1,9 E-9 |
8,1 E-10 |
4,9 E-10 |
2,5 E-10 |
2,1 E-10 |
|
M |
0,020 |
5,3 E-9 |
0,010 |
3,5 E-9 |
1,6 E-9 |
1,0 E-9 |
6,3 E-10 |
5,2 E-10 |
||
|
S |
0,020 |
5,5 E-9 |
0,010 |
3,7 E-9 |
1,7 E-9 |
1,1 E-9 |
6,7 E-10 |
5,6 E-10 |
||
|
Ir-194m |
171 d |
F |
0,020 |
3,4 E-8 |
0,010 |
2,7 E-8 |
1,4 E-8 |
9,5 E-9 |
6,2 E-9 |
5,4 E-9 |
|
M |
0,020 |
3,9 E-8 |
0,010 |
3,2 E-8 |
1,9 E-8 |
1,3 E-8 |
1,1 E-8 |
9,0 E-9 |
||
|
S |
0,020 |
5,0 E-8 |
0,010 |
4,2 E-8 |
2,6 E-8 |
1,8 E-8 |
1,5 E-8 |
1,3 E-8 |
||
|
Ir-195 |
2,50 h |
F |
0,020 |
2,9 E-10 |
0,010 |
1,9 E-10 |
8,1 E-11 |
5,1 E-11 |
2,9 E-11 |
2,4 E-11 |
|
M |
0,020 |
5,4 E-10 |
0,010 |
3,6 E-10 |
1,7 E-10 |
1,1 E-10 |
8,1 E-11 |
6,7 E-11 |
||
|
S |
0,020 |
5,7 E-10 |
0,010 |
3,8 E-10 |
1,8 E-10 |
1,2 E-10 |
8,7 E-11 |
7,1 E-11 |
||
|
Ir-195m |
3,80 h |
F |
0,020 |
6,9 E-10 |
0,010 |
4,8 E-10 |
2,1 E-10 |
1,3 E-10 |
7,2 E-11 |
6,0 E-11 |
|
M |
0,020 |
1,2 E-9 |
0,010 |
8,6 E-10 |
4,2 E-10 |
2,7 E-10 |
1.9 E-10 |
1,6 E-10 |
||
|
S |
0,020 |
1,3 E-9 |
0,010 |
9,0 E-10 |
4,4 E-10 |
2,9 E-10 |
2,0 E-10 |
1,7 E-10 |
||
|
Platina |
||||||||||
|
Pt-186 |
2,00 h |
F |
0,020 |
3,0 E-10 |
0,010 |
2,4 E-10 |
1,2 E-10 |
7,2 E-11 |
4,1 E-11 |
3,3 E-11 |
|
Pt-188 |
10,2 d |
F |
0,020 |
3,6 E-9 |
0,010 |
2,7 E-9 |
1,3 E-9 |
8,4 E-10 |
5,0 E-10 |
4,2 E-10 |
|
Pt-189 |
10,9 h |
F |
0,020 |
3,8 E-10 |
0,010 |
2,9 E-10 |
1,4 E-10 |
8,4 E-11 |
4,7 E-11 |
3,8 E-11 |
|
Pt-191 |
2,80 d |
F |
0,020 |
1,1 E-9 |
0,010 |
7,9 E-10 |
3,7 E-10 |
2,3 E-10 |
1,3 E-10 |
1,1 E-10 |
|
Pt-193 |
50,0 a |
F |
0,020 |
2,2 E-10 |
0,010 |
1,6 E-10 |
7,2 E-11 |
4,3 E-11 |
2,5 E-11 |
2,1 E-11 |
|
Pt-193m |
4,33 d |
F |
0,020 |
1,6 E-9 |
0,010 |
1,0 E-9 |
4,5 E-10 |
2,7 E-10 |
1,4 E-10 |
1,2 E-10 |
|
Pt-195m |
4,02 d |
F |
0,020 |
2,2 E-9 |
0,010 |
1,5 E-9 |
6,4 E-10 |
3,9 E-10 |
2,1 E-10 |
1,8 E-10 |
|
Pt-197 |
18,3 h |
F |
0,020 |
1,1 E-9 |
0,010 |
7,3 E-10 |
3,1 E-10 |
1,9 E-10 |
1,0 E-10 |
8,5 E-11 |
|
Pt-197m |
1,57 h |
F |
0,020 |
2,8 E-10 |
0,010 |
1,8 E-10 |
7,9 E-11 |
4,9 E-11 |
2,8 E-11 |
2,4 E-11 |
|
Pt-199 |
0,513 h |
F |
0,020 |
1,3 E-10 |
0,010 |
8,3 E-11 |
3,6 E-11 |
2,3 E-11 |
1,4 E-11 |
1,2 E-11 |
|
Pt-200 |
12,5 h |
F |
0,020 |
2,6 E-9 |
0,010 |
1,7 E-9 |
7,2 E-10 |
5,1 E-10 |
2,6 E-10 |
2,2 E-10 |
|
Goud |
||||||||||
|
Au-193 |
17,6 h |
F |
0,200 |
3,7 E-10 |
0,100 |
2,8 E-10 |
1,3 E-10 |
7,9 E-11 |
4,3 E-11 |
3,6 E-11 |
|
M |
0,200 |
7,5 E-10 |
0,100 |
5,6 E-10 |
2,8 E-10 |
1,9 E-10 |
1,4 E-10 |
1,1 E-10 |
||
|
S |
0,200 |
7,9 E-10 |
0,100 |
5,9 E-10 |
3,0 E-10 |
2,0 E-10 |
1,5 E-10 |
1,2 E-10 |
||
|
Au-194 |
1,65 d |
F |
0,200 |
1,2 E-9 |
0,100 |
9,6 E-10 |
4,9 E-10 |
3,0 E-10 |
1,8 E-10 |
1,4 E-10 |
|
M |
0,200 |
1,7 E-9 |
0,100 |
1,4 E-9 |
7,1 E-10 |
4,6 E-10 |
2,9 E-10 |
2,3 E-10 |
||
|
S |
0,200 |
1,7 E-9 |
0,100 |
1,4 E-9 |
7,3 E-10 |
4,7 E-10 |
3,0 E-10 |
2,4 E-10 |
||
|
Au-195 |
183 d |
F |
0,200 |
7,2 E-10 |
0,100 |
5,3 E-10 |
2,5 E-10 |
1,5 E-10 |
8,1 E-11 |
6,6 E-11 |
|
M |
0,200 |
5,2 E-9 |
0,100 |
4,1 E-9 |
2,4 E-9 |
1,6 E-9 |
1,4 E-9 |
1,1 E-9 |
||
|
S |
0,200 |
8,1 E-9 |
0,100 |
6,6 E-9 |
3,9 E-9 |
2,6 E-9 |
2,1 E-9 |
1,7 E-9 |
||
|
Au-198 |
2,69 d |
F |
0,200 |
2,4 E-9 |
0,100 |
1,7 E-9 |
7,6 E-10 |
4,7 E-10 |
2,5 E-10 |
2,1 E-10 |
|
M |
0,200 |
5,0 E-9 |
0,100 |
4,1 E-9 |
1,9 E-9 |
1,3 E-9 |
9,7 E-10 |
7,8 E-10 |
||
|
S |
0,200 |
5,4 E-9 |
0,100 |
4,4 E-9 |
2,0 E-9 |
1,4 E-9 |
1,1 E-9 |
8,6 E-10 |
||
|
Au-198m |
2,30 d |
F |
0,200 |
3,3 E-9 |
0,100 |
2,4 E-9 |
1,1 E-9 |
6,9 E-10 |
3,7 E-10 |
3,2 E-10 |
|
M |
0,200 |
8,7 E-9 |
0,100 |
6,5 E-9 |
3,6 E-9 |
2,6 E-9 |
2,2 E-9 |
1,8 E-9 |
||
|
S |
0,200 |
9,5 E-9 |
0,100 |
7,1 E-9 |
4,0 E-9 |
2,9 E-9 |
2,5 E-9 |
2,0 E-9 |
||
|
Au-199 |
3,14 d |
F |
0,200 |
1,1 E-9 |
0,100 |
7,9 E-10 |
3,5 E-10 |
2,2 E-10 |
1,1 E-10 |
9,8 E-11 |
|
M |
0,200 |
3,4 E-9 |
0,100 |
2,5 E-9 |
1,4 E-9 |
1,0 E-9 |
9,0 E-10 |
7,1 E-10 |
||
|
S |
0,200 |
3,8 E-9 |
0,100 |
2,8 E-9 |
1,6 E-9 |
1,2 E-9 |
1,0 E-9 |
7,9 E-10 |
||
|
Au-200 |
0,807 h |
F |
0,200 |
1,9 E-10 |
0,100 |
1,2 E-10 |
5,2 E-11 |
3,2 E-11 |
1,9 E-11 |
1,6 E-11 |
|
M |
0,200 |
3,2 E-10 |
0,100 |
2,1 E-10 |
9,3 E-11 |
6,0 E-11 |
4,0 E-11 |
3,3 E-11 |
||
|
S |
0,200 |
3,4 E-10 |
0,100 |
2,1 E-10 |
9,8 E-11 |
6,3 E-11 |
4,2 E-11 |
3,5 E-11 |
||
|
Au-200m |
18,7 h |
F |
0,200 |
2,7 E-9 |
0,100 |
2,1 E-9 |
1,0 E-9 |
6,4 E-10 |
3,6 E-10 |
2,9 E-10 |
|
M |
0,200 |
4,8 E-9 |
0,100 |
3,7 E-9 |
1,9 E-9 |
1,2 E-9 |
8,4 E-10 |
6,8 E-10 |
||
|
S |
0,200 |
5,1 E-9 |
0,100 |
3,9 E-9 |
2,0 E-9 |
1,3 E-9 |
8,9 E-10 |
7,2 E-10 |
||
|
Au-201 |
0,440 h |
F |
0,200 |
9,0 E-11 |
0,100 |
5,7 E-11 |
2,5 E-11 |
1,6 E-11 |
1,0 E-11 |
8,7 E-12 |
|
M |
0,200 |
1,5 E-10 |
0,100 |
9,6 E-11 |
4,3 E-11 |
2,9 E-11 |
2,0 E-11 |
1,7 E-11 |
||
|
S |
0,200 |
1,5 E-10 |
0,100 |
1,0 E-10 |
4,5 E-11 |
3,0 E-11 |
2,1 E-11 |
1,7 E-11 |
||
|
Kwik |
||||||||||
|
Hg-193 (org.) |
3,50 h |
F |
0,800 |
2,2 E-10 |
0,400 |
1,8 E-10 |
8,2 E-11 |
5,0 E-11 |
2,9 E-11 |
2,4 E-11 |
|
Hg-193 |
3,50 h |
F |
0,040 |
2,7 E-10 |
0,020 |
2,0 E-10 |
8,9 E-11 |
5,5 E-11 |
3,1 E-11 |
2,6 E-11 |
|
(anorg.) |
M |
0,040 |
5,3 E-10 |
0,020 |
3,8 E-10 |
1,9 E-10 |
1,3 E-10 |
9,2 E-11 |
7,5 E-11 |
|
|
Hg-193m (org.) |
11,1 h |
F |
0,800 |
8,4 E-10 |
0,400 |
7,6 E-10 |
3,7 E-10 |
2,2 E-10 |
1,3 E-10 |
1,0 E-10 |
|
Hg-193m |
11,1 h |
F |
0,040 |
1,1 E-9 |
0,020 |
8,5 E-10 |
4,1 E-10 |
2,5 E-10 |
1,4 E-10 |
1,1 E-10 |
|
(anorg.) |
M |
0,040 |
1,9 E-9 |
0,020 |
1,4 E-9 |
7,2 E-10 |
4,7 E-10 |
3,2 E-10 |
2,6 E-10 |
|
|
Hg-194 (org.) |
260 a |
F |
0,800 |
4,9 E-8 |
0,400 |
3,7 E-8 |
2,4 E-8 |
1,9 E-8 |
1,5 E-8 |
1,4 E-8 |
|
Hg-194 |
260 a |
F |
0,040 |
3,2 E-8 |
0,020 |
2,9 E-8 |
2,0 E-8 |
1,6 E-8 |
1,4 E-8 |
1,3 E-8 |
|
(anorg.) |
M |
0,040 |
2,1 E-8 |
0,020 |
1,9 E-8 |
1,3 E-8 |
1,0 E-8 |
8,9 E-9 |
8,3 E-9 |
|
|
Hg-195 (org.) |
9,90 h |
F |
0,800 |
2,0 E-10 |
0,400 |
1,8 E-10 |
8,5 E-11 |
5,1 E-11 |
2,8 E-11 |
2,3 E-11 |
|
Hg-195 |
9,90 h |
F |
0,040 |
2,7 E-10 |
0,020 |
2,0 E-10 |
9,5 E-11 |
5,7 E-11 |
3,1 E-11 |
2,5 E-11 |
|
(anorg.) |
M |
0,040 |
5,3 E-10 |
0,020 |
3,9 E-10 |
2,0 E-10 |
1,3 E-10 |
9,0 E-11 |
7,3 E-11 |
|
|
Hg-195m (org.) |
1,73 d |
F |
0,800 |
1,1 E-9 |
0,400 |
9,7 E-10 |
4,4 E-10 |
2,7 E-10 |
1,4 E-10 |
1,2 E-10 |
|
Hg-195m |
1,73 d |
F |
0,040 |
1,6 E-9 |
0,020 |
1,1 E-9 |
5,1 E-10 |
3,1 E-10 |
1,7 E-10 |
1,4 E-10 |
|
(anorg.) |
M |
0,040 |
3,7 E-9 |
0,020 |
2,6 E-9 |
1,4 E-9 |
8,5 E-10 |
6,7 E-10 |
5,3 E-10 |
|
|
Hg-197 (org.) |
2,67 d |
F |
0,800 |
4,7 E-10 |
0,400 |
4,0 E-10 |
1,8 E-10 |
1,1 E-10 |
5,8 E-11 |
4,7 E-11 |
|
Hg-197 |
2,67 d |
F |
0,040 |
6,8 E-10 |
0,020 |
4,7 E-10 |
2,1 E-10 |
1,3 E-10 |
6,8 E-11 |
5,6 E-11 |
|
(anorg.) |
M |
0,040 |
1,7 E-9 |
0,020 |
1,2 E-9 |
6,6 E-10 |
4,6 E-10 |
3,8 E-10 |
3,0 E-10 |
|
|
Hg-197m (org.) |
23,8 h |
F |
0,800 |
9,3 E-10 |
0,400 |
7,8 E-10 |
3,4 E-10 |
2,1 E-10 |
1,1 E-10 |
9,6 E-11 |
|
Hg-197m |
23,8 h |
F |
0,040 |
1,4 E-9 |
0,020 |
9,3 E-10 |
4,0 E-10 |
2,5 E-10 |
1,3 E-10 |
1,1 E-10 |
|
(anorg.) |
M |
0,040 |
3,5 E-9 |
0,020 |
2,5 E-9 |
1,1 E-9 |
8,2 E-10 |
6,7 E-10 |
5,3 E-10 |
|
|
Hg-199m (org.) |
0,710 h |
F |
0,800 |
1,4 E-10 |
0,400 |
9,6 E-11 |
4,2 E-11 |
2,7 E-11 |
1,7 E-11 |
1,5 E-11 |
|
Hg-199m |
0,710 h |
F |
0,040 |
1,4 E-10 |
0,020 |
9,6 E-11 |
4,2 E-11 |
2,7 E-11 |
1,7 E-11 |
1,5 E-11 |
|
(anorg.) |
M |
0,040 |
2,5 E-10 |
0,020 |
1,7 E-10 |
7,9 E-11 |
5,4 E-11 |
3,8 E-11 |
3,2 E-11 |
|
|
Hg-203 (org.) |
46,6 d |
F |
0,800 |
5,7 E-9 |
0,400 |
3,7 E-9 |
1,7 E-9 |
1,1 E-9 |
6,6 E-10 |
5,6 E-10 |
|
Hg-203 |
46,6 d |
F |
0,040 |
4,2 E-9 |
0,020 |
2,9 E-9 |
1,4 E-9 |
9,0 E-10 |
5,5 E-10 |
4,6 E-10 |
|
(anorg.) |
M |
0,040 |
1,0 E-8 |
0,020 |
7,9 E-9 |
4,7 E-9 |
3,4 E-9 |
3,0 E-9 |
2,4 E-9 |
|
|
Thallium |
||||||||||
|
Tl-194 |
0,550 h |
F |
1,000 |
3,6 E-11 |
1,000 |
3,0 E-11 |
1,5 E-11 |
9,2 E-12 |
5,5 E-12 |
4,4 E-12 |
|
Tl-194m |
0,546 h |
F |
1,000 |
1,7 E-10 |
1,000 |
1,2 E-10 |
6,1 E-11 |
3,8 E-11 |
2,3 E-11 |
1,9 E-11 |
|
Tl-195 |
1,16 h |
F |
1,000 |
1,3 E-10 |
1,000 |
1,0 E-10 |
5,3 E-11 |
3,2 E-11 |
1,9 E-11 |
1,5 E-11 |
|
Tl-197 |
2,84 h |
F |
1,000 |
1,3 E-10 |
1,000 |
9,7 E-11 |
4,7 E-11 |
2,9 E-11 |
1,7 E-11 |
1,4 E-11 |
|
Tl-198 |
5,30 h |
F |
1,000 |
4,7 E-10 |
1,000 |
4,0 E-10 |
2,1 E-10 |
1,3 E-10 |
7,5 E-11 |
6,0 E-11 |
|
Tl-198m |
1,87 h |
F |
1,000 |
3,2 E-10 |
1,000 |
2,5 E-10 |
1,2 E-10 |
7,5 E-11 |
4,5 E-11 |
3,7 E-11 |
|
Tl-199 |
7,42 h |
F |
1,000 |
1,7 E-10 |
1,000 |
1,3 E-10 |
6,4 E-11 |
3,9 E-11 |
2,3 E-11 |
1,9 E-11 |
|
Tl-200 |
1,09 d |
F |
1,000 |
1,0 E-9 |
1,000 |
8,7 E-10 |
4,6 E-10 |
2,8 E-10 |
1,6 E-10 |
1,3 E-10 |
|
Tl-201 |
3,04 d |
F |
1,000 |
4,5 E-10 |
1,000 |
3,3 E-10 |
1,5 E-10 |
9,4 E-11 |
5,4 E-11 |
4,4 E-11 |
|
Tl-202 |
12,2 d |
F |
1,000 |
1,5 E-9 |
1,000 |
1,2 E-9 |
5,9 E-10 |
3,8 E-10 |
2,3 E-10 |
1,9 E-10 |
|
Tl-204 |
3,78 a |
F |
1,000 |
5,0 E-9 |
1,000 |
3,3 E-9 |
1,5 E-9 |
8,8 E-10 |
4,7 E-10 |
3,9 E-10 |
|
Lood 7) |
||||||||||
|
Pb-195m |
0,263 h |
F |
0,600 |
1,3 E-10 |
0,200 |
1,0 E-10 |
4,9 E-11 |
3,1 E-11 |
1,9 E-11 |
1,6 E-11 |
|
M |
0,200 |
2,0 E-10 |
0,100 |
1,5 E-10 |
7,1 E-11 |
4,6 E-11 |
3,1 E-11 |
2,5 E-11 |
||
|
S |
0,020 |
2,1 E-10 |
0,010 |
1,5 E-10 |
7,4 E-11 |
4,8 E-11 |
3,2 E-11 |
2,7 E-11 |
||
|
Pb-198 |
2,40 h |
F |
0,600 |
3,4 E-10 |
0,200 |
2,9 E-10 |
1,5 E-10 |
8,9 E-11 |
5,2 E-11 |
4,3 E-11 |
|
M |
0,200 |
5,0 E-10 |
0,100 |
4,0 E-10 |
2,1 E-10 |
1,3 E-10 |
8,3 E-11 |
6,6 E-11 |
||
|
S |
0,020 |
5,4 E-10 |
0,010 |
4,2 E-10 |
2,2 E-10 |
1,4 E-10 |
8,7 E-11 |
7,0 E-11 |
||
|
Pb-199 |
1,50 h |
F |
0,600 |
1,9 E-10 |
0,200 |
1,6 E-10 |
8,2 E-11 |
4,9 E-11 |
2,9 E-11 |
2,3 E-11 |
|
M |
0,200 |
2,8 E-10 |
0,100 |
2,2 E-10 |
1,1 E-10 |
7,1 E-11 |
4,5 E-11 |
3,6 E-11 |
||
|
S |
0,020 |
2,9 E-10 |
0,010 |
2,3 E-10 |
1,2 E-10 |
7,4 E-11 |
4,7 E-11 |
3,7 E-11 |
||
|
Pb-200 |
21,5 h |
F |
0,600 |
1,1 E-9 |
0,200 |
9,3 E-10 |
4,6 E-10 |
2,8 E-10 |
1,6 E-10 |
1,4 E-10 |
|
M |
0,200 |
2,2 E-9 |
0,100 |
1,7 E-9 |
8,6 E-10 |
5,7 E-10 |
4,1 E-10 |
3,3 E-10 |
||
|
S |
0,020 |
2,4 E-9 |
0,010 |
1,8 E-9 |
9,2 E-10 |
6,2 E-10 |
4,4 E-10 |
3,5 E-10 |
||
|
Pb-201 |
9,40 h |
F |
0,600 |
4,8 E-10 |
0,200 |
4,1 E-10 |
2,0 E-10 |
1,2 E-10 |
7,1 E-11 |
6,0 E-11 |
|
M |
0,200 |
8,0 E-10 |
0,100 |
6,4 E-10 |
3,3 E-10 |
2,1 E-10 |
1,4 E-10 |
1,1 E-10 |
||
|
S |
0,020 |
8,8 E-10 |
0,010 |
6,7 E-10 |
3,5 E-10 |
2,2 E-10 |
1,5 E-10 |
1,2 E-10 |
||
|
Pb-202 |
3,00 105 a |
F |
0,600 |
1,9 E-8 |
0,200 |
1,3 E-8 |
8,9 E-9 |
1,3 E-8 |
1,8 E-8 |
1,1 E-8 |
|
M |
0,200 |
1,2 E-8 |
0,100 |
8,9 E-9 |
6,2 E-9 |
6,7 E-9 |
8,7 E-9 |
6,3 E-9 |
||
|
S |
0,020 |
2,8 E-8 |
0,010 |
2,8 E-8 |
2,0 E-8 |
1,4 E-8 |
1,3 E-8 |
1,2 E-8 |
||
|
Pb-202m |
3,62 h |
F |
0,600 |
4,7 E-10 |
0,200 |
4,0 E-10 |
2,1 E-10 |
1,3 E-10 |
7,5 E-11 |
6,2 E-11 |
|
M |
0,200 |
6,9 E-10 |
0,100 |
5,6 E-10 |
2,9 E-10 |
1,9 E-10 |
1,2 E-10 |
9,5 E-11 |
||
|
S |
0,020 |
7,3 E-10 |
0,010 |
5,8 E-10 |
3,0 E-10 |
1,9 E-10 |
1,3 E-10 |
1,0 E-10 |
||
|
Pb-203 |
2,17 d |
F |
0,600 |
7,2 E-10 |
0,200 |
5,8 E-10 |
2,8 E-10 |
1,7 E-10 |
9,9 E-11 |
8,5 E-11 |
|
M |
0,200 |
1,3 E-9 |
0,100 |
1,0 E-9 |
5,4 E-10 |
3,6 E-10 |
2,5 E-10 |
2,0 E-10 |
||
|
S |
0,020 |
1,5 E-9 |
0,010 |
1,1 E-9 |
5,8 E-10 |
3,8 E-10 |
2,8 E-10 |
2,2 E-10 |
||
|
Pb-205 |
1,43 107 a |
F |
0,600 |
1,1 E-9 |
0,200 |
6,9 E-10 |
4,0 E-10 |
4,1 E-10 |
4,3 E-10 |
3,3 E-10 |
|
M |
0,200 |
1,1 E-9 |
0,100 |
7,7 E-10 |
4,3 E-10 |
3,2 E-10 |
2,9 E-10 |
2,5 E-10 |
||
|
S |
0,020 |
2,9 E-9 |
0,010 |
2,7 E-9 |
1,7 E-9 |
1,1 E-9 |
9,2 E-10 |
8,5 E-10 |
||
|
Pb-209 |
3,25 h |
F |
0,600 |
1,8 E-10 |
0,200 |
1,2 E-10 |
5,3 E-11 |
3,4 E-11 |
1,9 E-11 |
1,7 E-11 |
|
M |
0,200 |
4,0 E-10 |
0,100 |
2,7 E-10 |
1,3 E-10 |
9,2 E-11 |
6,9 E-11 |
5,6 E-11 |
||
|
S |
0,020 |
4,4 E-10 |
0,010 |
2,9 E-10 |
1,4 E-10 |
9,9 E-11 |
7,5 E-11 |
6,1 E-11 |
||
|
Pb-210 |
22,3 a |
F |
0,600 |
4,7 E-6 |
0,200 |
2,9 E-6 |
1,5 E-6 |
1,4 E-6 |
1,3 E-6 |
9,0 E-7 |
|
M |
0,200 |
5,0 E-6 |
0,100 |
3,7 E-6 |
2,2 E-6 |
1,5 E-6 |
1,3 E-6 |
1,1 E-6 |
||
|
S |
0,020 |
1,8 E-5 |
0,010 |
1,8 E-5 |
1,1 E-5 |
7,2 E-6 |
5,9 E-6 |
5,6 E-6 |
||
|
Pb-211 |
0,601 h |
F |
0,600 |
2,5 E-8 |
0,200 |
1,7 E-8 |
8,7 E-9 |
6.1 E-9 |
4,6 E-9 |
3,9 E-9 |
|
M |
0,200 |
6,2 E-8 |
0,100 |
4,5 E-8 |
2,5 E-8 |
1,9 E-8 |
1,4 E-8 |
1,1 E-8 |
||
|
S |
0,020 |
6,6 E-8 |
0,010 |
4,8 E-8 |
2,7 E-8 |
2,0 E-8 |
1,5 E-8 |
1,2 E-8 |
||
|
Pb-212 |
10,6 h |
F |
0,600 |
1,9 E-7 |
0,200 |
1,2 E-7 |
5,4 E-8 |
3,5 E-8 |
2,0 E-8 |
1,8 E-8 |
|
M |
0,200 |
6,2 E-7 |
0,100 |
4,6 E-7 |
3,0 E-7 |
2,2 E-7 |
2,2 E-7 |
1,7 E-7 |
||
|
S |
0,020 |
6,7 E-7 |
0,010 |
5,0 E-7 |
3,3 E-7 |
2,5 E-7 |
2,4 E-7 |
1,9 E-7 |
||
|
Pb-214 |
0,447 h |
F |
0,600 |
2,2 E-8 |
0,200 |
1,5 E-8 |
6,9 E-9 |
4,8 E-9 |
3,3 E-9 |
2,8 E-9 |
|
M |
0,200 |
6,4 E-8 |
0,100 |
4,6 E-8 |
2,6 E-8 |
1,9 E-8 |
1,4 E-8 |
1,4 E-8 |
||
|
S |
0,020 |
6,9 E-8 |
0,010 |
5,0 E-8 |
2,8 E-8 |
2,1 E-8 |
1,5 E-8 |
1,5 E-8 |
||
|
Bismut |
||||||||||
|
Bi-200 |
0,606 h |
F |
0,100 |
1,9 E-10 |
0,050 |
1,5 E-10 |
7,4 E-11 |
4,5 E-11 |
2,7 E-11 |
2,2 E-11 |
|
M |
0,100 |
2,5 E-10 |
0,050 |
1,9 E-10 |
9,9 E-11 |
6,3 E-11 |
4,1 E-11 |
3,3 E-11 |
||
|
Bi-201 |
1,80 h |
F |
0,100 |
4,0 E-10 |
0,050 |
3,1 E-10 |
1,5 E-10 |
9,3 E-11 |
5,4 E-11 |
4,4 E-11 |
|
M |
0,100 |
5,5 E-10 |
0,050 |
4,1 E-10 |
2,0 E-10 |
1,3 E-10 |
8,3 E-11 |
6,6 E-11 |
||
|
Bi-202 |
1,67 h |
F |
0,100 |
3,4 E-10 |
0,050 |
2,8 E-10 |
1,5 E-10 |
9,0 E-11 |
5,3 E-11 |
4,3 E-11 |
|
M |
0,100 |
4,2 E-10 |
0,050 |
3,4 E-10 |
1,8 E-10 |
1,1 E-10 |
6,9 E-11 |
5,5 E-11 |
||
|
Bi-203 |
11,8 h |
F |
0,100 |
1,5 E-9 |
0,050 |
1,2 E-9 |
6,4 E-10 |
4,0 E-10 |
2,3 E-10 |
1,9 E-10 |
|
M |
0,100 |
2,0 E-9 |
0,050 |
1,6 E-9 |
8,2 E-10 |
5,3 E-10 |
3,3 E-10 |
2,6 E-10 |
||
|
Bi-205 |
15,3 d |
F |
0,100 |
3,0 E-9 |
0,050 |
2,4 E-9 |
1,3 E-9 |
8,0 E-10 |
4,7 E-10 |
3,8 E-10 |
|
M |
0,100 |
5,5 E-9 |
0,050 |
4,4 E-9 |
2,5 E-9 |
1,6 E-9 |
1,2 E-9 |
9,3 E-10 |
||
|
Bi-206 |
6,24 d |
F |
0,100 |
6,1 E-9 |
0,050 |
4,8 E-9 |
2,5 E-9 |
1,6 E-9 |
9,1 E-10 |
7,4 E-10 |
|
M |
0,100 |
1,0 E-8 |
0,050 |
8,0 E-9 |
4,4 E-9 |
2,9 E-9 |
2,1 E-9 |
1,7 E-9 |
||
|
Bi-207 |
38,0 a |
F |
0,100 |
4,3 E-9 |
0,050 |
3,3 E-9 |
1,7 E-9 |
1,0 E-9 |
6,0 E-10 |
4,9 E-10 |
|
M |
0,100 |
2,3 E-8 |
0,050 |
2,0 E-8 |
1,2 E-8 |
8,2 E-9 |
6,5 E-9 |
5,6 E-9 |
||
|
Bi-210 |
5,01 d |
F |
0,100 |
1,1 E-8 |
0,050 |
6,9 E-9 |
3,2 E-9 |
2,1 E-9 |
1,3 E-9 |
1,1 E-9 |
|
M |
0,100 |
3,9 E-7 |
0,050 |
3,0 E-7 |
1,9 E-7 |
1,3 E-7 |
1,1 E-7 |
9,3 E-8 |
||
|
Bi-210m |
3,00 106 a |
F |
0,100 |
4,1 E-7 |
0,050 |
2,6 E-7 |
1,3 E-7 |
8,3 E-8 |
5,6 E-8 |
4,6 E-8 |
|
M |
0,100 |
1,5 E-5 |
0,050 |
1,1 E-5 |
7,0 E-6 |
4,8 E-6 |
4,1 E-6 |
3,4 E-6 |
||
|
Bi-212 |
1,01 h |
F |
0,100 |
6,5 E-8 |
0,050 |
4,5 E-8 |
2,1 E-8 |
1,5 E-8 |
1,0 E-8 |
9,1 E-9 |
|
M |
0,100 |
1,6 E-7 |
0,050 |
1,1 E-7 |
6,0 E-8 |
4,4 E-8 |
3,8 E-8 |
3,1 E-8 |
||
|
Bi-213 |
0,761 h |
F |
0,100 |
7,7 E-8 |
0,050 |
5,3 E-8 |
2,5 E-8 |
1,7 E-8 |
1,2 E-8 |
1,0 E-8 |
|
M |
0,100 |
1,6 E-7 |
0,050 |
1,2 E-7 |
6,0 E-8 |
4,4 E-8 |
3,6 E-8 |
3,0 E-8 |
||
|
Bi-214 |
0,332 h |
F |
0,100 |
5,0 E-8 |
0,050 |
3,5 E-8 |
1,6 E-8 |
1,1 E-8 |
8,2 E-9 |
7,1 E-9 |
|
M |
0,100 |
8,7 E-8 |
0,050 |
6,1 E-8 |
3,1 E-8 |
2,2 E-8 |
1,7 E-8 |
1,4 E-8 |
||
|
Polonium |
||||||||||
|
Po-203 |
0,612 h |
F |
0,200 |
1,9 E-10 |
0,100 |
1,5 E-10 |
7,7 E-11 |
4,7 E-11 |
2,8 E-11 |
2,3 E-11 |
|
M |
0,200 |
2,7 E-10 |
0,100 |
2,1 E-10 |
1,1 E-10 |
6,7 E-11 |
4,3 E-11 |
3,5 E-11 |
||
|
S |
0,020 |
2,8 E-10 |
0,010 |
2,2 E-10 |
1,1 E-10 |
7,0 E-11 |
4,5 E-11 |
3,6 E-11 |
||
|
Po-205 |
1,80 h |
F |
0,200 |
2,6 E-10 |
0,100 |
2,1 E-10 |
1,1 E-10 |
6,6 E-11 |
4,1 E-11 |
3,3 E-11 |
|
M |
0,200 |
4,0 E-10 |
0,100 |
3,1 E-10 |
1,7 E-10 |
1,1 E-10 |
8,1 E-11 |
6,5 E-11 |
||
|
S |
0,020 |
4,2 E-10 |
0,010 |
3,2 E-10 |
1,8 E-10 |
1,2 E-10 |
8,5 E-11 |
6,9 E-11 |
||
|
Po-207 |
5,83 h |
F |
0,200 |
4,8 E-10 |
0,100 |
4,0 E-10 |
2,1 E-10 |
1,3 E-10 |
7,3 E-11 |
5,8 E-11 |
|
M |
0,200 |
6,2 E-10 |
0,100 |
5,1 E-10 |
2,6 E-10 |
1,6 E-10 |
9,9 E-11 |
7,8 E-11 |
||
|
S |
0,020 |
6,6 E-10 |
0,010 |
5,3 E-10 |
2,7 E-10 |
1,7 E-10 |
1,0 E-10 |
8,2 E-11 |
||
|
Po-210 |
138 d |
F |
0,200 |
7,4 E-6 |
0,100 |
4,8 E-6 |
2,2 E-6 |
1,3 E-6 |
7,7 E-7 |
6,1 E-7 |
|
M |
0,200 |
1,5 E-5 |
0,100 |
1,1 E-5 |
6,7 E-6 |
4,6 E-6 |
4,0 E-6 |
3,3 E-6 |
||
|
S |
0,020 |
1,8 E-5 |
0,010 |
1,4 E-5 |
8,6 E-6 |
5,9 E-6 |
5,1 E-6 |
4,3 E-6 |
||
|
Astaat |
||||||||||
|
At-207 |
1,80 h |
F |
1,000 |
2,4 E-9 |
1,000 |
1,7 E-9 |
8,9 E-10 |
5,9 E-10 |
4,0 E-10 |
3,3 E-10 |
|
M |
1,000 |
9,2 E-9 |
1,000 |
6,7 E-9 |
4,3 E-9 |
3,1 E-9 |
2,9 E-9 |
2,3 E-9 |
||
|
At-211 |
7,21 h |
F |
1,000 |
1,4 E-7 |
1,000 |
9,7 E-8 |
4,3 E-8 |
2,8 E-8 |
1,7 E-8 |
1,6 E-8 |
|
M |
1,000 |
5,2 E-7 |
1,000 |
3,7 E-7 |
1,9 E-7 |
1,4 E-7 |
1,3 E-7 |
1,1 E-7 |
||
|
Francium |
||||||||||
|
Fr-222 |
0,240 h |
F |
1,000 |
9,1 E-8 |
1,000 |
6,3 E-8 |
3,0 E-8 |
2,1 E-8 |
1,6 E-8 |
1,4 E-8 |
|
Fr-223 |
0,363 h |
F |
1,000 |
1,1 E-8 |
1,000 |
7,3 E-9 |
3,2 E-9 |
1,9 E-9 |
1,0 E-9 |
8,9 E-10 |
|
Radium 8 |
||||||||||
|
Ra-223 |
11,4 d |
F |
0,600 |
3,0 E-6 |
0,200 |
1,0 E-6 |
4,9 E-7 |
4,0 E-7 |
3,3 E-7 |
1,2 E-7 |
|
M |
0,200 |
2,8 E-5 |
0,100 |
2,1 E-5 |
1,3 E-5 |
9,9 E-6 |
9,4 E-6 |
7,4 E-6 |
||
|
S |
0,020 |
3,2 E-5 |
0,010 |
2,4 E-5 |
1,5 E-5 |
1,1 E-5 |
1,1 E-5 |
8,7 E-6 |
||
|
Ra-224 |
3,66 d |
F |
0,600 |
1,5 E-6 |
0,200 |
6,0 E-7 |
2,9 E-7 |
2,2 E-7 |
1,7 E-7 |
7,5 E-8 |
|
M |
0,200 |
1,1 E-5 |
0,100 |
8,2 E-6 |
5,3 E-6 |
3,9 E-6 |
3,7 E-6 |
3,0 E-6 |
||
|
S |
0,020 |
1,2 E-5 |
0,010 |
9,2 E-6 |
5,9 E-6 |
4,4 E-6 |
4,2 E-6 |
3,4 E-6 |
||
|
Ra-225 |
14,8 d |
F |
0,600 |
4,0 E-6 |
0,200 |
1,2 E-6 |
5,6 E-7 |
4,6 E-7 |
3,8 E-7 |
1,3 E-7 |
|
M |
0,200 |
2,4 E-5 |
0,100 |
1,8 E-5 |
1,1 E-5 |
8,4 E-6 |
7,9 E-6 |
6,3 E-6 |
||
|
S |
0,020 |
2,8 E-5 |
0,010 |
2,2 E-5 |
1,4 E-5 |
1,0 E-5 |
9,8 E-6 |
7,7 E-6 |
||
|
Ra-226 |
1,60 103 a |
F |
0,600 |
2,6 E-6 |
0,200 |
9,4 E-7 |
5,5 E-7 |
7,2 E-7 |
1,3 E-6 |
3,6 E-7 |
|
M |
0,200 |
1,5 E-5 |
0,100 |
1,1 E-5 |
7,0 E-6 |
4,9 E-6 |
4,5 E-6 |
3,5 E-6 |
||
|
S |
0,020 |
3,4 E-5 |
0,010 |
2,9 E-5 |
1,9 E-5 |
1,2 E-5 |
1,0 E-5 |
9,5 E-6 |
||
|
Ra-227 |
0,703 h |
F |
0,600 |
1,5 E-9 |
0,200 |
1,2 E-9 |
7,8 E-10 |
6,1 E-10 |
5,3 E-10 |
4,6 E-10 |
|
M |
0,200 |
8,0 E-10 |
0,100 |
6,7 E-10 |
4,4 E-10 |
3,2 E-10 |
2,9 E-10 |
2,8 E-10 |
||
|
S |
0,020 |
1,0 E-9 |
0,010 |
8,5 E-10 |
4,4 E-10 |
2,9 E-10 |
2,4 E-10 |
2,2 E-10 |
||
|
Ra-228 |
5,75 a |
F |
0,600 |
1,7 E-5 |
0,200 |
5,7 E-6 |
3,1 E-6 |
3,6 E-6 |
4,6 E-6 |
9,0 E-7 |
|
M |
0,200 |
1,5 E-5 |
0,100 |
1,0 E-5 |
6,3 E-6 |
4,6 E-6 |
4,4 E-6 |
2,6 E-6 |
||
|
S |
0,020 |
4,9 E-5 |
0,010 |
4,8 E-5 |
3,2 E-5 |
2,0 E-5 |
1,6 E-5 |
1,6 E-5 |
||
|
Actinium |
||||||||||
|
Ac-224 |
2,90 h |
F |
0,005 |
1,3 E-7 |
5,0 E-4 |
8,9 E-8 |
4,7 E-8 |
3,1 E-8 |
1,4 E-8 |
1,1 E-8 |
|
M |
0,005 |
4,2 E-7 |
5,0 E-4 |
3,2 E-7 |
2,0 E-7 |
1,5 E-7 |
1,4 E-7 |
1,1 E-7 |
||
|
S |
0,005 |
4,6 E-7 |
5,0 E-4 |
3,5 E-7 |
2,2 E-7 |
1,7 E-7 |
1,6 E-7 |
1,3 E-7 |
||
|
Ac-225 |
10,0 d |
F |
0,005 |
1,1 E-5 |
5,0 E-4 |
7,7 E-6 |
4,0 E-6 |
2,6 E-6 |
1,1 E-6 |
8,8 E-7 |
|
M |
0,005 |
2,8 E-5 |
5,0 E-4 |
2,1 E-5 |
1,3 E-5 |
1,0 E-5 |
9,3 E-6 |
7,4 E-6 |
||
|
S |
0,005 |
3,1 E-5 |
5,0 E-4 |
2,3 E-5 |
1,5 E-5 |
1,1 E-5 |
1,1 E-5 |
8,5 E-6 |
||
|
Ac-226 |
1,21 d |
F |
0,005 |
1,5 E-6 |
5,0 E-4 |
1,1 E-6 |
4,0 E-7 |
2,6 E-7 |
1,2 E-7 |
9,6 E-8 |
|
M |
0,005 |
4,3 E-6 |
5,0 E-4 |
3,2 E-6 |
2,1 E-6 |
1,5 E-6 |
1,5 E-6 |
1,2 E-6 |
||
|
S |
0,005 |
4,7 E-6 |
5,0 E-4 |
3,5 E-6 |
2,3 E-6 |
1,7 E-6 |
1,6 E-6 |
1,3 E-6 |
||
|
Ac-227 |
21,8 a |
F |
0,005 |
1,7 E-3 |
5,0 E-4 |
1,6 E-3 |
1,0 E-3 |
7,2 E-4 |
5,6 E-4 |
5,5 E-4 |
|
M |
0,005 |
5,7 E-4 |
5,0 E-4 |
5,5 E-4 |
3,9 E-4 |
2,6 E-4 |
2,3 E-4 |
2,2 E-4 |
||
|
S |
0,005 |
2,2 E-4 |
5,0 E-4 |
2,0 E-4 |
1,3 E-4 |
8,7 E-5 |
7,6 E-5 |
7,2 E-5 |
||
|
Ac-228 |
6,13 h |
F |
0,005 |
1,8 E-7 |
5,0 E-4 |
1,6 E-7 |
9,7 E-8 |
5,7 E-8 |
2,9 E-8 |
2,5 E-8 |
|
M |
0,005 |
8,4 E-8 |
5,0 E-4 |
7,3 E-8 |
4,7 E-8 |
2,9 E-8 |
2,0 E-8 |
1,7 E-8 |
||
|
S |
0,005 |
6,4 E-8 |
5,0 E-4 |
5,3 E-8 |
3,3 E-8 |
2,2 E-8 |
1,9 E-8 |
1,6 E-8 |
||
|
Thorium |
||||||||||
|
Th-226 |
0,515 h |
F |
0,005 |
1,4 E-7 |
5,0 E-4 |
1,0 E-7 |
4,8 E-8 |
3,4 E-8 |
2,5 E-8 |
2,2 E-8 |
|
M |
0,005 |
3,0 E-7 |
5,0 E-4 |
2,1 E-7 |
1,1 E-7 |
8,3 E-8 |
7,0 E-8 |
5,8 E-8 |
||
|
S |
0,005 |
3,1 E-7 |
5,0 E-4 |
2,2 E-7 |
1,2 E-7 |
8,8 E-8 |
7,5 E-8 |
6,1 E-8 |
||
|
Th-227 |
18,7 d |
F |
0,005 |
8,4 E-6 |
5,0 E-4 |
5,2 E-6 |
2,6 E-6 |
1,6 E-6 |
1,0 E-6 |
6,7 E-7 |
|
M |
0,005 |
3,2 E-5 |
5,0 E-4 |
2,5 E-5 |
1,6 E-5 |
1,1 E-5 |
1,1 E-5 |
8,5 E-6 |
||
|
S |
0,005 |
3,9 E-5 |
5,0 E-4 |
3,0 E-5 |
1,9 E-5 |
1,4 E-5 |
1,3 E-5 |
1,0 E-5 |
||
|
Th-228 |
1,91 a |
F |
0,005 |
1,8 E-4 |
5,0 E-4 |
1,5 E-4 |
8,3 E-5 |
5,2 E-5 |
3,6 E-5 |
2,9 E-5 |
|
M |
0,005 |
1,3 E-4 |
5,0 E-4 |
1,1 E-4 |
6,8 E-5 |
4,6 E-5 |
3,9 E-5 |
3,2 E-5 |
||
|
S |
0,005 |
1,6 E-4 |
5,0 E-4 |
1,3 E-4 |
8,2 E-5 |
5,5 E-5 |
4,7 E-5 |
4,0 E-5 |
||
|
Th-229 |
7,34 103 a |
F |
0,005 |
5,4 E-4 |
5,0 E-4 |
5,1 E-4 |
3,6 E-4 |
2,9 E-4 |
2,4 E-4 |
2,4 E-4 |
|
M |
0,005 |
2,3 E-4 |
5,0 E-4 |
2,1 E-4 |
1,6 E-4 |
1,2 E-4 |
1,1 E-4 |
1,1 E-4 |
||
|
S |
0,005 |
2,1 E-4 |
5,0 E-4 |
1,9 E-4 |
1,3 E-4 |
8,7 E-5 |
7,6 E-5 |
7,1 E-5 |
||
|
Th-230 |
7,70 104 a |
F |
0,005 |
2,1 E-4 |
5,0 E-4 |
2,0 E-4 |
1,4 E-4 |
1,1 E-4 |
9,9 E-5 |
1,0 E-4 |
|
M |
0,005 |
7,7 E-5 |
5,0 E-4 |
7,4 E-5 |
5,5 E-5 |
4,3 E-5 |
4,2 E-5 |
4,3 E-5 |
||
|
S |
0,005 |
4,0 E-5 |
5,0 E-4 |
3,5 E-5 |
2,4 E-5 |
1,6 E-5 |
1,5 E-5 |
1,4 E-5 |
||
|
Th-231 |
1,06 d |
F |
0,005 |
1,1 E-9 |
5,0 E-4 |
7,2 E-10 |
2,6 E-10 |
1,6 E-10 |
9,2 E-11 |
7,8 E-11 |
|
M |
0,005 |
2,2 E-9 |
5,0 E-4 |
1,6 E-9 |
8,0 E-10 |
4,8 E-10 |
3,8 E-10 |
3,1 E-10 |
||
|
S |
0,005 |
2,4 E-9 |
5,0 E-4 |
1,7 E-9 |
7,6 E-10 |
5,2 E-10 |
4,1 E-10 |
3,3 E-10 |
||
|
Th-232 |
1,40 1010 a |
F |
0,005 |
2,3 E-4 |
5,0 E-4 |
2,2 E-4 |
1,6 E-4 |
1,3 E-4 |
1,2 E-4 |
1,1 E-4 |
|
M |
0,005 |
8,3 E-5 |
5,0 E-4 |
8,1 E-5 |
6,3 E-5 |
5,0 E-5 |
4,7 E-5 |
4,5 E-5 |
||
|
S |
0,005 |
5,4 E-5 |
5,0 E-4 |
5,0 E-5 |
3,7 E-5 |
2,6 E-5 |
2,5 E-5 |
2,5 E-5 |
||
|
Th-234 |
24,1 d |
F |
0,005 |
4,0 E-8 |
5,0 E-4 |
2,5 E-8 |
1,1 E-8 |
6,1 E-9 |
3,5 E-9 |
2,5 E-9 |
|
M |
0,005 |
3,9 E-8 |
5,0 E-4 |
2,9 E-8 |
1,5 E-8 |
1,0 E-8 |
7,9 E-9 |
6,6 E-9 |
||
|
S |
0,005 |
4,1 E-8 |
5,0 E-4 |
3,1 E-8 |
1,7 E-8 |
1,1 E-8 |
9,1 E-9 |
7,7 E-9 |
||
|
Protactinium |
||||||||||
|
Pa-227 |
0,638 h |
M |
0,005 |
3,6 E-7 |
5,0 E-4 |
2,6 E-7 |
1,4 E-7 |
1,0 E-7 |
9,0 E-8 |
7,4 E-8 |
|
S |
0,005 |
3,8 E-7 |
5,0 E-4 |
2,8 E-7 |
1,5 E-7 |
1,1 E-7 |
8,1 E-8 |
8,0 E-8 |
||
|
Pa-228 |
22,0 h |
M |
0,005 |
2,6 E-7 |
5,0 E-4 |
2,1 E-7 |
1,3 E-7 |
8,8 E-8 |
7,7 E-8 |
6,4 E-8 |
|
S |
0,005 |
2,9 E-7 |
5,0 E-4 |
2,4 E-7 |
1,5 E-7 |
1,0 E-7 |
9,1 E-8 |
7,5 E-8 |
||
|
Pa-230 |
17,4 d |
M |
0,005 |
2,4 E-6 |
5,0 E-4 |
1,8 E-6 |
1,1 E-6 |
8,3 E-7 |
7,6 E-7 |
6,1 E-7 |
|
S |
0,005 |
2,9 E-6 |
5,0 E-4 |
2,2 E-6 |
1,4 E-6 |
1,0 E-6 |
9,6 E-7 |
7,6 E-7 |
||
|
Pa-231 |
3,27 104 a |
M |
0,005 |
2,2 E-4 |
5,0 E-4 |
2,3 E-4 |
1,9 E-4 |
1,5 E-4 |
1,5 E-4 |
1,4 E-4 |
|
S |
0,005 |
7,4 E-5 |
5,0 E-4 |
6,9 E-5 |
5,2 E-5 |
3,9 E-5 |
3,6 E-5 |
3,4 E-5 |
||
|
Pa-232 |
1,31 d |
M |
0,005 |
1,9 E-8 |
5,0 E-4 |
1,8 E-8 |
1,4 E-8 |
1,1 E-8 |
1,0 E-8 |
1,0 E-8 |
|
S |
0,005 |
1,0 E-8 |
5,0 E-4 |
8,7 E-9 |
5,9 E-9 |
4,1 E-9 |
3,7 E-9 |
3,5 E-9 |
||
|
Pa-233 |
27,0 d |
M |
0,005 |
1,5 E-8 |
5,0 E-4 |
1,1 E-8 |
6,5 E-9 |
4,7 E-9 |
4,1 E-9 |
3,3 E-9 |
|
S |
0,005 |
1,7 E-8 |
5,0 E-4 |
1,3 E-8 |
7,5 E-9 |
5,5 E-9 |
4,9 E-9 |
3,9 E-9 |
||
|
Pa-234 |
6,70 h |
M |
0,005 |
2,8 E-9 |
5,0 E-4 |
2,0 E-9 |
1,0 E-9 |
6,8 E-10 |
4,7 E-10 |
3,8 E-10 |
|
S |
0,005 |
2,9 E-9 |
5,0 E-4 |
2,1 E-9 |
1,1 E-9 |
7,1 E-10 |
5,0 E-10 |
4,0 E-10 |
||
|
Uranium |
||||||||||
|
U-230 |
20,8 d |
F |
0,040 |
3,2 E-6 |
0,020 |
1,5 E-6 |
7,2 E-7 |
5,4 E-7 |
4,1 E-7 |
3,8 E-7 |
|
M |
0,040 |
4,9 E-5 |
0,020 |
3,7 E-5 |
2,4 E-5 |
1,8 E-5 |
1,7 E-5 |
1,3 E-5 |
||
|
S |
0,020 |
5,8 E-5 |
0,002 |
4,4 E-5 |
2,8 E-5 |
2,1 E-5 |
2,0 E-5 |
1,6 E-5 |
||
|
U-231 |
4,20 d |
F |
0,040 |
8,9 E-10 |
0,020 |
6,2 E-10 |
3,1 E-10 |
1,4 E-10 |
1,0 E-10 |
6,2 E-11 |
|
M |
0,040 |
2,4 E-9 |
0,020 |
1,7 E-9 |
9,4 E-10 |
5,5 E-10 |
4,6 E-10 |
3,8 E-10 |
||
|
S |
0,020 |
2,6 E-9 |
0,002 |
1,9 E-9 |
9,0 E-10 |
6,1 E-10 |
4,9 E-10 |
4,0 E-10 |
||
|
U-232 |
72,0 a |
F |
0,040 |
1,6 E-5 |
0,020 |
1,0 E-5 |
6,9 E-6 |
6,8 E-6 |
7,5 E-6 |
4,0 E-6 |
|
M |
0,040 |
3,0 E-5 |
0,020 |
2,4 E-5 |
1,6 E-5 |
1,1 E-5 |
1,0 E-5 |
7,8 E-6 |
||
|
S |
0,020 |
1,0 E-4 |
0,002 |
9,7 E-5 |
6,6 E-5 |
4,3 E-5 |
3,8 E-5 |
3,7 E-5 |
||
|
U-233 |
1,58 105 a |
F |
0,040 |
2,2 E-6 |
0,020 |
1,4 E-6 |
9,4 E-7 |
8,4 E-7 |
8,6 E-7 |
5,8 E-7 |
|
M |
0,040 |
1,5 E-5 |
0,020 |
1,1 E-5 |
7,2 E-6 |
4,9 E-6 |
4,3 E-6 |
3,6 E-6 |
||
|
S |
0,020 |
3,4 E-5 |
0,002 |
3,0 E-5 |
1,9 E-5 |
1,2 E-5 |
1,1 E-5 |
9,6 E-6 |
||
|
U-234 |
2,44 105 a |
F |
0,040 |
2,1 E-6 |
0,020 |
1,4 E-6 |
9,0 E-7 |
8,0 E-7 |
8,2 E-7 |
5,6 E-7 |
|
M |
0,040 |
1,5 E-5 |
0,020 |
1,1 E-5 |
7,0 E-6 |
4,8 E-6 |
4,2 E-6 |
3,5 E-6 |
||
|
S |
0,020 |
3,3 E-5 |
0,002 |
2,9 E-5 |
1,9 E-5 |
1,2 E-5 |
1,0 E-5 |
9,4 E-6 |
||
|
U-235 |
7,04 108 a |
F |
0,040 |
2,0 E-6 |
0,020 |
1,3 E-6 |
8,5 E-7 |
7,5 E-7 |
7,7 E-7 |
5,2 E-7 |
|
M |
0,040 |
1,3 E-5 |
0,020 |
1,0 E-5 |
6,3 E-6 |
4,3 E-6 |
3,7 E-6 |
3,1 E-6 |
||
|
S |
0,020 |
3,0 E-5 |
0,002 |
2,6 E-5 |
1,7 E-5 |
1,1 E-5 |
9,2 E-6 |
8,5 E-6 |
||
|
U-236 |
2,34 107 a |
F |
0,040 |
2,0 E-6 |
0,020 |
1,3 E-6 |
8,5 E-7 |
7,5 E-7 |
7,8 E-7 |
5,3 E-7 |
|
M |
0,040 |
1,4 E-5 |
0,020 |
1,0 E-5 |
6,5 E-6 |
4,5 E-6 |
3,9 E-6 |
3,2 E-6 |
||
|
S |
0,020 |
3,1 E-5 |
0,002 |
2,7 E-5 |
1,8 E-5 |
1,1 E-5 |
9,5 E-6 |
8,7 E-6 |
||
|
U-237 |
6,75 d |
F |
0,040 |
1,8 E-9 |
0,020 |
1,5 E-9 |
6,6 E-10 |
4,2 E-10 |
1,9 E-10 |
1,8 E-10 |
|
M |
0,040 |
7,8 E-9 |
0,020 |
5,7 E-9 |
3,3 E-9 |
2,4 E-9 |
2,1 E-9 |
1,7 E-9 |
||
|
S |
0,020 |
8,7 E-9 |
0,002 |
6,4 E-9 |
3,7 E-9 |
2,7 E-9 |
2,4 E-9 |
1,9 E-9 |
||
|
U-238 |
4,47 109 a |
F |
0,040 |
1,9 E-6 |
0,020 |
1,3 E-6 |
8,2 E-7 |
7,3 E-7 |
7,4 E-7 |
5,0 E-7 |
|
M |
0,040 |
1,2 E-5 |
0,020 |
9,4 E-6 |
5,9 E-6 |
4,0 E-6 |
3,4 E-6 |
2,9 E-6 |
||
|
S |
0,020 |
2,9 E-5 |
0,002 |
2,5 E-5 |
1,6 E-5 |
1,0 E-5 |
8,7 E-6 |
8,0 E-6 |
||
|
U-239 |
0,392 h |
F |
0,040 |
1,0 E-10 |
0,020 |
6,6 E-11 |
2,9 E-11 |
1,9 E-11 |
1,2 E-11 |
1,0 E-11 |
|
M |
0,040 |
1,8 E-10 |
0,020 |
1,2 E-10 |
5,6 E-11 |
3,8 E-11 |
2,7 E-11 |
2,2 E-11 |
||
|
S |
0,020 |
1,9 E-10 |
0,002 |
1,2 E-10 |
5,9 E-11 |
4,0 E-11 |
2,9 E-11 |
2,4 E-11 |
||
|
U-240 |
14,1 h |
F |
0,040 |
2,4 E-9 |
0,020 |
1,6 E-9 |
7,1 E-10 |
4,5 E-10 |
2,3 E-10 |
2,0 E-10 |
|
M |
0,040 |
4,6 E-9 |
0,020 |
3,1 E-9 |
1,7 E-9 |
1,1 E-9 |
6,5 E-10 |
5,3 E-10 |
||
|
S |
0,020 |
4,9 E-9 |
0,002 |
3,3 E-9 |
1,6 E-9 |
1,1 E-9 |
7,0 E-10 |
5,8 E-10 |
||
|
Neptunium |
||||||||||
|
Np-232 |
0,245 h |
F |
0,005 |
2,0 E-10 |
5,0 E-4 |
1,9 E-10 |
1,2 E-10 |
1,1 E-10 |
1,1 E-10 |
1,2 E-10 |
|
M |
0,005 |
8,9 E-11 |
5,0 E-4 |
8,1 E-11 |
5,5 E-11 |
4,5 E-11 |
4,7 E-11 |
5,0 E-11 |
||
|
S |
0,005 |
1,2 E-10 |
5,0 E-4 |
9,7 E-11 |
5,8 E-11 |
3,9 E-11 |
2,5 E-11 |
2,4 E-11 |
||
|
Np-233 |
0,603 h |
F |
0,005 |
1,1 E-11 |
5,0 E-4 |
8,7 E-12 |
4,2 E-12 |
2,5 E-12 |
1,4 E-12 |
1,1 E-12 |
|
M |
0,005 |
1,5 E-11 |
5,0 E-4 |
1,1 E-11 |
5,5 E-12 |
3,3 E-12 |
2,1 E-12 |
1,6 E-12 |
||
|
S |
0,005 |
1,5 E-11 |
5,0 E-4 |
1,2 E-11 |
5,7 E-12 |
3,4 E-12 |
2,1 E-12 |
1,7 E-12 |
||
|
Np-234 |
4,40 d |
F |
0,005 |
2,9 E-9 |
5,0 E-4 |
2,2 E-9 |
1,1 E-9 |
7,2 E-10 |
4,3 E-10 |
3,5 E-10 |
|
M |
0,005 |
3,8 E-9 |
5,0 E-4 |
3,0 E-9 |
1,6 E-9 |
1,0 E-9 |
6,5 E-10 |
5,3 E-10 |
||
|
S |
0,005 |
3,9 E-9 |
5,0 E-4 |
3,1 E-9 |
1,6 E-9 |
1,0 E-9 |
6,8 E-10 |
5,5 E-10 |
||
|
Np-235 |
1,08 a |
F |
0,005 |
4,2 E-9 |
5,0 E-4 |
3,5 E-9 |
1,9 E-9 |
1,1 E-9 |
7,5 E-10 |
6,3 E-10 |
|
M |
0,005 |
2,3 E-9 |
5,0 E-4 |
1,9 E-9 |
1,1 E-9 |
6,8 E-10 |
5,1 E-10 |
4,2 E-10 |
||
|
S |
0,005 |
2,6 E-9 |
5,0 E-4 |
2,2 E-9 |
1,3 E-9 |
8,3 E-10 |
6,3 E-10 |
5,2 E-10 |
||
|
Np-236 |
1,15 105 a |
F |
0,005 |
8,9 E-6 |
5,0 E-4 |
9,1 E-6 |
7,2 E-6 |
7,5 E-6 |
7,9 E-6 |
8,0 E-6 |
|
M |
0,005 |
3,0 E-6 |
5,0 E-4 |
3,1 E-6 |
2,7 E-6 |
2,7 E-6 |
3,1 E-6 |
3,2 E-6 |
||
|
S |
0,005 |
1,6 E-6 |
5,0 E-4 |
1,6 E-6 |
1,3 E-6 |
1,0 E-6 |
1,0 E-6 |
1,0 E-6 |
||
|
Np-236 |
22,5 h |
F |
0,005 |
2,8 E-8 |
5,0 E-4 |
2,6 E-8 |
1,5 E-8 |
1,1 E-8 |
8,9 E-9 |
9,0 E-9 |
|
M |
0,005 |
1,6 E-8 |
5,0 E-4 |
1,4 E-8 |
8,9 E-9 |
6,2 E-9 |
5,6 E-9 |
5,3 E-9 |
||
|
S |
0,005 |
1,6 E-8 |
5,0 E-4 |
1,3 E-8 |
8,5 E-9 |
5,7 E-9 |
4,8 E-9 |
4,2 E-9 |
||
|
Np-237 |
2,14 106 a |
F |
0,005 |
9,8 E-5 |
5,0 E-4 |
9,3 E-5 |
6,0 E-5 |
5,0 E-5 |
4,7 E-5 |
5,0 E-5 |
|
M |
0,005 |
4,4 E-5 |
5,0 E-4 |
4,0 E-5 |
2,8 E-5 |
2,2 E-5 |
2,2 E-5 |
2,3 E-5 |
||
|
S |
0,005 |
3,7 E-5 |
5,0 E-4 |
3,2 E-5 |
2,1 E-5 |
1,4 E-5 |
1,3 E-5 |
1,2 E-5 |
||
|
Np-238 |
2,12 d |
F |
0,005 |
9,0 E-9 |
5,0 E-4 |
7,9 E-9 |
4,8 E-9 |
3,7 E-9 |
3,3 E-9 |
3,5 E-9 |
|
M |
0,005 |
7,3 E-9 |
5,0 E-4 |
5,8 E-9 |
3,4 E-9 |
2,5 E-9 |
2,2 E-9 |
2,1 E-9 |
||
|
S |
0,005 |
8,1 E-9 |
5,0 E-4 |
6,2 E-9 |
3,2 E-9 |
2,1 E-9 |
1,7 E-9 |
1,5 E-9 |
||
|
Np-239 |
2,36 d |
F |
0,005 |
2,6 E-9 |
5,0 E-4 |
1,4 E-9 |
6,3 E-10 |
3,8 E-10 |
2,1 E-10 |
1,7 E-10 |
|
M |
0,005 |
5,9 E-9 |
5,0 E-4 |
4,2 E-9 |
2,0 E-9 |
1,4 E-9 |
1,2 E-9 |
9,3 E-10 |
||
|
S |
0,005 |
5,6 E-9 |
5,0 E-4 |
4,0 E-9 |
2,2 E-9 |
1,6 E-9 |
1,3 E-9 |
1,0 E-9 |
||
|
Np-240 |
1,08 h |
F |
0,005 |
3,6 E-10 |
5,0 E-4 |
2,6 E-10 |
1,2 E-10 |
7,7 E-11 |
4,7 E-11 |
4,0 E-11 |
|
M |
0,005 |
6,3 E-10 |
5,0 E-4 |
4,4 E-10 |
2,2 E-10 |
1,4 E-10 |
1,0 E-10 |
8,5 E-11 |
||
|
S |
0,005 |
6,5 E-10 |
5,0 E-4 |
4,6 E-10 |
2,3 E-10 |
1,5 E-10 |
1,1 E-10 |
9,0 E-11 |
||
|
Plutonium |
||||||||||
|
Pu-234 |
8,80 h |
F |
0,005 |
3,0 E-8 |
5,0 E-4 |
2,0 E-8 |
9,8 E-9 |
5,7 E-9 |
3,6 E-9 |
3,0 E-9 |
|
M |
0,005 |
7,8 E-8 |
5,0 E-4 |
5,9 E-8 |
3,7 E-8 |
2,8 E-8 |
2,6 E-8 |
2,1 E-8 |
||
|
S |
1,0 1 E-4 |
8,7 E-8 |
1,0 E-5 |
6,6 E-8 |
4,2 E-8 |
3,1 E-8 |
3,0 E-8 |
2,4 E-8 |
||
|
Pu-235 |
0,422 h |
F |
0,005 |
1,0 E-11 |
5,0 E-4 |
7,9 E-12 |
3,9 E-12 |
2,2 E-12 |
1,3 E-12 |
1,0 E-12 |
|
M |
0,005 |
1,3 E-11 |
5,0 E-4 |
1,0 E-11 |
5,0 E-12 |
2,9 E-12 |
1,9 E-12 |
1,4 E-12 |
||
|
S |
1,0 1 E-4 |
1,3 E-11 |
1,0 E-5 |
1,0 E-11 |
5,1 E-12 |
3,0 E-12 |
1,9 E-12 |
1,5 E-12 |
||
|
Pu-236 |
2,85 a |
F |
0,005 |
1,0 E-4 |
5,0 E-4 |
9,5 E-5 |
6,1 E-5 |
4,4 E-5 |
3,7 E-5 |
4,0 E-5 |
|
M |
0,005 |
4,8 E-5 |
5,0 E-4 |
4,3 E-5 |
2,9 E-5 |
2,1 E-5 |
1,9 E-5 |
2,0 E-5 |
||
|
S |
1,0 1 E-4 |
3,6 E-5 |
1,0 E-5 |
3,1 E-5 |
2,0 E-5 |
1,4 E-5 |
1,2 E-5 |
1,0 E-5 |
||
|
Pu-237 |
45,3 d |
F |
0,005 |
2,2 E-9 |
5,0 E-4 |
1,6 E-9 |
7,9 E-10 |
4,8 E-10 |
2,9 E-10 |
2,6 E-10 |
|
M |
0,005 |
1,9 E-9 |
5,0 E-4 |
1,4 E-9 |
8,2 E-10 |
5,4 E-10 |
4,3 E-10 |
3,5 E-10 |
||
|
S |
1,0 1 E-4 |
2,0 E-9 |
1,0 E-5 |
1,5 E-9 |
8,8 E-10 |
5,9 E-10 |
4,8 E-10 |
3,9 E-10 |
||
|
Pu-238 |
87,7 a |
F |
0,005 |
2,0 E-4 |
5,0 E-4 |
1,9 E-4 |
1,4 E-4 |
1,1 E-4 |
1,0 E-4 |
1,1 E-4 |
|
M |
0,005 |
7,8 E-5 |
5,0 E-4 |
7,4 E-5 |
5,6 E-5 |
4,4 E-5 |
4,3 E-5 |
4,6 E-5 |
||
|
S |
1,0 1 E-4 |
4,5 E-5 |
1,0 E-5 |
4,0 E-5 |
2,7 E-5 |
1,9 E-5 |
1,7 E-5 |
1,6 E-5 |
||
|
Pu-239 |
2,41 104 a |
F |
0,005 |
2,1 E-4 |
5,0 E-4 |
2,0 E-4 |
1,5 E-4 |
1,2 E-4 |
1,1 E-4 |
1,2 E-4 |
|
M |
0,005 |
8,0 E-5 |
5,0 E-4 |
7,7 E-5 |
6,0 E-5 |
4,8 E-5 |
4,7 E-5 |
5,0 E-5 |
||
|
S |
1,0 1 E-4 |
4,3 E-5 |
1,0 E-5 |
3,9 E-5 |
2,7 E-5 |
1,9 E-5 |
1,7 E-5 |
1,6 E-5 |
||
|
Pu-240 |
6,54 103 a |
F |
0,005 |
2,1 E-4 |
5,0 E-4 |
2,0 E-4 |
1,5 E-4 |
1,2 E-4 |
1,1 E-4 |
1,2 E-4 |
|
M |
0,005 |
8,0 E-5 |
5,0 E-4 |
7,7 E-5 |
6,0 E-5 |
4,8 E-5 |
4,7 E-5 |
5,0 E-5 |
||
|
S |
1,0 1 E-4 |
4,3 E-5 |
1,0 E-5 |
3,9 E-5 |
2,7 E-5 |
1,9 E-5 |
1,7 E-5 |
1,6 E-5 |
||
|
Pu-241 |
14,4 a |
F |
0,005 |
2,8 E-6 |
5,0 E-4 |
2,9 E-6 |
2,6 E-6 |
2,4 E-6 |
2,2 E-6 |
2,3 E-6 |
|
M |
0,005 |
9,1 E-7 |
5,0 E-4 |
9,7 E-7 |
9,2 E-7 |
8,3 E-7 |
8,6 E-7 |
9,0 E-7 |
||
|
S |
1,0 1 E-4 |
2,2 E-7 |
1,0 E-5 |
2,3 E-7 |
2,0 E-7 |
1,7 E-7 |
1,7 E-7 |
1,7 E-7 |
||
|
Pu-242 |
3,76 105 a |
F |
0,005 |
2,0 E-4 |
5,0 E-4 |
1,9 E-4 |
1,4 E-4 |
1,2 E-4 |
1,1 E-4 |
1,1 E-4 |
|
M |
0,005 |
7,6 E-5 |
5,0 E-4 |
7,3 E-5 |
5,7 E-5 |
4,5 E-5 |
4,5 E-5 |
4,8 E-5 |
||
|
S |
1,0 1 E-4 |
4,0 E-5 |
1,0 E-5 |
3,6 E-5 |
2,5 E-5 |
1,7 E-5 |
1,6 E-5 |
1,5 E-5 |
||
|
Pu-243 |
4,95 h |
F |
0,005 |
2,7 E-10 |
5,0 E-4 |
1,9 E-10 |
8,8 E-11 |
5,7 E-11 |
3,5 E-11 |
3,2 E-11 |
|
M |
0,005 |
5,6 E-10 |
5,0 E-4 |
3,9 E-10 |
1,9 E-10 |
1,3 E-10 |
8,7 E-11 |
8,3 E-11 |
||
|
S |
1,0 1 E-4 |
6,0 E-10 |
1,0 E-5 |
4,1 E-10 |
2,0 E-10 |
1,4 E-10 |
9,2 E-11 |
8,6 E-11 |
||
|
Pu-244 |
8,26 107 a |
F |
0,005 |
2,0 E-4 |
5,0 E-4 |
1,9 E-4 |
1,4 E-4 |
1,2 E-4 |
1,1 E-4 |
1,1 E-4 |
|
M |
0,005 |
7,4 E-5 |
5,0 E-4 |
7,2 E-5 |
5,6 E-5 |
4,5 E-5 |
4,4 E-5 |
4,7 E-5 |
||
|
S |
1,0 1 E-4 |
3,9 E-5 |
1,0 E-5 |
3,5 E-5 |
2,4 E-5 |
1,7 E-5 |
1,5 E-5 |
1,5 E-5 |
||
|
Pu-245 |
10,5 h |
F |
0,005 |
1,8 E-9 |
5,0 E-4 |
1,3 E-9 |
5,6 E-10 |
3,5 E-10 |
1,9 E-10 |
1,6 E-10 |
|
M |
0,005 |
3,6 E-9 |
5,0 E-4 |
2,5 E-9 |
1,2 E-9 |
8,0 E-10 |
5,0 E-10 |
4,0 E-10 |
||
|
S |
1,0 1 E-4 |
3,8 E-9 |
1,0 E-5 |
2,6 E-9 |
1,3 E-9 |
8,5 E-10 |
5,4 E-10 |
4,3 E-10 |
||
|
Pu-246 |
10,9 d |
F |
0,005 |
2,0 E-8 |
5,0 E-4 |
1,4 E-8 |
7,0 E-9 |
4,4 E-9 |
2,8 E-9 |
2,5 E-9 |
|
M |
0,005 |
3,5 E-8 |
5,0 E-4 |
2,6 E-8 |
1,5 E-8 |
1,1 E-8 |
9,1 E-9 |
7,4 E-9 |
||
|
S |
1,0 1 E-4 |
3,8 E-8 |
1,0 E-5 |
2,8 E-8 |
1,6 E-8 |
1,2 E-8 |
1,0 E-8 |
8,0 E-9 |
||
|
Americium |
||||||||||
|
Am-237 |
1,22 h |
F |
0,005 |
9,8 E-11 |
5,0 E-4 |
7,3 E-11 |
3,5 E-11 |
2,2 E-11 |
1,3 E-11 |
1,1 E-11 |
|
M |
0,005 |
1,7 E-10 |
5,0 E-4 |
1,2 E-10 |
6,2 E-11 |
4,1 E-11 |
3,0 E-11 |
2,5 E-11 |
||
|
S |
0,005 |
1,7 E-10 |
5,0 E-4 |
1,3 E-10 |
6,5 E-11 |
4,3 E-11 |
3,2 E-11 |
2,6 E-11 |
||
|
Am-238 |
1,63 h |
F |
0,005 |
4,1 E-10 |
5,0 E-4 |
3,8 E-10 |
2,5 E-10 |
2,0 E-10 |
1,8 E-10 |
1,9 E-10 |
|
M |
0,005 |
3,1 E-10 |
5,0 E-4 |
2,6 E-10 |
1,3 E-10 |
9,6 E-11 |
8,8 E-11 |
9,0 E-11 |
||
|
S |
0,005 |
2,7 E-10 |
5,0 E-4 |
2,2 E-10 |
1,3 E-10 |
8,2 E-11 |
6,1 E-11 |
5,4 E-11 |
||
|
Am-239 |
11,9 h |
F |
0,005 |
8,1 E-10 |
5,0 E-4 |
5,8 E-10 |
2,6 E-10 |
1,6 E-10 |
9,1 E-11 |
7,6 E-11 |
|
M |
0,005 |
1,5 E-9 |
5,0 E-4 |
1,1 E-9 |
5,6 E-10 |
3,7 E-10 |
2,7 E-10 |
2,2 E-10 |
||
|
S |
0,005 |
1,6 E-9 |
5,0 E-4 |
1,1 E-9 |
5,9 E-10 |
4,0 E-10 |
2,5 E-10 |
2,4 E-10 |
||
|
Am-240 |
2,12 d |
F |
0,005 |
2,0 E-9 |
5,0 E-4 |
1,7 E-9 |
8,8 E-10 |
5,7 E-10 |
3,6 E-10 |
2,3 E-10 |
|
M |
0,005 |
2,9 E-9 |
5,0 E-4 |
2,2 E-9 |
1,2 E-9 |
7,7 E-10 |
5,3 E-10 |
4,3 E-10 |
||
|
S |
0,005 |
3,0 E-9 |
5,0 E-4 |
2,3 E-9 |
1,2 E-9 |
7,8 E-10 |
5,3 E-10 |
4,3 E-10 |
||
|
Am-241 |
432 a |
F |
0,005 |
1,8 E-4 |
5,0 E-4 |
1,8 E-4 |
1,2 E-4 |
1,0 E-4 |
9,2 E-5 |
9,6 E-5 |
|
M |
0,005 |
7,3 E-5 |
5,0 E-4 |
6,9 E-5 |
5,1 E-5 |
4,0 E-5 |
4,0 E-5 |
4,2 E-5 |
||
|
S |
0,005 |
4,6 E-5 |
5,0 E-4 |
4,0 E-5 |
2,7 E-5 |
1,9 E-5 |
1,7 E-5 |
1,6 E-5 |
||
|
Am-242 |
16,0 h |
F |
0,005 |
9,2 E-8 |
5,0 E-4 |
7,1 E-8 |
3,5 E-8 |
2,1 E-8 |
1,4 E-8 |
1,1 E-8 |
|
M |
0,005 |
7,6 E-8 |
5,0 E-4 |
5,9 E-8 |
3,6 E-8 |
2,4 E-8 |
2,1 E-8 |
1,7 E-8 |
||
|
S |
0,005 |
8,0 E-8 |
5,0 E-4 |
6,2 E-8 |
3,9 E-8 |
2,7 E-8 |
2,4 E-8 |
2,0 E-8 |
||
|
Am-242m |
152 a |
F |
0,005 |
1,6 E-4 |
5,0 E-4 |
1,5 E-4 |
1,1 E-4 |
9,4 E-5 |
8,8 E-5 |
9,2 E-5 |
|
M |
0,005 |
5,2 E-5 |
5,0 E-4 |
5,3 E-5 |
4,1 E-5 |
3,4 E-5 |
3,5 E-5 |
3,7 E-5 |
||
|
S |
0,005 |
2,5 E-5 |
5,0 E-4 |
2,4 E-5 |
1,7 E-5 |
1,2 E-5 |
1,1 E-5 |
1,1 E-5 |
||
|
Am-243 |
7,38 103 a |
F |
0,005 |
1,8 E-4 |
5,0 E-4 |
1,7 E-4 |
1,2 E-4 |
1,0 E-4 |
9,1 E-5 |
9,6 E-5 |
|
M |
0,005 |
7,2 E-5 |
5,0 E-4 |
6,8 E-5 |
5,0 E-5 |
4,0 E-5 |
4,0 E-5 |
4,1 E-5 |
||
|
S |
0,005 |
4,4 E-5 |
5,0 E-4 |
3,9 E-5 |
2,6 E-5 |
1,8 E-5 |
1,6 E-5 |
1,5 E-5 |
||
|
Am-244 |
10,1 h |
F |
0,005 |
1,0 E-8 |
5,0 E-4 |
9,2 E-9 |
5,6 E-9 |
4,1 E-9 |
3,5 E-9 |
3,7 E-9 |
|
M |
0,005 |
6,0 E-9 |
5,0 E-4 |
5,0 E-9 |
3,2 E-9 |
2,2 E-9 |
2,0 E-9 |
2,0 E-9 |
||
|
S |
0,005 |
6,1 E-9 |
5,0 E-4 |
4,8 E-9 |
2,4 E-9 |
1,6 E-9 |
1,4 E-9 |
1,2 E-9 |
||
|
Am-244m |
0,433 h |
F |
0,005 |
4,6 E-10 |
5,0 E-4 |
4,0 E-10 |
2,4 E-10 |
1,8 E-10 |
1,5 E-10 |
1,6 E-10 |
|
M |
0,005 |
3,3 E-10 |
5,0 E-4 |
2,1 E-10 |
1,3 E-10 |
9,2 E-11 |
8,3 E-11 |
8,4 E-11 |
||
|
S |
0,005 |
3,0 E-10 |
5,0 E-4 |
2,2 E-10 |
1,2 E-10 |
8,1 E-11 |
5,5 E-11 |
5,7 E-11 |
||
|
Am-245 |
2,05 h |
F |
0,005 |
2,1 E-10 |
5,0 E-4 |
1,4 E-10 |
6,2 E-11 |
4,0 E-11 |
2,4 E-11 |
2,1 E-11 |
|
M |
0,005 |
3,9 E-10 |
5,0 E-4 |
2,6 E-10 |
1,3 E-10 |
8,7 E-11 |
6,4 E-11 |
5,3 E-11 |
||
|
S |
0,005 |
4,1 E-10 |
5,0 E-4 |
2,8 E-10 |
1,3 E-10 |
9,2 E-11 |
6,8 E-11 |
5,6 E-11 |
||
|
Am-246 |
0,650 h |
F |
0,005 |
3,0 E-10 |
5,0 E-4 |
2,0 E-10 |
9,3 E-11 |
6,1 E-11 |
3,8 E-11 |
3,3 E-11 |
|
M |
0,005 |
5,0 E-10 |
5,0 E-4 |
3,4 E-10 |
1,6 E-10 |
1,1 E-10 |
7,9 E-11 |
6,6 E-11 |
||
|
S |
0,005 |
5,3 E-10 |
5,0 E-4 |
3,6 E-10 |
1,7 E-10 |
1,2 E-10 |
8,3 E-11 |
6,9 E-11 |
||
|
Am-246m |
0,417 h |
F |
0,005 |
1,3 E-10 |
5,0 E-4 |
8,9 E-11 |
4,2 E-11 |
2,6 E-11 |
1,6 E-11 |
1,4 E-11 |
|
M |
0,005 |
1,9 E-10 |
5,0 E-4 |
1,3 E-10 |
6,1 E-11 |
4,0 E-11 |
2,6 E-11 |
2,2 E-11 |
||
|
S |
0,005 |
2,0 E-10 |
5,0 E-4 |
1,4 E-10 |
6,4 E-11 |
4,1 E-11 |
2,7 E-11 |
2,3 E-11 |
||
|
Curium |
||||||||||
|
Cm-238 |
2,40 h |
F |
0,005 |
7,7 E-9 |
5,0 E-4 |
5,4 E-9 |
2,6 E-9 |
1,8 E-9 |
9,2 E-10 |
7,8 E-10 |
|
M |
0,005 |
2,1 E-8 |
5,0 E-4 |
1,5 E-8 |
7,9 E-9 |
5,9 E-9 |
5,6 E-9 |
4,5 E-9 |
||
|
S |
0,005 |
2,2 E-8 |
5,0 E-4 |
1,6 E-8 |
8,6 E-9 |
6,4 E-9 |
6,1 E-9 |
4,9 E-9 |
||
|
Cm-240 |
27,0 d |
F |
0,005 |
8,3 E-6 |
5,0 E-4 |
6,3 E-6 |
3,2 E-6 |
2,0 E-6 |
1,5 E-6 |
1,3 E-6 |
|
M |
0,005 |
1,2 E-5 |
5,0 E-4 |
9,1 E-6 |
5,8 E-6 |
4,2 E-6 |
3,8 E-6 |
3,2 E-6 |
||
|
S |
0,005 |
1,3 E-5 |
5,0 E-4 |
9,9 E-6 |
6,4 E-6 |
4,6 E-6 |
4,3 E-6 |
3,5 E-6 |
||
|
Cm-241 |
32,8 d |
F |
0,005 |
1,1 E-7 |
5,0 E-4 |
8,9 E-8 |
4,9 E-8 |
3,5 E-8 |
2,8 E-8 |
2,7 E-8 |
|
M |
0,005 |
1,3 E-7 |
5,0 E-4 |
1,0 E-7 |
6,6 E-8 |
4,8 E-8 |
4,4 E-8 |
3,7 E-8 |
||
|
S |
0,005 |
1,4 E-7 |
5,0 E-4 |
1,1 E-7 |
6,9 E-8 |
4,9 E-8 |
4,5 E-8 |
3,7 E-8 |
||
|
Cm-242 |
163 d |
F |
0,005 |
2,7 E-5 |
5,0 E-4 |
2,1 E-5 |
1,0 E-5 |
6,1 E-6 |
4,0 E-6 |
3,3 E-6 |
|
M |
0,005 |
2,2 E-5 |
5,0 E-4 |
1,8 E-5 |
1,1 E-5 |
7,3 E-6 |
6,4 E-6 |
5,2 E-6 |
||
|
S |
0,005 |
2,4 E-5 |
5,0 E-4 |
1,9 E-5 |
1,2 E-5 |
8,2 E-6 |
7,3 E-6 |
5,9 E-6 |
||
|
Cm-243 |
28,5 a |
F |
0,005 |
1,6 E-4 |
5,0 E-4 |
1,5 E-4 |
9,5 E-5 |
7,3 E-5 |
6,5 E-5 |
6,9 E-5 |
|
M |
0,005 |
6,7 E-5 |
5,0 E-4 |
6,1 E-5 |
4,2 E-5 |
3,1 E-5 |
3,0 E-5 |
3,1 E-5 |
||
|
S |
0,005 |
4,6 E-5 |
5,0 E-4 |
4,0 E-5 |
2,6 E-5 |
1,8 E-5 |
1,6 E-5 |
1,5 E-5 |
||
|
Cm-244 |
18,1 a |
F |
0,005 |
1,5 E-4 |
5,0 E-4 |
1,3 E-4 |
8,3 E-5 |
6,1 E-5 |
5,3 E-5 |
5,7 E-5 |
|
M |
0,005 |
6,2 E-5 |
5,0 E-4 |
5,7 E-5 |
3,7 E-5 |
2,7 E-5 |
2,6 E-5 |
2,7 E-5 |
||
|
S |
0,005 |
4,4 E-5 |
5,0 E-4 |
3,8 E-5 |
2,5 E-5 |
1,7 E-5 |
1,5 E-5 |
1,3 E-5 |
||
|
Cm-245 |
8,50 103 a |
F |
0,005 |
1,9 E-4 |
5,0 E-4 |
1,8 E-4 |
1,2 E-4 |
1,0 E-4 |
9,4 E-5 |
9,9 E-5 |
|
M |
0,005 |
7,3 E-5 |
5,0 E-4 |
6,9 E-5 |
5,1 E-5 |
4,1 E-5 |
4,1 E-5 |
4,2 E-5 |
||
|
S |
0,005 |
4,5 E-5 |
5,0 E-4 |
4,0 E-5 |
2,7 E-5 |
1,9 E-5 |
1,7 E-5 |
1,6 E-5 |
||
|
Cm-246 |
4,73 103 a |
F |
0,005 |
1,9 E-4 |
5,0 E-4 |
1,8 E-4 |
1,2 E-4 |
1,0 E-4 |
9,4 E-5 |
9,8 E-5 |
|
M |
0,005 |
7,3 E-5 |
5,0 E-4 |
6,9 E-5 |
5,1 E-5 |
4,1 E-5 |
4,1 E-5 |
4,2 E-5 |
||
|
S |
0,005 |
4,6 E-5 |
5,0 E-4 |
4,0 E-5 |
2,7 E-5 |
1,9 E-5 |
1,7 E-5 |
1,6 E-5 |
||
|
Cm-247 |
1,56 107 a |
F |
0,005 |
1,7 E-4 |
5,0 E-4 |
1,6 E-4 |
1,1 E-4 |
9,4 E-5 |
8,6 E-5 |
9,0 E-5 |
|
M |
0,005 |
6,7 E-5 |
5,0 E-4 |
6,3 E-5 |
4,7 E-5 |
3,7 E-5 |
3,7 E-5 |
3,9 E-5 |
||
|
S |
0,005 |
4,1 E-5 |
5,0 E-4 |
3,6 E-5 |
2,4 E-5 |
1,7 E-5 |
1,5 E-5 |
1,4 E-5 |
||
|
Cm-248 |
3,39 105 a |
F |
0,005 |
6,8 E-4 |
5,0 E-4 |
6,5 E-4 |
4,5 E-4 |
3,7 E-4 |
3,4 E-4 |
3,6 E-4 |
|
M |
0,005 |
2,5 E-4 |
5,0 E-4 |
2,4 E-4 |
1,8 E-4 |
1,4 E-4 |
1,4 E-4 |
1,5 E-4 |
||
|
S |
0,005 |
1,4 E-4 |
5,0 E-4 |
1,2 E-4 |
8,2 E-5 |
5,6 E-5 |
5,0 E-5 |
4,8 E-5 |
||
|
Cm-249 |
1,07 h |
F |
0,005 |
1,8 E-10 |
5,0 E-4 |
9,8 E-11 |
5,9 E-11 |
4,6 E-11 |
4,0 E-11 |
4,0 E-11 |
|
M |
0,005 |
2,4 E-10 |
5,0 E-4 |
1,6 E-10 |
8,2 E-11 |
5,8 E-11 |
3,7 E-11 |
3,3 E-11 |
||
|
S |
0,005 |
2,4 E-10 |
5,0 E-4 |
1,6 E-10 |
7,8 E-11 |
5,3 E-11 |
3,9 E-11 |
3,3 E-11 |
||
|
Cm-250 |
6,90 103 a |
F |
0,005 |
3,9 E-3 |
5,0 E-4 |
3,7 E-3 |
2,6 E-3 |
2,1 E-3 |
2,0 E-3 |
2,1 E-3 |
|
M |
0,005 |
1,4 E-3 |
5,0 E-4 |
1,3 E-3 |
9,9 E-4 |
7,9 E-4 |
7,9 E-4 |
8,4 E-4 |
||
|
S |
0,005 |
7,2 E-4 |
5,0 E-4 |
6,5 E-4 |
4,4 E-4 |
3,0 E-4 |
2,7 E-4 |
2,6 E-4 |
||
|
Berkelium |
||||||||||
|
Bk-245 |
4,94 d |
M |
0,005 |
8,8 E-9 |
5,0 E-4 |
6,6 E-9 |
4,0 E-9 |
2,9 E-9 |
2,6 E-9 |
2,1 E-9 |
|
Bk-246 |
1,83 d |
M |
0,005 |
2,1 E-9 |
5,0 E-4 |
1,7 E-9 |
9,3 E-10 |
6,0 E-10 |
4,0 E-10 |
3,3 E-10 |
|
Bk-247 |
1,38 E+3 a |
M |
0,005 |
1,5 E-4 |
5,0 E-4 |
1,5 E-4 |
1,1 E-4 |
7,9 E-5 |
7,2 E-5 |
6,9 E-5 |
|
Bk-249 |
320 d |
M |
0,005 |
3,3 E-7 |
5,0 E-4 |
3,3 E-7 |
2,4 E-7 |
1,8 E-7 |
1,6 E-7 |
1,6 E-7 |
|
Bk-250 |
3,22 h |
M |
0,005 |
3,4 E-9 |
5,0 E-4 |
3,1 E-9 |
2,0 E-9 |
1,3 E-9 |
1,1 E-9 |
1,0 E-9 |
|
Californium |
||||||||||
|
Cf-244 |
0,323 h |
M |
0,005 |
7,6 E-8 |
5,0 E-4 |
5,4 E-8 |
2,8 E-8 |
2,0 E-8 |
1,6 E-8 |
1,4 E-8 |
|
Cf-246 |
1,49 d |
M |
0,005 |
1,7 E-6 |
5,0 E-4 |
1,3 E-6 |
8,3 E-7 |
6,1 E-7 |
5,7 E-7 |
4,5 E-7 |
|
Cf-248 |
334 d |
M |
0,005 |
3,8 E-5 |
5,0 E-4 |
3,2 E-5 |
2,1 E-5 |
1,4 E-5 |
1,0 E-5 |
8,8 E-6 |
|
Cf-249 |
350 a |
M |
0,005 |
1,6 E-4 |
5,0 E-4 |
1,5 E-4 |
1,1 E-4 |
8,0 E-5 |
7,2 E-5 |
7,0 E-5 |
|
Cf-250 |
13,1 a |
M |
0,005 |
1,1 E-4 |
5,0 E-4 |
9,8 E-5 |
6,6 E-5 |
4,2 E-5 |
3,5 E-5 |
3,4 E-5 |
|
Cf-251 |
898 a |
M |
0,005 |
1,6 E-4 |
5,0 E-4 |
1,5 E-4 |
1,1 E-4 |
8,1 E-5 |
7,3 E-5 |
7,1 E-5 |
|
Cf-252 |
2,64 a |
M |
0,005 |
9,7 E-5 |
5,0 E-4 |
8,7 E-5 |
5,6 E-5 |
3,2 E-5 |
2,2 E-5 |
2,0 E-5 |
|
Cf-253 |
17,8 d |
M |
0,005 |
5,4 E-6 |
5,0 E-4 |
4,2 E-6 |
2,6 E-6 |
1,9 E-6 |
1,7 E-6 |
1,3 E-6 |
|
Cf-254 |
60,5 d |
M |
0,005 |
2,5 E-4 |
5,0 E-4 |
1,9 E-4 |
1,1 E-4 |
7,0 E-5 |
4,8 E-5 |
4,1 E-5 |
|
Einsteinium |
||||||||||
|
Es-250 |
2,10 h |
M |
0,005 |
2,0 E-9 |
5,0 E-4 |
1,8 E-9 |
1,2 E-9 |
7,8 E-10 |
6,4 E-10 |
6,3 E-10 |
|
Es-251 |
1,38 d |
M |
0,005 |
7,9 E-9 |
5,0 E-4 |
6,0 E-9 |
3,9 E-9 |
2,8 E-9 |
2,6 E-9 |
2,1 E-9 |
|
Es-253 |
20,5 d |
M |
0,005 |
1,1 E-5 |
5,0 E-4 |
8,0 E-6 |
5,1 E-6 |
3,7 E-6 |
3,4 E-6 |
2,7 E-6 |
|
Es-254 |
276 d |
M |
0,005 |
3,7 E-5 |
5,0 E-4 |
3,1 E-5 |
2,0 E-5 |
1,3 E-5 |
1,0 E-5 |
8,6 E-6 |
|
Es-254m |
1,64 d |
M |
0,005 |
1,7 E-6 |
5,0 E-4 |
1,3 E-6 |
8,4 E-7 |
6,3 E-7 |
5,9 E-7 |
4,7 E-7 |
|
Fermium |
||||||||||
|
Fm-252 |
22,7 h |
M |
0,005 |
1,2 E-6 |
5,0 E-4 |
9,0 E-7 |
5,8 E-7 |
4,3 E-7 |
4,0 E-7 |
3,2 E-7 |
|
Fm-253 |
3,00 d |
M |
0,005 |
1,5 E-6 |
5,0 E-4 |
1,2 E-6 |
7,3 E-7 |
5,4 E-7 |
5,0 E-7 |
4,0 E-7 |
|
Fm-254 |
3,24 h |
M |
0,005 |
3,2 E-7 |
5,0 E-4 |
2,3 E-7 |
1,3 E-7 |
9,8 E-8 |
7,6 E-8 |
6,1 E-8 |
|
Fm-255 |
20,1 h |
M |
0,005 |
1,2 E-6 |
5,0 E-4 |
7,3 E-7 |
4,7 E-7 |
3,5 E-7 |
3,4 E-7 |
2,7 E-7 |
|
Fm-257 |
101 d |
M |
0,005 |
3,3 E-5 |
5,0 E-4 |
2,6 E-5 |
1,6 E-5 |
1,1 E-5 |
8,8 E-6 |
7,1 E-6 |
|
Mendelevium |
||||||||||
|
Md-257 |
5,20 h |
M |
0,005 |
1,0 E-7 |
5,0 E-4 |
8,2 E-8 |
5,1 E-8 |
3,6 E-8 |
3,1 E-8 |
2,5 E-8 |
|
Md-258 |
55,0 d |
M |
0,005 |
2,4 E-5 |
5,0 E-4 |
1,9 E-5 |
1,2 E-5 |
8,6 E-6 |
7,3 E-6 |
5,9 E-6 |
Type F duidt snelle eliminatie uit de long aan (Fast)
Type M duidt matig snelle eliminatie uit de long aan (Moderate)
Type S duidt langzame eliminatie uit de long aan (Slow).
|
Longabsorptietype(n) voor leden van de bevolking- |
||
|---|---|---|
|
Element |
Longabsorptietype(n) |
ICRP publikaties voor details over de biokinetische modellen en de absorptietype(n) |
|
Waterstof |
F, M (*), S, G |
publikaties 56, 67 en 71 |
|
Beryllium |
M, S |
publikatie 30, deel 3 |
|
Koolstof |
F, M (*), S, G |
publikaties 56, 67 en 71 |
|
Fluor |
F, M, S |
publikatie 30, deel 2 |
|
Natrium |
F |
publikatie 30, deel 2 |
|
Magnesium |
F, M |
publikatie 30, deel 3 |
|
Aluminium |
F, M |
publikatie 30, deel 3 |
|
Silicium |
F, M, S |
publikatie 30, deel 3 |
|
Fosfor |
F, M |
publikatie 30, deel 1 |
|
Zwavel |
F, M (*), S, G |
publikaties 67 en 71 |
|
Chloor |
F, M |
publikatie 30, deel 2 |
|
Kalium |
F |
publikatie 30, deel 2 |
|
Calcium |
F, M, S |
publikatie 71 |
|
Scandium |
S |
publikatie 30, deel 3 |
|
Titanium |
F, M, S |
publikatie 30, deel 3 |
|
Vanadium |
F, M |
publikatie 30, deel 3 |
|
Chroom |
F, M, S |
publikatie 30, deel 2 |
|
Mangaan |
F, M |
publikatie 30, deel 1 |
|
IJzer |
F, M (*), S |
publikaties 69 en 71 |
|
Kobalt |
F, M (*), S |
publikaties 67 en 71 |
|
Nikkel |
F, M (*), S, G |
publikaties 67 en 71 |
|
Koper |
F, M, S |
publikatie 30, deel 2 |
|
Zink |
F, M (*), S |
publikaties 67 en 71 |
|
Gallium |
F, M |
publikatie 30, deel 3 |
|
Germanium |
F, M |
publikatie 30, deel 3 |
|
Arseen |
M |
publikatie 30, deel 3 |
|
Selenium |
F (*), M, S |
publikaties 69 en 71 |
|
Broom |
F, M |
publikatie 30, deel 2 |
|
Rubidium |
F |
publikatie 30, deel 2 |
|
Strontium |
F, M (*), S |
publikaties 67 en 71 |
|
Yttrium |
M, S |
publikatie 30, deel 2 |
|
Zirconium |
F, M (*), S |
publikaties 56, 67 en 71 |
|
Niobium |
F, M (*), S |
publikaties 56, 67 en 71 |
|
Molybdeen |
F, M (*), S |
publikaties 67 en 71 |
|
Technetium |
F, M (*), S |
publikaties 67 en 71 |
|
Ruthenium |
F, M (*), S, G |
publikaties 56, 67 en 71 |
|
Rodium |
F, M, S |
publikatie 30, deel 2 |
|
Palladium |
F, M, S |
publikatie 30, deel 3 |
|
Zilver |
F, M (*), S |
publikaties 67 en 71 |
|
Cadmium |
F, M, S |
publikatie 30, deel 2 |
|
Indium |
F, M |
publikatie 30, deel 2 |
|
Tin |
F, M |
publikatie 30, deel 3 |
|
Antimoon |
F, M (*), S |
publikaties 69 en 71 |
|
Tellurium |
F, M (*), S, G |
publikaties 67 en 71 |
|
Jodium |
F (*), M, S, G |
publikaties 56, 67 en 71 |
|
Cesium |
F (*), M, S |
publikaties 56, 67 en 71 |
|
Barium |
F, M (*), S |
publikaties 67 en 71 |
|
Lanthaan |
F, M |
publikatie 30, deel 3 |
|
Cerium |
F, M (*), S |
publikaties 56, 67 en 71 |
|
Praseodymium |
M, S |
publikatie 30, deel 3 |
|
Neodymium |
M, S |
publikatie 30, deel 3 |
|
Promethium |
M, S |
publikatie 30, deel 3 |
|
Samarium |
M |
publikatie 30, deel 3 |
|
Europium |
M |
publikatie 30, deel 3 |
|
Gadolinium |
F, M |
publikatie 30, deel 3 |
|
Terbium |
M |
publikatie 30, deel 3 |
|
Dysprosium |
M |
publikatie 30, deel 3 |
|
Holmium |
M |
publikatie 30, deel 3 |
|
Erbium |
M |
publikatie 30, deel 3 |
|
Thulium |
M |
publikatie 30, deel 3 |
|
Ytterbium |
M, S |
publikatie 30, deel 3 |
|
Lutetium |
M, S |
publikatie 30, deel 3 |
|
Hafnium |
F, M |
publikatie 30, deel 3 |
|
Tantaal |
M, S |
publikatie 30, deel 3 |
|
Wolfram |
F |
publikatie 30, deel 3 |
|
Renium |
F, M |
publikatie 30, deel 2 |
|
Osmium |
F, M, S |
publikatie 30, deel 2 |
|
Iridium |
F, M, S |
publikatie 30, deel 2 |
|
Platina |
F |
publikatie 30, deel 3 |
|
Goud |
F, M, S |
publikatie 30, deel 2 |
|
Kwik |
F, M, G |
publikatie 30, deel 2 |
|
Thallium |
F |
publikatie 30, deel 3 |
|
Lood |
F, M (*), S, G |
publikaties 67 en 71 |
|
Bismut |
F, M |
publikatie 30, deel 2 |
|
Polonium |
F, M (*), S, G |
publikaties 67 en 71 |
|
Astaat |
F, M |
publikatie 30, deel 3 |
|
Francium |
F |
publikatie 30, deel 3 |
|
Radium |
F, M (*), S |
publikaties 67 en 71 |
|
Actinium |
F, M, S |
publikatie 30, deel 3 |
|
Thorium |
F, M, S (*) |
publikaties 69 en 71 |
|
Protactinium |
M, S |
publikatie 30, deel 3 |
|
Uranium |
F, M (*), S |
publikaties 69 en 71 |
|
Neptunium |
F, M (*), S |
publikaties 67 en 71 |
|
Plutonium |
F, M (*), S |
publikaties 67 en 71 |
|
Americium |
F, M (*), S |
publikaties 67 en 71 |
|
Curium |
F, M (*), S |
publikatie 71 |
|
Berkelium |
M |
publikatie 30, deel 4 |
|
Californium |
M |
publikatie 30, deel 4 |
|
Einsteinium |
M |
publikatie 30, deel 4 |
|
Fermium |
M |
publikatie 30, deel 4 |
|
Mendelevium |
M |
publikatie 30, deel 4 |
Deeltjes: Snel (Fast – F), Matig snel (Moderate – M) en Langzaam (Slow – S); Gassen en dampen (G)
(*) Aanbevolen default absorptietype voor deeltjesaerosolen wanneer er geen specifieke informatie beschikbaar is (zie ICRP publikatie nr 71)
|
Effectieve volgdosis e(g) per via inhalatie voor 1 en 5 µm of ingestie opgenomen eenheid (Sv Bq-1) voor werknemers |
|||||||
|---|---|---|---|---|---|---|---|
|
Inhalatie |
Ingestie |
||||||
|
Nuclide |
Halveringstijd |
Type1 |
f1 |
e(g)1 μm |
e(g)5 μm |
f1 |
e(g) |
|
Waterstof |
|||||||
|
Tritiumhoudend water |
12,3a |
zie tabel 5 voor inhalatiedoses |
1,000 |
1,8 E-11 |
|||
|
OGT2 |
12,3a |
zie tabel 5 voor inhalatiedoses |
1,000 |
4,2 E-11 |
|||
|
Beryllium |
|||||||
|
Be-7 |
53,3d |
M |
0,005 |
4,8 E-11 |
4,3 E-11 |
0,005 |
2,8 E-11 |
|
S |
0,005 |
5,2 E-11 |
4,6 E-11 |
||||
|
Be-10 |
1,60E+6a |
M |
0,005 |
9,1 E-9 |
6,7 E-9 |
0,005 |
1,1 E-9 |
|
S |
0,005 |
3,2 E-8 |
1,9 E-8 |
||||
|
Koolstof |
|||||||
|
C-11 |
0,340h |
zie tabel 5 voor inhalatiedoses |
1,000 |
2,4 E-11 |
|||
|
C-14 |
5,73E+3a |
zie tabel 5 voor inhalatiedoses |
1,000 |
5,8 E-10 |
|||
|
Fluor |
|||||||
|
F-18 |
1,83h |
F |
1,000 |
3,0 E-11 |
5,4 E-11 |
1,000 |
4,9 E-11 |
|
M |
1,000 |
5,7 E-11 |
8,9 E-11 |
||||
|
S |
1,000 |
6,0 E-11 |
9,3 E-11 |
||||
|
Natrium |
|||||||
|
Na-22 |
2,60a |
F |
1,000 |
1,3 E-9 |
2,0 E-9 |
1,000 |
3,2 E-9 |
|
Na-24 |
15,0h |
F |
1,000 |
2,9 E-10 |
5,3 E-10 |
1,000 |
4,3 E-10 |
|
Magnesium |
|||||||
|
Mg-28 |
20,9h |
F |
0,500 |
6,4 E-10 |
1,1 E-9 |
0,500 |
2,2 E-9 |
|
M |
0,500 |
1,2 E-9 |
1,7 E-9 |
||||
|
Aluminium |
|||||||
|
Al-26 |
7,16 E+5a |
F |
0,010 |
1,1 E-8 |
1,4 E-8 |
0,010 |
3,5 E-9 |
|
M |
0,010 |
1,8 E-8 |
1,2 E-8 |
||||
|
Silicium |
|||||||
|
Si-31 |
2,62h |
F |
0,010 |
2,9 E-11 |
5,1 E-11 |
0,010 |
1,6 E-10 |
|
M |
0,010 |
7,5 E-11 |
1,1 E-10 |
||||
|
S |
0,010 |
8,0 E-11 |
1,1 E-10 |
||||
|
Si-32 |
450a |
F |
0,010 |
3,2 E-9 |
3,7 E-9 |
0,010 |
5,6 E-10 |
|
M |
0,010 |
1,5 E-8 |
9,6 E-9 |
||||
|
S |
0,010 |
1,1 E-7 |
5,5 E-8 |
||||
|
Fosfor |
|||||||
|
P-32 |
14,3d |
F |
0,800 |
8,0 E-10 |
1,1 E-9 |
0,800 |
2,4 E-9 |
|
M |
0,800 |
3,2 E-9 |
2,9 E-9 |
||||
|
P-33 |
25,4d |
F |
0,800 |
9,6 E-11 |
1,4 E-10 |
0,800 |
2,4 E-10 |
|
M |
0,800 |
1,4 E-9 |
1,3 E-9 |
||||
|
Zwavel |
|||||||
|
S-35 (anorg.) |
87,4d |
F |
0,800 |
5,3 E-11 |
8,0 E-10 |
0,800 |
1,4 E-10 |
|
M |
0,800 |
1,3 E-9 |
1,1 E-9 |
0,100 |
1,9 E-10 |
||
|
S-35 (org.) |
87,4d |
zie tabel 5 voor inhalatiedoses |
1,000 |
7,7 E-10 |
|||
|
Chloor |
|||||||
|
Cl-36 |
3,01 E+5a |
F |
1,000 |
3,4 E-10 |
4,9 E-10 |
1,000 |
9,3 E-10 |
|
M |
1,000 |
6,9 E-9 |
5,1 E-9 |
||||
|
Cl-38 |
0,620h |
F |
1,000 |
2,7 E-11 |
4,6 E-11 |
1,000 |
1,2 E-10 |
|
M |
1,000 |
4,7 E-11 |
7,3 E-11 |
||||
|
Cl-39 |
0,927h |
F |
1,000 |
2,7 E-11 |
4,8 E-11 |
1,000 |
8,5 E-11 |
|
M |
1,000 |
4,8 E-11 |
7,6 E-11 |
||||
|
Kalium |
|||||||
|
K-40 |
1,28 E+9a |
F |
1,000 |
2,1 E-9 |
3,0 E-9 |
1,000 |
6,2 E-9 |
|
K-42 |
12,4h |
F |
1,000 |
1,3 E-10 |
2,0 E-10 |
1,000 |
4,3 E-10 |
|
K-43 |
22,6h |
F |
1,000 |
1,5 E-10 |
2,6 E-10 |
1,000 |
2,5 E-10 |
|
K-44 |
0,369h |
F |
1,000 |
2,1 E-11 |
3,7 E-11 |
1,000 |
8,4 E-11 |
|
K-45 |
0,333h |
F |
1,000 |
1,6 E-11 |
2,8 E-11 |
1,000 |
5,4 E-11 |
|
Calcium |
|||||||
|
Ca-41 |
1,40 E+5a |
M |
0,300 |
1,7 E-10 |
1,9 E-10 |
0,300 |
2,9 E-10 |
|
Ca-45 |
163d |
M |
0,300 |
2,7 E-9 |
2,3 E-9 |
0,300 |
7,6 E-10 |
|
Ca-47 |
4,53d |
M |
0,300 |
1,8 E-9 |
2,1 E-9 |
0,300 |
1,6 E-9 |
|
Scandium |
|||||||
|
Sc-43 |
3,89h |
S |
1,0 E-4 |
1,2 E-10 |
1,8 E-10 |
1,0 E-4 |
1,9 E-10 |
|
Sc-44 |
3,93h |
S |
1,0 E-4 |
1,9 E-10 |
3,0 E-10 |
1,0 E-4 |
3,5 E-10 |
|
Sc-44m |
2,44d |
S |
1,0 E-4 |
1,5 E-9 |
2,0 E-9 |
1,0 E-4 |
2,4 E-9 |
|
Sc-46 |
83,8d |
S |
1,0 E-4 |
6,4 E-9 |
4,8 E-9 |
1,0 E-4 |
1,5 E-9 |
|
Sc-47 |
3,35d |
S |
1,0 E-4 |
7,0 E-10 |
7,3 E-10 |
1,0 E-4 |
5,4 E-10 |
|
Sc-48 |
1,82d |
S |
1,0 E-4 |
1,1 E-9 |
1,6 E-9 |
1,0 E-4 |
1,7 E-9 |
|
Sc-49 |
0,956h |
S |
1,0 E-4 |
4,1 E-11 |
6,1 E-11 |
1,0 E-4 |
8,2 E-11 |
|
Titaan |
|||||||
|
Ti-44 |
47,3a |
F |
0,010 |
6,1 E-8 |
7,2 E-8 |
0,010 |
5,8 E-9 |
|
M |
0,010 |
4,0 E-8 |
2,7 E-8 |
||||
|
S |
0,010 |
1,2 E-7 |
6,2 E-8 |
||||
|
Ti-45 |
3,08h |
F |
0,010 |
4,6 E-11 |
8,3 E-11 |
0,010 |
1,5 E-10 |
|
M |
0,010 |
9,1 E-11 |
1,4 E-10 |
||||
|
S |
0,010 |
9,6 E-11 |
1,5 E-10 |
||||
|
Vanadium |
|||||||
|
V-47 |
0,543h |
F |
0,010 |
1,9 E-11 |
3,2 E-11 |
0,010 |
6,3 E-11 |
|
M |
0,010 |
3,1 E-11 |
5,0 E-11 |
||||
|
V-48 |
16,2d |
F |
0,010 |
1,1 E-9 |
1,7 E-9 |
0,010 |
2,0 E-9 |
|
M |
0,010 |
2,3 E-9 |
2,7 E-9 |
||||
|
V-49 |
330d |
F |
0,010 |
2,1 E-11 |
2,6 E-11 |
0,010 |
1,8 E-11 |
|
M |
0,010 |
3,2 E-11 |
2,3 E-11 |
||||
|
Chroom |
|||||||
|
Cr-48 |
23,0h |
F |
0,100 |
1,0 E-10 |
1,7 E-10 |
0,100 |
2,0 E-10 |
|
M |
0,100 |
2,0 E-10 |
2,3 E-10 |
0,010 |
2,0 E-10 |
||
|
S |
0,100 |
2,2 E-10 |
2,5 E-10 |
||||
|
Cr-49 |
0,702h |
F |
0,100 |
2,0 E-11 |
3,5 E-11 |
0,100 |
6,1 E-11 |
|
M |
0,100 |
3,5 E-11 |
5,6 E-11 |
0,010 |
6,1 E-11 |
||
|
S |
0,100 |
3,7 E-11 |
5,9 E-11 |
||||
|
Cr-51 |
27,7d |
F |
0,100 |
2,1 E-11 |
3,0 E-11 |
0,100 |
3,8 E-11 |
|
M |
0,100 |
3,1 E-11 |
3,4 E-11 |
0,010 |
3,7 E-11 |
||
|
S |
0,100 |
3,6 E-11 |
3,6 E-11 |
||||
|
Mangaan |
|||||||
|
Mn-51 |
0,770h |
F |
0,100 |
2,4 E-11 |
4,2 E-11 |
0,100 |
9,3 E-11 |
|
M |
0,100 |
4,3 E-11 |
6,8 E-11 |
||||
|
Mn-52 |
5,59d |
F |
0,100 |
9,9 E-10 |
1,6 E-9 |
0,100 |
1,8 E-9 |
|
M |
0,100 |
1,4 E-9 |
1,8 E-9 |
||||
|
Mn-52m |
0,352h |
F |
0,100 |
2,0 E-11 |
3,5 E-11 |
0,100 |
6,9 E-11 |
|
M |
0,100 |
3,0 E-11 |
5,0 E-11 |
||||
|
Mn-53 |
3,70 E+6a |
F |
0,100 |
2,9 E-11 |
3,6 E-11 |
0,100 |
3,0 E-11 |
|
M |
0,100 |
5,2 E-11 |
3,6 E-11 |
||||
|
Mn-54 |
312d |
F |
0,100 |
8,7 E-10 |
1,1 E-9 |
0,100 |
7,1 E-10 |
|
M |
0,100 |
1,5 E-9 |
1,2 E-9 |
||||
|
Mn-56 |
2,58h |
F |
0,100 |
6,9 E-11 |
1,2 E-10 |
0,100 |
2,5 E-10 |
|
M |
0,100 |
1,3 E-10 |
2,0 E-10 |
||||
|
IJzer |
|||||||
|
Fe-52 |
8,28h |
F |
0,100 |
4,1 E-10 |
6,9 E-10 |
0,100 |
1,4 E-9 |
|
M |
0,100 |
6,3 E-10 |
9,5 E-10 |
||||
|
Fe-55 |
2,70a |
F |
0,100 |
7,7 E-10 |
9,2 E-10 |
0,100 |
3,3 E-10 |
|
M |
0,100 |
3,7 E-10 |
3,3 E-10 |
||||
|
Fe-59 |
44,5d |
F |
0,100 |
2,2 E-9 |
3,0 E-9 |
0,100 |
1,8 E-9 |
|
M |
0,100 |
3,5 E-9 |
3,2 E-9 |
||||
|
Fe-60 |
1,00 E+5a |
F |
0,100 |
2,8 E-7 |
3,3 E-7 |
0,100 |
1,1 E-7 |
|
M |
0,100 |
1,3 E-7 |
1,2 E-7 |
||||
|
Kobalt |
|||||||
|
Co-55 |
17,5h |
M |
0,100 |
5,1 E-10 |
7,8 E-10 |
0,100 |
1,0 E-9 |
|
S |
0,050 |
5,5 E-10 |
8,3 E-10 |
0,050 |
1,1 E-9 |
||
|
Co-56 |
78,7d |
M |
0,100 |
4,6 E-9 |
4,0 E-9 |
0,100 |
2,5 E-9 |
|
S |
0,050 |
6,3 E-9 |
4,9 E-9 |
0,050 |
2,3 E-9 |
||
|
Co-57 |
271d |
M |
0,100 |
5,2 E-10 |
3,9 E-10 |
0,100 |
2,1 E-10 |
|
S |
0,050 |
9,4 E-10 |
6,0 E-10 |
0,050 |
1,9 E-10 |
||
|
Co-58 |
70,8d |
M |
0,100 |
1,5 E-9 |
1,4 E-9 |
0,100 |
7,4 E-10 |
|
S |
0,050 |
2,0 E-9 |
1,7 E-9 |
0,050 |
7,0 E-10 |
||
|
Co-58m |
9,15h |
M |
0,100 |
1,3 E-11 |
1,5 E-11 |
0,100 |
2,4 E-11 |
|
S |
0,050 |
1,6 E-11 |
1,7 E-11 |
0,050 |
2,4 E-11 |
||
|
Co-60 |
5,27a |
M |
0,100 |
9,6 E-9 |
7,1 E-9 |
0,100 |
3,4 E-9 |
|
S |
0,050 |
2,9 E-8 |
1,7 E-8 |
0,050 |
2,5 E-9 |
||
|
Co-60m |
0,174h |
M |
0,100 |
1,1 E-12 |
1,2 E-12 |
0,100 |
1,7 E-12 |
|
S |
0,050 |
1,3 E-12 |
1,2 E-12 |
0,050 |
1,7 E-12 |
||
|
Co-61 |
1,65h |
M |
0,100 |
4,8 E-11 |
7,1 E-11 |
0,100 |
7,4 E-11 |
|
S |
0,050 |
5,1 E-11 |
7,5 E-11 |
0,050 |
7,4 E-11 |
||
|
Co-62m |
0,232h |
M |
0,100 |
2,1 E-11 |
3,6 E-11 |
0,100 |
4,7 E-11 |
|
S |
0,050 |
2,2 E-11 |
3,7 E-11 |
0,050 |
4,7 E-11 |
||
|
Nikkel |
|||||||
|
Ni-56 |
6,10d |
F |
0,050 |
5,1 E-10 |
7,9 E-10 |
0,050 |
8,6 E-10 |
|
M |
0,050 |
8,6 E-10 |
9,6 E-10 |
||||
|
Ni-57 |
1,50d |
F |
0,050 |
2,8 E-10 |
5,0 E-10 |
0,050 |
8,7 E-10 |
|
M |
0,050 |
5,1 E-10 |
7,6 E-10 |
||||
|
Ni-59 |
7,50 E+4a |
F |
0,050 |
1,8 E-10 |
2,2 E-10 |
0,050 |
6,3 E-11 |
|
M |
0,050 |
1,3 E-10 |
9,4 E-11 |
||||
|
Ni-63 |
96,0a |
F |
0,050 |
4,4 E-10 |
5,2 E-10 |
0,050 |
1,5 E-10 |
|
M |
0,050 |
4,4 E-10 |
3,1 E-10 |
||||
|
Ni-65 |
2,52h |
F |
0,050 |
4,4 E-11 |
7,5 E-11 |
0,050 |
1,8 E-10 |
|
M |
0,050 |
8,7 E-11 |
1,3 E-10 |
||||
|
Ni-66 |
2,27d |
F |
0,050 |
4,5 E-10 |
7,6 E-10 |
0,050 |
3,0 E-9 |
|
M |
0,050 |
1,6 E-9 |
1,9 E-9 |
||||
|
Koper |
|||||||
|
Cu-60 |
0,387h |
F |
0,500 |
2,4 E-11 |
4,4 E-11 |
0,500 |
7,0 E-11 |
|
M |
0,500 |
3,5 E-11 |
6,0 E-11 |
||||
|
S |
0,500 |
3,6 E-11 |
6,2 E-11 |
||||
|
Cu-61 |
3,41h |
F |
0,500 |
4,0 E-11 |
7,3 E-11 |
0,500 |
1,2 E-10 |
|
M |
0,500 |
7,6 E-11 |
1,2 E-10 |
||||
|
S |
0,500 |
8,0 E-11 |
1,2 E-10 |
||||
|
Cu-64 |
12,7h |
F |
0,500 |
3,8 E-11 |
6,8 E-11 |
0,500 |
1,2 E-10 |
|
M |
0,500 |
1,1 E-10 |
1,5 E-10 |
||||
|
S |
0,500 |
1,2 E-10 |
1,5 E-10 |
||||
|
Cu-67 |
2,58d |
F |
0,500 |
1,1 E-10 |
1,8 E-10 |
0,500 |
3,4 E-10 |
|
M |
0,500 |
5,2 E-10 |
5,3 E-10 |
||||
|
S |
0,500 |
5,8 E-10 |
5,8 E-10 |
||||
|
Zink |
|||||||
|
Zn-62 |
9,26h |
S |
0,500 |
4,7 E-10 |
6,6 E-10 |
0,500 |
9,4 E-10 |
|
Zn-63 |
0,635h |
S |
0,500 |
3,8 E-11 |
6,1 E-11 |
0,500 |
7,9 E-11 |
|
Zn-65 |
244d |
S |
0,500 |
2,9 E-9 |
2,8 E-9 |
0,500 |
3,9 E-9 |
|
Zn-69 |
0,950h |
S |
0,500 |
2,8 E-11 |
4,3 E-11 |
0,500 |
3,1 E-11 |
|
Zn-69m |
13,8h |
S |
0,500 |
2,6 E-10 |
3,3 E-10 |
0,500 |
3,3 E-10 |
|
Zn-71m |
3,92h |
S |
0,500 |
1,6 E-10 |
2,4 E-10 |
0,500 |
2,4 E-10 |
|
Zn-72 |
1,94d |
S |
0,500 |
1,2 E-9 |
1,5 E-9 |
0,500 |
1,4 E-9 |
|
Gallium |
|||||||
|
Ga-65 |
0,253h |
F |
0,001 |
1,2 E-11 |
2,0 E-11 |
0,001 |
3,7 E-11 |
|
M |
0,001 |
1,8 E-11 |
2,9 E-11 |
||||
|
Ga-66 |
9,40h |
F |
0,001 |
2,7 E-10 |
4,7 E-10 |
0,001 |
1,2 E-9 |
|
M |
0,001 |
4,6 E-10 |
7,1 E-10 |
||||
|
Ga-67 |
3,26d |
F |
0,001 |
6,8 E-11 |
1,1 E-10 |
0,001 |
1,9 E-10 |
|
M |
0,001 |
2,3 E-10 |
2,8 E-10 |
||||
|
Ga-68 |
1,13h |
F |
0,001 |
2,8 E-11 |
4,9 E-11 |
0,001 |
1,0 E-10 |
|
M |
0,001 |
5,1 E-11 |
8,1 E-11 |
||||
|
Ga-70 |
0,353h |
F |
0,001 |
9,3 E-12 |
1,6 E-11 |
0,001 |
3,1 E-11 |
|
M |
0,001 |
1,6 E-11 |
2,6 E-11 |
||||
|
Ga-72 |
14,1h |
F |
0,001 |
3,1 E-10 |
5,6 E-10 |
0,001 |
1,1 E-9 |
|
M |
0,001 |
5,5 E-10 |
8,4 E-10 |
||||
|
Ga-73 |
4,91h |
F |
0,001 |
5,8 E-11 |
1,0 E-10 |
0,001 |
2,6 E-10 |
|
M |
0,001 |
1,5 E-10 |
2,0 E-10 |
||||
|
Germanium |
|||||||
|
Ge-66 |
2,27h |
F |
1,000 |
5,7 E-11 |
9,9 E-11 |
1,000 |
1,0 E-10 |
|
M |
1,000 |
9,2 E-11 |
1,3 E-10 |
||||
|
Ge-67 |
0,312h |
F |
1,000 |
1,6 E-11 |
2,8 E-11 |
1,000 |
6,5 E-11 |
|
M |
1,000 |
2,6 E-11 |
4,2 E-11 |
||||
|
Ge-68 |
288d |
F |
1,000 |
5,4 E-10 |
8,3 E-10 |
1,000 |
1,3 E-9 |
|
M |
1,000 |
1,3 E-8 |
7,9 E-9 |
||||
|
Ge-69 |
1,63d |
F |
1,000 |
1,4 E-10 |
2,5 E-10 |
1,000 |
2,4 E-10 |
|
M |
1,000 |
2,9 E-10 |
3,7 E-10 |
||||
|
Ge-71 |
11,8d |
F |
1,000 |
5,0 E-12 |
7,8 E-12 |
1,000 |
1,2 E-11 |
|
M |
1,000 |
1,0 E-11 |
1,1 E-11 |
||||
|
Ge-75 |
1,38h |
F |
1,000 |
1,6 E-11 |
2,7 E-11 |
1,000 |
4,6 E-11 |
|
M |
1,000 |
3,7 E-11 |
5,4 E-11 |
||||
|
Ge-77 |
11,3h |
F |
1,000 |
1,5 E-10 |
2,5 E-10 |
1,000 |
3,3 E-10 |
|
M |
1,000 |
3,6 E-10 |
4,5 E-10 |
||||
|
Ge-78 |
1,45h |
F |
1,000 |
4,8 E-11 |
8,1 E-11 |
1,000 |
1,2 E-10 |
|
M |
1,000 |
9,7 E-11 |
1,4 E-10 |
||||
|
Arseen |
|||||||
|
As-69 |
0,253h |
M |
0,500 |
2,2 E-11 |
3,5 E-11 |
0,500 |
5,7 E-11 |
|
As-70 |
0,876h |
M |
0,500 |
7,2 E-11 |
1,2 E-10 |
0,500 |
1,3 E-10 |
|
As-71 |
2,70d |
M |
0,500 |
4,0 E-10 |
5,0 E-10 |
0,500 |
4,6 E-10 |
|
As-72 |
1,08d |
M |
0,500 |
9,2 E-10 |
1,3 E-9 |
0,500 |
1,8 E-9 |
|
As-73 |
80,3d |
M |
0,500 |
9,3 E-10 |
6,5 E-10 |
0,500 |
2,6 E-10 |
|
As-74 |
17,8d |
M |
0,500 |
2,1 E-9 |
1,8 E-9 |
0,500 |
1,3 E-9 |
|
As-76 |
1,10d |
M |
0,500 |
7,4 E-10 |
9,2 E-10 |
0,500 |
1,6 E-9 |
|
As-77 |
1,62d |
M |
0,500 |
3,8 E-10 |
4,2 E-10 |
0,500 |
4,0 E-10 |
|
As-78 |
1,51h |
M |
0,500 |
9,2 E-11 |
1,4 E-10 |
0,500 |
2,1 E-10 |
|
Selenium |
|||||||
|
Se-70 |
0,683h |
F |
0,800 |
4,5 E-11 |
8,2 E-11 |
0,800 |
1,2 E-10 |
|
M |
0,800 |
7,3 E-11 |
1,2 E-10 |
0,050 |
1,4 E-10 |
||
|
Se-73 |
7,15h |
F |
0,800 |
8,6 E-11 |
1,5 E-10 |
0,800 |
2,1 E-10 |
|
M |
0,800 |
1,6 E-10 |
2,4 E-10 |
0,050 |
3,9 E-10 |
||
|
Se-73m |
0,650h |
F |
0,800 |
9,9 E-12 |
1,7 E-11 |
0,800 |
2,8 E-11 |
|
M |
0,800 |
1,8 E-11 |
2,7 E-11 |
0,050 |
4,1 E-11 |
||
|
Se-75 |
120d |
F |
0,800 |
1,0 E-9 |
1,4 E-9 |
0,800 |
2,6 E-9 |
|
M |
0,800 |
1,4 E-9 |
1,7 E-9 |
0,050 |
4,1 E-10 |
||
|
Se-79 |
6,50 E+4a |
F |
0,800 |
1,2 E-9 |
1,6 E-9 |
0,800 |
2,9 E-9 |
|
M |
0,800 |
2,9 E-9 |
3,1 E-9 |
0,050 |
3,9 E-10 |
||
|
Se-81 |
0,308h |
F |
0,800 |
8,6 E-12 |
1,4 E-11 |
0,800 |
2,7 E-11 |
|
M |
0,800 |
1,5 E-11 |
2,4 E-11 |
0,050 |
2,7 E-11 |
||
|
Se-81m |
0,954h |
F |
0,800 |
1,7 E-11 |
3,0 E-11 |
0,800 |
5,3 E-11 |
|
M |
0,800 |
4,7 E-11 |
6,8 E-11 |
0,050 |
5,9 E-11 |
||
|
Se-83 |
0,375h |
F |
0,800 |
1,9 E-11 |
3,4 E-11 |
0,800 |
4,7 E-11 |
|
M |
0,800 |
3,3 E-11 |
5,3 E-11 |
0,050 |
5,1 E-11 |
||
|
Broom |
|||||||
|
Br-74 |
0,422h |
F |
1,000 |
2,8 E-11 |
5,0 E-11 |
1,000 |
8,4 E-11 |
|
M |
1,000 |
4,1 E-11 |
6,8 E-11 |
||||
|
Br-74m |
0,691h |
F |
1,000 |
4,2 E-11 |
7,5 E-11 |
1,000 |
1,4 E-10 |
|
M |
1,000 |
6,5 E-11 |
1,1 E-10 |
||||
|
Br-75 |
1,63h |
F |
1,000 |
3,1 E-11 |
5,6 E-11 |
1,000 |
7,9 E-11 |
|
M |
1,000 |
5,5 E-11 |
8,5 E-11 |
||||
|
Br-76 |
16,2h |
F |
1,000 |
2,6 E-10 |
4,5 E-10 |
1,000 |
4,6 E-10 |
|
M |
1,000 |
4,2 E-10 |
5,8 E-10 |
||||
|
Br-77 |
2,33d |
F |
1,000 |
6,7 E-11 |
1,2 E-10 |
1,000 |
9,6 E-11 |
|
M |
1,000 |
8,7 E-11 |
1,3 E-10 |
||||
|
Br-80 |
0,290h |
F |
1,000 |
6,3 E-12 |
1,1 E-11 |
1,000 |
3,1 E-11 |
|
M |
1,000 |
1,0 E-11 |
1,7 E-11 |
||||
|
Br-80m |
4,42h |
F |
1,000 |
3,5 E-11 |
5,8 E-11 |
1,000 |
1,1 E-10 |
|
M |
1,000 |
7,6 E-11 |
1,0 E-10 |
||||
|
Br-82 |
1,47d |
F |
1,000 |
3,7 E-10 |
6,4 E-10 |
1,000 |
5,4 E-10 |
|
M |
1,000 |
6,4 E-10 |
8,8 E-10 |
||||
|
Br-83 |
2,39h |
F |
1,000 |
1,7 E-11 |
2,9 E-11 |
1,000 |
4,3 E-11 |
|
M |
1,000 |
4,8 E-11 |
6,7 E-11 |
||||
|
Br-84 |
0,530h |
F |
1,000 |
2,3 E-11 |
4,0 E-11 |
1,000 |
8,8 E-11 |
|
M |
1,000 |
3,9 E-11 |
6,2 E-11 |
||||
|
Rubidium |
|||||||
|
Rb-79 |
0,382h |
F |
1,000 |
1,7 E-11 |
3,0 E-11 |
1,000 |
5,0 E-11 |
|
Rb-81 |
4,58h |
F |
1,000 |
3,7 E-11 |
6,8 E-11 |
1,000 |
5,4 E-11 |
|
Rb-81m |
0,533h |
F |
1,000 |
7,3 E-12 |
1,3 E-11 |
1,000 |
9,7 E-12 |
|
Rb-82m |
6,20h |
F |
1,000 |
1,2 E-10 |
2,2 E-10 |
1,000 |
1,3 E-10 |
|
Rb-83 |
86,2d |
F |
1,000 |
7,1 E-10 |
1,0 E-9 |
1,000 |
1,9 E-9 |
|
Rb-84 |
32,8d |
F |
1,000 |
1,1 E-9 |
1,5 E-9 |
1,000 |
2,8 E-9 |
|
Rb-86 |
18,6d |
F |
1,000 |
9,6 E-10 |
1,3 E-9 |
1,000 |
2,8 E-9 |
|
Rb-87 |
4,70 E+10a |
F |
1,000 |
5,1 E-10 |
7,6 E-10 |
1,000 |
1,5 E-9 |
|
Rb-88 |
0,297h |
F |
1,000 |
1,7 E-11 |
2,8 E-11 |
1,000 |
9,0 E-11 |
|
Rb-89 |
0,253h |
F |
1,000 |
1,4 E-11 |
2,5 E-11 |
1,000 |
4,7 E-11 |
|
Strontium |
|||||||
|
Sr-80 |
1,67h |
F |
0,300 |
7,6 E-11 |
1,3 E-10 |
0,300 |
3,4 E-10 |
|
S |
0,010 |
1,4 E-10 |
2,1 E-10 |
0,010 |
3,5 E-10 |
||
|
Sr-81 |
0,425h |
F |
0,300 |
2,2 E-11 |
3,9 E-11 |
0,300 |
7,7 E-11 |
|
S |
0,010 |
3,8 E-11 |
6,1 E-11 |
0,010 |
7,8 E-11 |
||
|
Sr-82 |
25,0d |
F |
0,300 |
2,2 E-9 |
3,3 E-9 |
0,300 |
6,1 E-9 |
|
S |
0,010 |
1,0 E-8 |
7,7 E-9 |
0,010 |
6,0 E-9 |
||
|
Sr-83 |
1,35d |
F |
0,300 |
1,7 E-10 |
3,0 E-10 |
0,300 |
4,9 E-10 |
|
S |
0,010 |
3,4 E-10 |
4,9 E-10 |
0,010 |
5,8 E-10 |
||
|
Sr-85 |
64,8d |
F |
0,300 |
3,9 E-10 |
5,6 E-10 |
0,300 |
5,6 E-10 |
|
S |
0,010 |
7,7 E-10 |
6,4 E-10 |
0,010 |
3,3 E-10 |
||
|
Sr-85m |
1,16h |
F |
0,300 |
3,1 E-12 |
5,6 E-12 |
0,300 |
6,1 E-12 |
|
S |
0,010 |
4,5 E-12 |
7,4 E-12 |
0,010 |
6,1 E-12 |
||
|
Sr-87m |
2,80h |
F |
0,300 |
1,2 E-11 |
2,2 E-11 |
0,300 |
3,0 E-11 |
|
S |
0,010 |
2,2 E-11 |
3,5 E-11 |
0,010 |
3,3 E-11 |
||
|
Sr-89 |
50,5d |
F |
0,300 |
1,0 E-9 |
1,4 E-9 |
0,300 |
2,6 E-9 |
|
S |
0,010 |
7,5 E-9 |
5,6 E-9 |
0,010 |
2,3 E-9 |
||
|
Sr-90 |
29,1a |
F |
0,300 |
2,4 E-8 |
3,0 E-8 |
0,300 |
2,8 E-8 |
|
S |
0,010 |
1,5 E-7 |
7,7 E-8 |
0,010 |
2,7 E-9 |
||
|
Sr-91 |
9,50h |
F |
0,300 |
1,7 E-10 |
2,9 E-10 |
0,300 |
6,5 E-10 |
|
S |
0,010 |
4,1 E-10 |
5,7 E-10 |
0,010 |
7,6 E-10 |
||
|
Sr-92 |
2,71h |
F |
0,300 |
1,1 E-10 |
1,8 E-10 |
0,300 |
4,3 E-10 |
|
S |
0,010 |
2,3 E-10 |
3,4 E-10 |
0,010 |
4,9 E-10 |
||
|
Yttrium |
|||||||
|
Y-86 |
14,7h |
M |
1,0 E-4 |
4,8 E-10 |
8,0 E-10 |
1,0 E-4 |
9,6 E-10 |
|
S |
1,0 E-4 |
4,9 E-10 |
8,1 E-10 |
||||
|
Y-86m |
0,800h |
M |
1,0 E-4 |
2,9 E-11 |
4,8 E-11 |
1,0 E-4 |
5,6 E-11 |
|
S |
1,0 E-4 |
3,0 E-11 |
4,9 E-11 |
||||
|
Y-87 |
3,35d |
M |
1,0 E-4 |
3,8 E-10 |
5,2 E-10 |
1,0 E-4 |
5,5 E-10 |
|
S |
1,0 E-4 |
4,0 E-10 |
5,3 E-10 |
||||
|
Y-88 |
107d |
M |
1,0 E-4 |
3,9 E-9 |
3,3 E-9 |
1,0 E-4 |
1,3 E-9 |
|
S |
1,0 E-4 |
4,1 E-9 |
3,0 E-9 |
||||
|
Y-90 |
2,67d |
M |
1,0 E-4 |
1,4 E-9 |
1,6 E-9 |
1,0 E-4 |
2,7 E-9 |
|
S |
1,0 E-4 |
1,5 E-9 |
1,7 E-9 |
||||
|
Y-90m |
3,19h |
M |
1,0 E-4 |
9,6 E-11 |
1,3 E-10 |
1,0 E-4 |
1,7 E-10 |
|
S |
1,0 E-4 |
1,0 E-10 |
1,3 E-10 |
||||
|
Y-91 |
58,5d |
M |
1,0 E-4 |
6,7 E-9 |
5,2 E-9 |
1,0 E-4 |
2,4 E-9 |
|
S |
1,0 E-4 |
8,4 E-9 |
6,1 E-9 |
||||
|
Y-91m |
0,828h |
M |
1,0 E-4 |
1,0 E-11 |
1,4 E-11 |
1,0 E-4 |
1,1 E-11 |
|
S |
1,0 E-4 |
1,1 E-11 |
1,5 E-11 |
||||
|
Y-92 |
3,54h |
M |
1,0 E-4 |
1,9 E-10 |
2,7 E-10 |
1,0 E-4 |
4,9 E-10 |
|
S |
1,0 E-4 |
2,0 E-10 |
2,8 E-10 |
||||
|
Y-93 |
10,1h |
M |
1,0 E-4 |
4,1 E-10 |
5,7 E-10 |
1,0 E-4 |
1,2 E-9 |
|
S |
1,0 E-4 |
4,3 E-10 |
6,0 E-10 |
||||
|
Y-94 |
0,318h |
M |
1,0 E-4 |
2,8 E-11 |
4,4 E-11 |
1,0 E-4 |
8,1 E-11 |
|
S |
1,0 E-4 |
2,9 E-11 |
4,6 E-11 |
||||
|
Y-95 |
0,178h |
M |
1,0 E-4 |
1,6 E-11 |
2,5 E-11 |
1,0 E-4 |
4,6 E-11 |
|
S |
1,0 E-4 |
1,7 E-11 |
2,6 E-11 |
||||
|
Zirkonium |
|||||||
|
Zr-86 |
16,5h |
F |
0,002 |
3,0 E-10 |
5,2 E-10 |
0,002 |
8,6 E-10 |
|
M |
0,002 |
4,3 E-10 |
6,8 E-10 |
||||
|
S |
0,002 |
4,5 E-10 |
7,0 E-10 |
||||
|
Zr-88 |
83,4d |
F |
0,002 |
3,5 E-9 |
4,1 E-9 |
0,002 |
3,3 E-10 |
|
M |
0,002 |
2,5 E-9 |
1,7 E-9 |
||||
|
S |
0,002 |
3,3 E-9 |
1,8 E-9 |
||||
|
Zr-89 |
3,27d |
F |
0,002 |
3,1 E-10 |
5,2 E-10 |
0,002 |
7,9 E-10 |
|
M |
0,002 |
5,3 E-10 |
7,2 E-10 |
||||
|
S |
0,002 |
5,5 E-10 |
7,5 E-10 |
||||
|
Zr-93 |
1,53 E+6a |
F |
0,002 |
2,5 E-8 |
2,9 E-8 |
0,002 |
2,8 E-10 |
|
M |
0,002 |
9,6 E-9 |
6,6 E-9 |
||||
|
S |
0,002 |
3,1 E-9 |
1,7 E-9 |
||||
|
Zr-95 |
64,0d |
F |
0,002 |
2,5 E-9 |
3,0 E-9 |
0,002 |
8,8 E-10 |
|
M |
0,002 |
4,5 E-9 |
3,6 E-9 |
||||
|
S |
0,002 |
5,5 E-9 |
4,2 E-9 |
||||
|
Zr-97 |
16,9h |
F |
0,002 |
4,2 E-10 |
7,4 E-10 |
0,002 |
2,1 E-9 |
|
M |
0,002 |
9,4 E-10 |
1,3 E-9 |
||||
|
S |
0,002 |
1,0 E-9 |
1,4 E-9 |
||||
|
Niobium |
|||||||
|
Nb-88 |
0,238h |
M |
0,010 |
2,9 E-11 |
4,8 E-11 |
0,010 |
6,3 E-11 |
|
S |
0,010 |
3,0 E-11 |
5,0 E-11 |
||||
|
Nb-89 |
2,03h |
M |
0,010 |
1,2 E-10 |
1,8 E-10 |
0,010 |
3,0 E-10 |
|
S |
0,010 |
1,3 E-10 |
1,9 E-10 |
||||
|
Nb-89 |
1,10h |
M |
0,010 |
7,1 E-11 |
1,1 E-10 |
0,010 |
1,4 E-10 |
|
S |
0,010 |
7,4 E-11 |
1,2 E-10 |
||||
|
Nb-90 |
14,6h |
M |
0,010 |
6,6 E-10 |
1,0 E-9 |
0,010 |
1,2 E-9 |
|
S |
0,010 |
6,9 E-10 |
1,1 E-9 |
||||
|
Nb-93m |
13,6a |
M |
0,010 |
4,6 E-10 |
2,9 E-10 |
0,010 |
1,2 E-10 |
|
S |
0,010 |
1,6 E-9 |
8,6 E-10 |
||||
|
Nb-94 |
2,03 E+4a |
M |
0,010 |
1,0 E-8 |
7,2 E-9 |
0,010 |
1,7 E-9 |
|
S |
0,010 |
4,5 E-8 |
2,5 E-8 |
||||
|
Nb-95 |
35,1d |
M |
0,010 |
1,4 E-9 |
1,3 E-9 |
0,010 |
5,8 E-10 |
|
S |
0,010 |
1,6 E-9 |
1,3 E-9 |
||||
|
Nb-95m |
3,61d |
M |
0,010 |
7,6 E-10 |
7,7 E-10 |
0,010 |
5,6 E-10 |
|
S |
0,010 |
8,5 E-10 |
8,5 E-10 |
||||
|
Nb-96 |
23,3h |
M |
0,010 |
6,5 E-10 |
9,7 E-10 |
0,010 |
1,1 E-9 |
|
S |
0,010 |
6,8 E-9 |
1,0 E-10 |
||||
|
Nb-97 |
1,20h |
M |
0,010 |
4,4 E-11 |
6,9 E-11 |
0,010 |
6,8 E-11 |
|
S |
0,010 |
4,7 E-11 |
7,2 E-11 |
||||
|
Nb-98 |
0,858h |
M |
0,010 |
5,9 E-11 |
9,6 E-11 |
0,010 |
1,1 E-10 |
|
S |
0,010 |
6,1 E-11 |
9,9 E-11 |
||||
|
Molybdeen |
|||||||
|
Mo-90 |
5,67h |
F |
0,800 |
1,7 E-10 |
2,9 E-10 |
0,800 |
3,1 E-10 |
|
S |
0,050 |
3,7 E-10 |
5,6 E-10 |
0,050 |
6,2 E-10 |
||
|
Mo-93 |
3,50 E+3a |
F |
0,800 |
1,0 E-9 |
1,4 E-9 |
0,800 |
2,6 E-9 |
|
S |
0,050 |
2,2 E-9 |
1,2 E-9 |
0,050 |
2,0 E-10 |
||
|
Mo-93m |
6,85h |
F |
0,800 |
1,0 E-10 |
1,9 E-10 |
0,800 |
1,6 E-10 |
|
S |
0,050 |
1,8 E-10 |
3,0 E-10 |
0,050 |
2,8 E-10 |
||
|
Mo-99 |
2,75d |
F |
0,800 |
2,3 E-10 |
3,6 E-10 |
0,800 |
7,4 E-10 |
|
S |
0,050 |
9,7 E-10 |
1,1 E-9 |
0,050 |
1,2 E-9 |
||
|
Mo-101 |
0,244h |
F |
0,800 |
1,5 E-11 |
2,7 E-11 |
0,800 |
4,2 E-11 |
|
S |
0,050 |
2,7 E-11 |
4,5 E-11 |
0,050 |
4,2 E-11 |
||
|
Technetium |
|||||||
|
Tc-93 |
2,75h |
F |
0,800 |
3,4 E-11 |
6,2 E-11 |
0,800 |
4,9 E-11 |
|
M |
0,800 |
3,6 E-11 |
6,5 E-11 |
||||
|
Tc-93m |
0,725h |
F |
0,800 |
1,5 E-11 |
2,6 E-11 |
0,800 |
2,4 E-11 |
|
M |
0,800 |
1,7 E-11 |
3,1 E-11 |
||||
|
Tc-94 |
4,88h |
F |
0,800 |
1,2 E-10 |
2,1 E-10 |
0,800 |
1,8 E-10 |
|
M |
0,800 |
1,3 E-10 |
2,2 E-10 |
||||
|
Tc-94m |
0,867h |
F |
0,800 |
4,3 E-11 |
6,9 E-11 |
0,800 |
1,1 E-10 |
|
M |
0,800 |
4,9 E-11 |
8,0 E-11 |
||||
|
Tc-95 |
20,0h |
F |
0,800 |
1,0 E-10 |
1,8 E-10 |
0,800 |
1,6 E-10 |
|
M |
0,800 |
1,0 E-10 |
1,8 E-10 |
||||
|
Tc-95m |
61,0d |
F |
0,800 |
3,1 E-10 |
4,8 E-10 |
0,800 |
6,2 E-10 |
|
M |
0,800 |
8,7 E-10 |
8,6 E-10 |
||||
|
Tc-96 |
4,28d |
F |
0,800 |
6,0 E-10 |
9,8 E-10 |
0,800 |
1,1 E-9 |
|
M |
0,800 |
7,1 E-10 |
1,0 E-9 |
||||
|
Tc-96m |
0,858h |
F |
0,800 |
6,5 E-12 |
1,1 E-11 |
0,800 |
1,3 E-11 |
|
M |
0,800 |
7,7 E-12 |
1,1 E-11 |
||||
|
Tc-97 |
2,60 E+6a |
F |
0,800 |
4,5 E-11 |
7,2 E-11 |
0,800 |
8,3 E-11 |
|
M |
0,800 |
2,1 E-10 |
1,6 E-10 |
||||
|
Tc-97m |
87,0d |
F |
0,800 |
2,8 E-10 |
4,0 E-10 |
0,800 |
6,6 E-10 |
|
M |
0,800 |
3,1 E-9 |
2,7 E-9 |
||||
|
Tc-98 |
4,20 E+6a |
F |
0,800 |
1,0 E-9 |
1,5 E-9 |
0,800 |
2,3 E-9 |
|
M |
0,800 |
8,1 E-9 |
6,1 E-9 |
||||
|
Tc-99 |
2,13 E+5a |
F |
0,800 |
2,9 E-10 |
4,0 E-10 |
0,800 |
7,8 E-10 |
|
M |
0,800 |
3,9 E-9 |
3,2 E-9 |
||||
|
Tc-99m |
6,02h |
F |
0,800 |
1,2 E-11 |
2,0 E-11 |
0,800 |
2,2 E-11 |
|
M |
0,800 |
1,9 E-11 |
2,9 E-11 |
||||
|
Tc-101 |
0,237h |
F |
0,800 |
8,7 E-12 |
1,5 E-11 |
0,800 |
1,9 E-11 |
|
M |
0,800 |
1,3 E-11 |
2,1 E-11 |
||||
|
Tc-104 |
0,303h |
F |
0,800 |
2,4 E-11 |
3,9 E-11 |
0,800 |
8,1 E-11 |
|
M |
0,800 |
3,0 E-11 |
4,8 E-11 |
||||
|
Ruthenium |
|||||||
|
Ru-94 |
0,863h |
F |
0,050 |
2,7 E-11 |
4,9 E-11 |
0,050 |
9,4 E-11 |
|
M |
0,050 |
4,4 E-11 |
7,2 E-11 |
||||
|
S |
0,050 |
4,6 E-11 |
7,4 E-11 |
||||
|
Ru-97 |
2,90d |
F |
0,050 |
6,7 E-11 |
1,2 E-10 |
0,050 |
1,5 E-10 |
|
M |
0,050 |
1,1 E-10 |
1,6 E-10 |
||||
|
S |
0,050 |
1,1 E-10 |
1,6 E-10 |
||||
|
Ru-103 |
39,3d |
F |
0,050 |
4,9 E-10 |
6,8 E-10 |
0,050 |
7,3 E-10 |
|
M |
0,050 |
2,3 E-9 |
1,9 E-9 |
||||
|
S |
0,050 |
2,8 E-9 |
2,2 E-9 |
||||
|
Ru-105 |
4,44h |
F |
0,050 |
7,1 E-11 |
1,3 E-10 |
0,050 |
2,6 E-10 |
|
M |
0,050 |
1,7 E-10 |
2,4 E-10 |
||||
|
S |
0,050 |
1,8 E-10 |
2,5 E-10 |
||||
|
Ru-106 |
1,01a |
F |
0,050 |
8,0 E-9 |
9,8 E-9 |
0,050 |
7,0 E-9 |
|
M |
0,050 |
2,6 E-8 |
1,7 E-8 |
||||
|
S |
0,050 |
6,2 E-8 |
3,5 E-8 |
||||
|
Rodium |
|||||||
|
Rh-99 |
16,0d |
F |
0,050 |
3,3 E-10 |
4,9 E-10 |
0,050 |
5,1 E-10 |
|
M |
0,050 |
7,3 E-10 |
8,2 E-10 |
||||
|
S |
0,050 |
8,3 E-10 |
8,9 E-10 |
||||
|
Rh-99m |
4,70h |
F |
0,050 |
3,0 E-11 |
5,7 E-11 |
0,050 |
6,6 E-11 |
|
M |
0,050 |
4,1 E-11 |
7,2 E-11 |
||||
|
S |
0,050 |
4,3 E-11 |
7,3 E-11 |
||||
|
Rh-100 |
20,8h |
F |
0,050 |
2,8 E-10 |
5,1 E-10 |
0,050 |
7,1 E-10 |
|
M |
0,050 |
3,6 E-10 |
6,2 E-10 |
||||
|
S |
0,050 |
3,7 E-10 |
6,3 E-10 |
||||
|
Rh-101 |
3,20a |
F |
0,050 |
1,4 E-9 |
1,7 E-9 |
0,050 |
5,5 E-10 |
|
M |
0,050 |
2,2 E-9 |
1,7 E-9 |
||||
|
S |
0,050 |
5,0 E-9 |
3,1 E-9 |
||||
|
Rh-101m |
4,34d |
F |
0,050 |
1,0 E-10 |
1,7 E-10 |
0,050 |
2,2 E-10 |
|
M |
0,050 |
2,0 E-10 |
2,5 E-10 |
||||
|
S |
0,050 |
2,1 E-10 |
2,7 E-10 |
||||
|
Rh-102 |
2,90a |
F |
0,050 |
7,3 E-9 |
8,9 E-9 |
0,050 |
2,6 E-9 |
|
M |
0,050 |
6,5 E-9 |
5,0 E-9 |
||||
|
S |
0,050 |
1,6 E-8 |
9,0 E-9 |
||||
|
Rh-102m |
207d |
F |
0,050 |
1,5 E-9 |
1,9 E-9 |
0,050 |
1,2 E-9 |
|
M |
0,050 |
3,8 E-9 |
2,7 E-9 |
||||
|
S |
0,050 |
6,7 E-9 |
4,2 E-9 |
||||
|
Rh-103m |
0,935h |
F |
0,050 |
8,6 E-13 |
1,2 E-12 |
0,050 |
3,8 E-12 |
|
M |
0,050 |
2,3 E-12 |
2,4 E-12 |
||||
|
S |
0,050 |
2,5 E-12 |
2,5 E-12 |
||||
|
Rh-105 |
1,47d |
F |
0,050 |
8,7 E-11 |
1,5 E-10 |
0,050 |
3,7 E-10 |
|
M |
0,050 |
3,1 E-10 |
4,1 E-10 |
||||
|
S |
0,050 |
3,4 E-10 |
4,4 E-10 |
||||
|
Rh-106m |
2,20h |
F |
0,050 |
7,0 E-11 |
1,3 E-10 |
0,050 |
1,6 E-10 |
|
M |
0,050 |
1,1 E-10 |
1,8 E-10 |
||||
|
S |
0,050 |
1,2 E-10 |
1,9 E-10 |
||||
|
Rh-107 |
0,362h |
F |
0,050 |
9,6 E-12 |
1,6 E-11 |
0,050 |
2,4 E-11 |
|
M |
0,050 |
1,7 E-11 |
2,7 E-11 |
||||
|
S |
0,050 |
1,7 E-11 |
2,8 E-11 |
||||
|
Palladium |
|||||||
|
Pd-100 |
3,63d |
F |
0,005 |
4,9 E-10 |
7,6 E-10 |
0,005 |
9,4 E-10 |
|
M |
0,005 |
7,9 E-10 |
9,5 E-10 |
||||
|
S |
0,005 |
8,3 E-10 |
9,7 E-10 |
||||
|
Pd-101 |
8,27h |
F |
0,005 |
4,2 E-11 |
7,5 E-11 |
0,005 |
9,4 E-11 |
|
M |
0,005 |
6,2 E-11 |
9,8 E-11 |
||||
|
S |
0,005 |
6,4 E-11 |
1,0 E-10 |
||||
|
Pd-103 |
17,0d |
F |
0,005 |
9,0 E-11 |
1,2 E-10 |
0,005 |
1,9 E-10 |
|
M |
0,005 |
3,5 E-10 |
3,0 E-10 |
||||
|
S |
0,005 |
4,0 E-10 |
2,9 E-10 |
||||
|
Pd-107 |
6,50 E+6a |
F |
0,005 |
2,6 E-11 |
3,3 E-11 |
0,005 |
3,7 E-11 |
|
M |
0,005 |
8,0 E-11 |
5,2 E-11 |
||||
|
S |
0,005 |
5,5 E-10 |
2,9 E-10 |
||||
|
Pd-109 |
13,4h |
F |
0,005 |
1,2 E-10 |
2,1 E-10 |
0,005 |
5,5 E-10 |
|
M |
0,005 |
3,4 E-10 |
4,7 E-10 |
||||
|
S |
0,005 |
3,6 E-10 |
5,0 E-10 |
||||
|
Zilver |
|||||||
|
Ag-102 |
0,215h |
F |
0,050 |
1,4 E-11 |
2,4 E-11 |
0,050 |
4,0 E-11 |
|
M |
0,050 |
1,8 E-11 |
3,2 E-11 |
||||
|
S |
0,050 |
1,9 E-11 |
3,2 E-11 |
||||
|
Ag-103 |
1,09h |
F |
0,050 |
1,6 E-11 |
2,8 E-11 |
0,050 |
4,3 E-11 |
|
M |
0,050 |
2,7 E-11 |
4,3 E-11 |
||||
|
S |
0,050 |
2,8 E-11 |
4,5 E-11 |
||||
|
Ag-104 |
1,15h |
F |
0,050 |
3,0 E-11 |
5,7 E-11 |
0,050 |
6,0 E-11 |
|
M |
0,050 |
3,9 E-11 |
6,9 E-11 |
||||
|
S |
0,050 |
4,0 E-11 |
7,1 E-11 |
||||
|
Ag-104m |
0,558h |
F |
0,050 |
1,7 E-11 |
3,1 E-11 |
0,050 |
5,4 E-11 |
|
M |
0,050 |
2,6 E-11 |
4,4 E-11 |
||||
|
S |
0,050 |
2,7 E-11 |
4,5 E-11 |
||||
|
Ag-105 |
41,0d |
F |
0,050 |
5,4 E-10 |
8,0 E-10 |
0,050 |
4,7 E-10 |
|
M |
0,050 |
6,9 E-10 |
7,0 E-10 |
||||
|
S |
0,050 |
7,8 E-10 |
7,3 E-10 |
||||
|
Ag-106 |
0,399h |
F |
0,050 |
9,8 E-12 |
1,7 E-11 |
0,050 |
3,2 E-11 |
|
M |
0,050 |
1,6 E-11 |
2,6 E-11 |
||||
|
S |
0,050 |
1,6 E-11 |
2,7 E-11 |
||||
|
Ag-106m |
8,41d |
F |
0,050 |
1,1 E-9 |
1,6 E-9 |
0,050 |
1,5 E-9 |
|
M |
0,050 |
1,1 E-9 |
1,5 E-9 |
||||
|
S |
0,050 |
1,1 E-9 |
1,4 E-9 |
||||
|
Ag-108m |
127a |
F |
0,050 |
6,1 E-9 |
7,3 E-9 |
0,050 |
2,3 E-9 |
|
M |
0,050 |
7,0 E-9 |
5,2 E-9 |
||||
|
S |
0,050 |
3,5 E-8 |
1,9 E-8 |
||||
|
Ag-110m |
250d |
F |
0,050 |
5,5 E-9 |
6,7 E-9 |
0,050 |
2,8 E-9 |
|
M |
0,050 |
7,2 E-9 |
5,9 E-9 |
||||
|
S |
0,050 |
1,2 E-8 |
7,3 E-9 |
||||
|
Ag-111 |
7,45d |
F |
0,050 |
4,1 E-10 |
5,7 E-10 |
0,050 |
1,3 E-9 |
|
M |
0,050 |
1,5 E-9 |
1,5 E-9 |
||||
|
S |
0,050 |
1,7 E-9 |
1,6 E-9 |
||||
|
Ag-112 |
3,12h |
F |
0,050 |
8,2 E-11 |
1,4 E-10 |
0,050 |
4,3 E-10 |
|
M |
0,050 |
1,7 E-10 |
2,5 E-10 |
||||
|
S |
0,050 |
1,8 E-10 |
2,6 E-10 |
||||
|
Ag-115 |
0,333h |
F |
0,050 |
1,6 E-11 |
2,6 E-11 |
0,050 |
6,0 E-11 |
|
M |
0,050 |
2,8 E-11 |
4,3 E-11 |
||||
|
S |
0,050 |
3,0 E-11 |
4,4 E-11 |
||||
|
Cadmium |
|||||||
|
Cd-104 |
0,961h |
F |
0,050 |
2,7 E-11 |
5,0 E-11 |
0,050 |
5,8 E-11 |
|
M |
0,050 |
3,6 E-11 |
6,2 E-11 |
||||
|
S |
0,050 |
3,7 E-11 |
6,3 E-11 |
||||
|
Cd-107 |
6,49h |
F |
0,050 |
2,3 E-11 |
4,2 E-11 |
0,050 |
6,2 E-11 |
|
M |
0,050 |
8,1 E-11 |
1,0 E-10 |
||||
|
S |
0,050 |
8,7 E-11 |
1,1 E-10 |
||||
|
Cd-109 |
1,27a |
F |
0,050 |
8,1 E-9 |
9,6 E-9 |
0,050 |
2,0 E-9 |
|
M |
0,050 |
6,2 E-9 |
5,1 E-9 |
||||
|
S |
0,050 |
5,8 E-9 |
4,4 E-9 |
||||
|
Cd-113 |
9,30 E 1+5a |
F |
0,050 |
1,2 E-7 |
1,4 E-7 |
0,050 |
2,5 E-8 |
|
M |
0,050 |
5,3 E-8 |
4,3 E-8 |
||||
|
S |
0,050 |
2,5 E-8 |
2,1 E-8 |
||||
|
Cd-113m |
13,6a |
F |
0,050 |
1,1 E-7 |
1,3 E-7 |
0,050 |
2,3 E-8 |
|
M |
0,050 |
5,0 E-8 |
4,0 E-8 |
||||
|
S |
0,050 |
3,0 E-8 |
2,4 E-8 |
||||
|
Cd-115 |
2,23d |
F |
0,050 |
3,7 E-10 |
5,4 E-10 |
0,050 |
1,4 E-9 |
|
M |
0,050 |
9,7 E-10 |
1,2 E-9 |
||||
|
S |
0,050 |
1,1 E-9 |
1,3 E-9 |
||||
|
Cd-115m |
44,6d |
F |
0,050 |
5,3 E-9 |
6,4 E-9 |
0,050 |
3,3 E-9 |
|
M |
0,050 |
5,9 E-9 |
5,5 E-9 |
||||
|
S |
0,050 |
7,3 E-9 |
5,5 E-9 |
||||
|
Cd-117 |
2,49h |
F |
0,050 |
7,3 E-11 |
1,3 E-10 |
0,050 |
2,8 E-10 |
|
M |
0,050 |
1,6 E-10 |
2,4 E-10 |
||||
|
S |
0,050 |
1,7 E-10 |
2,5 E-10 |
||||
|
Cd-117m |
3,36h |
F |
0,050 |
1,0 E-10 |
1,9 E-10 |
0,050 |
2,8 E-10 |
|
M |
0,050 |
2,0 E-10 |
3,1 E-10 |
||||
|
S |
0,050 |
2,1 E-10 |
3,2 E-10 |
||||
|
Indium |
|||||||
|
In-109 |
4,20h |
F |
0,020 |
3,2 E-11 |
5,7 E-11 |
0,020 |
6,6 E-11 |
|
M |
0,020 |
4,4 E-11 |
7,3 E-11 |
||||
|
In-110 |
4,90h |
F |
0,020 |
1,2 E-10 |
2,2 E-10 |
0,020 |
2,4 E-10 |
|
M |
0,020 |
1,4 E-10 |
2,5 E-10 |
||||
|
In-110 |
1,15h |
F |
0,020 |
3,1 E-11 |
5,5 E-11 |
0,020 |
1,0 E-10 |
|
M |
0,020 |
5,0 E-11 |
8,1 E-11 |
||||
|
In-111 |
2,83d |
F |
0,020 |
1,3 E-10 |
2,2 E-10 |
0,020 |
2,9 E-10 |
|
M |
0,020 |
2,3 E-10 |
3,1 E-10 |
||||
|
In-112 |
0,240h |
F |
0,020 |
5,0 E-12 |
8,6 E-12 |
0,020 |
1,0 E-11 |
|
M |
0,020 |
7,8 E-12 |
1,3 E-11 |
||||
|
In-113m |
1,66h |
F |
0,020 |
1,0 E-11 |
1,9 E-11 |
0,020 |
2,8 E-11 |
|
M |
0,020 |
2,0 E-11 |
3,2 E-11 |
||||
|
In-114m |
49,5d |
F |
0,020 |
9,3 E-9 |
1,1 E-8 |
0,020 |
4,1 E-9 |
|
M |
0,020 |
5,9 E-9 |
5,9 E-9 |
||||
|
In-115 |
5,10 E+15a |
F |
0,020 |
3,9 E-7 |
4,5 E-7 |
0,020 |
3,2 E-8 |
|
M |
0,020 |
1,5 E-7 |
1,1 E-7 |
||||
|
In-115m |
4,49h |
F |
0,020 |
2,5 E-11 |
4,5 E-11 |
0,020 |
8,6 E-11 |
|
M |
0,020 |
6,0 E-11 |
8,7 E-11 |
||||
|
In-116m |
0,902h |
F |
0,020 |
3,0 E-11 |
5,5 E-11 |
0,020 |
6,4 E-11 |
|
M |
0,020 |
4,8 E-11 |
8,0 E-11 |
||||
|
In-117 |
0,730h |
F |
0,020 |
1,6 E-11 |
2,8 E-11 |
0,020 |
3,1 E-11 |
|
M |
0,020 |
3,0 E-11 |
4,8 E-11 |
||||
|
In-117m |
1,94h |
F |
0,020 |
3,1 E-11 |
5,5 E-11 |
0,020 |
1,2 E-10 |
|
M |
0,020 |
7,3 E-11 |
1,1 E-10 |
||||
|
In-119m |
0,300h |
F |
0,020 |
1,1 E-11 |
1,8 E-11 |
0,020 |
4,7 E-11 |
|
M |
0,020 |
1,8 E-11 |
2,9 E-11 |
||||
|
Tin |
|||||||
|
Sn-110 |
4,00h |
F |
0,020 |
1,1 E-10 |
1,9 E-10 |
0,020 |
3,5 E-10 |
|
M |
0,020 |
1,6 E-10 |
2,6 E-10 |
||||
|
Sn-111 |
0,588h |
F |
0,020 |
8,3 E-12 |
1,5 E-11 |
0,020 |
2,3 E-11 |
|
M |
0,020 |
1,4 E-11 |
2,2 E-11 |
||||
|
Sn-113 |
115d |
F |
0,020 |
5,4 E-10 |
7,9 E-10 |
0,020 |
7,3 E-10 |
|
M |
0,020 |
2,5 E-9 |
1,9 E-9 |
||||
|
Sn-117m |
13,6d |
F |
0,020 |
2,9 E-10 |
3,9 E-10 |
0,020 |
7,1 E-10 |
|
M |
0,020 |
2,3 E-9 |
2,2 E-9 |
||||
|
Sn-119m |
293d |
F |
0,020 |
2,9 E-10 |
3,6 E-10 |
0,020 |
3,4 E-10 |
|
M |
0,020 |
2,0 E-9 |
1,5 E-9 |
||||
|
Sn-121 |
1,13d |
F |
0,020 |
6,4 E-11 |
1,0 E-10 |
0,020 |
2,3 E-10 |
|
M |
0,020 |
2,2 E-10 |
2,8 E-10 |
||||
|
Sn-121m |
55,0a |
F |
0,020 |
8,0 E-10 |
9,7 E-10 |
0,020 |
3,8 E-10 |
|
M |
0,020 |
4,2 E-9 |
3,3 E-9 |
||||
|
Sn-123 |
129d |
F |
0,020 |
1,2 E-9 |
1,6 E-9 |
0,020 |
2,1 E-9 |
|
M |
0,020 |
7,7 E-9 |
5,6 E-9 |
||||
|
Sn-123m |
0,668h |
F |
0,020 |
1,4 E-11 |
2,4 E-11 |
0,020 |
3,8 E-11 |
|
M |
0,020 |
2,8 E-11 |
4,4 E-11 |
||||
|
Sn-125 |
9,64d |
F |
0,020 |
9,2 E-10 |
1,3 E-9 |
0,020 |
3,1 E-9 |
|
M |
0,020 |
3,0 E-9 |
2,8 E-9 |
||||
|
Sn-126 |
1,00E+5a |
F |
0,020 |
1,1 E-8 |
1,4 E-8 |
0,020 |
4,7 E-9 |
|
M |
0,020 |
2,7 E-8 |
1,8 E-8 |
||||
|
Sn-127 |
2,10h |
F |
0,020 |
6,9 E-11 |
1,2 E-10 |
0,020 |
2,0 E-10 |
|
M |
0,020 |
1,3 E-10 |
2,0 E-10 |
||||
|
Sn-128 |
0,985h |
F |
0,020 |
5,4 E-11 |
9,5 E-11 |
0,020 |
1,5 E-10 |
|
M |
0,020 |
9,6 E-11 |
1,5 E-10 |
||||
|
Antimoon |
|||||||
|
Sb-115 |
0,530h |
F |
0,100 |
9,2 E-12 |
1,7 E-11 |
0,100 |
2,4 E-11 |
|
M |
0,010 |
1,4 E-11 |
2,3 E-11 |
||||
|
Sb-116 |
0,263h |
F |
0,100 |
9,9 E-12 |
1,8 E-11 |
0,100 |
2,6 E-11 |
|
M |
0,010 |
1,4 E-11 |
2,3 E-11 |
||||
|
Sb-116m |
1,00h |
F |
0,100 |
3,5 E-11 |
6,4 E-11 |
0,100 |
6,7 E-11 |
|
M |
0,010 |
5,0 E-11 |
8,5 E-11 |
||||
|
Sb-117 |
2,80h |
F |
0,100 |
9,3 E-12 |
1,7 E-11 |
0,100 |
1,8 E-11 |
|
M |
0,010 |
1,7 E-11 |
2,7 E-11 |
||||
|
Sb-118m |
5,00h |
F |
0,100 |
1,0 E-10 |
1,9 E-10 |
0,100 |
2,1 E-10 |
|
M |
0,010 |
1,3 E-10 |
2,3 E-10 |
||||
|
Sb-119 |
1,59d |
F |
0,100 |
2,5 E-11 |
4,5 E-11 |
0,100 |
8,1 E-11 |
|
M |
0,010 |
3,7 E-11 |
5,9 E-11 |
||||
|
Sb-120 |
5,76d |
F |
0,100 |
5,9 E-10 |
9,8 E-10 |
0,100 |
1,2 E-9 |
|
M |
0,010 |
1,0 E-9 |
1,3 E-9 |
||||
|
Sb-120 |
0,265h |
F |
0,100 |
4,9 E-12 |
8,5 E-12 |
0,100 |
1,4 E-11 |
|
M |
0,010 |
7,4 E-12 |
1,2 E-11 |
||||
|
Sb-122 |
2,70d |
F |
0,100 |
3,9 E-10 |
6,3 E-10 |
0,100 |
1,7 E-9 |
|
M |
0,010 |
1,0 E-9 |
1,2 E-9 |
||||
|
Sb-124 |
60,2d |
F |
0,100 |
1,3 E-9 |
1,9 E-9 |
0,100 |
2,5 E-9 |
|
M |
0,010 |
6,1 E-9 |
4,7 E-9 |
||||
|
Sb-124m |
0,337h |
F |
0,100 |
3,0 E-12 |
5,3 E-12 |
0,100 |
8,0 E-12 |
|
M |
0,010 |
5,5 E-12 |
8,3 E-12 |
||||
|
Sb-125 |
2,77a |
F |
0,100 |
1,4 E-9 |
1,7 E-9 |
0,100 |
1,1 E-9 |
|
M |
0,010 |
4,5 E-9 |
3,3 E-9 |
||||
|
Sb-126 |
12,4d |
F |
0,100 |
1,1 E-9 |
1,7 E-9 |
0,100 |
2,4 E-9 |
|
M |
0,010 |
2,7 E-9 |
3,2 E-9 |
||||
|
Sb-126m |
0,317h |
F |
0,100 |
1,3 E-11 |
2,3 E-11 |
0,100 |
3,6 E-11 |
|
M |
0,010 |
2,0 E-11 |
3,3 E-11 |
||||
|
Sb-127 |
3,85d |
F |
0,100 |
4,6 E-10 |
7,4 E-10 |
0,100 |
1,7 E-9 |
|
M |
0,010 |
1,6 E-9 |
1,7 E-9 |
||||
|
Sb-128 |
9,01h |
F |
0,100 |
2,5 E-10 |
4,6 E-10 |
0,100 |
7,6 E-10 |
|
M |
0,010 |
4,2 E-10 |
6,7 E-10 |
||||
|
Sb-128 |
0,173h |
F |
0,100 |
1,1 E-11 |
1,9 E-11 |
0,100 |
3,3 E-11 |
|
M |
0,010 |
1,5 E-11 |
2,6 E-11 |
||||
|
Sb-129 |
4,32h |
F |
0,100 |
1,1 E-10 |
2,0 E-10 |
0,100 |
4,2 E-10 |
|
M |
0,010 |
2,4 E-10 |
3,5 E-10 |
||||
|
Sb-130 |
0,667h |
F |
0,100 |
3,5 E-11 |
6,3 E-11 |
0,100 |
9,1 E-11 |
|
M |
0,010 |
5,4 E-11 |
9,1 E-11 |
||||
|
Sb-131 |
0,383h |
F |
0,100 |
3,7 E-11 |
5,9 E-11 |
0,100 |
1,0 E-10 |
|
M |
0,010 |
5,2 E-11 |
8,3 E-11 |
||||
|
Tellurium |
|||||||
|
Te-116 |
2,49h |
F |
0,300 |
6,3 E-11 |
1,2 E-10 |
0,300 |
1,7 E-10 |
|
M |
0,300 |
1,1 E-10 |
1,7 E-10 |
||||
|
Te-121 |
17,0d |
F |
0,300 |
2,5 E-10 |
3,9 E-10 |
0,300 |
4,3 E-10 |
|
M |
0,300 |
3,9 E-10 |
4,4 E-10 |
||||
|
Te-121m |
154d |
F |
0,300 |
1,8 E-9 |
2,3 E-9 |
0,300 |
2,3 E-9 |
|
M |
0,300 |
4,2 E-9 |
3,6 E-9 |
||||
|
Te-123 |
1,00E+13a |
F |
0,300 |
4,0 E-9 |
5,0 E-9 |
0,300 |
4,4 E-9 |
|
M |
0,300 |
2,6 E-9 |
2,8 E-9 |
||||
|
Te-123m |
120d |
F |
0,300 |
9,7 E-10 |
1,2 E-9 |
0,300 |
1,4 E-9 |
|
M |
0,300 |
3,9 E-9 |
3,4 E-9 |
||||
|
Te-125m |
58,0d |
F |
0,300 |
5,1 E-10 |
6,7 E-10 |
0,300 |
8,7 E-10 |
|
M |
0,300 |
3,3 E-9 |
2,9 E-9 |
||||
|
Te-127 |
9,35h |
F |
0,300 |
4,2 E-11 |
7,2 E-11 |
0,300 |
1,7 E-10 |
|
M |
0,300 |
1,2 E-10 |
1,8 E-10 |
||||
|
Te-127m |
109d |
F |
0,300 |
1,6 E-9 |
2,0 E-9 |
0,300 |
2,3 E-9 |
|
M |
0,300 |
7,2 E-9 |
6,2 E-9 |
||||
|
Te-129 |
1,16h |
F |
0,300 |
1,7 E-11 |
2,9 E-11 |
0,300 |
6,3 E-11 |
|
M |
0,300 |
3,8 E-11 |
5,7 E-11 |
||||
|
Te-129m |
33,6d |
F |
0,300 |
1,3 E-9 |
1,8 E-9 |
0,300 |
3,0 E-9 |
|
M |
0,300 |
6,3 E-9 |
5,4 E-9 |
||||
|
Te-131 |
0,417h |
F |
0,300 |
2,3 E-11 |
4,6 E-11 |
0,300 |
8,7 E-11 |
|
M |
0,300 |
3,8 E-11 |
6,1 E-11 |
||||
|
Te-131m |
1,25d |
F |
0,300 |
8,7 E-10 |
1,2 E-9 |
0,300 |
1,9 E-9 |
|
M |
0,300 |
1,1 E-9 |
1,6 E-9 |
||||
|
Te-132 |
3,26d |
F |
0,300 |
1,8 E-9 |
2,4 E-9 |
0,300 |
3,7 E-9 |
|
M |
0,300 |
2,2 E-9 |
3,0 E-9 |
||||
|
Te-133 |
0,207h |
F |
0,300 |
2,0 E-11 |
3,8 E-11 |
0,300 |
7,2 E-11 |
|
M |
0,300 |
2,7 E-11 |
4,4 E-11 |
||||
|
Te-133m |
0,923h |
F |
0,300 |
8,4 E-11 |
1,2 E-10 |
0,300 |
2,8 E-10 |
|
M |
0,300 |
1,2 E-10 |
1,9 E-10 |
||||
|
Te-134 |
0,696h |
F |
0,300 |
5,0 E-11 |
8,3 E-11 |
0,300 |
1,1 E-10 |
|
M |
0,300 |
7,1 E-11 |
1,1 E-10 |
||||
|
Jodium |
|||||||
|
I-120 |
1,35h |
F |
1,000 |
1,0 E-10 |
1,9 E-10 |
1,000 |
3,4 E-10 |
|
I-120m |
0,883h |
F |
1,000 |
8,7 E-11 |
1,4 E-10 |
1,000 |
2,1 E-10 |
|
I-121 |
2,12h |
F |
1,000 |
2,8 E-11 |
3,9 E-11 |
1,000 |
8,2 E-11 |
|
I-123 |
13,2h |
F |
1,000 |
7,6 E-11 |
1,1 E-10 |
1,000 |
2,1 E-10 |
|
I-124 |
4,18d |
F |
1,000 |
4,5 E-9 |
6,3 E-9 |
1,000 |
1,3 E-8 |
|
I-125 |
60,1d |
F |
1,000 |
5,3 E-9 |
7,3 E-9 |
1,000 |
1,5 E-8 |
|
I-126 |
13,0d |
F |
1,000 |
1,0 E-8 |
1,4 E-8 |
1,000 |
2,9 E-8 |
|
I-128 |
0,416h |
F |
1,000 |
1,4 E-11 |
2,2 E-11 |
1,000 |
4,6 E-11 |
|
I-129 |
1,57E+7a |
F |
1,000 |
3,7 E-8 |
5,1 E-8 |
1,000 |
1,1 E-7 |
|
I-130 |
12,4h |
F |
1,000 |
6,9 E-10 |
9,6 E-10 |
1,000 |
2,0 E-9 |
|
I-131 |
8,04d |
F |
1,000 |
7,6 E-9 |
1,1 E-8 |
1,000 |
2,2 E-8 |
|
I-132 |
2,30h |
F |
1,000 |
9,6 E-11 |
2,0 E-10 |
1,000 |
2,9 E-10 |
|
I-132m |
1,39h |
F |
1,000 |
8,1 E-11 |
1,1 E-10 |
1,000 |
2,2 E-10 |
|
I-133 |
20,8h |
F |
1,000 |
1,5 E-9 |
2,1 E-9 |
1,000 |
4,3 E-9 |
|
I-134 |
0,876h |
F |
1,000 |
4,8 E-11 |
7,9 E-11 |
1,000 |
1,1 E-10 |
|
I-135 |
6,61h |
F |
1,000 |
3,3 E-10 |
4,6 E-10 |
1,000 |
9,3 E-10 |
|
Cesium |
|||||||
|
Cs-125 |
0,750h |
F |
1,000 |
1,3 E-11 |
2,3 E-11 |
1,000 |
3,5 E-11 |
|
Cs-127 |
6,25h |
F |
1,000 |
2,2 E-11 |
4,0 E-11 |
1,000 |
2,4 E-11 |
|
Cs-129 |
1,34d |
F |
1,000 |
4,5 E-11 |
8,1 E-11 |
1,000 |
6,0 E-11 |
|
Cs-130 |
0,498h |
F |
1,000 |
8,4 E-12 |
1,5 E-11 |
1,000 |
2,8 E-11 |
|
Cs-131 |
9,69d |
F |
1,000 |
2,8 E-11 |
4,5 E-11 |
1,000 |
5,8 E-11 |
|
Cs-132 |
6,48d |
F |
1,000 |
2,4 E-10 |
3,8 E-10 |
1,000 |
5,0 E-10 |
|
Cs-134 |
2,06a |
F |
1,000 |
6,8 E-9 |
9,6 E-9 |
1,000 |
1,9 E-8 |
|
Cs-134m |
2,90h |
F |
1,000 |
1,5 E-11 |
2,6 E-11 |
1,000 |
2,0 E-11 |
|
Cs-135 |
2,30E+6a |
F |
1,000 |
7,1 E-10 |
9,9 E-10 |
1,000 |
2,0 E-9 |
|
Cs-135m |
0,883h |
F |
1,000 |
1,3 E-11 |
2,4 E-11 |
1,000 |
1,9 E-11 |
|
Cs-136 |
13,1d |
F |
1,000 |
1,3 E-9 |
1,9 E-9 |
1,000 |
3,0 E-9 |
|
Cs-137 |
30,0a |
F |
1,000 |
4,8 E-9 |
6,7 E-9 |
1,000 |
1,3 E-8 |
|
Cs-138 |
0,536h |
F |
1,000 |
2,6 E-11 |
4,6 E-11 |
1,000 |
9,2 E-11 |
|
Barium |
|||||||
|
Ba-126 |
1,61h |
F |
0,100 |
7,8 E-11 |
1,2 E-10 |
0,100 |
2,6 E-10 |
|
Ba-128 |
2,43h |
F |
0,100 |
8,0 E-10 |
1,3 E-9 |
0,100 |
2,7 E-9 |
|
Ba-131 |
11,8d |
F |
0,100 |
2,3 E-10 |
3,5 E-10 |
0,100 |
4,5 E-10 |
|
Ba-131m |
0,243h |
F |
0,100 |
4,1 E-12 |
6,4 E-12 |
0,100 |
4,9 E-12 |
|
Ba-133 |
10,7a |
F |
0,100 |
1,5 E-9 |
1,8 E-9 |
0,100 |
1,0 E-9 |
|
Ba-133m |
1,62d |
F |
0,100 |
1,9 E-10 |
2,8 E-10 |
0,100 |
5,5 E-10 |
|
Ba-135m |
1,20d |
F |
0,100 |
1,5 E-10 |
2,3 E-10 |
0,100 |
4,5 E-10 |
|
Ba-139 |
1,38h |
F |
0,100 |
3,5 E-11 |
5,5 E-11 |
0,100 |
1,2 E-10 |
|
Ba-140 |
12,7d |
F |
0,100 |
1,0 E-9 |
1,6 E-9 |
0,100 |
2,5 E-9 |
|
Ba-141 |
0,305h |
F |
0,100 |
2,2 E-11 |
3,5 E-11 |
0,100 |
7,0 E-11 |
|
Ba-142 |
0,177h |
F |
0,100 |
1,6 E-11 |
2,7 E-11 |
0,100 |
3,5 E-11 |
|
Lanthaan |
|||||||
|
La-131 |
0,983h |
F |
5,0 E-4 |
1,4 E-11 |
2,4 E-11 |
5,0 E-4 |
3,5 E-11 |
|
M |
5,0 E-4 |
2,3 E-11 |
3,6 E-11 |
||||
|
La-132 |
4,80h |
F |
5,0 E-4 |
1,1 E-10 |
2,0 E-10 |
5,0 E-4 |
3,9 E-10 |
|
M |
5,0 E-4 |
1,7 E-10 |
2,8 E-10 |
||||
|
La-135 |
19,5h |
F |
5,0 E-4 |
1,1 E-11 |
2,0 E-11 |
5,0 E-4 |
3,0 E-11 |
|
M |
5,0 E-4 |
1,5 E-11 |
2,5 E-11 |
||||
|
La-137 |
6,00E+4a |
F |
5,0 E-4 |
8,6 E-9 |
1,0 E-8 |
5,0 E-4 |
8,1 E-11 |
|
M |
5,0 E-4 |
3,4 E-9 |
2,3 E-9 |
||||
|
La-138 |
1,35E+11a |
F |
5,0 E-4 |
1,5 E-7 |
1,8 E-7 |
5,0 E-4 |
1,1 E-9 |
|
M |
5,0 E-4 |
6,1 E-8 |
4,2 E-8 |
||||
|
La-140 |
1,68d |
F |
5,0 E-4 |
6,0 E-10 |
1,0 E-9 |
5,0 E-4 |
2,0 E-9 |
|
M |
5,0 E-4 |
1,1 E-9 |
1,5 E-9 |
||||
|
La-141 |
3,93h |
F |
5,0 E-4 |
6,7 E-11 |
1,1 E-10 |
5,0 E-4 |
3,6 E-10 |
|
M |
5,0 E-4 |
1,5 E-10 |
2,2 E-10 |
||||
|
La-142 |
1,54h |
F |
5,0 E-4 |
5,6 E-11 |
1,0 E-10 |
5,0 E-4 |
1,8 E-10 |
|
M |
5,0 E-4 |
9,3 E-11 |
1,5 E-10 |
||||
|
La-143 |
0,237h |
F |
5,0 E-4 |
1,2 E-11 |
2,0 E-11 |
5,0 E-4 |
5,6 E-11 |
|
M |
5,0 E-4 |
2,2 E-11 |
3,3 E-11 |
||||
|
Cerium |
|||||||
|
Ce-134 |
3,00d |
M |
5,0 E-4 |
1,3 E-9 |
1,5 E-9 |
5,0 E-4 |
2,5 E-9 |
|
S |
5,0 E-4 |
1,3 E-9 |
1,6 E-9 |
||||
|
Ce-135 |
17,6h |
M |
5,0 E-4 |
4,9 E-10 |
7,3 E-10 |
5,0 E-4 |
7,9 E-10 |
|
S |
5,0 E-4 |
5,1 E-10 |
7,6 E-10 |
||||
|
Ce-137 |
9,00h |
M |
5,0 E-4 |
1,0 E-11 |
1,8 E-11 |
5,0 E-4 |
2,5 E-11 |
|
S |
5,0 E-4 |
1,1 E-11 |
1,9 E-11 |
||||
|
Ce-137m |
1,43d |
M |
5,0 E-4 |
4,0 E-10 |
5,5 E-10 |
5,0 E-4 |
5,4 E-10 |
|
S |
5,0 E-4 |
4,3 E-10 |
5,9 E-10 |
||||
|
Ce-139 |
138d |
M |
5,0 E-4 |
1,6 E-9 |
1,3 E-9 |
5,0 E-4 |
2,6 E-10 |
|
S |
5,0 E-4 |
1,8 E-9 |
1,4 E-9 |
||||
|
Ce-141 |
32,5d |
M |
5,0 E-4 |
3,1 E-9 |
2,7 E-9 |
5,0 E-4 |
7,1 E-10 |
|
S |
5,0 E-4 |
3,6 E-9 |
3,1 E-9 |
||||
|
Ce-143 |
1,38d |
M |
5,0 E-4 |
7,4 E-10 |
9,5 E-10 |
5,0 E-4 |
1,1 E-9 |
|
S |
5,0 E-4 |
8,1 E-10 |
1,0 E-9 |
||||
|
Ce-144 |
284d |
M |
5,0 E-4 |
3,4 E-8 |
2,3 E-8 |
5,0 E-4 |
5,2 E-9 |
|
S |
5,0 E-4 |
4,9 E-8 |
2,9 E-8 |
||||
|
Praseodymium |
|||||||
|
Pr-136 |
0,218h |
M |
5,0 E-4 |
1,4 E-11 |
2,4 E-11 |
5,0 E-4 |
3,3 E-11 |
|
S |
5,0 E-4 |
1,5 E-11 |
2,5 E-11 |
||||
|
Pr-137 |
1,28h |
M |
5,0 E-4 |
2,1 E-11 |
3,4 E-11 |
5,0 E-4 |
4,0 E-11 |
|
S |
5,0 E-4 |
2,2 E-11 |
3,5 E-11 |
||||
|
Pr-138m |
2,10h |
M |
5,0 E-4 |
7,6 E-11 |
1,3 E-10 |
5,0 E-4 |
1,3 E-10 |
|
S |
5,0 E-4 |
7,9 E-11 |
1,3 E-10 |
||||
|
Pr-139 |
4,51h |
M |
5,0 E-4 |
1,9 E-11 |
2,9 E-11 |
5,0 E-4 |
3,1 E-11 |
|
S |
5,0 E-4 |
2,0 E-11 |
3,0 E-11 |
||||
|
Pr-142 |
19,1h |
M |
5,0 E-4 |
5,3 E-10 |
7,0 E-10 |
5,0 E-4 |
1,3 E-9 |
|
S |
5,0 E-4 |
5,6 E-10 |
7,4 E-10 |
||||
|
Pr-142m |
0,243h |
M |
5,0 E-4 |
6,7 E-12 |
8,9 E-12 |
5,0 E-4 |
1,7 E-11 |
|
S |
5,0 E-4 |
7,1 E-12 |
9,4 E-12 |
||||
|
Pr-143 |
13,6d |
M |
5,0 E-4 |
2,1 E-9 |
1,9 E-9 |
5,0 E-4 |
1,2 E-9 |
|
S |
5,0 E-4 |
2,3 E-9 |
2,2 E-9 |
||||
|
Pr-144 |
0,288h |
M |
5,0 E-4 |
1,8 E-11 |
2,9 E-11 |
5,0 E-4 |
5,0 E-11 |
|
S |
5,0 E-4 |
1,9 E-11 |
3,0 E-11 |
||||
|
Pr-145 |
5,98h |
M |
5,0 E-4 |
1,6 E-10 |
2,5 E-10 |
5,0 E-4 |
3,9 E-10 |
|
S |
5,0 E-4 |
1,7 E-10 |
2,6 E-10 |
||||
|
Pr-147 |
0,227h |
M |
5,0 E-4 |
1,8 E-11 |
2,9 E-11 |
5,0 E-4 |
3,3 E-11 |
|
S |
5,0 E-4 |
1,9 E-11 |
3,0 E-11 |
||||
|
Neodymium |
|||||||
|
Nd-136 |
0,844h |
M |
5,0 E-4 |
5,3 E-11 |
8,5 E-11 |
5,0 E-4 |
9,9 E-11 |
|
S |
5,0 E-4 |
5,6 E-11 |
8,9 E-11 |
||||
|
Nd-138 |
5,04h |
M |
5,0 E-4 |
2,4 E-10 |
3,7 E-10 |
5,0 E-4 |
6,4 E-10 |
|
S |
5,0 E-4 |
2,6 E-10 |
3,8 E-10 |
||||
|
Nd-139 |
0,495h |
M |
5,0 E-4 |
1,0 E-11 |
1,7 E-11 |
5,0 E-4 |
2,0 E-11 |
|
S |
5,0 E-4 |
1,1 E-11 |
1,7 E-11 |
||||
|
Nd-139m |
5,50h |
M |
5,0 E-4 |
1,5 E-10 |
2,5 E-10 |
5,0 E-4 |
2,5 E-10 |
|
S |
5,0 E-4 |
1,6 E-10 |
2,5 E-10 |
||||
|
Nd-141 |
2,49h |
M |
5,0 E-4 |
5,1 E-12 |
8,5 E-12 |
5,0 E-4 |
8,3 E-12 |
|
S |
5,0 E-4 |
5,3 E-12 |
8,8 E-12 |
||||
|
Nd-147 |
11,0d |
M |
5,0 E-4 |
2,0 E-9 |
1,9 E-9 |
5,0 E-4 |
1,1 E-9 |
|
S |
5,0 E-4 |
2,3 E-9 |
2,1 E-9 |
||||
|
Nd-149 |
1,73h |
M |
5,0 E-4 |
8,5 E-11 |
1,2 E-10 |
5,0 E-4 |
1,2 E-10 |
|
S |
5,0 E-4 |
9,0 E-11 |
1,3 E-10 |
||||
|
Nd-151 |
0,207h |
M |
5,0 E-4 |
1,7 E-11 |
2,8 E-11 |
5,0 E-4 |
3,0 E-11 |
|
S |
5,0 E-4 |
1,8 E-11 |
2,9 E-11 |
||||
|
Promethium |
|||||||
|
Pm-141 |
0,348h |
M |
5,0 E-4 |
1,5 E-11 |
2,4 E-11 |
5,0 E-4 |
3,6 E-11 |
|
S |
5,0 E-4 |
1,6 E-11 |
2,5 E-11 |
||||
|
Pm-143 |
265d |
M |
5,0 E-4 |
1,4 E-9 |
9,6 E-10 |
5,0 E-4 |
2,3 E-10 |
|
S |
5,0 E-4 |
1,3 E-9 |
8,3 E-10 |
||||
|
Pm-144 |
363d |
M |
5,0 E-4 |
7,8 E-9 |
5,4 E-9 |
5,0 E-4 |
9,7 E-10 |
|
S |
5,0 E-4 |
7,0 E-9 |
3,9 E-9 |
||||
|
Pm-145 |
17,7a |
M |
5,0 E-4 |
3,4 E-9 |
2,4 E-9 |
5,0 E-4 |
1,1 E-10 |
|
S |
5,0 E-4 |
2,1 E-9 |
1,2 E-9 |
||||
|
Pm-146 |
5,53a |
M |
5,0 E-4 |
1,9 E-8 |
1,3 E-8 |
5,0 E-4 |
9,0 E-10 |
|
S |
5,0 E-4 |
1,6 E-8 |
9,0 E-9 |
||||
|
Pm-147 |
2,62a |
M |
5,0 E-4 |
4,7 E-9 |
3,5 E-9 |
5,0 E-4 |
2,6 E-10 |
|
S |
5,0 E-4 |
4,6 E-9 |
3,2 E-9 |
||||
|
Pm-148 |
5,37d |
M |
5,0 E-4 |
2,0 E-9 |
2,1 E-9 |
5,0 E-4 |
2,7 E-9 |
|
S |
5,0 E-4 |
2,1 E-9 |
2,2 E-9 |
||||
|
Pm-148m |
41,3d |
M |
5,0 E-4 |
4,9 E-9 |
4,1 E-9 |
5,0 E-4 |
1,8 E-9 |
|
S |
5,0 E-4 |
5,4 E-9 |
4,3 E-9 |
||||
|
Pm-149 |
2,21d |
M |
5,0 E-4 |
6,6 E-10 |
7,6 E-10 |
5,0 E-4 |
9,9 E-10 |
|
S |
5,0 E-4 |
7,2 E-10 |
8,2 E-10 |
||||
|
Pm-150 |
2,68h |
M |
5,0 E-4 |
1,3 E-10 |
2,0 E-10 |
5,0 E-4 |
2,6 E-10 |
|
S |
5,0 E-4 |
1,4 E-10 |
2,1 E-10 |
||||
|
Pm-151 |
1,18d |
M |
5,0 E-4 |
4,2 E-10 |
6,1 E-10 |
5,0 E-4 |
7,3 E-10 |
|
S |
5,0 E-4 |
4,5 E-10 |
6,4 E-10 |
||||
|
Samarium |
|||||||
|
Sm-141 |
0,170h |
M |
5,0 E-4 |
1,6 E-11 |
2,7 E-11 |
5,0 E-4 |
3,9 E-11 |
|
Sm-141m |
0,377h |
M |
5,0 E-4 |
3,4 E-11 |
5,6 E-11 |
5,0 E-4 |
6,5 E-11 |
|
Sm-142 |
1,21h |
M |
5,0 E-4 |
7,4 E-11 |
1,1 E-10 |
5,0 E-4 |
1,9 E-10 |
|
Sm-145 |
340d |
M |
5,0 E-4 |
1,5 E-9 |
1,1 E-9 |
5,0 E-4 |
2,1 E-10 |
|
Sm-146 |
1,03E+8a |
M |
5,0 E-4 |
9,9 E-6 |
6,7 E-6 |
5,0 E-4 |
5,4 E-8 |
|
Sm-147 |
1,06E+11a |
M |
5,0 E-4 |
8,9 E-6 |
6,1 E-6 |
5,0 E-4 |
4,9 E-8 |
|
Sm-151 |
90,0a |
M |
5,0 E-4 |
3,7 E-9 |
2,6 E-9 |
5,0 E-4 |
9,8 E-11 |
|
Sm-153 |
1,95d |
M |
5,0 E-4 |
6,1 E-10 |
6,8 E-10 |
5,0 E-4 |
7,4 E-10 |
|
Sm-155 |
0,368h |
M |
5,0 E-4 |
1,7 E-11 |
2,8 E-11 |
5,0 E-4 |
2,9 E-11 |
|
Sm-156 |
9,40h |
M |
5,0 E-4 |
2,1 E-10 |
2,8 E-10 |
5,0 E-4 |
2,5 E-10 |
|
Europium |
|||||||
|
Eu-145 |
5,94d |
M |
5,0 E-4 |
5,6 E-10 |
7,3 E-10 |
5,0 E-4 |
7,5 E-10 |
|
Eu-146 |
4,61d |
M |
5,0 E-4 |
8,2 E-10 |
1,2 E-9 |
5,0 E-4 |
1,3 E-9 |
|
Eu-147 |
24,0d |
M |
5,0 E-4 |
1,0 E-9 |
1,0 E-9 |
5,0 E-4 |
4,4 E-10 |
|
Eu-148 |
54,5d |
M |
5,0 E-4 |
2,7 E-9 |
2,3 E-9 |
5,0 E-4 |
1,3 E-9 |
|
Eu-149 |
93,1d |
M |
5,0 E-4 |
2,7 E-10 |
2,3 E-10 |
5,0 E-4 |
1,0 E-10 |
|
Eu-150 |
34,2a |
M |
5,0 E-4 |
5,0 E-8 |
3,4 E-8 |
5,0 E-4 |
1,3 E-9 |
|
Eu-150 |
12,6h |
M |
5,0 E-4 |
1,9 E-10 |
2,8 E-10 |
5,0 E-4 |
3,8 E-10 |
|
Eu-152 |
13,3a |
M |
5,0 E-4 |
3,9 E-8 |
2,7 E-8 |
5,0 E-4 |
1,4 E-9 |
|
Eu-152m |
9,32h |
M |
5,0 E-4 |
2,2 E-10 |
3,2 E-10 |
5,0 E-4 |
5,0 E-10 |
|
Eu-154 |
8,80a |
M |
5,0 E-4 |
5,0 E-8 |
3,5 E-8 |
5,0 E-4 |
2,0 E-9 |
|
Eu-155 |
4,96a |
M |
5,0 E-4 |
6,5 E-9 |
4,7 E-9 |
5,0 E-4 |
3,2 E-10 |
|
Eu-156 |
15,2d |
M |
5,0 E-4 |
3,3 E-9 |
3,0 E-9 |
5,0 E-4 |
2,2 E-9 |
|
Eu-157 |
15,1h |
M |
5,0 E-4 |
3,2 E-10 |
4,4 E-10 |
5,0 E-4 |
6,0 E-10 |
|
Eu-158 |
0,765h |
M |
5,0 E-4 |
4,8 E-11 |
7,5 E-11 |
5,0 E-4 |
9,4 E-11 |
|
Gadolinium |
|||||||
|
Gd-145 |
0,382h |
F |
5,0 E-4 |
1,5 E-11 |
2,6 E-11 |
5,0 E-4 |
4,4 E-11 |
|
M |
5,0 E-4 |
2,1 E-11 |
3,5 E-11 |
||||
|
Gd-146 |
48,3d |
F |
5,0 E-4 |
4,4 E-9 |
5,2 E-9 |
5,0 E-4 |
9,6 E-10 |
|
M |
5,0 E-4 |
6,0 E-9 |
4,6 E-9 |
||||
|
Gd-147 |
1,59d |
F |
5,0 E-4 |
2,7 E-10 |
4,5 E-10 |
5,0 E-4 |
6,1 E-10 |
|
M |
5,0 E-4 |
4,1 E-10 |
5,9 E-10 |
||||
|
Gd-148 |
93,0a |
F |
5,0 E-4 |
2,5 E-5 |
3,0 E-5 |
5,0 E-4 |
5,5 E-8 |
|
M |
5,0 E-4 |
1,1 E-5 |
7,2 E-6 |
||||
|
Gd-149 |
9,40d |
F |
5,0 E-4 |
2,6 E-10 |
4,5 E-10 |
5,0 E-4 |
4,5 E-10 |
|
M |
5,0 E-4 |
7,0 E-10 |
7,9 E-10 |
||||
|
Gd-151 |
120d |
F |
5,0 E-4 |
7,8 E-10 |
9,3 E-10 |
5,0 E-4 |
2,0 E-10 |
|
M |
5,0 E-4 |
8,1 E-10 |
6,5 E-10 |
||||
|
Gd-152 |
1,08E+14a |
F |
5,0 E-4 |
1,9 E-5 |
2,2 E-5 |
5,0 E-4 |
4,1 E-8 |
|
M |
5,0 E-4 |
7,4 E-6 |
5,0 E-6 |
||||
|
Gd-153 |
242d |
F |
5,0 E-4 |
2,1 E-9 |
2,5 E-9 |
5,0 E-4 |
2,7 E-10 |
|
M |
5,0 E-4 |
1,9 E-9 |
1,4 E-9 |
||||
|
Gd-159 |
18,6h |
F |
5,0 E-4 |
1,1 E-10 |
1,8 E-10 |
5,0 E-4 |
4,9 E-10 |
|
M |
5,0 E-4 |
2,7 E-10 |
3,9 E-10 |
||||
|
Terbium |
|||||||
|
Tb-147 |
1,65h |
M |
5,0 E-4 |
7,9 E-11 |
1,2 E-10 |
5,0 E-4 |
1,6 E-10 |
|
Tb-149 |
4,15h |
M |
5,0 E-4 |
4,3 E-9 |
3,1 E-9 |
5,0 E-4 |
2,5 E-10 |
|
Tb-150 |
3,27h |
M |
5,0 E-4 |
1,1 E-10 |
1,8 E-10 |
5,0 E-4 |
2,5 E-10 |
|
Tb-151 |
17,6h |
M |
5,0 E-4 |
2,3 E-10 |
3,3 E-10 |
5,0 E-4 |
3,4 E-10 |
|
Tb-153 |
2,34d |
M |
5,0 E-4 |
2,0 E-10 |
2,4 E-10 |
5,0 E-4 |
2,5 E-10 |
|
Tb-154 |
21,4h |
M |
5,0 E-4 |
3,8 E-10 |
6,0 E-10 |
5,0 E-4 |
6,5 E-10 |
|
Tb-155 |
5,32d |
M |
5,0 E-4 |
2,1 E-10 |
2,5 E-10 |
5,0 E-4 |
2,1 E-10 |
|
Tb-156 |
5,34d |
M |
5,0 E-4 |
1,2 E-9 |
1,4 E-9 |
5,0 E-4 |
1,2 E-9 |
|
Tb-156m |
1,02d |
M |
5,0 E-4 |
2,0 E-10 |
2,3 E-10 |
5,0 E-4 |
1,7 E-10 |
|
Tb-156m |
5,00h |
M |
5,0 E-4 |
9,2 E-11 |
1,3 E-10 |
5,0 E-4 |
8,1 E-11 |
|
Tb-157 |
150a |
M |
5,0 E-4 |
1,1 E-9 |
7,9 E-10 |
5,0 E-4 |
3,4 E-11 |
|
Tb-158 |
150 a |
M |
5,0 E-4 |
4,3 E-8 |
3,0 E-8 |
5,0 E-4 |
1,1 E-9 |
|
Tb-160 |
72,3d |
M |
5,0 E-4 |
6,6 E-9 |
5,4 E-9 |
5,0 E-4 |
1,6 E-9 |
|
Tb-161 |
6,91d |
M |
5,0 E-4 |
1,2 E-9 |
1,2 E-9 |
5,0 E-4 |
7,2 E-10 |
|
Dysprosium |
|||||||
|
Dy-155 |
10,0h |
M |
5,0 E-4 |
8,0 E-11 |
1,2 E-10 |
5,0 E-4 |
1,3 E-10 |
|
Dy-157 |
8,10h |
M |
5,0 E-4 |
3,2 E-11 |
5,5 E-11 |
5,0 E-4 |
6,1 E-11 |
|
Dy-159 |
144d |
M |
5,0 E-4 |
3,5 E-10 |
2,5 E-10 |
5,0 E-4 |
1,0 E-10 |
|
Dy-165 |
2,33h |
M |
5,0 E-4 |
6,1 E-11 |
8,7 E-11 |
5,0 E-4 |
1,1 E-10 |
|
Dy-166 |
3,40d |
M |
5,0 E-4 |
1,8 E-9 |
1,8 E-9 |
5,0 E-4 |
1,6 E-9 |
|
Holmium |
|||||||
|
Ho-155 |
0,800h |
M |
5,0 E-4 |
2,0 E-11 |
3,2 E-11 |
5,0 E-4 |
3,7 E-11 |
|
Ho-157 |
0,210h |
M |
5,0 E-4 |
4,5 E-12 |
7,6 E-12 |
5,0 E-4 |
6,5 E-12 |
|
Ho-159 |
0,550h |
M |
5,0 E-4 |
6,3 E-12 |
1,0 E-11 |
5,0 E-4 |
7,9 E-12 |
|
Ho-161 |
2,50h |
M |
5,0 E-4 |
6,3 E-12 |
1,0 E-11 |
5,0 E-4 |
1,3 E-11 |
|
Ho-162 |
0,250h |
M |
5,0 E-4 |
2,9 E-12 |
4,5 E-12 |
5,0 E-4 |
3,3 E-12 |
|
Ho-162m |
1,13h |
M |
5,0 E-4 |
2,2 E-11 |
3,3 E-11 |
5,0 E-4 |
2,6 E-11 |
|
Ho-164 |
0,483h |
M |
5,0 E-4 |
8,6 E-12 |
1,3 E-11 |
5,0 E-4 |
9,5 E-12 |
|
Ho-164m |
0,625h |
M |
5,0 E-4 |
1,2 E-11 |
1,6 E-11 |
5,0 E-4 |
1,6 E-11 |
|
Ho-166 |
1,12d |
M |
5,0 E-4 |
6,6 E-10 |
8,3 E-10 |
5,0 E-4 |
1,4 E-9 |
|
Ho-166m |
1,20E+3a |
M |
5,0 E-4 |
1,1 E-7 |
7,8 E-8 |
5,0 E-4 |
2,0 E-9 |
|
Ho-167 |
3,10h |
M |
5,0 E-4 |
7,1 E-11 |
1,0 E-10 |
5,0 E-4 |
8,3 E-11 |
|
Erbium |
|||||||
|
Er-161 |
3,24h |
M |
5,0 E-4 |
5,1 E-11 |
8,5 E-11 |
5,0 E-4 |
8,0 E-11 |
|
Er-165 |
10,4h |
M |
5,0 E-4 |
8,3 E-12 |
1,4 E-11 |
5,0 E-4 |
1,9 E-11 |
|
Er-169 |
9,30d |
M |
5,0 E-4 |
9,8 E-10 |
9,2 E-10 |
5,0 E-4 |
3,7 E-10 |
|
Er-171 |
7,52h |
M |
5,0 E-4 |
2,2 E-10 |
3,0 E-10 |
5,0 E-4 |
3,6 E-10 |
|
Er-172 |
2,05d |
M |
5,0 E-4 |
1,1 E-9 |
1,2 E-9 |
5,0 E-4 |
1,0 E-9 |
|
Thulium |
|||||||
|
Tm-162 |
0,362h |
M |
5,0 E-4 |
1,6 E-11 |
2,7 E-11 |
5,0 E-4 |
2,9 E-11 |
|
Tm-166 |
7,70h |
M |
5,0 E-4 |
1,8 E-10 |
2,8 E-10 |
5,0 E-4 |
2,8 E-10 |
|
Tm-167 |
9,24d |
M |
5,0 E-4 |
1,1 E-9 |
1,0 E-9 |
5,0 E-4 |
5,6 E-10 |
|
Tm-170 |
129d |
M |
5,0 E-4 |
6,6 E-9 |
5,2 E-9 |
5,0 E-4 |
1,3 E-9 |
|
Tm-171 |
1,92a |
M |
5,0 E-4 |
1,3 E-9 |
9,1 E-10 |
5,0 E-4 |
1,1 E-10 |
|
Tm-172 |
2,65d |
M |
5,0 E-4 |
1,1 E-9 |
1,4 E-9 |
5,0 E-4 |
1,7 E-9 |
|
Tm-173 |
8,24h |
M |
5,0 E-4 |
1,8 E-10 |
2,6 E-10 |
5,0 E-4 |
3,1 E-10 |
|
Tm-175 |
0,253h |
M |
5,0 E-4 |
1,9 E-11 |
3,1 E-11 |
5,0 E-4 |
2,7 E-11 |
|
Ytterbium |
|||||||
|
Yb-162 |
0,315h |
M |
5,0 E-4 |
1,4 E-11 |
2,2 E-11 |
5,0 E-4 |
2,3 E-11 |
|
S |
5,0 E-4 |
1,4 E-11 |
2,3 E-11 |
||||
|
Yb-166 |
2,36d |
M |
5,0 E-4 |
7,2 E-10 |
9,1 E-10 |
5,0 E-4 |
9,5 E-10 |
|
S |
5,0 E-4 |
7,6 E-10 |
9,5 E-10 |
||||
|
Yb-167 |
0,292h |
M |
5,0 E-4 |
6,5 E-12 |
9,0 E-12 |
5,0 E-4 |
6,7 E-12 |
|
S |
5,0 E-4 |
6,9 E-12 |
9,5 E-12 |
||||
|
Yb-169 |
32,0d |
M |
5,0 E-4 |
2,4 E-9 |
2,1 E-9 |
5,0 E-4 |
7,1 E-10 |
|
S |
5,0 E-4 |
2,8 E-9 |
2,4 E-9 |
||||
|
Yb-175 |
4,19d |
M |
5,0 E-4 |
6,3 E-10 |
6,4 E-10 |
5,0 E-4 |
4,4 E-10 |
|
S |
5,0 E-4 |
7,0 E-10 |
7,0 E-10 |
||||
|
Yb-177 |
1,90h |
M |
5,0 E-4 |
6,4 E-11 |
8,8 E-11 |
5,0 E-4 |
9,7 E-11 |
|
S |
5,0 E-4 |
6,9 E-11 |
9,4 E-11 |
||||
|
Yb-178 |
1,23h |
M |
5,0 E-4 |
7,1 E-11 |
1,0 E-10 |
5,0 E-4 |
1,2 E-10 |
|
S |
5,0 E-4 |
7,6 E-11 |
1,1 E-10 |
||||
|
Lutetium |
|||||||
|
Lu-169 |
1,42d |
M |
5,0 E-4 |
3,5 E-10 |
4,7 E-10 |
5,0 E-4 |
4,6 E-10 |
|
S |
5,0 E-4 |
3,8 E-10 |
4,9 E-10 |
||||
|
Lu-170 |
2,00d |
M |
5,0 E-4 |
6,4 E-10 |
9,3 E-10 |
5,0 E-4 |
9,9 E-10 |
|
S |
5,0 E-4 |
6,7 E-10 |
9,5 E-10 |
||||
|
Lu-171 |
8,22d |
M |
5,0 E-4 |
7,6 E-10 |
8,8 E-10 |
5,0 E-4 |
6,7 E-10 |
|
S |
5,0 E-4 |
8,3 E-10 |
9,3 E-10 |
||||
|
Lu-172 |
6,70d |
M |
5,0 E-4 |
1,4 E-9 |
1,7 E-9 |
5,0 E-4 |
1,3 E-9 |
|
S |
5,0 E-4 |
1,5 E-9 |
1,8 E-9 |
||||
|
Lu-173 |
1,37a |
M |
5,0 E-4 |
2,0 E-9 |
1,5 E-9 |
5,0 E-4 |
2,6 E-10 |
|
S |
5,0 E-4 |
2,3 E-9 |
1,4 E-9 |
||||
|
Lu-174 |
3,31a |
M |
5,0 E-4 |
4,0 E-9 |
2,9 E-9 |
5,0 E-4 |
2,7 E-10 |
|
S |
5,0 E-4 |
3,9 E-9 |
2,5 E-9 |
||||
|
Lu-174m |
142d |
M |
5,0 E-4 |
3,4 E-9 |
2,4 E-9 |
5,0 E-4 |
5,3 E-10 |
|
S |
5,0 E-4 |
3,8 E-9 |
2,6 E-9 |
||||
|
Lu-176 |
3,60E+10a |
M |
5,0 E-4 |
6,6 E-8 |
4,6 E-8 |
5,0 E-4 |
1,8 E-9 |
|
S |
5,0 E-4 |
5,2 E-8 |
3,0 E-8 |
||||
|
Lu-176m |
3,68h |
M |
5,0 E-4 |
1,1 E-10 |
1,5 E-10 |
5,0 E-4 |
1,7 E-10 |
|
S |
5,0 E-4 |
1,2 E-10 |
1,6 E-10 |
||||
|
Lu-177 |
6,71d |
M |
5,0 E-4 |
1,0 E-9 |
1,0 E-9 |
5,0 E-4 |
5,3 E-10 |
|
S |
5,0 E-4 |
1,1 E-9 |
1,1 E-9 |
||||
|
Lu-177m |
161d |
M |
5,0 E-4 |
1,2 E-8 |
1,0 E-8 |
5,0 E-4 |
1,7 E-9 |
|
S |
5,0 E-4 |
1,5 E-8 |
1,2 E-8 |
||||
|
Lu-178 |
0,473h |
M |
5,0 E-4 |
2,5 E-11 |
3,9 E-11 |
5,0 E-4 |
4,7 E-11 |
|
S |
5,0 E-4 |
2,6 E-11 |
4,1 E-11 |
||||
|
Lu-178m |
0,378h |
M |
5,0 E-4 |
3,3 E-11 |
5,4 E-11 |
5,0 E-4 |
3,8 E-11 |
|
S |
5,0 E-4 |
3,5 E-11 |
5,6 E-11 |
||||
|
Lu-179 |
4,59h |
M |
5,0 E-4 |
1,1 E-10 |
1,6 E-10 |
5,0 E-4 |
2,1 E-10 |
|
S |
5,0 E-4 |
1,2 E-10 |
1,6 E-10 |
||||
|
Hafnium |
|||||||
|
Hf-170 |
16,0h |
F |
0,002 |
1,7 E-10 |
2,9 E-10 |
0,002 |
4,8 E-10 |
|
M |
0,002 |
3,2 E-10 |
4,3 E-10 |
||||
|
Hf-172 |
1,87a |
F |
0,002 |
3,2 E-8 |
3,7 E-8 |
0,002 |
1,0 E-9 |
|
M |
0,002 |
1,9 E-8 |
1,3 E-8 |
||||
|
Hf-173 |
24,0h |
F |
0,002 |
7,9 E-11 |
1,3 E-10 |
0,002 |
2,3 E-10 |
|
M |
0,002 |
1,6 E-10 |
2,2 E-10 |
||||
|
Hf-175 |
70,0d |
F |
0,002 |
7,2 E-10 |
8,7 E-10 |
0,002 |
4,1 E-10 |
|
M |
0,002 |
1,1 E-9 |
8,8 E-10 |
||||
|
Hf-177m |
0,856h |
F |
0,002 |
4,7 E-11 |
8,4 E-11 |
0,002 |
8,1 E-11 |
|
M |
0,002 |
9,2 E-11 |
1,5 E-10 |
||||
|
Hf-178m |
31,0a |
F |
0,002 |
2,6 E-7 |
3,1 E-7 |
0,002 |
4,7 E-9 |
|
M |
0,002 |
1,1 E-7 |
7,8 E-8 |
||||
|
Hf-179m |
25,1d |
F |
0,002 |
1,1 E-9 |
1,4 E-9 |
0,002 |
1,2 E-9 |
|
M |
0,002 |
3,6 E-9 |
3,2 E-9 |
||||
|
Hf-180m |
5,50h |
F |
0,002 |
6,4 E-11 |
1,2 E-10 |
0,002 |
1,7 E-10 |
|
M |
0,002 |
1,4 E-10 |
2,0 E-10 |
||||
|
Hf-181 |
42,4d |
F |
0,002 |
1,4 E-9 |
1,8 E-9 |
0,002 |
1,1 E-9 |
|
M |
0,002 |
4,7 E-9 |
4,1 E-9 |
||||
|
Hf-182 |
9,00E+6a |
F |
0,002 |
3,0 E-7 |
3,6 E-7 |
0,002 |
3,0 E-9 |
|
M |
0,002 |
1,2 E-7 |
8,3 E-8 |
||||
|
Hf-182m |
1,02h |
F |
0,002 |
2,3 E-11 |
4,0 E-11 |
0,002 |
4,2 E-11 |
|
M |
0,002 |
4,7 E-11 |
7,1 E-11 |
||||
|
Hf-183 |
1,07h |
F |
0,002 |
2,6 E-11 |
4,4 E-11 |
0,002 |
7,3 E-11 |
|
M |
0,002 |
5,8 E-11 |
8,3 E-11 |
||||
|
Hf-184 |
4,12h |
F |
0,002 |
1,3 E-10 |
2,3 E-10 |
0,002 |
5,2 E-10 |
|
M |
0,002 |
3,3 E-10 |
4,5 E-10 |
||||
|
Tantaal |
|||||||
|
Ta-172 |
0,613h |
M |
0,001 |
3,4 E-11 |
5,5 E-11 |
0,001 |
5,3 E-11 |
|
S |
0,001 |
3,6 E-11 |
5,7 E-11 |
||||
|
Ta-173 |
3,65h |
M |
0,001 |
1,1 E-10 |
1,6 E-10 |
0,001 |
1,9 E-10 |
|
S |
0,001 |
1,2 E-10 |
1,6 E-10 |
||||
|
Ta-174 |
1,20h |
M |
0,001 |
4,2 E-11 |
6,3 E-11 |
0,001 |
5,7 E-11 |
|
S |
0,001 |
4,4 E-11 |
6,6 E-11 |
||||
|
Ta-175 |
10,5h |
M |
0,001 |
1,3 E-10 |
2,0 E-10 |
0,001 |
2,1 E-10 |
|
S |
0,001 |
1,4 E-10 |
2,0 E-10 |
||||
|
Ta-176 |
8,08h |
M |
0,001 |
2,0 E-10 |
3,2 E-10 |
0,001 |
3,1 E-10 |
|
S |
0,001 |
2,1 E-10 |
3,3 E-10 |
||||
|
Ta-177 |
2,36d |
M |
0,001 |
9,3 E-11 |
1,2 E-10 |
0,001 |
1,1 E-10 |
|
S |
0,001 |
1,0 E-10 |
1,3 E-10 |
||||
|
Ta-178 |
2,20h |
M |
0,001 |
6,6 E-11 |
1,0 E-10 |
0,001 |
7,8 E-11 |
|
S |
0,001 |
6,9 E-11 |
1,1 E-10 |
||||
|
Ta-179 |
1,82a |
M |
0,001 |
2,0 E-10 |
1,3 E-10 |
0,001 |
6,5 E-11 |
|
S |
0,001 |
5,2 E-10 |
2,9 E-10 |
||||
|
Ta-180 |
1,00E+13a |
M |
0,001 |
6,0 E-9 |
4,6 E-9 |
0,001 |
8,4 E-10 |
|
S |
0,001 |
2,4 E-8 |
1,4 E-8 |
||||
|
Ta-180m |
8,10h |
M |
0,001 |
4,4 E-11 |
5,8 E-11 |
0,001 |
5,4 E-11 |
|
S |
0,001 |
4,7 E-11 |
6,2 E-11 |
||||
|
Ta-182 |
115d |
M |
0,001 |
7,2 E-9 |
5,8 E-9 |
0,001 |
1,5 E-9 |
|
S |
0,001 |
9,7 E-9 |
7,4 E-9 |
||||
|
Ta-182m |
0,264h |
M |
0,001 |
2,1 E-11 |
3,4 E-11 |
0,001 |
1,2 E-11 |
|
S |
0,001 |
2,2 E-11 |
3,6 E-11 |
||||
|
Ta-183 |
5,10d |
M |
0,001 |
1,8 E-9 |
1,8 E-9 |
0,001 |
1,3 E-9 |
|
S |
0,001 |
2,0 E-9 |
2,0 E-9 |
||||
|
Ta-184 |
8,70h |
M |
0,001 |
4,1 E-10 |
6,0 E-10 |
0,001 |
6,8 E-10 |
|
S |
0,001 |
4,4 E-10 |
6,3 E-10 |
||||
|
Ta-185 |
0,816h |
M |
0,001 |
4,6 E-11 |
6,8 E-11 |
0,001 |
6,8 E-11 |
|
S |
0,001 |
4,9 E-11 |
7,2 E-11 |
||||
|
Ta-186 |
0,175h |
M |
0,001 |
1,8 E-11 |
3,0 E-11 |
0,001 |
3,3 E-11 |
|
S |
0,001 |
1,9 E-11 |
3,1 E-11 |
||||
|
Wolfram |
|||||||
|
W-176 |
2,30h |
F |
0,300 |
4,4 E-11 |
7,6 E-11 |
0,300 |
1,0 E-10 |
|
0,010 |
1,1 E-10 |
||||||
|
W-177 |
2,25h |
F |
0,300 |
2,6 E-11 |
4,6 E-11 |
0,300 |
5,8 E-11 |
|
0,010 |
6,1 E-11 |
||||||
|
W-178 |
21,7d |
F |
0,300 |
7,6 E-11 |
1,2 E-10 |
0,300 |
2,2 E-10 |
|
0,010 |
2,5 E-10 |
||||||
|
W-179 |
0,625h |
F |
0,300 |
9,9 E-13 |
1,8 E-12 |
0,300 |
3,3 E-12 |
|
0,010 |
3,3 E-12 |
||||||
|
W-181 |
121d |
F |
0,300 |
2,8 E-11 |
4,3 E-11 |
0,300 |
7,6 E-11 |
|
0,010 |
8,2 E-11 |
||||||
|
W-185 |
75,1d |
F |
0,300 |
1,4 E-10 |
2,2 E-10 |
0,300 |
4,4 E-10 |
|
0,010 |
5,0 E-10 |
||||||
|
W-187 |
23,9h |
F |
0,300 |
2,0 E-10 |
3,3 E-10 |
0,300 |
6,3 E-10 |
|
0,010 |
7,1 E-10 |
||||||
|
W-188 |
69,4d |
F |
0,300 |
5,9 E-10 |
8,4 E-10 |
0,300 |
2,1 E-9 |
|
0,010 |
2,3 E-9 |
||||||
|
Rhenium |
|||||||
|
Re-177 |
0,233h |
F |
0,800 |
1,0 E-11 |
1,7 E-11 |
0,800 |
2,2 E-11 |
|
M |
0,800 |
1,4 E-11 |
2,2 E-11 |
||||
|
Re-178 |
0,220h |
F |
0,800 |
1,1 E-11 |
1,8 E-11 |
0,800 |
2,5 E-11 |
|
M |
0,800 |
1,5 E-11 |
2,4 E-11 |
||||
|
Re-181 |
20,0h |
F |
0,800 |
1,9 E-10 |
3,0 E-10 |
0,800 |
4,2 E-10 |
|
M |
0,800 |
2,5 E-10 |
3,7 E-10 |
||||
|
Re-182 |
2,67d |
F |
0,800 |
6,8 E-10 |
1,1 E-9 |
0,800 |
1,4 E-9 |
|
M |
0,800 |
1,3 E-9 |
1,7 E-9 |
||||
|
Re-182 |
12,7h |
F |
0,800 |
1,5 E-10 |
2,4 E-10 |
0,800 |
2,7 E-10 |
|
M |
0,800 |
2,0 E-10 |
3,0 E-10 |
||||
|
Re-184 |
38,0d |
F |
0,800 |
4,6 E-10 |
7,0 E-10 |
0,800 |
1,0 E-9 |
|
M |
0,800 |
1,8 E-9 |
1,8 E-9 |
||||
|
Re-184m |
165d |
F |
0,800 |
6,1 E-10 |
8,8 E-10 |
0,800 |
1,5 E-9 |
|
M |
0,800 |
6,1 E-9 |
4,8 E-9 |
||||
|
Re-186 |
3,78d |
F |
0,800 |
5,3 E-10 |
7,3 E-10 |
0,800 |
1,5 E-9 |
|
M |
0,800 |
1,1 E-9 |
1,2 E-9 |
||||
|
Re-186m |
2,00E+5a |
F |
0,800 |
8,5 E-10 |
1,2 E-9 |
0,800 |
2,2 E-9 |
|
M |
0,800 |
1,1 E-8 |
7,9 E-9 |
||||
|
Re-187 |
5,00E+10a |
F |
0,800 |
1,9 E-12 |
2,6 E-12 |
0,800 |
5,1 E-12 |
|
M |
0,800 |
6,0 E-12 |
4,6 E-12 |
||||
|
Re-188 |
17,0h |
F |
0,800 |
4,7 E-10 |
6,6 E-10 |
0,800 |
1,4 E-9 |
|
M |
0,800 |
5,5 E-10 |
7,4 E-10 |
||||
|
Re-188m |
0,310h |
F |
0,800 |
1,0 E-11 |
1,6 E-11 |
0,800 |
3,0 E-11 |
|
M |
0,800 |
1,4 E-11 |
2,0 E-11 |
||||
|
Re-189 |
1,01d |
F |
0,800 |
2,7 E-10 |
4,3 E-10 |
0,800 |
7,8 E-10 |
|
M |
0,800 |
4,3 E-10 |
6,0 E-10 |
||||
|
Osmium |
|||||||
|
Os-180 |
0,366h |
F |
0,010 |
8,8 E-12 |
1,6 E-11 |
0,010 |
1,7 E-11 |
|
M |
0,010 |
1,4 E-11 |
2,4 E-11 |
||||
|
S |
0,010 |
1,5 E-11 |
2,5 E-11 |
||||
|
Os-181 |
1,75h |
F |
0,010 |
3,6 E-11 |
6,4 E-11 |
0,010 |
8,9 E-11 |
|
M |
0,010 |
6,3 E-11 |
9,6 E-11 |
||||
|
S |
0,010 |
6,6 E-11 |
1,0 E-10 |
||||
|
Os-182 |
22,0h |
F |
0,010 |
1,9 E-10 |
3,2 E-10 |
0,010 |
5,6 E-10 |
|
M |
0,010 |
3,7 E-10 |
5,0 E-10 |
||||
|
S |
0,010 |
3,9 E-10 |
5,2 E-10 |
||||
|
Os-185 |
94,0d |
F |
0,010 |
1,1 E-9 |
1,4 E-9 |
0,010 |
5,1 E-10 |
|
M |
0,010 |
1,2 E-9 |
1,0 E-9 |
||||
|
S |
0,010 |
1,5 E-9 |
1,1 E-9 |
||||
|
Os-189m |
6,00h |
F |
0,010 |
2,7 E-12 |
5,2 E-12 |
0,010 |
1,8 E-11 |
|
M |
0,010 |
5,1 E-12 |
7,6 E-12 |
||||
|
S |
0,010 |
5,4 E-12 |
7,9 E-12 |
||||
|
Os-191 |
15,4d |
F |
0,010 |
2,5 E-10 |
3,5 E-10 |
0,010 |
5,7 E-10 |
|
M |
0,010 |
1,5 E-9 |
1,3 E-9 |
||||
|
S |
0,010 |
1,8 E-9 |
1,5 E-9 |
||||
|
Os-191m |
13,0h |
F |
0,010 |
2,6 E-11 |
4,1 E-11 |
0,010 |
9,6 E-11 |
|
M |
0,010 |
1,3 E-10 |
1,3 E-10 |
||||
|
S |
0,010 |
1,5 E-10 |
1,4 E-10 |
||||
|
Os-193 |
1,25d |
F |
0,010 |
1,7 E-10 |
2,8 E-10 |
0,010 |
8,1 E-10 |
|
M |
0,010 |
4,7 E-10 |
6,4 E-10 |
||||
|
S |
0,010 |
5,1 E-10 |
6,8 E-10 |
||||
|
Os-194 |
6,00a |
F |
0,010 |
1,1 E-8 |
1,3 E-8 |
0,010 |
2,4 E-9 |
|
M |
0,010 |
2,0 E-8 |
1,3 E-8 |
||||
|
S |
0,010 |
7,9 E-8 |
4,2 E-8 |
||||
|
Iridium |
|||||||
|
Ir-182 |
0,250h |
F |
0,010 |
1,5 E-11 |
2,6 E-11 |
0,010 |
4,8 E-11 |
|
M |
0,010 |
2,4 E-11 |
3,9 E-11 |
||||
|
S |
0,010 |
2,5 E-11 |
4,0 E-11 |
||||
|
Ir-184 |
3,02h |
F |
0,010 |
6,7 E-11 |
1,2 E-10 |
0,010 |
1,7 E-10 |
|
M |
0,010 |
1,1 E-10 |
1,8 E-10 |
||||
|
S |
0,010 |
1,2 E-10 |
1,9 E-10 |
||||
|
Ir-185 |
14,0h |
F |
0,010 |
8,8 E-11 |
1,5 E-10 |
0,010 |
2,6 E-10 |
|
M |
0,010 |
1,8 E-10 |
2,5 E-10 |
||||
|
S |
0,010 |
1,9 E-10 |
2,6 E-10 |
||||
|
Ir-186 |
15,8h |
F |
0,010 |
1,8 E-10 |
3,3 E-10 |
0,010 |
4,9 E-10 |
|
M |
0,010 |
3,2 E-10 |
4,8 E-10 |
||||
|
S |
0,010 |
3,3 E-10 |
5,0 E-10 |
||||
|
Ir-186 |
1,75h |
F |
0,010 |
2,5 E-11 |
4,5 E-11 |
0,010 |
6,1 E-11 |
|
M |
0,010 |
4,3 E-11 |
6,9 E-11 |
||||
|
S |
0,010 |
4,5 E-11 |
7,1 E-11 |
||||
|
Ir-187 |
10,5h |
F |
0,010 |
4,0 E-11 |
7,2 E-11 |
0,010 |
1,2 E-10 |
|
M |
0,010 |
7,5 E-11 |
1,1 E-10 |
||||
|
S |
0,010 |
7,9 E-11 |
1,2 E-10 |
||||
|
Ir-188 |
1,73d |
F |
0,010 |
2,6 E-10 |
4,4 E-10 |
0,010 |
6,3 E-10 |
|
M |
0,010 |
4,1 E-10 |
6,0 E-10 |
||||
|
S |
0,010 |
4,3 E-10 |
6,2 E-10 |
||||
|
Ir-189 |
13,3d |
F |
0,010 |
1,1 E-10 |
1,7 E-10 |
0,010 |
2,4 E-10 |
|
M |
0,010 |
4,8 E-10 |
4,1 E-10 |
||||
|
S |
0,010 |
5,5 E-10 |
4,6 E-10 |
||||
|
Ir-190 |
12,1d |
F |
0,010 |
7,9 E-10 |
1,2 E-9 |
0,010 |
1,2 E-9 |
|
M |
0,010 |
2,0 E-9 |
2,3 E-9 |
||||
|
S |
0,010 |
2,3 E-9 |
2,5 E-9 |
||||
|
Ir-190m |
3,10h |
F |
0,010 |
5,3 E-11 |
9,7 E-11 |
0,010 |
1,2 E-10 |
|
M |
0,010 |
8,3 E-11 |
1,4 E-10 |
||||
|
S |
0,010 |
8,6 E-11 |
1,4 E-10 |
||||
|
Ir-190m |
1,20h |
F |
0,010 |
3,7 E-12 |
5,6 E-12 |
0,010 |
8,0 E-12 |
|
M |
0,010 |
9,0 E-12 |
1,0 E-11 |
||||
|
S |
0,010 |
1,0 E-11 |
1,1 E-11 |
||||
|
Ir-192 |
74,0d |
F |
0,010 |
1,8 E-9 |
2,2 E-9 |
0,010 |
1,4 E-9 |
|
M |
0,010 |
4,9 E-9 |
4,1 E-9 |
||||
|
S |
0,010 |
6,2 E-9 |
4,9 E-9 |
||||
|
Ir-192m |
241a |
F |
0,010 |
4,8 E-9 |
5,6 E-9 |
0,010 |
3,1 E-10 |
|
M |
0,010 |
5,4 E-9 |
3,4 E-9 |
||||
|
S |
0,010 |
3,6 E-8 |
1,9 E-8 |
||||
|
Ir-193m |
11,9d |
F |
0,010 |
1,0 E-10 |
1,6 E-10 |
0,010 |
2,7 E-10 |
|
M |
0,010 |
1,0 E-9 |
9,1 E-10 |
||||
|
S |
0,010 |
1,2 E-9 |
1,0 E-9 |
||||
|
Ir-194 |
19,1h |
F |
0,010 |
2,2 E-10 |
3,6 E-10 |
0,010 |
1,3 E-9 |
|
M |
0,010 |
5,3 E-10 |
7,1 E-10 |
||||
|
S |
0,010 |
5,6 E-10 |
7,5 E-10 |
||||
|
Ir-194m |
171d |
F |
0,010 |
5,4 E-9 |
6,5 E-9 |
0,010 |
2,1 E-9 |
|
M |
0,010 |
8,5 E-9 |
6,5 E-9 |
||||
|
S |
0,010 |
1,2 E-8 |
8,2 E-9 |
||||
|
Ir-195 |
2,50h |
F |
0,010 |
2,6 E-11 |
4,5 E-11 |
0,010 |
1,0 E-10 |
|
M |
0,010 |
6,7 E-11 |
9,6 E-11 |
||||
|
S |
0,010 |
7,2 E-11 |
1,0 E-10 |
||||
|
Ir-195m |
3,80h |
F |
0,010 |
6,5 E-11 |
1,1 E-10 |
0,010 |
2,1 E-10 |
|
M |
0,010 |
1,6 E-10 |
2,3 E-10 |
||||
|
S |
0,010 |
1,7 E-10 |
2,4 E-10 |
||||
|
Platina |
|||||||
|
Pt-186 |
2,00h |
F |
0,010 |
3,6 E-11 |
6,6 E-11 |
0,010 |
9,3 E-11 |
|
Pt-188 |
10,2d |
F |
0,010 |
4,3 E-10 |
6,3 E-10 |
0,010 |
7,6 E-10 |
|
Pt-189 |
10,9h |
F |
0,010 |
4,1 E-11 |
7,3 E-11 |
0,010 |
1,2 E-10 |
|
Pt-191 |
2,80d |
F |
0,010 |
1,1 E-10 |
1,9 E-10 |
0,010 |
3,4 E-10 |
|
Pt-193 |
50,0a |
F |
0,010 |
2,1 E-11 |
2,7 E-11 |
0,010 |
3,1 E-11 |
|
Pt-193m |
4,33d |
F |
0,010 |
1,3 E-10 |
2,1 E-10 |
0,010 |
4,5 E-10 |
|
Pt-195m |
4,02d |
F |
0,010 |
1,9 E-10 |
3,1 E-10 |
0,010 |
6,3 E-10 |
|
Pt-197 |
18,3h |
F |
0,010 |
9,1 E-11 |
1,6 E-10 |
0,010 |
4,0 E-10 |
|
Pt-197m |
1,57h |
F |
0,010 |
2,5 E-11 |
4,3 E-11 |
0,010 |
8,4 E-11 |
|
Pt-199 |
0,513h |
F |
0,010 |
1,3 E-11 |
2,2 E-11 |
0,010 |
3,9 E-11 |
|
Pt-200 |
12,5h |
F |
0,010 |
2,4 E-10 |
4,0 E-10 |
0,010 |
1,2 E-9 |
|
Goud |
|||||||
|
Au-193 |
17,6h |
F |
0,100 |
3,9 E-11 |
7,1 E-11 |
0,100 |
1,3 E-10 |
|
M |
0,100 |
1,1 E-10 |
1,5 E-10 |
||||
|
S |
0,100 |
1,2 E-10 |
1,6 E-10 |
||||
|
Au-194 |
1,64d |
F |
0,100 |
1,5 E-10 |
2,8 E-10 |
0,100 |
4,2 E-10 |
|
M |
0,100 |
2,4 E-10 |
3,7 E-10 |
||||
|
S |
0,100 |
2,5 E-10 |
3,8 E-10 |
||||
|
Au-195 |
183d |
F |
0,100 |
7,1 E-11 |
1,2 E-10 |
0,100 |
2,5 E-10 |
|
M |
0,100 |
1,0 E-9 |
8,0 E-10 |
||||
|
S |
0,100 |
1,6 E-9 |
1,2 E-9 |
||||
|
Au-198 |
2,69d |
F |
0,100 |
2,3 E-10 |
3,9 E-10 |
0,100 |
1,0 E-9 |
|
M |
0,100 |
7,6 E-10 |
9,8 E-10 |
||||
|
S |
0,100 |
8,4 E-10 |
1,1 E-9 |
||||
|
Au-198m |
2,30d |
F |
0,100 |
3,4 E-10 |
5,9 E-10 |
0,100 |
1,3 E-9 |
|
M |
0,100 |
1,7 E-9 |
2,0 E-9 |
||||
|
S |
0,100 |
1,9 E-9 |
1,9 E-9 |
||||
|
Au-199 |
3,14d |
F |
0,100 |
1,1 E-10 |
1,9 E-10 |
0,100 |
4,4 E-10 |
|
M |
0,100 |
6,8 E-10 |
6,8 E-10 |
||||
|
S |
0,100 |
7,5 E-10 |
7,6 E-10 |
||||
|
Au-200 |
0,807h |
F |
0,100 |
1,7 E-11 |
3,0 E-11 |
0,100 |
6,8 E-11 |
|
M |
0,100 |
3,5 E-11 |
5,3 E-11 |
||||
|
S |
0,100 |
3,6 E-11 |
5,6 E-11 |
||||
|
Au-200m |
18,7h |
F |
0,100 |
3,2 E-10 |
5,7 E-10 |
0,100 |
1,1 E-9 |
|
M |
0,100 |
6,9 E-10 |
9,8 E-10 |
||||
|
S |
0,100 |
7,3 E-10 |
1,0 E-9 |
||||
|
Au-201 |
0,440h |
F |
0,100 |
9,2 E-12 |
1,6 E-11 |
0,100 |
2,4 E-11 |
|
M |
0,100 |
1,7 E-11 |
2,8 E-11 |
||||
|
S |
0,100 |
1,8 E-11 |
2,9 E-11 |
||||
|
Kwik |
|||||||
|
Hg-193 (org.) |
3,50h |
F |
0,400 |
2,6 E-11 |
4,7 E-11 |
1,000 |
3,1 E-11 |
|
0,400 |
6,6 E-11 |
||||||
|
Hg-193 (anorg.) |
3,50h |
F |
0,020 |
2,8 E-11 |
5,0 E-11 |
0,020 |
8,2 E-11 |
|
M |
0,020 |
7,5 E-11 |
1,0 E-10 |
||||
|
Hg-193m (org.) |
11,1h |
F |
0,400 |
1,1 E-10 |
2,0 E-10 |
1,000 |
1,3 E-10 |
|
0,400 |
3,0 E-10 |
||||||
|
Hg-193m (anorg.) |
11,1h |
F |
0,020 |
1,2 E-10 |
2,3 E-10 |
0,020 |
4,0 E-10 |
|
M |
0,020 |
2,6 E-10 |
3,8 E-10 |
||||
|
Hg-194 (org.) |
260a |
F |
0,400 |
1,5 E-8 |
1,9 E-8 |
1,000 |
5,1 E-8 |
|
0,400 |
2,1 E-8 |
||||||
|
Hg-194 (anorg.) |
260a |
F |
0,020 |
1,3 E-8 |
1,5 E-8 |
0,020 |
1,4 E-9 |
|
M |
0,020 |
7,8 E-9 |
5,3 E-9 |
||||
|
Hg-195 (org.) |
9,90h |
F |
0,400 |
2,4 E-11 |
4,4 E-11 |
1,000 |
3,4 E-11 |
|
0,400 |
7,5 E-11 |
||||||
|
Hg-195 (anorg.) |
9,90h |
F |
0,020 |
2,7 E-11 |
4,8 E-11 |
0,020 |
9,7 E-11 |
|
M |
0,020 |
7,2 E-11 |
9,2 E-11 |
||||
|
Hg-195m (org.) |
1,73d |
F |
0,400 |
1,3 E-10 |
2,2 E-10 |
1,000 |
2,2 E-10 |
|
0,400 |
4,1 E-10 |
||||||
|
Hg-195m (anorg.) |
1,73d |
F |
0,020 |
1,5 E-10 |
2,6 E-10 |
0,020 |
5,6 E-10 |
|
M |
0,020 |
5,1 E-10 |
6,5 E-10 |
||||
|
Hg-197 (org.) |
2,67d |
F |
0,400 |
5,0 E-11 |
8,5 E-11 |
1,000 |
9,9 E-11 |
|
0,400 |
1,7 E-10 |
||||||
|
Hg-197 (anorg.) |
2,67d |
F |
0,020 |
6,0 E-11 |
1,0 E-10 |
0,020 |
2,3 E-10 |
|
M |
0,020 |
2,9 E-10 |
2,8 E-10 |
||||
|
Hg-197m (org.) |
23,8h |
F |
0,400 |
1,0 E-10 |
1,8 E-10 |
1,000 |
1,5 E-10 |
|
0,400 |
3,4 E-10 |
||||||
|
Hg-197m (anorg.) |
23,8h |
F |
0,020 |
1,2 E-10 |
2,1 E-10 |
0,020 |
4,7 E-10 |
|
M |
0,020 |
5,1 E-10 |
6,6 E-10 |
||||
|
Hg-199m (org.) |
0,710h |
F |
0,400 |
1,6 E-11 |
2,7 E-11 |
1,000 |
2,8 E-11 |
|
0,400 |
3,1 E-11 |
||||||
|
Hg-199m (anorg.) |
0,710h |
F |
0,020 |
1,6 E-11 |
2,7 E-11 |
0,020 |
3,1 E-11 |
|
M |
0,020 |
3,3 E-11 |
5,2 E-11 |
||||
|
Hg-203 (org.) |
46,6d |
F |
0,400 |
5,7 E-10 |
7,5 E-10 |
1,000 |
1,9 E-9 |
|
0,400 |
1,1 E-9 |
||||||
|
Hg-203 (anorg.) |
46,6d |
F |
0,020 |
4,7 E-10 |
5,9 E-10 |
0,020 |
5,4 E-10 |
|
M |
0,020 |
2,3 E-9 |
1,9 E-9 |
||||
|
Thallium |
|||||||
|
Tl-194 |
0,550h |
F |
1,000 |
4,8 E-12 |
8,9 E-12 |
1,000 |
8,1 E-12 |
|
Tl-194m |
0,546h |
F |
1,000 |
2,0 E-11 |
3,6 E-11 |
1,000 |
4,0 E-11 |
|
Tl-195 |
1,16h |
F |
1,000 |
1,6 E-11 |
3,0 E-11 |
1,000 |
2,7 E-11 |
|
Tl-197 |
2,84h |
F |
1,000 |
1,5 E-11 |
2,7 E-11 |
1,000 |
2,3 E-11 |
|
Tl-198 |
5,30h |
F |
1,000 |
6,6 E-11 |
1,2 E-10 |
1,000 |
7,3 E-11 |
|
Tl-198m |
1,87h |
F |
1,000 |
4,0 E-11 |
7,3 E-11 |
1,000 |
5,4 E-11 |
|
Tl-199 |
7,42h |
F |
1,000 |
2,0 E-11 |
3,7 E-11 |
1,000 |
2,6 E-11 |
|
Tl-200 |
1,09d |
F |
1,000 |
1,4 E-10 |
2,5 E-10 |
1,000 |
2,0 E-10 |
|
Tl-201 |
3,04d |
F |
1,000 |
4,7 E-11 |
7,6 E-11 |
1,000 |
9,5 E-11 |
|
Tl-202 |
12,2d |
F |
1,000 |
2,0 E-10 |
3,1 E-10 |
1,000 |
4,5 E-10 |
|
Tl-204 |
3,78a |
F |
1,000 |
4,4 E-10 |
6,2 E-10 |
1,000 |
1,3 E-9 |
|
Lood |
|||||||
|
Pb-195m |
0,263h |
F |
0,200 |
1,7 E-11 |
3,0 E-11 |
0,200 |
2,9 E-11 |
|
Pb-198 |
2,40h |
F |
0,200 |
4,7 E-11 |
8,7 E-11 |
0,200 |
1,0 E-10 |
|
Pb-199 |
1,50h |
F |
0,200 |
2,6 E-11 |
4,8 E-11 |
0,200 |
5,4 E-11 |
|
Pb-200 |
21,5h |
F |
0,200 |
1,5 E-10 |
2,6 E-10 |
0,200 |
4,0 E-10 |
|
Pb-201 |
9,40h |
F |
0,200 |
6,5 E-11 |
1,2 E-10 |
0,200 |
1,6 E-10 |
|
Pb-202 |
3,00E+5a |
F |
0,200 |
1,1 E-8 |
1,4 E-8 |
0,200 |
8,7 E-9 |
|
Pb-202m |
3,62h |
F |
0,200 |
6,7 E-11 |
1,2 E-10 |
0,200 |
1,3 E-10 |
|
Pb-203 |
2,17d |
F |
0,200 |
9,1 E-11 |
1,6 E-10 |
0,200 |
2,4 E-10 |
|
Pb-205 |
1,43E+7a |
F |
0,200 |
3,4 E-10 |
4,1 E-10 |
0,200 |
2,8 E-10 |
|
Pb-209 |
3,25h |
F |
0,200 |
1,8 E-11 |
3,2 E-11 |
0,200 |
5,7 E-11 |
|
Pb-210 |
22,3a |
F |
0,200 |
8,9 E-7 |
1,1 E-6 |
0,200 |
6,8 E-7 |
|
Pb-211 |
0,601h |
F |
0,200 |
3,9 E-9 |
5,6 E-9 |
0,200 |
1,8 E-10 |
|
Pb-212 |
10,6h |
F |
0,200 |
1,9 E-8 |
3,3 E-8 |
0,200 |
5,9 E-9 |
|
Pb-214 |
0,447h |
F |
0,200 |
2,9 E-9 |
4,8 E-9 |
0,200 |
1,4 E-10 |
|
Bismut |
|||||||
|
Bi-200 |
0,606h |
F |
0,050 |
2,4 E-11 |
4,2 E-11 |
0,050 |
5,1 E-11 |
|
M |
0,050 |
3,4 E-11 |
5,6 E-11 |
||||
|
Bi-201 |
1,80h |
F |
0,050 |
4,7 E-11 |
8,3 E-11 |
0,050 |
1,2 E-10 |
|
M |
0,050 |
7,0 E-11 |
1,1 E-10 |
||||
|
Bi-202 |
1,67h |
F |
0,050 |
4,6 E-11 |
8,4 E-11 |
0,050 |
8,9 E-11 |
|
M |
0,050 |
5,8 E-11 |
1,0 E-10 |
||||
|
Bi-203 |
11,8h |
F |
0,050 |
2,0 E-10 |
3,6 E-10 |
0,050 |
4,8 E-10 |
|
M |
0,050 |
2,8 E-10 |
4,5 E-10 |
||||
|
Bi-205 |
15,3d |
F |
0,050 |
4,0 E-10 |
6,8 E-10 |
0,050 |
9,0 E-10 |
|
M |
0,050 |
9,2 E-10 |
1,0 E-9 |
||||
|
Bi-206 |
6,24d |
F |
0,050 |
7,9 E-10 |
1,3 E-9 |
0,050 |
1,9 E-9 |
|
M |
0,050 |
1,7 E-9 |
2,1 E-9 |
||||
|
Bi-207 |
38,0a |
F |
0,050 |
5,2 E-10 |
8,4 E-10 |
0,050 |
1,3 E-9 |
|
M |
0,050 |
5,2 E-9 |
3,2 E-9 |
||||
|
Bi-210 |
5,01d |
F |
0,050 |
1,1 E-9 |
1,4 E-9 |
0,050 |
1,3 E-9 |
|
M |
0,050 |
8,4 E-8 |
6,0 E-8 |
||||
|
Bi-210m |
3,00E+6a |
F |
0,050 |
4,5 E-8 |
5,3 E-8 |
0,050 |
1,5 E-8 |
|
M |
0,050 |
3,1 E-6 |
2,1 E-6 |
||||
|
Bi-212 |
1,01h |
F |
0,050 |
9,3 E-9 |
1,5 E-8 |
0,050 |
2,6 E-10 |
|
M |
0,050 |
3,0 E-8 |
3,9 E-8 |
||||
|
Bi-213 |
0,761h |
F |
0,050 |
1,1 E-8 |
1,8 E-8 |
0,050 |
2,0 E-10 |
|
M |
0,050 |
2,9 E-8 |
4,1 E-8 |
||||
|
Bi-214 |
0,332h |
F |
0,050 |
7,2 E-9 |
1,2 E-8 |
0,050 |
1,1 E-10 |
|
M |
0,050 |
1,4 E-8 |
2,1 E-8 |
||||
|
Polonium |
|||||||
|
Po-203 |
0,612h |
F |
0,100 |
2,5 E-11 |
4,5 E-11 |
0,100 |
5,2 E-11 |
|
M |
0,100 |
3,6 E-11 |
6,1 E-11 |
||||
|
Po-205 |
1,80h |
F |
0,100 |
3,5 E-11 |
6,0 E-11 |
0,100 |
5,9 E-11 |
|
M |
0,100 |
6,4 E-11 |
8,9 E-11 |
||||
|
Po-207 |
5,83h |
F |
0,100 |
6,3 E-11 |
1,2 E-10 |
0,100 |
1,4 E-10 |
|
M |
0,100 |
8,4 E-11 |
1,5 E-10 |
||||
|
Po-210 |
138d |
F |
0,100 |
6,0 E-7 |
7,1 E-7 |
0,100 |
2,4 E-7 |
|
M |
0,100 |
3,0 E-6 |
2,2 E-6 |
||||
|
Astaat |
|||||||
|
At-207 |
1,80h |
F |
1,000 |
3,5 E-10 |
4,4 E-10 |
1,000 |
2,3 E-10 |
|
M |
1,000 |
2,1 E-9 |
1,9 E-9 |
||||
|
At-211 |
7,21h |
F |
1,000 |
1,6 E-8 |
2,7 E-8 |
1,000 |
1,1 E-8 |
|
M |
1,000 |
9,8 E-8 |
1,1 E-7 |
||||
|
Francium |
|||||||
|
Fr-222 |
0,240h |
F |
1,000 |
1,4 E-8 |
2,1 E-8 |
1,000 |
7,1 E-10 |
|
Fr-223 |
0,363h |
F |
1,000 |
9,1 E-10 |
1,3 E-9 |
1,000 |
2,3 E-9 |
|
Radium |
|||||||
|
Ra-223 |
11,4d |
M |
0,200 |
6,9 E-6 |
5,7 E-6 |
0,200 |
1,0 E-7 |
|
Ra-224 |
3,66d |
M |
0,200 |
2,9 E-6 |
2,4 E-6 |
0,200 |
6,5 E-8 |
|
Ra-225 |
14,8d |
M |
0,200 |
5,8 E-6 |
4,8 E-6 |
0,200 |
9,5 E-8 |
|
Ra-226 |
1,60E+3a |
M |
0,200 |
3,2 E-6 |
2,2 E-6 |
0,200 |
2,8 E-7 |
|
Ra-227 |
0,703h |
M |
0,200 |
2,8 E-10 |
2,1 E-10 |
0,200 |
8,4 E-11 |
|
Ra-228 |
5,75a |
M |
0,200 |
2,6 E-6 |
1,7 E-6 |
0,200 |
6,7 E-7 |
|
Actinium |
|||||||
|
Ac-224 |
2,90h |
F |
5,0 E-4 |
1,1 E-8 |
1,3 E-8 |
5,0 E-4 |
7,0 E-10 |
|
M |
5,0 E-4 |
1,0 E-7 |
8,9 E-8 |
||||
|
S |
5,0 E-4 |
1,2 E-7 |
9,9 E-8 |
||||
|
Ac-225 |
10,0d |
F |
5,0 E-4 |
8,7 E-7 |
1,0 E-6 |
5,0 E-4 |
2,4 E-8 |
|
M |
5,0 E-4 |
6,9 E-6 |
5,7 E-6 |
||||
|
S |
5,0 E-4 |
7,9 E-6 |
6,5 E-6 |
||||
|
Ac-226 |
1,21d |
F |
5,0 E-4 |
9,5 E-8 |
2,2 E-7 |
5,0 E-4 |
1,0 E-8 |
|
M |
5,0 E-4 |
1,1 E-6 |
9,2 E-7 |
||||
|
S |
5,0 E-4 |
1,2 E-6 |
1,0 E-6 |
||||
|
Ac-227 |
21,8a |
F |
5,0 E-4 |
5,4 E-4 |
6,3 E-4 |
5,0 E-4 |
1,1 E-6 |
|
M |
5,0 E-4 |
2,1 E-4 |
1,5 E-4 |
||||
|
S |
5,0 E-4 |
6,6 E-5 |
4,7 E-5 |
||||
|
Ac-228 |
6,13h |
F |
5,0 E-4 |
2,5 E-8 |
2,9 E-8 |
5,0 E-4 |
4,3 E-10 |
|
M |
5,0 E-4 |
1,6 E-8 |
1,2 E-8 |
||||
|
S |
5,0 E-4 |
1,4 E-8 |
1,2 E-8 |
||||
|
Thorium |
|||||||
|
Th-226 |
0,515h |
M |
5,0 E-4 |
5,5 E-8 |
7,4 E-8 |
5,0 E-4 |
3,5 E-10 |
|
S |
2,0 E-4 |
5,9 E-8 |
7,8 E-8 |
2,0 E-4 |
3,6 E-10 |
||
|
Th-227 |
18,7d |
M |
5,0 E-4 |
7,8 E-6 |
6,2 E-6 |
5,0 E-4 |
8,9 E-9 |
|
S |
2,0 E-4 |
9,6 E-6 |
7,6 E-6 |
2,0 E-4 |
8,4 E-9 |
||
|
Th-228 |
1,91a |
M |
5,0 E-4 |
3,1 E-5 |
2,3 E-5 |
5,0 E-4 |
7,0 E-8 |
|
S |
2,0 E-4 |
3,9 E-5 |
3,2 E-5 |
2,0 E-4 |
3,5 E-8 |
||
|
Th-229 |
7,34E+3a |
M |
5,0 E-4 |
9,9 E-5 |
6,9 E-5 |
5,0 E-4 |
4,8 E-7 |
|
S |
2,0 E-4 |
6,5 E-5 |
4,8 E-5 |
2,0 E-4 |
2,0 E-7 |
||
|
Th-230 |
7,70E+4a |
M |
5,0 E-4 |
4,0 E-5 |
2,8 E-5 |
5,0 E-4 |
2,1 E-7 |
|
S |
2,0 E-4 |
1,3 E-5 |
7,2 E-6 |
2,0 E-4 |
8,7 E-8 |
||
|
Th-231 |
1,06d |
M |
5,0 E-4 |
2,9 E-10 |
3,7 E-10 |
5,0 E-4 |
3,4 E-10 |
|
S |
2,0 E-4 |
3,2 E-10 |
4,0 E-10 |
2,0 E-4 |
3,4 E-10 |
||
|
Th-232 |
1,40E+10a |
M |
5,0 E-4 |
4,2 E-5 |
2,9 E-5 |
5,0 E-4 |
2,2 E-7 |
|
S |
2,0 E-4 |
2,3 E-5 |
1,2 E-5 |
2,0 E-4 |
9,2 E-8 |
||
|
Th-234 |
24,1d |
M |
5,0 E-4 |
6,3 E-9 |
5,3 E-9 |
5,0 E-4 |
3,4 E-9 |
|
S |
2,0 E-4 |
7,3 E-9 |
5,8 E-9 |
2,0 E-4 |
3,4 E-9 |
||
|
Protactinium |
|||||||
|
Pa-227 |
0,638h |
M |
5,0 E-4 |
7,0 E-8 |
9,0 E-8 |
5,0 E-4 |
4,5 E-10 |
|
S |
5,0 E-4 |
7,6 E-8 |
9,7 E-8 |
||||
|
Pa-228 |
22,0h |
M |
5,0 E-4 |
5,9 E-8 |
4,6 E-8 |
5,0 E-4 |
7,8 E-10 |
|
S |
5,0 E-4 |
6,9 E-8 |
5,1 E-8 |
||||
|
Pa-230 |
17,4h |
M |
5,0 E-4 |
5,6 E-7 |
4,6 E-7 |
5,0 E-4 |
9,2 E-10 |
|
S |
5,0 E-4 |
7,1 E-7 |
5,7 E-7 |
||||
|
Pa-231 |
3,27E+4a |
M |
5,0 E-4 |
1,3 E-4 |
8,9 E-5 |
5,0 E-4 |
7,1 E-7 |
|
S |
5,0 E-4 |
3,2 E-5 |
1,7 E-5 |
||||
|
Pa-232 |
1,31d |
M |
5,0 E-4 |
9,5 E-9 |
6,8 E-9 |
5,0 E-4 |
7,2 E-10 |
|
S |
5,0 E-4 |
3,2 E-9 |
2,0 E-9 |
||||
|
Pa-233 |
27,0d |
M |
5,0 E-4 |
3,1 E-9 |
2,8 E-9 |
5,0 E-4 |
8,7 E-10 |
|
S |
5,0 E-4 |
3,7 E-9 |
3,2 E-9 |
||||
|
Pa-234 |
6,70h |
M |
5,0 E-4 |
3,8 E-10 |
5,5 E-10 |
5,0 E-4 |
5,1 E-10 |
|
S |
5,0 E-4 |
4,0 E-10 |
5,8 E-10 |
||||
|
Uranium |
|||||||
|
U-230 |
20,8d |
F |
0,020 |
3,6 E-7 |
4,2 E-7 |
0,020 |
5,5 E-8 |
|
M |
0,020 |
1,2 E-5 |
1,0 E-5 |
0,002 |
2,8 E-8 |
||
|
S |
0,002 |
1,5 E-5 |
1,2 E-5 |
||||
|
U-231 |
4,20d |
F |
0,020 |
8,3 E-11 |
1,4 E-10 |
0,020 |
2,8 E-10 |
|
M |
0,020 |
3,4 E-10 |
3,7 E-10 |
0,002 |
2,8 E-10 |
||
|
S |
0,002 |
3,7 E-10 |
4,0 E-10 |
||||
|
U-232 |
72,0a |
F |
0,020 |
4,0 E-6 |
4,7 E-6 |
0,020 |
3,3 E-7 |
|
M |
0,020 |
7,2 E-6 |
4,8 E-6 |
0,002 |
3,7 E-8 |
||
|
S |
0,002 |
3,5 E-5 |
2,6 E-5 |
||||
|
U-233 |
1,58E+5a |
F |
0,020 |
5,7 E-7 |
6,6 E-7 |
0,020 |
5,0 E-8 |
|
M |
0,020 |
3,2 E-6 |
2,2 E-6 |
0,002 |
8,5 E-9 |
||
|
S |
0,002 |
8,7 E-6 |
6,9 E-6 |
||||
|
U-234 |
2,44E+5a |
F |
0,020 |
5,5 E-7 |
6,4 E-7 |
0,020 |
4,9 E-8 |
|
M |
0,020 |
3,1 E-6 |
2,1 E-6 |
0,002 |
8,3 E-9 |
||
|
S |
0,002 |
8,5 E-6 |
6,8 E-6 |
||||
|
U-235 |
7,04E+8a |
F |
0,020 |
5,1 E-7 |
6,0 E-7 |
0,020 |
4,6 E-8 |
|
M |
0,020 |
2,8 E-6 |
1,8 E-6 |
0,002 |
8,3 E-9 |
||
|
S |
0,002 |
7,7 E-6 |
6,1 E-6 |
||||
|
U-236 |
2,34E+7a |
F |
0,020 |
5,2 E-7 |
6,1 E-7 |
0,020 |
4,6 E-8 |
|
M |
0,020 |
2,9 E-6 |
1,9 E-6 |
0,002 |
7,9 E-9 |
||
|
S |
0,002 |
7,9 E-6 |
6,3 E-6 |
||||
|
U-237 |
6,75d |
F |
0,020 |
1,9 E-10 |
3,3 E-10 |
0,020 |
7,6 E-10 |
|
M |
0,020 |
1,6 E-9 |
1,5 E-9 |
0,002 |
7,7 E-10 |
||
|
S |
0,002 |
1,8 E-9 |
1,7 E-9 |
||||
|
U-238 |
4,47E+9a |
F |
0,020 |
4,9 E-7 |
5,8 E-7 |
0,020 |
4,4 E-8 |
|
M |
0,020 |
2,6 E-6 |
1,6 E-6 |
0,002 |
7,6 E-9 |
||
|
S |
0,002 |
7,3 E-6 |
5,7 E-6 |
||||
|
U-239 |
0,392h |
F |
0,020 |
1,1 E-11 |
1,8 E-11 |
0,020 |
2,7 E-11 |
|
M |
0,020 |
2,3 E-11 |
3,3 E-11 |
0,002 |
2,8 E-11 |
||
|
S |
0,002 |
2,4 E-11 |
3,5 E-11 |
||||
|
U-240 |
14,1h |
F |
0,020 |
2,1 E-10 |
3,7 E-10 |
0,020 |
1,1 E-9 |
|
M |
0,020 |
5,3 E-10 |
7,9 E-10 |
0,002 |
1,1 E-9 |
||
|
S |
0,002 |
5,7 E-10 |
8,4 E-10 |
||||
|
Neptunium |
|||||||
|
Np-232 |
0,245h |
M |
5,0 E-4 |
4,7 E-11 |
3,5 E-11 |
5,0 E-4 |
9,7 E-12 |
|
Np-233 |
0,603h |
M |
5,0 E-4 |
1,7 E-12 |
3,0 E-12 |
5,0 E-4 |
2,2 E-12 |
|
Np-234 |
4,40d |
M |
5,0 E-4 |
5,4 E-10 |
7,3 E-10 |
5,0 E-4 |
8,1 E-10 |
|
Np-235 |
1,08a |
M |
5,0 E-4 |
4,0 E-10 |
2,7 E-10 |
5,0 E-4 |
5,3 E-11 |
|
Np-236 |
1,15E+5a |
M |
5,0 E-4 |
3,0 E-6 |
2,0 E-6 |
5,0 E-4 |
1,7 E-8 |
|
Np-236 |
22,5h |
M |
5,0 E-4 |
5,0 E-9 |
3,6 E-9 |
5,0 E-4 |
1,9 E-10 |
|
Np-237 |
2,14E+6a |
M |
5,0 E-4 |
2,1 E-5 |
1,5 E-5 |
5,0 E-4 |
1,1 E-7 |
|
Np-238 |
2,12d |
M |
5,0 E-4 |
2,0 E-9 |
1,7 E-9 |
5,0 E-4 |
9,1 E-10 |
|
Np-239 |
2,36d |
M |
5,0 E-4 |
9,0 E-10 |
1,1 E-9 |
5,0 E-4 |
8,0 E-10 |
|
Np-240 |
1,08h |
M |
5,0 E-4 |
8,7 E-11 |
1,3 E-10 |
5,0 E-4 |
8,2 E-11 |
|
Plutonium |
|||||||
|
Pu-234 |
8,80h |
M |
5,0 E-4 |
1,9 E-8 |
1,6 E-8 |
5,0 E-4 |
1,6 E-10 |
|
S |
1,0 E-5 |
2,2 E-8 |
1,8 E-8 |
1,0 E-5 |
1,5 E-10 |
||
|
1,0 E-4 |
1,6 E-10 |
||||||
|
Pu-235 |
0,422h |
M |
5,0 E-4 |
1,5 E-12 |
2,5 E-12 |
5,0 E-4 |
2,1 E-12 |
|
S |
1,0 E-5 |
1,6 E-12 |
2,6 E-12 |
1,0 E-5 |
2,1 E-12 |
||
|
1,0 E-4 |
2,1 E-12 |
||||||
|
Pu-236 |
2,85a |
M |
5,0 E-4 |
1,8 E-5 |
1,3 E-5 |
5,0 E-4 |
8,6 E-8 |
|
S |
1,0 E-5 |
9,6 E-6 |
7,4 E-6 |
1,0 E-5 |
6,3 E-9 |
||
|
1,0 E-4 |
2,1 E-8 |
||||||
|
Pu-237 |
45,3d |
M |
5,0 E-4 |
3,3 E-10 |
2,9 E-10 |
5,0 E-4 |
1,0 E-10 |
|
S |
1,0 E-5 |
3,6 E-10 |
3,0 E-10 |
1,0 E-5 |
1,0 E-10 |
||
|
1,0 E-4 |
1,0 E-10 |
||||||
|
Pu-238 |
87,7a |
M |
5,0 E-4 |
4,3 E-5 |
3,0 E-5 |
5,0 E-4 |
2,3 E-7 |
|
S |
1,0 E-5 |
1,5 E-5 |
1,1 E-5 |
1,0 E-5 |
8,8 E-9 |
||
|
1,0 E-4 |
4,9 E-8 |
||||||
|
Pu-239 |
2,41E+4a |
M |
5,0 E-4 |
4,7 E-5 |
3,2 E-5 |
5,0 E-4 |
2,5 E-7 |
|
S |
1,0 E-5 |
1,5 E-5 |
8,3 E-6 |
1,0 E-5 |
9,0 E-9 |
||
|
1,0 E-4 |
5,3 E-8 |
||||||
|
Pu-240 |
6,54E+3a |
M |
5,0 E-4 |
4,7 E-5 |
3,2 E-5 |
5,0 E-4 |
2,5 E-7 |
|
S |
1,0 E-5 |
1,5 E-5 |
8,3 E-6 |
1,0 E-5 |
9,0 E-9 |
||
|
1,0 E-4 |
5,3 E-8 |
||||||
|
Pu-241 |
14,4a |
M |
5,0 E-4 |
8,5 E-7 |
5,8 E-7 |
5,0 E-4 |
4,7 E-9 |
|
S |
1,0 E-5 |
1,6 E-7 |
8,4 E-8 |
1,0 E-5 |
1,1 E-10 |
||
|
1,0 E-4 |
9,6 E-10 |
||||||
|
Pu-242 |
3,76E+5a |
M |
5,0 E-4 |
4,4 E-5 |
3,1 E-5 |
5,0 E-4 |
2,4 E-7 |
|
S |
1,0 E-5 |
1,4 E-5 |
7,7 E-6 |
1,0 E-5 |
8,6 E-9 |
||
|
1,0 E-4 |
5,0 E-8 |
||||||
|
Pu-243 |
4,95h |
M |
5,0 E-4 |
8,2 E-11 |
1,1 E-10 |
5,0 E-4 |
8,5 E-11 |
|
S |
1,0 E-5 |
8,5 E-11 |
1,1 E-10 |
1,0 E-5 |
8,5 E-11 |
||
|
1,0 E-4 |
8,5 E-11 |
||||||
|
Pu-244 |
8,26E+7a |
M |
5,0 E-4 |
4,4 E-5 |
3,0 E-5 |
5,0 E-4 |
2,4 E-7 |
|
S |
1,0 E-5 |
1,3 E-5 |
7,4 E-6 |
1,0 E-5 |
1,1 E-8 |
||
|
1,0 E-4 |
5,2 E-8 |
||||||
|
Pu-245 |
10,5h |
M |
5,0 E-4 |
4,5 E-10 |
6,1 E-10 |
5,0 E-4 |
7,2 E-10 |
|
S |
1,0 E-5 |
4,8 E-10 |
6,5 E-10 |
1,0 E-5 |
7,2 E-10 |
||
|
1,0 E-4 |
7,2 E-10 |
||||||
|
Pu-246 |
10,9d |
M |
5,0 E-4 |
7,0 E-9 |
6,5 E-9 |
5,0 E-4 |
3,3 E-9 |
|
S |
1,0 E-5 |
7,6 E-9 |
7,0 E-9 |
1,0 E-5 |
3,3 E-9 |
||
|
1,0 E-4 |
3,3 E-9 |
||||||
|
Americium |
|||||||
|
Am-237 |
1,22h |
M |
5,0 E-4 |
2,5 E-11 |
3,6 E-11 |
5,0 E-4 |
1,8 E-11 |
|
Am-238 |
1,63h |
M |
5,0 E-4 |
8,5 E-11 |
6,6 E-11 |
5,0 E-4 |
3,2 E-11 |
|
Am-239 |
11,9h |
M |
5,0 E-4 |
2,2 E-10 |
2,9 E-10 |
5,0 E-4 |
2,4 E-10 |
|
Am-240 |
2,12d |
M |
5,0 E-4 |
4,4 E-10 |
5,9 E-10 |
5,0 E-4 |
5,8 E-10 |
|
Am-241 |
432a |
M |
5,0 E-4 |
3,9 E-5 |
2,7 E-5 |
5,0 E-4 |
2,0 E-7 |
|
Am-242 |
16,0h |
M |
5,0 E-4 |
1,6 E-8 |
1,2 E-8 |
5,0 E-4 |
3,0 E-10 |
|
Am-242m |
152a |
M |
5,0 E-4 |
3,5 E-5 |
2,4 E-5 |
5,0 E-4 |
1,9 E-7 |
|
Am-243 |
7,38E+3a |
M |
5,0 E-4 |
3,9 E-5 |
2,7 E-5 |
5,0 E-4 |
2,0 E-7 |
|
Am-244 |
10,1h |
M |
5,0 E-4 |
1,9 E-9 |
1,5 E-9 |
5,0 E-4 |
4,6 E-10 |
|
Am-244m |
0,433h |
M |
5,0 E-4 |
7,9 E-11 |
6,2 E-11 |
5,0 E-4 |
2,9 E-11 |
|
Am-245 |
2,05h |
M |
5,0 E-4 |
5,3 E-11 |
7,6 E-11 |
5,0 E-4 |
6,2 E-11 |
|
Am-246 |
0,650h |
M |
5,0 E-4 |
6,8 E-11 |
1,1 E-10 |
5,0 E-4 |
5,8 E-11 |
|
Am-246m |
0,417h |
M |
5,0 E-4 |
2,3 E-11 |
3,8 E-11 |
5,0 E-4 |
3,4 E-11 |
|
Curium |
|||||||
|
Cm-238 |
2,40h |
M |
5,0 E-4 |
4,1 E-9 |
4,8 E-9 |
5,0 E-4 |
8,0 E-11 |
|
Cm-240 |
27,0d |
M |
5,0 E-4 |
2,9 E-6 |
2,3 E-6 |
5,0 E-4 |
7,6 E-9 |
|
Cm-241 |
32,8d |
M |
5,0 E-4 |
3,4 E-8 |
2,6 E-8 |
5,0 E-4 |
9,1 E-10 |
|
Cm-242 |
163d |
M |
5,0 E-4 |
4,8 E-6 |
3,7 E-6 |
5,0 E-4 |
1,2 E-8 |
|
Cm-243 |
28,5a |
M |
5,0 E-4 |
2,9 E-5 |
2,0 E-5 |
5,0 E-4 |
1,5 E-7 |
|
Cm-244 |
18,1a |
M |
5,0 E-4 |
2,5 E-5 |
1,7 E-5 |
5,0 E-4 |
1,2 E-7 |
|
Cm-245 |
8,50E+3a |
M |
5,0 E-4 |
4,0 E-5 |
2,7 E-5 |
5,0 E-4 |
2,1 E-7 |
|
Cm-246 |
4,73E+3a |
M |
5,0 E-4 |
4,0 E-5 |
2,7 E-5 |
5,0 E-4 |
2,1 E-7 |
|
Cm-247 |
1,56E+7a |
M |
5,0 E-4 |
3,6 E-5 |
2,5 E-5 |
5,0 E-4 |
1,9 E-7 |
|
Cm-248 |
3,39E+5a |
M |
5,0 E-4 |
1,4 E-4 |
9,5 E-5 |
5,0 E-4 |
7,7 E-7 |
|
Cm-249 |
1,07h |
M |
5,0 E-4 |
3,2 E-11 |
5,1 E-11 |
5,0 E-4 |
3,1 E-11 |
|
Cm-250 |
6,90E+3a |
M |
5,0 E-4 |
7,9 E-4 |
5,4 E-4 |
5,0 E-4 |
4,4 E-6 |
|
Berkelium |
|||||||
|
Bk-245 |
4,94d |
M |
5,0 E-4 |
2,0 E-9 |
1,8 E-9 |
5,0 E-4 |
5,7 E-10 |
|
Bk-246 |
1,83d |
M |
5,0 E-4 |
3,4 E-10 |
4,6 E-10 |
5,0 E-4 |
4,8 E-10 |
|
Bk-247 |
1,38E+3a |
M |
5,0 E-4 |
6,5 E-5 |
4,5 E-5 |
5,0 E-4 |
3,5 E-7 |
|
Bk-249 |
320d |
M |
5,0 E-4 |
1,5 E-7 |
1,0 E-7 |
5,0 E-4 |
9,7 E-10 |
|
Bk-250 |
3,22h |
M |
5,0 E-4 |
9,6 E-10 |
7,1 E-10 |
5,0 E-4 |
1,4 E-10 |
|
Californium |
|||||||
|
Cf-244 |
0,323h |
M |
5,0 E-4 |
1,3 E-8 |
1,8 E-8 |
5,0 E-4 |
7,0 E-11 |
|
Cf-246 |
1,49d |
M |
5,0 E-4 |
4,2 E-7 |
3,5 E-7 |
5,0 E-4 |
3,3 E-9 |
|
Cf-248 |
334d |
M |
5,0 E-4 |
8,2 E-6 |
6,1 E-6 |
5,0 E-4 |
2,8 E-8 |
|
Cf-249 |
350a |
M |
5,0 E-4 |
6,6 E-5 |
4,5 E-5 |
5,0 E-4 |
3,5 E-7 |
|
Cf-250 |
13,1a |
M |
5,0 E-4 |
3,2 E-5 |
2,2 E-5 |
5,0 E-4 |
1,6 E-7 |
|
Cf-251 |
898a |
M |
5,0 E-4 |
6,7 E-5 |
4,6 E-5 |
5,0 E-4 |
3,6 E-7 |
|
Cf-252 |
2,64a |
M |
5,0 E-4 |
1,8 E-5 |
1,3 E-5 |
5,0 E-4 |
9,0 E-8 |
|
Cf-253 |
17,8d |
M |
5,0 E-4 |
1,2 E-6 |
1,0 E-6 |
5,0 E-4 |
1,4 E-9 |
|
Cf-254 |
60,5d |
M |
5,0 E-4 |
3,7 E-5 |
2,2 E-5 |
5,0 E-4 |
4,0 E-7 |
|
Einsteinium |
|||||||
|
Es-250 |
2,10h |
M |
5,0 E-4 |
5,9 E-10 |
4,2 E-10 |
5,0 E-4 |
2,1 E-11 |
|
Es-251 |
1,38d |
M |
5,0 E-4 |
2,0 E-9 |
1,7 E-9 |
5,0 E-4 |
1,7 E-10 |
|
Es-253 |
20,5d |
M |
5,0 E-4 |
2,5 E-6 |
2,1 E-6 |
5,0 E-4 |
6,1 E-9 |
|
Es-254 |
276d |
M |
5,0 E-4 |
8,0 E-6 |
6,0 E-6 |
5,0 E-4 |
2,8 E-8 |
|
Es-254m |
1,64d |
M |
5,0 E-4 |
4,4 E-7 |
3,7 E-7 |
5,0 E-4 |
4,2 E-9 |
|
Fermium |
|||||||
|
Fm-252 |
22,7h |
M |
5,0 E-4 |
3,0 E-7 |
2,6 E-7 |
5,0 E-4 |
2,7 E-9 |
|
Fm-253 |
3,00d |
M |
5,0 E-4 |
3,7 E-7 |
3,0 E-7 |
5,0 E-4 |
9,1 E-10 |
|
Fm-254 |
3,24h |
M |
5,0 E-4 |
5,6 E-8 |
7,7 E-8 |
5,0 E-4 |
4,4 E-10 |
|
Fm-255 |
20,1h |
M |
5,0 E-4 |
2,5 E-7 |
2,6 E-7 |
5,0 E-4 |
2,5 E-9 |
|
Fm-257 |
101d |
M |
5,0 E-4 |
6,6 E-6 |
5,2 E-6 |
5,0 E-4 |
1,5 E-8 |
|
Mendelevium |
|||||||
|
Md-257 |
5,20h |
M |
5,0 E-4 |
2,3 E-8 |
2,0 E-8 |
5,0 E-4 |
1,2 E-10 |
|
Md-258 |
55,0d |
M |
5,0 E-4 |
5,5 E-6 |
4,4 E-6 |
5,0 E-4 |
1,3 E-8 |
Type F duidt snelle eliminatie uit de long aan.
Type M duidt matig snelle eliminatie uit de long aan.
Type S duidt langzame eliminatie uit de long aan.
|
Effectieve volgdosis e(g) per via inhalatie opgenomen eenheid van inname (Sv Bq-1) voor oplosbare of reactieve gassen en dampen |
|||||||||||
|---|---|---|---|---|---|---|---|---|---|---|---|
|
leeftijd ≤ 1a |
leeftijd > 1 a |
||||||||||
|
Nuclide |
halveringstijd |
Abs |
% dep |
f1 |
e (g) |
f1 voor g>1a |
1 – 2a e (g) |
2 – 7a e (g) |
7 – 12a e (g) |
12 – 17a e (g) |
>17a e (g) |
|
Waterstof |
|||||||||||
|
Getritreerd water |
12,3 a |
V 1 |
100 |
1,000 |
6,4 E-11 |
1,000 |
4,8 E-11 |
3,1 E-11 |
2,3 E-11 |
1,8 E-11 |
1,8 E-11 |
|
Elementair H-3 |
12,3 a |
V |
0,01 |
1,000 |
6,4 E-15 |
1,000 |
4,8 E-15 |
3,1 E-15 |
2,3 E-15 |
1,8 E-15 |
1,8 E-15 |
|
Getritr. methaan |
12,3 a |
V |
1 |
1,000 |
6,4 E-13 |
1,000 |
4,8 E-13 |
3,1 E-13 |
2,3 E-13 |
1,8 E-13 |
1,8 E-13 |
|
Org. geb. H-3 |
12,3 a |
V |
100 |
1,000 |
1,1 E-10 |
1,000 |
1,1 E-10 |
7,0 E-11 |
5,5 E-11 |
4,1 E-11 |
4,1 E-11 |
|
Koolstof |
|||||||||||
|
C-11 gas |
0,340 h |
V |
100 |
1,000 |
2,8 E-11 |
1,000 |
1,8 E-11 |
9,7 E-12 |
6,1 E-12 |
3,8 E-12 |
3,2 E-12 |
|
C-11 dioxide |
0,340 h |
V |
100 |
1,000 |
1,8 E-11 |
1,000 |
1,2 E-11 |
6,5 E-12 |
4,1 E-12 |
2,5 E-12 |
2,2 E-12 |
|
C-11 monoxide |
0,340 h |
V |
40 |
1,000 |
1,0 E-11 |
1,000 |
6,7 E-12 |
3,5 E-12 |
2,2 E-12 |
1,4 E-12 |
1,2 E-12 |
|
C-14 gas |
5,73 E+3 a |
V |
100 |
1,000 |
1,3 E-9 |
1,000 |
1,6 E-9 |
9,7 E-10 |
7,9 E-10 |
5,7 E-10 |
5,8 E-10 |
|
C-14 dioxide |
5,73 E+3 a |
V |
100 |
1,000 |
1,9 E-11 |
1,000 |
1,9 E-11 |
1,1 E-11 |
8,9 E-12 |
6,3 E-12 |
6,2 E-12 |
|
C-14 monoxide |
5,73 103 a |
V |
40 |
1,000 |
9,1 E-12 |
1,000 |
5,7 E-12 |
2,8 E-12 |
1,7 E-12 |
9,9 E-13 |
8,0 E-13 |
|
C-disulfide-35 |
87,4 d |
F |
100 |
1,000 |
6,9 E-9 |
0,800 |
4,8 E-9 |
2,4 E-9 |
1,4 E-9 |
8,6 E-10 |
7,0 E-10 |
|
S-35 dioxide |
87,4 d |
F |
85 |
1,000 |
9,4 E-10 |
0,800 |
6,6 E-10 |
3,4 E-10 |
2,1 E-10 |
1,3 E-10 |
1,1 E-10 |
|
Nikkel carbonyl |
|||||||||||
|
Ni-56 |
6,10 d |
b |
100 |
1,000 |
6,8 E-9 |
1,000 |
5,2 E-9 |
3,2 E-9 |
2,1 E-9 |
1,4 E-9 |
1,2 E-9 |
|
Ni-57 |
1,50 d |
b |
100 |
1,000 |
3,1 E-9 |
1,000 |
2,3 E-9 |
1,4 E-9 |
9,2 E-10 |
6,5 E-10 |
5,6 E-10 |
|
Ni-59 |
7,50 E+4 a |
b |
100 |
1,000 |
4,0 E-9 |
1,000 |
3,3 E-9 |
2,0 E-9 |
1,3 E-9 |
9,1 E-10 |
8,3 E-10 |
|
Ni-63 |
96,0 a |
b |
100 |
1,000 |
9,5 E-9 |
1,000 |
8,0 E-9 |
4,8 E-9 |
3,0 E-9 |
2,2 E-9 |
2,0 E-9 |
|
Ni-65 |
2,52 h |
b |
100 |
1,000 |
2,0 E-9 |
1,000 |
1,4 E-9 |
8,1 E-10 |
5,6 E-10 |
4,0 E-10 |
3,6 E-10 |
|
Nil-66 |
2,27 d |
b |
100 |
1,000 |
1,0 E-8 |
1,000 |
7,1 E-9 |
4,0 E-9 |
2,7 E-9 |
1,8 E-9 |
1,6 E-9 |
|
Ruthenium tetroxide |
|||||||||||
|
Ru-94 |
0,863 h |
F |
100 |
0,100 |
5,5 E-10 |
0,050 |
3,5 E-10 |
1,8 E-10 |
1,1 E-10 |
7,0 E-11 |
5,6 E-11 |
|
Ru-97 |
2,90 d |
F |
100 |
0,100 |
8,7 E-10 |
0,050 |
6,2 E-10 |
3,4 E-10 |
2,2 E-10 |
1,4 E-10 |
1,2 E-10 |
|
Ru-103 |
39,3 d |
F |
100 |
0,100 |
9,0 E-9 |
0,050 |
6,2 E-9 |
3,3 E-9 |
2,1 E-9 |
1,3 E-9 |
1,1 E-9 |
|
Ru-105 |
4,44 h |
F |
100 |
0,100 |
1,6 E-9 |
0,050 |
1,0 E-9 |
5,3 E-10 |
3,2 E-10 |
2,2 E-10 |
1,8 E-10 |
|
Ru-106 |
1,01 a |
F |
100 |
0,100 |
1,6 E-7 |
0,050 |
1,1 E-7 |
6,1 E-8 |
3,7 E-8 |
2,2 E-8 |
1,8 E-8 |
|
Tellurium-gas |
|||||||||||
|
Te-116 |
2,49 h |
F |
100 |
0,600 |
5,9 E-10 |
0,300 |
4,4 E-10 |
2,5 E-10 |
1,6 E-10 |
1,1 E-10 |
8,7 E-11 |
|
Te-121 |
17,0 d |
F |
100 |
0,600 |
3,0 E-9 |
0,300 |
2,4 E-9 |
1,4 E-9 |
9,6 E-10 |
6,7 E-10 |
5,1 E-10 |
|
Te-121m |
154 d |
F |
100 |
0,600 |
3,5 E-8 |
0,300 |
2,7 E-8 |
1,6 E-8 |
9,8 E-9 |
6,6 E-9 |
5,5 E-9 |
|
Te-123 |
1,0 E+13 a |
F |
100 |
0,600 |
2,8 E-8 |
0,300 |
2,5 E-8 |
1,9 E-8 |
1,5 E-8 |
1,3 E-8 |
1,2 E-8 |
|
Te-123m |
120 d |
F |
100 |
0,600 |
2,5 E-8 |
0,300 |
1,8 E-8 |
1,0 E-8 |
5,7 E-9 |
3,5 E-9 |
2,9 E-9 |
|
Te-125m |
58,0 d |
F |
100 |
0,600 |
1,5 E-8 |
0,300 |
1,1 E-8 |
5,9 E-9 |
3,2 E-9 |
1,9 E-9 |
1,5 E-9 |
|
Te-127 |
9,35 h |
F |
100 |
0,600 |
6,1 E-10 |
0,300 |
4,4 E-10 |
2,3 E-10 |
1,4 E-10 |
9,2 E-11 |
7,7 E-11 |
|
Te-127m |
109 d |
F |
100 |
0,600 |
5,3 E-8 |
0,300 |
3,7 E-8 |
1,9 E-8 |
1,0 E-8 |
6,1 E-9 |
4,6 E-9 |
|
Te-129 |
1,16 h |
F |
100 |
0,600 |
2,5 E-10 |
0,300 |
1,7 E-10 |
9,4 E-11 |
6,2 E-11 |
4,3 E-11 |
3,7 E-11 |
|
Te-129m |
33,6 d |
F |
100 |
0,600 |
4,8 E-8 |
0,300 |
3,2 E-8 |
1,6 E-8 |
8,5 E-9 |
5,1 E-9 |
3,7 E-9 |
|
Te-131 |
0,417 h |
F |
100 |
0,600 |
5,1 E-10 |
0,300 |
4,5 E-10 |
2,6 E-10 |
1,4 E-10 |
9,5 E-11 |
6,8 E-11 |
|
Te-131m |
1,25 d |
F |
100 |
0,600 |
2,1 E-8 |
0,300 |
1,9 E-8 |
1,1 E-8 |
5,6 E-9 |
3,7 E-9 |
2,4 E-9 |
|
Te-132 |
3,26 d |
F |
100 |
0,600 |
5,4 E-8 |
0,300 |
4,5 E-8 |
2,4 E-8 |
1,2 E-8 |
7,6 E-9 |
5,1 E-9 |
|
Te-133 |
0,207 h |
F |
100 |
0,600 |
5,5 E-10 |
0,300 |
4,7 E-10 |
2,5 E-10 |
1,2 E-10 |
8,1 E-11 |
5,6 E-11 |
|
Te-133m |
0,923 h |
F |
100 |
0,600 |
2,3 E-9 |
0,300 |
2,0 E-9 |
1,1 E-9 |
5,0 E-10 |
3,3 E-10 |
2,2 E-10 |
|
Te-134 |
0,696 h |
F |
100 |
0,600 |
6,8 E-10 |
0,300 |
5,5 E-10 |
3,0 E-10 |
1,6 E-10 |
1,1 E-10 |
8,4 E-11 |
|
Elementair jodium |
|||||||||||
|
I-120 |
1,35 h |
V |
100 |
1,000 |
3,0 E-9 |
1,000 |
2,4 E-9 |
1,3 E-9 |
6,4 E-10 |
4,3 E-10 |
3,0 E-10 |
|
I-120m |
0,883 h |
V |
100 |
1,000 |
1,5 E-9 |
1,000 |
1,2 E-9 |
6,4 E-10 |
3,4 E-10 |
2,3 E-10 |
1,8 E-10 |
|
I-121 |
2,12 h |
V |
100 |
1,000 |
5,7 E-10 |
1,000 |
5,1 E-10 |
3,0 E-10 |
1,7 E-10 |
1,2 E-10 |
8,6 E-11 |
|
I-123 |
13,2 h |
V |
100 |
1,000 |
2,1 E-9 |
1,000 |
1,8 E-9 |
1,0 E-9 |
4,7 E-10 |
3,2 E-10 |
2,1 E-10 |
|
I-124 |
4,18 d |
V |
100 |
1,000 |
1,1 E-7 |
1,000 |
1,0 E-7 |
5,8 E-8 |
2,8 E-8 |
1,8 E-8 |
1,2 E-8 |
|
I-125 |
60,1 d |
V |
100 |
1,000 |
4,7 E-8 |
1,000 |
5,2 E-8 |
3,7 E-8 |
2,8 E-8 |
2,0 E-8 |
1,4 E-8 |
|
I-126 |
13,0 d |
V |
100 |
1,000 |
1,9 E-7 |
1,000 |
1,9 E-7 |
1,1 E-7 |
6,2 E-8 |
4,1 E-8 |
2,6 E-8 |
|
I-128 |
0,416 h |
V |
100 |
1,000 |
4,2 E-10 |
1,000 |
2,8 E-10 |
1,6 E-10 |
1,0 E-10 |
7,5 E-11 |
6,5 E-11 |
|
I-129 |
1,57 E+7 a |
V |
100 |
1,000 |
1,7 E-7 |
1,000 |
2,0 E-7 |
1,6 E-7 |
1,7 E-7 |
1,3 E-7 |
9,6 E-8 |
|
I-130 |
12,4 h |
V |
100 |
1,000 |
1,9 E-8 |
1,000 |
1,7 E-8 |
9,2 E-9 |
4,3 E-9 |
2,8 E-9 |
1,9 E-9 |
|
I-131 |
8,04 d |
V |
100 |
1,000 |
1,7 E-7 |
1,000 |
1,6 E-7 |
9,4 E-8 |
4,8 E-8 |
3,1 E-8 |
2,0 E-8 |
|
I-132 |
2,30 h |
V |
100 |
1,000 |
2,8 E-9 |
1,000 |
2,3 E-9 |
1,3 E-9 |
6,4 E-10 |
4,3 E-10 |
3,1 E-10 |
|
I-132m |
1,39 h |
V |
100 |
1,000 |
2,4 E-9 |
1,000 |
2,1 E-9 |
1,1 E-9 |
5,6 E-10 |
3,8 E-10 |
2,7 E-10 |
|
I-133 |
20,8 h |
V |
100 |
1,000 |
4,5 E-8 |
1,000 |
4,1 E-8 |
2,1 E-8 |
9,7 E-9 |
6,3 E-9 |
4,0 E-9 |
|
I-134 |
0,876 h |
V |
100 |
1,000 |
8,7 E-10 |
1,000 |
6,9 E-10 |
3,9 E-10 |
2,2 E-10 |
1,6 E-10 |
1,5 E-10 |
|
I-135 |
6,61 h |
V |
100 |
1,000 |
9,7 E-9 |
1,000 |
8,5 E-9 |
4,5 E-9 |
2,1 E-9 |
1,4 E-9 |
9,2 E-10 |
|
Methyljodide |
|||||||||||
|
I-120 |
1,35 h |
V |
70 |
1,000 |
2,3 E-9 |
1,000 |
1,9 E-9 |
1,0 E-9 |
4,8 E-10 |
3,1 E-10 |
2,0 E-10 |
|
I-120m |
0,883 h |
V |
70 |
1,000 |
1,0 E-9 |
1,000 |
8,7 E-10 |
4,6 E-10 |
2,2 E-10 |
1,5 E-10 |
1,0 E-10 |
|
I-121 |
2,12 h |
V |
70 |
1,000 |
4,2 E-10 |
1,000 |
3,8 E-10 |
2,2 E-10 |
1,2 E-10 |
8,3 E-11 |
5,6 E-11 |
|
I-123 |
13,2 h |
V |
70 |
1,000 |
1,6 E-9 |
1,000 |
1,4 E-9 |
7,7 E-10 |
3,6 E-10 |
2,4 E-10 |
1,5 E-10 |
|
I-124 |
4,18 d |
V |
70 |
1,000 |
8,5 E-8 |
1,000 |
8,0 E-8 |
4,5 E-8 |
2,2 E-8 |
1,4 E-8 |
9,2 E-9 |
|
I-125 |
60,1 d |
V |
70 |
1,000 |
3,7 E-8 |
1,000 |
4,0 E-8 |
2,9 E-8 |
2,2 E-8 |
1,6 E-8 |
1,1 E-8 |
|
I-126 |
13,0 d |
V |
70 |
1,000 |
1,5 E-7 |
1,000 |
1,5 E-7 |
9,0 E-8 |
4,8 E-8 |
3,2 E-8 |
2,0 E-8 |
|
I-128 |
0,416 h |
V |
70 |
1,000 |
1,5 E-10 |
1,000 |
1,2 E-10 |
6,3 E-11 |
3,0 E-11 |
1,9 E-11 |
1,3 E-11 |
|
I-129 |
1,57 E+7 a |
V |
70 |
1,000 |
1,3 E-7 |
1,000 |
1,5 E-7 |
1,2 E-7 |
1,3 E-7 |
9,9 E-8 |
7,4 E-8 |
|
I-130 |
12,4 h |
V |
70 |
1,000 |
1,5 E-8 |
1,000 |
1,3 E-8 |
7,2 E-9 |
3,3 E-9 |
2,2 E-9 |
1,4 E-9 |
|
I-131 |
8,04 d |
V |
70 |
1,000 |
1,3 E-7 |
1,000 |
1,3 E-7 |
7,4 E-8 |
3,7 E-8 |
2,4 E-8 |
1,5 E-8 |
|
I-132 |
2,30 h |
V |
70 |
1,000 |
2,0 E-9 |
1,000 |
1,8 E-9 |
9,5 E-10 |
4,4 E-10 |
2,9 E-10 |
1,9 E-10 |
|
I-132m |
1,39 h |
V |
70 |
1,000 |
1,8 E-9 |
1,000 |
1,6 E-9 |
8,3 E-10 |
3,9 E-10 |
2,5 E-10 |
1,6 E-10 |
|
I-133 |
20,8 h |
V |
70 |
1,000 |
3,5 E-8 |
1,000 |
3,2 E-8 |
1,7 E-8 |
7,6 E-9 |
4,9 E-9 |
3,1 E-9 |
|
I-134 |
0,876 h |
V |
70 |
1,000 |
5,1 E-10 |
1,000 |
4,3 E-10 |
2,3 E-10 |
1,1 E-10 |
7,4 E-11 |
5,0 E-11 |
|
I-135 |
6,61 h |
V |
70 |
1,000 |
7,5 E-9 |
1,000 |
6,7 E-9 |
3,5 E-9 |
1,6 E-9 |
1,1 E-9 |
6,8 E-10 |
|
Kwik gas |
3) |
||||||||||
|
Hg-193 |
3,50 h |
b |
70 |
1,000 |
4,2 E-9 |
1,000 |
3,4 E-9 |
2,2 E-9 |
1,6 E-9 |
1,2 E-9 |
1,1 E-9 |
|
Hg-193m |
11,1 h |
b |
70 |
1,000 |
1,2 E-8 |
1,000 |
9,4 E-9 |
6,1 E-9 |
4,5 E-9 |
3,4 E-9 |
3,1 E-9 |
|
Hg-194 |
260 a |
b |
70 |
1,000 |
9,4 E-8 |
1,000 |
8,3 E-8 |
6,2 E-8 |
5,0 E-8 |
4,3 E-8 |
4,0 E-8 |
|
Hg-195 |
9,90 h |
b |
70 |
1,000 |
5,3 E-9 |
1,000 |
4,3 E-9 |
2,8 E-9 |
2,1 E-9 |
1,6 E-9 |
1,4 E-9 |
|
Hg-195m |
1,73 d |
b |
70 |
1,000 |
3,0 E-8 |
1,000 |
2,5 E-8 |
1,6 E-8 |
1,2 E-8 |
8,8 E-9 |
8,2 E-9 |
|
Hg-197 |
2,67 d |
b |
70 |
1,000 |
1,6 E-8 |
1,000 |
1,3 E-8 |
8,4 E-9 |
6,3 E-9 |
4,7 E-9 |
4,4 E-9 |
|
Hg-197m |
23,8 h |
b |
70 |
1,000 |
2,1 E-8 |
1,000 |
1,7 E-8 |
1,1 E-8 |
8,2 E-9 |
6,2 E-9 |
5,8 E-9 |
|
Hg-199m |
0,710 h |
b |
70 |
1,000 |
6,5 E-10 |
1,000 |
5,3 E-10 |
3,4 E-10 |
2,5 E-10 |
1,9 E-10 |
1,8 E-10 |
|
Hg-203 |
46,6 d |
b |
70 |
1,000 |
3,0 E-8 |
1,000 |
2,3 E-8 |
1,5 E-8 |
1,0 E-8 |
7,7 E-9 |
7,0 E-9 |
Voor kwik gas geldt: Depositie 10% 20% 40% (bronchiaal : bronchiolair : alveolair-interstitieel); 1,7 dag retentie halveringstijd (ICRP Publication nr 68)
|
Nuclide |
Halveringstijd |
Effectieve dosis (Sv d-1/Bq m-3) |
|---|---|---|
|
Argon |
||
|
Ar-37 |
35,0 d |
4,1 E-15 |
|
Ar-39 |
269 a |
1,1 E-11 |
|
Ar-41 |
1,83 h |
5,3 E-9 |
|
Krypton |
||
|
Kr-74 |
11,5 m |
4,5 E-9 |
|
Kr-76 |
14,8 h |
1,6 E-9 |
|
Kr-77 |
74,7 m |
3,9 E-9 |
|
Kr-79 |
1,46 d |
9,7 E-10 |
|
Kr-81 |
2,10 E+5 a |
2,1 E-11 |
|
Kr-83m |
1,83 h |
2,1 E-13 |
|
Kr-85 |
10,7 a |
2,2 E-11 |
|
Kr-85m |
4,48 h |
5,9 E-10 |
|
Kr-87 |
1,27 h |
3,4 E-9 |
|
Kr-88 |
2,84 h |
8,4 E-9 |
|
Xenon |
||
|
Xe-120 |
40,0 m |
1,5 E-9 |
|
Xe-121 |
40,1 m |
7,5 E-9 |
|
Xe-122 |
20,1 h |
1,9 E-10 |
|
Xe-123 |
2,08 h |
2,4 E-9 |
|
Xe-125 |
17,0 h |
9,3 E-10 |
|
Xe-127 |
36,4 d |
9,7 E-10 |
|
Xe-129m |
8,0 d |
8,1 E-11 |
|
Xe-131m |
11,9 d |
3,2 E-11 |
|
Xe-133m |
2,19 d |
1,1 E-10 |
|
Xe-133 |
5,24 d |
1,2 E-10 |
|
Xe-135m |
15,3 m |
1,6 E-9 |
|
Xe-135 |
9,10 h |
9,6 E-10 |
|
Xe-138 |
14,2 m |
4,7 E-9 |
|
Verbindingen en f1-waarden, t.b.v. ingestiedosiscoëfficiënten |
||
|---|---|---|
|
Element |
f1 |
Verbindingen |
|
Waterstof |
1,000 |
Ingestie van getritieerd water |
|
1,000 |
Org. gebonden tritium |
|
|
Beryllium |
0,005 |
Alle verbindingen |
|
Koolstof |
1,000 |
Gemerkte org.e verbindingen |
|
Fluor |
1,000 |
Alle verbindingen |
|
Natrium |
1,000 |
Alle verbindingen |
|
Magnesium |
0,500 |
Alle verbindingen |
|
Aluminium |
0,010 |
Alle verbindingen |
|
Silicium |
0,010 |
Alle verbindingen |
|
Fosfor |
0,800 |
Alle verbindingen |
|
Zwavel |
0,800 |
Anorg.e verbindingen |
|
0,100 |
Zwavel in elementvorm |
|
|
1,000 |
Org.e zwavel |
|
|
Chloor |
1,000 |
Alle verbindingen |
|
Kalium |
1,000 |
Alle verbindingen |
|
Calcium |
0,300 |
Alle verbindingen |
|
Scandium |
1,0 E-4 |
Alle verbindingen |
|
Titaan |
0,010 |
Alle verbindingen |
|
Vanadium |
0,010 |
Alle verbindingen |
|
Chroom |
0,100 |
Hexavalente verbindingen |
|
0,010 |
Trivalente verbindingen |
|
|
Mangaan |
0,100 |
Alle verbindingen |
|
IJzer |
0,100 |
Alle verbindingen |
|
Kobalt |
0,100 |
Niet nader genoemde verbindingen |
|
0,050 |
Oxiden, hydroxiden en anorg.e verbindingen |
|
|
Nikkel |
0,050 |
Alle verbindingen |
|
Koper |
0,500 |
Alle verbindingen |
|
Zink |
0,500 |
Alle verbindingen |
|
Gallium |
0,001 |
Alle verbindingen |
|
Germanium |
1,000 |
Alle verbindingen |
|
Arseen |
0,500 |
Alle verbindingen |
|
Selenium |
0,800 |
Niet nader genoemde verbindingen |
|
0,050 |
Seleen in elementvorm en seleniden |
|
|
Broom |
1,000 |
Alle verbindingen |
|
Rubidium |
1,000 |
Alle verbindingen |
|
Strontium |
0,300 |
Niet nader genoemde verbindingen |
|
0,010 |
Strontiumtitanaat (SrTiO3) |
|
|
Yttrium |
1,0 E-4 |
Alle verbindingen |
|
Zirkonium |
0,002 |
Alle verbindingen |
|
Niobium |
0,010 |
Alle verbindingen |
|
Molybdeen |
0,800 |
Niet nader genoemde verbindingen |
|
0,050 |
Molybdeensulfide |
|
|
Technetium |
0,800 |
Alle verbindingen |
|
Ruthenium |
0,050 |
Alle verbindingen |
|
Rhodium |
0,050 |
Alle verbindingen |
|
Palladium |
0,005 |
Alle verbindingen |
|
Zilver |
0,050 |
Alle verbindingen |
|
Cadmium |
0,050 |
Alle anorg.e verbindingen |
|
Indium |
0,020 |
Alle verbindingen |
|
Tin |
0,020 |
Alle verbindingen |
|
Antimoon |
0,100 |
Alle verbindingen |
|
Tellur |
0,300 |
Alle verbindingen |
|
Jodium |
1,000 |
Alle verbindingen |
|
Cesium |
1,000 |
Alle verbindingen |
|
Barium |
0,100 |
Alle verbindingen |
|
Lanthaan |
5,0 E-4 |
Alle verbindingen |
|
Cerium |
5,0 E-4 |
Alle verbindingen |
|
Praseodymium |
5,0 E-4 |
Alle verbindingen |
|
Neodymium |
5,0 E-4 |
Alle verbindingen |
|
Promethium |
5,0 E-4 |
Alle verbindingen |
|
Samarium |
5,0 E-4 |
Alle verbindingen |
|
Europium |
5,0 E-4 |
Alle verbindingen |
|
Gadolinium |
5,0 E-4 |
Alle verbindingen |
|
Terbium |
5,0 E-4 |
Alle verbindingen |
|
Dysprosium |
5,0 E-4 |
Alle verbindingen |
|
Holmium |
5,0 E-4 |
Alle verbindingen |
|
Erbium |
5,0 E-4 |
Alle verbindingen |
|
Thulium |
5,0 E-4 |
Alle verbindingen |
|
Ytterbium |
5,0 E-4 |
Alle verbindingen |
|
Lutetium |
5,0 E-4 |
Alle verbindingen |
|
Hafnium |
0,002 |
Alle verbindingen |
|
Tantaal |
0,001 |
Alle verbindingen |
|
Wolfram |
0,300 |
Niet nader genoemde verbindingen |
|
0,010 |
Wolframzuur |
|
|
Rhenium |
0,800 |
Alle verbindingen |
|
Osmium |
0,010 |
Alle verbindingen |
|
Iridium |
0,010 |
Alle verbindingen |
|
Platina |
0,010 |
Alle verbindingen |
|
Goud |
0,100 |
Alle verbindingen |
|
Kwik |
0,020 |
Alle anorg.e verbindingen |
|
1,000 |
Methylkwik |
|
|
0,400 |
Niet nader genoemde verbindingen |
|
|
Thallium |
1,000 |
Alle verbindingen |
|
Lood |
0,200 |
Alle verbindingen |
|
Bismut |
0,050 |
Alle verbindingen |
|
Polonium |
0,100 |
Alle verbindingen |
|
Astaat |
1,000 |
Alle verbindingen |
|
Francium |
1,000 |
Alle verbindingen |
|
Radium |
0,200 |
Alle verbindingen |
|
Actinium |
5,0 E-4 |
Alle verbindingen |
|
Thorium |
5,0 E-4 |
Niet nader genoemde verbindingen |
|
2,0 E-4 |
Oxiden en hydroxiden |
|
|
Protactinium |
5,0 E-4 |
Alle verbindingen |
|
Uranium |
0,020 |
Niet nader genoemde verbindingen |
|
0,002 |
De meeste tetravalente verbindingen, b. v. UO2, U3O8, UF4 |
|
|
Neptunium |
5,0 E-4 |
Alle verbindingen |
|
Plutonium |
5,0 E-4 |
Niet nader genoemde verbindingen |
|
1,0 E-4 |
Nitraten |
|
|
1,0 E-4 |
Onoplosbare oxiden |
|
|
Americium |
5,0 E-4 |
Alle verbindingen |
|
Curium |
5,0 E-4 |
Alle verbindingen |
|
Berkelium |
5,0 E-4 |
Alle verbindingen |
|
Californium |
5,0 E-4 |
Alle verbindingen |
|
Einsteinium |
5,0 E-4 |
Alle verbindingen |
|
Fermium |
5,0 E-4 |
Alle verbindingen |
|
Mendelevium |
5,0 E-4 |
Alle verbindingen |
|
Verbindingen, longabsorptietypen en f1-waarden t.b.v. inhalatiedosiscoëfficiënten |
||||
|---|---|---|---|---|
|
Element |
Absorptietype(n) |
f1 |
Verbindingen |
|
|
Beryllium |
M |
0,005 |
Niet nader genoemde verbindingen |
|
|
S |
0,005 |
Oxiden, halogeniden en nitraten |
||
|
Fluor |
F |
1,000 |
Bepaald door bindingskation |
|
|
M |
1,000 |
Bepaald door bindingskation |
||
|
S |
1,000 |
Bepaald door bindingskation |
||
|
Natrium |
F |
1,000 |
Alle verbindingen |
|
|
Magnesium |
F |
0,500 |
Niet nader genoemde verbindingen |
|
|
M |
0,500 |
Oxiden, hydroxiden, carbiden, halogeniden en nitraten |
||
|
Aluminium |
F |
0,010 |
Niet nader genoemde verbindingen |
|
|
M |
0,010 |
Oxiden, hydroxiden, carbiden, halogeniden, nitraten en metallisch aluminium |
||
|
Silicium |
F |
0,010 |
Niet nader genoemde verbindingen |
|
|
M |
0,010 |
Oxiden, hydroxiden, carbiden en nitraten |
||
|
S |
0,010 |
Aluminiumsilicaatglas-aërosol |
||
|
Fosfor |
F |
0,800 |
Niet nader genoemde verbindingen |
|
|
M |
0,800 |
Sommige fosfaten: bepaald door bindingskation |
||
|
Zwavel |
F |
0,800 |
Sulfiden en sulfaten: bepaald door bindingskation |
|
|
M |
0,800 |
Zwavel in elementvorm. Sulfiden en sulfaten: bepaald door bindingskation |
||
|
Chloor |
F |
1,000 |
Bepaald door bindingskation |
|
|
M |
1,000 |
Bepaald door bindingskation |
||
|
Kalium |
F |
1,000 |
Alle verbindingen |
|
|
Calcium |
M |
0,300 |
Alle verbindingen |
|
|
Scandium |
S |
1,0 E-4 |
Alle verbindingen |
|
|
Titaan |
F |
0,010 |
Niet nader genoemde verbindingen |
|
|
M |
0,010 |
Oxiden, hydroxiden, carbiden, halogeniden en nitraten |
||
|
S |
0,010 |
Strontiumtitanaat (SrTiO3) |
||
|
Vanadium |
F |
0,010 |
Niet nader genoemde verbindingen |
|
|
M |
0,010 |
Oxiden, hydroxiden, carbiden en halogeniden |
||
|
Chroom |
F |
0,100 |
Niet nader genoemde verbindingen |
|
|
M |
0,100 |
Halogeniden en nitraten |
||
|
S |
0,100 |
Oxiden en hydroxiden |
||
|
Mangaan |
F |
0,100 |
Niet nader genoemde verbindingen |
|
|
M |
0,100 |
Oxiden, hydroxiden, halegoniden en nitraten |
||
|
IJzer |
F |
0,100 |
Niet nader genoemde verbindingen |
|
|
M |
0,100 |
Oxiden, hydroxiden en halogeniden |
||
|
Kobalt |
M |
0,100 |
Niet nader genoemde verbindingen |
|
|
S |
0,050 |
Oxiden, hydroxiden, halogeniden en nitraten |
||
|
Nikkel |
F |
0,050 |
Niet nader genoemde verbindingen |
|
|
M |
0,050 |
Oxiden, hydroxiden en carbiden |
||
|
Koper |
F |
0,500 |
Niet nader genoemde anorg.e verbindingen |
|
|
M |
0,500 |
Sulfiden, halogeniden en nitraten |
||
|
S |
0,500 |
Oxiden en hydroxiden |
||
|
Zink |
S |
0,500 |
Alle verbindingen |
|
|
Gallium |
F |
0,001 |
Niet nader genoemde verbindingen |
|
|
M |
0,001 |
Oxiden, hydroxiden, carbiden, halogeniden en nitraten |
||
|
Germanium |
F |
1,000 |
Niet nader genoemde verbindingen |
|
|
M |
1,000 |
Oxiden, sulfiden en halogeniden |
||
|
Arseen |
M |
0,500 |
Alle verbindingen |
|
|
Selenium |
F |
0,800 |
Niet nader genoemde anorganische verbindingen |
|
|
M |
0,800 |
Seleen in elementvorm, oxiden, hydroxiden en carbiden |
||
|
Broom |
F |
1,000 |
Bepaald door bindingskation |
|
|
M |
1,000 |
Bepaald door bindingskation |
||
|
Rubidium |
F |
1,000 |
Alle verbindingen |
|
|
Strontium |
F |
0,300 |
Niet nader genoemde verbindingen |
|
|
S |
0,010 |
Strontiumtitanaat (SrTiO3) |
||
|
Yttrium |
M |
1,0 E-4 |
Niet nader genoemde verbindingen |
|
|
S |
1,0 E-4 |
Oxiden en hydroxiden |
||
|
Zirkonium |
F |
0,002 |
Niet nader genoemde verbindingen |
|
|
M |
0,002 |
Oxiden, hydroxiden, halogeniden en nitraten |
||
|
S |
0,002 |
Zirkoniumcarbide |
||
|
Niobium |
M |
0,010 |
Niet nader genoemde verbindingen |
|
|
S |
0,010 |
Oxiden en hydroxiden |
||
|
Molybdeen |
F |
0,800 |
Niet nader genoemde verbindingen |
|
|
S |
0,050 |
Molybdeensulfide, oxiden en hydroxiden |
||
|
Technetium |
F |
0,800 |
Niet nader genoemde verbindingen |
|
|
M |
0,800 |
Oxiden, hydroxiden, halogeniden en nitraten |
||
|
Ruthenium |
F |
0,050 |
Niet nader genoemde verbindingen |
|
|
M |
0,050 |
Haliden |
||
|
S |
0,050 |
Oxiden en hydroxiden |
||
|
Rodium |
F |
0,050 |
Niet nader genoemde verbindingen |
|
|
M |
0,050 |
Halogeniden |
||
|
S |
0,050 |
Oxiden en hydroxiden |
||
|
Palladium |
F |
0,005 |
Niet nader genoemde verbindingen |
|
|
M |
0,005 |
Nitraten en halogeniden |
||
|
S |
0,005 |
Oxiden en hydroxiden |
||
|
Zilver |
F |
0,050 |
Niet nader genoemde verbindingen en metallisch zilver |
|
|
M |
0,050 |
Nitraten en sulfiden |
||
|
S |
0,050 |
Oxiden en hydroxiden, carbiden |
||
|
Cadmium |
F |
0,050 |
Niet nader genoemde verbindingen |
|
|
M |
0,050 |
Sulfiden, halogeniden en nitraten |
||
|
S |
0,050 |
Oxiden en hydroxiden |
||
|
Indium |
F |
0,020 |
Niet nader genoemde verbindingen |
|
|
M |
0,020 |
Oxiden, hydroxiden, halogeniden en nitraten |
||
|
Tin |
F |
0,020 |
Niet nader genoemde verbindingen |
|
|
M |
0,020 |
Tinfosfaat, sulfiden, oxiden, hydroxiden, halogeniden en nitraten |
||
|
Antimoon |
F |
0,100 |
Niet nader genoemde verbindingen |
|
|
M |
0,010 |
Oxiden, hydroxiden, halogeniden, sulfiden, sulfaten en nitraten |
||
|
Telluur |
F |
0,300 |
Niet nader genoemde verbindingen |
|
|
M |
0,300 |
Oxiden, hydroxiden en nitraten |
||
|
Jodium |
F |
1,000 |
Alle verbindingen |
|
|
Cesium |
F |
1,000 |
Alle verbindingen |
|
|
Barium |
F |
0,100 |
Alle verbindingen |
|
|
Lanthaan |
F |
5,0 E-4 |
Niet nader genoemde verbindingen |
|
|
M |
5,0 E-4 |
Oxiden en hydroxiden |
||
|
Cerium |
M |
5,0 E-4 |
Niet nader genoemde verbindingen |
|
|
S |
5,0 E-4 |
Oxiden, hydroxiden en fluoriden |
||
|
Praseodymium |
M |
5,0 E-4 |
Niet nader genoemde verbindingen |
|
|
S |
5,0 E-4 |
Oxiden, hydroxiden, carbiden en fluoriden |
||
|
Neodymium |
M |
5,0 E-4 |
Niet nader genoemde verbindingen |
|
|
S |
5,0 E-4 |
Oxiden, hydroxiden, carbiden en fluoriden |
||
|
Promethium |
M |
5,0 E-4 |
Niet nader genoemde verbindingen |
|
|
S |
5,0 E-4 |
Oxiden, hydroxiden, carbiden en fluoriden |
||
|
Samarium |
M |
5,0 E-4 |
Alle verbindingen |
|
|
Europium |
M |
5,0 E-4 |
Alle verbindingen |
|
|
Gandolinium |
F |
5,0 E-4 |
Niet nader genoemde verbindingen |
|
|
M |
5,0 E-4 |
Oxiden, hydroxiden en fluoriden |
||
|
Terbium |
M |
5,0 E-4 |
Alle verbindingen |
|
|
Dysprosium |
M |
5,0 E-4 |
Alle verbindingen |
|
|
Holmium |
M |
5,0 E-4 |
Niet nader genoemde verbindingen |
|
|
Erbium |
M |
5,0 E-4 |
Alle verbindingen |
|
|
Thulium |
M |
5,0 E-4 |
Alle verbindingen |
|
|
Ytterbium |
M |
5,0 E-4 |
Niet nader genoemde verbindingen |
|
|
S |
5,0 E-4 |
Oxiden, hydroxiden en fluoriden |
||
|
Lutetium |
M |
5,0 E-4 |
Niet nader genoemde verbindingen |
|
|
S |
5,0 E-4 |
Oxiden, hydroxiden en fluoriden |
||
|
Hafnium |
F |
0,002 |
Niet nader genoemde verbindingen |
|
|
M |
0,002 |
Oxiden, hydroxiden, halogeniden, carbiden en nitraten |
||
|
Tantaal |
M |
0,001 |
Niet nader genoemde verbindingen |
|
|
S |
0,001 |
Tantaal in elementvorm, oxiden, hydroxiden, halogeniden, carbiden, nitraten en nitriden |
||
|
Wolfram |
F |
0,300 |
Alle verbindingen |
|
|
Renium |
F |
0,800 |
Niet nader genoemde verbindingen |
|
|
M |
0,800 |
Oxiden, hydroxiden, halogeniden en nitraten |
||
|
Osmium |
F |
0,010 |
Niet nader genoemde verbindingen |
|
|
M |
0,010 |
Halogeniden en nitraten |
||
|
S |
0,010 |
Oxiden en hydroxiden |
||
|
Iridium |
F |
0,010 |
Niet nader genoemde verbindingen |
|
|
M |
0,010 |
Metallisch iridium, halogeniden en nitraten |
||
|
S |
0,010 |
Oxiden en hydroxiden |
||
|
Platina |
F |
0,010 |
Alle verbindingen |
|
|
Goud |
F |
0,100 |
Niet nader genoemde verbindingen |
|
|
M |
0,100 |
Halogeniden en nitraten |
||
|
S |
0,100 |
Oxiden en hydroxiden |
||
|
Kwik |
F |
0,020 |
Sulfaten |
|
|
M |
0,020 |
Oxiden, hydroxiden, halogeniden, nitraten en sulfiden |
||
|
Kwik |
F |
0,400 |
Alle org.e verbindingen |
|
|
Thallium |
F |
1,000 |
Alle verbindingen |
|
|
Lood |
F |
0,200 |
Alle verbindingen |
|
|
Bismut |
F |
0,050 |
Bismutnitraat |
|
|
M |
0,050 |
Niet nader genoemde verbindingen |
||
|
Polonium |
F |
0,100 |
Niet nader genoemde verbindingen |
|
|
M |
0,100 |
Oxiden, hydroxiden en nitraten |
||
|
Astaat |
F |
1,000 |
Bepaald door bindingskation |
|
|
M |
1,000 |
Bepaald door bindingskation |
||
|
Francium |
F |
1,000 |
Alle verbindingen |
|
|
Radium |
M |
0,200 |
Alle verbindingen |
|
|
Actinium |
F |
5,0 E-4 |
Niet nader genoemde verbindingen |
|
|
M |
5,0 E-4 |
Halogeniden en nitraten |
||
|
S |
5,0 E-4 |
Oxiden en hydroxiden |
||
|
Thorium |
M |
5,0 E-4 |
Niet nader genoemde verbindingen |
|
|
S |
2,0 E-4 |
Oxiden en hydroxiden |
||
|
Protactinium |
M |
5,0 E-4 |
Niet nader genoemde verbindingen |
|
|
S |
5,0 E-4 |
Oxiden en hydroxiden |
||
|
Uranium |
F |
0,020 |
De meeste hexavalente verbindingen, b. v. UF6, UO2F2 en UO2 (NO3)2 |
|
|
M |
0,020 |
Minder oplosbare verbindingen, b. v. UO3, UF4, UCl4 en de meeste andere hexavalente verbindingen |
||
|
S |
0,002 |
Zeer weinig oplosbare verbindingen, b. v. UO2 en U3O8 |
||
|
Neptunium |
M |
5,0 E-4 |
Alle verbindingen |
|
|
Plutonium |
M |
5,0 E-4 |
Niet nader genoemde verbindingen |
|
|
S |
1,0 E-5 |
Onoplosbare oxiden |
||
|
Americium |
M |
5,0 E-4 |
Alle verbindingen |
|
|
Curium |
M |
5,0 E-4 |
Alle verbindingen |
|
|
Berkelium |
M |
5,0 E-4 |
Alle verbindingen |
|
|
Californium |
M |
5,0 E-4 |
Alle verbindingen |
|
|
Einsteinium |
M |
5,0 E-4 |
Alle verbindingen |
|
|
Fermium |
M |
5,0 E-4 |
Alle verbindingen |
|
|
Mendelevium |
M |
5,0 E-4 |
Alle verbindingen |
|
De artikelen 1.4 tot en met 1.6 van de regeling en deze bijlage betreffen zowel handelingen als werkzaamheden met radioactieve stoffen2.
Voor handelingen, dat wil zeggen het bereiden, voorhanden hebben, toepassen en zich ontdoen van radioactieve stoffen of het gebruik van toestellen, is in veel gevallen een melding of een vergunning volgens de Kernenergiewet nodig3. Dat geldt ook voor werkzaamheden, dat wil zeggen het bereiden, voorhanden hebben, toepassen van of zich ontdoen van een natuurlijke bron voor zover die niet wordt of is bewerkt wegens zijn radioactieve eigenschappen.
Volgens artikel 2.5, eerste lid, onder h, van de regeling bevat elke melding van een handeling, onder andere, een verklaring dat de maximale effectieve dosis die een persoon per jaar buiten de locatie kan ontvangen ten gevolge van handelingen met die bron minder bedraagt dan 10 microsievert. Volgens artikel 2. 6, eerste lid, onder e, van de regeling bevat elke aanvraag om een vergunning voor een handeling, onder andere, de maximale totale effectieve dosis die een persoon in een kalenderjaar kan ontvangen op enig punt buiten de locatie waarop de vergunningaanvraag van toepassing is, zowel ten gevolge van lozingen als ten gevolge van externe straling. Het besluit stelt voorts in artikel 3 dat door de minister regels kunnen worden gesteld voor de bepaling van de doses4 en methoden kunnen worden aangewezen voor de wijze waarop de berekende doses worden getoetst. Deze bijlage bevat de hierboven bedoelde regels en methoden.
De volgende dosisniveaus worden gehanteerd:
een locatielimiet van 100 µSv in een jaar, waarboven geen vergunning wordt verleend, en
een Secundair Niveau (SN) van 1 µSv (voor lucht- en waterlozingen) en 10 µSv (voor externe straling) in een jaar waar beneden vanuit milieu-oogpunt nooit bezwaar bestaat tegen vergunningverlening, mits de handeling gerechtvaardigd is.
Het SN is een niveau waaronder de invulling van het ALARA-beginsel5vanuit de overheid geen prioriteit heeft en de verantwoordelijkheid voor het toepassen hiervan bij de vergunninghouder wordt gelegd. De vergunninghouder heeft de verplichting om het ALARA-beginsel in de praktijk door te voeren.
In deze bijlage wordt niet ingegaan op de toepassing van het ALARA beginsel en ook niet op de vraag of een handeling al dan niet gerechtvaardigd is.
Het doel van deze bijlage is regels te geven voor het uitvoeren van een dosisberekening. Hierbij wordt gebruik gemaakt van stroomschema’s. Tevens zijn beleidskeuzes aangegeven. Figuur 1.1 geeft in een stroomschema de werkwijze van deze bijlage in zijn geheel weer. De regels zijn alleen bedoeld voor reguliere emissies en lozingen ten gevolge van handelingen met radioactieve stoffen. Deze bijlage bestaat uit de volgende delen.
Deel I ‘Rekenregels’ (beschreven onder 2 t/m 4 van deze bijlage)
In eenvoudige gevallen (bijvoorbeeld voor radionuclidenlaboratoria en ingekapselde bronnen voor meet- en regeltechniek) zal volstaan kunnen worden met de vereenvoudigde rekenregels van Deel I. Het doel van Deel I is een antwoord te krijgen op de vraag of een handeling een stralingsdosis onder SN geeft. Het antwoord wordt op een globale, conservatieve wijze geschat met behulp van simpele rekenregels zonder een uitvoerige dosisberekening.
Deel II ‘Nadere Analyse’ (beschreven onder 5 t/m 7 van deze bijlage)
Voor meer complexe situaties en voor die emissiesoorten waarvoor volgens de rekenregels uit Deel I het SN wordt overschreden, moet een zogenoemde nadere analyse worden uitgevoerd waarbij Deel II van deze bijlage van toepassing is. In Deel II wordt met behulp van stroomschema’s en het aangeven van beleidskeuzes de methodiek van het uitvoeren van een nadere analyse beschreven, en worden de belangrijkste te beschouwen parameters en de bijbehorende parameterwaarden gegeven. In het algemeen zal bij de uitvoering van de nadere analyse meer ervaring en kennis van de achterliggende modellen nodig zijn dan bij toepassing van de rekenregels uit Deel I.
De rapporten ‘Dosisberekening voor de Omgeving bij Vergunningverlening Ioniserende Straling deel A: Lozingen in lucht en water’ DOVIS-A [DOA02] en ‘Dosisberekening voor de Omgeving bij Vergunningverlening Ioniserende Straling deel B: Externe straling’ DOVIS-B [DOB02] dienen te worden gehanteerd voor de uitvoering van een nadere analyse.
Tevens wordt in Deel II aangegeven hoe de uitkomsten van de Nadere Analyse, getoetst moeten worden aan dosislimiet en SN.

Figuur 1.1 Stroomschema van de Bijlage
Bronnen worden ingedeeld in:
• ingekapselde bronnen, waaronder apparaten die zo’n bron bevatten
• toestellen (voornamelijk röntgentoestellen en versnellers)
• open bronnen
Handeling met bronnen binnen een locatie6 kunnen drie verschillende soorten emissies tot gevolg hebben:
• externe straling (ook directe straling genoemd)
• lozingen in lucht
• lozingen in water
Toestellen geven uitsluitend externe straling. Hetzelfde geldt, bij normaal gebruik, voor ingekapselde bronnen. Open bronnen kunnen aanleiding geven tot externe straling, maar kunnen zich ook via lozingen in lucht en water verspreiden in de omgeving. De wegen waarlangs deze verspreidingen plaatsvinden, worden belastingpaden genoemd.
De daadwerkelijke blootstelling van personen ten gevolge van de emissies via de belastingpaden kan dan op verschillende manieren geschieden, blootstellingwegen genoemd. De drie belangrijkste zijn:
– externe blootstelling hetzij direct uit de bron, hetzij indirect bijvoorbeeld vanuit een geloosde wolk met radioactieve stoffen, of na depositie daarvan;
– inhalatie van in de lucht zwevende radioactieve stofdeeltjes;
– ingestie van voedsel en water dat door de verspreide radionucliden besmet is geraakt.

Figuur 1.2 Vereenvoudigd schema van bron tot doses via emissiesoorten, belastingpaden en blootstellingwegen
De rekenregels van Deel I zijn voor externe straling, lozingen in lucht en lozingen in water van toepassing indien, met betrekking tot de verschillende emissies uit de bron(nen), aan de volgende voorwaarden wordt voldaan:
Externe straling
1 de enige belangrijke te verwachten dosisbijdragen van externe straling is die ten gevolge van gammastraling en röntgenstraling (d.w.z. dat andere stralingssoorten, zoals neutronenstraling, α- en β-straling, op het relevante punt naar verwachting een verwaarloosbare dosisbijdrage leveren);
2 de bron kan m.b.t. de mogelijke dosisbijdrage gezien worden als een puntbron7.
Indien niet aan voorwaarde 1 of 2 wordt voldaan, wordt voor deze emissiesoort verwezen naar Deel II, Nadere Analyse.
Lozing in lucht
3 de enige belangrijke te verwachten dosisbijdrage van lozing in lucht is die ten gevolge van inhalatie.
Indien niet aan voorwaarde 3 wordt voldaan, wordt voor deze emissiesoort verwezen naar Deel II, Nadere Analyse.
Lozing in water
4 de enige belangrijke te verwachten dosisbijdrage van lozing in water is die ten gevolge van ingestie.
5 lozing in water geschiedt op een rioolsysteem dat via een waterzuiveringsinstallatie op het oppervlaktewater loost.
Indien niet aan voorwaarde 4 of 5 wordt voldaan, wordt voor deze emissiesoort verwezen naar Deel II, Nadere Analyse.
Voor iedere emissiesoort afzonderlijk worden, met behulp van de rekenregels en op grond van de toegepaste hoeveelheden radionucliden, de maximale (theoretisch mogelijk) emissies berekend (zie hiervoor onderdelen 3 en 4):
– het maximale (theoretisch mogelijke) omgevingsdosisequivalent (H*max) voor externe straling (vanaf een puntbron);
– de maximale (theoretisch mogelijke) emissie in lucht (Lmax) voor lozingen in lucht;
– de maximale (theoretisch mogelijke) emissie in water (Wmax) voor lozingen in water;
Voor iedere emissiesoort zijn toetsingsniveaus vastgesteld (H*SN, LSN en WSN) die worden geacht het SN te vertegenwoordigen (zie onderdelen 3.3.4, 4.3.4, 4.4.4).
Toetsing geschiedt voor iedere emissiesoort afzonderlijk:
– voor externe straling wordt het berekende H*max getoetst aan H*SN
– voor lozingen in lucht wordt het berekende Lmax getoetst aan LSN
– voor lozingen in water wordt het berekende Wmax getoetst aan WSN
Voor de emissiesoorten waarvoor het toetsingniveau wordt overschreden, wordt verwezen naar Deel II, Nadere Analyse.
In deze rekenregels worden op basis van de mogelijke emissiesoorten twee stroomschema’s gehanteerd: één voor de categorie Ingekapselde Bronnen en Toestellen (onderdeel 3) en één voor de categorie Open Bronnen (onderdeel 4).
Dit hoofdstuk geeft rekenregels voor de externe straling vanuit toestellen en ingekapselde bronnen, maar dezelfde berekeningsmethodiek geldt ook voor de externe straling afkomstig van open bronnen.
Een toestel is een ioniserende straling uitzendend toestel als gedefinieerd in artikel 1 van de Kernenergiewet. Bedoeld wordt een toestel dat ioniserende straling kan uitzenden en geen radioactieve stof, splijtstof of erts bevat. Toestellen worden bijvoorbeeld veel aangetroffen in de medische sector (röntgentoestellen voor diagnostiek) en bij materiaalonderzoek.
Een ingekapselde bron wordt gevormd door radioactieve stoffen die zijn ingebed in of gehecht aan vast dragermateriaal of zijn omgeven door een omhulling van materiaal met dien verstande dat hetzij het dragermateriaal hetzij de omhulling voldoende weerstand bieden om onder normale gebruiksomstandigheden elke verspreiding van radioactieve stoffen te voorkomen.
In de praktijk betekent dit dat aan de standaard zoals beschreven in ISO 2919/2012 moet worden voldaan. Ingekapselde bronnen komen in grote verscheidenheid voor en worden voor veel doeleinden toegepast. In de industrie worden ze bijvoorbeeld gebruikt in apparaten voor meet- en regeldoeleinden en in de medische sector bij bestralingsapparatuur.
Bij toestellen en ingekapselde bronnen wordt uitgegaan van slechts één belastingspad, namelijk de externe straling die vrijkomt bij gebruik. Daarnaast wordt in dit onderdeel aangenomen (zie ook onderdeel 2.1) dat alleen sprake is van röntgenstraling en gammastraling en dat modelmatig gesproken kan worden van een puntbron (zie voetnoot 7 in onderdeel 2.1) waarvoor de kwadratenwet van toepassing is.
In figuur 3.1 is het stroomschema gegeven voor de berekening, volgens de rekenregels beschreven in dit hoofdstuk, van de dosis voor dit belastingpad.
De volgende stukken van dit onderdeel vormen de toelichting bij elk van de stappen van het stroomschema.
In het vervolg wordt onder ‘stralingsbron’ verstaan dat wat straling uitzendt, te weten:
een toestel, of
een ingekapselde bron, al dan niet in de vorm van een apparaat, of
een open bron

Figuur 3.1 Stroomschema voor berekening doses t.g.v. externe straling zowel uit Toestellen en Ingekapselde bronnen, als uit Open bronnen
Afstand
Indien de afmetingen van de stralingsbron groot zijn ten opzichte van de afstand tot het punt waar de dosis wordt berekend, kan de kwadratenwet niet worden toegepast. De voorwaarde luidt [DOB02]:
De puntbronbenadering (kwadratenwet) is alleen toepasbaar indien de afstand tussen stralingsbron en het punt waarvoor de dosis berekend wordt of is (het dosispunt) groter is dan 5 maal de grootste afmeting van het stralende oppervlak aan de kant van het dosispunt
Voor kortere afstanden wordt verwezen naar Deel II, Nadere Analyse.
Bundels door diafragma’s
Door de aanwezigheid van afscherming of diafragma’s rondom de stralingsbron(nen) is er in de praktijk geen sprake van een isotrope ruimteverdeling van de straling, d.w.z. er is sprake van een bundel. Indien de openingshoek van de bundel klein is, is er sprake van een evenwijdige bundel in het midden waarvan het dosistempo vrijwel constant blijft (afgezien van verzwakking door verstrooiing in lucht) en waarvoor de kwadratenwet niet kan worden toegepast. De voorwaarde luidt [DOB02]:
In het centrum van een stralingsbundel is de kwadratenwet alleen toepasbaar indien de bundel divergerend is, d.w.z. indien de ruimtehoek (openingshoek) waarbinnen de fotonen vrijkomen minstens 10° is.
In het geval van een kleinere ruimtehoek, wordt verwezen naar Deel II, Nadere Analyse.
Bundels uit (röntgen)toestellen
Bij gebruik van (röntgen)toestellen wordt een bundel van fotonen (primaire bundel) geproduceerd. Indien de openingshoek waarbinnen de fotonen van de primaire bundel vrijkomen klein is, is er sprake van een evenwijdige bundel, in het midden waarvan het dosistempo vrijwel constant blijft (afgezien van verzwakking door verstrooiing in lucht) en waarvoor de kwadratenwet niet kan worden toegepast. De voorwaarde luidt [DOB02]:
In het centrum van een primaire stralingsbundel is de kwadratenwet alleen toepasbaar indien de bundel divergerend is, d.w.z. indien de ruimtehoek (openingshoek) waarbinnen de fotonen vrijkomen minstens 10° is.
Indien sprake is van een kleinere ruimtehoek, wordt verwezen naar Deel II, Nadere Analyse.
Na verzwakking en verstrooiing van de primaire bundel door een voorwerp (een wand of een patiënt) ontstaat er een verstrooide bundel. Indien de invallende bundel divergerend is, zal ook voor de verstrooide bundel, vanaf enige afstand van dat voorwerp8 de kwadratenwet van toepassing zijn. De voorwaarde luidt [DOB02]:
In een verstrooide stralingsbundel is de kwadratenwet alleen van toepassing indien de invallende bundel divergerend is en indien het dosistempo berekend wordt voor afstanden groter dan 1 meter achter het door de invallende bundel getroffen voorwerp.
Indien sprake is van kortere afstanden of van dosisbepaling in een andere richtingen dan achter het voorwerp, wordt verwezen naar Deel II, Nadere Analyse.
Voor de berekening van de effectieve dosis ten gevolge van externe straling Eext(de externe blootstellingdosis) wordt bij deze rekenregels in eerste benadering gebruik gemaakt van het omgevingsdosisequivalent H*(10) [μSv/h].
In onderdeel 3.3.3 wordt H*(10) aan de terreingrens berekend, uitgaande van het omgevingsdosisequivalenttempo op een punt (dosispunt) gelegen op r meter afstand van de bron. Hiervoor zijn vaak fabrieksgegevens of metingen beschikbaar. Indien deze niet voorhanden zijn, kan worden berekend volgens de methodiek aangegeven in onderdeel 3.3.2.
Ingekapselde bronnen en open bronnen
Het omgevingsdosisequivalenttempo in een punt (dosispunt) gelegen op afstand r [m] van een ingekapselde bron of een zekere hoeveelheid radioactieve stof kan worden berekend met onderstaande formule:
waarin:
= omgevingsdosisequivalenttempo op afstand r van de stralingsbron [µSv/h]
A = activiteit van de bron van het beschouwde radionuclide [MBq]
h = bronconstante voor het beschouwde radionuclide bij niet afgeschermde bron op basis van het omgevingsdosistempo (zie Aanhangsel A) [µSv.m2/(MBq.h)]
r = afstand tussen bron en dosispunt [m]
O = transmissiefactor voor het beschouwde radionuclide van vaste of niet eenvoudig verplaatsbare afscherming tussen bron en dosispunt
Toestellen
Het omgevingsdosisequivalenttempo
rond toestellen wordt bepaald aan de hand van fabrieksgegevens, of aan de hand van
metingen.
Bij toestellen wordt in het algemeen de primaire bundel geproduceerd door beschieting van een trefplaat. Voor de bepaling van de afstand r [m] tussen stralingsbron en dosispunt dient dan, als conservatieve benadering, te worden aangenomen dat de stralingsbron zich bevindt op de plaats van de trefplaat.
Zoals in onderdeel 3.3.1 reeds is aangegeven, wordt bij de berekening van de externe blootstellingsdosis uitgegaan van het omgevingsdosisequivalent hetgeen in beginsel een overschatting geeft. In de volgende paragrafen wordt de (geringe) overschatting verwaarloosd en wordt het omgevingsdosisequivalent H*(10) berekend.
De waarde van het jaarlijkse omgevingsdosisequivalent aan de terreingrens gesommeerd over alle betrokken nucliden (of stralingssoorten in het geval van toestellen) wordt H*max genoemd.
Indien de gemeten, berekende of door de fabriek opgegeven waarde van het omgevingsdosisequivalenttempo
op een dosispunt op r[m] afstand van een stralingsbron gelijk is aan
en aan de terreingrens de kwadratenwet van toepassing is, dan kan H*max worden berekend volgens onderstaande formule:

waarin:
H* max = omgevingsdosisequivalent in een jaar aan de terreingrens ten gevolge van
de stralingsbron [µSv]
= omgevingsdosisequivalenttempo op het dosispunt r ten gevolge
van het beschouwde radionuclide of stralingssoort [µSv/h]
r = afstand tussen stralingsbron en dosispunt [m]
l = afstand tussen stralingsbron en terreingrens [m]
F = transmissiefactor voor het beschouwde radionuclide of stralingssoort van niet eenvoudig verplaatsbare afscherming tussen dosispunt en terreingrens
T = aantal uren in een jaar dat de stralingsbron in gebruik is [h]
Indien verschillende waarden voor het omgevingsdosisequivalenttempo in verschillende richtingen zijn bepaald, moet de waarde van H*max berekend worden op basis van die richting die het hoogste omgevingsdosisequivalent aan de terreingrens geeft, met inachtneming van het bij deze richting behorend aantal gebruiksuren per stralingsbron in een jaar.
Indien de stralingsbron op verschillende plaatsen binnen de locatie wordt gebruikt, dan wordt de waarde van H* max berekend op basis van die plaatsen die, in vergelijking met de andere, het hoogste omgevingsdosisequivalenttempo aan de terreingrens geeft, uitgaande van het aantal gebruiksuren op die plaatsen.
Meer dan één stralingsbron
Indien meer dan één stralingsbron binnen een locatie aanwezig is, wordt voor het te beschouwen punt aan de terreingrens het omgevingsdosisequivalent voor iedere bron afzonderlijk berekend en vervolgens wordt de totale H*maxverkregen door de bijdragen te sommeren.
De bronnen die ruw geschat minder dan 1 µSv in een jaar aan enig punt van de terreingrens veroorzaken, behoeven bij deze sommatie niet te worden meegenomen.
Voor externe straling wordt uitgegaan van een toetsingsniveau dat overeenkomt met een jaarlijkse omgevingsdosisequivalent binnenshuis gelijk aan het SN (10 µSv). Om rekening te houden met de afscherming bij verblijf binnenshuis, wordt bij directe straling vanuit een (punt)bron, een verzwakking van het omgevingsdosisequivalent buitenshuis met een factor 4 (zie onderdeel 6.5.2) aangenomen.
Het toetsingsniveau voor externe straling buitenshuis is gelijk aan:
De berekende waarde voor H*max dient te worden getoetst aan het afgeleide toetsingsniveau H*SN.
Indien:
wordt de externe straling uit de locatie geacht een externe blootstellingdosis kleiner dan het SN te veroorzaken.
Indien aan deze voorwaarde niet wordt voldaan, wordt verwezen naar Deel II, Nadere Analyse.
Elke radioactieve stof wordt beschouwd als open bron indien onder normale gebruiksomstandigheden het vrijkomen van radioactiviteit niet kan worden uitgesloten. Daarom moet hierbij rekening worden gehouden met de mogelijkheid van blootstelling van omwonenden als gevolg van in de lucht of in het water verspreide radionucliden. Daarnaast kan er sprake zijn van externe straling zoals het geval is bij toestellen en ingekapselde bronnen.
Voorbeeld van toepassingen van open bronnen is het gebruik van radioactief materiaal in radionuclidenlaboratoria, nucleaire geneeskunde en wetenschappelijk onderzoek.
In figuur 4.1 is het stroomschema gegeven voor de berekening volgens de rekenregels van de dosis voor de drie soorten emissies te weten:
• externe straling
• lozingen in lucht
• lozingen in water
De volgende delen van dit onderdeel vormen de toelichting bij elk van de stappen van het stroomschema.

Figuur 4.1 Stroomschema voor Open Bronnen
Bij de berekening volgens de rekenregels van het maximale (theoretisch mogelijke) omgevingsdosisequivalent (H*max) wordt er van uit gegaan dat de open bronnen te beschouwen zijn als puntbronnen, waarvoor de kwadratenwet kan worden toegepast.
De berekening geschiedt op analoge wijze als voor toestellen en ingekapselde bronnen. Voor de wijze waarop deze berekeningen worden uitgevoerd, wordt verwezen naar hoofdstuk 3.
Voor de bepaling en de beoordeling van lozingen in lucht worden de volgende stappen doorlopen:
berekening van het radiotoxiciteitsequivalent voor inhalatie van de geloosde radionucliden (onderdeel 4.3.1);
berekening van de (gecorrigeerde) maximale jaarlijkse lozingen (onderdelen 4.3.2 en 4.3.3);
bepaling van het toetsingsniveau (onderdeel 4.3.4);
toetsing van de lozingen daaraan (onderdeel 4.3.5).
Eén radiotoxiciteitsequivalent voor inhalatie (Reinh [Bq]) is de activiteit die bij inhalatie een effectieve volgdosis van 1 Sv tot gevolg heeft voor een volwassen referentiepersoon. Voor ieder radionuclide i kan het Reinh,i worden berekend volgens
waarin:
Reinh, i = radiotoxiciteitsequivalent voor inhalatie van radionuclide i [Bq]
einh, i = dosiscoëfficiënt voor inhalatie van radionuclide i door volwassenen [Sv/Bq]9.
Voor een selectie van relevante radionucliden worden de berekende waarden van Reinh in Aanhangsel A gegeven.
Op basis van de hoeveelheid radioactiviteit dat in één jaar wordt gebruikt, de soort handeling(en) en de mogelijkheid tot verspreiding, kan voor ieder radionuclide de maximaal theoretisch mogelijke hoeveelheid activiteit (AL,i [Bq]) worden berekend die in een jaar in de lucht kan worden geloosd. Bij de berekening van AL,i wordt gesommeerd over de verschillende handelingen met het betreffende radionuclide en wordt, door middel van de correctiefactor CRL,i, rekening gehouden met de mogelijke cumulatie in het milieu van langlevende radionucliden.
De volgende formule is van toepassing:
waarin:
AL,i = maximale (theoretisch mogelijke) lozing van radionuclide i in een jaar in lucht, gecorrigeerd voor cumulatie in het milieu [Bq]
Ainkoop,i = hoeveelheid van radionuclide i dat in één jaar wordt gekocht voor een bepaalde handeling [Bq]
pi = parameter voor verspreidingskans van radionuclide i bij de beschouwde handeling, zie tabel 4.1.
si = effectiviteitsparameter voor het filtersysteem voor radionuclide i, zie tabel 4.2.
CRL,i = correctiefactor voor lozingen in lucht voor de fysische halveringstijd van radionuclide i, zie tabel 4.3.
Verspreidingsparameter p
De kans dat en de mate waarin een radionuclide zich in lucht verspreidt, bv in de zuurkast of laboratoriumruimte en vervolgens naar buiten komt, is afhankelijk van de eigenschappen van de stof of verbinding en van de handeling die ermee worden verricht. De waarden voor de verspreidingsparameter p zijn afgeleid van deze verspreidingskans. In tabel 4.1 zijn de waarden gegeven die in formule 4.2 gebruikt dienen te worden voor een aantal vaak voorkomende handelingen. Indien de handelingen waarvoor vergunning wordt aangevraagd aanmerkelijk daarvan afwijken, dient een toepasselijke keuze te worden gemaakt uit de in tabel 4.1 vermelde waarden.
|
Handeling |
p |
|---|---|
|
Eenvoudige handeling met gassen |
|
|
Hanteren van poeders in ‘open’ systeem bijvoorbeeld mengen of malen Vloeistof met temperatuur tegen kookpunt Sterk spattende bewerkingen |
–4 |
|
Labeling met vluchtig nuclide (bijv. jodium) Koken van vloeistoffen in ‘gesloten’ systeem |
|
|
Centrifugeren en mengen op vortex Eenvoudige bewerking van poeders in ‘gesloten’ systeem Opslag van edelgas in toediensysteem |
–3 |
|
Labeling met niet-vluchtig nuclide |
|
|
Eenvoudige chemische bepaling met tracers (bijv. RIA) |
–2 |
|
Kortdurend zeer eenvoudig nat werk, zoals pipetteren van een klein volume van een niet-vluchtige verbinding uit een voorraad-oplossing Eenvoudige werkzaamheden in ‘gesloten’ systemen zoals: |
|
|
– Elutie Tc-generator – Optrekken van spuiten – Labeling in gesloten systemen – Calibratie I-131 capsule Metingen aan stoffen in moeilijk verspreidbare vorm (bijvoorbeeld in ampul) Opslag van radioactief afval in werkruimte |
–1 |
Effectiviteitsparameter filtersysteem s
De eventuele aanwezigheid van een filter in het lozingskanaal, kan grote invloed hebben op de geloosde hoeveelheid radioactiviteit. Afhankelijk van de effectiviteit van een dergelijk filter voor het beschouwde radionuclide, dienen in formule 4.2 de in tabel 4.2 vermelde waarden te worden gebruikt. Voor de bepaling van de effectiviteit van het filter kunnen hetzij fabrieksgegevens worden gebruikt, hetzij metingen worden uitgevoerd. Indien de effectiviteit van het filter niet bekend is, dient men uit te gaan van een ineffectief filter (s= 0).
|
Effectiviteit van het filtersysteem |
s |
|---|---|
|
Effectiviteit ≥ 99,99% |
4 |
|
Effectiviteit ≥ 99,9% |
3 |
|
Effectiviteit ≥ 99% |
2 |
|
Effectiviteit ≥ 90% |
1 |
|
Effectiviteit < 90% (geen filter of ineffectief filter) |
0 |
Correctiefactor CRL
Gezien de korte tijdsperiode tussen lozing en inhalatie, wordt bij lozingen in lucht voor het blootstellingspad inhalatie fysisch verval niet nadrukkelijk verdisconteerd. Om rekening te houden met de cumulatie in het milieu, wordt een correctiefactor (CRL) gebruikt afhankelijk van de fysische halveringstijd van het betrokken radionuclide. Hiermee wordt de lozing van langlevende nucliden zwaarder gerekend dan de lozing van kort levende. In tabel 4.3 worden de waarden van CRL gegeven die in formule 4.2 gebruikt dienen te worden.
|
Fysische halveringstijd T1/2, fys |
Correctiefactor voor lozingen in lucht CRL |
|---|---|
|
T1/2, fys≤ 25 jaar |
1 |
|
T1/2, fys≤ 250 jaar |
10 |
|
T1/2, fys > 250 jaar |
100 |
De verhouding tussen AL,i en Reinh,i geeft, voor iedere radionuclide, het maximale (theoretisch mogelijke) aantal radiotoxiciteitsequivalenten van dat nuclide dat in een jaar in lucht wordt geloosd.
De maximale (theoretisch mogelijke) emissie in lucht vanuit een locatie (Lmax), uitgedrukt in aantal radiotoxiciteitsequivalenten, wordt verkregen na sommatie over alle radionucliden volgens
waarin:
Lmax = maximale jaarlijkse emissie in lucht vanuit een locatie (uitgedrukt in aantal Reinh), gesommeerd over alle geloosde nucliden
AL,i = maximale (theoretisch mogelijke) lozing van een bepaald radionuclide in een jaar in lucht [Bq] (zie formule 4.2)
Reinh, i = radiotoxiciteitsequivalent van radionuclide i voor inhalatie [Bq]
De geloosde hoeveelheid radioactiviteit zal zich in de lucht verspreiden en dus in (sterk) verminderde concentratie de terreingrens bereiken. Op basis van een conservatieve benadering resulteert dit in een tenminste miljoenvoudige verdunning, afhankelijk van de afstand tussen lozingspunt en terreingrens.
Het afgeleide toetsingsniveau (LSN) wordt gedefinieerd als de lozing, uitgedrukt in aantal Reinh, die een inhallatiedosis aan de terreingrens ter grootte van het SN (1 µSv) veroorzaakt. In tabel 4.4 worden, voor verschillende afstanden van het lozingspunt tot de terreingrens, de afgeleide toetsingsniveaus gegeven.
|
Afstanden van de terreingrens tot lozingspunt op het gebouw [m] |
Toetsingsniveau voor lozingen in LUCHT, LSN |
|---|---|
|
afstand ≤ 50 m |
1 |
|
afstand ≤ 150 m |
10 |
|
afstand > 150 m |
100 |
De met behulp van formule 4.3 verkregen waarde voor Lmax dient te worden getoetst aan de afgeleide toetsingniveaus LSN.
Er zijn twee situaties mogelijk. De eerste is die waarbij er sprake is van één (effectief) lozingspunt. De tweede situatie is die waarbij er sprake is van een aantal lozingspunten die op verschillende afstanden van het te beschouwen punt van de terreingrens zijn gelegen.
In deze twee situaties dient als volgt te worden gehandeld:
1) Eén (effectief) lozingspunt
Indien
wordt de lozing geacht een dosis kleiner dan of gelijk aan het SN te veroorzaken.
Indien dat niet het geval is, wordt verwezen naar Deel II, Nadere Analyse.
2) Meer dan één lozingspunt
Indien lozing in lucht kan plaatsvinden via meer dan één (effectief) lozingspunt, dient, voor ieder lozingspunt afzonderlijk de waarde van Lmax berekend te worden rekening houdend met het verbruik per lozingspunt, de afstand tussen lozingspunt en terreingrens en het afgeleide toetsingsniveau LSN.
Toetsing geschiedt aan de hand van de volgende formule:
Alleen waarden van Lmax groter dan 0,1 (dwz een tiende van het kleinste toetsingsniveau), behoeven bij deze sommatie te worden betrokken.
Indien wordt voldaan aan bovenstaande vergelijking wordt de totale lozing uit de locatie geacht een dosis kleiner dan of gelijk aan het SN te veroorzaken.
Indien niet wordt voldaan aan bovenstaande vergelijking wordt voor de lozing in lucht verwezen naar Deel II, Nadere Analyse.
Voor de bepaling en de beoordeling van lozingen in water worden de volgende stappen doorlopen: berekening van het radiotoxiciteitsequivalent voor ingestie van de geloosde radionucliden (onderdeel 4.4.1);
berekening van de maximale jaarlijkse lozingen (onderdelen 4.4.2 en 4.4.3);
vaststelling van het toetsingsniveau (onderdeel 4.4.4);
toetsing van de lozingen daaraan (onderdeel 4.4.5).
Eén radiotoxiciteitsequivalent voor ingestie (Reing [Bq]) is de hoeveelheid activiteit die bij ingestie een effectieve volgdosis van 1 Sv tot gevolg heeft voor een volwassen referentiepersoon. Voor iedere radionuclide i kan Reing worden berekend volgens
waarin:
Reing,i = radiotoxiciteitsequivalent voor ingestie van radionuclide i [Bq]
eing,i = dosiscoëfficiënt voor ingestie van radionuclide i door volwassenen [Sv/Bq]10.
Voor een selectie van relevante radionucliden worden de berekende waarden van Reingin Aanhangsel A gegeven.
Op basis van de hoeveelheid radioactiviteit die in één jaar wordt gebruikt, de wijze van verwerking en de mogelijkheid tot lozing in water, kan voor ieder radionuclide de maximaal theoretisch mogelijke hoeveelheid activiteit (AW,i [Bq]) worden berekend die in een jaar in water kan worden geloosd. Bij de berekening van AW,iwordt gesommeerd over de verschillende handelingen van het betreffende radionuclide en wordt, door middel van de correctiefactor CRW,i, rekening gehouden met de mogelijke cumulatie in het milieu van langlevende radionucliden.
De volgende formule is van toepassing:
waarin:
AW,i = maximale (theoretisch mogelijke) lozing van radionuclide i in een jaar in water, gecorrigeerd voor cumulatie in het milieu [Bq]
Ainkoop,i = hoeveelheid van radionuclide i dat in één jaar wordt gekocht voor een bepaalde handeling [Bq]
Zi = correctiefactor voor uitscheiding van patiënten, zie tabel 4.5
Vi = correctiefactor voor kans op lozing op het riool, zie tabel 4.6
Wi = correctiefactor voor uitscheiding van proefdieren, zie tabel 4.7
si = effectiviteitsparameter voor het filter- of tanksysteem voor radionuclide i, zie tabel 4.8
CRW,i = correctiefactor voor lozingen in water voor de fysische halveringstijd van radionuclide i, zie tabel 4.9.
De parameterwaarden voor Z, V en W zijn afhankelijk van de chemische of metabole eigenschappen van de betrokken stoffen en van de handeling waarvoor deze worden gebruikt.
Voor de bepaling van de waarden kunnen hetzij resultaten uit (eerder uitgevoerd) onderzoek worden gebruikt, hetzij metingen worden verricht. Bij gebrek aan gegevens of indien de correctiefactor niet van toepassing is, dient te worden uitgegaan van een waarde van 1.
Correctiefactor voor uitscheiding van patiënten Z
Bij het toedienen van radiopharmaca aan patiënten vervalt een (groot) deel van de activiteit in het lichaam, maar ook zullen radionucliden na kortere of langere tijd via excreta worden uitgescheiden en geloosd op het riool. Om rekening te houden met de effectieve uitscheiding wordt een radiopharmacon- en toepassingafhankelijk correctiefactor Z (tabel 4.5) gehanteerd die aangeeft welk deel van de toegediende activiteit nog tijdens het verblijf binnen de locatie (meestal het ziekenhuis) wordt uitgescheiden en geloosd op het riool.
In tabel 4.5 zijn de waarden gegeven die in formule 4.7 gebruikt dienen te worden voor de verschillende soorten van uitscheidingsgedrag van de radiopharmaca.
|
Deel van de toegediende activiteit dat binnen de locatie wordt uitgescheiden en geloosd op het riool (inclusief fysisch verval) |
Z |
|---|---|
|
Toediening aan patiënten is niet van toepassing |
1 |
|
Lozing ≥ 50% |
1 |
|
Lozing ≥ 10% |
0,5 |
|
Lozing ≥ 1% |
0,1 |
|
Lozing ≤ 1% |
0,01 |
|
Poliklinische toediening (d.w.z. ontslag uit het ziekenhuis direct na toediening) |
0 |
Correctiefactor voor kans op lozing op het riool V
Sommige radionucliden bevinden zich in een dusdanige vorm dat redelijkerwijs kan worden aangenomen dat deze niet via de waterafvoer in het riool zullen geraken (bijvoorbeeld vaste, niet oplosbare stoffen of gassen); andere stoffen zullen makkelijk(er) oplosbaar en dus wegspoelbaar zijn. Daarom is er ook een correctiefactor V (tabel 4.6) die in formule 4.7 gebruikt dient te worden en die de kans aangeeft op lozing van het beschouwde radionuclide op het riool.
|
Kans op lozing op het riool |
V |
|---|---|
|
Stoffen in niet verspreidbare vorm, gassen |
0 |
|
Alle overige stoffen |
0,1 |
Correctiefactor voor uitscheiding van proefdieren W
Bij het toedienen aan proefdieren worden de uitwerpselen deels opvangen (vast afval) en niet op het riool geloosd; deels zullen de uitwerpselen worden weggespoeld. Hiervoor geldt een correctiefactor W (tabel 4.7) die in formule 4.7 gebruikt dient te worden en die aangeeft welk deel van de toegediende activiteit op het riool van de locatie wordt geloosd
|
Deel van toegediende activiteit dat op het riool van de locatie wordt geloosd |
W |
|---|---|
|
Toediening aan proefdieren is niet van toepassing |
1 |
|
Lozing ≥ 10% |
1 |
|
Lozing ≥ 1% |
0,1 |
|
Lozing < 1% |
0,01 |
Effectiviteitsparameter filter- of tanksysteem s
De eventuele aanwezigheid van een waterzuiveringsfilter in het lozingskanaal of van een (verval)tank waarin de geloosde radionucliden enige tijd verblijven alvorens zij op het riool geloosd worden, kan grote invloed hebben op de geloosde hoeveelheid radioactiviteit. Afhankelijk van de effectiviteit van een dergelijk filter- of tanksysteem voor het beschouwde radionuclide, dienen de in tabel 4.8 vermelde waarden in formule 4.7 te worden gebruikt. Voor de bepaling van de effectiviteit van de filter- of tanksysteem kunnen hetzij fabrieksgegevens worden gebruikt, hetzij metingen worden uitgevoerd. Indien de effectiviteit van het systeem niet bekend is, dient men uit te gaan van een ineffectief systeem (s=0).
Tabel 4.8 Waarde van de effectiviteitsparameter s van het filter- of tanksysteem voor het beschouwde radionuclide.
|
Effectiviteit van het waterzuiveringsfilter of tanksysteem |
s |
|---|---|
|
Effectiviteit ≥ 99,99% |
4 |
|
Effectiviteit ≥ 99,9% |
3 |
|
Effectiviteit ≥ 99% |
2 |
|
Effectiviteit ≥ 90% |
1 |
|
Effectiviteit < 90% (geen of ineffectief filter of tank) |
0 |
Correctiefactor CRW
Om rekening te houden met het radioactief verval en de cumulatie in het milieu wordt een correctiefactor (CRW) gebruikt afhankelijk van de fysische halveringstijd van het betrokken radionuclide (zie tabel 4.9). Hiermee wordt de lozing van langlevende nucliden zwaarder gerekend dan de lozing van kort levende. In tabel 4.9 worden de waarden van CRWi gegeven die gebruik dienen te worden.
|
Fysische halveringstijd T1/2, fys |
Correctiefactor voor lozingen in water CRW |
|---|---|
|
T1/2, fys≤ 5 dagen |
0,001 |
|
T1/2, fys≤ 7,5 dagen |
0,01 |
|
T1/2, fys≤ 15 dagen |
0,1 |
|
T1/2, fys≤ 25 jaar |
1 |
|
T1/2, fys≤ 250 jaar |
10 |
|
T1/2, fys > 250 jaar |
100 |
De verhouding tussen AW, i en Reing, i geeft, voor ieder radionuclide, het maximale (theoretisch mogelijk) aantal radiotoxiciteitsequivalenten dat in een jaar in water wordt geloosd.
De maximale (theoretisch mogelijk) emissie in water vanuit een locatie (Wmax), uitgedrukt in aantal radiotoxiciteitsequivalenten wordt verkregen na sommatie over alle radionucliden volgens:
waarin:
Wmax = maximale jaarlijkse emissie in water, vanuit een locatie (uitgedrukt in aantal Reing) gesommeerd over alle geloosde nucliden
AW. i = maximale (theoretisch mogelijke) lozing van radionuclide i in een jaar in water [Bq]
Reing, i = radiotoxiciteitsequivalent van radionuclide i voor ingestie [Bq]
De op het riool geloosde radioactiviteit zal niet direct de bevolking bereiken, maar pas na (langdurig) verblijf en verspreiding in het milieu. Op basis van een conservatieve benadering resulteert dit in een verdunning met tenminste een factor 108.
Het afgeleide toetsingsniveau (WSN) wordt gedefinieerd als de lozing, uitgedrukt in Reing, die, volgens deze benadering, een ingestiedosis ter grootte van het SN (1 µSv) veroorzaakt.
Aangezien de ingestiedosis die het gevolg is van een lozing in water homogeen verdeeld wordt verondersteld over een groot gebied, is WSN niet afhankelijk van de afstand tussen lozingspunt en terreingrens (dit in tegenstelling met hetgeen van toepassing is voor lozingen in lucht en LSN).
De waarde van het afgeleide toetsingsniveau voor lozingen in water (WSN), uitgedrukt in Reing, is gelijk aan:
|
WSN = 100 |
4.9 |
De met behulp van formule 4.8 verkregen waarde voor Wmax dient te worden getoetst aan het afgeleide toetsingniveau WSN.
Aangenomen wordt dat een locatie vanuit alle lozingspunten op hetzelfde riool loost, waardoor voor lozingen in water niet nodig is een deelberekening per lozingspunt uit te voeren (dit in tegenstelling met hetgeen van toepassing is voor lozingen in lucht).
Indien
|
Wmax/WSN≤ 1 |
4.10 |
wordt de lozing geacht een dosis kleiner dan of gelijk aan het SN te veroorzaken.
Indien dat niet het geval is, wordt verwezen naar Deel II, Nadere Analyse.
Zoals al in onderdeel 1 is aangegeven, dient in die gevallen waarin de rekenregels uit Deel I niet toereikend zijn, een nadere analyse te worden uitgevoerd. Dat is het geval indien:
• niet wordt voldaan aan de voorwaarden van onderdeel 2.1 (zie ook onderdeel 3.2),
• een of meer toetsingsniveau’s worden overschreden (zie onderdelen 3.3.5, 4.3.5 en 4.4.5).
De uitvoering van deze nadere analyse vindt plaats zoals weergegeven in het stroomschema in figuur 5.1.
In het algemeen zal bij de uitvoering meer ervaring en kennis van de achterliggende modellen nodig zijn dan bij de toepassing van de rekenregels uit Deel I. De rapporten ‘Dosisberekening voor de Omgeving bij Vergunningverlening Ioniserende Straling (DOVIS) deel A: Lozingen in lucht en water’ DOVIS-A [DOA02] en ‘Dosisberekening voor de Omgeving bij Vergunningverlening Ioniserende Straling (DOVIS) deel B: Externe straling’ DOVIS-B [DOB02] dienen te worden gehanteerd voor de uitvoering van een nadere analyse.
De methodologie voor de nadere analyse gaat uit van een aantal aannames, bijvoorbeeld omtrent de deeltjesgrootte-verdeling van de geïnhaleerde radionucliden of de transferfactoren (zie daarvoor [DOA02] en [DOB02]). Indien in de beschouwde situatie afwijkende aannames worden gebruikt, dient dit bij de vergunningaanvraag gemotiveerd te worden.
Voor iedere emissiesoort waarvoor de rekenregels uit Deel I niet toepasbaar zijn, dient een Nadere Analyse te worden uitgevoerd om de dosis in de omgeving te berekenen.
Bepaling emissie
De omvang van iedere emissiesoort (dus de omvang van de lozing of de omgevingsdosis-equivalent) waarvoor een nadere analyse wordt uitgevoerd, kan op twee manieren worden bepaald:
• de omvang wordt, indien dat niet tot een onderschatting leidt, gelijkgesteld aan de maximale lozing of (voor externe straling) de maximale omgevingsdosisequivalent zoals in Deel I uitgerekend (zie formules 3.3, 4.4 en 4.10)
of
• er wordt een realistische berekening gemaakt volgens [DOA02] en [DOB02] van de jaarlijkse emissies voor ieder emissiepunt, gebaseerd op eigen metingen of op fabrieksgegevens. Metingen dienen zoveel mogelijk te worden uitgevoerd overeenkomstig daartoe strekkende normen of voornormen van het Nederlands Normalisatie Instituut (NNI) of, bij ontbreken daarvan, overeenkomstig DIN, ISO of CEN normen. De emissieomvang voor verschillende emissiepunten van dezelfde emissiesoort worden gesommeerd.
Aantal radionucliden
Indien het aantal radionucliden en hun eventuele dochters zeer groot is, kan de nadere analyse worden beperkt tot een representatieve selectie uit die (dochter)nucliden. De keuze daarvoor dient te zijn onderbouwd (bv. door middel van onderzoek).
Externe straling
Alle relevante stralingssoorten en energieën dienen in de nadere analyse te worden betrokken; in de praktijk zal voor milieuaspecten voornamelijk sprake zijn van gamma- en röntgenstraling.
Reguliere en incidentele lozingen
Bij de berekeningen worden zowel reguliere emissies als potentiële emissies meegenomen. Deze laatste zijn onbedoelde en ongewilde gebeurtenissen, waarvan echter te voorzien is dat deze toch een of meer keren in een jaar voorkomen en waarmee bij de vergunningverlening dan ook rekening wordt gehouden.

Figuur 5.1 Stroomschema voor de berekeningsmethodiek bij ‘Nadere Analyses’
Continue vs gepulste lozing
Indien sprake is van een gepulste of anderszins niet-continue emissie (bijvoorbeeld lozingen in water na tijdelijke opslag in tanks ter controle van de geloosde activiteit) moet, indien niet aannemelijk kan worden gemaakt dat de gevolgen significant zullen afwijken van een continue emissie, van een continue emissie worden uitgegaan11. Als jaarlijkse emissie wordt de som genomen van alle pulslozingen in een jaar.
Filterinstallaties en vervaltanks
Voor de bepaling van de lozingsomvang mag rekening worden gehouden met in gebruik zijnde installaties die gericht zijn op zuivering van emissies, bijvoorbeeld met filtersystemen in een riolering of schoorsteen of met vervaltanks.
Zuiveringslib, baggerspecie
Indien een materiaal (zoals bijvoorbeeld zuiveringslib of baggerspecie) ten gevolge van lozingen al dan niet onbedoeld een verhoogde radioactiviteit krijgt, worden de doses die daar het gevolg van zijn, toegerekend aan de lozende bron.
Uitgaande van de hiervoor berekende emissies wordt de besmetting van alle relevante milieucompartimenten en van daarin voorkomende voedselproducten (vis, vee, landbouw) bepaald, alsmede de daardoor in het milieu veroorzaakte stralingsniveaus.
Voor de berekeningen ten behoeve van luchtlozingen en waterlozingen wordt verwezen naar DOVIS-A [DOA02]. Hierin wordt de berekening van verspreiding en depositie van radioactieve stoffen in het milieu besproken alsmede de berekening van de doses die het gevolg daarvan zijn.
Voor de berekeningen ten behoeve van externe straling wordt verwezen naar DOVIS-B [DOB02]. Hierin wordt de berekening van de externe stralingsdosis besproken van een (afgeschermde) bron besproken.
Bij een Nadere Analyse van een bepaalde emissiesoort dienen in principe alle mogelijke belastingpaden te worden beschouwd. Echter, afhankelijk van de omstandigheden, zullen sommige belastingpaden een belangrijkere rol spelen dan andere en zal het dus meestal mogelijk zijn een aantal belastingpaden te verwaarlozen.
DOVIS-A geeft voor lucht- en waterlozingen aan welke paden wel en niet relevant zijn en welke modellen, parameters en parameterwaarden bij de Nadere Analyse gebruikt moeten worden. Vergelijkbare gegevens met betrekking tot externe straling zijn te vinden in DOVIS-B [DOB02].
Bij jarenlang lozen zal de besmetting in het milieu, onder andere door verspreiding, afzetting, cumulatie, verval en ingroei van dochternucliden, veranderen in de tijd.
De besmetting in het milieu dient steeds te worden berekend voor de situatie die na 25 jaar continu lozen wordt bereikt, ook indien er dan nog geen evenwicht is bereikt. Indien van tevoren vaststaat dat een bron een kortere tijd aanwezig is, mag die kortere periode worden gehanteerd.
Uitgaande van de berekende besmetting van milieu en voedselproducten, wordt de effectieve dosis berekend voor de referentie personen.
In dit hoofdstuk wordt nader ingegaan op de berekeningswijze van deze dosis en op een aantal begrippen die daarbij een rol spelen. In onderdeel 6.2 wordt ingegaan op de vraag welke blootstellingswegen bij de berekening in beschouwing genomen dienen te worden; in onderdeel 6.3 wordt de referentiegroep gedefinieerd, d.w.z. het gedrag wordt gedefinieerd van de personen voor wie de dosis dient te worden berekend; in onderdeel 6.4 worden de dosismodellen besproken en tenslotte in onderdeel 6.5 wordt aangegeven hoe de multifunctionele individuele dosis (MID) en de actuele individuele dosis (AID) berekend moeten worden.
De te gebruiken parameterwaarden (zoals de dosiscoëfficiënten) worden gegeven in bijlage 1.4 van deze regeling.
De belangrijkste manieren waarop blootstelling van de mens kan plaatsvinden zijn: via externe blootstelling, inhalatie, submersie en ingestie. Een verdere onderverdeling is mogelijk naar belastingpad zoals hieronder aangegeven.
Externe blootstelling
Bij het berekenen van de externe blootstellingdosis dient, voor zover relevant, rekening te worden gehouden met de volgende belastingpaden:
• straling vanuit een puntbron,
• straling vanuit een groot oppervlak,
• straling vanaf besmette bodem (groundshine),
• aan de lucht weerkaatste straling vanuit een stralingsbron (skyshine),
• straling vanuit een besmette wolk (cloudshine)
Inhalatie
Bij het berekenen van de inhalatiedosis die het gevolg is van het inademen van radioactieve stoffen in lucht, dient rekening te worden gehouden met
• verspreiding, verval en ingroei van dochternucliden van in lucht geloosde radioactieve deeltjes,
én, voor zover een relevante dosisbijdrage verwacht mag worden, met
• resuspensie
• ‘coastal spraying’ (dwz fijne waternevel afkomstig van zee)
Submersie
Bij verblijf in besmette lucht dient, voor zover relevant, ook rekening te worden gehouden met de mogelijkheid van opname van radioactieve stoffen via de huid en door submersie. Submersie is in het bijzonder relevant indien de in lucht aanwezige radionucliden edelgassen zijn.
Ingestie
Bij het berekenen van de ingestiedosis die het gevolg is van de opname in het lichaam van radionucliden via drank en voedsel, dient rekening te worden gehouden met de besmetting van:
• landbouwproducten
• veeteeltproducten
• visproducten
• drinkwater (inclusief leidingwater)
Rekening dient te worden gehouden met besmetting van gewassen als gevolg van:
• directe depositie van radioactiviteit vanuit de lucht (interceptie), en
• opname via de wortels van in de bodem aanwezige radionucliden
De referentiepersoon is de (hypothetische) persoon waarvoor de dosis voor een bepaalde emissiesoort en belastingpad wordt berekend. Voor de referentiepersoon worden aannames gemaakt met betrekking tot gedrag (referentiegedrag) en fysiologische parameters. Het referentiegedrag is het gedrag dat, gegeven een bepaalde besmetting in het milieu, tot de referentie blootstelling leidt. Het begrip gedrag houdt alle levensgewoontes in: wonen, werken, eten, etc. Bij de bepaling van het referentiegedrag worden conservatieve, doch realistische, aannames gedaan. Omdat ‘extreem’ gedrag of gedrag van een enkeling niet wordt beschouwd, wordt vaak de term referentiepersoon vervangen door referentiegroep.
Voor verschillende emissiesoorten en belastingpaden zullen doorgaans verschillende referentiegroepen worden beschouwd.
Een kritieke groep behoort altijd bij een bepaalde bron of locatie. Het is de referentiegroep die de hoogste individuele dosis ontvangt als gevolg van alle beschouwde emissiesoorten tezamen.
Externe blootstelling
Voor de berekening van de externe blootstellingsdosis op een bepaalde locatie, wordt uitgegaan van referentiepersonen die op de betreffende locatie wonen en die zich 24 uur per dag gedurende hun hele leven in of nabij de woning bevinden en waarbij die woning een zekere mate van afscherming biedt.
De kritieke groep met betrekking tot externe blootstelling zal dus bestaan uit referentiepersonen die wonen op de plaats waar het omgevingsdosistempo ten gevolge van de beschouwde bron of locatie het hoogste is. Dat zullen in het algemeen referentiepersonen zijn die aan de terreingrens wonen.
Inhalatie
Voor de berekening van de inhalatiedosis op een bepaalde locatie, wordt uitgegaan van referentiepersonen die op de betreffende locatie wonen en die zich 24 uur per dag gedurende hun hele leven in of nabij de woning bevinden. De luchtconcentratie binnenshuis wordt verondersteld dezelfde te zijn als de berekende luchtconcentratie buiten de woning.
Voorts wordt uitgegaan van een jaarlijkse inhalatie van 8.300 m3 lucht, overeenkomend met het ademdebiet van een volwassen man die rustige werkzaamheden verricht.
De kritieke groep met betrekking tot inhalatie, zal dus bestaan uit referentie personen die wonen op de plaats waar de luchtconcentratie ten gevolge van de beschouwde bron of locatie het hoogste is. Dit zullen in het algemeen referentiepersonen zijn aan of vlakbij de terreingrens wonen.
Submersie
Voor de berekening van de submersiedosis op een bepaalde locatie, wordt, net als bij inhalatie, uitgegaan van referentiepersonen die op de betreffende locatie wonen en die zich 24 uur per dag gedurende hun hele leven in of nabij de woning bevinden. De luchtconcentratie binnenshuis wordt verondersteld dezelfde te zijn als de berekende luchtconcentratie buiten de woning.
De kritieke groep met betrekking tot submersie, zal dus bestaan uit referentie personen die wonen op de plaats waar de luchtconcentratie ten gevolge van de beschouwde bron of locatie het hoogste is. Deze groep zal dezelfde zijn als voor inhalatie en zal in het algemeen bestaan uit referentiepersonen zijn aan of vlakbij de terreingrens wonen.
Ingestie
Voor de berekening van de ingestiedosis op een bepaalde locatie, wordt uitgegaan van referentiepersonen die een deel van hun voedsel uit eigen volks- of moestuin eten, welke gelegen is op de betreffende locatie, en de rest van hun voedsel elders inkopen.
Voor de voedingsmiddelen die gekocht worden, wordt een zekere mate van menging van meer of minder besmette producten aangenomen. Hiervan uitgaande wordt voor de betreffende voedselproducten de gemiddelde radioactiviteitsconcentratie berekend in een gebied van 30 km rond de bron (voedselgebied). Voor de herkomst van het voedselpakket zijn de volgende aannames van toepassing:
|
• bladgroenten |
– de helft uit eigen moestuin |
|
– de helft uit het betreffende voedselgebied |
|
|
• veeteelt en akkerbouwproducten |
– uit het betreffende voedselgebied |
|
• visproducten |
– uit betreffende visbekken (hierin wordt volledige menging aangenomen) |
Voorts wordt uitgegaan van de gemiddelde jaarlijkse consumptie van voedingsmiddelen van een volwassen man (zie tabel 6.1).
Omdat de ingestiedosis slechts ten dele plaatsgebonden is, kan in het algemeen niet met zekerheid worden gezegd uit welke personen de kritieke groep voor ingestie bestaat. Veelal zal deze echter bestaan uit die personen die een moestuin hebben dáár, waar de depositie radioactieve stoffen op planten (interceptie) het hoogste is, of waar de concentratie radioactieve stoffen in de bodem het hoogste is. Met betrekking tot ingestie van vis zal echter de gemiddelde Nederlandse bevolking zijn.
|
Voedingsproducten |
Gemiddelde jaarconsumptie kg/a of l/a |
|
|---|---|---|
|
Granen |
brood, koek etc |
71 |
|
Aardappelen |
43 |
|
|
Rijst |
6 |
|
|
Knolgewassen |
gekookt rauw |
7 1 |
|
Bladgroenten |
gekookt rauw |
4 3 |
|
Groenten excl. Knollen en bladgroenten |
gekookt rauw |
24 8 |
|
Peulvruchten |
3 |
|
|
Vers fruit |
inheems uitheems |
19 17 |
|
Vruchtenconserven |
8 |
|
|
Melk(producten) |
vers houdbaar |
114 23 |
|
Kaas |
10 |
|
|
Eieren |
5 |
|
|
Rundvlees |
10 |
|
|
Varkensvlees |
23 |
|
|
Kip ed |
6 |
|
|
Kalfsvlees |
0,5 |
|
|
Overig/gemengd vlees |
5 |
|
|
Zeevis |
3 |
|
|
Zoetwatervis |
0,5 |
|
|
Schaal- en schelpdieren |
0,5 |
|
|
Soepen |
26 |
|
|
Oliën, vetten en hartige sauzen |
16 |
|
|
Koffie en thee |
264 |
|
|
Vruchten- en groentesappen |
20 |
|
|
Frisdranken, bier |
169 |
|
|
Alcoholische dranken, excl. Bier |
12 |
|
|
Diversen |
39 |
Voor iedere blootstellingsweg wordt, uitgaande van de radioactiviteit en/of de straling aanwezig in het milieu, de bijdrage berekend aan de jaarlijkse individuele effectieve dosis (ID). Deze is de dosis die een individu kan ontvangen door onbeschermd 24 uur per dag aan de bron te worden blootgesteld. In de volgende onderdelen (6.4.2. t/m 6.4.5) wordt kort aangegeven hoe de externe blootstellingdosis IDext, de inhalatiedosis IDinh, de submersiedosis IDsub en de ingestiedosis IDing dienen te worden berekend. Deze dienen vervolgens als basis voor de berekening van MID en AID (zie onderdelen 6.5.2 en 6.5.3.).
Voor een uitgebreide beschrijving van de berekeningsmethodiek voor de externe blootstellingdosis wordt verwezen naar DOVIS-B [DOB02].
De externe blootstellingdosis IDext wordt berekend uitgaande van het dosistempo. In het algemeen geldt:
waarin:
IDext = externe blootstellingdosis in een jaar [Sv/a]
= effectief dosistempo [Sv/h]
text = duur van de blootstelling in een jaar [h/a]
Voor de berekening van IDext wordt uitgegaan van onafgebroken verblijf ter plaatse en geen bescherming door kleren,
woning etc. (zie hiervoor de berekening van de MIDext, onderdeel 6.5.2). De duur van de blootstelling text is gelijk aan het aantal uren per jaar dat de bron aanwezig is en het effectieve
dosistempo
veroorzaakt.
Het effectieve dosistempo is afhankelijk van de uitgezonden energie en, o.a., van de brongeometrie, de afstand van de bron en eventueel aanwezige afscherming. Voor de berekening van het dosistempo zijn, voor de verschillende belastingspaden (puntbron, bodembesmetting, etc.), conversiecoëfficiënten berekend en getabelleerd (zie [DOB02]).
Voor een uitgebreide beschrijving van de berekeningsmethodiek voor de inhalatiedosis wordt verwezen naar DOVIS-A [DOA02].
Uitgaande van de berekende concentratie van radionucliden in de lucht (volgens DOVIS-A) kan de jaarlijkse effectieve inhalatiedosis IDnh ten gevolge van een continue lozing worden berekend volgens onderstaande formule:
waarin:
IDinh = effectieve inhalatiedosis in een jaar [Sv/a]
CL = concentratie in lucht [Bq/m3], van het beschouwde radionuclide berekend volgens DOVIS-A
Iinh = jaarlijks ademdebiet van een volwassen man die lichte arbeid verricht [m3/a]
einh = dosiscoëfficiënt voor inhalatie [Sv/Bq] van het beschouwde radionuclide door volwassenen (zie Aanhangsel A, tabel A.1)
In Aanhangsel A, tabel A.1 zijn de dosiscoëfficiënten einh [Sv/Bq] uit [BS01] opgenomen voor een aantal (veel voorkomende) radionucliden.
In het geval dat de hierboven genoemde en getabelleerde einh niet toegepast kunnen worden, dient de dosisberekening te worden uitgevoerd overeenkomstig de aanbevelingen zoals aangegeven in Aanhangsel A, tabel A.1.
Resuspensie en coastal spraying
Voor de blootstelling ten gevolge van resuspensie en coastal spraying, voor zover relevant, wordt verwezen naar DOVIS-A.
De aanwezigheid van radionucliden in de lucht kan ook een submersiedosis tot gevolg hebben, in het bijzonder in het geval dat er sprake is van edelgassen. Uitgaande van de berekende concentratie van radionucliden in de lucht (volgens DOVIS-A) kan de jaarlijkse effectieve submersiedosis IDsub ten gevolge van een continue lozing worden berekend volgens onderstaande formule:
waarin:
IDsub = effectieve submersiedosis in een jaar [Sv/a]
CL = concentratie in lucht [Bq/m3] van het beschouwde radionuclide berekend volgens DOVIS-A [DOA02]
tsub = duur van de blootstelling in een jaar [h/a]
esub = dosiscoëfficiënt voor submersie [(Sv/h)/(Bq/m3)] van het beschouwde radionuclide (zie Aanhangsel A, tabel A.1)
In Aanhangsel A, tabel A.1 zijn de dosiscoëfficiënten esub [Sv/Bq] uit [BS01] opgenomen voor een aantal (veel voorkomende) edelgassen.
Voor de berekening van Esub wordt uitgegaan van onafgebroken verblijf ter plaatse (tsub = 8.760 uren in een jaar).
Voor een uitgebreide beschrijving van de berekeningsmethodiek voor de ingestiedosis wordt verwezen naar DOVIS-A [DOA02].
Uitgaande van de berekende concentratie van radionucliden in de verschillende voedselproducten (volgens DOVIS-A) kan de jaarlijkse effectieve ingestiedosis IDing ten gevolge van consumptie van voedsel worden berekend aan de hand van de volgende formule:
waarin:
IDing = effectieve ingestiedosis in een jaar ten gevolgen van consumptie van voedsel [Sv/a]
Cv = concentratie van het beschouwde radionuclide in het beschouwde voedselproduct [Bq/kg] of [Bq/L] berekend volgens DOVIS-A [DOA02]
Iing = jaarlijkse consumptie van het beschouwde voedselproduct (tabel 6.1) [kg/a] of [l/a]
eing = dosiscoëfficiënt voor ingestie [Sv/Bq] van het beschouwde radionuclide door volwassenen (zie Aanhangsel A, tabel A.1)
In Aanhangsel A, tabel A.1 zijn de dosiscoëfficiënten eing [Sv/Bq] uit [BS01] opgenomen voor een aantal (veel voorkomende) radionucliden.
In het geval dat de hierboven genoemde en getabelleerde eing niet toegepast kunnen worden, dient de dosisberekening te worden uitgevoerd overeenkomstig de aanbevelingen zoals aangegeven in Aanhangsel A, tabel A.1.
Onder multifunctionele individuele dosis (MID) wordt de dosis verstaan die het gevolg is van het gebruik van een gebied buiten de locatie op zodanige wijze dat dit tot de hoogst mogelijke dosis aanleiding geeft. De MID staat los van het feitelijk gebruik van dat gebied op enig moment en houdt rekening met het mogelijke (toekomstige) gebruik. Het gaat dus om de dosis voor een kritieke groep die weliswaar momenteel mogelijk zelfs niet bestaat, maar waarvan het bestaan in de toekomst niet uitgesloten geacht kan worden. In het algemeen leidt het gebruik van een gebied voor normale bewoning tot die hoogst mogelijke dosis. MID wordt dan ook op basis daarvan berekend (zie onderdeel 6.5.2).
Voor de berekening van de actuele individuele dosis (AID) wordt voor sommige dosisbijdragen het huidige feitelijk gebruik van het gebied wel beschouwd (zie onderdeel 6.5.3). Uitgangspunt daarbij blijft dat alle functies van het milieu voor de toekomst mogelijk dienen te blijven en dus dat er geen te hoge (langdurige) besmetting in het milieu plaatsvindt. Met andere woorden, het feitelijke gebruik van de omgeving (het feitelijk bestaan van de kritieke groep) speelt alleen voor díe belastingpaden een rol, die geen blootstelling meer geven zodra de bron geen emissies meer veroorzaakt.
Voor de berekening van MID en AID wordt uitgegaan van de berekende individuele dosisbijdragen (ID) voor de verschillende blootstellingwegen en belastingpaden (zie onderdeel 6.4). Voor zowel MID als AID bestaat de berekening uit een som van (gecorrigeerde) individuele dosisbijdragen. Voor AID worden echter andere of additionele correctiefactoren toegepast dan voor MID.
Zoals in onderdeel 7 nader is uitgewerkt, voor de toetsing aan het Secundair Niveau wordt MID berekend voor iedere emissiesoort afzonderlijk. Voor de toetsing aan de locatielimiet wordt de totale AID beschouwd.
MID geeft de dosis weer voor deze (potentiële) bewoners van de omgeving van een bron en is samengesteld uit bijdragen van de verschillende blootstellingwegen waarvan doorgaans de belangrijkste zijn: externe blootstellingdosis (MIDext), inhalatiedosis (MIDinh), ingestiedosis (MIDing). In het geval van edelgassen kan ook de submersiedosis (MIDsub) een rol spelen.
Multifunctionele externe blootstellingdosis en afschermingfactoren
Bij de berekening van de externe blootstellingdosis voor potentiële bewoners van een gebied wordt continue blootstelling verondersteld en afscherming door de woning zelf (zie onderdeel 6.3).
De waarde die voor onafgeschermd verblijf in de buitenlucht geldt (IDext, zie onderdeel 6.4.2), wordt vermenigvuldigd met een factor die rekening houdt met de afscherming die door de woning zelf wordt geboden. Op basis van een globale schatting van de afscherming door een standaardwoning voor gammastraling van verschillende energieën en van verschillende soorten bronnen is de waarde van de afschermingfactor gesteld op 0,25:
waarin:
MIDext = jaarlijkse externe blootstellingdosis bij bewoning, of multifunctionele externe blootstellingdosis [Sv/a]
IDext = jaarlijkse externe blootstellingdosis voor onafgeschermd verblijf [Sv/a] (zie formule 6.1)
De kritieke groep voor de berekening van MIDext is de groep die woont op de locatie waar het effectieve dosistempo het hoogst is.
Multifunctionele inhalatiedosis
Zoals aangegeven in onderdeel 6.3, wordt, bij de berekening van de inhalatiedosis voor de referentiegroep continue verblijf verondersteld, en wordt geen rekening gehouden met extra afscherming door de woning (de concentratie binnenshuis is gelijk aan die buitenshuis). De multifunctionele inhalatiedosis is gelijk aan de inhalatiedosis IDinh (zie onderdeel 6.4.3, formule 6.2):
De kritieke groep voor de berekening van MIDinh is de groep die woont op de locatie waar de luchtconcentratie het hoogst is.
Multifunctionele submersiedosis
Op vergelijkbare manier wordt de multifunctionele submersiedosis MIDsub gelijkgesteld aan de submersiedosis IDsub (zie onderdeel 6.4.4, formule 6.3):
De kritieke groep voor de berekening van MIDsub is de groep die woont op de locatie waar de luchtconcentratie het hoogst is.
Multifunctionele ingestiedosis
Bij de berekening van de multifunctionele ingestiedosis wordt het eetgedrag van de referentiegroep zoals aangegeven in onderdeel 6.3 aangenomen. In het bijzonder geldt het volgende:
• consumptie van de helft van de bladgroenten uit eigen moestuin
• consumptie visproducten gemengd uit relevante visbekken
• consumptie drinkwater, indien een feitelijk bestaande drinkwater-inlaat zich in het betreffende voedselgebied bevindt.
• consumptie overige voedingsmiddelen gemengd uit voedselgebied
Bij de berekening van de concentratie radionucliden in de verschillende producten (Cv) en dus ook de betreffende dosisbijdragen MIDing (zie formule 6.4) wordt rekening gehouden met de hierboven aangegeven middeling over zogenaamde voedselgebieden (zie onderdeel 6.4):
De kritieke groep voor de berekening van MIDing is de groep die een moestuin heeft op de locatie waar de depositie radioactieve stoffen op planten (interceptie) het hoogste is, of waar de concentratie radioactieve stoffen in de bodem het hoogst is. In het geval van besmetting van vis door lozingen in water kan de kritieke groep de Nederlandse bevolking zijn.
Optelling doses van verschillende belastingpaden
Voor de berekening van de MID voor de kritieke groep behorende bij de beschouwde bron of locatie moeten de individuele dosisbijdragen verbonden aan de verschillende emissiesoorten, de verschillende belastingpaden en verschillende blootstellingwegen worden opgeteld indien zij dezelfde referentiepersonen (kunnen) treffen. De groep waarvoor de aldus berekende totale dosis het hoogste is, is de kritieke groep. Bij de optelling mogen de bijdragen die ruw geschat minder dan 0,1 µSv in een jaar bedragen, worden weggelaten.
De kritieke groep voor de berekening van MID voor één emissiesoort (de groep waarvoor de berekende MID het hoogste is) kan niet bij voorbaat gedefinieerd worden. Voor lozingen in lucht, zal de kritieke groep veelal bestaan uit personen die wonen op de locatie waar de luchtconcentratie het hoogst is en die tevens gebruik maken van een moestuin vlakbij de woning. Dit gebruik dient te allen tijde mogelijk te zijn.
Samenvattend:
Voor iedere emissiesoort waarvoor een Nadere Analyse wordt uitgevoerd, vindt de berekening van de multifunctionele individuele dosis (MID) plaats via de volgende stappen:
1 berekening van de individuele dosisbijdragen per belastingpad (onderdeel 6.4);
2 berekening van IDext, IDinh, IDsub, IDing (onderdeel 6.4) voor zover van toepassing;
3 berekening van MIDext, MIDinh, MIDsub, MIDing, (zie hierboven) voor zover van toepassing;
4 berekening van MID volgens:
|
MID = MIDext + MIDinh +MIDsub + MIDing |
6.9 |
Voor toetsing aan het SN wordt voor iedere emissiesoort afzonderlijk de maximale waarde van MID vastgesteld (de dosis voor de kritieke groep).
De berekening van de actuele dosis AID is alleen nodig voor de emissiesoorten waarvoor MID het Secundair Niveau overschrijdt.
Indien er sprake is van bewoning of, gezien het bestemmingsplan, bewoning mogelijk is, is AID gelijk aan MID. Indien er geen sprake is van bewoning (en deze volgens het bestemmingsplan ook niet mogelijk is), dan worden bij de berekening van AID andere of additionele correctiefactoren toegepast ten opzichte van MID. AID zal in dit geval kleiner zijn dan MID.
De berekening van AID geschiedt analoog aan die van MID, waarbij echter voor die individuele dosisbijdragen die niet het gevolg zijn van blijvende besmetting van het milieu, rekening wordt gehouden met het feitelijke huidige gebruik van de omgeving. Hiervoor komen de dosisbijdragen in aanmerking die het gevolg zijn van besmetting in de lucht (zoals inhalatie) of van de aanwezigheid van een stralende vaste bron. Voor deze bijdragen wordt verondersteld dat zij niet meer bestaan indien de bron geen emissies meer veroorzaakt.
Voor de dosisbijdragen die wel het gevolg zijn van een blijvende besmetting van het milieu (bijvoorbeeld van besmetting van de grond) wordt de berekening uitgevoerd zoals voor de multifunctionele dosis MID. Deze bijdragen blijven immers bestaan ook nadat de bron geen emissies meer veroorzaakt.
In de praktijk kunnen alleen de volgende locatiegebonden dosisbijdragen worden gecorrigeerd om rekening te houden met het feitelijke huidige gebruik van de locatie:
1 externe blootstellingdosis vanuit een vaste bron (niet die vanaf de grond)
2 externe blootstellingdosis vanuit de lucht
3 inhalatiedosis
4 submersiedosis
Actuele Blootstelling Correctiefactoren (ABC-factoren)
De hierboven genoemde doses zijn direct evenredig aan de blootstellingduur. Als er ter plaatse niet gewoond wordt, zal de feitelijke blootstellingduur korter zijn dan bij bewoning. Om daarmee rekening te houden wordt een correctiefactor toegepast, de Actuele Blootstelling Correctiefactor (ABC factor) genoemd.
In tabel 6.2 worden de ABC factoren gegeven voor verschillende bestemmingen. Voor iedere beschouwde situatie dient de aangegeven waarde te worden gebruikt. Indien het feitelijk gebruik niet onder de in tabel 6.2 genoemde categorieën valt, dient een toepasselijke keuze te worden gemaakt uit de in de tabel vermelde waarden.
Optelling dosisbijdragen van verschillende belastingspaden
Voor de berekening van AID voor één emissiesoort moeten de relevante gecorrigeerde en ongecorrigeerde individuele dosisbijdragen verbonden aan de verschillende belastingpaden en blootstellingwegen worden opgeteld indien zij dezelfde referentiepersonen (kunnen) treffen
Bij de optelling mogen de bijdragen die ruw geschat minder dan 0,1 µSv ten gevolge van lozingen en 1 µSv ten gevolge van externe straling in een jaar bedragen, worden weggelaten. In tabel 6.3 wordt voor iedere dosisbijdrage aangegeven welke correctie toegepast moet worden om de actuele dosis AID te berekenen.
Samenvattend:
De berekening van de actuele individuele dosis (AID) voor één emissiesoort vindt plaats via de volgende stappen:
1 berekening van de individuele dosisbijdragen per belastingpad (onderdeel 6.4);
2 vaststelling (mede aan de hand van de in tabel 6.2 genoemde bestemmingen) van het feitelijke gebruik van de locatie waarvoor de dosis wordt berekend;
3 vermenigvuldiging van de berekende waarden met de erbij behorende correctiefactor (zie tabel 6.3);
4 optelling van de gecorrigeerde en ongecorrigeerde dosisbijdragen;
Voor de onderbouwing van het redelijkerwijs criterium voor de beschouwde emissiesoort (zie onderdeel 7.2.1) wordt de maximale berekende waarde van AID vastgesteld. Voor toetsing aan de locatielimiet wordt vervolgens de totale AID berekend (zie onderdeel 7.2.2).
Opgemerkt zij dat bij optelling van gecorrigeerde en ongecorrigeerde dosisbijdragen de berekende AID geen werkelijke ontvangen dosis is. De berekende waarde geeft een overschatting van de thans ontvangen dosis (indien geen sprake is van bewoning), en tevens geeft ze een conservatieve indicatie van de toekomstige ‘onvermijdelijke’ dosis als gevolg van blijvende besmetting van radionucliden in het milieu.
|
Omgevingsbestemming – categorie |
ABC factoren*) |
|---|---|
|
Vervoer over de weg |
0,001 0) |
|
Watergebied bestemd voor (doorgaande) beroepsscheepvaart |
0,01 1) |
|
Aanleghavens voor passanten |
0,03 2) |
|
Jachthavens en vaste ligplaatsen voor beroepsvaart en volkstuinen |
0,1 3) |
|
Kampeerterreinen |
0,2 4) |
|
Dagrecreatiegebied (park, bos, duin, water, strand), dus geen kampeerterreinen |
0,03 5) |
|
Parkeerterrein |
0,01 6) |
|
Snelweg, andere doorgaande (stads)wegen, niet doorgaande wegen niet direct grenzend aan woongebied en wegen binnen industrieterreinen |
0,01 7) |
|
Niet doorgaande weg langs de bron, direct grenzend aan woongebied (spelende kinderen), Taxistandplaats |
0,1 8) |
|
Weiland of akkerbouw |
0,01 9) |
|
Belendende industrieën, instellingen, kantoorgebouwen etc, zonder bewoning |
0,2 10) 11) |
*) Indien de bron in het algemeen niet gedurende 24 uur per dag in bedrijf is, moet daarvoor eventueel gecorrigeerd worden; indien de bron een bepaalde blootstelling per jaar geeft, maar alleen gedurende werktijden, kan geen correctie voor (werk)verblijftijd worden gehanteerd
0) Onder aanname dat de normaal geldende vervoersbepalingen blijven gelden
1) Een bemanning van een boot zal bij langs varen nooit langer dan in totaal 3,6 dagen per jaar ter hoogte van een bron verblijven
Bij aanleggen bij een terrein geldt het schip als onderdeel van het terrein en gelden dus de arbeidsnormen voor dat terrein, behalve indien het een woonboot betreft
2) De verblijftijden bij één bron zullen doorgaans niet meer dan 12 dagen per jaar zijn (1/30e jaar)
3) In jachthavens etc vertoeft men in het algemeen niet meer dan in totaal ca 1 maand per jaar. In volkstuinen verblijft men in het algemeen alleen overdag
4) Op kampeerterreinen verblijven velen gedurende de gehele zomerperiode
5) Zeilen, zwemmen, vissen en zonnen zal bij dagrecreatie niet langer dan 8 uur per dag gedurende 30 dagen per jaar plaatsvinden precies bij een bepaalde bron of inrichting
6) Een persoon zal bij normaal gebruik niet langer dan in totaal circa 15 minuten per dag op een parkeerterrein vertoeven
7) Zelfs op een snelweg waar regelmatig files staan – bijvoorbeeld voor de Coentunnel – zal een passant gemiddeld over een jaar nooit meer dan 15 minuten per dag precies voor die ene bron of inrichting staan. Dit geldt ook voor doorgaande (stads)wegen
8) Op een stoep bij een woongebied kan iemand zich theoretisch gedurende enige tijd per dag bevinden – spelende kinderen bijvoorbeeld. Deze kunnen in principe het hele jaar door buiten spelen, niet alleen op dagen met aangenaam weer, wat in het algemeen wel geldt voor recreatiegebieden
9) Een boer zal zich nooit de gehele werktijd vlak bij de terreingrens bevinden, maar zich ophouden in het gehele gebied. Bovendien werkt hij gemiddeld maar 8 uur per dag buiten
10) De huidige werktijd is nog maar circa 1.800 uur, dat wil zeggen 1/5 van een jaar
11) Indien het werk doorgaans binnen plaatsvindt, moeten in dit geval zowel de ABC-factor als de afschermingfactor (zie § 6.5.2) gehanteerd worden
|
Dosisbijdrage |
correctie |
geen corr. |
|
|---|---|---|---|
|
ABC factor a) |
afsch. factor b) |
c) |
|
|
locaal gebonden: |
|||
|
externe blootstellingdosis vanuit een vaste bron |
• |
• d) |
|
|
externe blootstellingdosis vanuit de lucht |
• |
||
|
externe blootstellingdosis vanaf de grond |
• |
||
|
inhalatiedosis |
• |
||
|
submersiedosis |
• |
||
|
ingestiedosis producten uit eigen moestuin |
• |
||
|
niet locaal gebonden: |
|||
|
ingestiedosis voedingsmiddelen uit voedselgebieden |
• |
||
|
ingestiedosis visproducten |
• |
||
|
ingestiedosis drinkwater |
• |
||
a) zie tab 6.2;
b) factor (=0,25) om rekening te houden met de afscherming geboden door een standaard woning tegen gammastraling; zie ook formule 6.6;
c) voor deze paden is de bijdrage aan AID gelijk aan de individuele dosisbijdrage (zie § 6.4);
d) bij werk binnenshuis wordt zowel de ABC factor als de afschermingfactor door het gebouw toegepast;
De toetsing aan het Secundair Niveau wordt gedaan per iedere emissiesoort afzonderlijk. Hiervoor wordt de berekende multifunctionele individuele dosis (MID) vergeleken met de bij de betreffende emissiesoort horende SN.
Als voor een emissiesoort de volgens Deel II berekende MID lager ligt dan SN, dus als:
|
voor externe straling |
MID(externe straling) |
≤ |
10 µSv |
|
voor luchtlozingen |
MID(luchtlozing) |
≤ |
1 µSv |
|
voor waterlozingen |
MID(waterlozing) |
≤ |
1 µSv |
dan is er sprake van een emissiesoort die geringe risico’s voor de omgeving met zich meebrengt.
Voor de betreffende emissiesoort zal in de vergunningaanvraag de berekende waarde van MID worden opgenomen.
Als voor een emissiesoort de volgens Deel II berekende MID hoger ligt dan SN, dus als:
|
voor externe straling |
MID(externe straling) |
> |
10 µSv |
|
voor luchtlozingen |
MID(luchtlozing) |
> |
1 µSv |
|
voor waterlozingen |
MID(waterlozing) |
> |
1 µSv |
dan is er sprake van een emissiesoort die zodanige gevolgen voor de omgeving met zich meebrengt dat van de zijde van de overheid nadere gegevens worden gevraagd. Naast MID dient voor de betreffende emissiesoort ook AID te worden berekend.
Voor de betreffende emissiesoort zullen in de vergunningaanvraag zowel de berekende MID als de berekende AID worden opgenomen.
De toetsing aan de locatielimiet wordt gedaan voor alle emissiesoorten tezamen. Hiervoor wordt de totale AID berekend, dat wil zeggen de actuele dosis van alle relevante emissiesoorten samen. Voor de berekening van de totale AID worden de verschillende dosisbijdragen opgeteld die dezelfde groep mensen (kunnen) treffen.
De berekende waarde van de totale AID wordt vergeleken met de locatielimiet van 100 μSv.
Voor de berekening van de radiotoxiciteitsequivalenten (zie onderdeel 3) en van de effectieve dosis (zie onderdeel 6) worden de radionuclidespecifieke dosiscoëfficiënten c.q. bronconstanten gebruikt uit de volgende referenties:
voor de externe blootstellingdosis ten gevolge van. puntbron:
bronconstante h uit [Kev96]
voor de inhalatiedosis:
dosiscoëfficiënten einh uit tabel 2 en tabel 5, bijlage 1.4 van deze regeling
voor de submersiedosis:
dosiscoëfficiënten esub uit tabel 6, bijlage 1.4 van deze regeling
voor de ingestiedosis:
dosiscoëfficiënten eing uit tabel 1, bijlage 1.4 van deze regeling
In tabel A.1 worden de waarden van hierboven genoemde parameters gegeven voor een selectie (veel voorkomende) radionucliden. Ontbrekende waarden kunnen worden gevonden in hierboven genoemde publicaties.
In tabel A.2 worden voor dezelfde radionucliden de berekende waarden van Reinh, Reing, gegeven
|
Nuclide |
T½,fys |
h [µSv m2/h MBq] |
einh [Sv/Bq] |
*) |
esub [Sv m3/Bq d] |
eing [Sv/Bq] |
|
|---|---|---|---|---|---|---|---|
|
H-3 |
12,3 |
a |
|||||
|
water |
1,8E-11 |
1,8E-11 |
|||||
|
organ |
4,1E-11 |
4,2E-11 |
|||||
|
C-14 |
5.730 |
a |
|||||
|
damp |
5,8E-10 |
5,8E-10 |
|||||
|
CO2 |
6,2E-12 |
5,8E-10 |
|||||
|
Na-22 |
2,60 |
a |
0,33 |
1,3E-09 |
F |
3,2E-09 |
|
|
P-32 |
14,3 |
d |
3,4E-09 |
M |
2,4E-09 |
||
|
S-35 |
87,4 |
d |
S |
||||
|
anorgan. |
1,9E-09 |
1,3E-10 |
|||||
|
organ. |
7,7E-10 |
||||||
|
Ca-45 |
163 |
d |
3,7E-09 |
S |
7,1E-10 |
||
|
Ca-47 |
4,53 |
d |
0,15 |
2,1E-09 |
S |
1,6E-09 |
|
|
Cr-51 |
27,7 |
d |
0,0054 |
3,7E-11 |
S |
3,8E-11 |
|
|
Fe-55 |
2,70 |
a |
0,000 |
7,7E-10 |
F |
3,3E-10 |
|
|
Fe-59 |
44,5 |
d |
0,17 |
4,0E-09 |
S |
1,8E-09 |
|
|
Co-57 |
271 |
d |
0,023 |
1,0E-09 |
S |
2,1E-10 |
|
|
Co-58 |
70,8 |
d |
0,15 |
2,1E-09 |
S |
7,4E-10 |
|
|
Co-60 |
5,27 |
a |
0,36 |
3,1E-08 |
S |
3,4E-09 |
|
|
Ni-63 |
96,0 |
a |
S |
||||
|
element |
1,3E-09 |
1,5E-10 |
|||||
|
carbonyl |
2,0E-09 |
||||||
|
Ga-67 |
3,26 |
d |
0,025 |
2,4E-10 |
M |
1,9E-10 |
|
|
Kr-85 |
10,8 |
a |
3,7E-04 |
2,2E-11 |
|||
|
Rb-81 |
4,58 |
h |
0,11 |
3,4E-11 |
5,4E-11 |
||
|
Sr-85 |
64,8 |
d |
0,1 |
8,1E-10 |
S |
5,6E-10 |
|
|
Sr-89 |
50,5 |
d |
7,9E-09 |
S |
2,6E-09 |
||
|
Sr-90 |
29,1 |
a |
1,6E-07 |
S |
2,8E-08 |
||
|
Y-90 |
2,67 |
d |
1,5E-9 |
S |
2,7E-09 |
||
|
Mo-99 |
2,75 |
d |
0,026 |
9,9E-10 |
S |
6,0E-10 |
|
|
Tc-99m |
6,02 |
h |
0,023 |
2,0E-11 |
S |
2,2E-11 |
|
|
Tc-99 |
213.000 |
a |
1,3E-08 |
S |
6,4E-10 |
||
|
Ru-103 |
39,3 |
d |
0,081 |
3,0E-09 |
S |
7,3E-10 |
|
|
Ru-106 |
1,01 |
a |
0,034 |
6,6E-08 |
S |
7,0E-09 |
|
|
In-111 |
2,83 |
d |
0,088 |
2,3E-10 |
M |
2,9E-10 |
|
|
I-123 |
13,2 |
h |
0,046 |
7,4E-11 |
F |
2,1E-10 |
|
|
I-125 |
60,1 |
d |
0,034 |
5,1E-09 |
F |
1,5E-08 |
|
|
I-131 |
8,04 |
d |
0,066 |
7,4E-09 |
F |
2,2E-08 |
|
|
Xe-127 |
36,4 |
d |
0,064 |
9,7E-10 |
|||
|
Xe-133 |
5,25 |
d |
0,016 |
1,2E-10 |
|||
|
Xe-133m |
2,19 |
d |
1,1E-10 |
||||
|
Cs-134 |
2,06 |
a |
0,25 |
6,6E-09 |
F |
1,9E-08 |
|
|
Cs-137 |
30,0 |
a |
0,093 |
4,6E-09 |
F |
1,3E-08 |
|
|
Ba-140 |
12,7 |
d |
0,035 |
1,0E-09 5,1E-09 5,8E-09 |
F M S |
2,6E-09 |
|
|
La-140 |
1,68 |
d |
0,33 |
1,1E-09 |
M |
2,0E-09 |
|
|
Er-169 |
9,30 |
d |
1,1E-09 |
3,7E-10 |
|||
|
Re-186 |
3,78 |
d |
0,004 |
1,1E-09 |
M |
1,5E-09 |
|
|
Ir-192 |
74,0 |
d |
0,139 |
6,6E-09 |
S |
1,4E-09 |
|
|
Au-198 |
2,69 |
d |
0,069 |
8,6E-10 |
S |
1,0E-09 |
|
|
Tl-201 |
3,04 |
d |
0,018 |
4,4E-11 |
9,5E-11 |
||
|
Pb-210 |
22,3 |
a |
0,003 |
5,6E-06 |
S |
6,9E-07 |
|
|
Bi-210 |
5,01 |
d |
9,3E-08 |
S |
1,3E-09 |
||
|
Po-210 |
138 |
d |
4,3E-06 |
S |
1,2E-06 |
||
|
Ra-226 |
1.600 |
a |
0,26**) |
3,6E-07 |
F |
2,8E-07 |
|
|
3,5E-06 |
M |
||||||
|
9,5E-06 |
S |
||||||
|
Th-228 |
1,91 |
a |
4,0E-05 |
S |
7,2E-08 |
||
|
Th-232 |
1,4E10 |
a |
0,36**) |
1,1E-04 |
F |
2,3E-07 |
|
|
U-235 |
7,0E8 |
a |
8,5E-06 |
S |
4,7E-08 |
||
|
U-238 |
4,5E9 |
a |
0,26**) |
8,0E-06 |
S |
4,5E-08 |
|
|
Np-239 |
2,36 |
d |
1,0E-09 |
S |
8,0E-10 |
||
|
Pu-238 |
87,7 |
a |
1,1E-04 |
F |
2,3E-07 |
||
|
Pu-239 |
24.100 |
a |
0,001 |
1,2E-04 |
F |
2,5E-07 |
|
|
Pu-240 |
6.540 |
a |
1,2E-04 |
F |
2,5E-07 |
||
|
Pu-241 |
14,4 |
a |
2,3E-06 |
F |
4,8E-09 |
||
|
Am-241 |
432 |
a |
0,017 |
9,6E-05 |
F |
2,0E-07 |
|
*) Longabsorptieklassen F(ast), M(oderate) en S(low)
**) Inclusief dochters
|
Nuclide |
CRL |
Reinh [Bq] |
CRW |
Reing [Bq] |
|
|---|---|---|---|---|---|
|
H-3 |
water |
1 |
5,6E+10 |
1 |
5,6E+10 |
|
organ |
1 |
2,4E+10 |
1 |
2,4E+10 |
|
|
C-14 |
damp |
100 |
1,7E+09 |
100 |
1,7E+09 |
|
CO2 |
100 |
1,6E+11 |
|||
|
Na-22 |
1 |
7,7E+08 |
1 |
3,1E+08 |
|
|
P-32 |
1 |
2,9E+08 |
0,1 |
4,2E+08 |
|
|
S-35 |
anorgan. |
1 |
5,3E+08 |
1 |
7,7E+09 |
|
organ. |
1 |
1 |
1,3E+09 |
||
|
Ca-45 |
1 |
2,7E+08 |
1 |
1,4E+09 |
|
|
Ca-47 |
1 |
4,8E+08 |
0,001 |
6,3E+08 |
|
|
Cr-51 |
1 |
2,7E+10 |
1 |
2,6E+10 |
|
|
Fe-55 |
1 |
1,3E+09 |
1 |
3,0E+09 |
|
|
Fe-59 |
1 |
2,5E+08 |
1 |
5,6E+08 |
|
|
Co-57 |
1 |
1E+09 |
1 |
4,8E+09 |
|
|
Co-58 |
1 |
4,8E+08 |
1 |
1,4E+09 |
|
|
Co-60 |
1 |
3,2E+07 |
1 |
2,9E+08 |
|
|
Ni-63 |
element |
10 |
7,7E+08 |
10 |
6,7E+09 |
|
carbonyl |
10 |
5E+08 |
|||
|
Ga-67 |
1 |
4,2E+09 |
0,001 |
5,3E+09 |
|
|
Rb-81 |
1 |
2,9E+10 |
0,001 |
1,9E+10 |
|
|
Sr-85 |
1 |
1,2E+09 |
1 |
1,8E+09 |
|
|
Sr-89 |
1 |
1,3E+08 |
1 |
3,8E+08 |
|
|
Sr-90 |
10 |
6,3E+06 |
10 |
3,6E+07 |
|
|
Y-90 |
1 |
6,7E+08 |
0,001 |
3,7E+08 |
|
|
Mo-99 |
1 |
1,0E+09 |
0,001 |
1,7E+09 |
|
|
Tc-99m |
1 |
5,0E+10 |
0,001 |
4,5E+10 |
|
|
Tc-99 |
100 |
7,7E+07 |
100 |
1,6E+09 |
|
|
Ru-103 |
1 |
3,3E+08 |
1 |
1,4E+09 |
|
|
Ru-106 |
1 |
1,5E+07 |
1 |
1,4E+08 |
|
|
In-111 |
1 |
4,3E+09 |
0,001 |
3,4E+09 |
|
|
I-123 |
1 |
1,4E+10 |
0,001 |
4,8E+09 |
|
|
I-125 |
1 |
2,0E+08 |
1 |
6,7E+07 |
|
|
I-131 |
1 |
1,4E+08 |
0,1 |
4,5E+07 |
|
|
Cs-134 |
1 |
1,5E+08 |
1 |
5,3E+07 |
|
|
Cs-137 |
10 |
2,2E+08 |
10 |
7,7E+07 |
|
|
Ba-140 |
1 |
1,0E+09 |
0,1 |
3,8E+08 |
|
|
La-140 |
1 |
9,1E+08 |
0,001 |
5,0E+08 |
|
|
Er-169 |
1 |
9,1E+08 |
0,1 |
2,7E+09 |
|
|
Re-186 |
1 |
9,1E+08 |
0,001 |
6,7E+08 |
|
|
Ir-192 |
1 |
1,5E+08 |
1 |
7,1E+08 |
|
|
Au-198 |
1 |
1,2E+09 |
0,001 |
1,0E+09 |
|
|
Tl-201 |
1 |
2,3E+10 |
0,001 |
1,1E+10 |
|
|
Pb-210 |
1 |
1,8E+05 |
1 |
1,4E+06 |
|
|
Bi-210 |
1 |
1,1E+07 |
0,01 |
7,7E+08 |
|
|
Po-210 |
1 |
2,3E+05 |
1 |
8,3E+05 |
|
|
Ra-226 |
100 |
2,8E+05 |
100 |
3,6E+06 |
|
|
Th-228 |
1 |
2,5E+04 |
1 |
1,4E+07 |
|
|
Th-232 |
100 |
9,1E+03 |
100 |
4,3E+06 |
|
|
U-235 |
100 |
1,2E+05 |
100 |
2,1E+07 |
|
|
U-238 |
100 |
1,3E+05 |
100 |
2,2E+07 |
|
|
Np-239 |
1 |
1,0E+09 |
0,001 |
1,3E+09 |
|
|
Pu-238 |
10 |
9,1E+03 |
10 |
4,3E+06 |
|
|
Pu-239 |
100 |
8,3E+03 |
100 |
4,0E+06 |
|
|
Pu-240 |
100 |
8,3E+03 |
100 |
4,0E+06 |
|
|
Pu-241 |
1 |
4,3E+05 |
1 |
2,1E+08 |
|
|
Am-241 |
100 |
1,0E+04 |
100 |
5,0E+06 |
Indien om een of andere, te onderbouwen, reden de waarden uit tabel A.1 of de in A.1 genoemde referenties niet gebruikt kunnen worden, dient men een berekening uit te voeren uitgaande van de in genoemde referenties aangegeven methodiek. In het bijzonder dient rekening te worden gehouden met het volgende:
Voor fysiologische gegevens dient ICRP-23 [IC75] te worden gebruikt, behalve voor het long- en botmodel, waarvoor ICRP-66 [IC93] en ICRP-70 [IC95] moeten worden gebruikt.
• Voor het longmodel moet ICRP-66 [IC93] worden gebruikt.
• Voor botdoses dient voor zover mogelijk ICRP-70 [IC95] te worden gebruikt en waar gegevens ontbreken ICRP-30 [IC79].
• Voor het maag-darmkanaal dient ICRP-30 [IC79] te worden gebruikt, aangevuld met de ‘gut-factors’ uit [NEA88].
|
COM98 |
Mededeling van de Commissie betreffende de toepassing van Richtlijn 96/29/Euratom van de Raad van 13 mei 1996 tot vaststelling van de basisnormen voor de bescherming van de gezondheid der bevolking en der werkers tegen de aan ioniserende straling verbonden gevaren; ISBN 92 78 31166 9 |
|
DOA02 |
R.O. Blaauboer; Dosisberekening voor de Omgeving bij Vergunningverlening Ioniserende Straling (DOVIS), Deel A – Lozingen in lucht en water; RIVM rapport 610310006/2002, (2002) |
|
DOB02 |
J.F.A. van Hienen, E.I.M. Meijne, N.B. Verhoef; Dosisberekening voor de Omgeving bij Vergunningverlening Ioniserende Straling (DOVIS), Deel B – Externe Straling; NRG rapport 20733/02.45655/C, (2002) |
|
IAE96 |
IAEA Safety Series nr. 115; International Basis Safety Standards for protection against Ionizing Radiation and for the Safety of Radiation Sources; ISBN 92 0 104295 7 (1996) |
|
IC75 |
ICRP publicatie 23 (Annals of the ICRP Vol 24 No 1-3); Reference Man: Anatomical, Physiological and Metabolic Characteristics; ISBN 0 08 017024 2 (1975) |
|
IC79 |
ICRP publicatie 30 (Annals of the ICRP Vol 24 No 1-3); Limits of Intake of Radionuclides by Workers; ISBN nr 0 08 037364 X |
|
IC89 |
ICRP publicatie 56 (Annals of the ICRP Vol 24 No 1-3); Age dependent Doses to Members of the Public from intake of Radionuclides: Part I; ISBN 0 08 040763 3 (1989) |
|
IC90 |
ICRP publicatie 60 (Annals of the ICRP Vol 24 No 1-3); 1990 Recommendations of the Internal Commission on Radiological Protection; ISBN nr 0 08 041144 4 (1990) |
|
IC91 |
ICRP publicatie 61 (Annals of the ICRP Vol 24 No 1-3); Annual Limits on Intake of Radionuclides by Workers Based on the 1990 Recommendations; ISBN nr 0 08 041145 2 (1991) |
|
IC93 |
ICRP publicatie 66 (Annals of the ICRP Vol 24 No 1-3); Human Respiratory Tract Model for Radiological Protection; ISBN nr 0 08 041154 1 (1993) |
|
IC95 |
ICRP publicatie 70 (Annals of the ICRP Vol 25 No.2); Basic Anatomical and Physiological Data for use in Radiological Protection: The Skeleton; IBSN nr 0 08 042665 4 (1995) |
|
IC96 |
ICRP publicatie 72 (Annals of the ICRP Vol 26 No.1); Age-dependent Doses to members of the Public from Intake of Radionuclides: Part 5 Compilation of Ingestion and Inhalation Dose Coefficients ; ISBN nr 0 08 042737 5 (1996) |
|
Kev96 |
A.S. Keverling Buisman; Handboek Radionucliden; ISBN 90 75541 02 3 |
|
Koc83 |
Kocher, D.C. Dose rate conversion factors for external exposure to photons and electrons. Health Physics, 45, 665–686 (1983) |
|
NEA88 |
NEA, Gastrointestinal absorption of selected radionuclides: A report by an NEA expert group, Paris, OECD/NEA (1988) |
|
PSA93 |
P.M. Roelofsen en J. van der Steen; Richtlijn niveau-3 PSA, ECN-C-93-057 (1993) |
|
TNO94 |
K.F.A.M. Hulshof en C. Kistemaker; Consumptie van produktgroepen, relevant voor de stralingsbelasting, door de Nederlandse bevolking; TNO rapport nr. V 94.078 (1994) |
|
1. Identificatienummer van de hoogactieve bron: |
2. Identificatie van de ondernemer |
3. Locatie (indien anders dan onder 2.) en plaats van de bron binnen de locatie (gebruik of opslag) |
|||
|
Naam: |
Naam: |
||||
|
Adres: |
Adres: |
||||
|
Land: |
Plaats binnen de locatie: |
||||
|
Fabrikant □ |
Leverancier □ |
Andere gebruiker □ |
Vast gebruik □ |
Opslag (mobiel) □ |
|
|
4. Registratie |
5. Vergunning |
||||
|
Aanvangsdatum registratie: |
Nummer: |
||||
|
Datum van afgifte: |
|||||
|
Vervaldatum: |
|||||
|
6. Kenmerken van de hoogactieve bron |
7. Ontvangst van de bron |
||||
|
Radionuclide: |
Ontvangstdatum: |
||||
|
Activiteit op de datum van fabricage of op de datum waarop de bron voor het eerst binnen de Europese Unie op de markt is gebracht: |
Ontvangen van: |
||||
|
Naam: |
|||||
|
Adres: |
|||||
|
Datum van fabricage: |
Land: |
||||
|
Fabrikant/Leverancier 1: |
Fabrikant □ |
Leverancier □ |
Andere gebruiker □ |
||
|
Naam: |
|||||
|
Adres: |
|||||
|
Land: |
|||||
|
Fysische en Chemische kenmerken: |
|||||
|
Vast, metallisch |
|||||
|
Brontype-identificatie 2: |
|||||
|
Capsule-identificatie 2: |
|||||
|
ISO-classificatie2: |
|||||
|
ANSI-classificatie 2: |
|||||
|
Certificaat voor bijzondere vormen 2: |
|||||
1 In geval fabrikant van de bronnen buiten de Gemeenschap is gevestigd, kan in de plaats daarvan de naam en het adres van de importeur/leverancier worden vermeld.
2 Indien beschikbaar.
|
1. Identificatienummer van de hoogactieve bron: |
2. Identificatie van de ondernemer |
3. Locatie (indien anders dan onder 2.) en plaats van de bron binnen de locatie (gebruik of opslag) |
|||
|
Naam: |
Naam: |
||||
|
Adres: |
Adres: |
||||
|
Land: |
Plaats binnen de locatie: |
||||
|
Fabrikant □ |
Leverancier □ |
Andere gebruiker □ |
Vast gebruik □ |
Opslag (mobiel) □ |
|
|
4. Registratie |
5. Vergunning |
8. Operationele controle van de bron |
|||
|
Aanvangsdatum registratie: |
Nummer: |
Datum: |
|||
|
Datum van overdracht van registratie naar historisch bestand: |
Datum van afgifte: |
Datum: |
|||
|
Vervaldatum: |
Datum: |
||||
|
6. Kenmerken van de hoogactieve bron |
7. Ontvangst van de bron |
Datum: |
|||
|
Datum: |
|||||
|
Radionuclide: |
Ontvangstdatum: |
Datum: |
|||
|
Activiteit op de datum van fabricage of op de datum waarop de bron voor het eerst binnen de Europese Unie op de markt is gebracht: |
Ontvangen van: |
Datum: |
|||
|
Naam: |
Datum: |
||||
|
Adres: |
Datum: |
||||
|
Datum van fabricage: |
Land: |
Datum: |
|||
|
Fabrikant/Leverancier 1: |
Fabrikant □ |
Leverancier □ |
Andere gebruiker □ |
Datum: |
|
|
Naam: |
9. Overdracht van de bron |
10. Andere gegevens indien van toepassing |
|||
|
Adres: |
Verlies □ Datum: |
||||
|
Land: |
Datum overdracht: |
Diefstal □ Datum vermissing: |
|||
|
Fysische en Chemische kenmerken: |
Overgedragen aan: |
Gevonden □ Datum vondst: |
|||
|
Vast, metallisch |
Naam: |
Plaats: |
|||
|
Brontype-identificatie 2: |
Adres: |
Overige inlichtingen: |
|||
|
Capsule-identificatie 2: |
Land: |
||||
|
ISO-classificatie2: |
Fabrikant □ |
Leverancier □ |
Andere gebruiker □ |
||
|
ANSI-classificatie 2: |
Erkende installatie: |
||||
|
Certificaat voor bijzondere vormen 2: |
|||||
1 In geval fabrikant van de bronnen buiten de Gemeenschap is gevestigd, kan in de plaats daarvan de naam en het adres van de importeur/leverancier worden vermeld.
2 Indien beschikbaar.
|
Activiteit |
Toelichting |
Waardering |
Minimum te behalen punten per 5 jaar bij herregistratie |
|---|---|---|---|
|
Na- en bijscholing |
Bewijs van deelname aan een door de aangewezen instelling goedgekeurde cursus |
10 punten per dag |
Niveau 3: 60 punten Niveau 2: 70 punten |
|
Na- en bijscholing met examen |
Bewijs van positief resultaat op examen/toets bij door de aangewezen instelling goedgekeurde cursus |
15 punten per dag |
|
|
Bijwonen symposia en congressen |
Bewijs van deelname aan een door de aangewezen instelling goedgekeurd symposium, congres, e.d. |
5 punten per dag |
Niveau 3: 20 punten Niveau 2: 60 punten |
|
(Poster)presentatie op symposium, congressen, gastdocentschap |
Bewijs via programma van het symposium |
10 punten per lezing |
|
|
Publicatie in vaktijdschrift |
Ingestuurd tijdschrift |
5 punten per publicatie |
|
|
Publicatie in gerefereerd tijdschrift |
Ingestuurd tijdschrift |
10 punten per publicatie |
|
|
Doceren aan erkend opleidingsinstituut of erkende nascholing |
Cursusprogramma |
2 punten per lesuur |
|
|
Deelnemen aan (Inter)nationale commissies |
Deelnemerslijst |
10 punten per commissie per jaar |
|
|
Lidmaatschap één of meerdere vakverenigingen |
Bewijs van lidmaatschap van één of meer van de verenigingen op een door de aangewezen instelling samengestelde lijst |
2 punten per jaar |
Om te voldoen aan de kerncompetenties om buitengewoon ingeschreven als algemeen coördinerend deskundige dient deze persoon aan te tonen over de volgende kerncompetenties te beschikken:
|
Kerncompetentie 1: De algemeen coördinerend deskundige kan op overtuigende wijze inhoudelijk leiding geven aan meerdere lokaal toezichthoudend deskundigen en aan een Stralingsbeschermingseenheid teneinde in complexe organisaties het systeem van stralingsbescherming vorm en inhoud te geven. Dit betekent dat hij vooraf schriftelijke interne toestemmingen op basis van gedane risico-inventarisaties (RI&E’s) kan verlenen voor alle handelingen (en werkzaamheden) met ioniserende straling in of door de organisatie (ondernemer). Hij kan de eerst aanspreekbare functionaris zijn voor compliance met alle betreffende (stralings)regelgeving inclusief de verleende complexvergunning Kernenergiewet voor zowel de ondernemer als de overheid (inspecties) en kan daarom op reguliere basis intern toezicht organiseren, bijvoorbeeld door het houden van audits. Ook bij non-compliance, incidenten en andere onverwachte gebeurtenissen betreffende stralingstoepassingen gerelateerd aan de organisatie (ondernemer) kan de stralingsbeschermingsdeskundige het initiatief tot beheersing van de situatie nemen en tot probleemoplossing komen en met maatregelen ter voorkoming van herhaling. |
In deze context gaat het erom dat de algemeen coördinerend deskundige:
1. een stralingsbeschermingseenheid kan opzetten;
2. in overleg met de ondernemer een beleidsplan voor de stralingshygiëne kan opstellen;
3. de vigerende regelgeving kent en kan toepassen;
4. alle (potentiële) stralingsrisico’s in kaart kan brengen;
5. contact kan leggen en onderhouden met alle relevante belanghebbenden in de organisatie;
6. kan participeren in relevante formele en informele overleggen;
7. medewerkers van de stralingsbeschermingseenheid inhoudelijk kan aansturen, motiveren en coachen;
8. adequaat kan reageren op stralingsincidenten;
9. een up-to-date Kernergiewetdossier kan voeren;
10. een auditplan kan opstellen en uitvoeren;
11. een stralingsjaarverslag kan schrijven;
12. adequate veiligheidsmaatregelen kan voorstellen; en
13. helder kan communiceren naar alle relevante belanghebbenden bij non-compliance.
Daarvoor is het nodig dat de algemeen coördinerend deskundige:
1. zich bewust is kan zijn van zijn rol in de organisatie;
2. wet- en regelgeving kan interpreteren en implementeren, inclusief aanpalende regelgeving;
3. de good practices in het vak kent en kan toepassen;
4. effectief overleg kan organiseren dan wel daarin effectief kan participeren;
5. globaal bekend is met de verspreidingsmodellen van activiteit in water, bodem en lucht en deze kan toepassen of kan laten toepassen;
6. de ecologische risico’s van bedoelde of onbedoelde lozingen van activiteit door de organisatie kan inschatten en evalueren;
7. de stralingsveiligheidsaspecten bij ontwerp en gebruik van deeltjesversnellers kan toepassen;
8. de lokale en (inter)nationale hulpverlenings- en rampenorganisaties kent;
9. een responsplan incidenten/rampen kan opstellen.
|
Kerncompetentie 2: De algemeen coördinerend deskundige kan communiceren met en geeft proactief advies aan alle geledingen in de organisatie en daarbuiten betreffende stralingsaangelegenheden. Hij kan zowel in de diepte als in de breedte over stralingsbeschermingszaken adviseren en kan daarbij als een betrouwbare partner worden gezien. Bij nieuwe ontwikkelingen kan hij zich hiervan in een vroeg stadium inhoudelijk op de hoogte stellen teneinde de stralingsbeschermingsaspecten te kunnen beoordelen en optimaliseren. Hij kan een kwalitatief goede vergunnings(wijzigings)aanvraag opstellen. De algemeen coördinerend deskundige kan bij het bovenstaande rekening houden met alle belanghebbenden en met de basisprincipes van de stralingsbescherming (rechtvaardiging, het ALARA-principe en de dosislimieten). |
In deze context gaat het erom dat de algemeen coördinerend deskundige:
1. afschermings- en dosisberekeningen in complexe situaties kan beoordelen of zelf kan uitvoeren;
2. doelgroepgericht kan communiceren;
3. heldere en vakmatig goed onderbouwde adviezen kan geven; en
4. vanwege zijn kennis gezag kan opbouwen.
Daarvoor is het nodig dat de algemeen coördinerend deskundige:
1. de werkwijze en de inhoud van de publicaties van nationale en internationale organisaties kent; en
2. goede kennis heeft van de fysische basis van het vakgebied en deze kan toepassen.
|
Kerncompetentie 3: De algemeen coördinerend deskundige kan actief werken aan de eigen deskundigheidsbevordering en aan die van anderen, zowel binnen als buiten de eigen organisatie (voorlichting en instructie, actieve deelname aan studiedagen en (internationale) congressen). Dit betekent dat hij wetenschappelijke publicaties kan vertalen naar voor de praktijk van de stralingsbescherming relevante informatie en daarmee verder kan bouwen aan dit vakgebied. Samen met andere algemeen coördinerend deskundigen in Nederland kan hij de Stralingsbeschermingscultuur actief uitdragen en is zich van de ethische en communicatieve aspecten van het vakgebied bewust. |
In deze context gaat het erom dat de algemeen coördinerend deskundige:
1. kritisch kan reflecteren op wetenschappelijke publicaties, rekenmodellen en regelgeving en daarover zijn mening onder woorden kan brengen;
2. actief kan participeren bij congressen en symposia;
3. in databases en literatuurzoeksystemen de weg kent;
4. de grondslagen van het vakgebied stralingsbescherming beheerst;
5. voorlichting en instructie kan geven, voordrachten houden, onderwijs verzorgen, posters maken en effectief met de pers kan omgaan;
6. de ethische aspecten van het vakgebied stralingsbescherming kan bespreken; en
7. in een debat op argumenten gebruikmakend van debattechnieken overtuigend over komt.
Daarvoor is het nodig dat de algemeen coördinerend deskundige:
1. boven de leerstof van de opleiding Stralingsbeschermingsdeskundige staat;
2. de grondbeginselen van het vak epidemiologie kan toepassen;
3. de normatieve en ethische basisprincipes die gerelateerd zijn aan het vakgebied; stralingsbescherming en de uitwerking daarvan in nationale en internationale codes beheerst;
4. de aspecten van de stralingsbeschermingscultuur kent;
5. de relatie tussen gezondheidseffect en blootstelling kan benoemen en onderbouwen;
6. risicovergelijkingen kan maken;
7. de methoden voor risicocommunicatie beheerst;
8. grondbeginselen van de radiobiologie goed beheerst, van moleculaire effecten tot gezondheidsschade, voor het gehele dosisbereik van laag tot hoog;
9. de stralingsongevallencasuïstiek kent; en
10. de wetenschappelijke discussies over de validiteit van bijvoorbeeld de Linear- Non-Threshold-hypothese en de relatie tussen de effecten van lage versus hoge blootstellingen kent.
|
Kerncompetentie 1: De coördinerend deskundige kan op overtuigende wijze inhoudelijk adequate adviezen en aanwijzingen van preventieve aard geven aan een organisatie, toezicht houden en relevante wet- en regelgeving handhaven (inclusief verleende Kernenergiewetvergunning) op het gebied van de ioniserende straling. |
In deze context gaat het erom dat de coördinerend deskundige:
1. een adequate risico-inventarisatie en evaluatie (RI&E) kan maken, gerelateerd aan het ondernemingsdoel met inachtneming van de werknemersbelangen; zich bewust is van het spanningsveld tussen verschillende (deel)belangen en dat in de praktijk soepel en flexibel kan hanteren zonder het te behalen doel (een veilige werkplek) uit het oog te verliezen;
2. adequate werkplannen en procedures kan opstellen, evalueren en verbeteren;
3. adviezen (zowel gevraagd als ongevraagd) kan gevenvoor beleid gericht op risicobeperking en praktische implicaties daarvan voor medewerkers, bezoekers van de organisatie en de leefomgeving en dit beleid adequaat en overtuigend kan uitdragen en implementeren in de organisatie;
4. het spanningsveld tussen het toepassen van het ALARA-principe en de daarmee gepaard gaande kosten kan hanteren;
5. zijn positie in de organisatie en naar buiten toe goed kan inschatten (organisatiesensitiviteit) en daardoor proportioneel en in een bestuurlijke context kan handelen;
6. op basis van kennis van verschillende detectiemethoden adequaat kan adviseren en oordelen over de inzet/toepassing van bepaalde werkwijzen bij bekende en (soms) onbekende stralingsbronnen;
7. bij nieuw- en verbouw kan adviseren over de gewenste bouwkundige voorzieningen met betrekking tot stralingsveiligheid;
8. betrouwbaar en reproduceerbaar het stralingsniveau, een oppervlaktebesmetting, de activiteit (bijvoorbeeld in excreta) en het dosis(tempo) kan meten (meettechniek, meetstatistiek);
9. reguliere kwaliteitsmonitoringsystemen kan opzetten en audits kan houden;
10. geschikte persoonlijke beschermingsmiddelen kan adviseren voor de te onderscheiden werkzaamheden/handelingen (wijze van blootstelling) en situaties (bijvoorbeeld een zwangere blootgestelde werker);
11. aan blootgestelde werkers de meest geschikte vorm van persoonsdosimetrie kan toekennen;
12. verkregen meetgegevens kan interpreteren en duiden in het kader van normen en limieten;
13. met radiometrische grootheden kan rekenen;
14. afschermingsberekeningen kan uitvoeren, blootstellingspaden en afgeleide operationele limieten kan bepalen en de effectieve (volg)dosis door uitwendige bestraling en inwendige besmettingen kan berekenen (via vuistregels, ICRP-modellen en metingen).
Daarvoor is het nodig dat de coördinerend deskundige:
1. (voor)kennis heeft van de wiskunde, fysica en scheikunde op het examenniveau van het voortgezet onderwijs;
2. over een verzameling van basisvaardigheden beschikt om vakliteratuur te kunnen lezen en de inhoud toe te kunnen passen (wiskunde: integreren/differentiëren, statistiek, rekenvaardigheden, werken met rekenbladen (spreadsheets) etc.);
3. kennis heeft van de drie hoofdprincipes van de stralingsbescherming (rechtvaardiging, ALARA, limieten);
4. kennis heeft van de basisanatomie en fysiologie van de mens;
5. voor alle toegepaste stralingstypen afschermingsberekeningen kan maken;
6. de verleende Kernenergiewetvergunning kan interpreteren en weet wanneer deze gewijzigd moet worden;
7. de terreingrensdosis kan berekenen – mede via de daartoe gepubliceerde modellen – en daarnaast de medewerkers- en bezoekersdoses binnen de terreingrens;
8. kennis heeft van actuele en relevante wet- en regelgeving en de hieromtrent benodigde administratie adequaat uitvoert;
9. kennis heeft van beveiliging van stralingsbronnen;
10. een aan de gestelde eisen voldoende vergunningsaanvraag of -wijziging c.q. revisie kan opstellen;
11. alle dosis- en aanverwante begrippen kent die in de regelgeving worden genoemd en er mee kan werken;
12. de eisen kent die aan een Kernenergiewetdossier worden gesteld en deze kan toepassen voor de eigen organisatie;
13. de regels kent en toepast die gelden per onderdeel van de levenscyclus/logistieke beheersketen van radioactieve stoffen en bronnen/toestellen;
14. een indeling in speciale, bewaakte en gecontroleerde zones kan maken, inclusief beschrijving van vereiste bouwkundige voorzieningen en toegangsprocedures;
15. bekend is met transportregelgeving (ADR) met betrekking tot radioactieve stoffen, kan vaststellen of aan de eisen van ADR klasse 7 moet worden voldaan, etiketten kan (her)kennen, een transportindex-bepaling kan uitvoeren en een vervoersdocument correct kan invullen;
16. de actuele ICRP-modellen voor inwendige-besmettingsberekeningen kent en er mee kan rekenen, met inbegrip van de daarbij voorkomende begrippen zoals U, SEE en SAF;
17. het ALARA-beginsel kan toepassen op handelingen en werkzaamheden van uiteenlopende complexiteit;
18. op de hoogte is van de ecologische aspecten van ioniserende straling (gezondheidseffecten op planten, dieren en ecosystemen);
19. bekend is met de nuclidenkaart (of analoog) en de daarop vermelde gegevens in berekeningen kan toepassen;
20. voldoende kennis en inzicht heeft in de radiobiologie om risicoschattingen te maken en daarop gebaseerde adviezen te geven aan (onder andere zwangere) blootgestelden;
21. effectieve, doelgroepgerichte (werk)instructie en voorlichting geeft, zowel individueel als in groepen;
22. kennis heeft van de fysische en radiobiologische eigenschappen van alfastraling, bètastraling, positronen, fotonen, neutronen, protonen en ioniserende straling producerende toestellen (met name röntgenapparatuur) en bronnen;
23. secundaire effecten kent bij hoogenergetische straling (remstraling; (γ, n)-reacties);
24. brede algemene kennis heeft van de achtergrondstraling (aard, type, oorsprong, dosisbelasting per bronterm en belastingspad).
|
Kerncompetentie 2: De coördinerend deskundige handelt een (dreigend) incident of ongewenste gebeurtenis adequaat af. |
In deze context gaat het erom dat de coördinerend deskundige:
1. bij een (dreigend) incident, onder druk en op locatie de urgentie/risicogrootte adequaat kan inschatten;
2. (verdere) contaminatie van de omgeving kan voorkomen door het toepassen van de juiste maatregelen;
3. de daarbij passende maatregelen, detectie- en meetmethoden kan kiezen, initiëren en/of toepassen of laten toepassen en de daaruit voortkomende meetresultaten kan interpreteren;
4. een decontaminatieplan kan opstellen en laten uitvoeren;
5. de verantwoordelijkheid die bij zijn rol past actief op zich kan nemen;
6. een ontstane afwijkende situatie zo nodig binnen een dag terug kan brengen naar de normale werkbare situatie (tenzij fysisch onmogelijk);
7. binnen een uur een eerste dosisschatting kan geven aan de hand van meetwaarden en gegevens zoals vermeld in het Handboek Radionucliden (of vergelijkbaar);
8. ervoor kan zorgen dat in overleg met de leiding van de organisatie adequate regie en samenwerking met andere deskundigen en disciplines plaatsvindt (bijvoorbeeld met de afdeling Communicatie/Voorlichting), inclusief melding aan de Inspectie conform een vergunningsvoorschrift;
9. het incident kan evalueren en de uitkomsten naar beleid en interne procedures vertaalt.
Daarvoor is het nodig dat de coördinerend deskundige:
1. de situatie snel overziet omdat hij bekend is met de bronnen en de locatie, vanwege reguliere contacten, verrichte audits en bekendheid met de werkzaamheden/handelingen;
2. praktische vuistregels kent en deze vlot toepast;
3. kennis heeft van (uitwendige) decontaminatiemethoden voor mens en ruimtes;
4. inschat wanneer de situatie acute medische hulp vereist als gevolg van stralingsincidenten;
5. blootgestelde personen (of zij die denken te zijn blootgesteld) op onderbouwde wijze geruststelt en het gevoel van veiligheid op de werkvloer terugbrengt.
|
Kerncompetentie 3: De coördinerend deskundige kan actief werken aan de eigen deskundigheidsbevordering en aan die van anderen met name binnen de eigen organisatie. |
In deze context gaat het erom dat de coördinerend deskundige:
1. met alle betrokkenen (van laag tot hoog in de organisatie) effectief kan communiceren over stralingsrisico’s en werkwijzen;
2. het vakgebied stralingsbescherming in brede zin kan overzien en daarin een bepaalde diepgang kan verwerven;
3. stralingsrisico’s in een maatschappelijke context kan plaatsten, zowel binnen als buiten de organisatie;
4. de relatie tussen de stralingsrisico’s en die van andere agentia en risico’s op de werkvloer kan vergelijken met het (arbo)risicobeleid en daarbij rekening kan houden met verschillen in risicoperceptie;
5. leesbare werkprotocollen kan opstellen en beoordelen;
6. kan reflecteren op zijn eigen normen en waarden, integriteit en ethiek;
7. zich open kan stellen voor intervisie en kritiek;
8. kan reflecteren op zijn eigen risicoperceptie ten aanzien van stralingsblootstelling;
9. de grens van zijn expertise kan onderkennen en zichzelf bijschoolt.
Daarvoor is het nodig dat de coördinerend deskundige:
1. aan het systeem van stralingsbescherming praktische invulling kan geven;
2. in voldoende mate de weg kent op internet en in de literatuur om de eigen kennis up to date te houden en bekend is met het systeem van nascholing in Nederland;
3. globaal bekend is met de eigenschappen en risico’s van niet-ioniserende straling;
4. globaal bekend is met de brontermen en handelingen of werkzaamheden in de (inter)nationale nucleaire industrie; de medische toepassingen (nucleaire geneeskunde incl. cyclotron, radiotherapie, radiodiagnostiek); de industriële wereld (olie/gas, bagger, niet-destructief onderzoek) en de luchtvaart.
Het waarschuwingsteken dat wordt aangebracht op aanwijsinstrumenten waaraan voor verlichtingsdoeleinden radionucliden zijn toegevoegd, is een waarschuwingsbord dat een zodanige afmeting heeft dat het met het blote oog herkenbaar is. Het betreft de volgende figuur:

Figuur 1: Model van het waarschuwingsteken waaraan voor verlichtingsdoeleinden radionucliden zijn toegevoegd.
De achtergrond is geel en de lijnen en de figuur zijn zwart.
Dit waarschuwingsteken dient voorts zodanig geplaatst te zijn dat het vanaf de buitenzijde van het aanwijsinstrument waarneembaar is zonder dat het instrument daarvoor eerst geopend of uit elkaar gehaald behoeft te worden.
Controle van de constructie na de vervaardiging van aanwijsinstrumenten die voor verlichtingsdoeleinden radioactieve stoffen bevatten.
De tests kunnen worden uitgevoerd op onderdelen van de aanwijsinstrumenten. Ze worden echter zo mogelijk met het gehele aanwijsinstrument verricht.
Tests worden verricht op prototypen van elke partij aanwijsinstrumenten met het doel te bepalen of de samenstelling van de radioactieve verf, het gebruikte materiaal en de gebruikte fabricage-methode zodanig zijn dat de onderdelen van het aanwijsinstrument en het gehele aanwijsinstrument voldoen aan de voorgeschreven normen. Prototype-tests worden uitgevoerd op een geschikt monster. De test omvat:
1. Het vaststellen van het gebruikte radionuclide en de activiteit daarvan en indien relevant van het merk- of waarschuwingsteken als bedoeld in artikel 28, onder e, van het Besluit stralingsbescherming. Volgens een daartoe geëigende methode wordt de gebruikte radioactieve stof vastgesteld. Een certificaat terzake van de producent van de radioactieve verf is hiervoor voldoende.
a. Door passende metingen wordt de activiteit van het gebruikte radioactieve stof vastgesteld.
b. De aanwezigheid van eventueel vereiste merktekens wordt door visuele controle vastgesteld (T 1 GBq voor H-3 in lichtcellen en Pm 10 MBq voor Pm-147 in lichtgevende verf).
c. De vereiste merktekens dienen met het blote oog vanaf de buitenzijde van het aanwijsinstrument herkenbaar te zijn.
2. Het testen van de constructie
a. De aanhechting van de radioactieve stoffen bevattende verf aan de wijzerplaat wordt getest door de wijzerplaat te bevestigen aan een trillingsapparaat en de wijzerplaat gedurende ten minste een uur te laten trillen met een frequentie tussen 20 en 30 trillingen per seconde en een trillingsversnelling van niet minder dan 2 g.
b. Wijzers worden gebogen over een cilinder van 2,5 cm doorsnede. Indien de lengte van de wijzers meer bedraagt dan 1,5 cm, kan een cilinder met een grotere diameter worden gebruikt, maar deze diameter mag nooit langer zijn dan de lengte van de wijzer. Indien wegens de constructie van het aanwijsinstrument geen buigtest kan worden uitgevoerd, wordt een triltest uitgevoerd op dezelfde wijze als onder a is beschreven.
c. Na uitvoering van de onder a en b beschreven tests wordt de aanhechting van de radioactieve verf op de geteste onderdelen onderzocht, bijvoorbeeld door middel van ultraviolette straling of door meting van de activiteit. Er mag geen verlies van activiteit van betekenis zijn opgetreden.
Gedurende de vervaardiging van aanwijsinstrumenten, waarvan de prototypen zijn getest als beschreven onder II, wordt gecontroleerd of de aanwijsinstrumenten en onderdelen daarvan overeenkomen met die welke als prototype zijn getest. Deze controle omvat in ieder geval een volledig visueel onderzoek van elk aanwijsinstrument op barsten of schilferen van de radioactieve stoffen bevattende verf, onvolkomenheden in het doorzichtige deel van het omhulsel van het aanwijsinstrument en de aanwezigheid van waarschuwings- en merktekens, indien deze zijn vereist.
Voor de in het schema met ‘✦’ aangegeven handelingen en werkzaamheden met de daarbij vermelde producten (gebruiksartikelen), welke een beperkt risico van blootstelling van mensen tot gevolg hebben, gelden de verboden bedoeld in de artikelen 23, 24 en 25, eerste lid van het Besluit stralingsbescherming niet, voor zover het aantal op enig moment van het jaar aanwezige artikelen het aangegeven aantal niet overschrijdt.
|
Gebruiksartikel |
Nuclide |
(Detail)handel |
Gebruik |
Afvalinzameling |
|---|---|---|---|---|
|
Luminescentie bronnen |
3 H |
✦ (500 stuks) |
✦ |
✦ (500 stuks) |
|
TL-starters |
85Kr |
✦ (1.000 stuks) |
✦ |
✦ (1.000 stuks) |
|
Gloeikousen |
232Th |
✦ (1.000 stuks) |
||
|
Antistatische middelen |
210Po, 241Am |
✦ (10 stuks) |
||
|
Lasstaven |
232Th |
✦ (1.000 stuks) |
||
|
Gasontladingsbuizen |
60Co |
✦ (50 stuks) |
||
|
Cameralenzen |
232Th |
✦ (10 stuks) |
||
|
Thoriumhoudende lampen met een activiteit kleiner dan 100 Bq |
232Th |
✦ |
✦ |
✦ |
Van de in het schema met ‘✦’ aangegeven handelingen en werkzaamheden met de daarbij vermelde producten (gebruiksartikelen) worden de daarbij vermelde daaraan toegevoegde radionucliden niet betrokken bij een sommatie als bedoeld in artikel 25, vierde lid, van het Besluitstralingsbescherming voor zover het aantal op enig moment van het jaar aanwezige artikelen het aangegeven aantal niet overschrijdt.
|
Gebruiksartikel |
Nuclide |
(Detail)handel |
Gebruik |
Afvalinzameling |
|---|---|---|---|---|
|
Vrijgestelde rookmelders1 |
241Am 226Ra |
✦ (500 stuks) |
✦ |
✦ (500 stuks) |
|
Luminescentie bronnen |
3 H |
✦ (500 stuks) |
✦ |
✦ (500 stuks) |
|
TL-starters |
85Kr |
✦ (1.000 stuks) |
✦ |
✦ (1.000 stuks) |
|
Gloeikousen |
232Th |
✦ (1.000 stuks) |
||
|
Antistatische middelen |
210Po, 241Am |
✦ (10 stuks) |
||
|
Lasstaven |
232Th |
✦ (1.000 stuks) |
||
|
Gasontladingsbuizen |
60Co |
✦ (50 stuks) |
||
|
Cameralenzen |
232Th |
✦ (10 stuks) |
||
|
Thoriumhoudende lampen met een activiteit kleiner dan 100 Bq |
232Th |
✦ |
✦ |
✦ |
Goedgekeurde melders zijn:
|
Merk |
Type |
Nuclide |
Activiteit |
|
|---|---|---|---|---|
|
1. |
AFA-Minerva |
F 712 |
Am-241 |
30 kilobecquerel |
|
2. |
Ajax |
131 serie |
Am-241 |
30 kilobecquerel |
|
3. |
Apollo |
Series 30 |
Am-241 |
34 kilobecquerel |
|
4. |
Apollo |
Series 60 |
Am-241 |
34 kilobecquerel |
|
5. |
Apollo |
Series 90 |
Am-241 |
34 kilobecquerel |
|
6. |
Apollo |
XP 95 |
Am-241 |
33 kilobecquerel |
|
7. |
Argina |
Arco 1 |
Am-241 |
34 kilobecquerel |
|
8. |
Aritech |
DI 612 |
Am-241 |
34 kilobecquerel |
|
9. |
Aritech |
DI 622 |
Am-241 |
34 kilobecquerel |
|
10. |
Aritech |
DI 650 |
Am-241 |
33,3 kilobecquerel |
|
11. |
Aritech |
DI 650L |
Am-241 |
33,3 kilobecquerel |
|
12. |
Aritech |
DI 651 |
Am-241 |
33,3 kilobecquerel |
|
13. |
Aritech |
DI 651L |
Am-241 |
33,3 kilobecquerel |
|
14. |
Aritech |
DI 722 |
Am-241 |
34 kilobecquerel |
|
15. |
Aritech |
DI 722 I |
Am-241 |
34 kilobecquerel |
|
16. |
Aritech |
DI 722 R |
Am-241 |
34 kilobecquerel |
|
17. |
Aritech |
DI 860 |
Am-241 |
34 kilobecquerel |
|
18. |
Aritech |
DI 860F |
Am-241 |
33,3 kilobecquerel |
|
19. |
Aritech |
DI 860M |
Am-241 |
33,3 kilobecquerel |
|
20. |
Aritech |
DI 861 |
Am-241 |
34 kilobecquerel |
|
21. |
Aritech |
DI 870 |
Am-241 |
33,3 kilobecquerel |
|
22. |
Aritech |
DI 871 |
Am-241 |
33,3 kilobecquerel |
|
23. |
Aritech |
DI 900 serie |
Am-241 |
34 kilobecquerel |
|
24. |
Aritech |
DI 950 |
Am-241 |
34 kilobecquerel |
|
25. |
Aritech |
DI 950B |
Am-241 |
33,3 kilobecquerel |
|
26. |
Aritech |
DI 950F |
Am-241 |
33,3 kilobecquerel |
|
27. |
Aritech |
DI 950M |
Am-241 |
33,3 kilobecquerel |
|
28. |
Aritech |
DI 970 |
Am-241 |
33,3 kilobecquerel |
|
29. |
Aritech |
DI 2072 |
Am-241 |
34 kilobecquerel |
|
30. |
Autronica |
BJ-20 |
Am-241 |
34 kilobecquerel |
|
31. |
Autronica |
BJ-20B |
Am-241 |
34 kilobecquerel |
|
32. |
Autronica |
BJ-20B/Ex |
Am-241 |
34 kilobecquerel |
|
33. |
Autronica |
BJ-30 |
Am-241 |
34 kilobecquerel |
|
34. |
Autronica |
BJ-31 |
Am-241 |
34 kilobecquerel |
|
35. |
Autronica |
BJ-31/Ex |
Am-241 |
34 kilobecquerel |
|
36. |
Autronica |
BJ-3 |
Am-241 |
34 kilobecquerel |
|
37. |
Autronica |
BJ-4 |
Am-241 |
34 kilobecquerel |
|
38. |
Black & Decker |
A 9422 |
Am-241 |
34 kilobecquerel |
|
39. |
Black & Decker |
A 9423 |
Am-241 |
34 kilobecquerel |
|
40. |
Black & Decker |
A 9424 |
Am-241 |
34 kilobecquerel |
|
41. |
Black & Decker |
A 9425 |
Am-241 |
34 kilobecquerel |
|
42. |
Black & Decker |
A 9426 |
Am-241 |
34 kilobecquerel |
|
43. |
Black & Decker |
A 9427 |
Am-241 |
34 kilobecquerel |
|
44. |
Black & Decker |
A 9428 |
Am-241 |
34 kilobecquerel |
|
45. |
Black & Decker |
A 9430 |
Am-241 |
34 kilobecquerel |
|
46. |
Black & Decker |
A 9431 |
Am-241 |
34 kilobecquerel |
|
47. |
Black & Decker |
SMK 12 |
Am-241 |
34 kilobecquerel |
|
48. |
Black & Decker |
SMK 6D |
Am-241 |
34 kilobecquerel |
|
49. |
Black & Decker |
SMK 20 |
Am-241 |
34 kilobecquerel |
|
50. |
BRK |
1451 |
Am-241 |
37 kilobecquerel |
|
51. |
BRK |
1451 E |
Am-241 |
37 kilobecquerel |
|
52. |
BRK |
1551 |
Am-241 |
37 kilobecquerel |
|
53. |
BRK |
1800 EC |
Am-241 |
37 kilobecquerel |
|
54. |
BRK |
1800 EC-TD |
Am-241 |
37 kilobecquerel |
|
55. |
BRK |
1800 ETN-v |
Am-241 |
37 kilobecquerel |
|
56. |
BRK |
4220 SB |
Am-241 |
37 kilobecquerel |
|
57. |
BRK |
4919E |
Am-241 |
37 kilobecquerel |
|
58. |
BRK |
83R |
Am-241 |
37 kilobecquerel |
|
59. |
BRK |
83RI |
Am-241 |
37 kilobecquerel |
|
60. |
BRK |
83P |
Am-241 |
37 kilobecquerel |
|
61. |
BRK |
86RACE |
Am-241 |
37 kilobecquerel |
|
62. |
BRK |
86RACHE10 |
Am-241 |
37 kilobecquerel |
|
63. |
BRK |
SA 76RD |
Am-241 |
37 kilobecquerel |
|
64. |
BRK |
SA76 CEC |
Am-241 |
37 kilobecquerel |
|
65. |
BRK |
SA83R12CEC |
Am-241 |
37 kilobecquerel |
|
66. |
BRK |
SA88UK |
Am-241 |
37 kilobecquerel |
|
67. |
BRK |
SA88 CEC |
Am-241 |
37 kilobecquerel |
|
68. |
BRK |
SA90 CEC |
Am-241 |
37 kilobecquerel |
|
69. |
BRK |
SA90TT |
Am-241 |
37 kilobecquerel |
|
70. |
BRK |
SA97CEC |
Am-241 |
37 kilobecquerel |
|
71. |
BRK |
SA120C-UK |
Am-241 |
37 kilobecquerel |
|
72. |
BRK |
SA150CEC |
Am-241 |
37 kilobecquerel |
|
73. |
BRK |
SA1201UK |
Am-241 |
37 kilobecquerel |
|
74. |
Cerberus |
F7 serie |
Am-241 |
30 kilobecquerel |
|
75. |
Cerberus |
F8 serie |
Am-241 |
15 kilobecquerel |
|
76. |
Cerberus |
BR8 serie |
Am-241 |
15 kilobecquerel |
|
77. |
Cerberus |
F9 serie |
Am-241 |
30 kilobecquerel |
|
78. |
Ceberus |
BR9 serie |
Am-241 |
30 kilobecquerel |
|
79. |
Cerberus |
BR20 serie |
Am-241 |
30 kilobecquerel |
|
80. |
Chloride |
Gent 7201-01 |
Am-241 |
30 kilobecquerel |
|
81. |
Chubb |
DS1 |
Am-241 |
37 kilobecquerel |
|
82. |
Chubb |
Firepower |
Am-241 |
34 kilobecquerel |
|
83. |
Deltronic (Ikea Family Brandmelder) (SS-750) |
168101 |
Am-241 |
40 kilobecquerel |
|
84. |
Detectomat |
1430 |
Ra-226 |
5 kilobecquerel |
|
85. |
Detectomat |
1431 |
Am-241 |
30 kilobecquerel |
|
86. |
Dicon |
300 |
Am-241 |
37 kilobecquerel |
|
87. |
Dicon |
300 B |
Am-241 |
37 kilobecquerel |
|
88. |
Dicon |
300 AP |
Am-241 |
37 kilobecquerel |
|
89. |
Dicon |
300 I |
Am-241 |
37 kilobecquerel |
|
90. |
Dicon |
350 |
Am-241 |
37 kilobecquerel |
|
91. |
Dicon |
370 MB |
Am-241 |
37 kilobecquerel |
|
92. |
Dicon |
330 M |
Am-241 |
37 kilobecquerel |
|
93. |
Dicon |
570 M |
Am-241 |
37 kilobecquerel |
|
94. |
Dicon |
570 MC |
Am-241 |
37 kilobecquerel |
|
95. |
Dicon |
670 M |
Am-241 |
37 kilobecquerel |
|
96. |
Dicon |
670 MC |
Am-241 |
37 kilobecquerel |
|
97. |
Dicon |
670 MRC |
Am-241 |
37 kilobecquerel |
|
98. |
Dicon |
SA900 |
Am-241 |
33 kilobecquerel |
|
99. |
Distrilec |
SMA 950 |
Am-241 |
37 kilobecquerel |
|
100. |
E.I |
100 serie |
Am-241 |
34 kilobecquerel |
|
101. |
E.I |
EI-131 |
Am-241 |
37 kilobecquerel |
|
102. |
E.I |
EI-141 easi-fit |
Am-241 |
37 kilobecquerel |
|
103. |
E.I |
EI-150 |
Am-241 |
37 kilobecquerel |
|
104. |
E.I |
EI-151TL |
Am-241 |
37 kilobecquerel |
|
105. |
E.I |
EI-161 easi-fit |
Am-241 |
37 kilobecquerel |
|
106. |
ELRO |
RM100 |
Am-241 |
37 kilobecquerel |
|
107. |
ELRO |
RM105 |
Am-241 |
37 kilobecquerel |
|
108. |
ELRO |
RM110/2 |
Am-241 |
37 kilobecquerel |
|
109. |
ELRO |
RM120 |
Am-241 |
37 kilobecquerel |
|
110. |
ELRO |
RM200 |
Am-241 |
37 kilobecquerel |
|
111. |
Esser |
1054 |
Am-241 |
12 kilobecquerel |
|
112. |
Esser |
1056 |
Am-241 |
12 kilobecquerel |
|
113. |
Esser |
1061 |
Am-241 |
5 kilobecquerel |
|
114. |
Esser |
1061-Ex |
Am-241 |
5 kilobecquerel |
|
115. |
Esser |
1062 |
Am-241 |
5 kilobecquerel |
|
116. |
Esser |
1071 |
Am-241 |
5 kilobecquerel |
|
117. |
Esser |
1963 |
Am-241 |
5 kilobecquerel |
|
118. |
Esser |
1963-Ex |
Am-241 |
5 kilobecquerel |
|
119. |
Esser |
1973 |
Am-241 |
5 kilobecquerel |
|
120. |
Esser |
1979 |
Am-241 |
5 kilobecquerel |
|
121. |
Family Gard |
FG 888 |
Am-241 |
37 kilobecquerel |
|
122. |
Ferm |
FR-100 |
Am-241 |
34 kilobecquerel |
|
123. |
Ferm |
FR-105 |
Am-241 |
34 kilobecquerel |
|
124. |
Ferm |
FR-150 |
Am-241 |
34 kilobecquerel |
|
125. |
Fire Sentry |
0914 |
Am-241 |
37 kilobecquerel |
|
126. |
First Alert |
FG888LCE |
Am-241 |
37 kilobecquerel |
|
127. |
First Alert |
SA 76 |
Am-241 |
37 kilobecquerel |
|
128. |
First Alert |
SA 88 EC |
Am-241 |
37 kilobecquerel |
|
129. |
First Alert |
SA 88 UK |
Am-241 |
37 kilobecquerel |
|
130. |
First Alert |
SA120C |
Am-241 |
37 kilobecquerel |
|
131. |
First Alert |
SA150TT |
Am-241 |
37 kilobecquerel |
|
132. |
Flamingo |
S1201 |
Am-241 |
37 kilobecquerel |
|
133. |
Fritz Fuss |
60.000 |
Ra-226 |
5 kilobecquerel |
|
134. |
Fritz Fuss |
60.020 |
Ra-226 |
5 kilobecquerel |
|
135. |
Fritz Fuss |
60.500 |
Am-241 |
30 kilobecquerel |
|
136. |
Fritz Fuss |
60.520 |
Am-241 |
30 kilobecquerel |
|
137. |
Fritz Fuss |
62050 |
Ra-226 |
5 kilobecquerel |
|
138. |
Fritz Fuss |
62051 |
Am-241 |
30 kilobecquerel |
|
139. |
Fritz Fuss |
62150 |
Ra-226 |
5 kilobecquerel |
|
140. |
Fritz Fuss |
62151 |
Am-241 |
30 kilobecquerel |
|
141. |
Hapé CA45 |
easy alert |
Am-241 |
37 kilobecquerel |
|
142. |
Hapé CA46 |
easy alert |
Am-241 |
37 kilobecquerel |
|
143. |
Hapé CA47 |
easy alert |
Am-241 |
37 kilobecquerel |
|
144. |
Hapé CA48 |
easy alert |
Am-241 |
37 kilobecquerel |
|
145. |
Hekatron |
131 serie |
Am-241 |
30 kilobecquerel |
|
146. |
Hekatron |
136 serie |
Am-241 |
30 kilobecquerel |
|
147. |
Hekatron |
141 serie |
Am-241 |
30 kilobecquerel |
|
148. |
Hekatron |
151 serie |
Am-241 |
30 kilobecquerel |
|
149. |
Hekatron |
531 serie |
Am-241 |
30 kilobecquerel |
|
150. |
Hekatron |
551 serie |
Am-241 |
30 kilobecquerel |
|
151. |
Hochiki |
SIF-E |
Am-241 |
37 kilobecquerel |
|
152. |
Hochiki |
SIH-E |
Am-241 |
19 kilobecquerel |
|
153. |
Homewatch |
101 |
Am-241 |
40 kilobecquerel |
|
154. |
Homewatch |
105 |
Am-241 |
40 kilobecquerel |
|
155. |
Homewatch |
106 |
Am-241 |
40 kilobecquerel |
|
156. |
Honeywell |
TC 100C |
Am-241 |
34 kilobecquerel |
|
157. |
IMS |
102 CN |
Am-241 |
33 kilobecquerel |
|
158. |
Jameson Home Products |
CD 1 |
Am-241 |
37 kilobecquerel |
|
159. |
Jameson Home Products |
CD 23 |
Am-241 |
37 kilobecquerel |
|
160. |
Kidde Safety |
0914 |
Am-241 |
37 kilobecquerel |
|
161. |
Kidde Safety |
0915 |
Am-241 |
37 kilobecquerel |
|
162. |
Kidde Safety |
0916 |
Am-241 |
37 kilobecquerel |
|
163. |
Kidde Safety |
0916LL |
Am-241 |
37 kilobecquerel |
|
164. |
Kidde Safety |
0918 |
Am-241 |
37 kilobecquerel |
|
165. |
Kidde Safety |
1275 |
Am-241 |
37 kilobecquerel |
|
166. |
Kilsen |
KL-700 |
Am-241 |
18,5 kilobecquerel |
|
167. |
Kilsen |
KL-700A |
Am-241 |
18,5 kilobecquerel |
|
168. |
James Stuart |
GD 22 |
Am-241 |
34 kilobecquerel |
|
169. |
Lifesavers |
0905 |
Am-241 |
37 kilobecquerel |
|
170. |
Maple Chase |
I240C |
Am-241 |
37 kilobecquerel |
|
171. |
Maple Chase |
Firex A |
Am-241 |
37 kilobecquerel |
|
172. |
Maple Chase |
FXB-1 |
Am-241 |
37 kilobecquerel |
|
173. |
Maple Chase |
FX-830 |
Am-241 |
37 kilobecquerel |
|
174. |
Menvier |
MID-610 |
Am-241 |
26 kilobecquerel |
|
175. |
Menvier |
MID-710 |
Am-241 |
34 kilobecquerel |
|
176. |
Minimax |
IMX 1001 E |
Am-241 |
3 kilobecquerel |
|
177. |
Minimax |
IMX 1111 E |
Am-241 |
3 kilobecquerel |
|
178. |
Minimax |
IMX 1101 E |
Am-241 |
3 kilobecquerel |
|
179. |
Nittan |
NID 58F |
Am-241 |
26 kilobecquerel |
|
180. |
Nittan |
2 IC |
Am-241 |
26 kilobecquerel |
|
181. |
Nittan |
ST-I |
Am-241 |
34 kilobecquerel |
|
182. |
Nortron |
EW-1 |
Am-241 |
37 kilobecquerel |
|
183. |
Notifier |
CP-651E |
Am-241 |
18,5 kilobecquerel |
|
184. |
Notifier |
CPX-551 |
Am-241 |
37 kilobecquerel |
|
185. |
Notifier |
CPX-751E |
Am-241 |
18,5 kilobecquerel |
|
186. |
Nugelec |
DIF-910 |
Am-241 |
33 kilobecquerel |
|
187. |
Plasplugs |
SA 110 |
Am-241 |
33 kilobecquerel |
|
188. |
Plasplugs |
SA 111 |
Am-241 |
33 kilobecquerel |
|
189. |
Plasplugs |
SA 112 |
Am-241 |
33 kilobecquerel |
|
190. |
Promax |
SD 170H |
Am-241 |
37 kilobecquerel |
|
191. |
Ranex |
RX 2550 |
Am-241 |
40 kilobecquerel |
|
192. |
Smoke Guard |
SS-168 |
Am-241 |
40 kilobecquerel |
|
193. |
Smoke Guard |
SS-328 |
Am-241 |
40 kilobecquerel |
|
194. |
System Sensor |
400 serie |
Am-241 |
37 kilobecquerel |
|
195. |
System Sensor |
500 serie |
Am-241 |
37 kilobecquerel |
|
196. |
System Sensor |
1151E |
Am-241 |
18,5 kilobecquerel |
|
197. |
System Sensor |
1251E |
Am-241 |
18,5 kilobecquerel |
|
198. |
System Sensor |
1451E |
Am-241 |
37 kilobecquerel |
|
199. |
System Sensor |
1551E |
Am-241 |
37 kilobecquerel |
|
200. |
Telenorma |
BD101I |
Ra-226 |
5 kilobecquerel |
|
201. |
Telenorma |
BD102IA |
Am-241 |
30 kilobecquerel |
|
202. |
Telenorma |
NIM 100 |
Am-241 |
30 kilobecquerel |
|
203. |
Thorn Security |
MF300 serie |
Am-241 |
33 kilobecquerel |
|
204. |
Thorn Security |
MF500 serie |
Am-241 |
33 kilobecquerel |
|
205. |
Thorn Security |
MF 601 |
Am-241 |
33 kilobecquerel |
|
206. |
Thorn Security |
MF 601 H |
Am-241 |
33 kilobecquerel |
|
207. |
Thorn Security |
MF 601 L |
Am-241 |
33 kilobecquerel |
|
208. |
Thorn Security |
MF 612 |
Am-241 |
33 kilobecquerel |
|
209. |
Thorn Security |
MF 612 H |
Am-241 |
33 kilobecquerel |
|
210. |
Thorn Security |
MF 612 L |
Am-241 |
33 kilobecquerel |
|
211. |
Thorn Security |
MF 901 |
Am-241 |
33 kilobecquerel |
|
212. |
Thorn Security |
MF 912 |
Am-241 |
33 kilobecquerel |
|
213. |
Thorn Security |
P serie |
Am-241 |
33 kilobecquerel |
|
214. |
Thorn Security |
PF serie |
Am-241 |
33 kilobecquerel |
|
215. |
Universal DET |
U.D.09 |
Am-241 |
34 kilobecquerel |
|
216. |
Westinghouse |
HRD-2A |
Am-241 |
19 kilobecquerel |
|
217. |
Zettler |
A610 |
Am-241 |
19 kilobecquerel |
|
218. |
Zettler |
A670 |
Am-241 |
19 kilobecquerel |
|
219. |
Zettler |
IR3 serie |
Am-241 |
18,5 kilobecquerel |
|
220. |
Ziton |
Z310 |
Am-241 |
34 kilobecquerel |
|
221. |
Ziton |
Z610 |
Am-241 |
34 kilobecquerel |
|
222. |
Ziton |
ZP 610 |
Am-241 |
34 kilobecquerel |
|
223. |
Ziton |
ZP 710 |
Am-241 |
34 kilobecquerel |
|
224. |
GE Security |
ZP710-2 |
Am-241 |
33,3 kilobecquerel |
|
225. |
GE Security |
ZP710EX-1 |
Am-241 |
33,3 kilobecquerel |
|
226. |
GE Security |
EA10E-2 |
Am-241 |
33,3 kilobecquerel |
|
227. |
GE Security |
I-17001 |
Am-241 |
33,3 kilobecquerel |
|
228. |
GE Security |
ISDI2000 |
Am-241 |
33,3 kilobecquerel |
|
229. |
GE Security |
Z610-1 |
Am-241 |
33,3 kilobecquerel |
|
230. |
GE Security |
Z610A-1 |
Am-241 |
33,3 kilobecquerel |
|
231. |
GE Security |
I-7001 |
Am-241 |
33,3 kilobecquerel |
|
232. |
GE Security |
ISDP2004 |
Am-241 |
33,3 kilobecquerel |
|
233. |
GE Security |
E610-3 |
Am-241 |
33,3 kilobecquerel |
|
234. |
GE Security |
E610U-2 |
Am-241 |
33,3 kilobecquerel |
|
235. |
GE Security |
ECIOU-3 |
Am-241 |
31,5 kilobecquerel |
|
236. |
GE Security |
SIGA-IPHS |
Am-241 |
5,18 kilobecquerel |
|
237. |
GE Security |
SIGA-IPHSI |
Am-241 |
5,18 kilobecquerel |
|
238. |
GE Security |
SIGA-IPHSB |
Am-241 |
5,18 kilobecquerel |
|
239. |
GE Security |
SIGA-IS |
Am-241 |
37 kilobecquerel |
|
240. |
GE Security |
SIGA-ISI |
Am-241 |
37 kilobecquerel |
|
241. |
GE Security |
XLS-IS |
Am-241 |
37 kilobecquerel |
De aanduiding, bedoeld in artikel 5.12, eerste lid, onder c, en tweede lid, onder a, dient overeenkomstig de hieronder voorgeschreven tekst en afbeelding te zijn. De afbeelding dient minimaal een diameter van 1 cm te hebben. De tekst moet op een afstand van 0,5 meter goed leesbaar zijn.
Afbeelding:
Tekst:
Deze rookmelder bevat een zeer kleine hoeveelheid radioactief materiaal, die niet gevaarlijk is voor de gebruiker, indien de rookmelder wordt geïnstalleerd, bediend en onderhouden zoals staat geschreven in de gebruiksaanwijzing.
In deze bijlage wordt verstaan onder:
• A: activiteit als bedoeld in artikel 1 van het Besluit stralingsbescherming;
• D: D-waarde, bepaald overeenkomstig tabel 1 van het document ‘Dangerous Quantities of Radioactive Material (D-Values)’, EPR-D-Values 2006, van het Internationaal Atoomenergie Agentschap (IAEA)12, waarbij de laagste waarde wordt genomen.
|
Categorie |
Radioactieve stoffen: |
|---|---|
|
1 |
Kunstmatige radioactieve stoffen ten behoeve van: nucleaire batterijen sterilisatie, onderzoek en bloedbestraling teletherapie apparatuur vaste, multibundel teletherapie of Overige kunstmatige radioactieve stoffen waarvan: A/D>1000 |
|
2 |
Kunstmatige radioactieve stoffen ten behoeve van: industriële gammagrafie brachytherapie (stralingsdosistempo van 2,0 Gy of hoger) of Overige kunstmatige radioactieve stoffen waarvan: 1.000 >A/D >10 |
|
3 |
Kunstmatige radioactieve stoffen ten behoeve van: hoogactieve bronnen in vaste industriële meetapparatuur bron bemetingsapparatuur t.b.v. olie- en gaswinning (well logging) of Overige kunstmatige radioactieve stoffen waarvan: 10 >A/D>1 |
Voor de toepassing van deze tabel wordt de indeling in een categorie slechts bepaald met behulp van de A/D waarde indien:
a. de desbetreffende radioactieve stof niet is ingedeeld in een categorie door expliciete aanwijzing in de tabel; of
b. verschillende radioactieve stoffen worden gebruikt of opgeslagen in één ruimte, zonder aparte beveiligingsmaatregelen per stof en de gesommeerde A/D-waarde niet leidt tot indeling in een categorie die lager is dan de categorie waarin de afzonderlijke stoffen zijn ingedeeld op basis van expliciete aanwijzing.
In de situatie, bedoeld onder b, wordt de totale activiteit van de radioactieve stoffen bij de categorie-indeling beschouwd als één geheel. Hiertoe wordt de A/D-waarde bepaald volgens de formule:
Waarbij:
• Ai,n = activiteit van iedere radioactieve stof of ingekapselde bron i met radionuclide n
• Dn = D waarde voor radionucliden
|
Nr. |
Type industrie |
Nr. |
Soort werkzaamheid |
Nr. |
Natuurlijke bronnen waarvoor meldings- of vergunningsplicht of anderszins regulering door het bevoegde gezag in het kader van de Kew van toepassing zou kunnen zijn |
|---|---|---|---|---|---|
|
1 |
Thermische fosforproductie |
1.1 |
Opslag |
1.1.1 |
Stoffen die vrijkomen ten gevolge van de productie van elementair fosfor, fosforzuur en afgeleide producten, zoals cotrellstof, cotrellslurry en calcinaat |
|
1.2 |
Productie |
1.2.1 |
Cotrellstof, cotrellslurry, calcinaat |
||
|
1.3 |
Decontaminatie of schoonmaken |
1.3.1 |
Besmette installatieonderdelen |
||
|
1.4 |
Reparatie of onderhoud |
1.4.1 |
Besmette installatieonderdelen |
||
|
1.5 |
Intern materiaal- (her)gebruik |
1.5.1 |
Cotrellstof en cotrellslurry |
||
|
1.5.2 |
Ovenwandmateriaal en ovenuitruimmateriaal |
||||
|
1.5.3 |
Stoffen die vrijkomen bij decontaminatie, onderhouds- of schoonmaakwerkzaamheden |
||||
|
1.5.4 |
Besmette installatieonderdelen |
||||
|
1.6 |
Lozen in water of lucht |
1.6.1 |
Stoffen die vrijkomen tengevolge van de productie van elementair fosfor, fosforzuur en afgeleide producten |
||
|
1.7 |
Overdracht aan derden voor (her)gebruik of voor afval |
1.7.1 |
Fosforslakken, cotrellstof, cotrellslurry, calcinaat en besmette installatieonderdelen |
||
|
2 |
Zinkproductie |
2.1 |
Opslag |
2.1.1 |
Stoffen die vrijkomen ten gevolge van de productie van zink, zoals cobaltkoek |
|
2.2 |
Overdracht aan derden voor (her)gebruik of voor afval |
2.2.1 |
Cobaltkoek en besmette installatieonderdelen |
||
|
3 |
Staalproductie |
3.1 |
Opslag |
3.1.1 |
Stoffen die vrijkomen ten gevolge van de ertsvoorbereiding |
|
3.1.2 |
Stoffen die vrijkomen bij decontaminatie van installatieonderdelen |
||||
|
3.1.3 |
Stoffen die vrijkomen bij cokesproductie |
||||
|
3.2 |
Intern materiaalhergebruik |
3.2.1 |
Stoffen die vrijkomen ten gevolge van de ertsvoorbereiding |
||
|
3.3 |
Lozen in lucht of water |
3.3.1 |
Stoffen die vrijkomen ten gevolge van de productie van ruwijzer of cokes en ten gevolge van de ertsvoorbereiding |
||
|
3.4 |
Overdracht aan derden voor (her)gebruik of voor afval |
3.4.1 |
Filterstof en besmette installatieonderdelen |
||
|
4 |
Titaanoxide pigment productie |
4.1 |
Opslag |
4.1.1 |
(Afval)stoffen die vrijkomen ten gevolge van de productie van titaanoxide pigment |
|
4.2 |
Overdracht aan derden voor (her)gebruik of als afval |
4.2.1 |
(Afval)stoffen die vrijkomen ten gevolge van de productie van titaanoxide (TiO 2)pigment |
||
|
4.3 |
Lozing |
4.3.1 |
Lozingen op (oppervlakte)water |
||
|
5 |
Elektriciteitsproductie |
5.1 |
Opslag |
5.1.1 |
Besmette installatieonderdelen |
|
5.1.2 |
Stoffen die vrijkomen bij decontaminatie, onderhouds- of schoonmaakwerkzaamheden |
||||
|
5.2 |
Decontaminatie of schoonmaken |
5.2.1 |
Besmette installatieonderdelen |
||
|
5.3 |
Reparatie of onderhoud |
5.3.1 |
Besmette installatieonderdelen |
||
|
5.4 |
Lozen in lucht |
5.4.1 |
Stoffen die vrijkomen ten gevolge van de productie van elektriciteit, zoals olie-, gas- of kolenstook |
||
|
6 |
Olie- of gaswinning |
6.1 |
Opslag |
6.1.1 |
Besmette installatieonderdelen |
|
6.1.2 |
Slib en scales en andere producten die vrijkomen bij normale productie, decontaminatie, onderhouds- of schoonmaakwerkzaamheden |
||||
|
6.2 |
Decontaminatie of schoonmaken |
6.2.1 |
Met scales of slib besmette installatieonderdelen |
||
|
6.3 |
Reparatie of onderhoud, slopen van installaties |
6.3.1 |
Met scales of slib besmette installatieonderdelen |
||
|
6.4 |
Product(her)gebruik |
6.4.1 |
Besmette installatieonderdelen |
||
|
6.5 |
Lozen in lucht of water |
6.5.1 |
Stoffen die vrijkomen ten gevolge van de productie van olie of gas |
||
|
6.6 |
Overdracht aan derden |
6.6.1 |
Besmette installatieonderdelen |
||
|
6.6.2 |
Slib en scales en andere producten die vrijkomen bij normale productie, decontaminatie, onderhouds- of schoonmaakwerkzaamheden |
||||
|
7 |
Bewerking van minerale delfstoffen, zanden en secundaire (grond)stoffen |
7.1 |
Malen, breken en micromiseren |
7.1.1 |
Zirkoonzanden, bauxiet, tantaliet, columbiet, coltan, struversiet, ilmeniet, scheelite, baddeleyte, monaziet, rutiel, fosforslakken en spodumeen |
|
7.2 |
Opslag |
7.2.1 |
Besmette installatieonderdelen |
||
|
7.2.2 |
Slib en scales en andere producten die vrijkomen bij normale productie, decontaminatie, onderhouds- of schoonmaakwerkzaamheden |
||||
|
7.3 |
Overdracht aan derden |
7.3.1 |
als 7.2.1 |
||
|
7.3.2 |
als 7.2.2 |
||||
|
8 |
Glasindustrie |
8.1 |
Toepassing Zirkoon Alumina Casting (ZAC) als vuurvast materiaal in glasovens |
8.1.1 |
ZAC-stenen |
|
8.2 |
Vervanging ZAC-stenen |
8.2.1 |
Afval-ZAC-stenen |
||
|
9 |
Fijn keramiek |
9.1 |
Opslag |
9.1.1 |
Zirkoonzanden |
|
9.2 |
Mengen |
9.2.1 |
Zirkoonzanden |
||
|
10 |
Gieterijen |
10.1 |
Mengen |
10.1.1 |
Zirkoonzanden |
|
10.2 |
Vormen |
10.2.1 |
Zirkoonzanden |
||
|
10.3 |
Materiaal(her)gebruik |
10.3.1 |
Gevormde zirkoonzanden |
||
|
10.4 |
Opslag |
10.4.1 |
Zirkoonzanden |
||
|
10.4.2 |
Zirkoonzanden die niet meer hergebruikt kunnen worden |
||||
|
10.5 |
Overdracht aan derden |
10.5.1 |
Zirkoonzanden |
||
|
10.5.2 |
Zirkoonzanden die niet meer hergebruikt kunnen worden |
||||
|
11 |
(Metaal)oppervlaktebehandeling |
11.1 |
Plasma coaten en plasma spuiten |
11.1.1 |
Zirkoonoxide of yttriumoxide |
|
11.2 |
Polijsten |
11.2.1 |
Ceriumoxide |
||
|
11.3 |
Gebruik van straal- en polijstmiddelen op basis van zirkoonverbindingen |
11.3.1 |
Slijpschijven en andere instrumenten op basis van zirkoonverbindingen |
||
|
11.4 |
Overdracht aan derden |
11.4.1 |
Afval van coatings en gebruikt straal- en polijstmiddel |
||
|
12 |
Productie van laselektroden en lasdraden |
12.1 |
Opslag en productie |
12.1.1 |
Zirkoonoxide, thoriumhoudend wolfraam en zirkoonzanden |
|
12.1.2 |
De grondstoffen rutielerts en ilmeniet |
||||
|
13 |
Las- en loodgieters bedrijven |
13.1 |
Opslag laselektroden en lasdraden |
13.1.1 |
Zirkoonhoudend stoffen |
|
13.2 |
Aanslijpen |
13.2.1 |
Zirkoonhoudende stoffen |
||
|
13.3 |
Wiglassen |
13.3.1 |
Thoriumhoudende stoffen |
||
|
14 |
Grond- Weg- en Waterbouw (GWW) |
14.1 |
Opslag van bouwstoffen |
14.1.1 |
Fosforslak |
|
14.2 |
Materiaal(her)gebruik als bouwstoffen |
14.2.1 |
Fosforslak |
||
|
15 |
Chemische industrie |
15.1 |
Opslag |
15.1.1 |
Chlorides van zeldzame aarden en zirkoon |
|
15.2 |
Bereiding Fluid Cracking Catalyst (FCC) |
15.2.1 |
Chlorides van zeldzame aarden en zirkoon |
||
|
15.3 |
Decontaminatie of schoonmaken |
15.3.1 |
Besmette installatieonderdelen (met radiumscales) |
||
|
15.4 |
Reparatie of onderhoud |
15.4.1 |
Besmette installatieonderdelen (met radiumscales) |
||
|
15.5 |
Overdracht aan derden voor (her)gebruik of voor afval |
15.5.1 |
Besmette installatieonderdelen (met radiumscales) |
||
|
16 |
Kunstmestproductie |
16.1 |
Opslag |
16.1.1 |
Stoffen die vrijkomen ten gevolge van de productie van kunstmest |
|
16.1.2 |
Slib dat vrijkomt bij decontaminatie |
||||
|
16.2 |
Decontaminatie of schoonmaken |
16.2.1 |
Besmette installatieonderdelen |
||
|
16.3 |
Reparatie of onderhoud |
16.3.1 |
Besmette installatieonderdelen |
||
|
16.4 |
Overdracht aan derden voor (her)gebruik of als afval |
16.4.1 |
Besmette installatieonderdelen |
||
|
17 |
Sloopbedrijven |
17.1 |
Opslag |
17.1.1 |
Slakkenwol |
|
17.2 |
Slopen van installaties |
17.2.1 |
Slakkenwol |
||
|
17.3 |
Overdracht aan derden voor (her)gebruik of als afval |
17.3.1 |
Slakkenwol die vrijkomt bij sloop |
||
|
18 |
Opslag van afval |
18.1 |
Verwerking |
18.1.1 |
Te verwerken radioactief afval |
|
18.2 |
Opslaan |
18.2.1 |
Radioactief afval dat in deponie gebracht wordt |
||
|
18.3 |
Deponie |
18.3.1 |
Radioactief afval dat zich in deponie bevindt |
||
|
19 |
Veembedrijven |
19.1 |
Opslag |
19.1.1 |
Delfstoffen en restanten daarvan |
|
19.1.2 |
Tantaalslakken |
||||
|
19.1.3 |
Zirkoonzanden, bauxiet, tantaliet, columbiet, coltan, struveriet, ilmeniet, scheelite, baddeleyte, |
||||
|
19.1.4 |
monaziet, rutiel, fosforslakken en spodumeen |
||||
|
19.1.5 |
Besmette installatieonderdelen Slib en scales en andere producten die vrijkomen bij normale productie, decontaminatie, onderhouds- of schoonmaakwerkzaamheden |
||||
|
20 |
Gastransport |
20.1 |
Opslag |
20.1.1 |
Besmette installatieonderdelen |
|
20.1.2 |
Slib en scales die vrijkomen bij normale productie, decontaminatie, onderhouds- of schoonmaakwerkzaamheden |
||||
|
20.2 |
Decontaminatie of schoonmaken |
20.2.1 |
Met scales of slib besmette installatieonderdelen |
||
|
20.3 |
Reparatie of onderhoud, slopen van installaties |
20.3.1 |
Met scales of slib besmette installatieonderdelen |
||
|
20.4 |
Product(her)gebruik |
20.4.1 |
Besmette installatieonderdelen |
||
|
21 |
Onderzoeks-instituten |
21.1 |
Kwalitetsonderzoek |
21.1.1 |
Proefmaterialen Delfstoffen (ertsen en ertsconcentraties), slakken etc. die niet bestemd zijn voor de splijtstofcyclus |
|
21.2 |
Opslag |
21.2.1 |
Materiaal dat vrijkomt bij proefnemingen waarbij verrijking kan optreden |
||
|
22 |
Transportbedrijven van natuurlijke materialen |
22.1 |
Opslag in verband met vervoer |
22.1.1 |
Stoffen die betrokken zijn bij alle hiervoor genoemde werkzaamheden |
|
22.2 |
Laden en lossen op locatie |
22.2.1 |
Stoffen die betrokken zijn bij alle hiervoor genoemde werkzaamheden |
||
|
22.3 |
Daadwerkelijk transport |
22.3.1 |
Transportstoffen waarvan de activiteit (Bq-totaal) hoger is dan 10 maal de vrijstellingswaarden en de activiteitsconcentratie (Bq/g) hoger is dan de vrijstellingswaarden in bijlage 1, tabel 1 van het besluit |
||
|
23 |
Schroothandel en schrootverwerkende bedrijven die onder het Besluit detectie radioactief schroot vallen |
23.1 |
Verwerking schroot |
23.1.1 |
Gecontamineerd schroot |
|
23.2 |
Zich ontdoen van schroot |
23.2.1 |
Gecontamineerd schroot |
||
|
23.3 |
Opslag van schroot |
23.3.1 |
Gecontamineerd schroot |
||
|
24 |
Industriële reinigings- of schoonmaakbedrijven |
24.1 |
Schoonmaken van besmette materialen, apparaten etc. |
24.1.1 |
Gecontamineerde apparatuur, onderdelen en andere materialen |
Natuurlijke materialen zullen vaak radionucliden uit dezelfde vervalketen (moeder- en dochternucliden) M+ of Msec (verder aan te geven met M+) bevatten. In dat geval zijn er drie situaties mogelijk:
a. de activiteit van de dochternucliden is gelijk aan de activiteit van het moedernuclide M
b. er zijn meer dochternucliden aanwezig dan volgens de vervalketen verwacht kan worden of
c. er zijn minder dochternucliden aanwezig dan volgens de vervalketen verwacht kan worden.
Voor de sommatie en weging van de activiteiten of activiteitsconcentraties ten behoeve van de toetsing aan de vrijstellings- of vrijgavewaarden in bijlage 1.1 van deze regeling, wordt in elk van deze situaties de daarbij aangegeven methode toegepast.
De vrijstellings- of vrijgavewaarde van de vervalketen M+ (het moedernuclide inclusief de dochternucliden) wordt genomen. De dochternucliden worden verder niet beschouwd, maar worden (indirect) bij de sommatie meegenomen.
Er moet een keuze gemaakt worden uit de volgende drie methoden:
i. aangenomen wordt dat er een (seculair) evenwicht is tussen het moedernuclide en een deel van de dochternucliden en dat er nog wat dochters resteren. Deze laatste concentraties worden gewogen met de vrijgavewaarden die voor de dochters zijn gegeven en gesommeerd met de uitkomst van de weging van het evenwicht.
ii. aangenomen wordt dat het moedernuclide in (seculair) evenwicht is met de dochternucliden en het moedernuclide de activiteit of activiteitsconcentratie heeft van het dochternuclide met de hoogste activiteit respectievelijk activiteitsconcentratie. Vervolgens zijn de vrijstellings- of vrijgavewaarden voor M+ van toepassing.
iii. alle radionucliden uit de vervalketen worden apart beschouwd en derhalve alle meegenomen bij de (gewogen) sommatie waarbij gebruik wordt gemaakt van hun respectievelijke vrijstellings- of vrijgavewaarden.
Er moet een keuze gemaakt worden uit de volgende twee methoden:
i. aangenomen wordt dat het moedernuclide aanwezig is en in (seculair) evenwicht is met de dochternucliden en het moedernuclide de activiteit of activiteitsconcentratie heeft van het dochternuclide met de hoogste activiteit of activiteitsconcentratie. Vervolgens is de vrijstellings- of vrijgavewaarde voor M+ van toepassing;
ii. alle daadwerkelijk aanwezige radionucliden uit de vervalketen worden apart beschouwd en derhalve alle meegenomen bij de (gewogen) sommatie waarbij gebruik wordt gemaakt van hun respectievelijke vrijstellings- of vrijgavewaarden.
Er moet een keuze gemaakt worden uit de volgende drie methoden:
i. de activiteit of activiteitsconcentratie wordt overschat door aan te nemen dat de dochternucliden in (seculair) evenwicht zijn met het moedernuclide. Vervolgens wordt de activiteit respectievelijk activiteitsconcentratie van het moedernuclide genomen en zijn de vrijstellings- of vrijgavewaarden voor de gehele vervalketen M+ van toepassing;
ii. voor de activiteiten of activiteitsconcentraties van de dochternucliden inclusief het moedernuclide dat daarmee in (seculair) evenwicht is, wordt voor de gehele desbetreffende vervalketen M+ een activiteit of activiteitsconcentratie verondersteld gelijk te zijn aan de laagste activiteit respectievelijk activiteitsconcentratie van (een van) de dochternucliden. De keten wordt vervolgens gewogen gesommeerd met het resterend deel van de activiteit respectievelijk activiteitsconcentratie van het moedernuclide en eventueel van een van de dochters die hoger zijn dan in (seculair) evenwicht;
iii. alle nucliden van de vervalketen worden apart beschouwd en alle meegenomen bij de (gewogen) sommatie waarbij gebruik wordt gemaakt van hun vrijstellings- of vrijgavewaarden.
Ten behoeve van toetsingen als bedoeld onder 1A van deze bijlage, worden de activiteiten en activiteitsconcentraties van de hieronder onder a tot en met d vermelde (natuurlijke) radionucliden niet bij de sommatie meegenomen en worden daarom ten behoeve van deze toetsing niet bepaald.
i. de radionucliden die niet in tabel 1 van bijlage 1.1 van het besluit zijn opgenomen;
ii. het radionuclide K-40, in bouwmaterialen in de grond-, weg- of waterbouw,
iii. U-235sec en dochters voor zover de natuurlijke bronnen niet afkomstig zijn van of gevormd zijn in processen waarbij een verrijking van de radionucliden uit de U-235 vervalketen kan plaatsvinden;
iv. Th-234;
v. radionucliden met een halveringstijd van minder dan 10 dagen, tenzij deel uitmakend van een moeder-dochterketen in evenwicht (M+).
de radionucliden die niet in tabel 2 bij bijlage 1.1 zijn opgenomen.
i. Th-234;
ii. Ra-223;
iii. Ra-224;
iv. alle nucliden uit de U-235 vervalketen.
i. hoeft U-234 niet bepaald te worden als de hoeveelheid activiteit of activiteitsconcentratie bij de gewogen sommatie gelijk gesteld wordt aan die van U-238sec en
ii. Th-230 niet bepaald te worden als de hoeveelheid activiteit of activiteitsconcentratie bij de gewogen sommatie gelijk gesteld wordt aan die van U-238sec, tenzij er redelijkerwijs verwacht kan worden dat de Th-230 activiteit/activiteitsconcentratie duidelijk hoger is dan de U-238 activiteit/activiteitsconcentratie.
Bij de bepaling van de dosis ten gevolge van ingestie, inhalatie of externe straling worden in principe alle aanwezige radionucliden (en hun dosiscoëfficiënten) meegenomen. Echter, deze bepaling kan ook met behulp van zogenoemde key- of triggerradionucliden uitgevoerd worden.
Voor leden van de bevolking kunnen de doses in eerste instantie conservatief doch realistisch worden geschat.
Met betrekking tot de externe stralingsdosis kan, naarmate de afstand tussen de bron en de locatiegrens groter is, een grovere, doch realistisch conservatieve, schatting plaatsvinden. Indien de externe stralingsdosis met deze grove schatting uitkomt op minder dan 10 µSv omgevingsdosisequivalent [H*(10)] in een kalenderjaar is een nadere berekening niet nodig. Deze 10 µSv is het secundaire niveau voor externe straling (SN-ext). De H*(10) is weliswaar niet geheel gelijk aan de effectieve dosis [E] ten gevolge van 24 uur verblijf, maar kan hieraan gelijk geacht worden. Opgegeven kan worden: E < 10 µSv in een kalenderjaar of E << 10 µSv in een kalenderjaar. Uiteraard kan indien voorhanden en gewenst ook een meer precieze uitkomst opgegeven worden.
Indien een grove, doch realistisch conservatieve, schatting van de inhalatie- of ingestiedosis uitkomt op E < 1 µSv in een kalenderjaar (SN-inh/ing), is nadere precisering daarvan ook niet nodig.
Indien de uitkomsten van de hierboven bedoelde grove schattingen hoger zijn dan de hiervoor vermelde waarden, worden de doses meer precies berekend; zie daarvoor onder punt 3 van deze bijlage.
In de gevallen waarin de uitkomsten van de dosisschattingen bedoeld onder 2 hoger zijn dan 1 µSv E en 10 µSv H*(10) voor ingestie- of inhalatiedosis respectievelijk externe stralingsdosis, worden deze doses berekend volgens de methode beschreven in de rapporten Dosisberekening in de Omgeving bij Vergunningverlening Ioniserende Straling: DOVIS, deel A, Lozingen in lucht en water respectievelijk DOVIS, deel B, externe straling.2[113]
1. Voorschriften met betrekking tot de deskundigheid
a. De ondernemer zorgt ervoor dat de werkzaamheden plaatsvinden door een deskundige als bedoeld in artikel 9, eerste lid, van het Besluit stralingsbescherming, die ten minste het diploma ioniserende straling niveau 3 of een gelijkwaardig diploma heeft behaald.
b. In afwijking van onderdeel a mogen de werkzaamheden onder toezicht en na instructie van in de dat onderdeel bedoelde deskundige door daartoe aangewezen anderen uitgevoerd worden, waarbij ten minste een deskundige aanwezig moet zijn die het diploma ioniserende straling niveau 5B of een gelijkwaardig diploma heeft behaald.
c. De aanwezigheid van de in onderdeel b bedoelde deskundige is niet noodzakelijk, indien er aantoonbaar afdoende toezicht en voorafgaande schriftelijke instructie is.
d. De onder a en b bedoelde deskundigen moeten voorafgaande aan de werkzaamheden en daarna ten minste eenmaal per jaar en tevens bij belangrijke wijzigingen de situatie ter plekke beoordelen.
e. De onder a bedoelde deskundige moet door de ondernemer schriftelijk zijn aangewezen als verantwoordelijk deskundige. Hij moet altijd beschikbaar zijn.
f. De onderdelen a tot en met e zijn alleen van toepassing wanneer de op de locatie aanwezige massa meldingsplichtig materiaal op enig moment meer bedraagt dan 1 ton.
2. Voorschriften met betrekking tot de registratie
a. Van een werkzaamheid wordt in een register een massabalans van de betrokken radioactieve stoffen of afvalstoffen bijgehouden.
b. In een register wordt gespecificeerd opgenomen wat de activiteiten en activiteitsconcentraties zijn van de betrokken radioactieve stoffen of afvalstoffen.
c. In een register wordt gespecificeerd aangegeven waar die radioactieve stoffen of afvalstoffen zich binnen de inrichting bevinden.
d. De onder a, b en c bedoelde registers zijn aanwezig op de locatie of nabij de plaats waar de werkzaamheden plaatsvinden of zijn anderszins direct beschikbaar.
Voorschriften voor de meetmethode:
a. de meetmethode moet voldoen aan de daarvoor geldende beste beschikbare technieken;
b. het criterium van 4 Bq/cm2 is van toepassing op het gemiddelde over een oppervlak van 300 cm2; indien het bereikbare oppervlak kleiner is dan 300 cm2, moet de uitkomst worden verrekend naar het gemiddelde over 300 cm2;
c. in afwijking van onderdeel b, is in het geval van een meer dan half-buisvormig object met een diameter van minder dan 15 cm voor de binnenzijde daarvan het criterium van toepassing op het gemiddelde over een oppervlak van 1.000 cm2; indien het bereikbare oppervlak van de binnenzijde van een meer dan halfbuisvormig object met een diameter van minder dan 15 cm kleiner is dan 1.000 cm2, moet de uitkomst worden verrekend naar het gemiddelde over 1.000 cm2;
d. de besmetting wordt bepaald met een meetinstrument dat geschikt is voor de meting van bètastraling met een Eβmax van 150 keV of hoger;
e. tevoren moet worden vastgesteld dat de meetresultaten niet beïnvloed worden door een magnetisch veld, veroorzaakt door het te meten object of andere objecten in de omgeving daarvan;
f. de gevoeligheid van het meetinstrument moet, rekening houdend met het achtergrondtempo, zodanig zijn
– dat – bij één meting – de detectiegrens voor bèta-activiteit niet hoger is dan 0,5 Bq/cm2, of
– dat – bij meer metingen – in ieder geval wordt voldaan aan tenminste één van de twee volgende eisen: de spreiding in de meetwaarden is niet groter dan 10% van de gemiddelde meetwaarde of de spreiding is niet groter dan 1 Bq/cm2;
g. het meetinstrument moet worden gekalibreerd voor de relevante zelfabsorptie; voor lagen tot 4 Bq/cm2 kan bij min of meer constante samenstelling van de besmetting van een vaste defaultwaarde voor de zelfabsorptie uitgegaan worden; deze defaultwaarde dient dan eenmaal per jaar bepaald te worden;
h. de meetmethode moet zijn aangepast aan de specifieke situaties ten aanzien van de toegepaste kalibratie.
|
A. |
Gegevens van de melder |
|||
|
1. |
Naam en adres van degene die deze melding ondertekent (indien afwijkend van 2): |
|||
|
2. |
Naam en adres van de ondernemer: |
|||
|
3. |
Adres of de kadastrale gegevens van de locatie (indien afwijkend van 2): |
|||
|
B. |
Soort melding |
|||
|
4. |
Wat voor soort melding betreft het? |
|||
|
O nieuwe werkzaamheden |
ga door naar 6 |
|||
|
O definitieve beëindiging gemelde werkzaamheden (= ‘afmelding’) registratienummer: .................... |
ga door naar 13 |
|||
|
O belangrijke wijziging in de werkzaamheden t.o.v. de laatste melding met registratienummer ........................................ |
ga door naar 5 |
|||
|
O andere wijziging na vijf jaar registratienummer laatste volledige (hernieuwde) melding: .................... |
ga door naar 5 |
|||
|
O hernieuwde volledige melding na 10 jaar registratienummer oorspronkelijke melding: .................... |
ga door naar 6 |
|||
|
5. |
Waarop heeft de wijziging van de gemelde werkzaamheden betrekking? |
|||
|
O naam en/of adres van de ondernemer wijziging: |
ga door naar 15 |
|||
|
O adres en/of kadastrale gegevens van de locatie wijziging: |
ga door naar 15 |
|||
|
O andere locatie wijziging: |
ga door naar 6 |
|||
|
O aanwezige deskundigheid |
ga door naar 6 |
|||
|
O betrokken natuurlijke bronnen en/of activiteitsconcentratie van de daarin voorkomende radionucliden |
ga door naar 9 |
|||
|
O de wijze van be- of verwerken of opslag |
ga door naar 10 |
|||
|
O de wijze van opslag van afval |
ga door naar 10 |
|||
|
O het eindproduct en/of eindbestemming |
ga door naar 10 |
|||
|
O de eindbestemming van radioactief afval |
ga door naar 11 |
|||
|
C. |
Deskundigheid |
|||
|
6. |
Welke deskundigheid is met betrekking tot de werkzaamheden aanwezig? |
|||
|
O ... x niveau 2 |
O ... x niveau 4B |
|||
|
O ... x niveau 3 |
O ... x niveau 5B |
|||
|
O gelijkwaardig aan niveau.... |
||||
|
Voeg een kopie van de diploma’s bij als bijlage Voeg bij de aanwezigheid van meer deskundigen een organogram bij. |
||||
|
Indien de wijziging uitsluitend de deskundigheid betreft |
ga door naar 15 |
|||
|
D. |
Gegevens over de werkzaamheden |
|||
|
7. |
Staan deze werkzaamheden in de bijlage 1 (gerechtvaardigde handelingen en werkzaamheden) van de Regeling bekendmaking rechtvaardiging gebruik van ioniserende straling? |
|||
|
O ja |
nr in lijst: ............ |
|||
|
O neen |
omschrijf het doel, de aard en argumenten voor rechtvaardiging van de werkzaamheden in een bijlage |
|||
|
8. |
Staan deze werkzaamheden in de lijst met geïdentificeerde werkzaamheden (zie bijlage 7.1. van deze regeling))? |
|||
|
O ja |
nr in lijst: .......... |
|||
|
O neen |
omschrijf het doel en de aard van de werkzaamheden in een bijlage |
|||
|
9. |
Vermeld in een bijlage een opgave van de betrokken natuurlijke bronnen en de daarin voorkomende radionucliden, zo mogelijk onder vermelding van: |
|||
|
a. symbool en massagetal van de radionucliden |
||||
|
b. de maximale activiteitsconcentratie van elk van de radionucliden |
||||
|
c. de maximale activiteit van elk van de radionucliden |
||||
|
d. de chemische en fysische toestand waarin de radionucliden zich bevinden |
||||
|
e. de maximale massa van de natuurlijke bronnen die op enig moment binnen de locatie aanwezig is (n.v.t. bij overdracht aan derden voor (her)gebruik of voor afvaldeponie of bij lozingen) |
||||
|
f. de maximale massa van de natuurlijke bronnen die in een kalenderjaar wordt doorgezet |
||||
|
10 |
O indien het radioactieve afvalstoffen betreft |
ga door naar 11 |
||
|
O indien het geen radioactieve afvalstoffen betreft, maar een ander eindproduct, vermeld in bijlagen |
||||
|
• het type eindbestemming • de wijze van be- of verwerken van materiaal • de dosis in een jaar voor werknemers t.g.v. het gebruik van het eindproduct (inclusief berekening) • de dosis in een jaar voor leden van de bevolking t.g.v. het gebruik van het eindproduct (inclusief berekening) |
ga door naar 12 |
|||
|
O indien het geen eindproduct betreft, vermeld in een bijlage de wijze van be- of verwerken van het materiaal |
ga door naar 12 |
|||
|
11. |
O indien het be- of verwerken van radioactieve afvalstoffen betreft, vermeld in een bijlage de wijze van be- of verwerken |
ga door naar 12 |
||
|
O indien het overdracht van radioactieve afvalstoffen aan erkende ophaaldienst betreft |
ga door naar 13 |
|||
|
O indien het overdracht van radioactieve afvalstoffen aan een andere ondernemer betreft |
ga door naar 13 |
|||
|
E. |
Dosisschattingen onderhavige werkzaamheden |
|||
|
12. |
a Geef een schatting van de effectieve doses in een kalenderjaar, die werknemers kunnen ontvangen door de onderhavige werkzaamheden1: |
|||
|
................ mSv |
||||
|
b Geef een schatting van de effectieve dosis in een kalenderjaar, die de leden van de bevolking kunnen ontvangen buiten de terreingrens door onderhavige werkzaamheden: |
ga door naar 14 |
|||
|
............... µSv |
||||
|
F. |
Overdracht of beëindiging gemelde werkzaamheden op de onderhavige locatie |
|||
|
13 |
O overdracht aan andere ondernemer, vermeld soort locatie: naam en adres andere ondernemer: |
ga door naar 14 |
||
|
O overdracht naar erkende ophaaldienst of een door de Ministers van Economische Zaken en van Sociale Zaken en Werkgelegenheid aangewezen instelling voor de ontvangst van radioactieve afvalstoffen, naar |
||||
|
° COVRA |
||||
|
° Deponie: vermeld naam en adres |
ga door naar 14 |
|||
|
O overdracht naar andere locatie als radioactief afval, vermeld soort locatie: adres en kadastrale gegevens andere locatie: |
ga door naar 14 |
|||
|
O algehele beëindiging van gemelde werkzaamheden zonder overdracht aan derden |
ga door naar 14 |
|||
|
O gedeeltelijke beëindiging van gemelde werkzaamheden zonder overdracht aan derden |
ga door naar 14 |
|||
|
G. |
Toetsing aan locatielimiet |
|||
|
14 |
Vermeld de totale maximale effectieve dosis voor de kritieke groep voor deze locatie t.g.v. alle gemelde werkzaamheden en handelingen en alle werkzaamheden en handelingen waarvoor een vergunning is aangevraagd of verleend, inclusief deze (af)melding |
|||
|
MID ............... µSv in een jaar |
||||
|
AID ............... µSv in een jaar |
||||
|
Ondertekening |
||||
|
15 |
Naar waarheid ingevuld d.d.........................., te ..................... |
|||
|
Handtekening van of namens de ondernemer: |
||||
Inclusief de doses ten gevolge van opslag in verband met vervoer en andere activiteiten ten behoeve van vervoer binnen de locatie, zoals laden en lossen
|
Deel I Algemeen |
||
|
A. |
Gegevens van de ketenmelder |
|
|
1. |
Naam en adres van degene die deze melding ondertekent: (indien afwijkend van 2) |
|
|
2. |
Naam en adres van de ondernemer, die de melding doet (de ketenmelder): |
|
|
B. |
Soort melding |
|
|
3. |
O Wat voor soort melding betreft het? |
|
|
O nieuwe keten |
ga door naar 5 |
|
|
O definitieve beëindiging reeds gemelde keten O registratienummer ketenmelding: ................... |
ga door naar 6 |
|
|
O belangrijke wijziging van eerdere ketenmelding met betrekking tot de overige ondernemers in de keten O registratienummer ketenmelding: ..................... |
ga door naar 4 |
|
|
O belangrijke wijziging van eerdere ketenmelding met betrekking tot de werkzaamheden bij een locatie uit de keten O registratienummer ketenmelding: ..................... |
ga door naar 4 |
|
|
O andere wijziging vijf jaar na laatste (hernieuwde) volledige melding O registratienummer laatste volledige melding |
ga door naar 5 |
|
|
O hernieuwde volledige ketenmelding na 10 jaar registratienummer oorspronkelijke ketenmelding:............... |
ga door naar 5 |
|
|
4. |
Waarop heeft de wijziging van de gemelde werkzaamheden betrekking? |
|
|
O naam en/of adres van de ketenmelder wijziging: |
onderteken onder 6 |
|
|
O adres en/of kadastrale gegevens van een der betrokken overige locaties de wijziging betreft ondernemer nr. .... (zoals opgegeven in de oorspronkelijke melding) wijziging: |
ga door naar 7 |
|
|
O andere locatie van een der ondernemers binnen de keten |
ga door naar 7 |
|
|
O aanwezige deskundigheid |
ga door naar 8 |
|
|
O betrokken natuurlijke bronnen en/of activiteitsconcentratie(s) van de daarin voorkomende radionucliden |
ga door naar 11 |
|
|
O de wijze van be- of verwerken of opslag product |
ga door naar 12 |
|
|
O de wijze van opslag van radioactief afval |
ga door naar 13 |
|
|
O het eindproduct en/of eindbestemming |
ga door naar 12 |
|
|
O de eindbestemming van radioactief afval |
ga door naar 13 |
|
|
5. |
Omschrijf in een bijlage kort, indien relevant, in chronologische volgorde de te melden keten (zie ook toelichting). Vermeld de namen van de betrokken ondernemers, met uitzondering van de ondernemer(s) in de grond-, weg- of waterbouw. |
|
|
Indien het een werkzaamheid in de grond-, weg, of waterbouw betreft. |
ga door naar 12 |
|
|
Naam ondernemer nr. 1 Adres en kadastrale gegevens van de locatie |
||
|
Naam ondernemer nr. 2 Adres en kadastrale gegevens van de locatie |
||
|
Naam ondernemer nr. 3 Adres en kadastrale gegevens van de locatie |
||
|
etc. |
ga door naar 6 |
|
|
Indien de massa van de natuurlijke bronnen die op enig moment bij een hiervoor genoemde ondernemer aanwezig is, minder dan 1 ton bedraagt |
ga door naar 5A |
|
|
5A |
Vermeld bij de gegevens onder 5 |
|
|
a een omschrijving van de werkzaamheden bij de afnemers en het doel |
||
|
b een opgave van de betrokken natuurlijke bronnen en de daarin voorkomende radionucliden |
||
|
c geschatte hoeveelheden die de ondernemers per jaar afnemen |
ga door naar 6A |
|
|
6. |
De ketenmelder is ondernemer nr. ... |
ga door naar 7 |
|
6A |
Ondertekening door of namens de ondernemer die de ketenmelding doet naar waarheid ingevuld d.d. .................... , te ........................ |
|
|
Handtekening .......... ............. |
||
|
Deel II Locatiegebonden gegevens |
||||
|
Dit deel moet door iedere ondernemer uit de keten apart worden ingevuld, behalve door ondernemers a) in de grond-, weg, of waterbouw (GWW), indien de ketenmelder vraag 12 invult b) op wier locatie de massa van de meldingsplichtige natuurlijke bronnen op enig moment niet meer bedraagt dan 1 ton, indien de ketenmelder vraag 5 heeft ingevuld |
||||
|
Onderstaande gegevens betreffen de locatie en werkzaamheden van ondernemer nr. .... (zie vraag 5) |
||||
|
7. |
Adres of kadastrale gegevens van de locatie van ondernemer nr. .... |
|||
|
C. |
Deskundigheid |
|||
|
8. |
Deskundigheid die met betrekking tot de werkzaamheden aanwezig is (dit kan eventueel een gecontracteerde externe deskundige zijn): |
|||
|
O ... x niveau 2 |
O ... x niveau 3 |
|||
|
O ... x niveau 4B |
O ... x niveau 5B |
|||
|
O gelijkwaardig aan niveau .... |
||||
|
Voeg een kopie van de diploma’s bij als bijlage. Vermeld bij de aanwezigheid van meer deskundigen een organogram. |
||||
|
Indien de wijziging uitsluitend de deskundigheid betreft |
ga door naar 17 |
|||
|
D. |
Gegevens over de werkzaamheden |
|||
|
9. |
Staan deze werkzaamheden in de bijlage 1 (gerechtvaardigde handelingen en werkzaamheden) van de Regeling bekendmaking rechtvaardiging gebruik van ioniserende straling? |
|||
|
O ja |
nr. in lijst: ............ |
|||
|
O neen |
omschrijf het doel, de aard en argumenten voor rechtvaardiging van de werkzaamheden in een bijlage. |
|||
|
10. |
Staan deze werkzaamheden in de lijst met geïdentificeerde werkzaamheden (zie bijlage 7.1 van deze regeling). |
|||
|
O ja |
nr. in lijst: ............ |
|||
|
O neen |
omschrijf het doel, de aard en argumenten voor rechtvaardiging van de werkzaamheden in een bijlage. |
|||
|
11. |
Vermeld in een bijlage een opgave van de betrokken natuurlijke bronnen en de daarin voorkomende radionucliden, zo mogelijk onder vermelding van: |
|||
|
a symbool en massagetal van de radionucliden |
||||
|
b de maximale activiteitsconcentratie van de radionucliden |
||||
|
c de maximale activiteit van de radionucliden |
||||
|
d de chemische en fysische toestand waarin de radionucliden zich bevinden |
||||
|
e de maximale massa van de natuurlijke bronnen die op enig moment binnen de locatie aanwezig is (n.v.t. bij overdracht aan derden voor (her)gebruik of voor afvaldeponie of bij lozingen) |
||||
|
f de maximale massa van de natuurlijke bronnen die in een kalenderjaar wordt doorgezet. |
||||
|
12. |
O indien het radioactieve afvalstoffen betreft |
ga door naar 13 |
||
|
O indien het geen radioactieve afvalstoffen betreft, maar een ander eindproduct, vermeld in bijlagen *) |
||||
|
*) Indien het een eindproduct in de GWW betreft, worden deze gegevens verstrekt door de laatste ondernemer in de keten voor overdracht naar een ondernemer in de GWW plaatsvindt |
||||
|
• het type eindbestemming • de wijze van be- of verwerken van het materiaal • de dosis in een jaar voor werknemers t.g.v. het gebruik van het eindproduct (inclusief berekening) • de dosis in een jaar voor leden van de bevolking t.g.v. het gebruik van het eindproduct (inclusief berekening) |
ga door naar 17 |
|||
|
O indien het geen eindproduct betreft, vermeld in een bijlage de wijze van be- of verwerken van het materiaal |
ga door naar 14 |
|||
|
13. |
O indien het be- of verwerken van radioactieve afvalstoffen betreft, vermeld in een bijlage de wijze van be- of verwerken |
ga door naar 14 |
||
|
O indien het overdracht van radioactieve afvalstoffen aan erkende ophaaldienst betreft |
ga door naar 15 |
|||
|
O indien het overdracht van radioactieve afvalstoffen aan andere ondernemer betreft |
ga door naar 15 |
|||
|
E. |
Dosisschattingen onderhavige werkzaamheden |
|||
|
14. |
a Geef een schatting van de effectieve doses in een kalenderjaar die werknemers kunnen ontvangen door deze gemelde werkzaamheden van deze ondernemer 1: |
|||
|
........... mSv |
||||
|
b Geef een schatting van de effectieve dosis in een kalenderjaar, die leden van de bevolking kunnen ontvangen buiten de terreingrens door deze gemelde werkzaamheden van deze ondernemer (zie ook bijlage 7.2, onder punt 2, van deze regeling): |
||||
|
............... µSv |
ga door naar 16 |
|||
|
F. |
Overdracht radioactieve (afval)stoffen of beëindiging gemelde werkzaamheden op de onderhavige locatie |
|||
|
15. |
O overdracht van radioactieve (afval) stoffen aan andere ondernemer, vermeld soort locatie: naam en adres andere ondernemer: |
ga door naar 16 |
||
|
O overdracht naar erkende ophaaldienst of een door de Ministers van Economische Zaken en Milieubeheer en van Sociale Zaken en Werkgelegenheid aangewezen instelling voor de ontvangst van radioactieve afvalstoffen, naar |
||||
|
° COVRA ° Deponie: naam en adres |
ga door naar 16 |
|||
|
O overdracht naar andere locatie voor (her)gebruik of als radioactief afval, vermeld soort locatie: adres en kadastrale gegevens andere locatie: |
ga door naar 16 |
|||
|
O algehele beëindiging van gemelde werkzaamheden zonder overdracht aan derden |
ga door naar 16 |
|||
|
O gedeeltelijke beëindiging van gemelde werkzaamheden zonder overdracht aan derden |
ga door naar 16 |
|||
|
G. |
Toetsing aan locatielimiet |
|||
|
16. |
Vermeld de totale maximale effectieve dosis voor de kritieke groep voor deze locatie t.g.v. alle gemelde werkzaamheden en handelingen en alle werkzaamheden en handelingen waarvoor een vergunning is aangevraagd of verleend, inclusief deze (af)melding |
|||
|
MID ............... µSv in een jaar |
||||
|
AID ............... µSv in een jaar |
||||
|
Ondertekening |
||||
|
17. |
Ondertekening door ondernemer nr. ..... |
|||
|
Naar waarheid ingevuld d.d.........................., te ........................... |
||||
|
Handtekening van of namens ondernemer nr. .... |
||||
Inclusief de doses ten gevolge van opslag in verband met vervoer en andere activiteiten ten behoeve van vervoer binnen de locatie, zoals laden en lossen
|
1. |
Gegevens van de ondernemer |
|||
|
1.1. |
Gegevens van de aanvrager |
|||
|
Aanvragende ondernemer |
||||
|
naam: |
||||
|
adres: |
||||
|
postcode/plaats: |
||||
|
telefoon: |
||||
|
contactpersoon: |
||||
|
telefoon: |
||||
|
e-mail: |
||||
|
Ondertekening |
||||
|
De ondergetekende is bevoegd namens de ondernemer de aanvraag te ondertekenen |
||||
|
naam: |
||||
|
adres: |
||||
|
postcode/plaats: |
||||
|
naar waarheid ingevuld d.d. ......................., te ............................. |
||||
|
handtekening, |
||||
|
Aantal bijlagen dat de aanvraag bevat: |
||||
|
1.2. |
Gegevens van de locatie |
|||
|
naam: |
||||
|
adres: |
||||
|
postcode/plaats: |
||||
|
gemeente: |
||||
|
sectie: |
||||
|
x-y coördinaten: |
||||
|
nummer: |
||||
|
Wordt de vergunning ook voor andere locaties aangevraagd? |
||||
|
O neen O ja, vermeld in een bijlage de locaties aan |
||||
|
Bij wisselende locaties wordt een zo goed mogelijke aanduiding hiervan gegeven. |
||||
|
Vermeld in een bijlage een plattegrond(en) van de locatie(s) inclusief de terreingrens en geef daarop aan waar de gevraagde werkzaamheden plaatsvinden. |
||||
|
1.3. |
Gegevens over eventueel eerder verleende vergunningen en gedane meldingen |
|||
|
Is (zijn) voor deze locatie(s) al eerder vergunning(en) verleend of melding(en) gedaan voor handelingen en/of werkzaamheden? |
||||
|
O |
neen |
ga door naar 2 |
||
|
O |
ja, |
vermeld de betrokken registratienummer(s) ............ ga door naar 1.4 |
||
|
1.4. |
Reeds een vergunning voorhanden |
|||
|
Indien al eerder een vergunning is verleend, wordt hierbij tevens verzocht een nieuwe vergunning te verlenen onder intrekking van de volgende bestaande vergunning(en) of melding(en)? |
||||
|
O |
neen |
|||
|
O |
ja, |
vermeld de betrokken registratienummer(s) ..................... |
||
|
2. |
Gegevens over de feitelijke vergunningaanvraag |
|||
|
O |
werkzaamheden met natuurlijke bronnen, niet zijnde lozingen (zoals bedoeld in artikel 108 van het Besluit stralingsbescherming), ga naar 2.1 |
|||
|
O |
lozingen van natuurlijke bronnen (zoals bedoeld in artikel 35 van het Besluit stralingsbescherming), ga naar 2.2. |
|||
|
2.1. |
Werkzaamheden met natuurlijke bronnen |
|||
|
2.1.1 |
Beschrijving van de natuurlijke bron |
|||
|
Voeg in een bijlage op de volgende wijze een opgave en beschrijving bij van de betrokken natuurlijke bronnen en de daarin voorkomende radionucliden, zo mogelijk onder vermelding van: |
||||
|
a. symbool en massagetal van de radionucliden |
||||
|
b. de maximale activiteitsconcentratie van de radionucliden |
||||
|
c. de maximale activiteit van de radionucliden |
||||
|
d. de chemische en fysische toestand waarin de radionucliden zich bevinden |
||||
|
e. de maximale massa van de natuurlijke bronnen die op enig moment binnen de locatie aanwezig is (n.v.t. bij overdracht aan derden voor (her)gebruik of afvaldeponie of voor lozingen) binnen de locatie aanwezig is (n.v.t. bij overdracht aan derden voor (her)gebruik of afvaldeponie of voorj lozingen); |
||||
|
f. de maximale massa van de natuurlijke bronnen die in een kalenderjaar wordt doorgezet. |
||||
|
2.1.2 |
Vermeld in een bijlage een nadere beschrijving van de werkzaamheden met de betrokken bronnen. |
|||
|
2.1.3 |
Werkzaamheden met bronnen van derden: |
|||
|
Worden er werkzaamheden verricht met bronnen van derden? |
||||
|
O |
neen |
|||
|
O |
ja, beschrijf deze bronnen en werkzaamheden in een bijlage |
|||
|
2.2. |
Lozingen van radioactieve stoffen |
|||
|
De lozingen vinden plaats in: |
||||
|
O |
lucht |
|||
|
O |
openbaar riool |
|||
|
O |
oppervlaktewater |
|||
|
Vermeld in een bijlage de hoeveelheden te lozen radionucliden in GBq per kalenderjaar. |
||||
|
2.3. |
Rechtvaardiging |
|||
|
Staan deze werkzaamheden in bijlage 1 (gerechtvaardigde handelingen en werkzaamheden) van de Regeling bekendmaking rechtvaardiging gebruik van ioniserende straling? |
||||
|
O |
ja nr. in lijst: ... ... ... |
|||
|
O |
neen |
|||
|
Vermeld in een bijlage de gegevens die nodig zijn om Onze Ministers de werkzaamheden te kunnen laten rechtvaardigen, met betrekking tot de economische, sociale en andere voordelen van de betrokken werkzaamheden en met betrekking tot de gezondheidsschade die er door kan worden toegebracht. |
||||
|
2.4. |
Toelichting op de werkzaamheden |
|||
|
Staan deze werkzaamheden in de lijst met geïdentificeerde werkzaamheden (zie bijlage 7.1. van deze regeling)? |
||||
|
O |
ja nr. in lijst: ... ... ... |
|||
|
O |
neen omschrijf het doel en de aard van de werkzaamheden in een bijlage. |
|||
|
2.5. |
Tijdsduur |
|||
|
Geef een omschrijving van de tijdsduur van de werkzaamheden: |
||||
|
O |
voor onbepaalde tijd |
|||
|
O |
voor bepaalde tijd ° tijdsduur: ........................ ° reden van beperking (eventueel in een bijlage) |
|||
|
3. |
Gegevens over de deskundigheid en de organisatorische inbedding daarvan, inclusief een eventueel stralingszorgsysteem |
|||
|
Wat voor soort vergunning betreft het? |
||||
|
O |
enkelvoudige vergunning (3.1): |
|||
|
Voeg in een bijlage bij: • een beschrijving van de organisatie van de stralingsdeskundigheid met betrekking tot de werkzaamheden • de naam van de deskundige(n) en deskundigheidsniveau(s) • een kopie van de diploma’s van de deskundige(n) en een mandaat of mandaten bij |
||||
|
O |
verzamelvergunning (3.2): |
|||
|
Voeg in een bijlage bij: • een beschrijving van de organisatie van de stralingsbescherming, onder vermelding van taken, verantwoordelijkheden en bevoegdheden van de betrokken stralingsdeskundigen • de wijze waarop rapportage plaatsvindt en verantwoording wordt afgelegd. • de naam van de deskundige(n) en deskundigheidsniveau(s) • een kopie van de diploma’s van de deskundige(n) en een mandaat of mandaten bij |
||||
|
O |
Complexvergunning (3.3): |
|||
|
Voeg in een bijlage bij: • een beschrijving van de organisatie van de stralingsbescherming, onder vermelding van taken, verantwoordelijkheden en bevoegdheden van de betrokken stralingsdeskundigen • de naam van de deskundige(n) en deskundigheidsniveau(s) • een kopie van de diploma’s van de deskundige(n) en een mandaat of mandaten bij • de wijze waarop rapportage plaatsvindt en verantwoording wordt afgelegd. |
||||
|
4. |
Maatregelen die de ondernemer neemt ter beperking van schade binnen en buiten de locatie |
|||
|
4.1. |
Beschrijf de maatregelen gericht op bescherming van werknemers, waarbij wordt onderbouwd hoe wordt voldaan aan het redelijkerwijscriterium |
|||
|
4.1.1. |
Beschrijf de bron (indien nodig in aanvulling op 2.1.1. en 2.1.2). |
|||
|
4.1.2. |
Maak een schatting van de doses ten gevolge van ioniserende straling volgens de artikelen 1.4 tot en met 1.6 van deze regeling ten gevolge van de werkzaamheden waarvoor de vergunning wordt aangevraagd |
|||
|
Maak daartoe een opgave van de maximale effectieve of equivalente dosis die de bij de werkzaamheden betrokken werknemers in een kalenderjaar kunnen ontvangen |
||||
|
................. μSv in een jaar |
||||
|
Voeg de berekening in een bijlage bij. |
||||
|
4.1.3 |
Onderbouw hoe wordt voldaan aan het redelijkerwijscriterium |
|||
|
4.2. |
Beschrijf de maatregelen t.b.v. het milieu |
|||
|
4.2.1 |
Beschrijf de maatregelen die de aanvrager zal nemen ter beperking van en bescherming tegen schade ten gevolge van ioniserende straling binnen en buiten de locatie (in een bijlage). |
|||
|
4.2.2 |
Maak een schatting van de doses ten gevolge van ioniserende straling volgens de artikelen 1.4 tot en met 1.6 van deze regeling ten gevolge van de werkzaamheden waarvoor de vergunning wordt aangevraagd en de toetsing aan het Secundaire Niveau. |
|||
|
Vermeld daartoe de maximale effectieve doses die leden van de bevolking in een kalenderjaar kunnen ontvangen op enig punt buiten de locatie ten gevolge van de werkzaamheden. |
||||
|
Voeg de berekening in een bijlage bij. |
................ μSv in een jaar |
|||
|
4.2.3 |
Maatregelen genomen ten behoeve van het redelijkerwijscriterium (ALARA) |
|||
|
Geef een omschrijving van de genomen of te nemen stralingsbeschermingsmaatregelen zoals vereist in de artikelen 5 en 6 van het besluit om de kans op blootstelling en de dosis bij blootstelling ten gevolge van de werkzaamheden zo laag als redelijkerwijs mogelijk te houden in een bijlage (ALARA). |
||||
|
4.2.4 |
Toetsing aan locatielimiet |
|||
|
Vermeld de totale maximale effectieve dosis ten gevolge van alle emissiesoorten voor de kritieke groep voor deze locatie ten gevolge van alle werkzaamheden en handelingen binnen deze locatie waarvoor een vergunning is aangevraagd of verleend, of die zijn gemeld. |
||||
|
MID: ................ µSv in een jaar |
||||
|
AID: ................ µSv in een jaar |
||||
|
5 |
Overdracht of beëindiging vergunde werkzaamheden op de onderhavige locatie |
|||
|
5.1 |
Algehele beëindiging |
|||
|
O |
algehele beëindiging van vergunde werkzaamheden zonder overdracht naar derden |
|||
|
O |
gedeeltelijke beëindiging van vergunde werkzaamheden zonder overdracht naar derden |
|||
|
O |
Beschrijf de wijziging |
|||
|
O |
overdracht aan andere ondernemer, vermeld soort locatie: |
|||
|
naam en adres andere ondernemer: |
||||
|
5.2 |
Overdracht van radioactieve afvalstoffen |
|||
|
O |
overdracht naar erkende ophaaldienst of een door de Ministers van Economische Zaken en van Sociale Zaken en Werkgelegenheid aangewezen instelling voor de ontvangst van radioactieve afvalstoffen, naar: |
|||
|
° COVRA |
||||
|
° deponie: vermeld naam en adres: |
||||
|
O |
overdracht naar andere locatie als radioactief afval, vermeld soort locatie: |
|||
|
adres en kadastrale gegevens andere locatie: |
||||
|
5.3 |
Effectieve dosis op de eindbestemming |
|||
|
Vermeld bij product- of materiaal(her)gebruik de maximale effectieve doses die personen in een kalenderjaar kunnen ontvangen op enig punt ten gevolge van de eindbestemming van natuurlijke bronnen |
||||
|
leden van de bevolking: |
............ µSv in een jaar |
|||
|
werknemers: |
............. mSv in een jaar |
|||
|
Vermeld voor leden van de bevolking tevens de berekening van de MID en de AID in een |
||||
|
MID: ................ µSv in een jaar |
||||
|
AID: ................ µSv in een jaar |
||||
|
Voeg de berekening van MID en AID in een bijlage bij. |
||||
In een recente wijziging van het Besluit stralingsbescherming (Stb. 2013, 33) is de basis gelegd om verschillende uitvoeringsregels en technische bijlagen, die voorheen in het Besluit stralingsbescherming waren opgenomen verder te vereenvoudigen en op het niveau van een ministeriële regeling vast te stellen. In het besluit hebben de betrokken ministers aangegeven zoveel mogelijk regels te laten stellen door de minister die de primaire verantwoordelijkheid voor het bewuste beleidsterrein draagt. De Minister van Economische Zaken is verantwoordelijk voor het vergunningstelsel, de bescherming van het milieu tegen de risico’s van ioniserende straling en de kernongevallenbestrijding, de Minister van Sociale Zaken en Werkgelegenheid is verantwoordelijk voor werknemersbescherming. De Minister van Volksgezondheid, Welzijn en Sport voor patiëntenbescherming. Uitvloeisel van het duidelijker maken welke minister de primaire verantwoordelijkheid draagt voor specifieke regels is het samenvoegen van de diverse regelingen in één uitvoeringsregeling. De onderhavige regeling is hiervan het resultaat en bundelt de volgende reeds bestaande regelingen:
– de Regeling gebruiksartikelen stralingsbescherming;
– de Regeling radionucliden bevattende aanwijsinstrumenten;
– de Regeling goedgekeurde ionisatie-rookmelders 2004;
– de Regeling analyse gevolgen ioniserende straling voor het milieu;
– de Regeling natuurlijke bronnen van ioniserende straling 2008;
– de Regeling administratieve en organisatorische maatregelen stralingsbescherming;
– de Regeling hoogactieve bronnen;
– de Regeling beveiliging radioactieve stoffen;
– de Regeling van de Staatssecretaris van Volkshuisvesting, Ruimtelijke Ordening en Milieubeheer en de Staatssecretaris van Sociale Zaken en Werkgelegenheid van 9 juni 2005, nr. SAS2005090776, inzake de aanwijzing van inrichtingen voor het storten van gevaarlijke afvalstoffen als instelling voor de ontvangst van radioactieve afvalstoffen (Stcrt. 2005, 111).
Bij de opzet van deze regeling is ervoor gekozen om de voorheen separate regelingen zoveel mogelijk intact over te nemen in afzonderlijke hoofdstukken. Deze regeling bevat vrijwel alle regelingen waarvoor de Minister van Economische Zaken (hierna: Minister) verantwoordelijk is en die berusten op een grondslag uit het Besluit stralingsbescherming. Er zijn twee uitzonderingen. De Tijdelijke regeling erkenning opleidingen deskundigen radioactieve stoffen en toestellen is nog niet in deze regeling opgenomen. De reden hiervoor is dat deze regeling nog uitvoerig wordt herzien. Het resultaat hiervan zal naar verwachting binnen een jaar ook worden opgenomen in deze regeling. De inhoud van de Regeling bekendmaking rechtvaardiging gebruik van ioniserende straling is ook niet opgenomen in deze regeling. De reden hiervoor is dat deze regeling ook ziet op de rechtvaardiging van nucleaire installaties en andere handelingen in de splijtstofcyclus. Het bereik van deze regeling is dus breder dan de reikwijdte die onderhavige regeling beoogt.
Deze regeling kent ook voorschriften die nieuw zijn. Het gaat hier om de voorschriften die zijn opgenomen in hoofdstuk 3 en 4 en die zien op de deskundigheid van bij straling betrokken personen en meldingsplichtige bronnen. Zowel hoofdstuk 3 en hoofdstuk 4 zijn rechtstreeks het gevolg van de wijzigingen die in het Besluit stralingsbescherming zijn doorgevoerd. Op korte termijn zullen de voorschriften ten aanzien van de deskundigheid verder worden aangevuld. De toekomstige aanvullingen zullen tot doel hebben de deskundigheid van bij stralingsbescherming betrokken personen en opleidingen, waar deze deskundigheid kan worden verkregen, beter te waarborgen.
Verder is onder auspiciën van de Minister van Sociale Zaken en Werkgelegenheid een Uitvoeringsregeling stralingsbescherming werknemers 2013 opgesteld waarin de bestaande Regeling voorzieningen stralingsbescherming werknemers en de Regeling waarschuwingssignalering ioniserende straling zullen worden samengevat, geactualiseerd en aangevuld met een format voor het uitvoeren van een risicoanalyse voor de bescherming van werknemers voor de risico’s van ioniserende straling.
Dit hoofdstuk bevat algemene begripsbepalingen en legt de basis voor de bijlagen die voorheen waren opgenomen als bijlagen bij het Besluit stralingsbescherming. Deze bijlagen schrijven de wijze voor waarop door ondernemers doses moeten worden bepaald. Het betreft hier:
– de waarden voor de activiteitsconcentraties en activiteit voor het vaststellen van vrijstellings- en vrijgavegrenzen voor kunstmatige en natuurlijke bronnen (bijlage 1.1);
– de methode waarmee activiteitsconcentraties en activiteiten worden gewogen en getoetst (bijlage 1.2);
– de waarden van de activiteit waaraan wordt getoetst of sprake is van een hoogactieve bron (bijlage 1.3); en
– de methode om de effectieve volgdosis mee te bepalen (bijlage 1.4).
In dit hoofdstuk zijn ook de bepalingen opgenomen die voorheen in de Regeling analyse gevolgen ioniserende straling voor het milieu stonden. Als gevolg van artikel 2.6, eerste lid, onderdeel e, van deze regeling bevat elke aanvraag om een vergunning voor een handeling, onder andere, de maximale totale effectieve dosis die een persoon in een kalenderjaar kan ontvangen op enig punt buiten de locatie waarop de vergunningaanvraag van toepassing is, zowel ten gevolge van lozingen als ten gevolge van externe straling. Bijlage 1.5 bevat regels en methoden voor de bepaling van de omgevingsdosisequivalenten, de equivalente en de effectieve doses (hoofdstuk 1). In bijlage 1.5, waarnaar in dit hoofdstuk wordt verwezen, worden de methoden aangewezen voor de wijze waarop de omgevingsdosisequivalenten, de equivalente en effectieve doses, worden getoetst aan de dosis, genoemd in de artikel 6, eerste en tweede lid, 48 en 49 van het Besluit stralingsbescherming.
In dit hoofdstuk wordt tevens de Inspectie Leefomgeving en Transport (ILT) aangewezen als meldpunt voor stralingsincidenten. Het Meld en Informatiecentrum (MIC) van de ILT gaat deze rol invullen. De algemene regels die bepalen wanneer incidenten bij dit meldpunt moeten worden gemeld zijn opgenomen in de artikelen 13 en 14van het Besluit stralingsbescherming.
Van belang is om te wijzen op artikel 1.8, dat bepaalde artikelen van deze regeling ook van toepassing verklaart op werkzaamheden (met natuurlijke bronnen).
In dit hoofdstuk zijn de bepalingen opgenomen die voorheen waren neergelegd in de Regeling administratieve en organisatorische maatregelen stralingsbescherming. In dit hoofdstuk worden onder meer voorschriften gegeven ten aanzien van de administratie van gegevens die van belang zijn voor de borging van de stralingsbescherming in de onderneming. Bij deze borging hoort ook een deugdelijke administratie. Het streven daarbij is om de hoeveelheid van de verplicht te administreren gegevens zoveel mogelijk te beperken. Enkele bepalingen uit dit hoofdstuk zijn via artikel 1.8 ook van toepassing verklaard op werkzaamheden.
Ten aanzien van de bepalingen die waren opgenomen in de Regeling administratieve en organisatorische maatregelen stralingsbescherming zijn een beperkt aantal aanpassingen gedaan. Een inhoudelijke wijziging betreft het voormalige artikel 7 dat is komen te vervallen. De reden hiervoor is dat het beheerssysteem al volgt uit artikel 120 van het Besluit stralingsbescherming.
De voorschriften over de administratie van ondernemingen die werkzaam zijn in de industriële radiografie, die voorheen in artikel 121 van het Besluit stralingsbescherming waren opgenomen, zijn verplaatst naar artikel 2.10 van dit hoofdstuk.
Het werken met radioactieve stoffen en ioniserende straling uitzendende toestellen is een risicovolle beroepsactiviteit. Om het maatschappelijke belang – bescherming van werknemers, leden van de bevolking, milieu en patiënten – te waarborgen, is gekozen voor een verplicht register voor de borging van de vakbekwaamheid van stralingbeschermingsdeskundigen. Registratie in dit register is een voorwaarde om bepaalde handelingen te mogen uitvoeren.
De wettelijke grondslag voor dit register is gegeven in artikel 69 van de Kernenergiewet en artikel 7b van het Besluit stralingsbescherming. Dit hoofdstuk geeft nadere invulling aan het register en schrijft de wijze voor waarop en de voorwaarden waaronder iemand als coördinerend deskundige of algemeen coördinerend deskundige in het register wordt ingeschreven.
In het kader van lastenverlichting voor ondernemingen is de oorspronkelijk beoogde registratieplicht voor stralingsdeskundigen drastisch vereenvoudigd. Deze plicht is in de artikelen 10, 11 en 12 van het Besluit stralingsbescherming beperkt tot een kleine groep deskundigen die omgaan met meer risicovolle stralingstoepassingen; zoals de algemeen coördinerend stralingsdeskundige en de coördinerend stralingsdeskundige. De Gezondheidsdraad heeft in 2008 een advies in die richting uitgebracht.
Bij de beoordeling van vakbekwaamheid zijn drie factoren relevant. Het betreft hier de genoten opleiding, de mate van werkervaring en de mate van bij- en nascholing van de persoon die wil worden ingeschreven. Dit hoofdstuk maakt onderscheid tussen een registratie, een herregistratie en een buitengewone registratie. Afhankelijk van het niveau van deskundigheid waarop een persoon geregistreerd wil worden zijn verschillende voorwaarden voorgeschreven. De registratie is eenmalig en dient om deskundigen de tijd te gunnen om te voldoen aan de criteria voor een herregistratie. De reden hiervoor is dat personen niet altijd over het bewijsmateriaal beschikken om aan te tonen dat ze aan alle registratievereisten voldoen of nog niet aan alle kwalificatiecriteria kunnen voldoen (bijvoorbeeld, omdat ze net zijn afgestudeerd of pas bij een werkgever in dienst zijn, waardoor ze nog niet over voldoende aantoonbare ervaring beschikken om in aanmerking te komen voor een herregistratie). Na een registratie zou de geregistreerde in principe in staat kunnen worden geacht om in het vervolg aan de criteria te voldoen voor een herregistratie.
Het is mogelijk dat een persoon na een registratie niet aan de eisen voldoet om de registratieduur via een herregistratie te verlengen. In dat geval zal deze persoon alleen geregistreerd kunnen worden door middel van een buitengewone registratie. Bij de buitengewone registratie zal worden getoetst of de persoon die geregistreerd wil worden beschikt over de kerncompetenties die noodzakelijk worden geacht voor registratie. De kerncompetenties zijn gebaseerd op de eindtermen voor de opleiding stralingsbeschermingsdeskundige en stralingsbeschermingsdeskundige top zoals deze door de Nederlandse Vereniging voor Stralingshygiëne en het College van Opleiders zijn opgesteld. De Adviescommie stralingsbescherming heeft met de kerncompetenties ingestemd. De buitengewone registratie kent een duur van vijf jaar waardoor de persoon hierna weer moet worden geacht te kunnen voldoen aan de eisen die aan een herregistratie worden gesteld.
Het is mogelijk dat een persoon direct in aanmerking komt voor herregistratie. Aan een herregistratie dient, anders dan de naam suggereert, niet per se een registratie of buitengewone registratie vooraf te gaan. In de praktijk zal een persoon echter doorgaans starten met een registratie.
De artikelen in dit hoofdstuk zien met name op personen die in Nederland een opleiding hebben genoten bij een erkende instelling. Artikel 7d van het Besluit stralingsbescherming houdt uitdrukkelijk rekening met opleidingen in lidstaten van de Europese Unie of een andere staat die partij is bij de Overeenkomst betreffende de Europese Economische Ruimte of Zwitserland. Op grond van artikel 7d schrijft de Minister ook een persoon in in het register indien op grond van artikel 6 van de Algemene wet erkenning EG-beroepskwalificaties is aangetoond dat deze persoon over kwalificaties bezit die gelijkwaardig zijn aan de kwalificaties die waaraan ingevolge het bepaalde in hoofdstuk 3 van deze regeling moet worden voldaan om als stralingsbeschermingsdeskundige te worden ingeschreven. Concreet zal het diploma, certificaat of getuigschrift worden getoetst aan de Richtlijnen voor de erkenning van opleidingen deskundigen radioactieve stoffen en toestellen.
AgentschapNL wordt belast met de uitvoering van de registratie en het beheer van het register. AgentschapNL is al gemandateerd door de Minister om het vergunningenstelsel voor radioactieve stoffen en toestellen uit te voeren. Door ook de registratietaak bij AgentschapNL te beleggen wordt synergie bereikt met de vergunningverlening voor radioactieve stoffen en toestellen. Dit is in hoge mate efficiënt en werkt kostenbesparend, omdat borging van deskundigheid vaak een belangrijk deel uitmaakt van de vergunningverlening en is vastgelegd in verschillende vergunningsvoorschriften.
Dit betreft een nieuw hoofdstuk. In dit hoofdstuk worden uitsluitend regels voorgeschreven voor bronnen die meldingsplichtig zijn. Het hoofdstuk is het resultaat van een wijziging van het Besluit stralingsbescherming (Stb. 2013, 33). Door deze wijziging is de vergunningsplicht van verschillende toepassingen met ingekapselde bronnen en toestellen omgezet in een meldingsplicht. Doel van deze wijziging is het verminderen van administratieve lasten voor ondernemers die met ioniserende straling werken. Als gevolg van Richtlijn 96/29/Euratom van de Raad van 13 mei 1996 tot vaststelling van de basisnormen voor de bescherming van de gezondheid der bevolking en der werkers tegen de aan ioniserende straling verbonden gevaren (PbEG 1996, L 159) is de meldingsplicht aan de overheid een minimumvereiste voor ondernemers die met ioniserende straling werken.
Overigens moge duidelijk zijn dat voor toepassingen met een hoger risico voor mens en omgeving de vergunningplicht onverkort gehandhaafd blijft. Hierbij wordt aangesloten bij de doelstellingen van richtlijn 96/29/Euratom. Daar staat tegenover dat voor toepassingen met een zeer gering risico (beneden de meldings- of vergunninggrenzen) noch een melding noch een vergunning noodzakelijk is.
Bij het opstellen van de regels in dit hoofdstuk is tevens gekeken naar de vigerende voorwaarden die voorkomen in de diverse standaardvergunningen voor het gebruik van ingekapselde bronnen en toestellen en de regels de gelden voor meldingsplichtige toestellen, zoals die zijn opgenomen in de artikel 18 en 19 van het Besluit stralingsbescherming.
Vanuit de praktijk van de Inspectie-SZW (voorheen de Arbeidsinspectie) en de ILT/KFD-inspectie is een grote behoefte aan zoveel mogelijk concrete voorschriften waarop vervolgens toezicht kan worden gehouden. Ook vanuit het beleidsveld zelf is vanuit het oogpunt vanrechtszekerheid en inzichtelijkheid behoefte aan concrete voorschriften. De voorschriften in dit hoofdstuk zijn vanwege het belang van werknemersbescherming in nauwe samenspraak met het Ministerie van Sociale Zaken en Werkgelegenheid tot stand gekomen.
In dit hoofdstuk zijn de bepalingen opgenomen die voorheen waren opgenomen in de Regeling gebruiksartikelen stralingsbescherming, de Regeling radionucliden bevattende aanwijsinstrumenten en de Regeling goedgekeurde ionisatie-rookmelders 2004. Deze regelingen hebben als gemene deler dat ze voorschriften bevatten voor (aanwijs)instrumenten en producten die radioactieve stoffen bevatten en gebruikt kunnen worden als consumentenartikel. Vanwege hun (geringe) radioactieve eigenschappen worden deze producten niet gereguleerd op basis van de Warenwet, maar vormt de Kernenergiewet hiervoor de basis.
De artikelen 5.1 tot en met 5.7 zien op aanwijsinstrumenten waaraan voor verlichtingsdoeleinden radionucliden zijn toegevoegd. De artikelen komen in hoge mate overeen met de artikelen uit de Regeling radionucliden bevattende aanwijsinstrumenten. Belangrijke veranderingen ten opzichte van deze regeling zijn dat ook de regels, die waren opgenomen in de artikelen 31 tot en met 33 van het Besluit stralingsbescherming, thans in deze regeling zijn opgenomen. Hiermee zijn alle uitvoeringsregels die betrekking hebben op de vervaardiging of het herstel van aanwijsinstrumenten in dezelfde regeling samengebracht.
In 1996 is Richtlijn 96/29/Euratom van de Raad van 13 mei 1996 tot vaststelling van de basisnormen voor de bescherming van de gezondheid van de bevolking en werkers tegen de aan ioniserende straling verbonden gevaren (PbEG 1996, L 159) vastgesteld. Een groot deel van deze richtlijn is in het Besluit stralingsbescherming geïmplementeerd. Het Besluit stralingsbescherming bevat per radionuclide zogenaamde vrijstellingswaarden, waaronder een handeling met de desbetreffende radionuclide is vrijgesteld van meldingsplicht. Om vast te stellen of ook de totale activiteit binnen een locatie onder de vrijstellingwaarde blijft dient er een sommatie plaats te vinden. Deze sommatie is een methode om de totale activiteit binnen een locatie te bepalen. Het Besluit stralingsbescherming geeft de mogelijkheid om bij ministeriële regeling handelingen met gebruiksartikelen aan te wijzen die zijn uitgezonderd van deze sommatie. Hier van is gebruik gemaakt en de invulling is vindbaar in bijlage 5.4.
Gebruiksartikelen zijn producten, zoals genoemd in artikel 25 van het Besluit stralingsbescherming, bestemd voor gebruik op of in directe omgeving van personen. Het Besluit stralingsbescherming geeft bovendien de mogelijkheid bepaalde handelingen aan te wijzen die een beperkt risico van blootstelling van mensen tot gevolg hebben en daarom ook minder worden gereguleerd. Paragraaf 5.2 van deze regeling strekt tot het aanwijzen van deze handelingen met een gering risico.
Om per gebruiksartikel waarin zich radioactieve stoffen bevinden, de activiteit vast te stellen is in opdracht van het toenmalige Ministerie van VROM door het RIVM een onderzoek uitgevoerd (RIVM rapport 610310005). Hierin is de activiteit van de verschillende gebruiksartikelen aan de vrijstellingswaarden getoetst. Vervolgens is de globaal te verwachten individuele dosis voor de leden van de bevolking berekend. De individuele dosis geeft de jaardosis aan voor een individu als gevolg van de blootstelling aan één soort gebruiksartikel. Deze dosis is in verschillende fasen waarin het gebruiksartikel zich kan bevinden berekend. Hierbij moet gedacht worden aan de opslag- en handelsfase, de gebruiksfase en afvalfase. De berekende dosis is getoetst aan een referentiedosis die gelijk is aan een stralingsbelasting van maximaal 10 microsievert per jaar.
In bijlage 5.3 worden handelingen en werkzaamheden aangewezen die een beperkt risico van blootstelling van mensen tot gevolg hebben. Indien het aangegeven aantal artikelen niet wordt overschreden, zijn de aangewezen handelingen uitgezonderd van de vergunningplicht als bedoeld in de artikelen 23, 24 en 25, eerste lid, van het Besluit stralingsbescherming. De lijst in bijlage 5.3 is gelijk aan die in bijlage 5.4, met uitzondering van de handelingen met vrijgestelde ionisatierookmelders. Deze zijn niet opgenomen in bijlage 5.3 aangezien voor handelingen met de aldaar gereguleerde ionisatierookmelders destijds een aparte regeling bestond (Regeling goedgekeurde ionisatierookmelders 2004), op grond van artikel 26 van het Besluit stralingsbescherming, waarin uitzonderingen van vergunningplicht zijn geregeld.
De handelingen die zijn opgenomen in beide bijlagen omvatten detailhandel, gebruik en afvalinzameling. Onder ‘detailhandel’ wordt verstaan de verkoop, het tentoonstellen en het in opslag hebben in verband met verkoop aan particulieren. Voor een aantal artikelen is verkoop aan particulieren niet gerechtvaardigd (zie Regeling bekendmaking rechtvaardiging gebruik van ioniserende straling). Detailhandel in die artikelen is dus verboden, daarop heeft deze regeling dan ook geen betrekking.
Onder ‘gebruik’ worden de handelingen verstaan die naar verwachting na aanschaf met het betreffende artikel worden uitgevoerd en die verband houden met het doel waarvoor dit artikel gebruikt wordt. Hieronder valt bijvoorbeeld het voorhanden hebben van het artikel, het werkelijk toepassen en het onderhoud daarvan.
Tenslotte wordt onder ‘afvalinzameling’ verstaan: het in opslag hebben in verband met afvalverwerking. Deze handeling is in de lijst opgenomen ook voor gebruiksartikelen waarvoor de verkoop aan particulieren niet is gerechtvaardigd, om mogelijk te maken een (beperkt) aantal van deze artikelen in de afvalfase kunnen worden ingezameld, zonder dat daarvoor een vergunning nodig is.
In bijlage 5.4 worden handelingen met gebruiksartikelen genoemd waarbij de in de gebruiksartikelen aanwezige radioactiviteit boven de vrijstellingswaarde uitkomt, maar, indien het aangegeven aantal artikelen niet wordt overschreden, een individuele dosis kleiner dan 10 microsievert per jaar veroorzaakt. Bij deze handelingen worden de aan de gebruiksartikelen toegevoegde radionucliden niet betrokken bij de sommatie als bedoeld in artikel 25, vierde lid van het Besluit stralingsbescherming.
De artikelen 5.10 tot en met 5.13 komen uit de Regeling goedgekeurde ionisatie-rookmelders 2004. De strekking van deze regeling is dat het gebruik van de aangewezen typen ionisatie-rookmelders vrijgesteld wordt van het vereiste van een vergunning krachtens de Kernenergiewet. De vrijstelling geldt voor het gebruik van ionisatie-rookmelders (inclusief de zogenaamde single stationmelders) die aan de volgende eisen voldoen:
a. de melder bevat niet meer dan hetzij de radioactieve stof 226Ra met een totale activiteit van maximaal 3,7 kBq, hetzij de radioactieve stof 241Am met een totale activiteit van maximaal 37 kBq;
b. het dosisequivalenttempo op 0,1 meter afstand van een willekeurig punt van het oppervlak van de melder bedraagt niet meer dan 1 µSv per uur;
c. de radioactieve stof in de melder is afdoende beschermd tegen aanraking en verspreiding buiten de melder; en
d. de melder voldoet aan de vereisten van paragraaf 3 tot en met 5 van de OESO-aanbeveling en de daarin genoemde specificaties en beproevingen.
Hiermee wordt de Recommendation for ionization chamber smoke detectors in implementation of radiation protection standards (1977) van de OESO/NEA, verder ‘aanbeveling van de OESO’ voor de zogenaamde single stationmelders bijna geheel gevolgd. Met betrekking tot de installatiemelders wordt de OESO-aanbeveling niet verder gevolgd dan voor de activiteit en de nucliden die ook voor de single stationmelders gelden.
De vrijstelling geschiedt door opneming, na daartoe door de fabrikant of importeur gedaan verzoek, van merk en type melder onder vermelding van het daarbij behorende nuclide en de activiteit, in bijlage 5.5 van deze regeling. Een dergelijk verzoek dient door de desbetreffende fabrikant of importeur te worden gericht aan:
Ministerie van Economische Zaken
AgentschapNL
Team stralingsbescherming
Postbus 93144
2509 AC Den Haag
onder overlegging van de volgende gegevens:
a. het merk en type van de melder;
b. het land van fabricage;
c. de toegepaste radioactieve stof en de activiteit per melder;
bewijsstukken, waaruit blijkt dat wordt voldaan aan de eisen bedoeld in de paragrafen 3 tot en met 5 van de OESO-aanbeveling, respectievelijk een door de bevoegde autoriteit van het land van fabricage afgegeven certificaat als bedoeld in paragraaf 5.3 van genoemde aanbeveling.
De beslissing op een verzoek tot goedkeuring van een ionisatierookmelder in de zin van deze regeling wordt schriftelijk aan de verzoeker medegedeeld. Een beslissing tot intrekking van een goedkeuring wordt onder opgave van redenen schriftelijk medegedeeld aan de oorspronkelijke verzoeker of zijn rechtsopvolger.
Door het opnemen van een type ionisatierookmelder in de onderhavige Regeling zal ook de invoer van een dergelijke melder zonder vergunning kunnen plaatsvinden.
Voor het fabriceren van bedoelde rookmelders, het bedrijfsmatig reinigen van de radioactieve bron, alsmede voor het importeren en voor de opslag van meer dan 500 stuks (dit is een verruiming van de oorspronkelijke eis van 50 stuks) blijft het vergunningsvereiste van kracht. De vergunning zal vanzelfsprekend ook blijven bestaan voor alle typen melders die niet in bijlage 5.5 worden genoemd.
De inhoud van dit hoofdstuk is overgenomen uit de eerder gepubliceerde Regeling beveiliging radioactieve stoffen die op 1 april 2013 in werking is getreden. Ten behoeve van het overzicht van de bepalingen die rusten op het Besluit stralingsbescherming en tot de verantwoordelijkheid van de Minister behoren is gekozen om ook de inhoud van deze regeling onder te brengen in onderhavige uitvoeringsregeling. Dit nieuwe hoofdstuk strekt tot uitwerking van de regels over de beveiliging van radioactieve stoffen, die direct of indirect mensen, dieren, planten of goederen in gevaar kunnen brengen door blootstelling aan ioniserende straling of het vrijkomen van radioactief materiaal.
Op grond van artikel 20ca van het Besluit stralingsbescherming kunnen regels worden gesteld over de beveiliging van het voorhanden hebben van radioactieve stoffen. In dit hoofdstuk wordt van die mogelijkheid gebruik gemaakt.
Het voorkomen van misbruik van radioactieve stoffen staat hoog op de agenda. Door de verhoogde terrorismedreiging is de zorg omtrent diefstal en misbruik van radioactieve stoffen toegenomen. Gezien de maatschappelijke risico’s en het potentieel (massa)ontwrichtende effect van misbruik van chemische, biologische, radiologische en nucleaire middelen (CBRN-middelen) is een samenhangende preventieve aanpak noodzakelijk.
Zo geeft het Internationaal Atoomenergie Agentschap (hierna: IAEA) in TECDOC-1344, ‘The Categorization of radioactive sources’13, aan dat er sprake is van een toenemende zorg over terroristische of criminele groepen die de beschikking zouden kunnen krijgen over radioactieve stoffen om deze te misbruiken. Als gevolg hiervan is er wereldwijd een trend om die stoffen beter te beheren en beveiligen om misbruik en de potentiële gevolgen daarvan te voorkomen. Daarom is de ‘Code of Conduct on the Safety and Security of Radioactive Sources’14 van de IAEA herzien en zijn onder andere de beveiligingsuitgangspunten aangescherpt. Verder zijn er onder meer door de IAEA verschillende internationale conferenties georganiseerd. In deze conferenties was de conclusie dat de beveiliging van radioactieve stoffen een prioriteit op wereldschaal zou moeten zijn en dat de inspanningen zouden moeten worden geïntensiveerd om bijvoorbeeld illegale transporten van radioactieve stoffen te bestrijden.
Op Europees niveau zijn er verschillende initiatieven ontplooid ter versterking van de weerbaarheid tegen terroristische dreigingen met CBRN-middelen. Zo heeft de Europese Commissie een actieplan (11480/09 – COM(2009) 273) vastgesteld met een integrale Europese aanpak om de kans op een aanslag met CBRN-middelen te verkleinen.
Er zijn verschillende nationale maatregelen genomen om de weerstand tegen ongeoorloofde verwerving van CBRN-middelen te verhogen. Daarbij wordt aangesloten bij en invulling gegeven aan het Europese actieplan. Het verbeteren van de fysieke beveiliging van radioactieve stoffen is een van deze maatregelen.
Met fysieke beveiliging wordt bedoeld het geheel van maatregelen dat bedoeld is om te voorkomen dat radioactieve stoffen in onbevoegde handen geraken.
Met de meeste radioactieve stoffen kan slechts beperkt schade worden veroorzaakt. Alleen de grotere hoeveelheden aan radioactieve stoffen kunnen bij misbruik aanzienlijke schade voor de omgeving veroorzaken. Radioactieve stoffen kunnen bijvoorbeeld worden gebruikt bij het fabriceren van een zogenaamde ‘dirty bomb’, waarbij conventionele explosieven worden voorzien van een radioactieve lading. Door de beveiliging van dergelijke grotere hoeveelheden radioactieve stoffen wordt de kans op diefstal en misbruik verkleind.
In het Besluit stralingsbescherming is een zorgbepaling opgenomen om zoveel als redelijkerwijs mogelijk te voorkomen dat radioactieve stoffen of toestellen zoekraken, worden ontvreemd of ongewild worden verspreid. Wanneer deze situatie zich toch onverhoopt mocht voordoen, moet dit worden gemeld aan de betrokken overheidsinstanties (artikel 14 van het Besluit stralingsbescherming).
Vanwege het hierboven genoemde Europese actieplan bestond de behoefte de zorgplicht nader uit te werken in meer concreet benoemde verplichtingen. Dit hoofdstuk geeft daartoe gedeeltelijk invulling aan de zorgplicht die is opgenomen in artikel 14 van het Besluit stralingsbescherming. In tegenstelling tot artikel 14 van het Besluit stralingsbescherming richt dit hoofdstuk zich uitsluitend op vergunninghouders en op beveiliging tegen diefstal en misbruik.
Omdat radioactieve stoffen in de praktijk voor veel verschillende toepassingen worden gebruikt, gaat het deels om doelvoorschriften. Voorbeelden van gebruik van radioactieve stoffen zijn medische toepassingen zoals bestralingstherapie, non-destructief onderzoek voor het vaststellen van wanddikten en fouten in lasnaden in buisleidingen en wetenschappelijke toepassingen in laboratoria. De doelvoorschriften richten zich op het beperken van de kans op diefstal of misbruik van grotere hoeveelheden radioactieve stoffen en bieden ruimte voor maatwerk door vergunninghouders. Deze kunnen in een gegeven situatie de voor hen meest effectieve oplossing kiezen.
In dit hoofdstuk is bepaald dat vergunninghouders die bepaalde risicovolle radioactieve stoffen voorhanden mogen hebben redelijke beveiligingsmaatregelen tegen diefstal en misbruik moeten treffen. Bepaalde elementen van deze zorgplicht zijn in het hoofdstuk uitgewerkt. Dit betreft voorwaarden waaraan de beveiligingsmaatregelen in elk geval moeten voldoen. Onder andere is bepaald dat vergunninghouders beschikken over en handelen overeenkomstig een beveiligingsplan waarin deze beveiligingsmaatregelen zijn opgenomen. De vergunninghouder dient de stoffen op grond van de zorgplicht echter ook voor zover dat niet in de regeling is geconcretiseerd, redelijkerwijs te beveiligen. Daarbij kan bijvoorbeeld worden gedacht aan het toegangsbeleid dat een vergunninghouder toepast voor bezoekers.
In de Handreiking Beveiliging van radioactieve stoffen, die is opgesteld door het Ministerie van Economische Zaken, wordt aangegeven hoe zou kunnen worden voldaan aan de voorschriften uit dit hoofdstuk. De toepassing van de handreiking is niet verplicht, maar is bedoeld om vergunninghouders houvast te bieden bij het vormgeven van hun beveiligingsmaatregelen. De handreiking is op 22 juli 2013 beschikbaar gemaakt op www.rijksoverheid.nl .
Bij het opstellen van deze regeling is gebruik gemaakt van de aanbevelingen van het IAEA uit de publicatie ‘Security of Radioactive Sources’, IAEA Nuclear Security Series No. 1115, (hierna: IAEA aanbevelingen). De IAEA aanbevelingen bevatten adviezen met betrekking tot de beveiliging van radioactieve stoffen. In dit hoofdstuk is aangesloten bij de algemene uitgangspunten uit de IAEA aanbevelingen. Daarbij is gebruik gemaakt van de mogelijkheid om de aanbevelingen niet alleen toe te passen op ingekapselde bronnen, maar ook toe te passen op open bronnen met radioactieve stoffen. Beide worden, voor zover zij van niet natuurlijke oorsprong zijn, verstaan onder het begrip ‘kunstmatige radioactieve stoffen’ dat in de regeling wordt gebruikt.
De IAEA aanbeveling beschrijft de beveiligingsfuncties detectie, vertraging en respons voor de verschillende risicocategorieën. Hoe zwaarder de risicocategorie, des te zwaarder ook de maatregelen en geringer de kans dat een bron ongeautoriseerd wordt weggenomen.
Over twee jaar zal de werking van dit hoofdstuk worden geëvalueerd. Afhankelijk van de resultaten daarvan zal worden beoordeeld of het nodig is om het hoofdstuk bij te stellen.
Dit hoofdstuk is van toepassing op houders van een vergunning ingevolge de artikelen 24 en 25 van het Besluit stralingsbescherming waarmee handelingen kunnen worden verricht met categorie 1-, 2- of 3-stoffen, met uitzondering van houders van een vergunning voor uitsluitend het vervoeren, het voorhanden hebben bij opslag in verband met vervoer of het binnen of buiten Nederlands grondgebied brengen of doen brengen van bepaalde radioactieve stoffen.
Dit hoofdstuk geldt dus voor elke vergunninghouder die ingevolge zijn vergunning handelingen kan verrichten met categorie 1-, 2- of 3-stoffen, ongeacht of de vergunninghouder daadwerkelijk handelingen met dergelijke stoffen verricht.
De beveiliging van radioactieve stoffen tijdens vervoer en tijdelijke opslag tijdens vervoer is geregeld op grond van het Besluit splijtstoffen, ertsen en radioactieve stoffen. Dit besluit verklaart internationaal vastgelegde vervoersvoorschriften, ook met betrekking tot beveiliging, van toepassing.
De radioactieve stoffen waarop de bepalingen uit dit hoofdstuk van toepassing zijn, zijn in bijlage 6.1 ingedeeld in drie categorieën.
Voor deze categorie-indeling van de radioactieve stoffen is aangesloten bij de aanbevelingen van het IAEA: ‘Categorization of radioactive sources’, IAEA-TECDOC-1344 uit 200316. Hierin is een systematiek uitgewerkt waarbij kunstmatige radioactieve stoffen worden ingedeeld op basis van het risico dat ze vormen voor mensen, dieren, planten en goederen. Deze indeling is gebaseerd op de verhouding tussen de activiteit van de bron (A in TBq) enerzijds, en een specifieke grootheid voor de mate van gezondheidsrisico van de radionuclide in de desbetreffende bron (D waarde) anderzijds. Daarnaast is bij de categorie-indeling ook naar de aantrekkelijkheid van de kunstmatige radioactieve stof voor kwaadwillenden gekeken. Bepaalde kunstmatige radioactieve stoffen met een lage A/D waarde zijn zonder of met beperkte beveiligingsmaatregelen relatief makkelijk te ontvreemden of te misbruiken. Deze kunstmatige radioactieve stoffen zijn in een hogere categorie ingedeeld dan die waarin zij op grond van hun A/D-waarde terecht zouden zijn gekomen.
Indien zich meerdere kunstmatige radioactieve stoffen in een ruimte bevinden zonder aparte beveiligingsvoorzieningen per stof, moet sommatie van de A/D-waarden plaatsvinden.
In de IAEA aanbevelingen wordt in tabel 4 een onderverdeling gemaakt in vijf categorieën. Hoofdstuk 6 is van toepassing op kunstmatige radioactieve stoffen die vallen in de categorieën één tot en met drie. Voor de categorieën vier en vijf is de beveiliging met de zorgbepaling uit artikel 14 van het Bs en de maatregelen die op grond van het Bs worden getroffen in het kader van de veiligheid, voldoende gereguleerd. Wel moet rekening worden gehouden met de hiervoor genoemde sommatie, waardoor mogelijk kunstmatige radioactieve stoffen vanuit een lagere categorie toch in een hogere categorie terecht kunnen komen.
De bepalingen uit dit hoofdstuk waren voorheen opgenomen in de Regeling natuurlijke bronnen van ioniserende straling 2008. Deze regeling is alleen van toepassing op werkzaamheden en is een nadere invulling van diverse artikelen uit hoofdstuk 8 van het Besluit stralingsbescherming.
Werkzaamheden zijn alle mogelijke toepassingen met natuurlijke bronnen voor zover die niet worden of zijn bewerkt wegens hun radioactieve eigenschappen, uitgezonderd bij een interventie, een ongeval of een radiologische noodsituatie; het betreft zowel het bereiden, voorhanden hebben, toepassen van of zich ontdoen van een natuurlijke bron. Handelingen zijn alle andere toepassingen met radioactieve bronnen met name met kunstmatige radioactieve bronnen.
Dit hoofdstuk bevat in de bijlagen (7.1 t/m 7.7) onder meer sommatieregels, criteria en regels voor de bepaling van oppervlaktebesmetting die in bepaalde gevallen gebruikt moeten worden als vergunningplichtige grens in plaats van de activiteitsconcentratie of totale activiteit. Daarnaast zijn er standaardformulieren voor het doen van meldingen en het aanvragen van vergunningen voor werkzaamheden en algemene regels voor meldingsplichtige werkzaamheden geformuleerd.
Dit hoofdstuk bevat ook de bepaling (artikel 7.13) ten behoeve van de aanwijzing als instelling voor de ontvangst van radioactieve afvalstoffen van natuurlijke bronnen van ioniserende straling. Deze bepaling stond voorheen in de Regeling van de Staatssecretaris van Volkshuisvesting, Ruimtelijke Ordening en Milieubeheer en de Staatssecretaris van Sociale Zaken en Werkgelegenheid van 9 juni 2005, nr. SAS2005090776, inzake de aanwijzing van inrichtingen voor het storten van gevaarlijke afvalstoffen als instelling voor de ontvangst van radioactieve afvalstoffen (Stcrt. 2005, 111)
Dit hoofdstuk strekt tot uitvoering van richtlijn nr. 2003/122/Euratom van de Raad van de Europese Unie van 22 december 2003 inzake de controle op hoogactieve ingekapselde radioactieve bronnen en weesbronnen (PbEU L 346). De bepalingen uit dit hoofdstuk stonden voorheen in de Regeling hoogactieve bronnen, waarmee de Regeling administratieve en organisatorische maatregelen in 2006 (Stcrt. 2006, 114) werd aangevuld. Daarnaast zijn er nog uitvoeringsbepalingen van deze richtlijn opgenomen in de artikelen 2.7 en 2.8 van deze regeling.
De bijlagen zijn zoveel mogelijk identiek overgenomen uit het Besluit stralingsbescherming en de verschillende regelingen die zijn opgegaan in deze regeling. Hieronder is een transponeringstabel opgenomen om inzichtelijk te maken wat de herkomst is van alle bij deze regeling behorende bijlagen.
|
Bijlage nr. |
Omschrijving |
Oorsprong |
|---|---|---|
|
1.1 |
Vrijstellings- en vrijgavegrenzen |
Bijlage 1 Besluit stralingsbescherming |
|
1.2 |
Gewogen sommatie van activiteiten en -concentraties |
Bijlage 3 Besluit stralingsbescherming |
|
1.3 |
Activiteitswaarden hoogactieve bron |
Bijlage 5 Besluit stralingsbescherming |
|
1.4 |
Bepaling effectieve volgdosis |
Bijlage 4 Besluit stralingsbescherming |
|
1.5 |
Regels voor het uitvoeren van een dosisberekening voor een vergunningaanvraag |
Bijlage bij de Regeling analyse gevolgen ioniserende straling voor het milieu |
|
2.1 |
Formulier t.b.v. het verwerven van een hoogactieve bron |
Bijlage 4 van de Regeling administratieve en organisatorische maatregelen stralingsbescherming |
|
2.2 |
Formulier t.b.v. eigen administratie bij handelingen met een hoogactieve bron |
Bijlage 3 van de Regeling administratieve en organisatorische maatregelen stralingsbescherming |
|
3.1 |
Voorwaarden die gelden aan registratie als deskundige |
Nieuw |
|
5.1 |
Vaststelling waarschuwingsteken |
Bijlage 1 van de Regeling radionucliden bevattende aanwijsinstrumenten |
|
5.2 |
Invulling van tests t.b.v. artikel 28, onder d, of 29, derde lid van het Besluit stralingsbescherming |
Bijlage 2 van de Regeling radionucliden bevattende aanwijsinstrumenten |
|
5.3 |
Uitzonderingen op de verboden bedoeld in de artikel 23, 24 en 25, eerste lid, van het Besluit stralingsbescherming |
Bijlage 2 van de Regeling gebruiksartikelen stralingsbescherming |
|
5.4 |
Van sommatie uitgezonderde handelingen (gebruiksartikelen) |
Bijlage 1 van de Regeling gebruiksartikelen stralingsbescherming |
|
5.5 |
Goedgekeurde ionisatierookmelders |
Artikel 4 van de Regeling goedgekeurde ionisatie-rookmelders 2004 |
|
5.6 |
Aanduiding t.b.v. de aanwezigheid van een radioactieve stof bij ionisatierookmelders |
Bijlage bij de Regeling goedgekeurde ionisatie-rookmelders 2004 |
|
6.1 |
Indeling van radioactieve stoffen in categorieën ten behoeve van de beveiliging |
Bijlage bij de Regeling beveiliging radioactieve stoffen |
|
7.1 |
Lijst geïdentificeerde werkzaamheden |
Bijlage 1 van de Regeling natuurlijke bronnen van ioniserende straling 2008 |
|
7.2 |
Methoden sommatie en toetsing dosis |
Bijlage 2 van de Regeling natuurlijke bronnen van ioniserende straling 2008 |
|
7.3 |
Voorschriften meldingsplichtige werkzaamheden |
Bijlage 3 van de Regeling natuurlijke bronnen van ioniserende straling 2008 |
|
7.4 |
Meetmethode en bepaling oppervlaktebesmetting (werkzaamheden) |
Bijlage 4 van de Regeling natuurlijke bronnen van ioniserende straling 2008 |
|
7.5 |
Formulier (af)melding of wijziging |
Bijlage 5 van de Regeling natuurlijke bronnen van ioniserende straling 2008 |
|
7.6 |
Formulier ketenmelding (werkzaamheden) |
Bijlage 6 van de Regeling natuurlijke bronnen van ioniserende straling 2008 |
|
7.7 |
Formulier vergunningaanvraag (werkzaamheden) |
Bijlage 7 van de Regeling natuurlijke bronnen van ioniserende straling 2008 |
Vrijgavewaarden gelijk aan vrijstellingswaarden
In richtlijn 96/29 en het Besluit stralingsbescherming wordt expliciet onderscheid gemaakt tussen de begrippen voor vrijstelling en vrijgave en ook voor uitsluiting. Echter, het is echter niet wenselijk om de waarden waaronder deze vrijstelling, vrijgave of (bij lozingen en afval) uitzondering geldt niet gelijk te stellen. Hetzelfde geldt voor de waarden voor respectievelijk handelingen en werkzaamheden. Hieronder wordt de onderbouwing daarvoor gegeven.
1. Handelingen of werkzaamheden met radioactieve stoffen kunnen worden vrijgesteld van vergunning indien hetzij de activiteitsconcentratie (Bq.g-1), hetzij de totale activiteit (Bq) lager dan de relevante vrijstellingswaarde is. In dit geval is geen melding of vergunning vereist, maar geldt wel de rest van het Besluit stralingsbescherming.
2. Indien zowel de activiteitsconcentratie (Bq.g-1) als de totale activiteit (Bq) wordt overschreden komt de handeling of werkzaamheid in het meldingen- en vergunningensysteem.
3. Zich ontdoen van: vanuit vergunningplichtige situaties kunnen radioactieve stoffen worden vrijgegeven voor lozing, afval of voor hergebruik. Dit is mogelijk wanneer hetzij de activiteitsconcentratie (Bq.g-1), hetzij de totale activiteit (Bq) van deze radioactieve stoffen lager dan de relevante vrijgavewaarde is. Er zijn vervolgens twee mogelijkheden:
a. Bij product- of materiaalhergebruik zal het materiaal weer gebruikt worden bij een nieuwe handeling of werkzaamheid, waarbij twee mogelijkheden zijn:
– de activiteitsconcentratie van het materiaal is groter dan de vrijgavewaarde en dus niet vrijgegeven van vergunningplicht/meldingsplicht, waarbij het logisch is dat het ook bij de nieuwe handeling daarvan niet wordt vrijgegeven. Dus de activiteitsconcentratie moet ook groter dan de vrijstellingswaarde zijn.
– de activiteitsconcentratie van het materiaal is kleiner dan de vrijgavewaarde, dus vrijgegeven van vergunningplicht/meldingsplicht en blijft logischerwijze daarvan vrijgegeven, dus moet ook lager dan de vrijstellingswaarde zijn.
b. In het geval van vrijgegeven afval of lozingen is er geen sprake meer van handhaving en wordt overeenkomstig richtlijn 96/29 het materiaal verder geheel uitgezonderd van het Besluit stralingsbescherming.
4. Bepaalde bronnen van ioniserende straling worden bij voorbaat geheel uitgezonderd van het besluit, in het algemeen omdat zij per definitie aanwezig zijn en beïnvloeding niet of nauwelijks mogelijk is (bijv. K-40 in het lichaam en kosmische straling op grondniveau).
5. Met betrekking tot de vrijstelling van een kunstmatige bron, waarvoor tabel 1 in eerste instantie is opgesteld, is vrijwel altijd de totale activiteit van de bron beperkend, omdat de activiteitsconcentratie in het algemeen ruim wordt overschreden. Verlaging van de activiteitsconcentratie voor vrijstelling zal dus in het algemeen niet meer vergunningen vragen. Voor de vrijgave van grote hoeveelheden radioactief materiaal, dat hetzij kunstmatige hetzij natuurlijke radionucliden bevat, is de activiteitsconcentratie beperkend, omdat de totale activiteit vrijwel steeds zal worden overschreden.
De logische consequentie van pad 3 – hergebruik is, dat vrijstellingswaarden en vrijgavewaarden op hetzelfde niveau dienen te liggen: een stof die niet wordt vrijgegeven, kan niet bij hergebruik wel zijn vrijgesteld. Evengoed is het niet logisch om van een stof die wel is vrijgegeven van vergunning- of meldingsplicht, het hergebruik daarvan later wel onder vergunning- of meldingsplicht te laten vallen. Zoals blijkt uit punt 5 kunnen de vrijstellingswaarden indien nodig, naar beneden worden bijgesteld, zodat zij gelijk worden aan de gewenste vrijgavewaarden, zonder dat daardoor meer vergunningen voor kunstmatige bronnen verleend moeten worden.
Uitbreiding van het aantal radionucliden
Tabel 1 geeft de waarden voor activiteitsconcentratie (Bq.g-1) en de totale activiteit (Bq) voor circa 800 verschillende radionucliden. Circa 400 radionucliden waren niet opgenomen in tabel A van Bijlage I van de richtlijn 96/29 of in de Mededelingen van de Commissie, maar berekend door de NRPB-UK (NRPB-R306) en op verzoek van de Nederlandse Vereniging voor Stralingshygiëne volledigheidshalve toegevoegd. De waarden voor deze toegevoegde radionucliden hebben dezelfde status als de overige en zijn dus ook evenzeer van kracht voor de toepassing van met name de artikelen 25, 26, 36, 38, 103, 107, 108 en 113 betreffende vrijstelling of vrijgave van melding of vergunningplicht van handelingen en werkzaamheden.
Afwijking van richtlijn 96/29/Euratom
Voor een aantal nucliden is de waarde voor de activiteitsconcentratie afwijkend ten opzichte van de richtlijn 96/29 van Euratom. Het betreft hier nucliden die als kunstmatige bron voorkomen en tevens na bijvoorbeeld ontmanteling in afval of materiaal bestemd voor hergebruik of in natuurlijke en tevens in kunstmatige materialen voorkomen en waarvoor de waarden voor de activiteitsconcentratie in de richtlijn te hoog, dan wel te laag werden bevonden.
De activiteitsconcentratie van Co-60 is gewijzigd van 10 Bq.g-1 naar 1 Bq.g-1: materialen, vooral ijzer, staal etc. die vrijkomen bij ontmanteling bevatten veelvuldig Co-60. Dit radionuclide is een harde γ-straler en geeft daardoor een relatief hoge dosis indien het verwerkt wordt in gebruiksartikelen, zoals auto’s. Voor dit soort hergebruik is 10 Bq.g-1 te hoog.
Overige radionucliden die bij ontmantelingsproducten etc. aanwezig kunnen zijn, zijn in het algemeen minder dominant aanwezig of niet dosisbepalend. Indien dit in de toekomst toch het geval zal blijken te zijn, zullen ook de waarden voor deze radionucliden worden aangepast.
De activiteitsconcentratie voor radium-226+ en 228+ is ook verminderd van 10 Bq.g-1 naar 1 Bq.g-1. Deze radionucliden bevinden zich in tal van natuurlijke (rest)materialen en dochters ervan zijn harde γ-stralers. Gebruik van de 10 Bq.g-1 zou bij hergebruik of afvalverwerking een onaanvaardbare dosis kunnen geven zowel voor werknemers als voor leden van de bevolking.
De activiteitsconcentratie voor Po-210 en Pb-210 is gewijzigd van 10 Bq.g-1 naar 100 Bq.g-1. Deze nucliden zijn van speciaal belang bij de restproducten van de procesindustrie. Echter omdat het α- en β-stralers betreft, zijn deze radionucliden voor scenario’s waarbij de externe straling bepalend is, van ondergeschikt belang. Het kritieke belastingpad was de voor Nederland hoogst onaannemelijke situatie van ingestie door leden van de bevolking die over een afvalstortplaats lopen, een zuivere bron vinden en deze bron vervolgens opeten.
Bij het hanteren van 10 Bq.g-1 voor vrijgave zou, wegens deze hoogst onaannemelijke situatie, de procesindustrie aan onnodig strenge voorwaarden moeten voldoen.
De lijst
De lijst bevat een niet uitputtende opgave van werkzaamheden in Nederland waarvan is gebleken dat daarbij materialen worden gebruikt die zodanig radioactief zouden kunnen zijn dat zij meldings- of vergunningplichtig zijn.
In de tweede kolom is het type industrie aangegeven waarbij deze werkzaamheden in het algemeen worden verricht. In de vierde kolom zijn de soort werkzaamheden opgenomen die het kan betreffen en in de zesde kolom staan de materialen die zodanige hoeveelheden van relevante radionucliden zouden kunnen bevatten dat daardoor meldings- of vergunningplicht optreedt.
Met nadruk wordt opgemerkt, dat opname in de lijst niet inhoudt dat met zekerheid gesteld kan worden dat meldings- of vergunningplicht geldt. Ook zullen niet binnen alle industrieën van een genoemd type industrie deze werkzaamheden plaatsvinden. Daarnaast is het denkbaar dat bepaalde werkzaamheden alleen op een bepaalde plaats binnen een industrie plaatsvinden. De overige delen van die industrie behoeven dan niet bij de melding of vergunning te worden betrokken.
Hanteren van de lijst
Een ondernemer van een bepaalde industrie kijkt eerst of zijn type industrie genoemd wordt. Zo ja, dan gaat hij na of de soort werkzaamheden binnen zijn industrie uitgevoerd wordt. Is dat ook het geval dan gaat hij na of de stoffen die genoemd worden een zodanig radioactiviteit bevatten dat werkzaamheden daarmee meldings- of vergunningplichtig zijn. Voor de administratieve verwerking worden in het meldingsformulier of het vergunningaanvraagformulier de desbetreffende nummers van de stoffen in de lijst gevraagd.
Niet opgenomen in de lijst
Het kan zo zijn dat bepaalde werkzaamheden waarbij de vrijstellings- en vrijgavewaarden in bijlage 1.1, tabel 1 en 2, worden overschreden, niet op de lijst voorkomen. In die gevallen zijn alle relevante artikelen van het Besluit stralingsbescherming onverkort van kracht. Dit betekent dat onder andere de artikelen 103, 107 en 108 van het Besluit stralingsbescherming van kracht zijn en deze werkzaamheden meldings- of vergunningplichtig zijn.
Opstellen van de lijst
Deze lijst is voor een deel gebaseerd op onderzoek dat in opdracht van het Ministerie van Sociale Zaken en Werkgelegenheid (1999) is uitgevoerd. Geïdentificeerd zijn die werkzaamheden die een dosis voor werknemers kunnen geven boven 0,1 mSv in een jaar in ‘normale werksituaties’ of boven 1 mSv in een jaar in ‘normale maar onwaarschijnlijke werksituaties’. Deze waarden zijn ook gehanteerd bij het vaststellen van de vrijstellings- en vrijgavewaarden voor werkzaamheden met natuurlijke bronnen in het Besluit stralingsbescherming. Daarnaast zijn de resultaten verwerkt van toenmalige consultatierondes binnen de Nederlandse Vereniging van Stralingshygiëne, VNO-NCW en NOGEPA.
Voor leden van de bevolking zijn voor dat doel ook dosiscriteria voor werkzaamheden gehanteerd: een toegevoegde dosis van 1 mSv omgevingsdosisequivalent in een jaar of 0,3 mSv E in een jaar. Echter, de dosiscriteria voor werknemers zijn vrijwel steeds beperkend gebleken.
Daarnaast zijn er nog enige werkzaamheden aan de lijst toegevoegd met stoffen die weliswaar volgens het onderzoeksrapport de dosiscriteria niet overschrijden, maar waarvan reeds bekend is dat de activiteitsconcentratie en de totale activiteit van de radionucliden die zij bevatten, hoger zijn dan de vrijstellings- en vrijgavewaarden in bijlage 1.1. Zij zijn daardoor in ieder geval meldings- of vergunningplichtig. Bij het hanteren van deze lijst moet bedacht worden, dat in het Besluit stralingsbescherming en derhalve ook in deze regeling het ‘zich ontdoen van’ zowel lozingen in lucht en water kan inhouden, als het aan derden overdragen ten behoeve van product- of materiaalgebruik of -hergebruik of voor het deponeren als afval.
Ad 1A Gewogen sommatie van activiteiten en activiteitsconcentraties van natuurlijke bronnen bij radionuclide vervalketens ten behoeve van toetsing aan meldings- of vergunningplicht.
Ten behoeve van een toetsing aan de vrijstellings- of vrijgavewaarden in bijlage 1.1, tabel 1 en aan de vergunningplichtige grenzen bij lozingen, bijlage 1.1, tabel 2 (verder als groep met EL (Exemption Level) aangegeven) moeten de activiteitsconcentraties en de activiteiten van de radionucliden gewogen worden gesommeerd. Bepaalde radionucliden hoeven echter bij die weging en sommatie niet beschouwd te worden, zie onder punt 1B van deze bijlage.
De gewogen sommatie van hoeveelheden natuurlijke materialen geschiedt volgens bijlage 1.2 volgens de volgende formules voor respectievelijk totale activiteiten en activiteitsconcentraties:

In bijlage 1.1, tabel 1, van het Besluit stralingsbescherming zijn vrijstellingswaarden voor radionucliden gegeven. Nucliden met het achtervoegsel ‘+’ of ‘sec’ in deze tabel stellen moedernucliden (moeders) voor, die in evenwicht zijn met hun dochternucliden (dochters) als opgenomen in Aanhangsel A bij deze tabel. Een moeder en haar dochter(s) gezamenlijk worden een vervalketen genoemd.
In deze gevallen hebben de in tabel 1 vermelde waarden alleen betrekking op de moeders, maar zijn de dochters die ingroeien, daarin reeds verdisconteerd. Dat wil zeggen dat er bij evenwicht uitsluitend getoetst wordt aan de waarde voor de moeder.
Echter, er zijn vele situaties bij natuurlijke bronnen waarbij zowel de moeder als (vele van) de dochters aanwezig zijn, maar niet met dezelfde activiteiten of activiteitsconcentraties. In die gevallen is het niet steeds duidelijk of er voor een deel evenwicht bestaat of niet.
In het Besluit stralenbescherming Kernenergiewet (BsK) werd veel waarde gehecht aan het al dan niet in evenwicht zijn van vervalketens en gold een strengere norm voor niet in evenwicht zijnd materiaal (100 Bq/g) dan voor in evenwicht zijnd materiaal (500 Bq/g).
Het achterliggende argument was dat een evenwicht aannemelijk zou maken dat het echt natuurlijk materiaal betrof. Op basis van definities in de richtlijn 96/29/EURATOM, overgenomen in het Besluit stralingsbescherming, wordt nu alles als natuurlijke bron beschouwd wat van natuurlijke oorsprong is, al dan niet bewerkt of in evenwicht (mits niet onderdeel van de splijtstofcyclus). Het al dan niet in evenwicht zijn doet er wat dat betreft dus niet meer toe.
De reeksen zoals genoemd in aanhangsel A, bij tabel 1.1, van bijlage 1.1 van het Besluit stralingsbescherming (nucliden in seculair evenwicht met hun dochters) komen niet altijd geheel overeen met het evenwicht zoals dat in natuurlijke bronnen wordt aangetroffen.
Bij radionucliden die niet in evenwicht zijn en er òf meer dochter- òf meer moederactiviteit is dan volgens evenwicht te verwachten is, zijn verschillende wijzen van gewogen sommering mogelijk. Aangezien bij de verschillende benaderingen de uitkomsten niet altijd hetzelfde zijn, en overschatting van hoeveelheden radionucliden soms zelfs gunstiger kan uitkomen, zijn in deze bijlage de diverse mogelijkheden opgesomd, die alle toegepast mogen worden.
Opgemerkt moet worden, dat in de tabel niet voor alle moeders de vrijstellings- en vrijgavewaarden apart gegeven worden. In dat geval vervallen enkele mogelijkheden uit onderstaande voorbeelden (1A.b.2 en 1A.d.2 en 3).
ad 1A.a.
Moeders en dochters hebben alle een gelijke activiteit van stel 100 Bq/g en zijn dus in evenwicht volgens de vervalreeks. De vrijstellingswaarde voor deze reeks is M+. 100/M+ wordt dan getoetst.
ad 1A.b.1.
Voorbeeld voor het geval er een grotere hoeveelheid van de dochters zijn dan volgens de keten kan worden verwacht:
Stel de activiteitsconcentratie van de moeder M is 100, van dochter D1 130 en van dochter D2 180 Bq/g.
Voorts zijn de vrijstellingswaarden voor de vervalreeks M+ (moeder met haar dochters in evenwicht), moeder apart en dochters apart respectievelijk M+, M, D1 en D2.
Er zijn drie mogelijkheden:
1. neem aan dat er een evenwicht is tussen de moeder en een deel van de dochters en dat er nog wat dochters resteren. Dus van elk radionuclide bevindt zich 100 Bq/g in de vervalreeks. Rest voor dochter D1: 130-100 = 30 Bq/g en voor dochter D2: 180-100 = 80 Bq/g. Deze laatste concentraties moeten vervolgens gewogen worden met de vrijgavewaarden die voor de dochters zijn gegeven en gesommeerd worden met de eerste uitkomst.
2. Weeg en sommeer de activiteitsconcentratie dus als volgt:
100/M+ + 130-100/D1 + 180-100/D2
Bijvoorbeeld Ra-226 en Pb-210 zijn vaak uit evenwicht evenals Pb-210 en Po-210. De activiteit voor Pb-210 respectievelijk Po-210 mag dan gecorrigeerd worden voor de activiteit die al in M+ (Ra-226+ resp. Pb-210+) is meegenomen.
weeg en sommeer de moeder en dochters alle apart:
100/M + 130/D1 + 180/D2
3. overschat en doe alsof alle radionucliden uit de reeks dezelfde hoeveelheid of activiteitsconcentratie hebben en wel de hoogste. Weeg als volgt:
180/M+
ad 1A.b.2.
In sommige gevallen blijkt door de afrondingen bij de berekeningen van de vrijstellings- en vrijgavewaarden de vreemde situatie te ontstaan, dat het wegen en sommeren van de dochters apart ongunstiger uitwerkt dan het wegen van de gehele keten, dus dochternucliden inclusief het moedernuclide. Daarom, mogen beide mogelijkheden gebruikt worden, indien door een bepaald proces het moedernuclide afwezig is.
ad 1A.c.
In het geval er minder dochters zijn dan volgens evenwicht zou moeten en dus bijvoorbeeld de Bq/g voor de moeder en de dochters respectievelijk 100, 70 en 30 Bq/g is, en voorts de vrijstellingswaarden voor de moeder met haar dochters in evenwicht (M+), de moeder apart en de dochters apart respectievelijk M+, M, D1 en D2 zijn, zijn er de volgende mogelijkheden:
overschat en doe alsof er wel voldoende dochters zijn: 100/M+
weeg en sommeer op basis van de laagste aanwezige activiteitsconcentratie (in dit geval voor dochter D2: 30 Bq/g):
30/M+ + 70-30/D1 + 100-30/M
weeg en sommeer alle nucliden apart:
100/M + 70/D1 + 30/D2
Ad 1B
Radionucliden die bij de meting en sommatie van activiteiten of activiteitsconcentraties van natuurlijke bronnen niet beschouwd worden
In dit onderdeel wordt een opsomming gegeven van radionucliden die hetzij altijd in een zeer geringe hoeveelheid aanwezig zijn, hetzij altijd in veel lagere concentraties aanwezig dan andere radionucliden, zonder noemenswaardig meer radiotoxisch te zijn. Ook zijn opgenomen radionucliden waarvan aangenomen mag worden dat zij in ongeveer dezelfde hoeveelheid als een ander radionuclide aanwezig zullen zijn en dus slechts een van beide bepaald hoeft te worden. Daarbij wordt onderscheid gemaakt tussen niet-lozingen en lozingen, omdat in het laatste geval ook radionucliden met een korte halveringstijd nog een rol kunnen spelen.
Dit onderdeel 1B is nodig omdat artikel 3, eerste lid, van de regeling houdende wijziging van bijlagen van het Besluit stralingsbescherming alleen stelt dat de nucliden die niet in bijlage 1, tabel 1, van het besluit zijn opgenomen niet bij de sommatie meegenomen behoeven te worden. Daarbij is echter niet vermeld dat zij daarom ook niet bepaald hoeven te worden, wat in feite de bedoeling is. Het betreft in het algemeen (zeer) kortlevende radionucliden. Zij waren niet in de tabel opgenomen omdat zij niet relevant zijn voor de dosisberekeningen. Dit had echter tot gevolg dat er geen vrijstellingswaarde voor deze nucliden is, waardoor bijvoorbeeld 1 Bq reeds meldings- of vergunningplicht tot gevolg zou hebben.
Overigens kan het zo zijn dat deze kortlevende radionucliden om een andere reden toch bepaald worden. De activiteitsconcentratie van veel natuurlijke materialen worden namelijk bepaald via gammaspectrometrie van de kortlevende dochters van de relevante radionucliden.
Opgemerkt zij bovendien dat met tabel 1, van het besluit, niet tevens wordt bedoeld het aanhangsel bij deze tabel.
Ad 2.
Evenals bij kunstmatige bronnen op basis van deel I van bijlage 1.5 geeft dit onderdeel de mogelijkheid om bij werkzaamheden de dosis eerst grof te schatten en vervolgens te toetsen aan de secundaire niveaus voor externe straling (10 µSv per jaar) en lozingen (1 µSv per jaar per lozingstype). Deze secundaire niveaus zijn gelijk aan die voor kunstmatige bronnen. De rekenregels uit deel I van bijlage 1.5 zijn echter niet van toepassing omdat deze alleen gelden voor eenvoudige bronnen en dosisberekeningen voor natuurlijke bronnen in het algemeen complexer zijn. In de plaats daarvan volstaat een ruwe, realistisch conservatieve schatting voor werkzaamheden.
Alhoewel in principe alle aanwezige radionucliden bij de dosisbepalingen meegenomen dienen te worden, kan bij deze grove schatting gebruik worden gemaakt van ‘key radionucliden’. Vrijwel altijd bepalen namelijk een of enkele radionucliden de dosis (zie ook onder ad 1B). Wanneer het spectrum bekend is, kan een verantwoorde keuze worden gemaakt.
Indien deze schatting niet goed te maken is en de dosis het secundaire niveau zou kunnen overschrijden of de uitkomst van de schatting een dosis geeft die hoger is dan de secundaire niveaus, is punt 3 van deze bijlage van toepassing.
3 Methode berekening van doses ten gevolge van werkzaamheden ter toetsing aan de doses genoemd in het besluit
Onderdeel 3, van bijlage 7.2, is van toepassing als een ruwe, realistisch conservatieve schatting een dosis geeft die een der secundaire niveaus zou kunnen overschrijden. Voor dat emissietype wordt vervolgens op basis van de hoofdstuk 6 voor de dosisberekening de methode volgens de rapporten DOVIS-A en DOVIS-B2 gehanteerd. Hoofdstuk 6 is in eerste instantie geschreven voor eenvoudige handelingen, maar uitgebreid met deel II voor meer complexe handelingen of handelingen die een dosis boven het secundaire niveau geven. Deel II is zodanig algemeen dat dit ook gebruikt wordt voor dosisbepalingen van werkzaamheden en de genoemde rapporten zijn ook bedoeld voor werkzaamheden.
Onder punt 1 is als voorschrift opgenomen dat de (toezichthoudend) deskundige die de eindverantwoordelijkheid voor de werkzaamheden richting de ondernemer heeft, ten minste een stralingsdeskundigheid niveau 3 moet bezitten. Aangezien vrijwel alle natuurlijke bronnen open bronnen zijn, moet elke ondernemer een deskundige met ten minste niveau 3 in dienst of contractueel steeds ter beschikking hebben voor het uitvoeren van de werkzaamheden of voor toezicht daarop. Het is dus niet de bedoeling dat een ondernemer eens per jaar een deskundige niveau 3 inhuurt die zonder verdere contractuele verplichtingen een kijkje komt nemen.
Deze deskundige hoeft echter niet steeds op de locatie aanwezig te zijn, maar moet de situatie bekeken hebben, voldoende schriftelijke instructie hebben gegeven en een schriftelijke procedure opgesteld hebben. Het kan zijn dat de situatie erom vraagt dat ook degene die de werkzaamheden daadwerkelijk uitvoert een erkende deskundigheid moet bezitten, maar dit zal bij meldingsplichtige werkzaamheden zelden het geval zijn.
Indien er slechts een geringe hoeveelheid meldingsplichte natuurlijke bronnen aanwezig zijn, zal de stralingsbescherming afdoende worden gewaarborgd door de te treffen maatregelen op basis van de Arbo-wet (zie 1.1.f).
Daarnaast zijn uiteraard alle voorschriften met betrekking tot deskundigheid, de taken van de deskundigen en de ondernemers als gegeven in artikel 7 tot en met 20 van het besluit, dan wel hoofdstuk 3 van deze regeling, van kracht.
Degene die de werkzaamheden daadwerkelijk uitvoert moet dus instructie ontvangen hebben van bovengenoemde deskundige.
De vereiste deskundigheidsniveau’s zullen nader worden uitgewerkt in een ministeriële regeling als bedoeld in artikel 9, tweede lid, van het besluit.
In het bijzondere geval van het ophalen van vaatjes, is de deskundigheid van de chauffeur van de auto reeds geregeld op basis van de vervoersregelgeving.
Inleiding
Objecten die aan het oppervlak besmet zijn met radionucliden van natuurlijke oorsprong vormen natuurlijke bronnen. De werkzaamheden met zulke bronnen zijn in principe meldings- of vergunningplichtig. Dit geldt niet indien de activiteitsconcentratie of de totale activiteit lager is dan de vrijstellings- en vrijgavewaarden zoals bedoeld in artikel 103, tweede lid, onder a respectievelijk artikel 107, tweede lid, van het besluit.
Bij bepaalde toepassingen van grondstoffen en ertsen treedt in bedrijfsprocessen concentratie op van radioactieve stoffen, die dan als scale kunnen neerslaan op het oppervlak van installatieonderdelen. Te denken valt aan besmette ‘lege’ vaten en buizen en aan instrumenten zoals pompen. Het in het besluit gehanteerde criterium van activiteit in combinatie met activiteitsconcentratie is in deze situaties niet bruikbaar omdat het geen juiste indicatie van de mogelijke schade geven. Daarom wordt de mogelijkheid geopend om aan de hand van de oppervlaktebesmetting grenswaarden voor vergunningplicht te stellen.
Definities
Bereikbaar oppervlak:
Indien een ondernemer een object op normale wijze gebruikt, gelden de bij dit normale gebruik bereikbare oppervlakken. Indien hij werkzaamheden binnen zijn locatie laat uitvoeren, waarbij meer (binnen-)oppervlakken bereikbaar worden, zijn die oppervlakken ook ‘enig bereikbaar oppervlak’. Te denken valt aan demontage van het object voor reparatie of onderhoud.
Een object dat de ondernemer in zijn geheel overdraagt, kan ‘schone’ bereikbare oppervlakken hebben. In sommige gevallen mag hij echter dit object niet zonder meer aan derden overdragen voor (her)gebruik of afvaldeponie. Het betreft de situaties waarin hij redelijkerwijs kan vermoeden dat indien het object geopend of uit elkaar gehaald wordt, voor het dan bereikbare oppervlak de vrijstellings- en vrijgavewaarden voor oppervlaktebesmetting (of bij dikkere lagen besmetting de criteria van bijlage 2) van deze regeling overschreden worden. De ondernemer moet zich er dan van vergewissen of er meldings- of vergunningplicht voor de ontvangers ontstaat of hen van dit vermoeden op de hoogte stellen. Ook moet hij in zo’n geval het object overdragen aan een ondernemer die een daartoe strekkende melding heeft gedaan of vergunning heeft.
Voorschriften voor de meetmethoden
Gangbare normen (beschikbare technieken)
De meeste relevante normen (ISO-normen/NEN)voor meetmethoden zijn niet expliciet vastgesteld voor oppervlaktebesmetting met natuurlijke bronnen. De metingen dienen echter zo goed mogelijk te geschieden gebruikmakend van recente toepasbare kennis, technieken en ervaringen waarover deskundigen met een toereikende expertise dienen te beschikken.
Te meten oppervlak
Het onderscheid tussen 1.000 cm2 en 300 cm2 is gemaakt omdat het inwendige buisoppervlak dat door een probe ’gezien’ wordt, bij een gegeven lengte van het gevoelige deel van de probe altijd direct afhankelijk is van de buisdiameter. Bij 15 cm diameter wordt ongeveer 1.000 cm2 ‘gezien’.
Beperking van het oppervlak waarover gemiddeld mag worden tot een veel kleiner oppervlak dan 1.000 cm2 betekent dat voor buizen van verschillende diameter probes van verschillende lengte gemaakt en gekalibreerd moeten worden. Een probe die in een buis met een kleinere diameter 300 cm2 ziet, zal namelijk in een buis met een grotere diameter noodzakelijkerwijs een groter oppervlak zien. Dit betekent dat de probes zo kort gemaakt moeten worden dat ze ook in de grootste, in de praktijk regelmatig voorkomende buisdiameter, niet meer dan 300 cm2 zien. In kleinere buizen zien de probes dan echter een veel kleiner oppervlak en zijn ze daardoor veel minder gevoelig. Dat is theoretisch te compenseren door aanzienlijke verlenging van de meettijd per positie of door heel langzame continue opschuiving in de buis. Dat wordt een kostbare zaak en levert desondanks grotere onzekerheden in de meetuitkomsten op omdat de signaal/achtergrond verhouding ongunstig wordt beïnvloed door verkleining van het oppervlak dat door de probes gezien wordt.
Bij meer dan half-buisvormige constructies geldt de 1.000 cm2 in plaats van de 300 cm2 alleen aan de binnenzijde van deze buizen, omdat de beperkingen voor het meten in een buis aan de buitenzijde niet gelden en mogelijkheden voor blootstelling aan besmetting van de binnenzijde beperkter zijn.
De 1.000 cm2 is uiteraard niet van toepassing voor meer dan half-buisvormige constructies met een grotere diameter (> 15 cm) zoals vaten, waardoor de oppervlaktebesmetting aan de binnenzijde zonder problemen op dezelfde wijze kan worden bepaald als aan de buitenzijde.
Middeling over een oppervlak van 300 respectievelijk 1.000 cm2
Een oppervlaktebesmetting aan de binnenzijde kan alleen een besmetting geven bij bepaalde regelmatige beroepsmatige bewerkingen van buizen zoals lassen en snijbranden. Een groter te beschouwen oppervlak levert daarbij in de praktijk geen hoger risico op, omdat de blootstelling door inhalatie van radioactieve deeltjes bepaald wordt door de gemiddelde besmetting op de in totaal vele toevallige plekken waar een dergelijke bewerking wordt uitgevoerd. Bovendien, als de bewerking inhoudt dat de oppervlaktebesmetting uit de gehele buis wordt verwijderd, zijn de stralingshygiënische risico’s evenredig met de activiteitsconcentratie (= dus gemiddelde activiteit) van de besmetting van de buis of buizen, onafhankelijk van wat de blootstellingswijze is.
De oppervlaktebesmetting mag worden gemiddeld over een oppervlak van 300 cm2 ook wanneer het totale te meten oppervlak kleiner is dan 300 cm2. Dat wil zeggen dat bijvoorbeeld een besmetting van A Bq over 100 cm2, gezien wordt als een besmetting van 1/3 maal A Bq per 300 cm2. Echter, indien met een probe met een oppervlak van 300 cm2 A Bq gemeten wordt, maar het te meten oppervlak is 100 cm2 mag deze middeling niet meer plaatsvinden, omdat dat al gebeurt doordat de probe over de resterende 200 cm2 ‘niets’ meet. Hetzelfde geldt in analogie voor het te meten oppervlak van 1.000 cm2.
Zelfabsorptie
Er kan verschil zijn tussen de mate van zelfabsorptie van de verschillende materialen. De ondernemer moet aantonen dat zijn meetinstrumenten voor de relevante zelfabsorptie zijn gekalibreerd. Voor lagen tot 4 Bq/cm2 zal daarvoor binnen een vrij continue proces en bij min of meer dezelfde diktes en samenstellingen één vaste defaultwaarde genomen kunnen worden die niet bij elke meting, maar bijvoorbeeld slechts enkele malen per jaar bepaald moet worden. Daarnaast zal de meetapparatuur gekalibreerd moeten zijn voor een geschikte/gekozen bèta-energie.
Indien er veel zelfabsorptie is, bijvoorbeeld bij een oppervlak dat vervuild is met natte blubber, moet worden teruggevallen op de bepaling van de gemiddelde Bq/g of moet het materiaal eerst gedroogd worden tot het niveau van zelfabsorptie waarvoor de meetapparatuur gekalibreerd is. Indien dat niet mogelijk is moet volgens deze voorschriften een aparte kalibratie worden uitgevoerd of is volgens artikel 7.5, derde lid, van deze regeling het criterium voor oppervlaktebesmetting niet toepasbaar.
Hot spots
In voorkomende gevallen vervangt het oppervlaktebesmettingscriterium de activiteitsconcentratie in combinatie met de totale activiteit. De enige reden om de activiteitsconcentratie ook mee te nemen zou zijn om het probleem met eventuele hot spots op te vangen. Echter, door de beperking van het oppervlak waarover gemiddeld mag worden, wordt de totale activiteit in een hot spot al beperkt tot 1.200 respectievelijk 4.000 Bq.
‘Losse scales’
Soms bevinden zich losse of zeer eenvoudig los te maken lagen scales in buizen etc. Dit wordt niet gezien als oppervlaktebesmetting. Voor deze lagen scales is artikel 25, tweede lid, van het besluit van toepassing (activiteitsconcentratie en totale activiteit).
Het kan echter wel zo zijn dat na verwijdering van de losse scales een relevante oppervlaktebesmetting overblijft.
Inconsistentie met vervoersnormen
Hantering van het criterium voor onbeperkte vrijgave of vrijstelling van 4 Bq/cm2 bèta-activiteit voor het aanvragen van vergunningen en ten behoeve van (her)gebruik kan in bepaalde gevallen minder stringent zijn dan de criteria die gelden voor het vervoer, die overigens alleen van toepassing zijn op afwrijfbare activiteit (0,4 Bq voor bèta-stralers en 0,04 Bq voor alfastralers). Daardoor kan iets wat als niet-radioactief wordt beschouwd voor allerlei toepassingen volgens het besluit, wel onder de noemer radioactief vallen voor het vervoer (Besluit vervoer splijtstoffen, ertsen en radioactieve stoffen). Echter, bij grotere activiteiten niet-afwrijfbare oppervlaktebesmetting kan het omgekeerde gelden.
Voor deze niet vergelijkbare situaties gelden dus twee niet vergelijkbare criteria.
Deze inconsistentie is derhalve geen reden om de toch al vrij stringente criteria voor oppervlaktebesmetting te verlagen.
Bovendien gelden deze vervoerscriteria alleen voor de buitenzijde van de vervoersverpakkingen. Een dekzeil of iets dergelijks over of om materialen heen zou dit probleem al oplossen.
Schijnbare inconsistentie met vrijstellings- en vrijgavewaarden voor activiteitsconcentratie
Met name voor Pb-210+ en Po-210 zijn de vrijstellings- en vrijgavewaarden voor oppervlaktebesmetting lager dan de waarden voor vrijstelling respectievelijk vrijgave op basis van de activiteitsconcentratie.
Dat zou kunnen betekenen dat bijvoorbeeld werkzaamheden met buizen met 5 Bq/cm2 vergunningplichtig zijn en de buizen schoongemaakt moeten worden voor product- of materiaal-(her)gebruik, maar werkzaamheden met het materiaal dat bij het schoonmaken vrijkomt, zelfs niet meldingsplichtig zijn.
Dit is echter een schijnbare inconsistentie. Het grootste risico loopt men bij werkzaamheden waarbij veel stofdeeltjes met radionucliden ingeademd kunnen worden. Er zijn echter maar een zeer beperkt aantal werkzaamheden waar dat voor geldt. Deze werkzaamheden zijn daarom niet als basisscenario genomen voor het berekenen van de vrijstellings- en vrijgavewaarden voor werkzaamheden in het algemeen. In die gevallen waar oppervlaktebesmetting een rol speelt, zijn die scenario’s echter wel relevant. Daarom zijn bij de berekening van de waarden voor oppervlaktebesmetting deze scenario’s wel meegenomen. Deze waarden zijn daarom voor bijvoorbeeld Pb-210+ en Po-210 veel lager dan de waarden in bijlage 1.1, tabel 1. De relatief lage vrijgavewaarden voor oppervlaktebesmetting vormen een garantie dat voor die werkzaamheden toch de veiligheid gegarandeerd wordt, terwijl niet voor alle andere werkzaamheden onnodig restrictieve waarden gehanteerd hoeven te worden.
Indien een producent of leverancier een of meer kleine afnemers heeft (< 1 ton op enig moment bij deze afnemer(s) aanwezig) hoeven deze afnemers niet deel II in te vullen. Het volstaat wanneer de producent of leverancier onder punt 5, deel I, bijlage 7.6 een lijst geeft met namen, adressen en kadastrale gegevens van de afnemers en hun geschatte afname per jaar.
1
– Inventarisatie van werkzaamheden met blootstelling aan natuurlijke stralingsbronnen, mei 1999, SZW werkdocument No. 121.
– Werkzaamheden met blootstelling aan natuurlijke stralingsbronnen, actualisering van de inventarisatie van 1999, SZW werkdocument No. 200.
2 Dosisberekening voor de Omgeving bij vergunningverlening Ioniserende Straling (DOVIS). Deel A – Lozingen in lucht en water (RIVM rapport 610310006/2002) en deel B – Externe straling (NRG rapport 20733/02.45655/C).
Deze uitvoeringsregeling heeft een toets op handhaafbaarheid, uitvoerbaarheid en fraudebestendigheid ondergaan door de Inspectie ILT/KFD. Als gevolg van opmerkingen van de KFD is nadrukkelijker rekening gehouden met werkzaamheden (artikel 1.8). Ook is hoofdstuk 7 in nauwe samenhang met de nieuwe bijlagen over werkzaamheden nauwkeurig op onderlinge consistentie gecontroleerd.
Deze regeling is de directe uitwerking van de wijzigingen die in het Besluit stralingsbescherming zijn doorgevoerd. Deze regeling veroorzaakt zelfstandig geen additionele administratieve lasten. In de algemene toelichting bij de wijziging van het Besluit stralingsbescherming (Stb. 2013, 33) zijn de lasten reeds uitgebreid aan de orde gekomen. Het betrof een lastenverlichting van € 1.712.000 miljoen per jaar.
Deze regeling treedt in werking op 1 januari 2014. Hiermee wordt recht gedaan aan het kabinetsbeleid inzake de vaste verandermomenten (Kamerstukken II 2009/10, 29 515, nr. 309).
Dit artikel bevat de vrijstellingsgrenzen respectievelijk de vrijgavegrenzen voor handelijken en respectievelijk werkzaamheden.
Dit artikel bevat de basis voor de wijze waarop doses worden berekend. Het artikel en de bijlagen waren eerder vindbaar in het Besluit stralingsbescherming. Zie voor meer informatie ook de toelichting bij bijlage 1.4.
Voorheen was de verplichting om stralingsincidenten te melden opgenomen in de voorschriften bij de verscheidene vergunningen onder het Besluit stralingsbescherming. Door wijzigingen in het Besluit stralingsbescherming zijn niet alle bronnen meer vergunningsplichtig en is daarom een algemene regel opgenomen die in dit artikel nader is ingevuld. Het meldpunt stralingsincidenten wordt ondergebracht bij de Inspectie Leefomgeving en Transport (Stcrt. 2011, 23871).
Veel bepalingen uit deze regeling zien op handelingen. Bij handelingen gaat het kortweg om activiteiten waarbij een bron bewust wordt gebruikt met het oog op zijn radioactieve eigenschappen. Bij werkzaamheden is dit niet het geval. Bij werkzaamheden gaat het om natuurlijke bronnen die niet worden gebruikt vanwege de radioactieve eigenschappen.
Om te verzekeren dat bepaalde artikelen ook van toepassing zijn op werkzaamheden is een schakelbepaling opgenomen waarin specifieke bepalingen van overeenkomstige toepassing zijn verklaard. Het betreft de verplichting om in bepaalde gevallen een stralingsbeschermingseenheid en een algemeen coördinerend deskundige operationeel te hebben wanneer werkzaamheden worden uitgevoerd.
Ook de voorschriften voor het bewaren van gegevens in het register, zoals vermeld in de bijlage behorend bij artikel 7.4, zijn van toepassing op werkzaamheden. Tenslotte zijn ook voorschriften die gelden voor gebruiksartikelen, genoemd in artikel 5.2, van toepassing bij werkzaamheden.
Criterium voor het aanwijzen van een onderneming, een soort onderneming of locatie waarbinnen een stralingsbeschermingseenheid aanwezig moet zijn, is dat er door die onderneming in verschillende bedrijfsonderdelen of op verschillende plaatsen handelingen worden verricht met een groot aantal bronnen (meer dan 100), waarbij er ook nog sprake is van diversiteit van de bronnen of van de handelingen. Als één bron wordt gezien één toestel of één ingekapselde bron. Bij open bronnen kan als één bron worden gezien één eenheid waarin een of enkele radioactieve stoffen zijn omsloten, bijvoorbeeld een flesje, capsule etc. Als criterium geldt steeds het aantal bronnen dat tegelijk aanwezig is of zal zijn, conform de melding en/of vergunning. Een ander criterium is dat de handeling een aanmerkelijk risico met zich brengt, hetgeen tot uitdrukking komt door het vergunningsvereiste.
Een stralingsbeschermingseenheid is een herkenbare organisatorisch eenheid, waarbinnen ter uitvoering van de stralingsbeschermingszorg voor de gehele onderneming of locatie voor één of meer stralingsdeskundigen formatieruimte aanwezig is.
De taakstelling en bevoegdheden en daarmee ook de formatieve omvang, de vereiste stralingsbeschermingsdeskundigheid en de aanvullend benodigde administratieve en/of technische ondersteuning worden schriftelijk vastgelegd bij de vergunningverlening.
Bij de definities van stralingsdeskundigen wordt onderscheid gemaakt tussen de toezichthoudend deskundige en de coördinerend deskundige. De toezichthoudend deskundige is de deskundige door of onder wiens toezicht een handeling wordt uitgevoerd. Deze deskundige heeft zowel kennis van de handeling als van de stralingsbescherming die daarvoor is vereist. De coördinerend deskundige is de deskundige die bij meerdere toepassingen de stralingsbescherming coördineert. Wanneer er bij een ondernemer meer vergelijkbare toepassingen plaatsvinden coördineert deze deskundige meer toezichthoudend deskundigen en zorgt hij daarbij dat de totale effecten van de handelingen binnen de regelgeving blijven. In een dergelijke situatie wordt vaak één verzamelvergunning verleend.
Wanneer de meerdere toepassingen ook verschillend van aard zijn of erg risicovol, dan zal een stralingsbeschermingseenheid worden voorgeschreven. Wanneer deze stralingsbeschermingseenheid voldoende is ingericht ten aanzien van omvang van formatie en deskundigheid, zal een zogenaamde complexvergunning worden verleend. In die situatie is in de stralingsbeschermingseenheid een algemeen coördinerend deskundige benoemd, die inhoudelijk verantwoordelijk is voor interne toestemmingen, ontwikkeling van intern beleid, intern toezicht en interne rapportage aan de bestuurder van de onderneming.
In artikel 2.2 worden criteria gegeven die worden gehanteerd voor de aanwijzing van bedrijven die over een stralingsbeschermingseenheid moeten beschikken. In het eerste lid worden algemene criteria geformuleerd. In het tweede lid wordt bepaald, dat in ieder geval een stralingsbeschermingseenheid aanwezig is in inrichtingen waarin kernenergie wordt vrijgemaakt en kernfusie of -splitsing plaats vindt: waar dus nucleaire installaties aanwezig zijn.
In het derde lid wordt geregeld dat andere bedrijven kunnen worden aangewezen dan die aan de criteria van het eerste en tweede lid voldoen. Dit lid kan worden gebruikt voor de aanwijzing van bepaalde (grote) bedrijven die niet destructief onderzoek uitvoeren en voor bepaalde onderzoeksinstituten.
0 regelt wat de ondernemer moet vastleggen ten aanzien van een stralingsbeschermingseenheid. De interne regeling van de ondernemer wordt beoordeeld bij de vergunningverlening. Deze bepalingen moeten waarborgen dat de ondernemer middels de stralingsbeschermingseenheid voldoende aandacht kan besteden aan stralingsbescherming.
De taken van de algemeen coördinerend deskundige in de stralingsbeschermingseenheid worden in artikel 2.4 vastgelegd. Deze taken zijn vastgelegd om te waarborgen dat de algemeen coördinerend deskundige ook wordt betrokken bij zaken waarvoor dat nodig is. Ook de uitwerking van deze bepalingen worden beoordeeld bij de vergunningverlening.
Meldingen van handelingen met bronnen worden bij voorkeur gedaan door middel van een formulier dat te vinden is op de website van AgentschapNL. Voor veel voorkomende toepassingen zijn op genoemde website ook verschillende standaardformulieren beschikbaar voor de aanvraag van een vergunning voor handelingen. Daarnaast is een brochure beschikbaar voor vergunningaanvragers. De formulieren en deze brochure zijn te vinden op http://www.agentschapnl.nl/stralingsbescherming .
Dit artikel was opgenomen in de Regeling hoogactieve bronnen. De Regeling hoogactieve bronnen strekt tot uitvoering van richtlijn nr. 2003/122/Euratom van de Raad van de Europese Unie van 22 december 2003 inzake de controle op hoogactieve ingekapselde radioactieve bronnen en weesbronnen (PbEU L 346).
Naast het bijhouden van de eigen administratie, moet de ondernemer de Minister de in artikel 2.7, tweede lid, bedoelde gegevens binnen twee weken na aanvang van elk kalenderjaar verstrekken en ook binnen twee weken na het tijdstip waarop hij de hoogactieve bron niet langer in zijn bezit heeft. Opgemerkt wordt dat deze laatste situatie zich ook voordoet indien de activiteit van de hoogactieve bron tot onder de vrijstellingswaarde is afgenomen zodat per definitie niet langer van een hoogactieve bron sprake is. De gegevens die volgens het tweede lid moeten worden verstrekt dienen voornamelijk om bij vondst van een (wees)bron in binnen- of buitenland snel te kunnen bepalen of deze bron aan een Nederlandse ondernemer toebehoort en wat de inhoud van de bron is. Het vijfde lid dient om het register actueel te houden en is rechtstreeks het gevolg van de eerder genoemde richtlijn. De administratie, bedoeld in het zesde lid, moet bijvoorbeeld bij inspectie steeds direct opvraagbaar zijn voor de Minister of de Minister van Sociale Zaken en Werkgelegenheid.
Deze artikelen bevatten een aantal nadere bepalingen ten aanzien van beheer en bewaartermijn van de administratie en registratie van gegevens. De bepalingen ten aanzien van de inhoud zijn beperkt tot de meldingsplichtige toepassingen. In de vergunningen worden voorschriften gegeven voor de administratie en registratie van andere handelingen. De ondernemer richt de administratie in naar eigen goeddunken.
In deze bepalingen wordt ook verwezen naar medische dossiers. Het gaat hier om de medische gegevens, die de ondernemer op grond van het Besluit stralingsbescherming mag verwerken. In artikel 100, eerste lid, van het Besluit stralingsbescherming wordt aangegeven welke gegevens dit betreft. Het gaat om de gegevens, die de stralingsarts nodig heeft om te kunnen beoordelen of een A-werknemer geschikt is voor de functie en de resultaten van de keuringen en onderzoeken, die in de artikelen 96 en 97 van het Besluit stralingsbescherming worden geregeld. Voorts bevatten deze dossiers de resultaten van de monitoring. Het betreft hier dus geen andere medische gegevens van de werknemer, die niet te maken hebben met blootstelling aan straling. Materieel voegen de bepalingen over de administratie in deze regeling, voorzover het de medische gegevens, betreft niets toe aan hetgeen al in het Besluit stralingsbescherming en met name in artikel 100 van het Besluit stralingsbescherming is geregeld. In deze regeling wordt in feite alleen bepaald, dat deze dossiers deel uitmaken van de administratie van (meldingsplichtige) handelingen (artikel 2.8, eerste lid). Voorts is het tweede lid in artikel 2.9 opgenomen om aan te geven, dat voor de gegevens in de medische dossiers de afwijkende bewaartermijn geldt, die al in artikel 100, tweede lid, van het Besluit stralingsbescherming is geregeld.
Nieuw element in artikel 2.8 is dat de administratie voortaan ook de naam en deskundigheid van degene die een controle heeft verricht moet bevatten.
De administratie-eisen voor handelingen die in het kader van industriële radiografie worden verricht stonden voorheen in het Besluit stralingsbescherming (vml. artikel 121).
Deze regeling bouwt voort op het systeem van erkende opleidingen zoals dat sinds 1993 bestaat (Stcrt. 1993, 127). Op 20 juli 2003 is de Regeling erkenning opleidingen deskundigen radioactieve stoffen en toestellen ingetrokken en vervangen door de Tijdelijke regeling erkenning opleidingen deskundigen radioactieve stoffen en toestellen (Stcrt. 2003, 136). Om te voorkomen dat personen niet in het register kunnen worden ingeschreven, omdat ze beschikken over een diploma dat is afgegeven voor 20 juli 2003 worden ook diploma’s erkend die zijn afgegeven gedurende de termijn dat de Regeling erkenning opleidingen deskundigen radioactieve stoffen en toestellen van kracht was.
Artikel 132, eerste lid, van het Besluit Stralingsbescherming regelt dat door de Minister van Economische Zaken en de Minister van Sociale Zaken en Werkgelegenheid een datum kan worden bepaald waarmee een persoon, die in het bezit is van een diploma van een opleiding op de niveaus, bedoeld in de Regeling erkenning opleidingen deskundigen radioactieve stoffen en toestellen zoals deze regeling luidde tot 20 juli 2003 niet langer automatisch wordt geacht te zijn ingeschreven in het register.Met de komst van deze regeling is niet langer behoefte aan het overgangsrecht zoals dit in artikel 132, eerste lid, van het Besluit is beschreven. Vanaf 1 januari 2014 komt aan de situatie zoals die is beschreven in artikel 132, eerste lid, van het Besluit stralingsbescherming dan ook een einde. Personen die ingeschreven wensen te worden in het register, bedoeld in artikel 7b, dienen te beschikken over een diploma, certificaat of ander getuigschrift dat is afgegeven gedurende een periode waarin de betreffende opleiding die het diploma, certificaat of ander getuigschrift heeft afgegeven, ingevolge artikel 7f van het Besluit of de Regeling erkenning opleidingen deskundigen radioactieve stoffen en toestellen zoals dit tot 20 juli 2003luidde is erkend.
Dit hoofdstuk is uitsluitend van toepassing op meldingsplichtige bronnen. In artikel 21 van het Besluit stralingsbescherming is aangegeven wanneer een bron meldingsplicht is. In de artikelen 18 en 19 van dit besluit is opgenomen aan welke regels deze bronnen moeten voldoen.
Naast het vervoer over de openbare weg, spoor, water en door de lucht dat is geregeld in het Besluit vervoer splijtstoffen, ertsen en radioactieve stoffen kan verplaatsing van radioactieve stoffen ook binnen de inrichting plaatsvinden. Dit wordt intern transport genoemd. In diverse vergunningen is dit voor vergunninghouders vastgelegd. In deze regeling wordt dit interne vervoer geregeld voor meldingsplichtige ingekapselde bronnen.
Dit artikel definieert ook de lektest waarbij de behuizing van een radioactieve stof
op eventuele besmetting wordt gecontroleerd. Deze test is belangrijk omdat de radioactieve stof niet uit de omhulling mag vrijkomen. Met een lektest wordt dit gecontroleerd. De voorschriften ten aanzien van constructie en de lektest moeten waarborgen dat de radioactieve stof zich niet buiten de bron kan verspreiden en dat er dus verder geen maatregelen hoeven te worden genomen.
Bij een besmettingscontrole bedraagt de detectielimiet van de meting voor alle nucliden maximaal 2 becquerel. Deze waarde geldt dus zowel voor alfa als voor bèta/gamma bronnen. Hierbij is uitgegaan van technisch redelijk haalbare detectiegrenzen van meetapparatuur en niet van radiotoxiciteit. Dit, omdat anders voor de minder toxische stoffen een besmetting moet worden toegestaan, die vanuit het ALARA-principe opgeruimd had moeten worden.
Een nieuwe definitie die toelichting betreft de definitie van inherent veilig toestel. Het gaat hierbij om toestellen die in een apparaat zijn ingebouwd, zoals bijvoorbeeld bagagecontroletoestellen. Kenmerkend voor dergelijke toestellen is dat het apparaat automatisch uitschakelt of niet in werking gesteld kan worden indien de omkasting is geopend of indien beveiligingsmechanismen worden aangesproken. Op deze manier wordt de kans op blootstelling aan ioniserende straling vanuit de primaire bundel van het toestel geminimaliseerd. Daarnaast is de blootstelling door verstrooide straling buiten het apparaat minimaal vanwege de afscherming die erin verwerkt is.
Dit artikel borgt onder meer dat handelingen met meldingsplichtige bronnen plaatsvinden door of onder toezicht van personen die over voldoende deskundigheid beschikken. Dit artikel is een aanvulling is op hetgeen reeds volgt uit artikel 9 van het Besluit stralingsbescherming. Uit artikel 9 volgt immers al dat handelingen worden uitgevoerd door of onder toezicht van een toezichthoudend deskundige.
Dit artikel borgt onder meer dat handelingen die met bronnen worden uitgevoerd geen grotere effectieve dosis buiten de locatie veroorzaken dan de in bijlage 1.5 genoemde grenswaarde voor het secundaire niveau. Is de bijdrage aan de effectieve dosis als gevolg van een handeling met een meldingsplichtige bron onverhoopt toch hoger dan 10 µSv/h dan volstaat een melding niet, en dient vergunning voor de handeling te worden aangevraagd.
Dit artikel bevat voorschriften ten aanzien van de constructie van de ingekapselde bron en de wijze waarop de ondernemer ermee moet omgaan. Daarbij is het essentieel dat de radioactieve stof bij gebruik niet uit de omhulling kan vrijkomen. De maatregelen gaan er vanuit dat de bron ingekapseld blijft. Daarom is het bijvoorbeeld belangrijk dat de constructie van een bron degelijk genoeg is voor de toepassing. Dat geldt bijvoorbeeld voor de temperatuur bestendigheid van de bron. Ondernemers kunnen aan de hand van de ISO-certificering achterhalen voor welke omstandigheden een ingekapselde bron is ontworpen. De constructie van een ingekapselde bron moet voldoen aan de eisen die daaraan zijn gesteld in de ISO 2919:1999 of recenter. Een ondernemer heeft hier dus een keuze. Het artikel schrijft ook voor dat de ingekapselde bron vergezeld moet gaan van het broncertificaat dat door de producent voor de bron is afgegeven.
Indien het praktisch mogelijk is dient de ingekapselde bron te zijn voorzien van een serienummer en is de ingekapselde bron of bronhouder voorzien van een waarschuwingsteken. Er zijn gevallen denkbaar waarbij de bron dusdanig klein is dat het niet mogelijk is of zinvol om de bron te voorzien van een serienummer of waarschuwingsteken. Zodra dit wel mogelijk is en daarbij zou bijdragen aan het goed beheer van de ingekapselde bron dient dit voorschift in acht te worden genomen.
Artikel 4.6 stelt voorschriften ten aanzien van de veiligheid en de stralingsbescherming bij het gebruik van de bron. Als de aanwezigheid van gevaarlijke stoffen voor de bedrijfsvoering noodzakelijk is, moeten maatregelen worden genomen opdat de risico’s op verspreiding ten gevolge van calamiteiten niet toeneemt.
Een ingekapselde bron, die wordt toegepast in een vaste meetopstelling, wordt door een ondernemer in een bergplaats opgeborgen indien dit vanuit stralingshygiënisch oogpunt noodzakelijk is. Hierbij moet worden gedacht aan een situatie waarbij werknemers in de nabijheid van de bron werkzaamheden verrichten en daardoor aan ioniserende straling worden blootgesteld en een dosis oplopen.
Dit artikel schrijft de controle van de bron voor, zodat eventueel vrijkomen van de radioactieve stof uit de bron tijdig wordt opgemerkt. Een visuele controle heeft als doel om na te gaan of de bronhouder en de bron nog intact zijn. Beschadiging of slijtage moet worden opgemerkt opdat het niveau van bescherming niet afneemt. Bij deze controle moeten uiteraard voorzorgsmaatregelen worden genomen om de blootstelling van de controle te beperken.
Algemeen principe is dat een ingekapselde bron of open bron die niet wordt gebruikt, wordt opgeslagen in een bergplaats. Deze bergplaats moet er voor zorgen dat deze bron is afgeschermd en niet zoek kan raken, en dat verspreiding van radioactivieve stoffen bij een calamiteit zoals brand zoveel mogelijk wordt tegengegaan. Daarom zijn er eisen gesteld ten aanzien van afscherming, afsluitbaarheid, constructie en brandwerendheid. De aard van de bergplaats hangt af van de grootte en aard van de bron. Zo kan een kleine kluis volstaan als bergplaats voor een ijkbron en kan een betonnen bunker nodig zijn voor een bron voor niet destructief onderzoek.
Om te achterhalen of de bergplaats voldoet aan de eis dat de brandwerendheid niet lager is dan 60 minuten kan gebruik worden gemaakt van de in het Bouwbesluit genoemde NEN-bladen (artikel 2.10 en 2.11). De bergplaats moet aantoonbaar bekend zijn bij de brandweer. Bij inspectie kan dus gevraagd worden naar een brief of email van of naar de brandweer waaruit valt af te leiden dat de brandweer bekend is of moet zijn met de bergplaats.
Dit artikel bevat voorschriften ten aanzien van de constructie van een toestel en de wijze waarop de ondernemer ermee moet omgaan. Daarbij is van belang dat onderscheid wordt gemaakt tussen inherent veilige toestellen en andere toestellen. Voor inherent veilige toestellen geldt dat bij de constructie van een toestel in een apparaat, dusdanige veiligheidsmaatregelen zijn genomen dat de kans op blootstelling aan ioniserende straling wordt geminimaliseerd. De beveiligingen van een dergelijk toestel dienen wel in goede staat te functioneren. Verder geldt dat het dosistempo op 10 centimeter afstand van de bereikbare buitenzijde van het apparaat nooit meer dan 1 microsievert per uur mag bedragen.
Ook andere toestellen dienen, met uitzondering van een opening voor de primaire bundel, te zijn voorzien van afscherming. Bovendien dienen deze overige toestellen zodanig te worden opgesteld dat personen zich niet aan de primaire stralingsbundel hoeven bloot te stellen en dat maatregelen worden genomen om te voorkomen dat door verstrooide straling, schade wordt veroorzaakt.
In het derde lid wordt een uitzondering gemaakt voor de eisen die zijn opgenomen in het tweede lid, omdat anders de hier bedoelde handelingen met het toestel niet adequaat kunnen worden uitgevoerd.
Artikel 4.11 stelt voorschriften ten aanzien van de veiligheid en de stralingsbescherming bij het gebruik van een toestel. De effectieve dosis op de plaats van bediening van het toestel en buiten de ruimte waar het toestel wordt gebruikt mag nooit meer zijn dan 1 millisievert per jaar. Indien deze dosisbeperking niet door bouwkundige maatregelen gerealiseerd kan worden moeten aanvullend organisatorische maatregelen worden genomen. Daarbij kan gedacht worden aan afsluiten van naastgelegen ruimten, waardoor blootstelling van personen voorkomen kan worden. Indien in de ruimte waar het toestel wordt gebruikt tijdens gebruik werknemers aanwezig moeten zijn dan moeten hiervoor voorzieningen getroffen worden, bijvoorbeeld door gebruik van loodschorten of loodafscherming.
Dit artikel schrijft de controle van een toestel voor, zodat eventueel defecten tijdig worden opgemerkt opdat het niveau van bescherming niet afneemt. Belangrijk hierbij is de controle van de afscherming van het toestel door middel van controle van het lekstralingsniveau. Het gaat bij het lekstralingsniveau niet om het stralingsniveau van de primaire bundel, maar om de overige stralingsniveaus. Toename van het lekstralingsniveau wijst op afname van de mate van afscherming en leidt tot verhoogde blootstelling van de werknemers die handelingen verrichten met een toestel. Controle dient jaarlijks, maar ook na demontage of reparatie van het toestel te worden uitgevoerd.
De bedoeling is dat de tests ter controle van de aanwijsinstrumenten waaraan voor verlichtingsdoeleinden radionucliden zijn toegevoegd, moeten worden uitgevoerd na de vervaardiging daarvan en voordat deze worden overgedragen aan derden. De voorschriften met betrekking tot de constructie zijn met name bedoeld om het zeer onwaarschijnlijk te maken dat uit een aanwijsinstrument radionucliden lekken. In principe is de ondernemer die radionucliden toevoegt, ook verplicht de controles en testen uit te voeren.
De regeling goedgekeurde ionisatie-rookmelders 2004 bevatte een verwijzing naar het Besluit beheer wit- en bruingoed ten behoeve van de verwijdering van goedgekeurde melders. Het Besluit is reeds in 2004 ingetrokken en vervangen door de Regeling beheer en elektronische apparatuur. Deze regeling is dan ook aangegrepen om de verouderde verwijzing naar het Besluit beheer wit- en bruingoed te herstellen.
Hoofdstuk 6 richt zich tot vergunninghouders. Op grond van artikel 29, eerste lid van de Kernenergiewet is in de artikelen 24 en 25 van het Besluit stralingsbescherming aangewezen voor welke radioactieve stoffen en welke gevallen een vergunning is vereist. Het begrip vergunninghouder in deze regeling is beperkt tot houders van een vergunning als bedoeld in artikel 24 en 25 Bs voor zover zij categorie 1-, 2- of 3-stoffen voorhanden mogen hebben. Houders die enkel een vergunning hebben voor het vervoeren, het voorhanden hebben bij opslag in verband met vervoer of het binnen of buiten Nederlands grondgebied brengen of doen brengen zijn uitgezonderd.
Als categorie 1-, 2- of 3-stof zijn in de bijlage 6.1 bepaalde kunstmatige radioactieve stoffen aangewezen. Het betreft kunstmatige radioactieve stoffen die voor specifiek genoemde toepassingen worden gebruikt en kunstmatige radioactieve stoffen met een A/D waarde groter of gelijk aan 1. Afhankelijk van de toepassing of de A/D waarde zijn de stoffen ingedeeld in categorie 1, 2 of 3. Bij het berekenen van de A/D waarde moet rekening worden gehouden met sommatie, waardoor stoffen met een A/D waarde lager dan 1 mogelijk alsnog onder de reikwijdte van de regeling komen. Hoofdstuk 6 is niet van toepassing op natuurlijke bronnen of toestellen.
Ingevolge artikel 6.2 moet de vergunninghouder de beveiligingsmaatregelen treffen die nodig zijn om de radioactieve stoffen redelijkerwijs te beveiligen tegen diefstal of misbruik. Het is de verantwoordelijkheid van de vergunninghouder om voldoende effectieve maatregelen te treffen om te voldoen aan dit doelvoorschrift. De term ‘redelijkerwijs’ is opgenomen, omdat het onmogelijk is om iedere vorm van diefstal en misbruik te voorkomen. De vergunninghouder moet aantonen dat hij de redelijkerwijs te treffen maatregelen heeft genomen.
Om te voldoen aan artikel 6.2 moet in elk geval worden voldaan aan de overige artikelen van de regeling.
Bij de beveiliging van de radioactieve stoffen kan de vergunninghouder kiezen tussen persoonlijk en elektronisch toezicht. Persoonlijk toezicht houdt in dat iemand toezicht houdt op de radioactieve stoffen en kan reageren in het geval van diefstal of misbruik of een poging daartoe. Het persoonlijk toezicht moet plaatsvinden door iemand die hiertoe door de vergunninghouder is geautoriseerd in het beveiligingsplan.
Indien (tijdelijk) geen sprake is van persoonlijk toezicht moet er sprake zijn van een combinatie van elektronisch toezicht en bepaalde vertragingstijden. Deze vertragingstijd kan worden omschreven als de tijd in minuten die een potentiële dader nodig heeft om vanaf het moment dat hij wordt gedetecteerd beschikking te krijgen over de radioactieve stof. Immers, vanaf het moment dat de potentiële dader beschikking krijgt over een stof kan hij deze misbruiken. Tijdens gebruik van de radioactieve stoffen is het niet nodig om een vertragingstijd te realiseren. Tijdens gebruik staan de radioactieve stoffen immers constant onder toezicht van degene die de stoffen gebruikt.
De vereiste vertragingstijd is afhankelijk van de categorie-indeling van de radioactieve stof. De vertragingstijd is een sommatie van alle factoren die van invloed zijn op de tijd die nodig is om een stof in bezit te krijgen. Naast de vertragingstijd door de getroffen beveiligingsmaatregelen gaat het daarbij bijvoorbeeld om de tijd die de potentiële dader nodig heeft om de afstand tussen de detector en de radioactieve stoffen te overbruggen. Door beveiligingsmaatregelen te treffen die de vertragingstijd verlengen, zijn vergunninghouder en eventuele bewakingsdiensten of de politie meer in de gelegenheid om de diefstal of het misbruik te voorkomen.
De vergunninghouder stemt de te treffen beveiligingsmaatregelen af op de factoren genoemd in artikel 6.5. Bij het realiseren van de vertragingstijd en bij de inrichting van het elektronisch toezicht kan bijvoorbeeld de verplaatsbaarheid van de stof een rol spelen. Ook bij overige beveiligingmaatregelen ter invulling van de zorgplicht in artikel 6.2 spelen de factoren genoemd in artikel 6.5 een rol. Een voorbeeld is het omhullen van een sterk stralende stof met een moeilijk verwijderbaar omhulsel, om zo de kans op het vrijkomen van grote hoeveelheden straling bij diefstal of misbruik te verminderen. Met onderdeel e van artikel 6.5 wordt voorkomen dat beveiligingsmaatregelen zouden leiden tot minder stralingsbescherming.
De vergunninghouder beschikt over en handelt overeenkomstig een beveiligingsplan. Het beveiligingsplan beschrijft in ieder geval de manier waarop de radioactieve stoffen worden gebruikt of opgeslagen, de plaats waar de stoffen worden gebruikt of opgeslagen, diegenen die geautoriseerd zijn om persoonlijk toezicht te houden op de radioactieve stoffen en de taken en bevoegdheden van de medewerkers belast met de beveiliging van de stoffen. Het beveiligingsplan beschrijft daarnaast hoe de vergunninghouder heeft bepaald in welke categorie de te beveiligen radioactieve stoffen vallen, en welke beveiligingsmaatregelen hij heeft getroffen of zal treffen om te kunnen voldoen aan artikel 6.2, 6.3, 6.4, 6.5 en 6.7. Deze maatregelen kunnen zijn ontleend aan de Handreiking Beveiliging van radioactieve stoffen. In het beveiligingsplan zijn ook de procedures omschreven die de medewerkers volgen in het bijzonder in het geval van diefstal of misbruik van de radioactieve stoffen, of een poging daartoe. Tevens worden de afspraken met politie of een particuliere beveiligingsdienst omschreven.
Ingevolge artikel 6.7 moet de vergunninghouder ervoor zorgen dat slechts diegenen voor wie dat noodzakelijk is voor het uitvoeren van hun functie, kennis nemen van het beveiligingsplan. Deze personen moeten een VOG of een VGB overleggen aan de vergunninghouder voordat de vergunninghouder hen toegang geeft tot het beveiligingsplan. De VOG of VGB wordt vereist omdat het beveiligingsplan informatie bevat waarvan misbruik gemaakt zou kunnen worden.Voor functies waarbij wordt gewerkt met dit soort gegevens wordt ook op andere terreinen vaak een VOG of VGB vereist.
Het beveiligingsplan moet actueel worden gehouden en regelmatig worden gecontroleerd en beoordeeld. Hiertoe stelt de vergunninghouder een evaluatieprogramma op dat onderdeel uitmaakt van het beveiligingsplan. In het evaluatieprogramma geeft de vergunninghouder inzicht in hoe en wanneer het beveiligingsplan wordt gecontroleerd, getest en geoefend.
Op grond van artikel 6.8 moet de vergunninghouder dit evaluatieprogramma uitvoeren. Hij doet dit steeds uiterlijk 12 maanden na de vorige evaluatie. Aan de hand van de evaluatie beoordeelt de vergunninghouder vervolgens of het beveiligingsplan doeltreffend is of aanpassing behoeft.
Dit artikel geeft enkele specifieke definities met betrekking tot werkzaamheden die niet of met het oog op deze regeling onvolledig in de definitielijst (artikel 1) van het Besluit stralingsbescherming zijn opgenomen.
Bij oppervlaktebesmetting betreft het zowel de afwrijfbare- als de niet-afwrijfbare besmetting. Dit is in de eerste plaats zo bepaald omdat het voor de gevaarzetting in de relevante scenario’s niet van belang is of de besmetting zich echt op (afwrijfbaar) of in de bovenste laag van het oppervlak (niet-afwrijfbaar) bevindt. Voorts is van belang dat het object waarop de oppervlaktebesmetting zich bevindt, zelf van niet-radioactief materiaal is. De toevoeging 1 g/cm2 dient om het begrip oppervlaktebesmetting nader te omschrijven en in te perken. Bij 1 g/cm2 zal een scalelaag met een dichtheid van 2 g/cm3 normaliter niet dikker zijn dan 5 mm. Lagen dikker dan 5 mm worden niet meer als oppervlaktebesmetting maar als ‘inhoud’ gezien. Voorts is er alleen sprake van oppervlaktebesmetting van een object als het desbetreffende radioactieve materiaal in meer of minder sterke mate direct aan die oppervlakken gehecht is. Verder wordt een voor een belangrijk deel van de doorsnede met radioactieve afzettingen gevulde buis niet beschouwd als een buis met inwendige oppervlaktebesmetting maar als een buis met radioactieve inhoud. In dat geval wordt die inhoud getoetst aan grenzen voor massieke en totale activiteit. Indien de inhoud verwijderd is, kan uiteraard de buis zelf beschouwd worden met het oog op mogelijke oppervlaktebesmetting.
Met bereikbaar oppervlak wordt bijvoorbeeld bedoeld dat ook al kan een pomp open geschroefd worden, maar dit niet nodig is voor normaal gebruik, alleen de ‘buitenkant’ van de pomp bereikbaar geacht wordt te zijn. Alleen wanneer wegens onderhoud etc. deze pomp open gemaakt wordt, geldt onderdeel b, onder 2.
Het is meestal niet geheel zeker dat een eindbestemming echt de laatste bestemming van een materiaal is. Voor de regeling wordt een bestemming waar een materiaal langer dan twee jaar zal verblijven of verblijft en waarvoor geen andere bestemming is voorzien als een eindbestemming gezien. Met opzet is gekozen voor de formulering ‘langer dan twee jaar’ omdat daarmee de toegestane opslag van maximaal twee jaar bij bijvoorbeeld veel mijnondernemingen niet als eindbestemming kan worden gezien. De eindbestemming betreft zowel afval van natuurlijke bronnen als het gebruik van natuurlijke bronnen in bijvoorbeeld dijken, wegen etc.
In artikel 102, eerste lid, van het Besluit stralingsbescherming is de verplichting opgenomen voor de Ministers om in de Staatscourant een lijst te publiceren met werkzaamheden, die zijn geïdentificeerd als werkzaamheden met stoffen waarvan de radionucliden de waarden genoemd in bijlage 1.1, tabel 1 of 2, kunnen overschrijden. Indien zij inderdaad deze waarden overschrijden, zijn zij meldings- of vergunningplichtig. De lijst is op grond van artikel 102 van het Besluit stralingsbescherming in bijlage 7.1 van deze regeling opgenomen en wordt daarmee in de Staatscourant bekendgemaakt.
Artikel 102, tweede lid, van het Besluit stralingsbescherming bepaalt voorts dat een ondernemer die werkzaamheden verricht, deze lijst moet raadplegen en moet nagaan of de werkzaamheden meldings- of vergunningplichtig zijn. Dit houdt in dat indien een bepaalde werkzaamheid behorend bij een type industrie is opgenomen in de lijst, de ondernemer de verplichting heeft om na te gaan of zijn werkzaamheid inderdaad meldings- of vergunningplichtig is. Indien een werkzaamheid niet op de lijst voorkomt, houdt dit geen vrijwaring in. De ondernemer is in dat geval dus niet per definitie vrijgesteld van meldings- of vergunningplicht. Indien om wat voor reden dan ook de ondernemer of het bevoegde gezag een redelijk vermoeden heeft dat hetzij de vrijstellings- en vrijgavewaarden hetzij de vergunningplichtige lozingshoeveelheden worden overschreden, moet een en ander door de ondernemer worden nagegaan en kan blijken dat de werkzaamheid toch meldings- of vergunningplichtig is.
Nadere invulling van artikel 3 van het Besluit stralingsbescherming is nodig omdat de activiteitsconcentratie en activiteiten van materialen ter toetsing aan meldings- of vergunningplicht en de doses ten gevolge van deze materialen op geheel verschillende wijze bepaald kunnen worden.
Het eerste lid van dit artikel geeft invulling aan de mogelijkheid om bij regeling vast te stellen hoe de gewogen sommatie van materialen bij werkzaamheden kan geschieden. Een en ander is nader uitgewerkt in bijlage 7.2, onder 1A, van deze regeling. Daarnaast wordt in bijlage 7.2, onder 1B, van deze regeling aangegeven welke radionucliden niet relevant zijn met betrekking tot toetsing aan vrijstellings- en vrijgavewaarden en welke daarom voor dit doel (toetsing aan bijlage 1.1, tabellen 1 en 2,) niet bepaald behoeven te worden. Opgemerkt zij dat deze nucliden voor de dosisbepalingen wel van belang kunnen zijn.
Het tweede lid is nodig om ervoor te zorgen dat bij relatief lage doses de bepaling van omgevingsdosisequivalent, equivalente of effectieve dosis niet met een onnodige precisie geschiedt. In bijlage 7.2, onder 2, van deze regeling wordt daarvoor een grove benadering en toetsing gegeven.
Het derde lid regelt dat in die gevallen waarin desalniettemin de doses ten gevolge van natuurlijke materialen nader bepaald moeten worden, een geharmoniseerde aanpak wordt gevolgd. Daarom wordt de hantering van twee rapporten voorgeschreven, die ook gebruikt moeten worden voor de dosisberekeningen bij kunstmatige bronnen.
Aangezien het streven van de overheid is om het ontstaan van afval zoveel mogelijk te beperken, wordt hergebruik van meldings- of vergunningplichtig materiaal onder bepaalde voorwaarden toegestaan. Zie daarvoor artikel 8 van dit hoofdstuk. Om te zorgen dat bij meldingsplichtige werkzaamheden het gebruik van materialen zo zorgvuldig mogelijk geschiedt, kunnen eisen met betrekking tot optimalisatie en rechtvaardiging worden gesteld bij werkzaamheden met natuurlijke materialen. Bijlage 7.3 geeft daartoe voorschriften met name ten aanzien van de aanwezige deskundigheid die voor alle meldingsplichtige werkzaamheden van toepassing zijn.
Opgemerkt zij dat naast deze voorschriften ook het Besluit stralingsbescherming met zijn voorschriften, zoals artikel 7 tot en met 12 van kracht is. Deze voorschriften komen dus niet in plaats van maar in aanvulling op het Besluit stralingsbescherming.
Bij bepaalde toepassingen van grondstoffen en ertsen treedt in bedrijfsprocessen concentratie op van radioactieve stoffen, die dan als scale neer kunnen slaan op het oppervlak van installatieonderdelen. Het kan zijn, dat de in het Besluit stralingsbescherming gehanteerde criteria van activiteit en concentratie van radioactiviteit in deze situaties geen juiste indicatie van de mogelijke schade geven, omdat het risico op basis van deze criteria te laag wordt ingeschat. Zo zal de activiteitsconcentratie in een klein laagje besmetting op een groot volume gemiddeld (heel) laag zijn, terwijl de concentratie in het laagje zelf bij verspreiding etc. teveel risico inhoudt. Daarom wordt de mogelijkheid geopend om in die gevallen op een andere wijze de risico’s te bepalen. Aangezien in voorkomende gevallen de oppervlaktebesmetting een betere indicatie geeft van de schade die kan worden veroorzaakt, is daarvoor in dit artikel een criterium voor oppervlaktebesmetting opgenomen, dat kan gelden in plaats van de activiteitsconcentratie in combinatie met de totale activiteit. Dit artikel vult voor werkzaamheden de mogelijkheid in die in artikel 25, zevende lid, van het Besluit stralingsbescherming wordt geboden om op een andere wijze de schade te bepalen en te toetsen dan via de bepaling van activiteiten in combinatie met de activiteitsconcentraties. In bijlage 7.4 is vastgelegd op welke wijze de oppervlaktebesmetting moet worden bepaald. Overigens, indien de Minister oordeelt dat in een bepaald geval de oppervlaktebesmetting juist wel of juist niet als criterium moet worden gehanteerd, ligt bij afwijkingen van de verplichting de oppervlaktebesmettting te hanteren, de bewijslast bij de ondernemer. De ondernemer moet aantonen dat met de door hem gekozen methode het risico beter ingeschat kan worden dan met andere methoden
Voor objecten zonder substantiële inhoud met alleen een oppervlaktebesmetting behoeft alleen die oppervlaktebesmetting bepaald te worden en te worden getoetst aan de vrijstellingsgrens van 4 Bq/cm2 bèta-activiteit. Overschrijding van die grens leidt tot vergunningplicht.
Bij een vat waarin zich radioactief materiaal bevindt, wordt de inhoud getoetst aan de grenzen voor meldingsplicht en vergunningplicht op basis van de activiteitsconcentratie in combinatie met de totale activiteit. Als het vat van zijn inhoud is ontdaan, wordt de oppervlaktebesmetting op binnen- en buitenzijde getoetst aan de vrijstellingsgrens voor oppervlaktebesmetting.
Bovenstaande sluit niet uit dat bij decontaminatie van voorwerpen met oppervlaktebesmetting materiaal los kan komen en verzameld kan worden waarvan de activiteitsconcentratie en totale activiteit de meldingsplichtige of zelfs de vergunningplichtige grenzen overschrijden. Voor het voorhanden hebben van die materialen en bij overdracht aan derden voor (her)gebruik of afvaldeponie worden de activiteitsconcentraties en totale activiteiten getoetst aan de daarvoor geldende grenzen.
Zoals opgemerkt behoeft alleen de oppervlaktebesmetting en niet de activiteit en de activiteitsconcentratie van een object bepaald te worden als redelijkerwijs verwacht kan worden dat het object zelf, afgezien van de oppervlaktebesmetting, geen radionucliden bevat boven de vrijstellings- of vrijgavewaarden.
Het kan echter voorkomen dat bekend is of redelijkerwijs verwacht kan worden dat bij een object zowel het materiaal zelf boven de vrijstellingswaarden voor activiteitsconcentratie en totale activiteit uitkomt als dat het object een oppervlaktebesmetting boven 4 Bq/cm2 heeft. In dat geval kan uiteraard op basis van beide relevante criteria meldings- respectievelijk vergunningplicht optreden, in totaal resulterend in vergunningplicht. Bij een vat dat vergunningplichtig radioactief materiaal bevat en aan de buitenkant bijvoorbeeld een oppervlaktebesmetting van 5 Bq/cm2 heeft, geldt uiteraard zonder meer vergunningplicht.
Het is echter niet de bedoeling dat wegens het voorgaande toch steeds bij alle besmette objecten zowel de oppervlaktebesmetting als de activiteitsconcentratie (en de totale activiteit) bepaald moeten worden. Dit moet alleen als men weet of redelijkerwijs kan verwachten dat de inhoud meldings- of vergunningplichtig kan zijn.
Indien het bijvoorbeeld een open buis uit de offshore betreft, zal alleen oppervlaktebesmetting bepaald behoeven te worden. Indien het echter een vat verzamelde scales uit diezelfde offshore betreft, kan het nodig zijn, om beide te bepalen.
Natuurlijke bronnen kunnen de langlevende alfastralers Ra-226, Po-210 (Pb-210+), Th-232 en Th-228 bevatten en in uitzonderlijke gevallen U-238, U-234 en Th-230, maar alfastralers zijn echter door zelfabsorptie moeilijk te meten. Maar alle besmettingen met natuurlijke materialen (behalve zuivere Po-210 besmettingen) bevatten ook radionucliden, zoals Ra-226 tot en met Po-214, die bètadeeltjes emitteren.
Bètadeeltjes kunnen relatief eenvoudig gemeten worden, waardoor de zeer langdurige en vaak ook kostbare bepaling van de aanwezigheid van alfastralers achterwege kan blijven zonder dat daarmee een verkeerd beeld van het risico wordt gegeven. Voor natuurlijke materialen voor vrijwel alle samenstellingen de activiteit van bètastralers ongeveer gelijk aan of tot een factor van circa 3 hoger dan van langlevende alfastralers. De goed uitvoerbare bètametingen kunnen dus dienen als maat voor de aanwezige langlevende alfastralers.
Een aantal van de radionucliden die in besmettingen in natuurlijke bronnen voorkomt, zendt naast een alfa- of bètadeeltje ook gammafotonen uit resulterend in makkelelijk meetbare gammastraling. Het meten van gammastraling komt echter niet in aanmerking voor het bepalen van oppervlaktebesmettingen omdat de dracht van gammafotonen groot is waardoor de achtergrondstraling met de meting interfereert.
Het meten van gammastraling kan overigens wel goed gebruikt worden om de aanwezigheid van materialen die gamma-uitzendende radionucliden bevatten, te detecteren zoals bij poortmonitoren of bij het controleren van gesloten objecten. Deze radionucliden zijn vaak kortlevende dochters van de alfa- of bètastralers.
Een en ander heeft geleid tot een criterium voor oppervlaktebesmetting met natuurlijke bronnen uitgedrukt in bèta-activiteit. Het tweede lid regelt dat de besmettingen via bètametingen kunnen worden vastgesteld.
Omdat bètadeeltjes geen karakteristieke energie hebben, maar het spectrum gekarakteriseerd wordt door een maximale en een gemiddelde energie, zijn er geen nuclidespecifieke vrijstellings- en vrijgavewaarden gegeven.
Aanbevolen wordt een detector met een zodanig meetoppervlak te gebruiken dat niet teveel metingen nodig zijn om de gemiddelde besmetting zoals bedoeld onder de voorschriften b. en c. van bijlage 7.4 van deze regeling vast te stellen.
Berekening vrijstellings- en vrijgavewaarden voor oppervlaktebesmetting
Het tweede lid regelt dat de vrijstellings- of vrijgavewaarde 4 Bq/cm2 bèta-activiteit is.
Een oppervlaktebesmetting met een bèta-activiteit van 4 Bq/cm2 wordt, om hiernavolgende redenen, een veilig criterium geacht voor vergunningplicht bij blootstelling aan langlevende alfastralers zowel voor werknemers als voor leden van de bevolking. Deze specifieke waarde is gekozen omdat deze waarde ook geldt als vrijgavewaarde voor gamma- en bètabesmettingen met kunstmatige bronnen.
Voor werknemers zijn voor werkzaamheden, uitgezonderd lozingen, de vrijstellings- en vrijgavewaarden zoals opgenomen in het Besluit stralingsbescherming, gebaseerd op een dosiscriterium van 0,1 mSv effectieve dosis (E) in een jaar voor gemiddelde normale werksituaties en een dosiscriterium van 1 mSv E in een jaar voor ongunstige, maar toch realistische werksituaties (zie NvT van het Besluit stralingsbescherming onder 4.7.3). Deze ongunstige werksituaties betreffen het versnijden van materialen. Dit geeft een risico dat minstens circa tien maal hoger is dan in alle andere situaties. Door van een ongunstige werksituatie uit te gaan wordt voor die andere, meer voorkomende, situaties automatisch aan het dosicriterium van 0,1 mSv in een jaar voldaan.
Op basis van literatuuronderzoek2 en van het dosiscriterium voor werknemers van 0,1 mSv/jaar onder normale werkomstandigheden kan daarom als grens voor onvoorwaardelijke vrijgave minstens 1 tot 10 Bq bètastralers/cm2 worden genomen voor alle relevante radionucliden tezamen (Ra-226, Po-210 (Pb-210+), Th-232 en Th-228 en U-238 tot en met Th-230).
Voor leden van de bevolking werden als dosiscriteria een toegevoegde dosis van 1 mSv omgevingsdosisequivalent in een jaar of 0,3 mSv E in een jaar voor vrijstelling en vrijgave gehanteerd.
Bij 0,3 mSv/jaar E voor de leden van de bevolking en een afstand tot de terreingrens van 3 meter, is op basis van een NRG studie een criterium voor onvoorwaardelijke vrijgave voor de totale (afwrijfbare + niet-afwrijfbare) oppervlaktebesmetting van circa 3 Bq/cm2 bèta-activiteit vastgesteld. Daarbij moet worden opgemerkt dat de aangenomen afstand van 3 meter tot het opgeslagen materiaal voor een verblijf van leden van de bevolking gedurende 24 uur per dag (hetgeen wonen aan de terreingrens inhoudt) erg klein is.
Het criterium zoals berekend voor werknemers is dus beperkend.
Het derde lid regelt de methode waarmee de oppervlaktebesmetting moet worden bepaald.
Het vierde lid regelt dat in gevallen waarin de meetmethode zoals aangegeven in bijlage 7.4, niet gevolgd kan worden, teruggevallen moet worden op de bepaling van de activiteitsconcentratie en totale activiteit zoals in bepaald in artikel 25, derde en vierde lid, van het Besluit stralingsbescherming. De oppervlaktebesmetting kan dan niet als criterium voor al dan niet vrijstelling worden gebruikt. Een dergelijke situatie kan optreden als om een of andere reden de meetapparatuur niet op de juiste wijze gekalibreerd kan worden.
Het vijfde lid is opgenomen omdat het ook nog mogelijk is dat er geen oppervlaktebesmetting van enig bereikbaar oppervlak is, maar een niet-bereikbaar oppervlak een externe straling op 0,1 meter afstand een omgevingsdosisequivalent van meer dan 10 µSv per uur geeft. Dit kan bijvoorbeeld het geval zijn als kleppen besmet zijn. Normaal gesproken zullen werknemers zich in ongunstige omstandigheden gemiddeld over een jaar op meer dan 1 meter afstand bevinden. Voor deze ongunstige omstandigheden en 2000 uren werk per jaar, garandeert de 10 µSv per uur dat de waarde van maximaal 1 mSv per jaar voor werknemers niet wordt overschreden. Wanneer deze 10 µSv per uur wel wordt overschreden, moeten zodanige arbeidsomstandigheden worden geschapen dat het dosiscriterium van 1 mSv effectieve dosis in een jaar niet wordt overschreden.
Voor leden van de bevolking is het bedoelde scenario met betrekking tot dit soort bronnen niet realistisch, zodat ook voor hen de 10 µSv per uur op 0,1 m afstand voldoende veiligheid biedt.
Overigens staat dit criterium niet op zichzelf. Ook al is de externe straling minder dan 10 µSv per uur op 0,1 m afstand, toch kan het nodig zijn te bezien of aan de overige criteria wordt voldaan, omdat de externe straling geen juiste indicatie geeft van de mogelijke schade.
Dit artikel is bedoeld om in uitzonderingsgevallen bij lozingen van natuurlijke bronnen alsnog een vergunning te eisen alhoewel de lozingshoeveelheden lager zijn dan de waarden gegeven in bijlage 1.1, tabel 2, maar waarin de reële situatie doses kan veroorzaken die belangrijk hoger zijn dan de gehanteerde dosiscriteria van 10 μSv in een kalenderjaar.
Deze uitzonderingsgevallen kunnen bijvoorbeeld zijn: de overslag van minerale zanden (opstuiven) met een relatief hoge activiteit of waterlozingen op kanalen of rivieren met een klein volume, waardoor een relatief hoge concentratie in het water kan ontstaan. Deze scenario’s zijn niet bij de berekening van de vrijgavewaarden gehanteerd, omdat het uitzonderingsgevallen betreft. Voor deze aanpak is gekozen omdat deze uitzonderingsgevallen de vele andere gevallen onnodig zouden beperken. Indien zich voornoemde uitzonderingssituaties voordoen, kan de Minister de onderneming vragen om te onderzoeken of de doses beneden de dosiscriteria van 10 μSv in een kalenderjaar blijven. Indien dat niet het geval is, en het niet aannemelijk is dat de situatie binnen afzienbare tijd verbetert, geldt de vergunningplicht ingevolge artikel 108, eerste lid, van het Besluit stralingsbescherming.
Het is nadrukkelijk niet de bedoeling dat iedere ondernemer die natuurlijke stoffen toepast een dosisberekening maakt. Slechts in die gevallen waarbij een redelijk vermoeden bestaat dat de dosiscriteria overschreden worden, zal een nadere bepaling gevraagd worden. Ook kan het voorkomen dat lozingen (nog) niet in de lijst in bijlage 7.1 van deze regeling zijn opgenomen, maar individuele doses kunnen geven die hoger zijn dan 10 μSv in een kalenderjaar. Zie daarvoor de toelichting op artikel 7.2.
Dit artikel is gebaseerd op artikel 110, tweede lid, van het Besluit stralingsbescherming en regelt dat natuurlijke meldings- of vergunningplichtige afvalstoffen alleen in daartoe aangewezen instellingen als afval mogen worden opgeslagen. Dit geldt dus zowel voor meldings- als voor vergunningplichtig afval, maar dit artikel is speciaal van belang voor meldingsplichtig afval, omdat voor vergunningplichtig afval wegens artikel 37, zevende lid, van het Besluit stralingsbescherming reeds geldt dat dit bij de COVRA opgeslagen dient te worden.
Op grond van artikel 37, achtste lid, van het Besluit stralingsbescherming dienen meldingsplichtige radioactieve afvalstoffen van natuurlijke bronnen naar een stortplaats voor gevaarlijke afvalstoffen te worden afgevoerd. Deze stortplaatsen zijn hiervoor aangewezen.
Op basis van artikel 37, achtste lid, van het Besluit stralingsbescherming, vervalt de meldingsplicht voor het afvoeren van deze stoffen naar deze aangewezen instellingen. De ontvanger van dergelijk afval moet alleen melden dat hij gebruik gaat maken van de aanwijzing en derhalve meldingsplichtige materialen gaat ontvangen en opslaan. Overige plichten zoals het bijhouden van een dossier etc. blijven uiteraard bestaan. Voor deze radioactieve afvalstoffen van natuurlijke bronnen geldt onverkort artikel 38, derde en vierde lid van het Besluit stralingsbescherming, waarin is opgenomen dat radioactief afval zo snel als redelijkerwijs mogelijk moet worden afgevoerd en dat het maximaal twee jaar mag worden opgeslagen, maar alleen indien het binnen deze periode vervalt tot beneden de vrijgavewaarden.
Dit artikel ziet op natuurlijke bronnen die als product of materiaal worden hergebruikt. Het eerste lid is opgenomen om het mengen van radioactieve stoffen met niet-radioactieve stoffen mogelijk te maken. Het kan bijvoorbeeld nodig te zijn om een de natuurlijke bron te mengen met een andere stof om het de goede producteigenschappen te geven voor een toepassing.
Het tweede lid van dit artikel draagt er zorg voor dat in de grond-, weg- of waterbouw radioactief besmet materiaal, voor zover dat redelijkerwijs mogelijk is, niet als meldings- of vergunningplichtig materiaal wordt verwerkt. Op basis van artikel 36, eerste lid, van het Besluit stralingsbescherming, en met name onder d, dient de activiteit in de materialen eerst tot niveaus beneden meldingsplicht te worden teruggebracht. Met redelijkerwijs wordt bedoeld dat voor bijvoorbeeld materialen die slecht mengbaar zijn, zoals grote brokken slakken of alleen tegen hoge kosten gemengd kunnen worden of waarbij menging ingaat tegen andere regelgeving, zoals in de grond-, weg- of waterbouw, dit artikel niet van toepassing is.
Indien het redelijkerwijs niet mogelijk is, is het tweede lid niet van toepassing en geldt het eerste lid. Met andere woorden: mengen mag, maar indien het niet redelijk is, moet het niet. Overigens is het mengen van meldings- of vergunningplichtig materiaal op zich wel meldings- of vergunningplichtig.
In het derde lid is de grens gegeven waarboven de toepassing in de grond-, weg of waterbouw niet meer is toegestaan. Bij de bepaling van de effectieve dosis wordt uitgegaan van realistische scenario’s.
Volgens artikel 103, eerste lid, van het Besluit stralingsbescherming worden werkzaamheden gemeld als de activiteit en de activiteitsconcentratie in de daarbij betrokken materialen de waarden, zoals genoemd in bijlage 1.1, tabel 1, overschrijden. Het eerste lid van dit artikel is opgenomen om uniformiteit in meldingen te krijgen.
Standaardformulieren worden noodzakelijk geacht enerzijds om van iedereen op eenduidige wijze dezelfde gegevens te ontvangen en anderzijds omdat in de nabije toekomst waarschijnlijk geheel elektronisch zal kunnen en moeten worden gemeld. Voor afmeldingen geldt een en ander in analogie (artikel 104 van het Besluit stralingsbescherming). Deze afmeldingen worden volgens artikel 104 van het Besluit stralingsbescherming binnen 4 weken na beëindiging van de desbetreffende werkzaamheden gedaan. Alle gegevens die gevraagd worden, zowel voor een nieuwe melding of voor een wijziging van een melding, als voor afmelding, staan in het formulier in bijlage 7.5 van deze regeling. De formulieren worden op de site van AgentschapNL geplaatst (http://www.agentschapnl.nl/programmas-regelingen/stralingsbescherming-belangrijke-documenten ).
Artikel 105, eerste lid, van het Besluit stralingsbescherming, geeft enige gegevens die in ieder geval moeten worden verstrekt. Op basis van dit lid, onder e, worden ook dosisschattingen gevraagd voor leden van de bevolking en werknemers ten gevolge van het eindgebruik. Dit kan zowel product- als materiaal(her)gebruik of eindbestemming van radioactief afval zijn.
Het tweede lid van de artikelen 105 en 106 van het Besluit stralingsbescherming bepaalt dat er bij regeling meer gegevens dan opgesomd in het eerste lid van deze artikelen kunnen worden gevraagd. Het derde lid van artikel 9 van deze regeling geeft invulling aan het bepaalde in artikel 105, tweede lid, van het Besluit stralingsbescherming dat bij regeling kan worden bepaald in welke situatie een nieuwe melding vereist is. Met een nieuwe melding wordt bedoeld een volledig ingevuld meldingsformulier alsof het een nieuwe werkzaamheid betreft. Deze nieuwe melding is met name vereist als er significante wijzigingen in de werkzaamheden hebben plaatsgevonden, bijvoorbeeld in de capaciteit, doorzet of productiewijze van het bedrijf. In de praktijk kunnen zich echter (sluipenderwijs) ook minder significante wijzigingen voordoen. Daarom moet er in geval zich wijzigingen in de werkzaamheden hebben voorgedaan in ieder geval na ten hoogste vijf jaar na een volledige melding een geheel nieuwe melding worden gedaan. Voor het geval zich dit niet voordoet, moet in ieder geval elke tien jaren een nieuwe melding gedaan worden. De tien jaar gaat tellen na de laatste nieuwe melding.
In dit artikel wordt op basis van artikel 103, zesde lid, van het Besluit stralingsbescherming de zogenoemde ketenmelding geregeld. Deze ketenmelding geeft ondernemers die werkzaamheden moeten melden de gelegenheid om dit gezamenlijk met andere ondernemers te doen. Echter, de andere ondernemers in de keten, die volgens het Besluit stralingsbescherming wel moeten melden, moeten de juiste gegevens aan deze ketenmelder overdragen en daarom ook de melding voor wat betreft hun deel mede ondertekenen. Dit lijkt omslachtig, maar bij een constante keten hoeft dit slechts eenmaal in de tien jaar te gebeuren (zie het artikel 7.9, derde lid, onder c). Dit is mogelijk indien een bepaald materiaal, al dan niet na een fysische of chemische bewerking, via een vaste route van de ene ondernemer naar de andere gaat. Deze route is door de jaren heen structureel te noemen en wordt een keten genoemd. Het is niet nodig dat alle ondernemers van deze keten zelfstandig aan de overheid melden. Eén van de ondernemers uit de keten kan deze verplichting op zich nemen (verder te noemen ‘de ketenmelder’).
Een nieuwe melding na maximaal tien jaar wordt gevraagd omdat vaak na enige jaren een situatie (artikel 105, tweede lid, van het Besluit stralingsbescherming) niet meer hetzelfde zal zijn als ten tijde van de oorspronkelijke of laatste melding, ook al kunnen de verschillen in de ogen van de ketenmelder gering zijn. Ook andere ondernemers uit de keten kunnen gemeend hebben dat bepaalde veranderingen niet belangrijk genoeg waren om te melden. Zie ook onder de toelichting bij artikel 7.9.
Indien één van de ondernemers (een onderdeel van) de keten wijzigt, meldt hij dat per omgaande en in ieder geval 6 weken voor de wijziging aan de ketenmelder (derde lid). Dit geeft de ketenmelder de gelegenheid om deze wijziging 4 weken tevoren aan de desbetreffende instantie bij de overheid te melden.
Met betrekking tot het mengen van natuurlijke radioactieve stoffen indien dat althans redelijkerwijs mogelijk is, bedoeld in artikel 7.8 (zie ook de toelichting op dat artikel), geldt het volgende: indien de werkzaamheden op de eindbestemming worden verricht met reeds gemengd materiaal met activiteitsconcentraties lager dan de vrijgavewaarden, zijn deze werkzaamheden niet meldings- of vergunningplichtig. Zoals eerder opgemerkt is het mengen op zich echter dan wel meldings- of vergunningplichtig. Indien de menging op locatie geschiedt, is deze werkzaamheid meldings- of vergunningplichtig, maar de eindbestemming zelf niet; er wordt in de eindbestemming zoals dijken en wegen immers materiaal gebruikt met activiteitsconcentraties beneden de vrijgavewaarden.
Bovendien behoeven de ondernemers in de grond-, weg- en waterbouw die de bronnen voor een eindbestemming gebruiken zoals dijken, wegen etc. onder bepaalde voorwaarden helemaal niet te melden, dus ook niet indirect via de ketenmelder. Deze voorwaarden zijn (1) dat de ketenmelder aangeeft welk omgevingsdosisequivalent of effectieve dosis in een jaar door de eindbestemming voor leden van de bevolking wordt veroorzaakt en (2) dat deze ondernemers een certificaat, vrachtbrief of iets dergelijks krijgen waarop vermeldt staat dat het radioactief materiaal betreft. Een en ander in analogie met chemische stoffen.
Van belang is verder dat degene die bijvoorbeeld via openbare aanbesteding materiaal verkrijgt voor eindgebruik, zelf niet meer behoeft te melden. Degene die de materialen overdraagt, gaat na waar de materialen voor gebruikt worden en schat de doses ten gevolge daarvan. Indien bepaalde materialen of een bepaalde toepassing van materialen een effectieve dosis kunnen veroorzaken van meer dan 0,3 mSv in een jaar, is de toepassing niet toegestaan. De verantwoordelijkheid voor de melding ligt in principe bij de laatste distributeur, maar kan ook gemandateerd worden aan een ondernemer eerder in de keten.
Dit artikel is opgenomen op basis van de artikelen 107, 108 en 109 van het Besluit stralingsbescherming om meer specifiek de vergunningaanvraag te kunnen regelen. Dit artikel is analoog aan artikel 7.9. Artikel 109 van het Besluit stralingsbescherming geeft een korte weergave van wat er in een vergunningaanvraag opgenomen moet worden. Van belang is het tweede lid, waaraan in bijlage 7.7 invulling gegeven wordt. Daarbij wordt zoveel mogelijk aangesloten op de gegevens die volgens artikel 44 van het Besluit stralingsbescherming voor handelingen moeten worden verstrekt (zie ook hoofdstuk 2).
Ten overvloed wordt opgemerkt dat kunstmatige en natuurlijke bronnen volgens artikel 3 van het Besluit stralingsbescherming geheel apart worden beschouwd. Dus aanwezigheid van een vergunningplichtige bron maakt niet direct alle natuurlijke bronnen ook vergunningplichtig. Voor meldingsplichtige werkzaamheden of handelingen wordt geen vergunning verstrekt. Echter bij het aanvragen van een vergunning kunnen wel tegelijkertijd de relevante werkzaamheden gemeld worden. Deze betrokken werkzaamheden en de daarbij behorende meldingen worden dan in de beschikking niet meegenomen, maar de ondernemer heeft aan zijn verplichtingen voldaan.
Artikel 7.12 vult de mogelijkheid in die in de artikelen 103, derde lid, en 107, derde lid, iuncto 25, zesde lid, van het Besluit stralingsbescherming wordt geboden om in bepaalde situaties van de algemene regelgeving af te wijken. Het betreft alle voor 24 september 2004 reeds gerealiseerde grond-, weg- of waterbouw buiten inrichtingen, zoals bijvoorbeeld bestaande dijken, pieren, wegen en parkeerplaatsen. Deze situaties zouden op basis van ALARA niet meer moeten kunnen ontstaan, maar ze houden in het algemeen een kleiner risico in dan waarvan bij het vaststellen van de vrijstellingswaarden is uitgegaan. Dit lid is ook van toepassing op alle locaties die geen inrichting zijn. Het artikel regelt dat deze situaties niet alsnog meldings- of vergunningplichtig worden.
Voor situaties binnen een inrichting, bijvoorbeeld een geasfalteerde opslagplaats of parkeerterrein gemaakt van slakken, geldt in principe hetzelfde, mits de effectieve dosis voor werknemers binnen de locatie 1 mSv effectieve dosis en voor leden van de bevolking buiten de locatie 0,1 mSv per jaar Actueel Individuele Dosis niet overschrijdt. In het eerste geval zijn bij de dosisberekening reële verblijfsfactoren en in het laatste geval eventueel de ABC-factoren van toepassing (zie ook hoofdstuk 6).
Wellicht ten overvloede zij opgemerkt dat indien deze doses worden overschreden, er ingevolge artikel 119, eerste lid, van het Besluit stralingsbescherming een interventiesituatie kan ontstaan voor een langdurige blootstelling (vierde lid van artikel 7.12 van deze regeling), waarvoor volgens dat artikel 119 een Plan van Aanpak moet worden vastgesteld, ter goedkeuring door de overheid.
Het is niet de bedoeling dat artikel 7.12 zodanig gelezen wordt, dat er een nieuwe situatie ontstaat als er een kleine ingreep in de bestaande situatie wordt gedaan. Dat wil zeggen dat bijvoorbeeld een gat graven o.i.d. op een parkeerterrein niet een nieuwe werkzaamheid is, waardoor dit artikel ineens niet meer van toepassing is. Indien er echter een totaal nieuw parkeerterrein elders wordt aangelegd met de materialen van het oude, gaat het wel om nieuwe werkzaamheden en zal het eindresultaat – na menging, volgens artikel 7.8, tweede lid, van deze regeling en eventueel na het aanbrengen van een afdeklaag – moeten voldoen aan het bepaalde in artikel 7.6.
Indien een gebied tevoren (een onderdeel van) een locatie was waar deze toepassingen hebben plaatsgevonden en waar nu bijvoorbeeld een woonwijk wordt gebouwd, geldt hetzelfde. In dat geval kan alleen een wooncorrectiefactor worden toegepast (0,25). Indien de dosis in een dergelijk gebied dus hoger is dan een multifunctionele individuele dosis (MID) van 0,4 mSv effectieve dosis ontstaat een saneringssituatie.
Het in dit artikel vermelde bedrag zijn de kosten die verbonden zijn aan het laten afvoeren van bronnen door en naar COVRA. Relevant voor de kosten is het volume van de af te voeren ingekapselde bronnen. De COVRA houdt bij het bepalen van het volume ook rekening met meegeleverde bronhouders en eventuele vaste afschermingen, omdat de bronnen inclusief deze worden verwerkt. Daarom dient voor de berekening van het volume af te voeren bronnen daarvan te worden uitgegaan.
Bij faillissement of stoppen met een onderneming zullen de hoogactieve bronnen meestal tegelijkertijd worden afgevoerd. Dit kan bij meer bronnen een (forse) volumebesparing geven omdat vaak meerdere bronnen in één vaatje van COVRA passen.
De Minister van Economische Zaken, H.G.J. Kamp.
Nr. TS-R-1, IAEA Safety standards for protecting people and the environment, Wenen rev. 2009
Indien in deze bijlage kortheidshalve de term ‘handelingen’ wordt gebruikt, wordt steeds ‘handelingen en/of werkzaamheden’ bedoeld, tenzij nadrukkelijk anders wordt vermeld.
Voor nadere informatie over de meldings- en vergunningsplicht zie hoofdstuk 4 van het Besluit stralingsbescherming.
Indien in deze bijlage kortheidshalve de term ‘dosis’ wordt gebruikt, wordt steeds ‘effectieve dosis’ bedoeld, tenzij nadrukkelijk anders wordt vermeld.
ALARA is acronym van ‘As Low As Reasonably Achievable’. ALARA is het beginsel uit de stralingshygiëne waarin is vastgelegd dat een blootstelling zo laag moet zijn als redelijkerwijs mogelijk. Bij ‘zo laag als redelijkerwijs mogelijk’ dient de redelijkheid gebaseerd te zijn op economische en sociale factoren.De overheid verplicht de vergunninghouder te handelen overeenkomstig het ALARA-beginsel.
Een locatie kan zowel samenvallen met de inrichting van een ondernemer als een plaats daarbinnen zijn of daarbuiten. In sommige gevallen is er dus geen sprake van een omschreven locatie of inrichting, maar van een plaats, wat bijvoorbeeld een afgezet stuk openbare weg kan zijn, of een stuk terrein binnen een inrichting.
Modelmatig wordt van een puntbron gesproken indien de afstand tussen de bron en het punt waarvoor de dosis berekend wordt (dosispunt), groter is dan vijfmaal de grootste afmeting van het stralende oppervlak van de bron aan de kant van dat punt en er geen sprake is van een evenwijdige bundel.
Vanwege verstrooiing door het voorwerp zelf, kan de kwadratenwet niet worden toegepast op zeer korte afstand van het voorwerp.
Zie voor de te gebruiken einh waarde de laatste kolom voor (e(g)>17 jaar) van tabel 2 van bijlage 1.4.
Zie voor de te gebruiken eing waarden de laatste kolom voor (e(g)>17 jaar) van tabel 1, bijlage 1.4.
Dit kan van belang zijn bijvoorbeeld voor lozingen in lucht die alleen onder bepaalde weersomstandigheden plaatsvinden, waarvoor de doorgaans gebruikte weerstatistieken (op jaarbasis) niet toepasbaar zijn in de verspreidingsberekening.
DOVIS A: Dosisberekening voor de Omgeving bij Vergunningverlening Ioniserende Straling, Deel A-Lozingen in lucht en water, RIVM rapport 610310006/2002, 2002
DOVIS B: Dosisberekening voor de Omgeving bij Vergunningverlening Ioniserende Straling, Deel B-Externe Straling, NRG rapport 20733/02.45655/C, 2002
Kopieer de link naar uw clipboard
https://zoek.officielebekendmakingen.nl/stcrt-2013-32478.html
De hier aangeboden pdf-bestanden van het Staatsblad, Staatscourant, Tractatenblad, provinciaal blad, gemeenteblad, waterschapsblad en blad gemeenschappelijke regeling vormen de formele bekendmakingen in de zin van de Bekendmakingswet en de Rijkswet goedkeuring en bekendmaking verdragen voor zover ze na 1 juli 2009 zijn uitgegeven. Voor pdf-publicaties van vóór deze datum geldt dat alleen de in papieren vorm uitgegeven bladen formele status hebben; de hier aangeboden elektronische versies daarvan worden bij wijze van service aangeboden.