Rectificatie: Besluit mandaat, volmacht en machtiging ambtelijke organisatie Tweede Kamer der Staten-Generaal 2022

DE GRIFFIER,

Overwegende dat het gewenst is nadere regels te stellen ten aanzien van de beslissings- en ondertekeningbevoegdheden bij rechtspositionele beslissingen en rechtshandelingen;

Gelet op hoofdstuk 10 van de Algemene Wet Bestuursrecht, de Comptabiliteitswet en de artikelen 6.2, 6.3, 6.4 en 7.15 van het Reglement van Orde van de Tweede Kamer der Staten-Generaal;

Gezien het verhandelende tijdens de overlegvergadering met de Ondernemingsraad op 29 november 2021;

BESLUIT

HOOFDSTUK 1. ALGEMENE BEPALINGEN

Artikel 1. Definities

  • 1. In dit besluit wordt verstaan onder:

    a. Griffier:

    het ambtelijk hoofd van de ambtelijke organisatie Tweede Kamer der Staten-Generaal;

    b. Directeur Huisvesting:

    de functionaris zoals bedoeld in artikel 13 van het Reglement van Orde van de Tweede Kamer der Staten-Generaal;

    c. CIO:

    Chief Information Officer

    d. portefeuillehouder:

    de Griffier, directeur Huisvesting of CIO met onder zich een aantal organisatieonderdelen;

    e. portefeuille:

    organisatieonderdelen vallend onder de Griffier danwel de directeur Huisvesting danwel de CIO;

    f. diensthoofd:

    leidinggevende laag rechtstreeks vallend onder een portefeuillehouder;

    g. diensthoofd HR:

    diensthoofd van de stafdienst Human Resources;

    h. diensthoofd FEZ:

    diensthoofd van de stafdienst Financieel Economische Zaken;

    i. managementteam:

    de 3 portefeuillehouders (Griffier, Directeur Huisvesting en CIO) en 3 stafhoofden (FEZ, Communicatie en HR);

    j. integraal management:

    management van directie of dienst met inbegrip van aangelegenheden op organisatorisch, personeel, financieel en materieel gebied;

    k. leidinggevende:

    een leidinggevende functie van een organisatieonderdeel anders dan het diensthoofd;

    l. medewerker/werknemer:

    de ambtenaar in de zin van de Ambtenarenwet 2017 die werkzaam is bij de Tweede Kamer;

    m. machtiging:

    de bevoegdheid om in naam van de Voorzitter handelingen te verrichten die noch besluiten noch privaatrechtelijke rechtshandelingen zijn en de ambtelijke organisatie van de Tweede Kamer betreffen;

    n. mandaat:

    de bevoegdheid om in naam van het Presidium besluiten te nemen;

    o. volmacht:

    de bevoegdheid om namens het Presidium privaatrechtelijke rechtshandelingen te verrichten;

    p. gevolmachtigde:

    degene aan wie volmacht is verleend;

    q. grensbedrag:

    een bedrag, zoals bedoeld in hoofdstuk 6 van dit besluit;

    r. Presidium:

    het orgaan van de Kamer als bedoeld in artikel 9 van het Reglement van Orde Tweede Kamer.

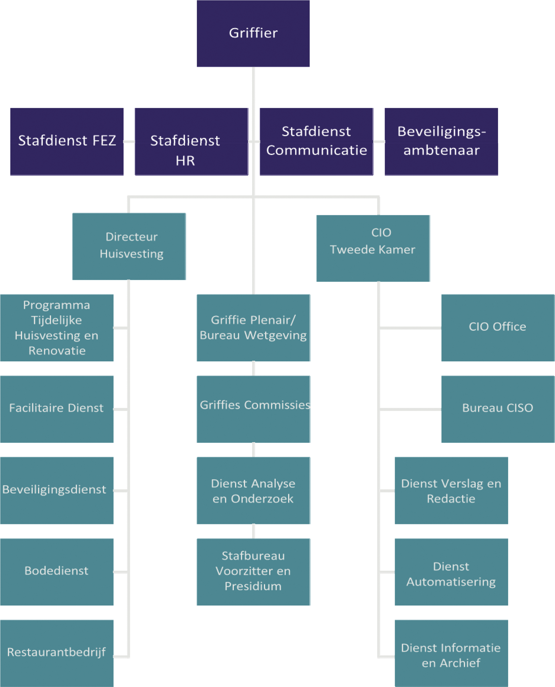
Artikel 2. Organisatie

De organisatie van de ambtelijke organisatie van de Tweede Kamer is vastgesteld conform het in bijlage 1 opgenomen organogram.

HOOFDSTUK 2. MANDAAT EN VOLMACHT

Artikel 3. Mandaat en volmacht directeur Huisvesting en CIO

  • 1. De directeur Huisvesting en CIO worden – gelet op de onderlinge taakverdeling van de onder zijn verantwoordelijkheid vallende portefeuille en ten aanzien van aangelegenheden die behoren tot zijn werkterrein – mandaat verleend met uitzondering van:

    • a. het beslissen op een melding in het kader van de Klokkenluidersregeling;

    • b. het aangaan van een nieuwe arbeidsovereenkomst in het geval een medewerker doorwerkt na het bereikt hebben van de AOW-gerechtigde leeftijd;

    • c. met een medewerker overeenkomsten te sluiten, betreffende de beëindiging van hun arbeidsovereenkomst en daarbij al dan niet een regeling te treffen die de wettelijke transitievergoeding overschrijdt;

    • d. de bevoegdheden waartoe de diensthoofden van HR en FEZ bij uitsluiting van anderen op grond van dit artikel gevolmachtigd zijn.

  • 2. Onverminderd het bepaalde in dit besluit, heeft het mandaat en volmacht van de directeur Huisvesting en CIO in ieder geval betrekking op:

    • a. het mandaat en volmacht tot het uitoefenen van integraal management, tenzij anders in dit besluit bepaald, waaronder --doch niet uitsluitend-- begrepen: ordemaatregelen en straffen als bedoeld in de CAO Rijk;

    • b. het mandaat tot het nemen van het besluit tot het aangaan van een arbeidsovereenkomst als bedoeld in artikel 4, eerste lid, met een diensthoofd of medewerker die rechtstreeks onder de directeur Huisvesting of CIO ressorteert;

    • c. het mandaat tot het nemen van het besluit tot het overgaan tot het indienen van een verzoek om ontbinding van de arbeidsovereenkomst als bedoeld in artikel 4, eerste lid, met een diensthoofd of medewerker die onder de directeur Huisvesting of CIO ressorteert;

    • d. het mandaat tot het nemen van het besluit tot het indienen van een verzoek om toestemming aan het UWV om een arbeidsovereenkomst als bedoeld in artikel 4, eerste lid, met een diensthoofd of medewerker die rechtsreeks onder de directeur Huisvesting of CIO ressorteert op te zeggen;

    • e. het mandaat tot de formele afhandeling van verzoeken op grond van de Algemene Verordening Gegevensbescherming;

    • f. het mandaat tot het toekennen van een parkeerplaats in de parkeergarage;

    • g. de volmacht tot het onderteken van de financiële maandverantwoording richting ministerie van Binnenlandse Zaken en Koninkrijksrelaties.

Artikel 4. Volmacht en machtiging diensthoofden HR en FEZ

  • 1. Aan het diensthoofd HR wordt volmacht en machtiging verleend tot:

    • a. het aangaan van arbeidsovereenkomsten met medewerkers namens de Staat der Nederlanden, na een daartoe strekkend besluit van de portefeuillehouder of diensthoofd met uitzondering van de arbeidsovereenkomst van de Griffier en de directeur Huisvesting en CIO.

    • b. het voeren van verweer en het vertegenwoordigen van de ambtelijke organisatie tegen besluiten van uitvoeringsorganisaties;

    • c. het vertegenwoordigen van de ambtelijke organisatie en het voeren van verweer bij de geschillencommissie als bedoeld in de CAO Rijk;

    • d. het indienen van een verzoek tot ontbinding van een arbeidsovereenkomst bij de kantonrechter, na een daartoe strekkend besluit van de portefeuillehouder of diensthoofd;

    • e. het verzoek van toestemming UWV om een arbeidsovereenkomst op te zeggen, na een daartoe strekkend besluit van de portefeuillehouder of diensthoofd;

    • f. het afhandelen en laten uitbetalen van een transitievergoeding;

    • g. het uitvoeren van de Wet schadeloosstelling leden van de Tweede Kamer;

    • h. het afhandelen van schadeclaims van bezoekers en ambtenaren.

  • 2. Aan het diensthoofd FEZ wordt volmacht en machtiging verleend tot:

    • a. het uitvoeren van het begrotingsbeheer en het dragen van de verantwoordelijkheid voor het kasbeheer;

    • b. het toezicht houden op de begroting, het financieel beheer en de uitvoering hiervan en het coördineren van onderzoek naar doeltreffend-heid en doelmatigheid van het beleid en de bedrijfsvoering;

    • c. het uitvoeren van de Regeling financiële ondersteuning fracties Tweede Kamer der Staten-Generaal;

    • d. het vaststellen van de betrouwbaarheid en controleerbaarheid van de informatie die is vastgelegd in de administraties die met betrekking tot het begrotingsbeheer, het financieel beheer en de materiële bedrijfsvoering worden gevoerd;

    • e. het adviseren en ondersteunen van het Audit Committee;

    • f. het vaststellen van de betaallijsten van alle door de portefeuillehouders ter betaling aangeboden betaalstukken;

    • g. het afhandelen van alle door de portefeuillehouders ter betaling aangeboden betaalstukken.

HOOFDSTUK 3. MANDAAT EN VOLMACHT PORTEFEULLEHOUDER, DIENSTHOOFD EN LEIDINGGEVENDEN

Artikel 5. Mandaat en volmacht, diensthoofd en leidinggevende

  • 1. Onverminderd het bepaalde in dit besluit, heeft het mandaat en volmacht van het diensthoofd ten aanzien van de tot de onder diens verantwoordelijkheid vallende organisatie- en dienstonderdelen, in ieder geval betrekking op het uitoefenen van integraal management, tenzij anders in dit besluit bepaald en met uitzondering van de bevoegdheden genoemd in de artikelen 3 en 4 en in het tweede lid van dit artikel. Het mandaat en de volmacht behelzen in ieder geval:

    • a. Mandaat tot het nemen van het besluit tot het aangaan van een dienst- verband als bedoeld in artikel 4, eerste lid, met onder hen ressorterende medewerkers;

    • b. Mandaat tot het nemen van het besluit tot het indienen van een verzoek om ontbinding van de arbeidsovereenkomst als bedoeld in artikel 4, eerste lid, met onder hen ressorterende medewerkers;

    • c. Mandaat tot het nemen van het besluit tot het indienen van een verzoek om toestemming aan het UWV om een arbeidsovereenkomst op te zeggen als bedoeld in artikel 4, eerste lid, met onder hen ressorterende medewerkers.

  • 2. Onverminderd het bepaalde in dit besluit, heeft het mandaat en de volmacht van de leidinggevende, ten aanzien van zijn werkterrein en de onder hem ressorterende medewerkers en dienstonderdelen, in ieder geval betrekking op het uitoefenen van integraal management, tenzij anders in dit besluit bepaald.

Artikel 6. Mandaat en volmacht financieel economische zaken

  • 1. Portefeuillehouders en diensthoofden worden met betrekking tot de onder

    hun verantwoordelijkheid vallende organisatie- en dienstonderdelen en met inachtneming van de in hoofdstuk 6 genoemde grensbedragen mandaat en volmacht verleend de navolgende rechtshandelingen uit te oefenen:

    • a. het afsluiten van koop-, huur- of leaseovereenkomsten;

    • b. het verlenen van opdrachten voor het aannemen van werk.

  • 2. Het diensthoofd FEZ wordt mandaat en volmacht verleend tot:

    • a. het kwijtschelden of buiten invordering stellen van vorderingen op leden van de Tweede Kamer en op derden tot een bedrag van € 5.000,–;

    • b. het buitenrechtelijk invorderen van geldvorderingen van de Staat der Nederlanden c.q. de Tweede Kamer der Staten-Generaal.

  • 3. Het diensthoofd van de Dienst Automatisering wordt mandaat en volmacht verleend tot afsluiten van bruikleenovereenkomsten met Kamerleden, ambtenaren en derden inzake het verstrekken van computer(s), randapparatuur en andere (technische) apparaten.

HOOFDSTUK 4. VOORWAARDEN MANDAAT, VOLMACHT EN MACHTIGING

Artikel 7. Uitoefening bevoegdheid door mandaat-/volmachtverlener

  • 1. De Griffier, directeur Huisvesting, CIO en diensthoofden kunnen onder hen ressorterende medewerkers tijdelijk en schriftelijk:

    • a. mandaat verlenen voor bepaald omschreven bevoegdheden;

    • b. volmacht verlenen tot het geheel of gedeeltelijke uitvoeren van aan hen gemandateerde bevoegdheden.

  • 2. De Griffier kan door middel van het verlenen van een volmacht (tijdelijk) bevoegdheden op het terrein van personeels-, materieel- en financieel beheer toekennen aan griffiers van tijdelijke- en enquêtecommissies.

  • 3. De mandaat-/volmachtverlener blijft bevoegd de gevolmachtigde bevoegdheid uit te oefenen.

  • 4. De Griffier, de directeur Huisvesting, CIO en diensthoofden kunnen het door hen verleende mandaat dan wel de volmacht te allen tijde schriftelijk geheel of gedeeltelijk intrekken of wijzigen.

  • 5. De mandaat-/volmachtverlener kan ter zake van de uitoefening van de volmacht zowel algemene als bijzondere aanwijzingen of instructies geven.

  • 6. De gemandateerde/gevolmachtigde verschaft de mandataris/volmachtgever op diens verzoek inlichtingen over de uitoefening van de bevoegdheid. De portefeuillehouders, diensthoofden en medewerkers informeren terstond de Griffier bij zwaarwegende omstandigheden en gebeurtenissen, aangaande de hen toegekende taken en bevoegdheden.

  • 7. Een door de gevolmachtigde binnen de grenzen van de volmacht verrichte rechtshandeling geldt als een rechtshandeling van de volmachtverlener.

HOOFDSTUK 5. BEPERKINGEN

Artikel 8. Toepassingsbereik

  • 1. Mandaat en volmacht in de zin van dit besluit heeft geen betrekking op:

    • a. bevoegdheden, privaatrechtelijke rechtshandelingen en andere handelingen dan een besluit of een privaatrechtelijke rechtshandeling met betrekking waartoe een wettelijk voorschrift zich tegen verlening van mandaat en volmacht verzet;

    • b. bevoegdheden, privaatrechtelijke rechtshandelingen en andere handelingen dan een besluit of een privaatrechtelijke rechtshandeling waarvan de aard zich tegen verlening van mandaat en volmacht verzet.

  • 2. Aangelegenheden waarvan de aard zich verzet tegen verlening van mandaat en volmacht zijn in ieder geval beslissingen:

    • a. waarvan de aard of de inhoud van een stuk een zodanig gewicht heeft dat het door de volmachtverlener behoort te worden afgedaan;

    • b. in strijd met geldende rechtspositionele wet- en regelgeving, vastgestelde beleidsregels, het toegewezen budget, van toepassing zijnde grens-bedragen en de vastgestelde formatie (met uitzondering van besluiten waarbij de Ondernemingsraad advies- of instemmingsrecht heeft of waarin in het kader van een reorganisatie uitvoering wordt gegeven aan een plaatsingsplan);

    • c. waarbij een functionaris aangaande personele en financiële aangelegenheden ten aanzien van hem een besluit neemt.

HOOFDSTUK 6. GRENSBEDRAGEN

Artikel 9. Grensbedragen1 en goedkeuring portefeuillehouders

  • 1. Met betrekking tot alle financiële taken en bevoegdheden als bedoeld in dit besluit geldt dat:

    • a. portefeuillehouders verplichtingen en betalingen boven € 175.000,– goedkeuren;

    • b. portefeuillehouders een actieve informatieplicht aan het Presidium hebben voor verplichtingen en betalingen boven € 250.000,–;

    • c. portefeuillehouders een actieve informatieplicht hebben aan de Griffier en aan het Presidium daar waar het politieke gevoelige verplichtingen of betalingen betreft.

  • 2. Over dat wat onder ‘actieve informatieplicht’ en ‘politiek gevoelige verplichtingen en betalingen’ als bedoeld in het voorgaande lid wordt verstaan, kunnen nadere regels worden vastgesteld waaronder bepalingen over een meldingsprocedure. De regels zijn voor alle betrokkenen binnen de Kamerorganisatie herleidbaar en terug te vinden.

  • 3. Bij het (door) verlenen van bevoegdheden als bedoeld in artikel 7 worden de grensbedragen gekoppeld, als bedoeld in dit artikel en als bedoeld in 10 van dit besluit.

Artikel 10. Grensbedragen en ondertekening diensthoofden, functionarissen en andere medewerkers

  • 1. De diensthoofden zijn bevoegd voor hun dienst de in het eerste lid van artikel 6 genoemde overeenkomsten af te sluiten voor verplichtingen tot een bedrag van € 175.000,– en betalingen te verrichten tot eenzelfde bedrag, voor zover hierover geen (tijdelijke) beperkende besluiten zijn genomen door het managementteam.

  • 2. Voor ondertekening namens de portefeuillehouders of diensthoofden geldt voor de afdeling bedrijfsvoering en inkoop dat:

    • a. De manager afdeling bedrijfsvoering en inkoop bevoegd is verplichtingen tot een bedrag van € 175.000,– te ondertekenen;

    • b. de inkoopadviseur bevoegd is verplichtingen tot een bedrag van € 75.000,£ te ondertekenen;

    • c. de adviseur bedrijfsvoering en inkoop bevoegd is verplichtingen tot een bedrag van € 5.000,– te ondertekenen.

  • 3. Het eerste lid, sub c. van artikel 9 is van toepassing.

HOOFDSTUK 7. ONDERTEKENING MANDAAT EN VOLMACHT

Artikel 11. Ondertekening Mandaat

  • 1. Indien overeenkomstig hoofdstuk 2 van dit besluit door een portefeuille-houder of diensthoofd HR of FEZ stukken worden ondertekend, luidt de ondertekening:

    De Griffier van de Tweede Kamer, namens deze, en vervolgens de handtekening met daaronder de naam en functieaanduiding

  • 2. Indien overeenkomstig hoofdstuk 2 van dit besluit door anderen stukken op financieel en organisatorisch gebied worden ondertekend, luidt de ondertekening:

    De Griffier van de Tweede Kamer, namens deze, vervolgens de handtekening met daaronder de naam en functieaanduiding van de functionaris die de bevoegdheid uitoefent.

Artikel 12. Ondertekening Volmacht

Indien overeenkomstig hoofdstuk 3 door de portefeuillehouder, het diensthoofd of manager afdeling bedrijfsvoering en inkoop stukken worden ondertekend, luidt de ondertekening als volgt:

Voorzitter van de Tweede Kamer, namens deze, vervolgens handtekening met daaronder de naam en specifieke functieaanduiding.

HOOFDSTUK 8. SLOTBEPALINGEN

Artikel 13. Mandaat- en volmacht register

  • 1. Het hoofd van de Stafdienst FEZ is verantwoordelijk voor (het beheer van) een openbaar register van alle verleende mandaten en volmachten en verstrekt derden desgevraagd hierover informatie.

  • 2. De Griffier en de andere portefeuillehouders zijn verantwoordelijk voor het aanleveren van gegevens die in het openbare register moeten worden opgenomen.

  • 3. De citeertitel van het openbare register is: ‘Mandaat- en volmachtregister Tweede Kamer der Staten-Generaal’.

Artikel 14. Intrekking vorig besluit

Met de inwerkingtreding van het ‘Besluit Mandaat en Volmacht ambtelijke organisatie Tweede Kamer der Staten-Generaal augustus 2022’ worden alle voorgaande Mandaat, Volmacht en Machtiging directeur Huisvesting, CIO en diensthoofden ambtelijke organisatie Tweede Kamer der Staten-Generaal besluiten en aanvullingen ingetrokken.

Artikel 15. Inwerkingtreding en citeertitel

  • 1. Dit besluit wordt gepubliceerd in de Staatscourant en treedt in werking met ingang van de dag waarop dit besluit wordt gepubliceerd.

  • 2. Dit besluit wordt aangehaald als ‘M&V-besluit Ambtelijke organisatie Tweede Kamer der Staten-Generaal augustus 2022’.

Den Haag, 6 december 2021

De Griffier van de Tweede Kamer der Staten-Generaal S. Roos

Organogram


X Noot
1

De genoemde bedragen in artikel 9 en 10 zijn inclusief BTW.

Naar boven