Regeling van Gedeputeerde Staten van de provincie Noord-Brabant tot wijziging van de Subsidieregeling realisering Natuurnetwerk Noord-Brabant in verband met het invoegen van een aparte paragraaf 6 voor de subsidieregels omtrent het vrijmaken van pacht en erfpacht van grond, het ophogen van diverse subsidieplafonds en het doorvoeren van enkele andere wijzigingen in paragrafen 1, 2 en 5 (Tiende wijziging Subsidieregeling realisering Natuurnetwerk Noord-Brabant)

Gedeputeerde Staten van Noord-Brabant;

 

Gelet op artikel 2 van de Algemene subsidieverordening Noord-Brabant;

 

Overwegende dat het wenselijk is de Subsidieregeling realisering Natuurnetwerk Noord-Brabant te wijzigen in verband met het invoegen van een aparte paragraaf 6 voor de subsidieregels omtrent het vrijmaken van pacht en erfpacht van grond, het ophogen van diverse subsidieplafonds en het doorvoeren van enkele andere wijzigingen in paragrafen 1, 2 en 5;

 

Besluiten vast te stellen de volgende regeling:

Artikel I Wijziging Subsidieregeling realisering Natuurnetwerk Noord-Brabant

A.

In artikel 1.1 vervalt het begrip “Nederlandse rassenlijst bomen”.

 

B.

Artikel 1.2 komt te luiden:

Artikel 1.2 Doelgroep

Subsidie op grond van deze paragraaf kan worden aangevraagd door:

  • a.

    natuurlijke personen;

  • b.

    privaatrechtelijke rechtspersonen;

  • c.

    publiekrechtelijke rechtspersonen.

C.

In artikel 1.5 wordt, onder verlettering van de onderdelen d tot en met g tot de onderdelen e tot en met h, een onderdeel ingevoegd, luidende:

  • d.

    het project betrekking heeft op grond waarvan reeds duurzaam is geborgd dat deze als natuur in stand wordt gehouden;

D.

Artikel 1.6 wordt als volgt gewijzigd.

  • 1.

    Onderdeel d vervalt, onder verlettering van de onderdelen e tot en met v tot de onderdelen d tot en met u.

  • 2.

    Aan onderdeel l (nieuw) wordt een onderdeel toegevoegd, luidende:

    • 4°.

      een verklaring dat het perceel binnen 3 jaar na subsidieverlening zal worden ingericht, indien de subsidie wordt verstrekt in combinatie met subsidie voor projecten binnen het NNN gericht op het vrijmaken van pacht of vrijmaken van erfpacht van grond als bedoeld in artikel 6.4;

E.

Artikel 1.11 wordt als volgt gewijzigd:

  • 1.

    In het eerste lid wordt, onder verlettering van de onderdelen a tot en met e tot de onderdelen b tot en met f, een onderdeel ingevoegd, luidende:

    • a.

      het project is gericht op het realiseren van het NNB provinciaal deel;

  • 2.

    In het tweede en derde lid wordt “onder e” vervangen door “onder f”.

F.

Artikel 1.12, eerste lid, wordt als volgt gewijzigd:

  • 1.

    In de aanhef wordt “artikel 1.6, eerste lid, onder o” vervangen door “artikel 1.6, eerste lid, onder n”.

  • 2.

    Onderdeel 3° komt te luiden:

G.

In de aanhef van artikel 1.13, derde lid, wordt “indien het project betrekking heeft op” vervangen door “indien het project niet gericht is op realisatie van natuurbos in NNB provinciaal deel en het project betrekking heeft op”.

 

H.

In artikel 1.15 wordt “31 december 2026” vervangen door “1 oktober 2027”.

 

I.

Artikel 1.16, eerste lid, wordt als volgt gewijzigd:

  • 1.

    Onderdeel d komt te luiden:

    • d.

      € 500.000 voor projecten als bedoeld in artikel 1.4, onder a, voor zover gelegen binnen provinciaal NNB en het gebied Sterkselse Aa als aangeduid op de kaart opgenomen in bijlage 7e bij deze regeling;

  • 2.

    Onderdeel j komt te luiden:

    • j.

      € 7.500.000 voor projecten als bedoeld in artikel 1.4, onder e en artikel 6.4, eerste lid, onder d;

J.

Artikel 1.20 wordt als volgt gewijzigd:

  • 1.

    In het eerste lid, onder b, in het tweede lid, onderdeel a, onder 2°, en in het vierde lid wordt “artikel 1.6, eerste lid, onder m” telkens vervangen door “artikel 1.6, eerste lid, onder l”.

  • 2.

    In het vierde lid wordt “artikel 1.6, eerste lid, onder n” vervangen door “artikel 1.6, eerste lid, onder m”.

  • 3.

    Er wordt een onderdeel toegevoegd, luidende:

    • 5.

      De voorwaarde, bedoeld in het eerste lid, is in afwijking van het eerste lid, ontbindend indien de subsidie wordt verstrekt in combinatie met subsidie voor projecten binnen het NNN gericht op het vrijmaken van pacht of vrijmaken van erfpacht van grond als bedoeld in artikel 6.4.

K.

Artikel 1.21 wordt als volgt gewijzigd:

  • 1.

    In het eerste lid komen de onderdelen b en c te luiden:

    • b.

      de subsidieontvanger gebruikt geen meststoffen, tenzij op basis van het natuurbeheertype bij verlening van de subsidie is bepaald dat meststoffen gebruikt kunnen worden;

    • c.

      de subsidieontvanger gebruikt geen bestrijdingsmiddelen;

  • 2.

    In het eerste lid, onder g, wordt “artikel 1.6, onder m” vervangen door “artikel 1.6, onder l”.

  • 3.

    In het eerste lid, onder l, wordt “artikel 1.2, onder b, c en d” vervangen door “artikel 1.2, onder b en c”.

  • 4.

    In het derde lid wordt “soorten, opgenomen in de Nederlandse rassenlijst bomen” vervangen door “soorten, opgenomen in bijlage 8a bij deze regeling”.

L.

Artikel 2.10, eerste lid, wordt als volgt gewijzigd:

  • 1.

    In onderdeel a wordt “€ 18.000.000” vervangen door “€ 28.000.000”.

  • 2.

    In onderdeel b wordt “€ 2.000.000” vervangen door “€ 4.000.000”.

M.

Artikel 5.1 wordt als volgt gewijzigd.

  • 1.

    De begripsbepaling “NNB” wordt vervangen door: “NNB: Natuur Netwerk Brabant, zijnde een samenhangend netwerk van natuurgebieden, dat van nationaal en internationaal belang is en het veiligstellen van ecosystemen als doel heeft als aangewezen en begrensd in de Omgevingsverordening Noord-Brabant;”

  • 2.

    De begripsbepaling “Spuk versneld natuurherstel” wordt vervangen door “Spuk versneld natuurherstel: specifieke uitkering van de minister van Landbouw, Visserij, Voedselzekerheid en Natuur, gebaseerd op de Regeling specifieke uitkering Programma Natuur 2e fase;”

N.

In artikel 5.4 vervallen de onderdelen c, d en e, onder vervanging van de puntkomma aan het slot van onderdeel b door een punt.

 

O.

In artikel 5.5 vervallen de onderdelen d en e, onder verlettering van de onderdelen f en g tot de onderdelen d en e.

 

P.

Artikel 5.6 wordt als volgt gewijzigd:

  • 1.

    Voor de bestaande tekst wordt de aanduiding “1.” geplaatst.

  • 2.

    In onderdeel a vervallen de onderdelen 3°, 4° en 5°, onder toevoeging van “of” aan het slot van onderdeel 1°.

  • 3.

    Aan het slot van onderdeel c wordt toegevoegd “en op het realiseren van het natuurbeheertype aangegeven op de ambitiekaart”.

  • 4.

    In onderdeel d, onder 1°, wordt “en de doelen die daarbij worden nagestreefd” vervangen door “, de doelen, die daarbij worden nagestreefd en welke drukfactoren, bedoeld in bijlage 13 bij deze regeling, worden aangepakt”.

  • 5.

    Onderdeel e vervalt, onder verlettering van de onderdelen f tot en met p tot de onderdelen e tot en met o.

  • 6.

    Onderdeel m (nieuw) komt te luiden:

    • m.

      het project kan binnen drie jaar na verlening van de subsidie worden gerealiseerd, blijkend uit een realistische planning;

Q.

De artikelen 5.7 en 5.8 vervallen.

 

R.

Artikel 5.9 wordt als volgt gewijzigd:

  • 1.

    Het eerste en tweede lid vervallen, onder vernummering van het derde en vierde lid tot het eerste en tweede lid.

  • 2.

    Er wordt een lid toegevoegd, luidende:

    • 3.

      Als de subsidieontvanger beschikt over een geldende goedkeuring van de Rijksdienst voor Ondernemend Nederland voor het hanteren van de zogenaamde Integrale Kosten Systematiek, kan de subsidieontvanger, in afwijking van het tweede lid, de berekeningswijze, bedoeld in de artikelen 1.4, eerste lid, onder a, en 1.5 van de Regeling algemene subsidienormen Noord-Brabant toepassen en deze systematiek en de uit deze systematiek voortvloeiende jaarlijkse uurtarieven hanteren.

S.

In artikel 5.11 wordt “31 augustus 2023” vervangen door “1 oktober 2027”.

 

T.

Artikel 5.12 komt te luiden:

Artikel 5.12 Subsidieplafond

Gedeputeerde Staten stellen het subsidieplafond voor de periode, genoemd in de artikelen 5.11 en 6.8, vast op € 4.800.000 voor projecten als bedoeld in artikel 5.4 en artikel 6.4, eerste lid, onder a en b.

 

U.

Artikel 5.13 komt te luiden:

Artikel 5.13 Subsidiehoogte

De hoogte van de subsidie bedraagt 100% van de subsidiabele kosten tot maximaal de bedragen, genoemd in bijlage 12 bij deze regeling.

 

V.

Artikel 5.16, derde lid, vervalt.

 

W.

Artikel 5.17 wordt als volgt gewijzigd;

  • 1.

    Het eerste lid, onder b, komt te luiden:

    • b.

      rondt het project binnen drie jaar na verlening van de subsidie af, met een verlengingsmogelijkheid tot en met 31 december 2030;

  • 2.

    Het eerste lid, onder d, komt te luiden:

    • d.

      de subsidieontvanger gebruikt geen bestrijdingsmiddelen en meststoffen, tenzij op basis van het natuurbeheertype bij verlening van de subsidie is bepaald dat meststoffen gebruikt kunnen worden;

  • 3.

    In het eerste lid vervallen de onderdelen h en i, onder vervanging van de puntkomma aan het slot van onderdeel g door een punt.

  • 4.

    Het tweede lid komt te luiden:

    • 2.

      Indien het betreft inrichting als natuurbos wordt uitsluitend gebruik gemaakt van soorten, opgenomen in bijlage 8a bij deze regeling.

  • 5.

    Na het tweede lid wordt een lid toegevoegd, luidende:

    • 3.

      Een verzoek tot verlenging als bedoeld in het eerste lid, onder b, kan door de subsidieontvanger schriftelijk en gemotiveerd worden ingediend bij Gedeputeerde Staten uiterlijk twee maanden voor het verstrijken van de termijn.

X.

Artikel 5.18 komt te luiden:

Artikel 5.18 Verantwoording

  • 1.

    Bij subsidies tot € 125.000 toont de subsidieontvanger bij de aanvraag tot subsidievaststelling aan dat de activiteiten waarvoor de subsidie is verleend, zijn verricht en dat aan de aan de subsidie verbonden verplichtingen is voldaan door middel van de volgende bewijsstukken:

    • a.

      een activiteitenverslag;

    • b.

      foto- of videomateriaal van de situatie voor en na het project;

    • c.

      bewijsstukken als bedoeld in deel I, artikel 3.2.3, onder 87, van de landbouwrichtsnoeren, waaruit de reële kosten blijken.

  • 2.

    Bij subsidies van € 125.000 en hoger toont de subsidieontvanger bij de aanvraag tot subsidievaststelling aan dat de activiteiten, waarvoor de subsidie is verleend, zijn verricht en dat aan de aan de subsidie verbonden verplichtingen is voldaan door middel van de volgende bewijsstukken:

    • a.

      een activiteitenverslag;

    • b.

      een financieel verslag als bedoeld in artikel 22, zevende lid, onderdeel a, onder 1º, van de Asv;

    • c.

      een controleverklaring als bedoeld in artikel 22, zevende lid, onderdeel a, onder 2º, van de Asv.

Y.

Artikel 5.19, eerste lid, komt te luiden:

  • 1.

    Gedeputeerde Staten verstrekken een voorschot van 80% van het verleende subsidiebedrag.

Z.

Artikel 5.20 komt te luiden:

Artikel 5.20 Subsidievaststelling

  • 1.

    Bij subsidies tot € 125.000 stellen Gedeputeerde Staten de subsidie vast op basis van reële kosten ingevolge deel I, artikel 3.2.3, onder 87, van de landbouwrichtsnoeren.

  • 2.

    Bij subsidies van € 125.000 en hoger stellen Gedeputeerde Staten de subsidie, overeenkomstig artikel 22, dertiende lid, van de Asv, vast op grond van het eerste lid.

  • 3.

    De vaststelling, bedoeld in het eerste lid, vindt plaats overeenkomstig artikel 21, eerste tot en met vijfde, en negende lid, van de Asv.

AA.

Artikel 5.21 vervalt.

 

BB.

Onder vernummering van § 6, inhoudende de artikelen 6.1 tot en met 6.3, tot § 7, inhoudende de artikelen 7.1 tot en met 7.3, wordt een paragraaf ingevoegd, luidende:

§ 6 Pachtvrij en erfpachtvrij maken van grond

 

Artikel 6.1 Begripsbepalingen

In deze paragraaf wordt verstaan onder:

Asv: Algemene subsidieverordening Noord-Brabant;

enclave: bestaande nog te realiseren natuur als enclave opgenomen en begrensd in het Natuurbeheerplan;

erfpacht: zakelijk recht als bedoeld in artikel 7:85 Burgerlijk Wetboek;

natte natuurparel: hydrologisch gevoelig gebied, dat vanwege specifieke omstandigheden van bodem en water hoge natuurwaarden vertegenwoordigt als aangewezen en begrensd in de Omgevingsverordening Noord-Brabant;

Natura 2000-gebied: gebied dat op grond van artikel 2.44, eerste lid, van de Omgevingswet is aangewezen als Natura 2000-gebied;

Natuurbeheerplan: plan als bedoeld in artikel 1.2 van de Subsidieregeling natuur- en landschapsbeheer Noord-Brabant 2016;

natuurbeheertype: soort natuur als beschreven in de Index Natuur en Landschap, te raadplegen via website: https://www.bij12.nl/onderwerpen/natuur-en-landschap/index-natuur-en-landschap/;

nieuwe natuur: nieuwe natuur als onderdeel van het NNB aangeduid in het Natuurbeheerplan;

NNB: Natuur Netwerk Brabant, zijnde een samenhangend netwerk van natuurgebieden, dat van nationaal en internationaal belang is en het veiligstellen van ecosystemen als doel heeft als aangewezen en begrensd in de Omgevingsverordening Noord-Brabant;

NNB provinciaal deel: NNB provinciaal deel als aangeduid in het Natuurbeheerplan;

NNB rijksdeel: NNB rijksdeel als aangeduid in het Natuurbeheerplan;

NNN: Natuurnetwerk Nederland als bedoeld in artikel 2.44, vierde lid, van de Omgevingswet, zijnde een samenhangend netwerk van natuurgebieden, dat van nationaal en internationaal belang is en het veiligstellen van ecosystemen als doel heeft, als aangewezen en begrensd in de Omgevingsverordening Noord-Brabant;

pacht: overeenkomst als bedoeld in artikel 7:311 Burgerlijk Wetboek;

pachtkamer: meervoudige kamer als bedoeld in artikel 48 van de Wet op de rechterlijke organisatie.

 

Artikel 6.2 Doelgroep

Subsidie op grond van deze paragraaf kan worden aangevraagd door:

  • a.

    natuurlijke personen;

  • b.

    privaatrechtelijke rechtspersonen;

  • c.

    publiekrechtelijke rechtspersonen.

Artikel 6.3 Subsidievorm

Gedeputeerde Staten verstrekken op grond van deze paragraaf projectsubsidies in de vorm van een geldbedrag.

 

Artikel 6.4 Subsidiabele activiteiten

  • 1.

    Subsidie kan worden verstrekt voor projecten binnen het NNN gericht op het vrijmaken van pacht of vrijmaken van erfpacht van grond die:

    • a.

      is gelegen binnen een stikstofgevoelig Natura 2000-gebied als bedoeld in bijlage 11 bij deze regeling;

    • b.

      gedeeltelijk is gelegen binnen een Natura 2000-gebied als bedoeld onder a en gedeeltelijk aansluitend aan dat gebied is gelegen;

    • c.

      is aangeduid als nieuwe natuur en natte natuurparel; of

    • d.

      is aangeduid als enclave.

  • 2.

    Subsidie als bedoeld in het eerste lid wordt alleen verstrekt in combinatie met subsidie voor functiewijziging en inrichting als bedoeld in artikel 1.4 van deze regeling.

  • 3.

    Indien sprake is van grond die niet in aanmerking komt voor subsidie voor functiewijziging, wordt subsidie in afwijking van het tweede lid alleen verstrekt in combinatie met subsidie voor inrichting als bedoeld in artikel 1.4 van deze regeling.

Artikel 6.5 Weigeringsgronden

Subsidie wordt geweigerd indien:

  • a.

    voor dezelfde activiteit reeds subsidie of een bijdrage is verstrekt;

  • b.

    reeds voor indiening van de aanvraag begonnen is met de uitvoering van het project;

  • c.

    het project betrekking heeft op grond waarvan reeds duurzaam is geborgd dat deze als natuur in stand wordt gehouden;

  • d.

    de aanvrager het project reeds moet uitvoeren op grond van wettelijke taken of regelingen of verplichtingen die uit convenanten voortvloeien;

  • e.

    het project betrekking heeft op grond waarvoor een subsidie voor grondverwerving is verstrekt;

  • f.

    de subsidieontvanger een onderneming in moeilijkheden is als bedoeld in punt 20 van de Richtsnoeren voor reddings- en herstructureringssteun aan niet-financiële ondernemingen in moeilijkheden (Pb EU 2014 C49);

  • g.

    ten aanzien van de subsidieaanvrager een bevel tot terugvordering uitstaat ingevolge een eerdere beschikking van de Europese Commissie waarin de steun onrechtmatig en onverenigbaar met de gemeenschappelijke markt is verklaard.

Artikel 6.6 Subsidievereisten

  • 1.

    Om voor subsidie als bedoeld in artikel 6.4, eerste lid, in aanmerking te komen, wordt voldaan aan de volgende vereisten:

    • a.

      het project wordt uitgevoerd in de provincie Noord-Brabant;

    • b.

      indien het project betrekking heeft op de activiteiten, bedoeld in artikel 6.4, eerste lid, onder a of b, is het project noodzakelijk om natuurbeheer overeenkomstig het natuurbeheertype als aangeduid in het Natuurbeheerplan mogelijk te maken;

    • c.

      indien het project betrekking heeft op de activiteiten, bedoeld in artikel 6.4, eerste lid, onder c of d, is het project noodzakelijk om natuurbeheer overeenkomstig het hoogwaardig natuurbeheertype als aangeduid in bijlage 3 bij deze regeling mogelijk te maken;

    • d.

      de aanvrager van de subsidie is eigenaar van de grond waarop de activiteit plaatsvindt;

    • e.

      de aanvrager is blijkens statutaire doelstellingen in staat om duurzaam natuurbeheer overeenkomstig het Natuurbeheerplan te verrichten of maakt voldoende aannemelijk dat hij daartoe in staat is;

    • f.

      de pacht of erfpacht was reeds tot stand gekomen op het moment dat de subsidieaanvrager het recht van eigendom op de betreffende grond verkreeg, dan wel was reeds tot stand gekomen voor 1990;

    • g.

      de subsidieaanvrager overlegt een kaart met topografische ondergrond, met een schaal van ten hoogste 1:10.000, met daarop de ligging van het plangebied;

    • h.

      de subsidieaanvrager benoemt het totaal aantal te realiseren hectares;

    • i.

      het project kan binnen drie jaar na verlening van de subsidie worden gerealiseerd, blijkend uit een realistische en onderbouwde tijdsplanning;

    • j.

      de subsidieaanvrager overlegt een realisatiestrategie met betrekking tot de realisatie van de activiteiten;

    • k.

      aan het project ligt een projectplan ten grondslag waarin in ieder geval is opgenomen:

      • 1º.

        op welke wijze wordt voldaan aan de vereisten in dit eerste lid;

      • 2º.

        een sluitende en realistische begroting.

  • 2.

    Onverminderd het eerste lid is het project, om voor subsidie als bedoeld in artikel 6.4, eerste lid, onder a en b, in aanmerking te komen, gericht op versnelling en intensivering van natuurherstel van stikstofgevoelige Natura2000-gebieden dan wel van stikstofgevoelige habitattypen of soorten, blijkend uit:

    • a.

      een beschrijving van het type maatregelen dat wordt genomen;

    • b.

      de doelen die daarbij worden nagestreefd; en

    • c.

      welke drukfactoren, bedoeld in bijlage 13 bij deze regeling, worden aangepakt.

  • 3.

    In afwijking van het eerste lid, onder c, is het mogelijk een niet hoogwaardig natuurtype op een perceel te realiseren zoals aangegeven in het Natuurbeheerplan indien:

    • a.

      onderbouwd is waarom door abiotische omstandigheden of andere omstandigheden het realiseren van een hoogwaardig type niet haalbaar is; en

    • b.

      op minimaal 50% van de oppervlakte die pachtvrij of erfpachtvrij wordt gemaakt wel een hoogwaardig natuurtype wordt gerealiseerd.

  • 4.

    De subsidieaanvrager kan bij de inrichting afwijken van het op de ambitiekaart aangegeven natuurbeheertype, bedoeld in artikel het eerste lid, onder c, indien wordt voldaan aan de volgende vereisten:

    • a.

      het project draagt aantoonbaar bij aan de natuurambities van het gebied, blijkend uit een ecologische onderbouwing en een landschaps-ecologische onderbouwing;

    • b.

      de subsidieontvanger overlegt een bodem-chemische beschrijving of een bodem-chemisch onderzoek, indien het perceel wordt ingericht als een schraal natuurbeheertype;

    • c.

      de gemiddelde natuurkwaliteit van het gebied wordt geborgd, uitgaande van de vigerende ambitiekaart;

    • d.

      de gronden zijn niet gelegen in een Natura 2000-gebied;

    • e.

      de oppervlakte waarbij wordt afgeweken van de ambitiekaart betreft maximaal 5 hectare, indien het een natte natuurparel of het NNB rijksdeel, niet zijnde EVZ, betreft.

Artikel 6.7 Subsidiabele kosten

  • 1.

    Voor zover noodzakelijk en adequaat in relatie tot het doel van de subsidie komen de volgende kosten voor subsidie in aanmerking:

    • a.

      de kosten voor het beëindigen van pacht of erfpacht tegen een reële vergoeding, blijkend uit een taxatie door twee onafhankelijke taxateurs in opdracht van de provincie Noord-Brabant;

    • b.

      bemiddelingskosten.

  • 2.

    Om de reële vergoeding voor de werkelijke schade voor het verlies van het gepachte, bedoeld in het eerste lid, onder a, te bepalen, stelt de taxateur het taxatie-uitgangspunt vast op basis van de feitelijke omstandigheden met als peildatum het moment van de subsidieaanvraag.

  • 3.

    De reële vergoeding, bedoeld in het eerste lid, onder a, in combinatie met de vergoeding voor functiewijziging, bedoeld in artikel 6.4, tweede lid, wordt op de volgende wijze berekend:

    • a.

      indien sprake is van een schriftelijke pachtovereenkomst of uitspraak van de pachtkamer waaruit blijkt dat de rechtsverhouding tussen partijen als pacht moet worden gekwalificeerd, en de pachter wordt niet verplaatst naar een vervangend perceel, dan wordt de vergoeding bepaald op basis van functiewijziging van de grond in verpachte staat in combinatie met een vergoeding voor het vrijmaken van de grond van pacht;

    • b.

      indien sprake is van een schriftelijke pachtovereenkomst of uitspraak van de pachtkamer waaruit blijkt dat de rechtsverhouding tussen partijen als pacht moet worden gekwalificeerd, en de pachter wordt verplaatst naar een vervangend perceel, dan wordt de vergoeding bepaald op basis van functiewijziging van de grond in vrije staat in combinatie met een vergoeding voor de verplaatsing van de pacht;

    • c.

      indien sprake is van erfpacht en de erfpachter wordt niet verplaatst naar een vervangend perceel, dan wordt de vergoeding bepaald op basis van functiewijziging van de grond waarop het recht van erfpacht rust, in combinatie met een vergoeding voor het vrijmaken van de grond van erfpacht;

    • d.

      indien sprake is van erfpacht en de erfpachter wordt verplaatst naar een vervangend perceel, dan wordt de vergoeding bepaald op basis van functiewijziging van de grond in vrije staat in combinatie met een vergoeding voor de verplaatsing van de erfpacht.

  • 4.

    Indien de grond niet in aanmerking komt voor functiewijziging als bedoeld in artikel 6.4, derde lid, wordt bij de berekening van de reële vergoeding, bedoeld in het tweede lid, de vergoeding op basis van functiewijziging achterwege gelaten.

  • 5.

    Voor de berekening van subsidiabele uurtarieven van bemiddelingskosten van de subsidieaanvrager als bedoeld in het eerste lid, onder b, past de subsidieaanvrager de berekeningswijze, genoemd in artikel 1.4, eerste lid, onder c, van de Regeling algemene subsidienormen Noord-Brabant toe en hanteert daarbij een uurtarief van:

    • a.

      € 70 voor werkzaamheden op MBO-niveau;

    • b.

      € 100 voor werkzaamheden op HBO-niveau;

    • c.

      € 120 voor werkzaamheden op WO-niveau.

  • 6.

    Als de subsidieontvanger beschikt over een geldende goedkeuring van de Rijksdienst voor Ondernemend Nederland voor het hanteren van de Integrale Kosten Systematiek, kan de subsidieontvanger in afwijking van het vijfde lid, de berekeningswijze bedoeld in de artikelen 1.4, eerste lid, onder a, en 1.5 van de Regeling algemene subsidienormen Noord-Brabant toepassen en deze systematiek en de uit deze systematiek voortvloeiende jaarlijkse uurtarieven hanteren.

  • 7.

    Indien het subsidieaanvrager niet lukt om de grond binnen drie jaar na verlening van de subsidie vrij van pacht of vrij van erfpacht te maken, komen de kosten, bedoeld in het eerste lid, onder b, voor vergoeding in aanmerking.

  • 8.

    Subsidie als bedoeld in het vierde lid wordt alleen verstrekt voor zover deze niet in strijd is met verordening (EU) 2023/2831 van de Commissie van 13 december 2023 betreffende de toepassing van de artikelen 107 en 108 van het Verdrag betreffende de werking van de Europese Unie op de-minimissteun.

Artikel 6.8 Aanvraagtijdvak

Subsidieaanvragen worden ingediend van 17 juni 2025 tot en met 31 december 2027.

 

Artikel 6.9 Subsidieplafond

  • 1.

    Voor subsidies als bedoeld in artikel 6.4, eerste lid, onder a en b, geldt voor de periode, genoemd in artikel 6.8, het subsidieplafond als bedoeld in artikel 5.12.

  • 2.

    Gedeputeerde Staten stellen het subsidieplafond voor subsidies als bedoeld in artikel 6.4, eerste lid, onder c, voor de periode, genoemd in artikel 6.8, vast op € 1.000.000.

  • 3.

    Voor subsidies als bedoeld in artikel 6.4, eerste lid, onder d, geldt voor de periode, genoemd in artikel 6.8, het subsidieplafond als bedoeld in artikel 1.16, eerste lid, onder j.

Artikel 6.10 Subsidiehoogte

  • 1.

    De hoogte van de subsidie bedraagt 100% van de subsidiabele kosten.

  • 2.

    Onverminderd het eerste lid bedraagt de hoogte van de subsidie voor de kosten, bedoeld in artikel 6.7, eerste lid, onder b, maximaal € 5000 per pachter of erfpachter.

Artikel 6.11 Verdelingswijze

  • 1.

    Subsidie wordt verdeeld op volgorde van binnenkomst van de subsidieaanvragen.

  • 2.

    Indien een subsidieaanvraag nog niet volledig is, geldt voor het bepalen van de onderlinge rangschikking voor de verdeling van de subsidie de dag waarop de subsidieaanvraag volledig is als datum van binnenkomst.

  • 3.

    Dreigt het subsidieplafond op enige dag te worden overschreden, dan vindt rangschikking van de op die dag binnengekomen volledige subsidieaanvragen plaats door middel van loting, in aanwezigheid van een notaris en ten minste twee onafhankelijke waarnemers.

  • 4.

    De trekking wordt schriftelijk vastgelegd door de notaris, waarbij de aanvragen van hoog naar laag worden gerangschikt in volgorde van trekking.

  • 5.

    De subsidie wordt verdeeld over opeenvolgende aanvragen in de rangschikking die volledig gehonoreerd kunnen worden.

Artikel 6.12 Externe adviescommissie

Gedeputeerde Staten leggen aanvragen voor subsidie als bedoeld in artikel 6.4 voor advies over artikel 6.6 voor aan de Adviescommissie realisering Natuurnetwerk Brabant.

 

Artikel 6.13 Subsidieverlening

  • 1.

    Subsidie voor de beëindiging van pacht wordt verleend onder de ontbindende voorwaarde dat er schriftelijk bewijs wordt overlegd dat de pachtovereenkomst is beëindigd.

  • 2.

    Subsidie voor de beëindiging van erfpacht wordt verleend onder de ontbindende voorwaarde dat er schriftelijk bewijs van doorhaling van het recht van erfpacht wordt overlegd.

  • 3.

    In de beschikking tot subsidieverlening wordt, vooruitlopend op de berekening van de kosten voor het beëindigen van pacht of erfpacht tegen een reële vergoeding, bedoeld in artikel 6.7, eerste lid, een indicatief bedrag voor deze kosten opgenomen.

  • 4.

    Het indicatieve bedrag als bedoeld in het derde lid bestaat uit:

    • a.

      een indicatief bedrag voor de subsidiabele kosten als bedoeld in artikel 6.7, eerste lid, onder a, in combinatie met een bedrag voor functiewijziging; en

    • b.

      € 5000 per pachter of erfpachter voor de subsidiabele kosten, bedoeld in artikel 6.7, eerste lid, onder b.

  • 5.

    Het indicatieve bedrag als bedoeld in het vierde lid, onder a, wordt bepaald op basis van:

    • a.

      85% van de CBS-regioprijs per hectare, opgenomen in bijlage 5 bij deze regeling voor percelen als bedoeld in artikel 6.4, eerste lid, onder d, die zijn gelegen in het NNB provinciaal deel;

    • b.

      140% van de CBS-regioprijs per hectare, opgenomen in bijlage 5 bij deze regeling, voor percelen als bedoeld in artikel 6.4, eerste lid, onder c, en percelen als bedoeld in artikel 6.4, eerste lid, onder a en b, die zijn gelegen in het NNB rijksdeel;

    • c.

      105% van de CBS-regioprijs per hectare, opgenomen in bijlage 5 bij deze regeling, voor percelen als bedoeld in artikel 6.4, eerste lid, onder a en b die zijn gelegen in het NNB provinciaal deel;

    • d.

      110% van de CBS-regioprijs per hectare, opgenomen in bijlage 5 bij deze regeling, voor percelen als bedoeld in artikel 6.4, eerste lid, onder d, die zijn gelegen in het NNB rijksdeel.

Artikel 6.14 Verplichtingen van de subsidieontvanger

De subsidieontvanger:

  • a.

    werkt samen met de beheerders van omliggende natuurterreinen om tot een samenhangend beheer te komen;

  • b.

    laat eventuele opbrengsten van economische activiteiten van het project ten goede komen aan het project.

Artikel 6.15 Verantwoording

  • 1.

    Bij subsidies tot € 125.000 toont de subsidieontvanger bij de aanvraag tot subsidievaststelling aan dat de activiteiten waarvoor de subsidie is verleend, zijn verricht en dat aan de aan de subsidie verbonden verplichtingen is voldaan door middel van de volgende bewijsstukken:

    • a.

      een bewijs van de grondkamer van de beëindiging van de pacht op de betreffende grond of een bewijs van doorhaling van het erfpachtrecht door de notaris;

    • b.

      bewijsstukken voor de gemaakte kosten;

    • c.

      een overzicht van de wijze waarop de opbrengsten, bedoeld in artikel 6.14 onder b, ten goede zijn gekomen aan het project.

  • 2.

    Bij subsidies van € 125.000 en hoger toont de subsidieontvanger bij de aanvraag tot subsidievaststelling aan dat de activiteiten, waarvoor de subsidie is verleend, zijn verricht en dat aan de aan de subsidie verbonden verplichtingen is voldaan door middel van de volgende bewijsstukken:

    • a.

      een bewijs van de grondkamer van de beëindiging van de pacht op de betreffende grond of een bewijs van doorhaling van het erfpachtrecht door de notaris;

    • b.

      een overzicht van de wijze waarop de opbrengsten, bedoeld in artikel 6.14 onder b, ten goede zijn gekomen aan het project.

    • c.

      een financieel verslag als bedoeld in artikel 22, zevende lid, onderdeel a, onder 1º, van de Asv;

    • d.

      een controleverklaring als bedoeld in artikel 22, zevende lid, onderdeel a, onder 2º, van de Asv.

  • 3.

    In afwijking van het eerste lid, toont een subsidieontvanger die een medeoverheid is, bij de aanvraag tot subsidievaststelling aan dat de activiteiten waarvoor de subsidie is verleend, zijn verricht en dat de verplichtingen zijn nagekomen door middel van:

    • a.

      een activiteitenverslag; en

    • b.

      verslaglegging conform de vereisten van de Regeling informatieverstrekking sisa, met gebruikmaking van de toepasselijke sisa-bijlage.

Artikel 6.16 Bevoorschotting en betaling

  • 1.

    Gedeputeerde Staten verstrekken een voorschot van 100% van de subsidiabele kosten voor het beëindigen van de pacht of erfpacht en 80% van de bemiddelingskosten, bedoeld in artikel 6.7, eerste lid, onder b.

  • 2.

    Het voorschot, bedoeld in het eerste lid, wordt betaald op het moment waarop de kwalitatieve verplichting op grond van artikel 1.20 is gevestigd en de pacht of het recht van erfpacht is beëindigd.

Artikel 6.17 Subsidievaststelling

  • 1.

    Bij subsidies tot € 25.000 wordt de subsidie op grond van artikel 20, eerste lid, onder b, van de Asv ambtshalve vastgesteld.

  • 2.

    Gedeputeerde Staten stellen subsidies tot € 125.000 vast op basis van reële kosten.

  • 3.

    In afwijking van artikel 21, tweede lid, van de Asv wordt de aanvraag tot vaststelling van de subsidie ingediend binnen 13 weken na voltooiing van de inrichting van de grond.

  • 4.

    Indien sprake is van de situatie, bedoeld in artikel 6.4, derde lid, wordt in afwijking van het tweede lid de aanvraag tot subsidievaststelling ingediend binnen 13 weken na inschrijving van de kwalitatieve verplichting, bedoeld in artikel 6.14, tweede lid.

CC.

In het opschrift van Bijlage 1 behorende bij de Subsidieregeling realisering Natuurnetwerk Noord-Brabant wordt “artikel 1.5, onder e” vervangen door “artikel 1.5, onder f”.

 

DD.

Bijlage 3 behorende bij de Subsidieregeling realisering Natuurnetwerk Noord-Brabant wordt vervangen door bijlage 1 bij deze regeling.

 

EE.

In het opschrift van Bijlage 4 behorende bij de Subsidieregeling realisering Natuurnetwerk Noord-Brabant wordt “artikel 1.6, eerste lid, onderdeel o, onder 4°” vervangen door “artikel 1.6, eerste lid, onderdeel n, onder 4°”.

 

FF.

In het opschrift van Bijlage 4a behorende bij de Subsidieregeling realisering Natuurnetwerk Noord-Brabant wordt “artikel 1.6, eerste lid, onder g” vervangen door “artikel 1.6, eerste lid, onder f”.

 

GG.

Bijlage 5 behorende bij de Subsidieregeling realisering Natuurnetwerk Noord-Brabant wordt vervangen door bijlage 2 bij deze regeling.

 

HH.

Na Bijlage 7d behorende bij de Subsidieregeling realisering Natuurwetwerk Noord-Brabant wordt bijlage 3 bij deze regeling ingevoegd.

 

II.

Na Bijlage 8 behorende bij de Subsidieregeling realisering Natuurwetwerk Noord-Brabant wordt bijlage 4 bij deze regeling ingevoegd.

 

JJ.

Bijlage 12 behorende bij de Subsidieregeling realisering Natuurnetwerk Noord-Brabant wordt vervangen door bijlage 5 bij deze regeling.

 

KK.

Na Bijlage 12 behorende bij de Subsidieregeling realisering Natuurwetwerk Noord-Brabant wordt bijlage 6 bij deze regeling ingevoegd.

Artikel II Overgangsrecht

Op subsidieaanvragen als bedoeld in de paragrafen 1, 2 en 5 van de Subsidieregeling realisering Natuurnetwerk Noord-Brabant, die zijn ingediend voor het tijdstip van inwerkingtreding van deze regeling en waarop nog niet onherroepelijk is beslist, blijven de paragrafen 1, 2 en 5 van de Subsidieregeling realisering Natuurnetwerk Noord-Brabant, zoals die luidden de dag voorafgaand aan het tijdstip van inwerkingtreding van deze regeling, van toepassing.

Artikel III Inwerkingtreding

Deze regeling treedt in werking met ingang van de dag na de datum van uitgifte van het Provinciaal Blad waarin zij wordt geplaatst.

’s-Hertogenbosch, 10 juni 2025

Gedeputeerde Staten voornoemd,

de voorzitter,

mr. I.R. Adema

de secretaris,

drs. G.H.E. Derks MPA

Bijlage 1 behorende bij artikel I, onder DD, van de Tiende wijziging Subsidieregeling realisering Natuurnetwerk Noord-Brabant

 

Bijlage 3 behorende bij artikel 1.13, vijfde lid, artikel 1.17, onder b en artikel 6.6, eerste lid, onder c van de Subsidieregeling realisering Natuurnetwerk Noord-Brabant

 

Inrichtingskosten inclusief BTW, per ha, per natuurbeheertype en ONNB en aanduiding hoogwaardige natuurbeheertypen

 

Natuurbeheertype

Hoogwaardig

Inrichtingskosten per ha (100%)

Lumpsumbedragen per ha (50%)

Beek en bron

x

€ 38.268

€ 19.134

Kranswierwater

x

€ 35.848

€ 17.924

Zoete plas

x

€ 35.848

€ 17.924

Moeras

x

€ 33.212

€ 16.606

Gemaaid rietland

x

€ 33.212

€ 16.606

Veenmosrietland en moerasheide

x

€ 15.592

€ 7.796

Trilveen

x

€ 45.652

€ 22.826

Hoogveen

x

€ 26.310

€ 13.155

Vochtige heide

x

€ 26.206

€ 13.103

Zwakgebufferd ven

x

€ 35.658

€ 17.829

Zuur ven of hoogveenven

x

€ 35.658

€ 17.829

Droge heide

x

€ 26.224

€ 13.112

Nat schraalland

x

€ 30.992

€ 15.497

Vochtig hooiland

x

€ 30.994

€ 15.497

Droog schraalgrasland

€ 22.638

€ 11.319

Bloemdijk

€ 9.764

€ 4.882

Kruiden- en faunarijk grasland

€ 5.582

€ 2.791

Glanshaverhooiland

x

€ 13.362

€ 6.681

Zilt- en overstromingsgrasland

x

€ 13.648

€ 6.824

Kruiden- en faunarijke akker

€ 7.086

€ 3.543

Ruigteveld

€ 4.366

€ 2.183

Vochtig weidevogelgrasland

x

€ 4.232

€ 2.116

Rivier- en beekbegeleidend bos

x

€ 7.772

€ 3.886

Hoog- en laagveenbos

x

€ 17.306

€ 8.653

Haagbeuken- en essenbos

x

€ 16.926

€ 8.463

Dennen- eiken en beukenbos

x

€ 16.926

€ 8.463

Droog bos met productie

€ 16.926

€ 8.463

Vochtig bos met productie

€ 16.604

€ 8.302

Aanvullende hydrologische inrichting tbv wijst

€ 5.000

€ 2.500

ONNB

Bij inrichting voor ONNB wordt aangesloten bij het meest gelijkende natuurbeheertype

Bijlage 2 behorende bij artikel I, onder GG, van de Tiende wijziging Subsidieregeling realisering Natuurnetwerk Noord-Brabant

 

Bijlage 5 behorende bij artikel 1.13, eerste lid, onderdeel a, onder 1°, en tweede lid, onderdeel a, onder 1°, en vierde lid, artikel 2.7, onder a en c, artikel 6.13, vijfde lid, van de Subsidieregeling realisering Natuurnetwerk Noord-Brabant

 

Regioprijs per hectare

De regioprijs per hectare bedraagt voor geheel Noord-Brabant: € 108.990.

 

De regioprijs is gebaseerd op door het Kadaster berekende kengetallen betreffende de agrarische grondmarkt in Noord-Brabant.

 

De regioprijs is als volgt berekend:

  • 1.

    Per landbouwgebied zijn door het Kadaster de bruikbare agrarische transacties uit de twee voorafgaande gehele kalenderjaren gegroepeerd. De berekende kengetallen beslaan de periode 01-01-2023 t/m 31-12-2024. Verder is door het Kadaster per landbouwgebied voor deze agrarische transacties een statistische spreiding uitgevoerd voor de grondprijs op basis van het totaal verhandelde oppervlak.

  • 2.

    Op basis van de gegevens van het Kadaster wordt geadviseerd om de waarde aan te houden die gelijk staat aan de 75% grens van deze statistische spreiding per landbouwgebied.

Bijlage 3 behorende bij artikel I, onder HH, van de Tiende wijziging Subsidieregeling realisering Natuurnetwerk Noord-Brabant

 

Bijlage 7e behorende bij artikel 1.16, eerste lid, onder d, van de Subsidieregeling realisering Natuurnetwerk Noord-Brabant

 

Bijlage 4 behorende bij artikel I, onder II, van de Tiende wijziging Subsidieregeling realisering Natuurnetwerk Noord-Brabant

 

Bijlage 8a behorende bij artikel 1.21, derde lid, en artikel 5.17, tweede lid, van de Subsidieregeling realisering natuurnetwerk Noord-Brabant

 

Lijst van inheemse boom- en struiksoorten van de provincie Noord-Brabant

NB. Kies voor gecertificeerd autochtoon plantsoen (voorzien van een NAK-certificaat).

 

Nederlandse naam

Wetenschappelijke naam

Zwarte els

Alnus glutinosa

Ruwe berk

Betula pendula

Zachte berk

Betula pubescens

Haagbeuk

Carpinus betulus

Rode kornoelje subsp.sanguinea

Cornus sanguinea

Wilde hazelaar

Corylus avellana

Tweestijlige meidoorn

Crataegus laevigata

Eenstijlige meidoorn

Crataegus monogyna

Wilde kardinaalsmuts

Euonymus europaeus

Sporkehout

Frangula alnus

Gewone es

Fraxinus excelsior

Jeneverbes

Juniperus communis

Wilde kamperfoelie

Lonicera periclymenum

Wilde gagel

Myrica gale

Zwarte populier

Populus nigra

Ratelpopulier

Populus tremula

Gewone vogelkers

Prunus padus subsp. padus

Sleedoorn

Prunus spinosa

Zomereik

Quercus robur

Wilde zwarte bes

Ribes nigrum

Hondsroos

Rosa canina

Heggenroos

Rosa corymbifera

Schietwilg

Salix alba

Geoorde wilg

Salix aurita

Boswilg

Salix caprea

Bittere wilg subsp. lambertiana

Salix purpurea subsp. lambertiana

Gewone vlier

Sambucus nigra

Wilde lijsterbes

Sorbus aucuparia

Gaspeldoorn

Ulex europaeus

Fladderiep

Ulmus laevis

Gelderse roos

Viburnum opulus

Bijlage 5 behorende bij artikel I, onder JJ, van de Tiende wijziging Subsidieregeling realisering Natuurnetwerk Noord-Brabant

 

Bijlage 12 behorende bij artikel 5.6, eerste lid, onder c en artikel 5.13, van de Subsidieregeling realisering Natuurnetwerk Noord-Brabant

 

Maximale subsidiebedragen, per ha, per subsidiabel natuurbeheertype

Natuurbeheertype

Maximale subsidiehoogte/ha

Beek en bron

€ 44.008

Kranswierwater

€ 41.225

Zoete plas

€ 41.225

Moeras

€ 38.194

Gemaaid rietland

€ 38.194

Veenmosrietland en moerasheide

€ 17.931

Trilveen

€ 52.500

Hoogveen

€ 30.257

Vochtige heide

€ 30.137

Zwakgebufferd ven

€ 41.007

Zuur ven of hoogveenven

€ 41.007

Droge heide

€ 30.158

Nat schraalland

€ 35.641

Vochtig hooiland

€ 35.643

Glanshaverhooiland

€ 15.366

Zilt- en overstromingsgrasland

€ 15.695

Vochtig weidevogelgrasland

€ 4.867

Rivier- en beekbegeleidend bos

€ 8.938

Hoog- en laagveenbos

€ 19.902

Haagbeuken- en essenbos

€ 19.465

Dennen-, eiken- en beukenbos

€ 19.465

Bijlage 6 behorende bij artikel I, onder KK, van de Tiende wijziging Subsidieregeling realisering Natuurnetwerk Noord-Brabant

 

Bijlage 13 behorende bij artikel 5.6, onderdeel d, onder 1° en artikel 6.6, tweede lid, onder c, van de Subsidieregeling realisering Natuurnetwerk Noord-Brabant

 

Tabel Natura 2000-gebieden en drukfactoren

 

 

Toelichting behorende bij de Tiende wijziging Subsidieregeling realisering Natuurnetwerk Noord-Brabant

I. Algemeen

 

Met dit besluit zijn de paragrafen 1, 2 en 5 van de Subsidieregeling realisering Natuurnetwerk Noord-Brabant gewijzigd. De wijzigingen zijn zowel inhoudelijk als technisch van aard.

 

In paragraaf 1 zijn formuleringen geactualiseerd, verduidelijkt of meer in samenhang met paragraaf 5 gebracht.

Daarnaast is de aanvraagperiode verlengd en wordt een nieuw subsidieplafond vastgesteld voor verwerving, functiewijziging of inrichting van grond, aangeduid als NNB, nieuwe natuur, voor zover gelegen binnen provinciaal NNB en het gebied Sterkselse Aa.

Het subsidieplafond voor verwerving, functiewijziging of inrichting van een enclave is verhoogd en samengevoegd met het subsidieplafond voor het vrijmaken van pacht of vrijmaken van erfpacht van grond die is gelegen in het NNN en aangeduid als enclave.

 

In paragraaf 2 zijn de subsidieplafonds verhoogd tot de in het besluit opgenomen bedragen.

 

In paragraaf 5 zijn de bepalingen over het vrijmaken van pacht of erfpacht van grond geschrapt. Deze bepalingen zijn opgenomen in een aparte paragraaf 6 pachtvrij of erfpachtvrij maken van grond. Het aanvraagtijdvak is verlengd en er is een nieuw subsidieplafond voor paragraaf 5 dat is samengevoegd met het subsidieplafond voor het vrijmaken van pacht of vrijmaken van erfpacht van grond die is gelegen binnen een stikstofgevoelig Natura 2000-gebied of gedeeltelijk binnen een Natura 2000-gebied en gedeeltelijk aansluitend aan dat gebied.

 

Paragraaf 6 in de subsidieregeling is opgesteld om gronden pachtvrij of erfpachtvrij te maken vanwege natuurrealisatie.

Veel grond in het Natuurnetwerk Brabant is verpacht of in erfpacht uitgegeven. Dit kan een belemmering zijn voor de ontwikkeling van natuur. Met deze paragraaf van de subsidieregeling wordt met mogelijk gemaakt om subsidie te ontvangen voor het pachtvrij en erfpachtvrij maken van grond. De regeling richt zich daarbij specifiek op grond gelegen binnen en direct aansluitend aan een Natura 2000-gebied en op gebieden binnen het NNN welke zijn aangeduid als nieuwe natuur in een natte natuurparel of enclave.

 

Paragraaf 6 is gebaseerd op de modelregeling grondverwerving die in opdracht van provincies is aangemeld en goedgekeurd door de Europese Commissie.

Uitzondering is het bepaalde in artikel 6.7, zevende lid , waarin is bepaald dat bemiddelingskosten kunnen worden vergoed als het pachtvrij of erfpachtvrij maken van de grond uiteindelijk niet lukt. Hiervoor geldt de de-minimis verordening als staatssteungrondslag.

 

II. Artikelsgewijs

 

Onderdeel B (artikel 1.2)

Met deze wijziging is de doelgroep vereenvoudigd. Alle publiekrechtelijke rechtspersonen kunnen voor subsidie in aanmerking komen.

 

Onderdeel F (artikel 1.12)

De basis voor de ambitiekaart behorend bij het natuurbeheerplan wordt gevormd door de gebiedsbeschrijvingen zoals opgenomen in het document Ecologische waarden en kenmerken van natuurgebiedsplannen. De ambitiekaart vertaalt deze gebiedsbeschrijvingen naar natuurbeheertypen uit de Index Natuur en Landschap, waarmee invulling wordt gegeven aan het beoogde ecosysteem en de gestelde doelen voor habitat en soorten uit de gebiedsbeschrijvingen.

 

Bij de beoordeling of de gemiddelde natuurkwaliteit van een gebied geborgd blijft, moet worden uitgegaan van de gebiedsbeschrijvingen. Daarbij dient tevens te worden onderbouwd op welke wijze het voorgenomen project bijdraagt aan het realiseren van deze natuurambities.

De gebiedsbeschrijvingen zijn te vinden als bijlage natuurbeheerplan en via https://www.groenontwikkelfondsbrabant.nl/gebiedsbeschrijvingen.

 

Onderdeel I (artikel 1.16)

Er is een nieuw subsidieplafond van € 500.000 voor verwerving, functiewijziging of inrichting van grond, aangeduid als NNB, nieuwe natuur, voor zover gelegen binnen provinciaal NNB in het gebied Sterkselse Aa.

Daarnaast wordt het subsidieplafond van € 4.000.000 voor verwerving, functiewijziging of inrichting van een enclave samengevoegd met het subsidieplafond voor projecten binnen het NNN gericht op het vrijmaken van pacht of vrijmaken van erfpacht van grond die is aangeduid als een enclave en verhoogd tot € 7.500.000.

 

Onderdeel K (artikel 1.21)

Onder 1.

De Index Natuur en Landschap geeft per natuurbeheertype een beschrijving, afbakening en beheeradvies. Voor veel natuurbeheertypen is bemesting niet aan de orde en voor sommige natuurtypen is beperkte bemesting nodig. Deze adviezen wordt geconcretiseerd opgenomen in de kwalitatieve verplichting. Voor N12.02 kruiden en faunarijk grasland, N12.05 kruiden en faunarijke akker en N13.01 vochtig weidevogelgrasland wordt op basis van het projectplan en beschikking maatwerk opgenomen in de kwalitatieve verplichting. Het gebruik van bestrijdingsmiddelen is niet toegestaan. Op de website van het Groen Ontwikkelfonds Brabant staan informatie bladen over diverse natuurbeheertypen.

Onder 4.

Om de vindbaarheid van de boomsoorten te vergroten is de verwijzing van de door de Raad voor plantengewassen opgestelde lijst van boomsoorten, te raadplegen via de website https://www.rassenlijstbomen.nl vervangen door een nieuwe Lijst van inheemse boom- en struiksoorten van de provincie Noord-Brabant, opgenomen in een nieuwe bijlage 8a. Op deze lijst staan soorten die inheems zijn voor de provincie Brabant. Het is van grote meerwaarde als aangeplante bomen en struiken niet alleen inheems zijn, maar ook autochtoon.

Inheems en autochtoon zijn niet hetzelfde. Inheemse bomen zijn soorten die van nature in een gebied voorkomen. Dat natuurlijke verspreidingsgebied is vaak veel groter dan een land; zo is de zomereik inheems in Nederland maar bijvoorbeeld ook in Spanje en Rusland. Sinds de laatste ijstijd hebben populaties zich genetisch aangepast aan de lokale omstandigheden. Een autochtone boom is een directe nakomeling van de populatie die zich sinds de ijstijd in het gebied heeft gevestigd. Nog slechts 3-5% van de bomen en struiken in Nederland is autochtoon.

In natuurbos is het van grote meerwaarde om niet alleen inheemse soorten aan te planten maar ook voor autochtone bomen en struiken te kiezen. Dit is, behalve voor de natuurwaarde van de boom of struik zelf, van belang voor de bredere biodiversiteit. Elke soort boom of struik heeft een specifiek voedselweb om zich heen met inheemse soorten insecten, zwammen, vogels etc. die die plant bijvoorbeeld als voedsel gebruiken. Dat is de oorspronkelijke biodiversiteit die in een lang proces van co-evolutie is ontstaan en waarin de soorten op elkaar zijn afgestemd. Als het rupsje uitkomt zijn de blaadjes juist groot genoeg. Bij aanplant van dezelfde soort met een andere genetische achtergrond, raakt dit systeem in de war met als resultaat een lagere soortenrijkdom. Ook hebben autochtone bomen en struiken, dankzij een uitgekiend systeem van kweek, een bredere genetische basis. Daarom denken we dat natuurbos met autochtone bomen en struiken beter bestand is tegen toekomstige uitdagingen zoals klimaatverandering en (nieuwe) ziekten.

Aanplant van boom- en struiksoorten die niet enkel inheems, maar ook autochtoon zijn, heeft daarom sterk de voorkeur. Hierbij is het belangrijk om voor autochtoon plantsoen te kiezen. Het meeste plantsoen dat wordt verkocht is níet autochtoon. De autochtone kwaliteit van het plantmateriaal wordt aangetoond met een NAK- herkomstcertificaat. Dit certificaat kan geleverd worden door een professionele leverancier van het plantgoed. Zonder dit certificaat is het plantsoen niet autochtoon.

 

Onderdeel L (artikel 2.10)

Met deze wijziging zijn subsidieplafonds verhoogd.

Het subsidieplafond voor de verwerving, functiewijziging of inrichting van gronden voor het realiseren van ecologische verbindingszones is verhoogd tot € 28.000.000.

Het subsidieplafond voor de verwerving, functiewijziging of inrichting van gronden voor het realiseren van stapstenen is verhoogd tot € 4.000.000.

 

Onderdeel P (artikel 5.6)

Onder 2.

Met deze wijziging is geregeld dat het gericht zijn van het project op versnelling en intensivering van natuurherstel van stikstofgevoelige Natura 2000-gebieden dan wel van stikstofgevoelige habitattypen of soorten ook moet blijken uit een beschrijving van welke drukfactoren, bedoeld in bijlage 13, worden aangepakt.

 

Onderdeel T (artikel 5.12)

Gedeputeerde Staten stellen een gecombineerd subsidieplafond van € 4.800.000 vast voor projecten binnen het NNN gericht op inrichting van stikstofgevoelig Natura 2000-gebied en projecten binnen het NNN gericht op het vrijmaken van pacht of vrijmaken van erfpacht van grond die is gelegen binnen een stikstofgevoelig Natura-2000 gebied als bedoeld in bijlage 11 bij deze regeling en gedeeltelijk is gelegen binnen een Natura-2000 gebied en gedeeltelijk aansluitend aan dat gebied is gelegen (artikel 6.4, eerste lid, onder a en b).

 

Onderdeel W (artikel 5.17)

Zie de toelichting bij onderdeel K (artikel 1.21)

 

Onderdeel BB (paragraaf 6 pachtvrij en erfpachtvrij maken van grond)

Artikel 6.2 Doelgroep

De doelgroep van deze paragraaf is ruim: een ieder kan een subsidie aanvragen. Zowel natuurbeheerorganisaties, Staatsbosbeheer, particuliere grondbezitters als agrariërs of agrarische collectieven kunnen een aanvraag indienen. Voorwaarde is dat zij duurzaam natuurbeheer kunnen respectievelijk laten verrichten. De wijze waarop een subsidieaanvrager kan aantonen dat hij duurzaam natuurbeheer kan verrichten, is in beginsel vrij.

 

Artikel 6.4 Subsidiabele activiteiten

Eerste lid

Subsidie voor het pachtvrij of erfpachtvrij maken van grond is mogelijk voor grond gelegen binnen het NNN. Daarbij moet het gaan om een project gelegen binnen een Natura 2000-gebied, gedeeltelijk binnen en gedeeltelijk aansluitend aan een Natura 2000-gebied, binnen het NNN en aangeduid als nieuwe natuur en natte natuurparel of binnen het NNN en aangeduid als enclave.

Tweede lid

Voor de natuurontwikkeling is het van belang dat er naast het pachtvrij of erfpachtvrij maken tevens functiewijziging en inrichting plaatsvindt. Daarom is in dit artikel de koppeling gelegd met functiewijziging en inrichting in paragraaf 1 van de regeling.

Derde lid

Er zijn situaties waarbij de grond niet meer in aanmerking komt voor functiewijziging.

In die situaties dient de grond na het pachtvrij of erfpachtvrij maken wel te worden ingericht als natuur.

Inrichting dient dus in ieder geval tegelijkertijd aangevraagd te worden. Hierbij bestaat op grond van artikel 6.13, vierde lid, wel de mogelijkheid het inrichtingsplan op een later moment in te dienen.

 

Artikel 6.5 Weigeringsgronden

Onder c

Subsidie wordt niet verstrekt voor pachtvrij of erfpachtvrij maken van grond die al natuur is. Of de grond al natuur is kan blijken uit de functie van de grond, al dan niet in combinatie met het beheer dat in de praktijk op de grond wordt gevoerd. Wanneer er al een kwalitatieve verplichting op de grond is gevestigd waarin de functie van de grond als natuur is vastgelegd, dan is in ieder geval voldoende geborgd dat de grond als natuur in stand wordt gehouden.

Onder d

Als er al een wettelijke of andere verplichting bestaat voor de ontwikkeling van natuur op de betreffende grond, komt de grond niet voor subsidie in aanmerking.

 

Artikel 6.6 Subsidievereisten

Eerste lid, onder c

Hoogwaardige natuurbeheertypes zijn een selectie van natuurbeheertypes in het natuurbeheerplan. In Bijlage 3, tweede kolom, is aangegeven welke natuurbeheertypen dat zijn.

Eerste lid, onder d

De subsidie om pacht af te kopen staat alleen open voor eigenaren die niet zelf hun gronden in pacht hebben uitgegeven, maar deze in verpachte staat in eigendom hebben verkregen. Een uitzondering geldt voor pacht die is gevestigd vóór 1990. Voor die tijd was het NNN nog niet vastgelegd en konden eigenaren dus niet weten welke gronden als te realiseren natuur zouden worden aangemerkt. Met het landelijke Natuurbeleidsplan 1990 werd dit vastgelegd.

 

Artikel 6.7 Subsidiabele kosten

Eerste lid

Voor subsidie komen in aanmerking de reële kosten voor beëindiging van de pacht of erfpacht en de bemiddelingskosten.

Derde lid

Het vrijmaken van pacht of erfpacht en functiewijziging is in de regeling een combinatie van paragraaf 1 en paragraaf 6. De vorm van het vrijmaken van pacht of erfpacht bepaalt het uitgangpunt van de functiewijziging in paragraaf 1. De functiewijziging wordt gebaseerd op de marktwaarde van het perceel. In het geval de functiewijziging plaatsvindt in combinatie met het vrijmaken van pacht of erfpacht dan is het uitgangpunt marktwaarde in verpachte staat. In het geval dat functiewijzing plaatsvindt in combinatie met pachtverplaatsing is het uitgangspunt marktwaarde pachtvrij.

Vierde lid

Pachtvrij maken en erfpachtvrij maken van de grond wordt waar mogelijk gecombineerd met functiewijziging. Dit vierde lid van artikel geeft weer hoe de combinatie van deze vergoedingen in de verschillende mogelijke situaties wordt berekend.

Achtste lid

Wanneer het niet lukt om de grond binnen de genoemde termijn vrij van pacht of erfpacht te maken, maar hiervoor wel inspanningen zijn verricht, komen de bemiddelingskosten tot het hier genoemde maximumbedrag voor vergoeding in aanmerking.

 

Artikel 6.8 Aanvraagtijdvak

Het aanvraagtijdvak is overeenkomstig de looptijd van de huidige staatssteunkaders. Indien deze kaders worden verlengd, is het voornemen om dit aanvraagtijdvak te verlengen tot 31 december 2029.

 

Artikel 6.9 Subsidieplafond

Eerste lid

Er geldt een gecombineerd subsidieplafond binnen enclaves. Hieronder vallen zowel activiteiten gericht op pachtvrij of erfpachtvrij maken van grond binnen enclaves als activiteiten die zien op verwerving, functiewijziging of inrichting binnen enclaves.

Tweede lid

Ook voor pachtvrij of erfpachtvrij maken van grond binnen of aansluitend aan een stikstofgevoelig Natura 2000-gebied geldt een gecombineerd plafond voor zowel pachtvrij of erfpachtvrij maken als voor inrichting van een stikstofgevoelig Natura 2000-gebied.

Derde lid

Voor pachtvrij of erfpachtvrij maken van grond binnen NNN en aangeduid als nieuwe natuur en natte natuurparel geldt het hier genoemde plafond.

 

Artikel 6.13 Subsidieverlening

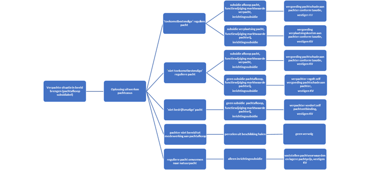
Voor het realiseren van natuur op percelen met reguliere pacht is de medewerking nodig van de pachter. De gesprekken tussen pachter en verpachter over het mogelijk beëindigen van de pacht zijn ingrijpend in de pachtrelatie en daarvoor is rust en zekerheid noodzakelijk. De verpachter heeft de zekerheid nodig dat de pachter ook een vergoeding kan krijgen op het moment deze afstand doet van het pachtrecht. Om die zekerheid te creëren is een subsidiebeschikking met reservering van budget nodig. Op het moment van afgeven van de subsidiebeschikking is het nog niet mogelijk een taxatie te hebben omdat voor deze taxatie instemming en uitvoerige medewerking van de pachter nodig is. Om dit dilemma op te lossen is gekozen om een programma beschikking op basis van een percentage van de regionorm af te geven. Deze programma beschikking geeft zekerheid over het beschikbare geld en de mogelijkheid in gesprek te gaan met de pachter. Op het moment dat duidelijk is dat de pachter wil meewerken en in welke vorm kan een taxatierapport worden opgesteld die de basis vorm voor de herziene beschikking. De uitgangspunten voor deze herziene beschikking staan in de regeling beschreven, deze verschillen per mogelijke oplossing.

 

Eerste en tweede lid

Omdat het pachtvrij en erfpachtvrij maken van grond afhankelijk is van medewerking van respectievelijk de pachter of erfpachter, wordt subsidie verleend onder ontbindende voorwaarde dat de pacht of erfpacht daadwerkelijk wordt beëindigd.

Derde en vierde lid

Om op het moment van subsidieverlening het bedrag vast te kunnen stellen waarvoor een reservering binnen het geldende subsidieplafond moet worden gedaan, wordt een bedrag bepaald waarop de subsidie ten hoogste kan worden vastgesteld. De wijze waarop dit bedrag wordt berekend is bepaald in het vijfde lid.

Vijfde lid

De hoogte van de vergoeding voor afkoop pacht is afhankelijk van een heel aantal factoren, de waarde van de vergoeding wordt onderbouwd door middel van een taxatierapport. Dit rapport bevat veel details over de pachter, de locaties en de teelten, het uitvoeren van een taxatie is daarmee omvangrijk en ingrijpend. Deze taxatie wordt daarom pas gedurende het project uitgevoerd en niet, zoals bij de overige paragrafen, als taxatie voorafgaande aan de eerste beschikking. Daarom wordt in de programmabeschikking een bedrag gereserveerd op basis van percentage. Bij het reserveren van een bedrag wordt rekening gehouden met de bovengrens van de mogelijke vergoedingen plus een marge. Een herziene beschikking mag in alle gevallen niet hoger zijn dan de originele beschikking. De ervaring van de eerdere taxaties leert dat de maximale verwachte vergoeding uitkomt op 45%, met een veiligheidsmarge van 10% voor regionale verschillen komt dat neer op 55% reservering. Op het moment dat er sprake is van een vergoeding voor afkoop pacht, is er ook sprake van functiewijziging in verpachte staat (indien functiewijziging aan de orde is). Dit is een lagere marktwaarde dan in vrije staat en daarmee ook een lagere subsidie. In het geval van enclaves komt zowel de afkoop pacht als de functiewijzing uit hetzelfde budget en zijn het daarmee communicerende vaten. Bij Natte Natuurparels en N2000 komt de afkoop pacht en de functiewijzing uit verschillende budgetten en daarmee moet in beide budgetten de maximale reservering worden opgenomen. In het geval van een functiewijziging in het rijksdeel of provinciaal deel én afkoop pacht wordt een bedrag gereserveerd van 85% of 50% + 55% van de regionorm. In het geval van enkel afkoop pacht wordt 55% gereserveerd.

 

Onderstaand de verwachte maximale subsidie uitgedrukt in percentage van de marktwaarde van een perceel

Afkoop pacht

Functiewijzing Rijksdeel

Functiewijzing Provinciaal deel

Totaal Rijksdeel

Totaal Provinciaal deel

Enclave (0-55%)

Enclave (51-85%)

Enclave (30-50%)

Enclave (85-106) = 110%

Enclave (50 -85) = 85%

N2000 (0-55%)

RNNN (51-85%)

PNNN (51-50%)

N2000/RNNN 55 + 85 = 140%

N2000/PNNN 55 + 50 = 105%

NNP (0-55%)

RNNN (51-85%)

PNNN (51-85%)

NNP/RNNN 55 + 85 = 140%

NNP/PNNN 55 + 85 = 140%

 

Artikel 6.16 Bevoorschotting en betaling

Het te verstrekken voorschot wordt op een later moment bepaald, waarbij op basis van de dan verrichte taxaties de kosten voor het pachtvrij of erfpachtvrij maken en functiewijziging zijn opgenomen. Die kosten zijn op dat moment inzichtelijk, zodat hiervoor een voorschot van 100% wordt verstrekt.

Omdat de hoogte van de bemiddelingskosten pas geheel inzichtelijk zijn op het moment van vaststelling, wordt hiervoor een voorschot van 80% verstrekt.

Voorschotten worden op grond van het tweede lid alleen verstrekt voor die percelen binnen de programma aanvraag waarop een kwalitatieve verplichting is gevestigd en de pacht of het recht van erfpacht is beëindigd.

 

Onderdeel DD (bijlage 3)

In bijlage 3 zijn de natuurtypen droog schraalgrasland en bloemdijk aangepast van hoogwaardig naar laagwaardig.

 

Onderdeel GG (bijlage 5)

In bijlage 5 is de regioprijs per hectare die onder andere de basis vormt voor het maximale bedrag van afwaardering (150% van die regioprijs) in NNN en EVZ opgehoogd.

 

Onderdeel HH (bijlage 7e)

Zie toelichting bij onderdeel I (artikel 1.16)

 

Onderdeel II (bijlage 8a)

Zie de toelichting bij onderdeel K (artikel 1.21)

 

Onderdeel JJ (bijlage 12)

In bijlage 12 zijn de natuurtypen droog schraalgrasland en bloemdijk verwijderd omdat dit geen hoogwaardige natuurtypen betreft.

 

Gedeputeerde Staten van Noord-Brabant,

 

de voorzitter,

mr. I.R. Adema

 

de secretaris,

drs. G.H.E. Derks MPA

Naar boven