Besluit van gedeputeerde staten van Utrecht van 10 december 2024, nr. UTSP-390784346-831, houdende nadere regels op grond van de Algemene subsidieverordening provincie Utrecht 2022 (Subsidieregeling Bereikbaarheid 2025-2029 provincie Utrecht)

Gedeputeerde staten van Utrecht;

 

Gelet op:

 

  • -

    Artikel 1.4, eerste lid, van de Algemene subsidieverordening provincie Utrecht 2022;

  • -

    De Omgevingsvisie provincie Utrecht, vastgesteld door Provinciale Staten op 10 maart 2021, nr. 82224DED, met inbegrip van nadien doorgevoerde wijzigingen;

  • -

    De beleidsregel Subsidiabele kosten bij projectsubsidies, vastgesteld door Gedeputeerde Staten van de provincie Utrecht op 2 november 2021, nr. 823308FC;

  • -

    De beleidsregel Wijze van toezicht en controle op de naleving van subsidieverplichtingen, vastgesteld door Gedeputeerde Staten van de provincie Utrecht op 2 november 2021, nr. 8232FED8;

  • -

    Het Bereikbaarheidsprogramma 2024-2029, vastgesteld door Gedeputeerde Staten op 2 juli 2024;

  • -

    Het Uitvoeringsprogramma Gezonde en veilige mobiliteit 2024-2029, het Uitvoeringsprogramma Infrastructuur en benutten 2024-2029 en het Uitvoeringsprogramma Publieke mobiliteit 2024-2029, vastgesteld door Gedeputeerde Staten op 5 november 2024;

Overwegende dat:

 

  • -

    Gedeputeerde staten de doelstellingen uit deze Omgevingsvisie, Bereikbaarheidsprogramma en Uitvoeringsprogramma’s willen bereiken door onder andere subsidie te verlenen aan activiteiten die aan de realisatie van deze doelstellingen bijdragen;

  • -

    Dat de Uitvoeringsverordening subsidies Mobiliteit 2020-2023 provincie Utrecht (82114D50) vervalt op 1 januari 2025;

Besluiten de volgende subsidieregeling vast te stellen:

 

Subsidieregeling Bereikbaarheid 2025-2029 provincie Utrecht

 

Paragraaf 1 Algemeen

Artikel 1.1 Algemene begripsbepalingen

In deze subsidieregeling wordt verstaan onder:

  • -

    actielijn: onderdeel van een uitvoeringsprogramma;

  • -

    Asv: Algemene subsidieverordening provincie Utrecht 2022;

  • -

    CROW: Centrum voor Regelgeving en Onderzoek in de Grond-, Water- en Wegenbouw en de Verkeerstechniek iseen Nederlands kennisplatform voor infrastructuur, mobiliteit en openbare ruimte;

  • -

    dienst: activiteit waarmee je iemand van nut bent, niet zijnde een opdracht voor de provincie Utrecht;

  • -

    gedragsbeïnvloeding: activiteiten gericht op het veranderen van de vervoerswijzekeuze of het verkeersgedrag;

  • -

    gedragsmaatregel: verkeersveiligheidsmaatregel in de vorm van educatie, voorlichting, communicatie of handhaving;

  • -

    GS: het college van gedeputeerde staten;

  • -

    infrastructurele maatregel: een activiteit of ingreep gericht op het ontwikkelen, aanpassen, beheren of onderhouden van fysieke infrastructuur zoals wegen, spoorwegen, waterwegen, kunstwerken en bijbehorende voorzieningen;

  • -

    knooppunt: een punt in het vervoernetwerk waar een overstap tussen meerdere vervoerswijzen gefaciliteerd wordt;

  • -

    MKBA: maatschappelijke kosten-baten analyse;

  • -

    programmaonderdeel: onderdeel van een actielijn in een uitvoeringsprogramma met specifieke één of meer beleidsdoelstellingen;

  • -

    project: een in tijd en middelen begrensde activiteit om een van tevoren bepaald doel te bereiken;

  • -

    Regionaal fietsnetwerk: Het Regionaal Fietsnetwerk is het netwerk van fietsroutes zoals vastgelegd in de Toelichting, paragraaf 2.2: ‘Regionaal fietsnetwerk provincie Utrecht november 2024’, en maakt deel uit van het Uitvoeringsprogramma Veilige en Gezonde Mobiliteit, gericht op veilige, comfortabele en duurzame fietsverbindingen binnen de regio.;

  • -

    Standaard Systematiek Kostenramingen (SSK): is een uniforme methodiek voor het opstellen, vergelijken en beheren van kostenramingen in projecten;

  • -

    start van het project: de datum van gunning aan een aannemer of dienstverlener;

  • -

    voorziening: maatregel of hulpmiddel;

  • -

    wegbeheerder: Een wegbeheerder is de instantie of persoon die verantwoordelijk is voor het onderhoud, de veiligheid en het beheer van een weg, meestal tevens de eigenaar ervan.

Artikel 1.2 Aanvraag

  • 1.

    Aanvragen kunnen doorlopend worden ingediend van 1 januari 2025 tot en met 30 september 2025, waarbij de verdeling van het beschikbare budget op basis van volgorde van ontvangst plaatsvindt met inachtneming van artikel 2.2 Asv.

  • 2.

    Voor het indienen van een aanvraag wordt gebruik gemaakt van het digitale aanvraagformulier, te vinden op www.provincie-utrecht.nl.

Artikel 1.3 Bij de aanvraag te overleggen gegevens

In aanvulling op artikel 4.4 van de Asv worden bij aanvraag overlegd:

  • 1.

    een projectplanning met mijlpalen;

  • 2.

    een opsomming van specifieke, meetbare, realistische en tijdgebonden realisatie-indicatoren;

  • 3.

    voor zover het een subsidie voor infrastructurele maatregelen betreft:

    • a.

      een verantwoording van de locatie van het project;

    • b.

      één of meerdere foto’s welke een beeld geven van de huidige situatie;

    • c.

      ontwerptekeningen of animaties van de toekomstige situatie, waaruit blijkt hoe de maatregel wordt ingepast in de omgeving, indien relevant het materiaalgebruik, de maatvoering en of de situatie aan de geldende richtlijnen voldoet;

    • d.

      een SSK-raming;

    • e.

      in afwijking van artikel 4.4 van de Asv is het indienen van een begroting niet verplicht wanneer het om een subsidieaanvraag van een medeoverheid gaat.

  • 4.

    voor zover het een subsidie voor het ontwikkelen of aanbieden van een dienst betreft, een toelichting op de te hanteren verantwoordingssystematiek waarmee wordt aangetoond wat het bereik is en hoe de dienst bijdraagt aan het realiseren van de doelstellingen

Artikel 1.4 Algemene verplichtingen subsidieontvanger

De subsidieontvanger is verplicht om:

  • 1.

    binnen 12 kalendermaanden na de verlening van de subsidie met de uitvoering van het project te starten, tenzij in de beschikking anders is bepaald.

  • 2.

    binnen 36 kalendermaanden na de verlening van de subsidie de activiteiten waarvoor subsidie is verleend af te ronden.

Artikel 1.5 Verantwoording

In aanvulling op artikel 5.3 van de Asv bevat de aanvraag tot vaststelling voor zover het een subsidie voor fysieke maatregelen betreft een fotoverantwoording van het project, bestaande uit foto's van na de realisatie van het project.

Artikel 1.6 Weigeringsgrond

In aanvulling op artikel 4.6 van de Asv wordt subsidie geweigerd als GS oordelen dat de activiteit al in vergelijkbare vorm financiële steun van de provincie Utrecht ontvangt of zal ontvangen, bijvoorbeeld via subsidie of (in)directe financiering.

Artikel 1.7 Subsidiabele kosten

  • 1.

    In aanvulling op artikel 4.8 Asv behoren tot de subsidiabele kosten:

    • a.

      uitvoeringskosten ten behoeve van de realisatie van een infrastructureel werk of voorziening:

      • i.

        voor het betrokken project;

      • ii.

        noodzakelijke verwerving van een onroerende zaak;

      • iii.

        vergunningen en leges;

      • iv.

        bouwrente, gebaseerd op het rentepeil van de meest recente staatslening op het moment van gunning van het werk;

      • v.

        aanleg, bouw, wijziging of inrichting van infrastructuur of fietsvoorziening of installatie voor de overslag van goederen;

      • vi.

        met het project samenhangende schadevergoeding aan derden;

      • vii.

        de krachtens de Wet op de Omzetbelasting 1968 verschuldigde belasting voor zover die niet kan worden teruggevorderd of gecompenseerd door het BTW-compensatiefonds;

  • 2.

    de eenmalige kosten voor het ontwerpen, ontwikkelen of aanschaffen en implementeren van een nieuwe dienst;

  • 3.

    de kosten voor het uitvoeren van een dienst op het gebied van voorlichting en educatie, voor zover deze niet worden gedekt door het heffen van entreegeld of een andere bijdrage.

  • 4.

    De kosten zijn marktconform, tenzij wordt aangetoond dat er prijsopdrijvende omstandigheden zijn.

  • 5.

    Tot de subsidiabele kosten behoren in ieder geval niet de onderhoudskosten aan infrastructuur of voorzieningen en de kosten als gevolg van achterstallig onderhoud.

  • 6.

    De kostenpost onvoorzien is ook subsidiabel met terugwerkende kracht tot en met 1 april 2022, met dien verstande dat de subsidie voor deze kosten maximaal 15% van de subsidiabele investeringskosten zoals vermeld in het eerste lid, onder a, bedraagt.

     

Paragraaf 2 Fiets

Artikel 2.1 Begripsbepalingen

In deze subsidieregeling wordt verstaan onder:

  • -

    e-bike: fiets met elektrische trapondersteuning, begrensd op een maximumsnelheid van 25 km/uur;

  • -

    fietsknelpunt met hoge prioriteit: knelpunt op het regionaal fietsnetwerk op het gebied van verkeersveiligheid, directheid of samenhang;

  • -

    fietsknelpunt met lage prioriteit: knelpunt op het regionaal fietsnetwerk op het gebied van comfort of aantrekkelijkheid;

  • -

    fietsroute: vrijliggend pad, parallelweg of een weggedeelte, gereserveerd voor het gebruik door fietsers, e-bikes, speedpedelecs en eventueel medegebruik door voetgangers;

  • -

    FietsParKeur: biedt kwaliteitsrichtlijnen voor veilige, duurzame fietsparkeervoorzieningen, zie www.fietsparkeur.nl;

  • -

    fietsstimulering: het bevorderen van het gebruik van de fiets als vervoermiddel, zoals bedoeld in de actielijn “Meer fietsen over een sterk netwerk” in het uitvoeringsprogramma Gezonde en veilige mobiliteit 2024-2029;

  • -

    fietsvoorziening: infrastructuur bedoeld om zich per fiets, e-bike of speedpedelec over te verplaatsen of om fietsen, e-bikes en speedpedelecs te stallen of een voorziening om het gebruik van de fiets, e-bike of speedpedelec te stimuleren;

  • -

    knooppunt: een fysieke locatie die de overstap naar de meest optimale modaliteit voor de vervolgreis mogelijk maakt;

  • -

    kunstwerk: tunnel voor voetgangers en fietsers of brug voor voetgangers en fietsers;

  • -

    ontbrekende schakel: een fysiek nog niet bestaande, nieuw aan te leggen, fietsroute die onderdeel vormt van het regionaal fietsnetwerk.

  • -

    slimme toepassing: nieuwe toepassingen op het gebied van fietsen die gericht zijn op kennisdeling, het verbeteren van de veiligheid en kwaliteit van het regionaal fietsnetwerk, doorstroming en verminderen wachttijden bij verkeersregelinstallaties, het stimuleren van het fietsgebruik, de bijdrage die de fiets kan leveren aan de gezondheid van mens en omgeving;

  • -

    speedpedelec: fiets met elektrische trapondersteuning begrensd tot een maximumsnelheid van 45 km/uur.

Artikel 2.2 Subsidiabele activiteiten en criteria

  • 1.

    Subsidie kan worden verstrekt voor activiteiten die bijdragen aan de doelstellingen zoals vastgelegd in het uitvoeringsprogramma Gezonde en veilige mobiliteit 2024-2029 in de actielijn “Meer fietsen over een sterk netwerk” en die bijdragen aan de doelen van een of meerdere van de volgende onderdelen van de actielijn:

    • a.

      “We werken aan een sterk regionaal fietsnetwerk: verbeteren regionaal fietsnetwerk overige wegbeheerders”;

    • b.

      “We realiseren doorfietsroutes en nemen barrières weg”;

    • c.

      “We stimuleren mensen om vaker te gaan fietsen”;

    • d.

      “Utrecht dé fietsregio: samenwerking, communicatie en informatie”.

  • 2.

    In aanvulling op het eerste lid, kan voor het onderdeel “We werken aan een sterk regionaal fietsnetwerk: verbeteren regionaal fietsnetwerk overige wegbeheerders” subsidie worden verstrekt als het project voldoet aan de volgende criteria:

    • a.

      het project wordt uitgevoerd op het regionaal fietsnetwerk;

    • b.

      het project draagt bij aan de verbetering van het regionaal fietsnetwerk op het gebied van verkeersveiligheid, samenhang, directheid, comfort, of aantrekkelijkheid;

    • c.

      de activiteiten voldoen aan de vigerende richtlijnen en aanbevelingen van het CROW over infrastructuur, tenzij het afwijken daarvan naar het oordeel van GS inhoudelijk voldoende onderbouwd is.

  • 3.

    Voor het onderdeel “We realiseren doorfietsroutes en nemen barrières weg” kan in aanvulling op het eerste lid alleen subsidie worden aangevraagd wanneer over de realisatie van die maatregelen een overeenkomst is getekend tussen de betrokken wegbeheerder(s) en de provincie Utrecht.

  • 4.

    In aanvulling op het eerste lid worden activiteiten niet subsidiabel geacht wanneer deze betrekking hebben op het Rijkswegennet of op wegen die uitsluitend in particulier eigendom zijn en niet openbaar toegankelijk.

Artikel 2.3 Subsidieontvangers/doelgroepen

Subsidie kan worden verstrekt aan:

  • 1.

    rechtspersonen die eigenaar of beheerder zijn van wegen binnen de provincie Utrecht.

  • 2.

    rechtspersonen die eigenaar of beheerder zijn van een openbaar toegankelijke fietsvoorziening binnen de provincie Utrecht.

  • 3.

    rechtspersonen die een openbaar toegankelijke fietsvoorziening realiseren binnen de provincie Utrecht.

Artikel 2.4 Subsidieplafond

Het subsidieplafond voor subsidies op grond van deze paragraaf bedraagt in de het kalenderjaar 2025 € 17.600.000,-, waarbij dit plafond als volgt is verdeeld over de onderdelen uit artikel 2.2:

  • 1.

    voor het onderdeel “We werken aan een sterk regionaal fietsnetwerk: verbeteren regionaal fietsnetwerk overige wegbeheerders”, als bedoeld in artikel 2.2, lid 1, sub a: € 5.000.000,-;

  • 2.

    voor het onderdeel ‘We realiseren doorfietsroutes en nemen barrières weg’, als bedoeld in artikel 2.2, lid 1, sub b: € 12.000.000,-;

  • 3.

    voor de onderdelen “We stimuleren mensen om vaker te gaan fietsen” en “Utrecht dé fietsregio: samenwerking, communicatie en informatie”, als bedoeld in artikel 2.2, lid 1, sub c en d: tezamen € 600.000,-.

Artikel 2.5 Hoogte van de subsidie

  • 1.

    De maximale subsidie in 2025 bedraagt:

    • a.

      voor het onderdeel “We werken aan een sterk regionaal fietsnetwerk: verbeteren regionaal fietsnetwerk overige wegbeheerders”, als bedoeld in artikel 2.2, lid 1, onderdeel a: € 1.500.000,- per aanvrager en maximaal € 1.250.000,- per subsidieaanvraag;

    • b.

      voor het onderdeel “We stimuleren mensen om vaker te gaan fietsen” als bedoeld in artikel 2.2, lid 1, sub c: € 200.000,- per aanvrager en maximaal € 150.000,- per subsidieaanvraag;

    • c.

      voor het onderdeel “Utrecht dé fietsregio: samenwerking, communicatie en informatie” als bedoeld in artikel 2.2, lid 1, sub d: € 100.000,- per aanvrager en maximaal € 100.000,- per subsidieaanvraag.

  • 2.

    De subsidiepercentages van de subsidiabele kosten bedragen:

    • a.

      bij het onderdeel “We werken aan een sterk regionaal fietsnetwerk: verbeteren regionaal fietsnetwerk overige wegbeheerders” als bedoeld in artikel 2.2, lid 1, sub a:

      • i.

        65% voor een maatregel die een fietsknelpunt met hoge prioriteit oplost;

      • ii.

        50% voor een maatregel die een fietsknelpunt met lage prioriteit oplost.

    • b.

      bij het onderdeel “We realiseren doorfietsroutes en nemen barrières weg: kunstwerken op een doorfietsroute” als bedoeld in artikel 2.2, lid 1, sub b: maximaal 90%;

    • c.

      bij het onderdeel “We stimuleren mensen om vaker te gaan fietsen” als bedoeld in artikel 2.2, lid 1, sub c:

      • i.

        90% wanneer de doelgroep van de activiteit ouderen, basisschoolleerlingen of nieuwe Nederlanders onderdeel van de doelgroep is;

      • ii.

        50 % wanneer de doelgroep van de activiteit inwoners uitsluitend bestaat uit overige doelgroepen is.

    • d.

      bij het onderdeel “Utrecht dé fietsregio: samenwerking, communicatie en informatie” als bedoeld in artikel 2.2, lid 1, sub d: 90%.

Artikel 2.6 Verplichtingen subsidieontvanger

In afwijking van artikel 1.4, zijn de volgende verplichtingen van toepassing:

  • 1.

    Voor zover de subsidie wordt verleend voor het onderdeel “We werken aan een sterk regionaal fietsnetwerk: verbeteren regionaal fietsnetwerk overige wegbeheerders” als bedoeld in artikel 2.2, lid 1, sub a geldt dat de subsidieontvanger verplicht is om de activiteit binnen 24 kalendermaanden na subsidieverlening te starten.

  • 2.

    Voor zover de subsidie wordt verleend voor het onderdeel “We stimuleren mensen om vaker te gaan fietsen” als bedoeld in artikel 2.2, lid 1, sub c, geldt dat de subsidieontvanger verplicht is om de resultaten van de activiteit binnen drie kalendermaanden na afronding van de gedragsmaatregel te mailen naar fiets@provincie-utrecht.nl. De resultaten geven in ieder geval inzicht in het aantal mensen van de doelgroep dat heeft deelgenomen aan de actie.

Paragraaf 3 Verkeersveiligheid

Artikel 3.1 Begripsbepalingen

In deze subsidieregeling wordt verstaan onder:

  • -

    innovatief idee: een maatregel ten gunste van het verbeteren van de verkeersveiligheid, die niet eerder is toegepast binnen de provincie Utrecht en waarvan nog geen onderbouwde studie naar de effecten bekend is;

  • -

    kwetsbare verkeersdeelnemers: verkeersdeelnemers die geen gebruik maken van een gemotoriseerd voertuig en bestuurders van motoren en hun passagiers;

  • -

    Regionale risicoanalyse: de regionale risicoanalyse, onderdeel van de Utrechtse verkeersveiligheidsopgave, komt voort uit het Strategisch Plan Verkeersveiligheid 2030 en betreft een inventarisatie van gemeentelijke en provinciale verkeersveiligheidsrisico's. Het omvat het identificeren van risicogroepen, en -locaties en het prioriteren hiervan;

  • -

    Regionale uitvoeringsagenda: samenbundeling van regionale verbeterkansen, gericht op de prioritaire risicothema's uit de regionale risicoanalyse.

Artikel 3.2 Subsidiabele activiteiten en criteria

  • 1.

    Subsidie kan worden verstrekt voor de volgende activiteiten die bijdragen aan de doelstellingen op het gebied van verkeer en vervoer, zoals vastgelegd in het Uitvoeringsprogramma Gezonde en veilige mobiliteit 2024-2029, actielijn “Veilige infrastructuur en verkeersveilig gedrag”, onderdeel 3: “Het verbeteren van de regionale verkeersveiligheid”:

    • a.

      infrastructurele maatregelen;

    • b.

      gedragsmaatregelen, zoals educatie en handhaving, in combinatie met en aanvullend op infrastructurele maatregelen;

    • c.

      onderzoek naar effecten van innovatieve ideeën in combinatie met en aanvullend op infrastructurele maatregelen.

  • 2.

    De subsidiabele activiteiten zoals bedoeld in het eerste lid zijn gericht op het beschermen van kwetsbare verkeersdeelnemers, en betreft één of meer van de volgende maatregelen:

    • a.

      saneren verticale banden;

    • b.

      verbreden fietspaden en -stroken;

    • c.

      verwijderen onnodige obstakels;

    • d.

      verbeteren zichtbaarheid van obstakels (als die niet verwijderd kunnen worden) en het wegverloop;

    • e.

      verbeteren oversteekvoorzieningen waar kwetsbare deelnemers het autonetwerk kruisen;

    • f.

      scheiden van fietsers, voetgangers en gemotoriseerd verkeer.

  • 3.

    In aanvulling op het tweede lid komen andere maatregelen gericht op het beschermen van kwetsbare verkeersdeelnemers ook voor subsidie in aanmerking indien:

    • a.

      de locatie in de Regionale Risicoanalyse en/of Regionale Uitvoeringsagenda aan een risicothema is verbonden;

    • b.

      de locatie is aangemerkt als risicolocatie in de Regionale Risicoanalyse en/of Regionale Uitvoeringsagenda;

    • c.

      de locatie moet aantoonbaar onveilig zijn op basis van een kwantitatieve onderbouwing van het historische ongevallenbeeld en niet voldoen aan de geldende CROW-richtlijnen voor veilige inrichting.

  • 4.

    Activiteiten die op het Regionaal Fietsnetwerk plaatsvinden zijn niet subsidiabel, tenzij sprake is van een activiteit voor verbetering van de oversteekbaarheid voor kwetsbare verkeersdeelnemers die het Regionaal Fietsnetwerk kruisen.

  • 5.

    In aanvulling op het eerste lid worden activiteiten niet subsidiabel geacht wanneer deze betrekking hebben op het Rijkswegennet of op wegen die uitsluitend in particulier eigendom zijn en niet openbaar toegankelijk.

Artikel 3.3 Subsidieontvangers/doelgroepen

Subsidie kan worden verstrekt aan gemeenten en waterschappen die eigenaar of beheerder zijn van openbare wegen binnen de provincie Utrecht.

Artikel 3.4 Aanvraag

  • 1.

    Subsidieaanvragers kunnen voor activiteiten die bijdragen aan de doelstellingen op het gebied van verkeer en vervoer, zoals bedoeld in artikel 3.2, eerste lid, ieder maximaal drie subsidieaanvragen indienen. In één aanvraag kunnen meerdere activiteiten worden opgenomen.

  • 2.

    In aanvulling op de in artikel 1.3 wordt bij de aanvraag voor zover het een subsidie voor een gedragsmaatregel of innovatief idee betreft een toelichting op de gekozen verantwoordingssystematiek toegevoegd. Aanvrager toont daarmee aan wat het bereik is en hoe de activiteit bijdraagt aan het realiseren van de doelstellingen uit het Uitvoeringsprogramma Gezonde en veilige mobiliteit 2024-2029 en de actielijn “Veilige infrastructuur en verkeersveilig gedrag”.

Artikel 3.5 Subsidieplafond

Het subsidieplafond voor het kalenderjaar 2025 voor subsidies op grond van deze paragraaf bedraagt €2.000.000,-.

Artikel 3.6 Hoogte van de subsidie

  • 1.

    De maximale subsidie in 2025 bedraagt voor:

    • a.

      het onderdeel infrastructurele maatregelen, als bedoeld in artikel 3.2, eerste lid, sub a: 50% van de subsidiabele kosten;

    • b.

      het onderdeel educatie/gedragsverandering en/of handhaving aanvullend op de infrastructurele maatregelen, als bedoeld in artikel 3.2, eerste lid, sub b: 100% van de subsidiabele kosten met een maximum van €15.000,-;

    • c.

      Onderzoek, waaronder data-verzameling, analyse en evaluatie-ideeën aanvullend op de infrastructurele maatregelen, als bedoeld in artikel 3.2, eerste lid, sub c: 100% van de subsidiabele kosten met een maximum van €25.000.

  • 2.

    Voor het totaal van de aanvragen van de wegbeheerders voor activiteiten binnen een gemeentegrens geldt een maximum van €400.000,-.

Artikel 3.7 Subsidiabele kosten

In aanvulling op artikel 1.7 behoren tot de subsidiabele kosten de kosten voor het uitvoeren van een dienst op het gebied van dataverzameling, -analyse en -evaluatie.

 

Paragraaf 4 Publieke Mobiliteit

Artikel 4.1 Begripsbepalingen

In deze subsidieregeling wordt verstaan onder:

  • -

    DRIS: Dynamisch Reizigers Informatie Systeem;

  • -

    HOV: Hoogwaardig Openbaar Vervoer. Hieronder vallen ten minste de U-link en U-liner-lijnen;

  • -

    HOV-duidende elementen: fysieke elementen op een halte die aangeven dat HOV-lijnen de halte aandoen;

  • -

    Hubs/Knooppunten: Een fysieke locatie die de overstap naar de meest optimale modaliteit voor de vervolgreis mogelijk maakt;

  • -

    Integrale benadering hubs/knooppunten: de kwaliteitsverbetering van de hub/knooppunt betreft alle modaliteiten bij een hub/knooppunt in samenhang met de ruimtelijke omgeving en de verblijfskwaliteit ervan;

  • -

    openbaar vervoer (OV): het bus- en tramvervoer dat in de provincie Utrecht rijdt;

  • -

    OV-onderdelen: onderdelen binnen een infrastructureel maatregelenpakket die noodzakelijk zijn voor (verbeterde) exploitatie van openbaar vervoer;

  • -

    provincie-overstijgende financieringsregeling: afspraken tussen de provincie Utrecht en één of meerdere externe partijen over de financiering van een maatregelenpakket;

  • -

    Publieke Mobiliteit: collectieve vervoermiddelen en/of diensten die op kostenefficiënte en reizigersvriendelijke wijze in de mobiliteitsbehoefte van de reiziger voorzien.

  • -

    scope: de vastgestelde reikwijdte van een project waarbinnen maatregelen opgesteld worden;

  • -

    vastgesteld vervoerplan: uitgewerkt vervoerplan door een vervoerder dat is vastgesteld door GS;

  • -

    vervoerder: exploitant van openbaar vervoer.

Artikel 4.2 Subsidiabele activiteiten en criteria

  • 1.

    Subsidie kan worden verstrekt aan:

    • a.

      activiteiten die bijdragen aan de doelstellingen zoals vastgelegd in het uitvoeringsprogramma Publieke mobiliteit 2024-2029 en die bijdragen aan de doelstellingen op het gebied van verkeer en vervoer, zoals vastgelegd in actielijn 1“Versterken en koesteren netwerk”, actielijn 2 “Duurzaam concessiemanagement” en actielijn 3 “Aantrekkelijke hubs/knooppunten”.

    • b.

      activiteiten die bijdragen aan de doelstellingen zoals vastgelegd in het uitvoeringsprogramma Publieke mobiliteit 2024-2029 en die bijdragen aan de doelstellingen op het gebied van verkeer en vervoer, zoals vastgelegd in de actielijn “Duurzaam beheer en realisatie van de OV-infrastructuur" en die één of meer van de volgende categorieën betreffen:

      • i.

        maatregelen die onderdeel uitmaken van een vastgesteld vervoerplan of maatregelen die zullen worden opgenomen in een vervoerplan dat nog vastgesteld dient te worden als aantoonbaar kan worden gemaakt door aanvrager dat zowel vervoerder als provincie positief staan tegenover de opname van de maatregelen in dat plan;

      • ii.

        maatregelen die leiden tot verbetering van de reistijden voor reizigers en een efficiëntere exploitatie van het openbaar vervoer en die niet in een vervoerplan zijn opgenomen;

      • iii.

        maatregelen om het openbaar vervoer beter toegankelijk te maken voor reizigers met een beperking. Het gaat dan om o.a. fysieke maatregelen op bus- en tramhaltes en hubs/knooppunten en de directe omgeving daarvan;

      • iv.

        maatregelen om de fiets in de keten te stimuleren. Het gaat met name om maatregelen om de fiets goed en veilig te kunnen stallen bij bus- en tramhaltes en hubs/knooppunten;

      • v.

        maatregelen gericht op het geschikt maken van de halte en hub/knooppunt infrastructuur van U-link en U-liner haltes volgens het OV Netwerkperspectief, conform de U-liner en U-link concepten zoals vastgelegd in de U-OV stijlwijzer;

      • vi.

        maatregelen die leiden tot kwaliteitsverbetering van een knooppunt/hub die gericht zijn op het aantrekkelijker, veiliger en beter geïnformeerd kunnen reizen;

      • vii.

        onderzoeks- en communicatieprojecten die gericht zijn op de ontwikkeling van kennis over de toepassing van de maatregelen ter vergroting van de kwaliteit van haltes en hubs/knooppunten.

  • 2.

    Bij activiteiten zoals benoemd in het eerste lid, sub b, geldt dat onderzoekskosten voor een planstudie voor het uitbreiden van fietsparkeervoorzieningen bij stations behoren tot de subsidiabele activiteiten.

  • 3.

    Bij activiteiten zoals genoemd in het eerste lid, sub b, onder i tot en met iii, geldt dat nieuwplaatsing van DRIS-schermen, halteborden, abri’s en prullenbakken niet behoren tot de subsidiabele activiteiten. Verplaatsing van deze elementen is wel subsidiabel.

  • 4.

    Voor activiteiten zoals genoemd in het eerste lid, onder vi en vii hubs/knooppunten, kan alleen subsidie worden verstrekt als het om hubs/knooppunten gaat in het openbaar vervoer netwerk waar in ieder geval meerdere bus-, tram- en/of treinverbindingen bij elkaar komen.

Artikel 4.3 Subsidieontvangers/doelgroepen

Subsidie kan worden verstrekt aan:

  • 1.

    rechtspersonen die eigenaar of beheerder zijn van wegen en/of hubs/knooppunten binnen de grenzen van de provincie Utrecht;

  • 2.

    rechtspersonen die eigenaar of beheerder zijn van wegen en/of hubs/knooppunten buiten de grenzen van de provincie Utrecht daar waar buslijnen die in opdracht van de provincie Utrecht rijden een halte of knooppunt/hub aandoen;

  • 3.

    vervoerbedrijven die een halte of hub/knooppunt in eigendom hebben;

  • 4.

    de spoorwegbeheerder van het landelijke spoorwegennet;

  • 5.

    samenwerkingsverbanden van overheden;

  • 6.

    rechtspersonen die eigenaar of beheerder zijn van openbaar toegankelijke fietsvoorzieningen in de provincie Utrecht;

  • 7.

    rechtspersonen die een openbaar toegankelijke fietsvoorziening gaan realiseren in de provincie Utrecht.

Artikel 4.4 Aanvraag

In aanvulling op artikel 1.3, wordt bij aanvragen:

  • 1.

    een beschrijving van de specifieke Publieke Mobiliteits-onderdelen binnen het maatregelenpakket toegevoegd.

  • 2.

    met betrekking tot activiteiten, zoals genoemd in artikel 4.2, eerste lid, sub b, onder ii en iii, aangetoond dat vervoerders en eventuele private partijen met een belang instemmen met de maatregelen.

Artikel 4.5 Weigeringsgrond

In aanvulling op artikel 1.6 wordt subsidie geweigerd voor aanvragen zoals genoemd in artikel 4.2 eerste lid, sub b, onder iv, indien de fietsparkeervoorziening niet voldoet aan de door de stichting FietsParKeur vastgestelde normen in het “Normstellend document fietsparkeren”.

Artikel 4.6 Subsidieplafond

Het subsidieplafond voor subsidies op grond van deze paragraaf bedraagt in kalenderjaar 2025:

  • 1.

    Voor aanvragen voor openbaar vervoer en knooppunten, als bedoeld in artikel 4.2, lid 1, sub b, onder i, ii, iii, v, vi en vii: tezamen € 4.500.000,-;

  • 2.

    Voor aanvragen voor fiets in de keten, als bedoeld in artikel 4.2, lid 1, sub b, onder iv: € 2.000.000,-.

Artikel 4.7 Hoogte van de subsidie

Per activiteit gelden in 2025 de volgende subsidiepercentages van de subsidiabele kosten:

  • 1.

    Activiteiten als bedoeld in artikel 4.2, lid 1, sub b, onder i, iii en v: 100%, met een maximum per project van € 500.000,-;

  • 2.

    Activiteiten als bedoeld in artikel 4.2, lid 1, sub b, onder ii: de verhouding Baten/Kosten volgens de ingevulde rekensheet bij de aanvraag, met een maximum van 100% tot een maximumbedrag van € 500.000,- per project;

  • 3.

    Activiteiten als bedoeld in artikel 4.2, lid 1, sub b, onder iv:

    • a.

      100%. Totaal € 250.000,- per aanvrager voor fietsvoorzieningen bij bus- en tramhaltes en maximaal € 250.000,- per subsidieaanvraag;

    • b.

      60%. Totaal € 200.000,- per aanvrager voor planstudiekosten voor fietsparkeervoorzieningen bij treinstations en maximaal € 200.000,- per subsidieaanvraag;

    • c.

      60%. Totaal € 1.500.000,- per aanvrager: investeringskosten voor fietsvoorzieningen op maaiveld of in bestaande gebouwde fietsparkeerfaciliteiten bij treinstations en maximaal € 1.500.000,- per subsidieaanvraag;

    • d.

      25%. Totaal € 1.500.000,- per aanvrager investeringskosten voor de realisatie van gebouwde fietsparkeervoorzieningen (kelder, in een gebouw, fietsflat) bij treinstations en/of voor fietsvoorzieningen bij bus- en tramhaltes en maximaal € 1.500.000,- per subsidieaanvraag.

  • 4.

    Activiteiten als bedoeld in artikel 4.2, lid 1, sub b, onder vi:

    • a.

      Voor kleine investeringen met subsidiabele kosten tot en met € 200.000 is 100% subsidiabel;

    • b.

      Voor grote investeringen met subsidiabele kosten groter dan € 200.000, is het deel tot €200.000 voor 100% subsidiabel. Het deel boven de € 200.000 is voor 50% subsidiabel, tot een maximum van € 500.000 per aanvraag.

  • 5.

    Activiteiten als bedoeld in artikel 4.2, lid 1, sub b, onder vii: 50% van de subsidiabele kosten met een maximum van €50.000 per project.

Paragraaf 5 Goederenvervoer

Artikel 5.1 Begripsbepalingen

In deze paragraaf wordt verstaan onder:

  • -

    logistiek dienstverlener: bedrijf dat alle of een deel van de logistieke activiteiten van een verlader verzorgt;

  • -

    overslaginfrastructuur: infrastructuur of installaties zoals kades, kranen, silo’s of andere voorzieningen te gebruiken voor overslag van goederenstromen naar vervoer over water of per spoor;

  • -

    stadsdistributie: de aflevering van goederen op locaties voor detailhandel en horeca, bij kantoren en bij particulieren in stedelijk gebied;

  • -

    transportbedrijf(sonderdeel): een bedrijf of onderdeel van een bedrijf dat goederen vervoert in opdracht van een verlader of logistiek dienstverlener;

  • -

    verlader: een bedrijf of organisatie die goederen die nodig zijn voor zijn bedrijfsproces laat vervoeren door een transportbedrijf(sonderdeel);

  • -

    watergebonden bedrijf: bedrijf wat voor de aanvoer of afvoer van grondstoffen of goederen afhankelijk is van een vaarweg.

Artikel 5.2 Subsidiabele activiteiten en criteria

Subsidie kan worden verstrekt voor de volgende typen activiteiten met een herkomst of bestemming in de provincie Utrecht, voor zover de activiteiten bijdragen aan de doelstellingen op het gebied van verkeer en vervoer, zoals vastgelegd in actielijn “Verschonen mobiliteit” in het Uitvoeringsprogramma Gezonde en veilige mobiliteit 2024-2029:

  • 1.

    Haalbaarheidsonderzoek of conceptontwikkeling gericht op het efficiënter en duurzamer maken van een stadsdistributiesysteem over weg, spoor of water in een stedelijke omgeving;

  • 2.

    Haalbaarheidsonderzoek naar de bedrijfsverplaatsing van een niet watergebonden bedrijf dat gevestigd is op een locatie die volgens de vergunningsvoorwaarden of andere rechtsgeldige regeling(en) bestemd is voor watergebonden bedrijvigheid;

  • 3.

    De ontwikkeling, aanpassing of aanschaf van software gericht op het efficiënter en duurzamer maken van een stadsdistributiesysteem in een stedelijke omgeving;

  • 4.

    Het aanschaffen en aanpassen van elektrische fietsen, vaartuigen en lichte/compacte uitstootvrije voertuigen in de onderstaande categorieën die ingezet worden voor duurzame distributie van goederen in een stedelijke omgeving;

    • a.

      L1e, L2e-U of L6e-B-U (lichte 2, 3 of 4 wieler, uitsluitend als zero-emissie voertuig t.b.v. logistieke verplaatsingen, max 50 km/uur);

    • b.

      L3e, L4e, L5e-B of L7e-C-U (zware 2, 3 of 4 wieler, uitsluitend als zero-emissie voertuig t.b.v. logistieke verplaatsingen, min. 45 km u).

  • 5.

    Het onderzoeken, aanleggen of verbeteren van overslaginfrastructuur met als doel de overslag mogelijk te maken naar vervoer over water van goederenstromen die voorheen per vrachtwagen of bestelbus over de weg werden vervoerd.

Artikel 5.3 Subsidieontvangers/doelgroepen

  • 1.

    Subsidie kan worden verstrekt aan:

    • a.

      gemeenten;

    • b.

      samenwerkingsverbanden van organisaties die beogen efficiënte en duurzame stadsdistributie te introduceren in een stedelijke omgeving;

    • c.

      verladers;

    • d.

      transportbedrijven;

    • e.

      logistieke dienstverleners.

Artikel 5.4 Aanvraag

Subsidieaanvragers kunnen ieder maximaal drie subsidieaanvragen in kalenderjaar 2025 indienen.

Artikel 5.5 Subsidieplafond

Het subsidieplafond voor subsidies op grond van deze paragraaf bedraagt in kalenderjaar 2025 € 100.000,-.

Artikel 5.6 Hoogte van de subsidie

De maximale subsidie bedraagt per onderdeel:

  • 1.

    Activiteiten als bedoel in artikel 5.2 lid 1: 50% van de subsidiabele kosten met een maximum van € 25.000,-;

  • 2.

    Activiteiten als bedoeld in artikel 5.2 lid 2: 50% van de subsidiabele kosten een maximum van €50.000,-;

  • 3.

    Activiteiten als bedoeld in artikel 5.2. lid 3: 50% van de subsidiabele kosten met een maximum van €10.000,-;

  • 4.

    Activiteiten als bedoeld in artikel 5.2 lid 4: 50% van de aanschafprijs zoals op factuur vermeld, met een maximum van € 25.000,-, per aanvrager met een maximum van 2 aanvragen voor 1 voertuig (totaal 2 voertuigen).

  • 5.

    Activiteiten als bedoeld in artikel 5.2 lid 5:

    • a.

      Activiteiten als bedoeld in artikel 5.2 lid 5: 50% van de studiekosten met een maximum van € 50.000,-: voor studie en onderzoek naar de mogelijkheden voor verschuiving van goederenstromen van vervoer over de weg naar vervoer over water of per spoor;

    • b.

      Activiteiten als bedoeld in artikel 5.2 lid 5: 50% van de investeringskosten met een maximum van € 50.000,-: voor het aanleggen of verbeteren van overslaginfrastructuur zijnde kades en overslaginstallaties, met als doel vervoer van goederenstromen over water mogelijk te maken, die voorheen per vrachtwagen of bestelbus over de weg werden vervoerd.

Paragraaf 6 Slotbepalingen

Artikel 6.1 Europese regelgeving

Als subsidie wordt verstrekt aan een onderneming, gebeurt dit met inachtneming van de Europese regelgeving op het gebied van staatssteun.

Artikel 6.2 Inwerkingtreding en looptijd

Dit besluit treedt in werking op 1 januari 2025 en vervalt op 1 januari 2030.

Indien het Provinciaal blad waarin dit besluit wordt geplaatst, wordt uitgegeven na 1 januari 2025, treedt het in werking met ingang van de dag na de datum van uitgifte van het Provinciaal blad waarin het wordt geplaatst, en werkt het terug tot en met 1 januari 2025.

Artikel 6.3 Overgangsrecht

Subsidies die zijn aangevraagd of verstrekt vóór de datum van inwerkingtreding van deze subsidieregeling of een wijziging hiervan, worden behandeld overeenkomstig de op dat moment geldende regelgeving.

Artikel 6.4 Citeertitel

Dit besluit wordt aangehaald als: Subsidieregeling Bereikbaarheid 2025-2029 provincie Utrecht.

Voorzitter,

mr. J.H. Oosters

Secretaris,

mr. drs. A.G. Knol-van Leeuwen

Toelichting bij de regeling

Met het vaststellen van de Subsidieregeling Bereikbaarheid 2025-2029 provincie Utrecht worden de regels voor het verstrekken voor subsidies voor fiets, verkeersveiligheid, publieke mobiliteit en verduurzaming van goederenvervoer vastgelegd. De subsidies voor de lopende OV-concessies vallen niet onder deze subsidieregeling. Deze subsidieregeling volgt de Uitvoeringsverordening subsidies Mobiliteit 2020-2023 provincie Utrecht op.

 

Het Bereikbaarheidsprogramma 2024-2029 en de genoemde uitvoeringsprogramma’s is te downloaden vanaf de provinciale website www.provincie-utrecht.nl.

 

In deze subsidieregeling worden nadere regels gesteld, zoals bedoeld in artikel 1.4 van de Algemene subsidieverordening provincie Utrecht 2022.

 

Leeswijzer 

In paragraaf 1 staan algemene bepalingen die voor deze subsidieregeling van kracht zijn.

 

In de volgende paragrafen 2 t/m 5 staan voor subsidies voor de thema’s Fiets, Verkeersveiligheid, Publieke mobiliteit en Goederenvervoer aanvullende bepalingen en uitzonderingen op de bepalingen uit paragraaf 1.

 

In paragraaf 6 staan de slotbepalingen bij deze regeling.

 

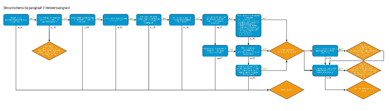
In de toelichting voor Verkeersveiligheid staat een stroomschema. Deze kan helpen om snel te bepalen of een activiteit eventueel voor subsidie in aanmerking komt. De regels in de subsidieregeling zijn leidend, als het stroomschema afwijkt van de tekst in de regeling.

 

Toelichting bij paragraaf 1 Algemeen 

Artikelsgewijs

 

Artikel 1.3 Bij de aanvraag te overleggen gegevens

Let op! In deze paragraaf staan aanvullingen op de vereisten in artikel 4.4 van de Asv. Bij het formuleren van de doelen en resultaten dient u te specificeren op welke wijze deze bijdragen aan de doelstellingen van het desbetreffende uitvoeringsprogramma.

 

Onder “realisatie-indicatoren” wordt verstaan: een zo concreet mogelijke omschrijving welke maatregel wordt genomen of welke activiteit wordt uitgevoerd.

 

Voorbeelden van de omschrijving van realisatie-indicatoren voor infrastructuur:

 

  • 1.

    op weg X wordt tussen kruispunt Y en Z het in twee richtingen bereden fietspad verbreed van 2,5 naar 4 meter.

  • 2.

    de tegelverharding vervangen door rood asfalt.

  • 3.

    op het kruispunt van weg A en B wordt een midden geleider van 3,00m breed met een snelheid remmend plateau aangelegd.

  • 4.

    bij station X worden (aantal) fietsrekken geplaatst.

  • 5.

    een straat met zwarte asfaltverharding wordt gereconstrueerd naar een versmalde straat met klinkers voor auto’s en stroken asfalt voor fietsers.

Voorbeeld van realisatie indicator van een activiteit: educatieproject X wordt in de periode van ddmmjjjj tot ddmmjjjj op (Y aantal) basisscholen in (Z aantal) gemeenten in de provincie Utrecht uitgevoerd.

 

Voor zover het een subsidie betreft voor fysieke maatregelen, voldoen de activiteiten aan de geldende richtlijnen en aanbevelingen van CROW met betrekking tot infrastructuur, tenzij een inhoudelijk voldoende onderbouwde afwijking daarvan, naar het oordeel van GS, gerechtvaardigd is.

 

Wanneer een SSK-raming niet alle subsidiabele kosten dekt, is het van belang om de overige (subsidiabele) kosten mee te sturen, als aanvulling op de SSK-raming.

 

Artikel 1.7 Subsidiabele kosten 

Toelichting op artikel 1.7.2: Dit artikel is bedoeld om te waarborgen dat de kosten van een gesubsidieerd project in lijn liggen met de gebruikelijke prijzen voor vergelijkbare projecten in de markt. Hierdoor wordt efficiënt en doelmatig omgegaan met publieke middelen. Afwijkingen van marktconforme kosten zijn alleen toegestaan als er aantoonbare, objectieve omstandigheden zijn die de kosten verhogen.

 

Marktconforme kosten zijn de gemiddelde of gangbare prijzen voor vergelijkbare projecten in soortgelijke omstandigheden. De marktconformiteit wordt beoordeeld aan de hand van eerdere, soortgelijke projecten in de regio of andere relevante referenties. Bijvoorbeeld:

 

  • 1.

    De aanleg van een kilometer fietsstraat buiten de bebouwde kom zal doorgaans minder kosten dan binnen de bebouwde kom, vanwege verschillen in infrastructuur, verkeersdrukte en grondkosten.

  • 2.

    Een project zonder bijzondere randvoorwaarden zal goedkoper zijn dan een project dat bijvoorbeeld rekening moet houden met beperkte werkruimte of complexe omleidingen.

Prijsopdrijvende omstandigheden zijn factoren die objectief aantoonbaar leiden tot hogere kosten en die buiten de normale projectomstandigheden vallen. Denk hierbij aan:

 

  • Uitvoeringscomplexiteit: Zoals projecten met veel faseringen vanwege verkeersveiligheid of beperkte toegang tot de locatie.

    Locatiespecifieke eisen: Bijvoorbeeld als extra maatregelen nodig zijn voor geluidsoverlast of beschermde natuurgebieden.

    Bouwkundige uitdagingen: Zoals het werken in historische binnensteden of het omleggen van ondergrondse infrastructuur.

Om de marktconformiteit vast te stellen, wordt in eerste instantie verwezen naar referentieprojecten die in vergelijkbare situaties zijn uitgevoerd. Indien de kosten sterk afwijken, wordt van de subsidieaanvrager verwacht dat zij een onderbouwing aanleveren waaruit blijkt dat prijsopdrijvende omstandigheden een rol spelen. Hierbij kunnen concrete voorbeelden of marktgegevens worden gebruikt.

Bij de kosten voor de onderdelen van de infrastructuur of dienst die niet direct leiden tot het bereiken van de doelstellingen van het de uitvoeringsprogramma’s uit het zesde lid van het artikel moet men –niet uitputtend– denken aan zaken als: het vervangen van de riolering, (auto)parkeervoorzieningen en andere zaken die niet bijdragen aan de doelen uit het betreffende Uitvoeringsprogramma.

 

Toelichting bij Paragraaf 2 Fiets 

Het onderdeel fiets in deze subsidieregeling is bedoeld voor het stimuleren van initiatieven en activiteiten van die bijdragen aan de doelstellingen van de actielijn “Meer fietsen over een sterk netwerk” binnen het Uitvoeringsprogramma Gezonde en Veilige Mobiliteit 2024-2029. Dat heeft als ambitie dat in 2028 50% van de verplaatsingen tot 15km in de provincie Utrecht per fiets plaatsvindt, en dat in 2028 alle belangrijke werklocaties, middelbare en hogere onderwijsinstellingen en knooppunten vlot, veilig en comfortabel bereikbaar zijn per fiets Die doelstellingen wordt nagestreefd via de onderdelen:

 

  • 1.

    We werken aan een sterk regionaal fietsnetwerk: verbeteren regionaal fietsnetwerk overige wegbeheerders.

  • 2.

    We realiseren doorfietsroutes en nemen barrières weg.

  • 3.

    We stimuleren mensen om vaker te gaan fietsen.

  • 4.

    Utrecht dé fietsregio: samenwerking, communicatie en informatie.

De provincie Utrecht geeft hieraan onder meer invulling door het instrument van subsidies in te zetten om andere partijen te stimuleren aan de provinciale doelstellingen bij te dragen.

 

De actielijn ‘Meer fietsen over een sterk fietsnetwerk’ uit het Uitvoeringsprogramma ‘Gezonde en veilige mobiliteit 2024-2029' kent meerdere onderdelen. Onder deze onderdelen kunnen verschillende projecten, acties en maatregelen vallen. Voor meer informatie over de actielijnen en programmaonderdelen wordt verwezen naar het Uitvoeringsprogramma ‘Gezonde en veilige mobiliteit 2024-2029'.

 

Artikelsgewijs

 

Artikel 2.2 Subsidiabele activiteiten en criteria

Elke actielijn heeft een aantal onderdelen. Deze worden in het eerste, tweede en derde lid genoemd. Activiteiten die niet aan één van deze onderdelen een bijdrage leveren komen niet in aanmerking voor subsidie.

 

Fietsknelpunten met hoge prioriteit hebben betrekking op de onderwerpen verkeersveiligheid, directheid en samenhang van het fietsnetwerk. Maatregelen die hier aan bijdragen zijn in elk geval:

 

  • 1.

    Het aanleggen van vrij liggende fietspaden op locaties waar de fietser zich in de huidige situatie op de rijbaan bevindt

  • 2.

    Het verbreden van te smalle fietspaden*

  • 3.

    Het aanbrengen van kant- en asmarkering op fietspaden

  • 4.

    Het verwijderen van obstakels op fietsvoorzieningen

  • 5.

    Het verkeersveilig bebakenen en markeren van noodzakelijke obstakels op fietsvoorzieningen

  • 6.

    Het aanbrengen van vergevingsgezinde (trottoir)banden langs fietsvoorzieningen

  • 7.

    Het aanbrengen van vergevingsgezinde bermen langs fietsvoorzieningen

  • 8.

    Het aanbrengen van fietsstroken op 30 km/uur- of 60 km/uur-wegen

  • 9.

    Maatregelen die de oversteekbaarheid van fietsers over wegen verbeteren

  • 10.

    De aanleg van fietsvoorzieningen die een ontbrekende schakel in het regionaal fietsnetwerk vormen

  • 11

    Het aanleggen van fietsstraten

  • 12

    Maatregelen die bijdragen aan het verkorten van de reistijd voor fietsers op bestaande fietsvoorzieningen. Hieronder wordt mede verstaan het in de voorrang zetten van fietsvoorzieningen.

Fietsknelpunten met lage prioriteit hebben betrekking op de onderwerpen comfort en aantrekkelijkheid van het regionaal fietsnetwerk. Maatregelen die hier aan bijdragen zijn in elk geval:

 

  • 1.

    Het vervangen van open verharding door gesloten verharding op fietsvoorzieningen;

  • 2.

    Het aanbrengen van openbare verlichting langs fietsvoorzieningen.

*Voor het verbreden van fietspaden geldt als minimale streefwaarde breedtelabel B zoals benoemd in de Geactualiseerde aanbevelingen voor de breedte van fietspaden 2022 (CROW/Fietsberaad, versie 2, juni 2022 Rapportage (fietsberaad.nl) ..

 

In aanvulling op artikel 2.2: Van een project is het deel van de projectkosten subsidiabel dat kan worden toegerekend aan het verbeteren van het regionaal fietsnetwerk.

 

Kaart Regionaal Fietsnetwerk provincie Utrecht november 2024:

 

 

Het toevoegen van extra groenvoorzieningen (zoals bomen, hagen en andere vormen van beplanting) ten opzichte van de bestaande situatie is subsidiabel wanneer deze onderdeel zijn van een project met andere maatregelen om fietsvoorzieningen te verbeteren, en onderdeel vormen van het ruimtelijk profiel van de fietsvoorziening. Daarvoor geldt hetzelfde subsidiepercentage als wordt gehanteerd voor de fietsvoorziening zelf.

 

Voor het onderdeel “We realiseren doorfietsroutes en nemen barrières weg”, geldt dat een subsidie alleen wordt verstrekt als er een overeenkomst is gesloten tussen de provincie Utrecht en de betrokken gemeente(n)/wegbeheerder(s) over de betreffende route.

 

Met een overeenkomst wordt bedoeld: een overeenkomst die afspraken tussen de provincie en de betrokken wegbeheerders omvat over ontwerp, verantwoordelijkheden, mogelijke financiering, uitvoering en onderhoud en beheer na oplevering.

 

Artikel 2.3 Subsidieontvangers/doelgroepen 

Activiteiten of diensten die door de provincie Utrecht of een ander overheidsorgaan in de vorm van een opdracht via een aanbesteding worden ingekocht of waarvan de provincie Utrecht van plan is deze in te gaan kopen zijn niet subsidiabel.

 

Kunstwerken (fiets/voetgangersbruggen en -tunnels) hebben doorgaans hoge realisatiekosten.

 

Artikel 2.4 Hoogte van de subsidie 

De hoogte van de subsidie wordt als volgt berekend:

 

  • 1.

    Allereerst wordt vastgesteld aan welk programmaonderdeel uit het Uitvoeringsprogramma ‘Gezonde en veilige mobiliteit 2024-2029' de activiteit een bijdrage levert. Vervolgens wordt getoetst of voor het programmaonderdeel het subsidieplafond voor de aanvrager of voor het programmaonderdeel is bereikt. Als dat het geval is wordt de subsidie geweigerd.

  • 2.

    Vervolgens wordt de hoogte van de subsidiabele kosten bepaald en welk subsidiepercentage moet worden toegepast. Het subsidiebedrag is het percentage van de subsidiabele kosten.

  • 3.

    Vervolgens wordt met het berekende subsidiebedrag getoetst of met de subsidie de maximale subsidie per aanvrager, per aanvraag of de maximale subsidie per programmaonderdeel wordt overschreden. Als dat het geval is wordt het subsidiebedrag verlaagd, totdat het subsidieplafond is bereikt.

  • 4.

    Bij de toetsing aan de voorwaarden uit het 1e lid van dit artikel worden alle subsidies die voor het betreffende programmaonderdeel zijn verleend op basis van deze subsidieregeling bij elkaar opgeteld.

Artikel 2.6 Verplichtingen subsidieontvanger

 

Verder wordt bij de inzet van de gedragsmaatregel zichtbaar een link gelegd met het regionale (beeld)merk voor fietsstimulering. Dit wordt eind 2024 ontwikkeld. Dit betekent gebruik van het nieuwe beeldmerk bij de communicatie over de gedragsmaatregel en indien mogelijk een verwijzing naar de website: Fiets | provincie Utrecht

 

Toelichting bij paragraaf 3 Verkeersveiligheid 

De provincie Utrecht streeft naar het verbeteren van de verkeersveiligheid en het terugdringen van het aantal verkeersslachtoffers. De provincie Utrecht geeft invulling aan deze doelstellingen in het Uitvoeringsprogramma Gezonde en veilige mobiliteit 2024 – 2029, actielijn “Veilige infrastructuur en verkeersveilig gedrag”, waarbij het instrument van subsidies kan worden ingezet om wegbeheerders te stimuleren hun infrastructuur veiliger te maken.

 

In deze paragraaf staan de voorwaarden om in aanmerking te komen voor een subsidie voor een project dat bijdraagt aan het Uitvoeringsprogramma Gezonde en veilige mobiliteit 2024 – 2029, actielijn “Veilige infrastructuur en verkeersveilig gedrag”.

 

De provincie Utrecht wil de Utrechtse wegbeheerders stimuleren om proactief aan de slag te gaan met verkeersveiligheid. Hiervoor is deze subsidieregeling opgezet, die uitgaat van cofinanciering. Dat wil zeggen dat de wegbeheerder de helft van de maatregel betaalt (of deze financiering elders regelt, bijvoorbeeld via het SPV2030) en de provincie de andere helft. In de kern gaat het om relatief kleine, snel te realiseren, maatregelen voor de kwetsbare verkeersdeelnemers. Tevens belonen we voorstellen waarbij ingezet wordt op een combinatie van inframaatregelen en handhaving/educatie. Ook willen we graag innovatieve ideeën stimuleren. Hiervoor willen we naast de cofinanciering een bijdrage verlenen voor dataverzameling, -analyse en -evaluatie.

 

Het Uitvoeringsprogramma Gezonde en veilige mobiliteit 2024 - 2029, actielijn “Veilige infrastructuur en verkeersveilig gedrag” heeft 3 onderdelen, te weten:

 

  • 1.

    Onderdeel 1: het verbeteren van de veiligheid op de provinciale infrastructuur.

  • 2.

    Onderdeel 2: het stimuleren van verkeersveilig gedrag door verkeerseducatie, voorlichting en het versterken van de verkeershandhaving.

  • 3.

    Onderdeel 3: het verbeteren van de regionale verkeersveiligheid.

Alleen voor onderdeel 3 is in deze subsidieregeling subsidie beschikbaar.

 

Stroomschema bij Verkeersveiligheid:

 

 

Het verdient de aanbeveling om een subsidieverzoek vooraf te bespreken met de provincie Utrecht (inhoudelijk collegiale toetsteam verkeersveiligheidsaanvragen via verkeersveiligheid@provincie-utrecht.nlverkeersveiligheid@provincie-utrecht.nlverkeersveiligheid@provincie-utrecht.nl.

 

Artikelsgewijs

 

Artikel 3.2 Subsidiabele activiteiten en criteria 

Als een activiteit geen bijdrage levert aan de doelstellingen van het Uitvoeringsprogramma Gezonde en veilige mobiliteit 2024-2029, actielijn “Veilige infrastructuur en verkeersveilig gedrag” kunnen GS de subsidieaanvraag weigeren.

 

Eerste lid: activiteiten op het gebied van voorlichting en educatie en onderzoeken die niet gekoppeld zijn aan inframaatregelen zijn niet subsidiabel. De provincie koopt deze producten in als dienst.

 

Tweede lid: infrastructurele projecten moeten voldoen aan aanbevelingen en richtlijnen van het CROW. Aanvragen kunnen worden geweigerd indien daar niet aan wordt voldaan. Afwijken van de richtlijnen kan alleen met een met beargumenteerde inhoudelijke onderbouwing.

 

Artikel 3.4 Aanvraag

In de aanvraag moet specifiek, meetbaar, realistisch en tijdgebonden worden onderbouwd hoe en in welke mate de activiteit bijdraagt aan de betreffende actielijn. Bijvoorbeeld met een realistische doelstelling voor de reductie van het aantal verkeersongevallen.

 

Meerdere maatregelen per aanvraag zijn mogelijk; het is mogelijk om maatregelen met hetzelfde doel, maar met een geografisch verschillende scope bij elkaar op te tellen en als één aanvraag in te dienen. Bijvoorbeeld: meerdere fietspaaltjes weghalen in de gehele gemeente of 10 kilometer aan verticale stoepranden vervangen voor fietsvriendelijke kantoplossingen. Wel moeten deze projecten dan in dezelfde periode uitgevoerd worden.

 

Artikel 3.6 Hoogte van de subsidie 

De hoogte van de subsidie wordt als volgt berekend:

  • 1.

    Allereerst wordt vastgesteld of de activiteit aan actielijn 3 uit het Uitvoeringsprogramma ‘Gezonde en veilige mobiliteit 2024-2029', actielijn ‘Veilige infrastructuur en verkeersveilig gedrag’ een bijdrage levert. Vervolgens wordt getoetst of het totale subsidiebedrag voor de aanvrager dan wel het project is bereikt of het subsidieplafond voor het programma. Als dat het geval is wordt de subsidie geweigerd;

  • 2.

    Vervolgens wordt de hoogte van de subsidiabele kosten bepaald. Het subsidiebedrag is het percentage van de subsidiabele kosten;

Toelichting bij paragraaf 4 Publieke mobiliteit

De provincie Utrecht streeft naar meer tevreden openbaar vervoergebruikers en een efficiënter openbaar vervoerssysteem. De provincie Utrecht geeft invulling aan deze doelstellingen in het Uitvoeringsprogramma Publieke mobiliteit 2024-2029, waarbij het instrument van subsidies kan worden ingezet om investeringen in infrastructuur te ondersteunen die bijdragen aan een verbeterde exploitatie van het openbaar vervoer.

 

In deze paragraaf staan de voorwaarden om in aanmerking te komen voor een subsidie voor een project dat bijdraagt aan het Uitvoeringsprogramma Publieke mobiliteit 2024-2029, actielijn [naam actielijn invullen].

 

De provincie Utrecht wil samen met partners zoals vervoerders, gemeenten en andere belanghebbenden werken aan een aantrekkelijk en toekomstbestendig openbaar vervoerssysteem. Deze subsidieregeling is opgezet om investeringen te stimuleren die bijdragen aan betere voorzieningen, hogere reizigerstevredenheid en een efficiëntere inzet van het openbaar vervoer. Hierbij is cofinanciering het uitgangspunt: de aanvrager draagt een deel van de kosten, en de provincie financiert de rest.

 

Het Uitvoeringsprogramma ‘Publieke mobiliteit 2024-2029’, kent 3 actielijnen:

 

  • 1.

    actielijn 1: “Versterken en koesteren netwerk”;

  • 2.

    actielijn 2: “Duurzaam concessiemanagement”;

  • 3.

    actielijn 3: “Aantrekkelijke hubs/knooppunten”.

Het wordt aanbevolen om een subsidieverzoek vooraf te bespreken met de provincie Utrecht (inhoudelijk contact via publiekemobiliteit@provincie-utrecht.nl).

 

Artikelsgewijs

 

Artikel 4.1 Begripsbepalingen

Ter toelichting op OV-onderdelen.

 

Voorbeelden van OV-onderdelen zijn:

 

  • 1.

    aanleg van een busstrook;

  • 2.

    aanpassing van een verkeersregelinstallatie ten gunste van OV;

  • 3.

    aanpassing van het wegprofiel zodat de route berijdbaar wordt voor busverkeer;

  • 4.

    aanleg van een halte en verwijdering van een haltekom ten gunste van het OV.

Onder OV-onderdelen valt bijvoorbeeld niet:

 

  • 1.

    aanleg van een fietspad naar een halte;

  • 2.

    aanleg van een extra rijstrook waar OV geen voordeel van heeft;

  • 3.

    aanleg van drempels die het comfort voor reizigers en chauffeurs verslechteren.

Ter toelichting op hubs/knooppunten:

 

Op deze fysieke plek kunnen reizigers gebruik maken van het openbaar vervoer en andere (deel-)vervoerssystemen, en sluiten vraag en aanbod op elkaar aan. De combinatie van verschillende vervoerswijzen vergroot de keuze voor de reiziger. Door de strategische ligging zijn dit interessante plekken om wonen, werken en voorzieningen te realiseren en concentreren. Alle ruimtelijke thema's moeten meegenomen worden bij de doorontwikkeling van een hub/knooppunt. Het gaat niet alleen om het faciliteren en realiseren van infrastructuur om verplaatsingen mogelijk te maken, het gaat ook om de aanverwante functies om verblijven en ontmoeten te verbeteren.

 

Artikel 4.2 Subsidiabele activiteiten en criteria

Ter toelichting op het tweede lid deze voorbeelden:

 

1.b.i (vervoerplanmaatregelen):

 

  • Voorbeeld 1: in een vervoerplan is opgenomen dat een busroute gewijzigd wordt. Er moeten twee haltes voor worden verplaatst en de oude haltes worden verwijderd. Op de nieuwe haltes komen in tegenstelling tot de oude haltes abri’s. Ook moet een bocht verruimd worden om die met een bus te kunnen berijden en een fietspad worden verlegd. De kosten voor de abri’s (verantwoordelijkheid wegbeheerder) behoren bij de wegbeheerder.

1.b.ii (doorstromingsmaatregelen):

 

  • Voorbeeld 2: de maatregel betreft toevoeging van een ‘voorstart’ voor busverkeer op een VRI-geregelde kruising die in de scope kan worden meegenomen. Deze maatregel zal zorgen voor kortere en betrouwbaardere OV-reistijden. De meerkosten bij deze aanpassing zijn subsidiabel volgens de verhouding baten/kosten met een maximum van 100%.

     

    Voorbeeld 3: de aanvraag heeft betrekking op samenvoeging van haltes binnen een traject dat onderdeel is van U Ned No Regret. De maatregel is dus onderdeel van de inhoudelijke scope van U Ned. De uitwerking en de afspraken over de financiering van deze maatregel vinden binnen dat verband plaats, tenzij de inhoudelijke scope uitgaat van 1-op-1-vervanging en deze maatregel dus buiten de scope valt.

     

    Voorbeeld 4: een deel van de voorgestelde maatregelen betreft omvorming van één van de twee autorijstroken per richting naar een busstrook, waardoor de OV-rijtijd korter en betrouwbaarder wordt. Er moet een halte voor verplaatst worden. De totale reistijd- en exploitatiebaten in 10 jaar zijn 2 miljoen euro. De totale realisatiekosten voor de busstroken alleen betreft 1,4 miljoen euro. Hier zit de verplaatsing van de halte in, maar niet de kosten van de haltevoorzieningen zelf (zoals een abri). De verhouding baten/kosten is 2/1,4=1,43. Dit is meer dan 1, dus de bijdrage van provincie Utrecht bedraagt 100%.

     

    Voorbeeld 5: een VRI-geregeld kruispunt wordt een voorrangskruispunt. Het OV heeft hierdoor lichte reistijdwinst. De totale reistijd- en exploitatiebaten in 10 jaar zijn 80.000 euro. De herinrichting kost 100.000 euro. De verhouding B/K is 80/100 = 0,8. De provincie Utrecht draagt maximaal 80% van de subsidiabele kosten bij.

1.b.iii (toegankelijkheidsmaatregelen):

 

  • Voorbeeld 3: het gebruik van een halte is toegenomen en de gemeente wil deze opwaarderen met een perron op hoogte en een dubbele abri. Ook wil de gemeente de fietsenstalling bij de halte uitbreiden en het bestaande voetpad van en naar de halte verharden. De provincie Utrecht draagt 100% bij aan de perronverhoging en aan de verbetering van het voetpad, omdat de kwaliteit voor reizigers hiermee verbetert. De (plaatsing van) de abri is voor kosten van de gemeente. Bijdrage aan de kosten voor de uitbreiding van de fietsenstalling verloopt volgens sub d van artikel 4.2.

1.b.v (U-link en U-liner infrastructuur)

 

  • Voorbeeld 4: vanaf december 2025 wordt U-liner als concept geïntroduceerd in de provincie Utrecht. Een gemeente gaat een aantal bushaltes vanwege een herinrichting van een straat opnieuw inrichten. Deze bushaltes liggen aan een route van een buslijn die de provincie als U-liner heeft geoormerkt. Voor deze haltes kan de gemeentesubsidie aanvragen voor specifieke U-liner infrastructuur. Om welke infrastructuur het gaat en welke specifieke uiterlijke kenmerken van U-liner (of U-link) deze krijgt wordt nog uitgewerkt en vastgelegd in de U-OV stijlwijzer.

1.b.vi (hubs/knooppunten)

  • Het gaat om een bijdrage aan een fysieke aanpassing van het knooppunt gericht op verbetering van de kwaliteit van het knooppunt. De kwaliteitsverbetering kan gaan om:

     

    • 1.

      het verbeteren van de bereikbaarheid van het knooppunt voor meerdere vormen van vervoer;

    • 2.

      het op orde brengen van de (reis)informatievoorzieningen;

    • 3.

      het aangenamer maken van het verblijven of wachten op het knooppunt;

    • 4.

      het beter laten aansluiten van het knooppunt op de omgeving;

    • 5.

      het verbeteren van toegankelijkheidsvoorzieningen;

    • 6.

      het uitbreiden van ketenvoorzieningen; etc.

  • Het gaat in het algemeen om kwaliteitsverbeteringen in de fysieke omgeving gericht op het aantrekkelijker, veiliger en beter geïnformeerd kunnen reizen. In beginsel worden aan de beginfase van het uitvoeren van dit beleid geen specifieke voorwaarden gesteld wat betreft aard en inhoud van de voorstellen om de drempel zo laag mogelijk te houden. De voorgestelde maatregelen zijn wel toekomst vast.

Ter toelichting op het vierde lid:

 

Onderzoeks- en communicatieprojecten zijn gericht op het ontwikkelen van kennis over de toepassing van de maatregelen ter vergroting van de kwaliteit van de knooppunten. Ze kunnen weliswaar betrekking hebben op de specifieke situatie van een bepaald knooppunt, maar uit de kennis die het oplevert kunnen generieke conclusies getrokken worden in het voordeel zijn van andere knooppunten. Dit moet dan wel duidelijk blijken uit de aanvraag.

 

Artikel 4.4. Aanvraag

Ter toelichting op het derde lid:

 

Kortweg bestaan de baten (B) uit:

  • 1.

    Afname van de OV-reistijden gesommeerd over het aantal verwachte reizigers in de gehele periode waarop de investering is berekend en met behulp van ‘value of time’ zoals gedefinieerd door het Kennisinstituut van Mobiliteitsbeleid;

  • 2.

    Exploitatiebesparingen gesommeerd over het aantal verwachte busbewegingen in de gehele periode waarop de investering is berekend en de uurprijs gespecificeerd door de provincie Utrecht.

Het kan gaan om vooruitgeschoven baten die invulling geven aan het OV- netwerkperspectief van de provincie Utrecht, waarvan accenten staan voor de toekomstige OV-lijnvoering.

 

De kosten (K) zijn de som van alle subsidiabele kosten. Deze hebben betrekking op de OV-onderdelen binnen het maatregelenpakket. Bij aanvullende OV-maatregelen binnen een bestaand project moeten de meerkosten expliciet gemaakt worden.

 

Toelichting bij paragraaf 5 Goederenvervoer

De provincie Utrecht zet zich in voor schonere en duurzamere vormen van mobiliteit en logistiek. Het verminderen van uitstoot, het efficiënter maken van goederenstromen en het stimuleren van innovatie binnen het goederenvervoer zijn speerpunten van het Uitvoeringsprogramma Gezonde en veilige mobiliteit 2024-2029. Paragraaf 5 van deze subsidieregeling richt zich op het ondersteunen van projecten die bijdragen aan deze doelen via de actielijn “Verschonen mobiliteit”.

 

In deze paragraaf vindt u de toelichting met daarin voorbeelden voor subsidies voor goederenvervoerprojecten. Dit kan variëren van de aanschaf van uitstootvrije voertuigen tot investeringen in overslaginfrastructuur voor vervoer over water.

 

Artikel 5.2. Subsidiabele activiteiten en criteria

Hieronder zijn 3 voorbeelden omschreven van subsidiabele activiteiten.

 

Voorbeeld 1: Transportbedrijf in stadsdistributie Subsidie kan worden aangevraagd voor de aanschaf of aanpassing van uitstootvrije voertuigen die specifiek worden ingezet voor duurzame logistiek in stedelijke gebieden. Hieronder vallen onder andere:

 

  • -

    L1e: Licht gemotoriseerd voertuig op twee wielen (bijvoorbeeld elektrische scooters).

  • -

    L2e-U: Bromfiets op drie wielen, specifiek bestemd voor vrachtvervoer.

  • -

    L6e-B-U: Lichte quadri-mobile, specifiek ontworpen voor vrachtvervoer.

  • -

    L3e: Motorfiets op twee wielen, inclusief modellen met laag, middelmatig en hoog vermogen.

  • -

    L4e: Motorfiets op twee wielen met zijspan, ontworpen voor stabielere of grotere lasten.

  • -

    L5e-B: Driewieler specifiek ontworpen voor vrachtvervoer (bedrijfsdriewieler).

  • -

    L7e-C-U: Zware quadri-mobile, specifiek ontworpen voor vrachtvervoer.

Een transportbedrijf dat werkt aan stadsdistributie schaft twee uitstootvrije driewielers aan voor pakketbezorging binnen de Utrechtse binnenstad. Tot 50% van de aanschafkosten met een maximum van €25.000,- per voertuig, gefinancierd door de provincie.

 

Voorbeeld 2: een Niet-watergebonden bedrijf:

Een onderneming gevestigd aan een kade, oorspronkelijk bedoeld voor watergebonden bedrijvigheid, overweegt verplaatsing naar een bedrijventerrein dat beter aansluit op haar logistieke activiteiten over de weg. Subsidie kan worden verstrekt voor een haalbaarheidsstudie naar de verplaatsing.

 

Voorbeeld 3: Overslaginfrastructuur

Een logistiek dienstverlener investeert in een nieuwe overslagkraan bij een haven, zodat goederenstromen die eerder per vrachtwagen werden vervoerd, voortaan via de binnenvaart gaan. De provincie kan tot 50% van de kosten subsidiëren, met een maximum van €50.000,-.

 

Artikel 5.6. Hoogte van subsidie 

De hoogte van de subsidie wordt bepaald op basis van de subsidiabele kosten per project. Voor voertuigen en infrastructuur bedraagt de maximale bijdrage 50% van de kosten, afhankelijk van het specifieke type activiteit.

 

Voorbeeldberekening: Bij de aanleg van een overslagkade voor goederenstromen die over water worden vervoerd, bedragen de totale kosten €80.000,-. Indien de aanvraag aan alle subsidievoorwaarden voldoet kan de provincie 50% subsidiëren, wat neerkomt op €40.000,-, mits dit binnen het subsidieplafond valt.

 

Toelichting bij paragraaf 6 Slotbepalingen

Artikel 6.1

 

De provincie Utrecht gaat bij een subsidieaanvraag na of mogelijk sprake is van ongeoorloofde staatsteun.

Naar boven