Handboek kabels en leidingen Waadhoeke 2026

Nadere procedurele- en uitvoeringsregels kabels en leidingen Waadhoeke

 

Hoofdstuk 1: Inleidende bepalingen

1.1. Begripsbepalingen

De begripsbepalingen van de Leidingenverordening en de Telecommunicatieverordening Waadhoeke 2026 zijn op deze nadere regels van toepassing tenzij daarvan uitdrukkelijk wordt afgeweken. In deze nadere regels wordt verstaan onder:

 

aanvraag: de aanvraag van een vergunning of instemmingsbesluit;

bijzondere verharding: waterdoorlatende, water passerende, of sierbestrating;

dienst: dienst voor het kadaster en de openbare registers, bedoeld in artikel 2 van de Organisatiewet Kadaster;

handholes: een ondergrondse behuizingsvoorziening die is geïnstalleerd om gemakkelijk toegang te verschaffen voor werkzaamheden aan kabels en leidingen;

huisaansluiting: niet met andere kabels of leidingen samengebonden delen van kabels of leidingen die een verbinding vormen, niet zijnde een rioolaansluiting, tussen een net dat naar zijn aard voor aansluiting van huishoudens wordt opengesteld en een onroerende zaak als bedoeld in artikel 16, onder a tot en met e, van de Wet waardering onroerende zaken;

kroonprojectie: de kroonprojectie is de rand van de boomkroon op de grond geprojecteerd. In dit gedeelte inclusief anderhalve meter buiten de kroonprojectie (kwetsbare boomzone) bevinden zich de meeste kwetsbare boomwortels;

kunstwerken: bruggen, tunnels, viaducten en specifiek voor de geleiding van een leiding aangebrachte infrastructuur, waaronder in ieder geval wordt verstaan leidingentunnels en leidingenviaducten, en in infrastructuur aanwezige voorzieningen ten behoeve van de geleiding van leidingen;

mantelbuis: buis ter bescherming om een kabel en/of leiding;

netbeheerder: degene die als natuurlijk dan wel rechtspersoon handelend in de uitoefening van een beroep of bedrijf en is aangewezen bij wet dan wel via gemeentelijke regeling als netbeheerder beheerder is van een al dan niet openbaar netwerk;

niet- openbare kabels en leidingen: kabels en leidingen die niet vallen onder één van de categorieën openbare werken als bedoeld in hoofdstuk 10 van de Omgevingswet en kabels en leidingen die niet ten dienste staan van een openbaar elektronisch communicatienetwerk als bedoeld in de Telecommunicatiewet;

private netbeheerder met algemeen belang: degene die als natuurlijk dan wel rechtspersoon handelend in de uitoefening van een beroep of bedrijf, niet is aangewezen als netbeheerder bij wet dan wel specifiek vanuit gemeentelijke regelgeving, een werk of activiteit uitvoert als bedoeld in hoofdstuk 10 van de Omgevingswet, waarvoor de Minister die het aangaat aan een rechthebbende een gedoogplicht kan opleggen voor het tot stand brengen of opruimen van een werk van algemeen belang voor zover dit kabels en leidingen betreft;

vaste bodem: het laagst blijvend aaneengesloten deel van de bodem van de watergang dat niet is opgebouwd uit los sediment, slib of ander tijdelijk materiaal maar bestaat uit compact en stabiel materiaal zoals klei, veen, zand en leem en dat in normale omstandigheden niet onderhevig is aan periodieke verwijdering of bezinking;

werk van algemeen belang: werk of activiteit als bedoeld in paragraaf 10.3.2. van de Omgevingswet, enkel waar het betreft kabels en leidingen, waarvoor de Minister die het aangaat aan een rechthebbende een gedoogplicht kan opleggen voor het tot stand brengen of opruimen van een werk van algemeen belang, meer specifiek maar niet uitsluitend:

  • o

    Artikel 10.13 (gedoogplichten infrastructuur en water)

  • o

    Artikel 10.14 (gedoogplichten energie en mijnbouw)

  • o

    Artikel 10.21 (gedoogplicht andere werken van algemeen belang)

1.2. Reikwijdte

Deze nadere regels vormen een uitwerking van artikel 1.3, artikel 4.3, artikel 5.2, eerste lid, van de Leidingenverordening Waadhoeke 2026 en van artikel 1.3, artikel 4.1, eerste lid, van de Telecommunicatieverordening Waadhoeke 2026.

 

1.3. Afwijken van gestelde normen en voorschriften

Afwijking van gestelde normen en voorschriften is enkel mogelijk na goedkeuring van het college.

 

1.4. Werkzaamheden van niet ingrijpende aard

  • 1.

    Voor werkzaamheden die dusdanig beperkt zijn dat op grond van artikel 2.1, vierde lid, van de Leidingenverordening Waadhoeke 2026 of artikel 2.1, derde lid, van de Telecommunicatieverordening Waadhoeke 2026 geen vergunning of instemmingsbesluit noodzakelijk is, kan worden volstaan met een melding aan het college. Het betreft de volgende werkzaamheden in of op openbare gronden:

    • a.

      het aanbrengen of verwijderen van kabels of leidingen in reeds aanwezige voorzieningen, zonder dat er een sleuf wordt gegraven;

    • b.

      werkzaamheden aan kabels of leidingen over een lengte van minder dan tien meter, gerekend met een maximale sleufbreedte van 0,60 meter;

    • c.

      het maken van huisaansluitingen, waaronder tijdelijke aansluitingen, met een gezamenlijke lengte van minder dan tien meter.

  • 2.

    Met een melding voor werkzaamheden van niet ingrijpende aard kan niet worden volstaan:

    • a.

      bij werkzaamheden die langer duren dan een dag;

    • b.

      wanneer wegen en/of waterwegen worden gekruist;

    • c.

      bij boringen of persingen;

    • d.

      bij het aanbrengen dan wel vervangen van bovengrondse voorzieningen zoals transformator-, schakel- en verdeelstations (versterkers);

    • e.

      bij de aanleg van meerdere huisaansluitingen op één melding.

Hoofdstuk 2: Aanvraag of melding

2.1. Wijze van indiening

  • 1.

    Een aanvraag of melding wordt langs elektronische weg ingediend via het door het college aangewezen registratiesysteem.

  • 2.

    Een aanvrager kan de gegevens en bescheiden enkel op schriftelijke wijze, via e-mail, verstrekken, voor zover het college daarvoor toestemming heeft gegeven.

2.2. Gegevensverstrekking bij een aanvraag of melding

  • 1.

    Een aanvraag of melding bevat in ieder geval de volgende gegevens:

    • a.

      de naam, het adres, de contactgegevens en het factuuradres van de netbeheerder;

    • b.

      het ACM-registratienummer, wanneer de aanvrager of melder een aanbieder betreft;

    • c.

      het KvK-nummer en het KvK-vestigingsnummer;

    • d.

      het adres, de kadastrale aanduiding dan wel de ligging van het project;

    • e.

      een omschrijving van de aard en omvang van het project;

    • f.

      een omschrijving van de aard van de verharding (tegels, klinkers, asfalt, sierbestrating, groen, berm/gazon);

    • g.

      indien het een kabel ten behoeve van telecommunicatie betreft: een melding of het een openbaar netwerk of een niet openbaar netwerk betreft;

    • h.

      indien de aanvraag of melding door een gemachtigde wordt ingediend, tevens: de naam, het adres en de contactgegevens van degene namens wie de aanvraag of melding wordt ingediend, alsmede een afschrift van de machtiging;

    • i.

      indien het project wordt uitgevoerd door een ander dan de aanvrager of melder: de naam, het adres en de contactgegevens van de uitvoerder;

    • j.

      indien de werkzaamheden plaatsvinden op een locatie waar reeds kabels of leidingen van andere netbeheerders zijn aangelegd: een of meer verslagen waaruit overeenstemming tussen de aanvrager en de andere netbeheerder(s) blijkt over de voorgenomen werkzaamheden;

    • k.

      indien de werkzaamheden plaatsvinden op een locatie waar bomen aanwezig zijn: een of meer verslagen waaruit overeenstemming tussen de aanvrager en de boombeheerder blijkt over de voorgenomen werkzaamheden;

    • l.

      de aanvrager levert op verzoek van het college een oriëntatieverzoek, de resultaten van het overleg tussen de aanvrager en de andere grondeigenaren of grondbeheerders aan, indien het college dit noodzakelijk acht voor de besluitvorming.

  • 2.

    Degene die een melding voor werkzaamheden van niet ingrijpende aard indient, motiveert, mede aan de hand van een tekening, onder welke van de categorieën werkzaamheden als benoemd in artikel 1.4, eerste lid, zijn werkzaamheden vallen.

  • 3.

    Bij de aanvraag van een instemmingsbesluit of een vergunning worden naast de in het eerste lid genoemde gegevens door de aanvrager in ieder geval de volgende gegevens verstrekt:

    • a.

      voor werkzaamheden in bestaand gebied: één of meer tekeningen van het gewenste tracé, ingetekend op schaal, waarop de positionering van het tracé ten opzichte van de omgeving duidelijk zichtbaar is. De tekeningen moeten voldoen aan de volgende eisen:

      • de tekeningen zijn voorzien van een tekeninghoofd met een unieke referentie en voorzien van versiebeheer met datum;

      • de tekeningen zijn voorzien van een noordpijl;

      • de maatvoering van het geplande tracé is eenduidig en volledig aangegeven ten opzichte van vaste punten in de omgeving;

      • het aantal kabels en leidingen is aangegeven inclusief materiaalsoorten, lengtes en diameters van de leidingen;

      • objecten in de openbare ruimte zoals bomen, banken, openbare verlichting etc., die van invloed kunnen zijn op het tracé en/of de uit te voeren werkzaamheden, dienen aangegeven te worden op de tekeningen;

      • tekeningen van de kabels en leidingen in de kwetsbare boomzone, en indien noodzakelijk een werkplan bomen en een boombeschermingsplan.

    • b.

      Voor aanvragen waarbij tracés in de kwetsbare boomzone van bomen worden gelegd, geldt naast het beleid zoals omschreven in het Handboek Bomen ook een verplicht vooroverleg met de boombeheerder over het werkplan bomen en het boombeschermingsplan.

    • c.

      Voor gebieden die in ontwikkeling zijn bevatten de tekeningen daarnaast:

      • de begrenzing van het plangebied, inclusief indeling van het te ontwikkelen gebied;

      • maatvoering ten opzichte van toekomstige vaste punten.

    • d.

      De door de netbeheerder verkregen gebiedsinformatie naar aanleiding van een oriëntatieverzoek of een graafmelding.

  • 4.

    Naar aanleiding van de aanvraag tot het verlenen van een instemmingsbesluit of een vergunning kan door het college een werkplan of een onderdeel daarvan worden verlangd. Wanneer bij de werkzaamheden gebruik wordt gemaakt van een boring of persing is een werkplan verplicht. Het werkplan bestaat uit:

    • a.

      een tekening van de indeling van het werkterrein;

    • b.

      een tekening van de plaats van de op te stellen apparatuur en voertuigen;

    • c.

      een tekening van de plaats waar de leiding(en) wordt uitgelegd;

    • d.

      een beschrijving van de wijze van aan- en afvoer van materiaal;

    • e.

      een verkeersplan conform CROW 96b;

    • f.

      een boorplan;

    • g.

      een communicatieplan;

    • h.

      een bereikbaarheidsplan.

  • 5.

    Aanvullend op voorgaande leden dient de private netbeheerder met algemeen belang de uitkomsten van de pré-toets in.

  • 6.

    Uiterlijk twee weken voorafgaande aan de uitvoering van de werkzaamheden worden de omwonenden of belanghebbenden door de netbeheerder door middel van een huis-aan-huisbericht op de hoogte gebracht van de uit te voeren werkzaamheden. Deze brief bevat tenminste de navolgende informatie:

    • de datum van aanvang van de werkzaamheden;

    • de duur van de werkzaamheden;

    • een telefonisch te bereiken contactpersoon.

2.3. Spoedeisende werkzaamheden

  • 1.

    Bij spoedeisende werkzaamheden als gevolg van een calamiteit die noodzakelijk zijn om persoonlijk letsel of grote schade te voorkomen, of als gevolg van een ernstige belemmering of storing in de dienstverlening als bedoeld in artikel 2.1, achtste lid, van de Leidingenverordening Waadhoeke 2026 of artikel 2.1, tweede lid, van de Telecommunicatieverordening Waadhoeke 2026, zijn de artikelen 2.1 en 2.2 niet van toepassing.

  • 2.

    Werkzaamheden in verband met calamiteiten of ernstige belemmeringen of storingen waarbij de openbare orde, veiligheid of gezondheid gevaar lopen dienen te allen tijde onverwijld gemeld te worden aan de meldkamer van de hulpdiensten (112).

  • 3.

    Spoedeisende werkzaamheden worden door de netbeheerder uiterlijk binnen twee dagen (48 uur) na afloop van de werkzaamheden via het door het college aangewezen registratiesysteem vastgelegd.

  • 4.

    De netbeheerder die werkzaamheden verricht als bedoeld in het tweede en derde lid voert deze zoveel mogelijk op zorgvuldige wijze uit, rekening houdend met de urgentie van de werkzaamheden.

  • 5.

    De netbeheerder die graafwerkzaamheden verricht in verband met voorgaande leden wint, voor zover mogelijk bij de beheerders van netten die zijn gelegen op de locatie waar de werkzaamheden plaatsvinden, informatie in over de precieze ligging van netten op de graaflocatie.

  • 6.

    Ingeval de openbare orde of gevaar dan wel de vrees voor het ontstaan van gevaar zich verzet tegen de uitvoering van de voorgenomen werkzaamheden kan de burgemeester besluiten dat de werkzaamheden op een ander dan het voorgenomen tijdstip plaatsvinden.

  • 7.

    De netbeheerder die werkzaamheden heeft verricht als bedoeld in het tweede en derde lid, verstrekt binnen twee dagen (48 uur) na beëindiging van de werkzaamheden een uitvoeringsverslag met beeldmateriaal aan het college.

  • 8.

    Het uitvoeringsverslag zoals genoemd in het vorige lid omvat in ieder geval:

    • a.

      een omschrijving van het netwerk; en

    • b.

      een omschrijving van de werkzaamheden die zijn uitgevoerd; en

    • c.

      een aanduiding van de spoedeisende aard van de werkzaamheden.

2.4. Overdracht van een instemmingsbesluit of vergunning

Indien een instemmingsbesluit of vergunning wordt overgedragen aan een ander dan de aanvrager of de houder, meldt de aanvrager of houder dat ten minste een maand vooraf aan het college, onder vermelding van de volgende gegevens:

  • a.

    zijn naam en adres en contactgegevens;

  • b.

    het nummer van het over te dragen instemmingsbesluit of vergunning;

  • c.

    de naam en het adres van degene aan wie het instemmingsbesluit of de vergunning wordt overgedragen;

  • d.

    een contactpersoon van degene voor wie het instemmingsbesluit of de vergunning zal gaan gelden;

  • e.

    de beoogde datum van overdracht.

2.5. Verandering in eigendom, exploitatie, beheer of gebruik

Bij de schriftelijke kennisgeving als bedoeld in artikel 3.4, derde lid, van de Leidingenverordening Waadhoeke 2026 en artikel 3.2, onder 1, van de Telecommunicatieverordening Waadhoeke 2026 vermeldt de netbeheerder de volgende gegevens:

  • a.

    zijn naam en adres;

  • b.

    het adres, de kadastrale aanduiding dan wel de ligging van de kabel(s) of leiding(en) waarop de verandering betrekking heeft;

  • c.

    een omschrijving van de verandering in eigendom of exploitatie;

  • d.

    wanneer het om een verandering in de eigendom gaat: de naam en het adres van de nieuwe eigenaar.

Hoofdstuk 3: Procedurele voorschriften en bepalingen

3.1. Vooroverleg

  • 1.

    De netbeheerder die op eigen initiatief werkzaamheden wil verrichten, kan hierover vooroverleg voeren met het college teneinde een aanvraag voor te bereiden.

  • 2.

    In de planfase van een door of vanwege de gemeente uit te voeren project, zoals bedoeld in artikel 3.1, tweede lid, van de Leidingenverordening Waadhoeke 2026, initieert het college het vooroverleg, waarin ook de maatschappelijk meest verantwoorde oplossing wordt gezocht.

3.2. Voorbereiding en aanvraag instemmingsbesluit of vergunning

  • 1.

    De netbeheerder stemt zijn ontwerp af met derde belanghebbenden. De afstemming dient te worden voorgelegd aan het college.

  • 2.

    De netbeheerder vraagt het instemmingsbesluit of de vergunning aan met inachtneming van de vereisten van hoofdstuk twee van dit Handboek.

  • 3.

    Het college stuurt een ontvangstbevestiging van de aanvraag naar de netbeheerder.

  • 4.

    Een onvolledige aanvraag wordt niet in behandeling genomen. De netbeheerder wordt hiervan op de hoogte gebracht en krijgt de gelegenheid om de aanvraag binnen twee weken aan te vullen.

3.3. Het werkplan

  • 1.

    Afhankelijk van de mogelijke invloed die de werkzaamheden van de netbeheerder hebben op de omgeving, kan door het college een werkplan worden verlangd, waarin de onderwerpen opgesomd in artikel 2.2, vierde lid, beschreven dienen te worden.

  • 2.

    Het werkplan behoort onlosmakelijk bij het instemmingsbesluit of de vergunning.

  • 3.

    Het werkplan dient te worden goedgekeurd door het college.

3.4. Uitvoering

  • 1.

    Tijdens de uitvoering van de werkzaamheden dient een kopie van het instemmingsbesluit of de vergunning met alle bescheiden aanwezig te zijn op het werk.

  • 2.

    De netbeheerder voert zijn werkzaamheden uit in overeenstemming met het instemmingsbesluit of de vergunning, het verkeersplan, het eventuele BLVC-plan.

  • 3.

    De netbeheerder waarborgt de veiligheid en toegankelijkheid op, in en om de werklocatie, alsmede de veiligheid en kwaliteit van het toegepaste materieel en personeel. De netbeheerder dient te allen tijde verantwoordelijkheid hierover te kunnen afleggen.

  • 4.

    Ontwerpen, bouwstoffen en uitvoeringsmethoden dienen aantoonbaar te voldoen aan alle geldende wetten, normen en richtlijnen.

  • 5.

    De netbeheerder is tijdens het uitvoeren van de werkzaamheden bereikbaar. Een beslissingsbevoegd contactpersoon (die als voertaal de Nederlandse taal spreekt en schrijft) van de netbeheerder moet altijd op het werk aanwezig zijn.

  • 6.

    Tijdens de uitvoering van de werkzaamheden in, op of in de nabijheid van bomen of groenvoorzieningen moet rekening worden gehouden met de gemaakte afspraken uit het vooroverleg, het Handboek bomen (met de bomenposter, zie bijlage 1), het goedgekeurde werkplan bomen en het boombeschermingsplan.

  • 7.

    De netbeheerder is verplicht om op aanwijzing van het college, gebruik te maken van bestaande mantelbuizen al of niet in eigendom van derden. Is medegebruik niet mogelijk, dan dient de netbeheerder dit schriftelijk en gemotiveerd te melden aan het college.

  • 8.

    Bij het kruisen van wegen worden de mantelbuizen, met de bovenkant buis, op een diepte van 0,80 meter onder maaiveld aangelegd of op de wijze zoals door het college in het instemmingsbesluit of de vergunning is voorgeschreven. Afwijken kan alleen na uitdrukkelijke toestemming van het college.

  • 9.

    Naast de voorschriften als bedoeld in het tweede lid dient de uitvoering te geschieden conform de meest recente versie van de volgende CROW-publicaties:

    • a.

      Schade voorkomen aan kabels en leidingen (CROW 500);

    • b.

      Werken in en met verontreinigde bodem (CROW 400);

    • c.

      Combineren van onder- en bovengrondse infrastructuur met bomen (CROW 280);

    • d.

      Handboekbomen, Normeninstituut bomen

    • e.

      Maatregelen op niet -autosnelwegen (CROW96b)

    • f.

      Mechanisch aanbrengen elementverharding (CROW282)

    • g.

      Standaard RAW-bepalingen

  • 10.

    Aan het einde van iedere werkdag moet de sleuf tijdelijk worden hersteld, zodat de situatie veilig en toegankelijk is. In winkelgebied is afzetting door middel van lage bouwhekken daarbij te allen tijde verplicht. Indien tijdelijk herstel van de sleuf aan het einde van de werkdag niet haalbaar is, dient de netbeheerder onverwijld contact op te nemen met de toezichthouder om passende afspraken te maken voor het nemen van benodigde veiligheidsmaatregelen. Alle maatregelen moeten voldoen aan de geldende wet- en regelgeving.

3.5. Werktijden

  • 1.

    Werkzaamheden worden uitgevoerd op werkdagen tussen 07:00 en 16:00 uur.

  • 2.

    Werkzaamheden op vrijdag na 16.00 uur alleen na goedkeuring door het college.

  • 3.

    Het college kan afwijkende werktijden of dagen voorschrijven in het instemmingsbesluit of de vergunning.

3.6. Werk-, graaf- en breekverbod

  • 1.

    Er geldt een werk-, graaf- en breekverbod bij extreme weersomstandigheden, gesloten sneeuwdek of vorst in de grond. Dit ter beoordeling van het college.

  • 2.

    Bij kans op vorst dient aan het einde van iedere werkdag de gehele kabelsleuf gedicht te zijn.

  • 3.

    In afwijking van het eerste lid geldt tevens een werk-, graaf- en breekverbod indien op het dichtstbijzijnde KNMI-weerstation ’s ochtends om 07.00 uur een temperatuur van -5 oC of lager is geregistreerd.

  • 4.

    Er geldt een werk-, graaf- en breekverbod als het college van oordeel is dat de veiligheid en bereikbaarheid in geding komt.

  • 5.

    Er geldt een werk-, graaf- en breekverbod op nationale feestdagen.

  • 6.

    Er geldt een werk-, graaf- en breekverbod op locaties en tijdstippen waarop een markt of evenement plaatsvindt.

  • 7.

    Tijdens grootschalige evenementen vanaf één dag voor tot één dag na het evenement.

  • 8.

    Er geldt een werk-, graafverbod in het centrumgebied in de periode van 15 november tot en met 31 december.

  • 9.

    Spoedeisende werkzaamheden worden voor zover mogelijk na overleg met het college uitgevoerd, artikel 2.3 is hierbij van toepassing.

  • 10.

    Indien een graafverbod geldt of wordt ingesteld op het moment dat er reeds werkzaamheden worden verricht dan:

    • a.

      Wordt op plaatsen waar de wegverharding is opgebroken tijdelijke bestrating aangebracht en dient losliggend puin en overtollig zand te worden afgevoerd door de netbeheerder;

    • b.

      Dient opslag van materialen achter deugdelijke afgesloten bouwhekken plaats te vinden door de netbeheerder;

    • c.

      Mogen er geen sleuven openliggen.

  • 11.

    Indien zich tijdens een ingesteld graafverbod een calamiteit of ernstige belemmering of storing voordoet in de dienstverlening, als bedoeld in artikel 2.1, achtste lid, van de Leidingenverordening Waadhoeke 2026 of artikel 2.3, eerste lid, van de Telecommunicatieverordening Waadhoeke 2026, moet de procedure van artikel 2.3 worden gevolgd.

  • 12.

    Als een netbeheerder in de gelegenheid is gesteld om tijdens werkzaamheden van de gemeente of een andere netbeheerder zijn kabels en/of leidingen aan te leggen, in stand te houden of te verwijderen, maar hier geen gebruik van maakt, dan kan het college een opschortende termijn vaststellen ten aanzien van werkzaamheden die door de desbetreffende netbeheerder, na afronding van de werkzaamheden van de gemeente of een andere netbeheerder, zijn aangevraagd dan wel extra voorschriften stellen aan het herstel in oude staat.

3.7. Verkeersvoorzieningen en tijdelijke bebording

  • 1.

    Voorafgaand aan of gelijktijdig met het indienen van de aanvraag levert de netbeheerder het verkeersplan aan via het door het college aangewezen registratiesysteem voor goedkeuring voor het plan.

  • 2.

    Na goedkeuring voegt de aanvrager het goedgekeurde verkeersplan, als bijlage, toe aan de aanvraag voor een vergunning of instemmingsbesluit via het door het college aangewezen registratiesysteem, uiterlijk twee weken voorafgaand aan de start van de werkzaamheden.

  • 3.

    Tijdelijke bebording mag maximaal 72 uur voor aanvang van de werkzaamheden, met de voor- of beeldzijde afgedraaid van het verkeer, worden aangebracht.

  • 4.

    Twee weken voor aanvang van de werkzaamheden moeten borden zijn geplaatst met daarop de vooraankondiging, de aanvangsdatum en de duur van een tijdelijk parkeerverbod.

  • 5.

    Verkeersvoorzieningen en tijdelijke bebording mogen niet aan lichtmasten worden bevestigd en mogen het zicht op de overige bebording en eventuele camera’s niet ontnemen.

  • 6.

    Verkeersvoorzieningen en tijdelijke bebording dienen op de dag van en voor aanvang van de werkzaamheden met de voor- of beeldzijde naar het verkeer te worden geplaatst.

  • 7.

    Verkeersvoorzieningen en tijdelijke bebording die geen dienstdoen, moeten meteen worden verwijderd c.q. afgedraaid of afgedekt.

  • 8.

    Indien in een instemmingsbesluit of een vergunning de voorwaarde is gesteld dat een verkeersplan als bedoeld in artikel 2.2, vierde lid, onder e, moet worden aangeleverd, dan mogen de werkzaamheden niet eerder starten dan vijftien dagen na goedkeuring van het verkeersplan.

  • 9.

    De voorgeschreven verkeersmaatregelen blijven gehandhaafd tot het moment dat de werkzaamheden conform de vergunning of het instemmingsbesluit zijn uitgevoerd en gereed gemeld.

3.8. Bereikbaarheid

  • 1.

    De netbeheerder dient de bereikbaarheid voor hulpdiensten doorlopend te waarborgen, waarbij de hulpdiensten de gebouwen en werken op tenminste 40 meter moeten kunnen benaderen. Bij hoogbouw geldt een minimale afstand van 20 meter. De minimale doorrijdbreedte bedraagt 3,5 meter en de doorrijdhoogte 4,5 meter.

  • 2.

    Uitgangspunt is dat er tijdens het uitvoeren van de werkzaamheden tenminste één weghelft voor het verkeer beschikbaar blijft. Afwijking alleen in overleg met het college.

  • 3.

    Brandkranen, aansluitingen voor droge blusleidingen dienen te allen tijde zichtbaar en bereikbaar te zijn.

  • 4.

    De netbeheerder is verantwoordelijk voor de bereikbaarheid van woningen, winkels, bedrijven en openbare gebouwen, hierbij is rekening gehouden met personen met een functiebeperking.

  • 5.

    Het toepassen van loopbruggen met leuningen is een minimale vereiste.

  • 6.

    Alle (nood)uitgangen dienen over de volle breedte toegankelijk gehouden te worden.

  • 7.

    De netbeheerder waarborgt de toegang tot particuliere percelen tot aan de openbare weg gedurende de uitvoering van de werkzaamheden.

  • 8.

    De voorgeschreven verkeersmaatregelen blijven gehandhaafd tot het moment dat de werkzaamheden conform de vergunning of het instemmingsbesluit zijn uitgevoerd en gereed gemeld.

3.9. Bereikbaarheid voor personen met een functiebeperking

Voor personen met een functiebeperking dient tenminste een route tussen de openbare weg en een toegang van een toegankelijkheidssector van een gebouw over een weg, pad of steiger te lopen met:

  • a.

    een breedte van tenminste 1,1 meter;

  • b.

    bij een te overbruggen hoogteverschil van meer dan 0,02 meter, een hellingbaan als bedoeld in artikel 4:182 Besluit bouwwerken leefomgeving.

3.10. Gereedmelding

  • 1.

    De netbeheerder die zijn civiele werkzaamheden heeft afgerond doet terstond langs elektronische weg een gereedmelding bij het college via het door de gemeente aangewezen registratiesysteem.

  • 2.

    Bij de gereed melding wordt binnen 20 werkdagen opgave gedaan van het opgebroken aantal m2 straatwerk/ groen en het type verharding en/of groenvoorziening.

3.11. Opname eindsituatie

  • 1.

    Na de gereedmelding zal door of namens het college de eindsituatie worden opgenomen en beoordeeld of de werkzaamheden zijn uitgevoerd overeenkomstig het instemmingsbesluit of de vergunning.

  • 2.

    Na de gereedmelding zal door of namens het college de kwaliteit van de eindsituatie van de openbare ruimte worden opgenomen en beoordeeld.

  • 3.

    De gereedmelding wordt door het college akkoord bevonden als de werkzaamheden zijn uitgevoerd overeenkomstig het instemmingsbesluit of de vergunning.

3.12. Zorgplicht

  • 1.

    Het college kan, als de staat van onderhoud van een kabel of leiding naar het oordeel van het college onvoldoende is, de netbeheerder opdragen om binnen een door het college te stellen termijn de nodige onderhoudswerkzaamheden te verrichten.

  • 2.

    De netbeheerder meldt aan het college als het opgedragen onderhoudswerk, zoals bedoeld in het vorige lid, is verricht.

Hoofdstuk 4: Technische bepalingen

4.1. Algemeen

Bij de technische uitvoering van de fysieke werkzaamheden zijn de in dit hoofdstuk genoemde bepalingen het uitgangspunt. Indien de uitvoering niet overeenkomstig deze bepalingen kan worden uitgevoerd, dient te allen tijde overleg te worden gepleegd met het college.

 

4.2. Herkenbaarheid

Zowel bovengrondse als ondergrondse voorzieningen moeten zijn voorzien van een kenmerk waarop duidelijk te zien is wie de beheerder van de voorziening is.

 

4.3. Tracébepaling algemeen

  • 1.

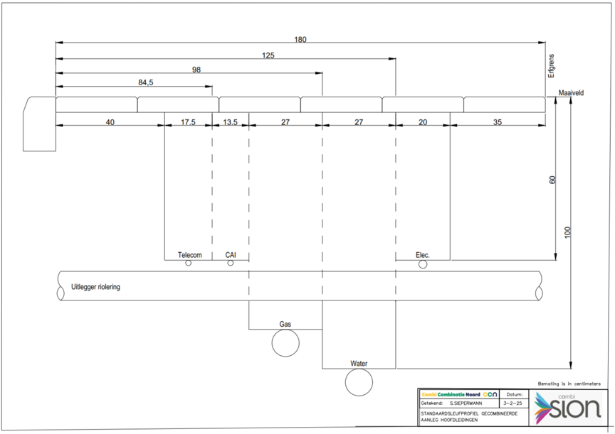
    In het gehele beheergebied van de gemeente geldt bij plaatsing van kabels en leidingen als uitgangspunt het gemeentelijk normprofiel, zie bijlage 2.

  • 2.

    Bij het bepalen van een tracé dient te allen tijde rekening te worden gehouden met aanwezige objecten zoals langs liggende dan wel kruisende wegen, spoorwegen, waterlopen, voetpaden, kademuren, viaducten, tunnels, reeds in de grond aanwezige kabels en leidingen, bomen, gebouwen en lijnafwatering.

4.4. Bovengrondse voorzieningen

  • 1.

    De locatie van bovengrondse voorzieningen die verband houden met kabels en leidingen wordt vooraf afgestemd met het college.

  • 2.

    De netbeheerder is verantwoordelijk voor een goed beheer van de bovengrondse voorzieningen en dient op aanschrijven van het college bij beschadigingen, vervuiling of bekladding de bovengrondse voorzieningen binnen de door het college gestelde termijn te herstellen.

4.5. Handholes

  • 1.

    De locatie van handholes wordt vooraf afgestemd met het college.

  • 2.

    Handholes worden niet geplaatst

    • a.

      binnen de ruimte die gereserveerd is voor bestaande en toekomstige kabel- en leidingtracés;

    • b.

      in de rijbaan;

    • c.

      in parkeervakken;

    • d.

      binnen de kroonprojectie van een boom;

    • e.

      binnen drie meter uit het hart van een boom.

  • 3.

    Handholes die maximaal twee keer per jaar geopend worden, worden aangebracht met een minimale dekking van 0,40 meter onder het maaiveld en afgedekt met straatzand.

  • 4.

    Handholes die vaker dan twee keer per jaar geopend worden, worden voorzien van een geprofileerde putdekselconstructie conform verkeersklasse D400 NEN-EN 124. Na zetting dient de putdekselconstructie op dezelfde hoogte te liggen als het omringend maaiveld en/of (bovenkant) elementenverharding.

4.6. Small cells

  • 1.

    De locatie van small cells wordt vooraf afgestemd met de gemeente.

  • 2.

    Het college kan omwille van stedenbouwkundige of planologische doelstellingen colocatie of gedeeld gebruik opleggen.

  • 3.

    Als uitgangspunt geldt dat voorzieningen ten behoeve van de werking van small cells zoals telecom- en/ of elektriciteitskabels in één mantelbuis dan wel gebundeld worden aangelegd.

4.7. Uitnemen en terugplaatsen grond

  • 1.

    De graafwerkzaamheden moeten overeenkomstig de CROW 500 worden uitgevoerd op die wijze dat beschadiging van in de grond aanwezige kabels en leidingen en overige objecten wordt voorkomen.

  • 2.

    De uitkomende grond moet gescheiden in depot worden gezet en zo worden opgeslagen dat bij het later aanvullen van de werkput de oorspronkelijke opbouw van het bodemprofiel zo veel mogelijk wordt hersteld.

  • 3.

    Bij de ontgraving vrijkomend puin, stobben, wortels en andere verontreinigingen worden verzameld en afgevoerd.

  • 4.

    Bij het terugplaatsen van de grond dient het bodemprofiel zoveel mogelijk te worden hersteld. De werkput hoeft niet verder verdicht te worden dan de naastliggende grond.

  • 5.

    De grond dient op zodanige wijze te zijn afgewerkt dat er na klink sprake is van een vlakke aansluiting op de ongeroerde grond.

  • 6.

    Aanvullingen voor verdichting worden verricht in lagen van maximaal 0,30 meter.

  • 7.

    De verdichting van de ondergrond wordt bij wateroverlast in een later stadium door de netbeheerder definitief hersteld.

  • 8.

    Bevroren grond en sneeuw mag niet worden verwerkt in de aanvulling.

  • 9.

    Materiaal dat vrijkomt en niet kan worden hergebruikt, waaronder bevroren grond en sneeuw, dient door de netbeheerder voor eigen rekening en volgens de daarvoor geldende wet- en regelgeving, te worden afgevoerd naar een erkende gecertificeerde verwerker.

  • 10.

    In die gevallen dat er sprake is van PFAS, vindt de afvoer hiervan plaats in overleg met het college.

4.8. Elementenverharding

  • 1.

    Het opnemen en terugplaatsen van elementenverharding dient zorgvuldig plaats te vinden, waarbij schade zo veel mogelijk wordt voorkomen.

  • 2.

    De uitgenomen elementenverharding dient altijd binnen de afzetting te worden opgeslagen. Verlies, vermissing of beschadiging tijdens de werkzaamheden van het materiaal is voor rekening van de vergunninghouder, tot het tijdstip waarop de werkzaamheden zijn opgeleverd aan de gemeente.

  • 3.

    Herstel dient van dezelfde kwaliteit te zijn als de kwaliteit van de verharding voordat er gegraven werd.

  • 4.

    In gevallen dat het niet mogelijk dan wel wenselijk is om het herstel van de elementverharding in dezelfde kwaliteit uit te voeren als de kwaliteit van de verharding voordat er gegraven werd, dient de uitvoering en de daarbij behorende kostenverdeling van het herstel voorafgaande aan de werkzaamheden in overleg met of namens het college te zijn overeengekomen. Hierbij geldt als uitgangspunt dat verharding met breuk niet teruggeplaatst mag worden en voor gelijkwaardig materiaal vervangen moet worden.

  • 5.

    Na reconstructie van straatwerk dient bij onderhoudswerkzaamheden aan kabels en leidingen de eerste drie jaar van band tot band herstraat te worden.

4.9. Gesloten verharding

  • 1.

    Werkzaamheden aan kabels en leidingen onder gesloten verharding worden uitgevoerd met behulp van een sleufloze techniek.

  • 2.

    Bij gebruik van een mantelbuis moet de mantelbuis minimaal 0,60 meter buiten de fundering van de gesloten verharding uitsteken. De ruimten tussen de mantelbuis en kabel of leiding moeten aan de uiteinden volledig worden afgedicht volgens de daarvoor geldende normen zoals bedoeld in artikel 3.4, vierde lid.

  • 3.

    Wanneer een sleufloze techniek niet mogelijk is, kan het college besluiten dat de gesloten verharding gedeeltelijk verwijderd mag worden.

  • 4.

    Asfalt inzagen tot minimaal 0,10 meter onder het wegoppervlak zonder het omliggende gedeelte te beschadigen of op te tillen.

  • 5.

    Het bij de werkzaamheden vrijgekomen asfalt heeft voor de gemeente geen economische of functionele waarde meer. De netbeheerder voert het uitgebroken asfalt op eigen kosten naar een daartoe erkend verwerkingsbedrijf, conform de geldende wet- en regelgeving inzake afvalverwerking.

  • 6.

    Bij ingraving wordt, na verdichting van de sleuf en herstel van de funderingslaag de sleuf tijdelijk dicht geblokt met betonklinkers en wordt gehandeld overeenkomstig artikel 6.2, tweede lid.

4.10. Kabels en leidingen door waterwegen

  • 1.

    Bij het kruisen van een watergang moeten kabels en leidingen minimaal één meter onder de vaste bodem worden aangelegd.

  • 2.

    Kabels die een watergang kruisen moeten worden ommanteld of van een beschermingsbuis worden voorzien.

  • 3.

    Als kabel- en leidingwerken natuurlijke of kunstmatige watergangen kruisen, dienen de werkzaamheden op dusdanige wijze te worden uitgevoerd, dat de waterafvoer en het verkeer te water niet worden belemmerd.

  • 4.

    De plaats van de zinker dient gemarkeerd te worden door middel van waarschuwingsborden (Z-borden).

  • 5.

    Onbeschermde oevers dienen na het aanbrengen van de zinker te worden voorzien van een beschoeiing. Het college kan nadere eisen aan de wijze van uitvoering en de afmeting van de te plaatsen beschoeiing stellen.

  • 6.

    Kabels of leidingen aan of in kunstwerken worden gelegd in een afzonderlijk daarvoor bestemde mantelbuis. De plaats en wijze van bevestiging van de mantelbuis wordt in overleg met het college bepaald. Het college kan nadere eisen stellen ten aanzien van het isoleren van de leidingen en de wijze van afwerking van de mantelbuis.

  • 7.

    Het college kan vanwege de uit te voeren werkzaamheden in het instemmingsbesluit of de vergunning maatregelen met betrekking tot het scheepsvaartverkeer eisen.

Hoofdstuk 5: Aanleg van private netten

5.1. Toepassingsbereik

Het college verleent vergunningen aan netbeheerders die hun kabel of leiding in openbare gronden wensen aan te leggen. In verband met de toenemende schaarste in de ondergrond en de toename van private partijen (particulier of bedrijf) die al dan niet als beheerder van (niet-) openbare kabels en leidingen gebruik wensen te maken van de openbare ruimte, heeft de gemeente het noodzakelijk geacht om het aantal aanleggers te beperken. Dit gebeurt aan de hand van een driedeling en categorisering.

 

5.2. Categorie-indeling aanvragers

Er zijn drie categorieën aanvragers. Elke categorie heeft zijn eigen toetsingskader:

 

Categorie

Omschrijving

Artikel

  • 1.

    Netbeheerder

Indiening aanvraag conform de bepalingen in dit handboek, met uitzondering van specifieke regels in hoofdstuk 5.

n.v.t.

  • 2.

    Private netbeheerder met algemeen belang

Indiening aanvraag conform de bepalingen van dit handboek, waaronder de specifieke regels genoemd in hoofdstuk 5.

5.4, derde lid

  • 3.

    Niet-openbare kabels en leidingen

Voor anderen dan categorie 1 en 2 geldt dat een aanvraag niet ontvankelijk is.

5.8

 

5.3. Specifieke eisen private netbeheerder met algemeen belang (categorie 2)

De private netbeheerder met algemeen belang dient zijn aanvraag in conform het gestelde in de Leidingenverordening Waadhoeke 2026 en het Handboek kabels en leidingen Waadhoeke 2026. Daarnaast gelden specifiek de eisen die vanuit dit hoofdstuk worden gesteld.

 

5.4. Algemene regels voor private netten in openbare gronden

  • 1.

    Aanleg vindt primair plaats in niet-openbare gronden. Aanleg in openbare grond vindt alleen plaats als aanleg in niet-openbare gronden:

    • a.

      technisch onmogelijk is; of

    • b.

      financieel onevenredig is.

  • 2.

    De aanvrager onderbouwt in zijn aanvraag waarom aanleg in niet-openbare gronden niet mogelijk is.

  • 3.

    Indien een aanvraag op grond van dit beleidskader samenvalt met de aanvraag of voldoende concrete plannen van een netbeheerder die is aangewezen bij wet of visie, dan gaat deze netbeheerder in beginsel voor.

  • 4.

    Van de aanvrager die een net wil aanleggen in openbare grond wordt verwacht dat hij een verklaring ondertekent in het kader van haar risicoaansprakelijkheid en zorgplicht voor de door haar te beheren en onderhouden onroerende zaak en het gebruik of het onder zich hebben van de stof die door de leiding gaat.

5.5. Eisen in het kader van openbare orde en veiligheid

De netbeheerder dient:

  • op werkdagen een contactpersoon beschikbaar te hebben;

  • voldoende verzekerd te zijn in het kader van haar (risico)aansprakelijkheid;

  • materiaal toe te passen dat voldoet aan de eisen die in de gegeven omstandigheden gesteld worden;

  • op eerste aangeven van het college een verklaring in het kader van de gebruikte materialen en uitvoeringsmethodes te overleggen.

5.6. Eisen aan het voorkomen en beperken van overlast

De netbeheerder dient:

  • aantoonbaar afstemming en overeenstemming over zijn ligging te hebben met belanghebbenden, waaronder andere netbeheerders (beïnvloeding en hinder);

  • bovengrondse voorzieningen niet op openbare gronden te plaatsen;

  • het college behoudt zich de mogelijkheid voor tot het vragen van een advies aan overige (in de grond) aanwezige belanghebbenden.

5.7. Eisen aan ondergrondse ordening

  • 1.

    De netbeheerder dient:

    • as-build door middel van gyroscopische meting bij boringen aan te leveren bij de gemeente;

    • zijn net te registreren bij de Dienst (Klic);

    • zijn net te registreren en in te schrijven in de openbare registers, via een notaris, als onroerende zaak.

  • 2.

    Bij het beëindigen van de exploitatie dient de eigenaar van het net op eerste aangeven van het college het net te verwijderen.

5.8. Overige aanvragers (categorie 3)

Voor overige aanvragers geldt dat deze in principe geen mogelijkheid hebben om hun net in openbare gronden aan te leggen.

Hoofdstuk 6: Schaderegeling ingravingen

6.1. Uitgangspunten

  • 1.

    Dit hoofdstuk is een nadere uitwerking van artikel 5.2. van de Leidingenverordening Waadhoeke 2026 en artikel 4.1 van de Telecommunicatieverordening Waadhoeke 2026.

  • 2.

    De kosten voor herstel, beheer, onderhoud en degeneratie van de openbare ruimte die het rechtstreekse gevolg zijn van de uitgevoerde werkzaamheden door of namens een netbeheerder worden in rekening gebracht bij de netbeheerder.

  • 3.

    Indien herstel niet, niet tijdig of onvoldoende plaatsvindt kan het college besluiten het herstel te laten verrichten door een, door het college, geselecteerde aannemer op kosten van de netbeheerder.

6.2. Uitvoering, herstel en onderhoud

  • 1.

    Het herstel van elementenverharding wordt uitgevoerd door de netbeheerder, het onderhoud gedurende de onderhoudstermijn van elementenverharding wordt uitgevoerd door de netbeheerder.

  • 2.

    Het tijdelijk herstel van gesloten verharding wordt uitgevoerd door de netbeheerder door middel van het dichtblokken van de sleuf. Het definitieve herstel en onderhoud van gesloten verharding wordt uitgevoerd door de gemeente. Tot het moment dat de gesloten verharding definitief is hersteld wordt het onderhoud uitgevoerd door de netbeheerder.

  • 3.

    Het tijdelijke en definitieve herstel van bijzondere verharding wordt uitgevoerd door de netbeheerder.

  • 4.

    Het herstel en onderhoud van groenvoorzieningen wordt uitgevoerd door de netbeheerder. De netbeheerder draagt zorg voor het opnieuw inzaaien van bermen. De netbeheerder zorgt dat bermen vrij zijn van stenen.

  • 5.

    De onderhoudstermijn voor de werkzaamheden ten behoeve van herstel en onderhoud geldt gedurende een periode van twaalf maanden.

  • 6.

    Het college kan in de vergunning of het instemmingsbesluit de voorwaarde opnemen dat een maand voor het aflopen van de garantietermijn een laatste schouw plaatsvindt. Deze schouw heeft als doel om eventuele onvolkomenheden vast te stellen.

6.3. Tarieven

  • 1.

    Voor elementenverhardingen en bermen hanteert de gemeente voor alle netbeheerders de B1 tarieven uit de “Richtlijn tarieven (graaf-) werkzaamheden” van de VNG, die jaarlijks wordt geïndexeerd.

  • 2.

    De kosten voor het herstel van gesloten verhardingen, halfverhardingen, bijzondere verhardingen of groenvoorzieningen worden per geval door de gemeente bepaald en in rekening gebracht.

6.4. Herstel overige schade

Schade aan gemeentelijke eigendommen (bijvoorbeeld straatmeubilair, openbare verlichting, groenvoorziening en verkeerslichten) wordt verhaald op de netbeheerder.

Hoofdstuk 7: Slotbepalingen

7.1. Citeertitel

Deze nadere procedurele en uitvoeringsregels kabels en leidingen worden aangehaald als: “Handboek kabels en leidingen Waadhoeke 2026”.

 

7.2. Inwerkingtreding

Deze regeling treedt in werking op de dag na bekendmaking en werkt terug tot en met 1 januari 2026.

Aldus vastgesteld in de vergadering van het college van burgemeester en wethouders van de gemeente Waadhoeke op 3 februari 2026,

De burgemeester,

De gemeentesecretaris,

Bijlage 1: Bomenposter

 

 

Bijlage 2: Gemeentelijk normprofiel

 

 

Gemeentelijk normprofiel gas

 

 

Gemeentelijk normprofiel zonder gas

Naar boven