Beleidsregel reststroken gemeente Asten 2025

Het college van burgemeester en wethouders van de gemeente Asten;

 

gelet op de Nota grondbeleid 2023;

 

overwegende dat het wenselijk is om transparant beleid vast te stellen voor de uitgifte van groen- en reststroken;

 

 

besluit:

 

 

vast te stellen de Beleidsregel reststroken gemeente Asten 2025

 

1. Inleiding

1.1. Aanleiding

De gemeente krijgt regelmatig het verzoek of een bepaalde groen-of reststrook kan worden gekocht, gehuurd of in gebruik genomen. Regelmatig worden er ook groen- of reststroken zonder toestemming van de gemeente, in gebruik genomen. De gemeente heeft om die reden behoefte om een transparant beleid voor de uitgifte van groen- en reststroken.

In deze beleidsregel is vastgelegd welke voorwaarden voor verkoop, verhuur en gebruik van groen- of reststroken, de gemeente hanteert.

Deze beleidsregel gaat uit van zowel een passief als een actief uitgiftebeleid bij groen- of reststroken. Bij een actief uitgiftebeleid zal de gemeentegroen- of reststrokenactief aanbieden aan of terugvorderen van (rechts)personen Bij een passief uitgiftebeleid zal de gemeente de verzoeken van (rechts)personen voor de koop of huur van een groen- of reststrook behandelen.

Op de website van de gemeente zal worden vermeld dat als een (rechts)persoon geïnteresseerd is in de verwerving van een groen- of reststrook, deze (rechts)persoon een aanvraag kan versturen naar gemeente@asten.nl en dat de volgende informatie nodig is om de aanvraag in behandeling te kunnen nemen:

  • Contactgegevens: naam, adres, telefoonnummer en e-mailadres;

  • Foto van de gewenste groen- en/of reststrook;

  • Situatieschets van de gewenste groen- en/of reststrook;

  • Reden van de aanvraag.

De aanvragen worden per kwartaal verzameld en aan het eind van elk kwartaal in behandeling genomen en beoordeeld in het reststrokenoverleg. In dit overleg worden de aanvragen voorgelegd aan de verschillende vakdisciplines. Zij toetsen aan de hand van deze beleidsregel of de betreffende groen- of reststrook voor uitgifte in aanmerking komt.

Doelen van deze nota zijn:

  • Eenduidig beleid, zodat eenieder op gelijke wijze wordt behandeld (zoals het gelijkheidsbeginsel).

  • Het vaststellen van de geschiktheidseisen, uitsluitingsgronden en gunningscriteria voor de uitgifte van groen- of reststroken.

  • Het vaststellen van de selectieprocedure.

  • Het vaststellen van de grondprijsberekening voor de verkoop en verhuur van groen- en reststroken.

2. Uitgangspunten voor gronduitgifte

2.1. Definitie van een groen – of reststrook:

Deze beleidsregel ziet alleen op groen- of reststroken (hierna: ‘reststroken’). Daarmee wordt bedoeld:

 

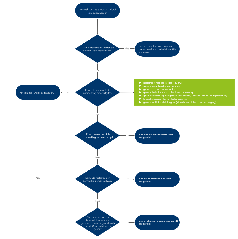
Een strook gemeentegrond met geen of relatief weinig functionele waarde voor de openbare ruimte en een maximale grootte van (aaneengesloten) 150 m2 welke in aanmerking komt voor vergroting van het direct aangrenzende perceel.

 

2.2. Geen uitgifte

Elke strook grond in de openbare ruimte heeft een functie. Daarom is het uitgangspunt dat de reststroken niet worden uitgegeven (geen verkoop, verhuur en gebruik). Om te kunnen bepalen of sprake is van een bijzondere situatie waarbij een reststrook wel in aanmerking komt voor uitgifte zijn toetsingscriteria opgesteld. Indien één van de hierna genoemde criteria leidt tot bezwaren tegen uitgifte van de reststrook wordt niet overgegaan tot uitgifte.

2.2.1. Belangen van derden

De uitgifte van reststroken mag het belang van bewoners en/of andere partijen niet onredelijk nadelig treffen. De gemeente maakt daarin een belangenafweging. Indien de gemeente tot het oordeel komt dat door de uitgifte de belangen van derden worden geschaad, wordt de reststrook niet uitgegeven.

2.2.2. Ligging

De reststrook dient aan te sluiten op het perceel waarvan de koper/huurder/gebruiker eigenaar is. Indien dat niet het geval is, zal niet tot uitgifte van de reststrook worden overgegaan.

2.2.3. Energietransitie

In alle bestaande wijken moeten de komende jaren extra voorzieningen worden geplaatst ter versterking van het elektriciteitsnetwerk. Denk hierbij bijvoorbeeld aan grond die wenselijk is voor het aanleggen van (aanvullende) kabels en leidingen, dan wel voor het plaatsen van transformatorstations. Hiervoor moet ruimte worden gevonden in de openbare ruimte. Alleen reststroken die ongeschikt zijn voor het plaatsen van deze voorzieningen door vorm of afmeting of reststroken waarvan al bekend is dat ze niet nodig zullen zijn voor die voorzieningen komen in aanmerking voor uitgifte.

2.2.4. Kabels en leidingen

Door middel van een zogenaamde KLIC-melding wordt per situatie onderzocht of kabels en leidingen in de reststrook aanwezig zijn. Indien een kabel of leiding aanwezig is, wordt beoordeeld of dit een belemmering vormt voor de uitgifte. Om dit te beoordelen wordt aan de eigenaren van kabels en leidingen gevraagd of de reststrook voor uitgifte in aanmerking komt en welke voorwaarden daarbij horen. Belangrijke voorwaarde bij uitgifte is dat de eigenaren van de kabels en leidingen akkoord zijn met de uitgifte en altijd toegang blijven houden tot de kabels en leidingen voor onderhoud of werkzaamheden. Uitgifte van de reststrook mag dit niet belemmeren.

De toegang tot deze kabels en leidingen kan worden geregeld door het vestigen van een recht van opstal. Deze beoordeling ligt bij de gemeente en bij de eigenaren van de kabels en leidingen (o.a. de gemeente, nuts- en telecombedrijven). De kosten voor het vestigen van een recht van opstal zijn voor rekening van de koper/huurder of gebruiker.

2.2.5. Riolering

Reststroken komen niet in aanmerking voor uitgifte wanneer er (hoofd)riolering in de reststrook ligt. De te verkopen reststrook dient minimaal 3,5 meter verwijderd te zijn van de (hoofd)riolering, gemeten vanaf het hart van de betreffende leiding. In uitzonderlijke gevallen kunnen deze reststroken wel verkocht worden met een recht van opstal.

2.2.6. Groenstructuur

De gemeente bezit een waardevol bomenbestand en een waardevolle groenstructuur. Alleen reststroken die geen of nauwelijks waarde hebben voor de groenstructuur komen in aanmerking vooruitgifte. Dit kunnen losse stukken zijn, die bijvoorbeeld geen deel zijn van een groter geheel, die ingeklemd zijn tussen gebouwen of bestrating of die niet zichtbaar zijn of toegankelijk vanaf de openbare weg.

2.2.7. Verkeersveiligheid

Een reststrook kan niet worden uitgegeven indien dat uit verkeerskundig oogpunt onwenselijk en/of gevaarlijk is. Bij uitgifte van een reststrook gelegen aan een openbare weg dient bijvoorbeeld een berm of trottoir te blijven bestaan ten behoeve van de noodzakelijke schrikruimte voor weggebruikers. Door de uitgifte van een reststrook mag geen onoverzichtelijke en/of onveilige verkeerssituatie ontstaan. De uitgifte mag niet leiden tot ontoegankelijkheid van de aangrenzende openbare ruimte voor bijvoorbeeld de beheerders, politie en andere hulpdiensten.

2.2.8. De structuur van de wijk

Indien de uitgifte van een reststrook een negatieve invloed heeft op de stedenbouwkundige structuur, dan wel landschapskundige- en/of planologische opzet, komt de reststrook niet voor uitgifte in aanmerking. Uitgifte van een reststrook is te overwegen in geval:

  • uitgifte geen afbreuk doet aan de stedenbouwkundige structuur/opzet van de wijk;

  • inrichting van de reststrook volgens de planologische mogelijkheden niet leidt tot aantasting van het straatbeeld of zichtlijnen; en

  • de reststrook geen cultuurhistorische waarde heeft.

2.2.9. Logische en rechte kadastrale grenzen

De uitgifte van reststroken mag niet leiden tot onlogische kadastrale grenzen of ingesloten eigendommen.

Het ontstaan van hoeken en verspringende erfgrenzen (‘kantelenpatroon’) kan daarom een reden zijn om de reststrook niet te willen verkopen. De gemeente kan, om onlogische kadastrale grenzen te voorkomen, aan de eventuele uitgifte van de reststrook de voorwaarde stellen dat de reststrook alleen wordt uitgegeven als ook de buren bereid zijn om de reststrook grenzend aan hun perceel te kopen.

2.2.10. Beheer en onderhoud

Reststroken worden niet aangeboden als uitgifte van de reststrook tot gevolg heeft dat het beheer en onderhoud van de overige grond, zoals een groenstrook of onderhoudspad bij sloten, niet zonder belemmeringen kan worden uitgevoerd. Dit geldt voor alle soorten onderhoud, ook machinaal, waarbij er ook geen beperkingen voor het (machinaal) onderhoud mogen ontstaan. Bijvoorbeeld omdat er na uitgifte sprake is van het ontstaan van ingesloten eigendom van de gemeente en de grond niet meer toegankelijk wordt of dat de onderhoudspaden te smal worden.

2.2.11. Klimaat, hemelwaterberging en watergangen

Als de bijdrage van een reststrook van belang is of kansrijk kan zijn om de omgeving klimaatbestendig en waterrobuust te maken, bijvoorbeeld voor de aanleg van waterberging, komt de reststrook niet voor uitgifte in aanmerking. Daarnaast kan de uitgifte van de reststrook bijvoorbeeld ongewenst zijn indien dit verdere ‘verstening’ van de omgeving tot gevolg heeft, bijvoorbeeld in het geval van het aanbrengen van parkeerplaatsen. Ook komen (delen) van watergangen, inclusief onderhoudsstroken niet voor uitgifte in aanmerking als de waterhuishoudkundige functie hierdoor wordt aangetast en/of onderhoud hierdoor wordt belemmerd.

2.2.12. Nieuwe wijken

Er worden geen reststroken uitgegeven, die aansluiten op een nieuwbouwlocatie, die minder dan vijf jaar geleden is opgeleverd. Achter een nieuwbouwplan zit een goed doordachte ontwerpvisie, die we graag willen behouden. Bovendien willen we als gemeente versnippering voorkomen (rommelig straatbeeld, ongelijkmatige vergroting van kavels) en ook ruimte houden voor beheer en eventuele noodzakelijke aanpassingen/verbeteringen in de openbare ruimte.

 

2.3. Vormen van uitgifte

Een reststrook kan verkocht, verhuurd of om niet in gebruik gegeven worden. Voor alle drie de uitgiftevormen wordt een standaard overeenkomst gehanteerd. De gemeente behoudt zich het recht om aanvullende en/of afwijkende voorwaarden te stellen indien daar aanleiding voor is.

2.3.1. Verkoop

Primair wordt verkoop van de reststrook nagestreefd. De koper van de reststrook neemt alle kosten op zich, die samenhangen met de eigendomsoverdracht. Dit betreft onder meer de koopsom, de overdrachtsbelasting, notariële splitsingskosten, kadasterkosten en kosten voor een eventueel op te stellen recht van opstal. Indien de koper in de toekomst het hoofdperceel verkoopt dient de bijbehorende reststrook mee verkocht te worden. Dit wordt vastgelegd in de koopovereenkomst voor de reststrook middels een kettingbeding.

2.3.2. Verhuur

Het verhuren van reststroken brengt jaarlijks administratieve werkzaamheden met zich mee, zoals het innen van de huur en het bijhouden van mutaties in de eigendomssituatie. Daarom wordt enkel wanneer met gegronde redenen niet verkocht kan worden, onderzocht of een reststrook verhuurd kan worden. Verhuur kan een oplossing zijn als het gaat om tijdelijk gebruik van grond voor een bepaald doel of activiteit of indien er sprake is van toekomstige ontwikkelingen waarbij de gemeente de grond in de toekomst nodig heeft. Een huurovereenkomst is persoonsgebonden, wat betekent dat bij verhuizing van de huurder van de reststrook, de huurovereenkomst niet overgaat naar de nieuwe gebruiker. De situatie van de nieuwe gebruiker wordt op zichzelf beoordeeld naar het dan geldende beleid, waarbij weer als uitgangpunt geldt dat verkoop van de reststrook de voorkeur heeft. De huurder betaalt naast de huur eenmalig administratiekosten ter hoogte van € 100,-- (prijspeil 2025). Deze kosten worden jaarlijks geïndexeerd met 2%.

2.3.3. Gebruik om niet

Enkel in uitzonderingsgevallen, naar inzicht van de gemeente, wordt een betreffende reststrook kosteloos (om niet) in gebruik gegeven. Hiervoor wordt een bruikleenovereenkomst aangeboden. Aan een bruikleenovereenkomst kunnen geen huurrechten worden ontleend. De gebruiker krijgt het tijdelijk genot van de reststrook onder de voorwaarden die zijn opgenomen in de bruikleenovereenkomst. Redenen voor het aanbieden kunnen zijn: illegale ingebruikname of vandalisme tegen gaan, verjaring voorkomen, etc.

3. Onrechtmatig grondgebruik

We stuiten binnen onze gemeente regelmatig op situaties waarbij sprake is van onrechtmatig grondgebruik. De aanpak hiervan is een continue proces. Prioritering wordt beoordeeld door de medewerker grondzaken en kan plaatsvinden op basis van de volgende criteria:

  • a.

    Is er sprake van een situatie die gevaar voor verkeer, goederen of mensen kan veroorzaken?;

  • b.

    Wordt er door meerdere aangrenzende bewoners gebruik gemaakt van gemeentegrond?;

  • c.

    Valt de grond binnen een geplande reconstructie of (ontwikkel)plan?;

  • d.

    Is het adres al eerder benaderd of dreigt er verjaring?;

Bekeken wordt of het gebruik van de grond door een koop-, huur- of bruikleenovereenkomst kan worden gelegaliseerd. Dit betekent dat aan de hand van paragraaf 2.2 wordt getoetst of de reststrook kan worden uitgegeven.

4. Selectieprocedure

4.1. De Didam-regels

De Hoge Raad heeft in het Didam I-arrest overwogen dat de overheid bij het aangaan en uitvoeren van privaatrechtelijke overeenkomsten gebonden is aan het gelijkheidsbeginsel. Dit beginsel brengt met zich mee dat de overheid (onder meer) bij de uitgifte van gronden ruimte moet bieden aan (potentiële) gegadigden om mee te dingen naar de betreffende gronden. De overheid dient daarvoor een openbare selectieprocedure op te tuigen.

 

De overheid dient met inachtneming van de aan haar toekomende beleidsvrijheid, ten behoeve van de selectieprocedure die doorlopen moet worden, criteria op te stellen aan de hand waarvan een koper, huurder of gebruiker geselecteerd wordt. Deze criteria moeten objectief, toetsbaar en redelijk zijn.

 

De overheid dient in het kader van de selectieprocedure ook een passende mate van openbaarheid te betrachten met betrekking tot de beschikbaarheid van de gronden, de selectieprocedure, het tijdschema en de toe te passen selectiecriteria. Dat betekent onder meer dat voor iedereen duidelijk moet zijn wat de selectiecriteria zijn én dat de criteria op een zodanig tijdstip moeten worden gepubliceerd dat potentiële gegadigden voldoende gelegenheid hebben om hun interesse kenbaar te maken.

 

De verplichting om mededingingsruimte te bieden, geldt niet als op basis van objectieve, toetsbare en redelijke criteria kan worden vastgesteld dat er redelijkerwijs maar één serieuze gegadigde is die in aanmerking komt voor de gronden. De overheid dient in dat geval het voornemen tot uitgifte te publiceren op een zodanige wijze dat iedereen daarvan kennis kan nemen. Verder dient de overheid in de publicatie te motiveren op basis van welke objectieve, toetsbare en redelijke criteria zij tot de conclusie is gekomen dat de potentiële gegadigde als enige serieuze gegadigde kwalificeert.

 

Als naar aanleiding van de publicatie zich geen andere gegadigden melden, dan kan worden afgezien van een selectieprocedure en kan de overeenkomst tussen de overheid en de enige serieuze gegadigde worden gesloten.

 

Als zich wel één of meerdere andere gegadigde(n) melden naar aanleiding van de publicatie, zal in de eerste plaats moeten worden beoordeeld of het inderdaad gaat om serieuze gegadigden. De overheid zal onder meer moeten nagaan of de andere gegadigden tevens voldoen aan de in de publicatie gestelde criteria. Als blijkt dat dit het geval is, zal de overheid alsnog een selectieprocedure moeten optuigen.

 

Als een overheid in strijd met de Didam-regels handelt, handelt de overheid onrechtmatig jegens een potentiële gegadigde, die bij de transactie geen gelijke kans heeft gekregen. De overheid kan (op grond van onrechtmatige daad) dus verplicht zijn om de schade, die de potentiële gegadigde heeft geleden of nog zal lijden, te vergoeden. Ook kan een potentiële gegadigde, zolang er geen overeenkomst is gesloten, die de overheid verplicht om tot levering over te gaan of zolang de levering nog niet heeft plaatsgevonden, onder omstandigheden vorderen dat het de overheid wordt verboden om tot verkoop of tot levering over te gaan.

 

4.2. Selectiecriterium

Gelet op de Didam-regels kan de gemeente dus niet zomaar tot uitgifte van een reststrook overgaan.

In beginsel dient de gemeente een selectieprocedure te houden en eenieder de mogelijkheid te bieden om mee te dingen naar de reststrook. Dat is slechts anders, indien de gemeente op basis van objectieve, toetsbare en redelijke criteria kan motiveren dat er slechts een serieuze gegadigde in aanmerking komt voor verwerving van de reststrook.

De gemeente hanteert als selectiecriterium dat de gegadigde de eigenaar is van een perceel dat grenst aan de reststrook.

 

4.3. Een serieuze gegadigde

Op het moment dat de gemeente vaststelt dat de reststrook slechts grenst aan één perceel, dan zal de gemeente aan de eigenaar van dit perceel een brief sturen met een aanbod.

In de brief zal uitdrukkelijk worden bepaald dat er pas een overeenkomst tussen de gemeente en die partij tot stand komt indien de afspraken zijn vastgelegd in een overeenkomst en het college van burgemeester en wethouders van de gemeente heeft ingestemd met het sluiten van die overeenkomst en de overeenkomst door een daartoe bevoegde persoon is ondertekend.

Op het moment dat de betreffende (rechts)persoon het aanbod van de gemeente accepteert, zal de gemeente haar voornemen tot het sluiten van de overeenkomst publiceren in het gemeenteblad. In deze publicatie zal de gemeente dan motiveren dat er op basis van het door haar gehanteerde selectiecriterium er slechts één serieuze gegadigde in aanmerking komt voor de verwerving van de reststrook.

In de publicatie zal ook worden opgenomen dat, als een gegadigde het niet eens is met de uitgifte, hij binnen 20 kalenderdagen een kort geding kan starten bij de rechtbank Oost-Brabant, locatie ’s-Hertogenbosch.

Als naar aanleiding van de publicatie zich geen gegadigden melden (lees: een kortgeding starten), dan kan de gemeente de overeenkomst sluiten.

Als zich wel één of meerdere andere gegadigde(n) melden (lees: een kortgeding starten) naar aanleiding van de publicatie, dan zal de rechtbank beoordelen of het inderdaad gaat om een serieuze gegadigde. De rechtbank zal dan tot de conclusie komen dat dit niet het geval is en de gemeente kan dan alsnog de overeenkomst sluiten.

 

4.4. Meerdere gegadigden

Op het moment dat de gemeente constateert dat de reststrook grenst aan twee of meer percelen, dan zal de gemeente een selectieprocedure houden, zodat alle eigenaren van de aangrenzende percelen mee kunnen dingen om de reststrook te verkrijgen.

Indien die situatie zich voordoet, dan zal de gemeente de reststrook via haar website aanbieden. De gemeente zal daarbij het hierboven genoemde selectiecriterium vermelden en ook aangeven op welke wijze de (rechts)persoon zijn/haar interesse kenbaar kan maken. Tot slot zal in de publicatie vermeld worden dat als meerdere (rechts)personen hun interesse kenbaar maken de gemeente door middel van een loting zal bepalen met welke (rechts)persoon zij zal contracteren.

De gemeente zal de betreffende eigenaren tevens een brief sturen, waarin zij melding maakt van de publicatie op de website en waarin het vorenstaande nog eens wordt herhaald.

Als er naar aanleiding van de publicatie zich maar een partij zich meldt, dan zal de gemeente met die partij een overeenkomst sluiten.

Indien er meerdere partijen zich melden, dan zal een loting plaatsvinden.

Vervolgens zal de gemeente met de partij die de loting heeft gewonnen de overeenkomst sluiten.

 

4.5. Overeenkomst

In de overeenkomst zal in navolging van een selectieprocedure het volgende tekstblok worden opgenomen:

 

Artikel ** Didam-arrest

**.1 In het arrest van de Hoge Raad van 26 november 2021 (ECLI:NL:HR:2021:1778; ‘het Didam-arrest’) is bepaald dat een overheidslichaam, zoals de Gemeente, bij het aangaan en uitvoeren van privaatrechtelijke overeenkomsten het gelijkheidsbeginsel in acht moet nemen door in beginsel gelegenheid te bieden aan potentiële gegadigden om mee te dingen naar een onroerende zaak. Partijen stellen vast dat de Gemeente deze mededingingsruimte bij heeft geboden door een selectieprocedure te doorlopen die objectief, toetsbaar en redelijk is.

**.2 De selectieprocedure is op [*invullen datum waarop de selectieprocedure kenbaar is gemaakt] gestart door middel van bekendmaking via het medium [*invullen medium waarop de selectieprocedure bekend is gemaakt]. Partijen stellen vast dat [**] in de selectieprocedure op basis van objectieve, toetsbare en redelijke criteria is geselecteerd.

**.3 De Gemeente is op geen enkele wijze aansprakelijk voor schade van [**] in verband met het eventuele handelen van de Gemeente in strijd met het Didam-arrest.

**.4 [ **] vrijwaart de Gemeente voor alle schade van derden waarvoor de Gemeente in het kader van het Didam-arrest eventueel aansprakelijk wordt gesteld.

 

In de overeenkomst zal in navolging van een gepubliceerd voornemen worden opgenomen:

 

Artikel ** Didam-arrest

**1. In het arrest van de Hoge Raad van 26 november 2021 (ECLI:NL: HR:2021:1778 ; ‘het Didam-arrest’) is bepaald dat een overheidslichaam, zoals de Gemeente, bij het aangaan en uitvoeren van privaatrechtelijke overeenkomsten het gelijkheidsbeginsel in acht moet nemen door in beginsel gelegenheid te bieden aan potentiële gegadigden om mee te dingen naar een onroerende zaak. De voornoemde mededingingsruimte hoeft niet te worden geboden als op voorhand vaststaat óf redelijkerwijs mag worden aangenomen dat slechts één serieuze gegadigde in aanmerking komt voor de verwerving van de onroerende zaak. Partijen zijn van mening dat de voornoemde uitzondering zich voordoet. Partijen stellen vast dat de Gemeente haar voornemen tot uitgifte van de Onroerende zaak aan [**] tijdig en voorafgaand aan het sluiten van deze overeenkomst bekend heeft gemaakt op een dusdanige wijze dat eenieder daarvan kennis heeft kunnen nemen, waarbij aan de hand van de gestelde criteria is gemotiveerd waarom bij voorbaat vaststaat of redelijkerwijs mag worden aangenomen dat er slechts één serieuze gegadigde (lees: [**]) in aanmerking komt.

**2. Het voornemen tot uitgifte van de Onroerende zaak aan [**] is op [*invullen datum] bekendgemaakt door middel van het medium [*invullen medium].

**3. In de bekendmaking zoals bedoeld in het voorgaande artikellid heeft de Gemeente gedurende een periode van [*invullen periode] aan potentiële gegadigden de gelegenheid geboden om hun bedenkingen tegen het voornemen van de Gemeente tot bekend te maken. Ten tijde van het sluiten van deze overeenkomst is de hiervoor bedoelde periode verstreken. De Gemeente heeft gedurende de voornoemde periode geen bedenkingen van (andere) potentiële gegadigden ontvangen.

**.4 De Gemeente is op geen enkele wijze aansprakelijk voor schade van [** ] in verband met het eventuele handelen van de Gemeente in strijd met het Didam-arrest.

**.5 [ **] vrijwaart de Gemeente voor alle schade van derden waarvoor de Gemeente in het kader van het Didam-arrest eventueel aansprakelijk wordt gesteld.

5. Prijsbeleid

5.1. Vaststelling tarief

In deze beleidsregel zijn alleen de tarieven opgenomen die gelden bij stroken die vallen onder de definitie van een reststrook.

Onderwerp

Tarief koop

Tarief huur

Particulier

€ 200,- per m2.

6% van de koopprijs per m2 per jaar met een minimum van € 150,- per jaar.

Bedrijf

50% van het gangbare tarief (vastgesteld door het college bij een verzoek en geldend voor alle verzoeken in hetzelfde kalenderjaar)

6% van de koopprijs per m2 per jaar met een minimum van € 150,- per jaar.

 

Alle tarieven zijn exclusief BTW en exclusief kosten koper (prijspeil 2025). Onderhandelen over de grondprijs is niet mogelijk.

 

5.2. Wijzigingen tarief

Bij substantiële veranderingen van de grondprijzen worden de genoemde tarieven herzien.

Aldus vastgesteld in de vergadering van het college van burgemeester en wethouders van de gemeente Asten van 9 december 2025.

College van burgemeester en wethouders van Asten,

M. Derks

secretaris

A.A.H.C.M. van Extel-van Katwijk

burgemeester

Bijlage 1. Beslisboom voor uitgifte reststrook

 

Naar boven