Gemeenteblad van Krimpenerwaard
| Datum publicatie | Organisatie | Jaargang en nummer | Rubriek | Datum ondertekening |
|---|---|---|---|---|
| Krimpenerwaard | Gemeenteblad 2026, 22865 | ruimtelijk plan of omgevingsdocument |
Zoals vergunningen, bouwplannen en lokale regelgeving.
Adressen en contactpersonen van overheidsorganisaties.
U bent hier:
| Datum publicatie | Organisatie | Jaargang en nummer | Rubriek | Datum ondertekening |
|---|---|---|---|---|
| Krimpenerwaard | Gemeenteblad 2026, 22865 | ruimtelijk plan of omgevingsdocument |
Het college van burgemeester en wethouders van Gemeente Krimpenerwaard
gelezen de tekstinhoud van ”Omgevingsprogramma Mobiliteit” d.d. 1 april 2025
Besluit op grond van artikel 3.4 van de Omgevingswet en artikel 3.4 van de Algemene wet bestuursrecht:
"Omgevingsprogramma Mobiliteit" opgenomen in Bijlage A ter inzage wordt gelegd.
Van de terinzagelegging, de termijn voor terinzagelegging en de mogelijkheid om te reageren wordt kennis gegeven in het gemeenteblad en lokale huis-aan-huisbladen.
Aldus vastgesteld door Gemeente Krimpenerwaard, 1 april 2025
Diegenen die mogen ondertekenen
Niet getekend proef-exemplaar
De gemeente Krimpenerwaard is een dynamische en veerkrachtige gemeente in het landelijke gebied, kenmerkend door de uitgestrekte groene landschappen, rust, een ondernemende geest (een hechte samenwerking en medewerkersloyaliteit binnen de ondernemingen), uitgebreide recreatiemogelijkheden en een rijke cultuurhistorische erfenis. Deze factoren dragen bij aan een aantrekkelijke woon-, werk- en recreatieomgeving, versterkt door de unieke ligging, omgeven door rivieren. Een centrale locatie, te midden van grootstedelijke gebieden, en de samenstelling uit elf dorpskernen en enkele buurtschappen met elk hun eigen karakter, maken Krimpenerwaard tot een unieke gemeente.
Sinds de fusie van de voormalige gemeenten Bergambacht, Ouderkerk, Nederlek, Vlist en Schoonhoven tot de gemeente Krimpenerwaard is er om diverse redenen geen breed en integraal mobiliteitsbeleid opgesteld voor haar elf kernen en de buurtschappen tezamen. Het Omgevingsprogramma Mobiliteit (OPM) is daarom in de eerste plaats bedoeld om het mobiliteitsbeleid op orde te krijgen door handvatten, uitgangspunten en acties te benoemen op basis waarvan samenhangend beleid kan worden gevoerd.
De elf kernen, samen met onze inwoners, ondernemers, agrariërs, onderwijsinstellingen, maatschappelijke organisaties, verenigingen en recreatiegebieden, zijn constant in beweging. De dynamiek is essentieel voor het verkeer en de verbinding tussen mensen en activiteiten, wat op zijn beurt weer cruciaal is voor een sterke gemeenschap en een bloeiende economie. De verbindende rol van mobiliteit is in elke kern van de Krimpenerwaard van groot belang. Daarbij streeft de gemeente ernaar een vitale gemeente te blijven voor haar inwoners en ondernemers, met een adequate infrastructuur waarbij (verkeers)veiligheid altijd vooropstaat.
In 2021 heeft de gemeenteraad de Omgevingsvisie Krimpenerwaard vastgesteld, die uiteenzet wat we waardevol vinden en welke ontwikkelingen we voorzien voor onze fysieke leefomgeving. Het verbeteren van de gebiedsontsluitingswegen in de gehele Krimpenerwaard is ten eerste een belangrijk speerpunt uit deze visie. Naast de gemeente als wegbeheerder, beheren de provincie Zuid-Holland en het Hoogheemraadschap van Schieland en de Krimpenerwaard (HHSK) ook wegen in de gemeente Krimpenerwaard. Het vergroten van verkeersveiligheid door onder andere het aanpakken van situaties waar het ongevalsrisico groot is, is een tweede speerpunt uit de Omgevingsvisie. Beide speerpunten onderstrepen de noodzaak van het Omgevingsprogramma Mobiliteit. Het OPM dient als nadere beleidsuitwerking van de kaders van de Omgevingsvisie Krimpenerwaard over de bereikbaarheid en verkeersveiligheid. Vanuit de gemeenteraad ligt de behoefte om bij het onderdeel ‘fiets’ concrete projecten te formuleren.
Ook ligt er sinds 2023 een toekomstperspectief Vitaal Krimpenerwaard en sinds 2024 een regionale visie. Het toekomstperspectief richt zich op het behouden en versterken van de leefbaarheid, economische vitaliteit en duurzaamheid in de gemeente. Hierin wordt mede genoemd dat er een toename van het aantal woningen zal zijn en dat dit extra mobiliteit oproept.
Er wordt genoemd dat er een blijvende aandacht moet zijn voor de bereikbaarheid van het gebied door onder andere bevordering van thuiswerken, gebruik van veerverbindingen en versterking van fiets-OV-verbindingen. De genoemde punten vanuit het toekomstperspectief staan dan ook nauw verworven in dit OPM. De Omgevingsvisie Zuid-Holland is hier ook in meegenomen.
Het Omgevingsprogramma Mobiliteit biedt een kader en richting voor het beleid, gecombineerd met uitvoeringsacties en concrete punten waar we ons op inzetten. Het programma is gericht op het verbeteren van de bereikbaarheid, duurzaamheid, verkeersveiligheid en de inrichting van de openbare ruimte in de gemeente.
Het weerspiegelt onze inzet voor een doordachte, samenhangende en duurzame ontwikkeling van de mobiliteitsinfrastructuur in Krimpenerwaard. Dit heeft als doel om het welzijn van onze inwoners, de bereikbaarheid van en naar de bedrijven en de levensvatbaarheid van onze gemeente te waarborgen en te versterken.
In de Krimpenerwaard staat veiligheid voorop bij elke mobiliteitsvraag. Het Omgevingsprogramma Mobiliteit is gericht op gebiedsspecifieke oplossingen en heeft speciale aandacht voor de bescherming van kwetsbare verkeersdeelnemers zoals fietsers en voetgangers. Ons streven is om de gemeente toegankelijk en goed bereikbaar te houden voor onze samenleving.
Dit OPM vormt de basis van onze inzet voor een schone mobiliteit en duurzame toekomst, waarbij initiatieven rond elektrisch laden, het stimuleren van fietsgebruik en de optimalisatie van het (huidige) openbaar vervoer centraal staan. Onze gemeente heeft het Schone Lucht Akkoord ondertekend, met als doel om gezamenlijk de luchtkwaliteit in Nederland te verbeteren. Mobiliteit speelt hier een grote rol in en dit OPM draagt bij aan die schonere mobiliteit. Wij zijn als gemeente wel veelal afhankelijk van anderen. Ook de leefbaarheid van onze openbare ruimte krijgt continu aandacht, met een focus op de ontwikkeling van doordachte parkeeroplossingen. Door deze gecombineerde inspanningen werken we hard aan de gemeente Krimpenerwaard als een aangename plek om te wonen, te werken en te ontspannen.
Cruciaal in dit alles is het onderdeel participatie. Participatie was belangrijk bij de samenstelling van dit Omgevingsprogramma, maar zal ook van blijvend belang zijn bij de implementatie en voortdurende doorontwikkeling van ons mobiliteitsbeleid. Wij zullen onze inwoners, bedrijven en andere belanghebbenden blijven betrekken.
Het Omgevingsprogramma Mobiliteit van de gemeente Krimpenerwaard is het resultaat van een uitgebreid en inclusief participatieproces, waarbij de stemmen van onze inwoners, ondernemers en belanghebbenden zijn gehoord en meegenomen. In de beginfase van het opstellen van het programma hebben 1.056 inwoners hun inzichten gedeeld door deel te nemen aan de mobiliteitsenquête. Deze respons vormde mede de basis voor het verder vormgeven van dit omgevingsprogramma (zie voor de resultaten bijlage 3.2).
Om een gedetailleerder beeld te krijgen van de specifieke behoeften en prioriteiten binnen onze gemeente, is een interactieve bijeenkomst voor inwoners georganiseerd. Tijdens deze bijeenkomst werd actief en constructief meegedacht over de wensen en belangen van deze belangrijke groep stakeholders.
Gedurende het hele traject heeft het taakveld Verkeer van de gemeente Krimpenerwaard nauw samengewerkt met ingenieursbureau Sweco Nederland B.V. aan de inhoud van het Omgevingsprogramma Mobiliteit. Er is verder samengewerkt met externe partners, waaronder openbaar vervoeraanbieders en veerexploitanten, wiens expertise en ervaringen van waarde zijn gebleken voor het opstellen van een realistisch en uitvoerbaar mobiliteitsbeleid. Ook zijn andere taakvelden binnen de gemeente die veelvuldig met mobiliteit te maken hebben en krijgen geraadpleegd.
Een belangrijke strategische sessie vond plaats in de vorm van een dossieroverleg met de Raadscommissie Samenleving, Bestuur, Beheer en Verkeer (SBBV). Deze bijeenkomst bood een platform om de eerste ideeën en concepten te delen, te bespreken en te verfijnen. Het stelde ons in staat om een gedeelde visie en duidelijke doelstellingen te ontwikkelen, die als leidraad dienen voor het uiteindelijke document.
Deze veelzijdige aanpak waarborgt dat het Omgevingsprogramma Mobiliteit niet alleen een weerspiegeling is van onze ambities, maar ook geënt is op de praktische realiteit en de diverse perspectieven binnen onze gemeente. Het is een plan van en voor de inwoners, ondernemers en overige gebruikers van de gemeente Krimpenerwaard, gericht op het creëren van een toegankelijke, veilige, schone en duurzame mobiliteitsomgeving voor iedereen. Het dienen van het ‘algemeen belang’ staat voorop. Het is dus niet haalbaar om altijd aan ieders wensen en belangen te kunnen voldoen. Daarnaast kan ook niet alles uit het OPM tegelijk worden opgepakt. We beschrijven steeds bij elk thema handvatten om tot actie te kunnen komen.
De kernschets geeft een beeld van de huidige situatie op het gebied van mobiliteit.
Wonen, werken en recreëren in een groen en landelijk gebied
De Krimpenerwaard staat bekend om haar groene en landelijke karakter, wat het een aantrekkelijke plek maakt om te wonen, werken en recreëren. De natuurlijke omgeving biedt volop mogelijkheden voor recreatie, met uitgestrekte polders, waterwegen en natuurgebieden die geliefd zijn bij wandelaars en fietsers. Daarnaast presteren ondernemingen goed en creëren hierbij werkgelegenheid in de Krimpenerwaard. De sociale cohesie en de loyaliteit zijn groot. Het is belangrijk om deze ondernemerssfeer, met kansen voor de toekomstige welvaart, te behouden, waarbij de kwaliteitsborging van mobiliteit van belang is. Tegelijkertijd zijn er verschillende uitdagingen. Zo is er een opgave op het gebied van nieuwe bedrijventerreinen en de revitalisering van bestaande terreinen. Daarnaast is er ook een toenemende druk op de woningmarkt mede door de woningbouwopgave van de gemeente, wat leidt tot moeilijkheden bij het bieden van voldoende woonruimte voor huidige en toekomstige bewoners.
Uitdagingen op het gebied van bereikbaarheid en verkeersveiligheid
De ligging van de Krimpenerwaard, grenzend aan de Rotterdam-regio, Utrechtse regio en Gouda, zorgt voor een redelijke goede bereikbaarheid voor gemotoriseerd verkeer. Echter, de infrastructuur staat onder druk, met name tijdens spitsuren en grote wegwerkzaamheden. Ook zijn de uitvalswegen beperkt, waarbij de Algeracorridor, Gouda, Oudewater, Lopik en de veerverbindingen met name zorgen voor de ontsluiting. Dit zorgt voor uitdagingen met betrekking tot verkeersveiligheid en mogelijke overlast voor inwoners. Tot slot is er een relatief groot aandeel landbouwverkeer, met als gevolg dat de verkeersveiligheid, met name op smalle wegen, onder druk staat. Deze uitdagingen benadrukken de noodzaak voor een verbetering van de infrastructuur op sommige wegen in de Krimpenerwaard.
De fiets als kracht en kans
De Krimpenerwaard beschikt over een uitgebreid netwerk van fietspaden, wat bijdraagt aan de populariteit van de fiets als vervoermiddel, zowel voor recreatie als voor dagelijks gebruik. Met de opkomst van de elektrische fiets liggen er veel kansen voor fietsen op langere afstanden. Zo wordt de fietstijd van en naar plaatsen zoals Schoonhoven, Krimpen aan den IJssel en Lekkerkerk (<15 kilometer) vanuit de kleinere dorpskernen verkort. Ook biedt de elektrische fiets mogelijkheden als voor- en natransport naar de mobiliteitsknooppunten. Veiligheid voor de fietser blijft een uitdaging in de Krimpenerwaardse polder, maar de fiets is ook een enorme kans voor de gemeente als gezonde en duurzame vorm van mobiliteit, en een goede bereikbaarheid.
Veerverbindingen en openbaar vervoer
Vanwege de unieke ligging van de Krimpenerwaard, omgeven door water, spelen de veerdiensten een belangrijke schakel voor economisch vervoer, schoolroutes, woonwerkverkeer en toerisme. Het is en blijft een cruciale wijze van vervoer in de ontsluiting van het gebied. De gemeente heeft een beperkte bereikbaarheid met het openbaar vervoer. De huidige OV-bereikbaarheid dient de komende jaren minimaal te worden behouden. Er is in het gebied geen directe treinverbinding, waardoor de bereikbaarheid naar omliggende stedelijke gebieden voornamelijk afhankelijk is van het wegennet (bus en auto).
Mobiliteit heeft veel te maken met veiligheid. De verkeersveiligheid binnen de gemeente is onder andere een gevolg van de juiste weginrichting, rijgedrag en voldoende capaciteit. Het doel van het Omgevingsprogramma Mobiliteit voor de gemeente Krimpenerwaard op gebied van (verkeers)veiligheid, is het creëren van een veilige, toegankelijke en duurzame mobiliteitsomgeving die aansluit bij de unieke karakteristieken en behoeften van de gemeente. Dit houdt in dat er wordt gestreefd naar het zo verkeersveilig mogelijk maken en houden van onze leefomgeving, door het implementeren van effectieve verkeersveiligheidsmaatregelen. Maatregelen zijn het verbeteren van de weginfrastructuur, het verhogen van de zichtbaarheid op kruispunten en het veiliger maken van schoolomgevingen en -routes.
“We maken ons zorgen om de verkeersveiligheid door hard rijdend (landbouw)verkeer; de veiligheid van voetgangers en fietsers is in gevaar.”
Deze vaak gehoorde uitspraak van inwoners is herkenbaar. Naast veilige wegen willen we ook dat mensen zich veiliger voelen in het verkeer. Daarom zetten we in op bewustwordingscampagnes en educatie voor jong en oud. We stimuleren veilig gedrag met een risicogestuurde verkeersveiligheidsaanpak: we kijken eerst naar specifieke risico’s, zoals gevaarlijke kruispunten of snelheidsoverschrijdingen en pakken deze gericht aan, in samenwerking met HHSK. Ons ultieme doel is een toekomst zonder verkeersslachtoffers in de Krimpenerwaard, door samen te werken met verschillende partijen en maatregelen op maat te nemen (onze multidisciplinaire aanpak).
We streven naar het optimaliseren van de bereikbaarheid voor zowel inwoners als bedrijven, met aandacht voor duurzaamheid en leefbaarheid. Onze gemeente is een landelijke gemeente en is door deze landelijke structuur van oudsher ‘autogeoriënteerd’. De ambitie is derhalve niet om bovengemiddeld in te zetten op alternatieven voor de (eigen) auto, maar wel om duurzame initiatieven en alternatieven, zoals het faciliteren van deelmobiliteit, te stimuleren.
We maken ons sterk voor een bereikbare gemeente door het verbeteren van de transportverbindingen en infrastructuur om zo een vlotte doorstroming van verkeer te faciliteren. Ook verhogen we hiermee de toegankelijkheid van economische knooppunten en -centra, woonwijken, scholen en recreatiegebieden. Echter liggen de hoofdontsluitingen allemaal buiten onze gemeentelijke grenzen, waardoor onze invloed niet direct kan zijn. We zijn afhankelijk van andere overheden en moeten samenwerken met andere wegbeheerders, zoals PZH en HHSK. Daarnaast streven we naar de ontwikkeling van veilige en directe fiets- en voetgangersroutes en ondersteunen we nieuwe vormen van mobiliteit en mobiliteitsoplossingen zoals elektrische deelvoertuigen, carpoolconcepten en mobiliteitshubs (knooppunten waar verschillende vormen van vervoer, zoals OV, deelauto’s en fietsen, samenkomen om reizen efficiënt en duurzaam te maken).
Het uiteindelijke doel is om een samenhangend, toekomstbestendig mobiliteitsnetwerk te realiseren dat inspeelt op de behoeften van de gemeenschap en bijdraagt aan een hoge kwaliteit van leven voor alle inwoners van Krimpenerwaard. Ook is het belang van mobiliteit een bijdrage aan een gezond ondernemersklimaat.
Het doel van het Omgevingsprogramma Mobiliteit voor de gemeente Krimpenerwaard op gebied van duurzaamheid, is het verminderen van de ecologische impact van verkeer en vervoer en het verbeteren van de leefbaarheid. We zetten bij de concessiehouder en vervoerder in op verdere verbeteringen in het openbaar vervoer, waarbij het huidige niveau van het openbaar vervoer ten minste wordt behouden en waar mogelijk geoptimaliseerd. Daarnaast willen we duurzame mobiliteitskeuzes zoals fietsen en wandelen bevorderen door het verbeteren van de infrastructuur. We onderhouden en breiden het netwerk van laadpunten voor elektrische voertuigen (motorvoertuigen en fietsen) uit en ondersteunen, indien mogelijk, lokale initiatieven die bijdragen aan een duurzame gemeenschap. Daarnaast hebben we natuurlijk nog een unieke vervoerswijze in onze regio, namelijk de veerponten.
De uitdaging is om een realistische en praktische benadering van duurzame mobiliteit te hanteren die past bij de schaal en het karakter van de gemeente Krimpenerwaard, met als uiteindelijk streven het verminderen van de milieu-impact en het waarborgen van een groene en leefbare toekomst voor alle inwoners.
Het realiseren van een balans tussen mobiliteit en andere functies binnen de openbare ruimte is het streven van ons als gemeente. De kwaliteit van leven en het behoud van de karakteristieke omgeving staan voorop en we richten ons op een optimaal gebruik van de openbare ruimte met aandacht voor alle weggebruikers.
Naast het borgen van een goede autobereikbaarheid wordt ingezet op ruimte-efficiënte en innovatieve oplossingen. Voor het implementeren van mobiliteitsmaatregelen, wordt gestreefd naar een betere verkeersdoorstroming zonder de leefbaarheid in de omgeving te verminderen. Hierbij wordt veel waarde gehecht aan het behouden van groene gebieden in de gemeente om de leefbaarheid te verbeteren.
De doelstelling van het Strategisch Plan Verkeersveiligheid 2018 van de Rijksoverheid is nul verkeersslachtoffers. Elk verkeersslachtoffer is er één te veel. “We hechten veel waarde aan de verkeersveiligheid van onze gemeente. We zetten daarom in op veilige schoolfietsroutes, een adequate aanpak van onveilige situaties en het vergroten van het bewustzijn onder inwoners.” Dit is de ambitie voor verkeersveiligheid die in het coalitieakkoord 2022-2026 “Vitaal Vooruit!” wordt benoemd. Daar waar de gemeente de leefomgeving zo veilig mogelijk inricht, is het aan de bewoners om het juiste gedrag te tonen. In deze paragraaf leest u waar wij als gemeente naar streven op het gebied van een veilig wegennetwerk en een veilig gebruik daarvan.
Binnen de gemeente Krimpenerwaard, met haar elf unieke kernen, bevinden zich 24 basisscholen en vijf middelbare scholen. Afbeelding 1 toont de locaties van de scholen binnen de gemeente. In het kader van het OPM is de ambitie om een gestandaardiseerde inrichting van de schoolzones te realiseren. Dit streven is gericht op het bevorderen van de verkeersveiligheid door het creëren van een heldere en herkenbare schoolzone voor zowel scholieren als andere weggebruikers.
Uniforme aanpak schoolomgeving
Door het implementeren van een uniforme aanpak wordt de verkeersveiligheid rondom scholen verhoogd en een veilige schoolomgeving voor iedere leerling gegarandeerd. De uniformiteit betekent dat de schoolomgeving herkenbaar is, door het gebruik van dezelfde materialen en wegmeubilair. Echter, niet alle schoolomgevingen kunnen volledig uniform ingericht worden, aangezien iedere school en haar omgeving specifieke behoeften hebben. Maatwerk leveren voor elke unieke locatie is daarom ook belangrijk. Dit betekent dat onder andere specifieke oversteekplaatsen, waar nu onveilige situaties plaatsvinden, besproken moeten worden met de specifieke school. Waar nodig kunnen er aanpassingen gedaan worden in de infrastructuur.
Deze uniforme schoolomgevingen, met het nodige maatwerk indien nodig, dragen niet alleen bij aan de verkeersveiligheid, maar zorgen ook voor verduidelijking voor alle verkeersdeelnemers. Door samen te werken met scholen, ouders en lokale gemeenschappen, zorgen we voor een optimale afstemming tussen de behoeften van onze scholieren en de schoolomgevingen.

Kinderen, jongeren en senioren behoren tot de meest kwetsbare categorie verkeersdeelnemers en raken vaker betrokken bij verkeersongevallen. De oorzaken zijn divers en bovendien brengt de toegenomen populariteit van bijvoorbeeld de elektrische fiets ook nieuwe uitdagingen met zich mee.
Veel inwoners geven aan dat voorlichting aan kwetsbare groepen kan helpen om de verkeersveiligheid te verbeteren. De gemeente Krimpenerwaard ondersteunt dit door scholen en andere organisaties waar nodig te ondersteunen bij het opzetten van bewustwordingscampagnes en educatieve programma's. De gemeente wil hier samen met de desbetreffende organisaties naar kijken. Hiermee willen we bijdragen aan veiliger verkeersgedrag, het verminderen van risico's en het delen van belangrijke informatie met alle verkeersdeelnemers.
Het onderstrepen van het belang van verkeerseducatie is cruciaal, vooral voor kinderen die de toekomstige generatie volwassen verkeersdeelnemers vormen. Door een vroege focus op bewustwording willen we de impact van verkeersveiligheid benadrukken en hen tegelijkertijd de waarde van duurzame mobiliteitskeuzes bijbrengen. De gemeente Krimpenerwaard zet zich in voor een proactieve benadering van verkeerseducatie door samenwerking met lokale basisscholen en middelbare scholen. Participatie staat centraal in deze aanpak, waarbij samenwerking met het onderwijs wordt gestimuleerd. Vanuit de gemeente is de actie om te peilen of er behoefte is aan de faciliteit van een budget of pakket voor verkeerseducatie aan scholen. Daarbij moeten scholen hier dan ook tijd voor vrij kunnen maken in hun lesprogramma’s.
Waarom een wegencategoriseringsplan
Een wegencategoriseringsplan geeft een systematische benadering om de wegen binnen de gemeente te classificeren. Het doel hiervan is om de mobiliteit te verbeteren en tegelijkertijd de leefbaarheid en veiligheid te waarborgen. Gelijksoortige wegen kunnen door dit plan zoveel mogelijk uniform ingericht worden, zodat de weggebruikers kunnen opmaken wat van hen verwacht wordt op gebied van verkeersgedrag. Het categoriseringsplan zal de verkeerskundige basis vormen voor besluitvorming omtrent verkeersstromen, snelheidsregimes, wegontwerp en -onderhoud, alsook voor de inzet van verkeersveiligheids- en leefbaarheidsmaatregelen.
Aanpak in Krimpenerwaard
Om te komen tot het wegencategoriseringsplan hebben wij ons gericht op het identificeren van de verschillende wegtypen met snelheden en hun functie binnen de gemeente.
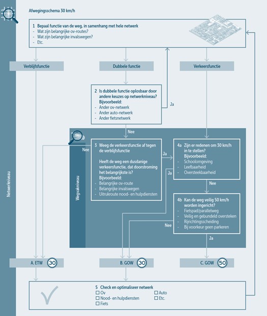
Het CROW heeft een afwegingskader opgesteld om te kunnen bepalen op welke wegen het wenselijk is om de snelheidslimiet te verlagen naar 30 km/h en op welke wegen een limiet van 50 km/h veilig mogelijk is. Dit afwegingskader is weergegeven in de afbeelding hieronder en is als leidraad genomen voor de categorisering van wegen in onze woonplaatsen, zoals weergegeven op de kaarten in bijlage 3.1.

Het in overeenstemming brengen van de weginrichting met de wegcategorie is een opgave die in veel steden speelt. Wanneer een snelheidsregime op een locatie aangepast moet worden en hier ook infrastructurele maatregelen zoals aanpassingen van de weginrichting bij nodig zijn, zal dit projectmatig moeten worden opgepakt en afgestemd worden met ons Integraal Beheerplan Openbare Ruimte (IBOR), de meerjarenplanning voor onderhoud van wegen, om werk-met-werk te maken. Daarnaast verdient de aansluiting van het lokale wegennetwerk op met name de provinciale wegen ook aandacht. Sommige zijn voor bijvoorbeeld langzaam verkeer niet verkeersveilig, zoals de kruising N207-Koolwijkseweg, en zullen specifiek bij de provincie voor verbetering onder de aandacht moeten worden gebracht.
Bij wijziging van de weginrichting is het onze taak om belanghebbenden te informeren en (zo gewenst) mee te laten denken.
30 km/h binnen bebouwde kom
Onze ambitie is om binnen de bebouwde kom op zowel de erftoegangswegen (ETW) als de gebiedsontsluitingswegen (GOW) een snelheidsregime van 30 km/h te hebben. Het CROW heeft de categorie GOW30, waarbij wij gebruik gaan maken van de inrichtingsmogelijkheden. Er kunnen redenen zijn waarom bepaalde wegen niet als GOW30 ingericht kunnen worden. Dat zijn bijvoorbeeld ontsluitingswegen van een bedrijventerrein waar bovengemiddeld veel vrachtverkeer rijdt. Te denken valt bijvoorbeeld aan de Randweg in Lekkerkerk en (delen van) de Handelsweg in Bergambacht. Daardoor zijn verkeersmaatregelen om 30km/h ‘af te dwingen’ niet uitvoerbaar of onvoldoende effectief. Het voornoemde afwegingsschema 30km/h van het CROW biedt dan ook de mogelijkheid om op dergelijke wegen een snelheidsregime van 50km/h te voeren.
Een andere reden om een andere afweging te maken kan zijn wanneer een inrichting naar GOW30 onoverkomelijke bezwaren geeft bij calamiteitendiensten en openbaar vervoer. Een goede doorstroming is voor hen van essentieel belang en ook dan zou, beargumenteerd, van een GOW30-inrichting kunnen worden afgeweken.
60 km/h buiten bebouwde kom
Buiten de bebouwde kom heeft de gemeente incidenteel wegen in beheer. Daar geldt veelal een snelheidsregime van 50 km/h of 60 km/h. Alle overige wegen zijn in beheer van provincie Zuid-Holland of HHSK. Vindt de gemeente dat er op wegen van de provincie of HHSK-aanpassingen zouden moeten worden doorgevoerd, bijvoorbeeld in verband met congestie of verkeersveiligheid, dan worden deze wensen geuit richting de desbetreffende wegbeheerder en gaan we met haar in overleg.
Woonerven
In de Krimpenerwaard zijn een aantal woonerven waar 15 km/h als snelheidsregime geldt. Wanneer er klachten zijn op gebied van te hard rijden, is het onze taak om handhaving in te zetten (via de politie), waar nodig in combinatie met voorlichting. We leggen geen nieuwe woonerven aan omdat deze relatief duur in aanleg, beheer en onderhoud zijn en eenzelfde verkeersveiligheidsniveau met 30 km/h-wegen en -zones kan worden bereikt. Daarom worden onder andere bij nieuwbouwwijken de verblijfsgebieden ingericht als 30 km/h-zones.
Als gemeente zetten we ons in om de wegen zo veilig mogelijk in te richten, zodat weggebruikers duidelijk weten wat van hen en anderen wordt verwacht. Toch kan dit niet altijd voor 100% worden gegarandeerd. Bewoners vragen ons soms om extra handhaving, bijvoorbeeld bij foutparkeren of te hard rijden. Hoewel wij handhaving zien als laatste stap, blijft het onze prioriteit om eerst te zorgen voor een veilige en duidelijke verkeerssituatie. Mocht de veiligheid of leefbaarheid in het geding zijn, dan kan handhaving alsnog worden ingezet om deze te waarborgen. Ons doel blijft altijd om de beste leefomgeving voor onze inwoners te realiseren.
Inrichting schoolomgevingen: De gemeente werkt aan een uniforme inrichting van de schoolomgevingen om de verkeersveiligheid te blijven verbeteren.
Verkeerseducatie: Gericht op kwetsbare groepen om het verkeersgedrag te verbeteren en risico’s te verminderen, door voorlichting en bewustwordingscampagnes.
Wegencategorisering: De gemeente hanteert een wegencategoriseringsplan dat de wegen indeelt op basis van functies en verkeersveiligheid, met speciale aandacht voor het verlagen van snelheidslimieten waar nodig.
Weginrichting: De weginrichting wordt (gefaseerd, in afstemming met ons IBOR) in overeenstemming met de wegcategorisering gebracht.
Handhaving: We streven naar een veilige en leefbare omgeving door goede weginrichting, waarbij handhaving wordt ingezet als het echt nodig is.
De toekomst van de Krimpenerwaard staat in het teken van behouden van haar kwaliteit (zoals de veerdiensten) en het versterken van de bereikbaarheid. Dit is van groot belang voor het welzijn van onze inwoners en de economische vitaliteit in de regio. De visie hieronder schetst onze houvast en strategieën om de verschillende modaliteiten (auto, OV, veerdienst en fiets) te beheersen op gebied van hun bereikbaarheid.
Doordat de Krimpenerwaard een landelijke gemeente is, speelt de auto hier een grote rol in de mobiliteit van de inwoners. De bereikbaarheid met de auto is zowel nu als in de toekomst van groot belang en verdient dan ook aandacht. De gemeente streeft ernaar om het verkeer uit de kernen zo snel en efficiënt mogelijk naar de omliggende hoofdwegen te leiden.
Daarnaast is het essentieel dat een goede doorstroming op de verbindingen naar omliggende steden (Gouda, regio’s Rotterdam en Utrecht) wordt behouden. Hiervoor is nauwe samenwerking nodig met de provincie en de betrokken gemeenten. Een belangrijk aandachtspunt is de Algeracorridor, een cruciale route voor de doorstroming van verkeer van en naar de regio Rotterdam. Recentelijk zijn door de provincie, de MRDH en verschillende gemeenten maatregelen vastgesteld om deze corridor te verbeteren. Het gaat hierin om de ombouw van de rotonde Capelseplein met een fietserstunnel, het geschikt maken van de busbaan Algeraweg voor het overige verkeer en het verlagen van de maximumsnelheid op een deel van de Abram van Rijckevorselweg. Ook is een goede doorstroming via de ontsluitingen naar Gouda (waaronder via de N207 langs de uitbreidingswijk Westergouwe) en de N210 richting Utrecht van groot belang. Hieronder is een kaart van Krimpenerwaard te zien, met alle provinciale wegen.

Rotondes
Rotondes binnen onze gemeente bevinden zich voor het overgrote deel op provinciale wegen. Wijzigingen aan die rotondes vereisen daarom de medewerking van de provincie. Bij rotondes waar capaciteitsproblemen of verkeersveiligheidsrisico’s worden geïdentificeerd, bijvoorbeeld in verband met nieuwbouwplannen, zal de gemeente in gesprek gaan met de provincie om mogelijke oplossingen te onderzoeken. Dit gebeurt op basis van de resultaten van de uitgebreide verkeersonderzoeken die de provincie heeft uitgevoerd voor de N210 en N207, waarbij ook de capaciteit van rotondes en kruispunten is geanalyseerd.
e provincie Zuid-Holland is opdrachtgever van openbaar vervoer in onder andere het gebied Zuid-Holland Noord, waar onze gemeente onderdeel van is. In die rol stelt zij het openbaar vervoerbeleid vast, na de belanghebbenden zoals de gemeenten binnen het concessiegebied gehoord te hebben. Op basis van onder andere die inbreng besteedt de provincie het openbaar vervoer aan. Nadere wensen worden altijd door de provincie beoordeeld.
Krimpenerwaard hanteerde bij de laatste aanbesteding het uitgangspunt dat het huidige bedieningsniveau (frequentie en dienstregeling) als het minimale niveau voor onze openbaar-vervoersvoorzieningen op peil wordt gehouden. Dit geldt ook voor toekomstige ontwikkelingen.
Toekomst openbaar vervoer
Per eind 2024 rijdt QBuzz B.V. als vervoerder in het concessiegebied Zuid-Holland-Noord. QBuzz zet in op innovatie en nieuwe technologieën, met als doel zero-emissievervoer te realiseren. Deze transitie zal leiden tot een volledig emissievrije busvloot. Alle bussen zullen uiteindelijk elektrisch rijden, met laadpleinen in Gouda en Krimpen aan den IJssel. Dit sluit aan op onze ambities voor een schonere leefomgeving.
Daarnaast is het een positieve ontwikkeling dat de dienstregeling weer zal worden uitgebreid naar de frequentie van voor de coronapandemie, een significante toename van twintig procent ten opzichte van het niveau in 2024. Dit herstel in dienstregelingsuren (‘DRU’s’) is een welkome vooruitgang voor de mobiliteit binnen onze gemeente. Verder blijven buurtbussen een belangrijk onderdeel van het openbaar-vervoersnetwerk. De belbus rijdt regelmatig en de reactietijd is verkort tijdens de concessie met QBuzz, waardoor deze korter van tevoren te reserveren is. Dit maakt het openbaar-vervoersnetwerk flexibeler en dit moet behouden worden.
Toekomstige ruimtelijke ontwikkelingen
Bij toekomstige ruimtelijke ontwikkelingen van enige omvang, zoals een nieuwe woonwijk, bedrijventerrein of publieke voorziening, kan in afstemming met de huidige concessieverlener worden verkend of de dienstregeling aangepast kan worden om nieuwe inwoners en werknemers te bedienen. Dit betekent dat de gemeente mogelijk een actieve rol moet spelen in het faciliteren van deze aanpassingen, vooral in de beginfase wanneer de vervoerswaarde laag is.
Een belangrijk aandachtspunt is de impact van grootschalige infrastructuurprojecten. Langdurige omrijroutes kunnen de beperkte actieradius van elektrische bussen belemmeren. De gemeente zet zich ervoor in dat initiatiefnemer en vervoerder het bedieningsniveau (frequentie en dienstregeling) ook tijdens dergelijke projecten op peil houdt.
Zoals in de vorige paragraaf aangehaald, staat de bereikbaarheid van de Rotterdamse regio vanuit Krimpenerwaard onder druk. Naast inzet op een verbetering van de doorstroming op de Algeracorridor, maken wij ons sterk om op de aanrijroute N210 de overstapmogelijkheden van de auto of fiets naar het openbaar vervoer te verbeteren. De provincie Zuid-Holland heeft dit projectmatig opgepakt en kijkt samen met ons naar verbeteringen op bijvoorbeeld het gebied van fietsenstallingen, (sociaal) veilige parkeervoorzieningen en veilige oversteekmogelijkheden. Na realisatie zal hier ook publiciteit aan moeten worden gegeven teneinde het gebruik van deze voorzieningen te stimuleren.
Toegankelijk openbaar vervoer
In de nieuwe concessieperiode wordt gekeken naar de ontwikkeling van OV-knooppunten, inclusief drukbezochte bushaltes. Door deze knooppunten waar mogelijk aantrekkelijker en toegankelijker te maken, stimuleren we het gebruik van duurzame mobiliteitsopties, zoals de (deel)fiets. Het is van groot belang dat het voor- en natransport bij alle haltes op orde is. Op enkele locaties worden waar mogelijk door de vervoerder deelfietsen beschikbaar gesteld om de afstand tussen haltes en bestemmingen te overbruggen, waardoor deze knooppunten als mobiliteitshubs kunnen functioneren. Hoewel dit een positieve ontwikkeling is, blijft de noodzaak bestaan om loopafstanden te verkleinen en de toegankelijkheid van haltes te verbeteren.
Ondanks dat de meeste haltes rolstoeltoegankelijk zijn, blijven er locaties waar dit ruimtelijk niet haalbaar is, zoals langs de dijken. Het is onze ambitie om in samenspraak met de vervoerder waar mogelijk het openbaar-vervoerniveau te verbeteren tot een zo inclusief mogelijk openbaar-vervoerssysteem. Daarnaast gaan we onderzoeken hoe meer overdekte bushaltes, ofwel abri's, kunnen worden geplaatst om het comfort van reizigers te verhogen en of het R-net kan worden doorgetrokken naar de Rotterdamse regio.

De gemeente Krimpenerwaard heeft een unieke rijkdom en dat is de ligging aan de rivieren de Lek en de Hollandse IJssel. Een netwerk van acht veerdiensten die de waterwegen doorkruisen zorgt voor de directe verbindingen met de buurgemeenten aan de overkant van de wateren. Deze veerdiensten zijn een integraal onderdeel van het regionale wegennet.
Meerwaarde verenvisie
Elke veerdienst binnen onze gemeente is uniek en toont variatie in eigendom (privaat of gemeentelijk), organisatie, veerrecht en soort veer. Om weloverwogen beleidsbeslissingen over de veerdiensten te kunnen maken is in 2018 een Verenvisie opgesteld die nog altijd actueel is. Dit document dient als basis voor toekomstige beleidsontwikkeling. In lijn met deze visie streven wij naar het behoud en waar mogelijk de verbetering van deze veerdiensten, waarbij aspecten als toegankelijkheid, betrouwbaarheid en duurzaamheid centraal staan.
De gemeente Krimpenerwaard ziet de veerdiensten als een duurzame en aantrekkelijke vervoersmogelijkheid en is voornemens deze te blijven koesteren als een van de unieke kenmerken van onze gemeente. Deze waterwegen zijn meer dan puur transportaders; ze dragen tevens bij aan de charme en aantrekkelijkheid van onze regio. Het overgrote deel van de inwoners is in 2024 zeer tevreden met de veerpont en dit willen we graag zo houden.
Samenwerking veerdiensten en gemeente
Momenteel is Rijkswaterstaat verantwoordelijk voor de communicatie van stremmingen op de snelwegen. Echter is het tijdig en nauwkeurig vermelden aan de veerdiensten uitdagend gebleken. De gemeente ziet het belang van deze communicatie en biedt ondersteuning om dit te verbeteren.
Externe invloeden
Het is van belang dat het aantal gebruikers van de veerdiensten op peil blijft of toeneemt. De veerdiensten hebben aangegeven dat de bewegwijzering hierin een belangrijke rol speelt. Een belangrijk actiepunt is daarom het in orde brengen van de bewegwijzering naar de ponten, zodat de toegankelijkheid grotendeels wordt verbeterd en dagjesmensen de pont goed kunnen vinden.
Daarnaast hebben de weersomstandigheden invloed op de operationele continuïteit en veiligheid van de veerdiensten in de Krimpenerwaard. Warm weer kan gevaarlijke situaties veroorzaken met zwemmers bij pontaanlandingen, terwijl in de winter onvoldoende strooien de veiligheid vermindert. De gemeente moet daarom, waar nodig, samenwerken met de politie voor toezicht tijdens drukke momenten en regelmatige strooirondes coördineren bij de veerstoepen. Dit waarborgt de veiligheid en efficiëntie van de veerdiensten.

Nummer | Veerdiensten |
5 | Schoonhoven - Gelkenes |
29 | Ammerstol - Groot Ammers |
6 | Bergambacht/Bergstoep - Streefkerk |
15 | Lekkerkerk - Nieuw-Lekkerland |
7 | Krimpen aan de Lek - Kinderdijk |
16 | Driehoeksveer Krimpen aan de Lek - Kinderdijk - Ridderkerk |
14 | Ouderkerk aan den IJssel - Nieuwerkerk aan den IJssel |
3 | Gouderak - Moordrecht |
Het Omgevingsprogramma Mobiliteit (OPM) besteedt uiteraard ook aandacht aan het uitgebreide fietsnetwerk dat onze gemeente en regio rijk is. Fietsen in Krimpenerwaard is niet alleen een populaire recreatieve activiteit, dankzij de weidse natuur en de nabijheid van onder andere de Lek, maar vervult ook een essentiële functionele rol in het dagelijks leven. Naast de auto is de fiets een veelgebruikt middel voor woon-werkverkeer en vormt het een belangrijk onderdeel van de dagelijkse schoolroutes.
De komende jaren verwachten we diverse nieuwe trends in de fietswereld. Zo neemt het aantal verschillende soorten tweewielers toe, inclusief speedpedelecs en elektrische bakfietsen, die allemaal een plekje moeten vinden op onze fietspaden. De gemeente Krimpenerwaard heeft het voornemen om de opkomende fietsstromen, de diversiteit aan snelheden, de staat van de infrastructuur en de verkeersveiligheid mee te nemen en eventueel te onderzoeken. Hierbij vallen fietspaden binnen de bebouwde kom onder de verantwoordelijkheid van de gemeente. Voor fietspaden buiten de bebouwde kom is de gemeente geen wegbeheerder. Daar is het noodzakelijk samen te werken met HHSK of de provincie.
Gezien de snel veranderende aard van fietsmobiliteit is het belangrijk om nu en blijvend actie te ondernemen. In lijn met de provinciale strategie, zoals uiteengezet in het Fietsplan 2016-2025 ‘Samen verder fietsen’ van provincie-Zuid Holland, heeft de gemeente Krimpenerwaard haar eigen fietsagenda 2020-2026 ontwikkeld. Deze agenda schetst een visie waarin de fiets een voor de hand liggende keuze moet worden voor korte ritten binnen de gemeente, maar ook voor langere afstanden zoals woon-werkverkeer en de overstap naar het openbaar vervoer.
Fietsagenda: actiepunten en uitvoeringsprogramma
De fietsagenda Krimpenerwaard bestaat uit vijf hoofdpunten, die hieronder toegelicht worden met de ambitie van de gemeente, de actiepunten en per ambitie een project dat we in de komende drie jaar willen starten en waar mogelijk afgerond willen zien.
1. Als het kan, op de fiets:
De fiets wordt aangemerkt als het primaire vervoermiddel voor verplaatsingen binnen de gemeente Krimpenerwaard. Bij het definiëren van gemeentelijke plannen krijgt de fiets dan ook prioriteit. Denk bijvoorbeeld aan een werkgeversaanpak. De gemeente kan als werkgever in haar organisatie ook deze aanpak bewerkstelligen door de fiets te stimuleren onder haar werknemers.
Project: De gemeente geeft zelf het goede voorbeeld en gaat een fietsenplan aan haar werknemers aanbieden.
2. Kwaliteit zichtbaar maken:
Benadrukken van de voordelen van fietsen en gebruik maken van bestaande kanalen zoals scholen, bedrijven, buurtoverleggen en verenigingen om fietsen meer prioriteit te geven en een positiever imago te geven. Positieve fietservaringen worden gedeeld als blauwdruk voor anderen. Zo kan er elke week in de lokale media een artikel komen te staan over een fietservaring: een leuke fietsroute, met de fiets op de pont of een leuke fietsactiviteit.
Project: Een (in te huren) fietsambassadeur gaat zich met gerichte acties inspannen om via fietsstimulering een gedragsverandering in gang te zetten. Ook coördineert deze ambassadeur actuele fietsacties (bijvoorbeeld verlichtingsacties, regionale/provinciale initiatieven) namens de gemeente.
3. Gerichte stimulering:
We identificeren de verschillende soorten reizigers die wel eens twijfelen over of de auto of de fiets nu de handigste keuze is. Hieruit kan worden gehaald wat de mobiliteitsbehoeften zijn en hoe hierop ingespeeld kan worden.
Een tweede actiepunt is het faciliteren van de juiste stallingsmogelijkheden. De behoefte van beveiligde fietsenstallingen gelegen naast publieke voorzieningen moet onderzocht worden. Er zijn veel mensen met e-bikes of andere duurdere fietsen en dit is ook een trend die zich gaat voortzetten, vooral in de Krimpenerwaard waar afstanden groot zijn. Als er behoefte is aan dit soort fietsenstallingen, is het van belang om deze te plaatsen.
Project: Het opstellen van een inventarisatie waar welke (extra) wensen en behoeften zijn op het gebied van het stallen van de fiets. Op basis van deze inventarisatie wordt bekeken of en op welke wijze in de behoefte kan worden voorzien.
4. Sterke verbindingen:
Wanneer er een goede aansluiting is van de fiets op het openbaar vervoer, gaan meer mensen de overstap maken van de auto naar het openbaar vervoer en de fiets. De ketenmobiliteit moet worden verbeterd door goede fietsenstallingsvoorzieningen bij bushaltes, een duidelijke fietsroute naar de halte toe en eventueel een beveiligd oplaadpunt voor elektrische fietsen. Voor het garanderen van sterke verbindingen zijn veilige fietsoversteekplaatsen van cruciaal belang. Onderzoek is nodig om risicoplaatsen te identificeren en deze te verbeteren.
Een tweede actiepunt is het invoeren en stimuleren van veilige fietsroutes voor scholieren. Hier is al een start mee gemaakt, samen met de scholen, waarbij de scholieren en ouders zelf ook betrokken worden en we gaan hiermee door tot alle scholen/schoolconcentraties dergelijke fietsroutes hebben.
Ten derde is het belangrijk dat het regionale fietsnet van de provincie Zuid-Holland (waaronder de doorfietsroute(s)) en Regio Midden-Holland goed en snel bereikbaar is.
Project: Fietsroutes lopen vaak ook door onze woonplaatsen heen. Ook daar is het van belang dat deze routes veilig zijn. We gaan dergelijke fietsroutes inventariseren en de mogelijke verbeterpunten (oversteekpunten, openbare verlichting, voorrangsregeling, zicht op/door overig verkeer) aanpakken.
5. Duurzaam veranderen:
Zoals in de fietsagenda genoemd, is een actiepunt om te monitoren hoe mobiliteitsgedrag verandert, beginnend met een nulmeting per doelgroep.
Er wordt aangesloten op bestaande processen en budgetten om fietsen meer onder de aandacht te brengen, zoals een verkeersveiligheidsplan of activiteiten van andere fietsprojecten binnen de gemeente.
Als laatste is een actiepunt om regelgeving en beleid te implementeren dat het fietsen bevordert, zoals het creëren van een fietsstraat of het verminderen van de maximumsnelheid voor auto’s waar auto’s en fietsers de weg delen.
Project: Verkenning naar hoe te gaan monitoren op mobiliteitsgedrag en daartoe zo nodig een nulmeting voor houden. Indien mogelijk sluiten we aan bij reeds bestaande (regionale/provinciale) hulpmiddelen.
Een belangrijk aspect van bereikbaarheid is het waarborgen van een toegankelijke infrastructuur voor álle inwoners, inclusief mensen met een beperking. Een openbare ruimte is volgens het CROW toegankelijk als iedereen die in principe zelfstandig aan het openbare leven kan deelnemen, hiervan zonder belemmeringen, bedreigingen of overmatige inspanningen gebruik kan maken.
In lijn met de richtlijnen Toegankelijkheid van CROW streven we ernaar dat voetgangers- en fietsvoorzieningen, evenals openbaar-vervoersvoorzieningen, geschikt zijn voor gebruikers met uiteenlopende mobiliteitsbehoeften (zoals slechtzienden, slechthorenden, rolstoelgebruikers, ouderen en mensen met kinderwagens). Dit houdt bijvoorbeeld in dat trottoirs breed genoeg zijn, oversteekplaatsen duidelijk zichtbaar en veilig zijn en bushaltes toegankelijk zijn voor rolstoelgebruikers.
Door rekening te houden met deze elementen bij de inrichting en het onderhoud van de infrastructuur, willen we de zelfstandigheid en veiligheid van alle inwoners verbeteren en een inclusieve mobiliteitsomgeving creëren die de bereikbaarheid van belangrijke voorzieningen voor iedereen vergroot.
Vrachtverkeer en landbouwverkeer hebben vaak maar enkele onvermijdelijke routes om bestemmingen binnen onze gemeente te bereiken, omdat alternatieve routes vaak ontbreken. We streven ernaar om het verkeer door de kernen zoveel mogelijk te beperken tot bestemmingsverkeer (van/naar onder andere onze bedrijventerreinen) dat geen andere route kan gebruiken. Wanneer we constateren dat verkeer onnodig door de kernen rijdt, wordt per situatie bekeken welke maatregelen nodig zijn om dit beter te regelen. Dit kan bijvoorbeeld door het plaatsen van extra bebording of andere aanvullende maatregelen. Het uitgangspunt is dat alleen noodzakelijk verkeer door de kernen gaat.
Openbaar Vervoer: Het investeren in OV-knooppunten en de verbetering van de toegankelijkheid naar en bij haltes is een belangrijke actie voor de gemeente.
Veerdiensten: Behoud en de continuïteit van de veerdiensten, waarin we als gemeente meedenken.
Stimuleren fietsen: We spelen in op de kansrijke vervoerswijze: de fiets. We houden de trends in de gaten en ontwikkelen onze fietsinfrastructuur mee met deze trends, zoals de e-fietsen. In de bovenstaande tekst staan projecten die uitvoerbaar zijn.
Toegankelijk voor iedereen: We streven ernaar om meer bezig te zijn met toegankelijkheid voor verschillende mobiliteitsbehoeften, zodat zelfstandig en veilig gebruik van voorzieningen mogelijk is.
Vracht- en landbouwverkeer: We streven naar alleen noodzakelijk bestemmingsverkeer in de kernen.
Duurzaamheid houdt in dat we onze leefomgeving zo inrichten dat deze ook voor toekomstige generaties gezond, leefbaar en aantrekkelijk blijft. In dit hoofdstuk worden thema’s behandeld over schone en slimme voertuigen, verduurzaming van veerponten en de toekomst van de voetganger. De gemeente moet bijdragen aan een duurzamer mobiliteitssysteem.
In het streven naar een duurzaam mobiliteitssysteem, erkent de gemeente Krimpenerwaard de opkomst en het toenemende belang van elektrisch rijden. De groei van het aantal elektrische voertuigen is een positieve ontwikkeling die aansluit bij onze doelstellingen voor verduurzaming. Om deze reden is het onze ambitie om inwoners niet alleen aan te moedigen maar ook te ondersteunen in de overstap naar elektrische mobiliteit. Een belangrijk component hierin is het zorgen voor een uitgebreid en goed toegankelijk netwerk van laadplekken.
Dekkend laadnetwerk
De realisatie van een dekkend netwerk van openbare laadinfrastructuur is essentieel, bedoelt voor zowel particulieren als zakelijke gebruikers van elektrische voertuigen. De gemeente zet zich samen met de regio in om een gebruiksvriendelijke en gemakkelijk toegankelijke laadinfrastructuur te creëren die de overstap naar elektrisch rijden niet alleen mogelijk maakt, maar ook actief bevordert.
Voor de realisatie van een toekomstbestendig netwerk voor elektrisch laden stelt de gemeente Krimpenerwaard samen met de gemeenten in de regio Midden-Holland een regionale laadvisie op. Deze visie brengt de te verwachten behoefte van laadinfrastructuur in de gehele regio in beeld. Hiermee ontstaat inzicht in de opgave die de toekomstige vraag naar elektrisch laden met zich meebrengt en wordt er richting gegeven welke rol de gemeente(n) in deze ontwikkeling innemen.
Voor een doeltreffende uitrol van de laadinfrastructuur is de samenwerking met netbeheerders en andere relevante stakeholders onmisbaar. Door deze samenwerking kunnen we de coördinatie en realisatie van laadpunten effectief aanpakken, zodat de gemeente Krimpenerwaard voorbereid blijft op de alsmaar belangrijker wordende transitie naar schone en slimme voertuigen.
Strategische laadpaallocaties
Om de efficiëntie en duurzaamheid van de laadinfrastructuur te vergroten, richten we ons op het strategisch plaatsen van laadpalen. Waar mogelijk clusteren we laadplekken, bijvoorbeeld in nieuwbouwwijken of uitbreidingsgebieden. Dit heeft als voordeel dat het ruimtebesparend is en de technische aanleg eenvoudiger wordt, doordat de ondergrondse kabels korter kunnen blijven. Ook combineren we laadpunten met bijvoorbeeld parkeerplekken op afstand. Voor bestaande woonstraten hanteren we het uitgangspunt om laadpalen binnen een zo dichtbij mogelijke afstand van elkaar te plaatsen bij nieuwe aanvragen.
Deelmobiliteit
Aangezien de Krimpenerwaard een landelijke gemeente is en ook met het oog op de toekomst rekening moet blijven houden met zijn afhankelijkheid van het wegennet, zijn carpoolen en auto’s delen kansrijke activiteiten om verkeersdrukte op te vangen. Initiatieven die hierin worden genomen door inwoners, worden dan ook waar mogelijk gefaciliteerd door de gemeente. Maar ook kunnen we aansluiten bij bestaande initiatieven op regionaal of provinciaal niveau of vanuit andere gemeenten.
We erkennen dat verduurzaming van de veerdiensten in de Krimpenerwaard momenteel nog als een uitdaging wordt gezien. Hoewel elektrisch varen bijdraagt aan duurzaam vervoer, zijn de huidige dieselmotoren al relatief schoon en zijn de kosten voor elektrificatie aanzienlijk. Gezien de huidige technologische beperkingen en investeringen is de overstap naar elektrische aandrijving op korte termijn niet haalbaar.
Niettemin blijft het een lange-termijn-doel van de gemeente om de veerdiensten te verduurzamen. Het is echter nog niet duidelijk of dit via elektrificatie zal plaatsvinden of via een andere route. Het verkennen van mogelijkheden voor subsidies en samenwerkingen met regionale en nationale partners is daarom belangrijk om de financiering en technische realisatie van deze transitie te ondersteunen.
Daarnaast is het van belang om de Europese ontwikkelingen op het gebied van elektrificatie goed in beeld te houden en deze jaarlijks onder de aandacht te brengen bij de veerdiensten.
Laadinfrastructuur: Uitbreiden van een dekkend netwerk van laadpalen voor elektrische voertuigen in woonwijken, langs wegen en op bedrijventerreinen. Waar mogelijk, vooral op uitbreidingslocaties clusteren we de laadpaallocaties.
Carpoolen en autodelen: Stimuleren van carpoolen en autodeelinitiatieven om verkeersdrukte te verminderen en daarmee ook uitstoot te reduceren.
Verduurzamen van de veerponten: Lange-termijn-doel om veerdiensten te verduurzamen. Maar het cruciale doel is om naast de veerdiensten te staan en met hen te zoeken naar oplossingen.
De voetganger speelt een belangrijke rol in actieve vervoerswijzen. Lopen is voor veel mensen iets vanzelfsprekends. De inrichting van infrastructuur voor voetgangers is helaas niet altijd vanzelfsprekend. Het is dan ook onze ambitie om ruimte te maken voor de voetganger, zodat onze inwoners zich op een veilige, aantrekkelijke en toegankelijke manier kunnen verplaatsen van bestemming A naar bestemming B.
Prioriteit voor de voetganger
Wat noodzakelijk is om dit te kunnen bereiken, is om de voetganger echt als losse vervoerswijze op te nemen in lopende en toekomstige mobiliteitsprojecten in de gemeente. Zo kan er gekeken worden naar het verbeteren van bestaande infrastructuur, veilige oversteekplaatsen en loopafstanden naar opstapplaatsen van openbaar vervoer. Maar ook is het van belang om aandacht te besteden aan de toegankelijkheid; we streven ernaar dat onze openbare ruimte toegankelijk is voor mensen met een beperkte mobiliteit, zoals ouderen of minder validen.
Handboek Openbare Ruimte
Het Handboek Openbare Ruimte geeft richtlijnen en uitgangspunten voor het ontwerpen en inrichten van openbare ruimte, ook gericht op de voetganger. Het gaat hierin om richtlijnen voor het ontwerpen van straten, maar ook om het belang van aantrekkelijke verblijfsruimtes en de aansluiting op het OV. In onze omgeving speelt het dilemma tussen inwoners en de gemeente over de keuze van de aanleg van een zebrapad met betrekking tot veiligheid. Inwoners willen graag op zoveel mogelijk plekken voetgangersoversteken (VOP’s, ofwel zebrapaden), terwijl de gemeente het standpunt hanteert dat VOP’s (volgens de richtlijn van het CROW) niet in 30 km/h-zones en -straten thuishoren. De uitzondering hierop geldt op locaties waar grote concentraties voetgangers oversteken. VOP’s hebben daar verkeerskundig gezien het grootste verkeersveiligheidseffect. De gemeente is terughoudend met de aanleg van VOP’s op andere locaties. In het Handboek van CROW worden criteria genoemd voor het plaatsen, die we dan ook aanhouden.
Door het toepassen van deze richtlijnen, zorgt de gemeente ervoor dat deze vervoerswijze bijdraagt aan een gezonde, leefbare en duurzame omgeving. Dit handboek geldt dan ook als uitgangspunt voor de gemeente. Het CROW schrijft het volgende over voetgangersvriendelijkheid;
“Een echt voetgangersvriendelijke stad bereik je pas als de voetganger een hogere prioriteit krijgt dan nu vaak het geval is.”
Parkeren is een onderdeel in dit OPM dat zowel raakvlakken heeft met bereikbaarheid als met leefbare ruimte. Het is een levend thema bij zowel de inwoners als de ondernemers van Krimpenerwaard. We zijn een landelijke gemeente met een limiet aan beschikbare ruimte, de woningbouwopgave en de afhankelijkheid van het wegennet. Parkeren blijft hierdoor in veel kernen een uitdaging.
Hanteren parkeerbeleid
De regels over parkeren zoals opgenomen in het Omgevingsplan Krimpenerwaard, vormen de basis voor een aanpak waarin parkeeroplossingen worden afgestemd op de behoeften van verschillende dorpskernen en wijken. Op basis van recente jurisprudentie blijkt dat de regels op onderdelen aangepast moeten worden. Met name het onderdeel dat uit parkeeronderzoek moet blijken dat de parkeerdruk in het openbaar gebied niet toeneemt. Daarvan is per definitie sprake wanneer er bijvoorbeeld woningen worden toegevoegd en er geen of onvoldoende parkeergelegenheid is op eigen terrein.
Periodiek monitoringsonderzoek
De ervaring van sommige inwoners is een tekort aan parkeerplaatsen in de nabijheid van hun woning. Het is van belang dat de toegankelijkheid en het juiste parkeeraanbod worden geborgd binnen de gemeente. Het is gewenst om periodiek parkeerdrukmetingen uit te voeren, waaruit moet blijken waar welke parkeerknelpunten zijn. Op basis hiervan kan worden bepaald welke acties nodig zijn, zoals het doorvoeren van parkeerreguleringsmaatregelen waarbij te denken valt aan bijvoorbeeld blauwe zones of vergunningparkeren.
Naast dat parkeren een uitdaging vormt in de bestaande situaties, vormt het ook een uitdaging voor onze ambitie om tot 2040 circa 4.000 woningen in de gemeente te bouwen. Bij deze nieuwe woningen horen ook passende parkeervoorzieningen die latere parkeerproblemen moeten voorkomen.
Parkeermaatregelen
In de gemeente Krimpenerwaard wordt binnen de woonplaatsen op een aantal plekken gewerkt met blauwe zones, waar alleen kort geparkeerd mag worden met een parkeerschijf of met een ontheffing. Het blijkt hier een efficiënt instrument om aan parkeerregulering te doen. Het is wel van belang om te blijven kijken of deze blauwe zones nog hun doel dienen en om deze waar nodig aan te passen, bijvoorbeeld ten gevolge van nieuwe ontwikkelingen. Hoewel het gebruik van dit instrument onze voorkeur heeft, sluiten wij onze ogen niet voor mogelijk andere vormen van gereguleerd parkeren. Wanneer wij overwegen een ander instrument in te willen zetten, is het ook van belang om de voor- en nadelen ervan ten opzichte van de blauwe zone goed in beeld te brengen. Daarbij dient er ook actief met de omgeving te worden gesproken, omdat ook hiervoor brede steun aanwezig moet zijn.
Wegmarkering is een middel dat helpt duidelijkheid te scheppen in een bepaalde verkeerssituatie. Dit middel moet dan ook gebruikt worden op specifieke punten op bijvoorbeeld de dijk, waar veel geparkeerd wordt. Het markeren van parkeerplaatsen helpt de gebruikers van de weg duidelijkheid te geven over waar te rijden en waar te parkeren en attendeert zo ook op de smalheid van de rijbaan. Op die manier zijn voetgangers en fietsers op deze weg minder in gevaar, aangezien gemotoriseerd verkeer meer op haar hoede zal zijn.
Het belangrijkste doel van ‘shared space’ is om verkeersdeelnemers zich meer bewust van elkaars aanwezigheid en gedrag te laten zijn. Experimenten in het verleden richtten zich met name op kruisingen en pleinen waar diverse verkeersstromen en vervoerswijzen samenkomen. Daarbij betrof het steeds verkeersruimten omdat het van belang is dat één specifiek kenmerk de overhand voerde: verplaatsen (beweging).
In het verleden is er in Lekkerkerk een experiment uitgevoerd met het concept ‘shared space’ waarbij openbare ruimte gelijkwaardig wordt gedeeld door voetgangers, fietsers en automobilisten. Dit experiment was bedoeld als verkeersoplossing, maar voldoet echter niet meer aan het criterium waarbij verplaatsen de overhand moet hebben. Parkeren (stilstand) is daar leidend en daarom is er in de praktijk voor de weggebruiker meer sprake van een traditioneel wegbeeld van een rijbaan met parkeren aan de zijkant, dan van een gemixt beeld aan weggebruikers.
De huidige situatie in Lekkerkerk wordt in stand gehouden omdat de inrichting van de gehele openbare ruimte aldaar nu lijkt te functioneren. We passen 'Shared Space' verder niet meer toe binnen de gemeente, omdat wij meer waarde hechten aan een 'traditionele' (en daarmee ook meer herkenbare) weginrichting. Dit ook in overeenstemming met de enquêteresultaten; in het algemeen geeft men de voorkeur aan een duidelijk(er) scheiding van weggebruikers op wegen binnen en van de gemeente.
Bij nieuwbouwprojecten (woningen en bedrijventerreinen) in uitbreidingsgebieden hanteren we als uitgangspunt dat gemotoriseerd verkeer zo rechtstreeks als mogelijk wordt aangesloten op het (regionale) hoofdwegennet. Er wordt hierbij te allen tijde een verkeerscirculatietoets uitgevoerd, aangezien de verkeerssituaties per ontwikkeling verschillen en afhankelijk zijn van de context. Het zo goed mogelijk aan laten sluiten van het plangebied op het hoofdwegennet zorgt voor een efficiënte verkeersafwikkeling en minimaliseert de impact op de bestaande woonkernen.
Er is voldoende aandacht voor zorgvuldige planning en communicatie met de huidige inwoners/ondernemers van omliggende gebieden. Zij worden actief geïnformeerd en betrokken bij de ontwikkeling van de verkeersstructuur, zodat overlast wordt geminimaliseerd en hun leefomgeving wordt gerespecteerd en waar mogelijk wordt verbeterd.
Voor langzaam verkeer, zoals fietsers en voetgangers, is het streven om de nieuwe uitbreidingsgebieden ook te ontsluiten op de bestaande wegenstructuur in de aangrenzende wijk(en). Dit bevordert de integratie van de nieuwbouwgebieden met de bestaande structuur van de betreffende woonplaats en draagt bij aan een verbonden en leefbare omgeving.
Parkeren: De regels over parkeren zoals opgenomen in het Omgevingsplan Krimpenerwaard moeten op onderdelen aangepast worden om de toegankelijkheid en het juiste parkeeraanbod binnen de gemeente te kunnen blijven borgen. Daartoe worden iedere twee jaar gemeentebreed parkeerdrukmetingen gehouden binnen de woonplaatsen, om zo (ook) proactief knelpunten te identificeren en zo gewenst gerichte actie te kunnen nemen.
Shared space: Het concept ‘shared space’ in Lekkerkerk wordt gehandhaafd als een afgerond experiment, maar zal in principe niet verder binnen de gemeente worden toegepast.
Nieuwbouwprojecten: Bij nieuwbouwprojecten wordt de ontsluitingsweg(en) voor gemotoriseerd verkeer aangesloten op het hoofdwegennet, ook het langzaam verkeer gaat bestaande wegenstructuren in de aangrenzende (woon)gebieden. Hierover dient adequaat gecommuniceerd te worden met belanghebbenden.
/join/id/regdata/gm1931/2026/bc124c82fe4346d7985248631731f1f6/nld@2026‑01‑16;07374645
/join/id/regdata/gm1931/2026/2c0e3eabc9f9406bac5e3097653e2fc8/nld@2026‑01‑16;07374645
Kopieer de link naar uw clipboard
https://zoek.officielebekendmakingen.nl/gmb-2026-22865.html
De hier aangeboden pdf-bestanden van het Staatsblad, Staatscourant, Tractatenblad, provinciaal blad, gemeenteblad, waterschapsblad en blad gemeenschappelijke regeling vormen de formele bekendmakingen in de zin van de Bekendmakingswet en de Rijkswet goedkeuring en bekendmaking verdragen voor zover ze na 1 juli 2009 zijn uitgegeven. Voor pdf-publicaties van vóór deze datum geldt dat alleen de in papieren vorm uitgegeven bladen formele status hebben; de hier aangeboden elektronische versies daarvan worden bij wijze van service aangeboden.