Gemeenteblad van Bunnik
| Datum publicatie | Organisatie | Jaargang en nummer | Rubriek | Datum ondertekening |
|---|---|---|---|---|
| Bunnik | Gemeenteblad 2026, 11316 | ruimtelijk plan of omgevingsdocument |
Zoals vergunningen, bouwplannen en lokale regelgeving.
Adressen en contactpersonen van overheidsorganisaties.
U bent hier:
| Datum publicatie | Organisatie | Jaargang en nummer | Rubriek | Datum ondertekening |
|---|---|---|---|---|
| Bunnik | Gemeenteblad 2026, 11316 | ruimtelijk plan of omgevingsdocument |
Het college van burgemeester en wethouders van de Gemeente Bunnik gelezen de tekstinhoud van het (ontwerp-)omgevingsprogramma Zon-op-Land gemeente Bunnik,
besluit;
Het (ontwerp-)omgevingsprogramma zon-op-land ter inzage te leggen,
zoals is aangegeven in Bijlage A.
Van de terinzagelegging, de termijn voor terinzagelegging en de mogelijkheid om te reageren wordt kennis gegeven in het gemeenteblad.
Aldus besloten in de vergadering van het college van burgemeester en wethouders d.d. 6 januari 2026 te Odijk,
Burgemeester en wethouders van Bunnik,
de secretaris, de burgemeester,
dhr. M.R. van der Jagt, dhr. R. van Bennekom
Hieronder volgt de inhoud van het omgevingsprogramma Zon-op-land van de gemeente Bunnik. Het document is ook in PDF beschikbaar onder Bijlage III Omgevingsprogramma Zon-op-land (PDF)
Bunnik wil in 2040 klimaatneutraal zijn. Dat betekent dat we genoeg duurzame energie moeten opwekken binnen onze eigen gemeente, en zonne-energie speelt daarbij een belangrijke rol. Met dit omgevingsprogramma leggen we uit hoe we zorgvuldig omgaan met zonnevelden (zon-op-land) en welke voorwaarden we daarbij stellen. Zo maken we duidelijk wat wel en niet mogelijk is, voor zowel initiatiefnemers als omwonenden.
De ruimte in Bunnik is beperkt. We willen nieuwe woningen bouwen, ruimte geven aan bedrijven, onze natuur en het landschap beschermen en inwoners voldoende ruimte bieden om te recreëren. Tegelijkertijd moeten we duurzame energie blijven opwekken. Daarom vragen we van nieuwe initiatieven dat zij goed passen in het landschap, aandacht hebben voor natuur, bodem en cultuurhistorie, en waar mogelijk meerdere functies combineren, zoals landbouw, waterberging of natuurontwikkeling. Op die manier houden we onze omgeving mooi én toekomstbestendig.
Ook vinden we het belangrijk dat inwoners kunnen meedenken én meedoen. Daarom zetten we sterk in op goede participatie en op lokaal eigenaarschap, zodat de opbrengsten van zonnevelden zoveel mogelijk terugkomen in onze eigen gemeenschap. Dit programma geeft duidelijkheid over de stappen die we samen zetten en helpt ons om keuzes eerlijk en zorgvuldig te maken.
Met dit nieuwe kader willen we ruimte bieden aan initiatieven die passen bij Bunnik, én tegelijk de waarden beschermen die wij belangrijk vinden. Zo bouwen we stap voor stap aan een duurzame, leefbare en betrouwbare energievoorziening voor de toekomst.
Hilde De Groot
Wethouder Duurzaamheid, gemeente Bunnik

De gemeente Bunnik wil een actieve bijdrage leveren aan het zo veel mogelijk voorkomen van klimaatverandering én aan de transitie naar een duurzaam energiesysteem. Dit is van groot belang voor iedereen. Alleen op die manier kunnen wij ervoor zorgen dat ook in de toekomst iedereen veilig en gezond kan wonen. Daarnaast draagt het bij aan een strategische onafhankelijkheid van andere landen. De ambitie om bij te dragen aan duurzame energieopwekking is dan ook terug te zien in meerdere beleidsstukken die de gemeente al heeft vastgesteld.
In 2023 heeft de gemeenteraad van Bunnik het programma Bunnik Klimaatneutraal 2040 vastgesteld, met een heldere doelstelling: onze gemeente is in 2040 volledig klimaatneutraal. Een belangrijk onderdeel van deze doelstelling betreft de verduurzaming van het energieverbruik in Bunnik. Concreet betekent dit dat er jaarlijks 186.667 MWh (megawattuur)[1] aan duurzame energie moet worden opgewekt binnen de gemeentegrenzen om het (geschatte) eigen energieverbruik te kunnen compenseren.
Eind 2025 is deze doelstelling opnieuw bevestigd in de Omgevingsvisie, samen met een belangrijk aantal richtinggevende keuzes. Ingezet wordt op een brede energiemix, waarvan zonne-energie een fundamenteel onderdeel vormt. Daarnaast streeft de gemeente naar projecten met lokaal eigenaarschap, zodat niet alleen de lasten maar ook de baten ten goede komen aan de Bunnikse gemeenschap. Ook faciliteert de gemeente Bunnik actief projecten die gebruikmaken van innovatieve aanpakken, waarbij energieopwekking en -verbruik zoveel mogelijk worden gecombineerd en slim gebruik wordt gemaakt van het energiesysteem. Op die manier dragen projecten bij aan het voorkomen of zelfs verlichten van netcongestie.
[1] In het programma Bunnik klimaatneutraal 2040 wordt gesproken over terajoules (TJ) in plaats van megawatturen (MWh). Doel uit het programma is 672 TJ. 1 TJ stemt overeen met 277,78 MWh (of 277.778 kWh)
De eerste stappen om te komen tot een jaarlijkse duurzame energieopwekking van 186.667 MWh per jaar hebben we inmiddels gezet. De afgelopen periode kenmerkte zich door het succesvol uitgevoerde beleid. De eerste twee zonnevelden zijn inmiddels gerealiseerd en voor een derde zonneveld is de bouw op het moment van schrijven volop aan de gang (realisatie naar verwachting in 2026). In tegenstelling tot veel andere gemeenten binnen de Regionale Energiestrategie regio Utrecht, heeft Bunnik daarmee aan haar verplichtingen uit de RES 2.0 (RES Herijking) voldaan. De jaarlijkse opwek van deze drie zonnevelden gezamenlijk komt naar verwachting overeen met ca. 59.167 MWh per jaar. Daarnaast wordt nog eens 21.318 MWh[2] per jaar aan energie opgewekt door middel van zon-op-dak.
Figuur 1 - Stand van zaken en doelstellingen voor de energieopwekking in Bunnik, uitgedrukt in opgesteld vermogen (MWp; megawattpiek), conform het programma Bunnik Klimaatneutraal 2040. De categorieën zon-op land en zon-op-land (in aanbouw) omvatten uitsluitend de grootschalige grondgebonden zonprojecten (trede 3 en 4 van de voorkeursvolgorde zon met een oppervlak meer dan 1.000 m2). Alle overige projecten vallen in deze grafiek onder zon-op-dak. Het doel voor 2026 ten aanzien van grootschalige opwekking lijkt te worden gerealiseerd. Het doel voor 2030 en 2040 is weergegeven op basis van een scenario waarin uitsluitend zonne-energie wordt ingezet. Indien wind of andere bronnen onderdeel worden van de energiemix, kan het benodigde vermogen lager uitvallen. Voor windenergie zijn op jaarbasis namelijk hogere aantallen aan vollasturen te verwachten. 1 MWp aan opgesteld vermogen windenergie levert naar verwachting dan ook meer energie op dan zon.

[2] Op basis van de meest recent uitgevoerde analyse, d.d. september 2025 - Cijfers uit april 2025 .
Het omgevingsprogramma is één van de kerninstrumenten binnen de Omgevingswet. Grofweg zijn er twee soorten omgevingsprogramma’s: vrijwillige en verplichte programma’s. Hoewel een omgevingsprogramma voor zon-op-land of zonnevelden niet verplicht is, stelt het de gemeente wel in staat om binnen de kaders van de Omgevingswet invulling te geven aan deze ruimtelijke opgave. In een omgevingsprogramma worden de doelen en ambities uit de Omgevingsvisie nader uitgewerkt, gericht op het beter beschermen, benutten, gebruiken en ontwikkelen van de leefomgeving. Het omgevingsprogramma vormt daarmee een schakel tussen de strategische doelen uit de Omgevingsvisie en de vertaling daarvan naar concreet beleid dat tot uitvoering kan worden gebracht. Bovendien kan dit programma uiteindelijk doorwerken richting het omgevingsplan.
Een belangrijke karakteristiek van beleid voor de ontwikkeling van grootschalige duurzame energieopwekking is dat dergelijke ontwikkelingen in de basis vrijwel altijd strijdig zijn met het omgevingsplan. Het betreft in de praktijk doorgaans buitenplanse omgevingsplanactiviteiten (BOPA’s). Het zou immers zeer uitzonderlijk zijn wanneer voorafgaand aan de ontwikkeling van een project een dergelijke bestemming aan één of meerdere percelen zou zijn toegekend. Het omgevingsprogramma is in dit geval dan ook het aangewezen instrument om een juridische basis te dienen voor het verlenen van vergunningen van nieuwe initiatieven die (nog) niet passen binnen het omgevingsplan.
Voorliggend omgevingsprogramma biedt dit afwegingskader voor nieuwe initiatieven voor grootschalige zon-op-land en geeft invulling aan de bevoegdheid van het college om BOPA-vergunningen te verlenen. Daarnaast worden enkele beleidsmaatregelen vastgesteld die bijdragen aan het verder faciliteren van zon-op-landprojecten, op een wijze die aansluit bij de maat en schaal van de gemeente Bunnik.
In beginsel vormt dit programma een nadere uitwerking van de ambities en kaders uit de Omgevingsvisie. Daarnaast geeft het invulling aan de taakstellingen uit het programma Bunnik Klimaatneutraal 2040, waarin de gemeenteraad heeft verzocht het bestaande beleidskader voor zon-op-land te herzien. Dit programma vervangt het verouderde beleidskader.
Omdat het eerdere “Beleidskader Zonnevelden Bunnik” en de bijbehorende regels een plafond vormden voor de maximale ruimte voor zon-op-land ontstaat, door het intrekken van dit kader, opnieuw ruimte voor nieuwe initiatieven. Ook wordt het beleid op een aantal cruciale punten herzien om:
in te spelen op actuele markt- en beleidsontwikkelingen voor zon-op-land (2.1 De voorkeursvolgorde zon (zonneladder), 2.3 Actuele context zonnevelden en 2.4 Lokale situatie); en
invulling te geven aan de belangrijkste aandachtspunten uit de evaluatie van het bestaande beleid uit 2022 (zie 2.2 Evaluatie van het voorgaande beleidskader).
Concreet vertaalt dit zich in de volgende programmadoelstellingen:
Stap voor stap ruimte maken voor nieuwe zonnevelden, zodat we in 2040 klimaatneutraal kunnen zijn:
Het herzien van het afwegingskader voor nieuwe zon-op-land initiatieven, met daarbij aandacht voor onder andere:
Het verkennen van beleidsmaatregelen voor het verder faciliteren van duurzame opwekprojecten, zoals batterijen, private leidingen of netwerken (e-hubs), en het actief ondersteunen van projecten die in synergie staan met andere ruimtelijke ontwikkelingen.
Het concretiseren van de wijze waarop samenwerking met de gemeenteraad vormt krijgt bij de vergunningverlening van zonnevelden.
Om dit omgevingsprogramma verder vorm te geven, zijn verschillende partijen om advies gevraagd. Zo is onder andere advies gevraagd aan de Energiecoöperatie Bunnik (ECB), de Land- en Tuinbouw Organisatie (LTO) afdeling Houten-Bunnik, het programmateam van de Regionale Energie Strategie regio Utrecht, de Natuur- en Milieufederatie Utrecht en netbeheerder Stedin. Deze partijen hebben allemaal een reactie gegeven en waardevolle adviezen meegegeven. LTO heeft daarbij expliciet kenbaar gemaakt géén voorstander te zijn van het mogelijk maken van zonnevelden op landbouwgronden.
Op basis van de reacties van de betrokken partijen zijn verschillende aanscherpingen en aanpassingen gedaan aan het beleidskader. Deze hebben onder andere betrekking op het borgen van lokaal eigendom, het ontwikkelen van zonnevelden met oog voor biodiversiteit, het aanvullen van criteria voor landschappelijke inpassing en het aanscherpen van de eisen rondom meervoudig landgebruik. Ook zijn er aanvullingen gedaan op de doorontwikkelingsagenda, met name op het gebied van zon-op-dak.
Dit omgevingsprogramma legt uit hoe het college van de gemeente Bunnik omgaat met de ontwikkeling van zonnevelden. Eerst wordt uitgelegd waarom dit nodig is: welke ontwikkelingen er spelen in de markt voor zonne-energie, welke regels en afspraken gelden en wat we hebben geleerd van het vorige beleid (Hoofdstuk 2 Achtergrond). Deze achtergrond vormt de basis voor de keuzes die in dit programma worden gemaakt. Vervolgens wordt beschreven wanneer een zonneveld volgens het college goed past bij Bunnik (Hoofdstuk 3 Afwegingskader). Zo weten initiatiefnemers én omwonenden waar ze aan toe zijn en welke voorwaarden gelden voor nieuwe plannen. Tot slot lees je hoe de uitvoering in de praktijk werkt: hoe het aanvragen van een vergunning verloopt, hoe de gemeenteraad hierbij betrokken is en welke onderwerpen de komende jaren verder worden uitgewerkt om de ontwikkeling van zonne-energie in Bunnik te blijven ondersteunen (Hoofdstuk 4 Uitvoering).
We hebben behoefte aan duurzame en lokaal opgewekte energie. Dat draagt bij aan een schone en gezonde leefomgeving én biedt kansen om gewenste gebiedsontwikkelingen en lokaal verdienvermogen mee te financieren. Bij de ontwikkeling van nieuwe zon-op-landprojecten doen zich echter diverse uitdagingen voor. Zo wordt de markt geconfronteerd met een verslechterde businesscase en met netcongestie. Tegelijkertijd moet invulling worden gegeven aan andere beleidsambities, zoals het realiseren van lokaal eigendom, en moet zorgvuldig worden omgegaan met de landschappelijke inpassing van projecten. Daarnaast gelden er vanuit het Rijk en de provincie specifieke eisen voor de ontwikkeling van zonne-energie op natuur- en landbouwgronden.
In dit hoofdstuk wordt dit volledige beeld geschetst en worden de daaruit voortvloeiende keuzes toegelicht. Deze keuzes vormen de basis voor het afwegingskader en de bijbehorende beleidsregels, zoals uiteengezet in Hoofdstuk 3 Afwegingskader.
De gemeente Bunnik schaart zich achter de voorkeursvolgorde zon (ook wel zonneladder genoemd) uit de Nationale Omgevingsvisie (NOVI). Deze voorkeursvolgorde geeft aan in welke stappen gezocht dient te worden naar mogelijkheden voor de aanleg van installaties voor de opwekking van zonne-energie. Dit betekent echter niet dat pas met de aanleg van zonnevelden op landbouw- en natuurgronden kan worden begonnen wanneer alle andere treden volledig benut zijn. De NOVI stelt uitsluitend dat overheden de voorkeursvolgorde dienen mee te nemen in hun afwegingen. Tegelijkertijd kunnen verschillende opties voor zonne-energie parallel worden ontwikkeld, zodat invulling kan worden gegeven aan de regionale en lokale opwekdoelstellingen. Wel is het van belang dat zorgvuldig wordt onderbouwd waarom wordt overgegaan tot de ontwikkeling van zonne-energie op landbouw- of natuurgronden.
Figuur 2 – De voorkeursvolgorde zon (Bron: Nationale Omgevingsvisie (NOVI))

De nationale voorkeursvolgorde voor zonne-energie kent vier treden, namelijk;
Trede 1: zonnepanelen op daken en gevels
Trede 2: zonnepanelen op gronden binnen het bestaande bebouwde gebied
Trede 3: zonnepanelen op (rest)gronden in het buitengebied
Trede 4: zonnepanelen op landbouw- en natuurgronden.
In de volgende paragrafen wordt uiteengezet op welke wijze invulling wordt gegeven aan de verschillende treden.
De gemeente heeft op dit thema ingezet door het subsidiëren van een project van de Energiecoöperatie Bunnik en de Green Business Club, gericht op bedrijfsdaken. Helaas heeft dit tot op heden weinig concrete resultaten opgeleverd. Ook binnen de samenwerking met de RES-regio Utrecht blijkt dat verschillende stimuleringsaanpakken voor zon-op-dak slechts beperkte additionele realisatie tot gevolg hebben. Voorlopig richt de inzet zich daarom voornamelijk op het handhaven van de energiebesparingsverplichting bij bedrijven via de omgevingsdienst.
Hoewel stimuleringsmaatregelen weinig effect lijken te sorteren, zagen we tot voor kort een gestage groei in de hoeveelheid zonnepanelen op daken van zowel bedrijven als particulieren in de gemeente. Pas in het laatst gemeten jaar (2025) lijkt de toename in zon op dak sterk te stagneren (3% groei in 2025 t.o.v. 2024). De verwachting is dat zaken als netcongestie en het verdwijnen van de salderingsregeling voorlopig voor een stagnatie zullen blijven zorgen.
Een soortgelijke analyse uit 2024 laat zien dat, op basis van zonoriëntatie en dakoppervlak, de totale potentie voor zon-op-dak binnen de gemeente 65.694 MWh bedraagt. Daarvan wordt nu ruim 32% benut. Zelfs als we ervan uitgaan dat deze volledige potentie benut zal gaan worden is dit veruit onvoldoende om de doelstelling voor energieopwekking te halen op basis van enkel zon-op-dak. De rek lijkt er bovendien nogal uit. Een in RES-verband gebruikte vuistregel is dat de daadwerkelijke potentie zo’n 50% van de gemeten potentie is (= 32.778 MWh). Onder andere omdat niet alle dakconstructies geschikt zijn voor de plaatsing van zonnepanelen of omdat eigenaren ervoor kiezen om niet hun gehele dakpotentie te benutten omwille van economische redenen en/of de netcongestie.
De voornaamste uitdaging bij projecten in trede 2 is de businesscase, waardoor dergelijke projecten nauwelijks tot realisatie komen. Bovendien is het aantal geschikte terreinen beperkt. Om toch invulling te geven aan deze trede onderzoekt de gemeente, in samenwerking met de RES, de mogelijkheden voor solar carports. Tot op heden is één terrein in beeld gekomen dat mogelijk geschikt is voor een trede 2-project: het parkeerterrein bij Rijneiland te Odijk. Nadere studie is echter noodzakelijk om de haalbaarheid vast te stellen en te kijken wat de daadwerkelijke potentie is van dit project. Op dit moment is de inschatting dat de bijdrage van een solar carport op Rijneiland circa 84 MWh zou zijn. Hoewel het niet is uitgesloten dat er andere terreinen zijn waar een solar carport mogelijk passend zou kunnen zijn, is het niet de verwachting dat er op korte termijn veel meer soortgelijke projecten zullen volgen. Belangrijke conclusie uit het RES-traject is dat alleen onder ideale omstandigheden een project kans van slagen heeft. Indien dit project of andere initiatieven kansrijk blijken, zal de gemeente via maatwerkafspraken proberen de realisatie te faciliteren. Projecten binnen trede 2 vallen buiten de scope van het afwegingskader (Hoofdstuk 3 Afwegingskader) van dit programma.
De gemeente neemt actief deel aan een project voor de plaatsing van zonnepanelen langs de A12, binnen het kader van het OER-programma (Opwek van Energie op Rijksvastgoed), in samenwerking met Rijkswaterstaat en andere partners. Doel van dit project is de realisatie van het zogenoemde Zonnelint in de bermen van de snelweg. De potentiële opwekcapaciteit in Bunnik is echter beperkt, met een totaal oppervlak van circa 1 hectare. Indien deze hectare volledig benut wordt, is de geschatte potentiële opbrengst daarvan ca. 1.092 MWh. De businesscases zijn echter complex, onder meer vanwege de lange kabelafstanden naar relatief kleinschalige oppervlakten met zonnepanelen.
Om de kansrijkheid van het OER-project te vergroten, wordt samen met andere overheden gewerkt aan een relatief licht toetsingskader dat uniform wordt toegepast binnen alle deelnemende gemeenten. Het OER valt dus buiten het afwegingskader van dit programma. Voor alle andere trede 3 projecten wordt het afwegingskader uit Hoofdstuk 3 Afwegingskader wél gebruikt.
Opgemerkt dient te worden dat er op dit moment eigenlijk geen ‘restgronden’ bekend zijn die kansrijk lijken voor de ontwikkeling van zonne-energie. Mochten deze zich toch voordoen, dan staat het college positief tegenover de ontwikkeling van zonne-energie op deze gronden.
Doordat de treden 1 tot en met 3 op basis van onderzoeken onvoldoende potentie laten zien om invulling te kunnen geven aan de Bunnikse opwekdoelstellingen, komen voor de resterend opgave ook projecten binnen trede 4 in beeld.
Tabel 1 – Overzicht van de doelstellingen en realisatiegraad van zonne-energie. Doordat de potentie in trede 1 t/m 3 beperkt is, is inzet op projecten binnen trede 4 noodzakelijk. Ambities/invulling is weergegeven in MWh. Daarbij is een inschatting gegeven van de hoeveelheid opgesteld vermogen (MWp) daarvoor nodig is, afgerond op gehelen én uitgaande van het scenario dat de gehele invulling geschiedt door middel van zonne-energie.
Ambitie | Ingevulde ambitie | Resterend in te vullen | |
Totale ambitie | 186.667 MWh (205 MWp) | 80.458 MWh (88MWp) | 106.182 MWh (117 MWp) |
Potentie trede 1 | 32.778 MWh (36 MWp) | 21.318 MWh (23 MWp) | 11.460 MWh (13 MWp) |
Potentie trede 2 | 84 MWh (<0,1 MWp) | - | 84 MWh (<0,1 MWp) |
Potentie trede 3 | 1.092 MWh (1 MWp) | - | 1.092 MWh (1 MWp) |
Resterende ambitie | 152.713 MWh (168 MWp) | 59.167 MWh (65 MWp) | 93.546 MWh (103 MWp) |
Hoewel projecten in trede 4 niet per definitie grootschalige projecten zijn, kenmerken deze projecten zich vaak wel zo. Deze projecten hebben dan ook een grote ruimtevraag. Dit vraagt om een prudente handelswijze bij dit type projecten. Vooral voor deze trede 4 projecten is dit programma en het afwegingskader (Hoofdstuk 3 Afwegingskader) dan ook bedoeld. De gemeente hanteert daarbij de aangescherpte nationale voorkeursvolgorde zon (2023).
De Nationale Omgevingsvisie gaat uit van een situatie waarbij trede 4 niet gebruikt wordt tenzij sprake is van één van de volgende uitzonderingsgronden.
Agri-PV: waarbij een substantiële agrarische functie wordt gecombineerd met een zonnepark.
Transitiegronden: landbouwgronden die momenteel nog een agrarische bestemming hebben, maar in de toekomst een andere bestemming krijgen, kunnen tijdelijk worden ingezet voor energieopwekking en zo financieel bijdragen aan de overgang naar de nieuwe functie.
Bijdragen aan ruimte op het net (verminderen congestie): projecten die significant bijdragen aan het verminderen van netcongestie of zorgen voor efficiënter gebruik van het bestaande netwerk.
Daarbij wordt meegegeven dat elk zonneveld project landschappelijk goed vormgegeven en ingepast moet worden én inpasbaar is in het energienetwerk. Bovendien dienen partijen ernaar te streven dat alle zon-op-land projecten voldoen aan het streven van 50% lokaal eigendom en kunnen rekenen op voldoende draagvlak.
Het is aan de provincie om de voorkeursvolgorde vast te leggen in de Omgevingsverordening. Uiteindelijk is het deze verordening waar de gemeente bij het verlenen van vergunning zich toe zal (moeten) verhouden.
In 2022 heeft de evaluatie van het zonneveldenbeleid van de gemeente plaatsgevonden. Deze evaluatie resulteerde in 33 aanbevelingen voor de herziening van het oude beleidskader. Het voorliggende programma heeft als inzet om deze aanbevelingen een plaats te geven binnen het afwegingskader en in de uitvoering van het vergunningsverleningsproces. Hieronder volgt een samenvatting van de belangrijkste aanbevelingen, die richtinggevend zijn voor het herziene beleid:
Werk met een projectleider zonnevelden. Dit voorkomt ruis in de rol- en taakverdeling en zorgt voor een integrale aansturing. Tevens wordt voorkomen dat de landschapscoördinator een onevenredig zware besluitvormende rol krijgt toebedeeld buiten de taken rondom landschappelijke inpassing, zoals in het voorgaande beleidskader het geval was.
Wees eenduidig over hoe men omgaat met de hoogte van zonnepanelen. In het voorgaande kader werd de maximale hoogte in sommige gevallen als een hard toetsingscriterium gehanteerd, terwijl dit in andere gevallen slechts als aandachtspunt gold. Dit leidde tot inconsistentie.
Doorloop een zorgvuldig vergunningsverleningstraject. Zo wordt geadviseerd om:
te werken met een gestructureerd voortraject waarbij een initiatiefnemer het initiatief met verschillende beleidsambtenaren kan bespreken,
besluitvorming en advisering goed en eenduidig te documenteren zodat deze informatie eenduidig beschikbaar blijft
elke vergunningstraject voor een zonneveld uitvoerig te evalueren om het proces blijvend te kunnen verbeteren én eventuele structureel terugkerende knelpunten te kunnen identificeren.
Het maken van duidelijke procesafspraken rondom vergunningverlening met de gemeenteraad. Onduidelijkheid over dit proces leidde in het verleden tot wijzigingen door de raad in een laat stadium, wat zorgde voor vertraging en ruis in het traject.
Hanteer locatie als een toetsingscriterium.In het voorgaande beleidskader werden geen locaties uitgesloten, terwijl veel locaties feitelijk als onwenselijk werden beschouwd. Dit veroorzaakte onduidelijkheid.
Besteed extra aandacht aan de participatie met omwonenden. Zorg dat omwonenden tijdig worden betrokken bij initiatieven, zodat zij daadwerkelijk invloed kunnen uitoefenen.
Concretiseer de eisen rondom lokaal eigendom. Geef een duidelijke invulling aan het streven naar 50% lokaal eigendom, zodat helder is wat van initiatiefnemers wordt verwacht.
Houd het legestarief voor zonnevelden nog eens tegen het licht. Het huidige tarief wordt door de markt als fors ervaren. Voor kleinere partijen, zoals energiecoöperaties, vormt dit een aanzienlijke belemmering. Geadviseerd wordt te onderzoeken of verlaging van het tarief mogelijk is.
Hoewel de hiervoor beschreven evaluatie veel waardevolle input biedt voor de herijking van het beleid, is het minstens zo belangrijk om dit beleid te plaatsen in de veranderde context rondom zonnevelden.
In de periode 2019 tot 2022, waarin het zonneveldenbeleid werd uitgevoerd, bestond er vanuit de markt aanzienlijke interesse in de ontwikkeling van zonnevelden. De marktomstandigheden waren gunstig en binnen de gemeente Bunnik was sprake van een redelijke belangstelling voor dergelijke projecten. Ook nadat de beschikbare beleidsruimte was benut, ontving de gemeente tot 2024 nog verzoeken van ontwikkelaars met de vraag of er mogelijkheden waren om een zonneveld te realiseren. Inmiddels is het marktbeeld voor zonnevelden echter aanzienlijk verslechterd. Een sterkte toename van het aantal uren met een negatieve stroomprijs, stijgende ontwikkel- en financieringskosten en lange doorlooptijden behoren tot de belangrijkste redenen waarom de businesscase voor zonnevelden sterk is verslechterd. Om tot een haalbare businesscase te komen, is vaak relatief veel ruimte nodig om voldoende opwekcapaciteit op projectniveau te realiseren en tegelijkertijd een korte afstand tot het aansluitpunt op het net en/of een afnemer van de stroom in de directe omgeving.
Daarnaast vormt netcongestie een zeer belangrijke beperking voor de ontwikkelruimte van zonnevelden. Met name in de Kromme Rijn-regio lijkt er de komende jaren (tot 2033-2035) nauwelijks capaciteit beschikbaar te zijn op de onderstations om nieuwe zonnevelden aan te sluiten op het elektriciteitsnet. Bovendien bestaat er veel onzekerheid over het moment waarop er opnieuw ruimte beschikbaar zal komen bij deze onderstations van de netbeheerder. Hierdoor lijkt er uitsluitend nog ruimte te zijn voor zonnevelden waarbij de opgewekte stroom direct wordt gekoppeld aan een afnemer. Een voorbeeld hiervan is het zonneveld langs de A12, dat rechtstreeks wordt aangesloten op het private netwerk van de Universiteit Utrecht (Utrecht Science Park).
Binnen dit programma en de daarbij te maken afwegingen dient rekening te worden gehouden met bestaand beleid en andere ontwikkelingen binnen de gemeente. Gemeente Bunnik bevindt zich in een fase van sterke ontwikkeling. Verschillende ambities – of het nu gaat om woningbouw en bedrijvigheid, of om natuur en recreatie – leggen allen een aanzienlijke ruimteclaim. Dit geldt ook voor energieopwekking, en in het bijzonder voor zon-op-land.
Daarnaast moeten de reeds bestaande afspraken rondom zonnevelden en de rol van de gemeenteraad op een juiste wijze worden verankerd binnen dit programma. Specifiek gaat het hierbij om het raadsbesluit “Aanwijzingsbesluit adviesrecht en verplichte participatie omgevingsvergunningen gemeente Bunnik”. Hierin is vastgelegd dat voor initiatiefnemers van zonnevelden met een omvang vanaf 1.000 m² verplichte participatie geldt. Tevens is vastgelegd dat de gemeenteraad bij de vergunningsverlening een bindend adviesrecht heeft voor buitenplanse omgevingsplanactiviteiten binnen de categorie zonnevelden. De gemeenteraad heeft dan ook bij alle initiatieven voor zonnevelden de beslissende stem voor de verlening van een vergunning.
Overwegende de uitgangspunten, beleidsstukken en constateringen uit de voorgaande paragrafen 2.1 tot en met 2.4, zet gemeente Bunnik in op een zonneveldenbeleid dat inspeelt op de actuele marktomstandigheden en initiatiefnemers ruimte biedt om met creatieve oplossingen te komen voor een succesvol zonneveld. Dit betekent dat in dit kader slechts in beperkte mate harde ruimtelijke eisen (zoals hoogte en oppervlakte) worden gesteld. Tegelijkertijd worden de waarden die voor gemeente Bunnik van belang zijn – zoals de waarde van het landschap, de bescherming van de natuur en het verbeteren van de biodiversiteit, zoals opgenomen in de Omgevingsvisie – nadrukkelijk beschermd. Hiervoor worden richtlijnen meegegeven.
Om initiatiefnemers te ondersteunen, spreekt gemeente Bunnik expliciet uit welwillend te staan tegenover oplossingen die bijdragen aan ontwikkeling binnen de beperkingen van netcongestie. Zaken als batterijen en/of directe lijnen bij projecten zijn bespreekbaar en worden faciliterend benaderd. Alleen initiatieven waarvan aannemelijk kan worden gemaakt dat deze op afzienbare termijn aansluitbaar zijn op het net, komen in aanmerking voor een vergunning.
Om zorgvuldig om te gaan met de ruimte die een zonneveld vraagt – mede in het licht van andere gemeentelijke ambities en de eisen van een trede 4-project – wordt bij alle projecten ingezet op meervoudig landgebruik. Het is aan de ontwikkelaar om te bepalen welke functies het beste gecombineerd kunnen worden (bijvoorbeeld agri-PV, waterberging of natuurontwikkeling). Het plaatsen van de zonnepanelen dient in alle gevallen tijdelijk van aard te zijn. Na een periode van maximaal 30 jaar kunnen de gronden opnieuw volledig worden ingezet voor bijvoorbeeld landbouw. Initiatiefnemers moeten aantonen dat hun project geen negatieve impact heeft op de bodemkwaliteit of ecologie.
De gemeenteraad wordt actief betrokken bij alle initiatieven, bij voorkeur al in een vroeg stadium, bij voorkeur op basis van een Nota van Uitgangspunten. Op die manier kunnen eventuele bezwaren tijdig in beeld komen en krijgen initiatiefnemers een beeld van de geldende kaders waarbinnen zij naar verwachting op steun van de gemeenteraad kunnen rekenen. Initiatiefnemers worden procesmatig begeleid door de interne projectleider zonnevelden (beleidsadviseur duurzame opwek). Deze zal als centrale contactpersoon (casemanager) optreden gedurende het gehele proces.
Om lokale participatie en zeggenschap bij zonnevelden beter juridisch te borgen, wordt dit geregeld door de verordening lokaal eigendom bij grootschalige energieopwekking vast te stellen. Hiermee wordt de inspanningsverplichting voor lokaal eigendom juridisch verankerd. Daarnaast dienen initiatiefnemers hun participatieplan vroegtijdig inzichtelijk te maken, zodat dit kan worden meegenomen bij de eerste bespreking van het initiatief met de gemeenteraad.
Met dit omgevingsprogramma staat gemeente Bunnik opnieuw open voor initiatieven voor zonnevelden. Er wordt gestreefd naar een uitnodigend kader dat initiatiefnemers uitdaagt om met creatieve oplossingen te komen waarmee wordt omgegaan met de huidige context voor zonnevelden. Vanzelfsprekend is er echter een aantal harde, toetsbare eisen waaraan alle initiatieven dienen te voldoen.
In dit hoofdstuk worden de beleidskeuzes en -afwegingen uit paragraaf 2.5 Beleidsafwegingen vertaald naar een concreet kader waaraan voorstellen kunnen worden getoetst. Op basis hiervan besluit het college om wel of niet medewerking te verlenen aan een initiatief. Dit afwegingskader wordt vastgelegd in beleidsregels die door het college worden gehanteerd bij de beoordeling van initiatieven voor zonnevelden.
De volgende voorwaarden zijn van toepassing op alle zonneveldinitiatieven die binnen trede 3 of 4 van de voorkeursvolgorde zon vallen. Indien naar oordeel van het college niet (afdoende) aan deze voorwaarden wordt voldaan, zal het college de raad vragen om geen medewerking te verlenen aan het betreffende initiatief.
Samengevat geldt dat het college graag medewerking verleent aan initiatieven waarbij sprake is van:
een landschappelijke inpassing volgens de richtlijnen uit het Landschapsontwikkelingsplan Kromme Rijngebied+ (3.1.1 Landschappelijke inpassing);
een tijdelijk karakter (3.1.2 Tijdelijkheid);
een plan voor het behoud van de lokale archeologische verwachtingswaarde en cultuurhistorische waarden (indien van toepassing – 3.1.3 Archeologie en cultuurhistorie);
op zijn minst behoud van ecologische kwaliteit (3.1.4 Ecologie (flora, fauna en biodiversiteit));
op zijn minst behoud van bodemkwaliteit (3.1.5 Bodemkwaliteit (structuur, organische stof en bodemleven));
meervoudig landgebruik (3.1.6 Meervoudig landgebruik);
aansluitmogelijkheden op het energienet of elders (3.1.7 (Net)aansluiting);
procesparticipatie en het streven naar lokaal eigendom (3.1.8 Procesparticipatie en lokaal eigendom);
naleving van bestaande wettelijke eisen (3.1.9 Wettelijke eisen).
Deze voorwaarden worden in de volgende paragrafen puntsgewijs nader uitgewerkt.
Opgemerkt dient te worden dat voor alle initiatieven de lokale situatie in overweging zal moeten worden genomen. Het lokaal inpassen van een initiatief is in alle gevallen maatwerk. Mede hierom wordt een initiatiefnemer sterk aanbevolen om tijdig met de gemeente in gesprek te gaan en gebruik te maken van overlegmogelijkheden zoals de intake- en omgevingstafel.
Ontwikkelingen moeten goed passen in het landschap en zo zorgvuldig mogelijk worden ingepast. Het Bunnikse landschap, gevormd door de Kromme Rijn, willen we immers zo goed mogelijk beschermen. Initiatiefnemers worden dan ook gevraagd om een landschappelijk inrichtingsplan aan te leveren en geadviseerd hier vroegtijdig over in gesprek met de gemeente. Voor de beoordeling van de landschappelijke inpassing van het initiatief hanteert de gemeente de uitgangspunten en criteria zoals opgenomen in de meest recente versie van het Landschapsontwikkelingsplan Kromme Rijn + (hierna: LOP)
De basis van landschappelijke inrichting van elk zonneveld bestaat uit:
Het kiezen van een passende hoogte voor de panelen
Het beperken van het aaneengesloten oppervlak aan zonnepanelen
Het beperken van geluid uit de transformatoren
Het volgen van de verkaveling
De ontwikkeling van een passende overgangszone van landschap tot aan het zonneveld: Dat wil zeggen, denk na over de ontwikkeling van een rand rondom het daadwerkelijke zonneveld, waar ruimte is voor een overgangszone en landschappelijke inpassing.
De landschappelijke inpassing rondom een zonneveld, dient in elk geval aan te sluiten bij de kernkwaliteiten van het landschapstype waarin een initiatief beoogt te gaan komen. Het LOP zegt hierover het volgende: Het oeverwallen- en kommenlandschap is een karakteristiek onderdeel van het rivierenlandschap gevormd door eeuwenlange rivierwerking. De opbouw van oeverwallen en kommen met daartussen oude stroomgeulen geeft het landschap een gelaagde structuur. Dit gebied maakt ook deel uit van de historische Neder-Germaanse Limes: de voormalige grens van het Romeinse Rijk wat het een extra cultuurhistorische betekenis geeft.
We kunnen dit landschap grofweg indelen in twee verschillende landschapstypen: de stroomruggen en het kommenlandschap. Van de twee typen landschappen, lijkt het kommenlandschap het meest passend voor de inpassing van zonnevelden, door het open karakter en het klassieke gebruik van deze gronden als agrarisch productielandschap. Initiatieven die zich op dit gebied richten kennen vanuit de gemeente dan ook een sterke voorkeur, zeker als een initiatief kiest voor meervoudig landgebruik met een agrarische functie of watermanagement in bijvoorbeeld de lagergelegen kommen. Idealiter richt een initiatief zich op deze allerlaagste gebieden, ook omdat deze gronden doorgaans een lagere landbouwkundige waarde kennen.
Dit wil overigens niet zeggen dat er geen mogelijkheden liggen in het stroomruggengebied. Het stroomruggenlandschap is kleinschaliger en daardoor kwetsbaarder. Zonnevelden zijn mogelijk wanneer deze naar maat en schaal worden aangepast aan dit type landschap. Kansen liggen bijvoorbeeld bij plannen voor zon boven laagstam fruitteelt of initiatieven waarbij geïnvesteerd wordt in het realiseren van ecologische verbindingen. Zeker als deze initiatieven ook aandacht besteden aan het mede versterken van de (recreatieve) beleving en zichtbaarheid van het Kromme Rijngebied.
Een goed landschappelijk ingericht zonneveld kenmerkt zich in ieder geval door het aanbrengen van inheemse beplanting rondom het zonneveld. Daarbij dient het zwaartepunt te liggen op het aanbrengen van robuustere landschappelijke elementen op locaties waar het meeste zicht op het zonneveld is. Bij voorkeur wordt het zonneveld zo ingepast dat de landschappelijke beplanting nog steeds van waarde is na opheffen van het zonneveld, bijvoorbeeld op het gebied van ecologie, zonder dat deze een onoverkomelijke belemmering vormen voor het toekomstige (agrarische)gebruik van de gronden.
Bijzondere aandacht gaat uit naar een drietal deelgebieden in de gemeente, namelijk:
De Hollandse waterlinies. Het gebied dat onderdeel is van UNESCO is inherent kwetsbaar. Zonnevelden kennen in veel gevallen een aantasting van het gebied en worden daardoor niet geschikt geacht, zeker nu zeer laag aangelegde zonnevelden niet altijd meer eenvoudig inpasbaar zij, doordat meervoudige landsgebruik verwacht wordt. Kansen zijn er nog wel in de aandachtszone rondom het UNESCO gebied. Daar is ontwikkeling dan ook niet uitgesloten. (zie ook Archeologie en Cultuurhistorie)
De loop van de oude Kromme Rijn (Ossenwaard). Deze oksel van de Kromme Rijn wordt aangemerkt als uniek door haar landschappelijke schoonheid en kleinschaligheid van het gebied. De kwetsbaarheid daarvan maakt dat we dit gebied als ongeschikt voor grootschalige opwekking van zonne-energie aanmerken.
De Vlowijker Polder. Dit gebied tussen de kernen Bunnik, Odijk en Houten is volop in ontwikkeling met de komst van onder andere de Kersenweide en een nieuw bedrijvenpark. De ontwikkeling van duurzame energie in combinatie met deze andere ruimtelijke ontwikkelingen wordt als kansrijk aangemerkt, ook omdat dit de kansrijkheid van het aansluiten van een zonneveld vergroot en onderdeel uitmaken van de netbewuste energievoorziening van de ruimtelijke ontwikkelingen. Bovendien kunnen zonnevelden in dit gebied een bijdrage leveren aan de daar gewenste totstandkoming van natuur en ecologische verbindingen.
Figuur 3 – Indicatieve kaart van de verschillende landschapstypen. Deze landschapstypen brengen eigen criteria met zich mee voor de inpassing, zoals opgenomen in het LOP. Ook op de kaart opgenomen zijn de gebieden die specifiek uitgesloten zijn voor de ontwikkeling van zonnevelden.

In alle gevallen geldt dat zonnevelden een tijdelijk gebruik van de grond vormen. Verstrekte vergunningen kennen daarom een maximale looptijd van 30 jaar. Na afloop van deze periode dienen de panelen, stellages, funderingen en overige ondersteunende bouwwerken volledig te worden verwijderd. Dit geldt niet voor de aangelegde landschappelijke elementen. De initiatiefnemer, of diens rechtsopvolger, is verantwoordelijk voor de verwijdering en het hergebruik van de zonnepanelen volgens de regeling AEEA (afgedankte elektrische en elektronische apparatuur). In het plan moet een voorziening worden opgenomen die waarborgt dat de zon-PV-installatie op een juiste wijze kan worden verwijderd.
De gemeente Bunnik wenst haar lokale cultuurhistorische waarden te beschermen. Deze waarden mogen dan ook niet worden aangetast. Er wordt dan ook geen medewerking verleend aan zonnevelden die cultuurhistorische locaties direct negatief beïnvloeden/aantasten.
Ook de eventuele aanwezige archeologie dient te worden beschermd. De ontwikkeling van een zonneveld brengt twee risico’s met zich mee voor eventuele archeologische waarden in de bodem:
mogelijke gevolgen van wijzigingen in het grondwaterpeil;
mogelijke gevolgen van funderingen in de bodem.
Medewerking kan uitsluitend worden verleend aan initiatieven waarbij passend archeologisch onderzoek wordt uitgevoerd, volgens nationaal of gemeentelijk beleid. Daarnaast moet in het ontwerp aantoonbaar invulling worden gegeven aan de aandachtspunten uit dit onderzoek. Dit betekent dat een zonneveld zodanig moet worden gefundeerd en afgewaterd dat archeologische waarden behouden blijven. Als de bodem niet of nauwelijks wordt geroerd, kan onderzoek mogelijk achterwege blijven.
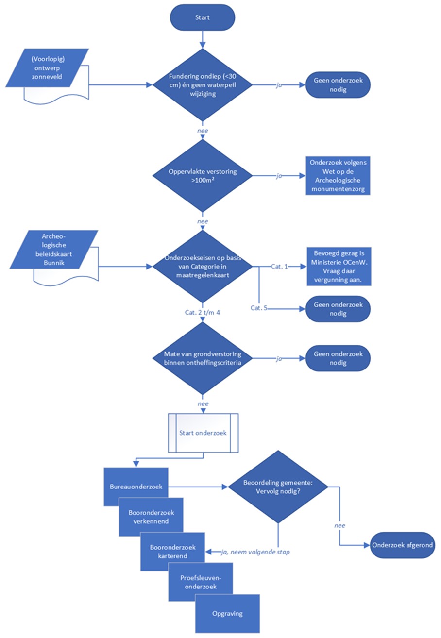
Afhankelijk van de mate van bodemverstoring en de lokale archeologische verwachtingswaarde wordt beoordeeld of, en in welke mate, onderzoek noodzakelijk is. In sommige gevallen is het Rijk het bevoegd gezag. Voor meer informatie kan gebruik worden gemaakt van de archeologische beleidskaart van Bunnik en de bijbehorende toelichting. Onderstaande flowchart dient als hulpmiddel om inzicht te krijgen in de te verwachten mate van onderzoeksplicht.
Hollandse Waterlinies en de Neder-Germaanse Limes
Bunnik beschikt over twee belangrijke cultuurhistorische gebieden binnen haar gemeentegrenzen, namelijk de Nieuwe Hollandse Waterlinie én de Neder-Germaanse Limes. Bij de afweging voor het wel of niet toestaan van een zonneveld houdt de gemeente rekening met dit bijzondere cultureel erfgoed. De universele waarden mogen niet worden aangetast. Dit betekent voor de Hollandse Waterlinies bijvoorbeeld dat de linie als geheel zichtbaar en herkenbaar moet blijven en dat de openheid in de schootsvelden van de forten beschermd is.
Dit wil echter niet zeggen dat zonnevelden nabij dit cultureel erfgoed volledig uitgesloten zijn. Zo is er een afwegingskader (https://www.provincie-utrecht.nl/sites/default/files/2022-03/Afwegingskader energie HWL GS PU.pdf) opgesteld over de kansen voor de energietransitie binnen de Nieuwe Hollandse Waterlinie waarin wordt aangegeven welke ruimte er is. Initiatiefnemers zullen in ieder geval in gesprek moeten met de UNESCO-siteholders. De gemeente verwacht in ieder geval dat een Heritage Impact Assessment (HIA) wordt uitgevoerd om te bepalen of en in welke mate er aantasting voortvloeit uit de realisatie van het zonneveld.
Figuur 4 – Stroomschema bij processtappen voor archeologisch onderzoek. Onderzoek voor ecologie of bodemkwaliteit zijn niet in dit schema opgenomen. Dit schema is een versimpelde weergave van het geldende beleid en dient alleen als hulpmiddel.

Voor elk zonneveld moet de invloed op de biodiversiteit en de natuurwaarden inzichtelijk worden gemaakt. Medewerking door het college wordt alleen verleend aan zonnevelden die voldoen aan de minimale eisen uit de natuurbeschermingswet en de ecologie-eisen vanuit de regeling SDE++ (Stimulering duurzame energie). Om dit te borgen verleent het college alleen medewerking aan initiatieven die zich inspannen om te werken met de principes van het label EcoCertified Solar Parks. Hiervan is immers aangetoond dat dit leidt tot een verbetering van de ecologische waarde, zonder dat dit kostenverhogend is (mits vanaf het begin in het ontwerp toegepast).
Het inzichtelijk maken van de invloed van een initiatief op de ecologische waarden gebeurt door middel van een ecologisch onderzoek en een beheerplan. Hierin wordt in ieder geval ingegaan op de volgende zaken, op basis waarvan de gemeente zal toetsen of de ecologische waarden voldoende beschermd worden:
0-meting ecologische waarden: beschrijving van de huidige flora, fauna en biodiversiteit in het gebied.
Concrete doelstellingen: behoud en waar mogelijk versterking van biodiversiteit en leefgebieden.
Beheer en inrichting: maatregelen om achteruitgang te voorkomen, zoals aangepast maaibeheer, ruimte voor trek- en foerageerroutes, en toepassing van inheemse en gebiedseigen vegetatie.
Monitoring: Beschrijving van de frequentie en de wijze waarop monitoring van de ecologische effecten en de voortgang van de doelstellingen zal plaatsvinden.
Eventuele te nemen aanvullende maatregelen: indien monitoring uitwijst dat doelen niet worden gehaald, moet de vergunninghouder corrigerende maatregelen nemen.
Toepassing van passende beplanting: werk bij het inpassen van een zonneveld in principe met inheems, gebiedseigen en (waar mogelijk) autochtoon plantgoed.
Omwille van de ecologische waarde van NNN-gebieden en het behoud daarvan wordt er geen medewerking verleend aan zonnevelden in deze gebieden.
Bij de aanleg van een zonneveld dient er een ecologisch werkprotocol te worden opgesteld, in lijn met de meest recente Gedragscode Soortenbescherming Gemeenten[3]. Omdat voor zowel dit werkprotocol als voor een 0-meting ecologisch onderzoek noodzakelijk is, wordt een initiatiefnemer geadviseerd om al tijdens de vergunningaanvraag na te denken over dit werkprotocol en dit direct mee te nemen.
[3] Gedragscode soortenbescherming gemeenten: https://www.rvo.nl/sites/default/files/2025-06/Gedragscode-soortenbescherming-gemeenten.pdf. Op aanvraag is een format voor dit werkprotocol beschikbaar via de gemeente.
De bodem vormt de basis voor natuur en landbouw. Omdat zonnevelden geacht worden tijdelijk te zijn en de bijbehorende grond daarna weer volledig voor natuur- en/of landbouw ter beschikking moet komen, geldt dat de grondkwaliteit gedurende de levensduur van een zonneveld niet mag verslechteren. Daarom wordt er alleen medewerking verleend aan zonnevelden waarbij sprake is van:
Een uitgevoerd bodemonderzoek waarin de huidige kwaliteit wordt vastgesteld (0-meting) en inzicht wordt gegeven in de effecten van de opstelling van de panelen op de bodem en het grondwater;
Een ontwerp waarbij minimaal 25% open ruimte tussen de panelen is geborgd, zodat zonlicht en regenwater de bodem kunnen bereiken;
Een plan met maatregelen om verdroging en achteruitgang van bodemleven te voorkomen. Ook moet in dit plan (met name bij de realisatie) rekening gehouden worden met het voorkomen van verdichting van de bodem;
Monitoring: beschrijving van de frequentie en de wijze waarop monitoring van de bodemkwaliteit zal plaatsvinden;
Eventuele te nemen aanvullende maatregelen: indien monitoring uitwijst dat de bodemkwaliteit niet wordt behouden, moet de vergunninghouder corrigerende maatregelen nemen.
De gemeente verleent enkel medewerking aan initiatieven waarbij een duidelijke koppeling met andere opgaven wordt gemaakt. Grond is schaars, zo ook in het groene, landelijke Bunnik. Alleen via multifunctioneel gebruik van gronden, waarbij zowel energie als een andere functie substantieel van aard is, kan echte meerwaarde worden gecreëerd met een initiatief. Ook ná de levensduur van een zonneveld.
Voor natuur- en landbouwgronden in Bunnik worden kansen gezien voor drie functies die gecombineerd kunnen worden met de opwekking van zonne-energie: agrarisch, natuur en watermanagement. Het is verplicht dat een dergelijk initiatief een bijdrage levert aan ten minste één van deze functies. Aangeraden wordt om in overleg met de gemeente te beoordelen of de door de initiatiefnemer voorgestelde functiecombinatie passend is voor de voorgenomen ontwikkellocatie en het daaromheen gelegen gebied. Een toelichting op de verschillende functies voor meervoudig landgebruik volgt hieronder. Voor restgronden (trede 3 project) geldt deze functiecombinatie niet. Veelal is er dan al sprake van meervoudig landgebruik. (E.g. bij OER wordt een functiecombinatie gemaakt met infrastructuur)
Op sommige locaties zou een combinatie van meer dan twee functies passend kunnen zijn, bijvoorbeeld de functies water en natuur. In dat geval worden initiatiefnemers aanbevolen om in overleg met de gemeente te kijken welke functie het zwaarst moet wegen in de verdere beoordeling van het zonneveld.
Een combinatie met de functie: Agrarisch
Wanneer een zonneveld wordt ontwikkeld op een perceel met een landbouwbestemming, ligt de combinatie met een substantiële agrarische functie voor de hand. Verschillende invullingen van deze combinatie zijn denkbaar, bijvoorbeeld:
zonnepanelen boven zachtfruit of fruitbomen;
verticale panelen met daartussen (pluim)vee;
(verticale) panelen in combinatie met gras- of strokenteelt.
Er is uitsluitend sprake van behoud van een substantiële agrarische functie indien ten minste tweederde deel van het oorspronkelijke oppervlak behouden blijft voor agrarisch gebruik.
Een combinatie met de functie: Natuur
Bij een combinatie met de functie natuur zal het college medewerking verlenen aan initiatieven die aantoonbaar en meetbaar bijdragen aan het verbeteren van de ecologische waarde van het perceel en het omliggende gebied. Het college verwacht dan ook dat initiatiefnemers om zich zo veel mogelijk zich in te spannen om te werken via de richtlijnen voor EcoCertified Solar Parks Label te werken, als basis voor een wetenschappelijk onderbouwde methode. Een goede invulling van een zonnepark met functiecombinatie natuur zou bijvoorbeeld de energietuin kunnen zijn.
Het college zal een initiatief uiteindelijke beoordelen op de criteria voor initiatieven die kiezen voor de combinatie met een natuurfunctie:
Versterking van natuur- en ecologische waarde: Initiatief moet verder gaan dan behoud van ecologische waarden die reeds verplicht zijn. Als men kiest voor de functiecombinatie natuur moet er een aantoonbare en blijvende bijdrage zijn aan de versterking van de natuurwaarden in het gebied. Daarvoor wordt gekeken naar de potentie van het perceel waarop het initiatief zich bevindt én de percelen die daaromheen liggen.
Ecologische inrichting en beheer: Bij de inrichting en het beheer van het zonneveld wordt nadrukkelijk aandacht besteed aan:
de mate van lichtinstraling op de bodem (een bodemlichttoets is verplicht om dit te kunnen beoordelen),
het type en de wijze van vegetatiebeheer (o.a. ecologisch beheer en maaibeleid),
het creëren van mogelijkheden voor fauna om beschutting te vinden, te foerageren of migratieroutes te behouden.
zonnepanelen die worden geplaatst aan de randen van ecologische verbindingszones dienen te functioneren als buffer voor andere functies, zodat de verbindingszones hun ecologische rol behouden.
Doelsoortenbenadering: Om aan te kunnen tonen dat een initiatief tot een verbetering leidt in het leefgebied van de lokale flora en fauna, wordt een doelsoortenbenadering gekozen. Tenminste drie lokaal voorkomende flora- en/of faunasoorten dienen te worden gekozen als doelsoort (af te stemmen met de gemeente). Aangetoond moeten worden dat het initiatief het leefgebied van in ieder geval deze soorten aantoonbaar verbetert.
Een combinatie met de functie: Watermanagement
Of de combinatie met watermanagement een relevante functiecombinatie vormt, is sterk afhankelijk van de locatie van het initiatief. Indien watermanagement kansrijk is, lijkt er bovendien altijd ruimte om ook de natuur daarin aandacht te geven, hetgeen dan ook wordt verwacht (zie bovenstaande paragraaf voor richtlijnen).
Locaties die door het Hoogheemraadschap zijn aangewezen als waterbergingsgebied bieden bijvoorbeeld kansen voor een dergelijke ontwikkeling Een voorbeeld kan zijn een project waarbij lokaal laagtes worden aangebracht waarmee (bovengrondse) opvang van water, bijvoorbeeld bij extreme regenval , kan plaatsvinden en/of kan dienen als overloopgebied van de kromme rijn. Daarnaast kan een initiatief van meerwaarde zijn wanneer hiermee grondwaterstanden lokaal worden verhoogd, waardoor natuurontwikkeling in de omgeving wordt gestimuleerd.
Medewerking kan uitsluitend worden verleend aan initiatieven die kunnen rekenen op een positief advies van het Hoogheemraadschap.
De te vergeven vergunningsruimte is schaars. Initiatiefnemers worden daarom gevraagd vooraf duidelijk te maken op welke wijze zij rekening houden met de schaarste op het elektriciteitsnet. Op het moment van schrijven geldt er congestie op meerdere lagen van het net. Directe aansluitingen op onderstations van de netbeheerder zijn dan ook nauwelijks beschikbaar.
De gemeente staat open voor alternatieve oplossingen, zoals directe levering van stroom in de omgeving, local4local-oplossingen of opwekking in combinatie met opslag. Er wordt geen medewerking verleend aan initiatieven waarvoor de verwachting is dat er voorlopig géén aansluitingsmogelijkheden zullen zijn.
Op grond van het “Aanwijzingsbesluit adviesrecht en verplichte participatie omgevingsvergunning gemeente Bunnik” geldt een participatieverplichting voor zonnevelden. Initiatiefnemers moeten bij de vergunningsaanvraag aantonen op welke wijze belanghebbenden bij het initiatief worden betrokken. Initiatiefnemers dienen de omgeving te betrekken volgens het gemeentelijke participatiebeleid.
Daarnaast hanteert de gemeente als uitgangspunt een minimum van 50% lokaal eigendom van installaties voor grootschalige opwek (>1MWp) van duurzame energie. Daarbij moet de partij die het lokaal eigendom vertegenwoordigt vanaf het begin van het project als gelijkwaardige partner betrokken zijn en kwalificeren als een energiegemeenschap zoals gedefinieerd in de Energiewet.
Initiatiefnemers zijn verplicht te motiveren welke inspanningen zijn verricht om mede-eigendom van de omgeving te realiseren, welk percentage aan mede-eigenaarschap is overeengekomen en welke andere vormen van financiële participatie zijn vastgelegd. Zij zijn in ieder geval gehouden aan de bepalingen uit de “Verordening lokaal eigendom bij grootschalige elektriciteitsopwekking gemeente Bunnik”.[4]
[4] Deze verordening is reeds opgesteld en is tegelijkertijd met dit programma ter inzage gelegd. Na deze periode zal de gemeenteraad worden gevraagd deze verordening vast te stellen.
Naast de gemeentelijke voorwaarden kan uitsluitend medewerking worden verleend aan initiatieven die voldoen aan de wettelijke eisen van landelijke en regionale overheden. Plannen moeten aantoonbaar voldoen aan de geldende voorschriften op het gebied van veiligheid en milieu en mogen bovendien geen schadelijke gevolgen hebben voor mens en dier.
Graag geeft het college een aantal beleidsambities mee aan initiatiefnemers. Zij gelden niet als toetsingscriteria, maar kunnen wel bijdragen aan het versterken van het positieve karakter van een initiatief en daarmee ondersteunend zijn bij de oordeelsvorming.
CO2-emissiearme panelen: Hoewel zonnepanelen na een aantal jaren in gebruik te zijn geweest eigenlijk altijd positief zijn voor wat betreft CO2-emissies en het terugdringen daarvan, is veel winst te behalen voor het terugdringen van CO2-emissies door het kiezen van panelen die duurzaam/emissiearm zijn geproduceerd.
Circulariteit: Het college moedigt zonneveldinitiatieven die gebruik maken van circulaire zonnepanelen aan.
Functiecombinatie met recreatie: In sommige gevallen kan een combinatie met de functie recreatie passend zijn. Het aanleggen van fiets- en wandelpaden op of nabij het zonneveld wordt, indien passend bij de locatie, aangemoedigd. Een energietuin is een goed voorbeeld van een functiecombinatie met natuur, energie én recreatie.
Cultuurhistorie: Locaties met bijzondere cultuurhistorische waarden mogen niet worden aangetast (3.1.3 Archeologie en cultuurhistorie). In bepaalde gevallen kan een ontwikkeling echter juist positief bijdragen aan de cultuurhistorie, bijvoorbeeld door deze beter toegankelijk en zichtbaar te maken, door het herstellen van een oude waterloop of door het benutten van bestaand reliëf in het landschap. De gemeente juicht initiatieven die cultuurhistorische waarden helpen versterken toe.
Om de bevoegdheid van het college voor de verlening van een buitenplanse omgevingsplanactiviteit te stroomlijnen en te waarborgen dat de beoordeling van initiatieven op consistente wijze plaatsvindt, worden de afwegingen en voorwaarden vastgelegd in beleidsregels. Hoewel deze beleidsregels apart van dit beleid worden vastgesteld en gepubliceerd, vormen ze een integraal onderdeel van dit omgevingsprogramma. Een kopie is opgenomen Bijlage II Beleidsregels zonnevelden
Het behalen van de doelstellingen rondom zon-op-land vergt aanzienlijke inspanning en vraagt om een gestructureerde aanpak om initiatiefnemers te ondersteunen bij zowel de planvorming als de uiteindelijke realisatie. In hoofdstuk 4 wordt concreet uiteengezet hoe de ambitie voor zon-op-land verder wordt uitgerold, welke stappen worden gezet en welke onderzoeksvragen worden beantwoord om het doel in zicht te houden en waar mogelijk versneld te realiseren.
Hoewel vaststaat dat een aanzienlijk deel van de gemeentelijke ambitie op het gebied van duurzame opwekking wordt ingevuld door zon-op-land, is de mate waarin dit moet gebeuren nog niet duidelijk. Gemeente Bunnik zet immers in op een brede energiemix. Zo onderzoekt de gemeente de kansen voor windenergie (onder andere in relatie tot het bedrijvenpark Parallel Bunnik en mogelijk breder) en volgt zij met interesse de ontwikkeling van andere technieken, zoals Small Modular Reactors (kleinschalige kernreactor, ook wel SMR’s). Alternatieve technieken bieden immers potentieel voordelen op het gebied van netcongestie en/of ruimtevraag.
Tegelijkertijd is het noodzakelijk om voortgang te boeken om de tussentijdse doelstellingen uit het programma Bunnik Klimaatneutraal 2040 te behalen. Daartoe zal, net als bij het voorgaande beleidskader zonnevelden, een plafond worden vastgesteld voor zon-op-land binnen trede 4 van de voorkeursvolgorde zon. Volgend op het programma Bunnik Klimaatneutraal 2040 zal dit plafond worden herzien, afhankelijk van het dan geldende tussentijdse doel en de ontwikkelingen binnen de duurzame energieopwekking tot dusverre.
Voor het eerstvolgende ijkmoment (2030) lijkt het niet reëel om te rekenen op andere technieken dan zonne-energie. Het plafond wordt voor de periode tot en met 2030 daarom vastgesteld op 35 MWp, zodat de doelstelling voor 2030 kan worden gehaald door middel van zon-op-land. Momenteel komt de gemeente nog 34,9 MWp tekort. Dit komt overeen met circa twee zonnevelden qua oppervlakte aan panelen, zoals deze nu in de gemeente aanwezig zijn. Herijking van het plafond vindt uiterlijk in 2030 opnieuw plaats, zodat blijvend voortgang kan worden gemaakt.
Figuur 5 – Stand van zaken rondom grootschalige energieopwekking in Bunnik en het gewenste doel per 2030. Om dit (tussentijdse) doel te halen moet nog 34,9 MWp aan opgesteld vermogen vergund en gerealiseerd worden.

Om te komen tot de realisatie van een zonneveld dient in alle gevallen een intensief traject te worden doorlopen. Dit vraagt om een substantiële tijdsinvestering van zowel de initiatiefnemer als de ambtelijke organisatie en de gemeenteraad. Om deze inzet in tijd en geld zoveel mogelijk te beperken, wordt gekozen voor een werkwijze waarbij alle partijen vroegtijdig en laagdrempelig bij het initiatief worden betrokken.
De beleidsadviseur duurzame opwek vervult hierin de centrale rol. Hij/zij treedt op als centraal contactpersoon voor zowel de initiatiefnemer als de interne collega’s en coördineert de advisering en de communicatie rondom de besluitvorming. Primair treedt deze dan ook op als casemanager, maar kan ook een rol spelen in het adviseren tijdens het participatieproces en/of het leggen van verbindingen met andere bedrijven en ruimtelijke ontwikkelingen binnen de gemeente.
Daarbij wordt gewerkt via de bestaande structuren van de Omgevingswet, zoals de intake- en omgevingstafel. Zodra een eerste conceptontwerp van het initiatief beschikbaar is en is afgestemd met de ambtelijke organisatie, het college (intaketafel) en andere overheden (zoals de provincie en het waterschap), wordt de gemeenteraad al vroeg in het proces gevraagd om in te stemmen met dit ontwerp. Dit gebeurt op basis van een Nota van Uitgangspunten, zoals wij die ook voor andere ruimtelijke ontwikkelingen kennen.
De Nota van Uitgangspunten biedt daarnaast ruimte om een aantal zaken te concretiseren en vast te leggen. Denk hierbij aan het oppervlak (in hectare) dat het initiatief in beslag neemt en welk deel daarvan wordt benut voor zonnepanelen, maar ook aan de wijze waarop invulling wordt gegeven aan meervoudig landgebruik. In sommige gevallen kan dit tevens een voornemen tot bestemmingswijziging omvatten (transitiegrond), bijvoorbeeld wanneer agrarische grond door middel van een zonneveldproject in de toekomst voor natuurdoeleinden zal worden ingezet.
Met het vaststellen van de Nota van Uitgangspunten door de gemeenteraad kan de initiatiefnemer in samenspraak met de ambtelijke organisatie en het college vervolgens een verdere invulling van het plan maken (omgevingstafel), waarbij zij weet onder welke voorwaarden zij mag aannemen op steun van de gemeenteraad te kunnen rekenen op het moment dat de definitieve vergunningsaanvraag wordt ingediend. Na ontvangst en beoordeling van een definitieve vergunningsaanvraag, zal het college haar (voorgenomen) besluit altijd voorleggen aan de gemeenteraad om deze in de gelegenheid te stellen om haar adviesrecht uit te kunnen oefenen.
Het ontwikkelen van zonnevelden binnen de huidige marktomstandigheden vraagt om een breed scala aan oplossingsrichtingen om te komen tot goede en passende initiatieven. Dit vergt tevens blijvende inzet van de gemeente om dergelijke initiatieven, in al hun verschijningsvormen, te kunnen faciliteren.
De komende periode wordt daarom benut om invulling te geven aan een aantal beleidsvraagstukken en -ambities, waarmee het gemeentelijke beleid voor duurzame opwekking, en specifiek het zon-op-landbeleid. Verder kan worden doorontwikkeld. In onderstaande tabel zijn de belangrijkste agendapunten voor de komende periode opgenomen.
Tabel 2: Ontwikkelingsagenda, agendapunten zijn gerangschikt naargelang de prioriteit.
Onderwerp
|
Toelichting
|
Private kabels en netwerken | Het gemeentelijke beleid rondom kabels en leidingen is al geruime tijd aan vernieuwing toe (de huidige verordening dateert uit 2015). Daarnaast zien we dat er, vanuit de ontwikkelingen op het gebied van duurzaamheid, steeds meer wensen ontstaan om nieuwe soorten initiatieven beter te kunnen faciliteren en toetsen. Denk hierbij aan kleinschalige warmtenetten of buurtbatterijen. |
Batterijen | Batterijen zijn nodig om de periode met negatieve stroomprijzen op te vangen en kunnen een belangrijke rol spelen bij het netbewust maken van zonnevelden. Indien zij op een juiste wijze worden ingezet, kan worden voorkomen dat grote pieken aan zonnestroom gelijktijdig het elektriciteitsnet op worden gestuurd. |
Zon op dak | De ontwikkeling van zon-op-dak staat door de huidige marktomstandigheden (netcongestie en het verdwijnen van de salderingsregeling) nagenoeg stil. In 2025 werd voor het eerst zichtbaar dat de groei daadwerkelijk afvlakte, met slechts 3% groei in dat jaar. De urgentie voor een goed en effectief stimuleringsprogramma is eind 2025 dan ook aanzienlijk toegenomen. Het ontbreekt echter aan voorbeelden van gemeenten die effectief stimuleringsbeleid voor zon-op-dak voeren. |
Zonne-energie bij/op monumenten | Zonnepanelen worden, tot op heden, vaak niet toegestaan bij monumentale panden. In steeds meer gemeenten zien we dit echter wel tot de mogelijkheden gaan behoren, zeker als deze van tijdelijke aard zijn en kunnen worden aangebracht zonder schade te veroorzaken aan het pand. Het -onder voorwaarden- mogelijk maken van zon op dak voor monumenten zou in de toekomst kunnen bijdragen aan een betere invulling van de duurzame opwek doelstellingen volgende de voorkeursvolgorde zon. |
Verbeteren businesscase zonnevelden | Commerciële partijen, maar ook energiecoöperaties, zullen alleen tot ontwikkeling van een zonneveld overgaan indien sprake is van een gezonde winstmarge. Juist nu staat deze businesscase onder druk. De gemeente beschikt over enkele mogelijkheden die kunnen bijdragen aan het verlagen van het investeringsrisico bij zonnevelden. Onderzocht worden in ieder geval de volgende kansen: |
Cable pooling | Zodra duidelijk wordt op welke wijze de gemeente invulling zal geven aan de ambitie van een brede energiemix, kan het relevant zijn om te onderzoeken of cable pooling kan worden toegestaan en gestimuleerd. Cable pooling houdt in dat meerdere energieopwekkingsinstallaties gebruikmaken van één aansluiting op het elektriciteitsnet. |
Omgevingsplan | Het lijkt wenselijk om het afwegingskader en specifieke eisen aan zonnevelden te laten vastleggen in het omgevingsplan. Daarmee wordt eenduidig informatie verstrekt aan initiatiefnemers over de verwachtingen die er vanuit de gemeente zijn bij de ontwikkeling van zonnevelden. |
Vergunning- en realisatieprocessen voor zonnevelden zijn intensieve trajecten. Alle betrokken partijen investeren veel tijd, geld en capaciteit in het tot stand brengen van een project. Helaas leidt dit niet altijd tot succes. Bovendien zijn de omstandigheden voor zonnevelden voortdurend in beweging. Op dit moment is de ontwikkeling van een zonneveld uitdagend door onder andere netcongestie en lage stroomtarieven. Mocht dit echter veranderen, dan kan er in relatief korte tijd opnieuw veel animo ontstaan bij ontwikkelaars om projecten te realiseren.
Het is daarom van belang om deze processen en de onderliggende beleidsstukken regelmatig te evalueren. Dit programmaonderdeel wordt in ieder geval na twee jaar geëvalueerd, bijvoorbeeld om te beoordelen of het kader niet te veel drempels opwerpt voor het zon-op-landbeleid. Daarnaast zal de werking van de processen en kaders telkens kort worden geëvalueerd na afloop van een vergunningsverleningsproces (zowel positief als negatief), zodat tekortkomingen direct kunnen worden ondervangen en omvangrijke barrières tijdig in beeld komen.
De gemeenteraad zal over deze evaluaties en eventuele beleidskeuzes die daaruit voortvloeien worden geïnformeerd en/of geconsulteerd.
Voorliggend programma wordt beschouwd als een nadere uitwerking en uitvoering van het beleid uit het programma Bunnik Klimaatneutraal 2040. Kosten die voortkomen uit dit programma gericht op de verdere beleidsontwikkeling (4.3 Doorontwikkelingsagenda) en de inzet van de functionaris beleidsadviseur duurzame opwek worden dan ook uit de middelen die aan hetprogramma Bunnik Klimaatneutraal zijn toegekend.
Kosten die direct te relateren zijn aan de vergunningverlening (bijv. advisering door de Omgevingsdienst, personele inzet vanuit vergunningverlening etc.) worden gedekt vanuit de leges die bij de behandeling van initiatieven worden geïnd. Indien, door een grote hoeveelheid aan aanvragen, extra inzet voor de behandeling van vergunningen noodzakelijk is, wordt de mogelijkheid overwogen om de daarvoor benodigde tijdelijke capaciteit te ook te financieren met gebruik van de middelen voor het programma Bunnik Klimaatneutraal 2040.
/join/id/regdata/gm0312/2026/pdf_7d2eeacf-d861-4bfe-8421-18257ce22099/nld@2026‑01‑09;1024
Intitulé
Beleidsregels zonnevelden gemeente Bunnik 2026
College van burgemeester en wethouders van de gemeente Bunnik;
gelet op artikel 4:81, eerste lid van de Algemene wet bestuursrecht, artikelen 5.1, 5.8 en 5.12 van de Omgevingswet, artikel 7.207b, tweede lid van de Omgevingsregeling, artikel 5.3, eerste lid van de Omgevingsverordening provincie Utrecht;
gelet op het Programma Bunnik Klimaatneutraal 2040;
BESLUIT
vast te stellen de volgende beleidsregels
Artikel 1. Begripsbepaling
In deze beleidsregels wordt verstaand onder:
Zonneveld: een begrensd gebied waarop zonnepanelen staan. Binnen de grenzen vallen in ieder geval de grond onder de zonnepanelen, de tussenliggende stroken en ruimte voor andere functies, de onderhoudspaden en de technische installatiesParticipatie: het actief betrekken of het in staat stellen tot het actief betrokken zijn van belanghebbenden bij het proces rond het tot stand komen van een zonneveldProgramma; Het Omgevingsprogramma Zon-op-Land, waar deze beleidsregels onderdeel van uitmaken en waarin het gemeentelijke afwegingskader verder is uitgewerkt.
Artikel 2. Begrenzing van het aantal nieuwe initiatieven op basis van opgesteld vermogen.
In de periode tot en met 31 december 2030 wordt op basis van deze beleidsregels medewerking verleend aan initiatieven tot aan een som van maximaal 35 MW aan opgesteld vermogen
Artikel 3. Voorwaarden
Het college verleent alleen medewerking aan initiatieven voor zonnevelden die voldoen aan de voorwaarden (hoofdstuk 3) van het programma.
Artikel 4. Adviesrecht gemeenteraad
Bij initiatieven voor een zonnevelden met een oppervlak groter dan 1.000m2, verleent het college alleen medewerking indien er een expliciet positief advies wordt gegeven door de gemeenteraad.
Artikel 5. Participatie
Elke initiatiefnemer die een zonneveld aanlegt dient bij de omgevingsvergunning een plan in voor participatie van inwoners van de gemeente Bunnik en omwonenden van het zonneveld. Bovendien dient initiatiefnemer te motiveren op welke wijze invulling is gegeven aan het streven om tenminste 50% lokaal eigendom te realiseren.
Artikel 6. Evaluatie
Deze beleidsregels en het programma zullen uiterlijk 2 jaar na inwerkingtreding worden geëvalueerd.
Deze beleidsregels zijn vastgesteld bij besluit van [datum besluit].
Dit besluit treedt in werking op de eerste dag na bekendmaking [later moment].
De citeertitel van deze beleidsregels is: “Beleidsregels zonnevelden Gemeente Bunnik 2026”.
Aldus besloten op [datum besluit]
ondertekening
De secretaris De burgemeester
Kopieer de link naar uw clipboard
https://zoek.officielebekendmakingen.nl/gmb-2026-11316.html
De hier aangeboden pdf-bestanden van het Staatsblad, Staatscourant, Tractatenblad, provinciaal blad, gemeenteblad, waterschapsblad en blad gemeenschappelijke regeling vormen de formele bekendmakingen in de zin van de Bekendmakingswet en de Rijkswet goedkeuring en bekendmaking verdragen voor zover ze na 1 juli 2009 zijn uitgegeven. Voor pdf-publicaties van vóór deze datum geldt dat alleen de in papieren vorm uitgegeven bladen formele status hebben; de hier aangeboden elektronische versies daarvan worden bij wijze van service aangeboden.