Beleidsregel tijdelijke huisvesting bij woning

 

Het college van burgemeester en wethouders van Nijkerk;

 

Overwegende dat:

  • -

    het college het wenselijk vindt om tijdelijke innovatieve huisvestingsconcepten mogelijk te maken om de woningnood te verminderen en de doorstroming te stimuleren;

  • -

    het college het wenselijk vindt om het gebruik van pré-mantelzorgwoningen te stimuleren;

  • -

    het daarom wenselijk is voor deze doelen afzonderlijke beleidsregels vast te stellen

gelet op artikel 4:81 van de Algemene Wet Bestuursrecht (Awb) en Omgevingswet artikel 5.1 lid 1 onder a en lid 2 onder a;

 

b e s l u i t :

vast te stellen de Beleidsregel tijdelijke huisvesting bij woning

Artikel 1 Algemene bepalingen:

  • 1.

    Voor zover de begrippen niet nader worden omschreven in deze beleidsregels hebben zij dezelfde betekenis als in de Omgevingswet, het Besluit kwaliteit leefomgeving (Bkl), het Besluit bouwwerken leefomgeving (Bbl), het Besluit activiteiten leefomgeving (Bal) en het Omgevingsbesluit.

  • 2.

    In deze beleidsregels wordt verstaan onder:

    • a.

      besluit: een besluit van het college van burgemeester en wethouders tot buitenplanse afwijking van het omgevingsplan, om bestaande bebouwing of bestaande bebouwingsmogelijkheden op grond van het omgevingsplan/Omgevingswet/Bkl/Bbl/Bal/Omgevingsbesluit pré-mantelzorgwoning, dan wel tijdelijke huisvesting in gebruik te nemen;

    • b.

      buitenplanse afwijking: een omgevingsvergunning waarmee met toepassing van artikel 5.1 lid 1 onder a en artikel 5.1 lid 2 onder a van de Omgevingswet, kan worden afgeweken van het omgevingsplan;

    • c.

      college: het college van burgemeester en wethouders van de gemeente Nijkerk;

    • d.

      huishouden: een meerderjarige alleenstaande, dan wel twee of meer personen waarvan er ten minste één meerderjarig is die duurzaam door onderlinge verbondenheid en continuïteit in de samenstelling ervan een woongemeenschap of huisgezin voeren;

    • e.

      mantelzorg: intensieve zorg of ondersteuning, die niet in het kader van een hulpverlenend beroep wordt geboden aan een hulpbehoevende, ten behoeve van zelfredzaamheid of participatie, rechtstreeks voortvloeiend uit een tussen personen bestaande sociale relatie, die de gebruikelijke hulp van huisgenoten voor elkaar overstijgt, en waarvan de behoefte met een verklaring van een huisarts, wijkverpleegkundige of andere door de gemeente aangewezen sociaal-medisch adviseur kan worden aangetoond;

    • f.

      pré-mantelzorg: de mantelzorg(vraag) zonder de aanwezigheid van een zorgindicatie;

    • g.

      pré-mantelzorgwoning: een zelfstandige woonruimte van maximaal 100 m2;

    • h.

      tijdelijke huisvesting: een zelfstandige woonruimte van maximaal 50 m2 die wordt bewoond door een huishouden van maximaal 2 personen, van wie ten minste één persoon een bestaande duurzame sociale relatie heeft met de bewoners van de hoofdwoning op het erf;

    • i.

      zelfstandige woonruimte: een woonruimte welke een eigen toegangsdeur heeft en waarbij de bewoner(s) van die zelfstandige woonruimte eigen kook- en sanitaire voorzieningen hebben en deze niet delen met de overige bewoners buiten die woonruimte.

Artikel 2 Aanvraag

De aanvraag voor een buitenplanse afwijking van het omgevingsplan voor een pré­mantelzorgwoning of tijdelijke huisvesting gaat naast de voorgeschreven stukken in ieder geval vergezeld van de volgende informatie en stukken:

  • a.

    volledige (persoons)gegevens van de gebruiker(s) van de pré-mantelzorgwoning en een toelichting over de bestaande sociale relatie tussen verzoekers of, in het geval van tijdelijke huisvesting, volledige (persoons)gegevens van de gebruikers van de tijdelijke huisvesting en een toelichting over de bestaande duurzame sociale relatie tussen verzoekers;

  • b.

    bewijs van eigendom van de zelfstandige woonruimte waarop de aanvraag betrekking heeft en, voor zover van toepassing, bewijs dat de aanvrager gerechtigd is tot het doen van de aanvraag;

  • c.

    adres en kadastrale gegevens van de zelfstandige woonruimte waarop de aanvraag betrekking heeft;

  • d.

    het aantal personen dat de hoofdbewoning en de pré-mantelzorgwoning, dan wel tijdelijke huisvesting, gaat bewonen;

  • e.

    plattegrond(en) van de bestaande en nieuwe woonsituatie(s), voorzien van de oppervlaktematen en een overzicht van voorzieningen;

  • f.

    een omschrijving van de motieven, waarom u van mening bent dat medewerking aan uw bouwplan in afwijking van het omgevingsplan nodig is;

Artikel 3 Besluit

In het besluit tot het verlenen van de omgevingsvergunning voor tijdelijke huisvesting of een pré-mantelzorgwoning voor een periode van tien jaar (middels een buitenplanse afwijking van het omgevingsplan) vermeldt het college in ieder geval de volgende informatie:

  • a.

    de eigenaar van de pré-mantelzorgwoning of tijdelijke huisvesting waarop de buitenplanse afwijking betrekking heeft;

  • b.

    het adres van de pré-mantelzorgwoning of tijdelijke huisvesting waarop de buitenplanse afwijking betrekking heeft;

  • c.

    het maximum aantal bewoners van de pré-mantelzorgwoning of tijdelijke huisvesting;

  • d.

    de volledige (persoons)gegevens van de gebruikers van de pré-mantelzorgwoning (of hoofdbewoning), dan wel tijdelijke huisvesting (of hoofdbewoning);

  • e.

    de einddatum van de termijn van ten hoogste tien jaar;

  • f.

    de motivatie voor het verlenen van de vergunning;

  • g.

    de eventuele voorwaarden en voorschriften die aan de buitenplanse afwijking zijn verbonden;

  • h.

    de overeenkomst tussen vergunninghouder en college.

Artikel 4 Voorwaarde

Als voorwaarde bij het besluit wordt in ieder geval opgenomen dat de buitenplanse afwijking niet mag leiden tot een verstoring van de openbare orde, veiligheid of gezondheid, dan wel een verstoring van een geordend woon- en leefmilieu in de omgeving van het gebouw waarop de aanvraag betrekking heeft. Er dient sprake te zijn van een evenwichtige toedeling van functies aan locaties, waaronder begrepen een stedenbouwkundige inpassing in de omgeving van het gebouw.

Artikel 5 Duur van de omgevingsvergunning

De verstrekte vergunning voor zowel pré-mantelzorg als de verstrekte vergunning voor tijdelijke huisvesting heeft een tijdelijk karakter voor de termijn van ten hoogste 10 jaar. In het geval van pré-mantelzorg kan er sprake zijn van verlenging van de vergunning. In het geval van tijdelijke huisvesting kan er geen sprake zijn van verlenging.

In het geval van pré-mantelzorg geldt daarbij het volgende: na tien jaar of eerder komt de vergunning te vervallen indien sprake is van mantelzorg overeenkomstig de definitie van mantelzorg in bijlage I bij het Besluit bouwwerken leefomgeving (Bbl). Is na deze termijn geen sprake van mantelzorg dan dienen de woonvoorzieningen (zoals keuken, badkamer en toilet) uit de pré-mantelzorgwoning te worden verwijderd, ofwel de in zijn geheel of in delen verplaatsbare pré-mantelzorgwoning dient te worden verwijderd. Dit geldt ook bij vroegtijdige beëindiging van de (pré-)mantelzorg situatie.

Er is mogelijkheid tot hergebruik van de woonruimte voor een nieuwe casus. De nieuwe casus wordt opnieuw op basis van deze beleidsregel beoordeeld.

Artikel 6 Meldingsplicht

Wordt de pré-mantelzorgrelatie of tijdelijke huisvesting voortijdig beëindigd dan dient de vergunninghouder dit onverwijld te melden bij de Omgevingsdienst De Vallei via info@oddevallei.nl.

Artikel 7 Weigering

Het college weigert een omgevingsvergunning-aanvraag om buitenplanse afwijking van het omgevingsplan voor een pré-mantelzorgwoning of tijdelijke huisvesting indien;

  • a.

    er geen sprake is van een bestaande sociale relatie tussen (pré)mantelzorgverlener en -ontvanger, danwel, in het geval van tijdelijke huisvesting, er geen sprake is van een bestaande duurzame sociale relatie tussen de bewoner van de hoofdwoning op het erf en ten minste één bewoner van de tijdelijke huisvesting;

  • b.

    de bewoner van een pré-mantelzorgwoning niet de zestigjarige leeftijd heeft bereikt;

  • c.

    de pré-mantelzorgwoning de maximale oppervlaktemaat van 100 m2 overschrijdt;

  • d.

    de pré-mantelzorgwoning uit meer dan één bouwlaag bestaat;

  • e.

    de tijdelijke huisvesting de maximale oppervlaktemaat van 50 m2 overschrijdt;

  • f.

    er sprake is van een huishouden bestaande uit meer dan twee personen;

  • g.

    vaststaat of redelijkerwijs moet worden aangenomen dat verlening van de buitenplanse afwijking zou leiden tot een verstoring van de openbare orde, veiligheid of gezondheid, dan wel een verstoring van een geordend woon- en leefmilieu in de omgeving van het gebouw waarop de aanvraag betrekking heeft, dan wel de belangen van gebruikers en/of eigenaren van de aanliggende gronden worden geschaad, dan wel een evenwichtige toedeling van functies aan locaties;

  • h.

    niet wordt voldaan aan de parkeernorm zoals opgenomen in de Nota Parkeernormen 2021-2026, dan wel de op het moment van aanvraag van de omgevingsvergunning geldende opvolger van voornoemde Nota;

  • i.

    het (deel van het) gebouw waarvoor de buitenplanse afwijking is aangevraagd niet voldoet aan geldende wet- en regelgeving;

  • j.

    er reeds een pré-mantelzorgwoning of tijdelijke huisvesting op desbetreffend perceel aanwezig is, dan wel is vergund;

Artikel 8 Intrekken

  • a.

    Het college kan het besluit intrekken indien vergunninghouder één jaar na het onherroepelijk worden van het besluit geen gebruik heeft gemaakt van de vergunning of de reeds gerealiseerde tijdelijke huisvesting langer dan een jaar niet gebruikt is of de pré-mantelzorgwoning langer dan een jaar niet gebruikt is in het kader van het verstrekken of ontvangen van pré-mantelzorg. Na intrekking dient de vergunninghouder de in zijn geheel of in delen verplaatsbare tijdelijke huisvesting of pré-mantelzorgwoning of – indien deze is gerealiseerd in een bijbehorend bouwwerk of (bedrijfs)woning – de gerealiseerde woonvoorzieningen (zoals keuken, badkamer, bed en toilet) te verwijderen.

  • b.

    Het college gaat niet eerder tot intrekking van het besluit over, dan dat degene voor wie het besluit tot intrekking wordt genomen bij aangetekende brief is gewaarschuwd dat hij het besluit zal intrekken. Vergunninghouder wordt in de gelegenheid gesteld zich door of namens het college te doen horen alsmede een voor het door het college bepaalde datum alsnog van de vergunning gebruik te maken.

Artikel 9 Hardheidsclausule

Het college handelt overeenkomstig de beleidsregel, tenzij dat voor één of meer belanghebbenden gevolgen zou hebben die wegens bijzondere omstandigheden onevenredig zijn in verhouding tot de met de beleidsregel te dienen doelen.

Artikel 10 Inwerkingtreding

  • a.

    Dit besluit wordt bekendgemaakt in het gemeenteblad en treedt in werking op de dag na bekendmaking.

  • b.

    Twee jaar na inwerkingtreding van dit besluit zal het beleid worden geëvalueerd.

Artikel 11 Citeertitel

Deze beleidsregel wordt aangehaald als ‘Beleidsregel voor tijdelijke huisvesting bij woning’

Aldus besloten in de collegevergadering van 17 december 2024

Burgemeester en wethouders van Nijkerk,

de secretaris,

de heer drs. J.G. de Jager

de burgemeester,

mevrouw T.T.E. De Jonge-Ruitenbeek

ALGEMENE TOELICHTING  

Waarom een beleidsregel tijdelijke huisvesting?

Gemeente Nijkerk wordt geconfronteerd met in de komende jaren een toenemende vergrijzing van de bevolking en druk op de woning markt. Steeds meer senioren willen zo lang mogelijk zelfstandig blijven wonen. Dit is ook rijksbeleid en wordt gestimuleerd door de wet- en regelgeving (o.a. de WMO). Vanuit het oogpunt van zelfredzaamheid vind t de gemeente het belangrijk dat burgers, ook met een zorgindicatie zo lang mogelijk in de eigen woonomgeving in de nabijheid van het eigen sociale netwerk kunnen blijven wonen en actief zijn. Voor mensen die een zorgindicatie hebben is dit mogelijk gemaakt met de regeling voor (tijdelijke) huisvesting ten behoeve van mantelzorg in de omgevingswet en het omgevingsplan.

 

De gemeente Nijkerk wil ook meewerken aan de situatie waarbij senioren of burgers met fysieke en/of psychische klachten die nog géén directe zorg (geen zorgindicatie) nodig hebben, hun woonsituatie al vooruitlopend op een mogelijke zorgvraag kunnen klaarmaken (en al gebruik maken) voor een eventuele toekomstige mantelzorgsituatie. In deze situatie wordt voor elkaar gezorgd en zodra er een concrete mantelzorgvraag ontstaat, is de woonsituatie al aangepast op de zorgvraag. Er is hier sprake van een pré-mantelzorgverzoek. In deze beleidsregel worden de voorwaarden vastgelegd op basis waaraan de gemeente meewerkt aan een pré-mantelzorg-woonverzoek. De beleidskeuzes die in deze beleidsregel zijn gemaakt zijn te herleiden uit het onderzoeksrapport Langer Thuis in Nijkerk. Dit onderzoeksrapport is namens gemeente Nijkerk opgesteld door Atrivé.

Daarnaast wil gemeente Nijkerk het mogelijk maken voor starters om een eerste stap in de woningmarkt te zetten en het met deze beleidsregel makkelijker maken voor starters om voor het eerst een zelfstandige woning te betrekken.

 

Wat is mantelzorg en wat is er nu geregeld?

Mantelzorg is onbetaalde en vaak langdurige zorg voor zieke familieleden of vrienden. Dit kan verzorging zijn of hulp bij dagelijkse activiteiten. De overheid maakt het mogelijk dat mantelzorgers en verzorgden in elkaars nabijheid kunnen wonen. In de omgevingswet en het omgevingsplan is geregeld dat mantelzorgwoningen vergunningsvrij geplaatst mogen worden in de tuin van de verzorgden of degenen die de mantelzorg verlenen. Zo'n mantelzorgwoning mag ook in een woning of een bestaand bijgebouw worden gerealiseerd. Dit laatste vindt steeds vaker plaats in de bebouwde kernen.

 

Dat er geen vergunning nodig is, wil niet zeggen dat er geen regels gelden bij de bouw van zo'n woning. De mantelzorgwoning moet gewoon voldoen aan geldende wet- regelgeving. Mantelzorgwoningen zijn op grond van het omgevingsplan en de omgevingswet tijdelijke woningen. Houdt de mantelzorg op, dan mag het bouwwerk niet langer gebruikt worden als woning. Een mantelzorgwoning is alleen vergunningsvrij als de mantelzorgrelatie kan worden aangetoond met een door een huisarts, wijkverpleegkundige of andere sociaal-medische adviseur afgegeven zorgindicatie . Kortom, voor een vergunning-vrije mantelzorgwoning moet aan strikte voorwaarden en criteria ten aanzien van de zorgbehoefte worden voldaan. In sommige situaties wordt echter niet voldaan aan deze voorwaarden maar is het combineren van wonen en mantelzorg uit het bestaande sociale netwerk wel de meest gewenste huisvestingsvorm.

 

Met deze beleidsregel wil de gemeente Nijkerk meewerken om pré-mantelzorg mogelijk te maken.

 

Hoe willen we in de gemeente Nijkerk omgaan met pré-mantel zorgwoonverzoeken?

De omgevingsplannen van de gemeente Nijkerk voorzien niet in de mogelijkheid om een 2e woning in de (achter)tuin te bouwen. De gemeente werkt daar in het algemeen ook niet aan mee. De gemeente vindt het wel belangrijk dat de burgers zo lang mogelijk in de eigen woonomgeving kunnen blijven wonen en naar vermogen meedoen in de samenleving dan wel, in het geval van tijdelijke huisvesting, het voor starters mogelijk moet zijn om een eerste zelfstandige woning te betrekken. Het sociaal maatschappelijke beleid van de gemeente steekt in op de zelfredzaamheid van de burgers. Een passende (zorg)woning, dan wel tijdelijke huisvesting, draagt hieraan bij. Als mensen in de woonsituatie vooruit willen lopen op een toekomstige mantelzorgrelatie, dan vindt de gemeente dat een goede ontwikkeling. Vanuit deze gedachten worden pré-mantelzorgwoningen en tijdelijke huisvesting onder strikte voorwaarden mogelijk gemaakt.

 

Op welke wijze willen we meewerken?

De gemeente Nijkerk werkt mee aan pré-mantelzorgwoningen met een tijdelijke omgevingsvergunning. De omgevingsvergunning geldt voor een periode van maximaal 10 jaar. Na 10 jaar komt de omgevingsvergunning te vervallen (of eerder in geval van overlijden of verhuizing naar bijvoorbeeld een verpleeghuis). De vergunning komt ook te vervallen als in de loop van de 10 jaar een 'echte' mantelzorgsituatie ontstaat die voldoet aan de vergunningvrije regeling. De premantelzorgwoning gaat dan over in een vergunningvrije mantelzorgwoning. De termijn van 10 jaar in het geval van pré-mantelzorg worden verlengd. In het geval van tijdelijke huisvesting is verlenging niet mogelijk.

 

Onder welke voorwaarden?

De voorwaarden moeten zoveel mogelijk aansluiten bij de uitgangspunten rondom mantelzorg en geldend beleid voor ruimtelijke ontwikkelingen. De vijf genoemde voorwaarden zijn:

 

  • a.

    Er sprake moet sprake zijn van een bestaande sociale relatie tussen verzoekers. Dit betekent een sociale relatie tussen de verzoekers en vaak is dit een familieband of gebaseerd op duurzame vriendschap. Voor tijdelijke huisvesting gaat het om een duurzame sociale relatie.

  • b.

    Een leeftijdsgrens is noodzakelijk om van een pré-mantelzorgverzoek te kunnen spreken. Een redelijke leeftijdsgrens is zestig jaar. Daarna ontstaat vaak de behoefte om kleiner te gaan wonen en wordt de kans op een zorgrelatie groter. Voor deze leeftijdgrens is ook gekozen omdat na het verstrijken van de tijdelijk vergunning, een leeftijd is bereikt, waarbij het waarschijnlijker is dat 'echte' mantelzorg nodig is en dan als zodanig voorgezet kan worden. Dit laat onverlet dat ook burgers jonger dan zestig jaar, die geconfronteerd worden met een zorgvraag, voortkomend uit bijvoorbeeld een progressief verlopend ziektebeeld of handicap, een aanvraag kunnen indienen. Voor specifieke situaties is een hardheidsclausule in de regeling opgenomen.

  • c.

    De derde voorwaarde die gesteld wordt is dat de pré-mantelzorgwoning gerealiseerd wordt binnen de bestaande bebouwing of binnen de bestaande bebouwingsmogelijkheden volgens het omgevingsplan of de Omgevinsgwet. De oppervlaktemaat van 100 m2 is opgenomen om een naadloze overgang van pré-mantelzorg tot de vergunningvrije bouwmogelijkheden te verzekeren;

  • d.

    Naast eerder genoemde maximale oppervlaktemaat is er ook een voorwaarde opgenomen dat slechts één bouwlaag mogelijk is. Deze voorwaarde is, eveneens, opgenomen om een naadloze overgang van de pré-mantelzorg naar vergunningvrije mantelzorg te verzekeren.

  • e.

    Vervolgens wordt de algemene voorwaarde gesteld dat de nieuwe pré-mantelzorgwoning niet mag leiden tot een verslechtering van de woonsituatie in het algemeen (voldoende parkeergelegenheid op eigen terrein, geen onevenredige afbreuk aan de gebruiksmogelijkheden van de naastgelegen erven en bedrijvigheid).

  • f.

    Specifiek is de voorwaarde voor de parkeerdruk. Bij de realisatie c.q. het tot stand komen van een (pre)mantelzorgwoning dient geparkeerd te worden op eigen terrein. Indien dit niet mogelijk is, dient aanvrager/initiatiefnemer (bij afwezigheid van eigen terrein) aan te tonen dat de parkeerdruk in het openbaar gebied niet hoger wordt dan 85%.

Wettelijk kader

Tijdelijke pré-mantelzorgwoningen worden alleen toegestaan indien verwacht wordt dat binnen tien jaar een vergunningsvrije mantelzorgsituatie ontstaat. Vandaar dat zoveel mogelijk wordt aangesloten bij de wettelijke uitgangspunten van het vergunningsvrije regime, zoals opgenomen in het Omgevingsplan, de Omgevingswet inclusief de 4 AmvB’s. Met deze beleidsregel wordt aangegeven hoe invulling zal worden gegeven aan aanvragen om pré­mantelzorgwoningen dan wel tijdelijke huisvesting. Voordeel van de beleidsregel is dat deze duidelijkheid en rechtszekerheid geeft aan de burger. Ook maakt het beleid het mogelijk om als gemeente sneller te reageren op aanvragen.

 

Binnen het wettelijk kader van de Omgevingswet, het Besluit activiteiten leefomgeving (Bal), het Besluit bouwwerken leefomgeving (Bbl), het Besluit kwaliteit leefomgeving (Bkl) en Omgevingsbesluit. kan het college van een omgevingsplan afwijken. De mogelijkheid daartoe is in de Omgevingswet en de 4 AmvB’s omschreven. Het is wenselijk om pré-mantelzorgwoningen, dan wel tijdelijke huisvesting zowel binnen als buiten de bebouwde kom toe te staan en hiervoor beleid te formuleren, waardoor bij de beoordeling van een aanvraag een eenduidige belangenafweging kan plaatsvinden. Daarom is deze, op wet- en regelgeving ter zake juridisch getoetste beleidsregel opgesteld.

 

Evaluatie en monitoring

Het beleid wordt na twee jaar geëvalueerd. Zo nodig zal een bijstelling van de beleidsregels worden voorgesteld. Met het oog op de evaluatie wordt gemonitord op welke percelen een vergunning pré-mantelzorg is verleend. Bovendien kan op deze wijze tijdig worden gehandhaafd in het geval van intrekken of beëindiging van de vergunning, dan wel van de mantelzorgsituatie.

 

ARTIKELSGEWIJZE TOELICHTING

 

Artikel 1 Begrippen

Voor het toepassen van deze beleidsregel is van belang wat met bepaalde begrippen wordt bedoeld. Dit artikel voorziet daarin. Daar waar geen definitie is opgenomen wordt in eerste plaats aangesloten bij de wetgeving waarop de beleidsregels zijn gestoeld en daarnaast bij het normale spraakgebruik.

 

Artikel 2 Aanvraag

De procedure van de aanvraag is onderdeel van de Omgevingswet, Bkl, Bal en Bbl. Bij of krachtens die wet wordt ook bepaald op welke wijze een aanvraag moet worden ingediend en welke informatie moet worden meegezonden. Daarnaast gelden voor deze specifieke aanvraag ook de eisen zoals genoemd in dit artikel.

 

Artikel 3 Besluit

Dit artikel bepaalt het minimum aan informatie dat door het college wordt opgenomen in de omgevingsvergunning om te mogen afwijken van het omgevingsplan. Op deze wijze staat vast waar de pré-mantelzorgwoning, dan wel tijdelijke huisvsting, zich exact bevind, wie zich in de pré-mantelzorgwoning, dan wel tijdelijke huisvesting, tijdelijk vestigen, hoeveel personen het betreft en welke voorwaarden zijn opgelegd.

 

Artikel 4 Voorwaarde

Dit artikel geeft aan dat de realisatie van een pré-mantelzorgwoning, dan wel tijdelijke huisvesting, niet mag leiden tot een verstoring van de openbare orde, veiligheid of gezondheid, dan wel een verstoring van een geordend woon- en leefklimaat in de omgeving van het gebouw waarop de aanvraag betrekking heeft.

 

Artikel 5 Duur

De (tijdelijke) vergunning heeft een duur van ten hoogste tien jaar. Is na deze termijn geen sprake van mantelzorg dan dienen de woonvoorzieningen in de pré-mantelzorgwoning te worden verwijderd, ofwel dient de in zijn geheel of in delen verplaatsbare premantelzorgwoning te worden verwijderd. Voor pré-mantelzorg bestaat de mogelijkheid tot verlenging van de vergunning. In het geval van tijdelijke huisvesting dienen na deze termijn van tien jaar de woonvoorzieningen te worden verwijderd, ofwel dient de in zijn geheel of in delen verplaatsbare tijdelijke huisvesting te worden verwijderd. In het geval van tijdelijke huisvesting is verlenging dan ook niet mogelijk.

 

Artikel 6 Meldingsplicht

Door omstandigheden kan de mantelzorgrelatie, danwel tijdelijke huisvesting, voortijdig worden verbroken. Dan wel dat de actuele zorgindicatie een vergunning vrije situatie voor een mantelzorgwoning mogelijk maakt. Vergunninghouder dient de nieuwe situatie dan ook bij de afdeling Omgevingsdienst van de gemeente te melden.

 

Artikel 7 Weigering

Dit artikel betreft de kern van deze beleidsregel. Het geeft aan wanneer de aanvraag moet worden geweigerd door het college van burgemeester en wethouders.

Een pré-mantelzorgwoning of tijdelijke huisvesting is uitsluitend toegestaan binnen een bestaand gebouw of bestaande bebouwingsmogelijkheden op grond van het omgevingsplan. Verder mag er geen sprake zijn van woningsplitsing of andersoortige toevoeging van zelfstandige woonruimte ontstaan. Per bouwvlak waar een woning of bedrijfswoning is toegestaan (of wanneer deze ontbreekt: per bestemmingsvlak waar een woning of bedrijfswoning is toegestaan) is ten hoogste één premantelzorgwoning, dan wel tijdelijke huisvesting, toegestaan; De pre-mantelzorgwoning kent een maximale vloeroppervlakte van 100 m2 en één bouwlaag, dan wel een maximale vloeroppervlakte van 50 m2 in het geval van tijdelijke huisvesting. Naast deze weigeringsgronden moet medewerking ook worden geweigerd als vaststaat of redelijkerwijs moet worden aangenomen dat verlening van de buitenplanse afwijking zou leiden tot een verstoring van de openbare orde, veiligheid of gezondheid, dan wel een verstoring van een geordend woon - en leefmilieu in de omgeving van het gebouw waarop de aanvraag betrekking heeft, waaronder is begrepen dat de belangen van gebruikers en/of eigenaren van de aanliggende gronden niet mogen worden geschaad en een evenwichtige toedeling van functies aan locatie. Deze verplichte weigeringsgrond voorkomt overlast voor de (woon)omgeving waardoor het ook niet nodig is, om het aantal gebouwen ten behoeve van pre-mantelzorgwoning, binnen een straat en/of bepaald gebied te maximaliseren. Ten slotte moet worden voldaan aan de parkeernorm en de geldende wet- en regelgeving. Het is niet de bedoeling dat een vergunning voor tijdelijke huisvesting langer dan tien jaar aanwezig is. De gebruikte woonruimte mag na het verstrijken van de vergunning voor tijdelijke huisvesting wel worden hergebruikt voor een nieuwe situatie die dan opnieuw wordt beoordeeld op basis van deze beleidsregel. Het is daarbij uitdrukkelijk niet mogelijk dat dezelfde personen nogmaals een vergunning kunnen verkrijgen op basis van deze beleidsregel: in ieder geval niet op hetzelfde erf.

 

Artikel 8 Intrekken

Dit artikel geeft het college de mogelijkheid om de verleende buitenplanse afwijking in te trekken indien de daarin genoemde situatie zich voordoet.

 

Artikel 9 Hardheidsclausule

Dit artikel bepaalt dat het bestuursorgaan handelt overeenkomstig de beleidsregel, tenzij dat voor één of meer belanghebbenden gevolgen zou hebben die wegens bijzondere omstandigheden onevenredig zijn in verhouding tot de met de beleidsregel te dienen doelen.

 

Artikel 10 Inwerkingtreding

Dit artikel regelt de inwerkingtreding van deze beleidsregel, namelijk de dag na bekendmaking.

 

Artikel 11 Citeertitel

Dit artikel geeft aan hoe de beleidsregel moet worden aangehaald.

 

Samenvatting

De gemeente Nijkerk werkt mee een pré-mantelzorgwoning, dan wel een tijdelijke huisvesting, met een tijdelijke omgevingsvergunning (met een termijn van ten hoogste tien jaar) als voldaan wordt aan de volgende voorwaarden:

  • De verzoeker(s) heeft/hebben een bestaande, duurzame, sociale relatie;

  • De verzoeker(s) heeft/hebben de leeftijd van zestig jaar bereikt of ouder;

  • De pré-mantelzorgwoning bedraagt maximaal 100 m2 in één bouwlaag en wordt gerealiseerd binnen de bestaande bebouwing of de bestaande bebouwingsmogelijkheden op grond van het omgevingsplan en/of de Omgevingswet,

  • De tijdelijke huisvesting bedraagt maximaal 50 m2 in één bouwlaag en wordt gerealiseerd binnen de bestaande bebouwing of de bestaande bebouwingsmogelijkheden op grond van het omgevingsplan en/of de Omgevingswet, het Bal, het Bbl, het Bkl.

  • De pré-mantelzorgwoning, dan wel de tijdelijke huisvesting, leidt niet tot een verslechtering van de woonsituatie in het algemeen.

Bijlagen

  • 1.

    Onderzoeksrapport Langer Thuis in Nijkerk versie juni 2021

Artikel : Inwerkingtreding

  • 1.

    Dit besluit wordt bekendgemaakt in het gemeenteblad en treedt in werking de dag na bekendmaking.

Aldus besloten in de collegevergadering van 17 december 2024

 

Burgemeester en wethouders van Nijkerk,

 

de secretaris,

de heer drs. J.G. de Jager

 

de burgemeester,

mevrouw T.T.E. De Jonge-Ruitenbeek

Bijlage Onderzoeksrapport Langer Thuis in Nijkerk versie juni 2021

 

Onderzoek naar pré-mantelzorgwoningen in Nijkerk

 

Bijlage bij de beleidsnota “Pré-mantelzorgwoningen”

 

10 mei 2021

 

drs. Hanjo Lagas en drs. Joost Wegstapel

 

 

Hoofdstuk 1  

 

INLEIDING

 

1.1 Aanleiding 

De gemeente Nijkerk wil dat haar inwoners zo lang mogelijk zelfstandig in de eigen woonomgeving en in de nabijheid van het eigen sociale netwerk, moeten kunnen blijven wonen. Voor zorgbehoevenden is de mogelijkheid tot mantelzorg hiervoor essentieel. De gemeente is van mening dat zij mantelzorgers die deze, vaak zware taak, vrijwillig op zich nemen moet koesteren. De gemeente wil daarom deze mantelzorgers en zorgnemers, de ruimte geven om op tijd in nabijheid van elkaar te kunnen gaan wonen, zodat mantelzorg verleend kan worden zodra de vraag er is. Bijvoorbeeld door het realiseren van een mantelzorgwoning. Soms moet hiervoor de woning worden aangepast of een speciale ‘woon-zorgunit’ op het bestaande perceel worden gerealiseerd. Voor mensen die een zorgindicatie hebben is dat al, vergunningsvrij, mogelijk gemaakt met de regeling voor mantelzorgwoningen in de Wet algemene bepalingen omgevingsrecht (Wabo) en de landelijke (Woningwet) en lokale (huisvestingsverordening) mantelzorgurgentieverklaring.

 

De gemeente heeft een mantelzorgbeleid hetgeen vooral wettelijk bepaald is. In het Besluit omgevingsrecht (BOR) is bepaald wanneer sprake is van mantelzorg:

 

Definitie mantelzorg Bijlage II BOR (Besluit omgevingsrecht)

Intensieve zorg of ondersteuning, die niet in het kader van een hulpverlenend beroep wordt geboden aan een hulpbehoevende, ten behoeve van zelfredzaamheid of participatie, rechtstreeks voortvloeiend uit een tussen personen bestaande sociale relatie, die de gebruikelijke hulp van huisgenoten voor elkaar overstijgt, en waarvan de behoefte met een verklaring van een huisarts, wijkverpleegkundige of andere door de gemeente aangewezen sociaal-medisch adviseur kan worden aangetoond.

 

De gemeente Nijkerk sluit met haar beleid aan bij deze definitie. Wordt voldaan aan voornoemde omschrijving dan kan mantelzorgverlener of -ontvanger een zelfstandige woning (unit) vergunningvrij bijplaatsen op het perceel of binnen de bestaande bouw realiseren. Deze woning of verbouwing dient wel aan de eisen van het Bouwbesluit ter zake te voldoen.

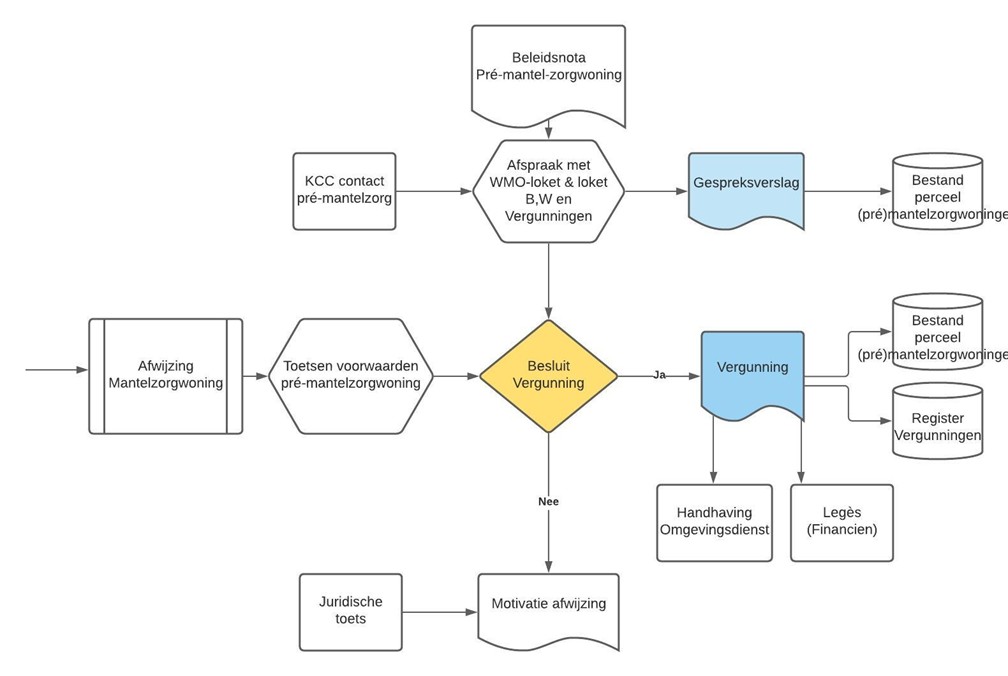
Voor de interne procesgang (manier van werken) binnen de gemeente is een stroomschema ontwikkeld (opgenomen in bijlage 1).

 

In de afgelopen jaren is de gemeente Nijkerk een aantal malen geconfronteerd met aanvragen voor een mantelzorgwoning/voorzieningen terwijl een adequate zorgindicatie hiervoor -nog- ontbreekt. Het gebiedsteam Sociaal Domein signaleert namelijk dat er wel degelijk behoefte is om op tijd in nabijheid van elkaar te kunnen gaan wonen, zodat mantelzorg verleend kan worden op het moment dat de vraag er is. De huidige wetgeving van WABO en BOR maakt het alleen mogelijk mantelzorgwoningen te realiseren als er in de wettelijke zin sprake is van mantelzorg en niet als voorbereiding op de oude dag.

 

Veel van deze aanvragen worden dan ook bij de indicatiestelling afgewezen, omdat er om het moment van aanvraag nog onvoldoende sprake was van behoefte aan zorg en ondersteuning die de gebruikelijke hulp van huisgenoten voor elkaar overstijgt.

 

Anderzijds wordt door de gemeente Nijkerk, in navolging van rijksbeleid, het belang om langer thuis te wonen onderschreven. Burgers willen zelf (en moeten) ook langer thuis wonen in hun vertrouwde woon- en leefomgeving. Zelfredzaamheid van burgers wordt lokaal ondersteund en bevorderd. In dit kader past het om een regeling te ontwerpen die tegemoetkomt aan de behoefte aan pré-mantelzorg(woning).

 

Ook collega-gemeenten hebben in de afgelopen twee jaar voor deze specifieke vraag beleidsregels (verordening) vastgesteld die een mogelijke tijdelijke vergunning voor de pre-mantelzorg woning mogelijk maakt. Waarbij de pre-mantelzorgwoning als volgt kan worden omschreven:

 

Omschrijving pre-mantelzorgwoning

Een zelfstandige woonruimte van maximaal 100 m² bestaande uit één bouwlaag en bewoonbaar door één huishouden van maximaal twee personen welke voldoet aan de geldende wet- en regelgeving (met name Bouwbesluit en Bestemmingsplan buitengebied).

 

De gemeente Nijkerk overweegt om een dergelijk beleidsregel te ontwerpen en door de raad te laten vaststellen.

 

1.2 Onderzoeksvraag 

Om een dergelijke regeling vast te stellen wil de gemeente Nijkerk een toetsingskader ontwikkelen dat gelijktijdig recht doet aan de behoefte voor pré mantelzorg en aan de gewenste ruimtelijke kwaliteit van de gemeente. Het toetsingskader dient effectieve toetsingscriteria te bevatten, aan te sluiten bij het huidig mantelzorgbeleid en laagdrempelig te zijn. Bovendien moet de regeling ook (praktisch) worden gehandhaafd. De verschillende ambtelijke disciplines binnen de gemeente (plantoetsers, sociaal domein en andere betrokkenen) moeten dan ook goed met het kader uit de voeten kunnen. Een voorstel voor een gewenste procesgang (stroomschema) dient aan de beleidsregel te worden toegevoegd.

 

1.3 Leeswijzer 

Als bijlage wordt dit rapport toegevoegd aan de beleidsnota ‘Pré-mantelzorgwoningen’. De toelichting in de beleidsnota is gebaseerd opde inhoud van dit rapport met de volgende indeling.

In het volgende hoofdstuk wordt allereerst een analyse gemaakt van de kwantitatieve behoefte. Hoeveel aanvragen zijn er de afgelopen jaren geweest? En hoe groot is de potentiële doelgroep in Nijkerk? En hoe ontwikkelt deze zich naar de toekomst?

In hoofdstuk 3 zijn op hoofdlijnen de ervaringen van vijf andere gemeenten opgenomen met (pré-) mantelzorgregelgeving.

Vervolgens worden in hoofdstuk 4 de belangrijkste keuzes voor de gemeente Nijkerk toegelicht, waarna in hoofdstuk 5 een mogelijke procedure en procesaanpak worden beschreven. In bijlage 1 is het uitgebreide gespreksverslag met de diverse gemeenten opgenomen.

 

Hoofdstuk 2

 

KWANTITATIEVE ANALYSE

 

2.1 Aanvragen voor een mantelzorgwoning 

In de periode februari 2015 tot oktober 2020 zijn er bij de gemeente Nijkerk 39 verzoeken voor het realiseren van een mantelzorgwoning geregistreerd. Dat zijn er gemiddeld circa 7 per jaar.

Hiervan zijn 23 verzoeken nooit als officiële aanvraag in behandeling genomen. Deze inwoners hebben na een verkennend gesprek afgezien van hun verzoek. Deze mensen waren wellicht geholpen met een pré-mantelzorgregeling.

Van de 39 verzoeken zijn er uiteindelijk 16 wel in behandeling genomen. Om te toetsen of deze aanvragen voldoen aan de vereiste zorgbehoefte die de gebruikelijke hulp van huisgenoten voor elkaar overstijgt, zijn deze ter beoordeling voorgelegd aan de sociaal-medisch adviseur.

De sociaal-medisch adviseur heeft tot nu toe voor slechts 4 aanvragen een positief advies gegeven. In 6 gevallen was het advies negatief en in 6 gevallen is er (nog) geen advies uitgebracht. Vaak omdat er (nog) geen sprake is van een zorgvraag. De gemeente heeft in 3 gevallen (2 kregen een negatief advies) alsnog een vergunningsvrije mantelzorgwoning toegestaan, gezien de leeftijd en omstandigheden van de betrokkenen.

 

2.2 Nijkerk vergrijst relatief langzaam 

Nijkerk vergrijst. Momenteel kent de gemeente ruim 8.100 inwoners van 65 jaar of ouder. Dat is 19% van alle inwoners. In 2040 zal het aantal ouderen naar verwachting zijn toegenomen tot zo’n 11.900. Een toename van 3.800 ouderen. Met name het aantal 75-plussers neemt de komende jaren in Nijkerk toe (+2.600).

 

Figuur Prognose aantal ouderen in Nijkerk, 2020-2040

Bron: Gelderse variant Primos 2019 Hoog

 

In 2040 is 24% van alle inwoners 65 jaar of ouder. Hiermee vergrijst Nijkerk langzamer dan gemiddeld. In Nederland als geheel is momenteel ook 19% van de inwoners 65 jaar en ouder. In 2040 zal dit zijn toegenomen tot 26%.

 

2.3 Raming van de doelgroep

De demografische prognose geeft nog niet direct zicht op de omvang van de potentiële doelgroep voor (pré)mantelzorgwoningen in Nijkerk. Het is namelijk zo dat een deel van de ouderen professionele zorg nodig hebben terwijl het grootste deel van de ouderen juist (nog) geen acute zorgvraag heeft. Uit de Monitor Zorg voor ouderen van de Nederlandse Zorgautoriteit (Nza) blijkt dat 75% van de 65-plussers in Nederland thuis woont zonder langdurige zorg. Voor de raming van de potentiële doelgroep gaan we daarom uit van het zorgtredenmodel van de Nza.

 

Figuur Zorgtredenmodel Nza in Nederland

Bron: Monitor Zorg voor ouderen, Nza (2018)

 

Met onze methodiek van het Woonzorgkompas hebben we een raming gemaakt van de omvang van zorgtreden 3, 4 en 5 in de gemeente Nijkerk. Dit zijn ouderen die Wmo-ondersteuning of persoonlijke zorg (tijdelijk en structureel) nodig hebben. Trede 5 bevat met name de potentiële doelgroep voor mantelzorgwoningen. Die hebben namelijk structureel persoonlijke verzorging of verpleging thuis nodig. Tredes 3 (Wmo-ondersteuning) en 4 (tijdelijke zorg) zijn meer de potentiële doelgroep voor pré-mantelzorgwoningen.

Het blijkt dat in 2020 circa 1.550 personen in Nijkerk behoefte hebben aan zorg en ondersteuning in een reguliere woning (treden 3, 4 en 5). In 2030 zullen dit er naar schatting 1.900 zijn. Een toename van 350 (circa 35 per jaar). Als we dit vertalen naar woningen dan gaat het om een behoefte van 1.030 woningen nu en 1.270 in 2030. Een toename van 230 (circa 23 per jaar).

 

Figuur Raming zorgbehoefte van zorgtreden 3, 4, 5 (geclusterd en regulier)

Bron: Woonzorgkompas

 

Bovenstaande raming bevat de behoefte aan zorg en ondersteuning van de totale doelgroep in treden 3, 4 en 5 in Nijkerk. Een deel van die behoefte zou in principe moeten worden ingevuld met geclusterde woonvormen en een deel in de reguliere woningvoorraad. Aangezien de (pré)mantelzorgsituatie een oplossing is in de reguliere woningvoorraad om mensen zo lang mogelijk thuis te laten wonen, is ook een raming gemaakt van de behoefte aan zorg en ondersteuning in alleen reguliere woningen door zorgtreden 3, 4 en 5 in Nijkerk. Dit kan als een minimumvariant van de raming worden gezien. Het is immers nog de vraag of de komende jaren voldoende geclusterde woonruimte1 kan worden gerealiseerd in Nijkerk om in die specifieke behoefte te voorzien.

 

Figuur Raming zorgbehoefte in reguliere woningen van zorgtreden 3, 4, 5

Bron: Woonzorgkompas

 

Het blijkt dat in 2020 circa 1.320 personen in Nijkerk behoefte hebben aan een reguliere woning met zorg en/of ondersteuning (treden 3, 4 en 5). In 2030 zullen dit er naar schatting 1.400 zijn. Een toename van 90 (circa 9 per jaar). Als we dit vertalen naar woningen dan bedraagt de behoefte van 880 woningen nu en 940 in 2030. Een toename van 60 (circa 6 per jaar).

 

Conclusie

Alhoewel Nijkerk niet in sterke mate vergrijst neemt het aandeel ouderen dat behoefte heeft aan ondersteuning en zorg in de komende jaren tot 2030 gestaag toe met naar verwachting circa 230 senioren. In Nederland ontstaan nu woonvormen geschikt voor deze doelgroep. Het is de vraag of er initiatief en ruimte is in Nijkerk. Bovendien moet er ook bereidheid tot verhuizen zijn van de zorgbehoevende. Wordt wel rekening gehouden met deze mogelijkheid van ‘geclusterd wonen’ dan ontstaat op deze wijze een bandbreedte van naar verwachting circa 6 tot 23 per jaar (waarbij de onderkant van de bandbreedte overeenkomt met het gemiddelde van de afgelopen jaren).

 

Hoofdstuk 3

 

KWALITATIEVE ANALYSE

 

3.1 Interviews 

Onderdeel van het onderzoek is een inventarisatie van de ervaringen van andere gemeenten. Hiervoor zijn de gemeenten Berg en Dal, Krimpenerwaard, Reusel-De Mierden en Goirle bereid gevonden voor een interview. De beleidsregels van de gemeenten Oldebroek, Putten en Boxmeer zijn in de kwalitatieve analyse meegenomen. Voor een uitgebreid verslag van de interviews wordt verwezen naar de bijlage. In de interviews is ingegaan op de volgende onderdelen:

 

  • Regeling voor mantelzorgwoningen

  • Beleidsregel pre-mantelzorgwoningen

  • Succesfactoren en verbeterpunten.

3.2 Regeling voor mantelzorgwoningen

 

Ervaringen met regeling voor mantelzorgwoningen

De geïnterviewde gemeenten geven allen aan dat op grond van de BOR mantelzorgwoningen (binnen de bestaande bouw of nieuw gebouw/prefab-unit) worden gerealiseerd. Daarnaast worden ook mantelzorggevers of -nemers met urgentie gehuisvest in sociale huisvesting. Mantelzorgwoningen zijn op grond van de BOR vergunningsvrij, doch de toelichting in de BOR geeft wel aan dat de zorg de gebruikelijke hulp van huisgenoten dient te overstijgen én dat de behoefte aan deze zorg wordt aangetoond met een verklaring van deskundige ter zake.

In een aantal gemeenten wordt deze verklaring getoetst door de betrokken afdeling van de gemeente (vaak medewerkers van de afdeling Sociaal Domein); een andere gemeente vertrekt vanuit het gegeven dat een mantelzorgwoning vergunningsvrij is en derhalve geen plicht is om contact op te nemen met de gemeente.

 

Nemen gegadigden voor een mantelzorgwoning contact op met de gemeente dan komt het steeds vaker voor (in meer of mindere mate) dat voornoemde verklaring niet voldoet of in overeenstemming is met de strekking van de definitie mantelzorg in de BOR.

Deze definitie geeft echter ruimte voor interpretatie. Daarom wordt in veel gemeenten elk geval apart bekeken. Er is dus geen harde grens. Met als gevolg dat te veel twijfelgevallen ontstaan, dan wel afwijzingen, waarbij op grond van vooruitlopend op een permanente situatie van langer thuis wonen wel aanbevelenswaardig is om mantelzorgbewoning toe te staan. Hetgeen leidt tot een toenemend beroep op de kruimelregeling (vrijstelling van het bestemmingsplan).

 

De geïnterviewde gemeenten zijn van mening dat veelvuldig beroep op de kruimelregeling voor een mantelzorgwoning niet de correcte weg is. Gemeenten vinden wel dat vanwege het landelijk beleid om ouderen of mensen met een handicap zo lang mogelijk thuis te laten wonen, een voorziening (gemeentelijke regeling) daarvoor dient te worden getroffen. Deze voorziening dient burgers in staat te stellen zo lang mogelijk zelfredzaam te zijn met zorg voor elkaar. En het komt steeds vaker voor dat betrokken burgers preventief en proactief een dergelijke voorziening voor mantelzorg wensen. De kruimelregeling is hiervoor niet ontworpen. Gemeenten geven dan ook aan dat een algemene beleidsregel pré-mantelzorgwoningen een logisch vervolg is.

 

Alle benaderde gemeenten geven aan dat de regeling voor het aanvragen van een tijdelijke vergunning voor een pré-mantelzorgwoning voorziet in de behoefte. Weliswaar varieert het aantal aanvragen per geïnterviewde gemeente, in alle gemeenten is sprake van een structurele behoefte die toeneemt en naar verwachting in de komende jaren nog verder zal toenemen in aantallen per jaar. Voor de specifieke aantallen per geïnterviewde gemeente wordt verwezen naar de bijlage.

 

3.3 Beleidsregel pre-mantelzorgwoningen   

Ervaringen met de beleidsregel pre-mantelzorgwoningen

Voor alle gemeenten geldt dat in het kader van de regeling afgegeven vergunningen een tijdelijk karakter kennen, van 10 jaar. De voorwaarden waaronder het afgeven van de omgevingsvergunning mogelijk wordt gemaakt, verschillen:

  • Binnen de bestaande bebouwingsmogelijkheden (ter voorkoming van verdere ongewenste verstening van omgeving)

  • Te bebouwen oppervlak (in veel gevallen max 100 m2 in buitengebied, max 80 m2 in kernen, één bouwlaag, parkeernorm en dergelijke);

  • Sommige gemeenten moedigen tijdelijke units aan;

  • Een minimumleeftijdsgrens voor de mantelzorgontvanger (varieert van 60, 65 jaar, pensioengerechtigde leeftijd of AOW-leeftijd);

  • Een verwantschap tussen de verzoekers of (duurzame) sociale relatie tussen verzoekers.

 

Een hardheidsclausule komt voor (niet bij alle gemeenten). Van deze clausule wordt gebruik gemaakt met name vanwege leeftijdsclausule: Bij lichamelijke of geestelijke handicap of progressieve ziekte wordt afgeweken van leeftijdscriterium in de regeling.

 

Een van de speerpunten van de omgevingswet is het vroegtijdig door ambtelijk medewerkers RO (gemeenten Goirle en Putten) met omwonenden in gesprek gaan voordat een vergunning wordt verstrekt. Een aantal benaderde gemeenten geven aan dat zij deze lijn volgen, ook voor de omgevingsvergunning pre-mantelzorgwoning. Dit voorkomt bezwaren van omwonenden, aldus deze gemeenten.

 

Succesfactoren en verbeterpunten 

De succesfactoren en verbeterpunten kunnen als volgt worden samengevat: 

 

Succesfactoren & verbeterpunten

  • Succesfactoren

    • Beperkt aantal criteria zodat beleidsruimte ontstaat (medisch én sociaal)

    • Rol Handhaving helder (i.t.t. vergunning vrij mantelzorgwoning)

    • In vroeg stadium in overleg met omwonenden/buren

    • Promotie en communicatie via ouderenbonden (ANBO, PCOB, KBO)

    • Heldere rol/taakverdeling tussen gemeenteraad – portefeuillehouder(s) – betrokken ambtelijke ondersteuning

  • Verbeterpunten

    • Bestuursrapportage en interne ambtelijke voortgangsrapportage

    • Periodieke evaluatie van Beleidsregel

 

3.4 De maatschappelijke waarde van mantelzorg en de budgettaire consequenties voor de WMO   

In maart 2021 verscheen het rapport De maatschappelijke waarde van mantelzorg in opdracht van MantelzorgNL. De vervangingswaarde van de zorg die mantelzorgers verlenen is 70 tot 100% hoger dan de maatschappelijke kosten van het verlenen van die zorg. Deze uitkomst onderstreept het grote maatschappelijke belang van mantelzorg en daarmee tevens het belang om het aanbod van mantelzorg te ondersteunen. Het wegvallen van mantelzorg leidt immers al gauw tot hogere maatschappelijke kosten en verlies aan kwaliteit van de zorgverlening aan de zorgontvanger. 

 

Mantelzorg kan de inzet van zorgprofessionals voorkomen en bespaart op reguliere kosten gefinancierd vanuit Wmo, Basis-zorgverzekering en Wet langdurige zorg. Voor de gemeente Nijkerk is van belang dat het beslag voortkomend uit de aanspraken op de voorzieningen die gefinancierd worden vanuit de Wmo beheersbaar blijven. Denk hierbij aan algemene voorzieningen, maatwerkvoorzieningen (daginvulling, huishoudelijke hulp en voorzieningen in de woning) en vervoersvoorzieningen – In voornoemd rapport wordt een gemiddelde mantelzorgduur van 7 uur per week aangegeven. Bij een tarief van € 25,- per uur voor thuiszorg-huishoudelijke hulp komt dit grofweg neer op een besparing van € 9.000,- per mantelzorgontvanger op jaarbasis. Dit is exclusief mogelijke besparingen op vervoersactiviteiten en voorzieningen. Het stimuleren van mantelzorg heeft beperkte invloed op de jaarlijkse Wmo-begroting ad € 6 a 7 miljoen van de gemeente Nijkerk maar kan zeker en positieve bijdrage leveren aan de jaarlijkse, noodzakelijke besparingen op dit onderdeel van de begroting Sociaal Domein.

 

Gemeente en belangenorganisaties dienen dan wel in bewustwordingscampagnes zicht te richten op het behouden van het mantelzorgpotentieel – toch vooral de ‘jongere’ ouderen – door bijvoorbeeld goede respijtvoorzieningen en op het beter benutten van portentiele mantelzorgverleners onder gezinnen en jongeren.

 

Hoofdstuk 4

 

TE MAKEN KEUZES VOOR BELEIDSREGEL

 

Keuzes

Toelichting

Keuze gemeente Nijkerk

1

Definitie pré-mantelzorgwoning

In sommige beleidsregels wordt expliciet vermeld wat er onder een premantelzorgwoning wordt verstaan, maar in anderen blijft dit impliciet. Daar wordt alleen de situatie beschreven.

Opnemen in onderdeel definities van beleidsregel; verder uitwerken in memorie van toelichting

2

Periode vergunning

Het betreft altijd een tijdelijke vergunning. In alle bekeken beleidsregels betreft het een periode van maximaal 10 jaar. Soms wordt expliciet vermeld dat deze termijn niet verlengd kan worden.

Tienjaarstermijn expliciet vermelden

3

Wanneer vervalt vergunning

Na uiterlijk tien jaar komt de omgevingsvergunning te vervallen, of al eerder als binnen de tien jaar termijn sprake is van overlijden, verhuizing of anderszins beëindiging van de zorgrelatie. Tevens komt de vergunning te vervallen als in de loop van de tijd een ‘echte’ mantelzorgsituatie ontstaat. Soms wordt ook vermeld dat de aanvrager binnen een jaar na vergunningverlening hier ook gebruik van hebben gemaakt, anders kan de vergunning worden ingetrokken.

Opnemen in beleidsregel

4

Meldingsplicht beëindiging relatie

Soms wordt expliciet aangegeven dat er sprake is van een meldingsplicht als de pré-mantelzorgrelatie om welke reden dan ook is beëindigd. Soms ook niet.

Opnemen

5

Voorwaarde leeftijd

In alle beleidsregels is een leeftijdsgrens opgenomen. Veelal wordt uitgegaan van de geldende pensioengerechtigde leeftijd.

Ja, grens van zeventig jarige leeftijd

6

Voorwaarde gezondheid

In sommige beleidsregels is naast de leeftijdsvoorwaarde ook opgenomen dat er op het moment van aanvragen van de tijdelijke omgevingsvergunning sprake moet zijn van een progressief verlopend ziektebeeld (zo nodig wordt hiervoor een advies gevraagd). In andere beleidsregels is juist expliciet niet voor een dergelijke voorwaarde gekozen omdat dit voor nieuwe twijfelgevallen zorgt.

Hardheidsclausule in beleidsregel

7

Voorwaarde relatie

In alle beleidsregels wordt de voorwaarde gesteld dat er sprake moet zijn van een ‘duurzame sociale relatie’ tussen de potentieel mantelzorg-behoevende en potentieel mantelzorg-verlener. Hierbij wordt dit niet nader gedefinieerd (en staat ook zo tussen aanhalingstekens). Soms wordt gesproken over verwantschap en/of familieband.

Ruim definiëren.

8

Voorwaarde geen permanente woonruimte

In alle beleidsregels wordt gesteld dat een premantelzorgwoning geen permanente woonbestemming kan krijgen. Vaak wordt ook vermeld dat na beëindiging van de pré-mantelzorgsituatie het bouwwerk niet langer gebruikt mag worden als woning en dat de voorzieningen, zoals een badkamer en keuken verwijderd moeten worden.

Akkoord, eis van sloop niet, wel onbewoonbaar maken (denk aan ‘natte’ woonvoorzieningen).

9

Voorwaarde realisatie pré-mantelzorgwoning

In alle beleidsregels wordt aangegeven dat de tijdelijke pré-mantelzorgwoning alleen gerealiseerd kan worden in bestaande bebouwing (bijbehorend bouwwerk) of binnen de bebouwingsmogelijkheden op grond van het bestemmingsplan en/of de vergunningsvrije bouwmogelijkheden die het Besluit omgevingsrecht. Soms worden aanvullende eisen gesteld wat betreft bouwlagen (geen extra bouwlaag), vierkante meters (max 100m2) en de locatie (buiten de bebouwde kom). Dit is niet altijd het geval.

Pre-mantelzorgwoningen in binnen- en buitengebied. Nijkerk wil wel maximum van 100 m² instellen doch in buitengebied gelden dan niet de specifieke omvang m² regels uit BOR (mits mantelzorgwoning wel verplaatsbaar is).

10

Voorwaarde bouwlagen pré-mantelzorgwoning

Soms wordt expliciet aangegeven dat er maar 1 bouwlaag mogelijk is, soms wordt hier geen expliciete voorwaarde over opgenomen.

Opnemen

11

Voorwaarde waarBORging kwaliteit omgeving

Vaak is er ook een algemene voorwaarde opgenomen dat de ruimtelijke kwaliteit en/of kwaliteit algemene woonsituatie gewaarBORgd blijft. Soms wordt hier een expliciete voorwaarde gesteld voor voldoende parkeergelegenheid op eigen terrein.

Opnemen

12

Mogelijkheden afwijking van beleidsregel

Soms wordt er expliciet vermeld dat het college de mogelijkheid heeft om in bijzonere gevallen af te wijken van de regeling.

Opnemen

13

Parkeernormen

Soms worden er voorwaarden opgenomen wat betreft parkeernormen.

Opnemen

14

Geldende regelgeving

Soms is expliciet opgenomen dat een aanvraag ook moet voldoen aan alle geldende wet- en regelgeving.

Opnemen

 

Hoofdstuk 5

 

PROCEDURE BELEIDSREGEL

 

Op grond van de gemaakte keuzes verwoord in het vorige hoofdstuk is de beleidsnota Pré-mantelzorgwoningen geschreven. Deze rapportage wordt als toelichtende bijlage bij deze beleidsnota toegezonden aan College van B&W en de gemeenteraad.

 

Gelet op de samenhang tussen het kunnen realiseren van een vergunning vrije mantelzorgwoning dan wel het aanvragen van een vergunning voor een pré-mantelzorgwoning is de interne procesgang voor beide mogelijkheden onderstaand in beeld gebracht.

 

Mantelzorgwoning

Een mantelzorgontvanger of -verlener die zich wil oriënteren op de mogelijkheden voor een mantelzorgwoning/unit of aanpassing binnen de bestaande bouw wordt door het KCC voor een (thuis)afspraak met WMO-loket en Loket Bouw, Woning en Vergunningen (Loket B, W en Vergunningen) doorverwezen. <KCC noteert de aanvraag in haar klantvolgsysteem>??? Voor dit oriënterend gesprek ontvangt de aanvrager de vigerende brochure …. van de rijksoverheid.

Van het gesprek wordt door de medewerk(st)er van WMO-loket een verslag gemaakt en gearchiveerd op perceelniveau.

WMO-loket stelt de omgevingsdienst op de hoogte van de aanvraag en deze dienst bekijkt de mogelijkheden om met buurtbewoners of buren in overleg te gaan over de aanvraag (zie succesfactoren elders, paragraaf 3.4).

Heeft de mantelzorgontvanger een zorgindicatie afgegeven door huisarts, wijkverpleegkundige of sociaal-medisch adviseur conform de bepalingen ter zake in BOR dan kan vergunning vrij de gewenste voorziening worden gerealiseerd. Ook kan het college of de portefeuillehouder middels de regeling kruimelgevallen besluiten om zonder indicatie toch de aanvraag toe te staan. WMO-loket <functie> legt het besluit vast en archiveert. Zij stelt de Omgevingsdienst De Vallei (handhaving) in kennis en uit oogpunt van handhaving wordt door deze afdeling getoetst op Bouwbesluit, Omgevingswet e.d.

 

Pré-mantelzorgwoning 

Komt aanvrager niet in aanmerking voor een vergunning vrije voorziening dan wordt aanvrager gewezen op de mogelijkheid van een pré-mantelzorgwoning. De hiervoor benodigde procesgang vertoont veel overeenkomsten met die voor de mantelzorgwoning. Het besluit tot afgifte van de tijdelijke persoonsgebonden omgevingsvergunning dient te worden getoetst aan de voorwaarden van de beleidsregel. Hiervoor stelt het WMO-loket <functie> een advies op. WMO-loket dient bij een positief besluit de afdelingen Omgevingsdienst De Vallei (handhaving) en Financiën te informeren. Bij een afwijzing verzorgt zij de motivatie en bijhorende correspondentie met aanvrager (getoetst dor de juridische afdeling).

 

In een stroomschema ziet voornoemde procesgang er als volgt uit:

 

 

Bijlage 1

 

VERSLAGEN INTERVIEWS

 

  • 1.

    Heeft u een regeling voor mantelzorgwoningen (regels in het bestemmingsplan en beleid gemeente)?

Volgens alle gemeenten zijn mantelzorgwoningen in principe vergunningsvrij in het kader van de BOR. Zij hebben daarom hier geen aparte regeling voor. Wel is de beoordeling van de zorgbehoefte geregeld. In tegenstelling tot de gemeente Nijkerk, doen de geïnterviewde gemeenten dit zelf en is dit niet uitbesteed aan een externe partij. In Goirle hoeft een zorgindicatie niet formeel te worden gemeld. Ook in Berg en Dal gaat men in principe uit van het ‘goede in de mens’. Als een aanvraag wordt ingediend voor een mantelzorgwoning dan doet men dat niet voor niets, is de gedachte.

 

  • 2.

    Krijgt een mantelzorger voorrang op huurwoningen?

In Berg en Dal is het uitgangspunt altijd wat mensen zelf nog kunnen of kunnen organiseren. Zij kijken naar de beste oplossing. Het Sociaal medisch team kan een officiële sociaal medische indicatie afgeven (in overleg met externe partij) die nodig is voor een eventuele mantelzorgurgentieverklaring. Daarmee kan men voorrang krijgen op een sociale huurwoning (op grond van de Huisvestingsverordening). Dit is dus een andere oplossing dan het realiseren van een mantelzorgwoning.

 

  • 3.

    Loopt (of liep) u daarbij tegen knelpunten aan?

De visie van de gemeente Berg en Dal is om mensen zo lang mogelijk zelfredzaam te laten zijn en dat men daarbij voor elkaar zorgt. De gemeente vindt het daarom belangrijk dat mensen zich ook moeten kunnen voorbereiden op een eventuele mantelzorgsituatie. De gemeente is van mening dat als zij als overheid wil dat men zo lang mogelijk thuis moet blijven wonen, dan moet zij dat ook faciliteren. Daarom is er een regeling premantelzorgwoningen in het leven geroepen. Dus niet zo zeer vanwege het feit dat er veel aanvragen van mantelzorgwoningen werden afgewezen. Berg en Dal was in 2016 ook de eerste gemeente met zo’n regeling.

In Krimpenerwaard liep men bij de mantelzorgwoningen wel tegen problemen aan. Het bleek dat na de beoordeling van de zorgbehoefte slechts 10% van de aanvragen noodzakelijk was en 90% was wenselijk/begrijpelijk maar geen mantelzorg die de normale zorg (even een boodschapje doen) overstijgt. Er werd dus veel afgewezen. Dit was ook de situatie in Goirle. Er werd dan ook beroep gedaan op de kruimelgevallenregeling. Vandaar dat het college de wens heeft uitgesproken om een pre-mantelzorgregeling te ontwikkelen.

 

  • 4.

    Mantelzorgwoningen zijn op basis van bijlage II van de BOR vergunningsvrij, maar er moet nog wel voldaan worden aan de begripsbepalingen:

Gemeente Krimpenerwaard geeft aan dat vergunningsvrij niet betekent regelvrij. Aanvragers worden gewezen op het bouwbesluit, maar verder wordt er inhoudelijk niet ingegaan op mogelijke milieu-, isolatie- en bouweisen. Is vaak ook niet nodig aangezien vooral gespecialiseerde bedrijven de mantelzorgunits plaatsen. Die zijn reeds goed op de hoogte.

Wat handhaving betreft, wordt er in Krimpenerwaard wel gecontroleerd of het voldoet aan RO-eisen maar tot op heden wordt er niet gehandhaafd op feit of de mantelzorg nog steeds verleend wordt. De mantelzorgwoning moet namelijk verdwijnen als de mantelzorgrelatie eindigt. Ook in Berg en Dal wordt er in ieder geval gehandhaafd op de bouw, maar het is onduidelijk of er ook wordt gehandhaafd bij beëindiging van de mantelzorg. In beide gemeenten wordt er op dit punt nog geen lijst bijgehouden. Daarvoor zijn de regelingen ook nog eigenlijk te kort voor in werking. Berg en Dal heeft wel een goed overzicht in haar administratie waar zowel de mantelzorg- als pré-mantelzorgwoningen staan.

Goirle geeft aan dat vergunningsvrij betekent dat zonder tussenkomst van de gemeente kan worden gebouwd. Derhalve is er geen meldingsplicht. Is er twijfel, dan wordt er wel contact opgenomen met de gemeente (RO). Het betreft dan met name de uitbreiding van gebouwen in m2. De gemeente Goirle ‘ontdekt’ mantelzorgwoningen veelal door het ‘piepsysteem’ (door omwonenden).

 

  • 5.

    Hoe is de indicatiestelling voor mantelzorgwoningen geregeld?

In Berg en Dal wordt dit in eerste instantie gedaan door het Sociaal Team. Deze voert een ‘keukentafelgesprek’ en bekijkt ook de thuissituatie. Daarbij is uitgangspunt altijd wat mensen zelf nog kunnen of kunnen organiseren. Zij kijken naar de beste oplossing. Het Sociaal medisch team kan een officiële sociaal medische indicatie afgeven (in overleg met externe partij) die nodig is voor een vergunningsvrije mantelzorgwoning.

In Krimpenerwaard wordt de beoordeling gedaan door de afdeling Sociaal Domein zelf. Zij gaan bij de mensen op huisbezoek en maken op basis daarvan een beoordeling of men in aanmerking komt voor mantelzorgwoning. Dit heeft de gemeente zo ingesteld omdat ze er tegenaan liepen dat men met een huisartsenverklaring aan kwam zetten. Gemeente vond dit onvoldoende onderbouwing van of men intensieve zorg nodig heeft die de normale zorg voor elkaar overstijgt zoals in de BOR staat. Daarom heeft de gemeente ervoor gekozen dat Sociaal Domein aanvragen voor mantelzorgwoningen hierop beoordeeld.

In Goirle is geen sprake van actief beleid ter zake. Een zorgindicatie hoeft niet formeel te worden gemeld. Ook hier geldt: bij twijfel, neem contact op met de gemeente. In Reusel-De Mierden loopt de indicatiestelling via de huisarts of het gemeentelijk Loket A t/m Z.

 

  • 6.

    Wanneer komt men in aanmerking voor een mantelzorgwoning?

Gemeenten geven aan dat dit moeilijk strak in regels vast te leggen is en dat moet je ook als gemeente niet willen. Daarom wordt dit van geval tot geval apart bekeken. Het moet in ieder geval de normale zorg voor elkaar overstijgen. Met een permanent karakter (al is ook mantelzorg natuurlijk eindig en dus per definitie tijdelijk).

In Krimpenerwaard kijkt men niet alleen naar de medische aspecten maar ook naar de sociale. Voorbeeld: man van 50 met verstandelijke en lichamelijke beperking die nog bij ouders woonde en werkte op boerderij broer op aangrenzend perceel, wilde graag in eigen unit wonen op erf. Medisch niet noodzakelijk, maar ouders waren oud. Wat als ze zouden overlijden? Man had zingeving op boerderij. Uit sociaal oogpunt is toch mantelzorgwoning toegestaan.

Ook in Berg en Dal wordt gekeken naar de beste oplossing. Dat kan ook een urgentieverklaring zijn voor een sociale huurwoning i.p.v. een mantelzorgwoning.

 

  • 7.

    Waarom is gekozen voor die lat/definitie?

In alle gemeenten kijkt men bij de beoordeling voor definitie mantelzorg uiteraard naar Bijlage II BOR. De definitie geeft echter ruimte voor interpretatie. Daarom wordt elk geval apart bekeken. Er is dus geen harde grens. Maar aangezien in Krimpenerwaard 90% niet voldeed aan BOR-definitie is de pré-mantelzorgregeling in het leven geroepen. Als vangnet voor deze groep. Ook in Goirle en Reusel ontstonden te veel twijfelgevallen dan wel afwijzingen waarbij op grond van vooruitlopend op een permanente situatie van langer thuis wonen wel aanbevelenswaardig was om mantelzorgbewoning toe te staan.

Ook in Berg en Dal wordt het van geval tot geval bekeken. Maar hier is dus de premantelzorgwoning-regeling niet zo zeer in het leven geroepen vanwege die ‘lat’, maar vanwege de visie dat men zich moet kunnen voorbereiden op mantelzorg: een tijdelijke vergunning voor iedereen van 67 jaar en ouder die (nog) geen indicatie heeft.

 

  • 8.

    Via de kruimelregeling kan er van de regeling worden afgeweken. Gebeurd dit vaak?

In Krimpenerwaard is de premantelzorgregeling in feite een uitbreiding van de kruimelregeling. Tot nu toe zijn er sinds maart 2020, toen de regeling van kracht werd, 15 aanvragen ingediend (gemiddeld ongeveer 2 per maand). In Goirle en Reusel werd gebruik gemaakt van de kruimelregeling. Dit was voor het college van beide gemeenten aanleiding om de beleidsregel te ontwikkelen. In Goirle werd dit mede geïnitieerd door de voorzitter van KBO (die zelf ook een aanvraag had ingediend voor mantelzorgwoning).

 

  • 9.

    Hoe gaat u om met gevallen die net niet in aanmerking komen?

Daarvoor is juist de pré-mantelzorgwoningregeling in deze gemeenten. Zoals reeds aangegeven is het de visie van de gemeenten Berg en Dal dat mensen zo lang mogelijk zelfredzaam moeten zijn met zorg voor elkaar. Dat betekent dat men zich ook moet kunnen voorbereiden op eventuele mantelzorg. In principe kan iedereen van 67 jaar of ouder zo’n tijdelijke vergunning aanvragen voor een periode van 10 jaar.

In Krimpenerwaard komt in principe iedereen van 65 jaar of ouder in aanmerking. Zorgbehoefte is geen eis. Daar wilde de gemeente juist niet op gaan toetsen, omdat je dan weer grensgevallen krijgt. De gemeente wil juist stimuleren dat men voor elkaar gaat zorgen. Wel is de regeling zo geformuleerd dat alleen mensen die ook echt op korte termijn mantelzorg verwachten er gebruik van willen maken. Als er sprake is van mantelzorg dan vervalt de tijdelijke vergunning van 10 jaar en is het vergunningsvrij.

Wat handhaving betreft, staat er in de regeling van Berg en Dal dat de vergunning niet verlengd kan worden, maar dat bij beëindiging de gemeente niet handhavend optreedt. Met andere woorden, de gemeente gedoogt het en zet geen (oude) mensen uit hun huis. Bovendien is de regeling ook nog te kort in werking om te kunnen handhaven. Wel houdt de gemeente in haar administratie bij waar zowel (tijdelijke) mantelzorgwoningen en tijdelijke pré-mantelzorgwoningen zijn gerealiseerd.

In Krimpenerwaard wordt er met de eigenaar van de woning een overeenkomst gesloten om duidelijk te kunnen handhaven maar er zijn nog geen duidelijke afspraken hoe de gemeente dit wil gaan doen. Te denken valt om jaarlijks langs te gaan of eigenaar te controleren in de BAG.

Wat betreft mogelijke bezwaren, geeft de gemeente Berg en Dal aan dat vergunningen altijd worden aangekondigd in de media met de mogelijkheid om daartegen bezwaar te maken (door buren bijvoorbeeld). Tot op heden speelt dit eigenlijk niet. Wel adviseert de gemeente altijd om buren tijdig te betrekken. Ook in Krimpenerwaard wijst men de mensen erop dat buren bezwaar kunnen maken. Men wordt geadviseerd om de buren tijdig van de plannen op de hoogte te stellen. Meestal is het geen probleem want het vindt plaats in het buitengebied. In Berg en Dal komt het overigens ook voor in de kernen, maar dan gaat het vaak om het verbouwen van een bestaande schuur (zie ook 14.)

 

  • 10.

    Wat zijn de ervaringen met de regelingen?

Tot nu toe heeft de gemeente Krimpenerwaard nog niet veel ervaring (pas 8 maanden bezig) maar de reacties zijn positief, ook vanuit de politiek. Het is de bedoeling om na een jaar of anderhalf jaar de regeling te evalueren.

Zoals aangegeven past de regeling in de visie van de gemeente Berg en Dal en zorgt deze er mede voor dat er minder beroep gedaan wordt op zorg. Dat is ook een belangrijk punt voor de gemeente, zowel ambtelijk als politiek. Al wordt er in de praktijk nog niet heel veel gebruik van gemaakt: voor pré-mantelzorgwoningen zo’n 5 per jaar.

In Goirle heeft men ervaring sinds voorjaar 2018. Inmiddels zijn er al meer dan tien aanvragen en het aantal loopt op zowel in stedelijk gebied (aan de randen van de kernen) als het landelijk gebied. Voldoet in een behoefte. In Reusel is de regeling pas van kracht sinds de zomer van 2020. Het is nog niet bekend om hoeveel aanvragen het gaat, maar men verwacht zeker 20 (tot 30) per jaar, zowel in de kom als in het buitengebied. Het wordt gestimuleerd via KBO.

 

  • 11.

    Er zijn veel afdelingen betrokken (Sociaal Domein, RO, Wonen, Handhaving, Klantcontactcentrum). Hoe is de procesgang intern ingericht en beschreven?

In Berg en Dal komt een aanvraag eerst binnen bij het Sociaal Team. Die geeft wel of niet een indicatie af en kijkt naar alternatieve oplossingen. Dan wordt RO erbij betrokken. Wethouders worden alleen geïnformeerd bij probleemgevallen/bezwaren. Maar als de regeling goed loopt worden zij niet betrokken.

In Krimpenerwaard gaat een aanvraag eerst naar RO die vertelt de procedure en eisen, dan wordt men doorverwezen naar Sociaal Domein. Die doet huisbezoek en beoordeelt of de situatie voldoet voor mantelzorgwoning. Dan terug naar RO: Zo ja, dan vergunningsvrij, zo niet dan vrijwel altijd prémantelzorgwoning. Het gebeurt inmiddels ook vaak dat mensen direct al komen voor aanvraag pré mantelzorgwoning zonder dat de gemeente veel reclame heeft gemaakt voor de regeling.

De samenwerking tussen de verschillende afdelingen in Krimpenerwaard gaat tot nu toe goed ondanks dat het verschillende werelden zijn. Als de regelingen goed lopen is betrokkenheid van de portefeuillehouder niet nodig. Alleen in geval als er iemand jonger dan 65 een aanvraag doet voor prémantelzorgwoning dan wordt portefeuillehouder betrokken.

In Goirle komt de aanvraag binnen bij afdeling Vergunningen. In deze afdeling is ook Handhaving georganiseerd. De afdeling neemt contact op met RO (bestemmingsplanproblematiek, parkeernorm) en Sociaal Domein.

 

  • 12.

    In de prémantelzorgregeling is vaak een hardheidsclausule opgenomen. Is er hier al eens beroep op gedaan?

In Berg en Dal is dit niet bekend. In Krimpenerwaard is dit tot nu toe één keer voorgekomen. Het betrof een vijftiger met progressieve spierziekte. In Goirle is (nog) geen gebruik gemaakt van de hardheidsclausule; kan voorkomen indien afgeweken moet worden van leeftijdsindicatie (=pensioenleeftijd).

 

  • 13.

    Verbeterpunten

Rapportage van verleende vergunningen. Het instellen van een vast evaluatiemoment.

 

  • 14.

    Succesfactoren

Vanuit gedachtegoed Omgevingsvisie wordt in Goirle dialoog aangegaan met omgeving = omwonenden op het moment van aanvraag vergunning. Dit werkt goed en voorkomt bezwaren.

Beleidsregel geeft handvaten (i.t.t. vergunning vrij mantelzorgwoning plaatsen) voor handhaving. Knelpunt: Handhaving heeft (te) weinig menskracht om voortgang vergunningen (tijdelijkheid!) te bewaken.

In Reusel vindt de informatie/communicatie ook plaats via KBO! Ook Goirle maakt gebruik van deze belangenorganisatie.

 

  • 15.

    Overig

In Goirle is wel de ervaring dat de aanvragen grotendeels wel betrekking hebben op buitengebied. In stedelijk gebied (rijtjeswoningen) niet of lastig te realiseren. Dan gaat het om hoek- of vrijstaande woningen aan de rand van de kern. In buitengebied speelt wel de maximale oppervlakte van 100m2 extra bebouwing; aanvragers willen graag grotere units of vaste be- of aanbouwing.

Atrivé heeft een telefonische inventarisatie gemaakt van de ervaringen van andere gemeenten met de (pré)mantelzorgregeling. Hiervoor zijn de gemeenten Berg en Dal, Krimpenerwaard, Reusel-De Mierden en Goirle benaderd. Hieronder treft u het verslag aan van deze interviews.

Naar boven