Evenementenbeleid Oss

 

1. Inleiding

1.1 Het belang van evenementen voor Oss?

Evenementen zijn om verschillende redenen belangrijk voor de gemeente Oss. Evenementen brengen levendigheid en vertier in de gemeente en bieden een laagdrempelig podium om diverse uitingen zichtbaar te maken voor een groter publiek. Daarnaast kunnen evenementen een positieve invloed op de economische vitaliteit van de gemeente Oss en kunnen zij een bijdrage leveren aan de werkgelegenheid. Horeca, detailhandel en verblijfsaccommodaties profiteren vaak van evenementen. Evenementen zorgen ook voor een algemene imagoversterking van de stad/gemeente.

 

Vele organisatoren, ondernemers en vrijwilligers, die zich inzetten, werken hard om mooie activiteiten te organiseren in onze gemeente. De meeste evenementen vinden plaats in de openbare ruimte. Inwoners en bezoekers kunnen genieten van allerlei verschillende evenementen, in- en buiten de kern Oss. Bij het organiseren komt echter heel wat kijken, naast de organisatie, ook het inschatten en voorkomen van risico’s, rekening houden met de omgeving en samen optrekken met de gemeente (in haar verschillende rollen). De gemeente ondersteunt sommige evenementen met subsidie of met diensten zoals het afzetten van wegen.

 

Wij hebben een portefeuillehouder(wethouder) voor evenementen in de gemeente en een centrumwethouder die de evenementen zoals de kermis in het centrum in portefeuille heeft. De burgemeester verleent de evenementenvergunningen, mede op basis van advies van politie, brandweer, GHOR en medewerkers van IBOR en andere specialisten. Doel van de evenementenvergunning is het waarborgen van de openbare orde en veiligheid, verkeersveiligheid, zedelijkheid of volksgezondheid, woon- en leefklimaat en voorkomen/beperken van overlast.

 

De burgemeester heeft daarnaast een taak bij het toezicht op evenementen en handhaaft regels als dat nodig is. Over al deze verschillende aspecten gaat het evenementenbeleid.

 

Wij werken met en volgens de speerpunten uit het coalitieakkoord 2022-2026: ‘Samen Duurzaam Vooruit’:

  • -

    ‘We blijven inzetten op een gevarieerd en levendig stadscentrum (met winkels, cultuur, ontspanning, horeca enzovoort). Hierbij horen zeker ook de evenementen in het centrum. We willen op basis van locatieprofielen komen tot heldere afspraken voor evenementen, met een goede balans tussen ruimte voor evenementen, centrumondernemers en centrumbewoners’

  • -

    ‘We kiezen voor spreiding van evenementen in de stad en over de kernen en streven niet naar één groot evenemententerrein’.

1.2 Waarom een geactualiseerd evenementenbeleid?

Zowel organisatoren, wij, als ook de overige belanghebbenden, hebben voortdurend behoefte aan helder actueel en juridisch correct beleid. Wij kiezen nu voor de actualisatie. Bij die actualisatie nemen wij ook de kermis, het circus, de verdere ontwikkeling van de locatieprofielen en de verplichtingen hoe om te gaan met schaarse vergunningen mee.

 

Met het opstellen van locatieprofielen brengen we in beeld wat de maximale mogelijkheden zijn van die locatie. De locatieprofielen geven onder andere informatie over geluid, bezoekersaantallen, aantal evenementen en de duur van evenementen. Dit geeft organisaties vooraf duidelijkheid over de mogelijkheden van de locatie, geeft de omgeving duidelijkheid over wat zij kunnen verwachten en vormt onderdeel van het toetsingskader bij besluitvorming op de aanvraag van een evenementenvergunning. Nieuwe locatieprofielen worden opgesteld waar nodig (locaties waar regelmatig evenementen plaatsvinden). Bestaande locatieprofielen worden geëvalueerd (nieuwe na 1 jaar, bestaande elke 3 jaar). Op dit moment vormen de locatieprofielen een aanvulling op de gebruiksregels van de bestemming. Op termijn worden de locatieprofielen opgenomen in het Omgevingsplan.

 

1.3 Definitie van een evenement

De definitie van een evenement staat in de Algemene Plaatselijke Verordening (APV):

  • -

    Een evenement: ‘elke voor publiek toegankelijke verrichting van vermaak’

De APV somt ook de activiteiten op die niet onder de definitie vallen, zoals bijvoorbeeld de reguliere horeca, en de activiteiten die wel onder de definitie vallen, zoals bijvoorbeeld een herdenkingsplechtigheid. Evenementen kunnen plaatsvinden binnen de openbare ruimte en op particulier terrein. Activiteiten die plaatsvinden op een locatie waar milieuregels gelden, vallen niet altijd onder de definitie. Voor die locaties gelden al regels die de veiligheid en het woon- en leefklimaat voldoende borgen.

Afwijken is mogelijk wanneer de openbare orde en veiligheid in gevaar dreigen te komen, ook als het gaat om een besloten feest of als de activiteit in een horecabedrijf plaatsvindt.

 

1.4 Leeswijzer

Dit evenementenbeleid is als volgt opgebouwd:

  • -

    Hoofdstuk 1: Uitleg wat evenementen betekenen voor de gemeente Oss en waarom we nu een actualisatieslag maken;

  • -

    Hoofdstuk 2: Positionering van evenementen in Oss. Waarom zijn ze zo belangrijk, locatieprofielen, ondersteuning en overige kaders;

  • -

    Hoofdstuk 3: Hoe ondersteunen we evenementen in Oss en waar is de gemeente extra behulpzaam zijn;

  • -

    Hoofdstuk 4: Het overig wettelijk kader bij evenementen. De koppeling met ruimtelijke ordening, de locatieprofielen en de verplichte regels bij schaarse vergunningen;

  • -

    Hoofdstuk 5: Veiligheid, openbare orde en de impact op de leefomgeving worden via een vergunningstelsel getoetst en geborgd.

  • -

    Hoofdstuk 6: Geluid bij evenementen is vaak een belangrijk onderdeel. De impact van geluid is vaak groot, soms reden voor klachten en een aandachtpunt voor gezondheid (gehoorbeschadigingen).

  • -

    Hoofdstuk 7: Uitleg over de vergunningplicht, wanneer wel, welk maatwerkproces kunnen we toepassen en wanneer geen vergunning maar een melding. Het Toetskader bij een aanvraag.

  • -

    Hoofdstuk 8: Toezicht en handhaving, hierin wordt inzicht gegeven wie betrokkenen zijn en vooruitgekeken naar de invulling de komende jaren.

2 Visie op evenementen

Evenementen, zoals al benoemd in 1.1, dragen bij aan de aantrekkelijkheid en levendigheid van Oss.

Wij hechten ook belang aan evenementen vanuit sociaal-maatschappelijke perspectief omdat deze de mogelijkheid bieden anderen te ontmoeten en deel te nemen aan de samenleving. Tot slot zorgen evenementen voor promotie van de gemeente en genereren een financiële prikkel voor de gemeente en haar ondernemers. Horecaondernemers zetten evenementen in om een eigentijds uitgaansleven in Oss te bieden. Ook leveren evenementen een belangrijk aandeel in de omzet van horecavoorzieningen. Om duidelijk verwachtingen te scheppen laten we in Oss de horeca hun vergunde terrassen bij naastgelegen evenementen zelf uitbaten. Hun terrassen maken geen deel uit van het evenemententerrein. Uiteraard hebben we in de exploitatievergunning van de horecaondernemer bepaald dat, gedurende evenementen er niet gewerkt mag worden met glas en er kunnen nadere voorschriften gelden, in verband met orde en veiligheid, afhankelijk van het evenement.

 

In het buitengebied kunnen evenementen een impuls zijn voor aantrekkelijkheid en levendigheid. Veel evenementen in de gemeente hebben een langere traditie, zoals carnaval en de kermis, en kennen een eigen en authentieke sfeer, waardoor ze horen bij de identiteit van Oss.

Wij willen daarom een passend aanbod blijvend mogelijk maken. Voor het realiseren van onze ambitie om het huidige brede en diverse evenementen- aanbod te behouden, is draagvlak voor evenementen belangrijk. In het algemeen is het draagvlak onder de bewoners en ondernemers voor evenementen groot. Wij realiseren ons ook dat sprake kan zijn van tegenstrijdige onderliggende belangen. Daarbij kan het bijvoorbeeld gaan om geluidsoverlast of beperkte bereikbaarheid.

  • -

    We vinden het belangrijk dat een organisatie voldoende draagkracht heeft om het evenement verantwoord te kunnen organiseren, zowel de kleinere als ook de grote risicovolle evenementen.

Binnen onze ambitie is het ook onze taak om de verschillende belangen in beeld te krijgen, ze passend gewicht toe te kennen en tegen elkaar af te wegen. We zoeken telkens naar een goede, redelijke en begrijpelijke balans, tussen rust en reuring.

 

2.1 Evenementen in Oss

Hierbij een overzicht over het aantal evenementenvergunningen in de gemeente Oss. In 2023 hebben wij rond de 200 evenementenvergunningen verleend en 220 meldingen verwerkt.

Om te polsen hoe onze inwoners aankijken tegen evenementen in Oss hebben we in juni 2020 een vragenlijst voorgelegd aan het digitale burgerpanel. Een van de resultaten uit deze enquête1 is dat ruim driekwart van de respondenten het belangrijk vindt dat evenementen in Oss georganiseerd worden. De meest genoemde reden, evenementen zorgen voor levendigheid in de stad zorgen.

 

2.2 Doelstellingen evenementen

2.2.1 Doelstellingen

  • -

    Het moet bijdragen aan de maatschappelijke samenhang van stad en dorp (sociaal-maatschappelijke doelstelling);

  • -

    Het moet de lokale economie stimuleren (economische doelstelling);

  • -

    Het verhogen van de aantrekkelijkheid van de gemeente Oss voor bewoners en bezoekers;

  • -

    Het leveren van een positieve bijdrage aan de bekendheid van de gemeente Oss (promotionele doelstelling).

2.2.2 Onze rol bij evenementen

We willen graag een faciliterende, stimulerende en verbindende rol blijven spelen. Dat moet passen naast onze verplichte taken (burgemeester) om de verschillende tegenstrijdige belangen af te wegen via het vergunningenproces en naleving van voorschriften te borgen via toezicht en waar nodig handhaving. Uitgaande van de doelstellingen en het huidige evenementenaanbod maken wij voor de komende jaren de volgende strategische keuzes:

 

2.2.2.1 Keuze ten aanzien van het evenementenaanbod:

  • -

    Wij willen het bestaande brede evenementenaanbod behouden, waarbij wij veel waarde hechten aan onze lokale tradities in een aantal kernen en wijken.

  • -

    We willen ontwikkelruimte voor evenementen aanhouden voor nieuwe interessante initiatieven of eenmalige bijzondere evenementen die zich aandienen of waarop de gemeente inzet.

2.2.2.2 Keuze ten aanzien van de uitvoering:

  • -

    Wat betreft de behandelprocedure van een evenementenaanvraag voor het organiseren van evenementen in onze gemeente, volgen wij de ‘Regionale procesbeschrijving evenementenveiligheid Oost-Brabant’ van het Coördinatieoverleg Evenementenveiligheid Oost-Brabant.

  • -

    We hebben één evenementenloket bij de gemeente waarvoor meerdere medewerkers verantwoordelijk zijn. Hierbij is onze rol die van een responsieve overheid. Dat betekent dat we zoveel mogelijk ruimte willen bieden aan initiatieven in de maatschappij. We werken proactief en servicegericht, zodat evenementenorganisatoren snel hun weg kunnen vinden binnen de gemeente. Omgekeerd verwachten we ook een actieve houding van de organisator.

  • -

    De gemeente Oss heeft de Global Goals2 omarmd als instrument om aan duurzame ontwikkeling te werken. In dit kader willen we ook samen met de evenementen- organisatoren bekijken en in gesprek gaan hoe het organiseren van evenementen verder kan worden verduurzaamd.

2.2.2.3 Keuze ten aanzien van de evenementenlocaties:

  • -

    We willen voor de meer intensief gebruikte ‘locaties’, die bestemd zijn voor het plaatsvinden van evenementen, locatieprofielen opstellen. Deze geven inzicht in de maximale mogelijkheden voor evenementen, die de betreffende locatie aankan. Doel is de juiste match te kunnen maken tussen het reguliere gebruik van de locatie, de leefomgeving en het evenement. Voor de overige locaties waar evenementen qua bestemming standaard niet zijn toegestaan, is het noodzakelijk een aparte vergunning voor het afwijken van de bestemming tijdig aan te vragen, om te weten of het evenement daar eventueel mag.

  • -

    De vaststelling van locatieprofielen voor evenementenlocaties beschrijft de uitkomst van locatieonderzoek en van de belangenafweging en verwoordt de balans, en dus de begrenzing, tussen evenementen en de omgeving. Dit maakt de organisator vooraf weet wat hij op die locatie kan organiseren. Wij kunnen bij de vaststelling van de evenementenkalender nagaan of die activiteit daar past deze belangenafweging maken.

  • -

    Wij blijven op zoek gaan naar alternatieve locaties voor evenementen, deels omdat sommige locaties verdwijnen, o.a. door inbreiding bouw, en om meer balans te brengen in de verdeling van evenementen en daarmee gepaard gaande impact op de omgeving. Wij kijken daarbij ook naar locaties in het buitengebied.

2.3 Overige relevante kaders

2.3.1 Koers Stadshart Oss

De koers is een richtinggevend kader voor het centrum van Oss en wordt regelmatig bijgesteld op de nabije toekomst. Het doel is om het centrum aantrekkelijk, levendig en toekomstbestendig te houden. In 2022 is een rekenkameronderzoek uitgevoerd, dat input geeft voor een nieuwe versie van de Koers 2024. De functie van evenementen wordt met name genoemd bij ‘Meer verrassing en beleving’ (opgave 2) en bij ‘Uitgesproken identiteit en authenticiteit’ (opgave 3).

 

Het doel van ‘Meer verrassing en beleving’ is de ontmoetingsfunctie in het centrum te versterken en meer verrassing en beleving toe te voegen. Een van de uitgangspunten hierbij is dat er meer ruimte moet komen voor evenementen en acties over het hele centrum verspreid. Hierbij spelen ook (stads)marketing en communicatie een rol. Bij ‘Uitgesproken identiteit en authenticiteit’ worden evenementen als een van de ingrediënten genoemd om in Oss een eigen en authentieke sfeer te bieden.

2.3.2 Structuurvisie Buitengebied Oss

Het hoofddoel van de structuurvisie is het bieden van een integrale visie op alle buitengebieden van de gemeente Oss. De buitengebieden worden gekenmerkt door divers gebruik en hebben daardoor een multifunctioneel karakter (agrarische functie, recreatieve functie, natuurfunctie, woonfunctie, etc.). In de functionele visie (op hoofdlijnen) constateert de gemeente dat wat betreft de functie ‘recreatie en toerisme’ in het buitengebied het beleid lang gericht was op het beleven van natuur en landschap en daarbij passende kleinschalige recreatieve initiatieven. In 2020 is een nieuw bestemmingsplan buitengebied opgesteld en er zijn drie gebiedsvisies opgesteld in het kader van de Omgevingsvisie. Hieronder is een gebiedsvisie buitengebied 2021 vastgesteld. Daarmee is zicht op mogelijkheden voor evenementen.

 

De functie ‘recreatie en toerisme’ in het buitengebied, zie ook 2.3.5, en de kleinschalige recreatieve initiatieven, zullen ook in de toekomst belangrijk blijven. Echter, voor een echte impuls van de vrijetijdssector, wil de gemeente openstaan voor grootschaligere initiatieven. Deze kunnen een permanent karakter hebben of tijdelijk van aard zijn zoals een evenement. De gemeente wijst op voorhand geen gebieden aan waar deze initiatieven passend zijn. Ze kijkt in samenspraak met initiatiefnemers en de omgeving wat passend is; want niet elk gebied leent zich voor grootschalige activiteiten. Als voorbeeld gaan we voor de locatie Hoesschenbosch onderzoeken wat aan evenementen wel kan. Met betrekking tot de ontwikkelingsvisie op de uiterwaarden schrijft de gemeente dat ook evenementen een plek kunnen krijgen in de uiterwaarden. Ook hiervoor geldt dat de gemeente geen plekken aanwijst, maar een afweging wil maken tussen de aard en omvang van het evenement en de ruimtelijk-functionele draagkracht van de plek.

2.3.4 Citymarketing

Bron: ‘Maatwerk aanpak marketing Oss, plan van aanpak, d.d. 3 mei 2017, gemeente Oss’. Citymarketing levert een bijdrage aan innovatie en de economische koers. De gemeente vult daarbij Osse ondernemers en organisaties aan. We verleiden hoger opgeleid talent om naar Oss te komen, zodat zij hun bijdrage leveren aan innovatie voor een sterke duurzame economie. Naast banen voor talent is het ook belangrijk om ontspanning na het werk te kunnen bieden, maar ook woonruimte. Voor ontspanning, denk aan het aanbod van cultuur, natuur, sport, retail, horeca en ook evenementen. Evenementen spelen indirect een rol bij het aantrekken van hoger opgeleiden. Immers, met evenementen kan de gemeente Oss laten zien dat ze een levendige gemeente is waar diverse activiteiten worden georganiseerd.

2.3.5 Recreatie en toerisme

Bron: ‘Verbinden en Vertellen, visie recreatie en toerisme gemeente Oss 2020-2023, 15 -9 2020’.

Evenementen spelen in het kader van het beleid recreatie en toerisme in de gemeente Oss een rol. In de SWOT-analyse wordt (de ontwikkeling van) evenementen als een van de sterkten benoemd. Ook bij de relevante trends voor recreatie en toerisme in Oss worden evenementen gezien als een activiteit met grote aantrekkingskracht op bezoekers. In de visie wordt ingezet op drie actielijnen: Product, Verhalen en Promotie. Evenementen en sportactiviteiten maken deel uit van het product van Oss en komen tot stand door ondernemers en organisatoren. De gemeente ondersteunt deze initiatieven zoveel mogelijk en werkt waar mogelijk samen. Bij de actielijn Verhalen wordt aangegeven dat verhalen van Oss een interessante invulling kunnen zijn bij evenementen. Op basis van de visie kan worden geconcludeerd dat evenementen een belangrijk deelproduct zijn van het recreatief-toeristische aanbod van Oss.

2.3.6 Gezond leven, goed leven, gezondheidsbeleid

In het gezondheidsbeleid 2018-2021 van Bernheze en Oss, is gekozen voor een nieuwe definitie van gezondheid, namelijk positieve gezondheid. Deze gaat verder dan de klassieke definitie van gezondheid en staat voor ‘je eigen regie kunnen voeren en het vermogen om je aan te passen aan de fysieke, emotionele en sociale uitdagingen van het leven’. Hieronder wordt het overzicht gegeven van de zes dimensies van de positieve gezondheid die bijna alle facetten van het leven omvatten.

Evenementen worden weliswaar niet expliciet in het gezondheidsbeleid genoemd, maar deze kunnen ervoor zorgen dat mensen elkaar kunnen ontmoeten en bieden daarmee invulling aan de dimensie sociaal maatschappelijk participeren. Daarnaast richten bepaalde evenementen, zoals sportevenementen, zich specifiek op het verbeteren van de gezondheid van mensen.

2.3.7 Global Goals

De Global Goals zijn 17 wereldwijde doelen die in 2015 zijn afgesproken met alle regeringsleiders van de wereld. Denk aan doelen zoals ‘Geen armoede’, ‘Geen honger’ en ‘Goede gezondheid en welzijn voor iedereen’. De internationale term voor deze doelen van de VN is Sustainable Development Goals (SDG’s).

 

In de gemeente Oss vertalen we de Global Goals naar eigen lokale acties die bijdragen aan de 17 wereldwijde doelen. Wij doen dit samen met ondernemers, onderwijs- instellingen, maatschappelijke organisaties, met de Ossenaren en het Platform Global goals Oss. We kijken bij ons werk of het bijdraagt aan één of meerdere Global Goals. Vervolgens onderzoeken we hoe we dat kunnen verbeteren.

 

2.4 Uitzonderlijke evenementen uitgelicht

2.4.1 Kermis centrum Oss

De Nederlandse kermiscultuur (een volksfeest in het centrum van een dorp of stad) is inmiddels officieel erkend als cultureel Nederlands erfgoed en is opgenomen in de Inventaris Immaterieel Erfgoed. Wij kennen meerdere kermissen in Oss, die een lange traditie kennen met een authentieke sfeer, en dat koesteren we. De kermis in de Osse binnenstad, hier uitgelicht, wordt door ons georganiseerd, en is het grootste en drukstbezochte evenement in onze gemeente.

 

De kermis in het centrum van de stad Oss stond lang bekend als een toonaangevende kermis, met een vaste groep trouwe kermisondernemers. Oss was en is trots op de kermis. Echter bleek dat de laatste jaren, voor corona, de glans ervan afgegaan was. Uit een in 2020 gehouden enquête onder de inwoners van de gemeente, blijkt dat de kermis in het centrum van Oss, één van het meest gewaardeerde en meest bezochte evenement in de gemeente Oss is. Met bijna 100 kermiszaken en circa 250.000 tot 300.000 bezoeken behoorde de Kermis in Oss voor corona, tot de grotere in de provincie Noord-Brabant en zelfs van Nederland. Tot en met 2019 vond de kermis in het centrum van de stad Oss plaats. De breed gedragen wens is, ook na een tijdelijke kermis aan de rand van het centrum tijdens corona, deze in het centrum van de stad te blijven organiseren.

 

Uit recent onderzoek3 bleek, dat het publiek de kermis inmiddels beoordeelde als, weinig verrassend met vaak dezelfde attracties op dezelfde locatie. Daarbij zijn inmiddels het Walplein en de Burgwal weggevallen, door de komst van het Walkwartier, en dus dreigde de locatie flink kleiner te worden. Dat was een stap achterwaarts en paste niet bij de ambitie van Oss.

Het college heeft daarop een opinienota aan de raad voorgelegd waarin de contouren van de toekomstige kermis werden gedeeld.

 

De ambitie van de raad is om de kermis in het centrum van Oss weer toonaangevend en toekomstbestendig te maken met een bovenregionale bekendheid.

 

Er is gekozen om voor de kermis van 2023 terug te gaan naar het centrum en het oude volume. Dit is gerealiseerd door het toevoegen van een gedeelte van de Oostwal inclusief parkeerterrein Oostwal en het westelijk deel van de Hooghuisstraat.

Onze ambitie wordt pas nu, na de evaluatie van de kermis 2023 en de besluiten daarover, in het geactualiseerde beleid vastgelegd. Hierdoor kon gebruik worden gemaakt van de ervaringen van deze kermis, de nieuwe deellocaties, en de uitslag van de enquête die bureau Dimensus, heeft uitgevoerd4. Ook wordt gekeken naar de locatieprofielen, de ruimtelijke ordening en het kader, wat kan op een specifieke locatie en wat past daar niet. Wat verwachten we door de vaststelling van de locatieprofielen te bereiken en kunnen we ze zo nodig bijstellen zonder daarbij onnodige juridische risico’s te nemen. De ambitie van Oss is helder. We werken stapsgewijs en weloverwogen, binnen de mogelijkheden die de wettelijke sporen en gemaakte afspraken ons bieden, naar dat doel.

 

Kermis 2024 wordt een verbeterde versie van Kermis 2023. Het organiseren van de kermisfeesten krijgt daarbij ook alle aandacht. De benodigde verkenning en gesprekken, die nodig zijn daarvoor, vinden plaats. De eventuele noodzakelijke voorbereidingen worden in gang gezet, besluiten genomen, zodat een organisator voor die feesten bij een aanvraag evenementenvergunning ook een reële kans heeft een leuk, veilig en aantrekkelijk evenement neer te zetten. In chronologische volgorde worden de afspraken nagekomen en stappen gezet om per wettelijk spoor de juiste kaders te stellen. De inzet is dat we vanaf 2025 de basis hebben voor de realisatie van de ambitie.

 

De randvoorwaarden om de visie te realiseren zijn:

  • -

    De kermis in de stad Oss, als volksfeest, moet in het centrum worden gehouden;

  • -

    Onderzoek of de tiendaagse kermis, in plaats van de huidige 7 dagen, realiseerbaar is, is afgerond. Stand van zaken is nu dat het momenteel niet realiseerbaar is, hoofdzakelijk vanwege de volle kermiskalender in deze periode van het jaar en een schaarste aan attracties. De kermis naar andere data is voor nu een te risicovolle stap, de kermisexploitanten hebben de agenda tot op de dag gevuld en een nieuwe toonaangevende kermis is dan niet realiseerbaar. Onderzocht gaat worden of het vanaf 2026 mogelijk is om de kermis van zaterdag tot en met zondag (9 dagen) of van zaterdag tot en met zaterdag (8 dagen) plaats te laten vinden. Wanneer betrokken partijen ruim op tijd op de hoogte zijn van onze ambitie om de kermis twee weekenden te laten beslaan hopen we deze in de toekomst te kunnen realiseren. Dit onderzoek zal uitgevoerd zijn vóór het einde van Q2 2025 en belanghebbende zullen na afronding worden geïnformeerd over de uitkomsten.

    Indien een positief advies volgt kunnen de aangepaste data op deze manier meegenomen worden in het proces van verpachting voor de kermis van 2026;

  • -

    Volume van de Kermis verder uitbreiden met attracties en zaken die aanvullend zijn aan het huidige aanbod. Het moet een gevarieerd aanbod zijn van kwalitatief goede attracties, vernieuwend, innovatief;

  • -

    De eindtijden voor de kermis en kermisfeesten worden verruimd van 23:00 uur naar 24:00 uur van zondag t/m donderdag (verderop volgt een nadere toelichting);

  • -

    De gemeente blijft, zoals de meeste gemeenten bij grote kermissen in Nederland, een rol spelen bij de organisatie (aanvrager van het evenement) en de uitvoering van de kermis. Op advies, na een uitgebreid onderzoek5, is gekozen om als gemeente zelf de kermis te blijven organiseren op basis van regievoering.

    Dat betekent dat de gemeente de vergunning aanvraagt en houder van de vergunning wordt. Als regievoerder zal de gemeente besluiten wat zij zelf voor haar rekening neemt en wat uitbesteed zal worden. Daarvoor zijn bij genoemd onderzoek de verschillende bouwstenen met deelonderwerpen in kaart gebracht. Ook de BOVAK (brancheorganisatie) is voorstander van de gemeente als regievoerder.

  • -

    De gemeente blijft zeggenschap hebben als regievoerder over het doorgaan van een gewenste kermis, kan kennis en capaciteit gerichter inzetten en is flexibel in meerdere opzichten. Door een goede organisatie is het onafhankelijke zijn van de spelers in de keten die betrokken zijn bij de behandeling van de aanvraag geborgd.

  • -

    De omgeving wordt blijvend meegenomen in de omgevingsdialoog, in verband met de huidige tijdelijke locatieprofielen en de mogelijke wijzigingen daarvan. Daarnaast kunnen er nieuwe omstandigheden ontstaan en zullen de locatieprofielen door de komst van de Omgevingswet in omgevingsplannen op moeten gaan;

  • -

    Zorg en aandacht voor de opstelling van luidruchtige attracties om de omwonenden niet onnodig te verstoren;

  • -

    Het kunnen voldoen aan de geluidsnormen opgenomen in de evenementenvergunningen van de kermis en de kermisfeesten, volgens afspraken, o.a. in de locatieprofielen en later ook in de omgevingsplannen, moet vooraf aangetoond worden door de organisator van het evenement. De samenloop van geluidsbronnen in het centrum van de stad met eventuele overige side-events en activiteiten wordt daarbij meegewogen;

  • -

    Wij, en ook de kermisbonden en de horeca, zien een kermisfeest als een gewenste en noodzakelijke aanvulling op de kermis. Het vormt een toevoeging in de totale beleving van de bezoeker en op het aantrekkelijk en toekomstbestendig maken van de kermis.

  • -

    Het streven is, om door participatie, gedegen onderzoek en een goede belangenafweging maximaal te streven naar juridisch houdbare vergunningen.

  • -

    Er wordt ruimte geboden en er worden inspanningen geleverd om naast de kermis, een andere complementaire programmering te laten invullen, zoals o.a. ‘de Kermisfeesten’ en andere passende aanvullende activiteiten in het kermisgebied, c.q. centrum van de stad;

  • -

    Er is voldoende aandacht voor marketing, promotie, aankleding & een kermisprogramma;

  • -

    De huidige locatie is de minimale basis. Het gaat om Burchtplein, Eikenboomgaardplein, Heuvel, Terwaenen, Eikenboomgaard, gedeelte Oostwal, parkeerterrein Oostwal en westelijk deel Hooghuisstraat. Het volume van de Kermis moet gegarandeerd worden. De eventuele verdere uitbreiding moet logisch aansluiten op de rest van het kermisterrein en voldoen aan de bestemming, opgenomen zijn in een locatieprofiel en/of opgenomen in de omgevingsplannen.

De optie van ruimere eindtijden voor de kermis en kermisfeesten, van 23:00 uur naar 24:00 uur van zondag t/m donderdag, is in het belang van bezoekers, horeca en de kermisexploitanten. Ook de retail lift mee op de extra aanloop van bezoekers en tevens winkelend publiek.

 

Daarbij draagt de verruiming eindtijden en de randvoorwaarden bij aan:

  • Borgen realisatie ambitie: het toonaangevend en toekomstbestendig maken van de kermis in het centrum van de Stad Oss, met een bovenregionale bekendheid;

  • Borgen omgevingsdialoog en een goede afweging van de belangen van alle betrokkenen;

  • Communicatieplan draagt ook bij aan een heldere en transparante overheid, iedereen weet wat men kan verwachten en eventueel daar tijdig op anticiperen;

  • Het rendabel kunnen houden van de kermisfeesten verhoogt de zekerheid dat er een kermisfeest komt;

  • Het rendabel houden voor de kermisexploitanten;

  • Door de verruiming van de eindtijd speek je meer, en vaak ook de jongere, bezoekers aan. Het wordt aantrekkelijker voor ze naar de stad te komen. De levendigheid maakt ook dat ze bij andere gelegenheden naar Oss komen;

  • Kermisbezoekers in het land gaan nu eerder naar de Osse kermis komen in de stad met de bijvangst dat meer bezoekers naar Oss zullen blijven komen;

  • Imago stad die bruist is gebaat bij succesvolle en passende evenementen;

  • Door een betere positie ten opzichte van kermissen elders in Nederland, trek je makkelijker meer vernieuwende grootvermaak zaken aan en kunnen de ritprijzen net iets klantvriendelijker blijven.

  • De omzet voor de horeca wordt beter en het is voor evenementenorganisatoren eerder haalbaar/rendabel een kermisfeest te organiseren. Noodzakelijk is daarbij een goede en zorgvuldige ruimtelijke ordening, een omgevingsdialoog en de eerbiediging van de gemaakte afspraken over de evaluatie van de locatieprofielen;

2.4.2 Circus

Een circus is een reizend gezelschap dat optreedt in een tent en dat bestaat uit optredens van acrobaten, jongleurs, clowns en goochelaars, dat maakt het een bijzondere vorm van evenementen. Eind 20ste eeuw zijn er door een aantal circussen doorontwikkelingen gemaakt naar circustheater. Deze circusgroepen combineren circus met muziek, zang, dans en comedy. De circuscultuur heeft, sinds 2013, een plek in de Inventaris Immaterieel Erfgoed.

 

Om het juiste aanbod op geschikte locaties, in aantal en kwaliteit, te realiseren is sturing aan de voorkant wenselijk, zowel voor de bezoeker, de omgeving als de branche zelf. Hiervoor zijn regels opgesteld.

 

2.4.2.1 Locatie, aantal en periode

De Rusheuvel is de aangewezen geschikte evenementenlocatie voor een circus in Oss. Wij wijzen de overige locaties, mits geschikt, jaarlijks aan. Borg kan een voorwaarde zijn voor gebruik van het terrein.

  • -

    Een circus moet zich jaarlijks vóór 1 oktober schriftelijk melden door middel van een aanmeldformulier. Op het aanmeldformulier wordt gevraagd naar:

    • de grootte van het circus (tent en zitplaatsen);

    • voorkeur voor locaties (centrum kern Oss en de overige kernen in de gemeente);

    • voorkeur van speeldata;

    • inhoud van het programma;

    • het gebruik van dieren en zo ja welke;

    • de maatregelen ten aanzien van dierenwelzijn.

  • -

    Uit de circussen die zich op tijd hebben gemeld en het formulier volledig hebben ingevuld, maken wij een keuze op basis van de selectiecriteria rekening houdend met de criteria van schaarse vergunningen (zie 4.4). Jaarlijks wordt vóór 1 december besloten welke circussen worden uitgenodigd in Oss. Hiervoor kunnen zij dan een evenementenvergunning aanvragen.

  • -

    Per kalenderjaar worden maximaal vier evenementvergunningen voor circussen verleend:

    • twee evenementenvergunningen voor een (groot) circus (meer dan 750 tot 1.500 zitplaatsen) in het centrum van de plaats Oss;

    • twee evenementenvergunningen voor een (kinder)circus (minder dan 750 zitplaatsen) in de kernen buiten het centrum van de plaats Oss.

  • -

    In beide categorieën wordt één evenementenvergunning verleend voor het voorjaar (januari tot en met mei) en één voor het najaar (oktober tot en met december).

2.4.2.2 Selectiecriteria

  • -

    Het aantal (veilige) zitplaatsen;

  • -

    Het benodigde oppervlak (passend binnen de veiligheids- en bereikbaarheidsnormen) op locatie);

  • -

    Gevarieerdheid/inhoud van het programma;

  • -

    Informeren omgeving (daarbij ook inbegrepen parkeren) en de eerdere ervaringen in die omgang;

  • -

    De kwaliteit van het circus. Deze wordt getoetst op grond van recensies in o.a. de circusvakbladen (de Piste), publicaties en op grond van eigen ervaringen(evaluaties) en/of ervaringen van andere speelsteden;

  • -

    De ervaringen van de gemeente Oss met de manier waarop het circus omgaat met het terrein en de omgeving. Schoon en veegschoon opleveren. Geen schade.

  • -

    Betalingsverplichtingen nagekomen;

  • -

    Aanwijzingen van of namens de gemeente of overheidsdiensten worden goed opgevolgd.

3 Gemeentelijke ondersteuning van evenementen

De gemeente beschikt over verschillende instrumenten die kunnen worden ingezet voor het ondersteunen van niet-commerciële6 evenementen: subsidies, diensten en materialen. Deze instrumenten willen we zo effectief mogelijk inzetten voor evenementen die bijdragen aan onze doelstellingen en de gemaakte strategische keuzes.

 

3.1 Toekennen van subsidies

We hebben subsidiebeleid voor evenementen die zich richten op alle inwoners van de gemeente, zowel evenementen in het centrum van Oss en evenementen in de kernen.

Nieuwe evenementen kunnen subsidies ontvangen uit het Evenementenfonds. De subsidie kan maximaal vier keer worden aangevraagd voor hetzelfde evenement. De subsidie wordt bij herhaling afgebouwd. Binnen het Evenementenfonds zijn ook subsidies mogelijk voor eenmalige bijzondere evenementen zoals bijvoorbeeld een sporthuldigingen. Met het Evenementenfonds geven wij een prikkel aan organisatoren van evenementen te blijven vernieuwen of verbeteren en bieden wij kansen aan nieuwe initiatieven, doordat we elke vier jaar een nieuwe afweging maken.

 

Subsidies voor lokale evenementen die zich richten op de bewoners van de eigen wijk of kern worden door de wijk- en dorpsraden toegekend en vallen niet onder dit subsidiebeleid. Dit is niet veranderd. Op deze manier kan iedere kern of wijk een verdeling maken die past bij de beleving van de festiviteiten daar.

Evenementen die wij van belang vinden voor de gemeente en waarvan wij vinden dat ze een vitale en cruciale functie vervullen in de gemeentelijke culturele infrastructuur kunnen een structurele subsidie ontvangen. Deze structurele subsidies worden op naam in de gemeentelijke begroting opgenomen en vallen daarmee budgettair buiten het Evenementenfonds.

De subsidievoorwaarden van het Evenementenfonds en de hoogten van subsidies staan in bijlage 1.

 

3.2 Ondersteunen van evenementen met diensten en materialen

De gemeente stelt kennis en capaciteit ter beschikking bij niet commerciële evenementenorganisatoren. De gemeente ondersteund die groep bij het aanvraag- en realisatieproces van evenementen. De gemeente heeft ook de functie van evenementencoördinator, als aanspreekpunt voor organisatoren, beschikbaar gesteld. De gemeente heeft daarnaast het aantrekken van een evenementencoördinator bij het CMO (Stichting Centrummanagement Oss) mogelijk gemaakt om daarmee een boost te geven aan alle evenementen in de binnenstad.

 

Daarnaast dragen wij zorg voor het leveren van diensten bij niet commerciële organisatoren en een goede website. Denk bijvoorbeeld aan het plaatsen en gebruiken van dranghekken en afvalcontainers, deze zijn gratis te gebruiken door organisatoren van evenementen, wanneer zij deze zelf halen en brengen. Organisatoren betalen een waarborgsom die zij terugkrijgen bij het terugbrengen van de geleende materialen. De organisator betaalt een vergoeding wanneer de gemeente materialen komt brengen en halen. Ook voor het gebruik van stroomvoorzieningen en de geleverde stroom dient betaald te worden. Een organisator is verantwoordelijk voor de schoonmaak van het evenemententerrein. Aan de schoonmaak door de gemeente zijn eveneens kosten verbonden, met uitzondering van schoonmaakwerkzaamheden bij niet commerciële organisatoren, die passen in de vaste schoonmaakrondes van de gemeente.

 

3.3 Ondersteunen van evenementen met verzekeringen

De gemeente heeft een tweetal verzekeringen afgesloten: een vrijwilligersverzekering ten behoeve van vrijwilligers die zich inzetten bij het organiseren van evenementen en een evenementenverzekering die geldt voor zowel commerciële als niet-commerciële instellingen/organisatoren.

Vrijwilligersverzekering: om niet het risico te lopen dat organisaties en hun vrijwilligers onvoldoende of niet verzekerd zijn, heeft de gemeente Oss, als onderdeel van haar vrijwilligersbeleid, een collectieve vrijwilligersverzekering afgesloten. De verzekering is bedoeld voor de vrijwilliger die in min of meer organisatorisch verband niet verplicht en onbetaald werk doet, met een maatschappelijk belang voor anderen en /of de samenleving, mantelzorgers en maatschappelijk stagiaires. Voor meer details: Loket Oss.

Collectieve evenementenverzekering: voor kleinere evenementen (tot 2.500 bezoekers per dag) heeft de gemeente Oss een collectieve evenementenverzekering afgesloten. Dit betekent dat de organiserende clubs en verenigingen geen aparte evenementen- verzekering hoeven af te sluiten. De verzekering biedt een gemaximeerde dekking voor aansprakelijkheid, materiaal, ongevallen, kasgeld, persoonlijke eigendommen en rechtsbijstand.

 

3.4 Kosten voor organisatoren

3.4.1 Leges

Organisatoren van B- en C-evenementen betalen voor de kosten die de gemeente maakt om een vergunningsproces te doorlopen en de aanvraag, met deels verplichtte bescheiden, te toetsen. Voor het in behandeling nemen van de aanvraag voor een evenementenvergunning worden leges in rekening gebracht. Het kan dan ook zijn dat er alsnog geen vergunning wordt verleend. De hoogte van de leges voor het in behandeling nemen van een aanvraag, staan in de legesverordening van de gemeente Oss.

3.4.2 Precario

Precario is een belasting voor het hebben van voorwerpen, bijvoorbeeld een tent, op gemeentegrond. De gemeente heeft ideële groeperingen en instellingen vrijgesteld van precariobelasting.

3.4.3 Overige kosten en informatie

  • -

    Als een evenement plaatsvindt op een parkeerterrein of parkeerplaatsen in het gereguleerd gebied, dan betekent dit op deze locatie een inkomstenderving voor het parkeerbedrijf van de gemeente Oss. Dit wordt niet doorbelast aan de organisator van het evenement. Dit geldt voor zowel commerciële als niet commerciële organisatoren;

  • -

    Een verkeersbesluit kan onderdeel zijn bij een evenement met verkeersmaatregelen met grote impact/belangen. Daarvoor kan extra informatie worden gevraagd. Wij nemen dat besluit;

  • -

    Bij een evenement in het centrum van Oss is de organisator verantwoordelijk voor het tijdig regelen van toegang bij de stadsafsluitingen;

  • -

    Bij een wegafsluiting moet altijd minimaal een hekbewaker (dranghekbeveiliger) ingezet worden. Deze borgt de wegafsluiting en reguleert de doorgang van hulpdiensten. Afhankelijk van de verkeerssituatie is de inzet van verkeersregelaars nodig. Dit wordt vooraf op basis van het verkeersplan door de gemeente bepaald. Een verkeersregelaar moet gecertificeerd zijn. Dit vanwege de verkeersveiligheid en aansprakelijkheid. Voor de e-learning en toets kan men terecht bij Stichting Verkeersregelaars Nederland via www.verkeersregelaarsexamen.nl;

  • -

    Het parkeren van voertuigen in gereguleerd gebied door betrokkenen bij de organisatie van een evenement vindt plaats tegen reguliere parkeertarieven. Betrokkenen betalen zelf de tarieven, bijvoorbeeld via een parkeerapp of bij een parkeerautomaat.

4 Relevant wet- en regelgeving bij evenementen

4.1 De grondslagen en bevoegdheden

4.1.1 De basis

  • -

    Gemeentewet, artikel 174:

    • De burgemeester is belast met het toezicht op de openbare samenkomsten en vermakelijkheden alsmede op de voor het publiek openstaande gebouwen en daarbij behorende erven.

    • De burgemeester is bevoegd bij de uitoefening van het toezicht, bedoeld in het eerste lid, de bevelen te geven die met het oog op de bescherming van veiligheid en gezondheid nodig zijn.

    • De burgemeester is belast met de uitvoering van verordeningen voor zover deze betrekking hebben op het in het eerste lid bedoelde toezicht.

  • -

    De Algemene Plaatselijke Verordening (APV) voor onder andere de openbare orde en veiligheid. Het kader voor evenementen is in afdeling 7, APV Oss, vastgelegd.

  • -

    De planologische borging van evenementen vindt plaats in het bestemmingsplan en locatieprofielen en op termijn in een omgevingsplan. Hierin wordt bepaald op welke locaties evenementen kunnen plaatsvinden en onder welke voorwaarden. Het vaststellen van de evenementenfunctie in een bestemmingsplan/omgevingsplan is een bevoegdheid van de gemeenteraad.

4.1.2 Overige Wet- en regelgeving

Daarnaast zijn er, mede afhankelijk van de soort activiteiten en de datum en locatie, ook nog andere wetten en regels mogelijk van toepassing. We kennen daarbij een tweedeling: die regels waarbij we direct als toezichthouder zijn aangewezen en regels waarbij dat indirect het geval is of waarvoor we middels beleid daarvoor zelf kiezen.

 

Direct:

  • -

    Alcoholwet (ontheffing artikel 35, zwakalcoholhoudende drank voor gebruik ter plaatse)

  • -

    Besluit brandveilig gebruik en de basishulpverlening overige plaatsen (BGBOP)

  • -

    Bouwbesluit en Wet algemene bepalingen omgevingsrecht, Wabo

  • -

    Wegenverkeerswet en Regeling verkeersregelaars 2009

  • -

    Wet Bevordering integriteitsbeoordelingen door het openbaar bestuur (Wet Bibob)

  • -

    Wet milieubeheer (Activiteitenbesluit)

  • -

    Wet op de Kansspelen

  • -

    Zondagswet

Indirect:

  • -

    Warenwet en Besluit veiligheid attractie- en speeltoestellen

  • -

    Vuurwerkbesluit

  • -

    Wet Veiligheidsregio’s

  • -

    Wet dieren

  • -

    Wet natuurbescherming

  • -

    Wet particuliere beveiligingsorganisaties en recherchebureaus

  • -

    Wet Luchtvaart

  • -

    Wet wapens en munitie

We werken deze niet allemaal uit in dit beleidsstuk. Wel komen alle terug in het toetskader die hoort bij de behandeling van de vergunningsaanvraag voor een evenement.

 

4.2 APV

In de APV gaat afdeling 7 over evenementen (artikel 2:24 en verder APV). Hier staat in een definitie, zoals al gemeld, wanneer er sprake is van een evenement. Daarnaast is bepaald in de APV wanneer er vrijstelling is voor de vergunning en de organisatie kan volstaan met het doen van een melding.

 

De melding: Geen vergunning is vereist voor een evenement, indien aan alle hierna genoemde criteria wordt voldaan:

  • -

    er op enig moment niet meer dan 250 personen bij aanwezig zijn;

  • -

    het evenement tussen 07.00 ’s ochtends en 01.00 uur in de aansluitende nacht plaatsvindt;

  • -

    geen muziek ten gehore wordt gebracht vóór 08.00 uur of na 23.00 uur voorafgaande aan een werkdag en geen muziek ten gehore wordt gebracht vóór 08.00 uur of na 24.00 uur op de overige dagen;

  • -

    er versterkte livemuziek, of mechanische versterkte muziek met een geluidinstallatie, met een vermogen dat kleiner is dan 50 Watt r.m.s. uitgangsvermogen bij hoge tonen en kleiner is dan 300 Watt r.m.s. uitgangsvermogen bij lage tonen ten gehore wordt gebracht en voldoet aan de opgelegde geluidsnorm uit de vergunning;

  • -

    er te allen tijde een doorgang van minimaal 3,5 meter breed en 4,5 meter hoog beschikbaar blijft ten behoeve van de hulpdiensten;

  • -

    het evenement niet plaatsvindt op een stroomweg of gebiedsontsluitingsweg, zoals aangeduid op bijlage 1 APV;

  • -

    het evenement niet plaatsvindt op een weg die gebruikt wordt voor openbaar busvervoer;

  • -

    er een organisator is;

  • -

    de organisator ten minste 10 dagen voorafgaand aan het evenement daarvan melding heeft gedaan aan de burgemeester;

  • -

    de door de burgemeester gestelde algemene regels worden nageleefd.

  • -

    het aantal benoemde bezoekers geldt niet voor optochten.

Een aanvraag voor een evenementenvergunning (ontvankelijk en volledig) wordt getoetst, De gevraagde vergunning kan verleend worden of worden geweigerd in het belang van:

  • a.

    de openbare orde en veiligheid;

  • b.

    het voorkomen of beperken van overlast;

  • c.

    de verkeersveiligheid of de veiligheid van personen en goederen;

  • d.

    de zedelijkheid of volksgezondheid;

  • e.

    het woon- en leefklimaat.

Aan een door de burgemeester verleende vergunning kunnen ook voorschriften worden verbonden.

 

4.3 Omgevingsplan

4.3.1 Overgangsperiode

Met de inwerkingtreding van de Omgevingswet veranderen o.a. de processen en benamingen om in bepaalde gevallen evenementen mogelijk te maken op locaties die daarvoor niet bestemd zijn. De komende 10 jaren heeft de gemeente de tijd gekregen om de implementatie van de Omgevingswet te realiseren.

 

Nieuw met de komst van de Omgevingswet en het omgevingsplan is dat er meer specifieke sturingsmogelijkheden zijn bij evenementen zoals:

  • -

    Opnemen van toegelaten functies (evenemententerreinen, recreatie en horecaondernemingen);

  • -

    Verbodsbepaling met algemene regels (parkeernormen, geluidnormen, aantallen, soort evenementen en aantallen bezoekers);

  • -

    Opnemen geluidemissienormen bij horeca- en recreatieondernemingen met een plaatsbepaling waar de norm geldt:

  • -

    Maatwerkvoorschriften en maatwerkregels in Omgevingsplan.

Wij zullen de komende wijzigingen en consequenties telkens met u communiceren.

4.3.2 Locatieprofielen

Evenementen kunnen een dusdanige ruimtelijke impact hebben dat een planologische borging noodzakelijk is. Dat is als er sprake is van niet-incidentele en/of langdurende evenementen. Dit wordt ook wel; ’een evenement dat ruimtelijk relevant is’ genoemd. Het gaat dan vaak over nadelige invloed op de leefomgeving.

 

Het borgen kan door:

  • a.

    het gebruik ten behoeve van een evenement via het bestemmingsplan (en op termijn het omgevingsplan) toe te staan.

  • b.

    door het verlenen van een omgevingsvergunning (per evenement) voor afwijkend gebruik van het bestemmingsplan.

In beide gevallen is een goede ruimtelijke onderbouwing en een consistente ruimtelijke afweging, van het al dan niet toestaan van evenementen op een locatie, nodig in relatie tot de omgeving.

 

Dit kan worden aangevuld met/uitgewerkt in een locatieprofiel. Een locatieprofiel bestaat veelal uit gebruiksregels, randvoorwaarden en marketingaspecten en geeft de maximale mogelijkheden van die locatie weer. De locatieprofielen worden opgesteld voor locaties waar niet incidentele en/of langdurende evenementen plaatsvinden. Na een jaar wordt een nieuw locatieprofiel voor een nieuwe locatie geëvalueerd. Ook bestaande locatieprofielen worden met enige regelmaat (om de 3 jaar) geëvalueerd.

4.3.3 Privaatrechtelijke invloed gemeente op gebruik locaties

Evenementen vinden vaak plaats in de openbare ruimte. Dat kan op pleinen en in straten, de openbare ruimte of op particulier terrein. De gemeente is vaak de eigenaar van de grond, het kan soms ook het waterschap zijn, de provincie of andere entiteiten. In dit evenementenbeleid staan de regels die gelden voor het de aanvraag van een evenementenvergunning en de besluitvorming daarover. We noemen dit publiekrechtelijk. Daarnaast kan een organisator nog te maken krijgen met privaatrechtelijke regels en beperkingen. De gemeente kan, zoals iedere andere eigenaar, beperkingen of voorwaarden stellen aan het gebruik van een locatie. Meestal is dit in de vorm van voorwaarden om een locatie te beschermen tegen schade en of (milieu)vervuiling. Denk bijvoorbeeld aan het gebruiken van rijplaten om het gras te beschermen. Of het afzetten van bomen om te voorkomen dat deze beschadigen. Schoonmaken van de ondergrond na lekkage diesel. In enkele gevallen wordt het aantal evenementen op een plek beperkt op basis van het niet geven van toestemming.

 

4.4 Schaarse vergunningen

Een schaarse vergunning is een vergunning waarvan er slechts één of een beperkt aantal kan worden verleend, terwijl er meer (potentiële) aanvragers zijn voor een bepaalde locatie7.

4.4.1 Samenloop evenementen

Ook de samenloop van evenementen in relatie tot veiligheid, orde, overlast kan betekenen dat er een keuze moet worden gemaakt en er één of enkele evenementen niet door kunnen gaan op dat moment op die locatie. Dat er sprake kan zijn van schaarste werd onlangs bevestigd door de rechtbank Noord-Holland8.

In Oss hebben we via de evenementenkalender, de ruimtelijke ordening en de locatieprofielen al sturing gegeven aan het soort en aantal evenementen op een locatie. Uiteraard begeleiden we organisatoren en sturen we al bij mocht er een locatie en datum door meerdere organisatoren gewenst zijn. Laat onverlet dat er situaties kunnen ontstaan van een schaarse vergunning.

4.4.2 Toepassing regels bij schaarste

Voorop staan bij schaarste het gelijkheidsbeginsel en het evenredigheidsbeginsel. De ontstane rechtspraak over schaarse vergunningen heeft als consequentie dat gemeenten voor elk gemeentelijk vergunningstelsel waarin de beschikbare vergunningen in aantal zijn beperkt, een verdelingsbeleid moeten voeren. Dit verdelingsbeleid moet verzekeren dat aan alle gegadigden gelijke kansen wordt geboden en dat de instrumentkeuzes die daarbij worden gemaakt, evenredig zijn in verhouding tot het met deze schaarse vergunningen te dienen legitieme doel.

 

Voordat de conclusie getrokken wordt dat er sprake is van schaarste onderzoeken we ook nog:

Concurrerend of niet? Als samenlopende evenementen niet met elkaar concurreren, of zodanig ingericht kunnen worden dat er geen conflict zal optreden, kunnen deze evenementen elk vergund worden, mits er geen andere weigeringsgrond is op grond van de Algemene plaatselijke verordening. Daarbij wordt ook het oordeel van politie, brandweer en zo nodig de GHOR en andere gemeentelijke afdelingen betrokken. Van partijen wordt verwacht dat zij bij conflicterende situaties meedenken over alternatieven.

Samenwerken mogelijk? Aanvragers en aankondigingen van concurrerende evenementen worden bij elkaar gebracht om te onderzoeken of er samengewerkt, geschoven of anderszins een oplossing gevonden kan worden. Indien het overleg tussen partijen succesvol is, dienen de ingediende aanvragen vervolgens te worden ingetrokken en vervangen door één gezamenlijke aanvraag. Ook is het mogelijk om één van de aanvragen waarvoor een vergunning wordt gevraagd aan te passen en de andere in te trekken. Indien samenwerken niet mogelijk blijkt te zijn, wordt er een keuze gemaakt.

 

Als er alsnog blijkt dat er sprake is van een schaarse vergunning, en er een keuze gemaakt moet worden, is het volgende kader bepalend:

  • -

    Het moet bijdragen aan de sociaal- maatschappelijke doelstelling van Oss;

  • -

    Het moet de lokale economie stimuleren;

  • -

    Het moet de aantrekkelijkheid van de gemeente Oss voor bewoners en

  • -

    bezoekers verhogen;

  • -

    Het moet een positieve bijdrage leveren aan de bekendheid van de gemeente Oss.

We hebben dit in de volgende toets criteria vastgelegd. Mochten de betrokken evenementen dezelfde score hebben op genoemde criteria dan volgt een loting.

  • -

    Bij concurrerende gelijkwaardige aanvragen gaan de aanvragen van evenementen waarvoor een vooraankondiging gedaan is, vóór op de aanvragen van evenementen waarvoor geen vooraankondiging is gedaan;

  • -

    Het evenement draagt positief bij aan de maatschappelijke samenhang van stad en dorp;

  • -

    Het evenement stimuleert de lokale economie;

  • -

    Het evenement draagt bij aan het behouden en versterken van het cultureel erfgoed;

  • -

    Het evenement is vernieuwend en onderscheidend;

  • -

    Het evenement sluit aan en versterkt de branding en aantrekkelijkheid van Oss;

  • -

    De vorige editie kende een positieve evaluatie: voorwaarden en voorschriften nageleefd;

  • -

    De vorige editie heeft voor de gemeente geen schade en/of onkosten opgeleverd;

  • -

    De aanvragende entiteit heeft het aangevraagde vorige evenement (indien dat vergund kon worden), anders dan wegens overmacht, feitelijk ook uitgevoerd;

  • -

    De aanmelding-aanvraag voldoet aan de indieningstermijn, de indieningsvereisten en betreft een kwalitatief toetsbare aanvraag.

5 Veiligheid bij evenementen

5.1 Openbare orde en veiligheid

Bezoekers, deelnemers en medewerkers van een evenement moeten zich veilig kunnen voelen. De overlast voor omwonenden en de omgeving, moet zo veel als mogelijk beperkt worden.

 

Voor ieder evenement geldt dat er in bepaalde mate risico’s ontstaan voor de openbare orde en veiligheid, de volksgezondheid of het milieu. Uitgangspunt is wel altijd dat de organisator van een evenement de verantwoordelijkheid draagt voor de veiligheid en volksgezondheid op en rondom het evenement.

 

De gemeente probeert er, door onder andere de vergunningverlening, het voortraject daarbij, en het werken met een vaste calamiteitenroute (bereikbaarheid brandweer en/of hulpdiensten) per grote en/of frequent gebruikte evenementenlocatie, voor te zorgen dat de veiligheid en gezondheid van bezoekers, deelnemers en medewerkers en de omgeving, zo maximaal mogelijk gewaarborgd worden.

 

Om een evenementenvergunning te kunnen krijgen worden voorwaarden gesteld en tijdens gebruik gelden vaak ook nog voorschriften. Het vergunningstraject is een veiligheidskritisch proces9, die les is weer geleerd na het ongeval in Haaksbergen. De Onderzoeksraad voor Veiligheid heeft dat in haar onderzoeksrapport helder beschreven en geconcludeerd.

 

Om een werkbare en uniforme werkwijze te hanteren, zodat ook voor de vrijwilligers en de overige organisatoren, als ook de diensten en de ketenpartners dezelfde manier van werken hebben, is gekozen om de handreiking, ‘Regionale procesbeschrijving evenementenveiligheid’ van de veiligheidsregio Brabant Noord/Brabant Zuid-Oost, te volgen.

 

In de lijn van evenementen wordt de regulatie van voetbalwedstrijden voor het betaalde voetbal, ook met een vergunningplicht, vergelijkbaar als bij evenementen, vorm gegeven. Voor de volledigheid benoemden we deze vergunning hier.

 

Vanaf eind 2023 kent de gemeente Oss een vergunningplicht voor voetbalwedstrijden van TOP Oss. Dit is geheel volgens regionale en landelijke afspraken die gemaakt zijn om de toename van ongeregeldheden rondom voetbalwedstrijden in het betaald voetbal aan te pakken. Eén van de speerpunten daarbij is het invoeren van een voetbalvergunning. Met de invoering van een vergunningplicht voor betaald voetbalwedstrijden heeft de burgemeester een aanvullend instrument om op te treden tegen ongeregeldheden bij wedstrijden in het betaald voetbal. Uniformiteit bij deze vergunningverlening helpt alle partners, maar vooral de politie, om adequaat op te kunnen treden. Het zorgt ook voor transparantie en duidelijkheid bij voetbalclubs. Overigens is en blijft een goede samenwerking met onze BVO (betaald voetbalorganisatie) TOP Oss van groot belang voor veilig en gastvrij voetbal.

 

5.2 Behandelaanpak veiligheid bij vergunningverlening

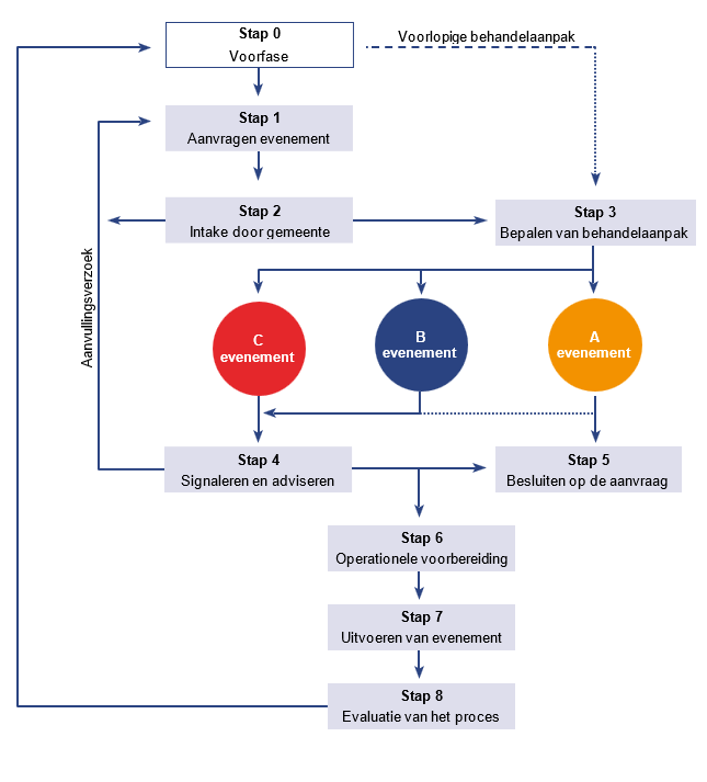
We maken in de manier van de behandelaanpak van een aanvraag voor een evenementenvergunning, onderscheid in: A, B en C evenementen (te bepalen volgens een vastgestelde risicoscan). De uitleg staat in de genoemde procesbeschrijving van de Veiligheidsregio’s.

  • -

    Regulier evenement (A-evenement): Evenement, waarbij het (zeer) onwaarschijnlijk is dat die gebeurtenis leidt tot risico’s voor de openbare orde, de openbare veiligheid, de volksgezondheid of het milieu. Mochten er toch risico’s aanwezig zijn die niet gereduceerd kunnen worden middels standaard-voorwaarden, dan kan door de adviesdiensten monodisciplinair geadviseerd worden.

  • -

    Aandacht evenement (B-evenement): Evenement, waarbij er een reële kans is dat die gebeurtenis leidt tot risico’s voor de openbare orde, de openbare veiligheid, de volksgezondheid of het milieu. De risico’s zijn van een aard dat er aanvullend op de standaard voorwaarden door de gemeente om monodisciplinair advies wordt gevraagd bij de adviesdiensten, om de dreiging weg te nemen of de schadelijke gevolgen te beperken.

  • -

    Risicovol evenement (C-evenement): Evenement, waarbij het (zeer) waarschijnlijk is dat die gebeurtenis leidt tot risico’s voor de openbare orde, de openbare veiligheid, de volksgezondheid of het milieu. De risico’s zijn van dergelijke aard dat een multidisciplinaire behandeling van het evenement noodzakelijk is.

In Oss werken we, zoals al gemeld, met een evenementenkalender.

Vergunningplichtige evenementen dienen jaarlijks uiterlijk op 1 november bij de gemeente aangemeld te worden. Evenementen kunnen uitsluitend voor het komende kalenderjaar aangemeld of aangevraagd worden. Daarmee wordt de datum voor de aangemelde en vastgestelde evenementen gereserveerd.

 

Voor niet (tijdig) aangemelde evenementen geldt dat vergunningverlening, onder andere voor wat betreft datum en locatie, afhankelijk is van de mogelijkheden die de Evenementenkalender biedt op het moment van ontvangst van een ontvankelijke vergunningaanvraag. Dat betekent dat evenementen die op de kalender staan voorrang hebben op evenementen die later aangemeld worden.

 

Doel is om in een vroegtijdig stadium een overzicht van evenementen te kunnen publiceren en ook vroegtijdig te kunnen sturen op de evenementenplanning voor het komende kalenderjaar. Dat geeft duidelijkheid aan onze inwoners, bezoekers en de organisatoren. Daarnaast is het ook belangrijk voor de planning en inzet van betrokken ambtenaren en voor de hulpdiensten.

Nadat de kalender in het begin van het jaar wordt vastgesteld worden bij B evenementen en de C evenementen in de voorfase met de desbetreffende organisatie contact opgenomen om een vooroverleg te hebben.

  • -

    Vooroverleg bij C evenementen: 24 weken voor aanvang evenement;

  • -

    Vooroverleg bij B evenementen: 20 weken voor aanvang evenement;

Doel is dat bij de indieningstijd er een ontvankelijke, kwalitatief goede en volledige aanvraag is ingediend. Ook hier werken we volgens de procesbeschrijving Veiligheidsregio.

De indieningstermijnen in Oss zijn:

  • -

    Indieningstermijn bij A evenementen: 12 weken;

  • -

    Indieningstermijn bij B & C evenementen: 18 weken.

Als de aanvraag niet tijdig is gedaan, kan de burgemeester besluiten op basis van de aanvraag de vergunning te weigeren. Het evenement kan dan niet (op dat moment en/of op die locatie) plaatsvinden. In de APV is bepaald dat: “Een vergunning of ontheffing kan ook worden geweigerd als de aanvraag daarvoor minder dan drie weken voor de beoogde datum van de beoogde activiteit is ingediend en daardoor een behoorlijke behandeling van de aanvraag niet mogelijk is”.

Omdat de behandeling van een aanvraag tijd vergt, ook de adviseurs moeten de gelegenheid krijgen de stukken te bestuderen, aanvullende vragen te kunnen stellen en een advies te geven, en we op tijd willen vergunnen (8 weken voor het evenement) gaan we nadrukkelijk werken met eerdere contactmomenten zoals hierboven al gemeld, voor de deadline van de aanvraag.

Bij risicovolle evenementen (behandelclassificatie C) kan het wenselijk zijn dat de gemeente zitting neemt in het Crisis Management Team (CMT). De rol van de gemeente is dan een adviserende, mits anders besloten. Mocht een evenement uit de hand lopen dan zal worden opgeschaald met de gecoördineerde regionale incidentenbestrijdingsprocedures (GRIP).

 

5.2 Glas bij- en nabij evenementen

Het gebruik van glas kan bij- en nabij evenementen voor gevaarlijke situaties zorgen. Er geldt dan ook standaard bij evenementen een glasverbod. We hebben het dan over, glazen, kannen, drankhouders en ander glaswerk.

Glas op straat c.q. op een evenemententerrein, is gevaarlijk voor (snij)wonden bij bezoekers, deelnemers en medewerkers en ook hinderlijk voor de hulpdiensten (lekke banden bikers en ambulances) en gevaarlijk voor paarden (politie te paard) en politiehonden. Daar waar er geen verhoogd risico voor gebruik van glas bij een evenement is, kan onder voorwaarden afgeweken worden van dat verbod.

5.2.1 Glas bij reguliere horeca tijdens evenementen

Tijdens evenementen kan het zijn dat de belendende horeca niet deelneemt aan het evenement. Daarmee valt die horeca onder de reguliere wet- en regelgeving en heeft men zich standaard te houden aan de vergunningsvoorwaarden en voorschriften die men al heeft. Dat houdt formeel ook in dat men de gasten niet met consumpties van het vergunde terras af laat lopen. Dit verbiedt de Alcoholwet ook.

 

Bij evenementen is dat voor de horeca moeilijker te waarborgen dan bij reguliere exploitatie zonder evenement voor de deur. Bij open evenementen is het risico voor de reguliere horeca ook groter. Voor een evenementen en het horecabedrijf mag een samenloop voor beiden geen veiligheidsrisico opleveren. Is dat wel het geval moeten beiden maatregelen nemen.

 

Er kunnen situaties zijn die te risicovol en dus onwenselijk zijn. De burgemeester kan, mede op basis advies van de diensten en overige deskundigen, maatwerk toepassen. Om dit goed met elkaar af te stemmen is het volgende van belang:

  • -

    stimuleer samenwerking van horeca en evenementorganisatoren;

  • -

    regel het glasverbod bij evenementen, buiten op het terras en waar nodig ook binnen, middels de vergunningsvoorwaarden van de betreffende horecaexploitant;

  • -

    informeer de horecabranche tijdig over die evenementen waarbij door de horeca geen glaswerk buiten gebruikt mag worden en of aanwezig mag zijn;

5.2.2 Horeca buiten de periferie van het evenement

We willen de veiligheid bij evenementen en horeca in onze gemeente borgen en waar het kan ruimte bieden aan de invulling van gastvrijheid en het vrij ondernemerschap. Geen onnodige regels als daar geen aanleiding toe is. Om duidelijkheid te creëren waar de periferie ligt, houden we een 40 meter grens van het evenemententerrein aan, en er is geen bezoekersstroom naar een evenement in deze zone. In dat geval leggen we geen beperkingen op aan de horecaexploitatie anders dan in de reguliere voorwaarden en voorschriften al zijn bepaald.

 

Is er wel sprake van horeca binnen de periferie dan geldt:

  • -

    Terras van horecagelegenheid direct (letterlijk of slechts gescheiden door een voetgangersdoorloop) gelegen aan een aangewezen evenemententerrein:

  • glasverbod buiten vanaf 2 uur voor opening van het evenement tot de sluitingstijd van de horeca-inrichting. Binnen mag er in beginsel gewoon glas worden gebruikt; mits de exploitant er zelf voor zorgt dat er geen glas mee naar buiten gaat en dat de exploitant vooraf kan aantonen hoe dat zal gebeuren. Het staat de burgemeester vrij, al dan niet op advies, ook binnen glasvrij te eisen als daar redenen voor zijn;

  • -

    Terras van een horecagelegenheden niet direct gelegen aan een aangewezen evenemententerrein, maar wel binnen 40 meter van een aangewezen evenemententerrein:

  • Glasverbod buiten vanaf 1 uur voor opening van het evenement tot de sluitingstijd van de horeca-inrichting. Binnen mag er in beginsel gewoon glas worden gebruikt; mits de exploitant er zelf voor zorgt dat er geen glas mee naar buiten gaat en dat de exploitant vooraf kan aantonen hoe dat zal gebeuren. Het staat de burgemeester vrij, al dan niet op advies, ook binnen glasvrij te eisen als daar redenen voor zijn.

6 Geluid bij evenementen

6.1 Waarom belangrijk

We kennen veel soorten evenementen met versterkt geluid, zoals sportevenementen, muziek- festivals, carnaval en kermis. Geluid draagt vaak in belangrijke mate bij aan de beleving van het evenement. Geluid kan ook, zoals al benoemd, tot overlast en ongewenste impact op de natuur en leefomgeving leiden.

Daarmee is dit een belangrijk aandachtspunt voor het belang van het woon-en leefklimaat en het beperken en voorkomen van overlast. Deze tegenstrijdige belangen moeten zorgvuldig tegen elkaar worden afgewogen met goed gemotiveerde uitleg van die afweging. Zorgvuldig onderzoek naar feiten en omstandigheden vormt daarvoor de basis. Doen we dat niet dan vormt dat een groot risico. Het evenement kan op het laatste moment door tussenkomst van de rechter worden afgeblazen.

 

In de gemeente kennen we voor evenementen een driedeling.

6.1.1 Centrum van Oss

Evenementen met versterkt geluid zijn vaak grote publiekstrekkers en dragen in belangrijke mate bij aan een levendige en culturele gemeente. We vinden het belangrijk dat het centrum van Oss een plek is waar mensen graag verblijven om elkaar te ontmoeten en dingen te beleven. Daarom willen we het aanbod vasthouden en waar mogelijk, en het een toegevoegde waarde heeft, uitbreiden.

Om deze reden bieden we in het centrum ruimte aan functies en activiteiten, die ontmoeting en beleving stimuleren. De muziekevenementen dragen ook bij aan een krachtig uitgaansmilieu in het centrum van Oss. Daarbij is onze inzet dat evenementen en horeca intensiever gaan samenwerken om elkaar te versterken en de veiligheid te blijven garanderen.

6.1.2 Kernen

Ook in de kernen hechten wij veel waarde aan onze lokale tradities. Van oudsher worden daar diverse (culturele)evenementen georganiseerd. Ook hier gaat het om voornamelijk evenementen in het kader van carnaval, Koningsdag, Bevrijdingsdag en kermis.

6.1.3 Buitengebied

In het kader van de bevordering van de vrijetijdseconomie willen wij initiatieven in het buitengebied blijven ondersteunen door initiatiefnemers meer ruimte te geven als de omgeving, ruimtelijk gezien, dat toelaat. Wij staan open voor initiatieven die iets toevoegen aan het bestaande aanbod.

 

6.2 Algemene uitgangspunten

Geluidsregels bij evenementen worden in de gemeente waar het evenement georganiseerd wordt bepaald, hetzij in de locatieprofielen, hetzij in de vergunningsvoorwaarden en voorschriften. De eerste check op een door de aanvrager gewenste locatie vindt al plaats bij de aanmelding voor de evenementenkalender. De voorwaarden die van toepassing zijn:

  • -

    er mag niet meer geluid worden gemaakt dan strikt noodzakelijk is en zo kort mogelijk en altijd binnen de gestelde begin- en eindtijden en de geluidsnorm in de vergunning;

  • -

    een evenement, inclusief opbouw en afbouw, mag geen onnodige overlast veroorzaken, dus ook o.a. het transport, het laden en lossen, het bouwen en opbouwen en overige werkzaamheden in aanloop naar en na afloop van het afbouwen en opruimen;

  • -

    voor alle categorieën evenementen geldt dat een geluidsinstallatie volgens de Beste Beschikbare Technieken10 verplicht kan worden indien de geluidsnorm op andere wijze niet te realiseren is.

  • -

    bij de stacked PA’s wordt er ook van uit gegaan dat deze ‘stand der techniek’ zijn;

  • -

    de exacte geluidsnorm wordt in de evenementenvergunning opgenomen;

  • -

    de maximale grenswaarden opgenomen in een locatieprofiel worden maatgevend geacht voor het bepalen van de maximale geluidsnormen op de gevels van woningen. Het maximaal toegestane geluidniveau ter plaatse van maatgevende woningen is 75 dB(A). Met deze waarde in combinatie met een gemiddeld tot goed geïsoleerde woning is spraakverstaanbaarheid in de dag- en avondperiode (evenement tot 23:00) geborgd. Voor de nachtperiode tot 01:00 uur hanteren we 70dB (A), hiermee voorkomen we slaapverstoring. Met deze uitgangspunten sluiten we aan bij de Nota evenementen met een luidruchtig karakter. afwijken van dit uitgangspunt doen we alleen wanneer de belangen van plaatsvinden van het evenement zwaarder wegen dan het hanteren van dit uitgangspunt.

  • -

    voor het ten gehore brengen van versterkt geluid geldt een per evenement vastgestelde begintijd, algemeen sturen we op 10:00 uur of zoveel later als mogelijk, en een eindtijd niet later dan 23:00 uur, of een eindtijd niet later dan 01:00 uur indien de volgende dag een zaterdag, zondag of een officieel erkende feestdag is.

  • -

    bij sportevenementen wordt alleen een geluidsdag geteld voor de start- en finish- locatie indien er versterkt geluid ten gehore wordt gebracht;

  • -

    vanwege het kortdurende en voorbijtrekkende karakter van (carnavals)optochten tellen wij deze evenementen niet mee als geluidsdag.

6.3 Gebruiksregels voor geluid per soort locatie

Voor iedere evenementenlocatie is een zorgvuldige afweging van de belangen van (of voor) ondernemers, horeca, winkeliers, organisatoren van evenementen, omwonenden en andere belanghebbenden noodzakelijk. De belangenafweging baseren wij meer en meer op een ruimtelijke onderbouwing en een akoestisch onderzoek voor iedere evenementenlocatie waar wij evenementen met versterkt geluid willen en kunnen toestaan. Om duidelijkheid te hebben, blijven we werken met 3 categorieën evenementen als het om geluid gaat. Deze indeling is medebepalend voor de locatie waar een geluidevenement mag plaatsvinden, de indieningsvereisten en de te stellen geluidsnormen.

6.3.1 Indeling evenementencategorieën

Hoe meer geluid een rol speelt bij een evenement en hoe hoger de te verwachten geluidbelasting, hoe gedetailleerder we dit onderwerp beoordelen en hoe meer gedetailleerde informatie en aandacht voor dit onderwerp wij verwachten van een organisatie.

 

We hanteren onderstaande indeling:

  • -

    Categorie 1 evenementen:

  • evenementen op grond van de APV, zonder versterkte muziek, zonder spreekinstallaties en zonder geluid producerende apparaten en attracties. Voorbeelden zijn o.a. de straatspeeldag en de buurtbarbecue. Er is alleen sprake van onversterkt akoestische geluid en er mag geen geluidoverlast worden veroorzaakt. Denk aan grote muziekgezelschappen, al dan niet met instrumenten.

  • -

    Categorie 2 evenementen:

  • evenementen met straatmuziek, achtergrondmuziek en spreekinstallaties. Voorbeelden zijn een hardloopwedstrijd, een rommelmarkt en een fashionweekend. Muziek is slechts en uitsluitend ondersteunend. Er mag geen geluidsoverlast worden veroorzaakt in de directe omgeving of nabij geluidgevoelige woningen of andere objecten.

  • -

    Categorie 3 evenementen:

  • evenementen met muziek als primaire vorm van vermaak. Versterkte (live)muziek als hoofdprogrammering en/of spreekinstallaties, zoals een concert, tentfeest, festival of kermis (versterkt geluid, muziekgeluid bij één of meerdere attracties) of grote muziekgezelschappen al dan niet met instrumenten.

Vooral de categorie 3 evenementen betreft evenementen die vaker dan de overige categorieën voor geluidsoverlast in de omgeving kunnen zorgen. De extra randvoorwaarden, naast de algemene geluidsregels (intro 6.2) zijn daarbij:

  • -

    De evenementen met het ultrabas muziekspectrum mogen alleen op geschikte locaties in het buitengebied plaatsvinden.

  • -

    De organisator is verplicht om een akoestisch onderzoek/rapport in te dienen bij de aanvraag voor de evenementenvergunning.

  • -

    De gevraagde geluidniveaus zijn daarbij niet hoger dan voor een goede muziekbeleving nodig, en de geluidspectra passen binnen de op te leggen normen. De norm wordt mede aan de hand van de informatie, de locatieprofielen en de leefomgeving vastgesteld.

  • -

    Wij bieden niet meer ruimte voor muziekgeluid dan strikt noodzakelijk. Daarom kunnen de kaders van categorie 3 evenementen in subcategorieën worden ingedeeld. Per subcategorie wordt dan een ander maximum aan de grenswaarde voor muziekgeluid gesteld.

  • -

    In het geval van categorie 3 evenementen kan het gebruik van zogenaamde gevlogen (opgehangen) systemen worden opgelegd;

  • -

    Voor evenementen waar de gevlogen (opgehangen) systemen niet noodzakelijk en/of haalbaar zijn, denk aan kleinere locaties, of in bebouwde (woon)omgeving, kan het gebruik van zogenaamde stacked PA’s (luidsprekers die men voornamelijk opstapelt op of naast het podium) verplicht worden.

  • -

    Podia en speakers worden in de meest optimale richting opgesteld binnen de randvoorwaarden die volgen uit aspecten geluid, leefomgeving, overlast, als logistiek en crowdmanagement;

  • -

    Gevlogen speakers en subwoofers worden zo laag mogelijk opgehangen binnen de randvoorwaarde dat een adequate richtwerking belangrijker is dan de uiteindelijke hoogte van de speakers;

  • -

    Het equivalente geluidsniveau ter plaatse van het publiek is niet hoger dan noodzakelijk in relatie tot de beleving van de muziek en wordt gemaximeerd overeenkomstig het meest recente ‘Convenant preventie gehoorschade versterkte muziek’;

  • -

    De organisator is verplicht om continue geluidsmetingen te verrichten en vast te leggen in een logboek en om er daarmee ook voor te zorgen dat het volume niet boven de toegestane geluidsnorm gaat en toezicht te informeren in aanvulling op hun metingen.

  • -

    Wij houden ook rekening met lage bastonen en stellen daarvoor een afzonderlijke norm in de vergunning van het evenement vast. De maximale waarde dB(C) en dB(A) bij Front Of House, ziet toe op voorkoming gehoorschade in de ruimte van een evenement (bijvoorbeeld een tent). De maximaal toegestane geluidsnorm ter plaatse van de maatgevende woningen die aangehouden wordt is 95 dB(C);

  • -

    Het houden van systeem- en soundchecks wordt onderdeel van de aanvraag van een evenementenvergunning en als voorschrift opgenomen in de vergunning;

  • -

    Bij de vergunningverlening houden wij rekening met de bepalingen in het locatieprofiel en/of rustperioden tussen evenementen in het belang van bewoners;

  • -

    De toegestane geluidsvoorschriften voor installaties zoals aggregaten worden in de evenementenvergunning meegenomen.

6.3.2 Akoestisch onderzoek bij vaststellen locatieprofielen

Het akoestisch onderzoek is bij locatieprofielen waar evenementen met geluid moeten kunnen plaatsvinden noodzakelijk.

  • -

    Voor het uitvoeren van een akoestisch onderzoek bij het op ons initiatief vaststellen van een locatieprofiel, schakelen wij als gemeente, een in geluid gespecialiseerd onafhankelijk en deskundig bureau in om onderzoek te doen naar, en advies uit te brengen over, de vast te stellen geluidsnormen en -regels op die specifieke locatie. In het advies moet het bureau rekening houden met (indien beschikbaar en geschikt) eerder uitgevoerde geluidsmetingen en wat de doorgerekende norm voor omwonenden betekent.

  • -

    Bij nieuwe initiatieven van organisatoren op locaties die niet of nog niet in een locatieprofiel, of in een omgevingsplan zijn opgenomen, is het aan de initiatiefnemer om het geluidsonderzoek voor die locatie te laten uitvoeren. Laat onverlet dat bij een evenementenvergunningsaanvraag de organisator bij een categorie 3 en in enkele gevallen categorie 2 evenement of bij andere geluid belastende impact, een geluidsonderzoek voor dat specifieke evenement moet indienen.

6.4 Omgevingswet en de veranderingen11

Bij evenementen met geluid kan het bijvoorbeeld gaan om een straatfeest, een festival of braderie in de open lucht. Maar ook om evenementen bij een evenementenlocatie (gebouw) of bij een andere functie, zoals een horecagelegenheid. Dit levert onder andere verschillen op in openingstijden, het soort publiek, en de aanwezigheid van (versterkte) muziek. Tezamen levert dat ook een grote diversiteit op in de geluiduitstraling van evenementen.

Belangrijke bronnen van geluid bij evenementen zijn:

  • -

    muziekgeluid

  • -

    stemgeluid van bezoekers

  • -

    geluiden van vertrekkend en aankomend verkeer, zoals toeteren en autoportieren

Niet elk evenement, zoals bekend, is geschikt voor elke locatie. Een straatfeest is meestal kleinschalig, kortdurend en gericht op de eigen straat. Dit zal weinig geluidsoverlast geven. Een festival met muziekoptredens past door geluidsoverlast in principe niet in een woonomgeving. Zeker omdat deze vaak ook na middernacht plaatsvinden. Deze passen beter op een locatie waar geen woningbouw in de omgeving is of juist in een centrum van een stad waar meer geluid op straat acceptabel is.

 

Voor alle op een locatie toegelaten evenementen geldt dat het geluid op geluidgevoelige gebouwen aanvaardbaar moet zijn. In het Bkl (Besluit kwaliteit leefomgeving) staan instructieregels voor geluid van activiteiten zoals evenementen. De regels in het Bkl richten zich op geluidgevoelige gebouwen. Maar niet alle instructieregels gericht op de aanvaardbaarheid van activiteiten gelden voor evenementen. In artikel 5.63, lid 2 Bkl is dit geregeld. De volgende situaties met evenementen zijn van belang bij het borgen van geluid in het omgevingsplan:

Toelaten evenementen en geluid

  • -

    Evenementen in een openbare buitenruimte (zoals een park, een straat of plein, artikel 5.63, lid 2 onder a Bkl (Besluit kwaliteit leefomgeving)).

  • -

    Evenementen op een niet openbare locatie die normaal gesproken niet voor evenementen is bedoeld. Voorbeelden hiervan zijn een festival op een weiland of een niet-openbaar veld of een feest in een leegstaand bedrijfspand. (artikel 5.63, lid 2 onder b Bkl).

  • -

    Evenementen op een locatie waar de kernactiviteit het houden van evenementen is. Voorbeelden hiervan zijn een concertzaal of een niet-openbaar evenemententerrein.

  • -

    Festiviteiten bij een andere activiteit waarbij de instructieregels voor activiteiten van toepassing zijn.

Evenementen in een openbare ruimte of op een niet openbare ruimte die niet specifiek voor evenementen is bedoeld: voor deze evenementen geldt dat de instructieregels gericht op het bereiken van een aanvaardbaar geluid door activiteiten (§ 5.1.4.2.2 Bkl) niet van toepassing zijn. Dus er zijn geen standaardwaarden of grenswaarden die verplicht opgenomen moeten worden in het omgevingsplan. De gemeente kan zelf bepalen welke regels zij opnemen die borgen dat het geluid van evenementen aanvaardbaar is.

Evenementen op een locatie (kernactiviteit): bij evenementen op een evenementenlocatie moet de gemeente voor in- en aanpandige woningen de grenswaarde voor het binnen niveau uit het Bkl opnemen in het omgevingsplan. Daarvoor gelden de instructieregels voor een ’normaal’ bedrijf. Zie voor meer informatie de pagina Toelaten bedrijf algemeen en geluid.

Evenementen toegelaten op een locatie, bij een andere activiteit (festiviteitenregeling): evenementen vinden vaak plaats bij een andere activiteit. Bijvoorbeeld in een horecagelegenheid of een sportkantine. Het bevoegd gezag bepaalt wat voor die activiteit aanvaardbaar is en hoe dit in toelatingsregels wordt geborgd. Daarvoor gelden de instructieregels voor een ‘normaal’ bedrijf. Zie voor meer informatie de pagina Toelaten bedrijf algemeen en geluid.

Op basis van de festiviteitenregeling (artikel 5.68 Bkl) kan de gemeente het volgende regelen:

  • -

    Dat de immissiewaarden uit het omgevingsplan voor die activiteit niet gelden bij specifieke festiviteiten. Voorbeelden hiervan zijn carnaval of Koningsdag.

  • -

    Dat de immissiewaarden voor maximaal 12 festiviteiten niet gelden. Bijvoorbeeld als deze plaatsvinden bij een op die locatie toegelaten horeca-activiteit. Deze laatste toepassing van de festiviteitenregeling kan per locatie, per gebied of per activiteit of een combinatie daarvan uitgewerkt worden.

7 Vergunningverlening

Met dit beleid maken we duidelijk op basis waarvan wij een besluit nemen. Bij het toetsen van de evenementenaanvraag gaan wij ook na of het evenement aan andere verplichtte wet- en regelgeving voldoet. Een evenementenvergunning alleen is dus niet altijd genoeg om een evenement te kunnen organiseren en uitvoeren. Daarnaast is het ook goed te weten dat wij bij een aanvraag van een evenementenvergunning ook een Bibob onderzoek kunnen starten. Dat doen we niet standaard maar signaal en risico gestuurd. Met andere woorden niet standaard maar tenzij.

Het vergunningverleningsproces, de aanloop daarnaartoe, en de behandelaanpak toetsen van een aanvraag evenementenvergunning, en bijbehorende vergunningen, ontheffingen en verklaringen worden in 2024 in procesbeschrijvingen verder uitgewerkt.

 

7.1 De evenementenvergunning

De evenementenvergunning is het middel om de belangen van het plaatsvinden van de activiteit, en de belangen van bezoekers, medewerkers en de omgeving te beoordelen. De basis hiervoor is opgenomen in de APV. Geen evenement is geheel zonder risico. Het gaat erom om te beslissen over wat wel en niet is toegestaan en welke restrisico’s we accepteren bij een evenement. Uiteindelijk is het de burgemeester die besluit op de aanvraag voor een evenementenvergunning.

 

Het behandelen van een vergunningsaanvraag doorlopen we met een aantal ketenpartners, ieder met zijn eigen taak, rol en verantwoordelijkheid. Dit doen we om de organisator zelf ook bewust te maken van risico’s waarop geanticipeerd kan worden en/of waarvoor maatregelen getroffen kunnen en/of moeten worden. Een klein risico betekent minder of weinig voorwaarden en voorschriften en een groter risico of een aantal risico’s kan/kunnen dus meer voorwaarden en voorschriften betekenen. We dragen graag bij aan vergunningverlening op maat. Dat is best een uitdaging omdat evenementen vaak eenmalig en kortdurend zijn, een gevolg zijn van een idee, dat creatief en soms ook impulsief wordt uitgewerkt.

 

Als er iets niet goed gaat bij een evenement is de vergunning vaak de basis voor toezicht en handhaving in geval van overlast en aantasting van de belangen genoemd in de APV. Ook in het na traject en bij de beeldvorming is de vergunning onderwerp van discussie. De vergunning wordt betrokken bij alles wat volgt. Voor de gemeente is het telkens de discussie: ‘geen vergunning dan is de gemeente te streng, wel een vergunning, hoe hebben ze het kunnen toestaan’. Reden om duidelijk te zijn waarom we doen wat we moeten doen, of vinden dat we moeten doen in het algemeen belang.

We doen het voor elkaar om daarmee leuke en veilige evenementen te kunnen laten plaatsvinden zonder onevenredige impact op de openbare ruimte en directe omgeving.

7.1.1 Indieningsvereisten

Om een aanvraag voor evenementenvergunning goed te kunnen beoordelen zijn gegevens nodig. We vragen als het kan zo min mogelijk op, maar bij bepaalde evenementen en de daarbij horende risico’s is meer informatie wel noodzakelijk, zoals al eerder benoemd.

 

Ongeveer 75% van de evenementen in onze gemeente zijn A evenementen, reguliere evenementen zonder hoog risico. We willen daarbij zo min mogelijk gegevens opvragen behoudens significantie bouwwerken/opstallen en tenten en bij uitzonderingen een veiligheidsplan. We gaan in 2024 de risicoscan om te komen tot de indeling A-B-C met de ketenpartners herijken, zodat we leuke en veilige evenementen verantwoord kunnen laten blijven plaatsvinden. Voor het inzicht van de indieningsvereisten een passage uit de regionale procesbeschrijving, voor meer info raadplaag het volledige document:

  • -

    De organisator is verantwoordelijk voor het indienen van een volledige (digitale) vergunningsaanvraag bij de gemeente.

  • -

    Deze aanvraag bestaat standaard minimaal uit een;

    • volledig ingevuld aanvraagformulier;

    • plattegrond, met o.a. opstallen, verkeersmaatregelen en situatie omgeving;

    • een draaiboek met minimaal programmering/activiteitenoverzicht en inrichtingstekeningen die voldoen aan de vereisten uit het Besluit brandveilig gebruik en basishulpverlening overige plaatsen (BGBOP);

    • een afvalplan kan ook onderdeel zijn van een aanvraag zijn. In dit plan moet aandacht worden besteed aan afvalpreventie, afvalinzameling (met gescheiden stromen), afvalverwerking en het schoon achterlaten van het terrein.

    • Afhankelijk van de (voorlopige) behandelclassificatie van het evenement kan verder gevraagd worden om onder andere een veiligheidsplan, ontruimingsplan, verkeers- c.q. mobiliteitsplan, beveiligingsplan, zorgplan, etc. in te dienen. Deze onderwerpen kunnen in afzonderlijke plannen zijn uitgewerkt, of in één integraal plan;

    • Een akoestisch onderzoek bij een geluidevenementen categorie 3;

    • Overige relevante bescheiden die nodig zijn voor een goed besluit (Awb, artikel 4:2).

Al deze documenten en gevraagde informatie kunnen noodzakelijk zijn voor de afwegingen van de gemeente en de advisering door de (hulp)diensten. Sommige documenten maken aansluitend ook onderdeel uit van de vergunning (denk aan de plattegrond).

7.1.2 Toetskader Evenementenvergunning Oss

Met alle beschikbare informatie uit dit beleidsdocument, de wet- en regelgeving en overige kaders hebben we een toetskader evenementenvergunning Oss opgesteld. Dit is een heldere checklist die door de behandelaar van de aanvraag doorlopen wordt. We werken zo uniform en ook voor de organisatoren is het duidelijk wat we vragen en wat we ermee doen. Het toetskader wordt aangepast bij wijzigingen wet- en regelgeving en/of jurisprudentie

 

7.2 Melding of vergunning?

Voor het organiseren van een evenement is niet altijd een vergunning noodzakelijk. Op basis van de eisen uit de APV van de gemeente kan worden bepaald of volstaan kan worden met een melding of dat een vergunningsaanvraag noodzakelijk is, In Oss hebben we het dan over 220 meldingen in 2023.

  • -

    Voor een klein evenement is geen vergunning nodig, mits het evenement voldoet aan de voorwaarden in artikel 2:25 APV (lid 4).

  • -

    Voor deze evenementen is het voldoende om het kleine evenement te melden bij de gemeente. Dit moet minimaal 10 dagen van tevoren.

  • -

    Als niet aan de voorwaarden wordt voldaan, dan is een evenementenvergunning nodig. Het is dus zaak dit helder te communiceren om teleurstellingen te voorkomen. Geen melding betekent een aanvraag voor een (vermoedelijk) A categorie evenement. Daar staat een 12 weken indieningstermijn voor. Te laat indienen van een aanvraag is een buiten behandeling stelling.

8 Toezicht en handhaving

Toezicht en handhaving bij evenementen wordt in 2024 in een uitvoeringsdocument opgenomen. Daarbij wordt de prioriteit van te controleren onderwerpen, de capaciteit van de inzet en de te nemen maatregelen vastgelegd. Bij het toezicht op evenementen zijn meerdere afdelingen en instanties betrokken. De indirecte 4.1.2 In onderstaande tabel is aangegeven hoe het toezicht grofweg is verdeeld.

 

Wie

Waarop

Hoe

Regionale Brandweer

Brandveiligheid van o.a. feestten­ten, bakkramen, overkappingen, blusmiddelen, calamiteitenroutes, vluchtwegen

Zelfstandig of op verzoek, door fysiek toezicht tijdens het inrichten van het evenemententerrein, evt. bijgestaan door een toezichthouder of jurist van de Afdeling Vergunningen, Toezicht en Handhaving (VTH)

GHOR

Gezondheidsrisico’s/Inzet EHBO

Zelfstandig of op verzoek, door fysiek toezicht vooraf of tijdens het evenement

Politie

Openbare orde en veiligheid

Strafrechtelijk toezicht houden en handhaven; handelen op basis van terechte klachten en het eventueel doorgeven daarvan aan de relevan­te dienst of afdeling

ODBN

Geluidsnormen

Zelfstandig of op verzoek, door fysiek toezicht vooraf of tijdens het evenement

Team Toezicht Openbare Ruimte/ Handhaving Openbare Ruimte (TOR/HOR)

Drankverstrekking en – gebruik door 18-minners, gebruik glaswerk op terrassen tijdens bijzondere evenementen

Deze toezichthouders worden regionaal ingezet en houden fysiek toezicht op alcoholverstrekking en in overleg op eindtijd

Afdeling Vergunningen, Toezicht en Handhaving (VTH)

Naleving van de voorschriften van de evenementenvergunning

Op geselecteerde evenementen wordt het toezicht georganiseerd (o.a. geluidmetingen), indien nodig bijgestaan door gespecialiseerde toezichthouders

Provincie of gemeente

Onderwerpen Wet natuurbescherming

Bij aanhaken Wet natuurbescherming bij omgevingsvergunning is gemeente verantwoordelijk voor het toezicht, voor het overige de Provincie

Afdeling Inrichting Beheer Openbare Ruimte (IBOR)

Vooral een faciliterende taak door

o.a. zorgen voor dranghekken, afval- containers, beschermen natuur- en groenvoorzieningen

Door vooraf goede afspraken te ma­ken, de toestand van het terrein op te nemen en achteraf te controleren.

Bij C- of B-evenementen vindt vooraf een gesprek plaats met de organisatie waaraan de benodigde disciplines (denk aan o.a. brandweer, politie, GHOR, verkeerskundige) deelnemen. Hier is niet het vooroverleg bedoeld in aanloop naar de aanvraag (zie 7.1.1.). Dat is in het evenementenspreekuur zoals we dat nu kennen in Oss. De vergunning kan dan nog worden doorgenomen en de organisatie gewezen op de voorwaarden en voorschriften. In 2024 worden de processen doorgelicht en waar nodig aangepast. Daarnaast conformeren we ons ook, zoals al genoemd, aan de handreiking regionale procesbeschrijving evenementenveiligheid van Veiligheidsregio.

Afhankelijk van de aard en locatie van het evenement wordt bepaald welk type toezicht nodig is en wordt dat vervolgens georganiseerd.

 

Bijlage 1 Subsidievoorwaarden van het Evenementenfonds en hoogte van subsidiebedragen

 

Evenementenfonds 

Vanuit het evenementenfonds worden subsidies toegekend aan beeldbepalende en onderscheidende evenementen die bijdragen aan de ambitie van Oss. Evenementen worden op basis van de evenementenpiramide in het evenementenbeleid onderverdeeld in de volgende categorieën:

 

Beeldbepalende evenementen

Deze evenementen dragen bij aan de stedelijke- of regionale identiteit, hebben een economische spin-off voor de regio en versterken het imago van Oss in (inter)nationaal verband.

 

Onderscheidende evenementen

 

Dit zijn evenementen die zich vooral richten op eigen inwoners en de regio. Ze ondersteunen de identiteit van de stad of dorp. Deze evenementen worden beperkt financieel ondersteund wanneer ze een meerwaarde hebben met betrekking tot imago, recreatie, cultuur, sport, economie of maatschappelijk belang.

 

Gangbare evenementen

 

Dit zijn evenementen met een laagdrempelig karakter die de leefbaarheid in dorpen en wijken bevorderen. De evenementen hebben een lokale uitstraling. Deze evenementen kunnen voor ondersteuning een beroep doen op de wijk- of dorpsraad.

 

 Dit zijn de algemene subsidiecriteria voor evenementen: 

  • ▪︎

    Het gaat om een publieksevenement; een evenement dat in principe toegankelijk is voor alle inwoners en bezoekers van de gemeente Oss.

  • ▪︎

    De organisatie beschikt over een gedegen en aantoonbare kennis en ervaring op het gebied van productontwikkeling (aanwezige artistieke en/of inhoudelijke kwaliteit), projectorganisatie (incl. vrijwilligers), promotie & marketing, publiekswerving, logistiek, sponsoring en fondswerving, veiligheid en financiën.

  • ▪︎

    De organisatie heeft geen winstoogmerk.

  • ▪︎

    De gemeente is niet verantwoordelijk voor een sluitende begroting en verstrekt achteraf geen aanvullende subsidie.

  • ▪︎

    Subsidie wordt uitsluitend verleend aan evenementen waarbij in de voorgaande drie jaar geen handhavingsmaatregelen zijn toegepast.

  • ▪︎

    Subsidie wordt verleend onder het voorbehoud dat de aanvrager een vergunning wordt toegekend.

  • ▪︎

    Subsidiering uit het evenementenfonds sluit overige gemeentelijke subsidiering van hetzelfde evenement uit.

  • ▪︎

    Voor een evenement kan maximaal vier achtereenvolgende kalenderjaren subsidie ontvangen worden, in afnemende mate.

Dit zijn de specifieke subsidiecriteria 

Aanvragen voor subsidie worden getoetst op basis van criteria. Het evenement heeft:

  • -

    Een positieve bijdrage aan het imago van de gemeente Oss;

  • -

    Een onderscheidend karakter ten opzichte van andere evenementen in de regio

  • -

    Een versterkende invloed op de maatschappelijke samenhang van stad of dorp;

  • -

    Een recreatieve, culturele- en/of sportieve meerwaarde;

  • -

    Economische spin-off voor stad of dorp;

Hoogte van de subsidie 

  • 1.

    Voor een gangbaar evenement kunt u contact zoeken met de wijk- of dorpsraad voor een financiële bijdrage. Evenementen die niet aan een wijk- of dorpsraad te koppelen zijn kunnen maximaal € 500,- subsidie ontvangen.

  • 2.

    Voor een onderscheidend evenement bedraagt de subsidie een bedrag van maximaal € 15.000,-, met de voorwaarde dat minimaal 50% van de ex btw-financiering van het evenement afkomstig is uit andere bronnen dan de gemeentelijke subsidie.

  • 3.

    Voor een beeldbepalend evenement bedraagt de subsidie een bedrag van maximaal € 25.000 met de voorwaarde dat minimaal 50% van de ex btw-financiering van het evenement afkomstig is uit andere bronnen dan de gemeentelijke subsidie.

Beoordeling specifiekesubsidiecriteria

Zoals eerder beschreven hanteert de gemeente Oss specifieke criteria bij de beoordeling van subsidieaanvragen voor evenementen. Voor ieder criterium geldt een schaal van 0 t/m 3.

 

Categorie

Vereiste score

Gangbare evenementen

5

Onderscheidende evenementen

7

Beeldbepalende evenementen

11

 

Praktijkvoorbeeld

Op basis van bovenstaande specifieke criteria zou de Maasdijk Marathon als volgt 12 punten scoren en als beeldbepalend beoordeeld worden:

 

Maasdijk Marathon

Criteria

Score

Een positieve bijdrage aan het imago van de gemeente Oss

Een recreatieve, culturele- en/of sportieve meerwaarde

Economische spin-off voor stadof dorp

Een versterkende invloed op de

maatschappelijke samenhang van stad of dorp.

Een onderscheidend karakter ten opzichte van andere evenementen in de regio

3

3

1

3

2

U kunt een verzoek tot subsidie uit het evenementenfonds per brief indienen. De brief stuurt u aan het College van B&W van Oss, Postbus 5, 5340 BA Oss. Voeg daarbij een beschrijving en een begroting van het evenement. Voor vragen neem contact op met de Gemeente Oss op telefoonnummer 14 0412.

Bijlage 2 Toetskader Evenementenvergunning Oss

 

Toetskader Evenementenvergunning Oss

Het toetskader is bedoeld om te bepalen of de aangevraagde/aangemelde activiteit valt onder de definitie evenement, en zo ja, deze meldings- of vergunningsplichtig is. De omvang, impact en het risico van het evenement bepaald de behandelaanpak van de aanvraag. Daarbij moet ook rekening gehouden worden met een samenloop van evenementen/activiteiten, de locatieprofielen en andere relevante (juridische) ontwikkelingen.

De risicoscan, het instrument voor de indeling risico van het evenement, wordt door de vergunningverlener uitgevoerd. Het is onmiskenbaar zo dat er door veranderende inzichten en nieuwe wet- en regelgeving breder getoetst moet worden in ieders belang. Mogelijk maken waar kan, bijsturen om dat doel te bereiken en weigeren waar dat moet.

 

1. Basisinformatie nodig bij start aanvraag

 

1.1 Gegevens

Gegevens

Is er sprake van een evenement?

  • Ja

  • Nee activiteit anders behandelen/toets stopt hier.

Dossiernummer

  • Ja ………………………

  • Nee zaaknummer aanmaken/aanvragen

Datum evenement

Tijden evenement

Op- en afbouw is formeel onderdeel van het evenement en moet aangegeven worden. Uiteraard zo kort mogelijk met zo min mogelijk overlast omgeving

Datum ontvangst aanvraag

Locatie evenement

Naam organisator(en)

Naam evenement

KvK – BSN

Vergunning wordt verleend aan entiteit die juridisch verantwoordelijk is voor het evenement

Telefoonnummer(s)

Mailadres(sen)

Check met wie je het gesprek voert over de aanvraag (en onderdelen daarvan)?

Niet de organisator/bestuurder: Check en vraag zo nodig machtiging

Staat het evenement op de evenementenkalender van de gemeente? Stap 0: voorfase. 

  • Ja

  • Nee check beschikbaarheid locatie

Bij plaatsing kan er al een toets aan voorafgegaan zijn; betrek eventuele gegevens. Voor planning opvolgend evenementenjaar, o.a. politie inzet, is een melding voor 1 oktober lopend jaar wenselijk.

Melding: 

check meldingsvoorwaarden

Bij niet voldoen aan meldingsvoorwaarden, melding buiten behandeling laten. Bespreken vervolg met melder

Geen melding dan classificatie evenement via risicoscan

Stap 3: Bepalen van de behandelaanpak

  • Klasse A evenement (Regulier)

  • Klasse B evenement (Aandacht)

  • Klasse C evenement (Risicovol)

Bij grensgevallen A of B in keten bespreken

 

1.2 Ontvankelijkheid en termijnen

Algemene wet bestuursrecht bepaald de wettelijke grondslag en basis voor aanvragen. Voor de beschikking (evenementenvergunning) staat e.e.a. in afdeling 4.1.1.

De gemeente Oss heeft in, en via, de APV en het evenementenbeleid de indieningstermijn bepaald.

Ontvankelijkheid

Akkoord

Opmerkingen

  • -

    Naam en adres van de aanvrager

  • -

    Dagtekening

  • -

    Welke beschikking wordt gevraagd

  • -

    Overige bescheiden

Ja/Nee

Awb eisen, 4:2.

Niet ontvankelijk: hersteltermijn en daarna besluit in behandeling nemen of niet

Aanvraag is binnen de gestelde termijn van de gemeente, 12 (A), 18 (B-C) weken?

Ja/nee/n.v.t.

Nee: hersteltermijn indien nog mogelijk anders buiten behandeling stellen of weigeren op de aanvraag

Gemeente Oss laat de aanvragen digitaal indienen en accepteert daarmee een onderdeel van de ontvankelijkheid

Awb 4:5, lid 2: optie verzoek om vertaling aanvraag in vreemde taal

Awb 4:5, lid 3: optie verzoek om samenvatting bij ingewikkeld en of omvangrijke informatie

Als de aanvraag, ook na hersteltermijn, niet ontvankelijk is, blijft deze buiten behandeling en kan het evenement geen doorgang vinden.

 

1.3 Bestemming en locatieprofiel: heeft een aanvraag zin?

Locatieprofielen Oss

Akkoord

Opmerkingen

  • -

    Burchtplein

  • -

    Eikenboomgaardplein

  • -

    Eikenboomgaard I

  • -

    Eikenboomgaard II

  • -

    Heuvel

  • -

    Oostwal

     

  • -

    Geffense plas

  • -

    Meester Gielenplein Berghem

  • -

    Groenstraat/Papendijk Geffen

  • -

    Rusheuvel

Ja/nee

Ja/nee

Ja/nee

Ja/nee

Ja/nee

Ja/nee

 

 

Ja/nee

Ja/nee

Ja/nee

Ja/nee

Check kader: aantal evenementen per jaar, aantal personen, aantal evenementendagen, duur in dagen, tijdstip (7:00 uur- 23:00 uur), geluidsdagen en geluidsdagen per jaar.

Let op: Bij de locatie Eikenboomgaardplein mag geen evenement plaats vinden 2 weken voor Kerst en 1 week voor Pasen.

Bestemmingsplan

Akkoord

Opmerkingen

Past het evenement binnen het bestemmingsplan/Omgevingsplan gemeente?

Ja/nee/n.v.t.

Zo niet: optie kan zijn aanvragen omgevingsvergunning

Toestemming grondeigenaar

Ja/nee/n.v.t.

Bij een nee stopt het proces

Als het evenement niet past op deze locatie (geen bestemming evenement) en er geen omgevingsvergunning verleend kan/gaat worden, kan de verdere behandeling van de toets feitelijk achterwege blijven.

 

1.4 Evaluatiegegevens

Evaluatie vorig evenement

Akkoord

Opmerkingen

Naam & datum evenement

Is nu sprake van dezelfde organisator

Maatregelen

Ja/nee/n.v.t.

Betekenis voor dit evenement nu?

Advies voor dit evenement?

Ja/nee/n.v.t.

Akkoord - maatwerk - negatief

 

2. Indieningsvereisten bij aanvraag: volledigheid

De gemeente Oss heeft in, en via, de APV en het evenementenbeleid, een aantal indieningseisen en termijnen bepaald. Verder werken we in Oss conform, ‘De regionale procesbeschrijving evenementenveiligheid Oost Brabant’.

 

Uit de handreiking Oost-Brabant: “De organisator is verantwoordelijk voor het indienen van een volledige (digitale) vergunningsaanvraag. Deze aanvraag bestaat standaard minimaal uit een volledig ingevuld aanvraagformulier, een draaiboek met minimaal programmering/activiteitenoverzicht en inrichtingstekeningen die voldoen aan de vereisten uit het Besluit brandveilig gebruik en basishulpverlening overige plaatsen (BGBOP). Afhankelijk van de (voorlopige) behandelclassificatie van het evenement kan verder gevraagd worden om onder andere een veiligheidsplan, ontruimingsplan, verkeers- c.q. mobiliteitsplan, beveiligingsplan, zorgplan, etc. Deze onderwerpen kunnen in afzonderlijke plannen zijn uitgewerkt, of als hoofdstuk zijn uitgewerkt in één integraal (organisatie-) plan. Deze documenten zijn noodzakelijk voor de afwegingen van de gemeente en de advisering door de (hulp)diensten. De documenten maken uiteindelijk ook (waar nodig geanonimiseerd) onderdeel uit van de vergunning.’

 

Daarnaast is het belangrijk te weten dat de basisregels over een aanvraag en de besluiten in de Algemene wet bestuursrecht staan (o.a. hoofdstuk 4, Bijzondere bepalingen over besluiten).

Daarin is ook bepaald dat je, alle informatie mag opvragen die in redelijkheid nodig zijn voor een goed besluit, mits de aanvrager daar in redelijkheid over kan en mag beschikken. Ook is bepaald dat als de verstrekte gegevens en bescheiden onvoldoende zijn voor de beoordeling van de aanvraag, of de voorbereiding van de beschikking (evenementenvergunning), de burgemeester kan besluiten de vergunning te weigeren.

2.1. Indieningsvereisten aanvraag evenementenvergunning

De vergunningverlener bepaalt de behandelaanpak. Voor vergunningsplichtige evenementen zijn er drie behandelclassificaties te onderscheiden:

A-evenement (Regulier)

 

 

B-evenement (Aandacht)

 

 

C-evenement (Risicovol)

Nadat de behandelclassificatie (een hulpmiddel) van het evenement is vastgesteld (al dan niet in overleg met de hulpdiensten), worden de (eventuele) adviesverzoeken uitgezet. Er wordt gewerkt met standaard profielen, vragenlijsten, over publiek, ruimte en activiteiten.

Bij een A-evenement wordt de aanvraag gemeentelijk afgedaan, al dan niet met standaard adviezen en infobladen;

Bij een B-Evenement is er sprake van een monodisciplinaire behandeling (maatwerk).

Wanneer het een C-evenement betreft, is het van belang om eerst een multidisciplinaire risicoanalyse te organiseren alvorens de adviesaanvraag wordt gedaan.

Geluid:

In ons beleid is bepaald dat we gebruiksregels per evenementenlocatie op maat afwegen of we hanteren de bepalingen uit het locatieprofiel. Omdat geluidsnormen voor tijdelijke buitenlocaties bij evenementen niet landelijk wettelijk geregeld zijn, het valt niet onder het activiteitenbesluit Wet

Milieubeheer, is het zaak de geluidsnormen zo helder en transparant mogelijk af te spreken. Geluid is vaak aanleiding voor klachten en minder acceptatie, naast voor de bezoekers vermaak en plezier.

Voor het uitvoeren van een akoestisch onderzoek bij het vaststellen van een locatieprofiel, schakelen wij een in geluid gespecialiseerd onafhankelijk en deskundig bureau in om onderzoek te doen naar, en advies uit te brengen over, de vast te stellen geluidsnormen en -regels voor dat profiel. Wij vragen bij een Categorie 3 evenement aan de organisatie om een geluidsonderzoek.

 

In Oss maken we onder­scheid tussen drie soorten evenementen:

Categorie 1 evenementen: evenementen op grond van de APV, zonder versterkte muziek, zonder spreekinstallaties en zonder geluid producerende apparaten en attracties. Voorbeelden zijn o.a. de straatspeeldag en de buurtbarbecue. Er is alleen sprake van onversterkt akoestische geluid en er mag geen geluidoverlast worden veroorzaakt. Denk aan grote muziekgezelschappen, al dan niet met instrumenten.

Categorie 2 evenementen: evenementen met straat- en/of achtergrondmuziek en spreekinstallaties. Voorbeelden zijn een hardloopwedstrijd, een rommelmarkt of een fashionweekend, Muziek is slechts en uitsluitend ondersteunend. Er mag geen geluidsoverlast worden veroorzaakt in de directe omgeving of nabij geluidgevoelige woningen of andere objecten.

Categorie 3 evenementen: evenementen met muziek als primaire vorm van vermaak. Versterkte (live)muziek als hoofdprogrammering en/of spreekinstallaties, zoals een concert, tentfeest, festival of kermis (versterkt geluid, muziekgeluid bij één of meerdere attracties) of grote muziekgezelschappen al dan niet met instrumenten.

 

Indieningsvereisten

Akkoord

Opmerkingen

  • -

    A-B-C: Aanvraag

  • -

    A-B-C: Plattegrond, evenemententerrein

  • -

    B-C: Situatietekening omgeving

  • -

    B-C: Draaiboek

  • -

    B-C: Veiligheidsplan

Ja/nee/n.v.t.

  • -

    Situatietekeningen-plattegrond met nooduitgang en doorgang hulpdiensten. Conform BBGBOP;

  • -

    Datum en versienummer;

  • -

    Geen significante wijzigingen meer na 12 (A) of 18 (B-C) weken indieningstermijn;

  • -

    Werk volgens ‘regionale procesbeschrijving evenementenveiligheid’ Brabant Zuidoost en Brabant Noord.

  • -

    Spoorboekje behandeling C-evenement op afspraak mogelijk

Geldig identiteitsbewijs (artikel 1 Wet op de identificatieplicht) van de organisator/aanvrager

Ja/nee/n.v.t.

Is de persoon en/of de entiteit bekend en van onbesproken gedrag. Verblijft de aanvrager legaal in Nederland

Aanvraag bevat voldoende gegevens over activiteitenprofiel, publieksprofiel en ruimtelijk profiel

Ja/nee/n.v.t.

  • -

    Werk met indieningsvereisten volgens ‘regionale procesbeschrijving evenementenveiligheid’ Brabant Zuidoost en Brabant Noord.

Afhankelijk van de aard en complexiteit evenement en de bijbehorende risico’s:

  • Beveiligingsplan

  • Calamiteitenplan (BHV)

  • Communicatieplan

  • Gezondheidsplan

  • Hitte- of koude protocol bij gezondheidsplan

  • Mobiliteits- verkeersplan

  • Ontruimingsplan

Ja/nee/n.v.t.

  • -

    datum en versienummer

Ontvankelijkheid wordt gemeld aan de aanvrager.

 

2.2. Indieningsvereisten bij aanvraag en/of noodzaak overige besluiten bij de aanvraag evenementenvergunning

Overige besluiten 12 #_ftn1

Akkoord

Opmerkingen

Zondagswet

Ja/nee/n.v.t

Tweetrap Zondagswet; het verbod voor 13.00 uur en geluid.

Ontheffing Alcoholwet

Ja/nee/n.v.t.

Alcoholwet: alleen voor bijzondere gelegenheid van zeer tijdelijke aard en max 12 aaneengesloten dagen

Vergunning Wet op de kansspelen

Ja/nee/n.v.t.

Wet RO, Omgevingsvergunning

Ja/nee/n.v.t.

Omgevingsvergunning daar waar geen locatieprofiel is en college wenst mee te werken. Gaat over evenementen die onduldbare hinder veroorzaken (meerdaags, impact op de leefomgeving, terugkerend etc.)

Wegenverkeerswet: verkeersbesluit indien nodig. Besliskader is opgesteld.

Ja/nee/n.v.t.

Verkeersbesluit op advies verkeerskundige en genomen in mandaat door IBOR

Overige besluiten/info

Ja/nee/n.v.t.

O.a. Luchtvaartwet bij ballon, Winkeltijdenwet, Wet Natuurbescherming Jachtwet, Wet wapens en munitie, Wegenverkeerswet, Wet Dieren, Vuurwerkbesluit, filmen met toestemming et cetera.

 

3. Verdere inhoudelijk beoordeling aanvraag

De beoordeling van een aanvraag voor een evenement is maatwerk. We kijken naar mogelijkheden omdat evenementen belangrijk zijn voor de gemeente en daarnaast naar de belangen van de organisator, de omgeving en de taak en rol van het bevoegd orgaan.

Evenementen vinden meestal plaats buiten vergunde inrichtingen, op locaties die daarvoor niet specifiek zijn ingericht en/of bestemd. De omgeving ter plaatse kan er dus in meer of mindere mate last van hebben, de functionaliteit kan beïnvloed worden en er kunnen verhoogde of nieuwe (tijdelijke) risico’s zijn.

Het doel is na te gaan of de organisatie in staat is het evenement daar te organiseren. Heeft de organisatie voldoende draagkracht (o.a. kennis, vaardigheden, capaciteit, ervaring, financiële middelen, levensgedrag leidinggevenden). Daarnaast om te toetsen of ze de risico’s in kaart heeft gebracht en de juiste maatregelen heeft getroffen deze te voorkomen, en als ze zich toch voordoen deze te beheersen of bij te sturen. Belangrijk is ook bij een repeterend evenement de evaluatiegegevens te betrekken bij de toets voor deze editie.

De basis van de toets zijn de weigeringsgronden uit de APV van de gemeente Oss.

 

Artikel 1:8 Weigeringsgronden

  • 1.

    Een vergunning of ontheffing kan in ieder geval worden geweigerd in het belang van:

    • a.

      de openbare orde;

    • b.

      de openbare veiligheid;

    • c.

      de volksgezondheid;

    • d.

      de bescherming van het milieu.

  • 2.

    Een vergunning of ontheffing kan ook worden geweigerd als de aanvraag voor een A evenement daarvoor minder dan drie weken voor de beoogde datum van de beoogde activiteit is ingediend en daardoor een behoorlijke behandeling van de aanvraag niet mogelijk is. Voor B-C evenementen geldt de weigering op 18 weken waarmee we een korte hersteltermijn kunnen stellen.

Artikel 2:25 Evenementenvergunning

  • 3.

    De vergunning kan worden geweigerd in het belang van:

    • a.

      de openbare orde en veiligheid;

    • b.

      het voorkomen of beperken van overlast;

    • c.

      de verkeersveiligheid of de veiligheid van personen en goederen;

    • d.

      de zedelijkheid of volksgezondheid;

    • e.

      het woon- en leefklimaat.

 

 

Doel van de toets is om vooraf een ‘veiligheidskritisch’ proces te doorlopen en de burgemeester mee te nemen en goed te kunnen adviseren en daarmee samen tot een wenselijk, veilig en gezellig evenement te komen.

 

3.1. Kamer van Koophandel/ BSN

KvK bij bedrijven en instellingen

Akkoord

Opmerkingen

Bewijs inschrijving van het handelsregister van de Kamer van Koophandel

Ja/nee/n.v.t.

Rechtsvorm KvK komt overeen met vergunningaanvraag

Ja/nee/n.v.t.

 

3.2 Organisator(en)/ Leidinggevende(n)

Check leidinggevende

Akkoord

Opmerkingen

Slecht levensgedrag

Politie

Ja/nee/n.v.t.

Basis: 2:25 lid 3 APV

Evaluatie vorige editie

Bij aanleiding, o.a. evaluatie, tip, verzoek bevoegde partij in de keten

Slecht levensgedrag

Justitie, www.justid.nl 

Ja/nee/n.v.t.

Basis: 2:25 lid 3 APV

Evaluatie vorige editie

Bij aanleiding, o.a. evaluatie, tip, verzoek bevoegde partij in de keten

Slecht levensgedrag

Toezicht & Handhaving

Ja/nee/n.v.t.

Basis: 2:25 lid 3 APV

Evaluatie vorige editie

Bij aanleiding, o.a. evaluatie, tip, verzoek bevoegde partij in de keten

 

Check leidinggevende op basis

art. 8 Alcoholwet

Akkoord

Opmerkingen

Is er sprake van artikel 35 Alcoholwet-ontheffing?

Ja/nee/n.v.t.

Sociale hygiëne leidinggevende(n)

Ja/nee/n.v.t.

www.svh.nl

Slecht levensgedrag, toets Politie

Ja/nee/n.v.t.

Slecht levensgedrag toets Justitie

Ja/nee/n.v.t.

www.justid.nl

Indien gewenst curateleregister leidinggevende(n)

Ja/nee/n.v.t.

www.ccbr.rechtspraak.nl

 

3.3 Overige veiligheidsthema’s

Meenemen bij beoordeling aanvraag en bijbehorende documenten. De basis van de scan Brabant-Oost is publiek, ruimte en activiteiten. Er wordt via de scan (deelvragen op onderdelen, zoals muzieksoort enz.) verder ingezoomd op de risico’s van het evenement. Verder kan ook gescand worden op de organisatie (ervaring(en), rollen, taken, verantwoordelijkheden.

 

Check veiligheidsthema’s

Akkoord

Opmerkingen

Activiteiten

Ja/nee/n.v.t.

Bekijk mede aan de hand van de aanvraag en draaiboek wat er komt en wat dat betekent voor de informatieplicht aan de gemeente

Publieksprofiel

Ja/nee/n.v.t.

Conflicterende groepen, conflicterend in de omgeving, groep specifieke gedragingen, ordeverstoringen. Afstemming politie en toezicht

Crowdmanagement/Crowdcontrol verplaatsing menigten, inrichting terrein, ontvluchten

Ja/nee/n.v.t.

Nooduitgangen, gridtekeningen en berekening ontvluchten

Informeren bezoekers

Ja/nee/n.v.t.

Denk aan website, huisregels et cetera

Verkeersveiligheid

Interactie verkeer, locatie en infrastructuur en omgeving

Ja/nee/n.v.t.

Mogelijk indienplicht verkeersplan

Mogelijk verkeersbesluit

Fysieke veiligheid

Brand-explosie, ongevallen, constructie (opstallen/ podia/ pleinen), weer

Ja/nee/n.v.t.

Basis is werken met de richtlijn: COBc Richtlijn ‘Constructieve Toetsingscriteria Evenementenvergunning’.

Keuring attracties: AKI, onder toezicht van NVWA. Toezicht attracties NVWA.

Toestemming plaatsing: verzoek RAS nummers.

Wordt er vuurwerk afgestoken bij het evenement?

Ja/nee/n.v.t.

Meer instanties/grondeigenaren werken er niet meer aan mee.

https://www.brabant.nl/applicaties/producten/vuurwerk_afsteken_6303

Activisme/terrorisme

Aard evenement, dreigingen, verstoringen

Ja/nee/n.v.t.

Melden en/of afstemmen met afdeling Veiligheid

Sociale veiligheid

Beleving, drugs, criminaliteit

Ja/nee/n.v.t.

Alcoholmatigingsplan, drugsbeleid bij bepaalde publieksprofielen opvragen.

 

3.4. Overige aandachtspunten

Meenemen bij beoordeling aanvraag en bijbehorende documenten.

Aandachtspunten

Akkoord

Opmerkingen

Is er evenementen- en/of aansprakelijkheidsverzekering van de organisator(s)

Dwingend aanbevolen

Check welke verzekeringsonderdelen zijn afgesloten en/of valt men onder verzekering gemeente

Meenemen omgeving: bewoners en ondernemers

Ja/nee/n.v.t.

Soms meer dan bewonersbrief noodzakelijk

Actie uitzetten om schouw van de evenementenlocatie plaats te laten vinden

Ja/nee/n.v.t.

Afstemming met IBOR

Warenverkoop

Ja/nee/n.v.t.

Betrokkenheid bestuurders bij opening etc., eventuele media-aandacht bekend

Ja/nee/n.v.t.

Afstemmen met bestuursadviseur

Stikstofdepositie

Ja/nee/n.v.t.

Al dan niet college of provincie

Bij impact natura 2000 gebied en bij afweging duurzaamheid

Relatie klimaatdoelstellingen-energieneutraal

Ja/nee/n.v.t.

In afstemming visie en beleid Oss

Inclusiviteit

Ja/nee/n.v.t.

In afstemming visie en beleid Oss

Ecologie

Ja/nee/n.v.t.

In afstemming visie en beleid Oss

Ondergrond

Archeologische waarden

Ja/nee/n.v.t.

Ondergrond

Kabels en leidingen

Ja/nee/n.v.t.

Ondergrond

Draagkracht/puntbelasting (parkeerdekken, etc.)

Ja/nee/n.v.t.

In afstemming met IBOR en/of parkeerbedrijven

In lijn met Preventie- en Handhavingsplan alcohol?

Ja/nee/n.v.t.

 

4. Weigeringsgronden

Weigeringsgronden 1:8 APV

Akkoord

Opmerkingen

Openbare orde

Ja/nee/n.v.t.

onderbouwing

Openbare veiligheid

Ja/nee/n.v.t.

onderbouwing

Volksgezondheid

Ja/nee/n.v.t.

onderbouwing

Bescherming van het milieu

Ja/nee/n.v.t.

onderbouwing

Termijn tekort

Ja/nee/n.v.t.

onderbouwing

 

Weigeringsgronden 2:25, lid 3 APV

Akkoord

Opmerkingen

Openbare orde en veiligheid

Ja/nee/n.v.t.

onderbouwing

Voorkomen en beperken overlast

Ja/nee/n.v.t.

onderbouwing

Volksgezondheid

Ja/nee/n.v.t.

onderbouwing

Verkeersveiligheid of de veiligheid van personen en goederen

Ja/nee/n.v.t.

onderbouwing

Zedelijkheid of volksgezondheid

Ja/nee/n.v.t.

onderbouwing

Woon- en leefklimaat

Ja/nee/n.v.t.

onderbouwing

 

Weigeringsgronden op onderdelen en/of overig

Akkoord

Opmerkingen

Overige wet- en regelgeving

Ja/nee/n.v.t.

onderbouwing

Weigering op lokaal kader

Ja/nee/n.v.t.

onderbouwing

 

5. Bekendmaking vergunning

Bekendmaking vergunning

Akkoord

Opmerkingen

Evenementenvergunning laten tekenen door gemandateerde

Datum:

Ja/nee/n.v.t.

Mandaat reguliere vergunningen

Burgemeester bij bijzondere/kritische/omstreden evenementen en bij weigeringen

Evenementenvergunning is in het zaaksysteem afgehandeld

Ja/nee/n.v.t

Vergunning gestuurd naar de medewerkers van het adviesteam

Ja/nee/n.v.t.

DigiMak

Vergunning gestuurd naar Toezicht & Handhaving

Ja/nee/n.v.t.

DigiMak

Maak afspraken voor gewenste inzet toezicht ( o.a. vergunningsvoorwaarden) en handhaving tijdens evenement op basis van evaluatie en risico inschatting.

Financiële afhandeling van de leges evenementenvergunning

Ja/nee/n.v.t.

Afschrift van de vergunning naar de brandweer, omgevingsdienst, handhaving en politie

Ja/nee/n.v.t.

DigiMak

Naschouw van de evenementenlocatie

Ja/nee/n.v.t.

Nabespreking van het evenement

Ja/nee/n.v.t.

 

6. Uitvoering evenement

Uitvoering evenement

Akkoord

Opmerkingen

Schouw

Ja/nee/n.v.t.

Vaststellen situatie voor aanvang evenement met IBOR

Opleveringscontrole

Ja/nee/n.v.t.

Toezicht: nagaan of men voldoet aan voorwaarden, voorschriften en conform vergunning (met bijlagen)

Naschouw

Ja/nee/n.v.t.

Verslag

 

7. Evaluatie evenement

Evaluatie evenement

Akkoord

Opmerkingen

Ambtelijk

Ja/nee/n.v.t.

Bij voorkeur kort schriftelijk verslag of actie en afsprakenlijst

Ambtelijk met organisatie

Ja/nee/n.v.t.

Bij voorkeur kort schriftelijk verslag of actie en afsprakenlijst

Maatregelen en/of aanbevelingen

Ja/nee/n.v.t.

Onderbouwing. Info evaluatie is input behandeling komend seizoen, mogelijk al bij vaststellen kalender

 

Bijlage 3 Regionale procesbeschrijving evenementenveiligheid Oost-Brabant

 

Regionale procesbeschrijving evenementenveiligheid

Handreiking tot veilige evenementen in Oost-Brabant

                             

 

Inleiding  

Deze regionale procesbeschrijving heeft als doel de gemeenten en adviesdiensten te faciliteren bij de uitvoering van alle stappen in het evenementenproces; van vergunningsaanvraag, advise- ring, naar vergunning, toezicht, coördinatie, tot en met evaluatie. Het is bedoeld als aanvulling op

 

   

Deze regionale procesbeschrijving kan worden beschouwd als knooppunt waarbinnen de individuele werkzaamheden van de betrokken partijen samen- komen. De gemeente heeft de regierol in het evenementenproces, van vooroverleg tot en met evaluatie. De adviesdiensten ondersteunen de gemeente hierin.

 

Status van dit document   

 

Voor de 37 gemeenten binnen de regio Oost-Brabant kent dit document de status van handreiking. In dit document staat het ideale proces beschreven; dat wil zeggen dat de proces- stappen zo zijn ingericht dat de te leveren producten gerealiseerd kunnen worden zoals het in wet- en regelgeving bedoeld is. Het doorlopen van deze procesbeschrijving garandeert een zorgvuldige voorbereiding van een evenement vanuit overheidsperspectief. Het advies is dan ook om de lokale werkwijze af te stemmen op de voorliggende regionale procesbeschrijving. Natuurlijk leiden er meerdere wegen naar Rome. De lokale (interne) werkwijze van een gemeente m.b.t. evenementen kan verschillen t.o.v. het beschreven proces in dit document.

Voor de externe adviesdiensten (zie begrippenlijst) gaat de status van dit document verder dan handreiking. Het document betreft de basis van hun interne beleid en werkafspraken rond het evenementenproces. Immers; de externe adviesdiensten zijn georganiseerd op regionale schaal en kunnen hun werkwijzen en producten niet inrichten op 37 individuele situaties. Dat kunnen zij wel doen op de gemene deler en dus het ideale evenementenproces. Wanneer het evenementenproces wordt doorlopen zoals beschreven in dit document, dan bevordert dat de kwaliteit van advisering.

 

Uitgangspunten   

  • De door het IFV gepubliceerde landelijke Handreiking Evenementenveiligheid (HEV 2018) vormt de basis voor dit regionale document. De 8 processtappen uit de landelijke HEV worden in het voorliggende document nader uitgewerkt binnen de regionale context van Oost-Brabant. Hiermee wordt aangesloten bij een landelijk eenduidige lijn. Tevens vindt het hiermee aansluiting bij het landelijke harmoniseringstraject van de politie, dat ook uitgaat van de HEV 2018.

    • -

      Het Nederlands Handboek Evenementenveiligheid (NHEV)13 , een ander landelijk document, bevat een waardevolle inhoudelijke uitwerking van diverse thema’s en wordt beschouwd als kritisch naslagwerk.

  • Ook wordt voortgeborduurd op de eerdereRegionale Handreiking evenementenveiligheid Brabant-Noord (2012) en Regionale Handreiking evenementenveiligheid Brabant-Zuid- oost (2012). Met de komst van deze regionale procesbeschrijving op de schaal van Oost-Brabant komen de 2 eerdere handreikingen te vervallen.

  • Vergunningverlening van evenementen is een veiligheidskritisch proces. Volgens de Onderzoeksraad voor Veiligheid14 moeten burgemeester en behandelend ambtenaren zich binnen dit proces er actief van vergewissen dat de organisator van het evenement de risico’s kent en zodanig beheerst dat de openbare veiligheid niet in het geding komt. Dit vraagt om een alerte en kritische houding van de gemeente en adviseurs binnen het evenementenproces. Deze regionale procesbeschrijving -en een proactieve houding van alle betrokkenen- helpt om daar invulling aan te geven.

    • -

      Indien een gemeente zelf organisator is van een evenement, is het aan te bevelen de organiserende rol en de toetsende rol te scheiden.

  • Naast de openbare orde en de openbare veiligheid zijn ook de volksgezondheid en de bescherming van het milieu toetsingscriteria voor evenementen conform de APV. In eerste instantie komt deze regionale procesbeschrijving voort vanuit het veiligheidsbelang; ook poogt het koppeling te leggen met de andere toetsingsbelangen van de APV.

  • Tijdens de Corona-crisis zijn (tijdelijk) aanvullende producten en afspraken van kracht (geweest). Deze zijn opgenomen in aanverwante documenten maar sluiten wel aan op deze procesbeschrijving. Het evenementenproces zoals beschreven in dit document gaat daarmee uit van de reguliere behandeling van evenementen.

     

Taken, verantwoordelijkheden en bevoegdheden   

  • De organisator van een evenement is primair verantwoordelijk voor een veilig en ordelijk verloop van een evenement. Ook voorziet organisator er in om de impact van het evenement voor de omgeving te beperken.

  • De burgemeester is verantwoordelijk voor het toezicht op c.q. de handhaving van de openbare orde en openbare veiligheid bij evenementen (art. 172 en art. 174 Gemeentewet).

  • Vergunningen en ontheffingen van het bevoegd gezag zijn belangrijke instrumenten om eisen te stellen aan de organisator van een evenement. Ook kan de gemeente in lokaal (evenementen)beleid kaders en eisen stellen aan evenementenveiligheid.

  • De gemeente is regisseur van het -in dit document bedoelde- evenementenproces, van voorfase tot evaluatie.

  • De veiligheidsregio is krachtens artikel 10 van de Wet veiligheidsregio’s (Wvr) bevoegd tot “het adviseren van het bevoegd gezag over risico’s van branden, rampen en crises in de bij of krachtens de wet aangewezen gevallen alsmede in de gevallen die in het beleidsplan zijn bepaald”. Deze adviesbevoegdheid strekt zich ook uit tot het adviseren van de burgemeester als verantwoordelijk vergunningverlener van evenementen.

  • De politie adviseert conform artikel 3 van de Politiewet de gemeente over evenementenveiligheid in het vergunningstraject.

  • De gemeente kan gevraagd én ongevraagd advies krijgen van de verschillende adviesdiensten. De (gevraagde) adviesplicht van de adviesdiensten hangt mede af van de behandelclassificatie van het evenement.

Begrippenlijst   

  • Advies: schriftelijk product van (een van) de adviesdiensten. Inhoudelijk betreft het een afwegingskader voor het bevoegd gezag, zowel op basis van (wettelijke) toetsingskaders als op basis van een risicoanalyse.

  • Adviesdiensten (intern / extern): de brandweer, GHOR en politie betreffen de externe adviesdiensten binnen het evenementenproces. Aanvullend kan dat ook de casemanager van de veiligheidsregio zijn. De gemeente kan zelf ook interne adviesdiensten kennen (bv de eigen afdeling OOV, bouw- en woningtoezicht of andere afdelingen).

  • Behandelclassificatie: Deze regionale procesbeschrijving, gaat net als HEV 2018 uit van drie behandelclassificaties:

    • -

      Regulier evenement (A-evenement): Evenement, waarbij het (zeer) onwaarschijnlijk is dat die gebeurtenis leidt tot risico’s voor de openbare orde, de openbare veiligheid, de volksgezondheid of het milieu. Mochten er toch risico’s aanwezig zijn die niet gereduceerd kunnen worden middels standaardvoorwaarden, dan kan door de adviesdiensten monodisciplinair geadviseerd worden.

    • -

      Aandacht evenement (B-evenement): Evenement, waarbij het mogelijk is dat die gebeurtenis leidt tot risico’s voor de openbare orde, de openbare veiligheid, de volksgezondheid of het milieu. De risico’s zijn van dergelijke aard dat er aanvullend op de standaard voorwaarden door de gemeente om monodisciplinair advies wordt gevraagd bij de adviesdiensten, om de dreiging weg te nemen of de schadelijke gevolgen te beperken.

    • -

      Risicovol evenement (C-evenement): Evenement, waarbij het (zeer) waarschijnlijk is dat die gebeurtenis leidt tot risico’s voor de openbare orde, de openbare veiligheid, de volksgezondheid of het milieu. De risico’s zijn van dergelijke aard dat een multidisciplinaire behandeling van het evenement noodzakelijk is.

  • Casemanager veiligheidsregio: rol belegd bij een functionaris namens de veiligheidsregio, aanspreekpunt voor de gemeente bij C-evenementen, zorgt voor (interne) afstem ming binnen de eigen de organisatie en ondersteunt in de multidisciplinaire afstemming.

  • Evenement: elk voor het publiek toegankelijke verrichting van vermaak.15

  • Evenementenkalender: het totaaloverzicht van alle evenementen in de regio. Binnen Oost-Brabant geeft de applicatie DigiMak hier uitvoering aan.

  • Evenementenproces: het proces zoals beschreven in dit document (stap 0 t/m 8).

  • Veiligheidsregio: wanneer we het begrip veiligheidsregio in dit document gebruiken, doelen we op de aanvullende adviesdienst bij C-evenementen; en doelen we niet op de monokolommen brandweer en GHOR.

  • Vergunningverlener: waar in dit document gesproken wordt over ‘vergunningverlener’, wordt de ambtelijk vergunningverlener en/of medewerker vergunningen bedoeld. Niet de burgemeester als eindverantwoordelijke voor evenementenvergunningen.

Beheer van dit document   

De evenementenwereld is constant in ontwikkeling, nieuwe en andere inzichten ontstaan continu. Met dit gegeven moet deze regionale procesbeschrijving gezien worden als een dynamisch document. Op basis van relevante ontwikkelingen en inzichten wordt periodiek beoordeeld of het gewenst is om bij te sturen. De inwerkingtreding van de Omgevingswet (2022) kan bijvoorbeeld een aanleiding tot update zijn. Het beheer van dit document ligt bij het Regionaal Coördinatieoverleg Evenementen (zie colofon).

 

Leeswijzer   

 

In deze regionale procesbeschrijving worden de acht stappen (conform de landelijke HEV 2018) van het evenementenproces nader uitgewerkt. Ieder hoofdstuk omschrijft één van de processtappen, van vergunningsaanvraag tot evaluatie.

 

 

Afwijkend van de landelijke HEV 2018, is er een extra stap (stap 0) toegevoegd aan de dit regionale document. De landelijke HEV gaat er vanuit dat het proces start met de vergunnings- aanvraag; echter weten we dat daarvoor al het nodige gebeurt waardoor het verdere proces wordt bevorderd (zoals vooroverleg etc.).

 

Schematische weergave evenementenproces Oost-Brabant   

Stap 0: Voorfase 

 

Het organiseren van een evenement start met een idee van de organisator. Dit idee werkt de organisator uit, en op enig moment treedt zij naar de gemeente voor afstemming. Idealiter gebeurt dit al voordat er een formele aanvraag van een vergunning wordt gedaan. Vice versa kan de gemeente ook het initiatief nemen om in de voorfase al in contact te komen met de organisator, zeker bij terugkerende evenementen.

 

Vooraankondiging   

 

Organisatoren kunnen een vooraankondiging doen bij de gemeente. Vooraankondigingen hebben tot doel gemeenten in een vroegtijdig stadium kennis te laten nemen van de voorziene evenementen. Vooraankondigingen hebben dan ook niet de status van melding of aanvraag. In het kalenderjaar voorafgaand aan het jaar waarin het evenement plaatsvindt kan de gemeente organisatoren verzoeken om een vooraankondiging van hun evenement te doen.

 

De gemeente plaatst de bij hen bekende vooraankondigingen op de regionale evenementenkalender. De gemeente en adviesdiensten krijgen hierdoor in een vroegtijdig stadium inzicht in de samenloop van evenementen, de claim op specifieke evenementenlocaties, indicaties voor capaciteitsplanning (bijvoorbeeld van politie personeel) en de mogelijkheid tot spreiding.

 

Vooroverleg 

 

Een vooroverleg tussen de organisator en de gemeente helpt om informatie uit te wisselen. Enerzijds over het beoogde evenement, anderzijds over het te doorlopen evenementenproces en de vergunningverlening. Verwachtingen over en weer kunnen worden doorgenomen. In het verdere (formele) proces komen beide partijen minder snel voor verrassingen te staan.

 

Afhankelijk van het evenement (vergunningsplichtig of niet) en de behoefte van de vergunningverlener, kunnen de adviesdiensten ook aansluiten bij een vooroverleg. De uitnodiging hiervoor moet tijdig worden gedaan. In het vooroverleg worden geen inhoudelijke adviezen (zie begrippenlijst) over het evenement verstrekt. Door de adviesdiensten zal over oplossings- richtingen worden meegedacht.

 

Voorlopige behandelaanpak   

 

Op basis van de vergaarde informatie in de voorfase, kan door de gemeente al een voorlopige behandelaanpak worden bepaald. De Behandelscan evenementen Brabant (zie stap 3) kan hierbij helpen. Met een voorlopige behandelaanpak kan de gemeente de organisator in staat stellen om een tijdige en complete aanvraag in te dienen. Immers gelden bij de verschillende behandelclassificaties veelal andere behandeltermijnen en indieningsvereisten.

 

Opzetten van het evenementenproces   

 

Al in de voorfase kan de gemeente het verdere evenementenproces opzetten en (overleg) data gaan inplannen. Een spoorboekje 16  kan hierbij helpen. Dit is een overzicht van de verwachte activiteiten, planning, verantwoordelijkheden en te behalen resultaten in het evene- mentenproces. Dit helpt alle partijen vooruit te kijken waardoor zij hun inspanningen kunnen inplannen. In het geval van C-evenementen kan de casemanager van de veiligheidsregio met de gemeente meedenken over de opzet van het proces.

                                                                                          

Stap 1: Aanvragen evenement

 

Voor het organiseren van een evenement is veelal een melding of vergunning noodzakelijk. De aanvraag (of melding) wordt gedaan bij de gemeente waar het evenement zal plaatsvinden. Met de aanvraag start het formele traject. De gemeente voert de regie over het verdere evenementenproces. Mochten er ná de aanvraag wijzigingen in de plannen ontstaan, dan is de organisator verplicht deze te melden bij de gemeente.

 

Meldings- of vergunningsplicht   

 

Op basis van de eisen uit de Algemene Plaatselijke Verordening (APV) van de gemeente waar het evenement wordt georganiseerd, kan worden bepaald of volstaan wordt met een melding of dat een vergunningsaanvraag noodzakelijk is. 16  Wanneer een vergunning noodzakelijk is, kunnen de volgende stappen in dit document worden doorlopen.

   

Daarnaast bestaan ook meldingsvrije evenementen bij een aantal gemeenten, deze hoeven slechts te voldoen aan algemene regels.

 

Vergunningsaanvraag en indieningsvereisten   

De organisator is verantwoordelijk voor het indienen van een volledige (digitale) vergunnings- aanvraag bij de betreffende gemeente. Deze aanvraag bestaat standaard minimaal uit een volledig ingevuld aanvraagformulier 17 , een draaiboek met minimaal programmering/activitei- tenoverzicht en inrichtingstekeningen die voldoen aan de vereisten uit het Besluit brandveilig gebruik en basishulpverlening overige plaatsen (BGBOP).

 

Afhankelijk van de (voorlopige) behandelclassificatie van het evenement kan verder gevraagd worden om onder andere een veiligheidsplan, ontruimingsplan, verkeers- c.q. mobiliteits- plan, beveiligingsplan, zorgplan, etc. Deze onderwerpen kunnen in afzonderlijke plannen zijn uitgewerkt, of als hoofdstuk zijn uitgewerkt in één integraal (organisatie-) plan. In bijlage A zijn richtlijnen voor de planvorming van de organisator opgenomen.

 

Deze documenten zijn noodzakelijk voor de afwegingen van de gemeente en de advisering door de (hulp)diensten. De documenten maken uiteindelijk ook onderdeel uit van de vergunning. De indieningsvereisten van een vergunningsaanvraag kunnen geborgd zijn in het gemeentelijke evenementenbeleid.

 

Evenementen in bestaandegebouwen   

 

Naast tijdelijke evenementenlocaties zijn er ook (bestaande) gebouwen waarin evenementen worden georganiseerd. Hoewel deze evenementen (kunnen) vallen onder de reguliere gebruiksfunctie van het gebouw 18 , kunnen deze evenementen invloed hebben op de openbare orde en veiligheid. De gemeente plaatst evenementen in gebouwen daarom ook op de regionale evenementenkalender (zie bijlage D).

 

Hoewel evenementen in bestaande gebouwen moeten voldoen aan de daar geldende regels, zou het in enkele gevallen aan te bevelen zijn hiervoor ook advies aan te vragen. Hiervoor is het nodig om inzichtelijk te hebben welke evenementen plaatsvinden in dergelijke evenementenhallen of gebouwen. Mogelijkheden om hiervoor in kennis gesteld te worden liggen in het lokaal (horeca)beleid of regelgeving (APV). De Behandelscan evenementen Brabant (zie stap 3) kan ook voor evenementen in bestaande gebouwen helpen om te bepalen of advies van de hulpdiensten gewenst is.

 

Meerjarige vergunning   

 

Er zijn gemeenten die voor (A-) evenementen een meerjarige evenementenvergunning afgeven. Als een gemeente hiervoor kiest, is het advies om de randvoorwaarden aan te houden zoals benoemd in bijlage B én op de uitvoering van deze evenementen toe te zien.

 

 

Stap 2: Intake door de gemeente

 

Het doel van de tweede processtap is het toetsen van de vergunningsaanvraag door de gemeente op volledigheid. De gemeente controleert of alle relevante stukken aanwezig zijn om tot een weloverwogen besluit te komen. Waar nodig vindt een aanvullingsverzoek aan de organisator plaats. Wanneer de aanvraag volledig is wordt deze in behandeling genomen.

 

Check op volledigheid van de aanvraag 

 

De vergunningverlener controleert of alle relevante stukken bij de vergunningsaanvraag aanwezig zijn om tot een weloverwogen besluit te komen. Dit zijn o.a. de (niet limitatief) opgesomde stukken in bij bijlage A, maar er kan nog meer nodig zijn om volledig beeld te vormen van het evenement.

 

De vergunningsaanvraag geeft de gemeente inzicht in de feiten en gegevens van het evenement. Enerzijds voor het beoordelen, behandelen, registreren en publiceren van het klantverzoek, anderzijds voor het vergaren van kennis van risicovolle situaties voor de openbare orde en veiligheid, het vergaren van kennis over de interventiecapaciteit van de organisator daarbij en het vergaren van kennis van af te wegen belangen.

 

Check op bijzondere wet- en regelgeving 

 

Naast de vergunningverlening van het evenementen conform de APV kan er ook sprake zijn van onderwerpen waar bijzondere wet- en regelgeving op van toepassing is. Voor deze onderwerpen kan naast de evenementenvergunning ook een aanvullende melding, vergunning, ontheffing of verklaring nodig zijn van het bevoegd gezag. Denk daarbij bijvoorbeeld aan de Drank- en Horecawet, het Vuurwerkbesluit, Wegenverkeerswet, BIBOB, Zondagswet, Wet natuurbescherming of het BGBOP 19 . Bij evenementen in bestaande gebouwen moet een melding brandveilig gebruik gedaan zijn.20

 

Behandeltermijnen en adviestermijnen   

 

De gemeenten zijn gehouden aan termijnen om de vergunningaanvraag af te handelen. Deze termijnen zijn in de Algemene wet bestuursrecht (Awb) en de Algemene Plaatselijke Verordening (APV) van de gemeente vastgelegd. De behandeltermijnen kunnen vanzelfsprekend per gemeente verschillen.

 

In overleg met de gemeenten zijn de adviestermijnen van de hulpdiensten bepaald. De adviestermijnen gaan in zodra er een volledige adviesaanvraag is uitgezet. Zie bijlage C voor de regio specifieke afspraken over de adviestermijnen.

 

 

Plaatsing op regionale evenementenkalender   

 

De gemeente maakt van het aangevraagde evenement een dossier aan op de regionale evenementenkalender. Wanneer reeds een dossier is aangemaakt op de regionale evenementenkalender als gevolg van een vooraankondiging, dan wijzigt de gemeente de status hiervan naar aanvraag en voegt de benodigde documenten toe (zie bijlage D).

 

Stap 3: Bepalen van de behandelaanpak

 

Na de aanvraag van een vergunning wordt op basis van de beschikbare informatie door de gemeente de behandelclassificatie bepaald. Dit wordt bij voorkeur gedaan met behulp van de Behandelscan Evenementen Brabant21 .

 

Behandelscan evenementen Brabant   

 

De behandelscan is bedoeld voor evenementen waarvoor een vergunning vereist is22 . De uitkomst van een ingevulde behandelscan, is een indicatie van de behandelaanpak weergeven in een (behandel-)classificatie. De adviescriteria van de hulpdiensten zijn in de behandelscan verwerkt; hiermee wordt het voor een vergunningverlener eenvoudig inzichtelijk óf en bij wie van de hulpdiensten advies kan worden aangevraagd.

 

Deze scan is een eenvoudig invulmodel (Excel) waarbij op basis van waardering van indicatoren de mate van risico en complexiteit van standaard profielen (publiek, ruimte en activiteiten) wordt berekend. De uitkomst van een ingevulde scan is een eerste globale inschatting van de behandelaanpak. Benadrukt wordt dat de scan een richtinggevend en kwantitatief hulpmiddel is.

 

Behandelaanpak en adviesaanvraag   

 

De vergunningverlener bepaalt de behandelaanpak. Voor vergunningsplichtige evenementen zijn er drie behandelclassificaties23  te onderscheiden:

 

 

  • A-evenement (Regulier)

  • B-evenement (Aandacht)

  • C-evenement (Risicovol)

 

Nadat door de gemeente de behandelclassificatie van het evenement is vastgesteld (al dan niet in overleg met de hulpdiensten), worden de (eventuele) adviesverzoeken uitgezet. Wanneer het een C-evenement betreft, is het van belang om eerst een multidisciplinaire risicoanalyse te organiseren alvorens de adviesaanvraag wordt gedaan (zie stap 4).

 

De ingevulde behandelscan wordt altijd meegestuurd bij een adviesaanvraag. Voor het uitzetten van adviesverzoeken gelden de in bijlage C weergeven werkafspraken. Hier is terug te vinden aan wie de aanvraag gericht kan worden, wat de adviestermijnen zijn en wat voor advies verwacht mag worden.

   

Tijdens het verdere evenementenproces kan door voortschrijdend inzicht, gewijzigde plannen van de organisator of op basis van opgedane kennis en ervaring, de behandelaanpak worden op- of afgeschaald.

 

Stap 4: Signaleren en adviseren

 

Deze stap richt zich op het in beeld brengen, voorkomen en/of beperken van de aan het evenement verbonden risico’s. Afhankelijk van de behandelclassificatie van het evenement wordt een monodisciplinair of multidisciplinair traject gestart (zie figuur 1).

 

 

A-evenement

B-evenement

C-evenement

Monodisciplinaire behandeling

Optioneel

Ja

Ja

Multidisciplinaire behandeling

Nee

Ja

Ja

Figuur 1 Monodisciplinaire of multidisciplinaire behandeling i.c.m. de behandelclassificaties

 

A-evenementen: Gemeentelijke toetsing, standaardadviezen en infobladen 

 

Bij A-evenementen toetst de vergunningverlener of de aanvraag voldoet aan geldende wet- en regelgeving. De (externe) adviesdiensten hebben voor diverse onderwerpen standaardadviezen en infobladen ontwikkeld (zie bijlage E voor een overzicht van de infobladen). Voor A-evenementen hoeft geen maatwerk advies te worden aangevraagd. Optioneel kan dat wel worden gedaan24 .

 

In het periodieke gemeentelijk evenementenoverleg kan de vergunningverlener collegiaal sparren met de adviesdiensten over de A-evenementen en de gemeentelijke toetsing hiervan. Het collegiaal sparren kent niet de status van adviesaanvraag.

 

Na de gemeentelijke toetsing van de aanvraag, kan overwogen worden om de vergunning te verlenen (stap 5).

 

B-evenementen: Monodisciplinaire behandeling (maatwerk)  

 

Bij B-evenementen vraagt de vergunningverlener altijd monodisciplinaire (maatwerk) adviezen aan 25. De adviesdiensten baseren hun adviezen op hun eigen (monodisciplinaire) risicobeeld. De adviezen omvatten een beoordeling van de aangeleverde informatie op volledigheid, waarschijnlijkheid en impact van risicovolle situaties en de verwachte effectiviteit van maatregelen van de organisator. Ook bevat het advies een toets aan het wettelijk kader en/of overige regelgeving (bv. de BGBOP of veldnormen GHOR). De adviezen worden meegewogen in het besluit op de vergunningsaanvraag (stap 5) en kunnen hierbij geheel of gedeeltelijk omgezet worden in vergunningsvoorschriften. Binnen alle partijen zelf wordt het evenement ook operationeel voorbereidt (zie stap 6, eerste deel).

 

Optioneel kan bij B-evenementen een multidisciplinaire behandeling van de vergunningsaanvraag -of enkele onderdelen daarvan worden geïnitieerd (zie beschrijving C-evenementen).

 

C-evenementen: Multidisciplinaire behandeling van de aanvraag   

 

Bij C-evenementen, en in bijzondere gevallen bij B-evenementen, zijn de te verwachten risico’s van dusdanige aard dat een multidisciplinaire behandeling (beoordeling, afstemming, advisering en voorbereiding) noodzakelijk is. Door de multidisciplinaire behandeling, wordt integraliteit (in het proces) geborgd. De gemeente voert tijdens de multidisciplinaire behandeling de regie op het proces en kan zich desgewenst laten adviseren door de casemanager van de veiligheidsregio. Dat kan zowel inhoudelijk zijn bij de totstandkoming van onderstaande multidisciplinaire producten of als sparringpartner van de vergunningverlener voor de opzet/ inrichting van het voorbereidingstraject. De dienstverlening van de casemanager vindt in overleg plaats. In haar regierol initieert de gemeente bij deze evenementen de totstandkoming van onderstaande multidisciplinaire producten:

 

Multidisciplinaire risicoanalyse 

De risicoanalyse is een instrument waarmee de gemeente zich actief kan vergewissen dat de organisator van het evenement de risico’s kent en deze zodanig beheerst dat de openbare veiligheid niet in gevaar komt. Bij ieder C-evenement wordt onder regie van de gemeente samen met de hulpdiensten een multidisciplinaire risicoanalyse uitgevoerd. De gemeente bepaalt welke risicoanalyse methode26  hiervoor wordt gebruikt. Door de risicoanalyse worden risico’s inzichtelijk, kan de impact van de risico’s wordt ingeschat en kan worden beoordeeld of de maatregelen van de organisator in verhouding staan tot de risico’s. Op basis van een uitgevoerde risicoanalyse kan de organisator van het evenement (eventueel) door de gemeente om aanvullende maatregelen worden verzocht. Deze worden verwerkt in een herziening van (enkele onderdelen van) de aanvraag. Na de risicoanalyse en eventuele aanpassing van stukken volgt de adviesaanvraag en gaan de adviestermijnen lopen.

 

Advisering door de hulpdiensten 

Bij C-evenementen vormt de multidisciplinaire risicoanalyse de basis voor de advisering door de hulpdiensten. De adviezen kunnen dan ook pas na de multidisciplinaire risicoanalyse worden opgesteld. Het is dus van belang dat het evenementenproces zodanig is ingericht dat de hulpdiensten na de risicoanalyse voldoende tijd (zie werkafspraken in bijlage C) hebben om een adviesverzoek in behandeling te nemen. Net als bij B-evenementen, worden in het geval van C-evenementen de adviesproducten ook vanuit de monodisciplinaire verantwoordelijkheid opgesteld en aangeleverd. Echter berust de inhoud van de adviezen in dit geval op een multidisciplinaire basis (de risicoanalyse) en zijn de adviezen waar mogelijk onderling op elkaar afgestemd. De casemanager veiligheidsregio zal waar tegenstrijdigheden in de advisering voorkomen, deze signaleren en voorleggen aan het bevoegd gezag.

 

Bestuurlijk advies veiligheidsregio 

In navolging op de risicoanalyse en de adviezen van de hulpdiensten kan bij C-evenementen door de casemanager van de veiligheidsregio een bestuurlijk advies worden opgesteld. Het doel van dit advies is om de burgemeester te informeren over de fysieke restrisico’s die na het doorvoeren van maatregelen alsnog blijven bestaan. Deze restrisico’s in overweging nemen- de, kan de burgemeester besluiten nemen in het kader van de veiligheid en vergunningverlening van het evenement (zijn deze restrisico’s acceptabel of niet?).

 

Integraal Operationeel Plan (IOP) & Voorbereiding (crisis)organisatie 

Bij C-evenementen, en optioneel bij B-evenementen, wordt onder de regie van de gemeente een Integraal Operationeel Plan opgesteld en de (crisis)organisatie voorbereidt. Zie proces- stap 6.

 

Stap 5: Besluiten op de aanvraag

 

Het doel van deze processtap is om een besluit af te geven: het weigeren of (onder voorwaarden) verlenen van de evenementenvergunning in het belang van de openbare orde, openbare veiligheid, volksgezondheid en milieu.

 

Overweging van adviezen en besluiten overige bevoegde gezagen   

 

Alvorens een besluit over het evenement wordt genomen, neemt de gemeente alle verstrekte adviezen in overweging. Ook checkt de vergunningverlener of eventuele aanvullende vergunningen, ontheffingen of verklaringen van overige bevoegde gezagen in relatie tot het evenement zijn afgegeven.

 

Opstellen en verlenen van de vergunning 

 

Indien er geen bezwaren zijn stelt de gemeente de vergunning op. Aan de evenementenvergunning kunnen nadere voorschriften worden verbonden om het evenement te reguleren. Het is aan te bevelen om toezicht te betrekken bij het opstellen van deze voorschriften. Dit voor een toets op de handhaafbaarheid hiervan en een check of evaluatiepunten van de vorige editie zijn meegenomen.

Met het verlenen van de evenementenvergunning accepteert de burgemeester als bevoegd gezag de restrisico’s van het evenement. Doorgaans is vergunningverlening binnen een gemeentelijke organisatie ambtelijk gemandateerd. Dat neemt niet weg dat de burgemeester verantwoordelijk blijft voor de evenementenvergunning. Bij risicovolle evenementen is het aan te bevelen de burgemeester te betrekken bij de vergunningverlening en/of zelf te laten besluiten over de aanvraag.27  Overige besluiten (ontheffing geluid, kamperen, etc.) worden door het college als bevoegd gezag genomen.

 

Binnen zes weken na bekendmaking van het besluit kunnen belanghebbenden een bezwaarschrift indienen en een verzoek om voorlopige voorziening aanvragen. Een bezwaar schort de werking van een besluit niet op.

 

Weigeren, wijzigen of intrekken van de vergunning 

 

De burgemeester heeft uiteraard altijd het recht om – als daartoe voldoende aanleiding bestaat – de vergunning te weigeren of, als deze al verleend is, in te trekken of te voorzien van beperkingen of aanvullende vergunningvoorschriften. Het spreekt voor zich dat dit slechts kan als sprake is van nieuwe informatie of gewijzigde omstandigheden die vooraf niet te voorzien waren. Hierbij valt te denken aan bijvoorbeeld een ernstige calamiteit nabij de evenementenlocatie, (dreiging van) rellen, stakingen, noodweer, een ramp, terreur en nationale rouw.

 

Informeren van de adviesdiensten 

 

De vergunning wordt door de gemeente opgenomen in de regionale evenementenkalender (zie bijlage D). Hierdoor hebben de hulpdiensten altijd inzage in de vergunning en vergunde plannen.

 

Indien de gemeente afwijkt van de verstrekte adviezen, is het wenselijk dat de hulpdiensten hiervan (ook) schriftelijk op de hoogte gesteld worden.

 

Stap 6: Operationele voorbereiding

 

Binnen deze processtap vindt de (operationele) voorbereiding van het evenement plaats door de gemeente en de hulpverleningsdiensten. De eerste paragrafen gelden voor alle categorie- en evenementen (A, B en C). De paragrafen na de streep zijn specifiek voor C-evenementen (en optioneel B-evenementen) bedoeld.

 

 Plan voor toezicht en handhaving   

 

De gemeentelijke verantwoordelijkheid voor veilige evenementen gaat verder dan het verlenen van de vergunning. De organisator moet de vergunningsvoorschriften nakomen en het bevoegd gezag ziet hier op toe. Of -en op welke wijze- toezicht nodig en/of gewenst is, is afhankelijk van diverse factoren. Denk hierbij aan de (rest)risico’s van het evenement, ervarin- gen met de organisator (zowel negatief als positief) en eventuele controles bij eerdere edities van dit evenement.

 

Voor wat betreft de evenementenvergunning is de gemeente zelf toezichthouder. Hierbij kunnen de adviesdiensten en andere partijen de gemeente ondersteunen (collegiaal toezicht)28 . Voorafgaand aan het evenement moeten er daarom afspraken worden gemaakt over het toezicht en handhaving. Ook kan vooraf prioritering worden aangebracht in de punten voor toezicht en handhaving. Indien er vooraf geen initiatief genomen wordt door het bevoegd gezag, kan de desbetreffende dienst vanuit haar eigen verantwoordelijkheid haar toezicht inrichten. Dit zal dan gericht zijn op de specifieke risico’s waarvoor de dienst is aangewezen. De inzet vindt plaats conform de Landelijke Handhavingstrategie (LHS)29 .

 

De driehoek   

 

In het (basisteam) driehoeksoverleg tussen de burgemeester(s), officier van justitie en teamchef van de politie worden beleidsuitgangspunten en tolerantiegrenzen rond sociale veiligheid bepaald. Hierbij valt te denken aan het te hanteren beleid van een evenement inzake drugs, maar ook de inzetcapaciteit van de politie wordt hier bepaald. Daarom is het van belang om tijdig de vooraankondigingen en aanvragen van evenementen in de regionale evenementenkalender te zetten.

 

Aanwijzen van contactpersonen   

De organisator wijst een contactpersoon aan die tijdens het evenement te allen tijde bereikbaar is voor de hulpdiensten. Ook kan de gemeente een ambtelijk contactpersoon30  aanwijzen. De beide contactpersonen moeten (incl. bereikbaarheidsgegevens) door de gemeente worden vermeld op de regionale evenementenkalender.

 

Monodisciplinaire operationele voorbereiding hulpdiensten   

 

De voorbereiding door de hulpdiensten op het evenement geschiedt zowel op monodisciplinaire als multidisciplinaire basis. Monodisciplinair kan dit bij alle typen evenementen (A, B, of C) het geval zijn. Hierbij valt te denken aan het maken van bereikbaarheidskaarten voor de brandweer, het afstemmen van het geneeskundige samenspel rond een evenement of de capaciteitsplanning van de politie. De hulpdiensten hebben daarbij een eigen verantwoordelijkheid voor het briefen van operationele functionarissen.

 

Integraal Operationeel Plan   

 

Bij C-evenementen (en optioneel bij B-evenementen) wordt een Integraal Operationeel Plan (IOP) opgesteld. De casemanager van de veiligheidsregio kan hierbij ondersteunen. Het IOP betreft een aantal afspraken over de noodzaak tot een (publiek/private) coördinatiestructuur tijdens het evenement, de doelen van het toezicht, informatiemanagement, calamiteitenroutes en uitgangsstellingen, voorbereide scenario’s, multi-samenwerkingsafspraken en contactgegevens.31  Het IOP vormt de basis van de monodisciplinaire voorbereiding van alle partijen op het evenement.

 

Voorbereiding van de regionalecrisisorganisatie 

 

 

Bij C-evenementen (en optioneel bij B-evenementen) zorgt de casemanager van de veiligheidsregio -in samenwerking met de calamiteitencoördinator (CaCo) van de meldkamer- voor de informatiepositie van de regionale crisisorganisatie. Dit betreft in ieder geval een voorbereide LCMS-activiteit waarin (indien beschikbaar) het IOP, veiligheidsplan, calamiteitenroutes, kaartmateriaal en contactgegevens ter beschikking worden gesteld. De dienstdoende crisisfunctionarissen worden geattendeerd op het evenement en de voorbereide operationele informatie 32.

 

Doorleefsessie   

 

Bij C-evenementen (en optioneel bij B-evenementen) kan door de gemeente besloten worden om voorafgaand aan het evenement een “doorleefsessie” te houden. Dit al dan niet op advies van de hulpdiensten. Een doorleefsessie is een door de gemeente georganiseerde bijeenkomst waarbij scenario’s worden besproken, ervaringen worden uitgewisseld en de maatregelen uit het veiligheidsplan en IOP worden doorlopen. Het is van belang dat de doorleefsessie geruime tijd voor het evenement plaatsvindt, zodat eventueel nog zaken in de planvorming kunnen worden bijgesteld.

 

Bij deze doorleefsessie zijn minimaal de gemeente, organisator en haar inhuurpartijen, de adviseurs en de tijdens het evenement dienstdoende operationeel leidinggevenden uit de crisisorganisatie aanwezig. De casemanager veiligheidsregio kan faciliteren bij het organiseren van een doorleefsessie.

 

Stap 7: (uitvoeren van) het evenement

 

Na alle voorbereidingen vindt het evenement uiteindelijk plaats. De organisator is degene onder wiens verantwoordelijkheid het evenement plaatsvindt en moet uitvoering geven aan de vergunningsvoorschriften. De toezichthouders en hulpdiensten voeren de geplande werkzaamheden in deze fase uit.

 

Schouw voor aanvang van het evenement   

 

Voor aanvang van het evenement kan er een schouw plaatsvinden op het evenemententerrein waarbij gecontroleerd wordt of de vergunningsvoorschriften nageleefd worden en of bouwsels veilig zijn geplaatst (constructieve veiligheid). De gemeente regisseert de schouw, de verslaglegging en de terugkoppeling hierover aan de betrokken partijen en hulpdiensten. Al in stap 6 (plan voor toezicht en handhaving) stemt de gemeente met de betrokken partijen af of vertegenwoordiging van hen tijdens de schouw gewenst is.

   

Als tijdens de schouw blijkt dat op onderdelen niet is voldaan aan de voorschriften, wordt dit ter plekke kenbaar gemaakt aan de organisator en wordt een termijn voor het aanpassen ge- steld. Het is daarom belangrijk dat de schouw tijdig plaatsvindt zodat er voldoende tijd is voor de organisator om eventuele aanpassingen te verrichten. Op basis van een (eventuele) ver- volgschouw blijkt of alle noodzakelijke aanpassingen zijn doorgevoerd en beslist de gemeente of het evenement kan starten.

 

Toezicht tijdens het evenement   

 

Niet alleen bij de schouw maar ook tijdens het verdere verloop van het evenement kan de gemeente door middel van toezicht en handhaving sturen op het verloop van het evenement. De gemeente heeft als bevoegd gezag de taak om te controleren of de organisator zich houdt aan de in de vergunning gestelde voorschriften. De organisator moet te allen tijde de aanwijzingen opvolgen. Het toezicht is een samenspel tussen de gemeente en betrokken diensten, waarbij ieder vanuit zijn eigen bevoegdheid opereert. Bereikbaarheid van het bevoegd gezag in die gevallen dat er een besluit genomen moet worden (anders dan acute bestuursdwang) verdient aandacht.

   

Naast de gemeente en hulpdiensten (naleving evenementenvergunning, APV, constructieve veiligheid) zijn er ook andere toezichthoudende instanties. Denk hierbij aan de NVWA (roken, voedselveiligheid, kermisattracties), de Omgevingsdienst (geluid en milieu), het Agentschap Telecom (mobiele bereikbaarheid) en andere instanties die vanuit hun eigen bevoegdheid opereren.

 

Mogelijkheden tot handhaving   

 

Als blijkt dat de organisator zich niet aan de vergunningsvoorschriften houdt, dan kan de gemeente daarop handhaven. Dit kan zowel voorafgaand, tijdens als na afloop van het evenement. Afhankelijk van de ernst en aard van de geconstateerde overtreding of afwijking, besluit de burgemeester welke bestuurlijke maatregel passend wordt geacht. Conform de Landelijke Handhavingstrategie (LHS) zijn hiervoor zijn diverse mogelijkheden:

   

Licht

Middel

Zwaar

Tijdelijk gedogen van situatie

Bestuurlijke waarschuwing (overhandigen)

Vergunning weigeren

Waarschuwing met eis tot aanpas-

sing binnengestelde tijd

Bestuurlijke boete(bij overtreding

APV-regels)

Bestuursdwang (onmiddellijk ingrijpen of stopzetten activiteit)

Borgstelling vooraf

Last onderdwangsom (kosten verhaal als situatie niet wordt hersteld)

Vergunning (deels) intrekken vooraf

of tijdens evenement33

Preventieve last onderdwangsom

 

Operationeel veiligheidsoverleg/CMT   

 

Bij risicovolle evenementen kan een operationeel veiligheidsoverleg/Coördinerend Management Team (CMT) zijn ingesteld. Dit al dan niet in afstemming met -of op advies van- de hulpdiensten (zie stap 6: Integraal Operationeel Plan).

   

Afhankelijk van de (rest)risico’s van het evenement, zijn de doelstelling van het veiligheidsoverleg, de samenstelling (publiek/privaat), het voorzitterschap, vergaderfrequentie, informa- tiemanagement en andere afspraken gemaakt. De invulling van voorgaande punten is per definitie maatwerk.34

 

Contact met Meldkamer Oost-Brabant   

 

Per januari 2020 is er een calamiteitencoördinator (CaCo) op de Meldkamer Oost-Brabant actief. Tijdens evenementen is de CaCo namens de meldkamer het aanspreekpunt voor organisatoren en het operationeel veiligheidsoverleg/CMT. De CaCo zorgt voor multidisciplinaire afstemming op de meldkamer en staat in rechtstreeks contact met de meldtafels brandweer, ambulance en politie. De CaCo is 24/7 te bereiken op 088 061 82 02.

 

De CaCo zal ook een belangrijke rol gaan spelen in de voorbereide operationele informatievoorziening van evenementen (zie stap 6).

 

Crisismanagement   

 

Tijdens een evenement kan een calamiteit of crisis ontstaan. Het algemene beleid hiervoor staat beschreven in het Regionaal crisisplan (RCP) van de veiligheidsregio. Het Regionaal crisisplan is het overkoepelende multidisciplinaire plan waarin beschreven staat hoe de crisisorganisatie is georganiseerd en welke verantwoordelijkheden, taken en bevoegdheden waar zijn belegd. Wanneer gewenst en noodzakelijk levert de veiligheidsregio de benodigde input voor de multidisciplinaire operationele voorbereiding.

 

Stap 8: Evaluatie van het proces

 

Nadat het evenement heeft plaatsgevonden, wordt het evenement én het doorlopen evenementenproces geëvalueerd. De evaluatie vindt bij voorkeur binnen 4 weken na het evenement plaats. Bij terugkerende evenementen worden de uitkomsten van de evaluatie gebruikt als input voor de volgende editie.

 

Wijze van evalueren   

 

De gemeente beslist of en op welke wijze35  er geëvalueerd gaat worden. In principe kan ieder evenement geëvalueerd worden. Van belang is dat het gehele evenementenproces wordt geë- valueerd; niet alleen de uitvoering. De gemeente kan ook door de adviesdiensten of organisator verzocht worden een evaluatie te organiseren of eraan bij te dragen.

 

Evaluatie van C-evenementen   

 

C-evenementen (en eventueel B-evenementen) die een multidisciplinaire behandeling kenden worden altijd geëvalueerd. Daarbij wordt de effectiviteit van de getroffen maatregelen beoor- deeld en worden conclusies getrokken die in het daaropvolgende jaar kunnen leiden tot een verbeterde opzet. De keuze voor de vorm en de deelnemers aan de evaluatie is situatieafhan- kelijk.

 

Bijlage A Richtlijnen planvorming

 

In deze bijlage wordt een uitwerking gegeven voor de inhoud van de planvorming van de organisator. De opsommingen fungeren als hulpmiddel voor betrokken partners, maar zijn niet limitatief.

 

Indieningsvereisten tekeningen BGBOP   

 

Op de ingediende tekeningen moeten de volgende punten zijn aangegeven:

 

  • a.

    een situatieschets met noordpijl;

  • b.

    een plattegrond met een maat- of schaalaanduiding, die de objecten, groter dan 25m², op die plaats bevat.

 

Bij een bouwsel met een verblijfsruimte die is bestemd voor meer dan 150 personen tegelijk, wordt de hoogste bezetting van die verblijfsruimte opgegeven, en bevat de plattegrond per verblijfsruimte:

 

  • a.

    de voor personen beschikbare m² gebruiksoppervlakte;

  • b.

    de gebruiksbestemming;

  • c.

    de opstelling van inventaris en van de inrichtingselementen.

 

Tevens moet op de tekening worden aangegeven, zover deze aanwezig zijn:

 

  • 1.

    brand- en rookwerende scheidingsconstructies;

  • 2.

    vluchtroutes;

  • 3.

    draairichting van deuren in doorgangen;

  • 4.

    nooduitgangen en vluchtroutes, met aanduiding van de breedtedaarvan;

  • 5.

    vluchtrouteaanduidingen;

  • 6.

    noodverlichting;

  • 7.

    brandblusvoorzieningen

  • 8.

    brandweeringang.

  • 9.

    de aanduidingen (symbolen) zijn conform NEN 1413, als deze norm daarin voorziet.

Richtlijn draaiboek van de organisator   

In het draaiboek van de organisator worden onderdelen van de aanvraag verder uitgewerkt (activiteit, publiek en ruimtelijkprofiel). In het draaiboek van de organisator moeten minimaal de volgende onderdelen opgenomen worden:

  • Gegevens organisator en aanvrager

  • Aard van het evenement

  • Toegang van het evenement (betaalt of gratis, toegangscontrole)

  • Het publieksprofiel (totaal en maximaal gelijktijdig aanwezige deelnemers en bezoekers, doelgroep, etc.)

  • De beschrijving van de locatie

  • Het tijdstip en duur van het evenement

  • Het programma van het evenement

  • Aantal, type en locatie sanitaire voorzieningen

  • Aantal en locaties van drinkwatervoorzieningen

  • Plattegrond met daarop de inrichting van het evenemententerrein

  • Namenlijst en (telefonische) bereikbaarheidsgegevens van key-partners (organisatie en externe leveranciers)

Richtlijn veiligheidsplan organisator   

Het veiligheidsplan is het plan waarin beschreven wordt hoe de organisator de veiligheid van mensen (bezoekers, medewerker, artiesten en omgeving) bij en rondom een evenement borgt. Het beschrijft de preventieve (personele, materiële en organisatorische) maatregelen die de organisator getroffen heeft.

   

In het veiligheidsplan wordt de veiligheidsorganisatie beschreven. Daarin wordt beschreven wie per taakgebied coördinator is en hoe hij/zij bereikbaar is (intern-extern). Tevens worden de namen en onderlinge communicatiemogelijkheden van politie, brandweer, GHOR met de organisatie en zijn onderaannemers beschreven.

   

De volgende plannen kunnen afzonderlijk, maar ook als onderdeel van het veiligheidsplan aangeleverd worden:

  • Beveiliging

  • Brandveiligheid

  • Crowd management en calamiteiten

  • Gezondheid / zorg

  • Communicatie

  • Verkeer / mobiliteit

 Beveiliging: 

  • Naam geregistreerd beveiligingsorganisatie

  • Aantal gecertificeerde beveiligers per taak, moment en locatie

  • Herkenbaarheid van beveiligingspersoneel

  • De eisen die de organisator stelt om het terrein te mogen betreden (tolerantiebeleid)

  • De maatregelen die de organisator treft om drugsgebruik tegen te gaan

  • Beschrijving van de communicatiemiddelen

Brandveiligheid: 

  • Maatregelen om brandveiligheid maximaal te waarborgen, zoals

    • -

      Inrichting evenemententerrein en tijdelijke bouwsels (bijvoorbeeld podia, nooduitgangen, aanrijdroutes hulpdiensten)

    • -

      Constructie en indeling van tijdelijke bouwsels (inclusief technische brandklasse certificaten)

    • -

      Opstellingsplannen

    • -

      Stoffering en versiering

    • -

      Te plaatsen aggregaten

    • -

      Aantal beschikbare brandwachten

    • -

      Vluchtcapaciteit

    • -

      Brandveiligheidsvoorzieningen, zoals brandblusmiddelen, vluchtwegverwijzing, omroepinstallaties

    • -

      Bereikbaarheid hulpdiensten

  Crowd management en calamiteiten: 

  • Beschrijving van relevante scenario’s voor het evenement (o.b.v.risicoanalyse).

    • -

      Beschrijving van de preventieve maatregelen die getroffen zijn

    • -

      Beschrijving van repressieve maatregelen. Hierdoor weet eenieder wat er van hem/ haar verwacht wordt bij een specifieke calamiteit.

      • .

        taken en verantwoordelijkheden (afbakening tussen organisator en hulpdiensten)

      • .

        crisisstructuur (deelnemers, locatie, vergaderfrequentie)

      • .

        communicatie (alarmering medewerkers, waarschuwen bezoekers, inlichtingshulpmiddelen, verbindingsschema en afspraken over woordvoering)

  • Het scenario (algehele) ontruiming van het evenemententerrein moet altijd omschreven worden. Hierin wordt aangegeven hoe het evenemententerrein wordt ontruimd, door wie en met gebruik van welke middelen.

  • Crowdmanagementmaatregelen

    • -

      Preventieve crowdmanagementmaatregelen (zoals inrichting evenementenlocatie, veiligheidsnormen, risicoanalyse, programmering en preventief informeren)

    • -

      Repressieve crowdmanagementmaatregelen (zoals lichtkranten, cityguides, omroepinstallaties, exit banners)

  • Plattegrond(en)

    • -

      Inrichting evenemententerrein (podia, horeca, toiletten, beveiligingspost, EHBO e.d.)

    • -

      Locatie van brandkranen op of in de buurt van het evenemententerrein

    • -

      Fysiek genomen maatregelen (nooduitgangen, aanrijdroutes, calamiteitenroutes, crowdmanagementmaatregelen, verkeersmaatregelen e.d.)

 Gezondheid / zorg: 

  • Gegevens EHBO

    • -

      Naam EHBO-organisatie

    • -

      Contactgegevens EHBO-coördinator

    • -

      Plaats bereikbaarheid EHBO-post(en) (en ambulances)

    • -

      Aantal aanwezige EHBO’ers (moment en locatie)

  • In te zetten materiaal (uitrusting, AED, communicatiemiddelen, e.d.)

  • Inzettijden van de EHBO en andere medischehulpverleners

  • Aanwezigheid van andere medische hulpverleners (verpleegkundige, arts, ambulance e.d.)

  • Eventuele werkafspraken met organisator, ziekenhuis, huisarts en/of meldkamer ambulancezorg

  • Bereikbaarheid van de evenementenlocatie

  • Locatie chill-out ruimte

  • Beschrijving ten aanzien van alcohol- en drugsgebruik

  • Maatregelen ten aanzien van hitte

  • Technische hygiëne zorg, infectieziektebestrijding en andere gezondheidskundige aspecten (drink)watervoorzieningen, afvalverwerking, sanitaire voorzieningen, dieren)

Het communicatieonderdeel bevat: 

  • Communicatie door de organisator naar direct omwonenden (zoals een bewonersbrief en/of een advertentie in de krant of een wijkblad)

  • Communicatie van de organisator naar bezoekers/deelnemers (zoals huisregels, bewegwijzering, gebruik openbaar vervoer, parkeerfaciliteiten en preventieve boodschappen)

  • Organisatieschema (inclusief taken, verantwoordelijkheden en contactgegevens)

Richtlijn verkeersplan organisator   

 

Het verkeersplan bevat maatregelen om de verkeersveiligheid te borgen, zoals:

 

  • Ingehuurde organisatie

  • Aantal verkeersregelaars per taak, moment en locatie

  • Tijden en locaties van de wegafsluitingen en omleidingen

  • Toegankelijkheid evenemententerrein

  • Parkeerfaciliteiten

  • Aan- en afvoer van bezoekers in relatie tot het openbaar vervoer en parkeerfaciliteiten

  • Doorgang openbaar vervoer in relatie tot het evenemententerrein

  • Af- en aanrijdroutes (artiesten, leveranciers)

  • Calamiteitenroutes hulpdiensten

  • Vrijhouden van brandkranen bij parkeren van voertuigen in de buurt van het evenement

  • Bebordingsplan

  • Aantal gecertificeerde verkeersregelaars (evenementen/beroeps)

  • Garanderen van bereikbaarheid van onder andere ziekenhuizen, huisartsen, gemeentehuis

  • Begaanbaar houden af- en aanrijdroutes en calamiteitenroutes

Bijlage B Meerjarige vergunning

 

Randvoorwaarden voor meerjarige vergunning   

 

Voor het afgeven van een meerjarige vergunning, kan de gemeente de volgende randvoorwaarden stellen:

  • het evenement vindt al minstens drie jaar in de gemeenteplaats;

  • er zijn geen negatieve ervaringen opgedaan, ofwel de evaluatie van het evenement in voorgaande jaren is positief;

  • het betreft geen evenement dat de status aandacht- (B) of risico-evenement (C) heeft, waarbij sprake is van een grote impact op de omgeving en er extra capaciteit van de hulpdiensten is vereist;

  • er is sprake van geringe risico’s ten aanzien van de openbare orde en veiligheid, een en ander ter beoordeling van de burgemeester (en op advies van de politie);

  • het evenement wijzigt niet qua aard en omvang en wordt elk jaar op dezelfde locatie gehouden.

Intrekken of wijzigen van een meerjarige vergunning   

 

Bij voorkeur wordt een meerjarige vergunning verleend voor een bepaalde periode en kan worden ingetrokken of gewijzigd als:

 

  • alsnog blijkt dat er sprake is van substantiële wijzigingen in de aard, omvang of locatie;

  • de voorschriften in de vergunning niet worden nageleefd;

  • zich een calamiteit heeft voorgedaan;

  • er serieuze klachten zijn binnengekomen;

  • de locatie van het evenement niet beschikbaar is (bijvoorbeeld door werkzaamheden);

  • als ter verkrijging daarvan onjuiste of onvolledige gegevens zijn verstrekt;

  • als op grond van een verandering van de omstandigheden of inzichten opgetreden na het verlenen van de vergunning, intrekking of wijziging noodzakelijk is vanwege het belang of de belangen ter bescherming waarvan de vergunning is vereist;

  • de burgemeester dit om andere redenen noodzakelijk acht.

Toezicht en handhaving   

 

Wanneer een gemeente ervoor kiest om een meerjarige vergunning voor een evenement af te geven, is het aan te bevelen om voor dit evenement in ieder geval in te zetten op toezicht en handhaving (tijdens het evenement). Dit is het instrument waarmee de gemeente alsnog invulling kan geven aan haar wettelijke verplichting (art. 172 Gemeentewet).

 

Bijlage C Werkafspraken adviesdiensten 

 

Interne adviesdiensten afdelingen binnen de gemeentelijke organisatie   

 

Dit betreft het interne proces van de gemeentelijke organisaties en is daarom geen onderdeel van dit document.

 

Externe adviesdiensten verdeeld naar regio   

 

Op de volgende pagina’s staan de werkafspraken van de adviesdiensten in tabellen weergegeven. De 1e tabel betreft de werkafspraken van de adviesdiensten in regio Brabant-Noord. De 2e tabel betreft de werkafspraken van de adviesdiensten in regio Brabant-Zuidoost.

   

regio Brabant-Noord

Politie Oost-Brabant

Brandweer Brabant-Noord

GHOR Brabant-Noord

Casemanager

Advies altijd bij

B- & C-evenementen

B- & C-evenementen

B- & C-evenementen

C-evenementen

Adviesverzoek

Mailaan:

evenementen mailadres van het basisteam

Mail aan: risicobeheersing@brwbn.nl

Mail aan: evenementenadviseur GHOR (persoon, geen algemene

mailbox)

Mail aan: evenementen@vrbn.nl

Toelichting adviesverzoek

N.v.t.

Ingevuld adviesverzoek formulier brandweer

Ingevulde ‘Behandelscan evenementen Brabant’

Ingevulde ‘Behandelscan evenementen Brabant’

Adviestermijn36

10 werkdagen

10 werkdagen

10 werkdagen

10 werkdagen

Spoedadvies37

Teamchef van het basisteam

Accountmanager risicobeheersing

Evenementenadviseur GHOR

Evenementencoördinator

VRBN

Onderwerpen in adviesbrief

Het risicoprofiel (een beschrijving van de risico’s). Rekening houdend met het activiteitenprofiel, publieksprofiel, organisatie profiel en ruimtelijk profiel Maatregelen en voorwaarden die nietstandaard zijn opgenomen in de vergunning; Maatregelen om risico’s te beperken of weg te nemen; Maatregelen die de organisator niet benoemd heeft.

Een toetsvan de aanvraag aan het wettelijk kader (BGBOP) inclusief beschrijving van strijdigheden en mogelijke oplossingen / aanpassingen hiervan;

Een omschrijving van het restrisico wanneer de strijdigheid niet (volledig) wordt opgelost; Adviezen buiten het wettelijk toetsingskader; Aandachtspunten voortoezichthouders.

Het aantal in te zetten medische hulpverleners en het niveau van dezehulpverleners; Medische voorzieningen; Technische hygiënezorg ; Bereikbaarheid voor de hulpdiensten.

Het bestuurlijk advies van de casemanager veiligheidsregio bevat in ieder geval:

Een samenvatting van het doorlopen trajecten de gemaakte afspr```aken;

Een overzicht van de (bestuurlijke) restrisico’s;

Een overzicht van eventuele operationele afspraken.

Deelname aan overleg

Uitnodiging aan: evenementen mailadres van het basisteam

Uitnodiging (minimaal 10 werkdagen voorafgaand aan overleg) aan: risicobeheer- mailto:sing@brwbn.nladviesverzoek formulier

Uitnodiging aan: evenementenadviseur GHOR

Uitnodiging aan: behandelend casemanager

Toezicht / inzet tijdens evenement

De inzet van politie bij evene- menten vindt op initiatief van de politie zelf plaats (besluit driehoek).

Verzoeken voortoezicht dienen minimaal 10 werkdagen voor aanvang via risicobeheer mailto:sing@brwbn.nlte worden. Hierbij moet een adviesverzoek formulier en de verleende vergunning toegevoegd zijn. Het verzoek is vooraf afgestemd met de brandweer (via jaarplanning of vooraf afgestemd wordenmet de accountmanager) Gemeente zorgt voor een toezichthouder/handhaver die meegaat met decontrole.

De OvD-G kan het evenement beoordelen op de juiste inzet van het medisch personeel, bereikbaarheid en communicatielijnen met de meldkamer, huisartsenpost en ziekenhuizen.

De GGD kan een algehele hygiënecontrole uitvoeren op evenementen.

Bovenstaande zal altijd in overleg met de betreffende gemeente (bevoegd gezag) plaatsvinden.

De casemanager heeft geen toezichthoudende taak.

Op basis van de operationeel gemaakte afspraken (IOP, maatwerk) kan de casemana ger deelnemen aan het coördinatieoverleg ter plaatse.

 

regio Brabant-Zuidoost

Politie Oost-Brabant

Veiligheidsregio Brabant-Zuidoost

Advies altijd bij

B- & C-evenementen

B- & C-evenementen 38

Adviesverzoek

Mailaan: evenementen mailadres vanhet basisteam

Ketenportaal

Toelichting adviesverzoek

N.v.t.

Om duidelijk te krijgen wathet adviesverzoek omvat,kan (naast de te beoordelen

stukken) een toelichting wordenmeegegeven in het ketenportaal

Adviestermijn39

10 werkdagen

15 werkdagen

Spoedadvies40

Teamchef van het basisteam

Verzoek aan: Administratie objectadvisering VRBZO

Onderwerpen in adviesbrief

Het risicoprofiel (een beschrijving van de risico’s). Rekening houdend met het activiteitenprofiel, publieksprofiel, organisatie profiel en ruimtelijk profiel Maatregelen en voorwaarden die nietstandaard zijn opgenomen in de vergunning; Maatregelen om risico’s te beperken of weg te nemen; Maatregelen die de organisator niet benoemd heeft.

Het brandweer-onderdeel van het VRBZO-advies bevatin ieder geval:

Een toets van de aanvraag aan het wettelijk kader (BGBOP) inclusief beschrijving van strijdigheden en mogelijke oplossingen/aanpassingen hiervan;

Een omschrijving van het restrisico wanneer de strijdigheid niet (volledig) wordt opgelost;

Adviezen buitenhet wettelijk toetsingskader;

Overdracht van het brandweeradvies aan de eigentoezichthouders.

 

Het GHOR-onderdeel van het VRBZO advies bevat in ieder geval: Maatwerkvoorwaarden tbv de medische inzettijdens het evenement; Preventieadviezen;

Maatwerkvoorwaarden Hygiëne.

 

Het bestuurlijk onderdeel van het VRBZO advies bevat in ieder geval: Een samenvatting vanhet doorlopen traject en de gemaakte afspraken; Een overzicht van de (bestuurlijke) restrisico’s;

Een overzicht van eventuele operationele afspraken.

Deelname aan overleg

Uitnodiging aan: evenementen mailadres van

het basisteam

Uitnodiging aan: de behandelend ambtenaar / gemeentelijk aanspreekpunt VRBZO.

Toezicht / inzet tijdensevenement

De inzet van politie bij evenementen vindt op initiatief van de politie zelf plaats (besluit driehoek).

Verzoeken tottoezicht minimaal 10 werkdagen vooreen evenement indienen via naleving@vrbzo.nl

Ook zonder verzoek kan de VRBZO op basis van het basistakenpakket of naar aanleiding van klachten een controle uitvoeren (artikel 10 en 61 lid 3, Wet Veilig- heidsregio’s).

Uitgangspunten:

A-evenementen: Geen toezicht. Uitzondering hierop is dat op basis van een duidelijke motivatie en in overleg toezicht wordt ingericht.

B-evenementen: Toezicht houdenop basis van verwachte fysiekeen gezondheid (GHOR) risico’s.

C-evenementen: Standaard toezicht houden.

 

 

Bijlage D Reg. Evenementenkalender

Doelen van de regionale evenementenkalender   

 

De regionale evenementenkalender heeft voor alle gemeenten en hulpdiensten in Oost-Brabant de volgende doelstellingen:

  • Inzage in het totaal aan evenementen in Oost-Brabant

  • Mogelijkheid tot het signaleren van knelpunten in het totaal aan evenementen (bijvoorbeeld een ongewenste samenloop van evenementen)

  • Mogelijkheid tot ongevraagd adviseren en ongevraagd toezicht

  • Inplannen van capaciteiten en personeel (waaronder politie)

  • Operationele voorbereiding van medewerkers (inlezendocumenten)

  • Raadplegen van bereikbaarheidsinformatie in het geval van calamiteiten door meldkamer

 

De regionale evenementenkalender dient dus niet ter facilitering van het inhoudelijke adviseringsproces van een evenement. De aanvraag van adviezen loopt d.m.v. het in dit docu- ment geschetste evenementenproces (stappen 0 t/m 8) en bijhorende werkafspraken van de adviesdiensten (bijlage C).

 

De gezamenlijke regionale evenementenkalender (Digimak) is de enige wijze waarop bovenstaande doelstellingen kunnen worden bereikt. Immers heeft geen enkele individuele partij (gemeente of hulpdienst) in Oost-Brabant overzicht van álle vergunningsplichtige evenementen in Oost-Brabant.

 

Richtlijnen voor het vullen van Digimak   

 

Om bovenstaande doelstellingen te bewerkstellingen maken we in Oost-Brabant al enige jaren gebruik van de applicatie Digimak. Conform eerder gemaakte afspraken maken de gemeen- ten de evenementendossiers aan in Digimak. Voor het vullen van deze evenementendossiers in DigiMak gelden de volgende richtlijnen:

 

  • Alle vergunningsplichtige evenementen (A, B of C) worden op Digimak geplaatst.

  • Meldingsplichtige evenementen hoeven niet op DigiMak te worden geplaatst.

  • Vooraankondiging: indien een organisator een vooraankondiging bij de gemeente doet, maakt de gemeente een evenementendossier aan op Digimak.

  • Aanvraag: zodra de aanvraag van een evenement bij de gemeente is gedaan, maakt de gemeente een evenementendossier aan op Digimak. Relevante documenten (zie hieronder) worden toegevoegd. Wanneer al een dossier was aangemaakt a.g.v. een vooraankondiging, dan wijzigt de gemeente de status hiervan.

  • Vergunning: Zodra de vergunning is verleend, plaatst de gemeente deze vergunning (en eventuele gewijzigde/definitieve documenten) op Digimak.

  • Uploaden relevante documenten: de documenten die van belang zijn om toe te voegen aan een evenementendossier in Digimak zijn (indien beschikbaar) minimaal:

    • -

      Plattegrond / GRID-kaarten

    • -

      Veiligheidsplan & calamiteitenplan

    • -

      Medisch / gezondheidsplan

    • -

      Verkeersplan

    • -

      Vergunning

  • Contactgegevens: De contactgegevens (operationele contactpersonen) van de organisator en gemeente worden voor ieder evenement onder het tabblad contactpersonen vermeld.

Bijlage E Overzicht infobladen

     

Brandweer

GHOR 41

Politie

Algemene brandveiligheidsvoorschriften bij evenementen

Koolmonoxide bij indoor gemotoriseerde evenementen

N.v.t.

Kleine tenten<25 m2

Dierenbij evenementen

Grote tenten>25 m2

Gehoorschadepreventie

Bakken en frituren

Evenementen in, op of rondom

natuurwater

Braderieën en rommelmarkten

Overnachtingen bij evenementen

Optochten

Tijdelijke watervoorzieningen bij

evenementen

Slapen in niet slaapgebouwen

Warme weersomstandigheden bij

evenementen

Vuurkorven en fakkels

Kou en extreme weersomstandigheden

Straat barbecues

Extreem warme weersomstandigheden bij evenementen

Kleurenpoeder en evenementen

Mud- en obstacleruns

Tijdelijke zwemwatervoorziening bij

evenementen

Eikenprocessierups

Drugs, lachgas en alcohol

SOA en evenementen

                                                   

 

Naar boven