Nota geluidsregels Soest 2024

 

1. INLEIDING

 

De aanleiding voor het opstellen van deze Nota geluidregels Soest is de inwerkingtreding van de Omgevingswet.

 

De Omgevingswet bepaalt dat er bij de evenwichtige toedeling van functies aan locaties rekening moet worden gehouden met de gezondheid. Langdurige blootstelling aan overmatig geluid kan nadelige gezondheidseffecten hebben. Met de Omgevingswet dient onder andere zorg te worden gedragen voor een leefomgeving die beschermd wordt tegen overmatige geluidshinder die afkomstig kan zijn van wegen, spoorwegen, (milieubelastende) activiteiten en evenementen/incidentele festiviteiten.

De omgevingsvisie (eerste kerninstrument Omgevingswet) kan duidelijkheid scheppen in de ambities en de manier waarop daaraan gewerkt wordt. Voor het omzetten van de ambities in werkbare regels kan gebruikt worden gemaakt van “programma’s” (tweede kerninstrument Omgevingswet).

 

In de gemeentelijke omgevingsvisie komt het geluidaspect wel aan de orde , er zijn echter geen aanvullende voorwaarden voor geluid opgenomen. De gemeente Soest heeft ervoor gekozen om alle bestaande beleidstukken na 23 maart 2016 op te nemen in een “programma” met de ambitie deze om te zetten in regels voor het omgevingsplan. Het uitgangspunt van de gemeente Soest is om de bestaande geluidregels (2012 vastgesteld plus een aanpassing in 2019) voor verkeerslawaai beleidsneutraal vast te leggen. Daarnaast dienen er geluidregels voor bedrijfsactiviteiten in het omgevingsplan te worden opgenomen. De geluidregels voor bedrijfsactiviteiten zullen gebaseerd zijn op geluidvoorschriften uit het Activiteitenbesluit milieubeheer, waarbij rekening wordt gehouden met de omgevingstype waar de bedrijfsactiviteiten plaatsvinden. Naast bovengenoemde geluidregels dienen in het omgevingsplan geluidregels worden opgenomen die een uitwerking zijn van de instructieregels uit het Besluit kwaliteit leefomgeving (rijksregels Omgevingswet).

 

Om festiviteiten en evenementen te laten plaatsvinden op een wijze dat de geluidoverlast van deze activiteiten acceptabel is voor de omgeving, is het tevens van belang om daar geluidregels voor op te stellen. Op 10 september 2019 onder nr. 219681 is de uitvoering van het Beleidsplan Veilige evenementen in een gastvrij Soest (vastgesteld in 2018) in het gemeenteblad gepubliceerd. De huidige geluidregels vanuit Beleidsplan Veilige evenementen in een gastvrij Soest en de Algemene Plaatselijke Verordening (APV) zijn milieubeleidsneutraal overgenomen.

 

De bovengenoemde gewenste/verplichte geluidregels zijn in deze geluidnota vastgelegd met als doel om deze op te nemen in het omgevingsplan, om zo, een goed woon- en leefklimaat te bewerkstelligen.

 

Figuur 1. Overzicht kerninstrumenten Omgevingswet

 

De Nota geluidsregels Soest 2024, heeft betrekking op:

  • -

    verkeerslawaai;

  • -

    industrielawaai (geluid van bedrijven, instellingen, horeca- en sportinrichtingen);

  • -

    evenementenlawaai.

Leeswijzer

In hoofdstuk 2 wordt nader ingegaan op het beleidshuis van de gemeente Soest. Hierin wordt tevens aangegeven wat de algemene beleidsuitgangspunten zijn voor geluid.

 

Vervolgens worden in hoofdstuk 3 tot en met 10, per vorm van geluidshinder aangegeven wat de lokale situatie is, wat de overgang naar de Omgevingswet betekent en hoe de bestaande geluidregels deels zijn overgenomen en deels zijn omgezet in regels voor het omgevingsplan.

 

In hoofdstuk 3 tot en met 10 zijn de aspecten en afwegingen die van belang zijn voor het opstellen van de geluidregels ten behoeve van het omgevingsplan uiteengezet. Met die informatie zijn de geluidregels voor verkeer en (bedrijfsmatige) activiteiten opgesteld en voor evenementen zijn deze één op één overgenomen.

 

Voorgaande is weergegeven in:

  • -

    bijlage 1 Geluidregels verkeerslawaai omgevingsplan;

  • -

    bijlage 2 Gebiedsgerichte geluidregels industrielawaai omgevingsplan;

  • -

    bijlage 3 Grenswaarden voor evenementen/festiviteiten omgevingsplan.

2. ACHTERGROND OMGEVINGSWET

 

De beoogde inwerkingtredingsdatum van de Omgevingswet is 1 januari 2024.

 

In het Omgevingsplan moeten alle regels over de fysieke leefomgeving die de gemeente stelt binnen haar grondgebied worden opgenomen. Het Omgevingsplan bevat de algemene geldende en juridisch bindende regels in de gemeente. Door de inwerkingtreding van de Omgevingswet zijn de huidige bestemmingsplannen met een aantal verordeningen en de Bruidsschat opgenomen in het tijdelijke deel van het Omgevingsplan (zie toelichting hieronder). De gemeente heeft tot 2032 de tijd om een definitief omgevingsplan op te stellen.

 

Tabel 1.

Instrumenten Omgevingswet

aspect “Geluid”

Omgevingsvisies

Uitgangspunt is om een passende geluidkwaliteit te realiseren en tegelijkertijd een gezonde akoestische leefomgeving te waarborgen.

Gezondheid: evenwichtige toedeling van functies aan locaties rekening moet worden gehouden met de gezondheid

Omgevingsprogramma

Huidig geluidbeleid omgezet in geluidregels plus uitwerking instructieregels uit het Besluit kwaliteit leefomgeving

Tijdelijke deel van het omgevingsplan

Bruidsschatregels geluid.

Definitief omgevingsplan

Bijlage 1 tot en met 4 van de geluidnota bevat geluidregels die worden opgenomen in het definitieve deel van het omgevingsplan

 

2.2 Passende geluidkwaliteit

De Omgevingswet bepaalt dat er bij de evenwichtige toedeling van functies aan locaties rekening moet worden gehouden met de gezondheid. Langdurige blootstelling aan geluid kan nadelige gezondheidseffecten hebben. Hierbij kan gedacht worden aan een verhoogde kans op hoge bloeddruk en hart- en vaatziekten. Geluid kan ook de kwaliteit van bijvoorbeeld slapen en concentreren beïnvloeden. Het omgevingsplan dient onder andere zorg te dragen voor een leefomgeving die beschermd wordt tegen overmatige geluidshinder.. Van belang is daarom geluidregels op te nemen in het omgevingsplan om geluidhinder te beperken.

 

Huidige regelgeving:

De regelgeving inzake geluid was vastgelegd in onder andere de Wet geluidhinder, het Activiteitenbesluit milieubeheer, het geluidbeleid van de gemeente Soest met betrekking tot wegverkeerslawaai en het geluid bij evenementen. Met de inwerkingtreding van de Omgevingswet komen de Wet geluidhinder en het Activiteitenbesluit te vervallen (buiten het omgevingsrecht om). De regels uit de Wet geluidhinder zijn inhoudelijk vernieuwd en geïntegreerd in de Omgevingswet en het Besluit kwaliteit leefomgeving (Bkl).

 

Tijdelijke deel van het Omgevingsplan

De regels inzake geluid uit het huidige Activiteitenbesluit milieubeheer zijn vervallen met de inwerkingtreding van de Omgevingswet en zijn van rechtswege (automatisch) grotendeels opgenomen in het (tijdelijke deel van het) omgevingsplan van de gemeente. Deze tijdelijk oplossing –de bruidsschat genoemd – wordt mogelijk gemaakt door het Invoeringsbesluit Omgevingswet. Hiermee wordt voorkomen dat er een leemte in de regelgeving ontstaat. Nadat betreffende bruidsschat van rechtswege onderdeel uitmaakt van het tijdelijke deel van het omgevingsplan, kan de gemeente vervolgens besluiten of zij deze regels wil behouden, wijzigen of laten vervallen. Het is van belang dat deze ‘bruidsschatregels’ worden aangepast aan de lokale situatie in de gemeente Soest met oog op een evenwichtige toedeling van functies aan locaties.

 

In afdeling 5.1 van het Besluit kwaliteit leefomgeving zijn instructieregels opgenomen over hoe geluidnormering in het omgevingsplan moet of kan worden opgenomen. Bij de inwerkingtreding van de Omgevingswet beschikken de gemeenten dus al feitelijk over een omgevingsplan (= het tijdelijke deel van het omgevingsplan van de gemeente). Het nieuwe deel van het omgevingsplan is eerst nog leeg. De regels in het nieuwe deel komen deels tot stand door bestaande regels uit het tijdelijke deel om te zetten naar het nieuwe deel. Daarnaast neemt de gemeente in het nieuwe deel nieuwe geluidregels op voor ruimtelijke ontwikkelingen en activiteiten. Deze regels zijn direct van toepassing op nieuwe activiteiten en ruimtelijke ontwikkelingen. Voor bestaande activiteiten gelden de bruidsschatregels.

 

Nieuwe deel van het Omgevingsplan

Met de instructieregels, afdeling 5.1, Besluit kwaliteit leefomgeving is bepaald hoe de geluidnormering in het omgevingsplan moet of kan worden opgenomen. Het gaat om de geluidnormering met betrekking tot verkeerslawaai en activiteiten (hierbij gaat het om alle activiteiten anders dan wonen die geluidhinder kunnen veroorzaken). De gemeente Soests heeft geluidregels opgesteld met een geluidnormering die afgestemd is op de lokale situatie. De geluidregels die in het omgevingsplan worden opgenomen dienen de inwoners van de gemeente Soest te beschermen tegen geluidhinder. Uitgangspunt is dat de geluidregels goed aansluiten bij de ambities uit de omgevingsvisie van de gemeente om een passende geluidkwaliteit te realiseren en tegelijkertijd een gezonde akoestische leefomgeving te waarborgen. In bijlage 1 t/m 3 van dit document staan de (her) geformuleerde geluidregels die de gemeente Soest gaat opnemen in het omgevingsprogramma/omgevingsplan.

 

In de Omgevingswet, afdeling 2.5 wordt verwezen naar instructieregels. Voor de gemeente zijn met name van belang de instructieregels welke zijn opgenomen in het Besluit kwaliteit leefomgeving. Dit besluit geeft inhoudelijke normen en instructieregels voor geluid die gelden voor omgevingsplannen. Hierbij wordt onderscheid gemaakt in normen en regels die opgenomen moeten worden in het omgevingsplan (standaardwaarden) en normen en regels die opgenomen kunnen worden in het omgevingsplan (zie bijlage 1, 2 en 3). De normen en regels die opgenomen kunnen worden bieden de gemeente ruimte om soepeler of strenger te zijn dan de standaard normen. Dit is het zogenoemde mengpaneel. Maar ook hier geldt dat de gezonde fysieke leefomgeving onderdeel is in de afweging van de vast te leggen geluidsnormen.

Het Besluit kwaliteit leefomgeving bevat ook een aantal geluidsartikelen die rechtstreeks werkend zijn.

 

De gemeente heeft in 2012 en 2019 het geluidbeleid vastgesteld. Op 31 oktober 2018 is het Evenementenbeleid gemeente Soest in de lokale krant gepubliceerd en deze is op 10 september 2019 onder nr. 219681 in het gemeenteblad gepubliceerd. De gemeenteraad van de gemeente Soest heeft het Beleidsplan “Veilige evenementen in een gastvrij Soest” in 2018 vastgesteld. De regels uit de genoemde beleidstukken zijn overgenomen en kunnen worden geïntegreerd in het omgevingsplan.

 

Tabel 2.

Huidige Regelgeving

Nieuwe Regelgeving

Wet geluidhinder

 

Omgevingswet en

Besluit kwaliteit leefomgeving (Bkl)

Omgevingsregeling

Geluidregels omgevingsplan

Nota geluidbeleid gemeente Soest 2019

Geluidregels omgevingsplan

Activiteitenbesluit

Besluit Activiteiten leefomgeving (BAL)

Omgevingsregeling

Bruidsschat tijdelijk Omgevingsplan

Geluidregels omgevingsplan

Apv evenementen

Geluidregels omgevingsplan en APV

Evenementen beleid gemeente Soest 2019

Geluidregels omgevingsplan

 

3. VERKEERSLAWAAI

3.1 Lokale infrastructuur

Soest, Soesterberg, en de Soestduinen zijn de kernen van de gemeente Soest. Binnen de gemeente Soest liggen meerdere (provinciale) wegen met een hoog verkeersintensiteit. De belangrijkste wegen en verbindingen in en nabij de gemeente Soest zijn:

  • De Amsterdamsestraatweg, loopt ten noorden van de gemeente Soest. Deze provinciale weg is een belangrijke verbinding naar de A1 (Amsterdam – Utrecht) en biedt toegang tot de regio Soest via afrit 10 (Soest);

  • De A28 loopt ten zuiden van Soesterberg en is een cruciale snelweg die steden als Utrecht en Amersfoort met elkaar verbindt. Via afrit 3 (Soest) kunnen automobilisten de gemeente Soest bereiken;

  • De N413 (Van weerden Poelmaweg), vormt de verbindingsweg tussen Soest en Soesterberg;

  • De N221 (Koningsweg/Birkstraat), is een weg die Soest verbindt met Amersfoort . Deze weg speelt een belangrijke rol in het lokale verkeer in de gemeente. Deze weg heeft een hoge verkeersintensiteit;

  • N234 (Biltseweg), loopt ten noord-oosten van Soest en vormt de verbinding tussen Soest en Bilthoven;

  • N237 (Amersfoortsestraat), loopt via Soesterberg en is de verbinding tussen Amersfoort en Utrecht. Deze weg heeft een hoge verkeersintensiteit.

Binnen de gemeente Soest zelf zijn er verschillende lokale wegen en straten die zorgen voor de ontsluiting en toegang tot woonwijken, bedrijventerreinen en recreatiegebieden (Laanstraat, Beukenlaan, Nieuweweg, Dalweg, Koninginnelaan en de Soestbergsestraatweg.

 

De meeste wegen in de kernen zijn als 30 km/per uur aangemerkt. Sommige doorgaande wegen binnen de bebouwde kom zijn als 50 km/per uur wegen aangemerkt en in het buitengebied zijn de wegen aangemerkt als 60 en 80 km/per uur wegen.

 

Binnen de gemeente Soest ligt tevens een spoorlijn Den Dolder-Baarn. Deze strijkt zich uit over 3 treinstations, Station Soest, Soestdijk en Soest Zuid.

 

Uit het bovenstaande blijkt dat de gemeente Soest diverse locaties heeft met een hoge verkeersdrukte wat kan leiden tot hogere geluidbelastingen in de omgeving. Dit heeft tot gevolg dat nabij deze locaties bij ruimtelijke ontwikkelingen (realiseren van woningen of andere geluidgevoelige objecten) extra aandacht besteed moet worden aan het woon- en leefklimaat.

 

Figuur 1. Overzichtskaart snel-, en provinciale wegen

 

3.2 Overgang naar Omgevingswet (verkeerslawaai)

Voor wegverkeerslawaai met betrekking tot provinciale – en gemeentewegen (wegen met een snelheidsregime van 50 of meer km/uur) waren de geluidsnormen vastgelegd in de Wet geluidhinder. Deze wetgeving blijft na het in werking treden van de Omgevingswet nog van belang in verband met het overgangsrecht.

 

Op 31 januari 2012 is het de “Nota geluidbeleid gemeente Soest” gepubliceerd in het Gemeenteblad gemeente Soest, nr. 296949 (Vastgesteld door het college van Soest op 3 januari 2012). I 2019 zijn daar nog wijzigingen op toegepast.

 

Dit beleid is van toepassing op gemeentewegen met een snelheidsregiem van 50 of meer km/uur gebaseerd en geeft geen aanvullende bescherming voor woonsituaties bij gemeentewegen met een maximum snelheid van 30 km/uur.

 

Besluit Kwaliteit Leefomgeving (BKL)

Voor het opstellen van regels voor het vastleggen van grenswaarden voor geluidbelastingen als gevolg van verkeer is het gewenst om gebruik te maken van die ruimte die de Omgevingswet biedt om extra bescherming te bieden bij woningen nabij alle openbare wegen (met een snelheid vanaf 30 km/uur). Dit is van belang omdat woningen gelegen aan wegen met een snelheid van 30 km/uur ook geluidshinder kunnen ondervinden van het verkeer omdat de verkeersintensiteit hoog ligt en/of de woningen erg dicht bij de betreffende weg zijn gelegen.

 

De Wet geluidhinder is vervallen. Deze bood ruimte om te kunnen afwijken van de voorgeschreven voorkeursgrenswaarde. In het Besluit kwaliteit leefomgeving zijn voor verkeerslawaai standaardwaarden geluid opgenomen. Om te kunnen afwijken van deze standaardwaarden (minder streng) dienen afwijkende waarden in het omgevingsplan te worden opgenomen in de vorm van geluidregels. Voor de bepaling van de grenswaarden is aansluiting gezocht bij de ruimte die Wet geluidhinder bood om te kunnen afwijken van de voorkeurs-grenswaarden en bij de beleidsregels van de gemeente Soest.

 

Wet milieubeheer/geluidproductieplafonds

Op 1 juli 2012 zijn de geluidregels voor de hoofdspoorwegen en snelwegen ingrijpend gewijzigd. Voor de hoofdspoorwegen en snelwegen zijn in hoofdstuk 11 van de Wet milieubeheer regels opgenomen, die de introductie vormden van geluidsproductieplafonds (gpp’s). Gpp’s stellen een heldere grens over de toelaatbare hoeveelheid geluid en het tegengaan van een onbelemmerde groei van het geluid door verkeer. De gpp’s, brongegevens en relevante besluitinformatie zijn opgenomen in het zogenaamde geluidsregister. Deze gegevens (van belang i.v.m. aanwezigheid van snelwegen en spoorlijnen) zijn te raadplegen en te downloaden via het geluidsregister. De systematiek voor gpp’s voor de rijks infrastructuur wordt beleidsneutraal omgezet naar het systeem van de Omgevingswet. Deze systematiek wordt tevens van toepassing bij provinciale wegen.

 

3.3 Verkeerslawaai Omgevingswet/Besluit kwaliteit leefomgeving

Geluid afkomstig van het wegverkeer wordt vaak als zeer hinderlijk ervaren en is een van de belangrijkste bronnen van omgevingslawaai. Blootstelling aan een te hoog geluidniveau kan behalve hinderlijk ook schadelijk voor de gezondheid zijn. Van belang is daarom om zo goed mogelijk rekening te houden met deze vorm van geluidshinder bij het ontwikkelen en wijzigen van de woonomgeving.

 

De Omgevingswet heeft met betrekking tot verkeerslawaai het doel om geluidsgevoelige gebouwen (o.a. woningen) te beschermen tegen verkeerslawaai. De nieuwe wetgeving heeft tevens als doel:

  • het voorkomen van de onbeheerste groei van geluidbelasting als gevolg van verkeer en,

  • de aanpak van bestaande geluidsgevoelige gebouwen met zeer hoge geluidbelastingen vanwege verkeer door het treffen van geluidsbeperkende maatregelen (sanering).

De beheersing van geluid van gemeentewegen wordt in de Omgevingswet geregeld door het bepalen van de basisgeluidemissie voor een bepaald referentiejaar. De Basis Geluid Emissie (BGE) wordt een nieuw instrument om de geluidsituatie van gemeentelijke wegen in kaart te brengen en te monitoren. Gekozen is voor een geluidmonitoring op emissieniveau. Elke 5 jaar moeten de gemeenten rapporteren over de ontwikkeling van de geluidemissie van hun wegennet. Bij een toename van meer dan 1,5 dB ten opzichte van de BGE zijn mogelijk maatregelen nodig.

 

De basisgeluidemissies kunnen, naast het gebruik voor monitoring, als omgevingswaarden worden vastgelegd in het omgevingsplan. In het omgevingsplan van de gemeente Soest zullen deze basisgeluidemissies niet als omgevingswaarden worden vastgelegd.

 

In het Besluit kwaliteit leefomgeving staan geluidsnormen als standaardwaarden vermeld (artikel 5.78t, zie bijlage 5) waar in het omgevingsplan in voorzien moet worden. Aan de standaardwaarden is een geluidaandachtsgebied gekoppeld. Een geluidaandachtsgebied is het gebied langs een weg of spoorweg waar het geluid hoger kan zijn dan de standaardwaarde (artikel 3.20 Bkl).

Deze standaardwaarden kunnen in bepaalde situaties beperkend zijn voor het ontwikkelen van woningbouw nabij drukke wegen. Om dan toch woningbouw mogelijk te maken geeft het Besluit kwaliteit leefomgeving onder voorwaarden ruimte om af te wijken van deze standaardwaarden door het stellen van hogere grenswaarden voor geluid (artikel 5.78v t/m Artikel 5.78aa, zie bijlage 5). Een voorwaarde is dan wel dat deze grenswaarden in het omgevingsplan zijn opgenomen (instructieregel).

 

Naast het Besluit kwaliteit leefomgeving is het van belang om rekening te houden met de regels die de Provincie Utrecht gaat vast leggen in de omgevingsverordening. In het Ontwerp provinciale omgevingsverordening 2023 is het volgende opgenomen:

Voor zover een omgevingsplan betrekking heeft op locaties gelegen binnen de Geluidscontour van provinciale wegen

  • a.

    zijn nieuwe geluidgevoelige gebouwen in het Geluidscontour buiten de bebouwde kom toegestaan tot een geluidsbelasting van maximaal 60 Lden op de gevel;

  • b.

    zijn nieuwe geluidgevoelige gebouwen in het Geluidscontour binnen de bebouwde kom toegestaan tot een geluidsbelasting van 65 Lden op de gevel.

3.4 Geluidregels verkeerslawaai

In de gemeente Soest liggen meerdere wegen met een hoge verkeersintensiteit. Dit heeft tot gevolg dat nabij deze wegen, met name bij ruimtelijke ontwikkelingen, extra aandacht moet worden besteed aan het woon- en leefklimaat van zowel aanwezige - als nieuwe woningen.

 

Om de evenwichtige toedeling van woonfuncties bij verkeerswegen (artikel 4.2 Omgevingswet) te bewerkstelligen heeft de gemeente Soest gekozen om voor het omgevingsplan aanvullende geluidregels verkeerslawaai op te stellen die een verruiming toelaten van de standaardwaarden uit het Besluit kwaliteit leefomgeving. Deze verruiming was geregeld in de Wet geluidhinder en de nota geluidbeleid Wegverkeeslawaai gemeente Soest. Door het vervallen van de Wet geluidhinder bij het in werking treden van de Omgevingswet is het dus van groot van belang dat deze verruiming wordt vastgelegd in het omgevingsplan. De argumentatie van deze verruiming is gebaseerd op de voorwaarden die het Besluit kwaliteit leefomgeving op dit punt biedt, de ruimte die de Wet geluidhinder bood en de afweging om een goed leefklimaat te behouden. De extra geluidsruimte die wordt toegestaan bij een gevel die zwaar belast wordt door verkeerslawaai dient gecompenseerd te worden door aanvullende maatregelen. Het gaat dan om maatregelen zoals geluidsluwe gevels en geluidsluwe buitenruimten.

In bijlage 1 zijn de geluidregels verkeerslawaai opgesteld die deels gebaseerd zijn op de nota geluidbeleid wegverkeeslawaai gemeente Soest uit 2012/2019. Deze geluidregels zijn er om die evenwichtige afweging tussen het behoud van een gezonde (akoestische) leefomgeving en ruimte voor woningbouw te bewerkstelligen.

 

Het vaststellen van dergelijke regels biedt de volgende voordelen.

  • De gemeente moet elke aanvraag gelijk behandelen en beoordelen. Vooraf vastgelegde regels bieden initiatiefnemers duidelijkheid en versnellen de procedures;

  • De woonkwaliteit wordt geborgd door aanvullende eisen aan woningen op te leggen,bijvoorbeeld door de realisatie van een geluidsluwe gevel;

  • Bij rechtszaken kunnen vooraf vastgelegde regels een motivering voor het besluit van Burgemeester en wethouders bieden.

Indien bij geluidsgevoelige bebouwingen de standaardwaarde wordt overschreden tot een bepaalde grenswaarde is het van belang dat de binnenwaarde wel aan de wettelijke standaardnorm voldoet. Met de invoering van de Omgevingswet vervalt het huidige Bouwbesluit 2012 en worden de technische bouwvoorschriften opgenomen in het Besluit bouwwerken leefomgeving, kortweg het Bbl. Bij het in werking treden van de Omgevingswet gaan de eisen voor de binnenwaarden op basis van het Besluit bouwwerken leefomgeving en Besluit kwaliteit leefomgeving (artikel 3.49) gelden. De binnenwaarde geldt voor de geluidsgevoelige ruimten van een woning.

 

Om te kunnen voldoen aan de binnenwaarden dient de buitengevel voldoende geluidwerend te zijn. Voor het bepalen van de geluidwering van de gevel wordt rekening gehouden met de cumulatie van de betrokken geluidsbronsoort zoals gemeentewegen, provinciale wegen, spoorwegen, snelwegen en/of industrieterreinen en andere aanwezige geluidsbronnen. Beoordeeld dient te worden of het gecumuleerde geluid aanvaardbaar is. Cumulatie is met name aan de orde indien een geluidsgevoelig gebouw is gesitueerd binnen meerdere geluidaandachtsgebieden (van een weg, spoorweg of industrieterrein).

4. INDUSTRIELAWAAI

4.1 Lokale situatie

In de gemeente Soest zijn er verschillende bedrijventerreinen aanwezig. Naast industriële bedrijven zijn er ook diverse agrarische bedrijven in het buitengebied en bedrijven ten behoeve van dienstverlening, horeca en detailhandel die met name gecentreerd zijn gelegen nabij de woonkernen Soest, Soest-zuid en Soesterberg.

 

Het buitengebied van de gemeente Soest bestaat uit een oostelijk deel tot aan de Grote Melm en de rivier de Eem. Dit gebied bestaat grotendeels uit landbouwgrond. Naast de agrarische activiteiten in het buitengebied zijn er bedrijven die toeristische activiteiten aanbieden. Het zuidelijke en westelijke deel bestaat vooral uit bossen (inclusief de Soesterduinen).

 

In de gemeente Soest zijn drie bedrijventerreinen. In Soest de Soestdijkse Grachten en in Soesterberg het bedrijventerrein aan de Richelleweg en het transitiegebied (bedrijven/wonen) Soesterberg Noord. De centrale ligging in de regio is een belangrijke impuls voor bedrijven om voor deze locatie te kiezen.

 

Het bedrijventerrein Soestdijkse Grachten heeft een totale oppervlakte van circa 100 hectare. Dankzij enkele bedrijfsverzamelgebouwen is de afgelopen jaren het aantal bedrijven sterk gestegen. Er zijn zo’n 440 bedrijven (van licht tot zwaar milieubelastend)..

 

 

Op de Richelleweg zijn naast grote bedrijfspanden ook kleinere bedrijfsverzamelunits aanwezig. Met de verhuizing van meerdere bedrijven Van Soesterberg Noord naar de Richelleweg is in Soesterberg-Noord ruimte ontstaan voor nieuwbouwwoningen. Bedrijventerrein Soesterberg Noord, grenzend aan de voormalige vliegbasis Soesterberg, zal gedeeltelijk getransformeerd worden naar een woongebied. In het gebied Soesterberg-Noord komt een nieuwe woonwijk met zo'n 220 tot 250 woningen, waardoor het bedrijventerrein Soester-Noord een meer gemengd karakter krijgt (uiteindelijke doelstelling om van gemengd karakter naar helemaal wonen te transformeren).

 

Gegeven de diversiteit van de omgeving van de gemeente Soest is het van belang om bepaalde gebieden (gebieden met natuur en rustige woonwijken) te beschermen tegen overmatig geluid van bedrijfsactiviteiten. In andere gebieden zoals bedrijventerreinen, gebieden met landbouw/landbouw met verschillende agrarische nevenfuncties of gebieden met recreatie/horeca/detailhandel, is het gewenst dat er voldoende geluidsruimte geboden wordt voor de uitvoer van de bedrijfsactiviteiten.

 

Op grond van de genoemde diversiteit kan het grondgebied van de gemeente Soest worden ingedeeld in zeven gebiedstypen te weten: (de keuze van gebiedstype/benaming ligt niet vast en dient in overleg met de gemeente Soest nader te worden bepaald)

  • Rustige woonwijk - geluid ;

  • Gemend gebied wonen en bedrijven - geluid;

  • Woningbouw nabij drukke verkeerswegen (rijks -/provinciale - /spoorwegen);

  • Centrumgebied - geluid (detailhandel/horeca);

  • Agrarisch gebied - geluid;

  • Natuur gebied - geluid (zonder drukke wegen binnen een afstand van 200 meter);

  • Bedrijventerrein - geluid.

4.2 Overgang naar Omgevingswet (industrielawaai)

Om geluidhinder als gevolg van industrielawaai, met name bij woningen, te voorkomen dan wel te beperken zijn er diverse geluidregels vastgelegd in de wetgeving. Voor bedrijven zijn deze regels nu nog, in afwachting van de Omgevingswet, vastgelegd in het Activiteitenbesluit en/of de aan het bedrijf verleende omgevingsvergunning.

 

Het Activiteitenbesluit is met de inwerkingtreding van de Omgevingswet vervangen door het Besluit activiteiten leefomgeving (Bal). In het Besluit activiteiten leefomgeving zijn geen voorschriften voor geluidnormering opgenomen. Om te voorkomen dat bij de inwerkingtreding van de Omgevingswet hierdoor een leemte in de regelgeving voor bedrijfsmatige activiteiten zal ontstaan is de zogeheten “Bruidsschat” opgesteld. Deze bruidsschat is opgenomen in hoofdstuk 22 van de Invoeringswet en betreft een pakket aan regels dat vanaf 1 januari 2024 automatisch deel uitmaakt van het tijdelijk deel van het omgevingsplan. De milieuregels in de bruidsschat zijn vergelijkbaar met de regels van het Activiteitenbesluit. De milieuregels in de bruidsschat hebben wel een breder toepassingsbereik door het vervallen van het begrip inrichting. In de inleiding is al aangegeven dat het van belang is dat de regels voor geluid in de bruidsschat worden vervangen door geluidregels die zijn aangepast aan de gemeentelijke situatie.

 

Gemeente Soest stelt daarom geluidregels vast die de geluidartikelen van de bruidsschat vervangen en die voldoen aan instructieregels uit het Besluit kwaliteit leefomgeving.

 

4.3 Industrielawaai Omgevingswet/Besluit kwaliteit leefomgeving

De Omgevingswet staat voor een samenhangende benadering van de fysieke leefomgeving. Om dit te bereiken bevat de Omgevingswet regels en instrumenten om zo de gewenste geluidskwaliteit, in samenhang met andere belangen, in stand te houden dan wel te ontwikkelen. Eén van die instrumenten is het omgevingsplan.

 

De gemeente zorgt ervoor dat in het omgevingsplan regels staan die nodig zijn voor een evenwichtige toedeling van functies aan locaties (artikel 4.2 Omgevingswet).

 

Door een evenwichtige toedeling van functies aan locaties zal geluidsoverlast die gerelateerd is aan de activiteiten van bedrijven beperkt worden. Bij het ondervinden van geluidsoverlast van bedrijven speelt het functionele gebruik van het gebied waar het bedrijf is gevestigd een grote rol. Zo zal in een gebied met de functie rustige woonwijk eerder geluidsoverlast worden ervaren als daar lawaaimakende bedrijfsactiviteiten plaatsvinden dan bij een functie bedrijventerrein met woningen.

 

Naast een evenwichtige toedeling van functies aan locaties in het omgevingsplan dienen de in het omgevingsplan op te nemen regels voor activiteiten op een locatie te voldoen aan de instructieregels uit het Besluit kwaliteit leefomgeving.

In het Besluit kwaliteit leefomgeving staan standaardwaarden voor het toelaatbare geluid op een geluidsgevoelig gebouw veroorzaakt door activiteiten (artikel 5.65, zie bijlage 5). De gemeente dient deze standaardwaarden in het omgevingsplan op te nemen.

Bij het toelaten in het omgevingsplan van geluidsgevoelige gebouwen dient, naast de beoordeling of er sprake is van een evenwichtige toedeling, te worden beoordeeld of de bestaande bedrijfsactiviteiten kunnen blijven voldoen aan de standaardwaarden uit het omgevingsplan (of in de omgevingsplan vastgelegde afwijkende waarden). Dit geldt ook andersom. Bij het toelaten van bedrijfsactiviteiten in het omgevingsplan mogen de bedrijfsactiviteiten geen geluidsoverlast veroorzaken bij de in de omgevingsplan vastgelegde geluidgevoelige gebouwen. Dit wordt bewerkstelligd doordat de in het omgevingsplan opgenomen standaardwaarden/afwijkende waarden niet overschreden mogen worden.

 

Het Besluit kwaliteit leefomgeving geeft de ruimte om, afhankelijk van de locatie en de activiteit, af te wijken van de standaardwaarde (het zogeheten mengpaneel), de mogelijkheid om eigen afwegingen te maken binnen het thema geluid (zie bijlage 5, artikel 5.66). De afwijkende waarden kunnen hoger dan wel lager liggen dan de standaardwaarden. Indien geen afwijkende waarden in het omgevingsplan zijn opgenomen is er geen ruimte om een geluidsgevoelig gebouw toe te laten wanneer de gevelbelasting bij een mogelijke nieuwe geluidgevoelig gebouw hoger ligt dan de standaardwaarde. Daartegenover kan een lagere waarde voor de geluidbelasting in het omgevingsplan (dus strenger) zorgen dat bepaalde lawaaimakende bedrijfsactiviteiten niet plaatsvinden in een gebied waar dat onwenselijk is. Indien het omgevingsplan geen ruimte biedt voor hogere waarde dan de standaardwaarde, kan het dus gebeuren dat bijvoorbeeld een transformatie van een kantoorgebouw, gelegen aan de rand van een bedrijventerrein, naar appartementen niet mogelijk is vanwege het beperken van de geluidruimte van omliggende bedrijven. Omgekeerd kan het ook zo zijn dat het bijvoorbeeld raadzaam is om geen medewerking te verlenen aan de vestiging van een bedrijf in een zeer rustige woonwijk.

 

Uit het bovenstaande blijkt dat niet op alle locaties de standaardwaarden voor een activiteit leiden tot het gewenste evenwicht tussen beschermen en benutten. De gemeente kan dus op basis van het Besluit kwaliteit leefomgeving gemotiveerd kiezen voor afwijkende waarden. Hierbij geldt de voorwaarde dat er sprake is van aanvaardbaar geluid op geluidsgevoelige gebouwen. Bij afwijkende waarden die hoger liggen dan de standaardwaarden, geldt tevens de voorwaarde dat in ieder geval voldaan moet worden aan de grenswaarden voor het binnen geluidsniveau. Deze grenswaarden gelden voor het binnen geluidsniveau in geluidsgevoelige ruimten van omliggende woningen en dienen in het omgevingsplan te worden vastgelegd.

 

Redenen voor een afwijkende waarde (strenger of ruimer) kunnen zijn:

  • beschermen van een rustige woonwijk;

  • mogelijkheden voor bedrijvigheid in een gemengd gebied (wonen en werken) en

  • het voorkomen van een ongewenste geluidbelasting door meerdere activiteiten samen (cumulatie).

4.4 Gebiedsgerichte geluidregels industrielawaai

Om de evenwichtige toedeling van functies aan locaties (artikel 4.2 Omgevingswet) te bewerkstelligen heeft de gemeente Soest onder andere gekozen voor gebiedsgerichte geluidregels industrielawaai. Dit houdt in dat, afhankelijk van de functie van het gebied en de bedrijfsactiviteiten, een passende geluidskwaliteit wordt vastgelegd om zo een zo optimaal mogelijk woon- en leefklimaat voor de inwoners te bewerkstelligen en om een goede omgevingskwaliteit te bereiken dan wel in stand te houden.

 

In bijlage 2 worden deze gebiedsgerichte geluidregels weergegeven.

 

Bij gebiedsgerichte geluidregels wordt per gebiedstype een afwijkende geluidswaarde, ten opzichte van de in het omgevingsplan vastgelegde standaardwaarde, vastgesteld. Bij ontwikkelingen binnen mogelijke gebiedstypen vormt de afwijkende geluidswaarde, naast de standaardwaarde en grenswaarde voor de binnenwaarden, dan ook het toetsingskader.

Onder paragraaf 3.3 Lokale situatie is een indeling gemaakt van de gebiedstypen voor de gemeente Soest. Deze gebiedstypen vormen het uitgangspunt voor de gebiedsgerichte geluidregels. De gebiedsgerichte geluidregels industrielawaai van de gemeente Soest geven de geluidsnormering aan voor industrielawaai per gebiedstype.

 

De mogelijke afwijkende geluidswaarden per gebied zijn gebaseerd op de geluidskwaliteit die de gemeente voor het betreffende gebied nastreeft. Dit geeft de gemeente de ruimte om in te spelen op knelpunten op het gebied van industrielawaai. Bijkomend voordeel is dat in de gevallen van nieuwe ruimtelijke ontwikkelingen, waarbij het referentieniveau van het omgevingsgeluid bepalend kan zijn, het referentieniveau niet meer bepaald hoeft te worden omdat het aangevraagde geluidsniveau wordt getoetst aan het (voor dat gebied) omschreven geluidsniveau.

 

De gebiedsgerichte geluidregels industrielawaai geven duidelijkheid over de mogelijkheden van bedrijvigheid, in relatie tot de bescherming van de bewoners tegen een te hoge geluidbelasting door bedrijven en industrie. Het is belangrijk dat zowel binnen de gemeentelijke organisatie als daarbuiten de geluidregels voor industrielawaai duidelijk zijn en leiden tot integer handelen.

 

Voor bijzondere en afwijkende activiteiten en situaties blijft maatwerk voor gecompliceerde bedrijven mogelijk. Activiteiten die het omgevingsplan toestaat kunnen ook een relatie hebben met activiteiten waar het Rijk regels over stelt. Zo kunnen de werkzaamheden binnen een bedrijf een milieubelastende activiteit zijn waarvoor algemene rijksregels in het Besluit activiteiten leefomgeving zijn opgenomen.

 

De gebiedsgerichte geluidregels industrielawaai hebben met name betrekking op de in de gemeente Soest aanwezige bedrijven. Volgens het bedrijvenbestand van Soest (registratie Regionale Uitvoeringsdienst Utrecht) vallen de meeste bedrijven in de gemeente Soest nu onder het Activiteitenbesluit. Indien voor deze bedrijven maatwerkvoorschriften gelden dan wordt als regel het maatwerkbesluit Activiteitenbesluit als een maatwerkvoorschrift omgevingsplan gezien. Er zijn ook een aantal omgevingsvergunningplichtige bedrijven aanwezig. Indien deze vergunningsplichtige bedrijven voorschriften voor geluid hebben dan kunnen deze voorschriften afhankelijk van de inhoud blijven bestaand als vergunningvoorschrift of gelden als maatwerkvoorschrift omgevingsplan.

 

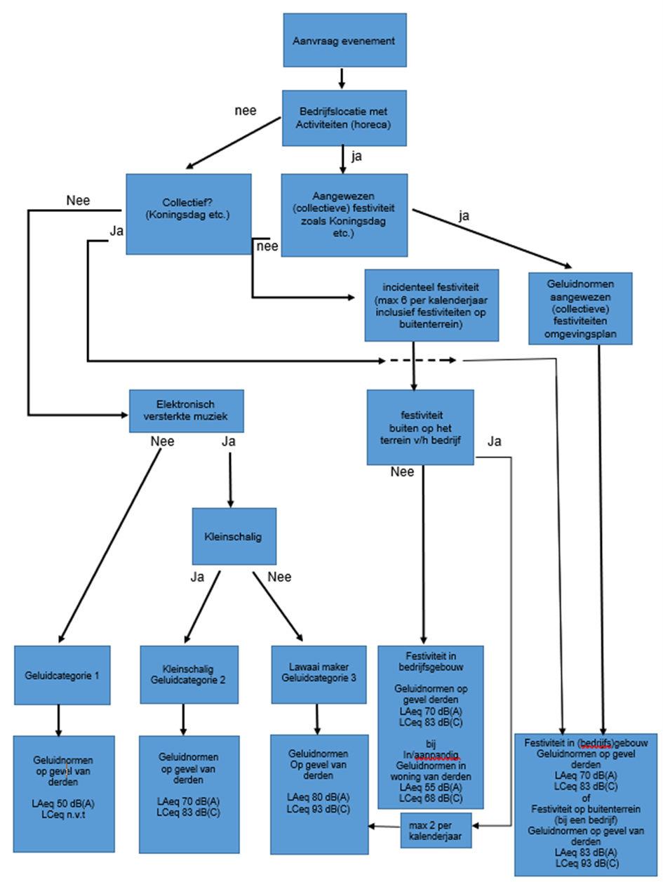
4.5 Festiviteiten/evenementen bij bedrijven

Een afwijkende vorm van industrielawaai is geluid van festiviteiten die plaatsvinden bij bedrijven. Voor het houden van een festiviteit als een bijbehorende activiteit binnen het bedrijf zijn gebiedsgerichte geluidregels niet geschikt. Gekozen is voor specifieke geluidregels voor festiviteiten overeenkomstig de geluidregels die de gemeente in 2018 heeft vastgelegd. Deze geluidregels worden toegelicht in hoofdstuk 7.

 

4.6 Mobiel breken

Puin breken met behulp van een mobiele puinbreker kan ook worden beschouwd als industrielawaai. De geluidnormering voor mobiel breken is in de vigerende wetgeving vastgelegd in artikel 8.3. van het Bouwbesluit 2012. Bij mobiel breken gaat het om het breken van steenachtige materiaal dat vrijkomt bij het slopen van bouwwerken of wegen.

 

In de Omgevingswet en het Besluit bouwwerken leefomgeving zijn regels voor het mobiel breken van bouw- en sloopafval opgenomen.

Volgens artikel 7.27 van het Besluit bouwwerken leefomgeving is een breekinstallatie mobiel als deze:

  • in de directe omgeving van het te slopen bouwwerk of weg staat;

  • maximaal 3 maanden op deze plaats staat, anders is het geen mobiele, maar een permanente breekinstallatie.

Geluidregels voor mobiel breken

Artikel 7.39 van het Besluit bouwwerken leefomgeving gaat over geluidhinder en stelt regels over wanneer en hoe vaak mobiel mag worden gebroken. Zo mag bijvoorbeeld alleen op werkdagen tussen 7.00 en 19.00 uur worden gebroken. Omdat voor deze activiteit al voorwaarden met betrekking tot de geluidbelasting zijn opgenomen, wordt in het omgevingsplan hierover niets opgenomen.

5. INSTALLATIE GELUID BIJ WONINGEN

5.1 Installaties voor warmte- of koudeopwekking

In Nederland worden zowel in de nieuwbouw als in bestaande woningen projecten ontwikkeld om duurzaam te wonen. Nieuwe bouwprojecten worden ontwikkeld zonder gaslevering, waardoor andere vervangende verwarmingssystemen moeten worden toegepast. Eén hiervan is de toepassing van warmtepompen.

 

Installaties voor warmte- of koudeopwekking worden vaak tegen de buitengevel van de woning gemonteerd, bijvoorbeeld aan de voorzijde van de woning of aan de achtergevel in de tuin. Ook kunnen ze los van de woning in de tuin worden geplaatst of op een vrijstaande schuur. Dergelijke installaties die buiten zijn opgesteld kunnen leiden tot geluidoverlast in de directe omgeving.

 

5.2 Huidige regelgeving/Omgevingswet

Met de laatste wijziging van het Bouwbesluit 2012 zijn regels opgenomen met betrekking tot warmtepompen en airco’s (installaties voor warmte- of koudeopwekking) die buiten worden opgesteld. Deze voorschriften gelden vanaf 1 april 2021 voor nieuw te plaatsen installaties bij nieuwbouw en bevatten een geluideis van 40 dB op de perceelgrens.

 

De wijzigingen van het Bouwbesluit 2012 zijn ook verwerkt in het Besluit bouwwerken leefomgeving (Bbl), de opvolger van het Bouwbesluit 2012 onder de Omgevingswet. Beoogd is om de bepalingen neutraal en technisch om te zetten naar het Besluit bouwwerken leefomgeving.

 

5.3 Installatiegeluid bij bestaande woningen

Ook bij bestaande bouw worden installaties voor warmteopwekking of koeling toegepast. In de nota van toelichting met betrekking tot de bovengenoemde aanpassingen van het Bouwbesluit (toelichting Stb. 2020, 189) staat vermeld dat de nieuwe voorschriften voor installatiegeluid ook gelden voor het plaatsen van deze installaties bij bestaande woningen, bijvoorbeeld in het kader van de energietransitie.

Voor utiliteitsbouw wordt de betreffende geluidsemissie gereguleerd via de Wet milieubeheer. In het Bouwbesluit 2012 worden daarom geen aparte eisen opgenomen voor utiliteitsbouw.

 

Voor bestaande installaties is in het Bouwbesluit niets geregeld uitgaande van het principe van verworven rechten.

6. LAAG FREQUENT GELUID

 

Steeds vaker krijgen we te maken met geluidklachten die gaan over laagfrequent geluid (LFG). De laatste jaren maken mensen zich meer zorgen over de effecten van bromtonen in hun leefomgeving. Ook landelijk maar ook in het buitenland worden vaker geluidhinder van bromtonen gemeld.

 

In Nederland komen de meldingen onder andere binnen bij de GGD, de gemeenten en omgevings /uitvoeringsdiensten. Hinder van een bromtoon kan leiden tot nadelige gezondheidseffecten. Om inzicht te krijgen in LFG klachten heeft de RUD Utrecht een protocol Laagfrequent geluid opgesteld (dit document is toegevoegd als extra bijlage bij de mail).

 

Het belangrijkste onderdeel van dit protocol is het stappenplan LFG klachten.

Het stappenplan omvat een standaard werkwijze en geeft onder andere aan:

  • -

    hoe een klacht over LFG geluid afgehandeld dient te worden binnen de gemeente en

  • -

    hoe deze klacht wanneer deze is overgedragen aan de RUD Utrecht, verder door de RUD Utrecht afgehandeld moet worden (meetprotocol, verwerking metingen, toetsing normen, rapportage).

De gemeente Soest zal geluidklachten over van laagfrequent geluid conform het protocol LFG van de RUD Utrecht behandelen. Zie bijlage 8 protocol Laagfrequent binnen de provincie Utrecht d.d. 16 november 2021”.

7. EVENEMENTEN

7.1 Regelgeving

Naast verkeer en industriegeluid kunnen horecabedrijven en buitenevenementen binnen de gemeente Soest ook een bron van geluidoverlast zijn.

 

Op 10 september 2019 onder nr. 219681 in het gemeenteblad gepubliceerd (de beleidsregels voor de uitvoering van het Beleidsplan Veilige evenementen in een gastvrij Soest is door de gemeenteraad van de gemeente Soest in 2018 vastgesteld).

 

De huidige geluidregels vanuit Beleidsplan Veilige evenementen in een gastvrij Soest en de Algemene Plaatselijke Verordening (APV) zijn milieubeleidsneutraal overgenomen.

 

De geluid beleidsregels gaan over het beheersen en voorkomen van geluidhinder bij evenementen. Deze beleidsregels moeten verankerd zijn een omgevingsplan van de gemeente. Tevens dienen de geluidbeleidsregels als handzaam instrument voor vergunningsverleners van evenementenvergunningen op basis van de Algemene Plaatselijke Verordening (APV).

 

De APV omschrijft een evenement als – samengevat - : elke voor publiek toegankelijke verrichting van vermaak, met uitzondering van: bioscoopvoorstellingen, markten, kansspelen, discotheken of andere dansgelegenheden, betogingen, samenkomsten en manifestaties volgens de Wet openbare manifestaties, een herdenkingsplechtigheid, een braderie en een optocht.

 

Evenementen hebben maatschappelijke meerwaarde. Dit is in het Beleidsplan “Veilige evenementen” in een gastvrij Soest verder beschreven. Er kunnen bij evenementen echter ook negatieve effecten optreden, zoals: het verstoren van de openbare orde;

  • -

    (geluid)overlast voor omwonenden bij het op- en afbouwen;

  • -

    overlast tijdens een evenement (o.a. geluid- en parkeeroverlast, vervuiling/beschadiging van particuliere goederen en de openbare ruimtes).

Daarom is in artikel 2.25 lid 1 van de Algemene Plaatselijke Verordening (APV) van Soest opgenomen dat het verboden is om zonder vergunning van de burgemeester een evenement te organiseren. De burgemeester kan een vergunning weigeren op grond van:

  • 1.

    de openbare orde;

  • 2.

    het voorkomen of beperken van overlast;

  • 3.

    de verkeersveiligheid;

  • 4.

    de veiligheid van personen of goederen;

  • 5.

    de zedelijkheid of gezondheid.

Grondslag van de bevoegdheid van de Burgemeester

In artikel 2.25 APV is opgenomen dat de burgemeester het bevoegde orgaan is voor vergunningverlening bij evenementen, en niet het college. Waarop is dat gebaseerd? In artikel 160 van de Gemeentewet is bepaald dat het college bevoegd is beslissingen van de raad voor te bereiden en uit te voeren, tenzij bij of krachtens de wet de burgemeester hiermee is belast.

 

Artikel 174 Gemeentewet schrijft voor dat de burgemeester is belast met:

  • -

    het toezicht op de openbare samenkomsten, vermakelijkheden en op de voor het publiek openstaande gebouwen en daarbij behorende erven;

  • -

    met de uitvoering van verordeningen met dat toezicht. Dit is dus één van de uitzonderingen op de hoofdregel van artikel 160 Gemeentewet.

De wet biedt zodoende de grondslag voor de bepalingen in de Algemene Plaatselijke Verordening (APV) waarin deze algemene bevoegdheid van de burgemeester wordt uitgewerkt.

 

7.2 Natuurbescherming

De organisator zorgt ervoor dat de Zorgplicht in het kader van de Wet natuurbescherming wordt nageleefd. Dit betekent dat er alles aan wordt gedaan om schade aan dieren en planten te voorkomen. Daarnaast wordt verwezen naar het bestemmingsplan waarin nader wordt geregeld hoe evenementen in het Natuur Netwerk Nederland-gebied zijn toegestaan, dan wel mogelijk gemaakt kunnen worden. Voor alle aanvragen die in het buitengebied plaatsvinden, voert de organisator overleg met de gebiedsbeheerder als ‘eigenaar’. Ook meldingen moeten in ieder geval doorgegeven worden zodat de gebiedsbeheerder weet wat er speelt.

 

7.3 Geluidkarakters muziekgeluiden

Het zal duidelijk zijn dat het geluidkarakter van een evenement bepalend kan zijn bij het verlenen van een evenementenvergunning. Zo zal er meer geluid geproduceerd worden bij een popfestival dan bij een rommelmarkt. Hieronder worden een aantal evenementen beschreven waarbij muziekgeluiden een belangrijke rol spelen.

 

Kermissen en ijsbanen

Bij kermissen wordt voornamelijk geluid voortgebracht door vast opgestelde omroepinstallaties en versterkte muziek via luidsprekers. Via de omroepinstallaties worden dingen aangeprezen en wordt de aandacht getrokken, waarbij vooral de piekgeluiden voor overlast bij omwonenden kunnen zorgen. Indien meerdere kermisexploitanten verschillende soorten muziek draaien kan het verschijnsel ontstaan dat deze exploitanten “tegen elkaar op gaan draaien” om zo de aandacht van het publiek te trekken.

 

Bij ijsbanen wordt voornamelijk achtergrondmuziek voortgebracht via luidsprekers. Bij speciale activiteiten (feestavonden) kan ook versterkte muziek weergegeven worden via luidsprekers.

 

Bij kermissen en ijsbanen kunnen aggregaten en koelmachines ook tot geluidklachten leiden. Bij kermissen gaat het meestal grote centrale aggregaten voor meerdere kermisattracties.

 

Indien er koelunits voor het koelen van een ijsbaan worden gebruikt (tijdelijke kunstijsbanen) dan zijn deze ook in bedrijf als de ijsbaan voor publiek gesloten is, bijvoorbeeld ’s nachts. Om klachten te voorkomen is het veelal noodzakelijk om een geluid gedempte uitvoering van de aggregaten en koelmachines voor te schrijven. Tevens dient er aandacht worden besteed aan de opstelling van de aggregaten en koelmachines ten opzichte van de woningen van derden.

 

7.4 Ontheffing Zondagswet

Het is op zondagen niet toegestaan vóór 13.00 uur geluid te produceren dat op een afstand van meer dan 200 meter van de geluidsbron hoorbaar is. Hiervan kan ontheffing worden verleend. Dit wordt van geval tot geval beoordeeld. De burgemeester kan hiervoor ontheffing verlenen.

 

7.5 Meldingsplichtige evenementen

Geen vergunning is vereist voor een klein evenement, indien:

  • het aantal aanwezigen niet meer bedraagt dan 150 gelijktijdig aanwezige personen; en

  • Het evenement plaatsvindt op:

    • -

      maandag t/m donderdag van 09.00 uur tot 18.00 uur, of

    • -

      vrijdag en zaterdag van 09.00 uur tot 24.00 uur, of

    • -

      zondag van 13.00 uur tot 23.00 uur; en

  • slechts kleine objecten worden geplaatst met een oppervlakte van minder dan 25 m² per object; en

  • er uitsluitend sprake is van akoestisch geluid of licht versterkt muziekgeluid (achtergrondmuziek);en

  • het evenement niet plaatsvindt op de rijbaan, (brom)fietspad, trottoir of parkeerplaats of anderszins een belemmering vormt voor het verkeer en de hulpdiensten en de organisator minimaal zeven werkdagen voorafgaand aan het evenement daarvan melding heeft gedaan aan de burgemeester; danwel

  • het evenement wel plaatsvindt op de rijbaan, (brom)fietspad, trottoir of parkeerplaats en de organisator minimaal zes weken voorafgaand aan het evenement daarvan melding heeft gedaan aan de burgemeester.

De burgemeester kan binnen vijf dagen na ontvangst van de melding besluiten het organiseren van klein evenement te verbieden, indien er aanleiding is te vermoeden dat daardoor de openbare orde, de openbare veiligheid, de volksgezondheid of het milieu in gevaar komt.

 

Het geluidsniveau is één van de factoren die in hoge mate de overlast van evenementen bepaalt. Het is primair de taak van de organisator om zich te houden aan de geluidsnormen zoals deze in de vergunning zijn opgenomen en om geluidsoverlast voor de omgeving zoveel als mogelijk te beperken.

 

7.6 Eindtijden muzikale festiviteiten

De eindtijden zijn gebaseerd op de actuele regels vanuit de APV en Beleidsplan Veilige evenementen in een gastvrij Soest.

 

Maandag t/m donderdag van 09.00 tot 23.00 uur;

vrijdag en zaterdag van 09:00 tot 01:00 uur*;

zondag van **11:00 tot 23:00 uur.

 

*Met uitzondering van categorie 3 evenementen waarbij de afstand tussen de geluidbron en de gevel van de dichtstbijzijnde woning minder is dan 50 meter. Dan geldt een maximale eindtijd van 00:00 uur.

**Begintijd mogelijk in combinatie met de Zondagswet

***Als na een zondag een feestdag volgt kan de verplichte eindtijd op 00:00 uur worden gezet in plaats van 23:00 uur. De eindtijd van 23:00 uur geldt dan voor op dag voorafgaand aan een volgende werkdag.

 

Het is op zondagen niet toegestaan vóór 13.00 uur geluid te produceren dat op een afstand van meer dan 200 meter van de geluidsbron hoorbaar is. Hiervan kan ontheffing worden verleend. Dit wordt van geval tot geval beoordeeld.

7.6.1 Afwijking eindtijden en geluidnormen Gildefeesten & Cabrio

Afwijking algemene regels voor eindtijden en geluid t.b.v. Gildefeesten

Vanwege het collectieve karakter en de historie van de Gildefeesten (al vele jaren vinden in Soest de Gildefeesten plaats) heeft het college in 2018 besloten dat de Gildefeesten mogen afwijken van de genoemde eindtijden onder 6.4 van dit document.

 

Op de donderdagavond tot en met de zondagavond eindigt het feest altijd om 01.00 uur. Op de andere avonden om 23.00 uur. In de Beleidsregels “Veilige evenementen in een gastvrij Soest” is bepaald dat evenementen op zondagavond tot en met donderdagavond om 23.00 uur moeten eindigen. Die regels zijn voor de Gildefeesten niet van toepassing.

 

Specifiek en uitsluitend voor de Gildefeesten zijn de eindtijden op de donderdagavond en de zondagavond niet 23.00 uur maar tot 01.00 uur.

 

Bij de beoordeling van muziekgeluiden wordt geen straffactor van 10 dB(A) voor muziekgeluid en geen bedrijfsduurcorrectie toegepast. Stemgeluiden worden buiten beschouwing gehouden.

 

Afwijking algemene regels voor aantal incidentele festiviteiten en geluid t.b.v. openluchttheater Cabrio Soest.

In afwijking van artikel 2 van bijlage 3 geldt voor het openluchttheater gelegen aan de Soesterbergsestraat 140 te Soest een maximum van twaalf dagen of dagdelen per kalenderjaar voor het houden van incidentele festiviteiten waarbij de genoemde niet van toepassing zijn, mits de houder van die inrichting ten minste tien werkdagen voor de aanvang van de festiviteit daarvan melding heeft gedaan aan het college.

 

In afwijking van de genoemde geluidnormen (standaardwaarden in artikel 2) bedraagt het equivalente geluidsniveau, gemiddeld over vijf minuten, veroorzaakt vanuit het openluchttheater niet meer dan:

  • a.

    130 dB(A) en 143 dB(C) gemeten op een meter van de bron;

  • b.

    95 dB(A) en 103 dB(C) gemeten op de bovenste ring van de tribune.

Bij de incidentele festiviteiten dient deze in de binnenruimte uiterlijk om 01.00 uur worden beëindigd en in de buitenruimte (van zondag t/m donderdag) uiterlijk om 23.00 uur en op vrijdag en zaterdag om 01.00 uur worden beëindigd.

 

Bij de beoordeling van muziekgeluiden wordt geen straffactor van 10 dB(A) voor muziekgeluid en geen bedrijfsduurcorrectie toegepast. Stemgeluiden worden buiten beschouwing gehouden.

 

7.7 Op- en afbouwen van evenementen

Het op- en afbouwen van evenementen is toegestaan onder de volgende voorwaarden:

  • 1.

    Per evenement zijn maximaal 2 opbouwdagen en 2 afbouwdagen toegestaan. Onder de opbouw valt niet het eventueel plaatsen van hekken en borden.

  • 2.

    Het evenement mag enkel tussen 8.00 en 22.00 uur worden op- en afgebouwd. Alleen bij zwaarwegende omstandigheden kan hiervan worden afgeweken en worden afspraken hierover in de vergunning vastgelegd.

  • 3.

    Tijdens de op- en afbouwdagen mag er geen sprake zijn van versterkte muziek, met uitzondering van de muziek voor het instellen of inregelen van geluidapparatuur (soundcheck) gedurende 60 minuten.

Overgang naar Omgevingswet (evenementenlawaai)

De geluidregels uit de huidige verordening komen met de invoering van de Omgevingswet, na het vaststellen van een omgevingsplan met daarin opgenomen de regels conform de geluidsnota 2024, te vervallen.

 

Bij festiviteiten bij bedrijven gaat het over het algemeen over festiviteiten bij horeca- en sport-gelegenheden. Deze bedrijven vallen nu onder het Activiteitenbesluit waarin geluidvoorschriften zijn opgenomen.

In de huidige verordening van de gemeente Soest zijn voor een bedrijf maximaal zes incidentele festiviteiten per kalenderjaar toegestaan. Bij incidentele festiviteiten zijn de geluidnormen enigszins verruimd.

 

Incidentele festiviteiten en Evenementen

In het Besluit kwaliteit leefomgeving zijn alleen instructieregels opgenomen, voor festiviteiten en evenementen, is het van groot belang om geluidregels voor festiviteiten en evenementen op te nemen in het omgevingsplan.

 

Bij het inwerking treden van de Omgevingswet geldt voor geluid bij evenementen/festiviteiten de volgende indeling:

  • 1.

    Festiviteiten bij bedrijven tot maximaal 12 x/per jaar (in de huidige regelgeving bekend als incidentele festiviteiten);

  • 2.

    In het omgevingsplan aangewezen festiviteiten (in de huidige regelgeving bekend als collectieve festiviteiten).

Ad 1. en 2.

Voor de festiviteiten genoemd onder 1. en 2. gelden voor geluid de standaardwaarden en grenswaarden ingevolge artikel 5.65 uit het Besluit kwaliteit leefomgeving (zie tevens bijlage 2, artikel 2 en 3).

In het Besluit kwaliteit leefomgeving is in artikel 5.68 aangegeven dat een omgevingsplan kan bepalen dat voor het houden van festiviteiten genoemd onder 1. en 2. afwijkende geluidwaarden opgenomen kunnen worden.

 

7.8 Geluidregels festiviteiten en evenementen

Om de evenwichtige toedeling van festiviteiten en evenementen bij geluidgevoelige gebouwen (artikel 4.2 Omgevingswet) te bewerkstelligen heeft de gemeente Soest gekozen om aanvullende geluidregels voor festiviteiten en evenementen op te stellen.

 

De geluidregels hebben betrekking op incidentele festiviteiten bij bedrijven en evenementen in de openbare ruimte of een inpandig evenement. Daarbij wordt onderscheid gemaakt in de omvang van het evenement en moeten geluidsnormen realistisch en maatschappelijk acceptabel zijn.

 

De evenementen/festiviteiten worden in drie geluidkarakters ingedeeld namelijk:

 

Cat 1. Evenementen zonder elektronische versterkte muziek- en installatiegeluiden.

 

Cat 2. Evenementen met elektronische versterkte (achtergrond)muziekgeluiden en installatiegeluiden,

 

Cat 3. Evenementen met elektronische versterkte muziekgeluiden en installatiegeluiden, zoals bijvoorbeeld de feestavonden met Dj’s en (pop) concertavonden zoals bijvoorbeeld Tentfeesten

 

  • NB: Bovenstaande indeling is afwijkend van de geluid categorie indeling naar de zwaarte van het evenement (A,B en C).

Geluidsnormen realistisch en maatschappelijk acceptabel

Bij het bepalen van de geluidsnormen voor een festiviteit of een evenement speelt het dilemma dat deze realistisch en maatschappelijk acceptabel moeten zijn. De geluidsnormen zijn daarom toegespitst op de verschillende soorten festiviteiten/evenementen die de gemeente Soest kent.

De geluidsnormen moeten enerzijds realistisch zijn. Dit houdt in dat het evenement volgens de beoogde bedrijfsvoering moet kunnen plaatsvinden.

De geluidsnormen moeten anderzijds maatschappelijk acceptabel zijn. Er moet sprake zijn van een zorgvuldige belangafweging. Dit houdt in dat indien voldaan wordt aan de (verruimde) geluidsnormen op voorhand geen onduldbare geluidhinder te verwachten is.

 

Onduldbare geluidhinder

Om te komen tot een afweging welke geluidsniveaus als gevolg van evenementenlawaai acceptabel zijn bij geluidgevoelige gebouwen is er voor gekozen om de 'Nota evenementen met een luidruchtig karakter' van de Inspectie milieuhygiëne Limburg te gebruiken.

 

In de 'Nota evenementen met een luidruchtig karakter' staat dat een duldbare situatie wordt bereikt bij een geluidbelasting op de gevel van een woning van maximaal 75 dB(A) en een geluidbelasting binnen in de woning van maximaal 50 dB(A). Daarboven wordt het geluid aangeduid als zijnde onduldbaar. Voor de echte herriemakers is 75 dB(A) iets te laag.

 

Om dergelijke evenementen toch in Soest te kunnen laten plaatsvinden, wordt hiervoor een extra geluidruimte van 5 dB(A) toegekend met dien verstande dat er strikt op toe moet worden gezien dat het aantal grote evenementen per jaar beperkt blijft. In de leaflets staan de maximalle aantallen per locatie en categorie genoemd.

 

In bijlage 3 artikel 4 zijn de geluidregels voor incidentele festiviteiten en evenementen weergegeven.

 

7.9 Geluidsnorm dB(C) (lage tonen)

Om de hinder vanwege lage tonen te beperken wordt de normeenheid dB(C) naast de dB(A) ingevoerd. Dit heeft te maken met het frequentiespectrum van muziekgeluid en de hinderbeleving van lage frequenties. Tijdens de evenementen in de buitenlucht dempen de midden en hoge tonen sneller en beter dan lage tonen die vaak veroorzaakt worden bij ‘dance’ muziek. Bij dance muziek zitten meer lage tonen in het muziekspectrum en dit geeft in de omgeving meer geluidhinder.

 

Dit soort muziek heeft als effect dat vooral op een wat grotere afstand de lage tonen hoorbaar zijn. Deze lage tonen dringen ook gemakkelijker door in geluidsgevoelige gebouwen terwijl hogere tonen daarentegen doorgaans door de muren worden tegengehouden. Lage tonen (bassen) zijn daarom veelal bepalend voor de hinderbeleving in de omgeving.

 

Om de lage tonen in te perken wordt een dB(C) norm in de vergunning opgenomen van 83 (cat 2) en 93 (cat 3) dB(C) gebaseerd op ervaringen van geluidmetingen en van andere gemeenten die ook een dB(C) norm hanteren. Door het gebruik van de dB(C)norm wordt het aandeel lage tonen ingeperkt. Deze inperking is echter niet zodanig dat muziekevenementen niet meer tot hun recht komen. In de praktijk zal blijken of de genoemde dB(C) norm realistisch is. In het omgevingsplan zal de dB(C) norm worden opgenomen.

 

Voor alle op een locatie toegelaten evenementen geldt dat het geluid op geluidgevoelige gebouwen aanvaardbaar moet zijn. In het Bkl staan instructieregels voor geluid van activiteiten zoals evenementen. De regels in het Bkl richten zich op geluidgevoelige gebouwen.

 

Een omgevingsplan voorziet erin dat het geluid door een activiteit op geluidgevoelige gebouwen aanvaardbaar is. Er is sprake van aanvaardbaarheid als wordt voldaan aan standaardwaarden en afwijkende waarden die in het omgevingsplan voor activiteiten zijn opgenomen. In artikel 5.63, lid 2 Bkl is aangegeven voor welke activiteiten geen standaardwaarden en/of afwijkende waarden gelden.

 

Hierbij gaat het, onder andere om, :

  • Evenementen in een openbare buitenruimte (zoals een park, een straat of plein, artikel 5.63, lid 2 onder a Bkl);

  • Evenementen op een niet openbare locatie die normaal gesproken niet voor evenementen is bedoeld.

    Voorbeelden hiervan zijn een festival op een weiland of een niet-openbaar veld of een feest in een leegstaand bedrijfspand. (artikel 5.63, lid 2 onder b Bkl);

  • Andere festiviteiten dan artikel 5.68 Bkl.

Voor de bovenstaande situaties is het van belang dat het omgevingsplan geluidregels bevat om overmatige geluidhinder te voorkomen.

 

Op basis van de festiviteitenregeling (artikel 5.68 Bkl) kan de gemeente het volgende regelen:

 

Dat de immissiewaarden uit het omgevingsplan voor die activiteit niet gelden bij specifieke festiviteiten. Voorbeelden hiervan zijn carnaval of Koningsdag. Dat de immissiewaarden voor maximaal 12 festiviteiten niet gelden. Bijvoorbeeld als deze plaatsvinden bij een op die locatie toegelaten horeca-activiteit.

 

Deze laatste toepassing van de festiviteitenregeling kan per locatie, per gebied of per activiteit of een combinatie daarvan uitgewerkt worden.

7.9.1 Collectieve festiviteiten

De gemeente Soest heeft in de APV vastgelegd dat Burgemeester en wethouders jaarlijks collectieve festiviteiten kunnen aanwijzen die niet specifiek aan één of een aantal horecabedrijven zijn verbonden, zoals Koningsdag, Carnaval en Bevrijdingsdag. Door deze aanwijzing kunnen horecabedrijven, sportgelegenheden en evenement organisaties festiviteiten ontplooien die afgestemd zijn op de landelijke festiviteiten.

 

Aangewezen collectieve festiviteiten in de gemeente Soest zijn: Koningsdag/-nacht, Bevrijdingsdag, Carnaval en Oud en Nieuw.

 

De huidige geluidnormen zoals deze nu in de APV van de gemeente Soest voor Collectieve festiviteiten zijn opgenomen zullen na aanpassing van de terminologie ongewijzigd in het omgevingsplan worden opgenomen (zie bijlage 3, artikel 7).

7.9.2 Incidentele festiviteiten

Bij festiviteiten bij bedrijven gaat het over het algemeen over festiviteiten bij horeca- en sport-gelegenheden. Deze bedrijven vallen nu onder het Activiteitenbesluit waarin geluidvoorschriften zijn opgenomen.

Een bedrijf kan nu maximaal 6 dagen of dagdelen per kalenderjaar een incidentele festiviteiten in- of op het terrein van het bedrijf houden waarbij de geluidsnormen ten opzichte van de huidige regelgeving bedoeld in de artikelen 2.17, 217a, 2.19, 219a en 2.20 van het Activiteitenbesluit milieubeheer en artikel 4:5 niet van toepassing zijn. Bij incidentele festiviteiten zijn de geluidnormen enigszins verruimd. In afwijking van de vorige zin geldt voor bedrijven in het buitengebied een aantal van maximaal drie dagen of dagdelen per kalenderjaar.

 

De huidige geluidnormen zoals deze nu in de APV van de gemeente Soest voor incidentele festiviteiten zijn opgenomen zullen na aanpassing van de terminologie ongewijzigd in het omgevingsplan worden opgenomen (zie bijlage 3, artikel 4).

7.9.3 Toezicht en handhaving

De RUD Utrecht meet in opdracht tijdens evenementen het geluid. Bij welke evenementen er wordt gemeten, bepalen de evenementencoördinator en de RUD in onderling overleg. Bij een geconstateerde overschrijding wordt de organisator gewaarschuwd en verzocht om het geluidsniveau terug te brengen tot het toegestane niveau. Geeft de organisator hieraan geen gehoor dan zal in samenwerking met de politie proces-verbaal kunnen worden opgemaakt. Indien een organisator, na waarschuwing, niet meewerkt aan het beëindigingen van een overtreding dan zal dit ook consequenties kunnen hebben voor volgende evenementactiviteiten die deze organisator in Soest wil organiseren.

 

Afhankelijk van de situatie en de aard van de overtreding kan ook een preventieve dwangsom worden opgelegd.

7.9.4 Meetprotocol geluid

De geluidmetingen hebben tot doel om te beoordelen of de (muziek)geluiden tijdens de evenementen voldoen aan de geluidvoorschriften zoals genoemd in de ontheffing die op grond van de APV wordt afgegeven. De geluidmetingen worden verricht bij de dichtstbijzijnde gevel van derden of op 50 meter afstand vanaf de erfgrens van inrichting/evenemententerrein.

 

De geluidmetingen en de beoordeling worden conform de Handleiding meten en rekenen industrielawaai (1999) uitgevoerd. De geluidmetingen worden uitgevoerd met behulp van geavanceerde en gecertificeerde meetinstrumenten. Voorafgaand en na de geluidmetingen wordt de geluidmeter gekalibreerd (met behulp van een kalibrator).

 

De meetinstrumenten worden om de twee jaar gekalibreerd en voorzien van certificaatlabel.

 

Een gemiddelde geluidniveau geeft per definitie niet de hinderbeleving weer. Bij de beoordeling zijn de muziekgeluiden in tijd relevant en deze worden getoetst aan de LAeq, LAmax en LCeq waarden. Bij de geluidmetingen wordt kortstondig enkel het meeste relevantste (muziek) geluidniveau gemeten. Vooraankondigingen van liedjes en korte pauzes worden uit de geluidmetingen gehouden.

 

In afwijking van de Handleiding meten en rekenen industrielawaai (1999) wordt bij de beoordeling van muziekgeluiden geen straffactor:10 dB(A) voor muziekgeluid en geen bedrijfsduurcorrectie toegepast. Stemgeluiden worden conform de milieuregelgeving buiten beschouwing gehouden.

8. ONVERSTERKTE MUZIEK

 

Onversterkte of akoestische muziek is muziekgeluid dat voort wordt gebracht zonder dat het geluid elektrisch wordt versterkt. Het gebruik van onversterkte muziekgeluiden betekent niet dat het geluid geen geluidhinder kan veroorzaken. Zo zal een pianist zonder elektronische versterking minder geluidhinder veroorzaken dan een blazerskapel.

 

Indien versterkte elementen worden gecombineerd met onversterkte elementen, wordt het gehele samenspel beschouwd als elektronisch versterkte muziek.

 

De huidige geluidnormen zoals deze nu in de APV van de gemeente Soest voor onversterkte muziekgeluiden zijn opgenomen zullen, na aanpassing van de terminologie, ongewijzigd in het omgevingsplan worden opgenomen (zie bijlage 3, artikel 4).

9. STEMGELUID

9.1 Algemeen

Het menselijk stemgeluid neemt een aparte positie in bij de beoordeling van geluidhinder. Bij onder andere horecabedrijven met een terras, sportvelden, schoolpleinen en speelplaatsen kan menselijk stemgeluid bij geluidgevoelige gebouwen tot overlast leiden.

 

De aparte positie van menselijk stemgeluid bij de beoordeling van geluidhinder is ten eerste gelegen in de specifieke hinderlijkheid (de dynamiek van een stem, de lading van het gesprokene). Daarnaast blijkt beheersing van deze vorm van geluidhinder via (gedrags-)voorschriften in de praktijk een lastige zaak.

 

9.2 Huidige regelgeving Algemeen

Het handhavingsprobleem met betrekking tot overlast van stemgeluid is de reden dat voor dergelijke overlast in de milieuwetgeving voor 1-1-2024 geen toetsingskader en/of gedragsregels zijn vastgesteld. Door de overheid is daarom gekozen om overlast als gevolg van stemgeluid via het ruimtelijke ordeningsspoor te beperken. In het kader van een goede ruimtelijke ordening diende aangetoond te worden dat er sprake was van een aanvaardbare akoestische kwaliteit bij de bestaande geluidsgevoelige bestemmingen. De VNG (Vereniging Nederlandse Gemeenten)-brochure "bedrijven en milieuzonering" was hierbij een belangrijk hulpmiddel. Werd aan de richtafstanden van deze brochure voldaan dan kon in de meeste gevallen worden aangenomen dat het akoestisch klimaat bij de bestaande geluidsgevoelige bestemming(en) voldoende was en dat de betreffende activiteit met stemgeluid daar kon plaatsvinden zonder (vergaande) voorschriften in het milieuspoor.

 

9.3 Overgang naar Omgevingswet (stemgeluid)

In de Omgevingswet zijn voor stemgeluid geen geluidsnormen en/of gedragsregels vastgesteld. In het artikel 5.73 van het Besluit kwaliteit leefomgeving wordt onversterkt menselijk stemgeluid niet van toepassing verklaard op waarden die het omgevingsplan bevat voor geluid door een activiteit op geluidgevoelige gebouwen.

 

Van belang is dat bij het willen toestaan van nieuwe activiteiten in het omgevingsplan zoals horecabedrijven met een terras, sportvelden, schoolpleinen, speelplein/-plaats en buitenzwembaden, een bepaalde mate van geluidhinder door menselijk stemgeluid wordt afgewogen tegen het sociale/maatschappelijke belang van de activiteit naast de bereikbaarheid van de activiteit. Voor deze afweging heeft de Omgevingswet geen toetsingskader. Van belang is dat in het vooroverleg om bij nieuwe activiteiten, zoals hier boven vermeld zijn of bij de bouw van geluidsgevoelige objecten in de nabijheid van betreffende activiteiten, het stemgeluid te toetsen aan de afstandseisen die in bijlage 4 zijn opgenomen.

10. OVERIGE GELUIDHINDER

10.1 Algemeen

Naast de genoemde gedefinieerde geluiden zijn er ook geluiden die door het gebruik van toestellen of geluidsapparaten of handelingen te verrichten (m.u.v. van bedrijven waar andere wet en regelgeving op van toepassing is) waardoor voor een omwonende of voor de omgeving geluidhinder wordt veroorzaakt. Denk bijvoorbeeld aan langdurig klussen aan een woning van de buren, of onderhoudswerkzaamheden aan een spoorlijn.

 

10.2 Huidige regelgeving

De huidige regels zoals deze nu in de APV van de gemeente Soest voor Overige geluidhinder zijn opgenomen kunnen , na aanpassing van de terminologie, ongewijzigd in het omgevingsplan worden opgenomen (bijlage 3 artikel 13).

Bijlage 1. Geluidregels verkeerslawaai omgevingsplan gemeente Soest

 

De onderstaande regels neemt de gemeente op in het omgevingsplan.

 

Toepassingsbereik

Artikel 1

Onderstaande geluidregels hebben betrekking op geluidsemissie van verkeerswegen binnen de gemeente Soest en gelden voor het omgevingsplan van de gemeente Soest en zijn tevens van toepassing op:

  • Een omgevingsvergunning voor een binnenplanse omgevingsplanactiviteit;

  • Een besluit tot wijzing van een omgevingsplan dat nieuwe geluidgevoelige gebouwen toelaat waarop het geluid hoger is dan de standaardwaarde;

  • Een omgevingsplan dat een toename van de verkeersintensiteit veroorzaakt op een weg waardoor op geluidgevoelige gebouwen het geluid als gevolg van die toename van de verkeersintensiteit met meer dan 1,5 dB toeneemt (artikel 5.78af, Bkl);

  • Een omgevingsvergunning voor een buitenplanse omgevingsplanactiviteit dat dat nieuwe geluidgevoelige gebouwen toelaat waarop het geluid hoger is dan de standaardwaarde;

  • Een verkeersbesluit (op basis van artikel 21a, BABW) inzake het wegverkeer, dat leidt tot een toename van het geluid door een weg in beheer bij de gemeente met meer dan 1,5 dB;

  • Een wijziging van een gemeenteweg.

Nieuw geluidsgevoelig bestemming/gebouw

Artikel 2

Een nieuw geluidsgevoelig bestemming/gebouw wordt toegestaan, indien de geluidbelasting op een gebouw niet hoger is dan de standaardwaarde, bedoeld in tabel A.

 

Tabel A

Geluidsbronsoort

standaardwaarde

Gemeentewegen

53 Lden

Rijkswegen en provinciale wegen

50 Lden

Hoofdspoorwegen

55 Lden

 

Artikel 3

Onder een geluidsgevoelig gebouw wordt ook verstaan vervangend nieuwbouw en een geluidsgevoelig gebouw dat ontstaat door het omzetten van een niet geluidgevoelig gebouw naar een geluidgevoelig gebouw (functiewijziging gebouw).

 

Artikel 4

Een nieuw geluidsgevoelig gebouw met een geluidbelasting die hoger is dan de standaardwaarde, als bedoeld artikel 2, tabel A,, is toegestaan als:

  • a.

    een geluidrapport is opgesteld waaruit de mate van geluidbelasting op het geluidgevoelige gebouw blijkt en inzicht geeft in de maatregelen die worden genomen met het oog op de bescherming van de gezondheid en;

  • b.

    het geluid op het geluidgevoelige gebouw niet hoger is dan de plangrenswaarde, als bedoeld in tabel B en er wordt voldaan aan de voorwaarden uit tabel C.

Tabel B Plangrenswaarden

Geluidbronsoorten

Plangrenswaarde

Gemeentewegen

68 dB Lden

Rijkswegen en provinciale wegen

60 dB Lden

Hoofdspoorwegen

65 dB Lden

 

Tabel C Overschrijding standaardwaarden toegestaan

Overschrijding standaardwaarden is toegestaan als

  • -

    geen geluidsbeperkende maatregelen kunnen worden getroffen om aan de standaardwaarde te voldoen en

  • -

    de overschrijding van de standaardwaarde door het treffen van geluidsbeperkende maatregelen zoveel mogelijk wordt beperkt en de

  • -

    geluidbeperkende maatregelen financieel doelmatig zijn en daartegen geen overwegende bezwaren van stedenbouwkundige, verkeerskundige, vervoerskundige, landschappelijke of technische aard bestaan.

  • -

    Geluidsluwe gevel/- buitenruimte gerealiseerd wordt/aanwezig is.

 

Artikel 5

Een nieuw geluidsgevoelig gebouw met een geluidbelasting die hoger is dan de plangrenswaarden, als bedoeld in tabel B, is toegestaan als:

  • a.

    geen geluidsbeperkende maatregelen kunnen worden getroffen aan de bron of in de overdracht, om aan de plangrenswaarde te voldoen en

  • b.

    de gevel waarop de plangrenswaarde wordt overschreden een gevel is die geen te openen delen bevat anders dan als onderdeel van een gemeenschappelijke doorgang (een niet geluidgevoelige gevel) of

  • c.

    bij de gevel waarop de plangrenswaarde wordt overschreden wordt het geluid bij de openen delen, die direct grenzen aan een verblijfsgebied, zodanig geweerd dat de geluidbelasting bij de openen delen niet hoger is dan de plangrenswaarde, als bedoeld in tabel B.

  • d.

    Er maximaal één niet geluidgevoelige gevel/- buitenruimte per woning aanwezig is.

Artikel 6

In afwijking van artikel 4 hoeven geen geluidbeperkende maatregelen te worden genomen als de geluidbelasting op een geluidgevoelige gevel vanwege rijkswegen of provinciale wegen ten hoogste 53 dB Lden is.

 

Artikel 7

Als ten behoeve van de realisatie van een geluidsgevoelig gebouw bronmaatregelen of afschermende maatregelen zijn voorzien, dienen deze te zijn gerealiseerd voordat het geluidsgevoelige gebouw in gebruik genomen wordt.

 

Artikel 8

Van een geluidsgevoelig gebouw die in aandachtsgebieden van meerdere verkeerswegen/industrieterreinen is toegestaan indien het gecumuleerde geluid op het geluidsgevoelig gebouw aanvaardbaar is. Als het gecumuleerde geluid ten hoogste 71 dB bedraagt is het gecumuleerde geluid aanvaardbaar.

 

Aanleg/wijziging verkeersweg

 

Artikel 9

De aanleg van een gemeenteweg wordt toegestaan, als het geluid op geluidsgevoelige gebouwen niet hoger is dan de standaardwaarde, als bedoeld in tabel A.

 

Artikel 10

Het wijzigingen van een gemeenteweg is toegestaan, als het geluid op geluidsgevoelige gebouwen:

  • a.

    niet hoger is dan de standaardwaarde, als bedoeld in tabel A; of

  • b.

    niet leidt tot een toename van het geluid op geluidsgevoelige /gebouwen met 1,5 dB ten opzichte van het geluid op die gebouwen voor de wijziging.

Artikel 11

De aanleg of wijziging van een gemeenteweg die een geluidbelasting heeft op geluidsgevoelige gebouwen die hoger is dan de standaardwaarde, als bedoeld in tabel A, of die leidt tot een toename van het geluid op die gebouwen met 1,5 dB ten opzichte van het geluid voor de wijziging, is toegestaan, als:

  • a.

    geen geluidsbeperkende maatregelen kunnen worden getroffen om aan de standaardwaarde te voldoen; en

  • b.

    de overschrijding van de standaardwaarde of de toename van het geluid door het treffen van geluidsbeperkende maatregelen zoveel mogelijk wordt beperkt; en

  • c.

    het geluid op geluidsgevoelige bestemmingen/gebouwen niet hoger is dan de plangrenswaarde, als bedoeld in tabel B.

Wijziging in overdracht van geluid

 

Artikel 12

Een wijziging in de overdracht van geluid in een geluidsaandachtsgebied, waardoor geluidsgevoelige gebouwen die als gevolg van deze wijziging een naar het oordeel van het bevoegd gezag een relevante toename van geluid ondervinden, wordt toegestaan, als:

  • a.

    geluidbeperkende maatregelen worden getroffen om toename van het geluid te voorkomen of zoveel mogelijk te beperken of

  • b.

    geluidswerende maatregelen worden getroffen om de binnenwaarde niet te laten toenemen.

Algemeen

 

Artikel 13

Een nieuw geluidsgevoelig gebouw met een geluidbelasting op een geluidgevoelige gevel van dat gebouw die hoger is dan de standaardwaarde, als bedoeld in tabel A wordt toegestaan indien er minimaal één geluidsluw geveldeel aanwezig is waarop het gezamenlijk geluid ten minste voldoet aan Lcum 55 dB.

 

Artikel 14

Een nieuw geluidsgevoelig gebouw met een geluidbelasting op een geluidgevoelige gevel van dat gebouw die hoger is dan de standaardwaarde, als bedoeld in tabel A wordt toegestaan indien de buitenruimte wordt gerealiseerd aan een zijde van een geluidsluwe gevel. Indien dat niet mogelijk is mag het geluidsniveau als gevolg van verkeerslawaai van een individuele verkeersweg ter plaatse van de buitenruimte (in het midden van de buitenruimte op 1,20 m hoogte) niet meer zijn dan 58 dB. Is er sprake van een geluidbelasting van meerdere verkeerswegen dan dient het gezamenlijk geluid van de verkeerswegen ter plaatse van de buitenruimte te voldoet aan Lcum 60 dB.

 

Artikel 15

Een nieuw geluidsgevoelig gebouw, bestaande uit appartementen waar niet alle woningen redelijkerwijs voorzien kunnen worden van een geluidsluwe gevel, kan voor die betreffende woningen worden afgezien van een geluidsluwe gevel mits de standaardwaarde, als bedoeld in tabel A, bij de te openen geveldelen bij minimaal één gevel van de betreffende woning als gevolg van verkeerslawaai van een individuele verkeersweg met niet meer dan 5 dB wordt overschreden. Is er sprake van een geluidbelasting van meerdere verkeerswegen dan dient het gezamenlijk geluid van de verkeerswegen ter plaatse van de betreffende te openen geveldelen te voldoet aan Lcum 60 dB.

 

Artikel 16

Als bij vervanging van een (geluidsgevoelig) gebouw door een nieuw geluidsgevoelig gebouw of bij een geluidsgevoelig gebouw dat ontstaat door het omzetten van een niet geluidgevoelig gebouw naar een geluidgevoelig gebouw (functiewijziging gebouw, de geluidbelasting op de gevel hoger is dan de standaardwaarde, als bedoeld in tabel A en waarbij redelijkerwijs geen geluidsluw geveldeel kan worden gerealiseerd, kan worden afgezien van een geluidsluw geveldeel mits de standaardwaarde, als bedoeld in tabel A, bij de te openen geveldelen bij minimaal één gevel van de betreffende woning als gevolg van verkeerslawaai van een individuele verkeersweg met niet meer dan 5 dB wordt overschreden. Is er sprake van een geluidbelasting van meerdere verkeerswegen dan dient het gezamenlijk geluid van de verkeerswegen ter plaatse van de betreffende te openen geveldelen te voldoet aan Lcum 60 dB.

 

Artikel 17

Het college van burgemeester en wethouders kan middels een collegebesluit, vanwege zwaarwegende economische /maatschappelijke belangen, rechtvaardigen om af te wijken van artikel 4, 5, 6, 8, 9, 10 en 13.

Bijlage 2. Gebiedsgerichte geluidregels industrielawaai

 

De onderstaande regels neemt de gemeente op in het omgevingsplan.

 

Toepassingsbereik

Artikel 1

Onderstaande geluidregels hebben betrekking op geluidsemissie van activiteiten (ingevolge toepassingsbereik artikel 5.63, Besluit kwaliteit leefomgeving) en zijn van toepassing binnen de gemeente Soest.

 

Standaardwaarden

Artikel 2

Activiteiten (ingevolge toepassingsbereik artikel 5.63 Besluit kwaliteit leefomgeving), zijn toegestaan indien de standaardwaarden, bedoeld in tabel D, voor het toelaatbare geluid door een activiteit op de gevel van een geluidsgevoelig gebouw of op de locatie waar een gevel van een geluidsgevoelig gebouw mag komen, niet overschrijdt.

 

Tabel D. Standaardwaarden toelaatbaar geluid op een geluidsgevoelig gebouw als gevolg van activiteiten , anders dan het wonen.

 

07.00 – 19.00 uur

19.00 – 23.00 uur

23.00 – 07.00 uur

Langtijdgemiddelde beoordelingsniveau LAr,LT als gevolg van activiteiten

50 dB(A)

45 dB(A)

40 dB(A)

Maximaal geluidsniveau LAmax veroorzaakt door aandrijfgeluid van transportmiddelen

 

-

70 dB(A)

70 dB(A)

Maximaal geluidsniveau LAmax veroorzaakt door andere piekgeluiden

 

-

65 dB(A)

65 dB(A)

 

Grenswaarden

Artikel 3

Activiteiten, zijn toegestaan indien het de grenswaarden, bedoeld in tabel E, voor het toelaatbare geluid in geluidsgevoelige ruimten binnen in- en aanpandige geluidsgevoelige gebouwen, veroorzaakt door een bedrijfsactiviteit, niet overschrijdt.

 

Tabel E. Grenswaarde toelaatbaar geluid in geluidsgevoelige ruimten binnen in- en aanpandige geluidsgevoelige gebouwen als gevolg van activiteiten, anders dan het wonen.

 

 

07.00 – 19.00 uur

19.00 – 23.00 uur

23.00 – 07.00 uur

Langtijdgemiddelde beoordelingsniveau LAr,LT als gevolg van activiteiten

 

35 dB(A)

30 dB(A)

25 dB(A)

Maximaal geluidsniveau LAmax veroorzaakt door aandrijfgeluid van transportmiddelen

 

 

-

55 dB(A)

55 dB(A)

Maximaal geluidsniveau LAmax veroorzaakt door andere piekgeluiden

 

 

-

45 dB(A)

45 dB(A)

Afwijkende waarden

 

Artikel 4

Vanwege de locatie zijn, in afwijking van artikel 2, bedrijfsactiviteiten (inclusief horeca- en recreatie-/sport inrichtingen en maatschappelijke voorzieningen) toegestaan, indien het toelaatbare geluid door die bedrijfsactiviteit op een geluidsgevoelig gebouw de afwijkende waarden, bedoeld in tabel F, niet overschrijdt.

 

Tabel F Gebiedsgerichte geluidswaarden (afwijkende waarden) geldend voor bedrijfsactiviteiten

Nr.

Aard van de (woon)omgeving

Afwijkende waarden

Langtijdgemiddelde beoordelingsniveau LAr,LT

als gevolg van bedrijfsactiviteiten

 

 

07.00 – 19.00 uur

19.00 – 23.00 uur

23.00 – 07.00 uur

1

Natuurgebied (geen drukke wegen);

 

 

40

 

35

 

30

2

Rustige woonwijk;

 

 

45

 

40

 

35

3

Agrarisch gebied

 

45

 

40

 

35

4

Centrum gebied (detailhandel/ horeca);

 

 

50

 

45

 

40

5

Woningen langs een drukke verkeersweg (auto/rail).

 

55

45

45

6

Gemengd woonwijk, combinaties van wonen

en bedrijfsactiviteiten.

55

45

40

7

Bedrijventerrein.

65

60

55

Nr.

Aard van de (woon)omgeving

Afwijkende waarden

Maximaal geluidsniveau LAmax

als gevolg van bedrijfsactiviteiten

 

 

07.00 – 19.00 uur

19.00 – 23.00 uur

23.00 – 07.00 uur

1

Natuurgebied (geen drukke wegen);

 

60

55

50

2

Rustige woonwijk;

 

65

60

55

3

Agrarisch gebied

 

70

19.00 – 21.00 uur

 

65

21.00 – 23.00 uur

 

60

23.00 – 6:00 uur

 

70

06.00 – 07.00 uur

 

4

Centrum detailhandel/horeca.

 

-

70

19.00 - 21.00 uur

 

65

21.00 - 23.00 uur

 

60

23.00 - 06.30 uur

 

70

06.30 -

07.00 uur

 

5

Woningen langs een drukke verkeersweg (auto/rail).

 

-

65

60

6

Gemengd woonwijk, combinaties van wonen en bedrijfsactiviteiten.

-

65

60

23.00 – 6:30 uur

 

70

06.30 -

07.00 uur

 

7

Bedrijventerrein.

-

70

70

 

Artikel 5

Afwijkende waarden (tabel F) die hoger liggen dan de standaardwaarden (tabel D) mogen niet leiden tot een overschrijding van de grenswaarden, als bedoeld in tabel G, in geluidsgevoelige ruimten binnen geluidsgevoelige gebouwen.

 

Tabel G Grenswaarde toelaatbaar geluid in geluidsgevoelige ruimten binnen geluidsgevoelige gebouwen geldend voor bedrijfsactiviteiten.

07.00 – 19.00 uur

19.00 – 23.00 uur

23.00 – 07.00 uur

Langtijdgemiddelde beoordelingsniveau LAr,LT als gevolg van activiteiten

35 dB(A)

30 dB(A)

25 dB(A)

Maximaal geluidsniveau LAmax veroorzaakt door aandrijfgeluid van transportmiddelen

-

55 dB(A)

55 dB(A)

Maximaal geluidsniveau LAmax veroorzaakt door andere piekgeluiden

-

45 dB(A)

45 dB(A)

 

Artikel 6

Artikel 2, 3, 4 en 5 zijn niet van toepassing op geluid van een bedrijfsactiviteit op een geluidsgevoelig gebouw dat een functionele binding heeft met die activiteit (bedrijfswoning).

 

Artikel 7

Artikel 2, 3, 4 en 5 zijn niet van toepassing, op geluid van een agrarische-, een horeca- of een bedrijfsactiviteit op een bedrijventerrein, op een geluidsgevoelig gebouw dat in het verleden functionele verbonden was met die activiteit (bedrijfswoning).

 

Artikel 8

Indien er geen woningen (of andere geluidsgevoelige objecten) binnen 50 meter van het bedrijf afliggen kan een referentiepunt op 50 meter met het toegestane geluidsniveau worden vastgelegd in het omgevingsplan.

 

Artikel 9

Artikel 2, 3, 4 en 5 zijn niet van toepassing op geluid door de inzet van motorvoertuigen of helikopters voor spoedeisende medische hulpdiensten, ongevallenbestrijding, brandbestrijding, gladheidbestrijding, het vrijmaken van de weg na een ongeval en op onversterkt menselijke stemgeluid.

 

Artikel 10

Artikel 3 en 5 zijn niet van toepassing zijn op geluidsgevoelige gebouwen wanneer de eigenaar weigert mee te werken aan het onderzoek naar het geluid door activiteiten in geluidsgevoelige ruimten binnen zijn gebouw en naar de noodzakelijke geluidswerende maatregelen of als de eigenaar weigert geluidswerende maatregelen te laten aanbrengen.

 

Artikel 11

Horecaondernemingen moeten ramen en/of deuren gesloten houden wanneer binnen versterkt muziekgeluid wordt geproduceerd. Het gaat om muziekgeluid dat buiten goed hoorbaar is als de ramen en/of deuren open staan. De toegangsdeur van de inrichting mag slechts voor het onmiddellijke doorlaten van personen en/of goederen worden geopend.

 

Artikel 12

Het overleggen van een akoestisch onderzoek aan het bevoegd gezag is vereist indien aannemelijk is dat de geluidsniveaus vanwege bedrijfsactiviteiten zoals bedoeld in tabel F en tabel G niet kan worden voldaan.

 

Artikel 13

Het college van burgemeester en wethouders kan middels een collegebesluit, vanwege zwaarwegende economische /maatschappelijke belangen, rechtvaardigen om af te wijken van de gebiedsgerichte geluidswaarden uit artikel 4.

Bijlage 3. Grenswaarden voor evenementen/festiviteiten

 

Toepassingsbereik

 

Artikel 1

Onderstaande geluidregels zijn van toepassing op het omgevingsplan van de gemeente Soest en hebben betrekking op geluidsemissies van evenementen, inpandige evenementen en festiviteiten bij horeca- en sportgelegenheden.

 

Artikel 2

De standaardwaarden conform bijlage 2, artikel 2 en de grenswaarden conform bijlage 2, artikel 3 zijn niet van toepassing op :

  • -

    in het omgevingsplan aangewezen collectieve festiviteiten of

  • -

    incidentele festiviteiten, voor maximaal 6 etmalen per jaar die plaatsvinden bij een horeca- of sportgelegenheid. In afwijking van de vorige zin geldt voor bedrijven in het buitengebied een aantal van maximaal drie dagen of dagdelen per kalenderjaar.

Deze vrijstelling geldt alleen wanneer de meldingsplicht (10 werkdagen voor aanvang) is uitgevoerd.

De geluidnormen voor bovenvermelde festiviteiten en evenementen zijn in artikel 4 van deze bijlage weergegeven en zijn overgenomen vanuit het Beleidsplan Veilige evenementen in een gastvrij Soest en de APV.

 

Artikel 3

Artikel 2 van bijlage 3 is van toepassing indien een ontheffing van de toelaatbare geluidsniveaus vermeld in artikel 2, 3, 4 en 5 van bijlage 2 is verleend door de gemeente Soest. De aanvraag voor de ontheffing dient 12 weken voor de aanvang van de festiviteit te worden aangevraagd en moet de volgende informatie bevatten:

  • Naam;

  • Aanvrager;

  • Telefoonnummer;

  • Emailadres;

  • Contactpersoon;

  • Datum;

  • Tijden;

  • Locatie;

  • Festiviteit/evenement binnen of buiten;

  • Plattegrond;

  • Elektronische versterkte muziekgeluid ja/nee.

Artikel 4

Soort evenement

 

Geluidcategorie 1,2 of 3

Locatie

Equivalent geluidsniveau*1

Maandag t/m donderdag van 09.00 tot 23.00 uur;

vrijdag en zaterdag van 09:00 tot 01:00 uur en op zondag van 11:00 tot 23:00 uur.

Maximaal aantal

  • -

    evenementen of

  • -

    festiviteiten bij bedrijven per jaar *2

 

 

LAeq *3

LCeq *4

 

Geluidcategorie 1

vrije locaties

50 dB(A)

Nvt dB(C)

-

Geluidcategorie 2 *6

vrije locaties

70 dB(A)

83 dB(C)

-

Geluidcategorie 3 *7

vrije locaties

80 dB(A)

93 dB(C)

3x per locatie per jaar met een max totaal van 25 per jaar in de gemeente.

Incidenteel geluidcategorie 2

binnen in het bedrijf

 

70 dB(A)

83 dB(C)

6x per bedrijf inclusief 3 incidentele festiviteiten op buitenterrein.

Incidenteel geluidcategorie 2

binnen in het bedrijf met in- aanpandig geluidgevoelige bestemming *5

55 dB(A)

van 01.00 tot 07.00 uur dient te voldoen aan 25 dB(A).

68 dB(C)

van 01.00 tot 07.00 uur dient te voldoen aan 25 dB(A).

6x per bedrijf inclusief incidentele festiviteiten op buitenterrein

 

Incidenteel geluidcategorie 2 of 3

op buitenterrein van het bedrijf

80 dB(A)

93 dB(C

per bedrijfslocatie maximaal 2 per jaar.

 

*1 Het energetisch gemiddelde van de fluctuerende niveaus van het ter plaatse, in de loop van een bepaalde periode, optredende geluid. Bij de beoordeling van muziekgeluiden wordt geen straffactor van 10 dB(A) voor muziekgeluid en geen bedrijfsduurcorrectie toegepast. Stemgeluiden worden buiten beschouwing gehouden.

 

*2 Het aantal dagen van een evenement zijn bepalend dus niet het evenement zelf. Voorbeeld: Een aanvraag voor een festival voor 2023, tijdsduur drie dagen. Op de eerste dag wordt er een braderie (geluidcategorie 2) gehouden. De tweede dag is er een popconcert (geluidcategorie 3 ) en de derde dag wordt het festival afgesloten met een concert (geluidcategorie 3 ). Het festival duurt drie dagen waarvan er twee als geluidcategorie 3 evenementdagen worden aangemerkt.

 

*3 LAeq met een middelingstijd van één minuut gemeten in de meterstand Fast, muziekgeluiden veroorzaakt door festiviteit vanuit het bedrijf op de gevel(s) van geluidsgevoelige gebouwen, bij in- aanpandig in geluidgevoelige gebouw of op 50 meter afstand van de erfgrens van de locatie van het bedrijf of geluidboxen, indien er geen woning binnen genoemde afstand aanwezig is.

 

*4 LCeq met een middelingstijd van één minuut gemeten in de meterstand Fast, muziekgeluiden veroorzaakt door festiviteit vanuit het bedrijf op de gevel(s) van geluidsgevoelige gebouwen of op 50 meter afstand van de erfgrens van de locatie van het bedrijf en/of geluidboxen, indien er geen woning binnen genoemde afstand aanwezig is.

Om de hinder vanwege lage tonen te beperken wordt de normeenheid dB(C) naast de dB(A) ingevoerd.

Dit heeft te maken met het frequentiespectrum van muziekgeluid en de hinderbeleving van lage frequenties. Tijdens de evenementen in de buitenlucht dempen de midden en hoge tonen sneller en beter dan lage tonen die vaak veroorzaakt worden bij ‘dance’ muziek. Bij dancemuziek zitten meer lage tonen in het muziekspectrum en dit geeft in de omgeving meer geluidshinder. Dit soort muziek heeft als effect dat vooral op een wat grotere afstand de lage tonen hoorbaar zijn. Deze lage tonen dringen ook gemakkelijker door in geluidsgevoelige gebouwen terwijl hogere tonen daarentegen doorgaans door de muren worden tegengehouden. Lage tonen (bassen) zijn daarom veelal bepalend voor de hinderbeleving in de omgeving

 

*5 Als er sprake is van in- en aanpandige geluidsgevoelige gebouwen geldt dat het toelaatbaar geluid in geluidsgevoelige ruimten binnen in- en aanpandige gebouwen, met een middelingstijd van één minuut gemeten in de meterstand Fast, van muziekgeluiden, voldoet aan de 55 dB(A) en 68 dB(C). Van 23.00 tot 07.00 uur en in het weekend (vrijdag /zaterdag) van 01.00 tot 07.00 uur dient te voldoen aan 25 dB(A).

 

*6 Deze categorie bestaat uit festiviteiten/evenementen met licht versterkte elektronische muziek- en/of installatiegeluiden.

 

*7 Deze categorie bestaat uit festiviteiten/evenementen met (professionele) versterkte elektronische muziek- en/of installatiegeluiden.

 

Afwijking algemene regels voor eindtijden en geluid t.b.v. Gildefeesten

Al vele jaren vinden in Soest de Gildefeesten plaats. Op de donderdagavond tot en met de zondagavond eindigt het feest altijd om 01.00 uur. Op de andere avonden om 23.00 uur. In de Beleidsregels “Veilige evenementen in een gastvrij Soest” is bepaald dat evenementen op zondagavond tot en met donderdagavond om 23.00 uur moeten eindigen; zie de vorige paragraaf. Die regels sluiten voor de donderdagavond en de zondagavond dus niet aan bij de eindtijden van de Gildefeesten.

 

Specifiek en uitsluitend voor de Gildefeesten zijn de eindtijden op de donderdagavond en de zondagavond niet 23.00 uur maar 01.00 uur.

 

Bij de beoordeling van muziekgeluiden wordt geen straffactor van 10 dB(A) voor muziekgeluid en geen bedrijfsduurcorrectie toegepast. Stemgeluiden worden buiten beschouwing gehouden.

 

Afwijking algemene regels voor eindtijden en geluid t.b.v. openluchttheater Cabrio Soest

In afwijking van artikel 3 geldt voor het openluchttheater gelegen aan de Soesterbergsestraat 140 te Soest een maximum van twaalf dagen of dagdelen per kalenderjaar voor het houden van incidentele festiviteiten waarbij de genoemde niet van toepassing zijn, mits de houder van die inrichting ten minste tien werkdagen voor de aanvang van de festiviteit daarvan melding heeft gedaan aan het college.

 

In afwijking van de genoemde geluidnormen (standaardwaarden in artikel 2) bedraagt het equivalente geluidsniveau, gemiddeld over vijf minuten, veroorzaakt vanuit het openluchttheater niet meer dan:

  • a.

    130 dB(A) en 143 dB(C) gemeten op een meter van de bron;

  • b.

    95 dB(A) en 103 dB(C) gemeten op de bovenste ring van de tribune.

Bij de incidentele festiviteiten dient deze in de binnenruimte uiterlijk om 01.00 uur worden beëindigd en in de buitenruimte (van zondag t/m donderdag) uiterlijk om 23.00 uur en op vrijdag en zaterdag om 01.00 uur worden beëindigd.

 

Bij de beoordeling van muziekgeluiden wordt geen straffactor van 10 dB(A) voor muziekgeluid en geen bedrijfsduurcorrectie toegepast. Stemgeluiden worden buiten beschouwing gehouden.

 

Het op- en afbouwen van evenementen is toegestaan onder de volgende voorwaarden:

  • 1.

    Per evenement zijn maximaal 2 opbouwdagen en 2 afbouwdagen toegestaan. Onder de opbouw valt niet het eventueel plaatsen van hekken en borden;

  • 2.

    Het evenement mag enkel tussen 8.00 en 22.00 uur worden op- en afgebouwd. Alleen bij zwaarwegende omstandigheden kan hiervan worden afgeweken en worden afspraken hierover in de vergunning vastgelegd;

  • 3.

    Tijdens de op- en afbouwdagen mag er geen sprake zijn van versterkte muziek, met uitzondering van de muziek voor het instellen of inregelen van geluidapparatuur (soundcheck) gedurende 60 minuten.

Collectieve festiviteiten

 

Artikel 6

Aangewezen collectieve festiviteiten in de gemeente Soest zijn: Koningsdag/nacht, Bevrijdingsdag en Oud en Nieuw.

 

Artikel 7

Voor de aangewezen collectieve festiviteiten geldt dat het equivalent geluidniveau, met een middelingstijd van 1 min gemeten in de meterstand Fast, veroorzaakt door een bedrijf of evenementorganisatie, op de gevel(s) van geluidgevoelige gebouwen of op 50 meter afstand van de erfgrens van het bedrijf of locatie festiviteit, indien er geen woning binnen genoemde afstand aanwezig is niet meer bedragen dan LAeq 80 dB(A), LCeq 93(C). Bij de beoordeling van muziekgeluiden wordt er geen straffactor (10 dB(A)) voor muziekgeluid en geen bedrijfsduurcorrectie toegepast. Stemgeluiden worden conform de milieuregelgeving buiten beschouwing gelaten.

 

Artikel 8

Collectieve festiviteiten tellen niet mee in de limitering van 25 dagen per kalenderjaar van geluidcategorie 3 evenementen in de gemeente.

 

Grenswaarden onversterkte muziekgeluiden

Artikel 9

 

Tabel 1. Grenswaarden onversterkte muziekgeluiden

Locatie

Van 07:00 tot 19:00 uur

Van 19.00 tot 23:00 uur

23:00 uur tot 7:00 uur

 

LAeq

LAmax

LAeq

LAmax

LAeq

LAmax

binnen in het bedrijf

 

50 dB(A)

70 dB(A)

45 dB(A)

65 dB(A)

40 dB(A)

60 dB(A)

binnen het bedrijf met in- aanpandig geluidgevoelige bestemming

35 dB(A)

55 dB(A)

30 dB(A)

50 dB(A)

25 dB(A)

45 dB(A)

 

LAeq met een middelingstijd van 1 minuut gemeten in de meterstand Fast, muziekgeluiden veroorzaakt door de inrichting op de gevel(s) van geluidgevoelige gebouwen of op 50 meter afstand van de erfgrens van inrichting, indien er geen woning binnen genoemde afstand aanwezig is.

 

Voor de duur van twintig uur in de week is onversterkte muziek, vanwege het oefenen door muziekgezelschappen, zoals orkesten, harmonie- en fanfaregezelschappen, in een bedrijfsgebouw gedurende de dag- en avondperiode uitgezonderd van de genoemde geluidsniveaus in het eerste lid. Ramen en/of deuren gesloten houden wanneer binnen muziekgeluid wordt geproduceerd.

De toegangsdeur van het bedrijfsgebouw mag slechts, voor het onmiddellijke doorlaten van personen en/of goederen, worden geopend.

 

Artikel 10

Als versterkte elementen worden gecombineerd met onversterkte elementen, wordt het hele samenspel beschouwd als versterkte muziek en zijn de grenswaarden in bijlage 3 artikel 4 van toepassing.

 

Naleving van aanvragen evenementen en festiviteiten.

 

Artikel 11

Voor naleving van (vergunde) grenswaarden kunnen tijdens incidentele festiviteiten/evenementen geluidmetingen worden uitgevoerd. De gemeten geluidsniveaus worden beoordeeld conform de Handleiding meten en rekenen industrielawaai (1999).

 

Artikel 12

Wordt tijdens een geluidcontrole meer geluid gemeten op de dichtstbijzijnde gevel van een woning dan vergund is dan wel waarvoor een incidentele festiviteit is aangemeld, dan moet de organisator op aanwijzen van het bevoegd gezag het volume direct terugdraaien, zodat aan de vergunde grenswaarden op de gevel wordt voldaan. Geeft de organisator hieraan geen gehoor dan zal de handhaver, in samenwerking met de politie/Boa, de organisator wederom verzoeken om het muziekgeluid terug te draaien. Geeft de organisator hieraan geen gehoor dan kan de politie/Boa een proces-verbaal opmaken. Afhankelijk van de situatie en de aard van de overtreding zal een preventieve dwangsom worden opgelegd en/of kan de geluidsontheffing bij een volgende aanvraag van dit evenement worden afgewezen.

 

Overige geluidhinder

 

Artikel 13

  • 1.

    Het is verboden buiten een bedrijf op een zodanige wijze toestellen of geluidsapparaten in werking te hebben of handelingen te verrichten dat voor een omwonende of voor de omgeving geluidhinder wordt veroorzaakt.

  • 2.

    Het college kan van het verbod ontheffing verlenen.

  • 3.

    Het verbod is niet van toepassing op situaties waarin wordt voorzien door de Omgevingswet/plan de Zondagswet, de Wet openbare manifestaties, het Vuurwerkbesluit, de Provinciale milieuverordening, het BAL (besluit activiteitenleefomgeving), de BKL Besluitkwaliteit leefomgeving of het Bouwbesluit 2012.

  • 4.

    Het bepaalde in de voorgaande leden is niet van toepassing op besloten tuinfeesten, zolang men zich aan de volgende regels houdt:

    • a.

      (muziek)geluid mag tot uiterlijk 24.00 uur ten gehore worden gebracht;

    • b.

      de omwonenden in een straal van 100 meter worden vooraf schriftelijk over het feest geïnformeerd, waarbij een telefoonnummer wordt vermeld waarop de organisator tijdens het feest bereikbaar is;

    • c.

      er mag geen overmatige overlast voor de omgeving worden veroorzaakt, dit ter beoordeling van het college of een toezichthouder

  • 5.

    Het college kan een tuinfeest verbieden, indien niet is voldaan aan één of meer van de voorwaarden, genoemd in het vorige lid, of de woonomgeving reeds blootstaat aan een onevenredige geluidsbelasting, dit ter beoordeling van het college of een toezichthouder.

Bijlage 4. Toetsen stemgeluid bij activiteiten

 

Wanneer nieuwe activiteiten (activiteiten zoals hieronder in tabel vermeld) gewenst zijn binnen een kortere afstand dan bij die activiteit is aangegeven (zie tabel, het gaat om de afstand tussen de betreffende activiteit en geluidgevoelige gebouwen) dient de geluidimmissie als gevolg van het stemgeluid op de gevels van omliggende geluidgevoelige gebouwen inzichtelijk te worden gemaakt met een akoestisch onderzoek. Beoordeeld dient te worden of, op basis van berekende geluidimmissie, sprake is van een aanvaardbaar woon- en leefklimaat en of een beperking van de geluidbelasting wel of niet noodzakelijk wordt geacht.

 

Activiteit

Minimale afstand tussen de activiteit en geluidgevoelige gebouwen (meters)

Speelplaats bij een kinderdagverblijf

30

Schoolplein bij primair onderwijs

30

Horeca met terras

10

Buitenbad

200

Sportvelden

30

Recreatieterrein met buitenactiviteiten

50

 

Bijlage 5. Wetsartikelen Besluit kwaliteit leefomgeving

 

Geluid door activiteiten

Artikel 5.65 (standaardwaarden en grenswaarden voor geluidgevoelige ruimten binnen in- en aanpandige geluidgevoelige gebouwen)

  • 1.

    Een omgevingsplan bevat:

    • a.

      als waarden de standaardwaarden, bedoeld in tabel 5.65.1, voor het toelaatbare geluid door een activiteit op een geluidgevoelig gebouw; en

    • b.

      als waarden de grenswaarden, bedoeld in tabel 5.65.2, voor het toelaatbare geluid in geluidgevoelige ruimten binnen in- en aanpandige geluidgevoelige gebouwen.

Tabel 5.65.1 Standaardwaarde toelaatbaar geluid op een geluidgevoelig gebouw

 

07.00 – 19.00

uur

 

19.00 – 23.00

uur

 

23.00 – 07.00

uur

 

Langtijdgemiddelde beoordelingsniveau LAr,LT als gevolg van activiteiten

50 dB(A)

45 dB(A

40 dB(A)

 

Maximaal geluidniveau LAmax veroorzaakt door aandrijfgeluid van transportmiddelen

 

70 dB(A

70 dB(A)

 

Maximaal geluidniveau LAmax veroorzaakt door andere piekgeluiden

 

65 dB(A

65 dB(A)

 

 

Tabel 5.65.2 Grenswaarde toelaatbaar geluid in geluidgevoelige ruimten binnen in- en aanpandige geluidgevoelige gebouwen

 

07.00 – 19.00

uur

 

19.00 – 23.00

uur

 

23.00 – 07.00

uur

 

Langtijdgemiddelde beoordelingsniveau LAr,LT als

35 dB(A)

30 dB(A

25 dB(A)

 

Maximaal geluidniveau LAmax veroorzaakt door aandrijfgeluid van transportmiddelen

 

55 dB(A

55 dB(A)

 

Maximaal geluidniveau LAmax veroorzaakt door andere piekgeluiden

 

45 dB(A

45 dB(A)

 

 

Artikel 5.66 (flexibiliteit – afwijken van standaardwaarden tot grenswaarden)

  • 1.

    Een omgevingsplan kan, gelet op de aard of locatie van de activiteit of cumulatie, andere waarden bevatten dan de standaardwaarden, bedoeld in artikel 5.65, eerste lid, aanhef en onder a, tweede, derde, of vierde lid.

Geluid afkomstig van wegen, spoorwegen en industrieterreinen

Artikel 5.78t (toelaten van een geluidgevoelig gebouw)

  • 1.

    Een omgevingsplan dat een nieuw geluidgevoelig gebouw toelaat, voorziet erin dat het geluid op dat gebouw niet hoger is dan de standaardwaarde, bedoeld in tabel 5.78t.

    Tabel 5.78t: Standaardwaarde geluidgevoelige gebouwen

    Geluidbronsoorten

    Standaardwaarde

    Rijkswegen en provinciale wegen

    50 Lden

    Gemeentewegen en waterschapswegen

    53 Lden

    Hoofdspoorwegen en lokale spoorwegen

    55 Lden

    Industrieterreinen

    50 Lden, 40 Lnight

  • 2.

    Voor een geluidgevoelig gebouw als bedoeld in artikel 3.21, eerste lid, onder b of d, waarvan het gebruik in de nachtperiode in het omgevingsplan is uitgesloten:

    • a.

      gelden de waarden in Lnight niet; en

    • b.

      wordt in tabel 5.78t gelezen voor ‘Lden’: ‘Lde’.

  • 3.

    Voor een geluidgevoelig gebouw als bedoeld in artikel 3.21, eerste lid, onder b of d, waarvan het gebruik in de avondperiode en de nachtperiode in het omgevingsplan is uitgesloten:

    • a.

      gelden de waarden in Lnight niet; en

    • b.

      wordt in tabel 5.78t gelezen voor ‘Lden’: ‘Lday’.

Artikel 5.78u (overschrijding standaardwaarde)

  • 1.

    Een omgevingsplan dat een nieuw geluidgevoelig gebouw toelaat, kan erin voorzien dat het geluid op dat gebouw hoger is dan de standaardwaarde, bedoeld in tabel 5.78t, als:

    • a.

      geen geluidbeperkende maatregelen kunnen worden getroffen om aan de standaardwaarde te voldoen;

    • b.

      de overschrijding van de standaardwaarde door het treffen van geluidbeperkende maatregelen zoveel mogelijk wordt beperkt; en

    • c.

      het geluid op geluidgevoelige gebouwen niet hoger is dan de grenswaarde, bedoeld in tabel 5.78u.

  • Tabel 5.78u: Grenswaarde geluidgevoelige gebouwen

    Geluidbronsoorten

    Grenswaarde

    Rijkswegen en provinciale wegen

    60 Lden

    Gemeentewegen en waterschapswegen

    70 Lden

    Hoofdspoorwegen en lokale spoorwegen

    65 Lden

    Industrieterreinen

    55 Lden, 45 Lnight

  • 2.

    Geluidbeperkende maatregelen als bedoeld in het eerste lid worden alleen in aanmerking genomen als die financieel doelmatig zijn en daartegen geen overwegende bezwaren van stedenbouwkundige, verkeerskundige, vervoerskundige, landschappelijke of technische aard bestaan.

  • 3.

    Artikel 5.78t, tweede lid en derde lid, zijn van overeenkomstige toepassing, met dien verstande dat voor ‘tabel 5.78t’ wordt gelezen: tabel 5.78u.

Bijlage 6. Leaflets met locaties

 

 

Bijlage 7 Schematisch Overzicht Grenswaarden Evenementen/Festiviteiten

 

 

Bijlage 8. Protocol LFG

 

Bijlage 9 Begrippenlijst

 

Activiteiten uit bijlage 2: zijn alle activiteiten anders dan wonen, met uitzondering van:

 

  • specifieke activiteiten

  • activiteiten industrieterrein met een geluidproductieplafond ( gpp )

  • activiteiten in de openbare buitenruimte

  • en evenementen (anders dan op een locatie voor evenementen en anders dan festiviteiten art. 5.68 Bkl

Bal: Besluit activiteiten leefomgeving

 

Bbl : Besluit bouwwerken leefomgeving

 

Bkl : Besluit kwaliteit leefomgeving

 

gecumuleerd geluid: het gecumuleerde geluid is het geluid door geluidbronsoorten en andere activiteiten tegelijk, opgeteld met correctie voor de verschillen in hinderlijkheid (artikel 3.38, Bkl).

 

gezamenlijk geluid: het gezamenlijk geluid is het geluid door geluidbronsoorten en andere activiteiten tegelijk, energetisch opgeteld zonder correctie voor de verschillen in hinderlijkheid (artikel 3.39, Bkl).

 

geluidaandachtsgebied: geluidaandachtsgebied als bedoeld in artikel 3.19 Besluit kwaliteit leefomgeving

 

Artikel 3.19 (geluidaandachtsgebied) Bkl

  • 1.

    Een geluidaandachtsgebied is een locatie langs een weg of spoorweg of rond een industrieterrein waarbinnen het geluid hoger kan zijn dan de standaardwaarde in Lden, bedoeld in tabel 3.32.

  • 2.

    Het geluidaandachtsgebied wordt bepaald volgens bij ministeriële regeling gestelde regels geluidbelasting Lden: geluidbelasting of andere geluidwaarde op een plaats en door een bron over alle perioden van 07.00 tot 19.00 uur, van 19.00 tot 23.00 uur en van 23.00 tot 07.00 uur van een jaar als omschreven in bijlage I, onder 1, bij de richtlijn omgevingslawaai geluidbelasting Lnight: geluidbelasting of andere geluidwaarde op een plaats en door een bron over alle perioden van 23.00 tot 07.00 uur van een jaar als omschreven in bijlage I, onder 2, bij de richtlijn omgevingslawaai

geluidgevoelig gebouw: geluidgevoelig gebouw als bedoeld in artikel 3.20 Besluit kwaliteit leefomgeving

 

geluidgevoelige ruimte: geluidgevoelige ruimte als bedoeld in artikel 3.21 Besluit kwaliteit leefomgeving

 

geluidluwe gevel: gevel die ten opzichte van de andere gevels van een geluidgevoelig gebouw relatief weinig wordt belast waarbij het geluid kleiner of gelijk is aan de standaardwaarde

 

geluidluwe buitenruimte: is een buitenruimte waar het geluid maximaal 5 dB hoger is dan de standaardwaarde.

 

geluidproductie: het geluid, op een geluidreferentiepunt, afkomstig van een rijksweg, een hoofdspoorweg, een provinciale weg, een lokale spoorweg die door provinciale staten is aangewezen op grond van artikel 2.13a, eerste lid, onder b, van de Omgevingswet, of een industrieterrein

 

geluidwerende maatregel: fysieke maatregel aan een gebouw die de geluidwering van de uitwendige scheidingsconstructie verhoogt

 

gemeenteweg: weg in beheer bij een gemeente

 

gpp’s: geluidproductieplafonds

 

langtijdgemiddelde beoordelingsniveau: (LAr,LT): het gemiddelde van de afwisselende niveaus van het ter plaatse optredende geluid, gemeten in een bepaalde periode en vastgesteld en beoordeeld volgens de bij ministeriele regeling gestelde regels

 

LCeq: Langtijdgemiddelde boordelingsniveau met C-filter gewogen voor lage frequenties (bastonen).

 

maximaal geluidsniveau LAmax: maximaal geluidsniveau gemeten in de meterstand «F» of «fast» als vastgesteld en beoordeeld volgens de bij ministeriële regeling gestelde regels

Naar boven