Beleidsregels voorzieningen leerlingenvervoer Midden-Limburg gemeente Nederweert 2026

Het college van burgemeester en wethouders van de gemeente Nederweert

gelet op artikel 4:81 van de Algemene wet bestuursrecht, gelet op de artikelen 4 van de Wet op het primair onderwijs, de Wet op de expertisecentra en de Wet op het voortgezet onderwijs 2020, en gelet op het gestelde in de Verordening voorzieningen leerlingenvervoer Midden-Limburg, gemeente Nederweert 2026:

 

Overwegende dat het wenselijk is regels te stellen ten aanzien van de praktische uitvoering en bekostiging van vervoersvoorzieningen voor leerlingen;

 

Enkele bepalingen van de Verordening voorzieningen leerlingenvervoer Midden-Limburg gemeente Nederweert 2026 nadere uitleg behoeven en de Verordening het college de bevoegdheid geeft om deze te stellen;

 

Er behoefte bestaat om een duidelijke belangenafweging te maken bij de aanvragen om een vergoeding voor leerlingenvervoer;

 

Overwegende dat deze beleidsregels zijn opgesteld om aanvragen voor leerlingenvervoer op een eenduidige manier te kunnen beoordelen.

 

besluit:

 

vast te stellen de volgende regeling: Beleidsregels voorzieningen leerlingenvervoer Midden-Limburg gemeente Nederweert 2026

 

Hoofdstuk 1 Algemeen

Artikel 1. Begripsomschrijving

Alle begrippen die gedefinieerd zijn in de Verordening voorzieningen leerlingenvervoer Midden-Limburg, gemeente Nederweert 2026, hebben in deze beleidsregels dezelfde betekenis.

Artikel 2. Inleiding en Doelstelling

In het kort is een voorziening leerlingenvervoer bedoeld om de toegankelijkheid van passend onderwijs te waarborgen. De gemeente heeft de wettelijke taak om te zorgen voor vervoersvoorziening naar de dichtstbijzijnde, toegankelijke school die aansluit op de levensovertuiging van de ouders en/of de beperking van het kind. Deze beleidsregels bevatten een invulling van de afspraken, regels en mogelijkheden van een voorziening leerlingenvervoer van de gemeente Nederweert. De beleidsregels zijn opgesteld om meer eenduidigheid en duidelijkheid te bewerkstelligen bij de afhandeling van aanvragen. Beleidsuitgangspunten die in de Verordening zijn vastgesteld vormen de leidraad van de beleidsregels en worden explicieter benoemd. Daarnaast worden in de beleidsregels een aantal praktische zaken vastgelegd uit de dagelijkse praktijk van het leerlingenvervoer.

Artikel 3. Uitgangspunten

De volgende uitgangspunten worden gehanteerd bij de uitvoering van de Verordening:

  • -

    De verantwoordelijkheid voor het naar school brengen en halen van de kinderen is de primaire verantwoordelijkheid van de ouder(s) en/of verzorger(s), eventueel met inzet van hun netwerk. Deze verantwoordelijkheid kunnen de ouders niet op- of overdragen aan het college. De wettelijke regeling, noch de Verordening beperkt deze verantwoordelijkheid van de ouders;

  • -

    Het bevorderen van de zelfredzaamheid en zelfstandigheid wordt breed in Midden-Limburg en de gemeente Nederweert belangrijk geacht, waardoor op de zelfredzaamheid en zelfstandigheid van de leerlingen, ouder(s)/verzorger(s) en het netwerk wordt ingezet;

  • -

    Het leerlingenvervoer kent meerdere voorzieningsmogelijkheden. In het kader van zelfredzaamheid en zelfstandigheid wordt eerst getoetst of een leerling die voldoet aan de algemene criteria zelfstandig of onder begeleiding met de fiets of een ander vervoermiddel naar school kan, als dat niet kan, wordt gekeken of de leerling met openbaar vervoer kan reizen en pas daarna kan aangepast vervoer worden ingezet.

  • -

    Het ontwikkelperspectief van de leerling betreffende het vervoer bij de aanvraag en over de tijd is leidend. Daarin vormen onder andere ouders, scholen en gemeente een partnerschap, gericht op het zo zelfstandig mogelijk reizen naar school in het belang van het kind.

  • -

    De betrokkenheid van ouders bij een voorziening leerlingenvervoer is van belang. We zetten in op het stimuleren van het eigen initiatief van ouders, zodat zij, indien mogelijk, een bijdrage kunnen leveren aan het vervoer van hun kind en eventueel andere kinderen uit de gemeente.

  • -

    Maatwerkoplossingen om de toegankelijkheid van ‘passend’ onderwijs in uitzonderlijke situaties voor leerlingen te waarborgen, is mogelijk vanuit een voorziening leerlingenvervoer. Ook in deze maatwerkoplossingen zoeken partners, zoals ouders/leerling, scholen en gemeente elkaar op.

Hoofdstuk 2. Zelfredzaamheid en zelfstandigheid

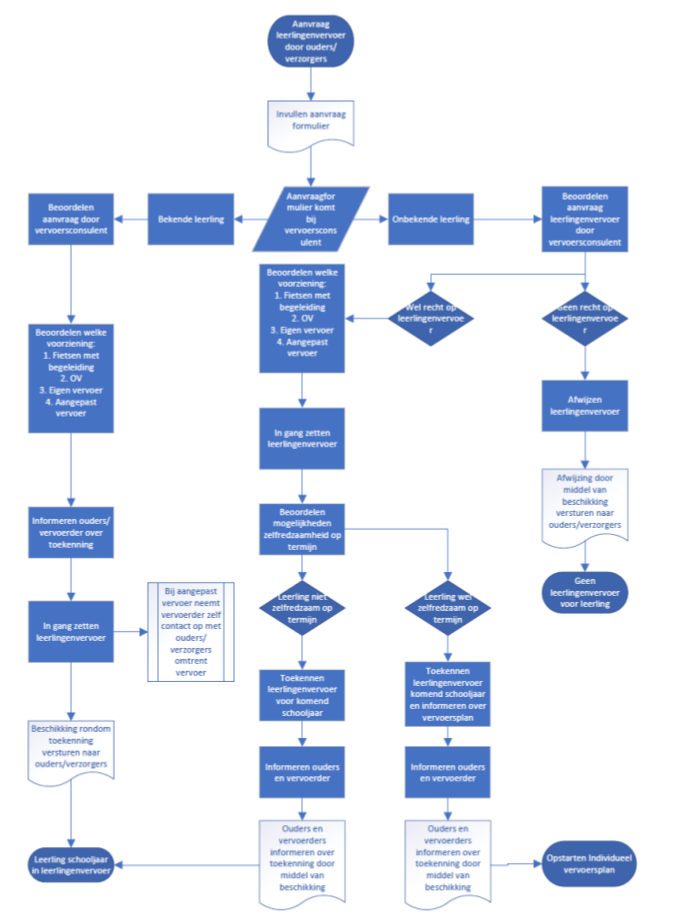
Artikel 4. Stimuleren fiets, openbaar vervoer en eigen vervoer

Bij de verstrekking van de voorziening leerlingenvervoer wordt een afweging gemaakt door de gemeente of een fietsvergoeding voor de leerling en begeleider, een vergoeding voor het openbaar vervoer, een vergoeding voor het eigen vervoer of aangepast vervoer dient te worden ingezet. Artikelen 19, 20, 21 en 22 van de Verordening geven deze opbouw van mogelijkheden voor vervoer ook weer. Vanuit de gedachte dat zelfstandigheid en zelfredzaamheid zoveel dienen te worden gestimuleerd en de mogelijkheid die hiervoor wordt genoemd in artikel 3 van de Verordening, werken we zoveel mogelijk toe naar zelfstandig reizen, eventueel met een (tijdelijke) begeleider.

Artikel 5. Zelfstandig reizen

De gemeente stimuleert het gebruik van het openbaar vervoer en fiets actief. Ook scholen hebben hierbij een belangrijke rol. Met name leerlingen vanaf groep 6 in het speciaal (basis) onderwijs die op termijn de overstap naar het voortgezet (speciaal) onderwijs gaan maken dienen te worden voorbereid op zelfstandig reizen met het openbaar vervoer of de fiets. Samen met de betreffende scholen wordt afstemming gezocht rondom het geschikte moment om leerlingen te ondersteunen in het zelfstandig reizen. Hierbij wordt zoveel mogelijk aangesloten bij een ‘natuurlijk’ moment op school, zoals het fietsexamen. Artikelen 6, 7 en 8 van deze beleidsregels geven meer informatie over de rol van de gemeente bij het stimuleren van zelfstandigheid en zelfredzaamheid.

Artikel 6. Het gesprek over zelfstandigheid en zelfredzaamheid

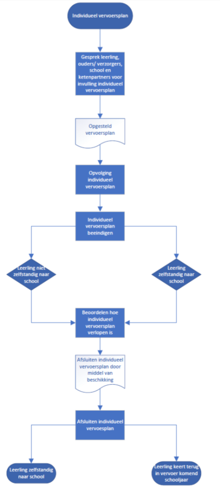
Artikel 3 van de Verordening biedt de mogelijkheid om uitvoering te geven aan een vervoersontwikkelingsgesprek, waar de zelfstandigheid en zelfredzaamheid van de leerling in het vervoer centraal staan. Indien een leerling, in het kader van zijn of haar ontwikkelingsperspectief, meer zelfstandig of geheel zelfstandig kan (leren) reizen, wordt door de gemeente een gesprek ingepland. Het stroomschema in bijlage 1 vormt de leidraad voor de gemeente om te bepalen of naar een grotere zelfstandigheid in het vervoer kan worden toegewerkt.

Artikel 7. Vervoersontwikkelingsplan

Tijdens het uitvoeren van het gesprek over zelfstandigheid en zelfredzaamheid wordt gebruik gemaakt van een instrument genaamd, het Vervoersontwikkelingsplan. De gemeente vult tijdens het gesprek samen met de andere betrokken partners het Vervoersontwikkelingsplan in. Het hoofddoel van het Vervoersontwikkelingsplan betreft het gezamenlijk opstellen van ondersteuningsmogelijkheden die een leerling dienen te helpen bij de stap naar zo zelfstandig mogelijk reizen. Indien ouders niet over de mogelijkheden beschikken om hun kinderen zelfstandig te leren reizen dan zoeken ouders voor een passend alternatief. Bijlage 2 bij deze beleidsregels bevat het invulformat Vervoersontwikkelingsplan. Als een leerling zelfstandig kan reizen, vervalt het recht op aangepast vervoer.

Artikel 8. Andere passende voorzieningen

Om leerlingen te ondersteunen bij en te motiveren naar de stap om zo zelfstandig mogelijk te reizen naar hun school, wordt in de Verordening, artikel 23, verwezen naar een andere passende vervoersvoorziening. De gemeente kan in het vervoersgesprek tot de conclusie komen dat een leerling een voorziening nodig heeft om bijvoorbeeld zelfstandig te leren reizen met het openbaar vervoer of de leerling kan vanwege de beperking niet op een ‘normale’ fiets naar school, maar kan prima uit te voeten met een aangepaste fiets. Op dat moment heeft de gemeente de mogelijkheid om ‘out of the box’ mee te denken met de leerling en het gezin. Een instrument om de gemeente te ondersteunen bij de mogelijkheden die er zijn, is de ´fietsmand´. De ´fietsmand´ is in samenwerking met ouders waarvan kinderen gebruik maken van vervoer, scholen, en andere lokale (keten)partners opgezet om te komen tot een basisaanbod gericht op zelfstandig reizen.

Artikel 9. Ernstige benadeling van het gezin

Indien in het begeleiden van een leerling door de ouders of anderen, zoals gesteld in artikel 8 en 22 van de Verordening het gezin ernstig wordt benadeeld, kan de ouder worden vrijgesteld van begeleiding en kan een voorziening in de vorm van aangepast vervoer worden toegekend. Er wordt rekening gehouden met van de ouders redelijkerwijs te vergen inzet. Uiteraard indien er voldaan wordt aan de in de Verordening in hoofdstuk 3 genoemde beoordelingscriteria. Van ouders wordt geen begeleiding verlangd c.q. er is sprake van redelijkerwijs te vergen inzet van ouders, indien er aantoonbaar sprake is van minimaal één van onderstaande situaties:

  • -

    De ouder van een eenoudergezin kan niet langer zijn/haar werk uitoefenen als hij zorg moet dragen voor de begeleiding naar school van zijn kind. Het volgen van een (re-)integratietraject of voltijdsopleiding wordt gelijkgesteld met werk. In deze gevallen kan een inschrijfbewijs van de opleiding worden opgevraagd;

  • -

    Er sprake is van een eenoudergezin waar nog een ander jonger kind is dat, gelet op de leeftijd van het kind in kwestie niet geacht kan worden zelfstandig naar school te gaan, en tevens vaststaat dat de ouder de begeleiding van het ene kind niet kan combineren met het vervoeren van en naar school van het andere kind.

  • -

    Er structurele medische redenen zijn die langer dan drie maanden duren en die ouders belemmeren hun kind te begeleiden. In deze gevallen kan een (medische) verklaring worden opgevraagd;

  • -

    De reistijd van de begeleidende ouder, om de betrokken leerling naar school te begeleiden meer dan 3 uur totaal per dag in beslag neemt;

  • -

    Bij een tweeoudergezin en combinatie van bovenstaande leidt tot eenzelfde ernstige benadeling.

  • -

    Het enkele feit dat beide ouders werken is geen reden om aangepast vervoer toe te kennen.

Hoofdstuk 3. Afstand, reistijd en bekostiging fietsen onder begeleiding, openbaar vervoer en eigen vervoer

Artikel 10. Berekening afstand en compensatie per fiets onder begeleiding of eigen vervoer

Om te bepalen of een leerling recht heeft op een voorziening leerlingenvervoer is de afstandsgrens een belangrijke maatstaaf, zoals weergegeven in artikel 9 van de Verordening. Het is daarom belangrijk dat de afstand van de af te leggen route nauwkeurig wordt bepaald. Voor het bepalen van de afstand tussen het woonadres en het schooladres wordt gebruik gemaakt van de routeplanner www.anwb.nl. De kortste voldoende begaanbare en veilige weg per fiets of eigen vervoer wordt gemeten van huisnummer naar huisnummer. Het door deze routeplanner aantal uitgerekende kilometers is te allen tijde uitgangspunt voor de beoordeling van de aanvraag en voor bekostiging van het leerlingenvervoer.

Voor een vergoeding voor de afstand verreden per fiets (dan wel bromfiets) met een begeleider wordt 0.11 Eurocent per kilometer gecompenseerd en voor het eigen vervoer wordt 0.23 Eurocent per kilometer gecompenseerd. Voor een schooldag wordt uitgegaan van 4 reismomenten (2 keer heenreis en 2 keer terugreis).

Artikel 11. Vaststellen van de reistijd per openbaar vervoer

In de Verordening wordt in artikel 19, lid 3 beschreven dat als de reistijd van het openbaar vervoer meer dan anderhalf uur is en de reistijd tot 50% of minder kan worden teruggebracht door de inzet van aangepast vervoer, dit wordt toegekend. Het vaststellen van de reistijd per openbaar vervoer vindt plaats op basis van de door de Reisinformatiegroep bv beschikbaar gestelde informatie via 0900-9292 en www.9292ov.nl.

Artikel 12. Vaststellen van de kosten en vergoeding voor openbaar vervoer

Het vaststellen van de kosten voor openbaar vervoer en de daaraan gerelateerde vergoeding vindt plaats op basis van de door de reisinformatiegroep bv beschikbaar gestelde informatie via 0900-9292 en www.9292ov.nl. Als peildatum voor de leeftijd wordt 1 augustus gehanteerd.

Als een leerling recht heeft op een vergoeding op basis van openbaar vervoer – met of zonder begeleiding worden de vervoerskosten betaald in de vorm van een financiële vergoeding op basis van een maandabonnement voor het openbaar vervoer met de voor de leeftijd geldende kortingen. Ditzelfde geldt voor de vervoerskosten van de begeleider(s), indien een leerling niet zelfstandig met openbaar vervoer kan reizen. Indien de goedkoopst adequate manier van vervoer bestaat uit een andere vergoeding dan een maandabonnement staat het het college vrij om de wijze van bekostiging te kiezen.

Artikel 13. Uitbetaling van de bekostiging

Artikelen 19, 20 en 21 van de Verordening geven aan dat ouders een financiële vergoeding ontvangen als de leerling gebruik maakt van het openbaar vervoer, al dan niet onder begeleiding, of als ouders de leerling(en) zelf vervoeren. De financiële compensatie vindt plaats op basis van 10 termijnbetalingen, waarmee het maandabonnement van het OV wordt betaald of de eigen gemaakte kosten in de vorm van een kilometervergoeding worden vergoed. Indien ouders een eigen bijdrage of drempelbedrag betalen, wordt dat verrekend in het totaal per maand te ontvangen bedrag. Wanneer een leerling in de loop van het schooljaar instroomt, kan de vergoeding uitbetaald worden in gelijke maandelijkse termijnen.

Hoofdstuk 4. Aangepast vervoer

Artikel 14. Kleinschalig vervoer, individueel vervoer en/of ‘Last In, First Out’ (LIFO)

Bij de toekenning van aangepast vervoer, beschreven in artikel 22 van de Verordening, is groepsvervoer de standaard. In sommige gevallen is groepsvervoer voor een leerling niet passend om medische en/of psychosociale redenen. Voor die gevallen wordt beoordeeld of vervoer in kleinere groepen of individueel vervoer noodzakelijk is. Een andere mogelijkheid is om de leerling als laatste op te halen en als eerste thuis te brengen zodat de reistijd wordt verkort (LIFO) of de leerling voorin te vervoeren. Een medisch advies van een deskundige is noodzakelijk om het bovengenoemde vervoer uit te kunnen voeren.

 

Individueel vervoer kan eventueel tijdelijk, bij wijze van uitzondering worden ingezet als:

  • -

    er een dringende acute medische noodzaak is, waarvoor een gericht behandelplan is opgesteld; en

  • -

    de leerling ook individueel onderwijs krijgt; en

  • -

    begeleiding in het gecombineerde vervoer geen oplossing biedt.

Indien een leerling voorin dient te worden vervoerd of als eerste thuis moet worden gebracht om medische en /of psychosociale redenen dan geldt hiervoor ook dat dit onderbouwd dient te zijn via een medisch advies van een deskundige alvorens hiervoor de indicatie wordt afgegeven.

Artikel 15. Begeleiding voor fiets, openbaar vervoer en het aangepast vervoer

In artikel 20 van de Verordening staat aangegeven dat begeleiding van de leerling door ouders of namens de ouders/verzorgers kan worden ingezet. Ouders krijgen dan het fietsvervoer gecompenseerd of ontvangen een begeleiderskaart voor het OV.

 

In het aangepast vervoer kan het ook voorkomen dat een leerling individuele (medische) begeleiding nodig heeft. In dat geval wordt de begeleiding door of namens de ouder/verzorger verzorgd. Als begeleiding in het vervoer vereist is, vergoedt het college geen andere kosten dan de vervoerskosten die verbonden zijn aan de begeleiding van de leerling in het vervoer. In overleg met de gemeente wordt besproken wat nodig is om de begeleiding in te zetten en of medisch advies noodzakelijk is. Wanneer besloten wordt tot inzet van een ouder/verzorger als begeleider, houdt de vervoerder rekening met deze extra zitplaats. De begeleider in het aangepast vervoer zal bij een heenrit na afloop naar huis gebracht worden en bij een retourrit eerst op het thuisadres opgehaald worden. Voor deze begeleiding geldt dat het ophaal/afzetadres gelijk is aan het adres van de te begeleiden leerling.

Hoofdstuk 5. Dichtstbijzijnde toegankelijke school

Artikel 16. Toegankelijke school

Wanneer ouders van mening zijn dat de dichterbij gelegen school of scholen niet toegankelijk zijn, moeten de ouders dit aantonen door een verklaring van die scholen, afgegeven door de school of het samenwerkingsverband, dat de betreffende leerling niet is toegelaten.

Artikel 17. Wachtlijsten

Wanneer leerlingen te maken krijgen met wachtlijsten op de dichtstbijzijnde school, wordt het vervoer naar de dan dichtstbijzijnde school vergoed voor de duur van maximaal een schooljaar.

Bij het nieuwe schooljaar, indien er dan plek is voor de leerling, zal de vergoeding worden gebaseerd op de dichtstbijzijnde toegankelijke school. Hieraan wordt als voorwaarde gesteld, dat de leerling op de wachtlijst blijft staan. Wanneer de ouders de leerling van de wachtlijst afhalen, vervalt het recht op een vergoeding naar de verder weg gelegen school per direct. Ditzelfde geldt wanneer bij het nieuwe schooljaar blijkt, dat er voor de nog op de wachtlijst staande leerling plaats is op de dichtstbijzijnde toegankelijke school.

Artikel 18. Hoogbegaafdheid

Het onderwijs voor hoogbegaafden valt onder regulier basisonderwijs en valt daardoor onder de Wet op het Primair Onderwijs. Het onderwijs voor deze specifieke groep ‘zorgleerlingen’ wordt vrijwel altijd geboden op reguliere basisscholen, bijvoorbeeld door het creëren van aparte groepen, het bieden van extra ondersteuning aan de leerlingen en het bieden van het geschikte lesmateriaal. In de basis staat in het ondersteuningsprofiel van elke reguliere school op welke manier zij (hoog)begaafden leerlingen het passende onderwijs kunnen bieden. In artikel 12 lid 3 van de Verordening wordt beschreven wat ervoor nodig is om af te kunnen wijken van de dichtstbijzijnde, toegankelijke school. De noodzaak om een begaafde leerling voltijds hoogbegaafdheidsonderwijs te laten volgen, vastgesteld door een deskundige van het samenwerkingsverband, zien we als een uitzondering als genoemd in artikel 12 van de Verordening, waarvoor een voorziening leerlingenvervoer kan worden ingezet.

Artikel 19. Vervoer naar taalklas

In een taalklas krijgen leerlingen extra les in taal, lezen en nieuwe woordenschat. In het basisonderwijs krijgen we steeds vaker te maken met leerlingen die de Nederlandse taal onvoldoende beheersen. Naar deeltijd NT2 onderwijs bestaat géén recht op een voorziening leerlingenvervoer. Indien de ondersteuningsbehoefte van de leerling voltijds NT2-onderwijs behoeft, is de dichtstbijzijnde school niet toegankelijk vanwege de taalproblematiek. In de Verordening, artikel 9, lid 1 wordt daarom beschreven dat een voorziening leerlingenvervoer wordt toegekend mits aan het afstandscriterium wordt voldaan.

Artikel 20. Vervoer naar stage

Leerlingen lopen stage om zich voor te bereiden op actieve deelname aan de maatschappij. Stage wordt daarom gezien als een onderdeel van het onderwijsprogramma, zoals ook in artikel 16 van de Verordening staat beschreven. In de gevallen dat leerlingen al een voorziening leerlingenvervoer ontvangen, kan ook een vervoersvoorziening voor de stageplaats ingezet worden. Voorop staat dat van de leerling, gezien het maatschappelijk doel van stage, in principe zelfstandig zou moeten kunnen reizen. Een zo maximaal mogelijke zelfstandigheid in het reizen naar het stageadres wordt daarom nagestreefd. Dit kan betekenen dat een leerling voor het schoolbezoek een vergoeding voor het aangepast vervoer ontvangt en voor het stagevervoer een vergoeding voor de (brom)fiets of openbaar vervoer. Echter indien aangepast vervoer dient te worden ingezet of als een bekostiging van openbaar vervoer wordt gevraagd, doet de gemeente een dringend beroep op de betreffende school om de stageplaatsen zo dicht mogelijk bij de school of het huisadres van de leerling te organiseren. De gemeente houdt contact met scholen die stage aanbieden en wordt idealiter gezien betrokken bij de aanvraag, indien een voorziening voor het leerlingenvervoer aan de orde komt.

Artikel 21. De syntheseklas

Voor leerlingen met speciale begeleidingsbehoeften, waarvoor de overgang van primair onderwijs naar het voortgezet onderwijs te groot is, is het concept van de syntheseklas opgezet. In deze klas krijgen leerlingen, die anders naar het speciaal onderwijs zouden gaan, de kans om met de benodigde begeleiding alsnog in te stromen in het reguliere voortgezet onderwijs, op het niveau van vmbo-t, havo en vwo. Gezien de successen die geboekt worden in deze brugklas en de grotere begeleidingsbehoefte van enkele leerlingen, kan een vervoersvoorziening naar de syntheseklas onder artikel 12, lid 3 van de Verordening worden ingezet als de leerling (nog) niet in staat is om zelfstandig te reizen naar school. De noodzaak om een leerling in te laten stromen in de syntheseklas dient vastgesteld te worden door de deskundige van het samenwerkingsverband Voortgezet Onderwijs.

Artikel 22. Dependances/nevenvestigingen van scholen

De feitelijke locatie die door de leerling bezocht wordt, wordt door de Verordening in artikel 12 aangemerkt als school. Ook als dit een dependance/nevenvestiging is, wordt het in de zin van de Verordening en onderwijswetgeving beschouwd als een zelfstandige school.

Hieruit vloeit bijvoorbeeld voort, dat indien een leerling een dependance/nevenvestiging bezoekt die binnen de afstandsgrenzen van de Verordening staat, het college geen vervoersvoorziening hoeft toe te kennen. Ook niet als de hoofdvestiging van de school wel buiten de afstandsgrens staat. Anderzijds bestaat wel recht op een vervoersvoorziening als de dependance/nevenvestiging buiten en de hoofdvestiging binnen de afstandsgrenzen staat.

Artikel 23. Scholen in het buitenland

De Verordening is voortgekomen en gebaseerd op de Wet op het primair onderwijs (Wpo), de Wet op de expertisecentra (WEC) en de Wet op het voortgezet onderwijs (Wvo). Dit brengt met zich mee, dat schoolsoorten waarop deze wetten geen betrekking hebben, niet voor een voorziening leerlingenvervoer in aanmerking komen. Buitenlandse scholen zijn in artikel 1 van de Verordening dan ook uitgesloten van een vervoersvoorziening.

Artikel 24. Combinatie onderwijs en zorg

Het leerlingenvervoer betreft slechts het vervoer naar en van scholen in de zin van de onderwijswetgeving. Zorginstellingen, medisch kinderdagverblijven en dergelijke vallen hier niet onder. Volgt een kind ook onderwijs en op of nabij een zorglocatie, dan kunnen de ouders een (gedeeltelijke) tegemoetkoming voor het leerlingenvervoer krijgen, als het kind voor meer dan 50% onderwijs ontvangt en aan de overige eisen van de Verordening is voldaan. Hierbij geldt dat het college leerlingenvervoer aanbiedt in aansluiting op het begin en einde van de schooldag volgens de schoolgids van een ingeschreven schoolinstelling. Krijgen leerlingen voor, tijdens of na schooltijd zorg of behandelingen, dan zijn toch de schooltijden leidend voor het leerlingenvervoer.

Artikel 25. Woning

Onder ‘woning’ wordt verstaan: de plaats waar de leerling structureel en feitelijk verblijft. Met andere woorden, de plaats van waaruit het kind de school bezoekt. Het is daarbij niet relevant in welke gemeente de ouders en/of het kind staan ingeschreven.

Niet ter zake doet of de ouders, in de gemeente hun officiële verblijf hebben in de zin van de artikelen 10 en verder van Boek I van het Burgerlijk wetboek. Dit betekent dat als een leerling tijdelijk in een andere gemeente verblijft, bij deze andere gemeente (in beginsel) bekostiging van de vervoerkosten van de leerling aangevraagd moet worden. Dit geldt overigens niet voor een leerling die bijvoorbeeld vanwege een vakantie van de ouders tijdelijk elders verblijft.

Artikel 26. Gescheiden ouders/ co-ouderschap

Indien er sprake is van twee verblijfplaatsen kunnen ouders één aanvraag voor een voorziening leerlingenvervoer indienen. In het aanvraagformulier is het mogelijk om een tweede ophaal- en/of afzetadres op te geven. Het is hierbij wel belangrijk dat de hoofdverblijven op structurele wijze worden aangemeld. Dat betekent bijvoorbeeld dat op maandag en dinsdag het vervoer plaatsvindt van hoofdverblijf één en van woensdag tot en met vrijdag het vervoer plaatsvindt van hoofdverblijf twee. Uiteraard zijn de ouders vrij in de keuze om elk een individueel aanmeldingsformulier in te vullen. Het kan voorkomen dat slechts voor één van beide woningen aanspraak op leerlingenvervoer bestaat.

Artikel 27. Crisissituatie

Onder een crisissituatie wordt in het kader van deze regeling verstaan een onverwachte, ingrijpende gebeurtenis die een directe impact heeft op het woon- en leefklimaat van de leerling en diens ouders/verzorgers, waardoor tijdelijk verblijf buiten de gemeente noodzakelijk is. Hieronder vallen onder andere:

  • -

    Noodsituaties zoals brand, overstroming of andere natuurrampen die het woonadres onbewoonbaar maken;

  • -

    Acute gezinsproblematiek zoals huiselijk geweld, bedreiging of een situatie die om directe bescherming vraagt;

  • -

    Onvoorziene medische of psychosociale crisissen binnen het gezin waardoor tijdelijk verblijf elders noodzakelijk is;

  • -

    Andere urgente omstandigheden die door het college als crisissituatie worden erkend.

Hoofdstuk 6. Schooltijden en wachttijden

Artikel 28. Aangepaste schooltijden in verband met een beperking

Artikel 13 van de Verordening geeft aan dat aangepast vervoer plaatsvindt op de schooldagen en schooltijden, zoals opgenomen in de schoolgids van de school die de leerling bezoekt. In de basis wordt niet van de vaste schooltijden afgeweken. Voor een leerling die door zijn beperking structureel aangepaste schooltijden heeft, wordt in afwijking van de schoolgids of het periodieke rooster, aangepast vervoer toegekend op basis van de voor hem geldende aangepaste schooltijden. Geprobeerd wordt om in overleg met de school het vervoer in de ochtend of in de middag gelijktijdig te laten plaatsvinden met het reguliere leerlingenvervoer. Een medisch advies kan hiervoor door de gemeente aangevraagd worden.

Artikel 29. Bijzondere activiteiten

Als de school de schooltijden wijzigt vanwege bijzondere activiteiten of aangelegenheden, vindt op basis van de gewijzigde schooltijd geen aangepast vervoer plaats, tenzij:

  • a.

    de gewijzigde schooltijd voor alle leerlingen in het vervoermiddel geldt; en

  • b.

    de vervoerder in staat is de gewijzigde schooltijd in te plannen in zijn vervoersplanning; en

  • c.

    er geen extra kosten verbonden zijn aan het vervoer.

Onder bijzondere activiteiten worden activiteiten verstaan die voor aanvang van het schooljaar niet in de schoolgids waren opgenomen, zoals het verplaatsen van een studiedag.

 

Gewijzigde schooltijden moeten minimaal vijf werkdagen voorafgaand aan de schooldag waarop de gewijzigde schooltijd geldt, door de ouders bij de gemeente worden gemeld. De gemeente bespreekt dan met de vervoerder of er in de planning mogelijkheden zijn voor leerlingenvervoer op basis van de gewijzigde schooltijd.

Artikel 30. Roosterwijzingen en uitval van uren binnen het periodieke rooster

In het geval van periodieke roosters wordt in beginsel de maximale schooltijd aangehouden die in de schoolgids wordt genoemd. Indien alle leerlingen van de betreffende school structureel eerder klaar zijn, kan het aangepast vervoer ook eerder plaatsvinden, dan na afloop van het maximale rooster. Ouders worden verzocht om roosters en roosterwijzingen direct te melden bij de partij die het leerlingenvervoer coördineert . Bij de ingang van nieuwe roosters, dienen deze minimaal vijf werkdagen voorafgaand aan de ingang van de nieuwe roosters gemeld te worden aan de vervoerders. Als niet wordt voldaan aan het tijdig doorgeven van het ingaan van nieuwe roosters, is het niet altijd mogelijk voor partij die het leerlingenvervoer coördineert om het vervoer tijdig op te starten.

 

De uitval van uren binnen het voor de leerling geldende periodieke rooster geeft geen recht op aangepast vervoer op basis van de gewijzigde schooltijd.

Artikel 31. Vervoer buiten het vervoersschema

Aangepast vervoer vindt in de regel niet buiten het vervoersschema plaats, waardoor voor het vervoer buiten het vervoersschema de verantwoordelijkheid primair bij de ouders ligt. Wanneer een leerling bijvoorbeeld tussentijds opgehaald of gebracht dient te worden, ligt de verantwoordelijkheid primair bij de ouders. Ook als een leerling aan het einde van de schooldag langer dan 10 minuten op school moet nablijven, vindt voor die leerling aan het einde van de schooldag geen aangepast vervoer plaats, wanneer dit gevolgen heeft voor het vervoersschema. Ook in deze situatie ligt de verantwoordelijkheid primair bij de ouders.

Artikel 32. Communicatie bij tijdelijke schoolsluiting

Indien een school tijdelijk gesloten wordt, is het belangrijk dat de gemeente en vervoerders worden geïnformeerd over deze schoolsluiting. Het aangepast vervoer moet dan namelijk geannuleerd worden, maar ook weer tijdig opgestart. Ten tijde van de inwerkingtreding van de beleidsregel is het leerlingenvervoer voor de gemeente Nederweert ondergebracht bij de gemeenschappelijke regeling Omnibuzz. Deze regeling verzorgt het aangepast vervoer, waaronder het leerlingenvervoer, voor meerdere Limburgse gemeenten, waaronder Nederweert. Dat betekent dat Omnibuzz met scholen afspraken maakt over hoe vervoerders worden geïnformeerd bij een schoolsluiting door de school.

Tijdens een schoolsluiting houdt de gemeente en Omnibuzz contact met de school, zodat het aangepast vervoer ook tijdig kan worden opgestart.

Hoofdstuk 7. Toekenning, herziening en intrekking vervoersvoorziening

Artikel 33. Peiljaar verleggen

Als een gezin terugvalt in inkomen, kan het college het peiljaar verleggen ten gunste van het gezin.

Als peiljaar voor het inkomen moet op grond van de WPO (artikel 4, zevende lid) worden aangemerkt het tweede kalenderjaar voorafgaand aan het kalenderjaar, waarin het schooljaar waarvoor een voorziening leerlingenvervoer wordt gevraagd, begint.

 

Als het inkomen van de betrokken ouders in de periode die ligt tussen het peiljaar waarin het inkomen wordt bepaald en het jaar waarin de aanvraag wordt ingediend, op een structurele wijze is gedaald, is het redelijk om in het voordeel van de ouders een later peiljaar te kiezen door gebruik te maken van de afwijkingsmogelijkheid van artikel 24 van de Verordening. Door het kiezen van een later peiljaar kan het voorkomen dat ouders in dat latere peiljaar niet voldoen aan de inkomensgrens en dus geen drempelbedrag hoeven te betalen.

 

Op aanvraag van de ouder gaat het college bij de toepassing van artikel 24 van de Verordening uit van het inkomen van een ander jaar dan het inkomen over het tweede jaar voorafgaande aan het schooljaar waarvoor de bekostiging is gevraagd als:

  • a.

    sprake is van een terugval in inkomen over het voorafgaande aan het jaar waarvoor een voorziening leerlingenvervoer is gevraagd, in welk geval het college uitgaat van het jaar voorafgaande aan het schooljaar waarvoor de vervoersvoorziening is vastgesteld; of

  • b.

    sprake is van een terugval in inkomen over het jaar waarvoor de voorziening leerlingenvervoer is vastgesteld, in welk geval het college uitgaat van het jaar waarvoor de vervoersvoorziening is vastgesteld.

Voor de toepassing van het eerste lid wordt onder een terugval in inkomen verstaan een vermindering van het toetsingsinkomen van de ouder van ten minste 15% ten opzichte van het tweede jaar voorafgaande aan het jaar waarvoor de voorziening leerlingenvervoer wordt vastgesteld. De terugval in inkomen moet dan geen normaal risico van het beroep zijn.

Artikel 34. Drempelbedrag heffen

Het college bepaalt de berekening van de kosten van het openbaar vervoer over de in artikel 9 van de Verordening bepaalde afstand van 6 kilometer met behulp van de informatie van de lokale openbaar vervoerder. Het tarief dat geldt op het moment van aanvraag, geldt voor (de rest van) het schooljaar waarvoor de ouder bekostiging vraagt.

 

 

Voor ouders met meerdere kinderen op het (speciaal) basisonderwijs brengt het college het drempelbedrag maximaal één keer in rekening.

Artikel 35. Intrekking van toegang tot het aangepast leerlingenvervoer

Artikel 27 lid 1 van de Verordening geeft aan dat bij wangedrag van leerling en/of ouders de toegang tot het aangepast vervoer (tijdelijk) kan worden ontzegt, indien bij herhaling is gebleken dat de leerling (of diens ouders/verzorgers) door wangedrag de orde in de bus verstoort of de veiligheid van bus en inzittenden in gevaar brengt. Indien volgens de vervoerder sprake is van wangedrag wordt de volgende procedure gevolgd. Zie bijlage ?:Gedragsprotocol van Omnibuzz

 

Veroorzaakt door reiziger

Indien ondanks eerder contact met chauffeur, vervoerder of Omnibuzz (toch) een gedrag gerelateerd incident is ontstaan dat is veroorzaakt door de reiziger, dan volgen de maatregelen zoals omschreven onder 6.2.1. t/m 6.2.4. om herhaling te voorkomen. Bij calamiteiten, is het mogelijk dat onderstaande maatregelen vooraf worden gegaan door een afkoelperiode zoals omschreven in hoofdstuk 5.1.1.

 

  • -

    6.2.1. Een eerste waarschuwingsbrief

    In geval van een gedrag gerelateerd incident, stuurt Omnibuzz binnen één week na de melding van de vervoerder een waarschuwingsbrief. In deze brief wordt gewezen op de mogelijke vervolgmaatregelen genoemd bij punt 6.2.2. t/m 6.2.4. Omnibuzz kan besluiten om de reiziger uit te nodigen voor een gesprek waarin eventuele maatregelen om herhaling te voorkomen worden besproken.

  • -

    6.2.2. Een tweede waarschuwingsbrief

    Bij een volgende klacht, bij verwijtbaar wangedrag van de leerling en/of diens ouder(s)/verzorger(s) binnen een periode van twaalf maanden na de datum van de eerste waarschuwingsbrief, wordt stap 6.2.1. herhaald en volgt een tweede waarschuwingsbrief. Omnibuzz zorgt zo nodig in deze fase voor een extra zitplaats in de taxi om begeleiding van de leerling door één van de ouders mogelijk te maken (in het geval van wangedrag door de leerling). Als er een begeleider meegaat, anders dan de ouder of verzorger en hier kosten aan zijn verbonden, zijn de kosten voor de ouder/verzorger.

Tevens wordt er gewezen op de mogelijke vervolgmaatregelen genoemd bij punten 6.2.3. en 6.2.4. Ook zal Omnibuzz de vervoerder en gemeente informeren.

 

  • -

    6.2.3. Een tijdelijke uitsluiting voor een periode van minimaal één volle schoolweek

    Bij een volgende klacht, binnen een periode van twaalf maanden na de datum van de tweede waarschuwingsbrief kan Omnibuzz de gemeente adviseren per direct een schorsing op te leggen voor een periode van één volle schoolweek. Indien de gemeente besluit dit advies tot schorsing op te volgen zal de gemeente een derde brief aan ouders/verzorgers sturen, hier kan een schorsing van het aangepaste vervoer op volgen en worden verlengd met maximaal drie volle schoolweken.

    Vindt een derde keer ongewenst gedrag plaats binnen een periode van twaalf maanden na de datum van de tweede waarschuwingsbrief, dan kan Omnibuzz en/of de gemeente besluiten een onderzoek te laten plaatsvinden door een persoonlijk gesprek met gemeente, reiziger en Omnibuzz te organiseren. Omnibuzz kan de vervoerder verzoeken ook bij dit gesprek aanwezig te zijn. Omnibuzz heeft de regie tijdens dit gesprek.

  • -

    6.2.4. Intrekking van de vervoersvoorziening met een minimum van 3 maanden

    Bij een volgende klacht volgt, met een door de gemeente opgestelde vierde brief, intrekking van de vervoersvoorziening tot het eind van het schooljaar met een minimum van drie maanden exclusief vakanties (schorsing aan het eind van het schooljaar kan dus doorlopen in het nieuwe schooljaar). Ook hier licht de uiteindelijke besluitvorming tot schorsing bij de betreffende gemeente.

    Let op: Voor ieder incident van reizigers geldt: Omnibuzz stuurt de reiziger een brief in het geval van een waarschuwing, waarbij de vervoerder en de gemeente per e-mail op de hoogte worden gesteld middels een kopie van de brief. De betreffende gemeente stuurt de reiziger een brief in het geval van een opgelegde schorsing, waarbij Omnibuzz en de vervoerder per e-mail op de hoogte worden gesteld middels een kopie van de brief. Voorafgaand aan het versturen van de waarschuwingsbrief of advies tot schorsing aan de gemeente neemt Omnibuzz telefonisch contact op met de reiziger om deze te informeren.

    In geval van een ernstige calamiteit, kan de gemeente op advies van Omnibuzz besluiten direct over te gaan tot een schorsing voor één of meerdere dagen (maximaal één maand) zonder vooraf een waarschuwingsbrief te verzenden. Onder een ernstige calamiteit wordt verstaan: ernstig grensoverschrijdend gedrag zoals een situatie waarin een reiziger dreigt met geweld of feitelijk geweld gebruikt richting een andere reiziger of chauffeur/begeleiding, bij gebruik van wapens of in het geval van seksuele intimidatie/handelingen. Dit is ook van toepassing wanneer niet direct kan worden vastgesteld wat er is gebeurd. De reiziger wordt met spoed door Omnibuzz uitgenodigd voor een persoonlijk gesprek, waarbij (indien nodig) ook vertegenwoordiging vanuit vervoerder en/of de gemeente aanwezig is. Dit gesprek met alle betrokkenen dient plaats te vinden voordat het vervoer weer wordt opgestart.

    Bij elke vorm van uitsluiting voor het leerlingenvervoer, blijven ouders verantwoordelijk voor de schoolgang van hun kind.

  • -

    6.3 Niet-verwijtbaar

    Indien uit het onderzoek blijkt dat er sprake is van een niet-gedrag gerelateerd incident of calamiteit dat is terug te voeren op de ernstige lichamelijke/mentale beperking of gedragsstoornis van de reiziger, overleggen vervoerder, gemeente, de (wettelijk) vertegenwoordiger van de reiziger, Omnibuzz en eventueel de instelling over een passende maatregel. Hierbij kan gedacht worden aan één van onderstaande maatregelen:

    • »

      Eigen vervoer voor de reiziger;

    • »

      Begeleiding in de taxi (in principe uit het netwerk van de reiziger).

Deze maatregelen worden enkel genomen met toestemming van de gemeente.

 

Het uitgebreide gedragsprotocol kan bij Omnibuzz worden opgevraagd.

Artikel 36. Loosmelding

Een loosmelding houdt in dat een leerling niet aanwezig is op het ophaaladres of dat er niemand aanwezig is op het afzetadres om de leerling op te vangen. Dit wordt gezien als wangedrag als bedoeld in artikel 36 van deze beleidsregels.

 

Op de heenrit: de chauffeur stelt de centrale in kennis indien een leerling niet aanwezig is op het ophaaladres. De centrale probeert contact op te nemen met de ouders om te informeren naar de situatie. Bij herhaalde loosmeldingen, wordt de gemeente geïnformeerd en wordt de procedure gevolgd als bedoeld in artikel 36.

 

Op de terugrit: de chauffeur stelt de centrale in kennis indien er niemand aanwezig is op het afzetadres. De centrale probeert contact op te nemen met de ouders om te informeren naar de situatie. De leerling blijft in het voertuig en de chauffeur rijdt aan het einde van de route nogmaals langs het afzetadres. Indien er nog niemand aanwezig is wordt de leerling mogelijk bij de buren afgezet en zo nodig bij de politie. Bij herhaalde loosmeldingen wordt de gemeente geïnformeerd en wordt de procedure gevolgd als bedoeld in artikel 36.

Artikel 37. Wijzigingen en terugvordering van ten onrechte betaalde vergoeding door de gemeente

In aanvulling op artikel 26 van de verordening hanteert het college het uitgangspunt dat ten onrechte ontvangen tegemoetkomingen voor leerlingenvervoer altijd van de ouders worden teruggevorderd. De gemeente kan ouders vragen om een aanwezigheidsoverzicht van hun kind op te vragen bij de school.

Aldus besloten door het college van burgemeester en wethouders van de gemeente Nederweert in zijn vergadering van 4 november 2025.

het college van burgemeester en wethouders,

De secretaris,

J. Bakens

de burgemeester,

B.M.T.J. Op de Laak

Bijlage 1 Stroomschema gesprek over zelfredzaamheid en zelfstandigheid

 

 

Bijlage 2 Vervoersontwikkelingsplan

 

VERVOERSONTWIKKELINGSPLAN {...}

 

Voor u ligt het Vervoersontwikkelingsplan {...}. Dit plan wordt ingevuld door de gemeente tijdens het vervoersgesprek gericht op zelfredzaamheid en zelfstandigheid van de leerling die deelneemt aan het leerlingenvervoer. In dit plan leggen in ieder geval ouders, de leerling en de gemeente vast hoe het plan gericht op zo zelfstandig mogelijk reizen eruit moet zien. Het overleg kan worden aangevuld met een medewerker van de school van uw kind, een medewerker vanuit het Centrum Jeugd en Gezin en/of een medewerker van het Jongerenteam {...}. In het Vervoersontwikkelingsplan staat beschreven welke ondersteuning de leerling nodig heeft en wat het resultaat moet zijn van de ondersteuning. Ondanks dat wordt toegewerkt naar zo zelfstandig mogelijk reizen, is de ondersteuning voor ieder kind anders. Het vervoersplan helpt de leerling en ouders om de planning en invulling van de ondersteuning gericht op zelfstandig reizen vorm te geven.

 

DIT VERVOERSONTWIKKELINGSPLAN IS VOOR (verder te noemen; de leerling):

 

Achternaam

 

Voornaam

 

Geboortedatum

 

Burgerservicenummer (BSN)

 

VERTEGENWOORDIGD DOOR:

 

Achternaam

 

Voornaam

 

Adres

 

Telefoon

 

HUIDIGE SITUATIE

1. Momenteel ontvangt de leerling de volgende voorziening Leerlingenvervoer. (Omcirkel optie)

 

Openbaar Vervoer – Eigen Vervoer – Aangepast vervoer – combinatie van voorafgaande opties

 

Voor ….. dagen per week, van thuis naar …………………. (school) en andersom.

 

GEWENSTE SITUATIE

 

2. Tijdens het gesprek gericht op zelfstandigheid en zelfredzaamheid in het vervoer naar school is gebleken dat leerling en ouders kunnen toewerken naar de volgende situatie. (SMART)

 

Doel:

 

………………………………………………………………………………………………………………………

 

………………………………………………………………………………………………………………………

 

ONDERSTEUNINGSMOGELIJKHEDEN

 

3. Voor het behalen van het geformuleerde doel onder stap 2 kunnen ondersteuningsbehoeften in kaart worden gebracht. De gemeente heeft hiervoor een ‘fietsmand’ ingericht, om de leerling en ouders te ondersteunen bij het behalen van hun doel.

 

Om de leerling en ouders te ondersteunen dient ingezet te worden:

 

………………………………………………………………………………………………………………………

 

………………………………………………………………………………………………………………………

 

PLANNING, AFSPRAKEN EN EVALUATIE

 

4. In onderstaande tijdlijn voegt de gemeente de data en beschrijvingen toe van de te maken stappen in het Vervoersontwikkelingsplan. Hiermee wordt zichtbaar gemaakt wanneer de (tussen)afspraken worden gemaakt, wanneer geëvalueerd wordt en wanneer het doel bereikt wordt.

 

Naar boven