VTH-beleid Rijssen-Holten

Inleiding

Voor u ligt het vergunningen, toezicht en handhavingsbeleid (VTH-beleid) van de gemeente Rijssen-Holten. Dit beleid draagt bij aan een veilige, gezonde en duurzame fysieke leefomgeving in onze gemeente. We richten ons in deze beleidsnota op activiteiten die invloed hebben op de leefomgeving, zoals bouwen, slopen, ruimtelijke ontwikkeling en openbare orde. Deze beleidsnota beschrijft hoe wij invulling geven aan onze wettelijke VTH-taken onder de nieuwe Omgevingswet.

Op 1 januari 2024 is de Omgevingswet in werking getreden, gelijktijdig met de Wet kwaliteitsborging voor het bouwen (Wkb). In lijn met de Omgevingswet moet voor de basistaken milieu (uitgevoerd door de omgevingsdienst) een uniform regionaal VTH-beleid worden vastgesteld. Ons college heeft in 2023 het Twentebrede VTH-beleid vastgesteld voor de taken die door de Omgevingsdienst Twente (OD Twente) worden uitgevoerd. Deze beleidsnota richt zich daarom met name op de lokale VTH taken (zoals bouw- en ruimtelijke ordeningstaken); voor de milieutaken wordt aangesloten bij het regionale beleid van OD Twente. We stemmen ons beleid en jaarlijkse uitvoeringsprogramma af op het Twentse VTH-beleid.

 

Scope: Deze beleidsnota heeft betrekking op alle VTH-taken van de gemeente in de fysieke leefomgeving. Het omvat preventie, vergunningverlening, toezicht en handhaving voor bouwen en gebruik (Wabo activiteiten), ruimtelijke plannen, milieu (in samenwerking met OD Twente), brandveiligheid (samen met de Veiligheidsregio) en bijzondere wetten. Het is een integraal plan waarin alle verplichte onderdelen (zoals preventie-, toezicht-, sanctiestrategie) zijn opgenomen.

 

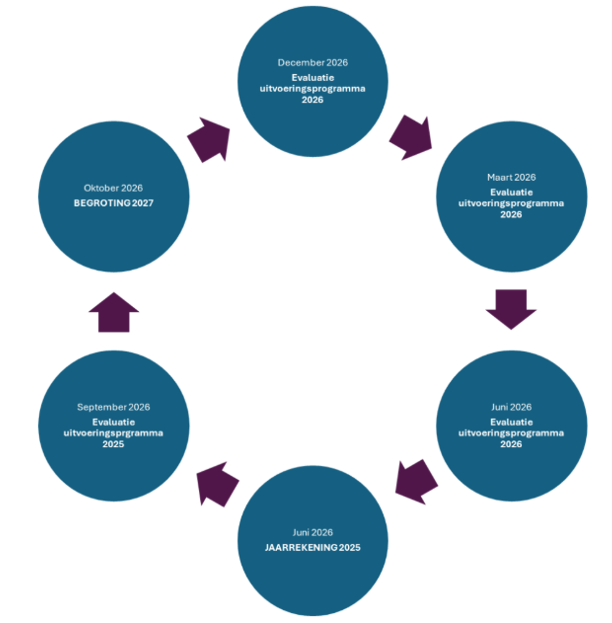
We volgen de systematiek van de VTH-beleidscyclus zoals vastgelegd in de Wet VTH.

Dit betreft een plan-do-check-act cyclus (de “Big-8”) zoals weergegeven in figuur 1, waarin strategisch beleid, uitvoering, monitoring en bijsturing elkaar opvolgen. Na vaststelling van dit strategisch beleidskader (het wat en waarom van ons VTH beleid) werken we jaarlijks een VTH-uitvoeringsprogramma uit (het hoe en wanneer), gevolgd door een jaarverslag en evaluatie. Op basis van de evaluaties kan het beleid periodiek worden bijgesteld zodat een continue verbetercyclus is geborgd.

 

Figuur 1: Big-8 cyclus

Leeswijzer

In het volgende hoofdstuk schetsen we de visie, uitgangspunten en doelstellingen van Rijssen-Holten op het gebied van VTH, en de koppeling met de Omgevingsvisie en lokale ambities. Daarna geven we een analyse van het gebied (kenmerken, ontwikkelingen) en een risicoanalyse van de knelpunten en uitdagingen. Vervolgens formuleren we onze strategische beleidskeuzes, uitgewerkt in vijf VTH-strategieën: de preventiestrategie, vergunningenstrategie, toezichtstrategie, handhavingsstrategie en gedoogstrategie. Aansluitend beschrijven we de organisatie en middelen (inclusief samenwerking met ketenpartners en de rollen van raad en college). Tot slot komen kwaliteitsborging en monitoring aan bod, waarin we ingaan op de kwaliteitsdoelen, indicatoren en de evaluatiecyclus.

Visie, uitgangspunten en doelstellingen

Visie

 

Rijssen-Holten wil een toekomstbestendige, leefbare en veilige gemeente zijn voor huidige en toekomstige generaties. In onze Omgevingsvisie is vastgelegd dat we streven naar een gezonde fysieke leefomgeving waarin we een goede balans vinden tussen het beschermen en benutten van de omgeving. We koesteren wat waardevol is (natuur, landschap, cultureel erfgoed) en faciliteren ontwikkelingen die bijdragen aan leefbaarheid, duurzaamheid en economische vitaliteit. Dit betekent dat we als gemeente ruimte geven aan initiatieven die passen bij onze ambities, maar tegelijkertijd duidelijke kaders stellen om ongewenste effecten te voorkomen. Beschermen, bevorderen, faciliteren én benutten vormen de leidende perspectieven in onze Omgevingsvisie. Elk perspectief geeft richting aan onze rol als overheid: we beschermen waar nodig, we stimuleren waar mogelijk, we faciliteren initiatiefnemers (“ja, mits…” mentaliteit) en we benutten kansen voor verbetering.

 

Onze benadering sluit aan bij onze visie Samenwerken mét en vóór de inwoners van Rijssen-Holten. Dit betekent dat wij bewoners, ondernemers en organisaties actief betrekken bij ontwikkelingen in hun leefomgeving. We werken vanuit vertrouwen, denken mee in mogelijkheden en communiceren helder en toegankelijk. Daarbij zien we inwoners als volwaardige partners: hun kennis, ervaring en ideeën zijn noodzakelijk om tot gedragen en uitvoerbare oplossingen te komen. Deze houding is leidend in al onze VTH-taken.

 

Missie

Onze gemeente werkt aan een veilige, gezonde en toekomstbestendige leefomgeving waarin inwoners, ondernemers en organisaties kunnen wonen, werken en recreëren met vertrouwen. Met ons VTH-beleid zetten we in op duidelijkheid, kwaliteit en zorgvuldigheid. We beschermen wat waardevol is in onze omgeving en maken ruimte voor gewenste ontwikkeling die past bij de identiteit van Rijssen-Holten. We ondersteunen initiatieven met een dienstverlenende houding en zoeken samen naar oplossingen die passen binnen onze kaders. Tegelijkertijd bewaken we de leefomgeving door helder toezicht en consequent optreden waar dit nodig is. Hiermee zorgen we voor eerlijkheid, transparantie en gelijke behandeling voor iedereen.

We werken risicogericht om onze inzet daar te richten waar de impact het grootst is. We dragen bij aan veiligheid, gezondheid, duurzaamheid en omgevingskwaliteit en voorkomen misbruik en ondermijning. Samen met onze partners zetten we ons in voor een leefomgeving waarin regels begrijpelijk zijn en naleving vanzelfsprekend wordt. Met dit alles dragen we bij aan het realiseren van de ambities van het college: een betrouwbare overheid, sterke kernen, een vitaal buitengebied en een gemeente die ruimte geeft aan ontwikkeling binnen gezonde en zorgvuldige grenzen.

 

Uitgangspunten

Bij de uitvoering van VTH-taken hanteren we de volgende uitgangspunten:

  • Dienstverlening en participatie zijn onlosmakelijk verbonden met onze manier van werken. We helpen inwoners op een manier die aansluit bij hun behoefte: digitaal waar het kan, persoonlijk waar nodig. We werken als één organisatie met duidelijke communicatie op elk kanaal. We denken in oplossingen, kijken naar de mens achter de vraag en sluiten aan bij initiatieven uit de samenleving. Hiermee geven we uitvoering aan de gemeentelijke visie Samenwerken mét en vóór de inwoners van Rijssen-Holten waarin wederzijds respect, vertrouwen en duidelijkheid centraal staan. We stimuleren feedback van inwoners. Iedereen kan op elk moment aangeven hoe onze dienstverlening ervaren wordt. Deze feedback gebruiken we om continu te verbeteren en zo goed mogelijk aan te sluiten bij de behoefte van onze inwoners.

  • Leefbaarheid en duurzaamheid: Ons beleid draagt bij aan de brede doelstellingen uit de Omgevingsvisie, zoals klimaatadaptatie, energietransitie, natuurbehoud en circulaire economie. Bij elke vergunning of handhavingsactie kijken we naar de impact op de leefomgevingskwaliteit (geluid, lucht, bodem, ecologie) en houden we rekening met duurzaamheid en klimaatbestendigheid. Lokale ambities, zoals het terugdringen van energieverbruik, het beschermen van Natura 2000-gebieden (de Sallandse Heuvelrug) en het bevorderen van groene en gezonde kernen, worden ondersteund door gerichte VTH-inzet.

  • Rechtsgelijkheid en transparantie: We voeren onze VTH-taken uit op een consistente en rechtvaardige manier. Vergunningaanvragen toetsen we objectief aan wet- en regelgeving en beleidskaders, zonder willekeur. Handhaving vindt plaats op basis van vaste criteria (zie handhavingsstrategie) zodat vergelijkbare situaties gelijk worden behandeld. We communiceren openlijk over ons handelen en besluiten, en leggen hierover verantwoording af in openbare verslagen.

  • Risicogericht en effectief: Omdat middelen beperkt zijn, richten we onze inzet op die zaken die er daadwerkelijk toe doen. Dat wil zeggen: we prioriteren activiteiten en dossiers waar de risico’s voor de fysieke leefomgeving hoog zijn of waar sprake is van structurele niet-naleving. Minder kritieke zaken krijgen relatief minder aandacht of worden vooral met preventieve instrumenten afgedekt. Door risico gestuurd te werken (zie analyse), zetten we mensen en middelen effectief en efficiënt in om maximale impact te bereiken.

Doelstellingen

Op basis van de bovenstaande visie, missie en uitgangspunten formuleren we de volgende hoofddoelen voor ons VTH-beleid:

  • 1.

    Nalevingsgedrag bevorderen: Het verhogen van het naleefgedrag van burgers en bedrijven ten aanzien van wet- en regelgeving in de fysieke leefomgeving. We willen overtredingen zoveel mogelijk voorkomen door voorlichting en een dienstverlenende opstelling, maar daar waar nodig treden we corrigerend op. Een belangrijk streven is daarbij om het aantal (herhaalde) overtredingen jaarlijks te laten dalen en de vrijwillige naleving te laten toenemen.

  • 2.

    Veiligheid en gezondheid waarborgen: Het voorkomen van situaties die de fysieke veiligheid of volksgezondheid in gevaar brengen. Denk aan constructieve veiligheid van bouwwerken, brandveilig gebruik van gebouwen, bodem- en waterverontreiniging en externe veiligheid (gevaarlijke stoffen). VTH-taken dragen bij aan het tijdig signaleren en elimineren van zulke risico’s. Ons doel is o.a. om ongevallen en incidenten (bouwongevallen, milieu-incidenten) te voorkomen en te voldoen aan alle relevante veiligheidseisen.

  • 3.

    Omgevingskwaliteit beschermen: Het behoud en de verbetering van de kwaliteit van de leefomgeving, waaronder natuur, landschap, cultureel erfgoed en woon- en leefklimaat. Illegale situaties die afbreuk doen aan de omgevingskwaliteit (bijv. illegale bouwwerken in het buitengebied, ongewenste functieveranderingen, ernstige milieuhinder) pakken we aan. Tevens streven we ernaar om vergunningverlening en toezicht zo in te richten dat ruimtelijke kwaliteit en duurzaamheid geborgd zijn bij nieuwe ontwikkelingen (bijvoorbeeld door voorwaarden te verbinden gericht op klimaat en groen).

  • 4.

    Integriteit en ondermijning tegengaan: Voorkomen dat vergunningen of ruimtelijke ontwikkelingen worden misbruikt voor criminele activiteiten of ondermijnende criminaliteit (zoals drugslabs, fraude, illegale handel). Via o.a. de Wet Bibob (zie preventiestrategie) en gerichte handhavingsacties werken we aan een integere leefomgeving. Doel is om geen vergunningen te verlenen aan malafide partijen en signalen van ondermijning proactief op te pikken in samenwerking met politie en het RIEC.

Bovenstaande doelstellingen sluiten aan op onze gemeentelijke koers en visie (o.a. coalitieakkoord, Omgevingsvisie en die visie Samenwerken mét en vóór de inwoners) en de provinciale prioriteiten (veiligheid, ruimtelijke kwaliteit, duurzaamheid). Ze vormen het toetsingskader voor de uitwerking van de VTH-strategieën en voor de evaluatie van ons beleid.

 

In het uitvoeringsprogramma en jaarverslag VTH worden de doelstellingen, prioritering, kpi’s en ontwikkelingen jaarlijks geëvalueerd en bijgesteld voor het volgende jaar. In het uitvoeringsprogramma wordt per jaar een koers uitgezet om te zorgen op welke wijze de doelen worden behaald.

 

Onderwerp

Doel

KPI’s

Streefnormen

Naleefgedrag bevorderen

Het naleefgedrag van inwoners en bedrijven verhogen door duidelijke voorlichting, tijdige dienstverlening en risicogericht toezicht, zodat overtredingen en herhaalovertredingen in jaarlijks afnemen.

  • -

    Aantal overtredingen per jaar

  • -

    Aantal herhaalovertredingen per jaar

  • -

    Percentage dossiers dat na eerste waarschuwing vrijwillig wordt hersteld

  • -

    Aantal informatie- en adviesvragen

  • -

    Aantal voorlichtingsacties + bereikt aantal inwoners/bedrijven

  • -

    Jaarlijks 10% daling herhaalovertredingen - ≥ 70% lichte overtredingen via vrijwillig herstel opgelost

  • -

    ≥ 4 gerichte voorlichtingsacties per jaar

  • -

    Jaarlijkse stijging van informatieverzoeken (indicator preventie)

Veiligheid en gezondheid waarborgen

Risicovolle situaties op het gebied van constructieve veiligheid, brandveiligheid, milieu, bodem, water en volksgezondheid voorkomen door risicogericht toezicht en tijdige handhaving, zodat incidenten afnemen en herstel tijdig plaatsvindt.

  • -

    Aantal ernstige incidenten

  • -

    Aantal inspecties bij hoogrisico-objecten

  • -

    Percentage ernstige overtredingen tijdig hersteld

  • -

    Aantal spoedinspecties + afhandeling binnen 48 uur

  • -

    Aantal gecombineerde controles (ODT, VR, politie)

  • -

    100% herstel van ernstige overtredingen binnen termijn

  • -

    Minimaal 1 jaarlijkse controle per hoogrisico-object

  • -

    Alle spoedmeldingen binnen 24 uur beoordeeld

  • -

    Jaarlijks 5% daling incidenten/structurele overtredingen

 

Omgevingskwaliteit beschermen

De kwaliteit van natuur, landschap, cultureel erfgoed en leefomgeving beschermen door illegale situaties op te sporen, herstellen en voorkomen, en door ruimtelijke initiatieven te toetsen op kwaliteit en passendheid.

  • -

    Aantal illegale bouwwerken/strijdige functies

  • -

    Aantal handhavingsacties omgevingskwaliteit

  • -

    Percentage herstelde situaties binnen termijn

  • -

    Percentage vergunningen met volledig geborgde kwaliteitseisen

  • -

    Aantal meldingen door inwoners over aantasting leefomgeving

  • -

    ≥ 90% herstelsancties afgerond binnen termijn

  • -

    100% toetsing van ruimtelijke initiatieven op omgevingskwaliteit

  • -

    Dalende trend in illegale bouw/strijdig gebruik in prioritaire zones

  • -

    ≥ 2 thematische kwaliteitscontroles per jaar

Integriteit en ondermijning tegengaan

Misbruik van vergunningen en ruimte voorkomen door consequente toepassing van de Bibob-regeling en door signalen van ondermijning actief te onderzoeken en af te handelen binnen wettelijke termijnen.

  • -

    Aantal uitgevoerde Bibob-toetsen

  • -

    Percentage risicovolle aanvragen beoordeeld via Bibob

  • -

    Aantal weigeringen/ intrekkingen/voorwaarden vanwege integriteitsrisico’s

  • -

    Aantal onderzochte ondermijningssignalen

  • -

    Aantal integrale controles in risicogebieden

  • -

    100% Bibob-toepassing binnen reikwijdte

  • -

    Alle besluiten binnen wettelijke termijn

  • -

    ≥ 6 integrale ondermijningscontroles per jaar

  • -

    Alle signalen binnen 2 weken beoordeeld

  • -

    Jaarlijkse stijging in samenwerkingsacties met RIEC & politie

Analyse van gebied, omgeving, problemen en risico’s

Gebiedsomschrijving en omgevingscontext

De gemeente Rijssen-Holten ligt in het zuidwesten van Twente, op de overgang naar Salland. Onze gemeente telt circa 38.800 inwoners (peildatum 2025) en beslaat twee grotere kernen – Rijssen (ongeveer 29.000 inwoners) en Holten (ongeveer 9.500 inwoners) – omringd door een uitgestrekt buitengebied met buurtschappen. Het grondgebied is ongeveer 94 km² groot (9.400 hectare) en wordt gekenmerkt door een gevarieerd landschap van bossen, heide en agrarisch gebied. Het zuidwestelijk deel van de gemeente omvat de Holterberg, onderdeel van het Nationaal Park Sallandse Heuvelrug, een Natura 2000-gebied met unieke natuurwaarden. Het beschermen van deze natuur (in het bijzonder de rust voor diersoorten en het voorkomen van stikstofdepositie) is een belangrijk aandachtspunt in ons beleid.

 

Figuur 2: gemeente Rijssen-Holten

 

Rijssen-Holten heeft een gemengde plattelands- en stedelijke omgeving. Rijssen is van oudsher een dynamische stad met een stevig midden- en kleinbedrijf, industrie (bijvoorbeeld hout- en bouwnijverheid) en een regionale centrumfunctie voor detailhandel. Holten heeft een dorpse schaal en staat bekend om toerisme en recreatie, mede dankzij de Holterberg en evenementen zoals de jaarlijkse Triatlon Holten. De ligging aan de snelweg A1 biedt economische kansen (goede bereikbaarheid voor bedrijven en logistiek) maar zorgt ook voor uitdagingen, zoals verkeersdruk en verdeling van het landschap. Zowel de A1 als de spoorlijn Deventer–Almelo doorkruisen onze gemeente en vereisen aandacht voor geluidshinder en veiligheid.

 

Ons buitengebied is hoofdzakelijk agrarisch met veel familiebedrijven (melkveehouderij, akkerbouw) en kenmerkt zich door het Twentse coulisselandschap (afwisselend bosjes, houtwallen en weilanden). Er bevinden zich verspreid door het buitengebied waardevolle cultuurhistorische elementen, waaronder historische boerderijen, landgoederen en markestenen. De bescherming van ons gebouwd erfgoed – zoals monumentale panden in de kernen en karakteristieke boerderijen op het platteland – is een belangrijk beleidspunt: we streven ernaar het historisch aanzicht te behouden door strikte handhaving van sloopverboden en zorgvuldige vergunningverlening voor verbouwingen.

 

In onze gemeente vinden jaarlijks diverse evenementen en toeristische activiteiten plaats die een vergunning vereisen (bijvoorbeeld dorpsfeesten, sportwedstrijden, markten/braderieën). Grote evenementen kunnen duizenden bezoekers trekken. Het is van belang deze in goede banen te leiden qua veiligheid (bijv. brandveiligheid van tenten, menigte controle) en milieu (geluid, afval). Ons VTH-beleid houdt rekening met een soepel maar gecontroleerd verloop van evenementen.

 

Probleemanalyse

Op basis van deze gebiedskenmerken en recente trends hebben we een omgevingsanalyse uitgevoerd, waarin we actuele thema’s en ontwikkelingen benoemen. Daaruit vloeien de belangrijkste problemen en risico’s voort die adressering vragen in het VTH-beleid:

  • Groeidruk en woningbouw: De bevolking van Rijssen-Holten is de afgelopen jaren gegroeid. Hierdoor bestaat een forse woningbouwopgave, met name binnen de kernen. Tegelijk moeten we zorgvuldig omgaan met de ruimte en de inpassing van nieuwe wijken in het bestaande weefsel. Illegale bewoning of het in gebruik nemen van vakantiehuisjes als permanente woning komt voor en vraagt om handhaving. We streven naar voldoende nieuwbouw binnen planologische kaders en treden op tegen ongeoorloofde bewoning of bouwen buiten de vergunde contouren.

  • Landbouw en milieu: De agrarische sector staat onder druk door strengere milieuregels (stikstof, mest) en schaalvergroting. Dit kan leiden tot overtredingen zoals illegale mestlozingen, overschrijding van dieraantallen, of ongeoorloofde bedrijfsuitbreidingen. Ook het beëindigen van agrarische activiteiten brengt risico’s mee (bijv. vrijkomende agrarische bebouwing die illegaal wordt bewoond of gebruikt voor ondermijnende activiteiten). Daarnaast zijn er een aantal intensieve veehouderijen nabij gevoelige natuurgebieden, waar strikt toezicht op emissies nodig is. Onze handhavingsinzet richt zich op het naleven van milieuvergunningen, het tegengaan van stank- en geluidsoverlast en het voorkomen van bodem- en waterverontreiniging in het buitengebied.

  • Ondermijning en integriteit: Net als elders in Twente worden ook in onze gemeente signalen van ondermijnende criminaliteit waargenomen. Denk aan het misbruik van loodsen of stallen voor hennepteelt of drugslaboratoria, illegale afvaldumpingen in het bos, of malafide aanvragen voor vergunningen (bijvoorbeeld om witwaspraktijken te faciliteren). Deze activiteiten tasten de veiligheid en het vertrouwen in het openbaar bestuur aan. Een speerpunt is daarom het intensiveren van controles in het buitengebied samen met politie en RIEC en het consequent toepassen van de Wet Bibob bij risicovolle aanvragen. We zetten waar nodig ook bestuurlijke maatregelen in (last onder bestuursdwang, sluiting van panden) om ondermijning te bestrijden.

  • Bouwkwaliteit en Wet kwaliteitsborging ( Wkb ): De (gedeeltelijke) inwerkingtreding van de Wkb wijzigt de bouwpraktijk. Een deel van de bouwprojecten valt nu onder private kwaliteitsborging. Dit stelt nieuwe eisen aan de manier van vergunningverlening en toezicht (zie verderop). Een risico is dat in de beginfase onduidelijkheden ontstaan over de verantwoordelijkheidsverdeling, wat tot handhavingslacunes zou kunnen leiden (bijvoorbeeld een gebrek aan toezicht op kleine bouwprojecten als de kwaliteitsborger faalt). Ons beleid anticipeert hierop door extra aandacht voor de implementatie van de Wkb en goede afspraken met private kwaliteitsborgers. Het waarborgen van de bouwkwaliteit – met name constructieve veiligheid en brandveiligheid – blijft immers uiteindelijk onze verantwoordelijkheid, ook al hebben wij een andere rol (toetsen op afstand in plaats van direct toezicht).

  • Druk op omgevingskwaliteit: In de kernen spelen kwesties als parkeeroverlast, (bouw)geluidhinder, en strijdig gebruik van panden (bijv. huizen illegaal gesplitst in kamers, of bedrijvigheid in woonwijken zonder vergunning). In het buitengebied kunnen landschappelijke waarden onder druk staan door bijvoorbeeld illegale kap van bomen/houtwallen, plaatsing van bouwwerken zonder vergunning (schuren, recreatiewoningen) of recreatief gebruik in strijd met bestemmingsplan. Dit vraagt om alert toezicht en handhaving om het gewenste omgevingsbeeld (zoals verankerd in het omgevingsplan en de omgevingsvisie) te behouden.

Uit bovenstaande komt een beeld naar voren waarbij selectieve inzet noodzakelijk is: we kunnen niet alles maximaal controleren, dus we zullen keuzes maken. De capaciteit wordt ingezet waar de problemen en risico’s het grootst zijn en waar daarmee de grootste effecten voor een veilige en gezonde leefomgeving te behalen zijn. Dit principe van focus op prioriteiten ligt ten grondslag aan onze risicoanalyse en strategieën.

 

Risicoanalyse

Om onze keuzes te onderbouwen, is een systematische risicoanalyse uitgevoerd. Een risicoanalyse helpt om te bepalen welke activiteiten we écht belangrijk vinden en welke minder belangrijk. We kunnen als gemeente niet alles tegelijk controleren of handhaven. Daarom kijken we eerst waar de grootste risico’s zitten. Dat helpt ons om de beschikbare tijd en capaciteit zo goed mogelijk in te zetten. We letten daarbij op twee dingen:

 

  • 1.

    Hoe groot is de kans dat er iets misgaat?

  • 2.

    Hoe groot is het effect als dat gebeurt?

Hoe hoger de kans én het effect, hoe belangrijker het is dat we daar actief op inzetten.

We zijn regionaal aangesloten bij het VTH-risicomodel van Twente. Op basis van lokale ervaringen en bestuurlijke prioriteiten zijn scores toegekend op een vijfpuntsschaal, variërend van zeer klein risico (1) tot zeer groot risico (5). Hierbij is “zeer groot risico” bijvoorbeeld een activiteit met een hoge kans op overtreding én een zeer grote potentiële schade voor de leefomgeving/veiligheid. “Zeer klein risico” betreft activiteiten met verwaarloosbare kans en impact. De volledige kwantitatieve risicoanalyse per domein (vergunningen, toezicht, handhaving) is opgenomen in Bijlage 1 van deze beleidsnota.

 

Belangrijkste uitkomsten

Uit de analyse komen een aantal onderwerpen naar voren waar extra aandacht nodig is.

  • Bouwen en brandveiligheid; bij grote bouwprojecten en gebouwen waar veel mensen komen, kan er sneller iets misgaan. Denk aan constructieve problemen of brandveiligheid.

    Daarom controleren we deze locaties vaker en grijpen we sneller in als dat nodig is.

  • Milieubelastende bedrijven; sommige bedrijven kunnen veel invloed hebben op de leefomgeving, zoals intensieve veehouderijen of bedrijven die met gevaarlijke stoffen werken. Als hier regels worden overtreden, kan dat grote schade veroorzaken voor natuur, gezondheid of veiligheid. We stemmen onze inzet af met de Omgevingsdienst Twente, die deze bedrijven namens ons controleert (BRZO-plichtige bedrijven, intensieve veehouderij nabij Natura 2000, enz.).

  • Situaties met historisch lage naleving of verhoogde kans op herhaling van overtredingen (recidiverende overtreders, bekende “hotspots” voor illegale dumping).

  • Gebieden waar derden ernstig gevaar lopen bij overtredingen (bijvoorbeeld woonwijken bij externe veiligheid risicobronnen).

  • Ondermijning; zoals afgelegen panden, verduisterde loodsen of ongebruikelijke activiteiten kunnen wijzen op criminaliteit. Deze situaties hebben een hoge impact op veiligheid en vertrouwen in het bestuur. Daarom controleren we gericht en werken we integraal samen met partners.

  • Lager risico (maar desalniettemin in de basis op te volgen) zijn bijvoorbeeld kleine bouwwerkzaamheden van particulieren, evenementen met beperkte impact, of vergunningplichtige activiteiten die routinematig netjes verlopen.

De risicoanalyse helpt ons om keuzes te maken. Dat betekent:

 

  • We controleren plekken met een hoog risico vaker en uitgebreider.

  • We zetten voorlichting en preventie in waar we veel dezelfde overtredingen zien.

  • We richten ons toezicht vooral op situaties met grote gevolgen voor veiligheid, gezondheid of leefkwaliteit.

  • Bij laag risico of kleine overtredingen kiezen we vaker voor een lichtere aanpak, tenzij er klachten zijn of sprake is van herhaling.

Deze keuzes zijn door vertaald in onze strategieën. Ook in het jaarlijkse uitvoeringsprogramma worden op basis hiervan prioriteiten gesteld (zie ook “Monitoring en bijsturing”). Zo voeren wij onze taken uit daar waar het effect op de fysieke leefomgeving het grootst is en waar de naleving het slechtst is op dit moment.

 

Wat dit oplevert

 

Door op deze manier te werken gebruiken we onze capaciteit zo doelgericht mogelijk.

We kunnen sneller optreden waar dat echt nodig is, voorkomen grotere problemen en zorgen dat inwoners merken dat we werken aan een veilige, gezonde en prettige leefomgeving.

VTH-strategieën

Volgens de Omgevingswet (artikel 18.3 Ow) en het Omgevingsbesluit moeten bevoegd gezagen strategieën vaststellen voor vergunningverlening, toezicht en handhaving. In dit hoofdstuk beschrijven we vier strategische deelbeleidskeuzes – onze VTH-strategieën – die gezamenlijk het kader vormen voor de uitvoering van de VTH-taken. De preventiestrategie is daarbij overkoepelend: voorkomen is immers beter dan genezen. Hieronder werken we achtereenvolgens de preventiestrategie, vergunningenstrategie, toezichtstrategie, handhavingsstrategie en gedoogstrategie uit. Deze strategieën zijn onderling verbonden en dragen in samenhang bij aan het bereiken van onze doelstellingen.

 

Preventiestrategie

Met preventie willen we overtredingen voorkomen en de naleving bevorderen, nog vóórdat handhaving nodig is. “Voorkomen is beter dan genezen” is ons uitgangspunt. Handhavend optreden achteraf is vaak minder doelmatig, zeker in situaties waarbij overtredingen ontstaan uit onwetendheid of onduidelijkheid. Daarom zetten wij in op voorlichting, service en het wegnemen van drempels, zodat inwoners en bedrijven zelf verantwoordelijkheid kunnen nemen voor naleving. De preventiestrategie vergroot de bewustwording van regels en zorgt voor een cultuur waarin men begrijpt waaróm regels bestaan. Onze belangrijkste preventieve instrumenten zijn:

  • Voorlichting: We informeren inwoners, ondernemers en overige stakeholders actief over geldende regels, procedures en “do’s & don’ts”. Dit doen we via diverse kanalen: informatie op onze gemeentelijke website, nieuwsbrieven, social media, themabijeenkomsten en (indien relevant) gerichte campagnes. Bijvoorbeeld: wij verspreiden informatie over regels voor stoken in de open lucht, bouwen zonder vergunning, geluid bij evenementen, enz., om bekendheid te geven aan wat is toegestaan. Ook nieuwe wetgeving (zoals de Omgevingswet) lichten we toe voor het publiek. Voorlichting gaat hand in hand met duidelijke communicatie: we schrijven begrijpelijk en vermijden onnodig vaktaal. Zo weten mensen waar ze aan toe zijn en wordt naleving eenvoudiger.

  • Klantcontact en service: We hanteren een laagdrempelige bereikbaarheid voor vragen, advies en feedback. Inwoners en bedrijven kunnen ons via meerdere kanalen benaderen – telefonisch, per email, via de balie en het online omgevingsloket. Tijdens kantooruren is er altijd iemand beschikbaar om eerstelijns vragen te beantwoorden. Inhoudelijke vragen worden zo nodig doorgezet naar vakspecialisten (bijv. bouwplantoetser, milieu-inspecteur) voor deskundig antwoord. Door dit klantgerichte contact kunnen potentiële problemen vroeg gesignaleerd worden en kunnen we samen met de aanvrager zoeken naar oplossingen (“meedenkende overheid”). Dit sluit aan bij onze gemeentelijke dienstverleningsvisie om transparant, behulpzaam en duidelijk te zijn.

  • Actieve communicatie: We communiceren niet alleen reactief, maar ook proactief over onze VTH-activiteiten en resultaten. Via persberichten, onze website of gemeentepagina informeren we bijvoorbeeld over gehouden controles en de uitkomsten daarvan. Hiermee willen we een preventieve werking bereiken: door te laten zien dat er gecontroleerd wordt en dat regels worden gehandhaafd, vergroten we de nalevingsbereidheid. Ook successen (bijv. “x% van de bouwplaatsen in orde bevonden”) of waarschuwingen (“let op: controle op illegale huisvesting”) worden gedeeld. Daarnaast geven we intern voorlichting aan onze eigen medewerkers (denk aan buitengewoon opsporingsambtenaren, wijkcoördinatoren) zodat ook zij goed op de hoogte zijn van VTH-regels en signalen kunnen doorgeven.

  • Bibob -toetsing: Bij vergunningaanvragen met mogelijk integriteitsrisico zetten we de Wet Bibob in als preventief filter. De Wet bevordering integriteitsbeoordelingen door het openbaar bestuur (Bibob) is bedoeld om te voorkomen dat overheidsvergunningen misbruikt worden voor criminele activiteiten. We screenen via het Bibob-instrument de achtergronden van aanvragers en betrokken partijen. Indien daaruit een ernstig gevaar blijkt dat een vergunning zal worden gebruikt voor criminele doeleinden (bijv. witwassen, drugshandel), kunnen wij de aanvraag weigeren of een verleende vergunning intrekken. Op die manier weerhouden we malafide initiatieven nog vóórdat zij gebruik kunnen maken van gemeentelijke vergunningen. We passen Bibob toe conform ons lokale Bibob-beleidslijn, gericht op branches met verhoogd risico (zoals horeca, vastgoed, transport, growshops e.d.). Daarnaast geven we voorlichting aan ondernemers over Bibob, zodat bonafide partijen begrijpen dat dit hen juist beschermt tegen unfair concurrerende criminelen.

Onze preventiestrategie is dus tweeledig: enerzijds faciliteren en informeren (het legitieme deel ondersteunen), anderzijds screenen en weren (misbruik en overtredingen proactief tegengaan). We zullen deze inspanningen continu bijhouden en waar mogelijk de effectiviteit meten (bijvoorbeeld via aantal adviesvragen, websitebezoek, of het aantal uitgevoerde Bibob-screeningen). Preventie vormt de eerste schil van ons VTH-optreden.

 

Vergunningenstrategie

De vergunningverlening is een belangrijk instrument om gewenste ontwikkelingen mogelijk te maken en tegelijkertijd de randvoorwaarden te bewaken. Onder de Omgevingswet streven we naar snelle, zorgvuldige en uitnodigende vergunningverlening. Ons motto is “Ja, mits” – initiatieven worden in principe toegestaan, mits ze voldoen aan de gestelde regels en kaders. Dit betekent een omslag van het klassieke “nee, tenzij” naar een meer faciliterende houding. In de praktijk geven we hier invulling aan met de volgende aanpakken:

 

  • Casemanagement en integrale beoordeling: Voor vergunningaanvragen wijzen we een casemanager aan. Deze functionaris coördineert de interne afhandeling over verschillende disciplines (bouwen, milieu, verkeer, welstand, etc.) zodat de aanvrager één aanspreekpunt heeft. In lijn met de Omgevingswet werken we zo veel mogelijk integraal: de casemanager zorgt voor afstemming tussen afdelingen en verzamelt alle benodigde adviezen. Het doel is om de behandeling efficiënter te maken en eventuele tegenstrijdige eisen te voorkomen. Hierbij hanteren we ook het principe van “één vergunning” (de omgevingsvergunning kan immers meerdere activiteiten omvatten), zodat de initiatiefnemer een samenhangend besluit krijgt, de initiatiefnemer staat overigens vrij om alle activiteiten separaat aan te vragen.

  • Vooroverleg en conceptaanvraag: We benadrukken de voordelen van het indienen van een conceptaanvraag (vooroverleg) voor ruimtelijke en bouwplannen. Initiatiefnemers kunnen hun plan aan ons voorleggen voordat zij formeel een vergunning aanvragen. Dit biedt beide partijen winst: de aanvrager krijgt sneller duidelijkheid over de haalbaarheid en op welke punten bijsturing nodig is, terwijl wij als gemeente vroegtijdig kunnen sturen en informatie verstrekken. In het vooroverleg betrekken we indien relevant ook externe adviseurs (bijv. Veiligheidsregio voor brandweeradvies, Het Oversticht voor welstandsadvies) zodat alle aspecten aan bod komen. Ons handelwijze is om bij grotere of afwijkende plannen altijd een conceptaanvraag te adviseren. We hebben hiervoor een procedure ingericht met duidelijke termijnen en een schriftelijke reactie. Dit draagt bij aan een voorspoedige formele vergunningprocedure nadien. Ook stimuleert het initiatiefnemers om omwonenden te raadplegen (participatie) in deze conceptfase, conform de geest van de Omgevingswet.

  • Categoriseren naar complexiteit: Niet elke vergunningsaanvraag heeft dezelfde aanpak nodig. Wij onderscheiden vier typen vergunningaanvragen op basis van hun technische en maatschappelijke complexiteit. Deze indeling helpt om per type de juiste procesinrichting en behandelaanpak te kiezen. Op de volgende pagina, in Tabel 1, staan de vier categorieën en hun kenmerken samengevat.

Tabel 1 – Typen vergunningaanvragen en hun kenmerken

Type

Technische complexiteit

Ruimtelijke complexiteit

Kenmerken aanpak vergunning

Eenvoudig

Laag

Laag

Standaard voorschriften; rechttoe-rechtaan proces.

Eenvoudig+

Laag

Hoog

Voornamelijk standaardvoorschriften; extra aandacht voor als er afgeweken wordt van het Omgevingsplan (middels beleid)

Specifiek

Hoog

Laag

Overwegend specifieke voorschriften; technisch-inhoudelijk complexe beoordeling. Veel afstemming met externe adviseurs.

Specifiek+

Hoog

Hoog

Overwegend specifieke voorschriften; intensieve afstemming zowel intern als extern; uitgebreide motivering en hogere mate van participatie vereist.

 

Elke binnenkomende aanvraag wordt door ons gescand op deze criteria (technische inhoud en ruimtelijke context). Bijvoorbeeld: een eenvoudig bouwplan zonder ruimtelijke impact valt in categorie “Eenvoudig” en krijgt een gestroomlijnde behandeling, terwijl een complex bouwplan op een gevoelige locatie (bv. nabij centrum, met veel milieu-zones of Bopa) als “Specifiek+” wordt behandeld met meer waarborgen. Deze indeling is visueel weergegeven in een kwadrantenschema: op de ene as de technisch-inhoudelijke complexiteit, op de andere as de ruimtelijke complexiteit, resulterend in vier combinaties. Naarmate de complexiteit toeneemt nemen ook de eisen aan het proces toe (meer controle, participatie en afstemmingslagen).

 

Concreet hanteren we bij ruimtelijke complexe aanvragen waarbij er politieke gevoeligheid heerst voor extra bestuurlijke afstemming (informeren wethouder, zo nodig in College bespreken) en intensieve communicatie met de omgeving. Bij “Specifiek+” (hoog op beide vlakken) gelden al deze extra stappen cumulatief.

 

  • Procedurele keuzes (regulier/uitgebreid): We passen de wettelijke procedures toe zoals voorgeschreven in de Awb en Omgevingswet. Het uitgangspunt onder de Omgevingswet is de reguliere procedure met een beslistermijn van 8 weken (die we éénmalig met 6 weken kunnen verlengen indien nodig). Deze termijn bewaken we strak; ons interne doel is om 95% van de aanvragen binnen de termijn af te handelen. In uitzonderlijke gevallen geldt de uitgebreide procedure (beslistermijn 6 maanden, inclusief terinzagelegging ontwerpbesluit) – dit is alleen van toepassing als de wet dat voorschrijft, bijvoorbeeld bij afwijkingen van het omgevingsplan of complexe projecten die onder art. 10.24 Omgevingsbesluit vallen. We zullen niet onnodig naar de uitgebreide procedure grijpen; “regulier, tenzij” is het motto. Mocht een uitgebreide procedure nodig zijn, dan begeleiden we de aanvrager in dat proces en zorgen we voor transparante communicatie over de langere doorlooptijd.

Tot slot zorgt onze vergunningenstrategie ervoor dat de vergunningverlening rechtmatig, zorgvuldig en vlot verloopt, met aandacht voor kwaliteit én snelheid.

 

Toezichtstrategie

Onder toezicht verstaan we alle activiteiten waarbij we controleren of wet- en regelgeving daadwerkelijk wordt nageleefd. Dit omvat zowel proactieve controles (inspecties van vergunningvoorschriften, routine-inspecties van bedrijven, controle op meldingen) als reactieve controles naar aanleiding van klachten, meldingen van inwoners of handhavingsverzoeken. Een toezichthouder is daartoe op grond van de wet aangewezen (conform art. 5:11 Awb) en heeft bevoegdheden om onderzoek te doen. Toezicht heeft als doel naleving te bevorderen en risico’s te verkleinen. Daarmee levert het direct een bijdrage aan het bereiken van het doel van de Omgevingswet: het in stand houden van een veilige en gezonde fysieke leefomgeving.

 

Onze toezichtstrategie beschrijft op welke manier en in welke mate wij toezicht houden. Belangrijke aspecten zijn de verschillende vormen van toezicht, de prioritering en frequentie ervan, en de samenwerking met partners. Hieronder lichten we dit toe:

 

  • Vormen van toezicht: We passen een mix van toezichtvormen toe, afhankelijk van het doel en object. Enkele vormen die wij hanteren:

    • Planmatig (programmatisch) toezicht: periodieke controles op basis van een vastgesteld programma. Bijvoorbeeld: jaarlijkse inspectieronde van alle horeca-inrichtingen op brandveiligheid, of halfjaarlijkse controles van bouwplaatsen > X grootte. Deze worden vaak ingepland op basis van risicoanalyses; hoog-risico objecten krijgen vaker bezoek, laag-risico minder vaak.

    • Gebiedstoezicht: binnen een vaststaand gebied toezicht houden op bepaalde regelgeving. Hierbij hoort voorlichting, inloopavonden, feitelijke controles en het versturen van brieven. Voorbeeld: controle wel / niet vergunning plichtige bijgebouwen en bebouwingsoppervlak.

    • Thematisch toezicht: gerichte acties rondom een bepaald thema of project. Voorbeelden: een zomeractie tegen illegale recreatieve bewoning, een projectmatige controle van alle daken op aanwezigheid van asbest, of een regionaal project tegen drugsafval in het buitengebied. Hierbij wordt tijdelijk extra capaciteit ingezet op één onderwerp voor een groot effect.

    • Steekproefsgewijs toezicht: onverwachte controles op willekeurige momenten of objecten. Dit houdt iedereen scherp omdat men kan worden gecontroleerd ook als men niet vooraf geselecteerd is. Voorbeeld: onaangekondigde avondcontroles op horeca-sluitingstijden, of random bouwcontroles om te kijken of de bouwvergunning op de bouwplaats aanwezig is.

    • Naar aanleiding van meldingen/klachten: We onderzoeken alle binnenkomende klachten van burgers of signalen (bijv. via meldpunt of OD Twente) over mogelijke overtredingen. Hierbij onderscheiden we handhavingsverzoeken (formeel verzoek o.g.v. Awb waarop een besluit moet volgen) en informele klachten. Beide worden serieus genomen. We hanteren termijnen voor afhandelen (vaak binnen enkele dagen een eerste beoordeling, en binnen enkele weken afhandeling afhankelijk van urgentie). Prioriteit geven we aan meldingen die duiden op gevaarlijke situaties. Een deel van ons toezichtcapaciteit houden we vrij om adequaat op meldingen te kunnen reageren.

    • Administratief toezicht: niet alle controle vindt fysiek buiten plaats; soms volstaat dossiercontrole. Bijvoorbeeld: toezicht op lozingen via controle van meetverslagen die bedrijven moeten indienen, of checken of een sloopmelding compleet is met asbestinventarisatie. Dit administratieve toezicht is efficiënter en kan op kantoor gebeuren. Waar nodig combineren we het met terreininspecties.

  • Intensiteit en prioritering: De frequentie en intensiteit van toezicht is afhankelijk van het risico dat een object of activiteit vormt. Zoals eerder genoemd, bepalen we aan de hand van de risicoanalyse welke objecten hoog, midden of laag risico hebben, en koppelen daaraan toezichtfrequenties. Bijvoorbeeld: risicocategorie hoog – elke 1 à 2 jaar inspectie; midden – eens per 3-5 jaar; laag – alleen op melding of steekproef. Uiteraard blijven we flexibel: bij een geconstateerde ernstige overtreding verhogen we de frequentie (hercontrole) ongeacht de vooraf bepaalde cyclus. Omgekeerd kan een bedrijf dat jarenlang aantoonbaar netjes werkt, in overleg in een lager frequentie-regime komen (dit stimuleert goed gedrag). We prioriteren ook tussen verschillende domeinen: activiteiten met direct gevaar voor personen krijgen voorrang boven bijv. ordeverstoring zonder veiligheidsrisico. Binnen de controle vindt ook een prioritering plaats op welke onderdelen moet worden gecontroleerd. Voor realisatie wordt hierbij aansluiting gezocht bij de landelijke toezichtmatrix.

  • Toezichtplan OD Twente: Voor de milieutaken die de OD Twente uitvoert, bestaat een apart inspectieprogramma (regionaal afgestemd). We zorgen voor afstemming tussen gemeentelijk toezicht (bouwen, RO, APV) en het milieutoezicht van de OD, zodat inspecties indien mogelijk gecombineerd kunnen worden en informatie wordt gedeeld. Structureel overleg met OD Twente vindt plaats om elkaars prioriteiten te kennen. Dit voorkomt overlap en “dubbel werk” en zorgt dat we samen effectief opereren. Hetzelfde geldt voor afstemming met de Veiligheidsregio Twente voor brandpreventieve controles: zij voeren in onze opdracht bepaalde controles uit (bijv. rookmelders, gebruiksvergunning checks) en we evalueren die samen.

  • Deskundigheid en middelen: Onze toezichthouders (zoals bouwinspecteurs, milieu-inspecteurs via OD, en eventueel gemeentelijke BOA’s voor openbare orde kwesties) zijn goed opgeleid en bevoegd. We investeren in training volgens de landelijk geldende kwaliteitscriteria voor toezichthouders (bijv. module Omgevingswet, sanctietoepassing, veiligheid op de werkplaats). Ze zijn voorzien van de nodige uitrusting (meetapparatuur, digitale tools zoals een tablet met inspectie-app). We faciliteren dat toezichthouders waar mogelijk informatie gestuurd kunnen werken – dat wil zeggen gebruik maken van beschikbare data (historie, kaarten, sensoren). Ook stimuleren we dat toezichthouders preventieve tips geven tijdens controles (terugkoppeling naar preventiestrategie), en kleine overtredingen waar mogelijk direct ter plaatse laten herstellen.

Samengevat richt onze toezichtstrategie zich op maximaal nalevingstoezicht met optimale inzet van beschikbare capaciteit. Door een slimme mix van gepland, risico gestuurd en responsief toezicht houden we vinger aan de pols bij cruciale zaken, zonder onnodig de lastendruk voor bedrijven en burgers te verhogen. Toezicht creëert daarnaast een feedback-loop: bevindingen uit controles leveren inzichten op voor verbetering van vergunningverlening (voorwaarden aanscherpen als iets steeds mis gaat) en voor gerichte voorlichting (als veel mensen dezelfde fout maken, is kennelijk communicatie nodig). Zo leren we en scherpen we ons beleid continu aan.

 

Handhavingsstrategie

Als ondanks preventie en toezicht toch overtredingen plaatsvinden, treden we correctief op middels onze handhavingsstrategie. Het uitgangspunt is de wettelijke beginselplicht tot handhaven: als bevoegd gezag zijn wij verplicht handhavend op te treden bij een geconstateerde overtreding, tenzij er bijzondere omstandigheden zijn. Dit uitgangspunt is verankerd in jurisprudentie (ABRvS) en houdt in dat we in principe niet mogen wegkijken of gedogen – de overheid is verantwoordelijk voor het handhaven van de wetgeving. Onze handhavingsstrategie geeft invulling aan deze plicht en beschrijft hoe we proportioneel en effectief interveniëren bij overtredingen.

 

Landelijke Handhavingsstrategie (LHS): We passen de Landelijke Handhavingsstrategie toe als leidraad voor ons optreden. De LHS is ontwikkeld om overheden eenduidig te laten interveniëren bij toezichtbevindingen. Het doel is om bij iedere overtreding een passende maatregel te treffen en landelijk vergelijkbare situaties gelijk te behandelen. Concreet werken we als volgt:

we beoordelen bij een overtreding altijd twee hoofddimensies – de ernst van de overtreding (effect/impact) en de mate van verwijtbaarheid (willen/niet-willen naleven). Op basis daarvan kiezen we een interventie die past. Iemand die bereid is na te leven maar onbewust een lichte overtreding beging, kan vaak worden volstaan met een waarschuwing of advies (herstel in eigen beheer). Bij iemand die bewust regels negeert of bij een ernstige overtreding met direct gevaar, treden we streng op (onmiddellijke sanctie, eventueel sluiting of strafrecht). Dit volgt het matrixprincipe van de LHS.

 

Onze interventiemogelijkheden op grond van de wet (met name de Algemene wet bestuursrecht en de Omgevingswet) zijn onder meer:

  • Informeel gesprek / waarschuwing: Bij een eerste constatering van een beperkte overtreding zullen we veelal eerst mondeling of schriftelijk waarschuwen en de overtreder aansporen om vrijwillig te corrigeren. Dit is met name bij geringere overtredingen effectief en past bij de gedachte om mensen eerst een kans te geven. Zo’n waarschuwing leggen we administratief vast (voor dossieropbouw bij recidive).

  • Last onder bestuursdwang: Een last onder bestuursdwang is een herstellende sanctie waarbij de gemeente feitelijk ingrijpt als de overtreder dat niet doet. We geven een beschikking waarin we gelasten de overtreding te beëindigen binnen een bepaalde termijn. Doet de overtreder dat niet, dan kan de gemeente zelf de benodigde maatregelen nemen (toepassing bestuursdwang) en de kosten verhalen. Voorbeeld: het verwijderen van een illegaal bouwwerk of het stilleggen van een activiteit. Bestuursdwang is passend bij spoedeisende of fysieke overtredingen.

  • Last onder dwangsom: Dit is ook een herstelsanctie, maar hier krijgt de overtreder een dwangsom (geldbedrag) opgelegd die verbeurt als hij niet tijdig aan de last voldoet. We gebruiken dit instrument vaak als prikkel wanneer direct ingrijpen niet noodzakelijk is, maar we wél naleving willen afdwingen. Bijvoorbeeld: opleggen van een dwangsom per week dat een illegale situatie voortduurt. Het bedrag stellen we af opdat het voldoende afschrikt (conform beleidsregels, vaak progressief bij verdere overschrijding).

  • Bestuurlijke boete: Onder de nieuwe Omgevingswet hebben we voor bepaalde overtredingen (veelal milieudomein, maar bij AMvB’s kunnen er meer komen) de bevoegdheid om direct een boete op te leggen. Dit is een bestraffende sanctie, te vergelijken met een “mulder-boete”. Als gemeente Rijssen-Holten zullen we de bestuurlijke boete terughoudend toepassen; met name bij simpele overtredingen waar de bewijslast duidelijk is (bv. overtreden van milieuzones, of het negeren van een verbodsbepaling met weinig interpretatieruimte). In ernstige gevallen schakelen we echter liever het strafrecht in.

  • Strafrechtelijke handhaving: Sommige feiten lenen zich beter voor afdoening door politie/OM, bijvoorbeeld als er opzet in het spel is of als er sprake is van een misdrijf (bijv. milieudelicten met opzet, geweld tegen toezichthouders, etc.). In die gevallen treden onze boa’s of toezichthouders op in samenwerking met de politie en het Openbaar Ministerie. Er wordt proces-verbaal opgemaakt en het OM kan vervolging instellen. Ook via het ZSM-proces of de OM-afdoening (strafbeschikking) kunnen bepaalde overtredingen worden bestraft. We hebben hierover afstemming met de politie/het OM, bijvoorbeeld in het kader van de LSHO (Lokale Strategie Hoogwaardige Ontmanteling) voor drugscriminaliteit.

  • Overige interventies: In specifieke situaties kunnen we ook andere bestuursrechtelijke instrumenten inzetten, zoals intrekken van een vergunning (bij herhaaldelijke overtreding of valse informatie), toepassing van de Wet economische delicten via het OM, of civielrechtelijke stappen (b.v. via een kort geding een gevaarlijke situatie laten stoppen).

We werken volgens een interventiematrix waarin voor de meest voorkomende categorieën overtredingen is vastgelegd welk stappenplan te volgen. Deze matrix is gebaseerd op de LHS en onze eigen prioriteiten. Bijvoorbeeld: voor bouwovertredingen zonder direct gevaar hanteren we eerst een aanschrijving met termijn daarna dwangsom daarna bestuursdwang. Voor illegale situaties met hoge impact (bv. ernstig bodemincident) slaan we eventuele waarschuwingen over en gaan direct naar een last onder bestuursdwang. Deze aanpak zorgt voor consistente handhaving.

 

Bij alle handhavingsbesluiten houden we rekening met de evenredigheid (proportionaliteit en subsidiariteit) conform de Awb. We motiveren onze keuzes zorgvuldig. Ook passen we hoor en wederhoor toe (tenzij spoed vereist is) en bieden we rechtsmiddelen. Daarmee borgen we de rechtsbescherming van burgers.

 

Eigen organisatie: Een aandachtspunt is handhaving wanneer de overtreder de gemeente zelf is (of een aan de gemeente gelieerd orgaan). Denk aan situaties waarin gemeentelijke diensten of projecten mogelijk regels overtreden (bv. een gemeentewerf zonder juiste milieuvoorzieningen, of een door de gemeente georganiseerd evenement dat regels schendt). In lijn met de gedragscode en jurisprudentie worden dit soort gevallen gelijk behandeld als bij derden. We hanteren een richtlijn handhaving eigen organisatie die waarborgt dat ook dan corrigerende maatregelen worden genomen (bijv. een last onder dwangsom richting de gemeentelijke dienst of het stilleggen van een gemeentelijk werk als dat echt moet). Hiermee behouden we geloofwaardigheid en integriteit; de overheid moet ook zichzelf aan de regels houden.

 

Tot slot zij opgemerkt dat handhaving altijd maatwerk vergt. Onze strategie biedt kaders, maar de situatie ter plekke bepaalt de uiteindelijk te nemen stappen. Het college van B&W wordt bij zwaarwegende of politiek gevoelige handhavingszaken tijdig geïnformeerd en besluit in lastige afwegingsgevallen over de in te zetten sanctie (binnen de kaders van dit beleid). De gemeenteraad wordt via het jaarverslag geïnformeerd over de uitgevoerde handhavingsacties en de effecten daarvan.

 

Gedoogstrategie (afwegingskader)

Het uitgangspunt is dat we overtredingen niet langdurig onbestraft kunnen laten; echter in uitzonderlijke situaties kan gedogen aan de orde zijn. Gedogen definiëren wij als: “het bevoegde bestuur ziet bewust en tijdelijk af van optreden tegen een overtreding”. In feite betekent gedogen dat de gemeente besluit niet te handhaven, terwijl er formeel wel een overtreding is. Juridisch gezien is een gedoogbeslissing geen besluit in de zin van de Awb waartegen een rechtsprocedure gestart kan worden.

 

Gedogen staat op gespannen voet met onze doelen van naleving en transparantie. Als overheid willen we betrouwbaar en voorspelbaar zijn; willekeurig gedogen ondermijnt dat. Daarom beperken we gedoogverlening tot zeer bijzondere en spoedeisende omstandigheden.

 

Gedoogd wordt alleen wanneer het college daar bewust en schriftelijk toe besluit. Het blijft tijdelijk, gecontroleerd en nooit ten koste van veiligheid of belangen van derden.

 

Daarbij betrekken we ook andere handhavingsinstanties als dat relevant is. Bijvoorbeeld: als een situatie ook onder toezicht valt van een andere autoriteit, zullen we de situatie afstemmen. Mocht een andere bevoegd gezag aangeven wél te handhaven, dan zullen wij in principe niet gaan gedogen om geen tegenstrijdig overheidsoptreden te hebben.

 

Samenvattend: gedogen is zeer uitzonderlijk en alleen als tijdelijke oplossing. Dit beleid verzekert dat we het vertrouwen in de handhaving hoog houden en dat gedoogbeslissingen controleerbaar en uitlegbaar zijn. De raad wordt in het jaarverslag geïnformeerd over eventuele gedooggevallen en de motieven daarvoor, zodat hier ook democratische controle op is.

 

Wet Kwaliteitsborging voor het Bouwen (Wkb)

Met de invoering van de Wet kwaliteitsborging voor het bouwen (Wkb) is de verantwoordelijkheid voor de bouwtechnische toetsing en het toezicht op de bouw grotendeels verschoven van gemeenten naar private kwaliteitsborgers. Gemeenten behouden een kaderstellende en toezichthoudende rol op het stelsel als geheel.

 

Fasegewijze invoering en toepassingsbereik

 

Sinds 1 januari 2024 geldt de Wkb voor bouwprojecten in gevolgklasse 1 (eengezinswoningen en eenvoudige bedrijfshallen). Inmiddels, in 2025, is de wetgeving verder uitgerold en zijn de eerste praktijkervaringen opgedaan.

 

De landelijke kaders zijn verder uitgewerkt via aanvullende regelingen, brieven en handreikingen. Er is meer duidelijkheid ontstaan over de eisen aan borgingsinstrumenten, de rol van kwaliteitsborgers en de verdeling van verantwoordelijkheden tussen partijen. De verdere uitbreiding naar complexere bouwcategorieën (onderdelen van gevolgklasse 2) is voorlopig landelijk uitgesteld. Op dit moment is er nog geen zicht op wanneer de verdere uitbreiding naar complexere bouwcategorieën wel ingevoerd wordt.

 

Nieuwe werkwijze bij vergunningverlening

 

De Wet kwaliteitsborging voor het bouwen (Wkb) verandert de manier waarop bouwprojecten worden gecontroleerd. Bij eenvoudige bouwwerken (gevolgklasse 1) doet de gemeente geen technische toets vooraf meer. In plaats daarvan controleert een private kwaliteitsborger of het bouwwerk technisch aan de regels voldoet. De gemeente blijft wel verantwoordelijk voor een veilige en gezonde leefomgeving. Daarom heeft de gemeente nog steeds een belangrijke taak tijdens het hele bouwproces.

 

De rol van de gemeente onder de Wkb

 

  • 1.

    Toets op ruimtelijke regels: de gemeente beoordeelt bij de vergunning alleen de ruimtelijke kant van het bouwplan. We kijken naar:

    • het omgevingsplan

    • omgevingskwaliteit / welstand

    • natuur, milieu en cultuurhistorie

    • eventuele beschermde gebieden

  • 2.

    Controle van de bouwmelding: voor de start van de bouw moet de initiatiefnemer een bouwmelding indienen. De gemeente controleert of deze melding volledig en begrijpelijk is, een kwaliteitsborger bevat en voorzien is van een risicoanalyse en borgingsplan. Als de bouwmelding niet op orde is, mag de bouw niet starten.

  • 3.

    Toezicht tijdens de bouw: de kwaliteitsborger volgt de bouw en controleert of alles volgens het borgingsplan verloopt. De gemeente houdt toezicht op meldingen, onveilige situaties en signalen dat er niet volgens de regels wordt gebouwd. Bij risico’s of gevaar mag de gemeente direct ingrijpen.

  • 4.

    Gereedmelding en dossier bevoegd gezag: na de bouw doet de initiatiefnemer een gereedmelding met het dossier bevoegd gezag. De gemeente controleert het dossier op volledigheid en veiligheid. Een gebouw mag pas worden gebruikt als het dossier door de gemeente is goedgekeurd. Bij gevaarlijke situaties grijpen we direct in.

  • 5.

    Handhaving door de gemeente: de gemeente handhaaft bij:

    • bouwen zonder geldige bouwmelding

    • ingebruikname zonder goedgekeurde gereedmelding

    • ernstige afwijkingen van regels

    • onveilige situaties

Mogelijke maatregelen zijn een waarschuwing, dwangsom, stilleggen van de bouw of bestuursdwang.

 

Wat doet de gemeente niet meer?

 

De gemeente doet geen technische toets vooraf, geen volledig technisch toezicht tijdens de bouw en geen eindcontrole op technische kwaliteit. Dit is de taak van de kwaliteitsborger. De gemeente blijft wel bevoegd om in te grijpen bij onveilige situaties.

 

Ervaringen en verbetermaatregelen

 

De eerste twee jaar van de Wkb laten zien dat:

 

  • De bewustwording bij kleine bouwers en particuliere initiatiefnemers aanvankelijk beperkt was en dat dit aandacht blijft vragen.

  • De ervaringen met erkende kwaliteitsborgers en borgingsinstrumenten wisselend zijn.

  • Regelmatig gebruik wordt gemaakt van de mogelijkheid om te kiezen voor een technisch gelijkwaardige oplossing, waardoor een project buiten de werking van de Wkb valt. In die gevallen blijft een technische vergunning nodig en houdt de gemeente zelf toezicht.

Handhaving

 

  • Bij handhaving geldt dat de gemeente onmiddellijk optreedt wanneer de constructieve veiligheid of brandveiligheid in gevaar is. Dit kan betekenen dat de bouw wordt stilgelegd of dat ingebruikname niet wordt toegestaan.In andere gevallen wordt op basis van de omstandigheden beoordeeld of handhaving noodzakelijk is en welke maatregel passend is.

  • Een beperkt aantal zaken leidde tot een eerste handhavingsstap, meestal in de vorm van een gesprek of een schriftelijke aanschrijving aan de opdrachtgever en/of de kwaliteitsborger. Het betrof veelal ingebruikname zonder gereedmelding of onvolledige dossiers. Hierbij werd steeds een situationele afweging gemaakt, conform de algemene handhavingsstrategie en het beleid.

Stroomschema WKB

 

 

Beleidskaders WKB 2026–2028

 

Voor de komende beleidsperiode leggen wij de nadruk op:

 

  • Samenwerking met Twentse gemeenten en omgevingsdiensten om kennis, capaciteit en expertise effectief te delen en beleid waar nodig bij te stellen.

  • Verdere uitwerking van beleid voor toezicht en handhaving bij falende kwaliteitsborging, op basis van opgedane praktijkervaringen en ontwikkelingen in wet- en regelgeving.

Conclusie: vertrouwen, maar verifiëren

 

De kern van onze aanpak blijft: vertrouwen, maar verifiëren. De private kwaliteitsborger is in de basis verantwoordelijk voor de bouwtechnische kwaliteit, maar de gemeente blijft als bevoegd gezag eindverantwoordelijk voor het borgen van publieke belangen zoals veiligheid, gezondheid, duurzaamheid en leefbaarheid.

 

Op basis van de opgedane ervaringen zal in de komende jaren worden bekeken in welk tempo de Wkb zich verder ontwikkelt en welke aanpassingen in processen en beleid daarbij nodig zijn.

Organisatie en middelen

Een effectief VTH-beleid vergt een goede organisatie van mensen en middelen. Hieronder beschrijven we de interne organisatie, de samenwerking met ketenpartners en de betrokkenheid van bestuur (raad en college).

 

Interne organisatie en personeel

Binnen de ambtelijke organisatie van Rijssen-Holten is voor de VTH-taken een geïntegreerd team actief. Momenteel zijn de taken belegd binnen de afdelingen Ruimte, Strategie en Consulenten en Ruimte, Toezicht en Ondersteuning. Binnen deze afdelingen werken casemanagers (vergunningverleners), toezichthouders/handhavers en beleidsmedewerkers nauw samen. Deze integrale opzet bevordert dat vergunningverlening en handhaving als één keten functioneren en informatie snel wordt gedeeld.

 

De taakverdeling is zodanig dat iedere discipline zijn verantwoordelijkheid kent:

 

  • Beleidsmedewerkers en leidinggevenden: Zij zijn verantwoordelijk voor het opstellen en actualiseren van het VTH-beleid en het adviseren van het college hierover. Zij bewaken dat het beleid in lijn is met de gemeentelijke doelstellingen en wettelijke eisen. Ook zorgen zij voor het vertalen van het beleid in werkprocessen en werkinstructies. Het management (teamleider) draagt zorg voor adequate formatie en middelen, en rapporteert over de uitvoeringsresultaten. Het bestuur (college) neemt de definitieve strategische besluiten en stelt het beleid vast, en het zorgt dat voldoende budgetten en capaciteit beschikbaar zijn voor de uitvoering. De benodigde personele formatie voor VTH is vastgelegd in de begroting; indien gaandeweg blijkt dat bijsturing nodig is (bij piekbelasting of nieuwe taken), wordt dit via de P&C-cyclus ingebracht (bijvoorbeeld bij de Voorjaarsnota).

  • Vergunningverleners / casemanagers: Zij behandelen de aanvragen en meldingen van initiatieven. Ze zijn verantwoordelijk voor een zorgvuldige inhoudelijke toetsing en afweging van aanvragen, het opstellen van vergunningsvoorwaarden en tijdige besluitvorming. De casemanager coördineert het interne adviescircuit en bewaakt de termijnen. Ook zorgt hij/zij voor goede communicatie met de aanvrager (en evt. belanghebbenden) gedurende de procedure. In Rijssen-Holten werken we zoveel mogelijk met “één loket” voor de klant.

  • Toezichthouders en handhavers: Dit betreffen onze bouwinspecteurs, milieu-inspecteurs (via OD Twente) en gemeentelijke handhavingsjuristen/boa’s. Zij voeren de controles uit in het veld, constateren eventuele overtredingen en zetten de eerste stap in handhaving (rapportage opstellen, advies over sanctie). Bij complexe dossiers werken juristen en toezichthouders samen om een waterdicht dossier te vormen en zorgvuldig te beschikken. Onze boa’s (Buitengewoon Opsporingsambtenaren) domein 1 (openbare ruimte) en domein 2 (milieu) ondersteunen waar nodig de toezichtactiviteiten, bijvoorbeeld bij afvaldumpingen of controle op APV-vergunningen.

  • Ondersteunend personeel: Administratief medewerkers zorgen voor registeren van aanvragen, berichten van ontvangst, termijnenbewaking en archivering van dossiers. Zij zijn cruciaal om de Frontoffice (balie en telefoon) te bemensen en vormen vaak het eerste aanspreekpunt voor inwoners die een melding doen. Onze administratie zorgt dat binnenkomende e-mails of meldingen direct bij de juiste persoon terechtkomen.

Wij investeren continu in de opleiding en professionalisering van ons personeel. We streven ernaar dat alle betrokken medewerkers voldoen aan de landelijke kwaliteitscriteria (zoals vastgelegd in ons uitvoeringsprogramma). Ze volgen cursussen over de Omgevingswet, actualisatie bouwregelgeving, milieurecht, etc. Toezichthouders beschikken over de vereiste diploma’s (bijv. ABW 1 en 2 voor bouwinspecteurs) en houden hun kennis actueel via permanente educatie. Ook oefenen we multidisciplinair om integrale casussen aan te pakken – bijvoorbeeld een jaarlijkse handhavingsoefening samen met brandweer en politie, zodat men elkaars werkwijze kent.

 

Middelen en digitalisering: Ons team maakt gebruik van moderne middelen. We hebben een geïntegreerd zaaksyteem (RxMission) waarin vergunning- en handhavingszaken worden geregistreerd en opgevolgd. Dit systeem helpt bij termijnbewaking, voorraadbeheer en managementrapportages. Inspecteurs zijn uitgerust met tablets waarmee ze ter plekke gegevens kunnen raadplegen en vastleggen (inclusief foto’s van situaties). Vergunningverleners maken gebruik van digitale indieningsplatforms (het Omgevingsloket) en toets software (bijv. Regels op de Kaart, BRIS-software en Bluebeam/Autocad) om efficiënt te werken. We proberen steeds meer data-gestuurd te werken, door bijvoorbeeld kengetallen over bouwactiviteiten, meldingen, en eerdere overtredingen te analyseren (informatiemanagement). Dit ondersteunt prioritering en opsporing.

 

Samenwerking met ketenpartners

VTH-taken staan niet op zichzelf; effectieve uitvoering vergt samenwerking met diverse ketenpartners. Rijssen-Holten opereert in het netwerk van Twentse gemeenten en andere overheidsinstanties. We onderschrijven dat samenwerken leidt tot efficiëntie en betere resultaten. Hieronder benoemen we de belangrijkste partners en de wijze van samenwerking:

 

  • Omgevingsdienst Twente (OD Twente): De OD Twente voert in onze opdracht de milieutaken uit (vergunningverlening, toezicht en handhaving voor milieubelastende activiteiten). De gemeente blijft echter het bevoegd gezag voor deze taken. We werken samen op basis van de Gemeenschappelijke Regeling OD Twente, een dienstverleningsovereenkomst, het regionaal vastgesteld VTH-beleid en een jaarlijks uitvoeringsprogramma. Er vindt structureel overleg plaats tussen onze gemeente en de OD Twente om beleid en uitvoeringsprogramma’s zoveel mogelijk af te stemmen. Praktisch betekent dit: periodiek coördinatieoverleg waarin o.a. controleplanningen worden besproken, uitwisseling van toezichtbevindingen (zeker als die raakvlakken hebben met bouw/RO overtredingen), en afstemming bij incidenten. De OD Twente rapporteert jaarlijks aan ons via het jaarverslag milieu, hetgeen wij weer integreren in ons gemeentelijk VTH-jaarverslag.

  • Veiligheidsregio Twente (VRT): De Veiligheidsregio is belast met brandweerzorg en rampenbestrijding, en heeft een rol in brandveiligheidstoezicht en advisering. We hebben afspraken met de VRT dat zij namens ons bepaalde controles uitvoeren, zoals inspecties op brandveilig gebruik bij publiekstoegankelijke gebouwen (Hotels, zalen) en evenementen. Ook bij vergunningverlening betrekt de casemanager tijdig de brandweer (VRT) voor advies over bijvoorbeeld bereikbaarheid voor hulpdiensten of externe veiligheid. We werken samen op het gebied van brandveiligheid, evenementenveiligheid en integrale aanpak van ondermijning. Er is structureel overleg tussen onze VTH-coördinator en de adviseur risicobeheersing van de brandweer. Zo zorgen we voor een uniform optreden en wisselen we kennis uit (bijv. de brandweer attendeert ons op gebouwen met verhoogd risico, wij informeren de brandweer over geconstateerde misstanden die hun aandachtsgebied raken).

  • Provincie Overijssel: De provincie heeft op twee manieren een rol. Ten eerste coördineert de provincie de samenwerking tussen alle overheidsinstanties op gebied van omgevingsrecht (bijv. via het Omgevingsberaad of het Provinciaal Handhavingsoverleg). Ten tweede vervult de provincie het interbestuurlijk toezicht (IBT) op onze VTH-taken. Jaarlijks zenden wij ons uitvoeringsprogramma en jaarverslag aan de provincie, die toetst of wij voldoen aan de eisen en prioriteiten die landelijk/provinciaal zijn gesteld. De provincie treedt terughoudend op, maar kan interveniëren als we ernstig tekortschieten. Wij onderhouden goede contacten met de toezichthouder van de provincie; eventuele aandachtspunten uit IBT (bijv. behoefte aan verbeterde risicoanalyse of onvoldoende handhavingscapaciteit) nemen we serieus en werken we weg. Overigens is onze burgemeester lid van het algemeen bestuur van de OD Twente, waarmee ook via dat kanaal afstemming met provincie plaatsvindt.

  • Waterschap Vechtstromen: Het waterschap is partner in water gerelateerde VTH-aspecten. Bij vergunningverlening vragen we het waterschap om advies voor activiteiten die het watersysteem raken (bijvoorbeeld lozingen, grondwateronttrekking, dempen van watergangen). Op toezicht- en handhavingsterrein werken onze milieutoezichthouders en de handhavers van Waterschap samen bij onderwerpen als illegale lozingen, grondwatervervuiling, of wateroverlast door illegale ingrepen. Er is een samenwerkingsprotocol dat regelt wie primair handhaaft bij overlapgevallen en hoe informatie-uitwisseling plaatsvindt. Deze afstemming voorkomt dat overtreders tussen wal en schip vallen en zorgt voor een eenduidig overheidsoptreden richting bijvoorbeeld een bedrijf dat zowel milieuregels als waterregels overtreedt.

  • Politie en Openbaar Ministerie: Bij strafrechtelijke handhaving, opsporing van milieucriminaliteit of openbare orde-problematiek werken we nauw samen met de politie en het OM. Onze BOA’s en toezichthouders schakelen de politie in bij strafbare feiten of als ze tijdens controles op verzet stuiten. Er is periodiek overleg met de wijkagenten over lokale situaties (bv. een adres dat bekend staat om illegale activiteiten). In geval van integrale controles (b.v. van een bedrijfspand) treden we gezamenlijk op: de gemeente controleert vergunningen, de politie let op strafbare feiten, de brandweer op veiligheid, etc. Bij zware milieudelicten brengt de OD Twente via het Milieuthemoid de casus in bij het OM. Ook nemen wij deel aan het Regionaal Bestuurlijk Overleg Zorg en Veiligheid als het gaat om overlast gevende panden (Wet Damocles, sluitingen). Afstemming vindt plaats conform het LSHO-model bij ondermijning. Het OM vervolgt milieu- en openbare-ruimte-overtredingen waar nodig, en we stemmen onze bestuursrechtelijke sancties daarop af (niet dubbel bestraffen, maar complementariteit).

  • RIEC Oost-Nederland: Het Regionaal Informatie- en Expertise Centrum ondersteunt bij de bestrijding van ondermijnende criminaliteit. Als gemeente zijn we aangesloten bij het RIEC; we kunnen bij complexe casussen (bv. verdenking van criminele organisatie achter een vergunningaanvraag) een RIEC-analyse vragen. Het RIEC faciliteert integrale samenwerking tussen gemeenten, politie, OM, Belastingdienst e.a., en adviseert ons bestuur over de mogelijkheden van de bestuurlijke aanpak. We maken hiervan gebruik bij zware ondermijningszaken, om gecoördineerd op te treden. Bovendien nemen we deel aan informatie-uitwisseling in het RIEC-netwerk om verdachte signalen vroeg te detecteren.

  • Adviesorganen (Het Oversticht e.a.): Voor specialistische advisering vertrouwen we op partners als Het Oversticht (welstands- en monumentenadvies). Het Oversticht adviseert onze vergunningverleners over omgevingskwaliteit, zodat we in de vergunningsvoorwaarden optimaal borgen dat nieuwe ontwikkelingen passen in hun omgeving. Ook op duurzaamheid en cultuurhistorie levert Het Oversticht input. Daarnaast werken we incidenteel samen met de GGD (gezondheidsadvisering bij bijv. geurhinder of asbest), de Arbeidsinspectie (bouwveiligheid, arbeidsomstandigheden op bouwplaatsen) en de Veiligheidheidsregio (al genoemd).

  • Overige ketenpartners: Afhankelijk van de situatie kunnen andere instanties betrokken worden bij VTH. Dit gebeurt vaak incidenteel bij specifieke gevallen. Te denken valt aan: de Belastingdienst of het Gemeentelijk Belastingkantoor Twente (bij vermoedens van fiscale fraude, bijvoorbeeld spookbewoning), de Douane (illegale import gevaarlijke stoffen), de Koninklijke Marechaussee (grensoverschrijdend afvaltransport of mensenhandel in panden), de Nederlandse Voedsel- en Warenautoriteit (NVWA) (bij dierenwelzijn of voedselveiligheid kwesties op boerderijen), Staatsbosbeheer (handhaven in natuurgebieden in hun eigendom), Rijkswaterstaat (activiteiten nabij rijkswegen of -wateren), de Inspectie Leefomgeving en Transport (ILT) (bij complexe milieu- of transportovertredingen), etc. Met deze instanties is geen structureel overleg, maar wel een werkrelatie: indien onze handhavers iets aantreffen dat hun domein raakt, weten we elkaar te vinden voor een gecombineerde aanpak.

De algemene lijn is: samenwerking is de sleutel tot effectieve VTH-uitvoering. We beseffen dat ketenpartners soms eigen belangen of prioriteiten hebben, maar door waar mogelijk beleid en uitvoering op elkaar af te stemmen, bereiken we een beter resultaat en ontlasten we de burger/ ondernemer van onnodige dubbele lasten. Dit geldt ook voor het delen van informatie binnen de kaders van privacy- en wetgeving (bijv. op basis van convenanten). Onze gemeente blijft investeren in deze relaties – zowel bestuurlijk (afstemming tussen wethouders/bestuurders) als ambtelijk (netwerken, overlegplatforms) – om zo efficiënt en daadkrachtig mogelijk op te treden in de fysieke leefomgeving.

 

Rol van gemeenteraad en college

De gemeenteraad en het college van B&W vervullen elk een duidelijke rol in het VTH-stelsel:

Gemeenteraad: De raad stelt het strategische VTH-beleid vast (dit document) en controleert of het college de uitvoering goed ter hand neemt. Dit is horizontale verantwoording. De raad ontvangt hiertoe jaarlijks het VTH-uitvoeringsprogramma ter informatie en het VTH-jaarverslag ter goedkeuring/ informatie. Via instrumenten als raadsbrief, informatienota of commissievergaderingen wordt de raad periodiek bijgepraat over de voortgang, knelpunten en eventuele bijstellingen in het VTH-beleid. De raad kan gevraagd en ongevraagd kaders stellen of prioriteiten meegeven (bijv. via moties of amendementen op het beleid). Ook heeft de raad een rol in het bewaken van de kwaliteit: de Wet VTH vereist dat de raad erop toeziet dat het college voldoende capaciteit en middelen inzet en voldoet aan de kwaliteitscriteria. In het kader van IBT (zie hierna) is de raad aanspreekpunt als het college eventueel tekortschiet; de raad fungeert dan als intern correctiemechanisme voordat de provincie zou ingrijpen. Kortom, de raad is de kadersteller en controleur die namens de gemeenschap dit beleid scherp houdt.

 

College van B&W: Het college is verantwoordelijk voor de uitvoering van het VTH-beleid. Alle bevoegdheden op het gebied van vergunningverlening, toezicht en handhaving in medebewind (Wabo, Omgevingswet, etc.) liggen bij het college. Het college zorgt ervoor dat er jaarlijks een VTH-uitvoeringsprogramma wordt opgesteld waarin staat hoe dit beleid wordt uitgevoerd, hoe uren worden verdeeld, welke projecten prioriteit krijgen etc.. Ook stelt het college het jaarverslag VTH op en biedt dit aan de raad en de provincie aan. Het college neemt de besluitvorming in individuele complexe of gevoelige casussen (zoals handhavingsbesluiten met groot maatschappelijk effect, of het aanwijzen van Bibob-toets bij bepaalde aanvragen). In de dagelijkse praktijk mandateert het college veel bevoegdheden aan gekwalificeerde vergunningverleners en handhavers om efficiënte afhandeling te borgen, maar het blijft eindverantwoordelijk. Het college zorgt er ook voor dat er een interne kwaliteitszorg is (bijv. periodieke audits of interne controles op dossiers) en dat bij nieuwe ontwikkelingen het beleid geactualiseerd wordt. Daarnaast vertegenwoordigt het college de gemeente in regionale gremia (OD Twente bestuur, Provinciale overleggen) die met VTH te maken hebben.

 

Samenvattend: de raad geeft de grote lijnen en controleert, het college voert uit binnen die kaders en legt verantwoording af.

Kwaliteitsborging en monitoring

Om de doelen van het VTH-beleid te bereiken én om te voldoen aan wettelijke eisen, is kwaliteitsborging van onze VTH-taken essentieel. We hanteren daarvoor een stelsel van kwaliteitscriteria, doelstellingen, monitoring en evaluatie. Dit hoofdstuk beschrijft hoe we de kwaliteit meten en bewaken, en hoe we bijsturen op basis van resultaten.

 

Kwaliteitsdoelen en prestatie-indicatoren

Als middelgrote gemeente sluiten we aan bij de landelijke VTH-kwaliteitscriteria (zoals vastgesteld door het IPO/VNG). Dit betekent onder meer dat onze organisatie voldoet aan minimale vereisten t.a.v. expertise, opleidingen, procesinrichting en informatievoorziening. We formuleren daarnaast specifieke kwaliteitsdoelen voor onze eigen organisatie, die we zoveel mogelijk kwantitatief maken.

 

Enkele belangrijke kwaliteitsindicatoren die we hanteren:

  • Tijdige vergunningverlening: We streven ernaar om 95% van alle omgevingsvergunningaanvragen binnen de wettelijke termijn af te handelen. In ons zaaksysteem wordt continu gemonitord hoeveel besluiten buiten termijnen vallen. Indien dat >5% is, nemen we maatregelen (procesverbetering of extra capaciteit) om dit te verbeteren. We rapporteren dit % jaarlijks. Ook streven we ernaar het % gevallen waarin we de beslissingstermijn moeten verlengen (met 6 weken) zo laag mogelijk te houden (bijv. <33% van de aanvragen verlengd), om voorspelbaarheid te vergroten.

  • Bereikbaarheid en servicegraad: Het Omgevingsloket is 100% bemenst binnen onze openingstijden van 08.00 uur tot 12.00 uur. Vragen per e-mail worden van ontvangst bevestigd. We houden bij of er calamiteiten of spoedmeldingen buiten kantoortijd waren en hoe snel we die hebben opgepakt (met piketdienst OD Twente/brandweer). Ons doel is dat burgers in noodsituaties altijd direct een bevoegd ambtenaar kunnen bereiken (24/7 via de storingsdienst. Milieu calamiteiten kunnen worden gemeld bij het nummer van de ODT).

  • Nalevingstoezicht en handhavingsefficiëntie:. Het streven is om de brieven die de gemeente verstuurd maximaal 2 weken na constatering te verzenden. Als het gaat om zware beroepsprocedures zijn we wat termijnen betreft afhankelijk van externe partijen. We kunnen dan ook geen uitspraak doen over afwikkeling van de procedure. .

  • Juridische kwaliteit: We volgen het percentage succesvolle bezwaar- en beroepschriften tegen onze besluiten. Een hoge bevestiging (bijv. >85% van onze besluiten wordt in bezwaar/beroep bevestigd) duidt op juridisch juist handelen. Ons streefdoel is minstens ~85-90% instandhouding van besluiten. Bij iedere vernietiging of gegrondverklaring analyseren we de oorzaak en nemen we leerpunten mee (bijscholing, aanpassen standaardbrieven etc.).

  • Verordening uitvoering en handhaving omgevingsrecht: Wij voeren onze VTH-taken uit binnen de kaders van de Verordening uitvoering en handhaving omgevingsrecht gemeente Rijssen-Holten 2024. Deze verordening legt vast hoe de gemeenteraad en het college invulling geven aan hun rollen op het gebied van uitvoering, handhaving en kwaliteitsborging. De verordening bepaalt onder meer dat:

    • de uitvoering plaatsvindt overeenkomstig de landelijke VTH-kwaliteitscriteria

    • de raad toezicht houdt op de kwaliteit van uitvoering en handhaving

    • het college jaarlijks rapporteert over de naleving van deze kwaliteitscriteria

    • de kwaliteitsdoelen minimaal betrekking hebben op dienstverlening, uitvoeringskwaliteit en financiën

  • De verordening vormt daarmee het formele fundament onder ons VTH-stelsel en borgt dat wij voldoen aan de wettelijke eisen vanuit de Wet VTH en het Omgevingsbesluit.

  • Financieel kader: De financiële middelen voor vergunningverlening, toezicht en handhaving worden jaarlijks vastgesteld binnen de gemeentelijke begroting en gemonitord via de reguliere Planning- en Controlcyclus. Hierbij worden onder andere geraamd:

    • formatie en uitvoeringscapaciteit

    • deskundigheidsbevordering

    • middelen voor toezicht, handhaving en juridische afhandeling

    • digitale ondersteuning en systemen voor VTH

  • In het VTH-jaarverslag wordt jaarlijks verantwoording afgelegd over de ingezette middelen, de realisatie ten opzichte van de begroting en eventuele benodigde bijsturing. Hiermee geven we invulling aan het kwaliteitsdoel financiën zoals vastgelegd in de verordening.

  • Kwaliteitscriteria Wij werken conform de landelijke VTH-kwaliteitscriteria, die eisen stellen aan deskundigheid, procesinrichting, informatievoorziening en zorgvuldige besluitvorming. Deze criteria zijn richtinggevend voor de wijze waarop wij onze vergunningverlening, toezicht en handhaving organiseren. In het VTH-jaarverslag wordt jaarlijks inzichtelijk gemaakt in welke mate aan deze kwaliteitscriteria wordt voldaan en welke verbeterpunten worden meegenomen in het daaropvolgende uitvoeringsprogramma. Hiermee borgen we dat kwaliteit en professionaliteit structureel worden gevolgd en versterkt.

Monitoring, evaluatie en bijsturing

Monitoring: We monitoren de voortgang op de genoemde indicatoren doorlopend via ons zaak- en registratiesysteem. Het team VTH voert periodiek (bijv. maandelijks) interne reviewgesprekken waarin de kengetallen worden doorgenomen: hoeveel aanvragen in behandeling, hoeveel overtredingen open, etc. Bij significante afwijkingen (bijvoorbeeld een oplopende achterstand in vergunning afhandeling) wordt direct actie ondernomen – extra mensen inzetten of een verbeterplan maken. Daarnaast rapporteren we per kwartaal aan de portefeuillehouder over de stand van zaken VTH (in een dashboard of rapportagevorm). Dit geeft het bestuur tijdig inzicht of we op koers liggen met de uitvoering en kwaliteit.

 

Jaarverslag en verantwoording: Jaarlijks stellen we een VTH-jaarverslag op, waarin we verantwoording afleggen over alle uitgevoerde activiteiten, de bereikte resultaten en de kwaliteit. Hierin rapporteren we ook expliciet over de kwaliteitsindicatoren: zijn de doelen gehaald of niet en waarom. Dit jaarverslag gaat naar de gemeenteraad en naar de provincie (IBT). De provincie beoordeelt of ons jaarverslag en uitvoeringsprogramma voldoen aan de gestelde eisen en vormen een oordeel over onze taakuitvoering. Eventuele aandachtspunten vanuit het provinciale IBT – bijvoorbeeld dat we bepaalde verplichte inspecties niet hebben gehaald – worden door ons serieus genomen en leiden tot een verbeteractie in het nieuwe uitvoeringsprogramma. Gelukkig hebben we tot op heden steeds een positief oordeel gekregen, wat blijk geeft van een adequate uitvoering.

 

De jaarcyclus hebben we afgestemd op de bestuurlijke cyclus. Dit betekent dat we het uitvoeringsprogramma VTH aanleveren aan de raad bij het vaststellen van de begroting en het jaarverslag VTH aanbieden bij de jaarrekening. Daarnaast evalueren we 4 keer per jaar om tijdig te kunnen bijsturen.

 

 

Evaluatie en beleidsbijstelling: Het VTH-beleid zelf (de strategische kaders) wordt eens per vier jaar herijkt, tenzij ontwikkelingen eerder een aanpassing vereisen. Omdat dit het eerste beleid onder de Omgevingswet is (vanaf 2024), voorzien we een evaluatie in 2028 in aanloop naar een nieuw beleidsplan 2029+. Mocht de evaluatie of de monitoring intussen signaleren dat bepaalde strategieën niet effectief zijn of dat doelen structureel niet gehaald worden, dan kan het college voorstellen het beleid tussentijds aan te passen. Kleine bijstellingen kunnen via een collegebesluit en raadsinformatiebrief; grote beleidswijzigingen leggen we ter vaststelling aan de gemeenteraad voor. We houden hiermee de nodige flexibiliteit om bijvoorbeeld in te spelen op nieuwe landelijke richtlijnen, jurisprudentie of veranderende lokale prioriteiten (zoals een opkomend issue dat nu nog niet prominent is).

 

Interbestuurlijk Toezicht (IBT): Zoals genoemd, houdt de provincie toezicht op onze VTH-uitvoering. Jaarlijks leveren wij vóór 1 april ons uitvoeringsprogramma voor het komende jaar in en vóór 1 april ons jaarverslag over het voorgaande jaar. De provincie toetst deze stukken op volledigheid en of ze aansluiten op het vastgestelde beleid en wettelijke verplichtingen. Bij tekortkomingen krijgen we de gelegenheid dit te herstellen. In principe voert de provincie dit verticale toezicht terughoudend uit – men grijpt pas in bij ernstige structurele gebreken. Onze ambitie is om IBT-technisch “groen” te scoren (voldoen aan alle criteria) zodat Rijksingrijpen niet aan de orde is. Ook wordt regionaal (Twents) vergeleken hoe gemeenten presteren; dat stimuleert ons om op niveau te blijven.

 

Continue kwaliteitszorg: Kwaliteitsborging is niet alleen cijfers afvinken, maar ook cultureel verankerd zijn in de organisatie. Daarom bevorderen we een sfeer van “leren en verbeteren”. We organiseren minstens jaarlijks een interne evaluatiesessie met alle VTH-medewerkers: wat ging goed, wat kan beter? Suggesties van medewerkers (die vaak praktische knelpunten als geen ander kennen) worden meegenomen in procesaanpassingen. Tevens betrekken we onze ketenpartners bij evaluatie – bijv. evaluatie met OD Twente over de samenwerking, of nabespreken van een integrale actie met de politie. Waar mogelijk nemen we deel aan intervisie of peer reviews met andere gemeenten. Zo hebben we bijvoorbeeld meegedaan aan de Twentse collegiale toetsing van handhavingszaken, waarin juristen van verschillende gemeenten elkaars dossiers anoniem beoordelen op kwaliteit. Dit soort initiatieven houden ons scherp en zorgen voor kennisdeling.

 

Tenslotte, technologische vernieuwing kan de kwaliteit verhogen: we volgen innovaties als geodatabases, sensoren (bijvoorbeeld voor geluid of trillingen real-time monitoring) en AI-toepassingen in vergunning checkers. Indien kansrijk, zullen we pilots niet schuwen om onze VTH-processen verder te verbeteren.

Conclusie

Met dit VTH-beleidsplan 2025/2026 zetten we een robuust kader neer voor vergunningverlening, toezicht en handhaving in gemeente Rijssen-Holten. We hebben een heldere visie gekoppeld aan concrete strategieën en een realistische uitvoeringsaanpak, passend bij een plattelandsgemeente met stedelijke kernen. Door focus op preventie, risicogerichte inzet en nauwe samenwerking met onze partners, streven we naar een hoge mate van naleving en een veilige, schone en prettige leefomgeving. Tegelijk blijven we servicegericht en faciliterend waar mogelijk, in lijn met de Omgevingswet.

 

Dit beleidsplan is gereed voor besluitvorming door de gemeenteraad en zal na vaststelling richtinggevend zijn voor de komende uitvoeringsjaren. Via monitoring en evaluatie zorgen we dat het plan niet in de lade verdwijnt, maar een levend document is dat bijdraagt aan continue verbetering van onze VTH-taken. Samen met inwoners, bedrijven en partners bouwen we zo aan een toekomstbestendig Rijssen-Holten.

Bijlage 1  

 

Bijlage Risicomatrix VTH-beleid

 

Deze bijlage bevat de risicomatrixen voor vergunningverlening, toezicht en handhaving binnen de domeinen APV en bijzondere wetten, bouw en ruimtelijke ordening.

 

Toezicht en Handhaving APV en Bijzondere Wetten

 

Deze matrix beoordeelt risico’s bij toezicht en handhaving onder de APV en bijzondere wetten.

 

Toezicht en Handhaving Bouw

 

Deze matrix beschrijft risico’s bij bouwtoezicht en bouwveiligheid.

 

Toezicht en Handhaving RO

 

Deze matrix richt zich op toezicht en handhaving binnen het ruimtelijk domein.

 

Vergunningen APV en Bijzondere Wetten

 

Deze matrix geeft een overzicht van de risico’s bij vergunningverlening onder de APV.

 

Vergunningen Bouw

 

Deze matrix beoordeelt bouwkundige vergunningaanvragen op risico’s.

 

Vergunningen RO

 

Deze matrix geeft inzicht in de risico’s rondom vergunningverlening binnen de ruimtelijke ordening.

Naar boven