Project Bedrijventerrein Mijdrecht

Projectplan 2026

 

Dit projectplan maakt onderdeel uit van de Uitvoerings- en Handhavingsstrategie 2026

 

1. Inleiding

Het geherstructureerde Bedrijventerrein Mijdrecht biedt ruimte aan een breed scala van bedrijfsactiviteiten. In het belang van de economie van De Ronde Venen is het zeer wenselijk om dit terrein verder te ontwikkelen en het bedrijventerrein aantrekkelijk te houden voor nieuwe bedrijvigheid. Het is niet de bedoeling, dat op dit bedrijventerrein locaties in gebruik worden genomen door belemmerende niet-bedrijfsfuncties, zoals wonen. De functie 'wonen' beperkt immers de vestigings- en groeimogelijkheden van bedrijven, omdat deze dan te maken krijgen met strengere milieueisen.

 

Niet alleen is het voor de bedrijvigheid zeer onwenselijk dat bedrijfspanden onrechtmatig worden bewoond. Het wonen in bedrijfspanden die daar niet voor zijn bedoeld, levert een onveilige situatie voor de bewoners zelf op. Bedrijfspanden voldoen bijvoorbeeld vaak niet aan de brandveiligheidseisen die gelden voor panden. En in geval van een calamiteit is bij hulpdiensten niet altijd bekend of er personen in een pand aanwezig zijn.

 

Een andere reden om onrechtmatige bewoning tegen te gaan is het bestrijden van woon- en adresfraude. Door een onjuiste inschrijving in de Basisregistratie Personen (hierna: BRP) kunnen onterecht toeslagen en uitkeringen worden aangevraagd. Woon- en adresfraude zorgen voor een oneerlijke marktwerking en kan illegale activiteiten in de hand werken. Voorts is het in deze tijd van woningnood (financieel) aantrekkelijk om in bedrijfspanden te (laten) wonen. Als hiertegen niet wordt opgetreden zal sprake zijn van een aantrekkende werking. Dit is een ongewenste ontwikkeling voor het bedrijventerrein.

 

Tot slot vergroot onrechtmatige bewoning het risico op ondermijnende criminaliteit.

 

1.1 Aanleiding

In voorgaande jaren heeft de gemeente verschillende meldingen ontvangen over onrechtmatige bewoning op het bedrijventerrein in Mijdrecht. Op basis hiervan is in het eerste en tweede kwartaal van 2025 een inventariserend onderzoek uitgevoerd om een beter beeld te krijgen van de rechtmatigheid van deze meldingen en de omvang van het probleem. De conclusies uit dit onderzoek hebben ertoe geleid dat onrechtmatige bewoning op het bedrijventerrein in Mijdrecht als prioriteit is opgenomen in de Uitvoerings- en Handhavingsstrategie.

 

1.2 Reikwijdte

Figuur 1 toont het geografische gebied waar dit project wordt uitgevoerd. Dit gebied betreft het bedrijventerrein Mijdrecht.

 

Figuur 1 Geografisch gebied bedrijventerrein Mijdrecht

2. Inventarisatie

In kwartaal 1 en 2 van 2025 is er door een extern bureau een inventariserend onderzoek uitgevoerd om een beeld te krijgen van in hoeverre er sprake is van onrechtmatige bewoning op het bedrijventerrein en wat de onderliggende oorzaak is.

 

2.1 Onderzoeksmethoden

De inventarisatie is gestart met een administratieve controle, waarbij voornamelijk gebruik is gemaakt van gegevens uit de BAG en BRP. In totaal zijn 907 adressen op het bedrijventerrein Mijdrecht globaal gecontroleerd op tekenen van bewoning. Op basis van deze analyse is een selectie gemaakt van 220 adressen waarvoor een vermoeden van onrechtmatige bewoning bestond. Deze adressen zijn verdeeld over drie toezichtsmomenten gecontroleerd.

 

Voor het inventariserende onderzoek is gekozen voor een vorm van toezicht die gericht was op vrijwillige medewerking. Dit hield in dat locaties zijn bezocht, maar bij weigering van toegang geen gebruik is gemaakt van zwaardere bevoegdheden. Het doel van deze aanpak was om op een laagdrempelige wijze een eerste beeld van de situatie te verkrijgen.

 

2.2 Resultaten van de inventarisatie

Op basis van de uitgevoerde inventarisatie zijn 11 objecten geïdentificeerd waarvoor een sterk vermoeden van onrechtmatige bewoning bestaat. Daarnaast zijn er 41 objecten met een BRP-inschrijving op een locatie waar dit niet is toegestaan. Echter, na deze inventarisatie zijn opnieuw meldingen binnengekomen over nieuwe locaties waar naar verluidt illegale bewoning plaatsvindt. Om deze reden wordt tijdens de uitvoering van dit project opnieuw een schouw uitgevoerd bij aandachtsituaties.

3. Prioritering binnen het project

Om een beheersbare uitvoering te geven aan dit project zal het project gefaseerd plaatsvinden binnen de deelgebieden op het bedrijventerrein in Mijdrecht. Er bestaan 4 deelgebieden, zoals weergegeven in figuur 2. Op basis van de uitgevoerde inventarisatie is in één deelgebied S.C. Johnson geen onrechtmatige bewoning geconstateerd.

 

Het deelgebied welke als eerst wordt geprioriteerd betreft het deelgebied Werkeiland en Oost.

 

Figuur 2 Deelgebieden bedrijventerrein Mijdrecht

 

3.1 Werkeiland en Oost

Het Werkeiland en Oost is gelegen in het noordoostelijke deel van het bedrijventerrein. Het gebied beslaat 38,7 hectare en heeft 220 vestigingen. Op basis van de inventarisatie is bij 28 objecten (waarvan 20 met BRP) onrechtmatige bewoning geconstateerd.

 

3.2 Industrieweg Zuid

Het deelgebied Industrieweg Zuid ligt in het zuiden van het bedrijventerrein en heeft een oppervlakte van 54,7 hectare en heeft 165 vestigingen. Op basis van de inventarisatie is bij 13 objecten (waarvan 10 met BRP) onrechtmatige bewoning geconstateerd.

 

3.3 Industrieweg Noord

Het deelgebied Industrieweg Noord wordt omringd door de andere drie deelgebieden en bevindt zich in het midden van het bedrijventerrein. Het gebied beslaat 46,7 hectare en heeft 185 vestigingen. Op basis van de inventarisatie is bij 11 objecten (waarvan alle 11 met BRP) onrechtmatige bewoning geconstateerd.

4. Uitvoering op hoofdlijnen

Toezichthouders gaan bij een vermoeden van onrechtmatige bewoning in gesprek met de betreffende bewoner. Het doel daarvan is om afspraken te maken over het beëindigen van de onrechtmatige bewoning. De afspraken worden vastgelegd en een hercontrole wordt ingepland. Als na een hercontrole blijkt dat de bewoner nog niet is verhuisd, wordt een juridische procedure opgestart.

 

Voordat kan worden begonnen met een juridische handhavingsprocedure, dient er een uitgebreide bewijslast te worden verzameld ter vaststelling van onrechtmatige bewoning. De controles worden onaangekondigd uitgevoerd en kunnen plaatsvinden op verschillende dagen en tijdstippen.

 

Indien toezichthouders geen toegang krijgen tot de locatie die van belang is voor de taakuitvoering, kunnen zij – middels een machtiging van de burgemeester en indien nodig met hulp van relevante partijen, zoals een slotenmaker – alsnog de locatie betreden.

 

Wanneer onrechtmatige bewoning is vastgesteld, wordt een voornemen tot handhaving opgelegd aan de betrokkene. In deze vooraankondiging staat een beschrijving van de geconstateerde overtreding, uitleg van de regels en de mededeling dat er handhavend zal worden opgetreden, omdat de situatie niet te legaliseren is.

 

Op basis van het voornemen tot handhaving kan de betrokkene zowel schriftelijk als mondeling een zienswijze indienen. In deze zienswijze kunnen feiten en omstandigheden worden genoemd die volgens de betrokkene meegenomen moeten worden tijdens de verdere handhavingsprocedure.

 

Vervolgens wordt een definitief handhavingsbesluit opgelegd aan de betrokkene, waarin een last wordt opgelegd om de overtreding permanent te beëindigen en waarbij een dwangsom wordt opgelegd. De dwangsommen en termijnen zijn vastgelegd in de Uitvoerings- en Handhavingsstrategie 2026. In afwijking van deze strategie wordt voor het wonen in een bedrijfspand in principe een termijn gegund van 26 weken.

 

Tijdens de handhavingsprocedure is het van belang dat de actuele situatie in beeld blijft. Daarom worden ook tijdens de gehele handhavingsprocedure onaangekondigde controles uitgevoerd.

 

4.1 Maatwerk

Nederland kent op dit moment een grote opgave op het gebied van woningbouw.

 

De schaarste aan betaalbare woonruimte zorgt ervoor dat sommige inwoners uitwijken naar alternatieve woonvormen, waaronder locaties waar bewoning volgens het omgevingsplan niet is toegestaan. Dit verschijnsel doet zich ook voor op bedrijventerreinen, waar panden in eerste instantie bedoeld zijn voor bedrijfsactiviteiten, maar in sommige gevallen worden gebruikt als woonruimte. Deze ontwikkeling hangt samen met de druk op de woningmarkt en de beperkte beschikbaarheid van reguliere woningen, waardoor mensen eerder geneigd zijn om op niet-bestemde plekken te gaan wonen.

 

Vanwege de gevoeligheid van deze situatie wordt zorgvuldig omgegaan met de betrokken bewoners. Tijdens controlebezoeken wordt de persoonlijke situatie zoveel mogelijk in beeld gebracht. Voordat een handhavingsbesluit wordt genomen, vindt een zienswijzeprocedure plaats waarin bewoners kunnen toelichten waarom in deze specifieke situatie een langere termijn moet worden gegeven. Het college kan bij het handhavingsbesluit de ingebrachte zienswijze overwegen. Voor het vinden van vervangende woonruimte wordt verwezen naar de officiële mogelijkheden, waarbij sprake is van een eigen verantwoordelijkheid van de betrokkenen.

 

Bij handhaving wordt altijd een redelijke begunstigingstermijn gehanteerd, zodat bewoners de gelegenheid krijgen om de overtreding te beëindigen zonder direct dwangsommen te verbeuren. Verzoeken om verlenging van deze termijnen worden in principe gehonoreerd, mits duidelijk is dat de betrokkenen zich inspannen om een oplossing te vinden.

 

De gemeente biedt geen financiële ondersteuning en heeft geen panden beschikbaar om toe te wijzen. Als uitgangspunt wordt gehanteerd dat alle onrechtmatige bewoning wordt beëindigd.

 

4.2 Werkwijze in uitzonderlijke gevallen

Indien sprake is van een woonsituatie waarin de leefomgeving erbarmelijk is of waarin sprake is van ernstige onveiligheid, zoals brandgevaar, gebrekkige voorzieningen of gezondheidsrisico’s. Dan wordt direct actie ondernomen.

 

Dergelijke situaties worden vastgesteld door de toezichthouder. De toezichthouder beoordeelt of spoedmaatregelen noodzakelijk zijn. Dit kan leiden tot het toepassen van spoedsbestuursdwang om acuut gevaar weg te nemen.

5. Capaciteitsraming en doorlooptijden

Een succesvolle uitvoering van het project vraagt om een aanzienlijke investering, zowel qua inzet als financieel. Daarnaast brengt het project extra complexiteit met zich mee, zoals beschreven onder 4.2. Het project kent een duidelijk startpunt (het constateren van onrechtmatige bewoning) en een eindpunt (geen onrechtmatige bewoning), maar het proces daartussen wordt gekenmerkt door afhankelijkheden, maatwerk en diverse uitdagingen. Dit verlengt de doorlooptijd aanzienlijk: lange begunstigingstermijnen, het voeren van gesprekken en de wachttijden bij bezwaar, beroep en hoger beroep maken dat een handhavingszaak zomaar vijf jaar kan duren. Deze termijn bestaat echter grotendeels uit wachttijd, bijvoorbeeld op een hoorzitting.

 

Door de beschikbare middelen en lange doorlooptijden, waardoor er tussen zaken extra tijd ontstaat, is het van belang deze middelen effectief en efficiënt in te zetten. Dit betekent dat niet in elke rustige periode direct aanvullende werkzaamheden kunnen worden opgepakt, omdat deze op een later moment mogelijk leiden tot een te hoge druk op de capaciteit, wat een aanzienlijk afbreukrisico met zich meebrengt. De doelstellingen in het volgende hoofdstuk borgen de balans tussen capaciteit, doorlooptijden, efficiëntie en effectiviteit.

6. Doelstelling

Hoofdoelstelling bedrijventerrein Mijdrecht

In de periode 2026-2039 moet het aantal gevallen van onrechtmatige bewoning op het bedrijventerrein in Mijdrecht met 52 zijn afgenomen.

 

6.1 Subdoelstellingen

Periode 2026–2036

Het aantal gevallen van onrechtmatige bewoning in het deelgebied Werkeiland en Oost moet met 28 zijn afgenomen. Onderstaande doelstellingen worden hiervoor gehanteerd:

 

Bedrijfspanden zonder BRP-inschrijving (8 stuks):

 

  • In 2026 zijn bij alle objecten controles uitgevoerd zodat de onrechtmatige bewoning kan worden vastgesteld.

  • In 2026 heeft er bij alle 220 vestigingen een schouw plaatsgevonden.

  • In 2027 zijn bij alle objecten handhavingsbesluiten opgelegd.

Bedrijfspanden met BRP-inschrijving (20 stuks):

 

  • In 2027 zijn bij 3 objecten handhavingsbesluiten opgelegd.

  • In 2029 zijn bij 10 objecten handhavingsbesluiten opgelegd.

  • In 2031 zijn bij 7 objecten handhavingsbesluiten opgelegd.

Periode 2032–2037

Het aantal gevallen van onrechtmatige bewoning in het deelgebied Industrieweg Noord moet met 11 zijn afgenomen.

 

  • In 2032 heeft er bij alle 185 vestigingen een schouw plaatsgevonden.

  • In 2033 zijn bij 11 objecten handhavingsbesluiten opgelegd.

Periode 2034–2039

Het aantal gevallen van onrechtmatige bewoning in het deelgebied Industrieweg Zuid moet met 13 zijn afgenomen.

 

Bedrijfspanden zonder BRP-inschrijving (3 stuks)

 

  • In 2034 heeft er bij alle 165 vestigingen een schouw plaatsgevonden.

  • In 2035 zijn bij alle objecten controles uitgevoerd zodat onrechtmatige bewoning kan worden vastgesteld.

  • In 2036 zijn bij alle objecten handhavingsbesluiten opgelegd.

Bedrijfspanden met BRP-inschrijving (10 stuks)

 

  • In 2035 zijn bij 10 objecten handhavingsbesluiten opgelegd.

7. Stakeholders

Stakeholder

Wat?

Middel

Wanneer

College

Planning, rapportages en bijzonderheden (hoofdlijnen)

Informatiebrief

Per kwartaal

Wethouder (Portefeuillehouder)

Voortgang, planning, bijzonderheden op dossierniveau

Overleg

1x per kwartaal/ ad hoc

Raad

Voortgang met cijfermatige toelichting

Rapportages

1x per half jaar

Ambtelijke opdrachtgever

Voortgang, planning, bijzonderheden op dossierniveau

Overleg

1x per 2 maanden/ad hoc

VIB Bedrijventerrein

Correspondentie

Brief, telefoon, Email en persoonlijk gesprek

Vooraf de start van het project/ad hoc

Overtreders (onderscheid wel of geen overtreding)

Correspondentie m.b.t. handhavingsprocedure en uitvoering

Brief, telefoon, Email, gesprek

Gedurende verloop van de procedure

Openbare orde en veiligheid

Bespreking (ondermijnende) criminele situaties

Overleg

Indien aanleiding

Politie

Schijnende criminele situaties

Overleg

Indien aanleiding

Omliggende bestuursorganen

Verplaatsing van problematiek

Overleg

Vooraf de start van het project/ad hoc

8. Monitoring

Monitoring vormt een essentieel instrument om de voortgang van dit projectplan systematisch te volgen en de geformuleerde prognoses te toetsen aan de feitelijke ontwikkelingen. Hiermee blijft het plan te allen tijde specifiek, meetbaar, acceptabel, realistisch en tijdsgebonden (SMART).

 

De monitoring richt zich op de in dit plan beschreven werkzaamheden, processen, planning, capaciteitsraming en doelstellingen. Door deze elementen periodiek te evalueren, wordt tijdig inzicht verkregen in eventuele afwijkingen en kan waar nodig worden bijgestuurd.

 

De monitoring vindt plaats binnen dezelfde cyclus (jaarlijks) als de reguliere monitoring van de Uitvoerings- en Handhavingsstrategie en het bijbehorende uitvoeringsprogramma. Voor dit project is een specifieke monitoringstool ontwikkeld, welke is opgenomen in bijlage 11.5.

9. Uitvoeringsaspecten in detail

 

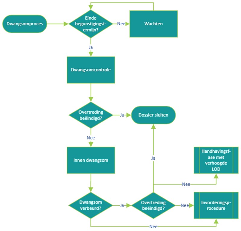
Voor de borging van een uniforme en overzichtelijke uitvoering van dit project is een gedetailleerd overzicht van werkzaamheden en benodigde capaciteit opgenomen in bijlage 11.4. Ter verduidelijking zijn de verschillende processen met bijbehorende werkzaamheden beschreven in het onderstaande hoofdstuk. Naast de beschreven werkzaamheden binnen de processen zijn er ook stroomdiagrammen van deze processen opgenomen in de bijlagen 11.2 en 11.3.

 

9.1 A. Toezichtfase

De toezichtsfase omvat verschillende werkzaamheden die worden uitgevoerd vóór en tijdens de handhavingsfase.

9.1.1 A.1.1 Controle bedrijfspand zonder BRP

De fysieke controle wordt uitgevoerd bij objecten die in de inventarisatie zijn aangemerkt als locaties waar vermoedelijk onrechtmatig wordt gewoond, terwijl de bewoner niet staat ingeschreven in de BRP. Deze controles vinden onaangekondigd plaats op verschillende tijdstippen, met als doel vast te stellen of sprake is van onrechtmatige bewoning.

9.1.2 A.1.2 Controle bedrijfspand met BRP

Op het bedrijventerrein bevinden zich ook verschillende objecten met een BRP-inschrijving, terwijl dit daar niet is toegestaan. De toezichtstaak om dit vast te stellen is doorgaans minder omvangrijk. De controles worden onaangekondigd uitgevoerd op verschillende tijdstippen.

9.1.3 A.2.1 Borging actuele bewijslast

Het borgen van een actuele bewijslast ziet toe op de toezichtstaak tijdens de handhavingsprocedure. Deze capaciteit wordt ingezet om de actuele situatie bij een opgelegd handhavingsbesluit continu in beeld te houden.

9.1.4 A.3.1 Controle na begunstigingstermijn

In het handhavingsbesluit dat door de jurist wordt opgelegd, wordt een begunstigingstermijn opgenomen. Zodra deze termijn is verstreken, voert de toezichthouder opnieuw een controle uit om vast te stellen of is voldaan aan de voorwaarden uit het handhavingsbesluit.

9.1.5 A.4.1 Schouw bestaande situatie

In dit proces worden alle vestigingen geschouwd op indicatoren die wijzen op illegale bewoning.

 

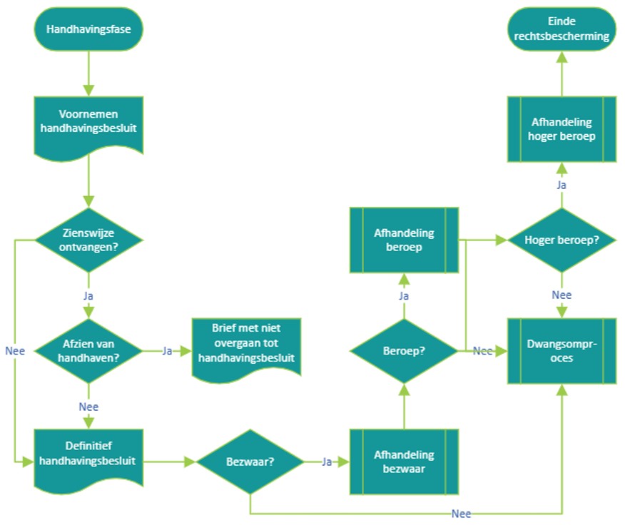
9.2 B. Handhavingsfase

De handhavingsfase staat in het teken van de juridische stappen die ondernomen worden om de percelen te laten voldoen aan wet- en regelgeving. Deze fase bevat verschillende processen, deze zijn afgebeeld in bijlage 11.3 .

9.2.1 B.1.1 Voornemen handhavingsbesluit

Nadat de fysieke controle is uitgevoerd, wordt een juridische handhavingsprocedure opgestart. Een handhavingsjurist stelt een voornemen tot handhavingsbesluit op. In dit voornemen wordt de overtreder de mogelijkheid geboden om een zienswijze in te dienen.

9.2.2 B.1.2 Zienswijze

Nadat een voornemen tot handhavingsbesluit is opgesteld, krijgt de overtreder de gelegenheid om een zienswijze in te dienen. De overtreder heeft zelf de keuze om dit mondeling en/of schriftelijk te doen. In een zienswijze licht een overtreder zijn of haar standpunt toe en kan eventueel aanvullende informatie of argumenten aanleveren. De zienswijzetermijn bedraagt twee weken.

9.2.3 B.1.3 Handhavingsbesluit

Het handhavingsbesluit is een formeel besluit waarin wordt vastgesteld dat sprake is van een overtreding van wet- en regelgeving. De informatie uit de zienswijze wordt meegenomen in het handhavingsbesluit.

 

In het besluit worden voorwaarden opgenomen waaraan moet worden voldaan om weer in overeenstemming te zijn met deze wet- en regelgeving en binnen welk termijn dit gedaan moet worden. Daarnaast wordt een dwangsom bepaalt. De richtlijnen dwangsombedragen en termijnen (onderdeel U&H Strategie) is van toepassing.

9.2.4 B.2.1 Bezwaar

Na het opleggen van een handhavingsbesluit heeft de overtreder de mogelijkheid om bezwaar te maken. Dit is een formele procedure waarbij de betrokkene het besluit kan aanvechten als hij of zij het er niet mee eens is. Het bezwaar moet binnen zes weken na de datum van het besluit worden ingediend. Een onafhankelijke bezwarencommissie van de gemeente geeft advies aan het college. Tijdens de bezwaarprocedure wordt het besluit heroverwogen en beoordeeld of het handhavingsbesluit in stand kan blijven.

9.2.5 B.2.2 Beroep

Als het bezwaar ongegrond wordt verklaard, kan de overtreder in beroep gaan bij de rechtbank. Dit is een formele juridische procedure waarbij een onafhankelijke rechter het besluit van de gemeente toetst. Het beroep moet binnen zes weken na de beslissing op bezwaar worden ingediend.

9.2.6 B.2.3 Hoger beroep

Als een betrokkene het niet eens is met de uitspraak van de rechtbank, kan hij of zij in hoger beroep gaan bij de Afdeling bestuursrechtspraak van de Raad van State. Dit is de hoogste bestuursrechter in Nederland. Het hoger beroep moet binnen zes weken na de uitspraak van de rechtbank worden ingediend.

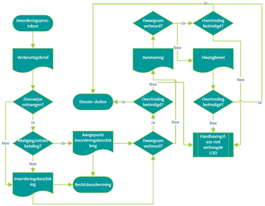
9.2.7 B.3.4 Invorderingsbeschikking

Wanneer een opgelegde last onder dwangsom niet binnen de gestelde begunstigingstermijn wordt nageleefd, kan de gemeente overgaan tot het innen van de dwangsom. Dit gebeurt via een invorderingsbeschikking.

9.2.8 B.3.2 Zienswijze invordering

Voordat er wordt overgegaan tot het invorderen van een verbeurde dwangsom, wordt de overtreder in de gelegenheid gesteld om een zienswijze in te dienen. Dit is een formele reactie waarin de betrokkene kan aangeven waarom de dwangsom volgens hem of haar niet (volledig) verbeurd kan worden, of waarom invordering onterecht zou zijn.

9.2.9 B.3.3 Aanmaning

Wanneer een invorderingsbeschikking is vastgesteld en de verbeurde dwangsom niet binnen de gestelde termijn wordt betaald, wordt een aanmaning gestuurd. Dit is een formele betalingsherinnering waarin de overtreder wordt verzocht om het openstaande bedrag alsnog binnen een korte termijn te voldoen. Dit wordt gedaan vanuit de financiële administratie van de gemeente.

9.2.10 B.3.4 Dwangbevel

Wanneer een verbeurde dwangsom na aanmaning nog steeds niet wordt betaald, wordt er overgaan tot het uitvaardigen van een dwangbevel. Dit is een formeel document waarmee de openstaande vordering zonder tussenkomst van de rechter geïnd kan worden.

9.2.11 B.4.1 Bezwaar bij invordering

Tegen de invorderingsbeschikking kan bezwaar worden ingediend.

9.2.12 B.4.2 Beroep bij invordering

Tegen het besluit op bezwaar kan beroep worden ingediend.

9.2.13 B.4.3 Hoger beroep bij invordering

Tegen het besluit op beroep kan hoger beroep worden ingediend.

10. Slotbepalingen

10.1 Bekendmaking

Dit projectplan wordt op de voorgeschreven wijze bekendgemaakt.

 

10.2 Citeertitel

Dit projectplan kan worden aangehaald als Projectplan Bedrijventerrein Mijdrecht 2026.

 

10.3 Ondertekening

Aldus vastgesteld door burgemeester en wethouders van de gemeente De Ronde Venen, in de vergadering van 16 december 2025.

De burgemeester,

Rosan Kocken

De secretaris,

Marco Vonk

11. Bijlagen

 

11.1 Uitvoering op hoofdlijnen

 

11.2 Uitvoering toezichtsfase

 

11.3 Uitvoering handhavingsfase

 

 

 

11.4 Capaciteitsraming

A. Toezichtsfase

Proces

#

Werkzaamheden

Uitvoerder(s)

Aantal

Stuks

Uren p/s

Aantal uitvoerders

Uren/tot.

Opmerkingen

Controle

A.1.1

Bedrijfswoning zonder BRP

Toezichthouder

11

10

2,5

2

550

A.1.2

Bedrijfswoning met BRP

Toezichthouder

41

3

2,5

2

615

Controle bewijslast

A.2.1

Borging actuele bewijslast

Toezichthouder

52

10

2,5

2

2600

Dwangsomcontrole

A.3.1

Controle na begunstigingstermijn

Toezichthouder

52

1

1,5

2

156

Schouw bestaande situatie

A.4.1

Schouw van de bestaande situatie

Toezichthouder

570

1

1

2

1140

Sub totaal:

3921

 

B. Handhavingsfase

Proces

#

Werkzaamheden

Uitvoerder(s)

Aantal

Stuks

Uren p/s

Aantal uitvoerders

Uren/tot.

Handhaving

B.1.1

Voornemen handhavingsbesluit

Jurist

52

1

15

1

780

B.1.2

Zienswijze

Jurist

52

1

6

1

312

B.1.3

Handhavingsbesluit

Jurist

52

1

20

1

1040

Rechtsbescherming

B.2.1

Bezwaar

Jurist

36

1

30

1

1092

Uitgaande van 70% bezwaar

B.2.2

Beroep

Jurist

18

1

30

1

546

Uitgaande van 50% beroep

B.2.3

Hoger beroep

Jurist

9

1

30

1

273

Uiitgaande van 50% hoger beroep

Invordering

B.3.1

Invorderingsbeschikking

Jurist

5

1

15

1

68,25

Uitgaande van 50% waarbij overtreding niet is beeindigd

B.3.2

Zienswijze invordering

Jurist

5

1

6

1

30

B.3.3

Aanmaning

Financiële adm.

5

1

5

1

25

B.3.4

Dwangbevel

Financiële adm.

5

1

5

1

25

Rechtsbescherming bij invordering

B.4.1

Bezwaar bij invordering

Jurist

4

1

6

1

21

Uitgaande van 70% bezwaar

B.4.2

Beroep bij invordering

Jurist

2

1

6

1

10,5

Uitgaande van 50% beroep

B.4.3

Hoger beroep bij invordering

Jurist

1

1

6

1

5,25

Uiitgaande van 50% hoger beroep

Sub totaal:

4228

 

C. Gecategoriseerd per uitvoerder

Uren/tot.

Jurist

4178

Toezichthouder

3921

Financiële adm.

50

 

D. Duur van het project

Totale kosten

€ 915.070,00

Beschikbaar budget

€ 100.000,00

Totale duur

9,2

 

11.5 Monitoringstool

Dossier 1

Enzovoort

#

Werkzaamheden

Startdatum*

A.1.1

Bedrijfspand zonder BRP

Aantal uitgevoerde controles*

A.1.2

Bedrijfspand met BRP

Aantal uitgevoerde controles*

A.2.1

Borging actuele bewijslast

Aantal uitgevoerde controles*

A.3.1

Controle na begunstigingstermijn

Aantal uitgevoerde controles*

B.1.1

Voornemen handhavingsbesluit

B.1.2

Zienswijze

B.1.3

Handhavingsbesluit

B.2.1

Bezwaar

B.2.2

Beroep

B.2.3

Hoger beroep

B.3.1

Invorderingsbeschikking

B.3.2

Zienswijze invordering

B.3.3

Aanmaning

B.3.4

Dwangbevel

B.4.1

Bezwaar bij invordering

B.4.2

Beroep bij invordering

B.4.3

Hoger beroep bij invordering

 

Naar boven