Project Buitengebied-West

Projectplan 2026

 

Dit projectplan maakt onderdeel uit van de Uitvoerings- en Handhavingsstrategie 2026.

 

1. Inleiding

Dit projectplan is onderdeel van de Uitvoerings- en Handhavingsstrategie en richt zich specifiek op de projectmatige aanpak die zal plaatsvinden in ‘Buitengebied-West’. Dit projectplan beschrijft de wijze waarop de gemeente uitvoering zal geven aan dit project en is een vervolg op Uitvoeringsplan toezicht en handhaving bestemmingsplan Buitengebied-West, welke is vastgesteld op 21 april 2020.

 

1.1 Aanleiding

Op 21 februari 2019 is door de raad het bestemmingsplan Buitengebied-West vastgesteld. Met de komst van de Omgevingswet is deze overgegaan in het omgevingsplan. Het doel van het omgevingsplan Buitengebied-West was de bestaande legale situatie vast te leggen en ruimte te bieden voor ontwikkeling. Het omgevingsplan Buitengebied-West beoogt verder de openheid en weidsheid van het landschap, een van de belangrijkste kwaliteiten van het buitengebied, te beschermen. Het primaat ligt hierbij bij de landbouw, die de belangrijkste ‘drager’ is van het landschap. Tijdens het in kaart brengen van de situatie zijn verschillende overtredingen geconstateerd van aspecten die niet in overeenstemming zijn met het omgevingsplan, hierover meer in het volgende hoofdstuk.

 

1.2 Reikwijdte

Figuur 1 laat het geografische gebied zien welke gekenmerkt wordt als Buitengebied-West.

 

Figuur 1 Geografische weergave Buitengebied-West

2. Inventarisatie

Tussen mei 2019 en november 2019 heeft de Omgevingsdienst regio Utrecht (ODrU) namens de gemeente een inventariserend onderzoek uitgevoerd naar situaties die mogelijk afwijken van de regels van het omgevingsplan Buitengebied-West. Voor het inventariserende onderzoek is gebruik gemaakt van de Basisadministratie adressen en gebouwen (BAG). In totaal zijn 1590 adressen onderzocht.

 

2.1 Onderzoeksmethode

ODRU heeft bureauonderzoek gedaan en de adressen uit het omgevingsplan vergeleken met verschillende gegevens, zoals:

 

  • -

    de luchtfoto van 2019 en Cyclomedia;

  • -

    gegevens uit de Kamer van Koophandel;

  • -

    gegevens uit de Basisadministratie Gebouwen (BAG).

Dit heeft een lijst van mogelijke afwijkingen ten opzichte van het omgevingsplan opgeleverd. Het inventarisatieonderzoek geeft een indicatie van het aantal mogelijke afwijkingen ten opzichte van het omgevingsplan.

 

2.2 Resultaat van het onderzoek

Op basis van het uitgevoerde onderzoek zijn er 229 bedrijven aanwezig in afwijking van het omgevingsplan.

3. Prioritering binnen het project

In beginsel is dit project gericht op aanwezige bedrijvigheid in afwijking van het omgevingsplan. Daarnaast heeft het inventariserende onderzoek in 2019 ook uitgewezen dat er andere overtredingen in relatie tot het omgevingsplan zijn geconstateerd, zoals illegale bewoning en illegale bebouwing. Vanwege en de omvang van het project en het uitgestrekte gebied wordt er een prioritering aangebracht in de behandeling van dossiers.

 

3.1 Prioritering in de afwijkingen

Zoals bovenstaand reeds vermeld is het project primair gericht op de aanwezigheid van bedrijvigheid in afwijking van het omgevingsplan. Hierop worden de dossiers geselecteerd en gestart. Wanneer er tijdens de administratieve controle dan wel fysieke controle blijkt dat er en/of sprake is van illegale bewoning en/of illegale bebouwing, dan wordt dit meegenomen in de procedure.

 

3.2 Prioritering van dossiers

Tijdens de afgelopen uitvoeringsperiode is gebleken dat zich een werkwijze heeft ontwikkeld waarbij meldingen afkomstig van het gemeentebestuur met verhoogde prioriteit worden opgepakt. Deze werkwijze heeft bijgedragen aan een efficiënte afhandeling van bestuurlijke signalen en wordt derhalve gecontinueerd. Nieuwe dossiers worden in behandeling genomen zodra lopende dossiers zijn afgerond.

4. Uitvoering op hoofdlijnen

Het inventariserende onderzoek heeft inzicht gegeven in de opgave. Het is niet wenselijk om direct met strikt handhaven te beginnen bij elke afwijking van de regels. De insteek is dat burgers en bedrijven in de eerste plaats zelf verantwoordelijk zijn om de regels na te leven. De juiste aanpak ligt erin om te stimuleren, te informeren (bijvoorbeeld over de mogelijkheden tot legalisatie) en te ondersteunen waar dat mogelijk is. Handhaving is geen doel op zich, maar een middel om naleving te bevorderen en de kwaliteit van de leefomgeving te beschermen. Wanneer naleving uitblijft en overtredingen aanhouden, zal het bevoegd gezag zeker handhavend optreden. Het verloop van dit proces is afgebeeld in bijlage 11.1.

 

In dit kader zal de betrokken jurist het initiatief nemen om een afspraak in te plannen met de betrokkene. Vervolgens vindt een gezamenlijke locatiebezoek plaats, waarbij de jurist en de toezichthouder samen met de betrokkene een controle uitvoeren. De jurist vervult hierbij een gespreksmatige rol, terwijl de toezichthouder toeziet op de naleving van relevante wet- en regelgeving en eventuele overtredingen vaststelt en gedocumenteerd.

 

Aansluitend wordt een zogenoemd ‘keukentafelgesprek’ gevoerd, waarin de betrokkene zoveel mogelijk wordt ondersteund in het verkrijgen van inzicht in de aard van de geconstateerde overtredingen en de mogelijkheden tot aanpassing. Doel hiervan is om op constructieve wijze toe te werken naar een situatie die in overeenstemming is met de geldende regelgeving.

 

Het beoogde vervolg is dat de situatie op het perceel wordt gelegaliseerd via een omgevingsvergunning, dan wel dat in overleg aanpassingen worden doorgevoerd waardoor handhaving niet noodzakelijk is.

 

Indien de betrokkene geen bereidheid toont tot het maken van afspraken over aanpassing van de afwijkende situatie, zal worden overgegaan tot handhaving. Juridische handhavingsprocedures worden uitgevoerd conform de bepalingen uit de Algemene wet bestuursrecht en binnen de kaders van de geldende Uitvoerings- en Handhavingsstrategie.

5. Doelstelling

De wens voor dit project is het niet strikt handhaven volgens de wettelijke kaders, maar op preventie en waar kan legalisatie. Dit kan per casus verschillen. Omdat er geen goede ervaringscijfers voor zijn om een stelling in te nemen hoeveel zaken binnen welke termijn afgehandeld kunnen worden wordt er eerst gestart met een ‘nulmeting’. Hierbij gaat gemonitord worden hoeveel dossiers volgens een bepaalde proceslijn worden afgehandeld (bijlage 11.1). De doelstelling is hierdoor als volgt:

 

Aan het eind van 2026 is onderstaand schema ingevuld en worden deze ervaringscijfers als input gebruikt voor de lange termijn doelstelling en capaciteitsraming.

 

Aantal dossiers die proces A hebben doorlopen.

Aantal dossiers die zijn overgegaan naar proces C.

Aantal dossiers die zijn overgegaan naar proces D.

% t.o.v. A

% t.o.v. A

Middels dit schema kan uiteindelijk de volgende doelstelling ingevuld worden:

 

In het jaar [……] voldoen de 229 bedrijven die op basis van de inventarisatie van 2019 afwijken van het omgevingsplan, aan het omgevingsplan Buitengebied-West.

6. Stakeholders

Stakeholder

Wat?

Middel

Wanneer

College

Planning, rapportages en bijzonderheden (hoofdlijnen)

Informatiebrief

Per kwartaal

Wethouder (Portefeuillehouder)

Voortgang, planning, bijzonderheden op dossierniveau

Overleg

1x per kwartaal/ ad hoc

Raad

Voortgang met cijfermatige toelichting

Rapportages

1x per half jaar

Ambtelijke opdrachtgever

Voortgang, planning, bijzonderheden op dossierniveau

Overleg

1x per 2 maanden/ad hoc

Veiligheidsregio Utrecht

Bespreking brandonveilige situaties

Overleg

Indien aanleiding

Eigenaren (onderscheid wel of geen overtreding)

Correspondentie m.b.t. handhavingsprocedure en uitvoering

Brief, telefoon, Email, gesprek

Gedurende verloop van de procedure

Openbare orde en veiligheid

Bespreking (ondermijnende) criminele situaties

Overleg

Indien aanleiding

Politie

Schrijnende criminele situaties

Overleg

Indien aanleiding

7. Uitvoeringsaspecten in detail

Ter verduidelijking zijn de verschillende processen met bijbehorende werkzaamheden beschreven in het onderstaande hoofdstuk. Naast de beschreven werkzaamheden binnen de processen zijn er ook stroomdiagrammen van deze processen opgenomen in de bijlagen 11.1, 10.2 en 10.3.

 

7.1 A. Informele fase

De informele fase betreft een fase waarin contact met de betrokken persoon centraal staat. Een zorgvuldige en succesvolle uitvoering van deze fase is een start voor het verdere verloop in fase B of D. Het proces is opgenomen in bijlage 11.2.

7.1.1 A.1.1 Huidige situatie verkennen

In dit proces voert de jurist samen met een toezichthouder een administratieve controle uit. Hierin wordt het dossier aangevuld met informatie die waardevol kan zijn voor het bezoek op locatie. Het controleren van het perceel middels luchtfoto’s, het verzamelen van relevante gegevens en bescheiden zoals aanwezige vergunning(en). Belangrijk voorwerk wordt ook in deze fase gedaan, zoals het verkennen van legalisatiemogelijkheden. Dit alles om tijdens het volgende proces een compleet pakket aan informatie te hebben waardoor dat proces soepel kan verlopen. Goede registratie hiervan is een belangrijk onderdeel. Dit proces eindigt wanneer alle constateringen volgens de voorgeschreven werkprocessen geregistreerd zijn in het zaaksysteem.

7.1.2 A.2.1 Bezoek uitvoeren

Wanneer een bezoek aan het perceel van de betrokkene is ingepland, zullen de jurist en toezichthouder in aanwezigheid van de betrokkene het perceel inspecteren. De toezichthouder richt zich daarbij voornamelijk op het controleren van eerder gemaakte constateringen, terwijl de jurist het gesprek met de betrokkene voert waarin deze constateringen worden besproken.

 

Na afronding van de inspectie vindt een zogenoemd ‘keukentafelgesprek’ plaats. In dit gesprek worden de bevindingen en mogelijke oplossingsrichtingen concreet besproken. Hierbij staan preventie en legalisatie centraal.

 

Indien blijkt dat de betrokkene niet wil meewerken of legalisatie niet mogelijk is, wordt hij geïnformeerd over de handhavingsprocedure. Wanneer legalisatie wel mogelijk is, wordt de betrokkene meegenomen in dit proces en geïnformeerd over de benodigde gegevens en bescheiden om een aanvraag voor een omgevingsvergunning of een vooroverleg in te dienen.

7.1.3 A.3.1 Rapportage opstellen

Naderhand het uitgevoerde bezoek en gesprek verwerken de toezichthouder en jurist de besproken zaken in een rapportage.

7.1.4 A.4.1 Vervolggesprek

Dit proces wordt niet in alle gevallen uitgevoerd, maar is wel opgenomen in de werkzaamheden om hiermee rekening te houden in het capaciteitsoverzicht. Zoals eerder beschreven ligt binnen dit project de nadruk op het persoonlijke gesprek en het zoeken naar oplossingen. In sommige situaties zijn hiervoor meerdere gesprekken nodig; deze mogelijkheid wordt geboden.

 

Afhankelijk van de door de jurist en toezichthouder ingeschatte kans van slagen kunnen deze gesprekken meermaals plaatsvinden. Het doel van deze gesprekken is om de betrokkene te informeren en diens vragen te beantwoorden, zodat gezamenlijk kan worden gewerkt aan legalisatie.

 

7.2 B. Toezichtfase

De toezichtsfase omvat verschillende werkzaamheden die worden uitgevoerd tijdens de handhavingsfase.

7.2.1 B.2.1 Fysieke controle bij missen gegevens

In de praktijk kan het altijd voorkomen dat wanneer een handhavingszaak is gestart aanvullende controles nodig zijn. Hiervoor is in de prognose een buffer opgenomen.

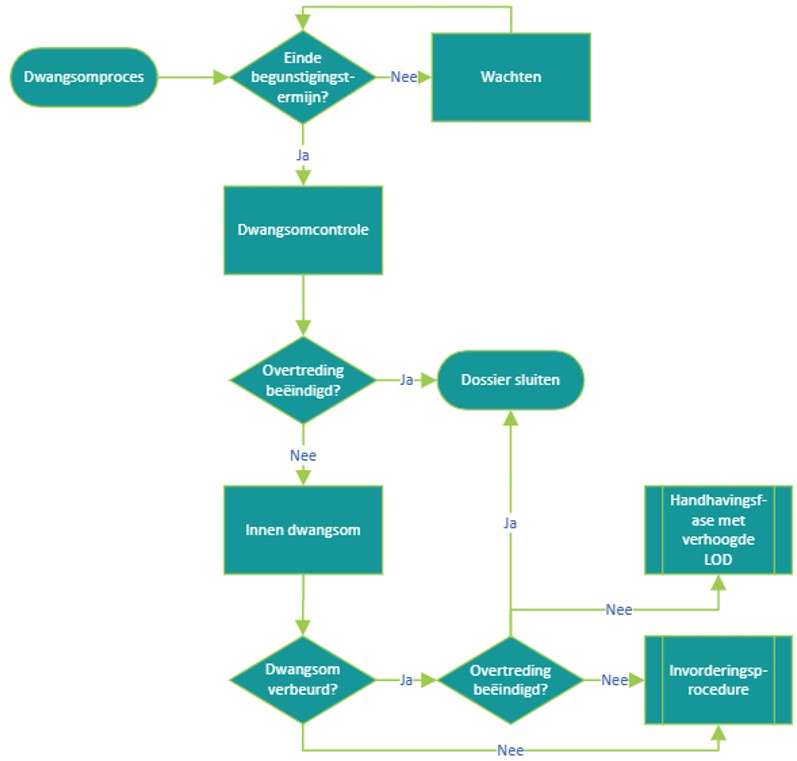
7.2.2 B.3.1 Controle na begunstigingstermijn

In het handhavingsbesluit dat door de jurist wordt opgelegd, wordt een begunstigingstermijn opgenomen. Zodra deze termijn is verstreken, voert de toezichthouder opnieuw een controle uit om vast te stellen of is voldaan aan de voorwaarden uit het handhavingsbesluit.

7.2.3 B.4.1 Controle bestaande situatie bij rechtsbescherming

Tijdens bezwaar, beroep en hoger beroep kan het voorkomen dat de toezichthouder de actuele situatie in beeld moet brengen.

 

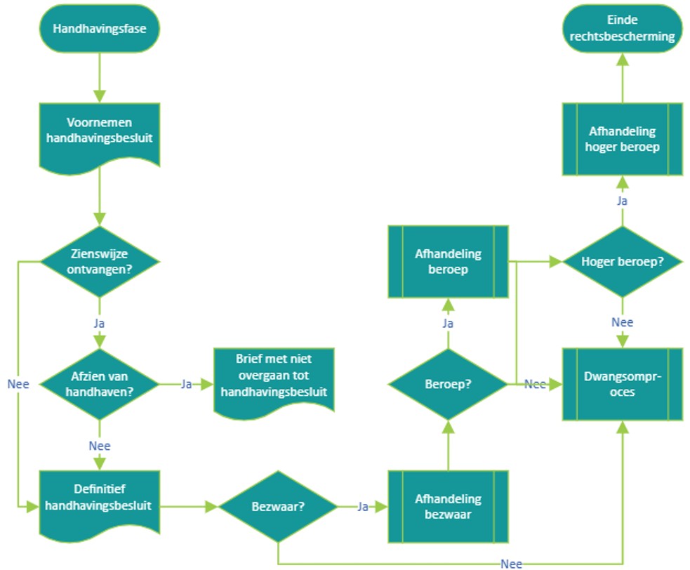
7.3 C. Handhavingsfase

De handhavingsfase staat in het teken van de juridische stappen die ondernomen worden om de percelen te laten voldoen aan wet- en regelgeving. Deze fase bevat verschillende processen, deze zijn afgebeeld in bijlage 11.3.

7.3.1 C.1.1 Voornemen handhavingsbesluit

Indien er niet gelegaliseerd kan worden en/of de betrokkene niet eigenhandig wil voldoen aan wet- en regelgeving, wordt een juridische handhavingsprocedure opgestart. Een handhavingsjurist stelt een voornemen tot handhavingsbesluit op.

7.3.2 C.1.2 Zienswijze

Nadat een voornemen tot handhavingsbesluit is opgesteld, krijgt de overtreder de gelegenheid om een zienswijze in te dienen. De overtreder heeft zelf de keuze om dit mondeling en/of schriftelijk te doen. In een zienswijze licht een overtreder zijn of haar standpunt toe en kan eventueel aanvullende informatie of argumenten aanleveren. De zienswijzetermijn bedraagt drie weken.

7.3.3 C.1.3 Handhavingsbesluit

Het handhavingsbesluit is een formeel besluit waarin wordt vastgesteld dat sprake is van een overtreding van wet- en regelgeving. De informatie uit de zienswijze wordt meegenomen in het handhavingsbesluit.

 

In het besluit worden voorwaarden opgenomen waaraan moet worden voldaan om weer in overeenstemming te zijn met deze wet- en regelgeving en binnen welk termijn dit gedaan moet worden. Daarnaast wordt een dwangsom bepaalt. De richtlijnen dwangsombedragen en termijnen (onderdeel U&H Strategie) is van toepassing.

7.3.4 C.2.1 Bezwaar

Na het opleggen van een handhavingsbesluit heeft de overtreder de mogelijkheid om bezwaar te maken. Dit is een formele procedure waarbij de betrokkene het besluit kan aanvechten als hij of zij het er niet mee eens is. Het bezwaar moet binnen zes weken na de datum van het besluit worden ingediend. Een onafhankelijke bezwarencommissie van de gemeente geeft advies aan het college. Tijdens de bezwaarprocedure wordt het besluit heroverwogen en beoordeeld of het handhavingsbesluit in stand kan blijven.

7.3.5 C.2.2 Beroep

Als het bezwaar ongegrond wordt verklaard, kan de overtreder in beroep gaan bij de rechtbank. Dit is een formele juridische procedure waarbij een onafhankelijke rechter het besluit van de gemeente toetst. Het beroep moet binnen zes weken na de beslissing op bezwaar worden ingediend.

7.3.6 C.2.3 Hoger beroep

Als een betrokkene het niet eens is met de uitspraak van de rechtbank, kan hij of zij in hoger beroep gaan bij de Afdeling bestuursrechtspraak van de Raad van State. Dit is de hoogste bestuursrechter in Nederland. Het hoger beroep moet binnen zes weken na de uitspraak van de rechtbank worden ingediend.

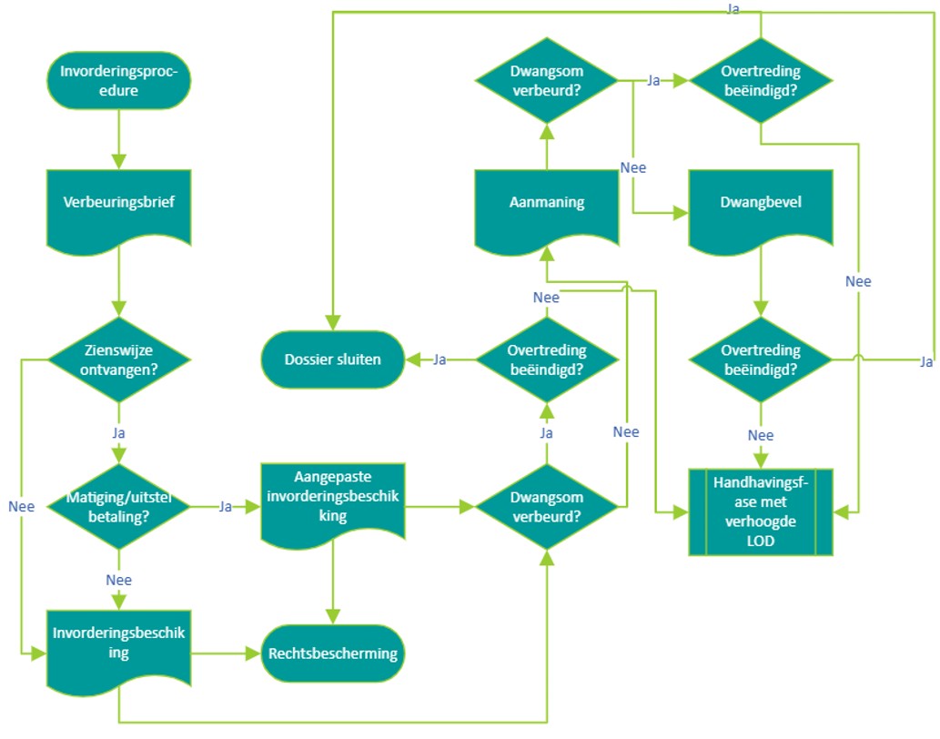
7.3.7 C.3.4 Invorderingsbeschikking

Wanneer een opgelegde last onder dwangsom niet binnen de gestelde begunstigingstermijn wordt nageleefd, kan de gemeente overgaan tot het innen van de dwangsom. Dit gebeurt via een invorderingsbeschikking.

7.3.8 C.3.2 Zienswijze invordering

Voordat er wordt overgegaan tot het invorderen van een verbeurde dwangsom, wordt de overtreder in de gelegenheid gesteld om een zienswijze in te dienen. Dit is een formele reactie waarin de betrokkene kan aangeven waarom de dwangsom volgens hem of haar niet (volledig) verbeurd kan worden, of waarom invordering onterecht zou zijn.

7.3.9 C.3.3 Aanmaning

Wanneer een invorderingsbeschikking is vastgesteld en de verbeurde dwangsom niet binnen de gestelde termijn wordt betaald, wordt een aanmaning gestuurd. Dit is een formele betalingsherinnering waarin de overtreder wordt verzocht om het openstaande bedrag alsnog binnen een korte termijn te voldoen. Dit wordt gedaan vanuit de financiële administratie van de gemeente.

7.3.10 C.3.4 Dwangbevel

Wanneer een verbeurde dwangsom na aanmaning nog steeds niet wordt betaald, wordt er overgaan tot het uitvaardigen van een dwangbevel. Dit is een formeel document waarmee de openstaande vordering zonder tussenkomst van de rechter geïnd kan worden.

7.3.11 C.4.1 Bezwaar bij invordering

Tegen de invorderingsbeschikking kan bezwaar worden ingediend.

7.3.12 C.4.2 Beroep bij invordering

Tegen het besluit op bezwaar kan beroep worden ingediend.

7.3.13 C.4.3 Hoger beroep bij invordering

Tegen het besluit op beroep kan hoger beroep worden ingediend.

 

7.4 D Vergunningsfase

De vergunningsfase is de fase die de meeste voorkeur heeft binnen dit project. Deze fase vergt de minste tijdsinspanning en is de meest gewenste oplossing voor de betrokkene. Wanneer er een vergunning verleend kan worden dan wordt de situatie gelegaliseerd en mag de betrokkene de activiteiten blijven uitvoeren die voorheen als illegaal gekenmerkt konden worden.

7.4.1 D.1.1 Vooroverleg

In het vooroverleg wordt de haalbaarheid van de plannen getoetst.

7.4.2 D.2.1 Aanvraag vergunning

In deze fase wordt de vergunningsaanvraag in behandeling genomen. Zodra deze is afgerond en de vergunning is verleend, is er geen sprake meer van een illegale situatie.

7.4.3 D.3.1 Controle vergunning

Na verlening van de vergunning wordt, conform de Uitvoerings- en Handhavingsstrategie, vergunninggebonden toezicht uitgevoerd. Dit toezicht wordt verzorgd door de Omgevingsdienst Utrecht.

8. Capaciteitsraming

De uitvoeringsaspecten uit hoofdstuk 7 zijn gebruikt om een capaciteitsraming te maken.

 

Voor de capaciteitsraming van bovenstaande fasen is rekening gehouden met de verschillende uitvoerende medewerkers. Een overzicht van de totale raming is te vinden in bijlage 11.4. Aangezien de benodigde capaciteit pas aan het einde van 2026 inzichtelijk gemaakt kan worden is deze op dit moment nog niet ingevuld.

 

De benodigde capaciteit wordt jaarlijks opgenomen in het Uitvoeringsprogramma, welke een uitwerking is van de Uitvoerings- en Handhavingsstrategie.

9. Monitoring

Monitoring vormt een essentieel instrument om de voortgang van dit projectplan systematisch te volgen en de geformuleerde prognoses te toetsen aan de feitelijke ontwikkelingen. Hiermee blijft het plan te allen tijde specifiek, meetbaar, acceptabel, realistisch en tijdsgebonden (SMART).

 

De monitoring richt zich op de in dit plan beschreven werkzaamheden, processen, planning, capaciteitsraming en doelstellingen. Door deze elementen periodiek te evalueren, wordt tijdig inzicht verkregen in eventuele afwijkingen en kan waar nodig worden bijgestuurd.

 

De monitoring vindt plaats binnen dezelfde cyclus (jaarlijks) als de reguliere monitoring van de Uitvoerings- en Handhavingsstrategie en het bijbehorende uitvoeringsprogramma. Voor dit project is een specifieke monitoringstool ontwikkeld, welke is opgenomen in bijlage 11.5.

10. Slotbepalingen

10.1 Bekendmaking

Dit projectplan wordt op de voorgeschreven wijze bekendgemaakt.

 

10.2 Citeertitel

Dit projectplan kan worden aangehaald als Projectplan Buitengebied-West 2026.

 

10.3 Ondertekening

Aldus vastgesteld door burgemeester en wethouders van de gemeente De Ronde Venen, in de vergadering van 16 december 2025.

De burgemeester,

Rosan Kocken

De secretaris,

Marco Vonk

11. Bijlagen

 

11.1 Proces Uitvoering op hoofdlijnen

 

 

11.2 Proces Informele fase

 

 

11.3 Proces(sen) Handhavingsfase

 

 

 

 

11.4 Capaciteitsraming

A. Informele fase

Proces

#

Werkzaamheden

Uitvoerder

Aantal

Stuks

Uren p/s

Totaal

A.1

Selecteren dossier

A.1.1

Huidige situatie verkennen

Jurist

1

6

0

Toezichthouder

1

6

0

A.2

Bezoek uitvoeren

A.2.1

Overtredingen op perceel verkennen

Jurist

1

5

0

Toezichthouder

1

5

0

A.3

Rapportage opstellen

A.3.1

controlerapportage opstellen

Toezichthouder

1

3

0

Jurist

1

3

0

A.4

Vervolggesprek

A.4.1

Herhaald gesprek met gespreksverslag

Jurist

3

4

0

Toezichthouder

3

4

0

Sub Totaal

36

0

 

B. Toezichtsfase

Proces

#

Werkzaamheden

Uitvoerder

Aantal

Stuks

Uren p/s

Totaal

Hercontrole

B.1.1

Fysieke controle bij missen gegevens

Toezichthouder

4

5

0

Jurist

2

1

0

Dwangsomcontrole

B.2.1

Controle na begunstigingstermijn

Toezichthouder

4

2

0

Jurist

2

0,5

0

Controle tijdens bezwaar/beroep/hoger beroep

B.3.1

Controle bestaande situatie bij rechtsbescherming

Toezichthouder

12

3

0

Jurist

6

0,5

0

Sub Totaal

12

0

 

C. Handhavingsfase

Proces

#

Werkzaamheden

Uitvoerder

Aantal

Stuks

Uren p/s

Totaal

Handhaving

C.1.1

Voornemen handhavingsbesluit

Jurist

1

15

0

C.1.2

Zienswijze

Jurist

1

6

0

C.1.3

Handhavingsbesluit

Jurist

1

20

0

Rechtsbescherming

C.2.1

Bezwaar

Jurist

1

30

0

C.2.2

Beroep

Jurist

1

30

0

C.2.3

Hoger beroep

Jurist

1

30

0

Invordering

C.3.1

Invorderingsbeschikking

Jurist

1

15

0

C.3.2

Zienswijze invordering

Jurist

1

6

0

C.3.3

Aanmaning

Financiële adm.

1

5

0

C.3.4

Dwangbevel

Financiële adm.

1

5

0

Rechtsbescherming bij invordering

C.4.1

Bezwaar bij invordering

Jurist

1

6

0

C.4.2

Beroep bij invordering

Jurist

1

6

0

C.4.3

Hoger beroep bij invordering

Jurist

1

6

0

Sub Totaal

180

0

 

 

D. Vergunningsfase

Proces

#

Werkzaamheden

Uitvoerder

Aantal

Stuks

Uren p/s

Totaal

Vooroverleg

D.1.1

Voeren van vooroverleg

Casemanager

10

0

Aanvraag beschikking

D.2.1

Aanvraag vergunning

Casemanager

18

0

Vergunninggebonden toezicht

D.3.1

Controle vergunning

ODU

15

0

Sub Totaal

43

0

 

F. Gecombineerde fase

Proces

Aantal

Stuks

Uren p/s

Totaal

A. B. C. D.

1

271

0

A. B. C.

1

228

0

A. D.

1

79

0

Sub Totaal

 

H. Gecategoriseerd per uitvoerder

Totaal

Jurist

0

Toezichthouder

0

Casemanager

0

ODU

0

Financiële adm.

0

 

11.5 Monitoringstool

Monitoring Buitengebied-West

Dossier 1

Dossier 2

Dossier 3

Enzovoort

#

Werkzaamheden

*startdatum

*startdatum

*startdatum

A.1.1

Huidige situatie verkennen

A.2.1

Overtredingen op perceel verkennen

A.3.1

controlerapportage opstellen

A.4.1

Herhaald gesprek met gespreksverslag

B.1.1

Fysieke controle bij missen gegevens

B.2.1

Controle na begunstigingstermijn

B.3.1

Controle bestaande situatie

C.1.1

Voornemen handhavingsbesluit

C.1.2

Zienswijze

C.1.3

Handhavingsbesluit

C.2.1

Bezwaar

C.2.2

Beroep

C.2.3

Hoger beroep

C.3.1

Invorderingsbeschikking

C.3.2

Zienswijze invordering

C.3.3

Aanmaning

C.3.4

Dwangbevel

C.4.1

Bezwaar bij invordering

C.4.2

Beroep bij invordering

C.4.3

Hoger beroep bij invordering

D.1.1

Voeren van vooroverleg

D.2.1

Aanvraag vergunning

D.3.1

Controle vergunning

 

Naar boven