Geluidregels Evenementen gemeente Bunschoten

1. Inleiding

Het doel van het opstellen van geluidbeleidsregels is het aanreiken van een leidraad als handzaam instrument voor vergunningsverleners van evenementenvergunningen. De geluidbeleidsregels vormen een onderdeel van het Evenementenbeleid van de gemeente Bunschoten Spakenburg en worden, na vaststelling door de raad/college, in de Algemene Plaatselijke Verordening (APV) opgenomen.

 

De beleidsregels hebben alléén betrekking op evenementen die in de buitenlucht worden gehouden. Voor een festiviteit gehouden in of op een buitenterrein van een (horeca)bedrijf, zoals bijvoorbeeld een sporthal, een café en een clubhuis van een voetbalvereniging, is de milieuregeling vanuit de BKL (Besluit Kwaliteit Leefomgeving), het Omgevingsplan Bunschoten in combinatie met de APV, van toepassing. Echter is dit afhankelijk van het soort evenement.

 

Het formuleren van geluidnormen voor evenementenlocaties en de planologische invulling is een complex proces dat vraagt om een zorgvuldige afweging van verschillende belangen. Dit proces is noodzakelijk om een balans te vinden tussen de behoefte aan levendigheid en economische activiteit en de bescherming van het woon- en leefklimaat van omwonenden.

 

De geluidnormen in een evenementenvergunning moeten realistisch zijn en tegelijkertijd maatschappelijk acceptabel zijn. Dit houdt in dat indien voldaan wordt aan de (verruimde) geluidnormen op voorhand geen onduldbare geluidoverlast te verwachten is. Om een juiste balans te creëren tussen levendigheid en leefbaarheid wordt bij het vaststellen van geluidnormen voor evenementen een dynamisch compensatiemechanisme ingevoerd. Dit mechanisme zorgt ervoor dat een eventuele verruiming van de geluidnormen (bijvoorbeeld een hoger maximaal aantal dB’s) gecompenseerd wordt door beperkingen op andere vlakken, zoals de tijdsduur van de geluidhinder en het aantal evenementen dat jaarlijks op een locatie of in de gemeente mag plaatsvinden. Om de hinder vanwege lage tonen in muziek te beperken, wordt de normeenheid dB(C) naast de dB(A) ingevoerd.

 

1.1 Omgevingswet

In het kader van de Omgevingswet, die op 1 januari 2024 in werking is getreden, is de RUD Utrecht (in opdracht van de gemeente Bunschoten) bezig om geluidregels op te stellen die die opgenomen gaan worden in het Omgevingsplan gemeente Bunschoten. In de Omgevingswet is vastgelegd dat in het omgevingsplan alle regels over de fysieke leefomgeving die de gemeente stelt binnen haar grondgebied worden opgenomen.

 

Voor het van kracht worden van de Omgevingswet was de regelgeving inzake geluid voor evenementen in het Evenementenbeleid van Bunschoten Spakenburg en de Algemene Plaatselijke Verordening (APV) vastgelegd.

Conform Artikel 22.73 Geluid: festiviteiten van het omgevingsplan Bunschoten blijft dat ook zo echter de geluidregels in het huidige evenementen beleid en de APV zijn gedateerd. De geluidregels uit het evenementenbeleid2025 worden opgenomen in de APV.

 

Doordat betreffende ‘bruidsschatregels’ van rechtswege onderdeel uitmaken van het omgevingsplan, kan de gemeente vervolgens besluiten of zij deze regels wil behouden, wijzigen of laten vervallen. Het is van belang om dat Artikel 22.73 Geluid: festiviteiten ook in het definitieve omgevingsplan wordt opgenomen.

 

De geluidregels die in het evenementbeleid en in de APV worden opgenomen, dienen de inwoners van de gemeente Bunschoten Spakenburg te beschermen tegen geluidhinder. Uitgangspunt is dat de geluidregels goed aansluiten bij de ambities van de gemeente om een passende geluidkwaliteit te realiseren en tegelijkertijd een gezonde akoestische leefomgeving waarborgen. In bijlage 1 van dit document staan de geluidregels die de gemeente Bunschoten gaat opnemen in het evenementenbeleid en de APV.

 

De gemeente geeft duidelijk de kaders aan, de evenement organisaties hebben meer duidelijkheid, door de invoering van bijvoorbeeld eindtijden en de dB(C) norm (geluidvoorschrift voor bastonen) worden de omwonenden minder blootgesteld aan overmatige geluidhinder.

 

Geluid is van grote invloed op gezondheid. Gewenste geluiden, zoals mooie muziek of natuurgeluiden zijn van positieve invloed. Ongewenst geluid is echter een vaak onderschatte oorzaak van gezondheidsproblemen. Na luchtverontreiniging komt geluidoverlast op de tweede plaats als milieufactor die de gezondheid schaadt. Ernstige geluidhinder en slaapverstoring kunnen al optreden vanaf lage geluidniveaus. Ernstige geluidhinder kan via aanhoudende stress ook leiden tot lichamelijke klachten. Slaapverstoring is van invloed op het herstelmechanisme van het lichaam en op functioneren overdag. Bij hogere geluidniveaus vergroot lawaai de kans op hoge bloeddruk en hart- en vaatziekten die kunnen uitmonden in een hartinfarct.

 

Voorafgaand wordt eerst kort ingegaan op de definitie van evenementen. Verder wordt aangegeven welke geluidniveaus er globaal te verwachten zijn bij verschillendensoorten evenementen en wat een redelijke geluidnormstelling zou kunnen zijn voor een evenementenvergunning.

 

1.2 Wat is een evenement?

Een evenement kan worden omschreven als een publieke activiteit gericht op vermaak. In vrijwel elke gemeente worden regelmatig evenementen georganiseerd. Deze evenementen kunnen het imago van een gemeente versterken en leveren een belangrijke bijdrage aan het maatschappelijke en culturele leven van de inwoners.

Ze zorgen voor dynamiek en sfeer, en bieden zowel bezoekers als bewoners een bron van inspiratie en recreatie. Bovendien voorzien evenementen in een grote behoefte, dragen ze bij aan de leefbaarheid en versterken ze de sociale cohesie binnen de gemeenschap. Mooie festivals en evenementen vergroten ook de trots van de inwoners op hun gemeente.

 

Daarnaast hebben evenementen een belangrijke economische waarde. In gemeente Bunschoten houden diverse bedrijven en organisaties zich bezig met het accommoderen, organiseren en faciliteren van evenementen, wat bijdraagt aan de werkgelegenheid en economische bedrijvigheid. Bezoekers van evenementen en festivals brengen bovendien extra koopkracht met zich mee. Evenementen in en rond het centrum dragen bij aan de doelstelling om meer bezoekers naar het winkelgebied te trekken. Tot slot hebben evenementen een positief effect op het imago van de gemeente, zorgen ze voor media-aandacht en vergroten ze de algemene aantrekkingskracht van de gemeente. Daarom staat gemeente Bunschoten positief tegenover alle evenementen en worden nieuwe initiatieven met een sportief of sociaal-cultureel karakter actief gestimuleerd.

 

Evenementen kunnen ook negatieve gevolgen met zich meebrengen, zoals:

  • Verstoring van de openbare orde.

  • (Geluid)overlast voor omwonenden tijdens het op- en afbouwen.

  • Overlast tijdens het evenement zelf, zoals geluidoverlast, parkeerproblemen, vervuiling of beschadiging van privé-eigendommen en openbare ruimtes.

  • Vanwege deze mogelijke nadelige effecten is in artikel 2.25, lid 1, van de Algemene Plaatselijke Verordening (APV) van Bunschoten vastgelegd dat het verboden is om zonder vergunning van de burgemeester een evenement te organiseren. De burgemeester kan een vergunning weigeren op basis van:

    • behoud van de openbare orde;

    • het voorkomen of beperken van overlast;

    • verkeersveiligheid;

    • de veiligheid van personen of goederen;

    • bescherming van de zedelijkheid of gezondheid.

Op grond van artikel 174 (zie bijlage 3) van de Gemeentewet is de burgemeester belast met het toezicht op het gebied van openbare vermakelijkheden en samenkomsten evenals op de voor het publiek openstaande gebouwen en bijbehorende erven. De burgemeester heeft dus een zekere mate van vrijheid bij de uitoefening van zijn bevoegdheid om de vergunning voor een evenement te verlenen of te weigeren.

 

Met de beleidsregels wordt aangegeven hoe de burgemeester met die vrijheid omgaat. Op deze wijze wordt getracht een duidelijk en transparant beeld te schetsen (voor organisatoren, bezoekers, omwonenden en andere belanghebbenden) hoe de belangen bij evenementen worden afgewogen.

 

Geluidregels

In de Omgevingswet, afdeling 2.5 wordt verwezen naar instructieregels. Voor de gemeente zijn de instructieregels afkomstig van het Rijk welke zijn opgenomen in het Bkl van belang. Dit besluit geeft inhoudelijke normen en instructieregels voor geluid die gelden voor omgevingsplannen. Hierbij wordt onderscheid gemaakt in normen en regels die opgenomen moeten worden in een omgevingsplan (standaard normen) en normen en regels die opgenomen kunnen worden in een omgevingsplan (plangrenswaarden) (zie bijlage 2, art. 5.78t en 5.78u Bkl).

 

De normen en regels die opgenomen kunnen worden bieden gemeenten ruimte om soepeler of strenger te zijn dan de standaard norm. Dit is het zogenoemde mengpaneel. Maar ook hier geldt dat de gezonde fysieke leefomgeving onderdeel is in de afweging van het vastleggen van de geluidnormen. Het Bkl bevat ook een aantal geluidartikelen die rechtstreeks werkend zijn.

 

De gemeente heeft in 2020 een evenementenbeleid vastgesteld. In hoofdstuk 4 is een deel voor geluid in de APV opgenomen. Op grond van het voorgaande zijn de huidige geluidregels van Bunschoten vernieuwd en worden ze in het omgevingsplan van Bunschoten opgenomen.

 

Leeswijzer

Hierboven is al aangegeven dat de geluidregels vanuit het evenementenbeleid in het omgevingsplan en/of de APV worden opgenomen.

 

De beleidsregels hebben enkel betrekking op evenementen die in de buitenlucht worden gehouden.

 

Voor een festiviteit gehouden in een (horeca)bedrijf, zoals bijvoorbeeld een sporthal, een horecabedrijf, clubhuis van een voetbalvereniging is de milieuregeling (de BKL Besluit Kwaliteit Leefomgeving, Omgevingsplan Bunschoten in combinatie met de APV) van toepassing.

 

In deze hoofdstukken zijn de aspecten en de afwegingen die van belang zijn voor het opstellen van de geluidregels ten behoeve van het evenementenbeleid uiteengezet. In de bijlagen zijn de geluidregels opgenomen.

 

  • -

    bijlage 1 Grenswaarden evenementen;

  • -

    bijlage 2 Wetsartikelen;

  • -

    bijlage 3 Collectieve festiviteiten;

  • -

    bijlage 4 Schematisch Overzicht Grenswaarden Evenementen;

  • -

    bijlage 5 Begrippenlijst.

2. Geluidregels Evenementen in de openlucht

2.1 Geluidhinder in de openlucht

In de huidige APV is onder 4.6 overige Geluidhinder opgenomen dat het verboden is om als evenement organisatie/particulier op een zodanige wijze toestellen of geluidapparaten in werking te hebben of handelingen te verrichten dat voor een omwonende of voor de omgeving geluidhinder wordt veroorzaakt.

 

Het college kan ontheffing verlenen van het verbod echter bij een ontheffing zijn de reguliere geluidnormen niet van toepassing. Om overmatige geluidhinder te beperken dan te voorkomen worden er aan de ontheffing geluidnormen en andere voorwaarden gekoppeld.

 

Hierin staat o.a.

  • a.

    het maximale geluidniveau;

  • b.

    de situering van geluidbronnen;

  • c.

    de frequentie en tijden van gebruik.

2.2 Geluidwaarden/geluidruimte/geluidontheffing

Bij het bepalen van de geluidnorm voor een evenementenvergunning speelt het dilemma dat deze realistisch en maatschappelijk acceptabel moet zijn. De geluidnormen zijn daarom toegespitst op de verschillende soorten evenementen die de gemeente Bunschoten kent.

 

  • 1.

    De geluidnormen in een evenementenvergunning moeten realistisch zijn. Hetgeen inhoudt dat het evenement volgens de beoogde bedrijfsvoering moet kunnen plaatsvinden.

  • 2.

    De geluidnormen moeten maatschappelijk acceptabel zijn. Er moet sprake zijn van een zorgvuldige belangafweging. Dit houdt in dat indien voldaan wordt aan de (verruimde) geluidnormen op voorhand geen onduldbare geluidoverlast te verwachten is.

2.3 Geluidcategorieën

Het is de bedoeling dat de evenementen in Bunschoten worden verdeeld in drie geluidcategorieën te weten:

 

Geluidcategorie 1

Evenementen zonder muziek- en installatiegeluiden, zoals bijvoorbeeld de hardloopwedstrijd Eemmeer en Boeren Beestenboel. In de afgelopen jaren zijn er gemiddeld 20 van dit soort evenementdagen in de gemeente Bunschoten gehouden. De categorie 1 evenementen hebben gezien het geluidkarakter geen geluidontheffing nodig. Hierop zijn de reguliere standaardwaarden vanuit het Bkl (5.65.1) van toepassing (zie bijlage 1, tabel 5.65.1 standaardwaarden toelaatbaar geluid op een geluidgevoelig gebouw. In het tijdelijke deel zijn deze geluidwaarden ondergebracht onder artikel 22.63 Geluidwaarden voor geluidgevoelige gebouwen van het omgevingsplan Bunschoten (nov 2024).

 

Geluidcategorie 2

Evenementen met (achtergrond)muziekgeluiden en installatiegeluiden, zoals bijvoorbeeld de Spakenburgsedagen en de Wintermarkt. In de afgelopen jaren zijn er gemiddeld 10 van dit soort evenementdagen in Bunschoten gehouden. De categorie 2 evenementen hebben gezien het geluidkarakter een geluidontheffing nodig. Voor deze evenementen zijn de grenswaarden en voorwaarden, zoals in bijlage 1. artikel 1 Geluidwaarden Evenementen weergegeven, van toepassing.

 

Geluidcategorie 3

Evenementen met muziekgeluiden en installatiegeluiden, voor grote feestavonden met Dj’s of concertavonden zoals bijvoorbeeld Botterpop of tijdens de Spakenburgse dagen in de avondperiode. In de afgelopen jaren zijn er gemiddeld jaarlijks 5 van dit soort evenementdagen in en om het centrum van Bunschoten Spakenburg gehouden. De categorie 3 evenementen hebben gezien het geluidkarakter een geluidontheffing nodig. Voor deze evenementen zijn de grenswaarden en voorwaarden, zoals in bijlage 1. artikel 1 Geluidwaarden Evenementen weergegeven, van toepassing.

 

NB: Bovenstaande categorie indeling voor geluid staat los van de categorie indeling naar de zwaarte van het evenement risico/aantal bezoekers (A,B en C);

 

Niet onder deze geluidcategorieën vallen:

  • Horecabedrijven (horeca/sporthallen/zwembaden);

  • kleinere activiteiten, zoals buurt- en straatfeesten, barbecues, verjaardags-en examenfeestjes;

  • de wekelijkse warenmarkt;

  • en optochten.

Horecabedrijven (horeca/sporthallen/zwembaden)

Vindt het evenement in of op het terrein of in het gebouw van een bedrijf plaats, bijvoorbeeld een toernooi of een verenigingsactiviteit bijvoorbeeld stamppot eten bij of in het clubgebouw van een voetbalvereniging dan is er weliswaar sprake van een evenement op grond van het aantal bezoekers echter betreft het hier een bedrijf met bedrijfsmatige activiteiten waarbij de BKL in combinatie met de geluidregels in de APV (incidentele festiviteiten) van toepassing zijn. Zoals eerder aangegeven zijn de geluidregels voor bedrijven ondergebracht in het horecabeleid van de gemeente Bunschoten. Voor het organiseren van een derbyfeest, fancy fair of rugbyfeest wordt, op basis van het aantal bezoekers, gesproken van een evenement. Het geluid (incidentele festiviteiten) maakt daarbij deel uit van de evenementvergunning.

 

De wekelijkse warenmarkt

Bij markten en braderieën zijn over het algemeen niet veel geluidaspecten te verwachten. In sommige gevallen wordt er muziek voortgebracht, maar dan voornamelijk bedoelt als achtergrondmuziek (bijvoorbeeld bij een Kerstmarkt). Indien er wel sprake is van een groter liveoptreden of weergave van versterkte muziek bijvoorbeeld bij een braderie dan dient er een geluidontheffing bij de gemeente Bunschoten worden aangevraagd op grond van artikel 4:6 van de APV.

 

Optochten

Bij optochten wordt voornamelijk geluid voortgebracht door mobiele omroepinstallaties of muziek op auto’s. Hierbij worden alleen kleinschalige optochten bedoeld waarbij het ten gehore brengen van elektronische versterkte muziek niet het hoofddoel is. Bij kleinschalige optochten kan gedacht worden aan lopende manifestaties zoals bij de intocht van Sint-Nicolaas, avondvierdaagse, demonstraties en de herdenkingsoptocht. De geluidbronnen bewegen over het algemeen met de optocht mee waardoor er een variabele afstand is tussen de geluidbron en woningen van derden. Hierdoor is de eventuele geluidhinder (die hiermee wordt veroorzaakt) van zeer korte duur.

3. Evenement Locaties Bunschoten Spakenburg

In 2023/2024 zijn er voornamelijk op de volgende locaties herhaaldelijk evenementen georganiseerd:

  • Parkeerterrein Westmaat (Kermis)

  • Westdijk (Beach Volleybal)

  • Havenstraat (Botterpop)

  • Centrum (Spakenburgsedagen, kerstviering)

Bij het toestaan van evenementen op locaties moeten de belangen van de gemeente, de omwonenden en die van de organisatoren van de evenementen worden meegewogen. Niet elke locatie is geschikt voor een evenement echter moeten er voor organisatoren voldoende locaties overblijven, zodat zij niet in onevenredige mate beperkt worden in hun mogelijkheden om een evenement te organiseren.

4. Geluidkarakters muziekgeluiden

In de afgelopen jaren waren er jaarlijks 85 dagen waarop er een evenement in de gemeente Bunschoten plaatsvond. Dit zijn bijvoorbeeld evenementen van 1 dag, zoals Koningsdag of evenementen over een langere periode zoals een vierdaagse kermis. Bij elk evenement is het geluidkarakter van belang bij het bepalen van de geluidwaarden voor het verlenen van een evenementenvergunning. Zo zal er meer geluid geproduceerd worden bij een popfestival dan bij een autotentoonstelling (versterkte of akoestische muziek).

Hieronder wordt een aantal evenementen beschreven waarbij muziekgeluiden een belangrijke rol spelen die voor de gemeente Bunschoten van toepassing zijn.

 

Kermissen en (kunst)ijsbanen

Bij kermissen wordt voornamelijk geluid voortgebracht door vast opgestelde omroepinstallaties en versterkte muziek via luidsprekers. Via de omroepinstallaties worden dingen aangeprezen en wordt de aandacht getrokken, waarbij vooral de piekgeluiden voor overlast bij omwonenden kunnen zorgen. Indien meerdere kermisexploitanten verschillende soorten muziek draaien kan het verschijnsel ontstaan dat deze exploitanten “tegen elkaar op gaan draaien” om zo de aandacht van het publiek te trekken.

 

Bij ijsbanen wordt voornamelijk achtergrondmuziek voortgebracht via luidsprekers. Indien er nog speciale activiteiten (feestavonden) worden georganiseerd kan ook versterkte muziek weergegeven worden via luidsprekers. Bij kermissen en ijsbanen kunnen aggregaten en koelmachines ook tot geluidklachten leiden. Hierbij betreft het meestal grote centrale aggregaten voor meerdere kermisattracties. Indien er koelunits voor het koelen van een ijsbaan worden gebruikt (tijdelijke kunstijsbanen) dan zijn deze ook in bedrijf als de ijsbaan voor publiek gesloten is, bijvoorbeeld ’s nachts. Om klachten te voorkomen is het veelal noodzakelijk om een geluid gedempte uitvoering van de aggregaten en koelmachines voor te schrijven. Tevens dient er aandacht te worden besteed aan de opstelling van de aggregaten en koelmachines ten opzichte van de woningen van derden.

 

Concerten

Bij concerten wordt geluid voortgebracht door een geluidinstallaties waarmee de livemuziek versterkt wordt weergegeven. De hoeveelheid geluid die wordt voortgebracht is in eerste instantie afhankelijk van de hoeveelheid publiek en het karakter van de muziek die wordt voortgebracht (klassiek, pop, hardrock, house, etc.). Over het algemeen worden bij concerten vrij hoge geluidniveaus geproduceerd. Bij woningen op minder dan 50 meter afstand van het podium kan daarom zeer ernstige geluidoverlast (bastonen) ervaren worden.

 

Feesten in de buitenlucht of een tent

Ook bij feesten in de buitenlucht of in een tent wordt geluid voortgebracht door een geluidinstallatie, waarmee de muziek versterkt wordt weergegeven. Net als bij livemuziek bij concerten is ook hier de hoeveelheid geluid die voortgebracht wordt in eerste instantie afhankelijk van de hoeveelheid publiek en de soort muziek. Bij dansfeesten of disco’s zal de muziek beter verspreid weergegeven worden door bijvoorbeeld meerdere luidsprekersystemen. De bastonen in dansmuziek ondervinden echter weinig demping en zijn daardoor op grotere afstand nog hoorbaar (en mogelijk hinderlijk). Ook hier worden over het algemeen vrij hoge geluidniveaus geproduceerd en kan op korte afstand ten opzichte van de geluidinstallaties zeer ernstige geluidoverlast worden ervaren.

 

Bij grootschalige concerten en feesten in de buitenlucht of een tent kan door het toepassen van speciale luidsprekersystemen het geluid gefocusseerd worden op het bedoelde publiek. Hiermee kan de overlast bij omwonenden beperkt worden. De geluidnormstelling bij grootschalige concerten verdient bij voorkeur het toepassen van maatwerk zodat geen onrealistische normwaarden in de evenementen vergunning worden opgenomen. Bij dergelijke evenementen moet de organisator bij de evenement aanvraag een geluidplan toevoegen waaruit blijkt dat het geproduceerde geluid aan de opgelegde geluidnormen kan voldoen.

5. Onduldbare geluidhinder (lage bastonen)

Voor de definitie van onduldbare geluidhinder wordt doorgaans aansluiting gezocht bij de Nota evenementen met een luidruchtig karakter van de Inspectie Milieuhygiëne Limburg. Deze nota stelt dat geluid als duldbaar wordt beschouwd bij een geluidbelasting van maximaal 75 dB(A) op de gevel van een woning en maximaal 50 dB(A) in de woning. Geluid boven deze waarden wordt als onduldbaar aangemerkt. Hoewel het gebruik van deze nota niet verplicht is, wordt zij vaak gehanteerd door zowel het bestuur als de rechter. Dit komt doordat de nota een breed geaccepteerde en objectieve norm biedt voor wat als onduldbare geluidhinder wordt beschouwd. Afwijken van de normen in deze nota, of deze niet toepassen, is toegestaan (aangezien het geen algemeen verbindend voorschrift betreft), maar dient dan wel zorgvuldig gemotiveerd te worden.

6. Afweging maatschappelijk acceptabel/onduldbare geluidhinder

Voor evenementen in Bunschoten-Spakenburg gelden de volgende geluidwaarden: in de dag-, avond- en een klein deel van de nachtperiode geldt voor categorie 2-evenementen een geluidnorm van 70 dB(A) en voor categorie 3 evenementen een geluidwaarde van 80 dB(A) (LAeq). Deze geluidwaarden worden toegepast op de gevel van de dichtstbijzijnde woning ten opzichte van het evenement/opstelling van de geluidboxen. De maximale geluidwaarde van 80 dB(A) wordt in meerdere gemeenten gehanteerd en is de afgelopen jaren ook in Bunschoten-Spakenburg toegepast.

 

Voor geluidcategorie 1- en 2-evenementen wordt doorgaans voldaan aan de basisvoorwaarden zoals genoemd in 2.2. lid 1 en 2. Bij geluidcategorie 3 evenementen is de standaard geluidruimte van 20 dB(A) boven de wettelijke norm echter onvoldoende. Hierdoor kan niet worden voldaan aan basisvoorwaarde 2.2 lid 1. Een verruiming van de geluidruimte naar 30 dB(A) zou dit probleem oplossen, maar komt mogelijk in conflict met basisvoorwaarde 2.2 lid 2, namelijk "maatschappelijk acceptabel".

 

Om geluidcategorie 3 evenementen toch mogelijk te maken in Bunschoten-Spakenburg, is een verruiming naar 30 dB(A) nodig. Dit betekent dat de geluidnorm voor dergelijke evenementen 80 dB(A) op de gevel mag bedragen in de dag-, avond- en een klein deel van de nachtperiode. Bij deze geluidbelasting is het geluidniveau in de woning, uitgaande van een isolatiewaarde van 20 tot 25 dB, tussen de 55 en 60 dB(A). Dit wordt algemeen gezien als onduldbare hinder. Daarom is het essentieel dat het aantal evenementen met een dergelijke belasting per jaar zeer beperkt blijft.

 

Om een balans te vinden bij een gevelbelasting van 80 dB(A), kan deze belasting worden gecompenseerd door beperkingen op te leggen aan de duur van de geluidhinder per evenement en het aantal evenementen per jaar per locatie. Dit is een aanpak die ook in andere gemeenten wordt toegepast.

7. Begin-, en eindtijden

De dagen/tijden waarop evenementen mogen plaatsvinden zijn elke dag van de week echter vanwege de nachtrust voor omwonenden met de volgende begin- en eindtijden. De gemeente hanteert de volgende regels voor muziekgeluid: binnen de bebouwde kom is dit toegestaan tot 23:00 uur en buiten de bebouwde kom tot 23:30 uur zie onderstaan tabel. Een evenement kan in principe langer duren echter dan zonder het produceren van muziekgeluid.

 

Op de genoemde dagen en tijden is het produceren van muziekgeluid toegestaan.

 

Dagen

Begintijd

Eindtijd

Maandag, dinsdag, woensdag, donderdag, vrijdagen en zaterdagen (centrum, binnen de bebouwde kom)

09:00 uur

23:00 uur

Maandag, dinsdag, woensdag, donderdag, vrijdagen en zaterdagen (buiten de bebouwde kom)

09:00 uur

23:30 uur

Zondagen

*13:00 uur

23:00 uur

* Een eerdere begintijd is eventueel mogelijk mits er een ontheffing van de Zondagswet is afgegeven.

 

De maximale eindtijd voor evenementen binnen de bebouwde kom is 23:30 uur en buiten de bebouwde kom 00:00 echter moet de muziek een halfuur eerder stoppen, dit in verband met nachtrust van omwonenden in relatie tot de verhoogde toegestane geluidbelasting van 80 dB(A) en 95 dB(C).

 

Om een juiste balans te creëren wordt bij de verruiming gecompenseerd in de tijdsduur van de geluidhinder bij evenementen en het aantal evenementdagen dat per jaar binnen de bebouwde kom gehouden mag worden. Om dit te bereiken dienen de aanvragers, de organisatoren in het veld en de gemeente de beleidsregels met de voorwaarden (o.a. duur van een evenement, eindtijden en het aantal (8) geluidcategorie 3 evenementdagen per jaar in Bunschoten - Spakenburg) na te leven.

 

Het opbouwen van evenementen is dagelijks toegestaan vanaf 07:00 uur, met uitzondering van zondagen. Op zondagen is zowel het op- als afbouwen van een evenement niet toegestaan. Opbouwen vóór 07:00 uur is niet mogelijk vanwege de overlast voor de woonomgeving.

 

Wanneer een evenement uiterlijk om 23:30 uur eindigt, mag de organisatie tot maximaal 00:00 uur afbreken. Daarna moet het afbreken de volgende dag worden voortgezet. Valt het evenement op een zaterdagavond, dan kan het verdere afbouwen pas op maandag plaatsvinden, aangezien afbouwen op zondag niet is toegestaan.

8. Onversterkte muziek

Met de regels van het Activiteitenbesluit was het geluid van onversterkte muziek uitgezonderd van toetsing aan de grenswaarden. De gemeente heeft deze grenswaarden wel in de APV opgenomen. In het Bkl zijn hierover geen instructieregels opgenomen en valt onversterkte muziek onder de standaardwaarden. Wanneer een gemeente onversterkte muziek wil uitzonderen van de waarden, moet zij gebruikmaken van de flexibiliteitsbepalingen. Op basis van het voorgaande worden de geluidregels, met de bijbehorende voorwaarden uit de APV, overgenomen.

9. Stiltegebied

Het provinciale beleid voor de stiltegebieden is er op gericht een aantal stille gebieden te creëren voor de 'rustzoekende' mens. In de regio is inmiddels één stiltegebied (Eemland) begrensd in de gemeenten Bunschoten en Eemnes. Voor dit gebied gelden aanvullende voorwaarden uit de Omgevingsverordening van de provincie Utrecht. In de kern van het stiltegebied mogen geen evenementen plaatsvinden. In en nabij de bufferzone van het stiltegebied zijn activiteiten alleen toegestaan als de geluidwaarden uit de Omgevingsverordening van de provincie kunnen worden nageleefd.

 

  • een 24-uursgemiddeld geluidniveau LAeq,24h van ten hoogste 40 dB(A) in de Stille kern van stiltegebieden; en

  • een 24-uursgemiddeld geluidniveau LAeq,24h van bij voorkeur 40 dB(A) maar ten hoogste 45 dB(A) in de Bufferzone stiltegebied.

Voor het uitvoeren van activiteiten in het stiltegebied is een Omgevingsvergunning noodzakelijk. Hierbij zal getoetst moeten worden of de voorgenomen activiteiten bij het stiltegebied passen en kunnen worden toegestaan.

 

De geluidregels voor het gebruik van onversterkte en versterkte elektronische muziek bij evenementen in de gemeente Bunschoten zijn opgenomen in Bijlage 1. In bijlage 3 zijn de geluidregels en grenswaarden opgenomen die van toepassing zijn op collectieve festiviteiten.

 

Op grond van Artikel 22.73 Geluid: festiviteiten van het huidige Omgevingsplan Bunschoten (februari 2025) moeten deze geluidregels in de APV worden opgenomen (zie bijlage 2 Wetsartikelen Artikel 22.73).

Bijlage 1 Geluidwaarden Evenementen in de openlucht

 

Artikel 1

Voor muziekgeluid bij evenementen gelden de onderstaande geluidwaarden en tijden.

 

Soort evenement

 

Geluidcategorie 1,2 of 3

Vrije Locatie

 

Dus niet van toepassing op bedrijven!

Geluidwaarden *1

 

*8 Muziekgeluiden binnen de bebouwde kom van 9.00 tot 23.00 uur toegestaan

 

*8 Muziekgeluiden buiten de bebouwde kom van 9:00 uur tot 23:30 uur toegestaan

*2 Maximaal aantal

 

8 evenementen (geluidcategorie 3) per jaar aan de noordkant/centrum met elektronische versterkte muziek

 

Voor het overige gebied geldt vooralsnog geen beperking

 

Voor evenementen met geluidcategorie 1 en 2 geldt geen limitering

LAeq *3

LCeq *4

Geluidcategorie 1 *5

vrije locaties

50 dB(A) *3

nvt dB(C) 

Geluidcategorie 2 *6

vrije locaties

70 dB(A) *3

85 dB(C) *4

Geluidcategorie 3 *7

vrije locaties

80 dB(A) *3

95 dB(C) *4

Waarvan maximaal 2x op één locatie per jaar

 

*1 Het energetisch gemiddelde van de fluctuerende niveaus van het ter plaatse, in de loop van een bepaalde periode, optredende geluid. Bij de beoordeling van muziekgeluiden wordt geen straffactor van 10 dB(A) voor muziekgeluid en geen bedrijfsduurcorrectie toegepast. Stemgeluiden worden buiten beschouwing gehouden.

 

*2 Op grond van het vorige evenementenbeleid is het maximum aantal geluidcategorie 3 evenementen vastgesteld op 8 evenementen per jaar. Het maximumstelsel geldt voor de noordkant van Bunschoten-Spakenburg, waaronder het centrum valt. Dit gebied wordt begrensd door de Groen van Prinsterersingel, Talmastraat, Zuidwenk en de Oostsingel. Buiten dit gebied geldt vooralsnog geen maximum aantal evenementen. Voor de geluidcategorie 1 en 2 evenementen geldt geen limitering.

 

Gebiedsbegrenzing oranje

 

Het aantal dagen van een evenement zijn bepalend dus niet het evenement zelf. Voorbeeld: Een aanvraag voor een festival voor 2024, tijdsduur drie dagen. Op de eerste dag wordt er een braderie (geluidcategorie 1) gehouden. De tweede dag is er een popconcert (geluidcategorie 3 ) en de derde dag wordt het festival afgesloten met een slotconcert (geluidcategorie 3 ). Het festival duurt drie dagen waarvan worden er twee evenementdagen aangemerkt.

 

*3 Maximaal toelaatbaar LAeq met een middelingstijd van één minuut gemeten in de meterstand Fast, muziekgeluiden veroorzaakt door een evenement op de gevel(s) van geluidgevoelige gebouwen of op 50 meter afstand van de geluidboxen van het evenement, indien er geen woning binnen genoemde afstand aanwezig is.

 

*4 Maximaal toelaatbaar LCeq met een middelingstijd van één minuut gemeten in de meterstand Fast, muziekgeluiden veroorzaakt door een evenement op de gevel(s) van geluidgevoelige gebouwen of op 50 meter afstand van de geluidboxen van het evenement, indien er geen woning binnen genoemde afstand aanwezig is.

 

*5 Deze categorie bestaat uit evenementen zonder versterkte elektronische muziek- en/of installatiegeluiden.

 

*6 Deze categorie bestaat uit evenementen met licht versterkte elektronische muziek- en/of installatiegeluiden. Als versterkte elementen worden gecombineerd met onversterkte elementen, wordt het hele samenspel beschouwd als versterkt elektronische muziek.

 

*7 Deze categorie bestaat uit festiviteiten/evenementen met (professionele) versterkte elektronische muziek- en/of installatiegeluiden. Als versterkte elementen worden gecombineerd met onversterkte elementen, wordt het hele samenspel beschouwd als versterkt elektronische muziek.

 

*8 Binnen de bebouwde kom is muziekgeluid toegestaan tot 23:00 uur en buiten de bebouwde kom tot 23:30 uur Een evenement kan in principe langer duren echter dan zonder het produceren van muziekgeluid.

 

Artikel 2

Bij een volledige aanvraag voor een evenement worden de geluidgegevens geselecteerd (categorie 1,2, of 3) en getoetst aan de bijbehorende geluidnormen (bijvoorbeeld met behulp van een overdrachtsberekening). Wanneer uit een overdrachtsberekening blijkt dat het geluid door een gunstige ligging minder geluidruimte nodig heeft dan wordt een lagere categorie toegewezen.

 

Artikel 3

Het op- en afbouwen van evenementen is toegestaan onder de volgende voorwaarden:

 

  • a.

    Op- en afbouwen mag elke dag uitsluitend in periode van 07:00-00:00 uur plaatsvinden behalve op zondagen Op zondagen is dit niet toegestaan. Wanneer een evenement uiterlijk om 23:30 uur eindigt, mag de organisatie tot maximaal 00:00 uur afbreken. Daarna moet het afbreken de volgende dag worden voortgezet. Valt het evenement op een zaterdagavond, dan kan het verdere afbouwen pas op maandag plaatsvinden, aangezien afbouwen op zondagen niet is toegestaan.

  • b.

    Tijdens de op- en afbouwdagen mag er geen sprake zijn van versterkte muziek, met uitzondering van de muziek voor het instellen of inregelen van geluidapparatuur (soundcheck) gedurende maximaal één uur;

  • c.

    De organisatie van het evenement dienen direct omwonenden (binnen een straal van 100 meter ten opzichte van de evenement locatie), minimaal twee weken voor aanvang van het evenement te informeren over het te houden evenement.

Artikel 4 Naleving geluidvoorschriften

Naleven geluidvoorschriften en begin en eindtijden tijdens evenementen

  • De gemeente kan geluidmetingen (laten) uitvoeren tijdens het evenement.

  • Het terrein moet voor de geluidmedewerker vrij toegankelijk zijn.

  • De beoordeling van het gemiddelde LAeq en de LCeq wordt bepaald over een meetperiode van één minuut gemeten in de meterstand Fast.

  • Bij de beoordeling van muziekgeluid wordt er geen straffactor/bedrijfsduurcorrectie voor muziekgeluid toegepast.

  • Tijdens het evenement moet er een verantwoordelijke mobiel bereikbaar zijn zodat bij eventuele geluidoverschrijdingen op aanwijzen van het bevoegd gezag het volume naar beneden kan worden gedraaid.

  • Tijdens het op- en afbouwen mogen er geen muziekgeluiden worden geproduceerd.

Bij het niet opvolgen van aanwijzingen van het bevoegd gezag, kan het bevoegd gezag naast het opmaken van een PV, de eventuele nog geplande evenementendagen intrekken of bij een jaarlijks terugkerend evenement de vergunning voor het opvolgend jaar weigeren.

 

Artikel 5 Toezicht handhaving

Als tijdens een geluidcontrole wordt vastgesteld dat het gemeten geluidniveau op de dichtstbijzijnde gevel van een woning hoger is dan vergund of hoger dan toegestaan bij een aangemelde incidentele festiviteit, moet de organisator op aanwijzing van het bevoegd gezag het volume direct aanpassen, zodat wordt voldaan aan de vergunde grenswaarden.

 

Wanneer de organisator hier niet aan voldoet, zal de handhaver, in samenwerking met de politie of BOA, de organisator opnieuw verzoeken het geluidniveau te verlagen. Indien ook aan dit verzoek geen gehoor wordt gegeven, kan de politie of BOA proces-verbaal opmaken.

 

Afhankelijk van de ernst en aard van de overtreding kan bovendien een preventieve dwangsom worden opgelegd. Daarnaast kan een eventuele geluidontheffing bij een volgende aanvraag voor hetzelfde evenement worden geweigerd.

 

Artikel 6 Stiltegebied

Het provinciale beleid voor de stiltegebieden is er op gericht een aantal stille gebieden te creëren voor de 'rustzoekende' mens. In de regio is inmiddels één stiltegebied (Eemland) begrensd in de gemeenten Bunschoten en Eemnes. Voor dit gebied gelden aanvullende voorwaarden uit de Omgevingsverordening van de provincie Utrecht. In de kern van het stiltegebied mogen geen evenementen plaatsvinden. In en nabij de bufferzone van het stiltegebied zijn activiteiten alleen toegestaan als de geluidwaarden uit de Omgevingsverordening van de provincie kunnen worden nageleefd.

 

  • een 24-uursgemiddeld geluidniveau LAeq,24h van ten hoogste 40 dB(A) in de Stille kern van stiltegebieden; en

  • een 24-uursgemiddeld geluidniveau LAeq,24h van bij voorkeur 40 dB(A) maar ten hoogste 45 dB(A) in de Bufferzone stiltegebied.

Voor het uitvoeren van activiteiten in het stiltegebied is een Omgevingsvergunning noodzakelijk. Hierbij zal getoetst moeten worden of de voorgenomen activiteiten bij het stiltegebied passen en kunnen worden toegestaan.

Bijlage 2 Wetsartikelen

 

Besluit kwaliteit leefomgeving (BKL)

 

Tabel 5.65.1 Standaardwaarde toelaatbaar geluid op een geluidgevoelig gebouw

 

07.00 – 19.00

uur

19.00 – 23.00

uur

23.00 – 07.00

uur

Langtijdgemiddelde beoordelingsniveau LAr,LT als gevolg van activiteiten

50 dB(A)

45 dB(A

40 dB(A)

Maximaal geluidniveau LAmax veroorzaakt door

aandrijfgeluid van transportmiddelen

70 dB(A

70 dB(A)

Maximaal geluidniveau LAmax veroorzaakt door andere

piekgeluiden

65 dB(A

65 dB(A)

 

Artikel 5.68. (flexibiliteit – waarden gelden niet bij festiviteiten)

In afwijking van artikel 5.65 kan een omgevingsplan bepalen dat de waarden die het omgevingsplan bevat, niet van toepassing zijn op bepaalde dagen of dagdelen in verband met de viering van:

 

  • a.

    in het omgevingsplan aangewezen festiviteiten; of

  • b.

    festiviteiten die plaatsvinden op de locatie waar de activiteit wordt verricht, gedurende ten hoogste twaalf etmalen per jaar.

Omgevingsplan Bunschoten (februari 2025)

 

 

Artikel 22.73 Geluid: festiviteiten (Omgevingsplan Bunschoten, februari 2025)

  • 1.

    De waarden, bedoeld in de in artikelen 22.63 tot en met 22.71, zijn voor zover de naleving van deze normen redelijkerwijs niet kan worden gevergd, niet van toepassing op dagen of dagdelen in verband met de viering van:

    • a.

      festiviteiten die bij of krachtens gemeentelijke verordening zijn aangewezen, in de gebieden in de gemeente waarvoor die verordening geldt; en

    • b.

      andere festiviteiten die plaatsvinden op de locatie waarop de activiteit wordt verricht, waarbij het aantal bij of krachtens die verordening aan te wijzen dagen of dagdelen per gebied of categorie van bedrijfssector kan verschillen en niet meer bedraagt dan twaalf per kalenderjaar.

  • 2.

    Een festiviteit die ten hoogste een etmaal duurt, maar die zowel voor als na 00.00 uur plaatsvindt, wordt beschouwd als plaatshebbende op één dag.

Bijlage 3 Collectieve festiviteiten

 

Artikel 1

Aangewezen collectieve festiviteiten in de gemeente Bunschoten zijn: Koningsdag, Bevrijdingsdag, de Spakenburgse dagen en Oud en Nieuw.

 

Artikel 2

Voor de aangewezen collectieve festiviteiten geldt dat het equivalent geluidniveau, met een middelingstijd van 1 min gemeten in de meterstand Fast, veroorzaakt door een evenement, op de gevel(s) van geluidgevoelige gebouwen of op 50 meter afstand van de opstelling van de muziekgeluidboxen, indien er geen woning binnen genoemde afstand aanwezig is niet meer bedragen dan: LAeq 80 dB(A), LCeq 95(C).

 

Artikel 3

Als versterkte elementen worden gecombineerd met onversterkte elementen, wordt het hele samenspel beschouwd als versterkt elektronische muziek.

 

Artikel 4 Naleving geluidwaarden evenementenvergunning

Voor naleving van (vergunde) grenswaarden kunnen tijdens evenementen geluidmetingen worden uitgevoerd. De gemeten geluidniveaus worden beoordeeld conform meet- en rekenmethode geluid industrie in bijlage IVh, Omgevingsregeling.

 

Artikel 5

Als tijdens een geluidcontrole wordt vastgesteld dat het gemeten geluidniveau op de dichtstbijzijnde gevel van een woning hoger is dan vergund of hoger dan toegestaan bij een aangemelde incidentele festiviteit, moet de organisator op aanwijzing van het bevoegd gezag het volume direct aanpassen, zodat wordt voldaan aan de vergunde grenswaarden.

 

Wanneer de organisator hier niet aan voldoet, zal de handhaver, in samenwerking met de politie of BOA, de

organisator opnieuw verzoeken het geluidniveau te verlagen. Indien ook aan dit verzoek geen gehoor wordt gegeven, kan de politie of BOA proces-verbaal opmaken.

 

Afhankelijk van de ernst en aard van de overtreding kan bovendien een preventieve dwangsom worden opgelegd. Daarnaast kan een eventuele geluidontheffing bij een volgende aanvraag voor hetzelfde evenement worden geweigerd.

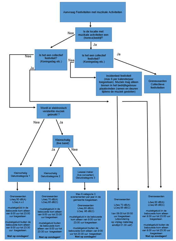
Bijlage 4. Schematisch Overzicht Grenswaarden Evenementen/Festiviteiten

 

Bijlage 5. Begrippenlijst

 

Bkl: Besluit kwaliteit leefomgeving

 

APV: Algemene Plaatselijke Verordening

 

LAeq : Equivalent geluidniveau met A-filter

 

LCeq : Langtijdgemiddelde boordelingsniveau met C-filter gewogen voor lage frequenties (bastonen).

 

(LAr,LT): langtijdgemiddelde beoordelingsniveau: het gemiddelde van de afwisselende niveaus van het ter plaatse optredende geluid, gemeten in een bepaalde periode en vastgesteld en beoordeeld volgens de bij ministeriele regeling gestelde regels.

 

Definities

 

collectieve festiviteit: festiviteit die niet specifiek aan een bedrijf is verbonden;

 

gevoelige gebouwen/gevels: gebouwen met een woonfunctie

 

onversterkte muziek: muziek die niet elektronisch is versterkt.

Naar boven