Beleidsregels Toezicht & handhaving Kinderopvang 2026

Gezien het voorstel van burgemeester en wethouders van Maastricht d.d. 25 november 2025; registratienummer 2025.04116;

 

Besluit:

 

  • -

    Vaststellen Beleidsregels Toezicht & handhaving Kinderopvang 2026

Deze beleidsregels treden in werking de dag na bekendmaking in de gemeente Maastricht onder gelijktijdige intrekking van de beleidsregels handhaving Wet kinderopvang gemeente Maastricht met ingangsdatum 26 april 2022

 

Inwerkingtreding : 01-01-2026

 

Aldus besloten door het College van Burgemeester en Wethouders van Maastricht d.d. 25 november 2025

 

De Secretaris,

G.J.C. Kusters

 

De Burgemeester,

W.A.G. Hillenaar

 

Beleidsregels Toezicht & handhaving Kinderopvang Gemeente Maastricht

 

Een goede kwaliteit van kinderopvang is essentieel vanuit het belang dat de samenleving heeft bij een gezonde en optimale ontwikkeling van haar kinderen.

 

Toezicht

Heeft u vragen over het toezicht of wilt u een melding doen?

Neem dan contact op met de Toezichthouder Kinderopvang. U kunt bellen tussen 08.30 en 17.00 uur: 088-8805078. Of stuur een e-mail naar: Contactformulier hygiëne en inspectie - GGD Zuid-Limburg

 

Handhaving

Heeft u vragen over handhaving

Neem dan contact op met Loket Kinderopvang. Zij zijn bereikbaar op: 043-3504350. Of stuur een e-mail naar: kinderopvang@maastricht.nl

 

Kwaliteit kinderopvang

 

Kinderopvang heeft een belangrijke plaats in onze samenleving. Kwalitatief goede kinderopvang draagt bij aan een goede start voor kinderen in de maatschappij en draagt bij aan een goede ontwikkeling en aan het welbevinden van kinderen. In de kinderopvang moeten kinderen zich veilig voelen en de ruimte krijgen om zich te ontwikkelen (denk aan sociale emotionele-, cognitieve- en taalontwikkeling). Het gaat daarbij om een brede ontwikkeling met aandacht voor sociale activiteiten zoals samen spelen, samenwerken en leren van en met elkaar. Zo draagt kinderopvang bij aan een goede start voor kinderen in het basisonderwijs en de samenleving.

 

Goede kinderopvang:

Waar kinderen zich veilig voelen en hun ontwikkeling wordt bevorderd.

 

Dit volgt ook uit één van de doelen die de wetgever heeft gesteld bij het opstellen van de Wet kinderopvang:

 

Het bevorderen van de ontwikkeling van kinderen. De houder van een kinderopvangvoorziening is verantwoordelijk voor het leveren van kwalitatief goede kinderopvang. Het is belangrijk dat direct vanaf de start van een opvanglocatie verantwoorde en kwalitatief goede kinderopvang wordt aangeboden. Ouders moeten erop kunnen vertrouwen dat ze hun kind in een veilige en gezonde, stimulerende en vertrouwde omgeving achterlaten. In het Landelijk Register Kinderopvang (LRK) staan alle organisaties die toestemming hebben gekregen om kinderopvang aan te bieden. In het register staan de contactgegevens van de organisaties, de onderzoeksrapporten van de toezichthouder en de handhavingsmaatregelen die het college heeft genomen.

 

Het andere doel is arbeidsparticipatie. Hierop wordt in dit handhavingsbeleid niet apart ingegaan.

Jaarlijkse rapportage kwaliteit kinderopvang

Het college brengt jaarlijks een rapportage toezicht en handhaving kinderopvang uit. Belangrijke onderdelen in dit verslag zijn de ontwikkelingen en het aantal keren dat het college handhavingsinstrumenten, zoals een aanwijzing, boete, last onder dwangsom en exploitatieverbod inzet. Het college houdt zo zicht op de staat van de kwaliteit van de kinderopvang. Het college kan de jaarlijkse rapportage ook gebruiken om de doeltreffendheid van de werkwijze te monitoren en waar nodig aan te passen. Daarbij kijkt het college ook naar de aard van de overtredingen waarop handhaving is ingezet. De resultaten van inspectieonderzoeken kunnen, naast aanscherpingen in de eigen werkwijze en het vaststellen van speerpunten, ook leiden tot aanbevelingen richting de wetgever, de sector of tot de inzet van extra toezicht- en handhavingscapaciteit.

Visie en ambitie

De eerste jaren van een kind hebben grote invloed op de latere ontwikkeling. Het aanbieden van verantwoorde kinderopvang in een gezonde en veilige omgeving is daarom belangrijk. Voorzieningen voor jonge kinderen leveren daaraan een belangrijke bijdrage, naast het verminderen van achterstanden en het bevorderen van gelijke kansen. Goede kwaliteit is daarbij een essentiële factor.

 

Kwalitatief goede kinderopvang:

  • voldoet structureel aan de gestelde kwaliteitseisen;

  • vindt plaats in een veilige en gezonde omgeving;

  • wordt geboden door vaste en vertrouwde personen in vaste groepen;

  • draagt bij aan de persoonlijke en sociale ontwikkeling van kinderen;

  • geeft belangrijke normen en waarden mee aan kinderen.

 

Daarom wil het college in Maastricht dat kinderen toegang hebben tot kwalitatief goede kinderopvang waarin zij zich optimaal kunnen ontwikkelen. Het college ziet het ook als zijn rol houders te stimuleren de kwaliteit van de geboden opvang daar waar mogelijk te verbeteren en de kwaliteit en veiligheid van kinderopvang te waarborgen. Het college vertrouwt erop dat houders zich uit eigen beweging houden aan alle kwaliteitseisen zoals vastgelegd in wet- en regelgeving. Maastricht spreekt kinderopvanghouders aan op hun eigen verantwoordelijkheid en gaat met hen in gesprek over (lokale) ontwikkelingen en signalen.

Wettelijk kader en gemeentelijke invulling

Wettelijk kader

Om de kwaliteit in de kinderopvang te waarborgen heeft de rijksoverheid kwaliteitseisen vastgesteld waar kinderopvangorganisaties zich aan moeten houden. Bijvoorbeeld eisen aan het pedagogisch klimaat (ook in de voorschoolse educatie), personeel en groepen, veiligheid en gezondheid, accommodatie en inrichting en de omgang met ouders. Daarnaast zijn er eisen gesteld aan de administratie van een kinderopvangvoorziening.

 

Deze kwaliteitseisen zijn vastgelegd in de Wet kinderopvang. Daarnaast zijn deze kwaliteitseisen verder uitgewerkt in nadere regelgeving:

  • Besluit kwaliteit kinderopvang;

  • Regeling Wet kinderopvang;

  • Besluit kwaliteit gastouderbureaus, gastouders en voorzieningen voor gastouderopvang;

  • Regeling kwaliteit gastouderbureaus, gastouders en voorziening voor gastouderopvang;

  • Besluit basisvoorwaarden kwaliteit voorschoolse educatie;

  • Besluit landelijk register kinderopvang, register buitenlandse kinderopvang en personenregister kinderopvang.

Direct vanaf de start van een opvanglocatie moet aan deze kwaliteitseisen worden voldaan.

 

Ook stelt de wet eisen aan de manier waarop de toestemming tot exploitatie, registratie van voorzieningen, wijzigingen in deze registratie, het toezicht en de handhaving plaatsvindt. Het college is verantwoordelijk voor het geven of intrekken van toestemming, de registratie, het toezicht op en de handhaving van de kwaliteit en kan binnen de wettelijke kaders haar taken invullen. De GGD is de aangewezen toezichthouder voor kinderopvang. De toezichthouder doet onderzoek naar de kwaliteit en beoordeelt of kindercentra, gastouderbureaus, voorzieningen voor gastouderopvang, houders en gastouders aan de eisen voldoen.

 

Daarnaast is de procedure bij aanvragen en wijzigingen van locaties vastgelegd en is het college in beginsel verplicht te handhaven wanneer de toezichthouder een overtreding van deze kwaliteitseisen heeft vastgesteld.

 

In deze richtinggevende leidraad leest u hoe het college in de meeste gevallen zijn bevoegdheid gebruikt. Dat neemt niet weg dat er altijd ruimte blijft voor maatwerk en het college hiervan kan afwijken.

 

In deze leidraad gaat het over kinderopvang bij:

  • kinderdagverblijven met of zonder voorschoolse educatie;

  • buitenschoolse opvang;

  • gastouderopvang via gastouderbureaus.

Begrippen

De belangrijkste begrippen en wat daaronder wordt verstaan zijn opgenomen in de Wet- en regelgeving. In de tabel hieronder staan de belangrijkste begrippen.

 

Begrip

Wat het college daaronder verstaat

Afwegingsmodel

In het afwegingsmodel is vastgelegd welke bestuurlijke handhavingsmaatregel(en) het college doorgaans oplegt. Per domein staat de hersteltermijn waarbinnen overtredingen moeten zijn hersteld en de hoogte van financiële sancties.

College

Het college van burgemeester en wethouders van Maastricht

Gemeente

Maastricht

GGD

GGD Zuid Limburg

Inspectieonderzoek

Een onderzoek als bedoeld in artikel 1.62, eerste lid Wet kinderopvang

LRK

Landelijk Register Kinderopvang

Toezichthouder

De aangewezen toezichthouder van de GGD. De toezichthouder kinderopvang onderzoekt de naleving van de kwaliteitseisen en legt de bevindingen vast in een inspectierapport.

Houder

De aanbieder van kinderopvang. In de Wet kinderopvang is de wettelijke definitie opgenomen.

 

Starten van een kinderopvangvoorziening: Voldoen vanaf de start

 

Voordat een kinderopvangvoorziening daadwerkelijk kinderen mag opvangen of een gastouderbureau met haar werkzaamheden mag starten is toestemming nodig van het college. Voor wijzigingen in de registratie kan aanvullende toestemming nodig zijn.

De aanvraag voor toestemming tot exploitatie

Een kinderopvangvoorziening mag pas starten met haar werkzaamheden als zij daarvoor toestemming heeft gekregen van het college. Deze toestemming staat in een brief (een besluit). Daarin staat ook de datum waarop de voorziening mag starten. Dit besluit heet: de toestemming tot exploitatie. Het aanvragen hiervan kan met een door de rijksoverheid vastgesteld aanvraagformulier. Deze is te vinden op rijksoverheid.nl en ook op landelijkregisterkinderopvang.nl.

 

Het Landelijk Register Kinderopvang (LRK)

 

Alle kindercentra, gastouders en gastouderbureaus staan geregistreerd in het Landelijk Register Kinderopvang. Het LRK is openbaar en te vinden op landelijkregisterkinderopvang.nl.

 

Alleen als een kinderopvangvoorziening is opgenomen in het LRK, hebben ouders recht op kinderopvangtoeslag.

 

Streng aan de poort

Ouders moeten erop kunnen vertrouwen dat kinderen vanaf de eerste dag van een kinderopvangvoorziening in een veilige, gezonde en verantwoorde omgeving worden opgevangen. Het college vindt het daarom van groot belang dat een kinderopvangvoorziening al bij de start voldoet aan de kwaliteitseisen vanuit de Wet kinderopvang. Het college geeft dan ook alleen toestemming voor exploitatie als de toezichthouder van oordeel is dat een houder van een kinderopvangvoorziening vanaf de start kan voldoen aan de kwaliteitseisen en verantwoorde en kwalitatief goede opvang kan aanbieden. Deze werkwijze staat bekend als Streng aan de poort.

 

Voor een gastouderbureau geldt dat deze direct vanaf de start de werkzaamheden zo moet kunnen uitvoeren dat zowel het gastouderbureau als de gastouders die zij begeleid, aan de kwaliteitseisen voldoen.

 

Het college laat alle nieuwe aanvragen tot exploitatie uitgebreid toetsen door de toezichthouder. Daarbij beoordeelt de toezichthouder alle kwaliteitsaspecten vooraf, waaronder de kwaliteit van het beleid, de accommodatie en het personeel. De toezichthouder betrekt de organisatie-inrichting, het interne kwaliteitsbeleid en de bedrijfsvoering van een houder bij de beoordeling. Het is tenslotte niet alleen van belang dat de houder bij de start aan de kwaliteitseisen voldoet, maar ook dat die structureel blijft voldoen aan de kwaliteitseisen en voldoende kwaliteit kan bieden. Tenslotte neemt de toezichthouder ook de kwaliteit van andere kinderopvangvoorzieningen van dezelfde houder mee.

 

Een kinderopvangvoorziening moet vanaf registratie voldoen aan alle kwaliteitseisen en verantwoorde opvang aanbieden.

 

Binnen drie maanden na registratie beoordeelt de toezichthouder of de voorziening in de praktijk ook aan de kwaliteitseisen voldoet.

 

Goede kwaliteit bij andere voorzieningen van de houder kan ertoe leiden dat het college sneller een positief besluit neemt. Handhaving bij een andere voorziening van de houder, kan aanleiding zijn om te besluiten dat een houder geen nieuwe opvang mag starten totdat alle overtredingen zijn hersteld.

 

Het college kijkt, in afstemming met andere betrokken afdelingen, naast de beoordeling op de eisen vanuit de Wet kinderopvang bij een nieuwe aanvraag ook naar andere vergunningen die van belang zijn voor de veiligheid en gezondheid van de op te vangen kinderen. Zoals het voldoen aan alle relevante eisen met betrekking tot bouw, brandveiligheid en bestemmingen. Relevante stukken moeten aanwezig en in orde zijn.

 

Niet voldoen aan bouwtechnische en brandveiligheidseisen kan directe gevolgen hebben voor de veiligheid van de kinderopvang. Daarnaast moet de kinderopvang ook passen in het bestemmingsplan. Als dat niet het geval is, dan heeft dit gevolgen voor de beschikbaarheid van het gebouw en het gebruik van de binnen- en buitenruimtes.

Tijdig aanvragen

De aanvraag moet op tijd worden gedaan, want het college heeft 10 weken de tijd om een beslissing op de aanvraag te nemen. Deze termijn kan worden verlengd1. Als er toestemming is gegeven, registreert het college de voorziening ook gelijk in het Landelijk Register Kinderopvang.

 

Het exploiteren van een kinderopvangvoorziening zonder toestemming van het college is strafbaar gesteld.

 

Dit is een economisch delict

 

(artikel 1 lid 2 Wet op de economische delicten).

 

Niet gemelde kinderopvang

Als een kinderopvangvoorziening toch start zonder hiervoor schriftelijke toestemming te hebben gevraagd of verkregen, is sprake van niet gemelde oftewel illegale kinderopvang. Dit is een ernstige overtreding die het college niet wil. In dat geval kan het college niet zorgen voor verantwoorde en veilige opvang voor kinderen. Het college treedt hiertegen dan ook streng op. De locatie moet meteen sluiten en de houder kan een bestuurlijke boete krijgen ook kan het college aangifte doen bij het Openbaar Ministerie.

Wijzigingen registratiegegevens LRK

Na het verkrijgen van de toestemming kunnen er wijzigingen in de geregistreerde gegevens plaatsvinden. Het is van belang elke wijziging direct door te geven aan het college. Het college kan dan bepalen of er voorafgaand aan het besluit op de gevraagde wijziging een onderzoek moet plaatsvinden door de toezichthouder. Zo moet bijvoorbeeld duidelijk zijn waar en hoeveel kinderen worden opgevangen, wie verantwoordelijk is voor deze opvang en hoe de opvang bereikbaar is. Het college kan een boete opleggen als een doorgevoerde wijziging niet of te laat is doorgegeven.

 

Het kan bij wijzigingen bijvoorbeeld gaan om:

  • de toekenning van een KvK-vestigingsnummer;

  • het (correspondentie)adres; bezoekadres en telefoonnummer, contactpersoon;

  • de beëindiging van de exploitatie van de kinderopvangvoorziening.

Maar ook de volgende wijzigingen moeten worden gemeld.

Wijziging houder of rechtsvorm

Als een andere houder een kinderopvangvoorziening wil overnemen moet deze nieuwe houder hiervoor vooraf toestemming vragen. Dit geldt ook als de houder een andere rechtsvorm krijgt, ook dit is een houderwijziging. Ook als de bestuurder hetzelfde blijft.

 

Een houderwijziging wordt behandeld als een nieuwe aanvraag. Het college bepaalt de inhoud van een onderzoek in deze gevallen. Het onderzoek wordt uitgevoerd door de toezichthouder.

 

Bij dit onderzoek zijn het college en de toezichthouder ook ‘Streng aan de poort’. Want ook als een andere houder een kinderopvangvoorziening voortzet, is het van belang dat de voorziening aan de kwaliteitseisen blijft voldoen. Dit betekent dat voor deze wijziging een afhandelingstermijn van 10 weken geldt. Het college houdt zo veel mogelijk rekening met het belang van de continuïteit van de opvang. Het is voor deze continuïteit van opvang van groot belang dat de houder de aanvraag tijdig indient en alle benodigde stukken zijn bijgevoegd.

Wijziging aantal kindplaatsen

Bij de toestemming tot exploitatie is het maximumaantal kindplaatsen aangegeven. Dit maximumaantal kindplaatsen neemt de toezichthouder ook mee in de beoordeling of de houder redelijkerwijs aan de kwaliteitseisen voldoet, bijvoorbeeld met betrekking tot de eisen in het domein accommodatie en groepen.

 

Wanneer dit aantal later wijzigt is het van belang dat de houder dit als wijziging doorgeeft. Voor een verhoging van het aantal kindplaatsen is aanvullende toestemming van het college nodig. Om hierover een besluit te kunnen nemen is een advies van de toezichthouder nodig. Het college geeft toestemming voor de wijziging als de houder daarmee aan de kwaliteitseisen blijft voldoen.

Wijziging extra bemiddelingsrelatie en beëindiging bemiddelingsrelatie

Als een gastouder zich wil aansluiten bij een extra gastouderbureau, dan moet dit gastouderbureau deze extra bemiddelingsrelatie aanvragen via een wijzigingsformulier. Ook het beëindigen van een bemiddelingsrelatie moet tijdig worden gemeld. Bij het toezicht op een gastouderbureau kijkt het college ook naar de aangesloten gastouders.

Verhuizing

Verhuizing van een kinderopvangvoorziening is een nieuwe aanvraag.

 

Bij een gastouderbureau of ouderparticipatiecrèche kan sprake zijn van een verhuizing zonder dat een nieuwe aanvraag tot exploitatie nodig is. De verhuizing van een gastouderbureau of ouderparticipatiecrèche kan daarom via een wijzigingsformulier worden doorgegeven.

Wijzigingsformulier tijdig indienen

Wijzigingen moeten worden ingediend met een wijzigingsformulier. Deze is te vinden op rijksoverheid.nl en ook op landelijkregisterkinderopvang.nl.

 

De houder moet het wijzigingsverzoek minimaal 8 weken voor de gewenste wijzigingsdatum indienen2. Het college beoordeelt of er een onderzoek door de toezichthouder moet plaatsvinden. Het college besluit binnen 8 weken of de wijziging kan plaatsvinden en kan worden geregistreerd.

 

Voor sommige wijzigingen (zoal het wijzigen van een telefoonnummer of correspondentieadres) wordt geen besluit afgegeven. Het college informeert de houder als de wijziging is opgenomen in het LRK. Een gastouder moet wijzigingen bij het gastouderbureau melden. Het gastouderbureau geeft wijzigingen voor gastouderopvang door aan de gemeente.

Toezicht: Aanspreken op verantwoordelijkheid

Jonge kinderen zijn kwetsbaar. Toezicht op de kwaliteitseisen waarborgt dat de kinderopvang voor alle kinderen verantwoord en veilig is. Ook heeft toezicht een belangrijke functie in het scheppen van vertrouwen voor goede en veilige opvang van kinderen. Daarnaast levert toezicht een belangrijke impuls tot kwaliteitsbewaking in de kinderopvang.

 

In het huidige toezicht ligt meer nadruk op de dialoog tussen houder en toezichthouder en daarbij concentreert de toezichthouder zich op de kwaliteitsbeoordeling. Bij het ontstaan van overtredingen kunnen specifieke omstandigheden een rol spelen, deze omstandigheden blijken uit het rapport van de toezichthouder.

 

Wat u als ondernemer kunt verwachten van een onderzoek van de toezichthouder

 

De toezichthouder is onafhankelijk en beoordeelt of een kinderopvangvoorziening voldoet aan de kwaliteitseisen. Vervolgens adviseert de toezichthouder het college op basis van de bevindingen.

 

De toezichthouder vormt een oordeel aan de hand van onder andere:

  • observaties;

  • de inrichting en het gebruik van alle ruimtes waar kinderen gebruik van maken;

  • gesprekken met medewerkers;

  • een gesprek met de houder;

  • documentenonderzoek;

  • schriftelijk of persoonlijk contact met de oudercommissie.

Een bezoek van de toezichthouder vindt doorgaans onaangekondigd plaats. Meer informatie leest u in de folder: Toezicht en handhaving kinderopvang van GGD GHOR Nederland.

 

Dialooggericht werken

Toezichthouden is meer dan ‘controleren op basis van wetten, regels en normen’. Het gaat om de naleving van de kwaliteitseisen door de houder en de kwaliteit van opvang die wordt aangeboden. Ook de wijze waarop een organisatie is ingericht, hoe en houder het personeel ingezet en aanstuurt en hoe de verantwoordelijkheden binnen de organisatie zijn verdeeld bepalen het kwaliteitsniveau van de geboden kinderopvang. Om een goed beeld te krijgen van de organisatie gaat de toezichthouder in gesprek met de houder. Zij gaat daarbij in op de wijze waarop een houder zijn organisatie, met alles wat daarbij hoort, heeft ingericht om te kunnen nagaan of de kwaliteit van de geboden kinderopvang daadwerkelijk is gewaarborgd. Daarbij speelt ook het interne kwaliteitsbeleid van de houder een belangrijke rol. In het belang van een goede dialoog zal de toezichthouder:

  • zonder oordeel luisteren en observeren;

  • open vragen stellen en doorvragen en

  • controleren of de toezichthouder zaken goed heeft geïnterpreteerd.

De toezichthouder zet kinderopvangorganisaties aan om (samen) te werken aan de kwaliteit en veiligheid van hun opvang en risico’s te verminderen. Daar waar nodig worden verbeterpunten besproken en zet de toezichthouder houders aan om de kwaliteit van hun opvang te verbeteren. Wanneer sprake blijkt van een tekortkoming is van belang om te weten wat de omstandigheden zijn en wat de inbreuk was op de geboden kwaliteit van opvang. Dit weegt de toezichthouder mee in zijn oordeel en advies aan het college.

Risico gestuurd

De toezichthouder houdt risico gestuurd toezicht op de geboden kwaliteit van kinderopvang en de naleving van de kwaliteitseisen. Dat betekent dat toezichthouders minder intensief inspecteren bij locaties waar geen zorgen over bestaan en intensiever bij locaties waar wél zorgen over zijn. Kortom: minder waar mogelijk, meer waar nodig. De werkwijze van de toezichthouder past bij de uitgangspunten in deze leidraad: er is meer en steviger toezicht op de locaties waar de kwaliteit niet vanzelfsprekend hoog is. De toezichthouder heeft vertrouwen in een houder als deze in alle informatie kan voorzien die nodig is om een oordeel te vormen over de kinderopvangvoorziening. Een houder die niet transparant is en onbetrouwbaar blijkt, is reden tot zorg. Ook een reactieve houding, niet open staan voor zelfreflectie of het niet nemen van verbetermaatregelen is reden tot zorg.

 

De toezichthouder stelt voor kindercentra en gastouderbureaus na elk jaarlijks onderzoek (en zo nodig vaker) een risicoprofiel op om de inspectielast te bepalen. Hiervoor gebruikt de toezichthouder een landelijk vastgesteld model, met verschillende indicatoren.

 

Overtredingen bij een of meerdere kindercentra van een houder kunnen ook leiden tot verscherpt toezicht bij andere kindercentra van dezelfde houder. Bij gastouders betrekt de toezichthouder het risicoprofiel van het gastouderbureau.

Onderzoeken

De toezichthouder voert diverse onderzoeken uit, te weten:

  • onderzoeken voor registratie

  • onderzoeken na registratie

  • reguliere jaarlijkse inspectieonderzoeken

  • incidentele onderzoeken

  • nader onderzoek (na geconstateerde overtreding(en))

Ook kan de toezichthouder thema-onderzoeken uitvoeren.

 

Minimaal 1 keer per jaar bezoekt de toezichthouder onaangekondigd ieder gastouderbureau, kinderdagverblijf en buitenschoolse opvang. Daarnaast bezoekt de toezichthouder ook jaarlijks ten minste 50% van de geregistreerde voorzieningen voor gastouderopvang, waarbij iedere gastouderlocatie ten minste eens per 3 jaar bezocht wordt.

Flexibele inspectieactiviteit

Door de invoering van de flexibele inspectieactiviteit kunnen inspecties meer op maat worden uitgevoerd. De toezichthouder beoordeelt altijd of de houder voldoet aan de eisen die betrekking hebben op:

  • Verklaringen Omtrent het Gedrag;

  • registratie in het Personenregister kinderopvang;

  • pedagogische kwaliteit;

  • voorschoolse educatie (als daar op de locatie sprake van is).

Afhankelijk van onder andere het risicoprofiel en de bepaalde speerpunten onderzoekt de toezichthouder de overige eisen. Ook houdt de toezichthouder op locatieniveau rekening met locatiekenmerken, meldingen en signalen.

Speerpunten

Het college kan samen de toezichthouder afspraken maken over welke speerpunten worden meegenomen bij het uitvoeren van toezicht. In het jaarplan kinderopvang staat waar de accenten in het toezicht en thema-onderzoeken over gaan. Zo kan de toezichthouder ieder jaar extra aandacht besteden aan bepaalde kwaliteitseisen en speerpunten. Welke kwaliteitseisen dat zijn is afhankelijk van landelijke en lokale ontwikkelingen en signalen vanuit het toezicht.

Herstelaanbod

De toezichthouder beoordeelt de kwaliteit op locatie, maakt hiervan een rapport en adviseert aan de handhaver. Bij overtredingen biedt de toezichthouder, onder voorwaarden, de mogelijkheid om aan te tonen hoe de houder deze oplost, nog tijdens de onderzoeksperiode. Dit is het herstelaanbod. Uitgangspunt van de toezichthouder daarvoor is altijd dat sprake is van structureel blijvend herstel.

 

Het herstelaanbod is een mogelijkheid die de toezichthouder inzet voor een snel herstel van een tekortkoming. Een herstelaanbod is een aanbod van de toezichthouder dat de houder kan aanvaarden. Binnen de door de toezichthouder gestelde tijd moeten maatregelen worden genomen om de gewenste kwaliteit te bereiken en een vastgestelde overtreding te herstellen. Dit gebeurt vóórdat het conceptrapport is opgesteld.

 

Elke overtreding kan in aanmerking komen voor herstelaanbod, tenzij:

  • aard en ernst van de overtreding zich niet leent voor het herstelaanbod;

  • er te veel overtredingen zijn;

  • de houder in de voorgaande 3 jaar al in de gelegenheid is gesteld om dezelfde of een vergelijkbare overtreding op te heffen;

  • de toezichthouder direct gemeentelijk ingrijpen noodzakelijk acht;

  • herstel niet mogelijk is binnen de onderzoeksperiode;

  • specifieke voorwaarden die het college met de GGD heeft uitgesloten zijn het ontbreken van een geldig VOG en het ontbreken van een geldig diploma.

Kinderopvanglocaties waar de kwaliteit structureel tekortschiet, komen doorgaans niet voor een herstelaanbod in aanmerking omdat zij niet aan de criteria voldoen.

 

De afweging of een houder een herstelaanbod krijgt en welke termijn daarvoor geldt ligt bij de toezichthouder. Daarmee is een herstelaanbod ook geen vooraf vaststaand recht. De toezichthouder bespreekt verbetermaatregelen en legt de nodige afspraken vast. Na afloop van de afgesproken periode beoordeelt de toezichthouder of een overtreding structureel is opgeheven. Dit aanbod leidt tot snellere inzet van het herstel en een betere inschatting van de nalevingsbereidheid.

 

De toezichthouder beschrijft in het rapport de overtreding én of het herstelaanbod op tijd is nagekomen. Daarbij kijkt de toezichthouder vooral of de overtredingen hersteld zijn en of de kwaliteit structureel verbeterd is. Na afloop van de onderzoeksperiode geeft de toezichthouder een advies aan het college.

Schriftelijk bevel

Als de kwaliteit van de kinderopvang zo ernstig tekortschiet dat de (emotionele) veiligheid en gezondheid van de kinderen direct in het geding komt, heeft de toezichthouder de mogelijkheid om zelf in te grijpen. Dit gebeurt met een schriftelijk bevel. Dit doet de toezichthouder in ernstige gevallen, als het nemen van maatregelen geen uitstel kan lijden. Het bevel heeft een geldigheidsduur van 7 dagen. In het bevel geeft de toezichthouder aan wat de overtreding(en) is/zijn, welke actie de houder moet nemen en binnen welke termijn de houder dit moet doen.

 

Als de overtreding(en) niet of onvoldoende is/zijn hersteld, treedt het college verder op bijvoorbeeld door het bevel te verlengen.

Signalen

 

Het college stimuleert ouders, beroepskrachten, professionals, omwonenden of andere betrokkenen om meldingen en signalen over de kwaliteit te delen.

 

Het college vindt veilige en verantwoorde kinderopvang van groot belang. Met toezicht hierop door de GGD geeft gemeente Maastricht hier invulling aan. Echter, er kunnen ook signalen en situaties zijn die de toezichthouder in het toezicht niet direct constateert, maar ouders, beroepskrachten en andere betrokkenen wel. Zowel het college als de toezichthouder roepen iedereen die een zorg, melding of signaal heeft over de kinderopvang op deze met ons te delen. Dit kan bij Loket Kinderopvang, bereikbaar via kinderopvang@maastricht.nl of via telefoonnummer: 043-3504350.

 

signaal-gestuurd-toezicht reageren reageert de toezichthouder op signalen uit de samenleving. Meldingen en klachten over incidenten, misstanden en terugkerende tekortkomingen zijn voor het toezicht een belangrijke bron van informatie. Ze kunnen een signaal zijn dat ergens sprake is van onveilige of kwalitatief niet goede kinderopvang.

 

Daarnaast heeft de toezichthouder afspraken gemaakt met houders dat zij bepaalde incidenten bij de toezichthouder melden. Ook informatie van de politie of Dienst Toeslagen kan voor de toezichthouder belangrijk zijn. Na elk signaal wordt bepaald welke actie nodig is, bijvoorbeeld een extra onderzoek of extra aandacht aan de aard van het signaal tijdens een jaarlijks onderzoek.

 

De toezichthouder deelt ook zelf signalen met andere toezichthouders in de kinderopvang. Dit zijn bijvoorbeeld de Nederlandse Voedsel- en Warenautoriteit en gemeentelijk toezicht op het gebied van brandveiligheid. Ook kan de toezichthouder signalen delen met toezichthouders kinderopvang in een andere GGD-regio.

Gastouderopvang

Gastouderopvang vindt plaats in de woning van de gastouder of van het kind, is kleinschalig en persoonlijk. Ook de gastouderopvang moet een veilige en gezonde omgeving zijn voor kinderen. De wettelijke kwaliteits- en toezichteisen wijken op enkele punten af van die voor kindercentra. Dit betreft bijvoorbeeld de kwalificatie-eis. Ook is er geen vierogenprincipe (eis dat de gastouder altijd gezien of gehoord moet kunnen worden door een andere volwassene er is) en dus minder zicht op de dagelijkse praktijk. Ook zijn de verantwoordelijkheden anders verdeeld: niet alleen de gastouder (de houder van de voorziening) is verantwoordelijk voor de kwaliteit, maar ook het gastouderbureau dat bemiddelt en begeleidt. In gemeente Maastricht zijn ook gastouders actief die worden bemiddeld door een gastouderbureau buiten de GGD-regio. Hierdoor heeft GGD Zuid Limburg minder zicht op de kwaliteit van deze gastouderbureaus. Dit alles maakt de kinderopvang een kwetsbare sector.

 

De toezichthouder kan binnen het inspectieonderzoek bij een gastouderbureau contact opnemen met de aangesloten gastouders, ook als hun voorziening voor gastouderopvang is gevestigd buiten onze gemeente. Zoveel mogelijk van de inspecties bij gastouders en gastouderbureaus zijn onaangekondigd. Wanneer de toezichthouder tijdens een inspectieonderzoek bij een gastouder een overtreding van het gastouderbureau vaststelt dan legt de toezichthouder deze overtreding ook vast in een inspectierapport. Daarnaast kan de toezichthouder zorgen over een gastouderbureau en signalen uit inspectieonderzoeken delen met de toezichthouder die toezicht houdt op het gastouderbureau. Signalen die GGD Zuid Limburg ontvangt van andere toezichthouders over gastouderbureaus worden altijd onderzocht.

 

Gastouderbureaus dragen direct bij aan de kwaliteit van de gastouderopvang door goede begeleiding en bemiddeling. Zij zijn verplicht hun gastouders meerdere keren per jaar te bezoeken.

Voorschoolse educatie

Het college is verantwoordelijk voor voldoende aanbod en een goede spreiding van de voorschoolse educatie. Zij doet dit via subsidie aan kinderopvangorganisaties voor het realiseren van dit aanbod in de gemeente. Hier valt ook de vroegschoolse educatie onder: het aanbod aan kleuters in groep 1 en 2.

 

Diverse kinderdagverblijven in gemeente Maastricht bieden voorschoolse educatie aan. Welke kinderdagverblijven dat zijn is vermeld in het LRK. Deze kinderdagverblijven hebben een educatief aanbod om peuters te stimuleren in hun ontwikkeling, met een focus op de taalontwikkeling, en voor te bereiden op de basisschool. De voorschoolse educatie is onderdeel van het Onderwijsachterstandenbeleid (OAB).

 

Voor voorschoolse educatie gelden aanvullende wettelijke en gemeentelijke kwaliteitseisen, waar de toezichthouder toezicht op houdt. De toezichthouder heeft hierbij een signaalfunctie richting de Inspectie van het Onderwijs die toezicht houdt op de gehele voor- en vroegschoolse educatie (vve).

 

De wettelijke kwaliteitseisen maken standaard onderdeel uit van het jaarlijks onderzoek. Dit zijn bijvoorbeeld eisen aan het minimaal aantal uur aanbod, de opleidingseisen van de beroepskrachten en het vastleggen van de werkwijze in het pedagogisch beleidsplan en de uitvoering van het beleid.

 

Meer informatie hierover is te vinden in het VE-beleid en het subsidiebeleid.

Handhaving: Gericht op structureel herstel

 

Houders zijn primair verantwoordelijk voor de kwaliteit van hun aanbod. Ouders moeten er ook op kunnen vertrouwen dat het college adequate maatregelen neemt als de kwaliteit van de kinderopvang tekortschiet. Of de kwaliteit van de kinderopvang tekortschiet blijkt doorgaans uit inspectierapporten van de toezichthouder. Het niet naleven van de kwaliteitseisen kan echter ook door het college zelf worden vastgesteld.

 

Het college verwacht van houders in de kinderopvang dat zij verantwoorde en kwalitatief goede kinderopvang aanbieden en structurele maatregelen nemen om incidentele overtredingen op te heffen en voorkomen. Daarnaast verwacht het college van houders met meerdere locaties dat zij maatregelen op organisatieniveau doorvoeren. Daarmee is gewaarborgd dat een vastgestelde overtreding ook niet wordt herhaald op één van de andere locaties. Daar waar dat nodig is grijpt het college in via handhaving.

 

In deze leidraad legt het college uit waarom overtredingen van de Wet- en regelgeving kinderopvang ernstig zijn en handhavend ingrijpen doorgaans noodzakelijk is. Het college gebruikt daarbij verschillende handhavingsinstrumenten om, waar nodig, kinderopvangorganisaties tot naleving van de kwaliteitseisen te bewegen. Bij de keuze voor de best passende maatregel sluit de handhaver aan bij de uitgangspunten van deze leidraad:

  • vasthouden van kwalitatief goede kinderopvang;

  • verbeteren van minder goede kinderopvang;

  • snel structureel herstel daar waar de kwaliteit tekortschiet;

  • sluiting van locaties waar de kwaliteit ernstig en/of structureel tekortschiet.

Hiermee wil het college bereiken dat kinderen en ouders erop kunnen vertrouwen dat kinderen worden opgevangen bij kindercentra en gastouders die voldoen aan de (minimale) kwaliteitseisen gesteld in wet- en regelgeving. Inspectierapporten zijn in te zien via het Landelijk Register Kinderopvang en kunnen op verzoek worden toegezonden. Ouders kunnen deze informatie gebruiken bij het zoeken naar passende kinderopvang en het werk voor de oudercommissie.

 

Gezien het algemene belang van handhaving ziet het college alleen in uitzonderlijke gevallen af van handhaving. Het college weegt bij elke handhaving die hij inzet af welke maatregel geschikt, passend en noodzakelijk is. Daarmee is handhaving maatwerk. Immers, de omstandigheden bij iedere houder, locatie en overtreding zijn verschillend en daarom kan ook de aanpak bij overtredingen verschillen. Het college streeft ernaar voor iedere situatie passende maatregelen te treffen die leiden tot een spoedig herstel van de overtreding(en).

Preventief handhaven

In het belang van kwalitatief goede kinderopvang, en om het naleven van kwaliteitseisen te stimuleren, onderhoud het college ook buiten het traject van bestuurlijke handhaving contact met kinderopvanghouders in de gemeente.

 

De toezichthouder kan aan het begin van het kalenderjaar houdergesprekken voeren met houders. Belangrijke doelen van deze gesprekken zijn het informeren van de houders en het inwinnen van relevante informatie. In de gesprekken komen (aankomende) veranderingen in wet- en regelgeving, knelpunten en wijzigingen bij de houder aan de orde. Deze gesprekken zijn gericht op uitwisseling van informatie en ter voorkoming van overtredingen. Daarnaast stimuleren toezichthouders tijdens deze gesprekken de houders om de kwaliteit verder te ontwikkelen. Hierdoor is de houder op de hoogte van belangrijke wijzigingen en kan het toezicht efficiënter en doeltreffender worden ingericht. Een houdergesprek kan ook gevoerd worden met regionale vertegenwoordigers van landelijk opererende houders.

 

Kinderopvanghouders worden geïnformeerd via de website overheid.nl over het beleid en de werkwijze van het college. Gastouderbureaus die gevestigd zijn buiten gemeente Maastricht, maar wel gastoudervoorzieningen bemiddelen binnen de gemeente, ontvangen een brief van het college over de beleidswijzigingen.

 

De gemeente kan ervoor kiezen om een aantal keer per jaar houderbijeenkomsten te organiseren voor houders van kindercentra en jaarlijks een bijeenkomst gericht op gastouderopvang. Tijdens een houderbijeenkomst worden belangstellende geïnformeerd over actualiteiten, ontwikkelingen en aandachtspunten in de kinderopvangsector.

 

Wanneer het college een aanvraag ontvangt van een houder die nog niet in de gemeente actief is voert het college een voorgesprek met deze houder. Tijdens dit voorgesprek wijst het college op deze leidraad. Ook wordt besproken wat de verwachtingen en eisen zijn bij het starten van een kinderopvangvoorziening. Dit gesprek wordt in principe niet met nieuwe gastouders gehouden.

Handhavingsafwegingen

Vanuit de eigen taak en verantwoordelijkheid besluit het college welke handhavingsmaatregel passend en geboden is. Dit wordt per overtreding, locatie en houder afgewogen. Het college stelt handhavingsbesluiten zo duidelijk en eenvoudig mogelijk op. Ook combineert het college zoveel mogelijk handhavingsbesluiten, zoals meerdere aanwijzingen, in één brief aan de houder met een duidelijke toelichting, zodat minder verwarring ontstaat over wat het college verwacht van de ontvanger.

 

Het college betrekt bij de voorbereiding van elk besluit alle feiten en weegt alle belangen af.

 

Daarbij wordt afgewogen welke handhavingsmaatregel geschikt en noodzakelijk is om het beoogde doel te bereiken; kwalitatief goede kinderopvang. In iedere casus beoordeelt het college of evenredigheid bestaat tussen de ernst van een vastgestelde overtreding en de zwaarte van de op te leggen sanctie.

 

Ook in hoeverre de kwaliteit van opvang is beïnvloed door een tekortkoming wordt meegewogen in de handhavingsafweging. Bij het ontstaan van overtredingen kunnen specifieke omstandigheden een rol spelen. Bij het opstellen van een besluit houdt het college rekening met deze omstandigheden.

 

Het college hecht daarbij grote waarde aan het oordeel van de toezichthouder en betrekt dit in de besluitvorming. Ook een reactie van de houder op een inspectierapport betrekt het college bij de beoordeling.

 

In beginsel beoordeelt het college iedere overtreding afzonderlijk en wordt handhaving per overtreding ingezet. Wanneer blijkt uit één inspectieonderzoek dat één voorschrift meerdere keren is overtreden dan weegt dit mee in de ernst van de overtreding. Dit uit zich in een kortere hersteltermijn of een hoger sanctiebedrag. Zodra een handhavingsbesluit wordt verstuurd is het college van oordeel dat het onderzoek van de toezichthouder zorgvuldig is uitgevoerd.

 

Bij de besluitvorming betrekt het college in elk geval:

  • het inspectierapport, met daarin:

    • -

      gerapporteerde overtreding(en);

    • -

      bevindingen en conclusies van de toezichthouder;

    • -

      indien van toepassing, de beschrijving van de omstandigheden;

    • -

      het advies van de toezichthouder;

    • -

      de reactie van de houder in het inspectierapport;

  • reacties van de houder aan het college;

  • de handhavingsgeschiedenis op locatieniveau en organisatieniveau;

  • de inspectiegeschiedenis op locatieniveau en organisatieniveau;

  • alle betrokken belangen waaronder het zwaarwegende belang van ouders en kinderen.

Herstellend en bestraffend handhaven

Het college heeft de mogelijkheid om zowel herstellend als bestraffend te handhaven.

 

Herstellende handhaving is erop gericht dat een begane overtreding hersteld wordt en structureel hersteld blijft. In beginsel handhaaft het college herstellend. Het doel is de kwaliteit van opvang zo snel mogelijk te herstellen zodat de houder kwalitatief goede kinderopvang aanbiedt. En kinderen weer in een veilige en gezonde omgeving opgevangen worden en verantwoorde kinderopvang krijgen.

 

Bestraffende handhaving is gericht op het bestraffen van begane overtredingen, ongeacht of deze inmiddels hersteld zijn. Naast dat het college herstellend handhaaf kan ook bestraffend worden gehandhaafd. Voor enkele overtredingen handhaaft het college bestraffend, deze overtredingen zijn opgenomen in het afwegingmodel. Voor de overige overtredingen geldt dat bestraffend gehandhaafd kan worden als het college dit nodig vindt.

Recidive

De houder is verantwoordelijk voor de naleving van de kwaliteitseisen. Daarmee is de houder de overtreder als de kwaliteitseisen niet zijn nageleefd. Elke herhaling van een overtreding van een voorschrift, waarvoor eerder een herstelaanbod is gedaan of handhaving is ingezet, is recidive.

 

Bij recidive zet het college doorgaans direct een zwaarder handhavingsmiddel in.

 

Wanneer een houder een overtreding binnen 3 jaar na het opleggen van een aanwijzing herhaalt, dan legt het college voor nieuwe overtredingen een last onder dwangsom op. Wordt een overtreding herhaalt na het opleggen en invorderen van een last onder dwangsom of het opleggen van een bestuurlijke boete dat legt het college een hogere dwangsom of boete op. In beginsel wordt het bedrag uit het afwegingsmodel bij iedere herhaling van een overtreding met 50% verhoogd.

 

Wanneer binnen 3 jaar twee keer voor dezelfde overtreding een last onder dwangsom is opgelegd en ingevorderd, vervolgt het college de handhaving doorgaans met het exploitatieverbod. De houder voldoet immers langere tijd niet aan de minimale kwaliteitseisen; de kwaliteit van opvang schiet structureel tekort. Het belang van ouders en kinderen bij kwalitatief goede kinderopvang gaat voor het (financiële) belang van de houder en het personeel.

Organisatieniveau

Het college voert handhaving in beginsel op locatieniveau uit, waarbij het college wel rekening houdt met overtredingen bij andere locaties van de houder. Het doel is om de houder te stimuleren zijn brede verantwoordelijkheid te nemen. Bij constateringen op één locatie verwacht het college van de houder dat die organisatie breed verbeteringen doorvoert. Tekortkomingen moeten voor de gehele organisatie worden hersteld en niet slechts op de locatie waar de overtreding vastgesteld is. Dit heeft een positieve weerslag op de kwaliteit en draagt bij aan efficiëntie, omdat dit sneller leidt tot herstel van overtredingen op andere locaties en het college handhaven bij andere vestigingen kan voorkomen.

 

Ouders en kinderen kunnen er op die manier eerder op vertrouwen dat de houder de vastgestelde overtredingen herstelt, maar ook dat de houder voorkomt op andere locaties dezelfde overtreding te maken.

Handhavingsmiddelen

Bij de inzet van handhaving denkt het college in effect, in alle fases van het toezicht en handhaving. Dat betekent dat het college bij de keuze van handhavingsinstrumenten kiezen voor de instrumenten die het snelt en meest effect hebben.

 

Het college spreekt houders aan op de eigen verantwoordelijkheid voor de kwaliteit van hun aanbod. Zodra de kwaliteit tekortschiet, spoort het college de houder aan om deze tekortkomingen snel en structureel te herstellen. Het resultaat van bijvoorbeeld een herstelaanbod kan voor het college reden zijn om niet direct bestuurlijk te handhaven. Door kinderopvanghouders hiertoe in de gelegenheid te stellen, worden tekortkomingen eerder hersteld en kan het college onnodig handhaven voorkomen. Dat kan bijvoorbeeld passend zijn als overtredingen zijn hersteld of als uit het inspectierapport blijkt dat een overtreding redelijkerwijs binnen afzienbare periode is hersteld.

 

Deze werkwijze kan worden toegepast wanneer de houder eerder voldoende nalevingsbereidheid heeft getoond en direct is begonnen met het nemen van verbetermaatregelen. Ook is het van belang dat sprake is van een kwalitatief goede en transparante bedrijfs- en beleidsvoering, waarbij geen twijfel kan bestaan over de naleving. Daarvoor zijn onder andere een inzichtelijke en transparante organisatie, beleidsvoering en administratie van belang. De houder moet het college op de hoogte houden van de genomen verbetermaatregelen. Ook kan de toezichthouder (nader) onderzoek uitvoeren om te beoordelen in hoeverre de houder daadwerkelijk zelf zorgdraagt voor kwaliteitsverbetering. Wanneer blijkt dat dit niet of onvoldoende het geval is, dan zet het college alsnog bestuurlijke handhaving in om de naleving van de kwaliteitseisen af te dwingen.

 

Het herstelaanbod heeft invloed op de inzet van handhaving. In het rapport is feitelijke informatie opgenomen over de mate van herstel en de nalevingsbekwaamheid en -bereidheid van de houder. De handhaver weegt dit mee in het handhavingsbesluit en blijft altijd bevoegd om een herstelmaatregel op te leggen. Ook kan het college na herstel een bestuurlijke boete opleggen voor de overtreding die in het verleden is begaan.

 

Het college maakt gebruik van de volgende handhavingsmaatregelen:

 

De aanwijzing

Met de aanwijzing zet het college in op structurele verbetering. Dat betekent dat de overtreding niet alleen moet worden opgeheven, maar dat een houder ook maatregelen moet nemen om te voorkomen dat hij de overtreding opnieuw begaat. In de aanwijzing staat welke maatregelen de houder, binnen welk termijn, moet nemen om de wettelijke voorwaarden na te leven. Een aanwijzing kan ook een concretisering van wettelijke regels bevatten voor de specifieke situatie.

 

De aanwijzing blijft geldig, ook nadat de overtreding is hersteld. Het college betrekt deze aanwijzing bij handhavingsbesluiten in de opvolgende 3 jaar.

 

De aanwijzing is doorgaans de best geschikte handhavingsmaatregel waarvan het college gebruik kan maken. Met de aanwijzing maakt het college aan een overtreder duidelijk dat die te allen tijde aan het opgenomen voorschrift moet voldoen. Daarmee is de aanwijzing in de eerste plaats ook de minst ingrijpende handhavingsmaatregel waarvan het college gebruik kan maken.

 

De last onder dwangsom

Als de aanwijzing niet tot structureel herstel van de overtreding heeft geleid, kan het college een last onder dwangsom op. Het college kan ook direct een last onder dwangsom opleggen zonder dat eerst een aanwijzing is gegeven. Met een last onder dwangsom legt het college de houder de plicht op om maatregelen uit te voeren binnen een aangegeven termijn. Als een houder binnen de hersteltermijn de overtreding opheft en/of niet herhaalt, hoeft deze de dwangsom niet te betalen.

 

Is vastgesteld dat een overtreding niet is opgeheven of is herhaald, dan moet de houder de dwangsom betalen. Met een last onder dwangsom kan op meerdere herhalingen worden gehandhaafd. Een last onder dwangsom kent daarvoor een maximumbedrag.

 

Als er binnen 3 jaar, sinds de laatste opgelegde aanwijzing, een overtreding van dezelfde kwaliteitseis is vastgesteld legt het college doorgaans een last onder dwangsom op. Ook als de kwaliteitseis in de tussenliggende periode is beoordeeld en er geen overtreding is vastgesteld.

 

De last onder dwangsom is de best geschikte handhavingsmaatregel waarvan het college gebruik kan maken na de aanwijzing, als sluiting van de opvang (nog) niet proportioneel is. Wordt de overtreding na het opleggen van een last onder dwangsom toch herhaald, dan heeft dat financiële gevolgen zonder dat de bedrijfsvoering wordt onderbroken. Daarmee is de last onder dwangsom een handhavingsmaatregel met een gedoseerde financiële prikkel om de overtreding structureel op te heffen.

 

Verlengen van een bevel

Als de toezichthouder een schriftelijk bevel heeft opgelegd en de overtreding(en) zijn naar het oordeel van de toezichthouder niet of onvoldoende hersteld, dan verlengt het college het bevel met minimaal 7 dagen en zolang de houder nodig heeft om de overtreding(en), naar het oordeel van de toezichthouder, structureel te herstellen.

 

Sluiting van de kinderopvang: het exploitatieverbod

Zodra uit een inspectieonderzoek blijkt dat geen sprake (meer) is van verantwoorde kinderopvang sluit het college de kinderopvang tijdelijk. Wat onder verantwoorde kinderopvang wordt verstaan is vastgelegd in artikel 1.49 van de Wet kinderopvang. Ook kan de kinderopvang gesloten worden zolang de houder een bevel van de toezichthouder of aanwijzing niet opvolgt.

 

Daarnaast gaat het college over tot tijdelijke sluiting bij locaties waar de kwaliteit structureel ondermaats is. Eerdere minder zware handhavingsmaatregelen hebben dan niet tot (structureel) herstel geleid. Bij deze tijdelijke sluiting moet de kinderopvang gesloten blijven zolang niet aan de kwaliteitseisen wordt voldaan. Pas als de houder aantoont dat de kwaliteit verbeterd is en blijft, mag de kinderopvang weer open. De toezichthouder beoordeelt dit tijdens een inspectieonderzoek.

 

Het sluiten van een locatie voor kinderopvang is een ingrijpende maatregel die niet alleen gevolgen heeft voor de houder maar ook voor diens personeel, ouders en kinderen. In de hiervoor beschreven situaties is sluiting van een locatie doorgaans noodzakelijk. Het belang van ouders en kinderen bij kwalitatief goede kinderopvang weegt zwaarder dan het belang van continuïteit van opvang of een financieel belang. Met een gesloten locatie kan de houder zich samen met het personeel volledig richten op herstel van de kwaliteit van opvang zonder dat (emotionele) veiligheid en/ of gezondheid van de opgevangen kinderen nog langer in het geding is.

 

Als het college een kinderopvanglocatie sluit, moet de houder de ouders zelf op de hoogte stellen van deze sluiting. Als de houder dit niet doet, informeert het college of de toezichthouder ouders hierover. Dit gebeurt schriftelijk of mondeling.

 

Intrekken toestemming

Lukt het de houder na sluiting van een locatie niet om (binnen redelijke termijn) de overtredingen structureel op te heffen dan kan het college de toestemming tot exploitatie intrekken. Ook als een houder de kwaliteitseisen structureel niet naleeft, na verbetering opnieuw overtredingen begaat, veel en/of ernstige overtredingen of overtredingen die redelijkerwijs niet kunnen worden hersteld, sluit het college de kinderopvang permanent. Dit doet zij door de toestemming tot exploitatie in te trekken en de voorziening te verwijderen uit het LRK.

 

Een onvermijdelijke ingreep als de houder voldoende gelegenheid heeft gehad om de kwaliteit van opvang te herstellen en dit, naar het oordeel van de toezichthouder, niet is gelukt.

 

Het college kan de toestemming ook direct intrekken bijvoorbeeld als:

  • -

    niet langer wordt voldaan aan de definitie van kinderopvang, ouderparticipatiecrèche, gastouderopvang, gastouder of gastouderbureau;

  • -

    er sprake is van (een) overtreding(en) die, naar het oordeel van de toezichthouder, niet hersteld kan (kunnen) worden.

  • -

    Er is sprake een (zeer) ernstige overtredingen welke als direct gevolg heeft dat de toestemming tot exploitatie wordt ingetrokken.

De last onder bestuursdwang

De manier waarop de houder de kinderopvang wil vormgeven is aan de houder. Bij een last onder bestuursdwang neemt het college bepaalde maatregelen om de overtreding van de kwaliteitseis op te heffen. Dat maakt dat de last onder bestuursdwang doorgaans geen geschikt handhavingsmiddel is. Dit handhavingsmiddel is bijvoorbeeld wel geschikt om een kinderopvangvoorziening te sluiten en gesloten te houden bij overtreding van een exploitatieverbod. Alle kosten die gemaakt worden bij de last onder bestuursdwang zijn voor rekening van de houder.

 

Bestuurlijke boete

Naast de handhaving gericht op herstel kan het college ook gebruik maken van de mogelijkheid om bestuurlijke boetes op te leggen.

 

Voor enkele ernstige overtredingen kan het college een boete opleggen, ook als de houder maatregelen neemt om herhaling of voortduren van een overtreding te voorkomen. Deze boetes staan in de tabellen ‘Directe boete’. Van de boete gaat naar verwachting ook een preventieve werking uit.

 

Elke overtreding beoordeeld en bestraft het college afzonderlijk ook als één kwaliteitseis meerdere keren is overtreden. Daarnaast kan het college een boete opleggen als een houder na het opleggen van een aanwijzing geen maatregelen heeft genomen om herhaling of voortduren van een overtreding te voorkomen. Zodra één kwaliteitseis meerdere keren is overtreden, beoordeelt het college of het totale boetebedrag dat kan worden opgelegd evenredig is met de ernst van de overtredingen en de mate waarin de kwaliteit van opvang negatief werd beïnvloed.

 

Een boete heeft financiële gevolgen voor de overtreder. De draagkracht van een overtreder speelt geen rol bij het bepalen van de hoogte van een boete. Deze draagkracht is voor het college immers moeilijk vast te stellen. Een boete treft niet elke overtreder even zwaar. Als de overtreder kan aantonen dat hij een boete niet in één keer kan betalen zonder dat de continuïteit van de opvang in gevaar komt, dan is dat in beginsel geen reden om een boete te matigen of van het opleggen van een boete af te zien. Wel kan dit reden zijn om een betalingsregeling toe te staan.

Ook het (vrijwillig) sluiten van een locatie is geen reden om van het opleggen van een boete af te zien. Overtredingen van de in het afwegingsmodel genoemde voorschriften kunnen dusdanig ernstige gevolgen hebben dat kinderen deze levenslang met zich mee kunnen dragen. Dit zijn dan ook zeer ernstige overtredingen, in beginsel legt het college hiervoor een boete op.

 

Bij elk besluit weegt het college af welk handhavingsmiddel geschikt, noodzakelijk en proportioneel is.

 

Gastouderopvang

De eerder beschreven werkwijze is ook van toepassing op de gastouderopvang. Daarbij houdt het college wel rekening met de aard van de gastouderopvang. Ook de gastouderopvang moet een veilige en gezonde omgeving zijn voor kinderen.

 

Bij de handhaving op de gastouderopvang, zijn de volgende zaken van belang:

  • -

    Lagere boetes en dwangsommen voor de gastouder: door de beperkte omvang heeft een gastouder ook minder financiële draagkracht. Het college houdt hier rekening mee in de vaststelling van de bedragen voor boetes en dwangsommen.

  • -

    Boetes bij niet gemelde wijzigingen: gastouderbureaus zijn medeverantwoordelijk voor het toezicht op de gastouderopvang en de toezichthouder doet alleen steekproefsgewijs onderzoek. Daarom is het van belang dat goed zicht is op de opvang: hoe is het geregeld, waar is wel en geen opvang en wie kan daarvoor worden aangesproken. Het college legt daarom direct boetes op bij het niet melden van een uitbreiding, het niet melden van de start of beëindiging van bemiddelingsrelaties en het niet melden van de beëindiging van de exploitatie van de voorziening. Boetes worden opgelegd aan het gastouderbureau, zij moeten wijzigingen tijdig melden.

  • -

    Snellere sluiting: bij een gastouder gaat het college sneller over tot sluiting (exploitatieverbod) van de opvangvoorziening en intrekking van de toestemming. De kwaliteit van de opvang is namelijk onlosmakelijk verbonden aan de gastouder en het college verwacht daarom geen verbetering na herhaling van overtredingen.

  • -

    Signaal naar andere gemeenten: als het college handhavingsmaatregelen inzet bij een gastouderbureau in een andere gemeente, informeert zij het betreffende college.

  • -

    Personenregister kinderopvang: Het gastouderbureau is verantwoordelijk voor registratie en wijzigingen in het personenregister kinderopvang. Hiervoor is het gastouderbureau afhankelijk van informatie van de gastouder. Het ligt op de weg van het gastouderbureau om ervoor te zorgen dat zij tijdig de juiste informatie van hun gastouders ontvangen. Het ontbreken van informatie over wijzigingen in het huishouden van gastouders of in de groepssamenstelling bij bemiddeling van een gastouder door meerdere gastouderbureaus ligt in de risicosfeer van het gastouderbureau. Het is aan een gastouderbureaus om aan te tonen dat zij er redelijkerwijs alles aan hebben gedaan om overtredingen te voorkomen.

Handhaving bij een gastouderbureau gevestigd buiten onze gemeente

De toezichthouder kan bij een onderzoek bij een voorziening voor gastouderopvang binnen onze gemeente een overtreding vaststellen, begaan door een gastouderbureau gevestigd buiten onze gemeente. Aan gastouderbureaus gevestigd buiten onze gemeente mag het college geen aanwijzing opleggen. Ook het opleggen van een last onder dwangsom is in dit geval geen geschikt handhavingsmiddel. Immers, het college is doorgaans niet zelf verantwoordelijk voor het toezicht op deze bureaus. Een last onder dwangsom is alleen een effectief handhavingsmiddel als deze ook wordt ingevorderd bij herhaling van een overtreding. Nu het college hierop buiten haar gemeentegrenzen geen toezicht kan houden, vervalt de effectiviteit van dit handhavingsmiddel. Het enige handhavingsmiddel dat geschikt en daarmee noodzakelijk voor handhaving bij deze bureaus is het opleggen van een bestuurlijke boete.

 

Voorschoolse educatie (ve)

Als sprake is van een overtreding van de wettelijke basisvoorwaarden voor voorschoolse educatie, informeert de toezichthouder de Inspectie van het Onderwijs. Deze gebruikt de informatie als signaal in het eigen toezicht. De toezichthouder kan ook voor de ve specifieke eisen een herstelaanbod doen.

 

Het college verstrekt subsidie aan kinderdagverblijven met voorschoolse educatie om een ander kwaliteitsniveau te realiseren. Als de toezichthouder een overtreding vaststelt van de wettelijke kwaliteitseisen voorschoolse educatie, zet het college de handhavingsmiddelen in die hiervoor zijn beschreven. Als een aanwijzing niet is opgevolgd, treedt het college eerst op binnen de subsidierelatie. Overtredingen kunnen grond zijn voor het weigeren van een subsidieaanvraag of leiden tot lagere subsidievaststelling.

 

Publicatie van handhavingsbesluiten

Het college maakt handhavingsbesluiten openbaar in het Landelijk Register Kinderopvang zodra deze onherroepelijk zijn. Een handhavingsbesluit is onherroepelijk zodra alle bezwaar- en beroepsprocedures tegen het besluit zijn afgerond. In besluiten staat hoe in bezwaar en/of beroep gegaan kan worden.

Bijlage: Afwegingsmodel

 

Handhaving samengevat

Het college treedt handhavend op als de toezichthouder een overtreding vaststelt op een kinderopvangvoorziening. In dit afwegingsmodel geeft het college aan welke bedragen het uitgangspunt zijn bij de inzet van handhavingsmiddelen.

 

De toezichthouder kan een houder van een kinderopvangvoorziening de gelegenheid bieden om vastgestelde overtredingen nog tijdens de onderzoeksperiode op te heffen (het herstelaanbod). Als de houder de overtreding al heeft hersteld of redelijkerwijs snel zal herstellen, kan het college besluiten af te zien van handhaving gericht op herstel.

 

Het college kan bij herstellende handhaving kiezen voor de aanwijzing, daarin staat welke maatregelen moeten worden genomen om de overtreding te herstellen. Een aanwijzing kan ook een concretisering van wettelijke regels bevatten voor de specifieke situatie.

 

Het college kan bij herstellende handhaving ook kiezen voor de last onder dwangsom. Bijvoorbeeld wanneer blijkt dat de aanwijzing niet tot herstel van de overtreding heeft geleid.

 

Als ook de last onder dwangsom en de invordering daarvan niet leiden tot structureel herstel sluit het college de locatie (tijdelijk) met een exploitatieverbod. Als een houder geen verantwoorde kinderopvang aanbiedt sluit het college een kinderopvanglocatie direct.

 

Blijkt na (tijdelijke) sluiting de kwaliteit van opvang alsnog niet structureel hersteld dan trekt het college de toestemming in. Het college kan de toestemming ook direct intrekken.

 

Bij enkele ernstige overtredingen kan het college een boete opleggen. Voor andere overtredingen kan het college een boete opleggen via het niet opvolgen van een aanwijzing.

 

De hier opgenomen bedragen gelden per overtreding van een voorschrift. Het aantal overtredingen waarvoor het college een financiële sanctie oplegt is beperkt tot 4 overtredingen van hetzelfde voorschrift per inspectieonderzoek.

 

Voor de bedragen sluit het college aan bij de categorieën genoemd in artikel 23 lid 4 van het Wetboek van Strafrecht. Gezien de ernst van het niet aanbieden van kinderopvang die voldoet aan de minimale kwaliteitseisen is met name aangesloten bij de tweede, derde en vierde categorie. Een financiële sanctie is nooit lager dan het genoemde bedrag uit de eerste categorie. Voor de gastouderopvang, met uitzondering van de gastouderbureaus, en de ouderparticipatiecrèches wordt hierop een uitzondering gemaakt. Daar gelden andere bedragen.

 

In de tabel is het maximum sanctiebedrag bij een eerste overtreding van het voorschrift opgenomen.

 

Bij recidive verdubbelt het college dit maximum.

 

Hersteltermijnen

Overtredingen met grote consequenties voor de kwaliteit van kinderopvang moeten in beginsel direct of binnen maximaal 7 dagen worden beëindigd.

 

Overtredingen met gemiddelde consequenties voor de kwaliteit van kinderopvang moeten in beginsel binnen maximaal 14 dagen worden hersteld.

 

Overtredingen met lichte tot matige consequenties voor de kwaliteit van kinderopvang moeten in beginsel binnen een gemiddelde termijn van maximaal 21 dagen worden hersteld.

 

Voor elke overtreding beoordeelt het college welk hersteltermijn passend en geboden is. Hierbij kan het college afwijken van de hierboven beschreven hersteltermijnen, maatwerk is daarbij mogelijk.

 

Dwangsommen Kindercentrum

Algemene voorwaarden kwaliteit en naleving

Administratie

de derde categorie

Maatregelen aanpak A-ziekten

de derde categorie

Overtredingen in het domein Algemene voorwaarden kwaliteit en naleving hebben grote consequenties voor de kwaliteit van kinderopvang.

 

Pedagogisch klimaat

Pedagogisch beleid

de derde categorie

Pedagogische praktijk

de derde categorie

Voorschoolse educatie

de derde categorie

Inzet pedagogisch beleidsmedewerker voorschoolse educatie

de derde categorie

Overtredingen in het domein pedagogisch klimaat hebben grote consequenties voor de kwaliteit van kinderopvang.

 

Personeel en groepen

Verklaring omtrent het gedrag en personenregister kinderopvang

de derde categorie

Opleidingseisen

de derde categorie

Aantal beroepskrachten

de derde categorie

Eisen aan de inzet van beroepskrachten in opleiding en Stagiairs

de derde categorie

Inzet pedagogisch beleidsmedewerkers

de tweede categorie

Stabiliteit van de opvang voor kinderen

de tweede categorie

Voertaal

de tweede categorie

Overtredingen in het domein Personeel en groepen hebben grote consequenties voor de kwaliteit van kinderopvang.

 

Veiligheid en gezondheid

Veiligheids- en gezondheidsbeleid

de tweede categorie

Meldcode huiselijk geweld en kindermishandeling

de tweede categorie

Meld- overleg- en aangifteplicht

de tweede categorie

Overtredingen in het domein Veiligheid en gezondheid hebben grote consequenties voor de kwaliteit van kinderopvang.

 

Accommodatie

Eisen aan ruimtes

de tweede categorie

Overtredingen in het domein Accommodatie hebben, bij het ontbreken van een acute situatie, gemiddelde consequenties voor de kwaliteit van kinderopvang. Bij acute situaties hebben overtredingen grote consequenties voor de kwaliteit van kinderopvang.

 

Ouderrecht

Informatie

de tweede categorie

Oudercommissie

de tweede categorie

Klachten en geschillen

de tweede categorie

Overtredingen in het domein Ouderrecht hebben lichte tot matige consequenties voor de kwaliteit van kinderopvang.

 

Dwangsommen Gastouderbureau

Personeel

Verklaring omtrent het gedrag en personenregister kinderopvang

De derde categorie per ontbrekende VOG, inschrijving en/of koppeling

Personeelsformatie per gastouder

de tweede categorie

Overtredingen in het domein Personeel hebben grote consequenties voor de kwaliteit van opvang.

 

Veiligheid en gezondheid

Risico-inventarisatie veiligheid en gezondheid

De tweede categorie

Meldcode huiselijk geweld en kindermishandeling

de tweede categorie

Meld- overleg- en aangifteplicht

de tweede categorie

Overtredingen in het domein Veiligheid en gezondheid hebben grote consequenties voor de kwaliteit van opvang.

 

Ouderrecht

Informatie

de tweede categorie

Oudercommissie

de tweede categorie

Klachten en geschillen

de tweede categorie 

Overtredingen in het domein Ouderrecht hebben Lichte tot matige consequenties voor de kwaliteit van kinderopvang.

 

Kwaliteit gastouderbureau en zorgplicht

Kwaliteitscriteria

de tweede categorie

Administratie gastouderbureau

de tweede categorie

Overtredingen in het domein Kwaliteit gastouderbureau en zorgplicht hebben grote consequenties voor de kwaliteit van opvang.

 

Dwangsommen Gastouder

Het maximum dwangsombedrag voor een voorziening voor gastouderopvang is gelijk aan het bedrag genoemd bij de eerste categorie artikel 23 lid 4 Wetboek van Strafrecht en bij recidive het dubbele daarvan.

 

Bestuurlijke boete

Per overtreding van het voorschrift. Voor enkele overtredingen kan het college, naast een herstelsanctie, een boete opleggen. Deze overtredingen staan in de eerste tabel: Directe boete. Voor de overige overtredingen kan naast een herstelsanctie ook een boete worden opgelegd. In de tabel is het maximum boetebedrag bij een eerste overtreding van het voorschrift opgenomen. Bij recidive verdubbelt het college het maximum boetebedrag.

 

Bij het opleggen van een bestuurlijke boete stemt het college de hoogte van de boete af op de ernst van de overtreding en de mate waarin deze aan de overtreder kan worden verweten. Daarbij houdt het college rekening met de omstandigheden waaronder de overtreding is begaan. Om tot matiging over te gaan, verwacht het college een actieve houding van de overtreder. Het is belangrijk dat een houder niet alleen stelt dat bepaalde (bijzondere) omstandigheden zich hebben voorgedaan, maar dat de houder dit ook aantoont.

 

Als met 1 feitelijke gedraging 2 of meer overtredingen zijn begaan legt het college alleen een bestuurlijke boete op voor de overtreding met het hoogste boetebedrag. Daarnaast matigt het college een boete aan de hand van de omvang van de organisatie.

 

Directe boete

 

algemeen

kindercentrum en GOB

gastouders

Exploitatie zonder toestemming college

de vierde categorie

de derde categorie

Aanbieden kinderopvang zonder schriftelijke overeenkomst

de derde categorie

Schenden medewerkingsplicht

de derde categorie

de tweede categorie

Niet opvolgen bevel

de vierde categorie

de derde categorie

Overtreden exploitatieverbod

de vierde categorie

de tweede categorie

Niet (tijdig) melden wijzigingen

de tweede categorie

 

Personeel en groepen

kindercentrum en GOB

Verklaring omtrent Gedrag (VOG)

de tweede categorie per ontbrekende VOG

Personenregister kinderopvang

de tweede categorie per ontbrekende inschrijving en/of koppeling

Beroepskrachtkind-ratio (BKR)

de tweede categorie per ontbrekende beroepskracht

Op de uren dat niet tenminste de helft van het conform de BKR benodigde aantal beroepskrachten is ingezet.

de helft van het bedrag genoemd bij de tweede categorie per ontbrekende beroepskracht

Kwalificatie

Het benodigde diploma, certificaat, enz.

de tweede categorie per ontbrekende kwalificatie

 

Gastouders - Personeel en groepen

Verklaring omtrent Gedrag (VOG)

de eerste categorie per ontbrekende VOG

Groepsgrote en groepssamenstelling

de eerste categorie per overtreding

Kwalificatie

Het benodigde diploma, certificaat, enz.

de eerste categorie per ontbrekende kwalificatie

 

Kwaliteit gastouderbureau

Pedagogische praktijk

Begeleiding en ondersteuning van de Gastouder:

Uitvoering pedagogisch beleid door gastouders leidt tot verantwoorde gastouderopvang.

de tweede categorie per VGO waar onvoldoende is toegezien op de kwaliteit van opvang en/of de begeleiding tekortschiet

Het gastouderbureau voldoet niet aan zijn zorgplicht:

De samenstelling van de groep kinderen bij de gastouder

de tweede categorie per VGO waar de groepsgrootte en/of samenstelling niet voldoet

Verklaring omtrent het gedrag en personenregister kinderopvang:

Inschrijving en koppeling gastouder, huisgenoten en structureel aanwezigen

de tweede categorie per ontbrekende inschrijving en/of koppeling

Veiligheid en gezondheid:

Inventarisatie van risico’s voorzieningen voor gastouderopvang

de tweede categorie

 

Hiervoor kan een boete worden opgelegd

 

Overige kwaliteitseisen

Niet opvolgen aanwijzing

de derde categorie, voor gastouder tweede categorie

Eisen ruimtes gastouderopvang:

De houder van een gastouderbureau toetst aantoonbaar jaarlijks op naleving van deze eisen

de tweede categorie per VGO waar niet is voldaan aan deze kwaliteitseisen en niet aantoonbaar is getoetst op de naleving

Meldcode huiselijk geweld en kindermishandeling

de tweede categorie per gastouder waar de kennis en het gebruik van de handelwijze uit de meldcode niet is bevorderd.

Inzet pedagogisch beleidsmedewerkers

de derde categorie

 

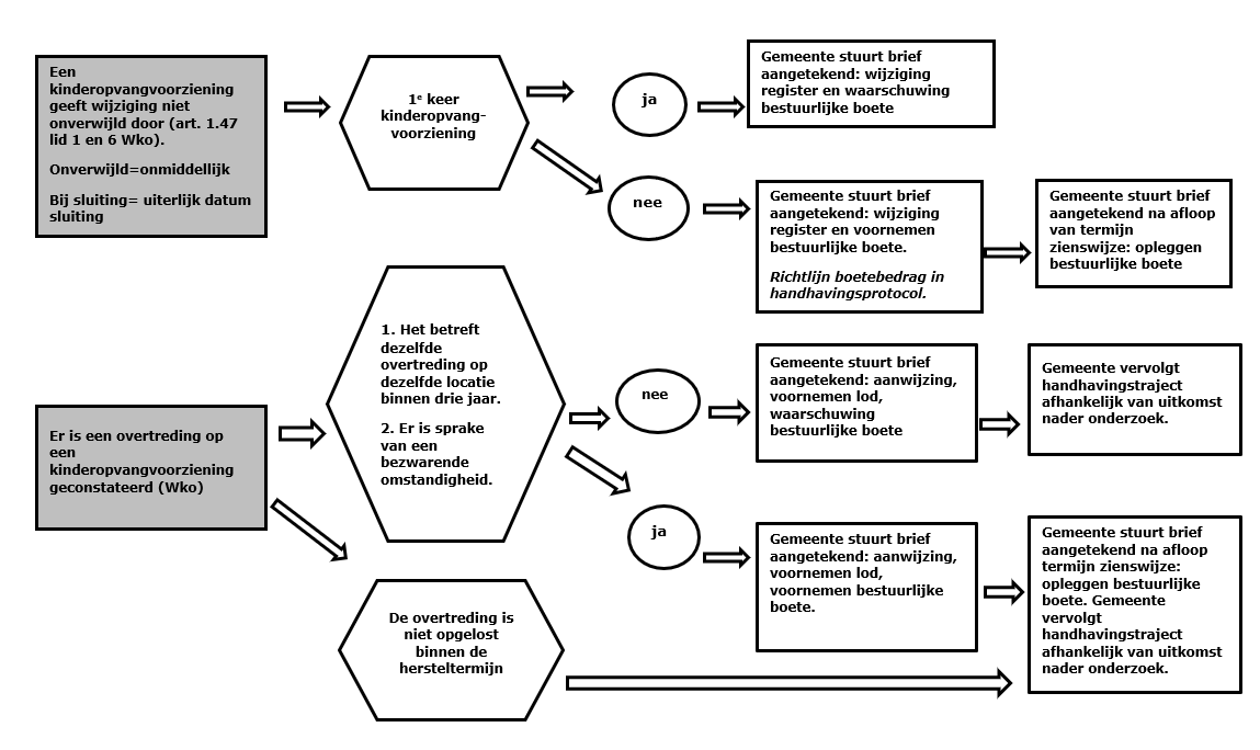
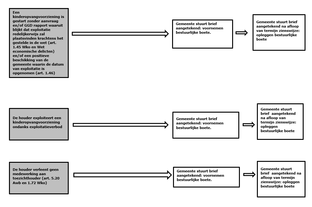
Bijlage 1: Stroomschema boetebeleid gemeente Maastricht

 

Het college kan besluiten om een bepaalde stap of bepaalde stappen van het herstellende traject over te slaan dan wel meerdere keren toe te passen. In beginsel wordt het onderstaande stroomschema als leidend gezien.

Naar boven