Nadere regels berekening bouwkosten 2026 gemeente Almelo

Geldend van 01-01-2026 t/m heden

Intitulé

Nadere regels voor de berekening van de bouwkosten 2026 gemeente Almelo

Wettelijke grondslag: Algemene legesverordening gemeente Almelo

1 Inleiding

Op grond van de Algemene legesverordening worden de leges voor een omgevingsvergunning met bouwactiviteiten gebaseerd op de vastgestelde bouwkosten van het betreffende bouwplan.

De bouwkosten vormen de maatstaf om de leges te kunnen vaststellen. Om te kunnen bepalen welke grondslag moet worden gebruikt, wordt aan de aanvrager van een omgevingsvergunning verzocht om op het aanvraagformulier een opgave van de bouwkosten van het bouwplan te geven.

Om de aannemelijkheid van deze opgave van de bouwkosten te kunnen toetsen is een lijst met kengetallen ontwikkeld door Casadata. Via de kengetallenlijst is het mogelijk om voor ieder bouwplan te bepalen hoe hoog de gemiddelde/normale bouwkosten zijn. In het navolgende wordt deze uitkomst de normberekening genoemd. Omdat de normberekening een weergave is van de gemiddelde/normale bouwkosten, zal de opgave van de bouwkosten hier in de regel iets van afwijken. Binnen bepaalde, hierna aangegeven grenzen is dit acceptabel. Bij een grotere afwijking zal op basis van een meer gedetailleerde toetsing door de vergunningverlener moeten worden bepaald of de opgave van de bouwkosten aannemelijk is.

2 Doel

Doel en uitgangspunten van de Nadere regels voor de berekening van de bouwkosten

De belangrijkste uitgangspunten voor de bouwkosten van Almelo zijn:

• duidelijkheid voor de aanvrager;

• goed toetsbaar, betrouwbaar en controleerbaar, openbaar en eenduidig beleid.

Nadere regels voor de berekening van de bouwkosten

De bouwkosten zijn van toepassing op omgevingsvergunningplichtige bouwwerken voor de activiteit bouwen.

Aanneemsom

Voor een aanvraag voor een omgevingsvergunning voor de activiteit bouwen is een reële aanneemsom nodig om de leges te berekenen. De hoogte van de leges is te vinden in de Tarieventabel bij de Legesverordening.

3 Bouwkosten

3.1 Bepaling hoogte bouwkosten

Ten aanzien van het vaststellen van de maatstaf gelden de volgende regels:

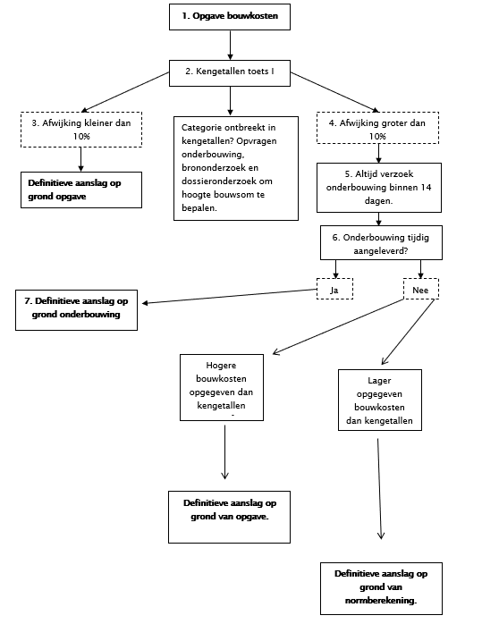
  • 1.

    Als maatstaf voor de berekening van de leges wordt de opgave van de bouwkosten gebruikt uit de aanvraag voor een omgevingsvergunning. Daarbij is de datum van de aanvraag bepalend voor aan welke kengetallen er getoetst gaat worden. Wanneer de hoogte van de bouwsom niet te controleren is met kengetallen, omdat de categorie ontbreekt in de kengetallen, dan vragen wij een offerte op. Ook wordt aan de hand van eerdere projecten en brononderzoek onderzocht of de opgegeven bouwkosten aannemelijk zijn.

  • 2.

    De opgegeven bouwkosten worden getoetst aan de kengetallen “Basisbedragen bouwkosten 2025 voor leges Overijssel vierde kwartaal” van Casadata. De normberekening berust op de gemiddelde kosten van een bouwwerk.

  • 3.

    Een kleine afwijking tot 10% van deze kosten is dan ook normaal. Er zal dan ook een definitieve aanslag op grond van de opgave bouwkosten volgen.

  • 4.

    Indien de afwijking van de normberekening groter is dan 10% of indien bij de aanvraag geen opgave van de bouwkosten wordt gedaan, wordt de aanvrager altijd verzocht om een onderbouwde opgave van de bouwkosten. Dit kan bijvoorbeeld door middel van een offerte.

  • 5.

    De termijn voor het aanleveren van een onderbouwing van de opgegeven bouwkosten bedraagt 10 werkdagen.

  • 6.

    Indien niet of niet tijdig wordt gereageerd op het verzoek om een onderbouwde opgave van de bouwkosten, worden bij lager opgegeven bouwkosten dan de normberekening, de leges berekend op grond van de normberekening en bij definitieve aanslag vastgesteld. Bij hoger opgegeven bouwkosten wordt gebruik gemaakt van de hoger opgegeven bouwkosten. Het niet opgeven van de bouwkosten is overigens strijdig met de indieningvereisten uit artikel 7.6 van de Omgevingsregeling.

  • 7.

    Als de opgegeven bouwkosten tijdig worden onderbouwd, dan worden de leges berekend op grond van de onderbouwde opgave van de bouwkosten en bij definitieve aanslag vastgesteld.

    3.2 In schema

     

4 Kengetallen

4.1 De kengetallenlijst

De kengetallenlijst voor normberekening voor toetsing van een reële aanneemsom van de gemeente Almelo is gebaseerd op de meest recente uitgave van “Basisbedragen bouwleges 2025, onderdeel “Basisbedragen bouwkosten voor leges Overijssel vierde kwartaal” van Casadata. Deze uitgave van “Basisbedragen bouwleges 2025, onderdeel “Basisbedragen bouwkosten voor leges Overijssel vierde kwartaal” ligt op het stadhuis van gemeente Almelo ter inzage en is digitaal te raadplegen op de website van de gemeente Almelo, onderwerp vergunningen.

 

5 Slotbepalingen

5.1 Overgangsregeling

Op aanvragen die zijn ingediend voor de datum van inwerkingtreding van deze nadere regels, maar waarop nog niet is beslist, is de legesverordening van het jaar van indiening van toepassing.

5.2 Inwerkingtreding

Deze nadere regels treden in werking met ingang van 1 januari 2026.

5.3 Citeertitel

Deze nadere regels worden aangehaald als: Nadere regels voor de berekening van de bouwkosten 2026 gemeente Almelo.

 

Ondertekening

Aldus vastgesteld in de openbare raadsvergadering van donderdag 6 november 2025,

De griffier,

drs. J.W. Scherpenzeel

 

Naar boven