Beleidsregels Gemeentelijke Schuldhulpverlening gemeente Ridderkerk

Het college van burgemeester en wethouders van de gemeente Ridderkerk;

 

Overwegende:

 

Dat nadere regels nodig zijn omtrent de belangenafweging, vaststelling van feiten of de uitleg van wettelijke voorschriften bij het gebruik van een bevoegdheid van het college, en overwegend dat met nadere regels duidelijk is wat de rechten en plichten zijn van de Ridderkerkse inwoners;

 

Gelet op:

  • -

    de Nota Minimabeleid en Schuldhulpverlening 2025-2028;

  • -

    de Wet gemeentelijke schuldhulpverlening (Wgs);

  • -

    de Bestuurlijke afspraken Basisdienstverlening schuldhulpverlening tussen de VNG en het Ministerie van SZW.

BESLUIT:

 

De navolgende Beleidsregels schuldhulpverlening gemeente Ridderkerk vast te stellen.

Artikel 1 Begripsbepalingen

  • 1.

    De begripsbepalingen in de Wet gemeentelijke schuldhulpverlening en de daarop berustende regelingen zijn van toepassing op de begrippen die in deze regeling worden gebruikt.

  • 2.

    In deze regeling wordt verstaan onder:

    • a)

      0-voorstel: een voorstel tot een schuldregeling aan schuldeisers waarbij de inwoner geen aflossingscapaciteit heeft;

    • b)

      Awb: Algemene wet bestuursrecht;

    • c)

      Besluit: besluit in het kader van schuldhulpverlening;

    • d)

      Cliënt: persoon aan wie op grond van de Wet gemeentelijke schuldhulpverlening hulp wordt gegeven;

    • e)

      College: het college van burgemeester en wethouders van Ridderkerk;

    • f)

      De Wet: Wet gemeentelijke Schuldhulpverlening (Wgs);

    • g)

      Inwoner: persoon die in de Basisregistratie Personen (BRP) in de gemeente Ridderkerk is ingeschreven;

    • h)

      Nieuwe schuld: een betalingsverplichting of betalingsachterstand die is ontstaan na de datum van de toelatingsbeschikking en die betrekking heeft op de periode na de datum van toelating tot schuldhulpverlening;

    • i)

      NVVK: Nederlandse Vereniging voor Volkskrediet, de branchevereniging voor schuldhulpverlening;

    • j)

      Plan van Aanpak: plan van aanpak voor de schuldhulpverlening als bedoeld in artikel 4a, eerste lid, onderdeel a, van de Wet gemeentelijke schuldhulpverlening;

    • k)

      Schuldhulpverlening: het integrale hulp- en ondersteuningsaanbod voor natuurlijke personen met schulden, waaronder de nazorg, indien redelijkerwijs is te voorzien dat cliënt niet zal kunnen voortgaan met het betalen van zijn schulden of indien hij in de toestand verkeert dat hij heeft opgehouden te betalen, dan wel dat cliënt zich zorgen maakt dat op korte termijn schulden ontstaan;

    • l)

      Systematische intake: een gestructureerd gesprek met de inwoner waarin wordt onderzocht of de inwoner voldoende gegevens heeft gedeeld om een formele aanvraag schuldhulpverlening in te kunnen dienen;

    • m)

      Verordening: de Verordening Beslistermijn Schuldhulpverlening gemeente Ridderkerk 2021

    • n)

      Verzoeker: inwoner die zich tot het college heeft gewend voor schuldhulpverlening;

    • o)

      Vroegsignalering: in een zo vroeg mogelijk stadium in beeld brengen van inwoners met financiële problemen om vroegtijdig hulpverlening mogelijk te maken;

    • p)

      Uitvoerder: de instelling die zich in opdracht en voor rekening van gemeenten met schuldbemiddeling bezighoudt in de zin van art 48 aanhef lid 1 onder b Wet op het consumentenkrediet (Wck);

    • q)

      Wsnp: Wet schuldsanering natuurlijke personen;

    • r)

      Zelfstandig ondernemer: inwoner die persoonlijk aansprakelijk is voor de schulden van zijn of haar onderneming, zoals bij een eenmanszaak, vennootschap onder firma, commanditaire vennootschap of zelfstandige zonder personeel. Ondernemers zonder persoonlijke aansprakelijkheid vallen hier niet onder.

Artikel 2 Doelgroep

  • 1.

    Doelgroep schuldhulpverlening:

    • a)

      Iedere inwoner van de gemeente Ridderkerk van 18 jaar en ouder, met uitzondering van degene wiens vrijheid rechtens is ontnomen, kan zich tot het college wenden voor schuldhulpverlening als er sprake is van (problematische) schulden of dreigende schulden.

    • b)

      Iedere jongere in de leeftijd van 16 en 17 jaar, zijnde een inwoner van Ridderkerk en onder het voorbehoud dat deze zelf aansprakelijk is voor de door hem gemaakte schulden (en niet zijn wettelijk vertegenwoordigers), kan zich tot het college wenden voor schuldhulpverlening.

    • c)

      Zelfstandig ondernemer met een nog bestaande onderneming (d.w.z. voor levensonderhoud aangewezen zijn op inkomsten uit een eigen bedrijf of zelfstandig beroep) kan zich tot het college wenden voor schuldhulpverlening.

  • 2.

    Doelgroep vroegsignalering:

    Inwoners over wie het college een bij of krachtens algemene maatregel van bestuur in de zin van artikel 3 van ‘Besluit gemeentelijke schuldhulpverlening’ te bepalen signaal van schuldeisers heeft ontvangen over betalingsachterstanden, dat een goede indicatie vormt voor meer schulden, worden door het college benaderd met een aanbod schuldhulpverlening.

  • 3.

    Rechtspersonen vallen niet onder de doelgroep van gemeentelijke schuldhulpverlening.

Artikel 3 Aanbod bij vroegsignalering

  • 1.

    Het college biedt de inwoner waarover het college een signaal van betalingsachterstand als bedoeld in artikel 3, eerste lid, onderdeel b van de Wet, heeft ontvangen op het gebied van huur, zorgverzekering, water- en/ of energie en overige partijen die bevoegd zijn tot het afgeven van signalen een aanbod tot het indienen van een aanvraag schuldhulpverlening.

  • 2.

    Een aanbod tot schuldhulpverlening kan zowel mondeling als schriftelijk tot stand komen. Indien het aanbod mondeling is gedaan, volgt hiervan zo snel mogelijk een schriftelijke bevestiging door het college aan de inwoner.

Artikel 4. Indienen aanvraag schuldhulpverlening

  • 1.

    Een hulpvraag kan zowel mondeling, schriftelijk als digitaal ingediend worden bij het college. Een mondeling ingediende hulpvraag wordt door het college zo snel mogelijk schriftelijk bevestigd aan de inwoner.

  • 2.

    Een hulpvraag kan omgezet worden in een formele aanvraag als gevolg van het systematische intakegesprek tussen de inwoner en de schuldhulpverlener. De schuldhulpverlener beoordeelt of hiervoor voldoende gegevens door de aanvrager zijn aangeleverd.

  • 3.

    Voor het indienen van de aanvraag wordt gebruik gemaakt van een door het college vastgesteld formulier en toont verzoeker bij de intake minimaal een geldig legitimatiebewijs ter inzage als bedoeld in art 1 van de Wet op de identificatieplicht of een geldig verblijfsdocument.

  • 4.

    Indien de formele aanvraag onvolledig is, stelt het college de aanvrager een redelijke termijn waarbinnen het gebrek herstelt kan worden. Tijdens deze hersteltermijn wordt de termijn van 8 weken als bedoeld in artikel 9, derde lid, van de verordening opgeschort.

Artikel 5. Toetsingskader tot toelating schuldhulpverlening

  • 1.

    Het college beslist op de aanvraag tot toelating tot de gemeentelijke schuldhulpverlening.

  • 2.

    Ingeval van een positief besluit, doet het college verzoeker een aanbod tot schuldhulpverlening.

  • 3.

    De vorm waarin het college schuldhulpverlening aanbiedt, is maatwerk. Bij het bepalen van de ondersteuningsvorm, betrekt het college in ieder geval de volgende factoren:

    • a)

      of er sprake is van een problematische schuldensituatie;

    • b)

      wat de psychosociale situatie van de aanvrager is;

    • c)

      wat de houding en het gedrag van de aanvrager (motivatie) zijn;

    • d)

      wat de mogelijkheden van de aanvrager (kennis en kunde) zijn.

  • 4.

    Ingeval van een positief besluit, stelt het college een plan van aanpak op waarin de in te zetten middelen voor de schuldhulpverlening aan de cliënt worden vastgelegd.

Artikel 6 Toetsingskader aanbod schuldhulpverlening bij recidive

  • 1.

    Onverminderd het gestelde in artikel 5, stelt het college dat er sprake is van recidive als de verzoeker een aanvraag indient:

    • a.

      binnen een jaar nadat een aanvraag van dezelfde verzoeker is afgewezen vanwege een verwijtbare gedraging. De periode van één jaar wordt gerekend vanaf de datum van het besluit tot afwijzing;

    • b.

      binnen een jaar nadat een aanbod van schuldhulpverlening is beëindigd voordat contact met schuldeisers was opgenomen, gerekend vanaf de datum van het besluit tot beëindiging;

    • c.

      binnen drie jaar na voortijdige beëindiging van een schuldregeling wegens een verwijtbare gedraging van cliënt, gerekend vanaf de datum van het besluit tot beëindiging;

  • 2.

    Het college kan bij recidive voorwaarden verbinden aan de toelatingsbeschikking. Deze voorwaarden kunnen onder andere bestaan uit de verplichte toetreding tot budgetcoaching, budgetbeheer dan wel onderbewindstelling.

Artikel 7 Aanbod schuldhulpverlening en beschikking

  • 1.

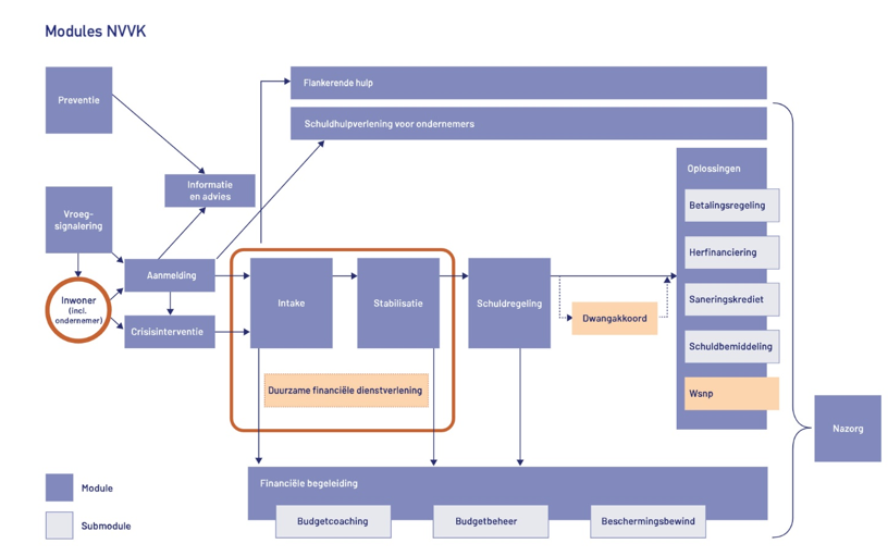
    De schuldhulpverlening bestaat uit een integraal aanbod van een of meerdere producten die de NVVK beschrijft in modules. Indien die producten niet toereikend zijn, kan het college andere vormen van dienstverlening inzetten als dit naar het oordeel van het college noodzakelijk is. De (aanvullende) producten betreffen:

    • a)

      informatie en advies bij het zelfstandig aflossen van schulden;

    • b)

      (systematische) intake;

    • c)

      crisisinterventie;

    • d)

      stabilisatie;

    • e)

      duurzame financiële dienstverlening;

    • f)

      een schuldregeling bestaande uit: betalingsregeling, herfinanciering, een schuldregeling op basis van een saneringskrediet of een schuldbemiddeling al dan niet tegen finale kwijting;

    • g)

      het aanvragen van een toelating tot de Wsnp al dan niet gecombineerd met een verzoek tot dwangakkoord;

    • h)

      budgetbeheer al dan niet in combinatie met budgetcoaching;

    • i)

      (breed) moratorium;

    • j)

      nazorg, en;

    • k)

      aanvullend voor een zelfstandig ondernemer: boekhoudkundige en fiscale ondersteuning.

  • 2.

    Bij een 0-voorstel met saneringskrediet of 0-voorstel met schuldbemiddeling kan het accepteren van gedragscoaching, budgetcoaching, budgetbeheer dan wel nazorg een voorwaarde zijn voor het totstandkoming van een aanbod schuldhulpverlening.

  • 3.

    Het integrale aanbod schuldhulpverlening wordt vastgelegd in een (voorlopig) plan van aanpak dat onderdeel uitmaakt van de toekennings- of wijzigingsbeschikking.

  • 4.

    De schuldhulpverlening wordt uitgevoerd door het college of gecontracteerde uitvoerder, conform de gedragscode opgesteld door de NVVK. In het geval van gecontracteerde uitvoerders, blijft het college verantwoordelijk voor de uitwerking van de werkwijze van de daarin benoemde producten.

Artikel 8 Kosten schuldhulpverlening

  • 1.

    Aan gemeentelijke schuldhulpverlening zijn geen kosten voor de aanvrager of cliënt verbonden.

  • 2.

    Als tijdens de fase van nazorg blijkt dat budgetcoaching dan wel budgetbeheer wenselijk is voor de cliënt, dan zijn hier voor een periode van maximaal 6 maanden geen kosten aan verbonden voor de cliënt.

  • 3.

    Indien budgetbeheer wordt aangeboden zonder dat er sprake is van een minnelijke schuldhulpregeling bij een cliënt, dan zijn hier voor een periode van maximaal 6 maanden geen kosten aan verbonden voor de cliënt.

Artikel 9 Wacht- en doorlooptijden

  • 1.

    Indien een inwoner die behoort tot de doelgroep van deze beleidsregels zich tot het college wendt voor schuldhulpverlening, vindt binnen 4 weken als bedoeld in artikel 4 lid 1 aanhef van de Wet het eerste gesprek plaats waarin de hulpvraag wordt vastgesteld.

  • 2.

    Indien sprake is van een bedreigende situatie vindt binnen 3 werkdagen als bedoeld in artikel 4 lid 2 van de Wet het eerste gesprek plaats waarin de hulpvraag wordt vastgesteld.

  • 3.

    Conform artikel 2 van de verordening beslist het college binnen acht weken op de aanvraag schuldhulpverlening.

Artikel 10 Rechten en plichten van de cliënt.

  • 1.

    Op cliënt rust een inlichtingenplicht, als bedoeld in artikel 6 van de Wet, ongeacht of de schuldhulpverlening wordt uitgevoerd door het college dan wel een gecontracteerde uitvoerder. Onder de inlichtingenplicht wordt in ieder geval verstaan:

    • a)

      de cliënt meldt alle schulden en eventueel vergeten schulden zo spoedig mogelijk bij het college;

    • b)

      het college tijdig informeren als er wijzigingen zijn in de financiële situatie, woonsituatie of gezinssituatie.

  • 2.

    Op cliënt rust een medewerkingsplicht, als bedoeld in artikel 7 van de Wet, ongeacht of de schuldhulpverlening wordt verleend door het college dan wel een gecontracteerde uitvoerder. Onder de medewerkingsplicht wordt in ieder geval verstaan:

    • a)

      het nakomen van gemaakte afspraken in het kader van schuldhulpverlening, waaronder de bepalingen van de schuldregelingsovereenkomst en het Plan van Aanpak;

    • b

      het vermijden van het aangaan van nieuwe schulden na toelating tot schuldhulpverlening, die het nakomen van aflossingsverplichtingen aan bestaande schuldeisers in de weg staan;

    • c)

      het actief deelnemen aan financiële trainingen en budgetbegeleiding gericht op het voorkomen van nieuwe schulden;

    • d)

      het zoveel mogelijk creëren van afloscapaciteit door het verruimen van inkomen, inzetten van beschikbaar vermogen en minimaliseren van uitgaven, en het gebruiken van deze afloscapaciteit ter afbetaling van de schulden;

    • e)

      het verwerven van inkomsten naar volledige arbeidscapaciteit, het verkrijgen en aanvaarden van passende arbeid of in de mate die redelijkerwijs van hem/haar gevraagd kan worden;

    • f)

      het tijdig betalen van alle nieuwe rekeningen (huur, energievoorschot, zorgverzekering, etc.).

  • 3.

    De cliënt blijft ook gedurende het schuldhulpverleningstraject zelf verantwoordelijk voor zijn financiële situatie.

  • 4.

    Onverminderd het gestelde in artikel 6 in combinatie met artikel 11, eerste lid, sub e van de verordening, heeft cliënt bij recidive recht op informatie, advies of doorgeleiding naar de Wsnp.

Artikel 11 Weigering

  • 1.

    Het college kan een aanvraag tot schuldhulpverlening weigeren, als bedoeld in artikel 4a lid 1 aanhef onder b van de Wet, indien:

    • a.

      Verzoeker niet tot de doelgroep behoort zoals genoemd in artikel 2 lid 1 van deze beleidsregels;

    • b.

      Verzoeker vanwege in de persoon gelegen factoren niet in staat is een schuldhulpverleningstraject te volgen;

    • c.

      Uit houding en gedragingen van verzoeker ondubbelzinnig blijkt dat hij zijn beschikbare middelen niet wil gebruiken ter delging van zijn schulden, dan wel anderszins niet wil meewerken aan zijn schuldhulpverleningstraject;

    • d.

      Verzoeker naar oordeel van een rechter fraude heeft gepleegd die financiële benadeling van een bestuursorgaan tot gevolg heeft én de verzoeker in verband daarmee onherroepelijk strafrechtelijk is veroordeeld of een onherroepelijke bestuurlijke sanctie, die beoogt leed toe te voegen, is opgelegd.

    • e.

      Indien er conform artikel 6 sprake is van recidive.

  • 2.

    Alvorens te besluiten tot weigering van schuldhulpverlening, wordt verzoeker een redelijke hersteltermijn geboden om de in het voorgaande lid, sub a tot en met c, bedoelde belemmeringen weg te nemen en de gevraagde medewerking of informatie te verstrekken. Indien verzoeker binnen deze termijn aan de verplichtingen voldoet, kan alsnog toegang worden verleend tot schuldhulpverlening.

  • 3.

    In de beoordeling van de aanvraag wordt rekening gehouden met de mate van opzet bij het ontstaan van de schuldenproblematiek, de ontstaansdatum van de schulden, het bestaan van opgelegde boetes of maatregelen en de mate van verwijtbaarheid en persoonlijke omstandigheden van verzoeker.

Artikel 12 Beëindiging

  • 1.

    Een schuldhulpverleningstraject eindigt van rechtswege in geval van overlijden van cliënt.

  • 2.

    Het college besluit tot beëindiging van een schuldhulpverleningstraject:

    • a.

      Bij het succesvol afronden van een schuldhulpverleningstraject;

    • b.

      Indien cliënt zelf verzoekt om beëindiging van een schuldhulpverleningstraject.

  • 3.

    Het college kan besluiten tot beëindiging van een schuldhulpverleningstraject:

    • a.

      Indien cliënt de voor de aanvang of voortzetting van zijn schuldhulpverleningstraject van belang zijnde gegevens of gevraagde bewijsstukken niet, niet tijdig of onvolledig heeft verstrekt en hem dit te verwijten valt;

    • b.

      Indien cliënt niet voldoet aan het schuldhulpverleningstraject verbonden voorwaarden of verplichtingen;

    • c.

      Indien cliënt na aanvang van het schuldhulpverleningstraject nieuwe schulden heeft gemaakt, zonder vooraf toestemming te hebben gevraagd van het college of de gecontracteerde uitvoerder en toestemming te hebben verkregen;

    • d.

      Indien cliënt anderszins de in artikel 10, eerste en tweede lid, bedoelde inlichtingen- en medewerkingsplicht heeft geschonden;

    • e.

      Indien tijdens het schuldhulpverleningstraject blijkt dat cliënt niet langer tot de doelgroep behoort;

    • f.

      Indien cliënt verhuist naar een andere gemeente, tenzij er sprake is van een lopende schuldbemiddeling;

    • g.

      Indien de geboden dienstverlening, gelet op de persoonlijke omstandigheden van cliënt, niet (langer) passend of noodzakelijk is.

  • 4.

    Het college stelt cliënt, alvorens tot beëindiging als bedoeld in het vorige lid te besluiten, in de gelegenheid om binnen een redelijke termijn te reageren om zijn verzuim te herstellen dan wel te reageren op hetgeen is geconstateerd.

Artikel 13 Hardheidsclausule en onvoorziene omstandigheden

  • 1.

    Het college kan gemotiveerd afwijken van deze beleidsregels, als bedoeld in artikel 4:84 van de Algemene wet bestuursrecht.

  • 2.

    In gevallen waarin deze beleidsregels niet voorzien, beslist het college via bestuurlijke besluitvorming.

Artikel 14 Klachtenprocedure

  • 1.

    Op klachten over schuldhulpverlening is de Klachtenregeling sociaal domein gemeente Ridderkerk 2025 van toepassing.

Artikel 15 Inwerkingtreding

  • 1.

    Deze beleidsregels treden in werking op de eerste dag na bekendmaking.

  • 2.

    De Beleidsregels Gemeentelijke Schuldhulpverlening gemeente Ridderkerk 2023 worden ingetrokken per datum inwerkingtreding als bedoeld in het eerste lid.

Artikel 16 Citeertitel

Deze beleidsregels worden aangehaald als ‘Beleidsregels Gemeentelijke Schuldhulpverlening gemeente Ridderkerk’.

Vastgesteld door het college van burgemeester en wethouders op 4 november 2025.

De secretaris,

Mw. M. Kitselar

De burgemeester,

dhr. C.A. Oosterwijk

TOELICHTING  

Artikel 1 Begripsbepalingen

Dit artikel is gebaseerd op artikel 1 van de Wet gemeentelijke schuldhulpverlening. Begrippen die in onderhavige regeling worden gebruikt hebben dezelfde betekenis als in de wet. Daarom worden bepaalde begrippen niet opnieuw gedefinieerd. Waar bepaalde begrippen wel nadere definiëring behoeven zijn deze opgenomen in dit artikel.

 

Lid 2 onder h: nieuwe schulden. Niet alle schulden die tijdens een al lopend traject schuldhulpverlening voor het eerst in beeld komen, zijn aan te merken als nieuwe schulden. Een schuldhulpverleningstraject mag daarom niet zonder meer worden beëindigd. Er dient altijd een belangafweging te worden gemaakt. Hierbij moet in de belangenafweging naast een beoordeling van de gevolgen voor de schuldeisers en de mate van verwijtbaarheid van belanghebbende eveneens worden nagegaan of de beëindiging tot disproportionele onredelijkheid of onbillijkheid zal leiden.

 

Schulden bij de Belastingdienst worden niet als nieuwe schuld aangemerkt als ze zijn ontstaan door terugvordering van toeslagen die voor de aanvang van het traject schuldregeling zijn verstrekt, en de reden van de terugvordering niet is gelegen in het handelen of nalaten van de belanghebbende na de start van het traject. Ook een eindafrekening van de energiemaatschappij of waterbedrijf wordt normaliter niet aangemerkt als een nieuwe schuld omdat hiervoor geldt dat het voor een afnemer van energie of water op voorhand niet altijd duidelijk is of hij moet bijbetalen of geld terugontvangt.

 

Artikel 2 Doelgroep

Lid 1 aanhef onder a: Een voorwaarde is dat de inwoner bij de gemeente waar de inwoner zijn aanvraag indient daadwerkelijk staat ingeschreven in de Basisregistratie persoonsgegevens (Brp) van die gemeente. Dit volgt uit artikel 1 Wgs. Ook moet sprake zijn van een rechtmatig verblijf in Nederland. Dit volgt uit artikel 3 lid 4 Wgs.

 

Lid 1 aanhef onder c: Schuldhulpverlening is toegankelijk voor natuurlijke personen waaronder zelfstandig ondernemers. Feitelijk is de hulp niet anders, echter de aanbieder van de hulp wel. Dit heeft te maken met het specialisme van de dienstverlening.

  • Krediet bij de bank;

  • Besluit bijstandsverlening zelfstandigen (Bbz) in geval van levensvatbaarheid van de onderneming;

  • Schuldhulpverlening of beëindigen van de onderneming indien deze niet meer levensvatbaar is via onze externe partner.

Artikel 3 Aanbod bij vroegsignalering

Het college ontvangt van de signaalpartners (i.i.g. verhuurder, zorgverzekeraar, water- en energieleveranciers) signalen van betalingsachterstanden van inwoners. Dit kunnen enkelvoudige of meervoudige (gecombineerde) signalen zijn.

 

Een enkelvoudige melding betreft 1 signaal van een signaalpartner. Een meervoudig signaal kan 2 maanden achterstand betreffen bij 1 signaalpartner, of 1 maand betalingsachterstand bij meerdere signaalpartners.

 

Het college prioriteert de meldingen en afhankelijk van de prioritering nemen we contact op met de inwoner via brief, e-mail, telefoon of huisbezoek.

 

Het staat de inwoner vrij om in te gaan op het aanbod. Een aanbod tot schuldhulpverlening kan mondeling of schriftelijk tot stand komen.

 

Artikel 4 Indienen aanvraag schuldhulpverlening

De bestuurlijke afspraken Basisdienstverlening schuldhulpverlening bepalen dat toegang tot de schuldhulpverlening zo laagdrempelig mogelijk moet zijn voor de inwoner. Daarom kan de inwoner op vele manieren zijn hulpvraag bij de gemeente neerleggen. Na inventarisatie van de hulpvraag wordt in overleg met de inwoner beoordeeld of een formele aanvraag schuldhulpverlening ingediend kan worden.

 

Artikel 5 Toetsingskader tot toelating schuldhulpverlening

Hieronder staat per sub bij lid 3 een concreet voorbeeld.

Sub a. Bijvoorbeeld wanneer na een berekening (van het vrij te laten bedrag) blijkt dat de inwoner de totale schuld niet in 36 maanden kan aflossen;

Sub b. Bijvoorbeeld als de stress hoog is door de financiële situatie van de inwoner, ondersteunen wij de inwoner tijdens het schuldhulpverleningstraject;

Sub c. Bijvoorbeeld als de inwoner instaat is om zelf gegevens aan te leveren, verwachten wij een proactieve houding. Wanneer dit de inwoner niet lukt, kunnen wij een andere vorm van hulp of ondersteuning inzetten;

Sub d. Bijvoorbeeld: wij gaan ervanuit dat de inwoner na uitleg begrijpt wat het schuldhulpverleningstraject inhoudt. Wanneer blijkt dat dit niet het geval is, bijvoorbeeld door een gokverslaving, zullen wij adviseren om het traject voort te zetten, maar dan wel onder schuldenbewind.

 

Artikel 6 Toetsingskader aanbod schuldhulpverlening bij recidive

Hieronder staat per sub bij lid 1 een concreet voorbeeld.

Sub a. Bijvoorbeeld wanneer de inwoner door eigen toedoen zijn inkomsten kwijtraakt. Dit kan zijn door detentie of het opzeggen van de baan zonder goede reden, waardoor er geen recht is op een uitkering;

Sub b. Bijvoorbeeld door het niet verstrekken van noodzakelijke gegevens voor het schuldhulpverleningstraject, door de inwoner;

Sub c. Bijvoorbeeld wanneer de inwoner agressief of intimiderend gedrag vertoont naar de schuldhulpverlener toe.

 

Artikel 7 Aanbod schuldhulpverlening

We werken volgens de modules van de NVVK. De modules zijn te raadplegen op https://www.nvvk.nl/ons-werkveld/gedragscodes-en-modules.

 

 

Lid 1 onder i: breed moratorium, artikel 5 van de Wet.

Een breed moratorium moet worden onderscheiden van een smal moratorium. In noodsituaties (zoals een dreigende huisuitzetting, afsluiting van gas/water/licht of de opzegging van de zorgverzekering) kan worden verzocht de incassoactiviteiten van betreffende partijen tijdelijk te laten stopzetten via de rechter.

 

Een breed moratorium is een ultimum remedium: een laatste middel om in te zetten als alle andere instrumenten niet voldoende zijn. Het hoofddoel van het breed moratorium is het creëren van financiële stabilisatie, dat wil zeggen: het proces van schuldhulpverlening wordt niet (meer) gehinderd door incassoactiviteiten. Het breed moratorium geeft uitstel van iedere betaling, waardoor de situatie van de schuldenaar dusdanig stabiel kan worden dat er goed zicht komt op het vervolgtraject, bij voorkeur een minnelijke (vrijwillige) regeling om de schulden op te lossen.

 

Vereisten om hier een beroep op te doen, zijn vastgelegd in regelgeving: Besluit breed moratorium.

 

Lid 1 onder j: nazorg

Net als alle overige producten wordt nazorg vastgelegd in het Plan van Aanpak. Nazorg kan plaatsvinden door budgetbeheer bijvoorbeeld nog een half jaar na einde traject in te zetten. Uit de gesprekken tussen de klantmanager en cliënt komt naar voren waar de behoefte zich in bevindt en wat kan worden ingezet.

 

Lid 3: Een toekennings- of wijzigingsbeschikking betreft een besluit in de zin van de Algemene wet bestuursrecht (Awb) (artikel 1:3 lid 1 Awb) waartegen de mogelijkheid van bezwaar openstaat (zie voor de vereisten van bezwaar artikel 6:5 Awb).

 

Artikel 8 Kosten schuldhulpverlening

Er zijn enkele situaties denkbaar waarbij budgetbeheer tijdelijk een oplossing kan bieden als voorbereiding op een schuldregeling, aanvraag bewindvoering, dan wel in de vorm van nazorg. Omdat er geen sprake is van een schuldregeling, komen de kosten hiervan voor rekening van de cliënt zelf. Deze kan eenmalig voor maximaal 6 maanden bijzondere bijstand (Participatiewet) aanvragen voor deze kosten.

Budgetbeheer kan niet worden ingezet als vervanging voor bewindvoering, indien dat laatste als passend wordt geacht.

 

Artikel 9 Wacht- en doorlooptijden

Artikel 4, tweede lid, van de Wet, beschrijft welke situaties hebben te gelden als een ‘bedreigende situatie’.

 

Artikel 10 Rechten en plichten

Lid 1: in artikel 6 van de Wet staat de inlichtingenplicht genoemd.

Lid 2: in artikel 7 van de Wet staat de medewerkingsplicht genoemd. Om de schuldregeling te laten slagen, wordt van de cliënt verwacht dat deze zich inzet om zoveel als mogelijk van de schulden af te lossen. Nieuwe schulden brengen de regeling in gevaar, daar gemaakte afspraken mogelijkerwijs niet worden nagekomen.

 

Artikel 11 Weigering

Lid 1 aanhef onder b: hiermee worden bedoeld factoren die in de persoon zijn gelegen die belemmerend werken tijdens een schuldhulpverleningstraject. Dit kan bijvoorbeeld een (nog niet onder behandeling zijnde) verslaving zijn, of verkwisting.

Lid 1 aanhef onder c: het gaat om gedragingen waaruit blijkt dat cliënt niet wil meewerken aan het schuldhulpverleningstraject. Dit kunnen mondelinge dan wel schriftelijke uitingen zijn van weigering of uitingen waaruit ondubbelzinnig blijkt dat cliënt onvoldoende gemotiveerd is.

Ook kunnen er situaties bestaan waarin hij zijn beschikbare middelen niet wil gebruiken ter delging van zijn schulden. Dit betreft de situatie waarin cliënt niet noodzakelijke uitgaven doet of weigert zijn uitgavenpatroon aan te passen (door bijvoorbeeld een auto niet te verkopen. Indien de auto noodzakelijk is voor werk, dient er een afweging gemaakt te worden).

 

Een weigeringsbesluit betreft een besluit in de zin van de Awb (artikel 1:3 lid 1 Awb) waartegen de mogelijkheid van bezwaar open staat (zie voor de vereisten van bezwaar artikel 6:5 Awb).

 

Artikel 12 Beëindiging

Leden 1 en 2: De beëindigingsgronden onder voorgenoemde leden behoeven geen nadere toelichting.

Lid 3: In de onderdelen a tot en met g zijn situaties beschreven waarbij de reden van beëindiging te wijten is aan belanghebbende. Het gaat daarbij om het niet nakomen van de inlichtingen- of de medewerkingsplicht. Betreffende onderdeel f is er geen sprake van een verwijt, maar staan praktische bezwaren de verdere uitvoering van het schuldhulpverleningstraject in de weg.

 

Een beëindigingsbesluit betreft een besluit in de zin van de Awb (artikel 1:3 lid 1 Awb) waartegen de mogelijkheid van bezwaar open staat (zie voor de vereisten van bezwaar artikel 6:5 Awb).

 

Artikel 13 Hardheidsclausule en onvoorziene omstandigheden

Dit artikel geeft ruimte aan het college om in bijzondere (lid 1) c.q. onvoorziene (lid 2) gevallen ten gunste van de cliënt af te wijken van de regels zoals neergelegd in deze regeling. Het gebruiken van de hardheidsclausule moet beschouwd worden als een uitzondering en niet als regel. In het besluit moet duidelijk worden aangegeven waarom in een bepaalde situatie wordt afgeweken van de geldende beleidsregel.

 

Artikel 14 Klachtenprocedure

Dit artikel behoeft geen toelichting.

 

Artikel 15 Inwerkingtreding

Dit artikel behoeft geen toelichting.

 

Artikel 16 Citeertitel

Dit artikel behoeft geen toelichting.

Naar boven