Programma Kostenverhaal en financiële bijdragen

Het college van burgemeester en wethouders van Nijkerk;

 

b e s l u i t :

 

Het programma Kostenverhaal en financiële bijdragen vast te stellen. Alsmede de bijlagen bij het programma.

 

Inwerkingtreding

Dit programma wordt bekendgemaakt in het gemeenteblad en treedt in werking op 1 januari 2026.

 

1. Programma Kostenverhaal

Met dit Programma Kostenverhaal laat de gemeente de onderbouwing, verdeling en doorbelasting van investeringen in voorzieningen zodat duidelijk is welke consequenties dit heeft voor nieuwe initiatieven.

 

Voor een gevarieerd woonmilieu en groei binnen de bestaande grenzen is het noodzakelijk te investeren in openbare voorzieningen zoals wegen, fietspaden, parken en recreatiegebieden. De gemeente kan en hoeft deze kosten echter niet alleen te dragen. Een deel van deze kosten wordt verhaald op nieuwbouwplannen. Dit is vastgelegd in afdelingen 13.6 en 13.7 van de Omgevingswet (kostenverhaal).

 

De voorzieningen zijn van maatschappelijk nut en het belang hiervan overstijgt een enkel initiatief. Van belang is dat de gemeente alleen kosten kan verhalen die opgenomen zijn in de kostensoortenlijst (Bijlage IV bij art. 8.15 Omgevingsbesluit).

 

Niet alle kosten worden verhaald op nieuwe ontwikkelingen. Ook de bestaande kernen hebben profijt van de investeringen. Daarom wordt een groot deel van de gebiedsoverstijgende investeringen ook toegerekend aan de bestaande bebouwing. Dit aandeel wordt bekostigd vanuit de gemeentebegroting.

 

1.1 Waarom een Programma Kostenverhaal en Financiële Bijdragen?

U wilt bouwen, maar uw initiatief/bouwplan past niet binnen het geldende omgevingsplan? In dit Programma Kostenverhaal en Financiële bijdragen (hierna Programma) leest u waar u als initiatiefnemer aan toe bent. Met dit programma geeft de gemeente aan op welke manier wij als gemeente omgaan met initiatieven die niet passen binnen het geldende omgevingsplan. Wij kunnen onder voorwaarden meewerken aan een nieuw ruimtelijk kader voor uw initiatief. Hierbij kijken wij of en hoe uw plan bijdraagt aan onze ambities voor de gemeente Nijkerk. Een belangrijke voorwaarde is dat goed geregeld is dat de kosten die de gemeente maakt voor uw initiatief betaald worden door degene die het initiatief indient, de initiatiefnemer. De gemeente is verplicht deze kosten op de initiatiefnemer te verhalen. Daarom spreken we over kostenverhaal. Hoe dat in zijn werk gaat en welke kosten u moet betalen, leest u in dit Programma.

 

1.2 Welk doel heeft het Programma?

Dit Programma legt het gemeentelijk beleid voor kostenverhaal en financiële bijdragen vast. Dit geeft initiatiefnemers van een bouwplan duidelijkheid over de te betalen bijdragen aan de gemeente.

 

Kostenverhaal gaat over planeigen kosten (direct verbonden aan een initiatief) en gebiedsoverstijgende kosten (meerdere gebieden hebben voordeel).

 

Het Programma zorgt voor een eerlijke en transparante verdeling van kosten voor initiatieven die niet passen in het omgevingsplan. Het legt vast hoe we privaatrechtelijk kostenverhaal van initiatiefnemers, zoals particulieren, woningcorporaties, bedrijven en ontwikkelaars, regelen. Het Programma is de basis van consistente werkwijze. Zonder dit Programma bestaat het risico dat kostenverhaal op een verschillende manieren wordt toegepast.

 

1.3 Waarom is kostenverhaal noodzakelijk?

Kosten die de gemeente maakt voor een initiatief worden doorberekend aan de initiatiefnemer. Dit is gemeente is wettelijk verplicht op grond van de Omgevingswet (Ow). Vandaar de term kostenverhaal. Het moet hierbij gaan om kostenverhaalplichtige activiteiten.1

 

Als een investering ten goede komt aan meerdere gebieden, spreken we van gebiedsoverstijgende investeringen. Omdat deze investeringen meerdere gebieden of de gehele gemeente ten goede komen, worden de kosten verdeeld. Deze bijdragen gebruikt de gemeente vervolgens gebruikt om de aanleg van de benodigde voorzieningen te financieren. Zo blijft Nijkerk niet alleen een aantrekkelijke gemeente om te wonen, maar is het ook een toekomstbestendige gemeente waar inwoners en bedrijven gebruik maken en kunnen genieten van een hoogwaardige leefomgeving.

 

Dit Programma geeft aan wat de bijdrage is en welke factoren invloed hebben op de te betalen bijdrage. Vaststelling van dit Programma houdt impliciet in dat de gemeente werk maakt van de realisatie van haar ambities. De bijdragen worden gestort in een bestemmingsreserves voor bovenwijkse voorzieningen en ruimtelijke ontwikkelingen.

 

1.4 Opvolger Nota Bovenwijkse en Bovenplanse voorzieningen

Dit Programma Kostenverhaal en Financiële Bijdragen vervangt de in 2013 vastgelegde ‘Nota Bovenwijkse en Bovenplanse voorzieningen’. Met de Nota van 2013 heeft de gemeente Nijkerk de laatste jaren aan initiatiefnemers van nieuwbouwplannen een bijdrage gevraagd voor diverse gebiedsoverstijgende investeringen.

 

Dit Programma is een actualisatie van de Nota uit 2013 en sluit aan bij de moderne kaders van de Omgevingswet (Ow). De Ow biedt naast het reguliere kostenverhaal (afd. 13.6 Ow) de mogelijkheid voor het verhalen van kosten via financiële bijdragen (afd. 13.7 Ow). Kostenverhaal kent een privaatrechtelijk en een publiekrechtelijk spoor.

 

De voorkeur gaat uit naar het privaatrechtelijk spoor (anterieure overeenkomst), maar bij gebrek aan overeenstemming is biedt publiekrechtelijk spoor (regels in het omgevingsplan) mogelijkheden. Alle door te rekenen kosten zijn juridisch getoetst aan de wettelijke eisen en publiekrechtelijk verantwoord. In deel B is gedetailleerd beschreven welke wettelijke eisen van toepassing zijn en hoe de gemeente hieraan voldoet. Ook gaan we in op de verantwoording van de tot dusver ontvangen bijdragen en de besteding ervan.

 

1.5 Leeswijzer: Waar kan ik wat vinden?

Dit Programma Kostenverhaal bestaat uit twee delen:

 

  • A.

    Een algemene toelichting op kostenverhaal:

    • Beschrijft hoe gemeentelijke kosten, direct verbonden aan een initiatief, worden verhaald op initiatiefnemers.

    • Beschrijft hoe bijdragen worden gevraagd voor gebiedsoverstijgende investeringen.

    • Geeft inzicht in de bedragen die als bijdrage worden gevraagd.

  • B.

    De bijlagen gaan dieper in op specifieke investeringen en de gebruikte rekenmethodiek en bevat een uitgebreide uitleg over de naleving van wettelijke eisen.

2 Mijn initiatief past niet binnen het omgevingsplan, welke kosten kan ik verwachten?

Past uw initiatief niet in het omgevingsplan? Dat hoeft in principe geen belemmering te zijn. Als u uw initiatief heeft ingediend dan zal de gemeente dit beoordelen. De kosten die de gemeente moet maken om uw initiatief mogelijk te maken, worden bij u in rekening gebracht. Deze kosten bespreken we vooraf met u, zodat u niet achteraf met onverwachte kosten wordt geconfronteerd. De kosten bestaan uit:

 

  • Plangebonden kosten: direct gerelateerde fysieke ingrepen, nadeelcompensatie (voorheen planschade) en ambtelijke plankosten), bijdragen op basis van bestaande verordeningen.

  • Gebiedsoverstijgende investeringen. Alleen deze zijn vastgelegd in dit Programma.

2.1 Plangebonden kosten

Plangebonden kosten zijn investeringen die alleen van nut zijn voor een afgebakend projectgebied en direct zijn toe te rekenen aan één plan/initiatief. Alle plangebonden kosten worden per specifiek plan berekend en vallen buiten de scope van dit Programma. Om een beeld te geven welke kosten het zijn volgt hieronder een korte toelichting. Onder planeigen kosten vallen twee soorten kosten: fysieke kosten en plankosten.

 

Nijkerk berekent de plangebonden kosten per specifiek plan. Deze bijdragen zijn dus niet in dit programma vastgelegd.

2.1.1 Direct gerelateerde fysieke ingrepen

Figuur 1

 

Denk hierbij aan de kosten voor fysieke werken, zoals riolering, parkeerplaatsen, ontsluitingswegen. Bij grotere projecten is dit de inrichting van openbare ruimte en infrastructuur. Ook nadeelcompensatie (voormalige planschade) valt hieronder. Deze kosten brengt de gemeente bij de initiatiefnemer(s) in rekening gebracht.

2.1.2 Ambtelijke inzet (Plankosten)

Figuur 2

 

Plankosten omvatten onder andere kosten voor projectmanagement, contractvorming en aanpassing van omgevingsplannen. Deze kosten worden op twee verschillende manieren in rekening gebracht, via leges en via kostenverhaal door middel van een overeenkomst:

 

  • Leges: leges zijn vastgesteld in de Legesverordening. De gemeente brengt leges in rekening voor de eerste ambtelijke beoordeling van de haalbaarheid van een verzoek, het vooroverleg. In het verlengde daarvan kan het nodig zijn om een principeverzoek in te dienen, met als doel om een principebesluit van het college te verkrijgen. Ook hierop zijn leges van toepassing.

    Als blijkt dat de aanvraag betrekking heeft op niet kostenverhaalplichtige activiteiten2, brengen we de leges voor de gekozen procedure meestal rechtstreeks in rekening bij de vergunningverlening en soms via overeenkomst. Als blijkt dat de aanvraag wél kostenverhaalplichtig is, dan worden de plankosten altijd via overeenkomst verhaald.

  • Overeenkomst : de plankosten voor kostenverhaalplichtige activiteiten leggen we vast in een overeenkomst, inclusief eerder betaalde leges om dubbele heffing te voorkomen. aanvragen die betrekking hebben op kostenverhaalplichtige activiteiten zijn vrijgesteld van enkele bovengenoemde leges. Bij dergelijke verzoeken en ontwikkelingen zijn de afspraken over het verhalen van plankosten (en trouwens ook van andere kosten) vastgelegd in een overeenkomst.

Voor meer details over het proces zie Bijlage 2 ‘Werkwijze voor initiatieven’.

2.1.3 Nadeelcompensatie (‘planschade’ genoemd in de Wro)

Een plan kan schade veroorzaken bij omliggende eigendommen. In bepaalde gevallen bestaat hiervoor recht op nadeelcompensatie: een financiële tegemoetkoming voor schade die voortvloeit uit rechtmatig overheidshandelen. De persoon die schade heeft kan deze kosten claimen van de gemeente op basis van de Verordening nadeelcompensatie gemeente Nijkerk. De gemeente brengt deze kosten op grond van een overeenkomst in rekening bij de initiatiefnemer. Het gaat om schade die boven het normale maatschappelijke en bedrijfsrisico uitgaat en iemand onevenredig zwaar treft. Schadeoorzaken die in aanmerking komen voor nadeelcompensatie zijn limitatief opgesomd in de Omgevingswet.

2.1.4 Vereveningsbijdrage uit Verordening differentiatie woningbouw Nijkerk

Deze vereveningsbijdrage is niet in dit Programma vastgelegd, maar in de Verordening differentiatie woningbouw Nijkerk. De raad heeft op 14 oktober 2021 deze verordening vastgesteld en daarin, naast de verplichte percentages sociale en middensegmentwoningen, ook een bestemmingsreserve ingesteld ter stimulering van sociale woningbouw. In deze verordening is vastgelegd hoe het verplicht aantal sociale en middensegment woningen wordt berekend per bouwplan. Ook staan hierin de mogelijkheden voor de initiatiefnemer als deze niet aan deze verplichting voldoet of kan voldoen: de ontbrekende elders realiseren of de verplichting afkopen bij de gemeente. De initiatiefnemer heeft geen recht op afkoop. Het is aan de gemeente om te beslissen of afkoop wel of niet kan. Deze verordening legt het de basis van het afkoopbedrag vast. In de grondprijzenbrief is de actuele waarborgsom opgenomen. Dit bedrag stort initiatiefnemer in de bestemmingsreserve welke vervolgens gebruikt wordt om elders de ontbrekende eenheden te realiseren.

2.1.5 Vereveningsbijdrage uit Parkeerfondsverordening

Ook deze vereveningsbijdrage is geen onderdeel van dit Programma maar deze is vastgelegd in de Parkeerfondsverordening, die vastgesteld is op 17 september 2019. Voor kleine plannen bestaat de mogelijkheid om onder voorwaarden parkeerplaatsen af te kopen in plaats van ze zelf te realiseren. Deze mogelijkheid bestaat echter niet voor de grotere plannen. Hier is het gemeentelijk uitgangspunt dat ontwikkelaars voldoende parkeerplaatsen binnen het betreffende projectgebied realiseren. In deze verordening is de afkoopbijdrage opgenomen.

 

2.2 Gebiedsoverstijgende kosten

Gebiedsoverstijgende kosten zijn investeringen voor voorzieningen en infrastructuur die ten goede komen aan meerdere gebieden binnen de gemeente, in plaats van aan één specifiek ontwikkelingsgebied. Deze kosten hebben bijvoorbeeld betrekking op wegen, parken, parkeerfaciliteiten en andere openbare voorzieningen die meerdere wijken/kernen of de hele gemeente ten goede komen. Dit Programma legt hiervoor de tarieven vast. Er zijn 2 soorten gebiedsoverstijgende kosten.

2.2.1 Bovenwijkse voorzieningen (‘regulier’ kostenverhaal afdeling 13.6 Ow)

Figuur 3

 

Als de gemeente investeringen doet waar meerdere ontwikkellocaties profijt van hebben én deze ontwikkellocaties zijn ook (mede) de oorzaak van deze investeringen, is er sprake van bovenwijkse voorzieningen. Dit in tegenstelling tot plangebonden kosten die volledig toerekenbaar zijn aan één ontwikkellocatie. Een andere eis is dat deze kosten onderdeel zijn van de kostensoortenlijst

2.2.2 Financiële bijdrage (afdeling 13.7 Ow)

Figuur 4

 

De financiële bijdrage is bedoeld voor investeringen die profijtelijk zijn voor meerdere ontwikkellocaties maar niet worden veroorzaakt door deze locaties. Ze zijn vaak hetzelfde als bovenwijkse voorzieningen, met het verschil dat de gemeente investeert ter verbetering van de algehele kwaliteit van de fysieke leefomgeving, los van concrete nieuwbouwplannen. Denk aan een rondweg die niet causaal gerelateerd is aan specifieke ontwikkellocaties. De financiële bijdrage kan ook betrekking hebben op kosten buiten de kostensoortenlijst, bijvoorbeeld bijdragen aan het tekort van herstructureringslocaties.

3 Welke tarieven kan ik verwachten?

De gemeente heeft een gestructureerd stappenplan om het tarief voor de bijdrage aan gebiedsoverstijgende investeringen vast te stellen. Dit proces omvat een aantal stappen, hieronder beknopt uitgelegd. In deel B staat een uitgebreide toelichting.

 

3.1 Hoe zijn de tarieven bepaald?

De totstandkoming van de tarieven bestaat uit drie stappen:

 

  • 1.

    Inventarisatie investeringen.

  • 2.

    Bepalen verdeelsleutel.

  • 3.

    Bepalen bijdrage per functiecategorie.

3.1.1 Inventarisatie investeringen

Op basis van diverse beleidsstukken en visiedocumenten van de gemeente Nijkerk, waaronder de Omgevingsvisie Gemeente Nijkerk 2040, is een inventarisatie gemaakt van fysieke investeringen tot en met 2040. Hierbij is een onzekerheidsmarge meegenomen. De kans dat we alles uitvoeren wat we willen is namelijk niet 100%. Toekomstige investeringen variëren in zekerheid; sommige zijn vrijwel zeker door bestuurlijke besluiten of zijn opgenomen in beleidsstukken, terwijl andere investeringen minder concreet zijn. De investeringen worden bijgehouden op een dynamische lijst die zo nodig wordt geactualiseerd. In de bijlagen is een overzicht van alle investeringen opgenomen.

3.1.2 Bepalen verdeelsleutel

In de tweede stap is de verdeelsleutel bepaald om de kosten van de investeringen te verdelen tussen de bestaande kern en nieuwe ontwikkelingen. Deze sleutel is gebaseerd op het aandeel verkeersbewegingen. Het percentage van de totale investeringsopgave wordt berekend door de verkeersgroei van het nieuwe gebied te vergelijken met die van de bestaande kern. De autonome groei in de bestaande kern wordt bepaald door de toename van verkeersbewegingen per etmaal per woning af te zetten tegen de bestaande verkeersbewegingen. Het aandeel dat aan de bestaande stad wordt toegerekend, financiert de gemeente zelf en verhaalt dit niet op nieuwe ontwikkelingen.

 

De verdeelsleutel wordt toegepast op de twee categorieën uit het vorige hoofdstuk: bovenwijkse voorzieningen en financiële bijdragen.

3.1.3 Bepalen bijdrage per functiecategorie.

De derde stap is de verdeling van de bijdrage per functiecategorie. Om de tarieven per functiecategorie te berekenen is onderscheid gemaakt tussen verschillende woningtypologieën en overige functies. De tarieven zijn gekoppeld aan een gewichtsfactor die is gebaseerd op grondwaarde. Hierbij geldt het principe "de sterkste schouders dragen de zwaarste lasten". Dit betekent dat de functies met een hogere waarde een grotere bijdrage leveren. Zo stellen we per nieuwbouwplan een eerlijke bijdrage vast. In de volgende paragraaf is een tabel met de tarieven opgenomen per woningtype of per m² bvo voor niet-wonen. Voor functies die niet zijn benoemd geldt maatwerk.

 

Voor de tarieven is tot 1-1-2030 een ingroei factor van 0,75 van toepassing.

 

Wonen

Gemiddelde bijdrage

Sociale (huur)

Middelduur laag

Middelduur hoog

Vrij

Prijsgrens per categorie (VON) in 2025

tot € 283.000

tot € 346.000

tot € 461.000

vanaf € 461.000

Bijdrage vanaf 1-1-2030

€ 11.200

€ 3.800

€ 9.100

€ 12.800

€ 17.600

Bijdrage tot 1-1-2030

€ 8.400

€ 2.850

€ 6.825

€ 9.600

€ 13.200

Tabel 1 Prijspeil 1-1-2026, jaarlijks te indexeren met 2,5%

 

Niet wonen

Bijdrage vanaf 1-1-2030

Bijdrage tot 1-1-2030

Bedrijventerreinen

€ 75 per m² bvo

€ 56 per m² bvo

Detailhandel en horeca

€ 75 per m² bvo

€ 56 per m² bvo

Leisure en recreatie

€ 75 per m² bvo

€ 56 per m² bvo

Maatschappelijk en zorg

€ 56 per m² bvo

€ 42 per m² bvo

Kantoren (geen bedrijventerreinen)

€ 75 per m² bvo

€ 56 per m² bvo

Agrarische gebouwen (niet zijnde woningen)

€ 23 per m² bvo

€ 17 per m² bvo

Tabel 2 Prijspeil 1-1-2026, jaarlijks te indexeren met 2,5%

 

De volgende afbeelding geeft een beeld van de ligging van de kernen in de gemeente Nijkerk en diverse grote ontwikkellocaties.

 

Figuur 5

 

3.2 Welke uitgangspunten en keuzes zijn toegepast?

De tarieven gebiedsoverstijgend (bovenwijkse voorzieningen en financiële bijdragen) zijn gebaseerd op de volgende uitgangspunten en keuzes.

 

  • Programma Kostenverhaal en Financiële Bijdragen: dit stuk stellen we vast als programma bij de Omgevingsvisie Gemeente Nijkerk 2040 . Hiermee bieden we de noodzakelijke juridische basis om kosten door te rekenen via financiële bijdragen (afd. 13.7 Ow)

  • Basis is Meerjaren Investeringsprogramma 2025 t/m 2040: via dit Programma worden die investeringen uit het Meerjaren Investeringsprogramma (MIP) verhaald die voldoen aan de wettelijke eisen van het kostenverhaal.

  • Programma Kostenverhaal en Financiële Bijdragen is uitwerking van provinciaal beleid: dit Programma is de gemeentelijke uitwerking van de afdracht aan het Ontwikkelfonds landelijk gebied zoals dit is voorgeschreven in het ‘Afwegingskader functieveranderingsbeleid 2014 regio Foodvalley, regio Amersfoort’.

  • Alleen zekere bestedingen worden verhaald: de gemeente verhaalt alleen dat deel van de investeringen die met zekerheid wordt uitgevoerd. Ook verhaalt de gemeente geen onderhoud- of beheerskosten.

  • De plangebonden kosten zijn altijd volledig voor rekening van de initiatiefnemer.

  • De gebiedsoverstijgende tarieven worden alleen doorberekend aan de kostenverhaalplichtige plannen (aangewezen activiteiten art. 8.13 Ob).

  • Alle kostenverhaalplichtige plannen worden gelijk behandeld:

    • o

      Zowel particuliere als gemeentelijke plannen: alle nieuwbouwplannen betalen de nieuwe tarieven,

      Uitzonderingen hierop zijn: 1. Plannen van particuliere initiatiefnemers waarin het kostenverhaal is uit onderhandeld in een concept anterieure overeenkomst wanneer dit programma wordt vastgesteld; 2. Ook reeds vastgestelde gemeentelijke grondexploitaties zijn uitgezonderd.

    • o

      Zowel grote als kleine plannen overal in de gemeente: alle kostenverhaalplichtige plannen betalen mee, ook de kleine, binnen en buiten de stad en de dorpen.

  • Elke functie heeft een wegingsfactor gerelateerd aan de (residuele) grondprijs, hiermee zijn de tarieven hoger voor de functies met een hogere waarde .

  • Macroaftopping is mogelijk voor de gebiedsoverstijgende tarieven: Nijkerk past desnoods macroaftopping toe op deze tarieven als de ontwikkelaar kan aantonen dat er onvoldoende opbrengst zit in zijn plan om een volledige bijdrage te betalen én de gemeente doorgang van dit plan in het maatschappelijk belang acht. Macroaftopping is dus geen automatisme.

  • Nijkerk past een reductie toe bij sloop of hergebruik van bestaand vastgoed (‘addendum’ korting). Alleen het toegevoegde nieuwbouwprogramma betaalt.

  • Nijkerk hanteert tot 1 januari 2030 gereduceerde tarieven voor Bovenwijkse voorzieningen en Financiële bijdrage. De berekende tarieven kennen een reductie met 25% ten opzichte van tarieven die in dit Programma zijn vermeld (prijspeil 1-1-2026).

  • Het gereduceerde tarief is van toepassing op overeenkomsten die zijn ondertekend vóór 1 januari 2030.

  • Herberekening van de tarieven vindt periodiek plaats op basis van het meest actuele Meerjaren Investeringsprogramma dan wel geïndexeerd 2,5% per jaar ten opzichte van de vastgestelde bijdrage.

In de bijlagen is een uitgebreide toelichting opgenomen op de systematiek en de berekende bijdragen.

Aldus besloten in de collegevergadering van 18 november 2025.

Burgemeester en wethouders van Nijkerk,

de secretaris,

de heer drs. J.G. de Jager

de burgemeester,

mevrouw T.T.E. de Jonge-Ruitenbeek

1 Toepassing van het Programma Kostenverhaal

 

In het Programma Kostenverhaal leggen we vast welke kosten we doorberekenen aan nieuwe (ruimtelijke) initiatieven. De gemeente verhaalt de kosten van nieuwe ontwikkelingen op de initiatiefnemers. Deze bijlage geeft een toelichting op de werkwijze en de systematiek in Nijkerk.

 

1.1 Voor wie is dit programma en wat is de status?

Dit programma is bedoeld voor iedereen die betrokken is bij de realisatie van een nieuw bouwplan dat niet past in het omgevingsplan en waarover nog geen anterieure overeenkomst is gesloten met de gemeente. Zowel voor de initiatiefnemer, als voor de gemeentemedewerkers die het initiatief begeleiden.

 

Dit programma heeft een verplichtend karakter, dit betekent dat het programma voorwaarden bevat die de gemeente hanteert om te beoordelen of ze meewerkt aan deze nieuwe bouwplannen.

 

Zo nodig actualiseren we het programma. Een actualisatie kan tot gevolg hebben dat bedragen en de werkwijze worden aangepast. Dit heeft geen gevolgen voor reeds getekende overeenkomsten.

 

1.2 Wat is een initiatief?

We spreken van een initiatief dat valt onder dit Programma Kostenverhaal als:

 

  • Je wilt bouwen, verbouwen, of bijvoorbeeld je bedrijfsactiviteiten wilt vergroten én

  • Daarmee sprake is van een ‘bouwactiviteit’ én

  • Deze bouwactiviteit past niet binnen het omgevingsplan.

In dat geval is een ruimtelijk besluit nodig om een ‘planologische maatregel’ vast te stellen3. De gemeente verhaalt de kosten die zij maakt op de initiatiefnemer van dit bouwplan.

 

Een “initiatief” is een nieuwe ‘bouwactiviteit’ die niet past binnen het geldende omgevingsplan en waarvoor de gemeente een ‘planologische maatregel’ moet nemen.

 

Het kan bijvoorbeeld gaan om de bouw van een woning, een bedrijfsgebouw of de uitbreiding van uw bedrijfsactiviteiten. Hieronder geven we aan wat we verstaan onder een ‘bouwactiviteit’ (art. 8.13 Ob):

 

Wonen:

De bouw van één of meer woningen;

  • De uitbreiding van een bestaand gebouw met ten minste 1.000 m² bruto-vloeroppervlakte of met één of meer woningen;

  • De verbouwing van één of meer aaneengesloten gebouwen waarbij de functie verandert in wonen, mits het tenminste tien woonfuncties betreft.

Andere gebouwen:

  • De bouw van één of meer hoofdgebouwen anders dan gebouwen met een woonfunctie;

  • De bouw van een gebouw dat geen hoofdgebouw is, met ten minste 1.000 m² bruto-vloeroppervlakte;

  • De uitbreiding van een bestaand gebouw met ten minste 1.000 m² bruto-vloeroppervlakte;

  • De verbouwing van één of meer aaneengesloten gebouwen naar een kantoorfunctie, winkelfunctie of bijeenkomstfunctie voor het verstrekken van consumpties voor het gebruik ter plaatse, mits de gezamenlijke bruto-vloeroppervlakte van de nieuwe functies ten minste 1.500 m² bedraagt.

1.3 Wanneer vallen initiatieven niet onder dit Programma Kostenverhaal?

Alle bouwmogelijkheden of functieverruimingen die toegestaan zijn op basis van het omgevingsplan zijn géén initiatief dat onder dit programma valt. Dit betekent dat wij hiervoor geen bijdrage vragen. U bent hiervoor mogelijk wel leges verschuldigd wat ook van toepassing is op het zogenoemd ‘vergunningsvrij’ bouwen.

 

Dit onderscheid sluit aan bij de Omgevingswet: omgevingsplanactiviteiten (OPA’s) die binnen het omgevingsplan passen, vallen niet onder kostenverhaal. Alleen voor initiatieven die een wijziging van het omgevingsplan nodig maken of een buitenplanse omgevingsplanactiviteit (BOPA) vereisen en leiden tot een ruimtelijk besluit, kan kostenverhaal aan de orde zijn.

 

Kleine ingrepen die geen ‘bouwactiviteit’ zijn, zoals de bouw een schuurtje, tuinhuisje, dakkapel of erker komen niet in aanmerking voor kostenverhaal ook al zijn deze in strijd met het omgevingsplan. Mogelijk heeft u wel een vergunning nodig of geldt een meldingsplicht. Wellicht bent u hiervoor leges verschuldigd. Vragen hierover kunt u stellen aan de gemeente Nijkerk of bezoek onze website en zoek op “leges” voor de meest actuele legesverordening.

2 Werkwijze voor initiatieven

 

2.1 Het proces stap voor stap

Wat is het proces als een initiatief niet past in het omgevingsplan? U kunt een initiatief direct bij het omgevingsloket indienen of u neemt eerst contact op met de gemeente om mee te denken. Wilt u het initiatief door de gemeente laten beoordelen dan zijn hier wel kosten aan verbonden. Voor de behandeling van het initiatief vraagt de gemeente leges (conform de Legesverordening). De volgende paragrafem licht het proces stap voor stap toe.

 

2.1.1 Vooroverleg

U dient het initiatief in bij het Omgevingsloket via www.omgevingswet.overheid.nl. Voor initiatieven die niet geheel aan de regels van het omgevingsplan voldoen is een vooroverleg de meest voor de hand liggende keuze. Het vooroverleg is gericht op een eerste ambtelijke beoordeling van de haalbaarheid van een verzoek en kan ook worden toegelicht aan de omgevingstafel. Hiervoor brengt de gemeente leges in rekening. In 2025 geldt een bedrag van € 113,-. Dit bedrag zal jaarlijks worden herzien en staat in de gemeentelijke legesverordening.

 

2.1.2 Principeverzoek

Als de uitkomst van het vooroverleg positief uitvalt, dan kan de initiatiefnemer besluiten om de plannen verder uit te werken en een principeverzoek in te dienen. Diverse specialisten beoordelen of nader onderzoek benodigd is voor een zorgvuldige afweging en ruimtelijke onderbouwing. Ook is dit vaak het juiste moment om de benodigde participatie op te starten en wordt het principeverzoek nogmaals besproken aan de omgevingstafel. Hier maakt de gemeente de afweging wel of geen medewerking te verlenen aan het initiatief. Denk aan aanpassing van het omgevingsplan en het beschikbaar hebben van capaciteit voor de behandeling van het initiatief. Bij een positief antwoord op het verzoek wordt het principebesluit voorbereid en ter besluitvorming voorgelegd aan het college van Burgemeester en Wethouders.

 

Afhankelijk van de aard van het verzoek kan ervoor voor worden gekozen om ook direct adviesverzoek of een kaderstelling voor de gemeenteraad voor te bereiden. Voor de behandeling van een principeverzoek betaalt de initiatiefnemer in 2025 een bedrag van € 2.800,-. Zijn er meer dan twee besprekingen aan de omgevingstafel nodig dan zijn de extra kosten hiervoor € 400,- per extra overleg. De eerder betaalde leges van het vooroverleg brengt de gemeente in mindering op dit bedrag. De genoemde bedragen worden jaarlijks herzien. De Legesverordening Gemeente Nijkerk 2025 is via de link in te zien.

 

Een positief principebesluit betekent niet automatisch dat het initiatief met zekerheid doorgaat. Het ruimtelijk besluit over de planologische maatregel (zie 2.5 Ruimtelijke procedure) moet namelijk nog worden genomen. Dit is een bevoegdheid die, afhankelijk van het ingediende plan, bij het college of bij de gemeenteraad ligt. Daarnaast moet bij de verdere uitwerking blijken dat het kostenverhaal kan worden geborgd. Dit is een wettelijke voorwaarde om medewerking te kunnen verlenen aan het initiatief. Wel zullen wij ons best doen om uw initiatief mogelijk te maken. Wij bereiden de ruimtelijke procedure voor, begeleiden deze en motiveren deze als dit nodig is bij behandeling in het college of de gemeenteraad of bij eventuele beroepsprocedures. Deze inspanningsverplichting leggen we ook vast in een overeenkomst.

 

2.1.3 Kaderstelling gemeenteraad

Als het college van Burgemeester en Wethouders beslist dat de gemeente daadwerkelijk voornemens is om medewerking te verlenen aan een initiatief, dan neemt zij hiervoor een positief principebesluit. Voor kleinere initiatieven is dit het moment waarop de initiatiefnemer kan besluiten om een aanvraag omgevingsvergunning of een wijziging van het omgevingsplan in te dienen.

 

Bij grotere en/of complexe projecten is een besluit van de gemeenteraad voor de kaderstelling de eerstvolgende stap in het proces. Bij dergelijke projecten sluit de gemeente voor de tijdsbesteding vanaf principebesluit tot anterieure overeenkomst in beginsel eerst een intentieovereenkomst met u als initiatiefnemer. De intentieovereenkomst ziet toe op de periode tot aan de vaststelling van een planvisie en kaderstelling door de gemeenteraad. De gemeentelijke kosten beperken zich in deze fase tot ambtelijke inzet voor het opstellen van de ruimtelijke randvoorwaarden en toetsing van de planvisie hieraan.

 

2.1.4 Afspraken vastleggen in een anterieure overeenkomst

Na een positief principebesluit van het college, of van de Raad in het geval van grote projecten, gaan we met u aan tafel om uw plannen in detail door te nemen. Naast eventueel de eerder genoemde intentieovereenkomst stellen we inhoudelijke kaders en eisen aan uw initiatief, bijvoorbeeld welstandseisen of beeldkwaliteit. Ook stelt de gemeente eisen aan het woningbouwprogramma. Wij denken met u mee over mogelijkheden om duurzaam te bouwen en maken bespreekbaar hoe uw initiatief een bijdrage kan leveren aan de gemeentelijke ambities.

 

Tot slot maken we afspraken over de kosten die de gemeente moet maken voor uw initiatief. Naast de ambtelijke kosten van de gemeente zijn dit bijvoorbeeld kosten voor de aansluiting van uw initiatief op bestaande wegen of de kosten van de afvoer van (afval)water. Afhankelijk van uw initiatief bent u ook één of meerdere fondsbijdragen verschuldigd. Dit noemen we het doorrekenen van kostenverhaal en financiële bijdragen. Deze financiële afspraken resulteren in de exploitatiebijdrage die u als initiatiefnemer aan de gemeente verschuldigd bent. In sommige gevallen moet u ook nog nadeelcompensatie betalen als gevolg van uw initiatief (lees meer over de exploitatiebijdrage in hoofdstuk 3).

 

Alle afspraken over uw initiatief leggen we vast in een anterieure overeenkomst. Anterieur wil in dit geval zeggen: voorafgaand aan het ruimtelijk besluit. In deze overeenkomst leggen we samen met u de afspraken over uw initiatief duidelijk vast. Pas daarna zetten we de besluitvorming in gang die leidt tot het ruimtelijke besluit. (zie 2.5 Ruimtelijke procedure).

 

Als de gemeente en initiatiefnemer er niet in slagen een anterieure overeenkomst te sluiten, dan blijft alleen het publiekrechtelijk kostenverhaal over als mogelijkheid. Het kostenverhaal wordt dan vastgelegd in de kostenverhaalsregels van de BOPA of het gewijzigd Omgevingsplan. Dit is een zwaar juridisch instrument dat we liever niet inzetten. Als het onvoldoende mogelijk blijkt om met de kostenverhaalregels kosten te verhalen, de gemeente niet bereid is om dit tekort te subsidiëren en er zijn geen subsidies beschikbaar om dit tekort te dekken, dan is het plan zonder anterieure overeenkomst eigenlijk economisch niet haalbaar en moet het dus geweigerd worden. De voorkeur gaat uit naar een (anterieure) overeenkomst met goede en heldere afspraken voor beide partijen.

 

2.1.5 Ruimtelijke procedure

Gelijktijdig met het opstellen van de anterieure overeenkomst kan, al dan niet met tussenkomst van een besluit tot kaderstelling, door de initiatiefnemer besloten worden om een aanvraag omgevingsvergunning of een wijziging van het omgevingsplan aan te vragen.

 

Wij beoordelen de inhoud van de ruimtelijke procedure en stemmen eventuele op- en aanmerkingen direct af met u als initiatiefnemer of het door u ingehuurde adviesbureau. De gemeente doorloopt voor de ruimtelijke procedure de volgende fasen: het voorontwerp (optioneel en alleen bij omgevingsplannen), het ontwerp, de vaststelling en (eventueel) beroep.

 

In de basis geldt dat de anterieure overeenkomst is ondertekend voorafgaand aan het opstarten van de procedure “ter inzage leggen van een ontwerp omgevingsvergunning of ontwerpwijziging omgevingsplan”. Hiervan kan enkel worden afgeweken als hier naar oordeel van de gemeente aanleiding voor is.

3 De systematiek: Onderbouwing van gebieds-overstijgende tarieven

 

Op basis van dit Programma Kostenverhaal en Financiële bijdragen rekent Nijkerk aan nieuwbouwplannen bestedingen in gebiedsoverstijgende openbare infrastructuur en voorzieningen door aan nieuwbouwplannen. In deze bijlage wordt ingegaan op de verschillende bestedingssoorten en de wettelijke titels waarmee deze kunnen worden doorberekend. Ook is toegelicht welk beleid de gemeenten moet vastleggen om kostenverhaal mogelijk te maken. Tot slot wordt uitgelegd hoe de gemeente Nijkerk dit beleid concreet heeft uitgewerkt in het Programma, inclusief de bijbehorende onderbouwing.

 

3.1 Plangebonden kosten (kosten gerelateerd aan het initiatief)

De kosten die direct gerelateerd zijn aan een initiatief brengen wij altijd volledig in rekening bij de initiatiefnemer. We maken onderscheid tussen planeigen kosten en bijkomende kosten. Hierbij is het belangrijk te weten dat de gemeente kan weigeren om mee te werken aan een initiatief als de initiatiefnemer niet in staat blijkt deze kosten te dragen.

 

 

Figuur 1

Bij grotere gebiedsontwikkelingen kan het zijn dat de planeigen kosten betrekking hebben op meerdere initiatieven. In dat geval spreken we van een complex: een afgebakend gebied waarbinnen een samenhangende ontwikkeling plaatsvindt. Kosten binnen dit complex die verband houden met uw initiatief brengen wij naar verhouding in rekening. Denk bijvoorbeeld aan een noodzakelijke rotonde of waterberging.

 

Figuur 2

 

We brengen voor de behandeling en begeleiding van een initiatief onze plankosten in rekening:

 

  • Bij grotere initiatieven stellen we een plankostenraming op aan de hand van een rekenmodel. Daarmee schatten we vooraf de benodigde uren voor ambtelijke inzet;

  • In principe zijn de plankosten forfaitair. Dit geeft initiatiefnemers zekerheid: achteraf worden geen extra uren in rekening gebracht. Bij grotere projecten met aanzienlijke afwijkingen of extra ambtelijke inzet kan hiervan worden afgeweken. In dat geval worden in de anterieure overeenkomst afspraken gemaakt over het verhalen van de werkelijk gemaakte kosten.

De plankosten dekken de ambtelijke inzet voor het toetsen van het initiatief/plan en de begeleiding van de ruimtelijke procedure (btw niet van toepassing). De bij het principeverzoek geheven startleges worden verrekend met de plankosten die via de anterieure overeenkomst in het kostenverhaal worden betrokken; zo betaalt de initiatiefnemer niet dubbel. De gemeente evalueert deze werkwijze periodiek om te waarborgen dat de ambtelijke inzet gedekt kan worden uit het kostenverhaal.

 

De bijdrage dekt de ambtelijke inzet voor het toetsen van het initiatief/plan en de begeleiding van de ruimtelijke procedure, waarbij btw niet van toepassing is. Dit bedrag is aanvullend op de startleges voor beoordeling van een initiatief/principeverzoek. De gemeente evalueert deze werkwijze periodiek om te waarborgen dat de ambtelijke inzet gedekt kan worden uit het kostenverhaal. Het staat de gemeente uiteraard vrij om hierover aparte afspraken te maken met de initiatiefnemer in een anterieure overeenkomst.

 

3.1.1 Nadeelcompensatie

Een plan kan schade veroorzaken bij omliggende eigendommen. Nadeelcompensatie is een regeling voor schadevergoeding bij rechtmatig overheidsoptreden. Het gaat om schade die het normale maatschappelijke of bedrijfsrisico overstijgt en iemand onevenredig zwaar treft. Schadeoorzaken die in aanmerking komen voor nadeelcompensatie zijn limitatief opgesomd in de Omgevingswet. Op grond van een overeenkomst brengt de gemeente deze kosten bij de initiatiefnemer in rekening.

 

3.2 Gebiedsoverstijgende kosten

Gebiedsoverstijgende kosten is een verzamelbegrip voor de drie bestedingstypen in de Omgevingswet die nut hebben voor meerdere exploitatiegebieden:

 

  • Bovenwijkse voorzieningen (afd. 13.6 Ow);

  • Financiële bijdragen (art. 13.22 Ow);

  • Financiële bijdrage in omgevingsplan (art. 13.23 en art. 13.24 Ow).

De gemeente Nijkerk hanteert twee soorten gebiedsoverstijgende kosten. De bovenwijkse voorziening en de financiële bijdrage. In onderstaande figuren is dit kort toegelicht. In hoofdstuk 4 wordt de concrete vertaling gemaakt naar de tarieven: welke bijdragen kunt u verwachten en hoe komen we tot deze bedragen.

 

Figuur 3

 

Figuur 4

 

3.3 Juridische kaders voor kostenverhaal

Gemeenten zijn niet vrij om ongelimiteerd kosten door te rekenen aan nieuwbouwplannen. De reikwijdte en omvang van de door te rekenen kosten varieert per spoor en instrument. Hieronder worden eerst de verschillende sporen en instrumenten opgesomd. Vervolgens zijn de nodige randvoorwaarden uiteengezet en ten slotte is de reikwijdte geduid van gebiedsoverstijgende kosten die doorberekend mogen worden.

 

3.3.1 Sporen en instrumenten om kosten door te rekenen

De verschillende criteria per spoor en instrument zijn schematisch weergegeven in onderstaande tabel en vervolgens tekstueel toegelicht.

 

Spoor/instrument om kosten door te rekenen

Criteria

Begrenzing contractsvrijheid

Publiekrechtelijk

Kostenverhaalsregels met tijdvak

- Binnen kostensoortenlijst (bijlage IV bij artikel 8.15 Ob).

- P/t/p.

- Zorgvuldige belangenafweging en geen misbruik van bevoegdheid.

Kostenverhaalsregels zonder tijdvak

- Binnen kostensoortenlijst (bijlage IV bij artikel 8.15 Ob).

- Onderhouds- en exploitatiekosten mogen niet worden verhaald (behalve tekort openbare parkeergarages).

- P/t/p.

- Bijdragen moeten altijd gebaseerd zijn op concrete kosten die de gemeente maakt (dit om baatafroming te voorkomen).

Afdwingbare financiële bijdrage in omgevingsplan

- Wel binnen categorieën kosten art. 8.21 Ob.

- Functionele samenhang.

- Proportionaliteit.

Privaatrechtelijk

Anterieure overeenkomst

- Binnen en buiten kostensoortenlijst.

- P/t/p.

- Ruimere categorieën kosten dan in art. 8.21 Ob.

- Functionele samenhang.

- Proportionaliteit.

Tabel 1

 

3.3.2 Privaatrechtelijk spoor:

Het resultaat van het privaatrechtelijk spoor is een anterieure overeenkomst. Hierin wordt een bijdrage afgesproken voor de kosten die publiekrechtelijk afdwingbaar zijn op basis van de Ow. en vaak ook meer. De financiële bijdrage kent een minder strak keurslijf en mag iets ruimer zijn.

 

3.3.3 Publiekrechtelijk spoor:

Via dit spoor kunnen kosten worden doorberekend zonder noodzaak voor een anterieure overeenkomst. De publiekrechtelijke instrumenten zijn:

 

  • ‘Regulier’ kostenverhaal:

    • o

      Kostenverhaalsregels/-voorschriften met tijdvak in omgevingsplan, omgevingsvergunning of projectbesluit (Ow);

    • o

      Kostenverhaalsregels zonder tijdvak in omgevingsplan (Ow);

  • Afdwingbare financiële bijdrage in omgevingsplan (Ow).

3.3.4 Grens publiek en privaat spoor: onderhouds- en exploitatiekosten niet verhaalbaar

De Ow is op dit punt niets veranderd ten opzichte van de Wet ruimtelijke ordening (Wro). In de kamerbehandeling van de Wro is een duidelijke grens getrokken: financiële bijdragen voor gebruik of beheer (dus instandhoudings-, onderhoud- en exploitatiekosten) mogen niet worden doorberekend, via welk spoor of instrument dan ook . Er is wel een uitzondering hierop: het ongedekte tekort van exploitatiekosten van openbare parkeergarages mogen wel worden verhaald, zowel publiek- als privaatrechtelijk.

 

3.3.5 Grens publiek en privaat spoor: baatafroming niet toegestaan

Onder de Omgevingswet is baatafroming niet toegestaan. Dat wordt niet alleen vastgelegd voor het ‘regulier’ kostenverhaal (afd. 13.6) maar tevens voor de financiële bijdrage (afd. 13.7). Het besluit van 14 september 2022 tot wijziging van het Omgevingsbesluit (art. 8.21 en art. 8.22 Ob en bijbehorende Nota van Toelichting) schrijft namelijk voor dat gemeenten telkens de bestedingsdoelen van financiële bijdragen concreet maken, zodat baatafroming wordt uitgesloten.

 

3.3.6 Grens privaat spoor: begrenzing contractsvrijheid

Voor anterieure overeenkomsten geldt dat de contractsvrijheid van de gemeente beperkt wordt door zowel de algemene beginselen van behoorlijk bestuur evenals redelijkheid en billijkheid op basis van het burgerlijk wetboek. Een gemeente moet gelet hierop bij het aangaan van een overeenkomst zorgvuldig de betrokken belangen wegen en mag haar bevoegdheid niet gebruiken voor een ander doel dan zij is toegekend (betaalplanologie is niet toegestaan). Bij het sluiten van een anterieure overeenkomst is immers sprake van een zekere afhankelijkheid van de tegenpartij van de gemeente: zonder vaststelling van de planologische maatregel krijgt zij niet de mogelijkheid haar grond te bebouwen. De gemeente mag van deze situatie geen gebruik maken om een onredelijk hoge financiële bijdrage te vragen.

 

3.3.7 Criteria ‘regulier’ kostenverhaal: kostensoortenlijst & p/t/p-relatie

Via het ‘regulier’ kostenverhaal (dus kostenverhaalsregels/-voorschriften, met en zonder tijdvak afd. 13.6 Ow) mogen aan nieuwbouwplannen alleen die bestedingen worden doorberekend die voldoen aan de kostensoortenlijst (Bijlage IV bij art. 8.15 Omgevingsbesluit). Dit zijn: de waarde van grond en opstallen, de kosten van het vrijmaken, slopen en saneren ervan, de kosten van onderzoek en ambtelijke inzet (‘plankosten’), nadeelcompensatie (‘planschade’ in de Wro), de kosten van ‘voorzieningen’ (wegen, openbare ruimte, ondergrondse infrastructuur, parkeerplaatsen, gebouwen t.b.v. het openbaar vervoer of ondergrondse infrastructuur, gebouwde parkeervoorzieningen e.d.). Onder de kostensoortenlijst vallen dus niet de stichtingskosten (bouwkosten) van maatschappelijke gebouwen (sporthallen, cultuur- of buurthuizen, gezondheidszorg, onderwijs e.d.) of van betaalbare woningen.

 

Ook moeten deze bestedingen voldoen aan de criteria profijt, toerekenbaarheid en proportionaliteit (p/t/p) :

 

  • Profijt: het exploitatiegebied moet voordeel hebben van de besteding;

  • Toerekenbaarheid: het exploitatiegebied geeft (mede) aanleiding om de besteding te realiseren (causaliteit);

  • Proportionaliteit: als meerdere exploitatiegebieden profijt hebben van de besteding, moeten de kosten van deze besteding naar evenredigheid van het profijt worden verdeeld.

3.3.8 Criteria financiële bijdrage: functionele samenhang & proportionaliteit & past binnen categorieën

Via de nieuwe regeling publiekrechtelijke afdwingbare financiële bijdrage in het omgevingsplan én via de privaatrechtelijk af te spreken financiële bijdrage in anterieure overeenkomsten kunnen bestedingen worden doorberekend die voldoen aan mildere criteria: kosten mogen ook buiten de kostensoortenlijst vallen en het volstaat wanneer sprake is van ten minste een ‘functionele samenhang’, van proportionaliteit en wanneer ze passen binnen specifieke categorieën.

 

Functionele samenhang: Er moet sprake zijn van een functionele samenhang tussen het betalend exploitatiegebied en de bestedingen. Het begrip functionele samenhang is alleen een onduidelijke term. In het besluit van 14 september 2022 heeft de wetgever zich duidelijker dan voorheen uitgesproken over wat het onder ‘functionele samenhang’ verstaat4. Er is sprake van functionele samenhang in twee situaties:

 

  • Er is sprake van profijt: het exploitatiegebied heeft profijt van de maatregelen, hetgeen op twee manieren aan de orde kan zijn:

    • o

      De (toekomstige) bewoners en gebruikers van het betalende exploitatiegebied zullen redelijkerwijs gebruik kunnen maken van de maatregel, bijvoorbeeld van de te realiseren wegen en fietspaden;

    • o

      De maatregelen hebben een positief uitstralingseffect op het exploitatiegebied, zoals bijvoorbeeld parken dat doen op de omgeving waarin ze liggen, of nieuwe wegen op de verkeersafwikkeling van hele wijken of zelfs de hele gemeente, of de sanering van verpauperde wijken op de leefbaarheid en bereikbaarheid van omliggende gebieden.

  • Er is sprake van complementariteit in functies: zowel het betalende nieuwbouwplan als de maatregelen betreffen functies die in gemeentelijk beleid in samenhang worden gezien. De maatregelen zijn nodig om verliesgevende functies in bepaalde locaties te realiseren (bijv. sociale woningen), en het betalende plan betreft de winstgevende onderdelen van dezelfde functie (bijv. bouw van vrijemarktwoningen). Het betalende plan hoeft ruimtelijk gezien geen profijt te ondervinden van de bouw van sociale woningen elders, het volstaat met het feit dat beide functies in beleid in samenhang worden gezien. Financieel gezien profiteert de ontwikkelaar trouwens wel omdat hij geen of minder sociale woningen hoeft te realiseren. Maar het is geen voorwaarde dat er sprake is van financieel gewin. Een voorbeeld is dat nieuwe bedrijventerreinen een bijdrage wordt gevraagd om verpauperde bedrijventerreinen te revitaliseren, ook als de nieuwe bedrijventerreinen noch ruimtelijk noch financieel hiervan profiteren. Het volstaat dat beide functies (sociale en vrijemarktwoningen respectievelijk nieuwe en verpauperde bedrijventerreinen) in beleid in samenhang worden gezien.

Er is dus sprake van profijt óf complementariteit, opdat sprake is van een functionele samenhang. Er is dus geen noodzaak aan causaliteit (toerekenbaarheid) om te spreken van een functionele samenhang.

 

Proportionaliteit: noch het besluit 14 september 2022 noch de ‘Handreiking kostenverhaal en financiële bijdragen Omgevingswet’ (april 2022) hebben het expliciet over de behoefte aan een proportionele toedeling van financiële bijdragen aan de verschillende exploitatiegebieden die profiteren van een investering. Wel heeft dit besluit het over de noodzaak om gemeentelijke plannen evenredig te behandelen als de particuliere plannen5. Dit sluit ook aan bij de geest van het kostenverhaal in het algemeen: namelijk dat er sprake is van proportionaliteit in de toedeling van kosten.

 

Past binnen categorieën: ten slotte, kosten dienen te passen binnen een of meerdere van de ‘categorieën ontwikkelingen waarvoor financiële bijdragen kunnen worden verhaald’ die in het Besluit 14 september 2022 zijn vastgelegd (opgenomen in art. 8.21 Ob en toelichting in de Nota van Toelichting). Samengevat zijn dat investeringen:

 

  • Ter verbetering van landschappelijke waarden (art. 8.21, lid 1 Ob, onder a),

  • Ter vermindering van stikstofdepositie of bescherming en verbetering chemische en ecologische kwaliteit van watersystemen (onder b),

  • In infrastructuur voor verkeers- en openbaar vervoersnetwerken van gemeentelijke of regionaal belang (onder c),

  • In recreatievoorzieningen van de gemeentelijke of regionale groenstructuur (onder d),

  • In sociale huur- of koopwoningen (onder e),

  • In stedelijke herstructurering (onder f).

Dit betreft niet de kostensoortenlijst van regulier kostenverhaal (afd. 13.6 Ow / bijlage IV Ob). Privaatrechtelijk (art. 13.22 Ow) kunnen aanvullend afspraken worden gemaakt (bijv. over stichtingskosten van maatschappelijke voorzieningen of een vereveningsbijdrage voor middensegmentwoningen).

 

3.3.9 Onderscheid tussen ‘regulier’ kostenverhaal en financiële bijdrage

Volgens het Besluit van 14 september 2022 mogen kosten die onder het reguliere kostenverhaal vallen (afdeling 13.6 Ow) niet ook worden doorberekend als financiële bijdrage (afdeling 13.7 Ow). Alleen kosten die niet voldoen aan de voorwaarden voor regulier kostenverhaal, maar wél passen binnen de categorieën van een financiële bijdrage, mogen optioneel via dat spoor worden verhaald. De wettelijke criteria voor beide vormen zijn hieronder samengevat.

 

Wettelijke criteria ‘regulier kostenverhaal’:

 

  • Kosten moeten passen binnen de kostensoortenlijst; én

  • Kosten moeten voldoen aan de p/t/p criteria.

Wettelijke criteria ‘financiële bijdrage’:

 

  • Kosten voldoen niet aan een of meerdere van de criteria van het ‘regulier’ kostenverhaal; én

  • Kosten passen binnen de categorieën ontwikkelingen waarvoor financiële bijdragen kunnen worden verhaald; én

  • Kosten hebben een functionele samenhang met de betalende plannen; én

  • Kosten voldoen aan het proportionaliteit-criterium.

Het is mogelijk dat dezelfde infrastructuur deels wordt verhaald via afdeling 13.6 Ow (voor zover deze voldoet aan de criteria voor verplicht kostenverhaal) en deels via afdeling 13.7 Ow (voor het niet-verplichte deel dat wel kwalificeert voor een financiële bijdrage). Dit is toegestaan, mits dezelfde kosten niet tweemaal bij hetzelfde plan in rekening worden gebracht. Met andere woorden: dubbele belasting moet worden voorkomen.

 

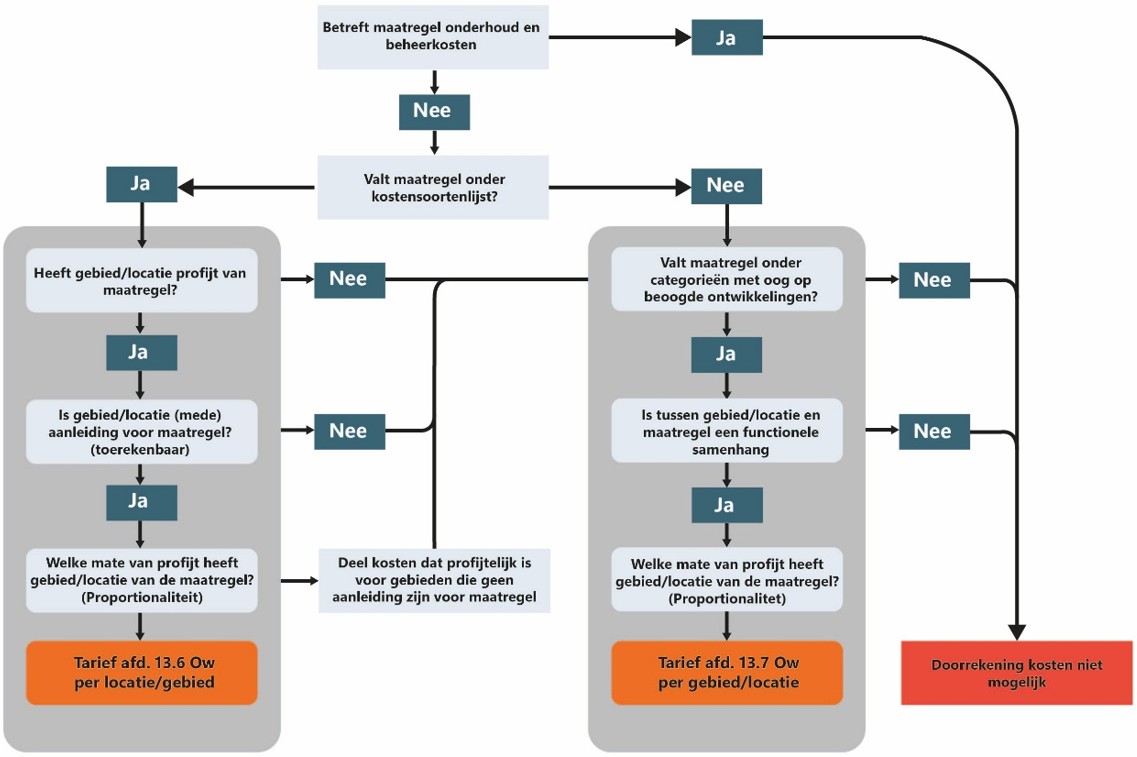
Om te bepalen welke van de twee categorieën van toepassing is op de investeringen is de volgende beslisboom opgesteld.

 

Figuur 5

 

3.3.10 Met welke plannen mogen welke bijdragen worden gecontracteerd?

In de Omgevingswet is een directe kostenverhaalplicht opgenomen (artikel 13.11 Ow): gemeenten zijn verplicht om plangebonden kosten en bovenwijkse voorzieningen te verhalen op initiatiefnemers van aanvragen voor aangewezen activiteiten, zoals omschreven in artikel 8.13 van het Omgevingsbesluit, tenzij deze kosten anderszins zijn verzekerd. De Omgevingswet biedt geen mogelijkheid om privaatrechtelijke overeenkomsten te sluiten over alle soorten kosten bij aanvragen die geen aangewezen activiteit betreffen.

 

Voor de verplicht te verhalen kosten (het ‘reguliere’ kostenverhaal: plangebonden kosten en bovenwijkse voorzieningen) geldt onder de Omgevingswet dat uitsluitend mag worden gecontracteerd met aanvragers van aangewezen activiteiten (artikel 8.13 Ob);

 

Een uitzondering betreft de nadeelcompensatie (een soort plangebonden kosten), die in Ow (art. 13.3c, eerder bekend als planschade) een aparte, specifieke titel kent om te contracteren, ook met niet-aangewezen activiteiten:

 

  • Financiële bijdragen mogen gecontracteerd worden over activiteiten die omschreven zijn in art. 8.20 Ob: dit zijn de activiteiten aangewezen in 8.13 Ob plus ook andere activiteiten:

  • De bouw van een bouwwerk, geen gebouw zijnde, voor:

    • o

      land- of tuinbouw, voor zover de oppervlakte ten minste 100 m2 bedraagt;

    • o

      opwekking of winning, omzetting of transport van energie of van gasvormige, vloeibare of vaste stoffen als energiedrager;

    • o

      infrastructuur, voor zover het gaat om wegen, vaarwegen, spoorwegen of telecommunicatie-infrastructuur;

    • o

      handelsreclame; of

    • o

      recreatie; en

  • Andere activiteiten, voor zover het gaat om het gebruik van:

    • o

      een of meer bestaande gebouwen, niet zijnde recreatiewoningen, mits de bruto-vloeroppervlakte van de nieuw toegelaten functie ten minste 1.500 m2 bedraagt;

    • o

      gronden, mits de grondoppervlakte van het nieuw toegelaten gebruik ten minste 1.000 m2 bedraagt; of

    • o

      een of meer bestaande recreatiewoningen voor permanente bewoning.

Met aanvragen voor activiteiten die niet vallen onder artikel 8.13 Ob, maar wél onder artikel 8.20 Ob, mag een overeenkomst worden gesloten over een financiële bijdrage. Voor aanvragen die niet onder artikel 8.20 Ob vallen, geldt dat het sluiten van een overeenkomst over een financiële bijdrage onder de Omgevingswet niet is toegestaan. In onderstaand schema is samengevat welke kosten gecontracteerd mogen worden onder de Omgevingswet.

 

Soorten kosten

Aangewezen activiteiten

Niet-aangewezen activiteiten

Plangebonden kosten en bovenwijkse voorzieningen (‘regulier’ kostenverhaal)

ja

nee

Planschade kosten

ja

ja

Financiële bijdrage

ja

Ja, mits aanvraag past in art. 8.20 Ob

Tabel 2

 

Nijkerk kiest ervoor om de in dit Programma vastgelegde tarieven gebiedsoverstijgend alleen te verhalen op de aangewezen activiteiten art. 8.13 Ob. Nijkerk ziet vooralsnog af van de mogelijkheid om een financiële bijdrage te vragen aan plannen die vallen onder art. 8.20 maar niet onder art. 8.13 Ob.

 

Verschil tussen Wro en Ow

 

De Wro had ruimere mogelijkheden dan de Ow om te contracteren. Artikel 6.24 Wro gaf een privaatrechtelijke titel om overeenkomsten aan te gaan over álle soorten kosten: niet alleen plangebonden kosten en bovenwijkse voorzieningen, maar ook bovenplanse kosten en financiële bijdragen. Deze mogelijkheid was bovendien niet beperkt tot aangewezen bouwplannen.

 

Samengevat: De Wro gaf gemeente de mogelijkheid, ook wanneer geen sprake is van een kostenverhaalplicht, alle kostensoorten op de initiatiefnemer verhalen via een privaatrechtelijke overeenkomst.

 

De Omgevingswet kent een directe kostenverhaalplicht (artikel 13.11 Ow): gemeenten zijn verplicht om plangebonden kosten en bovenwijkse voorzieningen te verhalen op initiatiefnemers van aanvragen voor aangewezen activiteiten, zoals omschreven in artikel 8.13 van het Omgevingsbesluit, tenzij deze kosten anderszins zijn verzekerd. In tegenstelling tot de Wro biedt de Omgevingswet geen mogelijkheid meer om privaatrechtelijke overeenkomsten te sluiten over alle soorten kosten bij aanvragen die geen aangewezen activiteit betreffen.

 

Kortom: de mogelijkheid om te contracteren is onder de Ow strikter afgebakend dan onder de Wro.

 

3.3.11 Kosten maatregelen doorberekenen en dubbele belasting voorkomen

Het kan zijn dat uit de proportionaliteitstoets blijkt dat slechts een deel van de kosten mag worden doorberekend aan de gebieden of locaties die de aanleiding vormen voor een maatregel (causaal verband). Dit is het geval als maatregelen gebiedsoverstijgend van aard zijn en daarmee ook profijt opleveren voor andere gebieden. De toerekening kosten voor één maatregel is deels via het reguliere kostenverhaal en deels via een financiële bijdrage. Voorwaarde is wel dat deze kosten niet dubbel bij hetzelfde plan in rekening worden gebracht.

 

Het deel van de kosten dat wél causaal gerelateerd is rekenen we toe via het regulier kostenverhaal (afdeling 13.6 Ow) aan de veroorzakende gebieden of locaties.

 

Het overige deel van de kosten kan – mits voldaan wordt aan de wettelijke vereisten – via een financiële bijdrage (afdeling 13.7 Ow) worden toegerekend aan andere gebieden of locaties die géén directe oorzaak vormen, maar wél baat hebben bij de maatregel. De voorwaarden daarvoor zijn:

 

  • De maatregel valt binnen de toegestane categorieën van artikel 8.21 Omgevingsbesluit;

  • Er is sprake van functionele samenhang (profijt en/of complementariteit); én

  • Er is sprake van proportionaliteit.

3.3.12 Welke beleidsmatige onderbouwing moet de gemeente leveren voor gebiedsoverstijgende tarieven?

Uit eerdere paragrafen is gebleken wat de afbakening is van het kostenverhaal, en aan welke eisen moet worden voldaan per kostenverhaalspoor en -instrument. De vraag nu is wat moeten gemeenten, wanneer en waar vastleggen om de geschetste kostenverhaalmogelijkheden te mogen benutten. Logischerwijs dient de gemeente vooruitlopend op de beoordeling van concrete bouwinitiatieven de volgende onderbouwing op te nemen in beleid:

 

Er moet een doelbepaling worden gedaan, dat betekent een antwoord op:

 

  • (1a) aan welke maatregelen wordt het geld uitgegeven (doel)?

  • (1b) hoeveel kost elke maatregel aan de gemeente?

  • (1c) in hoeverre zijn deze bestedingsvoornemens realistisch?

  • (1d) passen de maatregelen onder de kostensoortenlijst?

Er moet een toedeling gedaan worden aan betalende plannen, dat betekent een antwoord op:

 

  • (2a) aan welke gebieden/locaties worden de kosten doorberekend?

  • (2b) hoe wordt de bijdrage berekend en toebedeeld aan elke nieuwbouwplan?

  • (2c) op basis van welke juridisch titel worden de kosten doorberekend? Via het ‘regulier’ kostenverhaal (afd. 13.6 Ow) of via de financiële bijdrage (afd. 13.7 Ow)?

Er moet een relatie gelegd worden tussen maatregelen en betalende plannen, dat betekent een antwoord op:

 

  • (3a) of en zo ja welke functionele samenhang is er tussen maatregelen en welke gebieden/locaties, oftewel of er sprake is van profijt en/of complementariteit;

  • (3b) of en zo ja welke causale relatie is er tussen maatregelen en welke gebieden/locaties.

Concreet betekent dit dat de investeringen ten minste in een omgevingsvisie en/of programma vastgelegd moeten worden. Hierin moet ten minste worden opgenomen:

 

  • De voorgenomen maatregelen met het oog op de beoogde ontwikkelingen: dit is hetzelfde als (1a);

  • De betalende exploitatiegebieden: dit is hetzelfde als (2a), én

  • De samenhang tussen beide: dit is hetzelfde als (3a).

3.3.13 Verantwoording achteraf

De gemeente moet (als 4e onderbouwing) achteraf kunnen verantwoorden dat bijdragen zijn besteed aan de beoogde maatregelen zonder baatafroming. Dit kan transparant worden vastgelegd in het Programma bij elke beleidsactualisering.

4 De systematiek: Concrete vertaling in de gemeente Nijkerk

 

In deze bijlage vertalen we de algemene systematiek6 naar de situatie in Nijkerk van alle criteria, grenzen en vormeisen. We laten zien wat we tot dusver hebben ontvangen aan bijdragen en welke maatregelen we hebben uitgevoerd. Vervolgens onderbouwen we de investeringslijst, corrigeren we voor subsidies en uitvoeringszekerheid en verdelen we de kosten naar profijt en naar bovenwijkse voorzieningen dan wel financiële bijdragen. We bepalen het bouwprogramma en rekenen profijt en toerekening door met equivalenten op basis van verkeersgeneratie, inclusief autonome groei voor de bestaande bebouwing. Dit resulteert in concrete bijdragen per woning en een omrekentabel voor overige functies.

 

4.1 Hoe verhoudt dit Programma zich tot de Omgevingsvisie 2040

De vastgestelde Omgevingsvisie Gemeente Nijkerk 2040 is de basis en benoemt daarin investeringen. Dit is een (groot) deel van deze onderbouwing maar niet voor alle maatregelen. Daarom is in dit Programma de onderbouwing uit paragraaf de paragrafen 3.3.12 en 3.3.13 (1) t/m (4) opgenomen voor alle bestedingen. Ook wordt dit Programma Kostenverhaal als programma van de Omgevingsvisie vastgesteld. Zo biedt het programma (ruim meer dan) alle nodige onderbouwing om alle kosten publiekrechtelijk door te rekenen als dit nodig blijkt. Ook is er een kader voor het beoordelen van initiatieven binnen de ruimtelijke inpasbaarheid, met een zorgvuldige belangenafweging en zonder misbruik van bevoegdheden

 

In de volgende paragrafen is stap voor stap in beeld gebracht hoe Nijkerk omgaat met alle criteria, grenzen en vormeisen.

 

4.2 Verantwoording tot dusver ontvangen bijdragen kostenverhaal

In 2013 stelde de raad de ‘Nota Bovenwijkse en Bovenplanse Voorzieningen’ vast. Hiermee heeft Nijkerk de laatste jaren aan particuliere grondexploitanten een bijdrage gevraagd voor diverse investeringen in openbare infrastructuur en voorzieningen.

Omschrijving

In

Uit

Totaal

Saldo op 1 januari 2014

€ 3.582.128

a. Vanuit gemeentelijke grondexploitaties

€ 9.280.761

€ 9.280.761

b. Vanuit faciliterend grondbeleid

€ 4.492.007

€ 4.492.007

c. Bijdrage voor landschapsfonds

€ 81.360

€ 81.360

d. Opheffing RINS (reserve investeringen in Nijkerkse samenleving)

€ 1.181.218

€ 1.181.218

e. Revitalisering bedrijventerreinen

€ -371.849

€ -371.849

f. Centrum Nijkerk, openbare ruimte en mobiliteit

€ -2.335.553

€ -2.335.553

g. Fietstunnels Doornsteeg, ontsluiting nieuwbouwgebied

€ -2.825.000

€ -2.825.000

h. Centrum Hoevelaken, openbare ruimte en mobiliteit

€ -658.000

€ -658.000

i. Hoofdstructuur wegen

€ -368.327

€ -368.327

j. Nijkerkerveen, herinrichting wegen

€ -970.000

€ -970.000

k. Stadshaven, ontwikkeling woningbouwgebied

€ -1.420.000

€ -1.420.000

 

l. Aanleg station Hoevelaken

€ -759.235

€ -759.235

m. Tunnel Amersfoortseweg, kruising met spoorrails

€ -3.440.000

€ -3.440.000

Totaal

€ 15.035.346

€ -13.147.963

€ 1.887.382

Saldo op 31 december 2024

€ 5.469.510

Tabel 3

 

4.3 Woningprogramma

De gemeente Nijkerk bestaat uit meerdere kernen. De gemeente kiest ervoor om de gemeente als 1 geheel te zien voor het berekenen van de bijdragen bovenwijkse voorzieningen en financiële bijdragen. Voor een eerlijke toerekening van de investeringen aan de toekomstige ontwikkelingen is het belangrijk dat er een duidelijk uitgangspunt is tussen de bestaande bouw en nieuwbouw. Dit vormt het uitgangspunt voor de equivalenten.

 

De Woonvisie gemeente Nijkerk 2024+ geeft een goed beeld van de woningprognoses tot 2040. Met de Woningbouwmonitor rapporteert de gemeente periodiek over de plannen. Het betreft realisatie en ook een doorkijk voor de komende jaren. Het aantal bestaande woningen is gebaseerd op het aantal aanwezige woningen per 1-1-2023.

 

In de onderstaande tabel is het bestaande aantal woningen en de woningbouwprognose tot 2040 weergegeven.

 

Omschrijving

Bestaand

Nieuwbouw

Gemeente Nijkerk

20.492

6.563

Totaal aantal woningen

27.055 won

Tabel 4

 

Voor niet-wonen functies is nu niet duidelijk hoeveel m2 er de komende jaren bij kan komen. Daarom is hiervoor geen aparte berekening gemaakt. De bijdrage voor deze functies is aangesloten op de bijdrage voor woningbouw.

 

4.4 Bepaling equivalenten op basis van verkeersbewegingen

Nieuwe voorzieningen zijn en worden aangelegd om te voorzien in de behoefte die ontstaat als gevolg van (gerealiseerde) initiatieven. Ook de bestaande bebouwing profiteert daarvan mee. We verdelen de kosten van maatregelen over gerealiseerde en nog te realiseren ontwikkelingen. Voor de bestaande bebouwing zijn eerder voorzieningen gerealiseerd waar ook de (gerealiseerde) initiatieven profijt van hebben.

 

De toenemende behoefte vanuit de huidige bebouwing is echter niet te vergelijken met de toekomstige behoefte vanuit nieuwe ontwikkelingen. Daarom is ervoor gekozen om hier onderscheid in de maken. Dat doen wij aan de hand van equivalenten. Deze equivalenten maken het mogelijk om in één rekeneenheid het onderscheid in profijt te maken tussen bestaande bouw en nieuwbouw.

 

Daarnaast berekenen wij vanuit de bestaande bouw een autonome groei. Deze autonome groei is gericht op het toenemend aantal verkeersbewegingen bij de toename van voorzieningen. Een bestaande bewoner maakt ook gebruik van een nieuw park.

 

4.4.1 Onderbouwing met verkeersbewegingen (CROW)

De vervoersbewegingen van zowel autonome groei als nieuwbouw zijn gebaseerd op kengetallen uit CROW-publicatie 381. Deze bron is gekozen vanwege het betrouwbare karakter, de brede erkenning en het feit dat de kengetallen zijn gebaseerd op langdurig onderzoek en regelmatig worden geactualiseerd. Ze worden standaard gebruikt in verkeerskundige berekeningen

 

Vanuit deze publicatie gebruiken wij de verkeersgeneratie per woning als equivalent. Deze verkeersgeneratie per woning is zowel bruikbaar voor bestaande als nieuwbouwwoningen. Voor nieuwbouw wordt gekeken naar de hele gemeente Nijkerk. Hierbij kenmerkt de gemeente Nijkerk zich vanuit de CROW-Publicatie als een zeer sterk stedelijke gemeente. Hieronder vallen de categorieën ‘schil centrum’, ‘rest bebouwde kom’ en ‘buitengebied’.

 

Voor deze categorieën gelden bandbreedtes aan verkeersgeneratiegetallen per woning. In het geval van de drie eerder genoemde categorieën liggen deze tussen de 4,4 en 5,2. Als realistisch gemiddelde vanuit deze bandbreedtes houden wij de waarde 4,8 aan. Dit betekent dus dat elke nieuwe woning gemiddeld 4,8 verkeersbewegingen per dag genereert en is hiermee de basis voor de berekening van het aantal equivalenten.

 

Uitgangspunten

Waarde

CROW stedelijkheid

Zeer sterk stedelijk

CROW Locatie

Centrum, Schil, Buitengebied

CROW Min/Gem/Max

Gemiddelde

Gem. aantal verkeersbewegingen per woing per etmaal

4,8

Autonome groei bestaande kernen

2%

Looptijd groeiperiode

16

Tabel 5

 

Dit levert de volgende equivalenten op:

 

Omschrijving

Woningen

Equivalenten

Percentage

Bestaand wonen

20.492

98.131

Bestaand autonome groei

36.582

54%

Nieuwbouw wonen

6.563

31.384

46%

Toename in equivalenten

67.966

100%

Tabel 6

 

De tabel laat zien dat de berekende toename van verkeersbewegingen tot 2040 van de bestaande kern iets groter is dan de extra verkeersbewegingen als gevolg van de nieuwbouwprojecten. 54% autonome groei bestaand tegenover 46% nieuwbouw.

 

4.5 Actuele en verwachte investeringen kostenverhaal

De lijst van investeringen is een resultante van de investeringen en een vragenlijst die niet alleen moet bepalen of het te verhalen is en via welke route (bovenwijks of financiële bijdrage) maar ook de onderbouwing geeft van de verschillende investeringen.

 

Beantwoording van onderstaande vragen en de wettelijke voorwaarden is de volgende lijst met investeringen opgesteld. De bedragen in de tabellen zijn afgerond. De investeringslijst heeft een dynamisch karakter en wordt periodiek geactualiseerd.

 

We toetsen hierbij of het geen onderhouds- en beheerskosten zijn en geven per investering antwoord op de volgende vragen:

 

  • Wat zijn kosten voor de gemeente van elke maatregel in gebiedsoverstijgende zaken, en hoe hard deze investering is en dus welk percentage van deze kosten wordt verhaald?

  • Vallen de kosten van de maatregel binnen de kostensoortenlijst (bijlage IV bij artikel 8.15 Ob)?

  • Valt de maatregel onder één of meer categorieën van art. 8.21 Ob (ontwikkelingen waarvoor de financiële bijdrage kan worden verlangd)?

  • Is er sprake van een functionele samenhang met de maatregel (profijt en/of complementariteit), los van de vraag of er wel of niet sprake is van causaliteit?

  • Zijn er nieuwbouwlocaties causaal te koppelen aan de investeringen en zo ja, welke zijn dit dan?

  • Welke gebieden en locaties hebben welke mate van profijt van de maatregel (proportionaliteit)?

Maatregel omschrijving

Kosten voor de gemeente

1

Klaarwater/Euretco

€ 5.092.500

2

Stadshaven

€ 7.283.500

3

Luxool/Bronswerk stationsomgeving

€ 36.006.250

4

Slichtenhorst

€ 9.668.750

5

Algemeen versterken en uitbreiden hoofdstructuur

€ 19.889.000

6

Leefbaarheid/veiligheid fiets/voetgangers

€ 9.380.500

7

Leefbaarheidsmaatregelen stil asfalt/geluidschermen

€ 1.400.000

8

Leefbaarheid veiligheid wijken reconstructies 50 jaar en ouder

€ 66.465.000

9

Openbaar vervoer (OV) maatregelen

€ 0

10

Duurzaamheidsmaatregelen

€ 770.000

11

Landschappelijke inpassing/kwaliteitsimpuls/recreatie/groen

€ 490.000

12

Recreatie

€ 745.850

13

Spelen/bewegen

€ 0

14

Economie

€ 0

15

Maatschappelijke voorzieningen

€ 2.100.000

16

Sportvoorzieningen

€ 0

17

Onrendabele top inbreidingslocaties

€ 0

18

Scholen

€ 0

19

Opvang vluchtingen/arbeidsmigranten etc

€ 0

Totaal kosten

€ 159.291.350

Tabel 7

 

De huidige lijst met investeringen is gebaseerd op het Meerjaren Investeringsprogramma 2025 t/m 2040 en sluit na correcties hard/zacht op ca. € 159 miljoen. In bijlage 6 is een volledig overzicht van de maatregelen opgenomen.

 

4.5.1 Relatie tussen maatregelen en de betalende gebieden

Er is beoordeeld welke relatie bestaat tussen de voorgestelde maatregelen (de kosten) en de gebieden die financieel aan deze maatregelen bijdragen. In bijlage 3 is beschreven dat functionele samenhang (profijt en/of complementariteit nodig is om kosten via een financiële bijdrage door te rekenen. Alleen maatregelen die aantoonbaar een functionele relatie hebben, zijn opgenomen in dit Programma.

 

Als er aanvullend sprake is van een causale relatie mogen kosten die onder de kostensoortenlijst vallen, via het reguliere kostenverhaal worden doorberekend aan de gebieden die deze kosten veroorzaken.

 

4.5.2 Correctie toegekende subsidies en andere bijdragen

In het geval van sommige investeringen is er sprake van een bijdrage op andere wijze. Denk hierbij aan subsidies. Dit aandeel wordt afgetrokken van de investeringssom per investering.

 

4.5.3 Correctie voor harde en zachte investeringen

De lijst is samengesteld op basis van een inventarisatie van alle beleidsambities en de daaraan gekoppelde fysieke investeringen die in de planning staan tot 2040. Hierbij is rekening gehouden met een onzekerheidsmarge. Sommige toekomstige investeringen zijn redelijk zeker, en aangemerkt als ‘harde’ investeringen, omdat er al bestuurlijke besluitvorming heeft plaatsgevonden en er budget voor vrijgemaakt is (100% doorberekend). Andere investeringen zijn nog minder concreet, dit zijn de ‘zachte’ investeringen. Dit zijn bijvoorbeeld investeringen die zijn genoemd in beleid, maar nog niet in de begroting zijn geland (70%). Of investeringen die wel worden genoemd, maar nog niet terug te vinden zijn in beleid (35%).

 

Bij actualisatie van de investeringslijst wordt opnieuw gekeken naar de categorie en weging.

 

4.6 Welke investeringen worden verhaald als bovenwijkse voorzieningen, en welke als financiële bijdrage

Na de correcties worden de investeringen verdeeld over twee categorieën: bovenwijkse voorzieningen of financiële bijdrage. Deze verdeling wordt gemaakt op basis van paragraaf 3.3.9 Onderscheid tussen ‘regulier’ kostenverhaal en financiële bijdrage. De volgende tabel geeft de verdeling op hoofdlijnen weer.

 

Verdeling bovenwijks - financiele bijdrage

Totale investering

Toe te rekenen aan nieuwe ontwikkelingen

€ 159.300.000

Bovenwijjks

€ 54.500.000

Financiele bijdrage

€ 104.800.000

Tabel 8

 

4.7 Toelichting op de toedeling bestaande stad en nieuwbouw

De proportionaliteitstoets wordt in twee stappen uitgevoerd. In de eerste stap bepalen we hoe de kosten per maatregel verdeeld worden tussen nieuwbouwplannen en bestaand vastgoed (c.q. bestaande gebouwen) voor zover beide profijt hebben van de maatregel. Hiervoor wordt gekeken naar de verhouding tussen:

 

  • De nieuwbouw in het gebied of de gebieden die baat hebben bij de maatregel; en

  • Het bestaande vastgoed in diezelfde gebieden dat ook profijt heeft.

Gebieden die geen profijt hebben van de maatregel zijn buiten beschouwing gelaten, zodat deze niet meebetalen. De uitkomst van deze eerste toets is een verdeling van de kosten per maatregel; een percentage dat wordt toegerekend aan nieuwbouw en een percentage aan bestaand vastgoed. Deze verdeling verschilt per maatregel, afhankelijk van de ligging en de mate van profijt.

 

De onderliggende redenering is als volgt:

 

  • De bestaande stad is in principe al voorzien van voldoende infrastructuur en voorzieningen. Alleen de autonome groei van de bestaande stad profiteert van nieuwe investeringen, en draagt daarom beperkt bij;

  • Nieuwbouw heeft doorgaans meer behoefte aan en profijt van nieuwe investeringen, en draagt daarom volledig bij.

4.8 1e toets proportionaliteit: toedeling kosten aan bestaande versus nieuwe stad

In deze paragraaf is bepaald welk aandeel van de totale investeringen is toe te rekenen aan de nieuwe ontwikkelingen. Hiervoor is zijn de verkeersbewegingen (equivalenten) het uitgangspunt. Deze 1e toets op proportionaliteit laat een verhouding zien van 54% bestaand versus 46% nieuwe ontwikkelingen.

 

Omschrijving

Verkeersbewegingen

Totale investering

%

Gemeente Nijkerk

€ 159.300.000

Toe te rekenen aan de bestaande stad

36.582

€ 85.700.000

54%

Toe te rekenen aan nieuwe ontwikkelingen

31.384

€ 73.600.000

46%

Tabel 9

 

Vervolgens is de onderverdeling gemaakt naar bovenwijkse kosten en financiële bijdrage voor zowel bestaand als nieuw ontwikkelingen. Dit laten de volgende tabellen zien.

 

Verdeling Bovenwijkse kosten

Totale investering

%

Gemeente Nijkerk

€ 54.500.000

Toe te rekenen aan de bestaande stad

€ 29.300.000

54%

Toe te rekenen aan nieuwe ontwikkelingen

€ 1.800.000

3%

Toerekenen aan Financiele bijdrage

€ 23.300.000

43%

Tabel 10

 

De tabel Verdeling Bovenwijkse kosten laat zien dat er € 54,5 miljoen aan maatregelen zijn die een bovenwijks karakter hebben. Hiervan komt € 29,3 miljoen voor rekening van de bestaande stad en € 1,8 miljoen voor rekening van specifieke nieuwe ontwikkelingen. Dit resulteert in een bedrag van € 23,3 miljoen waar andere nieuwe ontwikkelingen wel profijt van hebben, maar waar geen direct causaal verband mee is. Deze worden meegenomen bij de Financiële bijdrage. Figuur 5 in paragraaf 3.3.9 brengt dit in beeld. De tabel Verdeling financiële bijdrage laat zien dat er € 48,4 miljoen is toe te rekenen aan nieuwe ontwikkelingen. Aanvullend op deze direct bepaalde kosten voor financiële bijdrage komt de post vanuit Bovenwijkse kosten ( € 23,3 miljoen). Het totaalbedrag voor de Financiële bijdrage dat toerekenbaar is aan nieuwe ontwikkelingen komt op € 71,7 miljoen.

 

Verdeling financiële bijdrage

Totale investering

%

Gemeente Nijkerk

€ 104.800.000

Toe te rekenen aan de bestaande stad

€ 56.400.000

54%

Toe te rekenen aan nieuwe ontwikkelingen

€ 48.400.000

46%

 

Toe te rekenen aan nieuwe ontwikkelingen vanuit Bovenwijks

€ 23.300.000

Tabel 11

 

4.9 Wat is de gemiddelde bijdrage per gemiddelde woning?

We hebben nu een beeld van de bijdrage die de nieuwe ontwikkelingen dragen Vervolgens is dit omgeslagen naar een bijdrage per equivalent (verkeersbeweging) en vermenigvuldigd met het aantal verkeersbewegingen van een nieuwe woning per etmaal. Dit bedrag is berekend per gemiddelde woning. De volgende tabel laat dit zien voor zowel de bovenwijkse kosten als de financiële bijdrage. Vervolgens leggen we de verdeling over de woningsegmenten uit.

 

Equivalenten per woning

Bovenwijks

Fin. Bijdrage

Toerekenbaar aan nieuwbouw

€ 1.800.000

€ 71.700.000

Aantal equivalenten

31.384

31.384

Kosten per equivalent

€ 59

€ 2.285

Kosten per woning (EQ * 4,8)

€ 280

€ 10.930

Tabel 12 Prijspeil 1-1-2026

 

De volgende afbeelding brengt alles samen. De bedragen zijn in deze afbeelding afgerond op miljoen Euro. Gemiddeld is de bijdrage per nieuwbouwwoning afgerond € 11.200,- .

 

Figuur 6

 

4.9.1 2e toets proportionaliteit: toedeling kosten aan de nieuwbouwplannen

Als tweede stap is berekend wat de bijdrage per specifiek nieuwbouwplan is. Hier volgt Nijkerk het principe dat de sterkste schouders de zwaarste lasten dragen: elke functie heeft een gewichtsfactor7 gerelateerd aan de vastgoedwaarde. Zo betalen functies met een hogere waarde een hogere bijdrage. Er is onderscheid gemaakt in de vier woningtypologieën vanuit het Programma wonen (Sociaal/Midden laag/Midden hoog/Vrije sector) en in overige niet-woon functies. Met de gewichtsfactor is een bedrag per equivalent berekend.

 

Onderdelen

Sociale (huur)

Middelduur laag

Middelduur hoog

Vrij

Woonbeleid

35%

10%

15%

40%

VON grens in 2025

tot € 283.000

tot € 346.000

tot € 461.000

vanaf € 461.000

Gemiddelde grondwaarde

€ 19.000

€ 46.000

€ 65.000

€ 89.000

Gewichtsfactor obv totale gewogen grondwaarde

0,34

0,81

1,15

1,57

Tabel 13

 

4.9.2 Berekende bijdragen

Als resultaat van de vorige paragrafen zijn de volgende bijdragen bepaald per woningcategorie. De basis hiervan is de berekende bijdrage per gemiddelde woning van € 11.200.

 

Kostensoort

Sociale (huur)

Middelduur laag

Middelduur hoog

Vrij

Bovenwijkse kosten

€ 100

€ 200

€ 300

€ 400

Financiele bijdrage

€ 3.700

€ 8.900

€ 12.500

€ 17.200

Totale bijdrage

€ 3.800

€ 9.100

€ 12.800

€ 17.600

Tabel 14 Prijspeil 1-1-2026

 

Voor niet-wonen functies is nu niet duidelijk hoeveel m2 er de komende jaren bij kan komen. De bijdrage voor deze functies is gebaseerd op de bijdrage voor woningbouw. Hierbij is 1 gemiddelde woning gelijk aan een aantal m² bvo (minimaal 150 m² bvo). Dit resulteert in de volgende bijdrage per m² bvo.

 

Functie

Per…

Bovenwijks

Fin. Bijdrage

Totale bijdrage

Wonen

1 woning

€ 280 per woning

€ 10.930 per woning

€ 11.210 per woning

 

Bedrijventerreinen

150 m² bvo

€ 2 per m² bvo

€ 73 per m² bvo

€ 75 per m² bvo

Detailhandel en horeca

150 m² bvo

€ 2 per m² bvo

€ 73 per m² bvo

€ 75 per m² bvo

Leisure en recreatie

150 m² bvo

€ 2 per m² bvo

€ 73 per m² bvo

€ 75 per m² bvo

Maatschappelijk en zorg

200 m² bvo

€ 1 per m² bvo

€ 55 per m² bvo

€ 56 per m² bvo

Kantoren (geen bedrijventerreinen)

150 m² bvo

€ 2 per m² bvo

€ 73 per m² bvo

€ 75 per m² bvo

Agrarische gebouwen (niet zijnde woningen)

500 m² bvo

€ 1 per m² bvo

€ 22 per m² bvo

€ 23 per m² bvo

Tabel 15 Prijspeil 1-1-2026

5 Stappenplan berekening gebiedsoverstijgende bijdrage per nieuwbouwplan

 

In deze bijlage leggen we stap voor stap uit hoe de bijdrage wordt berekend en toebedeeld aan een specifiek nieuwbouwplan. Dit gebeurt met de uitgangspunten en tarieven uit de bijlagen 3 en 4.

 

5.1 Overgangsregeling

Als eerste gaan we na of dit Programma van toepassing is op lopende plannen. In principe is het Programma altijd van toepassing. Hierop zijn de volgende uitzonderingen:

 

  • Particuliere plannen: dit Programma is niet van toepassing als bij de inwerkingtreding (vaststelling) van het Programma al een concept anterieure overeenkomst klaar en/of het kostenverhaal is uit onderhandeld. Dit geldt ook voor getekende anterieure overeenkomsten;

  • Gemeentelijke grondexploitaties: dit Programma is niet van toepassing als de gemeentelijke grondexploitatie is vastgesteld vóór de vaststelling en inwerkingtreding van dit Programma. Er is nooit sprake van doorberekening van de tarieven aan een bouwplan op een gemeentelijke gronduitgifte. .

5.2 Is er een ruimtelijk besluit nodig?

Toetsing op de noodzaak van een ruimtelijk besluit is de tweede stap. Als uw plan niet past binnen het Omgevingsplan is een planologische maatregel nodig en daarmee sprake van kostenverhaal. Planologische maatregelen vormen in principe aanleiding tot verplicht kostenverhaal. De Ow kent de volgende procedures:

 

  • Wijziging van het omgevingsplan

  • Buitenplanse omgevingsplan activiteit (BOPA)

Geen ruimtelijk besluit betekent geen kostenverhaal. Is er wel sprake van een planologische maatregel is de volgende stap de toets of er sprake is van een ‘bouwactiviteit’8.

 

5.3 Is er sprake van een ’bouwactiviteit’ (8.13 Ob)?

Wat een ‘bouwactiviteit’ is, staat in artikel 8.13 Ob. Valt uw initiatief hier niet onder dan is er geen sprake van kostenverhaal. De gebiedsoverstijgende tarieven zijn ook niet van toepassing.

 

De Ow kent de volgende ‘bouwactiviteiten’. Artikel 8.13 Ob definieert het begrip ‘activiteit’. Hieronder geven we overzicht.

 

  • Wonen:

    • o

      De bouw van een of meer gebouwen met een woonfunctie;

    • o

      De uitbreiding van een gebouw met ten minste 1.000 m2 bruto-vloeroppervlakte of met een of meer gebouwen met een woonfunctie;

    • o

      De verbouwing van een of meer aaneengesloten gebouwen met andere gebruiksfuncties dan een woonfunctie tot gebouwen met een woonfunctie, mits het ten minste tien gebouwen met een woonfunctie betreft;

  • Andere gebouwen:

    • o

      De bouw van een of meer hoofdgebouwen, anders dan gebouwen met een woonfunctie;

    • o

      De bouw van een gebouw dat geen hoofdgebouw als bedoeld onder b is, met ten minste 1.000 m2 bruto-vloeroppervlakte;

    • o

      De verbouwing van een of meer aaneengesloten gebouwen met andere gebruiksfuncties dan een kantoorfunctie, een winkelfunctie of een bijeenkomstfunctie voor het verstrekken van consumpties voor het gebruik ter plaatse tot gebouwen met een of meer van deze gebruiksfuncties, mits de cumulatieve bruto-vloeroppervlakte van de nieuwe gebruiksfuncties ten minste 1.500 m2 bedraagt.

Is het initiatief wel gekwalificeerd als ‘bouwactiviteit’ dan is er sprake van verplicht kostenverhaal. Een bijdrage in de gebiedsoverstijgende investeringen gebaseerd op de berekende tarieven is van toepassing.

 

Figuur 7

 

5.4 Korting vanwege sloop of hergebruik

Als sprake is van sloop en/of hergebruik van bestaand vastgoed, vraagt de gemeente een lagere bijdrage. De gedachte hierachter is dat de nieuwe functies niet per se een vernieuwde druk uitoefenen op de bestaande openbare infrastructuur en voorzieningen. Nieuwe functies vervangen namelijk bestaande functies die al gebruik maakten van deze infrastructuur en voorzieningen.

 

We passen de volgende systematiek toe om de aangepaste bijdrage te berekenen:

 

  • 1.

    De geldende tarieven uit dit Programma passen we toe op de huidige en nieuwe situatie;

  • 2.

    Met de geldende tarieven berekenen we de verschuldigde bijdrage voor het nieuwe programma;

  • 3.

    Ook berekenen we de hypothetische bijdrage van de huidige situatie en programma:

    • a.

      Hiervoor gaan we uit van de huidige bebouwing (sloop of hergebruik);

    • b.

      Voorwaarde is wel dat deze bebouwing legaal toegestaan is;

    • c.

      Eventuele bouwruimte/-volume die niet benut was, is geen onderdeel van deze berekening;

  • 4.

    De berekende bijdrage ‘nieuwe situatie’ wordt verminderd met de bijdrage ‘bestaande situatie’.

Het resultaat van punt 4. is de bijdrage die de initiatiefnemer moet betalen. Dit bedrag is nooit lager dan € 0,-. Met andere woorden: een initiatiefnemer ontvangt geen bijdrage van de gemeente. Ook is er geen sprake van verrekening van een mogelijk negatief resultaat met andere kostenverhaalbijdragen zoals plangebonden kosten en bijdragen op basis van verordeningen (leges).

 

5.5 Korting op de bijdrage vanwege ‘macroaftopping’

Om te voorkomen dat de gemeente een te hoge bijdrage vraagt waarmee het plan financieel onhaalbaar wordt, kan de gemeente macroaftopping toepassen. Zo kan de gemeente de bijdrage verlagen wanneer de economische uitvoerbaarheid van het bouwplan onder druk komt te staan en het maatschappelijk belang van het bouwplan hoog wordt geschat. Het is geen automatisme dat de gemeente deze korting toepast. Bij een korting vanwege macro-aftopping moet de bijdrage wel elders in de begroting gedekt worden. De gemeente zal de mogelijkheid van macro-aftopping daarom zeer spaarzaam en bij uitzondering inzetten.

 

Als het voorkomt dat een ontwikkelende derde zich beroept op het principe van macro-aftopping geeft deze partij een onderbouwing en volledige openheid in de (particuliere) grondexploitatie. Vervolgens toetst de ambtelijke organisatie op basis van de bij hen bekende gegevens, kengetallen en bekendheid met de lokale marktsituatie deze exploitatie op realiteit en marktconformiteit. Een belangrijk onderdeel is de toets op de inbreng van de gronden en/of opstallen. Dit kan in de vorm van het laten uitvoeren van een taxatie, of op basis van referenties.

 

Als toepassing van macro-aftopping ertoe leidt dat niet alle kosten verhaalbaar zijn en de gemeente niet bereid of in staat is dit tekort voor eigen rekening te nemen, betekent dit dat de ontwikkeling financieel niet haalbaar is en dat de gemeente geen medewerking verleent aan het initiatief. Het college kan besluiten hiervan af te wijken. De gemeente ziet af van of vraagt een lagere bijdrage in het kostenverhaal van bovenwijkse kosten en financiële bijdragen. De initiatiefnemer betaalt wel de bijdrage kostenverhaal voor de plangebonden kosten en de bijdragen uit verordeningen (leges). Deze werkwijze sluit aan bij het publiekrechtelijk spoor van kostenverhaal.

 

5.6 Bijdragen vastleggen in een anterieure overeenkomst

Alle afspraken over het initiatief leggen we vast in een anterieure overeenkomst tussen de initiatiefnemer en de gemeente. Deze afspraken gaan over de ruimtelijke inpasbaarheid, programma, planning, taakverdeling, nadeelcompensatie en de economisch financiële onderdelen van de ontwikkeling. In de overkomst leggen we vast welke plangebonden kosten (planeigen/fysieke kosten en ambtelijke inzet) de initiatiefnemer betaalt. De bijdrage aan gebiedsoverstijgende kosten voor bovenwijkse voorzieningen en financiële bijdrage zijn ook een vast onderdeel van de overeenkomst.

 

5.7 Wanneer vallen initiatieven niet onder dit Programma Kostenverhaal?

Alle bouwmogelijkheden of functieverruimingen die toegestaan zijn op basis van het omgevingsplan zijn géén initiatief dat onder dit programma valt. Dit betekent dat wij hiervoor geen bijdrage vragen. U bent hiervoor mogelijk wel leges verschuldigd wat ook van toepassing is op het zogenoemd ‘vergunningsvrij’ bouwen.

 

Dit onderscheid sluit aan bij de Omgevingswet: omgevingsplanactiviteiten (OPA’s) die binnen het omgevingsplan passen, vallen niet onder kostenverhaal. Alleen voor initiatieven die een wijziging van het omgevingsplan nodig maken of een buitenplanse omgevingsplanactiviteit (BOPA) vereisen en leiden tot een ruimtelijk besluit, kan kostenverhaal aan de orde zijn.

 

Kleine ingrepen die geen ‘bouwactiviteit’ zijn, zoals de bouw een schuurtje, tuinhuisje, dakkapel of erker komen niet in aanmerking voor kostenverhaal ook al zijn deze in strijd met het omgevingsplan. Mogelijk heeft u wel een vergunning nodig of geldt een meldingsplicht. Wellicht bent u hiervoor leges verschuldigd. Vragen hierover kunt u stellen aan de gemeente Nijkerk of bezoek onze website en zoek op “leges” voor de meest actuele legesverordening.

6 Lijst met maatregelen

 

In onderstaande kaart en tabellen zijn de maatregelen opgenomen en is aangegeven wat de relatie is met de gebieden en nieuwbouwlocaties.

 

 

Maatregelen

Gem. aandeel naar zekerheid

Indien causalitieit, aantal nieuwbouwplan(nen)

Met welke nieuwbouwplannen is er sprake van causaliteit?

Functionele realtie met gebied(en): profijt

Causaliteit met nieuwbouwplannen

Klaarwater/Euretco

Bijdrage optimalisatie Westerdorpsstraat

€ 1.050.000

Meerdere nieuwbouwplannen

Euretco en Klaarwater

Hierdoor wordt de verkeersafwikkeling van de inwoners van Hoevelaken verbeterd voor 50%

Deze investering wordt gedaan vanwege bestaande en toekomstige behoefte aan deze voorziening (verbetering verkeersafwikkeling) vanuit geheel Hoevelaken. Deels ontstaat deze uit de toekomstige woningbouw ontwikkeling Klaarwater en Euretco en deels is deze voor inwoners uit de bestaande kern Hoevelaken voor 50%. Bron: Omgevingsvisie/ Mobiliteitsvisie

Fietstunnel Westerdorpsstraat icm aanpak rotonde

€ 1.750.000

Meerdere nieuwbouwplannen

Euretco en Klaarwater

Hierdoor wordt de verkeersafwikkeling van de inwoners van Hoevelaken verbeterd voor 50%.

Deze investering wordt gedaan vanwege bestaande en toekomstige behoefte aan deze voorziening (verbetering verkeersafwikkeling) vanuit geheel Hoevelaken. Deels ontstaat deze uit de toekomstige woningbouw ontwikkeling Klaarwater en Euretco en deels is deze voor inwoners uit de bestaande kern Hoevelaken voor 50%.

Oversteekbaarheid diverse kruispunten Koninginneweg

€ 262.500

Meerdere nieuwbouwplannen

Euretco en Klaarwater

Hierdoor wordt de verkeersveiligheid vergroot waarbij ook de inwoners van Hoevelaken profijt van hebben voor 50%.

Deze investering wordt gedaan vanwege bestaande en toekomstige behoefte aan deze voorziening vanuit geheel Hoevelaken. Deels ontstaat deze uit de toekomstige woningbouw ontwikkeling Klaarwater en Euretco en deels is deze voor inwoners uit de bestaande kern Hoevelaken. voor 50%.

Verbeteren voetgangersverziening Oosterdorpsstraat richting Klaarwater

€ 175.000

Eén nieuwbouw project/plan

Deze investering wordt gedaan om woningbouw in Klaarwater te kunnen ontwikkelen. Bron: Omgevingsvisie/ Mobiliteitsvisie

fietsverbindingen tussen Horstweg en P vd Kieftlaan

€ 175.000

Meerdere nieuwbouwplannen

Euretco en Klaarwater

Hierdoor wordt de verkeersveiligheid vergroot waarbij ook de inwoners van Hoevelaken profijt van hebben. (50%)

Deze investering wordt gedaan vanwege bestaande en toekomstige behoefte aan deze voorziening vanuit geheel Hoevelaken. Deels ontstaat deze uit de toekomstige woningbouw ontwikkeling Klaarwater en Euretco en deels is deze voor inwoners uit de bestaande kern Hoevelaken voor 50%.

Rotondes veilige aansluiting klaarwater

€ 700.000

Eén nieuwbouw project/plan

Deze investering wordt gedaan om woningbouw in Klaarwater te kunnen ontwikkelen.

Fietspad klaarwater en afwaarderen 60 naar 50

€ 560.000

Eén nieuwbouw project/plan

Hierdoor wordt de veiligheid voor de fietser verbeterd waarvan inwoners van Hoevelaken profijt van hebben (50%).

Deze investering (verbetering primaire fietsroute) wordt gedaan vanwege bestaande en toekomstige behoefte aan deze voorziening vanuit geheel Hoevelaken. Deels ontstaat deze uit de toekomstige woningbouw ontwikkeling Klaarwater deels is deze voor inwoners uit de bestaande kern Hoevelaken voor 50%. Bron: Omgevingsvisie/ Mobiliteitsvisie

OV voorzieningen - Klaarwater/Euretco

€ 280.000

Meerdere nieuwbouwplannen

Euretco en Klaarwater

Deze investering wordt gedaan vanwege bestaande en toekomstige behoefte aan OV voorzieningen vanuit de hele kern Hoevelaken. Voor 50% ontstaat deze investering uit de bestaande behoefte voor het verbeteren van OV Voorzieningen. Bron: Omgevingsvisie/ Mobiliteitsvisie

Deze investering wordt gedaan vanwege bestaande en toekomstige behoefte aan OV voorzieningen vanuit de hele kern Hoevelaken. Voor 50% ontstaat deze investering uit de toekomstige woningbouw ontwikkeling Klaarwater.. Bron: Omgevingsvisie/ Mobiliteitsvisie

Grondverwerving Klaarwater/Euretco

€ 140.000

Meerdere nieuwbouwplannen

Euretco en Klaarwater

Investering in de ontsluiting en fietsstructuur vragen om grondverwerving. Een groot gedeelte van de gemeente Nijkerk heeft hier profijt van. Bron: Omgevingsvisie/ Mobiliteitsvisie. Onderdeel van investeringsmaatregel 4 en 7

Deze investering (verbetering primaire fietsroute) wordt gedaan vanwege bestaande en toekomstige behoefte aan deze voorziening vanuit geheel Hoevelaken. Deels ontstaat deze uit de toekomstige woningbouw ontwikkeling Klaarwater deels is deze voor inwoners uit de bestaande kern Hoevelaken voor 50%. Bron: Omgevingsvisie/ Mobiliteitsvisie

 

Stadshaven

bijdrage ontsluiting (aanpak vri nijverheidsstraat n301)

€ 1.750.000

Eén nieuwbouw project/plan

Hierdoor ontstaat er een betere afwikkeling van het doorgaande verkeer rondom Nijkerk en verkeer voor de diverse bedrijventerrein. (25%) Bron: Omgevingsvisie/ Mobiliteitsvisie

Deze investering wordt gedaan vanwege bestaande en toekomstige behoefte aan deze voorziening vanuit geheel Hoevelaken. Voor 75% ontstaat deze investering uit de toekomstige woningbouw ontwikkeling Stadhaven.

Havenlijn deel 1 Stationsweg - Wallerstraat

€ 210.000

Eén nieuwbouw project/plan

Deze investering (100% )wordt gedaan in verband met de woningbouwontwikkeling in Stadshaven om een directe fietsverbinding te maken richting OV (station) en heeft relatie met deel 2 en 3. Bron: Omgevingsvisie/ Mobiliteitsvisie/ Gebiedsvisie Stadshaven

Havenlijn deel 2 Wallerstraat - Vetkamp

€ 262.500

Eén nieuwbouw project/plan

Hierdoor hebben ook inwoners van Nijkerk profijt (50%) van een snelle en goede fietsverbinding naar het OV (station) Bron: Omgevingsvisie/ Mobiliteitsvisie

Deze investering (50%) wordt deels gedaan in verband met de woningbouwontwikkeling in Stadshaven en deels voor inwoners van Nijkerk om een directe fietsverbinding te maken richting OV (station) en heeft relatie met deel 1 en 3. Bron: Omgevingsvisie/ Mobiliteitsvisie/ Gebiedsvisie Stadshaven

Havenlijn deel 3 Vetkamp - Nijverheidsstraat

€ 262.500

nvt - geen causaliteit

Hierdoor hebben ook inwoners van Nijkerk profijt (75%) van een snelle en goede fietsverbinding naar het OV (station) Bron: Omgevingsvisie/ Mobiliteitsvisie

Deze investering (25%) wordt deels gedaan in verband met de woningbouwontwikkeling in Stadshaven en deels voor inwoners van Nijkerk om een directe fietsverbinding te maken richting OV (station) en heeft relatie met deel 1 en 2. Bron: Omgevingsvisie/ Mobiliteitsvisie/ Gebiedsvisie Stadshaven

Grondverwerving nijverheidstraat n301

€ 248.500

Eén nieuwbouw project/plan

Ten behoeve van de investering ontsluiting Nijverheidsstraat /N30. Hierdoor ontstaat er een betere afwikkeling van het doorgaande verkeer rondom Nijkerk en verkeer voor de diverse bedrijventerrein. (25%) Bron: Omgevingsvisie/ Mobiliteitsvisie

Deze investering (ontsluiting N301/Nijverheidsstraat) wordt gedaan vanwege bestaande en toekomstige behoefte aan deze voorziening vanuit geheel Nijkerk. Voor 75% ontstaat deze investering uit de toekomstige woningbouw ontwikkeling Stadhaven en deels voor de afwikkelinge van het verkeer vanuit bedrijventerrein en doorgaand verkeer rondom Nijkerk. Bron: Omgevingsvisie/ Mobiliteitsvisie/ Gebiedsvisie Stadshaven

Recreatieve fietsverbinding in noordelijke richting

€ 350.000

nvt - geen causaliteit

Realisatie passantenhaven

€ 3.500.000

nvt - geen causaliteit

Toegankelijk maken van water/aanpassen kade- luie trappen

€ 700.000

nvt - geen causaliteit

 

Luxool/Bronswerk stationsomgeving

tunnel Bloemendaalseweg met fiets

€ 8.750.000

Meerdere nieuwbouwplannen

Luxool en Bronswerk

Hierdoor ontstaat er een betere afwikkeling van het doorgaande verkeer rondom Nijkerk (N301) en verkeer vanuit de ontwikkeling Luxool/Bronswerk. Hierdoor wordt de leefbaarheid van wijken verbeterd door voorkoming van sluipverkeer. Een groot gedeelte van de gemeente Nijkerk heeft hier profijt van (75%) Bron: Omgevingsvisie/ Mobiliteitsvisie

Deze investering wordt gedaan vanwege bestaande en toekomstige behoefte aan deze voorziening vanuit geheel Hoevelaken. Voor 25% ontstaat deze investering uit de toekomstige woningbouw ontwikkeling Luxool/Bronswerk en deels voor de afwikkelingen van het verkeer vanuit de kern Nijkerk en doorgaand verkeer rondom Nijkerken ontlasting van de N301 door Nijkerk. . Bron: Omgevingsvisie/ Mobiliteitsvisie

rondweg + verlichting

€ 3.290.000

Meerdere nieuwbouwplannen

Luxool en Bronswerk

Hierdoor ontstaat er een betere afwikkeling van het doorgaande verkeer rondom Nijkerk (N301) en verkeer vanuit de ontwikkeling Luxool/Bronswerk. Hier-door wordt de leefbaarheid van wijken verbeterd door voorkoming van sluipverkeer. Een groot gedeelte van de gemeente Nijkerk heeft hier profijt van (75%)

Deze investering wordt gedaan van-wege bestaande en toekomstige behoefte aan deze voorziening vanuit geheel Hoevelaken. Voor 25% ont-staat deze investering uit de toe-komstge woningbouw ontwikkeling Luxool/Bronswerk en deels voor de afwikkelingen van het verkeer vanuit de kern Nijkerk en doorgaand verkeer rondom Nijkerk en ontlasting van de N301 door Nijkerk. . Bron: Omgevingsvisie/ Mobiliteitsvisie

2 rotondes voor aanlsuiting woningbouwontwikkeling en sportvelden.

€ 700.000

Meerdere nieuwbouwplannen

Luxool en Bronswerk

Hierdoor ontstaat er een betere afwikkeling van het doorgaande verkeer rondom Nijkerk (N301) en verkeer vanuit de ontwikkeling Luxool/Bronswerk. Hier-door wordt de leefbaar-heid van wijken verbe-terd door voorkoming van sluipverkeer. Een groot gedeelte van de gemeente Nijkerk heeft hier profijt van (75%)

Deze investering wordt gedaan van-wege bestaande en toekomstige behoefte aan deze voorziening vanuit geheel Hoevelaken. Voor 25% ont-staat deze investering uit de toe-komstge woningbouw ontwikkeling Luxool/Bronswerk en deels voor de afwikkelinge van het verkeer vanuit bede kern Nijkerk en doorgaand verkeer rondom Nijkerken ontlasting van de N301 door Nijkerk. . Bron: Omgevingsvisie/ Mobiliteitsvisie

4 kruising

€ 2.100.000

Meerdere nieuwbouwplannen

Luxool en Bronswerk

Hierdoor ontstaat er een betere afwikkeling van het doorgaande verkeer rondom Nijkerk (N301) en verkeer vanuit de ontwikkeling Luxool/Bronswerk. Hier-door wordt de leefbaar-heid van wijken verbe-terd door voorkoming van sluipverkeer. Een groot gedeelte van de gemeente Nijkerk heeft hier profijt van (75%) Bron: Omgevingsvisie/ Mobiliteitsvisie

Deze investering wordt gedaan van-wege bestaande en toekomstige behoefte aan deze voorziening vanuit geheel Hoevelaken. Voor 25% ont-staat deze investering uit de toe-komstge woningbouw ontwikkeling Luxool/Bronswerk en deels voor de afwikkelinge van het verkeer vanuit bede kern Nijkerk en doorgaand verkeer rondom Nijkerken ontlasting van de N301 door Nijkerk. . Bron: Omgevingsvisie/ Mobiliteitsvisie

fietstunnel stationsomgeving

€ 12.600.000

Meerdere nieuwbouwplannen

Luxool en Bronswerk

Hier-door wordt de leefbaar-heid van wijken verbeterd door voorkoming van sluipverkeer en verbetering fietsvoorzieningen. Een groot gedeelte van de gemeente Nijkerk heeft hier profijt van (75%) Bron: Omgevingsvisie/ Mobiliteitsvisie

Voor 25% ontstaat deze investering uit de toekomstige woningbouw ontwikkeling Luxool/Bronswerk. . Bron: Omgevingsvisie/ Mobiliteitsvisie

tweerichtingenfietspad langs rondweg

€ 770.000

Meerdere nieuwbouwplannen

Luxool en Bronswerk

Door deze investering ontstaat er een snelle regionale fietsroute met een hoge verkeersveiligheid en hebben fietsers hier profijt van. Tevens zijn deze maatregelen om de fiets te bevorderen. Deze fietsroute wordt een regionale fietsroute (75%) Bron: Omgevingsvisie/ Mobiliteitsvisie

Voor 25% ontstaat deze investering uit de toekomstge woningbouw ontwikkeling Luxool/Bronswerk en deels voor de afwikkelinge van het fietsverkeer rondom de kern Nijkerk voor. . Bron: Omgevingsvisie/ Mobiliteitsvisie

OV voorzieningen - Luxool/Bronswerk stationsomgeving

€ 175.000

Meerdere nieuwbouwplannen

Luxool en Bronswerk

Deze investering wordt gedaan vanwege bestaande en toekomstige behoefte aan OV voorzieningen vanuit de hele kern Hoevelaken. Voor 50% ontstaat deze investering uit de bestaande behoefte voor het verbeteren van OV Voorzieningen. Bron: Omgevingsvisie/ Mobiliteitsvisie

Deze investering wordt gedaan vanwege bestaande en toekomstige behoefte aan OV voorzieningen vanuit de hele kern Hoevelaken. Voor 50% ontstaat deze investering uit de toekomstige woningbouw ontwikkeling Klaarwater.. Bron: Omgevingsvisie/ Mobiliteitsvisie

landschappelijke inpassing

€ 700.000

Meerdere nieuwbouwplannen

Luxool en Bronswerk

Met deze investering ontstaat er een goede inpassing van de rondweg in het landschappelijk gebied. Een groot gedeelte van de gemeente Nijkerk heeft hier profijt van (75%) Bron: Omgevingsvisie/ Mobiliteitsvisie

Met deze investering ontstaat er een goede inpassing van de rondweg in het lanschappelijk gebied. Voor 25% ontstaat deze investering uit de toe-komstige woningbouw ontwikkeling Luxool/Bronswerk . Bron: Omgevingsvisie/ Mobiliteitsvisie

Grondverwerving Luxool/Bronswerk

€ 6.921.250

Meerdere nieuwbouwplannen

Luxool en Bronswerk

Investering in de ontsluiting en landschappelijke inpassing vragen om grondverwerving. Een groot gedeelte van de gemeente Nijkerk heeft hier profijt van (75%) Bron: Omgevingsvisie/ Mobiliteitsvisie

Investering in de ontsluiting en landschappelijke inpassing vragen om grondverwerving. Voor 25% ontstaat deze investering uit de toekomstige woningbouw ontwikkeling Luxool/Bronswerk . Bron: Omgevingsvisie/ Mobiliteitsvisie

 

Slichtenhorst

doortrekken Arkemheenweg + verlichting

€ 3.150.000

Eén nieuwbouw project/plan

Met de investering ontstaat er een betere afwikkeling van het doorgaande verkeer rondom Nijkerk (N301) en verkeer vanuit de ontwikkeling Slichtenhorst. De leefbaarheid van wijken verbeterd door voorkoming van sluipverkeer en ruimte voor andere vervoerswijze. Een groot gedeelte van de gemeente Nijkerk heeft hier profijt van (75%) Bron: Omgevingsvisie/ Mobiliteitsvisie

Deze investering wordt gedaan vanwege bestaande en toekomstige behoefte aan deze voorziening vanuit de kern Nijkerk. Voor 25% ontstaat deze investering uit de toekomstige woningbouw ontwikkeling Slichtenhorst.

rotonde

€ 350.000

Eén nieuwbouw project/plan

Met de investering ontstaat er een betere afwikkeling van het doorgaande verkeer rondom Nijkerk (N301) en verkeer vanuit de ontwikkeling Slichtenhorst. De leefbaarheid van wijken verbeterd door voorkoming van sluipverkeer en ruimte voor andere vervoerswijze. Een groot gedeelte van de gemeente Nijkerk heeft hier profijt van (75%) Bron: Omgevingsvisie/ Mobiliteitsvisie

Deze investering wordt gedaan vanwege bestaande en toekomstige behoefte aan deze voorziening vanuit de kern Nijkerk. Voor 25% ontstaat deze investering uit de toekomstige woningbouw ontwikkeling Slichtenhorst. Bron: Omgevingsvisie/ Mobiliteitsvisie

aanpassing bestaande rotonde Amersfoortseweg icm fietstunnel

€ 1.400.000

Eén nieuwbouw project/plan

Met de investering ontstaat er een betere afwikkeling van het doorgaande verkeer rondom Nijkerk (N301) en verkeer vanuit de ontwikkeling Slichtenhorst. De leefbaarheid van wijken verbeterd door voorkoming van sluipverkeer en ruimte voor andere vervoerswijze. Een groot gedeelte van de gemeente Nijkerk heeft hier profijt van (75%) Bron: Omgevingsvisie/ Mobiliteitsvisie

Deze investering wordt gedaan vanwege bestaande en toekomstige behoefte aan deze voorziening vanuit de kern Nijkerk. Voor 25% ontstaat deze investering uit de toekomstige woningbouw ontwikkeling Slichtenhorst. Bron: Omgevingsvisie/ Mobiliteitsvisie

tweerichtingenfietspad

€ 735.000

Eén nieuwbouw project/plan

Door deze investering ontstaat er een snelle regionale fietsroute met een hoge verkeersveiligheid en hebben fietsers hier profijt van. Tevens zijn deze maatregelen om de fiets te bevorderen. Deze fietsroute wordt een regionale fietsroute (75%) Bron: Omgevingsvisie/ Mobiliteitsvisie

Voor 25% ontstaat deze investering uit de toekomstige woningbouw ontwikkeling Slichtenhorst en deels voor de afwikkeling van het lokale en regionale fietsverkeer. Bron: Omgevingsvisie/ Mobiliteitsvisie

fietstunnel

€ 1.750.000

Eén nieuwbouw project/plan

Door deze investering ontstaat er een snelle regionale fietsroute met een hoge verkeersveiligheid en hebben fietsers hier profijt van. Tevens zijn deze maatregelen om de fiets te bevorderen. Deze fietsroute wordt een regionale fietsroute (75%) Bron: Omgevingsvisie/ Mobiliteitsvisie

Voor 25% ontstaat deze investering uit de toekomstige woningbouw ontwikkeling Slichtenhorst en deels voor de afwikkeling van het lokale en regionale fietsverkeer . Bron: Omgevingsvisie/ Mobiliteitsvisie

Grondverwerving Slichtenhorst

€ 2.283.750

Meerdere nieuwbouwplannen

Luxool en Bronswerk

Investering in de ontsluiting en landschappelijke inpassing vragen om grondverwerving. Een groot gedeelte van de gemeente Nijkerk heeft hier profijt van (75%) Bron: Omgevingsvisie/ Mobiliteitsvisie

Investering in de ontsluiting en landschappelijke inpassing vragen om grondverwerving. Voor 25% ontstaat deze investering uit de toekomstige woningbouw ontwikkeling Luxool/Bronswerk . Bron: Omgevingsvisie/ Mobiliteitsvisie

 

Algemeen versterken en uitbreiden hoofdstructuur

bijdrage knp hvl geluid, openstelling op en afrit en stoutenburgerln bok 2

€ 1.500.000

nvt - geen causaliteit

Hierdoor ontstaat er een betere afwikkeling van het doorgaande verkeer rondom Hoevelaken, een geluidsbescherming langs de A28 en verbetering van OV voorziening nabij Station Hoevelaken Inwoners en bedrijven van de gemeente Nijkerk hebben hier profijt van. Bron: Omgevingsvisie/ Mobiliteitsvisie

Geen Causaliteit

bijdrage knp hoevelaken inzake westerdorpsstraat

€ 1.750.000

nvt - geen causaliteit

Hierdoor ontstaat er een betere afwikkeling van het doorgaande verkeer rondom Hoevelaken. Inwoners en bedrijven van de kern Hoevelaken hebben hier profijt van.

Geen Causaliteit

bijdrage verbreding Berencamperweg incl fietspaden

€ 1.750.000

nvt - geen causaliteit

Hierdoor ontstaat er een betere afwikkeling van het doorgaande verkeer rondom Nijkerk (N301) De leefbaarheid van wijken wordt verbeterd door voorkoming van sluipverkeer. Inwoners en bedrijven van de gemeente Nijkerk hebben hier profijt van.

Geen Causaliteit

bijdrage reconstructie Watergoorweg/N301

€ 1.750.000

nvt - geen causaliteit

Hierdoor ontstaat er een betere afwikkeling van het doorgaande verkeer rondom Nijkerk (N301) De leefbaarheid van wijken wordt verbeterd door voorkoming van sluipverkeer. Inwoners en bedrijven van de gemeente Nijkerk hebben hier profijt van.

Geen Causaliteit

bijdrage opwaarderen aansluiting Patroonstraat

€ 280.000

nvt - geen causaliteit

Hierdoor ontstaat er een betere afwikkeling van het doorgaande verkeer rondom Nijkerk (N301) De leefbaarheid van wijken wordt verbeterd door voorkoming van sluipverkeer. Inwoners en bedrijven van de gemeente Nijkerk hebben hier profijt van.

Geen Causaliteit

bijdrage Zeedijk vri irt ontwikklingen flevoland

€ 280.000

nvt - geen causaliteit

Hierdoor ontstaat er een betere afwikkeling van het doorgaande verkeer rondom Nijkerk (N301) De leefbaarheid van wijken wordt verbeterd door voorkoming van sluipverkeer. Inwoners en bedrijven van de gemeente Nijkerk hebben hier profijt van.

Geen Causaliteit

bijdrage bypass n798 en fietstunnels

€ 1.750.000

nvt - geen causaliteit

Hierdoor ontstaat er een betere afwikkeling van het doorgaande verkeer rondom Nijkerk (N301) De leefbaarheid van wijken wordt verbeterd door voorkoming van sluipverkeer. Voor fietsers zorgt deze investering voor een betere oversteekbaarheid en verkeersveiligheid. Inwoners en bedrijven van de gemeente Nijkerk hebben hier profijt van, alsmede de inwoners en bedrijven van de gemeente Putten

Geen Causaliteit

bijdrage rotonde Arkemheenweg/n301

€ 245.000

nvt - geen causaliteit

Hierdoor ontstaat er een betere afwikkeling van het doorgaande verkeer rondom Nijkerk (N301) De leefbaarheid van wijken wordt verbeterd door voorkoming van sluipverkeer. Inwoners en bedrijven van de gemeente Nijkerk hebben hier profijt van.

Geen Causaliteit

verbreding Arkemheenweg

€ 2.100.000

nvt - geen causaliteit

Hierdoor ontstaat er een betere afwikkeling van het doorgaande verkeer rondom Nijkerk (N301) De leefbaarheid van wijken wordt verbeterd door voorkoming van sluipverkeer. Inwoners en bedrijven van de gemeente Nijkerk hebben hier profijt van.

Geen Causaliteit

aanpassen rotondes Arkemheenweg

€ 1.050.000

nvt - geen causaliteit

Hierdoor ontstaat er een betere afwikkeling van het doorgaande verkeer rondom Nijkerk (N301) De leefbaarheid van wijken wordt verbeterd door voorkoming van sluipverkeer. Inwoners en bedrijven van de gemeente Nijkerk hebben hier profijt van.

Geen Causaliteit

afkoop n303 aan provincie

€ 175.000

nvt - geen causaliteit

Hierdoor ontstaat er een betere afwikkeling van het doorgaande verkeer rondom Nijkerk (N301) De leefbaarheid van wijken wordt verbeterd door voorkoming van sluipverkeer. Inwoners en bedrijven van de gemeente Nijkerk hebben hier profijt van.

Geen Causaliteit

Fietstunnel kruising Paasbosweg/Oude Barneveldseweg

€ 875.000

nvt - geen causaliteit

Door deze investering ontstaat er op deze regionale fietsroute een hoge verkeersveiligheid en hebben fietsers hier profijt van. Tevens zijn deze maatregelen om de fiets te bevorderen. Bron: Omgevingsvisie/ Mobiliteitsvisie

Geen Causaliteit

aansluiting bunschoterweg op corlaer vathorst incl rotonde

€ 1.750.000

nvt - geen causaliteit

Hierdoor ontstaat er een betere afwikkeling van het doorgaande verkeer rondom Nijkerk (N301) De leefbaarheid van wijken wordt verbeterd door voorkoming van sluipverkeer. Inwoners en bedrijven van de gemeente Nijkerk hebben hier profijt van.

Geen Causaliteit

extra fiets tunnels agaatvlinder en arkerpoort

€ 2.800.000

nvt - geen causaliteit

Hierdoor ontstaat er een betere afwikkeling van het doorgaande verkeer rondom Nijkerk (N301) De leefbaarheid van wijken wordt verbeterd door voorkoming van sluipverkeer. Inwoners en bedrijven van de gemeente Nijkerk hebben hier profijt van.

Geen Causaliteit

fietsbrug agaatvlinder naast bestaande brug

€ 700.000

nvt - geen causaliteit

Hierdoor ontstaat er een betere afwikkeling van het doorgaande verkeer rondom Nijkerk (N301) De leefbaarheid van wijken wordt verbeterd door voorkoming van sluipverkeer. Inwoners en bedrijven van de gemeente Nijkerk hebben hier profijt van.

Geen Causaliteit

Grondverwerving "Hoofdstructuur"

€ 1.134.000

nvt - geen causaliteit

Investering in de ontsluiting en fietsstructuur vragen om grondverwerving. Een groot gedeelte van de gemeente Nijkerk heeft hier profijt van. Bron: Omgevingsvisie/ Mobiliteitsvisie

Geen Causaliteit

 

Leefbaarheid/veiligheid fiets/voetgangers

afwaarderen oude barneveldseweg , inc verbreding fietspad

€ 455.000

nvt - geen causaliteit

De investering zal de verkeersveiligheid en leefbaarheid op de Oude Barneveldseweg verbeteren. Het afwaarderen van de Oude Barneveldseweg tussen de Beulenkamperweg en de Luxoolseweg naar een 30 km/u straat zal een positief effect hebben de verkeersveiligheid en leefbaarheid ter plaatse. Dit in combinatie met de verbreding van het fietspad langs de Oude Barneveldseweg conform de vigerende richtlijnen. Aangezien het een belangrijke fietsverbinding betreft zal de gehele kern Nijkerk hiervan profiteren. Bron: Omgevingsvisie/ Mobiliteitsvisie

Geen Causaliteit

bijdrage trajectaanpak provinciale wegen (kleine maatregelen)

€ 175.000

nvt - geen causaliteit

Eens in de 10 jaar heeft de provincie een trajectaanpak voor de wegen bij haar in beheer. Uit ervaring blijkt het wenselijk een investering op te nemen om gemeentelijke wensen mee te kunnen nemen in deze trajectaanpak. De gehele gemeente Nijkerk zal hier profijt van hebben. Bron: Omgevingsvisie/ Mobiliteitsvisie

Geen Causaliteit

veiligheid fietsers buitengebied west

€ 875.000

nvt - geen causaliteit

Door deze investering ontstaat er een betere leefkwaliteit en verkeersveiligheid en hebben bewoners van de totale gemeente Nijkerk hier profijt van. Tevens zijn deze maatregelen om de fiets te bevorderen. Bron: Omgevingsvisie/ Mobiliteitsvisie

Geen Causaliteit

veiligheid fietsers buitengebied oost

€ 875.000

nvt - geen causaliteit

Door deze investering ontstaat er een betere leefkwaliteit en verkeersveiligheid en hebben bewoners van de gemeente Nijkerk hier profijt van. Tevens zijn deze maatregelen om de fiets te bevorderen. Bron: Omgevingsvisie/ Mobiliteitsvisie

Geen Causaliteit

reconstructie luxoolseweg

€ 175.000

nvt - geen causaliteit

Door deze investering ontstaat er een betere leefkwaliteit en verkeersveiligheid en hebben bewoners van gemeente Nijkerk hebben hier profijt van. Tevens zijn deze maatregelen om de fiets te bevorderen. Bron: Omgevingsvisie/ Mobiliteitsvisie

Geen Causaliteit

tinbergerlaan & nobellaan afwaarderen 50 naar 30 en fietspaden

€ 350.000

nvt - geen causaliteit

Door deze investering ontstaat er een betere leefkwaliteit en verkeersveiligheid en hebben bewoners van Gemeente Nijkerk hier profijt van. Bron: Omgevingsvisie/ Mobiliteitsvisie

Geen Causaliteit

herinrichting Gildenstraat tussen tijselingstraat en vetkamp

€ 420.000

nvt - geen causaliteit

Door deze investering ontstaat er een betere verkeersveiligheid en hebben bewoners van gemeente Nijkerk hier profijt van. Bron: Omgevingsvisie/ Mobiliteitsvisie

Geen Causaliteit

rotondes vetkamp

€ 105.000

nvt - geen causaliteit

Door deze investering ontstaat er een betere verkeersveiligheid en hebben bewoners van gemeente Nijkerk hier profijt van. Bron: Omgevingsvisie/ Mobiliteitsvisie

Geen Causaliteit

rotondes amersfoortseweg

€ 105.000

nvt - geen causaliteit

Door deze investering ontstaat er een betere verkeersveiligheid en hebben bewoners van Nijkerk hier profijt van. Tevens zijn deze maatregelen om de fiets te bevorderen. Bron: Omgevingsvisie/ Mobiliteitsvisie

Geen Causaliteit

verbreding fietspad bunschoterweg snelfietsroute

€ 420.000

nvt - geen causaliteit

Door deze investering ontstaat er een betere en verkeersveiligheid en hebben bewoners, scholieren hier profijt van. Tevens zijn deze maatregelen om de fiets te bevorderen. Deze fietsroute is een regionale fietsroute. Bron: Omgevingsvisie/ Mobiliteitsvisie

Geen Causaliteit

Fietsvoorzieningen Callenbachstraat.

€ 245.000

nvt - geen causaliteit

Door deze investering ontstaat er een betere verkeersveiligheid en hebben bewoners van Nijkerk hier profijt van. Tevens zijn deze maatregelen om de fiets te bevorderen. Bron: Omgevingsvisie/ Mobiliteitsvisie

Geen Causaliteit

verbreding Corlaerpad (fietsverbinding spoorkamp doornsteeg icm bruggen/voetpad)

€ 525.000

nvt - geen causaliteit

Door deze investering ontstaat er een betere verkeersveiligheid en hebben bewoners van Gemeente Nijkerk hier profijt van. Tevens zijn deze maatregelen om de fiets te bevorderen. Bron: Omgevingsvisie/ Mobiliteitsvisie

Geen Causaliteit

herinrichting Laakweg irt deelplan 3 nkv

€ 425.000

Eén nieuwbouw project/plan

Door deze investering wordt de verkeersveiligheid vergroot waardoor ook de inwoners van Nijkerkerveen en van het buitengebied Nijkerkerveen profijt van hebben. (40%)

Voor 60% ontstaat deze investering door de toekomstige woningbouw ontwikkeling Nijkerkerveen deelplan 3. Raadsbesluit oktober 2023

herinrichting Jacob de Boerweg irt deelplan 3 nkv

€ 300.000

Eén nieuwbouw project/plan

Door deze investering wordt de verkeersveiligheid vergroot waardoor ook de inwoners van Nijkerkerveen en van het buitengebied Nijkerkerveen profijt van hebben. (60%)

Voor 40 % ontstaat deze investering uit de toekomstige woningbouw ontwikkeling Nijkerkerveen deelplan 3.

herinrichting domstraat, Nijkerkerveen

€ 210.000

nvt - geen causaliteit

Door deze investering ontstaat er een betere leefkwaliteit en verkeersveiligheid en hebben bewoners van Nijkerkerveen hier profijt van. Tevens zijn deze maatregelen om de fiets te bevorderen. Bron: Omgevingsvisie/ Mobiliteitsvisie

Geen Causaliteit

afwaarderen westerdorpsstraat naar 30 km/u

€ 560.000

nvt - geen causaliteit

Door deze investering ontstaat er een betere leefkwaliteit en verkeersveiligheid en hebben bewoners van Hoevelaken hier profijt van. Tevens zijn deze maatregelen om de fiets te bevorderen. Bron: Omgevingsvisie/ Mobiliteitsvisie

Geen Causaliteit

afwaarderen oosterdorpsstraat naar 30 km/u

€ 560.000

nvt - geen causaliteit

Door deze investering ontstaat er een betere leefkwaliteit en verkeersveiligheid en hebben bewoners van Hoevelaken hier profijt van. Tevens zijn deze maatregelen om de fiets te bevorderen. Bron: Omgevingsvisie/ Mobiliteitsvisie

Geen Causaliteit

havenstraat 30 km/u inrichting

€ 168.000

nvt - geen causaliteit

Door deze investering ontstaat er een betere leefkwaliteit en verkeersveiligheid en hebben bewoners van Nijkerk hier profijt van. Tevens zijn deze maatregelen om de fiets te bevorderen. Bron: Omgevingsvisie/ Mobiliteitsvisie

Geen Causaliteit

kruispunt paasbosweg/oude barneveldseweg aanleg rotonde

€ 87.500

nvt - geen causaliteit

Door deze investering ontstaat er een betere verkeersveiligheid en hebben bewoners van Nijkerk hier profijt van. Tevens zijn deze maatregelen om de fiets te bevorderen. Bron: Omgevingsvisie/ Mobiliteitsvisie

Geen Causaliteit

versterken veiligheid schoolroutes (mobiliteitsvisie) 1

€ 175.000

nvt - geen causaliteit

Door deze investering ontstaat er een betere leefkwaliteit en verkeersveiligheid en hebben bewoners van Nijkerk hier profijt van. Tevens zijn deze maatregelen om de fiets te bevorderen. Bron: Omgevingsvisie/ Mobiliteitsvisie

Geen Causaliteit

versterken veiligheid schoolroutes (mobiliteitsvisie) 2

€ 175.000

nvt - geen causaliteit

Door deze investering ontstaat er een betere leefkwaliteit en verkeersveiligheid en hebben bewoners van Nijkerk hier profijt van. Tevens zijn deze maatregelen om de fiets te bevorderen. Bron: Omgevingsvisie/ Mobiliteitsvisie

Geen Causaliteit

aanpassing kruispunt fiets diverse locaties (mobiliteitsvisie) 1

€ 175.000

nvt - geen causaliteit

Door deze investering ontstaat er een betere leefkwaliteit en verkeersveiligheid en hebben bewoners van Nijkerk hier profijt van. Tevens zijn deze maatregelen om de fiets te bevorderen. Bron: Omgevingsvisie/ Mobiliteitsvisie

Geen Causaliteit

aanpassing kruispunt fiets diverse locaties (mobiliteitsvisie) 2

€ 175.000

nvt - geen causaliteit

Door deze investering ontstaat er een betere leefkwaliteit en verkeersveiligheid en hebben bewoners van Nijkerk hier profijt van. Tevens zijn deze maatregelen om de fiets te bevorderen. Bron: Omgevingsvisie/ Mobiliteitsvisie

Geen Causaliteit

verbreding fietspaden vetkamp

€ 87.500

nvt - geen causaliteit

Door deze investering ontstaat er een betere leefkwaliteit en verkeersveiligheid en hebben bewoners van Nijkerk hier profijt van. Tevens zijn deze maatregelen om de fiets te bevorderen. Bron: Omgevingsvisie/ Mobiliteitsvisie

Geen Causaliteit

fietsvoorziening zeedijk

€ 70.000

nvt - geen causaliteit

Door deze investering wordt de verkeersveiligheid bevorderd in het algemeen belang (recreatief) onderdeel van de lange afstand Zuiderzee route. Bron: Omgevingsvisie/ Mobiliteitsvisie

Geen Causaliteit

versterken primaire fietsroutes 1

€ 437.500

nvt - geen causaliteit

Door deze investering ontstaat er een betere leefkwaliteit en verkeersveiligheid en hebben bewoners van Nijkerk hier profijt van. Tevens zijn deze maatregelen om de fiets te bevorderen. Bron: Omgevingsvisie/ Mobiliteitsvisie

Geen Causaliteit

versterken primaire fietsroutes 2

€ 437.500

nvt - geen causaliteit

Door deze investering ontstaat er een betere leefkwaliteit en verkeersveiligheid en hebben bewoners van Nijkerk hier profijt van. Tevens zijn deze maatregelen om de fiets te bevorderen. Bron: Omgevingsvisie/ Mobiliteitsvisie

Geen Causaliteit

verbeteren verlichting fietsroutes

€ 175.000

nvt - geen causaliteit

Door deze investering ontstaat er een betere leefkwaliteit en verkeersveiligheid en hebben bewoners van gemeente Nijkerk hier profijt van. Tevens zijn deze maatregelen om de fiets te bevorderen. Bron: Omgevingsvisie/ Mobiliteitsvisie

Geen Causaliteit

toegankelijkheid (obstakels verkeerveiligheid, oa fietspaal sanering)

€ 87.500

nvt - geen causaliteit

Door deze investering ontstaat er een betere leefkwaliteit en verkeersveiligheid en hebben bewoners van Nijkerk hier profijt van. Tevens zijn deze maatregelen om de fiets te bevorderen. Bron: Omgevingsvisie/ Mobiliteitsvisie

Geen Causaliteit

fietsvoorzieningen verkeersveiligheid

€ 350.000

nvt - geen causaliteit

Door deze investering ontstaat er een betere leefkwaliteit en verkeersveiligheid en hebben bewoners van de gemeente Nijkerk hier profijt van. Tevens zijn deze maatregelen om de fiets te bevorderen. Bron: Omgevingsvisie/ Mobiliteitsvisie

Geen Causaliteit

 

Leefbaarheidsmaatregelen stil asfalt/geluidschermen

Berencamperweg

€ 525.000

Meerdere nieuwbouwplannen

Luxool en Bronswerk

Door deze investering hebben bewoners van de wijk Campenbuurt hier profijt van en wordt hun leefklimaat verbeterd. (75%) Bron: Omgevingsvisie/ Mobiliteitsvisie

Deze investering is nodig voor leefbaarheid in de wijk Campenbuurt. Voor een gedeelte ontstaat dit door de toename van verkeer en ontwikkeling van de toekomstige woningbouwontwikkeling Luxool/Bronswerk (25%). Een andere gedeelte wordt veroorzaakt van toename verkeer vanuit Putten en doordat vanuit de mobiliteit de visie om verkeer zo snel mogelijk naar buiten af te wikkelen. Hierdoor wordt de leefbaarheid van wijken in Nijkerk verbeterd. Bron: Omgevingsvisie/ Mobiliteitsvisie

Koninginneweg

€ 875.000

nvt - geen causaliteit

Door deze investering hebben bewoners van de kern Hoevelaken hier profijt van en wordt hun leefklimaat verbeterd. (60%) Bron: Omgevingsvisie/ Mobiliteitsvisie

Deze investering is nodig voor de leefbaarheid van de woongebieden langs de Koninginnenweg in Hoevelaken. Voor een gedeelte ontstaat dit door de toename van verkeer en ontwikkeling van de toekomstige woningbouwontwikkeling Klaarwater/Ek-Terrein (40%). Een andere gedeelte wordt veroorzaakt van toename verkeer vanuit Zwartebroek en doordat vanuit de mobiliteit de visie om verkeer zo snel mogelijk naar buiten af te wikkelen. Hierdoor wordt de leefbaarheid van wijken in Hoevelaken verbeterd. Bron: Omgevingsvisie/ Mobiliteitsvisie

 

Leefbaarheid veiligheid wijken reconstructies 50 jaar en ouder

reconstructie beulenkamp

€ 4.095.000

nvt - geen causaliteit

Door deze investering hebben inwoners van deze wijk profijt van een toekomstbestendige openbare ruimte, die voldoet aan de huidige eisen van verkeersveligheid, klimaatadapatie, waterberging en aanpassing electriciteitsnet net voor de energietransitie. Om in 2050 CO2 neutraal te zijn door duurzame energie in plaats van Gas. Bron: beheerplan wegen/routekaart energie neutraal/programma water.

Geen Causaliteit

reconstructie paasbos gedeelte 1.

€ 3.983.000

nvt - geen causaliteit

Door deze investering hebben inwoners van deze wijk profijt van een toekomstbestendige openbare ruimte, die voldoet aan de huidige eisen van verkeersveligheid, klimaatadapatie, waterberging en aanpassing electriciteitsnet net voor de energietransitie. Om in 2050 CO2 neutraal te zijn door duurzame energie in plaats van Gas. Bron: beheerplan wegen/routekaart energie neutraal/programma water.

Geen Causaliteit

reconstructie paasbos gedeelte 2.

€ 2.800.000

nvt - geen causaliteit

Door deze investering hebben inwoners van deze wijk profijt van een toekomstbestendige openbare ruimte, die voldoet aan de huidige eisen van verkeersveligheid, klimaatadapatie, waterberging en aanpassing electriciteitsnet net voor de energietransitie. Om in 2050 CO2 neutraal te zijn door duurzame energie in plaats van Gas. Bron: beheerplan wegen/routekaart energie neutraal/programma water.

Geen Causaliteit

reconstructie strijland I

€ 3.990.000

nvt - geen causaliteit

Door deze investering hebben inwoners van deze wijk profijt van een toekomstbestendige openbare ruimte, die voldoet aan de huidige eisen van verkeersveligheid, klimaatadapatie, waterberging en aanpassing electriciteitsnet net voor de energietransitie. Om in 2050 CO2 neutraal te zijn door duurzame energie in plaats van Gas. Bron: beheerplan wegen/routekaart energie neutraal/programma water.

Geen Causaliteit

reconstructie strijland II

€ 3.815.000

nvt - geen causaliteit

Door deze investering hebben inwoners van deze wijk profijt van een toekomstbestendige openbare ruimte, die voldoet aan de huidige eisen van verkeersveligheid, klimaatadapatie, waterberging en aanpassing electriciteitsnet net voor de energietransitie. Om in 2050 CO2 neutraal te zijn door duurzame energie in plaats van Gas. Bron: beheerplan wegen/routekaart energie neutraal/programma water.

Geen Causaliteit

reconstructie hoevelaken west

€ 5.264.000

nvt - geen causaliteit

Door deze investering hebben inwoners van deze wijk profijt van een toekomstbestendige openbare ruimte, die voldoet aan de huidige eisen van verkeersveligheid, klimaatadapatie, waterberging en aanpassing electriciteitsnet net voor de energietransitie. Om in 2050 CO2 neutraal te zijn door duurzame energie in plaats van Gas. Bron: beheerplan wegen/routekaart energie neutraal/programma water.

Geen Causaliteit

reconstructie hoevelaken midden

€ 4.868.500

nvt - geen causaliteit

Door deze investering hebben inwoners van deze wijk profijt van een toekomstbestendige openbare ruimte, die voldoet aan de huidige eisen van verkeersveligheid, klimaatadapatie, waterberging en aanpassing electriciteitsnet net voor de energietransitie. Om in 2050 CO2 neutraal te zijn door duurzame energie in plaats van Gas. Bron: beheerplan wegen/routekaart energie neutraal/programma water.

Geen Causaliteit

reconstructie t hazeveld eo

€ 1.750.000

nvt - geen causaliteit

Door deze investering hebben inwoners van deze wijk profijt van een toekomstbestendige openbare ruimte, die voldoet aan de huidige eisen van verkeersveligheid, klimaatadapatie, waterberging en aanpassing electriciteitsnet net voor de energietransitie. Om in 2050 CO2 neutraal te zijn door duurzame energie in plaats van Gas. Bron: beheerplan wegen/routekaart energie neutraal/programma water.

Geen Causaliteit

reconstructie bedrijventerrein arkervaart west

€ 2.292.500

nvt - geen causaliteit

Het bedrijventerrein is aangelegd in de periode 1980-1990. De huidige inrichting is verouderd en niet passend bij een toekomstig bestendig bedrijventerrein. Dit vraagt om een investering Met de reconstructie kan de inrichting van het bedrijventerrein in overeenstemming worden gebracht met de vigerende richtlijnen waarbij aandacht is voor actuele onderwerpen zoals vergroening, waterberging en de energietransitie. Bron: beheerplan wegen/routekaart energie neutraal/programma water.

Geen Causaliteit

reconstructie Nautena noord

€ 1.375.500

nvt - geen causaliteit

Door deze investering hebben inwoners van deze wijk profijt van een toekomstbestendige openbare ruimte, die voldoet aan de huidige eisen van verkeersveligheid, klimaatadapatie, waterberging en aanpassing electriciteitsnet net voor de energietransitie. Om in 2050 CO2 neutraal te zijn door duurzame energie in plaats van Gas. Bron: beheerplan wegen/routekaart energie neutraal/programma water.

Geen Causaliteit

reconstructie Nautena zuid

€ 1.757.000

nvt - geen causaliteit

Door deze investering hebben inwoners van deze wijk profijt van een toekomstbestendige openbare ruimte, die voldoet aan de huidige eisen van verkeersveligheid, klimaatadapatie, waterberging en aanpassing electriciteitsnet net voor de energietransitie. Om in 2050 CO2 neutraal te zijn door duurzame energie in plaats van Gas. Bron: beheerplan wegen/routekaart energie neutraal/programma water.

Geen Causaliteit

reconstructie Hoevelaken noord

€ 6.447.000

nvt - geen causaliteit

Door deze investering hebben inwoners van deze wijk profijt van een toekomstbestendige openbare ruimte, die voldoet aan de huidige eisen van verkeersveligheid, klimaatadapatie, waterberging en aanpassing electriciteitsnet net voor de energietransitie. Om in 2050 CO2 neutraal te zijn door duurzame energie in plaats van Gas. Bron: beheerplan wegen/routekaart energie neutraal/programma water.

Geen Causaliteit

reconstructie wouter blomstraat eo

€ 735.000

nvt - geen causaliteit

Door deze investering hebben inwoners van deze wijk profijt van een toekomstbestendige openbare ruimte, die voldoet aan de huidige eisen van verkeersveligheid, klimaatadapatie, waterberging en aanpassing electriciteitsnet net voor de energietransitie. Om in 2050 CO2 neutraal te zijn door duurzame energie in plaats van Gas. Bron: beheerplan wegen/routekaart energie neutraal/programma water.

Geen Causaliteit

reconstructie woonwagenkamp en openbare ruimte sportcomplex watergoor

€ 476.000

nvt - geen causaliteit

De openbare ruimte is aangelegd in de periode 1980-1985. De huidige inrichting is niet meer passend binnen de vigerende inrichtingseisen waarbij de materialisatie afgeschreven en aan vervanging toe is. Dit vraagt om een investering waar binnen de onderhoudsbudgetten niet in kan worden voorzien. Met de reconstructie kan de inrichting van dit gebied in overeenstemming worden gebracht met de vigerende richtlijnen waarbij aandacht is voor actuele onderwerpen zoals vergroening, waterberging en de energietransitie. Alle inwoners van de kern nijkerk en bewoners van het gebied profiteren hiervan. Bron: beheerplan wegen/routekaart energie neutraal/programma water.

Geen Causaliteit

reconstructie stadspark (25 jaar)

€ 472.500

nvt - geen causaliteit

Bij de openbare ruimte in centra gebieden hanteren we een afschrijvingsperiode van 25 jaar. Het stadspark is inmiddels 25 jaar. De openbare ruimte vraagt om een upgrade. Alle inwoners van de gemeente Nijkerk profiteren hiervan. Bron: beheerplan wegen

Geen Causaliteit

reconstructie wheemplein (25 jaar)

€ 525.000

nvt - geen causaliteit

Bij de openbare ruimte in centra gebieden hanteren we een afschrijvingsperiode van 25 jaar. Het parkeerterrein Wheemplein is in 2000 aangelegd. De openbare ruimte vraagt om een upgrade. Alle inwoners van de gemeente Nijkerk profiteren hiervan. Bron: beheerplan wegen/routekaart energie neutraal/programma water.

Geen Causaliteit

reconstructie brink holkerstraat hogenhof eo

€ 1.295.000

nvt - geen causaliteit

Door deze investering hebben inwoners van deze wijk profijt van een toekomstbestendige openbare ruimte, die voldoet aan de huidige eisen van verkeersveligheid, klimaatadapatie, waterberging en aanpassing electriciteitsnet net voor de energietransitie. Om in 2050 CO2 neutraal te zijn door duurzame energie in plaats van Gas. Bron: beheerplan wegen/routekaart energie neutraal/programma water.

Geen Causaliteit

reconstrutie Meinsstraat

€ 294.000

nvt - geen causaliteit

Door deze investering hebben inwoners van deze straat profijt van een toekomstbestendige openbare ruimte, die voldoet aan de huidige eisen van verkeersveligheid, klimaatadapatie, waterberging en aanpassing electriciteitsnet net voor de energietransitie. Om in 2050 CO2 neutraal te zijn door duurzame energie in plaats van Gas. Bron: beheerplan wegen/routekaart energie neutraal/programma water.

Geen Causaliteit

reconstructie buitengebied polder Arkemheen 1

€ 2.100.000

nvt - geen causaliteit

De wegen in het buitengebied worden zwaarder belast dan waarvoor zij ooit ontworpen zijn. In de afgelopen decennia is er een toename van de verkeersdruk op deze wegen door toename van zwaar verkeer en ook een toename van sluipverkeer. Dit heeft zichtbaar weerslag op de kwaliteit van de verhardingen en bermen. Op veel wegen is sprake van losliggende asfaltlagen op de onderste asfaltlagen. Tevens liggen er opgave vanuit mobiliteit en de leefbaarheid, hierbij valt te denken aan het aanbrengen van bermbeton en herprofilering van het profiel. Alle inwoners van Nijkerk profiteren hiervan

Geen Causaliteit

reconstructie buitengebied polder Arkemheen 2

€ 2.450.000

nvt - geen causaliteit

De wegen in het buitengebied worden zwaarder belast dan waar voor zij ooit ontworpen zijn. In de afgelopen decennia is er een toename van de verkeersdruk op deze wegen door toename van zwaar verkeer en ook een toename van sluipverkeer. Dit heeft zichtbaar weerslag op de kwaliteit van de verhardingen en bermen. Op veel wegen is sprake van losliggende asfaltlagen op de onderste asfaltlagen. Tevens liggen er opgave vanuit mobiliteit en de leefbaarheid, hierbij valt te denken aan het aanbrengen van bermbeton en herprofilering van het profiel. Alle inwoners van Nijkerk profiteren hiervan. Bron: beheerplan wegen/routekaart energie neutraal/programma water.

Geen Causaliteit

reconstructie buitengebied polder Arkemheen 3

€ 2.450.000

nvt - geen causaliteit

De wegen in het buitengebied worden zwaarder belast dan waar voor zij ooit ontworpen zijn. In de afgelopen decennia is er een toename van de verkeersdruk op deze wegen door toename van zwaar verkeer en ook een toename van sluipverkeer. Dit heeft zichtbaar weerslag op de kwaliteit van de verhardingen en bermen. Op veel wegen is sprake van losliggende asfaltlagen op de onderste asfaltlagen. Tevens liggen er opgave vanuit mobiliteit en de leefbaarheid, hierbij valt te denken aan het aanbrengen van bermbeton en herprofilering van het profiel. Alle inwoners van Nijkerk profiteren hiervan. Bron: beheerplan wegen/routekaart energie neutraal/programma water.

Geen Causaliteit

reconstructie buitengebied Prinsenkamp/Appel 1

€ 2.100.000

nvt - geen causaliteit

De wegen in het buitengebied worden zwaarder belast dan waar voor zij ooit ontworpen zijn. In de afgelopen decennia is er een toename van de verkeersdruk op deze wegen door toename van zwaar verkeer en ook een toename van sluipverkeer. Dit heeft zichtbaar weerslag op de kwaliteit van de verhardingen en bermen. Op veel wegen is sprake van losliggende asfaltlagen op de onderste asfaltlagen. Tevens liggen er opgave vanuit mobiliteit en de leefbaarheid, hierbij valt te denken aan het aanbrengen van bermbeton en herprofilering van het profiel. Alle inwoners van Nijkerk profiteren hiervan. Bron: beheerplan wegen/routekaart energie neutraal/programma water.

Geen Causaliteit

reconstructie buitengebied Prinsenkamp/Appel 2

€ 2.450.000

nvt - geen causaliteit

De wegen in het buitengebied worden zwaarder belast dan waar voor zij ooit ontworpen zijn. In de afgelopen decennia is er een toename van de verkeers-druk op deze wegen door toena-me van zwaar verkeer en ook een toename van sluipverkeer. Dit heeft zichtbaar weerslag op de kwaliteit van de verhardingen en bermen. Op veel wegen is sprake van losliggende asfaltlagen op de onderste asfaltlagen. Tevens liggen er opgave vanuit mobili-teit en de leefbaarheid, hierbij valt te denken aan het aanbren-gen van bermbeton en herprofi-lering van het profiel. Alle inwo-ners van Nijkerk profiteren hier-van. Bron: beheerplan we-gen/routekaart energie neu-traal/programma water.

Geen Causaliteit

reconstructie buitengebied Prinsenkamp/Appel 3

€ 2.450.000

nvt - geen causaliteit

reconstructie Weldammerlaan en Hogerbrinkerweg

€ 840.000

nvt - geen causaliteit

De wegen in het buitengebied worden zwaarder belast dan waar voor zij ooit ontworpen zijn. In de afgelopen decennia is er een toename van de verkeersdruk op deze wegen door toename van zwaar verkeer en ook een toename van sluipverkeer. Dit heeft zichtbaar weerslag op de kwaliteit van de verhardingen en bermen. Op veel wegen is sprake van losliggende asfaltlagen op de onderste asfaltlagen. Tevens liggen er opgave vanuit mobiliteit en de leefbaarheid, hierbij valt te denken aan het aanbrengen van bermbeton en herprofilering van het profiel. Alle inwoners van Nijkerk profiteren hiervan. Bron: beheerplan wegen/routekaart energie neutraal/programma water.

Geen Causaliteit

reconstructie diverse 60 km/wegen

€ 3.500.000

nvt - geen causaliteit

De wegen in het buitengebied worden zwaarder belast dan waar voor zij ooit ontworpen zijn. In de afgelopen decennia is er een toename van de verkeersdruk op deze wegen door toename van zwaar verkeer en ook een toename van sluipverkeer. Dit heeft zichtbaar weerslag op de kwaliteit van de verhardingen en bermen. Op veel wegen is sprake van losliggende asfaltlagen op de onderste asfaltlagen. Tevens liggen er opgave vanuit mobiliteit en de leefbaarheid, hierbij valt te denken aan het aanbrengen van bermbeton en herprofilering van het profiel. Alle inwoners van Nijkerk profiteren hiervan. Bron: beheerplan wegen/routekaart energie neutraal/programma water.

Geen Causaliteit

 

Openbaar vervoer (OV) maatregelen

station nijkerk bijdrage kwaliteitsimpuls

€ 490.000

nvt - geen causaliteit

Door deze investering wordt een kwaliteitsimpuls gegeven in combinatie met de verstering van het startionsgebied en belangrij OV punt voor de gemeente. Alle inwoners van de gemeente Nijkerk hebben hier profijt van. Bron: Omgevingsvisie/ Mobiliteitsvisie

Geen Causaliteit

station hoevelaken bijdrage kwaliteitsimpuls en aanpak knp hvl

€ 192.500

nvt - geen causaliteit

Door deze investering wordt een kwaliteitsimpuls gegeven in combinatie met de versterking van het stationsgebied en belangrijk OV punt voor de gemeente. Alle inwoners van de gemeente Nijkerk hebben hier profijt van. Bron: Omgevingsvisie/ Mobiliteitsvisie

Geen Causaliteit

transferium station hoevelaken icm EK en ontwikkeling stationsomgeving

€ 700.000

nvt - geen causaliteit

Door deze investering wordt een kwaliteitsimpuls gegeven in combinatie met de versterking van het stationsgebied en belangrijk OV punt voor de gemeente. Alle inwoners van de gemeente Nijkerk hebben hier profijt van. Bron: Omgevingsvisie/ Mobiliteitsvisie

Geen Causaliteit

lift station hoevelaken

nvt - geen causaliteit

Door deze investering wordt een kwaliteitsimpuls gegeven in combinatie met de versterking van het stationsgebied en belangrijk OV punt voor de gemeente. Alle inwoners van de kern Hoevelaken hebben hier profijt van. Bron: Omgevingsvisie/ Mobiliteitsvisie en bestuursovereenkomst Hoevelaken

Geen Causaliteit

overig bushaltes

€ 35.000

nvt - geen causaliteit

Verbetering OV met bushaltes hebben inwoners van Nijkerk profijt van. Bron: Omgevingsvisie/ Mobiliteitsvisie

Geen Causaliteit

halte n301 berencamperweg

€ 52.500

nvt - geen causaliteit

Verbetering OV met bushaltes hebben inwoners van Gemeente Nijkerk profijt van. Bron: Omgevingsvisie/ Mobiliteitsvisie

Geen Causaliteit

aanpassen middeneiland rotondes arkemheenweg

€ 70.000

nvt - geen causaliteit

Investering in deze rotondes verbeterd de toegangelijkheid van vrachtverkeer en voorziet in de behoefte van de bedrijven om meer met LZV te vervoeren. Bron: Omgevingsvisie/ Mobiliteitsvisie

Geen Causaliteit

bijdrage hov trein harderwijk nijkerk amersfoort (keervoorziening)

€ 350.000

nvt - geen causaliteit

Door deze investering wordt een kwaliteitsimpuls gegeven in combinatie met de versterking van het startionsgebied en belangrijk OV punt voor de gemeente icm frequentieverhoging. Alle inwoners van de gemeente Nijkerk hebben hier profijt van.

Geen Causaliteit

 

Landschappelijke inpassing/kwaliteitsimpuls/recreatie/groen

Versterken groene dooradering (gezond bomenbestand, houtwallen en heggen)

€ 210.000

nvt - geen causaliteit

Gemeente Nijkerk, kernen + buitengebied. Biodiversiteit, groen/blauwe dooradering, klimaatadaptatie, versterken landschappelijke kwaliteiten. (Regionaal Perspectief Landelijk Gebied, Groenplan, Landschap Ontwikkel Plan). Ontwikkelperspectief NOVEX 1-20-30 regel

Bij nieuwbouwprojecten is er sprake van causaliteit wat betreft het zorg-vuldig behoud van groenstructuren (bomen en heggen) door bijvoorbeeld bodemverbetering en de nieuwe aan-plant die nodig is voor een klimaatbe-stendige woonwijk.

Hoevelakense bos (o.a. Rabattenbos, laanbomen, vlonders e.d.)

€ 350.000

nvt - geen causaliteit

Hoevelaken, Gemeente Nijkerk Visiedocument Hoevelakense Bos (2019) Ontwikkelperspectief NOVEX dat uitgaat van ‘meer stad, meer landschap’.

Versterken blauwe dooradering (versterken waterbalans en waterberging door retentie)

€ 210.000

nvt - geen causaliteit

In samenwerking met het water-schap wordt gekeken naar ge-bieden waar aanpassingen in het waterbeheer nodig zijn om bij-voorbeeld ook in perioden van veel neerslag droge voeten te houden. Daarnaast moeten we juist ook meer water vasthouden in gebieden om verdroging te voorkomen. Deze opgaven zullen meestal gebiedsgericht worden aangepakt. Dit gaat niet alleen om nieuwbouwlocaties maar ook om bestaande wijken en/of locaties in het buitengebied.

Bij nieuwbouwplannen is er sprake van ophoging waardoor de waterhuishou-ding in het gebied veranderd. Er is per ontwikkelingen een waterplan nodig. Het is de vraag om de investeringen die nodig zijn om de waterhuishouding goed te regelen allemaal binnen het plan kunnen worden opgelost. Moge-lijk is er ook een koppeling mogelijk met het versterken van blauwe door-adering/ landschappelijke inpassing/ waterretentie/ recreatie.

Behoud en versterking bioversiteit

nvt - geen causaliteit

Gemeente Nijkerk

Klimaatadaptatie/biodiversiteit maatregelen

nvt - geen causaliteit

Maatregelen zijn gemeentebreed nodig. Waar mogelijk causaliteit opzoeken (werk met werk maken).

Bij nieuwbouw en herontwikkelprojecten. Revitalisering bedrijventerreinen. Menukaart?

Versterken Landschappelijke kwaliteit als identiteitsdrager

nvt - geen causaliteit

Belang Gemeente Nijkerk / maar ook gebiedsspecifiek, bijvoorbeeld, Polder Arkemheen, Landgoederen/ Geldersche Valleilint. Dit budget is nodig voor subsidieaanvragen waarbij co-financiering het uitgangspunt is.

Transitie Landbouw

nvt - geen causaliteit

Belang gemeente Nijkerk, vitale agrarische sector.

 

Recreatie

Versterken recreatiezone aan het water, aanleg ecologisch eiland in Randmeer

€ 350.000

nvt - geen causaliteit

Door de toename van het aantal bewoners is ook groei in recreatieruimte nodig. Goed en toegankelijk open zwemwater is een grote wens. Het strand(je) van Nijkerk was in het verleden een enorm geliefde plek om te zwemmen. Het slechte zwemwater (oa vanwege ganzenmest), de woekerende en stinkende waterplanten, het kleine strandje zijn aandachtspunten om beet te pakken. Draagt bij aan de biodiversiteit en buitenrecreatiemogelijkheden voor alle bewoners van Nijkerk

Wellicht is een directe relatie met nieuwbouwplannen (van woonwijk tot verbreding wegen). Omdat er compensatieruimte zal ontstaan en dit hier uitstekend in zal passen (namelijk; het toevoegen van natuur). Zal opgenomen worden in mobiliteitsvisie, visie op het platteland, Groen groeit mee, economie van de toekomst en anders?

Verkenning ontwikkelen Arkervaartlint als recreatiegebied

€ 35.000

nvt - geen causaliteit

Door de toename van het aantal bewoners is ook groei in recreatieruimte nodig. Profijt is er voor alle Nijkerkers. De Arkervaart wordt nu ingezet voor bevoorrading industrie en pleziervaart. Door de komst van Stadshaven (incl kleine jachthaven) zal de Arkervaart meer gebruikt gaan en kunnen worden voor recreatieactiviteiten. Door de inrichting van de directe omgeving van de Arkervaart aan te passen op de recreatiebehoefte kan het lint geschikt gemaakt worden voor allerlei recreatiedoeleinden. Zie Visie op de vrijetijdseconomie, rapport meer ruimte voor recreatie: verkenning nationaal toekomstig recreatietekort, en omgevingsvisie. Zie Djuma 1387719 en bovengenoemde info bij Nijkerks eilandje)

Verkenning Ontwikkelen landgoederenlint (fiets- wandelpaden en horecafaciliteiten)

€ 105.000

nvt - geen causaliteit

Door de toename van het aantal bewoners is ook groei in recreatieruimte nodig. Er wordt nagedacht over een zogenaamd landgoederenlint dat in het buitengebied tussen Nijkerk en Putten bijdraagt aan de toekomstige recreatiebehoefte via fiets- en wandelpaden en horecafaciliteiten (incl overnachtingsmogelijkheden). Draagt bij aan de recreatiemogelijkheden van alle Nijkerkers. Zie visie op de vrijetijdseconomie, rapport economie van de toekomst.

 

Spelen/bewegen

Urban Park met skatebaan Corlearpark

€ 159.600

Meerdere nieuwbouwplannen

alle nieuwbouwplannen

De inwoners zullen er redelijkerwijs gebruik van kunnen maken en het heeft een positieve uitstralingseffect op de gemeente. Een skatebaan is een wijkoverstijgende voorziening. De huidige voorziening voldoet niet meer in de behoefte. Jongeren willen een upgrade. Beleidsplan spelen en bewegen is in voorbereiding. Verwacht in 2024.

Alle nieuwbouwplannen. Aantal inwoners en dus ook het aantal jongeren stijgt.

Beweegtuin en Pumptrack in Hoevelaken

€ 175.000

Meerdere nieuwbouwplannen

alle nieuwbouwplannen

De inwoners zullen er redelijkerwijs gebruik van kunnen maken en het heeft een positieve uitstralingseffect op de gemeente. Pumptrack en beweegtuin is een wijkoverstijgende voorziening. De huidige voorziening (één halfpipe) voldoet niet meer in de behoefte. Beleidsplan spelen en bewegen is in voorbereiding. Verwacht in 2024.

Alle nieuwbouwplannen. Door ontwikkeling van Klaarwater stijgt het aantal inwoners en jongeren. Er zijn op dit moment weinig goede faciliteiten voor jongeren.

Renovatie buurtspeelplek van Oldenbarneveldstraat

€ 87.500

Meerdere nieuwbouwplannen

alle nieuwbouwplannen

De inwoners zullen er redelijkerwijs gebruik van kunnen maken en het heeft een positieve uitstralingseffect op de gemeente. Buurtspeelplek is een wijkoverstijgende voorziening. Met speciale focus op de wijk Rensselaer. Beleidsplan spelen en bewegen is in voorbereiding verwacht in 2024. Maakt onderdeel uit van wijkontwikkeling Rensessaer. Het DO is al uitgewerkt en in 2022 vastgsteld. De speelvoorzieningen moeten nog worden voorbereid.

Alle nieuwbouwplannen.

Beweegtuin Luxool

€ 8.750

Meerdere nieuwbouwplannen

alle nieuwbouwplannen

De inwoners zullen er redelijkerwijs gebruik van kunnen maken en het heeft een positieve uitstralingsef-fect op de gemeente. Beleidsplan spelen en bewegen is in voorbereiding. Vewacht in 2024.

Alle nieuwbouwplannen. Aantal inwo-ners stijft. Het percentage senioren stijgt. Steeds meer mensen sporten in de buitenruimte.

Beweegtuin Fortius

€ 36.750

Meerdere nieuwbouwplannen

alle nieuwbouwplannen

De inwoners zullen er redelijkerwijs gebruik van kunnen maken en het heeft een positieve uitstralingsef-fect op de gemeente. Beleidsplan spelen en bewegen is in voorbereiding. Vewacht in 2024.

Alle nieuwbouwplannen. Aantal inwo-ners stijft. Het percentage senioren stijgt. Steeds meer mensen sporten in de buitenruimte.

Beweegtuin Corlaerpark

€ 15.750

Meerdere nieuwbouwplannen

alle nieuwbouwplannen

De inwoners zullen er redelijkerwijs gebruik van kunnen maken en het heeft een positieve uitstralingsef-fect op de gemeente. Beleidsplan spelen en bewegen is in voorbereiding. Vewacht in 2024.

Alle nieuwbouwplannen. Aantal inwo-ners stijft. Het percentage senioren stijgt. Steeds meer mensen sporten in de buitenruimte.

Urban Park in Paasbos

€ 175.000

Eén nieuwbouw project/plan

De inwoners zullen er redelijkerwijs gebruik van kunnen maken en het heeft een positieve uitstralingseffect op de gemeente. Een urbanpark is een wijkoverstijgende voorziening. De huidige voorzieningen voldoen niet meer in de behoefte. Beleidsplan spelen en bewegen is in voorbereiding. Verwacht in 2024.

Ontwikkeling wijkcentrum Paasbos.

Urban Park in Middelaar/Klaarwater

€ 87.500

Meerdere nieuwbouwplannen

alle nieuwbouwplannen

De inwoners zullen er redelijkerwijs gebruik van kunnen maken en het heeft een positieve uitstralingsef-fect op de gemeente. Een skatebaan is een wijkoverstij-gende voorziening. De huidige voorziening (één halfpipe) voldoet niet meer in de behoefte. Beleidsplan spelen en bewegen is in voorbereiding. Verwacht in 2024.

Alle nieuwbouwplannen. Door ontwik-keling van Klaarwater stijgt het aantal inwoners en jongeren. Er zijn op dit moment weinig goede faciliteiten voor jongeren.

 

7 Relevante wetsartikelen en kostensoortenlijst Ow/Ob

 

In de volgende tabellen zijn de belangrijkste onderwerpen met het bijbehorende wetsartikel vermeld.

 

Omgevingswet (omschrijving)

Afdeling - Artikelen

Kostenverhaal

Afdeling 13.6

Kostenverhaalsplicht

Art. 13.11

Kostenverhaal privaatrechtelijk mogelijk

Art. 13.13

Kostenverhaal publiekrechtelijk mogelijk

Art. 13.14

Voorwaarden eindafrekening

Art. 13.20

Financiële bijdragen

Afdeling 13.7

Financiële bijdragen mogelijkheid

Art. 13.22

Voorwaarden financiële bijdragen

Art. 13.23 + art. 13.24

 

Omgevingsbesluit (omschrijving)

Afdeling - Artikelen

Kostenverhaal

Afdeling 8.4

Kostensoorten organische gebiedsontwikkeling

Art. 8.15 - Tabel A van bijlage IV

Kostensoorten integrale gebiedsontwikkeling

Art. 8.15 - Tabel A en B van bijlage IV

Financiële bijdragen

Afdeling 8.5

Activiteiten waarover financiële bijdragen kunnen worden overeengekomen

Art. 8.20

Categorieën ontwikkelingen waarvoor financiële bijdragen kunnen worden verhaald

Art. 8.21

Regels over eindafrekening van financiële bijdragen

Art. 8.22

 

Ob : Artikel 8.15 Verhaalbare kostensoorten

De kostensoorten, bedoeld in artikel 13.11 (Ow), eerste lid, aanhef, van de wet, zijn:

 

  • a)

    voor kostenverhaalsgebieden waarvoor geen tijdvak als bedoeld in artikel 13.15, eerste lid, van de wet is opgenomen: de in tabel A van bijlage IV aangegeven kostensoorten; en

  • b)

    voor kostenverhaalsgebieden waarvoor wel een tijdvak als bedoeld in artikel 13.15, eerste lid, van de wet is opgenomen: de in de tabellen A en B van bijlage IV aangegeven kostensoorten.

A. Kostensoorten bij kostenverhaal met of zonder tijdvak

A1

De kosten van het vaststellen van een omgevingsplan of een projectbesluit of het verlenen van een omgevingsvergunning voor een buitenplanse omgevingsplanactiviteit, inclusief het daarvoor benodigde onderzoek

A2

De waarde van de gronden die worden gebruikt voor de uitvoering vande onder A8 en A9 bedoelde werken, werkzaamheden en maatregelen, inclusief de waardevan de te slopen opstallen, geraamd overeenkomstig artikel 8.17, eerste lid

A3

De kosten van het vrijmaken van de gronden, bedoeld onder A2,van persoonlijke rechten en lasten, eigendom en bezit en beperkte rechten of zakelijke lasten

A4

Het tijdelijk beheer van de door of vanwege de gemeente, de provincie of de Staat verworven percelen, verminderd metde uit het tijdelijk beheer te verwachten opbrengsten

A5

De kosten van het slopen, verwijderen en verplaatsen van opstallen, obstakels, funderingen, kabels en leidingen op de gronden, bedoeld onder A2

A6

De kosten van bodemsanering, hetdempen van oppervlaktewateren en het verrichten van grondwerken op de gronden, bedoeld onder A2

A7

De kosten van de noodzakelijke compensatie van in het kostenverhaalsgebied verloren gegane natuurwaarden, groenvoorzieningen en watervoorzieningen

A8

De kosten van de aanleg of wijziging van:

 

  • 1.

    wegen, gebouwde en ongebouwde openbare parkeergelegenheden, pleinen, voet-en rijwielpaden, gebouwde openbare fietsenstallingen, faciliteiten voor ondergrondse afvalinzameling, waterpartijen, watergangen, voorzieningen voor de waterhuishouding, bruggen, tunnels, duikers, kades, steigers, en andere rechtstreeks met de aanleg daarvan verband houdende werken en bouwwerken;

  • 2.

    infrastructuur voor openbaar-vervoervoorzieningen met bijbehorende werken en bouwwerken;

  • 3.

    groenvoorzieningen, natuurvoorzieningen en openbare niet-commerciële sportvoorzieningen;

  • 4.

    openbare verlichting en brandkranen met aansluitingen;

  • 5.

    straatmeubilair, speeltoestellen, sierende elementen, kunstobjecten en afrasteringen in de openbare ruimte;

  • 6.

    distributienetwerken voorelektriciteit, warmte, gasen water, inclusief bijbehorende werken en bouwwerken; en

  • 7.

    riolering, inclusief bijbehorende werken en bouwwerken

A9

De kosten van werken, werkzaamheden en maatregelen die noodzakelijk zijn voorhet bereiken en in standhouden van een veilige en gezonde fysiekeleefomgeving en een goede omgevingskwaliteit

A10

De kosten van voorbereiding en toezicht op de uitvoering van de onder A3, A5,A6, A8 enA9 bedoelde werken, werkzaamheden en maatregelen, inclusief het daarvoor benodigde onderzoek

A11

Nadeelcompensatie aan derden als bedoeld in hoofdstuk 15 van de wet

A12

Niet-terugvorderbare BTW, niet-gecompenseerde compensabele BTW of andere niet-terugvorderbare belastingen, over de kostenelementen, genoemd onder A1 en A3 tot en met A10

A13

De rente van geïnvesteerde kapitalen en overige lasten, verminderd met renteopbrengsten

A14

De kosten van andere door of in opdracht van het bestuursorgaan te verrichten werkzaamheden, voor zover die werkzaamheden rechtstreeks verband houdenmet de in deze bijlage bedoelde werken, werkzaamheden en maatregelen

 

B. Kostensoorten bij kostenverhaal met tijdvak; in aanvulling op tabel A

B1

De waarde van de gronden waar de bouwactiviteiten, bedoeld in artikel 13.11, eerste lid, van de wet, zullen worden verricht, inclusief de waarde van de daar aanwezige, te slopen opstallen, geraamd overeenkomstig artikel 8.17, eerste lid

B2

De kosten om de gronden, bedoeld onder B1, vrij te maken van persoonlijke rechten en lasten, eigendom, bezit en beperkte rechten of zakelijke lasten

B3

De kosten van het slopen, verwijderen en verplaatsen van opstallen, obstakels, funderingen, kabels en leidingen op de gronden, bedoeld onder B1

B4

De kosten van bodemsaneringswerkzaamheden, het dempen van oppervlaktewateren en het verrichten van grondwerken op de gronden, bedoeld onder B1

 

Naar boven