Inkoop- en aanbestedingsbeleid 2026

Inleiding

 

Op basis van de Gemeentewet bestaat de verplichting tot het vastleggen van (interne) regels voor de inkoop en het aanbesteden met het oog op de naleving van de aanbestedingsrichtlijnen. Het onderliggende Inkoop- en aanbestedingsbeleid is het product van deze verplichting.

 

Inkoop is een belangrijk middel om ambities en algemene beleidsdoelstellingen te kunnen invullen en verwezenlijken, bijvoorbeeld ten aanzien van de Routekaart Delft klimaatneutraal 2050. Prestaties van organisaties worden, via het inkopen van producten en diensten, in hoge mate beïnvloed door de prestaties van de hiervoor gecontracteerde leveranciers. Voor de Gemeente geldt bovendien dat zij vanuit een wettelijke taak haar budgetten doelmatig en integer dient te besteden en over die besteding verantwoording aflegt. Op een goede en professionele wijze inkopen is dus voor de Gemeente van groot belang.

 

De Gemeente spant zich daarom continu in voor een (verdere) professionalisering van de Inkoop- en aanbestedingspraktijk. Met dit Inkoop- en aanbestedingsbeleid worden de kaders vastgesteld waarin Inkoop als instrument gebruikt wordt om Delftse ambities waar te kunnen maken in lijn met de centrale doelstellingen uit dit beleid en het algemene beleid van Delft.

 

Het Inkoop- en aanbestedingsbeleid vloeit voort uit vier centrale uitgangspunten:

  • Juridisch , Hoe gaat Delft om met relevante regelgeving?

  • Ethisch en Ideëel , Hoe gaat Delft om met ethische en ideologische vraagstukken in haar inkoopproces?

  • Economisch , Hoe gaat Delft om met de markt en Ondernemers?

  • Organisatorisch , Hoe wordt er in Delft ingekocht en aanbesteed?

Dit Inkoop- en aanbestedingsbeleid treedt in werking per 01-01-2026.

 

Het college besluit:

  • 1.

    het Inkoop- en aanbestedingsbeleid 2026 met kenmerk (6340155) vast te stellen conform bijgevoegdconceptbesluit;

  • 2.

    het Inkoop- en aanbestedingsbesluit vastgesteld op 10 april 2007 in te trekken;

  • 3.

    het Inkoopbeleid Gemeente Delft 2017-2020, vastgesteld op 1 april 2017 in te trekken;

1 Definities

In dit Inkoop- en aanbestedingsbeleid wordt verstaan onder:

 

Aanbesteden

Een procedurele vorm van Inkopen die de Gemeente hanteert voor een offerteaanvraag die in concurrentie wordt gesteld.

 

 

Contractant

De in de overeenkomst genoemde wederpartij van de Gemeente.

 

 

Diensten

Diensten als bedoeld in artikel 1.1 Aanbestedingswet.

 

 

Gemeente

De Gemeente Delft, zetelend aan Stationsplein 1 2611 BV te Delft.

 

 

Inkooporganisatie

De samenhang van functies binnen de Gemeente met een rol in het inkoopproces, zowel decentraal als centraal.

 

 

Inkopen

(Rechts)handelingen van de Gemeente gericht op de verwerving van Leveringen, Diensten of Werken en die een of meerdere facturen van een Ondernemer met betrekking tot bedoelde Leveringen, Diensten of Werken tot gevolg hebben.

 

 

Leveringen

Leveringen als bedoeld in artikel 1.1 Aanbestedingswet.

 

 

Offerte

Een aanbod in de zin van het Burgerlijk Wetboek.

 

 

Offerteaanvraag

Een enkelvoudige of meervoudige aanvraag van de Gemeente voor te verrichten prestaties of een (Europese) aanbesteding conform de Aanbestedingswet en de Europeseaan- bestedingsrichtlijnen.

 

 

Ondernemer

Een ‘aannemer’, een ‘leverancier’ of een ‘dienstverlener

 

 

Team Inkoop

Het centrale team binnen de Gemeente die de Inkooporganisatie voorziet van advies en ondersteuning op het gebied van Inkopen in lijn met wetgeving en beleid.

 

 

Werken

Werken als bedoeld in artikel 1.1 Aanbestedingswet.

2 Doelstellingen Inkoop- en aanbestedingsbeleid

De Gemeente wil met dit beleid de volgende centrale doelstellingen realiseren:

a. Rechtmatig en doelmatig Inkopen zodat gemeenschapsgelden op controleerbare en verantwoorde wijze worden aangewend en besteed.

De Gemeente leeft daartoe bestaande wet- en regelgeving en de bepalingen van haar Inkoop- en aanbestedingsbeleid na. Daarnaast koopt de Gemeente efficiënt en effectief in. De inspanningen en uitgaven moeten daadwerkelijk bijdragen aan de realisatie van het beoogde doel. De kosten staan in redelijke verhouding tot de opbrengsten en het beheersen en verlagen van de gemeentelijke middelen staan centraal. De Gemeente houdt daarbij in het oog dat er voldoende toegang is voor Ondernemers tot gemeentelijke opdrachten.

b. Een integere, betrouwbare, zakelijke en professionele inkoper en opdrachtgever zijn.

Professionaliteit houdt in dat op bewuste en zakelijke wijze wordt omgegaan met Inkopen. Continu wordt geïnvesteerd in inhoudelijke kennis over de in te kopen Werken, Leveringen en Diensten, de marktomstandigheden en de relevante wet- en regelgeving. Het streven naar professioneel opdrachtgeverschap komt tot uitdrukking in een betrokkenheid bij de inkoopambitie, slagvaardige besluitvorming, adequaat risicomanagement, vertrouwen in de Contractant en in wederzijds respect tussen de Gemeente en de Contractant. De Gemeente spant zich in om alle inlichtingen en gegevens te verstrekken aan de Ondernemer voor zover die nodig zijn in het kader van het inkoopproces.

c. Het creëren van de meest maatschappelijke waarde voor de publieke middelen.

Bij Inkopen kan de Gemeente ook interne en andere gemeentelijke en maatschappelijke kosten betrekken in haar afweging. Ook de kwaliteit van de in te kopen Werken, Leveringen en Diensten speelt een belangrijke rol.

d. Maatschappelijk Verantwoord Opdrachtgeven en Inkopen en daarmee bijdragen aan de realisatie van de maatschappelijke doelstellingen van de Gemeente.

De Gemeente heeft een grote rol bij de aanpak van belangrijke maatschappelijke en sociale vraagstukken. De Gemeente wil bij de Inkopen waar mogelijk een bijdrage leveren aan het oplossen daarvan.

e. Een continue positieve bijdrage leveren aan het goed presteren van de Gemeente.

Inkopen heeft een belangrijke invloed op het gehele prestatieniveau van de Gemeente en draagt daar direct en voortdurend aan bij. De concrete doelstellingen van Inkopen zijn daarbij steeds rechtstreeks afgeleid van de algemene gemeentelijke doelstellingen.

f. Administratieve lastenverlichting voor zowel de Gemeente als voor Ondernemers.

Zowel de Gemeente als Ondernemers verrichten vele administratieve handelingen tijdens het inkoopproces. De Gemeente verlicht deze lasten door bijvoorbeeld proportionele eisen en criteria te stellen en door een efficiënt inkoopproces uit te voeren. Concreet kan de Gemeente hiertoe digitaal Inkopen (en aanbesteden).

3 Juridische uitgangspunten

3.1 Algemeen juridisch kader

De Gemeente leeft de relevante wet- en regelgeving na. De voor het Inkoop- en Aanbestedingsbeleid meest relevante wet- en regelgeving volgen uit:

  • Europese wet- en regelgeving: Wet- en regelgeving op het gebied van aanbesteden is afkomstig van de Europese Unie. De ‘Aanbestedingsrichtlijnen’ en ‘Concessierichtlijn’ vormen momenteel de belangrijkste basis. De interpretatie van deze Aanbestedingsrichtlijnen en Concessierichtlijn kan volgen uit Groenboeken, Interpretatieve Mededelingen etc. van de Europese Commissie.

  • Aanbestedingswet: De gewijzigde Aanbestedingswet 2012 implementeert sinds 1 juli 2016 de Europese Richtlijnen 2014/24/EU en 2014/25/EU (‘Aanbestedingsrichtlijnen’), Concessierichtlijnen 2014/23/EU en Richtlijn 2007/66/EU (‘Rechtsbeschermingsrichtlijn’). Deze wet biedt één kader voor overheids- en concessieopdrachten boven en – beperkt – onder de (Europese) drempelwaarden en de rechtsbescherming bij (Europese) aanbestedingen.

  • Aanbestedingsreglement Werken: In het ARW 2016 zijn procedurevoorschriften opgenomen met betrekking tot de wijze waarop aanbestedingen voor Werken moeten verlopen.

  • Gids Proportionaliteit: De (herziene) Gids Proportionaliteit 2016 is in zijn geheel het richtsnoer dat is aangewezen in het Aanbestedingsbesluit en geeft handvatten voor redelijke toepassing van het proportionaliteitsbeginsel.

  • Burgerlijk Wetboek: Het wettelijke kader voor overeenkomsten.

  • Gemeentewet: Het wettelijke kader voor gemeenten.

3.2 Algemene beginselen bij Inkopen

  • a.

    Algemene beginselen van het aanbestedingsrecht

    De Gemeente houdt zich aan de volgende algemene beginselen van het aanbestedingsrecht:

    • Gelijke behandeling: Gelijke omstandigheden mogen niet verschillend worden behandeld, tenzij dat verschil objectief gerechtvaardigd is. Ook verkapte of indirecte discriminatie is verboden.

    • Non-discriminatie: Discriminatie op grond van nationaliteit mag niet.

    • Transparantie: De gevolgde procedure dient navolgbaar (en dus controleerbaar) te zijn. Normaal zorgvuldige en oplettende inschrijvers moeten weten waar ze aan toe zijn.

    • Proportionaliteit (evenredigheid): De gestelde eisen, voorwaarden en criteria aan de inschrijvers mogen niet onevenredig zijn in verhouding tot het voorwerp van de opdracht. De Gemeente past het beginsel van proportionaliteit toe (volgens de Gids Proportionaliteit) bij de te stellen eisen, voorwaarden en criteria aan inschrijvers en inschrijvingen en met betrekking tot de contractvoorwaarden.

    • Wederzijds erkenning: Diensten en goederen van ondernemingen uit andere lidstaten van de Europese Unie moeten worden toegelaten voor zover die Diensten en goederen op gelijkwaardige wijze kunnen voorzien in de legitieme behoeften van de Gemeente.

  • b.

    Algemene beginselen van behoorlijk bestuur

    De Gemeente neemt bij haar Inkopen de algemene beginselen van behoorlijk bestuur in acht, zoals het gelijkheidsbeginsel, motiveringsbeginsel en vertrouwensbeginsel.

3.3 Uniforme documenten

Bij het sluiten van contracten voor Leveringen, Diensten en Werken stelt de Gemeente het contract op, inclusief de van toepassing zijnde voorwaarden. De Gemeente streeft ernaar om uniforme documenten te hanteren, tenzij een concreet geval dit niet toelaat. Uniformiteit in de uitvoering draagt eraan bij dat Ondernemers weten waar ze aan toe zijn. De Gemeente werkt daarom met basiscontracten die op maat worden gemaakt en verklaart de meest recente versies van de volgende voorwaarden, mits passend en eventueel voorzien van specifieke addenda, van toepassing:

 

  • AIV voor leveringen en diensten Gemeente Delft , voor algemene Leveringen en Diensten;

  • Gemeentelijke Inkoopvoorwaarden bij IT (GIBIT) , voor IT-Leveringen en -Diensten;

  • De Nieuwe Regeling (DNR) , voor bouw gerelateerde ontwerp- en adviesdiensten;

  • Uniforme Administratieve Voorwaarden (UAV) voor uitvoering van Werken;

  • Uniforme Administratieve Voorwaarden Geïntegreerd Contract (UAV-GC) , voor uitvoering van Werken;

  • Algemene Rijksvoorwaarden voor het verstrekken van opdrachten tot het verrichten van diensten (ARVODI 2025) , voor inhuur van personeel.

3.4 Mandaat en volmacht

Inkopen vindt plaats met inachtneming van de vigerende algemene mandaatregeling van de Gemeente. De Gemeente wil slechts gebonden zijn aan verbintenissen en verplichtingen op basis van rechtsgeldige besluitvorming en civielrechtelijke vertegenwoordiging. De vigerende algemene mandaatregeling is te vinden op Overheid.nl.

 

Besluiten tot het aangaan van een overeenkomst worden uit naam van het college genomen. Het college heeft deze bevoegdheid gemandateerd aan de ambtelijke organisatie. Deze bevoegdheid is opgenomen in de gemeentelijke mandaatregeling die periodiek wordt geactualiseerd.

 

3.5 Afwijkingsbevoegdheid

Afwijkingen van dit Inkoop- en aanbestedingsbeleid zijn slechts mogelijk en toegestaan op basis van een deugdelijk gemotiveerd besluit van een gemeentedirecteur of Gemeentesecretaris en voor zover een en ander op basis van de geldende wet- en regelgeving mogelijk is. Een afwijkingsverzoek is enkel voorafgaand aan de opdrachtverstrekking mogelijk. Dit betreft alleen de inkoopprocedures die onder de Europese drempelbedragen vallen. Afwijken van de inkoopprocedures boven de Europese drempel is niet mogelijk. Om af te wijken van het Inkoop- en aanbestedingsbeleid wordt gebruikt gemaakt van het interne ''Motivatieformulier Inkoop- en aanbestedingsbeleid''.

 

3.6 Klachtenregeling

Gestimuleerd wordt dat de Gemeente en Ondernemers geschillen in onderling overleg oplossen en niet onnodig aan de rechter voorleggen. Voor klachten met betrekking tot een concrete aanbesteding kent de Gemeente een specifieke klachtenprocedure voor aanbestedingen. In de aanbestedingsstukken is hierover een paragraaf opgenomen.

4 Ethische en ideële uitgangspunten

4.1 Integriteit

  • a.

    De Gemeente stelt bestuurlijke en ambtelijke integriteit voorop.

    De Gemeente heeft hoog in het vaandel dat haar bestuurders en ambtenaren integer handelen. De bestuurders en ambtenaren van Delft houden zich dan ook aan de geldende gedragscodes. Bij het Inkopen handelen zij vanuit de gedragscodes en in lijn met de algemene beginselen (3.2) van dit Inkoop- en aanbestedingsbeleid.

     

    Om de integriteit bij het Inkopen te waarborgen:

    • zijn strikte functiescheidingen toegepast tussen uitvoerenden en beslissers;

    • is de relatie tussen medewerkers en ondernemers altijd zakelijk;

    • meldt een medewerker het bij de leidinggevende als blijkt dat een ondernemer een bekende is van de inkopende medewerker; de medewerker kan in dat geval voor deze inkooptaak worden ontheven.

  • b.

    De Gemeente contracteert enkel integere Ondernemers.

    De Gemeente handelt integer en verwacht dit ook van ondernemers. Daarom mogen inschrijvers zich niet schuldig maken aan:

    • (Economische) criminaliteit;

    • Discriminatie;

    • Kinderarbeid;

    • Ontoereikende arbeidsomstandigheden bij ondernemers of hun toeleveranciers.

  • De Gemeente wil uitsluitend zaken doen met integere ondernemers. Bij inkopen en aanbesteden is het in beginsel mogelijk om de integriteit van ondernemers te toetsen, bijvoorbeeld door het toepassen van uitsluitingsgronden. De Gemeente toetst de uitsluitingsgronden met het gebruik van het Uniform Europees Aanbestedingsdocument (UEA, eigen verklaring). Van Ondernemers wordt verwacht dat zij dit document bij Europese aanbestedingen, en desgewenst bij meervoudige uitvragen, invullen. In aanvulling kan de Gemeente verlangen dat Ondernemers een Gedragsverklaring Aanbesteden (GVA) en/of een verklaring omtrent betalingsgedrag overleggen.

     

    De Gemeente kan, indien nodig, gebruikmaken van de Wet bevordering integriteitsbeoordelingen door het openbaar bestuur (Wet Bibob). De Wet Bibob biedt gemeenten de mogelijkheid om in bepaalde gevallen een integriteitsonderzoek, ook wel Bibob-onderzoek genoemd, uit te voeren. Het doel hiervan is te voorkomen dat overheidsopdrachten onbedoeld criminele activiteiten faciliteren. Specifiek voor de Gemeente geldt de ‘beleidsregel Bibob Gemeente Delft’. Het toepassingsbereik van deze beleidsregel strekt zich ook uit tot overheidsopdrachten. In de beleidsregel, onder Privaatrechtelijke transacties, staat beschreven in welke gevallen de Gemeente een Bibob-onderzoek zal uitvoeren. De geldende beleidsregel is beschikbaar via Overheid.nl. De Gemeente heeft een Bibob coördinator aangewezen die zowel op toepassing als uitvoering adviseert.

  • c.

    De Gemeente wenst ethisch zaken te doen.

    De Gemeente wil bij een vermoeden van fiscale constructies, bijvoorbeeld buitenlandse entiteiten of bankrekeningen in ‘belastingparadijzen’ geen (verdere) zaken doen met ondernemers.

4.2 Maatschappelijk Verantwoord Opdrachtgeven en Inkopen

  • a.

    Bij Inkopen neemt de Gemeente sociale, ecologische en economische aspecten in acht.

    Maatschappelijk Verantwoord Opdrachtgeven en Inkopen (‘MVOI’) betekent dat de Gemeente de effecten op people, planet en profit meeneemt bij het Inkopen. Het MVOI onderscheid hierin 6 thema’s: [1] Klimaat, [2] Circulair, [3] Ketenverantwoordelijkheid, [4] Diversiteit en inclusie, [5] Social Return en [6] Milieu en biodiversiteit. Door in te zetten op thema’s op het gebied van MVOI kunnen maatschappelijke doelen worden gerealiseerd (Inkopen met impact). De Gemeente integreert daarom sociale, ecologische en economische aspecten bij Inkopen en aanbestedingen van Werken, Diensten en Leveringen.

     

    De Gemeente hecht een grote waarde aan het bevorderen van het gedachtegoed voor MVOI binnen de organisatie. Hiertoe is het Manifest Maatschappelijk Verantwoord Opdrachtgeven en Inkopen in 2022 door de Gemeente ondertekend. In opvolging van het Manifest heeft de Gemeente een Actieplan MVOI opgesteld en gekozen om specifiek in te zetten op enkele thema’s. In het Actieplan MVOI zijn specifieke ambities en doelen opgenomen voor de gekozen focusthema’s om het MVOI-gedachtegoed binnen de inkooporganisatie te borgen en vergroten. De Gemeente rapporteert over de voortgang van het Actieplan MVOI richting het College en de Raad.

  • b.

    De Gemeente wil dat Inkopen een social return opleveren.

    Social return is het principe dat Ondernemers naast het uitvoeren van de reguliere opdracht iets terugdoen voor de Gemeente, op maatschappelijk of sociaal vlak. De Gemeente wil dat haar Inkopen ook een sociale opbrengst (return) opleveren voor de maatschappij.

     

    Bij Inkopen en aanbestedingen kan worden gekozen voor sociale uitgangspunten en wordt nagedacht over de kansen die er zijn voor social return bij een specifieke Werk, Dienst en eventueel Levering. De Gemeente kan social return inzetten voor:

    • Het bevorderen van de participatie van mensen met een afstand tot de arbeidsmarkt.

    • Het stimuleren van sociaal ondernemen.

    • Het bereiken van andere doelen in het sociaal domein, zoals armoedebestrijding, onderwijs en zorg.

  • Specifiek voor de Gemeente geldt dat voor Social Return wordt aangesloten bij de Arbeidsmarktregio Haaglanden en Zuid-Holland centraal. Voor bedragen boven de Europese aanbestedingsdrempel is een minimale streefwaarde van 5% SROI van toepassing. Onder de Europese aanbestedingsdrempel staat het de Gemeente vrij om te kiezen of de toepassing van SROI wenselijk is. Als het loonkostencomponent van de totale opdrachtwaarde lager is dan 30% kan de Gemeente het minimale SROI-percentage verlagen naar 2%.

5 Economische uitgangspunten

5.1 Product- en marktanalyse

  • a.

    Inkopen vindt plaats op basis van een voorafgaande product- en marktanalyse, tenzij dit gelet op de waarde of de aard van de opdracht niet wordt gerechtvaardigd.

    De Gemeente acht het van belang om de markt te kennen door – indien mogelijk – een product- en/of marktanalyse uit te voeren. Een productanalyse leidt tot inzicht in de aard van het ‘product’ en de relevante markt(vorm). Een marktanalyse leidt tot het inzicht in de relevante markt(vorm), de Ondernemers die daarop opereren en hoe de markt- en mogelijke machtsverhoudingen zijn (bijvoorbeeld: kopers- of verkopersmarkt). Door een product- en/of marktanalyse kan daarnaast worden geïnventariseerd welke duurzame en innovatieve oplossingen door de markt kunnen worden geboden. Een marktconsultatie met Ondernemers kan onderdeel uitmaken van de marktanalyse. De Gemeente kan contact opnemen met MVO Nederland voor ondersteuning bij het zoeken naar duurzame oplossingen.

5.2 Onafhankelijkheid en keuze voor de ondernemersrelatie

  • a.

    De Gemeente streeft naar onafhankelijkheid ten opzichte van Ondernemers.

    De Gemeente streeft naar onafhankelijkheid ten opzichte van Ondernemers (Contractanten) zowel tijdens als na de contractperiode. De Gemeente moet in beginsel vrij zijn in het maken van keuzes bij haar Inkopen (waaronder de keuze van Ondernemer(s) en Contractant(en), maar ook vanwege de naleving van de (Europese) wet- en regelgeving.

  • b.

    De Gemeente kiest voor de meest geschikte ondernemersrelatie.

    Gedurende de contractperiode kan bij de Contractant afhankelijkheid ontstaan van de Gemeente door bijvoorbeeld de te behalen doelstellingen, resultaten, productontwikkelingen (innovatie) of het creëren van prikkels. Dit heeft invloed op de wijze waarop de Gemeente kan Inkopen. De Gemeente kiest in dat geval voor de meest geschikte ondernemersrelatie. De mate van (on)afhankelijkheid in een ondernemersrelatie wordt onder andere bepaald door de financiële waarde van de opdracht, switchkosten, mate van concurrentie in de sector (concentratiegraad) en beschikbaarheid van alternatieve Ondernemers.

5.3 Lokale economie, MKB en sociale ondernemingen

  • a.

    De Gemeente heeft oog voor de lokale economie, zonder dat dit tot enigerlei vorm van discriminatie van Ondernemers leidt.

    In gevallen waar een enkelvoudig onderhandse Offerteaanvraag en/of een meervoudig onderhandse Offerteaanvraag volgens de geldende wet- en regelgeving is toegestaan, wordt rekening gehouden met de lokale economie en lokale Ondernemers. In geval van een meervoudig onderhandse aanbesteding dient waar mogelijk minimaal één lokale ondernemer te worden uitgenodigd bij de aanbesteding. Indien dit niet mogelijk is zal in het inkoopdossier een analyse en motivatie worden opgenomen ingeval hier niet aan wordt voldaan. Discriminatie moet bij genoemde procedures worden voorkomen en de Gemeente moet niet onnodig regionale, nationale, Europese of mondiale kansen laten liggen. ‘Local sourcing’ kan bijdragen aan de doelmatigheid van Inkoop.

  • b.

    De Gemeente heeft oog voor het midden- en kleinbedrijf (MKB) en zelfstandigen (ZZP).

    Uitgangspunt is dat alle Ondernemers gelijke kansen moeten krijgen, zo ook voor het midden- en kleinbedrijf en zelfstandigen. Om de toegankelijkheid te vergroten wordt bij het Aanbesteden het gebruik van percelen overwogen, het vormen van combinaties en onderaanneming toegestaan, geschiktheidseisen en selectie- en gunningscriteria in proportie tot de opdracht toegepast en waar mogelijk de administratieve lasten beperkt. Door bij elke uitvraag deze elementen te toetsen, wordt de toegankelijkheid voor het midden- en kleinbedrijf en zelfstandigen gewaarborgd.

  • c.

    De Gemeente heeft oog voor sociale ondernemingen.

    Artikel 2.82 van de Aanbestedingswet biedt de mogelijkheid om deelname aan aanbestedingsprocedures voor te behouden aan sociale werkplaatsen en sociale ondernemingen die de maatschappelijke en professionele integratie van mensen met een afstand tot de arbeidsmarkt als belangrijkste doel hebben. De Gemeente neemt in de product- en marktanalyse mee of een opdracht mogelijkheden biedt om voor te behouden aan sociale werkplaatsen en sociale ondernemingen.

5.4 Innovatie

Innovatie is een belangrijke drijfveer voor het doorbreken en verbeteren van maatschappelijke opgaven, bijvoorbeeld voor de energietransitie. De Gemeente spant zich in om innovatieve oplossingen te stimuleren bij het Inkopen en Aanbesteden. Dat doet zij door waar mogelijk bij het Inkopen een opdracht functioneel te beschrijven, maar ook door Ondernemers in dialoog te betrekken. Dit kan bij het Aanbesteden in de vorm van een marktconsultatie als onderdeel van de product- en marktanalyse, maar ook in de procedurevorm met een concurrentiegerichte dialoog of een innovatiepartnerschap. De inzet hiervan wordt onder andere afgewogen op de beschikbare kennis, middelen, bestaande oplossingen en de omvang van de opgave. Tot slot staat de Gemeente ook open voor bewoners en buurtinitiatieven in Delft die hun creativiteit en innovatie aanwenden ten behoeve van de gemeenschap. Bewoners en buurtinitiatieven kunnen daarbij gebruik maken van een `right to challenge’ of een subsidie aanvragen.

 

5.5 Samenwerkingsverbanden

De Gemeente hanteert als uitgangspunt dat zij open staat voor samenwerking bij Inkopen mits dit de Gemeente ook een voordeel levert. Dit geldt zowel voor samenwerkingen binnen de eigen organisatie als voor samenwerkingen met andere gemeenten of aanbestedende diensten. Deze samenwerkingsverbanden kunnen bijvoorbeeld betrekking hebben op inkoopsamenwerking, milieuactiviteiten, werkvoorzieningsschappen, belastingen en sociale regelgeving. Denk hierbij bijvoorbeeld aan: Omgevingsdienst Haaglanden (ODH), Metropoolregio (MRDH), Netwerk Waterketen Delfland (NAD), H9 (Service Bureau Jeugdhulp Haaglanden) en H5 (inkoopsamenwerking op het gebied van Wmo dienstverlening tussen de gemeenten Delft, Rijswijk, Westland, Midden-Delfland en Pijnacker-Nootdorp).

 

5.6 (Quasi-) Inbesteding

De Gemeente heeft het recht om specifieke opdrachten middels (quasi-) inbesteding voor te behouden aan partijen die aan de Gemeente verbonden zijn. Mits voldaan wordt aan de uitgangspunten voor (quasi-) inbesteding zijn deze opdrachten niet aanbestedingsplichtig en kunnen direct aan de verbonden partij gegund worden. Voorbeelden van verbonden partijen zijn: Avalex, Delft Support, Delft voor Elkaar, Parkeren Delft en Werkse!.

 

5.7 Raming en financiële budget

Inkopen vindt plaats op basis van een goed onderbouwde raming van de opdracht volgens de wettelijke richtlijnen. De raming is van belang om de financiële haalbaarheid van de opdracht te bepalen en dient mede als onderbouwing voor de te kiezen inkoopprocedure. Bij het opstellen van de raming en het bepalen van de financiële haalbaarheid houdt de Gemeente ook rekening met eventuele kosten verhogende factoren, bijvoorbeeld in relatie tot specifieke ambities op het gebied van MVOI. De verantwoordelijkheid voor het opstellen en vastleggen van de financiële raming ligt bij de opdracht gevende vakafdeling.

 

5.8 Eerlijke mededinging en commerciële belangen

De Gemeente bevordert eerlijke mededinging. De betrokken Ondernemers moeten een eerlijke kans krijgen om de opdracht gegund te krijgen. Door objectief, transparant en non-discriminerend te handelen, bevordert de Gemeente een eerlijke mededinging. Dit zal bijdragen aan het in standhouden van een gezonde marktwerking (ook op de lange termijn). De Gemeente wenst geen Ondernemers te betrekken in haar inkoopproces die de mededinging vervalsen.

6 Organisatorische uitgangspunten

6.1 Inkoopproces

Het inkoopproces van de inkooporganisatie bestaat uit verschillende fasen, startend vanaf het voortraject. Het onderstaande overzicht geeft het cyclische inkoopproces weer.

 

 

Fase inkoopproces

Toelichting

1

Voortraject

  • Bepalen van inkoopbehoefte (evt. i.o.m contractmanagement)

  • Bepalen van het aanbod (bijv. product- en marktanalyse)

  • Raming en bepalen van de financiële haalbaarheid

  • Indienen startformulier aanbesteden

2

Specificeren

  • Vorming aanbestedingsteam

  • Opstellen Offerteaanvraag

  • Opstellen van eisen en wensen

  • Akkoord publicatie volgens mandaatregeling

3

Selecteren

  • Eventuele voorselectie geïnteresseerde Ondernemers

  • Publicatie Offerteaanvraag via voorgeschreven kanaal

  • Ingediende Offertes beoordelen

  • Gemotiveerde gunning aan winnende Ondernemer

  • Gemotiveerde afwijzing aan niet gegunde Ondernemers

4

Contracteren

  • Tekenen (raam)overeenkomst met (winnende) Contractant

  • Registreren getekende overeenkomst in contractmodule

  • Afronden inkoopdossier in document management system

5

Bestellen

  • Uitvoeren van deopdracht conform contract

  • Bestellen en factureren volgens afgesproken kaders

6

Bewaken

  • Bewaken van levertijden en contracttermijnen

  • Nakoming afgesproken prestaties, waaronder MVOI-afspraken.

  • Tijdige betaling van correcte facturen

  • Controleren van de geleverde dienst(en) en/of product(en)

  • Risico's beheersen die voortvloeien uit de contracten

7

Nazorg

  • Beheren Contract, waaronder looptijd, indexatie en/of verlenging

  • Evalueren Contract metContractant

 

6.2 Verantwoordelijkheid

De uitvoering van het Inkopen wordt verzorgd door het ambtelijk apparaat. Het college van burgemeester en wethouders draagt de verantwoordelijkheid voor de uitvoering van het Inkoop- en aanbestedingsbeleid. Een doeltreffende toepassing van dit beleid vereist actieve betrokkenheid van het bestuur, budgethouders/opdrachtgevers en de inkooporganisatie.

 

Team Inkoop rapporteert periodiek aan het directieteam (DT) op basis van managementinformatie dat in lijn ligt met, en volgt vanuit, het Inkoop- en aanbestedingsbeleid.

 

6.3 Inkopen in de organisatie

De inkooporganisatie van de Gemeente hanteert de methodiek van “gecoördineerde inkoop”. Hierbij is het uitgangspunt dat de kennis over inkoop centraal is belegd. De uitvoering van de inkoopfunctie wordt zowel centraal als decentraal ingevuld.

 

De (complexe) wet- en regelgeving over inkoop en aanbesteden en (strenge) controle op naleving hiervan maakt dat er vraag is naar specifieke kennis op het gebied van inkoop en aanbesteden. De vakafdelingen kunnen voor deze specifieke kennis terecht bij Team Inkoop. Team Inkoop is expert (strategisch, tactisch) op het gebied van aanbestedingstrajecten en kent en levert alle randvoorwaarden om een inkooptraject rechtmatig en efficiënt te laten verlopen. Het team stuurt op basis van wetgeving, beleid en relevante (management)rapportages en streeft naar optimale doelmatigheid binnen de rechtmatige kaders voor de gehele inkooporganisatie. Dit uit zich onder andere in het opstellen van het Inkoop- en aanbestedingsbeleid, het beschikbaar stellen van formats, de inzet van inkooptools, het uitvoeren van inkoopgerelateerde analyses en het stellen van randvoorwaarden voor de uitvoering van contractmanagement.

 

Voor de uitvoering van de inkoopfunctie geldt dat de vakafdelingen zelf inhoudelijk en procedureel verantwoordelijk zijn voor het uitvoeren van enkelvoudig onderhandse procedures. Daarbij wordt verplicht gebruik gemaakt van de door Team inkoop beschikbaar gestelde formats. Team Inkoop is procedureel verantwoordelijk voor het uitvoeren van meervoudig onderhandse, nationale en Europese procedures waarbij de vakafdeling inhoudelijk verantwoordelijk blijft. De inhoudelijke verantwoordelijkheid richt zich op de inhoudelijke specificaties, het opstellen van (kwalitatieve) gunningscriteria en voor de beoordeling van de inhoudelijke aspecten van de offertes.

Een expliciete uitzondering wordt gemaakt voor het tenderteam bij de afdeling Stadsbeheer & Realisatie. Dit team is inhoudelijk en procedureel verantwoordelijk voor het uitvoeren van meervoudig onderhandse, nationale en Europese procedures op het gebied van “Werken” binnen het eigen domein. Team Inkoop sluit regelmatig aan bij het tenderteam voor advies en ter bewaking van de gestelde kaders.

 

Alle inkoopbehoeften vanaf € 70.000,- worden verplicht gemeld bij Team Inkoop middels een startformulier aanbesteden. Dit biedt het startpunt om met de vakafdeling in gesprek te gaan over de betreffende inkoopbehoefte en de daarbij passende procedure. Op deze manier wordt er vroegtijdig gesignaleerd of de grenzen van het eigen inkoopbeleid en de Aanbestedingswet 2012 niet worden overschreden. Aanvullend is aan de goedkeuring van het startformulier de aanmaak van een zaak in het document management systeem (DMS) van de Gemeente gekoppeld.

Naast het startformulier aanbesteden is het voor een Europese aanbesteding verplicht om, in lijn met de mandaatregeling, een akkoord te verkrijgen van het college. Zonder een akkoord van het college mag een Europese aanbesteding niet gepubliceerd worden.

 

6.4 Bepalen van de inkoopprocedure

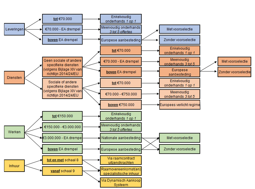
De Gemeente heeft de vrijheid om zorg te dragen voor haar eigen taken (zelfvoorziening) of deze uit te besteden aan de markt. Indien de Gemeente kiest om een opdracht in de markt te zetten wordt de voorgeschreven inkoopprocedures gekozen. Bij deze afweging is onder meer de totale vastgestelde raming, het type Werk, Dienst of Levering en de samenstelling van de markt van belang. Onderstaand overzicht betreft de minimaal te hanteren procedure voor de totaal geraamde waarde van een opdracht. Mits gemotiveerd en proportioneel mag een zwaardere procedure ingezet worden dan voorgeschreven.

 

 

6.5 Contractmanagement

In aanvulling op het inkopen en aanbesteden wordt in de Gemeente contractmanagement uitgevoerd. De werkzaamheden rondom het contractmanagement zien voornamelijk toe op de fases ‘voortraject’, ‘bestellen’, ‘bewaken’ en ‘nazorg’ van het cyclisch inkoopproces. De verantwoordelijkheid voor de uitvoering van het contractmanagement ligt bij de vakafdelingen.

 

Contractmanagement omvat op basaal niveau het contractbeheer en op gevorderd niveau het managen van contracten. Op het gebied van contractbeheer dienen alle contracten centraal geregistreerd te staan in de daartoe aangewezen contractmodule en actief worden bijgehouden gedurende de looptijd van een contract. Op het gebied van ‘managen van contracten’ dient een contract op gebruik en uitnutting actief gemonitord, periodiek geëvalueerd en, indien noodzakelijk, bijgestuurd wordt op een wijze die overeenstemt met het belang (financieel en/of inhoudelijke impact) van het betreffende contract. Binnen de Gemeente zijn er voor de invulling van het contractmanagement contractbeheerders en contractmanagers in rol danwel functie aangewezen. De doelstelling is dat elke vakafdeling zelf of in gezamenlijke deling hier invulling aan geeft om het contractmanagement te kunnen borgen.

 

6.6 Toetsing en rapportage

  • a.

    Rechtmatigheid

    Rechtmatig handelen is het voldoen aan Nederlandse- en Europese wet- en regelgeving. De Gemeente is zelf verantwoordelijk voor het rechtmatig handelen ten aanzien van de gemeentelijke uitgaven, zo ook voor het Inkopen. Het college van B&W stelt hiertoe als onderdeel van de jaarrekening een rechtmatigheidsverantwoording op welke getoetst wordt door de accountant.

     

    Niet rechtmatig bevonden aanbestedingsdossiers kunnen bij overschrijding van de vastgelegde goedkeuringstoleranties leiden tot een afgekeurde accountantsverklaring bij de jaarrekening. Daarnaast brengt het niet naleven van de aanbestedingsregels met zich mee dat belanghebbenden een klacht kunnen indienen of een kort geding aanspannen. Mogelijke gevolgen voor de Gemeente zijn verplichte herbeoordeling, een heraanbesteding of betaling van een schadevergoeding.

  • b.

    Doelmatigheid

    Jaarlijks toetst de Gemeente de naleving van de regels die gelden voor het nationaal en onderhands aanbesteden. Team Inkoop is verantwoordelijk voor het opstellen van het toetsingskader. De Gemeente toetst zowel of de juiste procedure is doorlopen als de aantoonbare vastlegging daarvan. De bevindingen van de doelmatigheidstoets worden gerapporteerd aan het DT.

  • c.

    Maatschappelijk Verantwoord Opdrachtgeven en Inkopen

    De Gemeente heeft conform artikel 3 van het Manifest een Actieplan MVOI opgesteld. Als onderdeel van de verantwoording wordt jaarlijks de voortgang op het Actieplan MVOI geëvalueerd en gerapporteerd. De rapportage wordt opeenvolgend voorgelegd aan het DT en het College.

Aldus besloten in de vergadering van het college van Burgemeester en Wethouders van de gemeente Delft vandinsdag 25 november 2025

Naar boven