Uitvoeringsregels garantie en lening gemeente Laarbeek 2026

 

Inleiding

Gemeente Laarbeek verstrekt geldleningen en verleent garanties aan rechtspersonen. Dit heeft als doel een publieke of private instelling de mogelijkheid te bieden om een voorziening tot stand te brengen die bijdraagt aan de doelstelling en daarmee het publieke belang van de gemeente Laarbeek.

 

Beoogd resultaat

De uitvoeringsregels voor garantie en lening biedt een toetsing- en beheerskader dat een leidraad vormt om op eenduidige en transparante wijze te reageren op iedere aanvraag voor een garantie of geldlening. Daarnaast biedt het kaders voor inzicht in de omvang en beheer van de bestaande en toekomstige portefeuille van geldleningen en garanties. Indien conform de gestelde richtlijnen wordt gehandeld, leidt dit tot inzicht in en beheersing van geldleningen en garanties waarbij een juiste afweging wordt gemaakt tussen het belang van de publieke taak (gewenst maatschappelijk effect) en de gerelateerde financiële risico’s.

 

Kader

Voor het verstrekken van nieuwe geldleningen en garanties geldt een ‘nee, tenzij’ beleid. Dat wil zeggen dat de gemeente alleen een geldlening verstrekt of garantie verleend wanneer er een publiek belang is en commerciële banken geen lening willen verstrekken en er geen andere mogelijkheden zijn het publieke belang te bereiken.

 

De gemeente is terughoudend met het verstrekken van geldleningen en garanties, omdat:

  • 1.

    de gemeente marktverstoring wil voorkomen (de gemeente is geen bank).

  • 2.

    de gemeente is gebonden aan staatssteunregels.

  • 3.

    het risicoprofiel van de verstrekte leningen en garanties relatief hoog is vanwege het publieke belang en het (grotendeels) ontbreken van private financiering.

  • 4.

    het verstrekken van geldleningen tot gevolg heeft dat de gemeentelijke schuld stijgt.

Aanpak/uitvoering

De bevoegdheid voor het verstrekken van geldleningen en verlenen van garanties ligt bij het college van burgemeester en wethouders.

 

Binnen het college van B&W is de beleidsinhoudelijke wethouder belast met het publieke belang van de te verstrekken of verstrekte geldlening of garantie als ook verantwoordelijk voor de toepassing en naleving van de in de gemeente Laarbeek geldende financiële beleidskaders. De wethouder Financiën ziet erop toe (oa via Portefeuillehoudersoverleg) dat aan de randvoorwaarden uit de uitvoeringsregels garantie en lening wordt voldaan en de risico’s voor de gemeente zoveel mogelijk worden beperkt.

 

In de ambtelijke organisatie ligt de uitvoering van de aanvraag van geldlening of garantie in de lijn. Dit komt omdat zij inzicht heeft in het publieke belang en waarom de geldlening of garantie nodig is. De lijn is verantwoordelijk voor het verzamelen van de benodigde informatie en het opstellen van het collegevoorstel.

Artikel 1 Wettelijk kader, regelgeving en begripsbepaling

Wet Financiering Decentrale Overheden (Fido)

Deze wet geeft aan decentrale overheden de mogelijkheid geldleningen en garanties te verstrekken aan instellingen mits hiermee een publiek belang gediend is. Wat het publieke belang exact is, staat niet nader omschreven in de wet. Dit om de decentrale overheden, zoals het college van B&W en de gemeenteraad, de ruimte te geven om zelf te bepalen wat zij een publiek belang achten.

 

Gemeentewet (Gw)

Het college van B&W is bevoegd tot het verstrekken van een geldlening of verlenen van garantie. Het betreft een privaatrechtelijke rechtshandeling (art. 160Gw).

 

Verdrag betreffende de werking van de Europese Unie (VWEU) (staatssteun)

Vanuit Europese regelgeving mag er geen sprake zijn van staatssteun en concurrentievervalsing (artikel 107 en 108 van het VWEU. Staatssteun kan in allerlei vormen voorkomen en beperkt zich niet alleen tot de klassieke subsidie. Ook steunmaatregelen in de vorm van garanties, leningen kunnen hier bijvoorbeeld onder vallen. Hoewel staatssteun in beginsel verboden is en moet worden aangemeld bij de Europese Commissie ter goedkeuring, zijn er veel mogelijkheden om staatssteun zogezegd ‘staatssteunproof’ te verlenen.

 

Besluit Begroting en Verantwoording (BBV)

Het BBV is het kader voor de regelgeving over de gemeentelijke financiën. In het BBV zijn de regels opgenomen voor het financiële beleid, het financieel beheer en de planning en control. Artikel 36, 50 en 57 van het BBV verlangen bij begroting en jaarrekening een volledige opgave van alle verstrekte leningen en garanties en de bijbehorende risico’s.

 

Besluit leningsvoorwaarden decentrale overheden (Bldo)

In aanvulling op de wet Fido is er het Bldo. Het Bldo schrijft voor dat geldleningen of garanties slechts door gemeenten kunnen worden aangegaan of verstrekt in euro’s. Daarnaast kunnen geldleningen door gemeenten slechts worden aangegaan of verstrekt, indien de hoofdsom niet onderhevig is aan enige vorm van indexatie.

 

Treasurystatuut

Volgens het treasurystatuut van de gemeente Laarbeek is het verstrekken van geldleningen en verlenen van garanties slechts toegestaan voor de uitoefening van de publieke taak.

 

Begripsbepaling

Garantie: Een zekerheid verstrekt door de gemeente voor een door de aanvrager bij een financiële instelling aan te trekken geldlening en de daaruit voortvloeiende verplichtingen.

Borgtocht: In deze uitvoeringsregels wordt het begrip ‘garantie’ gehanteerd. Formeel gezien moet de terminologie van het burgerlijk Wetboek worden gehanteerd en is dit de term ‘borgtocht’. Borgtocht is de overeenkomst waarbij de ene partij, de borg, zich tegenover de andere partij, de schuldeiser, verbindt tot nakoming van een verbintenis, die een derde, de hoofdschuldenaar, tegenover de schuldeiser heeft of zal krijgen (Artikel 7:850 BW). Een nadere toelichting van het verschil tussen garantie en borgtocht kan gevonden worden in de “toelichting per artikel”.

Lening: een geldlening door de gemeente die kan worden verstrekt in de vorm van een hypothecaire geldlening of in de vorm van een onderhandse geldlening (afhankelijk van de gestelde zekerheden) voor roerende en onroerende zaken.

Artikel 2 De aanvraag gemeentegarantie / lening

  • 1.

    De aanvraag moet vóór het aangaan van verplichtingen van de gevraagde garantie of geldlening volledig en schriftelijk worden ingediend bij het college van B&W.

  • 2.

    De aanvraag moet voorzien zijn van:

    • a.

      een afwijzing van minimaal twee financiële instellingen, deze moet door de aanvrager voorzien zijn van een toelichting waaruit blijkt dat te financieren activiteit zonder gemeentegarantie niet of niet exploitabel tot stand komt;

    • b.

      een exemplaar van de statuten;

    • c.

      een bewijs van inschrijving bij de Kamer van Koophandel, waaruit ook de namen van de huidige bestuurders blijken;

    • d.

      tekeningen en technische omschrijving als het een garantstelling betreft in verband met het aangaan van een geldlening voor de aankoop of verbouwing van een onroerende zaak;

    • e.

      een document waaruit blijkt dat het onderpand vrij is van pand- of hypotheekrecht;

    • f.

      een recent taxatierapport van de marktwaarde in het geval het gaat om een bestaande onroerende zaak;

    • g.

      de jaarrekeningen van de laatste drie boekjaren;

    • h.

      een exploitatiebegroting waarin rente en aflossing van de geldlening zijn verwerkt;

    • i.

      een meerjarenbegroting;

    • j.

      een gespecificeerde opstelling van de wijze van financiering van de voorgenomen investering;

    • k.

      de conceptleningsovereenkomst dan wel een offerte met de leningsvoorwaarden met/van de beoogde financiële instelling bij garantstelling van de gemeente.

Artikel 3 Toetsing inhoudelijke criteria van de aanvraag

  • 1.

    De met de gemeentegarantie of geldlening te financieren zaken moeten nodig zijn voor de uitvoering van de publieke taak in de gemeente Laarbeek.

  • 2.

    Een garantie of geldlening wordt slechts verstrekt aan een aanvrager in de vorm van maatschappelijke organisaties met rechtspersoonlijkheid naar burgerlijk recht.

  • 3.

    Geen garantie wordt verstrekt aan organisaties die:

    • -

      commerciële activiteiten ontplooien of een winstoogmerk hebben.

    • -

      een besloten karakter hebben of zijn gericht op het uitdragen van overtuigingen en denkbeelden van religieuze, levensbeschouwelijke of politieke aard.

  • 4.

    Een garantie of geldlening wordt niet verstrekt als de aanvrager zonder gemeentegarantie een geldlening kan verkrijgen bij een financiële instelling.

  • 5.

    Bij verstrekking van een lening of garantie mag geen sprake zijn van ongeoorloofde staatssteun (oneerlijke concurrentie).

  • 6.

    Een rentevoordeel ten opzichte van een geldlening bij een financiële instelling zonder gemeentegarantie is op zichzelf onvoldoende reden om een garantie te verlenen.

  • 7.

    Voordat een garantie of geldlening wordt aangevraagd moeten eigen middelen, subsidiegelden en middelen van sponsoren, etc. door de aanvrager worden benut.

  • 8.

    De gemeente bedingt zoveel als mogelijk zekerheden. In het geval de te financieren zaak een onroerende zaak is, wordt aan de gemeente het recht van (eerste) hypotheek verleend en voor roerende zaken wordt een recht van pand verleend. Dit gebeurt op kosten van de aanvrager.

  • 9.

    Het verstrekken van geldleningen is de kerntaak van financiële instellingen. Daarom heeft de gemeente een voorkeur voor een garantie ten opzichte van een gemeentelijke geldlening.

  • 10.

    Bij het verstrekken van garanties worden deze in principe alleen verstrekt in de vorm van een borgtocht.

  • 11.

    Per rechtsvorm (stichting/vereniging) wordt in totaal maximaal € 100.000 verstrekt in de vorm van leningen en/of garanties. Indien dit maximum wordt overschreden, zal afzonderlijke instemming worden gevraagd van de gemeenteraad.

  • 12.

    Als er landelijk opererende instellingen, andere overheidsinstanties of waarborgfondsen zijn die bereid zijn onder overzienbare voorwaarden en aanvaardbare voorwaarden garanties of geldleningen te verstrekken dan garandeert de gemeente niet of slechts gedeeltelijk.

Artikel 4 Waarborgfonds

  • 1.

    Als voor een garantieverlening een beroep kan worden gedaan op een voorliggende voorziening in de vorm van een (nationaal) waarborgfonds, dan moet de aanvraag bij het desbetreffende fonds worden ingediend. Als het waarborgfonds garant staat, wordt door de gemeente geen garantie verleend, met uitzondering van deelgarantie (zoals bij lid 3 van dit artikel).

  • 2.

    Als de aanvraag van een instelling door een waarborgfonds wordt afgewezen, is dit een reden voor afwijzing door de gemeente, tenzij de reden van de afwijzing van het waarborgfonds is dat de aanvraag niet onder de reikwijdte van het fonds valt.

  • 3.

    Specifiek voor sport geldt dat er kan worden samengewerkt met de Stichting Waarborgfonds Sport (SWS). De SWS biedt slechts een garantie van maximaal 50%. De gemeente kan er voor kiezen voor de andere 50% garant te staan. Zonder medewerking van de SWS wordt in beginsel geen garantie verstrekt door de gemeente. Door de gemeente wordt, naast de eigen garantievoorwaarden, aansluiting gezocht bij de garantievoorwaarden van de SWS.

Artikel 5 Toetsing financiële criteria van de aanvraag

  • 1.

    Voor het beheersen van de financiële risico’s in relatie tot verbonden partijen of aanvragen die niet bij een Waarborgfonds of Stimuleringsfonds zijn onder te brengen, is de gemeente Laarbeek aangewezen op haar eigen beleid en deskundigheid. Bepalend voor dit beleid zijn de toetsingscriteria die worden toegepast om te komen tot een weloverwogen beslissing voor het al dan niet verlenen van een garantie of geldlening.

  • 2.

    De financiële positie en prognoses van de aanvrager moeten zodanig zijn dat rente en aflossing betaald kunnen blijven worden. De prognoses van de bedrijfsvoering van de aanvrager moeten zijn gebaseerd op reële verwachtingen.

  • 3.

    Een aanvraag wordt in ieder geval afgewezen als het college van B&W niet de zekerheid heeft dat de investeringen plaatsvinden, dat de aanvrager voldoet aan de aan de geldlening of garantieverlening verbonden betalings- en andere verplichtingen of de aanvrager onjuiste of onvolledige gegevens heeft verstrekt.

  • 4.

    De aanvrager moet een gezonde financiële huishouding hebben zoals geen achterstallige betalingen en geen negatief eigen vermogen.

Artikel 6 Overige criteria met betrekking tot de aanvraag

  • 1.

    Het college van B&W geeft de raad vooraf inlichtingen over de te verstrekken geldlening of garanties als de raad daarom verzoekt, of als de uitoefening ingrijpende gevolgen kan hebben voor de gemeente. Het college van B&W neemt in het laatste geval geen besluit dan nadat de raad in de gelegenheid is gesteld zijn wensen en bedenkingen ter kennis van het college van B&W te brengen.

  • 2.

    Het college van B&W wijst een aanvraag af als het weerstandsvermogen van de gemeente niet toereikend is.

  • 3.

    Het college van B&W is verplicht om de raad een besluit te laten nemen wanneer bij een verstrekking van een geldlening of garantie het weerstandvermogen wordt verhoogd als gevolg van het financiële risico.

  • 4.

    Het college van B&W kan ter uitvoering van deze uitvoeringsregels nadere regels vaststellen.

  • 5.

    Over aangelegenheden die niet in deze uitvoeringsregels zijn geregeld, beslist het college van B&W.

Artikel 7 Looptijd, hoogte en aanwending geldlening

  • 1.

    De looptijd van de geldlening of garantstelling mag niet langer zijn dan de verwachte technische of economische levensduur (als deze korter is) van het object waarvoor de financiering wordt aangewend.

  • 2.

    Gedurende de looptijd van de geldlening vindt aflossing plaats waardoor het financiële risico van de gemeente jaarlijks vermindert.

  • 3.

    De verstrekte geldlening of de garantstelling mag uitsluitend worden aangewend voor de financiering van het in de aanvraag genoemde object dan wel voor de in de aanvraag aangegeven financieringsbehoefte.

Artikel 8 Algemene verplichtingen van de aanvrager

  • 1.

    De aanvrager is verplicht om het object waarvoor de garantie of geldlening is verstrekt met al zijn toebehoren te verzekeren of verzekerd te houden tegen (brand- en storm)schade, verlies en diefstal en andere risico’s. Het college van B&W behoudt zich het recht voor om nadere eisen te stellen aan de door de aanvrager af te sluiten verzekering(en).

  • 2.

    De aanvrager is verplicht het object waarvoor de garantie of geldlening is verstrekt met al zijn toebehoren in behoorlijke staat te onderhouden en in stand te houden.

  • 3.

    Het object waarvoor de garantie of geldlening is verstrekt met al zijn toebehoren mag niet zonder schriftelijke toestemming van het college van B&W door de aanvrager van aard of bestemming worden veranderd, vervreemd, met andere hypotheken of andere zakelijke lasten hoe ook genaamd worden bezwaard, noch geheel of gedeeltelijk in verhuur of gebruik worden gegeven. Het college van B&W behoudt zich het recht voor om aan voornoemde toestemming voorwaarden te verbinden.

  • 4.

    De aanvrager moet een besluit tot fusie, statutenwijziging dan wel een besluit tot ontbinding of opheffing van de aanvrager ter goedkeuring aan het college van B&W voorleggen.

  • 5.

    Door de aanvrager mogen zonder voorafgaande toestemming van het college van B&W geen (andere) geldleningen worden afgesloten of verstrekt alsmede garanties, in welke vorm dan ook, voor door derden aan te gane geldleningen worden afgegeven. Het college van B&W behoudt zich het recht voor om aan voornoemde toestemming voorwaarden te verbinden.

Artikel 9 Jaarrekening en begroting

  • 1.

    De aanvrager is verplicht onmiddellijk na het vaststellen van de begroting voor een nieuw exploitatiejaar de begroting van dat jaar in te dienen bij het college van B&W. Binnen zes maanden na het einde van ieder exploitatiejaar moeten de jaarstukken, alsmede alle bescheiden die het college van B&W nodig achten ter beoordeling van het financiële beheer van de aanvrager, bij het college van B&W worden ingediend.

  • 2.

    In het geval de gemeente op grond van haar garantieverplichtingen betalingen heeft verricht, behoeven de hierboven genoemde stukken de goedkeuring van het college B&W.

Artikel 10 Informatieverplichtingen

  • 1.

    De aanvrager moet op eerste aanvraag van het college van B&W alle verlangde inlichtingen verstrekken en inzage geven in alle boeken en bescheiden, waarvan het college van B&W inzage nodig acht voor de beoordeling van het financiële beheer van de aanvrager.

  • 2.

    De aanvrager moet aan het college van B&W die inlichtingen verstrekken, waarvan zij redelijkerwijs mag verwachten dat die van belang zijn voor de garantie of geldlening.

  • 3.

    Zodra er substantiële financiële nadelen in de exploitatie dreigen op te treden moet het college van B&W worden geïnformeerd.

  • 4.

    Bij een garantie moet de aanvrager in ieder geval verplicht aan het eind van ieder kalenderjaar aan het college van B&W een overzicht verstrekken van het saldo van de geldlening waarvoor de garantie is verleend per 1 januari en 31 december van dat kalenderjaar alsmede een overzicht van de door de aanvrager in dat kalenderjaar feitelijk verrichte betalingen aan aflossing en rente.

Artikel 11 Kosten en vergoeding

  • 1.

    Alle kosten die voortvloeien uit de verstrekking van de garantieverlening of geldlening zijn voor rekening van de aanvrager. Bij geldleningen wordt door de gemeente een rentevergoeding in rekening gesteld. Indien dat nodig wordt geacht, kan het college van B&W bij verstrekken van een garantie besluiten een risico- of garantstellingsprovisie bij de aanvrager in rekening te stellen.

  • 2.

    De door de gemeente betaalde bedragen uit hoofde van de garantie blijven als een direct opeisbare schuld op de aanvrager rusten. De terugbetaling van de door de gemeente gedane betalingen vindt plaats met vergoeding van de dan geldende wettelijke rente, te berekenen vanaf het tijdstip dat door de gemeente uit hoofde van de garantstelling betalingen zijn verricht.

Artikel 12 Instemmingsverplichting

Door aanvaarding van de geldlening of de garantie van de gemeente verklaart de aanvrager bekend te zijn en akkoord te gaan met de verplichtingen als omschreven in deze regels. Een exemplaar hiervan wordt door de gemeente aan de aanvrager verstrekt. Bij het verstrekken van een geldlening worden aanvullende voorwaarden vastgelegd in de “overeenkomst van geldlening”.

Artikel 13 Terugvordering verstrekte geldlening

  • 1.

    In de volgende gevallen trekt het college de verstrekte geldlening in en vordert het volledig nog openstaande bedrag terug:

    • a.

      de aanvrager fraude pleegt of onjuiste of misleidende informatie verstrekt;

    • b.

      de aanvrager de verplichtingen tot betaling niet nakomt met dien verstande dat er meer dan 2 betalingen open staan;

    • c.

      de aanvrager het bepaalde in deze uitvoeringsregels niet of niet voldoende nakomt. In geval er een informatieplicht wordt geschonden, wordt de aanvrager eenmaal in de gelegenheid gesteld om dit binnen een redelijk termijn te herstellen teneinde wel te voldoen aan het bepaalde in deze regels;

    • d.

      de aanvrager enige andere wettelijke verplichting schendt.

  • 2.

    Het bedrag zoals bedoeld in het eerste lid is direct opeisbaar. De gemeente zal in dat geval een schriftelijke mededeling doen, met motivering, aan de aanvrager waarin omschreven staat dat één of meer omstandigheden zoals bedoeld in het eerste lid zich hebben voorgedaan, en de lening opeisbaar is binnen een termijn van één kalendermaand na ontvangst van die mededeling.

  • 3.

    De aanvrager heeft het recht om na ontvangst van een mededeling, zoals bedoeld in het tweede lid, binnen twee weken schriftelijk te reageren (hoorrecht) en te verzoeken om (tijdelijke) schorsing van de opeisbaarheid indien er gegronde bezwaren zijn.

  • 4.

    Indien het verzoek zoals bedoeld in het derde lid niet of niet tijdig wordt ingediend, of het verzoek niet gegrond is, is de lening opeisbaar, uiterlijk één kalendermaand na ontvangst van de mededeling.

Artikel 14 Uitgezonderde aanvragen

Deze uitvoeringsregels zijn niet van toepassing op leningen die vallen onder de volgende verordeningen met betrekking tot Stimuleringsfonds Volkshuisvesting Nederlandse gemeenten (SVn):

  • -

    SVn Starterslening Laarbeek 2025

  • -

    SVn Leningen Toekomstbestendig Wonen Laarbeek 2025

Artikel 15 Hardheidsclausule

Indien strikte toepassing van deze uitvoeringsregels zou leiden tot onvoorziene onbillijkheden van overwegende aard kan het college van burgemeester en wethouders afwijken van het bepaalde in deze regels.

Artikel 16 Inwerkingtreding

Deze uitvoeringsregels garantie en lening treden in werking met ingang van 1 januari 2026.

Kernuitgangspunten beleidslijn

 

Hieronder zijn de kernuitgangspunten die het kader en de beleidslijn vormen voor het verstrekken van geldleningen en het verlenen van garanties:

  • 1.

    Gemeente Laarbeek verstrekt in beginsel geen gemeentegarantie of geldlening. Er geldt ‘nee, tenzij’. En als dit wel gebeurt, heeft een lening de voorkeur boven een garantstelling.

  • 2.

    Uitzondering wordt gemaakt voor de gevestigde waarborgfondsen en het stimuleringsfonds SVn.

  • 3.

    Een tweede uitzondering wordt gemaakt voor 100% eigenaar verbonden partijen die geen geldlening uit de markt kunnen verkrijgen, omdat onvoldoende zekerheden kunnen worden verstrekt aan de kredietverstrekkende instelling.

  • 4.

    Een derde uitzondering is wanneer na bestuurlijke afweging het publieke belang prevaleert boven de aan de verstrekking gerelateerde financiële risico’s (politieke keuze). Het college van B&W is verplicht de raad in de gelegenheid te stellen haar wensen en bedenkingen ter kennis van het college van B&W te brengen (uitvloeisel artikel 169 lid 4 Gemeentewet). Uitgesloten zijn:

    • -

      De garanties die worden verstrekt door de waarborgfondsen WSW, WEW, SWS en het stimuleringsfonds SVn.

  • 5.

    Het college van B&W is verplicht, om bij een verstrekking van een garantie of geldlening, waarbij als gevolg van het financiële risico het weerstandsvermogen wordt verhoogd, de raad hierover een besluit te laten nemen.

  • 6.

    De gemeente Laarbeek brengt bij het verstrekken van een geldlening het op dat moment geldende marktpercentage in rekening. Voor het bepalen van de marktconformiteit van het rentepercentage vraagt gemeente Laarbeek (Financieel beleidsadviseur belast met de taak Treasury) minimaal twee rentepercentages op bij kredietverstrekkende instellingen, uitgaande van de voorwaarden voor de betreffende geldlening. Voor geldleningen verstrekt onder regie van het SVn gelden afwijkende rentepercentages.

  • 7.

    Een instelling die een aanvraag voor garantie of geldlening indient moet van minimaal twee kredietverstrekkende instellingen een verklaring overleggen waaruit blijkt dat geen geldlening aan de aanvrager wordt verstrekt zonder een garantstelling door de gemeente.

  • 8.

    Afwijking van de uitvoeringsregels door het college van B&W is enkel toegestaan indien het toepassen ervan onevenredig is met de veronderstelde te bereiken doelen.

  • 9.

    Op een aanvraag voor garantie verstrekt door de Waarborgfondsen WSW, WEW, SWS en stimuleringslening verstrekt door het SVn wordt door de gemeente Laarbeek geen extra financiële toets uitgevoerd.

  • 10.

    De beoordeling (toetsing) van een aanvraag voor een garantie of geldlening die niet kan worden ondergebracht bij een Waarborgfonds of Stimuleringsfonds wordt door de gemeente Laarbeek in eigen beheer uitgevoerd.

  • 11.

    Het college van B&W verplicht zich met het vaststellen van deze uitvoeringsregels tot het bedingen van een zekerheid bij het verstrekken van een garantie of geldlening.

  • 12.

    Het college van B&W verplicht zich bij het opstellen van de jaarrekening om de raad een opgave te geven van de aanvragen voor garanties en geldleningen die door het college van B&W zijn afgewezen.

Toetsingsmodel

 

  • 1.

    Beoordeel de aanvraag allereerst aan de hand van de volgende criteria:

    • Wat is de reden dat de gemeente een geldlening en/of garantie wil verstrekken?

    • In hoeverre pas de investering in het gemeentelijk beleid?

    • Hoe groot is de invloed van de gemeente op het betreffende beleidsterrein?

    • Is er mogelijk sprake van staatssteun? Zo ja, is dit geoorloofd?

    • Moet de gemeente voor het verstrekken van deze financiering zelf geld lenen? Zo ja, dan neemt het risico toe dat de gemeente bankachtige activiteiten uitvoert.

    • Wat is de reden dat een financiële instelling geen lening wil verstrekken aan deze partij?

    • Kan een beroep worden gedaan op een Waarborgfonds? Denk hierbij aan de WSW, SWS, Waarborgfonds voor de zorgsector en Waarborgfonds kinderopvang.

      Vooral in die gevallen waarin garantstelling door een Waarborgfonds is geweigerd, is een uitgebreide financiële beoordeling van groot belang.

    • Heeft deze partij al lopende garantstellingen / geldleningen? Zo ja, wat is de reden dat het gewenst is om deze verstrekking ook te willen doen?

    • Betreft het een fysiek object (i.v.m. mogelijke zekerheidsstelling)?

    • Wat is de eigendomsverhouding in relatie tot het investeringsobject (wordt de aanvrager 100% eigenaar)?

    • Wat is het financieringsplan (welk percentage van de investering wordt gefinancierd)?

    • Is het investeringsobject financieel haalbaar (beoordelen kosten/baten analyse)?

    • Welke mogelijkheden tot zekerheidsstellingen (onroerende-/roerende goederen: hypotheek / pandrecht / borgstelling) zijn er?

  • 2.

    Statuten (of het reglement) en bestuurssamenstelling van de geldnemer:

    • Onderzoek integriteit geldnemer (wet BIBOB).

  • 3.

    Bepaal welke bescheiden nodig zijn om de lening of garantie te kunnen verstrekken, zoals:

    • Reden aanvraag

    • Uittreksel Kamer van Koophandel

    • Statuut van de organisatie

    • Bestuurssamenstelling

    • Business case inclusief meerjarige liquiditeitsprognose

    • Exploitatieoverzicht huidig boekjaar

    • Begroting huidig en komend jaar

    • Voorlopige cijfers huidig jaar

    • Jaarrekening afgelopen 2 jaar (voorzien van goedkeurende accountantsverklaring, mits van toepassing / indien aanwezig

  • 4.

    Financiën

    • Waaruit worden rente en aflossing betaald?

    • Heeft de partij voldoende buffers om tegenvallers op te vangen?

    • Is de partij afhankelijk van subsidie-inkomsten?

    • Welke trend laten de jaarcijfers van de afgelopen jaren zien?

    • Hoe realistisch is de afgegeven prognose?

    • Wat is er nodig om de prognose te kunnen behalen?

    • Welke overige financiële ruimte heeft de partij (eventueel voor vervanging en onderhoud)?

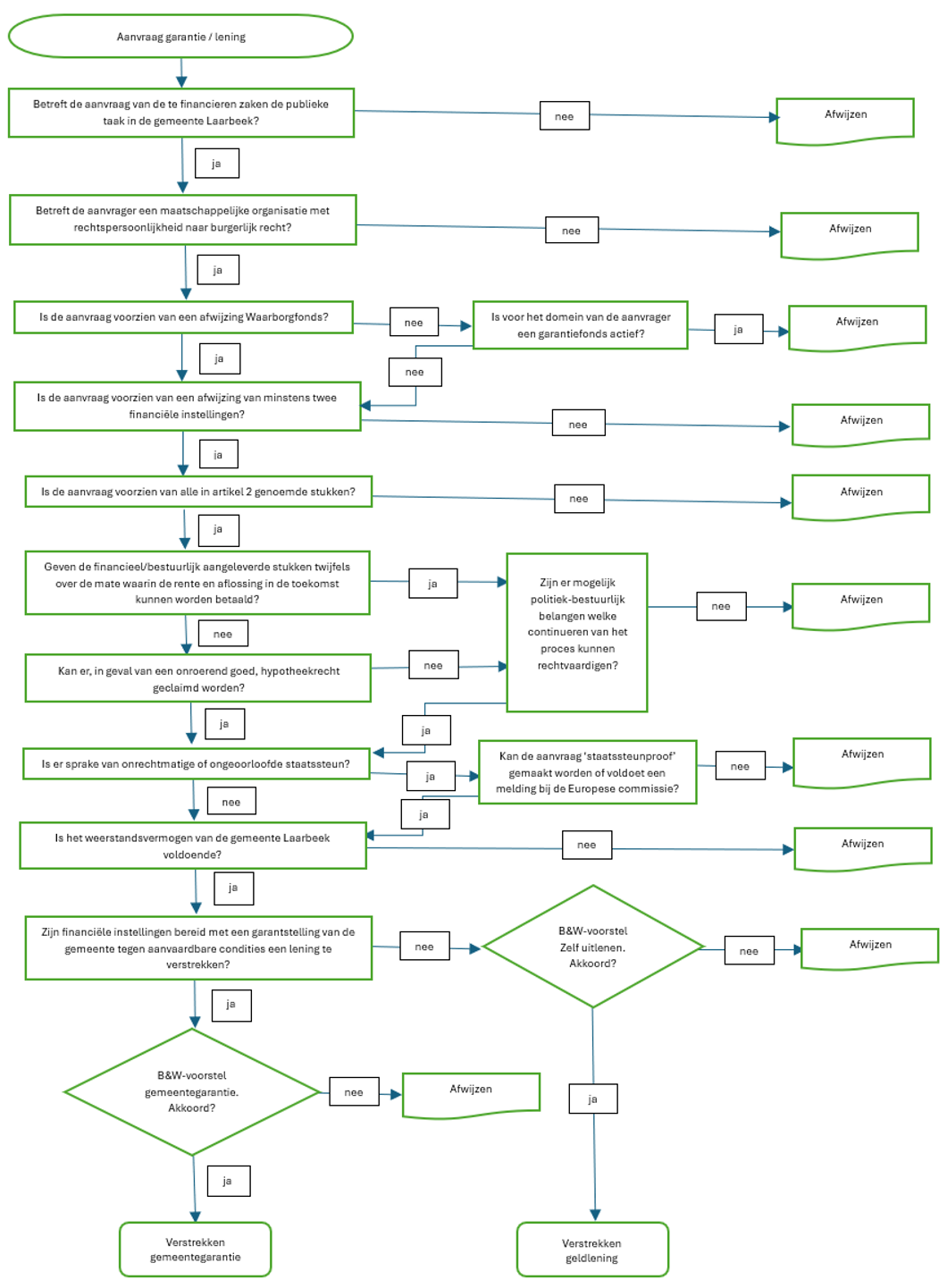
Stroomschema garantie/lening

 

 

Toelichting per artikel

Algemeen

De gemeente Laarbeek heeft behoefte aan uitvoeringsregels welke van toepassing zijn bij aanvraag van een garantstelling of geldlening. Daarom is een (actueel) kader nodig om tot een gefundeerde keuze te komen tot aanvaarding of afwijzing van een verzoek voor een garantstelling of lening. De hoofdpunten van het beleid zijn conform de financiële verordening nu opgenomen in het treasurystatuut. Een nadere uitwerking van de regels is opgenomen in deze uitvoeringsregels. Een verduidelijking van enkele regels is opgenomen in de onderstaande toelichtingen.

 

Begripsbepaling: Borgstelling en garantstelling worden in de praktijk vaak door elkaar gebruikt, maar zijn juridisch niet gelijk. Een belangrijk verschil is dat bij een borgstelling de borg pas hoeft te betalen, wanneer de hoofdschuldenaar al is aangesproken (en eventuele zekerheden zijn uitgewonnen). Een ander verschil is dat bij het gebruik maken van een borg, de hoofdschuldenaar automatisch een schuld heeft bij de borg. Bij een garantstelling is dat alleen zo wanneer dat is afgesproken in een overeenkomst.

 

Artikel 3 lid 1: Dat wil zeggen dat ze moeten passen binnen en bijdragen aan het gemeentelijke beleid en het openbaar belang. Tevens moet er met de financiering een voor de gemeente relevant maatschappelijk doel worden gediend. Een garantie of lening wordt slechts verstrekt indien dit noodzakelijk is voor het creëren van nieuwe of handhaven van maatschappelijk gewenste activiteiten.

 

Artikel 3 lid 7: Gemeenten zijn geen financiële instellingen en het is niet toegestaan dat overheden concurreren met financiële instellingen en/of dat zij de marktwerking beïnvloeden. Gemeente Laarbeek staat uitsluitend borg voor een geldlening of verstrekt zelf rechtstreeks een geldlening als er aantoonbaar geen markt is voor de gevraagde steun. Dit wordt vastgesteld door twee schriftelijke afwijzingen van commerciële banken.

De gemeente vervult geen bankfunctie en heeft haar organisatie niet ingericht om een bankfunctie te vervullen. Hieronder wordt onder andere verstaan het uitvoeren van een kredietbeoordeling, het opstellen van een leningsovereenkomst, het incasseren van rente en aflossen en het beheer van de overige controle- en uitvoeringstaken. Het heeft de voorkeur om, waar mogelijk, een borgstelling te verstrekken aan een financiële instelling voor een geldlening aan de aanvrager, dan dat de gemeente zelfstandig een geldlening verstrekt. De gemeente kijkt hierbij kritisch naar de offertes van financiële instellingen.

 

Artikel 4 lid 1: In Nederland zijn meerdere waarborgfondsen actief. Waarborgfondsen zijn fondsen die zijn opgericht om garanties aan organisaties in een specifieke sector te verstrekken om nieuwe projecten mogelijk te maken. Het gaat hier om bijvoorbeeld Stichting Waarborgfonds Sociale Woningbouw, Waarborgfonds voor de Zorgsector, Stichting Waarborgfonds Sport, Waarborgfonds Kinderopvang. Waarborgfondsen zijn speciaal ingericht om garanties op hun taakgebied te verstrekken en de financiële risico’s hiervan te dragen. Indien de aanvrager ook aanspraak kan maken op steun van een specifiek waarborgfonds, dient de aanvrager eerst steun te vragen bij het betreffende waarborgfonds.

 

Artikel 5 lid 2: De gemeente gebruikt conform Artikel 2 lid 2 aangeleverde documenten voor de kredietbeoordeling en risico inschatting van de gemeente. Bij het zelfstandig verstrekken van een geldlening zijn er geen banken betrokken en dient de gemeente zelfstandig een kredietbeoordeling uit te voeren. Ook als de gemeente borg staat voor een banklening, is de gemeente de risicodrager en voert de gemeente een kredietbeoordeling uit. Door het gebrek aan risico past de bank in geval van een garantstelling door de gemeente doorgaans een lichtere beoordeling toe en ligt het kredietrisico alsnog bij de gemeente. De gemeente gebruikt bij de kredietbeoordeling, net als banken, financiële ratio’s. Er wordt in ieder geval gebruik gemaakt van de volgende ratio’s:

  • -

    Debt service coverage ratio (DSCR)

  • -

    Interest coverage ratio (ICR)

  • -

    Loan to Value (LtV)

  • -

    Solvabiliteitsratio

  • -

    Liquiditeitsratio

Bij de beoordeling wordt gekeken naar de toepasselijkheid van de ratio’s, de samenhang tussen de ratio’s en de trend gedurende meerdere jaren. Daarnaast moeten zaken als samenstelling van het bestuur (consistentie en historie), relatie met de gemeente, en de mogelijkheid tot het verkrijgen van zekerheden worden meegewogen.

 

Artikel 11 lid 1: Gemeentegaranties moeten voldoen aan de Europese regelgeving. Er moet voorkomen worden dat sprake is van staatssteun als bedoeld in artikel 87, eerste lid, van het EG-verdrag. Gelet op de (complexe) definitie van staatssteun, de zgn. “de-minimis”- vrijstelling en verschillende andere vrijstellingsverordeningen, de jurisprudentie en mededelingen van de Commissie zal van geval tot geval moeten worden beoordeeld of sprake is of zou kunnen zijn van staatssteun, en zo ja, of de garantieverlening gemeld moet worden bij de Europese Commissie. Het heffen van risico of garantstellingsprovisie kan een kwalificatie als staatssteun vermijden, en is daartoe in de uitvoeringsregels opgenomen.

Naar boven