Beleidsnota uitgifte snippergroen en oneigenlijk grondgebruik 2025

DE RAAD DER GEMEENTE EPE

 

Gelezen het voorstel van burgemeester en wethouders, nr. 1327958, 13 oktober 2025

 

BESLUIT

 

De “Beleidsnota uitgifte snippergroen en oneigenlijk grondgebruik 2025” vast te stellen en de beleidsnotitie verkoop snippergroen 2011 in te trekken.

 

Inhoudsopgave

 

  • 1.

    Inleiding

  • 2.

    Beleid snippergroen

  • 3.

    Procedure bij verkoop

  • 4.

    Uitzonderingen

  • 5.

    Kader handhaving oneigenlijk gebruik

1 Inleiding

De gemeente Epe heeft haar beleid rondom snippergroen vastgelegd in de ‘Beleidsnota uitgifte snippergroen’ dat is vastgesteld in 2011. Sinds het vaststellen van de in de ‘Beleidsnota uitgifte snippergroen’ in 2011 hebben zich diverse maatschappelijke ontwikkelingen voorgedaan die van invloed zijn op het beleid rondom snippergroen. Een belangrijke ontwikkeling betreft het veranderende klimaat. In de Omgevingsvisie van de gemeente Epe uit 2021 worden er naar aanleiding van deze verandering in klimaat een aantal opgaven benoemd die van invloed zijn op het snippergroen, waaronder:

  • De ontwikkeling van groen tegen hittestress;

  • Voldoende ruimte bieden aan water bij piekbuien.

Op 1 april 2025 is door de gemeenteraad het beleidsplan Klimaatadaptatie 2025-2030 vastgesteld. Daarin staat opgenomen: Een goede inrichting van de openbare ruimte is cruciaal om de gemeente Epe voor te bereiden op het veranderende klimaat. Bomen en ander groen hebben samen met oppervlaktewater een belangrijke rol in het voorkomen van hittestress, wateroverlast en droogte. Onze gemeente heeft een uitstekende uitgangspositie met veel groen van hoge kwaliteit. Dat dit zo blijft is zeker niet vanzelfsprekend. Met het oog op klimaatverandering (naast alle andere voordelen die groen heeft) willen we die hoge kwaliteit van het openbaar groen de komende jaren behouden en versterken. Dit sluit aan op het raadsakkoord, waarin staat dat we de kwaliteit van de natuur willen behouden en de biodiversiteit vergroten.

Om bovenstaande beleidsdoelstellingen te kunnen realiseren is er voldoende aanbod van (snipper)groen noodzakelijk.

 

Een andere ontwikkeling betreft de netcongestie. Vanwege de netcongestie zal er in de komende jaren een groot aantal extra trafostations moeten worden aangebracht. Daarnaast is er ook een toenemende vraag naar het aanbrengen van laadpalen voor elektrische auto’s. Zowel de trafostations als de laadpalen zullen een plek moeten vinden in de openbare ruimte. Daarvoor is de beschikbaarheid van voldoende ruimte van groot belang en dit heeft een directe invloed op het beleid rondom snippergroen.

 

In de Omgevingsvisie van de gemeente Epe uit 2021 worden een aantal thema’s benoemd waaraan de openbare ruimte plek moet bieden: prettig leven in een gezonde omgeving verdient op meerdere plekken onze aandacht. Wij zetten in op het stimuleren van bewegen, ontmoeten voor jong en oud, met of zonder beperking, een schone leefomgeving, vergroenen van de woonomgeving en werklocaties. Ook het vergroten van de biodiversiteit wordt als belangrijke waarde benoemd. Snippergroen kan een bijdrage leveren aan deze thema’s.

 

Vanwege uitspraken van de Hoge Raad in het Didam-arrest (arrest van de Hoge Raad van 26 november 2021 waarin is bepaald dat een-op-een uitgifte van gemeentegrond niet zonder meer mogelijk is), is de gemeente verplicht de overeenkomst van een eventuele voorgenomen verkoop te publiceren. Dit wordt nu opgenomen in de nieuwe beleidsregels.

 

Daarnaast is er behoefte ontstaan om het oneigenlijk gebruik van gemeentegronden meer structureel aan te pakken. Daarvoor is het belangrijk om hiervoor actuele kaders vast te leggen in beleid.

 

Alle bovengenoemde ontwikkelingen geven aanleiding om het beleid rondom snippergroen te actualiseren.

2. Beleid snippergroen

Wat is snippergroen?

De term snippergroen verwijst naar kleine stukjes openbaar groen, die in het omgevingsplan de functie ‘groen’, ‘verkeer’ of een vergelijkbare functie hebben, in eigendom zijn van de gemeente en direct aansluiten op een perceel in eigendom van de verzoeker en niet groter zijn dan 25 m². Snippergroen wordt ook wel groenstrook genoemd.

 

Beleid snippergroen

Vanwege de in de inleiding benoemde toenemende behoefte aan openbaar groen met het oog op klimaatadaptatie, de benodigde ruimte voor nutsvoorzieningen zoals trafo’s en laadpalen, het beschermen en verhogen van de biodiversiteit en de belangrijke rol op het gebied van leefbaarheid en gezondheid, wordt het uitgangspunt om terughoudend te zijn met verkopen van gemeentegronden.

 

De gemeente Epe kiest er in beginsel voor om snippergroen niet te vervreemden of anderszins in gebruik te geven. Belangrijkste afwegingen hierin zijn:

  • Vanwege de klimaatveranderingen is er behoefte aan openbaar groen ten behoeve van het voorkomen van hittestress en de opvang van water bij piekbuien.

  • Openbaar groen heeft een belangrijke recreatieve functie voor buurtbewoners, doordat het onder andere plaats biedt aan speeltuinen, wandelpaden, bankjes en parken.

  • Openbaar groen versterkt de ecologie en biodiversiteit door het bieden van leefgebied voor flora en fauna.

  • Openbaar groen draagt bij aan een gezonde leefomgeving doordat het bijdraagt aan het verbeteren van luchtkwaliteit en ook een rol speelt in geluiddemping.

  • Openbaar groen draagt bij aan het behoud van landschappelijke, monumentale, cultuur-historische en archeologische waarden.

  • Vanwege de netcongestie zal er in de komende jaren een groot aantal extra trafostations moeten worden geplaatst. Hiervoor is het noodzakelijk voldoende openbare ruimte beschikbaar te hebben om deze trafostations een plek te kunnen bieden.

  • Vanwege de energietransitie zal er in de komende jaren een groot aantal extra laadpalen moeten worden geplaatst. Hiervoor is het noodzakelijk voldoende openbare ruimte beschikbaar te hebben om deze laadpalen een plek te kunnen bieden.

Conclusie

De gemeente Epe staat voor grote uitdagingen als het gaat om optimaal gebruik van de openbare ruimte. Grond is schaars geworden. Een nieuwe kijk op klimaatverandering, energietransitie, mobiliteit en leefbaarheid maken dat grond mogelijk een nieuwe publieke functie krijgt.

De gemeente wil haar eigen schaarse grond actief in gaan zetten voor duurzaam gebruik. Vanaf nu en voor de toekomst van de gemeente. Dit doet zij in het belang van haar inwoners.

Openbaar (snipper)groen is essentieel voor de ruimtelijke kwaliteit en uitstraling van een gebied. Het draagt bij aan de leefbaarheid en biedt ruimte aan maatschappelijke functies. Daarom is het uitgangspunt dat gemeentelijk groen in beginsel niet wordt verkocht of anderszins in gebruik wordt gegeven, tenzij hiertoe een dringende aanleiding is en het binnen de kaders van deze beleidsregels valt.

 

Uitgangspunt

De gemeente hanteert als uitgangspunt dat snippergroen niet wordt verkocht of verhuurd.

 

De gevallen waarin de gemeente eventueel toch tot verkoop overgaat betreft ten allen tijde maatwerk en daarbij zal ten minste aan alle onderstaande criteria moeten worden voldaan

 

  • a)

    Het perceel voldoet aan de definitie van snippergroen en grenst aan de eigen grond van de verzoeker.

  • b)

    Er staan geen bomen op het perceel.

  • c)

    De gemeente heeft geen eigen (huidig of toekomstig) belang bij behoud, bijvoorbeeld om maatschappelijke, strategische of planologische redenen. ( NB: dit betreft een uitzonderingssituatie. De gemeente heeft in vrijwel alle gevallen wel belang bij het behoud van snippergroen, zie de argumenten bij nieuw beleid.)

  • d)

    Verkoop leidt niet tot (verdere) versnippering of onlogische verkaveling die gemeentelijk beheer bemoeilijkt en/of hogere kosten voor de gemeente met zich meebrengt.

  • e)

    Het (beoogde) gebruik van de grond is niet in strijd met de (toekomstige) bestemming ‘Tuin’.

  • f)

    Nutsvoorzieningen (zoals kabels, leidingen) vormen geen bezwaar als netwerkbeheerders toestemming geven voor vervreemding. Drainage, riolering, bergbezinkbassins, waterberging, openbare verlichting en dergelijke vormen een bezwaar.

  • g)

    Er is geen aantasting van landschappelijke, natuurwetenschappelijke, ecologische, monumentale, (cultuur-)historische of archeologische waarden.

  • h)

    Er zijn geen verkeerstechnische bezwaren of negatieve gevolgen voor verkeersveiligheid en hulpdiensten.

  • i)

    Er ontstaan geen (verergering van) sociaal onveilige situaties en/of verpaupering.

  • j)

    Er geen andere claims op de groenstrook liggen zoals bouwplannen, herinrichtingsplannen, aanspraken van derden.

  • k)

    De uitgifte niet ten koste gaat van de toegankelijkheid van openbare ruimte.

  • l)

    Er door de uitgifte geen belemmeringen (functioneel, visueel etc.) ontstaan voor woningen op aangrenzende of omliggende percelen.

  • m)

    Indien verzoeker in de afgelopen 3 jaar een aanvraag heeft ingediend, dan wordt de aanvraag niet opnieuw in behandeling genomen, tenzij er nieuw beleid is vastgesteld. In wijken jonger dan 20 jaar wordt geen snippergroen verkocht ter bescherming van het ontwerp van de nieuwe (jongere) wijk.

3. Procedure bij verkoop

Verzoek

  • a.

    Een schriftelijk en gemotiveerd verzoek tot aankoop van snippergroen moet worden ingediend via de website, hier wordt een webformulier ingevuld, inclusief een situatieschets of kadastrale tekening. Als na verzoek om aanvulling een verzoek onvolledig blijft, wordt deze niet in behandeling genomen.

  • b.

    Het verzoek wordt beoordeeld door alle betrokken ambtelijke disciplines op basis van de vastgestelde definities, voorwaarden en criteria. Indien nodig vindt overleg plaats met de aanvrager over begrenzingen en voorwaarden.

  • c.

    Binnen dertien (13) weken na ontvangst neemt de Beleidsuitvoerder vastgoed en grondzaken een besluit over het verzoek. Dit kan een afwijzing of een positief besluit zijn. Een positief besluit is onder voorbehoud van bestuurlijke instemming.

Overeenkomst

  • a.

    Bij een positief besluit op het verzoek ontvangt de verzoeker een conceptovereenkomst voor verkoop. Bij deze conceptovereenkomst wordt overeengekomen dat de verkochte grond niet mag worden bebouwd of versteend met daarop een boetebeding.

  • b.

    De gemeente gebruikt een standaardovereenkomst en algemene verkoopvoorwaarden, zodat verkoopvoorwaarden in beginsel voor alle verzoekers gelijk zijn. In specifieke gevallen kan het college van burgemeester en wethouders aanvullende of afwijkende voorwaarden stellen.

  • c.

    Indien de verzoeker akkoord gaat met de overeenkomst, wordt de voorgenomen verkoop gepubliceerd volgens het Didam-arrest (arrest van de Hoge Raad van 26 november 2021 waarin is bepaald dat een-op-een uitgifte van gemeentegrond niet zonder meer mogelijk is). Bij uitblijven van andere gegadigden binnen twintig (20) kalenderdagen wordt de overeenkomst ondertekend. Indien zich wel een andere rechtmatige gegadigde meldt, wordt getracht in overeenstemming tussen de partijen een verdeling van de te verkopen grond te maken.

  • d.

    Als de verzoeker de overeenkomst niet binnen zes (6) weken ondertekend retourneert, wordt het verzoek als ingetrokken beschouwd, tenzij anders overeengekomen.

  • e.

    Bij verkoop moet een notariële akte worden opgemaakt. De verzoeker kiest een notaris voor de levering.

Prijs, kosten en betaling

  • a.

    De te betalen prijs per vierkante meter staat in de grondprijzennota van de gemeente Epe.

  • b.

    Alle kosten, zoals notariskosten, kadastrale kosten, administratiekosten, splitsingskosten en belastingen (waaronder overdrachtsbelasting), komen voor rekening van de verzoeker.

  • c.

    Betaling vindt plaats bij de juridische levering. Na inschrijving in de openbare registers wordt de verzoeker eigenaar.

4. Uitzonderingen

Het college van burgemeester en wethouders kan in uitzonderlijke gevallen afwijken als de gevolgen voor de gemeente en/of belanghebbenden door bijzondere omstandigheden onevenredig zijn aan de beleidsdoelen.

 

In beginsel wordt snippergroen niet verhuurd. De reden hiervoor is dat het veel administratief werk met zich meebrengt en de opbrengsten niet in verhouding staan met de jaarlijkse kosten. Alleen wanneer volgens de gemeente sprake is van een uitzonderlijke situatie en wordt voldaan aan de toetsingscriteria zoals genoemd bij verkoop van snippergroen kan een groenstrook verhuurd worden. Bij het opstellen van een verhuurovereenkomst worden naast de huurprijs bepaald in de grondprijzennota ook eenmalig administratiekosten van € 50,- in rekening gebracht.

 

Behoudens de huidige resterende bruikleensituaties komen groenstroken niet voor bruikleen in aanmerking. Indien de gemeente op tijdelijke basis een groenstrook wil uitgeven aan bewoners, dan wordt gekozen voor een huurovereenkomst. Op het moment dat een huidige bruikleen eindigt, wordt de groenstrook niet opnieuw in bruikleen gegeven.

5. Kader handhaving oneigenlijk gebruik

Aanleiding

Op verschillende locaties binnen de gemeente is gebleken dat inwoners of bedrijven opnieuw of nog steeds gebruik maken van gemeentegrond, zonder dat daaraan een overeenkomst of toestemming ten grondslag ligt. De gemeente heeft een wettelijke verplichting om oneigenlijk grondgebruik tegen te gaan. De Gemeentewet artikel 160 lid 3 verplicht het college om alle conservatoire maatregelen te nemen en te doen wat nodig is ter voorkoming van verjaring of verlies van recht of bezit.

Zoals is aangeven onder de conclusies onder het kopje ‘nieuw beleid snippergroen’ vervult de openbare ruimte een belangrijke functie voor een groot aantal beleidsthema’s. Het is dan ook van maatschappelijk belang dat de openbare ruimte openbaar blijft en er geen sprake is van oneigenlijk gebruik. Toezicht en handhaving zijn middelen om hier uitwerking aan te kunnen geven. In dit beleidsstuk zal voor de uitwerking van het toezicht en de handhaving een kader worden gegeven.

 

Doelstelling:

Er moet worden voorkomen dat:

  • Onduidelijkheid bestaat over het eigendom van de grond. De feitelijke en kadastrale situatie worden met elkaar in overeenstemming zijn;

  • Ongelijke behandeling onder inwoners plaatsvindt.

  • De gemeente het eigendom van gemeentegrond verliest door verjaring.

  • Er minder openbare ruimte overblijft.

Toezicht en handhaving

Om invulling te geven aan de gemeentelijke taak op het gebied van handhaving ‘oneigenlijk gebruik’ neemt de gemeente de volgende maatregelen:

 

Permanent toezicht:

Er zal capaciteit beschikbaar worden gesteld ten behoeve van de handhaving op oneigenlijk gebruik. De toezichthouder is verantwoordelijk voor het behandelen van meldingen van oneigenlijk gebruik, het op locatie beoordelen van situaties en het houden van incidentele controles door bijvoorbeeld het controleren van verkoopadvertenties en het handhaven bij geconstateerd oneigenlijk gebruik.

Daarnaast wordt onderzoek gedaan aan de hand van luchtfoto’s. Dit wordt alleen binnen de bebouwde kom uitgevoerd. De reden hiervoor is dat de druk op openbaar snippergroen binnen de bebouwde kom aanzienlijk groter is dan buiten de bebouwde kom. Er is niet alleen minder ruimte beschikbaar, maar er is ook een grotere vraag vanwege een ook grotere concentratie van voorzieningen voor nuts, parkeren, spelen. Daarnaast zijn de vraagstukken rondom klimaatadaptatie binnen de bebouwde kom urgenter vanwege een hogere mate van verstening binnen de bebouwde kom ten opzichte van het buitengebied (buiten de bebouwde kom).

Door het houden van structureel toezicht wordt oneigenlijk gebruik tijdig in beeld gebracht en wordt ‘verjaring’ voorkomen. Daarnaast wordt ook de kans op lange juridische processen kleiner doordat oneigenlijk gebruik tijdig wordt gesignaleerd.

 

Voorlichten en communicatie

Het is van belang om de inwoners van de gemeente goed te informeren over waarom er sprake is van oneigenlijk grondgebruik en welke werkwijze wordt gehanteerd om tot een oplossing te komen. Via de gemeentesite, lokale krant en sociale media kan voorlichting worden gegeven over wat oneigenlijk grondgebruik is en wat te doen als men grond oneigenlijk in gebruik heeft.

 

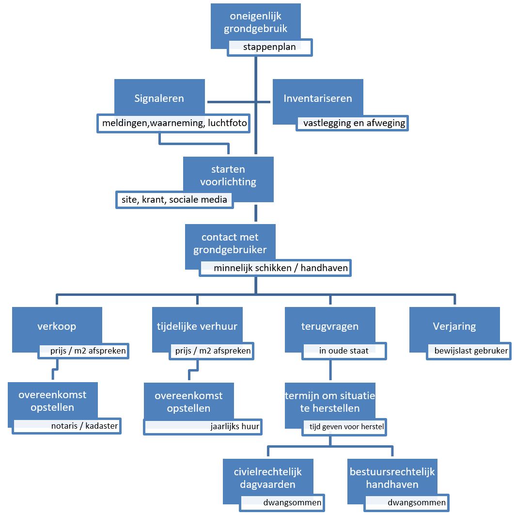
Stappenplan oneigenlijke grondgebruik

Het stappenplan voor oneigenlijk grondgebruik omvat het identificeren van de illegale situatie, het contacteren van de overtreder, het geven van de mogelijkheid om de situatie te herstellen, en zo nodig het treffen van handhavingsmaatregelen.

 

Signaleren en inventariseren

Identificeren van de illegale situatie, dit kan door meldingen van burgers, eigen waarneming of identificatie via luchtfoto's.

Na constatering wordt nagegaan of de situatie inderdaad illegaal is; zijn er toezeggingen uit het verleden of een huurovereenkomst?

  • Zo ja, verder uitzoeken of dit gehandhaafd kan blijven en onder welke voorwaarden, bijvoorbeeld koop, tijdelijke huur of dat de grond wordt teruggevraagd.

  • Zo nee, dan worden de volgende gegevens vastgelegd:

    • -

      Plaatselijke aanduiding

    • -

      Wie de grond oneigenlijk in gebruik heeft

    • -

      Hoeveel grond wordt gebruikt (situatieschets bijvoegen)

    • -

      Aard van het gebruik (tuin, parkeerplaats ed.)

    • -

      Sinds wanneer de grond gebruikt wordt (voor zover bekend)

    • -

      En de afweging of het te verkopen of te verhuren is, of dat het teruggevraagd wordt

Voordat inwoners aangeschreven worden over hun gebruik van gemeentegrond, moet voor ieder specifiek geval bekeken worden of de grond voor verkoop in aanmerking komt volgens het hierboven beschreven snippergroenbeleid of dat het moet worden teruggegeven aan de gemeente, waarna de procedure gestart om de grond terug te krijgen.

 

Contact met de oneigenlijke grondgebruiker

Informeer de gebruiker schriftelijk over de illegale situatie. In de brief aan de inwoner staat wat in hun specifieke geval de mogelijkheden zijn, daarna kunnen bewoners hun keuze doorgeven, telefonisch hun vragen stellen of een afspraak maken voor een locatiebezoek. Bij een locatiebezoek wordt de situatie in de praktijk bekeken en de situatie met de bewoners besproken. Ook wordt afgesproken wat de vervolgstappen zijn, dit wordt eventueel vastgelegd in een verslag. Afhankelijk van de mogelijkheden en de keuze zal een koopovereenkomst, zal de grond weer openbaar gebied worden (aangebrachte obstakels enz. worden verwijderd) of zal een beroep op verjaring beoordeeld worden.

 

De processtappen kunnen zijn;

  • verkoop

  • verhuur (in uitzonderingsgevallen)

  • terugvordering c.q. handhaving

  • Verjaring

Uitvoeren

  • Minnelijke schikking

    De situatie wordt zoveel mogelijk in onderling overleg opgelost, bijvoorbeeld door het sluiten van een overeenkomst (verkoop of tijdelijke huur) of het geven van een termijn om de situatie te herstellen.

  • Handhaving

    Als een minnelijke schikking niet mogelijk is, kan de gemeente overgaan tot handhaving. Dit kan bestaan uit het opleggen van een last onder dwangsom, een bestuurlijke boete of het laten ontruimen van de grond.

    Hiervoor heeft de gemeente (juridisch) twee mogelijkheden:

    • -

      De gemeente kan via de rechter (civielrecht) de inwoner dagvaarden en er kunnen dan dwangsommen worden geheven;

    • -

      De gemeente kan handhavend optreden via het bestuursrecht. Hierbij gaat het om het gebruik van grond dat niet gebruikt wordt volgens het bestemmingsplan of de Algemene plaatselijke verordening.

Bezwaar en beroep

Tegen besluiten van de gemeente kan bezwaar worden gemaakt en eventueel beroep worden aangetekend bij de rechtbank.

 

Kostenverhaal

De kosten die de gemeente maakt voor het herstel van de illegale situatie kunnen op de gebruiker worden verhaald.

 

Verjaring

Indien bewoners van mening zijn dat zij door verloop van de tijd eigenaar zijn geworden van de grond die zij in gebruik hebben, kunnen zij een beroep op verjaring doen. Daarbij moeten bewoners bewijsmateriaal aanleveren dat aantoont dat de grond gedurende de periode dat de verjaringstermijn liep, onafgebroken in bezit is geweest.

 

Na 20 jaar kan de grond die willens en wetens oneigenlijk in gebruik is genomen verjaren. De gebruiker moet dit zelf aantonen en er zijn hoge eisen aan de bewijslast. Er moet worden aangetoond dat de grond al die tijd in bezit genomen is. Het onderhouden van de grond is onvoldoende.

 

Na 10 jaar kan de grond ook verjaren, als het bezit ter goede trouw was. Omdat iedereen een onderzoekplicht heeft bij bijvoorbeeld de aankoop van een woning, komt deze verjaring weinig voor.

De gemeente kan de grond terugeisen bij verjaring, omdat de overtreder iets in gebruik heeft genomen dat niet zijn eigendom was. De gemeente kan dan schade vorderen in natura (grond terugvorderen) of in geld.

 

Indien het beroep op verjaring slaagt zal de gemeente een verklaring van verjaring afgeven zodat de bewoner de verjaring kan laten inschrijven door de notaris. Alle kosten die hiermee gepaard gaan komen voor rekening van de bewoner zelf. De gemeente kan bij verjaring schadevergoeding eisen in natura of geld, dit moet per geval beoordeeld worden.

 

Mocht het beroep op verjaring niet slagen dan wordt de grond weer openbaar gebied (aangebracht obstakels enz. worden verwijderd).

 

Schema

 

Epe, 13 november 2025

De raad voornoemd,

de voorzitter,

dhr. dr. T.C.M. Horn

burgemeester

de griffier,

mw. J.T.J.J. van Zwam

Naar boven