Beleidsregel van de gemeenteraad van Bergen op Zoom inhoudende Vastgoedbeleid gemeente Bergen op Zoom 2025-2033

 

 

 

Vastgoedbeleid Gemeente Bergen op Zoom 2025-2033

 

 

28 april 2025

 

 

1.1 Introductie

Dit voorliggende Vastgoedbeleid van de gemeente Bergen op Zoom vervangt het gemeentelijke vastgoedbeleid uit mei 2012. Dit beleid is geactualiseerd en sluit aan op de huidige wet- en regelgeving en geeft kaders om meer grip en inzicht te hebben in de kosten van gemeentelijk vastgoed. Door dit beleid vast te stellen, biedt het de organisatie duidelijke handvatten en richtlijnen om effectief te sturen op vastgoed gerelateerde zaken.

 

Gemeentelijk vastgoed wordt door de gemeente Bergen op Zoom ingezet als instrument om maatschappelijke en publieke doelstellingen te bereiken op het gebied van cultuur, welzijn, zorg, economie, sport en de eigen bedrijfsvoering. Het bezitten van vastgoed is geen doel op zich, maar een middel om deze maatschappelijke ambities te realiseren.

 

In het nieuwe Vastgoedbeleid wordt de werkwijze van de gemeente ten aanzien van het gemeentelijk vastgoed nader uitgewerkt. Hierin wordt het belang van rolzuiverheid binnen de organisatie en duidelijke regels en afspraken over verantwoordelijkheden vastgelegd. Het beleid richt zich op alle aspecten rondom de ontwikkeling, exploitatie, het beheer, onderhoud en de aan- en verkoop van gemeentelijk vastgoed.

 

Met deze beleidsnotitie wordt het vastgoedbeleid geactualiseerd om beter in te kunnen spelen op nieuwe ontwikkelingen en om aan te sluiten op veranderende werkprocessen binnen de gemeentelijke organisatie. Tegelijkertijd speelt het beleid in op de uitdagingen en ambities van de gemeente Bergen op Zoom. Denk hierbij aan opgaven op het gebied van het sociaal domein, zorg, onderwijs, sport en cultuur.

 

Bij het beheer van de vastgoedportefeuille hoort voldoende onderhoud en ontwikkeling om het benodigde vastgoedbezit kwalitatief geschikt te houden voor het gebruik wat vanuit verschillende beleidsdoelen wenselijk is.

 

1.2 Leeswijzer

In Hoofdstuk 2 wordt ingegaan op de rollen en taken tussen vastgoedeigenaar, beleidsafdelingen en huurders.

 

In hoofdstuk 3 gaan we in op welk bezit onderdeel is van het kern- en strategisch vastgoed en hoe de keuze hiervoor wordt gemaakt.

 

In Hoofdstuk 4 worden de kern- en vastgoedregels uiteengezet.

 

In hoofdstuk 5 gaan we in op de aansluiting van het vastgoedbeleid bij juridische kaders en de beleidscyclus van college en raad.

 

 

2 Visievorming op vastgoedbeleid

 

De gemeente Bergen Op Zoom wil als goed rentmeester met haar vastgoed omgaan. Dat gebeurt sinds 2010 vanuit één centraal team: Team Vastgoed binnen de huidige afdeling Vastgoed en Grondzaken als onderdeel van de directie Ruimte & Economie. Het Team Vastgoed vervult de eigenaarsrol van het gemeentelijk vastgoed en alle verantwoordelijkheden die daarbij horen. Denk aan het beheer en onderhoud van het vastgoed, maar ook aan de aan- en verhuur, ontwikkeling, verduurzaming en de aan - en verkoop. Deze bundeling van activiteiten en kennis zorgt voor doelmatigheid en efficiëntie. Team Vastgoed doet haar werk vóór en met gemeentelijke beleidsafdelingen. Dat gebeurt vanuit een aantal gedeelde uitgangspunten en onderlinge afspraken.

 

2.1 Visie op vastgoed

Het bezitten van gemeentelijk vastgoed is geen doel op zich, maar een middel om deze maatschappelijke ambities te ondersteunen en mogelijk te maken. Het is een middel om beleidsdoelen te realiseren en tot stand te brengen. Ons vastgoedbezit dient als instrument om maatschappelijke en publieke doelen te realiseren op het gebied van cultuur, welzijn, zorg, economie, sport en de eigen bedrijfsvoering.

 

De afwegingen waarom we vastgoed in ons bezit hebben;

• Vastgoed draagt bij aan beleidsdoelen of kerntaken. Vastgoed is daarmee geen kostenpost, maar een bedrijfsmiddel om waarde toe te voegen aan de gemeente Bergen op Zoom.

• Door het hebben van een gemeentelijk Team Vastgoed heb je specialistische kennis in huis en kun je als adviserend partner optreden richting beleidsafdelingen rondom vastgoedvraagstukken.

• De gemeente heeft voor gymzalen, primair-, voortgezet- en speciaal onderwijsgebouwen een wettelijke taak daarin te voorzien. Onderwijshuisvesting is geen direct onderdeel van het vastgoedbeleid. Het beleid met de financiële kaders met betrekking tot onderwijshuisvesting is belegd bij het taakveld onderwijs.

• Vanuit strategisch perspectief kan de gemeente ervoor kiezen om vastgoed aan te schaffen of te behouden, met het oog op toekomstige ontwikkelingen in (woon)wijken en gebieden of ter ondersteuning van beleidsdoelstellingen.

• Het is niet wenselijk om financiële middelen uit te geven voor de aanhuur van vastgoed en daarmee winsten en beleggingen van derden te financieren. De waardeontwikkeling van vastgoed voor ondersteunende diensten kan daarmee besteed worden binnen de gemeente.

 

2.2 Zuiverheid in rollen

Binnen het gemeentelijk vastgoedmanagement zijn er drie rollen te onderscheiden;

1. De vastgoedeigenaar: Deze partij is eigenaar van het vastgoed en verzorgt in de breedste zin de kwaliteit van het vastgoed op alle aspecten rondom de ontwikkeling, instandhouding, het beheer, onderhoud en de aan- en verkoop van vastgoed.

2. De huurder: Deze partij huurt vastgoed met een geldsom ten behoeve van de uitvoering van zijn bedrijfsvoering.

3. De beleidsafdeling: Binnen de gemeente stelt zij het beleid op ten behoeve van sectoren als cultuur, welzijn, zorg, economie, sport en de eigen bedrijfsvoering. Zij kan tevens een subsidie verhouding met partijen aangaan.

 

Deze drie partijen hebben een zuivere rol- en taakverdeling ten opzichte van elkaar. Deze is weergegeven in onderstaand figuur.

 

 

De beleidsafdeling formuleert de huisvestingsvraag en dient als opdrachtgever richting de vastgoedeigenaar. De vastgoedeigenaar coördineert het aanbod van huisvesting en adviseert de (beleids)afdelingen. De huurder huurt het vastgoedobject (of deel ervan) van de vastgoedeigenaar en betaalt als tegenprestatie voor het gebruik een huursom. De beleidsafdeling heeft tenslotte een beleidstaak welke door een partij (huurder) wordt uitgevoerd. Hiervoor kan deze partij mogelijk subsidie ontvangen van de beleidsafdeling. De ontvanger van de subsidie zal (jaarlijks) verantwoording moeten afleggen over de uitvoering van deze ontvangen gelden. Handelen overeenkomstig deze rollenscheiding heeft de volgende voordelen:

• De beleidsafdeling geeft aan welke behoefte aan vastgoed er is voor het realiseren van beleidsdoelstellingen. De afdeling regelt tevens de financiering en stelt de kaders voor de gebruikersexploitatie c.q. de maatschappelijke doelen vast.

• De vastgoedeigenaar (Team Vastgoed) heeft een adviesrol richting haar opdrachtgever om te voorzien in goed vastgoed advies (huurprijzen, investeringskosten, gebruikerswensen, aanschaf en afstoten van vastgoed).

• De vastgoedeigenaar (Team Vastgoed) stelt zich op als eigenaar en het bedrijfseconomisch geweten voor het vastgoed van de gemeente. De gemeentelijke vastgoedorganisatie zal de kosten voor het onderhoud, de afschrijvingen en de financiering via huurtarieven of gebruikersvergoedingen doorberekenen aan de huurders of de beleidsafdelingen.

• De vastgoedeigenaar (Team Vastgoed) stoot vastgoed af en schaft vastgoed aan, waarbij huurder kostendekkende huur betaalt.

• De huurder huurt het vastgoed van de vastgoedeigenaar en ontvangt van de beleidsafdeling eventueel een subsidiebijdrage ten behoeve van de uitvoering van haar bedrijfsvoering.

 

De rollen, taken en verantwoordelijkheden in de ambtelijke organisatie die met vastgoed verband houden worden gescheiden. Enerzijds is er de beleidsrol die de huisvestingsvraag formuleert en eventueel subsidie verleent. Anderzijds is er de rol van vastgoedeigenaar die het aanbod van huisvesting coördineert. Financieel-administratief en organisatorisch worden maatregelen genomen om zowel de beoogde rollenscheiding als de noodzakelijke integraliteit te faciliteren en te borgen. Dit gebeurt gefaseerd.

 

 

 

3 Opbouw van de vastgoedportefeuille

 

Zoals al eerder gesteld heeft de gemeente Bergen Op Zoom vastgoed als ondersteuning van beleidsdoelen. Deze beleidsdoelen zijn te onderscheiden in verschillende categorieën waarin we de vastgoedportefeuille van de gemeente opbouwen. We richten ons op:

 

Kernvastgoed: Vastgoed dat in het bezit is ten behoeve van een beleidsdoel

 

Strategisch vastgoed: Vastgoed dat in het bezit is ten behoeve van een strategisch doel

 

Overig vastgoed: Valt niet onder een van deze kerndoelen en heeft dus geen aansluiting met een beleid of strategisch doel en kan in beginsel worden afgestoten.

 

3.1 Kernvastgoed

Kernvastgoed is in het bezit als ondersteuning van beleidsdoelen. De volgende beleidsdoelen zijn te onderscheiden:

 

Kunst en Cultuurhuisvesting

Dit zijn gebouwen die ten dienste worden gesteld aan de culturele instellingen in de gemeente Bergen op Zoom.

 

Welzijnshuisvesting

Welzijnslocaties verwijzen naar specifieke locaties of faciliteiten die primair gericht zijn op het bevorderen van het welzijn en de kwaliteit van leven van de lokale gemeenschap. Deze locaties worden doorgaans gebruikt voor sociale activiteiten, educatieve doeleinden, gezondheids- en welzijnsdiensten, recreatie en andere maatschappelijke voorzieningen. Binnen de gemeente Bergen op Zoom faciliteren we diverse welzijnsinstellingen, die worden ondergebracht in diverse panden binnen de gemeente.

 

Sport & Recreatie

Verenigingsaccommodaties verwijzen naar faciliteiten, gebouwen of locaties die specifiek zijn bestemd voor het gebruik door verenigingen en gemeenschapsorganisaties voor sport en recreatie. Deze accommodaties bieden ruimte aan activiteiten zoals sport, trainingen, evenementen en andere vereniging gerelateerde functies.

 

Sinds begin 2023 worden de gemeentelijke binnensportaccommodaties – bestaande uit drie sporthallen, vier gymzalen en twee zwembaden – verhuurd aan Sportbedrijf Bergen op Zoom B.V. De gemeente Bergen op Zoom is enig aandeelhouder van dit Sportbedrijf.

 

De verantwoordelijkheid voor het eigenaarsonderhoud van deze accommodaties ligt, conform de gemaakte governance-afspraken, bij Sportbedrijf Bergen op Zoom. Ter dekking van de jaarlijkse onderhoudskosten ontvangt het Sportbedrijf een vergoeding op basis van het Meerjaren Onderhoudsplan (MJOP). Over de besteding van deze middelen legt het Sportbedrijf jaarlijks verantwoording af. De afspraken rondom het onderhoud zijn vastgelegd in een separate beheerovereenkomst tussen de gemeente en het Sportbedrijf.

 

Daarnaast is een exploitatieovereenkomst gesloten waarin de beleidsinhoudelijke afspraken tussen de gemeente en het Sportbedrijf zijn vastgelegd. Op basis van deze overeenkomst ontvangt het Sportbedrijf jaarlijks een exploitatievergoeding, waarin tevens de huisvestingskosten zijn opgenomen. Bij grootschalige renovatie of nieuwbouw van de accommodaties worden aanvullende afspraken met het Sportbedrijf gemaakt.

 

Onderwijsgebouwen

De gemeente heeft de wettelijke zorgplicht voor door de gemeente bekostigd onderwijs, waaronder primair, (voortgezet) speciaal onderwijs en voortgezet onderwijs. Deze zorgplicht bestaat kort gesteld uit het op orde houden van voldoende capaciteit voor het geven van onderwijs, maar ook voor gymcapaciteit op schoolterreinen, onderwijskundige inrichting scholen en herstel van schade. Daarnaast is de gemeente verantwoordelijk voor het onderhoud van de buitenschil van gymzalen op schoolterreinen ter uitvoering van het Bekostigingsbesluit WPO en WEC. Voor dit alles ontvangt de gemeente (niet geoormerkte) middelen in de algemene uitkering. De wijze van uitvoering en het beheer van de in de begroting beschikbaar gestelde middelen vindt plaats bij de beleidsafdeling. De basis ligt in de gemeentelijke Verordening voorzieningen huisvesting onderwijs en het Integrale Huisvestingsplan voor primair en (voortgezet) speciaal onderwijs. Voor het voortgezet onderwijs zijn sinds 2006 doordecentralisatie-overeenkomsten met de schoolbesturen gesloten. Het VO ontvangt jaarlijks per schoolbestuur een vergoeding waarmee ze zelf uitvoering geven aan de gemeentelijke zorgplicht. Scholen zijn eigendom van de schoolbesturen. Vastgoed heeft een adviesrol.

 

Gemeentelijke huisvesting

Gemeentelijke huisvesting verwijst naar vastgoedobjecten en faciliteiten die eigendom zijn van de gemeente en worden gebruikt voor diverse gemeentelijke functies en diensten. Het stadskantoor alsmede het oude stadhuis zijn in gebruik ten behoeve van huisvesting van ambtenaren en bestuur. Naast kantoren heeft de gemeente voor de bedrijfsvoering van de buitendienst een gemeentewerf en verspreid over de gemeente een viertal wijkposten.

 

3.2 Strategisch vastgoed

De gemeente Bergen op Zoom heeft tevens vastgoed in bezit dat niet beleid gerelateerd is maar wel positief bijdraagt aan de wensen van de stad. Dit noemen we strategisch vastgoed. Hierbij valt te denken aan:

• Beeldbepalend vastgoed: Gebouwen die verwijzen naar structuren, objecten of locaties die van historisch, cultureel, architectonisch of artistiek belang zijn en daarom wettelijke bescherming genieten. Ook kunnen dit gebouwen zijn die commercieel niet aantrekkelijk zijn voor de markt of een waarde hebben voor de stad. Relatie tussen gebruik van vastgoed en waarde van vastgoed is bepalend voor het behoud.

• Gebouwen ten behoeve van toekomstige ontwikkelingen: Hierbij valt te denken aan locaties in toekomstige uitbreidingsgebieden of strategische locaties in wijken die je wilt behouden voor toekomstige ontwikkelingen of inzet van beleidsdoelen.

 

3.3 Overig vastgoed

Tot slot is er een groep vastgoed objecten welke niet toe te kennen is aan de kern- en strategische vastgoedportefeuille. Dit vastgoed noemen we ‘overig’ vastgoed. Over deze vastgoed panden moet besloten worden wat hier mee te doen: afstoten of (commercieel) verhuren. Dit besluit en de panden die hiervoor in aanmerking komen worden ter besluitvorming voorgelegd aan de gemeenteraad.

 

Het vastgoed van de gemeente Bergen Op Zoom is als volgt te verdelen conform de bovenstaande verdeling:

Kernvastgoed

Ondersteunend aan beleid

 

Kunst & Cultuurhuisvesting

 

Welzijn huisvesting

 

Sport & recreatie huisvesting

Dienstgebouwen

 

Vastgoed voor gemeentelijke huisvesting

Strategisch vastgoed

 

Beeldbepalend vastgoed voor de gemeente

 

Vastgoed t.b.v. grondexploitatie, toekomstige ontwikkeling of stedelijke vernieuwing

Overig vastgoed

 

Onbestemd vastgoed

 

3.4 Gehuurd vastgoed

De gemeente Bergen op Zoom huurt op dit moment ook vastgoed aan bij derden ten behoeve van politiek gewenste doeleinden of ondersteunend aan beleidsdoelen. Deze zijn hieronder weergegeven.

Gehuurd vastgoed

1

Brandweerkazerne

Nijverheidsweg 4 Halsteren

2

Entree Bibliotheek

Kortemeestraat 17, Bergen op Zoom

3

Wijkcentrum (Hoofdkwartier)

Rembrandtstraat 52a Bergen op Zoom

4

Wijkcentrum (Korenaere)

Korenmarkt 7 Bergen op Zoom

5

ISD Werkcentrum

Ravelstraat 145 Bergen op Zoom

6

Zorg- en Veiligheidshuis

Rooseveltlaan 148 Bergen op Zoom

7

Sporthal Boulevard

Boulevard-Noord 4 Bergen op Zoom

 

Op termijn moet besloten worden vanuit de behoefte van de verschillende beleidsvelden en deze vastgoedvisie of het aanhouden van huurcontracten wenselijk is en of gebruikers geplaatst kunnen worden in eigen vastgoed. Deze afweging vindt niet alleen plaats vanuit vastgoed maar ook vanuit verschillende andere beleidsvelden zoals sport en maatschappelijke ontwikkeling. Het kan ook voorkomen dat panden worden aangehuurd vanuit een samenwerkingsverband van verschillende gemeente en/of organisaties. In deze situaties is een bredere afgestemde visie noodzakelijk.

 

 

 

4 Kern- en vastgoedregels vastgoedbeleid

 

Om de in hoofdstuk 2 en 3 benoemde beleidsopvattingen te duiden en te definiëren wordt vanuit het vastgoedbeleid gewerkt met heldere en eenduidige regels. Deze regels zetten uiteen wat de afspraken zijn tussen afdelingen en op welke wijze afspraken worden gemaakt en vastgelegd. De kernregels duiden de beleidsafspraken tussen de verschillende interne afdelingen van de gemeente Bergen op Zoom. De uitvoeringsregels duiden de afspraken omtrent het aangaan van contracten, huurprijsbepaling, onderhoud, duurzaamheidsverplichtingen, leegstand en de aan- en verkoop van vastgoed.

 

 

4.1 Kernregels

1. Het bezit van vastgoed is voor de gemeente geen doel op zich, maar een middel om maatschappelijke en bestuurlijk gewenste doelen te realiseren. Daarvoor wordt de zogenaamde kernportefeuille aangehouden. De panden dragen bij aan de gewenste maatschappelijke waarde en aan de gemeentelijke beleidsdoelstellingen. Deze panden worden op dit moment niet verkocht. Naast panden in eigen bezit huurt de gemeente ook panden aan.

2. We verkopen op dit moment geen vastgoed dat inzetbaar is voor (toekomstige) ontwikkelingen.

Als een pand (op termijn) kan worden ingezet voor (toekomstige) ontwikkelingen, wordt het als strategisch bestempeld. In dat geval wordt het pand onderdeel van de ‘strategische vastgoedportefeuille’ en wordt het niet verkocht.

3. Team Vastgoed beheert het gemeentelijk vastgoed voor de gemeente Bergen op Zoom en creëert een zo groot mogelijke maatschappelijke meerwaarde op basis van levenscyclus kosten.

4. Team Vastgoed is binnen de gemeente verantwoordelijk voor goed rentmeesterschap over de totale gemeentelijke vastgoedportefeuille (eigendom en huur). Het team zet zich ervoor in om het vastgoed efficiënt en effectief te (laten) ontwikkelen, onderhouden, verhuren en eventueel te verkopen. Vanuit haar verantwoordelijkheid heeft de afdeling een eigen adviespositie naar het college. Zij kijkt over de partijen heen, kijkt naar verschillende opties en houdt bij haar advies rekening met wat het beste is voor de stad.

5. Beleidsafdelingen zijn verantwoordelijk voor het doel van het maatschappelijk vastgoed.

Maatschappelijk vastgoed dient gemeentelijke doelen van de betreffende beleidsafdelingen. De vastgoedeigenaar is niet verantwoordelijk voor die doelen, maar alleen voor het verantwoord beheren van de panden. Het Team Vastgoed adviseert die beleidsafdelingen, waarna de beleidsafdeling zelf keuzes maakt en de financiële consequenties daarvan draagt.

6. Alle huurders in gemeentelijk vastgoed hebben een contract conform het ROZ-model, dat is afgesloten via Team Vastgoed.

7. Beleidsafdelingen dragen zorg voor subsidie aan huurders middels hun subsidiebeleid.

8. In het gemeentelijk vastgoed wordt onderscheid gemaakt tussen de kernportefeuille, strategische portefeuille en overig vastgoed. Team Vastgoed organiseert de exploitatie van strategisch vastgoed. De objecten in ‘overig vastgoed’ dragen niet bij aan het realiseren van beleidsdoelstellingen en kunnen in beginsel worden afgestoten.

 

4.2 Uitvoeringsregels

Deze regels zien toe op gedegen huisvestingsbeheer, aanschaf en onderhoud.

 

Huurprijs (methodieken)

9. Voor de verhuur van ruimten wordt uitgegaan van kostprijsdekkende huur, tenzij de huurder geen beleidsondersteunende activiteiten ontplooit. In dit laatste geval en bij ondernemingen wordt een marktconforme huur gehanteerd. Indien de marktconforme huur lager is dan de kostprijsdekkende huur, dan wordt de kostprijsdekkende huur aangehouden, een eventueel verschil kan dan gesubsidieerd te worden.

We hanteren bij het bepalen van de kostprijsdekkende huur als aanvangswaarde bij nieuwbouw de stichtingskosten. Bij bestaand vastgoed in gebruik wordt de WOZ-waarde en indien die niet bekend is de marktwaarde. De marktwaarde zal door middel van een onafhankelijke taxatie door een gecertificeerd taxateur moeten worden vastgesteld. Bij leegstand wordt gekozen voor de marktwaarde vermeerderd met de benodigde investeringen voor nieuw gebruik.

 

De huur wordt direct bij de huurder in rekening gebracht en niet verrekend met de beleidsafdelingen. De beleidsafdelingen zorgen voor een subsidieafspraak met de huurder.

10. De kostprijsdekkende huur wordt per object vastgesteld volgens

a. Nieuwbouw – aanvangshuur is gerelateerd aan stichtingskosten

b. Bestaand vastgoed – huur is gerelateerd aan WOZ waarde of indien niet bekend de marktwaarde

c. Leegstand – huur is gerelateerd aan WOZ waarde vermeerderd met investeringsbehoefte.

Aanvullend wordt rekening gehouden met pand gerelateerde kosten voor onderhoud, OZB en verzekeringen conform de in bijlage 1 opgenomen parameters.

11. Eventuele subsidiëring van de huurder geschiedt via een mogelijke subsidie, gegeven door een beleidsafdeling of derden.

12. Een marktconforme huur wordt vastgesteld door een in te huren gecertificeerd taxateur.

13. Als de kostprijsdekkende huur boven de markthuur ligt, kan de positie van het object heroverwogen worden ten opzichte eventuele andere mogelijkheden.

14. Bij incourant vastgoed (kostprijsdekkende huur is hoger dan markthuur) kan in geval van strategisch vastgoed worden besloten hier vanuit de begroting een exploitatievergoeding voor te verstrekken aan Team Vastgoed.

 

BTW-regimes

15. Voortvloeiend uit de wet geldt dat afhankelijk van het wel of niet plaatsvinden van belaste activiteiten in het gebouw, de huurprijs wel of niet met BTW is belast. Afhankelijk van het BTW regiem van de huurder wordt in het ROZ-model een keuze hiervoor gemaakt.

Als we geen BTW huurder hebben, kunnen we nog een opslag op de huursom van toepassing verklaren ter compensatie van de gemiste btw aftrek.

 

Waarborgsom

16. Een waarborgsom (drie maanden huur) is altijd van toepassing, tenzij anders beargumenteerd wordt overeengekomen. De afwijking wordt in de huurovereenkomst vermeld bij de overwegingen

Bij het sluiten van een huurovereenkomst dient voor de sleuteloverdracht door de huurder een waarborgsom gestort te worden.

 

Activeren, afschrijven en afwaarderen

17. Activeren, afschrijven en waarderen geschiedt conform de artikelen en bepalingen uit het Besluit Begroting en Verantwoording (BBV), artikel 59 tot en met artikel 65, en de door de gemeente vastgestelde afschrijvingstermijnen. We kennen geen componentenbenadering. Bij nieuwbouw of reconstructie 1 afschrijvingstermijn Bij nieuwe investeringen worden over het algemeen de volgende afschrijvingstermijnen gehanteerd:

Afschrijving in een periode van x aantal jaar

Jaren

Gebouw bouwkundig

40

Gebouwinstallaties  

15

Verbouwingen inclusief bijbehorende technische installaties 

25

Vaste inrichting/stoffering gebouwen (deels huurder)

10

Duurzaamheidsinvesteringen bouwkundig

25

Duurzaamheidsinvesteringen Installatietechnisch

15

 

Verantwoordelijkheid eigenaar-gebruiker

18. De vastgoedeigenaar is verantwoordelijk voor het eigenaarsonderhoud en de huurder/gebruiker is verantwoordelijk voor het gebruiksonderhoud.

Wat betreft de taakverdeling tussen de eigenaar en huurder/gebruiker wordt de verdeling aangehouden zoals beschreven in de standaard huurcontracten van de Raad voor de Onroerende Zaken (ROZ), tenzij andere wettelijke regels gelden en/of met de huurder/gebruiker andere afspraken zijn gemaakt. Dit geldt ook als een gemeentelijke afdeling huurder is van het pand.

Bij het huurcontract wordt een demarcatielijst met specifieke onderdelen toegevoegd waarbij de verdeling van verantwoordelijkheid is aangegeven. Gebouw en gebruiker- specifieke zaken kunnen hierbij meegenomen worden (maatwerk). Het is wenselijk zo min mogelijk maatwerk te organiseren en contracten zo uniform mogelijk te houden.

 

Conditie en onderhoudsniveau

19. De conditie van de gebouwen wordt gemeten en geregistreerd op basis van de huidige NEN 2767 ´Conditie meten voor gebouw en installatiedelen’.

 

Minimale niveau voor niet monumentale panden is conditiescore 3 en voor monumentale panden 2. Dit is conform het huidige onderhoudsbeleid. Voor de monumentale panden is er onderscheid tussen bouwkundig onderhoud (min. conditiescore 2) en voor installaties (min conditiescore 3). Voor specifieke gebouwen (bijvoorbeeld de brandweerkazernes) is gekozen voor een hogere conditiescore voor specifieke onderdelen om de bedrijfszekerheid extra te borgen.

 

Eigenaarsonderhoud

20. Er worden twee vormen van eigenaarsonderhoud onderscheiden.

1. Planmatig onderhoud, waaronder:

a. Kort cyclisch onderhoud, zoals jaarlijks, regulier, contractonderhoud, serviceonderhoud, wettelijke keuringen;

b. Lang cyclisch onderhoud; groot en vervangingsonderhoud, zoals opgenomen in het meerjarenonderhoudsplan (ook uitgesteld correctief onderhoud).

2. Niet-planmatig onderhoud zoals correctief onderhoud, naar aanleiding van klachten, storingen, schade en vandalisme.

 

Specifieke projecten, zoals andere bestemming of andere functies (renovatie, transformatie, nieuwbouw, aankoopadviezen) worden niet als onderhoud aangeduid.

 

21. Voor binnensportaccommodaties en zwembaden is een uitzondering gemaakt op deze regel. In alle gevallen voert hier de huurder het eigenaarsonderhoud uit. Dit is specifiek vastgelegd in een demarcatielijst en beheersovereenkomst als onderdeel van het huurcontract.

 

Planmatig onderhoud

22. Voor het planmatig onderhoud wordt gewerkt aan de hand van een (duurzaam) meerjarenonderhoudsplan (MJOP). Jaarlijks wordt met de begrotingsbehandeling door de gemeenteraad besloten om de benodigde middelen voor onderhoud beschikbaar te stellen. In de begroting wordt onder de paragraaf kapitaalsgoederen duiding gegeven over de staat van het onderhoud. Voor de MJOP geldt dat deze:

• periodiek (eens in de vijf jaar per pand) wordt opgesteld(geactualiseerd);

• inhoudelijk wordt afgestemd met eigenaar, huurders, gebruikers en dienstverleners;

• inzicht geeft in het huidige onderhoudsniveau;

• concreet richting geeft aan de activiteiten om het onderhoud op het gewenste niveau te brengen of te houden (inclusief benodigde inzet);

• een tijdshorizon heeft van tien jaar met een doorkijk naar dertig jaar of langer;

• de jaarlijkse storting van onderhoudsgelden wordt vastgelegd in een besluit als onderdeel van de begrotingsbehandeling;

• al dan niet wordt vertaald in een (dienstverlenings-) overeenkomst en zowel bij het opstellen als na vaststelling goed wordt gecommuniceerd met alle betrokkenen.

 

Verduurzamen van vastgoed

23. Het streven is dat alle gemeentelijke gebouwen vanuit de kernvastgoedportefeuille in 2035 minimaal beschikken over energielabel A en (rijks)monumenten zo verstandig mogelijk aan te pakken.

 

In 2015 is het klimaatakkoord van Parijs getekend. Vanuit dit akkoord zijn de uitgangspunten bepaald m.b.t. het gemeentelijk vastgoed. Doelstelling is 55% CO2 reductie in 2030 en 100% CO2 reductie in 2050. Om deze verduurzamingsdoelstellingen te halen is een gestructureerde aanpak noodzakelijk. Om dit doel te bereiken ontwikkelen we binnen de gemeente Bergen op Zoom een Routekaart. Het college heeft op 9 mei 2023 ingestemd met het procesvoorstel voor de routekaart en de gemeenteraad is op 11 mei 2023 hierover geïnformeerd.

 

Om onze panden te verduurzamen maken we gebruik van een kostendekkende rendabele investering. Dit betekent dat we investeren in een pand en de gemaakte kosten, conform de gemeentelijke afschrijftermijnen, financieren met de winst die ontstaat uit de besparing op energiekosten. Hierbij worden tevens beschikbare onderhoudsbudgetten ingezet vanuit het (duurzame) meerjarenonderhoudsplan.

 

(Rijks)Monumenten pakken we zo verstandig mogelijk aan gezien de complexiteit voor goede isolatiemogelijkheden. Dit betekent dat we ook minder rendabele investeringen maken om het gebouw te verduurzamen.

 

Bij aankoop van vastgoed worden de kosten inzichtelijk gemaakt om het gebouw naar minimaal label A te brengen. De hieruit volgende exploitatiekosten wegen mee in de afweging tot aankoop en eventuele vergelijk tussen verschillende locaties.

 

Hoe om te gaan met leegstand?

24. In geval van leegstand wordt de ruimte ingedeeld in een van de onderstaande 6 categorieën. Bij tijdelijk gebruik wordt zoveel mogelijk gestreefd naar een invulling met maatschappelijk meerwaarde. Doel is dat leegstand van korte duur is (korter dan 3 maanden):

• tijdelijke verhuur;

• bruikleen;

• antikraak;

• bewuste leegstand;

• innovatieve oplossingen (ingroeihuur, start-ups e.d.);

• verkoop van het pand.

 

Hoe om te gaan met verkoop?

Bij de keuze van eventuele verkoop van gemeentelijk vastgoed wordt ingegaan op en rekening gehouden met:

• het vastgoedbeleid van de gemeente en eventuele (interne) kandidaten voor het pand;

• de mogelijkheid de verkoopprocedure te gebruiken als instrument voor andere gemeentelijke doelen (bijvoorbeeld op het gebied van wonen, verduurzamen of ruimtelijke ontwikkeling);

• bepalingen uit de Financiële Verordening;

• de wenselijkheid en mogelijkheid om de bestemming van het pand te wijzigen en het gewenste moment daarvoor (voor of na verkoop);

• de getaxeerde verkoopprijs met en zonder voorwaarden en al dan niet passend binnen het omgevingsplan;

• eventuele consequenties van de verkoop voor de vermogenspositie van de gemeente;

• huidige gebruikers en of die wel/niet het eerste recht van koop hebben.

 

25. Wanneer overgegaan wordt tot daadwerkelijke verkoop van een pand, dan geschiedt dit op basis van een onafhankelijke taxatie. Bij verkoop van vastgoed geldt een marge van maximaal 10%, gelijk aan de onzekerheidsmarge die de taxateur in zijn rapport heeft vermeld. Bij verkoop worden meerdere partijen uitgenodigd een bieding te doen, e.e.a. voortkomend uit de bepalingen conform het Didam arrest. Het college van burgemeester en wethouders wordt gemandateerd om gemotiveerd af te kunnen wijken van deze beleidsregel met inachtneming van de openbare aanbieding conform wettelijke regels en bepalingen.

De gemeente kan voorwaarden koppelen aan de verkoop van vastgoed (voorbeeld minimaal verduurzamen).

 

Hoe om te gaan met aankoop?

Aankoop van vastgoed gebeurt op initiatief van een beleidsafdeling. De vastgoedafdeling adviseert hierin. Er wordt inzichtelijk gemaakt wat de marktconforme aanschafwaarde is en wat de bijpassende benodigde kostendekkende huur is van het pand. Team Vastgoed zal bij akkoord van de beleidsafdeling, het beschikbaar zijn van financiële middelen en een raad/college besluit, overgaan tot de feitelijke aanschaf en voert hierover de onderhandelingen met verkopende partij(en).

26. Wanneer overgegaan wordt tot daadwerkelijke aankoop, geschiedt dit op basis van een onafhankelijke taxatie door een gecertificeerd taxateur.

27. Bij aankoop van een pand zal altijd een vorm van ‘vastgoed due diligence’ (onderzoek) plaatsvinden. Dit heeft als voornaamste doel de risico’s bij aankoop (bouwtechnisch, juridisch, fiscaal, financieel etc.) in beeld te brengen en te beperken ter ondersteuning van de besluitvorming omtrent de mogelijke aankoop.

 

 

Contractbeheer

28. Afspraken met de huurder/exploitant c.q. gebruiker worden vastgelegd in een huurovereenkomst (gebaseerd op de modellen van de ROZ). Bij uitzondering kan erfpacht of bruikleen worden overeengekomen. Daarbij gelden in principe de volgende uitgangspunten:

 

Huurovereenkomst

Erfpacht

Bruikleenovereenkomst

 

Bestaande bouw

Nieuwbouw/ renovatie

Bestaande bouw

Nieuwbouw/ renovatie

Om niet ter beschikking stellen

Leegstandsbeheer

Gebruik

Conform Omgevings-plan

Conform

Omgevings- plan

Conform

Omgevings- plan

Conform

Omgevings- plan

Conform

Omgevings- plan

Conform

Omgevings- plan*

Termijn

Afhankelijk van het wettelijk regime

Afhankelijk van het wettelijke regime

Termijn maximaal 25 jaar

Termijn maximaal 25 jaar

Bepaalde tijd

Bepaalde tijd (1 maand - 1 jaar)

Verlenging

Afhankelijk van het wettelijk regime

Afhankelijk van het wettelijk regime

 

 

 

 

Prijs

Kostprijs-dekkend of marktconform

Kostprijs-dekkend of marktconform

5% van de waarde

5% van de waarde

 

Geen (gebruiks-lasten)

Herzieningsdatum

5 jaar

5 jaar

10 jaar

10 jaar

 

 

Indexering

1x per jaar CPI

1x per jaar CPI

Elke 5 jaar herziening canon

Elke 5 jaar herziening canon

 

 

Opzeg-termijn

Afhankelijk van wettelijk regime

Afhankelijk van wettelijke regime

1 jaar

1 jaar

6 maanden

1 maand

Onderhoud

Standaard onderhoud verdeellijst/ demarcatie

Standaard onderhoud verdeellijst/ demarcatie

n.v.t.

n.v.t.

Standaard onderhoud verdeellijst/ demarcatie

Terug-houdend onderhoud

* Tijdelijke invulling is vaak niet in overeenstemming met het omgevingsplan en zal je dus een verzoek tot afwijking moeten doen.

 

29. Bruikleenovereenkomsten en erfpacht/opstal overeenkomsten hebben niet de voorkeur. Wens is dat alle lopende bruikleenovereenkomsten worden omgezet in huurovereenkomsten.

 

Aanhuurcontracten

30. De gemeente huurt bij voorkeur panden aan conform het standaard ROZ-model en daarin gemaakte afspraken. Eventuele andere contractvormen worden juridisch getoetst.

31. De duur van de overeenkomst met een externe verhuurder is in beginsel vijf jaar met optie tot vijf jaar verlenging.

 

De huurtermijn dient afgestemd te zijn met de beleidsafdeling gezien zekerheidsstelling van gebruik door huurder.

 

Verantwoordelijkheid huurder/gebruiker

32. De huurder van het gebouw is verantwoordelijk voor de inhoudelijke activiteiten en de gebruikersexploitatie, tenzij hierover andere afspraken worden gemaakt.

Indien andere afspraken worden gemaakt, worden de taken en verantwoordelijkheden expliciet belegd en in afspraken vastgelegd. Daarbij wordt onderscheid gemaakt in taken en verantwoordelijkheden ten aanzien van:

• de gebruikersexploitatie (en het exploitatierisico);

• het facilitair management, waarbij wordt aangesloten bij de NEN-EN 15221 (de Europese Normen voor facility management).

Het facilitair management bevat alle activiteiten die door de huurder/gebruiker worden uitgevoerd ten behoeve van het gebruik van het gebouw, zoals ruimtegebruik, roostering, zalenverhuur, beveiliging, schoonmaak en gebruikersonderhoud. Vragen die hierbij aan de orde komen zijn:

• Worden de ruimtes goed gebruikt?

• Welk onderhoud is nodig?

• Wat is de ervaring van de gebruikers met het gebouw?

• Wat doen we zelf en wat besteden we uit?

Huurder is verantwoordelijk voor brandveiligheid en voert regelmatig (minimaal 1 keer per jaar) brandoefeningen uit. Dit is onderdeel van het ROZ-huurcontract.

 

 

5. Aansluiting bij juridische kaders

5.1 Didam-arrest

Op 26 november 2021 heeft de Hoge Raad uitspraak gedaan in het cassatieberoep over de vestiging van een supermarkt in Didam op gemeentegrond. In dit arrest heeft de Hoge Raad bepaald dat gemeenten bij de verkoop van onroerende zaken alle serieuze gegadigden een kans moeten bieden om mee te dingen. Eén-op-één uitgifte is niet langer zonder meer mogelijk. Dit zorgt ervoor dat, als de gemeente het voornemen heeft een onroerende zaak te verkopen, verhuren of in gebruik te geven, er ruimte moet worden geboden aan potentieel geïnteresseerden om mee te dingen. Indien er sprake is van meerdere geïnteresseerden of de verwachting dat er meerdere geïnteresseerden kunnen zijn, worden selectiecriteria opgesteld die objectief, toetsbaar en redelijk zijn. Aan de hand van deze selectiecriteria wordt de uiteindelijke verkrijger geselecteerd.

 

5.2 Staatssteun

Marktconformiteit houdt in dat prijs en voorwaarden van vastgoed dat wordt verhandeld overeenstemmen met hetgeen in de markt gebruikelijk is voor overeenkomstige situaties en overeenkomt met hetgeen andere partijen in de markt bieden of ontvangen. Bij de aan- en verkoop van een object mag geen sprake zijn van staatssteun. Voor transacties tussen overheden en marktpartijen geldt daarbij het kader zoals beschreven in de Mededeling van de Europese Commissie betreffende het begrip staatssteun. De Mededeling biedt handvatten om de marktconformiteit van (grond)transacties te bepalen. Eén daarvan is het uitvoeren van een taxatie door een onafhankelijke deskundige.

De taxatie moet plaatsvinden op basis van algemeen aanvaarde marktindicaties en taxatiecriteria (paragraaf 103 van de Mededeling). De Gemeente Bergen op Zoom kiest bij verkoop of verhuur in beginsel voor een openbare selectieprocedure. Dit kan bijvoorbeeld de Tenderprocedure zoals opgenomen in de Mededeling zijn. Dat betekent een openbare bekendmaking van het voornemen tot uitgifte op basis waarvan belangstellende partijen kunnen inschrijven. Daarbij wordt uitgegaan van het criterium ‘hoogste prijs’, tenzij er redenen zijn om ook andere criteria in de selectie mee te laten wegen. Deze eventuele andere criteria worden vooraf vastgesteld en zijn openbaar.

 

5.3 Bibob

Het doel van de Wet bevordering integriteitsbeoordelingen door het openbaar bestuur (Bibob) is het waarborgen van de integriteit van het bestuursorgaan, zoals de gemeente, door te voorkomen dat het onbewust of ongewild criminele activiteiten faciliteert. Dit geldt dus ook bij onroerend goed transacties waarop de Bibob betrekking heeft. Op grond van de Wet Bibob kan een zogeheten Bibob-toets plaats vinden waarbij de integriteit van de bij de transactie betrokken personen wordt beoordeeld. Dit kan op basis van eigen onderzoek van de Gemeente Bergen op Zoom en eventueel kan dit aangevuld worden met een advies van het Landelijk Bureau Bibob.

 

5.4 Wet Markt en Overheid en huurprijssystematiek

Als kader voor het bepalen van de huurprijs geldt de Wet Markt en Overheid. Deze wet is onderdeel van de Mededingingswet (Mw) en bevat gedragsregels voor overheden die economische activiteiten verrichten. De Wet Markt en Overheid bevat vier gedragsregels:

1. De verplichting tot integrale kostendoorberekening. Bij de integrale kostendoorberekening moeten de operationele kosten, de afschrijvings- en onderhoudskosten en de vermogenskosten worden meegerekend;

2. Overheden mogen hun overheidsbedrijf niet bevoordelen boven andere bedrijven;

3. Informatie die gebruikt wordt om economische activiteiten te verrichten, moet ook aan derden ter beschikking worden gesteld;

4. De verplichting om te zorgen voor een functiescheiding tussen bestuurlijke taken en economische activiteiten.

 

Als een economische activiteit wordt uitgevoerd in het kader van het algemeen belang, mag de gemeente de gedragsregels buiten beschouwing laten. Het is dan onder andere toegestaan een tarief te rekenen dat onder de integrale kostprijs ligt. Hiervoor is een Algemeenbelangbesluit nodig, te nemen door de gemeenteraad. Een Algemeenbelangbesluit dient zorgvuldig voorbereid en voldoende gemotiveerd te worden.

 

5.5 Beleidscyclus vastgoedafdeling

Vanuit het vastgoedmanagement dient er een helder beleid en uitvoeringsstructuur te zijn dat aansluit op de planning- en controle cyclus. Dit vormt de basis waarop directie, college en raad kan worden geïnformeerd dan wel beleid wordt vastgesteld.

 

De volgende documenten worden gebruikt om het beleid te kaderen:

Beleid

Inhoud

Frequentie

Besluit door

Opmerking

Vastgoedbeleid

Omschrijft hoe de gemeente omgaat met gemeentelijk vastgoed. Legt ambities vast.

1 x per 8 jaar

Raad

Raadsvoorstel

 

Planning & controlecyclus

Inhoud

Frequentie

Besluit door

Via

Meerjarenonderhouds-plannen

Bepalen dotatie aan en onttrekkingen uit de onderhoudsvoorziening

1 x per jaar (25% van vastgoed)

Raad

- Programmabegroting

- Jaarrekening

Planning exploitatiekosten per vastgoedobject

Verantwoording realisatie versus begroting

1 x per jaar

Raad

- Programmabegroting

- Jaarrekening

- Concern berichten

Inzicht in risico’s

Risicoscan op portefeuilleniveau

1 x per jaar

Raad

- Programmabegroting

- Jaarrekening

Paraaf onderhoud kapitaalgoederen

Evaluatie/uitvoering zoals vastgesteld in vastgoedplan/begroting

1 x per jaar

Raad

- Programmabegroting

- Jaarrekening

 

Incidentele stukken

Inhoud

Frequentie

Besluit door

Via

Verkoopplan

Inzicht in verkoopwaarde en wijze waarop aanbesteding plaatsvindt.

Per gelegenheid

College

Collegebesluit

 

Conform de bepalingen in de financiële verordening moet de raad in de gelegenheid worden gesteld om haar wensen en bedenkingen kenbaar te maken.

 

Raad

Gevoelens peilende raadsmededeling (financiële verordening)

Aankoopplan

Inzicht in aankoopwaarde en exploitatielasten voor organisatie.

Per gelegenheid

College

Collegebesluit

 

Conform de bepalingen in de financiële verordening en/of het verstrekken van krediet moet de raad in de gelegenheid worden gesteld om haar wensen en bedenkingen kenbaar te maken.

 

Raad

Gevoelens peilende raadsmededeling en/of raadsbesluit (bij krediet)

 

 

 

BIJLAGE 1 Kaders voor kostprijsdekkende huurberekening

 

Het uitgangspunt is simpel. Bij een kostendekkende exploitatie zijn de huurinkomsten minimaal even hoog als het totaal van alle uitgaven. Aan de kostenkant maken de kapitaallasten en het planmatig onderhoud het leeuwendeel van de totale kosten uit. Naast de andere vormen van onderhoud (dagelijks- en mutatieonderhoud) zijn er de zakelijke lasten (verzekeringen en belastingen) en de organisatiekosten (overhead). Inkomsten zijn er voornamelijk uit huur en soms ook als gevolg van btw-teruggave op onderhoud. De kosten voor kapitaallasten, onderhoud, zakelijke lasten en overhead worden voor jaar 1 opgeteld. Vervolgens worden ook toeslag gerekend voor leegstand. Het totaal van deze kosten vormt de kostprijs. De kostprijs vormt op zijn beurt de bodem voor de hoogte van de aanvangshuur. De aanvangshuur wordt vervolgens jaarlijks geïndexeerd conform de in het huurcontract opgenomen methodiek. In de berekening van de kostprijs wordt zo veel als mogelijk gebruik gemaakt van de daadwerkelijke cijfers. Wanneer op pandniveau gegevens ontbreken, wordt gebruik gemaakt van normbedragen, zoals hieronder weergegeven in tabel 1.

 

Tabel 1 Normbedragen maatschappelijk en commercieel vastgoed (bedragen incl. BTW)

Kostensoort 

Norm 

Basis 

 

Exploitatie-/ beschouwingsperiode

20 jaar of duur van de huurovereenkomst (met een maximum van 40 jaar) 

Benchmarks  

Aanvangswaarde 

- Bestaande bouw: WOZ waarde indien niet aanwezig dan marktwaarde (taxatie) 

- Nieuwbouw: Stichtingskosten

 

Beheerkosten 

 € 1,50 per m² van bruto vloeroppervlakte (BVO). De kosten voor beheer en onderhoud kunnen jaarlijks worden aangepast op basis van de dan geldende cijfers.

 

Exploitatiekosten

Lokale belastingen en verzekeringen

Benchmarks

Onderhoudskosten

€ 15,- per m² bruto vloeroppervlak (BVO). Voor monumentale objecten hanteren we hiervoor een opslag van 20%.

Jaarlijkse bedragen uit het MJOP

Inflatie

Jaarlijkse actualisatie op basis van Consumentenprijsindex (CPI)

 

Disconteringsvoet/rente

2%

 

Risico-opslag

1,5%

 

Leegstandsrisico 

2% over de totale huursom 

 

Restwaarde

Geïndexeerde aanvangswaarde

 

 

 

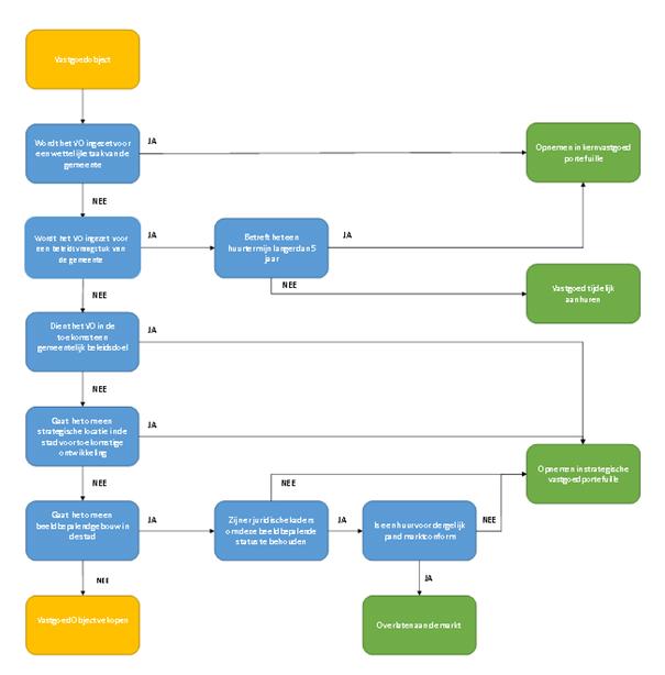
BIJLAGE 2 Beslisboom voor bepaling hoofdlijnen positie vastgoed

 

 

 

 

Naar boven