Nota verevening sociale woningbouw

De raad van de gemeente Waddinxveen, gelezen het voorstel van Burgemeester en wethouders d.d. 15 juli 2025 besluit:

 

  • 1.

    de Nota verevening sociale woningbouw vast te stellen, zoals opgenomen in bijlage 1;

  • 2.

    de tarieven voor de vereveningsbijdragen vast te stellen en van toepassing te verklaren vanaf de datum van instelling van de bestemmingsreserve, te weten op 26 maart 2025;

  • 3.

    de bestemmingsreserve Vereveningsfonds Sociale Woningbouw te voeden met de ontvangen financiële bijdrage van de ontwikkelaars, met ingang van 26 maart 2025.

1 Inleiding

De gemeenteraad van de gemeente Waddinxveen (hierna: gemeenteraad) heeft in 2022 de “Woonzorgvisie Waddinxveen 2035” (hierna: woonzorgvisie) vastgesteld. Met de woonzorgvisie en het bijbehorende uitvoeringsprogramma geeft de gemeente koers hoe de gemeente voor de langere termijn een evenwichtige woonvoorraad kan bereiken. Dit heeft zij vastgelegd in het “Uitvoeringsprogramma woonzorgvisie Woonzorgvisie Waddinxveen 2023-2027” (hierna: uitvoeringsprogramma). Hierbij hanteert de gemeente het uitgangspunt “een geschikte woning voor iedereen”. Om de doelstelling uit de woonzorgvisie te bereiken stelt de gemeente in het uitvoeringsprogramma een aantal maatregelen voor. Het uitvoeringsprogramma is in maart 2023 door het college vastgesteld. Met de maatregelen van het uitvoeringsprogramma wil de gemeente een focus aanbrengen op de onderwerpen die bijdragen aan het bereiken van een evenwichtig en gezond woningbouwprogramma.

 

Het instrument van vereveningsfonds sociale woningbouw is verankerd in de Omgevingswet. Dit instrument is één van de onderwerpen van financiële bijdragen als bedoeld in afdeling 13.7 Omgevingswet en artikel 8.21 Omgevingsbesluit. Het beleid van het vereveningsfonds sociale woningbouw helpt de gemeente met haar doelstelling om een geschikte woning voor iedereen te realiseren.

 

In het uitvoeringsprogramma heeft de gemeente de verdeling van het woningbouwprogramma als volgt vastgesteld.

 

Indicatief woonprogramma 2025

 

 

De gemeente Waddinxveen neemt dus het uitgangspunt dat op gemeenteniveau een evenwichtige samenstelling van de woningvoorraad bestaat. De gemeente monitort de evenwichtige samenstelling per wijk. Dit kan als gevolg hebben dat op wijkniveau een andere verdeling van het woningbouwprogramma ontstaat. Bijvoorbeeld omdat in een wijk al relatief veel sociale woningen zijn gerealiseerd en daarom wenselijk is om meer andere segmenten toe te voegen. Voor de verevening van sociale woningbouw kijkt de gemeente wel naar de verdeling van het woningbouwprogramma uit het uitvoeringsprogramma. Nieuwbouwplannen met minder dan 30% sociale huurwoningen moeten dan bijdragen aan het vereveningsfonds. Nieuwbouwplannen die meer dan 30% huurwoningen realiseren, kunnen om een bijdrage uit het vereveningsfonds vragen.

 

De gemeente kiest er niet voor om vooraf en via de publiekrechtelijke regels van de Omgevingswet compensatiemogelijkheden te waarborgen door beoogde compensatielocatie(s) en de hieruit voortvloeiende verevening in haar omgevingsvisie, een programma of omgevingsplan vast te leggen. De gemeente legt een eventuele afwijking van de woningbouwverdeling in een nieuwbouwplan op privaatrechtelijke wijze vast. Dit gebeurt nadat het college een positief besluit heeft genomen om mee te werken aan een afwijking van de woningbouwverdeling in een nieuwbouwplan. Dit doet het college op uitdrukkelijk schriftelijk verzoek van de initiatiefnemer. Met de toestemming om te mogen afwijken van de woningbouwverdeling neemt de gemeente de plicht over om uiteindelijk te voldoen aan de evenwichtige verdeling van 30% sociale huurwoningen op de totale woonvoorraad.

2 Verevening sociale woningbouw

2.1 Afwijken van 30% sociale huur

Een initiatiefnemer kan goede redenen hebben om voor een specifiek woningbouwplan minder sociale huurwoningen te realiseren. De initiatiefnemer wil of kan niet voldoen aan het beleidsmatige uitgangspunt om voldoende sociale huurwoningen te bouwen. De initiatiefnemer wil hiervan dus afwijken. De motivatie om te willen afwijken op de verdeling van de woningprijscategorieën kan een financiële en exploitatie achtergrond hebben. Ook argumenten van een evenwichtige toedeling van functies aan locaties of stedenbouwkundige uitgangspunten kunnen een grondslag zijn om te willen afwijken.

 

Deze beleidsregel is niet van toepassing op tijdelijke mantelzorgwoningen en splitsing van woningen.

 

2.2 Toegestane afwijking

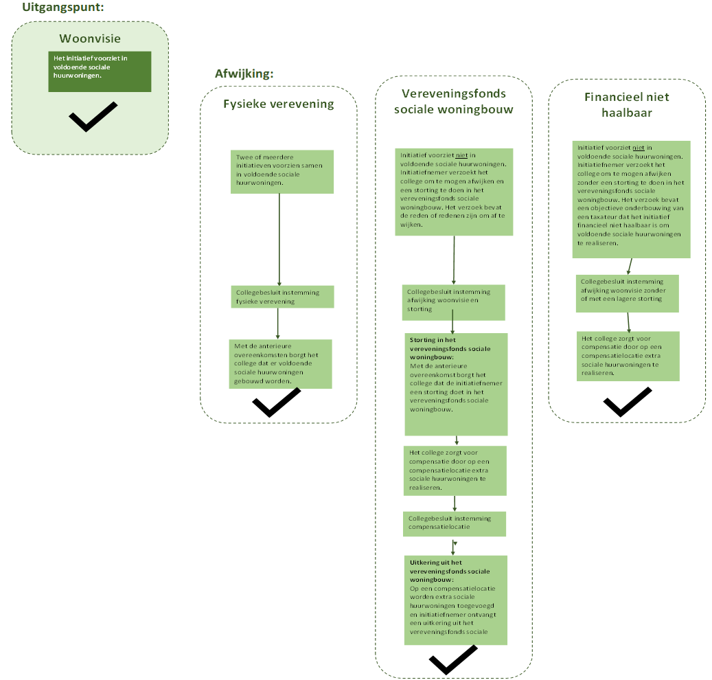
Het uitgangspunt is dat ieder plan voldoet aan de verdeling van het woningbouwprogramma uit het uitvoeringsprogramma. Dit kan anders zijn als de gemeente oordeelt dat op wijkniveau minder dan 30% sociale huurwoningen nodig is om een evenwichtige woningbouwverdeling in deze wijk te houden. De gemeente kan dan afspraken maken met een initiatiefnemer woningbouwverdeling te realiseren.

 

Ook kan een nieuwbouwplan een andere woningbouwverdeling krijgen als de gemeente zelf oordeelt dat vanuit de ruimtelijke inpassing of exploiteerbaarheid van de woningen een andere woningbouwverdeling nodig is. De initiatiefnemer mag dan afwijken van de verplichting om 30% sociale huurwoningen te realiseren. De gemeente volgt hierbij de navolgende tabel.

 

Aantal woningen

Afwijken 30% sociale huurwoningen

Bijdrage aan vereveningsfonds

0-3 woningen

Geen verplichting

Ja

4-33 woningen

Nee, mits

Ja

34 of meer woningen

Nee

Ja

 

2.3 Verzoek initiatiefnemer om te mogen afwijken

De initiatiefnemer kan het college verzoeken om af te wijken. Dit kan alleen bij nieuwbouwplannen met 4 woningen tot en met 33 woningen. De initiatiefnemer wil op zijn woningbouwplan minder sociale huurwoningen realiseren. Hij voldoet daarmee niet aan de vereiste van 30% sociale huur in zijn plan, die in het kader van deze nota wordt gesteld. Een verzoek van de initiatiefnemer om te mogen afwijken gebeurt altijd schriftelijk. De initiatiefnemer onderbouwt in zijn schriftelijke verzoek wat de reden is of redenen zijn om af te wijken. Zoals hierboven gezegd, kunnen dit argumenten zijn op het gebied van ruimtelijke inpassing, evenwichtige toedeling van functies aan locaties of de haalbaarheid en exploiteerbaarheid van de sociale huurwoningen in het nieuwbouwplan.

 

Na ontvangst neemt het college een beargumenteerd besluit. Indien het college besluit om mee te werken aan het verzoek om minder sociale huurwoningen te realiseren dan in het uitvoeringsprogramma vastgelegde 30%, verbindt het college aan dit besluit randvoorwaarden. Het besluit kan bestaan uit het toestaan van afwijking door fysieke verevening of een afwijking met het storten van een compensatiebedrag in het vereveningsfonds sociale woningbouw.

 

Initiatiefnemers met nieuwbouwplannen tot en met 3 woningen hoeven geen verzoek in te dienen bij het college. Zij hebben namelijk geen verplichting om sociale huurwoningen te realiseren. Wel zijn zij verplicht om een compensatiebedrag te storten in het vereveningsfonds sociale woningbouw. De gemeente toetst hierbij wel op de ruimtelijke samenhang bij deze plannen om misbruik van de regel tegen te gaan.

 

Initiatiefnemers met een nieuwbouwplan van 34 of meer woningen mogen niet afwijken van de woningverdeling uit het uitvoeringsprogramma.

 

2.4 Afwijking door fysieke verevening

De initiatiefnemer zorgt dat het totale woningbouwprogramma op meerdere locaties in totaal voorziet in voldoende sociale huurwoningen. Voor alle locaties tezamen geldt dat tenminste 30% van de woningen sociale huurwoningen zijn. De initiatiefnemer doet aan het college het voorstel om op de alternatieve locatie(s) het tekort van de sociale huurwoningen in zijn nieuwbouwplan te compenseren.

 

Als het college hiermee instemt, wordt in de anterieure overeenkomst(en) gewaarborgd dat het tekort van de sociale huurwoningen in het nieuwbouwplan ook daadwerkelijk gerealiseerd wordt op de compensatielocatie. De gemeente neemt in de anterieure overeenkomst hiervoor bepalingen op. Denk hierbij aan de termijn waarbinnen de compensatielocatie gerealiseerd wordt en het stellen van een financiële zekerheid in de vorm van een bankgarantie of waarborgsom. Ook worden boetebepalingen opgenomen om het niet nakomen (niet realiseren van de sociale huurwoningen) van de afspraken tegen te gaan.

 

2.5 Afwijking met het storten van een compensatiebedrag in het vereveningsfonds sociale woningbouw

Het vereveningsfonds is een instrument om verevening tussen locaties mogelijk te maken. De initiatieven die te weinig sociale huurwoningen realiseren, storten een compensatiebedrag in het vereveningsfonds. Ook als de gemeente zelf van oordeel is dat een nieuwbouwplan niet hoeft te voldoen aan de verplichting om 30% sociale huurwoningen te realiseren. De gemeente neemt namelijk wel de plicht over om te blijven voldoen aan het uitgangspunt van het uitvoeringsprogramma om te streven naar 30% sociale huurwoningen op de totale woningvoorraad. Hiervoor zet zij het vereveningsfonds in om te stimuleren dat particulieren initiatieven extra sociale huurwoningen realiseren bovenop de verplichte 30% sociale huurwoningen. Ook kan het vereveningsfonds worden ingezet voor gemeentelijke grondexploitaties of plannen van toegelaten instellingen die meer sociale woningen realiseren dan de ondergrens van 30% sociale huurwoningen.

 

Met het vereveningsfonds heeft het college een sturingsinstrument dat zorgt dat er voldoende sociale huurwoningen op gemeenteniveau worden gebouwd.

 

Het vereveningsfonds is een bestemmingsreserve. De ontvangen stortingen zet de gemeente alleen in om extra sociale huurwoningen te realiseren zoals beschreven in deze beleidslijn.

2.5.1 Verzoek van een initiatiefnemer

Als een initiatiefnemer niet zelf op een andere locatie dit tekort aan woningen fysiek kan compenseren, dan kan de initiatiefnemer het college schriftelijk verzoeken om voor zijn nieuwbouwplan te mogen afwijken van het woningbouwprogramma uit het uitvoeringsprogramma. Daarbij verzoekt de initiatiefnemer het college schriftelijk om een storting in het vereveningsfonds te mogen doen overeenkomstig de kaders en bedragen van deze beleidsnota. De gemeente kan dan zorgen voor de compensatie van de sociale huurwoningen op een nader te bepalen locatie in de toekomst. Het college bepaalt of hij wil meewerken aan het verzoek en onderbouwt zijn besluit.

2.5.2 Stortingen in het vereveningsfonds sociale woningbouw

De hoogte van de storting is afhankelijk van de woningen die gerealiseerd worden in plaats van de sociale huurwoningen. De tarieven zijn bepaald door het verschil in grondwaarde van de verschillende woningcategorieën ten opzichte van de grondprijs voor een sociale huurwoning. De grondwaarde van een sociale huurwoning is namelijk lager dan die van de andere prijssegmenten. De initiatiefnemer kan dus met een initiatief met minder sociale huurwoningen en meer woningen in de andere prijssegmenten een hogere grondwaarde realiseren. Bij het bepalen van de hoogte van de storting wordt het aantal sociale huurwoningen gecompenseerd met eerst het hoogste prijssegment, dat wordt gerealiseerd in het plan. Daarna volgt de compensatie met de andere prijssegmenten.

 

De gemeente hanteert de onderstaande normatieve tarieven. Hierbij maakt de gemeente onderscheid tussen grondgebonden woningen en appartementen. Het tekort aan sociale huurwoningen wordt vastgesteld door het totaal van woningen en de onderverdeling van woningbouwcategorieëen van het woningbouwplan te vergelijken met de woningverdeling van het uitvoeringsprogramma. Deze tarieven gelden totdat het college ze actualiseert. Het college doet dit periodiek. In bijlage 2 staan een aantal voorbeelden.

 

 

De initiatiefnemer doet de storting in het vereveningsfonds voordat de planologische procedure start of overlegt een bankgarantie of waarborgsom wanneer de gemeente bij wijze van uitzondering instemt met een betaling in termijnen.

 

In het voorkomende geval dat een planologische wijziging niet vastgesteld of onherroepelijk wordt en er dus geen woningbouwplan komt, dan vervalt de verplichting om de storting te doen. Er worden dan geen woningen toegevoegd en er ontstaat dan geen tekort aan sociale huurwoningen.

 

2.6 Uitkeringen uit het vereveningsfonds

Het college kan besluiten om middelen in te zetten bij initiatieven waar één of meerdere extra sociale huurwoningen worden gerealiseerd bovenop het minimum van 30% sociale huur uit het uitvoeringsprogramma. Als voorkeur wordt gesteld dat de sociale huurwoning(en) verhuurd word(en) door een toegelaten instelling waarmee de gemeente prestatieafspraken heeft. De uitkering is net als de storting afhankelijk van de woningen die niet gerealiseerd worden in plaats van de sociale huurwoningen. De hoogte van de uitkering wordt bepaald op basis van dezelfde compensatiebedragen voor de storting (zie hierboven). Daarbij geldt dat eerst gecompenseerd wordt op de categorie middenduur huur en sociale koop, daarna de betaalbare koop en tot slot de dure huur en koop. Dit is dus de omgekeerde werking ten opzichte van de storting.

 

De uitkering uit het vereveningsfonds vergoedt het deficit in de businesscase cq grondexploitatie dat ontstaat door de realisatie van meer sociale huurwoningen in plaats van een woningbouwplan volgens de woningverdeling van de Woonzorgvisie. De uitkering is gemaximeerd tot de hoogte van de compensatiebedrag per woningcategorie.

 

De uitkering uit het vereveningsfonds kan concreet worden ingezet voor:

  • 1.

    Dekking van het tekort in gemeentelijke grondexploitaties als gevolg van de realisatie van meer sociale woningen boven de 30%.

  • 2.

    Particulieren initiatieven die meer dan 30% sociaal realiseren waardoor hun grondexploitatie/businesscase een tekort heeft.

  • 3.

    Initiatieven van toegelaten instellingen die voor eigen rekening en risico meer dan 30% sociale woningen realiseren op gronden/vastgoed (niet zijnde door gemeente uitgegeven gronden) die zij risicodragend voor die doeleinden hebben aangekocht.

Een uitkering uit het vereveningsfonds is alleen aan de orde als er voldoende middelen in het fonds zitten en de sociale huurwoningen verhuurd worden door een toegelaten instelling waarmee de gemeente prestatieafspraken heeft. De betaling vindt plaats na oplevering van de sociale huurwoningen, dus als de woningen gereed gemeld zijn.

 

Particuliere initiatiefnemers die gebruik willen maken van bijdrage uit het vereveningsfonds, doen een verzoek hiervoor aan het College. In dit verzoek motiveren zij het deficit als gevolg van de realisatie van meer sociale woningen. De gemeente toetst het deficit. Hierbij mag geen sprake zijn van staatsteun. Het toekennen van een uitkering gebeurt volgens de uitgangspunten van dit beleid. Het is een bevoegdheid van het college en hiervoor is een collegebesluit nodig.

 

Figuur 1 Evenwichtige woningvoorraad: uitgangspunt en afwijkingsmogelijkheden

 

3 Overgangsregeling en inwerkingtreding

De regeling verevening sociale woningbouw geldt met terugwerkende kracht vanaf 26 maart 2025 voor alle nieuwe initiatieven.

 

De regeling geldt niet voor reeds gesloten anterieure overeenkomsten.

 

3.1 Hardheidsclausule

De hoofdregel is dat indien het college besluit mee te werken aan het verzoek van de initiatiefnemer om af te wijken van het aandeel van 30% sociale huurwoningen, hij van de initiatiefnemer een storting in het vereveningsfonds verlangt op basis van de tarieven uit deze nota.

 

Bij nieuwbouwplannen boven 33 woningen kan het college in uitzonderlijke situaties hiervan gemotiveerd afwijken. Dit kan als het initiatief voldoet aan de onderstaande voorwaarden:

  • 1.

    Het initiatief heeft een maatschappelijke meerwaarde. Onder maatschappelijke meerwaarde wordt verstaan: als het initiatief een belangrijke invulling geeft aan de ambities van de gemeente met betrekking tot bijvoorbeeld de leefbaarheid, veiligheid, kwalitatieve verbetering en/of maatschappelijke cohesie van de omgeving, én;

  • 2.

    De initiatiefnemer objectief met een onderbouwing van een onafhankelijke ter zake deskundige kan aantonen dat het initiatief financieel niet haalbaar is als de storting in het vereveningsfonds gedaan moet worden. De gemeente toetst de bevindingen van de onafhankelijke ter zake deskundige en kan besluiten een eigen deskundige in te schakelen. Als blijkt dat de onderbouwing van de initiatiefnemer te rechtvaardigen is, wordt het college hierover positief geadviseerd.

  • 3.

    De gemeente heeft zelf een afweging gemaakt dat op wijkniveau een afwijking op de woningverdeling is toegestaan of 30% sociale huurwoningen ruimtelijk niet inpasbaar is.

Deze afwijking houdt in dat het college in uitzonderlijke situaties beperkt een lagere of geen storting in het vereveningsfonds kan overeenkomen. Dit vormt een uitzondering en verlangt een gemotiveerd collegebesluit.

 

3.2 Evaluatie

Het college evalueert periodiek de regeling verevening sociale woningbouw. De eerste evaluatie vindt plaats één jaar na vaststelling van de regeling verevening sociale woningbouw.

Aldus vastgesteld door de raad van de gemeente Waddinxveen in zijn openbare vergadering van 24 september 2025.

de griffier

(mr. F.W. van der Dussen)

de voorzitter

(drs. E.J. Nieuwenhuis)

Bijlage 1. Uitleg wettelijk kader

 

Financiële bijdragen 1

 

Een gemeente heeft de bevoegdheid om een financiële bijdrage te vragen en te verhalen voor kostenverhaalsplichtige activiteiten2 waar sprake is van een planologische wijziging. Dit is dus geen wettelijke verplichting, maar een gemeentelijke keuze. De financiële bijdragen kan de gemeente afdwingen. Hierbij gelden wel wettelijke kaders. Deze worden hieronder beschreven. Voor andere activiteiten, de zogenaamde verruimde activiteiten3, kan de gemeente op basis van vrijwilligheid afspraken maken over een financiële bijdrage.

 

Gemeenten mogen een financiële bijdragen vragen en verhalen op initiatiefnemers voor de verbetering van de kwaliteit van de fysieke leefomgeving. De financiële bijdragen hebben betrekking op:

 

Ontwikkelingen om de kwaliteit van de fysieke leefomgeving te verbeteren

Dit zijn investeringen gericht op:

  • a.

    het verbeteren van het landschap;

  • b.

    de aanleg en bescherming van natuur;

  • c.

    de aanleg van infrastructuur voor verkeers- en openbare vervoersnetwerken van gemeentelijk of regionaal belang;

  • d.

    de aanleg van recreatievoorzieningen die behoren tot de gemeentelijke of regionale groenstructuur;

  • e.

    stedelijke herstructurering waaronder het slopen van woningen en het aanpassen van wegen;

Om de financiële bijdragen af te dwingen, is het verplicht om in de omgevingsvisie of een programma de functionele samenhang tussen de beoogde ontwikkeling waarvoor een financiële bijdrage wordt gevraagd en de activiteit te borgen. Daarnaast mag de bekostiging van de beoogde ontwikkeling niet al op een andere manier zijn verzekerd, bijvoorbeeld door een subsidie. De ontvangen financiële bijdragen mogen alleen besteed worden aan de beoogde ontwikkelingen.

 

Ontwikkelingen gericht op het bereiken van een evenwichtige samenstelling van de woningvoorraad

De evenwichtige samenstelling van de woningvoorraad betekent dat er voldoende sociale huur- en/of sociale koopwoningen zijn opgenomen in de woningvoorraad en bij ontwikkelingen worden toegevoegd. Een initiatief dat minder sociale huur- en/of koopwoningen realiseert dan in het uitvoeringsprogramma vastligt, betaalt de financiële bijdrage zodat deze sociale huur- en/of sociale koopwoningen op een andere locatie (hierna: compensatielocatie) extra gebouwd worden.

 

Om de financiële bijdragen voor woningbouw publiekrechtelijk af te dwingen, zijn de onderstaande drie uitgangspunten van toepassing:

  • 1.

    De financiële bijdrage dient om voldoende sociale huurwoningen4 en/of sociale koopwoningen5 te realiseren.

  • 2.

    De beoogde compensatielocatie(s) is/zijn opgenomen in het omgevingsplan of een programma.

  • 3.

    Het realiseren van de sociale huur- of koopwoningen leidt tot een (groter) financieel tekort op de grondexploitatie van de compensatielocatie(s).

Figuur 2 Kostenverhaal en financiële bijdragen

 

Kostenverhaalsplichtige activiteit

  • a.

    de bouw van een of meer gebouwen met een woonfunctie; 

  • b.

    de bouw van een of meer hoofdgebouwen, anders dan gebouwen met een woonfunctie;

  • c.

    de uitbreiding van een gebouw met ten minste 1.000 m2 bruto vloeroppervlakte of met een of meer gebouwen met een woonfunctie; 

  • d.

    de bouw van een gebouw dat geen hoofdgebouw als bedoeld onder b is, met ten minste 1.000 m2 bruto vloeroppervlakte;

  • e.

    de verbouwing van een of meer aaneengesloten gebouwen met andere gebruiksfuncties dan een woonfunctie tot gebouwen met een woonfunctie, mits het ten minste tien gebouwen met een woonfunctie betreft;

  • f.

    de verbouwing van een of meer aaneengesloten gebouwen met andere gebruiksfuncties dan een kantoorfunctie, een winkelfunctie of een bijeenkomstfunctie voor het verstrekken van consumpties voor het gebruik ter plaatse tot gebouwen met een of meer van deze gebruiksfuncties, mits de cumulatieve bruto vloeroppervlakte van de nieuwe gebruiksfuncties ten minste 1.500 m2 bedraagt.

Verruimde activiteiten

  • -

    de bouw van een bouwwerk, geen gebouw zijnde, voor:

    • o

      land- of tuinbouw, voor zover de oppervlakte ten minste 100 m2 bedraagt;

    • o

      opwekking of winning, omzetting of transport van energie of van gasvormige, vloeibare of vaste stoffen als energiedrager;

    • o

      infrastructuur, voor zover het gaat om wegen, vaarwegen, spoorwegen of telecommunicatie-infrastructuur;

    • o

      handelsreclame; of

    • o

      recreatie; en

  • -

    andere activiteiten, voor zover het gaat om het gebruik van:

    • o

      een of meer bestaande gebouwen, niet zijnde recreatiewoningen, mits de bruto vloeroppervlakte van de nieuw toegelaten functie ten minste 1.500 m2 bedraagt;

    • o

      gronden, mits de grondoppervlakte van het nieuw toegelaten gebruik ten minste 1.000 m2 bedraagt, of

    • o

      een of meer bestaande recreatiewoningen voor permanente bewoning.

Planologische wijziging

Het mogelijk maken van een kostenverhaalsplichtige activiteit door het omgevingsplan te wijzigen of het verlenen van een omgevingsvergunning voor een buitenplanse omgevingsplanactiviteit, ook wel BOPA.

Bijlage 2. Voorbeelden van een storting in het vereveningsfonds sociale woningbouw

 

Hierna volgt een aantal voorbeelden van de berekening van de storting in en uitname uit het vereveningsfonds.

 

Storting in het Vereveningsfonds

 

Realisatie van 1 woning in de categorie dure huur en koop

 

Realisatie van 10 woningen in de categorie dure huur en koop

 

Realisatie van een gemengd woningbouwprogramma zonder sociale huurwoningen

 

Uitname uit het vereveningsfonds

 

Realisatie van 67% sociale huurwoningen in een gemengd woningbouwprogramma

 

Realisatie van 100% sociale huurwoningen

Naar boven