Algemeenbelangbesluit Sportgronden 2025

  • 1.

    het algemeenbelangbesluit Sportgronden 2025 (bijlage 1) vast te stellen en de volgende economische activiteiten aan te wijzen als activiteiten die plaatsvinden in het algemeen belang als bedoeld in artikel 25h, vijfde lid, van de Mededingingswet:

    • a.

      de verhuur van buitensportvelden, -banen en omliggende gronden;

    • b.

      het vestigen van een zakelijk recht ten behoeve van een sportvereniging of exploitatiestichting voor het gebruiken van grond en het bezitten van opstallen;

    • c.

      het verstrekken van een (mede)garantstelling aan een sportvereniging of exploitatiestichting;

  • 2.

    het algemeenbelangbesluit elke vijf jaar te evalueren;

  • 3.

    voor het hanteren van tarieven onder de integrale kostprijs voor het ingebruikgeven van sportgronden en sportaccommodaties (de economische activiteiten onder 1 sub a en b), de beslisboom vast te stellen die is opgenomen in bijlage 3 bij het algemeenbelangbesluit Sportgronden 2025 (bijlage 1). Op grond van deze beslisboom moeten sportverenigingen of exploitatiestichtingen voldoen aan de volgende criteria:

    • a.

      Beweegstimulering. Het uitgangpunt van ons sportbeleid is dat de verenigingsactiviteit moet bijdragen aan een gezonder en fitter lichaam. Daartoe zet de verenigingsactiviteit mensen aan om structureel meer te bewegen. Vereiste daarbij is dat er met een bepaalde frequentie die gebruikelijk is voor de betreffende sport, trainingen en of lessen georganiseerd worden;

    • b.

      Vereniging of stichting. De contractant is een sportvereniging of stichting zonder winstoogmerk. Er is geen sprake van commerciële sport;

    • c.

      Sportkoepel. De sportvereniging is lid van een sportbond die lid is van het NOC*NSF. Indien de contractant een exploitatiestichting betreft, is de vereniging (of de verenigingen) die onderhuurt bij deze exploitatiestichting lid van een sportbond die lid is van het NOC*NSF;

    • d.

      Hoofdzakelijk eigen gebruik. De gemeentelijke accommodatie (grond of velden) wordt hoofdzakelijk gebruikt door eigen leden, of, in het geval de huurder een exploitatiestichting is, door een vereniging of verenigingen die voldoen aan de eisen a tot en met c.

De Wet markt en overheid (Wet M&O) verplicht onze gemeente daar waar wij economische activiteiten verrichten, minimaal de integrale kosten in rekening te brengen. Het hanteren van tarieven die onder de integrale kostprijs liggen is uitsluitend mogelijk als het algemeen belang daarmee wordt gediend. Hiervoor is een algemeenbelangbesluit van de gemeenteraad nodig.

 

Wij hebben geconstateerd dat wij economische activiteiten verrichten tegen tarieven die onder de integrale kostprijs liggen wanneer we gemeentelijke gronden en sportvelden en -banen uitgeven en wanneer we garantstellingen aan sportverenigingen of exploitatiestichtingen verstrekken. Uitgangspunt is dat het in gebruik geven onder de integrale kostprijs alleen bij uitzondering kan plaatsvinden indien geen marktverstoring plaatsvindt of als er een rechtvaardiging bestaat voor marktverstoring vanwege het algemeen belang. Voor dit algemeenbelangbesluit hebben wij een zorgvuldige afweging gemaakt van belangen.

 

De volgende economische activiteiten wijzen we aan als activiteiten die plaatsvinden in het algemeen belang, zoals bedoeld in artikel 25 h, vijfde lid, van de Mededingingswet:

  • de verhuur van buitensportvelden, -banen en omliggende gronden;

  • het vestigen van een zakelijk recht ten behoeve van een sportvereniging of exploitatiestichting voor het gebruiken van grond en het bezitten van opstallen;

  • het verstrekken van een (mede)garantstelling aan een sportvereniging of exploitatiestichting.

De specifieke economische activiteiten die onder dit algemeenbelangbesluit vallen, moeten voldoen aan vier uitgangspunten, deze worden hieronder uitgewerkt.

 

Uitgangspunten:

  • a)

    Beweegstimulering. Het uitgangpunt van ons sportbeleid is dat de verenigingsactiviteit moet bijdragen aan een gezonder en fitter lichaam. Daartoe zet de verenigingsactiviteit mensen aan om structureel meer te bewegen. Vereiste daarbij is dat er met een bepaalde frequentie die gebruikelijk is voor de betreffende sport, trainingen en of lessen georganiseerd worden;

  • b)

    Vereniging of stichting. De contractant is een sportvereniging of stichting zonder winstoogmerk. Er is geen sprake van commerciële sport;

  • c)

    Sportkoepel. De sportvereniging is lid van een sportbond die lid is van het NOC*NSF. Indien de contractant een exploitatiestichting betreft, is de vereniging (of de verenigingen) die onderhuurt bij deze exploitatiestichting lid van een sportbond die lid is van het NOC*NSF;

  • d)

    Hoofdzakelijk eigen gebruik. De gemeentelijke accommodatie (grond of velden) wordt hoofdzakelijk gebruikt door eigen leden, of, in het geval de huurder een exploitatiestichting is, door een vereniging of verenigingen die voldoen aan de eisen a tot en met c.

Motiveringsvereisten aan een algemeenbelangbesluit

Op grond van de Wet M&O en jurisprudentie moet aan de onderstaande vijf motiveringsvereisten worden voldaan bij het nemen van een algemeenbelangbesluit:

  • 1.

    beschrijving van de economische activiteit waarvoor het algemeenbelangbesluit wordt genomen;

  • 2.

    beschrijving van het algemeen belang;

  • 3.

    duiding van de noodzaak van het algemeenbelangbesluit;

  • 4.

    beschrijving van de gevolgen van het algemeenbelangbesluit op ondernemers;

  • 5.

    afweging van de noodzaak van afwijking van de gedragsregels op grond van het algemeenbelangbesluit enerzijds, tegenover het effect op ondernemers anderzijds.

Deze motiveringsvereisten zijn hieronder verder uitgewerkt.

 

Marktverkenning

Onderdeel van een algemeenbelangbesluit is een marktverkenning. Een marktverkenning is noodzakelijk om tot een goede afweging van belangen te komen. We hebben in het najaar van 2024 een marktverkenning uitgevoerd. Daarin hebben we het totale aanbod aan sportvoorzieningen in onze gemeente geïnventariseerd. De marktverkenning geeft inzicht in de verschillende sportaanbieders in onze gemeente, het aantal en type sportaccommodaties. De marktverkenning, met daarin het overzicht van vastgoed ten behoeve van sport in Haarlemmermeer, is als bijlage 1 bijgevoegd.

 

Aan dit algemeenbelangbesluit kunnen geen rechten op uitgiften onder de integrale kostprijs worden ontleend en dit algemeenbelangbesluit verplicht ons als gemeente niet om onder de integrale kostprijs te handelen. Wij kunnen per uitgifte, alsmede bij de verlenging van bestaande overeenkomsten, een afweging maken. Een algemeenbelangbesluit verandert niks in het gehanteerde verhuurbeleid. Er is dekking in de begroting nodig voor het onder de integrale kostprijs verhuren, omdat de kosten die niet vergoed worden via de huur voor rekening van onze gemeente zijn.

 

Motivering algemeenbelangbesluit Sportgronden 2025

1. Beschrijving van de economische activiteit waarvoor het algemeenbelangbesluit wordt genomen

Verhuren van sportvelden,- banen en gronden

Ten behoeve van buitensport investeren wij in het aanleggen en onderhouden van sportvelden en -banen. Deze worden met de omliggende gronden verhuurd aan sportverenigingen en/of exploitatiestichtingen. Het huurtarief is lager dan de integrale kostprijs.

 

Het vestigen van een zakelijk recht ten behoeve van een sportvereniging of exploitatiestichting voor het gebruiken van grond en het bezitten van opstallen

In veel gevallen geven wij gemeentegrond uit aan verenigingen of stichtingen waarop zij zelf de benodigde opstallen (zoals verenigingsgebouwen) realiseren. In enkele gevallen gaat het om de uitgifte van gemeentegrond waar de vereniging of stichting zelf een sportveld of -baan aanlegt. Middels een opstal-, of erfpachtovereenkomst (zakelijk recht) zijn de afspraken vastgelegd over het eigendom en retributie (vergoeding voor het gebruik van het perceel). De retributie ligt in veel gevallen onder de integrale kostprijs.

 

Het verstrekken van een (mede)garantstelling aan sportverenigingen en exploitatiestichtingen

Sportverenigingen en stichtingen investeren in de bouw van verenigingsgebouwen zoals kantines en kleedkamers. Voor de financiering van nieuwbouw of grotere onderhoudsklussen hebben zij in veel gevallen een bancaire lening nodig. Vaak krijgt een sportvereniging of stichting geen lening aangeboden zonder een gemeentelijke garantstelling. In deze gevallen kunnen wij besluiten om garant te staan voor de lening. In het Garantiebeleid 2019 (2019.0057727) staat dat wij alleen een garantstelling verstrekken indien er sprake is van een publiek belang. Afhankelijk van de hoogte van ons risico en de duur van de lening is het verstrekken van een garantstelling een bevoegdheid van de raad of het college.

 

2. Beschrijving van het algemeen belang

Sport heeft grote positieve maatschappelijke effecten. Sport draagt onder andere bij aan de sociale samenhang, aan gezondheid en aan participatie. Sporten geeft plezier, voldoening en zingeving. Daarnaast spelen sportverenigingen een belangrijke rol in de sociale basis. Zij vormen een onmisbaar platform waarin van oudsher een sterk beroep wordt gedaan op de eigen kracht van burgers en het zelf organiserend vermogen van een gemeenschap. Het wegvallen van verenigingen zou een aanslag betekenen op de sociale basisinfrastructuur van onze gemeente. Sport en bewegen is essentieel voor een vitale regio.

 

In totaal zijn er ruim 45.000 mensen in onze gemeente lid van een sportvereniging. Vooral voor de jeugd is verenigingssport erg belangrijk. In de leeftijdsgroep 10 tot en met 14 jaar sport ruim 60% bij een sportvereniging. Veel inwoners worden geraakt als door ons aan sportverenigingen de integrale kostprijs in rekening wordt gebracht. Zij worden genoodzaakt om prijsstijgingen aan hun leden door te voeren. Als er daardoor leden hun lidmaatschap opzeggen, kunnen verenigingen zelfs failliet gaan en verdwijnen.

 

Een gedetailleerde weergave van de individuele sportactiviteiten die dit algemeen belang dienen is opgenomen in bijlage 2.

 

3. Duiding van de noodzaak van het algemeenbelangbesluit

De huidige tarieven die wij in rekening brengen voor de buitensportaccommodaties liggen fors lager dan de integrale kostprijs. Gemiddeld dekken de inkomsten uit het in gebruik geven van de gronden 8% van de integrale kostprijs (dekkingspercentage). Wanneer wij bij verenigingen de integrale kostprijs in rekening brengen, en daar geen subsidie tegenoverstellen, is het aannemelijk dat verenigingen dit doorberekenen in de contributie voor het lidmaatschap. Gemiddeld zou de contributie in onze gemeente dan met bijna € 400 per lid stijgen.

 

Een landelijk onderzoek van het Mulier Instituut (een onderzoeksbureau in sport) laat zien dat 38% van de Nederlanders de kosten van sport bezwaarlijk vindt (2023). Van huishoudens met een beneden modaal inkomen is dat zelfs 49%. Dit percentage stijgt ten opzichte van eerdere jaren (2019 en 2021).

Ook worden de kosten door leden vaak opgevoerd als reden om een lidmaatschap van een sportvereniging te beëindigen. Dat was in de periode mei 2021 tot mei 2022 24%. Aannemelijk is dat dit percentage zal stijgen als de contributies zouden stijgen.

Hetzelfde onderzoek laat zien dat leden niet bereid zouden zijn, of financieel draagkrachtig genoeg zijn, om meer contributie te betalen om zo de vereniging in staat te stellen een kostprijsdekkend tarief te betalen.

 

Gelet op het voorgaande vinden wij het noodzakelijk dat we de economische activiteiten zoals geschetst onder punt één tegen een gereduceerd tarief (onder de integrale kostprijs) aanbieden. Sportverenigingen kunnen geen kostprijsdekkend tarief betalen, omdat hun leden niet bereid of financieel draagkrachtig genoeg zijn om de benodigde contributieverhoging te betalen voor een lidmaatschap. Daardoor zouden deze sporten uit onze gemeente kunnen verdwijnen. Daarnaast is het van belang dat (verenigings-)sport voor elke laag van de bevolking financieel bereikbaar is.

 

4. Beschrijving van de gevolgen van het algemeenbelangbesluit op ondernemers

We hebben een marktverkenning uitgevoerd om zo een compleet beeld te krijgen van de partijen op de sportmarkt. Daaruit weten we dat er binnen de gemeente aanbod is van sportaccommodaties door private partijen (113). Omdat dit commerciële ondernemers zijn, ontvangen deze aanbieders geen gemeentelijke steun.

Wij verhuren en geven alleen gronden uit voor sportactiviteiten die anders niet door de markt gerealiseerd zouden worden (zie bijlage 2), omdat een winstgevende exploitatie niet mogelijk is, zoals beargumenteerd onder punt 3. Commerciële sportaccommodaties zijn vooral gericht op sportscholen en fitnesscentra (61), maneges (19), racketsport- (8), golf- (3) en ski- (1) faciliteiten. In bijlage 1 is de samenvatting van de marktverkenning weergegeven.

 

Het in rekening brengen van de integrale kostprijs door de gemeente zou veel sportvoorzieningen onmogelijk maken, zoals omschreven bij punt drie. Wij verhuren het overgrote deel van de gemeentelijke sportaccommodaties daarom onder de integrale kostprijs. Gezien de hoogte van de integrale kostprijs in combinatie met de financiële draagkracht van de gebruikers zijn er weinig ondernemers actief op de markt voor deze sportvoorzieningen. Omdat er geen of amper markt bestaat voor deze sportvoorzieningen, heeft dit geen nadelige consequenties voor ondernemers.

 

Slechts voor specifieke sporten zijn ook andere partijen dan de gemeente actief. In de marktverkenning zien we dat op niet gemeentelijke accommodaties vooral commerciële sportaanbieders actief zijn. Deze sportaanbieders werken vaak niet met lidmaatschappen, of naast lidmaatschappen ook met vrije toegang. Inwoners kunnen dan per gebruik/bezoek hun deelname betalen. Bijvoorbeeld een padelaccommodatie waar gebruikers, niet zijnde leden, per bezoek een baan kunnen huren en betalen.

 

Om de gevolgen voor deze ondernemers te beperken, is dit algemeenbelangbesluit alleen van toepassing op contractanten die voldoen aan onze uitgangspunten en nemen we in de overeenkomsten voorwaarden op voor onderhuur. Zo voorkomen we dat onze contractanten oneerlijk kunnen concurreren met commerciële sportaanbieders en wij de markt niet verstoren.

 

5. Afweging van de noodzaak van afwijking van de gedragsregels op grond van het algemeenbelangbesluit enerzijds, tegenover het effect op ondernemers anderzijds

Gevolgen voor derde-belanghebbenden zijn gering. Er worden door marktpartijen zeer beperkt activiteiten aangeboden op het gebied van sport en bewegen of het verhuren van faciliteiten gericht op sport en bewegen.

Voor de betrokken organisaties in dit algemeenbelangbesluit is het afnemen van diensten bij commerciële verhuurders financieel geen reëel alternatief. Er is geen aanleiding om aan te nemen dat dit de komende periode substantieel zal wijzigen. Daarmee is de impact voor derden beperkt.

Wij vinden het algemeen belang van betaalbare sportfaciliteiten en daardoor sportactiviteiten die op deze faciliteiten plaatsvinden, zwaarder wegen dan het belang van de beperkte groep derde ondernemers die hierdoor mogelijk geschaad worden.

 

Beoordelingskader en mandaat

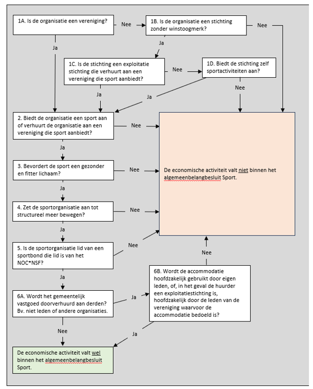
De raad stelt met dit algemeenbelangbesluit de kaders vast. Voor het verlengen en aangaan van huurovereenkomsten met buitensportaccommodaties (met uitzondering van buitenzwembaden) en het aangaan van opstal- en erfpacht overeenkomsten verlenen we binnen deze kaders mandaat om te beoordelen of de specifieke activiteit het algemeen belang dient. Daartoe stellen we een beslisboom vast waarlangs de beoordeling plaatsvindt, deze is toegevoegd in bijlage 3. De beslisboom is gebaseerd op de uitgangspunten op pagina 1.

We doen dit omdat er elk jaar meerdere nieuwe overeenkomsten gesloten worden of overeenkomsten worden verlengd. Het is niet wenselijk of haalbaar om elke specifieke situatie afzonderlijk aan de raad voor te leggen.

 

Evaluatie

Om ervoor te zorgen dat we voldoende rekening houden met mogelijk veranderende marktomstandigheden, evalueren we dit besluit en de uitvoering daarvan elke vijf jaar. We besluiten na de evaluatie of het besluit wordt gehandhaafd, aangepast of ingetrokken. Een vijfjaarlijkse evaluatie van het algemeenbelangbesluit wordt op grond van een wijziging van de Wet M&O, die naar verwachting uiterlijk op 1 juli 2027 in werking treedt, wettelijk verplicht.

Bijlage 1. Marktverkenning

 

 

*onder binnensportfaciliteit verstaan we hier sporthallen, sportzalen, gymzalen en zwembaden

Bijlage 2. Motivering per economische activiteit/accommodatie

 

 

Economische activiteit

 

Motivering

Buitensport

Verhuur gymzalen, sportzalen en sporthallen

Verhuur van sportvelden en -banen

Het verstrekken van een zakelijk recht

Het verstrekken van een (mede)garantstelling

Gemeentelijk vastgoed

Beweegstimulering

Vereniging

Sportkoepel

Verhuur aan derden (commercieel)

Atletiekvereniging Haarlemmermeer

0

v

v

v

v

v

v

v

v

Atletiekvereniging Badhoevedorp

0

v

v

v

v

v

v

v

v

Volleybal Club Hoofddorp

0

v

v

v

v

v

v

v

v

Cricket Club "De Kikkers"

0

0

0

0

v

v

v

v

v

Sport Vereniging Lotus

0

v

v

v

v

v

v

v

v

Hockeyclub Spaarndam

0

v

v

v

v

v

v

v

v

MHC De Kikkers

0

v

v

v

v

v

v

v

v

MHC De Reigers

0

v

v

v

v

v

v

v

v

Honk- en softbalvereniging Vennep Flyers

0

v

v

v

v

v

v

v

v

ETO Ballpark/ Pioniers

0

v

v

v

v

v

v

v

v

Kanovereniging de Waterwolf

0

0

v

v

v

v

v

v

v

Korfbalvereniging K.I.O.S.

0

v

v

v

v

v

v

v

v

Sporting Badhoevedorp Korfbal & Petanque

0

v

v

v

v

v

v

v

v

De Spaanse Ruiter

0

0

v

v

v

v

v

v

v

Petanque Lijnden

0

0

v

v

v

v

v

v

v

Rugby Club Haarlemmermeer Hawks

0

v

v

v

v

v

v

v

v

IJs- en Skeelerclub Lisserbroek

0

v

v

v

v

v

v

v

v

IJsclub De Blauwe Beugel

0

v

v

v

v

v

v

v

v

Schaats- en Skate Vereniging Zwanenburg e.o.

0

v

v

v

v

v

v

v

v

IJsclub Nieuw-Vennep

0

v

v

v

v

v

x

x

x

IJclub Juliana

0

v

v

v

v

v

v

x

v

Tafeltennisvereniging Nieuw-Vennep

0

0

v

v

v

v

v

v

v

Hoofddorpse Tafeltennis Club H.T.C.

0

0

v

v

v

v

v

v

v

Tennisvereniging Zwaanshoek

0

0

v

v

v

v

v

v

v

Tennisvereniging Lucky Strike

0

0

v

v

v

v

v

v

v

Tennisvereniging In den Boogaerd

0

0

v

v

v

v

v

v

v

Stichting Tennispark Badhoevedorp

0

0

v

v

v

v

v

v

v

Tennisvereniging Vijfhuizen

0

0

v

v

v

v

v

v

v

Stichting Indoortennis De Kikkers

0

0

v

v

v

v

v

v

v

Tennisvereniging Hoofddorp

0

0

v

v

v

v

v

v

v

Tennisvereniging Lisserbroek

0

0

v

v

v

v

v

v

v

Tennisvereniging Spaarndam

0

0

v

v

v

v

v

v

v

Tennisvereniging Nieuw-Vennep

0

0

v

v

v

v

v

v

v

Tennisvereniging Badhoevedorp

0

0

v

v

v

v

v

v

v

Tennisvereniging Rijsenhout

0

0

v

v

v

v

v

v

v

S.V. Hoofddorp

0

v

v

v

v

v

v

v

v

S.V. DIOS

0

v

v

v

v

v

v

v

v

Sportclub Westeinder (S.C.W.)

0

v

v

v

v

v

v

v

v

Sportvereniging Overbos

0

v

v

v

v

v

v

v

v

FC VVC

0

v

v

v

v

v

v

v

v

VV Zwanenburg

0

v

v

v

v

v

v

v

v

VV UNO

0

v

v

v

v

v

v

v

v

Voetbalvereniging Kagia

0

v

v

v

v

v

v

v

v

Stichting Sportpark Spaarndam

0

v

v

v

v

v

v

v

v

DSOV

0

v

v

v

v

v

v

v

v

Sportcombinatie Pancratius- Badhoevedorp '22

0

v

v

v

v

v

v

v

v

Sportvereniging Abbenes

0

v

v

v

v

v

v

v

v

Halfwegse Sportclub De Bataaf

0

v

v

v

v

v

v

v

v

Bijlage 3. Beslisboom bij mandaat

 

Naar boven