Nota Grondbeleid 2025-2030 gemeente Molenlanden

 

De raad van de gemeente Molenlanden:

 

Gelet op het bijbehorende raadsvoorstel;

 

Besluit:

 

  • 1.

    De Nota Grondbeleid 2025-2030 vast te stellen.

  • 2.

    De Nota grondbeleid 2021-2025 gemeente Molenlanden in te trekken.

  • 3.

    De moties met nummer M2025-10 over Bedrijventerreinen in kernen en met nummer M2025-11 over Grond verwerven voor kernen zonder bouwplannen hiermee als afgedaan te beschouwen.

 

 

Inhoud

Samenvatting. 4

1. Waarom een Nota Grondbeleid ? 5

1.1 Wat zijn de relevante ontwikkelingen in de fysieke leefomgeving in Molenlanden? 6

1.2 Gereedschapskist voor het grondbeleid. 6

1.3 Voor wie is de nota bedoeld? 7

1.4 Grondbeleid in de Omgevingswet 7

1.5 Omgevingsvisie Molenlanden 2040 – Ambities in het kort 8

1.6 Raakvlakken met vastgoed- en accommodatiebeleid en snippergroen. 9

2.Vormen van grondbeleid. 11

2.1 Actief grondbeleid. 11

2.2 Faciliterend grondbeleid. 12

2.3 Samenwerkend grondbeleid. 13

2.4 Situationeel grondbeleid. 13

2.5 Wat is de gemeentelijke uitgangspositie? 15

2.6 Afwegingskader grondbeleid. 15

3.De gereedschapskist voor het grondbeleid. 18

3.1Grondverwerving. 18

3.2 Uitvoeringseisen voor gemeentelijke grondverwerving & gronduitgifte. 20

3.3 Taakverdeling gemeenteraad en college. 22

4.Beleidskeuzes kostenverhaal 25

4.1 Wettelijk systeem van kostenverhaal 25

4.2 Manieren van kostenverhaal 26

4.3 Voorkeur voor anterieure overeenkomst 26

4.4 Nota Kostenverhaal 26

4.5 Financiële bijdrage voor ontwikkelingen van een gebied. 27

5. Financiële aspecten van het grondbeleid. 29

5.1 Financiële risico’s van grondbeleid. 29

5.2 Beleidskader grondprijsbeleid. 29

5.3 Grondbeleid in de begroting, kadernota en jaarrekening. 30

5.4 Risicomanagement, reserves en weerstandvermogen. 31

5.5 Risico-inventarisatie. 32

6. Bijlage: strategische grondpositie. 34

 

 

 

Samenvatting

In de Omgevingsvisie Molenlanden 2040 zijn de belangrijkste ambities voor de gemeente vastgelegd. Een van de instrumenten om die ontwikkelingen te realiseren is het grondbeleid. De nieuwe Nota Grondbeleid laat zien hoe de gemeente invulling wil geven aan het grondbeleid.

 

De gemeente onderscheidt in essentie drie hoofdvormen van grondbeleid, actief, samenwerkend en faciliterend.

 

De gemeente Molenlanden kiest voor een tussenvorm “situationeel grondbeleid”. Dit betekent dat de gemeente per situatie afweegt welke grondbeleidsvorm passend is bij de belangen van de gemeente, de samenleving en de marktpartijen.

 

De gemeente hanteert een afwegingskader en risicoanalyse om te komen tot een grondbeleidsvorm voor ruimtelijke ontwikkelingen in Molenlanden.

 

1. Waarom een Nota Grondbeleid ?

 

Het Molenlands grondbeleid moet ervoor zorgen dat er in onze gemeente voldoende en betaalbare bouwgrond beschikbaar is. Dit is onder andere nodig voor woningbouw, de aanleg van bedrijventerreinen, maatschappelijke voorzieningen (zoals scholen en winkels), wegen, waterberging en elektriciteits-infrastructuur.

 

“Grondbeleid moet er voor zorgen dat er voldoende bouwgrond beschikbaar is voor

onder andere woningen, bedrijventerreinen, wegen, natuur.”

 

Het grondbeleid is een belangrijk hulpmiddel bij het uitvoeren van de ruimtelijke plannen van de gemeente, zoals die zijn vastgelegd in het (tijdelijke) omgevingsplan en in de omgevingsvisie.

 

Gemeente Molenlanden beschikt na de fusie sinds 15 december 2020 over een eigen Nota Grondbeleid. De komende jaren staat onze gemeente voor een aantal grote opgaven, waaronder voorzien in de woningbehoefte en in de behoefte aan bedrijventerreinen, het klimaatbeleid en de energietransitie. Het grondbeleid kan een belangrijke bijdrage leveren aan de aanpak van deze opgaven.

 

Volgens artikel 28, lid 2 van de Financiële Verordening Gemeente Molenlanden 2025 stelt de raad eens in de vijf jaar een beleidsnota grondbeleid vast.

 

Een tweede reden voor het herzien van de Nota Grondbeleid is het in werking treden van de Omgevingswet op 1 januari 2024. Het is belangrijk dat de gemeente haar beleid goed afstemt op de Omgevingswet. Daardoor kunnen het college en de gemeenteraad de mogelijkheden die deze wet biedt optimaal benutten. Zo kunnen zij het grondbeleid effectief inzetten om de kwaliteit van de leefomgeving in Molenlanden verder te verbeteren.

 

1.1 Wat zijn de relevante ontwikkelingen in de fysieke leefomgeving in Molenlanden?

De wereld om ons heen verandert in een hoog tempo en dat merken we ook in onze gemeente. Grote strategische opgaven vragen om een aanpak, zowel op landelijk, provinciaal als op gemeentelijk niveau. Veel van deze opgaven hebben niet direct een ruimtelijk karakter, maar hebben wel aanzienlijke effecten op hoe we onze ruimte inrichten. Zo dwingt klimaatverandering ons tot een ingrijpende verandering van de manier waarop wij energie opwekken en gebruiken. En dat vraagt om ruimte voor duurzame energieopwekking. Ook moet ruimte worden gevonden om de capaciteit voor waterberging uit te breiden. De schaarse beschikbare grond moet worden verdeeld over een veelheid van conflicterende claims. Voor de gemeente is in het proces van verdeling van de schaarse ruimte een belangrijke rol weggelegd.

 

De grote strategische opgaven die op onze gemeente afkomen, vragen om gerichte sturing via het gemeentelijk grondbeleid.”

 

De gemeentelijke woningbouwopgave vloeit voort uit de Woonvisie gemeente Molenlanden 2020-2024 (vastgesteld door de raad op 27 oktober 2020). Het tekort aan geschikte woonruimte voor jongeren, starters en ouderen vraagt om een aanpak. Het Volkshuisvestingsprogramma Molenlanden is gepland voor het 2e kwartaal 2026.

 

Ook voor bedrijvigheid en ondernemerschap is er een ruimte vraag. In het Beleidskader Bedrijvigheid, Ruimte voor (toekomstbestendig) ondernemen (vastgesteld door de raad op 23 januari 2024) is het beleid beschreven over mogelijke uitbreiding en het toekomstbestendig maken van bedrijventerreinen en solitair gevestigde bedrijven in Molenlanden.

 

De gemeenten Gorinchem en Molenlanden, de Provincie Zuid-Holland en het Waterschap Rivierenland werken samen aan de RES (Regionale Energie Strategie) Alblasserwaard. In de RES 1.0 (juli 2021) staat beschreven hoe we de energietransitie in de Alblasserwaard willen vormgeven en welke doelen we gezamenlijk willen bereiken.

 

Daarnaast werkt de gemeente samen met haar bestuurlijke partners in de regio Alblasserwaard-Vijfheerenlanden. In de RAS (Regionale Adaptie Strategie) op weg naar een klimaatbestendige en waterrobuuste regio van juli 2021 is aangegeven hoe de gemeenten in onze regio om gaan met de risico’s van wateroverlast, droogte, hitte en overstromingen.

 

Duurzame ontwikkeling vraagt ook om gerichte sturing via het grondbeleid. Leidraad is het Handboek duurzaamheid in gebiedsontwikkelingen.

 

Kortom er is een veelheid aan beleidsterreinen die samenhangen met het grondbeleid. Een passend grondbeleid helpt een evenwichtige keuze te maken tussen de verschillende belangen en ambities.

 

1.2 Gereedschapskist voor het grondbeleid

In deze nota leest u welke middelen en instrumenten de gemeente inzet om de gewenste ontwikkeling in de fysieke leefomgeving te ondersteunen. Een belangrijk onderdeel daarvan is het sturen van ontwikkelingen via de lokale grondmarkt. De beschikbare middelen en instrumenten vormen het gereedschap waarmee het college aan de slag kan.

 

De realisatie van de gewenste ontwikkelingen van de fysieke leefomgeving is een gezamenlijke opgave van de gemeente en private partijen zoals grondeigenaren, bouwbedrijven en ontwikkelaars. Iedere partij heeft een eigen rol. De partijen vullen elkaar daarbij aan. Het primaire doel van het gemeentelijk grondbeleid is om de ontwikkelingen op de lokale grondmarkt gericht te sturen. Op die manier worden private partijen gestimuleerd om nieuwe ontwikkelingen in de fysieke leefomgeving te realiseren.

 

Het grondbeleid is dienstbaar aan de gemeentelijke ambities voor de fysieke leefomgeving. Die ambities zijn uitgewerkt in de op 22 oktober 2024 vastgestelde Omgevingsvisie Molenlanden 2040. Zie voor de ambities 1.5.

 

1.3 Voor wie is de nota bedoeld?

 

De nota heeft zowel een interne als een externe functie. Intern: de nota geeft aan hoe raad en college hun bevoegdheden zullen aanwenden en hoe zij onderling hun taken verdelen. Extern: de nota geeft private partijen inzicht in hoe de gemeente opereert op de lokale grondmarkt en van welke instrumenten zij daarbij gebruik maakt. Ook kunnen grondeigenaren en ontwikkelaars nagaan wat zij kunnen verwachten als zij bij de gemeente aankloppen met een bouwplan.

 

“Externe partijen, zoals grondeigenaren, bouwbedrijven en ontwikkelaars kunnen in de nota lezen wat zij van de gemeente kunnen verwachten als zij hun bouwplannen ontwikkelen.”

1.4 Grondbeleid in de Omgevingswet

In de Omgevingswet zijn de wettelijke regels voor de ruimtelijke ordening, milieu, natuur, water, archeologie en bodembeheer uit 26 verschillende wetten samengevoegd in één wet, die vrijwel alle regels bevat die van belang zijn voor de inrichting en het beheer van de fysieke leefomgeving.

 

De Omgevingswet vervangt de bestemmingsplannen en structuurvisies door respectievelijk het omgevingsplan en de omgevingsvisie.

Vanaf 2024 worden alle gemeentelijke (bestemmings-)plannen en daarmee samenhangende gemeentelijke beleid op het gebied van onder andere water, milieu en erfgoed uiteindelijk verwerkt in één gebied dekkend omgevingsplan voor het hele gemeentelijke grondgebied. Voordat er sprake is van een gebied dekkend omgevingsplan zijn de geldende bestemmingsplannen aangemerkt als zijnde een (tijdelijk) omgevingsplan.

 

De gemeente is daarnaast verplicht om een - eveneens gebied dekkende - omgevingsvisie op te stellen. De omgevingsvisie is niet direct op uitvoering gericht, maar heeft een strategisch karakter en geeft op hoofdlijnen de door de raad gewenste ontwikkeling van de gemeente weer. Het is de bedoeling dat de omgevingsvisie wordt uitgewerkt en geconcretiseerd in het gemeentelijke omgevingsplan. In dat omgevingsplan worden de maatschappelijk gewenste functies zoals wonen, detailhandel, horeca, recreatie, agrarische en andere bedrijvigheid, natuur en water dus meer in detail en in regels vastgelegd.

 

1.5 Omgevingsvisie Molenlanden 2040 Ambities in het kort

Op 22 oktober 2024 heeft de gemeenteraad de Omgevingsvisie Molenlanden 2040 vastgesteld.

De gemeente Molenlanden streeft naar een toekomstbestendige, aantrekkelijke en leefbare omgeving waarin inwoners, ondernemers en natuur in balans zijn. De belangrijkste ambities uit de omgevingsvisie zijn:

 

  • Ambitie 1: Levendige kernen met een eigen identiteit

  • Molenlanden koestert haar dorpen en kernen en wil hun unieke karakter behouden en versterken. Dit betekent behoud van voorzieningen, versterken van sociale cohesie en inspelen op veranderende woon- en leefbehoeften.

  • Ambitie 2: Een gezonde, inclusieve en samenredzame samenleving

  • Er wordt ingezet op een gezonde leefomgeving, sociale inclusie en een sterke gemeenschapszin, waarbij inwoners elkaar ondersteunen en initiatieven worden aangemoedigd.

  • Ambitie 3: Een vitaal en toekomstbestendig landelijk gebied: bodem en water sturend

  • Het buitengebied wordt duurzaam beheerd, waarbij water en bodem leidend zijn in ruimtelijke keuzes. Landbouw, natuur, recreatie en duurzaamheid worden in samenhang ontwikkeld.

  • Ambitie 4: Een optimaal ondernemersklimaat voor passende bedrijvigheid

  • Er wordt ruimte geboden aan ondernemers die aansluiten bij de identiteit van de gemeente, met oog voor duurzaamheid, innovatie en regionale samenwerking.

  • Ambitie 5: Klimaatrobuuste , circulaire en energieneutrale gemeente

  • Molenlanden werkt toe naar energieneutraliteit, klimaatbestendigheid en circulaire economie. Dit betekent onder andere energiebesparing, duurzame opwekking en slimme omgang met grondstoffen.

  • Ambitie 6: Een veilig en duurzaam bereikbare gemeente

  • De gemeente zet in op verkeersveiligheid en duurzame bereikbaarheid, waarbij slimme mobiliteitsoplossingen bijdragen aan een vlotte en groene manier van reizen.

 

 

Deze ambities vormen de leidraad voor beleidsontwikkeling en ruimtelijke keuzes in de komende jaren. Molenlanden blijft werken aan een toekomst waarin het prettig wonen, werken en recreëren is, met oog voor mens en natuur.

 

In de Omgevingswet, het Omgevingsbesluit en in de Omgevingsregeling zijn ook de spelregels voor het gemeentelijk grondbeleid vastgelegd. Binnen die regels is het aan de gemeente om zelf te bepalen hoe zij haar grondbeleid vormgeeft. De raad is daarbij verantwoordelijk voor het maken van zorgvuldige afweging van belangen en het vaststellen van de financiële kaders van het grondbeleid in de gemeentelijke begroting.

 

“Via het grondbeleid kan de gemeente de regie voeren bij de inrichting van onze fysieke leefomgeving.”

 

Het grondbeleid biedt de mogelijkheid om de ontwikkelingen op de lokale grondmarkt te beïnvloeden. In het grondbeleid komen twee gelijkwaardige werkvelden samen: het beleid voor de fysieke leefomgeving (voorheen: ruimtelijke ordening) en het gemeentelijke financiële beleid.

 

1.6 Raakvlakken met vastgoed- en accommodatiebeleid en snippergroen

Het Vastgoed-, Accommodatie- en Tarievenbeleid Molenlanden is op 20 april 2021 door de gemeenteraad vastgesteld. Het Integraal Huisvestings Plan Primair Onderwijs (IHPO) is op 24 september 2024 door de gemeenteraad vastgesteld. Op de inrichting van de openbare ruimte is het Handboek Inrichting Openbare Ruimte (HIOR) van toepassing. Raadpleeg altijd de actuele versie van genoemde documenten.

De gemeente is ook eigenaar van zogeheten snippergroen: kleine - en soms wat grotere stukjes - openbaar groen die geen directe functie hebben voor de openbare ruimte. Deze overtollige stukjes grond kunnen in beginsel worden verhuurd of verkocht aan particuliere woningeigenaren, die daarmee hun tuin kunnen vergroten. Als toetsingskader voor de uitgifte van snippergroen dient de op 10 september 2024 door het college vastgestelde Nota Snippergroenbeleid gemeente Molenlanden 2024. De Nota Grondbeleid is hier dus niet op van toepassing.

 

Het gemeentelijk grondbeleid omvat de volgende documenten:

  • a.

    Nota Kostenverhaal gemeente Molenlanden 2025;

  • b.

    Nota Grondbeleid 2025-2030;

  • c.

    Nota Grondprijzen en Parameters (jaarlijks vast te stellen);

  • d.

    Nota Snippergroenbeleid gemeente Molenlanden 2024.

 

De Nota Grondbeleid wordt door de gemeenteraad vastgesteld (artikel 28, lid 2 van de Financiële Verordening Gemeente Molenlanden 2025). De overige nota’s worden door het college vastgesteld. De Nota Grondprijzen en Parameters wordt jaarlijks vastgesteld. Dat geldt ook voor de in de Nota Kostenverhaal opgenomen tarieven.

 

 

In de Nota Grondbeleid legt de raad het algemene kader vast voor het grondbeleid dat door het college de komende vijf jaar wordt uitgevoerd. De nota geeft de speelruimte aan die de raad aan het college geeft.

 

2. Vormen van grondbeleid

 

Bij grondbeleid kan de gemeente kiezen tussen de uitersten: actief en risicodragend beleid (2.1) en passief en faciliterend beleid (2.3). Tussen deze vormen zijn veel varianties mogelijk. Een voorbeeld van een tussenvorm is het samenwerkend grondbeleid (2.2). De gemeente werkt dan samen met andere partijen.

Bij elke ruimtelijke ontwikkeling kiest de gemeente de meest geschikte vorm: actief, passief of een tussenvorm. Dit noemen we situationeel grondbeleid (2.4). Hoe de gemeente deze keuze maakt, staat in het afwegingskader grondbeleid (2.6).

 

2.1 Actief grondbeleid

De gemeente kan ervoor kiezen om zelf grond ‘bouw- en woonrijp te maken’, klaar voor de ontwikkeling. Daarna verkoopt ze die grond aan partijen die er woningen, bedrijven of ander gebouwen willen neerzetten.

De gemeente moet dan eerst eigenaar worden van de grond. Dat kan op verschillende manieren:

  • door de grond te kopen (vrijwillige aankoop);

  • door de grond te ruilen;

  • door gebruik te maken van het voorkeursrecht;

  • of - als laatste optie - door onteigening.

 

Als de gemeente eigenaar van de grond is, laat ze die grond geschikt maken voor de bouw van woningen en ander vastgoed. Denk aan het aanleggen van wegen, riolering en andere voorzieningen.

 

“We noemen dit actief grondbeleid. De gemeente koopt dan zelf de grond, maakt die klaar en verkoopt die weer.”

 

Het uitgeefbare deel van de grond verkoopt de gemeente. Verkoop van bouwrijpe grond kan door volledige eigendomsoverdracht of door of uitgifte van de bouwrijpe grond in erfpacht aan één of meerdere partijen (bouwers, projectontwikkelaars, beleggers, corporaties, en/of particulieren).

 

Wanneer de gemeente grond (een of meerdere stukken) in een plangebied in eigendom heeft gekregen, kan er regie zijn over de ontwikkeling. Zo kan de gemeente bijvoorbeeld uitgifteprijzen bepalen en voorwaarden aan de planontwikkeling stellen.

 

“Bij actief grondbeleid is de invloed van de gemeente maximaal. Zo kan ze direct sturen op kwaliteit, het programma en het bouwtempo van de ontwikkeling. Bij actief grondbeleid loopt de gemeente echter wel financiële risico’s. Die kunnen fors oplopen.“

 

De kredietcrisis van 2008 heeft laten zien dat financiële risico’s heel groot kunnen zijn. Hoe meer grond de gemeente zelf ontwikkelt, hoe groter het risico. Dat financiële risico bestaat uit de grondprijs zelf, de verwervingskosten, de kosten van bodemsanering, de kosten voor het bouw- en woonrijp maken en de afzet (tempo, prijs en omvang) van bouwrijpe grond. Ook vraagt actief grondbeleid meer ambtelijke capaciteit en expertise.

 

2.2 Samenwerkend grondbeleid

Publiek-private samenwerking

Veel gebruikte vormen van publiek-private samenwerking zijn:

 

Bouwclaimmodel: de marktpartijen verkopen de door hun verworven gronden tegen een vaste prijs aan de gemeente. Dat doen zij onder de voorwaarde dat zij na de gemeentelijke grondexploitatie een bepaald aantal bouwkavels kunnen verwerven tegen de op dat moment geldende marktwaarde.

 

Joint-venture model: bij dit model worden de werkzaamheden en risico’s gedeeld tussen de gemeente en de marktpartijen. We kunnen onderscheid maken tussen een sterke variant waarbij de gemeente en de marktpartijen samen een juridische eenheid of organisatie oprichten. Dit is vaak een Grondexploitatiemaatschappij (GEM). En een zwakke variant waarbij geen juridische entiteit wordt opgericht, maar een projectorganisatie op basis van een samenwerkingsovereenkomst. Als er een GEM wordt opgericht, draagt de maatschappij meestal het economisch eigendom van de gronden over.

 

Concessiemodel: marktpartijen krijgen de grond in handen door die te kopen van de oorspronkelijke eigenaren of van de gemeente. De gemeente beperkt zich bij het ontwikkelen van een plangebied tot het vaststellen van een programma van eisen. Daaraan moeten de marktpartijen zich houden. De ontwikkeling komt volledig voor eigen rekening en risico van de marktpartijen.

 

Onder voorwaarden kan men samenwerken met marktpartijen. Als die samenwerking een risicodragend karakter heeft, legt het college vooraf een samenwerkingsovereenkomst aan de raad voor.

 

Publiek-private samenwerking (PPS) vormt evenwel een uitzondering. Dit komt wel eens voor bij grotere, complexe projecten.

 

2.3 Faciliterend grondbeleid

De crisis van 2008 leidde tot het instorten van de woningmarkt en een forse daling van de grondprijs. Gemeenten moesten verlies nemen op hun grondpositie. Als reactie stopten zij massaal met actief grondbeleid. En zijn ze overgestapt op faciliterend grondbeleid.

 

“Bij faciliterend grondbeleid helpt de gemeente alleen mee om plannen van anderen mogelijk te maken. Die plannen moeten passen in de wensen van het omgevingsplan. De gemeente neemt zelf geen grond in bezit, maar ondersteunt wenselijke initiatieven.”

 

De gemeente heeft in dit geval geen eigendom in een plangebied en wil die ook niet krijgen. De grondexploitatie is in handen van de private partijen met gronden in het plangebied. De gemeente richt zich alleen op haar wettelijke taken. Ze stelt regels en voorwaarden vast voor de ontwikkeling, zoals de planologische kaders en de overige randvoorwaarden van de ontwikkeling. En controleert of de plannen daaraan voldoen.

 

“Het financiële risico van faciliterend grondbeleid is kleiner. Daar staat tegenover dat je als gemeente maar moet afwachten of, waar en wanneer men bouwt.”

 

Ook bij faciliterend grondbeleid maakt de gemeente kosten. Zo zijn er kosten voor het opstellen van een omgevingsplan, de ambtelijke begeleiding van het project en de aanpassing en inrichting van de openbare ruimte. Deze kosten kunnen worden verhaald via een zogeheten kostenverhaalsovereenkomst. En niet zoals bij actief grondbeleid via de gronduitgifte zelf. Hoe de kostenverhaalovereenkomst werkt, staat in hoofdstuk 4 vermeld.

 

Voordeel van het faciliterend grondbeleid is dat de gemeente minder hoeft te investeren en dus minder financiële risico’s loopt. Het financiële risico van de grondexploitatie wordt verlegd naar de ontwikkelaar.

Ook bij faciliterend grondbeleid kan de gemeente grondverwervingsinstrumenten inzetten. Bijvoorbeeld als een (project)ontwikkelaar niet alle gronden weet te verwerven voor een totale (her)ontwikkeling van een plangebied. En er grondeigenaren zijn die weigeren hun grond te verkopen of zelf het voorgestelde bouwplan te realiseren.

 

In zo’n geval kan de gemeente haar instrumenten inzetten om de benodigde gronden te verwerven. Bijvoorbeeld door vestiging van een voorkeursrecht op basis van de Omgevingswet of - in het uiterste geval - door het starten van een onteigeningsprocedure. De gemeente onteigent dan de grond en levert die aan de ontwikkelaar. De ontwikkelaar betaalt dan de grondprijs vermeerderd met de kosten van de onteigening.

 

“Uitgangspunt voor de gemeente Molenlanden is om een zo sterk mogelijke regierol te hebben, zonder daarbij grote en/of onbeheersbare risico’s te lopen.”

 

2.4 Situationeel grondbeleid

De gemeente Molenlanden gaat niet voor één vorm, maar voor een tussenvorm: situationeel grondbeleid.

 

Dit betekent dat de gemeente per situatie bekijkt welke aanpak, actief of faciliteren, het beste past. Daarbij kijkt zij naar de belangen van de samenleving, marktpartijen en de gemeente.

 

Situationeel grondbeleid kan leiden tot actief grondbeleid maar ook tot faciliterend grondbeleid.

 

Het afwegingskader grondbeleid helpt ons om tot een doordachte en verantwoorde keuze te komen (zie onder 2.6). In de volgende hoofdstukken werken we de aandachtspunten bij de uitvoering van het situationeel grondbeleid verder uit.

 

Actief grondbeleid kan daarnaast nodig zijn bij projecten met een zogeheten “onrendabele top”. Van een onrendabele top is sprake als het totaal van de kosten van de grondexploitatie van een project hoger meer bedragen dan het totaal van de opbrengsten van de grondexploitatie. Er moet dan dus geld bij. Een commercieel handelende (private) marktpartij investeert niet meer dan de opbrengsten. Voor de gemeente kunnen er redenen van openbaar belang zijn om wél in zo’n onrendabel project te investeren. Vaak gaat het dan om maatschappelijk vastgoed dat van belang is voor de leefbaarheid van een dorpskern. Voorbeelden zijn winkelvoorzieningen of woningen in combinatie met een multifunctioneel centrum(gebouw). De gemeente kan in dat geval de onrendabele top voor haar rekening nemen. Daarbij moet de gemeente zich overigens wel houden aan de Europese regels om staatssteun te voorkomen.

De beleidskeus voor een situationeel grondbeleid houdt ook in dat in dit soort gevallen de door de raad vastgestelde financiële kaders ruimte moeten bieden voor projecten met een ‘onrendabele top’. In het volgende hoofdstuk is dit verder toegelicht.

 

Uitgangspunt 1: situationeel grondbeleid

De gemeente kiest per ruimtelijke ontwikkeling, initiatief of bouwplan welke vorm van grondbeleid passend is. Daarbij hanteert zij de volgende uitgangspunten:

  • Bij initiatieven die uit de samenleving komen, neemt de gemeente in beginsel een stimulerende, faciliterende houding aan.

  • Actief grondbeleid kan aan de orde zijn bij veelbelovende bouwplannen en projecten met een onrendabele top. Voorwaarde is dat de gemeente hierbij geen onbeheersbare financiële risico’s loopt. Het college betrekt de gemeenteraad in dat geval steeds vooraf en actief.

  • De keuze voor een faciliterende of een meer actieve houding maken we aan de hand van het ‘afwegingskader grondbeleid (zie 2.6). We leggen dit vast in het voortraject van de besluitvorming over nieuwe ruimtelijke ontwikkelingen en bouwprojecten.

 

 

2.5 Wat is de gemeentelijke uitgangspositie?

De gemeente beschikt over een strategische grondpositie van ruim 20 hectare. Een belangrijk deel van die gronden ligt in of nabij Langerak en Groot-Ammers. De gemeente loopt hier tegen streng provinciaal beleid aan (zogenaamd restrictief provinciaal beleid). Dat beleid is vooral bedoeld om het Groene Hart te beschermen.

De strategische grondpositie van de gemeente is hieronder globaal aangegeven. De uitwerking van het overzicht op pagina 15 is opgenomen als bijlage van deze nota.

 

 

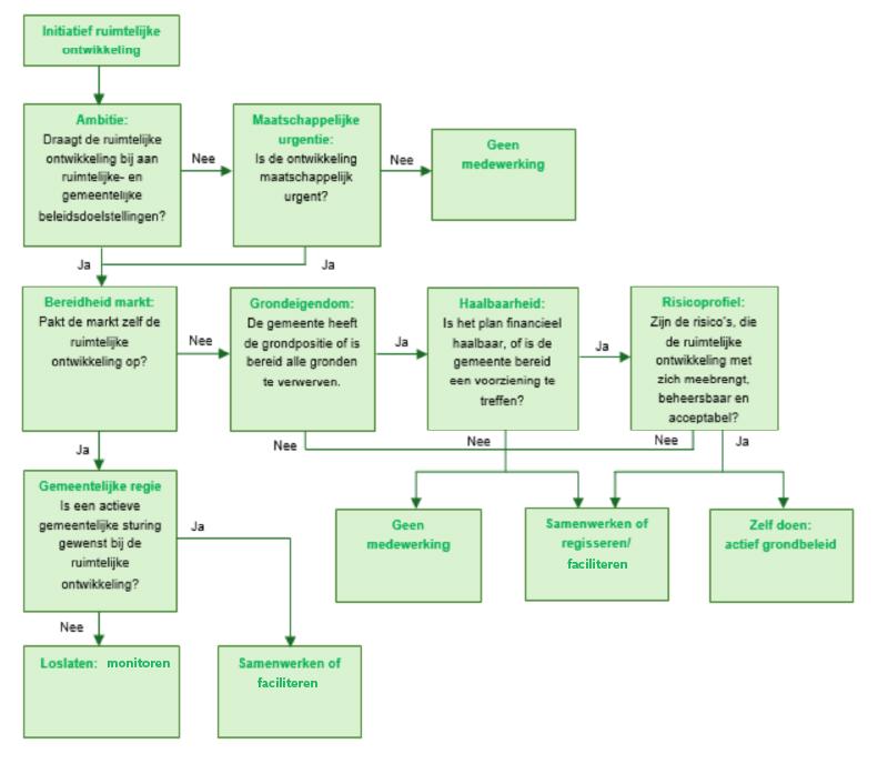
2.6 Afwegingskader grondbeleid

Om een goede afweging voor het grondbeleid te maken, gebruiken we in gemeente Molenlanden een afwegingskader voor ruimtelijke ontwikkelingen in ons gebied. Welke grondbeleidsvorm voor een specifieke locatie voor de gemeente van toepassing is, is het resultaat van een zorgvuldig afwegingsproces.

Hoe komen we tot de keus voor welke vorm van grondbeleid? Het afwegingskader is daarbij een hulpmiddel.

 

 

Als uitgangspunt geldt dat de gemeente zelf ontwikkelt als:

  • de ontwikkeling een zwaarwegend maatschappelijk belang dient;

  • het niet aannemelijk is dat een marktpartij de risico’s / kosten voor een dergelijke ontwikkeling op zich neemt;

  • de ontwikkeling past in de ruimtelijke ambitie.

 

Voldoet een project aan al deze criteria en is er politiek draagvlak? Dan pakt de gemeente het op als een actief project.

 

Elke keer als de gemeente besluit om actief grondbeleid toe te passen, maakt zij vooraf een risicoafweging. Die risicoafweging bestaat uit minimaal de volgende onderdelen:

  • Past de ontwikkeling binnen de gestelde ruimtelijke ambities van de Omgevingsvisie?

  • Past de ontwikkeling binnen de overige beleidskaders. Zoals de Woonvisie, de Mobiliteitsvisie Molenlanden 2040, Handboek duurzaamheid in gebiedsontwikkelingen gemeente Molenlanden 2025?

  • Raadpleeg altijd de actuele versie van genoemde documenten.

  • Is de grondeigenaar in staat om zelf het project te ontwikkelen? Staat de grondeigenaar daar ook voor open?

  • Kopen we de grond tegen een marktconforme prijs? Of heeft de gemeente de grond al in eigendom?

  • Past het binnen bestaande wet- en regelgeving zoals de Omgevingswet, Wet Markt en Overheid, het BBV, de Didam-arresten en de Europese regels voor staatssteun en mededinging?

3. De gereedschapskist voor het grondbeleid

 

De gemeente beschikt over een breed scala van publiekrechtelijke en privaatrechtelijke instrumenten die kunnen worden ingezet om projecten in de fysieke leefomgeving te realiseren of te ondersteunen.

Deze middelen kunnen breed worden ingezet. Dit geldt zowel voor projecten waarbij de gemeente zelf, al dan niet met andere partijen, risico draagt, als voor situaties waarin het initiatief en risico geheel bij een private partij liggen. De gemeente kan bijvoorbeeld onteigenen of voorkeursrecht vestigen voor een volledig private gebiedsontwikkeling.

 

De gemeenteraad kan de gewenste ontwikkeling van de fysieke leefomgeving vastleggen in een omgevingsvisie en omgevingsplan. Hierdoor kunnen initiatiefnemers locaties kiezen en daarvoor concrete bouwprojecten ontwikkelen.

 

Daarnaast kan de gemeente haar privaatrechtelijke bevoegdheden gebruiken, vooral op het gebied van overeenkomstenrecht. De gemeente kan overeenkomsten sluiten met partijen die plannen hebben voor ruimtelijke ontwikkelingen. Een voorbeeld

hiervan is het sluiten van anterieure overeenkomsten, waarvoor de Omgevingswet een wettelijke basis biedt.

 

De gemeente kan tenslotte zelf de benodigde grond verwerven voor de gewenste ontwikkeling van de fysieke leefomgeving.

 

In de gereedschapskist voor het gemeentelijk grondbeleid treffen we drie soorten Instrumenten aan:

  • Instrumenten voor grondverwerving; zie 3.1.

  • Instrumenten voor kostenverhaal (planologisch-juridische instrumenten); zie Hoofstuk 4.

  • Overige instrumenten (publiek-private samenwerking); zie 2.2.

 

Het kostenverhaal wordt behandeld in hoofdstuk 4 van deze nota.

 

3.1 Grondverwerving

Planmatige en strategische grondverwerving

De gemeente kan grond verwerven binnen zowel een faciliterend als een actief grondbeleid. Bij faciliterend grondbeleid worden de koopsom en aankoopkosten gedragen door een private partij.

 

Binnen het grondbeleid wordt vaak onderscheid gemaakt tussen projectgebonden grondaankopen en strategische grondverwerving. Projectgebonden aankopen zijn gekoppeld aan ruimtelijke ontwikkelingen zoals voorzien in de omgevingsvisie en het omgevingsplan.

 

Strategische grondverwerving verwijst naar de aankoop van gronden die op termijn nodig kunnen zijn voor ontwikkelingen zoals voorzien in de omgevingsvisie. Dit biedt de gemeente meer regie over toekomstige ontwikkelingen. Bij de aankoop zijn er vaak nog geen concrete (her)ontwikkelingsplannen, maar op de middellange termijn (5 tot 10 jaar) zullen deze wel ontstaan. Ook kan de gemeente gronden verwerven die als ’ruilobjecten’ dienen, bijvoorbeeld voor bedrijfsverplaatsingen.

 

De term strategische grondverwerving beperken wij in deze nota tot de verwerving van gronden die op termijn noodzakelijk zijn voor ontwikkelingen die nu nog niet voorzien zijn.

 

Beheer van strategische gronden

Strategische gronden worden alleen tijdelijk verpacht via zogeheten geliberaliseerde pachtovereenkomsten. Dit voorkomt dat er een pachtrecht voor onbepaalde tijd ontstaat en dat de pachter een eerste recht van koop krijgt.

 

Methoden van grondverwerving

De gemeente kan op vier manieren grond verwerven: (1) minnelijk, (2) door middel van voorkeursrecht, (3) door onteigening en door (4) kavelruil.

 

  • Minnelijke verwerving

    Als de gemeente grond wil of moet verwerven is minnelijke verwerving het uitgangspunt. Dit betekent dat de eigenaar vrijwillig zijn onroerende zaken aan de gemeente verkoopt. Als dit niet lukt, kan de gemeenteraad besluiten om een voorkeursrecht te vestigen of tot onteigening over te gaan. De gemeente streeft er altijd eerst naar om grond minnelijk te verwerven.

 

  • Voorkeursrecht

    De Omgevingswet geeft de gemeente de mogelijkheid om een recht van eerste koop te vestigen op aangewezen percelen. Als een grondeigenaar zijn eigendom met gemeentelijk voorkeursrecht wil verkopen, moet hij dit eerst aan de gemeente aanbieden. Dit voorkeursrecht is een nuttig beschermingsinstrument tijdens de beginfase van de planontwikkeling. In deze fase staat nog niet vast wat er gebouwd gaat worden, maar wel dat er mogelijk gebouwd gaat worden. Dit noemen we ‘warme grond’. De prijs van warme grond stijgt afhankelijk van de verwachtingen over wat er gebouwd mag worden, tot de ‘verwachtingswaarde’. Door een gemeentelijk voorkeursrecht te vestigen, kunnen ongewenste grondverkopen en grondspeculatie effectief worden tegengegaan. De Omgevingswet stelt strikte eisen en termijnen aan het vestigen van een voorkeursrecht. Het vestigen van een voorkeursrecht betekent niet automatisch dat de gemeente verplicht is de grond te kopen.

 

  • Onteigening

    Onteigening is voor eigenaren doorgaans een ingrijpende gebeurtenis. Om die reden wordt alleen onteigend als dit strikt noodzakelijk is om ontwikkelingen in de fysieke leefomgeving te realiseren. De raad stelt hiervoor de gewenste kaders. De wettelijke kaders voor onteigening vereisen een vast en strak schema van acties en dossiervorming, zodat het proces zorgvuldig verloopt. Omdat een onteigeningsprocedure relatief lang duurt, is het verstandig om eigenaren vroegtijdig te informeren over de noodzaak van grondverwerving en met hen in gesprek te gaan over de (minnelijke) verwerving van hun grond. Onteigening wordt alleen als laatste middel ingezet.

 

  • Kavelruil

    Kavelruil is een vorm van gebiedsinrichting waarbij minimaal drie partijen vrijwillig hun onroerende zaken ruilen. In een kavelruilovereenkomst leggen zij de nieuwe verdeling van onroerende zaken vast. De inschrijving van de kavelruilakte in de openbare registers leidt vervolgens tot de gewenste eigendomsoverdracht. Een nadeel van kavelruil is de vrijblijvendheid en het feit dat samenwerking niet publiekrechtelijk kan worden afgedwongen.

 

“Het is een uitdaging om het grondbeleid zo in te richten dat het vraaggericht, uitnodigend en flexibel is, met volop ruimte voor marktinitiatieven.”

 

3.2 VAB-beleid

Op 19 december 2023 heeft uw raad het Beleid Vrijkomende Agrarische Bebouwing vastgesteld. Op 18 februari 2025 is het VAB-beleid door uw raad geactualiseerd. Volgens het VAB-beleid wordt bij een plan, initiatief of idee dat niet past in het geldende omgevingsplan, bekeken welke ontwikkelingen mogelijk zijn, onder welke voorwaarden en welke procedure hierbij het meeste passend is.

 

3.3 Uitvoeringseisen voor gemeentelijke grondverwerving & gronduitgifte

 

  • Grondverwerving

    • Bij grondverwerving voor een gemeentelijk bouwplan wordt een vertrouwelijke grondstrategie of een aankoopplan opgesteld, inclusief een risicoanalyse.

    • Een extern bureau stelt een taxatierapport op basis van de marktwaarde op, om staatssteun te voorkomen. Dit rapport vormt de basis voor de onderhandelingen met de eigenaar, al dan niet met inschakeling van een verwerver.

    • Onderhandelingen over grondaankopen worden uitsluitend aangegaan nadat de verkopende partij is geïnformeerd dat de overeenkomst onder voorbehoud van bestuurlijke goedkeuring door het college tot stand komt.

    • Een verkennend bodemonderzoek maakt deel uit van de koopovereenkomst. De mate van eventuele verontreiniging kan invloed hebben op de koopsom en het besluit om al dan niet tot aankoop over te gaan.

    • Besluiten over het aangaan van een koopovereenkomst worden genomen door het college conform bevoegdheid in artikel 160 Gemeentewet. Het college toetst de aankoop op de financiële uitgangspunten en voorwaarden van een project en het grondbeleid.

    • Als de (project)kaders en het budget niet vooraf door de gemeenteraad zijn vastgesteld, wordt het voornemen tot aankoop (de koopovereenkomst) voorgelegd aan de gemeenteraad voordat een definitief besluit wordt genomen.

    • Bij de aan- en verkoop van grond en ander vastgoed moet de gemeente voldoen aan de geldende wettelijke regels op het gebied van mededinging en staatssteun.

 

  • Uitgangspunt 2:

  • Een besluit om over te gaan tot projectmatige grondverwerving wordt gemotiveerd en onderbouwd met het afwegingskader grondbeleid, zoals uitgewerkt in hoofdstuk 2.

 

  • Uitgangspunt 3:

  • Bij aankopen boven de € 100.000,- legt het college aan de raad een voorstel voor. De raad beslist uiteindelijk of er budget voor die aankoop beschikbaar wordt gesteld.

     

Gronduitgifte

Ook de verkoop van bouwrijpe grond door de gemeente (= gronduitgifte) is een middel om grondbeleid uit te voeren. Bij gronduitgifte dient altijd rekening te worden gehouden met het zogenoemde Didam-arrest.

 

Didam-arresten

Het Didam-arrest van de Hoge Raad op 26 november 2021 (ECLI:NL:HR:2021:1778

gaat over zorgvuldigheidseisen bij de verkoop van onroerende zaken in Didam door de gemeente Montferland. Dit arrest betreft de privaatrechtelijke uitgifte van onroerende zaken door overheidslichamen en bestuursorganen.

Het arrest stelt dat overheden bij privaatrechtelijke transacties ook de regels van het publiekrecht moeten volgen, waaronder het gelijkheidsbeginsel. Dat betekent dat als (potentiële) gegadigden gelijke kansen moeten krijgen om de aankoop te doen. De Hoge Raad besliste dat gemeenten elke beoogde grondverkoop openbaar bekend moeten maken.

 

Op 15 november 2024 heeft de Hoge Raad het Didam II-arrest (ECLI:NL:HR:2024:1661) gewezen en heeft geoordeeld dat een koopovereenkomst die in strijd met de zogenoemde Didam-regels is gesloten, niet om die reden ongeldig is. En dat een overheidslichaam dan in beginsel onrechtmatig handelt jegens een (potentiële) gegadigde die ten onrechte geen gelijke kans heeft gekregen. Daarmee kan schadevergoeding op haar plaats zijn. Uit het arrest blijkt ook dat de regels over het bieden van gelijke kansen ook al golden voorafgaand aan het Didam-arrest van 2021.

 

Werkwijze gemeente naar aanleiding van Didam-arresten

De gemeente moet bij elke grondverkoop, verhuur, ingebruikgeving of erfpacht nagaan of er meerdere gegadigden zijn. Dat gebeurt door middel van een publicatie. In die publicatie kondigt de gemeente het voornemen tot verkoop (uitgifte van) van gronden en/of uitgifte van schaarse rechten. In de publicatie vraagt de gemeente of geïnteresseerden zich binnen de gestelde termijn willen melden. Vervolgens wordt bekeken of partijen mee kunnen doen aan de selectieprocedure voor verkoop van de gronden. Van een selectieprocedure kan alleen worden afgezien als bij voorbaat vaststaat of redelijkerwijs mag worden aangenomen dat op grond van objectieve, toetsbare en redelijke criteria slechts één serieuze gegadigde in aanmerking komt voor de aankoop.

 

Erfpacht

Erfpacht is een zakelijk recht dat een persoon de bevoegdheid geeft om een onroerende zaak die van iemand anders is, zoals bouwgrond in bezit van de gemeente, te houden en te gebruiken. De persoon die dit recht heeft, wordt ook wel de erfpachter genoemd. Vaak moet de erfpachter maandelijks of jaarlijks betalen om dit recht te behouden. Deze betaling wordt ook wel de canon genoemd.

 

In het Nederlandse Burgerlijk Wetboek wordt erfpacht officieel gedefinieerd als "een zakelijk recht dat de erfpachter de bevoegdheid geeft eens anders onroerende zaak te houden en te gebruiken."

 

Recht van opstal

Het recht van opstal is een zakelijk recht om in, op of boven een onroerende zaak die eigendom is van een ander rechtssubject, gebouwen, werken of beplantingen (de zogenaamde opstallen) in eigendom te hebben. Het opstalrecht is een uitzondering op het recht van natrekking, waardoor deze opstallen in principe automatisch eigendom zouden zijn van de grondeigenaar.

Degene die het recht van opstal heeft, heet de opstaller of opstalhouder. De eigenaar van de grond waarop een opstalrecht is gevestigd wordt grondeigenaar of opstalgever genoemd.

 

Erfdienstbaarheid

Erfdienstbaarheid is een last waarmee een onroerende zaak ten behoeve van een andere onroerende zaak is bezwaard. Anders gezegd: Erfdienstbaarheid betekent dat de eigenaar van een stuk grond het recht heeft om iets te doen op of over het land van iemand anders.

 

Vruchtgebruik

Vruchtgebruik is een juridisch recht dat iemand (de vruchtgebruiker) het recht geeft om een goed van een ander te gebruiken en de vruchten ervan te genieten, zonder dat die persoon eigenaar van het goed is. Het goed blijft in eigendom van de blote eigenaar. Vruchtgebruik wordt veelal in een testament geregeld.

 

Menskracht

De uitvoering van het gemeentelijk grondbeleid vergt de inzet van deskundige medewerkers. Belangrijk is dat grondzaken-expertise deel uitmaakt van de ambtelijke organisatie. Gespecialiseerde deskundigheid kan op projectbasis worden ingehuurd. Het gaat dan met name om specialisten waar slechts incidenteel een beroep op wordt gedaan zoals bijvoorbeeld voor taxaties of onteigening.

 

3.4 Taakverdeling gemeenteraad en college

In de onderstaande tabel worden de rollen en verantwoordelijkheden van het grondbeleid van de gemeenteraad ten opzichte van het college weergegeven. Uitgangspunt hierbij is dat de gemeenteraad de kaders vastlegt waarbinnen het college die kaders verder kan uitwerken en toepassen.

 

 

Activiteiten

 

Gemeenteraad

College

(MINNELIJKE) VERWERVING

Vaststellen beleid Strategische Verwervingen.

 

Vaststellen aanvullend krediet ten behoeve van verwervingen groter dan € 100.000,-

Aankopen van onroerende

zaken (vastgoed, grond) binnen de door de raad vastgestelde financiële ruimte.

 

Bepalen van de verwervingsstrategie

VOORKEURSRECHT

 

 

Vestigen voorkeursrecht

 

Vestigen voorkeursrecht-beschikking voorafgaand aan vestigen voorkeursrecht

ONTEIGENING

Nemen van

onteigeningsbesluit

 

Starten en uitvoeren van de

onteigeningsprocedure

 

GRONDEXPLOITATIE

Vaststellen grondexploitatie

 

Vaststellen aanpassingen

 

Opstellen en uitvoeren

grondexploitatie

ONTWIKKELINGSSTRATEGIE

 

Besluit tot oprichting van een PPS variant of

gemeenschappelijk

ontwikkelingsmodel

 

Vaststellen Omgevingsvisie

 

Aangaan van

samenwerkingsovereenkomsten

 

Opstellen ontwikkelingsstrategie

 

Vaststellen startdocument

/‐overeenkomst projecten

KOSTENVERHAAL

 

Vaststellen van (regels kostenverhaal in) omgevingsplan

Sluiten van anterieure en posterieure overeenkomsten over ruimtelijke initiatieven

 

Vaststellen Nota Kostenverhaal

 

Jaarlijks herzien van standaard bedragen kostenverhaal

PLANNING EN CONTROL

 

Vaststellen kadernota

 

Vaststellen begroting

 

Vaststellen jaarrekening

 

Vaststellen actualisatie

Grondexploitaties

 

Mutaties reserves en

voorzieningen

Uitvoeren planning en

controlecyclus

 

RISICOMANAGEMENT

Kaderstellend

 

Controlerend

Opstellen risicoanalyse

 

Managen risico’s

 

GRONDUITGIFTE/

GRONDPRIJZEN

Kaderstellend

 

Vaststellen beleidskader grondprijzen (via Nota Grondbeleid)

Vaststellen “Nota Grondprijzen en Parameters”

 

 

 

De belangrijkste manier waarop het college uitvoering geeft aan het grondbeleid is door het sluiten van overeenkomsten met initiatiefnemers van nieuwe bouwprojecten. Als een initiatief voor een bouwproject past binnen de visie van de gemeenteraad op de gewenste ontwikkeling van de fysieke leefomgeving in Molenlanden, dan staat het college hier in beginsel positief tegenover. In dat geval is het college bereid om met de initiatiefnemer te onderhandelen over de voorwaarden waaronder de gemeente planologische medewerking aan dat initiatief verleent.

 

Jaarlijks legt het college bij de begrotingsbehandeling verantwoording af aan de raad voor het gevoerde beleid. Zie ook 5.3 Grondbeleid in de begroting, kadernota en jaarrekening.

 

4. Beleidskeuzes kostenverhaal

 

Kostenverhaal is belangrijk voor gemeenten om investeringen in grondzaken terug te verdienen.

Bij kostenverhaal draagt een initiatiefnemer van een bouwproject de kosten voor de inrichting van de openbare ruimte voor zover die voortvloeien uit het project. Het gaat dan om bijvoorbeeld de aanleg van groenvoorzieningen, de afvoer van hemelwater of de verkeersontsluiting.

 

“De gemeente is wettelijk verplicht om haar plankosten op de grondeigenaar te verhalen. In het geval dat deze grondeigenaar een bouwplan wil realiseren waarvoor voor de goedkeuring van dit bouwplan een wijziging van een ruimtelijk besluit nodig is. De kosten die verhaald moeten worden staan in een wettelijke kostensoortenlijst.”

 

4.1 Wettelijk systeem van kostenverhaal

De kostensoorten die een gemeenten dient te verhalen zijn limitatief opgesomd in de kostensoortenlijst. In die lijst staan alle kostensoorten die de gemeente publiekrechtelijk mag en soms moet verhalen.

 

Inzicht in de werking van de wet geeft ook inzicht in wat een gemeente in een privaatrechtelijke overeenkomst kan verlangen. Het gaat hierbij onder andere om:

  • plankosten; waaronder kosten van inzet van de ambtelijke organisatie (bijv. participatietraject / inloopavonden e.d.);

  • kosten van (civiele) werken en werkzaamheden;

  • kosten die voortvloeien uit maatregelen (het opheffen hindercirkels, milieucompensatie);

  • kosten nadeelcompensatie (voorheen planschadekosten);

  • kosten van gebied overstijgende ontwikkelingen (voorheen bovenwijkse voorzieningen).

 

4.2 Manieren van kostenverhaal

Kostenverhaal kan op drie manieren plaatsvinden:

  • privaatrechtelijk via een anterieure overeenkomst met een initiatiefnemer/ontwikkelaar;

  • privaatrechtelijk via een posterieure overeenkomst met een initiatiefnemer/ontwikkelaar;

  • via de beschikking bestuursrechtelijke geldschuld.

 

Hiervoor is al opgemerkt dat publiekrechtelijk kostenverhaal verplicht is als een project voorziet in kostenverhaal plichtige activiteiten, zoals vastgelegd in artikel 8.13 van het Omgevingsbesluit en er tussen de gemeente en de initiatiefnemer geen overeenkomst is afgesloten.

 

In de anterieure fase maken partijen hierover aanvullende afspraken. Komen partijen niet tot een anterieure overeenkomst, dan hanteerde de gemeente tot 2024 het exploitatieplan en de kostensoortenlijst. Vanaf 2024 zijn dan de exploitatieregels uit het omgevingsplan van toepassing. Deze komen in de plaats van het exploitatieplan, dat als zelfstandige figuur met de inwerkingtreding van de Omgevingswet is verdwenen.

 

De zogeheten kostensoortenlijst en de wettelijke regeling van het kostenverhaal gelden niet voor de anterieure overeenkomst. De wettelijke regeling kan wel een schaduwwerking op de anterieure overeenkomst hebben. Voor de posterieure overeenkomst geldt dat de gemeente aan de kostenverhaalregels uit het Omgevingsplan is gebonden.

 

4.3 Voorkeur voor anterieure overeenkomst

Kostenverhaal via het sluiten van een anterieure overeenkomst blijft de voorkeur van de gemeente. Voordeel van de privaatrechtelijke weg is de ruime mate van contractsvrijheid. In de overeenkomst kunnen bovendien afspraken op maat worden gemaakt. Dat is voordelig voor zowel de initiatiefnemer als de gemeente. De gemeente en private partijen hebben belang bij een bepaalde mate van contractvrijheid en flexibiliteit. De anterieure overeenkomst voorziet daarin.

 

Voordeel van een anterieure overeenkomst is ook dat de te verhalen kosten worden afgestemd op de specifieke kenmerken van het project en de gemeentelijke werkzaamheden. Komen partijen in de anterieure fase niet tot overeenstemming, dan zal de gemeente langs publiekrechtelijke weg de kosten moeten verhalen. De in het omgevingsplan op te nemen exploitatieregels vormen in dat geval de basis voor het sluiten van een posterieure overeenkomst of het kostenverhaal via de beschikking bestuurlijke geldschuld.

 

4.4 Nota Kostenverhaal

Het college heeft op 7 januari 2025 de Nota Kostenverhaal 2025 gemeente Molenlanden vastgesteld.

De door het college vastgestelde Nota Kostenverhaal, geeft de uitgangspunten en

systematiek van het kostenverhaal duidelijk weer. Hierdoor hebben initiatiefnemers van bouwprojecten vooraf inzicht in wat zij van de gemeente kunnen verwachten als zij om (omgevings)planologische medewerking (BOPA of wijziging omgevingsplan) vragen.

 

  • Uitgangspunt 4:

  • Het college zal inzetten op een zo volledig mogelijk kostenverhaal, zonder daarbij onnodige belemmeringen op te werpen voor ruimtelijke initiatieven en bouwplannen.

 

  • Uitgangspunt 5:

  • Kostenverhaal vindt bij voorkeur plaats door het sluiten van anterieure overeenkomsten. Bij omvangrijke planontwikkeling (zoals bijvoorbeeld meer dan tien woningen of een lange looptijd (meerdere jaren) van een project) wordt de anterieure overeenkomst voorafgegaan door een intentieovereenkomst. Hierin wordt opgenomen dat de door de gemeente gemaakte kosten, in de intentiefase tot aan het sluiten van de anterieure overeenkomst, door de initiatiefnemer worden voldaan.

 

4.5 Financiële bijdrage voor ontwikkelingen van een gebied

Een gemeente kan op basis van een omgevingsvisie of programma in een omgevingsplan een regeling opnemen voor een afdwingbare financiële bijdrage aan de kwaliteitsverbetering van de fysieke leefomgeving (op basis van artikel 13:23 Omgevingswet). Voorbeelden hiervan zijn investeringen in extra groen, sociale woningbouw en fietspaden. Deze bijdrage is aanvullend op het kostenverhaal en wordt betaald door initiatiefnemers van bouwplannen waarvoor ook kostenverhaal mogelijk is.

 

“Met de inwerkingtreding van de Omgevingswet wordt de financiële bijdrage voor ontwikkelingen van een gebied in een aantal gevallen afdwingbaar.

Ontwikkelende partijen hebben profijt van deze gebied overstijgende investeringen. Het is dan ook redelijk als de gemeente bij nieuwe projecten een bijdrage van private partijen vraagt om deze kosten deels te dekken.”

 

De financiële bijdrage kan worden gevraagd voor de volgende in artikel 8.21 Omgevingsbesluit aangewezen ontwikkelingen:

  • het aanbrengen van kwalitatieve verbeteringen van landschap, natuur, water of de stikstofbalans die functioneel samenhangen met de beoogde ruimtelijke ontwikkeling;

  • de aanleg of aanpassingen van wegen c.a.;

  • de aanleg van een park of recreatiegebied;

  • de realisatie van sociale woningbouw buiten het plangebied, indien binnen het plangebied minder sociale woningbouw wordt gerealiseerd dan op grond van gemeentelijke beleid wenselijk is;

  • een bijdrage voor sloop van woningen, indien dat (bijvoorbeeld wegens krimp) gewenst is;

  • de sloop van verouderde stallen bij realisatie van nieuwe stallen elders.

 

In het omgevingsplan moet worden vastgelegd dat de financiële bijdragen uitsluitend mogen worden besteed aan de ontwikkelingen waarvoor die bijdragen zijn verhaald. De gemeente is bovendien verplicht om periodiek publieke verantwoording af te leggen over de besteding van de verhaalde financiële bijdragen.

De regeling stelt verder grenzen aan de maximale hoogte van de financiële bijdrage. Die mag niet hoger zijn dan de opbrengsten van de gronden of de waardevermeerdering van de locatie.

De Omgevingswet biedt geen mogelijkheid een financiële bijdrage voor ontwikkelingen van een gebied in het kader van een BOPA te vragen.

 

“Bij het sluiten van een anterieure overeenkomst in het kader van een wijziging van het omgevingsplan vraagt de gemeente naast het verplichte wettelijke kostenverhaal van de initiatiefnemer een financiële bijdrage voor ontwikkelingen van een gebied, zodra daartoe de mogelijkheid bestaat.“

 

Vereveningsfonds sociale woningbouw

Een van de mogelijkheden van de financiële bijdrage voor ontwikkelingen van een gebied op grond van artikel 8.21. Omgevingsbesluit is het vormen van een vereveningsfonds sociale woningbouw.

Om de bouw van sociale huurwoningen te stimuleren kan een vereveningsfonds sociale woningbouw in het leven worden geroepen. Bouwt een projectontwikkelaar minder sociale huurwoningen, dan moet hij geld storten in het fonds. Bouwt hij meer sociale huurwoningen, dan krijgt hij eventueel een bijdrage uit het fonds.

 

Uitgangspunt 6: financiële bijdrage voor ontwikkelingen van een gebied:

 

  • a.

    Het college onderzoekt de mogelijkheid om een financiële bijdrage voor ontwikkelingen van een gebied aan initiatiefnemers van bouwplannen op te leggen.

  • b.

    Het college onderzoekt de mogelijkheid van een vereveningsfonds sociale woningbouw en informeert de gemeenteraad daarover.

 

5. Financiële aspecten van het grondbeleid

 

5.1 Financiële risico’s van grondbeleid

De kosten van grondbeleid zijn afhankelijk van de specifieke omstandigheden en de conjunctuur. Meerdere factoren zijn van invloed op het grondbeleid. Een deel van deze factoren is niet of nauwelijks door de gemeente te beïnvloeden. Denk aan invloeden als rentepercentages, grond- en verkoopprijzen of andere marktomstandigheden. Of meer specifieke risico’s zoals de kans op vertragingen door inspraakprocedures, het moeten voldoen aan milieuvereisten of afhankelijkheden van andere betrokken partijen (provincie, Rijkswaterstaat, leveranciers).

 

De kosten en opbrengsten die samenhangen met het grondbeleid strekken zich uit over meerdere jaren. De gemeenteraad moet, voor goedkeuring te geven aan een gebiedsontwikkeling vooraf informatie krijgen over de voorgenomen ingrepen en de kosten, opbrengsten, risico’s en looptijd. Ook brengen we in beeld hoe verliezen worden gedekt. En hoe en bij winstgevende projecten, tussentijds en na afloop, middelen ten gunste van de gemeente in gemeentekas terugvloeien.

 

Tweemaal per jaar (in de paragraaf grondbeleid in de begroting en in de jaarrekening) geven wij aan welke activiteiten er vanuit het grondbeleid hebben plaatsgevonden. Het gaat dan om onder andere aankopen van gronden voor onder andere woningbouw en bedrijfsterreinen en de ontwikkelingen die daar al dan niet op hebben plaatsgevonden.

Dit is nodig omdat de impact van gebiedsontwikkeling op de financiële positie van de gemeente groot kan zijn.

 

5.2 Beleidskader grondprijsbeleid

Volgens de financiële verordening moet de gemeenteraad tenminste eenmaal per vijf jaar de kaders van het grondprijzenbeleid vaststellen. Uitgangspunt is om de grondprijzen marktconform te bepalen, zodat de gemeente een reële grondprijs ontvangt. En waarbij we vermijden dat de afnemer van de grond verkapt subsidie ontvangt.

 

“Voor de bepaling van de minimale grondprijzen sluit de gemeente jaarlijks aan met marktrapportages van gerenommeerde instellingen uit de woningbouwmarkt. Aanvullend vindt er overleg plaats met plaatselijke makelaar(s) over de grondprijs.”

 

De parameters die we bij de berekening van de grondprijzen (opbrengsten, kosten en rente) indexeren we jaarlijks. De parameters nemen we jaarlijks integraal in de begroting op onder het kopje: “Grondslagen waarop ramingen zijn gebaseerd”.

 

In de Nota Grondprijzen en Parameters maakt het college inzichtelijk tegen welke minimale prijzen de gemeente in een boekjaar de gronden voorbebouwing uitgeeft en hoe we de grondprijzen (= uitgifteprijzen) bepalen. De Nota Grondprijzen en Parameters is vanaf 2021 als bijlage toegevoegd bij de Zomernota. Daarin is ook de actualisatie van de MJIP (grond- en vastgoedexploitaties) toegevoegd. Hiermee informeert het college de gemeenteraad en belanghebbenden jaarlijks op transparante wijze over het actuele gemeentelijk grondprijzenbeleid. Met als achterliggend idee om in een vroeg stadium transparante en marktconform financiële afspraken te maken met potentiële afnemers van gronden.

 

De Nota Grondprijzen en Parameters bepaalt hoe we de minimale grondprijzen berekenen. Het college gebruikt deze nota ook als basis voor het bijwerken of opstellen van nieuwe grondexploitaties.

 

“De "Nota Grondprijzen en Parameters" beschrijft de minimale waarde van grond bij uitgifte door de gemeente in economisch verkeer. “

 

Uitgangspunt bij verkoop van bouwgrond is dat de gemeente de grond bouw- en woonrijp oplevert aan de koper van de grond. De bodemkwaliteit moet geschikt zijn voor de beoogde bestemming. Soms spreken we met de afnemer af dat hij zelf het perceel bouw- en/of woonrijp maakt. Hij neemt dan ook het risico voor de bodemkwaliteit. De kosten worden dan verrekend met de grondprijs.

 

  • Uitgangspunt 7:

  • Het college stelt jaarlijks in een Nota Grondprijzen en Parameters de minimale grondprijzen vast. Het gaat om grondprijzen voor sociale woningbouw en de commerciële markt (vrije sector woningen, kantoren, maatschappelijk vastgoed en bedrijventerreinen) en nutsvoorzieningen. Dit geldt ook voor de prijzen voor verhuur of verkoop van snippergroen.

 

  • Uitgangspunt 8:

  • Het college kan gemotiveerd van de Nota Grondprijzen en Parameters afwijken als (markt)ontwikkelingen en specifieke omstandigheden daarom vragen.

 

5.3 Grondbeleid in de begroting, kadernota en jaarrekening

Voor het grondbeleid geldt bijzondere wet- en regelgeving. Zo vereist het Besluit begroting en verantwoording provincies en gemeenten (BBV) dat de begroting en jaarrekening zijn voorzien van een paragraaf ‘grondbeleid’ en een paragraaf ‘weerstandsvermogen’.

Het is van belang dat de gemeenteraad goed inzicht krijgt in de financiële begroting over de gehele looptijd van de grondexploitatieprojecten. Het gaat daarbij om het verwachte resultaat, de project specifieke risico’s en risico’s voor de portefeuille als geheel. De gemeenteraad moeten bepalen of het verwachte resultaat en de risico’s acceptabel zijn. Daarbij legt zij de relatie met het maatschappelijk doel dat ze wil behalen en de (meerjarige) begrotingsruimte.

 

Als we negatief saldo verwachten, moet de gemeente direct een voorziening treffen. De hoogte van de voorziening moet gelijk zijn aan de omvang van dit tekort. Dit komt ten laste van de begroting. Bij een verwacht positief saldo voegen we aan het einde van het project het resultaat toe aan de algemene reserve.

 

“In de begroting en jaarrekening beschrijft de gemeente de keuzes die de gemeente bij de uitvoering van het grondbeleid heeft gemaakt. En de resultaten en de risico’s die dat heeft opgeleverd. De beschrijving komt in de paragraaf grondbeleid.”

 

De eisen van het BBV zorgen ervoor dat gemeenten transparante en uniforme aanpak verslag doen. Daarbij moeten ze zicht houden aan het voorzichtigheidsbeginsel, zodat gemeenten voorzichtig omgaan met financiële verwachtingen. Het BBV vraagt ook om het beleid en de kaderstelling (kort) te beschrijven in de paragraaf grondbeleid in de begroting. In de jaarstukken staat wat (concreet) gerealiseerd is van de doelstellingen in het afgelopen jaar. Zodat de gemeenteraad zijn controlerende taak kan uitvoeren. In de kern gaat het bij de sturing op het grondbeleid om de programmering (inhoud van de grondexploitatielocaties), planning (looptijd en voortgang), prijzen (verkoopprijs van kavels), plankosten(kosten om een locatie te ontwikkelen), parameters (van rente, inflatie, organisatie en overhead) en prognose (van het financiële resultaat en het bijbehorende risicoprofiel).

 

  • Uitgangspunt 9:

  • De financiële risico’s voor grondexploitaties vangt de gemeente op door de algemene reserve.

 

5.4 Risicomanagement, reserves en weerstandvermogen.

Aan grondbeleid zijn verschillende soorten risico’s verbonden. Het gaat daarbij om financiële risico’s zoals het resultaat aanbestedingen, verschil geraamde en begrote bouwkosten. Of risico’s die, uitvoerend van aard zijn, zoals het halen van planning. En tot slot maatschappelijke risico’s, zoals het realiseren van ruimtelijke doelstellingen.

 

Bij actief grondbeleid zijn de risico’s het grootst. Actief grondbeleid gaat vaak samen met hoge kosten waarbij over een langere periode financiering nodig is. Het verschilt per situatie welke risico’s de gemeente loopt en of de financiering wordt terugverdiend.

 

Bij een complexe grondexploitatie zijn er altijd onzekerheden en risico’s ten aanzien van het begrote financiële eindresultaat. Voor de toekomstige verwachte kosten en opbrengsten gebruiken we aannames zoals planning, verwachte verkoopprijzen, geraamde kosten, verwachte rentelasten en plankosten. Er zijn verschillende onzekerheden en risico’s die het behalen van het begrote financiële eindresultaat van de grondexploitatie bemoeilijken.

 

Een helder inzicht in de financiële begroting over de gehele looptijd van de grondexploitatieprojecten is essentieel. Dit omvat niet alleen het verwachte financiële resultaat, maar ook de specifieke risico’s per project én de gezamenlijke risico’s van alle projecten samen. Op basis van deze informatie moet de gemeenteraad bepalen of het verwachte resultaat en de risico’s acceptabel zijn. Daarbij weegt de raad af in hoeverre deze in relatie staan tot het maatschappelijk doel dat men wil bereiken en de beschikbare (meerjarige) begrotingsruimte. Hulpmiddel voor de gemeenteraad is het MeerJarigInvesteringsProgramma (Grondexploitaties) (MJIP). De gemeenteraad moet op basis van het MJIP bij een verwacht tekort de grondexploitatie afboeken of een zogenaamde ‘voorziening’ opnemen in de gemeentebegroting.

 

De paragraaf grondbeleid gaat in op de aard en omvang van de risico’s van grondzaken. In de paragraaf weerstandsvermogen en risicomanagement wordt vervolgens de omvang van deze risico’s meegenomen bij de bepaling van het weerstandsvermogen. In navolging van de lijn van het BBV en de financiële verordening is het beleid erop gericht zo min mogelijk aparte bestemmingsreserves in stand te houden. Aparte risicovoorzieningen voor uiteenlopende doeleinden hebben immers weinig toegevoegde waarde. De gemeente Molenlanden heeft geen afzonderlijke risicoreserve grondexploitaties nodig. Het risico op grondexploitaties kan worden opgevangen door de algemene reserve. Deze vormt de risicoreserve voor de gemeente.

 

5.5 Risico-inventarisatie

De risico’s van de gemeentelijke grondexploitatie worden beheerst door middel van risicomanagement. Onderdeel hiervan is naast het voorkomen en beperken van risico’s ook het vormen van reserves (weerstandscapaciteit) om de nadelen van het eventueel voordoen van risico’s te kunnen opvangen. De paragraaf grondbeleid van de begroting licht toe hoe deze reserves worden gevormd, wat de hoogte van deze reserves is en welke uitgangspunten gelden voor een eventuele aanwending van deze reserves.

 

Een onderdeel van de paragraaf weerstandsvermogen en risicobeheersing is de inventarisatie van de omvang en de achtergronden van de risico’s. Dit inzicht zegt iets over het risicoprofiel van de gemeente en hoeveel weerstandscapaciteit nodig is. Daarnaast bevat deze paragraaf informatie over de aanwezige weerstandscapaciteit. De verhouding tussen het risicoprofiel en de aanwezige weerstandscapaciteit is het weerstandsvermogen. Dat verhoudingsgetal geeft aan hoe vaak de risico’s, als die zich voor de geschatte omvang voordoen, kunnen worden opgevangen door de aanwezige financiële buffers (capaciteit). Dit is nodig voor het beoordelen van de financiële positie van de gemeente.

 

Bij de risico-inventarisatie worden ook de risico’s die samenhangen met grondexploitatie, gebiedsuitbreiding, faciliterende grondexploitaties en exploitaties in publiek-private en publiek-publieke samenwerkingen betrokken. Het gaat hierbij om de risico’s voor de portefeuille als geheel en de risico’s die samenhangen met verwachtingen van markt- en conjunctuurinvloed. Behalve inventarisatie van de risico’s is aandacht voor de beheersing van de risico’s van belang: in welke mate zijn de risico’s onder controle.

 

De risico-inventarisatie wordt uitgevoerd door middel van de RISMAN-methodiek. Deze methodiek bestaat uit de volgende vier fasen: risico’s inventariseren, risico’s kwantificeren en analyseren, formuleren beheersmaatregelen voor de risico’s en het monitoren en evalueren van de risico’s.

 

 

 

6. Bijlage: strategische grondpositie

Zie volgende pagina.

 

Naar boven