Beleidsplan Armoedebestrijding en Schuldhulpverlening in Best 2025-2029

Voorwoord

Armoede en schulden pakken we samen aan!

 

Graag presenteer ik u het nieuwe Beleidsplan Armoedebestrijding & Schuldhulpverlening 2025-2029.

In dit plan leest u hoe we een geïntegreerd beleid rondom armoedebestrijding en schuldhulpverlening gaan voeren. Dat is nieuw; dat we de armoedeproblematiek én schuldenproblematiek aan elkaar koppelen, en dat we ons beleid daarop afstemmen.

 

Het leven in armoede en het hebben van schulden zijn beide hardnekkige problemen die veel met elkaar te maken hebben en die beide invloed hebben op veel, zo niet alle aspecten van een mensenleven. Het beïnvloedt bijvoorbeeld de gezondheid, schoolprestaties, of het vermogen om mee te doen in deze maatschappij. Het werkt stress in de hand en eenzaamheid.

 

Uit onderzoek blijkt dat het aanbod van hulp bij financiële zorgen in Best ruimhartig is. Daar zijn we trots op. Tegelijk blijkt dat niet iedereen er gebruik van maakt. Daar ligt dan ook een belangrijke uitdaging voor de komende jaren: om de ondersteuning rondom geldzorgen (nog) laagdrempeliger en toegankelijker te maken.

 

Met de komst van een Armoederegisseur in 2025 zetten we daartoe een belangrijke stap. Deze regisseur legt de verbinding tussen de inwoner en de mogelijke oplossingen die er in Best maar ook landelijk zijn, zodat armoede en/of schulden geheel verdwijnen of belangrijk verminderen.

 

Armoede en schulden zorgen vaak een vicieuze cirkel waaruit het moeilijk loskomen is. Vandaar dat we kiezen voor een integrale aanpak. De persoon staat centraal, niet het oplossen van één specifiek probleem. Op die manier zorgen we ervoor dat we onze inwoners beter kunnen helpen en de bestaanszekerheid in Best vergroten.

 

Wethouder Veronique Zeeman

 

Juni 2025

 

Managementsamenvatting

Dit beleidsplan markeert een belangrijke mijlpaal, doordat het voor het eerst armoedebestrijding en schuldhulpverlening samenbrengt in één samenhangend beleid. Hiermee zetten we in op een integrale aanpak om armoede en schulden in Best effectief aan te pakken.

 

Het biedt een brede aanpak voor armoede en schulden, met aandacht voor de impact van levensgebeurtenissen, laaggeletterdheid, eenzaamheid en inclusie. Door te focussen op participatie en normalisering, streven we naar een samenleving waarin iedereen gelijke kansen krijgt en volwaardig kan deelnemen, ook op financieel gebied.

 

Een belangrijke stap in de uitvoering is de introductie van de armoederegisseur in 2025. Deze functionaris richt zich op het opbouwen en versterken van een netwerk van partners binnen de sociale basis. De armoederegisseur vervult een brugfunctie tussen beleid en praktijk, en tussen inwoners en hulpverlenende instanties, zoals schuldhulpverlening. Bij de vier speerpunten die hieronder worden benoemd, speelt de armoederegisseur een centrale en verbindende rol.

 

Het beleidsplan is opgebouwd rond vier speerpunten:

  • 1.

    Voorkomen: We zetten in op het vroegtijdig herkennen en aanpakken van financiële risico’s, om te voorkomen dat kleine problemen uitgroeien tot ernstige schulden. Dat doen we door nauwe samenwerking, tijdige signalering en gerichte ondersteuning. Ook na een schuldregeling blijven we mensen begeleiden om terugval te voorkomen. Preventie, vroegsignalering én nazorg vormen zo samen een sterke basis voor duurzame financiële stabiliteit.

  • 2.

    Laagdrempelig: Ondersteuning bij financiële problemen moet voor alle inwoners eenvoudig bereikbaar zijn. We zorgen voor duidelijke informatie, goede doorverwijzing en persoonlijke hulp op toegankelijke plekken. Zowel online als via fysieke loketten maken we het makkelijker om regelingen te vinden en ondersteuning aan te vragen. Door begrijpelijke communicatie en betere vindbaarheid versterken we de aansluiting op de behoeften van inwoners.

  • 3.

    Rondkomen: We willen inwoners ondersteunen in hun financiële bestaanszekerheid, zodat zij beter kunnen meedoen in de samenleving. Door inkomensondersteunende regelingen beter af te stemmen en toegankelijker te maken, vergroten we het besteedbaar inkomen en voorkomen we geldzorgen. Daarbij werken we aan het terugdringen van niet-gebruik en bieden we waar mogelijk maatwerk, zodat ondersteuning beter aansluit op individuele situaties.

  • 4.

    Schuldenvrij: We zetten in op een integrale aanpak van schulden, waarbij inwoners niet alleen worden geholpen bij het oplossen van hun schulden, maar ook bij het versterken van hun financiële vaardigheden. Door de onderliggende oorzaken van financiële problemen aan te pakken, streven we naar duurzame oplossingen en vergroten we de financiële veerkracht van onze inwoners.

Belangrijke besluitpunten in dit beleidsplan:

  • Harmoniseren van de inkomensgrens bij de minimaregelingen. De inkomensgrens wordt 120% van de bijstandsnorm voor alle minimaregelingen. (Besluitpunt 1).

  • De minimaregeling ‘Bijdrage eigen risico ziektekosten’ blijft onverkort van kracht, ook indien het verplicht eigen risico (zorgverzekering) per 2027 wordt verlaagd. (Besluitpunt 2).

  • Kiezen voor de optie van gezondverzekerd.nl als het gaat om energiearmoede. Via dit platform kunnen inwoners met hulp en ondersteuning een passend energiecontract kiezen, waarbij ze gegarandeerd worden geaccepteerd en geen borg hoeven te betalen. Dit wordt beschreven in Hoofdstuk 5. (Besluitpunt 3).

Dit beleidsplan biedt concrete handvatten voor het aanpakken van armoede en schulden in onze gemeente. Samen werken we aan een toekomst waarin iedereen de kans krijgt om zelfstandig en zonder financiële zorgen deel te nemen aan de samenleving.

 

Inleiding

Voor u ligt het beleidsplan Armoedebestrijding en Schuldhulpverlening van de gemeente Best. In dit beleidsplan staat wat de gemeente in de periode 2025 2029 samen met haar maatschappelijke partners gaat doen om armoede en schulden in Best te bestrijden.

Wij vinden het belangrijk dat alle inwoners van Best mee kunnen doen in onze samenleving, zoals dit ook in ons Beleidsakkoord 2022 2026 staat. We richten ons in dit beleidsplan vooral op mensen die vanwege een (tijdelijk) laag inkomen en/of schulden moeite hebben om mee te doen. Daarnaast moet sinds de invoering van de Wet gemeentelijke schuldhulpverlening (Wgs) periodiek een gemeentelijk beleidskader voor schuldhulpverlening worden vastgesteld.

 

Leven in armoede kan iedereen overkomen. Ondanks de vele verschillende oorzaken en vormen van armoede is er een aantal groepen dat een hoger risico heeft om in armoede te belanden. Eenoudergezinnen met minderjarige kinderen en werklozen hebben het hoogste risico op armoede. Dit komt omdat zij vaker onder de lage inkomensgrens (zoals het CBS die hanteert) leven. Andere groepen die een verhoogd risico lopen op leven in armoede zijn: migranten en vluchtelingen, laagopgeleiden, chronisch zieken en gehandicapten, ouderen met een laag pensioen, en jongeren.

 

Daarnaast is leven in armoede een vicieuze cirkel, waarbij de gevolgen van armoede zelf bijdragen aan het in stand houden van de armoedesituatie. Onderstaande figuur geeft een beeld van de gevolgen van in armoede leven. Voor alle onderzochte sociale, mentale en fysieke problematiek geldt dat mensen in armoede hier significant vaker mee te maken hebben dan mensen die niet in armoede leven.

Uit: De maatschappelijke kosten van armoede in Rotterdam, Cigarbox, februari 2025

 

In armoede leven betekent niet kunnen beschikken over dat wat in een samenleving minimaal noodzakelijk is. Dit kan ertoe leiden dat mensen gedwongen worden te kiezen tussen basale behoeften zoals een adequate woning, voeding of kleding. Kwaliteit van leven en brede welvaart betreffen meer dan alleen het inkomen en beslaan ook de toegang tot onderwijs, deelname aan de arbeidsmarkt en de gezondheid. Ook deze zaken komen onder druk op het moment dat een huishouden in armoede leeft. Armoedebestrijding heeft daarmee relevantie buiten de terreinen van inkomen en sociale zekerheid, heeft een waardevolle overloop naar andere beleidsterreinen en bevordert het welbevinden van mensen in brede zin.

 

In beleid, rapporten en ook in de praktijk worden armoede en schulden niet altijd samen besproken. In Best gaan we deze onderwerpen vanaf nu wél met elkaar verbinden. Dit doen we omdat beide problematieken:

  • Inhoudelijk om geld lijken te gaan, maar in beide gevallen gaan de oorzaak en gevolgen veel verder dan alleen het financiële aspect.

  • Armoede en schulden staan beide sterk in relatie met gezondheid, laaggeletterdheid en participatie in de samenleving.

  • Er is een grote overlap van organisaties, professionals en vrijwilligers in het werkveld.

Ondanks de overlap die veelal bestaat, zijn wij ons ook bewust van de verschillen. Armoede en het hebben van problematische schulden is niet één op één hetzelfde.

Het verbinden van armoede– en schuldenproblematiek heeft ertoe geleid dat er nu één beleidsplan armoedebestrijding en schuldhulpverlening is gemaakt waarin onze speerpunten verwerkt zijn.

 

De gemeente neemt een steviger regierol in de armoedebestrijding door in te zetten op het voorkomen van armoede en schulden, zodat bewoners niet in een zorgelijke financiële situatie terechtkomen. Door laagdrempelige ondersteuning te bieden, kunnen mensen gemakkelijker toegang krijgen tot hulp bij het rondkomen en het bereiken c.q. behouden van een schuldenvrije situatie. Het doel is om een geïntegreerde aanpak te realiseren die alle vier de speerpunten – voorkomen, laagdrempelig, rondkomen en schuldenvrij – effectief in de praktijk brengt.

 

Leeswijzer

Dit beleidsplan biedt een integrale benadering van armoedebestrijding en schuldhulpverlening in Best met als doel de situatie van inwoners met geldzorgen te verbeteren. Het plan is opgedeeld in verschillende hoofdstukken en speerpunten die samenhangen met de aanpak van armoede en schulden.

In hoofdstuk 1 worden de globale, landelijke en lokale ontwikkelingen besproken, de wettelijke context uitgelegd, en de impact van factoren zoals levensgebeurtenissen, laaggeletterdheid en eenzaamheid op armoede onderzocht. Hoofdstuk 2 beschrijft de vier speerpunten van ons beleid: Voorkomen, Laagdrempelig, Rondkomen en Schuldenvrij. Per speerpunt wordt ingegaan op de redenen, doelen, huidige en toekomstige acties. In hoofdstuk 3 wordt beschreven waarop we de komende jaren gaan inzetten als het gaat om schuldhulpverlening in Best. In hoofdstuk 4 wordt besproken hoe de kwaliteit van schuldhulpverlening geborgd wordt en hoe we de dienstverlening optimaliseren. Hoofdstuk 5 gaat in op het specifieke probleem van energiearmoede in relatie tot schuldhulpverlening. Hoofdstuk 6 behandelt de financiële middelen die beschikbaar zijn voor armoedebestrijding en schuldhulpverlening, evenals de verdeling en inzet van deze middelen. Dit beleidsplan eindigt met een begrippenlijst, een lijst met afkortingen en diverse bijlagen met daarin aanvullende informatie. In Bijlage 1 (behorend bij Hoofdstuk 3) wordt het gehele proces van schuldhulpverlening beschreven, inclusief de specifieke benaderingen voor diverse doelgroepen, zoals ondernemers en gezinnen met kinderen. Deze bijlage biedt een gedetailleerd overzicht van de verschillende fasen en doorlooptijden van schuldhulpverlening.

 

Hoofdstuk 1 Ontwikkelingen op gebied van geldzorgen

§ 1.0 Global goals

 

De gemeente Best levert met dit beleidsplan een concrete bijdrage aan Global Goal 1 van de Verenigde Naties: het beëindigen van armoede in al haar vormen. Armoede is meer dan een tekort aan geld; het raakt ook gezondheid, kansen op werk en maatschappelijke participatie. Met een combinatie van minimaregelingen en schuldhulpverlening (inclusief vroegsignalering) ondersteunt de gemeente inwoners bij het vergroten van hun bestaanszekerheid en het doorbreken van vicieuze cirkels van armoede. Dit sluit aan bij de bredere internationale ambitie om armoede structureel tegen te gaan en gelijke kansen voor iedereen te bevorderen – ook op lokaal niveau.

 

§ 1.1 Landelijke ontwikkelingen

Aandacht voor armoede(bestrijding)

Armoede en schuldenproblematiek krijgen veel aandacht, aangezien een aanzienlijk aantal mensen in Nederland in armoede leeft. Volgens de nieuwe armoededefinitie van het SCP, CBS en NIBUD (oktober 2024) leeft een huishouden in armoede als er na het betalen van vaste lasten te weinig overblijft voor andere basisbehoeften. Deze definitie kijkt niet naar schulden, terwijl juist het aantal huishoudens met schulden stijgt. Verder wordt vermogen meegewogen, waarbij ervan wordt uitgegaan dat huishoudens met vermogen dit kunnen gebruiken om tijdelijk hun inkomenstekort op te vangen.

 

De nieuwe methode heeft enkele verbeteringen ten opzichte van oude meetmethoden. In 2023 leefde 3,1% van de Nederlandse bevolking in armoede, wat een daling is ten opzichte van 7,1% in 2018. Toch ervaren deze huishoudens nog steeds ernstige financiële problemen. Het sociaal minimum blijft laag, ondanks de verhoging van het minimumloon in januari 2024. Veel mensen hebben weinig financiële buffer, waardoor ze kwetsbaar zijn voor onverwachte gebeurtenissen, zoals ziekte of verlies van inkomen.

 

Een belangrijke oorzaak van armoede is dat het benodigde inkomen voor basisbehoeften vaak nog te laag is. In 2023 was het inkomenstekort voor mensen in armoede gemiddeld 16%, tegenover 10% in 2018. Werkende mensen in armoede ervaren vaak een groter inkomenstekort dan bijstandsontvangers. In 2023 was het inkomenstekort voor werkende armen 23%, tegenover slechts 6% voor bijstandsontvangers. De nieuwe meetmethode kijkt naar werkelijke gezinsuitgaven, wat een realistischer beeld geeft. Vergelijken met cijfers van vóór oktober 2024 is lastig vanwege de nieuwe methode. In bijlage 3 zijn cijfers over inkomen, schulden en armoede in Best te vinden.

 

Basisdienstverlening schuldhulpverlening

Het (vorige) kabinet, de VNG, NVVK en Divosa hebben gezamenlijk het plan 'Basisdienstverlening Schuldhulpverlening' ontwikkeld, waarbij de bestuurlijke afspraken op 21 maart 2024 zijn ondertekend. Dit plan maakt deel uit van de meerjarige 'Aanpak geldzorgen, armoede en schulden', die in 2022 is gestart en de volgende ambities heeft:

  • Halvering van het aantal kinderen in armoede in 2025 ten opzichte van 2015

  • Halvering van het aantal personen in armoede

  • Halvering van het aantal huishoudens met problematische schulden in 2030

De Basisdienstverlening beoogt een toegankelijker hulpaanbod, met ten minste dezelfde basiscomponenten in elke gemeente. Dit is een reactie op de variatie in toegankelijkheid van schuldhulpverlening per gemeente, zoals vastgesteld door de Nationale Ombudsman. De wetgeving laat gemeenten ruimte voor eigen beleid, maar de Basisdienstverlening brengt uniforme elementen, zoals een hulpaanbod voor verschillende doelgroepen, standaard saneringskredieten en begeleiding/nazorg.

 

In juli 2024 werd een actieplan gepresenteerd waarin de 20 elementen van de Basisdienstverlening verder zijn uitgewerkt. In bijlage 4 ziet u dit actieplan Basisdienstverlening.

 

Uitgangspunten voor de visie op begeleiding vanuit de Basisdienstverlening:

 

  • 1.

    De mogelijkheden, doelen en behoeften van de inwoner staan centraal.

  • 2.

    Vrijwillig, maar niet vrijblijvend.

  • 3.

    Ondersteuning is zo licht als mogelijk en zo zwaar als nodig.

  • 4.

    Ondersteuning is zo kort als mogelijk en zo lang als nodig.

  • 5.

    Integrale benadering.

  • 6.

    Rekening houden met stress.

  • 7.

    Vertrouwen is essentieel.

  • 8.

    Zelfvertrouwen versterken.

  • 9.

    Duidelijke afspraken maken.

  • 10.

    ICT ondersteunt het proces.

Deze uitgangspunten zijn afkomstig uit de handreiking van de VNG ‘Het begeleiden van inwoners vanuit de elementen basisdienstverlening’ (november 2024). Hoewel gemeenten de vrijheid hebben om hun eigen beleid te formuleren, onderschrijven wij in Best de bovengenoemde uitgangspunten.

 

Overheidsbrede loketten, proactieve dienstverlening en vroegsignalering

Het programma ‘Inrichten overheidsbrede loketten’ richt zich op het verbeteren van de samenwerking tussen overheidsorganisaties om inwoners snel en effectief te helpen, vooral wanneer meerdere instanties betrokken zijn. Het doel is een systeem te creëren waarbij inwoners direct bij de juiste instantie terechtkomen, zonder doorverwijzingen. Dit maakt de dienstverlening efficiënter en voorkomt verwarring bij de inwoner. Proactieve dienstverlening, geïntroduceerd door de rijksoverheid, speelt hierbij een belangrijke rol. Inwoners worden actief benaderd door overheidsorganisaties met de juiste hulp en informatie, nog voordat zij zelf om ondersteuning vragen. Dit versnelt de oplossing van problemen en voorkomt onnodige wachttijden. In combinatie met vroegsignalering, zoals toegepast in de schuldhulpverlening, worden signalen van financiële problemen vroegtijdig opgevangen, wat voorkomt dat grotere schulden ontstaan.

 

Het programma is momenteel actief in een beperkt aantal gemeenten, waaronder Best, en werkt samen met landelijke organisaties zoals het CAK, CJIB, DUO, IND, de Belastingdienst en Dienst Toeslagen, SVB en UWV. In Best wordt bovendien samengewerkt met LEV, Lumens en MEE. Dit netwerk maakt gebruik van directe lijnen, wat de dienstverlening versnelt. Het programma bevindt zich nog in een ontwikkelfase, maar zal in de toekomst naar steeds meer gemeenten worden uitgebreid, zodat de samenwerking en dienstverlening verder geoptimaliseerd kunnen worden.

 

De grootste uitdaging is het ontwikkelen van een samenwerking die zowel voor inwoners als overheidsorganisaties goed werkt, ondanks verschillende taken en wetgeving. Er wordt gewerkt aan het koppelen van bestaande dienstverlening om één efficiënt netwerk te creëren, dat zowel de hulp aan inwoners als de samenwerking tussen organisaties verbetert. In bijlage 5 kunt u zien voor welke ondersteuning inwoners terecht kunnen in het kader van overheidsbrede loketten. En in bijlage 6 ziet u dat er in Nederland al langer sprake is van het niet-gebruik van landelijke toeslagen.

 

§ 1.2 Wettelijke context

Wet gemeentelijke schuldhulpverlening

De Wet gemeentelijke schuldhulpverlening (Wgs) schrijft sinds 2012 voor, dat de gemeenteraad iedere vier jaar een beleidskader voor schuldhulpverlening in de vorm van een beleidsplan vaststelt. Dit plan geeft richting aan integrale schuldhulpverlening voor inwoners. Het doel van de wetgever is het voorkomen van problematische schulden en inwoners die toch in een problematische schuldensituatie terecht zijn gekomen een uitweg bieden.

 

Op 1 januari 2021 is de Wgs gewijzigd. Met de wijziging werd vroegsignalering van schulden een wettelijke taak voor de gemeente. Gemeenten hebben per 2021 de mogelijkheid om gegevens van inwoners met betalingsachterstanden in een vroeg stadium uit te wisselen met woningcorporaties, energie- en drinkwaterbedrijven en zorgverzekeraars. Dit worden de vaste lasten partners of signaalpartners genoemd. Hierdoor krijgen gemeenten mensen met schulden tijdig in beeld en kunnen zij schuldhulpverlening aanbieden.

 

Wet schuldsanering natuurlijke personen

Op 1 juli 2023 werd de looptijd van de wettelijke schuldsanering (Wsnp) gehalveerd van drie naar anderhalf jaar. Vanaf die datum duurt een Wsnp traject 18 maanden. De aanpassing van de wettelijke schuldsaneringstermijn van 36 naar 18 maanden heeft als gevolg dat deze termijn voor de minnelijke schuldsaneringen (Msnp) ook van 36 maanden naar 18 maanden is gegaan. Een saneringskrediet is een vorm van een Msnp traject en dat betekent dat dit krediet in 18 maanden moet worden afgelost.

Mensen zijn weliswaar sneller uit de schulden door deze kortere looptijd, maar de aard van de schulden wordt steeds complexer. Per 1 juli 2023 is tevens ingegaan de mogelijkheid om de Msnp over te slaan wanneer duidelijk is dat deze kansloos is, dan kan er meteen toeleiding tot de Wsnp volgen.

 

Participatiewet in balans

Er ligt een wetsvoorstel over de wijziging van de Participatiewet bij de Tweede Kamer. Dit wetsvoorstel wordt Participatiewet in balans genoemd. De beoogde inwerkingtredingsdatum is 1 januari 2026. Dit zal enkel gelden voor wijzigingen die op korte termijn zijn in te voeren. Andere wijzigingen zullen op een (nog te bepalen) later tijdstip inwerkingtreden.

Het kernidee van dit wetsvoorstel is dat de Participatiewet die de bijstandsuitkeringen regelt beter moet aansluiten op wat mensen (aan)kunnen en nodig hebben. In dit wetvoorstel staan ruim twintig maatregelen om de Participatiewet te verbeteren en de balans tussen rechten en plichten te herstellen. De regels en procedures rondom bijstandsuitkeringen vereenvoudigen en gemeenten krijgen meer ruimte voor maatwerk. Hierdoor kunnen professionals beter inspelen op de persoonlijke situatie van mensen en hen effectiever helpen naar werk. Vertrouwen en de menselijke maat worden kernwaarden bij de uitvoering. Veel van de minimaregelingen vallen onder de Participatiewet en daarom is een wijziging van de Participatiewet relevant voor dit beleidsplan.

 

§ 1.3 Lokale ontwikkelingen

Ongevraagd advies van de Adviesraad Sociaal Domein Best

In juni 2023 heeft de Adviesraad Sociaal Domein Best een ongevraagd advies gegeven aan het College over Armoede en Eenzaamheid. In dit ongevraagd advies wordt o.a. gesproken over communicatie rondom armoede- en schuldenproblematiek en de minimaregelingen, waarbij het probleem van laaggeletterdheid niet vergeten mag worden. Ook wordt er gesproken over integrale (schuld )hulpverlening, preventie en de relatie van armoede met andere problematiek, zoals eenzaamheid.

Belangrijke kernboodschappen uit het ongevraagd advies zijn:

  • zorg ervoor dat meer inwoners van Best beter de weg weten te vinden naar alle ondersteuning die aanwezig is;

  • zorg ervoor dat er meer gebruik wordt gemaakt van alle regelingen en ondersteuning die er al zijn;

  • zorg ervoor dat de regelingen en ondersteuning worden uitgebreid en verbeterd waar dit kan, en waar dit nodig is;

  • zorg ervoor dat allerlei partijen in Best (welzijn, vrijwilligers[‑organisaties], gezondheidszorg, onderwijs, [sport‑]verenigingen, caritas, kerken, bewonersoverleg[gen], organisaties als St. Leergeld en de Voedselbank, etc.) meer samenwerken als het gaat om de bestrijding van armoede- en schuldenproblematiek.

Het College heeft in haar reactie op dit advies geschreven, dat zij het ongevraagd advies ter harte neemt. De implementatie van bovenstaande is een voortdurend, langdurig en veelomvattend proces. In dit beleidsplan laten we veel van de onderdelen van het ongevraagd advies terugkomen.

 

Minima-effectrapportage gemeente Best 2023

In de zomer van 2023 heeft het NIBUD onderzoek gedaan naar de minimaregelingen in Best. In september 2023 was de Minima effectrapportage (MER) klaar.

De centrale vraag van de MER was: “Wat is het effect van landelijke en lokale inkomensondersteunende regelingen op de financiële positie van huishoudens met een laag inkomen in de gemeente Best, uitgaande van het beleid voor 2023?”

 

De lokale inkomensondersteunende regelingen van Best staan centraal in de MER zodat de gemeente kan zien wat het effect is van wat we doen voor onze inwoners. Uit de MER komt een relatief positief beeld naar voren. Zo wordt geconcludeerd dat “in de gemeente Best bijna alle onderzochte huishoudens de maandbegroting rond kunnen krijgen”. Hierbij wordt uitgegaan van de situatie dat een huishouden gebruik maakt van alle inkomensondersteunende regelingen die van toepassing zijn.

Er worden een aantal aanbevelingen gedaan. De belangrijkste daaruit zijn:

  • verminder niet-gebruik regelingen;

  • help energielasten te verlagen;

  • breng de voordelen van de Gemeentepolis onder de aandacht;

  • zet in op het behoud van bestaande regelingen.

De aanbevelingen uit de MER worden betrokken bij dit beleidsplan.

 

Rekenkamerrapport Armoedebeleid in Best

In het najaar 2023 heeft de Rekenkamer Best op verzoek van de Gemeenteraad onderzoek gedaan naar het armoedebeleid in Best. Begin 2024 is het kernrapport Armoedebeleid in Best aan de Gemeenteraad gepresenteerd. De Rekenkamer heeft in de onderzoeksperiode kennis genomen van alle informatie uit de MER en ook uit het ongevraagd advies van de Adviesraad Sociaal Domein Best.

In het Rekenkamerrapport komt naar voren dat een aantal zaken goed gaat in Best, zoals de inzet en betrokkenheid van de ambtelijke organisatie en de uitvoerende partners. Tevens komt naar voren dat een aantal zaken verbeterd kunnen worden om tot een betere beleidsmatige aanpak van armoede te komen. De aanbevolen verbeteringen hebben veelal te maken met samenwerken en communicatie.

Een aantal aanbevelingen komen overeen met de essentie van de aanbevelingen van de MER en van de Adviesraad.

 

We noemen een aantal aanbevelingen van de Rekenkamer:

  • het actualiseren van het armoedebeleid inclusief schuldhulpverlening;

  • een stevigere invulling van de regierol van de gemeente als het gaat om armoedebeleid;

  • proactieve en betere samenwerking met organisaties in de sociale basis die zich bezighouden met de aanpak van armoedeproblematiek;

  • maak de regelingen en ondersteuning rondom geldzorgen en schulden overzichtelijk voor de inwoners en communiceer daar goed en meer over;

  • zet in op meer monitoring van minimaregelingen en schuldhulpverlening.

Ook de aanbevelingen van de Rekenkamer worden betrokken bij dit beleidsplan.

 

Armoedebijeenkomst Lumens

Op 29 augustus 2024 heeft Lumens (schuldhulpverlening) een bijeenkomst georganiseerd over armoede in Best. Allerlei mensen en organisaties die betrokken zijn bij armoedeproblematiek in Best waren hiervoor uitgenodigd. Meerdere vertegenwoordigers van de Voedselbank, Jeugdwerk, WSD, GGzE, Caritas Best, LEVgroep, Lumens, St. Mee, gemeente Best, en nog een aantal partijen zijn bij de bijeenkomst aanwezig geweest. Het was een interactieve bijeenkomst waar gesproken werd over thema’s rondom armoede. Hieruit zijn een flink aantal aanbevelingen opgehaald. De belangrijkste daarvan:

  • meer samenwerking tussen gemeente, lokale organisaties en vrijwilligers(organisaties);

  • meer aansluiten bij inwonersinitiatieven;

  • door bijeenkomsten (zoals deze bijeenkomst) elkaar beter leren kennen, elkaar vaker zien;

  • informatie breder, dichterbij inwoners, meer in de wijk brengen.

De aanwezigen waren erg enthousiast over de bijeenkomst en zien dat het een meerwaarde heeft als het gaat om samenwerking en een betere aanpak van armoede in Best. De wens is uitgesproken dat er meer van dit soort bijeenkomsten moeten worden georganiseerd. De gemeente onderschrijft dit en in 2025 en de jaren daarna zal tenminste één keer per jaar een dergelijke bijeenkomst georganiseerd worden. De armoederegisseur zal hierbij een belangrijke rol spelen.

 

Brainport voor Elkaar

Brainport voor Elkaar is voortgevloeid uit Brainport. In 2024 heeft gemeente Best zich bestuurlijk aangesloten bij Brainport voor Elkaar.

Gelijke kansen voor iedereen. Dát is het doel van Brainport voor Elkaar. Onze vereniging van sociale werkgevers verbindt bedrijven, maatschappelijke organisaties, gemeenten en onderwijs. We bundelen onze krachten en werken samen aan sociaalmaatschappelijke vraagstukken in de regio. Omdat we samen méér bereiken.” Zo valt te lezen op de website van Brainport voor Elkaar.

Brainport voor Elkaar heeft een brede maatschappelijke taak op zich genomen; alle inwoners van deze regio moeten kunnen meeprofiteren van de brede welvaart. Dit sluit tevens aan op de gedachte van samenredzaamheid: het vermogen van mensen om zich zoveel mogelijk te redden met behulp van vrienden, buren, familie, vrijwilligers, én werkgevers.

 

Er is een Sociale Brainport Agenda met daarin 4 thema’s. ‘Bestaanszeker: iedereen een zeker bestaan in Brainport’ is één van die 4 thema’s, en is belangrijk voor dit beleidsplan. Onder het thema Bestaanszeker valt het programma ‘Financieel Fit’. De insteek hierbij is dat de opbrengst van dit programma het vooral voor werkgevers makkelijk(er) moet maken om hun werknemers te helpen wanneer de werkgever financiële problemen signaleert bij werknemers. En omgekeerd: werknemers zouden eerder op hun werkgever durven afstappen wanneer ze financiële problemen hebben. Gemeente Best, maar ook de schuldhulpverleners van Lumens werken actief mee aan het programma Financieel Fit.

 

Armoederegisseur

De gemeenteraad heeft via de begroting besloten dat er in Best een armoederegisseur moet komen. Deze regisseur is in april 2025 aan de slag gegaan als de verbindende schakel tussen de inwoners, alle organisaties in de sociale basis, en de gemeente als het gaat om het thema geldzorgen en schulden. De werkzaamheden van de armoederegisseur zijn heel breed, maar de leidraad daarbij is steeds dat de inwoner goed, snel, laagdrempelig en prettig geholpen wordt als het gaat om hulp bij kleine of grote geldzorgen.

 

Belangrijke taken voor de armoederegisseur:

  • De inwoners opzoeken op plekken waar ze te vinden zijn.

  • De sociale kaart van Best grondig kennen.

  • Nauw contact onderhouden met de diverse partners die werkzaam zijn op gebied van de ondersteuning bij geldzorgen, bijvoorbeeld schuldhulpverlening van Lumens en de regisseurs van Werk en Inkomen bij de gemeente.

  • Een trekkersrol vervullen als het gaat om communicatie rondom de regelingen en ondersteuning die kunnen helpen als inwoners geldzorgen hebben.

  • Het netwerk van alle partners in Best die werkzaam zijn rondom deze problematiek gestructureerd te verbinden en samen te brengen.

  • Nieuwe manieren bedenken om meer inwoners, vindplaatsen van inwoners, en organisaties in Best te bereiken.

  • Het niet-gebruik van (financiële) regelingen en ondersteuning op lokaal en landelijk niveau tegengaan. Denk hierbij ook aan de overheidsbrede loketten.

De armoederegisseur gaat op basis van een pilot 2 jaar aan de slag. Tegen het einde van deze periode wordt geëvalueerd hoe deze pilot is verlopen. Het zal lastig zijn om het werk van de armoederegisseur in exacte kwantitatieve cijfers uit te drukken. Daarom zal zeker gekeken worden naar het kwalitatieve aspect van de werkzaamheden.

 

§ 1.4 Impact levensgebeurtenissen, laaggeletterdheid en eenzaamheid op armoede: richting inclusie

Armoede ontstaat zelden door één oorzaak. Onderzoek en maatschappelijke ontwikkelingen laten zien dat verschillende factoren elkaar versterken en samen kunnen leiden tot financiële problemen. Ingrijpende levensgebeurtenissen, zoals verlies van werk of gezondheid, kunnen iemands bestaanszekerheid plotseling onder druk zetten. Tegelijkertijd spelen ook laaggeletterdheid en eenzaamheid een grote rol: ze beperken de toegang tot informatie, ondersteuning en sociale netwerken. Door deze factoren in samenhang te benaderen en vroegtijdig te signaleren, kunnen passende maatregelen worden genomen om financiële problemen te voorkomen en het welzijn van mensen te versterken.

 

Levensgebeurtenissen (life events)

Levensgebeurtenissen, zoals ziekte, verlies van werk, echtscheiding of het bereiken van de 18-jarige leeftijd, kunnen ingrijpende gevolgen hebben voor iemands financiële situatie en de mogelijkheden om uit armoede te komen. Deze gebeurtenissen leiden vaak tot onverwachte uitgaven, verminderd inkomen of hogere schulden, wat de druk op kwetsbare groepen vergroot. Armoedebestrijding moet daarom niet alleen gericht zijn op financiële hulp, maar ook op het bieden van steun in tijden van zo’n heftige levensgebeurtenis. Het tijdig herkennen van de impact van levensgebeurtenissen kan helpen om gerichte, preventieve maatregelen te treffen. Hulpverleners moeten hierbij rekening houden met zowel de praktische als emotionele gevolgen van deze gebeurtenissen. Dit kan leiden tot duurzamere oplossingen voor armoede, die niet alleen de financiële stabiliteit verbeteren, maar ook het welzijn van de betrokkenen bevorderen.

 

Laaggeletterdheid

Laaggeletterdheid speelt een belangrijke rol in de armoedeproblematiek, omdat mensen die moeite hebben met lezen, schrijven, rekenen, en digitale vaardigheden (= tezamen basisvaardigheden) vaak minder toegang hebben tot informatie over financiële zaken. Dit vergroot de kans dat zij in financiële problemen komen, bijvoorbeeld door het onvermogen om brieven van schuldhulpverleners of overheidsinstanties goed te begrijpen. Het gebrek aan deze basisvaardigheden maakt het moeilijk om goed geïnformeerde keuzes te maken over inkomen, uitgaven en schuldenbeheer. Onvoldoende kennis van bijvoorbeeld belastingwetgeving of financiële verplichtingen kan ervoor zorgen dat mensen sneller in de schulden raken. Dit versterkt de vicieuze cirkel van armoede, omdat laaggeletterden vaak minder in staat zijn om de nodige stappen te zetten om hun situatie te verbeteren. Bovendien ervaren zij vaak schaamte en angst om hulp te zoeken, waardoor de problemen zich kunnen opstapelen. Armoedebestrijding moet daarom ook gericht zijn op het versterken van basisvaardigheden, zodat mensen beter in staat zijn om hun financiële situatie te beheren en schulden te voorkomen.

Uit het rapport van Stichting Lezen & Schrijven: Over de relatie tussen laaggeletterdheid en armoede uit 2016

 

Eenzaamheid

Eenzaamheid in relatie tot armoedeproblematiek verwijst naar het isolement dat veel mensen ervaren door geldzorgen en beperkte middelen. Het ontbreken van sociale contacten maakt het moeilijk om steun te ontvangen bij het aanpakken van financiële problemen. Zonder sociale netwerken hebben mensen minder toegang tot informatie en hulpbronnen, wat hun financiële gezondheid negatief beïnvloedt. Dit vermindert hun zelfredzaamheid, omdat ze zich minder gesteund voelen bij het oplossen van geldzorgen. Sociale contacten kunnen niet alleen emotionele steun bieden, maar ook praktische oplossingen voor financiële uitdagingen. Het versterken van de sociale netwerken (denk aan de samenredzaamheid!) draagt bij aan het verbeteren van zowel de financiële situatie als het welzijn.

 

Participatie, inclusie en normaliseren

Participatie in de context van armoedebestrijding betekent actief meedoen in de samenleving, bijvoorbeeld door werk, scholing of maatschappelijke activiteiten. Het stelt mensen in staat om hun situatie te verbeteren en zelfredzaam te worden.

Inclusie betekent dat iedereen, ongeacht financiële situatie, gelijke toegang heeft tot kansen en middelen, zoals werk, onderwijs of sociale netwerken. Het zorgt ervoor dat niemand wordt buitengesloten van de maatschappij. In armoedebestrijding draagt inclusie bij aan het voorkomen van stigmatisering en sociaal isolement. Samen bevorderen participatie en inclusie het welzijn en de economische zelfredzaamheid van kwetsbare groepen.

Normaliseren en inclusie binnen het sociaal domein zijn nauw met elkaar verbonden. Normaliseren zorgt ervoor dat mensen hun eigen (on)mogelijkheden accepteren en zelfstandig kunnen handelen waar mogelijk, terwijl inclusie ervoor zorgt dat iedereen, ongeacht beperkingen, gelijke kansen krijgt. Beide concepten dragen bij aan een samenleving waarin iedereen volledig kan deelnemen, met de juiste ondersteuning waar en wanneer dat nodig is. Zo wordt uitsluiting voorkomen en wordt iedereen in staat gesteld om op zijn eigen manier te participeren.

 

Het erkennen en begrijpen van levensgebeurtenissen zorgt voor snellere hulp omdat het de situatie van de persoon normaliseert, waardoor professionals en anderen eerder kunnen reageren met passende ondersteuning, in plaats van te wachten of de situatie niet te begrijpen. Dit helpt om snel in te spelen op de specifieke behoeften van de persoon, en om verdere problemen – zoals armoede – te voorkomen. Ook draagt deze gerichte hulp bij aan het participeren in de samenleving. Laaggeletterdheid mag hierbij niet over het hoofd worden gezien, aangezien eenvoudige communicatie cruciaal is voor actieve deelname. Daarnaast helpt het versterken van sociale netwerken eenzaamheid te verminderen, wat de participatie verder ondersteunt. Het ondersteunen en versterken van deze processen draagt bij aan inclusie, waarbij iedereen, ongeacht omstandigheden, de kans krijgt om volwaardig mee te doen. Zo worden barrières weggenomen en krijgt iedereen de ruimte om zichzelf te ontwikkelen.

Hoofdstuk 2 Onze speerpunten

Ons beleid rondom armoedebestrijding en schuldhulpverlening richt zich op het creëren van gelijke kansen voor alle inwoners, door armoede en schulden te voorkomen en financiële stabiliteit te bevorderen. De vier speerpunten zijn ontwikkeld om inwoners te ondersteunen in het verbeteren van hun financiële situatie en het doorbreken van vicieuze cirkels van schulden en armoede. We willen ervoor zorgen dat iedereen, ongeacht zijn of haar situatie, toegang heeft tot de juiste hulp op het juiste moment. Dit doen we door proactief te werken, de toegang laagdrempelig te maken, passende ondersteuning te bieden en schulden duurzaam aan te pakken. Onze speerpunten vindt u terug in onderstaand overzicht.

 

SPEERPUNT 1

SPEERPUNT 2

SPEERPUNT 3

SPEERPUNT 4

Voorkomen

Laagdrempelig

Rondkomen

Schuldenvrij

We zetten ons in om inwoners proactief en zo vroeg mogelijk te bereiken

Regelingen en ondersteuning zijn vindbaar en toegankelijk

De regelingen en ondersteuning zijn passend bij de vraag van de inwoner

Integrale schuldhulpverlening die passend is bij de situatie van de inwoner

SPEERPUNT 1

Voorkomen

We zetten ons in om inwoners proactief en zo vroeg mogelijk te bereiken.

Doorontwikkeling van de werkwijze ten aanzien van preventie in brede zin richt zich op het verbeteren van de samenwerking, het sneller herkennen van risicosignalen, en het bieden van gerichte ondersteuning.

 

§ 1.a Waarom?

Niet alleen het ondersteunen bij armoede- en schuldenproblematiek is belangrijk. Preventie en vroegsignalering van dit soort problematiek is net zo belangrijk. Inzetten op het vóórkomen van financiële problemen én op het in een vroeg stadium oppakken van signalen op dit gebied, zorgt ervoor dat schulden niet escaleren. Vroegsignalering is een vorm van schuldpreventie omdat vroegsignalering plaats vindt vóórdat er een regulier schuldhulpverleningstraject wordt ingezet. Preventie van schuldenproblematiek kan door gemeenten op meerdere manieren invulling aan gegeven worden.

Nazorg is een apart onderdeel van schuldhulpverlening dat geplaatst kan worden onder schuldpreventie. Wanneer de schuldenproblematiek opgelost is, richten de activiteiten die onder nazorg geplaatst worden zich immers op preventie van het ontstaan van nieuwe schulden. Ook hier gaat het om voorkomen van financiële problemen waardoor de inwoner weer terugvalt in een (nieuwe) schuldensituatie en de frisse start van een schuldenvrije toekomst komt te vervallen.

In dit kader geldt: hoe eerder, hoe beter. Dus hoe eerder we onze inwoners met geldzorgen kunnen helpen, hoe beter.

 

Wanneer nagedacht wordt over het organiseren van preventie, zijn er 3 belangrijke uitgangspunten; namelijk nabijheid, integraliteit en tijdigheid.

  • 1.

    Nabijheid, omdat aandacht, zorg en ondersteuning die dichtbij mensen en laagdrempelig aanwezig is, uitnodigt om daar gebruik van te maken.

  • 2.

    Integraliteit, omdat problemen van mensen zich meestal niet beperken tot één domein. Gezondheidsproblemen staan bijvoorbeeld vaak niet op zichzelf en kunnen nauw samenhangen met problemen als armoede, schulden, werkloosheid of eenzaamheid.

  • 3.

    Tijdigheid, omdat het vroegtijdig signaleren van problemen erger voorkomt en een beroep op dure voorzieningen kan beperken.

§ 1.b Het doel

Het doel is het voorkomen van zowel financiële problemen als armoede, door mensen vroegtijdig te ondersteunen en hen in staat te stellen om hun financiën op orde te houden. We streven ernaar om via preventie en vroegsignalering te voorkomen dat betalingsachterstanden uitmonden in schulden of armoede, door tijdige hulp en begeleiding aan te bieden. Daarnaast richten we ons op nazorg, zodat mensen na een schuldregelingstraject ondersteund blijven en verder werken aan zelfredzaamheid, met als doel terugval in schulden of armoede te voorkomen. Aandacht en focus op preventie, vroegsignalering en nazorg is belangrijk wanneer we dit willen (blijven) doorontwikkelen.

 

§ 1.c Wat doen we al?

Voorkomen

In algemeen taalgebruik worden de termen vroegsignalering en preventie nogal eens door elkaar gebruikt, alsof ze ongeveer hetzelfde betekenen. In het kader van de wettelijke taak van schuldhulpverlening is er een duidelijk onderscheid tussen vroegsignalering en preventie.

Beide vallen onder het brede begrip (schuld-)preventie in de zin van ‘voorkomen’.

 

Preventie is het nemen van maatregelen om te voorkomen dat mensen in financiële problemen of schulden terechtkomen. Vroegsignalering is het tijdig herkennen van financiële problemen om te voorkomen dat deze escaleren naar ernstigere schulden. Nazorg richt zich op het bieden van ondersteuning ná schuldsanering om te voorkomen dat iemand opnieuw in financiële problemen komt.

 

(Schuld-)preventie breed - voorkomen

Preventie

Vroegsignalering

Nazorg

Vóórafgaand aan een regulier schuldhulpverleningstraject

Vóórafgaand aan een regulier schuldhulpverleningstraject

Na afloop van een schuldregeling

Preventie

In de Wet gemeentelijke schuldhulpverlening (Wgs) wordt gesteld dat gemeenten beleid moeten voeren “betreffende het voorkomen dat inwoners schulden aangaan die ze niet kunnen betalen”. Daaruit kan opgemaakt worden dat het gemeenten vrij staat om daar een eigen, passende invulling aan te geven.

Voorlichting en financiële educatie zijn belangrijke pijlers van preventie.

 

Overzicht van de huidige activiteiten op dit gebied:

  • Budgetcursus

  • Budgetcursus anderstaligen

  • Financieel inloopspreekuur (Bestwijzer)

  • Geldwijzer (geldkrant)

  • Workshop ‘Get a Grip’ voor jongeren op Heerbeeck College

  • Bijeenkomst voor 125-150 leerlingen van Heerbeeck College over ‘Ik word 18, wat nu?’

  • Formulierenspreekuur (Bestwijzer)

  • Administratiemaatjes (vrijwilligers)

  • Informatiepunt Digitale Overheid (Bibliotheek)

  • Overheidsbrede Loketten: netwerk voor snelle samenwerking en dienstverlening

Vroegsignalering

Vroegsignalering binnen de Wet gemeentelijke schuldhulpverlening (Wgs) heeft als doel financiële problemen bij inwoners tijdig te herkennen, zodat gemeenten snel kunnen ingrijpen om te voorkomen dat deze problemen escaleren en leiden tot schulden. De Wgs verplicht gemeenten om actief te werken aan het voorkomen van schulden en om tijdige hulp te bieden, bijvoorbeeld door signalen van betalingsachterstanden of andere financiële problemen op te merken.

 

Gegevensuitwisseling

De gewijzigde Wgs faciliteert gegevensuitwisseling (inclusief de wettelijke grondslag hiervoor) tussen schuldhulpverleners en schuldeisers van vaste lasten met als doel vroegsignalering van schulden. Dit zorgt ervoor dat signalen van schuldenproblematiek eerder bij de gemeente terecht komen.

Het is voor zorgverzekeraars, energieleveranciers, drinkwaterbedrijven en woningverhuurders als ‘derden’ verplicht om signalen over betalingsachterstanden door te geven aan gemeenten voor vroegsignalering. Gemeenten zijn op hun beurt verplicht om de ontvangen signalen op te volgen en proactief hulp aan te bieden. De schuldhulpverleners van Lumens voeren dit uit met behulp van het landelijke systeem ‘VindPlaats van Schulden’ (VPS). In VPS komen deze signalen binnen.

 

Afhankelijk van (de zwaarte van) het signaal wordt op verschillende manieren contact gezocht met de personen waarvan een signaal binnenkomt. Dit kan zijn door: huisbezoek, bellen, appen, mailtjes, brieven, etc. Onze schuldhulpverleners pakken dit zeer proactief en vasthoudend aan.

 

Nazorg

Nazorg is een essentieel onderdeel van de schuldhulpverlening met als doel om de hulpvrager te ondersteunen bij de start van een schuldenvrij leven, zelfredzaamheid waar mogelijk te bevorderen én terugval waar mogelijk te voorkomen. Nazorg is een variant van preventie gericht op de persoon waarvan de schulden al zijn opgelost via een schuldregeling.

 

Nazorg is maatwerk. Nazorg wordt vormgegeven op basis van iemands behoefte. Het is geen standaardpakket maar kijkt naar wat iemand nodig heeft. Dat kan zijn: voortzetten van budgetbeheer, voortzetten of opstarten van budgetcoaching, alsnog een budgetcursus volgen. Een of meer adviesgesprekken met de schuldhulpverlener is natuurlijk ook mogelijk. Wanneer er een onderliggend probleem aanwezig is, kan geschakeld worden met maatschappelijk werk, of een verwijzing naar een andere soort hulpverlening kan een vervolgstap zijn.

 

§ 1.d Wat gaan we nog meer doen?

Preventie

In de komende jaren leggen we extra nadruk op preventie, waarbij de armoederegisseur een sleutelrol speelt. We gebruiken instrumenten met bewezen effectiviteit en betrekken nieuwe inzichten en onderzoeken in de aanpak. Door preventie activiteiten juist aan te bieden op het moment dat iemand te maken heeft met een bepaalde levensgebeurtenis, kan de ontwikkeling of het ontstaan van schuldsituaties worden bijgestuurd of zelfs voorkomen. We gaan onze preventie activiteiten verder uitwerken zodat deze nog beter aansluiten op de levensgebeurtenissen.

 

In 2024 is gestart met de aanpak van laaggeletterdheid in de gemeente, met een kwartiermaker. In 2025 neemt een regisseur laaggeletterdheid het over. We richten ons op het voorkomen van financiële problemen door gebrek aan basisvaardigheden en versterken de samenwerking tussen schuldhulpverlening en laaggeletterdheid. In Bestwijzer kunnen inwoners terecht voor hulp bij financiële problemen en het aanvragen van regelingen, ondersteund door schuldhulpverleners en sociaal raadslieden van Lumens. We onderzoeken hoe zij beter kunnen inspelen op de behoeften van inwoners met beperkte basisvaardigheden.

 

Vroegsignalering

Vroegsignalering zoals hierboven omschreven zetten we voort. De verwachting is dat meer partijen zich aansluiten bij het VPS-systeem. Denk aan nieuwe energiebedrijven en particuliere verhuurders. Dit zal mogelijk leiden tot meer signalen in het systeem en dat vergt meer opvolging vanuit de schuldhulpverleners, waardoor meer inwoners van Best in een vroeg stadium ondersteuning krijgen met beginnende schulden.

 

Nazorg

Bij nazorg wordt gestreefd naar financiële gedragsverandering bij de hulpvrager waardoor er niet opnieuw schulden gemaakt worden. Gedragsverandering bij mensen bewerkstelligen is lastig.

We gaan onderzoeken hoe we in de nazorgfase de mensen beter kunnen ondersteunen als het gaat om:

  • aanleren van financiële vaardigheden;

  • gemotiveerd blijven;

  • (financieel) zelfvertrouwen hebben.

Het zicht op wat écht werkt (wetenschappelijk en met bewijskracht) en wat juist níet met betrekking tot de verschillende onderdelen van schuldhulpverlening en met name die van nazorg is maar beperkt. Daarom blijft maatwerk en luisteren naar de behoefte van de hulpvrager zo belangrijk.

 

Ook of juist in het nazorgtraject moet aandacht besteed worden aan laaggeletterdheid bij de hulpvrager. Het is inmiddels wel bekend dat het hebben van schulden ervoor zorgt dat alle mentale focus ligt op die schuldenproblematiek. Er is daardoor geen ruimte voor andere zaken, zoals het aanpakken van je eigen laaggeletterdheid. Daarom is het nazorgtraject hét moment om samen met de hulpvrager hiernaar te kijken. Wanneer dit probleem zich voordoet, kan de schuldhulpverlener de hulpvrager (warm) doorverwijzen naar de beschikbare ondersteuningsmogelijkheden in onze gemeente. Hiervoor is het belangrijk dat schuldhulpverleners beschikken over de juiste kennis. De komende jaren zullen we ervoor zorgen dat zij hierin goed getraind worden.

 

§ 1.e Wat is verder nog van belang?

Communicatie over geldzorgen en de bijhorende oplossingen is zeker van belang als het gaat om het voorkomen van schulden en financiële problemen én het bereiken van mensen in een vroeg stadium. Dat geldt overigens niet alleen voor dit onderdeel maar ook voor de andere opties en mogelijkheden die we hebben voor onze inwoners als het gaat over de ondersteuning die we kunnen bieden. Communicatie over wat er is, wat we doen, en waar dit te vinden is, is cruciaal.

In paragraaf 6 van dit hoofdstuk wordt uiteen gezet dat we een communicatieplan armoedebestrijding en schuldhulpverlening gaan maken.

 

SPEERPUNT 2

Laagdrempelig

Regelingen en ondersteuning zijn vindbaar en toegankelijk

Een laagdrempelige toegang tot hulp die eenvoudig te benaderen is voor iedereen die het nodig heeft.

 

§ 2.a Waarom?

Dit kan op meerdere manieren bekeken worden. Er zijn voordelen voor de inwoners van Best zelf, maar er zijn ook andere voordelen te noemen.

  • Toegankelijke schuldhulpverlening en aanpalende ondersteuning draagt eraan bij dat de inwoner van Best eerder en sneller op de juiste plek komt, waardoor de problematiek mogelijk klein gehouden kan worden en/of opgelost kan worden.

  • Door tijdige ondersteuning hoeft het schuldbedrag niet toe te nemen door dure incasso- of deurwaarderskosten. Het aantal schulden hoeft niet toe te nemen doordat “het ene gat met het andere gat wordt gevuld”. Hierdoor is de schuldenproblematiek sneller en beter op te lossen, dan wanneer de schuldenproblematiek groter en complexer is geworden.

  • Voorspoedige toegang tot andere regelingen, zoals de gemeentelijke minimaregelingen zorgt voor meer inkomen en dat zorgt voor (mogelijk) minder schulden, en meer bestaanszekerheid.

  • Het is bekend dat schulden meestal niet alleen komen. Vaak is er ook andere problematiek die een rol speelt in de (thuis )situatie van de hulpvrager. Wanneer de hulpvrager eerder binnenkomt voor hulp bij schulden, dan kan de andersoortige ondersteuning ook eerder geboden worden.

  • Om de participatie van de inwoners te vergroten. Schulden belemmeren de participatie. Participatie in de volle breedte wordt bedoeld: van meedoen tot aan het werk gaan. Ook sociale contacten worden belemmerd door schulden.

  • Om maatschappelijke kosten terug te dringen. Iedere euro die een gemeente besteedt aan schuldhulpverlening, leidt tot een besparing van 2 euro aan maatschappelijke kosten binnen het gemeentelijk domein. Het hebben van schulden leidt tot een verhoging van de maatschappelijke kosten. Hierbij kunt u denken aan de kosten van armoede, zorg, maatschappelijke opvang, bewindvoering, huisuitzettingen en afsluitingen van gas/elektriciteit en nog veel meer. In het rapport ‘De maatschappelijke kosten van schuldenproblematiek, een last voor burgers, bedrijven en overheden’ van Panteia/Hogeschool Utrecht uit 2024 is berekend dat dit in Nederland jaarlijks € 8,5 miljard kost.

§ 2.b Het doel

Woorden die in dit kader belangrijk zijn: meer, eerder, beter en sneller.

Door de toegang tot ondersteuning laagdrempeliger te maken hopen we dat meer inwoners eerder de stap zetten naar hulp voor hun geldzorgen, zodat ze beter en sneller geholpen kunnen worden.

 

§ 2.c Wat doen we al?

Er zijn een aantal manieren waarop inwoners van Best gemakkelijk hulp en ondersteuning kunnen verkrijgen als het gaat om geldzorgen. Ze kunnen of zo binnenlopen of een afspraak maken. Dit is ondersteuning waar de inwoners een mens te spreken krijgen.

We hebben:

  • Financieel inloopspreekuur (Bestwijzer)

  • Formulierenspreekuur (Bestwijzer)

  • Administratiemaatjes (vrijwilligers via Bestwijzer)

  • Informatiepunt Digitale Overheid oftewel IDO (Bibliotheek)

  • Sociaal Raadslieden (Bestwijzer)

  • Schuldhulpverlening (Bestwijzer)

  • Regisseurs van Werk en Inkomen (Gemeente)

Daarnaast is er digitaal informatie en ondersteuning te vinden op;

  • Gemeentelijke website (gemeentebest.nl)

  • Website van Bestwijzer (bestwijzer.nl)

  • Website van Lumens (lumenswerkt.nl).

Op deze websites wordt naast informatieverstrekking ook verwezen naar andere websites en tools die kunnen helpen bij financiële zorgen. Op de pagina van schuldhulpverlening op de gemeentelijke website staat de klikbare link naar geldfit.nl. Daar kan de inwoner o.a. ‘de potjescheck’ doen, om te kijken van welke regelingen en toeslagen hij/zij gebruik kan maken. Tevens is daar nog veel meer nuttige informatie te vinden wanneer iemand ‘vragen en zorgen over geld’ heeft. Zie bijlage 7 voor meer informatie over Geldfit.

 

De opsomming hierboven gaat over het aanbod waar een inwoner in eerste instantie terecht kan. Er zijn veel aanpalende organisaties of instanties die zich óók bezig houden met het ondersteunen van inwoners met deze problematiek. Dit zijn de instanties die niet in de voorhoede zitten en iets later worden ingeschakeld. Er is een redelijk groot aanbod in Best waar inwoners naartoe kunnen gaan als ze vragen of problemen hebben die te maken hebben met geldzorgen en rondkomen met hun inkomen.

Het aanbod is ingericht met zo min mogelijk drempels. Een inwoner kan ook Bestwijzer instappen en een vraag stellen, en dan kan meestal meteen een afspraak worden ingepland.

 

§ 2.d Wat gaan we nog meer doen?

Het huidige aanbod zullen we continueren. We gaan de komende jaren op meerdere manieren bekijken hoe we dit aanbod kunnen verbeteren en mogelijk uitbreiden. Dit geldt niet alleen op het gebied van de ondersteuning die hier genoemd is, dat geldt voor de gehele dienstverlening van de gemeente, en voor de dienstverlening van Bestwijzer. Dat is de fysieke en digitale dienstverlening.

Moderne en effectieve ontwikkelingen inzake digitale dienstverlening worden hierin natuurlijk meegenomen. We letten hierbij op het taalgebruik op de gemeentelijke website en op de website van Bestwijzer. Het taalgebruik moet op het niveau B1 en dat is eenvoudig en begrijpelijk Nederlands. Ook hierbij houden we de laaggeletterden in gedachten.

 

Ook willen we meer gebruik maken van de tools, ondersteuning en communicatiemiddelen die al beschikbaar zijn, zoals die van het platform geldfit.nl en de moederorganisatie daarvan, de Nederlandse Schuldhulproute (NSR), en vanuit het programma Financieel Fit van Brainport voor Elkaar.

 

‘Laagdrempelig’ is ook ‘makkelijk vindbaar’. De vindbaarheid van de ondersteuning willen we vergroten. Dat kan alleen door de communicatie (op allerlei manieren) rondom deze ondersteuning te verbeteren en uit te breiden. Zoals eerder gezegd gaan we een apart communicatieplan armoedebestrijding en schuldhulpverlening maken waarin dit punt zeker wordt meegenomen.

 

Een belangrijk aandachtspunt is het gevoel van schaamte dat mensen kunnen ervaren bij het zoeken van hulp voor hun schulden. Dit kan een grote drempel vormen om daadwerkelijk de stap naar ondersteuning te zetten. De gemeente kan hierin een rol spelen door hulpverlening op een zo laagdrempelig mogelijke manier aan te bieden, waarbij het stigma rondom schuldenproblematiek zoveel mogelijk wordt weggenomen. We kunnen mensen verleiden om hulp te zoeken door hen te laten zien dat zij niet alleen staan en dat het vragen om hulp een moedige en verstandige stap is. Dit kan onder andere door positieve voorbeelden te delen, duidelijk te maken dat hulp zoeken juist een kracht is, en het proces zo toegankelijk mogelijk te maken. Het is belangrijk om te benadrukken dat er altijd hulp beschikbaar is, zonder oordeel, en dat er altijd een weg is naar het oplossen van schulden, ongeacht de situatie.

 

§ 2.e Wat is verder nog van belang?

Participatie en inclusie zijn kernwaarden die we gemeentebreed ondersteunen en dat geldt ook binnen de aanpak van armoede, geldzorgen en schuldhulpverlening. Participatie en inclusie hebben zeker te maken met laagdrempeligheid, brede toegang en een open en respectvolle houding naar inwoners toe als het gaat om de ondersteuning die we in onze gemeente bieden. Dat onderschrijven we en dat doen we!

Het is goed dat hier blijvende aandacht en focus voor is, vandaar dat we dit terug laten komen in dit beleidsdocument. Dit is één van de fundamenten waarop onze dienstverlening steunt en dat moet zo blijven en waar mogelijk verder uitgebouwd worden.

 

SPEERPUNT 3

Rondkomen

De regelingen en ondersteuning zijn passend bij de vraag van de inwoner

Ondersteuning gericht op rondkomen omvat het optimaal benutten van minimaregelingen en andere beschikbare ondersteuning, zodat het besteedbaar inkomen van inwoners wordt verruimd en geldzorgen kunnen worden verminderd.

 

§ 3.a Waarom?

In Best willen we dat onze inwoners kunnen rondkomen en liefst geen financiële problemen hebben. We zijn ons ervan bewust dat we niet alle financiële problemen en zorgen van inwoners kunnen oplossen. Aan bestaanszekerheid kunnen we als gemeente alleen bijdragen. Andere factoren, zoals de landelijke regelingen (Toeslagen), de arbeidsmarkt, arbeidsrecht, en eigenlijk te veel om hier op te noemen, dragen ook bij aan de bestaanszekerheid van de individuele mens.

 

Binnen de mogelijkheden die we als gemeente hebben willen we onze inwoners zo optimaal mogelijk ondersteunen met deze problematiek. Onze minimaregelingen en andere ondersteuning dragen bij aan:

  • Meer inkomen om rond te komen.

  • Meer kunnen participeren en meedoen aan de sociale en maatschappelijke activiteiten voor jong en oud.

  • Voorkomen dat er schulden komen.

  • Voorkomen dat bestaande schulden escaleren.

  • Het oplossen van problematische schulden.

Er zijn veel bijkomende positieve effecten van ondersteuning bij financiële problematiek. Zoals daar zijn:

  • Wanneer geldzorgen zijn weggewerkt komt er tijd en ruimte voor andere zaken, zoals werken, leren, andere problematiek (bijvoorbeeld laaggeletterdheid) aanpakken.

  • Als het gaat om het aanpakken van eenzaamheid, dan is het belangrijk dat eerst geldzorgen zijn weggewerkt en het inkomen op orde is.

  • Voor inclusie en participatie in de samenleving is het ook belangrijk dat de situatie ‘financieel op orde’ is.

Bovenstaande maakt dat we als gemeente willen investeren in armoedebestrijding en schuldhulpverlening in brede zin.

 

§ 3.b Het doel

Het zoveel mogelijk wegnemen van geldzorgen is een belangrijk doel. We hebben een behoorlijk breed aanbod van instrumenten in de vorm van minimaregelingen en andere ondersteuning. Onderstaand worden deze toegelicht. Een tweede doel is dat we willen dat onze inwoners die in aanmerking komen voor deze regelingen, daar zoveel mogelijk gebruik van maken. Met andere woorden: het tegengaan van niet gebruik. De instrumenten in ons huidige ondersteuningsaanbod bestaan zowel uit wettelijke als gemeentelijke regelingen. De komende periode blijven we, met de hierna toegelichte instrumenten, inzetten op het creëren van financiële rust en stabiliteit voor onze inwoners.

 

§ 3.c Wat doen we al?

I. Minimaregelingen

Inwoners van de gemeente Best met een beperkt inkomen kunnen aanspraak maken op verschillende inkomensondersteunende regelingen – allemaal uitgevoerd door de gemeente Best – dat zijn:

  • 1)

    Meedoenregeling: Deze regeling ondersteunt volwassenen vanaf 18 jaar met een beperkt inkomen, zodat zij kunnen deelnemen aan culturele, sportieve of sociale activiteiten.

  • 2)

    Gemeentepolis: Een collectieve zorgverzekering die zowel de basiszorgverzekering als de aanvullende zorgverzekering dekt. Een ander belangrijk aspect is dat er een bijdrage (een geldbedrag) wordt gegeven aan de kosten van de aanvullende zorgverzekering.

    Gemeente Best maakt voor de uitvoering van deze regeling al jaren – naar volle tevredenheid – gebruik van de diensten van gezondverzekerd.nl, beheerd door Bureau BS&F, net als zo'n 300 andere gemeenten in Nederland.

  • 3)

    Bijdrage eigen risico ziektekosten: Een financiële bijdrage voor inwoners die het eigen risico van hun zorgverzekering niet kunnen betalen.

  • 4)

    Individuele Inkomenstoeslag: In een grijs verleden werd dit ook wel de langdurigheidstoeslag genoemd, een begrijpelijker term. Het is een toeslag voor inwoners die al langere tijd van een laag inkomen moeten rondkomen.

  • 5)

    Bijzondere Bijstand: Deze bijstand is bedoeld voor onvoorziene, noodzakelijke kosten die ontstaan door bijzondere of dringende omstandigheden, en die niet op een andere manier vergoed kunnen worden. De kosten moeten aantoonbaar zijn en kunnen niet uit het reguliere inkomen worden betaald.

In bijlage 2 vindt u een uitgebreide toelichting over deze minimaregelingen. Deze toelichting is specifiek geschreven voor de gemeenteraad, met de nadruk op de relevante informatie die nodig is voor beleidsbeslissingen en het vergemakkelijken van de besluitvorming.

 

II. Andere regelingen en ondersteuning

Inwoners van Best met een laag inkomen kunnen daarnaast gebruik maken van de volgende ondersteuningsmogelijkheden:

  • 6)

    St. Leergeld voor kinderen (onder de 18 jaar): Deze regeling biedt financiële ondersteuning aan kinderen uit gezinnen met een laag inkomen, zodat zij kunnen meedoen op het gebied van onderwijs, sport, cultuur en welzijn, of bijvoorbeeld een laptop kunnen aanschaffen.

  • 7)

    Kwijtschelding van de gemeentelijke belastingen: Inwoners met een laag inkomen kunnen in aanmerking komen voor kwijtschelding van bepaalde gemeentelijke belastingen.

  • 8)

    Noodfonds: Het Noodfonds biedt financiële steun voor huishoudens die buiten de reguliere minimaregelingen vallen, maar in een schrijnende noodsituatie verkeren. De schuldhulpverleners van Lumens behandelen de aanvragen.

  • 9)

    Energiecoaches: Via LEV kunnen inwoners zich aanmelden voor een energiecoach, die gratis energiebesparende maatregelen aanbrengt en advies op maat geeft. De energiecoaches signaleren naast energieproblemen ook andere zorgen en verwijzen door naar de juiste ondersteuning. Er wordt niet op inkomen getoetst.

  • 10)

    Witgoedregeling: Deze regeling biedt een behoorlijke bijdrage voor de aanschaf van energiezuinige apparaten (koelkast, vriezer, of wasmachine) om kosten te besparen op energieverbruik. Dit kan gezien worden als een zuster project van de energiecoaches.

  • 11)

    Voedselbank: De Voedselbank verstrekt wekelijks gratis voedselpakketten, inclusief hygiëneproducten, aan inwoners die tijdelijk in financiële nood verkeren, zodat zij kunnen voorzien in hun basisbehoeften. Hierbij wordt gekeken naar het besteedbare inkomen.

In bijlage 2 vindt u een uitgebreide toelichting over deze andere regelingen en ondersteuning. Deze toelichting is specifiek geschreven voor de gemeenteraad, met de nadruk op de relevante informatie die nodig is voor beleidsbeslissingen en het vergemakkelijken van de besluitvorming.

 

§ 3.d Wat gaan we nog meer doen?

I. Minimaregelingen

Het belangrijkste voorstel geldend voor alle 5 minimaregelingen is dat we de inkomensgrens voor al deze regelingen gelijk willen trekken.

 

Harmoniseren inkomensgrens voor alle minimaregelingen:

 

Besluitpunt 1:

We gaan de inkomensgrens van alle minimaregelingen gelijk trekken op 120% van de bijstandsnorm per 1 januari 2027. Nu is de inkomensgrens op 110% van de bijstandsnorm gezet voor de Meedoenregeling, Individuele Inkomenstoeslag en Bijzondere Bijstand. En de inkomensgrens voor de Gemeentepolis en Compensatie eigen risico ziektekosten is al gezet op 120% van de bijstandsnorm.

 

Minimaregeling

Inkomensgrens

(% bijstandsnorm)

Voorstel inkomensgrens

(% bijstandsnorm)

Meedoenregeling

110%

120%

Individuele Inkomenstoeslag

110%

120%

Bijzondere Bijstand

110%

120%

Gemeentepolis

120%

120%

Compensatie eigen risico ziektekosten

120%

120%

De harmonisatie van de inkomensgrens maakt het voor inwoners gemakkelijker om te bepalen of ze voor meerdere minimaregelingen in aanmerking komen, wat de toegang vergemakkelijkt en het risico op niet-gebruik vermindert. De harmonisatie kan hogere kosten met zich meebrengen, maar zorgt er tegelijkertijd voor dat meer mensen, inclusief werkende inwoners, in aanmerking komen voor de minimaregelingen, waardoor de ondersteuning breder beschikbaar is.

 

Nieuwe beleidsregels

Het harmoniseren van de inkomensnorm voor de 5 minimaregelingen brengt met zich mee dat er nieuwe beleidsregels moeten worden vastgelegd. Er zijn meerdere beleidsdocumenten en verordeningen die hierdoor moeten worden gewijzigd. Vanuit de uitvoering is nadrukkelijk geadviseerd om de start van een geharmoniseerde inkomensgrens te laten vallen op het begin van een kalenderjaar, dus per 1 januari. Dat advies nemen we ter harte. Het is onwaarschijnlijk dat het per 1 januari 2026 haalbaar is om alle beleidsregels te hebben aangepast en dit geldt ook voor de implementatie voor de uitvoering. Dit kan daarom ingevoerd worden per 1 januari 2027. De mogelijke financiële gevolgen gaan pas spelen ná de startdatum van de harmonisatie. U vindt deze financiële gevolgen in Hoofdstuk 6.

Naast het harmoniseren van de inkomensgrens gaan we per minimaregeling het volgende doen:

 

1) Meedoenregeling

Door de jaarlijkse indexatie wordt het nieuwe bedrag van de meedoenbijdrage jaarlijks op de gemeentelijke website gecommuniceerd. We zijn in 2024 gestart met het ‘automatisch’ overmaken van de meedoenbijdrage aan de mensen die bij de gemeente bekend zijn (een uitkering hebben). Dit blijven we elk jaar doen. We gaan het bijhorende proces verder inbedden in de uitvoering.

 

2) Gemeentepolis

De Gemeentepolis is een waardevol instrument binnen ons armoedebeleid. Het biedt inwoners met een laag inkomen toegang tot een goede en betaalbare zorgverzekering, en draagt bij aan het voorkomen van zorgmijding. We blijven daarom actief inzetten op dit instrument.

We verwachten dat de gemeentelijke bijdrage aan de Gemeentepolis de komende jaren stabiel blijft. Tegelijkertijd blijven we de maatschappelijke ontwikkelingen en financiële mogelijkheden nauwgezet volgen. Indien nodig passen we de hoogte van de bijdrage aan, zodat de polis toegankelijk en effectief blijft voor de doelgroep.

 

3) Bijdrage eigen risico ziektekosten

Voor 2024, 2025 en 2026 bedraagt het eigen risico € 385,- per jaar. Vanaf 2027 is het de bedoeling van de regering dat het eigen risico verlaagd wordt naar € 165,- per jaar.

In onze huidige regeling kan er maximaal de helft van € 385,- vergoed worden, dat is € 192,50.

 

Besluitpunt 2:

De gemeentelijke minimaregeling voor compensatie van het verplicht eigen risico blijft onverkort van kracht, ook indien de verlaging van het eigen risico door de rijksoverheid per 1 januari 2027 wordt ingevoerd.

De voorgenomen verlaging van het verplicht eigen risico per 1 januari 2027 is onderdeel van kabinetsbeleid en heeft als doel de zorg toegankelijker te maken, met name voor mensen met een lager inkomen. Deze maatregel maakt deel uit van bredere hervormingen in het zorgstelsel, gericht op het financieel ontlasten van kwetsbare groepen.

 

De gemeente kiest ervoor om deze minimaregeling te behouden, ook indien de verlaging van het verplicht eigen risico per 1 januari 2027 wordt doorgevoerd. De regeling wordt daarmee voortgezet als vangnet voor inwoners met een laag inkomen.

Indien nodig wordt de regeling aangepast aan het dan geldende niveau van het verplicht eigen risico, zodat de ondersteuning in verhouding blijft staan tot de daadwerkelijke zorgkosten.

 

4) Individuele Inkomenstoeslag (IIT)

De gemeenteraad heeft in 2023 de Verordening Individuele Inkomenstoeslag gemeente Best 2023 vastgesteld. De hoogte van de Individuele Inkomenstoeslag wordt jaarlijks geïndexeerd. Daarbij geldt een referteperiode van 2 jaar voorafgaand aan de datum van het ingediende verzoek; deze periode vormt de basis voor het begrip ‘langdurig’ in de verordening. Hiermee onderscheiden wij ons positief ten opzichte van omliggende gemeenten, die vaak langere referteperioden hanteren (vaak 3 jaar en een enkeling zelfs 5 jaar). Het ingeslagen beleid op gebied van de IIT zetten we voort.

Indien de Eerste Kamer in september 2025 instemt met het wetsvoorstel Participatiewet in Balans, treedt deze wet op zijn vroegst per 1 januari 2026 in werking. Een van de maatregelen binnen deze wet is de mogelijkheid tot ambtshalve toekenning van de Individuele Inkomenstoeslag, die per 1 januari 2027 van kracht wordt. De gemeente Best is voornemens van deze mogelijkheid gebruik te maken. Hiervoor zal het gemeentelijke systeem zodanig worden aangepast dat ambtshalve toekenning technisch en administratief uitvoerbaar is. Daarnaast zal de Verordening Individuele Inkomenstoeslag gemeente Best 2023 worden herzien om aan te sluiten bij de nieuwe wettelijke kaders.

 

5) Bijzondere Bijstand

De ervaring leert dat de Beleidsregels Bijzondere Bijstand met enige regelmaat opnieuw moeten worden vastgesteld. De komende jaren blijven we goed in de gaten houden of deze beleidsregels aangepast moeten worden. Wanneer de Beleidsregels Bijzondere Bijstand opnieuw worden vastgesteld, dan vinden we o.a. daarin terug de volgende onderwerpen: Collectieve ziektekostenverzekering/Gemeentepolis, Compensatie eigen risico ziektekosten en andere onderwerpen zoals inrichtingskosten en gehandicaptenparkeerkaart. Die onderwerpen staan er nu ook al in, en worden dan geactualiseerd, rekening houdend met jurisprudentie, lokale, landelijke en wettelijke ontwikkelingen en wensen.

 

Samengevat:

Harmoniseren inkomensgrens voor alle minimaregelingen

Harmonisering van de inkomensgrens naar 120% van de bijstandsnorm voor alle 5 de minimaregelingen. De beleidsregels die hierop betrekking hebben moeten worden aangepast. De waarschijnlijke ingangsdatum van de harmonisering is per 1 januari 2027.

Meedoenregeling

Voorzetten ‘automatische’ toekenning van de Meedoenbijdrage aan de inwoners van Best die bij ons bekend zijn. Voortzetten van de jaarlijkse indexatie van de hoogte van bedrag van de Meedoenregeling.

Gemeentepolis

De gemeentelijke bijdrage in de kosten van de zorgverzekering kan indien maatschappelijke ontwikkelingen daartoe aanleiding geven, gewijzigd worden.

Bijdrage eigen risico ziektekosten

De gemeentelijke minimaregeling voor compensatie van het verplicht eigen risico blijft onverkort van kracht, ook indien de verlaging van het eigen risico door de rijksoverheid per 1 januari 2027 wordt ingevoerd.

Individuele Inkomenstoeslag (IIT)

Voortzetten van de jaarlijkse indexatie van de hoogte van de IIT. Voorbereiden op ambtshalve toekenning per 1 januari 2027, inclusief aanpassing van systemen en herziening van de verordening.

Bijzondere Bijstand

De Beleidsregels Bijzondere Bijstand zullen – net als in voorgaande jaren – regelmatig geactualiseerd worden. Dit op basis van jurisprudentie, landelijke –, lokale –, en wettelijke ontwikkelingen.

II. Andere regelingen en ondersteuning

6) Stichting Leergeld

De subsidie voor St. Leergeld wordt jaarlijks geïndexeerd op basis van de gemeentelijke prijsindexatie. Als er in de komende jaren een (veel) groter beroep wordt gedaan op St. Leergeld dan tot nu toe het geval is, dan moeten we onderzoeken of de subsidie daarop kan worden aangepast.

 

7) Kwijtschelding gemeentelijke belastingen

Aantallen verleende kwijtschelding van de jaren 2021-2023: de cijfers schommelen tussen 550 tot 560 per jaar. Er is geen stijgende (of dalende) lijn in te ontdekken. Kwijtschelding van gemeentelijke belastingen is door alle wet- en regelgeving hieromtrent geen instrument dat flexibel kan worden ingezet voor armoedebestrijding.

 

8) Noodfonds

De gemeente is van plan om in 2026 beleidsregels rondom het Noodfonds vast te leggen zodat zowel de schuldhulpverleners als de armoederegisseur beter kunnen vaststellen aan welke voorwaarden een gift uit het Noodfonds moet voldoen. Gezien de aard van het Noodfonds moeten deze beleidsregels wél veel ruimte bieden om in allerhande situaties een gift te verstrekken.

 

In de begroting is opgenomen dat jaarlijks € 30.000,- in het Noodfonds beschikbaar is. Terugkijkend naar de afgelopen jaren moet dit ruimschoots voldoende zijn. In de jaren 2022 - 2024 is er nooit meer dan € 15.000,- per jaar besteed.

We hopen dat door het vastleggen van beleidsregels, het toegang geven aan de armoederegisseur voor verstrekkingen uit het Noodfonds, én meer communicatie rondom het Noodfonds, inwoners die het nodig hebben, meer gebruik gaan maken van dit fonds.

 

9) Energiecoaches

De komende jaren (in ieder geval in 2025 en 2026, en mogelijk in 2027) wordt dit project voortgezet. Steeds wordt bezien of en hoe we binnen dit project betere resultaten kunnen behalen. Het doel is om méér mensen te bereiken die gebruik maken van de diensten van de energiecoaches, zodat meer mensen geholpen worden bij energiebesparing.

De armoederegisseur zal in het contact met inwoners en andere partijen aandacht vragen voor de energiecoaches.

 

10) Witgoedregeling

De witgoedregeling wordt niet elk jaar aangeboden, maar in 2025 is deze er wel. We hebben zorgvuldig nagedacht over hoe we inwoners kunnen bereiken: wat we communiceren, voor wie de regeling bestemd is en op welke manier dit gebeurt. Tijdens de looptijd van de witgoedregeling kan de armoederegisseur inwoners hier actief op wijzen en van informatie voorzien.

 

11) Voedselbank

De gemeente Best geeft jaarlijks subsidie aan Stichting Voedselbank. Dit is een geïndexeerde subsidie.

De Voedselbank heeft al aangegeven dat ze graag willen gaan samenwerken met de armoederegisseur. Van dat aanbod gaan we zeker gebruik maken. De Voedselbank is een belangrijke vindplaats van inwoners met geldzorgen.

 

Samengevat:

Stichting Leergeld

Subsidie jaarlijks indexeren.

Kwijtschelding gemeentelijke belastingen

Kwijtschelding van de gemeentelijke belastingen voortzetten.

Noodfonds

Beleidsregels rondom het Noodfonds vastleggen. Budget borgen voor de komende jaren.

Energiecoaches

Voortzetten van het project energiecoaches, in ieder geval voor 2025 en 2026 en mogelijk voor 2027.

Witgoedregeling

In 2025 komt er weer een witgoedregeling. Over de jaren daarna is nog niets bekend.

Voedselbank

Subsidie jaarlijks indexeren.

Voor zowel de minimaregelingen als andere regelingen streven we ernaar zoveel mogelijk maatwerk te bieden binnen de kaders van de betreffende regelingen. Bij sommige regelingen worden we hierin beperkt door de wettelijke voorschriften, terwijl er bij andere regelingen meer ruimte is voor maatwerk. De wetgeving rondom kwijtschelding van gemeentelijke belastingen is strikt en biedt weinig ruimte voor maatwerk, terwijl de wetgeving voor bijzondere bijstand juist wel mogelijkheden biedt voor maatwerk. Desondanks blijft het belangrijk om bij elke aanvraag maatwerk te leveren, waarbij in sommige gevallen een beroep kan worden gedaan op de hardheidsclausule die in veel beleidsregels is opgenomen.

 

§ 3.e Wat is verder nog van belang?

Wanneer armoedeproblematiek de reden is voor eenzaamheid, dan zorgt armoedebestrijding voor het aanpakken van dat aspect van eenzaamheid. Eenzaamheid kan nog veel meer redenen hebben, maar als de financiële basis niet op orde is, dan staat een mens ook niet open om zelf actief activiteiten te ondernemen, die kunnen bijdragen aan vermindering van eenzaamheid.

Dit beleidsplan armoedebestrijding en schuldhulpverlening is in zijn geheel een plan dat de problemen rondom geldzorgen, schulden en bestaans(on-)zekerheid in Best wil terugbrengen en verminderen. In die zin is dit beleidsplan een bijdrage aan het oplossen van eenzaamheid als het onderliggende probleem financiële onzekerheid is.

 

De relevante werkzame elementen voor de aanpak van eenzaamheid volgens Movisie zijn:

  • Bouwen aan een sociaal netwerk;

  • Stimuleren tot bijdrage en meedoen in de samenleving;

  • Ondersteunen in het financieel kunnen rondkomen en voorzien in eigen inkomsten.

Door in te zetten op deze werkzame elementen kan eenzaamheid worden verminderd. De bovengenoemde minimaregelingen doen dat.

 

SPEERPUNT 4

Schuldenvrij

Integrale schuldhulpverlening die passend is bij de situatie van de inwoner

Ondersteuning gericht op het duurzaam oplossen van schulden en financiële zorgen, waarbij de integrale benadering helpt armoede te voorkomen door zowel schulden als onderliggende oorzaken van financiële problemen aan te pakken.

 

Met dit speerpunt willen we benadrukken dat integrale schuldhulpverlening het fundament vormt voor zowel het proces van schuldhulpverlening als voor effectieve armoedebestrijding.

 

§ 4.a Waarom?

Schulden komen zelden alleen en gaan vaak samen met andere problemen, zoals werkloosheid, laaggeletterdheid en een slechte gezondheid. In onze dienstverlening proberen we aan te sluiten bij de leefwereld van de Bestenaren waarin al deze problemen samenkomen en te werken aan een integrale oplossing. Schuldhulpverlening, in samenwerking met andere ondersteuning in Bestwijzer, draagt bij aan de verbetering van de positie van inwoners op gebieden zoals onderwijs, gezondheid, activering en re-integratie.

 

§ 4.b Het doel

Het doel is om mensen te helpen bij het oplossen van schulden, en ook bij het versterken van hun financiële vaardigheden, zodat zij op lange termijn een gezonde financiële situatie kunnen behouden. We streven ernaar om schuldenproblematiek effectief aan te pakken door zowel de directe schulden als de achterliggende oorzaken, zoals gedragsmatige en psychologische factoren, mee te nemen in de oplossing. Alleen door een integrale benadering kunnen we duurzame verbetering in de financiële gezondheid van mensen realiseren.

 

§ 4.c Wat doen we al?

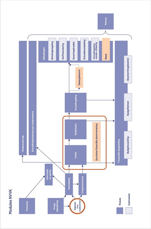
Schuldhulpverlening in Best wordt uitgevoerd door Lumens en Verdergroep. Lumens doet dit al vanaf 2012. Verdergroep doet dit sinds 1 januari 2024 na een regionale aanbesteding in het najaar van 2023. Lumens is dé ingang voor onze bewoners tot schuldhulpverlening. Schuldhulpverlening is in Bestwijzer te vinden. Lumens doet het eerste traject, maar ook de eenvoudige schuldregelingen. Wanneer er sprake is van een meer complexe schuldensituatie, dan wordt na het stabiliseren van die situatie, het dossier van de aanvrager overgedragen aan de Verdergroep. Verdergroep brengt de schuldsaneringen tot stand in de vorm van een saneringskrediet of een schuldbemiddeling. Landelijk wordt daarbij de voorkeur gegeven aan saneringskredieten en Verdergroep geeft hier uitvoering aan. Verdergroep voert ook de stap naar de Rechtbank uit voor een dwangakkoord of een toelatingsverzoek Wsnp. In Bijlage 1 beschrijven we het gehele schuldhulpverleningsproces uitgebreid.

 

§ 4.d Wat gaan we nog meer doen?

Onder de landelijke ontwikkelingen werd de Basisdienstverlening schuldhulpverlening al genoemd. Vanuit de rijksoverheid worden er minimale eisen gesteld aan de schuldhulpverlening; de Basisdienstverlening. In deze Basisdienstverlening worden verschillende onderdelen beschreven. Doordat alle gemeente moeten voldoen aan deze Basisdienstverlening komt een einde aan de grote verschillen in de dienstverlening die gemeenten aanbieden. Zowel Lumens als Verdergroep zijn lid van de NVVK. De NVVK is gecommitteerd aan de Basisdienstverlening. Veel van de elementen van de Basisdienstverlening worden in Best al uitgevoerd. De elementen die we nog niet of niet volledig uitvoeren van de Basisdienstverlening zullen in de komende jaren geïmplementeerd worden.

 

§ 4.e Wat is verder nog van belang?

Integrale schuldhulpverlening gaat verder dan alleen het aanpakken van de schulden. Financiële problemen raken immers allerlei levensgebieden van een mens. Daarom is het belangrijk dat de schuldhulpverleners (blijven) samenwerken met de welzijnspartners in Bestwijzer, maar ook met andere partijen in onze gemeente, zoals St. Leergeld, de Voedselbank, caritasorganisaties, vrijwilligersorganisaties, kerken, onderwijs, gezondheidszorg en meer. Alleen dan kunnen we voor elkaar krijgen dat inwoners van Best schuldenvrij en financieel gezond zijn of worden.

 

Alle speerpunten

De armoederegisseur ondersteunt inwoners met geldzorgen door hen te begeleiden naar de juiste hulp en het bevorderen van het gebruik van minimaregelingen. Deze rol is nauw verbonden met alle speerpunten, van het voorkomen van schulden tot het bieden van effectieve ondersteuning.

Daarnaast wordt er gewerkt aan een communicatieplan om de vindbaarheid van de beschikbare hulp te verbeteren, zodat inwoners weten waar ze terecht kunnen voor ondersteuning bij hun geldzorgen.

 

§ 5. Rol van de Armoederegisseur

De armoederegisseur speelt een cruciale rol in het ondersteunen van inwoners met financiële hulpvragen. Het werk richt zich op verschillende speerpunten:

  • 1.

    Voorkomen: De armoederegisseur draagt bij aan het voorkomen van schulden en zorgt ervoor dat kleine financiële problemen niet escaleren. Daarnaast biedt de armoederegisseur ondersteuning bij geldzorgen en stimuleert het gebruik van minimaregelingen. Dit gebeurt door nauwe samenwerkingen met lokale partijen en organisaties in de sociale basis.

  • 2.

    Laagdrempelig: De armoederegisseur maakt (financiële) ondersteuning beter vindbaar door goed op de hoogte te zijn van de beschikbare regelingen en de doelgroep. Inwoners worden geïnformeerd over de beschikbare hulp, terwijl actief gezocht wordt naar nieuwe samenwerkingspartners om onbereikte inwoners te helpen. De wijkgerichte aanpak wordt hierbij niet uit het oog verloren: de armoederegisseur zorgt ervoor dat de unieke behoeften van verschillende wijken worden meegenomen, zodat de hulpverlening beter aansluit bij de lokale context. Daarbij wordt ook samenwerking gezocht met zorgverleners, zoals huisartsen, zodat zij weten waarheen ze hun patiënten kunnen doorverwijzen voor hulp bij geldzorgen of schulden.

  • 3.

    Rondkomen: De armoederegisseur brengt minimaregelingen en andere vormen van ondersteuning onder de aandacht van inwoners. Nieuwe plekken en instanties worden verkend om extra hulp te bieden aan mensen met financiële problemen, zodat inwoners die hulp nodig hebben, daadwerkelijk toegang krijgen tot de ondersteuning die hen verder helpt.

  • 4.

    Schuldenvrij: Bij schulden werkt de armoederegisseur intensief samen met schuldhulpverleners. Hulpvragers worden zorgvuldig doorverwezen naar de juiste instanties, bijvoorbeeld via een warme overdracht naar schuldhulpverlening of doorverwijzing naar sociaal raadslieden of maatschappelijk werk. Als het gaat om het vergroten van het inkomen, vindt doorverwijzing naar de regisseurs Inkomen voor minimaregelingen plaats.

Met deze aanpak wordt ervoor gezorgd dat inwoners de juiste hulp ontvangen bij het voorkomen en oplossen van financiële problemen, door effectieve samenwerking met lokale en landelijke organisaties (denk aan het overheidsbrede loket voor de landelijke organisaties).

 

§ 6. Communicatieplan Armoedebestrijding en Schuldhulpverlening

We stellen een communicatieplan op over armoedebestrijding (met daarin de minimaregelingen) en schuldhulpverlening. Hiermee willen we:

  • Inwoners informeren over onze voorzieningen en ondersteuning;

  • Bewustwording verhogen over de onderwerpen;

  • Toegang tot hulp verbeteren;

  • Stigma verminderen: stimuleren dat zij daadwerkelijk de stap zetten naar ondersteuning en schuldhulpverlening;

  • Preventie bevorderen: door informatie en educatie te bieden over financiële planning en schuldpreventie, kan een communicatieplan helpen om toekomstige armoede en schulden te voorkomen;

  • Beleidsimpact versterken: door de resultaten en successen van armoedebestrijdings- en schuldhulpverleningsprogramma's te communiceren, kan het vertrouwen in en de steun voor deze programma's worden vergroot.

De overheid organiseert landelijk allerlei acties en campagnes over geldzorgen en financiële gezondheid. Denk aan de jaarlijkse 'Week van het Geld', 'Wereldarmoededag' en de 'Dag van de Kinderarmoede'. We sluiten ons hierbij aan en maken er gebruik van in onze communicatie.

 

We zetten landelijk ontwikkeld communicatiemateriaal meer in voor onze lokale situatie. Geldfit, een initiatief van de Nederlandse Schuldhulproute (NSR), biedt bijvoorbeeld veel materiaal dat gemeenten kunnen gebruiken. De rijksoverheid verwijst Nederlanders die hulp zoeken bij geldzorgen ook naar Geldfit, zowel de organisatie als de website. Tevens maken we gebruik van de communicatie-opties van Gezondverzekerd.nl.

 

Het materiaal dat we zelf ontwikkelen, zoals folders, posters en boekjes, maken we aantrekkelijk en begrijpelijk. We houden hierbij rekening met laaggeletterdheid, de doelgroep en inclusie. De armoederegisseur en de regisseur laaggeletterdheid zullen daarom samen optrekken in het maken van dit communicatieplan.

Hoofdstuk 3 Schuldhulpverlening

§ 3.1 Introductie

De gemeente heeft op grond van de Wet gemeentelijke schuldhulpverlening (Wgs) de wettelijke taak om inwoners met schulden te ondersteunen. De Wgs vereist dat gemeenten periodiek een geactualiseerd beleidsplan vaststellen, dat richting geeft aan de uitvoering van schuldhulpverlening en het voorkomen van problematische schulden.

 

Het beleidsplan legt het proces van schuldhulpverlening vast en richt zich onder andere op preventie, vroegsignalering en een integrale aanpak van schulden, afgestemd op de specifieke behoeften van de doelgroep. Dit beleidsplan is een essentieel instrument voor de gemeente om schuldhulpverlening te organiseren en te coördineren, in lijn met de vereisten van de Wgs, en biedt de uitvoeringkaders en transparantie die nodig zijn voor een effectieve aanpak van schuldenproblematiek.

 

In Best kiezen we voor één beleidsplan voor armoedebestrijding en schuldhulpverlening, gezien de sterke onderlinge relatie en dezelfde samenwerkingspartners. De speerpunten van Hoofdstuk 2 kunnen niet los worden gezien van Hoofdstuk 3; de hoofdstukken sluiten nauw op elkaar aan.

De Rekenkamer Best en de gemeenteraad hebben aangegeven behoefte te hebben aan een duidelijk overzicht van zowel de minimaregelingen als het proces van schuldhulpverlening, waarvoor de bijlagen aan het einde van dit document zijn toegevoegd.

 

§ 3.2 Schuldhulpverlening door netwerkpartners

De gemeente Best heeft de uitvoering van schuldhulpverlening neergelegd bij netwerkpartners. Dat is voor de 1e fase Lumens in Bestwijzer, en voor de 2e fase de organisatie Verdergroep.

De 2e fase in schuldhulpverlening gaat over het technisch regelen van de schulden zodat er een schuldregeling tot stand komt. Alles dat moet gebeuren vóórdat Verdergroep in beeld komt, valt onder de 1e fase. Het onderdeel nazorg ligt ook bij Lumens en is een apart component. Het onderdeel budgetbeheer loopt via Verdergroep, maar daar zijn de schuldhulpverleners van Lumens nauw bij betrokken.

 

In onderstaande afbeelding is getracht via een organogram inzichtelijk te maken welke werkzaamheden worden uitgevoerd door Lumens, welke werkzaamheden door Verdergroep en welke werkzaamheden elders liggen.

Het gehele proces van de uitvoering van schuldhulpverlening volgens de Nederlandse Arbeidsinspectie (hierna ‘NLA’) welke valt onder het Ministerie van Sociale Zaken en Werkgelegenheid is als volgt:

De schuldhulpverlening bestaat op hoofdlijnen uit een aantal processtappen, zoals bovenstaand weergegeven. De verschillende stappen kunnen door verschillende partijen worden uitgevoerd. Gemeenten maken zelf keuzes in hoe zij de uitvoering organiseren. Aldus NLA.

 

In bijlage 1 wordt het volledige proces van schuldhulpverlening beschreven zoals dit in Best binnen de kaders van de Wgs wordt uitgevoerd. Naast het proces wordt in bijlage 1 beschreven:

  • De doorlooptijden en termijnen.

  • Schuldhulpverlening aan specifieke groepen:

    • Schuldhulpverlening voor ondernemers (waaronder zzp’ers);

    • Schuldhulpverlening aan gezinnen met inwonende minderjarige kinderen;

    • Schuldhulpverlening en jongeren.

Bijlage 1 is zowel kaderstellend voor de uitvoering van schuldhulpverlening als een naslagwerk voor de betrokkenen.

 

§ 3.3 Wat gaan we de komende jaren op gebied van schuldhulpverlening doen?

Bij de speerpunten in Hoofdstuk 2 is al het een en ander beschreven over wat we de komende jaren gaan doen als het gaat om preventie, vroegsignalering en nazorg. De afkorting voor schuldhulpverlening is SHV.

Preventie

Vroegsignalering

Nazorg

 

Uitvoering Lumens

 

Voorzetten van de activiteiten

Voortzetten van de activiteiten

Voortzetten van de activiteiten

Extra inzetten op:

  • intensivering en uitbreiding van de preventieactiviteiten

  • daarbij rekening houden met levensgebeurtenissen en laaggeletterdheid problematiek

Extra inzetten op:

  • -

    uitvoering geven aan het verwerken van meer signalen

  • -

    door meer signalen meer inwoners in een vroeg stadium helpen

  • -

    het (gebruik van het) landelijke VPS-systeem zoveel als mogelijk is optimaliseren

Extra inzetten op:

  • -

    onderzoeken hoe we inwoners nog beter kunnen ondersteunen in de nazorgfase

  • -

    resultaten van dat onderzoek inzetten

  • -

    aandacht hebben voor laaggeletterdheid juist in de nazorgfase

 

SHV in de 1e fase (preventie, vroegsignalering en nazorg vallen hier ook onder)

Uitvoering Lumens

Voortzetten van de activiteiten

Extra inzetten op:

  • -

    invoeren en inbedden van de (20 elementen van) Basisdienstverlening schuldhulpverlening

  • -

    invoeren van de financiële begeleiding bij het 0-aanbod

 

SHV in de 2e fase

Uitvoering Verdergroep

Voortzetten van de activiteiten

Extra inzetten op:

  • -

    invoeren en inbedden van de (20 elementen van) Basisdienstverlening schuldhulpverlening

  • -

    inzetten op meer saneringskredieten zoals de NVVK voorstaat

  • -

    nieuwe variant 0-aanbod invoeren en inbedden

 

SHV ondernemers

SHV gezinnen met kinderen

SHV en jongeren

Uitvoering diverse partijen

Uitvoering Lumens

Uitvoering Lumens

Voortzetten van de activiteiten

Voortzetten van de activiteiten

Voortzetten van de activiteiten

Extra inzetten op:

  • -

    proces van schuldhulpverlening voor ondernemers inzichtelijker maken

  • -

    waar nodig stappen zetten om deze ondersteuning te optimaliseren

Extra inzetten op:

  • -

    onderzoeken of werkzame methodische inzet voor deze specifieke doelgroep ontbreekt

  • -

    indien nodig het aanbod voor deze doelgroep uitbreiden

Extra inzetten op:

  • -

    onderzoeken of werkzame methodische inzet voor deze specifieke doelgroep ontbreekt

  • -

    indien nodig het aanbod voor deze doelgroep uitbreiden

Hoofdstuk 4 Kwaliteitsborging en organisatie schuldhulpverlening

Gemeente Best werkt samen met welzijnsorganisatie Lumens voor de 1e fase van schuldhulpverlening en met organisatie Verdergroep voor de 2e fase. Lumens heeft een subsidierelatie met de gemeente, terwijl Verdergroep via een aanbesteding is geselecteerd. Met Verdergroep bestaat dus een inkooprelatie.

 

Jaarlijks worden er meerdere accountgesprekken gevoerd met Lumens om de kwaliteit en kwantiteit van de schuldhulpverlening te bespreken. Deze gesprekken zijn dialogen waarin resultaten, ontwikkelingen, signalen en kansen worden besproken om gezamenlijk verbeteringen door te voeren. Subsidiepartner Lumens is jaarlijks verplicht om verantwoording af te leggen over de besteding van de ontvangen subsidie en de behaalde resultaten. Dit omvat niet alleen een financieel overzicht, maar ook een rapportage over de kwaliteit en effectiviteit van de geleverde dienstverlening.

 

Voor de 2e fase van schuldhulpverlening is Verdergroep per 1 januari 2024 verantwoordelijk. Bizob heeft de aanbesteding uitgevoerd, waarna de contractmanager van Bizob de uitvoering ervan bewaakt en de kwaliteit van de dienstverlening van Verdergroep monitort, met input van de deelnemende gemeenten. Gemeente Best houdt ook continu toezicht op de uitvoering van dit contract.

 

De gemeente is eindverantwoordelijk voor kwalitatief goede voorzieningen en wil daarom meer specifieke meetindicatoren aan de voorkant ontwikkelen en die samen met onze samenwerkingspartners vastleggen. Hiermee zorgen we voor tijdig ingrijpen indien nodig en uiteindelijk voor kwaliteitsoptimalisatie. Daarnaast is inzicht in cijfers nodig om het netwerk aan voorzieningen en organisaties in kaart te brengen met de specifieke behoeften van de inwoners. Hiermee kunnen we inspelen op (toekomstige) ontwikkelingen.

 

NVVK

Lumens en Verdergroep zijn lid van de NVVK, de branchevereniging voor schuldhulpverlening, wat een vereiste is van de gemeente voor samenwerkingspartners op dit gebied. De NVVK voert om de drie jaar een audit uit bij haar leden om de kwaliteit te toetsen aan het NVVK Kwaliteitskader. Dit kader bevat normen die zowel de primaire processen (de diensten en producten van schuldhulpverlening) als de ondersteunende en besturingsprocessen van de organisatie beoordelen. Schuldhulpverleners moeten periodiek bijscholingen volgen en voldoen aan de beroepsnormen van de NVVK, wat ervoor zorgt dat zij hun kennis en vaardigheden op peil houden en altijd op de hoogte zijn van de laatste wet- en regelgeving. Dit draagt bij aan de algehele kwaliteit van de dienstverlening.

 

Klanttevredenheid

Lumens heeft de afgelopen jaren incidenteel klanttevredenheidsonderzoeken (KTO’s) afgenomen bij hun klanten. Dit was echter niet structureel ingebouwd in het proces. De klanttevredenheidsonderzoeken die in de afgelopen periode zijn binnengekomen laten een (zeer) hoge tevredenheid zien over de ondersteuning die geboden is, en over de schuldhulpverleners zelf. Niet iedere klant vult echter een KTO in. Lumens is aan de slag met een meer gestructureerde opzet van de uitvoering van KTO’s – direct gekoppeld aan de trajecten. In 2025 wordt dat in de systemen geïmplementeerd. Vanaf dat moment zullen meer KTO’s worden uitgezet naar klanten dan in de voorgaande jaren. Hopelijk leidt dit tot meer klanten die daadwerkelijk een KTO invullen. Een hogere opbrengst leidt tot meer inzicht in de klanttevredenheid.

 

Basisdienstverlening Schuldhulpverlening

Op 16 november 2023 ontving de Tweede Kamer het verbeterplan voor de gemeentelijke schuldhulpverlening, met de Basisdienstverlening als doel om sneller en beter schuldhulp te bieden. Alle gemeenten moeten de 20 elementen van de Basisdienstverlening implementeren, wat werd afgesproken met de VNG, NVVK en Divosa. De NVVK ondersteunt haar leden, waaronder Lumens en Verdergroep, bij de uitvoering, terwijl de gemeente samen met netwerkpartners toeziet op de implementatie. Veel elementen worden al toegepast.

Hoofdstuk 5 Energiearmoede in relatie tot schuldhulpverlening

In 2023 hadden naar schatting 400.000 huishoudens in Nederland te maken met energiearmoede, 70.000 meer dan in 2022. Toch was het aandeel huishoudens met energiearmoede lager dan in de jaren 2019-2021, mede door overheidssteun en energiebesparing door huishoudens zelf.

 

TNO/CBS-cijfers over energiearmoede van het jaar 2023:

 

Percentage van

het aantal huishoudens met energiearmoede *

Best

2,9

Eindhoven

6,8

Oirschot

3,0

Son en Breugel

2,2

Nederland

4,8

* Er is sprake van energiearmoede bij huishoudens met een laag inkomen in combinatie met een hoge energierekening en/of een woning met een lage energetische kwaliteit.

 

Energiearmoede en inkomensarmoede

Energiearmoede en inkomensarmoede zijn sterk met elkaar verbonden, maar er is geen perfecte correlatie. Niet alle huishoudens die veel van hun inkomen aan energie besteden, zijn arm, en niet alle lage-inkomenshuishoudens hebben energiearmoede. Dit maakt het een complex probleem dat niet met één maatregel opgelost kan worden.

 

Duidelijk raakvlak met schuldhulpverlening

Energiearmoede heeft raakvlakken met schulden, en dus met schuldhulpverlening. Wanneer een schuld bij de energiemaatschappij ontstaat door betalingsproblemen, dan kan dit leiden tot een crisis (= afsluiting van de energie). In dergelijke gevallen biedt de schuldhulpverlening ondersteuning, bijvoorbeeld door te adviseren over een overstap naar een andere energieleverancier, wanneer een (afbetalings-)regeling met de huidige leverancier niet meer haalbaar is.

 

Waarborgsom

Bij het overstappen naar een andere energiemaatschappij vragen vrijwel alle leveranciers een waarborgsom van klanten met een betalingsrisico. Dit kan onterecht zijn, bijvoorbeeld door schulden van vorige bewoners of wanbetalers in het postcodegebied. Dit vormt een probleem voor inwoners in een crisissituatie, die vaak niet in staat zijn de borg te betalen. Snelheid is belangrijk bij dreigende afsluiting, maar de overstap kan vertraging oplopen doordat de nieuwe leverancier eerst het betalingsrisico onderzoekt.

 

Signalen via de energiecoaches

Energiecoaches krijgen tijdens huisbezoeken vaak signalen van inwoners die onzeker zijn over het kiezen van een betrouwbaar en betaalbaar energiecontract. Ze vragen advies over waar ze op moeten letten en hoe ze de beste deal kunnen krijgen. Hoewel de coaches niet kunnen adviseren, is er duidelijk behoefte aan ondersteuning, aangezien veel van deze huishoudens te maken hebben met energiearmoede of een kwetsbare financiële positie.

 

Bureau BS&F en Gezondverzekerd.nl

Bureau BS&F ondersteunt gemeenten bij minimaregelingen, zoals de Gemeentepolis (onder Speerpunt 3 besproken), en biedt via hun platform Gezondverzekerd.nl hulp bij het kiezen van de passende zorgverzekering. Het platform helpt kwetsbare inwoners met maatwerkadvies via chat, telefoon, e-mail en keuzehulp. Voor het ‘product’ Gemeentepolis maken bijna 300 gemeenten in Nederland gebruik van Gezondverzekerd.nl. Gemeente Best is erg tevreden over de expertise die Bureau BS&F aanbiedt.

Bureau BS&F richt zich inmiddels ook op andere sociaal-maatschappelijke problemen, zoals energiearmoede. Omdat energiecontracten zo complex zijn, biedt Gezondverzekerd.nl nu ook ondersteuning bij het kiezen van een energiecontract. Ze hebben strenge afspraken met geselecteerde energieleveranciers, die alleen gelden voor de aangesloten gemeenten. Om het aanbod te vergroten, is het platform in gesprek met extra leveranciers. Al 117 gemeenten in Nederland, inclusief gemeente Oirschot, maken gebruik van deze dienst, en dit aantal neemt voortdurend toe.

 

De voorwaarden die gelden voor de deelnemende energieleveranciers zijn:

  • Klant betaalt géén borg (!!!).

  • Klant wordt altijd geaccepteerd.

  • Klant krijgt het beste tarief per aanbieder op basis van bovengenoemde voorwaarden.

  • Opzeggen is gratis en men krijgt hulp bij het aanvragen/vergelijken.

Besluitpunt 3:

De gemeente Best kiest voor de optie van Gezondverzekerd.nl inzake energie.

Met deze keuze draagt de gemeente actief bij aan Global Goal 7 van de Verenigde Naties: betaalbare en duurzame energie voor iedereen. Door inwoners zonder borg en met vaste, lage tarieven toegang te geven tot betrouwbare energiecontracten, wordt energiearmoede concreet aangepakt.

Er zijn veel voordelen voor de inwoners van Best:

  • Vaste tarieven, geen last van stijgende variabele tarieven.

  • Zekerheid in de kosten/maandlasten.

  • Geen borg en direct geaccepteerd.

  • Gegarandeerd goedkoopste tarief per aanbieder.

Er zijn geen kosten verbonden aan deze optie, niet voor de gemeente en niet voor de inwoners. Gezondverzekerd.nl zet deze optie voor de inwoners van Best open en elke inwoner van Best kan er dan gebruik van maken. Er wordt niet gekeken naar de hoogte van het inkomen of naar andere zaken. Ook hierbij maakt de inwoner gratis gebruik van online hulp en advies bij het kiezen van het juiste/passende contract.

 

Dit is een zeer interessante optie voor personen waarvoor afsluiting van energie dreigt. Daarnaast is het ook aantrekkelijk voor andere groepen, zoals de statushouder die in Best een woning krijgt en vrij snel een betrouwbare energieleverancier moet zoeken. Of voor de inwoner die vragen heeft over zijn energiecontract en wil overstappen, en dit probleem voorlegt aan de energiecoach die op huisbezoek is.

Hoofdstuk 6 Financiën

Het bestrijden van armoede vereist een doordachte aanpak van kosten en uitvoering. We blijven binnen de bestaande budgetten en bieden essentiële ondersteuning aan inwoners met geldzorgen, terwijl we flexibiliteit behouden om in te spelen op veranderende behoeften. Extra investeringen hangen af van de keuzes van de raad bij de begrotingsraad en worden via een voorstel in de kadernota voorgelegd.

Onderstaande tabel toont de meerjarige ontwikkeling van de kosten van ons beleid en de versterking ervan.

Programmakosten jaarlijks begroot

2025

2026

2027

2028

Bijzondere bijstand

€ 771.000,00

€ 787.000,00

€ 806.000,00

€ 827.000,00

Meedoenregeling

€ 126.000,00

€ 127.000,00

€ 128.000,00

€ 129.000,00

Kwijtschelding gemeentebelastingen

€ 233.000,00

€ 239.000,00

€ 244.000,00

€ 250.000,00

Stichting Leergeld

€ 127.000,00

€ 129.000,00

€ 131.000,00

€ 133.000,00

Schuldhulpverlening Fase 1

€ 403.000,00

€ 418.000,00

€ 435.000,00

€ 451.000,00

Schuldhulpverlening Fase 2

€ 22.000,00

€ 23.000,00

€ 24.000,00

€ 25.000,00

Voedselbank

€ 10.000,00

€ 10.500,00

€ 11.000,00

€ 11.500,00

Noodfonds

€ 30.000,00

€ 30.000,00

€ 30.000,00

€ 30.000,00

Kosten harmoniseren inkomensgrens minimaregelingen

Door de harmonisatie gaan we bij 3 van de 5 minimaregelingen een hogere inkomensgrens invoeren. Mogelijk leidt tot meer aanvragen. Alleen de inkomensgrens verandert, niet de overige voorwaarden.

Hieronder treft u een overzicht aan van de geschatte meerkosten van deze 3 regelingen, bij een stijging van 3%, 5% en 7%. Het uitgangspunt hierbij zijn de cijfers van 2023.

Regeling

Meerkosten 3% omhoog

Meerkosten 5% omhoog

Meerkosten 7% omhoog

Conclusie

IIT

€ 3.383,43

€ 5.639,05

€ 7.894,67

In geval van het duurste scenario bij een stijging van 7% in de aanvragen en bijhorende kosten, dan staat daar een geschat kostenplaatje van € 51.555,42 tegenover. In de berekening van dit kostenplaatje is geen rekening gehouden met eventuele jaarlijkse indexatie.

Meedoenreg.

€ 2.979,00

€ 4.965,00

€ 6.951,00

Bijz. Bijst.

€ 15.732,75

€ 26.221,25

€ 36.709,75

Totaal

€ 22.095,18

€ 36.825,30

€ 51.555,42

De harmonisering van de inkomensgrens kan per 1 januari 2027 ingaan, met financiële gevolgen vanaf die datum. Het extra budget van maximaal € 50.000,- wordt uit de bestaande middelen sociaal domein-breed gedekt door middel van verschuiving van bestaande budgetten. De harmonisatie van de inkomensgrens voor de minimaregelingen kan extra kosten met zich meebrengen. Andere gemeenten die de inkomensgrens ook op 120% hebben doorgevoerd, hebben gemerkt dat de meerkosten vaak lager uitvielen dan ze vooraf hadden verwacht, waardoor het waarschijnlijk is dat de extra kosten rond de 3% zullen liggen.

 

Dit hoofdstuk heeft de financiële basis voor ons armoedebeleid uitgewerkt, waarbij we zorgvuldig omgaan met beschikbare middelen om de gestelde doelen te bereiken. Door bestaande budgetten optimaal in te zetten en waar nodig her te verdelen, zorgen we voor een verantwoorde uitvoering van de maatregelen.

 

Begrippenlijst

Begrip

Definitie

0-aanbod

Een vorm van een minnelijke schuldregeling. Er is geen afloscapaciteit en daarom wordt aan de schuldeisers een aanbod gedaan van € 0,‑ met het verzoek om de schuld kwijt te schelden. Wanneer op die manier de schuldregeling tot stand komt, dan wordt er door de schuldeisers meteen finale kwijting verleend.

Afbetalingsregeling

Een regeling tussen een schuldeiser en een schuldenaar waardoor deze laatste een schuld in termijnen mag aflossen.

Afloscapaciteit

Het bedrag dat de klant maandelijks dient af te dragen voor aflossing van zijn schulden. Daarvoor wordt eerst het VTLB berekend (zie VTLB). Het netto-inkomen minus het VTLB geeft de afloscapaciteit.

Armoede

Een huishouden leeft in armoede als ze na het betalen van de vaste lasten (wonen, energie en zorg) te weinig geld overhouden voor andere basisbehoeften. Hierbij wordt gekeken naar de werkelijke kosten die mensen hebben aan wonen, energie en zorg, in plaats van gemiddelden van die kosten. Daarnaast wordt er gekeken of huishoudens een financiële buffer hebben. Aan deze definitie is een (nieuwe) meetmethode gekoppeld (per oktober 2024).

Armoedeval

Dit verwijst naar een situatie wanneer het financiële voordeel van werken niet opweegt tegen het verlies van uitkeringen, toeslagen of minimaregelingen, waardoor mensen weinig prikkels hebben om meer uren te werken of om op zoek te gaan naar werk. De armoedeval geldt niet alleen voor mensen in de uitkering, maar ook voor werkenden, die vaak weinig financieel voordeel ervaren van het uitbreiden van hun werkuren.

Beschermingsbewind

Beschermingsbewind (of onderbewindstelling van goederen) is de financiële belangen behartigen van mensen die dat door een beperking (tijdelijk) zelf niet kunnen óf die problematische schulden hebben. De Rechter stelt beschermingsbewind in op aanvraag van iemand zelf of van bijvoorbeeld een partner of familielid. Beschermingsbewind gaat verder dan budgetbeheer.

Bestaanszekerheid

Een bestaan met voldoende en voorspelbaar inkomen, een woning, toegang tot onderwijs en zorg, en een buffer voor onverwachte uitgaven.

Bizob

Bizob staat voor Bureau Inkoop en Zorg van de Overheid. Het is een organisatie die zich richt op het uitvoeren van aanbestedingen en het beheer van contracten voor de publieke sector, specifiek op het gebied van zorg en welzijn. Bizob ondersteunt gemeenten en andere overheden bij het inkopen van zorg en het bewaken van de uitvoering van de contracten. De organisatie is actief in de regio Noord-Brabant en Limburg, waar ze zorginkoop en -beheer coördineert voor verschillende lokale overheden en zorginstellingen.

Budgetbeheer

Het beheren van inkomsten van huishoudens die daar door omstandigheden zelf (tijdelijk of structureel) niet toe in staat zijn. De betalingen van leefgeld, vaste lasten, reserveringen en variabele lasten worden ten behoeve van de cliënt geregeld. Het doel is dat door betaling van de vaste lasten geen nieuwe schulden ontstaan en het makkelijker is een minnelijke of wettelijke schuldregeling te laten slagen. Overigens kan er ook sprake zijn van budgetbeheer zonder dat een schuldregeling noodzakelijk is.

Budgetcoaching

Het aanleren van kennis en vaardigheden waardoor inzicht wordt verkregen in de inkomsten en uitgaven. Het doel is het bevorderen van financiële zelfredzaamheid.

Crisissituatie

Een situatie waarbij sprake is van een gedwongen woningontruiming, beëindiging van de levering van gas, water, elektriciteit of stadsverwarming, opzegging dan wel ontbinding van de zorgverzekering of een combinatie van deze situaties.

Duurzame Financiële Dienstverlening

Het in evenwicht brengen en houden van inkomsten en uitgaven van de schuldenaar, waarbij is vastgesteld dat het bestaande schuldprobleem door in of bij die persoon gelegen omstandigheden (nog) niet duurzaam opgelost kan worden. Het doel is om de maatschappelijke positie van de schuldenaar niet te laten verslechteren.

Dwangakkoord

Lukt het niet een akkoord en een minnelijke schuldregeling te bereiken met alle schuldeisers, dan kan worden overgaan tot het aanvragen van een dwangakkoord via de Rechtbank. De Rechtbank bepaalt dan wat redelijk is en alle schuldeisers zijn gedwongen akkoord te gaan met het door de Rechter vastgestelde dwangakkoord.

Eenzaamheid

Het subjectief ervaren van een onplezierig of ontoelaatbaar gemis aan (kwaliteit van) bepaalde sociale relaties. Het kan zijn dat het aantal contacten dat men heeft met andere mensen geringer is dan men wenst.

Eenzaamheid, emotionele

Een sterk gemis aan iemand wie je je verhaal kwijt kunt, de afwezigheid van een emotioneel hechte band met een partner, familielid of een hartsvriend(in).

Eenzaamheid, sociale

Het gemis van betekenisvolle relaties met een bredere groep van mensen om je heen, zoals kennissen, collega’s, buurtgenoten, mensen met dezelfde belangstelling, mensen om samen een hobby mee uit te voeren.

Energiearmoede

Er is sprake van energiearmoede bij huishoudens met een laag inkomen in combinatie met een hoge energierekening en/of een woning met een lage energetische kwaliteit.

Finale kwijting

Finale kwijting is de definitieve kwijtschelding door de schuldeiser van het niet-afgeloste deel van de vordering (de restantschuld) inclusief rente en kosten, onder vooraf overeengekomen voorwaarden.

Financieel beheer

Het beheren van inkomsten van huishoudens ten behoeve van een schuldregelingstraject, waarbij de afloscapaciteit wordt gereserveerd voor de schuldregeling en het maandbudget wordt doorgestort aan de cliënt. De cliënt is zelf verantwoordelijk voor betaling van de vaste lasten. Budgetbeheer is een stap zwaarder dan financieel beheer. Financieel beheer is een vereiste voor het tot stand komen van een minnelijke schuldregeling.

Financiële vaardigheden

Dit gaat over het 'kunnen omgaan met geld'. Het gaat er hierbij om dat mensen zowel op korte als op lange termijn hun financiën op orde hebben. Financiële vaardigheden zijn steeds meer een basisvoorwaarde om zelfstandig te kunnen deelnemen aan de maatschappij.

Geldfit

Geldfit is een activiteit van de onafhankelijke Stichting Nederlandse Schuldhulproute (NSR). Er wordt samengewerkt met veel bedrijven, gemeenten en andere organisaties. Steeds meer organisaties wijzen mensen op Geldfit, omdat zij iedereen eerlijk en onafhankelijk helpen bij geldvragen. Er wordt samengewerkt aan een financieel gezond Nederland. De rijksoverheid verwijst Nederlanders met geldzorgen naar de organisatie en website van Geldfit.

Herfinanciering

Een financieringsovereenkomst om de schulden van de cliënt ineens en voor 100% te voldoen, zodat er een vermindering van de lastendruk plaatsvindt en de totale schuldenlast overzichtelijker wordt.

Inclusie

Dat iedereen binnen de kaders van de rechtsstaat de vrijheid heeft en ervaart om naar behoefte en vermogen vorm te geven aan diens leven. Binnen een sociaal systeem waar: a) iedereen a priori onderdeel van is, b) dat iedereen mede kan vormgeven en c) waarin eenieder zich (h)erkend en geaccepteerd voelt als individu.

Informatie & advies

Een informatie- en adviesgesprek is een vrijblijvend gesprek met een schuldhulpverlener. Het doel van een dergelijk gesprek is inwoners zelf in staat te stellen om een duurzaam financieel evenwicht te bereiken. Het kan een beroep op uitgebreidere vormen van dienstverlening overbodig maken.

Inwoner

Ingezetene die op grond van de Wet basisregistratie personen in de gemeente Best staat ingeschreven.

Ketenpartners

Organisaties en instellingen in onze gemeente die ondersteuning bieden in het kader van schuldhulpverlening en geldzorgen.

Klant

Persoon aan wie op grond van de Wgs schuldhulpverlening wordt gegeven.

Kredietbank

Kredietbanken (ook wel sociale banken) zorgen voor saneringskredieten en sociale leningen en bieden ook andere vormen van financiële ondersteuning.

Kredietbank Limburg

Dit is de Kredietbank die door Verdergroep wordt ingeschakeld voor de saneringskredieten, financieel beheer en budgetbeheer. Verdergroep kan dit niet zelf uitvoeren, daar hebben ze een officiële bank voor nodig die onder toezicht van de Autoriteit Financiële Markten (AFM) staat.

Laagdrempelig

Op eenvoudige wijze toegankelijk, met weinig hindernissen bereikbaar.

Laaggeletterdheid

Moeite hebben met lezen en/of schrijven. Ook rekenen en digitale vaardigheden vallen hieronder. Er wordt ook wel gesproken over basisvaardigheden.

Levensgebeurtenis

Levensfeit, levensgebeurtenis - kenmerkende en ingrijpende levensfeiten zijn dingen als geboren worden, eerste schooldag, 18 jaar worden, trouwen, scheiden, werkloos worden, arbeidsongeschikt worden, met pensioen gaan en ten slotte overlijden.

Lumens

Onze netwerkpartner, die in mandaat door het college, de 1e fase van schuldhulpverlening in Best uitvoert.

Minnelijke schuldregeling

Bemiddeling door de schuldhulpverlenende organisatie tussen de schuldenaar en diens schuldeisers om te komen tot een oplossing van de totale schuldenlast. Deze schuldregeling wordt niet door de Rechtbank afgedwongen, vandaar dat het een minnelijke schuldregeling wordt genoemd. Er zijn 3 vormen van een minnelijke schuldregeling: saneringskrediet, schuldbemiddeling en 0-aanbod.

Moratorium

Een moratorium is een juridisch rechtsmiddel, waarmee het de schuldeiser(s), voor een bepaalde tijd onmogelijk wordt gemaakt incassomaatregelen (op het gebied van energiekosten, huur en zorgverzekeringspremie) op te leggen aan schuldenaars. Tijdens het moratorium kan dan geprobeerd worden om een minnelijk traject tot stand te brengen.

Msnp

Minnelijke schuldsanering natuurlijke personen. Afgeleid van de afkorting Wsnp. Zie verder bij ‘minnelijke schuldregeling’.

Nazorg

Nazorg is een onderdeel van schuldhulpverlening met als doel om de hulpvrager te ondersteunen bij de start van een schuldenvrij leven, zelfredzaamheid waar mogelijk te bevorderen én terugval waar mogelijk te voorkomen. Nazorg is een variant van preventie gericht op de persoon waarvan de schulden al zijn opgelost.

Normalisering

Normaliseren gaat over het accepteren van eigen (on)mogelijkheden en het hebben van realistische verwachtingen. Het gaat over zoveel mogelijk zelf doen, zonder hulp waar het kan en mét hulp waar het nodig is.

NVVK

Nederlandse Vereniging voor Volkskrediet. De NVVK is een Nederlandse koepelorganisatie voor schuldhulpverlening waar openbare instellingen en private ondernemingen die financiële diensten aanbieden, bij zijn aangesloten. De dienstverlening gebeurt op basis van de Gedragscode Schuldhulpverlening en de Gedragscode Sociale Kredietverlening.

Outreachend werken

De essentie van outreachend werken is dat sociale professionals niet geduldig achter hun bureau afwachten tot mensen om hulp vragen, maar zelf initiatief nemen door mensen op te zoeken en (ongevraagd) hulp en diensten aan te bieden.

Participatie

Participatie is een proces waarbij individuen, groepen en organisaties invloed uitoefenen op en controle delen over collectieve vraagstukken, beslissingen of diensten die hen aangaan.

Preventie

Een geheel van activiteiten, dat er op is gericht om personen financieel vaardig te maken of houden, waardoor de financiën op orde worden gehouden. Het doel is om te voorkomen dat een problematische schuldsituatie ontstaat. Ook dit is een wettelijke taak voor gemeenten.

Problematische schuldsituatie

De nieuwe definitie van een problematische schuld die de NVVK vanaf 1 juli 2024 hanteert luidt: “Een schuld is problematisch wanneer te voorzien is dat een natuurlijke persoon schulden niet zal kunnen blijven afbetalen of is gestopt met afbetalen.” Het gaat dan in ieder geval om een situatie waarin niet binnen 36 maanden alle opeisbare vorderingen betaald kunnen worden.

Samenredzaamheid

Het collectieve vermogen om handelingen te kunnen doen, die mensen in het gewone leven zonder professionele inmenging verrichten. Of: Het vermogen van mensen om zich zoveel mogelijk te redden met behulp van vrienden, buren, familie en vrijwilligers.

Saneringskrediet

Een vorm van een minnelijke schuldregeling. Het krediet dat verstrekt wordt door de Kredietbank om de schulden van een klant gedeeltelijk en tegen finale kwijting te voldoen. De schuldenaar lost dit krediet in 18 maandtermijnen af. De hoogte van de aflossing is gebaseerd op de afloscapaciteit van de schuldenaar. Een saneringskrediet is een lening van een Kredietbank en dus een officieel financieel ‘product’. Net zoals een persoonlijke lening bij een commerciële bank een financieel product is.

Schuld

Een schuld is een financiële verplichting die iemand niet op tijd heeft voldaan, waardoor er een (betalings-)achterstand ontstaat in de betaling van een lening, factuur, of andere financiële verplichtingen. Het kan leiden tot rente- of incassokosten en kan, als het niet wordt afgelost, uiteindelijk resulteren in juridische stappen of beslaglegging.

Schuldbemiddeling

Een vorm van een minnelijke schuldregeling. Het pakket aan maatregelen dat leidt tot een akkoord met de schuldeisers van een schuldenaar. Vervolgens wordt de afloscapaciteit van de schuldenaar jaarlijks doorbetaald aan de schuldeiser over een periode van 18 maanden, waarbij financieel beheer gevoerd wordt.

Schuldhulpverlening

Schuldhulpverlening is een traject waarin een schuldenaar door een schuldhulpverlenende instantie wordt ondersteund bij het vinden van een adequate oplossing voor problematische schulden. Daarnaast is het een wettelijke taak voor gemeenten voortkomend uit de Wgs.

Schuldregeling

Het geheel van activiteiten in het kader van regelen van schulden volgens de gedragscode schuldregeling van de NVVK. De schuldregeling neemt de vorm aan van een saneringskrediet, een schuldbemiddeling, of een 0‑aanbod. Alledrie de varianten van een schuldregeling hebben de vorm van een voorstel aan de schuldeisers waar ze al dan niet op in kunnen gaan. We hebben het hier over een minnelijke schuldregeling.

Schuldsanering

Schuldsanering en schuldregeling worden door elkaar gebruikt en hebben dezelfde betekenis.

Sociaal krediet

Een lening bij een Kredietbank. De Kredietbanken verstrekken dit soort leningen zonder winstoogmerk, als onderdeel van hun taak om armoede te bestrijden. Sociale kredieten zijn rentedragend, met een laag rentepercentage, lager dan commerciële kredietverleners hanteren. Een sociale lening wordt verleend op aanvraag van een particulier. Aanvragers moeten wel voldoen aan de voorwaarden: ze hebben een inkomen van maximaal 130% van de bijstandsnorm en ze kunnen geen krediet krijgen bij een commerciële kredietverlener. Kredietbanken zorgen dat een lening nooit iemands draagkracht te boven gaat en binnen een redelijke termijn terug te betalen is, meestal in maximaal 60 maanden. Kredietbanken voeren een sociaal incassobeleid. Dat betekent dat ze bij betalingsachterstanden vroegtijdig met iemand overleggen over een oplossing. De ingang in Best voor een sociale lening is via Lumens en Verdergroep. Verdergroep schakelt daarvoor de Kredietbank Limburg in.

Sociaal minimum

Het sociaal minimum is het inkomen dat nodig is om in de basisbehoeften van het leven te voorzien, zoals voedsel, kleding en huisvesting. Het wordt vaak vastgesteld op basis van de bijstandsnorm of het minimumloon.

Sociale kaart

In een Sociale Kaart vinden burgers en hulpverleners informatie over organisaties en hun aanbod van diensten, producten en activiteiten in het sociale domein.

Stabilisatiefase

Stabilisatie is het in evenwicht brengen en houden van inkomsten en uitgaven van iemand met schulden als een minnelijke schuldregeling mogelijk lijkt. Voor dat evenwicht moet iemand zoveel mogelijk inkomsten genereren (zoals gebruik maken van alle Toeslagen) en zo min mogelijk geld uitgeven (in ieder geval geen nieuwe schulden maken) om maximaal te kunnen aflossen. Stabilisatie is alleen mogelijk als iemand met schulden niet in een crisissituatie zit. De stabilisatiefase duurt maximaal 4 maanden.

Verdergroep

Onze netwerkpartner, die in mandaat door het college, de 2e fase van schuldhulpverlening in Best uitvoert.

Verzoekschrift artikel 284 Faillissementswet

Verzoekschrift voor het uitspreken van de toepassing van een schuldsaneringsregeling, verzoekschrift voor toelating tot de Wsnp.

Verzoekschrift toelating tot de Wsnp

Zie ‘Verzoekschrift artikel 284 Faillissementswet’.

Voorlopige voorziening

Soms is er tijdens of net na de indiening van het Wsnp-verzoek sprake van een spoedeisende situatie die een noodvoorziening noodzakelijk maakt, zoals bij een ontruiming of afsluiting van warmte of elektra. In die gevallen kan bij de Rechtbank een voorlopige voorziening worden gevraagd. De voorlopige voorziening is bedoeld om de periode tussen de indiening van het Wsnp-verzoek en de beslissing daarop te overbruggen. Is er nog geen Wsnp-aanvraag gedaan, dan kan geen voorlopige voorziening worden verzocht.

Vroegsignalering

Vroegsignalering is een wettelijke taak voor gemeenten. Het is voor zorgverzekeraars, energieleveranciers, drinkwaterbedrijven en woningverhuurders als 'derden' verplicht om signalen over betalingsachterstanden door te geven aan gemeenten voor vroegsignalering. Gemeenten zijn op hun beurt verplicht om de ontvangen signalen op te volgen en proactief hulp aan te bieden. De schuldhulpverleners van Lumens voeren dit uit met behulp van het landelijke systeem ‘VindPlaats van Schulden’ (VPS). In VPS komen deze signalen binnen.

VTLB

Vrij Te Laten Bedrag. Het bedrag waarvan de schuldenaar tijdens een schuldregeling moet (kunnen) leven op basis van een berekening, de zogenaamde VTLB-berekening. In de berekening gaat men uit van het netto-inkomen, de vaste lasten en verdere dagelijkse uitgaven. Ook wordt er rekening gehouden met de samenstelling van het huishouden (bijvoorbeeld alleenstaand of samenwonend). Het VTLB dat berekend wordt is meestal hoger dan de beslagvrije voet. M.a.w. wat de schuldenaar overhoudt om van te leven is méér dan in het geval van beslag op het inkomen. De VTLB-berekening wordt zowel in een minnelijke als wettelijke schuldregeling toegepast.

Wgs

Wet gemeentelijke schuldhulpverlening.

Wsnp

Wet schuldsanering natuurlijke personen. Onderdeel van de Faillissementswet. Per 1 juli 2023 zijn gewijzigde regels in werking getreden.

Wsnp-bewind

Wanneer een minnelijke regeling niet tot de mogelijkheden behoort, kan een beroep worden gedaan op de Wet schuldsanering natuurlijke personen (Wsnp). Bij toelating tot de Wsnp wordt door de Rechter een bewindvoerder benoemd. De bewindvoerder inventariseert de schulden, beheert de boedel, controleert de inkomsten en houdt in de gaten of de verplichtingen tijdens de regeling goed nagekomen worden. Het doel is het beheren van inkomsten en het regelen van uitgaven en het oplossen van schulden waardoor men niet meer te maken heeft met bezoek van deurwaarders, loonbeslagen, ontruimingen en afsluitingen. Wsnp is zonder een Wsnp-bewindvoerder niet mogelijk, net zoals een faillissement niet mogelijk is zonder een curator.

Zelfredzaamheid

Het individuele vermogen om handelingen die mensen in het gewone leven verrichten, zelfstandig te kunnen doen. Of: Het vermogen van mensen om zichzelf te redden op alle levensterreinen met zo min mogelijk professionele ondersteuning en zorg.

 

Afkortingen

Afkorting

Betekenis

AMvB

Algemene Maatregel van Bestuur

AOW

Algemene Ouderdomswet

AVG

Algemene Verordening Gegevensbescherming

Bbz

Besluit bijstandverlening zelfstandigen

CAK

Centraal Administratie Kantoor

CBS

Centraal Bureau voor Statistiek

CZ

Centraal Ziekenfonds, zorgverzekeraar

Divosa

Directeuren van Overheidsorganen voor Sociale Arbeid (vereniging)

GGzE

Geestelijke Gezondheidszorg Eindhoven

IIT

Individuele Inkomenstoeslag

IMK

Instituut voor het Midden- en Kleinbedrijf

IOAW

Wet inkomensvoorziening oudere en gedeeltelijk arbeidsongeschikte werkloze werknemers

IOAZ

Wet inkomensvoorziening oudere en gedeeltelijk arbeidsongeschikte gewezen zelfstandigen

KTO

Klanttevredenheidsonderzoek

MER

Minima‑effectrapportage (van het NIBUD)

Msnp

Minnelijke schuldsanering natuurlijke personen

NIBUD

Nationaal Instituut voor Budgetvoorlichting

NLA

Nederlandse Arbeidsinspectie

NSR

Stichting NSR staat voor Nederlandse Schuldhulproute

Nvvk

Nederlandse Vereniging voor Volkskrediet

PSG

Philips, Stiels en Gielkens

PW

Participatiewet

SCP

Sociaal en Cultureel Planbureau

SHV

Schuldhulpverlening

TNO

Nederlandse organisatie voor Toegepast-Natuurwetenschappelijk Onderzoek

VGZ

Stichting Volksgezondheidszorg Zuid Nederland, zorgverzekeraar

VNG

Vereniging van Nederlandse Gemeenten

VPS

VindPlaats van Schulden

VTLB

Vrij Te Laten Bedrag

Wgs

Wet gemeentelijke schuldhulpverlening

Wmo

Wet maatschappelijke ondersteuning

WSD

Werk Samen Doen, sociaal werkbedrijf

Wsk

Waarborgfonds saneringskredieten

Wsnp

Wet schuldsanering natuurlijke personen

zzp

zelfstandige zonder personeel

Bijlage 1 Schuldhulpverlening in Best (behorend bij Hoofdstuk 3)

 

§ 1 Schuldhulpverlening in de 1e fase

Al sinds 2012 voert Lumens schuldhulpverlening uit voor de gemeente Best. Lumens is hiertoe gemandateerd. De hulpverlening die Lumens biedt is breed en is tevens maatwerk.

 

NVVK

Lumens is lid van de Nederlandse Vereniging voor Volkskrediet (NVVK) wat inhoudt dat Lumens volgens de richtlijnen van de NVVK werkt. https://www.nvvk.nl/over-nvvk/onze-leden. Dit geldt ook voor de organisatie Verdergroep. De NVVK is een Nederlandse koepelorganisatie voor schuldhulpverlening waar openbare instellingen en private ondernemingen die financiële diensten aanbieden, bij zijn aangesloten. De dienstverlening gebeurt op basis van de Gedragscode Schuldhulpverlening en de Gedragscode Sociale Kredietverlening.

De NVVK werkt tevens samen met organisaties als Divosa, Stimulansz en de VNG. De NVVK heeft een model voor schuldhulpverlening ontwikkeld welke Lumens en Verdergroep als lid van de NVVK volgen en (moeten) uitvoeren. Dit model is opgebouwd uit verschillende modules. In bijlage 8 treft u het model voor de totale keten van schuldhulpverlening aan.

 

De modules van de NVVK zijn beschreven op hun site. De modules zijn voor klanten openbaar toegankelijk. Hierdoor is transparant welke handelingen en stappen de NVVK-leden en dus ook schuldhulpverleners van Lumens uitvoeren en volgen in hun dienstverlening aan mensen met financiële problemen. Dit biedt overzicht en houvast voor klanten, schuldeisers en schuldhulpverleners. De doelen van de dienstverlening worden in een plan van aanpak voor de betreffende klant vastgesteld. Dit plan wordt in samenspraak met de klant opgesteld en vervolgens ook door de klant ondertekend. Hierna wordt een beschikking afgegeven uit naam van de gemeente. De modules vormen samen met de Gedragscode de belangrijkste basis voor de audit waarmee de kwaliteit en uniformiteit van de dienstverlening van de NVVK leden wordt gewaarborgd.

 

Alle NVVK-leden houden zich sinds 2020 aan de NVVK Belofte. De NVVK Belofte wordt zowel intern (medewerkers), extern (o.a. via social media) als richting cliënten actief uitgedragen.

Onder de speerpunten zijn de activiteiten van de schuldhulpverleners van Lumens die vallen onder Preventie, Vroegsignalering en Nazorg al beschreven. Voor de volledigheid van deze bijlage volgt hieronder nog een korte herhaling van deze onderwerpen.

 

Preventie

Preventie richt zich op het tijdig voorkomen van schulden door het bevorderen van financieel bewustzijn en zelfredzaamheid. Dit wordt onder andere gedaan door inwoners te ondersteunen bij het verkrijgen van basiskennis over hun financiële situatie, het beheren van hun inkomsten en uitgaven, en het bevorderen van een gezonde relatie met geld. Preventieve maatregelen bestaan uit voorlichtingsbijeenkomsten, workshops of het verstrekken van informatie over de gevolgen van schulden. Dit helpt inwoners te voorkomen dat zij in een problematische situatie terechtkomen.

 

Vroegsignalering

Vroegsignalering heeft als doel om schuldenproblematiek in een zo vroeg mogelijk stadium te identificeren, voordat deze escaleert. Het richt zich op het monitoren van risicosignalen, zoals betalingsachterstanden of veranderingen in het gedrag van inwoners, om zo tijdig ondersteuning te bieden. De schuldhulpverleners van Lumens maken hierbij gebruik van het VPS-systeem, waarmee risicosignalen snel en efficiënt kunnen worden geïdentificeerd. Dit systeem maakt het mogelijk om gegevens uit te wisselen met lokale en regionale partners, zoals woningcorporaties of energiemaatschappijen. Het doel is om de inwoner snel te bereiken, zodat de problematiek in een vroeg stadium kan worden aangepakt en verdere financiële problemen kunnen worden voorkomen.

 

Nazorg

Nazorg wordt aangeboden na het oplossen van de schulden om ervoor te zorgen dat de inwoner op lange termijn financieel zelfstandig blijft. Het richt zich op het voorkomen van terugval in schulden door ondersteuning te bieden bij het beheren van de financiën na de sanering. Dit kan onder andere door het aanbieden van budgetbegeleiding, financiële educatie of periodieke evaluaties van de situatie. Nazorg helpt inwoners bij het ontwikkelen van de juiste vaardigheden om zelfstandig om te gaan met hun financiën, waardoor ze minder snel opnieuw in financiële problemen komen.

 

Crisisinterventie

Hulp bij een crisis – een crisisinterventie – is een belangrijke taak voor schuldhulpverlening. Dit valt dan ook terug te vinden in de Wgs in artikel 4.2. Volgens de wet is er sprake van een bedreigende situatie (= crisis) in geval van:

  • gedwongen woningontruiming;

  • beëindiging van de levering van gas, elektriciteit, stadsverwarming of water;

  • opzegging of ontbinding van de zorgverzekering.

Bij een crisis vindt het eerste gesprek plaats binnen 3 werkdagen nadat de inwoner zich hiervoor aanmeldt of nadat een signaal van een bedreigende situatie van een schuldeiser ontvangen is. Onze schuldhulpverleners voeren dit binnen deze termijn uit. Ze zijn zeer betrokken en daadkrachtig in dit soort situaties. Wanneer een crisis niet kan worden opgelost of tegengehouden, dan kan in samenwerking met Verdergroep een moratorium bij de Rechtbank worden aangevraagd. Dat wordt hierna bij de 2e fase van schuldsanering omschreven. Dit is in de afgelopen 10 jaar slechts een enkele keer gebeurd. Door de signalen in het kader van de vroegsignalering, in het VPS-systeem, op te pakken worden veel crisissen voorkomen.

 

Stabilisatie

De kernactiviteit van de schuldhulpverleners die te maken heeft met het daadwerkelijk oplossen van de schuldenproblematiek is het stabiliseren van de schuldensituatie van de klant. Oftewel de stabilisatiefase.

Stabilisatie bestaat uit de volgende onderdelen:

  • overzicht in de administratie krijgen;

  • kijken hoe de inkomsten omhoog kunnen;

  • kijken hoe de uitgaven omlaag kunnen;

  • werken aan financiële stabiliteit.

Dit alles is natuurlijk een samenspel van de schuldhulpverlener en de klant.

Wanneer de situatie van de klant voldoende stabiel is en een schuldsanering is noodzakelijk, dan wordt het dossier van de klant overgedragen aan de schuldhulpverleners van Verdergroep.

 

§ 2 Schuldsanering in de 2e fase

Het tot stand brengen van een minnelijke schuldregeling (= Msnp) ligt sinds 1 januari 2024 bij de organisatie Verdergroep. Dit is zo op basis van een regionale aanbesteding in 2023. Mocht in de toekomst een andere partij de 2e fase gaan uitvoeren (door bijvoorbeeld een nieuwe aanbesteding), dan verandert dit weinig aan het hieronder beschreven proces. Verdergroep is lid van de NVVK. Verdergroep heeft een mandaat van de gemeente Best gekregen om deze fase uit te voeren.

Na de warme overdracht van het klantdossier van Lumens naar Verdergroep gaat deze laatste aan de slag met de schuldsanering. Verdergroep gaat de schulden proberen te saneren in de vorm van een saneringskrediet of een schuldbemiddeling, waarbij een saneringskrediet de voorkeur heeft. Daar is sinds kort het 0-aanbod bij gekomen als derde optie.

Met een saneringskrediet worden alle schuldeisers in één keer aan het begin van het traject afgelost. Dit heeft de vorm van een lening die de schuldenaar in 18 maandtermijnen moet aflossen.

Een schuldbemiddeling is een overeenkomst waarbij tussen cliënt en schuldeisers wordt afgesproken dat de totale schuldenlast gedeeltelijk wordt terugbetaald in termijnen naar draagkracht tegen finale kwijting aan het einde van de looptijd.

 

Een saneringskrediet is vaak aantrekkelijker voor de schuldeisers omdat zij meteen in één keer een bedrag uitgekeerd krijgen en daarna hun dossier kunnen sluiten. De NVVK stimuleert hun leden om saneringskredieten in te zetten, tenzij er zwaarwegende argumenten zijn om dat niet te doen. Inmiddels verstrekken NVVK leden meer saneringskredieten dan schuldbemiddelingen.

 

Sinds 1 juli 2024 is er nog een derde, nieuwe mogelijkheid voor een minnelijke schuldregeling, het zogenaamde 0-aanbod. In dat geval heeft de schuldenaar geen afloscapaciteit en wordt aan de schuldeisers een aanbod gedaan van € 0, met het verzoek om de schuld kwijt te schelden. Wanneer op die manier de schuldregeling tot stand komt, dan wordt er door de schuldeisers meteen finale kwijting verleend. De relatie tussen de schuldenaar/inwoner en de schuldeisers komt daarmee ten einde.

De relatie tussen de schuldhulpverlener bij Lumens en de inwoner blijft echter bestaan voor de bijhorende financiële begeleiding die bij het 0 aanbod hoort. Verdergroep voert het technische gedeelte van het 0 aanbod uit en Lumens voert de bijhorende financiële begeleiding uit.

 

Wanneer Verdergroep er met de schuldeisers niet uitkomt en er geen minnelijke schuldsanering tot stand gebracht kan worden, dan er zijn er een aantal opties waarvoor een gang naar de Rechtbank gemaakt moet worden.

De verklaring van deze juridische procedures die door Verdergroep worden aangevraagd bij de Rechtbank vindt u terug in de Begrippenlijst.

 

Dwangakkoord

Bureau Wsnp geeft aan dat in 80% van de gevallen een gang naar de Rechtbank voor dwangakkoord succesvol is. Dat is als volgt opgesplitst: in 45% van de gevallen gaat (gaan) de weigerende schuldeiser(s) alsnog akkoord en trekken hun weigering in, en in de andere 35% van de gevallen wijst de Rechtbank het dwangakkoord toe. De verwachting is dat met de komst van het 0 aanbod er meer schuldeisers zijn die niet willen meewerken aan een minnelijke schuldregeling. Hierdoor kan het aantal (verzoeken tot) dwangakkoorden toenemen.

Moratorium

Bij een moratorium gaat het om een afkoelingsperiode waarin de dreigende situatie tijdelijk wordt stil gelegd. Er wordt dan niet ontruimd en er vindt ook geen afsluiting van energie plaats. De schuldhulpverlener van Verdergroep beoordeelt samen met de schuldhulpverlener van Lumens of een moratorium moet worden aangevraagd bij de Rechtbank. Deze aanvraag wordt alleen ingediend als deze afkoelingsperiode noodzakelijk is voor de totstandkoming van een schuldenregeling. In Best komt een verzoek tot moratorium vrij weinig voor.

Voorlopige voorziening

Dit komt zelden tot nooit voor.

Wsnp

De schuldhulpverlener van Verdergroep stelt namens de schuldenaar een verzoekschrift op voor toelating tot de Wsnp en dient dat in bij de Rechtbank. De Rechter bepaalt of de schuldenaar wordt toegelaten tot de Wsnp. Na toelating wordt er een Wsnp bewindvoerder aangewezen. De werkzaamheden van de schuldhulpverlener van Verdergroep houden hier op. Financiële begeleiding of budgetcoaching tijdens het Wsnp traject wordt door de schuldhulpverlener van Lumens uitgevoerd. Dit valt onder de Nazorg.

 

§ 3 Doorlooptijden en termijnen

Tijdige dienstverlening en weten hoe lang een traject in beslag neemt is belangrijk voor inwoners met schulden. Juist onzekerheid maakt dat mensen gedurende een traject uitvallen. Er is een aantal wettelijke termijnen waar de gemeente zich aan houdt. Binnen 4 weken na melding vindt er een eerste gesprek plaats. En als er sprake is van een urgente situatie, een dreigende huisuitzetting of aankondiging om energie of water af te sluiten, vindt dit gesprek binnen 3 dagen plaats. Na het eerste gesprek wordt er binnen 8 weken een beschikking afgegeven op basis van een voorlopig plan van aanpak. Het streven is om het uiteindelijke schuldentraject binnen 120 dagen tot stand te brengen om vervolgens na 18 maanden schuldenvrij te zijn. Daarna wordt nog gedurende in ieder geval 6 maanden nazorg geboden.

Zowel Lumens als Verdergroep nemen deze termijnen in acht, zoals ook van ze gevraagd wordt in de NVVK-modules waaraan ze gehouden zijn.

 

Schuldhulpverlening voor specifieke groepen

 

§ 4 Schuldhulpverlening voor ondernemers (waaronder zzp’ers)

Ondernemers kunnen bij de gemeente terecht voor hulp bij schulden wanneer zij deze niet zelf kunnen oplossen. Als de onderneming een negatief eigen vermogen heeft en de continuïteit van het bedrijf bedreigd wordt, is het belangrijk om te bepalen of de ondernemer de onderneming wil voortzetten of beëindigen. Als voortzetting gewenst is, wordt de levensvatbaarheid van het bedrijf beoordeeld. Is de exploitatie gezond, maar is er onvoldoende geld om schulden af te lossen, dan wordt de afloscapaciteit voor de komende 18 maanden berekend. Dit bedrag vormt de basis voor de financiering, die mogelijk is via een krediet op basis van het Besluit bijstandsverlening zelfstandigen 2004 (Bbz), tot een maximumbedrag van € 247.047,-, met rente terug te betalen. Het Bbz is een gemeentelijke bijstandsregeling voor zelfstandige ondernemers met financiële problemen en vormt een Algemene Maatregel van Bestuur (AMvB) onder de Participatiewet, waardoor het een nauwe relatie heeft met deze wet.

Wanneer het Bbz niet toepasbaar is door de strikte toelatingscriteria, zoals een partner met een inkomen boven de bijstandsnorm, wordt het Waarborgfonds saneringskredieten (Wsk) ingezet. Hierbij wordt de financiering ondergebracht bij een Kredietbank, zonder een maximaal bedrag voor de financiering. Bij een sanering moeten de schuldeisers akkoord gaan met het voorstel, en er wordt samengewerkt met externe partijen om tot de beste oplossing voor de (ex-)ondernemer te komen.

Er wordt samengewerkt met partijen als OverRood, Instituut voor het Midden- en Kleinbedrijf (IMK) en Philips, Stiels en Gielkens (PSG). OverRood is een landelijke non-profit organisatie die ondernemers met financiële zorgen bijstaat. Het IMK is gespecialiseerd in Bbz. PSG is NVVK-lid en gespecialiseerd in schuldhulpverlening voor (ex-)ondernemers. OverRood wordt ingeschakeld wanneer een ondernemer geen actuele jaarrekeningen of belastingaangiftes kan overleggen, en de accountant deze niet meer wil of kan opstellen. Het IMK levert advies over de levensvatbaarheid van het bedrijf, de aflossingscapaciteit en het maximaal te verstrekken krediet. Bij een positief oordeel over deze factoren, wordt PSG ingezet om de praktische stappen van de schuldregeling en de kredietverstrekking uit te voeren. Dit krediet kan via het Bbz door de gemeente worden verstrekt. Als het Bbz niet mogelijk is, wordt het krediet via een Kredietbank verstrekt, die een borg kan aanvragen bij het Wsk. Deze optie wordt ook gebruikt wanneer een ondernemer zijn bedrijf wil beëindigen en er afloscapaciteit is.

Indien het niet mogelijk is om een minnelijke schuldregeling tot stand te brengen voor de (ex-)ondernemer, dan kan gekozen worden voor toeleiding tot de Wsnp. Dit verloopt via Verdergroep.

 

§ 5 Schuldhulpverlening aan gezinnen met inwonende minderjarige kinderen

Gezinnen met minderjarige inwonende kinderen verdienen op grond van de Wgs extra aandacht ter voorkoming van de negatieve gevolgen van schulden op de ontwikkeling van minderjarige kinderen. Onze schuldhulpverleners hebben altijd oog en zorg voor de kinderen van het gezin dat zich meldt met geldzorgen. Extra aandacht wordt – wanneer dat nodig is – gegeven aan de situatie van deze gezinnen en de situatie van de kinderen. Dit is vormgegeven via de nauwe samenwerking tussen schuldhulpverlening en de andere ketenpartners zoals: algemeen maatschappelijk werk, jongerenwerk, sociaal raadslieden, het OTB (Ondersteuningsteam Best), Stichting Leergeld, Voedselbank, Vluchtelingenwerk, Formulierenspreekuur, Administratiemaatjes, en vanaf 2025 de armoederegisseur. Hiermee wordt aangesloten bij de integrale benadering tussen alle partijen, waardoor (financiële) problemen bij ouders en hun kinderen snel opgepakt kunnen worden.

 

§ 6 Schuldhulpverlening en jongeren

De schuldhulpverlening voor jongeren richt zich op zowel preventie als het versterken van financiële vaardigheden. Door hen vroeg te informeren over geldbeheer, schulden te voorkomen en regelingen te benutten, wordt financiële zelfredzaamheid opgebouwd. Digitale tools zoals online platforms (geldfit.nl) en budgetcoaching, evenals ondersteuning via school of jongerenwerkers, spelen hierbij een rol. Zie bijlage 7 voor meer informatie over geldfit.nl.

 

Wanneer jongeren in een schuldsituatie terechtkomen, is snel toegankelijke hulp essentieel. Schuldhulp wordt afgestemd op hun situatie, zoals het starten van een huishouden of het behalen van een diploma, met maatwerk in terugbetalingsregelingen. Ook de psychologische gevolgen van schulden krijgen aandacht. We werken samen met welzijnspartners in Bestwijzer en buiten Bestwijzer, zoals jongerenwerk en Humanitas, voor een integrale aanpak van de financiële, sociale en mentale situatie. Daarnaast wordt bij de aanpak rekening gehouden met de overgang naar volwassenheid (18 jaar), waarvoor jaarlijks een bijeenkomst wordt georganiseerd voor de leerlingen van het Heerbeeck College.

 

In Best wordt schuldhulpverlening voor jongeren geïntegreerd in de reguliere schuldhulpverlening. Er is geen aparte aanpak, maar de bestaande diensten zijn zo vormgegeven dat ze rekening houden met de specifieke uitdagingen van deze doelgroep.

Bijlage 2 Toelichting op de (minima-)regelingen en ondersteuning

 

Minimaregelingen:

1) Meedoenregeling

De gemeente wil sportieve, sociale, culturele en educatieve activiteiten onder inwoners met een inkomen tot 110% van de bijstandsnorm stimuleren. Daarvoor is er de meedoenregeling. Zowel in 2023 als in 2024 is de Meedoenregeling bijgesteld. Het bedrag, de meedoenbijdrage, is nu geïndexeerd, waardoor deze jaarlijks wordt bijgesteld. Daarnaast is het bedrag begin 2024 verhoogd naar € 250,- per jaar, per persoon. Deze verhoging is er gekomen o.a. doordat het NIBUD in de Minima-effectrapportage (MER) deze aanbeveling heeft gedaan. Deze regeling bestaat voor volwassenen. Sinds 2024 wordt de meedoenbijdrage ‘automatisch’ toegekend aan de inwoners die een uitkering ontvangen op grond van de Participatiewet (PW) [de Bbz is onderdeel van de PW], de IOAW of de IOAZ. Deze mensen hoeven geen aanvraag meer in te dienen en krijgen het bedrag automatisch overgemaakt. St. Leergeld is – zoals hieronder wordt beschreven – betrokken bij het laten participeren en meedoen van kinderen onder de 18 jaar. In de Verordening Meedoen in Best 2023 zijn de regels rondom de meedoenbijdrage vastgelegd.

 

2) Gemeentepolis

Dit wordt ook wel de collectieve zorgverzekering genoemd. Een belangrijk aspect van de Gemeentepolis is dat we onze inwoners een goede en relatief betaalbare zorgverzekering kunnen bieden met vrij uitgebreide vergoedingen. Er kan gekozen worden uit 2 verschillende zorgverzekeraars (VGZ en CZ) en die hebben ieder 3 pakketten (uitgebreid en minder uitgebreid) om uit te kiezen, 6 pakketten in totaal. 1 van de opties biedt een zorgverzekering waarin het eigen risico van € 385,- is afgedekt. In een aantal pakketten geldt dat de eigen bijdrage (abonnementstarief) in het kader van de Wmo (CAK-bijdrage) vergoed kan worden. Een ander belangrijk aspect is, dat wij een bijdrage (een geldbedrag) geven aan de kosten van de aanvullende zorgverzekering. Dit doen we in de vorm van bijzondere bijstand. Deze bijdrage staat volledig los van de Zorgtoeslag die bij de Belastingdienst kan worden aangevraagd. Voor de Gemeentepolis geldt als voorwaarde: een inkomen tot 120% van de bijstandsnorm. De mogelijkheid om een Gemeentepolis of collectieve zorgverzekering te regelen komt voort uit artikel 35 lid 3 van de Participatiewet. In de Beleidsregels bijzondere bijstand gemeente Best 2023 staat in artikel 7 het een en ander uitgewerkt.

 

Wij kiezen voor het hebben van een Gemeentepolis voor onze inwoners – net zoals 95% van alle gemeenten in Nederland – omdat relatief veel inwoners met een laag inkomen kampen met (chronische) gezondheidsklachten. We willen dat deze inwoners goede toegang tot zorg hebben via een gepaste zorgverzekering. Wanneer inwoners ervoor kiezen om zichzelf zo goedkoop mogelijk te verzekeren bij een willekeurige zorgverzekeraar – waardoor bepaalde zorg niet vergoed wordt – kan dit leiden tot andere problemen. Ook bestaat er een grotere kans om aangemeld te worden bij het CAK i.v.m. 6 maanden zorgpremie achterstand, waardoor er nóg meer betaald moet worden per maand. In het bedrag dat aan het CAK betaald moet worden zit immers een boetedeel. Tevens vervalt de aanvullende zorgverzekering en is men alleen basis verzekerd. Uit onderzoek blijkt dat de inzet van een Gemeentepolis leidt tot 40% minder betalingsachterstanden bij verzekerden.

 

Wanneer mensen onvoldoende zorgverzekerd zijn, bestaat het risico dat we als gemeente op een andere manier hiermee te maken krijgen; door meer aanvragen bijzondere bijstand, een verhoogde kans op het ontstaan van schulden en daardoor een groter beroep op schuldhulpverlening of anderszins. Daarom is dit een goed instrument ter voorkoming van schuldenproblematiek.

 

De toegang tot de Gemeentepolis verloopt via het portaal Gezondverzekerd.nl. Dat platform is van het Bureau BS&F. De gemeente Best maakt al jaren gebruik van de diensten van dit bureau en dit platform, net zoals ± 300 andere gemeenten in Nederland dat doen. We zijn hier erg tevreden over. Bureau BS&F heeft zich ontwikkeld tot een adviseur en kennispartner voor het sociaal domein op gebied van minimaregelingen. Hun expertise gaat verder dan alleen de Gemeentepolis.

 

3) Bijdrage eigen risico ziektekosten

De rijksoverheid zegt het volgende over het ‘eigen risico’. “U betaalt een eigen risico als u 18 jaar of ouder bent en gebruikmaakt van zorg uit het basispakket. Behalve als het over zorg gaat waarvoor geen eigen risico geldt, zoals bijvoorbeeld de huisarts. De overheid heeft het verplicht eigen risico vastgesteld op € 385,-. U betaalt dus zelf de eerste € 385,- aan zorgkosten die onder het eigen risico vallen.”

Deze regeling is bedoeld voor de inwoners van Best met een inkomen tot 120% van de bijstandsnorm die te maken hebben met het moeten betalen van het eigen risico doordat ze veel zorg gebruiken. Daarvoor krijgen ze een tegemoetkoming in deze kosten (in de vorm van bijzondere bijstand).

Een bedrag van € 385,- op jaarbasis is een hoog bedrag voor iemand met een laag inkomen. Vandaar dat we deze regeling hebben. Een dergelijke regeling zien we niet veel terug bij andere gemeenten. We maken hierin een ruimhartige keuze. Hierbij geldt dat we met deze regeling een bijdrage leveren aan een ruimer besteedbaar inkomen, het voorkomen van schulden, het voorkomen van zorgmijding i.v.m. hoge kosten. In artikel 8 van de Beleidsregels bijzondere bijstand gemeente Best 2023 is deze regeling uitgewerkt.

 

4) Individuele Inkomenstoeslag

In een grijs verleden werd dit ook wel de langdurigheidstoeslag genoemd. Dat is een wat begrijpelijker term. Het gaat hier om een toeslag die inwoners kunnen krijgen wanneer ze gedurende langere tijd van een laag inkomen moeten rondkomen. In Best hebben we het over een inkomen tot 110% van de bijstandsnorm gedurende 2 jaar. De hoogte van het vermogen en het (geen) zicht hebben op inkomensverbetering spelen hier ook een rol. De gemeente moet dit beoordelen aan de hand van de individuele omstandigheden van de aanvrager. Deze toeslag kan jaarlijks worden aangevraagd.

De Individuele Inkomenstoeslag komt voort uit artikel 36 van de Participatiewet. In de Verordening Individuele Inkomenstoeslag gemeente Best 2023 zijn onze plaatselijke regels omtrent deze toeslag verder uitgewerkt en vastgelegd.

De keuze die in het verleden is gemaakt om uit te gaan van een periode van 2 jaar voor het hebben van een laag inkomen, is een ruimhartige keuze van Best. De meeste gemeenten in deze regio kijken tenminste 3 jaar terug en soms zelfs 5 jaar.

 

5) Bijzondere bijstand

Voor het aanvragen van Bijzondere Bijstand geldt een inkomen tot 110% van de bijstandsnorm. Er kan Bijzondere Bijstand aangevraagd worden als aan een aantal voorwaarden wordt voldaan.

De kosten waarvoor Bijzondere Bijstand wordt aangevraagd, moeten aantoonbaar, onvoorzien en noodzakelijk zijn. De kosten zijn ontstaan door bijzondere of dringende omstandigheden en deze kosten kunnen niet op een andere manier worden vergoed. Hier kunnen allerlei soorten kosten onder vallen, bijvoorbeeld bewindvoeringskosten, inrichtingskosten of griffiekosten. Er kan geen limitatieve opsomming gegeven worden van het soort kosten dat hieronder valt. Het idee van de wetgever is dat heel veel verschillende soorten kosten hieronder zouden kunnen vallen, zolang ze maar aan bovenstaande voorwaarden voldoen.

Bijzondere Bijstand komt voort uit de Participatiewet (artikel 35) en in de Beleidsregels Bijzondere Bijstand gemeente Best 2023 zijn de lokale regels omtrent Bijzondere Bijstand verder uitgewerkt en vastgelegd. De regels rondom inrichtingskosten worden genoemd in artikel 9 van deze Beleidsregels. De voorwaarden die zijn vastgelegd in de Participatiewet zoals de vermogensgrens gelden ook voor de Bijzondere Bijstand.

 

Andere regelingen en ondersteuning

6) St. Leergeld voor kinderen

Stichting Leergeld Best is een vrijwilligersorganisatie die ondersteuning biedt aan gezinnen met kinderen van 0 tot 18 jaar met een besteedbaar inkomen van 120% van de bijstandsnorm. Vanuit de stichting wordt gekeken naar het daadwerkelijk te besteden inkomen.

 

De Stichting Leergeld biedt vergoedingen voor activiteiten op het gebied van school, sport, cultuur en welzijn. Op deze manier worden kinderen extra gestimuleerd om deel te nemen aan sportieve en culturele activiteiten en ook schoolgerelateerde kosten kunnen vergoed worden. Voor volwassenen hebben we de Meedoenregeling (zie hierboven) en voor kinderen tot hun 18e verjaardag hebben we St. Leergeld.

 

Vanaf 2016 ontvangt St. Leergeld Best jaarlijks subsidie om kinderen te ondersteunen in het meedoen en participeren in de samenleving. In 2024 is het subsidiebedrag met € 15.000,- verhoogd. Deze extra € 15.000,- is erbij gekomen zodat vooral de oudere kinderen (vanaf 12 jaar) beter ondersteund kunnen worden. Voor oudere kinderen moeten vaak meer en hogere kosten betaald worden, zoals bijvoorbeeld een fiets of een laptop. Deze verhoging is mede gekomen omdat in de Minima-effectrapportage van het NIBUD in najaar 2023 de aanbeveling stond om dit te doen. Deze aanbeveling is opgevolgd.

 

Stichting Leergeld is een landelijke organisatie met een vestiging in Best die werkt voor Best, Oirschot en Son en Breugel. St. Leergeld opereert onafhankelijk van gemeenten. Dat werkt zeer positief, want de medewerker (vrijwilliger) van St. Leergeld komt bij de mensen thuis om een aanvraag te bespreken. Dan zit er géén medewerker van de overheid tegenover je, maar een vrijwilliger. Daardoor is het bereik van St. Leergeld veel groter, dan wanneer wij zelf kindregelingen zouden uitvoeren. St. Leergeld heeft als centraal uitgangspunt: het leveren van maatwerk, en als centrale vraag: ‘wat is er nodig voor het kind?’

 

7) Kwijtschelding gemeentelijke belastingen

Als iemand weinig vermogen en onvoldoende betalingscapaciteit heeft, kan een gemeente kwijtschelding verlenen. De belastingaanslag hoeft dan niet betaald te worden.

De mogelijkheid voor gemeenten om kwijtschelding van belastingen te verlenen, is geregeld in de Gemeentewet. Daarnaast geldt voor gemeenten de Uitvoeringsregeling Invorderingswet 1990. Hoofdregel is dat gemeenten de kwijtscheldingsregels van de rijksoverheid volgen. Er kan maar zeer beperkt afgeweken worden. Gemeenten mogen uitgaan van hogere ‘kosten van bestaan’ dan in de landelijke regels vastligt. Ze mogen de kosten van bestaan op 100% (niet hoger) zetten in plaats van 90% die landelijk gehanteerd wordt. In onze ‘Verordening verhoging vermogensnorm kwijtschelding gemeentelijke belastingen Best 2023’ is vastgelegd wat de vermogensnorm is van bepaalde doelgroepen. Hierin staat ook dat wij het percentage voor de berekening van de kosten van bestaan inderdaad op 100% stellen.

 

8) Noodfonds

Huishoudens kunnen financieel in de problemen komen om verschillende redenen. Ondanks het feit dat er veel (minima-)regelingen zijn (zoals genoemd in dit beleidsdocument) waar mensen een beroep op kunnen doen als er financiële problemen zijn, vallen sommige huishoudens daarbuiten. Er kan zich bijvoorbeeld een situatie voordoen waarbij inkomensondersteuning vanuit bijvoorbeeld bijzondere bijstand niet mogelijk is, maar er wél sprake is van een schrijnende noodsituatie. De gemeente Best heeft daarvoor de voorziening Noodfonds. De schuldhulpverleners van Lumens behandelen aanvragen voor het Noodfonds. Wanneer in 2025 de armoederegisseur aan het werk is, dan kan ook de armoederegisseur een gift uit het Noodfonds inzetten, wanneer de noodzaak daartoe wordt gezien. De armoederegisseur zal daarvoor altijd in overleg gaan met een schuldhulpverlener van Lumens.

 

9) Energiecoaches

Via LEV kunnen inwoners zich aanmelden voor het bezoek van een energiecoach. De energiecoaches zijn opgeleide vrijwilligers die inwoners kunnen helpen bij het besparen van energie. Dat doen ze op allerlei manieren; door tips, door het gratis aanbrengen van kleine maatregelen (zoals tochtstrips en Ledlampen) en door advies over energiebesparing op maat. Dit project wordt aangestuurd door de gemeente vanuit Team Duurzaamheid. De coördinatie, uitvoering en begeleiding van de energiecoaches ligt bij LEV. Er wordt samengewerkt met het Domein Samenleving in het kader van minimabeleid.

De huisbezoeken van de energiecoaches zijn bestemd voor mensen met een kleine portemonnee, maar er wordt niet getoetst op de hoogte van het inkomen. Er zijn weinig drempels voor de inwoners, behalve dat ze zich hiervoor moeten aanmelden wanneer ze belangstelling hebben. Er wordt hier regelmatig over gecommuniceerd. Zo hebben inwoners met energietoeslag een brief ontvangen over de energiecoaches. Daarnaast staat het op de website van LEV en liggen er folders in Bestwijzer. Mond-op-mond reclame van mensen die al een bezoek van de energiecoach hebben gehad, gebeurt ook regelmatig.

 

Dit project wordt als succesvol ervaren en dat komt ook door de bijvangst die dit project oplevert. De vrijwilligers komen bij de mensen thuis en gaan in gesprek met de inwoner. Hierdoor kunnen ze naast de coaching en het aanbrengen van klein duurzaam materiaal, ook andere problemen signaleren, om vervolgens door te verwijzen naar de juiste ondersteuning. De inwoners weten dat de energiecoaches vrijwilligers zijn, en geen medewerkers van de gemeente of van LEV. Dat geeft de inwoners vertrouwen, en draagt bij aan het succes van de energiecoaches.

 

10) Witgoedregeling

In 2023/begin 2024 is er een witgoedregeling geweest. En in 2025 is deze er weer. Wanneer de inwoner een oud witgoedapparaat heeft, zoals een koelkast, vriezer, of wasmachine, dat veel energie verbruikte, dan kan hij/zij in aanmerking kan komen voor een nieuw witgoedapparaat. Het uitgangspunt daarbij is dat het nieuwe witgoedapparaat minder energie verbruikt. De inwoner kreeg een bon van € 600,- die ingewisseld kon worden bij 2 lokale witgoedwinkels voor een nieuw energiezuinig(er) apparaat. De energiecoaches controleerden de leeftijd van het witgoedapparaat.

De communicatie over deze witgoedregeling was gericht op inwoners die al een bezoek van de energiecoach hadden gehad, waarbij geconstateerd was dat er een energieslurpend witgoedapparaat aanwezig was. Daarnaast ging het om inwoners die aangeschreven werden om ze attent te maken op de witgoedregeling. Hierbij is o.a. samengewerkt met schuldhulpverlening van Lumens. Vanuit schuldhulpverlening zijn al hun klanten per brief geïnformeerd over de witgoedregeling. Vanuit de gemeente zijn de inwoners aangeschreven die gebruik maakten van de Gemeentepolis.

Dit kan gezien worden als een zuster-project van de energiecoaches. Ook dit werd geleid van vanuit Team Duurzaamheid van de gemeente. LEV deed de coördinatie, en de energiecoaches werden hierbij ingezet.

 

11) Voedselbank

De Stichting Voedselbank Best e.o. is een vrijwilligersorganisatie die vanuit een grote betrokkenheid wekelijks gratis voedselpakketten (inclusief hygiëneproducten) verstrekt aan mensen die dat nodig hebben. De voedselpakketten zijn bedoeld als noodhulp voor mensen die kortere of langere tijd financieel niet rond kunnen komen. De Voedselbank gaat hierbij uit van het werkelijk besteedbaar inkomen nadat alle vaste lasten van het inkomen zijn afgetrokken. Er wordt gewerkt op aanvraag en er vindt altijd bij de Voedselbank een intakegesprek plaats. Medewerkers in Bestwijzer verwijzen inwoners door naar de Voedselbank. Ook is er maandelijks een medewerker (vrijwilliger) van de Voedselbank aanwezig in Bestwijzer om hulp te bieden bij het aanvragen van hulp van de Voedselbank.

De Voedselbank Best is heel actief om sponsoren en leveranciers te vinden die hen willen helpen met hun doelstelling. Regelmatig worden er extra acties/activiteiten georganiseerd waarvan de klanten van de Voedselbank kunnen profiteren. Bijvoorbeeld een Sinterklaasactie of een Verjaardagsactie. Kledingboetiek ‘de smalle beurs’ is aanwezig in het pand van de Voedselbank, waar de klanten voor een (heel) klein prijsje tweedehands kleding kunnen kopen.

Bijlage 3 Cijfers rond inkomen, schulden en armoede in Best

 

Cijfers Armoede in Nederland, 2018 – 2023, volgens de nieuwe methode.

CBS, oktober 2024

 

Gemeente

2022: arm (%)

2023: arm (%)

Best

2,1

2,0

Eindhoven

4,4

4,1

Oirschot

1,4

1,2

Son en Breugel

1,6

1,3

CBS, volgens de nieuwe methode, oktober 2024

 

Problematische schulden van huishoudens met een inkomen van 120% van het sociaal minimum, 2022

Problematische schulden van huishoudens met een inkomen tot 120% van het sociaal minimum, 2022 verwijzen naar huishoudens die in 2022 net iets meer verdienen dan het sociaal minimum, maar toch schulden hebben die ze niet kunnen aflossen. Dit kan leiden tot financiële instabiliteit en verhoogde risico’s op verdere verslechtering van hun situatie. Ondanks dat deze huishoudens niet in de bijstand zitten, ervaren zij grote financiële druk en hebben vaak moeite om de dagelijkse kosten te dekken, wat hen kwetsbaar maakt voor een escalatie van hun problemen.

Gebied

%

Best

9,6

Eindhoven

13,1

Oirschot

7,9

Son en Breugel

7,3

Nederland

13,1

Cijfers van CBS uit de Armoedescan

 

Via Waarstaatjegemeente

Bijlage 4 Overzicht elementen Basisdienstverlening, Actieplan

 

Bijlage 5 Overheidsbrede loketten

 

Waarvoor kunnen inwoners terecht in het kader van overheidsbrede loketten?:

Bijlage 6 Niet-gebruik van toeslagen (landelijke regelingen)

 

Uit ‘Onbenut recht, een onderzoek naar het niet-gebruik van de huur- en zorgtoeslag en het kindgebonden budget’ van het Centraal Planbureau, maart 2025

Bijlage 7 Informatie over Geldfit

 

Geldfit is een online platform, te vinden op geldfit.nl, dat mensen helpt bij het oplossen van financiële problemen en het voorkomen van schulden. Het biedt een handige en laagdrempelige manier voor mensen om inzicht te krijgen in hun financiën en om op eigen kracht stappen te zetten richting een gezondere financiële situatie.

 

Via de website kunnen gebruikers anoniem een gratis en onafhankelijk online geldcheck doen. Deze check biedt direct inzicht in hun financiële situatie en geeft praktische tips en advies over hoe ze geldzorgen kunnen aanpakken. Daarnaast verwijst Geldfit naar lokale hulpverlening en instanties die mensen verder kunnen ondersteunen, mocht dat nodig zijn.

Geldfit is dus niet alleen voor mensen met acute schulden, maar ook voor wie preventief met zijn of haar geldzaken aan de slag wil. Het platform werkt samen met verschillende gemeentelijke en sociale organisaties, waardoor het een breed bereik heeft. Zo draagt Geldfit bij aan het versterken van de financiële zelfredzaamheid van mensen en het voorkomen van schulden.

Geldfit is het startpunt bij vragen en zorgen over geld. Het is onderdeel van de onafhankelijke Stichting NSR (Nederlandse Schuldhulproute). De Nederlandse Schuldhulproute is een publiek-private samenwerking van bedrijven, gemeenten, (hulp)interventies en andere samenwerkingspartners. Samen werken zij aan een financieel gezond Nederland. Dit doen ze door mensen eerder te vinden, te bereiken en te leiden naar passende tools, informatie of hulp. Gemeente Best is lid van de NSR. Daarnaast is binnen het regionale programma Financieel Fit van Brainport voor Elkaar gekozen voor (de tools van) Geldfit.

Bijlage 8 Alle NVVK-modules

 

Naar boven