Regionale Detailhandelsvisie Westfriesland

De raad van de gemeente Opmeer,

 

gelet op het Provinciaal Detailhandelsbeleid 2015-2020, het Pact van Westfriesland en de Regionaal Economische Agenda Westfriesland;

 

gelezen het voorstel van het college van burgemeester en wethouders van 24 september 2024,

 

gehoord de behandeling in de oordeelsvormende raadsvergadering van 24 oktober 2024;

 

besluit:

  • 1.

    het visiedocument “de Regionale Detailhandelsvisie Westfriesland” vast te stellen.

1 Inleiding

1.1 Aanleiding

Net als op veel plekken in het land staat de detailhandel in onze regio West-Friesland onder druk. Hoewel de leegstand relatief beperkt is (3,3% van het winkelvloeroppervlakte in oktober 2022), hebben structurele ontwikkelingen (zoals internetwinkelen, demografie, consumentengedrag) haar weerslag de komende jaren. Bovendien is het consumentengedrag en economisch klimaat, zeker voor detailhandel, afgelopen jaren ingrijpend veranderd.

 

Het economisch belang van de Westfriese detailhandel is groot. Er gaat jaarlijks ruim €1 miljard om in fysieke winkels. De detailhandel is bovendien goed voor bijna 9.700 banen in West-Friesland (11% van het totaal).1 Sinds 2016 nam het aantal banen licht toe (+4%), met name in de supermarktbranche. Ook voor toerisme en leefbaarheid in steden en dorpen speelt de detailhandel een belangrijke rol.

 

Consumenten en marktpartijen in de detailhandel oriënteren zich regionaal. Regionale samenwerking vinden we daarom van belang. Gelet op de veranderingen in de sector en het koopgedrag van de consument vraagt de provincie Noord-Holland om periodieke actualisatie van bestaande afspraken omtrent de regionale detailhandel. Vandaar dat de zeven West-Friese gemeenten de regionale detailhandelsvisie uit 2015 willen actualiseren. Stec Groep heeft de visie opgesteld.

 

VERANDERINGEN SINDS VORIGE VISIE

 

Net als in de vorige regionale detailhandelsvisie (2015) zetten we in op vitale centrum- en winkelgebieden. De hoofdwinkelstructuur willen we versterken en verspreide bewinkeling waar mogelijk beperken. De hoofdwinkelstructuur blijft ongewijzigd. Om de leefbaarheid van kleine kernen en dorpen te vergroten bieden we hier meer ruimte voor ontwikkeling van kleinschalige detailhandel. We gaan elkaar vaker informeren over initiatieven voor solitaire detailhandel en supermarkten. Daarnaast werken we met regionale richtlijnen voor ondergeschikte detailhandel op bedrijventerreinen en boerderijwinkels. Er blijft volop ruimte voor lokaal maatwerk en afwegingsruimte. Om sneller te kunnen handelen bij veranderingen in het winkellandschap gaan we jaarlijks monitoren hoe de regio er voor staat op dit vlak.

 

1.2 Doel

We willen met de regionale detailhandelsvisie een toekomstbestendig perspectief op de detailhandel voor de regio te schetsen. De focus ligt op het versterken en veerkrachtiger maken van de detailhandelsstructuur in West-Friesland. Daarbij hebben we aandacht voor de toekomstige positie van de regio, van de verschillende gemeenten, kernen en winkelgebieden, in onderlinge samenhang. De visie biedt de gemeenten een (toetsings)kader waarmee samen met de stakeholders aan een vitale, ondernemende regio kan worden gewerkt. Met de visie kijken we vooruit tot 2030. De visie voldoet aan de eisen die de provincie Noord-Holland stelt aan de regionale visies.

 

1.3 Leeswijzer

In het voorliggende rapport gaan we als regio West-Friesland in op de visie op de gewenste winkelstructuur en op het daarbij behorende toetsingskader. In een separaat onderzoeksdocument zijn de resultaten van de ondersteunende onderzoeken en analyses te vinden. Deze visie begint met de uitgangspunten, trends en beleidscontext die relevant is voor de actualisatie (hoofdstuk 2). Daarna gaan we in hoofdstuk 3 in op de visie op de gewenste detailhandelsstructuur in West-Friesland. In hoofdstuk 4 presenteren we vervolgens het beleids- en toetsingskader dat past bij de gewenste structuur.

2 Uitgangspositie en trends

2.1 Uitgangspositie detailhandel West-Friesland

West-Friesland kent een fijnmazige winkelstructuur….

De winkelstructuur in West-Friesland bestaat uit 27 (formele) winkelgebieden. Hiervan zijn er 3 recreatieve centra (Enkhuizen, Hoorn en Medemblik), 14 centrale boodschappencentra, 9 ondersteunende boodschappencentra en 2 volumineuze clusters. Ook is er een ruim aanbod verspreide bewinkeling2. Sinds 2015 is winkelcentrum Hollandse Cirkel (Hoorn) toegevoegd aan de winkelstructuur3. Hoorn is dominant in de bestaande winkelstructuur. Ruim 40% van alle vierkante meters in West-Friesland zijn in deze gemeente gelegen. In navolgende kaart geven we de locaties van de verschillende winkelgebieden weer.

 

Figuur 1: Overzicht winkelgebieden West-Friesland

 

Bron: Stec Groep, op basis van data van Locatus 2022.

 

….en deze groeit bovendien nog

Het winkelaanbod in West-Friesland groeit nog. Sinds 2015 is het winkelaanbod alleen in de recreatieve centra (afname van circa 15.000 m² wvo, ofwel -22%) en verspreide locaties (afname van circa 2.000 m² wvo, ofwel -2%) afgenomen. Wel steeg op de verspreide locaties het dagelijks aanbod (met name supermarkten). In alle overige type winkelgebieden is het winkelaanbod toegenomen. De sterkste stijging vond plaats in de volumineuze clusters met ruim 12.000 m² wvo. Hier vonden diverse nieuwvestigingen (Sport 2000 en Factoryhouse in Hof van Hoorn en Noppes aan de Industrieweg-Woonautostraat Grootebroek) en uitbreidingen plaats. Ook in de centrale en ondersteunende boodschappencentra steeg het aanbod.

 

Leegstand met name in recreatieve centra hoog

De recreatieve centra kennen met circa 9% de hoogste leegstand4. In oppervlakte is de leegstand het hoogst in Hoorn centrum en Enkhuizen centrum (respectievelijk 4.300 m² wvo en 2.400 m² wvo). Positief is dat de leegstand zeer sterk is afgenomen in deze centra ten opzichte van 2015. Verder valt op dat enkele centrale en ondersteunende boodschappencentra relatief veel leegstand kennen. Hiervan zijn Huesmolen (18%) en centrum Wervershoof (15%) voorbeelden. Gemiddeld genomen staat 3,3% van de vierkante meters winkelvloer leeg. De leegstand ligt onder een gezond frictieniveau5. Daarmee doet West-Friesland het vergeleken met andere Noord-Hollandse regio’s heel goed. In de provincie Noord-Holland ligt de leegstand momenteel op 4,7%.

 

Figuur 2: Winkelvloeroppervlak West-Friesland naar gemeenten in branche (2022)

 

Bron: Locatus, oktober 2022; Bewerking Stec Groep

 

Koopstromen: hoge koopkrachtbinding, toenemende online bestedingen, afnemende toevloeiing

In 2011, 2016, 2018 en 2021 is grootschalig koopstromenonderzoek uitgevoerd, het Randstad Koopstromenonderzoek (KSO). Uit deze onderzoeken blijkt dat West-Friesland zich positief onderscheidt ten opzichte van andere regio’s in het binden van koopkracht van eigen inwoners. Wel is sprake van enige afname van deze binding. Binnen de regio trekken de binnenstad van Hoorn en woonboulevard Hof van Hoorn de meeste bestedingen naar zich toe. Bestedingen in de regio vloeien echter steeds meer af naar online webshops. Dit geldt in het bijzonder voor recreatieve aankopen: lag dit aandeel in 2016 nog op ruim 20%, anno 2021 is dit 28%. Relatief is de stijging het sterkst in het boodschappensegment: hier is sprake van een verdubbeling sinds 2018. Het totale aandeel blijft echter beperkt tot 2%. Tot slot is zichtbaar dat de bestedingen door consumenten van buiten de regio dalen. Sinds 2018 is dit een kwart lager. De detailhandel in West-Friesland wordt daardoor steeds meer afhankelijk van de eigen inwoners.

 

Figuur 3: Interne koopstromen West-Friesland recreatieve (links) en doelgerichte (rechts) aankopen

 

Bron: I&O Research 2018, bewerking Stec Groep 2020

 

Figuur 4: Afvloeiing West-Friesland online (links, in %) toevloeiing van buiten regio (rechts, in mln. €)

 

Bron: I&O Research, 2021 & 2018; bewerking Stec Groep, 2022.

 

2.2 Trends in de winkelmarkt en binnen centra

Diverse structurele ontwikkelingen hebben invloed op de detailhandelsstructuur in West-Friesland. De structurele veranderingen hebben gevolgen voor alle typen winkelgebieden, van de buurtcentra tot binnenstad van Hoorn en van de volumineuze clusters tot de dorpscentra. In de onderzoeksrapportage wordt hier uitgebreid op ingegaan. We vatten samen:

  • Het verschil tussen goede en minder goede winkellocaties neemt de komende jaren verder toe. Winkelgebieden dichtbij de consument met een sterk dagelijks aanbod doen het goed in de markt, versterkt door corona. Supermarkten zijn steeds vaker dragen van (kleinere) winkelkernen- en centra. In middelgrote centra met weinig onderscheidend vermogen en grote concurrentiedruk loopt de winkelfunctie sterk terug.

  • De behoefte aan fysieke winkelmeters neemt af. Een verdere groei van online bestedingen wordt verwacht op basis van consumentenonderzoeken. Dit raakt met name winkelbranches die onlinegevoelig zijn, zoals de mode- en schoenenbranche en vrijetijdswinkels. De samenstelling van winkelbranches in winkelgebieden maakt dat met name de recreatieve winkelgebieden kwetsbaar zijn voor toenemende online bestedingen. Het profiel van deze gebieden zal daardoor nog meer verkleuren naar verblijfs- en ontmoetingslocaties in plaats van pure kooplocaties.

  • Fysieke winkels moeten inspelen op de veranderende wensen van de consument, inspelen op beleving en ook online producten aanbieden. Ze dienen vaker als een showroom of als centrum van beleving dan als plek van transactie.

  • Er is veel dynamiek in de supermarktbranche. De bestedingen in supermarkten groeien al meerdere jaren op rij. Veel supermarkten hebben plannen voor modernisering, uitbreiding of verplaatsing. Door de concurrentie en populariteit van supermarkten neemt het aantal traditionele buurtwinkels af. Ook speciaalzaken zoals de bakker, slager en groentezaak verliezen het steeds vaker van de supermarkt. Diverse supermarktketens zetten volop in op het thuisbezorgen van boodschappen. Ook groeien pure online players zoals Picnic. Het aandeel online in de totaalomzet is echter nog beperkt (2%).Op termijn betekent dit mogelijk dat er minder behoefte is aan verdere schaalvergroting van supermarkten. Bovendien veranderd de functie van de supermarkt hierdoor verder (meer inzet op vers, gemak, specialistisch assortiment, horecafunctie).

  • Een toekomstbestendig centrum kan niet meer zonder een aantrekkelijke functiemix, passend bij de omvang en de functie van het centrumgebied. Diverse commerciële als maatschappelijke en economische functies zijn al bezig met een opmars in centra. Dit zal de komende jaren versterken. Het gaat dan om voorzieningen als sport, kapper, zorgdiensten, werkfuncties, cultuur en een bibliotheek. Ook het toevoegen van woningen in centra (voor diverse doelgroepen, van jong tot oud) is wenselijk. Alle functies zorgen voor verlevendiging en dragen bij aan het ontmoeten, recreëren en vermaak.

  • Het aantal boerderijwinkels in Nederland neemt toe. In deze winkels worden producten van het eigen boerenbedrijf verkocht. Ze zijn steeds meer bepalend voor de beleving van gemeente voor toeristen, spelen in op begrip tussen en waardering voor boer en burger, en passen in voorkeuren van een deel van de consumenten om voedselkilometers te reduceren en lokaal te eten.

Generiek concluderen we dat de behoefte aan fysieke winkelmeters de komende jaren afneemt. Dit betekent dat keuzes gemaakt moeten worden om de hoofdwinkelstructuur te versterken en winkelvoorzieningen daar te concentreren. Waar het gaat om grootschalige ontwikkelingen (vaak buiten centra) willen we deze concentreren op de daarvoor aangewezen plekken en minimaal branchevervaging of verbreding toestaan.

 

2.3 Planvoorraad detailhandel

Totale planvoorraad detailhandel circa 11.200 m² wvo

In totaal komt de planvoorraad in West-Friesland voor detailhandel uit op 11.240 m² wvo (zie bijlage voor een overzicht). De helft van de planvoorraad bestaat uit (uitbreiding, verplaatsing of nieuwvestiging van) supermarkten; de andere helft uit reguliere detailhandel. Er zijn geen plannen gericht op PDV in de regio West-Friesland. De planvoorraad is deels in bestaande bestemmingsplannen verankerd (harde plancapaciteit) en bestaat deels uit initiatieven/visie (zachte plancapaciteit).

 

2.4 Marktruimte detailhandel

Tot 2030 potentiële afname van 14% winkelvloeroppervlak, met name doelgerichte detailhandel

Het algemene beeld voor West-Friesland is dat een afname van winkelaanbod te verwachten is. Dit gelet op ontwikkeling van bestedingen, online en demografie. Dit is een landelijke trend die ook zichtbaar is in West-Friesland. In de branches boodschappen en doelgericht is momenteel sprake van overaanbod. Dit betekent dat omzetten gemiddeld onder het niveau liggen om gezond te kunnen functioneren. Richting de toekomst neemt het economisch draagvlak iets toe door bevolkingsontwikkeling, maar onvoldoende om te compenseren voor het overaanbod. Voor het recreatieve segment lijkt na forse krimp in het winkelbestand in de afgelopen 10 jaar sprake van enige consolidatie. Zo vlakt de groei van online bestedingen af en openen in specifieke branches nieuwe winkels. De binnenstad van Hoorn is primair de aangewezen locatie; waarbij in het bijzonder kansen liggen voor recreatieve winkels met grotere metrages. Gemiddeld genomen valt voor de regio op basis van het distributieplanologisch onderzoek de komende tien jaar een toename van winkelleegstand te verwachten. Eventuele initiatieven biedend dan ook vooral kansen voor bestaande leegstaande panden. Indicatief een terugloop van 14% aan winkelmeters.

 

Tabel 1: Distributieplanologisch onderzoek West-Friesland in winkelvloeroppervlak (indicatief)

 

Branche

2022

2030

Krimp/groei 2030 (% t.o.v. huidig aanbod)

Boodschappen

Minus 10.500 – 14.500

Minus 9.000 – 13.000

-13%

Recreatief

1.000 – 2.000

3.000 – 4.000

+5%

Doelgericht

Minus 43.500 – 47.500

Minus 39.500 – 43.500

-22%

Bron: Stec Groep, 2022.

 

De impact van de afname van de marktpotentie en het draagvlak voor detailhandel betekent dat centra (in en buiten de hoofdwinkelstructuur) verder onder druk komen te staan en dat er meer leegstand zal gaan ontstaan. We vinden dit ongewenst omdat het de leefbaarheid van zowel grote als kleinere kernen onder druk zet. We vinden het daarom van belang om te sturen op concentratie van voorzieningen, met een compleet aanbod in een compact gebied. Dit biedt de beste uitgangssituatie voor onze kernen, dorpen en centra om bezoekers en consumenten te trekken, waardoor ontmoeting, beleving en reuring ontstaat en blijft bestaan.

 

 

Middellange termijn impact corona en energiecrisis: versneld uit de markt verdwijnen van aanwezige overcapaciteit

We verwachten dat de middellange termijn impact van de coronasituatie en gestegen kosten als gevolg van de energiecrisis en oorlog in Oekraïne deels bestaat uit het versneld uit de markt verdwijnen van de aanwezige overcapaciteit detailhandel (zie bovenstaand), en deels uit een extra impact welke voortkomt uit veranderend consumentengedrag (zoals versnelling online groei en veranderende consumentenpatronen). De precieze impact blijft onzeker; op korte termijn heeft bijvoorbeeld de coronasituatie in ieder niet geleid tot een versterkte toename van leegstand of afname van winkelaanbod in West-Friesland en Nederland. Juist door een opstapeling van lasten voor ondernemers staan ondernemers voor de keuze om door te gaan of te stoppen.

 

Indien de potentiële impact van dergelijke ontwikkelingen zodanig is dat in bepaalde winkelgebieden een sterke toename van winkelleegstand volgt, dan is afwaardering van een winkelgebied in de (boven)regionale winkelstructuur een potentieel risico. Over de brede linie zijn de winkelgebieden met een ruim aanbod recreatieve branches (zoals mode- en schoenenzaken) het meest kwetsbaar. Winkelgebieden met een relatief groot dagelijks aanbod zijn het meest robuust. Voor de algehele winkelstructuur betekent dit dat we concentratie van dagelijkse branches in de recreatieve centra, werk maken van transformatie van in de recreatieve centra en het verminderen van plan- en winkelaanbod buiten de winkelstructuur als absolute noodzaak zien.

 

2.5 Beleid

(Inter)nationaal: Ladder voor duurzame verstedelijking en Europese Dienstenrichtlijn

De Ladder voor duurzame verstedelijking is via artikel 3.1.6 vastgelegd als procesvereiste in het Besluit ruimtelijke ordening (Bro). Het Bro bepaalt dat voor alle ruimtelijke plannen, waaronder bestemmingsplannen, de treden van de ladder moeten worden doorlopen. Het doel van de ladder is een zorgvuldige ruimtelijke ordening, in termen van optimale benutting van de ruimte in het stedelijk gebied. Met de ladder wordt een zorgvuldige afweging en transparante besluitvorming bij alle ruimtelijke en infrastructurele besluiten nagestreefd. Vrijwel alle plannen voor nieuwe vierkante meters (‘nieuwe stedelijke ontwikkeling’) dienen te worden getoetst aan de Ladder. Voor het regionale beleid is dit van belang omdat de Ladder ook vraagt om regionale afstemming van initiatieven.

 

De Europese dienstenrichtlijn gaat uit van vrije vestiging van diensten in de Europese Unie. Vooral buiten centra gelden in Nederland allerlei beperkingen ten aanzien van branchering, aantallen winkels, minimale en maximale maat van de winkels. Deze beperkingen werden opgelegd binnen de bestemming detailhandel met een verwijzing naar het beschermen van vitaliteit van binnensteden en centra. Op basis van diverse cases heeft ook de Afdeling van de Raad van State gesteld dat de Europese Dienstenrichtlijn van toepassing is. Brancheringsregels worden hierin niet onmogelijk gemaakt, maar het moet wel noodzakelijk zijn en op een evenredige manier gebeuren. Voor (nieuwe) beperkingen die opgelegd worden is het van belang om de noodzakelijkheid en evenredigheid ervan te motiveren.

 

Provincie: provinciale detailhandelsvisie en Provinciale Ruimtelijke Verordening

Het provinciale beleid van Noord-Holland is neergelegd in ‘Detailhandelsbeleid Noord-Holland 2015 – 2020’. De provincie stelt dat nieuwe ontwikkelingen of uitbreidingen niet mogen leiden tot ernstige verstoring en duurzame ontwrichting van de bestaande winkelstructuur in de regio. De verdere ontwikkeling en versterking van de bestaande hoofdwinkelgebieden (de stadscentra, de grootschalige, perifere locaties, en bijzondere kleinere centra) heeft prioriteit.

 

Dit is uitgewerkt in een zestal beleidsdoelen:

  • 1.

    Prioriteit geven aan hoofdwinkelgebieden;

  • 2.

    Voorkómen van extra leegstand;

  • 3.

    Internet-afhaalpunten situeren in bestaande winkelcentra;

  • 4.

    Een vitale, dynamische en concurrerende detailhandelsstructuur, ruimte geven aan kwaliteit

  • 5.

    Primaire detailhandel bereikbaar op een aanvaardbare afstand;

  • 6.

    Detailhandel die bijdraagt aan aantrekkelijke binnensteden.

Conform de omgevingsverordening Noord-Holland 2022 dienen diverse initiatieven te worden voorgelegd aan de regionale adviescommissie. Het gaat om:

  • Nieuwe detailhandelsbedrijven van meer dan 500 m² winkelvloeroppervlak (wvo) buiten bestaande winkelgebieden

  • Uitbreiding van detailhandel van meer dan 1.500 m² wvo binnen of aansluitend op bestaande winkelgebieden. Uitzondering hierop is het centrum van Hoorn: hier betreft het uitbreiding van detailhandel van meer dan 3.000 m² wvo.

Voor de kleinere centra en de voorzieningen in de wijk- en buurtcentra en de kleinere gemeenten wordt in het provinciale beleid gestreefd naar een goed woon- en leefklimaat met een daarop afgestemd voorzieningenpakket. Daarnaast is er de wens om in te spelen op de dynamiek in de detailhandel. Het gaat hier bijvoorbeeld om ruimte te bieden aan innovatieve concepten.

 

Regionaal en lokaal

In de regio wordt veelvuldig samengewerkt op veel terreinen. In februari 2020 is deze samenwerking opnieuw bekrachtigd in het Pact van Westfriesland. Op het vlak van detailhandel hebben of werken de diverse gemeenten in West-Friesland naast de regionale detailhandelsvisie aan lokaal detailhandelsbeleid en centrumvisies, dan wel zijn er economische beleidskaders opgesteld. Het detailhandelsbeleid van gemeenten in West-Friesland conformeert zich in algemene zin aan de uitgangspunten van het provinciale beleid, dat wil zeggen dat clustering, terughoudendheid ten aanzien van nieuwe initiatieven buiten de winkelstructuur en het sturen op een toekomstbestendige winkelstructuur.

3 Visie

3.1 Ambitie detailhandel West-Friesland

De winkelmarkt is in de afgelopen jaren ingrijpend veranderd. We staan als West-Friesland voor de opgave om de hoofdwinkelstructuur sterk te houden, leegstand te voorkomen en te verkleuren waar de winkelfunctie beperkt perspectief heeft. Hierbij staat de leefbaarheid van kleine dorpen verder onder druk. Binnen dit kader willen we als regio de markt zo goed mogelijk faciliteren door keuzes te maken en de hoofdwinkelstructuur sterk houden. We vinden het belangrijk de energie te concentreren op de bestaande voorzieningencentra en sturing te geven aan (nieuwe) initiatieven die bijdragen aan het versterken van deze bestaande clusters. Tegelijkertijd vinden we het ook noodzakelijk om te werken aan het compacter maken van bestaande centra en winkelgebieden en bovendien om verspreid gelegen winkelmeters na vertrek van de huidige gebruiker waar mogelijk te saneren. De afzonderlijke gemeenten kunnen hierin faciliteren door mogelijkheden voor transformatie te faciliteren en/of door in gesprek te gaan over nieuwe mogelijkheden/perspectief voor deze plekken. We ambiëren een ruimtelijke concentratie van detailhandel in toekomstbestendige centra, ruimte voor innovatie en ondernemerschap en dat de bestaande fijnmazige structuur bijdraagt aan een voorzieningenniveau op maat waarbij ook de leefbaarheid van dorpen en kernen gewaarborgd blijft. In de (kleine) dorpen en kernen willen we ruimte bieden voor initiatief van onderop, bijvoorbeeld in de vorm van kleinschalige (dorps)initiatieven die passen bij de schaal en maat van het dorp of de kern. Dus; niet grootschalig, maar klein en passend bij de behoefte van de lokale inwoners. Hiermee sluiten we als aan op de hoofddoelstellingen van de provincie Noord-Holland om duurzaam ruimtegebruik na te streven, bij te dragen aan een vitale regionale economie en een aantrekkelijke woon- en leefomgeving.

 

In de Structuurschets West-Friesland (2017) wordt de ambitie voor het voorzieningenaanbod gekoppeld aan het behoud van voldoende ruimte voor woningbouw en het behoud van voldoende werkgelegenheid. Qua economie zet de regio nadrukkelijk in op het versterken van de toeristisch-recreatieve functie. Het bereikbaar houden van voorzieningen (o.a. in kleine kernen) staat centraal in de opgave, naast het behoud van aantrekkelijke (recreatieve) centra. In het Pact van West-Friesland worden deze uitgangspunten nogmaals bevestigd. Het gaat hierbij niet om grootschalige voorzieningen in ieder dorp of kern, maar ruimte voor initiatieven passend bij de schaal en de verzorgingsfunctie van die dorpen en kernen. Grotere publiekstrekkers en concentratie van voorzieningen is beoogd in de hoofdwinkelstructuur van de regio.

 

Gemeenten, en niet de regio, zijn het bevoegd gezag als het gaat om detailhandelsbeleid. Regionaal vinden we het wel van belang om afspraken te maken over ontwikkelingen en initiatieven met een bovengemeentelijke impact (initiatieven die naar aard en omvang een effect kunnen hebben op de detailhandelsstructuur in West-Friesland). Bovendien zorgt de regionale detailhandelsvisie voor een gelijk en duidelijk speelveld, zodanig dat er geen concurrentie ontstaat tussen gemeenten onderling. Nadere uitwerking van het gemeentelijke beleid moet plaatsvinden binnen de contouren van provinciaal en regionaal beleid.

 

3.2 Gewenste detailhandelsstructuur West-Friesland

Regio West-Friesland kent een fijnmazige winkelstructuur. Naast de hoofdwinkelstructuur (welke we hierna beschrijven) beschikt een groot aantal dorpen en kernen in de regio over een aantal basisvoorzieningen die vanwege de leefbaarheid van die dorpen en kernen groot belang zijn.

 

De gewenste hoofdwinkelstructuur in West-Friesland omvat de grootste en belangrijkste winkelgebieden. Initiatieven worden bij voorkeur geleid naar en ontplooid in deze winkelgebieden/centra. Ten opzichte van de vorige regionale visie (2015) verschilt de gewenste hoofdwinkelstructuur niet.

 

In de gewenste hoofdwinkelstructuur wordt onderscheid gemaakt in:

  • 1.

    Recreatieve centra (met een regionale functie en/of een bovenlokale functie);

  • 2.

    Streekverzorgende boodschappencentra;

  • 3.

    Bovenlokaal verzorgende dorpscentra;

  • 4.

    Ondersteunende wijk- en buurtcentra in Hoorn en Enkhuizen;

  • 5.

    Perifeer (PDV-)cluster Hof van Hoorn.

(Dagelijkse) voorzieningen in kleine dorpen en kernen kenmerken zich door een beperkt aanbod. Daarnaast zijn er verspreid in de regio nog solitaire detailhandelsvestigingen en kleinere concentraties van perifere of volumineuze detailhandel (denk aan een bouwmarkt, tuincentrum of woonwinkel). Voor (dagelijkse) voorzieningen in de kleinste kernen in West-Friesland (nu vaak met een enkele winkel/voorziening) is het omwille van de leefbaarheid wenselijk om lokale initiatieven te omarmen. Tot een zekere omvang (circa 500 m² wvo) zijn dergelijke initiatieven realiseerbaar en van meerwaarde voor de sociaal-maatschappelijke en landelijke structuur, kenmerkend voor West-Friesland. Hiervoor willen we ruimte bieden, mits deze niet verstorend zijn voor de gewenste hoofdwinkelstructuur. Vandaar dat we kleinschalige initiatieven willen faciliteren en ondersteunen, mits deze zich voordoen.

 

Navolgend kaartbeeld vat de hoofdwinkelstructuur samen. Voor kleine dorpen, wijkcentra en kernen die niet op kaart staan, verwijzen we naar tabel 2 op de volgende pagina.

 

Figuur 5: Overzicht gewenste hoofdwinkelstructuur West-Friesland

 

 

In onderstaande tabel geven we aan welke richting per type winkelgebied in de hoofdwinkelstructuur (en daarbuiten) wordt nagestreefd door de regio.

 

Tabel 2: Strategie en koers per winkelgebied in West-Friesland

 

Type

Winkelgebieden

Strategie & koers

HOOFDWINKELSTRUCTUUR

  • 1.

    Recreatieve centra

Hoorn centrum / Medemblik centrum / Enkhuizen

  • Kwalitatief versterken, bv. door vergroten diversiteit in aanbod, toevoegen niet- winkelfuncties (zoals horeca, diensten, ambachten, cultuur, leisure, maatschappelijke functies (zoalszorg en welzijn) en wonen, stimuleren ontmoeting, vergroening, etc. Beperkt/niet groeien in vierkante meters.

  • Verkleuring van zwakkere delencentrum / delen met minder toekomstpotentie voor winkels

  • 2.

    Streekverzorgende boodschappencentra

Zwaagdijk-Oost / Centrum Bovenkarspel (Streekhof)

  • Zwaagdijk-Oost: momenteel in onderzoek

  • Centrum Bovenkarspel (Streekhof): versterking boodschappenfunctie

  • 3.

    Bovenlokaal verzorgende dorpscentra

Opmeer-Spanbroek, Avenhorn-De Goorn, Wervershoof, Obdam, Wognum, Hoogkarspel

  • Maximaal twee supermarkten om de bovenlokaal verzorgende functie van de centra te borgen en niet te ‘concurreren’ metde de streekverzorgende centra

  • Behoud leefbaarheid staat centraal. Voorzieningenaanbod moet hierbij aansluiten. Te grootschalig aanbodkan perspectief kleine dorpen en kernen aantasten.

  • 4.

    Ondersteunende wijk- en buurtcentra

Kersenboogerd / Huesmolen / Grote Beer / Hollandse Cirkel / Koperwiekplein

  • Aanbod passend bij huidige functie (buurt- en of wijkverzorgend)

  • Invulling met teveel(niet passend bij de wijk-of buurtfunctie) of te grote supermarkten (XL- concepten)zijn onwenselijk, vanwege ‘concurrentie’ met groterewinkelgebieden, zoals de recreatieve centraen streekverzorgende boodschappencentra

  • 5.

    Volumineus cluster

Hof van Hoorn

  • Geen brancheverruiming, wel versterken regionale functie

  • Initiatieven dienen zoveel mogelijk hier te landen

OVERIGE WINKELS/GEBIEDEN

Kleine dorpen, wijkcentra en kernen

  • Dorpen 5.000 inw.: Hoogwoud / Venhuizen / Andijk

  • Dorpen in stedelijk gebied: Blokker / Zwaag

  • Kleinere wijkcentra in steden: Randweg / Boerhaaveplein / Middenweg

Overige dorpen: o.a. Nibbixwoud/ Midwoud/ Ursem/ Grootebroek/ Lutjebroek/ Opperdoes/ Abbekerk

  • Behoud of versterking dagelijkse voorziening in dorpen

  • Leefbaarheid op peil houden,omwille daarvan geen bovenmatige versterking bovenlokaal verzorgende dorpscentra

  • In overige dorpen ruimte voor kleinschalig initiatief.

  • Toevoegingen in deze gebieden dienen te worden getoetst op effecten op de hoofdwinkelstructuur.

Overig PDV

  • Woon- en Autostraat

  • Verspreid (waaronder evenwichtige spreiding bouwmarkten over de regio)

  • Terughoudend met nieuweinitiatieven voor PDV buiten Hof van Hoorn

  • Woon- en Autostraat: geen brancheverruiming, behoud niet versterken

  • Geen nieuwe PDV-clusters, niet verruimen bestaande mogelijkheden concentraties Factorij en Schepenwijk

  • Voorzien in traditionele PDV (ABC) en bouwmarkten (mits passend in behoefte) verspreid in de regio

Solitaire winkels en voorzieningen

  • Geen/minimaal ruimte voor uitbreiding

  • Bij voorkeur verleiden voor vestiging in hoofdwinkelstructuur

4 Beleids- en toetsingskader

4.1 Beleidskader

We voeren strikt beleid voor uitbreiding van winkelmeters. We staan enkel beperkt uitbreiding toe van winkelmeters om ruimte te blijven houden voor innovatie en excellent ondernemerschap. Daarbij geldt dat in harde plancapaciteit planologisch al mogelijkheden zijn en over zachte plannen/initiatieven (zie bijlage 1) nog afstemming dient plaats te vinden in lijn met de gewenste structuur in deze visie. Onderstaand geven we de ruimtelijke voorwaarden weer.

 

We gaan hieronder in op de belangrijkste aspecten van dit beleidskader. Samengevat hanteren we onderstaand kader:

 

v = toegestaan

+/- = terughoudendheid

x = niet toegestaan

 

Nieuwbouw/realisatie van detailhandel

Uitbreiding van bestaande detailhandel

Branche- vervaging

Ondergeschikte detailhandel

Internet & afhaalpunten

Boerderijwinkels

Binnen de hoofdwinkelstructuur

Recreatieve centra

v (binnen compact(er) gebied)

v (binnen compact(er) gebied)

v (ja, mits…)

Afhaalpunten worden gevestigd in bestaande winkelcentra.

Streekverzorgende boodschappencentra

+/- (terughoudend met uitbreiding)

v (binnen compact(er) gebied

v (ja,mits…)

Bovenlokaal verzorgende dorpscentra

+/- (terughoudend met uitbreiding)

v (binnen compact(er) gebied

v (ja, mits…)

Ondersteunende wijk- en buurtcentra

+/- (terughoudend met uitbreiding)

v (mits passend bij

functie en verzorgingsgebied)

v (ja,mits…)

Volumineus cluster

v (geen

brancheverruiming toegestaan)

v (geen

brancheverruiming toegestaan)

x (geen

verdere verruiming)

Buiten de hoofdwinkelstructuur

Kleine dorpen, wijkcentra en kernen

v (behoud dagelijkse functie, in kleine dorpen zonder voorzieningenaanbod tot 500 m² wvo, ten behoeve van

leefbaarheid)

v (behoud dagelijkse functie, uitbreiding in kleine dorpen mogelijk tot 500 m² wvo totaal,ten behoeve van leefbaarheid)

x (geen verdere verruiming)

Max. 25% van bvo met een max. van 150 m² wvo. Bv. op kantoorlocaties en bedrijventerrein, in of bij musea, attractieparken, bij campings en hotels, in/bij ziekenhuizen, bij woning in bibliotheken, scholen, kerken

Afhaalpunten zijn niet toegestaan in woonwijken. Op bedrijventerreinen mag geentransactie plaatsvinden, wel opslag en afhalen.

Verkoop is mogelijk als ondergeschikte activiteit bij de agrarische functie, vrijwel uitsluitend bedrijfsgebonden producten, geen verkeersaantrek- kende werking en zeer beperkte verkoopruimte

Overige ontwikkelingen: nieuwe clusters

x (ongewenst, alleen mogelijkheid voor realisatie van grootschalige

woonwijk)

n.v.t.

n.v.t.

Overige ontwikkelingen: solitaire winkels buiten hoofdwinkelstructuur

x

x (alleen zeer beperkt, > 200 m² wvo na regionale afstemming /

instemming)

x (geen verdere verruiming)

Overige ontwikkelingen: bouwmarkt en tuincentra

v (mitspassend bij verzorgingsfunctie en met behoud van gelijkmatige spreiding)

v (mits passend bij verzorgingsfunctie en met behoud van gelijkmatige spreiding)

x (geen verdere verruiming)

Overige ontwikkelingen: overige perifere detailhandel (PDV)

v (voor traditionele ABC-goederen & bouwmarkt en

tuincentra)

v (voor traditionele ABC- goederen & bouwmarkt en tuincentra)

x (geen verdere verruiming)

 

Hierna volgt de uitleg bij bovenstaande tabel.

 

Hoe omgaan met initiatieven in de gewenste hoofdwinkelstructuur?

In het regionale detailhandelsbeleid is de hoofdwinkelstructuur leidend. Bij de beoordeling van initiatieven geldt de volgende driedeling:

  • De recreatieve centrumgebieden (Hoorn, Enkhuizen en Medemblik) zijn het domein van het niet-dagelijkse, op recreatief gebruik gerichte winkelaanbod. Hierbij ligt het primaat op het centrum van Hoorn als grootste winkelgebied met een regionaal bereik. De centra van Enkhuizen en Medemblik zijn hieraan ondersteunend. Toch merken we ook dat het draagvlak voor winkels in deze centra terugloopt. De leegstand zal als gevolg van een toename in online bestedingen hoger worden. Dit vraagt om een vertaling in lokaal beleid waarbij gekeken moet worden naar een toekomstbestendige omvang van het kernwinkelgebied, een ruimtelijk kader, een afwegingskader voor transformatie en perspectief voor plekken buiten het nieuwe, toekomstbestendige kernwinkelgebied.

  • De streekverzorgende en de bovenlokaal verzorgende boodschappencentra zijn gericht op het doen van de dagelijkse boodschappen en het doen van andere hoogfrequente aankopen. Er is nu geen aanleiding om de gelaagdheid tussen de centra te wijzigen. Van belang is ontwikkelingen buiten deze centra goed te monitoren en terughoudend te zijn bij nieuwe initiatieven buiten deze gebieden. Verplaatsing van solitaire winkels naar de streekverzorgende en bovenlokaal verzorgende centra verdient prioriteit.

  • De ondersteunende wijk- en buurtcentra in Hoorn en Enkhuizen zijn ook gericht op het doen van dagelijkse boodschappen en hoogfrequente aankopen. Deze centra bedienen consumenten uit de wijk en buurt. Voorkomen moet worden dat deze centra concurreren met recreatieve, streekverzorgende of bovenlokaal verzorgende centra. De omvang van de winkels/het centrum moet passend zijn bij de functie en verzorgingsgebied van het centrum. Ruimtelijke effecten als gevolg van ontwikkeling in deze centra op het functioneren van andere centra zijn ongewenst.

  • Voor winkels in volumineuze aankopen ligt het primaat in de regio bij Hof van Hoorn. Ontwikkelingen in de volumineuze sfeer dienen bij voorkeur hier te landen. Hiermee voorkomen we dat er een nieuwe PDV-concentratie ontstaat die de bestaande structuur onder druk zet. Wel kunnen andere locaties voorzien in de behoefte aan vestigingsmogelijkheden voor traditionele PDV (de zogenaamde ABC- goederen; auto’s, boten en caravans) en mogelijk voor de vestiging van bouwmarkten en tuincentra. Er zal geen verdere brancheverruiming worden toegestaan.

Hoe omgaan met initiatieven buiten de hoofdwinkelstructuur?

In beginsel is versterking van centra of gebieden die niet tot de gewenste hoofdwinkelstructuur behoren ongewenst. Toch willen we als regio vanuit leefbaarheid en (economisch) perspectief ruimte bieden voor initiatieven die passen bij de schaal en maat van de kleinere dorpen en kernen.

 

Ten aanzien van de dorpen zonder voorzieningenaanbod:

Alleen initiatieven die voorzien in behoud of versterking van een dagelijkse voorziening in de kleinste kernen worden ondersteund. Hier is de realisatie van een basisvoorziening van maximaal 500 m² wvo mogelijk.6 Dit betekent dat ruimte is om goede initiatieven ten behoeve van de leefbaarheid te realiseren/faciliteren. Toetsing vindt hoofdzakelijk plaats op de bijdrage van een initiatief op de leefbaarheid van de kern en de effecten op de bovenlokaal verzorgende en ondersteunende boodschappencentra (hoofdwinkelstructuur). In dit verband denken we aan een kleinschalige dorpssupermarkt, een bakker (bv. met café/terras), een toeristische (souvenir)winkel of een ander lokaal initiatief. Een functie met een bovenlokale aantrekkingskracht, bijvoorbeeld een woonwinkel of een kledingzaak past in dat perspectief niet/minder goed.

 

Ten aanzien van overige ontwikkelingen

Nieuwe solitaire ontwikkelingen zijn ongewenst, ook als het gaat om een supermarkt die zich op een solitaire locatie wil vestigen. Winkelontwikkelingen dienen immers bij te dragen aan (een versterking van) de gewenste hoofdwinkelstructuur. Eventuele verplaatsing van een solitair gelegen supermarkt (buiten de hoofdwinkelstructuur) naar een andere solitaire locatie kan worden overwogen. Verplaatsing naar de hoofdwinkelstructuur heeft echter grote voorkeur. Alleen in de kleinste dorpen en kernen is een uitzondering mogelijk tot 500 m² wvo (zie hierboven), omwille van de leefbaarheid. Solitaire winkels kunnen alleen uitgebreid worden als aantoonbaar is dat die beperkte uitbreiding nodig voor het bevorderen van ondernemerschap en het borgen van de ruimtelijke kwaliteit. We denken dan aan een minimale uitbreiding zodat parkeren beter georganiseerd kan worden, de veiligheid sterk verbetert of waarbij een onlogische indeling wordt voorkomen. Hierbij geldt het principe van ‘nee, tenzij…’.

 

Uitbreiding en/of verplaatsing/nieuwvestiging van een bouwmarkt of tuincentrum is onder voorwaarden aanvaardbaar (ruimtelijke toetsing). We willen echter voorkomen dat er (verdere) branchevervaging ontstaat en daarmee oneerlijke concurrentie ontstaat voor ondernemers in de centrumgebieden (waar onder andere de huren hoger zijn). Hiermee bedoelen we: producten die in de basis niet bij een bouwmarkt of tuincentrum horen en dus branchevreemd zijn. Voorbeelden zijn onder andere kleding, speelgoed, sportartikelen en food. We stellen daarom een grens aan branchevreemde artikelen van maximaal 20% van het totaaloppervlak en 250 m² wvo. Voor bouwmarkten en tuincentra (die veelal solitair zijn gevestigd) geldt dat behoud van een gelijkmatige spreiding voorop staat. Wel geldt dat eerst een locatie binnen de hoofdwinkelstructuur onderzocht moet worden.

 

PDV-initiatieven (denk aan woonwinkels, keuken- en badkamerspeciaalzaken) worden waar mogelijk geleid naar het aangewezen cluster Hof van Hoorn. Deze locatie behoort tot de hoofdwinkelstructuur. Voorkomen moet worden dat de overige gebieden in de regio waar PDV is toegestaan uitgroeien tot PDV- clusters die in functie met elkaar gaan concurreren. Wel kunnen andere locaties voorzien in de behoefte aan vestigingsmogelijkheden voor traditionele PDV (de zogenaamde ABC-goederen; auto’s, boten en caravans) en mogelijk voor de vestiging van bouwmarkten en tuincentra. Hierover dient regionale afstemming plaats te vinden.

 

Er wordt geen medewerking verleend aan initiatieven tot nieuwe clusters van detailhandel buiten de hoofdwinkelstructuur. Een uitzondering wordt gemaakt voor initiatieven voor compacte clusters van dagelijkse verzorging nabij grootschalige (woningbouw)ontwikkelingen zoals in het stationsgebied in Hoorn. Wanneer de ontwikkeling past bij de omvang van de wijk, getoetst is aan lokaal, provinciaal en nationaal beleid en geen afbreuk doet aan de hoofdwinkelstructuur, is een dergelijke ontwikkeling mogelijk.

 

Hoe omgaan met branchevervaging?

Branchevervaging in de volumineuze clusters of op PDV-vestigingen op verspreide locaties wordt niet verruimd. Op deze locaties is alleen detailhandel in volumineuze branches toegestaan. We willen daarmee voorkomen dat deze winkelgebieden verkleuren naar reguliere winkelgebieden. Alleen in ondergeschikte vorm is de verkoop van niet-volumineuze artikelen mogelijk. We stellen hierbij een grens van 20% van het totaaloppervlak en 250 m² wvo. De afzonderlijke gemeenten zien toe op handhaving hiervan, mits hierop een verzoek ingediend wordt door inwoners of ondernemers. Binnen de kaders van de Europese Dienstenrichtlijn achten we deze beperking op plekken buiten de gewenste hoofdwinkelstructuur (met uitzondering van Hof van Hoorn) noodzakelijk en evenredig. Immers, centra in West-Friesland worden – ondanks inspanningen van de individuele gemeenten en regionaal beleid – geconfronteerd met meer leegstand en een dalend bezoek. Aanvullend op de lokale inspanningen vinden we een branchebeperking en beperking van de verkoop van niet-volumineuze artikelen bij deze winkels een passende maatregel.

 

In reguliere winkelgebieden (hoofdcentra, bovenlokale en ondersteunende boodschappencentra) is branchevervaging minder problematisch. Vervagende grenzen tussen sectoren en branches is kenmerkend in het huidige tijdsbeeld. Hierbij valt te denken aan functieverruiming door het mogelijk maken van gemengde vormen van horeca en detailhandel. Voor zover bijdragend aan versterking van het winkelgebied en de gewenste structuur dient in de reguliere winkelgebieden de grondhouding te zijn: “ja, mits…”, in plaats van: “nee, tenzij…”

 

Hoe omgaan met ondergeschikte detailhandel?

Nieuwe detailhandelsinitiatieven worden buiten de winkelgebieden niet toegestaan. Ook op bedrijventerreinen gaan we terughoudend om met het toestaan van nieuwe detailhandel, ook als ondergeschikte vorm bij een productiebedrijf.

 

Ondergeschikte detailhandel kan gevestigd zijn:

  • op kantoorlocaties en bedrijventerreinen;

  • bij agrarische bedrijven waarbij het gaat om de verkoop van incidentele en/of seizoensmatige producten (zie ook hierna ‘boerderijwinkels’);

  • in of bij musea, recreatie- en/of attractieparken;

  • bij de logiessector, zoals campings, bungalowparken en hotels;

  • in/bij ziekenhuizen;

  • bij een woning;

  • in/bij buurthuizen, bibliotheken, scholen, kerken en dergelijke in de woonwijken.

De mogelijkheden voor ondergeschikte detailhandel verschillen per bestemmingsplan en per gemeente. Van belang is om uniformiteit na te streven bij herziening van bestemmingsplannen/omgevingsplannen. We werken met een leidraad die gemeenten verder uitwerken de komende jaren bij aanpassing / opstellen van het omgevingsplan. Gemeenten houden de bevoegdheid hier lokaal van af te wijken. Leidraad is dat onder de volgende voorwaarden ondergeschikte detailhandel is toegestaan binnen een hoofdfunctie:

  • Maximaal 25% van de totale bedrijfsoppervlakte met een maximum van 150 m² wvo7 mag als ondergeschikte detailhandel worden gebruikt.

  • De openingstijden van de ondersteunende activiteit vallen binnen de openingstijden van de hoofdactiviteit en er is geen aparte ingang.

  • Laden en lossen en parkeren wordt geregeld op eigen terrein.

Veelvoorkomend op bedrijventerreinen zijn ook de kringloopwinkels. We streven hier ook naar één uniforme aanpak, namelijk: kringloopwinkels worden als maatschappelijke voorziening bestemd; de verkoop van tweedehands goederen, die veelal ter plaatse worden bewerkt, hersteld en opgeslagen, heeft een ondersteunend karakter en wordt toegevoegd aan de omschrijving in het ruimtelijk plan. De detailhandel mag alleen bestaan uit ter plaatse vervaardigde en tweedehands goederen, er mag geen sprake zijn van inkoop van producten (deze worden verkregen via inzameling). Vintage/deelwinkels passen in de bestaande hoofdwinkelstructuur.

 

Hoe omgaan met internethandel en afhaalpunten?

Afhaalpunten met service- en detailhandelsfunctie worden gevestigd in bestaande winkelcentra. We hanteren daarbij de volgende definitie:

“Afhaalpunten waar tevens goederen worden opgeslagen en getoond aan de consument en andere activiteiten plaatsvinden zoals presenteren, productadvisering, kopen, bestellen en ruilen van artikelen”

 

Deze vorm wordt als detailhandel gezien en mag alleen gevestigd worden in bestaande reguliere winkelcentra en niet op werklocaties. Vanuit een mobiliteitsgedachte en verkeersbewegingen vinden we afhaalpunten waar enkel pakketjes worden opgehaald en geretourneerd op centrale locaties (zoals nabij de snelweg) of op een goed bereikbare werklocatie een gewenste ontwikkeling. Conform de Provinciale Ruimtelijke Verordening Noord-Holland zijn op kantoor- en bedrijventerreinen afhaalpunten ten behoeve van internethandel mogelijk, echter uitsluitend in de vorm van opslag en distributie van artikelen voor aan- of verkoop via internet tussen bedrijf en consument. Er vindt geen rechtstreekse verkoop of productadvisering via winkel, showroom of etalage plaats.

 

Afhaalpunten in woonwijken (bebouwd woongebied) zijn niet toegestaan.8

 

Hoe omgaan met boerderijwinkels?

Het behoud van agrarische activiteiten in West-Friesland is gewenst, onder meer vanuit het oogpunt van landschapsbeheer en leefbaarheid. Agrariërs halen steeds vaker inkomsten uit andere activiteiten dan de reguliere agrarische activiteiten. De verkoop van (eigen) producten rechtstreeks aan consumenten is hiervan een duidelijk zichtbaar voorbeeld.9 Met name sinds de coronaperiode is het aantal aanvragen voor verkoop bij de boer sterk gestegen. De verwachting is dat deze neveninkomsten ook na de coronaperiode in stand gehouden blijven.

 

We vinden het wenselijk om hier een eenduidiger beleid op te formuleren zodat ondernemers op een gelijke manier behandeld worden. Ook willen we voorkomen dat er te grote winkels ontstaan die het ondernemerschap in de kernen zelf onder druk zetten. Als richtlijn stellen we voor:

 

Verkoop van agrarische producten die ter plekke of in de regio vervaardigd of bewerkt worden (boerderijwinkels) wordt onder de navolgende voorwaarden toegestaan:

  • 1.

    Er moet sprake zijn van een volwaardig agrarisch bedrijf;

  • 2.

    De nieuwe functie dient ondergeschikt te zijn aan de agrarische hoofdfunctie;

  • 3.

    De nieuwe functie mag geen belemmering opleveren voor de bedrijfsvoering van de omliggende (agrarische) bedrijven;

  • 4.

    De maximum verkoopvloeroppervlakte (excl. opslag) van de boerderijwinkel bedraagt 50 m²;

  • 5.

    Producten die worden verkocht moeten een relatie hebben met het agrarische bedrijf;

  • 6.

    Maximaal 10% van het assortiment mag bestaan uit niet-bedrijfseigen producten;

  • 7.

    Er mag ten hoogste sprake zijn van een geringe verkeersaantrekkende werking, die afgestemd is op de aanwezige infrastructuur en de activiteiten mogen infrastructureel niet leiden tot onevenredige verkeersoverlast, waarbij het parkeren op eigen terrein moet plaatsvinden.

  • 8.

    De ondergeschikte functies moeten zoveel mogelijk in de bestaande bebouwing worden gesitueerd.

  • 9.

    De verkoopruimte moet worden geëxploiteerd door één van de leden van het huishouden dat op het perceel woont of werkzaam is in het agrarisch bedrijf. Dit om te voorkomen dat een zelfstandig geëxploiteerde winkel ontstaat op het agrarisch perceel.

De Westfriese gemeenten vertalen deze richtlijn, naar eigen afweging en invulling, de komende periode in het gemeentelijk beleid.

 

Hoe omgaan met nieuwe detailhandel bij grootschalige woningbouw?

De regionale detailhandelsvisie zet in op het versterken van de hoofdwinkelstructuur. We ambiëren een ruimtelijke concentratie van detailhandel in deze hoofdwinkelstructuur, waarbij de leefbaarheid van dorpen en kernen gewaarborgd blijft. Nieuwe inwoners in de regio door woningbouwontwikkeling kunnen bij de winkelvoorzieningen in de hoofdwinkelstructuur terecht. Een woningbouwontwikkeling kan dermate substantieel zijn dat er behoefte ontstaat aan dagelijkse winkelcluster (zoals een supermarkt) in de wijk zelf. We hanteren hier als ondergrens 3.000 nieuwe woningen. Met deze ondergrens kan een supermarkt voldoende omzet kan genereren zonder dat dit de hoofdwinkelstructuur onevenredig onder druk zet. Ruimtelijke toetsing (onder andere op actuele behoefte en effecten op de hoofdwinkelstructuur) en regionale afstemming is noodzakelijk.

 

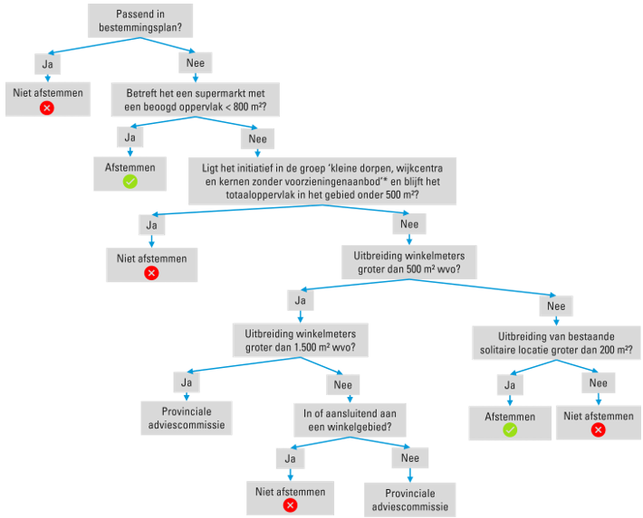
4.2 Toetsingskader

Het afstemmen van initiatieven met een bovenlokale impact is één van de uitgangspunten van de Westfriese detailhandelsvisie. We zien dit als het elkaar informeren over initiatieven in een vast gremium volgens een vaste structuur. Zo zijn we goed op de hoogte van elkaar wat er in de regio speelt. Ook helpen we elkaar te toetsen of initiatieven passen binnen de kaders van de regionale detailhandelsvisie. Het elkaar informeren betreft enkel initiatieven die binnen het huidig planologisch kader (omgevingsplan) niet mogelijk zijn. We hanteren hier de volgende lijn:

  • Bij initiatieven groter dan 500 m² wvo buiten winkelgebieden is de provinciale adviescommissie aan zet. Gemeenten dienen dit initiatief in bij de adviescommissie en we bespreken als regio het advies.

  • Bij initiatieven groter dan 1.500 m² wvo in of aansluitend aan de winkelgebieden is de provinciale adviescommissie aan zet (voor centrum Hoorn geldt 3.000 m² wvo als ondergrens conform de provinciale omgevingsverordening). Gemeenten dienen dit initiatief in bij de adviescommissie en we bespreken als regio het advies.

  • Bij supermarkten geldt aanvullend dat elk initiatief met een beoogd winkelvloeroppervlak groter dan 800 m² wvo wordt besproken in de regio.

  • Bij initiatieven van uitbreiding van bestaande solitaire locatie vanaf 200 m² wvo (en kleiner dan 500 m² wvo) geldt dat deze wordt besproken in de regio.

Initiatieven die bijdragen aan de leefbaarheid van kleine kernen zonder een voorzieningenaanbod geldt dat tot 500 m² wvo geen afstemming noodzakelijk is. Wel is het wenselijk om regiogemeenten hierover te informeren.

 

Dit toetsingskader biedt ruimte voor de regiogemeenten om in te spelen op lokale initiatieven en kernen zonder of met een minimaal voorzieningenaanbod op dit moment. Tot 500 m² wvo (per kern) zijn er mogelijkheden om bestaand aanbod uit te breiden of nieuwe vestiging mogelijk te maken. Boven 500 m² wvo schept dit toetsingskader duidelijkheid voor afstemming van initiatieven. Afstemming is namelijk wenselijk zodra een initiatief niet binnen het geldende bestemmingsplan op die locatie past. Daarbij kan afstemming heel snel vorm krijgen (indien er na indiening - ambtelijk/bestuurlijk - geen bezwaar is) of via formeel bestuurlijk overleg (daar waar behoefte is aan meer inzicht in het plan en de effecten die de plannen hebben op de hoofdwinkelstructuur in West-Friesland). De verwachting is – gelet op het aantal aanvragen in voorgaande periode – dat dit jaarlijks slechts enkele keren zal voordoen. Bij grotere initiatieven (komen slecht één of enkele keren per periode voor) is ook een formele procedure bij het RAC- NHN noodzakelijk.

 

Figuur 6: Stroomschema regionale afstemming

 

Bron: Stec Groep, 2023. *Conform tabel 2 op p. 12 gaat het om: Hoogwoud, Venhuizen, Andijk, Blokker, Zwaag, Nibbixwoud, Midwoud, Ursem, Grootebroek, Lutjebroek, Opperdoes, Abbekerk en de kleinere wijkcentra Randweg, Boerhaaveplein en Middenweg.

 

Initiatieven worden besproken tijdens een regulier bestuurlijk regionaal overleg, waarbij gemeenten op voorhand volgens een vast format het initiatief indienen en ambtelijk besproken hebben. Deels gaat het om informeren en met elkaar bepalen of ook afstemming noodzakelijk is. Bij de laatste volgt een ruimere procedure.

 

Tabel 3: Voorbeeld format voor afstemming initiatieven

 

Thema

Toelichting

Locatie (incl. kaart / afbakening plan)

Huidige planstatus in bestemmingsplan

Huidige situatie (kwantitatief; o.a. omvang, leegstand, beschrijving initiatief)

Huidige situatie (kwalitatief; o.a. leegstand, onderscheidend vermogen, reikwijdte plan, etc.)

Ambitie van plannen

Samenhang met lokaal en regionaal beleid

Neveneffecten (bijvoorbeeld onderbouwing Ladder, verkeer, etc.)

 

We willen afstemming vormgeven op basis van een advies, met mogelijkheid tot positief of negatief advies. Bij initiatieven die geen impact hebben op het functioneren van het eigen winkelgebied is onthouding mogelijk. Insteek bij afstemmen op basis van ‘advies’ is dat gemeenten zelf primair verantwoordelijk blijven voor het beleid ten aanzien van ruimtelijke ordening. Vandaar dat het wenselijk is om in een vroeg stadium collega gemeenten te informeren over het initiatief. Zodra het plan richting gemeenteraad gaat is het formeel wenselijk om ook de buurgemeenten (of gemeenten in het verzorgingsgebied van de nieuwe ontwikkeling) te informeren / om een reactie te vragen.10 Bij een positieve reactie is hiermee de regionale afstemming geborgd. Indien er vragen zijn dan kan dit voorgelegd worden aan het bestuurlijk regionaal overleg. Er wordt een overzicht gemaakt van alle ingediende initiatieven, dit om toetsing/evaluatie achteraf mogelijk te maken.

 

Voor initiatieven groter dan 500 m² buiten winkelgebieden of op 1.500 m² op alle locaties geldt verplichte advisering in bovenregionaal verband door de provinciale adviescommissie (RAC). Een uitzondering geldt voor plannen in het centrum van Hoorn, als enige grote winkelcentrum in de regio. Hier geldt verplichte advisering voor detailhandelsplannen groter dan 3.000 m². Het advies van de RAC over deze plannen is een advies aan de betreffende gemeente en aan de provincie. Ook kan de RAC-NHN meekijken met plannen in een vroegtijdig stadium. Gemeenten en regio zijn vrij om hier gebruik van te maken.

 

4.3 Monitoring en kennisdeling

Monitoring: aansluiten op provinciale monitor en waar nodig aanvullen

Om de urgentie en gezamenlijke verantwoordelijkheid van de beleidsvoornemens (versterking van de kernwinkelgebieden, verminderen van plancapaciteit buiten de kernwinkelgebieden) te bestendigen, willen we periodiek (jaarlijks) marktontwikkelingen te monitoren. Dit doen we in de vorm van een jaarlijkse memo. Zo houden we een vinger aan de pols. Dit betreft monitoring van aanbod- en leegstandcijfers, ontwikkelingen op het vlak van transformatie en functieverandering, plancapaciteit voor detailhandel (incl. sanering) en consumentengedrag (passantentelling, koopstromen, bestedingen). We zetten een lichte structuur op waarin één vaste gemeente dit jaarlijks aanjaagt en bewaakt. We putten uit de provinciale monitor en koopstromenonderzoek (mits uitgevoerd) en vullen dit aan met specifieke lokale gegevens (onder andere detailgegevens van Locatus). Het is voor West-Friesland van belang om het memo te bespreken, verspreiden en aan te vullen met lokale data en kennis, zodat bestuurders op dat moment ook via een kort memo geïnformeerd worden over de cijfers, voortgang van het lokale en regionale beleid en uitvoering van concrete initiatieven. Dit helpt om de transparantie te vergroten en onderlinge samenwerking te versterken.

 

Kennisdeling: elkaar naar hoger niveau tillen

Tot slot vinden we ‘leren van elkaar’ een belangrijk thema in regionale samenwerking. Met name kennis en ervaringen delen over de lokale uitvoering van de regionale detailhandelsvisie verdient structurelere plek te krijgen in de ambtelijke en bestuurlijke overleggen.

 

We denken aan een aantal aspecten/onderwerpen waar ambtelijk of bestuurlijk of samen met ondernemers kennisdeling kan worden opgepakt:

  • Het opstellen van een regionaal kader / uniforme lijn voor boerderijwinkels en ondergeschikte detailhandel geeft de gelegenheid om een level playing field te realiseren. In vrijwel alle Westfriese gemeenten speelt dit. Door elkaar te informeren, gezamenlijk te werken aan een beleidslijn, met eigen accenten, hoeft niet iedere gemeente het wiel opnieuw uit te vinden.

  • Kennis delen en ervaringen uitwisselen over het versterken van centra is ook een thema waar gemeenten kunnen leren van elkaar. Hetzelfde geldt voor het professionaliseren van de samenwerking met ondernemers of het opzetten van een BIZ. Hoe hebben andere gemeenten dit opgepakt? Welke aandachtspunten zijn er? Hoe ondernemers te overtuigen van een aanpak? Door regelmatig stil te staan bij behaalde successen of een aanpak leren gemeenten van elkaars aanpak. Hiertoe kan ook behoren een presentatie van een ambtenaar (of bestuurder) of centrummanager in een andere gemeente/centrum.

  • Transformatie speelt in diverse centra. Ook vanuit de provincie Noord-Holland is er extra aandacht voor het omzetten van winkels naar woningen (of andere functies). Enkele gemeenten in West- Friesland hebben al ervaring met dit onderwerp. Omdat het een steeds nadrukkelijker thema is, vinden we dit ook een belangrijk thema om kennis en ervaring regelmatig uit te wisselen. Hoe een kernwinkelgebied bepalen? Welk ruimtelijk kader hanteren? Met welke instrumenten en arrangementen werken? Hoe effectief zijn deze? Hoe eigenaren betrekken? En de financiers?

  • Verspreid over West-Friesland zijn diverse (verborgen) bestemmingen waar detailhandel mogelijk is. Deze bestemmingen kunnen de hoofdwinkelstructuur ondermijnen zodra er gebruik van gemaakt wordt. Het wegnemen van deze bestemmingen vraagt om een strategische en tactische aanpak. Gemeenten kunnen hier van elkaar leren of het saneren gezamenlijk oppakken.

  • Ondernemers hebben in de coronacrisis diverse nieuwe initiatieven ontplooid, ook in West-Friesland. Zo hebben ondernemers in Hoorn een online platform opgericht om online bestellingen bij fysieke winkels te organiseren. Ondernemers in andere gemeenten kunnen hierop aanhaken of gebruik maken van de bestaande infrastructuur. Om de winkel(s)/centra toekomstproof te maken kunnen ondernemers elkaar informeren en inspireren over dit type innovaties. Gemeenten in West-Friesland kunnen deze kennisdeling ondersteunen en faciliteren.

Besloten in de raadsvergadering van 7 november 2024.

G.J. van den Hengel

voorzitter

L. Gijben

griffier

Bijlage 1: planvoorraad detailhandel

 

Gemeente

Naam (winkel)gebied

Omschrijving plan

 (wvo)

Branchering

Planstatus

Drechterland

Centrum Venhuizen

Mogelijk toevoeging kleinschalige detailhandel (zoals

bakker, slager)

Nog niet bekend, maximaal 500

Regulier

Zacht

Hoorn

Poort van Hoorn: onderdeel stationsgebied Noord

Kleinschalige supermarkt en enkele kleine winkels gericht op binnenstad en

reizigers

200-1.000

AH to go (200 m2), Buurtsupermarkt (800 m2)

Zacht

Buitenstad

Verplaatsing Albert

Heijn Poort van Hoorn buiten structuur

1.920

Supermarkt

Zacht

Huesmolen

Revitalisering winkelcentrum en beperkte uitbreiding

supermarkt

720

Supermarkt (220

m2), regulier (500 m2)

Zacht

Medemblik

Centrum Nibbixwoud

Verplaatsing en uitbreiding

supermarkt

1.100

Supermarkt

Hard

Centrum Medemblik

Uitbreiding

supermarkt

1.500

Supermarkt

Zacht

Centrum Medemblik

Locatie stadhuis

prijsvraag

400

Regulier

Hard

Centrum Zwaagdijk

Mogelijkheden binnen bouwvlak en tweede

bouwlaag

2.500

Regulier

Zacht

Centrum Wervershoof

Verplaatsing en uitbreiding

supermarkt

1.700

Supermarkt

Zacht

Opmeer

Centrum

Opmeer/Spanbroek

Realisatie supermarkt

1.100-1.400

Regulier

Zacht

De Veken 4

Geen PDV. Uitzondering (eventueel te verplaatsen) tuincentrum in vervolgfase, mits aan

de orde.

0

PDV

Zacht

Stede Broec

Streekhof Zuid

Ontwikkeling / uitbreiding centrumgebied door mix van wonen, dienstverlenende bedrijven en mogelijk

detailhandel.

Nog niet bekend

Regulier

Zacht

Grootebroek

Uitbreiding

supermarkt

Maximaal 500

Supermarkt

Zacht

Bron: Gemeenten West-Friesland, 2022.

Bijlage 2: begrippen

 

ABC-bedrijven: Verkoop van auto's, boten en caravans (handel in vervoer- en transportmiddelen). Deze producten zijn in aard en omvang lastig inpasbaar in een normale winkelstraat.

 

Advies Commissie Noord-Holland-Noord (RAC-NHN): Adviescommissie ingesteld door Gedeputeerde Staten die Gedeputeerde Staten adviseert over aangelegenheden omtrent detailhandel volgens het Reglement Regionale Adviescommissie Detailhandel Noord-Holland.

 

Afhaalpunt: Locatie uitsluitend bedoeld voor opslag en distributie van artikelen ten behoeve van aan- en verkoop via internet en tussen bedrijf en consument, waar geen rechtstreekse verkoop op productadvisering via winkel, showroom of etalage plaatsvindt.

 

Branchevervaging: Het verschijnsel dat in een branche het assortimentsaanbod zodanig wordt verbreed, dat verschillende winkel- of bedrijfstypen elkaar qua assortiment gedeeltelijk overlappen.

 

Bruto vloeroppervlak (bvo): bruto vloeroppervlak, ruimte voor winkels en voorzieningen inclusief opslagruimte, toiletten, personeelsruimten et cetera.

 

Dagelijkse artikelen: Het aanbod in de branchegroepen voeding- en genotsmiddelen en persoonlijke verzorging (drogisterij en parfumerie).

 

Detailhandel: Het bedrijfsmatig te koop aanbieden, waaronder begrepen de uitstalling ter verkoop, het verkopen en/of leveren van goederen aan personen die deze goederen kopen voor gebruik, verbruik of aanwending anders dan in de uitoefening van een beroeps- of bedrijfsactiviteit en anders dan voor verbruik ter plaatste.

 

Detailhandel als ondergeschikte nevenactiviteit: Detailhandel die plaatsvindt vanuit vestigingen of voorzieningen die een andere hoofdfunctie hebben.

 

Distributieplanologisch onderzoek (DPO): Kwantitatief en kwalitatief onderzoek dat de mogelijkheden voor uitbreiding van detailhandel in een bepaald gebied in beeld brengt. Het gaat om de marktruimte voor de beoogde ontwikkeling, waarbij gekeken wordt naar de omvang van het verzorgingsgebied waarbij consumenten (onder andere aantallen, bestedingen, koopkrachtbinding) en product (onder andere branche en uniciteit) en de concurrentie (koopkrachtafvloeiing) in de omgeving.

 

Nevenactiviteit: Een nevenactiviteit is een andersoortige activiteit naast de gebruikelijke activiteiten. Detailhandel als nevenactiviteit is zowel bedrijfseconomisch als in ruimtelijk opzicht ondergeschikt aan de toegelaten bedrijfsuitoefening op grond van het vigerende bestemmingsplan (bijvoorbeeld een productiebedrijf, opslag of een boerenbedrijf). Ook stellen we als eis dat de detailhandelsfunctie nauw aansluit bij de hoofdfunctie. In bestemmingsplannen betekent dit dat de hoofdactiviteit leidend is voor de vestigingsmogelijkheden en detailhandel ondergeschikt. Lokale overheden kunnen voorwaarden stellen aan het assortiment, de omvang van de verkoopactiviteiten en de uitstraling.

 

Niet-dagelijkse artikelen: Alle artikelen niet behorend tot de groep dagelijkse artikelen (voeding en genotsmiddelen en persoonlijke verzorging). Voorbeelden zijn kleding, sport, boeken, witgoed en bruingoed, doe-het-zelf en meubels.

 

PDV-branches: Winkels die vooral volumineuze artikelen (goederen) verkopen. Qua branches zijn ze beperkt tot doe-het-zelf bouwmarkten en winkels in meubels en woninginrichting.

 

Volumineuze detailhandel: Vormen van detailhandel waarvan de winkelformules een assortiment voeren van overwegend ruimte vergende goederen, waaronder bouwmarkten, tuincentra, woninginrichtingszaken, auto-, boten- en caravanbedrijven.

 

Verkoop vloeroppervlak (vvo): De verkoopoppervlakte is het nuttig (bruikbare) vloeroppervlak voor winkels en voorzieningen inclusief de etalages.

 

Winkel: Een voor het publiek vrij toegankelijk pand of ruimte, voor de bedrijfsmatige verkoop van goederen aan particulieren, met in ieder geval het tonen van goederen (eventueel digitaal).

 

Winkel(verkoop)vloeroppervlak (wvo): Het winkelvloeroppervlak is alle overdekte, voor de consument toegankelijke en zichtbare ruimten. Dit is de (zichtbare) ruimte achter de toonbank en de etalage, maar bijvoorbeeld niet de personeelsruimten, magazijnen en buitenverkoop.

Naar boven