Bodemenergieplan Buikslotermeerplein

Gezien de voordracht van burgemeester en wethouders van 8 juli 2025

 

Gelet op:

  • -

    artikel 9.220 van het omgevingsplan gemeente Amsterdam, in samenhang met artikel 5.8 Omgevingswet,

besluit de volgende regeling vast te stellen:

 

Het gewijzigde Bodemenergieplan Buikslotermeerplein

 

Artikel 1 Begrippen in deze beleidsregel wordt verstaan onder:

  • a.

    Bodemenergiesysteem: bodemenergiesysteem als bedoeld in bijlage I, bij artikel 1.1. van het Besluit activiteiten leefomgeving;

  • b.

    Gesloten bodemenergiesysteem: gesloten bodemenergiesysteem als bedoeld in bijlage I, bij artikel 1.1, van het Besluit activiteiten leefomgeving;

  • c.

    Interferentie: onderlinge thermische beïnvloeding van open en gesloten bodemenergiesystemen onderling, die kan leiden tot een hoger of later rendement van een bodemenergiesysteem;

  • d.

    Interferentiegebied Buikslotermeerplein: het door de afdelingsmanager op 6 mei 2025 aangewezen gebied ter voorkoming van negatieve interferentie tussen gesloten of bodemenergiesystemen onderling of anderszins ter bevordering van doelmatig gebruik van bodemenergie zoals bedoeld in artikel 22.260, derde lid, Invoeringsbesluit Omgevingswet;

  • e.

    Omgevingsvergunning: omgevingsvergunning voor de omgevingsplanactiviteit aan leggen en gebruiken van een gesloten bodemenergiesysteem of omgevingsvergunning voor de milieubelastende activiteit open bodemenergiesysteem.

Artikel 2 Reikwijdte

Het bodemenergieplan Buikslotermeerplein, zoals hierna opgenomen vormt het toetsingskader voor het verlenen van omgevingsvergunningen.

 

Artikel 3 Inwerkingtreding

Deze beleidsregel treedt in werking op de dag na bekendmaking.

 

Artikel 4 Citeertitel

Deze beleidsregel wordt aangehaald als Bodemenergieplan Buikslotermeerplein

 

1 Inleiding

1.1 Kader

Het Buikslotermeerplein wordt de komende jaren ontwikkeld tot een prettige woonomgeving met oog voor de Amsterdammer. Het projectgebied bestaat uit de deelgebieden Centrumplein, Winkel-centrum en het Olof Palmeplein. In Figuur 1.1 is het projectgebied weergegeven.

 

Figuur 1.1 | Projectgebied Buikslotermeerplein

 

1.2 Probleemstelling

Bij grootschalige toepassing van bodemenergie neemt de drukte in de ondergrond sterk toe. Voorkomen moet worden dat bij een toename van het aantal bodemenergiesystemen negatieve interferentie tussen bodemenergiesystemen onderling of nadelige beïnvloeding van andere ondergrondse functies optreedt (Figuur 1.2).

 

Regie is gewenst om een optimaal en duurzaam gebruik van de ondergrond te borgen, zodat zoveel mogelijk partijen die zich vestigen in Buikslotermeerplein gebruik kunnen maken van duurzame bodemenergie. Regie zorgt ervoor dat ongewenste interferentie (negatieve interactie) tussen bodemenergiesystemen onderling of met andere ondergrondse functies wordt voorkomen. Zonder regie is het waarschijnlijk dat toekomstige partijen die zich gaan vestigen in Buikslotermeerplein op een gegeven moment geen gebruik meer kunnen maken van bodemenergie.

 

Figuur 1.2 | Overzicht ondergrondse functies

 

1.3 Doel van een bodemenergieplan

Een bodemenergieplan geeft de gemeente de mogelijkheid om de ondergrondse inrichting van Buikslotermeerplein met betrekking tot bodemenergiesystemen te regisseren met als doel optimaal gebruik te maken van de ondergrond voor bodemenergie. De gemeente zet hierbij in op de toepassing van (collectieve) open bodemenergiesystemen omdat dit enerzijds het beste aansluit bij de bestaande concessieafspraken en anderzijds bij de fasering en de warmte-/koudevraag van de gebiedsontwikkeling.

 

Uitwerking van het bodemenergieplan vindt plaats door inventarisatie van de voornaamste (inrichting bepalende) randvoorwaarden:

  • -

    bovengrondse inrichting projectgebied (beschikbare ruimte voor bronpositionering);

  • -

    energievraag bouwontwikkelingen;

  • -

    bestaande en toekomstige overige ondergrondse functies/belangen;

  • -

    bodemopbouw en capaciteit.

Afweging van deze randvoorwaarden leidt tot een bodemenergieplan waarbij het bodempotentieel optimaal gebruikt kan worden en negatieve interactie tussen verschillende gebruikers wordt geminimaliseerd.

2 Beleidsregels

Onderstaande beleidsregels 1 stellen de voorwaarden voor toepassing van de verschillende vormen van bodemenergie binnen Buikslotermeerplein in Amsterdam. De beleidsregels gelden binnen het gebied zoals weergegeven op de plankaart (zie Figuur 2.1 en Bijlage 1). De beleidsregels zijn aanvullend op de wettelijke regels die worden gesteld aan bodemenergie.

 

Figuur 2.1 | Plankaart

 

Ontwikkelende partijen die in het gebied een bodemenergiesysteem willen realiseren, dienen zich te allen tijde te houden aan de wettelijke kaders voor bodemenergie. In paragraaf 3.4 is een samenvatting van de algemene wettelijke kaders voor bodemenergie opgenomen. Daarnaast dienen bodemenergiesystemen binnen de hieronder beschreven beleidsregels te worden ontworpen, gerealiseerd en geëxploiteerd. Nadere toelichting op de onderstaande beleidsregels staat beschreven in hoofdstuk 5. In de beleidsregels wordt onderscheidt gemaakt tussen het plangebied en het projectgebied. Het projectgebied bevat het gebied waarbinnen ordening is opgenomen ten aanzien van de voorziene ontwikkelingen. Het plangebied omvat het projectgebied en de bufferzone rondom het projectgebied. Het plangebied zal aangewezen worden als interferentiegebied.

 

2.1 Beleidsregels bodemenergiesystemen

Voor het realiseren en het in werking hebben van een bodemenergiesysteem binnen de grenzen van het plangebied gelden de volgende locatie specifieke regels:

 

  • 1.

    Gesloten bodemenergiesystemen mogen tot een diepte van maximaal 60 m-mv gerealiseerd worden.

  • 2.

    Nieuwe open bodemenergiesystemen in de bufferzone dienen aan te sluiten op het strokenpatroon uit het bodemenergieplan. Aangetoond dient te worden dat een nieuw bodemenergiesysteem geen nadelige invloed heeft op aanwezige of toekomstige bodemenergiesystemen in het projectgebied.

Voor het realiseren en het in werking hebben van een bodemenergiesysteem binnen de grenzen van het projectgebied gelden aanvullend de volgende locatie specifieke regels:

 

  • 3.

    Het open bodemenergiesysteem moet worden uitgevoerd als een doublet- of monobronsysteem.

  • 4.

    Open bodemenergiesystemen uitgevoerd als recirculatiesystemen zijn niet toegestaan.

  • 5.

    De warme en koude bron(nen) van een doubletsysteem moeten respectievelijk binnen de aangegeven warme (rode) en koude (blauwe) zones worden gepositioneerd.

  • 6.

    De bronfilters van een doubletsysteem moeten in het dieptetraject van 120 – 170 m-mv gerealiseerd worden. Bij de aanwezigheid van kleilagen rond 90 – 100 m-mv kunnen de bronfilters vanaf circa 100 m-mv gerealiseerd worden.

  • 7.

    Voor een doubletsysteem moet zoveel als mogelijk bronfilter geplaatst worden met een minimum van 40 m.

  • 8.

    Monobronnen moeten binnen de aangegeven groene zone worden gepositioneerd.

  • 9.

    Het bovenste bronfilter van een monobron moet in het dieptetraject van 120 – 150 m-mv gerealiseerd worden. Bij de aanwezigheid van kleilagen rond 90 – 100 m-mv kan het bovenste bronfilter vanaf minimaal 100 m-mv gerealiseerd worden. Het onderste bronfilter moet gerealiseerd worden vanaf een diepte van 180 m-mv. Het warme bronfilter moet boven het koude bronfilter gerealiseerd worden.

  • 10.

    In de overgangszone mogen open bodemenergiesystemen gerealiseerd worden mits rekening gehouden is met naastgelegen zoekgebieden en dit is afgestemd met de gemeente. Een onderbouwing dat het systeem de invulling van de zoekgebieden van het bodemenergieplan niet schaadt moet, samen met een schriftelijke goedkeuring van de gemeente, bij de aanvraag van de omgevingsvergunning voor het open bodemenergiesysteem gevoegd worden en ter goedkeuring aan de provincie worden voorgelegd.

  • 11.

    Het bodemenergiesysteem bereikt uiterlijk vijf jaar na de datum van ingebruikname een moment waarop de hoeveelheid koude die door het systeem aan de bodem is toegevoegd 100% bedraagt ten opzichte van de hoeveelheid warmte, die vanaf die datum door het systeem aan de bodem is toegevoegd. Het systeem herhaalt dit telkens uiterlijk vijf jaar na het laatste moment waarop die situatie werd bereikt.

  • 12.

    De bronnen of bodemlussen en het leidingwerk moeten gerealiseerd worden op eigen terrein, gedeeld terrein of, indien niet anders mogelijk, terrein van derden mits de betreffende grondeigenaren hiervoor schriftelijk toestemming hebben gegeven.

  • 13.

    Een initiatiefnemer van een bodemenergiesysteem moet zijn voornemen voorafgaand aan de vergunningaanvraag Omgevingswet voor het bodemenergiesysteem aantoonbaar afgestemd hebben met de gemeente Amsterdam (projectorganisatie Buikslotermeerplein).

  • 14.

    Indien het redelijkerwijs voor een gesloten dan wel open bodemenergiesysteem niet mogelijk is om aan alle beleidsregels te voldoen, kan afgeweken worden van de beleidsregels. Een onderbouwing van de afwijking moet, samen met een schriftelijke goedkeuring van de gemeente, bij de vergunningaanvraag Omgevingswet voor het open bodemenergiesysteem gevoegd worden en ter goedkeuring aan de provincie worden voorgelegd.

3 Algemene toelichting

3.1 Principe bodemenergie

Bodemenergiesystemen maken gebruik van de bodem om warmte en/of koude op te slaan in het aanwezig grondwater. Deze warmte en/of koude wordt gebruikt voor de klimatisering van gebouwen of processen. Hiermee worden aanzienlijke energiebesparingen ten opzichte van conventionele verwarmings- en koelinstallaties gerealiseerd. Figuur 3.1 presenteert de verschillende typen bodemenergiesystemen.

 

Figuur 3.1 | Overzicht bodemenergiesystemen

 

Hieronder worden de verschillende typen bodemenergiesystemen nader toegelicht.

Artikel 3.1.1 Open en gesloten systemen

Open systemen, ook wel warmte-/koudeopslag (WKO) genoemd, bestaan uit bronnen die grondwater onttrekken en infiltreren. Energie in de vorm van warmte en koude wordt opgeslagen in een ondergrondse watervoerende laag. Deze energie wordt vervolgens onttrokken om te verwarmen (in combinatie met warmtepompen) of te koelen. In de zomer wordt gekoeld met winterkoude en in de winter wordt verwarmd met zomerwarmte. Open systemen worden meestal toegepast op dieptes tussen de 20 tot 250 meter beneden maaiveld. Een open systeem is met name rendabel bij de grotere ontwikkelingen zoals kantoren, utiliteitgebouwen, appartementencomplex of meerdere woningen.

 

Gesloten systemen, ook wel bodemwarmtewisselaars genoemd, bestaan uit flexibele kunststof lussen in de bodem waarmee warmte en koude aan de bodem wordt onttrokken door middel van geleiding. Er wordt geen grondwater onttrokken. Gesloten systemen worden over het algemeen gerealiseerd tot een diepte van circa 200 meter beneden maaiveld. Een systeem kan al interessant zijn voor één woning. Daarnaast worden gesloten systemen ook toegepast bij kleine utiliteitsbouw (scholen, kleine kantoren), maar in toenemende mate ook bij grotere ontwikkelingen, zoals kantoorgebouwen en appartementen complexen.

3.1.2 Indeling open systemen

De categorie van open systemen kan nader onderscheiden worden naar concepten met één of meer bronnen en met wél of géén opslag van de warmte of koude.

 

Doublet en monobron

Open systemen zijn onderverdeeld in doubletten en monobronnen. Bij een doubletsysteem worden twee bronnen horizontaal ten opzichte van elkaar geplaatst, zodat de warme en koude bellen zich naast elkaar vormen. Een monobron bestaat uit slechts één bron, waarbij twee filters op ongelijke diepte in de bodem gepositioneerd worden. Hierbij vormen de warme en koude bel zich onder elkaar.

 

Opslagsystemen en recirculatiesystemen

Bij een opslagsysteem wordt de warmte en koude opgeslagen bij de bronnen. Eén bron is de zogenoemde warme bron, de andere bron de koude bron. Deze bronnen onttrekken en infiltreren afwisselend, afhankelijk van het seizoen. Een recirculatiesysteem is een alternatief systeem dat bestaat uit een onttrekkings- en een infiltratiebron. Er is geen sprake van opslag. Er wordt namelijk continu grondwater onttrokken uit de ene bron en geïnfiltreerd in de andere bron. Met het onttrokken grondwater, met een temperatuur gelijk aan de natuurlijke grondwatertemperatuur, wordt in de zomer gekoeld en in de winter verwarmd.

 

In Figuur 3.2 zijn de hierboven beschreven concepten schematisch weergegeven.

 

Open: doublet (opslag)

 

Open: monobron (opslag)

 

Open: doublet (recirculatie)

 

Gesloten: bodemwarmtewisselaars

Figuur 3.2 | Schematische weergave verschillende varianten van bodemenergie

 

3.2 Bodemeigenschappen

Het technisch functioneren van een bodemenergiesysteem is afhankelijk van een aantal bodemeigenschappen. De belangrijkste voorwaarde voor open bodemenergiesystemen is dat in de bodem een geschikte watervoerende zandlaag aanwezig is die voldoende capaciteit biedt voor de opslag van koude en warmte.

 

Een ander aspect dat een rol speelt is grondwaterstroming. Voor open bodemenergiesystemen zijn de snelheid en de richting van de grondwaterstroming van belang bij het positioneren van de bronnen. Bij een hoge grondwaterstroming kan thermische interactie tussen de warme en koude bellen optreden, of kan de opgeslagen energie sneller afstromen. Dit dient in verband met rendementsverlies te worden voorkomen.

 

Tenslotte is voor open bodemenergiesystemen de grondwaterkwaliteit van belang. De chemische samenstelling en de temperatuur van het grondwater zijn van belang voor het goed functioneren van een open systeem. Daarnaast mag een open systeem geen verzilting veroorzaken, dus moet ook gekeken worden naar de invloed op het zoet-/brak-/zoutgrensvlak.

 

Bovengenoemde aspecten worden verder in dit hoofdstuk behandeld. Daarbij wordt aangegeven in hoeverre ze de haalbaarheid van open bodemenergiesystemen in Buikslotermeerplein kunnen beïnvloeden. Elke initiatiefnemer van bodemenergie binnen het projectgebied dient zelf de benodigde onderzoeken uit te voeren om de haalbaarheid van het beoogde bodemenergiesysteem te toetsen. Onderstaande informatie is daarom ter indicatie weergegeven. Hieraan kunnen geen rechten worden ontleend.

3.2.1 Bodemopbouw

De bodemopbouw in de directe omgeving van Buikslotermeerplein is beschreven op basis van de volgende gegevens:

  • Grondwaterkaart van Nederland;

  • Regionaal Geohydrologisch Informatie Systeem (REGIS);

  • boorbeschrijvingen uit het archief van TNO Bouw en Ondergrond via DINOLoket;

  • boorbeschrijvingen van gerealiseerde open bodemenergiesystemen in de omgeving.

Op basis van deze gegevens is de bodemopbouw geschematiseerd in een aantal watervoerende pakketten en scheidende lagen. Tabel 3.1 geeft de globale bodemopbouw in het plangebied weer. Lokaal kan de bodemopbouw variëren. De lokale bodemopbouw dient bij de vergunningaanvraag voor elk individueel systeem nader te worden beschouwd.

 

Tabel 3.1 | Schematisatie van de bodem

diepte [m-mv]*

lithologie

geohydrologie

0 – 15

klei, en zand met schelpenresten

deklaag

15 – 25

matig fijn tot uiterst grof zand

1e watervoerend pakket

25 – 70

klei, leem en zand

1e scheidende laag

70 - 240

matig grof tot zeer grof zand met enkele kleilagen

gecombineerde 2e/3e watervoerend pakket

> 240

klei en fijn zand

hydrologische basis

* het maaiveld bevindt zich op circa -3,5 m NAP

 

3.2.2 Bodemgeschiktheid open bodemenergiesystemen

De bodem is geschematiseerd in twee watervoerende pakketten. Het eerste watervoerende pakket is technisch niet geschikt vanwege de geringe diepte en dikte. Het gecombineerde tweede en derde watervoerende pakket is technisch en juridisch geschikt voor toepassing van open bodemenergiesystemen. De samenstelling van de bodem dieper dan circa 180 m-mv is onzeker vanwege de beperkte beschikbare informatie. Op basis van de boorbeschrijving van een bron van het nabijgelegen open bodemenergiesysteem van ROC, van het open bodemenergiesysteem van Hotel Asterweg (2 km ten zuidwesten) en van het open bodemenergiesysteem van NDSM (3 km ten westen) is de bodem tot (in ieder geval) een diepte van ruim 200 m-mv geschikt voor het plaatsen van bronfilters. Dit beeld komt overeen met een diepe boring uit DINOLoket op grotere afstand (circa 2 km ten noordoosten). Op basis van de beschikbare informatie wordt daarom verwacht dat tot in ieder geval 200 m-mv geschikte zandlagen aanwezig zijn waarin bronfilters geplaatst kunnen worden.

 

Het gecombineerde tweede en derde watervoerende pakket is geschikt voor een open bodemenergiesysteem met een broncapaciteit van 250 m³/uur. De haalbare capaciteit van een monobron bedraagt circa 60 – 80 m³/uur.

3.2.3 Overige geohydrologische eigenschappen

De overige geohydrologische eigenschappen die belangrijk zijn voor de toepassing van een open bodemenergiesysteem zijn weergegeven in Tabel 3.2.

 

Tabel 3.2 | Geohydrologische eigenschappen voor een open bodemenergiesysteem

 

Artesisch grondwater

De stijghoogte in het eerste en het gecombineerde tweede en derde watervoerende pakket kan boven maaiveld uitkomen. Dit wordt spanningswater of artesisch grondwater genoemd. Wanneer er een boorgat gemaakt wordt tot in deze pakketten, kan het boorgat instorten tijdens het boren door onvoldoende overdruk in het boorgat. Om dit te voorkomen moet de boorstelling verhoogd opgesteld worden. Daarnaast dient hiermee in het ontwerp van de bronkopconstructie rekening gehouden te worden, zodat eventueel onderhoud aan de bronnen goed uitgevoerd kan worden.

 

Zoet-/brak-/zoutovergangen en redoxovergang

Tussen 50 – 80 m-mv bevindt zich een overgang van brak naar zout grondwater en bevindt zich hiermee mogelijk in het gecombineerde tweede en derde watervoerende pakket (opslagpakket). Op basis van ervaringen bij open bodemenergiesystemen in Amsterdam kan de overgang van brak naar zout grondwater een indicatie zijn van meer grondwaterkwaliteitsverschillen. Bij menging van grondwater met verschillende waterkwaliteiten kunnen redoxreacties optreden die verstopping van de bronnen van een open bodemenergiesysteem kan veroorzaken. Bij het, inmiddels buiten gebruik gestelde, bodemenergiesysteem van het Stadsdeelkantoor zijn dergelijke verstoppingen opgetreden. Hier volgt uit metingen in de uitgevoerde proefboring dat het grondwater bovenin het pakket brak is.

 

Om menging van grondwater met verschillende waterkwaliteiten te voorkomen wordt geadviseerd om de bronfilters op voldoende verticale afstand tot de overgang aan te houden. Op basis van beschikbare boorbeschrijvingen worden kleilagen op een diepte van circa 90 – 100 m-mv verwacht. Geadviseerd wordt om de bronfilters onder deze kleilagen te realiseren. Bij afwezigheid van deze kleilagen wordt geadviseerd de bronfilters vanaf circa 120 m-mv te realiseren.

 

3.3 Bodembelangen

In Tabel 3.3 zijn de relevante belangen opgenomen die van invloed kunnen zijn op de werking van een open bodemenergiesysteem in Buikslotermeerplein. Het gaat om zowel technische als juridische aspecten.

 

Tabel 3.3 | Technische en juridische aspecten bodemenergiesysteem

 

Bodemenergiesystemen

Op circa 200 m ten westen van het projectgebied ligt het open bodemenergiesysteem van ROC Amsterdam. Dit systeem heeft een vergunning voor het onttrekken en infiltreren van maximaal 330.000 m³ per jaar met twee monobronnen. Gezien de afstand tussen het projectgebied en dit open bodemenergiesysteem vormt deze geen direct aandachtspunt voor de inpassing binnen het projectgebied.

 

3.4 Wettelijke kaders

De aanleg en bedrijfsvoering van bodemenergiesystemen raakt aan diverse belangen, zoals milieu, drinkwater, bodemkwaliteit, etc. Voor de aanleg ervan is daarom altijd een melding of een omgevingsvergunning vereist in het kader van de Omgevingswet (zie Bijlage 2). Ook gelden specifieke procedures. In Bijlage 3 volgt een beknopte beschrijving van de te volgen procedures en vergunningsplichten bij de aanleg van een open en een gesloten bodemenergiesysteem. Daarna volgt ook een kort overzicht van de regels die gelden voor lozingsactiviteiten. Steeds is hierbij ook aangegeven welk orgaan het bevoegd gezag is.

4 Inventarisatie vraag en aanbod

4.1 Ontwikkelingen

Het te onderzoeken gebied betreft Buikslotermeerplein in Amsterdam. De gemeente Amsterdam heeft de informatie met betrekking tot de omvang van de toekomstige ontwikkelingen aangeleverd. In Figuur 4.1 zijn de verschillende deelgebieden en ontwikkelingen weergegeven.

 

Figuur 4.1 | Deelgebieden en ontwikkelingen binnen de Buikslotermeerplein in Amsterdam

 

4.2 Warmte- en koudevraag

Op basis van de ontwikkelvelden zijn de gebouwzijdige energievraag en benodigde vermogens per blok bepaald. Op basis van deze energievraag en vermogens is met behulp van kentallen, energetische uitgangspunten en de jaarlijkse verdeling van vermogens de bodemzijdige vraag bepaald. In Figuur 4.2 is de verwachte bodemzijdige warmtevraag weergegeven per ontwikkelveld. In Tabel 4.1

zijn beknopt de resultaten van de voorgaande berekeningen weergeven. De gebruikte kentallen, energetische uitgangspunten, jaarlijkse verdeling van de vermogens en het gebruikte bouwprogramma zijn ter informatie opgenomen in Bijlage 4.

 

Figuur 4.2 | Bodemzijdige warmtevraag per ontwikkeling

 

Tabel 4.1 | Gebouw- en bodemzijdige energievraag en vermogens in Buikslotermeerplein

 

warmtevraag [MWh]

koudevraag

[MWh]

verwarmingsvermogen

[kW]

koelvermogen

[kW]

gebouwzijdig

Centrumplein

6.840

3.950

5.250

5.540

Winkelcentrum

9.720

5.110

7.220

7.120

Olof Palmeplein

1.330

640

960

890

Totaal

17.890

9.700

13.430

13.550

 

bodemzijdig

Centrumplein

5.220

3.950

4.200

5.540

Winkelcentrum

7.390

5.110

5.780

7.120

Olof Palmeplein

1.000

640

770

890

Totaal

13.610

9.700

10.750

13.550

 

De bodemzijdige warmtevraag is groter dan de koudevraag. Om optimaal gebruik te kunnen maken van het bodempotentieel wordt uitgegaan van een bodemzijdige energiebalans. Dit betekent dat of middels regeneratie extra warmte in de bodem kan worden geladen of dat het bodemenergiesysteem uitgelegd wordt op de koudevraag en de resterende warmte op een alternatieve manier geleverd wordt. In dit bodemenergieplan is de warmtevraag leidend genomen, waarmee er vanuit gegaan wordt dat middels regeneratie een bodemzijdige energiebalans gecreëerd wordt. Dit resulteert in een maximale grondwaterverplaatsing en debiet.

 

De bepaalde bodemzijdige warmte- en koudevraag zijn vertaald naar de jaarlijkse grondwaterverplaatsing en benodigde grondwaterdebieten, die weergegeven zijn in Tabel 4.2.

 

Tabel 4.2 | Benodigde waterverplaatsing en debiet in Buikslotermeerplein

 

waterverplaatsing warmtelevering [m³/jaar]

waterverplaatsing koeling [m³/jaar]

debiet warmtelevering [m³/h]

debiet koeling [m³/h]

Centrumplein

900.000

900.000

600

670

Winkelcentrum

1.275.000

1.275.000

830

890

Olof Palmeplein

173.000

173.000

110

120

Totaal

2.348.000

2.348.000

1.540

1.680

 

Binnen het Centrumplein en Olof Palmeplein wordt de toepassing van een collectief doubletsysteem verwacht. Op basis van de verwachte broncapaciteit voor een doublet van 250 m³/uur, zijn hiervoor voor het Centrumplein drie en voor het Olof Palmeplein één doublet nodig. In het deelgebied Winkelcentrum zijn meerdere gebouwclusters die bestaan uit kleine ontwikkelingen. Hiervoor wordt de toepassing van monobronsystemen verwacht. Uitgaande van een broncapaciteit van 60 m³/uur voor een monobron, zijn er in dit deelgebied vijftien monobronnen nodig. Aangezien het losse ontwikkelingen betreft, zal het werkelijke aantal monobronnen eerder afhankelijk zijn van het aantal ontwikkelingen. Wanneer binnen Centrumplein en Olof Palmeplein geen collectief (of individueel) doubletsysteem wordt toegepast, kan ook gebruik gemaakt worden van het toepassen van monobronsystemen. Dit is in afwijking van het bodemenergieplan en kan alleen als de initiatiefnemer aan kan tonen dat dit geen invloed heeft op de werking van het bodemenergieplan, doordat binnen het betreffende deelgebied door deze initiatiefnemer en mogelijk andere initiatiefnemers monobronnen toegepast zullen worden of dat de monobron naast een eventueel nog aan te leggen doubletsysteem kan bestaan.

 

4.3 Match vraag/aanbod

Uit de inventarisatie (paragraaf 4.2) volgt een totale bodemzijdige warmtevraag van circa 13.600 MWh en een koudevraag van circa 9.700 MWh. Uitgaande van een open bodemenergiesysteem uitgelegd op de warmtevraag, zal in combinatie met een regeneratievoorziening circa 13.600 MWh aan warmte en 13.600 MWh aan koude aan de bodem onttrokken worden.

 

Het bodemzijdige aanbod kan berekend worden op basis van de verwachte dikte waarin de warmte en koude opgeslagen wordt (circa 60 m), een gemiddelde delta T van 5°C tussen onttrekking en infiltratie en het oppervlakte van het projectgebied (ruim 20 hectare). Hieruit volgt dat in potentie circa 17.000 MWh aan warmte en 17.000 MWh aan koude geleverd kan worden uit het gecombineerde tweede en derde watervoerende pakket. Hiermee overstijgt het aanbod vanuit de bodem de bodemzijdige vraag vanuit de gebouwen.

 

Opgemerkt wordt dat het werkelijke potentieel in de praktijk lager kan uitvallen vanwege fysieke obstakels (zoals gebouwen, wegen, kabels en leidingen, groen, waterpartijen en dergelijke) ten aanzien van de inpassing van bronnen. Het bodemzijdige aanbod overstijgt beperkt de vraag, waardoor ordening van belang is om het aanwezige potentieel optimaal te benutten voor alle ontwikkelingen.

5 Toelichting beleidsregels

In hoofdstuk 2 zijn de beleidsregels voor open en gesloten bodemenergiesystemen opgenomen. In dit hoofdstuk wordt per beleidsregel een onderbouwing gegeven waarom een bepaalde beleidsregel is opgenomen.

 

5.1 Beleidsregels bodemenergiesystemen binnen het plangebied

1. Gesloten bodemenergiesystemen mogen tot een diepte van maximaal 60 m-mv gerealiseerd worden.

 

Om zowel de gesloten als de open bodemenergiesystemen in Buikslotermeerplein optimaal te benutten is de bodem verticaal opgedeeld in zones. Gesloten bodemenergiesystemen mogen geplaatst worden tot maximaal 60 meter beneden maaiveld en open bodemenergiesystemen in het gecombineerde tweede en derde watervoerende pakket vanaf 70 m-mv. Hiermee wordt een duidelijk kader geschetst en kunnen de twee type systemen fysiek gezien zeer dicht bij elkaar gepositioneerd worden zonder dat ze thermisch met elkaar interfereren.

 

2. Nieuwe open bodemenergiesystemen in de bufferzone dienen aan te sluiten op het strokenpatroon uit het bodemenergieplan. Aangetoond dient te worden dat een nieuw bodemenergiesysteem geen nadelige invloed heeft op aanwezige of toekomstige bodemenergiesystemen in het projectgebied.

 

Het opnemen van een bufferzone zorgt ervoor dat bodemenergiesystemen die buiten het projectgebied gerealiseerd worden, geen inbreuk maken op het strokenpatroon in het projectgebied. Hierdoor wordt de maximale ondergrondse capaciteit binnen het plangebied gewaarborgd. Bij de vergunningaanvraag voor bodemenergiesystemen in de bufferzone moet aangetoond worden dat er geen negatieve interferentie is met de vastgestelde zones.

 

De bufferzone betreft een strook met een breedte van 75 m (gebaseerd op de thermische invloed van een open bodemenergiesysteem) waarbinnen andere initiatieven aan moeten sluiten op de zoekgebieden voor (mono)bronnen.

 

5.2 Beleidsregels bodemenergiesystemen binnen het projectgebied

3. Het open bodemenergiesysteem moet worden uitgevoerd als een doublet- of monobronsysteem.

 

De energievraag van de gebouwen sluit het beste aan op de toepassing van een open bodemenergiesysteem. Voor het optimaal gebruik van het beschikbare bodempotentieel moet het open bodemenergiesysteem uitgevoerd worden als een opslagsysteem in de vorm van een doublet- of monobronsysteem.

 

4. Open bodemenergiesystemen uitgevoerd als recirculatiesystemen zijn niet toegestaan.

 

Het gebruik van recirculatiesystemen is niet toegestaan, omdat deze systemen de opgeslagen warmte en koude niet gebruiken en het rendement van deze systemen lager is dan bij een opslagsysteem. Hierdoor wordt het beschikbare bodempotentieel niet optimaal benut met een recirculatiesysteem.

 

5. De warme en koude bron( nen ) van een doubletsysteem moeten respectievelijk binnen de aangegeven warme (rode) en koude (blauwe) zones worden gepositioneerd.

 

De ruimtelijke ordening van warme en koude bronnen van doubletsystemen in het gecombineerde tweede en derde watervoerende pakket vindt plaats op basis van een oriëntatie-patroon in zones. Deze zones zijn uitgewerkt in een kaart die is opgenomen in Bijlage 1. Het gaat om de zonering van bronnen binnen de deelgebieden Centrumplein en Olof Palmeplein. Zonering van de bronnen biedt zowel sturing alsmede een stuk flexibiliteit wat betreft inpassing. Het is sturend in de ruimtelijke ondergrondse ordening door het regisseren van het specifiek opslaan van warmte of koude in een bepaalde zone. Dit zodat de opslag van warmte en koude niet gaat interfereren en daarmee het behalen van het totale potentieel niet verhinderd wordt. Het biedt vrijheid in de praktische ruimtelijke inpassing in het terrein. Door het definiëren van een zone en geen vaste bronposities, blijft het mogelijk de ruimtelijke inpassing af te wegen met andere ordeningsbehoeftes voor gebouwen, inrichting openbare ruimte en aanwezige en toekomstige infrastructuur.

 

De afstanden tussen de stroken en de oriëntatie van de stroken zijn bepaald op basis van de te verwachten waterverplaatsingen binnen de deelgebieden. Binnen het warme zoekgebied in het deelgebied Olof Palmeplein wordt een busplatform gerealiseerd. De exacte ligging hiervan is nog niet bekend. Mogelijk dat een deel van het zoekgebied hierdoor niet geschikt zal zijn voor het plaatsen van bronnen. Omdat in dit zoekgebied, bij een collectief systeem voor dit deelgebied, maar één warme bron gerealiseerd hoeft te worden, is de verwachting dat er binnen het zoekgebied, ook wanneer een deel wegvalt, mogelijkheden blijven om een bron te plaatsen.

 

6. De bronfilters van een doubletsysteem moeten in het dieptetraject van 120 – 170 m-mv gerealiseerd worden. Bij de aanwezigheid van kleilagen rond 90 – 100 m-mv kunnen de bronfilters vanaf circa 100 m-mv gerealiseerd worden.

 

In verband met het risico op mening van verschillende waterkwaliteiten wordt geadviseerd de bronfilters vanaf 120 m-mv te realiseren. Wanneer er kleilagen aanwezig zijn rond 90 - 100 m-mv is het ook mogelijk om de bronfilters ondieper te plaatsen, vanaf circa 100 m-mv. Daarom is opgenomen dat de bronfilters vanaf 100 m-mv gerealiseerd moeten worden. Bij het ontbreken van duidelijke kleilagen is de verplichting opgenomen om de bronfilters vanaf 120 m-mv te realiseren, omdat verstoppingsproblemen bij een enkele bodemenergiesysteem ook een risico vormt op verstoppingsproblemen bij bestaande en toekomstige omliggende open bodemenergiesystemen.

 

Om thermische interferentie tussen de doubletten en monobronnen te voorkomen is een verticale scheiding nodig tussen bronfilters van verschillende soorten (warm en koud). Dit is in dit plan opgenomen door een beperking op te nemen ten aanzien van de maximale diepte voor het plaatsen van bronfilters voor doubletten (170 m-mv) en ook voor de monobronnen uit te gaan van bepaalde dieptetrajecten voor het plaatsen van bronfilters (zie beleidsregel 7).

 

7. Monobronnen moeten binnen de aangegeven groene zone worden gepositioneerd.

 

In het deelgebied Winkelcentrum wordt de toepassing van monobronnen verwacht. Dit hele deelgebied is grotendeels aangewezen als een zone voor het plaatsen van monobronnen. Waar monobronnen exact geplaatst kunnen worden is afhankelijk van de beschikbare ruimte. Er is een zone tussen het zoekgebied voor monobronnen en koude en warme bronnen aangehouden van 75 m waarbinnen geen monobronnen gerealiseerd mogen worden, zodat er (naast een verticale scheiding (zie beleidsregel 8)) een horizontale scheiding aanwezig is om thermische interferentie tussen monobronnen en doubletten te beperken.

 

8. Voor een doubletsysteem moet zoveel als mogelijk bronfilter geplaatst worden met een minimum van 40 m.

 

Om het aanwezige bodempotentieel zo optimaal mogelijk in te zetten moet zoveel mogelijk bronfilter geplaatst worden. Hierbij is een minimum van 40 m gesteld aan het te plaatsen filterlengte. Vanwege de ingeschatte capaciteiten van de ontwikkelingen is een minimale filterlengte van 40 m haalbaar en toepasbaar. Een minimale filterlengte voor een monobron is niet nodig, omdat er twee bronfilters onder elkaar geplaatst moeten worden en de mogelijkheden voor maximalisering van de filterlengte beperkt zijn.

 

9. Het bovenste bronfilter van een monobron moet in het dieptetraject van 120 – 170 m-mv gerealiseerd worden. Bij de aanwezigheid van kleilagen rond 90 – 100 m-mv kan het bovenste bronfilter vanaf minimaal 100 m-mv gerealiseerd worden. Het onderste bronfilter moet gerealiseerd worden vanaf een diepte van 180 m-mv. Het warme bronfilter moet boven het koude bronfilter gerealiseerd worden.

 

Het bovenste bronfilter van een monobron moet in hetzelfde dieptetraject als de bronfilters van doubletsystemen gerealiseerd worden. Ook hier geldt dat wanneer er kleilagen rond circa 90 – 100 m-mv aangetroffen worden het bovenste bronfilter vanaf 100 m-mv gerealiseerd kan worden. Het onderste bronfilter dient verticaal gescheiden te worden van de bronnen van doubletsystemen en moet daarom vanaf 180 m-mv gerealiseerd worden. De beschikbare ruimte voor het plaatsen van bronfilter is beperkt, waardoor ook de haalbare grootte van de verticale scheiding beperkt is. Daarom is er een zone tussen het zoekgebied voor monobronnen en warme en koude bronnen aangehouden om ook een horizontale scheiding te creëren. Vanwege de beperkte beschikbare informatie over de bodemopbouw vanaf circa 180 m-mv bestaat er onzekerheid over de hoeveelheid bronfilter dat vanaf 180 m-mv geplaatst kan worden en daarmee de haalbare broncapaciteit van een monobron.

 

10. In de overgangszone mogen open bodemenergiesystemen gerealiseerd worden mits rekening gehouden is met naastgelegen zoekgebieden en dit is afgestemd met de gemeente. Een onderbouwing dat het systeem de invulling van de zoekgebieden van het bodemenergieplan niet schaadt moet, samen met een schriftelijke goedkeuring van de gemeente, bij de aanvraag van de omgevingsvergunning voor het open bodemenergiesysteem gevoegd worden en ter goedkeuring aan de provincie worden voorgelegd.

Om duidelijkheid te geven welke mogelijkheden voor het toepassen van een open bodemenergiesysteem een initiatiefnemer heeft buiten de zoekgebieden, is de overgangszone weergegeven. Een initiatiefnemer kan in deze zone bronnen realiseren als rekening gehouden is met de naastgelegen zoekgebieden en dit is afgestemd met de gemeente. De bronnen in de overgangszone mogen geen negatieve invloed hebben op de bestaande en mogelijk toekomstige bodemenergiesystemen binnen de zoekgebieden van het plangebied.

 

Indien een open bodemenergiesysteem in de overgangszone gewenst is, moet in eerste instantie in overleg met de gemeente Amsterdam bepaald worden of dit is toegestaan. Pas nadat de gemeente een schriftelijke toestemming heeft gegeven kan de initiatiefnemer deze toestemming met een onderbouwing van de invloed op de zoekgebieden bij de aanvraag van de omgevingsvergunning voor het open bodemenergiesysteem toevoegen. Daarmee wordt het initiatief ter goedkeuring aan de Omgevingsdienst Noordzeekanaalgebied voorgelegd.

 

11. Het bodemenergiesysteem bereikt uiterlijk vijf jaar na de datum van ingebruikname een moment waarop de hoeveelheid koude die door het systeem aan de bodem is toegevoegd 100% bedraagt ten opzichte van de hoeveelheid warmte, die vanaf die datum door het systeem aan de bodem is toegevoegd. Het systeem herhaalt dit telkens uiterlijk vijf jaar na het laatste moment waarop die situatie werd bereikt.

 

Het vraagprofiel van de meeste gebouwen binnen Buikslotermeerplein tonen een grotere warmte- dan koudebehoefte. Dit impliceert dat voor de meerderheid van de systemen, vanuit het behalen van economisch voordeel, een koudeoverschot wenselijk is. Een accumulatie van systemen met een koudeoverschot staat echter het optimaal gebruik van de ondergrond in de weg. Daarom is opgenomen dat systemen bodemzijdig energetisch in balans moeten zijn. Hiermee wordt het optimaal gebruik van het beschikbare bodempotentieel gestimuleerd. Om ervoor te zorgen dat er ruimte blijft om tijdens opstart en wanneer het extreem koud of warm is, tijdelijk wel met een energieonbalans te functioneren is opgenomen dat de balanssituatie eens per vijf jaar gehaald moet worden.

 

12. De bronnen of bodemlussen en het leidingwerk moeten gerealiseerd worden op eigen terrein, gedeeld terrein of, indien niet anders mogelijk, terrein van derden mits de betreffende grondeigenaren hiervoor schriftelijk toestemming hebben gegeven.

 

De openbare ruimte in Buikslotermeerplein zit vol met kabels en leidingen en daarnaast is er groen aanwezig. Het is daarom niet wenselijk om de openbare ruimte (meer) te belasten met bronnen en leidingwerk. Daarom moeten de bronnen en het leidingwerk in basis op eigen terrein, gedeeld terrein of terrein van derden niet zijnde de gemeente geplaatst worden. Wanneer er redelijkerwijs geen mogelijkheden zijn voor plaatsing op deze terreinen, kan in samenspraak met de gemeente gezocht worden naar geschikte bronposities in de openbare ruimte. Deze openbare ruimte kan gezien worden als terrein van derden (zijnde de gemeente). De gemeente moet schriftelijk toestemming geven voor de beoogde bronposities en leidingtracés. Dit kan alleen als er voldoende openbare ruimte beschikbaar is en dit de aanleg en uitbreiding van andere kabels en leidingen en het onderhoud van bestaande voorzieningen niet belemmerd.

 

13. Een initiatiefnemer van een bodemenergiesysteem moet zijn voornemen voorafgaand aan de vergunningaanvraag Omgevingswet voor het bodemenergiesysteem aantoonbaar afgestemd hebben met de gemeente Amsterdam (projectorganisatie Buikslotermeerplein ).

 

De inpassing van een bodemenergiesysteem kan invloed hebben op de inpassing van een volgend systeem. Om de bodempotentie zo optimaal te kunnen benutten, moet het initiatief besproken worden met de projectorganisatie Buikslotermeerplein van de gemeente Amsterdam. In deze bespreking kan gekeken worden of de bronlocaties op de meest optimale locaties liggen, of het type systeem aansluit op bestaande en toekomstige systemen of dat er mogelijkheden zijn voor een collectief systeem met andere ontwikkelingen/ontwikkelaars binnen (of buiten) het deelgebied. Een initiatiefnemer moet aantoonbaar kunnen maken dat deze afstemming heeft plaats gevonden.

 

14. Indien het redelijkerwijs voor een gesloten dan wel open bodemenergiesysteem niet mogelijk is om aan alle beleidsregels te voldoen, kan afgeweken worden van de beleidsregels. Een onderbouwing van de afwijking moet, samen met een schriftelijke goedkeuring van de gemeente, bij de vergunningaanvraag Omgevingswet voor het open bodemenergiesysteem gevoegd worden en ter goedkeuring aan de provincie worden voorgelegd.

 

Om ruimte te bieden voor uitzonderlijke situaties, kan afgeweken worden van de gestelde regels. Dit kan bijvoorbeeld betrekking hebben op het dieptetraject van de bronfilters van een bodemenergiesysteem, omdat hier onzekerheid is in verband met het mengen van verschillende waterkwaliteiten en opbouw van de bodem vanaf 180 m-mv. Als hier meer inzicht in is als gevolg van beschikbare nieuwe boringen en waterkwaliteitsmetingen, kan een mogelijke afwijking beter onderbouwd en toegestaan worden.

 

Een andere mogelijkheid kan zijn dat wanneer bronnen beoogd, vergund en/of gerealiseerd zijn binnen de zoekgebieden op basis van de werkelijke bronposities ruimte ontstaat voor het inpassen van een bron(nen) buiten de zoekgebieden. In dat geval moet aangetoond worden dat deze afwijking geen invloed heeft op de bestaande en mogelijk toekomstige bodemenergiesystemen binnen het plangebied. Hetzelfde geldt wanneer bronnen buiten de zoekgebieden beoogd zijn. Ook dan moet aangetoond worden dat deze afwijking geen invloed heeft op de bestaande en beoogde open bodemenergiesystemen en de werking van het bodemenergieplan.

 

Afwijken kan echter alleen indien het redelijkerwijs niet mogelijk is om aan alle beleidsregels te voldoen. In dat geval moet in eerste instantie in overleg met de gemeente Amsterdam bepaald worden of de afwijking is toegestaan. Pas nadat de gemeente een schriftelijke toestemming heeft gegeven kan de initiatiefnemer deze toestemming met een onderbouwing van de afwijking bij de vergunningaanvraag Omgevingswet voor het open bodemenergiesysteem toevoegen. Daarmee wordt de afwijking ter goedkeuring aan de Omgevingsdienst Noordzeekanaalgebied, gemandateerd door de provincie Noord-Holland voor het verlenen van een vergunning Omgevingswet, voorgelegd.

Aldus vastgesteld in de vergadering van 8 juli 2025

Burgemeester en wethouders van Amsterdam

Femke Halsema

Burgemeester

Peter Teesink

Gemeentesecretaris

Bijlage 1 - Plankaart

 

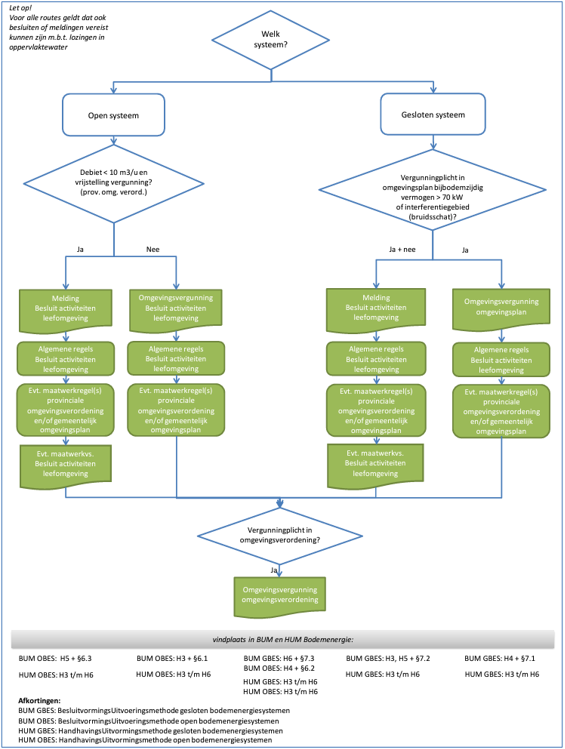
Bijlage 2 – Stroomschema besluiten bodemenergiesystemen

 

Bijlage 3 - Wettelijke kaders

 

3.1 OPEN SYSTEMEN

Het aanleggen en gebruiken van een open bodemenergiesysteem is onder het regime van de Omgevingswet een zogeheten milieubelastende activiteit. Op grond van het Besluit activiteiten leefomgeving (Bal) is hiervoor een omgevingsvergunning vereist (artikel 3.19). Het Bal is een uitvoeringsbesluit onder de Omgevingswet. Op grond van het Bal gelden een aantal algemene regels (artikel 4.1148 t/m artikel 4.1157a). Dit betekent dat deze regels op rijksniveau niet als voorschriften aan de Omgevingsvergunning hoeven te worden verbonden. De provincie (Gedeputeerde Staten) is op grond van artikel 5.10, eerste lid, onder c van de Omgevingswet juncto artikel 4.6, eerste lid, onder c en tweede lid, van het Omgevingsbesluit het bevoegd gezag voor de verlenen van de omgevingsvergunning open bodemenergiesystemen.

 

Op grond van het Bal (artikel 2.16) is in de provinciale omgevingsverordening bepaald dat van de hiervoor vermelde vergunningplicht voor open bodemenergiesystemen wordt afgeweken als:

  • het doelmatig gebruik van bodemenergie of doelmatig waterbeheer dit toelaat, en

  • het systeem niet meer dan 10 m³/uur onttrekt.

In deze gevallen moet het plaatsen van een open bodemenergiesysteem worden gemeld.

 

Als bijlage bij de vergunningaanvraag dienen de effecten van het systeem in een effectenstudie te worden gekwantificeerd. De belangrijkste aspecten bij een vergunningaanvraag zijn samengevat in Tabel 1.

 

Tabel 1 | Belangrijkste aspecten vergunning open systemen

aspect

toelichting

bevoegd gezag

provincie Noord-Holland

vergunningplicht

alle open bodemenergiesystemen binnen bodemenergieplan, alle open bodemenergiesystemen > 10 m³/uur buiten een bodemenergieplan

doorlooptijd

reguliere procedure (beslistermijn 8 weken) of in bepaalde gevallen de uniforme openbare voorbereidingsprocedure (beslistermijn 6 maanden)

leges/publicatiekosten

de provincie rekent leges voor aanvragen voor open bodemenergiesystemen

 

Nadat de provincie besluit geeft genomen om het onderhavige bodemenergieplan te betrekken bij de beoordeling van vergunningsaanvragen voor open bodemenergiesystemen zal de provincie nieuwe vergunningaanvragen voor open bodemenergiesystemen, naast de op grond van het Bal algemeen geldende rijksregels, toetsen aan de beleidsregels zoals opgenomen in het bodemenergieplan.

 

Procedure vergunning i.h.k.v . de Omgevingswet

Voor het aanvragen van een vergunning voor een open bodemenergiesysteem geldt in principe de reguliere procedure van de Algemene wet bestuursrecht. Voor deze procedure geldt een beslistermijn van 8 weken. In aantal uitzonderingsgevallen zal de provincie op de aanvraag moeten beslissen met toepassing van de uniforme openbare voorbereidingsprocedure (Afd. 3.4 van de Algemene wet bestuursrecht). Deze uitzonderingsgevallen betreffen:

  • als een milieueffectrapportage nodig is

  • in aangewezen gevallen (artikel 10.24 Omgevingsbesluit)

  • op verzoek of met instemming van de aanvrager (de provincie mag niet zelf beslissen of uniforme openbare voorbereidingsprocedure van toepassing te verklaren)

Voor de uniforme openbare voorbereidingsprocedure geldt een beslistermijn van 6 maanden. Binnen deze procedure wordt, afwijkend van de reguliere procedure, eerst een ontwerpbesluit ter inzage gelegd, voordat het definitieve besluit tot stand komt.

 

3.2 GESLOTEN SYSTEMEN

De aanleg van gesloten systemen wordt in het kader van de Omgevingswet, gereguleerd op grond van het Bal (artikel 4.1135 t/m artikel 4.1147a). Voor het aanleggen van een gesloten systeem geldt op grond van het Bal een meldingsplicht. De gemeente (het college van burgemeester en wethouders) is op grond van het Bal (artikel 2.3) het bevoegd gezag in het kader van deze meldingsplicht.

 

De ten aanzien van gesloten bodemenergiesystemen geldende regels op grond van het Bal zijn niet uitputtend bedoeld. Dit betekent dat de gemeente in het omgevingsplan zogeheten (gebiedsgerichte) maatwerkregels kan opnemen of (voor individuele gevallen) maatwerkvoorschriften mag opleggen aan een initiatiefnemer, die afwijken van de algemeen geldende rijksregels dan wel deze regels aanvullen. Een maatwerkregel kan bijvoorbeeld inhouden dat – in afwijking van de in het Bal algemeen geregelde meldingsplicht (artikel 4.1136) – voor een in het omgevingsplan aangewezen gebied een omgevingsvergunning is vereist voor gesloten systemen.

 

Bij ontvangst van een melding of vergunningaanvraag voor een gesloten bodemenergiesysteem beoordeelt de gemeente of het voorgenomen systeem voldoet aan de algemene regels op rijksniveau (Bal) of aan de maatwerkregels die door de gemeente zijn opgenomen in het omgevingsplan.

 

De belangrijkste aspecten voor de melding of een mogelijke vergunningverlening voor gesloten systemen zijn samengevat in Tabel 2.

 

Tabel 2 | Belangrijkste aspecten melding en vergunning gesloten systemen

aspect

toelichting

bevoegd gezag

gemeente Amsterdam

melding

alle gesloten bodemenergiesystemen

vergunningplicht

op basis van maatwerkregel in het omgevingsplan

doorlooptijd

melding: 4 weken voor start werkzaamheden

vergunning: 8 weken beslistermijn

 

Overgangsrecht: vergunningplicht Bruidsschat omgevingsplan

Hiervoor is uiteengezet dat gemeenten onder de Omgevingswet ten aanzien van gesloten systemen – in afwijking van de algemeen geldende meldingsplicht - mogen bepalen waar en in welke gevallen een vergunningplicht van toepassing is. De gemeente moet deze vergunningplicht zelf regelen in een omgevingsplan. Echter, in het kader van de zogeheten Bruidsschat van de Omgevingswet geldt voor een overgangsperiode tot 2032 een vergunningplicht, die overeenkomt met het oude recht. De Bruidsschat betreft het tijdelijk deel van het omgevingsplan, dat vanaf 1 januari 2024 in werking is getreden. Op grond van artikel 22.260 Bruidsschat geldt voor gesloten systemen in de volgende gevallen een vergunningplicht:

  • de aanleg of het gebruik van een gesloten bodemenergiesysteem binnen een door de gemeente aangewezen interferentiegebied;

  • de aanleg of het gebruik van een gesloten bodemenergiesysteem met een bodemzijdig vermogen van 70 kW of meer.

In de tussentijd, d.w.z. tot het einde van de overgangsperiode tot 2032, mag een gemeente er voor kiezen de hiervoor genoemde vergunningplicht in de Bruidsschat te laten vervallen, aan te passen of uit te breiden.

 

Overgangsrecht: gemeentelijke verordening aanwijzing interferentiegebieden

Op het moment dat het plangebied van Buikslotermeerplein is aangewezen als interferentiegebied via een gemeentelijke verordening, gaat – in het kader van het overgangsrecht Omgevingswet (met bijzondere verwijzing naar het hierboven vermelde artikel 22.260 Bruidsschat) – voor alle gesloten bodemenergiesystemen als overgangsperiode tot 2032 een vergunningsplicht gelden. Een door de gemeente vóór de inwerkingtreding van de Omgevingswet (1 januari 2024) vastgestelde gemeentelijke verordening voor aanwijzing interferentiegebieden blijft – in het kader van het overgangsrecht Omgevingswet -afzonderlijk bestaan buiten het omgevingsplan tot het einde van de overgangsperiode. Dit betekent dat uiterlijk 2031 een reeds aangewezen interferentiegebieden en de daarvoor geldende regels door de gemeente in het omgevingsplan moeten worden opgenomen. Als de aanwijzing van nieuwe interferentiegebieden na de inwerkingtreding van de Omgevingswet heeft plaatsgevonden, dan zal de gemeente deze gebieden en daarvoor geldende regels direct in het omgevingsplan moeten vastleggen.

 

In de gemeentelijke verordening is niet vastgelegd waarop een vergunningaanvraag getoetst wordt. Hiervoor kan de gemeente een gemeentelijke beleidsregel vaststellen en verankeren. In de gemeentelijke beleidsregel kan de gemeente voor het Buikslotermeerplein de regels ten aanzien van gesloten bodemenergiesystemen uit dit bodemenergieplan vastleggen. Op basis van deze regels wordt een vergunningaanvraag voor een gesloten bodemenergiesysteem getoetst. Hierdoor zullen gesloten bodemenergiesystemen met verticale bodemwarmtewisselaars toegestaan zijn tot een diepte van 60 m-mv. Deze regels zijn gebaseerd op het voorkomen van interferentie tussen systemen en het bevorderen van doelmatig gebruik van de ondergrond.

 

3.3 LOZINGEN

Er zijn verschillende momenten waarop lozingen, en daarmee de wettelijke kaders voor lozingsactiviteiten, aan de orde zijn.

 

Boren van de bronnen (boorspoelwater)

Voor de aanleg van de bronnen van open bodemenergiesystemen moet worden geboord. Tijdens het boren komt spoelwater vrij (boorspoelwater). De hoeveelheid water die hierbij vrijkomt is beperkt, maar bevat vaak boorspoeling (bentoniet en polymeren) en vrijgekomen grond (zand, klei).

 

Ontwikkelen van open bronnen (ontwikkelwater)

Direct na het boren worden de bronnen van een open systeem eenmalig schoon gepompt (ontwikkelen). Het doel hiervan is om resten van het geboorde materiaal uit de bronnen te verwijderen (zand en slibdeeltjes), zodat deze niet voor verstoppingen kunnen zorgen. Tijdens het ontwikkelen komt grondwater vrij met een debiet tot maximaal 130% van het ontwerpdebiet. Dit grondwater moet geloosd worden. Om de lozingshoeveelheid en het lozingsdebiet te verlagen kan gebruik worden gemaakt van filtertechnieken om vaste bestanddelen te verwijderen, waarbij het water grotendeels weer geïnfiltreerd wordt in de bodem. Het blijft echter noodzakelijk dat een gedeelte van het vrijkomende grondwater geloosd kan worden, om onder andere de filterunits terug te spoelen. Door deze manier van ontwikkelen kan het lozingsdebiet beperkt worden.

 

Onderhoud van open bronnen (spuiwater)

In verband met preventief onderhoud van de bronnen worden deze een aantal keer per jaar gespoeld. Bij deze actie wordt uit de bronnen enige tijd grondwater onttrokken met het maximale debiet. Dit grondwater moet geloosd worden. Middels een onderhoudsfilter in de technische ruimte kan ervoor gezorgd worden dat er geen grondwater geloosd hoeft te worden. Bij een onderhoudsfilter wordt het vuil afgevangen met een zogenaamd kaarsenfilter met zeer kleine poriën. Het grondwater wordt uit de bronfilters opgepompt en wordt via het onderhoudsfilter in de bypass van het leidingcircuit in een andere bron geïnjecteerd.

 

Regulering van lozingen en voorkeursroutes

Voor open bodemenergiesystemen geldt op grond van het Besluit activiteiten leefomgeving (Bal) een omgevingsvergunningplicht voor het lozen van afvalwater op het oppervlaktewater. Het waterschap geldt op grond van het Bal als bevoegd gezag. De voorkeursvolgorde voor lozingsroutes zal als voorschrift aan de omgevingsvergunning worden verbonden. In het Bal is op dit punt t.a.v. open bodemenergiesystemen geen algemeen geldend voorschrift opgenomen. Dit is wel het geval t.a.v. gesloten bodemenergiesystemen. In het Bal is een algemeen geldend voorschrift opgenomen voor lozingsroutes als het gaat om te lozen spoelwater. Met het oog op het doelmatig beheer van afvalwater moet het te lozen spoelwater afkomstig van het aanleggen van een gesloten bodemenergiesysteem worden geloosd in een vuilwaterriool of op of in de bodem. Wel kan de gemeente (als bevoegd gezag) d.m.v. van het stellen van een zogeheten maatwerkvoorschrift afwijken van dit algemeen geldend voorschrift en een andere lozingsroute toestaan.

 

De lozingen van het water voor het ontwikkelen van bronnen voor een open bodemenergiesysteem geeft de grootste lozingsvolumes. Volgens de voorkeursvolgorde voor lozingen heeft het terugbrengen van het grondwater de voorkeur. Dit is echter een kostbare en inefficiënte methode, omdat aanvullende voorzieningen voor filtering en infiltratie aangelegd moeten worden en het ontwikkeldebiet verlaagd moet worden om te kunnen infiltreren. Hierdoor kost het meer tijd om te bronnen te ontwikkelen en is de kans groter dat niet alle restverstoppingen verwijderd worden. Daarnaast is het nog steeds nodig om een kleine waterhoeveelheid te lozen. Het lozen van het ontwikkelwater op het oppervlaktewater heeft daarom de voorkeur. Mocht dit niet mogelijk zijn, moet het grondwater geloosd worden op een vuilwaterriool of gemengd rioolstelsel. Aanbevolen wordt om in een vroeg stadium in overleg te treden met het bevoegd gezag om de mogelijkheden voor lozen te bespreken.

 

Ten aanzien van het lozen op oppervlaktewater is hoogheemraadschap Hollands Noorderkwartier bevoegd gezag. Het beleid en informatie over het indienen van een vergunning of doen van een melding staat beschreven op de website van het hoogheemraadschap.

 

Voor het lozen van grondwater op het riool zijn in de gemeente Amsterdam in het omgevingsplan regels opgenomen. De belangrijkste regels2 , niet uitputtend, zijn dat er maximaal 5 m³/uur geloosd mag worden en dat bij onderhoud van nieuwe bodemenergiesystemen lozen op het riool niet is toegestaan.

Bijlage 4 – Kentallen en uitgangspunten

 

4.1 KENTALLEN

Tabel 1 | Kentallen gebouwfuncties op basis van BENG (nieuwbouw) bepaald per gebruiksoppervlakte (GO)

gebouwfunctie

warmtevraag ruimteverwarming

[kWh/m²/jaar]

tapwater vraag

[kWh/m²/jaar]

warmtevermogen

[W/m²]

koudevraag

[kWh/m²/jaar]

koelvermogen

[W/m²]

Werk & utiliteit

38

-

40

45

65

Woning (sociaal/midden)

33

28

35

12

15

Woning (vrije sector)

33

19

35

12

15

 

Tabel 2 | Energetische uitgangspunten: dT , COP en SPF

 

warmtelevering

koeling

dTontwerp

6,0

8,0

dTgemiddeld

5,0

5,0

COP/SPF ruimteverwarming-/koeling

4,5

4,5

COP/SPF tapwater

3,0

-

 

Tabel 3 | Verdeling jaarlijkse energievraag en vermogens

 

passief

(direct uit bronnen)

actief

(via warmtepomp)

verwarmingsvermogen

-

100%

warmtevraag

-

100%

koelvermogen

100%

-

koudevraag

100%

-

 

4.2 BOUWPROGRAMMA SAMENVATTING

 

Tabel 4 | Bouwprogramma per deelgebied ([m²] BVO per gebouwfuntie )

Deelgebied

Woning (sociaal/midden)

[m²] BVO

Kantoor/utiliteit

[m²] BVO

Woning (vrije sector)

[m²] BVO

Centrumplein

67.174

68.718

16.794

Winkelcentrum

103.720

84.166

25.930

Olof Palmeplein

14.994

10.050

3.749

Totaal

185.889

162.934

46.472

 

4.3 BOUWPROGRAMMA – DETAIL

 

Tabel 5 | Bouwprogramma detail ([m²] BVO

Naam gebouw

Deelgebied

Gebouwsfunctie 1

Oppervlakte

Gebouwsfunctie 2

Oppervlakte

 

 

 

[m²]

 

[m²]

A1

Centrumplein

Woning (sociaal/midden)

21.666

Woning (vrije sector)

5.417

A2

Centrumplein

Woning (sociaal/midden)

16.656

Woning (vrije sector)

4.164

A3

Centrumplein

Woning (sociaal/midden)

10.480

Woning (vrije sector)

2.620

A4

Centrumplein

Woning (sociaal/midden)

-

Woning (vrije sector)

-

A5

Centrumplein

Woning (sociaal/midden)

18.372

Woning (vrije sector)

4.593

A6

Centrumplein

Woning (sociaal/midden)

-

Woning (vrije sector)

-

Bioscoop

Centrumplein

Woning (sociaal/midden)

-

Woning (vrije sector)

-

B1

Winkelcentrum

Woning (sociaal/midden)

12.800

Woning (vrije sector)

3.200

B2

Winkelcentrum

Woning (sociaal/midden)

24.800

Woning (vrije sector)

6.200

B3

Winkelcentrum

Woning (sociaal/midden)

-

Woning (vrije sector)

-

B4

Winkelcentrum

Woning (sociaal/midden)

9.600

Woning (vrije sector)

2.400

B5

Winkelcentrum

Woning (sociaal/midden)

31.160

Woning (vrije sector)

7.790

B6

Winkelcentrum

Woning (sociaal/midden)

-

Woning (vrije sector)

-

B7

Winkelcentrum

Woning (sociaal/midden)

17.360

Woning (vrije sector)

4.340

B8

Winkelcentrum

Woning (sociaal/midden)

8.000

Woning (vrije sector)

2.000

B9

Winkelcentrum

Woning (sociaal/midden)

-

Woning (vrije sector)

-

Olof Palmeplein

Olof Palmeplein

Woning (sociaal/midden)

14.994

Woning (vrije sector)

3.749

 

Tabel 6 | Bouwprogramma detail ([m²] BVO vervolg

Naam gebouw

Deelgebied

Gebouwsfunctie 3

Oppervlakte

 

 

 

[m²]

A1

Centrumplein

Kantoor/utiliteit

11.082

A2

Centrumplein

Kantoor/utiliteit

8.251

A3

Centrumplein

Kantoor/utiliteit

5.160

A4

Centrumplein

Kantoor/utiliteit

1.800

A5

Centrumplein

Kantoor/utiliteit

4.925

A6

Centrumplein

Kantoor/utiliteit

24.000

Bioscoop

Centrumplein

Kantoor/utiliteit

13.500

B1

Winkelcentrum

Kantoor/utiliteit

14.750

B2

Winkelcentrum

Kantoor/utiliteit

11.710

B3

Winkelcentrum

Kantoor/utiliteit

-

B4

Winkelcentrum

Kantoor/utiliteit

6.789

B5

Winkelcentrum

Kantoor/utiliteit

28.382

B6

Winkelcentrum

Kantoor/utiliteit

1.270

B7

Winkelcentrum

Kantoor/utiliteit

11.055

B8

Winkelcentrum

Kantoor/utiliteit

2.150

B9

Winkelcentrum

Kantoor/utiliteit

8.060

C1

Olof Palmeplein

Kantoor/utiliteit

10.050

Bijlage 5 - Bronnen uitgangspunten

 

Tabel 1 | Bronnen uitgangspunten

bron

gebruikt bij

bronhouder

datum ontvangen

240319_centrumplein_programma.pdf

energieinventarisatie

gemeente

19-03-2024

240318_bsmp_centrumplein inc programma.pdf

energieinventarisatie

gemeente

19-03-2024

initiatieven overzicht_Totaal.jpg

energieinventarisatie

gemeente

14-05-2024

WAA-000-000 - Buikslotermeerplein - Rev.G.pdf

energieinventarisatie

Vattenfall

25-04-2024

Naar boven