Algemeen subsidiebeleid gemeente Harlingen 2025

Samenvatting

 

Harlingen is een levendige gemeente. Veel lokale innovatieve initiatieven en maatschappelijke projecten dragen bij aan het welzijn van de inwoners van de gemeente Harlingen. Door middel van subsidies wil de gemeente activiteiten stimuleren die hier aan bijdragen. Daarbij is subsidie geen doel op zich, maar een middel om een beleidsdoel of wettelijke taak te bereiken.

 

In het Hoofdlijnenakkoord 2022-2026 van de gemeente Harlingen is het uitgangspunt geformuleerd om een goede balans te realiseren tussen het verstrekken van subsidie en de mate van verantwoording. Het uitgangspunt daarbij is dat verantwoordingsdruk zo min mogelijk een drempel mag zijn om gebruik te maken van door de gemeente ingestelde regelingen. Verder is uit accountantscontroles naar voren gekomen dat de structuur, systematiek en procesvoering omtrent subsidies verbeterd dient te worden.

 

Dit subsidiebeleid heeft als doel om maatschappelijke initiatieven te bevorderen die bijdragen aan de ontwikkeling en het welzijn van de gemeente en haar inwoners. Daarbij biedt het subsidiebeleid structuur, systematiek en legt de procesvoering omtrent subsidies vast.

 

 

Rechtmatige subsidieverstrekking houdt onder meer in dat de gemeente een actuele Algemene subsidieverordening heeft vastgesteld waaraan subsidieaanvragen worden getoetst. Ter uitwerking op de Algemene subsidieverordening zijn er subsidieregelingen vastgesteld waarin de subsidieverstrekking in operationele zin voor een specifieke activiteit is uitgewerkt. De processen omtrent de verstrekking van subsidies zijn voorafgaand aan de aanvraagprocedure duidelijk kenbaar gemaakt voor aanvragers. Dit leidt er toe dat subsidies rechtmatig door de gemeente kunnen worden verstrekt.

 

Transparante informatieverstrekking is van belang zodat het voor aanvragers duidelijk is welke activiteiten in aanmerking komen voor subsidie. Er is onder meer een subsidiebureau dat de processen coördineert. Het proces omtrent subsidieverstrekking is in beeld gebracht in een computersysteem dat het proces controleert. Verder zijn er standaardformulieren beschikbaar en wordt er gewerkt met standaardbrieven.

 

Doelmatige subsidieverstrekking heeft betrekking op een juiste verantwoording van subsidies. Dit is onder meer van toepassing op de verantwoording van het college aan de gemeenteraad. Het college stelt daarom jaarlijks een subsidiejaaroverzicht op dat bij de jaarrekening aan de gemeenteraad wordt gepubliceerd.

 

Verder heeft de verantwoording betrekking op de eindverantwoording van de subsidie. Nadat de subsidie is verleend dient de aanvrager een verzoek tot vaststelling in van de subsidie. Hierin dient te worden aangetoond dat de gesubsidieerde activiteiten zijn uitgevoerd, wat die hebben gekost en hoe die hebben bijgedragen aan de gemeentelijke beleidsdoelen.

 

Dit beleid dient als ondersteuning voor het onderdeel subsidies en moet ertoe leiden dat de structuur, systematiek en proces voor subsidies wordt verbeterd.

 

 

1. Inleiding

De gemeente Harlingen streeft naar een bloeiend en sociaal verantwoordelijk lokaal beleid. Dit subsidiebeleid is bedoeld om lokale innovatieve initiatieven en maatschappelijke projecten te ondersteunen die bijdragen aan het welzijn van de inwoners van de gemeente Harlingen. Met de verstrekte subsidies wil de gemeente de maatschappelijke betrokkenheid, duurzame groei en economische veerkracht versterken, terwijl tegelijkertijd een eerlijk en transparant beoordelingsproces wordt gewaarborgd. Subsidie is een middel om een beleidsdoel of een wettelijke taak te realiseren. Subsidie is dus geen doel op zichzelf. Het verstrekken van subsidie vloeit dus vaak voort uit het beleid van de gemeente dat is neergelegd in een subsidieregeling. In de subsidieregeling is specifiek vastgelegd welke activiteiten in aanmerking komen voor subsidie.

 

1.1 Aanleiding

In het Hoofdlijnenakkoord 2022-2026 van de gemeente Harlingen is het uitgangspunt geformuleerd om een goede balans te realiseren tussen het verstrekken van subsidie en de mate van verantwoording. Het uitgangspunt daarbij is dat verantwoordingsdruk zo min mogelijk een drempel mag zijn om gebruik te maken van door de gemeente ingestelde regelingen.

 

Uit accountantscontroles is naar voren gekomen dat de structuur, systematiek en procesvoering verbeterd dient te worden. Hierbij dient aandacht besteed te worden aan de volledigheid van aanvragen, het behalen van termijnen, de kwaliteit van de tussentijdse prestatiemeting, de financiële toets in het proces en het noodzakelijke onderscheid tussen subsidie en overheidsopdracht.

 

In 2023 is een plan van aanpak opgesteld voor het op orde brengen van regelgeving en processen van de subsidieverstrekking door de gemeente Harlingen. Het opstellen van subsidiebeleid maakt hier onderdeel van uit.

 

1.2 Doelstelling

Het subsidiebeleid van de gemeente Harlingen heeft als doel het bevorderen van maatschappelijke initiatieven die bijdragen aan de ontwikkeling en het welzijn van de gemeente en haar inwoners. Dit beleid richt zich op het verstrekken van een rechtmatige en doelmatige subsidieverlening aan organisaties, projecten en initiatieven die activiteiten verrichten passend binnen de gemeentelijke doelstellingen.

 

De volgende beleidsuitgangspunten staan hierin centraal:

 

  • 1.

    Rechtmatige subsidieverstrekking

    • De Algemene subsidieverordening en de gemeentelijke begroting worden door de gemeenteraad vastgesteld.

    • Het college stelt subsidieregelingen vast op basis van de Algemene subsidieverordening en de beleidsnota’s.

    • De subsidieregelingen zijn duidelijk en begrijpelijk opgesteld.

    • Meerjarige subsidies kunnen worden verleend als dit bijdraagt aan de beleidsdoelen.

    • Het subsidieplafond wordt voorafgaand aan de aanvraagperiode bekendgemaakt.

  • 2.

    Transparante informatievoorziening

    • Het is voor de aanvrager duidelijk voor welke activiteit subsidie kan worden aangevraagd.

    • Informatie over subsidies is digitaal te raadplegen.

    • Aanvraagformulieren worden voorafgaand aan het aanvragen van subsidie vastgesteld en zijn digitaal beschikbaar.

    • Voor het vaststellen van een subsidie bestaat een vaststellingsformulier.

    • De vastgestelde termijnen voor subsidieaanvragen, subsidievaststelling en beslistermijnen worden in acht genomen en gehaald.

  • 3.

    Doelmatige subsidieverstrekking

    • Het college geeft in de jaarrekening aan de gemeenteraad inzicht in de verleende en vastgestelde subsidies.

    • De aanvrager weet op welke wijze de uitvoering van de activiteiten worden gecontroleerd en welke gevolgen dit heeft op het moment dat de activiteiten niet zijn uitgevoerd zoals aangevraagd.

    • Bij de eindverantwoording van subsidies wil het college duidelijkheid over hoe de activiteiten zijn uitgevoerd, wat die hebben gekost en hoe die hebben bijgedragen aan de gemeentelijke beleidsdoelen.

 

1.3 Toepassingsbereik

Dit subsidiebeleid is van toepassing op alle subsidies die door de gemeente Harlingen zelf worden verstrekt. Dus: voor inwoners, verenigingen, stichtingen en andere organisaties die bij de gemeente aankloppen voor ondersteuning. Het gaat niet over subsidies die de gemeente zelf ontvangt of over opdrachten waarbij een dienst of product wordt ingekocht. Dit valt onder andere regelgeving.

2. Beleidsuitgangspunten

De gemeente Harlingen wil de structuur, het proces en de systematiek omtrent subsidies verbeteren. Om dit tot uitvoering te laten komen is er een aantal beleidsuitgangspunten uitgewerkt. In dit hoofdstuk wordt uitgelegd hoe uitvoering wordt gegeven aan deze uitgangspunten.

 

2.1 Rechtmatige subsidieverstrekking

2.1.1 Algemene subsidieverordening

De Algemene subsidieverordening wordt vastgesteld door de gemeenteraad en geeft de kaders weer waarbinnen subsidie kan worden verstrekt. De Algemene subsidieverordening dient als het ware als een kapstok waar de subsidieregelingen aan worden opgehangen. Deze verordening is in 2025 vernieuwd en door de gemeenteraad vastgesteld. De verordening regelt in aanvulling op de Algemene wet bestuursrecht duidelijke richtlijnen voor aanvragen, beslistermijnen en verantwoording van subsidies die bij de gemeente worden aangevraagd.

 

In de Algemene subsidieverordening is ook vastgelegd dat subsidie uitsluitend kan worden verleend aan een rechtspersoon. In de subsidieregeling kan worden vastgelegd dat subsidie kan worden verleend aan een groep van natuurlijke personen of een natuurlijk persoon (topsport) dat erop is gericht zonder winstoogmerk activiteiten te ontplooien welke een gemeentelijk algemeen belang dienen.

 

De volgende thema’s komen onder andere in aanmerking voor subsidie:

 

Sociaal en maatschappelijk

Subsidies gericht op lokale activiteiten die de sociale cohesie bevorderen, zoals buurtactiviteiten, vrijwilligerswerk of culturele evenementen.

Cultuur- en erfgoed

Het ondersteunen van lokale culturele evenementen, kunstprojecten en het behoud van cultureel erfgoed is een belangrijk doel.

Sport en gezondheid

Subsidies voor sportevenementen, voorzieningen, of projecten die bijdragen aan de gezondheid van de inwoners

Onderwijs en jongeren

Het stimuleren van educatieve programma’s, jeugdactiviteiten en het bevorderen van gelijke kansen voor jongeren

Wonen

Het stimuleren van duurzaamheid bij woningen.

2.1.2 Subsidieregelingen

Aanvullend op de Algemene subsidieverordening kunnen door het college nadere regels voor verstrekking van subsidies worden vastgesteld. Deze bevoegdheid is in artikel 3 van de Algemene subsidieverordening door de gemeenteraad aan het college gedelegeerd. Deze nadere regels zijn de subsidieregelingen. Subsidieregelingen zijn in het algemeen een uitwerking van een thematische beleidsnota en de Algemene subsidieverordening, waarin de subsidieverstrekking in operationele zin voor een specifieke activiteit wordt uitgewerkt. De subsidieregeling regelt per specifiek thema hoe subsidie kan worden verstrekt. Doordat activiteitenomschrijvingen, eisen, voorwaarden, verplichtingen enz. explicieter in de regeling zijn vastgelegd, is het voor de aanvrager duidelijk voor welke doelen en resultaten het college subsidie beschikbaar heeft. Ook is hierin duidelijk kenbaar vastgelegd hoe de aanvraag wordt beoordeeld. Dit zijn operationele afwegingen en worden daarom door het college geregeld. Een subsidieregeling kan door het college worden geweigerd indien actualiteiten daartoe aanleiding geven en bieden daardoor flexibiliteit aan het college.

 

De gemeente Harlingen heeft meerdere subsidieregelingen, zoals de subsidieregeling evenementen, topsportfonds, sportakkoord, peuteropvang en voorschoolse educatie en de subsidieregeling sociaal domein. In bijlage 2 is een overzicht weergegeven van de huidige subsidieregelingen. De subsidieregelingen zijn gepubliceerd op de gemeentelijke website en op officielebekendmakingen.nl.

 

Voor alle zaken die niet zijn geregeld in de subsidieregelingen gelden de algemene bepalingen van de Algemene subsidieverordening. Deze aanvragen worden dus getoetst aan de Algemene subsidieverordening.

2.1.3 Meerjarige subsidies

Om voor de subsidieontvanger stabiliteit te kunnen waarborgen, is het mogelijk om subsidies meerjarig te verlenen. Hiermee heeft de subsidieontvanger duidelijkheid voor langere tijd en hoeft niet telkens elk jaar opnieuw een aanvraag te worden gedaan. Daarentegen moet de subsidieontvanger conform de Algemene subsidieverordening wel jaarlijks verantwoording afleggen over de gerealiseerde activiteiten. Het college behoudt daarbij hun controlefunctie.

 

Het verstrekken van een meerjarige subsidie is mogelijk als dit bijdraagt aan de realisatie van beleidsdoelen van een specifiek thema. Dit wordt bepaald bij het opstellen van de subsidieregeling. Als een activiteit in aanmerking komt voor een meerjarige subsidie, dan is dit in de subsidieregeling opgenomen.

2.1.4 Subsidieplafonds

Het subsidieplafond legt vast welk bedrag gedurende een bepaald tijdvak ten hoogste beschikbaar is voor het verstrekken van een gemeentelijke subsidie. Het subsidieplafond zorgt er dus voor dat activiteiten niet onbeperkt kunnen worden gesubsidieerd. In de Algemene subsidieverordening is vastgelegd dat het college een subsidieplafond kan vaststellen. In de subsidieregeling moet dan worden bepaald welke wijze van verdeling wordt gevolgd. Het subsidieplafond kan in de subsidieregeling worden vastgesteld of via een apart een collegebesluit. Voor het verstrekken van subsidie is dus vooraf duidelijk of sprake is van een subsidieplafond.

2.1.5 Wijze van verdeling

De volgende mogelijkheden zijn er om subsidie te verdelen:

  • Op volgorde van binnenkomst;

  • Onderlinge rangschikking/ tender;

  • Loting;

  • Evenredige verdeling;

  • Evenredige korting.

In de subsidieregeling is vastgelegd welke wijze van verdeling wordt gevolgd. De wijze van verdeling moet namelijk aansluiten bij het te behalen beleidsdoel van die regeling. Als het beleidsdoel niet is gebaat bij een verdeling met veel administratieve lasten dan kan er gekozen worden voor de verdeling van op volgorde van binnenkomst of loting. Bij een onderlinge rangschikking liggen de administratieve lasten relatief hoog maar deze verdeling biedt meer sturingsmogelijkheden om aan de juiste partijen subsidie te verstrekken.

 

Indien er sprake is van een subsidieplafond dan wordt bij de bekendmaking daarvan kenbaar gemaakt welke wijze van verdeling wordt gevolgd.

2.1.6 Schaarse subsidies

Bij subsidieverstrekking kan het voorkomen dat er sprake is van schaarste. Er is sprake van schaarste als meerdere partijen dezelfde activiteit willen uitvoeren en daarvoor subsidie aanvragen. Wij vinden het van belang dat bij gelijke gevallen iedereen een gelijke kans krijgt om aanspraak te maken op een subsidie. De beschikbaarheid van een schaarse subsidie, de wijze van verdeling, het aanvraagtijdvak en de toetsingscriteria moeten daarom op tijd bekend zijn gemaakt. Dit wordt vastgelegd in een subsidieregeling. In gevallen waarin het niet wenselijk is om volledige concurrentie toe te staan, kan het college bepalen dat het algemeen belang zwaarder weegt dan het bieden van gelijke kansen aan aanvragers. Indien hier sprake van is dan moet dit goed worden gemotiveerd door het college in de subsidieregeling.

2.1.7 Soorten subsidie

In de Algemene wet bestuursrecht is vastgelegd dat er een wettelijke grondslag moet zijn voor het verstrekken van subsidie. Er zijn drie verschillende soorten subsidies. Dit zijn:

  • Subsidieregelingen: uitgewerkt per thema met duidelijke doelen, voorwaarden en beoordelingscriteria.

  • Begrotingssubsidies: opgenomen in de gemeentebegroting, vaak structureel voor vaste partners.

  • Incidentele subsidies: voor eenmalige initiatieven die niet onder een regeling vallen.

Subsidieregelingen

De wettelijke voorschriften betreffen de subsidies die zijn vastgelegd in subsidieregelingen. In de subsidieregeling is per specifiek thema vastgelegd hoe subsidie kan worden verstrekt. Het verstrekken van subsidie op grond van een subsidieregeling is het wettelijke uitgangspunt.

 

Begrotingssubsidies

Het college kan ervoor kiezen om subsidies in de gemeentelijke begroting op te nemen. Dit zijn vaak subsidies die voor één of meer jaren aan organisaties worden verstrekt voor structurele activiteiten. Het is dan niet nodig om hiervoor een subsidieregeling vast te stellen omdat er bijvoorbeeld maar één enkele partij is die een activiteit kan uitvoeren. Het college vermeld dan in de begroting de subsidieontvanger en het te ontvangen bedrag. In beginsel wordt in de subsidiebeschikking bepaalt dat de Algemene subsidieverordening toepassing is.

 

Incidentele subsidies

Incidentele subsidies zijn subsidies voor specifieke projecten of activiteiten die buiten de reguliere activiteiten vallen en niet in beleidsdoelen zijn vastgelegd. Hiervoor geldt geen specifieke subsidieregeling omdat vooraf niet kenbaar was dat deze zouden worden aangevraagd. Op grond van de Algemene wet bestuursrecht mogen incidentele subsidies niet langer dan drie of meer jaren worden verstrekt. Wanneer incidentele subsidies veelvuldig worden verstrekt, dient het college hiervoor een subsidieregeling op te stellen of kan worden onderzocht of deze als een begrotingssubsidies kan worden aangemerkt. De Algemene subsidieverordening is in beginsel van toepassing op deze subsidies.

 

2.2 Transparante informatievoorziening

2.2.1 Aanvraag subsidie

Subsidies moeten voor iedereen begrijpelijk en toegankelijk zijn. Daarom is alle informatie over subsidies online beschikbaar op de gemeentelijke website. Daar is per subsidieregeling te vinden:

  • wat de subsidie inhoudt,

  • welke voorwaarden gelden,

  • hoe je de subsidie aanvraagt,

  • én welk formulier je daarvoor gebruikt.

Voor subsidieaanvragen die niet binnen één van de subsidieregelingen vallen is een algemeen aanvraagformulier beschikbaar.

 

Het subsidiebureau van de gemeente ondersteunt aanvragers en bewaakt de voortgang. De subsidiecoördinator coördineert het proces omtrent subsidies en waakt ervoor dat alles wordt geregistreerd in het gemeentelijk zaaksysteem. Het proces is vastgelegd in een digitaal computersysteem (Engage) om het hele proces soepel en inzichtelijk te laten verlopen.

2.2.2 Proces aanvragen subsidie

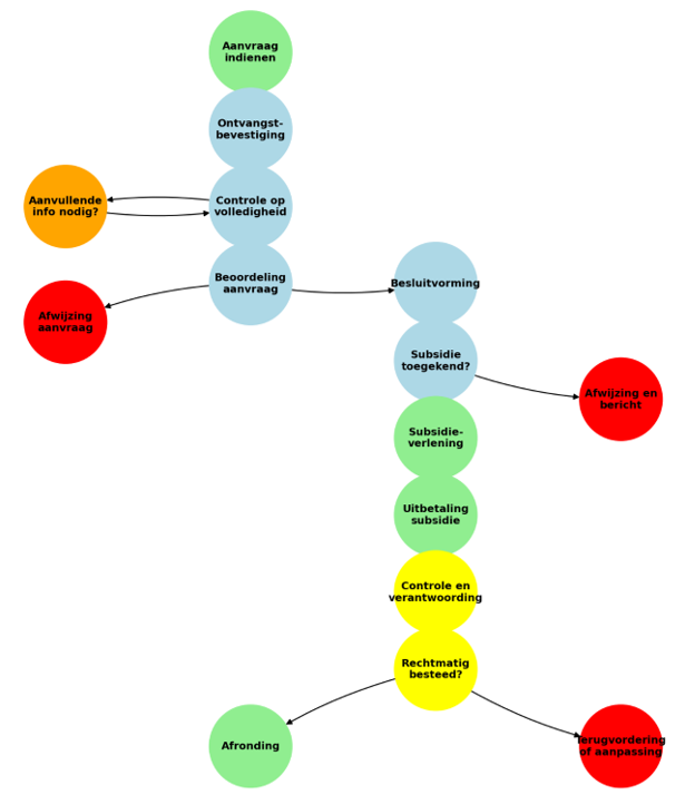
Het proces van het verlenen van een subsidie verloopt volgens een aantal vaste stappen:

 

 

Groen voor positieve stappen (indiening, goedkeuring, uitbetaling).

Blauw voor neutrale of beoordelingsstappen.

Oranje/geel voor controle en verantwoording.

Rood voor afwijzingen of terugvordering

2.2.3 Termijnen

Belangrijk voor het aanvragen van subsidie is dat de daarvoor vastgestelde termijnen worden gevolgd. De subsidie moet worden ingediend binnen de daarvoor vastgestelde aanvraagtermijn. In de Algemene subsidieverordening is bepaald wanneer de subsidie moet worden aangevraagd. Hierin is onderscheid gemaakt in aanvragen voor subsidie die per kalenderjaar of per boekjaar worden verstrekt. Als dit niet het geval is dan moet de aanvraag tussen 8 en 12 weken voordat de activiteiten plaatsvinden worden aangevraagd. In de specifieke subsidieregeling kunnen afwijkende termijnen worden vastgesteld.

 

De beslistermijn op de aanvraag van de subsidie is afhankelijk of de aanvraag per kalenderjaar, boekjaar of als overige aanvraag is ingediend. Ook voor de beslistermijn kunnen afwijkende termijnen in de subsidieregeling worden vastgesteld.

2.2.4 Beoordelen aanvraag subsidie

Zodra de aanvraag om subsidie is ontvangen wordt gecontroleerd of alle benodigde informatie is aangeleverd. Indien blijkt dat er gegevens ontbreken, dan wordt er een verzoek om aanvullingen verstuurd met daarbij een termijn waarbinnen de ontbrekende gegevens moeten zijn aangeleverd. Indien binnen deze termijn de aanvullende gegevens niet zijn ontvangen, kan de aanvraag buiten behandeling worden gesteld en wordt deze niet inhoudelijk in behandeling genomen.

 

Als de aanvraag volledig is, dan wordt de aanvraag beoordeeld aan de hand van de Algemene subsidieverordening en aan de betreffende subsidieregeling indien de aanvraag daarop van toepassing is. In de beoordeling wordt bekeken in hoeverre de activiteiten aansluiten op het gemeentelijk beleid. Hierin wordt geoordeeld of het aangevraagde subsidiebedrag kan worden toegekend, een lager bedrag kan worden toegekend of dat de subsidieaanvraag moet worden geweigerd.

2.2.5 Verlenen subsidie

De uitkomst van de beoordeling van een subsidieaanvraag resulteert in een besluit. Dit betreft een schriftelijke reactie van het college op de aanvraag om subsidie waarin wordt medegedeeld of de subsidie kan worden toegekend. Tegen een besluit staan rechtsmiddelen open, er kan bezwaar worden gemaakt.

 

Indien is besloten dat er subsidie kan worden verleend, wordt in het besluit vermeld bij welke gemeentelijke doelstellingen de te subsidiëren activiteiten aansluiten. Ook wordt in het besluit vermeld welke verplichtingen er van toepassing zijn en hoe de verantwoording van de subsidie moet worden gedaan. Bij lagere subsidiebedragen is het mogelijk dat de subsidie gelijk wordt vastgesteld zodat er later niet nog een verzoek tot vaststelling hoeft te worden ingediend.

 

In de beschikking wordt vermeld hoe de uitbetaling van de subsidie plaatsvindt. Het subsidiebedrag kan in het geheel als voorschot worden uitbetaald of er kan een deel van het subsidiebedrag worden overgemaakt. Hierbij wordt onderscheid gemaakt in de hoogte van het verleend subsidiebedrag. Hogere bedragen worden in fasen uitgekeerd waarbij bijvoorbeeld eerst 50% van het bedrag wordt overgemaakt na verlening van de subsidie en de overige 50% na verantwoording van subsidies. Lagere subsidies worden vaak in een keer uitgekeerd. In de Algemene subsidieverordening is vastgelegd dat subsidies van ten hoogste € 5.000,- gelijk worden vastgesteld en uitgekeerd.

2.2.6 Vaststellen subsidie

Na uitvoering van de activiteit(en) dient de aanvrager een aanvraag tot vaststelling in bij de gemeente. Hiervoor heeft het college een standaard vaststellingsformulier opgesteld. Bij de vaststelling wordt gecontroleerd of aanvrager de gesubsidieerde activiteiten heeft uitgevoerd en of de hoogte van de subsidie hiermee in lijn is. Een conclusie kan zijn dat er teveel subsidie is verleend en dat er een terugbetaling moet plaatsvinden. Een subsidie kan nooit hoger worden vastgesteld dan dat deze is verleend.

 

In de Algemene subsidieverordening is vastgelegd welke documenten moeten worden aangeleverd voor de eindverantwoording van de subsidie. Bij subsidies hoger dan €5.000,- moet bijvoorbeeld een inhoudelijk verslag worden aangeleverd. In het inhoudelijk verslag moet worden uitgelegd in hoeverre de gesubsidieerde activiteiten zijn verricht en aan de verplichtingen is voldaan Er kunnen daarbij verschillende instrumenten worden gebruikt, zoals bestuurs- en activiteitenverslagen, een managementverklaring, een deskundigenverklaring, andere bewijsstukken (bijvoorbeeld een publicatie), enz. Het verslag kan ook bestaan uit een algemeen jaarverslag van een rechtspersoon. Het gaat er om dat duidelijk is dat de verkregen subsidie is aangewend voor het doel waarvoor de subsidie werd verstrekt. Voorts kan het college, overeenkomstig het derde lid van de Algemene subsidieverordening, in een subsidieregeling aangeven andere bewijsmiddelen te verlangen dan een inhoudelijk verslag.

 

De reactie op de aanvraag tot vaststelling van de subsidie is een besluit waartegen eveneens rechtsmiddelen (bezwaar) open staan.

2.2.7 Standaardbrieven

Voor alle communicatie in het proces over subsidies zijn standaardbrieven opgesteld. Het subsidiebureau faciliteert alle teams binnen de gemeente hierin. Hiermee wordt er eenduidig gecommuniceerd en worden begrippen consequent toegepast. Van belang is dat brieven goed te begrijpen zijn en juridische begrippen goed worden uitgelegd. Ook wordt in de brief vermeld wie de contactpersoon is voor vragen over de brief.

2.2.8 Mandatering

De gemeente Harlingen heeft in het bevoegdhedenbesluit vastgelegd wanneer en aan wie bevoegdheden zijn gemandateerd. In het kader van het nemen van besluiten omtrent subsidieaanvragen en subsidieverzoeken op grond van de Algemene subsidieverordening alsmede binnen het subsidiebudget is gemandateerd aan de teamleider of aan de gemeentesecretaris/ algemeen directeur.

 

Indien subsidieaanvragen niet binnen het subsidiebudget vallen of onder de Algemene subsidieverordening vallen, wordt het besluit genomen door het college. Dit betekent dat alle subsidies die binnen een subsidieregeling vallen in mandaat kunnen worden afgedaan. Incidentele subsidies die niet binnen een subsidieregeling vallen maar waarvoor wel budget beschikbaar is kunnen ook in mandaat worden behandeld. Er kan niet in mandaat worden besloten indien er sprake is van politieke gevoeligheid met betrekking tot een subsidie.

 

Er is voor gekozen om de besluitvorming omtrent subsidies niet verder te mandateren aan de medewerkers. De gemeente Harlingen is een relatief kleine organisatie en de behandeling van subsidieaanvragen wordt uitgevoerd door de betreffende beleidsmedewerker en wordt daarbij ondersteund door de subsidie-coördinator. Gelet op het vier-ogenprincipe is het wenselijk dat het besluit wordt genomen door de teamleider zodat er een extra check wordt uitgevoerd over het besluit.

 

3. Doelmatige subsidieverstrekking

We willen dat subsidie daadwerkelijk leidt tot impact. Daarom vragen we na afloop een duidelijke verantwoording van wat er is gedaan, hoeveel het heeft gekost en welk resultaat er is bereikt. Hiermee kunnen we beoordelen of het geld goed is besteed.

 

3.1 Verantwoording gemeenteraad

In de begroting worden door de gemeenteraad de begrotingssubsidies vastgesteld. Verder wordt de raad betrokken bij het verstrekken van incidentele subsidies die niet binnen het budget vallen.

 

Om de raad beter te informeren over de verleende subsidies wordt de raad bij de jaarrekening geïnformeerd over de verleende subsidies. Het college geeft in de jaarrekening aan de gemeenteraad inzicht in de verleende en vastgestelde subsidies middels een subsidiejaaroverzicht. Het subsidiejaaroverzicht bevat de naam van de subsidieontvanger, de hoogte van de verleende en vastgestelde subsidie en de soort subsidie.

 

3.2 Eindverantwoording subsidies

Als uitgangspunt van het toekennen van subsidies hanteren wij het vertrouwen dat de activiteiten waarvoor de subsidie is aangevraagd ook daadwerkelijk uitgevoerd worden. Echter willen wij wel inzicht krijgen over hoe de activiteiten zijn uitgevoerd, wat die hebben gekost en hoe die hebben bijgedragen aan de gemeentelijke beleidsdoelen.

 

De subsidieontvanger is daarom verplicht om na afloop van het project een verantwoording af te leggen over de besteding van de subsidie. De mate van verantwoording hangt af van de hoogte van de subsidie. De subsidieontvanger wordt in de verleningsbeschikking geïnformeerd over de verplichtingen voor het verantwoorden van de subsidie.

 

De hoogte van de subsidie bepaalt hoeveel verantwoording nodig is:

  • Tot en met €5.000: alleen steekproefsgewijze controle,

  • Boven €5.000: volledige verantwoording met documenten.

Bij subsidies tot en met € 5.000,- hoeft er geen verantwoording te worden afgelegd. Deze subsidies worden meteen vastgesteld We controleren door het uitvoeren van steekproefcontroles zoals is vastgelegd in de Beleidsregels steekproeven.

 

Als uit de verantwoording van subsidies boven de € 5.000,- blijkt dat de subsidie niet naar behoren is besteed, dan wordt dit vermeld in de beschikking tot vaststelling van de subsidie. De subsidie kan dan lager worden vastgesteld. De subsidie, of een deel daarvan, kan dan worden teruggevorderd.

 

3.3 Eigen middelen, vermogensvorming, bestemmingsreserve en egalisatiereserves

Bij het verstrekken van subsidie is het de bedoeling dat dit een financieel middel is voor de realisatie van activiteiten waarvoor de aanvrager zelf over onvoldoende middelen beschikt en waarvoor geen andere financiering mogelijk is. Hiervoor is het van belang om inzicht te krijgen in de eigen middelen van de aanvrager om te kunnen toetsen of de aanvrager zelf over voldoende middelen beschikt. Hiermee kan worden voorkomen dat het verstrekken van subsidie leidt tot ongewenste groei van het vermogen van aanvragers. In de Algemene subsidieverordening is opgenomen hoe dit wordt gecontroleerd.

 

Onder bestemmingsreserve wordt verstaan: bestanddelen van het vermogen van een subsidieontvanger die door hem worden of zijn gevormd voor een of meer specifieke doeleinden. Het vormen van bestemmingsreserve is uitsluitend mogelijk na voorafgaande schriftelijk verleende toestemming van het college. Rechten en plichten hierover kunnen worden vastgelegd in een met de subsidieontvanger af te sluiten uitvoeringsovereenkomst.

 

3.4 Beëindigen subsidie

Het kan voorkomen dat een lopende subsidierelatie moet worden afgebouwd omdat deze bijvoorbeeld niet meer past binnen de beleidsdoelen van de gemeente. In het kader van de rechtszekerheid van de ontvanger mag deze subsidie niet zondermeer worden beëindigd. Een subsidierelatie van drie jaar of meer kan op grond van de Algemene wet bestuursrecht alleen worden beëindigd indien er een redelijke termijn in acht wordt genomen. Welke termijn hiervoor redelijk is moet per geval worden beoordeeld.

 

3.5 Waarderingssubsidie

Om de lasten voor vrijwilligersorganisaties te verlichten heeft het college ervoor gekomen om een waarderingsregeling vast te stellen. De waarderingsregeling is een subsidieregeling die vrijwilligersorganisaties de mogelijkheid biedt een eenmalige subsidie te ontvangen voor de uitvoering van haar kernactiviteiten. De hoogte van de subsidie is een vast bedrag voor alle vrijwilligersorganisaties die in een vooraf bepaald beleidsterrein werkzaamheden verricht. Hiermee ontvangen alle organisaties die werkzaamheden in hetzelfde segment verrichten hetzelfde bedrag per jaar. Het uiteindelijke doel is dat deze subsidie meerjarig is en dat organisatie deze eenmaal voor bijvoorbeeld vier jaren kan aanvragen. Dit scheelt veel administratieve lasten en geeft daarbij zekerheid voor de organisatie. De organisatie mag zelf bepalen waarvoor de subsidie wordt gebruikt, als dit maar wordt gebruikt voor uitvoering van haar kernactiviteit. De subsidie kan bijvoorbeeld gebruikt worden voor de huur van gemeentelijke gebouwen omdat de gemeente hiervoor een marktconforme huurprijs moet hanteren. Voorheen werd voor het gebruik van gemeentelijke gebouwen een lagere huurprijs gehanteerd voor vrijwilligersorganisaties. Sinds de invoering van de wet Markt en Overheid is dit niet meer toegestaan omdat er tussen de overheid en particuliere ondernemingen zo gelijk mogelijke concurrentieverhoudingen moet zijn. Door het verlenen van een waarderingssubsidie kan de organisatie zelf bepalen welke locatie wordt gehuurd.

 

4. Financieel kader

In de gemeentelijke begroting zijn de middelen opgenomen die beschikbaar zijn voor het verstrekken van subsidies. De gemeentelijke begroting, die door de gemeenteraad wordt vastgesteld, biedt dus het financieel kader voor subsidies.

 

4.1 Subsidiejaaroverzicht

De middelen voor subsidies zijn in de gemeentelijke begroting vaak opgenomen in beleidsbudgetten waaruit vaak ook andere uitgaven worden gedaan. Hierdoor is het vaak niet goed inzichtelijk hoeveel budget er voor bepaalde subsidies beschikbaar is. Om hier meer inzicht in te krijgen wordt jaarlijks bij de jaarrekening een subsidieoverzicht gepubliceerd. Dit overzicht bevat alle subsidies die dat jaar door de gemeente zijn verstrekt. Hiermee wordt de gemeenteraad geïnformeerd over de verstrekte subsidies en geeft het college hierover financiële verantwoording.

 

4.2 Indexering

Alle subsidies die in de gemeentelijke begroting zijn opgenomen worden jaarlijks geïndexeerd bij de vaststelling van de gemeentelijke begroting. Subsidies die niet in de gemeentelijke begroting zijn opgenomen worden niet jaarlijks geïndexeerd, tenzij dit anders in een subsidieregeling of in een overeenkomst met de gemeente is opgenomen. Meerjarige subsidies worden om de drie jaar geïndexeerd.

 

Bijlage 1: Begrippenlijst

 

ASV

Algemene subsidieverordening gemeente Harlingen 2025

Awb

Algemene wet bestuursrecht

Begrotingssubsidie

Subsidie waarbij de subsidieontvanger en de maximale subsidie in de begroting staan.

Bestemmingsreserve

Bestanddelen van het vermogen van een subsidieontvanger die door hem worden of zijn gevormd voor een of meer specifieke doeleinden.

Incidentele subsidie

Subsidies voor specifieke projecten of activiteiten die buiten de reguliere activiteiten vallen en niet in beleidsdoelen zijn vastgelegd.

Mandaat

De bevoegdheid om namens het bestuursorgaan een besluit te nemen.

Subsidie

De aanspraak op financiële middelen, door een bestuursorgaan verstrekt met het oog op bepaalde activiteiten van de aanvrager, anders dan als betaling voor aan het bestuursorgaan geleverde goederen of diensten.

Subsidieplafond

Het bedrag dat gedurende een bepaald tijdvak ten hoogste beschikbaar is voor de verstrekking krachtens een wettelijk voorschrift (in dat geval een subsidieregeling).

Subsidieregeling

De te subsidiëren activiteiten worden uitgewerkt in een nadere regeling. In de Algemene subsidieverordening is een delegatiebepaling opgenomen op grond waarvan het college nadere regels kan stellen waarin onder meer de te subsidiëren activiteiten staan. Voor zover van toepassing, wordt hierin ook bepaald welke doelgroepen voor de subsidie in aanmerking komen, hoe de subsidie wordt berekend en hoe de subsidiebedragen worden uitbetaald.

Subsidieverstrekking

De overkoepelende term voor het volledige subsidieproces.

Subsidieverlening

De voorlopige toekenning van een subsidie, voorafgaand aan de activiteit.

Subsidievaststelling

Na uitvoering van de activiteiten en verantwoording wordt de subsidie vastgesteld. In specifieke gevallen kan de subsidie gelijk bij de aanvraag worden vastgesteld.

Waarderingssubsidie

Een waarderingssubsidie is een blijk van waardering voor de maatschappelijke inzet van lokale verenigingen. Er gelden geen uitgebreide afspraken en de hoogte van de subsidie wordt zo eenvoudig mogelijk bepaald.

Bijlage 2: Subsidieregelingen gemeente Harlingen 2025

 

Regeling

Vindplaats

Subsidieregeling sociaal domein

https://lokaleregelgeving.overheid.nl/CVDR379059

Subsidieregeling evenementen gemeente Harlingen 2024

https://lokaleregelgeving.overheid.nl/CVDR725278/1

Subsidieregeling klimaatbestendige maatregelen Harlingen 2024

https://lokaleregelgeving.overheid.nl/CVDR718173/1

Subsidieregeling Peuteropvang en Voorschoolse Educatie gemeente Harlingen 2025

https://lokaleregelgeving.overheid.nl/CVDR722492/1

Subsidieregeling Lokale Aanpak Isolatie gemeente Harlingen

https://lokaleregelgeving.overheid.nl/CVDR721426/1

Subsidieregeling Jubilea voor maatschappelijke organisaties gemeente Harlingen 2024

https://lokaleregelgeving.overheid.nl/CVDR711837/1

Subsidieregeling ‘stimulering beschikbaarheid AED’s in de openbare ruimte’

https://lokaleregelgeving.overheid.nl/CVDR675204/1

Subsidieregeling compensatie OZB maatschappelijk vastgoed gemeente Harlingen 2021

https://lokaleregelgeving.overheid.nl/CVDR659274/1

Subsidieregeling Topsport gemeente Harlingen 2025

https://lokaleregelgeving.overheid.nl/CVDR735332

Subsidieregeling groene schoolpleinen Harlingen

https://lokaleregelgeving.overheid.nl/CVDR722660/1

Stimuleringsbudget Sportakkoord

https://lokaleregelgeving.overheid.nl/CVDR736878/1

Subsidieregeling Hein Buismanstichting 2015-2019

https://lokaleregelgeving.overheid.nl/CVDR379702

Naar boven