Nota van het nieuwe grondbeleid 2024 tot en met 2027

De raad van de gemeente Gulpen-Wittem,

  • -

    Gelet op het voorstel van het college van 13 augustus 2024 met raadsnummer: OG.066.

besluit:

De Nota van het nieuwe grondbeleid 2024 tot en met 2027 vast te stellen.

 

Samenvatting

 

De huidige nota Grondbeleid 2013 wordt geactualiseerd om in bepaalde situaties een actiever grondbeleid te voeren dan nu het geval is, om de ruimtelijke opgaven die er momenteel liggen te kunnen realiseren.

 

In deze “Nota van het nieuwe grondbeleid 2024 tot en met 2027” wordt het beleid beschreven dat de gemeente wenst te voeren en welke instrumenten zij daarvoor inzet en vormt een belangrijk instrument voor de kaderstellende rol van de gemeenteraad. Het nieuwe grondbeleid wordt vastgesteld voor een periode van 4 jaar. Na deze periode wordt het beleid geëvalueerd en indien nodig geactualiseerd. Als algemene, economische, juridische of maatschappelijke ontwikkelingen daartoe aanleiding geven, kan de nota eerder worden herzien.

 

Het zwaartepunt van het nieuwe grondbeleid voor de gemeente Gulpen-Wittem is het stellen van kaders om de afspraken over volkshuisvesting/wonen vorm te geven. Naast het zwaartepunt is het grondbeleid ook bedoeld om te sturen op het realiseren van ambities en doelen uit de andere beleidsterreinen, zoals ruimtelijke ordening, economische ontwikkeling, maatschappelijke voorzieningen, energietransitie, infrastructuur, natuurontwikkeling en een duurzame leefomgeving.

Het nieuwe grondbeleid ziet op een situationeel grondbeleid voor zowel het thema volkshuisvesting/wonen als alle overige doelen. Per project of locatie bepalen we onze rol, op basis van een afwegingskader. Centraal daarbij staat de mate waarin een ontwikkeling aansluit bij het behalen van gemeentelijke beleidsdoelen dan wel doelen waar we ons als gemeente Gulpen-Wittem aan hebben gecommitteerd op regionaal niveau. Per project of locatie kiezen we een actieve of faciliterende rol.

 

Na het vaststellen van deze nota wordt een vertaling gemaakt naar het grondprijzenbeleid en de grondprijzenbrief die ter vaststelling aan de gemeenteraad worden voorgelegd.

 

1. Aanleiding

 

De huidige nota Grondbeleid 2013 is nog vigerend en kenmerkt zich als passief grondbeleid. Mede door de diverse opgaven en ontwikkelingen, aangenomen moties M2105, M2124, M2135, M2233, M2328, M2340, toezegging T2123, T2344 en amendement A2308, is het noodzakelijk om het grondbeleid te actualiseren. De actualisatie maakt het mogelijk om een actiever grondbeleid te voeren dan nu het geval is, om de ruimtelijke opgaven die er momenteel liggen te kunnen realiseren en invulling/uitvoering te geven aan de ingediende moties, toezeggingen en het amendement.

 

In deze “Nota van het nieuwe grondbeleid 2024 tot en met 2027” wordt het beleid beschreven dat de gemeente wenst te voeren en welke instrumenten zij daarvoor inzet en vormt een belangrijk instrument voor de kaderstellende rol van de gemeenteraad. Het nieuwe grondbeleid wordt vastgesteld voor een periode van 4 jaar. Na deze periode wordt het beleid geëvalueerd en indien nodig geactualiseerd. Als algemene, economische, juridische of maatschappelijke ontwikkelingen daartoe aanleiding geven, kan de nota eerder worden herzien.

 

Grondbeleid omvat het samenhangende geheel van handelingen met betrekking tot grondtransacties en locatieontwikkelingen. Het fungeert als een sturingsinstrument waarmee gemeentelijke ambities op andere beleidsterreinen worden gerealiseerd. Denk hierbij aan ruimtelijke ordening, woningbouw, economische ontwikkeling, maatschappelijke voorzieningen, energietransitie, infrastructuur, natuurontwikkeling en duurzame leefomgeving.

 

Door middel van situationeel grondbeleid (hoofdstuk 4) en het afwegingskader (hoofdstuk 5) wordt uitvoering gegeven aan de moties:

M2105: Fractie van der Laan inzake combinatie wonen jong en oud;

M2124: Balans, CDA en PRO inzake CPO Mechelen;

M2233: Duijzings c.s. inzake flexwoningen (2e gewijzigde versie);

M2340: Quadvlieg (Fractie Franssen) c.s. over strategische aankoop van panden;

 

Ook wordt uitvoering gegeven aan het amendement:

A2308 van Breemen (Balans) c.s. inzake besluitvorming situationeel grondbeleid.

 

Met dit amendement (aangenomen in de raadsvergadering op 22 juni 2023) is ingestemd met de beleidslijn situationeel grondbeleid zoals omschreven in het Stec-rapport “Strategisch bouwen naar behoefte” en het tijdelijk toepassen van het afwegingskader uit dit rapport. De gemeenteraad heeft het college van Burgemeester en wethouders opdracht gegeven te rapporteren over de uitgangspunten voor het grondbeleid en het afwegingskader waarmee het grondbeleid per project bepaald wordt.

 

Waar het nieuwe grondbeleid geen uitvoering aan geeft zijn de moties:

M2135: Fractie Van der Laan en PRO inzake opstellen huisvestingsbeleid inclusief zelfbewoningsplicht.

Het opstellen van een huisvestingsbeleid inclusief zelfbewoningsplicht valt samen met het opstellen van de nieuwe Woonzorgvisie die in 2025 is voorzien.

 

M2328: Van der Laan (DOE'22) over verruimen verordening starterslening.

Deze motie is afgehandeld, de verordening starterslening gemeente Gulpen-Wittem is verruimd.

 

Het grondbeleid geeft eveneens geen uitvoering aan toezeggingen:

T2123: De portefeuillehouder zal een notitie laten opstellen met de voor- en nadelen van een gemeentelijke huisvestingsverordening;

Naar verwachting treedt op 1 januari 2025 de Wet versterking Regie Volkshuisvesting (Wvrv) in werking. De Wvrv maakt een huisvestingsverordening met een urgentie-regeling voor gemeenten verplicht en breidt de wettelijke mogelijkheden uit. Door de aanstaande inwerkingtreding van de Wvrv en de samenhang met de op te stellen Woonzorgvisie vindt uitvoering van deze toezegging plaats in 2025.

 

T2344: Wethouder Franssen zegt toe de raad een overzicht te verstrekken van de woningbouwprojecten die in 2024 door particulieren of door woningbouwcorporaties worden uitgevoerd.

Deze toezegging is afgerond het overzicht is verstrekt.

 

Na het vaststellen van deze nota wordt een vertaling gemaakt naar het grondprijzenbeleid en de grondprijzenbrief die ter vaststelling aan de gemeenteraad worden voorgelegd.

2. Definitie, doel en uitgangspunten

2.1 Wat is grondbeleid?

  • Grondbeleid omvat het samenhangende geheel van handelingen met betrekking tot grondtransacties en -ontwikkeling. Gemeenten leggen de spelregels voor grondbeleid vast in een Nota Grondbeleid. Dit beleidsstuk geeft concrete richting aan hoe de gemeente haar rol en positie in ruimtelijke ontwikkelingen invult en welke instrumenten daarbij worden ingezet.

  • Het grondbeleid fungeert als sturingsinstrument om gemeentelijke ambities op andere beleidsterreinen te realiseren, zoals ruimtelijke ordening, woningbouw, economische ontwikkeling, maatschappelijke voorzieningen, energietransitie, infrastructuur, natuurontwikkeling en duurzame leefomgeving.

  • Binnen het domein van de actieve grondposities van de gemeente speelt het grondbeleid een cruciale rol bij ruimtelijke ontwikkelingen op de markt.

  • Bij het bepalen van het gemeentelijke grondbeleid houdt de gemeente rekening met Europees, nationaal, provinciaal en lokaal beleid.

2.2 Algemeen doel van grondbeleid

Het algemene doel van grondbeleid is:

  • 1.

    Faciliteren en sturen van bestuurlijk en maatschappelijk gewenste ruimtelijke ontwikkelingen.

  • 2.

    Rechtvaardig verdelen van kosten en opbrengsten tussen de gemeente en grondeigenaren.

  • 3.

    Transparant maken en beheersen van risico’s bij ruimtelijke ontwikkelingen en projecten.

2.2.1 Zwaartepunt van het nieuwe grondbeleid voor de gemeente Gulpen-Wittem

Het zwaartepunt van het nieuwe grondbeleid voor de gemeente Gulpen-Wittem is het stellen van kaders om de afspraken over volkshuisvesting/wonen vorm te geven. Dit doel vertaalt zich onder meer in:

  • Het opstellen van een Omgevingsvisie als basis, aangevuld met ontbrekende thema’s;

  • Proactief woonbeleid voor jongeren en senioren (stimuleren, bemiddelen en reguleren);

  • Toevoegen van betaalbare koopwoningen en doorgroeiwoningen aan de onderkant van de woningmarkt. Een sociale woningmarkt;

  • Vrijkomende gronden en complexen benutten, binnen of aan de rand van de dorpsgrenzen;

  • Een grondnota met actief grondbeleid om te sturen op woningbouw voor de doelgroep waarvoor we willen bouwen, niet alleen door nieuwbouw, maar ook door het transformeren van bestaande bebouwing naar woonruimte;

  • Actief leegstand en verpaupering tegengaan en stimuleren dat vrijkomende agrarische bebouwing in of grenzend aan de dorpen wordt ingezet voor permanente huisvesting;

  • Huisvesting voor buitenlandse arbeidskrachten mogelijk maken die voldoet aan het SNF keurmerk met juridische borging;

  • Een zelfbewoningsplicht instellen bij nieuwbouw en waar mogelijk maatschappelijke en sociale binding als criterium toepassen bij het toewijzen van (koop)woningen;

  • Samen met de woningcorporaties afspraken maken over de toekomstige woonruimteverdeling in de sociaal-maatschappelijke opgave. Specifiek benoemde groepen: woningzoekenden van buiten de regio, groeiende groep kwetsbaren, toenemende vraag huisvesting bijzondere doelgroepen (economisch, medisch, sociaal), statushouders, thuiswonenden met intensieve zorg, spreiding van maatschappelijke opvang en beschermd wonen.

Zoals eerder aangegeven dient het nieuwe grondbeleid naast het zwaartepunt ook te sturen op het realiseren van ambities en doelen uit de andere beleidsterreinen, zoals ruimtelijke ordening, economische ontwikkeling, maatschappelijke voorzieningen, energietransitie, infrastructuur, natuurontwikkeling en een duurzame leefomgeving.

 

2.3 Uitgangspunten voor het nieuw grondbeleid

2.3.1 Grondbeleid in het kader van de woningbouw (zwaartepunt)

Uit het Stec-rapport volgt dat de Gemeente Gulpen-Wittem inzet op transformatie en herstructurering. In principe voegen we alleen woningen toe op transformatielocaties en locaties voor herstructurering. Daarnaast gelden voor nieuwe woningbouwplannen aanvullende harde eisen.

  • Kwalitatief de juiste woningen toevoegen is onze kernopgave

    Het aantal gezinnen daalt de komende jaren, het aantal een- en tweepersoonshuishoudens neemt juist toe. Daarnaast is sprake van sterke vergrijzing. Met name de groep 75-plussers groeit fors. Demografische transities leiden tot een kwalitatieve opgave op de woningmarkt.

    Als gemeente moeten we prioriteiten stellen om de komende jaren de realisatie van kwalitatief goede woningen mogelijk te maken, op de juiste plekken binnen de gemeente. Er is behoefte aan meer levensloopbestendige woonvormen en betaalbare compacte woningen voor starters in Gulpen- Wittem. Aan reguliere gezinswoningen is juist minder behoefte. Daarvan staan er nu al veel. Het verduurzamen en het levensloopbestendig maken van de bestaande woningvoorraad wordt juist steeds belangrijker.

  • Gemeentelijke ambitie: woningen die betaalbaar zijn én levensloopgeschikt

    We werken toe naar een aantrekkelijk woningaanbod in alle dorpen, een die kwalitatief goed aansluit bij de lokale behoeften van met name een brede groep starters en senioren. We zetten daarbij in op levensloopbestendige woningen, zodat men langer thuis kan blijven wonen. Betaalbaarheid staat voorop. Kleine (verplaatsbare) woningen vormen in geringe aantallen een potentieel kansrijke oplossing om de betaalbaarheid te waarborgen. Goede samenwerking met de woningcorporaties is daarbij noodzakelijk.

  • Grondbeleid voor nieuwe woningbouw voorziet altijd in kwalitatieve behoefte Huishoudenskenmerken en –behoeften veranderen in Gulpen-Wittem. Met betrekking tot nieuwe woningbouw richten we ons daarom op het voldoen aan kwalitatieve behoeften. Als gemeente hebben we geen kwantitatieve doelen. We zetten gericht in op woningen die in een kwalitatieve behoefte voorzien, ook voor de langere termijn. Daarbij trachten we met strategische keuzes de doorstroming in de bestaande voorraad meer op gang te brengen.

Kortweg ondersteunt het grondbeleid nieuwe woningbouw van de volgende woningen:

 

Binnen Bebouwd Gebied BBG/ Centrumkernen:

Buiten Bebouwd Gebied/ Centrumkernen, nieuwbouw die voldoet aan:

(afbeelding uit het Stec-rapport “Strategisch bouwen naar behoefte”)

 

Naast de richtinggevende uitkomsten van het Stec-rapport zal er ook rekening gehouden moeten worden met actuele landelijke- en provinciale ontwikkelingen. Het zogenaamde provinciale “straatje erbij” vraagt om na te denken over ontwikkeling van nieuwbouw aan de randen van de dorpskernen en niet alleen transformatie en/of herstructurering in de centrumkernen. Ook de nieuwe op te stellen gemeentelijke Woonzorgvisie, het nieuwe provinciale woonbehoefte onderzoek en de invoering van de Wvrv geeft mogelijk aanleiding om projectmatig andere keuzes te maken dan de richtinggevende uitkomsten van het Stec-rapport. Het doel blijft immers verdere ontwikkeling van de huisvestingsopgave en het motiveren van de gemeentelijk rol hierin.

2.3.2 Grondbeleid voor overige doelen

Het nieuwe grondbeleid dient ook gericht te zijn op de opgaven in bijvoorbeeld de transitie van de landbouw, het behalen van de klimaatdoelstellingen, het realiseren van nieuwe natuur (bijvoorbeeld bosontwikkeling) of biodiversiteit, civiele projecten en waterbeheersing. Voor zover in de afzonderlijke beleidsprogramma’s het benodigde ruimtebeslag niet is opgenomen/gefinancierd zal situationeel worden afgewogen of een actieve gemeentelijk rol wenselijk is door bijvoorbeeld gronden strategisch aan te kopen al dan niet met (co)financiering met stakeholders. De strategische aankoop van gronden kan de regie vanuit de gemeente versterken voor bijvoorbeeld een gebiedsontwikkeling of om juist ongewenste ontwikkeling te voorkomen, het op termijn realiseren van publieke doelen of als ruil- en compensatiegrond.

3. Organisatie en beleid

3.1. Organisatie en rolverdeling

  • De gemeenteraad stelt kaders over de inzet van het grondbeleidsinstrumentarium.

  • De gemeenteraad stelt (financiële) middelen ter beschikking.

  • Het college handelt, koopt en verkoopt binnen deze kaders.

  • Het college legt verantwoording af over het gevoerde beleid.

  • De gemeenteraad controleert de uitvoering van deze kaders.

3.2. Gemeentelijk beleid

Het grondbeleid is facilitair van aard en ondergeschikt aan het materiële beleid zoals door de gemeenteraad vastgesteld. Enkele van die beleidsstukken zijn:

  • de Omgevingsvisie van de Lijn 50 gemeenten (Gulpen-Wittem, Eijsden-Margraten en Vaals);

  • de Lokale Woonvisie 2018-2025 ;

  • Prestatieafspraken 2024 tot en met 2027;

  • het Groenbeleidsplan en Groenbeheerplan Gulpen-Wittem 2023;

  • Omgevingsprogramma water 2023-2027;

  • Omgevingsprogramma wegen 2023-2027;

  • Warmtevisie.

De Omgevingsvisie van de Lijn 50 gemeenten (Gulpen-Wittem, Eijsden-Margraten en Vaals) gaat op hoofdlijnen in op de voorgenomen ontwikkeling, het gebruik, beheer, de bescherming en het behoud van het grondgebied en de hoofdzaken van het te voeren beleid op alle relevante terreinen van de fysieke leefomgeving. Dit politiek-bestuurlijk document beschrijft het beleid voor de fysieke leefomgeving op integrale wijze. De fysieke leefomgeving is breder dan de ruimtelijke aspecten: ook ontwikkelingen op het gebied van cultureel erfgoed, energie-infrastructuur, landbouw, landschap, milieu, natuur en water worden meegewogen en beschreven in de Omgevingsvisie.

 

De Omgevingsvisie bestrijkt de hele breedte van de fysieke leefomgeving. Het grondbeleid geeft daarentegen antwoord op de vraag wat de gemeente Gulpen-Wittem belangrijk vindt om met gebiedsontwikkeling te realiseren. Los van het beschreven zwaartepunt van het nieuwe grondbeleid dient duidelijk te zijn dat het uitvoeren van de volkshuisvestelijke taken niet alleen binnen de werkingssfeer van grondbeleid valt. De volkshuisvestelijke taken zijn breder dan dat en zien op meerdere onderwerpen waar we als gemeente nu uitvoering aan geven of waar nieuw beleid voor wordt opgesteld (zoals de nieuwe Woonzorgvisie en de Huisvestings-/urgentieverordening op basis van de Wvrv).

 

Ter illustratie van de breedte van de volkshuisvestelijke taken is onderstaande overzicht vormgegeven.

 

Huisvestings- verordening

Toeristische verhuur + vergunningen

Svn Starters-lening

STEC rapport

Leegstand

Regionaal overleggen

Wet Regie Volkshuisvesting

Urgentieonderzoek

Herbestemming Landbouw onroerend goed

Rubricering Maatschappelijk vastgoed

Herbestemming Landbouw sector

Doelgroepen onderzoek

Subsidies voor projecten VHV

Nieuwbouw projecten

Flex-woningen Tiny houses

CPO projecten

Jaarplan woningbouw-programmering

Actief Grondbeleid

Stikstofwet & vergunningen

Wijzigingen woningwet ‘22

Prestatieafspraken

Corporaties + woonzorg

Wet opkoopbescherming

Woonvisie

Woonzorgvisie

Toeristische verhuur & vergunningen

Wet Goed verhuurderschap

 

Duidelijk is dat de volkshuisvestelijke opdracht fors is, er vanuit verschillende thema’s en wet- en regelgeving, taken door de gemeente uitgevoerd dienen te worden en hiervoor een structurele aanpak nodig is. De aanpak en planning is middels de raadsinformatiebrief van 4 december 2023 en kenmerk U.23.01817 met de gemeenteraad gedeeld.

 

4. Situationeel grondbeleid

 

Als gemeente hanteren we een situationeel grondbeleid voor zowel het thema volkshuisvesting/wonen als alle overige doelen. Per project of locatie bepalen we onze rol, op basis van een afwegingskader (volgende hoofdstuk). Centraal daarbij staat de mate waarin een ontwikkeling aansluit bij het behalen van gemeentelijke beleidsdoelen en doelen waar we ons als gemeente Gulpen-Wittem aan hebben gecommitteerd op regionaal niveau. Per project of locatie kiezen we een actieve of faciliterende rol. Een situationeel grondbeleid helpt ons o.a. meer gehoor te geven aan particuliere initiatieven. Een nauwe samenwerking met andere (markt)partijen is mogelijk. Tegelijk zijn we in staat om onaanvaardbare risico’s voor de gemeente te voorkomen. Met een flexibele houding geven we zoveel mogelijk ruimte aan bewoners, ontwikkelaars, particuliere grondbezitters, ondernemers en corporaties om zelf het initiatief te nemen op passende locaties en in de juiste woningsegmenten. Als gemeente behouden we de mogelijkheid om zelf actief grond te (ver)kopen. Het gaat om gemeentelijk grondbezit op locaties die vanuit onze doelen belangrijk zijn en waar anderen het niet oppakken op een manier die wij als gemeente wenselijk achten. Naast herontwikkelingslocaties voor woningbouw kan het ook gaan om locaties ten behoeve van openbaar gebied, grondruil, reststroken en historische grondposities. Grondaankoop kan ook wenselijk zijn voor natuurontwikkeling of het behalen van doelen zoals vermeld in het groenbeleidsplan (bijvoorbeeld bosontwikkeling).

 

4.1. Verschillende rollen binnen het situationeel grondbeleid:

De gemeente bepaalt per project of locatie haar rol op basis van een afwegingskader. Hierin zijn onderstaande rollen mogelijk:

 

  • A.

    (Pro)Actief grondbeleid met gemeentelijke regie

    Kiezen voor een actief grondbeleid betekent dat de gemeente handelt als marktpartij. We voeren zelf de regie: we zijn verantwoordelijk voor de planvorming, grondaankoop en -uitgifte, het bouw- en woonrijp maken van de grond, en het beheer van de openbare ruimte. Als (pro)actieve gemeente voeren we zelf de grondexploitatie uit-, en dragen we de verantwoordelijkheid voor bijkomende risico’s. De kosten en opbrengsten komen ten laste respectievelijk ten gunste van de gemeente zelf. Met een proactief grondbeleid kopen we vooraf strategische locaties op, nog voordat er op die locaties (actieve) plannen zijn. Het staat de gemeente vrij om hierbij te zoeken naar (co)financiering (via Provincie Limburg of andere partijen).

  • B.

    (Pro)Actief grondbeleid zonder gemeentelijke regie

    Bij een (pro)actief grondbeleid handelen we als gemeente wél in grond, maar laten we de regie over aan marktpartijen. We stellen actief grond beschikbaar, maar laten de regie en uitvoering (planning, installatie, beheer et cetera) over aan een marktpartij. Middels een anterieure overeenkomst worden de belangen van de gemeente gezekerd.

  • C.

    (Pro)actief faciliterend grondbeleid

    Marktpartijen zijn aan zet bij een proactief faciliterend grondbeleid. We denken als gemeente wel actief mee. Als marktinitiatieven onvoldoende van de grond komen, hebben we de rol van verbinder. In dergelijke gevallen nemen we stimuleringsmaatregelen en scheppen we gunstige voorwaarden. Eventueel nemen we een actievere houding aan voor marktinitiatieven die in lijn liggen met gemeentelijke of regionale doelen. Als faciliterende partij zijn we echter niet of slechts beperkt bereid risico’s te dragen.

5. Afwegingskader

5.1. Afwegingskader grondverwerving voor woningbouw

Het grondbeleid wordt voor een periode van 4 jaar vastgesteld en kan als algemene, economische, juridische of maatschappelijke ontwikkelingen daartoe aanleiding geven, eerder worden herzien. Voor nú worden de richtinggevende uitkomsten van het Stec-rapport en de daarin opgestelde afwegingskaders gebruikt. Het is mogelijk om gemotiveerd af te wijken van dit afwegingskader als een project (en de benodigde aankoop van gronden/panden) nodig is om de ontwikkeling van een huisvestingsopgave mogelijk te maken.

Voor de rolbepaling bij situationeel grondbeleid zijn in het Stec-rapport “Strategisch bouwen naar behoefte” twee afwegingskaders opgenomen en toegelicht. Het eerste afwegingskader helpt de juiste rol te bepalen: actief grondbeleid met gemeentelijke regie, actief grondbeleid zonder gemeentelijke regie of faciliterend grondbeleid. Het tweede afwegingskader zorgt ervoor dat Gulpen-Wittem bijdraagt aan de juiste plannen op de meest geschikte locaties in Gulpen-Wittem.

In feite gaat het om plannen die voldoen aan de kwalitatieve criteria aan het eind van het stroomschema (de twee groene ‘prioriterings-vakjes’ in de figuur op de volgende pagina). Het stroomschema is een visuele weergave van de systematiek van het situationele grondbeleid.

 

A Afwegingskader om de prioritering van nieuwe woningbouwplannen te bepalen.

(afbeelding uit het Stec-rapport “Strategisch bouwen naar behoefte”)

 

(afbeelding uit het Stec-rapport “Strategisch bouwen naar behoefte”)

 

B Prioriteiten sub A weergegeven in een beslisboom waarmee bepaald wordt of een woningbouwproject past binnen de ambities en uitgangspunten grondbeleid en ruimtelijke

 

(afbeelding uit het Stec-rapport “Strategisch bouwen naar behoefte”)

 

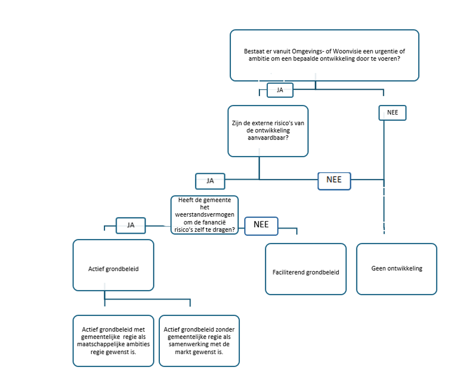
5.2. Afwegingskader grondverwerving voor overige doelen

De gemeente zal per initiatief een afweging moeten maken of er een actief, faciliterend of een mengvorm van grondbeleid zal worden gehanteerd. Deze beslissing hangt af van de geschatte financiële en maatschappelijke gevolgen van een ontwikkeling.

 

De verwachting is dat de gemeente Gulpen-Wittem, vaker dan voorheen, het initiatief zal moeten nemen in een aanjagende rol en/of meer sturende rol. Dit leidt tot meer nadruk op het actieve deel binnen situationeel grondbeleid, in plaats van het faciliterende dat de gemeente nu nastreeft. De gemeente is bereid die stap te maken, als dit leidt tot een gewenste invulling van haar beleidsdoelstellingen binnen het tijdspad dat is voorzien. Om bepalen of de gemeente overgaat tot het inzetten van actief grondbeleid (met of zonder regie van de gemeente) hanteren wij een afwegingskader.

 

Het financiële aspect kan met name gewogen worden middels het weerstandsvermogen van de gemeente. Het weerstandsvermogen is de algemene reserve van de gemeente gecombineerd met de reserve van het grond-bedrijf. Het weerstandsvermogen is voldoende wanneer de gemeente in staat is de risico’s van een project eventueel te kunnen afdekken met de gelden uit beide reserves. Mocht dit niet het geval zijn, wordt het project financieel te risicovol geacht en geldt het advies dit project niet uit te voeren.

 

Daarnaast zijn er ook andere factoren die bijdragen aan het risicoprofiel van een project zoals politieke gevoeligheid, schaalgrootte en maatschappelijke impact. Bij een project worden de risico’s met de daarbij mogelijke gevolgen vervat in een risicoprofiel. Het risicoprofiel wordt ter beoordeling aan het college van Burgemeester en Wethouders voorgelegd.

 

De volgende beslisboom beschrijft, in grote lijnen, welke vorm van grondbeleid zal worden gekozen bij een ruimtelijke ontwikkeling in relatie tot de overige doelen. Hierbij is als voorbeeld de Omgevings- of Woonvisie gekozen waarbij ook andere visies leidend kunnen zijn voor het verder doorlopen van de beslisboom:

 

 

6. Financiële kaders

6.1 Waardering

De commissie Besluit begroting en verantwoording (hierna: BBV) omschrijft in haar notities “Grondbeleid in begroting en jaarstukken” en “Vastgoed” hoe gronden moeten worden gewaardeerd, welke kosten geactiveerd mogen worden en hoe tekorten en risico’s afgedekt moeten worden. Leidend daarbij is of de grond in transitie is of gaat, of wat de toekomstige bestemming wordt. In die zin hebben we als gemeente weinig beleidsvrijheid en zijn we gehouden aan de regelgeving.

 

6.2 Grondexploitaties

Uit de grondexploitatieberekening blijkt of alle investeringen terugverdiend kunnen worden en of er winst wordt verwacht. De eindwaarde van een project staat gelijk aan de opbrengsten minus de kosten gedurende de gehele looptijd. Is de eindwaarde negatief, dan wordt een verliesvoorziening getroffen om het toekomstige verwachte verlies te dekken. Bij een positief resultaat worden er, zodra er opbrengsten zijn gerealiseerd, tussentijdse winsten genomen, waarbij bijvoorbeeld de opbrengsten (of kosten) van adaptief programmeren als risico in projecten worden meegenomen. De commissie BBV schrijft voor dat tussentijds winst genomen moet worden conform de ‘percentage of completion’ methode (POC-methode). Alvorens hiertoe wordt overgegaan worden de projectspecifieke risico’s in kaart gebracht en betrokken bij de deze tussentijdse winstneming. Deze winstneming wordt met de hoogte van de gekwantificeerde projectspecifieke risico’s gecorrigeerd.

 

Bij een nieuwe ontwikkeling wordt de grondexploitatieberekening voorgelegd aan de raad. Als het verwachte resultaat negatief is zal het voorstel altijd voorzien zijn van een dekkingsvoorstel, en een onderbouwing van het maatschappelijk rendement.

 

De grondexploitaties worden minimaal één keer per jaar bijgesteld. Dat wil zeggen dat jaarlijks beoordeeld wordt of de verwachte investeringen en opbrengsten van een project gedurende de gehele looptijd juist zijn ingeschat. De grondexploitatieberekening wordt bijgesteld indien zich gedurende het jaar nieuwe feiten voordoen, met substantiële wijzigingen tot gevolg. Noodzakelijk geachte investeringen en opbrengsten worden bij de begroting als benodigd budget voorgelegd aan de gemeenteraad. In voorkomende gevallen worden deze budgetten bijgesteld in tussenrapportages. Bij de jaarrekening wordt een verantwoording van de behaalde resultaten gepresenteerd. We hanteren een uniforme aanpak voor wat betreft risicomanagement bij ruimtelijke projecten. De risico’s worden minimaal één keer per jaar geïnventariseerd middels een kwalitatieve analyse. Waar mogelijk worden de risico’s gereduceerd door het treffen van beheersmaatregelen. De resterende risico’s worden berekend middels een kwantitatieve analyse en vastgelegd. Met deze informatie kan de projectleider de directie en het bestuur juist informeren over de bestaande risico’s binnen projecten.

 

Het risicoprofiel van de grondexploitaties vormt – samen met de andere gemeente-brede risico’s – de noodzakelijke omvang van de benodigde weerstandscapaciteit. De beschikbare weerstandscapaciteit wordt aangevuld met winsten uit grondexploitaties en vrijval uit de verliesvoorzieningen van de grondexploitaties.

 

6.3 Bevoegdheid college

Het college is op grond van artikel 160 Gemeentewet bevoegd tot het verrichten van privaatrechtelijke rechtshandelingen (transacties onroerend goed, sluiten van exploitatieovereenkomsten, publiek-private samenwerkingsovereenkomsten). In artikel 171, eerste lid, van de Gemeentewet is bepaald dat de burgemeester (als rechtspersoon) de gemeente in en buiten rechte vertegenwoordigt. Daaronder valt het verrichten van privaatrechtelijke rechtshandelingen waartoe het college besluit. In het huidige beleid dient het college de raad in staat te stellen om zijn wensen en bedenkingen kenbaar te maken. We sluiten aan bij de gemeentelijke mandatenregeling die periodiek wordt geactualiseerd.

 

6.4 Balansverschuivingen

Met veranderingen in de bestemming van grond verandert ook de verantwoording op de balans. De commissie BBV heeft regels opgesteld voor deze zogenoemde balansverschuivingen. Gronden worden te allen tijde verschoven tegen boekwaarde. De boekwaarde is echter niet altijd een-twee-drie te herleiden. In dat geval zijn er regels om de boekwaarde te bepalen. Wanneer een grondexploitatie is afgerond bestaat deze uit bouwrijpe grond en openbaar gebied. De opbrengsten van de bouwkavels dekken in principe de kosten van de inrichting van het openbaar gebied. Daarmee is de boekwaarde van de grondexploitaties het totaal van bouwkavels. Openbaar gebied heeft in deze geen boekwaarde. Het openbaar gebied wordt wanneer een grondexploitatie klaar is dan ook “om niet” overgedragen en wordt ook niet opgenomen in de materiële vaste activa. Zodra de transitie van de grond zo goed als afgerond is maar nog niet alles is verkocht worden deze kavels naar de materiële vaste activa verschoven.

 

Bouwkavels die opgeleverd worden door de grondexploitaties verschuiven van het onderhanden werk naar de materiële vaste activa. Gronden die onder de materiele vaste activa gepresenteerd worden en waarvan besloten is dat zij verkocht gaan worden, verschuiven naar de voorraad.

 

6.5 Verantwoording en bijsturing via P & C-cyclus

Overeenkomstig artikel 9, lid 2 van het BBV provincies en gemeenten dient een paragraaf grondbeleid deel uit te maken van de programmabegroting en het jaarverslag van de gemeente. Transparantie van het grondbeleid is om twee redenen van belang. In de eerste plaats vanwege het financiële belang voor zowel de gemeente als haar partners/ de andere partijen op de grondmarkt en de risico’s en in de tweede plaats vanwege de relatie tot de doelstellingen zoals aangegeven in onze programma’s zoals bijvoorbeeld Wonen, Zorg, Recreatie of Economie. Door hier meer inzicht in te geven wordt duidelijk waarom de gemeente Gulpen-Wittem wel of niet actief betrokken is in specifieke situaties.

 

De geprognosticeerde resultaten van de gemeentelijke grondexploitaties worden jaarlijks per 1 januari herzien. Daarna worden deze verwerkt in de Uitvoeringsrapportage grondexploitaties die door de raad worden vastgesteld. De financiële effecten worden verwerkt in de door de raad vastgestelde jaarrekening van het voorafgaande jaar.

 

Voor de verliesgevende grondexploitaties wordt, conform de voorschriften van het BBV, een verliesvoorziening getroffen. De raad bepaalt uit hoofde van zijn budgetrecht (meestal bij de vaststelling van de jaarrekening) de bestemming van vrijgevallen verliezen dan wel de dekking van een noodzakelijke aanvulling van de verliesvoorziening.

 

De Paragraaf Weerstandsvermogen van de Meerjarenbegroting verschaft inzicht in de verhouding van de grondexploitatie-risico's in relatie tot het gemeente-brede risicoprofiel.

 

6.6 Bovenwijkse voorzieningen en ruimtelijke ontwikkelingen

Via de Omgevingswet kunnen gemeenten een bijdrage vragen voor bovenwijkse voorzieningen en ruimtelijke ontwikkelingen aan initiatiefnemers. De lokale woonvisie 2018-2025 en de Omgevingsvisie van de Lijn 50 gemeenten dienen als basis voor het in rekening brengen van een (financiële) bijdrage voor bovenwijkse voorzieningen. Bij het verhalen van deze bijdrage gelden de volgende criteria:

  • Het exploitatiegebied heeft profijt van de betreffende voorzieningen.

  • Er wordt aangetoond dat de voorzieningen toerekenbaar zijn aan het exploitatiegebied (causaliteit).

  • Er wordt aangegeven in welke mate de kosten van de voorzieningen ten laste kunnen worden gebracht van het exploitatiegebied (proportionaliteit).

Om kosten van ruimtelijke ontwikkelingen te verhalen op derden hoeft niet aan de drie hierboven vermelde criteria profijt, causaliteit en proportionaliteit te zijn voldaan. Ruimtelijke ontwikkelingen moeten wel zijn onderbouwd in vastgesteld beleid zoals de regionale structuurvisie de omgevingsvisie of de woonvisie, en de bijdrage moet gebaseerd zijn op een overeenkomst.

 

7. Instrumenten voor het nieuwe Grondbeleid

7.1 Grondverwerving (minnelijke verwerving)

Bij actief grondbeleid zal de gemeente op eigen kracht gronden en/of panden gaan verwerven. Hierbij acteert zij als een marktpartij die concurreert met private partijen. Doel is om gronden en/of panden te verwerven die van strategische waarde zijn in het kader van te behalen beleidsdoelen.

 

Hierbij is het eerste uitgangspunt om dit via minnelijke verwerving te doen. Hierbij zal de gemeente ernaar streven om de grond/het pand te verwerven waarbij een koopovereenkomst met de eigenaar wordt gesloten. Belangrijk element van deze verwervingsmanier is dat beide partijen op vrijwillige basis tot overeenstemming komen met elkaar. In dat opzicht is minnelijke wijze het meest wenselijk voor zowel gemeente als verkoper.

 

In beginsel worden de in hoofdstuk 5 toegelichte afwegingskaders toegepast om te bepalen of actief grondbeleid de juiste rol is voor de gemeente en of een bepaald perceel past binnen het ruimtelijke en maatschappelijk beleid. Het blijft mogelijk om gemotiveerd af te wijken van dit afwegingskader als een project (en de benodigde aankoop van gronden/panden) nodig is om de ontwikkeling van een huisvestingsopgave mogelijk te maken.

 

7.2. Gemeentelijk voorkeursrecht

Mocht de gemeente Gulpen-Wittem een groot strategisch belang hebben bij een bepaalde grond, dan kan er besloten worden om het gemeentelijk voorkeursrecht toe te passen. Voorheen was dit geregeld in de Wet voorkeursrecht gemeenten (Wvg), thans is dit opgenomen in de Omgevingswet (OW). Het voorkeursrecht geeft gemeenten de mogelijkheid om een grondeigenaar de plicht op te leggen de grond eerst aan te bieden aan de gemeente, voordat hij dit aan andere partijen aanbiedt. Hiermee kan de gemeente er actief op sturen dat het bepaalde gronden zou kunnen overnemen in het kader van gebiedsontwikkeling die past binnen haar beleid en visie. Er is echter geen sprake van onteigening. De grondeigenaar mag zelf weten of en wanneer hij de grond verkoopt of niet. Er is dus alleen sprake van een aanbiedingsplicht en niet een verkoopplicht.

 

Een dergelijk juridisch instrument is ingrijpend voor een grondeigenaar. Daarom zal de gemeente Gulpen-Wittem het met zorg toepassen. Een dergelijk besluit (bevoegdheid: gemeenteraad) is wel een mogelijkheid voor de gemeente Gulpen-Wittem om actief grondbeleid te kunnen toepassen in de gevallen dat zij dat wil. De gemeente dient dus ook met een onderbouwde visie voor het gebruik van de betreffende grond te komen wil zij het voorkeursrecht gebruiken. De gemeente toont daarmee het belang van de grond voor hen daarmee aan. Zo wordt voorkomen dat bij een mogelijke verkoop van de grond dit overgaat naar een partij die een niet wenselijke ontwikkeling voor het gebied in gedachten heeft. Dit maakt de rol van de gemeente in haar grondbeleid dus actief, aangezien de gemeente op voorhand al bezig is met het verwerven van strategische grondposities.

 

7.3. Onteigening

Het kan voorkomen dat minnelijke verwerving van gronden niet mogelijk blijkt. Indien de gronden toch cruciaal zijn voor de realisatie van een belangrijke ontwikkeling kan de gemeente overgaan tot onteigening. Onteigening is de gedwongen eigendomsovergang aan de gemeente. Dit is een stap die zeker niet gewenst is, aangezien het een middel is dat een grondeigenaar dwingt zijn grond af te staan aan de gemeente. Dit is een zeer heftig middel voor een grondeigenaar en daarom zal het streven zijn om niet tot grondonteigening te komen. Ook voor de gemeente kost een dergelijk onteigeningstraject veel geld door het lange en slepende juridische proces wat er mee gepaard gaat.

 

Onteigening zal dus nooit de eerste stap zijn. De gemeente probeert bij voorkeur de grond te verwerven op minnelijke wijze en dus in overeenstemming met de grondeigenaar. Mocht de gemeente echt geen mogelijkheid zien de grond op minnelijke wijze te verkrijgen, kan onteigening een uitkomst bieden. Daarvoor moet echter een zorgvuldige belangenafweging worden gemaakt. Mocht het algemeen belang van een grondpositie zo groot zijn dat het opweegt tegen de grote inbreuk op iemands individuele eigendom, zal de gemeente ervoor kunnen kiezen om een onteigeningsprocedure te starten. Voordat dit gebeurt zal er alles aan moeten zijn gedaan om niet tot onteigening te komen. Onteigeningsprocedures zijn namelijk zeer ingrijpend voor beide partijen. Ze zijn lang van duur en kosten daarmee veel ambtelijke capaciteit.

 

7.3. Gronduitgiftebeleid

Als gevolg van onder meer het “Didam-arrest” van november 2021 zal de gemeente zich bij iedere voorgenomen uitgifte van gemeentegrond goed moeten afvragen of er meerdere gegadigden kunnen zijn. Als dat het geval is, dan moet er een openbare selectieprocedure worden georganiseerd. Het stelt voor de uitgifte van grond door Gulpen-Wittem objectieve, redelijke en toetsbare criteria op. Ook als de gemeente van mening is dat bij een beoogde grondtransactie maar één gegadigde partij in beeld is, dient dit via een publicatie bekend gemaakt te worden. Er geldt dan een termijn waarbinnen potentiële gegadigden zich kenbaar kunnen maken.

 

Gelet op de algemene formulering van de uitspraak moet er rekening mee worden gehouden dat de gevolgen van de uitspraak ook van belang zijn voor andere vormen van gronduitgifte, zoals erfpacht- en opstalrechten, huur, ruil, pacht en andere (aan de ontwikkeling en realisatie van) vastgoed gerelateerde overeenkomsten zoals publiek-private samenwerkingsovereenkomsten waarin dergelijke rechten worden vergeven. De precieze reikwijdte van het arrest zal zich uiteindelijk moeten uitkristalliseren in de jurisprudentie.

7.3.1 Gronduitgifte ten bate van woningbouw

De gemeente Gulpen-Wittem wil een aantrekkelijke gemeente zijn om in te wonen en wil voorzien in de woonbehoefte. Om dit te bereiken voert de gemeente Gulpen-Wittem situationeel grondbeleid. Dit betekent dat de gemeente enerzijds met faciliterend grondbeleid medewerking verleent aan woningbouwplannen van marktpartijen en anderzijds met actief grondbeleid zelf stuurt op de ontwikkeling van woningen en de uitgifte van gronden hiervoor.

 

Bij actief grondbeleid geeft de gemeente kavels bouwgrond uit aan particulieren die zelf een woning willen bouwen of aan een projectontwikkelaar, woningbouwcorporatie of belegger die de (huur)woningen projectmatig realiseert.

 

Procedure toewijzing bouwgrond (onder begeleiding van een makelaar)

De uitgifte van bouwgrond geschiedt (al dan niet onder begeleiding van een makelaar) tegen marktconforme grondprijzen gebaseerd op de beoogde functie van de uit te geven bouwgronden. De grondprijzen zijn bepaald met de nader te bepalen methodiek en betreffen bouwrijpe grond. Jaarlijks geven burgemeester en wethouders inzicht in de te hanteren methoden en prijzen in de grondprijzenbrief.

  • 1.

    Wanneer de gemeente beschikt over woningbouwkavels die verkocht gaan worden, wordt iedereen (dat wil zeggen: alle natuurlijke personen) in de gelegenheid gesteld om in aanmerking te komen voor een kavel. De gemeente kan ook overwegen om woningbouwkavels voor een specifieke doelgroep te ontwikkelen. Het beschikbaar komen of zijn van bouwkavels wordt gepubliceerd op de gemeentepagina van de plaatselijke weekbladen en op de gemeentelijke website;

  • 2.

    In de publicatie wordt uitgelegd welke bouwkavels worden uitgegeven, de oppervlakte en grondprijs van de kavels en de reactietermijn. Na afloop van de reactietermijn wordt geïnventariseerd hoeveel inschrijvingen er zijn en of deze door natuurlijke personen zijn gedaan. Indien er één gegadigde voor een kavel is, krijgt deze gegadigde de mogelijkheid een optie te nemen op de kavel. Indien er meerdere gegadigden voor een kavel zijn, zal er een loting plaatsvinden. De winnende gegadigde wordt na de loting in de gelegenheid gesteld om een optie te nemen op de betreffende kavel.

  • 3.

    Mocht loting in een specifiek geval of project niet de meest geschikte methode voor uitgifte zijn, dan kan het college van burgemeester en wethouders besluiten een van de twee onderstaande methodes toe te passen:

    • Onder de gegadigden vindt een veiling per opbod plaats. Alle gegadigden voor de betreffende kavel worden uitgenodigd voor de veiling en kunnen dan een bod uitbrengen. Het minimale bod wat voor de kavel kan worden uitgebracht, is de vooraf bepaalde grondprijs. De hoogst biedende kandidaat krijgt de koopovereenkomst aangeboden.

    • De gegadigden wordt gevraagd een schriftelijk bod uit te brengen (met als minimum de vooraf bepaalde grondprijs), waarbij de gegadigde die het hoogste bod uitbrengt de koopovereenkomst aangeboden krijgt.

Use it or lose it

We nemen in iedere afspraak met private partijen (bijvoorbeeld de Anterieure Overeenkomst, of het verkoopcontract van de grond) op dat aanvang van de bouw binnen 26 weken na verlening van de omgevingsvergunning moet plaatsvinden. Indien dit niet gebeurt moet oplevering van de woningen ten minste binnen 2 jaar plaatsvinden. Als ook dit niet gebeurt, en de houder van de omgevingsvergunning redelijkerwijs volledig verantwoordelijk is, kan de overeenkomst ontbonden worden. Zo voorkomen we dat partijen de plantitels vasthouden zonder dat men voornemens is op korte termijn te bouwen.

 

Kostenverhaal

Kostenverhaal is een typisch instrument voor faciliterend grondbeleid. De kosten voor het faciliteren, oftewel het mogelijk maken, verhaalt de gemeente op de private partij. Dit is verplicht volgens de Omgevingswet (voorheen: Grondexploitatiewet). Via zowel het privaatrechtelijke als publiekrechtelijke pad is dit mogelijk voor de gemeente. De kosten die de gemeente zal verhalen op private partijen zijn:

  • De gebiedseigen kosten op basis van de kostensoortenlijst (bijlage IV. bij artikel 8.15 van het Omgevingsbesluit), zoals:

    • o

      De kosten voor de ruimtelijke procedure

    • o

      Het aanpassen van de ruimtelijke omgeving ten behoeve van het project, zoals het bouw- en woonrijp maken

    • o

      Eventuele (plan)schades

  • De gebiedsoverstijgende kosten:

    • o

      Een bijdrage ten behoeve van de ruimtelijke ontwikkeling

    • o

      Toegelicht in Nota bovenwijkse voorzieningenkostenverhaal

7.3.2 Gronduitgifte voor groenstroken/structuren en reststroken

  • 1.

    Als gemeente willen we zoveel mogelijk openbaar groen behouden. Groen is van onschatbare waarde voor o.a. wateropslag, biodiversiteit, het klimaat, hittestress en een mooi straatbeeld. Daarnaast is de aanwezigheid van groen en infrastructuur van groot belang voor de leefbaarheid en kwaliteit van de openbare ruimte.

  • 2.

    Een groenstrook is een stuk openbaar groen dat:

    • a.

      Eigendom is van de gemeente;

    • b.

      Kleiner is dan 150 m2;

    • c.

      Niet als bouwkavel bestemd is/wordt;

    • d.

      Geen onderdeel is van structureel groen en een beperkte ruimtelijke functie heeft zoals bedoel in het groenbeleidsplan en groenbeheerplan van de gemeente Gulpen-Wittem.

  • 3.

    Uitgangspunten verkoop/verhuur/bruikleen groen- en reststroken

    • a.

      Het college hanteert een terughoudend beleid voor de verkoop, verhuur en in bruikleen geven van groen- en reststroken. Onder andere om te voorkomen dat de gemeente groen- en reststroken kwijtraakt die in de toekomst juist een belangrijke rol kunnen spelen bij bijvoorbeeld het tegengaan van hittestress, het zorgen van een goede waterafvoer of de aanleg van slimme warmtenetten, wordt voor de verkoop, verhuur en bruikleen van groen- en reststroken het uitgangspunt: ‘nee, tenzij’ gehanteerd.

    • b.

      Als een groen- of reststrook feitelijk als verlengde van een tuin gebruikt wordt (gelegen aan de voor- zij- of achterkant een woning) acht de gemeente dit als structurele uitbreiding van het woongenot. De gemeente stelt een huurovereenkomst op als de in gebruik zijnde strook grond ooit nodig is voor een herinrichting van het openbare gebied. Als de strook grond redelijkerwijs niet meer nodig is wordt overgegaan tot verkoop met de dan geldende grondprijs.

    • c.

      Een bruikleenovereenkomst “om niet” wordt alleen gebruikt als sprake is van een tijdelijk karakter en geen structureel gebruik, met het uiteindelijke doel om de in gebruik gegeven strook grond terug te leveren aan de gemeente.

    • d.

      In het verleden verleende bruikleenovereenkomsten blijven rechtsgeldig maar kennen een uitsterfconstructie.

  • 4.

    In de volgende gevallen is het in elk geval niet mogelijk om een groen- of reststrook van de gemeente te kopen of te huren:

    • a.

      Als er kabels of leidingen onder de grond liggen;

    • b.

      Als er sprake is van structureel groen dat bepalend is voor het straatbeeld/de omgeving;

    • c.

      Als de verkeersveiligheid in gevaar komt;

    • d.

      Als verkoop niet past in de omgevingsvisie/het omgevingsplan, toekomstige (gebied)ontwikkeling of andere gemeentelijke plannen;

    • e.

      Als verkoop leidt tot belemmering van het onderhoud aan ander gemeentelijk groen;

    • f.

      Als de functionele en logische verkavelingen niet wordt gewaarborgd;

    • g.

      Als verkoop in strijd is met de keurbepalingen van het waterschap of de omgevingsverordening van de Provincie Limburg.

  • 5.

    Grenzen aan het perceel van aanvrager

    • a.

      De te verkopen, te verhuren of in bruikleen te geven grond dient rechtstreeks aan het perceel van de aanvrager te grenzen.

    • b.

      Indien de te verkopen, te verhuren of in bruikleen te geven grond rechtstreeks aan meerdere percelen grenst, zullen ook de eigenaars van de aangrenzende percelen in de gelegenheid worden gesteld om de grond te kunnen kopen, huren of in bruikleen te aanvaarden.

    • c.

      Indien er meerdere gegadigden zijn voor de verkoop, verhuur of bruikleen van de grond, zal worden bezien of het perceel gesplitst kan worden zodat alle gegadigden dit kunnen kopen, huren of in bruikleen te aanvaarden.

    • d.

      Indien splitsing van het perceel niet mogelijk is, zal door loting worden bepaald welke gegadigde de grond kan kopen, huren of in bruikleen krijgt.

  • 6.

    Aanwezigheid van kabels en leidingen

    Indien zich kabels en/of leidingen in de betreffende grond bevinden wordt per geval en in afstemming met de nutsbedrijven bekeken of een bruikleenovereenkomst afgegeven kan worden.

  • 7.

    Verkeerssituatie

    Elke aanvraag dient getoetst te worden aan de verkeerssituatie te plaatse. Grond die vanuit verkeersoogpunt bezien van belang is wordt niet verkocht. Afhankelijk van de situatie kan dergelijke grond, onder voorwaarden, wel worden verhuurd of in bruikleen worden gegeven.

  • 8.

    Andere toetsingsgronden

    Bij elke aanvraag wordt beoordeeld of er vanuit stedenbouwkundig, civieltechnisch en/of omgevingsplantechnisch oogpunt bezwaren zijn tegen verkoop, verhuur of bruikleen van het perceel.

  • 9.

    Huurders van woningen

    Aan personen die een woning huren wordt geen grond verkocht. Aan hen kan wel grond worden verhuurd of in bruikleen worden gegeven.

  • 10.

    Versnippering

    Versnippering dient zoveel mogelijk voorkomen te worden. Stroken gelegen bij aaneengeschakelde bebouwing worden alleen verkocht, verhuurd of in bruikleen gegeven als met alle bewoners uit zo’n blok overeenstemming is bereikt.

  • 11.

    Kosten van verkoop, bruikleen en verhuur van reststroken worden bepaald in de Grondprijsbrief.

7.3.3. Gronduitgifte in relatie tot volkstuinen

In de gemeente Gulpen-Wittem zijn alleen in de Kern Wijlre volkstuinen aanwezig. Deze 16, aan elkaar grenzende volkstuinen, zijn allemaal in gebruik. De doorstroom van gebruikers is laag. De volkstuinen worden voor het merendeel lang door eenzelfde gebruiker gebruikt. Een uitvraag onder de inwoners van de gemeente naar interesse in nieuwe volkstuinen, heeft geen hoge respons opgeleverd. De respons betreft 1 of 2 tuinen verdeeld over verschillende kernen/dorpen.

 

Door het ontbreken van grondposities en aanzienlijke inrichtingskosten is het realiseren van nieuwe volkstuinen niet haalbaar. Als richtlijn voor het in gebruik geven van volkstuinen gelden onderstaande criteria:

  • 1.

    Uitsluitend inwoners van de gemeente Gulpen-Wittem komen in aanmerking voor het in bruikleen nemen van een volkstuin. Belangstellenden worden geregistreerd op een wachtlijst. Als er een volkstuin vrij- komt worden de kandidaten in volgorde van die lijst benaderd.

  • 2.

    Het is niet mogelijk meer dan één volkstuin op een volkstuincomplex in gebruik te nemen.

  • 3.

    Het gebruik van een volkstuin wordt in een overeenkomst met diverse voorwaarden vastgelegd.

  • 4.

    Gezien het maatschappelijke karakter van de volkstuin wordt gekozen voor een bruikleenovereenkomst ‘om niet’ in plaats van het in rekening brengen van een huurprijs.

  • 5.

    Het college van burgemeester en wethouders is bevoegd om in bijzondere gevallen van deze criteria af te wijken.

7.3.4. Zakelijke rechten

In de gemeente Gulpen-Wittem worden verschillende zakelijke rechten gevestigd. Een zakelijk recht is een recht dat rust op een zaak of een ander goed. Een kenmerk van een zakelijk recht is dat het zaaksgevolg heeft, dit betekent dat het recht op de zaak blijft rusten ongeacht in wiens handen de zaak zich bevindt.

 

Recht van opstal

Een regelmatig voorkomend zakelijk recht is het recht van opstal. Dit is een recht om in, op of boven de grond van de gemeente bouwwerken, kabels en leidingen of beplanting in eigendom te hebben. Een recht van opstal zorgt ervoor dat de gemeente niet door natrekking eigenaar wordt van het opstal van een ander. Voor het vestigen van het recht van opstal is een notariële akte en inschrijving in de openbare registers vereist. De bevoegdheden van de opstalhouder tot het gebruiken, aanbrengen of wegnemen van bouwwerken en beplantingen kunnen in de akte worden geregeld. Daarnaast kan in de akte worden vastgelegd dat de opstalhouder verplicht is om jaarlijks een vergoeding – retributie – aan de gemeente als eigenaar te betalen.

 

Het recht van opstal kan voor verschillende doelen en functies worden gevestigd, er zijn dan ook verschillende voorwaarden en tarieven van toepassing. Daarom is er geen algemene lijn voor ontwikkeld, maar wordt per voorkomend geval maatwerk geleverd.

 

Antennemasten en sirenemasten

In tegenstelling tot het bovenstaande zijn voor de telecommunicatiemasten wel algemene uitgangspunten bepaald. De reden hiervoor is dat er in Gulpen-Wittem verschillende telecommunicatiemasten op gemeentegrond staan en daarvoor een overeenkomst met een marktpartij heeft afgesloten. Voor een telecommunicatiemast op gemeentegrond wordt een recht van opstal gevestigd. Uitgangspunten die hierbij gehanteerd worden zijn:

  • de retributie bestaat uit een tarief voor de mast en een tarief per medegebruiker;

  • de looptijd is 15 jaar (stilzwijgend verlengd);

  • jaarlijkse indexering conform de consumentenprijsindex.

De tarieven voor de retributie voor de telecommunicatiemast en het medegebruik zijn bepaald na vergelijking met de tarieven van omliggende gemeenten. De tarieven worden vermeld in het nog op te stellen grondprijzenbeleid en de grondprijzenbrief.

 

Naast telecommunicatiemasten zijn ook sirenemasten geplaatst in onze gemeente. Sirenemasten zijn bestemd voor het landelijk luchtalarmsysteem en hebben een maatschappelijk belang. Voor de plaatsing van deze sirenemasten op gemeentegrond wordt met de Staat langdurige overeenkomsten gesloten. Door het maatschappelijke beland worden geen kosten in rekening gebracht. Er vindt periodiek overleg plaatst met de Staat om op de hoogte te blijven van landelijke ontwikkelingen.

 

Erfpacht

Erfpacht is een zakelijk recht waarbij de gemeente het eigendom behoudt en de erfpachter in beginsel het volle genot van de grond heeft en ook het recht om er een bouwwerk op te realiseren. Het recht van erfpacht kent verschillende verschijningsvormen. Zo zijn er bijvoorbeeld tijdelijke erfpacht (vaak 30 tot 50 jaren) en voortdurende/eeuwigdurende erfpacht bekend. Voor de uitgifte in erfpacht is een notariële akte en inschrijving in de openbare registers vereist. Daarnaast kan in de akte worden vastgelegd dat de erfpachthouder verplicht is om jaarlijks een vergoeding – canon – aan de gemeente als eigenaar te betalen.

 

Uitgifte in erfpacht komt in de gemeente Gulpen-Wittem niet (meer) voor. Voormalige erfpachten zijn reeds omgezet naar huur- en/of bruikleenovereenkomsten. Aangezien erfpacht niet vaak voorkomt, zijn geen algemene uitgangspunten opgesteld, maar wordt per geval maatwerk geleverd.

7.3.5. Jacht- en visrechten

De gemeente Gulpen-Wittem is eigenaar van gronden waar op gejaagd mag worden en van wateren waar in gevist mag worden. Om het gebruik van deze gemeentelijke eigendommen te regelen worden overeenkomsten gesloten.

 

Jachtrechten

De gemeente heeft gronden in eigendom waarop gejaagd mag worden. Er zijn verschillende vormen van jacht:

  • jacht, uitgevoerd door jachthouders op basis van een jachthuurovereenkomst(en) in een geopend jachtseizoen voor aangewezen diersoorten, waarvoor het verplichte lidmaatschap van de lokale wildbeheereenheid een voorwaarde is;

  • beheer, uitgevoerd door faunabeheereenheden en de wildbeheereenheden, op basis van een planmatige en langdurige aanpak waarmee de omvang van populaties van diersoorten wordt beperkt als dat nodig is vanwege de ernst of omvang van de schade of de bedreiging van een publiek belang – zoals de volksgezondheid of verkeersveiligheid, dit ook op basis van de toestemming grondgebruiker;

  • schadebestrijding, in principe uitgevoerd door grondgebruikers of namens hen, op basis van toestemming van de grondeigenaar ingeval van maatregelen die een grondgebruiker mag nemen tegen dieren die schade aan zijn eigendommen veroorzaken.

De gemeente Gulpen-Wittem sluit overeenkomsten met wildbeheereenheden waarin wordt bepaald welke vormen van jacht op welke percelen in Gulpen-Wittem zijn toegestaan. Voor jacht en beheer worden de specifieke percelen in de overeenkomst benoemd. Voor schadebestrijding wordt een algemene bepaling opgenomen zodat, na toestemming van de gemeente, overal waar noodzakelijk aan schadebestrijding kan worden gedaan. Deze schadebestrijding kan aan de orde zijn bij gevoelige gebieden, zoals sportvelden of wandelgebieden. De overeenkomsten worden gesloten voor een termijn van 6 jaar en eindigen dan van rechtswege. Hierdoor wordt gestuurd op tijdig overleg om tot nieuwe overeenkomsten te komen. Het jaarlijks te betalen tarief loopt in lijn met de gehanteerde tarieven door de omliggende gemeenten.

 

Visrechten

De gemeente Gulpen-Wittem is eigenaar van wateren waar in gevist mag worden. Aan hengelsportverenigingen wordt de mogelijkheid geboden om in deze wateren te vissen. De overeenkomsten die hiervoor gesloten zijn, lopen nog. Zodra het einde van de looptijd van deze overeenkomsten in zicht komt, wordt bekeken of er nieuwe criteria en/of tarieven vastgesteld moeten worden.

 

7.4. Onrechtmatig gebruik

Op diverse locaties in de gemeente Gulpen-Wittem wordt zonder recht of titel (onrechtmatig) gebruik gemaakt van gemeentegrond. Vaak speelt dergelijk gebruik in het buitengebied, waarbij de gebruiker een gedempte sloot en/of berm bij de particuliere perceel/tuin betrekt. Maar ook in de bebouwde kom worden gemeente-eigendommen onrechtmatig in gebruik genomen of is sprake van een historisch gegroeide situatie waarbij de juridische eigendom nog niet is vastgelegd in de openbare registers.

 

Het onrechtmatig gebruik van gemeentegrond is in geen geval acceptabel. Enerzijds vanuit het principe dat men nu eenmaal niet andermans grond behoort toe te eigenen. Anderzijds vanuit praktische redeneringen, zoals de beperking om te kunnen beschikken over onze eigen grond, de eventuele aantasting van het landschappelijk gebied, de eventuele aantasting van de verkeersveiligheid, de eventuele aantasting van de werking van de waterhuishouding, de beperkingen die ontstaan met de aanleg van energie voorzieningen en de (juridische) gevolgen van het niet optreden tegen onrechtmatig gebruik van gemeentegrond. Optreden tegen dit gebruik is dan ook zeker gewenst.

 

Een mogelijk juridisch gevolg is dat de gemeente na verloop van tijd mogelijk geen gebruik meer kan maken van haar recht om de grond terug te vorderen. Er is dan sprake van verjaring van een rechtsvordering. De verjaring heeft tot gevolg dat degene die de grond gebruikt (formeel de bezitter) de grond ook in eigendom krijgt. De gemeente verliest dan haar eigendom. Dit betekent overigens niet dat de overdracht van eigendom door verjaring gemakkelijk te bewerkstelligen is voor een grondgebruiker. In veel gevallen beroept een grondgebruiker zich tevergeefs op verjaring. Ook kan de inbezitneming als een onrechtmatige daad worden benaderd.

 

Dit neemt niet weg dat optreden tegen onrechtmatig gebruik van gemeentegrond van belang is. Als de gemeente het gebruik jarenlang gedoogt, zal de discussie over eventuele verjaring eerder aan de orde zijn dan wanneer de gemeente hiertegen optreedt.

7.4.1. Actief optreden vs casuïstieke aanpak

Het inzichtelijk maken van gemeentelijke eigendom dat onrechtmatig in bezet is bij derden is arbeidsintensief en kostbaar. De opbrengst van een dergelijke exercitie weegt veelal niet op tegen de kosten. Desalniettemin worden bij de beoordeling van verzoeken en behandeling van aanvragen van derden en/of gemeentelijk (civiele)projecten van aanleg tot onderhoud doorlopend getoetst aan onrechtmatig gebruik van gemeentelijk eigendom. Geconstateerde gevallen van onrechtmatig gebruik worden ter besluitvorming aan het college van Burgemeester en Wethouders voorgelegd.

8. Slotbepaling

 

De nota Grondbeleid 2013 wordt met de inwerkingtreding van deze nota ingetrokken.

 

Deze nota treedt in werking op de dag na bekendmaking.

 

Deze nota wordt aangehaald als : Nota van het nieuwe grondbeleid 2024 tot en met 2027.

Aldus vastgesteld door de gemeenteraad van Gulpen-Wittem in zijn vergadering van

26 september 2024.

de raadsgriffier,

mr. R. Reichrath

de voorzitter,

ing. N.H.C. Ramaekers-Rutjens

Naar boven