Gemeenteblad van Delft
| Datum publicatie | Organisatie | Jaargang en nummer | Rubriek | Datum ondertekening |
|---|---|---|---|---|
| Delft | Gemeenteblad 2025, 237049 | ruimtelijk plan of omgevingsdocument |
Zoals vergunningen, bouwplannen en lokale regelgeving.
Adressen en contactpersonen van overheidsorganisaties.
U bent hier:
| Datum publicatie | Organisatie | Jaargang en nummer | Rubriek | Datum ondertekening |
|---|---|---|---|---|
| Delft | Gemeenteblad 2025, 237049 | ruimtelijk plan of omgevingsdocument |
Het college van burgemeester en wethouders van Gemeente Delft
gelezen de tekstinhoud van ”Geluidbeleid gemeente Delft” d.d. 27 mei 2025
Gelet op:
a. artikelen 3.6 en 16.27 Omgevingswet en 4:81 Algemene wet bestuursrecht;
b. de binnengekomen zienswijze en de beantwoording daarvan;
Besluit;
het Geluidbeleid gemeente Delft: Actieplan Geluid 2025-2028 en Beleidsregels voor afwijken standaardwaarden geluid vast te stellen (Bijlage A);
de beantwoording van de zienswijzen vast te stellen (zie paragraaf 2.3 van de toelichting bij dit besluit);
de beleidsregels “Beleid Hogere Waarden Wet Geluidhinder” (2013) in te trekken;
het Geluidbeleid gemeente Delft: Actieplan Geluid 2025-2028 en Beleidsregels voor afwijken standaardwaarden geluid op de gebruikelijke wijze bekend te maken in het elektronisch gemeenteblad en de Stadskrant en ter visie te leggen bij het Klant Contact Centrum gedurende 6 weken daags na bekendmaking;
het Geluidbeleid gemeente Delft: Actieplan Geluid 2025-2028 en Beleidsregels voor afwijken standaardwaarden geluid ter kennisname aan de raad te sturen;
het Geluidbeleid gemeente Delft in werking te laten treden op 2 juni 2025.
Aldus besloten door het college van burgemeester en wethouders van Gemeente Delft d.d. 27 mei 2025.
Gemeente Delft, 27 mei 2025
Het college van burgemeester en wethouders van Gemeente Delft
Delft wil een stad zijn waar het goed wonen, leven en verblijven is. Om in de toekomst iedereen die in Delft wil wonen te huisvesten, zijn er duizenden nieuwe huizen nodig. En ook duizenden nieuwe banen. Tegelijkertijd is de ruimte in Delft schaars. Dit wringt soms wel met de opgaven voor wonen en werken die Delft heeft. We moeten daarom keuzes maken om een goede groei mogelijk te maken. Dit betekent ook onze inwoners beschermen tegen het extra geluid dat gepaard gaat met de groei van de bevolking en extra werkgelegenheid.
Bij ontwikkelingen zien we duurzaamheid, gezondheid en veiligheid als basisvoorwaarden. Maar hoe geven we hier nu invulling aan voor het aspect geluid? Geluid heeft grote invloed op hoe mensen hun omgeving als prettig ervaren. Ook kan geluid zorgen voor negatieve gezondheidseffecten.
In het Geluidbeleid wordt in deel A (Actieplan Geluid 2025-2028) invulling gegeven aan de verplichtingen uit de Europese richtlijn Omgevingslawaai. Deze richtlijn gaat over welke bestaande locaties in de stad een te hoge geluidbelasting hebben en met welke maatregelen we deze knelpuntlocaties willen aanpakken. We willen hiermee een toename in geluidhinder en slaapverstoring voorkomen en de schadelijke effecten door blootstelling aan geluid beperken. Het Actieplan Geluid 2025-2028 is een verplicht programma op grond van de Omgevingswet.
Daarnaast is in deel B van het Geluidbeleid het geluidbeleid voor nieuwe situaties opgenomen (Beleidsregels voor afwijken standaardwaarden geluid). Met de Omgevingswet heeft de gemeente meer afwegingsruimte gekregen ten aanzien van geluid. In de Omgevingswet zijn standaardnormen opgenomen waarvan kan worden afgeweken (binnen een bepaalde bandbreedte). Het Geluidbeleid beschrijft hoe hiermee wordt omgegaan, welke randvoorwaarden en eisen er gelden en wat dit betekent voor de woonkwaliteit. Met deze randvoorwaarden willen we bij nieuwe ontwikkelingen een gezonde fysieke leefomgeving en een goede nachtrust bereiken.
Het Geluidbeleid is een actualisatie van het oude geluidbeleid, namelijk het Actieplan 2020-2022 en het Beleid Hogere Waarden Wet Geluidhinder (2013). Naast de wettelijke verplichting is het nodig om ons beleid te actualiseren, omdat het (oude) geluidbeleid is verouderd. Daarnaast zijn er door de invoering van de Omgevingswet ook inhoudelijke wijzigingen in de geluidwetgeving.
Geluid is overal om ons heen. We horen het op straat, op ons werk, maar ook in en om ons huis. Hoe we geluiden ervaren en wat voor effect dit heeft op onze gezondheid hangt af van verschillende factoren. Allereerst is dat de sterkte van het geluid (een hoeveelheid decibellen). Dit is direct ook de belangrijkste voorspeller van hinder. Echter, ook andere akoestische factoren spelen een rol bij de mate van hinder. Denk hierbij aan de frequentie van het geluid of de aanwezigheid van meerdere geluidbronnen. Ook of je het geluid kan beïnvloeden speelt een rol in de mate waarin hinder wordt ervaren, bijvoorbeeld de mogelijkheid tot het sluiten van een raam of de aanwezigheid van een stille zijde.
Daarnaast is bekend dat ook niet-akoestische factoren de mate van hinder kunnen beïnvloeden. Het gaat hierbij om bijvoorbeeld de hoeveelheid groen in de omgeving, de voorspelbaarheid van het geluid of de angst voor een geluidbron.
Wanneer geluid te hard is of langdurig op ons inwerkt kan dat invloed hebben op onze gezondheid en ons welzijn. Geluid kan leiden tot hinder, slaapverstoring, verstoring van de dagelijkse activiteiten en stress. Deze effecten kunnen op hun beurt weer aanleiding geven tot een hogere bloeddruk en verhoogde niveaus van het stresshormoon cortisol, waardoor het risico op hart- en vaatziekten en psychische aandoeningen wordt verhoogd. Geluid kan echter ook direct resulteren in fysiologische reacties zoals een verhoogde bloeddruk. Ook kan geluid een negatieve invloed hebben op de leerprestaties van kinderen.
Geluid van wegverkeer is in Nederland de belangrijkste bron van geluidhinder en slaapverstoring in de woonomgeving. Geluid van buren staat op een tweede plaats. Dit is in Delft ook het geval [Bron: GGD, Gezondheidsmonitor 2020 en Enquête Delft Internet Panel.]. In de volgende grafiek is te zien wat landelijk het percentage aantal ernstig gehinderden per geluidbronsoort is.

De GGD adviseert voor het geluid van wegverkeer een waarde van 50 dB (Lden) en 40 dB (Lnight) of lager op de gevel van een gebouw. Onder deze waarden wordt een goede akoestische kwaliteit van de leefomgeving bereikt. Er wordt nog wel een beperkt percentage hinder en slaapverstoring verwacht. De World Health Organization (WHO) adviseert een waarde van 53 dB (Lden) en 45 dB (Lnight). Bij deze waarden is een bepaalde mate van hinder of slaapverstoring aanvaardbaar.
De scope van het voorliggend Geluidbeleid richt zich op wegverkeer, railverkeer en industrielawaai, omdat hier wettelijke verplichtingen voor zijn. Voorafgaand aan het opstellen van het Geluidbeleid is ook inzichtelijk gemaakt welke raakvlakken geluid heeft met andere beleidsthema’s of geluidbronnen. Dit staat in bijlage II beschreven. Daarnaast is in paragraaf 2.3 ook een doorkijk gegeven door welke andere geluidbronnen overlast wordt ervaren in de stad.
Het Geluidbeleid bestaat uit 2 delen:
Deel A: Actieplan Geluid 2025-2028. Dit gaat over bestaande geluidknelpunten in de huidige situatie. Het Actieplan Geluid richt zich op uitvoeringsmaatregelen om de bestaande knelpuntlocaties aan te pakken en betreft de actualisatie van het Actieplan Geluid 2020-2022 (2020, kenmerk 2029634).
Deel B: Beleidsregels voor afwijken standaardwaarden geluid. Dit deel bevat beleid dat zich richt op de invulling van een gezonde fysieke leefomgeving bij het toedelen van functies aan locaties. Deel B wordt hoofdzakelijk toegepast bij nieuwe ruimtelijke ontwikkelingen. Met het vaststellen van het Geluidbeleid komt het Beleid hogere waarden Wet Geluidhinder te vervallen (2013, kenmerk 1297749).
Het college van burgemeester en wethouders is bevoegd het Geluidbeleid vast te stellen. Bij het vaststellen van deel A (Actieplan Geluid 2025-2028) is de Algemene wet bestuursrecht (afdeling 3.4) van toepassing. Dit betekent dat het ontwerp Geluidbeleid na bekendmaking 6 weken ter inzage was gelegd, van 27 januari tot en met 9 maart 2025. Tijdens de zienswijzeprocedure kon een ieder zijn zienswijzen naar voren brengen. De gemeenteraad heeft een afschrift het ontwerp Geluidbeleid ontvangen. Er zijn in totaal 8 zienswijzen ontvangen.
Deel A van het Geluidbeleid is op zichzelf geen besluit in de zin van de Algemene wet bestuursrecht. Het is namelijk niet gericht op rechtsgevolg. Het bevat in principe alleen beleidsvoornemens en voorgenomen maatregelen. Daarom staat tegen het Geluidbeleid als zodanig geen beroep open. Tegen de beleidsregels (deel B) is op grond van de Algemene wet bestuursrecht ook geen beroep mogelijk.
Deel A van het Geluidbeleid (Actieplan Geluid 2025-2028) is opgesteld in het kader van de Europese richtlijn Omgevingslawaai (Richtlijn 2002/49/EG). Deze richtlijn is geïmplementeerd in onze eigen wetgeving. De richtlijn richt zich vooral op het vaststellen van de geluidsituatie, het beheersen van het geluid en waar nodig het verlagen van het geluid in de leefomgeving. Voor Delft is voorgeschreven dat het Actieplan Geluid moet gaan over weg- en railverkeer en specifiek vastgelegde industriële activiteiten.
Om de schadelijke gevolgen van omgevingslawaai te bestrijden, worden volgens de Richtlijn omgevingslawaai de volgende instrumenten toegepast:
Geluidbelastingkaarten: hiermee kan worden geïnventariseerd hoe de blootstelling aan omgevingslawaai is. De geluidbelastingkaarten zijn in 2022 vastgesteld door het college (kenmerk 5304519) en moeten elke vijf jaar worden geactualiseerd.
Actieplan Geluid: in het Actieplan Geluid staat hoe omgevingslawaai wordt voorkomen en/of beperkt. De plannen moeten vooral gericht zijn op plaatsen waar hoge blootstellingniveaus schadelijke effecten kunnen hebben voor de gezondheid van de mens. Ook moeten ze een goede geluidkwaliteit handhaven.
Voorlichting over omgevingslawaai en de effecten daarvan: met voorlichting wordt bedoeld het publiceren van de geluidbelastingskaarten en het houden van inspraak over het Actieplan Geluid 2025-2028.
De Europese richtlijn schrijft dus hoofdzakelijk voor welke instrumenten toegepast moeten worden en kent geen geluidnormen. Wel schrijft de richtlijn voor dat we een plandrempel moeten vaststellen. Dit staat beschreven in paragraaf 2.4.2. Alhoewel de Europese richtlijn geen geluidnormen kent zijn er toch geluidnormen waar we ons aan dienen te houden. Deze staan in het Besluit kwaliteit leefomgeving en het Besluit bouwwerken leefomgeving. De geluidnormen die hierin staan zijn vooral van toepassing op nieuwe ontwikkelingen. Deel B van het Geluidbeleid (Beleid voor het afwijken van de standaardwaarden) beschrijft wat deze geluidnormen zijn.
De verplichtingen uit de Europese richtlijn Omgevingslawaai zijn niet nieuw. Delft heeft in 2008 voor het eerst een Actieplan Geluid vastgesteld. In de periode 2008-2023 zijn verschillende maatregelen uitgevoerd die een positief effect hebben op het omgevingslawaai. In de volgende tabel is een samenvatting gegeven van de uitvoering van de maatregelen uit het Actieplan Geluid 2020-2022.
Maatregel | Voortgang | Planning |
Realisatie tramlijn 19 | De aanleg van tramlijn 19 is belangrijk voor het bevorderen van milieuvriendelijk vervoer. De verwachting is dat het autoverkeer in de TU-wijk met circa 8% afneemt. Dit kan plaatselijk zorgen voor een geluidreductie 1 dB langs gebiedsontsluitende wegen. De aanleg van de tramlijn is in uitvoering. | 2026 |
Voorkomen nieuwe hindersituaties | In uitvoering (doorlopend), zie ook deel B van dit Geluid. | n.v.t. |
Bevorderen fietsgebruik | In uitvoering (doorlopend) | n.v.t. |
Herinrichten wegen | In uitvoering (doorlopend) | n.v.t. |
Verlagen rijsnelheid | In uitvoering (doorlopend) | n.v.t. |
Milieuvriendelijkere gemeentelijke voertuigen | Afgesproken is dat nieuw aan te schaffen gemeentelijke voertuigen aan de Euro-6-norm moeten voldoen. Deze maatregel is uitgevoerd en is vooral van invloed op de uitstoot van luchtverontreinigende stoffen. In het Europees Parlement is de nieuwe Euro 7-norm voor voertuigen goedgekeurd. Die norm moet in de toekomst de uitstoot van uitlaatgassen verminderen, maar ook van deeltjes die vrijkomen tijdens het remmen en door de slijtage van de banden.* *Alleen bij snelheden lager dan 30 km/uur zijn bijvoorbeeld elektrische auto’s duidelijk stiller dan auto’s op brandstof. | Afgerond |
Geluidreducerende wegdekken | In uitvoering (doorlopend) | n.v.t. |
Registratie geluidklachten | In uitvoering (doorlopend) | n.v.t. |
Onderzoek locatiespecifieke maatregelen | Gereed. Zie paragraaf 2.5.3 voor resultaten. | n.v.t. |
Logistieke zone | Via het Protocol Logistiek Delft worden eisen gesteld aan vrachtverkeer in de binnenstad. De zone wordt nog wel verder aangescherpt. Dit wordt verder uitgevoerd via de invoering van een nulemissiezone in de binnenstad. | 2025 |
Elektrisch rijden | In uitvoering (doorlopend) | n.v.t. |
Vervoersbewegingen reduceren | In uitvoering (doorlopend) | n.v.t. |
De meeste maatregelen zijn maatregelen die al in uitvoering zijn en ook doorlopend aandacht vragen. In de paragraaf over wat deze planperiode wordt uitgevoerd (paragraaf 2.5) staat de voortgang van de maatregelen beschreven en wat de doorkijk voor de huidige planperiode is.
De gemeente Delft is een middelgrote gemeente met ongeveer 110.000 inwoners op een oppervlakte van ruim 24 vierkante kilometer. Delft is daarmee voor Nederlandse begrippen een dichtbevolkt stedelijk gebied met bijbehorende uitdagingen op het vlak van omgevingskwaliteit.
De gemeente Delft kent een aantal belangrijke geluidbronnen. Hieronder is per bronbeheerder weergegeven welke geluidbronnen dit zijn:
Gemeente Delft: meerdere drukke lokale wegen en drie gezoneerde industrieterreinen (Schieoevers*, DSM en WKC TU Delft);
Provincie Zuid-Holland: de provinciale weg N470 (Kruithuisweg);
Rijkswaterstaat: de rijkswegen A4 en A13;
ProRail: de spoorverbinding Den Haag – Rotterdam.
* In 2022 is industrieterrein Schieoevers gedezoneerd. De aangepaste geluidzone van Schieoevers bestaat nu uit de geluidzone Schieoevers Zuid en Basal.
Als gevolg van het wegverkeer ervaart 25% tot 57% van de inwoners overlast door wegverkeerslawaai. In de wijken Binnenstad en Tanthof is dit percentage het laagst (respectievelijk 34% en 25%). In de andere wijken is dit een stuk hoger [bron: Delft Internet Panel].
De hiervoor genoemde geluidbronnen vallen binnen de scope van de EU-richtlijn Omgevingslawaai. Dit neemt niet weg dat er ook andere geluidbronnen zijn die invloed hebben op de omgevingskwaliteit. Stadsbreed is bekend hoeveel procent van de inwoners overlast ervaren als gevolg van de geluidbronnen die buiten de scope van het Actieplan Geluid 2025-2028 vallen [bron: Delft Internet Panel]. Voorbeelden van deze geluidbronnen zijn:
Buren: na wegverkeer wordt veel overlast door burenlawaai ervaren (in Delft is dat 21 tot 41% van de inwoners).
Horeca en terrassen: in de binnenstad van Delft zie je dat 18% van de inwoners hinder ervaart door overlast van bezoekers van horecagelegenheden (inclusief terrassen). In andere wijken ligt dit percentage lager (3 tot 8%).
Bedrijven die zijn gelegen buiten de geluidgezoneerde industrieterreinen, inclusief horecabedrijven. In zijn algemeenheid wordt door dit soort bedrijven voldaan aan de geluidnorm (etmaalwaarde) van 50 dB(A) ter plaatse van geluidgevoelige functies zoals woningen. Daarnaast kan op het geluid afkomstig van deze bedrijven makkelijker worden gehandhaafd.
Evenementen: omdat evenementen over een korte tijd optreden, worden deze niet betrokken in de jaargemiddelde berekening van de geluidbelastingkaarten.
Scheepvaartlawaai: de geluidbelasting als gevolg van scheepvaart over de Delftse Schie en de Delftse Vliet. Het opstellen van geluidbelastingkaarten voor scheepvaart is conform de wetgeving niet noodzakelijk. Tevens heeft de gemeente geen middelen om de geluidbelasting als gevolg van varende schepen over beide kanalen te beperken. Daarom is deze geluidbron niet in het Actieplan Geluid opgenomen.
Vliegverkeerslawaai: Rotterdam The Hague Airport maakt geen onderdeel uit van het Actieplan Geluid, omdat de geluidbelasting van het vliegveld binnen de gemeente lager ligt dan 55 dB Lden en 50 dB Lnight**. Het is bekend dat in de wijk Tanthof wel geluidoverlast is als gevolg van vliegverkeer (40% van de inwoners). In andere wijken varieert dat van 10 tot 24%.
** Dat blijkt bijvoorbeeld uit de ‘Omzettingsregeling luchthaven Rotterdam The Hague Airport’ van 19 april 2013. In bijlagen 2 en 3 van die regeling zijn de beperkende geluidcontouren van de luchthaven opgenomen. In het op 14 september 2015 gepubliceerde ’Deelonderzoek Geluid’ bij het ‘MER Luchthavenbesluit RTHA’ wordt de impact van de verwachte groei van de luchthaven onderzocht. De kaarten op pagina 44 (de huidige situatie) en op pagina 48 (de toekomstige situatie) laten zien dat de geluidbelasting van het vliegveld binnen de gemeente Delft lager ligt dan 55 dB Lden.
Van de hiervoor genoemde geluidbronnen bestaat er geen wettelijke verplichting om deze geluidbron in het Actieplan Geluid 2025-2028 te betrekken. Dit neemt niet weg dat er geen (beleids)maatregelen worden getroffen om deze overlast te verminderen. Zie ook bijlage II voor meer informatie hierover.
Inwoners kunnen ook geluidoverlast melden. Dit kan bij de gemeente maar ook bij de Omgevingsdienst Haaglanden, politie en DCMR. Tijdens corona hadden inwoners iets meer last van burenlawaai.
Deze paragraaf beschrijft de geluidsituatie in de gemeente Delft. Het uitgangspunt hiervoor zijn de geluidbelastingskaarten die op 1 november 2022 door het college van burgemeester en wethouders zijn vastgesteld. De geluidbelastingskaarten geven de geluidsituatie weer voor het jaar 2021. De geluidbelastingskaarten zijn gepubliceerd in geografisch formaat (met gekleurde geluidcontouren geprojecteerd op een kaart van de gemeente Delft) en in tabellen (met aantal gehinderden). Bijlage III van dit Geluidbeleid toont de geluidbelastingskaart waarin alle opgenomen geluidbronnen zijn gecumuleerd tot één waarde voor Lden. In dit hoofdstuk komen de meest relevante aspecten voor de bestaande situatie (2021) aan bod.
In de volgende tabel zijn de totalen weergegeven van de geluidbelaste woningen in de gemeente Delft.
Geluidbelasting | Geluidbron | |||
| Wegverkeer | Railverkeer | Industrie | Alle bronnen samen |
Lden* ≥ 55 dB | 29.322 | 414 | 378 | 30.140 |
Lnight* ≥ 50 dB | 17.882 | 181 | 79 | 18.268 |
Uit deze tabel volgt dat 26 woningen worden belast door 2 of 3 geluidbronsoorten. In de nachtperiode zijn dit 126 woningen. De geluidbelastingkaarten geven een goede indicatie van de feitelijke geluidsituatie in Delft (in het jaar 2021) maar ook niet meer dan dat. Op de kaart is te zien waar het relatief rustig is, waar de grootste knelpunten op het gebied van omgevingslawaai zijn en welke soorten geluidbronnen daarvan de oorzaak zijn.
Van het wegverkeer worden de meeste woningen belast door de gemeentelijke wegen (27.034). Door rijkswegen en de provinciale weg hebben respectievelijk 1.535 en 1.354 woningen een hogere geluidbelasting dan 55 dB (Lden). Een aantal woningen worden door meerdere wegen met verschillende wegbeheerders belast. In Delft zijn 207 inwoners met risico op ischemische hartziekten door verkeerslawaai.
Lokale wegen

Het wegennet van Delft bestaat uit een drietal soorten wegen:
Het doel van het Delftse autonetwerk is om vanuit stedelijke gebieden snel op het verbindende netwerk te komen (A4, A13, N470). Belangrijke werklocaties en kennisinstellingen worden zo snel ontsloten. Een goede bereikbaarheid van deze locaties draagt bij aan Delft als hoofdstad van innovatie en technologie.
Voor geluid is niet alleen de hoeveelheid verkeer en het soort verkeer* relevant voor de hoogte van de geluidbelasting, maar ook de afstand tot aan de woningen, de omgeving en de inrichting van de weg zijn bepalend. Denk hierbij aan de snelheid en de wegdekverharding.
* Er wordt onderscheid gemaakt in lichte motorvoertuigen, middelzware en zware motorvoertuigen.
Delft werkt al jaren aan verbetering van de geluidsituatie bij woningen met een te hoge geluidbelasting. In Delft waren in het verleden 2.200 woningen met een geluidbelasting die volgens de wet te hoog was. Dit zijn de zogenaamde geluidsaneringswoningen. Geluidsanering is het nemen van maatregelen om het geluidniveau in hoog geluidbelaste woningen te verlagen. De afgelopen decennia zijn de saneringswoningen met de hoogste geluidbelastingen** aangepakt. Met de invoering van de Omgevingswet zijn ook de saneringsregels gewijzigd. De komende planperiode wordt daarom een plan van aanpak opgesteld over de aanpak van de nieuwe geluidsanering en wordt onderzocht welke woningen in aanmerking komen voor geluidsanering.
** Dit zijn de zogenaamde A-lijst woningen. Meer informatie over (geluid)saneringswoningen staat op de volgende website: https://www.bureausaneringverkeerslawaai.nl/lokale-sanering-3/sanering/.
De meeste meldingen van geluidoverlast als gevolg van lokale wegen zijn het gevolg van het wegverkeer dat over de Prinses Beatrixlaan rijdt.
Gezoneerde industrieterreinen
De gemeente Delft kent in 2021 drie voor geluid gezoneerde industrieterreinen, namelijk DSM, Schieoevers3 en WKC TU Delft. Een gezoneerd industrieterrein is voorzien van een zone (geluidaandachtsgebied) rondom het terrein. De gecumuleerde geluidbelasting buiten deze zone als gevolg van alle activiteiten op het industrieterrein mag niet meer bedragen dan 50 dB(A) etmaalwaarde. Met het inwerking treden van de Omgevingswet zijn de regels voor nieuwe woningen in de nabijheid van een industrieterrein iets gewijzigd.
De Omgevingsdienst Haaglanden is zonebeheerder en toetst/bewaakt bij veranderingen of de bedrijven op het gezoneerde industrieterrein voldoen aan de geluidnormen. In Delft wordt voldaan aan de wettelijke geluidnormen danwel de vastgestelde hogere waarden of de maximaal toelaatbare geluidbelasting.
Het Actieplan Geluid (deel A) is, zoals wettelijk voorgeschreven gebaseerd op de situatie in 2021. In 2022 is het noordelijke deel van het industrieterrein Schieoevers gedezoneerd en is er voor Dyckerhoff Basal een nieuwe geluidzone/ geluidaandachtsgebied vastgesteld. Dit betekent dat Schieoevers nu twee gezoneerde industrieterreinen kent, namelijk Schieoevers Zuid en Basal. Het Actieplan Geluid gaat in overeenstemming met de verplichtingen uit de EU-richtlijn Omgevingslawaaiuit van de oude situatie (situatie 2021), dus één zone/geluidaandachtsgebied rondom Schieoevers Noord en Zuid.
Met de inwerking treden van de Omgevingswet op 1 januari 2024 is een nieuw monitoringsinstrument van kracht geworden voor gezoneerde industrieterreinen, namelijk de zogenaamde geluidproductieplafonds (GPP’s). Voor industrieterreinen blijft de Wet geluidhinder (en de onderliggende regelgeving) van kracht, tot het moment waarop het bevoegd gezag GPP’s als omgevingswaarde vaststelt op grond van de Omgevingswet. Dat is geregeld in het overgangsrecht van de Omgevingswet. De vaststelling van de GPP’s voor industrieterreinen zal voor 1 januari 2032 moeten plaatsvinden. De geluidzones rond een industrieterrein, zoals die nu zijn vastgelegd in de verbeelding van het omgevingsplan, worden vervolgens vervangen door een geluidaandachtsgebied.
Kruithuisweg (N470)
De Kruithuis is een provinciale weg en verbindt de rijkswegen A4 en A13 met elkaar. Ook belangrijke lokale wegen zoals de Buitenhofdreef, Prinses Beatrixlaan en Voorhofdreef takken aan op deze weg. Er wordt geluidoverlast ervaren door bewoners van de Burgemeestersrand en de Raad van Europalaan als gevolg van de Kruithuisweg. Langs de Kruithuisweg zijn op een aantal locaties geluidschermen geplaatst.
De provincie Zuid-Holland is op grond van de Omgevingswet bevoegd gezag voor de geluidsanering van de woningen langs provinciale wegen. Wanneer er woningen zijn met een geluidbelasting hoger dan 65 dB (woningen buiten de bebouwde kom) of hoger dan 70 dB (binnen de bebouwde kom) dan moet de provincie deze woningen saneren. Naar verwachting zijn er geen woningen waarvoor geluidsanering uitgevoerd moet worden.
Eind 2024 of begin 2025 gaat de provincie Zuid-Holland naar verwachting GPP’s vaststellen. Daarna kan worden vastgesteld of er in Delft een wettelijke plicht geldt voor een provinciale saneringsopgave. Het vaststellen van GPP’s rondom de provinciale wegen is voor de provincie een nieuwe geluidtaak door de invoering van de Omgevingswet.
Rijkswegen A4 en A13
Voor de rijkswegen is door Rijkswaterstaat onderzoek uitgevoerd bij welke woningen de geluidbelasting hoger is dan de wettelijke normen. Bij woningen waar dit het geval is heeft Rijkswaterstaat een saneringsonderzoek uitgevoerd. Dit betekent dat is onderzocht met welke maatregelen de geluidbelasting doelmatig kan worden verlaagd. Deze algemene maatregelen zijn enerzijds het aanbrengen van stiller asfalt (dubbellaags ZOAB) en anderzijds het plaatsen van geluidschermen. Als de geluidbelasting daarna nog steeds te hoog is dan wordt vervolgens onderzocht bij welke woningen nog aanvullende maatregelen nodig zijn om het geluidniveau in de woning terug te brengen naar de wettelijke normen.
Bewoners kunnen op de volgende website van Rijkswaterstaat zien of de geluidbelasting bij hun woning is opgenomen in het meerjarenprogramma geluidsanering (MJPG) en of er maatregelen nodig zijn: geluidmaatregelenkaart.
In Delft was het geluid als gevolg van het wegverkeer op de A13 bij 172 woningen hoger dan 65 dB. Voor deze woningen wordt een pakket aan maatregelen getroffen. Als gevolg van geluidbelasting van de A4 is er geen saneringsopgave voor Rijkswaterstaat vanuit het MJPG-programma. In het verleden zijn al maatregelen getroffen als gevolg van de geluidbelasting vanwege het wegverkeer op de A4. Bij een eventuele verbreding van de A4 wordt onderzocht of er aanvullende maatregelen nodig zijn in het kader van een gewijzigde geluidbelasting door die verbreding. Het is op dit moment niet duidelijk of de verbreding doorgaat. Het project dat die verbreding voor Rijkswaterstaat zal uitvoeren, zal gelijktijdig de eventuele aanvullende aanpassing aan geluidwerende voorzieningen realiseren. De bewoners worden behoed om blootgesteld te worden aan een geluidbelasting die hoger is dan de wettelijke norm.
De saneringsmaatregelen voor de A13 staan in de volgende tabel.
Soort maatregel | Locatie | Van km | Tot km |
Vervanging wegdek door tweelaags ZOAB | A13 (HRL/HRR*) | 7.80 | 9.42 |
Geluidscherm 5 x 442 meter (hoogte x lengte) | A13 HRR | 8.02 | 8.46 |
Geluidscherm 8 x 628 meter | A13 HRR | 8.46 | 9.09 |
Geluidscherm 4 x 200 meter | A13 HRR | 9.05 | 9.26 |
Voor een figuur met daarop de ligging van de maatregelen wordt verwezen naar het akoestisch onderzoek [Bron: rapport ‘Akoestisch onderzoek MJPG, Saneringsplan A13, Hoofdrapport’, Arcadis / M+P, versie 4.2, 12 mei 2021] dat is uitgevoerd voor het saneringsbesluit hierover [Bron: Besluit vaststelling saneringsplan en verlaging geluidproductieplafonds, Ministerie van Infrastructuur en Waterstaat, kenmerk IenW/BSK-2021/167631, d.d. 21 juni 2021.].
Rijkswaterstaat zal binnen 5 jaar na het onherroepelijk worden van het saneringsbesluit de geluidschermen aanpassen. Het tweelaags ZOAB wordt aangebracht bij het regulier onderhoud aan de bestaande verharding, zodat uiteindelijk de geluidreductie door Rijkswaterstaat binnen de wettelijk gestelde termijn is gerealiseerd.
Bij 53 woningen is de geluidbelasting na het treffen van maatregelen nog hoger dan de streefwaarde van 60 dB, omdat voor die woningen het treffen van maatregelen die de geluidbelasting geheel terugbrengen tot de streefwaarde niet doelmatig is en/of op een overwegend bezwaar stuit. Voor deze woningen zal Rijkswaterstaat na het onherroepelijk worden van het saneringsbesluit een onderzoek opstarten naar de geluidwering van de woning. Als uit dit onderzoek blijkt dat de wettelijke binnenwaarde wordt overschreden, zal Rijkswaterstaat aan de eigenaar van de woning een aanbod doen om geluidwerende maatregelen treffen. Hierbij moet gedacht worden aan aanvullende gevelisolatie die door Rijkswaterstaat wordt gefinancierd en uitgevoerd.
Hoe de geluidbelasting als gevolg van de rijkswegen A4 en A13 zich ontwikkelt wordt gemonitord via het monitoringssysteem met geluidproductieplafonds (GPP: een geluidproductieplafond is de maximaal toegelaten hoeveelheid geluid op een referentiepunt nabij een geluidbron). De geluidbelasting per GPP is te raadplegen via het landelijke geluidregister Centrale Voorziening Geluid Gegevens* (CVGG).
* De CVGG is met de inwerkingtreding van de Omgevingswet op 1‑1‑2024 het nieuwe landelijke geluidregister. Het geluidregister is nog niet helemaal gevuld met brongegevens. Mochten bepaalde gegevens nog niet geraadpleegd kunnen worden dan is het advies om contact op te nemen met de betreffende bronbeheerder.
Hoofdspoor Den Haag – Rotterdam
Binnen de gemeente Delft is onderzocht of het geluid als gevolg van het railverkeer tussen Den Haag en Rotterdam voldoet aan de wettelijke geluidnormen in het kader van het project Spoorzone Delft. Later is dit ook gedaan voor het project Viersporigheid Rijswijk - Delft Zuid, dat is uitgevoerd in het kader van het Programma Hoogfrequent Spoorvervoer (PHS). Er is toen ook onderzoek naar maatregelen uitgevoerd.
Een klein deel van het spoor in de gemeente Delft valt buiten beide projecten. Voor dit gedeelte van het spoor, dat loopt van km 72,2 tot km 72,4, is destijds een afzonderlijk saneringsplan opgesteld. Uit het akoestisch onderzoek van dat saneringsplan blijkt dat langs dit gedeelte van het spoor zich geen saneringsobjecten bevinden. Daarom zijn verdere maatregelen om de geluidbelasting te beperken niet aan de orde.
Hoe de geluidbelasting als gevolg van het railverkeer zich ontwikkelt wordt, net als bij rijkswegen, gemonitord via het monitoringssysteem met geluidproductieplafonds (GPP’s). De geluidbelasting per GPP is te raadplegen via het landelijke geluidregister Centrale Voorziening Geluid Gegevens (CVGG).

Voor een leefbare gezonde stad zijn acceptabele geluidniveaus van wezenlijk belang. De ambitie voor dit Actieplan Geluid 2025-2028 (deel A) ligt primair bij: het in stand houden van het huidige goede kwaliteitsniveau waar daar sprake van is en het verbeteren van het kwaliteitsniveau waar dit noodzakelijk is.
Volgens de EU-richtlijn Omgevingslawaai moet het Actieplan Geluid zich in hoofdzaak richten op de aanpak van prioritaire geluidknelpunten. Prioritaire geluidknelpunten zijn situaties waar de geluidbelasting van een onacceptabel hoog niveau is met eventuele gevolgen voor de gezondheid van bewoners. Voor het bepalen van deze prioritaire geluidknelpunten dient een plandrempel te worden vastgesteld voor geluidbelasting Lden en Lnight. Boven deze plandrempels zijn maatregelen gewenst. De gemeente is vrij om zelf de hoogte van de plandrempel vast te stellen. Ook is de gemeente vrij om een plandrempel per geluidbronsoort vast te stellen.
In het Actieplan Geluid 2020-2022 was geen plandrempel vastgesteld voor wegen buiten de bebouwde kom, autosnelwegen, en spoorwegen. Voor de akoestisch relevante wegen buiten de bebouwde kom zijn provincie en Rijkswaterstaat namelijk wegbeheerder. De gemeente heeft geen bevoegdheid om voor deze wegen maatregelen te treffen, zodat het vaststellen van een plandrempel geen meerwaarde heeft. Dit geldt ook voor het spoorwegverkeer, waarvoor ProRail beheerder is.
De plandrempels uit het Actieplan Geluid 2020-2022 waren als volgt:
Uit de geluidbelastingskaarten en de analyse van de verschillende bronnen blijkt dat wegverkeer verreweg de grootste bron vormt van geluidhinder (zie ook paragraaf 2.3). Daarom ligt in dit Actieplan Geluid de prioriteit bij de aanpak van geluid dat afkomstig is van gemeentelijke wegen; de wegen waarvoor Delft verantwoordelijk is. Daarnaast vinden we in Delft dat de fysieke leefomgeving moet bijdragen aan de gezondheid van iedere Delftenaar. We willen de hinder van geluid verminderen en zorgen voor een goede nachtrust. Tegelijk willen we de huidige bedrijven koesteren en waar mogelijk groeiruimte bieden aan bestaande bedrijvigheid. Voor het Actieplan Geluid 2025-2028 betekent dit dat we de plandrempel voor het stedelijk wegverkeer willen aanscherpen. Daarnaast vinden we dat het niet nodig is om nog een plandrempel voor industrielawaai te hanteren, omdat Delft de huidige bedrijven koestert en er geluidnormen zijn om hoge geluidbelastingen als gevolg van bedrijven op gezoneerde industrieterreinen te reguleren en handhaven.
De plandrempel voor het Actieplan Geluid 2025-2028 is voor het stedelijk wegverkeer 65 dB Lden en 55 dB Lnight.
Deze plandrempel is lager dan de plandrempel uit het Actieplan Geluid 2020-2022. Met deze plandrempel bereiken we meer gezondheidswinst voor de inwoners van Delft en leggen we de prioriteit bij locaties waar maatregelen het hardst nodig zijn. Dat er alleen een plandrempel voor stedelijk wegverkeer is vastgelegd betekent niet dat andere geluidbronnen niet belangrijk zijn. De ontwikkelingen bij de A4, A13, Kruithuisweg en spoorlijn Den Haag-Rotterdam worden nauwlettend gevolgd. Dit geldt ook voor de ontwikkelingen met betrekking tot vliegveld Rotterdam The Hague Airport.
In onze aanpak staat de kwaliteit van de fysieke leefomgeving en de gezondheid van onze inwoners voorop. We bekijken als eerste hoe we geluidhinder kunnen voorkomen. Ook treffen we maatregelen om de geluidbelasting bij de woningen met de hoogste geluidbelasting terug te dringen. Dit zijn de zogenaamde knelpuntlocaties. Naast deze maatregelen willen we ook meer inzicht krijgen in de plekken die als rustig worden ervaren en wellicht ook de negatieve gezondheidseffecten van een te hoge geluidbelasting kunnen reduceren. In het Actieplan Geluid volgen we daarom drie verschillende sporen:
Spoor 1: het voorkomen of verminderen van geluid door hier bij ruimtelijke ontwikkelingen rekening mee te houden.
Spoor 2: het treffen van geluidmaatregelen waarmee het geluid reduceert.
Spoor 3: het nader onderzoek van stille plekken in de stad.
De maatregelen die afgelopen jaar zijn uitgevoerd staan beschreven in paragraaf 2.2. In die paragraaf staan ook maatregelen die doorlopend worden uitgevoerd. Deze doorlopende maatregelen worden voortgezet. Daarnaast wordt bij het regulier overleg met de politie ook aandacht gevraagd voor uitlaatgeluid. De gemeente heeft zelf geen bevoegdheid om hierop te handhaven. Bij grootschalige controles zou de politie hierop kunnen handhaven. Dit wordt niet standaard gedaan.
In bijlage II is een overzicht gegeven van reeds bestaand beleid en maatregelen om geluidoverlast te verminderen.
In de Omgevingsvisie Delft wordt een groei voorzien van 15.000 woningen en 10.000 banen. Sinds 2018 is een deel van deze woningen en banen gerealiseerd in diverse ontwikkelingen, bijvoorbeeld Nieuw Delft. Een groot deel van de verdere groei is voorzien in Delft Zuidoost en (in mindere mate) in Delft West. In deze gebieden werkt de gemeente met verschillende partners aan de opgaven Innovatiedistrict Delft en Delft-West. Hier lopen grote gebiedsontwikkelingen zoals Kabeldistrict, Station Delft Campus, TU Delft Campus Zuid en de Kop van de Buitenhof. Deze gebiedsontwikkelingen kennen gemengde programma’s met wonen, werken, onderwijs en andere voorzieningen. In Delft Zuidoost en West vinden ook veel ruimtelijke ontwikkelingen rond de opgave Energietransitie plaats, zoals de aanleg van geothermie en een warmtenet. In Delft Noordoost wordt de Biotech Campus Delft ontwikkeld. Daarnaast zijn er over de hele stad verspreid kleinere plotontwikkelingen, het gaat dan vaak om renovatie of nieuwbouw van woningbouwcomplexen en maatschappelijke voorzieningen zoals scholen.
De nieuwe ontwikkellocaties liggen veelal in de nabijheid van bestaande vervoersnetwerken. Dit zorgt voor efficiëntere verplaatsingen maar kan ook zorgen voor meer hinder en gezondheidsrisico’s. Bij nieuwe ontwikkelingen is geluid van bijvoorbeeld verkeer dan ook een belangrijk aandachtspunt. Door geluid al vroegtijdig in het planproces mee te nemen komt dit de geluidkwaliteit ten goede en wordt geluidhinder en slaapverstoring zoveel mogelijk voorkomen.
Dit is niet een nieuwe aanpak en gebeurt al jaren. De aanpak die we voorheen gebruikten bij nieuwe ontwikkelingen stond beschreven in het Beleid hogere waarden Wet geluidhinder (2013). Toch is het noodzakelijk om het gemeentelijk geluidbeleid over nieuwe ontwikkelingen aan te passen. Dit komt door de invoering van de Omgevingswet en doordat er steeds meer gebouwd gaat worden op geluidbelaste locaties. In Deel B van dit Geluidbeleid staat beschreven hoe we omgaan met geluid bij nieuwe ontwikkelingen.
Niet alleen de gemeente Delft ontwikkelt. De gemeente Delft werkt samen met de regio aan de verstedelijkingsopgave in de Zuidelijke Randstad. Deze verstedelijkingsopgave is alleen te realiseren als ook de bereikbaarheid verbetert door investeringen in openbaar vervoer. ProRail voert in opdracht van Rijk, Provincie en regio een verkenning uit naar nieuwe stations en meer treinen op de Oude Lijn tussen Leiden en Dordrecht. Onderdeel van deze verkenning is een mogelijke verdubbeling van het spoor tussen Delft Campus en Schiedam.
Vliegveld Rotterdam The Hague Airport (RTHA) werkt aan een nieuw Luchthavenbesluit. Het luchthavenbesluit zal de huidige Omzettingsregeling van 2013 voor RTHA vervangen. Er is ter voorbereiding op dit luchthavenbesluit een participatietraject geweest. Delft heeft hier ook aan deelgenomen. Zodra het ontwerp Luchthavenbesluit bekend is wordt bekeken of dit aanleiding geeft om zienswijze in te dienen. Naar verwachting wordt het ontwerpbesluit begin 2025 ter inzage gelegd.
Naast een nieuw luchthavenbesluit voor RTHA werkt het Rijk ook aan onderhoud van de infrastructuur van het luchtruim. Dit wordt ook wel een luchtruimherziening genoemd. De lucht boven Nederland (en daarbuiten) bevat een complexe infrastructuur voor vliegverkeer en moet net als de wegen op het land onderhouden worden. Tot en met 2025 wordt dit verder uitgewerkt. Naar verwachting zal in 2025 of 2026 besluitvorming plaatsvinden over de nieuwe indeling van het luchtruim. Ook deze ontwikkeling wordt nauwlettend in de gaten gehouden.
In de huidige situatie is bij circa 3.700 woningen de geluidbelasting hoger dan de plandrempel (65 dB Lden en 55 dB Lnight) als gevolg van gemeentelijke wegen. Dit zijn de zogenaamde knelpunten waarbij locatiespecifiek onderzoek wordt uitgevoerd. De knelpunten samen vormen 22 hotspots. Dit zijn de zogenaamde knelpuntlocaties. De knelpuntlocaties zijn weergegeven in de volgende figuur.

Bij de wegvakken waaraan deze knelpuntlocaties liggen willen we maatregelen gaan toepassen. Bij de keuze van maatregelen wordt de volgende voorkeursvolgorde aangehouden:
Bronmaatregelen
Bronmaatregelen zijn maatregelen die het ontstaan van geluidhinder voorkomen of beperken. Een veel toegepaste bronmaatregel is het aanleggen van een geluidreducerend wegdektype. Hierdoor wordt het geluid dat vrijkomt via de banden gereduceerd. Ook een snelheidsverlaging is een bronmaatregel. Hiermee wordt niet alleen het bandengeluid gereduceerd maar bij lage snelheden ook het motorgeluid.
In eerste instantie werd gedacht dat door de groei van het aantal elektrische auto’s de geluidoverlast ook zou afnemen. Recente studies laten zien dat dit effect minder sterk is dan in eerste instantie gedacht. De reden hiervoor is dat de (elektrische) auto’s vaak groter en zwaarder zijn. Hierdoor worden de banden van de auto’s ook breder en neemt het bandengeluid toe. Alleen bij hele lage snelheden (lager dan 30 km/uur), zijn elektrische auto’s duidelijker stiller.
Fysieke maatregelen aan banden, motoren en uitlaten van motorvoertuigen, om daarmee de geluidemissie te verlagen, kunnen gemeenten niet uitvoeren. Wél werkt de gemeente aan een mobiliteitstransitie. Via de mobiliteitstransitie krijgen de voetganger en fietser meer prioriteit. Ook wordt het gebruik van het openbaar vervoer en deelmobiliteit gestimuleerd met bijkomend voordeel dat er minder voertuigbewegingen zijn die zorgen voor geluidoverlast.
Overdrachtsmaatregelen
Zijn bronmaatregelen (redelijkerwijze) niet mogelijk of wenselijk, dan verdienen maatregelen tussen de geluidbron en de ontvanger de aandacht. Dit kan een geluidscherm of geluidwal zijn. Hierbij geldt de vuistregel: hoe dichter het geluidscherm of -wal bij de bron staat, hoe effectiever de maatregel. Langs drukke doorgaande wegen zijn geluidschermen of geluidwallen een optie om de geluidbelasting bij woningen te verlagen. Vanuit stedenbouwkundig oogpunt, ruimtebeperking of vanuit het oogpunt van verkeersveiligheid zijn niet overal schermen en wallen gewenst. Iedere overdrachtsmaatregel is maatwerk.
Ook de afstand tussen geluidbron en ontvanger (vaak woningen) vergroten is een overdrachtsmaatregel. In bestaand stedelijk gebied is hier niet altijd de benodigde ruimte voor.
Maatregelen bij de ontvanger
Mochten bron- en overdrachtsmaatregelen niet voor de gewenste geluidreductie zorgen dan kunnen (eventueel aanvullend) ook maatregelen bij de ontvanger worden toegepast. In een bestaande situatie is een maatregel bij de ontvanger vaak een geluidwerende voorzieningen aan de woning.
Knelpuntlocaties
De knelpuntlocaties worden zoveel mogelijk aangepakt door bronmaatregelen en werk-met-werk te maken. Dit betekent dat wordt aangesloten bij de keuzes uit het Mobiliteitsprogramma Delft 2040, de onderhoudscyclus van het wegbeheer en bij herinrichtingsprojecten. Hiermee wordt kapitaalvernietiging voorkomen. De knelpuntlocaties worden dus niet allemaal binnen de planperiode opgelost. Wanneer een knelpuntlocatie wordt aangepakt met een geluidreducerend wegdek zal dat niet alleen rondom de knelpuntlocatie zijn maar het gehele wegvak wordt dan van hetzelfde wegdektype voorzien. Er zullen dus meer woningen profiteren van de geluidreducerende maatregel.
Het effect van een geluidreducerend wegdektype is afhankelijk van het type wegdek. Er zijn gemodificeerde SMA-achtige varianten ontwikkeld die een geluidreductie van 1,5-2,5 dB hebben ten opzichte van standaard asfalt. Met een dunne deklaag kunnen geluidreducties van 2-4 dB worden bereikt. Welke asfalttype toegepast wordt hangt af van lokale situatie. Een dunne deklaag is bijvoorbeeld minder goed bestand tegen wringend verkeer en is dus minder goed toepasbaar bij wegvakken met veel kruispunten. Op een wegvak met wringend verkeer is het daarom beter om een SMA-achtige variant met geluidreducerende eigenschappen toe te passen.
Wanneer standaard asfalt wordt vervangen door gebakken klinkers dan is er geen geluidreductie maar een toename van het geluid. De toename kan 2 tot wel 5,5 dB zijn. Wordt standaard asfalt vervangen door geluidreducerende klinkers dan kan dat een geluidreductie tot 2 dB opleveren.
Het effect van snelheidsverlaging is afhankelijk van verschillende factoren. Grofweg kan worden gesteld dat bij behoud van hetzelfde wegdek het geluid afneemt met circa 3 dB als de snelheid wordt verlaagd van 50 km/uur naar 30 km/uur of van 70 km/uur naar 50 km/uur. Mocht een snelheidsverlaging gepaard gaan met een ander wegdektype (bijvoorbeeld gebakken klinkers) dan is er mogelijk geen geluidreductie. Een snelheidsverlaging heeft in het algemeen ook positieve effecten op de verkeersveiligheid en kan een positief effect hebben op de luchtkwaliteit.
Van de knelpuntlocaties uit Figuur 1 zijn bij een aantal knelpuntlocaties al maatregelen toegepast (deze maatregelen waren nog niet opgenomen in de geluidbelastingkaarten). Dit is het geval bij Reinier de Graafweg, Julianalaan en de Vrijenbanselaan. Bij de Reinier de Graafweg is geluidreducerend asfalt toegepast en een geluidscherm. Ook zijn bij geluidgevoelige functies geluidwerende voorzieningen toegepast. Bij de Julianalaan wordt op dit moment een geluidsanering uitgevoerd. Bron- en overdrachtsmaatregelen konden hier niet toegepast worden vanwege verkeerskundige en stedenbouwkundige bezwaren. Er is daarom gekozen voor maatregelen bij de woningen. Recent zijn hiervoor de benodigde omgevingsvergunningen verleend. Naar verwachting kunnen de maatregelen in 2025 worden uitgevoerd. Bij de Vrijenbanselaan is een geluidreducerend wegdek toegepast.
In de planperiode 2025-2028 wordt naar verwachting de volgende knelpuntlocaties aangepakt: Oostpoortweg/Oostplein, Bonairestraat, Wateringsevest, Hugo de Grootstaat en R. de Beerenbrouckstraat.

Als bron- en overdrachtsmaatregelen niet mogelijk zijn dat zal een nader onderzoek worden uitgevoerd. In sommige situaties zijn in het verleden al geluidwerend voorzieningen aan de woning toegepast of is sprake van een geluidluwe zijde. Bij de knelpuntlocaties rondom het Mijnbouwplein wordt tijdens de planperiode een onderzoek uitgevoerd. Naar verwachting zijn bron- en overdrachtsmaatregelen niet uitvoerbaar bij deze knelpuntlocaties. Op basis van de resultaten van het onderzoek kan bepaald worden of bij de knelpuntlocaties maatregelen aan de woning nodig zijn. Hierbij wordt een analyse gemaakt van eventueel verleende hogere waarden geluid en de maatregelen die destijds zijn afgewogen.
Overig
Gedurende de looptijd van het Actieplan Geluid 2025-2028 zullen de al in gang gezette en, nog niet afgeronde maatregelen van het Actieplan Geluid 2020-2022, worden voortgezet en wordt aangehaakt bij generieke maatregelen, zoals elektrisch rijden en stedelijke distributie. Zie hiervoor ook paragraaf 2.2. Van deze generieke maatregelen wordt een geleidelijke structurele verbetering verwacht van de geluidkwaliteit in de stad, aanvullend op de effecten van de andere maatregelen.
Met het Actieplan Geluid 2025-2028 is het niet mogelijk om alle knelpunten op te lossen. Voor verdere reductie van de geluidbelastingen en het percentage gehinderden, zijn ook maatregelen nodig die buiten de invloedssfeer van de gemeente liggen. Gedacht kan worden aan stillere banden. Deze maatregelen zijn ook beschikbaar, maar kunnen – zoals gezegd – niet door de lokale overheid worden afgedwongen, hooguit worden bepleit. Wat dan ook gebeurt.
Monitoring
Met de invoering van de Omgevingswet is ook een monitoringsverplichting voor het geluid van gemeentelijke wegen ingevoerd. Dit betekent dat de gemeente de basisgeluidemissie (BGE) van de wegen die zij in beheer heeft gaat vastleggen. Het basisjaar dat gebruikt moet worden is uiterlijk 2026. Vervolgens moet de gemeente eens in de vijf jaar de optredende geluidproductie vergelijken met BGE uit 2026. Deze verplichting zal in uitvoering gekoppeld kunnen worden aan de verplichtingen die voortvloeien uit de EU-richtlijn Omgevingslawaai omdat veelal dezelfde informatie benodigd is. Daarnaast kunnen maatregelen die in het kader van de monitoring van de BGE worden afgewogen in het Actieplan Geluid worden behandeld.
Rust in eigen huis is het belangrijkste, maar velen vinden ook een rustig plekje niet te ver van huis belangrijk. Verondersteld wordt dat een rustige omgeving bijdraagt aan de compensatie en het herstel van de negatieve effecten van geluid. Rust hoort daarom juist óók bij de drukte van een stad. Onderzoek laat zien dat de behoefte aan stilte toeneemt naarmate men meer hinder ondervindt van omgevingsgeluid. In een stad als Delft waar steeds meer mensen aan geluid worden blootgesteld is het daarom belangrijk om hier aandacht voor te hebben.
In de komende planperiode vindt daarom een inventarisatie plaats over stille plekken in de stad. Stil suggereert plekken zonder geluid. Het gaat echter om plekken met een hoge akoestische kwaliteit, plekken waar aangenaam omgevingsgeluid aanwezig is. Denk bijvoorbeeld aan een groene plek waar het ritselen van de bladeren hoorbaar is of een plek waar groen het zicht op de geluidbron wordt ontnomen.

Er wordt niet alleen geïnventariseerd waar er stille plekken zijn in de stad. Ook wordt geïnventariseerd hoe deze stille plekken kunnen worden beschermd. In de volgende planperiode kan vervolgens een keuze gemaakt worden of we bijvoorbeeld stille plekken willen aanwijzen en het vervolgens willen conserveren of bevorderen van het stille karakter. De inventarisatie richt zich niet alleen op bestaande stille plekken maar geeft ook handvaten voor het ontwikkelen van nieuwe stille plekken in de stad.
Op 1 januari 2024 is de Omgevingswet in werking getreden. Dit heeft ook gevolgen voor het beleidsterrein geluid. Gemeenten hebben meer mogelijkheden om lokale afwegingen te maken. Daarnaast zijn er ook inhoudelijke wijzigingen in de geluidregels doorgevoerd. Dit alles geeft aanleiding om het huidige geluidbeleid te herzien. Het huidige beleid ‘Beleid hogere waarden Wet geluidhinder’ van de gemeente Delft komt hiermee te vervallen (let op, de Beleidsregels Geluid Schieoevers Noord (d.d. 8‑12‑2022) blijft van kracht voor de ontwikkelingen die mogelijk worden gemaakt middels het Bestemmingsplan Schieoevers Noord (Kabeldistrict en Nieuwe Haven)..
Belangrijkste wijziging in het nieuwe beleid is dat er meer duidelijkheid wordt gegeven aan het begrip ‘geluidluwe zijde’. Enerzijds geeft het nieuwe beleid een verruiming door ontwikkelaars meer flexibiliteit te geven in de manier waarop zij een geluidluwe zijde kunnen realiseren. Anderzijds geeft het nieuwe beleid kaders voor een betere gezondheidskwaliteit. Het nieuwe beleid richt zich ook op meer compensatie voor hogere geluidbelastingen als blijkt dat nieuwe geluidgevoelige gebouwen toch gewenst zijn op geluidbelaste locaties. Een andere wijziging is dat er nieuwe flexibiliteitsbepalingen uit de Omgevingswet worden overgenomen. Meer informatie over de uitwerking en inhoud van het beleid staat in paragraaf 3.3 en 3.4.
Er is druk op de schaarse ruimte in de stad. Om de aantrekkelijkheid van de stad te behouden en te versterken, wordt voortdurend gezocht naar een balans tussen goede groei en leefbaarheid. Deel B van het Geluidbeleid beschrijft het beleid dat zich richt op de invulling van een goede groei gezien vanuit het aspect geluid. Het beleid heeft hierbij als doel te zorgen voor een gezonde fysieke leefomgeving en een goede nachtrust. Het geeft weer wat de voorwaarden zijn voor het afwijken van geluidnormen en wat de eisen zijn voor een gezond woon- en leefklimaat. Met het beleid wordt beoogd geluidhinder en slaapverstoring te voorkomen, zodat negatieve gezondheidseffecten zoveel mogelijk worden beperkt.
Doelstelling van het beleid is ook vooraf duidelijkheid te geven aan initiatiefnemer over de kaders voor ruimtelijke initiatieven. Onder de Omgevingswet heeft de gemeente ruimte om (onder voorwaarden) meer geluid toe te staan dan de wettelijke standaardwaarden. Het bevoegd gezag kan, mits goed gemotiveerd, bij elk besluit een ad hoc afweging maken. Het verdient echter de voorkeur dat de gemeente de voorwaarden en eisen vastlegt in beleidsregels. Op deze manier kunnen ontwikkelingen vergelijkbaar getoetst worden en is voor een initiatiefnemer vooraf duidelijk hoe de gemeente omgaat met de bestuurlijke afwegingsruimte.
In dit hoofdstuk wordt de geluidregelgeving toegelicht die geldt voor ruimtelijke initiatieven in Delft. Bij het ingaan van de Omgevingswet zijn de Wet geluidhinder en de bijbehorende besluiten ingetrokken. Wel kan er nog sprake zijn van overgangsrecht zoals beschreven in de zogenaamde bruidsschat en het aanvullingsspoor geluid.
De Omgevingswet vormt de basis voor regelgeving over de fysieke leefomgeving. In 4 algemene maatregelen van bestuur (AMvB’s) en een ministeriële regeling is de Omgevingswet verder uitgewerkt. De 4 AMvB’s zijn het Omgevingsbesluit, Besluit kwaliteit leefomgeving (Bkl), Besluit bouwwerken leefomgeving (Bbl) en het Besluit activiteiten leefomgeving (Bal).
Het Bkl bevat instructieregels voor nieuwe ontwikkelingen in de leefomgeving. De instructieregels zijn de normen en bijbehorende regels die gelden voor de overheid bij het vaststellen van bijvoorbeeld omgevingsprogramma's, omgevingsplannen en omgevingsverordeningen. Het Bkl bevat onder meer normen en regels voor geluid. Deze normen en regels geven duidelijk aan welke afwegingsruimte de overheid heeft. Sommige instructieregels zijn namelijk dwingend: daaraan moet worden voldaan. Maar er zijn ook veel regels waar beleidsvrijheid voor geldt.
Geluidnormen
In het Bkl zijn geluidnormen opgenomen voor weg- spoor- en industriegeluid in de vorm van standaardwaarden. Deze standaardwaarden zijn van toepassing op nieuwe situaties en gelden dus niet voor bestaande situaties (voor bestaande situaties is deel A van dit Geluidbeleid van toepassing, zie hoofdstuk 2.). Hieronder is weergegeven wat de standaardwaarden zijn voor deze geluidbronnen.
Geluidbronsoort | Standaardwaarde |
Rijkswegen en provinciale wegen | 50 dB Lden |
Gemeentewegen en waterschapswegen | 53 dB Lden |
Hoofdspoorwegen en lokale spoorwegen | 55 dB Lden |
Industrieterreinen | 50 dB Lden / 40 dB Lnight |
De geluidregels in het Bkl zijn in principe gericht op het geluid van elke geluidbronsoort afzonderlijk, zodat er niet verschillende instanties verantwoordelijk zijn voor het naleven van één gezamenlijke geluidbron. Het geluid van een geluidbronsoort is de belasting door de bronsoort als geheel. Bij gemeentewegen bijvoorbeeld, gaat het om het geluid als gevolg van het verkeer op alle relevante gemeentewegen. Daarbij wordt alleen gekeken naar de wegen die daadwerkelijk bijdragen aan het geluid op dat gebouw.
Beleidsruimte: afwijken van de geluidnormen
Voldoen aan de standaardwaarde is het uitgangspunt. Onder de standaardwaarde is de kans op gezondheidsschade klein. Toch kan het soms wenselijk en nodig zijn om ook geluidgevoelige gebouwen te bouwen op locaties waar de geluidbelasting hoger is dan de standaardwaarde. De wet geeft een bepaalde mate van beleidsvrijheid om hogere geluidbelasting dan de standaardwaarde toe te staan.
Het afwijken van de geluidnorm mag onder voorwaarden tot aan de grenswaarde. In de volgende tabel is per geluidbronsoort weergegeven wat deze grenswaarden zijn.
Geluidbronsoort | Grenswaarde |
Rijkswegen en provinciale wegen | 60 dB Lden |
Gemeentewegen en waterschapswegen | 70 dB Lden |
Hoofdspoorwegen en lokale spoorwegen | 65 dB Lden |
Industrieterreinen | 55 dB Lden / 45 dB Lnight |
Het Bkl kent nog een aantal uitzonderingsgevallen waar een hogere grenswaarde is toegestaan. Hiervoor gelden aanvullende voorwaarden. Meer informatie hierover staat in paragraaf 3.4.6 beschreven.
Het bevoegd gezag kan alleen onder voorwaarden afwijken van de geluidnormen. De wettelijke voorwaarden (uit het Bkl) voor het afwijken van de geluidnorm zijn in ieder geval:
Er moet onderzoek worden uitgevoerd naar maatregelen die het geluid kunnen beperken. Zie ook paragraaf 3.4.2 over hoe hier invulling aan gegeven moet worden.
Om de gezondheid te beschermen moet het belang van een geluidluwe zijde worden betrokken. Zie ook paragraaf 3.4.3 over hoe hier invulling aan gegeven moet worden.
Het gecumuleerde geluid moet aanvaardbaar zijn.
Bij het afwijken van de geluidnormen worden negatieve gezondheidseffecten dus geaccepteerd. Om onze inwoners te beschermen voor de negatieve gezondheidseffecten van geluid worden daarom naast de wettelijke voorwaarden ook aanvullende voorwaarden gesteld.
Overige geluidregels
Voor overige geluidbronnen zoals stemgeluid, activiteiten, evenementen en (mobiele) installaties kent het Bkl geen geluidnormen maar moet dit wel worden beoordeeld bij het toestaan van ruimtelijke initiatieven.
Naast geluidregels die gelden voor ruimtelijke initiatieven zijn er ook geluidregels die gelden voor bouwwerken, (bedrijfsmatige) activiteiten, openbare ruimte (waaronder ook evenementen en festiviteiten), enz. Deze regels worden hier niet behandeld, omdat het voorliggende beleid zich hier niet op richt maar op ruimtelijke initiatieven in de fysieke leefomgeving.
Deel B van het Geluidbeleid (Beleidsregels voor het afwijken van standaardwaarden geluid) richt zich op de vraag hoe bij ruimtelijke initiatieven om te gaan met geluidgevoelige gebouwen waarvan wordt afgeweken van de geluidnorm (standaardwaarde). Het gaat om geluidgevoelige gebouwen die liggen binnen het geluidaandachtsgebied van wegverkeer, railverkeer en industrie. De beleidsregels zijn van toepassing op de volgende situaties*:
Het toelaten van geluidgevoelige gebouwen voor de duur van meer dan 10 jaar. Dit kan via een aanvraag van een (buitenplanse) omgevingsplanactiviteit of via een wijziging van het omgevingsplan. Toelaten kan ook betekenen dat het om een aanpassing gaat van bestaande regels in het omgevingsplan, zoals het wijzigen van het beschermingsniveau of de functie van een gebouw. Ook kan het zo zijn dat in het omgevingsplan regels staan waarbij sprake is van een doorgeschoven toets**. In dat geval moet bij de verlening van de (bouw)omgevingsvergunning aan de beleidsregels worden getoetst.
De aanleg of wijziging van een gemeenteweg, waterschapsweg of lokale spoorweg of wijziging van gebruik van lokale spoorweg.
* Voor een definitie van de begrippen geluidgevoelig gebouw, gemeenteweg, waterschapsweg, lokale spoorweg, wijziging van een weg wordt verwezen naar het Bkl.
** Voorbeeld hiervan is het opnemen van een vergunningplicht in het omgevingsplan, waarbij in de beoordelingsregels een verwijzing naar een beleidsregel is opgenomen.
Bij nieuwe ontwikkelingen is voldoen aan de standaardwaarde het uitgangspunt. De kans op negatieve gezondheidseffecten is dan klein. Wanneer het geluid lager is dan de standaardwaarde is het dan ook niet nodig om aanvullende geluidmaatregelen te overwegen.
Wanneer het geluid hoger is dan de standaardwaarde is het van belang dat allereerst wordt gekeken welke bron- en overdrachtsmaatregelen het geluid kunnen reduceren (zie paragraaf 3.4.2). Daarnaast moet geluid ook integraal wordt meegewogen bij het ontwerpen van ruimtelijke plannen. Vooral als de te ontwikkelen locatie is gelegen langs een weg met een hoge geluidbelasting, is het nodig geluid een prominente plaats te geven in het planproces. Omdat de ruimte in Delft schaars is en we hebben een flinke woningbouwopgave hebben, betekent dit dat we steeds vaker zoeken naar locaties bij drukke wegen. Om een gezonde fysieke leefomgeving en goede nachtrust te kunnen bereiken zal op de geluid belaste locaties rekening gehouden moeten worden met (steden)bouwkundige maatregelen*.
* Ingeval van gemeentelijk grondbezit waarop een grondexploitatie van toepassing is, zal dit ten koste gaan van de grondopbrengst, aangezien de gemeente cf. het Grondprijzenbeleid veelal residueel rekent en de ontwikkelaar te maken krijgt met hogere bouwkosten . Ingeval er sprake is van privaat grondbezit, zal dit de opbrengsten voor de gemeente door middel van kostenverhaal verminderen. Afgezien van de financiële gevolgen voor de gemeente, kan dit ook de haalbaarheid van betaalbare woningen onder druk zetten. Derhalve vraagt de stedenbouwkundige situering van de nieuwbouw om de nodige aandacht.
Het vroegtijdig meewegen van geluid, en daarmee ook het optimaliseren van de gebiedsindeling en ontwerp van een gebouw, kan de noodzaak tot het treffen van bouwkundige maatregelen aan de gevel verminderen. Maatregelen aan de gevel zorgen namelijk niet voor een lagere geluidbelasting op de gevel en ook niet voor een prettiger leefklimaat buiten de woning. Daarnaast heeft de aanwezigheid van een (relatief) stil gebied in de woonomgeving een positief effect op de gezondheid. Weliswaar wordt met dit soort maatregelen het geluid op de meest belaste gevel van het geluidgevoelige gebouw niet verlaagd, maar wel vergroot het de acceptatie van een hoger geluidniveau.
n de nabijheid van geluidbronnen kan, ondanks de (soms hoge) geluidbelasting, met een goede (steden)bouwkundige inrichting toch een goed of in ieder geval aanvaardbaar akoestisch klimaat worden gerealiseerd. De inzet van de gemeente is deze middelen optimaal te benutten.
De beste aanpak bij nieuwbouw is de bouwblokken zoveel mogelijk parallel aan de geluidbron te realiseren, zodat de woningen een geluidluwe zijde hebben. Bij hoge geluidbelastingen vormen gesloten (carrévormige en u-vormige) bouwblokken of hofjesstructuur veelal de optimale oplossing, vanwege het ontstaan van een geluidluwe binnentuin. Het gaat er daarbij uiteraard niet om dit soort bebouwingsvormen voor te schrijven. Er zijn echter veel meer bouwvormen waarmee een goed resultaat kan worden bereikt. Kort samengevat: het gaat om het resultaat in ontwerpkeuzes.
Handreiking voor (steden)bouwkundige inrichting
Mogelijke bouwstenen voor een stedenbouwkundige setting met een beter akoestisch klimaat of minder dan wel lagere overschrijdingen van de standaardwaarden zijn:
vermijden appartemententorens als eerstelijns bebouwing ten opzichte van geluidbron (deze schermen het geluid niet af);
niet haaks ten opzichte van de bron bouwen (het geluid dringt eenvoudig het gebied binnen);
bebouwing die de geluidbron zo goed mogelijk afschermt (zorgt voor een lage geluidbelasting van achterliggende bebouwing);
u-vormige bebouwing (geeft een geluidluwe buitenruimte);
vermijden van eenzijdig georiënteerde woningen (hebben niet allemaal een geluidluwe zijde en buitenruimte).Voor de volledigheid wordt hierbij vermeld dat er geen bebouwingsvorm wordt voorgeschreven of verboden. Het gaat om maatwerk waarbij geluid onderdeel is van een integrale afweging. Hierna is een matrix weergegeven. De matrix maakt voor verschillende bebouwingsvormen inzichtelijk wat het effect is op het akoestisch klimaat van het gebouw en de omgeving.

Uit de matrix volgt bijvoorbeeld dat wanneer een gebouw en de bijbehorende buitenruimte omringd is door één geluidbron, er dan aan één zijde een geluidbelaste gevel en buitenruimte is. Het achterliggende gebied wordt afgeschermd als er sprake is van aaneengesloten bebouwing. Dit geldt voor alle gebouwvormen in de matrix. In de matrix is ook te zien dat een gebouw met een carrévorm nog steeds een geluidluwe gevel en buitenruimte beschikt, ook al wordt deze omringd door 4 geluidbronnen (zie rechtsboven in matrix).
De voordelen van dit soort bouwvormen voor het akoestisch klimaat komt tot uitdrukking in de volgende positieve kenmerken:
de bouwblokken beschikken, naast een geluidbelaste zijde, ook over een geluidluwe zijde;
er ontstaat de mogelijkheid om geluidluwe buitenruimtes te realiseren;
door een goede woningindeling (zonering binnen de woning) kan hinder binnen de woningen worden geminimaliseerd: entrees, badkamers etc. aan de geluidbelaste zijde, geluidgevoelige ruimtes* zoals woon- en slaapkamers zoveel mogelijk aan de geluidluwe zijde.
Bouwblokken parallel aan de geluidbron hebben bovendien als voordeel dat daarmee het erachter gelegen gebied wordt afgeschermd. Daarmee kan het aantal woningen waarbij de geluidbelasting hoger is dan de standaardwaarde zo beperkt mogelijk blijven.
* Een geluidgevoelige ruimte is een verblijfsruimte of verblijfsgebied van een gebouw met een woonfunctie (artikel 3.22, lid 1, onder a Bkl). Ook een bijeenkomstfunctie die een nevengebruiksfunctie is van een woonfunctie van een verzorgingshuis (bijvoorbeeld een recreatiezaal), is een geluidgevoelige ruimte.
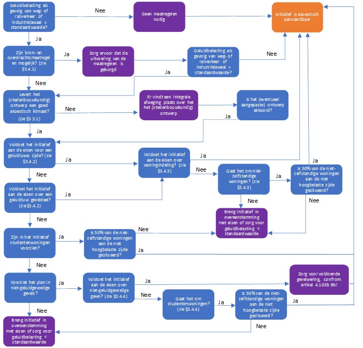
Zoals eerder is vermeld kan er alleen onder voorwaarden worden afgeweken van de wettelijke geluidnormen. In deze paragraaf staat beschreven hoe hier invulling aan wordt gegeven. Een samenvatting van deze voorwaarden en eisen staan in bijlage I. In bijlage I is ook een vragenboom opgenomen, zodat er voor verschillende initiatieven een overzicht is met welke voorwaarden rekening gehouden moet worden.
Bij het toelaten van geluidgevoelige gebouwen en bij de aanleg of wijziging van wegen vindt akoestisch onderzoek plaats. In het Besluit kwaliteit leefomgeving (Bkl) staat dat in het omgevingsplan een geluidbelasting is toegestaan die hoger is dan de standaardwaarde. Dit kan alleen als geen geluidbeperkende maatregelen kunnen worden getroffen. Daarbij moet worden gezocht naar maatregelen die ertoe leiden dat het geluid bij zo veel mogelijk gevels onder de standaardwaarde blijft en voor de gevels waarbij dat niet kan de overschrijding van de standaardwaarde zoveel mogelijk wordt beperkt.
Als maatregelen niet doeltreffend zijn en er bezwaren zijn van stedenbouwkundige, verkeerskundige, vervoerskundige, landschappelijke of financiële aard dan is het mogelijk om van de standaardwaarde af te wijken tot aan de grenswaarde. De kosten voor maatregelen zijn voor rekening van de initiatiefnemer van een plan.
Hieronder staan een aantal voorbeelden van de meest voorkomende maatregelen beschreven en de aandachtspunten die daarbij horen. Deze lijst is dus niet uitputtend.
Bronmaatregelen
Bronmaatregelen behoren tot de maatregelen die als eerste overwogen en onderzocht moeten worden. Een voorbeeld van een bronmaatregel is het toepassen van een geluidreducerend wegdek (“stil asfalt”). Een geluidreducerend wegdek is niet in alle situaties toepasbaar. Bijvoorbeeld bij wringend verkeer zoals op een kruispunt of bij scherpe bochten of bushaltes. Voor railverkeer kunnen raildempers overwogen worden als bronmaatregel.
Een andere bronmaatregel is de verlaging van de rijsnelheid. Deze maatregel sluit goed aan bij de ambities uit het Mobiliteitsprogramma Delft 2040. Aandachtspunt bij snelheidsverlaging is de inrichting van de weg. Wanneer de snelheid wordt verlaagd van 50 km/uur naar 30 km/uur betekent dit vaak ook dat de inrichting van de weg gewijzigd moet worden. Vaak wordt dan overwogen om asfaltverharding te vervangen door een klinkerbestrating. In sommige gevallen kan dit juist zorgen voor een toename van het geluid in plaats van de beoogde afname van het geluid.
Bij het geluid vanwege de activiteiten op een gezoneerd industrieterrein zijn bronmaatregelen vaak alleen af te dwingen als er nieuwe bedrijven zich willen vestigen, omdat bestaande bedrijven vaak al bestaande rechten hebben. Toch zijn bij bestaande bedrijven soms nog maatregelen mogelijk, zoals het toepassen van dempers. Dit is echt maatwerk, waardoor het lastig is om hier beleidsregels voor op te stellen.
In paragraaf 2.5.3 staat meer informatie over bronmaatregelen.
Overdrachtsmaatregelen
Maatregelen in de overdracht kunnen een dempend effect hebben op het geluid dat bij de ontvanger binnenkomt. Denk bijvoorbeeld aan het plaatsen van een geluidscherm tussen de bron en de ontvanger. Bij geluidschermen moet wel aandacht zijn voor reflectie, zodat er geen ongewenste neveneffecten ontstaan. Geluidschermen kunnen ook weer een bijdrage leveren aan de energietransitie door bijvoorbeeld geluidschermen te integreren met zonnepanelen. Geluidschermen worden vooral toegepast in buitenstedelijke situaties (bijvoorbeeld langs een rijksweg), omdat geluidschermen in binnenstedelijke situaties vaak stedenbouwkundig ongewenst zijn.
Sinds een aantal jaar worden ook diffractoren toegepast als overdrachtsmaatregelen. Dit is een betonnen constructie met holtes die parallel aan het wegdek lopen, waardoor geluid geabsorbeerd wordt en de geluidgolven naar boven worden afgebogen. Hetzelfde concept wordt ook wel aangeduid als geluidgoot of geluidafbuiger. Deze maatregel is meer geschikt om bij wegen toe te passen waar naast het wegdek nog voldoende ruimte beschikbaar is.

Ook de afstand tussen geluidbron en ontvanger (vaak woningen) vergroten of het toepassen van groen is een overdrachtsmaatregel. Het effect van groen (waaronder bomen) is in veel gevallen maar zeer beperkt maar kan wel een positieve bijdrage leveren aan de beleving van het geluid. Daarnaast zijn er ook een aantal stedenbouwkundige principes die toegepast kunnen worden om geluidhinder te voorkomen (zie hiervoor ook paragraaf 3.3.2).
Maatregelen bij ontvanger
Maatregelen bij de ontvanger, zoals gevelisolatie, hebben geen effect op de buitenruimte van woningen of achterliggende woningen. Wel kunnen ze invloed hebben op de woonkwaliteit van die woning met ontvangermaatregelen. Aandachtspunt bij gevelisolatie is dat de geluidwering wordt berekend met gesloten ramen. In de praktijk blijkt dat veel mensen graag met het raam open slapen (vooral in de zomer). Het effect van gevelisolatie op geluidniveaus in de woning is op dat moment beperkt. Ventilatievoorzieningen zijn belangrijk in woningen vanwege de luchtkwaliteit binnenshuis. Het is dus niet wenselijk om ventilatiemogelijkheden te beperken.
In de nabijheid van geluidbronnen kan, ondanks de (soms hoge) geluidbelasting, met een goede (steden)bouwkundige inrichting toch een goed of in ieder geval aanvaardbaar akoestisch klimaat worden gerealiseerd. In paragraaf 3.3.2 worden hiervoor bouwstenen aangereikt ter inspiratie.
Beleidsvoornemen: maatregelafweging
Voordat de Omgevingswet inwerking trad kende de Wet geluidhinder ook de verplichting om maatregelen te onderzoeken zodra de standaardwaarde werd overschreden. Er was echter geen beoordelingskader waarin staat welke criteria gelden om te kunnen beoordelen of sprake is van financiële bezwaren. In de Omgevingswet is dit ook niet het geval. Door vooraf duidelijkheid te hebben in welke situaties een initiatiefnemer rekening moet houden met bron- of overdrachtsmaatregelen kan hier al in een vroeg stadium van het planproces rekening mee worden gehouden. Hiermee wordt ook voorkomen dat er achteraf geconcludeerd wordt dat de geluidbelasting onnodig hoog is of dat er gebouwgebonden maatregelen worden gerealiseerd die in sommige gevallen ook voorkomen hadden kunnen worden.
In de komende planperiode onderzoekt de gemeente de uitvoerbaarheid van een criterium voor bron- en overdrachtsmaatregelen. Onderdeel van de onderzoeksvraag is ook hoe het gebruik van dit criterium geborgd kan worden.
Het Rijk gebruikt al jaren een criterium voor bron- en overdrachtsmaatregelen. Er zijn ook een aantal gemeenten in Nederland die een vergelijkbaar criterium gebruiken. Ook is de Provincie Zuid-Holland voornemens om gemeenten en omgevingsdiensten hierbij te ondersteunen. Voor de volledigheid wordt vermeld dat de keuze voor een criterium niet zozeer een beleidswijziging is maar meer een methode om duidelijkheid aan ontwikkelaars te geven over wanneer hij verplicht is bron- of overdrachtsmaatregelen toe te passen.
Onderzoek toont aan dat de aanwezigheid van een geluidluwe zijde een positief effect heeft op hinder en slaapverstoring. Een geluidluwe zijde houdt in dat een woning een kant heeft waar de geluidbelasting duidelijk lager is dan aan de meest lawaaiige kant van de woning. Bij voorkeur is de geluidluwe zijde ook een aangename zijde. Een geluidluwe zijde is aangenaam als deze toegankelijk en bruikbaar is.
De geluidluwe zijde geeft mensen de mogelijkheid om zich (tijdelijk) aan het geluid te onttrekken en om te slapen met een open raam. Als mensen het raam moeten sluiten vanwege lawaai, doen ze dat niet graag vanwege andere nadelen zoals bedompte lucht. Woningen kunnen in veel gevallen zo worden gebouwd dat ze ten minste één geluidluwe zijde hebben. Aan die kant kan dan wel een raam worden geopend zonder veel lawaai binnen te laten.
In het Besluit kwaliteit leefomgeving (Bkl) wordt het belang van een geluidluwe zijde erkend. Bij het afwijken van de standaardwaarden voor geluid moet daarom in het belang van het beschermen van de gezondheid ook de aanwezigheid van een geluidluwe zijde worden betrokken. Het Bkl schrijft niet voor wat wordt verstaan onder een geluidluwe zijde.
In het belang van het beschermen van de gezondheid is volgens de gemeente Delft sprake van een geluidluwe zijde als voldaan wordt aan de volgende definitie:
De gecumuleerde geluidbelasting (terug gerekend naar wegverkeer) op de geluidluwe zijde bedraagt maximaal 53 dB Lden en 45 dB Lnight, waarbij de (ongewogen) geluidbelasting:
door gemeentewegen en waterschapswegen niet hoger is dan 53 dB Lden;
door provinciale en rijkswegen niet hoger is dan 50 dB Lden;
door industrieterreinen met een geluidaandachtsgebied niet hoger is dan 50 dB Lden en 40 dB Lnight;
door lokale spoorwegen en hoofdspoorwegen niet hoger is dan 55 dB Lden;
per bedrijf buiten een industrieterrein niet hoger is dan 50 dB(A).
Geluidluw geveldeel in plaats van geluidluwe zijde
Er wordt zoveel mogelijk toegewerkt naar het realiseren van een geluidluwe zijde waaraan een geluidgevoelige ruimte grenst. Dit zal niet altijd mogelijk zijn. Denk bijvoorbeeld aan eenzijdige georiënteerde woningen. Er is daarom gekeken naar oplossingen om toch een aanvaardbaar woon- en leefklimaat te kunnen realiseren, waarbij gecompenseerd moet worden voor de afwezigheid van een geluidluwe zijde.
Als de woning géén geluidluwe zijde heeft, dan kan, ook aan de hoog geluidbelaste zijde, een geluidluw geveldeel (grenzend aan een geluidgevoelige ruimte) gerealiseerd worden met verglaasde balkons, loggia’s en serres of vergelijkbare voorzieningen. Voor al deze voorzieningen de volgende voorwaarden:
De verglaasde balkons, serres en loggia’s, moeten geheel buiten de thermische schil van de woning liggen en zodanig worden uitgevoerd dat het achterliggende geveldeel geluidluw is, met een gecumuleerde geluidbelasting van maximaal 53 dB Lden en 45 dB Lnight). Hierbij is de ongewogen geluidbelasting als volgt:
door gemeentewegen en waterschapswegen niet hoger is dan 53 dB Lden;
door provinciale en rijkswegen niet hoger is dan 50 dB Lden;
door industrieterreinen met een geluidaandachtsgebied niet hoger is dan 50 dB Lden en 40 dB Lnight;
door lokale spoorwegen en hoofdspoorwegen niet hoger is dan 55 dB Lden;
per bedrijf buiten een industrieterrein niet hoger is dan 50 dB(A).
De oppervlakte van de verglaasde balkons, serres en loggia’s bedraagt minimaal 6 m2.
In het verglaasde balkon, serre of loggia heerst continu buitenluchtkwaliteit, waardoor spuien of ventileren van de daaraan grenzende geluidgevoelige ruimte hierop mogelijk is, volgens eisen die volgen uit het Besluit bouwwerken leefomgeving (Bbl). Bij de berekening van de ventilatie wordt ervan uitgegaan dat eventueel te openen delen in de loggia/serre/verglaasd balkon gesloten zijn. Deze eis geldt niet voor het spuien van een woonkamer, bij het spuien van de woonkamer mogen de te openen delen geopend zijn, ook al leidt dat tot een tijdelijk hogere geluidbelasting.
In de hiervoor genoemde voorwaarden is rekening gehouden met compensatie voor afwezigheid van een geluidluwe zijde. Dit wordt gedaan in de vorm van de aanwezigheid van een afgeschermde buitenruimte. Dit sluit aan bij het advies van de GGD. De GGD adviseert dat een geluidluwe zijde ook toegankelijk en bruikbaar moet zijn. Daarnaast adviseren zij dat de geluidluwe zijde een aangename zijde is en het liefst een groene zijde. Ook bij woningen waar volgens het Bbl geen eigen buitenruimte is vereist zal een (afgeschermde) buitenruimte moeten worden gerealiseerd.
Voor de duidelijkheid wordt vermeld dat een coulissenkast of een Harbour Fenster niet als een alternatieve vergelijkbare voorziening wordt gezien voor een verglaasd balkon, serre of loggia, waarmee een geluidluw geveldeel kan worden gerealiseerd. Dergelijke voorzieningen zijn wel denkbaar bij niet-geluidgevoelige gevels (zie paragraaf 3.4.5).
Studentenwoningen
Bij studentenwoningen kan van de voorwaarden die in deze paragraaf zijn aangegeven worden afgeweken, omdat studentenwoningen doorgaans zijn bedoeld voor bewoning voor een relatief korte periode. Voorwaarde is wel dat bij studentenwoningen op gebouwniveau ten minste 50% van de studentenwoningen aan de niet hoogst geluidbelaste zijde worden gesitueerd, oftewel de zijde die het minst wordt belast. Aan deze zijde zijn worden voor studentenwoningen verder geen eisen over de aanwezigheid van een geluidluwe zijde gesteld.
Transformatie van niet-geluidgevoelig gebouw naar geluidgevoelig gebouw
Bij transformatie van een niet-geluidgevoelig gebouw naar een geluidgevoelig gebouw geldt een 5 dB minder strenge eis voor de geluidluwe zijde als het redelijkerwijs en aantoonbaar niet mogelijk is om aan die eis te voldoen.
Aandachtspunten
Er is een risico dat woningen bij hoog geluidbelaste locaties op papier een geluidluwe zijde hebben maar in de praktijk de geluidluwe zijde wordt belast door geluidbronnen waarvoor geen standaardwaarden zijn en dus het geluid van bijvoorbeeld bezoekers op een onverwarmd terras of spelende kinderen buiten de beoordeling van een geluidluwe zijde vallen. Bij het toedelen van functies aan locaties moet extra aandacht zijn voor dit soort ontwikkelingen.
De positieve effecten van een geluidluwe zijde zijn vooral zichtbaar bij woningen waarbij aan de achterkant van een woning geen of weinig verkeer is. Verkennend onderzoek laat zien dat de positieve effecten in iets mindere mate gelden voor oplossingen waarin een geluidluwe zijde wordt ‘gecreëerd’ door bijvoorbeeld een loggia. Een geluidluwe zijde heeft dus de voorkeur. Bij eenzijdig georiënteerde woningen of niet-zelfstandige woningen waar geen geluidluwe zijde kan worden gecreëerd is het daarom belangrijk om naast de aanwezigheid van een geluidluwe geveldeel ook andere compenserende maatregelen te treffen. Hierbij kan worden gedacht aan de aanwezigheid van een stille plekken in de directe omgeving.
Positieve effecten van geluidluwe zijde kunnen verloren gaan door bijvoorbeeld airco’s, burenlawaai, locatie van slaapkamer, openbare toegang tot de geluidluwe zijde en aanzicht van geluidluwe zijde. Verstoring door geluid van geluidbronnen zonder geluidaandachtsgebied, zoals parkeerterreinen, terrassen en speeltuinen, moet bij de geluidluwe gevel zo veel mogelijk worden voorkomen.
Wanneer de geluidbelasting hoger is dan de standaardwaarde worden net als in het oude geluidbeleid voorwaarden gesteld aan de woningindeling.
Met betrekking tot de woningindeling en het gebruik van woningen gelden de volgende eisen:
Elke woning bevat ten minste 1 slaapkamer die aan de niet hoogst geluidbelaste zijde is gesitueerd; bij voorkeur wordt de helft van de geluidgevoelige ruimte of de helft van het oppervlak van alle geluidgevoelige ruimtes samen niet aan de hoogst geluidbelaste zijde gesitueerd.
Voor zover relevant, geldt dat op eenzelfde wijze voor andere geluidgevoelige bebouwing; zo ligt bijvoorbeeld in scholen het merendeel van de leslokalen (in aantal) aan de geluidluwe zijde.
Uitzondering
Bij niet zelfstandige woonruimten (bijvoorbeeld studentenwoningen of woningen in een woonzorgcentrum), eenzijdig georiënteerde zelfstandige wooneenheden en daarmee te vergelijken bouwvormen zijn de richtlijnen voor de woningindeling niet van toepassing, omdat dergelijke complexen anders over het algemeen niet kunnen worden gerealiseerd. Wel dient op gebouwniveau ten minste 50% van de woningen niet te zijn gesitueerd aan de hoogst geluidbelaste zijde.
Hier staat wel tegenover dat bij de (niet zelfstandige) woningen met een geluidbelasting hoger dan 65 dB Lden of 55 dB Lnight een compenserende maatregel wordt toegepast. Deze compenserende maatregel bestaat uit een geluiddempende maatregel, zodat een raam kan worden geopend in de slaapkamer die aan hoog belaste zijde is gesitueerd. Voorbeelden van geluiddempende maatregelen zijn een harbour fenster, metaglas of coulissenkast.
In het omgevingsplan of een omgevingsvergunning voor een buitenplanse omgevingsplanactiviteit mag worden opgenomen dat de grenswaarden uit het Besluit kwaliteit leefomgeving overschreden mogen worden als sprake is van een niet-geluidgevoelige gevel. Er zijn daarbij 2 situatie te onderscheiden:
Als er aan de gevel waarop de grenswaarden worden overschreden bouwkundige maatregelen kunnen worden getroffen die borgen dat het geluid op de te openen delen niet hoger is dan de grenswaarde. In dat geval moet het omgevingsplan bepalen dat de betreffende gevel een niet-geluidgevoelige gevel met bouwkundige maatregelen is.
Als er zwaarwegende economische of andere maatschappelijke belangen zijn die de overschrijding rechtvaardigen. In dat geval moet het omgevingsplan bepalen dat de betreffende gevel een niet-geluidgevoelige gevel is.
Onder de Wet geluidhinder werd een niet-geluidgevoelige gevel ook wel een “dove gevel” genoemd. In deze dove gevel mocht geen te openen delen zitten, of met uitzondering te openen delen bevatten mits daarachter geen geluidgevoelige ruimte zat. Nieuw ten opzichte van de dove gevel uit de Wet geluidhinder is dat de definitie van de dove gevel iets is verruimd.
De niet-geluidgevoelige gevelmet bouwkundige maatregelen is een alternatief voor de niet-geluidgevoelige gevel. In een niet-geluidgevoelige gevel met bouwkundige maatregelen mogen ook deuren zitten die onderdeel zijn van een gemeenschappelijke doorgang. Dit betreft bijvoorbeeld gemeenschappelijke toegangsdeuren, tussendeuren en nooduitgangen in een appartementengebouw, maar niet de voordeur van een appartement of de deur naar een bijbehorende buitenruimte.
Bij een niet-geluidgevoelige gevel met bouwkundige maatregelen is het mogelijk om een nieuw geluidgevoelig gebouw te voorzien van een bouwkundige constructie waardoor wel het geluid op ramen en deuren (alle te openen delen) aan de geluidbelaste zijde wordt beperkt tot de grenswaarde. Aan het geluid op de andere vaste constructieonderdelen die geen te openen delen zijn wordt dan geen maximum gesteld. Dat betekent wel dat, in ieder geval aan de geluidbelaste zijde, het geluid in de directe omgeving van het gebouw niet voldoet aan de eis van een goed woon- en leefklimaat. Om hiervoor te kunnen compenseren is onder andere voorgeschreven dat bij het toelaten van een dergelijk gebouw het belang van het beschermen van de gezondheid moet worden betrokken door een geluidluwe gevel.

Wanneer staan we een niet-geluidgevoelige gevel toe?
Niet-geluidgevoelige gevels zijn niet wenselijk en vormen daarom een terugvalscenario. Een initiatiefnemer kan een niet-geluidgevoelige gevel alleen toepassen als er redelijkerwijs en aantoonbaar geen andere oplossingen mogelijk zijn. Om een positieve impuls te geven aan de totale leefomgevingskwaliteit is als gevolg van een niet-geluidgevoelige gevel een compenserende maatregel nodig. Hier is in de voorwaarden een nadere invulling aan gegeven (zie hiervoor het volgende kader).
Een verplichte compenserende maatregel bij een niet-geluidgevoelige gevel is de aanwezigheid van een geluidluwe zijde of geveldeel. Studies tonen aan dat personen die een woning met een stille zijde hebben, minder hinder rapporteren dan personen die een woning zonder een geluidluwe zijde hebben. Bij enkelzijdig georiënteerde woningen is het niet mogelijk om een geluidluwe zijde te creëren. Aan de geluidbelaste zijde kan toch een aanvaardbaar akoestisch woon- en leefklimaat ontstaan door het maken van een geluidluw geveldeel (zoals een loggia). Ter compensatie voor het ontbreken van een geluidluwe zijde wordt als voorwaarde gesteld dat de woning een buitenruimte heeft die groter is dan volgens het Besluit bouwwerken leefomgeving (Bbl) is voorgeschreven. Voor kleine appartementen geldt op grond van het Bbl niet de verplichting om een eigen buitenruimte te realiseren. Echter, op grond van het beleid geldt ook voor deze woningen de eis van een geluidluwe zijde of geveldeel.
De voorwaarden voor het toepassen van een niet-geluidgevoelige gevel zijn:
Een niet-geluidgevoelige gevel (met of zonder bouwkundige maatregelen) mag alleen worden toegepast als er redelijkerwijs en aantoonbaar geen andere oplossingen mogelijk zijn.
Er zijn maximaal 2 niet-geluidgevoelige gevels per woning toegestaan.
Bij niet-geluidgevoelige gevel met bouwkundige maatregelen is het onderbreken van de gevel tevens toegestaan door geveldelen als verglaasde balkons, loggia’s en serres of vergelijkbare voorzieningen. Op de aldus afgeschermde gevel wordt de geluidbelasting teruggebracht tot de wettelijke grenswaarde(n), zodat in dat deel van de gevel te openen ramen en deuren kunnen worden geplaatst. De hiervoor bedoelde verglaasde balkons, serres en loggia’s moeten buiten de thermische schil van de woning liggen.
Wanneer een woning wordt uitgevoerd met een niet-geluidgevoelige gevel moet deze beschikken over een geluidluwe zijde en - als dat niet mogelijk is - een geluidluw geveldeel.
Indien het onderbreken van de niet-geluidgevoelige gevel noodzakelijk is om een geluidluw geveldeel te realiseren, bedraagt de oppervlakte van de verglaasde balkons, serres en loggia’s minimaal 9 m2. Het college kan van deze oppervlakte-eis afwijken als naar het oordeel van het college op een andere wijze wordt voorzien in een compensatie voor de hoge geluidbelasting in combinatie met de afwezigheid van een geluidluwe zijde van de woning, mits de oppervlakte ten minste 6 m2 bedraagt en er een gezamenlijke geluidluwe buitenruimte is. Deze gezamenlijke geluidluwe buitenruimte heeft een oppervlakte van 1 m2 per persoon met een minimum van 100 m2 per gemeenschappelijke buitenruimte.
In het verglaasde balkon, serre of loggia heerst continu buitenluchtkwaliteit, waardoor spuien of ventileren van de daaraan grenzende geluidgevoelige ruimte hierop mogelijk is, volgens eisen die volgen uit het Besluit bouwwerken leefomgeving (gelijk aan de eis bij de ruimte tussen vlies en gevel).
Bij de berekening van de ventilatie wordt ervan uitgegaan dat eventueel te openen delen in de loggia/serre/verglaasd balkon gesloten zijn. Deze eis geldt niet voor het spuien van de woonkamer, bij het spuien van de woonkamer mogen de te openen delen geopend zijn, ook al leidt dat tot een tijdelijk hogere geluidbelasting.
Studentenwoningen
Als studentenwoningen die worden voorzien van een niet-geluidgevoelige gevel (met of zonder bouwkundige maatregelen) kan van de voorwaarde over de aanwezigheid van een geluidluwe zijde of geveldeel worden afgeweken. Eis is dan wel dat bij studentenwoningen op gebouwniveau ten minste 50% van de studentenwoningen niet aan de hoogst geluidbelaste zijde moet liggen.
Aandachtspunten niet-geluidgevoelige gevels
Omgevingsplan
Het geluid op de niet-geluidgevoelige gevel van een geluidgevoelige gebouw mag hoger zijn dan de grenswaarde. Dat kan tot problemen leiden bij een wijziging van de geluidbron (weg, spoorweg of industrieterrein) die het geluid op de gevel veroorzaakt. Omdat het geluid al hoger is dan de grenswaarde, is een verdere toename van het geluid vaak lastig te onderbouwen. Bovendien is het achteraf aanbrengen van extra geluidwerende maatregelen vaak niet of nauwelijks mogelijk. Daarom schrijft artikel 5.78y van het Besluit kwaliteit leefomgeving voor dat de gevel waarop de grenswaarde wordt overschreden in het omgevingsplan moet worden aangemerkt als niet-geluidgevoelige gevel.
Gevelwering
De geluidregels voor het wijzigen van een geluidbronsoort gelden niet voor een niet-geluidgevoelige gevel. Het gevolg is dat bij het wijzigen van de bronsoort, bijvoorbeeld verbreding van een gemeenteweg, ook de binnenwaarde niet meer hoeft te worden toegepast. Daarom is in het Besluit bouwwerken leefomgeving bepaald dat bij een niet-geluidgevoelige gevel de uitwendige scheidingsconstructie al bij de bouw of verbouw een 3 dB betere geluidwering meekrijgt zodat die op voorhand bestand is tegen een toekomstige toename van het geluid (artikel 4.103b Bbl).
Het Besluit kwaliteit leefomgeving biedt de mogelijkheid om af te wijken van de geluidnorm (standaardwaarde) tot aan de grenswaarde. Voor de duidelijkheid wordt hierbij benoemd dat het voldoen aan de standaardwaarde de voorkeur heeft. Als niet kan worden voldaan aan de standaardwaarde kan onder voorwaarden worden afgeweken (tot aan het maximum van de grenswaarde). Een geluidbelasting die hoger is dan de grenswaarde is doorgaans niet mogelijk.
Voor de invoering van de Omgevingswet waren er echter nog wel een aantal mogelijkheden om ook een geluidgevoelig gebouw te realiseren waarbij de geluidbelasting hoger is dan de standaard- en grenswaarde. Een voorbeeld hiervan is het instrument Stad & Milieu. In Delft is de Stad- en milieubenadering toegepast bij het project De Staal. Bij Schieoevers Noord (Kabeldistrict en Nieuwe Haven) is gebruik gemaakt van de tijdelijke afwijkingsmogelijkheden die de Crisis- en herstelwet biedt. Daarnaast kon onder de Wet geluidhinder ook bij vervangende nieuwbouw een hogere waarden dan de grenswaarde worden toegestaan. Ook het gebruik van een niet-geluidgevoelige gevel is een manier om af te wijken van de grenswaarde, omdat de geluidbelasting van deze gevel niet getoetst hoeft te worden.
Met de invoering van de Omgevingswet zijn de Interimwet stad-en milieubenadering en de Crisis- en herstelwet komen te vervallen. De lijn voor vervangende nieuwbouw is wel voortgezet. Hetzelfde geldt voor de niet-geluidgevoelige gevels. Nieuw is dat vanaf 1 januari 2024 ook van de grenswaarde kan worden afgeweken bij functiewijziging. Die uitzonderingen zijn nodig om bepaalde gewenste maatschappelijke ontwikkelingen en verbeteringen niet te blokkeren. Daarbij wordt voor die situaties al op voorhand het woningbouw- en/of economische belang onderkend. Bij het toestaan van overschrijdingen van de grenswaarde voor het geluid op de gevel worden zwaardere eisen gesteld aan de motivering dan bij gebruikmaking van de reguliere afwegingsruimte tussen standaardwaarde en grenswaarde. Onderdeel van de motivering is minimaal de geluidisolatie tussen de woningen, het contactgeluid en het installatiegeluid.
Naast de flexibiliteitsbepaling voor vervangende nieuwbouw en functiewijziging en het toestaan van niet-geluidgevoelige gevels kent de Omgevingswet nog een andere flexibiliteitsbepaling. Geluidgevoelige gebouwen kunnen ook boven de grenswaarden worden toegelaten als zwaarwegende economische of zwaarwegende andere maatschappelijke belangen dit rechtvaardigen. Hiermee worden de meer generieke mogelijkheden van de Crisis- en herstelwet en de Interimwet stad-en-milieubenadering voortgezet. Het toelaten van een geluidgevoelig gebouw op een dergelijke locatie heeft in beginsel niet de voorkeur omdat niet alleen de standaardwaarde, maar zelfs de grenswaarde voor het geluid op de gevel wordt overschreden.

Vanwege de Delftse woningbouwopgave en de schaarse ruimte in de stad willen we het gebruik van de flexibiliteitsbepalingen over geluid niet uitsluiten. In sommige situaties kan de grenswaarde voor geluid gewenste ontwikkelingen blokkeren. Bijvoorbeeld als nieuwe, beter geïsoleerde woningen dienen ter vervanging van oudere woningen van slechte kwaliteit, kan die vervangende nieuwbouw toch een verbetering van de situatie betekenen. Door middel van de flexibiliteitsbepaling over vervangende nieuwbouw kan hier invulling aan gegeven worden. Uiteraard mogen de flexibiliteitsbepaling alleen in uitzonderlijke gevallen worden toegepast. Ze mogen alleen worden toegepast als er redelijkerwijs en aantoonbaar geen andere oplossingen mogelijk zijn. De flexibiliteitsbepalingen vormen daarom een terugvalscenario. Voorwaarden hierbij is in ieder geval dat geluid al vroeg in het planproces een prominente plaats krijgt in het stedenbouwkundige ontwerpproces. Uiteraard gelden ook de andere voorwaarden voor afwijken van de geluidnormen zoals beschreven in dit hoofdstuk. Ook wegen in de beoordeling andere compenserende maatregelen mee, zoals de aanwezigheid van een stillere plek in de omgeving.
De aanleg of wijziging van een weg kan leiden tot een toename van het geluid. Binnen de Omgevingswet is geborgd dat de benodigde verkeersbesluiten voor de aanleg of wijziging van een weg moeten worden getoetst aan de geldende normen. Bij fysieke wijzigingen aan een weg waarvoor geen verkeersbesluit benodigd is, maar die wel kunnen leiden tot meer geluid, moet conform de Omgevingswet ook worden onderzocht of aan de instructieregels uit het Besluit kwaliteit leefomgeving (Bkl) kan worden voldaan. Dit is in ieder geval nodig in de volgende situaties:
het verplaatsen van een of meer rijstroken met meer dan 2 m;
het verhogen of verlagen van de rijstroken met meer dan 1 m;
een toename van het aantal rijstroken, niet zijnde voorsorteerstroken en in- en uitvoegstroken;
het vervangen van een wegdek door een minder stil wegdek; of
het verwijderen van geluidbeperkende maatregelen en afschermende bouwwerken langs de weg.
Tot eind 2031 kan ook een wijziging van de weg plaatsvinden waarbij de regels uit het tijdelijk deel van het omgevingsplan van toepassing zijn. De regels uit het tijdelijk deel van het omgevingsplan is een overgangsregeling die nodig is door de invoering van de Omgevingswet. Voor de wijziging van de weg worden de regels in het tijdelijk deel van het Omgevingsplan bepaald door de zogenaamde bruidsschatregels. Deze bruidsschatregels komen in grote lijnen overeen met de regels die golden onder de Wet geluidhinder.
Net als bij het realiseren van geluidgevoelige gebouwen is het ook belangrijk om bij de aanleg of wijziging van een weg te onderzoek hoe de akoestisch kwaliteit is in de omgeving van de weg. Ook moet er een maatregelafweging plaatsvinden. In paragraaf 3.4.2 is toegelicht dat er voor de maatregelafweging een criterium gaat worden ontwikkeld. Dit criterium heeft als doel om duidelijkheid te geven in welke gevallen maatregelen nodig zijn. Anders is het ook niet wenselijk om door de aanleg of wijziging van een weg nieuwe geluidknelpunten te laten ontstaan. Het criterium kan hier rekening mee houden.
Het college van burgemeester en wethouders is bevoegd het Geluidbeleid vast te stellen. In deze paragraaf is toegelicht hoe participatie heeft plaatsgevonden.
Commissie Ruimte en Verkeer
Tijdens de vergadering van de commissie Ruimte en Verkeer is op 7 september 2023 een beeldvormende sessie geweest over het Geluidbeleid. Er is een toelichting gegeven over de geluidsituatie in Delft en hoe we op dit moment in Delft omgaan met Geluid. Ook is toegelicht wat de stand van zaken is bij de uitvoering van het Actieplan Geluid 2020-2022 en hoe het vervolg eruit ziet. De vragen van de commissieleden gingen bijvoorbeeld over de geluidmodellen die worden gebruikt en de geluidbeleving. Daarnaast wilden commissieleden weten wat de gemeente kan doen tegen het geluid van uitlaten van brommers en optrekkende sportauto’s. Ook werd om aandacht gevraagd voor stille plekken. In de commissie Ruimte en Verkeer van 13 februari 2025 was het ontwerp Geluidbeleid geagendeerd.
Werkgroep (ambtelijk)
Bij het opstellen van het Geluidbeleid zijn diverse belanghebbende betrokken. Er is een stakeholderanalyse uitgevoerd. Naast de ambtelijke vertegenwoordiging in de werkgroep Geluidbeleid participeerde daarom ook de GGD en Omgevingsdienst Haaglanden in de werkgroep. Ook zijn de Provincie Zuid-Holland, Rijkswaterstaat en ProRail gevraagd om input te leveren.
Informatieavond
Op 1 juli 2024 is een informatieavond gehouden en worden belanghebbenden geïnformeerd over de inhoud van het ontwerp Geluidbeleid. Ook was er ruimte om met elkaar in gesprek te gaan over het Geluidbeleid. Van de informatieavond is een verslag gemaakt en staat in bijlage IV van het Geluidbeleid.
Raadswerkgroep Leefomgeving
Het Geluidbeleid is op 8 juli 2024 besproken in de raadswerkgroep Leefomgeving. De bespreking begon met een terugblik op de commissievergadering Ruimte en Verkeer van 7 september 2023. Daarna is toegelicht waarom een Geluidbeleid wordt opgesteld en wat de scope is van het Geluidbeleid. Ook is een doorkijk gegeven naar het besluitvormingsproces.
Inspraak en inloopavond
De inspraakprocedure is geweest van 27 januari tot en met 9 maart 2025.. Belanghebbenden kunnen hun zienswijzen kenbaar maken bij het college. Op 18 februari 2025 is een inloopavond geweest. In bijlage V is een verslag opgenomen van de inloopavond. Naar aanleiding van het ontwerp geluidbeleid zijn er 8 zienswijzen ontvangen. Tegen het Geluidbeleid is geen bezwaar en beroep mogelijk.
Elke gemeente maakt een omgevingsvisie waarin de strategische hoofdkeuzen van het beleid voor de lange termijn voor de fysieke leefomgeving staan beschreven. Bij het maken van de omgevingsvisie staat de vraag centraal “Wat voor stad willen we zijn?”. De Omgevingsvisie Delft 2040 geeft op hoofdlijnen de gewenste ontwikkeling weer van de omgeving waarin we wonen, werken en onze vrije tijd doorbrengen. In de Omgevingsvisie zijn deze keuzes voor de toekomst beschreven. Veel van die keuzes hebben ook raakvlakken met geluid. Belangrijke keuzes uit de omgevingsvisie zijn:
Delft zet in op het toevoegen van een groot aantal woningen en arbeidsplaatsen.
Delft koestert de huidige bedrijven, kleinschalige economie en biedt waar mogelijk groeiruimte aan bestaande bedrijvigheid.
Delft zet in op een mobiliteitstransitie. Het mobiliteitssysteem gaat veranderen, zodat Delft de komende decennia bereikbaar, leefbaar en verkeersveilig blijft. De ruimte voor de infrastructuur in de stad wordt beter benut door voorrang te geven aan ruimte-efficiënte, schone, slimme en veilige mobiliteit.
De fysieke leefomgeving moet bijdragen aan de gezondheid van iedere Delftenaar. We dringen negatieve milieueffecten terug en richten ons op een gezond ingerichte leefomgeving. We verminderen de hinder van geluid. Dit doen we door in kaart te brengen waar zich de knelpuntlocaties bevinden. Vervolgens maken we geluidbeleid voor het terugdringen van de geluidbelasting bij deze knelpuntlocaties.
We streven naar een vitale mix van wonen en werken, zowel in de wijken als in de werkgebieden. Hierdoor kan er een klimaat ontstaan van dynamische stedelijke gemengde gebieden.
In Delft is ook ruimte een schaars goed. Daarom zullen we goed moeten nadenken over welke keuzes we maken bij ingrepen in de fysieke leefomgeving. Deze moeten indien mogelijk altijd bijdragen aan de versterking van meerdere kwaliteiten van de stad en het gebied.
Er is gekozen voor een geconcentreerde verstedelijking langs bestaande infrastructuur.
De grote ontwikkelgebieden van Delft zullen gemengde stadswijken zijn.
In het Geluidbeleid staat beschreven hoe voor het aspect geluid invulling wordt gegeven aan de keuzes uit de omgevingsvisie, maar ook de wettelijke regels.
In de omgevingsvisie zegt de gemeente hoe zij het leefgebied wil ontwikkelen en beschermen. Die keuzes werkt zij uit in haar omgevingsplan. Het omgevingsplan bevat zo de regels voor de fysieke leefomgeving. De gemeente kan voor iedere locatie aangeven welke activiteiten zij wel of niet toestaat, bijvoorbeeld wonen, recreatie of bedrijvigheid. De gemeente zorgt dat de regels in het omgevingsplan samen leiden tot een evenwichtige toedeling van functies aan locaties (artikel 4.2, Omgevingswet).
In het omgevingsplan hoeft de gemeente niet specifiek te bepalen wat er in welk gebied komt. Zo kan voor een ontwikkelingsgebied worden gekozen voor een algemenere beschrijving met randvoorwaarden en regels voor de activiteiten. Belangrijk is dat ten alle tijden de regels in het omgevingsplan voldoende borgen dat het plan uitvoerbaar is.
Op 1 januari 2024 is de Wet kwaliteitsborging voor het bouwen (Wkb) in werking getreden. Met invoering van deze wet is de gemeentelijke toetsing van een bouwwerk aan de bouwtechnische eisen verplaatst naar een onafhankelijke partij, de zogenoemde kwaliteitsborger. Dit geldt niet direct voor alle bouwwerken, maar gaat in fases. Dit betekent ook dat de kwaliteitsborger moet onderzoeken of bij de aanvraag van een omgevingsvergunning aanvullende geluideisen gelden. Deze eisen kunnen in het omgevingsplan staan. Maar ook in bijvoorbeeld een vastgesteld besluit hogere waarden geluid. Voor het inwerking treden van de Omgevingswet werd het afwijken van een geluidnorm en de daaraan gekoppelde eisen doorgaans vastgesteld in het besluit hogere waarden geluid.
De gemeente Delft heeft een signaleringskaart waar de bijzondere lokale omstandigheden zijn aangegeven. Deze kaart is in ontwikkeling en is te raadplegen via een webpagina van de gemeente Delft. Op de kaart is zichtbaar welke gebieden een hogere geluidbelasting kunnen ondervinden. Bij afwijking van de geluidnormen moet een kwaliteitsborger in veel gevallen rekening houden met geluidisolerende maatregelen, om te kunnen voldoen aan de geluideisen uit het Besluit bouwwerken leefomgeving.
In deel B is in paragraaf 3.3.1 tot en met 3.4.5 onder andere een toelichting gegeven op de voorwaarden en eisen die gelden wanneer de geluidbelasting bij een geluidgevoelig gebouw hoger is dan de standaardwaarde. In deze bijlage is een vragenboom weergegeven die gebruikt kan worden door initiatiefnemers wanneer zij een initiatief hebben met een geluidbelasting als gevolg van wegverkeer-, railverkeer- of industrielawaai. Ook is een samenvatting gegeven van de voorwaarden en eisen die gelden bij deze initiatieven.
Vragenboom

Maatregelen
Er moet worden uitgegaan van de voorkeursvolgorde:
1) bronmaatregelen;
2) overdrachtsmaatregelen;
3) maatregelen bij de ontvanger.
Geluidluwe zijde
In het belang van het beschermen van de gezondheid is volgens de gemeente Delft sprake van een geluidluwe zijde als voldaan wordt aan de volgende definitie:
De gecumuleerde geluidbelasting (terug gerekend naar wegverkeer) op de geluidluwe zijde bedraagt maximaal 53 dB Lden en 45 dB Lnight, waarbij de (ongewogen) geluidbelasting:
door gemeentewegen en waterschapswegen niet hoger is dan 53 dB Lden;
door provinciale en rijkswegen niet hoger is dan 50 dB Lden;
door industrieterreinen met een geluidaandachtsgebied niet hoger is dan 50 dB Lden en 40 dB Lnight;
door lokale spoorwegen en hoofdspoorwegen niet hoger is dan 55 dB Lden;
per bedrijf buiten een industrieterrein niet hoger is dan 50 dB(A).
Let op: Bij transformatie van een niet-geluidgevoelig gebouw naar een geluidgevoelig gebouw geldt een 5 dB minder strenge eis voor de geluidluwe zijde als het redelijkerwijs en aantoonbaar niet mogelijk is om aan die eis te voldoen.
Uitzondering voor studentenwoningen
Bij studentenwoningen kan van de voorwaarden over een geluidluwe zijde worden afgeweken. Voorwaarde is wel dat bij studentenwoningen op gebouwniveau ten minste 50% van de studentenwoningen aan de niet hoogst geluidbelaste zijde worden gesitueerd, oftewel de zijde die het minst wordt belast. Aan deze zijde zijn worden voor studentenwoningen verder geen eisen over de aanwezigheid van een geluidluwe zijde gesteld.
Geluidluw geveldeel in plaats van geluidluwe zijde
Er wordt zoveel mogelijk toegewerkt naar het realiseren van een geluidluwe zijde waaraan een geluidgevoelige ruimte grenst. Als de woning géén geluidluwe zijde heeft, dan kan, ook aan de hoog geluidbelaste zijde, een geluidluw geveldeel (grenzend aan een geluidgevoelige ruimte) gerealiseerd worden met verglaasde balkons, loggia’s en serres of vergelijkbare voorzieningen. Voor al deze voorzieningen de volgende voorwaarden:
De verglaasde balkons, serres en loggia’s, moeten geheel buiten de thermische schil van de woning liggen en zodanig worden uitgevoerd dat het achterliggende geveldeel geluidluw is, met een gecumuleerde geluidbelasting van maximaal 53 dB Lden en 45 dB Lnight. Hierbij is de ongewogen geluidbelasting als volgt:
door gemeentewegen en waterschapswegen niet hoger is dan 53 dB Lden;
door provinciale en rijkswegen niet hoger is dan 50 dB Lden;
door industrieterreinen met een geluidaandachtsgebied niet hoger is dan 50 dB Lden en 40 dB Lnight;
door lokale spoorwegen en hoofdspoorwegen niet hoger is dan 55 dB Lden;
per bedrijf buiten een industrieterrein niet hoger is dan 50 dB(A).
De oppervlakte van de verglaasde balkons, serres en loggia’s bedraagt minimaal 6 m2.
In het verglaasde balkon, serre of loggia heerst continu buitenluchtkwaliteit, waardoor spuien of ventileren van de daaraan grenzende geluidgevoelige ruimte hierop mogelijk is, volgens eisen die volgen uit het Besluit bouwwerken leefomgeving (Bbl). Bij de berekening van de ventilatie wordt ervan uitgegaan dat eventueel te openen delen in de loggia/serre/verglaasd balkon gesloten zijn. Deze eis geldt niet voor het spuien van een woonkamer, bij het spuien van de woonkamer mogen de te openen delen geopend zijn, ook al leidt dat tot een tijdelijk hogere geluidbelasting.
Voor de duidelijkheid wordt vermeld dat een coulissenkast of een Harbour Fenster niet als een alternatieve vergelijkbare voorziening wordt gezien voor een verglaasd balkon, serre of loggia, waarmee een geluidluw geveldeel kan worden gerealiseerd.
Woningindeling
Wanneer de geluidbelasting hoger is dan de standaardwaarde worden voorwaarden gesteld aan de woningindeling.
Met betrekking tot de woningindeling en het gebruik van woningen gelden de volgende eisen:
Elke woning bevat ten minste 1 slaapkamer die aan de niet hoogst geluidbelaste zijde is gesitueerd; bij voorkeur wordt de helft van de geluidgevoelige ruimte of de helft van het oppervlak van alle geluidgevoelige ruimtes samen niet aan de hoogst geluidbelaste zijde gesitueerd.
Voor zover relevant, geldt dat op eenzelfde wijze voor andere geluidgevoelige bebouwing; zo ligt bijvoorbeeld in scholen het merendeel van de leslokalen (in aantal) aan de geluidluwe zijde.
Uitzondering
Bij niet zelfstandige woonruimten (bijvoorbeeld studentenwoningen of woningen in een woonzorgcentrum), eenzijdig georiënteerde zelfstandige wooneenheden en daarmee te vergelijken bouwvormen zijn de richtlijnen voor de woningindeling niet van toepassing. Wel dient op gebouwniveau ten minste 50% van de woningen niet te zijn gesitueerd aan de hoogst geluidbelaste zijde. Hier staat wel tegenover dat bij de (niet zelfstandige) woningen met een geluidbelasting hoger dan 65 dB Lden of 55 dB Lnight een compenserende maatregel wordt toegepast. Deze compenserende maatregel bestaat uit een geluiddempende maatregel, zodat een raam kan worden geopend in de slaapkamer die aan hoog belaste zijde is gesitueerd. Voorbeelden van geluiddempende maatregelen zijn een harbour fenster, metaglas of coulissenkast.
Niet-geluidgevoelige gevels
Niet-geluidgevoelige gevels zijn niet wenselijk en vormen daarom een terugvalscenario. Een initiatiefnemer kan een niet-geluidgevoelige gevel alleen toepassen als er redelijkerwijs en aantoonbaar geen andere oplossingen mogelijk zijn.
De voorwaarden voor het toepassen van een niet-geluidgevoelige gevel zijn:
Een niet-geluidgevoelige gevel (met of zonder bouwkundige maatregelen) mag alleen worden toegepast als er redelijkerwijs en aantoonbaar geen andere oplossingen mogelijk zijn.
Er zijn maximaal 2 niet-geluidgevoelige gevels per woning toegestaan.
Bij niet-geluidgevoelige gevel met bouwkundige maatregelen is het onderbreken van de gevel tevens toegestaan door geveldelen als verglaasde balkons, loggia’s en serres of vergelijkbare voorzieningen. Op de aldus afgeschermde gevel wordt de geluidbelasting teruggebracht tot de wettelijke grenswaarde(n), zodat in dat deel van de gevel te openen ramen en deuren kunnen worden geplaatst. De hiervoor bedoelde verglaasde balkons, serres en loggia’s moeten buiten de thermische schil van de woning liggen.
Wanneer een woning wordt uitgevoerd met een niet-geluidgevoelige gevel moet deze beschikken over een geluidluwe zijde en - als dat niet mogelijk is - een geluidluw geveldeel.
Indien het onderbreken van de niet-geluidgevoelige gevel noodzakelijk is om een geluidluw geveldeel te realiseren, bedraagt de oppervlakte van de verglaasde balkons, serres en loggia’s minimaal 9 m2. Het college kan van deze oppervlakte-eis afwijken als naar het oordeel van het college op een andere wijze wordt voorzien in een compensatie voor de hoge geluidbelasting in combinatie met de afwezigheid van een geluidluwe zijde van de woning, mits de oppervlakte ten minste 6 m2 bedraagt en er een gezamenlijke geluidluwe buitenruimte is. Deze gezamenlijke geluidluwe buitenruimte heeft een oppervlakte van 1 m2 per persoon met een minimum van 100 m2 per gemeenschappelijke buitenruimte.
In het verglaasde balkon, serre of loggia heerst continu buitenluchtkwaliteit, waardoor spuien of ventileren van de daaraan grenzende geluidgevoelige ruimte hierop mogelijk is, volgens eisen die volgen uit het Besluit bouwwerken leefomgeving (gelijk aan de eis bij de ruimte tussen vlies en gevel).
Bij de berekening van de ventilatie wordt ervan uitgegaan dat eventueel te openen delen in de loggia/serre/verglaasd balkon gesloten zijn. Deze eis geldt niet voor het spuien van de woonkamer, bij het spuien van de woonkamer mogen de te openen delen geopend zijn, ook al leidt dat tot een tijdelijk hogere geluidbelasting.
Uitzondering voor studentenwoningen
Als studentenwoningen die worden voorzien van een niet-geluidgevoelige gevel (met of zonder bouwkundige maatregelen) kan van de voorwaarde over de aanwezigheid van een geluidluwe zijde of geveldeel worden afgeweken. Eis is dan wel dat bij studentenwoningen op gebouwniveau ten minste 50% van de woningen niet aan de hoogst geluidbelaste zijde moet liggen.
Gevelwering
De geluidregels voor het wijzigen van een geluidbronsoort gelden niet voor een niet-geluidgevoelige gevel. Daarom is in het Besluit bouwwerken leefomgeving bepaald dat bij een niet-geluidgevoelige gevel de uitwendige scheidingsconstructie al bij de bouw of verbouw een 3 dB betere geluidwering meekrijgt zodat die op voorhand bestand is tegen een toekomstige toename van het geluid (artikel 4.103b Bbl).
In de Omgevingsvisie Delft beschrijven we wat voor stad we in de toekomst graag willen zijn. De Omgevingsvisie geeft op hoofdlijnen de gewenste ontwikkeling weer van de omgeving waarin we wonen, werken en onze vrije tijd doorbrengen. In de Omgevingsvisie zijn deze keuzes voor de toekomst beschreven. Veel van die keuzes hebben ook raakvlakken met geluid. Hieronder is een samenvatting gegeven van de belangrijkste keuzes:
Delft zet tot 2040 in op het toevoegen van 15.000 woningen. De nieuwe woningen dragen bij aan een kwaliteitsverbetering in de wijken. Waar mogelijk bouwen we in hogere dichtheden.
Delft voorziet tot 2040 in een groei van 10.000 banen. Delft maakt gebruik van de substantiële kansen van kennisintensieve bedrijven en van een kennisgedreven en ambachtelijke ‘maakindustrie’. Delft koestert de huidige bedrijven, kleinschalige economie en biedt waar mogelijk groeiruimte aan bestaande bedrijvigheid.
Delft is in 2040 hard op weg om in 2050 energieneutraal en klimaatbestendig te kunnen zijn. Om daar te komen, zet Delft in op energiebesparing, een warmtenet en zonne-energie.
Delft zet in op een mobiliteitstransitie. Het mobiliteitssysteem gaat veranderen, zodat Delft de komende decennia bereikbaar, leefbaar en verkeersveilig blijft. De ruimte voor de infrastructuur in de stad wordt beter benut door voorrang te geven aan ruimte-efficiënte, schone, slimme en veilige mobiliteitsvormen.
De fysieke leefomgeving moet bijdragen aan de gezondheid van iedere Delftenaar. We dringen negatieve milieueffecten terug en richten ons op een gezond ingerichte leefomgeving. Het buitengebied is altijd goed bereikbaar. In 2040 is de buitenruimte in en om de stad voor mens, plant en dier op minimaal hetzelfde kwaliteitsniveau als nu. We verminderen de hinder van geluid. Dit doen we door in kaart te brengen waar zich de knelpuntlocaties bevinden. Vervolgens maken we een beleid voor het terugdringen van de geluidbelasting bij deze knelpuntlocaties.
Om de positie van de historische en culturele stad te versterken, investeert Delft in kwalitatieve cultuurvoorzieningen, attracties, evenementen, een verantwoorde ontwikkeling van toerisme en in het verbeteren van de kwaliteit van de openbare ruimte.
We streven naar een vitale mix van wonen en werken, zowel in de wijken als in de werkgebieden. Hierdoor kan er een klimaat ontstaan van dynamische stedelijke gemengde gebieden.
Delft heeft in 2040 hoogwaardige, passende en toegankelijke voorzieningen die nodig zijn voor zorg, welzijn, cultuur, onderwijs en sport. Delft streeft naar een goede spreiding van voorzieningen en clustert waar mogelijk.
We maken meervoudig gebruik van de beschikbare openbare ruimte en deze is doelmatig onderhouden en sociaal veilig ontworpen.
In Delft is ook ruimte een schaars goed. Daarom zullen we goed moeten nadenken over welke keuzes we maken bij ingrepen in de fysieke leefomgeving. Deze moeten indien mogelijk altijd bijdragen aan de versterking van meerdere kwaliteiten van de stad en het gebied.
De nieuwe woningen dragen bij aan een kwaliteitsverbetering in de wijken. Waar mogelijk bouwen we in hogere dichtheden.
Binnen de alliantie is gekozen voor een geconcentreerde verstedelijking langs bestaande infrastructuur waarin de woningbouwopgave en de versterking van de economische toplocaties in samenhang met investeringen in hoogwaardig openbaar vervoer in een integrale aanpak worden uitgewerkt. Delft ligt strategisch aan de kennis-as Rotterdam-Leiden. De verstedelijkingsopgave is belangrijk, maar geen doel op zich; de kwaliteitsverbetering voor Delft staat voorop.
De grote ontwikkelgebieden van Delft zullen gemengde stadswijken zijn, die verbonden zijn met de rest van de stad en zijn omgeving en daarmee nieuwe verbindingen door de stad mogelijk maken. Innovatieve wijken, die verdichting combineren met vergroening en verbinding, en die passen bij de historie van het gebied.
Doorkijk naar Geluidbeleid: Beleid voor nieuwe ontwikkelingen moeten passen bij gemengd stedelijk gebied. Daarnaast is het ook belangrijk om bestaande situaties te koesteren en verbeteren waar mogelijk. Bijvoorbeeld het beschermen van groen i.c.m. stille plekken, zodat dit ten goede komt van een gezonde en duurzame stad. Stille plekken kunnen een bijdrage leveren aan die kwaliteitsverbetering die wordt nagestreefd in de wijken. Verder staat in Omgevingsvisie 2040 dat Delft de huidige bedrijven koestert en waar mogelijk groeiruimte biedt aan bestaande bedrijvigheid. In het Geluidbeleid staat daarom geen plandrempel voor het geluid afkomstig van bedrijven. Uiteraard moeten bedrijven wel voldoen aan de regels uit het (tijdelijke deel) Omgevingsplan en daar kan op worden gehandhaafd.
Het Mobiliteitsprogramma Delft 2040 (MPD) is een uitwerking van de Omgevingsvisie voor het thema mobiliteit. In Delft willen we de bereikbaarheid, de leefbaarheid en de duurzaamheid vergroten. Tegelijkertijd willen we de stad de ruimte geven om door te blijven groeien. Om dit te bereiken zet het MPD in op een mobiliteitstransitie. Dit houdt in dat we het mobiliteitssysteem willen veranderen en aansturen op aanpassing van onze mobiliteitskeuzes. De volgende onderwerpen uit het MPD zijn het meest relevant voor het aspect geluid:
We willen een leefbare en gezonde stad. Dit vraagt onder andere om keuzes voor de inrichting van de openbare ruimte, met mogelijk meer ruimte voor verblijven en daardoor minder voor verplaatsen. Ook vraagt het om minder motorvoertuigkilometers in verband met lucht- en geluidkwaliteit en ruimtebeslag.
We gaan in Delft geluidoverlast die veroorzaakt wordt door verkeer terugdringen. Bekend is dat er geluidoverlast wordt ervaren als gevolg van het wegverkeer op de Prinses Beatrixlaan, Julianalaan en Delfgauwseweg.
Het streven is dat iedereen in 2040 een goede nachtrust heeft ondanks het wegverkeer.
Bij de mobiliteitstransitie gaat het ook om bewustwording van keuzes die mensen maken en de impact daarvan op het individu, het mobiliteitssysteem en de omgeving (zoals geluid).
De maximum rijsnelheid wordt waar mogelijk verlaagd. Vanuit herkenbaarheid wordt het wegprofiel daar ook op aangepast. Bij erftoegangswegen passen we in principe open verharding toe, zoals klinkers. Voor gebiedsontsluitingswegen is het uitgangspunt dat deze in 2x1 rijstroken worden uitgevoerd.
In de binnenstad rijdt alleen nog vracht- en bestelverkeer zonder uitstoot en de bestaande milieuzone wordt uitgebreid naar de hele bebouwde kom van de gemeente.
Doorkijk naar Geluidbeleid: om toe te kunnen werken naar de ambitie dat iedereen in 2040 een goede nachtrust heeft als gevolg van wegverkeer stellen we ook een plandrempel voor Lnight vast. Uit onderzoek blijkt dat elektrische auto’s meer geluid veroorzaken dan in eerste instantie gedacht. Dit komt dat bij snelheden hoger dan 30 km/uur het bandengeluid overheerst. Doordat elektrische auto’s zwaarder zijn wordt er ook meer geluid geproduceerd. Het verlagen van de maximum rijsnelheid kan soms ook gepaard gaan met een nieuwe inrichting van wegen. Zodra asfalt wordt vervangen door klinkers moet men er van bewust zijn dat klinkers kunnen zorgen voor een grotere geluidbelasting dan asfalt. Geluidreducerende klinkers kunnen hiervoor een oplossing geven. Per situatie zal hierover een afweging worden gemaakt.
Stedelijk programmeren is een werkwijze in de Gemeente Delft die zich onder andere richt op:
Ontwikkelingen in de bestaande stad.
Vertalen van ambities naar concrete gebiedsagenda’s.
Integraal sturen op goede groei.
Samen stad maken met de leefwereld en de systeemwereld.
Concreet maken hoeveel m2 van wat waar moet komen in de komende 10 jaar.
Scherper keuzes maken in wat de gemeente wel en niet doet.
De omgevingsvisie en de Agenda 2040 zijn vastgesteld als ruimtelijke kaders. Het stadsprogramma operationaliseert deze kaders voor de komende tien jaar, beschrijft de opgaven voor de hele stad, programmeert de grote voorzieningen op stadsniveau, en agendeert keuzes die op stedelijk niveau moeten worden gemaakt. Om ‘samen stad maken’, om top-down en bottom-up te combineren, om integraal te sturen op de behoeften van stad en buurt en om kansrijke koppelingen te leggen, is de stad als geheel echter te groot. Er is een gebiedsgerichte benadering nodig. Er is daarom gekozen voor een indeling in drie gebieden: 1. Noordoost, 2. West, 3. Zuidoost. Deze indeling is gebaseerd op ruimtelijke samenhang, gelijksoortige opgaven en een gelijke werkvoorraad. De begrenzingen zijn fysieke overgangen, zoals belangrijke infrastructuur.

Voor die drie gebieden zijn gebiedsagenda’s opgesteld. Dit zijn de toetsstenen voor het beoordelen van initiatieven voor ons én de initiatiefnemer. Niet door een afvinklijstje, maar door dialoog op gebiedsniveau. Op basis van de Gebiedsagenda voeren we het gesprek over voors en tegens en eventuele aanpassingen in de initiatieffase. Een goede relatie met de partners en gebruikers is belangrijk om elkaars agenda’s te verkennen, zodat we door synergie en samenwerking meer kunnen bereiken voor ‘goede groei’. Zij mogen van ons verwachten dat we onze zaken voor elkaar hebben, dat we weten wat er in welk gebied nodig en mogelijk is.
Doorkijk naar Geluidbeleid: Het Geluidbeleid en het Stedelijk Programmeren hebben elkaar nodig om de doelstellingen te kunnen behalen. Voor het Stedelijk Programmeren is het belangrijk om te weten waar in de stad knelpuntlocaties zijn, zodat bij ontwikkelingen bekeken kan worden of er kansen zijn om knelpuntlocaties op te lossen. Tegelijkertijd geeft het Geluidbeleid kaders waar bij Stedelijk Programmeren rekening gehouden moet worden.
In 2050 wil Delft 100% energieneutraal zijn. Energieneutraal houdt in dat we alleen energie van hernieuwbare bronnen gebruiken. Zoals zon, wind, biomassa en aardwarmte. Dit is nodig omdat de fossiele brandstoffen opraken. En we het opwarmen van de aarde moeten beperken. Voorbeelden waar de gemeente Delft aan werkt zijn het aanleggen van warmtenetten, het uitvoeren van warmteplannen en het isoleren van woningen. Dit doen we niet alleen maar samen met bijvoorbeeld woningcorporaties, inwoners en bedrijven.
De doelstelling van het Isolatieplan Delft 2023 is als volgt:
De gemeente stimuleert eigenaren van woningen met energielabels D tot en met G om te isoleren naar minimaal de Standaard of energielabel C. In 2030 zijn ongeveer 10.000 woningen geïsoleerd en in 2050 zijn alle 25.000 woningen met een energielabel lager dan C geïsoleerd.
Woningeigenaren zijn zelf verantwoordelijk voor het nemen van isolatiemaatregelen. Het is de taak van de gemeente om de woningeigenaren binnen deze doelgroepen bewust te maken, te stimuleren en te ondersteunen bij de isolatie van de woning.
Delft heeft ongeveer 25.000 woningen met een label lager dan C. Dat zijn er veel om in één keer aan te pakken. Het isolatieplan van de gemeente Delft stelt de volgende prioriteiten:
de slechtst geïsoleerde woningen met energielabel F en G;
woningen met bewoners met een laag inkomen en energielabel lager dan D;
woningen in de buurten waar het Open Warmtenet Delft wordt aangelegd;
woningen in buurten die werken aan een warmte-uitvoeringsplan.
Doorkijk naar Geluidbeleid: De overstap naar schone en hernieuwbare energiebronnen brengt verschillende uitdagingen met zich mee. Ook op gebied van geluid. Op dit moment wordt er in Delft nog niet veel overlast ervaren door bijvoorbeeld buitenunits van warmtepompen of airco’s. Er zijn regels die aangeven aan welke normen dergelijke units moeten voldoen. Hier kan op gehandhaafd worden. In de toekomst zal blijken of aanvullend beleid nodig is als blijkt dat de overlast hiervan toeneemt. Daarnaast zal bij gebiedsontwikkeling ook rekening gehouden moeten worden met de impact die het heeft op de omgeving. Wanneer geluidschermen gerealiseerd moeten worden dan kan ook worden bezien of deze schermen energie kunnen opwekken. Er zijn al verschillende voorbeelden van geluidschermen die zijn geïntegreerd met zonnepanelen. Naast het voorkomen van geluidoverlast richt het Geluidbeleid zich ook op het oplossen van knelpuntlocaties. Met de inwerkingtreding van de Omgevingswet zal de saneringsopgave die de gemeente Delft heeft ook wijzigen. De komende planperiode wordt een plan van aanpak uitgewerkt voor de aanpak van de oude en nieuwe saneringsopgave. Het streven is om te onderzoeken of het mogelijk is om bij de uitvoering van het Isolatieplan aan te sluiten. Op dit moment wordt een pilotproject uitgevoerd, namelijk Duurzame Geluidsanering Julianalaan. Binnen dit project wordt ervaring opgedaan hoe je geluidisolatie kan combineren met energie-isolatie. De ervaringen uit dit project worden verwerkt in het plan van aanpak voor de saneringsopgave.
Op donderdag 7 december 2023 heeft de gemeenteraad de woonvisie 'Goed wonen in Delft, Woonvisie 2023-2028' aangenomen. De woonvisie heeft als ambitie: goed wonen in een fijne en groene woonomgeving. Dit wordt vorm gegeven via vijf thema’s met daaraan gekoppeld de volgende ambities:
Groei van de woningvoorraad (ambitie: iedereen een plek).
Betaalbaarheid borgen in huur en koop (ambitie: betaalbaar wonen).
Huisvesten van bijzondere doelgroepen (ambitie: passend wonen voor diverse wensen).
Verduurzamen bestaande voorraad (ambitie: natuurlijk duurzaam).
Kwaliteit van de woning en de leefomgeving (ambitie: gebiedsgericht werken aan veerkrachtige wijken).
De ambities zijn hoog. In de uitvoering van de woonvisie zullen er verschillen zijn tussen ‘willen’ en ‘kunnen’. Niet alles kan. In elk geval willen we vooral gaan ‘doen’: het van de grond krijgen en waar mogelijk realiseren van nieuwe woningen en goede woonplekken in de bestaande woningvoorraad. De behoefte aan woningen en woonplekken is groot. Tussen 2018 en 2040 moeten daarom 15.000 woningen worden gebouwd. Hiervan zullen 3.500 studentenwoningen worden gebouwd in de periode 2021-2030. Studentenwoningen worden gebouwd op de campus van de TU, Schieoevers, kleinschalig elders in de stad en in de nabije regio.
Doorkijk naar Geluidbeleid: het uitgangspunt is dat we gezond en veilig willen wonen in goed onderhouden woongebouwen en woonomgeving. Tegelijkertijd is er in Delft behoefte aan betaalbare woningen in een schaarse ruimte. We bewaken dat de nieuwe woningen niet te klein worden. Collectieve woonvoorzieningen bieden tegelijkertijd kansen om die ruimte efficiënt in te zetten. Met het oog op het beschermen van een goede geluidkwaliteit is het nodig om éénzijdig georiënteerde woningen te beschermen. Ook zal er voor gewaakt moeten worden dat de geluidkwaliteit op hoog geluidbelaste locaties voldoende gewaarborgd wordt door bijvoorbeeld slim ontwerpen (stedenbouwkundig en bouwkundig) eventueel aangevuld met compenserende maatregelen. In de woonvisie staat ook dat we een ambitie hebben om het aantal standplaatsen voor woonwagens uit te breiden. Woonwagenstandplaatsen zijn ook geluidgevoelig. De bepalingen in het Geluidbeleid zullen dus ook betrekking hebben op woonwagens (en ook woonboten).
Het doel is gezondheidsvaardigheden en een gezonde leefstijl van de Delftse burgers te bevorderen. Dit doen we door de regie van burgers over hun gezondheid en leefomgeving te versterken. De inrichting van de sociale en fysieke leefomgeving is van groot belang voor de gezondheid van burgers.
Integrale aanpak
Op 15 juli 2021 heeft de gemeenteraad van Delft de Delftse Omgevingsvisie vastgesteld. Het gaat om een integrale visie waarbij de verschillende beleidsvelden van het fysieke domein integraal zijn afgewogen. De integratie van de beleidsvelden zorgt ervoor dat de verschillende onderwerpen in onderlinge samenhang zijn beoordeeld. Gezondheid is één van de onderwerpen die de leefomgeving aangaan. De nota Gezondheidsbeleid Delft 2020-2026 gaat daarom niet verder in op het domein leefomgeving en de gezondheidseffecten.
Gehoorschade
Blootstelling aan veel geluid of muziek kan schade aan het gehoor veroorzaken. Potentiële boosdoeners zijn: lawaai op het werk en luide muziek in discotheken, tijdens concerten en via koptelefoons. Dit kan zelfs leiden tot blijvende gehoorschade. Het gaat daarbij om minder goed horen, doofheid en blijvend oorsuizen (tinnitus). Er zijn aanwijzingen dat vooral jongeren steeds vaker en op jongere leeftijd worden blootgesteld aan een hoeveelheid geluid die een risico kan vormen. In de nota Gezondheidsbeleid Delft 2020-2026 is daarom een doelstelling opgenomen om de Delftse jongeren bewust te maken van de risico’s van luide muziek voor hun gehoor. Dit wordt gedaan door voorlichting te geven over risico’s en gevaren van luide muziek voor het gehoor en de effecten ervan op de lange termijn.
Doorkijk naar Geluidbeleid: Geluid heeft invloed op de woon- en leefomgeving en gezondheid van mensen. Het kan dan gaan om bijvoorbeeld geluid van wegverkeer, buren, vliegverkeer en brommers. De belangrijkste gezondheidseffecten van blootstelling aan geluid zijn hinder en slaapverstoring. Dit kan leiden tot bijvoorbeeld stress en hart- en vaatziekten. In Delft ervaart ruim de helft van de inwoners matige tot ernstige geluidhinder. Delft streeft naar het in stand houden van het huidige goede kwaliteitsniveau waar daar sprake van is en het verbeteren van het kwaliteitsniveau waar dit noodzakelijk is. Het bevorderen van gezondheid gaat over het stimuleren van gezond gedrag en zorgen dat dit een makkelijke keuze is. Denk aan voldoende rust en stille plekken.
Evenementen zijn belangrijk voor de stad. Ze zorgen voor ontmoeting en verbinding in de stad en zijn tegelijkertijd ook van belang voor de lokale economie. Aan de andere kant kunnen evenementen ook geluidoverlast geven. In het Delfts evenementenbeleid staat hoe we de evenementensector willen stimuleren en tegelijkertijd de ervaren (geluid)overlast willen terugbrengen. Dit doen we bijvoorbeeld door een maximum aantal evenementen(dagen) en geluidnormen per locatie vast te leggen.
Op dit moment zien we geen directe noodzaak om de huidige geluidnormen voor evenementen te herzien. Klachten zoals geluidoverlast zijn niet helemaal te voorkomen. In evenementenvergunningen worden daarom geluidvoorschriften en geluidnormen opgenomen. Na afloop van een evenement vindt evaluatie plaats van eventuele klachten over geluid en wordt met de organisatoren besproken wat dit betekent voor een eventuele volgende vergunning. Bij geluidklachten voert de Omgevingsdienst Haaglanden geluidmetingen uit. Er worden regelmatig ook preventief geluidmeting uitgevoerd. Bij eventuele overschrijdingen van de geluidnormen wordt direct opgetreden.
Doorkijk naar Geluidbeleid: Mocht bij het participatietraject rondom de op te stellen visie op evenementen blijken dat het evenementenbeleid over geluid aangepast moet worden dan wordt dat in dat kader verder opgepakt. Dit onderwerp valt buiten de scope van het Geluidbeleid.
In november 2022 is gestart met de evaluatie en actualisatie van het terrassen- en terrasbotenbeleid. Het college heeft vervolgens twee nieuwe beleidsnota’s vastgesteld:
Beleidsnota Terrassen 2024 Delft
Het beleid geeft de kaders weer over hoe we de openbare ruimte (met name in de binnenstad) willen inrichten en gebruiken ten aanzien van terrassen. Eén van de doelstellingen is het bijdragen aan de verlevendiging en gastvrijheid van de stad maar tegelijkertijd ook het waarborgen van een gunstig woon- en leefklimaat. In de nota staan daarom regels over de openingstijden van terrassen en het geluid van versterkte muziek op een terras.
Beleidsnota Terrasboten 2024 Delft
De beleidsnota heeft als doel het reguleren van de ingebruikname van het openbaar water door een seizoenterrasboot. De regels dragen onder andere bij aan het waarborgen van het woon- en leefklimaat. Daarnaast staat in de beleidsnota ook dat het niet is toegestaan om versterkte of onversterkte muziek af te spelen en incidentele festiviteiten te houden.
Naast deze beleidsnota’s is er ook op andere manieren aandacht voor geluid door horeca en terrassen. Naast de wettelijke geluidregels zet de gemeente ook in op handhaving. Dit kan door de gemeente zelf worden gedaan of door de Omgevingsdienst Haaglanden. Zo is er ook een geluidmeetsysteem in de binnenstad geplaatst.
Doorkijk naar Geluidbeleid: op dit moment is er geen aanleiding om het beleid voor horeca en terrassen in het Geluidbeleid te integreren. Er zal wel advies worden gegeven hoe geluid inpasbaar is in bijvoorbeeld het kader van de Verordening openbaar gemeentewater Delft. Dit onderwerp valt buiten de scope van het Geluidbeleid.
Schone lucht is van levensbelang, voor iedereen. De gemeente Delft heeft daarom in 2020 het Schone Lucht Akkoord (SLA) ondertekend. Dit is een landelijk akkoord tussen Rijk, provincies en gemeenten. De deelnemende partijen committeren zich aan de ambitie om de luchtkwaliteit in Nederland permanent te verbeteren. Het doel hierbij is de gezondheidswinst in 2030 met minimaal 50% te verbeteren ten opzichte van 2016 voor de binnenlandse bronnen. Voor alle deelnemende gemeente geldt een pakket aan maatregelen die uitgevoerd moet worden om deze doelstelling te kunnen halen. Een aantal van deze maatregelen hebben ook effect hebben op de geluidkwaliteit. Denk bijvoorbeeld aan het gebruik van mobiele werktuigen op elektriciteit in plaats van fossiele brandstoffen. Met het Uitvoeringsprogramma SLA proberen we ook het gebruik van schone voertuigen te stimuleren in plaats van voertuigen met luchtverontreinigende emissies. Het effect van elektrische personenvoertuigen op het geluid is niet heel groot, omdat het bandengeluid overheerst (ook bij lagere snelheden). Echter, bij vrachtwagens is wel een groter geluideffect waar te nemen ten opzichte van dieselvrachtwagens. Het Duurzaam Zoneren zoals voorzien in het Mobiliteitsprogramma 2040 en die ook als maatregel is opgenomen in het SLA heeft dus een positief effect op de geluidkwaliteit. Duurzaam Zoneren is het verduurzamen van de logistieke zone en de milieuzone binnen de gemeente Delft. De logistieke zone wordt een emissieloze zone en de milieuzone wordt uitgebreid en aangescherpt.
Doorkijk naar Geluidbeleid: bij de verdere uitwerking van het Schone Lucht Akkoord wordt steeds afgewogen wat de geluideffecten van eventuele maatregelen zijn. Dit onderwerp valt buiten de scope van het Geluidbeleid.
De gemeente Delft ligt niet binnen de geluidcontouren van Rotterdam The Hague Airport (RTHA). Toch wordt er door inwoners uit de gemeente Delft geluidoverlast ervaren als gevolg van het vliegverkeer. In gebruiksjaar 2021 zijn in totaal 8.963 vliegtuigbewegingen door de grote luchtvaart (overwegend commerciële lijnvluchten) uitgevoerd op RTHA en 35.947 vliegtuigbewegingen met kleine luchtvaart (vliegtuigen met een maximaal startgewicht onder de 6.000 kg). In totaal zijn hiervan 854 nachtvluchten uitgevoerd. Van het totaal aantal vliegtuigbewegingen zijn 37.842 meldingen van geluidoverlast toegeschreven aan RTHA. Hiervan waren er 637 afkomstig uit Delft (van 46 verschillende melders). In het jaar 2020 waren dit er 590 (er is dus sprake van 8% toename). Als we kijken welke soort luchtvaartuigen het meest voor geluidoverlast zorgen dan zijn dat de verkeersvliegtuigen. Over sportvliegtuigen en helikopters wordt relatief minder gemeld.
Op dit moment vinden de voorbereidingen plaats voor een nieuw Luchthavenbesluit voor het vliegveld RTHA. In aanloop naar het nieuwe Luchthavenbesluit heeft een participatietraject plaatsgevonden, waaraan de gemeente Delft heeft deelgenomen. Het uitgangspunt van de gemeente Delft is om de ervaren geluidoverlast voor de Delftse inwoners en bezoekers (mens en dier) zoveel mogelijk te beperken. Delft is daarom kritisch op de plannen en heeft een daarom een zienswijze ingediend op de notitie Reikwijdte en Detailniveau die is opgesteld ten behoeve van het Milieueffectrapport voor het te nemen Luchthavenbesluit.
Doorkijk naar maatregelen Geluidbeleid: besluitvorming rond Luchthavenbesluit blijven volgen en indien nodig gebruik maken van inspraakmogelijkheden. Dit onderwerp valt buiten de scope van het Geluidbeleid.
Uit de resultaten van de gezondheidsmonitor blijkt dat burenlawaai een belangrijke bron is waardoor geluidhinder wordt ervaren. In Delft is dit ook het geval. Als we kijken naar het aantal meldingen over woonoverlast in Delft dan gaat bijna 1/3 van de 612 meldingen over studentenoverlast (170 meldingen in 2022), ook bij 1/3 over burengeluid (159 meldingen) en meer dan 1/3 is overig overlast (283 meldingen). Vanuit de wijken Wippolder, Hof van Delft en Binnenstad komen de meeste meldingen bij de gemeente binnen over studentenoverlast. Ook bij de politie komen meldingen binnen over geluidoverlast, waarbij de meeste meldingen ook afkomstig zijn uit de hiervoor genoemde wijken.
In de analyse van het aantal meldingen over de afgelopen 4 jaren is te zien dat de woonoverlast is afgenomen. De grootste daling is de overlast van studenten. De gemeente werkt hierin samen met studentenverenigingen. De studentenverenigingen pakken hier goed op door.
Doorkijk naar Geluidbeleid: in de volgende planperiode wordt opnieuw bekeken of de huidige aanpak toereikend is. Dit onderwerp valt buiten de scope van het Geluidbeleid.
De Schie speelde een grote rol in de ontstaansgeschiedenis van Delft als stad. Ook nu vindt nog steeds vervoer plaats over de Schie. Het gaat hierbij niet alleen over beroepsvaart maar ook over pleziervaart. Voor het geluid als gevolg van de scheepvaart bestaan geen wettelijke normen. Het scheepvaartverkeer wordt over het algemeen als minder hinderlijk ervaren dan wegverkeer. In het Delftse beleid is wel geborgd dat bij ontwikkelingen rekening gehouden moet worden met scheepvaartlawaai bij het berekening van de gecumuleerde geluidbelasting. Dit is bijvoorbeeld het geval bij ontwikkelingen rondom de Schie, zoals Kabeldistrict en Nieuwe Haven. In het Omgevingsplan wordt ook geborgd dat bij ontwikkelingen rondom de Schie beoordeeld moet worden of het gecumuleerde geluid aanvaardbaar is.
In Delft zijn weinig klachten over scheepvaartlawaai (beroepsvaart). Er komen wel eens klachten binnen over pleziervaartuigen met luidruchtige muziek. Dit speelt met name in de zomermaanden. In het jaar 2022 waren hier 15 meldingen over ontvangen. Waar mogelijk wordt hier op gehandhaafd.
Doorkijk naar Geluidbeleid: Wanneer het Geluidbeleid wordt geactualiseerd wordt opnieuw bekeken of scheepvaartlawaai een onderwerp is waarvoor maatregelen opgenomen moeten worden om geluidoverlast te voorkomen. Dit onderwerp valt buiten de scope van het Geluidbeleid.
In Artikel 7.17 Besluit bouwwerken leefomgeving (voorheen artikel 8.3 van het Bouwbesluit) staat beschreven dat bedrijfsmatige bouwwerkzaamheden alleen uitgevoerd mogen worden op maandag tot en met zaterdag tussen 7.00 en 19.00 uur. In het besluit staat ook welke dagwaarden (in decibellen) zijn toegestaan met het bijbehorende aantal dagen dat dit mag. Bij een aanvraag omgevingsvergunning kan een initiatiefnemer ook een ontheffing van deze geluidnormen aanvragen.
Doorkijk naar Geluidbeleid: ontwikkelingen rondom bouwlawaai worden gevolgd. Op dit moment is er geen aanleiding om aanvullend beleid hiervoor op te stellen. Dit onderwerp valt buiten de scope van het Geluidbeleid.
Natuur en groen hebben invloed op hoe geluidoverlast wordt ervaren. Groen kan bijvoorbeeld de directe blootstelling aan geluid beperken door absorptie en verstrooiing van de geluidgolven. Het effect op het aantal decibellen is de meeste gevallen maar beperkt. Maar is sommige gevallen kan een groene gevel dus wel helpen om reflecties van geluid te beperken. Om groen als geluidafscherming te kunnen gebruiken is doorgaans een zeer brede strook met dichte begroeiing nodig.
Daarnaast wordt geluid door natuur en groen meestal als aangenaam ervaren. Denk bijvoorbeeld aan de wind die door de bomen waait of de fluitende vogels waardoor het onaangename geluid deels wordt gemaskeerd.
In de aanpak om geluidoverlast te verminderen is een mogelijke maatregel het meer afstand houden ten opzichte van de geluidbron. Delft is een compacte stad waar ruimte schaars is, waardoor er vaak dus weinig ruimte voor het houden van afstand. Wel zou nagedacht kunnen worden om die ruimte die nodig is om afstand te houden ingevuld kan worden door andere functies, bijvoorbeeld door groen, natuur of een ecologische zone.
Verder laat onderzoek zien dat de behoefte aan stilte toeneemt naarmate men meer hinder ondervindt van omgevingsgeluid. In een stad als Delft waar steeds meer mensen aan geluid blootgesteld zullen worden is het daarom belangrijk om hier aandacht voor te hebben. Stille plekken kunnen vaak worden gecombineerd met groen en natuur. Onderzoek toont aan dat sommige diersoorten gevoelig zijn voor geluid.
Ook kan langs bijvoorbeeld rijkswegen overwogen worden of in plaats van geluidschermen een groene geluidwal gerealiseerd kan worden als geluidwerende maatregel. Hier zit ook een raakvlak met bodem. De grond die voor een geluidwal wordt gebruikt heeft vaak een andere kwaliteit dan de grond die voor de functie wonen wordt gebruikt.
Doorkijk naar Geluidbeleid: de Visie Nota Groen en Biodiversiteit is recent door de raad vastgesteld. Dit onderwerp valt buiten de scope van het Geluidbeleid.
In Nederland leidt klimaatverandering tot hogere temperaturen, meer (extreme) neerslag, drogere zomers en een stijgende zeespiegel. Delft is net als de rest van westelijk Nederland door de lage ligging, bodemdaling en hoge mate van verstedelijking bijzonder gevoelig voor de effecten van klimaatverandering. Delft heeft het doel om klimaatadaptief te handelen en in 2050 klimaatbestendig te zijn.
Doorkijk naar Geluidbeleid: klimaatverandering leidt tot warmere zomers en toename meerdaagse warme periodes. Er zal daardoor meer behoefte ontstaan op het gebruik van natuur, openbaar groen en stedelijk recreatie ruimte. Doordat het warmer wordt is de verwachting dat de kwaliteit van de nachtrust afneemt. Dit komt niet alleen door de hogere temperaturen maar ook doordat mensen vaker in de avond en nacht buiten verblijven op warme zomerdagen (bijvoorbeeld in de tuin of op straat). Daarnaast is er een toename te verwachten van het aantal airco’s (zie ook energietransitie). Om gevolgen van klimaatveranderingen te verminderen is meer groen één van de oplossingen dat ook een positief effect op geluid kan hebben. Daarnaast stellen we in de beleidsregel Klimaatadaptief Bouwen eisen aan warmtewerendheid. Dit heeft mogelijk ook een positief effect op geluid. Dit onderwerp valt buiten de scope van het Geluidbeleid.
In de visie “Op weg naar een circulair Delft in 2050” uit 2020, heeft de gemeenteraad van Delft de ambitie vastgelegd in 2050 circulair te zijn. Deze visie vormt daarmee het kader voor de komende jaren. De visie richt zich op het verminderen van het gebruik van grondstoffen en het voorkomen van afval. De belangrijkste ambitie is een 100% circulaire economie in 2050, vergelijkbaar met de ambitie van het Rijk.
Doorkijk naar Geluidbeleid: op verschillende vlakken vinden innovaties plaats rondom circulariteit. We blijven de ontwikkelingen hierover volgen. Denk bijvoorbeeld aan het toepassen van geluidreducerend circulair asfalt en de toepassing van houtskeletbouw in de bouw. Bij verdere uitwerking van het beleid zal hier aandacht voor zijn. Dit onderwerp valt buiten de scope van het Geluidbeleid.
Het Beheerplan wegen 2024-2027 geeft inzicht in de manier waarop wegen (openbare wegen, fietspaden, parkeerplaatsen, trottoirs en ander verhard oppervlak) in de stad worden onderhouden zodat deze steeds in optimale technische conditie verkeren waardoor het veilige en duurzame gebruik blijft gewaarborgd. Wanneer gekozen wordt voor een geluidreducerend wegdektype betekent dit ook dat dit invloed heeft op de investeringskosten en onderhoudskosten.
Doorkijk naar het Geluidbeleid: door zoveel mogelijk werk-met-werk te maken wordt kapitaalvernietiging zoveel mogelijk voorkomen.
Bedrijven moeten voldoen aan geluidregels die zijn opgenomen in het (tijdelijk deel van het) omgevingsplan. Voorheen waren deze regels geregeld in het Activiteitenbesluit (Wet milieubeheer) of in een vergunning. Mochten bedrijven niet aan deze regels kunnen voldoen dan kan daarop worden gehandhaafd.
Doorkijk naar het Geluidbeleid: het Geluidbeleid verandert niets aan deze systematiek. Vergunningverlening, toezicht en handhaving zal dus gelijk zijn. Dit onderwerp valt buiten de scope van het Geluidbeleid.
In voorbereiding op de informatieavond over het Geluidbeleid is via de Stadskrant en social media aan inwoners en andere belanghebbenden een uitnodiging gestuurd om mee te praten over geluidoverlast en stille plekken in de stad.
Uit de reacties die, voorafgaand aan de informatieavond zijn opgehaald via social media, volgt dat inwoners geluidoverlast ervaren van verschillende soorten geluidbronnen (denk hierbij aan horeca, studentenoverlast, evenementen, wegverkeer (waaronder ook laden en lossen door vrachtverkeer, motoren en scooters), recreanten, enz.). Een aantal van deze geluidbronnen vallen buiten de scope van het geluidbeleid. Vanwege de reacties die via social media waren ontvangen ging de informatieavond niet alleen over wegverkeer, railverkeer en industrielawaai. Er is een extra tafel ingericht om met elkaar in gesprek te gaan over andere geluidbronnen. Er waren ongeveer 35 aanwezigen. Een groot deel van de aanwezigen waren inwoners uit de binnenstad of net daarbuiten. Naast inwoners waren er ook ontwikkelaars, vertegenwoordigers van bewonersverenigingen, raads- en commissieleden en een journalist aanwezig.
De avond begon met een plenair deel. Hierin werd toegelicht waarom er geluidbeleid wordt opgesteld, wat geluid betekent voor de gezondheid, hoe de Delftse geluidsituatie is en waar het geluidbeleid over gaat. Tijdens het plenaire deel was duidelijk dat mensen behoefte hadden aan gesprek over hun situatie, omdat het plenaire deel vooral gericht was op Delft als stad en wat dit kan betekenen voor het geluidbeleid. Na afloop van het plenaire deel was er ruim de tijd om met elkaar in gesprek te gaan over geluid en stille plekken. Er waren hiervoor 4 tafels ingericht:
Bestaande situaties (wegverkeer)
Nieuwe ruimtelijke ontwikkelingen
Overige geluidbronnen
Stillere plekken
De tafelgesprekken werden door de meeste aanwezigen als waardevol ervaren. Er is veel informatie opgehaald. Er is niet alleen gevraagd naar wat voor soort geluidoverlast wordt ervaren maar is ook gevraagd welke oplossingsrichtingen men ziet voor de ervaren overlast. De genoemde bronnen waarvan overlast wordt ervaren zijn: wegverkeer (stedelijke gebied, A13, overlast uitlaatgeluid), ondergrondse containers, Owee-week, horeca, luchtwarmtepompen, evenementen, studenten- en burenoverlast, BBQ-plaatsen, speeltuinen en bouwlawaai. Daarnaast is met aanwezigen ook gesproken over ontwerp van nieuwbouw. positieve effecten van nieuwbouw, materiaalgebruik, noodzaak van rustige plekken, gezondheid, invloed van groen, meldingen overlast/in kaart brengen hotspots, modellen versus ervaren overlast. Bij een aantal locaties is gekeken welke geluidoverlast specifiek bij die locatie is. De opgehaalde informatie en voorstellen voor oplossingsrichtingen worden gedeeld met de afdelingen, wijkregisseurs en omgevingsmanagers die daar over gaan. De oplossingsrichtingen die vallen binnen de scope van het geluidbeleid zijn meegewogen bij het opstellen van het geluidbeleid. De opgehaalde input die buiten de scope van het Geluidbeleid vallen geven waardevolle informatie voor toekomstig beleid. Het college zal op dat moment dan ook een integrale afweging maken, waarbij de aangedragen geluidproblemen en oplossingen onderdeel van zijn. Op de volgende pagina’s is beschreven welke informatie is opgehaald.
Opgehaald: Per Thema
A13 |
Probleem: |
Geluid van snelweg is op grote afstand hoorbaar. Gemeente is niet beheerder van weg. |
Oplossing: |
Gebouw gebonden maatregelen |
Probleem: |
Teveel geluidknelpunten en teveel gezondheidsschade. |
Oplossing: |
Onderhoud openbare ruimte |
Probleem: |
Teveel onnodig geluid. |
Oplossing: |
Meer gebruik van stillere apparaten. |
Overige overlast |
Probleem: |
Overlast met name ’s nachts. |
Oplossing: |
Tijdsdifferentiatie bij speeltuinen/scholen: overdag overlast aanvaardbaar maar gebruik van speeltuin als hangplek in de avond en nacht is niet aanvaardbaar. |
Bouwlawaai |
Probleem: |
Geluidoverlast tijdens bouwwerkzaamheden. |
Oplossing: |
Borgen dat de wettelijke normen worden gehandhaafd. |
Owee |
Probleem: |
De start van de Owee-week is altijd een groot feest naast een woonwijk. Met veel geluidsoverlast. Op een zondagavond. Bewoners moeten volgende dag gewoon vroeg werken. |
Oplossing: |
Horeca |
Probleem: |
Luide cafégasten. Overlast van bezoekers op terrassen en terrasboten, maar ook van vertrekkende café-bezoekers. Dit verstoort de nachtrust van de binnenstadbewoners. |
Oplossing: |
Luchtwarmtepomp |
Probleem: |
Mevrouw maakt zich zorgen om het brommende geluid van airconditioning en warmtepompen. En de toenemende hoeveelheid van deze apparaten in de stad. |
Oplossing: |
In 2024 is hier vanuit de gemeente onderzoek naar gedaan. Een van de acties is het informeren van bewoners over goede plaatsing van warmtepomp. En dat bij de plaatsing rekening gehouden moet worden met het geluid en de buren. |
Evenementen |
Probleem: |
Oplossing: |
Vergunningenbeleid afstemmen op gezonde nachtrust – en daarop toezien. |
Meldingen |
Probleem: |
Bewoners weten niet goed waar ze melding kunnen maken en of de systemen wel aan elkaar gekoppeld zijn. Ook is het lastig om de bron van de geluidsoverlast te traceren. |
Oplossing: |
BBQ-plaatsen |
Probleem: |
Geen toelichting (via geeltje). |
Oplossing: |
Geen BBQ-plaatsen in woonwijken toestaan. |
Opgehaald: Per Locatie
Locatie: Doelenplein |
De bewoners van het Doelenplein zijn bang dat dit de tweede Beestenmarkt wordt. Afgelopen jaren is uitbreiding van terrassen geweest en het plein is nu ook een evenementen locatie. Veel bewoners hebben al geluidswerend glas. Er hangt een geluidsmeter op het plein. |
Probleem: |
Oplossing: |
Locatie: Doelentuin icm Doelenplein |
Veel overlast van hangjongeren, cliënten van st Joris en zwervers. Geluid van luide personen en voetballen. De pui aan de achterzijde (slaapkamers) is van glas. Dit werkt als een klankkast. Aan de voorzijde is het Doelenplein met terrassen. |
Probleem: |
Oplossing: |
Locatie: Paardenmarkt |
Jaarlijks is hier de kermis. Harde basdreunen en verschillende muziek en geluidsbronnen door elkaar. Ook als er geen kermisbezoekers zijn. Ongewenst gevolg: de bewoners gaan tijdens de zes dagen kermis van huis. Dit voelt als de enige oplossing. Andere bewoners geven aan dat er geen huisbezoek wordt uitgenodigd tijdens de Kermis. Uitzitten. |
Oplossing: |
Locatie Westerkwartier - studentenhuizen |
Sinds corona leven de studenten meer buiten. Veel studentenhuizen gebruiken hiervoor een dakterras of gaan op straat zitten. Bewoner gaat soms in gesprek met de studenten, maar durft dit niet altijd. |
Probleem: |
Overlast van luid praten en gelal. |
Oplossing: |
Locatie Hooikade en Plein Delfzicht |
Combinatie van geluiden vanaf de weg en het water. Door het brede water wordt dit verder gedragen. Geluid vanaf de weg en fietspad. O.a. brommers van bezorgdiensten, gebral op de fiets (veel alcohol). En boten (zuipschuiten) met luide muziek. De geluidsbronnen zijn voor de bewoner niet aanspreekbaar omdat ze te ver weg of te snel zijn. |
Oplossing: |
Locatie: Rode kruisbuurt |
Evenement Westerpop met 15.000 bezoekers. En wel 80-85 decibel op de gevel. Dit is naast een woonwijk en geen festivallocatie. Er is geen ontkomen aan het geluid. Bewoner ervaart fysieke stress. Het geluid gaat tot laat in de nacht door. Ongewenst gevolg is dat de bewoners weg gaan. |
Doel bewoner: een rustig thuis. |
Locatie: Recreatie langs de Schie - Tussen Oostpoort en Reineveldbrug, maar ook Oostsingel en Oranje Plantage |
Tussen Oostpoort en Reineveldbrug: is de klankkast van Delft. Geluid weerkaatst op het water tegen de huizen. Een van de problemen is dat er met mooi weer veel volk aan het kanaal zit. |
Oostsingel: Ervaart zeer ernstige overlast sinds corona. Tijdens corona was er nog wel begrip voor, maar na corona lijkt het ook wel steeds erger te worden. Slaapt aan voorzijde, geluid over het water reikt ver, maar ook het dagelijkse gejoel en gelal voor de deur is niet meer proportioneel. Ook andere overlast telt hierbij op, denk o.a. aan het gebruik van de openbare ruimte als toilet. |
Oranje Plantage: De binnen gemeten piekbelasting als gevolg van gegil is 90 dB. |
Oplossing: |
In voorbereiding op de inloopavond over het Geluidbeleid is aan inwoners en andere belanghebbenden een uitnodiging gestuurd over het ontwerp Geluidbeleid. Geïnteresseerden konden van 19.00 tot 20.30 uur langskomen om vragen te stellen over het ontwerp Geluidbeleid of hun zienswijze kenbaar te maken.
Er waren circa 15 geïnteresseerden aanwezig. Er werden verschillende vragen gesteld. Enerzijds ging dit over knelpuntlocaties, belang van stille plekken en de uitvoering van maatregelen. Er werd ook aandacht gevraagd voor geluidoverlast die buiten de scope van het beleid liggen.
Zo werd er opnieuw aandacht gevraagd voor de overlast van recreatie bij de Schie en overlast door studenten elders in de stad. De aanwezigen begrepen dat dit onderwerp buiten de scope van het geluidbeleid ligt maar omdat de ervaren hinder erg hoog is vragen ze opnieuw aandacht voor dit onderwerp. Inwoners langs de Schie hebben ook handtekeningen verzamelend om aandacht te vragen voor de overlast die zij ervaren. Dit zijn ongeveer 60 handtekeningen en zijn afkomstig van bewoners langs Oostsingel, Oostplantsoen en Fabritiusstraat.
Delft wil een stad zijn waar het goed wonen, leven en verblijven is. Om in de toekomst iedereen die in Delft wil wonen te huisvesten, zijn er duizenden nieuwe huizen nodig. En ook duizenden nieuwe banen. Tegelijkertijd is de ruimte in Delft schaars. Dit wringt soms wel met de opgaven voor wonen en werken die Delft heeft. We moeten daarom keuzes maken om een goede groei mogelijk te maken. Dit betekent ook onze inwoners beschermen tegen het extra geluid dat gepaard gaat met de groei van de bevolking en extra werkgelegenheid.
Het Geluidbeleid gemeente Delft bestaat uit twee onderdelen:
Hoofdstuk 2: Actieplan geluid 2025-2028. Gaat over het aanpakken van bestaande geluidknelpunten en is een uitvloeisel van de EU-richtlijn Omgevingslawaai.
Hoofdstuk 3: Beleidsregels voor afwijken standaardwaarden geluid (nieuwe initiatieven). Gaat over de afwegingsruimte die gemeenten volgens de Omgevingswet hebben als het gaat over geluid bij nieuwe ruimtelijke ontwikkelingen.
Als uitvloeisel van de EU-richtlijn Omgevingslawaai moeten Rijkswaterstaat, ProRail, provincies en gemeenten die onderdeel zijn van een agglomeratie met meer dan 100.000 inwoners om de vijf jaar geluidkaarten en een Actieplan voor omgevingslawaai vaststellen. Dit is in Nederland vastgelegd in artikel 3.6 van de Omgevingswet.
In oktober 2022 heeft de gemeente Delft ter voorbereiding op het geluidbeleid geluidsbelastingkaarten vastgesteld. Op de geluidkaarten is aan de hand van kleuren te zien hoe hoog de bestaande geluidbelasting is als gevolg van wegverkeer, railverkeer en industrielawaai. De geluidsbelastingkaarten kunnen worden ingezien via: https://www.delft.nl/lucht-en-geluidskwaliteit.
Uit de geluidkaarten blijkt dat het omgevingslawaai in Delft voor het merendeel bestaat uit wegverkeerslawaai. Dat komt doordat het spoornetwerk veel minder uitgebreid is dan dat van wegen. In Delft is ook sprake van industrielawaai maar daarvoor hebben we geluidnormen om hoge geluidbelastingen te reguleren en handhaven. Het Actieplan richt zich daarom alleen op verkeerslawaai van gemeentelijke wegen.
In deel A van het geluidbeleid (Actieplan Geluid 2025-2028) staat wat de gemeente Delft de komende jaren kan en wil doen aan de hoge geluidbelastingen als gevolg van het wegverkeer. We willen hiermee een toename in geluidhinder en slaapverstoring voorkomen en de schadelijke effecten door blootstelling aan geluid beperken.
Op 1 januari 2024 is de Omgevingswet in werking getreden. Daarvóór waren de regels over geluid opgenomen in de Wet geluidhinder (Wgh). Het afwegingskader voor geluid dat onze gemeente onder de Wgh hanteerde was opgenomen in het document “Beleid Hogere Waarden Wet Geluidhinder” (2013). Met de Omgevingswet heeft de gemeente meer afwegingsruimte gekregen ten aanzien van geluid. In de Omgevingswet zijn standaardnormen opgenomen waarvan kan worden afgeweken (binnen een bepaalde bandbreedte). Het Geluidbeleid beschrijft hoe hiermee wordt omgegaan, welke randvoorwaarden en eisen er gelden en wat dit betekent voor de woonkwaliteit. Met deze randvoorwaarden willen we bij nieuwe ontwikkelingen een gezonde fysieke leefomgeving en een goede nachtrust bereiken.
Bij het opstellen van het Geluidbeleid zijn diverse belanghebbende betrokken. Er is een stakeholderanalyse uitgevoerd. Naast de ambtelijke vertegenwoordiging in de werkgroep Geluidbeleid participeerde daarom ook de GGD en Omgevingsdienst Haaglanden in de werkgroep. Ook zijn de Provincie Zuid-Holland, Rijkswaterstaat en ProRail gevraagd om input te leveren.
Op 1 juli 2024 is een informatieavond gehouden en worden belanghebbenden geïnformeerd over de inhoud van het ontwerp Geluidbeleid. Ook was er ruimte om met elkaar in gesprek te gaan over het Geluidbeleid. Op 18 februari 2025 was er een inloopavond over het ontwerp geluidbeleid.
Tijdens de vergadering van de commissie Ruimte en Verkeer is op 7 september 2023 een beeldvormende sessie geweest over het Geluidbeleid. Daarnaast is het geluidbeleid op 8 juli 2024 besproken in de raadswerkgroep Leefomgeving en op 13 februari 2025 is het ontwerp geluidbeleid besproken tijdens het Delfts Kwartiertje van de commissie Ruimte en Verkeer.
Op grond van artikel 3.6 en 16.27 en Omgevingswet en artikel 4:81 Algemene wet bestuursrecht (Awb) is voor het vaststellen van het Geluidbeleid gemeente Delft afdeling 3.4 van de Awb van toepassing. Dit betekent dat het ontwerp Geluidbeleid voor een periode van 6 weken ter inzage wordt gelegd. De zienswijzen die in deze periode bij de gemeente binnenkomen worden beantwoord en verwerkt in het definitieve ‘Geluidbeleid gemeente Delft’.
Het ontwerp Geluidbeleid heeft van 27 januari tot en met 9 maart 2025 ter inzage gelegen. Gedurende de ter inzagetermijn zijn 8 zienswijzen ingediend. Deze zienswijze heeft niet geleid tot een aanpassing van het programma. De beantwoording is opgenomen in 2.3.
Tegen het definitieve Geluidbeleid gemeente Delft staat geen beroep open. Het Actieplan Geluid 2025-2028 (deel A van het Geluidbeleid gemeente Delft) is op zichzelf geen besluit in de zin van de Algemene wet bestuursrecht, omdat het alleen beleidsvoornemens en voorgenomen algemene maatregelen bevat en niet is gericht op een direct rechtsgevolg. Tegen de Beleidsregels voor afwijken standaardwaarden geluid (nieuwe initiatieven) (deel B van het Geluidbeleid gemeente Delft) staat ook geen beroep open omdat het hier beleidsregels betreft (artikel 8.3 Awb).
De ingediende zienswijzen zijn in onderstaande tabel samengevat en beantwoord.
Kopieer de link naar uw clipboard
https://zoek.officielebekendmakingen.nl/gmb-2025-237049.html
De hier aangeboden pdf-bestanden van het Staatsblad, Staatscourant, Tractatenblad, provinciaal blad, gemeenteblad, waterschapsblad en blad gemeenschappelijke regeling vormen de formele bekendmakingen in de zin van de Bekendmakingswet en de Rijkswet goedkeuring en bekendmaking verdragen voor zover ze na 1 juli 2009 zijn uitgegeven. Voor pdf-publicaties van vóór deze datum geldt dat alleen de in papieren vorm uitgegeven bladen formele status hebben; de hier aangeboden elektronische versies daarvan worden bij wijze van service aangeboden.