Beleid uitvoering Wet kwaliteitsborging Servicecentrum MER - Omgevingsdienst

Inleiding

 

Op 1 januari 2024, gelijktijdig met de Omgevingswet, is de Wet kwaliteitsborging voor het bouwen (Wkb) in werking getreden. Deze wet heeft als doel de bouwkwaliteit van gebouwen en het bouwtoezicht te verbeteren door inschakeling van private kwaliteitsborgers. Dit moet leiden tot minder gebreken bij nieuwbouw en verbouw. De wet bevat waarborgen voor de burger dat beter gebouwd wordt. De Wkb zal stapsgewijs in werking treden en geldt in eerste instantie (naar verwachting tot en met 2028) alleen voor nieuwbouw van eenvoudige bouwwerken. Dit zijn bijvoorbeeld eengezinswoningen en kleinere bedrijfspanden (bouwwerken die vallen onder gevolgklasse 1 1 , met uitzondering van verbouw). Voor vergunningplichtige bouwwerken die niet onder de Wkb vallen, is een omgevingsvergunning voor een technische bouwactiviteit nodig. Afhankelijk van de uitkomsten van de evaluatie van de wet volgen vervolgens de verbouwingen (gevolgklasse 1) en de bouwwerken in hogere risicoklassen. Dit zijn bijvoorbeeld bibliotheken en onderwijsgebouwen (gevolgklasse 2) en voetbalstadions en ziekenhuizen (gevolgklasse 3). Hierdoor kunnen bouwbedrijven en gemeenten stap voor stap ervaring opdoen met het nieuwe toezicht in de bouw.

 

Kwaliteitsborging

Kwaliteitsborging in de bouw betekent dat het ontwerp en de uitvoering op een zodanig wijze wordt bewaakt dat het eindresultaat aan de voorschriften van het Besluit bouwwerken leefomgeving (Bbl -voorheen Bouwbesluit) voldoet. In het oude stelsel onder de Wabo toetst de gemeente bouwplannen vooraf en ziet toe op de uitvoering volgens de verleende vergunning. Onder het nieuwe stelsel van kwaliteitsborging dragen partijen in de bouw zelf zorg voor het voldoen aan de voorschriften op basis van een instrument voor kwaliteitsborging. De rol van de gemeente verschuift meer naar risicobeoordeling vooraf en, indien nodig, handhaving tijdens de bouw en achteraf. In deze nota wordt nader ingegaan op de wijzigingen van de taken van de gemeente als gevolg van de Wkb.

 

1. Een nieuwe manier van werken

Het bouwproces

Om de doelen van de Wkb te bewerkstelligen wordt het proces voor vergunningverlening in tweeën opgeknipt:

 

  • De omgevingsplanactiviteit : dit betreft ruimtelijke regels (toets aan omgevingsplan en welstand). Dit verloopt via het bevoegd gezag.

  • De bouwactiviteit: dit betreft technische regels. Een initiatiefnemer moet hiervoor een bouwmelding doen bij het bevoegd gezag. Het bouw- en woningtoezicht, zoals gemeenten dat voor inwerkingtreding van de Wkb uitvoerden, wordt een taak van onafhankelijke kwaliteits¬borgers. Een beoordeling in de praktijk van het bouwwerk zoals het wordt gebouwd, vervangt de huidige toets op het bouwplan vooraf. De initiatiefnemer is verplicht een onafhankelijke kwaliteitsbor¬ger in te schakelen die tijdens de bouw toetst of het bouwwerk voldoet aan de bouwtechnische voorschrif¬ten volgens het Besluit bouwwerken leefomgeving (Bbl) en verklaart of de bouwactiviteit aan de voorschriften voldoen. Het dossier bevoegd gezag met daarbij de verklaring van de kwaliteitsborger is bij gereedmelding voorwaarde voor ingebruikname. Het bevoegd gezag toetst de volledigheid van het borgingsplan, gaat na of rekening is gehouden met bijzondere lokale omstandigheden, constateert eventuele strijdigheden en toetst of de gereedmelding volledig is.

De Wkb ziet alleen op het technische deel van het bouwen. Het planologisch deel, dus de toetsing aan het omgevingsplan en welstandseisen, valt onder de Omgevingswet.

 

Figuur 1 Relatie tussen Omgevingswet en Wkb 2

 

Bij bouwen onder kwaliteitsborging is voor het bouwtechnisch gedeelte van de activiteit een meldingsplicht ingevoerd voor bouwwerken die niet volledig vergunningsvrij zijn en vallen onder gevolgklasse 1 (bouwwerken met een gering risico).

 

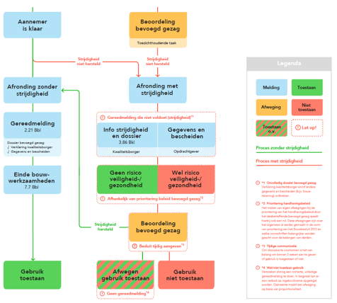
In figuur 2 is weergegeven hoe het bouwproces onder de Wkb eruit ziet. Het publiek toezicht en de controle door de kwaliteitsborger zijn in de opzet van het nieuwe stelsel zoveel mogelijk complementair aan elkaar en niet overlappend. Bij strijdigheden is de gemeente wel aan zet (zie hoofdstuk 4, paragraaf 4 van deze beleidsnota).

 

Figuur 2 Fasering in het bouwproces

 

Bouwmelding en gereedmelding

Een belangrijke plek in het bouwproces wordt ingenomen door de bouwmelding en de gereedmelding. Door de initiatiefnemer wordt een kwaliteitsborger (KB) in de arm genomen die voorafgaand aan de bouw een risicobeoordeling maakt en een borgingsplan vaststelt. De initiatiefnemer dient tenminste 4 weken voor aanvang van de bouw (maar niet eerder dan een jaar van tevoren) in een bouwmelding informatie te overleggen over de ingehuurde kwaliteitsborger, het gebruikte ‘instrument’, een risicobeoordeling en het daarop gebaseerde borgingsplan.

 

Aan de hand van de bouwmelding controleert de gemeente of het juiste borgingsinstrument is toegepast en of de kwaliteitsborger geregistreerd is in een landelijk register. Ook dient in de risicobeoordeling rekening gehouden te zijn met bijzondere lokale omstandigheden. Als er geen erkende kwaliteitsborger is aangewezen of als een borgingsplan en/of risicobeoordeling ontbreekt dan is er sprake van een onvolledige bouwmelding. Een onvolledige melding wordt juridisch niet gezien als melding. Er mag dan niet gestart worden met de bouw. De termijn van 4 weken voorafgaand aan de bouw start dus ook niet totdat een melding volledig is. De initiatiefnemer wordt geïnformeerd over de volledigheid dan wel onvolledigheid van de melding.

 

De onafhankelijke kwaliteitsborger toetst of het bouwwerk daadwerkelijk gebouwd is conform de regelgeving. Deze toets betreft in ieder geval de bouwtechnische voorschriften van het Bbl en de bijzondere lokale omstandigheden benoemd in de omgevingsplanactiviteit.

 

Aan het eind van het bouwproces moet er een gereedmelding komen, het zogenoemde ‘dossier bevoegd gezag’. In het dossier is een verklaring van de kwaliteitsborger aanwezig dat het bouwwerk voldoet aan alle bouwtechnische voorschriften. Ook hiervoor geldt dat deze gereedmelding beoordeeld wordt door het bevoegd gezag en dat bij het niet voldoen aan de eisen deze als niet gedaan wordt beschouwd. Na de gereedmelding heeft het bevoegd gezag 2 weken de tijd om te reageren op eventuele ontbrekende gegevens. Als de melding niet compleet is, mag het bouwwerk niet in gebruik genomen worden.

 

Veranderingen in toezicht en handhaving

De Wkb betekent een groot aantal veranderingen in het toezicht en de handhaving bij bouwactiviteiten. De gemeente blijft verantwoordelijk voor het toezicht op de bestaande bouw en bouw- en sloopveiligheid en blijft het bevoegd gezag voor het bouwdomein. De gemeente blijft dus ook het bevoegd gezag voor het behandelen van meldingen of handhavingsverzoeken van burgers en de juridische afhandeling daarvan met betrekking tot illegaal bouwen. Het bouwtoezicht voor gevolgklasse 1 bouwwerken wordt echter primair belegd bij private kwaliteitsborgers. De preventieve toets van het bouwplan aan de bouwregelgeving vooraf wordt vervangen door toetsing en toezicht door kwaliteitsborgers op het bouwwerk zoals dat wordt gebouwd. Het bevoegd gezag heeft daardoor een informatieachterstand. Gegevens komen onder het nieuwe stelsel niet vooraf maar achteraf beschikbaar. Dit betekent dat voortijdig bijsturen niet mogelijk is voor het bevoegd gezag.

 

Het gaat er niet langer primair om dat de bouwplannen bij de toetsing vooraf op papier aan de regelgeving voldoen, maar dat het vervaardigde bouwwerk bij oplevering voldoet aan regels en gemaakte afspraken. De gemeente is en blijft daarbij wel het bevoegd gezag voor de handhaving, omdat de kwaliteitsborger zelf geen handhavingsbevoegdheid heeft.

 

Rol gemeente/Servicecentrum MER - Omgevingsdienst

De rol van de gemeente/Servicecentrum MER – Omgevingsdienst (hierna: MER-OD) beperkt zich voortaan tot het toetsen van de bouwmelding en de gereedmelding (dossier bevoegd gezag). De gemeente doet de volledigheidstoets van de bouwmelding aan de hand van de indieningsvereisten. Ze toetst niet meer inhoudelijk aan bouwtechnische voorschriften, maar controleert of de opdracht¬gever werkt met een toegelaten, bij de bouwactiviteit passend instrument en een bevoegde kwaliteitsbor¬ger. Ook controleert de gemeente of alle specifieke risico’s voor dat bouwwerk en de bijzondere lokale omstandigheden in de risicobeoordeling in kaart zijn gebracht en in het borgingsplan zijn vastgelegd.

 

Bij de gereedmelding kijkt de gemeente of voldaan is aan de regels die aan de gereedmelding en de daarbij te verstrekken gegevens en bescheiden zijn gesteld. De markt is primair verantwoordelijk voor de bouwkwaliteit. Het uitgangspunt daarbij is dat afwijkingen door marktpartijen moeten worden opgelost. Daar waar geschillen ontstaan kan het bevoegd gezag ingeschakeld worden. Het bevoegd gezag heeft slechts een vangnetfunctie om excessen van het private stelsel af te vangen. Mocht toezicht en handhaving noodzakelijk zijn, dan biedt de Wkb in aanvulling op de Algemene wet bestuursrecht verschillende handvatten om te kunnen beschikken over de noodzakelijke informatie3 .

 

De rol van de gemeente verandert dus meer in een procesrol, maar dan wel één met verantwoordelijkheden. Om aan deze veranderende rol op een verantwoorde manier invulling te geven is het gewenst om in beleid specifieke keuzes te maken over hoe de rol van het bevoegd gezag wordt ingevuld. Daarbij is als algemeen uitgangspunt gehanteerd dat de rol van de gemeente vooral procesmatig is en niet zozeer inhoudelijk van aard4 .

 

In deze nota wordt nader ingegaan op de beleidsuitgangspunten die door de MER-OD bij de uitvoering van de Wkb zullen worden toegepast. Deze nota gaat niet in op de consequenties voor de daadwerkelijk benodigde capaciteit in het bouwtoezicht. De ‘positieve’ en ‘negatieve’ effecten op de benodigde capaciteit bij de MER-OD vanwege taakverschuivingen als gevolg van de inwerkingtreding van de Wkb worden jaarlijks, mede op basis van de te verwachten hoeveelheid bouwactiviteiten, uitgewerkt in het Uitvoeringsprogramma (UP).

 

Bevoegdheden

In deze nota worden op diverse plekken de termen ‘bevoegd gezag’, ‘gemeente’ en ‘MER-OD’ willekeurig gebruikt. Ten aanzien van de formele bevoegdheidsverdeling voor de genoemde taken wordt verwezen naar de mandaatregelingen van de drie gemeenten, te weten:

  • -

    Besluit mandaat, volmacht en machtiging Servicecentrum MER 2022;

  • -

    Mandaat-, volmacht- en machtigingsregister Servicecentrum MER 2024;

  • -

    Mandaat-, volmacht- en machtigingsregister gemeente Maasgouw 2024;

  • -

    Mandaat-, volmacht- en machtigingsbesluit Echt-Susteren 2024;

  • -

    Mandaat-, machtigings- en volmachtregister Roerdalen en Servicecentrum MER 2024.

2. Relatie VTH-beleid

In het nog vast te stellen ‘Beleidsplan handhaving en uitvoering MER-Omgevingsdienst – vergunningverlening, toezicht en handhaving Omgevingsrecht’ (hierna: VTH-beleid) zal de hoofdlijn weergegeven worden van hoe wordt omgegaan met de invulling van de taken op het gebied van vergunningverlening, toezicht en handhaving. De vaststelling van het VTH-beleid is vooralsnog uitgesteld in afwachting van een uniform format van de provincie Limburg voor alle gemeenten.

 

Het is echter belangrijk dat we als gevolg van de inwerkingtreding van de Wkb beschikken over een beleidskader voor de invulling van de gemeentelijke taken en bevoegdheden op grond van de Wkb.

Inmiddels is enige ervaring opgedaan met proefprojecten, waarbij gezocht is naar wat onze rol is en hoe wij daar invulling aan kunnen geven. In 2024 zijn nog maar weinig aanvragen afgehandeld, die onder de Wkb vallen. Een jaar na vaststelling van deze beleidsnota zullen we daarom evalueren of het voorliggende Wkb-beleid voldoet of moet worden aangepast. Eventueel kan het Wkb-beleid dan integraal opgenomen worden in het VTH-beleidsplan. Opgemerkt wordt dat het beleidskader ten aanzien van de Wkb aanvullend zal zijn op het VTH-beleidsplan en de hoofduitgangspunten ten aanzien van toezicht en handhaving zullen worden opgenomen in het VTH-beleidsplan.

 

Wat regelen we in het Wkb -beleid?

Heel veel onderdelen met betrekking tot de bouwregelgeving liggen al vast, b.v. in het Besluit bouwwerken leefomgeving (Bbl). Dit zijn landelijk uniform geformuleerde regels. Daarnaast spelen er lokale aspecten. Dit betreft twee onderdelen, te weten

  • 1.

    bijzondere lokale omstandigheden (specifiek voor het gebied, de bouwlocatie of het project);

  • 2.

    het invullen van de toezichthoudende en daar waar nodig de handhavende rol.

Bovenstaande punten worden in hoofdstuk 3 en 4 van deze nota verder uitgewerkt.

3. Bijzondere lokale omstandigheden

Bij het beoordelen of een bouwactiviteit aan de regels voldoet moet een kwaliteitsborger ook rekening houden met bijzondere lokale omstandigheden. Het gaat hierbij echter niet om alle risico’s rondom een bouwproject. Een bijzondere lokale omstandigheid is een lokaal risico of een lokale situatie waardoor het eindresultaat van een bouwactiviteit mogelijk niet aan de bouwtechnische regels van het Bbl voldoet. Het gaat bij bijzondere lokale omstandigheden alleen om risico’s die te maken hebben met de bouwtechnische regels van hoofdstuk 4 (nieuwbouw) en 5 (verbouw)5 van het Bbl. Het gaat dus niet om risico’s die met iets anders te maken hebben. Denk bijvoorbeeld aan risico’s die te maken hebben met archeologie, bodemverontreiniging, waterveiligheid, milieu en bouw- en sloopveiligheid. Deze aspecten en de regels uit het omgevingsplan zijn weliswaar relevant voor de initiatiefnemer en de aannemer, maar maken geen deel uit van het werkveld van de kwaliteitsborger. Daarmee zijn het dus geen bijzonder lokale omstandigheden als bedoeld in de Wkb. Het gaat dus om specifieke risico’s waar een gemeente van op de hoogte is en een initiatiefnemer of kwaliteitsborger mogelijk niet.

 

Enkele voorbeelden van bijzondere lokale omstandigheden zijn:

  • Kleilagen in de ondergrond die heien van prefab palen bemoeilijkt of voorboren noodzakelijk maakt

  • Watervoerende lagen in de ondergrond die mogelijk een risico vormen bij grondgevormde funderingspalen

  • Resten van funderingen of andere materialen in de bodem die mogelijk van invloed zijn op de funderingswijze

  • Specifieke funderingsconstructies van belendingen die van invloed zijn op de fundering van een te bouwen bouwwerk

  • De windbelasting op een bouwwerk als gevolg van bouwwerken in de omgeving

  • Slagschaduw van windmolens waardoor er een vereiste afstand moet worden gehouden tot toekomstige in het omgevingsplan toegestane bouwwerken.

Voor de kwaliteitsborger moeten deze specifieke lokale omstandigheden kenbaar zijn zodat deze bij het opstellen van een risicoanalyse rekening kan houden met de lokale omstandigheden. Het vastleggen van deze gebiedsspecifieke risico’s maakt het houden van risicogestuurd toezicht door de gemeente mogelijk.

 

De risicoanalyse wordt gelijk met de bouwmelding ingediend. Na ontvangst van de bouwmelding wordt deze beoordeeld. Bij de beoordeling van de risicobeoordeling en het borgingsplan wordt gekeken of voldoende rekening is gehouden met deze omstandigheden. Indien dit niet het geval is, dan is er sprake van een onvolledige melding.

 

Momenteel zijn er (nog) geen bijzondere lokale omstandigheden specifiek benoemd voor het grondgebied van de drie MER-gemeenten. Dat wil niet zeggen dat deze er niet zijn. Specifieke lokale risico’s waar rekening mee gehouden moet worden bij de bouwactiviteit, zullen, indien aanwezig, kenbaar worden gemaakt door het bevoegd gezag in de vergunning voor de omgevingsplanactiviteit of tijdens het vooroverleg (initatievenproces).

4. Beleidsuitgangspunten toezicht en handhaving Wkb

De Wkb biedt de gemeente ruimte om in het toezicht- en handhavingsbeleid specifieke keuzes te maken. Voor de volgende onderwerpen worden beleidsuitgangspunten geformuleerd:

  • 1.

    Toezicht en handhaving

  • 2.

    Procedurele eisen

  • 3.

    Gelijkwaardige voorziening/geen gevolgklasse 1

  • 4.

    Strijdigheid die een verklaring kwaliteitsborger in de weg staat (unhappy flow)

  • 5.

    Dossier bevoegd gezag

  • 6.

    Gefaseerde oplevering

  • 7.

    Casco bouw

Met dit Wkb-beleid is een afweging gemaakt tussen het uitvoeren van taken conform de bedoeling van de wetgever en de verantwoordelijkheid die de gemeente heeft. Daarbij houdt de gemeente met name toezicht op het proces en is de kwaliteitsborger verantwoordelijk voor het toezicht op de inhoud, namelijk het voldoen aan de technische bouwvoorschriften.

Hieronder worden de beleidskeuzes met betrekking tot de bovengenoemde onderwerpen verder uitgewerkt.

 

1. Toezicht en handhaving

Het toezicht op de bouwactiviteit vindt procesgestuurd plaats. Bij de beoordeling van de vergunningaanvraag, bouwmelding, borgingsplan en gereedmelding wordt ervoor gekozen:

  • -

    alleen toe te zien op het proces;

  • -

    indien nodig extra informatie op te vragen of controlemomenten toe te passen;

Als (aanvullend) inhoudelijk toezicht nodig is, dan dient het integraal Toezicht Protocol ( iTP ) als leidraad. Wanneer handhaving nodig is, wordt aangesloten bij de Landelijke Handhavingsstrategie Omgevingsrecht (LHSO). Voor de prioritering van toezicht en handhaving wordt gebruik gemaakt van een risicomatrix.

 

De bevoegdheid tot het houden van toezicht en handhaven blijft ongewijzigd bestaan. De gemeente is en blijft verantwoordelijk voor het publiekrechtelijk toezicht op de naleving van het Bbl. Bij signalen dat niet wordt voldaan aan de bouwvoorschriften kan het bevoegd gezag handhavend op treden.

 

De juridische basis hiervoor is de Algemene wet bestuursrecht op grond waarvan de bouwplaats mag worden betreden en medewerking kan worden gevorderd. Ook mag informatie worden gevorderd en kan er zelf onderzoek worden gedaan. Aanvullend daarop kan op grond van de Wkb informatie worden gevraagd per onderdeel en bestaat er een informatieplicht van de aannemer/opdrachtgever.

 

Artikel 2.20 van het Bbl biedt de gemeente de mogelijkheid om voor specifieke bouwwerkzaamheden en de momenten waarop deze worden uitgevoerd gegevens en bescheiden op te vragen met het oog op het voorkomen en of beperken van risico’s die van invloed kunnen zijn op het voldoen van het te bouwen bouwwerk aan de regels. Zo ontstaat de mogelijkheid om vooraf extra informatie over een betreffend onderdeel op te vragen. Informatie is hiermee vooraf in plaats van achteraf bekend waardoor een handhavingstraject kan worden vermeden.

 

Of er aanleiding bestaat voor toezicht en/of handhaving kan worden bepaald op basis van eigen waarnemingen bijv. tijdens controle bouw- en sloopveiligheid, bij controle van de omgevingsplanactiviteit of op basis van informatie van de kwaliteitsborger of derden.

Het is van belang om een opstelling te bepalen ten aanzien van de Wkb en daarmee ook ten aanzien van de kwaliteitsborger: stellen we alle vertrouwen in de kwaliteitsborger of is het gewenst om toch in meer of mindere mate controle te houden op de bouwprojecten?

 

Om recht te doen aan de bedoeling van de Wkb en anderzijds ook onze verantwoordelijkheid te kunnen nemen op het gebied van bouwtoezicht, wordt in zijn algemeenheid uitgegaan van procesgestuurd toezicht op het bouwproces. We volgen daarbij het proces van de kwaliteitsborger.

De risicobeoordeling en het borgingsplan zijn bedoeld om de gemeente inzicht te geven in de bouwtechnische risico’s van de bouwwerkzaamheden en de borging daarvan door de kwaliteitsborger en de aannemer. Wordt dit onvoldoende geborgd, dan kan de gemeente tijdens de uitvoering van een bepaald onderdeel van de bouw zelf daarop toezien als zij dat nodig acht. Binnen de MER gemeenten wordt in ieder geval getoetst op volledigheid van de ingediende stukken en op de bijzondere lokale omstandigheden zoals deze in een vergunning voor een omgevingsplanactiviteit zijn vastgelegd. De gemeente houdt geen toezicht op reguliere bouwkundige aspecten als geformuleerd in het Bbl. De verantwoordelijkheid hiervoor ligt bij de kwaliteitsborger.

 

Pas als er een concrete aanleiding voor is, zal een toezichthouder zich met het bouwproces gaan bemoeien. Bij meldingen van de kwaliteitsborger over geconstateerde strijdigheden en/of eigen constateringen, zal om extra informatie worden gevraagd en indien nodig een extra controlemoment worden ingepland. Ook kan toezicht worden gehouden aan de hand van of op basis van ontvangen klachten/meldingen/verzoeken om handhaving van derden. Als aanvullend inhoudelijk toezicht nodig is, dan dient het integraal Toezicht Protocol (iTP) als leidraad. Dit protocol werd voor de inwerkingtreding van de Wkb ook al gebruikt.

 

Landelijke Handhavingsstrategie Omgevingsrecht (LHSO)

Wanneer blijkt dat er handhaving nodig is, dan wordt aangesloten bij de Landelijke Handhavingsstrategie Omgevingsrecht (LHSO)6 die in oktober 2022 is vastgesteld. Deze handhavingsstrategie zorgt ervoor dat handhavende instanties de handhaving zo uniform mogelijk aanpakken. De LHSO wordt sinds mei 2023 ondersteund met de Leidraad handhavingsacties en begunstigingstermijnen. Ook deze hanteren wij als richtlijn bij onze keuzes voor een handhavingstraject. In de LHSO is een stappenplan opgenomen om te komen tot een passende sanctiestrategie. In het nog vast te stellen VTH-beleid alsmede in het jaarlijkse Uitvoeringsprogramma is een verwijzing naar de LHSO opgenomen en daarmee is de toepassing van de LHSO in MER-verband ook bestuurlijk verankerd.

 

Risicomatrix

Ten aanzien van de prioritering ten behoeve van toezicht en handhaving zal gebruik gemaakt gaan worden van een risicomatrix. Deze maakt onderdeel uit van het nog vast te stellen VTH-beleid. De risicomatrix heeft als hoofddoel optimaal een bijdrage te leveren aan het verbeteren van de veiligheid en kwaliteit van de woon-, werk- en leefomgeving, rekening houdende met de beperkingen van beschikbare personele bezetting en middelen. De kwalitatieve risicomethode wordt gebruikt om voor de MER-OD een alomvattende probleemgerichte risicoanalyse uit te voeren. Het uiteindelijke doel hiervan is het vaststellen van een prioriteitenstelling ten behoeve van het integraal toezicht- en handhavingsprogramma. De risicoanalyse resulteert in een lijst waarop de omvang van het risico van verschillende activiteiten inzichtelijk is gemaakt.

Het stellen van prioriteiten is toegestaan, maar dit kan niet betekenen dat er tegen bepaalde overtredingen nooit wordt opgetreden. Bij een overtreding met een lage prioriteit vindt er een belangenafweging plaats en dit kan resulteren dat er op dat moment niet wordt overgegaan tot handhavend optreden. De risicomatrix zal te zijner tijd als bijlage bij het VTH-beleid worden gevoegd.

 

2. Procedurele eisen

In het bouwproces onder de Wkb worden er een aantal procedurele eisen gesteld. Het kan voorkomen dat één of meerdere van onderstaande omstandigheden plaatsvinden. Per situatie geven we aan hoe we daar vervolgens mee omgaan.

 

  • Bouwmelding is onvolledig

  • Als de bouwmelding onvolledig is, dan is de melding officieel niet gedaan. Dit is ook het geval als niet alle bijzondere lokale omstandigheden zijn meegenomen. Het is raadzaam om eerst te beoordelen of er sprake is van een meldingsplichtige bouwactiviteit. Is dit het geval, dan stuurt de gemeente binnen 4 weken een brief ‘Melding niet gedaan’. Hierin geven we aan wat er precies mist, met het verzoek om een complete nieuwe melding in te dienen. Enkel de missende stukken nasturen volstaat niet. Consequentie is dat er niet gestart kan worden met bouwen.

  • Niet voldoen aan informatieplicht begin bouwwerkzaamheden (2 dagen voor starten bouwwerkzaamheden)

  • Onder zowel de Wabo als de Omgevingswet wordt na het verlenen van de omgevingsvergunning gevraagd om de start van de bouwwerkzaamheden te melden. Dit wordt in de praktijk niet altijd gedaan. Hier moet meer aandacht voor zijn door de kwaliteitsborger. De initiatiefnemer/kwaliteitsborger moet de gemeente informeren over de start van de bouwwerkzaamheden. Dit is namelijk relevant voor de Basisregistratie Adressen en Gebouwen (BAG).

  • Bouwen zonder bouwmelding

  • Door de knip (technische bouwactiviteit en omgevingsplanactiviteit) kunnen er situaties ontstaan waarbij er een vergunning is aangevraagd voor de omgevingsplanactiviteit (OPA) (voor zover van toepassing), maar de melding bouw (Wkb) achterwege blijft. We beoordelen eerst of het bouwwerk voor de bouwactiviteit vergunningvrij is of mogelijk niet valt onder gevolgklasse 1. Wanneer we constateren dat er bouwactiviteiten plaatsvinden zonder bouwmelding, leggen we de bouwwerkzaamheden per direct stil (bouwstop7 ) en wordt de initiatiefnemer geïnformeerd dat een bouwmelding nodig is. Ook wanneer er geconstateerd wordt dat er geen bouwmelding, maar een vergunning nodig is, wordt een bouwstop opgelegd.

  • Bouwen met bouwmelding, maar niet conform bouwmelding

  • De initiatiefnemer moet het bevoegd gezag informeren over wijzigingen ten aanzien van de ingediende bouwmelding. Als de melding wél is ingediend, maar gedurende de activiteiten blijkt dat er niet conform de ingediende melding wordt gehandeld, kan handhavend worden opgetreden op basis van het artikel dat dan overtreden wordt.

  •  

    • De volgende situaties kunnen zich daarbij voordoen:

    • o

      Bouwen mét melding, maar zonder kwaliteitsborger

    • Indien er nog geen sprake is van een bouwactiviteit, zoals bijvoorbeeld het bouwrijp maken, is er nog geen sprake van een meldingsplicht. Als er wél sprake is van een bouwactiviteit en er geen kwaliteitsborger is aangesteld, leggen we de bouwwerkzaamheden per direct stil (bouwstop) totdat door middel van een melding de gegevens die betrekking hebben op de kwaliteitsborger zijn ingediend.

  •  

    • Dit geldt eveneens als wordt geconstateerd dat er een andere kwaliteitsborger bij het project is betrokken dan bij de melding aangegeven. Er dient een nieuwe melding te worden gedaan met vermelding van de juiste bevoegde kwaliteitsborger.

    • o

      Bouwen mét melding, maar kwaliteitsborger is niet bevoegd

    • Wanneer de kwaliteitsborger niet bevoegd is om de werkzaamheden uit te voeren, dan is de bouwmelding niet volledig. De bouw dient dat stilgelegd te worden. Er dient een nieuwe melding te worden gedaan met vermelding van een bevoegde kwaliteitsborger.

    • o

      Start bouw binnen de termijn van 4 weken vanaf bouwmelding

    • Stilleggen indien nodig. Bij niet stilleggen duidelijk aangeven dat verder bouwen op eigen risico is.

    • o

      Start bouw na het vervallen van de bouwmelding na 12 maanden

    • Bouw stilleggen. Er dient een nieuwe melding te worden ingediend, waarbij de opdrachtgever rekening dient te houden met eventuele gewijzigde (bijzondere lokale) omstandigheden of wijzigingen van het Bbl.

  • Gereedmelding is onvolledig

    • o

      Verklaring kwaliteitsborger ontbreekt

    • Als de gereedmelding onvolledig is, dan is de melding officieel niet gedaan. Een verklaring van de kwaliteitsborger is onderdeel van de gereedmelding. Indien de verklaring ontbreekt vanwege het feit dat de kwaliteitsborger geen gerechtvaardigd vertrouwen heeft dat het bouwwerk voldoet aan de wet en regelgeving: nagaan of de kwaliteitsborger tijdens het bouwproces heeft voldaan aan de verplichting tot informatieverstrekking. Indien dat niet het geval is, kan die constatering gedeeld worden met de toezichthoudende instanties zoals instrumentaanbieder en Toelatingsorganisatie Kwaliteitsborging Bouw (TloKB) .

  •  

    • Na de gereedmelding geldt een termijn van 2 weken waarbinnen mededeling moet worden gedaan dat deze melding niet compleet is. Het bevoegd gezag verzoekt om aanvullende informatie over het ontbreken van de verklaring en maakt dan op grond van evenredigheid de afweging of het bouwwerk in gebruik genomen mag worden. Als een melding na het bericht dat deze niet compleet is, niet alsnog volledig wordt gedaan, dan kan handhavend worden opgetreden. Het zal dan verboden zijn om het bouwwerk in gebruik te nemen, tenzij handhaving onevenredig is.

    • o

      Gebouwd in afwijking van bouwmelding, waardoor geen sprake meer is van gevolgklasse 1

    • Of is gebouwd in afwijking van de bouwmelding, blijkt uit het opleverdossier (o.a. uit een tekening met functieaanduiding per ruimte). Toezichttraject opstarten en beoordelen of er sprake is van vergunningplicht. Legaliseren is eventueel mogelijk door de opdrachtgever alsnog een vergunning aan te laten vragen. Pas nadat de omgevingsvergunning voor de technische bouwactiviteit en eventuele andere benodigde vergunningen zijn verleend, mag de bouw worden hervat.

  • Twijfels over de kwaliteit

  • Bij concrete twijfels over de prestatie van de kwaliteitsborger doen we een melding bij de instrumentaanbieder (de eerstelijns toezichthouder op de kwaliteitsborger). Als daar onvoldoende respons uit volgt doen we een melding bij de Toelatingsorganisatie Kwaliteitsborging Bouw (TloBK). Als er concrete twijfels bestaan over de kwaliteit van de bouw, dan vragen we in eerste instantie per brief extra informatie op bij de initiatiefnemer. Dit mag de gemeente doen op basis van de Algemene wet bestuursrecht en artikel 2.20 van het Bbl (zie ook punt 4 ‘Beleidsuitgangspunt strijdigheid die verklaring kwaliteitsborger in de weg staat’)

  •  

  • Pas als we niet tevreden zijn met de reactie hierop (of er komt geen reactie), dan gaan we over tot fysiek toezicht met als uiterste actie handhavend optreden door het stilleggen van de bouw (bij moeilijk onomkeerbare werkzaamheden zoals een constructie) of het nemen van een besluit met verbod op ingebruikname van het bouwwerk.

3. Gelijkwaardige voorziening/geen gevolgklasse 1

Indien na de start van de bouw blijkt dat geen sprake is van een gevolgklasse 1 bouwwerk, al dan niet als gevolg van een gelijkwaardige voorziening, volgt een bouwstop en is een vergunningaanvraag noodzakelijk.

 

Voor bouwwerken met gevolgklasse 2 en 3 blijft vooralsnog het huidige vergunningenproces in stand, met een preventieve toets aan de bouwregelgeving en toezicht tijdens de uitvoering door de gemeente. Ook wanneer er bij bouwwerken met gevolgklasse 1 sprake is van gelijkwaardige voorzieningen voor constructieve veiligheid en brandveiligheid, geldt een vergunningplicht.

 

Juridisch kader

Het college van burgemeester en wethouders is op grond van artikel 2.2, lid 1, onder c van het Bbl het bevoegd gezag dat beslist op een aanvraag om toestemming tot het treffen van een gelijkwaardige maatregel 9.

 

Artikel 2.4. Bbl, dat betrekking heeft op gelijkwaardigheid bij een melding of vergunningvrije activiteit, bepaalt dat:

  • 1.

    Als een gelijkwaardige maatregel betrekking heeft op een activiteit waarvoor in dit besluit een melding is voorgeschreven:

    • a.

      is voorafgaande toestemming als bedoeld in artikel 4.7 van de wet niet vereist; en

    • b.

      is het verboden deze maatregel te treffen zonder voorafgaande melding.

  • 2.

    Als een gelijkwaardige maatregel betrekking heeft op een activiteit waarvoor op grond van de wet geen omgevingsvergunning is vereist en waarvoor in dit besluit geen melding is voorgeschreven, is voorafgaande toestemming als bedoeld in artikel 4.7 van de wet niet vereist.

Op grond van artikel 2.17, lid 2, onder d van het Bbl valt een bouwactiviteit onder gevolgklasse 1 als bij de bouwactiviteit geen gelijkwaardige maatregel wordt toegepast in verband met een in dit besluit uit het oogpunt van constructieve veiligheid of brandveiligheid gestelde regel. Als dus bij het bouwen een gelijkwaardige voorziening wordt toegepast voor een regel over constructieve veiligheid of brandveiligheid, dan is er geen sprake van een gevolgklasse 1- bouwwerk en is dit bouwwerk dus vergunningplichtig.

 

Praktische uitwerking

Als een kwaliteitsborger constateert dat een vergunningplichtig bouwwerk niet voldoet aan de definitie van gevolgklasse 1 dan kan de kwaliteitsborger het project niet uitvoeren en wordt dit medegedeeld aan de initiatiefnemer. In dat geval moet de initiatiefnemer bij de gemeente een omgevingsvergunning voor een bouwactiviteit aanvragen.

 

Komen partijen pas na de start van de bouw erachter dat een bouwwerk geen gevolgklasse 1 is - bijvoorbeeld door de noodzaak een gelijkwaardige maatregel toe te moeten passen ten behoeve van brandveiligheid of de constructie - dan moet de kwaliteitsborger zich terugtrekken uit het project en vervalt de bouwmelding. De kwaliteitsborger moet dit ook melden aan de gemeente. Vervolgens moet er alsnog een vergunning worden aangevraagd bij de gemeente en ligt de bouw stil tot vergunning is verleend.

 

Er volgt een formele bouwstop in combinatie met het opleggen van een last onder dwangsom om te voorkomen dat er toch wordt doorgebouwd zonder de benodigde omgevingsvergunning. Dit maakt het mogelijk om direct handhavend op te treden bij overtreding van de last.

 

Innovatieve maatregelen

Ook als een initiatiefnemer of aannemer bepaalde innovatieve maatregelen wil toepassen (op het gebied van brandveiligheid en constructieve veiligheid) die nog niet getoetst kunnen worden aan vastgestelde regelgeving of waarvoor nog geen productcertificaat is afgegeven, is er sprake van een gelijkwaardigheid. Er kan niet getoetst worden aan de prestatie-eisen uit de bouwregelgeving, waardoor de aanvraag niet aan te merken is als gevolgklasse 1 en dus een vergunning nodig is voor de bouwactiviteit.

 

Het is nog onduidelijk of initiatiefnemers in de praktijk bewust zullen gaan kiezen voor gelijkwaardige voorzieningen met een vergunningplicht om op die manier onder de kwaliteitsborger uit te komen of dat men juist ervoor zal kiezen om innovatieve maatregelen niet toe te passen, zodat ze juist onder de kwaliteitsborging vallen. De tijd moet dit uitwijzen. Vooralsnog wordt hier geen beleid op gevormd om de ene of de andere richting te ontmoedigen. Wellicht zal hier ook jurisprudentie voor ontwikkeld worden. Indien nodig, kan na evaluatie het beleid op dit onderdeel worden aangepast.

 

4. Strijdigheid die verklaring kwaliteitsborger in de weg staat (unhappy flow)

Bij signalen, meldingen en constateringen dat niet wordt voldaan aan de bouwtechnische eisen wordt een handhavingstraject gestart, tenzij handhaving niet evenredig/proportioneel is.

 

De gemeente blijft wettelijk belast met het toezicht op de naleving van bouwtechnische eisen van bouwwerken. Signalen dat er niet voldaan wordt aan deze eisen kunnen dan ook niet genegeerd worden. Het bevoegd gezag heeft een beginselplicht om te handhaven. Maar in specifieke situaties kan worden afgezien van handhaving en kan het bevoegd gezag het bouwwerk tóch in gebruik laten nemen als een goedkeurende verklaring van de kwaliteitsborger ontbreekt, of bij het ontbreken van andere documentatie.

 

Is sprake van een strijdigheid die aan de verklaring in de weg staat (3.86 lid 1, Besluit kwaliteit leefomge¬ving (Bkl)), dan is de kwaliteitsborger verplicht de gemeente hierover direct te informeren. Een gemeente kan zelf bepalen hoe zij vanuit haar handhavende rol met de verstrekte informatie omgaat. Dat kan bijvoorbeeld administratief door middel van het aanschrijven van de initiatiefnemer (of gemachtigde) waarin een verbod op gebruik wordt opgelegd totdat er informatie wordt overlegd waaruit blijkt dat het probleem is opgelost. Of inhoudelijk door middel van een fysieke controle door de toezichthouder.

 

De kwaliteitsborger is degene die in eerste lijn het risicogestuurd toezicht houdt op het bouwwerk. Gedurende het bouwproces kan de kwaliteitsborger tot de constatering komen dat er gebouwd wordt in strijd met bouwtechnische voorschriften. In het geval dat de kwaliteitsborger constateert dat niet aan de bouwtechnische voorschriften wordt voldaan en dat de afgifte van zijn goedkeurende verklaring in het geding komt, dan informeert hij hierover direct de initiatiefnemer met afschrift aan de gemeente. De gemeente zal vervolgens een beoordeling maken van de ernst van de situatie, van de risico’s (klein of groot) en van de geboden actie (bouwstop, nieuw voorstel om de kwaliteit te kunnen beoordelen, opvragen volledig dossier en de beoordeling daarvan, uitvoeren inspectie, extra controlemomenten opleggen).

 

De kwaliteitsborger heeft zelf geen bevoegdheden om handhavend op te treden. Handhaving is daarom vervolgens een taak van bouwtoezicht. Er is dan ook voldoende kennis en capaciteit/ flexibiliteit nodig om deze rol te kunnen vervullen. Ook kunnen op andere wijze signalen komen dat in strijd met de voorschriften wordt gebouwd. Denkbaar is dat deze van de initiatiefnemer afkomstig zijn of van derden. Ook waarnemingen vanuit het bouwtoezicht kunnen aanleiding zijn tot dit vermoeden. In het borgingsplan is een escalatieladder opgenomen, waarbij het de bedoeling is dat de kwaliteitsborger eerst zelf tot een oplossing komt met de aannemer en de initiatiefnemer en wanneer dit niet lukt de gemeente pas in beeld komt.

 

  • Melding door de kwaliteitsborger

  • Dit moet als een ernstig signaal opgevat worden. De borger heeft als onafhankelijke partij de taak controle op de kwaliteit uit te voeren en hierover op basis van kennis en kunde te rapporteren. Wanneer de kwaliteitsborger constateert dat in strijd met bouwtechnische eisen wordt gehandeld en deze daarvan melding maakt, dan dient deze melding door de gemeente opgepakt te worden. Afhankelijk van de ernst van de melding wordt een informatiemoment opgelegd, of als er sprake is van een onomkeerbare handeling een stopmoment. Er vindt een evaluatie plaats en indien nodig wordt een handhavingstraject gestart.

  • Melding van een derde

  • Indien er sprake is van een melding door een derde van mogelijke overtreding van bouwtechnische eisen, dan wordt hiervan melding gemaakt bij de kwaliteitsborger. Deze dient hierop actie te ondernemen en terug te melden wat hij geconstateerd heeft. Deze melding wordt verder afgehandeld conform de alinea ‘melding door de kwaliteitsborger’.

  • Constatering door het bevoegd gezag

  • Indien, op welke wijze dan ook, het bevoegd gezag zelf een constatering doet van mogelijke overtreding van bouwtechnische eisen dan wordt hiervan melding gemaakt bij de initiatiefnemer. De kwaliteitsborger wordt hierbij door ons geïnformeerd door middel van een brief. Eventueel wordt de aannemer ook meegenomen in de informatieverstrekking.

  • De initiatiefnemer wordt gevraagd om (evt. met behulp van de kwaliteitsborger) aan te tonen dat wordt voldaan aan het Bbl. Daarbij wordt aangekondigd dat de gemaakte constatering tot een stopmoment kan leiden. Indien de kwaliteitsborger reageert en constateert dat in strijd met de bouwtechnische eisen wordt gehandeld, wordt dit verder afgehandeld conform de alinea ‘melding door de kwaliteitsborger’.

Uitgangspunt is dat er wordt gehandhaafd. Dit betekent feitelijk dat de gereedmelding zonder verklaring van de kwaliteitsborger niet wordt geaccepteerd. Er zijn verschillende mogelijkheden om handhavend op te treden. Zo kunnen we de ingebruikname tegenhouden als niet aan de regels wordt voldaan. Bij sommige overtredingen is dit echter een te zwaar middel, bijvoorbeeld bij het ontbreken van bepaalde documenten in het dossier bevoegd gezag. Dan is bijvoorbeeld het opleggen van een dwangsom een geschikter handhavingsinstrument.

 

Kleine, niet of zeer moeilijk herstelbare afwijkingen

Jurisprudentie over de beginselplicht tot handhaven geeft aan dat er kan worden afgezien van handhaving als er sprake is van kleine overtredingen waarbij handhaving niet proportioneel is en in gevallen wanneer er concreet zicht is op legalisatie. Bij kleine, niet herstelbare afwijkingen, laten we de eigenaar weten dat het pand niet voldoet aan alle eisen vanuit de wet. We kunnen de melding niet accepteren en formeel is het pand niet gereed (verklaring kwaliteitsborger ontbreekt).

 

In het algemeen kan worden gesteld dat niet ter discussie staat dat een verbod op ingebruikname aan de orde is als het gaat om tekortkomingen die betrekking hebben op de volgende bouwtechnische aspecten:

  • Veiligheid (constructieve veiligheid en brandveiligheid

  • Gezondheid (o.a. ventilatie)

  • Duurzaamheid (isolatiewaarden, zonnepanelen, etc.)

  • Overige exceptioneel grote gebreken

De opdrachtgever is verplicht om aan te tonen dat het bouwwerk veilig is. Hoe de opdrachtgever dat doet is in beginsel aan hem/haar zelf. Daarnaast is het afhankelijk van het exacte probleem wat nodig is.

 

Bij kleine afwijkingen die niet of zeer moeilijk te herstellen zijn, kan het verbieden van ingebruikname niet proportioneel zijn. Het niet handhaven bij een geringe overtreding vanwege geringe aard of omvang is een uitzondering op de regel. Doelstelling is dat de kwaliteitsborger altijd een verklaring afgeeft. Per individuele situatie vindt een afweging van belangen plaats of tot handhaving wordt overgegaan.

 

Bij het afzien van handhaving bij kleine, niet herstelbare afwijkingen ontstaat een categorie bouwwerken waarbij niet wordt opgetreden tegen het gebruik zonder goedkeurende verklaring van de kwaliteitsborger.

 

Bij de afweging of in een dergelijke situatie een verbod op ingebruikname moet komen, kan vooralsnog de jurisprudentielijn worden aangehouden. Bij de vraag of er sprake is van een overtreding van geringe aard en omvang, spelen de volgende aspecten een rol:

 

  • Er is sprake van een klein verschil. 10

  • Het verschil is niet of nauwelijks met het blote oog waarneembaar. 11

  • Derden worden niet in hun belangen geschaad. 12

  • Het ongedaan maken van de overtreding brengt buitenproportioneel hoge kosten met zich mee of zou onevenredig zijn jegens de overtreder. 14

Naast het proportionaliteitsbeginsel speelt bij de afweging om handhavend op te treden ook het relativiteitsbeginsel een rol. Dit vereiste houdt in dat een bestuursrechter een besluit niet mag toetsen aan een norm, die kennelijk niet strekt tot bescherming van de belangen van de partij die een beroep doet op die norm.

 

Ingebruiknamebesluit of maatwerkvoorschrift bij niet-herstelbare gebreken

Ingebruiknamebesluit

De minister heeft in het debat met de Eerste Kamer op 24 oktober 2023 de toezegging gedaan een wetstechnische oplossing voor te bereiden, waardoor gemeenten voor bouwwerken, waarbij het niet mogelijk of niet proportioneel is om herstel te vorderen, een ingebruiknamebesluit kunnen nemen. Daartoe zou het Bbl na inwerkingtreding worden aangepast. 14 Blijkt bij de afronding van een bouwactiviteit dat er nog sprake is van een strijdigheid met de bouwtechnische regels, dan zal een kwaliteitsborger geen verklaring kunnen afgeven. Als gevolg hiervan kan de initiatiefnemer geen gereedmelding doen totdat de strijdigheid is hersteld. Het bevoegd gezag zal de initiatiefnemer informeren dat de gereedmelding niet volledig is en het gebruik van het bouwwerk niet toegestaan is en herstel dus nodig is. Het is aan de initiatiefnemer om vervolgens alsnog tot herstel over te (laten) gaan. Is dit naar zijn/haar mening niet mogelijk of disproportioneel, dan kan hij gemotiveerd verzoeken om gebruik toch toe te staan via een ingebruiknamebesluit.

 

In het Bbl zou worden geregeld dat, indien bij de gereedmelding een verklaring van de kwaliteitsborger ontbreekt, de gemeente een ingebruiknamebesluit kan nemen als herstel van gebreken niet proportioneel is, bijvoorbeeld vanwege de kosten, in relatie tot het doel van de regel die wordt overtreden. De initiatiefnemer en eventuele volgende eigenaren kunnen zekerheid ontlenen aan een dergelijk ingebruiknamebesluit. Het ingebruiknamebesluit is een besluit in de zin van artikel 1:3 van de Awb en daarmee dus vatbaar voor bezwaar en beroep. Belanghebbenden hebben daarmee toegang tot de gebruikelijke rechtsmiddelen en ook wordt bewerkstelligd dat er een concrete termijn ontstaat, waarbinnen definitieve zekerheid over de ingebruiknamestatus van het bouwwerk wordt gegeven.

 

Maatwerkvoorschrift

Via een internetconsultatie over een wijziging van het Bbl om een ingebruikname wetstechnisch mogelijk te maken, is aan gemeenten om reactie gevraagd. Het ministerie is hierna tot de conclusie gekomen dat een maatwerkvoorschrift een meer passende oplossing is dan een ingebruiknamebesluit. Als argument hiervoor wordt aangevoerd dat een maatwerkvoorschrift een reeds bestaand instrument is binnen de Omgevingswet en ook toepasbaar is voor het geschetste probleem van kleine onherstelbare afwijkingen.

 

Na een verzoek van de initiatiefnemer om een maatwerkvoorschrift kan de gemeente in individuele gevallen afwijken van de algemene regels voor activiteiten, zoals het toestaan van ingebruikname van een bouwwerk zonder een volledige gereedmelding. Het inzetten van een maatwerkvoorschrift moet beschouwd worden als een ultimum remedium en alleen in uitzonderingssituaties kan van deze discretionaire bevoegdheid gebruik gemaakt worden.

 

Een maatwerkvoorschrift is momenteel nog niet mogelijk. Het maatwerkbesluit zal naar verwachting op 1 januari 2026 in werking treden. 15

 

Uitgangspunt ingebruikname, tenzij…

Het is in beginsel aan de bij de bouw betrokken partijen – initiatiefnemer/opdrachtgever, aannemer en kwaliteitsborger – om gedurende het proces alles in het werk te stellen om te voorkomen dat uiteindelijk geen verklaring kan worden afgegeven.

Als blijkt dat de verklaring niet zal worden afgegeven, heeft de opdrachtgever in zijn privaatrechtelijke verhouding tot de aannemer ook de mogelijkheid om de oplevering te weigeren, totdat het bouwwerk conform het contract (waaronder het moeten voldoen aan de minimale publiekrechtelijke bouwkundige eisen) is afgerond.

 

 

Figuur 3 Uitsnede schema meldingenproces uit Handreiking Toezicht en handhaving Wet kwaliteitsborging bouw

We moeten in de praktijk ervaring gaan opdoen wanneer afwijkingen ontoelaatbaar zijn en ingebruikname niet wordt toegestaan. Ondergeschikte aspecten, zoals geringe afwijkingen in maatvoering, zijn geen reden tot handhaving. De situaties in het grijze gebied zullen van geval tot geval worden beoordeeld, waarbij de verantwoordelijkheid om de strijdigheden te herstellen of tot een oplossing te komen bij de initiatiefnemer en kwaliteitsborger worden gelegd. Uitgangspunt daarbij ten aanzien van de ingebruikname is “ja, mits…” Bij veel voorkomende situaties zal hiervoor een aanvullende beleidslijn worden ontwikkeld.

 

5. Dossier bevoegd gezag

Het dossier bevoegd gezag wordt gecontroleerd op volledigheid en de bouwtechnische beoordeling vindt procesgestuurd plaats.

 

Bij de gereedmelding wordt een zogenoemd dossier bevoegd gezag verstrekt. Doel van het dossier is dat de gemeente – bijvoorbeeld in geval van een calamiteit of toekomstige verbouwingen – over informatie beschikt die nodig is voor het toezicht op het gerealiseerde bouwwerk. De gemeente heeft als taak om te toetsen of dat dossier volledig is en dus of alle stukken aanwezig zijn.

 

Een gemeente kan vervolgens - net als bij de bouwmelding - kiezen om het dossier inhoudelijk te beoordelen met als doel eventueel nog zelf een controle uit te voeren. Het is ook mogelijk om deze stukken – zonder verdere inhoudelijke beoordeling – te archiveren voor toekomstig gebruik.

 

Dit laatste wordt niet wenselijk geacht. De gemeente zal toetsen of het dossier compleet is en beoordelen of aannemelijk is gemaakt dat aan alle bouwtechnische voorschriften wordt voldaan. Een extra controlemoment zal alleen aan de orde zijn als er gedurende de aanvraag- en bouwfase gerede twijfels zijn ontstaan over de kwaliteit van het bouwwerk of de aangeleverde stukken. Indien nodig kan nog aanvullende informatie worden opgevraagd. Ook hier vindt het toezicht procesgestuurd plaats. Zie ook onder paragraaf 1 ‘Beleidsuitgangspunt toezicht en handhaving’. In het uiterste geval kan de gemeente ingebruikname van een bouwwerk verhinderen.

 

6. Gefaseerde oplevering

Gefaseerde oplevering bij grotere projecten is in beginsel toegestaan, mits vooraf afspraken worden gemaakt over oplevering per fase.

 

Bij woningbouwprojecten is het gebruikelijk dat een deel van de woningen wordt opgeleverd en in gebruik genomen voordat het gehele bouwproject is opgeleverd. Zeker bij seriematige nieuwbouw zit er vaak langere tijd tussen oplevering en ingebruikname van de eerste woningen en formele afronding van het bouw project. Het dossier bevoegd gezag inclusief de verklaring van de kwaliteitsborger volgt volgens de regels van de Wkb pas nadat de laatste woning klaar is. Vanuit praktische overwegingen is het gewenst gefaseerde opleveringen mogelijk te maken.

 

Juridisch kader

Op grond van artikel 2.21 (ingebruikname bouwwerk) van het Bbl mag een bouwwerk pas in gebruik worden genomen twee weken na gereedmelding. Bij een project met bijvoorbeeld meerdere woningen zou ingebruikname volgens de letter van de wet dus pas zijn toegestaan nadat ook de laatste woning / deel van het project gereed is. Eerdere ingebruikname is formeel gesproken een overtreding van de voorschriften. Gereedmelding per woning of deeloplevering bestaat niet onder de Omgevingswet en Wkb.

 

Praktische uitwerking

In de regel moet handhavend worden optreden tegen ingebruikname zonder voorafgaande melding. In de jurisprudentie wordt een tweetal uitzonderingen op dit principebeginsel gehanteerd (AbRvS 7 juli 2004, nr. 200306199/1): er is zicht op legalisatie en / of handhavend optreden is onevenredig in relatie tot het te beschermen belang.

 

Met betrekking tot de Wkb zijn hierbij twee aspecten van belang:

  • Het stelsel van kwaliteitsborging levert het bevoegd gezag het bewijsvermoeden dat aan de voorschriften wordt voldaan bij gereedkomen van het bouwwerk;

  • De Wkb schrijft voor dat strijdigheden die aan het verlenen van de verklaring van de kwaliteitsborger in de weg staan direct worden gemeld.

Een combinatie van beide bepalingen leidt ertoe dat, zolang er geen informatie beschikbaar is die het tegendeel bewijst, de gemeente ervan uit mag gaan dat het project uiteindelijk aan de voorschriften zal voldoen. Er is dus sprake van zicht op legalisatie zodat de gemeente (vooralsnog) kan afzien van handhavend optreden in afwachting van de formele gereedmelding.

 

Met de indiener van de melding, kwaliteitsborger en het bevoegd gezag worden vooraf afspraken gemaakt over het bij oplevering per fase verstrekken van een ‘deelverklaring’. Het uitgangspunt is dat twee weken voor oplevering van iedere deelfase een volledige gereedmelding wordt gedaan. In dat geval moet dan eerder ook per fase een bouwmelding zijn gedaan.

 

Bij de oplevering van de eerste fase dient minimaal één referentiewoning te zijn gerealiseerd, waarbij bij de ‘deelverklaring’ een volledig dossier bevoegd gezag voor deze fase wordt overgelegd. Vooraf wordt afgesproken welke woningen als referentiewoning dienen. Deze dossiers kunnen worden gebruikt voor de diverse fases tot een volgende referentiewoning wordt gerealiseerd. Bij realisatie van een nieuwe referentiewoning, dient wederom een ‘deelverklaring’ met volledig dossier bevoegd gezag te worden overgelegd tot uiteindelijk een volledige verklaring door de kwaliteitsborger kan worden afgegeven.

 

Indien er signalen worden ontvangen dat aanvullende informatie noodzakelijk is, dan bieden artikel 2.20 van het Bbl en de Algemene wet bestuursrecht handvatten om de gewenste informatie alsnog bij de bouwer op te vragen. Hiermee kunnen eventuele problemen worden ondervangen.

 

7. Casco bouw

In de praktijk worden bouwwerken nogal eens casco opgeleverd, bijvoorbeeld zonder badkamer of keuken.

 

Juridisch kader

Ingebruikname zonder gereedmelding is niet toegestaan. In geval van een cascolevering zullen delen van het bouwwerk niet klaar zijn. Indien dit delen betreft die op grond van de voorschriften van het Bbl verplicht zijn dan zal een kwaliteitsborger geen verklaring kunnen afgeven bij oplevering en is gereedmelding dus niet mogelijk.

 

Praktische uitwerking

Dit probleem zal met name spelen daar waar de aannemer de opdrachtgever van de kwaliteitsborger is, zoals bij de waarborginstellingen. Indien de opdracht van de kwaliteitsborger niet verder strekt dan de oplevering, dan zijn er twee mogelijkheden om alsnog te zorgen voor een verklaring zodat gereed gemeld kan worden.

 

  • 1.

    De opdrachtgever kan zelf een aanvullende opdracht aan de kwaliteitsborger geven om de laatste openstaande punten af te ronden.

  • 2.

    De kwaliteitsborger kan een verklaring afgeven dat het bouwwerk met uitzondering van de cascopunten voldoet. De opdrachtgever kan dan met een eigen kwaliteitsborger de resterende punten afronden.

Het is aan de opdrachtgever om te bepalen welke van de twee opties wordt toegepast. Vanuit de gemeente zullen we in een vooroverleg aangeven welke opties de opdrachtgever heeft bij een casco oplevering.

5. Monitoren en evalueren

De proefprojecten, o.a. Bloemenhof te Echt, hebben laten zien dat er situaties kunnen ontstaan waarbij in onderling overleg tussen gemeente, kwaliteitsborger en aannemer/opdrachtgever afstemming moet worden gezocht. De wet is nieuw voor iedereen en het maken van fouten is onvermijdelijk. Het is belangrijk om de eerste paar jaar, nadat de Wkb in werking is getreden, gevoel te krijgen bij wat speelt in de praktijk. Bij welk type projecten/objecten vinden incidenten plaats. Welke jurisprudentie ontstaat er en heeft dit gevolgen voor onze werkwijze? Welke omvang krijgt het algemeen toezicht na de overgangsjaren?

 

Voor de bouwwerken die in gevolgklassen 2 en 3 vallen verandert er voorlopig niets. En ook verbouw in gevolgklasse 1 valt voorlopig buiten de Wkb. De gemeente blijft het bevoegd gezag en verantwoordelijk voor het technisch toetsen en houden van toezicht in het kader van de Omgevingswet.

 

Voor vergunningplichtige bouwwerken wordt een omgevingsvergunning aangevraagd en onze toezichthouders zijn verantwoordelijk voor het houden van toezicht op zowel de technische bouwactiviteit als de omgevingsplanactiviteit. Ook zijn in december 2023 nog veel aanvragen ingediend vóór inwerkingtreding van de Omgevingswet en Wkb, zodat ze nog onder de oude regelgeving vallen, waardoor ze zonder kwaliteitsbouwer kunnen bouwen. Voor veel projecten blijft dus nog jaren de oude werkwijze gelden.

 

Het is belangrijk om de overgangsjaren te gebruiken om de bestaande werkwijze en de werkwijze voor Wkb-bouwwerken met elkaar te vergelijken en te beoordelen hoe die zich tot elkaar verhouden en of dit moet leiden tot een aangepaste werkwijze/prioritering van toezichtstaken.

 

Eén jaar na vaststelling van deze beleidsnota evalueren we hoe deze werkwijze bevalt. We zullen daarbij ook rekening houden met de landelijke ontwikkelingen en ervaringen ten aanzien van de Wkb. Indien nodig stellen we onze werkwijze en het beleid bij.

Vastgesteld door burgemeester en wethouders van Roerdalen op 13 mei 2025.

Naar boven