Beleidsregels buitenunits van warmtepompen en airco’s in Westland

gelet op de artikelen 4:81, eerste lid, 4:83 en 1:3, vierde lid, van de Algemene wet bestuursrecht;

 

Op grond van:

Binnen de huidige regels van vergunningsvrij bouwen (omgevingsplanactiviteit) is het onduidelijk onder welke categorie buitenunits van airco’s en warmtepompen vallen. Het is daarom wenselijk om deze categorie bouwwerken heldere regels te formuleren. Het college van burgemeester en wethou-ders is bevoegd om beleid vast te stellen omtrent de plaatsing van buitenunits van warmtepompen en airco’s. Bij de voorbereiding van het omgevingsplan worden de beleidsregels voor de plaatsing van buitenunits voor warmtepompen en airco’s meegenomen en kan er een categorie regels worden opgenomen op basis waarvan buitenunits van airco’s en warmtepompen vergunning-vrij kunnen worden geplaatst conform de alsdan vastgestelde beleidsregels.

 

Participatie zal plaatsvinden bij de vaststelling van de regels in het Omgevingsplan.

 

b e s l u i t de Beleidsregels buitenunits van warmtepompen en airco’s in Westland vast te stellen:

Artikel 1. Algemene bepalingen

Daar waar het in Westland verboden is vanwege een overschrijding van de maximale bouwvoor-schriften in het omgevingsplan, een buitenunit voor een warmtepomp of airco bij of op een gebouw te plaatsen, maakt het college gebruik van haar afwijkingsbevoegdheid om airco en warmtepomp units vergunningsvrij te plaatsen onder de voorwaarden zoals vermeld in de artikelen 2 en 3.

Artikel 2. Aanpassing meetbepalingen

  • -

    Wanneer de buitenunit aan een gevel of op de grond wordt geplaatst wordt gemeten vanaf het maaiveld.

  • -

    Wanneer de buitenunit op een dak wordt geplaatst, wordt de hoogte gemeten vanaf het afge-werkte dak, zoals de bitumen of de bovenkant van de pannen.

  • -

    Wanneer de buitenunit op of tegen een schuinte geplaatst wordt, dient te worden gemeten aan de zijde waar de waarde het hoogst is.

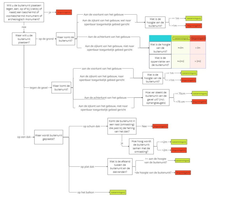
Artikel 3 Voorwaarden voor plaatsing van buitenunits:

  • -

    Aan een voorkant, of een naar openbaar toegankelijk gebied gekeerde zijkant;

    • °

      Tegen de gevel: niet hoger dan 1 meter.

    • °

      Op de grond staand: niet hoger dan 1 meter.

    • °

      Op een schuin dak geplaatst in een omkasting die aansluit op het dakvlak: niet hoger dan 2 meter

    • °

      Op een plat dak, niet zijnde een balkon of dakterras: de afstand van de buitenunit tot de zij-kanten van het dak zijn ten minste gelijk aan de hoogte van de buitenunit.

  • -

    Aan de achterkant, of een niet naar openbaar toegankelijk gebied gekeerde zijkant;

    • °

      Tegen de gevel: niet verder buiten de gevel stekend dan 75 cm (inclusief ophangbeugels) en niet hoger dan de goot of een boeideel.

    • °

      Op de grond staand: niet hoger dan 3 meter en oppervlak niet groter dan 2 m².

    • °

      Op een schuin dak geplaatst in een omkasting die aansluit op het dakvlak: niet hoger dan 2 meter

    • °

      Op een plat dak afstand geplaatst: de afstand tot de zijkanten van het dak zijn ten minste ge-lijk aan de hoogte van de buitenunit.

Artikel 4. Leidingwerk

Leidingwerk ten behoeve van de installaties is vergunningsvrij. Wanneer de leidingen langer zijn dan 1 meter en aan de voorkant of naar openbaar gebied gekeerde zijkant worden geplaatst dan dienen deze te worden uitgevoerd in de kleur van de constructie waar het tegen bevestigd is.

Artikel 5. Geluid

De overheid heeft normen vastgelegd die voorkomen dat met de warmtepomp geluidsoverlast wordt veroorzaakt. Conform art. 4.107 lid 2 van het Bbl mogen de geluidswaarden die gemeten worden op de perceelsgrens en bij ramen en deuren van aangrenzende appartementen de maximale geluids-druk maximaal 40 dB bedragen. Het berekenen van het geluidsniveau moet plaatsvinden volgens de Omgevingsregeling (artikel 5.59 en bijlage XVII Omgevingsregeling).

Artikel 6. Procedure voor afwijking van het omgevingsplan:

  • 1.

    Indien de bovenstaande voorwaarden worden nageleefd, kan een omgevingsvergunning wor-den verleend voor de plaatsing van een buitenunit van een airco of warmtepomp.

  • 2.

    Deze regels zijn niet van toepassing op gebouwen die zijn aangewezen als monument of die vallen onder aangewezen stads- of dorpsgezicht.

Artikel 7. Inwerkingtreding en citeertitel

Deze beleidsregels treden in werking na publicatie. Dat met het vaststellen van dit beleid het plaat-sen van buitenunits nog niet vergunningsvrij is. Dat zal pas het geval zijn als dit beleid integraal is overgenomen in het nieuwe omgevingsplan. Dat dit beleid na bekendmaking wordt betrokken bij de beoordeling van vergunningaanvragen en handhaving van buitenunits voor airco’s en warmtepom-pen. Deze beleidsregels worden aangehaald als: Beleidsregels buitenunits van warmtepompen en airco’s in Westland.

Aldus vastgesteld door college van burgemeester en wethouders van de gemeente Westland in de vergadering van 13 mei 2025.

Burgemeester en wethouders van Westland,

de secretaris,

M.L.M. Weerts

de burgemeester,

B.R. Arends

Toelichting  

Aanleiding

De energietransitie zorgt voor een duidelijke toename in de vervanging van aardgasgestookte cv-ketels door warmtepompen en airco’s. Het gemeenteloket krijgt steeds meer aanvragen voor de in-stallatie van warmtepompen en airco-units, en daarnaast groeit het aantal vragen over de vergun-ningsplicht. Of de plaatsing van deze installaties vergunningsvrij of vergunning-plichtig is, blijkt vaak lastig te beantwoorden. De geldende regels hangen namelijk af van diverse voorschriften die ver-spreid zijn over meerdere wetten, algemene maatregelen van bestuur (AmvB’s) en omgevingsplan-nen.

 

Hoewel alle gemeenten in Nederland vanaf 2029 een uniform omgevingsplan moeten hebben vast-gesteld, heeft het college besloten niet zo lang te wachten. Het toenemende aantal aanvragen en de behoefte aan duidelijkheid maken een eerder optreden noodzakelijk. Om inwoners van Westland nu al meer helderheid en consistentie te bieden én om de energietransitie actief te ondersteunen, heeft het college beleidsregels opgesteld voor warmtepompen en airco-units.

 

Type installaties

Met een installatie voor warmte- en koude opwekking wordt een installatie bedoeld, voor het functio-neren van een bouwwerk of een gedeelte daarvan, die een noodzakelijke voorziening is, van niet-bouwkundige aard. Hieronder vallen installatie zoals airconditioningssystemen (airco’s) en warmte-pompen, maar ook andere daarmee gelijk te stellen installaties of systemen.

 

Airco-unit: airconditioningssysteem, koelmotoren, koelinstallaties of daarmee gelijk te stellen instal-laties of systemen. Deze unit kan worden aangemerkt als een installatie voor warmte- of koude op-wekking.

 

Warmtepomp: : een installatie die warmte onttrekt aan een bron (bijvoorbeeld: aan de bodem, lucht of water) om vervolgens de gewonnen energie te hergebruiken bij traditionele verwarmingsinstalla-ties. Er zijn drie soorten warmtepompen;

  • -

    de lucht-warmtepomp;

  • -

    de bodemwarmte pomp (beide zijn all electric, en gebruiken dus geen gas)

  • -

    de hybride warmtepomp (die wordt geïnstalleerd naast de gewone cv-ketel).

De hybride warmtepomp levert de warmte, de cv-ketel levert dan het warme water voor de kraan. Deze hybride warmtepomp is een tussenoplossing op weg naar een geheel duurzaam (aardgas-loos) alternatief.

 

NB: Naast de buiten- en binnen units voor een warmtepomp dient de woning ook goed geïsoleerd te zijn en voorzien te zijn van een laagwaardig warmte afgifte systeem (denk aan vloerverwarming). Warmtepompen werken met laagwaardige warmte (ca. 30-50 graden) om de woning te verwarmen. Daarnaast is er doorgaans een boilervat nodig waaruit het kraan- en douchewater kan worden gele-verd.

 

Afmetingen van een warmtepomp

Het formaat van een warmtepomp hangt af van een aantal factoren. Toch kan er per type warmte-pompen wat betreft afmetingen wel een globaal inzicht worden gegeven.

 

De uitvoergrootte heeft niets met het fysieke formaat te maken, maar geeft aan hoe krachtig de warmtepomp is. Het vermogen van de warmtepomp dus. Deze uitvoergrootte moet beantwoorden aan de energie-efficiëntie van het pand. Is het huis voldoende geïsoleerd, heeft het dubbel glas, is het een rijtjeshuis of een vrijstaande woning, kan het de warmte goed vasthouden? Dat zijn allemaal elementen die naast het aantal kubieke meters van de woning mede het benodigde vermogen van de warmtepomp bepalen. Het juiste vermogen is belangrijk, maar het blijft een evenwichtsoefening. Een te laag vermogen zorgt dat de warmtepomp te hard moet werken en meer geluid produceert. Een warmtepomp met een te hoog vermogen neemt meer ruimte in beslag en is duurder. De volgende tabel geeft een globaal idee.1

 

 

Soorten warmtepompen

De warmtepomp is sterk in ontwikkeling. Warmtepompen worden kleiner en effectiever. Op het mo-ment van schrijven van dit beleid is uitgegaan van de meest voorkomende warmtepompen en bijbe-horende afmetingen. De meest voorkomende warmtepomp is van het type lucht-water. Er is onder-scheid tussen een monoblock of een splitsysteem. Een monoblock is één unit waarin alle onderdelen geïntegreerd zitten. Een splitsysteem bestaat uit een binnen- en een buiten-unit. Vaak is het makke-lijker om ruimte te vinden in de tuin, aan de gevel of zelfs op het dak, zodat je ruimte binnen kunt besparen.

 

Afmetingen buiten units

Vermogen 5 tot 9 kW

Vermogen 9-16 kW

Lucht warmte pomp split buiten unit

100 cm breed, 79 cm hoog, 41 cm diep

100 cm breed, 142 cm hoog en 39 cm diep

Lucht mono block

120 cm breed, 93 cm hoog, 37 cm diep

113 cm breed, 148 cm hoog en 43 cm diep

Hybride buiten unit

100 cm breed, 79 cm hoog, 41 cm diep

100 cm breed, 142 cm hoog en 39 cm diep

  • -

    Soms plaatst men om het mono block een omkasting, om het geluid te dempen en ook om esthetische redenen. Door die ombouw met lamellen nemen de afmetingen uiteraard toe.

  • -

    Er dient ook rekening te worden gehouden met de leidingen tussen de buiten- en binnen-unit. Hoe verder beide units van elkaar zijn verwijderd, hoe lager het rendement. Bovendien mag een bepaalde maximum afstand tussen deze twee niet overschreden worden.

 

Bodem-warmtepomp

Een bodem-waterwarmtepomp heeft geen buiten-unit. Dit systeem haalt zijn energie uit de onder-grond. Door de afwezigheid van de buiten-unit is er dus geen omgevingsgeluid.

 

Geluidsaspecten van een warmtepomp

In het buitendeel van de warmtepomp zit een ventilator. Die is nodig om voldoende buitenlucht door de warmtewisselaar te leiden. Het tweede bewegende onderdeel dat geluid produceert, is de com-pressor. Afhankelijk van het type warmtepomp zit die buiten of binnen. Veel warmtepompen hebben in hun regeling de zogenaamde stille modus. Dit betekent dat het toestel overdag op vol vermogen draait en ’s nachts op een lager vermogen dat overeenstemt met de geluidsgrens. Wanneer het sys-teem met zo’n stille modus werkt, dan mag de geluidsdruk tussen 07.00 en 19.00 uur maximaal 45 dB bedragen en ’s nachts maximaal 40 dB.

 

Niet elke warmtepomp maakt evenveel geluid. Wanneer een warmtepomp iets meer vermogen heeft dan strikt noodzakelijk, hoeven de compressor en de ventilator minder toeren te maken en dat bete-kent minder geluid. De buiten-unit van een lucht-waterwarmtepomp produceert gemiddeld 35 tot 40 decibel. Ter vergelijking: de vaatwasser in de keuken haalt ongeveer 50 dB, regen en een koelkast produceren ook 50 dB.

 

De overheid heeft in een bouwbesluit normen vastgelegd die voorkomen dat met de warmtepomp geluidsoverlast wordt veroorzaakt. Conform art. 4.107 lid 2 van het Bbl mogen de geluidswaarden die gemeten worden op de perceelsgrens en bij ramen en deuren van aangrenzende appartementen de maximale geluidsdruk maximaal 40 dB bedragen. Het berekenen van het geluidsniveau moet plaatsvinden volgens de Omgevingsregeling (artikel 5.59 en bijlage XVII Omgevingsregeling).

 

Gaat het om woningen op verschillende bouwwerkpercelen? Dan geldt dat geluidsniveau op de per-ceelsgrens (artikel 4.107, lid 2 Bbl). Maar stel dat het perceel van een woning waar de installatie buiten staat (zoals een warmtepomp) niet direct grenst aan het perceel van een andere woning (bij-voorbeeld omdat er openbare ruimte tussen zit), dan geldt de geluidsniveau op de perceelsgrens (van beide woningen) dus niet.

 

Gaat het om woningen op hetzelfde bouwwerkperceel, zoals een appartementencomplex? Dan geldt dat geluidsniveau op de plaats waar een te openen raam of deur is van een niet-gemeenschappelijk verblijfsgebied (artikel 4.108, lid 3 Bbl). Zo geldt het geluidsniveau bijvoorbeeld voor een raam van een slaapkamer van een naastgelegen woning in een appartementencomplex.

 

De bouwnorm het over geluidsdruk en niet over geluidsvermogen. Het geluidsvermogen geeft de sterkte van het geluid weer onafhankelijk van de afstand tot een meetpunt en zonder rekening te houden met omgevingsfactoren. De geluidsdruk is de sterkte van het geluid gemeten vanop een meetpunt, bijvoorbeeld de erfgrens. Die druk is afhankelijk van omgevingsfactoren zoals struiken, een heg, een muur, enzovoorts. In feite is de geluidsdruk dus het geluid dat je buren daadwerkelijk vanuit hun standpunt horen.

 

Afstand tot de buren

Het is van groot belang om de buiten-unit zo gunstig mogelijk op te stellen. Niet te dicht tegen de erfgrens, want geluid neemt af naar gelang de afstand groter wordt. De Nederlandse Stichting Ge-luidshinder heeft in het verleden metingen gedaan met lucht-waterwarmtepompen tot 6 kW en van 6 tot 12 kW. In hun tabel is te lezen hoe het aantal decibels afneemt naarmate de afstand tot de warm-tepomp groter wordt.

 

 

Suskast

Om het geluid te dempen, kan een extra omkasting worden overwogen. Suskasten kunnen geluid tussen 9 en 15 dB reduceren. Door zo’n kast wordt het geluid van de warmtepomp akoestisch geïso-leerd zodat er geen verder aanpassingen nodig zijn. Zo’n omkasting is geen dichte doos. Hij bestaat uit geluidsabsorberend materiaal en bevat lamellen aan de voor- en achterkant. Bovendien is zo’n suskast beschermd tegen uv-licht en weersinvloeden.

 

Huidige vergunningsplicht voor het plaatsen van warmtepomp en airco unit

Hoofdregel is dat het verboden is activiteiten te verrichten die in strijd zijn met Omgevingswet of Omgevingsplan. De bekendste activiteiten zijn wel “bouwen van een bouwwerk” en “handelen in strijd met het omgevingsplan”.

 

Per 1 januari 2024 is de Omgevingswet in werking getreden. Met de Omgevingswet wordt het bouwen van een bouwwerk gescheiden in;

  • -

    een technisch deel

  • -

    en een ruimtelijk deel.

Dat levert 2 activiteiten op: de bouwactiviteit (technisch) en de omgevingsplanactiviteit (ruimtelijk). Zowel het technisch deel als het ruimtelijk deel van het bouwen kan vergunning-vrij, melding-plichtig of vergunning-plichtig zijn. Voor beide activiteiten (technisch als ruimtelijk) geldt dat een vergunning of melding nodig is als de activiteit niet vergunningsvrij is. Dit wordt “de knip” genoemd.

 

Bouwactiviteit (technisch)

Een warmtepomp / airco is vergunning-vrij voor de bouwactiviteit (technisch), mits gerealiseerd bij een bestaande woning, niet hoger dan 5 meter en niet ondergronds is gelegen2. Wanneer er geen sprake is van een vergunning-plichtige bouwactiviteit, is de Wet kwaliteitsborging voor het bouwen (Wkb) niet van toepassing. Hoewel de Wkb niet van toepassing is, moet de installatie van een warm-tepomp nog steeds voldoen aan het Bouwbesluit 2012: De warmtepomp moet voldoen aan de techni-sche eisen van het Bouwbesluit, zoals op het gebied van energiezuinigheid, veiligheid en geluids-overlast. Het is de verantwoordelijkheid van de eigenaar en de installateur om ervoor te zorgen dat de warmtepomp aan deze eisen voldoet. De installatie dient ook te worden uitgevoerd door een er-kende installateur die voldoet aan de eisen voor vakbekwaamheid, bijvoorbeeld door erkenning via InstallQ. Dit waarborgt dat de installatie op een veilige en kwalitatief goede manier wordt uitgevoerd.

 

Omgevingsplanactiviteit (ruimtelijk)

Wanneer een activiteit voldoet aan bepaalde voorwaarden, kan dit vergunning-vrij worden uitgevoerd (ruimtelijk). Deze voorwaarden zijn opgenomen in het Besluit bouwwerken leefomgeving (Bbl)3 > Bouwwerken zijn vergunning-vrij mits;

  • -

    niet hoger dan 1 m, en

  • -

    de oppervlakte niet meer dan 2 m2;

  • -

    niet ondergronds geplaatst.

In de Bruidsschat zijn in artikel 22.27 nog een aantal activiteiten benoemd die vergunningsvrij zijn. Wel geldt dat de regels uit het omgevingsplan onverminderd van toepassing blijven. Vaak zal de plaatsing van buitenunits van airco’s en warmtepompen daarmee in strijd zijn en daarmee vergun-ning plichtig.

 

De warmtepomp/airco die op een later moment wordt bevestigd aan een gevel zal al snel leiden tot een uitbreiding van het bouwvolume (van het bouwwerk). Uitstekende delen van ondergeschikte aard tot maximaal 0,5 m blijven buiten beschouwing. Bij het bepalen van de afstand dient uitgegaan te worden van het frame waarop de airco-unit is bevestigd. De airco-unit en het frame vormen namelijk zowel bouwkundig als functioneel één onlosmakelijk geheel (ECLI:NL:RBLIM:2021:2243). Is de airco-unit, inclusief frame groter dan 0,5 meter, dan betreft het een uitbreiding van het bouwvolume. En is hiervoor een vergunning voor de omgevingsplanactiviteit (ruimtelijk) nodig.

 

Monumenten:

Activiteit die worden verricht in, aan of op een (voorbeschermd) monument vallen niet onder de vrij-stellingsregelingen. Dit is opgenomen zowel in de bepalingen van het Bbl als in de Bruidsschat. Ver-gunning-vrij bouwen is bovendien niet toegestaan op, aan of bij een bouwwerk dat illegaal is ge-bouwd of dat illegaal wordt gebruikt. Het ophangen van een warmtepomp boven de grond van de Gemeente Westland is niet toegestaan. Het bouwen / plaatsen is altijd voor verantwoording van de initiatiefnemer/gebruiker/bewoner/eigenaar zelf.

 

Vergunning-vrij is niet regelvrij:

Het Besluit bouwwerken leefomgeving (Bbl), waarin regels voor veiligheid en gezondheid zijn opge-nomen, en het burenrecht uit het Burgerlijk Wetboek gelden onverminderd de regels over vergun-ning-vrij bouwen. Bouwen en verbouwen vragen om bouwkundige deskundigheid. Een initiatiefnemer dient er zelf voor (te laten) zorgen dat aan deze regels wordt voldaan. Een verkeerd uitgevoerde ver-bouwing kan grote schade veroorzaken, zowel bij de initiatiefnemer zelf als bij aangrenzende ge-bouwen. Voor schade bij derden is een initiatiefnemer aansprakelijk.

 

Flora en Fauna

Bij een bouwplan kunnen (beschermde) soorten aanwezig zijn. Een voorbeeld van een beschermd (dier)soort is een vogel die aan het broeden is. Via de Beschermde SoortenIndicator (BeSI) kan wor-den nagegaan welke (beschermde) soorten mogelijk aanwezig zijn en hoe eventuele schade aan deze soorten kan worden voorkomen. In bepaalde situaties is schade aan beschermde soorten niet te voorkomen en is mogelijk een omgevingsvergunning voor een flora en fauna activiteit nodig. Onder-zoek naar beschermde soorten zal dit moeten laten zien. Een ecologisch specialist kan daarbij hel-pen.

 

Informatie verduurzaming gemeente Westland

Voordat een initiatiefnemer over gaat tot plaatsing van een warmtepomp wordt geadviseerd om te informeren of de woning voldoende geïsoleerd is om de woning voldoende warm te krijgen. In het Westland zijn er energiecoaches, dit zijn betrokken burgers die (op vrijwillige basis) met succes een cursus afgerond hebben tot energiecoach die kunnen helpen bij het verduurzamen van een woning. Via de website Westland woont duurzaam: energiecoaches, kan worden nagegaan welke coach in welke kern werkzaam is en hier staan ook de contactgegevens.

 

Verder kan een initiatiefnemer altijd de laatste regelingen/acties en informatie terug vinden via: Westland Woont Duurzaam: Energie en Westland Woont Duurzaam: Regionaal Energieloket. . Ook kan een initiatiefnemer hier terecht voor adviezen en offertes.

 

Welstandsnota

De welstandscriteria zijn van toepassing wanneer er sprake is van een vergunning-plichtige bouwac-tiviteit. Deze criteria worden door de gemeente getoetst aan de hand van een welstandsnota en be-oordeeld door een welstandscommissie. Voor vergunning-vrije bouwwerken gelden de welstandscri-teria doorgaans niet, tenzij er sprake is van een monument of beschermd stads- en dorpsgezicht.

 

Beoordeling

Het plaatsen van deze installaties voldoet aan redelijke eisen van welstand als aan de criteria hier-onder wordt voldaan, waarbij kleine afwijkingen denkbaar zijn om herhalingsplannen mogelijk te maken. Voldoet het plan hier niet aan of is er twijfel aan de toepasbaarheid daarvan, dan wordt bij de advisering ook gebruik gemaakt van gebieds-, object- en eventuele andere criteria.

 

Criteria

Algemeen

  • niet aanbrengen nabij, op of aan een monument indien nadrukkelijk zichtbaar vanuit de openba-re ruimte

Aantal en plaatsing

  • per type maximaal één installatie aan, op of bij een pand

  • installaties en antennes bij voorkeur aan of achter een achtergevel bevestigen en in ieder geval achter de voorgevellijn plaatsen

  • bij gestapelde woningbouw plaatsen op een plat dak van hoofdgebouw en terugliggend

Maatvoering

  • niet nadrukkelijk zichtbaar vanuit de openbare ruimte

  • installaties zoals airco’s aan het gebouw maximaal 0.50 m hoog, 1.00 m breed en plaatsen op tenminste 0.50 m van de dakrand

Vormgeving

  • technische installaties en bijbehorende voorzieningen (waaronder mast, bedrading, tuidraden) als één geheel vormgeven

  • beperken van aantal tuidraden en bij bevestiging aan gevel geen tuidraden (stabiliteit halen uit de bevestiging aan de gevel)

Materiaal en kleur

  • materialen en kleuren zijn onopvallend en aanvaardbaar in relatie tot de omgeving (dus geen felle, contrasterende kleuren maar bijvoorbeeld antraciet of een ander grijs)

Voorstel regels vergunningsvrij plaatsen van buitenunits van airco’s en warmtepompen.

Binnen de huidige regels van vergunningsvrij bouwen (omgevingsplanactiviteit) is het onduidelijk onder welke categorie buitenunits van airco’s en warmtepompen vallen. Het is daarom wenselijk om deze categorie bouwwerken heldere regels te formuleren.

Vooralsnog stelt het college van burgemeester en wethouders het beleid vast omtrent de plaatsing van buitenunits van warmtepompen en airco’s. Bij de voorbereiding van het omgevingsplan worden de beleidsregels voor de plaatsing van buitenunits voor warmtepompen en airco’s meegenomen en kan er een categorie regels worden opgenomen op basis waarvan buitenunits van airco’s en warm-tepompen vergunning-vrij kunnen worden geplaatst conform de alsdan vastgestelde beleidsregels.

 

Plaatsing op een plat dak (niet zijnde balkon of dakterras:

Bij plaatsing op een plat dak, niet zijnde een balkon of dakterras, dient de afstand tot de zijkanten van het dak ten minste gelijk te zijn aan de hoogte van de buitenunit. Het komt er op deze manier op neer dat er geen eisen zijn aan de plaatsing of hoogte wanneer deze op een balkon of dakterras staat. De unit dient dan wel op het balkon of dakterras te staan en niet bij het balkon aan de gevel te hangen. In dat geval geldt de regel van ‘tegen de gevel’.

 

Leidingwerk:

Leidingen zijn nodig om een buiten unit te koppelen aan de inpandige installatie(s). In Westland is de regel dat het leidingwerk ten behoeve van de warmtepomp- en airco units vergunningsvrij is. Wanneer het leidingwerk langer dan 1 meter is en aan de voorkant of naar openbaar gebied gekeer-de zijkant wordt geplaatst dan dient deze te worden uitgevoerd in de kleur van de constructie waar het tegen bevestigd is.

 

Motivatie verruiming vergunning vrij bouwen warmtepompen en airco’s:

De ruimtelijke motivering voor het Westlandse beleid is dat in een doorsnee buurt, de hoofdgebou-wen van woningen de wanden van het straatprofiel vormen. Het is ongewenst dat er voor de wonin-gen en/of voorgevelrooilijnen (hogere) objecten verschijnen boven 1 meter. Aan de voorzijde wordt daarom geen erfbebouwing toegestaan boven 1 meter, met uitzondering van uitgebouwde ramen ofwel erkers als ondergeschikt element in een gevel, of bijvoorbeeld een ondergeschikte luifel aan een gevel. Een buitenunit aan een gevel boven deze meter, of op een erker dan wel een luifel, wordt gezien als een hinderlijk uitstekend element aan deze wanden van het straatprofiel. Dit tast het straatbeeld aan en leidt op den duur tot verrommeling van het straatbeeld. Het plaatsen van dergelij-ke installaties aan de niet naar openbaar gekeerde zijgevels of achtergevel wordt daarentegen ver-ruimd ten aanzien van de landelijke voorschriften voor vergunning-vrij bouwen om eigenaren die in het kader van de energietransitie willen verduurzamen te ondersteunen binnen de grenzen van ac-ceptabele ruimtelijke kwaliteit.

 

N.B.:

  • °

    Een buitenunit kan worden ingegraven voor de voorkant, of voor een naar openbaar toegankelijk gebied gekeerde zijgevel. Dit is namelijk altijd onder de hierboven beschreven grens van 1 meter.

  • °

    Wanneer de buitenunit lager dan 1 meter blijft, kunnen er onbeperkt buitenunits geplaatst wor-den. Hiervoor is geen beperking aan oppervlaktes.

  • °

    Leidingen die van buitenunits naar de woning lopen worden gezien als ondergeschikte bouwele-menten. Hierop zijn ruimtelijk gezien geen restricties van toepassing.

Naar boven