Reglement van Orde voor de vergaderingen en andere werkzaamheden van de raad en raadscommissies gemeente Raalte 2025

De raad van de gemeente Raalte,

 

gelezen het voorstel van de raadsleden vertegenwoordigd in de agendacommissie;

gelet op de artikelen 16, 82, 83, 84, 107 t/m 107e en 156 van de Gemeentewet en afdeling 10.1.2 van de Algemene wet bestuursrecht;

 

Besluit:

 

Vast te stellen:

 

1. incidenteel €25.000 voor 2026 en €15.000 voor 2027 op te nemen in de programmabegroting 2026 voor het invoeren van fractievolgers.

2. het werken met fractievolgers te evalueren in 2027.

3. het Reglement van Orde voor de vergaderingen en andere werkzaamheden van de raad en raadscommissies gemeente Raalte 2025

 

Aldus besloten in de vergadering van 8 mei 2025.

de griffier

Karin Zomer

de voorzitter

Rob Zuidema

 

Reglement van Orde voor de vergaderingen en andere werkzaamheden van de raad en raadscommissies gemeente Raalte 2025

Hoofdstuk 1 Algemene bepalingen

Artikel 1.1 Begripsomschrijvingen

In dit reglement wordt verstaan onder:

  • a.

    voorzitter: de voorzitter van de raad of van een raadscommissie of diens vervanger;

  • b.

    griffier: griffier van de raad of diens vervanger;

  • c.

    fractievolger: het door de gemeenteraad benoemde lid van het rond-de-tafelgesprek, niet zijnde een raadslid, dat namens een fractie deelneemt aan vergaderingen van door de raad ingestelde besluitvoorbereidende rond-de-tafelgesprekken;

  • d.

    steunfractielid: het door een fractie aangewezen lid van de steunfractie, niet zijnde een raadslid of fractievolger, dat namens een fractie deelneemt aan vergaderingen van door de raad ingestelde besluitvoorbereidende rond-de-tafelgesprekken.

  • e.

    inwoner: inwoner van de gemeente Raalte;

  • f.

    amendement: voorstel tot wijziging van een ontwerpverordening of ontwerpbeslissing, naar de vorm geschikt om daarin direct te worden opgenomen;

  • g.

    subamendement: voorstel tot wijziging van een aanhangig amendement, naar de vorm geschikt om direct te worden opgenomen in het amendement, waarop het betrekking heeft;

  • h.

    motie: korte en gemotiveerde verklaring over een onderwerp waardoor een oordeel, wens of verzoek wordt uitgesproken, of waarmee de raad wordt voorgesteld een besluit te nemen waarvoor een initiatiefvoorstel als genoemd onder h. niet passend is;

  • i.

    initiatiefvoorstel: een voorstel voor een verordening of een ander voorstel;

  • j.

    voorstel van orde: voorstel betreffende de orde van de vergadering;

  • k.

    wet: Gemeentewet;

 

Artikel 1.2. De voorzitter

De voorzitter is belast met:

  • 1.

    het leiden van de vergadering;

  • 2.

    het handhaven van de orde;

  • 3.

    het doen naleven van het reglement van orde;

  • 4.

    hetgeen de wet of dit reglement hem verder opdraagt.

 

Artikel 1.3. De griffier

  • 1.

    De griffier is aanwezig in raadsvergaderingen en vergaderingen van het presidium en de agendacommissie en kan aanwezig zijn in de commissievergaderingen van de raad.

  • 2.

    Bij verhindering of afwezigheid wordt de griffier vervangen door een door de raad daartoe aangewezen plaatsvervangend griffier.

  • 3.

    De griffier kan, indien daartoe door de voorzitter uitgenodigd, aan de beraadslagingen als bedoeld in dit reglement deelnemen.

 

Artikel 1.4. De gemeentesecretaris

De raad kan het college verzoeken de gemeentesecretaris in de vergadering aanwezig te laten zijn en deel te laten nemen aan de beraadslagingen als bedoeld in dit reglement.

 

Hoofdstuk 2 Interne organisatie

Artikel 2.1. Het presidium

  • 1.

    De raad heeft een presidium.

  • 2.

    Het presidium bestaat uit de voorzitter van de raad, de plaatsvervangend voorzitter en de fractievoorzitters.

  • 3.

    Fractievoorzitters wijzen elk een raadslid aan dat hen bij afwezigheid in het presidium vervangt.

  • 4.

    De griffier is in elke vergadering van het presidium aanwezig.

  • 5.

    Het presidium kan anderen uitnodigen deel te nemen aan zijn vergaderingen.

  • 6.

    Het presidium bespreekt bestuurlijke aangelegenheden die niet behoren tot het reguliere takenpakket van de raad. Het presidium doet aanbevelingen aan de raad inzake de organisatie en het functioneren van de raad en de raadscommissies voor zover het niet betreft de taken van de agendacommissie.

  • 7.

    De vergaderingen van het presidium zijn niet openbaar.

 

Artikel 2.2. De agendacommissie

  • 1.

    De raad heeft een agendacommissie.

  • 2.

    De agendacommissie bestaat uit de voorzitter, de plaatsvervangend voorzitter en de fractievoorzitters. De griffier is in elke vergadering van de agendacommissie aanwezig.

  • 3.

    De voorzitter kan voorstellen de gemeentesecretaris uit te nodigen voor de agendacommissie.

  • 4.

    Elke fractievoorzitter wijst een lid van de raad aan, dat hem bij zijn afwezigheid in de agendacommissie vervangt.

  • 5.

    Elke fractievoorzitter heeft één stem in de agendacommissie.

  • 6.

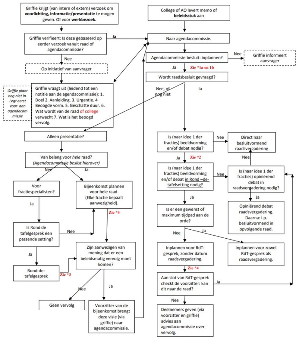
    De agendacommissie heeft, naast de taken vermeld in de artikelen 6.5, 6.7, 7.7, 7.10, 7.32 en 7.33 van deze regeling, als taak aanbevelingen te doen aan de raad inzake de organisatie van de werkzaamheden van de raad en van zijn commissies.

  • 7.

    Agendering van onderwerpen vindt plaats met in achtneming van het beslisschema zoals opgenomen in Bijlage 1

  • 8.

    De vergaderingen van de agendacommissie zijn openbaar.

 

Hoofdstuk 3 Werkgeverscommissie

(gereserveerd)

 

Hoofdstuk 4 Rekeningcommissie

(gereserveerd)

 

Hoofdstuk 5 Raadslid, wethouder en fractie

Artikel 5.1. Onderzoek geloofsbrieven, beëdiging

  • 1.

    Bij elke benoeming van nieuwe leden van de raad stelt de raad een commissie in bestaande uit drie leden van de raad. De commissie onderzoekt de geloofsbrieven, de daarop betrekking hebbende stukken van nieuw benoemde leden.

  • 2.

    De commissie brengt na haar onderzoek van de geloofsbrieven verslag uit aan de raad en doet daarbij een voorstel voor een besluit. In het verslag wordt ook melding gemaakt van een minderheidsstandpunt.

  • 3.

    Het onderzoek van het proces-verbaal van het centraal stembureau gebeurt in de laatste samenkomst van de raad in oude samenstelling na de verkiezingen.

  • 4.

    Na een raadsverkiezing roept de voorzitter de toegelaten leden van de raad op om in de eerste vergadering van de raad in nieuwe samenstelling, bedoeld in artikel 18 van de wet, de voorgeschreven eed of verklaring en belofte af te leggen.

  • 5.

    In geval van een tussentijdse vacaturevervulling roept de voorzitter een nieuw benoemd lid van de raad op voor de vergadering van de raad waarin over diens toelating wordt beslist om de voorgeschreven eed of verklaring en belofte af te leggen.

 

Artikel 5.2. Benoeming wethouders

  • 1.

    Bij de benoeming van een wethouder stelt de raad een commissie in bestaande uit drie raadsleden.

  • 2.

    Deze onderzoekt of de benoeming van de kandidaat-wethouder voldoet aan de vereisten van de artikelen 36a, 36b, 41b, eerste, derde en vierde lid, en 41c, eerste lid, van de wet en vraagt van de kandidaat-wethouder een verklaring omtrent het gedrag als bedoeld in artikel 28 van de Wet justitiële en strafvorderlijke gegevens.

  • 3.

    De commissie brengt vervolgens advies uit aan de raad over de benoeming tot wethouder.

  • 4.

    De burgemeester geeft voor de aanvang van iedere ambtstermijn opdracht om de kandidaat-wethouders aan een risicoanalyse integriteit te onderwerpen. De burgemeester brengt over het eindresultaat daarvan verslag uit aan de raad. De risicoanalyse en de eindconclusie zijn niet openbaar.

 

Artikel 5.3 Fractie

  • 1.

    De leden van de raad die door het centraal stembureau op dezelfde kandidatenlijst verkozen zijn verklaard, worden bij de aanvang van de zitting als één fractie beschouwd. Is onder een lijstnummer slechts één lid verkozen, dan wordt dit lid als een afzonderlijke fractie beschouwd.

  • 2.

    Als boven de kandidatenlijst een aanduiding was geplaatst, voert de fractie in de raad deze aanduiding als naam. Als geen aanduiding boven de kandidatenlijst was geplaatst, deelt de fractie in de eerste vergadering van de raad aan de voorzitter mee welke naam deze fractie in de raad wil voeren.

  • 3.

    De namen van degenen die als voorzitter van de fractie en als diens plaatsvervanger optreden worden zo spoedig mogelijk doorgegeven aan de voorzitter.

  • 4.

    Als één of meer leden van een of meer fracties als zelfstandige fractie gaan optreden of indien één of meer leden van een fractie zich aansluiten bij een andere fractie wordt hiervan zo spoedig mogelijk schriftelijk mededeling gedaan aan de voorzitter. Voor het splitsen dan wel het vormen van nieuwe fracties is geen toestemming vereist van de raad.

  • 5.

    De nieuwe naam van de fractie wordt gebruikt met ingang van de eerstvolgende vergadering van de raad.

 

Hoofdstuk 6 Raadscommissies

Paragraaf 1. Instelling commissie

 

Artikel 6.1. Instelling commissie

De raad stelt de volgende raadscommissie in: het Rond-de-tafelgesprek.

 

Paragraaf 2. Het Rond-de-tafelgesprek

 

§ 1. Algemene bepalingen

 

Artikel 6.2. Taken

  • 1.

    Het Rond-de-tafelgesprek:

    • a.

      brengt advies uit aan de raad over die onderwerpen waarop haar werkzaamheden betrekking hebben;

    • b.

      kan advies uitbrengen aan de raad over andere onderwerpen dan bedoeld onder a, en

    • c.

      voert overleg met het college of de burgemeester over in ieder geval de door hen verstrekte inlichtingen en het gevoerde bestuur ten aanzien van de onderwerpen, bedoeld onder a.

  • 2.

    Naast het genoemde onder 1. is tijdens het Rond-de-tafelgesprek gelegenheid voor:

    • a.

      ontmoeting met inwoners en belanghebbende niet-inwoners en/of vertegenwoordigers van (maatschappelijke) organisaties;

    • b.

      informatie-uitwisseling tussen college en raad;

    • c.

      overleg met het college en met de burgemeester over voorstellen aan de raad;

    • d.

      presentaties;

    • e.

      andere onderwerpen die door de agendacommissie geagendeerd worden.

  • 3.

    Aan een rond-de-tafelgesprek kunnen raadsleden, fractievolgers en steunfractieleden namens een fractie het woord voeren.

 

Artikel 6.3. Voorzitter

  • 1.

    De raad benoemt uit zijn midden minimaal 6 leden tot voorzitter van een rond-de-tafelgesprek.

  • 2.

    De voorzitter is belast met:

    • a.

      het beleggen van een rond-de-tafelgesprek;

    • b.

      het leiden van een rond-de-tafelgesprek;

    • c.

      het handhaven van de orde van een rond-de-tafelgesprek;

    • d.

      het doen naleven van deze regeling;

    • e.

      hetgeen deze regeling hem verder opdraagt.

 

Artikel 6.4. Fractievolgers

  • 1.

    Elke fractie heeft de mogelijkheid om maximaal twee fractievolgers voor te dragen voor benoeming.

  • 2.

    De bepalingen van deze regeling met betrekking tot raadsleden zijn van overeenkomstige toepassing op fractievolgers.

  • 3.

    Fractievolgers leggen de eed of belofte af, gelijk aan die voor de raadsleden, met dien verstande dat, daar waar in artikel 14 van de wet “raad” staat, daarvoor “rond-de-tafelgesprek” moet worden gelezen.

  • 4.

    De artikelen 10, 11, 12 en 13 van de wet zijn van overeenkomstige toepassing op een fractievolger met uitzondering van het vereiste in artikel 10, lid 1 betreffende het bereiken van de leeftijd van achttien jaar.

  • 5.

    De zittingsperiode van een fractievolger eindigt in ieder geval met het einde van de zittingsperiode van de raad.

  • 6.

    De raad kan een fractievolger ontslaan op voorstel van de fractie die het lid voor benoeming heeft voorgedragen.

  • 7.

    Een fractievolger kan te allen tijde ontslag nemen. De fractievolger doet daarvan schriftelijk mededeling aan de raad. Het ontslag gaat een maand na de schriftelijke mededeling in.

  • 8.

    Het lidmaatschap van fractievolgers, benoemd op voordracht van een fractie die niet langer vertegenwoordigd is in de raad, vervalt van rechtswege.

 

§ 2. Voorbereiding

 

Artikel 6.5. Vergaderfrequentie

  • 1.

    Op basis van een door de agendacommissie vastgestelde planning worden rond-de-tafelgesprekken gehouden. Daarbij geldt dat de donderdagavond de vaste vergaderavond is.

  • 2.

    Indien nodig kunnen er gelijktijdig parallelle rond-de-tafelgesprekken worden gehouden.

 

Artikel 6.6 Oproep, toezending stukken

  • 1.

    De voorzitter van een rond-de-tafelgesprek zendt ten minste zes dagen voor een vergadering aan de leden een schriftelijke oproep en een voorlopige agenda onder vermelding van de dag, tijd en plaats.

  • 2.

    De agenda vermeldt de onderwerpen die behandeld zullen worden in de volgorde waarin deze aan de orde zullen worden gesteld. De te behandelen voorstellen worden zoveel mogelijk gelijktijdig met de agenda ter beschikking gesteld.

  • 3.

    De vergadering wordt door aankondiging in een plaatselijk verschijnend huis-aan-huisblad en door plaatsing op de gemeentelijke website openbaar gemaakt.

 

Artikel 6.7. Agenda

  • 1.

    De voorlopige agenda wordt vastgesteld door de agendacommissie.

  • 2.

    In spoedeisende gevallen kan de rond-de-tafelvoorzitter na het verzenden van een schriftelijke oproep een aanvullende agenda opstellen. Zo spoedig mogelijk, maar uiterlijk 48 uur voor aanvang van de vergadering, wordt deze met de daarbij behorende stukken aan de leden gezonden.

  • 3.

    De leden van het rond-de-tafelgesprek stellen bij aanvang van de vergadering de agenda vast.

  • 4.

    Op voorstel van een lid aan het rond-de-tafelgesprek of de voorzitter kunnen de leden aan de vergadering bij de vaststelling van de agenda onderwerpen aan de agenda toevoegen of van de agenda afvoeren.

 

Artikel 6.8. Ter inzage leggen van stukken

  • 1.

    Stukken die dienen ter toelichting op de onderwerpen of voorstellen worden zo veel mogelijk via het raadsinformatiesysteem digitaal ter beschikking gesteld. Bijlagen en onderliggende stukken, die vanwege aard en omvang niet digitaal er beschikking kunnen worden gesteld, worden gelijktijdig met het verzenden van de agenda voor de leden ter inzage gelegd. Als na dit tijdstip stukken ter inzage worden gelegd, wordt hiervan mededeling gedaan aan de leden en zo mogelijk door middel van openbare kennisgeving.

  • 2.

    Informatie van de raadscommissie of aan de raadscommissie verstrekte informatie waaromtrent op grond van hoofdstuk Va, van de wet geheimhouding is opgelegd, blijft in afwijking van het eerste en tweede lid onder berusting van de griffier.

 

Artikel 6.9. Openbare kennisgeving

  • 1.

    De rond-de-tafelgesprekken worden op de website van de gemeente ter openbare kennis gebracht.

  • 2.

    De openbare kennisgeving vermeldt:

    • a.

      De datum, aanvangstijd en plaats, alsmede de voorlopige agenda;

    • b.

      De wijze waarop en de plaats waar eenieder de agenda en de daarbij behorende voorstellen kan inzien.

  • 3.

    In spoedeisende gevallen kan de openbare kennisgeving uitsluitend langs elektronische weg plaatsvinden.

 

§ 3. Vergadering

 

Artikel 6.10. Presentielijst

  • 1.

    De griffier draagt zorg voor het bijhouden van presentielijsten van vergaderingen.

  • 2.

    Bij binnenkomst in de vergaderzaal tekenen fractievolgers die deelnemen aan de vergadering de presentielijst, die aan het einde van elke vergadering door de voorzitter van het rond-de-tafelgesprek en de griffier door ondertekening wordt vastgesteld.

 

Artikel 6.11. Het rond-de-tafelgesprek

  • 1.

    Iedere fractie bepaalt zelf wie namens haar aan het gesprek deelneemt, dat kan een raadslid, fractievolger of steunfractielid zijn. Per agendapunt kunnen deelnemers wijzigen.

  • 2.

    Op initiatief van de agendacommissie kunnen anderen worden uitgenodigd om aan het rond-de-tafelgesprek deel te nemen.

  • 3.

    De wijze van beraadslagen in een rond-de-tafelgesprek ligt niet vast. Voor elke vergadering doet de agendacommissie een voorstel. Afhankelijk van het onderwerp nodigt de agendacommissie experts, betrokkenen en/of belanghebbenden uit om het gesprek mee aan te gaan of biedt de mogelijkheid van inspreken, maar kan ook kiezen voor een informatiemarkt of andere werkvorm. Ook de vergaderlocatie ligt niet vast. Afhankelijk van het onderwerp kan dat het gemeentehuis zijn, maar ook een andere locatie kan.

  • 4.

    In het rond-de-tafelgesprek vindt geen stemming plaats, met uitzondering van stemming met betrekking tot de orde.

  • 5.

    Ieder lid van het college heeft toegang tot het rond-de-tafelgesprek en kan aan de beraadslaging deelnemen. Collegeleden kunnen zich laten bijstaan door ambtenaren of adviseurs.

  • 6.

    De voorzitter van een rond-de-tafelgesprek kan de burgemeester, één of meer wethouders en de secretaris uitnodigen in de vergadering aanwezig te zijn en aan de beraadslaging deel te nemen.

 

Artikel 6.12. Voorstellen van orde

  • 1.

    De voorzitter van een rond-de-tafelgesprek en ieder lid kan tijdens een rond-de-tafelvergadering mondeling een voorstel van orde doen.

  • 2.

    Een voorstel van orde kan uitsluitend de orde van de vergadering betreffen.

  • 3.

    Over een voorstel van orde beslissen de aan de vergadering deelnemende leden terstond.

 

Artikel 6.13. Deelname aan de beraadslaging door anderen

Een raadscommissie kan besluiten dat anderen mogen deelnemen aan de beraadslaging.

 

Artikel 6.14. Spreekrecht

  • 1.

    Inwoners en belanghebbenden die geen inwoner zijn, kunnen tijdens rond-de-tafelgesprekken inspreken over geagendeerde onderwerpen. Daarnaast kunnen zij het woord voeren over niet-geagendeerde onderwerpen. Ook zij nemen in principe met maximaal één persoon aan de gesprekken deel, dit ter beoordeling aan de voorzitter van de rond-de-tafelgesprekken.

  • 2.

    Het woord kan niet gevoerd worden:

    • a.

      over een besluit van het gemeentebestuur waartegen bezwaar of beroep op de rechter openstaat of heeft opengestaan;

    • b.

      over personen, persoonlijke aangelegenheden of gedragingen van personen;

    • c.

      indien een klacht ex artikel 9.1 van de Algemene wet bestuursrecht kan of kon worden ingediend;

    • d.

      over besluiten die tot de bevoegdheid van het college van burgemeester en wethouders behoren en geen betrekking hebben op het budgetrecht van de raad;

    • e.

      over onderwerpen waarover de raad in het jaar voorafgaande aan de betreffende vergadering reeds heeft beraadslaagd en/of besloten;

    • f.

      indien over het onderwerp in het jaar voorafgaande aan de betreffende vergadering reeds het woord is gevoerd, tenzij de raad besluit op grond van dringende redenen hiervoor wel toestemming te verlenen.

  • 3.

    Degene, die gebruik wil maken van het inspreekrecht, dient dit onder vermelding van het onderwerp, voorafgaande aan de vergadering te melden bij de griffier. Staat een onderwerp niet op de voorlopige agenda, dan dient een inspreker zich 24 uur voor de vergadering te melden bij de griffie onder vermelding van het onderwerp.

  • 4.

    Het inspreekrecht geldt niet voor personen die het woord willen voeren namens een fractie die in de raad vertegenwoordigd is.

  • 5.

    De voorzitter van een rond-de-tafelgesprek geeft het woord op volgorde van aanmelding, tenzij afwijking van die volgorde in het belang is van de orde van de vergadering.

  • 6.

    De voorzitter van een rond-de-tafelgesprek geeft het woord aan een inspreker. Deze krijgt voor ten hoogste vijf minuten het woord. De leden kunnen de inspreker vragen stellen. Vervolgens kan een gesprek volgen. Afsluitend krijgt de inspreker ten hoogste 2 minuten de gelegenheid een reactie te geven.

  • 7.

    De voorzitter van een rond-de-tafelgesprek doet een voorstel voor de behandeling van de inbreng van een inspreker indien het een niet-geagendeerd onderwerp betreft. Een inspraakreactie op een niet-geagendeerd onderwerp wordt in principe aan het begin van de vergadering, na opening, mededelingen en vaststelling agenda, behandeld.

 

Artikel 6.15. Volgorde sprekers

  • 1.

    Een lid voert slechts het woord na het aan de voorzitter gevraagd en van hem verkregen te hebben.

  • 2.

    De voorzitter bepaalt de sprekersvolgorde.

  • 3.

    Wanneer de voorzitter vaststelt dat een onderwerp of voorstel voldoende is toegelicht, sluit hij de beraadslaging, tenzij de vergadering anders beslist.

 

Artikel 6.16. Advies; geen stemmingen

  • 1.

    Als een rond-de-tafelgesprek een advies aan de raad uitbrengt, beslissen de leden op voorstel van de voorzitter van een rond-de-tafelgesprek over de inhoud van het advies. Als een unaniem advies niet haalbaar is, wordt aan de raad meegedeeld wat de uitkomsten van de beraadslagingen zijn.

  • 2.

    Het advies als bedoeld in lid 1 betreft:

    • a.

      Het raadsvoorstel is rijp voor besluitvorming, als hamerstuk;

    • b.

      Het raadsvoorstel is rijp voor besluitvorming, als bespreekstuk;

    • c.

      Het raadsvoorstel is niet rijp voor besluitvorming. In dat geval gaat het voorstel terug naar de agendacommissie.

  • 3.

    In een vergadering vinden geen stemmingen plaats, met uitzondering van stemmingen over geheimhouding en met betrekking tot de orde.

  • 4.

    In de in lid 3 genoemde uitzonderingsgevallen heeft elke fractie één stem. Als de stemmen staken dan geeft de stem van de voorzitter de doorslag.

  • 5.

    Na behandeling in een rond-de-tafelgesprek kan het college besluiten een voorstel terug te nemen en de raad op een ander moment een gewijzigd voorstel voor te leggen.

 

Artikel 6.17. Handhaving orde en schorsing

  • 1.

    De voorzitter handhaaft de orde in de vergadering.

  • 2.

    Hij roept sprekers tot de orde als deze zich in beledigende of onbetamelijke uitdrukkingen uitlaten, afwijken van het in behandeling zijnde onderwerp, andere sprekers herhaaldelijk interrumperen, dan wel anderszins de orde verstoren. Sprekers die hieraan geen gevolg geven kunnen door hem het woord ontnomen worden over het aanhangige onderwerp.

  • 3.

    Hij kan ter handhaving van de orde de vergadering voor een door hem te bepalen tijd schorsen en, als na de heropening de orde opnieuw wordt verstoord, de vergadering sluiten.

  • 4.

    Hij kan de deelnemers aan een rond-de-tafelgesprek voorstellen aan een lid dat door zijn gedragingen de geregelde gang van zaken belemmert het verdere verblijf in de vergadering te ontzeggen. Over het voorstel wordt niet beraadslaagd. Na aanneming daarvan verlaat het lid de vergadering onmiddellijk. Zo nodig doet de voorzitter hem verwijderen. Bij herhaling van zijn gedrag kan het lid bovendien voor ten hoogste drie maanden de toegang tot de vergadering worden ontzegd.

 

§ 4. Besloten vergaderingen

 

Artikel 6.18. Toepassing reglement op besloten vergaderingen

Op besloten vergaderingen zijn de bepalingen van dit reglement van overeenkomstige toepassing voor zover dat niet strijdig is met het besloten karakter van de vergadering.

 

Artikel 6.19. Geheimhouding

Voor de afloop van de besloten vergadering beslist de raadscommissie of de verplichting geheimhouding omtrent het verhandelde de tijdens de besloten vergadering overgelegde stukken al dan niet wordt opgeheven.

 

Artikel 6.20. Opheffing geheimhouding

Indien de raad op grond van artikel 89, vierde lid, van de wet voornemens is de verplichting tot geheimhouding op te heffen wordt daarover in een besloten vergadering met de raadscommissie overleg gevoerd. Dit overleg blijft uit als de raadscommissie te kennen heeft gegeven hier geen behoefte aan te hebben.

 

§ 5. Verslaglegging

 

Artikel 6.21. Verslag

  • 1.

    Van het gesprokene in het rond-de-tafelgesprek wordt voor zover mogelijk een digitale opname gemaakt die zo spoedig mogelijk op de gemeentelijke internetsite wordt geplaatst. De griffier draagt er zorg voor dat de opnames worden bewaard.

  • 2.

    De verslagen van besloten vergaderingen worden niet verspreid, maar uitsluitend voor raadsleden en fractievolgers ter inzage gelegd bij de griffier, tenzij de leden aan de vergadering anders beslissen.

 

§ 6. Toehoorders en pers

 

Artikel 6.22. Toehoorders en pers

  • 1.

    De toehoorders en vertegenwoordigers van de pers kunnen uitsluitend op de voor hen bestemde plaatsen rond-de-tafelgesprekken bijwonen.

  • 2.

    Het geven van tekenen van goed- of afkeuring of het op andere wijze verstoren van de orde is verboden.

  • 3.

    De voorzitter is bevoegd om toehoorders die op enigerlei wijze de orde van de vergadering verstoren te doen vertrekken. Toehoorders die bij herhaling de orde in de vergadering verstoren kan hij voor ten hoogste drie maanden de toegang tot de vergadering ontzeggen.

 

Artikel 6.23. Geluids- en beeldregistraties

Degene die in de vergaderzaal tijdens een rond-de-tafelgesprek geluid- en/of beeldregistraties wil maken, doet hiervan mededeling aan de voorzitter en gedragen zich naar zijn aanwijzingen.

 

Hoofdstuk 7 Raadsvergaderingen

Paragraaf 1. Voorbereiding

 

Artikel 7.1. Vergaderfrequentie

  • 1.

    De vergaderingen van de raad vinden plaats volgens een door de agendacommissie op te stellen schema.

  • 2.

    De voorzitter kan in bijzondere gevallen een andere dag en aanvangsuur bepalen of een andere vergaderplaats aanwijzen. Hij voert hierover, tenzij er sprake is van een spoedeisende situatie, overleg in de agendacommissie.

 

Artikel 7.2. Oproep

  • 1.

    De voorzitter zendt ten minste zes dagen voor een vergadering de leden van de raad een schriftelijke oproep onder vermelding van dag, tijdstip en plaats van de vergadering.

  • 2.

    De voorlopige agenda wordt vastgesteld door de agendacommissie.

  • 3.

    De voorlopige agenda en de daarbij behorende stukken, met uitzondering van de stukken waarop de verplichting tot geheimhouding berust, worden tegelijkertijd met de schriftelijke oproep aan de leden van de raad verzonden.

 

Artikel 7.3. Agenda

  • 1.

    In spoedeisende gevallen kan de voorzitter na het verzenden van de schriftelijke oproep tot uiterlijk 48 uur voor de aanvang van een vergadering een aanvullende agenda opstellen. Deze wordt met de daarbij behorende stukken aan de leden van de raad verzonden, en openbaar gemaakt.

  • 2.

    Bij aanvang van de vergadering stelt de raad de agenda vast. Op voorstel van een lid van de raad of de voorzitter kan de raad bij de vaststelling van de agenda onderwerpen aan de agenda toevoegen of van de agenda afvoeren.

  • 3.

    Wanneer de raad een onderwerp onvoldoende voor de openbare beraadslaging voorbereid acht, kan hij het onderwerp verwijzen naar een rond-de-tafelgesprek of aan het college nadere inlichtingen of advies vragen.

  • 4.

    Op voorstel van een lid van de raad of van de voorzitter kan de raad de volgorde van behandeling van de agendapunten wijzigen.

 

Artikel 7.4. Ter inzage leggen van stukken

  • 1.

    Stukken die ter toelichting van de onderwerpen of voorstellen op de agenda dienen, worden gelijktijdig met het verzenden van de schriftelijke oproep voor een ieder op het gemeentehuis ter inzage gelegd. Indien na het verzenden van de schriftelijke oproep stukken ter inzage worden gelegd, wordt hiervan mededeling gedaan aan de leden van de raad en zo mogelijk in een openbare kennisgeving.

  • 2.

    Onverminderd het bepaalde in het eerste lid kunnen stukken ook op elektronische wijze aan een ieder ter beschikking worden gesteld.

  • 3.

    Informatie van de raad of aan de raad verstrekte informatie waaromtrent op grond van hoofdstuk Va van de wet geheimhouding is opgelegd, blijft in afwijking van het eerste en tweede lid onder berusting van de griffier en verleent de griffier de leden van de raad inzage.

 

Artikel 7.5. Openbare kennisgeving

  • 1.

    De vergadering wordt door aankondiging in een plaatselijk verschijnend huis-aan-huisblad en door plaatsing op de gemeentelijke website openbaar gemaakt.

  • 2.

    De openbare kennisgeving vermeldt:

    • a.

      de datum, aanvangstijd en plaats, alsmede de voorlopige agenda van de vergadering;

    • b.

      wijze waarop en de plaats waar een ieder de bij de vergadering behorende stukken kan inzien.

  • 3.

    De voorlopige agenda en de daarbij behorende stukken worden, indien elektronisch beschikbaar, op de website van de gemeente geplaatst.

 

Paragraaf 2. Ter vergadering

 

Artikel 7.6. Presentielijst

Bij binnenkomst in de vergaderzaal tekent ieder lid van de raad de presentielijst. Aan het einde van elke vergadering wordt die lijst door de voorzitter en de griffier door ondertekening vastgesteld.

 

Artikel 7.7. Zitplaatsen

  • 1.

    De voorzitter, de leden van de raad en de griffier hebben een vaste zitplaats, door de voorzitter na overleg in de agendacommissie bij aanvang van iedere nieuwe zittingsperiode van de raad aangewezen.

  • 2.

    Indien daartoe aanleiding bestaat, kan de voorzitter de indeling herzien na overleg in de agendacommissie.

  • 3.

    De griffier draagt zorg voor een zitplaats voor de wethouders, secretaris en overige personen, die voor de vergadering zijn uitgenodigd.

 

Artikel 7.8. Opening vergadering; quorum

  • 1.

    De voorzitter opent de vergadering op het vastgestelde uur indien het daarvoor door de wet vereiste aantal leden van de raad blijkens de presentielijst aanwezig is.

  • 2.

    Wanneer een kwartier na het vastgestelde tijdstip niet het vereiste aantal leden aanwezig is, bepaalt de voorzitter, na voorlezing van de namen der afwezige leden, dag en uur van de volgende vergadering, met inachtneming van artikel 20 van de wet.

  • 3.

    Direct na de opening van de vergadering stelt de voorzitter de leden van de raad in de gelegenheid voor een moment van persoonlijke overweging.

 

Artikel 7.9. Besluitenlijst

  • 1.

    De ontwerpbesluitenlijst van de voorgaande vergadering wordt aan de leden toegezonden gelijktijdig met de overige voorstellen.

  • 2.

    De besluitenlijst van de voorgaande vergadering wordt aansluitend aan de vaststelling van de agenda vastgesteld.

  • 3.

    Indien de besluitenlijst naar hun mening onjuistheden bevat, kunnen de leden dit tot 48 uur voor het begin van de vergadering waarin de vaststelling van de besluitenlijst plaatsvindt melden bij de griffier. Noodzakelijke wijzigingen worden door middel van een wijzigingslijst aan de leden meegedeeld. Deze wijzigingslijst maakt deel uit van de besluitvorming.

  • 4.

    De besluitenlijst moet inhouden:

    • a.

      de namen van de voorzitter, de griffier, de ter vergadering aanwezige leden en de leden die afwezig waren, evenals van de wethouders en de secretaris, voor zover deze aanwezig waren;

    • b.

      een vermelding van de zaken die aan de orde zijn geweest en de daaromtrent genomen besluiten;

    • c.

      de tekst van de ter vergadering ingediende initiatiefvoorstellen, voorstellen van orde, moties, amendementen en subamendementen.

  • 5.

    De besluitenlijst wordt opgesteld onder de zorg van de griffier.

  • 6.

    De vastgestelde besluitenlijst wordt door de voorzitter en de griffier ondertekend.

  • 7.

    Van het gesprokene in de raadsvergadering wordt een digitale opname gemaakt, die zo spoedig mogelijk samen met de besluitenlijst op de gemeentelijke internetsite wordt geplaatst. De griffier draagt er zorg voor dat de opnames in het gemeentelijk archief worden bewaard en door een ieder die geen toegang heeft tot het internet desgevraagd kunnen worden beluisterd.

 

Artikel 7.10. Ingekomen stukken

  • 1.

    Bij de raad ingekomen brieven, waaronder schriftelijke mededelingen van het college aan de raad, worden wekelijks op een lijst geplaatst. De stukken worden onderverdeeld in de volgende categorieën:

    • a.

      stukken ter kennisname;

    • b.

      stukken in handen van het college ter afdoening;

    • c.

      stukken in handen van het college voor advies;

    • d.

      brief beantwoorden volgens bijgevoegde conceptbrief;

    • e.

      stukken ter onmiddellijke behandeling in de raad.

    Deze lijst wordt aan de leden van de raad beschikbaar gesteld en bij de ingekomen stukken ter inzage gelegd. Daarbij wordt, op voorstel van de griffier, de wijze van afdoening van de ingekomen stukken aangegeven. Indien de leden van de raad een andere wijze van afdoening voorstaan dan de griffier heeft geadviseerd, wordt dit binnen veertien dagen gemeld aan de griffier. Het verzoek tot een andere afdoening wordt voorgelegd aan de agendacommissie voor agendering voor een rond-de-tafelgesprek of een raadsvergadering. In de overige gevallen worden de ingekomen stukken overeenkomstig het advies afgehandeld.

  • 2.

    Alleen stukken die expliciet zijn geadresseerd aan de raad of per adres van de griffier, met uitzondering van folders, uitnodigingen en dergelijke bestemd voor de griffier, worden opgenomen op de lijst als bedoeld in het vorige lid.

  • 3.

    Stukken die expliciet zijn gericht aan de burgemeester of het college, waarvan de raad tegelijk een afschrift ontvangt, zijn geen stukken in de zin van de lijst van ingekomen stukken.

  • 4.

    Stukken waarbij de adressering niet duidelijk is of waarbij een stuk tegelijk ook aan een ander bestuursorgaan binnen de gemeente is gericht, worden beschouwd als een stuk gericht aan het andere bestuursorgaan.

  • 5.

    De voorzitter kan ongetekende, onbegrijpelijke en beledigende stukken zonder nadere mededelingen terzijde leggen. Indien de inhoud de persoonlijke levenssfeer van individuele burgers raakt, worden deze alleen ter inzage gelegd voor de leden.

  • 6.

    De indieners van de ingekomen stukken ontvangen van de griffier een ontvangstbevestiging met informatie over het behandelingsvoorstel en de verdere procedure.

  • 7.

    De griffier draagt er zorg voor dat aan de raad gerichte brieven waarvan het onderwerp niet tot de bevoegdheid van de raad behoort, ter afdoening naar het juiste bestuursorgaan worden doorgeleid.

  • 8.

    De griffier heeft het mandaat die maatregelen te nemen die nodig zijn om te zorgen dat bij de afhandeling van aan de raad gerichte brieven waarvan het onderwerp tot de bevoegdheid van de raad behoort, wettelijke termijnen niet worden overschreden.

 

Artikel 7.11. De wethouders

De wethouders zijn tijdens de vergaderingen aanwezig om, op verzoek van de voorzitter, aan de beraadslagingen deel te nemen.

 

Artikel 7.12. Aantal spreektermijnen

  • 1.

    De beraadslaging over een onderwerp of voorstel geschiedt in ten hoogste twee termijnen, tenzij de raad anders beslist.

  • 2.

    Elke spreektermijn wordt door de voorzitter afgesloten.

  • 3.

    Een lid mag in een termijn niet meer dan één maal het woord voeren over hetzelfde onderwerp of voorstel.

  • 4.

    Het derde lid is niet van toepassing op:

    • a.

      de rapporteur van een commissie;

    • b.

      het lid dat een (sub)amendement, een motie of een initiatiefvoorstel heeft ingediend, voor wat betreft dat amendement, die motie of dat voorstel.

  • 5.

    Bij de bepaling hoeveel malen een lid over hetzelfde onderwerp of voorstel het woord heeft gevoerd, wordt niet meegerekend het spreken over een voorstel van orde.

 

Artikel 7.13. Handhaving orde; schorsing

  • 1.

    Een spreker mag in zijn betoog niet worden gestoord, tenzij:

    • a.

      de voorzitter het nodig oordeelt hem aan het in acht nemen van dit reglement te herinneren;

    • b.

      een lid hem interrumpeert. De voorzitter kan bepalen dat de spreker zonder verdere interrupties zijn betoog zal afronden.

  • 2.

    Indien een spreker zich in beledigende of onbetamelijke uitdrukkingen uitlaat, afwijkt van het in behandeling zijnde onderwerp, een andere spreker herhaaldelijk interrumpeert, dan wel anderszins de orde verstoort, wordt hij door de voorzitter tot de orde geroepen. Indien de betreffende spreker, hieraan geen gevolg geeft, kan de voorzitter hem gedurende de vergadering waarin zulks plaats heeft over het aanhangige onderwerp het woord ontzeggen.

  • 3.

    De voorzitter kan ter handhaving van de orde de vergadering voor een door hem te bepalen tijd schorsen en - indien na de heropening de orde opnieuw wordt verstoord - de vergadering sluiten.

 

Artikel 7.14. Beraadslaging

  • 1.

    De raad kan op voorstel van de voorzitter of een lid van de raad beslissen over één of meer onderdelen van een onderwerp of voorstel afzonderlijk te beraadslagen.

  • 2.

    Op verzoek van een lid van de raad of op voorstel van de voorzitter kan de raad besluiten de beraadslaging voor een door hem te bepalen tijd te schorsen teneinde het college of de leden de gelegenheid te geven tot onderling nader beraad. De beraadslagingen worden hervat nadat de schorsingsperiode verstreken is.

 

Artikel 7.15. Deelname aan de beraadslaging door anderen

  • 1.

    De raad kan bepalen dat anderen dan de in de vergadering aanwezige leden van de raad, de wethouder, de secretaris, de griffier en de voorzitter deelnemen aan de beraadslaging.

  • 2.

    Een beslissing daartoe wordt op voorstel van de voorzitter of één der leden van de raad genomen alvorens met de beraadslaging ten aanzien van het aan de orde zijnde agendapunt een aanvang wordt genomen.

 

Artikel 7.16. Stemverklaring

Na het sluiten van de beraadslaging en voordat de raad tot stemming overgaat, heeft ieder lid het recht zijn stemgedrag te motiveren.

 

Artikel 7.17. Beslissing

  • 1.

    Wanneer de voorzitter vaststelt dat een onderwerp of voorstel voldoende is toegelicht, sluit hij de beraadslaging, tenzij de raad anders beslist.

  • 2.

    Nadat de beraadslaging is gesloten vindt, na een stemming over eventuele amendementen, de stemming plaats over het voorstel, zoals het dan luidt, in zijn geheel tenzij geen stemming wordt gevraagd.

  • 3.

    Voordat de stemming over het voorstel in zijn geheel plaatsvindt, formuleert de voorzitter het voorstel over de te nemen eindbeslissing.

 

Paragraaf 3. Procedures bij stemmingen

 

Artikel 7.18. Algemene bepalingen over stemming

  • 1.

    De voorzitter vraagt, of stemming wordt verlangd. Indien geen stemming wordt gevraagd en ook de voorzitter dit niet verlangt, stelt de voorzitter vast dat het voorstel zonder hoofdelijke stemming is aangenomen.

  • 2.

    In de vergadering aanwezige leden kunnen aantekening in de besluitenlijst vragen, dat zij geacht willen worden te hebben tegengestemd of zich op grond van artikel 28 wet van stemming te hebben onthouden.

  • 3.

    Indien door een of meer leden stemming wordt gevraagd, doet de voorzitter daarvan mededeling.

  • 4.

    Voordat tot de hoofdelijke stemming wordt overgegaan, deelt de voorzitter mee bij welk raadslid de hoofdelijke stemming zal beginnen. Daartoe wordt bij loting een volgnummer van de presentielijst aangewezen; bij het daar genoemde raadslid begint de hoofdelijke stemming.

  • 5.

    De voorzitter roept de leden bij naam op hun stem uit te brengen, beginnende bij het lid dat daarvoor overeenkomstig het vijfde lid is aangewezen. Vervolgens geschiedt de oproeping naar de volgorde van de presentielijst.

  • 6.

    Bij hoofdelijke stemming is ieder ter vergadering aanwezig lid dat zich niet van deelneming aan de stemming op grond van artikel 28 van de wet moet onthouden verplicht zijn stem uit te brengen.

  • 7.

    De leden brengen hun stem uit door het woord 'voor' of 'tegen' uit te spreken, zonder enige toevoeging.

  • 8.

    Heeft een lid zich bij het uitbrengen van zijn stem vergist, dan kan hij deze vergissing nog herstellen voordat het volgende lid gestemd heeft. Bemerkt het lid zijn vergissing pas later, dan kan hij nadat de voorzitter de uitslag van de stemming bekend heeft gemaakt wel aantekening vragen dat hij zich heeft vergist; in de uitslag van de stemming brengt dit echter geen verandering.

  • 9.

    De voorzitter deelt de uitslag na afloop van de stemming mede, met vermelding van het aantal voor en tegen uitgebrachte stemmen. Hij doet daarbij tevens mededeling van het genomen besluit.

 

Artikel 7.19. Stemming over amendementen en moties

  • 1.

    Indien een amendement op een aanhangig voorstel is ingediend, wordt eerst over dat amendement gestemd.

  • 2.

    Indien op een amendement een subamendement is ingediend, wordt eerst over het subamendement gestemd en vervolgens over het amendement.

  • 3.

    Indien twee of meer amendementen of subamendementen op een aanhangig voorstel zijn ingediend, bepaalt de voorzitter de volgorde waarin hierover zal worden gestemd. Daarbij geldt de regel, dat het meest verstrekkende amendement of subamendement het eerst in stemming wordt gebracht.

  • 4.

    Indien aangaande een aanhangig voorstel een motie is ingediend, wordt eerst over het voorstel gestemd en vervolgens over de motie.

 

Artikel 7.20. Stemming over personen

  • 1.

    Wanneer een stemming over personen voor het doen van een voordracht of het opstellen van een voordracht of aanbeveling moet plaatshebben, benoemt de voorzitter drie leden tot stembureau.

  • 2.

    Ieder ter vergadering aanwezig lid dat zich niet op grond van de wet van stemming moet onthouden is verplicht een stembriefje in te leveren. De stembriefjes dienen identiek te zijn.

  • 3.

    Er hebben zoveel stemmingen plaats als er personen zijn te benoemen, voor te dragen of aan te bevelen. De raad kan op voorstel van de voorzitter beslissen dat bepaalde stemmingen worden samengevat op één briefje.

  • 4.

    Het stembureau onderzoekt of het aantal ingeleverde stembriefjes gelijk is aan het aantal leden dat ingevolge het tweede lid verplicht is een stembriefje in te leveren. Wanneer de aantallen niet gelijk zijn worden de stembriefjes vernietigd zonder deze te openen en wordt een nieuwe stemming gehouden.

  • 5.

    Voor het bepalen van de volstrekte meerderheid als bedoeld in artikel 30 van de wet worden geacht geen stem te hebben uitgebracht die leden die geen behoorlijk stembriefje hebben ingeleverd.

  • 6.

    In geval van twijfel over de inhoud van een stembriefje beslist de raad, op voorstel van de voorzitter.

  • 7.

    Onder de zorg van de griffier worden de stembriefjes onmiddellijk na vaststelling van de uitslag vernietigd.

 

Artikel 7.21. Herstemming over personen

  • 1.

    Wanneer bij de eerste stemming niemand de volstrekte meerderheid heeft verkregen, wordt tot een tweede stemming overgegaan.

  • 2.

    Wanneer ook bij deze tweede stemming door niemand de volstrekte meerderheid is verkregen, heeft een derde stemming plaats tussen twee personen, die bij de tweede stemming de meeste stemmen op zich hebben verenigd. Zijn bij de tweede stemming de meeste stemmen over meer dan twee personen verdeeld, dan wordt bij een tussenstemming uitgemaakt tussen welke twee personen de derde stemming zal plaatshebben.

  • 3.

    Indien bij tussenstemming of bij de derde stemming de stemmen staken, beslist terstond het lot.

 

Artikel 7.22. Beslissing door het lot

  • 1.

    Wanneer het lot moet beslissen, worden de namen van hen tussen wie de beslissing moet plaatshebben, door de voorzitter op afzonderlijke, geheel gelijke, briefjes geschreven.

  • 2.

    Deze briefjes worden, nadat zij door het stembureau zijn gecontroleerd, op gelijke wijze gevouwen, in een stembokaal gedeponeerd en omgeschud.

  • 3.

    Vervolgens neemt de voorzitter een van de briefjes uit de stembokaal. Degene wiens naam op dit briefje voorkomt, is gekozen.

 

Paragraaf 4. Rechten van leden

 

Artikel 7.23. Amendementen

  • 1.

    Ieder lid van de raad kan tot het sluiten van de beraadslagingen amendementen indienen. Een amendement kan het voorstel inhouden om een geagendeerd voorstel in één of meer onderdelen te splitsen, waarover afzonderlijke besluitvorming zal plaatsvinden. Er kan alleen beraadslaagd worden over amendementen die ingediend zijn door leden van de raad die de presentielijst getekend hebben en in de vergadering aanwezig zijn.

  • 2.

    Ieder lid dat in de vergadering aanwezig is, is bevoegd op het amendement dat door een lid is ingediend, een wijziging voor te stellen (subamendement).

  • 3.

    Elk amendement of subamendement en elk voorstel moet om in behandeling genomen te kunnen worden schriftelijk bij de voorzitter worden ingediend, tenzij de voorzitter - met het oog op het eenvoudige karakter van het voorgestelde -oordeelt, dat met een mondelinge indiening kan worden volstaan.

  • 4.

    Intrekking, door de indiener(s), van het amendement of subamendement is mogelijk, totdat de besluitvorming door de raad heeft plaatsgevonden.

 

Artikel 7.24. Moties

  • 1.

    Ieder lid van de raad kan ter vergadering een motie indienen.

  • 2.

    Een motie moet om in behandeling genomen te kunnen worden schriftelijk bij de voorzitter worden ingediend, tenzij de voorzitter - met het oog op het eenvoudige karakter van het voorgestelde -oordeelt, dat met een mondelinge indiening kan worden volstaan.

  • 3.

    De behandeling van een motie over een aanhangig onderwerp of voorstel vindt tegelijk met de beraadslaging over dat onderwerp of voorstel plaats.

  • 4.

    De behandeling van een motie over een niet op de agenda opgenomen onderwerp vindt plaats nadat alle op de agenda voorkomende onderwerpen zijn behandeld.

  • 5.

    Intrekking, door de indiener(s), van de motie is mogelijk totdat de besluitvorming door de raad heeft plaatsgevonden.

 

Artikel 7.25. Voorstellen van orde

  • 1.

    De voorzitter en ieder lid van de raad kunnen tijdens de vergadering mondeling een voorstel van orde doen, dat kort kan worden toegelicht.

  • 2.

    Een voorstel van orde kan uitsluitend de orde van de vergadering betreffen.

  • 3.

    Over een voorstel van orde beslist de raad terstond.

 

Artikel 7.26. Initiatiefvoorstel

  • 1.

    Raadsleden dienen initiatiefvoorstellen schriftelijk in bij de voorzitter. Deze brengt een ingediend voorstel zo spoedig mogelijk ter kennis van het college.

  • 2.

    Het college kan binnen vier weken nadat het ter kennis is gesteld van een voorstel schriftelijk wensen en bedenkingen met betrekking tot het voorstel ter kennis van de raad brengen.

  • 3.

    Nadat het college schriftelijk wensen of bedenkingen ter kennis van de raad heeft gebracht of kenbaar heeft gemaakt hiertoe niet te zullen overgaan, dan wel nadat de in het tweede lid gestelde termijn is verlopen, wordt het voorstel op de agenda van de eerstvolgende raadsvergadering geplaatst. Als de schriftelijke oproep hiervoor reeds verzonden is wordt het voorstel op de agenda van de daaropvolgende raadsvergadering geplaatst.

 

Artikel 7.27. Collegevoorstel

  • 1.

    Een voorstel van het college aan de raad dat vermeld staat op de agenda van de raadsvergadering, kan niet worden ingetrokken zonder toestemming van de raad.

  • 2.

    Indien de raad van oordeel is dat een voorstel als bedoeld in het eerste lid voor advies terug aan het college moet worden gezonden, bepaalt de raad in welke vergadering het voorstel opnieuw geagendeerd wordt.

 

Artikel 7.28. Interpellatie

  • 1.

    Het verzoek tot het houden van een interpellatie als bedoeld in artikel 155 van de wet wordt, behoudens in naar het oordeel van de voorzitter spoedeisende gevallen, ten minste 48 uur voor de aanvang van de vergadering schriftelijk bij de griffier ingediend. Het verzoek bevat een duidelijke omschrijving van het onderwerp waarover inlichtingen worden verlangd alsmede de te stellen vragen.

  • 2.

    De griffier brengt de inhoud van het verzoek zo spoedig mogelijk ter kennis van de overige leden van de raad en het college. Bij de vaststelling van de agenda van de eerstvolgende vergadering na indiening van het verzoek wordt het verzoek in stemming gebracht. Het verzoek tot het houden van een interpellatie wordt gehonoreerd indien ten minste één vijfde van het aantal aanwezige raadsleden met het verzoek instemt. De voorzitter bepaalt op welk tijdstip tijdens de vergadering de interpellatie zal worden gehouden.

  • 3.

    De interpellant, de overige leden van de raad, de burgemeester en de wethouders voeren niet meer dan tweemaal het woord.

 

Artikel 7.29. Schriftelijke vragen

  • 1.

    Schriftelijke vragen worden kort en duidelijk geformuleerd. De vragen kunnen van een toelichting worden voorzien. Bij de vragen wordt aangegeven, of schriftelijke of mondelinge beantwoording wordt verlangd. Vragen die niet voldoen aan het hiervoor gestelde worden per omgaande aan de indiener teruggestuurd.

  • 2.

    De vragen worden bij de griffier ingediend. Deze draagt er zorg voor dat de vragen zo spoedig mogelijk ter kennis van de overige leden van de raad en het college of de burgemeester worden gebracht.

  • 3.

    Schriftelijke beantwoording vindt zo spoedig mogelijk plaats, in ieder geval binnen dertig dagen nadat de vragen zijn binnengekomen. Mondelinge beantwoording vindt plaats in de eerstvolgende raadsvergadering. Indien beantwoording niet binnen deze termijnen kan plaatsvinden, stelt het verantwoordelijk lid van het college of de burgemeester de vragensteller hiervan gemotiveerd in kennis, waarbij de termijn aangegeven wordt, waarbinnen beantwoording zal plaatsvinden. Dit bericht wordt behandeld als een antwoord.

  • 4.

    De antwoorden van het college of de burgemeester worden door tussenkomst van de griffier aan de leden van de raad toegezonden.

  • 5.

    De vragensteller kan, bij schriftelijke beantwoording in de eerstvolgende raadsvergadering en bij mondelinge beantwoording in dezelfde raadsvergadering, na de behandeling van de op de agenda voorkomende onderwerpen nadere inlichtingen vragen omtrent het door de burgemeester of door het college gegeven antwoord, tenzij de raad anders beslist.

 

Artikel 7.30. Inlichtingen van en door het college

  • 1.

    Tijdens iedere raadsvergadering is er gelegenheid voor het college en voor de raadsleden kort informatie te geven en/of te vragen over actuele, niet geagendeerde onderwerpen.

  • 2.

    Deze mogelijkheid wordt geagendeerd als “Inlichtingen van en door het college”.

  • 3.

    De agendacommissie kan hiervoor nadere regels vaststellen.

  • 4.

    Vragen gesteld bij dit agendapunt worden terstond beantwoord, tenzij inzicht in details nodig is aan de hand van het dossier. De vraag wordt dan beantwoord met in achtneming van het bepaalde in artikel 39, lid 3.

  • 5.

    Een lid dat in de vergadering waarin het de vraag wil stellen antwoord wenst te verkrijgen van het college, dient de vraag uiterlijk 48 uur tevoren bij de griffier in te dienen.

 

Artikel 7.31. Inlichtingen

  • 1.

    Indien een lid van de raad over een onderwerp inlichtingen als bedoeld in de artikelen 169, derde lid, en 180, derde lid, van de wet verlangt, wordt een verzoek daartoe door tussenkomst van de griffier schriftelijk ingediend bij het college of de burgemeester.

  • 2.

    De griffier draagt er zorg voor dat de overige leden van de raad een afschrift van dit verzoek krijgen.

  • 3.

    De verlangde inlichtingen worden mondeling of schriftelijk in de eerstvolgende of in de daarop volgende vergadering gegeven.

  • 4.

    De gestelde vragen en het antwoord vormen een agendapunt voor de vergadering, waarin de antwoorden zullen worden gegeven.

 

Paragraaf 5. Begroting en rekening

 

Artikel 7.32 Procedure begroting

Onverminderd het bepaalde in de wet geschiedt de voorbereiding, het onderzoek, de behandeling en de vaststelling van de begroting volgens een procedure die de raad, op voorstel van de agendacommissie, vaststelt.

 

Artikel 7.33. Procedure jaarrekening

Onverminderd het bepaalde in de wet geschiedt de voorbereiding en het onderzoek van de jaarrekening en het jaarverslag, alsmede de vaststelling van de jaarrekening en van een eventueel indemniteitsbesluit volgens een procedure die de raad, op voorstel van de agendacommissie, vaststelt

 

Paragraaf 6. Lidmaatschap van andere organisaties

 

Artikel 7.34. Verslag en verantwoording

  • 1.

    Een lid van de raad, een wethouder, de burgemeester of de secretaris, die door de gemeenteraad is aangewezen tot lid van het algemeen bestuur van een openbaar lichaam of van een gemeenschappelijk orgaan ingesteld op grond van de Wet gemeenschappelijke regelingen of in een andere organisatie of institutie, heeft het recht bij het agendapunt als bedoeld in artikel 7.31 verslag te doen over zaken die in het algemeen bestuur of gemeenschappelijk orgaan aan de orde zijn. Door de raad gewenste bespreking van dit verslag kan de voorzitter verwijzen naar een rond-de-tafelgesprek.

  • 2.

    Ieder lid van de raad kan aan een persoon als bedoeld in het eerste lid, schriftelijke vragen stellen. Artikel 7.30 is van overeenkomstige toepassing.

  • 3.

    Wanneer een lid van de raad een persoon als bedoeld in het eerste lid ter verantwoording wenst te roepen over zijn wijze van functioneren als zodanig, besluit de raad over het toestaan daarvan. Artikel 7.32 is van overeenkomstige toepassing.

 

Paragraaf 7. Besloten vergadering

 

Artikel 7.35. Algemeen

Op een besloten vergadering zijn de bepalingen van dit reglement van overeenkomstige toepassing voor zover deze bepalingen niet strijdig zijn met het besloten karakter van de vergadering.

 

Artikel 7.36. Besluitenlijst

  • 1.

    De besluitenlijst, dan wel het verslag van een besloten vergadering wordt niet verspreid, maar ligt uitsluitend voor de leden ter inzage.

  • 2.

    De besluitenlijst, dan wel het verslag wordt zo spoedig mogelijk in een besloten vergadering ter vaststelling aangeboden. Tijdens deze vergadering neemt de raad een besluit over het al dan niet openbaar maken van dit verslag. De vastgestelde besluitenlijst, dan wel het verslag wordt door de voorzitter en de griffier ondertekend.

 

Artikel 7.37. Geheimhouding

  • 1.

    Voor de afloop van een besloten vergadering beslist de raad overeenkomstig Hoofdstuk Va. van de wet of omtrent de inhoud van de stukken en het verhandelde geheimhouding zal gelden.

  • 2.

    De geheimhouding dient in acht te worden genomen door een ieder die bij de vergadering aanwezig is en door een ieder die op een andere wijze kennis heeft van de stukken.

  • 3.

    De raad kan besluiten de geheimhouding op te heffen.

 

Artikel 7.38. Opheffing geheimhouding

Indien de raad op grond van artikel 89 van de wet voornemens is de geheimhouding op te heffen wordt, indien daarom wordt verzocht door het orgaan dat geheimhouding heeft opgelegd, in een besloten vergadering met het desbetreffende orgaan overleg gevoerd.

 

Paragraaf 8. Burgerinitiatief

 

Artikel 7.39. Burgerinitiatief

  • 1.

    Door middel van het recht van initiatief kunnen inwoners vanaf 16 jaar een nieuw onderwerp, een globaal idee of een meer uitgewerkt voorstel in de vergadering brengen.

  • 2.

    Het initiatief moet schriftelijk bij de agendacommissie door tussenkomst van de griffier worden ingediend, voorzien van een toelichting en de namen, adressen, geboortedatum en handtekeningen van tenminste 100 inwoners die het initiatief ondersteunen.

  • 3.

    Het recht van initiatief wordt niet gebruikt voor onderwerpen die niet behoren tot de bevoegdheid van de raad, onderwerpen die privébelangen, klachten of bezwaarprocedures betreffen en onderwerpen waarover tijdens de laatste 12 maanden door de raad een besluit is genomen.

  • 4.

    Indien het initiatief voldoet aan de voorwaarden, agendeert het presidium het onderwerp voor het voortraject als bedoeld in artikel 9 en nodigt het de indiener uit bij die gelegenheid het initiatiefvoorstel toe te lichten.

  • 5.

    Het college heeft in het voortraject de gelegenheid zijn zienswijze op het initiatief kenbaar te maken.

  • 6.

    Het initiatiefvoorstel wordt vervolgens geagendeerd voor de eerstvolgende of daarop volgende raadsvergadering.

  • 7.

    De belanghebbenden ontvangen tegelijk met het uitgaan van de agenda bericht.

 

Paragraaf 9. Toehoorders en pers

 

Artikel 7.40. Toehoorders en pers

  • 1.

    Toehoorders en vertegenwoordigers van de pers kunnen uitsluitend op de voor hen bestemde plaatsen openbare vergaderingen bijwonen.

  • 2.

    Het geven van tekenen van goed- of afkeuring of het op andere wijze verstoren van de orde is verboden.

 

Artikel 7.41. Geluid- en beeldregistraties

Degenen die in de vergaderzaal tijdens een openbare raadsvergadering geluid- dan wel beeldregistraties willen maken doen hiervan mededeling aan de voorzitter en gedragen zich naar zijn aanwijzingen. Deze aanwijzingen kunnen niet zover gaan dat zij de vrijheid van pers aantasten.

 

Artikel 7.42. Verbod gebruik mobiele telefoons

In de vergaderzaal, met inbegrip van de publieke tribune, is tijdens de vergadering gebruik van mobiele telefoons of andere communicatiemiddelen, dat inbreuk kan maken op de orde van de vergadering, zonder toestemming van de voorzitter, niet toegestaan.

 

Hoofdstuk 8. Slotbepalingen

Artikel 8.1. Uitleg reglement

In de gevallen waarin dit reglement niet voorziet of bij twijfel omtrent de toepassing van het reglement, beslist de raad op voorstel van de voorzitter.

 

Artikel 8.2. Inwerkingtreding

  • 1.

    Dit besluit treedt in werking op de dag na bekendmaking onder gelijktijdige intrekking van het Reglement van Orde voor de vergaderingen en overige werkzaamheden van de raad van Raalte 2021.

  • 2.

    Dit reglement wordt aangehaald als: Reglement van Orde voor de vergaderingen en andere werkzaamheden van de raad en raadscommissies gemeente Raalte 2025.

 

Bijlage 1 Schema agendering onderwerpen door de agendacommiccie (artikel 2.2, lid 7)

 

 

 

 

Naar boven